UNITED STATES
SECURITIES AND EXCHANGE COMMISSION
WASHINGTON, D.C. 20549
FORM 20-F
(Mark One)
☐ REGISTRATION STATEMENT PURSUANT TO SECTION 12(b) OR 12(g) OF THE SECURITIES EXCHANGE ACT OF 1934
OR
☒ ANNUAL REPORT PURSUANT TO SECTION 13 OR 15(d) OF THE SECURITIES EXCHANGE ACT OF 1934
For the fiscal year ended September 30, 2025
OR
☐ TRANSITION REPORT PURSUANT TO SECTION 13 OR 15(d) OF THE SECURITIES EXCHANGE ACT OF 1934
For the transition period from _________ to_________
OR
☐ SHELL COMPANY REPORT PURSUANT TO SECTION 13 OR 15(d) OF THE SECURITIES EXCHANGE ACT OF 1934
Date of event requiring this shell company report:_________
For the transition period from________to_________
Commission file number: 001-42445
Leishen Energy Holding Co., Ltd.
(Exact name of Registrant as specified in its charter)
N/A
(Translation of Registrant’s name into English)
Cayman Islands
(Jurisdiction of incorporation or organization)
103 Huizhong Li, B Building, Peking Times Square, Unit 15B10
Chaoyang District, Beijing, China 00-0000000
c/o Hongliang Li
+86-10-84871799
(Address of principal executive offices)
Zhiping Yu, Chief Financial Officer
Telephone: +86-10-84871799
Email address: ir@r-egroup.com
103 Huizhong Li, B Building, Peking Times Square, Unit 15B10
Chaoyang District, Beijing, China 00-0000000
(Name, Telephone, E-mail and/or Facsimile number and Address of Company Contact Person)
Securities registered or to be registered pursuant to Section 12(b) of the Act:
| Title of each class | Trading Symbol(s) | Name of each exchange on which registered | ||
| Class A Ordinary Shares, par value US$0.001 per share | LSE | The Nasdaq Stock Market LLC |
Securities registered or to be registered pursuant to Section 12(g) of the Act:
None
(Title of Class)
Securities for which there is a reporting obligation pursuant to Section 15(d) of the Act:
None
(Title of Class)
Indicate the number of outstanding shares of each of the issuer’s classes of capital or common stock as of the close of the period covered by the annual report:
As of September 30, 2025, there were 17,025,000 ordinary shares, issued and outstanding, par value US$0.001 per share.
Indicate by check mark if the registrant is a well-known seasoned issuer, as defined in Rule 405 of the Securities Act Yes ☐ No ☒
If this report is an annual or transition report, indicate by check mark if the registrant is not required to file reports pursuant to Section 13 or 15(d) of the Securities Exchange Act of 1934 Yes ☐ No ☒
Indicate by check mark whether the registrant (1) has filed all reports required to be filed by Section 13 or 15(d) of the Securities Exchange Act of 1934 during the preceding 12 months (or for such shorter period that the registrant was required to file such reports) and (2) has been subject to such filing requirements for the past 90 days. Yes ☒ No ☐
Indicate by check mark whether the registrant has submitted electronically every Interactive Data File required to be submitted pursuant to Rule 405 of Regulation S-T (§232.405 of this chapter) during the preceding 12 months (or for such shorter period that the registrant was required to submit such files). Yes ☒ No ☐
Indicate by check mark whether the registrant is a large accelerated filer, an accelerated filer, a non-accelerated filer, or an emerging growth company. See definition of “large accelerated filer, “accelerated filer” and “emerging growth company” in Rule 12b-2 of the Exchange Act.
| Large accelerated filer | ☐ | Accelerated filer | ☐ | Non-accelerated filer | ☒ | Emerging growth company | ☒ |
If an emerging growth company that prepares its financial statements in accordance with U.S. GAAP, indicate by check mark if the registrant has elected not to use the extended transition period for complying with any new or revised financial accounting standards provided pursuant to Section 13(a) of the Exchange Act. ☐
| † | The term “new or revised financial accounting standard” refers to any update issued by the Financial Accounting Standards Board to its Accounting Standards Codification after April 5, 2012. |
Indicate by check mark whether the registrant has filed a report on and attestation to its management’s assessment of the effectiveness of its internal control over financial reporting under Section 404(b) of the Sarbanes-Oxley Act (15 U.S.C. 7262(b)) by the registered public accounting firm that prepared or issued its audit report. ☐
If securities are registered pursuant to Section 12(b) of the Act, indicate by check mark whether the financial statements of the registrant included in the filing reflect the correction of an error to previously issued financial statements. ☐
Indicate by check mark whether any of those error corrections are restatements that required a recovery analysis of incentive-based compensation received by any of the registrant’s executive officers during the relevant recovery period pursuant to §240.10D-1(b). ☐
Indicate by check mark which basis of accounting the registrant has used to prepare the financial statements included in this filing:
| U.S. GAAP ☒ | International
Financial Reporting Standards as issued by the International Accounting Standards Board ☐ |
Other ☐ |
If “Other” has been checked in response to the previous question, indicate by check mark which financial statement item the registrant has elected to follow: Item 17 ☐ Item 18 ☐
If this is an annual report, indicate by check mark whether the registrant is a shell company (as defined in Rule 12b-2 of the Exchange Act). Yes ☐ No ☒
(APPLICABLE ONLY TO ISSUERS INVOLVED IN BANKRUPTCY PROCEEDINGS DURING THE PAST FIVE YEARS)
Indicate by check mark whether the registrant has filed all documents and reports required to be filed by Sections 12, 13 or 15(d) of the Securities Exchange Act of 1934 subsequent to the distribution of securities under a plan confirmed by a court. ☐ Yes ☐ No Unless otherwise indicated or the context otherwise requires, all information in this annual report reflects the following:
TABLE OF CONTENTS
|
|
INTRODUCTION
| ● | “Affiliated Entities” refers to Leishen Hong Kong, Leishen (Holding) Hong Kong, ZJY Technologies, China Oil Blue Ocean, Leishen Nanjing, Beijing Leishen Green Energy, Leishen Shandong, Leishen Services, Huayou Huitong, Sichuan Leishen Green Energy, Sichuan Leishen Hongzhuo and Xinjiang Breslin; | |
| ● | “Beijing Leishen Green Energy” refers to Leishen Green Energy Technology Development (Beijing) Co. LTD, a Chinese company and a wholly-owned subsidiary of Leishen (Holding) Hong Kong; | |
| ● | “BOD” or board refers to the board of directors of Leishen Cayman; | |
| ● | “China” or “PRC” refers to the People’s Republic of China, excluding, for the purposes of this annual report only, Taiwan, China. The term “Chinese” has a correlative meaning for the purpose of this annual report. When used in the case of laws and regulations, of “China” or “the PRC”, it refers to only such laws and regulations of mainland China; | |
| ● | “China Oil Blue Ocean” refers to China Oil Blue Ocean Petroleum Technology Inc., a Chinese company and a wholly-owned subsidiary of Leishen (Holding) Hong Kong; | |
| ● | “CNG” refers to compressed natural gas; | |
| ● | “CSRC” refers to the China Securities Regulatory Commission; | |
| ● | “Hong Kong” refers to the Hong Kong Special Administrative Region in the PRC; | |
| ● | “Huayou Huitong” refers to Sichuan Huayou Huitong New Material Co., Ltd., a Chinese company and a majority owned subsidiary of China Oil Blue Ocean; | |
| ● | “Leishen Cayman” refers to the registrant Leishen Energy Holding Co., Ltd., an exempted company incorporated under the laws of the Cayman Islands; | |
| ● | “Leishen Hong Kong” refers to LeiShen Energy Group Co., Limited, a company incorporated under the laws of Hong Kong and a wholly-owned subsidiary of Leishen Cayman; | |
| ● | “Leishen (Holding) Hong Kong” refers to LeiShen Energy Group Holding Co., Limited, a company incorporated under the laws of Hong Kong and a wholly-owned subsidiary of Leishen Cayman; | |
| ● | “Leishen Nanjing” refers to Leishen Energy Technology (Nanjing) Co., Ltd., a Chinese company and a wholly-owned subsidiary of Leishen (Holding) Hong Kong; | |
| ● | “Leishen Services” refers to Leishen Energy Services Co., Ltd., a Chinese company and a wholly-owned subsidiary of Leishen Hong Kong; | |
| ● | “Leishen Shandong” refers to Leishen Energy Technology (Shandong) Co., Ltd., a Chinese company and a wholly-owned subsidiary of Leishen Hong Kong; | |
| ● | “MPa” refers to megapascal; | |
| ● | “LNG” refers to liquefied natural gas; | |
| ● | “Operating Subsidiaries” refers to our subsidiaries which directly carry out business operations, being ZJY Technologies, China Oil Blue Ocean, Leishen Nanjing, Beijing Leishen Green Energy, Leishen Shandong, Leishen Services, Huayou Huitong, Sichuan Leishen Green Energy, Sichuan Leishen Hongzhuo and Xinjiang Breslin; | |
| ● | “RMB” and “Renminbi” refers to the legal currency of mainland China; | |
| ● | “shares”, “Shares” or “Ordinary Shares” refers to our Class A Ordinary Shares and Class B Ordinary Shares, par value US$0.001 per share. | |
| ● | “Class A Ordinary Shares” are to the Class A ordinary shares of Leishen Energy Holding Co., Ltd., par value US$0.001 per share, each entitled to one (1) vote on all matters subject to vote at general meetings of Leishen Energy Holding Co., Ltd. |
|
| ● | “Class B Ordinary Shares” are to the Class B ordinary shares of Leishen Energy Holding Co., Ltd., par value US$0.001 per share, each entitled to twenty-five (25) votes on all matters subject to vote at general meetings of Leishen Energy Holding Co., Ltd. |
|
| ● | “Sichuan Leishen Green Energy” refers to Sichuan Leishen Green Energy Co., Ltd., a Chinese company and a wholly-owned subsidiary of Beijing Leishen Green Energy; | |
| ● | “Sichuan Leishen Hongzhuo” refers to Sichuan Leishen Hongzhuo Energy Development Co., Ltd., a Chinese company and a majority owned subsidiary of Beijing Leishen Green Energy; | |
| ● | “we”, “us”, the “Company” or the “Group” refers to Leishen Cayman, Leishen Hong Kong, Leishen (Holding) Hong Kong, ZJY Technologies, China Oil Blue Ocean, Leishen Nanjing, Beijing Leishen Green Energy, Leishen Shandong, Leishen Services, Huayou Huitong, Sichuan Leishen Green Energy, Sichuan Leishen Hongzhuo and Xinjiang Breslin, as a group; and | |
| ● | “Xinjiang Breslin” refers to Xinjiang Breslin Oil and Gas Service Co., Ltd., a Chinese company and wholly-owned subsidiary of Leishen Services. | |
| ● | “ZJY Technologies” refers to ZJY Technologies Co., Ltd., a Chinese company and wholly-owned subsidiary of Leishen (Holding) Hong Kong. |
Substantially all of our business is conducted by our Operating Subsidiaries in the PRC, using Chinese dollars (the “RMB”), the legal currency of mainland China. Our consolidated financial statements are presented in United States dollars. In this annual report, we refer to assets, obligations, commitments and liabilities in our consolidated financial statements in United States dollars. These dollar references are based on the exchange rate of RMB to United States dollars, determined as of a specific date or for a specific period. We used the spot exchange rate 7.1055 on September 30, 2025 and the average exchange rate 7.1628 from October 1, 2024 to September 30, 2025, depending on the accounting subject. Changes in the exchange rate will affect the amount of our obligations and the value of our assets in terms of United States dollars which may result in an increase or decrease in the amount of our obligations and the value of our assets, including accounts receivable.
The English names of our PRC business entities are directly translated from Chinese and may be different from their names shown on their respective records filed with relevant PRC authorities.
|
|
FORWARD-LOOKING INFORMATION
This annual report contains forward-looking statements that reflect our current expectations and views of future events. These forward-looking statements are made under the “safe-harbor” provisions of the U.S. Private Securities Litigation Reform Act of 1995. These statements involve known and unknown risks, uncertainties and other factors that may cause our actual results, performance or achievements to be materially different from those expressed or implied by these forward-looking statements.
You can identify these forward-looking statements by terminology such as “may,” “will,” “expect,” “anticipate,” “aim,” “estimate,” “intend,” “plan,” “believe,” “likely to” or other similar expressions. We have based these forward-looking statements largely on our current expectations and projections about future events and financial trends that we believe may affect our financial condition, results of operations, business strategy and financial needs. These forward-looking statements include, but are not limited to:
| ● | our goals and strategies; | |
| ● | our future business development, financial condition and results of operations; | |
| ● | the expected growth of the integrated logistics industry in China; | |
| ● | our expectations regarding demand for and market acceptance of our products and services; | |
| ● | our expectations regarding our bases of customers; | |
| ● | our plans to invest in our products and services; | |
| ● | competition in our industries; and | |
| ● | developments in government policies and regulations relating to our industry. |
We would like to caution you not to place undue reliance on these forward-looking statements. You should read these statements in conjunction with the risks disclosed in “Item 3. Key Information-D. Risk Factors.” Those risks are not exhaustive. We operate in a rapidly evolving environment. New risks emerge from time to time and it is impossible for our management to predict all risks, nor can we assess the impact of all risks on our business or the extent to which any risk, or combination of risks, may cause actual results to differ from those contained in any forward-looking statement. We do not undertake any obligation to update or revise the forward-looking statements except as required under applicable law.
|
|
PART I
ITEM 1. IDENTITY OF DIRECTORS, SENIOR MANAGEMENT AND ADVISERS
Not applicable.
ITEM 2. OFFER STATISTICS AND EXPECTED TIMETABLE
Not applicable.
ITEM 3. KEY INFORMATION
Adoption of Dual-Class Share Structure
On November 27, 2025, our shareholders approved an amendment and restatement of our memorandum and articles of association to adopt a dual-class share structure:
| (a) | From: US$50,000 divided into 50,000,000 ordinary shares of a nominal or par value of US$0.001 each; |
| (b) | To: US$500,000 divided into 467,290,000 Class A Ordinary Shares of a nominal or par value of US$0.001 each and 32,710,000 Class B Ordinary Shares of a nominal or par value of US$0.001 each, having the rights and benefits as attributed to them in the Second Restated Memorandum and Articles of Association; |
| (c) | By: |
| (i) | re-designating, on a one-for-one basis, all of the issued and outstanding Ordinary Shares (except the 6,355,000 and 6,355,000 held by Polar Energy Company Limited and WISE-POWER ENERGY SERVICES CO., LTD., respectively) into Class A Ordinary Shares of a par value of US$0.001 each, each having one (1) vote per share and the other rights attached to it as set out in the Company’s amended and Second Restated Memorandum and Articles of Association. |
| (ii) | re-designating, on a one-for-one basis, the 6,355,000 and 6,355,000 Ordinary Shares held by Polar Energy Company Limited and WISE-POWER ENERGY SERVICES CO., LTD., respectively, into Class B Ordinary Shares of a par value of US$0.001 each, each having twenty-five (25) votes per share and the other rights attached to it as set out in the Second Restated Memorandum and Articles of Association; |
| (iii) | re-designating, on a one-for-one basis, 20,000,000 of the authorized but unissued Ordinary Shares into Class B Ordinary Shares, each having twenty-five (25) votes per share and the other rights attached to it as set out in the Second Restated Memorandum and Articles of Association; and |
| (iv) | re-designating, on a one-for-one basis, all of the remaining authorized but unissued Ordinary Shares into Class A Ordinary Shares, each having one (1) vote per share and the other rights attached to it as set out in the Second Restated Memorandum and Articles of Association |
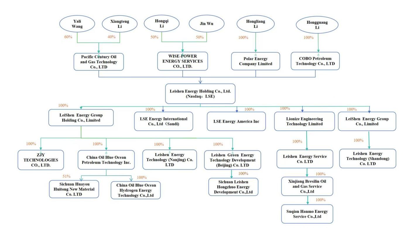
Following the adoption of the dual-class share structure, Mr. Hongliang Li, through Polar Energy Company Limited, beneficially owns 50% of our outstanding Class B Ordinary Shares, and Mr. Hongqi Li and Ms. Jin Wu, through WISE-POWER ENERGY SERVICES CO., Ltd., beneficially own the remaining 50% of our outstanding Class B Ordinary Shares. Due to the disparate voting powers associated with our two classes of ordinary shares, our directors and officers hold in aggregate approximately 98.66% or more of voting power of our Company as of the date of this annual report.
Risks Related to Doing Business in China
Leishen Energy Holding Co., Ltd. (“Leishen Cayman”) is not a Chinese operating company, but a Cayman Islands holding company with operations mainly conducted by its subsidiaries based in mainland China.
We face various legal and operational risks and uncertainties associated with being based in and having the majority of our operations in mainland China and the complex and evolving mainland China laws and regulations. For example, we face risks associated with the fact that the PRC government has significant authority in regulating our operations and may influence or intervene in our operations at any time, regulatory approvals on offerings conducted overseas by, and foreign investment in, China-based issuers, anti-monopoly regulatory actions, and oversight on data security, which may impact our ability to conduct certain businesses, accept foreign investments, or continue to list on a United States exchange. These risks could result in a material adverse change in our operations and the value of our shares, significantly limit or hinder our ability to offer or continue to offer securities to investors, or cause the value of such securities to significantly decline or become worthless.
Permissions Required from the PRC Authorities for Our Operations
The PRC government initiated a series of regulatory actions and statements to regulate activities in the overseas securities listing in China, including cracking down on illegal activities in the securities market, enhancing supervision over China-based companies listed overseas using a variable interest entity structure. On February 17, 2023, the China Securities Regulatory Commission (“CSRC”) released the Trial Administrative Measures of Overseas Securities Offering and Listing by Domestic Companies, or the Overseas Listing Trial Measures, and five supporting guidelines, which have come into effect on March 31, 2023. The Overseas Listing Trial Measures will regulate both direct and indirect overseas offering and listing by PRC domestic companies by adopting a filing-based regulatory regime. Pursuant to the Overseas Listing Trial Measures, domestic companies that seek to offer or list securities overseas, whether directly or indirectly, should fulfill the filing procedures and report relevant information to the CSRC within three working days after submitting listing applications and subsequent amendments. According to the Notice on the Administrative Arrangements for the Filing of the Overseas Securities Offering and Listing by Domestic Companies from the CSRC, or the CSRC Notice, Leishen Cayman shall be required to designate an operating subsidiary in the PRC to complete the filing procedures with the CSRC. However, there is no guarantee that Leishen Cayman or its Operating Subsidiaries will receive or not be denied permission from Chinese authorities to list on U.S. exchanges in the future. On February 17, 2023, CSRC published the Provisions on Strengthening the Confidentiality and Archives Administration Related to the Overseas Securities Offering and Listing by Domestic Enterprises, or the Provisions on Confidentiality and Archives Administration, which came into effect on March 31, 2023. The Provisions on Confidentiality and Archives Administration requires that, in the process of overseas issuance and listing of securities by domestic entities, the domestic entities, and securities companies and securities service institutions that provide relevant securities service shall strictly implement the provisions of relevant laws and regulations and the requirements of these provisions, establish and improve rules on confidentiality and archives administration. However, since the Trial Measures were newly promulgated, the interpretation, application and enforcement of Trial Measures remain unclear. If the filing procedure with the CSRC under the Trial Measures is required for any future offerings or any other capital raising activities, it is uncertain whether it would be possible for us to complete the filing, or how long it will take us to do so. For details, see “- D. Risk Factors - Risks Related to Doing Business in China - The approval of and the filing with the CSRC or other PRC government authorities may be required in connection with our future offshore offerings under PRC law, and, if required, we cannot predict whether or for how long we will be able to obtain such approval or complete such filing.”
Additionally, the PRC regulatory requirements regarding cybersecurity are evolving, including adopting new measures to extend the scope of cybersecurity reviews. As confirmed by our PRC counsel, Jingtian & Gongcheng, we will not be subject to cybersecurity review with the Cyberspace Administration of China, or the “CAC,” after the Measures for Cybersecurity Review (the “Cybersecurity Review Measures”) became effective on February 15, 2022, considering that (i) we currently do not have personal information of more than one million people and do not anticipate that we will be collecting over one million people’s personal information in the foreseeable future, (ii) we have not been identified as a “critical information infrastructure operator” by any government authorities, and (iii) we have not received any notification of cybersecurity review from relevant governmental authorities due to our impact or potential impact on national security. For more detailed information, see “- D. Risk Factors - Risks Related to Doing Business in China - In light of recent events indicating greater oversight by the Cyberspace Administration of China (the “CAC”) over data security, we may be subject to a variety of PRC laws and other obligations regarding cybersecurity and data protection, and any failure to comply with applicable laws and obligations could have a material adverse effect on our business, our listing on the Nasdaq Capital Market, financial condition, results of operations, and future offerings.”
The Holding Foreign Companies Accountable Act
Our Class A Ordinary Shares may be prohibited from trading on a national exchange or “over-the-counter” markets under the Holding Foreign Companies Accountable Act (the “HFCAA”) if the Public Company Accounting Oversight Board (“PCAOB”) determines it is unable to inspect or fully investigate our auditor and as a result the exchange where our securities are traded may delist our securities. Furthermore, on June 22, 2021, the U.S. Senate passed the Accelerating Holding Foreign Companies Accountable Act (the “AHFCAA”), which was signed into law on December 29, 2022, amending the HFCAA and requiring the SEC to prohibit an issuer’s securities from trading on any U.S. stock exchange if its auditor is not subject to PCAOB inspections for two consecutive instead of three consecutive years. Pursuant to the HFCAA, the PCAOB issued a Determination Report on December 16, 2021, which found it was unable to inspect or investigate completely certain named registered public accounting firms headquartered in mainland China and Hong Kong. Our independent registered public accounting firm, Wei, Wei & Co., LLP, is headquartered in the United States and has been inspected by the PCAOB on a regular basis and as such, it is not affected by or subject to the PCAOB’s Determination Report. On August 26, 2022, the SEC issued a statement announcing that the PCAOB signed a Statement of Protocol with the CSRC and the Ministry of Finance of the PRC governing inspections and investigations of audit firms based in China and Hong Kong. On December 15, 2022, the PCAOB announced that it secured complete access to inspect and investigate registered public accounting firms headquartered in mainland China and Hong Kong and voted to vacate the 2021 Determination Report to the contrary. However, whether the PCAOB will continue to be able to satisfactorily conduct inspections of PCAOB-registered public accounting firms headquartered in mainland China and Hong Kong is subject to uncertainties and depends on a number of factors out of our and our auditor’s control. The PCAOB continues to demand complete access in mainland China and Hong Kong moving forward and is making plans to resume regular inspections in early 2023 and beyond, as well as to continue pursuing ongoing investigations and initiate new investigations as needed. The PCAOB has also indicated that it will act immediately to consider the need to issue new determinations with the HFCAA if needed. For details, see “- D. Risk Factors - Risks Related to Doing Business in China - The newly enacted “HFCAA” and “AHFCAA” both call for additional and more stringent criteria to be applied to restrictive market companies upon assessing the qualification of their auditors, especially the non-U.S. auditors who are not inspected by the PCAOB. These developments could add uncertainties to our offering and if our auditors fail to permit the PCAOB to inspect the auditing firm, our Class A Ordinary Shares may be subject to delisting.”
|
|
Selected Financial Data
| A. | [Reserved] |
| B. | Capitalization and Indebtedness |
Not applicable.
| C. | Reasons for the Offer and Use of Proceeds |
Not applicable.
| D. | Risk Factors |
Summary Risk Factors
Our business is subject to numerous risks and uncertainties, including risks that may prevent us from achieving our business objectives or may adversely affect our business, financial condition, results of operations, cash flows, and prospects. These risks are discussed more fully below and include, but are not limited to, risks related to:
Risks Related to Our Business and Industry
| ● | We are reliant on a small number of customers who contribute a majority of our revenue and the loss of one or more of these customers could adversely affect our business, financial condition, and results of operations. | |
| ● | The cyclical nature of the oil and natural gas industry may cause our operating results to fluctuate. | |
| ● | The ongoing military action between Russia and Ukraine could adversely affect our business, financial condition and results of operations. | |
| ● | We must continually research and develop new technologies and products to remain competitive. | |
| ● | A failure by our third-party vendors to fulfill their obligations would negatively affect our ability to operate profitably. | |
| ● | As a technology-oriented business, our ability to operate profitably is directly related to our ability to develop and protect our proprietary technology. | |
| ● | We may not be able to prevent others from unauthorized use of our intellectual property, which could harm our business and competitive position. | |
| ● | We may be accused of infringing the intellectual property rights of others. | |
| ● | Our software products may contain integration challenges, design defects or software errors that could be difficult to detect and correct. | |
| ● | Our future success depends on our ability to help our customers find, develop and acquire oil and gas reserves. | |
| ● | Our customers are companies engaged in the oil and gas industry and the greater energy industry, and, consequently, our financial performance is dependent upon the economic conditions of those industries. |
| ● | Changes in environmental and regulatory factors may impair our business. | |
| ● | Natural gas reserve degradation and depletion may reduce our customers’ profitability and in turn our financial performance. | |
| ● | We are heavily dependent upon the services of experienced personnel who possess skills that are valuable in our industry, and we may have to actively compete for their services. | |
| ● | Our ability to attract and retain skilled workers may impact growth potential and profitability. | |
| ● | Our business is capital intensive and our growth strategy may require additional capital, which may not be available on favorable terms or at all. | |
| ● | Our certificates, permits, and license are subject to governmental regulation and renewal, and the failure to obtain renewal would cause all or part of our operations to be suspended and may have a material adverse effect on our financial condition. | |
| ● | If any of the affiliated entities becomes the subject of a bankruptcy or liquidation proceeding, we may lose the ability to use and enjoy assets held by such entity, which could materially and adversely affect our business, financial condition and results of operations. | |
| ● | The COVID-19 pandemic adversely affected and similar pandemics could adversely affect the operations of our system, in-person oil and gas services and results of our business operations. |
|
|
Risks Related to Doing Business in China
| ● | Changes in China’s economic, political, or social conditions or government policies could have a material adverse effect on our business and operations. | |
| ● | The Chinese government has significant authority to exert influence on the conduct of our business and may intervene or influence our operations at any time, which result in a material change in our operations, and significantly limit or completely hinder our ability to offer or continue to offer securities to investors and cause the value of our securities to significantly decline or be worthless. | |
| ● | Uncertainties with respect to the enforcement of laws, and changes in laws and regulations in China with little advance notice, could materially and adversely affect us. | |
| ● | Any failure or perceived failure by us to comply with the anti-monopoly and anti-unfair competition laws and regulations may result in governmental investigations or enforcement actions, litigation or claims against us and could have an adverse effect on our business, financial condition and results of operations. | |
| ● | PRC regulations of loans to and direct investment in PRC entities by offshore holding companies and governmental regulation of currency conversion may delay or prevent us from using the proceeds from our subsequent offerings to make loans or additional capital contributions to our PRC subsidiary, which could materially and adversely affect our liquidity and our ability to fund and expand our business. | |
| ● | PRC regulations relating to offshore investment activities by PRC residents may limit our PRC subsidiaries’ ability to change their registered capital or distribute profits to us or otherwise expose us or our PRC resident beneficial owners to liability and penalties under PRC laws. | |
| ● | We may be affected by the currency conversion system. | |
| ● | We must remit the offering proceeds to China before they may be used to benefit our business in China, and we cannot assure that we can finish all necessary governmental registration processes in a timely manner. | |
| ● | We may be exposed to liabilities under the Foreign Corrupt Practices Act and Chinese anti-corruption law. | |
| ● | Evolution with respect to the PRC legal system could adversely affect us. | |
| ● | Fluctuations in exchange rates could have a material and adverse effect on our results of operations and the value of your investment. | |
| ● | The PRC Foreign Investment Law may impact the viability of our current corporate structure and operations. | |
| ● | If we become subject to the scrutiny, criticism and negative publicity involving U.S.-listed Chinese companies, we may have to expend significant resources to investigate and resolve such matters, which could harm our business operations, stock price and reputation. | |
| ● | The approval of and the filing with the CSRC or other PRC government authorities may be required in connection with our future offshore offerings under PRC law, and, if required, we cannot predict whether or for how long we will be able to obtain such approval or complete such filing. | |
| ● | The newly enacted “HFCAA” and “AHFCAA” both call for additional and more stringent criteria to be applied to restrictive market companies upon assessing the qualification of their auditors, especially the non-U.S. auditors who are not inspected by the PCAOB. These developments could add uncertainties to our offering and if our auditors fail to permit the PCAOB to inspect the auditing firm, our Class A Ordinary Shares may be subject to delisting. |
|
|
| ● | Increases in labor costs in the PRC may adversely affect our business and our profitability. | |
| ● | Failure to make adequate contributions to various employee benefits plans as required by PRC regulations may subject us to penalties. | |
| ● | Any failure to comply with PRC regulations regarding the registration requirements for employee stock incentive plans may subject the PRC plan participants or us to fines and other legal or administrative sanctions. | |
| ● | You may experience difficulties in effecting service of legal process, enforcing foreign judgments or bringing actions in China against us or our management named in this annual report based on foreign laws. | |
| ● | You may incur additional costs and procedural obstacles in effecting service of legal process, enforcing foreign judgments or bringing actions in Hong Kong against us or our management named in this annual report based on Hong Kong laws. | |
| ● | It may be difficult for overseas regulators to directly conduct investigation or collect evidence within China. | |
| ● | It may be difficult for overseas shareholders and/or regulators to conduct investigations or collect evidence within Hong Kong. | |
| ● | Under the PRC Enterprise Income Tax Law, or the EIT Law, we may be classified as a “resident enterprise” of China, which could result in unfavorable tax consequences to us and our non-PRC shareholders. | |
| ● | You may be subject to PRC income tax on dividends from us or on any gain realized on the transfer of our Class A Ordinary Shares. | |
| ● | We may be subject to risks associated with historical equity transfers and unpaid tax liabilities. | |
| ● | In light of recent events indicating greater oversight by the Cyberspace Administration of China (the “CAC”) over data security, we may be subject to a variety of PRC laws and other obligations regarding cybersecurity and data protection, and any failure to comply with applicable laws and obligations could have a material adverse effect on our business, our listing on the Nasdaq Capital Market, financial condition, results of operations, and future offerings. | |
| ● | Failure to comply with PRC property-related laws and regulations regarding certain of our leased properties may adversely affect our business, financial condition and results of operations. | |
| ● | We may face administrative penalty if we fail to register the correct business address. | |
| ● | If the chops of our PRC subsidiaries are not kept safely, are stolen or are used by unauthorized persons or for unauthorized purposes, the corporate governance of these entities could be severely and adversely compromised. |
Risks Related to Our Class A Ordinary Shares
| ● |
Our dual-class voting structure will limit your ability to influence corporate matters and could discourage others from pursuing any change of control transactions that holders of our Class B Ordinary Shares may view as beneficial. |
|
| ● | Substantial future sales of our Class A Ordinary Shares or the anticipation of future sales of our Class A Ordinary Shares in the public market could cause the price of our Class A Ordinary Shares to decline. | |
| ● | We have not historically declared or paid dividends on our Ordinary Shares and, consequently, your ability to achieve a return on your investment will primarily depend on appreciation in the price of our Ordinary Shares. | |
| ● | If securities or industry analysts do not publish research or reports about our business, or if they publish negative reports regarding our Class A Ordinary Shares or business operations, the price and/or trading volume of our Class A Ordinary Shares could decline. | |
| ● | The trading price of our Class A Ordinary Shares has been and will likely continue to be volatile, which could result in substantial losses to investors. | |
| ● | Because we are an “emerging growth company,” we may not be subject to requirements that other public companies are subject to, which could affect investor confidence in us and our Class A Ordinary Shares. | |
| ● | Our management has broad discretion to determine how to use the funds raised in the offering and may use them in ways that may not enhance our results of operations or the price of our Class A Ordinary Shares. | |
| ● | We incur significant costs as a result of being a public company, particularly after we cease to qualify as an “emerging growth company.” |
|
|
| ● | If we cease to qualify as a foreign private issuer, we would be required to comply fully with the reporting requirements of the Securities Exchange Act applicable to U.S. domestic issuers, and we would incur significant additional legal, accounting and other expenses that we would not incur as a foreign private issuer. | |
| ● | As a foreign private issuer, we are not subject to certain U.S. securities law disclosure requirements that apply to a domestic U.S. issuer, and are exempt from certain Nasdaq corporate governance standards applicable to U.S. issuers, which may limit the information publicly available to our investors and afford them less protection than if we were a U.S issuer. | |
| ● | As a “controlled company” under the rules of the Nasdaq Stock Market, we may choose to exempt our company from certain corporate governance requirements that could have an adverse effect on our public shareholders. | |
| ● | If we are classified as a passive foreign investment company, United States taxpayers who own our Class A Ordinary Shares may have adverse United States federal income tax consequences. | |
| ● | The laws of the Cayman Islands may not provide our shareholders with benefits comparable to those provided to shareholders of corporations incorporated in the United States. | |
| ● | Anti-takeover provisions in our amended and restated memorandum and articles of association may discourage, delay, or prevent a change in control. | |
| ● | You may be unable to present proposals before annual general meetings or extraordinary general meetings not called by shareholders. |
Risks Related to Our Business and Industry
We are reliant on a small number of customers who contribute a majority of our revenue and the loss of one or more of these customers could adversely affect our business, financial condition, and results of operations.
During the fiscal years ended September 30, 2025 and 2024, we had a high concentration of customer revenue and our three largest customers accounted for 42.6% and 45.3% of our total operating revenue respectively. Please see “Item 4. Information on the Company-B. Business Overview-Our Customers” and “Note 2-Significant risks-Concentration of customers and suppliers” to our consolidated financial statements enclosed with this annual report for further information. Due to the concentration of revenues from a limited number of customers, if we do not receive the payments expected from any of these key customers, or if our agreements and working relationships with such customers are not renewed, our revenue, financial condition and results of operations will be negatively and materially impacted. We cannot guarantee that any of our customers in the future will not cease purchasing services or products from us in favor of services or products from our competitors, significantly reduce orders or seek price reductions in the future, and any such event could have a material adverse effect on our revenue, profitability, and results of operations.
The cyclical nature of the oil and natural gas industry may cause our operating results to fluctuate.
We derive our revenues from companies in the oil and natural gas industry, a historically cyclical industry with levels of activity that are significantly affected by the levels and volatility of oil and natural gas prices. We have experienced, and may in the future experience, significant fluctuations in operating results as a result of the reactions of our customers to changes in oil and natural gas prices. For example, prolonged low commodity prices experienced by the oil and natural gas industry during 2015, 2016 and recently in 2020, combined with adverse changes in the capital and credit markets, caused many companies to reduce their capital budgets and drilling activity. This resulted in a significant decline in demand for oilfield services and adversely impacted the prices oilfield services companies could charge for their services.
The ongoing military action between Russia and Ukraine could adversely affect our business, financial condition and results of operations.
On February 24, 2022, Russian military forces commenced a military operation in Ukraine, and sustained conflict and disruption in the region is likely. Although the length, impact and outcome of the ongoing military conflict in Ukraine is highly unpredictable, this conflict could lead to significant market and other disruptions, including significant volatility in commodity prices and supply of energy resources, instability in financial markets, supply chain interruptions, political and social instability, changes in consumer or purchaser preferences as well as increase in cyberattacks and espionage.
Russia’s recognition of two separatist republics in the Donetsk and Luhansk regions of Ukraine and subsequent military action against Ukraine led to an unprecedented expansion of sanction programs imposed by the United States, the European Union, the United Kingdom, Canada, Switzerland, Japan and other countries against Russia, Belarus, the Crimea Region of Ukraine, the so-called Donetsk People’s Republic and the so-called Luhansk People’s Republic, including, among others:
| ● | blocking sanctions against some of the largest state-owned and private Russian financial institutions (and their subsequent removal from the Society for Worldwide Interbank Financial Telecommunication (“SWIFT”) payment system) and certain Russian businesses, some of which have significant financial and trade ties to the European Union; |
|
|
| ● | blocking sanctions against Russian and Belarusian individuals, including the Russian President, other politicians and those with government connections or involved in Russian military activities; and | |
| ● | blocking of Russia’s foreign currency reserves as well as expansion of sectoral sanctions and export and trade restrictions, limitations on investments and access to capital markets and bans on various Russian imports. |
The situation is rapidly evolving as a result of the conflict in Ukraine, and the United States, the European Union, the United Kingdom and other countries may implement additional sanctions, export controls or other measures against Russia, Belarus and other countries, regions, officials, individuals or industries in the respective territories. Such sanctions and other measures, as well as the existing and potential further responses from Russia or other countries to such sanctions, tensions and military actions, could adversely affect the global economy and financial markets and could adversely affect our business, financial condition and results of operations. Our manufacturing operations would be potentially vulnerable to interruptions in the supply of certain materials, which are incorporated into parts we obtain from suppliers that we use in our manufacturing processes.
We must continually research and develop new technologies and products to remain competitive.
Because our industry is so competitive, we will need to continually research, develop and refine new technologies and offer new products to compete effectively. Many factors may limit our ability to develop and refine new products, including the availability of funds to dedicate to this portion of our business and access to new products and technologies that we can incorporate into our products, as well as marketplace resistance to new products and technologies. We believe that our subsidiaries and our products are able to compete in the marketplace based upon, among other things, our proprietary technologies and intellectual property. We cannot assure investors that applications of our and our subsidiaries’ technologies or those of third parties, if developed, will not be rendered superfluous or obsolete by research efforts and technological advances by others in these fields.
As new technologies are developed, our subsidiaries and we may need to adapt and change our products and services, our method of marketing or delivery or alter our current business in ways that may adversely affect revenue and our ability to achieve our proposed business goals. Accordingly, there is a risk that our subsidiaries’ and our technology will not support a viable commercial enterprise.
A failure by our third-party vendors to fulfill their obligations would negatively affect our ability to operate profitably.
In the ordinary course of business, our third-party vendors have historically required advance payments before they deliver goods and services to us that enable our operations. These advance payments are often substantial, and we dedicate a material amount of our liquidity to advance these to such third-party vendors. There is no guarantee that the materials and services we require will actually be delivered, whether due to supply chain disruptions or any other reason after we provide our advance payments, and many of our vendors lack sufficient insurance to protect us against such failures to deliver. Moreover, if a third-party vendor declares bankruptcy or we engage in litigation, we be unable to recover the advance fees in their entirety, if at all.
As a technology-oriented business, our ability to operate profitably is directly related to our ability to develop and protect our proprietary technology.
We rely on a combination of trademarks, trade secret, nondisclosure, copyright and patent law to protect our subsidiaries’ and our software and hardware, which may afford only limited protection from misuse.
Despite our efforts to protect our subsidiaries’ and our proprietary rights, unauthorized parties, including customers, may attempt to reverse engineer or copy aspects of our subsidiaries’ and our products or to obtain and use information that our subsidiaries and we regard as proprietary. Furthermore, our competitors may independently develop substantially equivalent or superior proprietary information and techniques, reverse engineer information and techniques, or otherwise gain access to our proprietary technology. In the future, we cannot guarantee that others will not use our subsidiaries’ and our technology without proper authorization. In addition, under the Chinese intellectual property law, the 50-year protection period for software copyright and 10-year to 20-year patent protection period are not subject to renewal upon expiration.
In addition, our subsidiaries and we may initiate claims or litigation against third parties for infringement of our proprietary rights or to establish the validity, scope or enforceability of our proprietary rights. Any such claims could be time consuming, result in costly litigation, cause product development or shipment delays or force our subsidiaries or us to enter into royalty or license agreements rather than dispute the merits of such claims, thereby impairing our financial performance by requiring our subsidiaries or us to pay additional royalties and/or license fees to third parties. There is always a risk that patents, if issued, may be subsequently invalidated, either in whole or in part and this could diminish or extinguish protection for any technology we may license. Therefore, we may be unable to meaningfully protect our rights in trade secrets, technical know-how and other non-patented technology. Any failure to enforce or protect our subsidiaries’ and our rights could cause us to lose the ability to exclude others from issuing technology to develop or sell competing products.
We may not be able to prevent others from unauthorized use of our intellectual property, which could harm our business and competitive position.
We may not be able to adequately protect our intellectual property rights, which could adversely affect our turnover and competitive position.
|
|
We regard our trademarks, copyrights, patents, domain names, know-how, proprietary technologies, and similar intellectual property (which we have ownership or legal rights to use) as critical to our success, and we rely on a combination of intellectual property laws and contractual arrangements, including confidentiality, invention assignment and non-compete arrangements with our employees and others, to protect our proprietary rights.
As China has a “first to file” trademark registration system and there are trademarks similar to ours which were registered in the same categories, we may not be able to successfully register our trademarks in such categories and may be exposed to the risk that we are held to be infringing third-party trademark rights. Moreover, for our trademarks unregistered in China, we may not be able to prevent a third-party from using our brand. There are others using trademarks similar to our trademarks. We believe our trademarks are vital to our business. We are in the process of filing requests for certain trademarks currently in use. However, we cannot assure you that such requests would be successful, or that we can successfully register our trademarks at all.
If any third-party brings trademark infringement against us in connection with our use of any of the unregistered trademarks, we may face civil and administrative liabilities under the PRC Trademark Law. We may also be ordered to abandon any product alleged or held to infringe upon third parties’ legal interests, or redesign our products or processes to avoid assertion of infringement and compensate for losses of such third parties up to RMB5 million, and may be ordered to eliminate any negative impact. In addition, we may be subject to various administrative liabilities including, among others, imposition of fines with a maximum of five times of illegal turnover if such illegal turnover exceeds RMB50,000 (US$7,000), or RMB250,000 (US$35,000) if such illegal turnover is less than RMB50,000 (US$7,000). Any of these liabilities may disrupt our business operations and materially and adversely affect our reputation, financial condition and operating results. Even if we are successful in defending against such claims, legal proceedings could result in substantial costs and be a distraction to our management.
Further, because of the rapid pace of technological change in our industry, parts of our business rely on technologies developed or licensed by third parties, and we may not be able to obtain or continue to obtain licenses and technologies from these third parties on reasonable terms, or at all.
Confidentiality, invention assignment and non-compete agreements may be breached by counterparties, we may not be able to effectively protect our intellectual property rights or to enforce our contractual rights. Policing any unauthorized use of our intellectual property is difficult and costly and the steps we take may be inadequate to prevent the infringement or misappropriation of our intellectual property. In the event that we resort to litigation to enforce our intellectual property rights arising from breach of contract or third-party infringement, such litigation could result in substantial costs and a diversion of our managerial and financial resources and could put our intellectual property at risk of being invalidated or narrowed in scope. We cannot assure you that we will prevail in such litigation, and even if we do prevail, we may not obtain a meaningful recovery. In addition, our trade secrets may be leaked or otherwise become available to, or be independently discovered by, our competitors. Any failure in maintaining, protecting or enforcing our intellectual property rights could have a material adverse effect on our business, financial condition and results of operations.
We may be accused of infringing the intellectual property rights of others.
In the future, our subsidiaries and we may receive notices claiming that we are infringing the proprietary rights of third parties. We cannot guarantee that our subsidiaries and we will not become the subject of infringement claims or legal proceedings by third parties with respect to our subsidiaries’ and our current programs or future software developments.
Our software products may contain integration challenges, design defects or software errors that could be difficult to detect and correct.
Despite extensive testing, we may, from time to time, discover defects or errors in our subsidiaries’ and our software only after use by a customer. We may also experience delays in shipment of our software during the period required to correct such errors. In addition, we may, from time to time, experience difficulties relating to the integration of our subsidiaries’ and our software products with other hardware or software in the customer’s environment that are unrelated to defects in such software products. Such defects, errors or difficulties may cause future delays in product introductions and shipments, result in increased costs and diversion of development resources, require design modifications or impair customer satisfaction with our subsidiaries’ and our software. Since these software products are used by our customers to perform mission-critical functions related to oil and gas mining and extraction, design defects, software errors, misuse of these products, incorrect data from external sources or other potential problems within or out of our control that may arise from the use of our subsidiaries’ and our products could result in financial or other damages to our customers. We do not maintain product liability insurance. Although our agreements with customers contain provisions designed to limit our exposure to potential claims as well as any liabilities arising from such claims, such provisions may not effectively protect us against such claims and the liability and costs associated therewith. To the extent we are found liable in a product liability case, we could be required to pay substantial amount of damages to an injured customer, thereby impairing our financial condition.
Our future success depends on our ability to help our customers find, develop and acquire oil and gas reserves.
To remain competitive in our industry, our products must help our customers develop, acquire or successfully exploit oil and gas reserves to replace those depleted by production. Without successful exploration or acquisition activities, our customers’ reserves, production and revenues will decline rapidly. If our subsidiaries’ and our technology is less well accepted for helping our customers exploit additional reserves than our competitors’ technology, our customers may terminate their relationships with us, which could have a material adverse effect on our financial condition and future growth prospects.
|
|
Our customers are companies engaged in the oil and gas industry and the greater energy industry, and, consequently, our financial performance is dependent upon the economic conditions of those industries.
We have derived most of our revenues to date from providing integrated automation services to petroleum companies. Our customers’ success is intrinsically linked to economic conditions in China and in the petroleum and energy industries in general and the volatility of prices of crude oil, refined oil products and coal chemical products in particular. Each of the petroleum industry and energy industry is subject to intense competitive pressures and is affected by overall economic conditions. Demand for our services could be harmed by volatility in those industries. There can be no assurance that we will be able to continue our historical revenue growth or sustain our profitability on a quarterly or annual basis or that our results of operations will not be adversely affected by continuing or future volatility in those industries.
Changes in environmental and regulatory factors may impair our business.
The regulation on oil drilling industry is still a developing legal sector in China. More legislation or regulations maybe implemented by the Chinese government. Either of these scenarios may have a significant impact on our customers’ mining and extraction operations and may require us or our customers to significantly change operations or to incur substantial costs and additional expenditures. We believe that our subsidiaries’ and our operations in China are in compliance with China’s applicable legal and regulatory requirements.
Natural gas reserve degradation and depletion may reduce our customers’ profitability and in turn our financial performance.
Our profitability depends substantially on our ability to help our customers exploit their natural gas reserves at competitive costs. Replacement reserves may not be available to our customers when required or, if available, may not be drilled at costs comparable to those characteristics of the depleting oilfield. Our subsidiaries’ and our technology may not enable our customers to accurately assess the geological characteristics of any new reserves, which may adversely affect their decision to use our subsidiaries’ services and our products in the future.
We are heavily dependent upon the services of experienced personnel who possess skills that are valuable in our industry, and we may have to actively compete for their services.
Our Group is smaller than some of our competitors, and we compete in large part on the basis of the quality of services we are able to provide our clients. As a result, we are heavily dependent upon our ability to attract, retain and motivate skilled personnel to serve our clients. Many of our personnel possess skills that would be valuable to all companies engaged in the integrated automation services industry. Consequently, we expect that we will have to actively compete for these employees. Some of our competitors may be able to pay our employees more than we are able to pay to retain them. Our ability to profitably operate is substantially dependent upon our ability to locate, hire, train and retain our personnel. There can be no assurance that we will be able to retain our current personnel, or that we will be able to attract or assimilate other personnel in the future. If we are unable to effectively obtain and maintain skilled personnel, the development and quality of our technological products and the effectiveness of installation and training could be materially impaired.
Our ability to attract and retain skilled workers may impact growth potential and profitability.
Our ability to be productive and profitable will depend substantially on our ability to attract and retain skilled workers. Our ability to expand our operations is, in part, impacted by our ability to increase our labor force. A significant increase in the wages paid by competing employers could result in a reduction in our skilled labor force, increases in the wage rates paid by us, or both. If labor shortages continue or a significant increase in wages occur, our capacity and profitability could be diminished, and our growth potential could be impaired.
Our business is capital intensive and our growth strategy may require additional capital, which may not be available on favorable terms or at all.
We may require additional cash resources due to changed business conditions, implementation of our growth strategy or potential investments or acquisitions we may pursue. To meet our capital needs, we may sell additional equity or debt securities or obtain additional credit facilities. The sale of additional equity securities or other securities convertible into such equity securities could result in dilution of your holdings. The incurrence of indebtedness would result in increased debt service obligations and could require us to agree to operating and financial covenants that would restrict our operations. Financing may not be available in amounts or on terms acceptable to us, if at all. Any failure by us to raise additional funds on terms favorable to us, or at all, could limit our ability to expand our business operations and could harm our overall business prospects.
Our certificates, permits, and license are subject to governmental regulation and renewal, and the failure to obtain renewal would cause all or part of our operations to be suspended and may have a material adverse effect on our financial condition.
We are subject to various PRC laws and regulations pertaining to our products and services for the oil and gas industry and the new energy sector. We have obtained certain certificates, permits, and licenses required for our various business segments, including the supply of equipment and provision of management services for the oil and gas extraction industry and the manufacturing and distribution of software and hardware products for the oil and gas industry in the PRC.
|
|
During the application or renewal process for our licenses and permits, we will be evaluated and re-evaluated by the appropriate governmental authorities and must comply with the prevailing standards and regulations, which may change from time to time. In the event that we are not able to obtain or renew the certificates, permits and licenses, all or part of our operations may be suspended by the government, which would have a material adverse effect on our business and financial condition. Furthermore, if escalating compliance costs associated with governmental standards and regulations restrict or prohibit any part of our operations, it may adversely affect our results of operations and profitability.
If any of the affiliated entities becomes the subject of a bankruptcy or liquidation proceeding, we may lose the ability to use and enjoy assets held by such entity, which could materially and adversely affect our business, financial condition and results of operations.
We currently conduct our operations in China through our PRC Operating Subsidiaries. As part of these arrangements, substantially all of our assets that are used in our business are held by the subsidiaries. If any of our Operating Subsidiaries becomes bankrupt and all or part of its assets become subject to the rights of third-party creditors, we may be unable to continue some or all of our business activities, which could materially and adversely affect our business, financial condition and results of operations. In addition, if any of the Operating Subsidiaries undergoes a voluntary or involuntary liquidation proceeding, third-party creditors may claim rights relating to some or all of these assets, which would hinder our ability to operate our business and could materially and adversely affect our business operations, financial performance and the market prices of our Class A Ordinary Shares.
The COVID-19 pandemic adversely affected and similar pandemics could adversely affect the operations of our system, in-person oil and gas services and results of our business operations.
We face risks related to public health crises, including the COVID-19 pandemic. The effects of the COVID-19 pandemic resulted in a significant and swift reduction in international and U.S. economic activity. The collapse in the demand for oil caused by this unprecedented global health and economic crisis contributed to the significant decrease in crude oil prices in 2020 and adversely impacted the demand for our services and could, in the future, have a material adverse effect on our operations, business and financial results.
In 2020, outbreaks of COVID-19 resulted in the temporary closure of many corporate offices, retail stores, and manufacturing facilities. Normal economic life was curtailed. We took a series of measures to protect our employees, including temporarily closing our offices, facilitating remote working arrangements for our employees, and rescheduling business meetings and travels.
The extent to which our operating and financial results may be affected by future unforeseen pandemics and health crises will depend on various factors and consequences beyond our control, such as the emergence of more contagious and harmful variants of viruses, the duration and scope of any pandemic or similar crises, additional actions by businesses and governments in response, and the speed and effectiveness of responses to combat such events.
Risks Related to Doing Business in China
Changes in China’s economic, political, or social conditions or government policies could have a material adverse effect on our business and operations.
Substantially all of our assets and operations are in China. Accordingly, our business, financial condition, results of operations, and prospects may be influenced, to a significant degree, by political, economic, and social conditions in China generally.
While the Chinese economy has experienced significant growth over the past decades, growth has been uneven, both geographically and among various sectors of the economy, and the rate of growth has been slowing down. Any changes in economic conditions in China, in the policies of the Chinese government, or in the laws and regulations in China could have a material adverse effect on the overall economic growth of China. Such developments could adversely affect our business and operating results, reduce demand for our services, and weaken our competitive position. The Chinese government has implemented various measures to encourage economic growth and guided the allocation of various types of resources. Some of these measures may benefit the overall Chinese economy, but may have a negative effect on our operations. For example, our financial condition and results of operations may be adversely affected by government regulation over capital investments or changes in tax regulations. In the past, the Chinese government has implemented certain measures to control the pace of economic growth, such as interest rate adjustments.
The Chinese government has significant authority to exert influence on the conduct of our business and may intervene or influence our operations at any time, which result in a material change in our operations, and significantly limit or completely hinder our ability to offer or continue to offer securities to investors and cause the value of our securities to significantly decline or be worthless.
The PRC government has oversight and discretion over our business and may intervene or influence our operations at any time with little advance notice. Therefore, uncertainties in the PRC legal system and the interpretation and enforcement of PRC laws and regulations could limit the legal protection available to you and us, hinder our ability to offer or continue to offer the securities, result in a material adverse effect on our business operations, and damage our reputation, which could significantly limit or completely hinder our ability to offer or continue to offer securities to investors and cause the value of such securities to significantly decline or be worthless.
|
|
The economic, political and social conditions in the PRC differ from those in more developed countries in many respects, including structure, government involvement, level of development, growth rate, control of foreign exchange, capital reinvestment, allocation of resources, rate of inflation and trade balance position. Before the adoption of its reform and opening up policies in 1978, the PRC was primarily a planned economy. In recent years, the PRC government has been reforming the PRC economic system and government structure. For example, the PRC government has implemented economic reform and measures emphasizing the utilization of market forces in the development of the PRC economy in the past three decades. These reforms have resulted in significant economic growth and social prospects. Economic reform measures, however, may be adjusted, modified or applied inconsistently from industry to industry or across different regions of the country.
We cannot predict whether the resulting changes will have any adverse effect on our current or future business, financial condition or results of operations. Despite these economic reforms and measures, the PRC government continues to play a significant role in regulating industrial development, allocation of natural and other resources, production, pricing and management of currency, and there can be no assurance that the PRC government will continue to pursue a policy of economic reform. Our ability to successfully expand business operations in the PRC depends on a number of factors, including macro-economic and other market conditions. Demand for our future products in the Chinese market and our business, financial condition and results of operations may be materially and adversely affected by the following factors:
| ● | changes in political or social conditions of the PRC; | |
| ● | changes in laws, regulations, and administrative directives or the interpretation thereof; | |
| ● | measures which may be introduced to control inflation or deflation; and | |
| ● | changes in the rate or method of taxation. |
These factors are affected by a number of variables which are beyond our control.
Any actions by the PRC government to exert more oversight and control over offerings that are conducted overseas and/or foreign investment in China-based issuers like us could significantly limit or completely hinder our ability to offer or continue to offer securities to investors and cause the value of such securities to significantly decline or be worthless.
Uncertainties with respect to the enforcement of laws, and changes in laws and regulations in China with little advance notice, could materially and adversely affect us.
Our operations in mainland China are governed by PRC laws and regulations. The PRC legal system is a civil law system based on written statutes. Unlike the common law system, prior court decisions may be cited for reference but do not have binding authority. There are substantial uncertainties regarding the interpretation and application of PRC laws and regulations including, but not limited to, the laws and regulations governing our business and the enforcement and performance of our business arrangements in certain circumstances. The laws and regulations are sometimes vague and may be subject to future changes, and their official interpretation and enforcement could be unpredictable, with little advance notice. The effectiveness and interpretation of newly enacted laws or regulations, including amendments to existing laws and regulations, may be delayed, and our business may be affected if we rely on laws and regulations which are subsequently adopted or interpreted in a manner different from our current understanding of these laws and regulations. New laws and regulations that affect existing and proposed future businesses may also be applied retroactively. We cannot predict what effect the interpretation of existing or new PRC laws or regulations may have on our business.
As certain laws and regulations which apply to us are relatively new, and because of the limited volume of published decisions and their nonbinding nature, the interpretation and enforcement of these laws and regulations involve uncertainties. In addition, the PRC legal system is based in part on government policies and internal rules, some of which may not be published on a timely basis or at all, and some of which may have a retroactive effect. As a result, we may not be aware of our violation of these policies and rules until sometime after the violation. Any administrative and court proceedings in China may be protracted, resulting in substantial costs and diversion of resources and management attention. However, since PRC administrative and court authorities have significant discretion in interpreting and implementing statutory and contractual terms, it may be more difficult to evaluate the outcome of administrative and court proceedings and the level of legal protection we enjoy than in more developed legal systems. These uncertainties may also impede our ability to enforce the contracts we have entered into. As a result, these uncertainties could materially and adversely affect our business and results of operations.
Any failure or perceived failure by us to comply with the anti-monopoly and anti-unfair competition laws and regulations may result in governmental investigations or enforcement actions, litigation or claims against us and could have an adverse effect on our business, financial condition and results of operations.
The PRC government has adopted a series of anti-monopoly and anti-unfair competition laws and regulations and has recently enhanced its enforcement of such laws and regulations. The PRC Anti-monopoly Law and the relevant implementing rules (i) require that where concentration of undertakings reaches the filing threshold stipulated by the State Council, a filing must be made with the anti-monopoly authority before the parties implement the concentration, (ii) prohibit a business operator with a dominant market position from abusing such position, such as by selling commodities at unfairly high prices or buying commodities at unfairly low prices, selling products at prices below cost without any justifiable cause, or refusing to trade with a trading party without any justifiable cause, and (iii) prohibit business operators from entering into monopoly agreements, which refer to agreements that eliminate or restrict competition with competing business operators or transaction counterparties, such as by boycotting transactions, fixing or changing the price of commodities, limiting the output of commodities or fixing the price of commodities for resale to third parties, unless the agreements satisfy certain exemptions under the PRC Anti-monopoly Law.
|
|
According to the PRC Anti-unfair Competition Law, unfair competition, is the production and operating activities where the operator disrupts the market competition order and damages the legitimate rights and interests of other operators or consumers in violation of the provisions of the PRC Anti-unfair Competition Law, shall be prohibited. Pursuant to the PRC Anti-unfair Competition Law, operators shall abide by the principle of voluntariness, equality, impartiality, integrity and adhere to laws and business ethics during market transactions. Operators in violation of the PRC Anti-unfair Competition Law may be subject to civil, administrative or criminal liabilities depending on the specific circumstances.
In March 2018, the SAMR was formed as a new governmental agency to take over, among other things, the anti-monopoly enforcement functions from the relevant departments under the MOFCOM, the NDRC, and the former State Administration for Industry and Commerce, respectively. Since its inception, the SAMR has continued to strengthen anti-monopoly enforcement. In December 2018, the SAMR issued the Notice on Anti-monopoly Enforcement Authorization, which grants authorities to its provincial branches to conduct anti-monopoly enforcement within their respective jurisdictions. In September 2020, the SAMR issued Anti-monopoly Compliance Guideline for Operators, which requires operators to establish anti-monopoly compliance management systems to prevent anti-monopoly compliance risks. In particular, the PRC regulators have been increasingly focused on inspection and regulation on potential noncompliance with anti-unfair competition and anti-monopoly related laws recently. We have been conducting necessary self-inspection and rectifications. We cannot guarantee you we will not be subject to more similar or even stricter rectification requests from the governmental authorities or that we will fully comply with all applicable rules and regulations at all times. As a result of the regulators’ focus on anti-monopoly and anti-unfair competition compliance, our business practice and expansion strategy may be subject to heightened regulatory scrutiny. To comply with existing laws and regulations and new laws and regulations that may be enacted in the future, we may need to devote significant resources and efforts, including restructuring affected businesses and adjusting investment activities, which may adversely affect our business operation, growth prospects and reputation. In addition, we cannot assure you that our efforts are sufficient to comply with the all the applicable laws and regulations on anti-monopoly and anti-unfair competition and the authorities’ requirements in all respects. Any anti-monopoly or anti-unfair competition related lawsuit, regulatory investigations or administrative proceedings initiated against us could also result in our being subject to regulatory actions and constraints on our investments and acquisitions, which could include forced termination of any agreements or transactions, required divestitures, limitations on certain pricing and business practices or significant fines. As a result, we may be subject to adverse influence in operating our current business and pursuing our investment and acquisition strategy.
PRC regulations of loans to and direct investment in PRC entities by offshore holding companies and governmental regulation of currency conversion may delay or prevent us from using the proceeds from our subsequent offerings to make loans or additional capital contributions to our PRC subsidiary, which could materially and adversely affect our liquidity and our ability to fund and expand our business.
Any funds we transfer to our wholly owned PRC subsidiaries, either as a shareholder loan or as an increase in registered capital, are subject to approval by or registration with relevant governmental authorities in China. For example, any capital contributions to our wholly owned PRC subsidiaries must be reported with MOFCOM afterwards or its local counterparts, and registered with a local bank authorized by the State Administration of Foreign Exchange, or SAFE. In addition, any loan provided by us to our wholly owned PRC subsidiaries cannot exceed the difference between its total investment amount and registered capital or twice of their net worth, and must be registered with SAFE or its local counterparts. In light of the various requirements imposed by the PRC regulations on loans to and direct investment in PRC entities by offshore holding companies, we cannot assure you that we will be able to complete the necessary government registrations or obtain the necessary government approvals on a timely basis, or at all, with respect to future loans to our PRC subsidiaries or future capital contributions by us to our PRC subsidiaries. As a result, whether we can provide prompt financial support to our PRC subsidiaries when needed is determined by the applicable PRC law and regulations. If we fail to complete such registrations or obtain such approvals, our ability to use the proceeds we expect to receive from subsequent offerings and to capitalize or otherwise fund our PRC operations may be negatively affected, which could materially and adversely affect our liquidity and our ability to fund and expand our business.
On March 30, 2015, SAFE promulgated the Circular on Reforming the Management Approach Regarding the Foreign Exchange Capital Settlement of Foreign-Invested Enterprises, or SAFE Circular 19. SAFE Circular 19 launched a nationwide reform of the administration of the settlement of the foreign exchange capitals of FIEs and allowed FIEs to settle their foreign exchange capital at their discretion, but continued to prohibit FIEs from using funds denominated in RMB converted from any foreign currency for expenditures beyond their business scopes, providing entrusted loans or repaying loans between non-financial enterprises. Violations of SAFE Circular 19 could result in serious monetary or other penalties. SAFE Circular 19 and relevant foreign exchange regulatory rules may limit our ability to use RMB denominated funds converted from the net proceeds of this offering to fund subsidiaries’ operations in China, to invest in or acquire any other PRC companies through our PRC subsidiaries or the affiliates or to establish new affiliates in the PRC, which may adversely affect our business, financial condition and results of operations.
On June 9, 2016, SAFE promulgated the Notice of the SAFE on Reforming and Standardizing the Foreign Exchange Settlement Management Policy of Capital Account, or “SAFE Circular 16,” effective on June 9, 2016, which reiterates some rules set forth in Circular 19, but changes the prohibition against using RMB capital converted from foreign currency-denominated registered capital of a foreign-invested company to issue RMB entrusted loans to a prohibition against using such capital to issue loans to non-affiliated enterprises. On October 23, 2019, the SAFE issued the Notice of the SAFE on Further Facilitating Cross-border Trade and Investment, which, among other things, expanded the use of foreign exchange capital to domestic equity investment area. Foreign invested enterprises that are not classified as investment companies are allowed to make domestic equity investments by using their capital, provided that they are not in violation of the prevailing special administrative measures for access to foreign investments (negative list), and provided that the relevant domestic investment projects are authentic and in compliance with the relevant regulations.
|
|
If our subsidiaries in PRC requires financial support from Leishen Cayman, Leishen Hong Kong or Leishen (Holding) Hong Kong in the future and we find it necessary to use foreign currency-denominated capital to provide such financial support, our ability to fund their operations will be subject to statutory limits and restrictions, including those described above.
PRC regulations relating to offshore investment activities by PRC residents may limit our PRC subsidiaries’ ability to change their registered capital or distribute profits to us or otherwise expose us or our PRC resident beneficial owners to liability and penalties under PRC laws.
In July 2014, SAFE promulgated the Circular on Relevant Issues Concerning Foreign Exchange Control on Domestic Residents’ Offshore Investment and Financing and Roundtrip Investment Through Special Purpose Vehicles, or SAFE Circular 37. SAFE Circular 37 requires PRC residents (including PRC individuals and PRC corporate entities as well as foreign individuals that are deemed PRC residents for foreign exchange administration purposes) to register with SAFE or its local branches in connection with their direct or indirect offshore investment activities. SAFE Circular 37 further requires amendment to the SAFE registrations in the event of any changes with respect to the basic information of the offshore special purpose vehicle, such as change of a PRC individual shareholder, name and operation term, or any significant changes with respect to the offshore special purpose vehicle, such as increase or decrease of capital contribution, share transfer or exchange, or mergers or divisions. SAFE Circular 37 is applicable to our shareholders who are PRC residents and may be applicable to any offshore acquisitions that we make in the future. According to the Notice on Further Simplifying and Improving Policies for the Foreign Exchange Administration of Direct Investment released on February 13, 2015 by the SAFE, local banks will examine and handle foreign exchange registration for overseas direct investment, including the initial foreign exchange registration and amendment registration, under SAFE Circular 37 from June 1, 2015. The PRC residents shall, by themselves or entrusting accounting firms or banks, file with the online information system designated by SAFE with respect to its existing rights under offshore direct investment each year prior to the requisite time.
If our shareholders who are PRC residents or entities do not complete their registration with the local SAFE branches or qualified local banks or complete annual filing of its existing rights under offshore direct investment, our PRC subsidiaries may be restricted in the ability to distribute to us its profits and proceeds from any reduction in capital, share transfer or liquidation, and we may be restricted in our ability to contribute additional capital to our PRC subsidiaries as well. Moreover, failure to comply with the SAFE registration described above could result in liability under PRC laws for evasion of applicable foreign exchange restrictions.
We have used our best efforts to notify PRC residents or entities who directly or indirectly hold shares in our Cayman Islands holding company and who are known to us as being PRC residents or entities to complete the foreign exchange registrations and annual filings of its existing rights under offshore direct investment. However, we may not be informed of the identities of all the PRC residents or entities holding direct or indirect interest in our company, nor can we compel our beneficial owners to comply with SAFE registration requirements. We cannot assure you all shareholders or beneficial owners of ours who are PRC residents or entities complied with, and will in the future make, obtain or update any applicable registrations or approvals required by, SAFE regulations.
The failure or inability of such shareholders or beneficial owners to comply with SAFE regulations, or failure by us to amend the foreign exchange registrations of our PRC subsidiaries, could subject us to fines or legal sanctions, restrict our overseas or cross-border investment activities, limit our PRC subsidiaries’ ability to make distributions or pay dividends to us or affect our ownership structure. As a result, our business operations and our ability to distribute profits to you could be materially and adversely affected.
We may be affected by the currency conversion system.
The PRC government imposes regulation and limitation on the conversion of the RMB into foreign currencies and the remittance of currencies out of the mainland PRC. Our PRC subsidiaries receive substantially all of their revenue in RMB. Under our current corporate structure, to fund any cash and financing requirements Leishen Cayman may have, Leishen Cayman may rely on dividend payments from the subsidiaries. As such we may convert a portion of the subsidiaries’ revenue into other currencies to meet the foreign currency obligations, such as payments of dividends, if any. Shortages in the availability of foreign currency may restrict the ability of the subsidiaries to remit sufficient foreign currency to pay dividends or other payments to Leishen Cayman. Under existing PRC foreign exchange regulations, payments of current account items, such as profit distributions and trade and service-related foreign exchange transactions, can be made in foreign currencies without prior approval from SAFE by complying with certain procedural requirements. Therefore, the subsidiaries are able to pay dividends in foreign currencies to Leishen Cayman without prior approval from SAFE, subject to the condition that the remittance of such dividends outside of the mainland PRC complies with certain procedures under PRC foreign exchange regulations. Approval from or registration with appropriate government authorities is, however, required where the RMB is to be converted into foreign currency and remitted out of mainland China to pay capital expenses such as the repayment of loans denominated in foreign currencies. The PRC government may also at its discretion regulate access in the future to foreign currencies for current account transactions. If the foreign exchange control system prevents the subsidiaries from obtaining sufficient foreign currencies to satisfy its foreign currency demand, the subsidiaries may not be able to pay dividends in foreign currencies to Leishen Cayman shareholders. In addition, the PRC Enterprise Income Tax Law and its implementation rules provide that a withholding tax at a rate of 10% will be applicable to dividends payable by Chinese companies to non-PRC resident enterprises, unless reduced under treaties or arrangements between the PRC central government and the governments of other countries or regions where the non-PRC resident enterprises are tax resident.
|
|
We must remit the offering proceeds to China before they may be used to benefit our business in China, and we cannot assure that we can finish all necessary governmental registration processes in a timely manner.
We plan to remit the proceeds of this offering to China, and the process for sending funds of such scale to China may take several months after the closing of this offering. Leishen Cayman may make advances or additional capital contributions to our subsidiaries while the remittance of the offering proceeds is in process. For example, loans by us or additional capital contribution to our subsidiaries in China, cannot exceed the PRC statutory limits, while the shareholder loan must be also registered with the SAFE. The statutory limit for the total of foreign debts of a foreign-invested company is the difference between the total investment or twice of their net worth as approved by MOFCOM or its local counterpart and the amount of registered capital of such foreign-invested company. The PRC regulatory clearance on the transfer of the offering proceeds to the PRC may delay our deployment of such capital and therefore may negatively affect our business growth strategy as planned.
We may be exposed to liabilities under the Foreign Corrupt Practices Act and Chinese anti-corruption law.
In connection with any future offering, we may be subject to the U.S. Foreign Corrupt Practices Act (“FCPA”), and other laws that prohibit improper payments or offers of payments to foreign governments and their officials and political parties by U.S. persons and issuers as defined by the statute for the purpose of obtaining or retaining business. We may also be subjected to Chinese anti-corruption laws, which strictly prohibit the payment of bribes to government officials. Going forward, we may have operations, agreements with third parties, and make sales in China, which may experience corruption. Our future activities in China may create the risk of unauthorized payments or offers of payments by one of the employees of our Company, because sometimes these employees are out of our control. Violations of the FCPA or Chinese anti-corruption laws may result in severe criminal or civil sanctions, and we may be subject to other liabilities, which could negatively affect our business, operating results and financial condition. In addition, the government may seek to hold our Company liable for successor liability FCPA violations committed by companies in which we invest or that we acquire.
Evolution with respect to the PRC legal system could adversely affect us.
The PRC legal system is a civil law system based on written statutes, where prior court decisions have limited precedential value.
In particular, PRC laws and regulations concerning the oil equipment industries are evolving. Although we have taken measures to comply with the laws and regulations applicable to our business operations and to avoid conducting any non-compliant activities under these laws and regulations, the PRC governmental authorities may promulgate new laws and regulations regulating internet-related industries. We cannot assure you that our operations would not be deemed to violate any such new PRC laws or regulations. Moreover, developments in the industries may lead to changes in PRC laws, regulations and policies, which in turn may limit or restrict us, and could materially and adversely affect our business and operations.
Fluctuations in exchange rates could have a material and adverse effect on our results of operations and the value of your investment.
The conversion of Renminbi into foreign currencies, including U.S. dollars, is based on rates set by the People’s Bank of China (“PBOC”). The Renminbi has fluctuated against the U.S. dollar, at times significantly and unpredictably. The value of Renminbi against the U.S. dollar and other currencies is affected by changes in China’s political and economic conditions and by China’s foreign exchange policies, among other things. We cannot assure you that Renminbi will not appreciate or depreciate significantly in value against the U.S. dollar in the future. It is difficult to predict how market forces or PRC or U.S. government policy may impact the exchange rate between Renminbi and the U.S. dollar in the future. From time to time, we are exposed to currency risk primarily through sales and purchases which give rise to receivables, payables and cash balances that are denominated in currencies other than the functional currency of the operations to which the transactions relate.
Substantially all of our income and expenses are denominated in Renminbi and our reporting currency is U.S. dollars. Significant revaluation of the Renminbi may have a material and adverse effect on your investment. For example, to the extent we need to convert U.S. dollars into Renminbi for our operations, appreciation of the Renminbi against the U.S. dollar would reduce the Renminbi amount we would receive from the conversion. Conversely, a significant depreciation of Renminbi against the U.S. dollar may significantly reduce the U.S. dollar equivalent of our earnings, which in turn could adversely affect the price of our Class A Ordinary Shares.
Very limited hedging options are available in China to reduce our exposure to exchange rate fluctuations. To date, we have not entered into any hedging transactions to reduce our exposure to foreign currency exchange risk. While we may enter into hedging transactions in the future, the availability and effectiveness of these hedges may be limited and we may not be able to hedge our exposure adequately or at all. In addition, our currency exchange losses may be magnified by PRC exchange control regulations that restrict our ability to convert Renminbi into foreign currency.
|
|
The PRC Foreign Investment Law may impact the viability of our current corporate structure and operations.
Laws regulating foreign investment in China include the PRC Foreign Investment Law, or the PRC FIL, effective from January 1, 2020, and the Regulation on Implementing the PRC Foreign Investment Law, or the Implementation Regulations, effective from January 1, 2020. The PRC FIL specifies that foreign investments shall be conducted in line with the “negative list” to be issued or approved to be issued by the State Council. While we do not operate in an industry that is currently subject to foreign investment restrictions or prohibition in China, it is uncertain whether our industry will be named in an updated “negative list” to be issued in the future. If our industry is added to the “negative list” or if the PRC regulatory authorities otherwise decide to limit foreign ownership in our industry, there could be a risk that we would be unable to do business in China as we are currently structured. If any new laws and/or regulations on foreign investments in China are promulgated and implemented, such changes could have a significant impact on our current corporate structure, which in turn could have a material adverse impact on our business and operations, our ability to raise capital and the market price of our shares. In such event, despite our efforts to restructure to comply with the then applicable PRC laws and regulations in order to continue our operations in China, we may experience material changes in our business and results of operations, our attempts may prove to be futile due to factors beyond our control, and the value of the shares you invest in may significantly decline or become worthless.
If we become subject to the scrutiny, criticism and negative publicity involving U.S.-listed Chinese companies, we may have to expend significant resources to investigate and resolve such matters, which could harm our business operations, stock price and reputation.
U.S. public companies that have substantially all of their operations in China have been the subject of intense scrutiny, criticism and negative publicity by investors, financial commentators and U.S. regulatory agencies. Much of the scrutiny, criticism and negative publicity has centered on financial and accounting irregularities, lack of effective internal controls over financial accounting, inadequate corporate governance policies and, in many cases, allegations of fraudulent activities. As a result of the scrutiny, criticism and negative publicity, the publicly traded stocks of many U.S. listed Chinese companies have experienced and may experience in the future high volatility in trading prices and market value and, in some cases, may be subject to the delisting procedures from the national stock exchanges. Some of these companies are now subject to shareholder lawsuits and SEC enforcement actions and are conducting internal and external investigations into the allegations. It is not clear what effect this sector-wide scrutiny, criticism and negative publicity will have on our business and stock prices when listed on a national stock exchange. If we become the subject of any unfavorable allegations, whether such allegations are proven to be true or false, we will have to expend significant capital and time to investigate such allegations and defend our company. If such allegations are proven to have merit, we and our business operations could be severely affected and you could sustain a significant loss in your investment in our Class A Ordinary Shares.
The approval of and the filing with the CSRC or other PRC government authorities may be required in connection with our future offshore offerings under PRC law, and, if required, we cannot predict whether or for how long we will be able to obtain such approval or complete such filing.
On February 17, 2023, the CSRC issued the Trial Measures, which became effective March 31, 2023. On the same date, the CSRC circulated the Guidance Rules and Notice on the CSRC’s official website. Pursuant to the Trial Measures, beginning March 31, 2023, domestic enterprises that have submitted valid applications for overseas offerings and listings but have not obtained the approval from the relevant overseas regulatory authority or overseas stock exchange shall complete filings with the CSRC prior to their overseas offerings and listings. If a domestic company fails to complete the filing procedure or conceals any material fact or falsifies any major content in its filing documents, such domestic company may be subject to administrative penalties, such as order to rectify, warnings, fines, and its controlling shareholders, actual controllers, the person directly in charge, and other directly liable persons may also be subject to administrative penalties, such as warnings and fines.
If it is determined that any approval, filing or other administrative procedure from other PRC governmental authorities is required for any future offering or listing, we cannot assure that we can obtain the required approval or accomplish the required filings or other regulatory procedures in a timely manner, or at all. Any such failure would subject us to sanctions by the CSRC or other PRC regulatory authorities. These regulatory authorities may impose restrictions and penalties on the operations in China, significantly limit or completely hinder our ability to launch any new offering of our securities, limit our ability to pay dividends outside of China, delay or restrict the repatriation of the proceeds from future capital raising activities into China, or take other actions that could materially and adversely affect our business, results of operations, financial condition and prospects, as well as the trading price of our Class A Ordinary Shares. Furthermore, the PRC government authorities may further strengthen oversight and control over listings and offerings that are conducted overseas. Any such action may adversely affect our operations and significantly limit or completely hinder our ability to offer or continue to offer securities to you and cause the value of such securities to significantly decline or be worthless.
On December 27, 2021, the National Development and Reform Commission (“NDRC”) and the Ministry of Commerce jointly issued the Special Administrative Measures (Negative List) for Foreign Investment Access (2021 Version), or the 2021 Negative List, which became effective on January 1, 2022. Pursuant to the Special Administrative Measures, if a PRC company engaging in the prohibited business stipulated in the 2021 Negative List seeks an overseas offering and listing, it shall obtain the approval from the competent governmental authorities. Besides, the foreign investors of the issuer shall not be involved in the company’s operation and management, and their shareholding percentages shall be subject, mutatis mutandis, to the relevant regulations on the domestic securities investments by foreign investors. As the 2021 Negative List is relatively new, there remain substantial uncertainties as to the interpretation and implementation of these new requirements, and it is unclear as to whether and to what extent listed companies like us will be subject to these new requirements. If we are required to comply with these requirements and fail to do so on a timely basis, if at all, our business operation, financial conditions and business prospect may be adversely and materially affected.
|
|
In addition, we cannot assure you that any new rules or regulations promulgated in the future will not impose additional requirements on us. If it is determined in the future that approval and filing from the CSRC or other regulatory authorities or other procedures, including the cybersecurity review under the Measures for Cybersecurity Review, are required for our future offshore offerings, it is uncertain whether we can or how long it will take us to obtain such approval or complete such filing procedures and any such approval or filing could be rescinded or rejected. Any failure to obtain or delay in obtaining such approval or completing such filing procedures for our future offshore offerings, or a rescission of any such approval or filing if obtained by us, would subject us to sanctions by the CSRC or other PRC regulatory authorities for failure to seek CSRC approval or filing or other government authorization for our offshore offerings. These regulatory authorities may impose fines and penalties on our operations in China, limit our ability to pay dividends outside of China, limit our operating privileges in China, delay or restrict the repatriation of the proceeds from our offshore offerings into China or take other actions that could materially and adversely affect our business, financial condition, results of operations, and prospects, as well as the trading price of our listed securities. The CSRC or other PRC regulatory authorities also may take actions requiring us, or making it advisable for us, to halt our future offshore offerings before settlement and delivery of the shares offered. Consequently, if investors engage in market trading or other activities in anticipation of and prior to settlement and delivery, they do so at the risk that settlement and delivery may not occur. In addition, if the CSRC or other regulatory authorities later promulgate new rules or explanations requiring that we obtain their approvals or accomplish the required filing or other regulatory procedures for our prior offshore offerings, we may be unable to obtain a waiver of such approval requirements, if and when procedures are established to obtain such a waiver. Any uncertainties or negative publicity regarding such approval requirement could materially and adversely affect our business, prospects, financial condition, reputation, and the trading price of our listed securities.
The newly enacted “HFCAA” and “AHFCAA” both call for additional and more stringent criteria to be applied to restrictive market companies upon assessing the qualification of their auditors, especially the non-U.S. auditors who are not inspected by the PCAOB. These developments could add uncertainties to our Class A Ordinary Shares trading in the United States and if our auditors fail to permit the PCAOB to inspect the auditing firm, our Class A Ordinary Shares may be subject to delisting.
On April 21, 2020, the SEC and the PCAOB released a joint statement highlighting the risks associated with investing in companies based in or having substantial operations in certain “restrictive markets,” including China. The joint statement emphasized the risks associated with lack of access from the PCAOB to inspect auditors and audit work papers in China and higher risks of fraud in the markets where the PCAOB has limited access to the local auditing firms and their work.
On May 18, 2020, Nasdaq filed three proposals with the SEC to (i) apply a minimum offering size requirement for companies primarily operating in a restrictive market, (ii) adopt a new requirement relating to the qualification of management or the board of directors of companies in the restrictive markets, and (iii) apply additional and more stringent criteria to an applicant or listed company based on the qualifications of the company’s auditor.
On December 18, 2020, the “HFCAA” was signed by President Donald Trump and became law. This legislation requires certain issuers to establish they are not owned or controlled by a foreign government. Specifically, an issuer must make this certification if the PCAOB is unable to audit specified reports because the issuer has retained a foreign public accounting firm that is not subject to inspection by the PCAOB. Furthermore, if the PCAOB is unable to inspect the issuer’s public accounting firm for three consecutive years, the issuer’s securities are banned from trading on a national stock exchange.
On September 22, 2021, the PCAOB adopted a final rule implementing the HFCAA, which became law in December 2020. In June 2021, the Senate passed the AHFCAA, which was signed into law and reduced the time period for the delisting of foreign companies under the HFCAA to two consecutive, instead of three years.
On August 26, 2022, the SEC issued a statement announcing that the PCAOB signed a Statement of Protocol with the CSRC and the Ministry of Finance of the PRC governing inspections and investigations of audit firms based in China and Hong Kong, jointly agreeing on the need for a framework.
On December 15, 2022, the PCAOB announced it secured complete access to inspect and investigate registered public accounting firms headquartered in mainland China and Hong Kong and voted to vacate the previous 2021 Determination Report to the contrary. However, whether the PCAOB will continue to be able to satisfactorily conduct inspections of PCAOB-registered public accounting firms headquartered in mainland China and Hong Kong is subject to uncertainties and depends on a number of factors out of our and our auditor’s control. The PCAOB continues to demand complete access in mainland China and Hong Kong moving forward and is making plans to resume regular inspections in early 2023 and beyond, as well as to continue pursuing ongoing investigations and initiate new investigations as needed. The PCAOB has also indicated that it will act immediately to consider the need to issue new determinations with the HFCAA if needed.
Our auditor, Wei, Wei & Co., LLP, is an independent registered public accounting firm registered with the PCAOB and is subject to laws in the U.S. pursuant to which the PCAOB conducts regular inspections to assess its compliance with the applicable professional standards. Our auditor has been inspected by the PCAOB on a regular basis. However, the above recent developments may have added uncertainties to our Class A Ordinary Shares trading in the United States, to which Nasdaq may apply additional and more stringent criteria with respect to our auditor’s audit and quality control procedures, adequacy of personnel and training, sufficiency of resources, geographic reach, and experience as related to their audits. If independent registered public accounting firm fails to permit PCAOB to inspect its firm, our Class A Ordinary Shares may be subject to delisting.
Increases in labor costs in the PRC may adversely affect our business and our profitability.
China’s economy has experienced increases in labor costs in recent years, which is expected to continue to grow. The average wage level for our employees has also increased in recent years. Unless we are able to pass on these increased labor costs to our customers by increasing prices for our services or oil and gas products, our profitability and results of operations may be materially and adversely affected.
|
|
In addition, we have been subject to stricter regulatory requirements in terms of entering into labor contracts with our employees and paying various statutory employee benefits, including pensions, housing fund, medical insurance, work-related injury insurance, unemployment insurance and childbearing insurance to designated government agencies for the benefits of our employees. Pursuant to the PRC Labor Contract Law that became effective in January 2008 and its rules and amendments promulgated thereunder, employers are subject to stricter requirements in terms of labor contracts, minimum wages, payments of remuneration, terms of probation and unilateral termination of labor contracts. In the event that we decide to terminate some of our employees or otherwise alter our employment or labor practices, the PRC Labor Contract Law and regulations may limit our ability to effect those changes in a desirable or cost-effective manner, which could adversely affect our business and results of operations.
As the periodic amendments of the PRC Labor Contract Laws and regulations continue evolving, we cannot assure you that our employment practice does not and will not violate such rules and regulations in China, which may subject us to labor disputes or government investigations. If we are deemed to have violated relevant labor laws and regulations, we could be required to provide additional compensation to our employees and our business, financial condition and results of operations could be materially and adversely affected.
Failure to make adequate contributions to various employee benefits plans as required by PRC regulations may subject us to penalties.
Companies operating in China are required to participate in various government sponsored employee benefit plans, including certain social insurance, housing funds and other welfare payment obligations, and contribute to the plans in such amounts in relation to their employees’ salaries, as specified by the local government where the business operations are. Such requirement to contribute to employee benefit plans has not been implemented consistently by the local governments in China given the different levels of economic development in different locations. Historically, we did not complete the relevant employee benefit plan registrations for some of our employees in China, and the social insurance and housing fund contributions we paid for certain of our employees may be found inadequate under PRC law. If we fail to make social insurance contributions in full and on time, the relevant administrative authorities may demand us to pay a late payment fee that equals to 0.05% of the outstanding amount for each day of delay. If we fail to make such payment within the deadline, the relevant administrative authorities may impose a fine that equals to one to three times of the outstanding amount. Pursuant to relevant PRC laws and regulations, if we fail to make housing provident fund contributions in full, the housing provident fund management center may demand us to pay and deposit the relevant amount within a stipulated deadline. If we fail to pay and deposit the relevant amount within the deadline, it may apply to a PRC court for compulsory enforcement. As of the date of this annual report, we have not received any notice of warning or been subject to any administrative penalties or other disciplinary actions from the relevant governmental authorities for our historical shortfall in social insurance and housing fund contribution. However, we cannot assure you that local authorities will not impose penalties or other administrative actions on us for our historical noncompliance. If local authorities determine that we failed to make adequate contributions to any employee benefits as required by relevant PRC regulations in the future, we may be subject to penalties and fines and/or catch-up contributions to certain employee benefit plans. A large lump sum payment obligation due to certain labor law violations will likely negatively affect our financial condition and results of operations.
Any failure to comply with PRC regulations regarding the registration requirements for employee stock incentive plans may subject the PRC plan participants or us to fines and other legal or administrative sanctions.
In February 2012, SAFE promulgated the Notices on Issues Concerning the Foreign Exchange Administration for Domestic Individuals Participating in Stock Incentive Plan of Overseas Publicly Listed Company (the “Stock Option Rules”), replacing earlier rules promulgated in 2007. Pursuant to these rules, PRC citizens and non-PRC citizens who reside in China for a continuous period of not less than one year who participate in any stock incentive plan of an overseas publicly listed company, subject to a few exceptions, are required to register with SAFE through a domestic qualified agent, which could be the PRC subsidiaries of such overseas-listed company, and complete certain other procedures. In addition, an overseas-entrusted institution must be retained to handle matters in connection with the exercise or sale of stock options and the purchase or sale of shares and interests. Failure to complete the SAFE registrations may subject us to fines and legal sanctions and additional restrictions on such shareholders’ ability to exercise their stock options or remit proceeds gained from the sale of their securities into the PRC.
You may experience difficulties in effecting service of legal process, enforcing foreign judgments or bringing actions against us or our management named in this annual report based on foreign laws.
Leishen Cayman is a company incorporated under the laws of the Cayman Islands, but we generate substantially all of our revenues from China and substantially all of our assets are located in China. In addition, all of our senior executive officers reside within China for a significant portion of the time and all are PRC nationals. As a result, it may be difficult for you to effect service of process upon us or those persons inside mainland China. It may also be difficult for you to enforce in U.S. courts judgments obtained in U.S. courts based on the civil liability provisions of the U.S. federal securities laws against us and our officers and directors as none of them currently resides in the U.S. or has substantial assets located in the U.S.
The recognition and enforcement of foreign judgments are provided for under the PRC Civil Procedures Law. Mainland PRC courts may recognize and enforce foreign judgments in accordance with the requirements of the PRC Civil Procedures Law based either on treaties between China and the country where the judgment is made or on principles of reciprocity between jurisdictions.
|
|
You may incur additional costs and procedural obstacles in effecting service of legal process, enforcing foreign judgments or bringing actions in Hong Kong against us or our management named in this annual report based on Hong Kong laws.
We currently have two subsidiaries incorporated Hong Kong, Leishen Hong Kong and Leishen (Holding) Hong Kong. You may incur additional costs and procedural obstacles in effecting service of legal process, enforcing foreign judgments or bringing actions in Hong Kong against us or our management named in this annual report, as judgments entered in the United States can be enforced in Hong Kong only at common law. If you want to enforce a judgment of the United States in Hong Kong, it must be a final judgment conclusive upon the merits of the claim, for a liquidated amount in a civil matter and not in respect of taxes, fines, penalties, or similar charges, the proceedings in which the judgment was obtained were not contrary to natural justice, and the enforcement of the judgment is not contrary to public policy of Hong Kong. Such a judgment must be for a fixed sum and must also come from a “competent” court as determined by the private international law rules applied by the Hong Kong courts.
The common law permits an action to be brought upon a foreign judgment. That is to say, a foreign judgment itself may form the basis of a cause of action since the judgment may be regarded as creating a debt between the parties to it. In a common law action for enforcement of a foreign judgment in Hong Kong, the enforcement is subject to various conditions, including but not limited to, that the foreign judgment is a final judgment conclusive upon the merits of the claim, the judgment is for a liquidated amount in civil matter and not in respect of taxes, fines, penalties, or similar charges, the proceedings in which the judgment was obtained were not contrary to natural justice, and the enforcement of the judgment is not contrary to public policy of Hong Kong. Such a judgment must be for a fixed sum and must also come from a “competent” court as determined by the private international law rules applied by the Hong Kong courts. The defenses that are available to a defendant in a common law action brought on the basis of a foreign judgment include lack of jurisdiction, breach of natural justice, fraud, and contrary to public policy. However, a separate legal action for debt must be commenced in Hong Kong in order to recover such debt from the judgment debtor. As a result, subject to the conditions with regard to enforcement of judgments of United States courts being met, including but not limited to the above, a foreign judgment of United States of civil liabilities predicated solely upon the federal securities laws of the United States or the securities laws of any State or territory within the United States could be enforceable in Hong Kong.
It may be difficult for overseas regulators to directly conduct investigation or collect evidence within China.
In China, the action to providing information needed for regulatory investigations or litigation initiated by regulators outside China shall comply with the applicable PRC law and regulations. Although the authorities in China may establish a regulatory cooperation mechanism with the securities regulatory authorities of another country or region to implement cross-border supervision and administration, such cooperation with the securities regulatory authorities in the Unities States involves uncertainty. Furthermore, according to Article 177 of the PRC Securities Law, or Article 177, which became effective in March 2020, no overseas securities regulator is allowed to directly conduct investigation, evidence collection and other activities within the territory of the PRC. While detailed interpretation of or implementation rules under Article 177 have yet to be promulgated, the inability for an overseas securities regulator to directly conduct investigation or evidence collection activities within China may further increase difficulties faced by you in protecting your interests.
It may be difficult for overseas shareholders and/or regulators to conduct investigations or collect evidence within Hong Kong.
The Securities and Futures Commission of Hong Kong (“SFC”) is a signatory to the International Organisation of Securities Commissions Multilateral Memorandum of Understanding (“MMOU”), which provides for mutual investigatory and other assistance and exchange of information between securities regulators around the world, including the SEC. This is also reflected in section 186 of the Securities and Futures Ordinance (“SFO”) which empowers the SFC to exercise its investigatory powers to obtain information and documents requested by non-Hong Kong regulators, and section 378 of the SFO which allows the SFC to share confidential information and documents in its possession with such regulators. However, there is no assurance that such cooperation will materialize, or if it does, whether it will adequately address any efforts to investigate or collect evidence to the extent that may be sought by U.S. regulators.
Under the PRC Enterprise Income Tax Law, or the EIT Law, we may be classified as a “resident enterprise” of China, which could result in unfavorable tax consequences to us and our non-PRC shareholders.
Under the PRC Enterprise Income Tax Law, or the “EIT Law,” that became effective in January 2008 and last amended in 2018, an enterprise established outside the PRC with “de facto management bodies” within the PRC is considered a “resident enterprise” for PRC enterprise income tax purposes and is generally subject to a uniform 25% enterprise income tax rate on its worldwide income. Under the implementation rules to the EIT Law, a “de facto management body” is defined as a body that has material and overall management and control over the manufacturing and business operations, personnel and human resources, finances, and properties of an enterprise. In addition, a circular, known as SAT Circular 82, issued in April 2009 by the State Administration of Taxation, or the “SAT,” specifies that certain offshore incorporated enterprises controlled by PRC enterprises or PRC enterprise groups will be classified as PRC resident enterprises if the following are located or resident in the PRC: senior management personnel and departments that are responsible for daily production, operation and management; financial and personnel decision making bodies; key properties, accounting books, company seal, and minutes of board meetings and shareholders’ meetings; and half or more of the senior management or directors having voting rights. Further to SAT Circular 82, the SAT issued a bulletin, known as SAT Bulletin 45, which took effect in September 2011, to provide more guidance on the implementation of SAT Circular 82 and clarify the reporting and filing obligations of such “Chinese controlled offshore incorporated resident enterprises.” SAT Bulletin 45 provides procedures and administrative details for the determination of resident status and administration on post-determination matters. Although both SAT Circular 82 and SAT Bulletin 45 only apply to offshore enterprises controlled by PRC enterprises or PRC enterprise groups, not those controlled by PRC individuals or foreign individuals, the determining criteria set forth in SAT Circular 82 and SAT Bulletin 45 may reflect the SAT’s general position on how the “de facto management body” test should be applied in determining the tax resident status of offshore enterprises, regardless of whether they are controlled by PRC enterprises, PRC enterprise groups, or by PRC or foreign individuals.
|
|
We believe neither we nor any of our offshore subsidiaries are a PRC resident enterprise for PRC tax purposes. However, the tax resident status of an enterprise is subject to determination by the PRC tax authorities. If the PRC tax authorities determine we and/or our offshore subsidiaries are a PRC resident enterprise for enterprise income tax, we and/or our offshore subsidiaries should follow a number of unfavorable PRC tax consequences. First, we will be subject to the uniform 25% enterprise income tax on our world-wide income, which could materially reduce our net income. In addition, we will also be subject to PRC enterprise income tax reporting obligations. Finally, dividends payable by us to our investors and gains on the sale of our shares may become subject to PRC withholding tax, at a rate of 10% in the case of non-PRC enterprises or 20% in the case of non-PRC individuals (in each case, subject to the provisions of any applicable tax treaty), if such gains are deemed to be from PRC sources. It is unclear whether any of our non-PRC shareholders would be able to claim the benefits of any tax treaties between their country of tax residence and the PRC in the event that we are treated as a PRC resident enterprise. Any such tax may reduce the returns on your investment in our shares. Although up to the date of this annual report, neither Leishen Cayman nor our Hong Kong subsidiaries were notified or informed by the PRC tax authorities that it has been deemed to be a resident enterprise for the purpose of the EIT Law, we cannot assure you that it will not be deemed to be a resident enterprise in the future.
You may be subject to PRC income tax on dividends from us or on any gain realized on the transfer of our Class A Ordinary Shares.
Under the EIT Law and its implementation rules, PRC withholding tax at a rate of 10% is generally applicable to dividends from PRC sources paid to investors that are resident enterprises outside of China and that do not have an establishment or place of business in China, or that have an establishment or place of business in China if the income is not effectively connected with the establishment or place of business. Any gain realized on the transfer of shares by such investors is subject to 10% PRC income tax if this gain is regarded as income derived from sources within China. Under the PRC Individual Income Tax Law and its implementation rules, dividends from sources within China paid to foreign individual investors who are not PRC residents are generally subject to a PRC withholding tax at a rate of 20% and gains from PRC sources realized by these investors on the transfer of shares are generally subject to 20% PRC income tax. Any such PRC tax liability may be reduced by the provisions of an applicable tax treaty.
Although substantially all of our business operations are in China, it is unclear whether the dividends we pay with respect to our Class A Ordinary Shares, or the gains realized from the transfer of our Class A Ordinary Shares, would be treated as income derived from sources within China and as a result be subject to PRC income tax if we are considered a PRC resident enterprise. If PRC income tax is imposed on gains realized through the transfer of our Class A Ordinary Shares or on dividends paid to our non-resident investors, the value of your investment in our Class A Ordinary Shares may be materially and adversely affected. Furthermore, our shareholders whose jurisdictions of residence have tax treaties or arrangements with China may not qualify for benefits under these tax treaties or arrangements. Non-PRC resident enterprises that are entitled to be taxed at a reduced rate under an applicable income tax treaty may apply to the PRC tax authorities for a refund of any amount withheld in excess of the applicable treaty rate, and payment of such refund will be subject to the PRC tax authorities’ verification.
In addition, pursuant to the Double Tax Avoidance Arrangement between Hong Kong and China, if a Hong Kong resident enterprise owns more than 25% of the equity interest of a PRC company at all times during the twelve-month period immediately prior to obtaining a dividend from such company, the 10% withholding tax on the dividend is reduced to 5%, provided that certain other conditions and requirements are satisfied at the discretion of the PRC tax authority. However, based on the Notice on Certain Issues with Respect to the Enforcement of Dividend Provisions in Tax Treaties, issued in 2009 by the SAT, if the PRC tax authorities determine, in their discretion, that a company benefits from the reduced income tax rate due to a structure or arrangement that is primarily tax-driven, the PRC tax authorities may adjust the preferential tax treatment. If our Hong Kong subsidiaries are determined by PRC government authorities as receiving benefits from reduced income tax rates due to a structure or arrangement that is primarily tax-driven, the dividends paid by our PRC subsidiaries to our Hong Kong subsidiaries will be taxed at a higher rate, which will have a material adverse effect on our financial performance.
We may be subject to risks associated with historical equity transfers and unpaid tax liabilities.
Historically, several Affiliated Entities have been involved in equity transfer transaction, including cases where the declared transfer price was zero. The reasons for such situations include nominee shareholder arrangement and cancellation of such arrangement, acquisitions of equity to achieve controlling purposes, and equity transfers between related-party. Such actions pose some of the Company’s shareholders, as the transferor, the risk of being subject to the obligation to pay individual income tax.
Furthermore, in Leishen Nanjing’s history, its foreign shareholder acquired equity held by domestic individual shareholder in Leishen Nanjing, transforming it from a domestic enterprise to a foreign-invested enterprise without assessing the value of such equity.
Pursuant to the Measures for the Administration of Individual Income Tax on Equity Transfer Income (Trial), promulgated December 7, 2014 and effective January 1, 2015, individual income tax incurred by equity transfer shall be paid by the transferor, with the transferee shall act as the withholding obligor. If the declared equity transfer price is significantly low without justified reasons, the competent tax authorities may assess the income from equity transfer, as the basis for taxation.
|
|
Additionally, the Tax Collection and Administration Law, promulgated September 4, 1992 and amended April 24, 2015, stipulates the PRC law and regulations define tax obligors and define the withholding agents responsible for withholding, collecting, and paying taxes as well. Tax obligors and withholding agents must comply with PRC law and regulations to pay, withhold, and collect taxes; Moreover, the Tax Collection and Administration Law further stipulates that if withholding agents fail to withhold or collect taxes, tax authorities may recover the tax from the tax obligor and impose a fine on withholding agents from 50% to 300% of the uncollected tax; if a taxpayer fails to file, pays less, or fails to pay taxes due, the tax authorities may recover the unpaid or underpaid tax, late payment penalty from the taxpayer, and impose a fine on the taxpayer ranging from 50% to 500% of the unpaid or underpaid tax.
Furthermore, pursuant to the Rules on Merger and Acquisition of Domestic Enterprises by Foreign Investors, promulgated June 22, 2009 and revised in 2009, the parties to a equity transfer transaction should determine the transaction price based on the valuation of the equity to be transferred or assets to be sold by an asset appraisal institution. Asset valuation should adopt internationally accepted methods, and it is prohibited to transfer equity or sell assets at prices significantly below the appraisal results, to disguise the transfer of capital abroad.
Although the agreed transfer price of equity of the Affiliated Entities in the above-mentioned transaction was zero, we cannot assure you the tax authorities will not deem the transaction price as unfair or significantly lower than the value of the transferred equity. Therefore, the tax authorities may require payment of individual income tax based on fair value, accordingly, some shareholders of the Company face the risk of being pursued by the tax authorities for unpaid or underpaid taxes, late payment penalty, and fines ranging from 50% to 500% of the unpaid or underpaid tax.
In light of recent events indicating greater oversight by the Cyberspace Administration of China (the “CAC”) over data security, we may be subject to a variety of PRC laws and other obligations regarding cybersecurity and data protection, and any failure to comply with applicable laws and obligations could have a material adverse effect on our business, our listing on the Nasdaq Capital Market, financial condition, results of operations, and future offerings.
The regulatory requirements with respect to cybersecurity and data privacy are evolving. Failure to comply with the cybersecurity and data privacy requirements in a timely manner, or at all, may subject us to government enforcement actions and investigations, fines, penalties, suspension or disruption of our operations, among other things. The Cybersecurity Law, which was adopted by the National People’s Congress on November 7, 2016 and came into force on June 1, 2017. It requires, among other things, that network operators take security measures to protect the network from interference, damage and unauthorized access and prevent data from being divulged, stolen or tampered with. Network operators are also required to collect and use personal information in compliance with the principles of legitimacy, properness and necessity, and strictly within the scope of authorization by the subject of personal information unless otherwise prescribed by laws or regulations. Significant capital, managerial and human resources are required to comply with legal requirements, enhance cybersecurity and address any issues caused by security failures.
In addition, a number of regulations, guidelines and other measures have been and are expected to be adopted under the PRC Cybersecurity Law. For example, the PRC government promulgated the Measures for Cybersecurity Review in April 2020, which became effective in June 2020. Under these measures, critical information infrastructure operators must pass a cybersecurity review when purchasing network products and services which affect or may affect national security. On December 28, 2021, the CAC, together with certain other PRC governmental authorities, jointly released the Revised Cybersecurity Review Measures, which took effect February 15, 2022. Pursuant to the Revised Cybersecurity Review Measures, (i) operators of critical information infrastructure that intend to purchase network products and services and online platform operators that conduct data processing activities, in each case that affect or may affect national security, and (ii) operators of network platforms seeking listing abroad that are in possession of more than one million users’ personal information must apply for a cybersecurity review. The Revised Cybersecurity Review Measures set out certain general factors which would be the focus in assessing the national security risk during a cybersecurity review, including without limitation, risks of influence, control or malicious use of critical information infrastructure, core data, important data or large amounts of personal information by foreign governments in relation to a listing abroad.
On August 17, 2021, the PRC State Council promulgated the Regulations on Security Protection of Critical Information Infrastructure, which became effective September 1, 2021. Pursuant to such regulations, “critical information infrastructure” means any important network facilities or information systems of important industries or fields such as public communication and information service, transport, communications, water resources, finance, public services, e-government affairs and national defense science, and any other important network facilities or information systems which may endanger national security, people’s livelihood and public interest in case of damage, function loss or data leakage. In addition, relevant administration departments of each critical industry and sector, or Protection Departments, shall be responsible to formulate eligibility criteria and determine the critical information infrastructure operator in the respective industry or field. The operators shall be informed about the final determination as to whether they are categorized as critical information infrastructure operators. As of the date hereof, no detailed rules or implementation were issued by any Protection Departments, and we have not been informed as a critical information infrastructure operator by any governmental authorities. As this regulation is newly issued and the governmental authorities, including Protection Departments, may further formulate detailed rules or explanations with respect to the interpretation and implementation of this regulation, the exact scope of “critical information infrastructure operators” under the current regulatory regime remains unclear. Therefore, it is uncertain whether we would be deemed as a critical information infrastructure operator under PRC law.
|
|
According to the Cybersecurity Review Measures, we believe we may not be subject to the cybersecurity review by the CAC for this offering, given that: (i) we currently do not have personal information of more than one million people and do not anticipate we will be collecting over one million people’s personal information in the foreseeable future, (ii) we have not been identified as a “critical information infrastructure operator” by any government authorities, and (iii) the Cybersecurity Review Measures provides no further explanation or interpretation for “affect or may affect national security”, which remains to be clarified and elaborated by the CAC, and we have not received any notification of cybersecurity review from relevant governmental authorities due to our impact or potential impact on national security. Therefore, we believe that we have complied with the regulations and policies issued by the CAC as of the date of this annual report.
However, the PRC regulatory agencies, including the CAC, may adopt new laws, regulations, rules, or detailed implementation and interpretation related to the Cybersecurity Review Measures. If any such new laws, regulations, rules, or implementation and interpretation come into effect, we expect to take all reasonable measures and actions to comply therewith. However, we cannot assure you that PRC regulatory agencies, including the CAC, would take the same view as we do, and we will not be subject to the cybersecurity review by the CAC or designated as a “critical information infrastructure operator”. We may experience disruptions to our operations should we be required to have a cybersecurity review by the CAC. Any cybersecurity review could also result in uncertainty to our Nasdaq listing, negative impacts on our share trading prices and diversion of our managerial and financial resources.
In addition, the Company as a corporate group currently operates the majority of its operations in Mainland China, except that Leishen Hong Kong and Leishen (Holding) Hong Kong, our subsidiaries in Hong Kong, currently and may continue to conduct certain business operations in Hong Kong and transfer funds within our corporate group. We think that the legal and operational risks associated with operating in mainland China also may apply to Leishen Hong Kong’s and Leishen (Holding) Hong Kong’s activities in Hong Kong, to the extent applicable to the transfers of funds in Hong Kong, if Hong Kong adopts certain rules, regulations or policy guidance with respect to currency exchange control. However, we believe, without in reliance on the opinion of Hong Kong legal counsel, that any commensurate laws or regulations or regulatory actions in Hong Kong related to data security concerns in Hong Kong may have very minimum impact or no impact at all on the Company’s business and this offering because we currently do not have and do not plan to conduct any substantial or material operation, including any data-related operations, in Hong Kong.
Failure to comply with PRC property-related laws and regulations regarding certain of our leased properties may adversely affect our business, financial condition and results of operations.
We lease properties in the PRC for our business. See “Item 4. Information on the Company-D. Property, Plant and Equipment-Properties.” Some of these properties do not meet certain property-related requirements under PRC laws and regulations. For example, all of the leases of our properties had not been registered and filed with the competent PRC government authorities as required by applicable PRC laws and regulations. We cannot assure you the lessors will cooperate and complete the registration in a timely manner, although failure to complete the registration and filing of lease agreements will not affect the validity of such leases or impede our use of the relevant properties but could result in the imposition of fines up to RMB10,000 (US$1,400) for each leased property that is unregistered if we fail to rectify the noncompliance within the time frame prescribed by the relevant authorities. Furthermore, some of the lessors of our leased properties have not provided us with their property ownership certificates, and no lease agreements were executed for some of these properties. If our lessors are not the owners of the properties and have not obtained consents from the owners or their lessors, our leases could be invalidated or terminated as a result of challenges by third parties. If that occurs, we may have to renegotiate the leases with the owners or other parties who have the right to lease the properties, and the terms of the new leases may be less favorable to us. Although we may seek damages from such lessors, such leases may be void and we may be forced to relocate, which may negatively influence our operations.
We may face administrative penalty if we fail to register the correct business address.
According to Articles 32 and 34 of the Company Law of the PRC (2023 Amendment), company registration matters shall include address, etc. If a company registration matter is modified, the modification shall be registered in accordance with the law. According to Article 46 of the Administrative Regulations of the People’s Republic of China on Registration of Market Entities, market entities which fail to complete change of registration formalities pursuant to these regulations shall be ordered by the registration authorities to make correction; market entities which refuse to make correction shall be subject to a fine ranging from RMB10,000 (US$1,400) to RMB100,000 (US$14,000); in serious cases, the business license shall be revoked.
Currently, some of our PRC subsidiaries do not have consistent business address and registered address. This may cause these subsidiaries to face administrative penalties if governmental agencies cannot contact the companies should issues arise.
If the chops of our PRC subsidiaries are not kept safely, are stolen or are used by unauthorized persons or for unauthorized purposes, the corporate governance of these entities could be severely and adversely compromised.
In China, a company chop or seal serves as the legal representation of a company towards third parties even when unaccompanied by a signature. Each legally registered company in China is required to maintain a company chop, which must be registered with the local branch of the State Administration for Market Regulation (“SAMR”). In addition to this mandatory company chop, companies may have several other chops which can be used for specific purposes. The chops of our PRC subsidiaries are generally held securely by personnel designated or approved by us in accordance with our internal control procedures. To the extent those chops are not kept safely, are stolen or are used by unauthorized persons or for unauthorized purposes, the corporate governance of these entities could be severely and adversely compromised, and we may have to take corporate or legal action, which could involve significant time and resources to resolve the matter, while distracting management from our operations, while our business operations may be materially and adversely affected and those corporate entities may be bound to abide by the terms of any documents so chopped, even if they were chopped by an individual who lacked the requisite power and authority to do so.
|
|
Risks Related to Our Class A Ordinary Shares
Our dual-class voting structure will limit your ability to influence corporate matters and could discourage others from pursuing any change of control transactions that holders of our Class B Ordinary Shares may view as beneficial.
We have adopted a dual-class voting structure consisting of Class A Ordinary Shares and Class B Ordinary Shares. Based on our dual-class voting structure, holders of Class A Ordinary Shares are entitled to one (1) vote per Class A Ordinary Share in respect of matters requiring the votes of shareholders, while holders of Class B Ordinary Shares are entitled to twenty-five (25) votes per Class B Ordinary Share. Due to the disparate voting powers associated with our two classes of ordinary shares, our directors and officers hold in aggregate approximately 98% or more of voting power of our Company as of the date of this annual report. Their interests may not coincide with your interests, and it may make decisions with which you disagree, including decisions on important topics such as the composition of the board of directors, compensation, management succession, and our business and financial strategy.
Substantial future sales of our Class A Ordinary Shares or the anticipation of future sales of our Class A Ordinary Shares in the public market could cause the price of our Ordinary Shares to decline.
Sales of substantial amounts of our Class A Ordinary Shares in the public market, or the perception that these sales could occur, could adversely affect the market price of our Class A Ordinary Shares and could materially impair our ability to raise capital through equity offerings in the future. We cannot predict what effect, if any, market sales of securities held by our significant shareholders or any other shareholder or the availability of these securities for future sale will have on the market price of our Class A Ordinary Shares. In addition, if we issue additional Class A Ordinary Shares, either through private transactions or in the public markets in the United States or other jurisdiction, your ownership interests in our company would be diluted and this, in turn, would have an adverse effect on the price of our Class A Ordinary Shares.
We have not historically declared or paid dividends on our Ordinary Shares and, consequently, your ability to achieve a return on your investment will primarily depend on appreciation in the price of our Class A Ordinary Shares.
We have not historically declared or paid dividends on our Ordinary Shares. We currently intend to invest the Company’s future earnings, if any, to fund the Company’s growth, to develop the Company’s business, for working capital needs, to reduce debt and for general corporate purposes. We do not expect to declare or pay any dividends in the near future. Therefore, the success of an investment in our Class A Ordinary Shares will mainly depend upon any future appreciation in their value. There is no guarantee that the Class A Ordinary Shares will appreciate in value or even maintain their current value.
Any decision to pay dividends in the future will be at the discretion of the Company’s BOD and will depend upon various factors then existing, including earnings, financial condition, results of operations, capital requirements, level of indebtedness, restrictions imposed by applicable law, general business conditions and other factors that the Company’s BOD may deem relevant.
If securities or industry analysts do not publish research or reports about our business, or if they publish negative reports regarding our Class A Ordinary Shares or business operations, the price and/or trading volume of our Class A Ordinary Shares could decline.
The trading market for our Class A Ordinary Shares may be affected in part by the research reports that industry or securities analysts publish about our stock or our business. We do not have any control over these analysts or their reports. If one or more of the analysts who cover us downgrade our Class A Ordinary Shares or share negative information about us, the price of our Class A Ordinary Shares would likely decline. If one or more of these analysts cease coverage of our company or fail to regularly publish reports on our Class A Ordinary Shares, our visibility in the financial markets may decline, which could lead to the decreases of the trading price and trading volume of our Class A Ordinary Shares.
|
|
The trading price of our Class A Ordinary Shares has been and will likely continue to be volatile, which could result in substantial losses to investors.
As a relatively small-capitalization company with relatively small public float, we may experience greater stock price volatility, extreme price run-ups, lower trading volume and less liquidity than large-capitalization companies. Such volatility, including any stock-run up, may be unrelated to our actual or expected operating performance, financial condition or prospects, making it difficult for prospective investors to assess the rapidly changing value of our Class A Ordinary Shares.
Moreover, the volatility and fluctuation of the trading price of our Class A Ordinary Shares may happen because of broad market and industry factors, like the performance and fluctuation of the market prices of other companies with business operations located mainly in China that have listed their securities in the United States. A number of Chinese companies have listed or are in the process of listing their securities on U.S. stock markets. The securities of some of these companies have experienced significant volatility, including price declines in connection with their initial public offerings. The trading performances of these Chinese companies’ securities after their offerings may affect the attitudes of investors toward Chinese companies listed in the United States in general and consequently may impact the trading performance of our Class A Ordinary Shares, regardless of our actual operating performance.
In addition to market and industry factors, the price and trading volume for our Class A Ordinary Shares may be highly volatile for factors specific to our own operations, including the following:
| ● | actual or anticipated fluctuations in our revenue and other operating results; | |
| ● | the financial projections we may provide to the public, any changes in these projections or our failure to meet these projections; | |
| ● | actions of securities analysts who initiate or maintain coverage of us, changes in financial estimates by any securities analysts who follow our company, or our failure to meet these estimates or the expectations of investors; | |
| ● | announcements by us or our competitors of significant products or features, technical innovations, acquisitions, strategic partnerships, joint ventures, or capital commitments; | |
| ● | price and volume fluctuations in the overall stock market, including as a result of trends in the economy as a whole; | |
| ● | lawsuits threatened or filed against us; and | |
| ● | other events or factors, including wars, incidents of terrorism, epidemics, earthquakes or other Acts of God. |
Any of these factors may result in large and sudden changes in the volume and price at which our Class A Ordinary Shares will trade. Furthermore, the stock market in general experiences price and volume fluctuations that are often unrelated or disproportionate to the operating performance of companies like us. These broad market and industry fluctuations may adversely affect the market price of our Class A Ordinary Shares.
In addition, if the trading volumes of our Class A Ordinary Shares are low, persons buying or selling in relatively small quantities may easily influence prices of our Class A Ordinary Shares. This low volume of trades could also cause the price of our Class A Ordinary Shares to fluctuate greatly, with large percentage changes in price occurring in any trading day session. Holders of our Class A Ordinary Shares may also not be able to readily liquidate their investment or may be forced to sell at depressed prices due to low volume trading. If high spreads between the bid and ask prices of our Class A Ordinary Shares exist at the time of a purchase, the stock would have to appreciate substantially on a relative percentage basis for an investor to recoup their investment. Broad market fluctuations and general economic and political conditions may also adversely affect the market price of our Class A Ordinary Shares. As a result of this volatility, investors may experience losses on their investment in our Class A Ordinary Shares. A decline in the market price of our Class A Ordinary Shares also could adversely affect our ability to issue additional Class A Ordinary Shares or other of our securities and our ability to obtain additional financing in the future. No assurance can be given that an active market in our Class A Ordinary Shares will develop or be sustained. If an active market does not develop, holders of our Class A Ordinary Shares may be unable to readily sell the shares they hold or may not be able to sell their shares at all.
In the past, shareholders of public companies have often brought securities class action suits against those companies following periods of instability in the market price of their securities. If we were involved in a class action suit, it could divert a significant amount of our management’s attention and other resources from our business and operations and require us to incur significant expenses to defend the suit, which could harm our results of operations. Any such class action suit, whether or not successful, could harm our reputation and restrict our ability to raise capital in the future. In addition, if a claim is successfully made against us, we may be required to pay significant damages, which could have a material adverse effect on our financial condition and results of operations.
Because we are an “emerging growth company,” we may not be subject to requirements that other public companies are subject to, which could affect investor confidence in us and our Class A Ordinary Shares.
We are an “emerging growth company,” as defined in the JOBS Act, and we intend to take advantage of certain exemptions from disclosure and other requirements applicable to other public companies that are not emerging growth companies including, most significantly, not being required to comply with the auditor attestation requirements of Section 404 of the Sarbanes-Oxley Act for so long as we are an emerging growth company. As a result, if we elect not to comply with such auditor attestation requirements, our investors may not have access to certain information they may deem important. Also, pursuant to Section 107 of the JOBS Act, as an emerging growth company, we may choose to use the extended transition period for complying with new or revised accounting standards until those standards would otherwise apply to private companies. As a result, our financial statements may not be comparable to the financial statements of issuers which are required to comply with the effective dates for new or revised accounting standards applicable to public companies. This may make affect the quality of our disclosure and make our Class A Ordinary Shares less attractive to investors.
|
|
We incur significant costs as a result of being a public company, particularly after we cease to qualify as an “emerging growth company.”
We incur significant legal, accounting, and other expenses as a public company that we did not incur as a private company. The Sarbanes-Oxley Act of 2002, as well as rules subsequently implemented by the SEC and the applicable stock exchange, impose various requirements on the corporate governance practices of public companies.
Compliance with these rules and regulations increases our legal and financial compliance costs and makes some corporate activities more time-consuming and costlier. We expect to incur additional costs in obtaining director and officer liability insurance. In addition, we incur additional costs associated with our public company reporting requirements. It may also be more difficult for us to find qualified persons to serve on our board of directors or as executive officers.
We are an “emerging growth company,” as defined in the JOBS Act and will remain an emerging growth company until the earliest of (a) the last day of the fiscal year during which we have annual gross revenues of at least US$1.235 billion; (b) the last day of our fiscal year following the fifth anniversary of the completion of this offering; (c) the date on which we have, during the preceding three-year period, issued more than US$1.0 billion in non-convertible debt; or (d) the date on which we are deemed to be a “large accelerated filer” under the Exchange Act, which would occur if the market value of our Class A Ordinary Shares that are held by non-affiliates exceeds US$700 million as of the last business day of our most recently completed second fiscal quarter. Once we cease to be an emerging growth company, we will not be entitled to the exemptions provided in the JOBS Act. An emerging growth company may take advantage of specified reduced reporting and other requirements that are otherwise applicable generally to public companies. These provisions include exemption from the auditor attestation requirement under Section 404 in the assessment of the emerging growth company’s ICFR and permission to delay adopting new or revised accounting standards until such time as those standards apply to private companies.
After we are no longer an “emerging growth company,” we expect to incur significant additional expenses and devote substantial management effort toward ensuring compliance with the requirements of Section 404 and the other rules and regulations of the SEC. For example, as a public company, we will be required to increase the number of independent directors and adopt policies regarding internal controls and disclosure controls and procedures.
We are currently evaluating and monitoring developments with respect to these rules and regulations, and we cannot predict or estimate with any degree of certainty the amount of additional costs we may incur or the timing of such costs.
If we cease to qualify as a foreign private issuer, we would be required to comply fully with the reporting requirements of the Securities Exchange Act applicable to U.S. domestic issuers, and we would incur significant additional legal, accounting and other expenses that we would not incur as a foreign private issuer.
As a foreign private issuer, we are exempt from the rules under the Securities Exchange Act prescribing the proxy statements, and our officers, directors and principal shareholders will be exempt from the reporting and short-swing profit recovery provisions under Section 16 of the Securities Exchange Act. In addition, we are not required to file periodic reports and financial statements with the SEC as frequently or as promptly as United States domestic issuers, and we are not required to disclose in our periodic reports all of the information that United States domestic issuers are required to disclose. We may cease to qualify as a foreign private issuer in the future due to changes to our operations and other factors. Should we cease being a foreign private issuer, we will incur additional significant legal, accounting and related expenses, which may adversely affect our results of operations in the future.
As a foreign private issuer, we are not subject to certain U.S. securities law disclosure requirements that apply to a domestic U.S. issuer, and are exempt from certain Nasdaq corporate governance standards applicable to U.S. issuers, which may limit the information publicly available to our investors and afford them less protection than if we were a U.S issuer.
Nasdaq listing rules require listed companies to have, among other things, a majority of its board members independent. As a foreign private issuer, however, we are permitted to, and we may follow home country practice in lieu of the above requirements, or we may choose to comply with the above requirement within one year of listing on Nasdaq. The corporate governance practice in our home country, the Cayman Islands, does not require a majority of our board to consist of independent directors. Thus, although a director must act in the best interests of the company, it is possible that fewer board members will be exercising independent judgment and the level of board oversight on the management of our company may decrease as a result. In addition, Nasdaq listing rules also require U.S. domestic issuers to have a compensation committee, a nominating/corporate governance committee composed entirely of independent directors, and an audit committee with a minimum of three members. We, as a foreign private issuer, are not subject to those requirements. Nasdaq listing rules may require shareholder approval for certain corporate matters, such as approval on equity incentive plans, material revisions to those plans, and certain Ordinary Share issuances. We may consider following home country practice in the future in lieu of the requirements under Nasdaq listing rules with respect to certain corporate governance standards which may afford less protection to investors.
|
|
As a foreign private issuer, we are not required to comply with all of the periodic disclosure and current reporting requirements of the Securities Exchange Act and therefore there may be less publicly available information about us available to the public shareholders than if we were a U.S. domestic issuer. We are exempt from:
| ● | the rules requiring the filing with the SEC of quarterly reports on Form 10-Q or current reports on Form 8-K; | |
| ● | the sections of the Securities Exchange Act regulating the solicitation of proxies in respect of a security registered under the Securities Exchange Act; | |
| ● | the sections of the Securities Exchange Act requiring insiders to file public reports of their stock ownership and trading activities and liability for insiders who profit from trades made in a short period of time; and | |
| ● | the selective disclosure rules by issuers of material non-public information under Regulation FD. |
We are required to file an annual report on Form 20-F within four months from the end of each fiscal year. However, the information we are required to file with the SEC will be less extensive and less timely compared to that required to be filed with the SEC by U.S. domestic issuers. As a result, you may not be afforded the same level of protections or information that would be made available to you if we were a U.S. domestic issuer.
If we are classified as a passive foreign investment company, United States taxpayers who own our Class A Ordinary Shares may have adverse United States federal income tax consequences.
A non-U.S. corporation, such as us, will be classified as a passive foreign investment company, which is known as a PFIC, for any taxable year if, for such year, either
| ● | At least 75% of our gross income for the year is passive income; or | |
| ● | The average percentage of our assets (determined at the end of each quarter) during the taxable year which produce passive income or are held for the production of passive income is at least 50%. |
Passive income generally includes dividends, interest, rents and royalties (other than rents or royalties derived from the active conduct of a trade or business) and gains from the disposition of passive assets.
If we are determined to be a PFIC for any taxable year (or portion thereof) that is included in the holding period of a U.S. taxpayer who holds our Class A Ordinary Shares, the U.S. taxpayer may be subject to increased U.S. federal income tax liability and may be subject to additional reporting requirements.
For a more detailed discussion of the application of the PFIC rules to us and the consequences to U.S. taxpayers if we were determined to be a PFIC, see “Item 10. Additional Information-E. Taxation-United States Federal Income Taxation-PFIC Rules.”
The laws of the Cayman Islands may not provide our shareholders with benefits comparable to those provided to shareholders of corporations incorporated in the United States.
Leishen Cayman is an exempted company incorporated under the laws of the Cayman Islands with limited liability. Our corporate affairs are governed by our memorandum and articles of association, by the Companies Act (as revised) of the Cayman Islands and by the common law of the Cayman Islands. The rights of shareholders to take action against our directors, actions by minority shareholders and the fiduciary responsibilities of our directors to us under Cayman Islands law are to a large extent governed by the common law of the Cayman Islands. The common law in the Cayman Islands is derived in part from comparatively limited judicial precedent in the Cayman Islands and from English common law. Decisions of the Privy Council (which is the final Court of Appeal for British overseas territories such as the Cayman Islands) are binding on a court in the Cayman Islands. Decisions of the English courts, and particularly the Supreme Court and the Court of Appeal are generally of persuasive authority but are not binding in the courts of the Cayman Islands. Decisions of courts in other Commonwealth jurisdictions are similarly persuasive but not binding authority. The rights of our shareholders and the fiduciary responsibilities of our directors under Cayman Islands law are not as clearly established as they would be under statutes or judicial precedents in the United States. In particular, the Cayman Islands has a less developed body of securities laws relative to the United States. Some U.S. states, such as Delaware, have more fully developed and judicially interpreted bodies of corporate law than the Cayman Islands. In addition, Cayman Islands companies may not have the standing to initiate a shareholder derivative action in a federal court of the United States.
|
|
Shareholders of Cayman Islands exempted companies like us have no general rights under Cayman Islands law to inspect corporate records or to obtain copies of the register of members of these companies. Our directors have discretion under our articles of association to determine whether or not, and under what conditions, our corporate records may be inspected by our shareholders, but are not obliged to make them available to our shareholders. This may make it more difficult for you to obtain the information needed to establish any facts necessary for a shareholder motion or to solicit proxies from other shareholders in connection with a proxy contest.
As a result of all of the above, public shareholders may have more difficulty in protecting their interests in the face of actions taken by our management, members of the board of directors or controlling shareholders than they would as public shareholders of a company incorporated in the United States.
Anti-takeover provisions in our amended and restated memorandum and articles of association may discourage, delay, or prevent a change in control.
Some provisions of our amended and restated memorandum and articles of association, which will take effect following this offering, may discourage, delay or prevent a change in control of the Company or management that shareholders may consider favorable, including, among other things, the following:
| ● | provisions that authorize our BOD to issue shares with preferred, deferred or other rights or restrictions, whether in regard to dividend, voting, return of capital or otherwise, without any further vote or action by our shareholders; and | |
| ● | provisions that limit the ability of our shareholders to call meetings and to propose special matters for consideration at shareholder meetings. |
You may be unable to present proposals before annual general meetings or extraordinary general meetings called by shareholders.
Cayman Islands law provides shareholders with only limited rights to requisition a general meeting, and does not provide shareholders with any right to put any proposal before a general meeting. These rights, however, may be provided in a company’s articles of association. Leishen Cayman’s amended and restated articles of association allow our shareholders holding shares representing in aggregate not less than 10% of our voting share capital in issue, to requisition a general meeting of our shareholders, in which case our directors are obliged to call such meeting. At least five calendar days’ notice are required for any general meeting of our shareholders. A quorum required for a meeting of shareholders consists of at least one shareholder present or by proxy, representing not less than one-third of the total issued shares carrying the right to vote at a general meeting of Leishen Cayman. For these purposes, the Articles provide that every notice shall be exclusive of (a) the day when the notice is given or deemed to be given and (b) the day for which it is given or on which it is to take effect.
ITEM 4. INFORMATION ON THE COMPANY
| A. | History and Development of the Company |
We are a Cayman Islands holding company and primarily conduct our operations in China through our PRC subsidiaries. We commenced our operations in the PRC in 2007 through ZJY Technologies Co., Ltd. and China Oil Blue Ocean Petroleum Technology Inc. On October 19, 2022, we incorporated Leishen Cayman under the laws of the Cayman Islands to serve as our offshore holding company. We also commenced a corporate restructuring in 2022, including incorporating Leishen Energy Group Holding Co., Limited, for the purpose of serving as intermediate holding companies.
In December 2024, we completed our initial public offering and listed our Ordinary Shares on the Nasdaq Capital Market under the symbol “LSE.” We raised approximately US$6.1 million in gross proceeds from the issuance of new shares from the initial public offering (“IPO”) and partial exercise of over-allotment option prior to deducting underwriting discounts, commissions and expenses.
Our principal executive offices are located at 103 Huizhong Li, B Building, Peking Times Square, Unit 15B10, Chaoyang District, Beijing, China. Our telephone number at this address is +86-10-84871799. Our registered office in the Cayman Islands is located at 89 Nexus Way, Camana Bay, Grand Cayman, KY1-9009, Cayman Islands. Our agent for service of process in the United States is Puglisi & Associates located at 850 Library Ave., Suite 204, Newark, DE 19711.
SEC maintains an internet site that contains reports, proxy and information statements, and other information regarding issuers that file electronically with the SEC on www.sec.gov. You can also find information on our website https://www.r-egroup.com/. The information contained on our website is not a part of this annual report.
| B. | Business Overview |
OVERVIEW
Our businesses revolve around the energy sector and primarily include four segments comprising (i) clean-energy equipment; (ii) new energy production and operation; (iii) digitalization and integration equipment; and (iv) oil and gas engineering technical services.
|
|
Clean-Energy Equipment
Based on the different needs of customers and varying production environments, we design customized solutions for our clients, and supply our customers with a wide variety of equipment, such as reciprocating compressor units, expansion units, wellhead heating systems (electromagnetic/solar energy), wellhead safety control systems, oil-water separation systems, natural gas online sampling systems, oil and gas skid-mounted equipment, and polymer flexible composite pipes.
Oil and Gas Engineering Technical Services
We provide customers with a broad range of products and technical solutions for oil and gas production to meet the different needs of oilfield users and production site geographical conditions, and achieve clients’ objectives for production maximization, cost reduction and operational reliability. More specifically, we design and customize various pressurization gas injection units, coupled with ancillary services such as equipment leasing, technical personnel support and remote expert product diagnosis, in order to help our customers attain heightened productivity and efficiency. We also offer various types of professional services, such as equipment maintenance, spare parts supply, upgrading and customization, and other technical services to our customers. Leveraging on our long-term cooperative relationships with world-renowned brand owners, we can establish a spare parts reserve warehouse at the customer’s site to provide integrated and timely operation support for the transportation, maintenance, repair, and troubleshooting of the user’s on-site equipment.
New Energy Production and Operation
Our New Energy Production and Operation business focuses on the production, storage and transportation of natural gas (LNG/CNG), the substitution of traditional fuels, development of distributed energy, and the planning and operation of new energy and new energy industries. We are committed to providing customers with natural gas and other multi-category clean-energy resources (LNG, CNG, solar energy, and expander differential pressure power generation), providing integrated solutions and developing diversified products and operational services centered around customer needs.
Digitalization and Integration Equipment
Leveraging years of practical experience in the oil and gas industry, and in anticipation of future trends of industrial interconnectivity, our Digitalization and Integration business is designed to provide informatization solutions for the industry chain which is being met with industrial intelligence, mobility, industrial interconnection and big data trends. At present, this business segment is centered on creating digitally managed oilfields (equipped with predictive technologies for the maintenance and management of equipment, health/safety/environment monitoring and intelligent inspection, intelligent central control rooms etc.), digitalized oil and gas transportation, intelligent manufacturing and warehousing, and intelligent hardware.
OUR PRIMARY CLEAN-ENERGY EQUIPMENT AND PRODUCTS
Overview
Our Group mainly serves the global oil and gas industry. Focusing on the overseas energy equipment market, our business has expanded to Pakistan and Indonesia, and we will further expand our market to middle east and other countries.
Our equipment is mainly used in the upstream sector. In the upstream market, our products are applied and used onsite on the field, from natural gas extracted from the wellhead, as well as crude oil output from the downhole to wellhead, to the entire pipeline export process. Our Group has the design and production capabilities of such ground equipment, and a large number of clean-energy and new energy equipment are used from the wellhead to the pipeline throughout the entire extraction process.
Ultra-High Pressure Reciprocating Compressor Units
We are the only manufacturer of ultra-high pressure reciprocating compressors in China with pressure discharge of up to 52MPa and a daily processing capacity of more than 250,000 cubic meters. Our products have been widely used in gas injection and oil extraction, gas storage, pipeline transportation, pressurized gas lifts and other key production elements. In the field of reciprocating compressors, other than natural gas compressors, we can also produce compressor units for various gas media such as carbon dioxide, oxygen, acid gas, and hydrogen.
Our experienced and innovative design and project management teams, as well as our lean and strict production quality control processes, provide users with comprehensive solutions for the entire natural gas industry chain, including natural gas processing and application equipment, and our after-sales customized one-stop services, such as operations and maintenance, allow our users to obtain a full range of cost-effective services. At present, the Group has its own patented technologies utilized by the ultra-high pressure natural gas reciprocating compressors and is capable of large-scale manufacturing of medium and high-speed reciprocating compressor sets, which include the following types of compressor units as illustrated below:
1. Our ultra-high pressure gas injection compressor unit (52MPa/250,000m3) are our premium products.
2. Our single-well or multi-well natural gas booster compressor units and downhole gas lift nitrogen production integrated compressor units are used for boosting and increasing production of low-pressure gas wells during the depletion period of unconventional gas wells to increase the production of gas transmission at the wellhead.
|
|
3. Our gas transmission compressor unit are used for pressurization during long-distance natural gas pipeline transportation.
4. Our high-pressure and ultra-high-pressure gas injection compressor units can be used to inject natural gas, carbon dioxide, nitrogen and other high-pressure gas into the oil layer or the top of the oil layer to supplement or maintain the pressure of the oil layer and improve the recovery rate during the oil extraction process.
5. Our negative pressure compressor unit is used for natural gas collection and recovery in marginal areas, and for low-yield, low-efficiency, and low-pressure natural gas wells.
6. The vehicle-mounted compressor unit is designed for mobile field operations, such as gas lifting, gas extraction, oil extraction, underbalanced drilling, and pipeline pressure testing. Such compressor unit can undertake skid-mounted pressurized gas production, perform operation data management, as well as data monitoring using intelligent unmanned management systems.
Expansion Units
Our expansion units attract demand in various scenarios where natural gas transmission pressure difference exists. Our expansion units are covered by two PRC domestic invention patents, and our core expansion unit residual pressure difference power generation technology occupies a leading position in the industry in China and has become a key focus for the Group’s future development.
Electromagnetic/Solar Dual Effect Oil Well Electromagnetic Heating Units
Electromagnetic heating systems are widely used in the petroleum and natural gas industry to heat crude oil, natural gas and other well products, so that the temperature required can be attained to enable transportation, separation, dehydration and primary processing. Our electromagnetic/solar dual effect oil well heating units are designed to solve the problems of high viscosity and poor flowability of crude oil caused by expansion of the gathering radius during the gathering and transportation process. This product is used to heat and reduce the viscosity of extracted crude oil in order to enable its transportation, sedimentation, separation, dehydration, and other initial processing processes. This is a widely used specialized equipment in oil and gas transportation systems.
Our design process closely adheres to the business needs of users and optimizes the high energy consumption problem commonly found in conventional heating devices. The unit utilizes the dual effect of electromagnetic and solar energy to provide power to the heating system and adopts an independent solar and electromagnetic power supply system scheme. When there is sufficient sunlight, the solar energy system provides power to the gas turbine load and also charges the battery. At night and on rainy days, the gas turbine load is powered by a battery and electromagnetic power supply.
Solar Powered Wellhead Safety Control System
Our wellhead safety control system is designed based on the core concept of “intelligent perception and automatic shutdown”, aiming to provide automatic unmanned operation of the safety valves of oil and gas well wellheads, automatically providing control hydraulic power, and completing normal well opening and closing actions. When abnormal, unconventional or dangerous circumstances occur at the well site, such as a sudden increase in pressure in the production oil well process pipeline, oil leakage, and uncontrollable fires, this unit can assist in automatically closing the safety valve, without the need for operators to physically reach the site to manually shut down the valves, preventing further expansion and spread of accidents, and ensuring the personal safety of on-site personnel. The use of wellhead safety control systems effectively mitigates the occurrence of dangerous accidents such as fires and explosions and is one of the more indispensable type of equipment in the oil and gas industry.
Our development of this product in China began in 2016, prior to which the Group previously relied mainly on imports. Although a relatively mature technical solution has been formed in China, the quality of the wellhead safety control system is uneven and the stability is not high due to complex structures, high integration of hydraulic pipelines, excessive nesting relationships, and reliance on manual experience in pipe laying and processing. However, our product uses software modeling to provide a solution, and after analyzing the control logic of the open and close safety valves, designing the electrical, gas, and hydraulic control circuits reasonably, calculating and selecting the parameters of the on-site safety valve, and using software for pre-installation simulation, problems such as disordered pipeline layout, mutual interference, and manual measurement errors were solved.
This product of the Company has Bureau Veritas (BV) certification in the UK and is one of our main products. Currently, the wellhead safety control system has introduced a solar power supply solution and is being applied to user sites to solve on-site power supply problems.
The wellhead control system is an important safety control equipment in the modern production of oil and gas fields. It is composed of a ground control panel, a high and low pressure control valve group, electro-static discharge (“E.S.D.”) emergency shutdown mechanism, remote termination units (“RTU”) remote control mechanism, electric control box, and hydraulic pump (electric or manual).
The wellhead control system includes a ground safety valve pressure output circuit, a fusible plug pressure output circuit, and a logic control circuit. The logical relationship between the internal circuits can ensure the opening and closing of the surface safety valve, achieving effective control of the wellhead surface safety valve. This can be manually controlled on-site or remotely, equipped with high and low voltage limit protection, fire safety control, and equipped with an anti-misoperation system. At the same time, the unit can be used to monitor the pressure and temperature of the wellhead oil casing, the throttle pressure and temperature of the wellhead process, and the on-off status of the wellhead.
|
|
Our wellhead safety control system is a series of products with multiple patented technologies, which can effectively help oilfield users automate and intelligently manage the continuous and safe production of oil and gas wells. It is also an essential production wellhead equipment for high-pressure gas wells above 70 MPa.
As an integrated control system for electric liquefaction, this system is designed for fault safety with pilot low-pressure control. The internal program logic ensures the opening and closing of the wellhead safety valve and has a complete hydraulic control circuit for the surface safety valve (SSV) and subsurface safety valves (SSSV), as well as a fusible plug circuit for safety purposes. It is also equipped with bypass control function, local E.S.D. and remote E.S.D. functions. The wellhead safety control system has been widely used in the domestic oil and gas industry, and we have formed a complete product line with an annual production of over 200 sets and 70 to 140MPa, which are highly praised by users.
In response to the power supply issues in desert and remote areas, we developed a solar powered wellhead safety control system that utilizes solar energy as a power source to reduce operating and maintenance costs. The solar power generation system of the solar wellhead safety control system consists of three main components: solar module, charging regulator, and battery. The charging regulator can prevent battery overload and eliminate the reverse current from the battery to the solar module at night. The charging controller provides overshoot and over discharge protection. The battery stores the electricity generated by the solar module during the day and can be used at any time during cloudy or rainy days or at night.
For desert and remote areas, it is difficult and inconvenient for staff to regularly inspect the wellhead. Adoption of a RTU remote control and monitoring thus saves manpower and material resources. The solar wellhead control panel is able to control underground safety valves and surface safety valves. It also has functions including local shutdown, remote shutdown, E.S.D. station shutdown, fusible plug shutdown, and high and low pressure pilot valve shutdown. For natural gas wells, companies can also design systems that utilize natural gas for power.
Online Sampling and Analysis System
The online sampling system for natural gas is a patented product of our Group, mainly used for dynamic monitoring, collection of natural gas components, and real-time dynamic analysis. It is an automated reporting system and has been well received and utilized in numerous natural gas and oil fields both domestically in the PRC and internationally.
The pressure of the online sampling system can be as high as 15MPa, and the pressure of compressed natural gas (CNG) can be as high as 30MPa. This is also suitable for sampling liquid or multiphase fluids, featuring point sampling, combined sampling (cumulative sampling), and continuous sampling.
To ensure the quality of natural gas in long-distance pipelines and ensure the safe operation of the pipeline, analytical instruments need to be installed at both the natural gas processing plant and the initial station of the pipeline to analyze the gas quality. We developed this online natural gas sampling system to solve the problem of natural gas sampling in natural gas production, pipeline transportation, storage tanks or systems.
Integrated Pre-Water Separation Unit
The integrated pre water separation device jointly developed by our Group and our external partner integrates innovative technologies such as grid tube oil-water solid separation and efficient lateral diffusion oil-water solid separation. It combines gas-liquid separation, water separation, and produced water treatment functions. A single device can directly separate water from the produced liquid of the oil well, meeting the needs of on-site water separation and reinjection. The investment and land requirements are only 50% and 30% of the traditional process. This technology is suitable for on-site water separation and reinjection of incoming fluids at wellheads, well groups, metering stations, transfer stations, remote small oil fields, avoiding ineffective heating of large amounts of wastewater and long-distance round-trip transportation, reducing energy consumption and costs, and improving economic returns.
As a closed pressure oil removal integrated pre-separation integrated device, our integrated pre-splitting device has the following features: the ability to resist fluctuations in the flow and oil content of the oil system three-phase separator discharge water (feed water oil content 350mg/L to 1500 mg/L; feed water pressure 0.3 MPa to 0.6 MPa), directly treating the oil system three-phase separator off the oil-bearing produced water without gas lifting treatment, and without dosing or filtering conditions, functioning as a single device under the condition of no dosing and no filtration, achieving the stringent requirements for produced water purification (the oil-bearing produced water has an oil content of 350mg/L to 1,500mg/L and suspended matter content of 150mg/L to 200mg/L, with the produced water having an oil content of ≤50mg/L and suspended matter content of ≤50mg/L), and automated transportation of the treated produced water to the gas stripping tower for subsequent treatment.
Flexible Composite Pipes
Polymer flexible composite pipes are widely used in fields such as oil and gas field gathering and transportation pipelines, natural gas and crude oil transportation, sewage transportation, high-pressure water injection, and fracturing backflow fluid transportation. Their advantages are pressure resistance of up to 70 MPa, temperature resistance up to 110 degree celsius, corrosion resistance, ease of transportation according to use, convenient laying, as well as simple and firm connection. Compared to traditional metal pipelines, polymer flexible composite pipes possess high cost-effectiveness. They can be used to replace 70% to 80% of traditional metal pipelines in various applications. Moreover, under various application conditions, such as under heating to achieve more rapid flow of fluids, as well as in terms of corrosion resistance and ground environmental protection, our polymer flexible composite pipe provides more advantages compared to traditional metal pipes.
|
|
As to surface installation and construction, the length of a single flexible composite pipe can reach 100 to 500 meters, with fewer joints, making on-site pipe laying and laying more convenient and efficient. This is more suitable for construction in deserts, mountainous areas, and swampy areas, and has advantages in installation efficiency and cost compared to metal pipes.
We are a professional supplier of reinforced thermoplastic pipes (“RTP”) composite pipe solutions, with multiple patents for our products. Our core products mainly include flexible composite plastic high-pressure conveying pipes, reinforced ultra-high polymer continuous composite pipes, bonded continuous flexible composite pipes, high-temperature resistant continuous composite pipes, high barrier gas transmission continuous composite pipes. Our products have been used in China in the Changqing Oilfield, Tarim Oilfield, Northwest Oilfield, Sichuan Chongqing Shale Gas Project, Shengli Oil Field, Kazakhstan, Turkmenistan, Saudi Arabia, Iraq and other countries through third-party partners. We have an annual production capacity of 5,000km flexible composite pipe and we also have extensive installation experience of such pipes for our customers.
Non adhesive flexible composite pipe
Non adhesive flexible composite high-pressure conveying pipes are continuous composite pipes, consisting of a layered inner lining layer, reinforcement layer, and outer protection layer by layer, which may cause relative displacement between the layers during deformation. The inner transmission layer and outer protective layer of the flexible composite pipe are usually produced from polymer materials, and the reinforcing layer is usually made of intertwined high-strength fibers. Therefore, the flexible composite pipe can simultaneously have advantages such as high pressure resistance, corrosion resistance, impact resistance, good flexibility, and convenient and fast construction. The product diameter is DN40-DN200, with a maximum pressure rating of 32MPa for DN40/50, 25MPa for DN65/75/80, 20MPa for DN90/100/125, and 10MPa for DN150/200. Coiled supply is adopted, and the length of a single pipeline can reach 100 to 800 meters, and the connection method being threaded metal crimping joint. Such products has been widely used in oil and gas field single well gathering and transmission pipeline, high-pressure alcohol injection pipeline, high-pressure water injection pipeline, sewage transmission pipeline, shale gas centralized water supply pipeline, fracturing flowback liquid recovery and utilization pipeline, coal-bed methane transmission, coal mine water supply and drainage, brine transmission, chemical pipeline, hot spring water transmission and other fields.
Bonded composite pipe
Bonded continuous composite pipe is an updated iteration of traditional non-metallic pipes. The reinforcement layer of the pipe body forms a composite pipe with an integral wall structure that cannot move relative to adjacent layers through fusion or bonding. The inner lining and outer protective layer of bonded composite pipes are formed by polymer extrusion composite molding, while the reinforcing layer is usually formed by heating, bonding and winding with polyester prepreg tape, aramid prepreg tape, glass fiber prepreg tape and steel cord tape. The bonded composite process improves the overall mechanical performance of the composite pipe, with a higher pressure resistance level and stronger resistance to external pressure deformation compared to traditional non-bonded flexible composite pipes, and provides a larger manufacturing diameter, better impact resistance, tensile resistance, and gas permeability resistance. The integral pipe wall structure can be welded by non-metallic sleeve electric heating fusion. This non-metallic reinforced joint connection technology solves the problem of traditional flexible pipe metal joints being prone to corrosion, enabling the service life of both the joint and the pipe body to reach more than 20 years. The adhesive composite pipe product has a diameter of DN40 to DN600 and a pressure rating of 2.5 to 32MPa. This technology has achieved a breakthrough in flexible composite pipes towards large caliber and high pressure, solving the technical problem of non-metallic joint connection. It can be widely used in fields such as oil field single well gathering pipelines, gathering branch pipelines, coal mine water supply and drainage, and is especially suitable for transportation pipelines in acidic oil and gas field gathering and transportation systems containing CO2 and H2S.
Steel cord reinforced large diameter high-pressure conveying pipe
For such products, the inner lining layer and outer protective layer are formed by high molecular polymer extrusion compounding, and the reinforcement layer is formed by heating and bonding steel cord belts. The adhesive type composite process improves the overall stress performance of the composite pipe, enhances its resistance to external pressure deformation, and makes the manufacturing diameter larger. This provides better impact resistance, tensile resistance, and gas permeability resistance. The integral pipe wall structure can also be welded using non-metallic sleeve electric heating, with a product diameter of DN150 to DN300 and a pressure rating of 12 to 6MPa. This product mainly achieves breakthroughs in larger diameter and higher pressure of composite pipes, and this technology solves the technical problem of non-metallic joint connection. It can be widely used in fields such as oil field single well gathering pipelines, gathering branch pipelines, and coal mine water supply and drainage.
Other Oil and Gas Equipment
In addition to our high-end machinery and equipment described above, our expertise in equipment manufacturing also includes the design and production of metering, external transmission, pressure regulating, and sand removal skids.
|
|
Sulphur Removal Device
The desulphurization unit is mainly used to inject various chemicals, such as desulphurizing agents, neutralizing agents, and defoamers, into single wells and gas gathering pipelines. Through the desulphurization unit, defoamer is pumped into the residual acid in the high-pressure area upstream of the process to effectively remove foaming. A neutralizing agent is then added to the defoamed liquid in the middle of the process through the desulphurization unit to effectively neutralize the pH value of the returned residual acid to make it neutral or weakly alkaline. Finally, a desulphurizing agent is added to the neutralized liquid downstream of the process through the desulphurization unit to achieve the ultimate goal of sulfur removal.
Skid-Mounted Pressure Control System
The pressure control system for gas transmission stations is a gas regulator for long-distance natural gas pipeline transmission stations, urban distribution stations, storage and distribution stations, power plants and gas turbine gas supply.
The pressure control system consists of a safety emergency shut-off valve, a monitoring regulator and a working regulator. The main equipment is connected in order from upstream to downstream. The whole system is supplied in a modular, skid-mounted way. The main equipment and related instruments of the system are installed and manufactured in our factory and have been individually and are collectively tested for safety, reliability, excellent performance, ease of installation, and ease of operation.
Skid-Mounted Metering and Pressure Regulation Systems
The self-use gas metering and pressure regulation system in the gas transmission station is a skid-mounted system (device) for small generators, heating/hot water boilers in the station and domestic gas supply in long-distance natural gas pipeline gas transmission stations. It integrates filtration, heating, and pressure regulation features. There is also a gas metering and pressure regulating system integrating functions such as metering, distribution, venting, release, leakage alarm, and automatic switching. This system has the characteristics of strict explosion-proof requirements, many pressure regulation stages, large gas pressure adjustment range, safety and reliability, intermittent gas supply, and high measurement requirements.
OUR ON-SITE OIL AND GAS ENGINEERING TECHNICAL SERVICES
We provide key technologies for optimizing the production phase of the oil well lifecycle. This includes the middle and later stages of oil and gas exploitation, along with natural gas wells, shale gas wells, and coal-bed gas wells, as well as after the wellhead gas outlet pressure is depleted, where our pressurization equipment can be used to carry out continuous pressurization operations for single wells, multiple wells, or multiple platforms, so as to further improve the wellhead pressure and productivity, tap the wellhead gas production capacity, extend the production life of gas wells, increase the pipeline gas transmission pressure, and achieve continuous and uninterrupted production increase.
We lease pressurized gas lift equipment and related engineering and technical services for oil and gas fields. We customize natural gas compression units that meet various on-site conditions according to the different needs of users, providing leasing services and operation and maintenance services. The professional design team and high-quality manufacturing ensure that units can operate for more than 8,000 hours without fault, unit overhaul cycle of more than 40,000 hours, and unit design life of more than 200,000 hours (i.e., more than 25 years). Our products and comprehensive services have received praise from users, and our market share has shown significant growth every year.
Our latest development of the “nitrogen production and pressure boosting gas lift integrated pry compressor unit” adopts a pry mounted pressure boosting compressor unit, a nitrogen production device, and a 35 MPa high-pressure gas lift device, achieving a silent design for containers without basic installation and operation, which can also be transported in vehicles. This can achieve intelligent unmanned management that integrates skid-mounted pressurized gas production with data management and monitoring. For low-pressure gas wells, negative pressure gas wells, gas injection and drainage wells, and gas production platforms, when the wellhead pressure is lower than the external transmission pressure, gas well pressurization and high-pressure gas lift nitrogen injection operations are carried out to achieve drainage, increase production, increase efficiency, and improve gas well production and life cycle.
We not only maintain and upkeep various equipment produced by us, but also maintain and upkeep third party products. At each service base, we will dispatch senior technical engineers with more than 10 years of service to the petroleum department as project leaders, responsible for the normal operation and maintenance of natural gas compressors and various equipment.
At present, we are the largest natural gas compressor rental service provider in Southwestern China, and our business is growing. This is mainly because we have a professional and systematic design, production, maintenance and operation team, which can provide professional and personalized technical services, to help users solve production needs, and provide value-added and efficient services.
We continue to focus on the engineering technology service sector, focusing on engineering technology services such as expander residual pressure power generation, solar photovoltaic power generation, and marginal well gas recovery. We have very mature independent patent technologies, and have significant advantages in production and operating costs, which are in line with the current and long-term trends in the energy conservation and emission reduction market.
To better serve users and consolidate the market, we established spare parts warehouses for technical service teams in areas with high user demand concentration. The spare parts warehouse provides equipment spare parts produced by our Group as well as equipment accessories owned by oilfield users. Thus, users will not need to expend a substantial amount of funds to retain a large number of accessories, which not only meets the production and usage needs of users, but also greatly increases our business volume and customer dependence on our services, maintaining the continuous and stable development of our business operations.
|
|
OUR CLEAN-ENERGY AND NEW ENERGY INDUSTRIAL OPERATIONS
While oil and gas remain critical to many sectors of the global economy, the transition to clean, carbon-neutral energy presents a huge economic opportunity for organizations that can improve the economic competitiveness of new energy. According to the “Global Renewable Energy Outlook” report released by the International Renewable Energy Agency in 2020, the International Renewable Energy Agency predicts that by 2050, should the global carbon dioxide emission drop by 70% as described in the “Paris Agreement”, this would require an estimated expenditure of about $110 trillion.
As China’s natural gas industry has entered a period of development, the nation has enhanced oil and gas exploration and development, accelerated the construction of natural gas production, supply, storage and sales system, and introduced relevant policies to further improve the natural gas market mechanism, which shows that the current natural gas industry is developing rapidly and is full of opportunities. LNG and CNG are not only reliable clean-energy, but also guarantee peak gas consumption in winter. It is predicted that the promotion of LNG and CNG industrial users and the promotion of the use of LNG heavy trucks are important development directions of the LNG and CNG industries.
Our natural gas business segment is committed to the development of natural gas (LNG/CNG) trade and logistics, the construction and operation of liquefaction stations, natural gas wholesale, industrial users and industrial parks traditional fuel alternative solutions, and new energy fuel industry. We provide comprehensive solutions for the planning, investment and operation, urban gas transmission and distribution construction investment and operation management.
Since 2015, we have been involved in the domestic PRC clean-energy field. In 2019, an operation team was formally established. At present, we have one self-owned liquefied natural gas commissioned processing plant and have invested in the construction of one CNG master station. With the support of the local government, we have growth rate of more than 200% in 2022 and 2023.
Our Group signed an LNG processing strategic agreement with the Chengdu city government, and established an exclusive processing plant in Chengdu. The plant has 600 cubic meters of low-temperature storage tanks, a daily processing capacity of 120,000 cubic meters of natural gas, and an annual output of more than 25,000 tons. In 2021, we invested RMB10 million to build a ‘Long 25 Well’ CNG refueling mother station, integrating fuel receiving, purification, compression, storage, and transshipment of natural gas, covering an area of about 4,000 square meters, equipped with a set of 2,000Nm³/h and 3,000Nm³/h compressors, a 70kg/min double-gun and a single-gun filling machine, and with a daily processing capacity of 100,000 cubic meters. The production capacity of our plant currently is not enough to meet the increasing demand and sales, we do trading to meet the extra demand and sales.
One of the advantages is that our equipment manufacturing plant can produce 60% of the equipment needed for liquefied natural gas. This can help the Group reduce the construction and later-stage operation cost of the liquefaction plant. We have the ability to help users build turnkey LNG liquefied natural gas plants and can also complete the construction and operation of refueling stations according to user requirements, providing technical support and system solutions and services for these projects that are already in operation.
As a new energy investment, photovoltaic solar energy construction will also be the Group’s key area of focus. We have in-depth cooperation with a well-known solar energy manufacturer in China, to jointly manage the solar energy construction of certain leading oil and gas enterprises in China. In 2021, we were successfully shortlisted for the globalization of solar inverter framework units of a leading Chinese oil and gas enterprise. We will continue to actively develop in ground/water surface power stations, distributed power stations, household power stations, providing overall solutions for the whole life cycle of project development investment, system research and development, design and construction, operation management, etc.
In the strategic development of the Group, we will firmly focus on the field of new energy power generation, based on the current work results in the field of petroleum and petrochemicals, and jointly promote core technology research and innovation with partners, continue to promote product green design, and integrate green concepts into our product life cycle.
OUR DIGITALIZATION AND INTEGRATION SERVICES
We provide solutions and products for the entire oil and gas industry chain, including smart datarooms and video conferencing smart solutions. We have accumulated many years of experience in the oil and gas industry and forecast a future trend of industrial interconnection. As our core business sector, we have created intelligent manufacturing and intelligent hardware for our users.
Our solutions are widely used by our major customers, which are leading oil and gas enterprises in China, in the informatization construction of oilfields, oilfields and overseas engineering service companies to help these customers realize oilfield informatization production and transformation, reduce the traditional manual inspection and maintenance workload, and help our customers realize the construction and transformation of digital oilfields, and provide the hardware, integration and package system service solutions they need.
|
|
Starting from the oil and gas industry, we provide information-based software and hardware as well as corresponding integrated services. We cooperate with several well-known PRC domestic IT intelligent equipment manufacturers, to provide high-quality IT intelligent equipment and automation integration services for the oil and gas industry. By relying on software and hardware supply and project cooperation, we have developed into an information technology professional company. We have transitioned from simple trade supply and project integration to a combination of software and hardware (super integration) with high profitability.
We built an AI machine smart vision oilfield project for our Northwest Oilfield customer, mainly covering oil well intelligent monitoring, outfield building inspection, joint station and office area monitoring, and operation center auxiliary decision support. Other features include:
| ● | Oil well intelligent monitoring, area intrusion monitoring, oil/water leakage detection, smoke and fire alarm detection; | |
| ● | Outfield building detection: personnel identification, work clothes identification, hard hat identification, perimeter intrusion; and | |
| ● | Joint station and office area monitoring, personnel, vehicle identification, perimeter intrusion, and smoke detection and alarm. |
COMPETITION
We believe the diversified nature of our products and services provides us with a competitive advantage over our peers and competitors, as we are able to provide products and services spanning the upstream and downstream energy sector, as well as the new clean-energy and new energy sector.
OUR CUSTOMERS
With over 17 years of operations in the energy industry, we have been selected on a large number of important projects and developed and secured strategic partnerships with various reputable energy companies. In particular, in 2021, Leishen Shandong was awarded by a leading PRC oil and gas enterprise a “2020 Top Ten Excellent Supplier” for the Northwest Oilfield No. 5 Project, and in 2022, China Oil Blue Ocean was awarded by Northwest Petroleum Bureau Co., Ltd. with a “2021 Northwest Oilfield Top Ten Key Supplier” award.
SALES AND MARKETING
In the regions in which we operate, we have sales and after-sales service agencies, which can establish closer relations with our customers to understand the needs of users and can timely solve the problems of users quickly and efficiently. At the beginning of each project, we discuss the technical equipment requirement with the user. We believe that cooperation and transparency are the best shortcuts to achieve customer satisfaction. We have rich experience in design, and we permit and encourage the user to participate in the various stages from design to production, which enables the user to develop an in-depth understanding of our equipment manufacturing process. Through our professional experience, we provide product selection and customization solutions for the needs of each project, and ultimately provide the most suitable design solutions for users’ needs.
Through the foundation of our previous project performances, we are able to win the trust of users compared to our competitors when it comes to bidding for projects, and hence we may receive more favorable bidding results compared to such competitors. We have won a substantial amount of after-sales service framework orders, and such framework orders are attributable to our abundant spare parts inventory and strong service team, years of mutual trust and cooperation with users, which enable us to maintain a leading edge in the after-sales service sector.
In the engineering and technical service operation, we have a number of skilled technical service personnel, who based on years of work experience and professional knowledge of our various products, can independently resolve problems in the operation process, and over the years have won praise and trust from users. Users are also more willing to award their projects to us due to our strong historical performances.
OUR SUPPLIERS
We have maintained good cooperative relations with many well-known manufacturers in the oil and gas field for many years, and we have our own supplier management system, with strict control procedures for parts procurement, which can ensure that our production equipment can operate effectively for an extended period of time. At the same time, we set up spare parts warehouses with domestic and foreign famous manufacturers in after-sales service work. The spare parts required for after-sales service will thus be able to be delivered to the user efficiently within a short period of time to solve the needs for equipment repair.
Over the years, we have maintained a good relationship with some of the world’s top manufacturers, and their products are used in a large number of our products. These world’s top suppliers also guarantee the quality of our products remains excellent and satisfactory to our customers.
|
|
SEASONALITY
Historically, the Group’s business has not been affected by seasons or climate change and do not expect to be so affected. However, certain economic and political factors may affect our business and financial performance. The Chinese government recognizes clean-energy as an important development direction for the future, aiming to follow a development path that includes incorporating high technology, low resource consumption, low environmental pollution, sustainable economic benefits, and safety as a priority. The Group has established a presence in the clean-energy sector, aligning with the country’s strategic energy development, building an emerging energy industry chain. The Group’s continuous development in LNG/CNG production, network transmission, field station operations, urban pipeline network construction, and solar energy reflects this strategic focus.
The oil and gas industry has experienced volatility throughout its history. Demand for the Group’s products and services is dependent on the level of activity in the global oil and gas industry. Oil and gas activity is in turn influenced by factors such as global oil and gas prices. High levels of drilling and well rehabilitation typically stimulate demand for the Group’s products and services. In addition, high levels of oil and gas activity increase the cash flow of oil and gas companies, drilling contractors, oil service companies and manufacturers’ investment in the equipment sold by the Group.
RESEARCH AND DEVELOPMENT
The Company believes it is a major player in the development of new technologies and equipment to improve the safety and productivity of oil and gas extraction and service processes, and that its sales and revenues depend in part on the successful introduction of new or improved machinery and equipment. Through its internal development programs and certain acquisitions, the Group has assembled a substantial body of technologies protected by a large number of intellectual property rights, including trademarks, patents, trade secrets and other proprietary rights.
While we believe these intellectual property rights are valuable, other companies have developed and marketed competing products of different designs. The Company considers the quality and timely delivery of its products, the service it provides to its customers and the technical knowledge and skills of its personnel to be as important as its intellectual property rights. While the Company understands the importance of its research and development (“R&D”) programs, the technical challenges and market uncertainties associated with the development and launch of new products causes uncertainties as to whether and how much the Company will realize future revenues from new products.
The Group’s brands, trade names, trademarks, copyrights, trade secrets, and other intellectual property rights distinguish its business platforms, services, and products from those of its competitors, giving it a competitive advantage in the specialized oil and gas industry. To protect its intellectual property rights, the Group relies primarily on a combination of patents, know-how, trademark, copyright, and trade secret laws.
As of the date of this annual report, the Group entered into confidentiality agreements with certain key employees, sales agents, and others who may possess sensitive information about the Group. We also intend to enter into future employment agreements with certain senior executives that include confidentiality and/or non-compete provisions.
INTELLECTUAL PROPERTY
We seek to protect our intellectual properties through a combination of patents, copyrights, trademarks, trade secrets and confidentiality agreements. As of September 30, 2025, we had 105 registered patents, 8 registered software copyrights, 6 registered trademarks and 1 registered domain name.
We intend to protect our intellectual properties vigorously, but there can be no assurance that our efforts will be successful. Even if our efforts are successful, we may incur significant costs in defending our rights. From time to time, third parties may initiate litigation against us alleging infringement of their proprietary rights or declaring their non-infringement of our intellectual property rights. See “Item 3. Key Information - D. Risk Factors -Risks Related to Our Business and Industry-We may not be able to prevent others from unauthorized use of our intellectual property, which could harm our business and competitive position.” and “Item 3. Key Information - D. Risk Factors -Risks Related to Our Business and Industry-We may be accused of infringing the intellectual property rights of others.”
LICENSES, PERMITS AND APPROVALS
As of the date of this annual report, we have all requisite licenses, permits and approvals from relevant authorities that are material to our main business.
INSURANCE AND SOCIAL SECURITY MATTERS
We participate in various government statutory social security plans, including a pension contribution plan, a medical insurance plan, an unemployment insurance plan, a work-related injury insurance plan, a maternity insurance plan and a housing provident fund. We currently do not have any business liability or disruption insurance.
Our insurance coverage complies with the requirements of PRC laws, except that we may be required to make additional contributions of social insurance fund and/or housing provident fund and late payments and fines under PRC laws and regulations. For the related risk factor, see “Item 3. Key Information-D. Risk Factors-Risks Related to Doing Business in China-Failure to make adequate contributions to various employee benefits plans as required by PRC regulations may subject us to penalties” for more details. We believe that such coverage is in line with industry norms in the PRC and is adequate and sufficient for our current operations.
|
|
REGULATIONS
This section sets forth a summary of the principal PRC laws and regulations relevant to our business and operations in China.
Regulations on Company Establishment and Foreign Investment
The PRC Company Law, which was promulgated by the SCNPC and further amended in December 1999, August 2004, October 2005, December 2013, October 2018 and December 2023, applies to the establishment, operation and management of both PRC domestic companies and foreign invested enterprises. According to the PRC Company Law, where there are otherwise provisions in the laws relating to foreign investment, such provisions shall prevail.
The Foreign Investment Law of the PRC (the “FIL”), which was promulgated by the National People’s Congress (the “NPC”) on March 15, 2019, and came into effect on January 1, 2020, provides that the “foreign investment” refers to the investment activities in China carried out directly or indirectly by foreign individuals, enterprises or other organizations (the “Foreign Investors”), including the following: (1) Foreign Investors establishing foreign-invested enterprises in China alone or collectively with other investors; (2) Foreign Investors acquiring shares, equities, properties or other similar rights of Chinese domestic enterprises; (3) Foreign Investors investing in new projects in China alone or collectively with other investors; and (4) Foreign Investors investing through other ways prescribed by laws and regulations or the State Council. The FIL further adopts the management system of pre-establishment national treatment and negative list for foreign investment. The “pre-establishment national treatment” refers to granting to foreign investors and their investments, in the stage of investment access, the treatment no less favorable than that granted to domestic investors and their investments; the “negative list” refers to special administrative measures for access of foreign investment in specific fields as stipulated by the State. The FIL granted national treatment to foreign investments outside the negative list. The negative list will be released by or upon approval of the State Council. In December 2019, the State Council promulgated the Regulations on Implementing the Foreign Investment Law.
Regulation for Implementing the Foreign Investment Law of the PRC (the “Implementation Rules”) came into effect in January 2020. The Implementation Rules further clarified that the state shall encourage and promote foreign investment, protect the lawful rights and interests in foreign investments, regulate foreign investment administration, continue to optimize foreign investment environment, and advances a higher-level opening.
Investment activities in the PRC by foreign investors were principally governed by the Special Administrative Measures (Negative List) for Access of Foreign Investment (2021 version) (the “Negative List”), and the Catalogue of Industries for Encouraging Foreign Investment (the “Encouraging List”) promulgated by the MOFCOM and the NDRC in October 2022. The Negative List, which came into effect on January 1, 2022, sets out special administrative measures (restricted or prohibited) in respect of the access of foreign investments in a centralized manner, and the Encouraging List, which came into effect on January 1, 2023, sets out the encouraged industries for foreign investment. The Negative Lists cover 12 industries, and any field not falling in the Negative Lists shall be administered under the principle of equal treatment for domestic and foreign investment. Our business as currently conducted does not fall within the confines of the Negative List and is not subject to special administrative measures.
The Measures on Reporting of Foreign Investment Information was released by the MOFCOM and the State Administration for Market Regulation (the “SAMR”) on December 30, 2019, and became effective on January 1, 2020. Foreign investors directly or indirectly conducting investment activities within the territory of China shall submit the investment information through submission of initial reports, change reports, deregistration reports, annual reports etc. to the competent commerce authorities in accordance with The Measures on Reporting of Foreign Investment Information. When submitting an annual report, a foreign-invested enterprise shall submit the basic information on the enterprise, the information on the investors and their actual controlling party, the enterprise’s operation and asset and liabilities information etc, and where the foreign investment admission special administrative measures are involved, the foreign investment enterprise shall also submit the relevant industry licensing information.
Regulations of the Oil and Gas Industry
China’s oil and gas industry is subject to extensive regulation by the PRC government with respect to exploration, production, transmission and marketing of crude oil and natural gas as well as production, transportation and marketing of refined products and chemical products.
The central government authorities which exercise control over China’s oil and gas industry
| ● | The State Administration for Market Regulation, or the SAMR, which is responsible for the production, operation, use, inspection, testing and supervision of the oil and gas special equipment, and management of the special equipment safety. | |
| ● |
The Ministry of Industry and Information Technology, whose main responsibilities are: the development and implementation of oil and gas equipment industry planning, industrial policies and standards; monitoring the operation of the industrial sector; promoting the development and the independent innovation of major technical oil and gas equipment; organizing and coordinating the promotion and application of new products, new technologies, new equipment and new materials for oil and gas equipment.
The National Energy Administration, or the NEA, which is primarily responsible for the formulation of energy development plans and annual directive plans, approving major energy-related projects and facilitating the implementation of sustainable development of energy strategies, coordinating the development and utilization of new energy and new energy, and organizing matters relating to energy conservation and comprehensive utilization as well as environmental protection for the energy industries. |
|
|
| ● | The Ministry of Natural Resources, or the MNR, which has the authority to grant, examine and approve mineral resources exploration and mining licenses, and to oversee the registration and transfer of exploration and mining licenses; | |
| ● | The Ministry of Commerce, or the MOFCOM, which: |
| ● | sets and grants import and export volume quotas for crude oil and refined products in accordance with the market supply and demand in China as well as WTO requirements for China; | |
| ● | issues import and export licenses for crude oil and refined products to oil and gas companies that have obtained import and export quotas; | |
| ● | is responsible for the record-filing of Sino-foreign joint venture contracts, and monitoring the foreign investors’ oil and gas exploration projects in the PRC; and | |
| ● | is responsible for approving and filing of overseas investment projects by PRC enterprises. |
| ● | The National Development and Reform Commission, or the NDRC, which: |
| ● | is responsible for industry administration, industry policy and policy coordination over China’s oil and gas industry; | |
| ● | publishes guidance prices for natural gas and maximum retail prices for petroleum and diesel; | |
| ● | formulates the plan for aggregate import and export volume of crude oil and refined products in accordance with the market supply and demand in China; | |
| ● | approves significant our U.S. counsel, natural gas, oil refinery and chemical projects set forth under the Catalogs of Investment Projects Subject to Approval of the Central Government; and | |
| ● | approves Sino-foreign equity and cooperative projects of certain types. |
| ● | The Ministry of Ecology and Environment, which: |
| ● | is responsible for taking measures to address climate change concerns, proposing and formulating significant strategies, plans and policies to address climate change concerns and reduce greenhouse emissions, and supervising the achievement of emissions compliance targets; | |
| ● | is responsible for supervising and administering the prevention and treatment of environmental pollution, and guiding, coordinating and supervising the protection and restoration of the ecological environment; | |
| ● | is responsible for supervising and administering the ecological and environmental access, evaluating the environmental impact of critical economic and technological policies and development plans, and significant economic development programs entrusted to it by the State Council; examines and approves or reviews environmental impact evaluation documents for critical development or construction areas, plans or projects; and formulates and organizes the implementation of the ecological and environment access lists; |
| ● | The National Anti-Monopoly Bureau, which: |
| ● | is responsible for proposing and formulating anti-monopoly rules, measures and guidelines; | |
| ● | is responsible for organizing the implementation of anti-monopoly enforcement actions; and | |
| ● | is responsible for organizing and guiding the fair competition reviews. |
|
|
The principal laws, regulations, rules and policies relating to oil and gas equipment
| ● | The Special Equipment Safety Law of the PRC, or the Special Equipment Safety Law, which was effective January 1, 2014, regulates the production (including design, manufacture, installation, remodeling and repair), trading, use, inspection and testing of special equipment, as well as safety supervision and administration of special equipment. The state applies catalogue-based management to special equipment. Pursuant to the Special Equipment Safety Law, special equipment users shall, before or within 30 days after putting special equipment to use, register the use with the department responsible for special equipment safety supervision and administration, obtain a use registration certificate, and place the registration mark in a conspicuous position of the special equipment. A special equipment user shall file a request for regular inspection with a special equipment inspection agency one month before the period of validity of its inspection verification expires. Special equipment shall not be used without regular inspection or failing the inspections. | |
| ● | The Regulations on Safety Supervision of Special Equipment, which was effective June 1, 2003 and amended on May 1, 2009, regulates the production (including design, manufacture, installation, remodeling and repair), use, inspection, supervision and testing of special equipment. Pursuant to the Regulations on Safety Supervision of Special Equipment, enterprises using special equipment shall keep a file of such special equipment include but not limited to the special equipment’s design documents, manufacturer and the special equipment’s daily operation records. | |
| ● | On March 22, 2022, the NDRC and the NEA jointly released the “14th Five-Year Plan for Modern Energy Systems”, or the Plan, to implement decisive measures in the high-quality development of energy development and establishing a modern energy system by 2035. Security in the source of energy will be significantly improved, and green energy production and consumption patterns will also be widely formed. The proportion of non-fossil energy consumption will continue to increase after reaching 25% by 2030, and the new energy will become the principal source of energy. According to the Plan, by 2025, the annual comprehensive production capacity of domestic energy will reach more than 4.6 billion tons of standard coal, the annual production of crude oil will rebound and stabilize at 200 million tons, the annual production of natural gas will reach more than 230 billion cubic meters, the total installed capacity of power generation will reach about 3 billion kilowatts, and the capacity of independent energy supply will be further enhanced. | |
| ● | According to the Several Opinions of the State Council on Promoting the Coordinated and Stable Development of Natural Gas promulgated by the State Council and effective from August 30, 2018, a series of milestones to be achieved and steps to be taken for the development of natural gas are set, including but not limited to: |
| ● | intensifying domestic exploration and development; | |
| ● | improving the diversified overseas supply system for natural gas; | |
| ● | developing a multi-level gas system consisting of underground gas storage and coastal liquefied natural gas receiving terminals and inland intensive large-scale LNG storage tanks; | |
| ● | strengthening the construction and interconnection of natural gas infrastructure. |
Policies, Regulations and Rules to Address Climate Change Concerns
On September 22, 2021, the Chinese government issued the Opinions on Fully, Accurately and Comprehensively Implementing the New Development Philosophy and Procuring Satisfactory Performance of the Work Aiming at Achievement of the Carbon Peak and Carbon Neutrality Goals (the “Opinions”), in which a series of milestones to be achieved and steps to be taken for finally achieving the carbon peak and carbon neutrality goals are set. The milestones for phased increase of the share of non-fossil fuels in primary energy consumption set in the Opinions are to increase the share to about 20% by 2025, about 25% by 2030, and more than 80% by 2060. According to the Opinions, China’s oil consumption will reach its peak plateau during the 15th Five-Year Plan period and the Chinese government will strictly control the investments in petrochemical and other high carbon projects by then.
On October 24, 2021, the State Council issued the Action Plan for Hitting Carbon Peak by 2030 (the “Action Plan”), which sets forth in great detail the initiatives proposed to be pursued for achieving the goal to hit carbon peak by 2030. The initiatives related to oil, natural gas, petrochemicals and new energy mainly include the following:
| ● | putting more effort into the development of wind energy, solar energy, and other non-fossil energy sources and increasing the total installed capacity of wind power and solar power facilities to more than 1,200,000 MW; | |
| ● | reasonably adjusting and regulating oil and gas consumption; using great efforts to promote the replacement of conventional fuel oil with biological liquid fuels and sustainable aviation fuels so as to improve the energy efficiency of the end-use fuel oil products; and expediting the large-scale development of shale gas, coalbed methane, tight oil (gas) and other unconventional oil and gas resources; | |
| ● | guiding natural gas consumption in an orderly manner by optimizing the structure of natural gas usage, prioritizing the supply of natural gas required for ensuring people’s livelihood and striving to promote the integrated development of natural gas together with multiple other energy sources; and supporting the use of LNG as fuel for vehicles and ships; |
|
|
| ● | extending the use of electric power, hydrogen energy, natural gas, advanced biological liquid fuels and other new energy and clean-energy sources in the transportation sector with an aim to procure that by 2030, the share of incremental vehicles fueled by new and clean-energy will reach around 40%, carbon emission intensity of commercial vehicles measured on the basis of converted turnover will be cut by about 9.5% compared with 2020, and comprehensive energy consumption of the national railways per unit of converted turnover will be cut by 10% compared with 2020; and striving to hit peak for our U.S. counsel consumption in the land transportation sector by 2030. |
Regulations on Intellectual Property Rights
Regulations on Copyright
On September 7, 1990, the SCNPC promulgated the Copyright Law of the PRC, or the Copyright Law, effective on June 1, 1991 and amended on October 27, 2001, February 26, 2010, and November 11, 2020, respectively. The amended Copyright Law extends copyright protection to internet activities, products disseminated over the Internet and software products. In addition, there is a voluntary registration system administered by the Copyright Protection Center of China.
Under the Regulations on the Protection of the Right to Network Dissemination of Information that took effect on July 1, 2006 and was amended on January 30, 2013, it is further provided that an Internet information service provider may be held liable under various situations, including that if it knows or should reasonably have known a copyright infringement through the Internet and the service provider fails to take measures to remove or block or disconnect links to the relevant content, or, although not aware of the infringement, the Internet information service provider fails to take such measures upon receipt of the copyright holder’s notice of such infringement.
To further implement the Regulations on Computer Software Protection, promulgated by the State Council on December 20, 2001 and amended on January 8, 2011 and January 30, 2013, respectively, the National Copyright Administration issued the Measures for the Registration of Computer Software Copyright on February 20, 2002, which specify detailed procedures and requirements with respect to the registration of software copyrights.
Regulations on Trademarks
According to the Trademark Law of the PRC promulgated by the SCNPC on August 23, 1982, and amended on February 22, 1993, October 27, 2001, August 30, 2013 and April 23, 2019 respectively, the Trademark Office of the SAIC is responsible for the registration and administration of trademarks in China. The SAIC under the State Council has established a Trademark Review and Adjudication Board for resolving trademark disputes. Registered trademarks are valid for ten years from the date the registration is approved. A registrant may apply to renew a registration within twelve months before the expiration date of the registration. If the registrant fails to apply in a timely manner, a grace period of six months may be granted. If the registrant fails to apply before the grace period expires, the registered trademark shall be deregistered. Renewed registrations are valid for another ten years. On April 29, 2014, the State Council issued the revised Regulation on the Implementation of the Trademark Law of the PRC, which specified the requirements of applying for trademark registration and renewal. According to this law, using a trademark that is identical to or similar to a registered trademark in connection with the same or similar goods without the authorization of the owner of the registered trademark constitutes an infringement of the exclusive right to use a registered trademark. The infringer shall, in accordance with the regulations, undertake to cease the infringement, take remedial action, and pay damages.
Regulations on Patents
According to the Patent Law of the PRC, or the Patent Law, promulgated by the SCNPC on March 12, 1984 and amended on September 4, 1992, August 25, 2000, December 27, 2008, and October 17, 2020, respectively, and the Detailed Rules for the Implementation of the Patent Law of the PRC, or the Implementation Rules of the Patent Law, promulgated by the State Council on December 21, 1992, and revised on June 15, 2001, December 28, 2002 and January 9, 2010, the patent administrative department under the State Council is responsible for the administration of patent-related work nationwide. The patent administration departments of provincial or autonomous regions or municipal governments are responsible for administering patents within their respective administrative areas. The Patent Law and Implementation Rules of the Patent Law provide for three types of patents, namely “inventions,” “utility models,” and “designs.” Invention patents are valid for 20 years, while utility model patents are valid for ten years, and design patents are valid for fifteen years from the date of application. The Chinese patent system adopts a “first-come, first file” principle, which means that where more than one person files a patent application for the same invention, a patent will be granted to the person who files the application first. An invention or a utility model must possess novelty, inventiveness, and practical applicability to be patentable. Third Parties must obtain consent or a proper license from the patent owner to use the patent. Otherwise, the unauthorized use constitutes an infringement on the patent rights.
|
|
Regulations on Domain Names
The Ministry of Industry and Information Technology of the PRC, or the MIIT, promulgated the Measures on Administration of Internet Domain Names, or the Domain Name Measures, on August 24, 2017, which took effect on November 1, 2017 and replaced the Measures for the Administration of Internet Domain Names of China promulgated by the MIIT on November 5, 2004. According to the Domain Name Measures, the MIIT is in charge of the administration of PRC internet domain names. The domain name registration follows a first-to-file principle. Applicants for registration of domain names shall provide true, accurate and complete information of their identities to the domain name registration service institutions. The applicant will become the holder of such domain names upon completion of the registration procedure.
Regulations on M&A Rules and Overseas Listing
The MOFCOM adopted the Interim Provisions on the Takeover of Domestic Enterprises by Foreign Investors, or the M&A Rules, which became effective on September 8, 2006 and was last amended on June 22, 2009. Foreign investors shall comply with the M&A Rules when they purchase equity interests in a domestic company or subscribe the increased capital of a domestic company, and thus changing the nature of the domestic company into a foreign-invested enterprise; or when the foreign investors establish a foreign-invested enterprise in China, and purchase the assets of a domestic company and operate the assets; or when the foreign investors purchase the asset of a domestic company, and establish a foreign-invested enterprise by injecting such assets and operate the assets. The M&A Rules purport, among other things, to require offshore special purpose vehicles formed for overseas listing purposes through acquisitions of Chinese domestic companies and controlled by Chinese companies or individuals, to obtain the approval of the CSRC prior to publicly listing their securities on an overseas stock exchange. However, the Foreign Investment Law has partly replaced the M&A Rules in terms of its rules on equity or assets acquisition of a non-related domestic company by a foreign investor. The equity and assets acquisition of a related domestic company by a foreign investor shall still be subject to the M&A Rules.
On February 17, 2023, CSRC published the Trial Administrative Measures of Overseas Securities Offering and Listing by Domestic Companies (the “Overseas Listing Trial Measures”), which came into effect on March 31, 2023, together with five relevant guidelines (together with the Overseas Listing Trial Measures, collectively referred to as the “New Regulations on Filing”). Under New Regulations on Filing, the PRC domestic companies that seek to offer and list securities in overseas markets, either in direct or indirect means, are required to fulfill the filing procedure with the CSRC and report relevant information.
According to the Notice on the Administrative Arrangements for the Filing of the Overseas Securities Offering and Listing by Domestic Companies (the “Notice”) published by the CSRC on February 17, 2023 and effective on the same date, the domestic companies that were listed overseas before March 31, 2023 shall be deemed as existing issuer (the “Existing Issuers”). Existing Issuers are not required to go through filing immediately but shall be required to do so if they involve in re-financing and other filing matters in the future. Further, domestic companies that have obtained the approval documents issued by the CSRC for overseas offering and listing (including new issuance) by joint-stock companies may continue their overseas offering and listing during the valid term of the approval documents. If they fail to complete overseas offering and listing upon expiry of the said term, they shall go through filing as per relevant regulations.
According to the Provisions on Strengthening Confidentiality and Archives Administration in Respect of Overseas Issuance and Listing of Securities by Domestic Enterprises, which were issued by the CSRC, Ministry of Finance of China, National Administration of State Secrets Protection, National Archives Administration of China on February 24, 2023 and came into effect on March 31, 2023, where a domestic company provides or publicly discloses to the relevant securities companies, securities service institutions, overseas regulatory authorities and other entities and individuals, or provides or publicly discloses through its overseas listing subjects, documents and materials involving state secrets and working secrets of state organs, shall first obtain approval from competent authorities according to law, and file with the secrecy administrative department at the same level. Domestic company providing accounting archives or copies thereof to entities and individuals concerned such as securities companies, securities service institutions and overseas regulatory authorities shall perform the corresponding procedures in compliance with applicable national regulations.
Regulations on Employment and Social Welfare
According to the Labor Law of the PRC, which was promulgated by SCNPC on July 5, 1994, became effective on January 1, 1995, and was most recently amended on December 29, 2018, an employer shall develop and improve its rules and regulations to safeguard the rights of its employees, and shall develop and improve its labor safety and health system, stringently implement national protocols and standards on labor safety and health, conduct labor safety and health education for workers, guard against labor accidents and reduce occupational hazards.
The Labor Contract Law of the PRC, or the Labor Contract Law, which was promulgated on June 29, 2007 and amended on December 28, 2012, is primarily aimed at regulating the rights and obligations of employers and employees, including the establishment, performance and termination of such relationship. Pursuant to the Labor Contract Law, labor contracts shall be concluded in writing if labor relationships are to be or have been established between employers and the employees. Employers are prohibited from forcing employees to work above certain time limit and employers shall pay employees for overtime work in accordance with certain national regulations. In addition, employee wages shall be no lower than local standards on minimum wages and shall be paid to employees timely.
According to the Social Insurance Law of the PRC effective as of July 1, 2011, and as amended on December 29, 2018, the Regulations on Occupational Injury Insurance effective as of January 1, 2004 and as amended on December 20, 2010, the Interim Measures concerning the Maternity Insurance for Enterprise Employees effective as of January 1, 1995, the Unemployment Insurance Regulations effective as of January 22, 1999, the Interim Regulations concerning the Levy of Social Insurance effective as of January 22, 1999 and most recently amended on March 24, 2019, enterprises and institutions in the PRC shall provide their employees with welfare schemes covering pension insurance, unemployment insurance, maternity insurance, occupational injury insurance and medical insurance.
|
|
An enterprise must provide social insurance by processing social insurance registration with local social insurance agencies, and shall pay or withhold relevant social insurance premiums for or on behalf of employees. If an employer does not pay the full amount of social insurance premiums as required by law, the social insurance premium collection institution shall order the employer to make the payment or make up the difference within the stipulated period and impose a daily surcharge equivalent to 0.05% of the overdue payment from the date on which the payment is overdue. If such overdue payment is not made within the stipulated period, the relevant administration government department shall impose a fine from one to three times the amount of overdue payment.
According to the Regulation on the Administration of Housing Accumulation Funds, which were promulgated and became effective on April 3, 1999, and were most recently amended on March 24, 2019, the employer shall timely pay up and deposit housing provident fund contributions in full amount and late or insufficient payments shall be prohibited. The employer shall process housing provident fund payment and deposit registrations with the housing provident fund administration center.
With respect to companies which violate the above regulations and fail to process housing provident fund payment and deposit registrations or open housing provident fund accounts for their employees, such companies shall be ordered by the housing provident fund administration center to complete such procedures within a designated period. Those who fail to process their registrations within the designated period shall be subject to a fine from RMB10,000 (US$1,400) to RMB50,000 (US$7,000). When companies violate these regulations and fail to pay housing provident fund contributions in full as due, the housing provident fund administration center shall order such companies to pay within a designated period, and may further apply to the People’s Court for mandatory enforcement against those still fail to comply after the expiration of such period.
Regulations on Unfair Competition and Anti-monopoly
Pursuant to the Anti-Unfair Competition Law, which was promulgated by SCNPC on September 2, 1993, effective on December 1, 1993, and was most recently amended on April 23, 2019, where the legitimate rights and interests of a business operator are harmed by unfair competition, the business operator may file a lawsuit with a People’s Court. The compensation for a business operator which suffers damages due to unfair competition shall be determined in accordance with the actual losses suffered as a result of the infringement; where it is hard to ascertain the actual losses, the compensation shall be determined in accordance with the gains made by the infringer from the infringement. For business operators who infringe upon commercial secrets maliciously and if the case is serious, the compensation amount may be determined in accordance with one to five times the amount determined using the aforesaid method. The compensation amount shall also include reasonable expenses paid by the business operator to stop the infringement.
On May 11, 2024, the SAMR published the Interim Measures on Online Anti-unfair Competition, which will come into effect on September 1, 2024, which regulate that business operators shall not carry out or help carry out acts of unfair competition on the Internet, disrupt the order of market competition, affect fair market transactions, or directly or indirectly damage the legitimate rights and interests of other operators or consumers.
According to the Anti-Monopoly Law which was promulgated by SCNPC on August 30, 2007, became effective on August 1, 2008 and most recently amended on June 24, 2022 and came into effect on August 1, 2022, the prohibited monopolistic acts include monopolistic agreements, abuse of a dominant market position and concentration of businesses that may have the effect to eliminate or restrict competition. Pursuant to the Anti-Monopoly Law, a business operator that possesses a dominant market position is prohibited from abusing its dominant market position, including conducting the following acts: (i) selling commodities at unfairly high prices or buying commodities at unfairly low prices; (ii) without justifiable reasons, selling commodities at prices below cost; (iii) without justifiable reasons, refusing to enter into transactions with their trading counterparts; (iv) without justifiable reasons, allowing trading counterparts to make transactions exclusively with itself or with the business operators designated by it; (v) without justifiable reasons, tying commodities or imposing unreasonable trading conditions to transactions; (vi) without justifiable reasons, applying differential prices and other transaction terms among their trading counterparts who are on an equal footing; and (vii) other acts determined as abuse of dominant market position by the relevant governmental authorities.
Pursuant to the Provisions on Prohibition of the Abuse of Market Dominance, which were issued by SAMR on March 10, 2023, an abuse of market dominance determined by the SAMR shall simultaneously satisfy all the following criteria: (i) the business operator is dominating the market; (ii) the business operator has eliminated or restricted competition; (iii) the business operator has no legitimate reason to implement such acts; and (iv) such acts by the business operator have an impact on elimination or restriction of market competition.
In addition, pursuant to the Provisions on Prohibition of Monopoly Agreements, which were issued by SAMR on March 10, 2023, entering into monopolistic agreements, which means agreements or concerted practices to eliminate or restrict competition, is prohibited, unless such agreements satisfy the specific exemptions prescribed in the Anti-Monopoly Law, such as improving technologies or increasing the efficiency and competitiveness of small and medium-sized undertakings. If business operators fail to comply with the Anti-Monopoly Law or other relevant regulations, the anti-monopoly agency is empowered to cease the relevant activities, unwind the transactions, and confiscate illegal gains and fines.
Regulations on Leasing Properties
Pursuant to the Administration of Urban Real Estate Law of the PRC, which was promulgated by the SCNPC on July 5, 1994 and most recently amended on August 26, 2019 and came into effect on January 1, 2020, a written lease shall be entered into between the lessor and the lessee to lease a property. The contract shall include the terms and conditions such as the term, purpose and price of leasing and liability for maintenance and repair, as well as other rights and obligations of both parties. The contract shall be filed for registration and recorded with the real estate administration department.
|
|
The Administrative Measures for Commercial House Leasing were promulgated by Ministry of Housing and Urban-Rural Development on December 1, 2010, and became effective on February 1, 2011. These measures set out specific rules for commercial house leasing. Houses may not be leased in any of the following circumstances: (i) the house is an illegal structure; (ii) the house fails to meet mandatory engineering construction standards with respect to safety and disaster preventions; (iii) the house usage is changed in violation of applicable regulations; and (iv) other circumstances prohibited by laws and regulations. The lessor and the lessee shall register and file with the local property administration authority within thirty days after entering into the lease contract. Non-compliance with such registration and filing requirements shall be subject to fines from RMB1,000 (US$140) to RMB10,000 (US$1,400) provided they fail to rectify within required time limits.
The lease shall also comply with the provisions of the Civil Code. Pursuant to the Civil Code, the contents of a lease generally include terms such as the name, quantity and purpose of the leased property, term, expense as well as time limit and method for its payment, and maintenance of the leased property. The term of a lease shall not exceed 20 years. Where the term of a lease exceeds 20 years, that part of the lease beyond the said limit shall be null and void. At the expiration of the term of a lease, the parties may renew the lease contract; however, the renewed term as agreed may not exceed 20 years commencing on the date of renewal.
Regulations on Environmental Protection and Fire Prevention
Environment Impact Assessment
According to the Environmental Protection Law of the PRC, promulgated by the SCNPC on December 26, 1989 and amended on April 24, 2014, the Administrative Regulations on the Environmental Protection of Construction Project (the “Construction Environmental Protection Rule”), promulgated by the State Council on November 29, 1998 and amended on July 16, 2017, and other relevant environmental laws and regulations, enterprises which plan to construct projects shall provide the assessment reports, assessment form, or registration form on the environmental impact of such projects with relevant environmental protection administrative authority for approval or filing. Enterprises may entrust a technical entity to conduct an environmental impact assessment of its construction projects and prepare environmental impact reports and environmental impact statements on construction projects. If a construction entity has the technical capability of environmental impact assessment, it may carry out the above activities itself.
According to the Environmental Impact Assessment Law of the PRC, promulgated by the SCNPC on October 28, 2002 and amended on July 2, 2016 and December 29, 2018 respectively, for any construction projects that have an impact on the environment, an entity is required to produce either a report, or a statement, or a registration form of such environmental impacts depending on the seriousness of effect that may be exerted on the environment.
The Construction Environmental Protection Rule also requires that upon completion of construction for which an environmental impact report or environmental impact statement is formulated, the constructor shall conduct an acceptance inspection of the environmental protection facilities pursuant to the standards and procedures stipulated by the environmental protection administrative authorities of the State Council, formulate the acceptance inspection report, and announce the acceptance inspection report pursuant to the law except for circumstances where there is a need to keep confidentiality pursuant to the provisions of the State. Where the environmental protection facilities have not undergone acceptance inspection or do not pass acceptance inspection, the construction project shall not be put into production or use.
Completion and Acceptance
The Interim Measures for Acceptance of Environmental Protection upon Completion of Construction Projects was promulgated and implemented by the former Ministry of Environmental Protection (now the Ministry of Ecology and Environment) on November 20, 2017. The Measures regulates the procedures and standards for environmental protection independent acceptance by construction units upon the completion of construction projects.
Fire Protection Design Approval and Filing
The Fire Protection Law of the PRC (the “Fire Prevention Law”) was adopted on April 29, 1998 and last amended on April 29, 2021. According to the Fire Prevention Law and other relevant laws and regulations of the PRC, the Emergency Management Authority of the State Council and its local counterparts at or above county level shall monitor and administer the fire prevention affairs. The Fire and Rescue Department of the People’s Government are responsible for implementation. The Fire Prevention Law provides that the fire prevention design or construction of a construction project must conform to the national fire prevention technical standards (as the case may be).
According to the requirement of the Fire Protection Law and Interim Provisions on the Administration of the Fire Protection Design Review and Final Inspection of Construction Projects, which were issued April 1, 2020 and amended on August 21, 2023, the housing and urban-rural development authorities of the local government at or above the county level (the “fire protection design review and final inspection authorities”) shall undertake fire protection design review, fire protection final inspection and recordation and random inspection of construction projects within their respective administrative regions. For construction projects that satisfy certain criteria (the “special construction projects”), the construction institutions shall apply for fire protection design review and approval. For construction projects other than the foregoing (the “other construction projects”), the construction institutions shall provide fire protection design drawings or technical information as needed for construction when applying for a construction permit or a construction commencement report. If fire protection design drawings or technical information as needed for construction fail to be submitted, the relevant authority shall neither issue a construction permit nor approve the construction commencement report.
|
|
Pursuant to the Administrative Measures on Construction Permits for Construction Projects, which were issued by the Ministry of Construction October 15, 1999 and last amended by the Ministry of Housing and Urban-Rural Development March 30, 2021, for the construction and decoration of all types of buildings and their ancillary facilities, the installation of supporting lines, pipelines and equipment, and the construction of municipal infrastructure projects in cities and towns within the territory of the PRC, the owner of a construction project shall, prior to the commencement of construction, apply to the competent administrative department of housing and urban-rural development of the local people’s government at the county level or above at the place where the construction project is located for a construction permit in accordance with the provisions of the Measures. No construction permit is required for a construction project with an investment of less than RMB300,000 (US$42,000) or with a construction area of less than 300㎡.
Regulation on Production Safety
Pursuant to the Production Safety Law of the PRC which was promulgated June 29, 2002 and amended August 27, 2009, August 31, 2014 and June 10, 2021, production and operation entities shall abide by the Production Safety Law of the PRC and other laws and regulations concerning work safety, and redouble their efforts to ensure work safety by setting up and perfecting the responsibility system for work safety of all employees and rules and regulations on work safety, increasing the input and guarantee of funds, materials, technologies, and personnel in terms of work safety, improving the conditions for work safety, strengthening the development of standards and adoption of information technologies for work safety, building a dual prevention mechanism of level-to-level safety risk management and control and hidden danger identification and management, and perfecting the risk prevention and resolution mechanism, to raise the work safety level and ensure work safety.
Pursuant to the Regulations on Safety Management of Hazardous Chemicals (Order No. 645 of the State Council, effective March 15, 2002 and amended March 2, 2011 and December 7, 2013, respectively), the production, storage, use, operation, and transportation of hazardous chemicals must be in accordance with the safety management regulations. The hazardous chemical units shall oblige to the safety conditions required by laws and administrative regulations and state and industry standards, establish and improve safety management rules and post safety responsibility systems, and provide safety education and legal education and occupation technical training for employees. Employees should accept such education and training, and may begin working only after qualifying the relevant assessment. Where it requires employees to have certain qualification to assume a post, an enterprise shall only designated employees having such qualification to assume the post.
Regulations on Private Lending
According to the General Lending Provisions (the “General Lending Provisions”) promulgated by the People’s Bank of China (the “PBOC”), a loan means a currency fund provided by a lender to a borrower and both the principal amount and interests shall be paid back, according to the interest rate and duration agreed. Enterprises are prohibited from engaging in borrowing and lending or borrowing and lending in a disguised manner in violation of laws and regulations. If enterprises engage in borrowing and lending or borrowing and lending in a disguised manner without authorization, the PBOC may impose a fine on the lending party in an amount equal to one to five times of the illegal proceeds generated from the lending activity, and concurrently, invalidate such lending activity.
According to the Provisions of the Supreme People’s Court on Several Issues concerning the Application of Law in the Trial of Private Lending Cases which came into effect on September 1, 2015 and was last amended in December 2020, the Supreme People’s Court recognizes the validity and legality of financing arrangements and lending transactions between non-financial institutions so long as, among other, the enterprises entered into a loan agreement and the interest rates charged do not exceed four times of the LPR for one-year loan published by PBOC when the agreement is concluded. In addition, the Private Lending Provisions and Civil Code of the PRC set out situations that allow the People’s Court to void a loan agreement.
Regulation Related to Foreign Exchange and Dividend Distribution
Regulation on Foreign Currency Exchange
The principal regulations governing foreign currency exchange in China are the Foreign Exchange Administration Regulations which took effect April 1, 1996 and were last amended August 5, 2008. Under PRC foreign exchange regulations, payments of current account items, such as profit distributions, interest payments and trade and service-related foreign exchange transactions, can be made in foreign currencies without prior approval from the SAFE, by complying with certain procedural requirements. By contrast, approval from or registration with appropriate government authorities is required where Renminbi is to be converted into foreign currency and remitted out of China to pay capital account items, such as direct investments, repayment of foreign currency-denominated loans, repatriation of investments and investments in securities outside of China.
SAFE promulgated the Circular of Further Improving and Adjusting Foreign Exchange Administration Policies on Foreign Direct Investment, which took effect December 17, 2012 and was last amended on December 30, 2019. The Circular substantially amends and simplifies the foreign exchange procedure. Pursuant to the Adjusting Foreign Exchange Administration Policies on Foreign Direct Investment, the opening of various special purpose foreign exchange accounts, such as pre-establishment expenses accounts, foreign exchange capital accounts and guarantee accounts, the reinvestment of Renminbi proceeds derived by foreign investors in China, and remittance of foreign exchange profits and dividends by a foreign-invested enterprise to its foreign shareholders no longer require the approval or verification of SAFE, and multiple capital accounts for the same entity may be opened in different provinces. SAFE promulgated the Notice on Further Simplifying and Improving the Administration of the Foreign Exchange Concerning Direct Investment, which took effect June 1, 2015 and was last amended December 30, 2019. Instead of applying for approvals regarding foreign exchange registrations of foreign direct investment and overseas direct investment from SAFE, entities and individuals may apply for such foreign exchange registrations from qualified banks. The qualified banks, under the supervision of SAFE, may directly review the applications and conduct the registration.
|
|
Besides, the PRC governmental authorities have gradually relaxed restrictions on the settlement of the foreign exchange capitals of foreign-invested enterprises in recent years. In March 30, 2015, SAFE promulgated the Circular of the SAFE on Reforming the Management Approach regarding the Settlement of Foreign Capital of Foreign-invested Enterprise, which expands a pilot reform of the administration of the settlement of the foreign exchange capitals of foreign-invested enterprises nationwide. The Circular of the SAFE on Reforming the Management Approach regarding the Settlement of Foreign Capital of Foreign-invested Enterprise, replaced both the Circular of the SAFE on Issues Relating to the Improvement of Business Operations with Respect to the Administration of Foreign Exchange Capital Payment and Settlement of Foreign-invested Enterprises, and the Circular of the SAFE on Issues concerning the Pilot Reform of the Administrative Approach Regarding the Settlement of the Foreign Exchange Capitals of Foreign-invested Enterprises in Certain Areas. The Circular of the SAFE on Reforming the Management Approach regarding the Settlement of Foreign Capital of Foreign-invested Enterprise allows all foreign-invested enterprises in the PRC to settle their foreign exchange capital on a discretionary basis according to the actual needs of their business operation, provides the procedures for foreign invested companies to use Renminbi converted from foreign currency-denominated capital for equity investments and removes certain other restrictions that had been provided in the Circular of the SAFE on Issues Relating to the Improvement of Business Operations with Respect to the Administration of Foreign Exchange Capital Payment and Settlement of Foreign-invested Enterprises. However, the Circular of the SAFE on Reforming the Management Approach regarding the Settlement of Foreign Capital of Foreign-invested Enterprise continues to prohibit foreign-invested enterprises from, among other things, using Renminbi funds converted from their foreign exchange capital for expenditure beyond their business scope and providing entrusted loans or repaying loans between non-financial enterprises. SAFE promulgated the Notice of the SAFE on Reforming and Standardizing the Foreign Exchange Settlement Management Policy of Capital Account, effective June 9, 2016, which reiterates some of the rules set forth in the Circular of the SAFE on Reforming the Management Approach regarding the Settlement of Foreign Capital of Foreign-invested Enterprise The Notice of the SAFE on Reforming and Standardizing the Foreign Exchange Settlement Management Policy of Capital Account provides that discretionary foreign exchange settlement applies to foreign exchange capital, foreign debt offering proceeds and remitted foreign listing proceeds, and the corresponding Renminbi capital converted from foreign exchange may be used to extend loans to related parties or repay inter-company loans (including advances by third parties). On October 23, 2019, SAFE further issued the Circular of the SAFE on Further Promoting the Facilitation of Cross-border Trade and Investment, which took effect on the same day. The Circular of the SAFE on Further Promoting the Facilitation of Cross-border Trade and Investment allows non-investment foreign-invested enterprises to use their capital funds to make equity investments in China as long as such investments do not violate the Negative List and the target investment projects are genuine and in compliance with laws. In addition, the Circular of the SAFE on Further Promoting the Facilitation of Cross-border Trade and Investment stipulates that qualified enterprises in certain pilot areas may use their capital income from registered capital, foreign debt and overseas listing, for the purpose of domestic payments without providing authenticity certifications to the relevant banks in advance for those domestic payments.
Regulation on Dividend Distribution
The principal regulations governing distribution of dividends of foreign-invested enterprises is the PRC Company Law. Under these laws and regulations, foreign-invested enterprises in China may pay dividends only out of their accumulated after-tax profits, if any, determined in accordance with China accounting standards and regulations. In addition, a Chinese company, including a foreign-invested enterprise in China, is required to allocate at least 10% of its accumulated profits each year, if any, to fund certain reserve funds until these reserves have reached 50% of the registered capital of the enterprise. A Chinese company may, at its discretion, allocate a portion of its after-tax profits based on China accounting standards to staff welfare and bonus funds. These reserves are not distributable as cash dividends.
The SAFE promulgated the Notice on Improving the Check of Authenticity and Compliance to Further Promote Foreign Exchange Control in January 2017, which stipulates several capital control measures with respect to outbound remittance of profits from domestic entities to offshore entities, including the following: (1) under the principle of genuine transaction, banks shall check board resolutions regarding profit distribution, the original version of tax filing records and audited financial statements; and (2) domestic entities shall hold income to account for previous years’ losses before remitting the profits. Moreover, domestic entities shall make detailed explanations of sources of capital and utilization arrangements, and provide board resolutions, contracts and other proof when completing the registration procedures in connection with an outbound investment.
Regulation on Foreign Exchange Registration of Overseas Investment by PRC Residents
SAFE issued the Circular on Relevant Issues Relating to Domestic Resident’s Investment and Financing and Roundtrip Investment through Special Purpose Vehicles, which became effective July 4, 2014, replacing the Circular on Issues Concerning the Regulation of Foreign Exchange in Equity Finance and Return Investments by Domestic Residents through Offshore Special Purpose Vehicles (“SPVs”). The Circular on Relevant Issues Relating to Domestic Resident’s Investment and Financing and Roundtrip Investment through SPVs regulates foreign exchange matters in relation to the use of special purpose vehicles by PRC residents or entities to seek offshore investment and financing or conduct round trip investment in China. Under the Circular on Relevant Issues Relating to Domestic Resident’s Investment and Financing and Roundtrip Investment through SPVs, a “SPV” refers to an offshore entity established or controlled, directly or indirectly, by Chinese residents or entities to seek offshore financing or making offshore investment, using legitimate onshore or offshore assets or interests, while “round trip investment” refers to direct investment in China by Chinese residents or entities through SPVs, namely, establishing foreign-invested enterprises to obtain ownership, control rights and management rights. The Circular on Relevant Issues Relating to Domestic Resident’s Investment and Financing and Roundtrip Investment through SPVs provides that, before making a contribution into a SPV, Chinese residents or entities are required to complete foreign exchange registration with SAFE or its local branch.
|
|
On February 13, 2015, SAFE promulgated the Notice on Further Simplifying and Improving the Administration of the Foreign Exchange Concerning Direct Investment, which has amended the Circular on Relevant Issues Relating to Domestic Resident’s Investment and Financing and Roundtrip Investment through SPVs by requiring Chinese residents or entities to register with qualified banks rather than SAFE or its local branch in connection with their establishment or control of an offshore entity established for the purpose of overseas investment or financing. Chinese residents or entities who had contributed legitimate onshore or offshore interests or assets to special purpose vehicles but had not registered as required before the implementation of the Circular on Relevant Issues Relating to Domestic Resident’s Investment and Financing and Roundtrip Investment through SPVs must register their ownership interests or control in the special purpose vehicles with qualified banks. An amendment to the registration is required if there is a material change with respect to the special purpose vehicle registered, such as any change of basic information (including change of the Chinese residents, name and operation term), increases or decreases in investment amount, transfers or exchanges of shares, and mergers or divisions. Failure to comply with the registration procedures set forth in the Circular on Relevant Issues Relating to Domestic Resident’s Investment and Financing and Roundtrip Investment through SPVs and the subsequent notice, or making misrepresentations or failing to disclose the control of the foreign-invested enterprise that is established through round-trip investment, may result in restrictions being imposed on the foreign exchange activities of the relevant foreign-invested enterprise, including payment of dividends and other distributions, such as proceeds from any reduction in capital, share transfer or liquidation, to its offshore parent or affiliate, and the capital inflow from the offshore parent, and may also subject relevant Chinese residents or entities to penalties under PRC foreign exchange administration regulations.
Regulation Related to Stock Incentive Plans
On February 15, 2012, SAFE promulgated the Notice on Foreign Exchange Administration of PRC Residents Participating in Share Incentive Plans of Offshore Listed Companies, or the Stock Option Rules, replacing the previous rules issued by SAFE. Under the Stock Option Rules and other relevant rules and regulations, domestic individuals, which means the Chinese residents and non-Chinese citizens residing in China for a continuous period of not less than one year, subject to a few exceptions, who participate in a stock incentive plan in an overseas publicly-listed company are required to register with SAFE or its local branches and complete certain other procedures. Participants of a stock incentive plan who are Chinese residents must retain a qualified PRC agent, which could be a Chinese subsidiary of the overseas publicly-listed company or another qualified institution selected by the Chinese subsidiary, to conduct the SAFE registration and other procedures with respect to the stock incentive plan on behalf of its participants. The participants must also retain an overseas entrusted institution to handle matters in connection with their exercise of stock options, the purchase and sale of corresponding stocks or interests and fund transfers. In addition, the PRC agent is required to amend the SAFE registration with respect to the stock incentive plan if there is any material change to the stock incentive plan, the PRC agent or the overseas entrusted institution or other material changes. The PRC agents must, on behalf of the Chinese residents who have the right to exercise the employee share options, apply to SAFE or its local branches for an annual quota for the payment of foreign currencies in connection with the Chinese residents’ exercise of the employee share options. The foreign exchange proceeds received by the Chinese residents from the sale of shares under the stock incentive plans granted and dividends distributed by the overseas listed companies must be remitted into the bank accounts in China opened by the PRC agents before distribution to such Chinese residents. In addition, the Circular on Relevant Issues Relating to Domestic Resident’s Investment and Financing and Roundtrip Investment through Special Purpose Vehicles provides that Chinese residents who participate in a share incentive plan of an overseas unlisted special purpose company may register with SAFE or its local branches before exercising rights.
Regulations on Tax
Corporate Income Tax
Pursuant to the EIT Law of the PRC effective January 1, 2008 and amended December 29, 2018 and the Regulation on the Implementation of the EIT Law of the PRC effective April 23, 2019, companies are classified into resident companies and non-resident companies. Corporate Income Tax rate is 25%, or 20% for non-resident company which hasn’t set up an organization or an operating site, or its income from established organization or operating side is not connected to such organization or site, judging by the source of its income within the PRC territory. High and new technology companies encouraged by the government shall be accorded with 15% income tax.
Pursuant to the Announcement on Issues Regarding Implementation of Preferential Income Tax Policy for High and New Technology Companies released on June 19, 2017 by State Administration of Taxation or the SAT, company qualified as high or new technology company shall enjoy preferential tax from the year indicated on the certificate for high and new technology company, and file for registration with taxation agency of jurisdiction according to relevant provisions. On expiration of the qualification as high and new technology company, income tax shall be temporarily levied pursuant to a preferential tax rate of 15% before renewal of the qualification; if such qualification is not obtained before the end of the year, the difference between the preferential tax rate and the regular tax rate should be paid according to applicable provisions.
|
|
On February 3, 2015, the SAT issued the Bulletin on Issues of Enterprise Income Tax on Indirect Transfers or Assets by Non-PRC Resident Enterprises, or SAT Bulletin 7, which extends its tax jurisdiction to transactions involving the transfer of taxable assets through offshore transfer of a foreign intermediate holding company. Pursuant to SAT Bulletin 7, where a non-resident enterprise indirectly transfers properties such as equity in PRC resident enterprises without any justifiable business purposes and aiming to avoid the payment of enterprise income tax, such indirect transfer must be reclassified as a direct transfer of equity in PRC resident enterprise. To assess whether an indirect transfer of PRC taxable properties has reasonable commercial purposes, all arrangements related to the indirect transfer must be considered comprehensively and factors set forth in SAT Bulletin 7 must be comprehensively analyzed in light of the actual circumstances. In addition, SAT Bulletin 7 has introduced safe harbors for internal group restructurings and the purchase and sale of equity securities through a public securities market.
Withholding Income Tax
Pursuant to the Arrangement Between the Mainland of China and the Hong Kong Special Administrative Region for the Avoidance of Double Taxation and Prevention of Fiscal Evasion with Respect to Taxes on Income (the “Double Tax Avoidance Arrangement”) promulgated August 21, 2006 and last amended December 6, 2019, where a Hong Kong resident enterprise that holds more than a 25% equity interest in a PRC resident enterprise at any time within 12 consecutive months before receiving the dividend, the competent PRC tax authority may determine the Hong Kong resident enterprise to have satisfied the relevant conditions and requirements under such Double Tax Avoidance Arrangement, and the withholding tax rate on the dividends the Hong Kong resident enterprise receives from a PRC resident enterprise may be reduced to 5% from 10% applicable under the EIT Law.
Value-Added Tax
Pursuant to the Provisional Regulations on Value-Added Tax of the PRC last amended November 19, 2017, and its Implementation Rules promulgated by the Ministry of Finance, or the MOF and last amended October 28, 2011, tax payers engaging in sale of goods, provision of processing services, repairs and replacement services, sales of services, intangible assets or real property, or importation of goods within the territory of the PRC shall pay value-added tax, or the VAT.
On November 16, 2011, the MOF and the SAT jointly promulgated the Pilot Plan for Levying Value-Added Tax in lieu of Business Tax. Starting from January 1, 2012, the PRC government has been gradually implementing a pilot program in certain provinces and municipalities, to levy a 6% VAT on revenue generated from modern service industries in lieu of the business tax.
The Measures for the Exemption of Value-Added Tax from Cross-Border Taxable Activities in the Collection of Value-Added Tax in Lieu of Business Tax (for Trial Implementation), which was promulgated May 6, 2016 by the SAT, and revised according to the Notice of SAT on Revising Some Normative Documents on Taxation on June 15, 2018, provides that if a domestic enterprise provides cross-border taxable activities such as professional technology services, technology transfer, software service etc., the above mentioned cross-border taxable activities shall be exempted from the VAT.
On March 23, 2016, the MOF and the SAT jointly issued the Notice of Implementing the Pilot Program of Replacing Business Tax with Value-Added Tax in an All-round Manner which confirms that business tax will be completely replaced by the VAT from May 1, 2016.
Pursuant to the Announcement No. 39 (2019) jointly issued by the MOF, the SAT, and the General Administration of Customs, effective on April 1, 2019, the applicable VAT for VAT-taxable sales activities and imported goods are adjusted respectively from 16% to 13% and from 10% to 9%, respectively.
Individual Income Tax
The Measures for the Administration of Individual Income Tax on Equity Transfer Income (Trial), promulgated on December 7, 2014 and took effect January 1, 2015, individual income tax incurred by equity transfer shall be paid by the transferor, with the transferee shall act as the withholding obligor. Additionally, the Tax Collection and Administration Law, which was promulgated September 4, 1992 and amended April 24, 2015, stipulates the units and individuals specified by applicable PRC law and regulations as having tax obligations are taxpayers, and meanwhile the units and individuals designated by applicable PRC law and regulations as having the obligation to withhold and pay taxes on behalf of taxpayers are withholding obligors. Taxpayers and withholding obligors must pay taxes and withhold and pay taxes on behalf of the taxpayers subject to the applicable PRC law and regulations. Provided a withholding obligor fails to withhold taxes that should have been withheld or fails to collect taxes that should have been collected, the tax authorities may recover the taxes from the taxpayer and impose a fine on the withholding obligor of 50% to 300% the amount of tax that should have been withheld but was not, or the tax that should have been collected but was not. Additionally, if a taxpayer fails to file, pays less, or fails to pay taxes due, the tax authorities may recover the unpaid or underpaid tax, late payment penalty, and impose a fine ranging from 50% to 500% of the unpaid or underpaid tax.
Regulation on Date Security, Cyber Security and Data Privacy Protection
Pursuant to the PRC Civil Code promulgated by the NPC May 28, 2020 and effective January 1, 2021, the personal information of a natural person shall be protected by the law. An information processor shall not disclose or tamper with any personal information collected or stored thereby; and without the consent of the natural person, no personal information shall be illegally provided to any other person.
|
|
In August 2021, the SCNPC promulgated the Personal Information Protection Law, which became effective November 1, 2021. According to the Personal Information Protection Law of PRC, sensitive personal information means the personal information of which the leakage or illegal use could easily lead to the violation of the personal dignity of a natural person or harm to personal or property safety, including information on biometric identification, religious beliefs, specific identity, health care, financial accounts, and personal whereabouts, and personal information of minors under the age of fourteen. Personal information processors shall bear responsibility for their personal information handling activities and adopt the necessary measures to safeguard the security of the personal information they process. Otherwise, the personal information processors will be ordered to correct or suspend or terminate the provision of services and be subject to confiscation of illegal income, fines or other penalties.
On May 8, 2017, the Supreme People’s Court and the Supreme People’s Procuratorate jointly released the Interpretations of the Supreme People’s Court and the Supreme People’s Procuratorate on Several Issues Concerning the Application of Law in the Handling of Criminal Cases Involving Infringement of Citizens’ Personal Information (the “Interpretations”), which came into effect on June 1, 2017, clarifies several concepts regarding the crime of “infringement of citizens’ personal information” stipulated by Article 253A of the Criminal Law of the PRC, including the “provision of citizens’ personal information” and “illegally obtaining any citizen’s personal information by other methods”. In addition, the Interpretations specify the standards for determining “serious circumstances” and “particularly serious circumstances” of this crime.
The SCNPC promulgated the Cybersecurity Law of the PRC in November 2016, which became effective in June 2017, to protect cyberspace security and order. Pursuant to the Cyber Security Law, any individual or organization using the network must comply with the Constitution and the applicable laws, follow the public order and respect social moralities, and must not endanger cyber security, or engage in activities by making use of the network that endanger the national security, honor and interests, or infringe on the fame, privacy, intellectual property and other legitimate rights and interests of others.
According to the Article 42 of Cyber Security Law, the network operators must not disclose, distort or damage personal information they collect, without the agreement of the person whose information is collected, and personal information may not be provided to others, except where it has been processed in such a manner that it is impossible to distinguish a particular individual’s information and it cannot be retraced.
According to the Article 31 of Data Security Law of the PRC (the “Data Security Law”), which was promulgated by the SCNPC June 10, 2021 and took effect September 1, 2021, specifies that the provisions of the cybersecurity law of the PRC apply to the outbound security management of important data collected or produced by critical information infrastructure operators operating within the territory of the PRC. Outbound security management measures for other data processors collecting or producing important data within the territory of the PRC are to be jointly formulated by the national cyberspace administration and relevant departments of the State Council. The Data Security Law further provides all regions and departments shall establish a data classification and grading protection system and important data catalogs to enhance the protection of important data. Processors of important data shall specify the person responsible for data security and management agencies to implement data security protection responsibilities. Relevant authorities will establish the measures for the cross-border transfer of important data. If any company violates the Data Security Law of the PRC to provide important data outside China, such company may be punished by administration sanctions, including penalties, fines, and/or suspension of relevant business or revocation of the business license. In addition, the Data Security Law of the PRC provides a national security review procedure for those data activities which affect or may affect national security and imposes export restrictions on certain data and information.
On 28 December 2021, the CAC promulgated the Cybersecurity Review Measures, which came into effect 15 February 2022. According to the Cybersecurity Review Measures, there are two mechanisms to trigger cybersecurity review: (a) review of voluntary declaration by enterprises: applicable to (i) critical information infrastructure operators that intend to purchase network products and services; (ii) a network platform operator that processes the personal information of more than one million people intends to be listed overseas; and (b) initiation of review by regulatory authorities: for any member of the cybersecurity review working mechanism believes that any network product or service or data processing activity affects or is likely to affect national security. In this case, the Office of Cybersecurity Review shall report this circumstance to the Central Cyberspace Affairs Commission for approval, and conduct a review after approval.
On November 14, 2021, the CAC promulgated the Regulation on the Administration of Cyber Data Security (Draft for Comments) (the “Draft Cyber Data Security Regulation”), which provides more detailed guidelines on the current rules on various aspects of data processing, including the processors’ announcement of data processing rules, obtaining consents and separate consents, security of important data and cross-border transfer of data, and further obligations of platform operators.
On July 7, 2022, the CAC promulgated the Measures for Security Assessment for Cross-border Data Transfer (the “Measures”), which took effect September 1, 2022. According to the Measures, a data processor shall apply to the competent cyberspace department for security assessment and clearance of the outbound data under any of the following circumstances: (i) outbound transfer of important data by a data processor; (ii) outbound transfer of personal information by an operator of critical information infrastructure or a data processor which has processed more than one million users’ personal data; (iii) outbound transfer of personal information by a data processor which has made outbound transfers of more than 100,000 users’ personal information or more than 10,000 users’ sensitive personal information cumulatively since January 1 of the previous year, or (iv) such other circumstances where ex-ante security assessment and evaluation of cross-border data transfer is required by the CAC. A data processor shall, before applying for the security assessment of an outbound data transfer, conduct a self-assessment of the risks involved in the outbound data transfer.
|
|
Regulations Relating to Import and Export of Goods
According to the Foreign Trade Law of the PRC which was promulgated by the SCNPC 12 May 1994 and amended 6 April 2004, 7 November 2016, 30 December 2022 and the Measures for the Archival Filing and Registration of Foreign Trade Business Operators which was promulgated by the MOFCOM 25 June 2004 and amended 18 August 2016 and 10 May 2021, foreign trade operators engaged in imports and exports of goods or technologies shall file records with the foreign trade department of the State Council or its authorized agency, unless otherwise stipulated by the laws, administrative regulations or the foreign trade department of the State Council. Foreign trade operators that have not filed for registration in accordance with the provisions will be declined by the customs to carry out customs clearance and inspection procedures for the import and export of goods.
On 30 December 2022, SCNPC amended the Foreign Trade Law of the PRC, in which the provisions about the requirement of the records filing towards the foreign trade operators no longer existed. However, the MOFCOM has not yet abolished the Measures for the Archival Filing and Registration of Foreign Trade Business Operators. Principal regulations on the inspection of import and export commodities are set out in the Law of the PRC on Import and Export Commodity Inspection promulgated by the SCNPC 21 February 1989 and last amended on 29 April 2021 and its implementation rules. According to the aforesaid relevant laws and regulations, the import and export commodities that are subject to compulsory inspection listed in the catalogue compiled by the State administration shall be inspected by the commodity inspection authorities, and the consignor shall apply to the inspection and quarantine authorities for inspection in the places and within the time limit specified by the General Administration of Quality Supervision, Inspection and Quarantine of the PRC. No permission shall be granted for the export of export commodities until they have been found to be up to standard through mandatory inspection by the inspection and quarantine authorities while the import and export commodities that are not subject to statutory inspection shall be subject to random inspection. Consignees and consignors themselves or their entrusted agents may apply for inspection from the commodity inspection authorities. The Customs Laws of the PRC (the “Customs Law’’) was promulgated by the SCNPC 22 January 1987 and last amended on 29 April 2021. Pursuant to the Customs Law, unless otherwise stipulated, the declaration of import and export goods and payment of duties on them may be completed by consignees and consignors themselves, and such formalities may also be completed by representatives entrusted by the consignees and consignors and approved by and registered with the customs. In addition, the consignor or consignee of the goods exported or imported and the customs broker must register themselves for declaration activities with the customs.
| C. | Organizational Structure |
The following diagram illustrates our corporate structure, including our principal subsidiaries, consolidated affiliated entities and subsidiaries of consolidated affiliated entities as of the date of this annual report.

| Note: | the English names of our PRC business entities are directly translated from Chinese and may be different from their names shown on their respective records filed with relevant PRC authorities. |
| D. | Property, Plant and Equipment |
PROPERTIES
Our headquarters is at 1410, Tower B, Locke Times Center, Building 103, Huizhongli, Chaoyang District, Beijing, which is leased from and owned by our Director, Mr. Hongqi Li. We also lease our other properties, including our two manufacturing facilities and other offices in Chengdu City, Sichuan and Xinjiang. We believe such properties are sufficient for our current operational needs and that suitable additional space will be available on commercially reasonable terms to accommodate any future expansion of our operations.
The table below sets out further details of the principal factory space we lease as of January 30, 2026. During the fiscal years ended September 30, 2021 and 2022, the Company engaged Sichuan TIBO Fluid Technology Co., Ltd., in which the Company had an equity interest of 40%, to manufacture all of its products. From April 2023 onwards, the Company leased two manufacturing facilities from Sichuan TIBO Fluid Technology Co., Ltd., from which point all of the Company’s products are manufactured through its Group entities at such two manufacturing facilities.
|
|
| Lessor and Lessee | Address | Size and Use | Lease Term |
Maintenance and Repair of the Premises |
Products and productive capacity |
Encumbrance | ||||||
|
Sichuan TIBO Fluid Technology Co., Ltd. (Lessor) ZJY Technologies (Lessee) |
Shiliba Industrial Park, Xinshi Town, Jianyang City, Sichuan Province, PRC | The factory area is 1,000 square meters and the office area is 185-300 square meters. | February 1, 2023 to January 31, 2033 | Damage caused by improper use by the lessee shall be repaired by the lessee. |
Mainly produces wellhead control cabinets and natural gas online sampling systems. Annual production capacity: 220 wellhead control cabinets and 360 sampling systems. Annual output value: RMB 80-100 million |
Mortgage, Mortgagor: Sichuan TIBO Fluid Technology Co., Ltd. Mortgagee: Bank of Chengdu Co., Ltd. Jianyang Sub-branch |
||||||
|
Sichuan TIBO Fluid Technology Co., Ltd. (Lessor) China Oil Blue Ocean (Lessee) |
Shiliba Industrial Park, Xinshi Town, Jianyang City, Sichuan Province, PRC | 4,500 square meters, manufacturing and office use | April 1, 2023 to March 31, 2033 | Lessor shall be responsible for repair and maintenance. |
Mainly produces: Reciprocating compressors, expanders, skid-mounted equipment Annual output value: RMB 150-210 million |
Mortgage, Mortgagor: Sichuan TIBO Fluid Technology Co., Ltd. Mortgagee: Bank of Chengdu Co., Ltd. Jianyang Sub-branch |
The table below sets out further details of the principal office space we lease as of January 31, 2027:
|
|
|
Lessor and Lessee |
Address | Size and Use | Lease Term |
Maintenance and Repair of the Premises |
Encumbrances | |||||
|
Li Hongqi (Lessor) ZJY Technologies (Lessee) |
1410, Tower B, Locke Times Center, Building 103, Huizhongli, Chaoyang District, Beijing |
60m2 office use |
January 1, 2026 to December 31, 2026 | Regarding normal wear and tear of the Premises and accessory articles, equipment and facilities, the Lessee shall promptly notify Lessor for repair. Where the Premises and accessory articles, equipment and facilities thereof sustain any damage or failure due to Lessee’s improper custody or unreasonable use, the Lessee shall be responsible for repair and maintenance and shall be liable for indemnification. | N/A | |||||
|
Li Hongqi (Lessor) China Oil Blue Ocean (Lessee) |
1410, Tower B, 14/F, Locke Times Center, Building 103, Huizhongli, Chaoyang District, Beijing | 98m2, office use | January 1, 2026 to December 31, 2026 | Regarding normal wear and tear of the Premises and accessory articles, equipment and facilities, the Lessee shall promptly notify Lessor for repair and maintenance. Where the Premises and accessory articles, equipment and facilities thereof sustain any damage or failure due to Lessee’s improper custody or unreasonable use, the Lessee shall be responsible for repair and maintenance and shall be liable for indemnification. | N/A | |||||
|
Li Hongqi (Lessor) Beijing Leishen Green Energy (Lessee) |
Room 1410, Tower B, 14/F Locke Times Center, 103/F Huizhongli, Chaoyang District, Beijing | 30m2, office use | January 1, 2026 to December 31, 2026 | With respect to loss caused by the natural attribute or reasonable use to the Premises and accessory articles, equipment and facilities thereof, Lessee shall notify Lessor in a timely manner for repair. If the Premises and accessory articles, equipment and facilities thereof are damaged due to the Lessee’s improper custody or unreasonable use, the Lessee shall be responsible for repair and maintenance and shall be liable for compensation. | N/A | |||||
|
Li Hongliang (Lessor) Sichuan Leishen Hongzhuo (Lessee) |
Room 2708, 27/F, Unit 1, No. 108, Shenghua Road, No. 99, Jitai First Street, No. 89, Jitai First Street, Chengdu, China, China (Sichuan) Free Trade Zone | 90m2, office use | January 1, 2026 to December 31, 2026 | Lessor shall maintain the main structure and walls, power lines, drainage equipment, pipes and cables in proper state and condition of repair. | N/A |
|
|
ITEM 4A. UNRESOLVED STAFF COMMENTS
Not applicable.
ITEM 5. OPERATING AND FINANCIAL REVIEW AND PROSPECTS
You should read the following discussion together with our consolidated financial statements and the related notes included elsewhere in this annual report. This discussion contains forward-looking statements about our business and operations. Our actual results may differ materially from those we currently anticipate as a result of many factors, including those we describe under “Item 3. Key Information - D. Risk Factors” and elsewhere in this annual report.
| A. | Operating Results |
Overview
Leishen Energy Holding Co., Ltd. (“Leishen Cayman”) was incorporated under the laws of Cayman Islands as an exempted company with limited liability on October 19, 2022. As a holding company with no material operations, Leishen Cayman conducts substantially all of its operations through its operating subsidiaries (collectively, the “Company”) in the PRC. The Company is a provider of clean-energy equipment and integrated solutions to the oil and gas industry, with a commitment to providing customers with high-performance, safe and cost-effective energy solutions. The Company’s major businesses segments include (i) clean-energy equipment; (ii) oil and gas engineering technical services; (iii) new energy production and operation; and (iv) digitalization and integration equipment. The Company’s business operations have expanded beyond the PRC to Central Asia, and Southeast Asia. At present, the Company holds 102 invention and utility model patent, 3 trademarks and 8 software copyrights.
On December 20, 2024, Leishen Cayman (Nasdaq: LSE) consummated its initial public offering (the “IPO”) of 1,375,000 ordinary shares, par value $0.001 at $4.00 per share (each, an “Ordinary Share”), with gross proceeds of $5.5 million. On January 8, 2025, Leishen Cayman issued and sold 150,000 additional Ordinary Shares at $4.00 per share, pursuant to the partial exercise of the Over-Allotment Option, resulting in additional gross proceeds of $600,000. As a result, Leishen Cayman raised aggregate gross proceeds of $6.1 million in the IPO. After deducting underwriting discounts and commissions, the Company received total net proceeds of $5.4 million.
On November 11, 2025, the Company adopted a dual-class share capital structure pursuant to which all of its issued and outstanding ordinary shares were redesignated into Class A Ordinary Shares and Class B Ordinary Shares on a one-for-one basis. All of the Company’s listed shares were reclassified as Class A Ordinary Shares, each carrying one vote per share, and the Class B Ordinary Shares carry twenty-five votes per share.
The Company’s corporate structure as of September 30, 2025 was as follows:

|
|
Below is an overview of the Company’s principal subsidiaries as of September 30, 2025:
| Legal Entity | Place of Incorporation | Date
of Incorporation |
Percentage of beneficial ownership | Principal activities | ||||
| Leishen Energy Group Holding Co.,Ltd. (“Leishen (Holding) Hong Kong”) | Hongkong, China | November 25, 2022 | 100% | Holding company | ||||
| Leishen Energy Group Co., Ltd. (“Leishen Hong Kong”) | Hongkong, China | February 11, 2010 | 100% | Purchase and sale of oil and gas professional equipment and instruments | ||||
| ZJY Technologies Co., Ltd. (“ZJY Technologies”) | Beijing, China | March 2, 2007 | 100% | Design and sale of oil and gas professional equipment and after-sales support, and oilfield digitalization and integration service | ||||
| China Oil Blue Ocean Petroleum Technology Inc. (“China Oil Blue Ocean”) | Beijing, China | October 19, 2007 | 100% | Design and sale of oil and gas equipment and instruments, and engineering technology services | ||||
| Leishen Energy Technology (Nanjing) Co.,Ltd. (“Leishen Nanjing”) | Nanjing, China | September 27, 2022 | 100% | Purchase and sale of oil and gas professional equipment and instruments | ||||
| Leishen Green Energy Technology Development Co., Ltd. (“Beijing Leishen Green Energy”) | Beijing, China | January 29, 2018 | 100% | No business operations | ||||
| Leishen Energy Technology (Shandong) Co., Ltd. (“Leishen Shandong”) | Shandong, China | September 14, 2010 | 100% | Sales of oil and gas professional equipment and instruments | ||||
| Leishen Energy Services Co., Ltd. (“Leishen Services”) | Shandong, China | January 23, 2019 | 100% | No business operations | ||||
| Sichuan Leishen Hongzhuo Energy Development Co., Ltd. (“Sichuan Leishen Hongzhuo”) | Chengdu, China | January 16, 2019 | 100% | Production, storage and transportation of natural gas (LNG/CNG) | ||||
| Sichuan Huayou Huitong New Material Co. Ltd. (“Huayou Huitong”) | Chengdu, China | May 29, 2020 | 51% | Production and sales of bonded composite pipes | ||||
| Xinjiang Breslin Oil and Gas Service Co., Ltd. (“Xinjiang Breslin”) | Xinjiang, China | August 22, 2024 | 100% | Purchase and sale of oil and gas professional equipment and instruments, and sales of oil and gas engineering technical service | ||||
| Lionize Engineering Technology Limited | Hongkong, China | February 21, 2025 | 100% | No business operations | ||||
| Suqian Hanmo Energy Service Co..Ltd.( “Suqian hanmo”) | Jiangsu, China | April 21, 2025 | 100% | Purchase and sale of oil and gas professional equipment and instruments, and sales of oil and gas engineering technical service | ||||
| LSE Energy International Co., Ltd (“LSE Energy International”) | Saudi Aribia | June 29, 2025 | 100% | No business operations | ||||
| LSE Energy America Inc (“LSE Energy America”) | United States | August 14, 2025 | 100% | No business operations | ||||
| China Oil Blue Ocean Hydrogen Energy Technology Co.,Ltd (“China Oil Hydrogen Energy”) | Beijing, China | August 5, 2025 | 100% | No business operations |
|
|
Factors Affecting Our Results of Operations
Economic conditions and competitive pressure
We have derived most of our revenues to date from providing integrated automation services to petroleum companies. Our customers’ success is intrinsically linked to economic conditions in China and in the petroleum and energy industries in general and the volatility of prices of crude oil, refined oil products and coal chemical products in particular. Each of the petroleum industry and energy industry is subject to intense competitive pressures and is affected by overall economic conditions. Demand for our services could be harmed by volatility in those industries. There can be no assurance that we will be able to continue our historical revenue growth or sustain our profitability on a quarterly or annual basis or that our results of operations will not be adversely affected by continuing or future volatility in those industries.
Changes in environmental and regulatory factors
The regulation on oil drilling industry is still a developing legal sector in China. More legislation or regulations maybe implemented by the Chinese government. Either of these scenarios may have a significant impact on our customers’ mining and extraction operations and may require us or our customers to significantly change operations or to incur substantial costs and additional expenditures. We believe that our subsidiaries’ and our operations in China are in compliance with China’s applicable legal and regulatory requirements.
Ongoing military action between Russia and Ukraine
Current macroeconomic conditions, including inflationary pressures in the broader U.S. economy, military conflicts between Russia and Ukraine, have had, and are expected to continue to have, an impact on oil and gas commodity prices and, therefore, demand for our services and, depending on the duration and severity, could have a material adverse effect on our business, financial condition, results of operations and cash flows.
Exchange rate fluctuations may significantly impact our business and profitability
The value of the RMB against the U.S. dollar and other currencies may fluctuate and is affected by, among other things, changes in political and economic conditions and the foreign exchange policy adopted by the PRC government. It is difficult to predict when and how the relationship between the RMB and the U.S. dollar may change. Any significant revaluation of RMB may materially and adversely affect our results of operations and financial position reported in RMB when translated into U.S. dollars. To the extent we need to convert U.S. dollars into RMB for our operations, appreciation of the RMB against the U.S. dollar would have an adverse effect on the RMB amount we would receive. Conversely, if we decide to convert our RMB into U.S. dollars to make payments for business purposes, appreciation of the U.S. dollar against the RMB would have a negative effect on the U.S. dollar amount.
|
|
Results of Operations
Comparison of Results of Operations for the Years Ended September 30, 2025 and 2024
The following table summarizes our results of operations for the years ended September 30, 2025 and 2024, and provides information regarding the dollar and percentage change between the years.
| 2025 | 2024 | Variance | ||||||||||||||||||||||
| Amount | % of revenue |
Amount | % of revenue |
Amount | % | |||||||||||||||||||
| Revenues | $ | 48,335,553 | 100.0 | % | $ | 69,073,374 | 100.0 | % | $ | (20,737,821 | ) | (30.0 | )% | |||||||||||
| Cost of revenues | (39,809,882 | ) | (82.4 | )% | (53,038,855 | ) | (76.8 | )% | 13,228,973 | (24.9 | )% | |||||||||||||
| Gross profit | 8,525,671 | 17.6 | % | 16,034,519 | 23.2 | % | (7,508,848 | ) | (46.8 | )% | ||||||||||||||
| Operating expenses: | ||||||||||||||||||||||||
| Selling and marketing | 1,835,938 | 3.8 | % | 2,053,194 | 3.0 | % | (217,256 | ) | (10.6 | )% | ||||||||||||||
| General and administrative | 5,124,362 | 10.6 | % | 4,475,500 | 6.5 | % | 648,862 | 14.5 | % | |||||||||||||||
| Provision for expected credit losses | 2,984,108 | 6.2 | % | 1,504,390 | 2.2 | % | 1,479,718 | 98.4 | % | |||||||||||||||
| Research and development | 247,216 | 0.5 | % | 449,542 | 0.7 | % | (202,326 | ) | (45.0 | )% | ||||||||||||||
| Total operating expenses | 10,191,624 | 21.1 | % | 8,482,626 | 12.4 | % | 1,708,998 | 20.1 | % | |||||||||||||||
| (Loss) income from operations | (1,665,953 | ) | (3.5 | )% | 7,551,893 | 10.8 | % | (9,217,846 | ) | (122.1 | )% | |||||||||||||
| Other income: | ||||||||||||||||||||||||
| Interest expense | (71,194 | ) | (0.1 | )% | (57,018 | ) | (0.1 | )% | (14,176 | ) | 24.9 | % | ||||||||||||
| Exchange gains (loss) | 15,063 | 0.0 | % | (18,107 | ) | 0.0 | % | 33,170 | (183.2 | )% | ||||||||||||||
| Income from equity investment | 210,140 | 0.4 | % | 81,150 | 0.1 | % | 128,990 | 159.0 | % | |||||||||||||||
| Income from short-term investments | 2,309,129 | 4.8 | % | 445,271 | 0.6 | % | 1,863,858 | 418.6 | % | |||||||||||||||
| Interest income from loan receivable | 146,619 | 0.3 | % | - | - | 146,619 | NA | |||||||||||||||||
| Loss from disposal of property and equipment | (35,766 | ) | (0.1 | )% | - | - | (35,766 | ) | NA | |||||||||||||||
| Gain on disposal of equity investment | 315,476 | 0.7 | % | - | - | 315,476 | NA | |||||||||||||||||
| Loss from deregistration of a subsidiary | (790,870 | ) | (1.6 | )% | (790,870 | ) | NA | |||||||||||||||||
| Other income, net | 336,913 | 0.7 | % | 171,845 | 0.2 | % | 165,068 | 96.1 | % | |||||||||||||||
| Total other income, net | 2,435,510 | 5.1 | % | 623,141 | 0.8 | % | 1,812,369 | 290.8 | % | |||||||||||||||
| Income before income taxes | 769,557 | 1.6 | % | 8,175,034 | 11.6 | % | (7,405,477 | ) | (90.6 | )% | ||||||||||||||
| Income tax (benefit) expense | (508,978 | ) | (1.1 | )% | 184,818 | 0.3 | % | (693,796 | ) | (375.4 | )% | |||||||||||||
| Net income | 1,278,535 | 2.7 | % | 7,990,216 | 11.3 | % | (6,711,681 | ) | (84.0 | )% | ||||||||||||||
| Net income (loss) attributable to non-controlling interests | 24,148 | 0.0 | % | (105,655 | ) | (0.2 | )% | 129,803 | (122.9 | )% | ||||||||||||||
| Net income attributable to Leishen Energy Holding Co., Ltd. | $ | 1,254,387 | 2.7 | % | $ | 8,095,871 | 11.5 | % | $ | (6,841,484 | ) | (84.5 | )% | |||||||||||
Revenues
Currently, we have four revenue streams: clean-energy equipment sales, digitalization and integration equipment sales, new energy sales and delivery of oil and gas field engineering technical services. Revenues for the year ended September 30, 2025 decreased by $20,737,821 or 30.0%, to $48,335,553 from $69,073,374 in fiscal year 2024. The decrease in our revenues was attributable to the decrease in revenue from clean-energy equipment sales and new energy sales.
|
|
The following table sets forth the breakdown of our revenues for the years ended September 30, 2025, and 2024:
| 2025 | 2024 | Variance | ||||||||||||||||||||||
| Amount | % | Amount | % | Amount | % | |||||||||||||||||||
| Clean-energy equipment | $ | 22,073,207 | 45.7 | % | $ | 33,816,111 | 49.0 | % | $ | (11,742,904 | ) | (34.7 | )% | |||||||||||
| Digitalization and integration equipment | 2,731,568 | 5.7 | % | 3,081,230 | 4.5 | % | (349,662 | ) | (11.3 | )% | ||||||||||||||
| New energy sales | 19,536,237 | 40.4 | % | 25,822,344 | 37.4 | % | (6,286,107 | ) | (24.3 | )% | ||||||||||||||
| Oil and gas engineering technical services | 3,994,541 | 8.2 | % | 6,353,689 | 9.1 | % | (2,359,148 | ) | (37.1 | )% | ||||||||||||||
| Total | $ | 48,335,553 | 100.0 | % | $ | 69,073,374 | 100.0 | % | $ | (20,737,821 | ) | (30.0 | )% | |||||||||||
Revenues from clean-energy equipment sales. Revenues from clean-energy equipment sales accounted for 45.7% and 49.0% of our revenues for the years ended September 30, 2025 and 2024, respectively. Revenue from clean-energy equipment sales decreased by $11,742,904 or 34.7% to $22,073,207 for the year ended September 30, 2025 from $33,816,111 in fiscal year 2024. The decrease was mainly due to orders from existing domestic customers decreased as the market demand decreased due to the economic downturn. With the decline of the domestic market demand, cost control of major clients, domestic market competition is becoming more intense, which led to a 10% to 40% lower selling price for some of the common products. The Company is actively exploring the international market currently for the future growth. We expect to rebuild our revenue base, decrease reliance on the PRC market and expand revenue by gaining access to the international market.
Revenues from digitalization and integration equipment sales. Revenues from digitalization and integration equipment sales accounted for 5.7% and 4.5% of our revenues for the years ended September 30, 2025 and 2024, respectively. Revenue from digitalization and integration equipment sales decreased by $349.662 or 11.3% to $2,731,568 for the year ended September 30, 2025 from $3,081,230 in fiscal year 2024. The decrease was mainly due to orders from existing customers decreased with no increase in new customers. The Company is trying to develop new customers at home and abroad. Given its strong reputation and market demand, we expect this segment of revenue will make more contribution to the overall income in the future.
Revenues from new energy sales. Revenues from new energy sales accounted for 40.4% and 37.4% of our revenues for the years ended September 30, 2025 and 2024, respectively. Revenue from new energy production and operation sales decreased by $6,286,107 or 24.3% to $19,536,237 for the year ended September 30, 2025 from $25,822,344 in fiscal year 2024. The decrease was mainly due to the expiration of sales agreement with a major client. We are actively working to renew the agreement and get more big clients in natural gas trading.
Revenues from oil and gas engineering technical services. Revenues from oil and gas engineering technical services accounted for 8.2% and 9.1% of our revenues for the years ended September 30, 2025 and 2024, respectively. Revenues from oil and gas field engineering technical services decreased by $2,359,148 or 37.1% to $3,994,541 for the year ended September 30, 2025 from $6,353,689 in fiscal year 2024. The decrease was due to the lower service price result from the market competition. Our existing customers adopted a low-cost operating model and tightly controlled budgets, which reduce the service price. The Company is trying to develop new customers and new projects, also expand new potential service type and service scope at home and abroad, and we expect these initiatives could help restore our revenue base and grow our revenue from this segment.
Cost of Revenues
The following table sets forth the breakdown of our cost of revenue for the years ended September 30, 2025 and 2024:
| 2025 | 2024 | Variance | ||||||||||||||||||||||
| Amount | % | Amount | % | Amount | % | |||||||||||||||||||
| Clean-energy equipment | $ | 17,538,969 | 44.1 | % | $ | 23,492,973 | 44.3 | % | $ | (5,954,004 | ) | (25.3 | )% | |||||||||||
| Digitalization and integration equipment | 2,113,040 | 5.2 | % | 2,521,522 | 4.7 | % | (408,482 | ) | (16.2 | )% | ||||||||||||||
| New energy sales | 19,231,664 | 48.3 | % | 25,173,782 | 47.4 | % | (5,942,118 | ) | (23.6 | )% | ||||||||||||||
| Oil and gas engineering technical services | 926,209 | 2.4 | % | 1,850,578 | 3.6 | % | (924,369 | ) | (50.0 | )% | ||||||||||||||
| Total | $ | 39,809,882 | 100.0 | % | $ | 53,038,855 | 100.0 | % | $ | (13,228,973 | ) | (24.9 | )% | |||||||||||
Cost of clean-energy equipment sales decreased by $5,954,004, or 25.3%, to $17,538,969 for the year ended September 30, 2025 from $23,492,973 in fiscal year 2024, which was mainly due to the decrease of equipment sales revenue and effective control of procurement cost.
|
|
Cost of digitalization and integration equipment sales decreased by $408.482, or 16.2%, to $2,113,040 for the year ended September 30, 2025 from $2,521,522 in fiscal year 2024, which was mainly due to the decrease in sales of digitalization and integration equipment.
Cost of new energy sales decreased by $5,942.118 or 23.6% to $19,231,664 for the year ended September 30, 2025 from $25,173,782 in fiscal year 2024, which was mainly due to the decrease of sales of new energy.
Cost of oil and gas engineering technical services decreased by $924,369 or 50.0% to $926,209 for the year ended September 30, 2025 from $1,850,578 in fiscal year 2024, which was mainly due to the decrease of oil and gas engineering technical service settlement price.
Gross Profit
Gross profit was $8,525.671 for the year ended September 30, 2025, a decrease of $7,508.848, from $16,034,519 in fiscal year 2024. The decrease in gross profit was attributed mainly to the decline in revenues. Gross margin decreased by 5.6%, to 17.6% mainly due to unfavorable revenue-mix driven specifically by a decrease in gross margin on clean-energy equipment sales.
Our gross profit and gross margin by revenue types were as follows:
| Years Ended September 30, | ||||||||||||||||||||||||
| 2025 | 2024 | Variance | ||||||||||||||||||||||
| Gross profit | Margin % | Gross profit | Margin % | Gross profit | Margin % | |||||||||||||||||||
| Clean-energy equipment | $ | 4,534,238 | 20.5 | % | $ | 10,323,138 | 30.5 | % | $ | (5,788,900 | ) | (10.0 | )% | |||||||||||
| Digitalization and integration equipment | 618,528 | 22.6 | % | 559,708 | 18.2 | % | 58,820 | 4.4 | % | |||||||||||||||
| New energy sales | 304,573 | 1.6 | % | 648,562 | 2.5 | % | (343,989 | ) | (0.9 | )% | ||||||||||||||
| Oil and gas engineering technical services | 3,068,332 | 76.8 | % | 4,503,111 | 70.9 | % | (1,434,779 | ) | 5.9 | % | ||||||||||||||
| Total | $ | 8,525,671 | 17.6 | % | $ | 16,034,519 | 23.2 | % | $ | (7,508,848 | ) | (5.6 | )% | |||||||||||
Gross profit for clean-energy equipment sales decreased by $5,788,900 to $4,534,238 for the year ended September 30, 2025, compared to $10,323,138 in fiscal year 2024. The decrease in gross profit was due to decrease of equipment sales. Gross margin decreased by 10.0% to 20.5% due to the expiration of sales agreements with a major client, which led to a decline in revenue for fiscal year 2024, while fixed costs remained substantially unchanged.
Gross profit for digitalization and integration equipment sales increased by $58,820 to $618,528 for the year ended September 30, 2025, compared to $559,708 in fiscal year 2024. Gross margin increased by 4.4%, to 22.6% for the year ended September 30, 2025, from 18.2% in fiscal year 2024. The increase in gross margin in fiscal 2025 was due mainly to the implementation of effective cost control initiatives.
Gross profit for new energy sales decreased by $343,989 to $304,573 for the year ended September 30, 2025, compared to $648,562 for the same period in fiscal year 2024. The decrease in gross profit was mainly due to the sales decreasing. Gross margin decreased by 0.9%, to 1.6% for the year ended September 30, 2025, from 2.5% in fiscal year 2024 due to the decline in domestic demand for LNG and CNG, and fierce competition in the domestic gas trade market, which led to a reduction in overall sales prices and lower gross profit.
Gross profit for oil and gas engineering technical services decreased to $3,068,332 for the year ended September 30, 2025 from $4,503,111 in fiscal year 2024. Gross margin increased by 5.9%, to 76.8% for the year ended 30, 2025, from 70.9% in fiscal year 2024. The increase in gross margin was attribute to efforts to reduce our overall service costs.
Operating Expenses
Operating expenses were as following:
| Years Ended September 30, | ||||||||||||||||||||||||
| 2025 | 2024 | Variance | ||||||||||||||||||||||
| Amount | % | Amount | % | Amount | % | |||||||||||||||||||
| Selling and marketing | $ | 1,835,938 | 18.0 | % | $ | 2,053,194 | 24.2 | % | $ | (217,256 | ) | (10.6 | )% | |||||||||||
| General and administrative | 5,124,362 | 50.3 | % | 4,475,500 | 52.8 | % | 648,862 | 14.5 | % | |||||||||||||||
| Provision for expected credit losses | 2,984,108 | 29.3 | % | 1,504,390 | 17.7 | % | 1,479,718 | 98.4 | % | |||||||||||||||
| Research and development | 247,216 | 2.4 | % | 449,542 | 5.3 | % | (202,326 | ) | (45.0 | )% | ||||||||||||||
| Total operating expenses | $ | 10,191,624 | 100.0 | % | $ | 8,482,626 | 100.0 | % | $ | 1,708,998 | 20.1 | % | ||||||||||||
Selling and marketing Expenses
Selling and marketing expenses consist primarily of shipping and warehouse fees, consulting fees, bidding fees and payroll and benefits for employees involved in the sales and distribution functions. Selling and marketing expenses were $1,835,938 for the year ended September 30, 2025, a decreased of $217,256, or 10.6%, from $2,053,194 in fiscal year 2024. The decrease was due mainly to the reduction in shipping and warehouse fees of $347,069 and entertainment fees of $123,256 as a result of the decline in sales, offset by the increase in technical consulting fee of $258,958 as a result of products certification and technical training. With the Company’s organizational restructuring and improved operational efficiency, selling expenses are expected to remain at a stable level in the future.
|
|
General and Administrative Expenses
General and administrative expenses (“G&A expenses”) consist primarily of payroll and related costs for employees involved in general corporate functions, including accounting, finance, tax, legal and human resources, professional fees and other general corporate expenses as well as costs associated with the use by these functions of facilities and equipment, such as depreciation and rental expenses. Our G&A expenses were $5,124,362 for the year ended September 30, 2025, an increase of $648,862 or 14,5%, from $4,475,500 in fiscal year 2024. The main reason for the increase was the increase in consulting service fee of $670,175 as a result of higher service costs required during the listing process. At present, the Company is in the period of expansion, the number of employees is increasing, and various administrative costs are increasing. G&A expenses may continue to increase due to higher compliance and management requirements after the Company’s IPO.
Provision for expected credit losses
Provision for expected credit losses was $2,984,108 for the year ended September 30, 2025, an increase of $1,479,718 or 98.4%, from $1,504,390 for fiscal year 2024. The increase was mainly due to the slowdown of the PRC economy and difficult macroeconomic conditions. The Company records an allowance for credit losses in accordance with ASC 326.
Research and development expenses
R&D expenses consist primarily of payroll and related costs for employees involved in research functions and other general corporate expenses as well as costs associated with the use by these functions of facilities and equipment, such as depreciation and rental expenses. Our R&D expenses were $247,216 for the year ended September 30,2025, a decreased of $202,326 from $449,542 in fiscal year 2024 due to reduction in business orders, which led to lower R&D in fiscal year 2025. In line with the Company’s internationalization strategy aimed at upgrading product technology and quality to meet international standards, the Company plans to increase investment in technical talent and R&D in the coming year to strengthen the international competitiveness.
Other income, net
Other income was as follows:
| Years Ended September 30, | ||||||||||||||||||||||||
| 2025 | 2024 | Variance | ||||||||||||||||||||||
| Amount | % | Amount | % | Amount | % | |||||||||||||||||||
| Interest expense | $ | (71,194 | ) | (2.9 | )% | $ | (57,018 | ) | (9.2 | )% | $ | (14,176 | ) | 24.9 | % | |||||||||
| Exchange (loss) gains | 15,063 | 0.6 | % | (18,107 | ) | 2.9 | % | 33,170 | (183.2 | )% | ||||||||||||||
| Income from equity investment | 210,140 | 8.6 | % | 81,150 | 13.0 | % | 128,990 | 159.0 | % | |||||||||||||||
| Net investment income | 2,309,129 | 94.9 | % | 445,271 | 71.5 | % | 1,863,858 | 418.6 | % | |||||||||||||||
| Interest income from loan receivable | 146,619 | 6.0 | % | - | - | 146,619 | NA | |||||||||||||||||
| Loss from disposal of property and equipment | (35,766 | ) | (1.5 | )% | - | - | (35,766 | ) | NA | |||||||||||||||
| Gain on disposal of equity investment | 315,476 | 13.0 | % | - | - | 315,476 | NA | |||||||||||||||||
| Loss from deregistration of a subsidiary | (790,870 | ) | (32.5 | )% | (790,870 | ) | NA | |||||||||||||||||
| Other income, net | 336,913 | 13.8 | % | 171,845 | 27.6 | % | 165,068 | 96.1 | % | |||||||||||||||
| Total other income, net | $ | 2,435,510 | 100.0 | % | $ | 623,141 | 100.0 | % | $ | 1,812,369 | 290.8 | % | ||||||||||||
Income from equity investment
Income from equity investment increased by $128,990, or 159.0%, to $210,140 for the year ended September 30, 2025, from $81,150 for the year ended September 30, 2024. The increase was mainly due to investee’s profitability during the years ended September 30, 2025.
Net investment income
Net investment income increased by $1,863,858, or 418.6%, to $2,309,129 for the year ended September 30, 2025, from $445,271 for the year ended September 30, 2024. The increase was mainly due to the increase in the fair value of the common stocks listed in public market.
Loss from disposal of property and equipment
For the year ended September 30, 2025, The Company disposed of production equipment with net book value of RMB 5,282,735 ($737,524), received RMB 5,026,549 ($701,758) in cash. After deducting taxes and related expenses, the Company recognized a loss on disposal of RMB 256,187 ($35,766).
Gain on disposal of equity investment
For the year ended September 30, 2025, the Company realized a gain of $216,634 from the disposal of its equity investment in Shuifu Yongcheng and a gain of $98,842 from the disposal of its investment in Hongzhuo Shuya.
Loss from deregistration of a subsidiary
With the deregistration of Sichuan Leishen Green Energy on August 1, 2025, losses incurred in previous years cannot be utilized in the future. Management of the Company reversed the deferred income tax assets recognized in previous years and recorded in other income.
|
|
Income tax (benefit) expense
Our income tax benefit was $508,978 for the year ended September 30, 2025, an increase of $693,769 or 375.4% from expense of $184,818 in fiscal year 2024.
Under the Enterprise Income Tax (“EIT”) Law of the PRC, domestic enterprises and Foreign Investment Enterprises (the “FIE”) are usually subject to a unified 25% EIT rate while preferential tax rates, tax holidays, and even tax exemptions may be granted on case-by-case basis. The PRC tax authorities grant preferential tax treatment to High and New Technology Enterprises (“HNTEs”). Under this preferential tax treatment, HNTEs are entitled to an income tax rate of 15%, subject to a requirement that they re-apply for HNTE status every three years. Since China Oil Blue Ocean was approved as an HNTE in December 2022, China Oil Blue Ocean is entitled to a reduced income tax rate of 15% beginning October 2022 and is able to enjoy the reduced income tax rate through October 2025. Since ZJY Technologies was approved as an HNTE in December 2022, ZJY Technologies is entitled to a reduced income tax rate of 15% beginning October 2022 and is able to enjoy the reduced income tax rate through October 2025. In November and December, 2025, China Oil Blue Ocean and ZJY Technologies renewed their HNTE certification for another three years. For the year ended September 30, 2025 and 2024, our effective tax rates are 66.1% and 2.3%, respectively. The increase in the effective tax rate was mainly due to the decrease in taxable income in fiscal year 2025.
Net Income
As a result of the foregoing, our net income for the years ended September 30, 2025 and 2024, was $1,278,535 and $7,990,216, respectively.
Net income (loss) attributable to non-controlling interests
Non-controlling interests are recognized to reflect the portion of net income that is not attributable, directly or indirectly, to the Company as the controlling shareholder. For the Company’s consolidated subsidiaries, non-controlling interests are a minority shareholder’s 49% ownership interest in Sichuan Huayou Huitong New Material Co., Ltd as of September 30,2025. Non-controlling interests are a minority shareholder’s 49% ownership interest in Sichuan Huayou Huitong New Material Co., Ltd and Sichuan Leishen Hongzhuo Energy Development Co., Ltd as of September 30,2024. Net income (loss) attributable to non-controlling interest was income of $24,148 and loss of $105,655 for the years ended September 30, 2025 and 2024, respectively.
Net income attributable to Leishen Energy Holding Co., Ltd.
Net income attributable to Leishen Energy decreased by $6,841,484, or 84.5% from $8,095,871 for the year ended September 30, 2024, to $1,254,387 for the year ended September 30, 2025.
Comparison of Results of Operations for the Years Ended September 30, 2024 and 2023
The following table summarizes our results of operations for the years ended September 30, 2024 and 2023, and provides information regarding the dollar and percentage change between the years.
| 2024 | 2023 | Variance | ||||||||||||||||||||||
| Amount | % of revenue |
Amount | % of revenue |
Amount | % | |||||||||||||||||||
| Revenues | $ | 69,073,374 | 100.0 | % | $ | 73,084,448 | 100.0 | % | $ | (4,011,074 | ) | (5.5 | )% | |||||||||||
| Cost of revenues | (53,038,855 | ) | (76.8 | )% | (54,705,407 | ) | (74.9 | )% | 1,666,552 | (3.0 | )% | |||||||||||||
| Gross profit | 16,034,519 | 23.2 | % | 18,379,041 | 25.1 | % | (2,344,522 | ) | (12.8 | )% | ||||||||||||||
| Operating expenses: | ||||||||||||||||||||||||
| Selling and marketing | 2,053,194 | 3.0 | % | 775,957 | 1.1 | % | 1,277,237 | 164.6 | % | |||||||||||||||
| General and administrative | 5,979,890 | 8.7 | % | 5,553,912 | 7.6 | % | 425,978 | 7.7 | % | |||||||||||||||
| Research and development | 449,542 | 0.7 | % | 158,657 | 0.2 | % | 290,885 | 183.3 | % | |||||||||||||||
| Total operating expenses | 8,482,626 | 12.4 | % | 6,488,526 | 8.9 | % | 1,994,100 | 30.7 | % | |||||||||||||||
| Income from operations | 7,551,893 | 10.8 | % | 11,890,515 | 16.2 | % | (4,338,622 | ) | (36.5 | )% | ||||||||||||||
| Other income (loss): | ||||||||||||||||||||||||
| Interest expense | (57,018 | ) | (0.1 | )% | (67,964 | ) | (0.1 | )% | 10,946 | (16.1 | )% | |||||||||||||
| Exchange (loss) gains | (18,107 | ) | 0.0 | % | 280,538 | 0.4 | % | (298,645 | ) | (106.5 | )% | |||||||||||||
| Income from equity investment | 81,150 | 0.1 | % | 80,616 | 0.10 | % | 534 | 0.7 | % | |||||||||||||||
| Net investment income | 445,271 | 0.6 | % | 108,671 | 0.1 | % | 336,600 | 309.7 | % | |||||||||||||||
| Other expenses, net | 171,845 | 0.2 | % | 71,850 | 0.0 | % | 99,995 | 139.2 | % | |||||||||||||||
| Total other income, net | 623,141 | 0.8 | % | 473,711 | 0.6 | % | 149,430 | 31.5 | % | |||||||||||||||
| Income before income taxes | 8,175,034 | 11.6 | % | 12,364,226 | 16.8 | % | (4,189,192 | ) | (33.9 | )% | ||||||||||||||
| Provision for income taxes | 184,818 | 0.3 | % | 729,506 | 1.0 | % | (544,688 | ) | (74.7 | )% | ||||||||||||||
| Net income | 7,990,216 | 11.3 | % | 11,634,720 | 15.8 | % | (3,644,504 | ) | (31.3 | )% | ||||||||||||||
| Net loss attributable to non-controlling interests | (105,655 | ) | (0.2 | )% | (223,870 | ) | (0.3 | )% | 118,215 | (52.8 | )% | |||||||||||||
| Net income attributable to Leishen Energy Holding Co., Ltd. | $ | 8,095,871 | 11.5 | % | $ | 11,858,590 | 16.1 | % | $ | (3,762,719 | ) | (31.7 | )% | |||||||||||
|
|
Revenues
Currently, we have four revenue streams: clean-energy equipment sales, digitalization and integration equipment sales, new energy sales and delivery of oil and gas field engineering technical services. Revenues for the year ended September 30, 2024 decreased by $4,011,074 or 5.5%, to $69,073,374 from $73,084,448 in fiscal year 2023. The decrease in our revenues was attributable to the decrease in revenue from clean-energy equipment sales, partially offset by increase in new energy sales.
The following table sets forth the breakdown of our revenues for the years ended September 30, 2024, and 2023:
| 2024 | 2023 | Variance | ||||||||||||||||||||||
| Amount | % | Amount | % | Amount | % | |||||||||||||||||||
| Clean-energy equipment | $ | 33,816,111 | 49.0 | % | $ | 39,581,383 | 54.1 | % | $ | (5,765,272 | ) | (14.6 | )% | |||||||||||
| Digitalization and integration equipment | 3,081,230 | 4.5 | % | 3,364,644 | 4.6 | % | (283,414 | ) | (8.4 | )% | ||||||||||||||
| New energy sales | 25,822,344 | 37.4 | % | 23,204,437 | 31.8 | % | 2,617,907 | 11.3 | % | |||||||||||||||
| Oil and gas engineering technical services | 6,353,689 | 9.1 | % | 6,933,984 | 9.5 | % | (580,295 | ) | (8.4 | )% | ||||||||||||||
| Total | $ | 69,073,374 | 100.0 | % | $ | 73,084,448 | 100.0 | % | $ | (4,011,074 | ) | (5.5 | )% | |||||||||||
Revenues from clean-energy equipment sales. Revenues from clean-energy equipment sales accounted for 49.0% and 54.1% of our revenues for the years ended September 30, 2024 and 2023, respectively. Revenue from clean-energy equipment sales decreased by $5,765,272 or 14.6% to $33,816,111 for the year ended September 30, 2024 from $39,581,383 in fiscal year 2023. The decrease was mainly due to orders from existing domestic customers decreased as the market demand decreased due to the economic downturn. With the decline of the domestic market demand, domestic market competition is becoming more intense, which led to a 10% to 40% lower selling price for some of the common products. The Company is actively exploring the international market currently for the future growth. We expect this segment of revenue will continue to increase in the future with continuing exploring the international market.
Revenues from digitalization and integration equipment sales. Revenues from digitalization and integration equipment sales accounted for 4.5% and 4.6% of our revenues for the years ended September 30, 2024 and 2023, respectively. Revenue from digitalization and integration equipment sales decreased by $283,414 or 8.4% to $3,081,230 for the year ended September 30, 2024 from $3,364,644 in fiscal year 2023. The decrease was mainly due to orders from existing customers decreased with no increase in new customers. The Company is trying to develop new customers at home and abroad, and we expect this segment of revenue will increase in the future.
Revenues from new energy sales. Revenues from new energy sales accounted for 37.4% and 31.8% of our revenues for the years ended September 30, 2024 and 2023, respectively. Revenue from new energy production and operation sales increased by $2,617,907 or 11.3% to $25,822,344 for the year ended September 30, 2024 from $23,204,437 in fiscal year 2023. The increase was mainly due to the increase in natural gas trading. We developed one new big client in fiscal year 2024 compared with fiscal year 2023, which brought in more than $1.5 million in revenue. We expect this segment of revenue will increase in the future with the increasing gas demand.
Revenues from oil and gas engineering technical services. Revenues from oil and gas engineering technical services accounted for 9.1% and 9.5% of our revenues for the years ended September 30, 2024 and 2023, respectively. Revenues from oil and gas field engineering technical services decreased by $580,295 or 8.4% to $6,353,689 for the year ended September 30, 2024 from $6,933,984 in fiscal year 2023. The decrease was due to nearly 40% drop of the service price result from the market competition. Our existing customers adopted a low-cost operating model and tightly controlled budgets, which reduce the service price. The Company is trying to develop new customers and new projects, also expand new potential service type and service scope at home and abroad, and we expect this segment of revenue will increase in the future.
We also believe the increased demand for energy related products and services is related to the strategic policies of the Chinese government. On February 27, 2023, the National Energy Administration issued a notice on the issuance of the Action Plan for Accelerating the Integration of Oil and Gas Exploration and Development with New Energy (2023-2025), indicating that the country’s demand for energy continues to grow. We believe China is increasing its investment in oil and gas exploration and development, as well as new energy substitution. Our business focus is in line with the country’s oil and gas energy policies and our products and services will continue to experience growth in line with the country’s investments and demand.
|
|
Cost of Revenues
The following table sets forth the breakdown of our cost of revenue for the years ended September 30, 2024 and 2023:
| 2024 | 2023 | Variance | ||||||||||||||||||||||
| Amount | % | Amount | % | Amount | % | |||||||||||||||||||
| Clean-energy equipment | $ | 23,492,973 | 44.3 | % | $ | 27,713,920 | 50.7 | % | $ | (4,220,947 | ) | (15.2 | )% | |||||||||||
| Digitalization and integration equipment | 2,521,522 | 4.7 | % | 3,154,108 | 5.7 | % | (632,586 | ) | (20.1 | )% | ||||||||||||||
| New energy sales | 25,173,782 | 47.4 | % | 22,745,219 | 41.6 | % | 2,428,563 | 10.7 | % | |||||||||||||||
| Oil and gas engineering technical services | 1,850,578 | 3.6 | % | 1,092,160 | 2.0 | % | 758,418 | 69.4 | % | |||||||||||||||
| Total | $ | 53,038,855 | 100.0 | % | $ | 54,705,407 | 100.0 | % | $ | (1,666,552 | ) | (3.0 | )% | |||||||||||
Cost of clean-energy equipment sales decreased by $4,220,947, or 15.2%, to $23,492,973 for the year ended September 30, 2024 from $27,713,920 in fiscal year 2023, which was mainly due to the decrease of equipment sales revenue.
Cost of digitalization and integration equipment sales decreased by $632,586, or 20.1%, to $2,521,522 for the year ended September 30, 2024 from $3,154,108 in fiscal year 2023, which was mainly due to the decrease of digitalization and integration equipment sales revenue.
Cost of new energy sales increased by $2,428,563 or 10.7% to $25,173,782 for the year ended September 30, 2024 from $22,745,219 in fiscal year 2023, which was mainly due to the increase of new energy sales revenue.
Cost of oil and gas engineering technical services increased by $758,418 or 69.4% to $1,850,578 for the year ended September 30, 2024 from $1,092,160 in fiscal year 2023, which was mainly due to increase in cost of compressors.
Gross Profit
Gross profit was $16,034,519 for the year ended September 30, 2024, a decrease of $2,344,522, from $18,379,041 in fiscal year 2023. Gross margin decreased by 1.9%, to 23.2% mainly due to a decrease in gross margin on oil and gas engineering technical services sales for the year ended September 30, 2024 from 25.1% in fiscal year 2023.
Our gross profit and gross margin by revenue types were as follows:
| Years Ended September 30, | ||||||||||||||||||||||||
| 2024 | 2023 | Variance | ||||||||||||||||||||||
| Gross profit | Margin % | Gross profit | Margin % | Gross profit | Margin % | |||||||||||||||||||
| Clean-energy equipment | $ | 10,323,138 | 30.5 | % | $ | 11,867,463 | 30.0 | % | $ | (1,544,325 | ) | 0.5 | % | |||||||||||
| Digitalization and integration equipment | 559,708 | 18.2 | % | 210,536 | 6.3 | % | 349,172 | 11.9 | % | |||||||||||||||
| New energy sales | 648,562 | 2.5 | % | 459,218 | 2.0 | % | 189,344 | 0.5 | % | |||||||||||||||
| Oil and gas engineering technical services | 4,503,111 | 70.9 | % | 5,841,824 | 84.2 | % | (1,338,713 | ) | (13.3 | )% | ||||||||||||||
| Total | $ | 16,034,519 | 23.2 | % | $ | 18,379,041 | 25.1 | % | $ | (2,344,522 | ) | (1.9 | )% | |||||||||||
Gross profit for clean-energy equipment sales decreased by $1,544,325 to $10,323,138 for the year ended September 30, 2024, compared to $11,867,463 in fiscal year 2023. The decrease in gross profit was due to decrease of equipment sales revenue. Gross margin increased by 0.5% to 30.5% due to the effective control in purchasing cost and production cost, for the year ended September 30, 2024, from 30.0% in fiscal year 2023.
Gross profit for digitalization and integration equipment sales increased by $349,172 to $559,708 for the year ended September 30, 2024, compared to $210,536 in fiscal year 2023. Gross margin increased by 11.9%, to 18.2% for the year ended September 30, 2024, from 6.3% in fiscal year 2023. The increase in gross margin in fiscal year 2024 was due mainly to the implementation of effective cost control initiatives.
Gross profit for new energy sales increased by $189,344 to $648,562 for the year ended September 30, 2024, compared to $459,218 for the same period in fiscal year 2023. The increase in gross profit was mainly due to the sales increasing. Gross margin increased by 0.5%, to 2.5% for the year ended September 30, 2024, from 2.0% in fiscal year 2023 due to the lower purchasing price.
Gross profit for oil and gas engineering technical services decreased to $4,503,111 for the year ended September 30, 2024 from $5,841,824 in fiscal year 2023. Gross margin decreased by 13.3%, to 70.9% for the year ended September 30, 2024, from 84.2% in fiscal year 2023. The decrease in gross margin was attributable to the adoption of low-cost operating model by our oilfield customers which narrowed the overall margins of the market. Due to the economic downturn, many customers put off replacement parts or repairs in order to reduce costs and we had to resort to lower margins in order to secure business.
|
|
Operating Expenses
Operating expenses were as following:
| Years Ended September 30, | ||||||||||||||||||||||||
| 2024 | 2023 | Variance | ||||||||||||||||||||||
| Amount | % | Amount | % | Amount | % | |||||||||||||||||||
| Selling and marketing | $ | 2,053,194 | 24.2 | % | $ | 775,957 | 12.0 | % | $ | 1,277,237 | 164.6 | % | ||||||||||||
| General and administrative | 5,979,890 | 70.5 | % | 5,553,912 | 85.6 | % | 425,978 | 7.7 | % | |||||||||||||||
| Research and development | 449,542 | 5.3 | % | 158,657 | 2.4 | 290,885 | 183.3 | % | ||||||||||||||||
| Total operating expenses | $ | 8,482,626 | 100.0 | % | $ | 6,488,526 | 100.0 | % | $ | 1,994,100 | 30.7 | % | ||||||||||||
Selling and marketing Expenses
Selling and marketing expenses consist primarily of shipping and warehouse fees, consulting fees, bidding fees and payroll and benefits for employees involved in the sales and distribution functions. Selling and marketing expenses were $2,053,194 for the year ended September 30, 2024, an increase of $1,277,237, or 164.6%, from $775,957 in fiscal year 2023. The increase was due mainly to the increase in shipping and warehouse fees of $333,672 as a result of international sales, technical consulting fee of $241,478, entertainment fees of $138,245, labor cost of $129,468, and design fee of $115,204 as a result of increase in market development efforts in light of fierce market competition environment.
General and Administrative Expenses
General and administrative expenses consist primarily of payroll and related costs for employees involved in general corporate functions, including accounting, finance, tax, legal and human resources, professional fees and other general corporate expenses as well as costs associated with the use by these functions of facilities and equipment, such as depreciation and rental expenses. Our general and administrative expenses were $5,979,890 for the year ended September 30, 2024, an increase of $425,978, or 7.7%, from $5,553,912 in fiscal year 2023. The main reason for the increase was the increase in credit losses of $753,756 and consulting service fee of $515,251, offset by the decrease in office expenses of $408,178, transportation expenses of $187,606, labor cost of $123,847 and travel fees of $84,167. At present, the company is in the period of expansion, the number of employees is increasing, and various administrative costs are increasing.
Research and development expenses
R&D expenses consist primarily of payroll and related costs for employees involved in research functions and other general corporate expenses as well as costs associated with the use by these functions of facilities and equipment, such as depreciation and rental expenses. Our R&D expenses were $449,542 for the year ended September 30,2024, an increase of $290,885 from $158,657 in fiscal year 2023 due to hiring new staff to strengthen product development and external R&D service purchase.
Other income, net
Other income was as follows:
| Years Ended September 30, | ||||||||||||||||||||||||
| 2024 | 2023 | Variance | ||||||||||||||||||||||
| Amount | % | Amount | % | Amount | % | |||||||||||||||||||
| Interest expense | $ | (57,018 | ) | (9.2 | )% | $ | (67,964 | ) | (14.3 | )% | $ | 10,946 | (16.1 | )% | ||||||||||
| Exchange (loss) gains | (18,107 | ) | (2.9 | )% | 280,538 | 59.2 | % | (298,645 | ) | (106.5 | )% | |||||||||||||
| Income from equity investment | 81,150 | 13.0 | % | 80,616 | 17.0 | % | 534 | 0.7 | % | |||||||||||||||
| Net investment income | 445,271 | 71.5 | % | 108,671 | 22.9 | % | 336,600 | 309.7 | % | |||||||||||||||
| Other income, net | 171,845 | 27.6 | % | 71,850 | 15.2 | % | 99,995 | 139.2 | % | |||||||||||||||
| Total other income, net | $ | 623,141 | 100.0 | % | $ | 473,711 | 100.0 | % | $ | 149,430 | 31.5 | % | ||||||||||||
Income Taxes
Our income tax was $184,818 for the year ended September 30, 2024, a decrease of $544,688, or 74.7% from $729,506 in fiscal year 2023.
Under the Enterprise Income Tax (“EIT”) Law of the PRC, domestic enterprises and Foreign Investment Enterprises (the “FIE”) are usually subject to a unified 25% EIT rate while preferential tax rates, tax holidays, and even tax exemptions may be granted on case-by-case basis. The PRC tax authorities grant preferential tax treatment to High and New Technology Enterprises (“HNTEs”). Under this preferential tax treatment, HNTEs are entitled to an income tax rate of 15%, subject to a requirement that they re-apply for HNTE status every three years. Since China Oil Blue Ocean was approved as an HNTE in December 2022, China Oil Blue Ocean is entitled to a reduced income tax rate of 15% beginning October 2022 and is able to enjoy the reduced income tax rate through October 2025. Since ZJY Technologies was approved as an HNTE in December 2022, ZJY Technologies is entitled to a reduced income tax rate of 15% beginning October 2022 and is able to enjoy the reduced income tax rate through October 2025. For the year ended September 30, 2024 and 2023, our effective tax rates are 2.8% and 5.9%, respectively. The decrease in the effective tax rate was mainly due to the effect of the PRC preferential tax rate on the income from the Company.
|
|
Net Income
As a result of the foregoing, our net income for the years ended September 30, 2024 and 2023, was $7,990,216 and $11,634,720, respectively.
Net loss attributable to non-controlling interests
Non-controlling interests are recognized to reflect the portion of net income that is not attributable, directly or indirectly, to the Company as the controlling shareholder. For the Company’s consolidated subsidiaries, non-controlling interests are a minority shareholder’s 49% ownership interest in Sichuan Huayou Huitong New Material Co., Ltd and Sichuan Leishen Hongzhuo Energy Development Co., Ltd. Net loss attributable to non-controlling interest was $105,655 and $223,870 for the years ended September 30, 2024 and 2023, respectively.
Net income attributable to Leishen Energy Holding Co., Ltd.
Net income attributable to Leishen Energy decreased by $3,762,719, or 31.7% from $11,858,590 for the year ended September 30, 2023, to $8,095,871 for the year ended September 30, 2024.
| B. | Liquidity and Capital Resources |
We are a holding company incorporated in the Cayman Islands. We conduct our operations primarily through our subsidiaries in China. As a result, our ability to pay dividends depends upon dividends paid by our subsidiaries in China. If our subsidiaries in China incur debt on their behalf, the instruments governing their debt may restrict their ability to pay dividends to us. In addition, our subsidiaries in China are permitted to pay dividends to us only out of its retained earnings, if any, as determined in accordance with PRC accounting standards and regulations. Under PRC law, our subsidiaries in China are required to set aside at least 10% of their after-tax profits each year, if any, to fund certain statutory reserve funds until such reserve funds reach 50% of their registered capital. Our subsidiaries in China may also allocate a portion of its after-tax profits based on PRC accounting standards to a discretionary surplus fund at its discretion. The statutory reserve funds and the discretionary funds are not distributable as cash dividends.
Under existing PRC foreign exchange regulations, payments of current account items, including profit distributions, interest payments and trade and service-related foreign exchange transactions, can be made in foreign currencies without prior State Administration of Foreign Exchange of China (“SAFE”) approval as long as certain routine procedural requirements are fulfilled. However, capital account transactions, which include foreign direct investment and loans, must be approved by and/or registered with SAFE and its local branches.
Presently, our principal sources of liquidity are from our cash flows from operations, initial public offering and bank loans. As of September 30, 2025, and 2024, we had cash of $10,159,656 and $5,811,798, respectively. Our current assets were $59,129,558 and $61,747,189 as of September 30, 2025, and 2024, respectively. Our current liabilities were $23,248,841 and $27,140,909 as of September 30, 2025, and 2024, respectively. Our current ratios as of September 30, 2025, and 2024 are 254.3% and 227.5%, respectively. Total equity as of September 30, 2025, and 2024 was $45,457,500 and $40,455,513, respectively.
As of September 30, 2024, and 2023, we had cash of $5,811,798 and $4,567,608, respectively. Our current assets were $61,747,189 and $58,760,061 as of September 30, 2024, and 2023, respectively. Our current liabilities were $27,204,493 and $31,823,168 as of September 30, 2024, and 2023, respectively. Our current ratios as of September 30, 2024, and 2023 are 227.5% and 184.7%, respectively. Total equity as of September 30, 2024, and 2023 was $40,455,513 and $31,758,575, respectively.
As of September 30, 2025, we had outstanding bank loans of approximately $3.1 million. We also entered into operating leases for our factory. The following table sets forth our contractual obligations as of September 30, 2025:
| Payment Due by Period | ||||||||||||||||||||
| Less than | More than | |||||||||||||||||||
| Contractual Obligations | Total | 1 year | 2 – 3 years | 4 – 5 years | 5 years | |||||||||||||||
| Operating lease obligations | $ | 811,255 | $ | 108,566 | $ | 217,132 | $ | 217,132 | $ | 268,425 | ||||||||||
| Loan Principal Obligations | 3,068,046 | 3,068,046 | - | - | - | |||||||||||||||
| Total | $ | 3,879,301 | $ | 3,176,612 | $ | 217,132 | $ | 217,132 | $ | 268,425 | ||||||||||
On December 20, 2024, we consummated our IPO and raised net proceeds of $5.4 million after deducting underwriting commission. We believe our current working capital is sufficient to support our operations for the next 12 months. We may, however, need additional cash in the future if we experience changes in business conditions or other developments. Our management believes it is necessary to enhance collection of outstanding accounts receivable and other receivables, and to be cautious on operational decisions and project selection. The Company reviews the accounts receivable on a periodic basis and makes general and specific allowances when there is doubt as to the collectability of individual balances. Our management is confident that the Company’s accounts receivable and other receivables are collectable.
Cash Flows Analysis
The following table sets forth a summary of our cash flows for the periods indicated:
| Years Ended September 30, | ||||||||||||
| 2025 | 2024 | 2023 | ||||||||||
| Net cash (used in) provided by operating activities | $ | (3,522,067 | ) | $ | 15,068,432 | $ | 4,388,621 | |||||
| Net cash used in investing activities | (405,666 | ) | (12,143,332 | ) | (6,021,809 | ) | ||||||
| Net cash provided by (used in) financing activities | 6,892,408 | (344,723 | ) | (19,548 | ) | |||||||
| Effect of foreign exchange rate on cash | (105,102 | ) | 153,029 | (35,892 | ) | |||||||
| Net increase (decrease) in cash | 2,859,573 | 2,733,406 | (1,688,628 | ) | ||||||||
| Cash at the beginning of the year | 7,301,014 | 4,567,608 | 6,256,236 | |||||||||
| Cash at the end of the year | $ | 10,160,587 | $ | 7,301,014 | $ | 4,567,608 | ||||||
|
|
Operating Activities
Net cash used in operating activities was $3,522,067 for the year ended September 30, 2025. It was primarily due to the following:
| a) | Net income of $1,278,535 for the fiscal year; | |
| b) | Adjusted by non-cash expenses for fair value increase of short-term instruments of $2,117,818, provision for expected credit losses of $2,984,108; | |
| c) | A decrease in accounts receivable and notes receivable of $1,692,360 due to due to collection from our customers; | |
| d) | An increase in advance to suppliers of $1,486,757 due to some suppliers requiring payments in advance; | |
| e) | A decrease in inventory of $1,014,847 due to the goods in transit was accepted by our customers; | |
| f) | A decrease in accounts payable of $2,990,950 due to payment to vendors following receipts from customers; | |
| g) | A decrease in advance from customers of $972,808 due to fewer new orders in fiscal year 2025; | |
| h) | An increase in taxes payable of $429,483 due to increase of taxes before the payment period. The Company will pay these taxes within the next year; | |
| i) | A decrease in due to related parties of $3,340,725. |
Net cash provided by operating activities was $15,068,432 for the year ended September 30, 2024. It was primarily due to the following:
| a) | Net income of $7,990,216 for the fiscal year; | |
| b) | Adjusted by non cash expenses for depreciation and amortization of $519,006, loss on disposal of property and equipment of $1,969, fair value increase of financial instruments of $445,271, provision for doubtful accounts of $1,504,390, investment income of $65,696, net non-cash lease expenses of $67,354, deferred income tax debit of $883,200; | |
| c) | A decrease in accounts receivable of $9,202,143 due to collection from our customers; | |
| d) | A decrease in notes receivable of $277,191; | |
| e) | An increase in advance to suppliers of $1,156,659 due to some suppliers requiring payments in advance; | |
| f) | A decrease in inventory of $2,632,886 due to the goods in transit was accepted by our customers. | |
| g) | An increase in prepaid expenses and other current assets of $225,162 due to the payment for service fees; | |
| h) | A decrease in accounts payable of $1,261,513 due to payment to vendors as the faster receipt from customers; | |
| i) | An increase in advance from customers of $779,119 due to an increase in sales; and | |
| j) | An increase in taxes payable of $586,035 due to increase of taxes before the payment period. The Company will pay these taxes within the next year. | |
| k) | A decrease in due to related parties of $4,408,402. |
Net cash provided by operating activities was $4,388,621 for the year ended September 30, 2023. It was primarily due to the following:
| a) | Net income of $11,634,721 for the fiscal year; | |
| b) | Adjusted by noncash expenses for depreciation and amortization of $420,864, fair value change of financial instruments of $94,182, provision for doubtful accounts of $840,900, investment income of $80,616, net non-cash lease expenses of $102,714, deferred income tax debit of $1,427,337; | |
| c) | An increase in accounts receivable of $15,361,134 due to an increase in credit sales to our customers; | |
| d) | A decrease in notes receivable of $517,214; |
| e) | A decrease in advance to suppliers of $2,243,631 due to fewer suppliers requiring payments in advance; | |
| f) | An increase in inventory of $4,774,567 due to increase to satisfy sales requirements based on predictable orders from customers; | |
| g) | An increase in accounts payable of $8,051,741 due to an increase in inventory; | |
| h) | An increase in advance from customers of $1,001,487 due to an increase in sales; and | |
| i) | An increase in taxes payable of $1,942,566 due to increase of taxes before the payment period. The Company will pay these taxes within the next year. |
|
|
Investing Activities
Net cash used in investing activities was $405,666 for the year ended September 30, 2025. It was primarily due to: a) the purchase of property and equipment of $170,978; b) proceeds on disposal of property and equipment of $705,093; c) proceeds on disposal of equity investment of $412,089; d) proceeds on disposal of subsidiaries of $820,698; e) loans to related party and third parties of $3,188,245; f) purchase of short-term investments of $38,356,509; g) proceeds from maturities of short-term investments of $39,406,957.
Net cash used in investing activities was $12,143,332 for the year ended September 30, 2024. It was primarily due to: a) the purchase of property and equipment of $681,214; b) the purchase of intangible assets of $34,991; c) purchase of short-term investments of $37,166,834; d) proceeds from maturities of short-term investments of $27,264,265; e) loans to related party of $810,115; and f); loans to third parties of $714,443.
Net cash used in investing activities was $6,021,809 for the year ended September 30, 2023. It was primarily due to: a) the purchase of property and equipment of $740,515; b) purchase of short-term investments of $13,455,331; c) proceeds from maturities of short-term investments of $8,457,934; d) purchase of long-term investments of $51,188.
Financing Activities
Net cash provided by financing activities was $6,892,408 for the year ended September 30, 2025. We obtained $3,057,464 in bank loans as working capital, which was offset by the repayment of $1,166,676. We received approximately $5.38 million from IPO. We also paid $127,570 as offering cost and paid $251,298 to purchase minority interest.
Net cash used in financing activities was $344,723 for the year ended September 30, 2024. During fiscal year 2024, we borrowed $10,017 in short-term bank loans as working capital. And we also paid $157,348 as deferred offering cost and $197,392 to our non-controlling shareholders.
Net cash used in financing activities was $19,548 for the year ended September 30, 2023. During fiscal year 2023, we borrowed $1,005,275 in short-term bank loans as working capital, which was offset by the repayment of $854,944. We repaid $114,370 long-term bank loans. In addition, we received $136,501 from shareholders. And we also paid $192,010 as deferred offering cost.
Loan Facilities
| (1) | On November 21, 2023, the Company obtained a loan of RMB 2 million ($281,472) from Bank of China Chengdu Hi-Tech Industrial Development Zone Sub-branch, which due November 20, 2024. The loan is guaranteed by Li Hongliang, chief executive officer of the Company. RMB 100,000 ($14,074) was repaid in October, 2024. RMB 1,900,000 ($267,398) was refinanced and extended to October 15, 2025. RMB 100,000 ($14,074) and RMB 1,800,000 ($253,325) was repaid on September 16, 2025 and October 16, 2025, respectively. |
| (2) | On March 18, 2025, the Company obtained a loan of RMB 10 million ($1,407,360) from Industrial and Commercial Bank of China Beijing Yayuncun Sub-branch, which is due March 17, 2026. |
| (3) | On March 25, 2025, the Company obtained a loan of RMB 10 million ($1,407,360) from Industrial and Commercial Bank of China Beijing Yayuncun Sub-branch, which is due March 24, 2026. |
The bank loans mentioned above do not require collateral and contain no debt covenants.
Contingencies
From time to time, the Company may be subject to legal proceedings, claims and disputes that arise in the ordinary course of business. Amounts accrued, as well as the total amount of possible losses with respect to such matters, individually and in the aggregate, are not deemed to be material to the CONSOLIDATED FINANCIAL STATEMENTS.
Contractual Obligations
The Company leases certain office spaces and factories under operating lease agreements. Future minimum lease payments are $109,462 for the 12 months ending September 30, 2026.
Off-Balance Sheet Arrangements
We have not entered into any financial guarantees or other commitments to guarantee the payment obligations of any third parties. In addition, we have not entered into any derivative contracts that are indexed to our own shares and classified as shareholders’ equity, or that are not reflected in our financial statements. Furthermore, we do not have any retained or contingent interest in assets transferred to an unconsolidated entity that serves as credit, liquidity, or market risk support to such entity. Moreover, we do not have any variable interest in an unconsolidated entity that provides financing, liquidity, market risk, or credit support to us or engages in leasing, hedging, or research and development services with us.
|
|
Seasonality
The nature of our business does not appear to be affected by seasonal variations.
| C. | Research and Development, Patents and Licenses, etc. |
See “Item 4. Information on the Company—B. Business Overview—Research and Development” and “Item 4. Information on the Company—B. Business Overview—Intellectual Property.”
| D. | Trend Information |
Other than as disclosed elsewhere in this annual report, we are not aware of any trends, uncertainties, demands, commitments or events for the period from October 1, 2023 to September 30, 2025 that are reasonably likely to have a material and adverse effect on our net revenues, income, profitability, liquidity or capital resources, or that would cause the disclosed financial information to be not necessarily indicative of future results of operations or financial conditions.
| E. | Critical Accounting Estimates |
Our CONSOLIDATED FINANCIAL STATEMENTS are prepared in accordance with accounting principles generally accepted in the U.S., which require us to make estimates and assumptions that affect the reported amounts of assets and liabilities. On an ongoing basis, we evaluate our estimates, including those estimates that may have a significant effect on our financial condition and results of operations. Our significant accounting policies are disclosed in Note 2 to our CONSOLIDATED FINANCIAL STATEMENTS. We base our estimates and judgment on historical experience and on various other factors that are believed to be reasonable under the circumstances. Actual results may differ from these estimates under different assumptions or conditions.
We consider an accounting estimate to be critical if:
| (a) | the nature of the estimate is material due to the levels of subjectivity and judgment necessary to account for highly uncertain matters or the susceptibility of such matters to change; and |
| (b) | the impact of the estimate on financial condition or operating performance is material. |
There are other items within our financial statements that require estimation but are not deemed critical, as defined above. Changes in estimates used in these and other items could have a material impact on our financial statements.
Critical accounting estimate: expected credit losses
Nature of estimate: Accounting Standards Update (ASU) No. 2016-13, “Financial Instruments – Credit Losses (Topic 326): Measurement of Credit Losses on Financial Instruments,” requires us to record the full amount of expected credit losses for the life of a financial asset at the time it is originated or acquired, adjusted for subsequent changes in expected lifetime credit losses.
Assumptions: The Company assesses collectability by reviewing receivables on a collective basis where similar characteristics exist, primarily based on the size and nature of specific customers’ receivables. In determining the amount of the allowance for credit losses, the Company considers historical collectability based on past due status, the age of the receivable balances, credit quality of the Company’s customers based on ongoing credit evaluations, current economic conditions, reasonable and supportable forecasts of future economic conditions, and other factors that may affect the Company’s ability to collect from customers. Our allowance for expected credit losses is based on its assumptions regarding the probability of default. The expected probability of payment and time to default, which include assumptions about macroeconomic factors and customers’ performance. We recognized $2,984,108 and $1,504,390 expected credit losses of receivables and advance to suppliers for the years ended September 30, 2025 and 2024, respectively.
Our estimate of the key assumptions did not change significantly throughout the periods presented.
|
|
ITEM 6. DIRECTORS, SENIOR MANAGEMENT AND EMPLOYEES
| A. | Directors and Senior Management |
The following table sets forth information regarding our directors and executive officers as of the date of this annual report.
| Directors and Executive Officers | Age | Position/Title | ||
| Hongqi Li | 51 | Chairman of the Board, Director | ||
| Hongliang Li | 47 | Chief Executive Officer, Director | ||
| Ya Guo | 47 | Deputy General Manager | ||
| Zhiping Yu | 36 | Chief Financial Officer | ||
| Lufeng Cheng | 61 | Independent Director | ||
| Jingping Sun | 71 | Independent Director | ||
| Bin Dong | 49 | Independent Director, officially assumed the competent role starting from January 29, 2026, the day of the shareholders’ meeting vote | ||
| Qiusheng Huang | 67 | Independent Director, resigned on December 31, 2025 due to health reasons that made it impossible to be competent for the job. |
Mr. Hongqi Li is our founder and the chairman of Leishen Cayman’s BOD. Mr. Hongqi Li is responsible for the strategic direction of our Company in our bid to become the leading equipment manufacturer and solutions provider in the energy sector. Under Mr. Li’s leadership, the Group was able to use technology innovation and break into the high-end oil and gas equipment market. Mr. Li also oversaw our consolidation of market share in the PRC domestic market and expansion into overseas regions. Mr. Li started his career in the oil and gas industry in 2003 and has accumulated more than two decades of experience in the sector. Mr. Li obtained a bachelor’s degree from the Rocket Army Command Academy in 1994.
Mr. Hongliang Li is our chief executive officer and director and joined our Group in 2008. Mr. Hongliang Li started his career at Shandong Jining Optical Cable Factory as an oil and gas department manager from 2003 to 2007 and oversaw oilfield project developments. In 2007, he joined Beijing Zhongji Xin’an Electronic Technology Co., Ltd. and served as its oil and gas department senior manager until 2008, overseeing oilfield sales, market development and strategic planning. Mr. Hongliang Li is responsible for the day-to-day management of our Company and our Group. He graduated in 2003 from Peking University with a bachelor’s degree in computer software.
Mr. Ya Guo is our deputy general manager and joined our Group in 2022. Mr. Guo is responsible for both of our Group’s new energy production and operation and digitalization and integration business segments. Mr. Guo has many years of experience in the petrochemical industry, and has approximately seven years of management consulting background, including with IBM Global Business Services, as well as management experience in other listed companies. He graduated from Sichuan University with a bachelor’s degree in economic management and obtained another bachelor’s degree from Tsinghua University in computer technology engineering in 2003.
Ms. Zhiping Yu is our chief financial officer and joined our Group in May 2024. Ms. Yu started her career at China Railway Sixth Group Co. Ltd as an accountant in 2014 where she gained experience in financial accounting. Prior to joining our Group, Ms. Yu also worked with at other organizations where she gained experience in financial management and operation management. Ms. Yu graduated from Beijing Forestry University in 2012 with a bachelor’s degree in finance and obtained a first-class bachelor’s degree in accounting and finance from De Montfort University in the United Kingdom. She further graduated from Leicester University in the United Kingdom with a distinction master’s degree in banking and finance in 2014. We believe that Ms. Yu’s strong professional background and rich experience in financial management and operating management will boost Leishen’s sustainable development and international strategy.
|
|
Mr. Lufeng Cheng is our independent director. Mr. Cheng worked for China Petroleum Engineering and Construction Corporation from 1984 to 2020, in its financial and engineering divisions and was a senior engineer and project manager with the corporation. He graduated from East China Petroleum Institute with a bachelor’s degree in instrument engineering automation in 1982 and a master’s degree in 1984. We believe that Mr. Cheng’s rich experience in the oil and gas industry enables better understanding and supervision of Leishen’s financial management for the benefit of our shareholders.
Mr. Jingping Sun is our independent director. He worked for China National Petroleum Corporation from 1985 to 1997 as department head. He was an executive director of Zhuhai Zhonghuan Petroleum Co., Ltd from 1998 to 2014. Mr. Sun graduated from Lanzhou University with a bachelor’s degree in management in 1978. We believe that Mr. Sun’s wealth of experience in the oil and gas industry will provide Leishen with valuable supervision and oversight with a professional perspective.
Mr. Bin Dong is our independent director. Mr. Dong is the Chief Representative of Sino-International Entrepreneurs Federation. s Mr. Dong holds a Ph.D. in management and has extensive experience in international cooperation, corporate management and capital-related affairs.We believe that Mr. Dong’s rich experience in international community will provide valuable oversight of management decision making for Leishen to expand the overseas market.
Mr. Qiusheng Huang is our independent director. Mr. Huang worked for Sinopec for more than 34 years since 1990 and is a senior engineer of petroleum machinery and project manager. Mr. Huang graduated from Chongqing University with a bachelor’s degree in mechanical manufacturing engineering and equipment in 1980. We believe that Mr. Huang’s decades of executive experience will provide valuable oversight of management decision making for Leishen.
| B. | Compensation |
For the year ended September 30, 2025, we paid approximately RMB 1800,000 (US$133,000) in cash and benefits to our directors and executive officers. We have not set aside or accrued any amount to provide pension, retirement or other similar benefits to our executive officers and directors. Our PRC subsidiaries are required by law to make contributions equal to certain percentages of each employee’s salary for his or her pension insurance, medical insurance, unemployment insurance and other statutory benefits and a housing provident fund.
Clawback Policy
In December 2024, we adopted a Clawback Policy in compliance with the SEC rules and The Nasdaq Stock Market listing standards to recover any excess incentive-based compensation from current and former executive officers after an accounting restatement.
| C. | Board Practices |
Board of Directors
Our BOD consists of five directors. A director is not required to hold any shares in our company to qualify to serve as a director. A director may vote with respect to any contract, proposed contract, or arrangement in which he or she is materially interested. The directors may exercise all the powers of the Company to borrow money, mortgage its business, property and uncalled capital and issue debentures or other securities whenever money is borrowed or as security for any obligation of the company or of any third party.
Committees of the Board of Directors
We established an audit, a compensation and a nominating and corporate governance committee under the BOD. We have adopted a charter for each of the three committees. Each committee’s members and functions are described below.
Audit Committee. Our audit committee consists of Mr. Lufeng Cheng, Mr. Jingping Sun and Mr. Qiusheng Huang, and is chaired by Mr. Lufeng Cheng. Mr. Lufeng Cheng, Mr. Jingping Sun and Mr. Bin Dong satisfy the “independence” requirements of Rule 5605(c)(2) of the Listing Rules of the Nasdaq and meet the independence standards under Rule 10A-3 under the Securities Exchange Act of 1934, as amended. We determined that Mr. Lufeng Cheng qualifies as an “audit committee financial expert.” The audit committee oversees our accounting and financial reporting processes and the audits of the financial statements of our company. The audit committee is responsible for, among other things:
| ● | selecting the independent auditors and pre-approving all auditing and non-auditing services permitted to be performed by the independent auditors; | |
| ● | reviewing with the independent auditors any audit problems or difficulties and management’s response; | |
| ● | reviewing and approving all proposed related-party transactions, as defined in Item 404 of Regulation S-K under the Securities Act; | |
| ● | discussing the annual audited financial statements with management and the independent auditors; | |
| ● | reviewing major issues as to the adequacy of our internal controls and any special audit steps adopted in light of material weaknesses; | |
| ● | annually reviewing and reassessing the adequacy of our audit committee charter; | |
| ● | such other matters that are specifically delegated to our audit committee by our BOD from time to time; | |
| ● | meeting separately and periodically with management and the independent auditors; and | |
| ● | reporting regularly to the full BOD. |
|
|
Compensation Committee. Our compensation committee consists of Mr. Lufeng Cheng, Mr. Jingping Sun and Mr. Qiusheng Huang, and is chaired by Mr. Qiusheng. Mr. Lufeng Cheng, Mr. Jingping Sun and Mr. Bin Dong satisfy the “independence” requirements of Rule 5605(a)(2) of the Listing Rules of the Nasdaq. The compensation committee assists the BOD in reviewing and approving the compensation structure, including all forms of compensation, relating to our directors and executive officers. Our executive officers may not be present at any committee meeting during which their compensation is deliberated upon. The compensation committee is responsible for, among other things:
| ● | reviewing and recommending to the board with respect to the total compensation package for our chief executive officer; | |
| ● | approving and overseeing the total compensation package for our executives other than the chief executive officer; | |
| ● | reviewing and making recommendations to the board with respect to the compensation of our directors; and | |
| ● | reviewing periodically and approving any long-term incentive compensation or equity plans, programs or similar arrangements, annual bonuses, employee pension and welfare benefit plans. |
Nominating and Corporate Governance Committee. Our nominating and corporate governance committee consists of Mr. Lufeng Cheng, Mr. Jingping Sun and Mr. Bin Dong, and is chaired by Mr.Jingping Sun. Mr. Lufeng Cheng, Mr. Jingping Sun and Mr. Bin Dong satisfy the “independence” requirements of Rule 5605(a)(2) of the Listing Rules of the Nasdaq. The nominating and corporate governance committee assists the BOD in selecting individuals qualified to become our directors and in determining the composition of the BOD and its committees. The nominating and corporate governance committee is responsible for, among other things:
| ● | identifying and recommending to the board nominees for election or re-election to the board, or for appointment to fill any vacancy; | |
| ● | reviewing annually with the board the current composition of the board in light of the characteristics of independence, skills, experience and availability of service to us; | |
| ● | identifying and recommending to the board the names of directors to serve as members of the audit committee and the compensation committee, as well as the corporate governance and nominating committee itself; | |
| ● | advising the board periodically with respect to significant developments in the law and practice of corporate governance as well as our compliance with applicable laws and regulations, and making recommendations to the board on all matters of corporate governance and on any corrective action to be taken; and | |
| ● | monitoring compliance with our code of business conduct and ethics, including reviewing the adequacy and effectiveness of our procedures to ensure proper compliance. |
Duties of Directors
Under Cayman Islands law, all of our directors owe three types of duties to us: (i) statutory duties, (ii) fiduciary duties, and (iii) common law duties. The Companies Act (as revised) of the Cayman Islands imposes a number of statutory duties on a director. A Cayman Islands director’s fiduciary duties are not codified, however, the courts of the Cayman Islands have held that a director owes the following fiduciary duties: (a) a duty to act in what the director bona fide considers to be in the best interests of the company, (b) a duty to exercise their powers for the purposes they were conferred, (c) a duty to avoid fettering his or her discretion in the future and (d) a duty to avoid conflicts of interest and of duty. The common law duties owed by a director are those to act with skill, care and diligence that may reasonably be expected of a person carrying out the same functions as are carried out by that director in relation to the company and, also, to act with the skill, care and diligence in keeping with a standard of care commensurate with any particular skill they have which enables them to meet a higher standard than a director without those skills. In fulfilling their duty of care to us, our directors must ensure compliance with our articles of association expected to be amended and effective on or before the completion of this offering. We have the right to seek damages if a duty owed by any of our directors is breached.
The functions and powers of our BOD include, among others:
| ● | appointing officers and determining the term of office of the officers; | |
| ● | authorizing the payment of donations to religious, charitable, public, or other bodies, clubs, funds, or associations as deemed advisable; | |
| ● | exercising the borrowing powers of the company and mortgaging the property of the company; | |
| ● | executing checks, promissory notes, and other negotiable instruments on behalf of the company; and | |
| ● | maintaining or registering a register of mortgages, charges, or other encumbrances of the company. |
|
|
Terms of Directors and Executive Officers
Our officers are appointed by and serve at the discretion of our BOD and the shareholders voting by ordinary resolution. Our directors are not subject to a set term of office and hold office until the next general meeting called for the election of directors and until their successor is duly appointed or such time as they die, resign or are removed from office by a shareholders’ ordinary resolution. The office of a director will be vacated automatically if, among other things, the directors resigns in writing, becomes bankrupt or makes any arrangement or composition with his/her creditors generally or is found to be or becomes of unsound mind. All of our executive officers are appointed by and serve at the discretion of our BOD.
Employment Agreements and Indemnification Agreements
We entered into employment agreements with each of our executive officers. Under these agreements, each of our executive officers is employed for a specified time period. We may terminate employment for cause, at any time, without advance notice or remuneration, for certain acts of the executive officer, such as conviction or plea of guilty to a felony or any crime involving moral turpitude, negligent or dishonest acts to our detriment, or misconduct or a failure to perform agreed duties. We may also terminate an executive officer’s employment without cause upon advance written notice. In such case of termination by us, we will provide severance payments to the executive officer as expressly required by applicable law of the jurisdiction where the executive officer is based. The executive officer may resign at any time with an advance written notice.
Each executive officer agreed to hold, both during and after the termination or expiry of his or her employment agreement, in strict confidence and not to use, except as required in the performance of his or her duties in connection with the employment or pursuant to applicable law, any of our confidential information or trade secrets, any confidential information or trade secrets of our clients or prospective clients, or the confidential or proprietary information of any third party received by us and for which we have confidential obligations.
In addition, each executive officer agreed to be bound by non-competition and non-solicitation restrictions during the term of his or her employment and typically for two years following the last date of employment. Specifically, each executive officer has agreed not to (i) approach our suppliers, clients, customers or contacts or other persons or entities introduced to the executive officer in his or her capacity as a representative of us for the purpose of doing business with such persons or entities that will harm our business relationships with these persons or entities; (ii) assume employment with or provide services to any of our competitors, or engage, whether as principal, partner, licensor or otherwise, any of our competitors, without our express consent; or (iii) seek directly or indirectly, to solicit the services of any of our employees who is employed by us on or after the date of the executive officer’s termination, or in the year preceding such termination, without our express consent.
We entered into indemnification agreements with each of our directors and executive officers. Under these agreements, we agree to indemnify our directors and executive officers against certain liabilities and expenses incurred by such persons in connection with claims made by reason of their being our director or officer.
| D. | Employees |
As of January 30, 2026, we had approximately 173 employees (including officers) and our employee composition includes:
| ● | Designers and engineers (including mechanical, electrical, chemical, hydraulic, materials, computer, software, data analysis and other disciplines) whose primary responsibility is to design and improve equipment, electronics, software, services and processes. | |
| ● | Technical sales, marketing and training professionals who introduce our products, services and unique capabilities to customers, industry participants and internally within our Group. | |
| ● | Supply chain, logistics, warehousing and quality inspection professionals who ensure that our factories, workshops, maintenance centers and field technicians have the right materials and tools to perform their tasks. | |
| ● | Production and service planners and schedulers, project managers, process designers and quality, health and safety and environmental professionals who plan, manage and monitor the activities of our employees to ensure high quality, efficient, safe and environmental compliant operations. | |
| ● | Machinists, metal fabricators, welders, fitters, plumbers, lifters, electronics technicians, systems integrators, composite fabricators, paint and industrial coatings specialists, and other skilled trade professionals who use a wide variety of industrial processes, tools and techniques to transform raw materials and purchased components into the many products we sell. | |
| ● | Field service engineers, mechanics and technicians maintain, service, repair and upgrade our equipment and, in some cases, assist customers in operating their equipment. | |
| ● | Business leaders and managers who develop our business strategies and objectives, assess goals and priorities and allocate resources to ensure that our employees have the tools to perform their tasks and further build the Company’s competitive advantage. | |
| ● | Support functional professionals, including: Information Technology, Human Resources, Legal, Compliance, Clerical, Accounting and Finance who support our business infrastructure and operations. |
|
|
The following table sets forth the number of our full-time employees categorized by department as of January 30, 2026:
| Function | Number of employees | |||
| Management | 9 | |||
| Administration department | 9 | |||
| Financial department | 17 | |||
| Sales and marketing department | 16 | |||
| Technology engineer department | 69 | |||
| Research and development department | 9 | |||
| Production department | 41 | |||
| Total | 170 | |||
| E. | Share Ownership |
The following table sets forth information with respect to the beneficial ownership of our shares as of the date of this annual report by:
| ● | each of our current directors and executive officers; and | |
| ● | each person known to us to own beneficially 5% or more of our shares. |
As of the date of this annual report, there are 4,315,000 Class A Ordinary Shares and 12,710,000 Class B Ordinary Shares issued and outstanding, with each Class A Ordinary Share having one (1) vote per share and each Class B Ordinary Share having twenty-five (25) votes per share.
Beneficial ownership is determined in accordance with the rules and regulations of the SEC. In computing the number of shares beneficially owned by a person and the percentage ownership of that person, we have included shares that the person has the right to acquire within 60 days, including through the exercise of any option, warrant or other right or the conversion of any other security. These shares, however, are not included in the computation of the percentage ownership of any other person.
See “-B. Compensation” for more details on options and restricted shares granted to our directors and executive officers.
| Class
A Shares Beneficially Owned |
Ordinary Shares Beneficially Owned |
Voting Power(1) |
||||||||||||||||||
| Name of Beneficial Owner | Number | % | Number | % | % | |||||||||||||||
| Directors, Director Nominees and Named Executive Officers: | ||||||||||||||||||||
| Hongliang Li(2) | - | - | % | 6,355,000 | 5.53 | % | 49.33 | % | ||||||||||||
| Hongqi Li(3) | - | - | % | 6,355,000 | 4.89 | % | 49.33 | % | ||||||||||||
| Ya Guo | - | - | % | - | - | % | % | |||||||||||||
| Zhiping Yu | - | - | % | - | - | % | % | |||||||||||||
| Lufeng Cheng | - | - | % | - | - | % | % | |||||||||||||
| Jinping Sun | - | - | % | - | - | % | % | |||||||||||||
| Qiusheng Huang | - | - | % | - | - | % | % | |||||||||||||
| Directors and executive officers as a group | - | - | 12,710,000 | 98.66 | ||||||||||||||||
| 5% or Greater Shareholders: | ||||||||||||||||||||
| Jin Wu(3) | - | % | 6,355,000 | 37.33 | % | 49.33 | % | |||||||||||||
| Hongguang Li(4) | 1,550,000 | 35.92 | % | 1,550,000 | 9.10 | % | 0.48 | % | ||||||||||||
| Yali Wang (5) | 1,240,000 | 28.74 | % | 1,240,000 | 7.28 | % | 0.39 | % | ||||||||||||
| Xiangteng Li(5) | 1,240,000 | 28.74 | % | 1,240,000 | 7.28 | % | 0.39 | % | ||||||||||||
Notes:
| * | Beneficial ownership information disclosed herein represents direct and indirect holdings of entities owned, controlled or otherwise affiliated with the applicable holder as determined in accordance with the rules and regulations of the SEC. |
| (1) | Based on 4,315,000 Class A Ordinary Shares and 12,710,000 Class B Ordinary Shares issued and outstanding as of the date of this annual report. |
| (2) | Represents 6,355,000 Class B Ordinary Shares held of record by Polar Energy Company Limited, a British Virgin Islands (“BVI”) company wholly owned by Mr. Hongliang Li. The registered address of Polar Energy Company Limited is Intershore Chambers, P.O. Box 4342, Road Town, Tortola, BVI. |
|
|
| (3) | Represents 6,355,000 Class B Ordinary Shares held of record by WISE-POWER ENERGY SERVICES CO., Ltd., a BVI company wholly owned by Mr. Hongqi Li and Jin Wu. Each of Hongqi Li and Jin Wu own 50% of the issued shares of WISE-POWER ENERGY SERVICES CO., Ltd. and have shared voting and dispositive power over 6,355,000 Class B Ordinary Shares held by WISE-POWER ENERGY SERVICES CO., Ltd. The registered address of WISE-POWER ENERGY SERVICES CO., Ltd. is Intershore Chambers, P.O. Box 4342, Road Town, Tortola, BVI. |
| (4) | Represents 1,550,000 Class A Ordinary Shares held of record by COBO Petroleum Technology Co., Ltd, a BVI company wholly owned by Mr. Hongguang Li. The registered address of COBO Petroleum Technology Co., Ltd is Intershore Chambers, P.O. Box 4342, Road Town, Tortola, BVI. |
| (5) | Represents 1,240,000 Class A Ordinary Shares held of record by Pacific Century Oil and Gas Technology Co., Ltd, a BVI company. Yali Wang and Xiangteng Li are the controlling persons of Pacific Century Oil and Gas Technology Co., Ltd. Yali Wang and Xiangteng Li own 60% and 40% of the issued shares of Pacific Century Oil and Gas Technology Co., Ltd. respectively and have shared voting and dispositive power over 1,240,000 Ordinary Shares held by Pacific Century Oil and Gas Technology Co., Ltd. The registered address of Pacific Century Oil and Gas Technology Co., Ltd is Intershore Chambers, P.O. Box 4342, Road Town, Tortola, BVI. |
To our knowledge, except as disclosed elsewhere in this annual report, we are not directly or indirectly owned or controlled by another corporation, any foreign government or any other natural or legal person, severally or jointly.
| F. | Disclosure of a Registrant’s Action to Recover Erroneously Awarded Compensation |
Not applicable.
ITEM 7. MAJOR SHAREHOLDERS AND RELATED PARTY TRANSACTIONS
| A. | Major Shareholders |
Please refer to “Item 6. Directors, Senior Management and Employees-E. Share Ownership.”
| B. | Related Party Transactions |
Employment Agreements and Indemnification Agreements
See “Item 6. Directors, Senior Management and Employees-C. Board Practices-Employment Agreements and Indemnification Agreements.”
Other Related Party Transactions
The table below sets forth the major related parties and their relationships with the Company as of September 30, 2025:
| Name of related parties | Relationship with the Group | |
| Li Hongqi | Chairman of the Board | |
| Li Hongliang | Chief Executive Officer, brother of Li Hongqi | |
| Li Hongguang | A shareholder of the Company, brother of Li Hongqi | |
| Shuifu Yongcheng Technology Co., Ltd. (“Shuifu”) | An equity investee of the Company. On August 22, 2025, the Company sold its equity interest in Shuifu to a non-related third party. | |
| Sichuan Hongzhuo Shuya Energy Co., Ltd. (Sichuan Hongzhou”) | An equity investee of the Company. On September 12, 2025, the Company sold its equity interest in Sichuan Honzhou to a third party. | |
| Sichuan TIBO Fluid Technology Co., Ltd. (“Sichuan TIBO”) | An equity investee of the Company. On February 8, 2025, the Company sold its equity interest in Sichuan TIBO to a third party. |
|
|
The following related party balances are non-interest bearing as of September 30, 2025 and 2024:
| 2025 | 2024 | |||||||
| US$ | US$ | |||||||
| Amounts due from related party: | ||||||||
| Shuifu. (1) | $ | - | $ | 31,535 | ||||
| $ | - | $ | 31,535 | |||||
| Loan receivable from a related party | ||||||||
| Sichuan TIBO (4) | $ | - | $ | 822,878 | ||||
| $ | - | $ | 822,878 | |||||
| Amounts due to related parties: | ||||||||
| Li Hongqi (2) | $ | 4,254,385 | $ | 4,692,339 | ||||
| Li Hongliang (2) | 1,501,432 | 1,106,442 | ||||||
| Sichuan TIBO (3) | - | 2,379,668 | ||||||
| Sichuan Hongzhuo (3) | - | 1,054,882 | ||||||
| Li Hongguang (2) | - | 5,728 | ||||||
| $ | 5,755,817 | $ | 9,239,059 | |||||
| (1) | This is a loan from the Company to Shuifu Yongcheng. The loan is non-interest bearing and due on demand. As of September 30, 2025, the loan was collected in full. |
| (2) | The balances are related primarily to share capital withdrawal to be paid to individual shareholders. On March 12, 2023 and March 20, 2023, China Oil Blue Ocean and ZJY Technologies’ individual shareholders withdrew their share capital from the companies. These share capital withdrawals reduced the Company’s additional paid-in capital by approximatively $9.3 million, and they were credited to amount due to related parties. During fiscal year 2024, the Company reduced the amount owed to related parties and paid $1.3 million to Li Hongqi and $2.9 million to Li Hongliang, respectively. |
| (3) | The balance is for expenses paid on behalf of the Company. |
| (4) | On March 25, 2024, the Company lent RMB5,600,000 (US$799,155) to Sichuan TIBO. The loan to Sichuan TIBO was for 13 months with annual interest of 8% from March 25, 2024 to June 25, 2024, and 3.5% from June 26, 2024 to April 30, 2025. Interest income related to this loan was RMB166,236 (US$23,723) as of September 30, 2024. Sichuan TIBO repaid RMB 600,000 (US$84,442) on January 22, 2025. On April 20, 2025 and October 24, 2025, China Oil Blue Ocean and Sichuan TIBO agreed to extended the maturity date of the remaining RMB 5 million (US$703,682) loan balance to June 30, 2026. Due to the full disposal of the equity in TIBO in February 2025, the outstanding loans due from TIBO were reclassified as loans receivable from a third party in the CFS as of September 30, 2025. |
The following are related party transactions for the years ended September 30, 2025, 2024 and 2023:
| 2025 | 2024 | 2023 | ||||||||||
| Revenues: | ||||||||||||
| Equipment sales to Sichuan TIBO | $ | - | $ | 1,692,268 | $ | 2,222,816 | ||||||
| LNG/CNG sales to Sichuan Hongzhuo | - | 3,871,248 | 5,308,129 | |||||||||
| $ | - | $ | 5,563,516 | $ | 7,530,945 | |||||||
| 2025 | 2024 | 2023 | ||||||||||
| Factory lease | ||||||||||||
| Sichuan TIBO (Lessor) | $ | - | $ | 90,483 | $ | 45,787 | ||||||
| $ | - | $ | 90,483 | $ | 45,787 | |||||||
| 2025 | 2024 | 2023 | ||||||||||
| Purchase of equipment: | ||||||||||||
| Sichuan TIBO | $ | - | $ | 1,069,239 | $ | 2,130,283 | ||||||
| $ | - | $ | 1,069,239 | $ | 2,130,283 | |||||||
| 2025 | 2024 | 2023 | ||||||||||
| Purchase of fixed assets: | ||||||||||||
| Sichuan TIBO | $ | - | $ | - | $ | 9,963 | ||||||
| $ | - | $ | - | $ | 9,963 | |||||||
| C. | Interests of Experts and Counsel |
Not applicable.
ITEM 8. FINANCIAL INFORMATION
| A. | Consolidated Statements and Other Financial Information |
We have appended CFS filed as part of this annual report.
Legal Proceedings
Other than disclosed in this annual report, we are currently not a party to any material legal or administrative proceedings. We may from time to time be subject to various legal or administrative claims and proceedings arising in the ordinary course of business. Litigation or any other legal or administrative proceeding, regardless of the outcome, is likely to result in substantial cost and diversion of our resources, including our management’s time and attention.
Dividend Policy
We intend to keep any future earnings to finance the expansion of our business, and we do not anticipate that any cash dividends will be paid in the near future.
|
|
Under Cayman Islands law, a Cayman Islands company may pay a dividend on its shares out of either profit or from the share premium account, provided that in no circumstances may a dividend be paid out of the share premium account if this would result in the company being unable to pay its debts as they fall due in the ordinary course of business immediately following the date on which the dividend is proposed to be paid.
If we determine to pay dividends on any of our Ordinary Shares in the future, as a holding company, we will be dependent on receipt of funds from our Hong Kong subsidiaries and our Operating Subsidiaries in the PRC.
Current PRC regulations permit our indirect PRC subsidiaries to pay dividends to our Hong Kong subsidiaries only out of their accumulated profits, if any, determined in accordance with Chinese accounting standards and regulations. In addition, each of our subsidiaries in China is required to set aside at least 10% of its after-tax profits each year, if any, to fund a statutory reserve until such reserve reaches 50% of its registered capital. Each of such entity in China is also required to further set aside a portion of its after-tax profits to fund the employee welfare fund, although the amount to be set aside, if any, is determined at the discretion of its board of directors. Although the statutory reserves can be used, among other ways, to increase the registered capital and eliminate future losses in excess of retained earnings of the respective companies, the reserve funds are not distributable as cash dividends except in the event of liquidation.
The value of the RMB fluctuates and is affected by, among other things, changes in Chinese political and economic conditions. The PRC government also imposes regulation on the conversion of RMB into foreign currencies and the remittance of currencies out of the mainland PRC. Therefore, we may experience difficulties in completing the administrative procedures necessary to obtain and remit foreign currency for the payment of dividends from our profits, if any. Furthermore, if our subsidiaries and the affiliates in the PRC incur debts in the future, the debt instruments may restrict their ability to pay dividends or make other payments. If we or our subsidiaries are unable to receive all of the revenue from our operations through the current contractual arrangements, we may be unable to pay dividends on our Ordinary Shares.
Cash dividends, if any, on our Ordinary Shares, will be paid in U.S. dollars. If we are considered a PRC tax resident enterprise for tax purposes, any dividends we pay to our overseas shareholders may be regarded as China sourced income and as a result may be subject to mainland PRC withholding tax at a rate of up to 10.0%. See “Item 10. Additional Information-E. Taxation-People’s Republic of China Taxation.”
In order for us to pay dividends to our shareholders, we will rely on payments made from our PRC subsidiaries to our Hong Kong subsidiaries, and the distribution of such payments to our Hong Kong subsidiaries as dividends from the PRC subsidiaries. Certain payments from the PRC subsidiaries to our Hong Kong subsidiaries are subject to PRC taxes, including but not limited to business taxes and VAT and corporate income tax.
| B. | Significant Changes |
Except as disclosed elsewhere in this annual report, we have not experienced any significant changes since the date of our audited consolidated financial statements included in this annual report.
ITEM 9. THE OFFER AND LISTING
| A. | Offering and Listing Details |
See “-Markets.”
| B. | Plan of Distribution |
Not applicable.
| C. | Markets |
The Class A Ordinary Shares have been listed on the Nasdaq Capital Market since December 19, 2024 under the symbol “LSE.”
| D. | Selling Shareholders |
Not applicable.
| E. | Dilution |
Not applicable.
| F. | Expenses of the Issue |
Not applicable.
ITEM 10. ADDITIONAL INFORMATION
| A. | Share Capital |
Not applicable.
|
|
| B. | Memorandum and Articles of Association |
We are a Cayman Islands exempted company and our affairs are governed by our memorandum and articles of association and the Companies Act (As Revised) of the Cayman Islands, referred to as the “Companies Act” below. The following are summaries of material provisions of our amended and restated memorandum and articles of association, as well as the Companies Act (As Revised) insofar as they relate to the material terms of our ordinary shares.
Registered Office and Objects
Our registered office in the Cayman Islands is at 89 Nexus Way, Camana Bay, Grand Cayman, KY1-9009, Cayman Islands.
Under our amended and restated memorandum and articles of association, the objects of our company are unrestricted, and we have the full power and authority to carry out any object not prohibited by the law of the Cayman Islands.
Ordinary Shares
All of our issued and outstanding ordinary shares are fully paid and non-assessable. Our ordinary shares are issued in registered form, and are issued when registered in our register of members. Unless the Board of Directors determine otherwise, each holder of our ordinary share will not receive a certificate in respect of such ordinary share. Our shareholders who are non-residents of the Cayman Islands may freely hold and vote their ordinary share. We may not issue shares or warrants to bearer.
Our authorized share capital is US$500,000, divided into 467,290,000 Class A Ordinary Shares and 32,710,000 Class B Ordinary Shares, each with a par value of US$0.001 per share.
Subject to the provisions of the Cayman Islands Companies Act and our articles regarding redemption and purchase of the shares, the directors have general and unconditional authority to allot (with or without confirming rights of renunciation), grant options over or otherwise deal with any unissued shares to such persons, at such times and on such terms and conditions as they may decide. Such authority could be exercised by the directors to allot shares which carry rights and privileges that are preferential to the rights attaching to ordinary share. No share may be issued at a discount except in accordance with the provisions of the Cayman Islands Companies Act. The directors may refuse to accept any application for shares, and may accept any application in whole or in part, for any reason or for no reason.
Dividends
Subject to the provisions of the Cayman Islands Companies Act and any rights attaching to any class or classes of shares under and in accordance with the Articles:
| (a) | the directors may declare dividends or distributions out of our funds which are lawfully available for that purpose; and | |
| (b) | the Company’s shareholders may, by ordinary resolution, declare dividends but no such dividend shall exceed the amount recommended by the directors. |
Subject to the requirements of the Companies Act regarding the application of a company’s share premium account and with the sanction of an ordinary resolution, dividends may also be declared and paid out of our profits, realized or unrealized, or from any reserve set aside from profits which our board of directors determine is no longer needed. Under the laws of the Cayman Islands, our company may pay a dividend out of either profit or share premium account, provided that in no circumstances may a dividend be paid if this would result in our company being unable to pay its debts as they fall due in the ordinary course of business. The directors when paying dividends to shareholders may make such payment either in cash or in specie.
Unless provided by the rights attached to a share, no dividend shall bear interest.
Unclaimed Dividend
A dividend that remains unclaimed for a period of six years after it became due for payment shall be forfeited to, and shall cease to remain owing by, the company.
Voting Rights
Subject to any rights or restrictions as to voting attached to any shares, each holder of Class A Ordinary Shares who is present in person or by proxy (or, in the case of a shareholder being a corporation, by its duly authorized representative) will have one vote for each Class A Ordinary Share held, and each holder of Class B Ordinary Shares who is present in person or by proxy (or, in the case of a shareholder being a corporation, by its duly authorized representative) will have twenty-five votes for each Class B Ordinary Share held. Votes may be given either personally or by proxy.
Variation of Rights of Shares
Whenever our capital is divided into different classes of shares, the rights attaching to any class of share (unless otherwise provided by the terms of issue of the shares of that class) may be varied either with the consent in writing of the holders of not less than two-thirds of the issued shares of that class, or with the sanction of a resolution passed by a majority of not less than two-thirds of the holders of shares of the class present in person or by proxy at a separate general meeting of the holders of shares of that class.
|
|
Unless the terms on which a class of shares was issued state otherwise, the rights conferred on the shareholder holding shares of any class shall not be deemed to be varied by the creation or issue of further shares ranking pari passu with the existing shares of that class or subsequent to them or the redemption or purchase of any shares of any class by our company. The rights conferred upon the holders of the shares of any class issued shall not be deemed to be varied by the creation or issue of shares with preferred or other rights including, without limitation, the creation of shares with enhanced or weighted voting rights.
Alteration of Share Capital
Subject to the Companies Act, our shareholders may, by ordinary resolution:
| (a) | increase our share capital by new shares of the amount fixed by that ordinary resolution and with the attached rights, priorities and privileges set out in that ordinary resolution; | |
| (b) | consolidate and divide all or any of our share capital into shares of larger amount than our existing shares; | |
| (c) | convert all or any of our paid up shares into stock, and reconvert that stock into paid up shares of any denomination; | |
| (d) | sub-divide our shares or any of them into shares of an amount smaller than that fixed, so, however, that in the sub-division, the proportion between the amount paid and the amount, if any, unpaid on each reduced share shall be the same as it was in case of the share from which the reduced share is derived; and | |
| (e) | cancel shares which, at the date of the passing of that ordinary resolution, have not been taken or agreed to be taken by any person and diminish the amount of our share capital by the amount of the shares so cancelled or, in the case of shares without nominal par value, diminish the number of shares into which our capital is divided. |
Subject to the Companies Act and to any rights for the time being conferred on the shareholders holding a particular class of shares, our shareholders may, by special resolution, reduce its share capital in any way.
Calls on Shares and Forfeiture
Subject to the terms of allotment, the directors may make calls on the shareholders in respect of any monies unpaid on their shares including any premium and each shareholder shall (subject to receiving at least 14 clear days’ notice specifying when and where payment is to be made), pay to us the amount called on his shares. Shareholders registered as the joint holders of a share shall be jointly and severally liable to pay all calls in respect of the share. If a call remains unpaid after it has become due and payable the person from whom it is due and payable shall pay interest on the amount unpaid from the day it became due and payable until it is paid at the rate fixed by the terms of allotment of the share or in the notice of the call or if no rate is fixed, at the rate of 6 percent per annum. The directors may, at their discretion, waive payment of the interest wholly or in part.
We have a first and paramount lien on all shares (whether fully paid up or not) registered in the name of a shareholder (whether solely or jointly with others). The lien is for all monies payable to us by the shareholder or the shareholder’s estate:
| (a) | either alone or jointly with any other person, whether or not that other person is a shareholder; and | |
| (b) | whether or not those monies are presently payable. |
At any time the directors may declare any share to be wholly or partly exempt from the lien on shares provisions of the articles.
We may sell, in such manner as the directors may determine, any share on which the sum in respect of which the lien exists is presently payable, if due notice that such sum is payable has been given (as prescribed by the articles) and, within 14 days of the date on which the notice is deemed to be given under the articles, such notice has not been complied with.
Surrender of Shares
The directors may accept the surrender for no consideration of any fully paid share.
Share Premium Account
The directors shall establish a share premium account and shall carry the credit of such account from time to time to a sum equal to the amount or value of the premium paid on the issue of any share or capital contributed or such other amounts required by the Companies Act.
|
|
Redemption and Purchase of Own Shares
Subject to the Companies Act and any rights for the time being conferred on the shareholders holding a particular class of shares, we may by our directors:
| (a) | issue shares that are to be redeemed or liable to be redeemed, at our option or the shareholder holding those redeemable shares, on the terms and in the manner its directors determine before the issue of those shares; | |
| (b) | with the consent by special resolution of the shareholders holding shares of a particular class, vary the rights attaching to that class of shares so as to provide that those shares are to be redeemed or are liable to be redeemed at our option on the terms and in the manner which the directors determine at the time of such variation; and | |
| (c) | purchase all or any of our own shares of any class including any redeemable shares on the terms and in the manner which the directors determine at the time of such purchase. |
We may make a payment in respect of the redemption or purchase of its own shares in any manner authorized by the Companies Act, including out of any combination of capital, our profits and the proceeds of a fresh issue of shares for the purpose of repurchase or redemption.
When making a payment in respect of the redemption or purchase of shares, the directors may make the payment in cash or in specie (or partly in one and partly in the other) if so authorized by the terms of the allotment of those shares or by the terms applying to those shares, or otherwise by agreement with the shareholder holding those shares.
Transfer of Shares
Provided that a transfer of Class A Ordinary Shares complies with applicable rules of Nasdaq Capital Market, a shareholder may transfer Class A Ordinary Shares to another person by completing an instrument of transfer in a common form or in a form prescribed by Nasdaq or in any other form approved by the directors, executed:
| (a) | where the Class A Ordinary Shares are fully paid, by or on behalf of that shareholder; and | |
| (b) | where the Class A Ordinary Shares are partly paid, by or on behalf of that shareholder and the transferee. |
The transferor shall be deemed to remain the holder of an Ordinary Share until the name of the transferee is entered into the register of members of the Company.
Where the Class A Ordinary Shares in question are not listed on or subject to the rules of Nasdaq Capital Market, our board of directors may, in its absolute discretion, decline to register any transfer of any Ordinary Share that has not been fully paid up or is subject to a company lien. Our board of directors may also decline to register any transfer of such Ordinary Share unless:
| (a) | a fee of such maximum sum as Nasdaq may determine to be payable, or such lesser sum as the directors may from time to time require, is paid to the Company in respect thereof; | |
| (b) | a fee not exceeding one dollar is paid to the Company in respect thereof; and | |
| (c) | the instrument of transfer is accompanied by the certificate of the Shares to which it relates, and such other evidence as the directors may reasonably require to show the right of the transferor to make the transfer. |
If our directors refuse to register a transfer, they are required, within one month after the date on which the instrument of transfer was lodged, to send to each of the transferor and the transferee notice of such refusal.
The registration of transfers may, on 14 clear calendar days’ notice being given by advertisement in such one or more newspapers or by electronic means, be suspended and our register of members closed at such times and for such periods as our board of directors may from time to time determine. However, the registration of transfers may not be suspended, and the register may not be closed, for more than 30 calendar days in any year.
Inspection of Books And Records
Holders of our Class A Ordinary Shares will have no general right under the Companies Act to inspect or obtain copies of our register of members or our corporate records.
General Meetings
As a Cayman Islands exempted company, we are not obligated by the Companies Act to call shareholders’ annual general meetings; accordingly, we may, but shall not be obliged to, in each year hold a general meeting as an annual general meeting. Any annual general meeting held shall be held at such time and place as may be determined by our board of directors. All general meetings other than annual general meetings shall be called extraordinary general meetings.
The directors may convene general meetings whenever they think fit. General meetings shall also be convened on the written requisition of one or more of the shareholders entitled to attend and vote at our general meetings who (together) hold not less than ten percent of the rights to vote at such general meeting in accordance with the notice provisions in the articles, specifying the purpose of the meeting and signed by each of the shareholders making the requisition. If the directors do not convene such meeting for a date not later than 21 calendar days’ after the date of receipt of the written requisition, those shareholders who requested the meeting may convene the general meeting themselves within three months after the end of such period of 21 calendar days in which case reasonable expenses incurred by them as a result of the directors failing to convene a meeting shall be reimbursed by us.
|
|
At least five calendar days’ notice of any general meeting shall be given to shareholders entitled to attend and vote at such meeting. The notice shall specify the place, the day and the hour of the meeting and the general nature of that business. In addition, if a resolution is proposed as a special resolution, the text of that resolution shall be given to all shareholders. Notice of every general meeting shall also be given to the directors and our auditors.
Subject to the Companies Act and with the consent of the shareholders who, individually or collectively, hold at least 90 percent of the voting rights of all those who have a right to vote at a general meeting, a general meeting may be convened on shorter notice.
A quorum shall consist of the presence (whether in person or represented by proxy) of one or more shareholders holding shares that represent not less than one-third of the outstanding shares carrying the right to vote at such general meeting.
If, within 15 minutes from the time appointed for the general meeting, or at any time during the meeting, a quorum is not present, the meeting, if convened upon the requisition of shareholders, shall be cancelled. In any other case it shall stand adjourned to the same time and place seven days or to such other time or place as is determined by the directors.
The chairman may, with the consent of a meeting at which a quorum is present, adjourn the meeting. When a meeting is adjourned for seven days or more, notice of the adjourned meeting shall be given in accordance with the articles.
At any general meeting a resolution put to the vote of the meeting shall be decided on a show of hands, unless a poll is (before, or on, the declaration of the result of the show of hands) demanded by the chairman of the meeting or by at least two shareholders having the right to vote on the resolutions or one or more shareholders present who together hold not less than ten percent of the voting rights of all those who are entitled to vote on the resolution. Unless a poll is so demanded, a declaration by the chairman as to the result of a resolution and an entry to that effect in the minutes of the meeting, shall be conclusive evidence of the outcome of a show of hands, without proof of the number or proportion of the votes recorded in favor of, or against, that resolution.
If a poll is duly demanded it shall be taken in such manner as the chairman directs and the result of the poll shall be deemed to be the resolution of the meeting at which the poll was demanded.
In the case of an equality of votes, whether on a show of hands or on a poll, the chairman of the meeting at which the show of hands takes place or at which the poll is demanded, shall not be entitled to a second or casting vote.
Directors
We may by ordinary resolution, from time to time, fix the maximum and minimum number of directors to be appointed. Under the Articles, we are required to have a minimum of one director and the maximum number of Directors shall be unlimited.
A director may be appointed by ordinary resolution or by the directors. Any appointment may be to fill a vacancy or as an additional director.
Unless the remuneration of the directors is determined by the shareholders by ordinary resolution, the directors shall be entitled to such remuneration as the directors may determine.
The shareholding qualification for directors may be fixed by our shareholders by ordinary resolution and unless and until so fixed no share qualification shall be required.
Unless removed or re-appointed, each director shall be appointed for a term expiring at the next-following annual general meeting, if one is held. At any annual general meeting held, our directors will be elected by an ordinary resolution of our shareholders. At each annual general meeting, each director so elected shall hold office for a one-year term and until the election of their respective successors in office or removed.
A director may be removed by ordinary resolution.
A director may at any time resign or retire from office by giving us notice in writing. Unless the notice specifies a different date, the director shall be deemed to have resigned on the date that the notice is delivered to us.
Subject to the provisions of the articles, the office of a director may be terminated forthwith if:
| (a) | he is prohibited by the law of the Cayman Islands from acting as a director; | |
| (b) | he is made bankrupt or makes an arrangement or composition with his creditors generally; | |
| (c) | he resigns his office by notice to us; | |
| (d) | he only held office as a director for a fixed term and such term expires; | |
| (e) | in the opinion of a registered medical practitioner by whom he is being treated he becomes physically or mentally incapable of acting as a director; |
|
|
| (f) | he is given notice by the majority of the other directors (not being less than two in number) to vacate office (without prejudice to any claim for damages for breach of any agreement relating to the provision of the services of such director); | |
| (g) | he is made subject to any law relating to mental health or incompetence, whether by court order or otherwise; or | |
| (h) | without the consent of the other directors, he is absent from meetings of directors for continuous period of six months. |
Each of the compensation committee and the nominating and corporate governance committee shall consist of at least two independent directors within the meaning of Section 5605(a)(2) of the Nasdaq listing rules. The audit committee shall consist of at least three directors, all of whom shall be independent within the meaning of Section 5605(a)(2) of the Nasdaq listing rules and will meet the criteria for independence set forth in Rule 10A-3 of the Exchange Act.
Powers and Duties of Directors
Subject to the provisions of the Companies Act and our memorandum and articles of association, our business shall be managed by the directors, who may exercise all our powers. No prior act of the directors shall be invalidated by any subsequent alteration of our memorandum or articles of association. To the extent allowed by the Companies Act, however, shareholders may by special resolution validate any prior or future act of the directors which would otherwise be in breach of their duties.
The directors may delegate any of their powers to any committee consisting of one or more persons who need not be shareholders and may include non-directors so long as the majority of those persons are directors; any committee so formed shall in the exercise of the powers so delegated conform to any regulations that may be imposed on it by the directors. Upon the initial closing of this offering, our board of directors will have established an audit committee, compensation committee, and nomination and corporate governance committee.
The BOD may establish any local or divisional BOD or agency and delegate to it its powers and authorities (with power to sub-delegate) for managing any of our affairs whether in the Cayman Islands or elsewhere and may appoint any persons to be members of a local or divisional BOD, or to be managers or agents, and may fix their remuneration.
The directors may from time to time and at any time by power of attorney or in any other manner they determine appoint any person, either generally or in respect of any specific matter, to be our agent with or without authority for that person to delegate all or any of that person’s powers.
The directors may from time to time and at any time by power of attorney or in any other manner they determine appoint any person, whether nominated directly or indirectly by the directors, to be our attorney or our authorized signatory and for such period and subject to such conditions as they may think fit. The powers, authorities and discretions, however, must not exceed those vested in, or exercisable, by the directors under the articles.
The BOD may remove any person so appointed and may revoke or vary the delegation.
The directors may exercise all of our powers to borrow money and to mortgage or charge its undertaking, property and assets both present and future and uncalled capital or any part thereof, to issue debentures and other securities whether outright or as collateral security for any debt, liability or obligation of ours or our parent undertaking (if any) or any subsidiary undertaking of us or of any third party.
A director shall not, as a director, vote in respect of any contract, transaction, arrangement or proposal in which he has an interest which (together with any interest of any person connected with him) is a material interest (otherwise than by virtue of his interests, direct or indirect, in shares or debentures or other securities of, or otherwise in or through, us) and if he shall do so his vote shall not be counted, nor in relation thereto shall he be counted in the quorum present at the meeting, but (in the absence of some other material interest than is mentioned below) none of these prohibitions shall apply to:
| (a) | the giving of any security, guarantee or indemnity in respect of: | |
| (i) | money lent or obligations incurred by him or by any other person for our benefit or any of our subsidiaries; or | |
| (ii) | a debt or obligation of ours or any of our subsidiaries for which the director himself has assumed responsibility in whole or in part and whether alone or jointly with others under a guarantee or indemnity or by the giving of security; | |
| (b) | where we or any of our subsidiaries is offering securities in which offer the director is or may be entitled to participate as a holder of securities or in the underwriting or sub-underwriting of which the director is to or may participate; | |
| (c) | any contract, transaction, arrangement or proposal affecting any other body corporate in which he is interested, directly or indirectly and whether as an officer, shareholder, creditor or otherwise howsoever, provided that he (together with persons connected with him) does not to his knowledge hold an interest representing one percent or more of any class of the equity share capital of such body corporate (or of any third body corporate through which his interest is derived) or of the voting rights available to shareholders of the relevant body corporate; |
|
|
| (d) | any act or thing done or to be done in respect of any arrangement for the benefit of the employees of us or any of our subsidiaries under which he is not accorded as a director any privilege or advantage not generally accorded to the employees to whom such arrangement relates; or | |
| (e) | any matter connected with the purchase or maintenance for any director of insurance against any liability or (to the extent permitted by the Companies Act) indemnities in favor of directors, the funding of expenditure by one or more directors in defending proceedings against him or them or the doing of anything to enable such director or directors to avoid incurring such expenditure. |
A director may, as a director, vote (and be counted in the quorum) in respect of any contract, transaction, arrangement or proposal in which he has an interest which is not a material interest or as described above.
Capitalization of Profits
The directors may resolve to capitalize:
| (a) | any part of our profits not required for paying any preferential dividend (whether or not those profits are available for distribution); or | |
| (b) | any sum standing to the credit of our share premium account or capital redemption reserve, if any. |
The amount resolved to be capitalized must be appropriated to the shareholders who would have been entitled to it had it been distributed by way of dividend and in the same proportions.
Liquidation Rights
If we are wound up, the shareholders may, subject to the articles and any other sanction required by the Companies Act, pass a special resolution allowing the liquidator to do either or both of the following:
| (a) | to divide in specie among the shareholders the whole or any part of our assets and, for that purpose, to value any assets and to determine how the division shall be carried out as between the shareholders or different classes of shareholders; and | |
| (b) | to vest the whole or any part of the assets in trustees for the benefit of shareholders and those liable to contribute to the winding up. |
The directors have the authority to present a petition for our winding up to the Grand Court of the Cayman Islands on our behalf without the sanction of a resolution passed at a general meeting.
Register of Members
Under the Companies Act, we must keep a register of members and there should be entered therein:
| ● | the names and addresses of the members of the company, a statement of the shares held by each member, which: | ||
| ○ | distinguishes each share by its number (so long as the share has a number); | ||
| ○ | confirms the amount paid, or agreed to be considered as paid, on the shares of each member; | ||
| ○ | confirms the number and category of shares held by each member; and | ||
| ○ | confirms whether each relevant category of shares held by a member carries voting rights under the Articles, and if so, whether such voting rights are conditional; | ||
| ● | the date on which the name of any person was entered on the register as a member; and | ||
| ● | the date on which any person ceased to be a member. | ||
For these purposes, “voting rights” means rights conferred on shareholders, including the right to appoint or remove directors, in respect of their shares to vote at general meetings of the company on all or substantially all matters. A voting right is conditional where the voting right arises only in certain circumstances.
Under the Companies Act, the register of members of our company is prima facie evidence of the matters set out therein (that is, the register of members will raise a presumption of fact on the matters referred to above unless rebutted) and a shareholder registered in the register of members is deemed as a matter of the Companies Act to have legal title to the shares as set against its name in the register of members. Upon the completion of this offering, the register of members will be immediately updated to record and give effect to the issuance of shares by us to the custodian or its nominee. Once our register of members has been updated, the shareholders recorded in the register of members will be deemed to have legal title to the shares set against their name.
|
|
If the name of any person is incorrectly entered in or omitted from our register of members, or if there is any default or unnecessary delay in entering on the register the fact of any person having ceased to be a shareholder of our company, the person or shareholder aggrieved (or any shareholder of our company or our company itself) may apply to the Grand Court of the Cayman Islands for an order that the register be rectified, and the Court may either refuse such application or it may, if satisfied of the justice of the case, make an order for the rectification of the register.
Differences in Corporate Law
The Companies Act is derived, to a large extent, from the older Companies Acts of England and Wales but does not follow recent United Kingdom statutory enactments, and accordingly there are significant differences between the Companies Act and the current Companies Act of England. In addition, the Companies Act differs from laws applicable to United States corporations and their shareholders. Set forth below is a summary of certain significant differences between the provisions of the Companies Act applicable to us and the comparable laws applicable to companies incorporated in the State of Delaware in the United States.
Mergers and Similar Arrangements
The Companies Act permits mergers and consolidations between Cayman Islands companies and between Cayman Islands companies and non-Cayman Islands companies. For these purposes, (a) “merger” means the merging of two or more constituent companies and the vesting of their undertaking, property and liabilities in one of such companies as the surviving company, and (b) a “consolidation” means the combination of two or more constituent companies into a consolidated company and the vesting of the undertaking, property and liabilities of such companies to the consolidated company. In order to effect such a merger or consolidation, the directors of each constituent company must approve a written plan of merger or consolidation, which must then be authorized by (a) a special resolution of the shareholders of each constituent company, and (b) such other authorization, if any, as may be specified in such constituent company’s articles of association. The plan of merger or consolidation must be filed with the Registrar of Companies of the Cayman Islands together with a declaration as to the solvency of the consolidated or surviving company, a declaration as to the assets and liabilities of each constituent company and an undertaking that a copy of the certificate of merger or consolidation will be given to the shareholders and creditors of each constituent company and that notification of the merger or consolidation will be published in the Cayman Islands Gazette. Court approval is not required for a merger or consolidation which is effected in compliance with these statutory procedures.
A merger between a Cayman parent company and its Cayman subsidiary or subsidiaries does not require authorization by a resolution of shareholders of that Cayman subsidiary if a copy of the plan of merger is given to every member of that Cayman subsidiary to be merged unless that member agrees otherwise. For this purpose, a subsidiary is a company of which whose issued shares that together represent at least 90% of the issued shares entitled to votes at a general meeting are owned by the parent company.
The consent of each holder of a fixed or floating security interest over a constituent company is required unless this requirement is waived by a court in the Cayman Islands.
Except in certain limited circumstances, a shareholder of a Cayman Islands constituent company who dissents from the merger or consolidation is entitled to payment of the fair value of his or her shares upon dissenting from to a merger or consolidation, provide the dissenting shareholder complies strictly with the procedures set out in the Cayman Islands Companies Act. The exercise of such dissenter rights will preclude the exercise by the dissenting shareholder of any other rights to which he or she might otherwise be entitled by virtue of holding shares, except for the right to seek relief on the grounds that the merger or consolidation is void or unlawful.
In addition, there are statutory provisions that facilitate the reconstruction and amalgamation of companies by way of schemes of arrangement, provided that the arrangement is approved by a majority in number of each class of shareholders and creditors with whom the arrangement is to be made, and who must, in addition, represent three-fourths in value of each such class of shareholders or creditors, as the case may be, that are present and voting either in person or by proxy at a meeting, or meetings, convened for that purpose. The convening of the meetings and subsequently the arrangement must be sanctioned by the Grand Court of the Cayman Islands. While a dissenting shareholder or creditor has the right to express to the court the view that the transaction ought not to be approved, the Grand Court will usually consider that the affected stakeholders (shareholders and/or creditors affected by the scheme) of the company are the best judges of their own commercial interests and will typically sanction the scheme provided that the prescribed procedures have been followed and the requisite statutory majorities have been achieved at the scheme meetings.
The Cayman Courts will typically consider the following factors in exercising its discretion as to whether to sanction the scheme:
| (1) | the statutory provisions as to the required majority vote have been met; | |
| (2) | the shareholders have been fairly represented at the meeting in question and the statutory majority are acting bona fide without coercion of the minority to promote interests adverse to those of the class; and | |
| (3) | the arrangement is such that may be reasonably approved by an intelligent and honest man of that class acting in respect of his interest. |
|
|
When a takeover offer is made and accepted by holders of 90% of the shares affected within four months the offeror may, within a two-month period commencing on the expiration of such four month period, require the holders of the remaining shares to transfer such shares on the terms of the offer. An objection may be made to the Grand Court of the Cayman Islands but this is unlikely to succeed in the case of an offer which has been so approved, unless there is evidence of fraud, bad faith or collusion.
If an arrangement and reconstruction is thus approved, or if a takeover offer is made and accepted, a dissenting shareholder would have no rights comparable to appraisal rights, which would otherwise generally be available to dissenting shareholders of Delaware corporations, providing rights to receive payment in cash for the judicially determined value of the shares.
Shareholders’ Suits
In principle, we will normally be the proper plaintiff to sue for a wrong done to us as a company and as a general rule, a derivative action may not be brought by a minority shareholder. However, it is possible that a non-controlling shareholder may be permitted to commence and maintain a class action against and/or derivative actions in the name of the company to challenge:
| (a) | an act which is illegal or ultra vires with respect to the company and is therefore incapable of ratification by the majority shareholders; | |
| (b) | an act which constitutes an infringement of individual rights of shareholders, including, but not limited to the right to vote and pre-emption rights; | |
| (c) | an act which, although not ultra vires, requires authorization by a qualified (or special) majority (that is, more than a simple majority) which majority has not been obtained; and | |
| (d) | an act which constitutes a “fraud on the minority” where the wrongdoers are themselves in control of the company. |
Indemnification of Directors And Executive Officers And Limitation of Liability
Cayman Islands law does not limit the extent to which a company’s articles of association may provide for indemnification of officers and directors, except to the extent any such provision may be held by the Cayman Islands courts to be contrary to public policy, such as to provide indemnification against civil fraud or the consequences of committing a crime. Our articles of association provide to the extent permitted by law, we shall indemnify each existing or former secretary, director (including alternate director), and any of our other officers (including an investment adviser or an administrator or liquidator) and their personal representatives against:
| (a) | all actions, proceedings, costs, charges, expenses, losses, damages or liabilities incurred or sustained by the existing or former director (including alternate director), secretary or officer in or about the conduct of our business or affairs or in the execution or discharge of the existing or former director (including alternate director), secretary’s or officer’s duties, powers, authorities or discretions; and | |
| (b) | without limitation to paragraph (a) above, all costs, expenses, losses or liabilities incurred by the existing or former director (including alternate director), secretary or officer in defending (whether successfully or otherwise) any civil, criminal, administrative or investigative proceedings (whether threatened, pending or completed) concerning us or our affairs in any court or tribunal, whether in the Cayman Islands or elsewhere. |
No such existing or former director (including alternate director), secretary or officer, however, shall be indemnified in respect of any matter arising out of his own dishonesty.
To the extent permitted by law, we may make a payment, or agree to make a payment, whether by way of advance, loan or otherwise, for any legal costs incurred by an existing or former director (including alternate director), secretary or any of our officers in respect of any matter identified in above on condition that the director (including alternate director), secretary or officer must repay the amount paid by us to the extent that it is ultimately found not liable to indemnify the director (including alternate director), the secretary or that officer for those legal costs.
This standard of conduct is generally the same as permitted under the Delaware General Corporation Law for a Delaware corporation. In addition, we intend to enter into indemnification agreements with our directors and executive officers that will provide such persons with additional indemnification beyond that provided in our articles of association.
Anti-Takeover Provisions in Our Articles
Some provisions of our articles may discourage, delay or prevent a change in control of our company or management that shareholders may consider favorable, including provisions that authorize our board of directors to issue shares at such times and on such terms and conditions as the board of directors may decide without any further vote or action by our shareholders.
Under the Companies Act, our directors may only exercise the rights and powers granted to them under our memorandum and articles of association, as amended and restated from time to time, for what they believe in good faith to be in the best interests of our company and for a proper purpose.
|
|
Directors’ Fiduciary Duties
Under Delaware corporate law, a director of a Delaware corporation has a fiduciary duty to the corporation and its shareholders. This duty has two components: the duty of care and the duty of loyalty. The duty of care requires that a director act in good faith, with the care that an ordinarily prudent person would exercise under similar circumstances. Under this duty, a director must inform himself of, and disclose to shareholders, all material information reasonably available regarding a significant transaction. The duty of loyalty requires that a director act in a manner he or she reasonably believes to be in the best interests of the corporation. He or she must not use his or her corporate position for personal gain or advantage. This duty prohibits self-dealing by a director and mandates that the best interests of the corporation and its shareholders take precedence over any interest possessed by a director, officer or controlling shareholder and not shared by the shareholders generally. In general, actions of a director are presumed to have been made on an informed basis, in good faith and in the honest belief that the action taken was in the best interests of the corporation. However, this presumption may be rebutted by evidence of a breach of one of the fiduciary duties. Should such evidence be presented concerning a transaction by a director, a director must prove the procedural fairness of the transaction, and that the transaction was of fair value to the corporation.
As a matter of Cayman Islands law, a director owes three types of duties to the company: (i) statutory duties, (ii) fiduciary duties, and (iii) common law duties. The Companies Act imposes a number of statutory duties on a director. A Cayman Islands director’s fiduciary duties are not codified, however the courts of the Cayman Islands have held that a director owes the following fiduciary duties (a) a duty to act in what the director bona fide considers to be in the best interests of the company, (b) a duty to exercise their powers for the purposes they were conferred, (c) a duty to avoid fettering his or her discretion in the future and (d) a duty to avoid conflicts of interest and of duty. The common law duties owed by a director are those to act with skill, and care and diligence that may reasonably be expected of a person carrying out the same functions as are carried out by that director in relation to the company and, also, to act with the skill, care and diligence in keeping with a standard of care commensurate with any particular skill they have which enables them to meet a higher standard than a director without those skills. It was previously considered that a director need not exhibit in the performance of his duties a greater degree of skill than may reasonably be expected from a person of his knowledge and experience. However, English and Commonwealth courts have moved towards an objective standard with regard to the required skill and care and these authorities are likely to be followed in the Cayman Islands. In fulfilling their duty of care to us, our directors must ensure compliance with our memorandum and amended articles of association, as amended and restated from time to time. We have the right to seek damages if a duty owed by any of our directors is breached.
Under statute, our directors are subject to a number of statutory obligations, which provisions prescribe penalties for breach. The most serious of these involves dishonesty or the authorizing of illegal payments and carry both criminal and civil penalties. By way of example, material statutory provisions attracting penalties include where (1) the director willfully authorizes or permits any distribution or dividend in contravention of the Cayman Islands Companies Act; (ii) where the director knowingly or willfully authorizes or permits any payment out of capital by a company for a redemption or purchase of its own shares when the company is insolvent; (iii) where there has been a failure to maintain the books of account, minutes of meetings, or the company’s statutory registers of members, beneficial ownership, mortgages and charges, or directors (which includes alternate directors); (iv) where there has been a failure to provide information or access to documents to specified persons as required by the Cayman Islands Companies Act; and (v) where the director makes or authorizes a false annual return to the Registrar of Companies.
Shareholder Proposals
Under the Delaware General Corporation Law, a shareholder has the right to put any proposal before the annual meeting of shareholders, provided it complies with the notice provisions in the governing documents. The Delaware General Corporation Law does not provide shareholders an express right to put any proposal before the annual meeting of shareholders, but in keeping with common law, Delaware corporations generally afford shareholders an opportunity to make proposals and nominations provided that they comply with the notice provisions in the certificate of incorporation or bylaws. A special meeting may be called by the board of directors or any other person authorized to do so in the governing documents, but shareholders may be precluded from calling special meetings.
The Companies Act provides shareholders with only limited rights to requisition a general meeting, and does not provide shareholders with any right to put any proposal before a general meeting. However, these rights may be provided in a company’s articles of association. Our amended and restated memorandum and articles of association provide that general meetings shall be convened on the written requisition of one or more of the shareholders entitled to attend and vote at our general meetings who (together) hold not less than 10 percent of the rights to vote at such general meeting in accordance with the notice provisions in the articles, specifying the purpose of the meeting and signed by each of the shareholders making the requisition. If the directors do not convene such meeting for a date not later than twenty-one calendar days’ after the date of receipt of the written requisition, those shareholders who requested the meeting may convene the general meeting themselves within three months after the end of such period of twenty-one calendar days in which case reasonable expenses incurred by them as a result of the directors failing to convene a meeting shall be reimbursed by us. Our articles provide no other right to put any proposals before annual general meetings or extraordinary general meetings. As a Cayman Islands exempted company, we are not obligated by law to call shareholders’ annual general meetings.
Cumulative Voting
Under the Delaware General Corporation Law, cumulative voting for elections of directors is not permitted unless the corporation’s certificate of incorporation specifically provides for it. Cumulative voting potentially facilitates the representation of minority shareholders on a board of directors since it permits the minority shareholder to cast all the votes to which the shareholder is entitled on a single director, which increases the shareholder’s voting power with respect to electing such director. There are no prohibitions in relation to cumulative voting under the Cayman Islands Companies Act, but our amended and restated memorandum and articles of association do not provide for cumulative voting. As a result, our shareholders are not afforded any less protections or rights on this issue than shareholders of a Delaware corporation.
|
|
Removal of Directors
Under the Delaware General Corporation Law, a director of a corporation with a classified board may be removed only for cause with the approval of a majority of the outstanding shares entitled to vote, unless the certificate of incorporation provides otherwise.
Subject to the provisions of our articles of association (which include the removal of a director by ordinary resolution), the office of a director may be terminated forthwith if (a) he is prohibited by the laws of the Cayman Islands from acting as a director, (b) he is made bankrupt or makes an arrangement or composition with his creditors generally, (c) he resigns his office by notice to us, (d) he only held office as a director for a fixed term and such term expires, (e) in the opinion of a registered medical practitioner by whom he is being treated he becomes physically or mentally incapable of acting as a director, (f) he is given notice by the majority of the other directors (not being less than two in number) to vacate office (without prejudice to any claim for damages for breach of any agreement relating to the provision of the services of such director), (g) he is made subject to any law relating to mental health or incompetence, whether by court order or otherwise, or (h) without the consent of the other directors, he is absent from meetings of directors for continuous period of six months.
Transactions with Interested Shareholders
The Delaware General Corporation Law contains a business combination statute applicable to Delaware public corporations whereby, unless the corporation has specifically elected not to be governed by such statute by amendment to its certificate of incorporation or bylaws that is approved by its shareholders, it is prohibited from engaging in certain business combinations with an “interested shareholder” for three years following the date that such person becomes an interested shareholder. An interested shareholder generally is a person or a group who or which owns or owned 15% or more of the target’s outstanding voting stock or who or which is an affiliate or associate of the corporation and owned 15% or more of the corporation’s outstanding voting stock within the past three years. This has the effect of limiting the ability of a potential acquirer to make a two-tiered bid for the target in which all shareholders would not be treated equally. The statute does not apply if, among other things, prior to the date on which such shareholder becomes an interested shareholder, the board of directors approves either the business combination or the transaction which resulted in the person becoming an interested shareholder. This encourages any potential acquirer of a Delaware corporation to negotiate the terms of any acquisition transaction with the target’s board of directors.
The Companies Act has no comparable statute. As a result, we cannot avail ourselves of the types of protections afforded by the Delaware business combination statute. However, although the Companies Act does not regulate transactions between a company and its significant shareholders, the directors of the company are required to comply with fiduciary duties which they owe to the company under Cayman Islands law, including the duty to ensure that, in their opinion, such transactions must be entered into bona fide in the best interests of the company and for a proper corporate purpose and not with the effect of constituting a fraud on the minority shareholders.
Dissolution; Winding Up
Under the Delaware General Corporation Law, unless the BOD approves the proposal to dissolve, dissolution must be approved by shareholders holding 100% of the total voting power of the corporation. Only if the dissolution is initiated by the board of directors may it be approved by a simple majority of the corporation’s outstanding shares. Delaware law allows a Delaware corporation to include in its certificate of incorporation a supermajority voting requirement in connection with dissolutions initiated by the board of directors.
Under the Companies Act and our articles of association, the Company may be wound up by a special resolution of our shareholders, or if the winding up is initiated by our board of directors, by either a special resolution of our members or, if our company is unable to pay its debts as they fall due, by an ordinary resolution of our members. In addition, a company may be wound up by an order of the courts of the Cayman Islands. The court has authority to order winding up in a number of specified circumstances including where it is, in the opinion of the court, just and equitable to do so.
Variation of Rights of Shares
Under the Delaware General Corporation Law, a corporation may vary the rights of a class of shares with the approval of a majority of the outstanding shares of such class, unless the certificate of incorporation provides otherwise. Under the Companies Act and our amended and restated memorandum and articles of association, if our share capital is divided into more than one class of shares, the rights attaching to any class of share (unless otherwise provided by the terms of issue of the shares of that class) may be varied either with the consent in writing of the holders of not less than two-thirds of the issued shares of that class, or with the sanction of a resolution passed by a majority of not less than two-thirds of the holders of shares of the class present in person or by proxy at a separate general meeting of the holders of shares of that class.
|
|
Amendment of Governing Documents
Under the Delaware General Corporation Law, a corporation’s certificate of incorporation may be amended only if adopted and declared advisable by the board of directors and approved by a majority of the outstanding shares entitled to vote, and the bylaws may be amended with the approval of a majority of the outstanding shares entitled to vote and may, if so provided in the certificate of incorporation, also be amended by the board of directors. Under the Companies Act and our amended and restated memorandum and articles of association, our memorandum and articles of association may only be amended by special resolution of our shareholders.
Anti-Money Laundering-Cayman Islands
In order to comply with legislation and regulations aimed at the prevention of money laundering and counter terrorist financing, we may be required to adopt and maintain anti-money laundering and counter terrorist financing policies and procedures, and may require subscribers to provide evidence to satisfactorily identify and verify their identity and source of funds. Such customer due diligence can be simplified or enhanced depending on the risk rating given to the subscriber. Where permitted, and subject to certain conditions, we may also delegate the maintenance of our anti-money laundering and counter terrorist financing policies and procedures (including the acquisition of due diligence information) to a suitable third persons based in Cayman Islands approved equivalent jurisdictions.
We reserve the right to request such information as is necessary to identify and verify the identity of a subscriber. In the event of delay or failure on the part of the subscriber in producing any information and/or documentation required for identification or verification purposes, we may refuse to accept the application, in which case any funds received will be returned without interest to the account from which they were originally debited.
We also reserve the right to refuse to make any redemption payment to a shareholder if our directors or officers suspect or are advised that the payment of redemption proceeds to such shareholder might result in a breach of applicable anti-money laundering, counter terrorist financing or other applicable laws, regulations or guidance by any person in any equivalent jurisdiction, or if such refusal is considered necessary or appropriate to ensure our compliance with any such laws or regulations in any applicable jurisdiction.
If any person resident in the Cayman Islands knows or suspects or has reason for knowing or suspecting that another person is engaged in criminal conduct, money laundering or proliferation financing or is involved with terrorism or terrorist property and the information for that knowledge or suspicion came to their attention in the course of their business in the regulated sector, or other trade, profession, business or employment, the person will be required to report such knowledge or suspicion to (i) a nominated officer (appointed in accordance with the Proceeds of Crime Act (Revised) of the Cayman Islands) or the Financial Reporting Authority of the Cayman Islands, pursuant to the Proceeds of Crime Act (Revised), if the disclosure relates to criminal conduct or money laundering or (ii) to a police constable or a nominated officer (pursuant to the Terrorism Act (Revised) of the Cayman Islands) or the Financial Reporting Authority, pursuant to the Terrorism Act (Revised), if the disclosure relates to involvement with terrorism or terrorist financing and terrorist property. Such a report shall not be treated as a breach of confidence or of any restriction upon the disclosure of information imposed by any enactment or otherwise.
Legislation of the Cayman Islands
The Cayman Islands, together with several other non-European Union jurisdictions, have recently introduced legislation aimed at addressing concerns raised by the Council of the European Union as to offshore structures engaged in certain activities which attract profits without real economic activity. With effect from January 1, 2019, the International Tax Co-operation (Economic Substance) Act, 2018 (the “Substance Law”) came into force in the Cayman Islands introducing certain economic substance requirements for certain in-scope Cayman Islands “relevant entities” which are engaged in certain “relevant activities” and receives “relevant income” which in the case of “relevant entities” incorporated before January 1, 2019 must comply with the economic substance requirements under the Substance Law commencing July 1, 2019, onwards. The Tax Information Authority of the Cayman Islands has published guidance notes in relation to the Substance Law, and it is anticipated that the law may be subject to further changes and interpretations. The Company itself falls within the definition of a “relevant entity” although as of the date of this annual report, it is not entirely clear that the Company would remain in or out of scope of the legislation or else be subject to reduced substance requirements. As the legislation is new and remains subject to further clarification and interpretation it is not currently possible to ascertain the precise impact of these legislative changes on the Company.
Data Protection in the Cayman Islands - Privacy Notice
This privacy notice explains the manner in which the Company collects, processes and maintains personal data about investors of the Company pursuant to the Data Protection Act, 2017 of the Cayman Islands, as amended from time to time and any regulations, codes of practice or orders promulgated pursuant thereto (“DPA”).
The Company is committed to processing personal data in accordance with the DPA. In its use of personal data, the Company will be characterized under the DPA as a ‘data controller’, whilst certain of the Company’s service providers, affiliates and delegates may act as ‘data processors’ under the DPA. These service providers may process personal information for their own lawful purposes in connection with services provided to the Company.
By virtue of making an investment in the Company, the Company and certain of the Company’s service providers may collect, record, store, transfer and otherwise process personal data by which individuals may be directly or indirectly identified.
Your personal data will be processed fairly and for lawful purposes, including (a) where the processing is necessary for the Company to perform a contract to which you are a party or for taking pre-contractual steps at your request (b) where the processing is necessary for compliance with any legal, tax or regulatory obligation to which the Company is subject or (c) where the processing is for the purposes of legitimate interests pursued by the Company or by a service provider to whom the data are disclosed. As a data controller, we will only use your personal data for the purposes for which we collected it. If we need to use your personal data for an unrelated purpose, we will contact you.
|
|
We anticipate that we will share your personal data with the Company’s service providers for the purposes set out in this privacy notice. We may also share relevant personal data where it is lawful to do so and necessary to comply with our contractual obligations or your instructions or where it is necessary or desirable to do so in connection with any regulatory reporting obligations. In exceptional circumstances, we will share your personal data with regulatory, prosecuting and other governmental agencies or departments, and parties to litigation (whether pending or threatened), in any country or territory including to any other person where we have a public or legal duty to do so (e.g. to assist with detecting and preventing fraud, tax evasion and financial crime or compliance with a court order).
Your personal data shall not be held by the Company for longer than necessary with regard to the purposes of the data processing.
We will not sell your personal data. Any transfer of personal data outside of the Cayman Islands shall be in accordance with the requirements of the DPA. Where necessary, we will ensure that separate and appropriate legal agreements are put in place with the recipient of that data.
The Company will only transfer personal data in accordance with the requirements of the DPA, and will apply appropriate technical and organizational information security measures designed to protect against unauthorized or unlawful processing of the personal data and against the accidental loss, destruction or damage to the personal data.
If you are a natural person, this will affect you directly. If you are a corporate investor (including, for these purposes, legal arrangements such as trusts or exempted limited partnerships) that provides us with personal data on individuals connected to you for any reason in relation to your investment into the Company, this will be relevant for those individuals and you should inform such individuals of the content.
You have certain rights under the DPA, including (a) the right to be informed as to how we collect and use your personal data (and this privacy notice fulfils the Company’s obligation in this respect) (b) the right to obtain a copy of your personal data (c) the right to require us to stop direct marketing (d) the right to have inaccurate or incomplete personal data corrected (e) the right to withdraw your consent and require us to stop processing or restrict the processing, or not begin the processing of your personal data (f) the right to be notified of a data breach (unless the breach is unlikely to be prejudicial) (g) the right to obtain information as to any countries or territories outside the Cayman Islands to which we, whether directly or indirectly, transfer, intend to transfer or wish to transfer your personal data, general measures we take to ensure the security of personal data and any information available to us as to the source of your personal data (h) the right to complain to the Office of the Ombudsman of the Cayman Islands and (i) the right to require us to delete your personal data in some limited circumstances.
If you consider that your personal data has not been handled correctly, or you are not satisfied with the Company’s responses to any requests you have made regarding the use of your personal data, you have the right to complain to the Cayman Islands’ Ombudsman. The Ombudsman can be contacted by calling +1 (345) 946-6283 or by email at info@ombudsman.ky.
Transfer Agent and Registrar
The transfer agent and registrar for the Class A Ordinary Shares is Transhare Corporation.
| C. | Material Contracts |
We have not entered into any material contracts in the ordinary course of our business.
| D. | Exchange Controls |
See “Item 4. Information on the Company-B. Business Overview-Regulations-Regulations Related to Foreign Exchange and Dividend Distribution.”
| E. | Taxation |
The following summary of certain Cayman Islands, PRC and U.S. federal income tax consequences of the acquisition, ownership and disposition of our Class A Ordinary Shares is based on laws and relevant interpretations thereof in effect as of the date of this annual report, all of which are subject to change. Please note that this summary should not be considered a comprehensive description of all the tax considerations that may be relevant to the decision to purchase our Class A Ordinary Shares, such as tax considerations under U.S. state and local tax laws or under the tax laws of jurisdictions other than the Cayman Islands, the PRC and the United States. To the extent that the discussion relates to matters of Cayman Islands tax law, it represents the opinion of Campbells LLP, our Cayman Islands counsel. To the extent that the discussion relates to matters of PRC tax law, it represents the opinion of Jingtian & Gongcheng, our mainland PRC counsel. To the extent that the discussion relates to matters of U.S. Federal Income Taxation, it represented the opinion of Sichenzia Ross Ference Carmel LLP.
|
|
PEOPLE’S REPUBLIC OF CHINA TAXATION
Income Tax and Withholding Tax
The following brief description of Chinese enterprise laws is designed to highlight the enterprise-level taxation on our earnings, which will affect the amount of dividends, if any, we may pay to our shareholders. See “Dividend Policy.”
We are a holding company incorporated in the Cayman Islands and we may gain substantial income by way of dividends paid to us from our PRC subsidiaries.
Under the EIT Law, an enterprise established outside of China with a “de facto management body” within China is considered a “resident enterprise,” which means that it is treated in a manner similar to a Chinese enterprise for enterprise income tax purposes. Although the implementation rules of the EIT Law define “de facto management body” as a managing body that actually, comprehensively manage and control the production and operation, staff, accounting, property and other aspects of an enterprise, the only official guidance for this definition currently available is set forth in the Notice Regarding the Determination of Chinese Controlled Overseas Incorporated Enterprises as PRC Tax Resident Enterprises on the Basis of De Facto Management Bodies, known as SAT Notice 82 (which issued by the China State Administration of Taxation on April 22, 2009), which provides guidance on the determination of the tax residence status of a Chinese-controlled offshore incorporated enterprise, defined as an enterprise that is incorporated under the laws of a foreign country or territory and that has a PRC enterprise or enterprise group as its primary controlling shareholder. Although SAT Notice 82 only applies to offshore enterprises controlled by PRC enterprises or PRC enterprise groups, not offshore enterprises controlled by PRC individuals or foreigners, the criteria set forth in the circular may reflect the SAT’s general position on how the “de facto management body” test should be applied in determining the tax resident status of all offshore enterprises.
According to SAT Notice 82, a Chinese-controlled offshore incorporated enterprise will be regarded as a PRC tax resident by virtue of having a “de facto management body” in China and will be subject to PRC enterprise income tax on its worldwide income only if all of the following criteria are met: (i) the places where senior management and senior management departments that are responsible for daily production, operation and management of the enterprise perform their duties are mainly located within the territory of China; (ii) financial decisions (such as money borrowing, lending, financing and financial risk management) and personnel decisions (such as appointment, dismissal and salary and wages) are decided or need to be decided by organizations or persons located within the territory of China; (iii) main property, accounting books, corporate seal, the board of directors and files of the minutes of shareholders’ meetings of the enterprise are located or preserved within the territory of China; and (iv) one half (or more) of the directors or senior management staff having the right to vote habitually reside within the territory of China.
The Administrative Measures for Enterprise Income Tax of Chinese-Controlled Overseas Incorporated Resident Enterprises (Trial Version), or Bulletin 45, further clarifies certain issues related to the determination of tax resident status. Bulletin 45 also specifies that when provided with a resident Chinese-controlled, offshore-incorporated enterprise’s copy of its recognition of residential status, a payer does not need to withhold a 10% income tax when paying certain PRC-source income, such as dividends, interest and royalties to such Chinese-controlled offshore-incorporated enterprise.
We believe we do not meet some of the conditions outlined in the immediately preceding paragraph. For example, as a holding company, the key assets and records of the Company, including the resolutions and meeting minutes of our board of directors and the resolutions and meeting minutes of our shareholders, are located and maintained outside the PRC. Accordingly, we believe that the Company and its offshore subsidiaries should not be treated as a “resident enterprise” for PRC tax purposes if the criteria for “de facto management body” as set forth in SAT Notice 82 were deemed applicable to us. However, as the tax residency status of an enterprise is subject to determination by the PRC tax authorities and uncertainties remain with respect to the interpretation of the term “de facto management body” as applicable to our offshore entities, we will continue to monitor our tax status.
If Leishen Cayman were to be a non-resident for PRC tax purpose, dividends paid to it out of profits earned by PRC subsidiaries would be subject to 10% withholding tax. In addition, under the current tax treaty between the PRC and Hong Kong, if the foreign investor is incorporated in Hong Kong and qualifies as the beneficial owner, the applicable withholding tax rate may be reduced to 5%, if the investor holds at least 25% in the FIE; or 10%, if the investor holds less than 25% in the FIE. However, if the PRC tax authorities determine that Leishen Cayman is a PRC resident enterprise for enterprise income tax purposes, we may be required to withhold a 10% withholding tax from dividends we pay to our shareholders that are non-resident enterprises. In addition, non-resident enterprise shareholders may be subject to a 10% PRC withholding tax on gains realized on the sale or other disposition of our Class A Ordinary Shares, if such income is treated as sourced from within the PRC. It is unclear whether our non-PRC individual shareholders would be subject to any PRC tax on dividends or gains obtained by such non-PRC individual shareholders in the event we are determined to be a PRC resident enterprise. If any PRC tax were to apply to dividends or gains realized by non-PRC individuals, it would generally apply at a rate of 20% unless a reduced rate is available under an applicable tax treaty.
According to the Announcement of SAT on Several Issues Concerning the Enterprise Income Tax on Indirect Property Transfer by Non-Resident Enterprises, or Circular 7, which was promulgated by the SAT and became effective February 3, 2015, if a non-resident enterprise transfers the equity interests of a PRC resident enterprise indirectly by transfer of the equity interests of an offshore holding company (other than a purchase and sale of shares issued by a PRC resident enterprise in the public securities market) without a reasonable commercial purpose, PRC tax authorities have the power to reassess the nature of the transaction and the indirect equity transfer may be treated as a direct transfer. As a result, the gain derived from such transfer, which means the equity transfer price less the cost of equity, will be subject to PRC withholding tax at a rate of up to 10%.
|
|
Under the terms of Circular 7, a transfer which meets all of the following circumstances shall be directly deemed as having no reasonable commercial purposes if:
| ● | over 75% of the value of the equity interests of the offshore holding company are directly or indirectly derived from PRC taxable properties; | |
| ● | at any time during the year before the indirect transfer, over 90% of the total properties of the offshore holding company are investments within PRC territories, or in the year before the indirect transfer, over 90% of the offshore holding company’s revenue is directly or indirectly derived from PRC territories; | |
| ● | the function performed and risks assumed by the offshore holding company are insufficient to substantiate its corporate existence; or | |
| ● | the foreign income tax imposed on the indirect transfer is lower than the PRC tax imposed on the direct transfer of the PRC taxable properties. |
On October 17, 2017, the SAT issued the Announcement on Issues Relating to Withholding at Source of Income Tax of Non-resident Enterprises, or Circular 37, which took effect on December 1, 2017 was amended in June 2018. Circular 37 purports to provide further clarifications by setting forth the definitions of equity transfer income and tax basis, the foreign exchange rate to be used in the calculation of the withholding amount and the date on which the withholding obligation arises.
Specifically, Circular 37 provides that where the transfer income subject to withholding at source is derived by a non-PRC resident enterprise in instalments, the instalments may first be treated as recovery of costs of previous investments. Upon recovery of all costs, the tax amount to be withheld must then be computed and withheld.
There is uncertainty as to the application of Circular 7 and Circular 37. Circular 7 and Circular 37 may be determined by the PRC tax authorities to be applicable to transfers of our shares that involve non-resident investors, if any of such transactions were determined by the tax authorities to lack a reasonable commercial purpose.
As a result, we and our non-resident investors in such transactions may become at risk of being taxed under Circular 7 and Circular 37, and we may be required to comply with Circular 7 and Circular 37 or to establish that we should not be taxed under the general anti-avoidance rule of the EIT Law. This process may be costly and have a material adverse effect on our financial condition and results of operations.
See “Item 3. Key Information-D. Risk Factors-Risks Related to Doing Business in China-Under the PRC Enterprise Income Tax Law, or the EIT Law, we may be classified as a “resident enterprise” of China, which could result in unfavorable tax consequences to us and our non-PRC shareholders.”
Value-added Tax
According to the Provisional Regulations of the PRC on Business Tax and its implementation regulations, which was promulgated by the State Council on December 13, 1993, amended on November 10, 2008 and subsequently abolished on November 19, 2017, it is generally provided that all entities and individuals engaged in providing taxable services, the transfer of intangible assets or the sales of immovable properties in the PRC shall pay business tax.
Under the Circular on Comprehensively Promoting the Pilot Program of the Collection of Value-added Tax to Replace Business Tax, or Circular 36, which was promulgated by the Ministry of Finance and the SAT on March 23, 2016 and became effective on May 1, 2016 and most recently amended in April 2019, entities and individuals engaging in the sale of services, intangible assets or fixed assets within the territory of the PRC are required to pay value added tax, or VAT, instead of business tax.
According to the Circular 36, our PRC subsidiaries are subject to VAT, at a rate of 6% to 17% on proceeds received from customers.
According to the Circular of the Ministry of Finance and the SAT on Adjusting Value-added Tax Rates, where a taxpayer engages in a taxable sales activity for the value-added tax purpose or imports goods, the previous applicable tax rates of 17% and 11% are adjusted to 16% and 10% respectively.
According to the Circular on Policies to Deepen Value-added Tax Reform, where a taxpayer engages in a taxable sales activity for the value-added tax purpose or imports goods, the previous applicable 16% and 10% tax rates are lowered to 13% and 9% respectively.
UNITED STATES FEDERAL INCOME TAXATION
The following is a discussion of the material U.S. federal income tax considerations relevant to the acquisition, ownership, and disposition of our Class A Ordinary Shares by U.S. Holders (as defined below) that will hold our Class A Ordinary Shares as “capital assets” (generally, property held for investment) under the U.S. Internal Revenue Code of 1986, as amended, or the “Code”). This discussion is based upon applicable provisions of the Code, U.S. Treasury regulations promulgated thereunder, pertinent judicial decisions, interpretive rulings of the U.S. Internal Revenue Service, or the IRS, and such other authorities as we have considered relevant, all of which are subject to change, possibly with retroactive effect. This discussion does not address all aspects of U.S. federal income taxation that may be important to particular investors in light of their individual investment circumstances, including investors subject to special tax and/or reporting rules (for example, certain financial institutions; insurance companies; broker-dealers; pension plans; regulated investment companies; real estate investment trusts; tax-exempt organizations (including private foundations); holders who are not U.S. Holders (as defined below); holders who own (directly, indirectly, or constructively) 10% or more of the voting power or value of our stock; investors that will hold their Class A Ordinary Shares as part of a straddle, hedge, conversion, constructive sale, or other integrated transaction for U.S. federal income tax purposes; investors that are traders in securities that have elected the mark-to-market method of accounting; or investors that have a functional currency other than the U.S. dollar), or holders that acquire Class A Ordinary Shares through the exercise of options or other convertible instruments or in connection with the provision of services, all of whom may be subject to tax rules that differ significantly from those discussed below.
|
|
In addition, this discussion does not address tax considerations relevant to U.S. Holders under any non-U.S., state or local tax laws, the Medicare tax on net investment income, the one-percent excise tax on stock repurchases, estate or gift tax, or the alternative minimum tax. Each U.S. Holder is urged to consult its tax advisors regarding the U.S. federal, state, local, and non-U.S. income and other tax considerations of an investment in our Class A Ordinary Shares.
The discussion below of U.S. federal income tax consequences applies to you if you are a “U.S. Holder.” You are a U.S. Holder if you are a beneficial owner of our Class A Ordinary Shares and you are: (i) an individual who is a citizen or resident of the United States for U.S. federal income tax purposes; (ii) a corporation, or other entity treated as a corporation for U.S. federal income tax purposes, created in, or organized under the law of any state of the United States, or the District of Columbia; (iii) an estate the income of which is includible in gross income for U.S. federal income tax purposes regardless of its source; or (iv) a trust (A) the administration of which is subject to the primary supervision of a U.S. federal or state court and which has one or more U.S. persons who have the authority to control all substantial decisions of the trust or (B) that has otherwise validly elected to be treated as a U.S. person under the Code.
If you are a partner in a partnership (including any entity or arrangement treated or elects to be treated as a partnership for U.S. federal income tax purposes) that holds our Class A Ordinary Shares, your tax treatment generally will depend on your status and the activities of the partnership (or any such entity or arrangement treated as or elects to be treated as a partnership for U.S. federal income tax purposes). Partners in a partnership (or any such entity or arrangement treated as or elects to be treated as a partnership for U.S. federal income tax purposes) holding our Class A Ordinary Shares should consult their tax advisors regarding the tax consequences of an investment in the Class A Ordinary Shares.
Leishen Cayman is a corporation organized under the laws of the Cayman Islands. As such, we believe that we are properly classified as a non-U.S. corporation for U.S. federal income tax purposes. Under certain provisions of the Code and U.S. Treasury regulations, however, if pursuant to a plan (or a series of related transactions), a non-U.S. corporation (such as our company) acquires substantially all of the properties constituting a trade or business of a U.S. corporation or partnership, and after the acquisition 80% or more of the stock (by vote or value) of the non-U.S. corporation (excluding stock issued in a public offering related to the acquisition) is owned by former stockholder or partners of the U.S. corporation or partnership by reason of their holding stock or a capital or profits interest in the U.S. corporation or partnership, the non-U.S. corporation will be considered a U.S. corporation for U.S. federal income tax purposes. You are urged to consult your tax advisor concerning the income tax consequences of purchasing, holding or disposing of Class A Ordinary Shares if we were to be treated as a U.S. corporation for U.S. federal income tax purposes. The remainder of this discussion assumes that our company is treated as a non-U.S. corporation for U.S. Federal income tax purposes.
Dividends
Subject to the PFIC rules discussed below, any cash distributions (including the amount of any PRC or other tax withheld) paid on our Class A Ordinary Shares out of our current or accumulated earnings and profits, as determined under U.S. federal income tax principles, will generally be includible in your gross income as dividend income on the day actually or constructively received by you. Because we do not intend to determine our earnings and profits under U.S. federal income tax principles, any distribution paid will generally be treated as a dividend for U.S. federal income tax purposes by us. Dividends received by corporations on our Class A Ordinary Shares may be eligible for the dividends received deduction allowed to U.S. corporations under the Code.
A non-corporate U.S. Holder generally may be subject to tax at preferential tax rates applicable to “qualified dividend income,” provided that certain conditions are satisfied, including that (1) our stock is readily tradable on an established securities market in the United States, or, in the event that we are deemed to be a PRC tax resident enterprise under the PRC tax law, we are eligible for the benefit of the comprehensive United States-PRC income tax treaty, or the “Treaty”, (2) we are neither a PFIC nor treated as such with respect to a U.S. Holder (as discussed below) for the taxable year in which the dividend was paid and the preceding taxable year, and (3) certain holding period requirements are met. U.S. holders are urged to consult their own tax advisors regarding the availability of the preferential rate for any dividends paid with respect to our Class A Ordinary Shares.
In the event we are deemed to be a PRC tax resident enterprise under PRC tax law, you may be subject to PRC withholding taxes on dividends paid on our Class A Ordinary Shares, as described under “Item 10. Additional Information-E. Taxation-People’s Republic of China Taxation.” If we are deemed to be a PRC tax resident enterprise, you may, however, be eligible for the benefits of the Treaty. If we are eligible for such benefits, dividends we pay on our Class A Ordinary Shares may be eligible for the reduced rates of taxation applicable to qualified dividend income, as discussed above.
For U.S. foreign tax credit purposes, dividends generally will be treated as income from foreign sources and generally will constitute “passive” category income. Depending on your particular circumstances, you may be eligible, subject to a number of complex limitations, to claim a foreign tax credit in respect of any foreign withholding taxes imposed on dividends received on our Class A Ordinary Shares. If you do not elect to claim a foreign tax credit for foreign tax withheld, you may instead claim a deduction, for U.S. federal income tax purposes, for the foreign tax withheld, but only for a year in which you elect to do so for all creditable foreign income taxes. The rules governing the foreign tax credit are complex. You are urged to consult your tax advisor regarding the availability of the foreign tax credit under your particular circumstances.
|
|
Sale or Other Disposition of Class A Ordinary Shares
Subject to the PFIC rules discussed below, you generally will recognize capital gain or loss upon the sale or other disposition of our Class A Ordinary Shares in an amount equal to the difference, if any, between the amount realized upon the disposition and your adjusted tax basis in such Class A Ordinary Shares. Any capital gain or loss will be long-term capital gain or loss if you have held the Class A Ordinary Shares for more than one year, and will generally be U.S.-source gain or loss for U.S. foreign tax credit purposes. In the event that we are deemed to be a PRC tax resident enterprise under PRC tax law, gain from the disposition of the Class A Ordinary Shares may be subject to tax in the PRC, as described under “Item 10. Additional Information-E. Taxation-People’s Republic of China Taxation.” If such income were treated as U.S.-source income for foreign tax credit purposes, you might not be able to use the foreign tax credit arising from any tax imposed on the sale, exchange, or other taxable disposition of our Class A Ordinary Shares unless such credit could be applied (subject to applicable limitations) against tax due on other income derived from foreign sources. However, if PRC tax were to be imposed on any gain from the disposition of our Class A Ordinary Shares, if you are eligible for the benefits of the Treaty, you generally may be able to treat such gain as foreign-source income. The deductibility of a capital loss may be subject to limitations. You are urged to consult your tax advisor regarding the tax consequences if a foreign tax is imposed on a disposition of our Class A Ordinary Shares, including the availability of the foreign tax credit under your particular circumstances.
PFIC Rules
A non-U.S. corporation, such as our company, will be classified as a PFIC for U.S. federal income tax purposes for any taxable year, if either (i) 75% or more of its gross income for such year consists of certain types of “passive” income or (ii) 50% or more of the value of its assets (determined on the basis of a quarterly average) during such year produce or are held for the production of passive income. Passive income generally includes dividends, interest, royalties, rents, annuities, net gains from the sale or exchange of property producing such income and net foreign currency gains. For this purpose, cash is categorized as a passive asset and the company’s goodwill associated with active business activity is taken into account as an active asset. We will be treated as owning our proportionate share of the assets and income of any other corporation in which we own, directly or indirectly, more than 25% (by value) of the stock.
Based on the projected composition of our assets and income, we do not anticipate being classified as a PFIC for the year ending and/or ended September 30, 2024 and 2025. While we do not anticipate being classified as a PFIC, because the value of our assets for purposes of the PFIC asset test will generally be determined by reference to the market price of our Class A Ordinary Shares, fluctuations in the market price of our Class A Ordinary Shares may cause us to become a PFIC for the current or any subsequent taxable year. The determination of whether we will become a PFIC will also depend, in part, on the composition of our income and assets, which will be affected by how, and how quickly, we use our liquid assets and the cash raised in this offering. Whether we are a PFIC is a factual determination and we must make a separate determination each taxable year as to whether we are a PFIC (after the close of each taxable year). Accordingly, we cannot assure you that we will not be classified as a PFIC for the year ending and/or ended September 30, 2024 and 2025 or any future taxable year. If we are classified as a PFIC for any taxable year during which you hold our Class A Ordinary Shares, we generally will continue to be treated as a PFIC, unless you make certain elections, for all succeeding years during which you hold our Class A Ordinary Shares even if we cease to qualify as a PFIC under the rules set forth above.
If we are a PFIC for any taxable year during which you hold our Class A Ordinary Shares, you will be subject to special tax rules with respect to any “excess distribution” that you receive and any gain you realize from a sale or other disposition (including a pledge) of our Class A Ordinary Shares, unless you make a “mark-to-market” election as discussed below. Distributions you receive in a taxable year that are greater than 125% of the average annual distributions you received during the shorter of the three preceding taxable years or your holding period for the Class A Ordinary Shares will be treated as an excess distribution. Under these special tax rules:
| ● | the excess distribution or gain will be allocated ratably over your holding period for the Class A Ordinary Shares; | |
| ● | amounts allocated to the current taxable year and any taxable years in your holding period prior to the first taxable year in which we are classified as a PFIC (a “pre-PFIC year”) will be taxable as ordinary income; and | |
| ● | amounts allocated to each prior taxable year, other than the current taxable year or a pre-PFIC year, will be subject to tax at the highest tax rate in effect applicable to you for that year, and such amounts will be increased by an additional tax equal to interest on the resulting tax deemed deferred with respect to such years. |
If we are classified as a PFIC for any taxable year during which you hold our Class A Ordinary Shares and any of our non-U.S. subsidiaries is also a PFIC, you will be treated as owning a proportionate amount (by value) of the shares of each such non-U.S. subsidiary classified as a PFIC for purposes of the application of these rules.
|
|
Alternatively, a U.S. Holder of “marketable stock” (as defined below) in a PFIC may make a mark-to-market election for such stock of a PFIC to elect out of the tax treatment discussed in the two preceding paragraphs. If you make a valid mark-to-market election for the Class A Ordinary Shares, you will include in income each year an amount equal to the excess, if any, of the fair market value of the Class A Ordinary Shares as of the close of your taxable year over your adjusted basis in such Class A Ordinary Shares. You will be allowed a deduction for the excess, if any, of the adjusted basis of the Class A Ordinary Shares over their fair market value as of the close of the taxable year. However, deductions will be allowable only to the extent of any net mark-to-market gains on the Class A Ordinary Shares included in your income for prior taxable years. Amounts included in your income under a mark-to-market election, as well as gain on the actual sale or other disposition of the Class A Ordinary Shares, will be treated as ordinary income. Ordinary loss treatment will also apply to the deductible portion of any mark-to-market loss on the Class A Ordinary Shares, as well as to any loss realized on the actual sale or disposition of the Class A Ordinary Shares, to the extent that the amount of such loss does not exceed the net mark-to-market gains previously included for such Class A Ordinary Shares. Your basis in the Class A Ordinary Shares will be adjusted to reflect any such income or loss amounts. If you make a mark-to-market election, tax rules that apply to distributions by corporations which are not PFICs would apply to distributions by us (except that the preferential rates for qualified dividend income would not apply).
The mark-to-market election is available only for “marketable stock” which is stock that is traded in other than de minimis quantities on at least 15 days during each calendar quarter (“regularly traded”) on a qualified exchange or other market, as defined in applicable U.S. Treasury regulations. We expect that the Class A Ordinary Shares will be listed on Nasdaq, which is a qualified exchange for these purposes. If the Class A Ordinary Shares are regularly traded, and the Class A Ordinary Shares qualify as “marketable stock” for purposes of the mark-to-market rules, then the mark-to-market election might be available to you if we were to become a PFIC.
Because, as a technical matter, a mark-to-market election cannot be made for any lower-tier PFICs that we may own, you may continue to be subject to the PFIC rules with respect to your indirect interest in any investments held by us that are treated as an equity interest in a PFIC for U.S. federal income tax purposes.
We do not currently intend to provide information necessary for U.S. Holders to make qualified electing fund elections, which, if available, would result in tax treatment different from the general tax treatment for PFICs described above.
If you own our Class A Ordinary Shares during any taxable year that we are a PFIC, you must file an annual report with the IRS, subject to certain exceptions based on the value of the Class A Ordinary Shares held. You are urged to consult your tax advisor concerning the U.S. federal income tax consequences of purchasing, holding, and disposing of our Class A Ordinary Shares if we are or become a PFIC, including the possibility of making a mark-to-market election.
Information Reporting and Backup Withholding
You may be required to submit to the IRS certain information with respect to your beneficial ownership of our Class A Ordinary Shares, if such Class A Ordinary Shares are not held on your behalf by certain financial institutions. Penalties also may be imposed if you are required to submit such information to the IRS and fail to do so.
Dividend payments with respect to Class A Ordinary Shares and proceeds from the sale, exchange or redemption of Class A Ordinary Shares may be subject to information reporting to the IRS and possible U.S. backup withholding. Backup withholding will not apply, however, to a U.S. Holder who furnishes a correct taxpayer identification number and makes any other required certification or who is otherwise exempt from backup withholding. U.S. Holders who are required to establish their exempt status generally must provide such certification on IRS Form W-9 or by otherwise establishing an exemption.
Backup withholding is not an additional tax. Amounts withheld as backup withholding may be credited against your U.S. Federal income tax liability, and you may obtain a refund of any excess amounts withheld under the backup withholding rules by filing the appropriate claim for refund with the IRS and furnishing any required information. You are urged to consult your tax advisors regarding the application of the U.S. information reporting and backup withholding rules.
The U.S. federal income tax discussion set forth above is included for general information only and may not be applicable depending upon a holder’s particular situation. Holders are urged to consult their tax advisors with respect to the tax consequences to them of the acquisition, ownership and disposition of our Class A Ordinary Shares and warrants, including the tax consequences under state, local, estate, foreign and other tax laws and tax treaties and the possible effects of changes in U.S. or other tax laws.
Cayman Islands Taxation
The following is a discussion on certain Cayman Islands income tax consequences of an investment in the Shares. The discussion is a general summary of the present law, which is subject to prospective and retroactive change. It is not intended as tax advice, does not consider any investor’s particular circumstances, and does not consider tax consequences other than those arising under Cayman Islands law.
The Cayman Islands currently levies no taxes on individuals or corporations based upon profits, income, gains, or appreciation and there is no taxation in the nature of inheritance tax or estate duty. There are no other taxes likely to be material to us levied by the Government of the Cayman Islands except for stamp duties which may be applicable on instruments executed in, or, after execution, brought within the jurisdiction of the Cayman Islands. No stamp duty is payable in the Cayman Islands on the issue of shares by, or any transfers of shares of, Cayman Islands companies (except those which hold interests in land in the Cayman Islands). There are no exchange control regulations or currency restrictions in the Cayman Islands.
Payments of dividends and capital in respect of our Class A Ordinary Shares will not be subject to taxation in the Cayman Islands and no withholding will be required on the payment of a dividend or capital to any holder of our Class A Ordinary Shares, as the case may be, nor will gains derived from the disposal of our Class A Ordinary Shares be subject to Cayman Islands income or corporation tax.
|
|
| F. | Dividends and Paying Agents |
Not applicable.
| G. | Statement by Experts |
Not applicable.
| H. | Documents on Display |
We previously filed a registration statement on Form F-1 (Registration No. 333-282433) with the SEC to register the issuance and sale of our Class A Ordinary Shares in our initial public offering.
We are subject to periodic reporting and other informational requirements of the Exchange Act as applicable to foreign private issuers and are required to file reports and other information with the SEC. Specifically, we are required to file annually an annual report on Form 20-F within four months after the end of each fiscal year, which is September 30.
All information filed with the SEC can be obtained over the internet at the SEC’s website at www.sec.gov. As a foreign private issuer, we are exempt from the rules under the Exchange Act prescribing the furnishing and content of quarterly reports and proxy statements, and officers, directors and principal shareholders are exempt from the reporting and short-swing profit recovery provisions contained in Section 16 of the Exchange Act.
| I. | Subsidiary Information |
Not applicable.
| J. | Annual Report to Security Holders |
Not applicable.
ITEM 11. QUANTITATIVE AND QUALITATIVE DISCLOSURES ABOUT MARKET RISK
Foreign Exchange Risk
The revenue and expenses of our entities in the mainland China are generally denominated in Renminbi and their assets and liabilities are denominated in Renminbi. In addition, the value of your investment in our Class A Ordinary Shares will be affected by the exchange rate between the U.S. dollar and Renminbi because the value of our business is effectively denominated in Renminbi, while our Class A Ordinary Shares will be traded in U.S. dollars.
Renminbi is not freely convertible into foreign currencies. Remittances of foreign currencies into mainland China or remittances of Renminbi out of mainland China, as well as exchange between Renminbi and foreign currencies, require approval by foreign exchange administrative authorities with certain supporting documentation. The State Administration for Foreign Exchange, under the authority of the People’s Bank of mainland China, controls the conversion of Renminbi into other currencies.
To the extent that we need to convert U.S. dollars into Renminbi for our operations, appreciation of the Renminbi against the U.S. dollar would have an adverse effect on the Renminbi amount we receive from the conversion. Conversely, if we decide to convert Renminbi into U.S. dollars for the purpose of making payments for dividends on our Class A Ordinary Shares or for other business purposes, appreciation of the U.S. dollars against the Renminbi would have a negative effect on the U.S. dollar amounts available to us.
We incurred and recognized foreign currency exchange gain of US$903,229, foreign currency exchange gain of US$492,647, foreign currency exchange loss of US$2,727,448 in 2024, 2023, and 2022, respectively, as a result of changes in the exchange rate.
ITEM 12. DESCRIPTION OF SECURITIES OTHER THAN EQUITY SECURITIES
| A. | Debt Securities |
Not applicable.
| B. | Warrants and Rights |
Information pertaining to representative’s warrants is set forth in the Registration Statement under the section titled “Underwriting-Underwriters’ Warrants” which is incorporated herein by reference.
| C. | Other Securities |
Not applicable.
|
|
PART II
ITEM 13. DEFAULTS, DIVIDEND ARREARAGES AND DELINQUENCIES
None.
ITEM 14. MATERIAL MODIFICATIONS TO THE RIGHTS OF SECURITY HOLDERS AND USE OF PROCEEDS
Material Modifications to the Rights of Security Holders
None. See “Item 10. Additional Information-B. Memorandum and Articles of Association-Ordinary Shares” for a description of the rights of securities holders, which remain unchanged.
Use of Proceeds
The following “Use of Proceeds” information relates to the registration statement on Form F-1, as amended (File Number No. 333-282433) (the “F-1 Registration Statement”) in relation to our initial public offering of 1,525,000 Ordinary Shares (reflecting the partial exercise of the over-allotment option by the underwriters to purchase an additional 150,000 Ordinary Shares), at an initial offering price of US$4.00 per Ordinary Share. Our initial public offering was completed in December 2024. Dominari Securities LLC acted as the representative of the underwriters for our initial public offering.
The F-1 Registration Statement was declared effective by the SEC on December 18, 2024. We raised approximately US$5,380,500 in net proceeds from the issuance of new shares from the initial public offering and partial exercise of over-allotment option. None of the transaction expenses included payments to directors or officers of our company or their associates, persons owning more than 10% or more of our equity securities or our affiliates. None of the net proceeds from the initial public offering were paid, directly or indirectly, to any of our directors or officers or their associates, persons owning 10% or more of our equity securities or our affiliates.
We still intend to use the proceeds from our initial public offering as disclosed in the F-1 Registration Statement.
ITEM 15. CONTROLS AND PROCEDURES
Evaluation of Disclosure Controls and Procedures
As required by Rule 13a-15 under the Exchange Act, management, including our chief executive officer and our chief financial officer, has evaluated the effectiveness of our disclosure controls and procedures as of the end of the period covered by this annual report. Disclosure controls and procedures refer to controls and other procedures designed to ensure that information required to be disclosed in the reports we file or submit under the Exchange Act is recorded, processed, summarized and reported within the time periods specified in the rules and forms of the SEC. Disclosure controls and procedures include, without limitations, controls and procedures designed to ensure that information required to be disclosed by us in our reports that we file or submit under the Exchange Act is accumulated and communicated to management, including our principal executive and principal financial officers, or persons performing similar functions, as appropriate to allow timely decisions regarding our required disclosures.
Based on the foregoing, our chief executive officer and our chief financial officer have concluded that, as of September 30, 2025, our disclosure controls and procedures were not effective due to two material weaknesses in our internal control over financial reporting (“ICFR”).
Management’s Annual Report on Internal Control over Financial Reporting and Attestation Report of the Registered Public Accounting Firm
This annual report does not include a report of management’s assessment regarding ICFR due to a transition period established by rules of the SEC for newly public companies.
Internal Control Over Financial Reporting
In connection with the audit of our CFS as of September 30, 2025 and for the year then ended, we identified two material weaknesses in our ICFR. As defined in the standards established by the U.S. PCAOB, a “material weakness” is a deficiency, or a combination of deficiencies, in ICFR, such that there is a reasonable possibility that a material misstatement of the annual or interim financial statements will not be prevented or detected on a timely basis.
The two material weaknesses that have been identified relate to (i) the lack of sufficient knowledge of U.S. GAAP and pertinent SEC reporting requirements; and (ii) the lack of well-established procedures to ensure timely review and detection of errors or inaccuracies in the Company’s financial statements.
|
|
Neither we nor our independent registered public accounting firm undertook a comprehensive assessment of our internal control for purposes of identifying and reporting material weaknesses and other deficiencies in our ICFR. Had we performed a formal assessment of our ICFR or had our independent registered public accounting firm performed an audit of our ICFR, additional deficiencies may have been identified.
In response to the above-mentioned material weaknesses, we started implementing a number of measures to address the material weakness identified, including but not limited to (i) hiring more qualified accounting personnel with appropriate knowledge and experience in U.S. GAAP accounting and SEC reporting; (ii) establishing of an audit committee. In addition, we are in the process of (i) setting up formal internal control policies and internal independent supervision functions to establish formal risk assessment process and internal control framework; and (ii) organizing regular training for our accounting staffs, especially training related to U.S. GAAP and SEC reporting requirements. We also plan to adopt additional measures to improve our ICFR, including, among others, creating U.S. GAAP accounting policies and procedures manual, which will be maintained, reviewed and updated, on a regular basis, to the latest US GAAP accounting standards, and strengthening corporate governance.
As a company with less than US$1.235 billion in revenue for the fiscal year ended September 30, 2025, we qualify as an “emerging growth company” pursuant to the JOBS Act. An emerging growth company may take advantage of specified reduced reporting and other requirements that are otherwise applicable generally to public companies. These provisions include exemption from the auditor attestation requirement under Section 404 of the Sarbanes-Oxley Act of 2002 in the assessment of the emerging growth company’s ICFR.
Changes in Internal Control over Financial Reporting
Other than the remediation of material weaknesses as described above, there has been no change in our ICFR.
ITEM 16. [RESERVED]
ITEM 16A. AUDIT COMMITTEE FINANCIAL EXPERT
Our BOD has determined that Mr. Lufeng Cheng, an independent director (under the standards set forth in Nasdaq Stock Market Rule 5605(a)(2) and Rule 10A-3 under the Exchange Act) and chairman of our audit committee, is an audit committee financial expert.
ITEM 16B. CODE OF ETHICS
Our BOD has adopted a code of business conduct and ethics, which is applicable to all of our directors, officers, and employees. Our code of business conduct and ethics is publicly available on our website at https://www.r-egroup.com/.
ITEM 16C. PRINCIPAL ACCOUNTANT FEES AND SERVICES
The following table sets forth the aggregate fees by categories specified below in connection with certain professional services rendered and billed by Wei, Wei & Co., LLP, our independent registered public accountant firm, for the years ended September 30, 2025 and 2024.
| Fiscal Year Ended September 30, |
||||||||
| 2025 | 2024 | |||||||
| Audit Fees | $ | 310,000 | $ | 330,000 | ||||
| Tax Fees | - | - | ||||||
| All Other Fees | - | - | ||||||
| Total | $ | 310,000 | $ | 330,000 | ||||
“Tax fees” include fees for professional services rendered by our independent registered public accounting firm for tax compliance and tax advice on actual or contemplated transactions.
“Other fees” include fees for services rendered by our independent registered public accounting firm with respect to government incentives and other matters.
The Audit Committee of the BOD on an annual basis reviews audit and non-audit services performed by the independent auditors. All audit and non-audit services are pre-approved by the Audit Committee, which considers, among other things, the possible effect of the performance of such services on the auditors’ independence.
|
|
ITEM 16D. EXEMPTIONS FROM THE LISTING STANDARDS FOR AUDIT COMMITTEES
Not applicable.
ITEM 16E. PURCHASES OF EQUITY SECURITIES BY THE ISSUER AND AFFILIATED PURCHASERS
None.
ITEM 16F. CHANGE IN REGISTRANT’S CERTIFYING ACCOUNTANT
None.
ITEM 16G. CORPORATE GOVERNANCE
As a Cayman Islands exempted company listed on the Nasdaq Capital Market, we are subject to the Nasdaq Stock Market Rules corporate governance listing standards. However, Nasdaq Stock Market Rules permit a foreign private issuer like us to follow the corporate governance practices of its home country. Certain corporate governance practices in the Cayman Islands, which is our home country, may differ significantly from the Nasdaq Stock Market Rules.
Pursuant to Nasdaq Rule 5615(a)(3) (Exemptions from Certain Corporate Governance Requirements), the Company intends to adopt and follow certain Cayman Islands practices in lieu of certain requirements under Nasdaq Rules 5605(b)(2), 5620, 5635, 5250(b)(3) and 5250(d). As such, in lieu of Nasdaq corporate governance requirements, the Company intends:
| ● | not to have regularly scheduled meetings at which only Independent Directors (as defined under Nasdaq Marketplace Rule 5605(a)(2)) are present; | |
| ● | not to hold annual meeting of shareholders; | |
| ● | to issue securities in connection with (i) the acquisition of the stock or assets of another company; (ii) equity-based compensation of officers, directors, employees or consultants; (iii) a change of control; and (iv) transactions other than public offerings, each of the foregoing as defined under Nasdaq Rules 5635(a)(b)(c)(d) without shareholders’ approval; | |
| ● | not to disclose the material terms of all agreements and arrangements between any director or nominee for director, and any person or entity other than the Company, relating to compensation or other payment in connection with such person’s candidacy or service as a director of the Company; and | |
| ● | not to distribute annual and interim reports to shareholders. |
ITEM 16H. MINE SAFETY DISCLOSURE
Not applicable.
ITEM 16I. DISCLOSURE REGARDING FOREIGN JURISDICTIONS THAT PREVENT INSPECTION
Not applicable.
ITEM 16J. INSIDER TRADING POLICIES
All officers, directors and employees of, and consultants and contractors to, us or any of our subsidiaries are subject to our Insider Trading Policy. The Insider Trading Policy prohibits the unauthorized disclosure of any nonpublic information acquired in the workplace and the misuse of material nonpublic information in the trading of our securities. To ensure compliance with the Insider Trading Policy and applicable federal and state securities laws, all officers, directors and employees of, and consultants and contractors to, us or any of our subsidiaries must refrain from the sale or purchase of our securities except in specific designated trading windows or pursuant to 10b5-1 trading plans that were preapproved. Even during a trading window period, certain insiders, including our named executive officers and directors, must comply with our designated pre-clearance policy prior to trading in our securities.
ITEM 16K. CYBERSECURITY
The Company’s executive officers oversee the strategic processes to safeguard data and comply with relevant regulations and has overall responsibility for evaluating cybersecurity risks, as well as related policies and risks in connection with the company’s supply chain, suppliers and other service providers. The Company does not currently engage any assessors, consultants, auditors, or other third parties in connection with any such processes, given the size and scale of the Company, the resources available to it, the anticipated expenditures, and the risks it faces in terms of cybersecurity. The Company’s executive officers are responsible for overseeing and periodically reviewing and identifying risks from cybersecurity threats associated with its use of any third-party service provider.
Since the start of its latest completed fiscal year and up to the date of this Annual Report, the Company is not aware of any risks from cybersecurity threats, including as a result of any previous cybersecurity incidents, that have materially affected or are reasonably likely to materially affect the registrant, including its business strategy, results of operations, or financial condition.
The Company’s BOD is collectively responsible for oversight of risks from cybersecurity threats. The Company’s executive officers oversee the overall processes to safeguard data and comply with relevant regulations and will report material cybersecurity incidents to the board. The Company’s executive officers have limited experience in the area of cybersecurity, but where necessary in the view of the Company’s executive officers, the Company will consult with external advisers to manage and remediate any cybersecurity incidents. For material cybersecurity incidents, the Company’s executive officers will promptly inform, update, and seek the instructions of the board.
|
|
PART III
ITEM 17. FINANCIAL STATEMENTS
We elected to provide financial statements pursuant to Item 18.
ITEM 18. FINANCIAL STATEMENTS
The CFS of Leishen Energy Holding Co., Ltd. and its subsidiaries are included at the end of this annual report.
ITEM 19. EXHIBITS
| * | Filed herewith |
|
(1) |
Incorporated herein by reference to Exhibit 4.1 to the Form F-1 filed on October 1, 2024 (File No. 333-282433 |
| (2) |
Incorporated by reference to our 20-F, filed on February 14, 2025. |
|
|
SIGNATURES
The registrant hereby certifies that it meets all of the requirements for filing its annual report on Form 20-F and that it has duly caused and authorized the undersigned to sign this annual report on its behalf.
| Leishen Energy Holding Co., Ltd. | ||
| By: | /s/ Hongliang Li | |
| Name: | Hongliang Li | |
| Title: | Chief Executive Officer | |
Date: January 30, 2026
|
|
LEISHEN ENERGY HOLDING CO., LTD. AND SUBSIDIARIES
INDEX TO CONSOLIDATED FINANCIAL STATEMENTS
| F- |
REPORT OF INDEPENDENT REGISTERED PUBLIC ACCOUNTING FIRM

![]() |
To the Board of Directors and Shareholders of Leishen Energy Holding Co., Ltd.
Opinion on the Financial Statements
We have audited the accompanying consolidated balance sheets of Leishen Energy Holding Co., Ltd. and Subsidiaries (the “Company”) as of September 30, 2025 and 2024, and the related consolidated statements of operations and comprehensive income, changes in equity, and cash flows for each of the three years in the period ended September 30, 2025, and the related notes (collectively referred to as the “financial statements”). In our opinion, the financial statements present fairly, in all material respects, the financial position of the Company as of September 30, 2025 and 2024, and the results of its operations and its cash flows for each of the three years in the period ended September 30, 2025, in conformity with accounting principles generally accepted in the United States of America.
Basis for Opinion
These financial statements are the responsibility of the Company’s management. Our responsibility is to express an opinion on the Company’s financial statements based on our audits. We are a public accounting firm registered with the Public Company Accounting Oversight Board (United States) (“PCAOB”) and are required to be independent with respect to the Company in accordance with the U.S. federal securities laws and the applicable rules and regulations of the Securities and Exchange Commission and the PCAOB.
We conducted our audits in accordance with the standards of the PCAOB. Those standards require that we plan and perform the audit to obtain reasonable assurance about whether the financial statements are free of material misstatement, whether due to error or fraud. The Company is not required to have, nor were we engaged to perform, an audit of its internal control over financial reporting. As part of our audits, we are required to obtain an understanding of internal control over financial reporting, but not for the purpose of expressing an opinion on the effectiveness of the Company’s internal control over financial reporting. Accordingly, we express no such opinion.
Our audits included performing procedures to assess the risks of material misstatement of the financial statements, whether due to error or fraud, and performing procedures that respond to those risks. Such procedures included examining, on a test basis, evidence regarding the amounts and disclosures in the financial statements. Our audits also included evaluating the accounting principles used and significant estimates made by management, as well as evaluating the overall presentation of the financial statements. We believe that our audits provide a reasonable basis for our opinion.
/s/ Wei, Wei & Co., LLP
We have served as the Company’s auditor since 2022.
Flushing, New York January 30, 2026 |
| F- |
LEISHEN ENERGY HOLDING CO., LTD. AND SUBSIDIARIES
CONSOLIDATED BALANCE SHEETS
| As of September 30, | ||||||||
| 2025 | 2024 | |||||||
| ASSETS | ||||||||
| Current Assets: | ||||||||
| Cash | $ | 10,159,656 | $ | 5,811,798 | ||||
| Restricted cash | 931 | 1,489,216 | ||||||
| Short-term investments | 18,680,071 | 17,850,648 | ||||||
| Accounts receivable, net | 15,327,945 | 21,826,297 | ||||||
| Notes receivable | 28,111 | 1,054,528 | ||||||
| Advance to suppliers, net | 4,532,267 | 5,896,595 | ||||||
| Inventories | 3,653,380 | 5,396,634 | ||||||
| Loans receivable | 3,777,909 | - | ||||||
| Prepaid expenses and other current assets, net | 2,969,288 | 1,567,060 | ||||||
| Loan receivable - related party | - | 822,878 | ||||||
| Due from related parties | - | 31,535 | ||||||
| Total current assets | 59,129,558 | 61,747,189 | ||||||
| Non-current assets: | ||||||||
| Long-term investments | - | 1,758,515 | ||||||
| Non-current accounts receivable | 4,306,546 | - |
||||||
| Deferred offering costs | - | 437,653 | ||||||
| Property and equipment, net | 3,464,953 | 4,111,919 | ||||||
| Intangible assets | 121,771 | 140,070 | ||||||
| Operating lease right-of-use assets, net | 708,944 | 668,259 | ||||||
| Loans receivable, non-current | 963,243 | 725,699 | ||||||
| Deferred tax assets, net | 602,258 | - | ||||||
| Other non-current assets | 35,359 | 44,746 | ||||||
| Total non-current assets | 10,203,074 | 7,886,861 | ||||||
| Total Assets | $ | 69,332,632 | $ | 69,634,050 | ||||
| LIABILITIES AND EQUITY | ||||||||
| Current Liabilities: | ||||||||
| Short-term loans | $ | 3,068,046 | $ | 50,899 | ||||
| Accounts payable | 7,532,959 | 10,731,238 | ||||||
| Advance from customers | 1,280,421 | 2,292,728 | ||||||
| Taxes payable | 3,781,738 | 3,418,725 | ||||||
| Due to related parties | 5,755,817 | 9,239,059 | ||||||
| Operating lease liabilities | 82,653 | 68,291 | ||||||
| Other payables and other current liabilities | 1,747,207 | 1,339,969 | ||||||
| Total current liabilities | 23,248,841 | 27,140,909 | ||||||
| Non-current Liabilities: | ||||||||
| Long-term loans | - | 1,127,380 | ||||||
| Deferred tax liabilities, net | - | 307,513 | ||||||
| Operating lease liabilities, non-current | 626,291 | 602,735 | ||||||
| Total non-current liabilities | 626,291 | 2,037,628 | ||||||
| Total Liabilities | 23,875,132 | 29,178,537 | ||||||
| Commitments and Contingencies | - | - | ||||||
| Equity: | ||||||||
| Ordinary shares (par value $0.001 per share, 50,000,000 shares authorized; 17,025,000 and 15,500,000 shares issued and outstanding as of September 30, 2025 and 2024, respectively* | 17,025 | 15,500 | ||||||
| Subscription receivable | (15,500 | ) | (15,500 | ) | ||||
| Additional paid-in capital | 6,544,298 | 1,617,966 | ||||||
| Statutory reserves | 2,076,469 | 1,690,994 | ||||||
| Retained earnings | 38,207,918 | 37,339,006 | ||||||
| Accumulated other comprehensive loss | (1,397,475 | ) | (861,374 | ) | ||||
| Total equity attributable to Leishen Energy Holding Co., Ltd | 45,432,735 | 39,786,592 | ||||||
| Non-controlling interests | 24,765 | 668,921 | ||||||
| Total Equity | 45,457,500 | 40,455,513 | ||||||
| Total Liabilities and Equity | $ | 69,332,632 | $ | 69,634,050 | ||||
| * | Gives retroactive effect to reflect the business reorganization in March 2023. |
The accompanying notes are an integral part of these consolidated financial statements.
| F- |
LEISHEN ENERGY HOLDING CO., LTD. AND SUBSIDIARIES
CONSOLIDATED STATEMENTS OF OPERATIONS AND COMPREHENSIVE INCOME
| Years Ended September 30, | ||||||||||||
| 2025 | 2024 | 2023 | ||||||||||
| Revenues: | ||||||||||||
| Revenues - third parties | $ | 48,335,553 | $ | 63,509,858 | $ | 65,553,503 | ||||||
| Revenues - related parties | - | 5,563,516 | 7,530,945 | |||||||||
| Total revenues | 48,335,553 | 69,073,374 | 73,084,448 | |||||||||
| Cost of revenues | (39,809,882 | ) | (53,038,855 | ) | (54,705,407 | ) | ||||||
| Gross profit | 8,525,671 | 16,034,519 | 18,379,041 | |||||||||
| Operating expenses: | ||||||||||||
| Selling and marketing | 1,835,938 | 2,053,194 | 775,957 | |||||||||
| General and administrative | 5,124,362 | 4,475,500 | 4,713,012 | |||||||||
| Provision for expected credit losses | 2,984,108 |
1,504,390 |
840,900 |
|||||||||
| Research and development | 247,216 | 449,542 | 158,657 | |||||||||
| Total operating expenses | 10,191,624 | 8,482,626 | 6,488,526 | |||||||||
| (Loss) income from operations | (1,665,953 | ) | 7,551,893 | 11,890,515 | ||||||||
| Other income: | ||||||||||||
| Interest expense | (71,194 | ) | (57,018 | ) | (67,964 | ) | ||||||
| Exchange gains (loss) | 15,063 | (18,107 | ) | 280,538 | ||||||||
| Income from equity investments | 210,140 | 81,150 | 80,616 | |||||||||
| Income from short-term investments | 2,309,129 | 445,271 | 108,671 | |||||||||
| Interest income from loan receivable | 146,619 | - | - | |||||||||
| Loss from disposal of property and equipment | (35,766 | ) | - | - | ||||||||
| Gain on disposal of equity investments | 315,476 | - | - | |||||||||
| Loss from deregistration of a subsidiary | (790,870 |
) | ||||||||||
| Other income, net | 336,913 | 171,845 | 71,850 | |||||||||
| Total other income, net | 2,435,510 | 623,141 | 473,711 | |||||||||
| Income before income taxes | 769,557 | 8,175,034 | 12,364,226 | |||||||||
| Income tax (benefit) expense | (508,978 | ) | 184,818 | 729,506 | ||||||||
| Net income | 1,278,535 | 7,990,216 | 11,634,720 | |||||||||
| Less: net income (loss) attributable to non-controlling interests | 24,148 | (105,655 | ) | (223,870 | ) | |||||||
| Net income attributable to Leishen Energy Holding Co., Ltd | $ | 1,254,387 | $ | 8,095,871 | $ | 11,858,590 | ||||||
| Comprehensive income | ||||||||||||
| Net income | $ | 1,278,535 | $ | 7,990,216 | $ | 11,634,720 | ||||||
| Foreign currency translation (loss) gain | (512,889 | ) | 903,229 | 492,647 | ||||||||
| Total comprehensive income | 765,646 | 8,893,445 | 12,127,367 | |||||||||
| Less: comprehensive income (loss) attributable to non-controlling interests | 42,620 | (87,861 | ) | (232,236 | ) | |||||||
| Comprehensive income attributable to Leishen Energy Holding Co., Ltd | $ | 723,026 | $ | 8,981,306 | $ | 12,359,603 | ||||||
| Earnings per ordinary share | ||||||||||||
| – Basic and diluted* | $ | 0.08 | $ | 0.52 | $ | 0.77 | ||||||
| Weighted average number of ordinary shares outstanding | ||||||||||||
| – Basic and diluted* | 16,678,767 | 15,500,000 | 15,500,000 | |||||||||
| * | Gives retroactive effect to reflect the business reorganization in March 2023. |
The accompanying notes are an integral part of these consolidated financial statements.
| F- |
LEISHEN ENERGY HOLDING CO., LTD. AND SUBSIDIARIES
CONSOLIDATED STATEMENTS OF CHANGES IN EQUITY
YEARS ENDED SEPTEMBER 30, 2025, 2024 AND 2023
| Ordinary shares* | Subscription |
Additional paid-in |
Statutory | Retained | Accumulated other comprehensive | Total equity attributable to Leishen Energy Holding Co., | Non-controlling | Total | ||||||||||||||||||||||||||||||||
| Shares | Amount | receivable | capital | reserves | earnings | loss | Ltd | interests | equity | |||||||||||||||||||||||||||||||
| Balance as of September 30, 2022 | 15,500,000 | 15,500 | (15,500 | ) | 11,765,413 | 303,302 | $ | 18,772,237 | (2,247,822 | ) | 28,593,130 | 1,050,576 | 29,643,706 | |||||||||||||||||||||||||||
| Shareholders capital withdrawal | - | - | - | (10,147,447 | ) | - | - | - | (10,147,447 | ) | - | (10,147,447 | ) | |||||||||||||||||||||||||||
| Cash contribution from shareholders | 134,949 | 134,949 | ||||||||||||||||||||||||||||||||||||||
| Net income (loss) | - | - | - | - | - | 11,858,590 | - | 11,858,590 | (223,870 | ) | 11,634,720 | |||||||||||||||||||||||||||||
| Appropriation to statutory reserve | - | - | - | - | 1,262,347 | (1,262,347 | ) | - | - | - | - | |||||||||||||||||||||||||||||
| Foreign currency translation adjustment | - | - | - | - | - | - | 501,013 | 501,013 | (8,366 | ) | 492,647 | |||||||||||||||||||||||||||||
| Balance as of September 30, 2023 | 15,500,000 | 15,500 | (15,500 | ) | 1,617,966 | 1,565,649 | 29,368,480 | (1,746,809 | ) | 30,805,286 | 953,289 | 31,758,575 | ||||||||||||||||||||||||||||
| Cash contribution from shareholders | - | - | - | - | - | - | - | - | 330,926 | 330,926 | ||||||||||||||||||||||||||||||
| Cash withdrawal by a shareholder | (527,433 | ) | (527,433 | ) | ||||||||||||||||||||||||||||||||||||
| Net income (loss) | - | - | - | - | - | 8,095,871 | - | 8,095,871 | (105,655 | ) | 7,990,216 | |||||||||||||||||||||||||||||
| Appropriation to statutory reserve | - | - | - | - | 125,345 | (125,345 | ) | - | - | - | - | |||||||||||||||||||||||||||||
| Foreign currency translation adjustment | - | - | - | - | - | - | 885,435 | 885,435 | 17,794 | 903,229 | ||||||||||||||||||||||||||||||
| Balance as of September 30, 2024 | 15,500,000 | $ | 15,500 | $ | (15,500 | ) | $ | 1,617,966 | $ | 1,690,994 | $ | 37,339,006 | $ | (861,374 | ) | $ | 39,786,592 | $ | 668,921 | $ | 40,455,513 | |||||||||||||||||||
| Purchase of minority interest | - | - | - | 107,579 | - | - | - | 107,579 | (686,776 | ) | (579,197 | ) | ||||||||||||||||||||||||||||
| Shares issued in initial public offering | 1,525,000 | 1,525 | - | 4,814,013 | - | - | - | 4,815,538 | - | 4,815,538 | ||||||||||||||||||||||||||||||
| Net income | - | - | - | - | - | 1,254,387 | - | 1,254,387 | 24,148 | 1,278,535 | ||||||||||||||||||||||||||||||
| Appropriation to statutory reserve | - | - | - | - | 385,475 | (385,475 | ) | - | - | - | - | |||||||||||||||||||||||||||||
| Foreign currency translation adjustment | - | - | - | 4,740 | - | - | (536,101 | ) | (531,361 | ) | 18,472 | (512,889 | ) | |||||||||||||||||||||||||||
| Balance as of September 30, 2025 | 17,025,000 | $ | 17,025 | $ | (15,500 | ) | $ | 6,544,298 | $ | 2,076,469 | $ | 38,207,918 | $ | (1,397,475 | ) | $ | 45,432,735 | $ | 24,765 | $ | 45,457,500 | |||||||||||||||||||
| * | Gives retroactive effect to reflect the business reorganization in March 2023. |
The accompanying notes are an integral part of these consolidated financial statements.
| F- |
LEISHEN ENERGY HOLDING CO., LTD. AND SUBSIDIARIES
CONSOLIDATED STATEMENTS OF CASH FLOWS
| Years Ended September 30, | ||||||||||||
| 2025 | 2024 | 2023 | ||||||||||
| Cash flows from operating activities: | ||||||||||||
| Net income | $ | 1,278,535 | $ | 7,990,216 | $ | 11,634,720 | ||||||
| Adjustments to reconcile net income to net cash (used in) provided by operating activities: | ||||||||||||
| Depreciation and amortization | 485,624 | 519,006 | 420,864 | |||||||||
| Loss on disposal of property and equipment | 35,766 | 1,969 | 44,705 | |||||||||
| Changes in fair value of short-term investments | (2,117,818 | ) | (445,271 | ) | (94,182 | ) | ||||||
| Provision for expected credit losses of receivables and advances to suppliers | 2,984,108 | 1,504,390 | 840,900 | |||||||||
| Gain on disposal of equity investment | (315,476 | ) | - | - | ||||||||
| Loss from deregistration of a subsidiary | 790,870 |
|||||||||||
| Loss (income) from equity investment | 22,353 | (65,696 | ) | (80,616 | ) | |||||||
| Non-cash lease expense | 73,917 | 67,354 | 102,714 | |||||||||
| Deferred income tax | (562,285 | ) | (883,200 | ) | (1,427,337 | ) | ||||||
| Changes in operating assets and liabilities: | ||||||||||||
| Accounts receivable | 688,596 | 9,202,143 | (15,361,134 | ) | ||||||||
| Notes receivable | 1,003,764 | 277,191 | 517,214 | |||||||||
| Advance to suppliers | (1,486,757 | ) | (1,156,659 | ) | 2,243,631 | |||||||
| Inventories | 1,014,847 | 2,632,886 | (4,774,567 | ) | ||||||||
| Due from related parties | 30,851 | 14,193 | 217,987 | |||||||||
| Prepaid expenses and other current assets | (632,899 | ) | (225,162 | ) | 810,636 | |||||||
| Accounts payable | (2,990,950 | ) | (1,261,513 | ) | 8,051,741 | |||||||
| Advance from customers | (972,808 | ) | 779,119 | 1,001,487 | ||||||||
| Taxes payable | 429,483 | 586,035 | 1,942,566 | |||||||||
| Due to related parties | (3,340,725 | ) | (4,408,402 | ) | (2,043,175 | ) | ||||||
| Other payables and other current liabilities | 135,561 | 4,463 | 400,255 | |||||||||
| Lease liabilities | (76,624 | ) | (64,630 | ) | (59,788 | ) | ||||||
| Net cash (used in) provided by operating activities | (3,522,067 | ) | 15,068,432 | 4,388,621 | ||||||||
| Cash flows from investing activities: | ||||||||||||
| Purchase of property and equipment | (170,978 | ) | (681,214 | ) | (740,515 | ) | ||||||
| Proceeds from disposal of property and equipment | 705,093 | - | 4,105 | |||||||||
| Proceeds on disposal of equity investment | 412,089 | - | - | |||||||||
| Proceeds on disposal of subsidiaries | 820,698 | - | - | |||||||||
| Loan to a related party | 805,025 | (810,115 | ) | - | ||||||||
| Loans to third parties | (3,993,270 | ) | (714,443 | ) | - | |||||||
| Purchases of intangible assets | (34,771 | ) | (34,991 | ) | (236,814 | ) | ||||||
| Purchase of short-term investments | (38,356,509 | ) | (37,166,834 | ) | (13,455,331 | ) | ||||||
| Maturity of short-term investments | 39,406,957 | 27,264,265 | 8,457,934 | |||||||||
| Purchase of long-term investments | - | - | (51,188 | ) | ||||||||
| Net cash used in investing activities | (405,666 | ) | (12,143,332 | ) | (6,021,809 | ) | ||||||
| Cash flows from financing activities: | ||||||||||||
| Proceeds from short-term loans | 3,057,464 | 10,017 | 1,005,275 | |||||||||
| Repayments of short-term loans | (887,456 | ) | - | (854,944 | ) | |||||||
| Repayments of long-term loans | (279,220 | ) | - | (114,370 | ) | |||||||
| Net proceeds from initial public offering | 5,380,488 | - | - | |||||||||
| Payment of offering cost | (127,570 | ) | (157,348 | ) | (192,010 | ) | ||||||
| Payment for purchasing minority interests | (251,298 | ) | - | - | ||||||||
| Cash contribution from non-controlling shareholders | - | 330,159 | 136,501 | |||||||||
| Cash withdrawal by a non-controlling shareholder | - | (527,551 | ) | - | ||||||||
| Net cash provided by (used in) financing activities | 6,892,408 | (344,723 | ) | (19,548 | ) | |||||||
| Effect of foreign exchange rate on cash | (105,102 | ) | 153,029 | (35,892 | ) | |||||||
| Net increase (decrease) in cash and restricted cash | 2,859,573 | 2,733,406 | (1,688,628 | ) | ||||||||
| Cash and restricted cash at the beginning of the year | 7,301,014 | 4,567,608 | 6,256,236 | |||||||||
| Cash and restricted cash at the end of the year | $ | 10,160,587 | $ | 7,301,014 | $ | 4,567,608 | ||||||
| Reconciliation of cash and restricted cash | ||||||||||||
| Cash | $ | 10,159,656 | $ | 5,811,798 | $ | 4,567,608 | ||||||
| Restricted cash | 931 | 1,489,216 | - | |||||||||
| Total cash and restricted cash shown in the statements of cash flows | $ | 10,160,587 | $ | 7,301,014 | $ | 4,567,608 | ||||||
| Supplemental disclosures of cash flow information: | ||||||||||||
| Income taxes paid | $ | 170,515 | $ | 307,462 | $ | 107,926 | ||||||
| Interest paid | $ | 71,194 | $ | 57,916 | $ | 67,964 | ||||||
| Non-cash transactions: | ||||||||||||
| Operating right-of-use assets recognized for related operating lease liabilities | $ | (123,429 | ) | $ | 6,981 | $ | 742,428 | |||||
| Shareholders’ capital withdrawal recognized as an increase in due to related parties | $ | - | $ | - | $ | 10,147,447 | ||||||
| Reclassification of deferred offering cost | $ | 437,380 | $ | - | $ | - | ||||||
Transfer of self-produced products from inventories to property and equipment |
$ | 448,686 | - | - | ||||||||
Contribution of inventories to fulfill a funding obligation |
$ | 198,778 |
- | - | ||||||||
The accompanying notes are an integral part of these consolidated financial statements.
| F- |
LEISHEN ENERGY HOLDING CO., LTD. AND SUBSIDIARIES
NOTES TO THE CONSOLIDATED FINANCIAL STATEMENTS
September 30, 2025, 2024 and 2023
NOTE 1 – ORGANIZATION AND BUSINESS DESCRIPTION
Leishen Energy Holding Co., Ltd. (“Leishen Cayman”) was incorporated under the laws of Cayman Islands as an exempted company with limited liability on October 19, 2022. As a holding company with no material operations, Leishen Cayman conducts substantially all of its operations through its operating subsidiaries (collectively, the “Company”) in the People’s Republic of China (“PRC” or “China”). The Company is a provider of clean-energy equipment and integrated solutions to the oil and gas industry, with a commitment to providing customers high-performance, safe and cost-effective energy solutions. The Company’s major businesses segments include (i) clean-energy equipment; (ii) oil and gas engineering technical services; (iii) new energy production and operation; and (iv) digitalization and integration equipment.
Business Reorganization
A reorganization of legal structure (“Reorganization”) was completed on March 24, 2023. The reorganization involved the incorporation of Leishen Energy Group Holding Co., Ltd. (“Leishen (Holding) Hong Kong”), and the transfer of the 100% equity interest of Leishen Energy Group Co., Limited (“Leishen Hong Kong”). Consequently, Leishen Cayman, through its subsidiaries Leishen (Holding) Hong Kong and Leishen Hong Kong, directly controls ZJY Technologies Co., Ltd. (“ZJY Technologies”), China Oil Blue Ocean Petroleum Technology Inc. (“China Oil Blue Ocean”), Leishen Energy Technology (Nanjing) Co., Ltd. (“Leishen Nanjing”), Leishen Green Energy Technology Development Co., Ltd. (“Beijing Leishen Green Energy”), Leishen Energy Technology (Shandong) Co., Ltd. (“Leishen Shandong”) and Leishen Energy Services Co., Ltd. (“Leishen Services”), and became the ultimate holding company of all other entities mentioned above.
The Reorganization was accounted for as a reorganization among entities under common control since the same shareholders, controlled all these entities before and after the Reorganization. The consolidation of the Company and its subsidiaries was accounted for at historical cost and prepared on the basis as if the aforementioned transaction became effective as of the beginning of the first period presented in the accompanying consolidated financial statements. Results of operations for the periods presented comprise those of the previously separate entities combined from the beginning to the end of the period, eliminating the effects of intra-entity transactions.
The Company’s corporate structure as of September 30, 2025 was as follows:

| F- |
Below is an overview of the Company’s principal subsidiaries as of September 30, 2025:
SCHEDULE OF COMPANY AND SUBSIDIARIES
| Legal Entity | Place of Incorporation | Date of Incorporation |
Percentage of beneficial ownership | Principal activities | ||||
| Leishen Energy Group Holding Co.,Ltd. (“Leishen (Holding) Hong Kong”) | Hongkong, China | November 25, 2022 | 100% | Holding company | ||||
| Leishen Energy Group Co., Ltd. (“Leishen Hong Kong”) | Hongkong, China | February 11, 2010 | 100% | Purchase and sale of oil and gas professional equipment and instruments | ||||
| ZJY Technologies Co., Ltd. (“ZJY Technologies”) | Beijing, China | March 2, 2007 | 100% | Design and sale of oil and gas professional equipment and after-sales support, and oilfield digitalization and integration service | ||||
| China Oil Blue Ocean Petroleum Technology Inc. (“China Oil Blue Ocean”) | Beijing, China | October 19, 2007 | 100% | Design and sale of oil and gas equipment and instruments, and engineering technology services | ||||
| Leishen Energy Technology (Nanjing) Co.,Ltd. (“Leishen Nanjing”) | Nanjing, China | September 27, 2022 | 100% | Purchase and sale of oil and gas professional equipment and instruments | ||||
| Leishen Green Energy Technology Development Co., Ltd. (“Beijing Leishen Green Energy”) | Beijing, China | January 29, 2018 | 100% | No business operations | ||||
| Leishen Energy Technology (Shandong) Co., Ltd. (“Leishen Shandong”) | Shandong, China | September 14, 2010 | 100% | Sales of oil and gas professional equipment and instruments | ||||
| Leishen Energy Services Co., Ltd. (“Leishen Services”) | Shandong, China | January 23, 2019 | 100% | No business operations | ||||
| Sichuan Leishen Hongzhuo Energy Development Co., Ltd. (“Sichuan Leishen Hongzhuo”) | Chengdu, China | January 16, 2019 | 100% | Production, storage and transportation of natural gas (LNG/CNG) | ||||
| Sichuan Huayou Huitong New Material Co. Ltd. (“Huayou Huitong”) | Chengdu, China | May 29, 2020 | 51% | Production and sales of bonded composite pipes | ||||
| Xinjiang Breslin Oil and Gas Service Co., Ltd. (“Xinjiang Breslin”) | Xinjiang, China | August 22, 2024 | 100% | Purchase and sale of oil and gas professional equipment and instruments, and sales of oil and gas engineering technical service | ||||
| Lionize Engineering Technology Limited. (“Lionize Engineering”) | Hongkong, China | February 21, 2025 | 100% | No business operations | ||||
| China Oil Blue Ocean Hydrogen Energy Technology Co.,Ltd. (“China Oil Blue Hydrogen”) | Beijing, China | August 5, 2025 | 100% | No business operations | ||||
| Suqian Hanmo Energy Service Co..Ltd.(“Suqian hanmo”) | Jiangsu, China | April 21, 2025 | 100% | Purchase and sale of oil and gas professional equipment and instruments, and sales of oil and gas engineering technical service | ||||
| LSE Energy International Co., Ltd (“LSE Energy International”) | Saudi Aribia | June 29, 2025 | 100% | No business operations |
||||
| LSE Energy America Inc (“LSE Energy America”) | United States |
August 14, 2025 |
100% | No business operations |
Initial Public Offering (the “IPO”)
On December 20, 2024, Leishen Cayman (Nasdaq: LSE) consummated its initial public offering (the “IPO”) of 1,375,000 ordinary shares, par value $0.001 at $4.00 per share (each, an “Ordinary Share”), with gross proceeds of $5.5 million. On January 8, 2025, Leishen Cayman issued and sold 150,000 additional Ordinary Shares at $4.00 per share, pursuant to the partial exercise of the Over-Allotment Option, resulting in additional gross proceeds of $600,000. As a result, Leishen Cayman raised aggregate gross proceeds of $6.1 million in the IPO. After deducting the underwriting discounts and commissions, the Company received total net proceeds of approximately $5.4 million.
| F- |
NOTE 2 – SUMMARY OF SIGNIFICANT ACCOUNTING POLICIES
Basis of presentation
The consolidated financial statements and related notes of the Company were prepared in accordance with accounting principles generally accepted in the United States of America (“US GAAP”) and the rules and regulations of the U.S. Securities and Exchange Commission (“SEC”). All adjustments necessary to present fairly in all material respects the financial position, results of operations and cash flows for all periods presented were made. Certain prior year balances have been reclassified to conform to current year’s presentation.
Principles of consolidation
The consolidated financial statements include the financial statements of the Company – namely, Leishen Cayman and its majority-owned subsidiaries. All significant intercompany transactions and balances were eliminated in consolidation. The consolidated financial statements were prepared on a historical cost basis, except for financial assets and financial liabilities which were measured at fair value. The functional currency of the Company’s PRC subsidiaries and Hong Kong subsidiary are the Chinese Renminbi (“RMB”). The determination of functional currency is based on the criteria of Accounting Standard Codifications (“ASC”) as promulgated by the Financial Accounting Standards Board (“FASB”), ASC 830, Foreign Currency Matters (“ASC 830”). The Company uses U.S. dollars (“US$” or “USD”) as its reporting currency.
Non-controlling interests
Non-controlling interests are recognized to reflect the portion of subsidiary’s equity that is not attributable, directly or indirectly, to the Company as the controlling shareholder. The Company’s non-controlling interests included a minority shareholder’s 49% ownership interest in Huayou Huitong as of September 30, 2025. The Company’s non-controlling interests included a minority shareholder’s 49% ownership interest in Huayou Huitong and Sichuan Leishen Hongzhuo as of September 30, 2024.
Non-controlling interests were presented as a separate line item in the equity section of the Company’s consolidated balance sheets and were separately disclosed in the Company’s consolidated statements of operations and comprehensive income to distinguish the interests from that of the Company.
Use of estimates
In preparing the consolidated financial statements in conformity with U.S. GAAP, management makes estimates and assumptions that affect the reported amounts of assets and liabilities and disclosures of contingent assets and liabilities at the dates of the consolidated financial statements, as well as the reported amounts of revenue and expenses during the reporting periods. Significant items subject to such estimates and assumptions include, but are not limited to, the assessment of the allowance for credit losses, the valuation of inventories, useful lives of property and equipment and intangible assets, uncertain tax positions and realization of deferred tax assets. Actual results could differ from those estimates.
Foreign Currency Translation
The results of operations and the consolidated statements of cash flows are translated at the average rate of exchange during the reporting period. Assets and liabilities at the balance sheet date are translated at the applicable rates of exchange in effect at that date. The equity is translated at the historical rate of exchange at the time of capital contribution. Because cash flows are translated based on the average translation rate, amounts related to assets and liabilities reported on the consolidated statements of cash flows will not necessarily agree with changes in the corresponding balances on the consolidated balance sheets. Translation adjustments arising from the use of different exchange rates from period to period are included as a separate component of accumulated other comprehensive income (loss) included in consolidated statements of changes in equity. Gains and losses from foreign currency transactions are included in the Company’s consolidated statements of operations and comprehensive income.
The value of RMB against USD and other currencies fluctuates and is affected by, among other things, changes in the PRC’s political and economic conditions. Any significant revaluation of RMB may materially affect the Company’s financial condition in terms of USD reporting. The following table outlines the currency exchange rates used in preparing the consolidated financial statements:
SCHEDULE OF FOREIGN CURRENCY TRANSLATION
| September 30, | September 30, | Year Ended September 30, | ||||||||||||||||||
| 2025 | 2024 | 2025 | 2024 | 2023 | ||||||||||||||||
| Foreign currency | Balance Sheet | Balance Sheet | Profits/Loss | Profits/Loss | Profits/Loss | |||||||||||||||
| RMB:1USD | 7.1055 | 7.0074 | 7.1628 | 7.1178 | 7.0329 | |||||||||||||||
Cash
Cash includes cash on hand and demand deposits in accounts maintained with commercial banks. The Company maintains its bank accounts in mainland China and Hong Kong. In accordance with China’s Deposit Insurance Regulation that became effective in May 2015, pursuant to which banking financial institutions, such as commercial banks, established in the PRC are required to purchase deposit insurance for deposits in RMB and in foreign currency placed with them. The insurance limit is RMB 500,000 (approximately US$70,000) for each bank in China.
| F- |
Restricted Cash
Cash that is legally restricted as to withdrawal or for use or pledged as security is reported separately on the face of the Company’s consolidated balance sheets. The Company’s restricted cash consisted of cash pledged as security for banker’s letter of guarantee. The Company follows Financial Accounting Standards Board (“FASB”) Accounting Standards Update (“ASU”) No. 2016-18, Statement of Cash Flows (Topic 230): Restricted Cash and presented restricted cash within the ending cash and restricted cash balances on the Company’s consolidated statements of cash flows for the periods presented.
Short-term Investments
The Company’s short-term investments mainly consist of investment in trading securities and held-to-maturity securities. Trading securities include common stocks listed in public market and wealth management products issued by commercial banks that can be redeemed at any time. Held-to-maturity securities primarily consist of wealth management products issued by commercial banks with maturities of less than one year.
The Company accounts for its short-term investments in accordance with FASB ASC Topic 320 “Investments — Debt and Equity Securities.” Dividend and interest income, including amortization of the premium and discount arising at acquisition, for all categories of investments in securities is included in consolidated statements of operations. Net realized and unrealized holding gains and losses for short-term investments are included in net investment income in the consolidated statements of operations. The Company elected the fair value method to measure its short-term investments.
Accounts Receivable, net
Accounts receivable are presented net of an allowance for credit losses. On October 1, 2023, the Company adopted ASC 326, Credit Losses (“ASC 326”), which replaced previously issued guidance regarding the impairment of financial instruments with an expected loss methodology that will result in more timely recognition of credit losses. The Company used a modified retrospective approach and did not restate the comparable prior periods. The adoption did not have a material impact on the Company’s consolidated financial statements.
In accordance with ASC 326, the Company maintains an allowance for credit losses and records the allowance for credit losses as an offset to assets such as accounts receivable and advance to suppliers, and the estimated credit losses charged to the allowance are presented in the consolidated statements of operations and comprehensive income (loss). The Company assesses collectability by reviewing receivables on a collective basis where similar characteristics exist. In determining the amount of the allowance for credit losses, the Company considers historical collectability based on past due status, the age of the receivable balances, credit quality of customers based on ongoing credit evaluations, current economic conditions, reasonable and supportable forecasts of future economic conditions, and other factors that may affect the Company’s ability to collect from customers. Bad debts are written off as incurred.
Notes Receivable
Notes receivable are trade accounts receivable due from various customers where the customers’ banks guaranteed the payments, which are non-interest bearing and generally range from three to six months from the date of issuance. The Company has the ability to submit request for payment to the customer’s bank earlier than the scheduled payment date but will incur an interest charge and a processing fee.
| F- |
Advance to Suppliers, net
Advance to suppliers are balances paid to suppliers for inventories or services not provided or received. The Company reviews its advance to suppliers on a periodic basis and set up an allowance for credit losses in accordance with ASC 326.
Inventories
Inventories consist of raw materials, self-produced products, purchased products and compressed natural gas, and are stated at the lower of cost or net realizable value. Raw materials are primarily used to manufacture cleaning equipment which is the Company’s self-produced products, primarily including high-end cleaning equipment accessories. Cost is determined using the weighted average method. The Company periodically evaluates its inventories and will record an allowance for inventories that are either obsolete, slow-moving, may not be saleable or whose cost exceeds its net realizable value.
From time to time, the Company produces certain machinery and equipment (e.g., compressors) in anticipation of customer demand. Upon completion of such equipment and receipt of customer orders, the corresponding inventories will be transferred to machinery and equipment in fixed assets.
Loans Receivable
Loans receivable primarily refers to loans provided by the Company to third parties and/or related parties. As of September 30, 2025, loans receivable consists of ten loans provided to six third parties. As of September 30, 2024, loans receivable consists of two loans to a third party. The average annual interest rate on all loans provided by the Company is approximately 3.5%. Loans receivables are stated at the historical carrying amount, net of allowance for credit losses, if any.
Property and Equipment, net
Property and equipment are carried at cost and are depreciated on the straight-line basis over the estimated useful lives of the underlying assets. The cost of repairs and maintenance is expensed as incurred; major replacements and improvements are capitalized. When assets are retired or disposed of, the cost and accumulated depreciation and amortization are removed from the accounts, and any resulting gains or losses are included in income in the year of disposition. The Company evaluates the risk of impairment in the value of its property and equipment, when events or changes in circumstances reflect the fact that their recorded value may not be recoverable.
Estimated useful lives are as follows:
SCHEDULE OF ESTIMATED USEFUL LIFE
| Category | Estimated useful lives | |
| Office equipment | 3-5 years | |
| Vehicle | 4 years | |
| Machine and equipment | 5-10 years |
Intangible Assets, net
Intangible assets consist primarily of accounting software that is carried at acquisition cost less accumulated amortization and impairment, if any. It is tested for impairment if triggering events occurred that could affect their carrying value. There were no asset impairment charges incurred during the years ended September 30, 2025, 2024 and 2023. Amortization of intangible assets with finite lives is computed using the straight-line method over the estimated useful lives as below:
SCHEDULE OF AMORTIZATION OF INTANGIBLE ASSETS
| Category | Estimated useful lives | |
| Software | 10 years |
Fair Value of Financial Instruments
FASB ASC 820, “Fair Value Measurement,” requires certain disclosures regarding the fair value of financial instruments. fair value is defined as the price that would be received to sell an asset or paid to transfer a liability in an orderly transaction between market participants at the measurement date. A three-level fair value hierarchy prioritizes the inputs used to measure fair value. The hierarchy requires entities to maximize the use of observable inputs and minimize the use of unobservable inputs. The three levels of inputs used to measure fair value are as follows:
| ● | Level 1 - inputs to the valuation methodology are quoted prices (unadjusted) for identical assets or liabilities in active markets. | |
| ● | Level 2 - inputs to the valuation methodology include quoted prices for similar assets and liabilities in active markets, quoted market prices for identical or similar assets in markets that are not active, inputs other than quoted prices that are observable and inputs derived from or corroborated by observable market data. | |
| ● | Level 3 - inputs to the valuation methodology that are unobservable. |
| F- |
Unless otherwise disclosed, the fair value of the Company’s financial instruments including cash, short-term investments, accounts receivable, notes receivable, advance to suppliers, inventories, due from related parties, prepaid expenses and other current assets, short-term loans, accounts payable, advance from customers, taxes payable, due to related parties, and other payables and other current liabilities approximate their recorded values due to their short-term maturities. The fair value of longer-term leases approximates their recorded values as their stated interest rates approximate the rates currently available.
The Company’s non-financial assets, such as property and equipment would be measured at fair value only if they were determined to be impaired.
The Company measured its short-term investments at fair value. As of September 30, 2025, the Company held investments in three common stocks that were publicly traded on the Hong Kong Stock Exchange and five bank wealth management products. The common stocks investments were classified as trading securities measured using Level 1 inputs. Of the five wealth management products, four were redeemable on demand and were classified as trading securities measured using Level 2 inputs. The remaining product had a fixed maturity and was classified as a held-to-maturity security measured using Level 2 inputs.
As of September 30, 2024, the Company held investments in three common stocks publicly traded on the Hong Kong Stock Exchange and three bank wealth management products. The common stocks investments were classified as trading securities measured using Level 1 inputs. Since all three wealth management products were redeemable on demand, they were classified as trading securities measured using Level 2 inputs.
The following table presents information about short-term investments that are measured at fair value as of September 30, 2025 and 2024 and indicates the fair value hierarchy of the valuation techniques we utilized to determine such fair value. The valuation techniques are based on the fair value measurement on a recurring basis of trading securities and held-to-maturity securities.
SCHEDULE OF FAIR VALUE MEASUREMENT ON RECURRING BASIS
| Quoted | Significant | Significant | ||||||||||||||
| Prices in | Other | Other | ||||||||||||||
| As of | Active | Observable | Unobservable | |||||||||||||
| September 30 | Markets | Inputs | Inputs | |||||||||||||
| 2025 | (Level 1) | (Level 2) | (Level 3) | |||||||||||||
| Trading securities | $ | 14,446,867 | $ | 3,098,972 | $ | 11,347,895 | $ | - | ||||||||
| Held-to-maturity securities | 4,233,204 | - | 4,233,204 | - | ||||||||||||
| Total | $ | 18,680,071 | $ | 3,098,972 | $ | 15,581,099 | $ | - | ||||||||
| Quoted | Significant | Significant | ||||||||||||||
| Prices in | Other | Other | ||||||||||||||
| As of | Active | Observable | Unobservable | |||||||||||||
| September 30 | Markets | Inputs | Inputs | |||||||||||||
| 2024 | (Level 1) | (Level 2) | (Level 3) | |||||||||||||
| Trading securities | $ | 17,850,648 | $ | 1,082,163 | $ | 16,768,485 | $ | - | ||||||||
| Total | $ | 17,850,648 | $ | 1,082,163 | $ | 16,768,485 | $ | - | ||||||||
Long-term Investments
Equity method investments in investees are the Company’s investments in privately held companies, over which it has significant influence but does not own a majority equity interest or otherwise control. The Company applies the equity method to account for an equity investment, in common stock or in-substance common stock, according to ASC 323 “Investment — Equity Method and Joint Ventures”.
An investment in in-substance common stock is an investment in an entity that has risk and reward characteristics that are substantially similar to that entity’s common stock. The Company considers subordination, risks and rewards of ownership and obligation to transfer value when determining whether an investment in an entity is substantially similar to an investment in that entity’s common stock.
| F- |
Under the equity method, the Company’s share of the post-acquisition profits or losses of the equity investee is recognized in the consolidated income statements and its share of post-acquisition movements in accumulated other comprehensive income is recognized in shareholders’ equity. When the Company’s share of losses in the equity investee equals or exceeds its interest in the equity investee, the Company does not recognize further losses, unless the Company has incurred obligations or made payments or guarantees on behalf of the equity investee.
The Company continually reviews its investment in equity investees under equity method to determine whether a decline in fair value to below the carrying value is other-than-temporary. The primary factors the Company considers in its determination are the duration and severity of the decline in fair value, the financial condition, operating performance and the prospects of the equity investee, and other company specific information such as recent financing rounds. If the decline in fair value is deemed to be other-than-temporary, the carrying value of the equity investee is written down to fair value. There was no impairment for the years ended September 30, 2025, 2024 and 2023.
Lease
ASC 842 requires lessees to recognize a right-of-use (“ROU”) asset and corresponding lease liability on the Consolidated Balance Sheets for all leases. The Company determines if an arrangement is a lease at inception of the arrangement and if such lease will be classified as an operating lease or a finance lease. As of September 30, 2025 and 2024, all of the Company’s leases are accounted for as operating leases.
ROU assets are the Company’s right to use an underlying asset for the lease term and lease liabilities are the Company’s obligation to make lease payments arising from the leases. ROU assets and lease liabilities are recognized at the lease commencement date based on the present value of lease payments over the lease term. Most leases do not provide an implicit interest rate; therefore, the Company used its incremental borrowing rate based on the information available at the inception date to determine the present value of the lease payments. Lease terms include options to extend the lease when it is reasonably certain that the Company will exercise that option. Lease cost for lease payments is recognized on a straight-line basis over the lease term. All ROU assets are reviewed for impairment annually. There was no impairment of the Company’s ROU assets as of September 30, 2025 and 2024.
Restricted Net Assets
Foreign exchange and other regulations in the PRC may further restrict the Company’s subsidiaries from transferring funds to the Company in the form of dividends, loans and advances. Amounts restricted include paid-in capital and statutory reserves of the Company’s PRC subsidiaries as determined pursuant to PRC generally accepted accounting principles.
Revenue Recognition
In accordance with FASB ASC 606, Revenue from Contracts with Customers, the Company recognizes revenue for the transfer of products or services to customers in an amount that reflects the consideration to which the Company expects to be entitled in such exchange. This requires the Company identify contractual performance obligations and determine whether revenue should be recognized at a point in time or over time, based on when control of the product or the benefit of the services transfers to the customer. Under the guidance of ASC 606, the Company is required to (a) identify the contract with a customer, (b) identify the performance obligations in the contract, (c) determine the transaction price, (d) allocate the transaction price to the performance obligations in the contract and (e) recognize revenue when (or as) the Company satisfies its performance obligations.
In accordance with ASC 606-10-55-89 through 55-91, the Company selected the type of good or service for presentation of disaggregated revenue. The Company’s presentation of its disaggregated revenues is aligned with information that can be reviewed by the Company’s chief operating decision maker for evaluating the financial performance of operating segments. The Company derives its revenues mainly from: sales of clean-energy equipment, sales of digitalization and integration equipment, sales of new energy and delivery of oil and gas engineering technical services. Revenues are the amount of consideration the Company is entitled to in exchange for the transfer of promised goods or services in the ordinary course of the Company’s activities and is recorded net of value-added tax (“VAT”). Consistent with the criteria of ASC 606, the Company recognizes revenue when the performance obligation in a contract is satisfied by transferring the control of promised goods or services to the customer. The Company also evaluates whether it is appropriate to record the gross amount of goods and services sold and the related costs.
| F- |
The following table sets forth the breakdown of our revenues for the years ended September 30, 2025, 2024, and 2023:
SCHEDULE OF BREAKDOWN OF REVENUES
| 2025 | 2024 | 2023 | ||||||||||||||||||||||
| Amount | % | Amount | % | Amount | % | |||||||||||||||||||
| Sales of clean-energy equipment | $ | 22,073,207 | 45.7 | $ | 33,816,111 | 49.0 | $ | 39,581,383 | 54.1 | |||||||||||||||
| Sales of digitalization and integration equipment | 2,731,568 | 5.7 | 3,081,230 | 4.5 | 3,364,644 | 4.6 | ||||||||||||||||||
| Sales of new energy | 19,536,237 | 40.4 | 25,822,344 | 37.4 | 23,204,437 | 31.8 | ||||||||||||||||||
| Delivery of oil and gas engineering technical services | 3,994,541 | 8.2 | 6,353,689 | 9.1 | 6,933,984 | 9.5 | ||||||||||||||||||
| Total | $ | 48,335,553 | 100.0 | $ | 69,073,374 | 100.0 | $ | 73,084,448 | 100.0 | |||||||||||||||
Sale of clean-energy equipment
The Company signs contracts with customers and delivers clean-energy equipment according to the sales contract or sales list. The customer issues an acceptance document after checking the quantity and quality of equipment received. Revenue is recognized when the Company receives confirmation of equipment acceptance. Revenues are recorded net of value-added tax, discounts, and surcharges and allowance for returns. And in accordance with ASC 606, the Company evaluates whether it is appropriate to record the gross amounts of goods sales and related costs or the net amount earned as commissions. The Company concludes it is the principal as the control of the specified equipment before it is transferred to the customers remain with the Company. Revenue is recognized as the gross amount of consideration to which the Company expects to be entitled in exchange for the specified equipment transferred.
Sale of digitalization and integration equipment
The Company signs contracts with customers and provides digitalization and integration equipment according to the sales contract or sales list. The customer issues an acceptance document after checking the quantity and quality of the equipment received and installed. Revenue is recognized when the Company receives confirmation of equipment acceptance. Revenues are recorded net of value-added tax, discounts, and surcharges and allowance for returns. In accordance with ASC 606, the Company evaluates whether it is appropriate to record the gross amount of goods sales and related costs or the net amount earned as commissions. The Company concludes it is the principal as the control of the specified equipment before it is transferred to the customers remain with the Company. Revenue is recognized as the gross amount of consideration to which the Company expects to be entitled in exchange for the specified equipment transferred.
Sales of new energy
The Company signs contracts with customers and sells new energy, such as liquefied natural gas (“LNG”) and compressed natural gas (“CNG”), purchased from third parties to the customers. The customer issues an acceptance document after acquiring the new energy. Revenue is recognized when the Company receives confirmation of natural gas acceptance. Revenues are recorded net of value-added tax, discounts, and surcharges and allowance for returns. In accordance with ASC 606, the Company evaluates whether it is appropriate to record the gross amount of new energy sales and related costs or the net amount earned as commissions. The Company concludes it is the principal as the control of the new energy before it is transferred to the customer remains with the Company. Revenue is recognized as the gross amount of consideration to which it expects to be entitled in exchange for the new energy transferred.
| F- |
Delivery of oil and gas engineering technical services
The Company signs contracts with customers and delivers compressor booster service to them during their shale gas production process. The Company recognizes revenue based on monthly or quarterly statements, which are confirmed by both parties. An evaluation is performed to determine whether the Company is a principal or agent in these transactions. Under the terms of these compressor booster service contracts, the Company concludes it is the agent as title to the shale gas production remains with a third-party producer. Revenue is recognized on a net basis since the Company is providing a service. The Company concludes the services provided each month are substantially similar and result in the transfer of substantially similar services to the third-party each month. That is, the benefit consumed by the third-party is substantially similar for each month, even though the exact volume of services may vary. Therefore, the Company concludes the monthly compressor booster service revenue satisfies the requirements of ASC 606-10-25-14(b) to be accounted for as a single performance obligation. Accordingly, based on the output method, the Company recognizes revenues over time when it satisfies its performance obligations throughout the contract terms.
Cost of Revenues
Cost of revenues (“COR”) for sales of clean-energy equipment includes purchased cost of equipment and accessories from third parties, labor cost and shipping and handling costs.
COR for sales of digitalization and integration equipment includes labor costs, purchased cost of equipment and accessories from third parties, and shipping and handling costs.
COR for sales of new energy primarily includes gas cost purchased from third parties.
COR for delivery of oil and gas engineering technical service includes labor costs, and depreciation expenses
General and Administrative Expenses
General and administrative expenses consist mainly of payroll and related costs for employees involved in general corporate functions, including accounting, finance, tax, legal and human resources, professional fees and other general corporate expenses as well as costs associated with the use by these functions of facilities and equipment, such as depreciation and rental expenses.
Selling and Marketing Expenses
Selling expenses consist mainly of payroll and benefits for employees involved in the sales and distribution functions, and marketing expense.
Research and Development Expenses
Research and development expenses consist primarily of payroll and related costs for employees involved in research functions and other general corporate expenses as well as costs associated with the use by these functions of facilities and equipment, such as depreciation and rental expenses.
Interest Expenses
Interest expense is for interest on short-term borrowings.
Other Income, net
Other income, net primarily consist of rent revenue, bank charges and other miscellaneous expenses, net of interest income from banks and other miscellaneous income.
Mainland China Employee Contribution Plans
As stipulated by the regulations of the PRC, full-time employees of the Company are entitled to various government statutory employee benefit plans, including medical insurance, maternity insurance, workplace injury insurance, unemployment insurance and pension benefits through a PRC government-mandated multi-employer defined contribution plan. The Company is required to make contributions to the plan based on certain percentages of employees’ salaries. These expenses are recorded in general and administrative and selling expenses. The expenses the Company incurred for the plans were $660,363, $657,565 and $586,559 for the years ended September 30, 2025, 2024 and 2023, respectively.
| F- |
Income Taxes
The Company’s subsidiaries in the PRC and Hong Kong are subject to the income tax laws of the PRC and Hong Kong, respectively. No taxable income was generated outside the PRC for the years ended September 30, 2025, 2024 and 2023. The Company accounts for income taxes in accordance with ASC 740, Income Taxes. ASC 740 requires an asset and liability approach for financial accounting and reporting for income taxes and allows recognition and measurement of deferred tax assets based upon the likelihood of realization of tax benefits in future years. Under the asset and liability approach, deferred taxes are provided for the net tax effects of temporary differences between the carrying amounts of assets and liabilities for financial reporting purposes and the amounts used for income tax purposes. A valuation allowance is provided for deferred tax assets if it is more likely than not these items will either expire before the Company is able to realize their benefits, or future deductibility is uncertain.
ASC 740-10-25 prescribes a more-likely-than-not threshold for financial statement recognition and measurement of a tax position taken (or expected to be taken) in a tax return. It also provides guidance on the recognition of income tax assets and liabilities, classification accounting for interest and penalties associated with tax positions, years open for tax examination, accounting for income taxes in interim periods and income tax disclosures. There were no material uncertain tax positions as of September 30, 2025 and 2024.
Value Added Tax (“VAT”)
The VAT rate for revenue generated from providing products was 13%. VAT is reported as a reduction of revenue when incurred. Entities that are VAT general taxpayers are allowed to offset qualified input VAT paid to suppliers against their output VAT liabilities. The net VAT balance between input VAT and output VAT is recorded in taxes payable. The Company records a VAT payable or receivable net of payments in the accompanying consolidated financial statements. All of the VAT returns filed by the Company’s subsidiaries in the PRC, have been and remain subject to examination by the tax authorities for five years from the date of filing.
The Company computes earnings per share (“EPS”) in accordance with ASC 260, “Earnings per Share” (“ASC 260”). ASC 260 requires companies with complex capital structures to present basic and diluted EPS. Basic EPS is computed by dividing net income available to ordinary shareholders of the Company by the weighted average ordinary shares outstanding during the period. Diluted EPS takes into account the potential dilution that could occur if securities or other contracts to issue ordinary shares were exercised and converted into ordinary shares. When the Company has a net (loss), diluted securities are not included as they would be anti-dilutive. For the years ended September 30, 2025, 2024 and 2023, there were no dilutive securities.
Comprehensive Income
Comprehensive income consists of two components, net income and other comprehensive (loss) income. Net income refers to revenue, expenses, gains, and losses that under U.S. GAAP are recorded as an element of equity. Other comprehensive (loss) income consists of foreign currency translation adjustments from the Company not using the U.S. dollar as its functional currency.
Segment Reporting
ASC 280, “Segment Reporting”, establishes standards for reporting information about operating segments on a basis consistent with the Company’s internal organizational structure as well as information about geographical areas, business segments and major customers in financial statements for details on the Company’s business segments.
| F- |
The Company uses the management approach to determine reportable operating segments. The management approach considers the internal organization and reporting used by the Company’s chief operating decision maker (“CODM”) for making decisions, allocating resources and assessing performance. The Company’s CODM has been identified as the CEO, who reviews consolidated results when making decisions about allocating resources and assessing performance of the Company.
Based on management’s assessment, the Company determined that it has four operating segments: (i) clean-energy equipment; (ii) oil and gas engineering technical services; (iii) new energy production and operation; and (iv) digitalization and integration equipment.
Concentration of credit risk
Currently, all of the Company’s operations are in the PRC. Accordingly, the Company’s business, financial condition and results of operations may be influenced by the political, economic and legal environment in the PRC, and by the general state of the PRC’s economy. The Company’s results may be adversely affected by changes in governmental policies with respect to laws and regulations, anti-inflationary measures, currency conversion and remittance abroad, and rates and methods of taxation, among other things.
Financial instruments which potentially subject the Company to concentrations of credit risk consist principally of cash, restricted cash, accounts receivable, notes receivable, advances to suppliers and due from related parties. A portion of the Company’s sales are credit sales which are to the customers whose ability to pay is dependent upon industry economics prevailing in these areas; however, concentrations of credit risk with respect to trade accounts receivable is limited due to most clients of the Company are state-owned enterprises. The Company also performs ongoing credit evaluations of its customers to help further reduce credit risk.
Concentration of customers and suppliers
Details of customers accounting for 10% or more of the Company’s total revenues are as follows:
SCHEDULE OF CONCENTRATIONS
| Years Ended September 30, | ||||||||||||||||||||||||
| 2025 | 2024 | 2023 | ||||||||||||||||||||||
| Customer A | $ | 10,751,899 | 22.2 | % | $ | 14,822,587 | 21.5 | % | $ | -* | -* | |||||||||||||
| Customer B | 6,245,427 | 12.9 | % | 11,050,583 | 16.0 | % | 13,411,753 | 18.4 | % | |||||||||||||||
| Customer C | -* | -* | -* | -* | 12,721,498 | 17.4 | % | |||||||||||||||||
| Customer D | -* | -* | -* | -* | 10,931,425 | 15.0 | % | |||||||||||||||||
| Total | $ | 16,997,326 | 35.1 | % | $ | 25,873,170 | 37.5 | % | $ | 37,064,676 | 50.8 | % | ||||||||||||
Details of customers which accounted for 10% or more of the Company’s accounts receivable are as follows:
| As of September 30, | ||||||||||||||||
| 2025 | 2024 | |||||||||||||||
| Customer B | $ | 4,650,537 | 19.9 | % | $ | 5,934,248 | 22.3 | % | ||||||||
| Customer E | 4,306,546 | 18.4 | % |
-* |
-* | |||||||||||
| Total | $ | 8,957,083 | 38.3 | % | $ | 5,934,248 | 22.3 | % | ||||||||
Details of vendors from which purchases are greater than 10% of the total purchases of the Company are as follows: No vendor accounted for 10% or more of the Company’s total purchases for the year ended September 30, 2023.
| Years Ended September 30, | ||||||||||||||||||||||||
| 2025 | 2024 | 2023 | ||||||||||||||||||||||
| Vendor A | $ | 4,601,010 | 11.6 | % | $ | 8,502,784 | 16.0 | % | $ | -* | -* | |||||||||||||
| Vendor B | - * | -* | 6,093,172 | 11.3 | % | -* | -* | |||||||||||||||||
| Total | $ | 4,601,010 | 11.6 | % | $ | 14,595,956 | 27.3 | % | $ | - | - | |||||||||||||
| F- |
Details of the vendors which accounted for 10% or more of the Company’s accounts payable are as follows:
| As of September 30, | ||||||||||||||||
| 2025 | 2024 | |||||||||||||||
| Vendor C | $ | 3,600,703 | 47.8 | % | $ | -* | -* | |||||||||
| Total | $ | 3,600,703 | 47.8 | % | $ | - | - | |||||||||
| * | Less than 10% of the total amount |
Related Parties
A party is considered related to the Company if it directly or indirectly or through one or more intermediaries, controls, is controlled by, or is under common control with the Company. Related parties also include principal owners of the Company, its management, members of their immediate families and other parties with which the Company may deal if one party controls or can significantly influence the management or operating policies of the other to an extent that one of the transacting parties might be prevented from fully pursuing its own separate interests. A party which can significantly influence the management or operating policies of the transacting parties or if it has an ownership interest in one of the transacting parties and can significantly influence the other to an extent that one or more of the transacting parties might be prevented from fully pursuing its own separate interests is also a related party.
Recent accounting pronouncements
In November 2023, the Financial Accounting Standards Board (“FASB”) issued Accounting Standards Update (“ASU”) 2023-07 which requires incremental reportable segment disclosures. The new standard requires that a public entity disclose significant segment expenses, the title and position of the CODM, and how the CODM uses the reported measures in assessing performance and deciding how to allocate resources. ASU 2023-07 is effective for annual periods beginning after December 15, 2023, and interim periods within fiscal years beginning after December 15, 2024. Early adoption is permitted. Adoption of the ASU should be applied retrospectively to all prior periods presented in the financial statements. This ASU will result in additional required disclosures being included in consolidated financial statements when adopted. The Company is currently evaluating the provisions of this ASU.
In December 2023, the FASB issued ASU 2023-09, Improvements to Income Tax Disclosures which requires disaggregated information about a reporting entity’s effective tax rate reconciliation as well as additional information on income taxes paid. The ASU is effective on a prospective basis for annual periods beginning after December 15, 2024. Early adoption is permitted for annual financial statements that have not yet been issued or made available for issuance. This ASU will likely result in additional required disclosures being included in consolidated financial statements when adopted. The Company is currently evaluating the provisions of this ASU.
The Company does not believe other recently issued but not yet effective accounting standards, if currently adopted, would have a material effect on the consolidated financial statements.
NOTE 3 – SHORT-TERM INVESTMENTS
Short-term investments consisted of the following:
SCHEDULE OF SHORT TERM INVESTMENT
| As of September 30, | ||||||||
| 2025 | 2024 | |||||||
| Trading securities | $ | 14,446,867 | $ | 17,850,648 | ||||
| Held-to-maturity securities | 4,233,204 | - | ||||||
| Total short-term investments | $ | 18,680,071 | $ | 17,850,648 | ||||
| F- |
As of September 30, 2025, the Company held investments in three common stocks of $3,098,972 that were publicly traded on the Hong Kong Stock Exchange and five bank wealth management products of $15,581,099. As of September 30, 2024, the Company held investments in three common stocks of $1,082,163 that were publicly traded on the Hong Kong Stock Exchange and three bank wealth management products of $16,768,485.
Net investment income for the years ended September 30, 2025, 2024 and 2023 consists of the following:
SCHEDULE OF NET INVESTMENT INCOME
| 2025 | 2024 | 2023 | ||||||||||
| Gain from redemption of wealth management products investments | $ | 191,311 | $ | 133,306 | $ | 14,489 | ||||||
| Unrealized gain from wealth management products investments | 102,321 |
|||||||||||
| Unrealized gain from common stocks | 2,015,497 | 311,965 | 94,182 | |||||||||
| Net investment income | $ | 2,309,129 | $ | 445,271 | $ | 108,671 | ||||||
NOTE 4 – ACCOUNTS RECEIVABLE, NET
Accounts receivable, net consisted of the following:
SCHEDULE OF ACCOUNTS RECEIVABLE
| As of September 30, | ||||||||
| 2025 | 2024 | |||||||
| Trade accounts receivable | $ | 23,403,393 | $ | 24,220,265 | ||||
| Less: allowance for expected credit losses | (3,768,902 | ) | (2,393,968 | ) | ||||
| Total accounts receivable, net | $ | 19,634,491 | $ | 21,826,297 | ||||
| Current portion | $ | 15,327,945 | $ | 21,826,297 | ||||
| Non-current portion | $ | 4,306,546 | $ | - | ||||
The non-current portion represents trade receivables to be collected beyond one year due to the payment terms negotiated between the Company and its customers.
The movement of allowance for expected credit losses for the years ended September 30, 2025, 2024 and 2023 was as follows:
SCHEDULE OF ALLOWANCE FOR EXPECTED CREDIT LOSSES
| 2025 | 2024 | 2023 | ||||||||||
| Balance at beginning of the year | $ | 2,393,968 | $ | 2,009,779 | $ | 1,222,983 | ||||||
| Current year addition | 1,407,985 | 334,743 | 800,423 | |||||||||
| Exchange differences | (33,051 | ) | 49,446 | (13,627 | ) | |||||||
| Balance at end of the year | $ | 3,768,902 | $ | 2,393,968 | $ | 2,009,779 | ||||||
NOTE 5 –NOTES RECEIVABLE
Notes receivable are trade accounts receivable due from customers where the customers’ banks guaranteed the payments, which are non-interest bearing and generally range from three to six months from the date of issuance. As of September 30, 2025 and 2024, no notes were guaranteed or collateralized. $28,111 was collected as of date of this report.
NOTE 6 – ADVANCE TO SUPPLIERS, NET
Advance to suppliers, net consisted of the following:
SCHEDULE OF ADVANCE TO SUPPLIERS, NET
| As of September 30, | ||||||||
| 2025 | 2024 | |||||||
| Advance for products and services from third parties | $ | 7,728,834 | $ | 7,565,683 | ||||
| Less: allowance for expected credit losses | (3,196,567 | ) | (1,669,088 | ) | ||||
| Advance to suppliers, net | $ | 4,532,267 | $ | 5,896,595 | ||||
The movement of allowance for credit losses for the years ended September 30, 2025, 2024 and 2023 was as follows:
SCHEDULE OF MOVEMENT OF ALLOWANCE FOR CREDIT LOSS ADVANCE TO SUPPLIER
| 2025 | 2024 | 2023 | ||||||||||
| Balance at beginning of the year | $ | 1,669,088 | $ | 599,482 | $ | 562,848 | ||||||
| Current year addition | 1,550,523 | 1,054,857 | 42,905 | |||||||||
| Exchange differences | (23,044 | ) | 14,749 | (6,271 | ) | |||||||
| Balance at end of the year | $ | 3,196,567 | $ | 1,669,088 | $ | 599,482 | ||||||
NOTE 7 – INVENTORIES
Inventories consist of the following:
SCHEDULE OF INVENTORIES
| As of September 30, | ||||||||
| 2025 | 2024 | |||||||
| Raw materials | $ | 964,215 | $ | 1,236,671 | ||||
| Work in progress | 916,949 | 510,803 | ||||||
| Self-produced products | 562,577 | 485,344 | ||||||
| Purchased products - clean-energy equipment | 1,106,968 | 935,644 | ||||||
| Purchased products - digitalization and integration equipment | 102,671 | 2,228,172 | ||||||
| Total inventories | $ | 3,653,380 | $ | 5,396,634 | ||||
Self-produced products include compressors, water injection pump skids and wellhead control panels.
| F- |
The Company entered into service contracts with separate customers in October 2024 and June 2025, respectively. To fulfill these contracts, three self-produced compressors with a total carrying value of $448,686 were transferred to machinery and equipment upon completion. These equipment are used to provide oil and gas engineering technical services to clients. Depreciation on such equipment commenced when it is placed into service and is recorded as part of the cost of revenues.
The Company reviews its inventories periodically to determine if any reserves are necessary for slow-moving inventory or if a write-down is necessary when the carrying value exceeds net realizable value. There was no allowance for its inventories as of September 30, 2025 and 2024.
NOTE 8 – PREPAID EXPENSES AND OTHER CURRENT ASSETS, NET
Prepaid expenses and other current assets as of September 30, 2025 and 2024 were as follows:
SCHEDULE OF PREPAID EXPENSES AND OTHER CURRENT ASSETS
| 2025 | 2024 | |||||||
| Deposits (1) | $ | 516,685 | $ | 614,287 | ||||
| Staff advances (2) | 104,950 | 204,998 | ||||||
| VAT Credit to be deducted (3) | 1,048,418 | - | ||||||
| Advanced service fee (4) | 420,185 | 727,802 | ||||||
| Equity transaction (5) | 984,026 | - | ||||||
| Other (6) | 271,595 | 210,276 | ||||||
| Less: allowance against advanced service fee (7) | (376,571 | ) | (190,303 | ) | ||||
| Prepaid expenses and other current assets, net | $ | 2,969,288 | $ | 1,567,060 | ||||
| (1) | Deposits primarily consist of bidding deposits and a deposit to third-party for participating in production of nature gas. |
| (2) | Staff advances primarily were cash advances to employees for their expected business travel or in connection with various expense incurred in the ordinary course of business, such as sales and marketing activities. |
| (3) | VAT Credit to be deducted refers to the amount of VAT that the Company already paid on purchases but is not yet fully eligible to offset against its output tax in the current period. The Company classified this portion of the VAT credit to be deducted as a current asset, based on the assessment that it will be utilized to offset output tax within the next twelve months. During fiscal year 2025, revenues generated by Leishen Nanjing, Leishen Shandong, and Sichuan Leishen Hongzhuo were lower than their costs and expenses, resulting in a larger amount of input VAT invoices received compared to output VAT invoices issued. The excess portion could not be deducted in the fiscal year 2025 and thus classified as other current assets, to be carried forward for deduction in the next period. |
| (4) | Advanced service fee primarily were cash advances to third parties for equipment consulting services. Advanced service fee primarily consisted of amounts paid in advance to Beijing Youyi Natural Technology Co., Ltd. ($153,174), Sichuan Zhuoyue Shuxin Technology Co., Ltd. ($ 219,548), and Sichuan Jiahongyi Information Technology Consulting Co., Ltd. ($ 28,147) by ZJY Technologies. |
| (5) | Equity transaction was the amount payable by Jining Eni Energy Technology Co., Ltd to China Oil Blue Ocean for the purchase of China Oil Blue Ocean’s 40% share in Sichuan TIBO. |
| (6) | Other primarily consists of prepayment to third parties, such as freight, water and electricity, property management fees. |
| (7) | In accordance with ASC 326, the Company maintains an allowance for expected credit losses and records the allowance as an offset to advanced service fee. |
| F- |
The movement of allowance for credit losses for the years ended September 30, 2025, 2024 and 2023 was as follows:
SCHEDULE OF ALLOWANCE FOR CREDIT LOSSES
| 2025 | 2024 | 2023 | ||||||||||
| Balance at beginning of the year | $ | 190,303 | $ | 50,568 | $ | 70,992 | ||||||
| Current year addition | 188,896 | 138,491 | (19,633 | ) | ||||||||
| Foreign exchange difference | (2,628 | ) | 1,244 | (791 | ) | |||||||
| Balance at end of the year | $ | 376,571 | $ | 190,303 | $ | 50,568 | ||||||
NOTE 9 – LONG-TERM INVESTMENTS, NET
The Company’s long-term investments consisted of equity investments accounted for using the equity method, including Shuifu Yongcheng Technology Co., Ltd. (“Shuifu Yongcheng”) and Sichuan Hongzhuo Shuya Energy Co., Ltd. (“Hongzhuo Shuya), and equity investments accounted for using the measurement alternative, including Sichuan TIBO Fluid Technology Co., Ltd. (“Sichuan TIBO”). As of September 30, 2025, all the abovementioned long-term investments were fully disposed and carried no balance on the books.
Long-term investments consisted of the following:
SCHEDULE OF LONG-TERM INVESTMENTS
| As of September 30, | ||||||||
| 2025 | 2024 | |||||||
| Equity method investments, net | $ | - | $ | 760,713 | ||||
| Equity investments using the measurement alternative | - | 997,802 | ||||||
| Long-term investment, net | $ | - | $ | 1,758,515 | ||||
Equity investments accounted for using the equity method
Shuifu Yongcheng is a limited liability company incorporated on April 7, 2020, under the laws of PRC, engaged in LNG and CNG operation. Sichuan Leishen Hongzhuo held a 34% equity interest, with a capital commitment of RMB 3.4 million ($478,503), of which RMB 2.0 million ($308,384) was contributed in 2020. In 2021, due to disagreement in the future development direction and the inability to obtain the relevant financial information, Sichuan Leishen Hongzhuo reassessed the investment and recorded impairment for its long-term investment in Shuifu Yongcheng with book value RMB 2 million ($308,384). In August 2025, Sichuan Leishen Hongzhuo contributed self-produced inventories to fulfill the remaining funding obligation of RMB 1.4 million ($198,778) and subsequently sold its 34% equity interest to unrelated third parties for RMB 2.95 million ($415,412). As a result of the transaction, Sichuan Leishen Hongzhuo realized a gain of $216,634 and no longer holds any equity interest in Shuifu Yongcheng.
Hongzhuo Shuya is a limited liability company incorporated on February 28, 2019, under the laws of PRC, engaged in LNG and CNG operation. Sichuan Leishen Hongzhuo initially held a 51% equity interest of it. On July 6, 2022, Leishen Hongzuo transferred 10% of all the existing shares of Hongzhuo Shuya to Sichuan Shunengwei Energy Technology Co., Ltd., which decreased the proportion of shares held to 41%. On September 12, 2025, Sichuan Leishen Hongzhuo entered into a share transfer agreement with Chengdu Jiajiaqi Technology Co., Ltd, selling its 41% equity interest in Hongzhuo Shuya for RMB 5.88 million ($827,316). At the time of the sale, the carrying value of the equity in Hongzhuo Shuya was RMB 5,17million ($728,474). As a result of the transaction, Sichuan Leishen Hongzhuo realized a gain of $98,842 and no longer holds any equity interest in Hongzhuo Shuya.
Below is a reconciliation of the Company’s equity investments accounted for using the equity method for the years ended September 30, 2025, 2024 and 2023:
SCHEDULE OF EQUITY INVESTMENTS ACCOUNTED FOR USING THE EQUITY METHOD
| 2025 | 2024 | 2023 | ||||||||||
| Balance at the beginning of the year | $ | 760,713 | $ | 696,618 | $ | 573,906 | ||||||
| Additions | 57,083 | 50,141 | ||||||||||
| Share of results of equity investees | 211,835 | (10,125 | ) | 78,966 | ||||||||
| Effect of foreign currency translation | (10,502 | ) | 17,137 | (6,395 | ) | |||||||
| Disposal of equity interests | (962,046 | ) | - | - | ||||||||
| Total | $ | - | $ | 760,713 | $ | 696,618 | ||||||
| F- |
Equity investments using the measurement alternative
Sichuan TIBO is a limited liability company incorporated on April 10, 2008, under the laws of PRC, engaged in cleaning equipment manufacturing. As of January 2021, China Oil Blue Ocean held 85% of the equity of Sichuan TIBO purchased for of RMB14.85 million (approximately US$2,120,300). In May 2022 and September 2022, China Oil Blue Ocean transferred its 2.5% and 42.5% shares of Sichuan TIBO to Jining Eni Energy Technology Co., Ltd. After that, the share held by China Oil Blue Ocean in Sichuan TIBO decreased to 40%. Considering the Company does not participate in actual operation of Sichuan TIBO, and its control exists through means other than through ownership of a majority, its fair value cannot be determined. Based on this, the Company uses alternative accounting for this investment without readily determinable fair value.
On February 8, 2025, China Oil Blue Ocean entered into a share transfer agreement with Jining Eni Energy Technology Co., Ltd, selling its 40% shares in Sichuan TIBO for RMB 6.99 million ($984,026). As a result of the transaction, China Oil Blue Ocean did not result in any gain or loss, and no longer holds any equity interest in Sichuan TIBO.
As of September 30, 2025 and 2024, the carrying value of equity investments accounted for using the measurement alternative was nil and RMB6.99 million (approximately US$997,800). No investment income was recognized in the Company’s consolidated statements of operations and comprehensive income for the years ended September 30, 2025, 2024 and 2023.
NOTE 10 – PROPERTY AND EQUIPMENT, NET
Property and equipment, at cost less accumulated depreciation, consisted of the following:
SCHEDULE OF PROPERTY, PLANT, AND EQUIPMENT
| As of September 30, | ||||||||
| 2025 | 2024 | |||||||
| Machinery and equipment | $ | 4,285,476 | $ | 4,877,172 | ||||
| Office equipment | 130,941 | 133,039 | ||||||
| Vehicles | 541,512 | 527,121 | ||||||
| Subtotal | 4,957,929 | 5,537,332 | ||||||
| Less: accumulated depreciation | (1,492,976 | ) | (1,425,413 | ) | ||||
| Property and equipment, net | $ | 3,464,953 | $ | 4,111,919 | ||||
The movement of machinery and equipment was presented in the following table:
SCHEDULE MOVEMENT OF MACHINERY AND EQUIPMENT
| 2025 | 2024 | |||||||
| Balance at the beginning of the year | $ | 4,877,172 | $ | 4,038,431 | ||||
| Purchases | 83,704 | 794,262 | ||||||
| Equipment transferred from inventories | 448,686 | - | ||||||
| Disposals | (1,056,751 | ) | (54,876 | ) | ||||
| Exchange differences | (67,335 | ) | 99,355 | |||||
| Balance at the end of the year | $ | 4,285,476 | $ | 4,877,172 | ||||
For the years ended September 30, 2025, 2024 and 2023, depreciation was $461,918, $502,670 and $413,463, respectively.
| F- |
NOTE 11 – INTANGIBLE ASSETS, NET
Intangible assets, net consisted of the following:
SCHEDULE OF INTANGIBLE ASSETS
| As of September 30, | ||||||||
| 2025 | 2024 | |||||||
| Software | $ | 163,642 | $ | 165,933 | ||||
| Less: accumulated amortization | (41,871 | ) | (25,863 | ) | ||||
| Intangible assets, net | $ | 121,771 | $ | 140,070 | ||||
For the years ended September 30, 2025, 2024 and 2023, amortization was $16,233, $16,336 and $3,342, respectively.
NOTE 12 – LOANS RECEIVABLE
Loans receivable consisted of the following:
SCHEDULE OF LOAN RECEIVABLE
| As of September 30, | ||||||||
| 2025 | 2024 | |||||||
| Polar Petroleum Equipment (Shandong) Co., Ltd (“Polar”) (1) | $ | 844,416 | $ | 713,532 | ||||
| Sichuan TIBO Fluid Technology Co., Ltd. (“Sichuan TIBO”) (2) | 1,069,596 | - | ||||||
| Jining Eni Energy Technology Co., Ltd (“Eni Energy”) (3) | 281,472 | - | ||||||
| Xianlong Technology (Beijing) Co., Ltd. (“Xianlong”) (4) | 1,401,731 | - | ||||||
| Beijing Youyi Natural Technology Co., Ltd. (“Beijing Youyi”) (5) | 267,398 | - | ||||||
| Joseph Petroleum Technology (Beijing) Co., Ltd. (“Joseph Petroleum”) (6) | 703,680 | - | ||||||
| Beijing Chenghui Shengsi Technology Co.,Ltd.(“Beiiing Chenghui”) (7) | 18,999 |
- | ||||||
| Accrued Interest Receivable | 153,860 | 12,167 | ||||||
| Total loans | 4,741,152 | 725,699 | ||||||
| Less: current portion | 3,777,909 | - | ||||||
| Loans receivable, non-current | $ | 963,243 | $ | 725,699 | ||||
| (1) |
On April 13, 2024 and May 23, 2024, China Oil Blue Ocean made two loans of RMB 3,000,000 ($428,119) and RMB 2,000,000 ($285,413), respectively, to a customer, Polar for three years with annual interest of 4%. The loans were restricted for Polar’s operating activities. The outstanding loans were repaid as follows: RMB 4,000,000 ($562,944) in November 2024 and RMB 1,000,000 ($140,736) in December 2024.
In May 2025, China Oil Blue Ocean lent RMB 6 million ($844,416) to Polar with interest of 3.5% and a term of three years. Interest accrued on this loan was RMB 81,315 ($11,444) and RMB 85,260 ($12,167) as of September 30, 2025 and 2024. |
| (2) |
On March 25, 2024, China Oil Blue Ocean lent RMB5,600,000 (US$780,140) to Sichuan TIBO Fluid Technology Co., Ltd. (“Sichuan TIBO”) an equity investee of the Company. The loan to Sichuan TIBO was for 13 months with annual interest of 8% from March 25, 2024 to June 25, 2024, and 3.5% from June 26, 2024 to April 30, 2025. Sichuan TIBO repaid RMB 600,000 (US$84,442) on January 22, 2025. On April 20, 2025 and October 24, 2025, respectively, China Oil Blue Ocean and Sichuan TIBO agreed to extended the maturity date of the remaining RMB 5 million ($703,682) loan balance to June 30, 2026.
On April 20, 2025, China Oil Blue Ocean provided an additional loan of RMB 2.6 million ($365,914) to Sichuan TIBO with interest of 3.5% and a term of six months. On October 24, 2025, both parties agreed to extend the maturity date of the loan to June 30, 2026.
As a result of the disposal of equity interest in TIBO in February 2025 (see Note 8), the two outstanding loans from TIBO mentioned above were reclassified as loans receivable from a third party. As of September 30, 2025, the outstanding loan receivable from TIBO amounted to $1,069,596. Interest accrued on above two loans was RMB 236,180($33,239) as of September 30, 2025. |
| (3) | On May 1, 2025, China Oil Blue Ocean provided a credit facility of RMB 10 million ($3,482,767) to Eni Energy with annual interest of 3.5% and a term of three years. Eni Energy drew down RMB 2 million ($281,472) from the credit facility on May 16, 2025. Interest accrued on this loan was RMB 30,685 ($4,318) as of September 30, 2025. |
| F- |
| (4) | On May 14, 2025 and September 29, 2025, China Oil Blue Ocean and Xinjiang Breslin made two loans of RMB 7,000,000 ($985,152) and RMB 2,960,000 ($416,579) respectively to Xianlong for one year with interest of 3.5%. Interest accrued on these loans were RMB 94,540 ($13,305) as of September 30, 2025. |
| (5) | On May 29, 2025 and June 5, 2025, ZJY Technologies made two loans of RMB 100,000 ($14,073) and RMB 1,800,000 ($253,325) respectively to Beijing Youyi for one year with interest of 3.5%. Interest accrued on this loan was RMB 21,566 ($3,035) as of September 30, 2025. |
| (6) | On September 29, 2025, Xinjiang Breslin lent RMB 5,000,000 ($703,680) to Joseph Petroleum for one year with interest of 3.5%. Interest accrued on this loan was RMB 959 ($135) as of September 30, 2025. |
| (7) |
On January 1, 2024, ZJY Technologies provided a credit facility of RMB 25 million ($3,482,767) to Beijing Chenghui Shengsi Technology Co., Ltd (“Beijing Chenghui”) with annual interest of 3.5% and a term of three years. Beijing Chenghui drew down a total of RMB 21.33 million ($2,971,039) from October 2024 to June 2025 and repaid RMB 21.19 million ($2,952,040) in September 2025. A balance of RMB135,000($18,999) remained outstanding as of September 30, 2025. Interest accrued from Beijing Chenghui was RMB 628,008 ($88,384) as of September 30, 2025. |
Interest accrued on all the above-mentioned loans receivable was RMB1,093,253 ($153,860) and RMB 85,260 ($12,167) as of September 30, 2025 and 2024.
NOTE 13 – BANK LOANS
The bank loans of the Company consisted of the following:
SCHEDULE OF BANK LOANS
| As of September 30, 2025 | ||||||||||
|
Principal Amount |
Annual Interest Rate |
Contract term | ||||||||
| Bank of China (1) | $ | 253,326 | 3.35 | % | 2024/10/16-2025/10/15 | |||||
| Industrial and Commercial Bank (2) | 1,407,360 | 2.45 | % | 2025/3/18-2026/03/17 | ||||||
| Industrial and Commercial Bank (3) | 1,407,360 | 2.45 | % | 2025/3/25-2026/03/24 | ||||||
| Total loans | 3,068,046 | |||||||||
| Less: current portion | 3,068,046 | |||||||||
| Long-term portion | $ | - | ||||||||
| As of September 30, 2024 | ||||||||||
|
Principal Amount |
Annual Interest Rate |
Contract term | ||||||||
| Shenzhen Qianhai Webank | $ | 31,871 | 8.82 | % | 2023/4/18-2025/4/17 | |||||
| Shenzhen Qianhai Webank | 19,028 | 7.94 | % | 2023/4/18-2025/4/17 | ||||||
| Bank of China Chengdu Zijing West Road Sub-branch | 841,967 | 3.35 | % | 2024/8/23-2025/8/23 | ||||||
| Bank of China Chengdu Zijing West Road Sub-branch | 285,413 | 3.45 | % | 2023/11/21-2024/11/20 | ||||||
| Total loans | 1,178,279 | |||||||||
| Less: current portion | 50,899 | |||||||||
| Long-term loans | $ | 1,127,380 | ||||||||
| (1) | On November 21, 2023, the Company obtained a loan of RMB 2 million ($281,472) from Bank of China Chengdu Hi-Tech Industrial Development Zone Sub-branch, which due November 20, 2024. The loan is guaranteed by Li Hongliang, chief executive officer of the Company. RMB 100,000 ($14,074) was repaid in October, 2024. RMB 1,900,000 ($267,398) was refinanced and extended to October 15, 2025. RMB 100,000 ($14,074) and RMB 1,800,000 ($253,326) was repaid on September 16, 2025 and October 16, 2025, respectively. |
| F- |
| (2) | On March 18, 2025, the Company obtained a loan of RMB 10 million ($1,407,360) from Industrial and Commercial Bank of China Beijing Yayuncun Sub-branch, which is due March 17, 2026. |
| (3) | On March 25, 2025, the Company obtained a loan of RMB 10 million ($1,407,360) from Industrial and Commercial Bank of China Beijing Yayuncun Sub-branch, which is due March 24, 2026. |
The bank loans mentioned above do not require collateral and contain no debt covenants.
NOTE 14 – OTHER PAYABLES AND OTHER CURRENT LIABILITIES
Other payables and other current liabilities consisted of the following:
SCHEDULE OF OTHER PAYABLES AND OTHER CURRENT LIABILITIES
| As of September 30, | ||||||||
| 2025 | 2024 | |||||||
| Payroll payable | $ | 1,212,196 | $ | 1,075,180 | ||||
| Deposits | 981 | 995 | ||||||
| Other | 534,030 | 263,794 | ||||||
| Other payables and other current liabilities | $ | 1,747,207 | $ | 1,339,969 | ||||
Other payable is for employee business expense reimbursement and freight.
NOTE 15 – LEASE
The Company leases office spaces and factories under non-cancelable operating leases, with terms from 24 to 120 months. The Company considers those renewal or termination options that are reasonably certain to be exercised in the determination of the lease term and initial measurement of right of use assets and lease liabilities. Lease expense for lease payment is recognized on a straight-line basis over the lease term. Leases with initial term of 12 months or less are not recorded on the balance sheet.
The Company’s lease agreements do not contain any material residual value guarantees or material restrictive covenants.
The table below presents the operating lease related assets and liabilities recorded on the balance sheets:
SCHEDULE OF OPERATING LEASE RELATED ASSETS AND LIABILITIES
| As of September 30, | ||||||||
| 2025 | 2024 | |||||||
| US$ | US$ | |||||||
| Operating lease ROU assets | $ | 708,944 | $ | 668,259 | ||||
| Operating lease liabilities - current | $ | 82,653 | $ | 68,291 | ||||
| Operating lease liabilities - non-current | 626,291 | 602,735 | ||||||
| Total operating lease liabilities | $ | 708,944 | $ | 671,026 | ||||
On January 22, 2022, Sichuan Leishen Hongzhuo leased a vacant land from Chengdu Longxing Natural Gas Co., Ltd. for the construction of a natural gas recovery station, which complies with national land-use standards. The lease term is eleven years and the annual rent is RMB 133,745($18,823).
On January 1, 2023, Nanjing Lishui Technology Development Co., Ltd leased a workplace at Room 221, Zone B, Smart Entrepreneurship Park, 368 Zhe Ning East Road, Nanjing City, Jiangsu Province to Leishen Nanjing. The term is two years and the rent is RMB17,280 ($2,432) per year. On January 1, 2025, the lease was renewed for an additional 1one-year term. On August 20, 2025, the lease agreement between Leishen Nanjing and Nanjing Lishui Technology Development Co., Ltd was terminated due to a rent increase.
| F- |
On April 1, 2023, Sichuan TIBO Fluid Technology Co., Ltd. leased the factory at Shiliba Industrial Park, Xinshi Town, Jianyang City, Sichuan Province to China Oil Blue Ocean. The term is ten years and the rent is RMB6,440,367 ($906,392) in total.
On January 1, 2024, Li Hongliang leased a workplace in Sichuan Province to Sichuan Leishen Green Energy. The term is two years and the rent is RMB10,000 ($1,407) per year. With Sichuan Leishen Green Energy deregistered on August 1, 2025, the associated lease agreement has been terminated.
SCHEDULE OF WEIGHTED AVERAGE OF OPERATING LEASE
|
As of September 30, 2025 |
||||
| Weighted-average remaining lease term | 7.5 | |||
| Weighted-average discount rate | 4.2 | % | ||
A summary of lease cost recognized in Company’s consolidated financial statements and supplemental cash flow information for operating leases is as follows for the years ended September 30, 2025, 2024 and 2023:
SCHEDULE OF OPERATING LEASE COST
| 2025 | 2024 | 2023 | ||||||||||
| Operating lease cost | $ | 107,697 | $ | 93,764 | $ | 85,630 | ||||||
| Cash paid for operating leases | $ | 18,823 | $ | 2,262 | $ | 85,630 | ||||||
A summary of maturity of operating lease liabilities under the Company’s non-cancelable operating leases as of September 30, 2025 is as follows:
SCHEDULE OF MATURITY OF OPERATING LEASE LIABILITIES
| Year ending September 30, | ||||
| 2026 | $ | 108,566 | ||
| 2027 | 108,566 | |||
| 2028 | 108,566 | |||
| 2029 | 108,566 | |||
| After 2029 | 376,991 | |||
| Total lease payments | 811,255 | |||
| Less: Imputed Interest | (102,311 | ) | ||
| Present value of operating lease liabilities | $ | 708,944 | ||
NOTE 16 – RELATED PARTY BALANCES AND TRANSACTIONS
The table below sets forth the major related parties and their relationships with the Company as of September 30, 2025:
| Name of related parties | Relationship with the Group | |
| Li Hongqi | Chairman of the Board | |
| Li Hongliang | Chief Executive Officer, brother of Li Hongqi | |
| Li Hongguang | A shareholder of the Company, brother of Li Hongqi | |
| Shuifu Yongcheng Technology Co., Ltd. (“Shuifu”) | An equity investee of the Company. On August 22, 2025, the Company sold its equity interest in Shuifu to a non-related third party. | |
| Sichuan Hongzhuo Shuya Energy Co., Ltd. (Sichuan Hongzhou”) | An equity investee of the Company. On September 12, 2025, the Company sold its equity interest in Sichuan Honzhou to a third party. | |
| Sichuan TIBO Fluid Technology Co., Ltd. (“Sichuan TIBO”) | An equity investee of the Company. On February 8, 2025, the Company sold its equity interest in Sichuan TIBO to a third party. |
| F- |
The following related party balances are non-interest bearing as of September 30, 2025 and 2024:
SCHEDULE OF RELATED PARTY TRANSACTIONS
| 2025 | 2024 | |||||||
| US$ | US$ | |||||||
| Amounts due from related party: | ||||||||
| Shuifu. (1) | $ | - | $ | 31,535 | ||||
| Amount due from related party | $ | - | $ | 31,535 | ||||
| Loan receivable from a related party | ||||||||
| Sichuan TIBO (4) | $ | - | $ | 822,878 | ||||
| Loan receivable from a related party | $ | - | $ | 822,878 | ||||
| Amounts due to related parties: | ||||||||
| Li Hongqi (2) | $ | 4,254,385 | $ | 4,692,339 | ||||
| Li Hongliang (2) | 1,501,432 | 1,106,442 | ||||||
| Sichuan TIBO (3) | - | 2,379,668 | ||||||
| Sichuan Hongzhuo (3) | - | 1,054,882 | ||||||
| Li Hongguang (2) | - | 5,728 | ||||||
| Amount due to related parties | $ | 5,755,817 | $ | 9,239,059 | ||||
| (1) | This is a loan from the Company to Shuifu Yongcheng. The loan is non-interest bearing and due on demand. As of September 30, 2025, the loan was collected in full. |
| (2) | The balances are related primarily to share capital withdrawal to be paid to individual shareholders. On March 12, 2023 and March 20, 2023, China Oil Blue Ocean and ZJY Technologies’ individual shareholders withdrew their share capital from the companies. These share capital withdrawals reduced the Company’s additional paid-in capital by approximatively $9.3 million, and they were credited to amount due to related parties. During fiscal year 2024, the Company reduced the amount owed to related parties and paid $1.3 million to Li Hongqi and $2.9 million to Li Hongliang, respectively. |
| (3) | The balance is for expenses paid on behalf of the Company. |
| (4) |
On March 25, 2024, the Company lent RMB5,600,000 (US$799,155) to Sichuan TIBO. The loan to Sichuan TIBO was for 13 months with annual interest of 8% from March 25, 2024 to June 25, 2024, and 3.5% from June 26, 2024 to April 30, 2025. Interest income related to this loan was RMB166,236 (US$23,723) as of September 30, 2024. Sichuan TIBO repaid RMB 600,000 (US$84,442) on January 22, 2025. On April 20, 2025 and October 24, 2025, China Oil Blue Ocean and Sichuan TIBO agreed to extended the maturity date of the remaining RMB 5 million (US$703,682) loan balance to June 30, 2026. Due to the full disposal of the equity in TIBO in February 2025, the outstanding loans due from TIBO were reclassified as loans receivable from a third party in the consolidated financial statements as of September 30, 2025.
|
The following are related party transactions for the years ended September 30, 2025, 2024 and 2023:
| 2025 | 2024 | 2023 | ||||||||||
| Revenues: | ||||||||||||
| Equipment sales to Sichuan TIBO | $ | - | $ | 1,692,268 | $ | 2,222,816 | ||||||
| LNG/CNG sales to Hongzhuo Shuya | - | 3,871,248 | 5,308,129 | |||||||||
| Revenues | $ | - | $ | 5,563,516 | $ | 7,530,945 | ||||||
| 2025 | 2024 | 2023 | ||||||||||
| Factory lease | ||||||||||||
| Sichuan TIBO (Lessor) | $ | - | $ | 90,483 | $ | 45,787 | ||||||
| Factory lease | $ | - | $ | 90,483 | $ | 45,787 | ||||||
| F- |
| 2025 | 2024 | 2023 | ||||||||||
| Purchase of equipment: | ||||||||||||
| Sichuan TIBO | $ | - | $ | 1,069,239 | $ | 2,130,283 | ||||||
| Purchase of equipment | $ | - | $ | 1,069,239 | $ | 2,130,283 | ||||||
| 2025 | 2024 | 2023 | ||||||||||
| Purchase of fixed assets: | ||||||||||||
| Sichuan TIBO | $ | - | $ | - | $ | 9,963 | ||||||
| Purchase of fixed assets | $ | - | $ | - | $ | 9,963 | ||||||
NOTE 17 – EQUITY
Ordinary shares and Additional paid-in capital
On December 20, 2024, Leishen Cayman (Nasdaq: LSE) consummated its IPO of 1,375,000 ordinary shares, par value $0.001 at $4.00 per share, with gross proceeds of $5.5 million. On January 8, 2025, Leishen Cayman issued and sold 150,000 additional Ordinary Shares at $4.00 per share, pursuant to the partial exercise of the Over-Allotment Option, resulting in additional gross proceeds of $600,000. As a result, Leishen Cayman raised aggregate gross proceeds of $6.1 million in the IPO. As of March 31, 2025, total of 17,025,000 shares were issued and outstanding. After deducting the underwriting discounts and commissions, the Company received total net proceeds of $5.4 million.
Non-controlling interests
Sichuan Leishen Hongzhuo is a limited liability company incorporated on January 16, 2019, under the laws of China; Beijing Leishen Green Energy held a 51% equity interest. In September 2025, Beijing Leishen Green Energy signed equity transaction agreements with Chengdu Jiajia Gas Technology Co., LTD and an individual, Lei Huaping. respectively to purchase 49% of the equity interest. The total purchase price for the equity interest was RMB 3,920,000 ($547,272). As a result of the equity transaction, Beijing Leishen Green Energy owns 100% of the equity in Sichuan Leishen Hongzhuo.
Huayou Huitong is a limited liability company incorporated on May 29, 2020, under the laws of China; China Oil Blue Ocean holds a 51% equity interest.
Non-controlling interests are a minority shareholder’s 49% ownership in Huayou Huitong and Sichuan Leishen Hongzhuo. Non-controlling interests consist of the following:
SCHEDULE OF NON - CONTROLLING INTERESTS
| September 30, 2025 | ||||||||
|
Huayou Huitong |
Total | |||||||
| Paid-in capital | $ | 53,405 | $ | 53,405 | ||||
| Deficit | (11,473 | ) | (11,473 | ) | ||||
| Accumulated other comprehensive loss | (17,167 | ) | (17,167 | ) | ||||
| Total non-controlling interests | $ | 24,765 | $ | 24,765 | ||||
| September 30, 2024 | ||||||||||||
|
Huayou Huitong |
Sichuan Leishen Hongzhuo | Total | ||||||||||
| Paid-in capital | $ | 53,405 | $ | 1,049,361 | $ | 1,102,766 | ||||||
| Deficit | (35,622 | ) | (362,586 | ) | (398,208 | ) | ||||||
| Accumulated other comprehensive loss | (17,356 | ) | (18,281 | ) | (35,637 | ) | ||||||
| Total non-controlling interests | $ | 427 | $ | 668,494 | $ | 668,921 | ||||||
| F- |
Restricted Net Assets
The Company’s ability to pay dividends is primarily dependent on the Company receiving distributions of funds from its PRC operating subsidiaries. Relevant PRC statutory laws and regulations permit payments of dividends by the Company’s PRC subsidiaries only out of their retained earnings, if any, as determined in accordance with PRC accounting standards and regulations. The results of operations reflected in the consolidated financial statements prepared in accordance with GAAP differ from those reflected in the statutory financial statements of the Company’s subsidiaries. As of September 30, 2025 and 2024, restricted net assets of the Company’s PRC subsidiaries were $8,620,767 and $3,308,960, respectively.
NOTE 18 – TAXES
Enterprise income taxes (“EIT”)
The Company is subject to income taxes on an entity basis on income derived from the location in which each entity is domiciled.
Leishen Energy Holding Co., Ltd. is incorporated in Cayman Islands as an offshore holding company and is not subject to tax on income or capital gains under the laws of Cayman Islands.
Leishen Energy Group Holding Co., Limited is incorporated in Hong Kong as a holding company with no activities. Under the Hong Kong tax laws, an entity is not subject to income tax if no revenue is generated in Hong Kong.
Leishen Energy Group Co., Limited is incorporated in Hong Kong, exempted from profit tax on its foreign-sourced income, and there are no withholding taxes in Hong Kong on remittance of dividends.
Under the Enterprise Income Tax (“EIT”) Law of the PRC, domestic enterprises and Foreign Investment Enterprises (the “FIE”) are subject to a unified 25% EIT rate while preferential tax rates, tax holidays, and even tax exemptions may be granted on case-by-case basis. The PRC tax authorities grant preferential tax treatment to High and New Technology Enterprises (“HNTEs”). Under this preferential tax treatment, HNTEs are entitled to an income tax rate of 15%, subject to a requirement that they re-apply for HNTE status every three years. Since China Oil Blue Ocean was approved as an HNTE in December 2022, China Oil Blue Ocean is entitled to a reduced income tax rate of 15% beginning October 2022 and is able to enjoy the reduced income tax rate through October 2025. In October 2025, China Oil Blue Ocean renewed its HNTE certification for another three years. Since ZJY Technologies was approved as an HNTE in December 2022, ZJY Technologies is entitled to a reduced income tax rate of 15% beginning October 2022 and is able to enjoy the reduced income tax rate through October 2025. In December 2025, ZJY Technologies renewed its HNTE certification for another three years.
ASC 740-10-25 prescribes a more-likely-than-not threshold for financial statement recognition and measurement of a tax position taken (or expected to be taken) in a tax return. It also provides guidance on the recognition of income tax assets and liabilities, classification accounting for interest and penalties associated with tax positions, years open for tax examination, accounting for income taxes in interim periods and income tax disclosures. There were no material uncertain tax positions as of September 30, 2025 and 2024. As of the date of this audit report, the tax years ended December 31, 2020 through December 31, 2024 for the Company’s PRC subsidiaries remain open for statutory examination for PRC tax.
Income before provision for income taxes consisted of:
SCHEDULE OF INCOME BEFORE PROVISION FOR INCOME TAXES
| Years Ended September 30, | ||||||||||||
| 2025 | 2024 | 2023 | ||||||||||
| China | $ | 769,557 | $ | 8,175,034 | $ | 12,364,226 | ||||||
| Income before provision for income taxes | $ | 769,557 | $ | 8,175,034 | $ | 12,364,226 | ||||||
| F- |
The income tax (benefit) expense consisted of the following:
SCHEDULE OF PROVISION FOR INCOME TAX
| Years Ended September 30, | ||||||||||||
| 2025 | 2024 | 2023 | ||||||||||
| Current | ||||||||||||
| China | $ | 53,307 | $ | 1,068,018 | $ | 2,156,843 | ||||||
| Deferred | ||||||||||||
| China | (562,285 | ) | (883,200 | ) | (1,427,337 | ) | ||||||
| Income tax (benefit) expense | $ | (508,978 | ) | $ | 184,818 | $ | 729,506 | |||||
The following table reconciles the statutory rate to the Company’s effective tax rate:
SCHEDULE OF STATUTORY RATE OF EFFECTIVE TAX RATE
| Years Ended September 30, | ||||||||||||
| 2025 | 2024 | 2023 | ||||||||||
| Income tax at expected tax rates | 25.0 | % | 25.0 | % | 25.0 | % | ||||||
| Additional deduction of research and development expenses | (4.8 | )% | (0.8 | )% | (0.2 | )% | ||||||
| Non-deductible expenses | 5.2 | % | 0.3 | % | 0.4 | % | ||||||
| Effect of PRC preferential tax rates (1) | (67.9 | )% | (20.5 | )% | (18.2 | )% | ||||||
| Non-PRC entities not subject to PRC tax (2) | (51.3 | )% | (1.7 | )% | (1.3 | )% | ||||||
| Other | - | - | 0.2 | % | ||||||||
| Change of valuation allowance (3) | 27.7 | % | - | - | ||||||||
| Effective tax rate | (66.1 | )% | 2.3 | % | 5.9 | % | ||||||
| (1) |
China Oil Blue Ocean and ZJY Technologies were approved as HNTE in December 2022; they are entitled to a 10% reduction in income tax rate from 25% to 15%. Xinjiang Breslin is registered in the Khorgos Economic Development Zone, enjoying a preferential policy of full exemption from corporate income tax for five years.
In fiscal year 2025, the losses of other subsidiaries of the Company were offset by the net income generated by Xinjiang Breslin, therefore the preferential tax policy of Xinjiang Breslin reduced the overall effective tax rate of the Company. |
| (2) | Leishen Hong Kong is a non-PRC entity not subject to PRC corporate income tax policies. In fiscal year 2025, the net income of Leishen Hong Kong decreased the overall effective tax rate of the Company. |
| (3) | With the deregistration of Sichuan Leishen Green on August 1, 2025, losses incurred in fiscal year 2025 cannot be utilized in the future. Management of the Company recognized an allowance of deferred income tax assets (DIA) related to current year losses, resulting in the increase in effective tax rate. |
Deferred tax assets and liabilities
Components of deferred tax assets and liabilities were as follows:
SCHEDULE OF COMPONENTS OF DEFERRED TAX ASSETS AND LIABILITIES
| As of September 30, | ||||||||
| 2025 | 2024 | |||||||
| Deferred tax assets | ||||||||
| Allowance for expected credit losses | $ | 1,229,011 | $ | 776,991 | ||||
| Impairment of a long-term investment | - | 71,353 | ||||||
| Unbilled cost | 3,533,431 | 2,588,288 | ||||||
| Net operating loss carryforwards | 408,789 | - | ||||||
| Total deferred tax assets | 5,171,231 | 3,436,632 | ||||||
| Deferred tax liabilities | ||||||||
| Unbilled revenue | (4,350,674 | ) | (3,492,293 | ) | ||||
| Long-term investment gain of equity method | - | (12,879 | ) | |||||
| Other | (218,299 | ) | (238,973 | ) | ||||
| Total deferred tax liabilities | (4,568,973 | ) | (3,744,145 | ) | ||||
| Net deferred tax assets (liabilities) | $ | 602,258 | $ | (307,513 | ) | |||
| F- |
Taxes Payable
Taxes payable consisted of the following:
SCHEDULE OF TAXES PAYABLE
| As of September 30, | ||||||||
| 2025 | 2024 | |||||||
| VAT payable | $ | 857,680 | $ | 317,612 | ||||
| Income taxes payable | 2,915,661 | 3,091,437 | ||||||
| Other | 8,397 | 9,676 | ||||||
| Total | $ | 3,781,738 | $ | 3,418,725 | ||||
Uncertain tax positions
There were no uncertain tax positions as of September 30, 2025 and 2024 and management does not anticipate any potential future adjustments which would result in a material change to its tax positions.
NOTE 19 – COMMITMENTS AND CONTINGENCIES
Contingencies
From time to time, the Company may be subject to certain legal proceedings, claims and disputes that arise in the ordinary course of business. Amounts accrued, as well as the total amount of possible losses with respect to such matters, individually and in the aggregate, are not deemed to be material to the consolidated financial statements.
NOTE 20 – SEGMENT INFORMATION
Based on management’s assessment, the Company determined it has four operating segments: clean-energy equipment, digitalization and integration equipment, new energy production and operation and oil and gas engineering technical services. The Company currently sells its products primarily within China, consequently no segment information based on geography is disclosed.
SCHEDULE OF OPERATING SEGMENT INFORMATION
| As of September 30, | ||||||||
| Total assets: | 2025 | 2024 | ||||||
| Clean-energy equipment | $ | 31,661,860 | $ | 34,090,599 | ||||
| Digitalization and integration equipment | 3,918,168 | 3,106,241 | ||||||
| New energy production and operation | 28,022,825 | 26,031,947 | ||||||
| Oil and gas engineering technical services | 5,729,779 | 6,405,263 | ||||||
| Total assets | $ | 69,332,632 | $ | 69,634,050 | ||||
The table below provides a summary of the Company’s operating segment results for the years ended September 30, 2025, 2024 and 2023:
| Year Ended September 30, 2025 | ||||||||||||||||||||
| Clean-energy equipment | Digitalization and integration equipment | New energy production and operation | Oil and gas engineering technical services | Total | ||||||||||||||||
| Revenues | $ | 22,073,207 | $ | 2,731,568 | $ | 19,536,237 | $ | 3,994,541 | $ | 48,335,553 | ||||||||||
| Cost of revenues | 17,538,969 | 2,113,040 | 19,231,664 | 926,209 | 39,809,882 | |||||||||||||||
| Gross profit | $ | 4,534,238 | $ | 618,528 | $ | 304,573 | $ | 3,068,332 | $ | 8,525,671 | ||||||||||
| Timing of revenue recognition: | ||||||||||||||||||||
| At a point in time | $ | 22,073,207 | $ | 2,731,568 | $ | 19,536,237 | $ | - | $ | 44,341,012 | ||||||||||
| Over a period of time | - | - | - | 3,994,541 | 3,994,541 | |||||||||||||||
| Total revenues | $ | 22,073,207 | $ | 2,731,568 | $ | 19,536,237 | $ | 3,994,541 | $ | 48,335,553 | ||||||||||
| F- |
| Year Ended September 30, 2024 | ||||||||||||||||||||
| Clean-energy equipment | Digitalization and integration equipment | New energy production and operation | Oil and gas engineering technical services | Total | ||||||||||||||||
| Revenues | $ | 33,816,111 | $ | 3,081,230 | $ | 25,822,344 | $ | 6,353,689 | $ | 69,073,374 | ||||||||||
| Cost of revenues | 23,492,973 | 2,521,522 | 25,173,782 | 1,850,578 | 53,038,855 | |||||||||||||||
| Gross profit | $ | 10,323,138 | $ | 559,708 | $ | 648,562 | $ | 4,503,111 | $ | 16,034,519 | ||||||||||
| Timing of revenue recognition: | ||||||||||||||||||||
| At a point in time | $ | 33,816,111 | $ | 3,081,230 | $ | 25,822,344 | $ | - | $ | 62,719,685 | ||||||||||
| Over a period of time | - | - | - | 6,353,689 | 6,353,689 | |||||||||||||||
| Total revenues | $ | 33,816,111 | $ | 3,081,230 | $ | 25,822,344 | $ | 6,353,689 | $ | 69,073,374 | ||||||||||
| Year Ended September 30, 2023 | ||||||||||||||||||||
| Clean-energy equipment | Digitalization and integration equipment | New energy production and operation | Oil and gas engineering technical services | Total | ||||||||||||||||
| Revenues | $ | 39,581,383 | $ | 3,364,644 | $ | 23,204,437 | $ | 6,933,984 | $ | 73,084,448 | ||||||||||
| Cost of revenues | 27,713,920 | 3,154,108 | 22,745,219 | 1,092,160 | 54,705,407 | |||||||||||||||
| Gross profit | $ | 11,867,463 | $ | 210,536 | $ | 459,218 | $ | 5,841,824 | $ | 18,379,041 | ||||||||||
| Timing of revenue recognition: | ||||||||||||||||||||
| At a point in time | $ | 39,581,383 | $ | 3,364,644 | $ | 23,204,437 | $ | - | $ | 66,150,464 | ||||||||||
| Over a period of time | - | - | - | 6,933,984 | 6,933,984 | |||||||||||||||
| Total revenues | $ | 39,581,383 | $ | 3,364,644 | $ | 23,204,437 | $ | 6,933,984 | $ | 73,084,448 | ||||||||||
NOTE 21 – SUBSEQUENT EVENTS
On November 27, 2025, the Company’s shareholders approved an amendment to the memorandum and articles of association to adopt a dual-class share structure. The authorized share capital of the Company is US$50,000 divided into 467,290,000 Class A Ordinary Shares of a nominal or par value of US$0.001 each and 32,710,000 Class B Ordinary Shares of a nominal or par value of US$0.001 each. All of the issued and outstanding ordinary shares (except the 6,355,000 and 6,355,000 held by Polar Energy Company Limited and WISE-POWER ENERGY SERVICES CO., LTD., respectively, were re-designated into Class A ordinary shares of par value US$0.001 each; the 6,355,000 and 6,355,000 Ordinary Shares held by Polar Energy Company Limited and WISEPOWER ENERGY SERVICES CO., LTD., respectively, were re-designated into class B ordinary shares of a par value of US$0.001 each; 20,000,000 of the authorized but unissued ordinary shares were re-designated into Class B ordinary shares of par value US$0.001 each; and all of the remaining authorized but unissued ordinary shares were re-designated into Class A ordinary shares of par value US$0.001 each. Under the new structure, the Company’s share capital consists of Class A Ordinary Shares and Class B Ordinary Shares. Each Class A Ordinary Share carries one (1) vote per share, and each Class B Ordinary Share carries twenty-five (25) votes per share and the other rights attached to it as set out in the Company’s amended and restated memorandum and articles.
On December 11, 2025, China Oil Blue Ocean Energy Equipment(Sichuan)Co., Ltd (China Oil Blue Ocean Energy) was incorporated in Jianyang, China, which is 100% controlled by Leishen Cayman. China Oil Blue Ocean Energy currently has no business operations.
| F- |
NOTE 22 – PARENT COMPANY INFORMATION
Pursuant to the requirements of Rule 12-04(a), 5-04(c) and 4-08(e)(3) of Regulation S-X, the condensed financial information of the parent company shall be filed when the restricted net assets of consolidated subsidiaries exceed 25% of consolidated net assets as of the end of the most recently completed fiscal year. The Company performed a test on the restricted net assets of consolidated subsidiaries in accordance with such requirement and concluded that it was applicable to the Company as the restricted net assets of the Company’s PRC subsidiary exceeded 25% of the consolidated net assets of the Company. Therefore, the condensed financial statements for the parent company are included herein.
For purposes of the above test, restricted net assets of consolidated subsidiaries shall mean that amount of the Company’s proportionate share of net assets of consolidated subsidiaries (after intercompany eliminations) which as of the end of the most recent fiscal year may not be transferred to the parent company by subsidiaries in the form of loans, advances or cash dividends without the consent of a third party.
The condensed financial information of the parent company was prepared using the same accounting policies as set out in the Company’s consolidated financial statements except that the parent company used the equity method to account for investment in its subsidiaries. Such investment is presented on the condensed balance sheets as “Investment in subsidiaries” and the respective profit or loss as “Equity in earnings of subsidiaries” on the condensed statements of operations.
The footnote disclosures contain supplemental information relating to the operations of the Company and, as such, these statements should be read in conjunction with the notes to the consolidated financial statements of the Company. Certain information and footnote disclosures normally included in financial statements prepared in accordance with GAAP were condensed or omitted.
As of September 30, 2025 and 2024, there were no material contingencies, significant provisions for long-term obligations, or guarantees of the Company, except for those which have been separately disclosed in the consolidated financial statements, if any.
PARENT COMPANY BALANCE SHEETS
SCHEDULE OF PARENT COMPANY BALANCE SHEETS
| As of September 30, | ||||||||
| 2025 | 2024 | |||||||
| ASSETS | ||||||||
| Current assets: | ||||||||
| Cash and cash equivalents | $ | 3,497,762 | $ | - | ||||
| Amounts due from a subsidiary | 1,500,000 | - | ||||||
| Total current assets | 4,997,762 | - | ||||||
| Non-current assets: | ||||||||
| Investment in subsidiaries | 40,434,973 | 39,786,592 | ||||||
| Total non-current assets | 40,434,973 | 39,786,592 | ||||||
| Total Assets | $ | 45,432,735 | $ | 39,786,592 | ||||
| LIABILITIES AND EQUITY | ||||||||
| LIABILITIES | $ | - | $ | - | ||||
| COMMITMENTS AND CONTINGENCIES | - | |||||||
| EQUITY | ||||||||
| Ordinary shares (par value $0.001 per share, 50,000,000 shares authorized; 17,025,000 and 15,500,000 shares issued and outstanding as of September 30, 2025 and 2024, respectively.) | 17,025 | 15,500 | ||||||
| Subscription receivable | (15,500 | ) | (15,500 | ) | ||||
| Additional paid-in capital | 6,544,298 | 1,617,966 | ||||||
| Statutory reserves | 2,076,469 | 1,690,994 | ||||||
| Retained earnings | 38,207,918 | 37,339,006 | ||||||
| Accumulated other comprehensive loss | (1,397,475 | ) | (861,374 | ) | ||||
| Total Equity | 45,432,735 | 39,786,592 | ||||||
| Total Liabilities and Equity | $ | 45,432,735 | $ | 39,786,592 | ||||
| F- |
PARENT COMPANY STATEMENTS OF OPERATIONS AND COMPREHENSIVE INCOME
SCHEDULE OF PARENT COMPANY STATEMENTS OF OPERATIONS AND COMPREHENSIVE INCOME
| Years Ended September 30, | ||||||||||||
| 2025 | 2024 | 2023 | ||||||||||
| US$ | US$ | US$ | ||||||||||
| Equity in earnings of subsidiaries | $ | 1,637,113 | $ | 8,095,871 | $ | 11,858,590 | ||||||
| Operating expenses: | ||||||||||||
| General and administrative | 437,421 | - | - | |||||||||
| Total Operating expenses | 437,421 | - | - | |||||||||
| Other income: | ||||||||||||
| Other income, net | 54,695 | - | - | |||||||||
| Total other income, net | 54,695 | - | - | |||||||||
| Net income | 1,254,387 | 8,095,871 | 11,858,590 | |||||||||
| Foreign currency translation (loss) gain | (531,361 | ) | 885,435 | 501,013 | ||||||||
| Comprehensive income | $ | 723,026 | $ | 8,981,306 | $ | 12,359,603 | ||||||
PARENT COMPANY STATEMENTS OF CASH FLOWS
SCHEDULE OF PARENT COMPANY STATEMENTS OF CASH FLOWS
| Years Ended September 30, | ||||||||||||
| 2025 | 2024 | 2023 | ||||||||||
| Cash flows from operating activities | ||||||||||||
| Net income | $ | 1,254,387 | $ | 8,095,871 | $ | 11,858,590 | ||||||
| Adjustments to reconcile net income to net cash provided by operating activities: | ||||||||||||
| Equity in earnings of subsidiaries | (1,637,113 | ) | (8,095,871 | ) | (11,858,590 | ) | ||||||
| Changes in other receivables from a subsidiary | (1,500,000 | ) | - | - | ||||||||
| Net cash used in operating activities | (1,882,726 | ) | - | - | ||||||||
| Cash flows from financing activities: | ||||||||||||
| Net proceeds from initial public offering | 5,380,488 | - | - | |||||||||
| Net cash provided by financing activities | 5,380,488 | - | - | |||||||||
| Net change in cash | 3,497,762 | - | - | |||||||||
| Cash at the beginning of the year | - | - | - | |||||||||
| Cash at the end of the year | $ | 3,497,762 | $ | - | $ | - | ||||||
| F- |
Exhibit 1.1
Exhibit 2.3
DESCRIPTION OF SECURITIES
We are a Cayman Islands exempted company and our affairs are governed by our Second Amended and Restated Memorandum and Articles of Association and the Companies Act (As Revised) of the Cayman Islands, referred to as the “Companies Act” below. The following are summaries of our share capital and material provisions of our amended and restated memorandum and articles of association, as well as the Companies Act (As Revised) insofar as they relate to the material terms of our ordinary shares.
Registered Office and Objects
Our registered office in the Cayman Islands is at 89 Nexus Way, Camana Bay, Grand Cayman, KY1-9009, Cayman Islands.
Under our amended and restated memorandum and articles of association, the objects of our company are unrestricted, and we have the full power and authority to carry out any object not prohibited by the law of the Cayman Islands.
Ordinary Shares
The authorized share capital of the Company is US$500,000 divided into 467,290,000 Class A Ordinary Shares of a nominal or par value of US$0.001 each and 32,710,000 Class B Ordinary Shares of a nominal or par value of US$0.001 each. Subject to the Companies Act and the Articles, the Company shall have power to redeem or purchase any of its Shares and to increase or reduce its authorized share capital and to sub-divide or consolidate the said Shares or any of them and to issue all or any part of its capital whether original, redeemed, increased or reduced with or without any preference, priority, special privilege or other rights or subject to any postponement of rights or to any conditions or restrictions whatsoever and so that unless the conditions of issue shall otherwise expressly provide every issue of shares whether stated to be ordinary, preference or otherwise shall be subject to the powers on the part of the Company hereinbefore provided.
Subject to the provisions of the Cayman Islands Companies Act and our articles regarding redemption and purchase of the shares, the directors have general and unconditional authority to allot (with or without confirming rights of renunciation), grant options over or otherwise deal with any unissued shares to such persons, at such times and on such terms and conditions as they may decide. Such authority could be exercised by the directors to allot shares which carry rights and privileges that are preferential to the rights attaching to ordinary share. No share may be issued at a discount except in accordance with the provisions of the Cayman Islands Companies Act. The directors may refuse to accept any application for shares, and may accept any application in whole or in part, for any reason or for no reason.
Listing
The Class A Ordinary Shares have been listed on the Nasdaq Capital Market since December 19, 2024 under the symbol “LSE.”
Transfer Agent and Registrar
The transfer agent and registrar for the Class A Ordinary Shares is Transhare Corporation.
Dividends
Subject to the provisions of the Cayman Islands Companies Act and any rights attaching to any class or classes of shares under and in accordance with the Articles:
| (a) | the directors may declare dividends or distributions out of our funds which are lawfully available for that purpose; and | |
| (b) | the Company’s shareholders may, by ordinary resolution, declare dividends but no such dividend shall exceed the amount recommended by the directors. |
Subject to the requirements of the Companies Act regarding the application of a company’s share premium account and with the sanction of an ordinary resolution, dividends may also be declared and paid out of our profits, realized or unrealized, or from any reserve set aside from profits which our board of directors determine is no longer needed. Under the laws of the Cayman Islands, our company may pay a dividend out of either profit or share premium account, provided that in no circumstances may a dividend be paid if this would result in our company being unable to pay its debts as they fall due in the ordinary course of business. The directors when paying dividends to shareholders may make such payment either in cash or in specie.
Unless provided by the rights attached to a share, no dividend shall bear interest.
Unclaimed Dividend
A dividend that remains unclaimed for a period of six years after it became due for payment shall be forfeited to, and shall cease to remain owing by, the company.
Voting Rights
Each Class A Ordinary Shares shall have the right to one vote, and the holder thereof shall be entitled to notice of any general meeting in accordance with these Articles and shall be entitled to vote upon such matters and in such manner as may be provided herein and by law.
Each Class B Ordinary Share shall have the right to twenty-five votes and the holder thereof shall be entitled to notice of any general meeting in accordance with these Articles and shall be entitled to vote upon such matters and in such manner as may be provided herein and by law.
Variation of Rights of Shares
Whenever our capital is divided into different classes of shares, the rights attaching to any class of share (unless otherwise provided by the terms of issue of the shares of that class) may be varied either with the consent in writing of the holders of not less than two-thirds of the issued shares of that class, or with the sanction of a resolution passed by a majority of not less than two-thirds of the holders of shares of the class present in person or by proxy at a separate general meeting of the holders of shares of that class.
Unless the terms on which a class of shares was issued state otherwise, the rights conferred on the shareholder holding shares of any class shall not be deemed to be varied by the creation or issue of further shares ranking pari passu with the existing shares of that class or subsequent to them or the redemption or purchase of any shares of any class by our company. The rights conferred upon the holders of the shares of any class issued shall not be deemed to be varied by the creation or issue of shares with preferred or other rights including, without limitation, the creation of shares with enhanced or weighted voting rights.
Alteration of Share Capital
Subject to the Companies Act, our shareholders may, by ordinary resolution:
| (a) | increase our share capital by new shares of the amount fixed by that ordinary resolution and with the attached rights, priorities and privileges set out in that ordinary resolution; | |
| (b) | consolidate and divide all or any of our share capital into shares of larger amount than our existing shares; | |
| (c) | convert all or any of our paid up shares into stock, and reconvert that stock into paid up shares of any denomination; | |
| (d) | sub-divide our shares or any of them into shares of an amount smaller than that fixed, so, however, that in the sub-division, the proportion between the amount paid and the amount, if any, unpaid on each reduced share shall be the same as it was in case of the share from which the reduced share is derived; and | |
| (e) | cancel shares which, at the date of the passing of that ordinary resolution, have not been taken or agreed to be taken by any person and diminish the amount of our share capital by the amount of the shares so cancelled or, in the case of shares without nominal par value, diminish the number of shares into which our capital is divided. |
Subject to the Companies Act and to any rights for the time being conferred on the shareholders holding a particular class of shares, our shareholders may, by special resolution, reduce its share capital in any way.
Calls on Shares and Forfeiture
Subject to the terms of allotment, the directors may make calls on the shareholders in respect of any monies unpaid on their shares including any premium and each shareholder shall (subject to receiving at least 14 clear days’ notice specifying when and where payment is to be made), pay to us the amount called on his shares. Shareholders registered as the joint holders of a share shall be jointly and severally liable to pay all calls in respect of the share. If a call remains unpaid after it has become due and payable the person from whom it is due and payable shall pay interest on the amount unpaid from the day it became due and payable until it is paid at the rate fixed by the terms of allotment of the share or in the notice of the call or if no rate is fixed, at the rate of 6 percent per annum. The directors may, at their discretion, waive payment of the interest wholly or in part.
We have a first and paramount lien on all shares (whether fully paid up or not) registered in the name of a shareholder (whether solely or jointly with others). The lien is for all monies payable to us by the shareholder or the shareholder’s estate:
| (a) | either alone or jointly with any other person, whether or not that other person is a shareholder; and | |
| (b) | whether or not those monies are presently payable. |
At any time the directors may declare any share to be wholly or partly exempt from the lien on shares provisions of the articles.
We may sell, in such manner as the directors may determine, any share on which the sum in respect of which the lien exists is presently payable, if due notice that such sum is payable has been given (as prescribed by the articles) and, within 14 days of the date on which the notice is deemed to be given under the articles, such notice has not been complied with.
Surrender of Shares
The directors may accept the surrender for no consideration of any fully paid share.
Share Premium Account
The directors shall establish a share premium account and shall carry the credit of such account from time to time to a sum equal to the amount or value of the premium paid on the issue of any share or capital contributed or such other amounts required by the Companies Act.
Redemption and Purchase of Own Shares
Subject to the Companies Act and any rights for the time being conferred on the shareholders holding a particular class of shares, we may by our directors:
| (a) | issue shares that are to be redeemed or liable to be redeemed, at our option or the shareholder holding those redeemable shares, on the terms and in the manner its directors determine before the issue of those shares; | |
| (b) | with the consent by special resolution of the shareholders holding shares of a particular class, vary the rights attaching to that class of shares so as to provide that those shares are to be redeemed or are liable to be redeemed at our option on the terms and in the manner which the directors determine at the time of such variation; and | |
| (c) | purchase all or any of our own shares of any class including any redeemable shares on the terms and in the manner which the directors determine at the time of such purchase. |
We may make a payment in respect of the redemption or purchase of its own shares in any manner authorized by the Companies Act, including out of any combination of capital, our profits and the proceeds of a fresh issue of shares for the purpose of repurchase or redemption.
When making a payment in respect of the redemption or purchase of shares, the directors may make the payment in cash or in specie (or partly in one and partly in the other) if so authorized by the terms of the allotment of those shares or by the terms applying to those shares, or otherwise by agreement with the shareholder holding those shares.
Transfer of Shares
Subject to the Second Amended and Restated Memorandum and Articles of Association and any other transfer or conversion restrictions pursuant to arrangements entered into by the Company with any depositary bank or other parties, any Shareholder may transfer all or any of his Shares (including securities representing his Shares) by an instrument of transfer in the usual or common form or in a form prescribed by the Designated Stock Exchange or in any other form approved by the Board or, if the transferor or transferee is a clearing house or a central depository house or its nominee(s), by hand or by machine imprinted signature or by such other manner of execution as the Board may approve from time to time.
The instrument of transfer of any Share shall be in writing and in any usual or common form or such other form as the Directors may, in their absolute discretion, approve and be executed by or on behalf of the transferor and if in respect of a nil or partly paid up Share, or if so required by the Directors, shall also be executed on behalf of the transferee and shall be accompanied by the certificate (if any) of the Shares to which it relates and such other evidence as the Directors may reasonably require to show the right of the transferor to make the transfer. The transferor shall be deemed to remain a Shareholder until the name of the transferee is entered in the Register in respect of the relevant Shares.
(a) The Directors may in their absolute discretion decline to register any transfer of Shares which is not fully paid up or on which the Company has a lien.
(b) The Directors may also decline to register any transfer of any Share unless:
(i) the instrument of transfer is lodged with the Company, accompanied by the certificate for the Shares to which it relates and such other evidence as the Board may reasonably require to show the right of the transferor to make the transfer;
(ii) the instrument of transfer is in respect of only one Class of Shares;
(iii) the instrument of transfer is properly stamped, if required;
(iv) in the case of a transfer to joint holders, the number of joint holders to whom the Share is to be transferred does not exceed four; and
(v) a fee of such maximum sum as the Designated Stock Exchange may determine to be payable, or such lesser sum as the Board of Directors may from time to time require, is paid to the Company in respect thereof.
Inspection of Books And Records
Holders of our Ordinary Shares will have no general right under the Companies Act to inspect or obtain copies of our register of members or our corporate records.
General Meetings
As a Cayman Islands exempted company, we are not obligated by the Companies Act to call shareholders’ annual general meetings; accordingly, we may, but shall not be obliged to, in each year hold a general meeting as an annual general meeting. Any annual general meeting held shall be held at such time and place as may be determined by our board of directors. All general meetings other than annual general meetings shall be called extraordinary general meetings.
The directors may convene general meetings whenever they think fit. General meetings shall also be convened on the written requisition of one or more of the shareholders entitled to attend and vote at our general meetings who (together) hold not less than ten percent of the rights to vote at such general meeting in accordance with the notice provisions in the articles, specifying the purpose of the meeting and signed by each of the shareholders making the requisition. If the directors do not convene such meeting for a date not later than 21 calendar days’ after the date of receipt of the written requisition, those shareholders who requested the meeting may convene the general meeting themselves within three months after the end of such period of 21 calendar days in which case reasonable expenses incurred by them as a result of the directors failing to convene a meeting shall be reimbursed by us.
At least five calendar days’ notice of any general meeting shall be given to shareholders entitled to attend and vote at such meeting. The notice shall specify the place, the day and the hour of the meeting and the general nature of that business. In addition, if a resolution is proposed as a special resolution, the text of that resolution shall be given to all shareholders. Notice of every general meeting shall also be given to the directors and our auditors.
Subject to the Companies Act and with the consent of the shareholders who, individually or collectively, hold at least 90 percent of the voting rights of all those who have a right to vote at a general meeting, a general meeting may be convened on shorter notice.
A quorum shall consist of the presence (whether in person or represented by proxy) of one or more shareholders holding shares that represent not less than one-third of the outstanding shares carrying the right to vote at such general meeting.
If, within 15 minutes from the time appointed for the general meeting, or at any time during the meeting, a quorum is not present, the meeting, if convened upon the requisition of shareholders, shall be cancelled. In any other case it shall stand adjourned to the same time and place seven days or to such other time or place as is determined by the directors.
The chairman may, with the consent of a meeting at which a quorum is present, adjourn the meeting. When a meeting is adjourned for seven days or more, notice of the adjourned meeting shall be given in accordance with the articles.
At any general meeting a resolution put to the vote of the meeting shall be decided on a show of hands, unless a poll is (before, or on, the declaration of the result of the show of hands) demanded by the chairman of the meeting or by at least two shareholders having the right to vote on the resolutions or one or more shareholders present who together hold not less than ten percent of the voting rights of all those who are entitled to vote on the resolution. Unless a poll is so demanded, a declaration by the chairman as to the result of a resolution and an entry to that effect in the minutes of the meeting, shall be conclusive evidence of the outcome of a show of hands, without proof of the number or proportion of the votes recorded in favor of, or against, that resolution.
If a poll is duly demanded it shall be taken in such manner as the chairman directs and the result of the poll shall be deemed to be the resolution of the meeting at which the poll was demanded.
In the case of an equality of votes, whether on a show of hands or on a poll, the chairman of the meeting at which the show of hands takes place or at which the poll is demanded, shall not be entitled to a second or casting vote.
Directors
We may by ordinary resolution, from time to time, fix the maximum and minimum number of directors to be appointed. Under the Articles, we are required to have a minimum of one director and the maximum number of Directors shall be unlimited.
A director may be appointed by ordinary resolution or by the directors. Any appointment may be to fill a vacancy or as an additional director.
Unless the remuneration of the directors is determined by the shareholders by ordinary resolution, the directors shall be entitled to such remuneration as the directors may determine.
The shareholding qualification for directors may be fixed by our shareholders by ordinary resolution and unless and until so fixed no share qualification shall be required.
Unless removed or re-appointed, each director shall be appointed for a term expiring at the next-following annual general meeting, if one is held. At any annual general meeting held, our directors will be elected by an ordinary resolution of our shareholders. At each annual general meeting, each director so elected shall hold office for a one-year term and until the election of their respective successors in office or removed.
A director may be removed by ordinary resolution.
A director may at any time resign or retire from office by giving us notice in writing. Unless the notice specifies a different date, the director shall be deemed to have resigned on the date that the notice is delivered to us.
Subject to the provisions of the articles, the office of a director may be terminated forthwith if:
| (a) | he is prohibited by the law of the Cayman Islands from acting as a director; | |
| (b) | he is made bankrupt or makes an arrangement or composition with his creditors generally; | |
| (c) | he resigns his office by notice to us; | |
| (d) | he only held office as a director for a fixed term and such term expires; | |
| (e) | in the opinion of a registered medical practitioner by whom he is being treated he becomes physically or mentally incapable of acting as a director; | |
| (f) | he is given notice by the majority of the other directors (not being less than two in number) to vacate office (without prejudice to any claim for damages for breach of any agreement relating to the provision of the services of such director); | |
| (g) | he is made subject to any law relating to mental health or incompetence, whether by court order or otherwise; or | |
| (h) | without the consent of the other directors, he is absent from meetings of directors for continuous period of six months. |
Each of the compensation committee and the nominating and corporate governance committee shall consist of at least two independent directors within the meaning of Section 5605(a)(2) of the Nasdaq listing rules. The audit committee shall consist of at least three directors, all of whom shall be independent within the meaning of Section 5605(a)(2) of the Nasdaq listing rules and will meet the criteria for independence set forth in Rule 10A-3 of the Exchange Act.
Powers and Duties of Directors
Subject to the provisions of the Companies Act and our memorandum and articles of association, our business shall be managed by the directors, who may exercise all our powers. No prior act of the directors shall be invalidated by any subsequent alteration of our memorandum or articles of association. To the extent allowed by the Companies Act, however, shareholders may by special resolution validate any prior or future act of the directors which would otherwise be in breach of their duties.
The directors may delegate any of their powers to any committee consisting of one or more persons who need not be shareholders and may include non-directors so long as the majority of those persons are directors; any committee so formed shall in the exercise of the powers so delegated conform to any regulations that may be imposed on it by the directors. Upon the initial closing of this offering, our board of directors will have established an audit committee, compensation committee, and nomination and corporate governance committee.
The BOD may establish any local or divisional BOD or agency and delegate to it its powers and authorities (with power to sub-delegate) for managing any of our affairs whether in the Cayman Islands or elsewhere and may appoint any persons to be members of a local or divisional BOD, or to be managers or agents, and may fix their remuneration.
The directors may from time to time and at any time by power of attorney or in any other manner they determine appoint any person, either generally or in respect of any specific matter, to be our agent with or without authority for that person to delegate all or any of that person’s powers.
The directors may from time to time and at any time by power of attorney or in any other manner they determine appoint any person, whether nominated directly or indirectly by the directors, to be our attorney or our authorized signatory and for such period and subject to such conditions as they may think fit. The powers, authorities and discretions, however, must not exceed those vested in, or exercisable, by the directors under the articles.
The BOD may remove any person so appointed and may revoke or vary the delegation.
The directors may exercise all of our powers to borrow money and to mortgage or charge its undertaking, property and assets both present and future and uncalled capital or any part thereof, to issue debentures and other securities whether outright or as collateral security for any debt, liability or obligation of ours or our parent undertaking (if any) or any subsidiary undertaking of us or of any third party.
A director shall not, as a director, vote in respect of any contract, transaction, arrangement or proposal in which he has an interest which (together with any interest of any person connected with him) is a material interest (otherwise than by virtue of his interests, direct or indirect, in shares or debentures or other securities of, or otherwise in or through, us) and if he shall do so his vote shall not be counted, nor in relation thereto shall he be counted in the quorum present at the meeting, but (in the absence of some other material interest than is mentioned below) none of these prohibitions shall apply to:
| (a) | the giving of any security, guarantee or indemnity in respect of: | |
| (i) | money lent or obligations incurred by him or by any other person for our benefit or any of our subsidiaries; or | |
| (ii) | a debt or obligation of ours or any of our subsidiaries for which the director himself has assumed responsibility in whole or in part and whether alone or jointly with others under a guarantee or indemnity or by the giving of security; | |
| (b) | where we or any of our subsidiaries is offering securities in which offer the director is or may be entitled to participate as a holder of securities or in the underwriting or sub-underwriting of which the director is to or may participate; | |
| (c) | any contract, transaction, arrangement or proposal affecting any other body corporate in which he is interested, directly or indirectly and whether as an officer, shareholder, creditor or otherwise howsoever, provided that he (together with persons connected with him) does not to his knowledge hold an interest representing one percent or more of any class of the equity share capital of such body corporate (or of any third body corporate through which his interest is derived) or of the voting rights available to shareholders of the relevant body corporate; | |
| (d) | any act or thing done or to be done in respect of any arrangement for the benefit of the employees of us or any of our subsidiaries under which he is not accorded as a director any privilege or advantage not generally accorded to the employees to whom such arrangement relates; or | |
| (e) | any matter connected with the purchase or maintenance for any director of insurance against any liability or (to the extent permitted by the Companies Act) indemnities in favor of directors, the funding of expenditure by one or more directors in defending proceedings against him or them or the doing of anything to enable such director or directors to avoid incurring such expenditure. |
A director may, as a director, vote (and be counted in the quorum) in respect of any contract, transaction, arrangement or proposal in which he has an interest which is not a material interest or as described above.
Capitalization of Profits
The directors may resolve to capitalize:
| (a) | any part of our profits not required for paying any preferential dividend (whether or not those profits are available for distribution); or | |
| (b) | any sum standing to the credit of our share premium account or capital redemption reserve, if any. |
The amount resolved to be capitalized must be appropriated to the shareholders who would have been entitled to it had it been distributed by way of dividend and in the same proportions.
Liquidation Rights
If we are wound up, the shareholders may, subject to the articles and any other sanction required by the Companies Act, pass a special resolution allowing the liquidator to do either or both of the following:
| (a) | to divide in specie among the shareholders the whole or any part of our assets and, for that purpose, to value any assets and to determine how the division shall be carried out as between the shareholders or different classes of shareholders; and | |
| (b) | to vest the whole or any part of the assets in trustees for the benefit of shareholders and those liable to contribute to the winding up. |
The directors have the authority to present a petition for our winding up to the Grand Court of the Cayman Islands on our behalf without the sanction of a resolution passed at a general meeting.
Register of Members
Under the Companies Act, we must keep a register of members and there should be entered therein:
| ● | the names and addresses of the members of the company, a statement of the shares held by each member, which: |
| ○ | distinguishes each share by its number (so long as the share has a number); | |
| ○ | confirms the amount paid, or agreed to be considered as paid, on the shares of each member; | |
| ○ | confirms the number and category of shares held by each member; and | |
| ○ | confirms whether each relevant category of shares held by a member carries voting rights under the Articles, and if so, whether such voting rights are conditional; |
| ● | the date on which the name of any person was entered on the register as a member; and | |
| ● | the date on which any person ceased to be a member. |
For these purposes, “voting rights” means rights conferred on shareholders, including the right to appoint or remove directors, in respect of their shares to vote at general meetings of the company on all or substantially all matters. A voting right is conditional where the voting right arises only in certain circumstances.
Under the Companies Act, the register of members of our company is prima facie evidence of the matters set out therein (that is, the register of members will raise a presumption of fact on the matters referred to above unless rebutted) and a shareholder registered in the register of members is deemed as a matter of the Companies Act to have legal title to the shares as set against its name in the register of members. Upon the completion of this offering, the register of members will be immediately updated to record and give effect to the issuance of shares by us to the custodian or its nominee. Once our register of members has been updated, the shareholders recorded in the register of members will be deemed to have legal title to the shares set against their name.
If the name of any person is incorrectly entered in or omitted from our register of members, or if there is any default or unnecessary delay in entering on the register the fact of any person having ceased to be a shareholder of our company, the person or shareholder aggrieved (or any shareholder of our company or our company itself) may apply to the Grand Court of the Cayman Islands for an order that the register be rectified, and the Court may either refuse such application or it may, if satisfied of the justice of the case, make an order for the rectification of the register.
Differences in Corporate Law
The Companies Act is derived, to a large extent, from the older Companies Acts of England and Wales but does not follow recent United Kingdom statutory enactments, and accordingly there are significant differences between the Companies Act and the current Companies Act of England. In addition, the Companies Act differs from laws applicable to United States corporations and their shareholders. Set forth below is a summary of certain significant differences between the provisions of the Companies Act applicable to us and the comparable laws applicable to companies incorporated in the State of Delaware in the United States.
Mergers and Similar Arrangements
The Companies Act permits mergers and consolidations between Cayman Islands companies and between Cayman Islands companies and non-Cayman Islands companies. For these purposes, (a) “merger” means the merging of two or more constituent companies and the vesting of their undertaking, property and liabilities in one of such companies as the surviving company, and (b) a “consolidation” means the combination of two or more constituent companies into a consolidated company and the vesting of the undertaking, property and liabilities of such companies to the consolidated company. In order to effect such a merger or consolidation, the directors of each constituent company must approve a written plan of merger or consolidation, which must then be authorized by (a) a special resolution of the shareholders of each constituent company, and (b) such other authorization, if any, as may be specified in such constituent company’s articles of association. The plan of merger or consolidation must be filed with the Registrar of Companies of the Cayman Islands together with a declaration as to the solvency of the consolidated or surviving company, a declaration as to the assets and liabilities of each constituent company and an undertaking that a copy of the certificate of merger or consolidation will be given to the shareholders and creditors of each constituent company and that notification of the merger or consolidation will be published in the Cayman Islands Gazette. Court approval is not required for a merger or consolidation which is effected in compliance with these statutory procedures.
A merger between a Cayman parent company and its Cayman subsidiary or subsidiaries does not require authorization by a resolution of shareholders of that Cayman subsidiary if a copy of the plan of merger is given to every member of that Cayman subsidiary to be merged unless that member agrees otherwise. For this purpose, a subsidiary is a company of which whose issued shares that together represent at least 90% of the issued shares entitled to votes at a general meeting are owned by the parent company.
The consent of each holder of a fixed or floating security interest over a constituent company is required unless this requirement is waived by a court in the Cayman Islands.
Except in certain limited circumstances, a shareholder of a Cayman Islands constituent company who dissents from the merger or consolidation is entitled to payment of the fair value of his or her shares upon dissenting from to a merger or consolidation, provide the dissenting shareholder complies strictly with the procedures set out in the Cayman Islands Companies Act. The exercise of such dissenter rights will preclude the exercise by the dissenting shareholder of any other rights to which he or she might otherwise be entitled by virtue of holding shares, except for the right to seek relief on the grounds that the merger or consolidation is void or unlawful.
In addition, there are statutory provisions that facilitate the reconstruction and amalgamation of companies by way of schemes of arrangement, provided that the arrangement is approved by a majority in number of each class of shareholders and creditors with whom the arrangement is to be made, and who must, in addition, represent three-fourths in value of each such class of shareholders or creditors, as the case may be, that are present and voting either in person or by proxy at a meeting, or meetings, convened for that purpose. The convening of the meetings and subsequently the arrangement must be sanctioned by the Grand Court of the Cayman Islands. While a dissenting shareholder or creditor has the right to express to the court the view that the transaction ought not to be approved, the Grand Court will usually consider that the affected stakeholders (shareholders and/or creditors affected by the scheme) of the company are the best judges of their own commercial interests and will typically sanction the scheme provided that the prescribed procedures have been followed and the requisite statutory majorities have been achieved at the scheme meetings.
The Cayman Courts will typically consider the following factors in exercising its discretion as to whether to sanction the scheme:
| (1) | the statutory provisions as to the required majority vote have been met; | |
| (2) | the shareholders have been fairly represented at the meeting in question and the statutory majority are acting bona fide without coercion of the minority to promote interests adverse to those of the class; and | |
| (3) | the arrangement is such that may be reasonably approved by an intelligent and honest man of that class acting in respect of his interest. |
When a takeover offer is made and accepted by holders of 90% of the shares affected within four months the offeror may, within a two-month period commencing on the expiration of such four month period, require the holders of the remaining shares to transfer such shares on the terms of the offer. An objection may be made to the Grand Court of the Cayman Islands but this is unlikely to succeed in the case of an offer which has been so approved, unless there is evidence of fraud, bad faith or collusion.
If an arrangement and reconstruction is thus approved, or if a takeover offer is made and accepted, a dissenting shareholder would have no rights comparable to appraisal rights, which would otherwise generally be available to dissenting shareholders of Delaware corporations, providing rights to receive payment in cash for the judicially determined value of the shares.
Shareholders’ Suits
In principle, we will normally be the proper plaintiff to sue for a wrong done to us as a company and as a general rule, a derivative action may not be brought by a minority shareholder. However, it is possible that a non-controlling shareholder may be permitted to commence and maintain a class action against and/or derivative actions in the name of the company to challenge:
| (a) | an act which is illegal or ultra vires with respect to the company and is therefore incapable of ratification by the majority shareholders; | |
| (b) | an act which constitutes an infringement of individual rights of shareholders, including, but not limited to the right to vote and pre-emption rights; | |
| (c) | an act which, although not ultra vires, requires authorization by a qualified (or special) majority (that is, more than a simple majority) which majority has not been obtained; and | |
| (d) | an act which constitutes a “fraud on the minority” where the wrongdoers are themselves in control of the company. |
Indemnification of Directors And Executive Officers And Limitation of Liability
Cayman Islands law does not limit the extent to which a company’s articles of association may provide for indemnification of officers and directors, except to the extent any such provision may be held by the Cayman Islands courts to be contrary to public policy, such as to provide indemnification against civil fraud or the consequences of committing a crime. Our articles of association provide to the extent permitted by law, we shall indemnify each existing or former secretary, director (including alternate director), and any of our other officers (including an investment adviser or an administrator or liquidator) and their personal representatives against:
| (a) | all actions, proceedings, costs, charges, expenses, losses, damages or liabilities incurred or sustained by the existing or former director (including alternate director), secretary or officer in or about the conduct of our business or affairs or in the execution or discharge of the existing or former director (including alternate director), secretary’s or officer’s duties, powers, authorities or discretions; and | |
| (b) | without limitation to paragraph (a) above, all costs, expenses, losses or liabilities incurred by the existing or former director (including alternate director), secretary or officer in defending (whether successfully or otherwise) any civil, criminal, administrative or investigative proceedings (whether threatened, pending or completed) concerning us or our affairs in any court or tribunal, whether in the Cayman Islands or elsewhere. |
No such existing or former director (including alternate director), secretary or officer, however, shall be indemnified in respect of any matter arising out of his own dishonesty.
To the extent permitted by law, we may make a payment, or agree to make a payment, whether by way of advance, loan or otherwise, for any legal costs incurred by an existing or former director (including alternate director), secretary or any of our officers in respect of any matter identified in above on condition that the director (including alternate director), secretary or officer must repay the amount paid by us to the extent that it is ultimately found not liable to indemnify the director (including alternate director), the secretary or that officer for those legal costs.
This standard of conduct is generally the same as permitted under the Delaware General Corporation Law for a Delaware corporation. In addition, we intend to enter into indemnification agreements with our directors and executive officers that will provide such persons with additional indemnification beyond that provided in our articles of association.
Anti-Takeover Provisions in Our Articles
Some provisions of our articles may discourage, delay or prevent a change in control of our company or management that shareholders may consider favorable, including provisions that authorize our board of directors to issue shares at such times and on such terms and conditions as the board of directors may decide without any further vote or action by our shareholders.
Under the Companies Act, our directors may only exercise the rights and powers granted to them under our memorandum and articles of association, as amended and restated from time to time, for what they believe in good faith to be in the best interests of our company and for a proper purpose.
Directors’ Fiduciary Duties
Under Delaware corporate law, a director of a Delaware corporation has a fiduciary duty to the corporation and its shareholders. This duty has two components: the duty of care and the duty of loyalty. The duty of care requires that a director act in good faith, with the care that an ordinarily prudent person would exercise under similar circumstances. Under this duty, a director must inform himself of, and disclose to shareholders, all material information reasonably available regarding a significant transaction. The duty of loyalty requires that a director act in a manner he or she reasonably believes to be in the best interests of the corporation. He or she must not use his or her corporate position for personal gain or advantage. This duty prohibits self-dealing by a director and mandates that the best interests of the corporation and its shareholders take precedence over any interest possessed by a director, officer or controlling shareholder and not shared by the shareholders generally. In general, actions of a director are presumed to have been made on an informed basis, in good faith and in the honest belief that the action taken was in the best interests of the corporation. However, this presumption may be rebutted by evidence of a breach of one of the fiduciary duties. Should such evidence be presented concerning a transaction by a director, a director must prove the procedural fairness of the transaction, and that the transaction was of fair value to the corporation.
As a matter of Cayman Islands law, a director owes three types of duties to the company: (i) statutory duties, (ii) fiduciary duties, and (iii) common law duties. The Companies Act imposes a number of statutory duties on a director. A Cayman Islands director’s fiduciary duties are not codified, however the courts of the Cayman Islands have held that a director owes the following fiduciary duties (a) a duty to act in what the director bona fide considers to be in the best interests of the company, (b) a duty to exercise their powers for the purposes they were conferred, (c) a duty to avoid fettering his or her discretion in the future and (d) a duty to avoid conflicts of interest and of duty. The common law duties owed by a director are those to act with skill, and care and diligence that may reasonably be expected of a person carrying out the same functions as are carried out by that director in relation to the company and, also, to act with the skill, care and diligence in keeping with a standard of care commensurate with any particular skill they have which enables them to meet a higher standard than a director without those skills. It was previously considered that a director need not exhibit in the performance of his duties a greater degree of skill than may reasonably be expected from a person of his knowledge and experience. However, English and Commonwealth courts have moved towards an objective standard with regard to the required skill and care and these authorities are likely to be followed in the Cayman Islands. In fulfilling their duty of care to us, our directors must ensure compliance with our memorandum and amended articles of association, as amended and restated from time to time. We have the right to seek damages if a duty owed by any of our directors is breached.
Under statute, our directors are subject to a number of statutory obligations, which provisions prescribe penalties for breach. The most serious of these involves dishonesty or the authorizing of illegal payments and carry both criminal and civil penalties. By way of example, material statutory provisions attracting penalties include where (1) the director willfully authorizes or permits any distribution or dividend in contravention of the Cayman Islands Companies Act; (ii) where the director knowingly or willfully authorizes or permits any payment out of capital by a company for a redemption or purchase of its own shares when the company is insolvent; (iii) where there has been a failure to maintain the books of account, minutes of meetings, or the company’s statutory registers of members, beneficial ownership, mortgages and charges, or directors (which includes alternate directors); (iv) where there has been a failure to provide information or access to documents to specified persons as required by the Cayman Islands Companies Act; and (v) where the director makes or authorizes a false annual return to the Registrar of Companies.
Shareholder Proposals
Under the Delaware General Corporation Law, a shareholder has the right to put any proposal before the annual meeting of shareholders, provided it complies with the notice provisions in the governing documents. The Delaware General Corporation Law does not provide shareholders an express right to put any proposal before the annual meeting of shareholders, but in keeping with common law, Delaware corporations generally afford shareholders an opportunity to make proposals and nominations provided that they comply with the notice provisions in the certificate of incorporation or bylaws. A special meeting may be called by the board of directors or any other person authorized to do so in the governing documents, but shareholders may be precluded from calling special meetings.
The Companies Act provides shareholders with only limited rights to requisition a general meeting, and does not provide shareholders with any right to put any proposal before a general meeting. However, these rights may be provided in a company’s articles of association. Our amended and restated memorandum and articles of association provide that general meetings shall be convened on the written requisition of one or more of the shareholders entitled to attend and vote at our general meetings who (together) hold not less than 10 percent of the rights to vote at such general meeting in accordance with the notice provisions in the articles, specifying the purpose of the meeting and signed by each of the shareholders making the requisition. If the directors do not convene such meeting for a date not later than twenty-one calendar days’ after the date of receipt of the written requisition, those shareholders who requested the meeting may convene the general meeting themselves within three months after the end of such period of twenty-one calendar days in which case reasonable expenses incurred by them as a result of the directors failing to convene a meeting shall be reimbursed by us. Our articles provide no other right to put any proposals before annual general meetings or extraordinary general meetings. As a Cayman Islands exempted company, we are not obligated by law to call shareholders’ annual general meetings.
Cumulative Voting
Under the Delaware General Corporation Law, cumulative voting for elections of directors is not permitted unless the corporation’s certificate of incorporation specifically provides for it. Cumulative voting potentially facilitates the representation of minority shareholders on a board of directors since it permits the minority shareholder to cast all the votes to which the shareholder is entitled on a single director, which increases the shareholder’s voting power with respect to electing such director. There are no prohibitions in relation to cumulative voting under the Cayman Islands Companies Act, but our amended and restated memorandum and articles of association do not provide for cumulative voting. As a result, our shareholders are not afforded any less protections or rights on this issue than shareholders of a Delaware corporation.
Removal of Directors
Under the Delaware General Corporation Law, a director of a corporation with a classified board may be removed only for cause with the approval of a majority of the outstanding shares entitled to vote, unless the certificate of incorporation provides otherwise.
Subject to the provisions of our articles of association (which include the removal of a director by ordinary resolution), the office of a director may be terminated forthwith if (a) he is prohibited by the laws of the Cayman Islands from acting as a director, (b) he is made bankrupt or makes an arrangement or composition with his creditors generally, (c) he resigns his office by notice to us, (d) he only held office as a director for a fixed term and such term expires, (e) in the opinion of a registered medical practitioner by whom he is being treated he becomes physically or mentally incapable of acting as a director, (f) he is given notice by the majority of the other directors (not being less than two in number) to vacate office (without prejudice to any claim for damages for breach of any agreement relating to the provision of the services of such director), (g) he is made subject to any law relating to mental health or incompetence, whether by court order or otherwise, or (h) without the consent of the other directors, he is absent from meetings of directors for continuous period of six months.
Transactions with Interested Shareholders
The Delaware General Corporation Law contains a business combination statute applicable to Delaware public corporations whereby, unless the corporation has specifically elected not to be governed by such statute by amendment to its certificate of incorporation or bylaws that is approved by its shareholders, it is prohibited from engaging in certain business combinations with an “interested shareholder” for three years following the date that such person becomes an interested shareholder. An interested shareholder generally is a person or a group who or which owns or owned 15% or more of the target’s outstanding voting stock or who or which is an affiliate or associate of the corporation and owned 15% or more of the corporation’s outstanding voting stock within the past three years. This has the effect of limiting the ability of a potential acquirer to make a two-tiered bid for the target in which all shareholders would not be treated equally. The statute does not apply if, among other things, prior to the date on which such shareholder becomes an interested shareholder, the board of directors approves either the business combination or the transaction which resulted in the person becoming an interested shareholder. This encourages any potential acquirer of a Delaware corporation to negotiate the terms of any acquisition transaction with the target’s board of directors.
The Companies Act has no comparable statute. As a result, we cannot avail ourselves of the types of protections afforded by the Delaware business combination statute. However, although the Companies Act does not regulate transactions between a company and its significant shareholders, the directors of the company are required to comply with fiduciary duties which they owe to the company under Cayman Islands law, including the duty to ensure that, in their opinion, such transactions must be entered into bona fide in the best interests of the company and for a proper corporate purpose and not with the effect of constituting a fraud on the minority shareholders.
Dissolution; Winding Up
Under the Delaware General Corporation Law, unless the BOD approves the proposal to dissolve, dissolution must be approved by shareholders holding 100% of the total voting power of the corporation. Only if the dissolution is initiated by the board of directors may it be approved by a simple majority of the corporation’s outstanding shares. Delaware law allows a Delaware corporation to include in its certificate of incorporation a supermajority voting requirement in connection with dissolutions initiated by the board of directors.
Under the Companies Act and our articles of association, the Company may be wound up by a special resolution of our shareholders, or if the winding up is initiated by our board of directors, by either a special resolution of our members or, if our company is unable to pay its debts as they fall due, by an ordinary resolution of our members. In addition, a company may be wound up by an order of the courts of the Cayman Islands. The court has authority to order winding up in a number of specified circumstances including where it is, in the opinion of the court, just and equitable to do so.
Variation of Rights of Shares
Under the Delaware General Corporation Law, a corporation may vary the rights of a class of shares with the approval of a majority of the outstanding shares of such class, unless the certificate of incorporation provides otherwise. Under the Companies Act and our amended and restated memorandum and articles of association, if our share capital is divided into more than one class of shares, the rights attaching to any class of share (unless otherwise provided by the terms of issue of the shares of that class) may be varied either with the consent in writing of the holders of not less than two-thirds of the issued shares of that class, or with the sanction of a resolution passed by a majority of not less than two-thirds of the holders of shares of the class present in person or by proxy at a separate general meeting of the holders of shares of that class.
Amendment of Governing Documents
Under the Delaware General Corporation Law, a corporation’s certificate of incorporation may be amended only if adopted and declared advisable by the board of directors and approved by a majority of the outstanding shares entitled to vote, and the bylaws may be amended with the approval of a majority of the outstanding shares entitled to vote and may, if so provided in the certificate of incorporation, also be amended by the board of directors. Under the Companies Act and our amended and restated memorandum and articles of association, our memorandum and articles of association may only be amended by special resolution of our shareholders.
Anti-Money Laundering—Cayman Islands
In order to comply with legislation and regulations aimed at the prevention of money laundering and counter terrorist financing, we may be required to adopt and maintain anti-money laundering and counter terrorist financing policies and procedures, and may require subscribers to provide evidence to satisfactorily identify and verify their identity and source of funds. Such customer due diligence can be simplified or enhanced depending on the risk rating given to the subscriber. Where permitted, and subject to certain conditions, we may also delegate the maintenance of our anti-money laundering and counter terrorist financing policies and procedures (including the acquisition of due diligence information) to a suitable third persons based in Cayman Islands approved equivalent jurisdictions.
We reserve the right to request such information as is necessary to identify and verify the identity of a subscriber. In the event of delay or failure on the part of the subscriber in producing any information and/or documentation required for identification or verification purposes, we may refuse to accept the application, in which case any funds received will be returned without interest to the account from which they were originally debited.
We also reserve the right to refuse to make any redemption payment to a shareholder if our directors or officers suspect or are advised that the payment of redemption proceeds to such shareholder might result in a breach of applicable anti-money laundering, counter terrorist financing or other applicable laws, regulations or guidance by any person in any equivalent jurisdiction, or if such refusal is considered necessary or appropriate to ensure our compliance with any such laws or regulations in any applicable jurisdiction.
If any person resident in the Cayman Islands knows or suspects or has reason for knowing or suspecting that another person is engaged in criminal conduct, money laundering or proliferation financing or is involved with terrorism or terrorist property and the information for that knowledge or suspicion came to their attention in the course of their business in the regulated sector, or other trade, profession, business or employment, the person will be required to report such knowledge or suspicion to (i) a nominated officer (appointed in accordance with the Proceeds of Crime Act (Revised) of the Cayman Islands) or the Financial Reporting Authority of the Cayman Islands, pursuant to the Proceeds of Crime Act (Revised), if the disclosure relates to criminal conduct or money laundering or (ii) to a police constable or a nominated officer (pursuant to the Terrorism Act (Revised) of the Cayman Islands) or the Financial Reporting Authority, pursuant to the Terrorism Act (Revised), if the disclosure relates to involvement with terrorism or terrorist financing and terrorist property. Such a report shall not be treated as a breach of confidence or of any restriction upon the disclosure of information imposed by any enactment or otherwise.
Legislation of the Cayman Islands
The Cayman Islands, together with several other non-European Union jurisdictions, have recently introduced legislation aimed at addressing concerns raised by the Council of the European Union as to offshore structures engaged in certain activities which attract profits without real economic activity. With effect from January 1, 2019, the International Tax Co-operation (Economic Substance) Act, 2018 (the “Substance Law”) came into force in the Cayman Islands introducing certain economic substance requirements for certain in-scope Cayman Islands “relevant entities” which are engaged in certain “relevant activities” and receives “relevant income” which in the case of “relevant entities” incorporated before January 1, 2019 must comply with the economic substance requirements under the Substance Law commencing July 1, 2019, onwards. The Tax Information Authority of the Cayman Islands has published guidance notes in relation to the Substance Law, and it is anticipated that the law may be subject to further changes and interpretations. The Company itself falls within the definition of a “relevant entity” although as of the date of this annual report, it is not entirely clear that the Company would remain in or out of scope of the legislation or else be subject to reduced substance requirements. As the legislation is new and remains subject to further clarification and interpretation it is not currently possible to ascertain the precise impact of these legislative changes on the Company.
Data Protection in the Cayman Islands – Privacy Notice
This privacy notice explains the manner in which the Company collects, processes and maintains personal data about investors of the Company pursuant to the Data Protection Act, 2017 of the Cayman Islands, as amended from time to time and any regulations, codes of practice or orders promulgated pursuant thereto (“DPA”).
The Company is committed to processing personal data in accordance with the DPA. In its use of personal data, the Company will be characterized under the DPA as a ‘data controller’, whilst certain of the Company’s service providers, affiliates and delegates may act as ‘data processors’ under the DPA. These service providers may process personal information for their own lawful purposes in connection with services provided to the Company.
By virtue of making an investment in the Company, the Company and certain of the Company’s service providers may collect, record, store, transfer and otherwise process personal data by which individuals may be directly or indirectly identified.
Your personal data will be processed fairly and for lawful purposes, including (a) where the processing is necessary for the Company to perform a contract to which you are a party or for taking pre-contractual steps at your request (b) where the processing is necessary for compliance with any legal, tax or regulatory obligation to which the Company is subject or (c) where the processing is for the purposes of legitimate interests pursued by the Company or by a service provider to whom the data are disclosed. As a data controller, we will only use your personal data for the purposes for which we collected it. If we need to use your personal data for an unrelated purpose, we will contact you.
We anticipate that we will share your personal data with the Company’s service providers for the purposes set out in this privacy notice. We may also share relevant personal data where it is lawful to do so and necessary to comply with our contractual obligations or your instructions or where it is necessary or desirable to do so in connection with any regulatory reporting obligations. In exceptional circumstances, we will share your personal data with regulatory, prosecuting and other governmental agencies or departments, and parties to litigation (whether pending or threatened), in any country or territory including to any other person where we have a public or legal duty to do so (e.g. to assist with detecting and preventing fraud, tax evasion and financial crime or compliance with a court order).
Your personal data shall not be held by the Company for longer than necessary with regard to the purposes of the data processing.
We will not sell your personal data. Any transfer of personal data outside of the Cayman Islands shall be in accordance with the requirements of the DPA. Where necessary, we will ensure that separate and appropriate legal agreements are put in place with the recipient of that data.
The Company will only transfer personal data in accordance with the requirements of the DPA, and will apply appropriate technical and organizational information security measures designed to protect against unauthorized or unlawful processing of the personal data and against the accidental loss, destruction or damage to the personal data.
If you are a natural person, this will affect you directly. If you are a corporate investor (including, for these purposes, legal arrangements such as trusts or exempted limited partnerships) that provides us with personal data on individuals connected to you for any reason in relation to your investment into the Company, this will be relevant for those individuals and you should inform such individuals of the content.
You have certain rights under the DPA, including (a) the right to be informed as to how we collect and use your personal data (and this privacy notice fulfils the Company’s obligation in this respect) (b) the right to obtain a copy of your personal data (c) the right to require us to stop direct marketing (d) the right to have inaccurate or incomplete personal data corrected (e) the right to withdraw your consent and require us to stop processing or restrict the processing, or not begin the processing of your personal data (f) the right to be notified of a data breach (unless the breach is unlikely to be prejudicial) (g) the right to obtain information as to any countries or territories outside the Cayman Islands to which we, whether directly or indirectly, transfer, intend to transfer or wish to transfer your personal data, general measures we take to ensure the security of personal data and any information available to us as to the source of your personal data (h) the right to complain to the Office of the Ombudsman of the Cayman Islands and (i) the right to require us to delete your personal data in some limited circumstances.
If you consider that your personal data has not been handled correctly, or you are not satisfied with the Company’s responses to any requests you have made regarding the use of your personal data, you have the right to complain to the Cayman Islands’ Ombudsman. The Ombudsman can be contacted by calling +1 (345) 946-6283 or by email at info@ombudsman.ky.
Exhibit 12.1
Certification by Principal Executive Officer
Pursuant to Section 302 of the Sarbanes-Oxley Act of 2002
I, Hongliang Li, certify that:
| 1. | I have reviewed this annual report on Form 20-F of Leishen Energy Holding Co., Ltd.; |
| 2. | Based on my knowledge, this report does not contain any untrue statement of a material fact or omit to state a material fact necessary to make the statements made, in light of the circumstances under which such statements were made, not misleading with respect to the period covered by this report; |
| 3. | Based on my knowledge, the financial statements, and other financial information included in this report, fairly present in all material respects the financial condition, results of operations and cash flows of the company as of, and for, the periods presented in this report; |
| 4. | The company’s other certifying officer and I are responsible for establishing and maintaining disclosure controls and procedures (as defined in Exchange Act Rules 13a-15(e) and 15d-15(e)) and internal control over financial reporting (as defined in Exchange Act Rule 13a-15(f) and 15d-15(f)) for the company and have: |
| (a) | Designed such disclosure controls and procedures, or caused such disclosure controls and procedures to be designed under our supervision, to ensure that material information relating to the company, including its consolidated subsidiaries, is made known to us by others within those entities, particularly during the period in which this report is being prepared; |
| (b) | Designed such internal control over financial reporting, or caused such internal control over financial reporting to be designed under our supervision, to provide reasonable assurance regarding the reliability of financial reporting and the preparation of financial statements for external purposes in accordance with generally accepted accounting principles; |
| (c) | Evaluated the effectiveness of the company’s disclosure controls and procedures and presented in this report our conclusions about the effectiveness of the disclosure controls and procedures, as of the end of the period covered by this report based on such evaluation; and |
| (d) | Disclosed in this report any change in the company’s internal control over financial reporting that occurred during the period covered by the annual report that has materially affected, or is reasonably likely to materially affect, the company’s internal control over financial reporting; and |
| 5. | The company’s other certifying officer and I have disclosed, based on our most recent evaluation of internal control over financial reporting, to the company’s auditors and the audit committee of the company’s board of directors (or persons performing the equivalent functions): |
| (a) | All significant deficiencies and material weaknesses in the design or operation of internal control over financial reporting which are reasonably likely to adversely affect the company’s ability to record, process, summarize and report financial information; and |
| (b) | Any fraud, whether or not material, that involves management or other employees who have a significant role in the company’s internal control over financial reporting. |
| Leishen Energy Holding Co., Ltd. | ||
| January 30, 2026 | By: | /s/ Hongliang Li |
| Name: | Hongliang Li | |
| Title: | Chief Executive Officer | |
Exhibit 12.2
Certification by Principal Financial Officer
Pursuant to Section 302 of the Sarbanes-Oxley Act of 2002
I, Zhiping Yu, certify that:
| 1. | I have reviewed this annual report on Form 20-F of Leishen Energy Holding Co., Ltd.; |
| 2. | Based on my knowledge, this report does not contain any untrue statement of a material fact or omit to state a material fact necessary to make the statements made, in light of the circumstances under which such statements were made, not misleading with respect to the period covered by this report; |
| 3. | Based on my knowledge, the financial statements, and other financial information included in this report, fairly present in all material respects the financial condition, results of operations and cash flows of the company as of, and for, the periods presented in this report; |
| 4. | The company’s other certifying officer and I are responsible for establishing and maintaining disclosure controls and procedures (as defined in Exchange Act Rules 13a-15(e) and 15d-15(e)) and internal control over financial reporting (as defined in Exchange Act Rule 13a-15(f) and 15d-15(f)) for the company and have: |
| (a) | Designed such disclosure controls and procedures, or caused such disclosure controls and procedures to be designed under our supervision, to ensure that material information relating to the company, including its consolidated subsidiaries, is made known to us by others within those entities, particularly during the period in which this report is being prepared; |
| (b) | Designed such internal control over financial reporting, or caused such internal control over financial reporting to be designed under our supervision, to provide reasonable assurance regarding the reliability of financial reporting and the preparation of financial statements for external purposes in accordance with generally accepted accounting principles; |
| (c) | Evaluated the effectiveness of the company’s disclosure controls and procedures and presented in this report our conclusions about the effectiveness of the disclosure controls and procedures, as of the end of the period covered by this report based on such evaluation; and |
| (d) | Disclosed in this report any change in the company’s internal control over financial reporting that occurred during the period covered by the annual report that has materially affected, or is reasonably likely to materially affect, the company’s internal control over financial reporting; and |
| 5. | The company’s other certifying officer and I have disclosed, based on our most recent evaluation of internal control over financial reporting, to the company’s auditors and the audit committee of the company’s board of directors (or persons performing the equivalent functions): |
| (a) | All significant deficiencies and material weaknesses in the design or operation of internal control over financial reporting which are reasonably likely to adversely affect the company’s ability to record, process, summarize and report financial information; and |
| (b) | Any fraud, whether or not material, that involves management or other employees who have a significant role in the company’s internal control over financial reporting. |
| Leishen Energy Holding Co., Ltd. | ||
| January 30, 2026 | By: | /s/ Zhiping Yu |
| Name: | Zhiping Yu | |
| Title: | Chief Financial Officer | |
Exhibit 13.1
Certification by Principal Executive Officer
Pursuant to Section 906 of the Sarbanes-Oxley Act of 2002
In connection with the Annual Report of Leishen Energy Holding Co., Ltd. (the “Company”) on Form 20-F for the year ended September 30, 2025 as filed with the Securities and Exchange Commission on the date hereof (the “Report”), I, Hongliang Li, Chief Executive Officer of the Company, certify, pursuant to 18 U.S.C. Section 1350, as adopted pursuant to Section 906 of the Sarbanes-Oxley Act of 2002, that to my knowledge:
| (1) | The Report fully complies with the requirements of Section 13(a) or 15(d) of the Securities Exchange Act of 1934; and |
| (2) | The information contained in the Report fairly presents, in all material respects, the financial condition and results of operations of the Company. |
January 30, 2026
| By: | /s/ Hongliang Li | |
| Name: | Hongliang Li | |
| Title: | Chief Executive Officer |
Exhibit 13.2
Certification by Principal Financial Officer
Pursuant to Section 906 of the Sarbanes-Oxley Act of 2002
In connection with the Annual Report of Leishen Energy Holding Co., Ltd. (the “Company”) on Form 20-F for the year ended September 30, 2025 as filed with the Securities and Exchange Commission on the date hereof (the “Report”), I, Zhiping Yu, Chief Financial Officer of the Company, certify, pursuant to 18 U.S.C. Section 1350, as adopted pursuant to Section 906 of the Sarbanes-Oxley Act of 2002, that to my knowledge:
| (1) | The Report fully complies with the requirements of Section 13(a) or 15(d) of the Securities Exchange Act of 1934; and |
| (2) | The information contained in the Report fairly presents, in all material respects, the financial condition and results of operations of the Company. |
January 30, 2026
| By: | /s/ Zhiping Yu | |
| Name: | Zhiping Yu | |
| Title: | Chief Financial Officer |
Exhibit 15.1

Exhibit 15.2

