UNITED STATES
SECURITIES AND EXCHANGE COMMISSION
Washington, D.C. 20549
FORM 20-F
(Mark One)
|
|
☐ |
REGISTRATION STATEMENT PURSUANT TO SECTION 12(b) OR (g) OF THE SECURITIES EXCHANGE ACT OF 1934 |
OR
☒ |
ANNUAL REPORT PURSUANT TO SECTION 13 OR 15(d) OF THE SECURITIES EXCHANGE ACT OF 1934 |
|
For the fiscal year ended December 31, 2024 |
OR
☐ |
TRANSITION REPORT PURSUANT TO SECTION 13 OR 15(d) OF THE SECURITIES EXCHANGE ACT OF 1934 |
OR
☐ |
SHELL COMPANY REPORT PURSUANT TO SECTION 13 OR 15(d) OF THE SECURITIES EXCHANGE ACT OF 1934 |
Date of event requiring this shell company report
For the transition period from to
Commission file number 001-34563
Concord Medical Services Holdings Limited
(Exact Name of Registrant as Specified in Its Charter)
N/A
(Translation of Registrant’s name into English)
Cayman Islands
(Jurisdiction of Incorporation or Organization)
Room A1-A5 26/F, East Zone, Hanwei Plaza
No. 7 Guanghua Road, Chaoyang District,
Beijing 100020
People’s Republic of China
(Address of Principal Executive Offices)
Mr. Wei Jiang
Telephone: (86 10) 5903 6688
Facsimile: (86 10) 5957-5252
Room A1-A5 26/F, East Zone, Hanwei Plaza
No. 7 Guanghua Road, Chaoyang District,
Beijing 100020, People’s Republic of China
(Name, Telephone, E-mail and/or Facsimile Number and Address of Company Contact Person)
Securities registered or to be registered pursuant to Section 12(b) of the Act:
Title of Each Class |
|
Trading Symbol(s) |
|
Name of Each Exchange on Which Registered |
American depositary shares, each representing 30 Class A ordinary shares, par value US$0.0001 per share |
|
CCM |
|
New York Stock Exchange |
Class A ordinary shares, par value US$0.0001 per share* |
|
|
|
|
* |
Not for trading, but only in connection with the listing of the American depositary shares on the New York Stock Exchange under the symbol “CCM.” |
Securities registered or to be registered pursuant to Section 12(g) of the Act:
None
(Title of Class)
Securities for which there is a reporting obligation pursuant to Section 15(d) of the Act:
None
(Title of Class)
Indicate the number of outstanding shares of each of the Issuer’s classes of capital or common stock as of the close of the period covered by the annual report.
130,251,685 ordinary shares, including 84,463,737 Class A ordinary shares (excluding treasury shares issued and reserved for future issuance upon the exercising or vesting of awards granted under our share incentive plans) and 45,787,948 Class B ordinary shares, outstanding as of December 31, 2024
Indicate by check mark if the registrant is a well-known seasoned issuer, as defined in Rule 405 of the Securities Act.
Yes ☐ No ☒
If this report is an annual or transition report, indicate by check mark if the registrant is not required to file reports pursuant to Section 13 or 15(d) of the Securities Exchange Act of 1934.
Yes ☐ No ☒
Indicate by check mark whether the registrant (1) has filed all reports required to be filed by Section 13 or 15(d) of the Securities Exchange Act of 1934 during the preceding 12 months (or for such shorter period that the registrant was required to file such reports), and (2) has been subject to such filing requirements for the past 90 days.
Yes ☒ No ☐
Indicate by check mark whether the registrant has submitted electronically every Interactive Data File required to be submitted pursuant to Rule 405 of Regulation S-T (§232.405 of this chapter) during the preceding 12 months (or for such shorter period that the registrant was required to submit such files).
Yes ☒ No ☐
Indicate by check mark whether the registrant is a large accelerated filer, an accelerated filer, a non-accelerated filer, or an emerging growth company. See definition of “large accelerated filer,” “accelerated filer” and “emerging growth company” in Rule 12b-2 of the Exchange Act.
Large accelerated filer ☐ |
Accelerated filer ☐ |
Non-accelerated filer ☒ |
Emerging growth company ☐ |
If an emerging growth company that prepares its financial statements in accordance with U.S. GAAP, indicate by check mark if the registrant has elected not to use the extended transition period for complying with any new or revised financial accounting standards† provided pursuant to Section 13(a) of the Exchange Act.
☐
† The term “new or revised financial accounting standard” refers to any update issued by the Financial Accounting Standards Board to its Accounting Standards Codification after April 5, 2012.
Indicate by check mark whether the registrant has filed a report on and attestation to its management’s assessment of the effectiveness of its internal control over financial reporting under Section 404(b) of the Sarbanes-Oxley Act (15 U.S.C. 7262(b)) by the registered public accounting firm that prepared or issued its audit report.
☐
If securities are registered pursuant to Section 12(b) of the Act, indicate by check mark whether the financial statements of the registrant included in the filing reflect the correction of an error to previously issued financial statements.
☐
Indicate by check mark whether any of those error corrections are restatements that required a recovery analysis of incentive-based compensation received by any of the registrant’s executive officers during the relevant recovery period pursuant to §240.10D-1(b).
☐
Indicate by check mark which basis of accounting the registrant has used to prepare the financial statements included in this filing:
U.S. GAAP ☒ |
International Financial Reporting Standards as issued by the International Accounting Standards Board ☐ |
Other ☐ |
If “Other” has been checked in response to the previous question, indicate by check mark which financial statement item the registrant has elected to follow.
☐ Item 17 ☐ Item 18
If this is an annual report, indicate by check mark whether the registrant is a shell company (as defined in Rule 12b-2 of the Exchange Act).
Yes ☐ No ☒
(APPLICABLE ONLY TO ISSUERS INVOLVED IN BANKRUPTCY PROCEEDINGS DURING THE PAST FIVE YEARS)
Indicate by check mark whether the registrant has filed all documents and reports required to be filed by Sections 12, 13 or 15(d) of the Securities Exchange Act of 1934 subsequent to the distribution of securities under a plan confirmed by a court.
Yes ☐ No ☐
TABLE OF CONTENTS
Page |
||
5 |
||
ITEM 1. IDENTITY OF DIRECTORS, SENIOR MANAGEMENT AND ADVISERS |
5 |
|
5 |
||
5 |
||
47 |
||
81 |
||
81 |
||
112 |
||
121 |
||
122 |
||
123 |
||
123 |
||
ITEM 11. QUANTITATIVE AND QUALITATIVE DISCLOSURES ABOUT MARKET RISK |
139 |
|
ITEM 12. DESCRIPTION OF SECURITIES OTHER THAN EQUITY SECURITIES |
140 |
|
142 |
||
142 |
||
ITEM 14. MATERIAL MODIFICATIONS TO THE RIGHTS OF SECURITY HOLDERS AND USE OF PROCEEDS |
142 |
|
142 |
||
143 |
||
143 |
||
143 |
||
ITEM 16D. EXEMPTIONS FROM THE LISTING STANDARDS FOR AUDIT COMMITTEES |
144 |
|
ITEM 16E. PURCHASE OF EQUITY SECURITIES BY THE ISSUER AND AFFILIATED PURCHASERS |
144 |
|
144 |
||
144 |
||
144 |
||
|
ITEM 16I. DISCLOSURE REGARDING FOREIGN JURISDICTIONS THAT PREVENT INSPECTIONS |
144 |
|
144 |
|
|
145 |
|
147 |
||
147 |
||
147 |
||
147 |
i
CONVENTIONS THAT APPLY TO THIS ANNUAL REPORT ON FORM 20-F
Unless otherwise indicated, references in this annual report on Form 20-F to:
| ● | “ADRs” refers to the American depositary receipts, which, if issued, evidence our ADSs; |
| ● | “ADSs” refers to our American depositary shares, each of which represents 30 Class A ordinary shares; |
| ● | “China” or “PRC” refers to the People’s Republic of China, and only in the context of describing the industry matters, the PRC laws, rules, regulations, regulatory authorities, and any PRC entities or citizens under such rules, laws and regulations and other legal or tax matters in this annual report, excludes Taiwan and the special administrative regions of Hong Kong and Macau; |
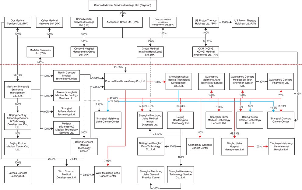
| ● | “Concord Medical,” “we,” “us,” “our company” “our group” or “our” refers to Concord Medical Services Holdings Limited, its predecessor entities and its consolidated subsidiaries; |
| ● | “ordinary shares” refers to our ordinary shares, par value US$0.0001 per share, which can be divided into Class A ordinary shares and Class B ordinary shares; |
| ● | “PRC subsidiaries” refers to our subsidiaries incorporated in the People’s Republic of China, including Concord Healthcare Group Co., Ltd. (formerly known as Meizhong Jiahe Medical Science & Technology Development Group Co., Ltd.) (“Concord Healthcare”), Shenzhen Aohua Medical Technology Development Co., Ltd. (“Aohua Technology”), Shanghai Taifeng Medical Technology Ltd., Shanghai Meizhong Jaihe General Practice Center (“Shanghai General Practice Clinic”), Medstar (Shanghai) Enterprise Management Co., Ltd. Tianjin Concord Medical Technology Limited, Medstar (Guangzhou) Medical Technology Services Ltd., Jiaxue (Shanghai) Medical Technology Services Ltd., Beijing Century Friendship Science & Technology Development Co., Ltd. (“Beijing Century Friendship”), Beijing Proton Medical Center Co., Ltd (“Beijing Proton Medical Center”), Shanghai Concord Cancer Center (“Shanghai Hospital”), Shanghai Meizhong Jiahe Medical Image Diagnosis Limited (“Shanghai Imaging Center”), Shanghai Meizhong Jiahe Cancer Center (“Shanghai Outpatient Department”), Shanghai Taizhi Medical Technology Services Ltd., Beijing Yundu Internet Technology Co., Ltd. (“Beijing Yundu”), Guangzhou Concord Cancer Center (“Guangzhou Hospital”), Ningbo Jiahe Hospital Management Ltd., Yinchuan Meizhong Jiahe Internet Hospital Ltd., Guangzhou Concord Medical Sci-Tech Innovation Center Ltd., Guangzhou Meizhong Jiahe Medical Technology Services Ltd., Beijing Healthingkon Technology Co., Ltd. (“Healthingkon”), Beijing Healthingkon Data Technology Ltd., Beijing Concord Medical Technology Limited, Taizhou Concord Leasing Ltd., Wuxi Concord Medical Development Ltd., Wuxi Meizhong Jiahe Cancer Center (“Wuxi Hospital”), Shanghai Hexinkang Technical Service Co., Ltd. and Guangzhou Concord Pharmacy Co., Ltd. |
| ● | “RMB” or “Renminbi” refers to the legal currency of China; |
| ● | “US$,” “U.S. dollars,” “$” or “dollars” refers to the legal currency of the United States of America; |
| ● | “£” refers to the legal currency of the United Kingdom of Great Britain and Northern Ireland; and |
| ● | “SGD” or “Singapore dollars” refers to the legal currency of Singapore. |
Names of certain companies provided in this annual report are translated or transliterated from their original Chinese legal names.
Discrepancies in any table between the amounts identified as total amounts and the sum of the amounts listed therein are due to rounding.
The presentation of the number of our ADSs and the related information herein has been retroactively adjusted to reflect the share consolidation effective on July 30, 2024.
1
Our reporting currency is the Renminbi. This annual report contains translations of Renminbi amounts into U.S. dollars for the convenience of the reader. Unless otherwise noted, all translations from Renminbi to U.S. dollars and from U.S. dollars to Renminbi in this annual report were made at a rate of RMB7.2993 to US$1.00, the noon buying rate in effect as of December 31, 2024 as set forth in the H.10 statistical release of the Federal Reserve Board. We make no representation that any Renminbi or U.S. dollar amounts could have been, or could be, converted into U.S. dollars or Renminbi, as the case may be, at any particular rate, or at all. The PRC government imposes control over its foreign currency reserves in part through direct regulation of the conversion of Renminbi into foreign exchange and through restrictions on foreign trade.
Concord Medical is not a Chinese operating company but a Cayman Islands holding company with operations primarily conducted through our PRC subsidiaries. Under this holding company structure, investors in the ADSs are purchasing equity interests in the Cayman Islands holding company and obtaining indirect ownership interests in the Chinese operating companies. While we do not operate in an industry that is currently subject to foreign ownership limitations in China, PRC regulatory authorities could decide to limit foreign ownership in our industry in the future, in which case there could be a risk that we would be unable to do business in China as we are currently structured. In such event, despite our efforts to restructure to comply with the then applicable PRC laws and regulations in order to continue our operations in China, we may experience material changes in our business and results of operations, our attempts may prove to be futile due to factors beyond our control, and the value of the ADSs you invest in may significantly decline or become worthless. See “Risk Factors—Risks Related to Doing Business in China—Uncertainties with respect to the PRC legal system could materially adversely affect us.”
We face various legal and operational risks and uncertainties associated with being based in or having our operations primarily in China and the complex and evolving PRC laws and regulations. For example, we face risks associated with regulatory approvals on offerings conducted overseas by and foreign investment in China-based issuers, and oversight on cybersecurity, data privacy and personal information. These risks may cause us to make material changes to our operations, may limit or completely hinder our ability to offer or continue to offer securities to investors, and/or may cause the value of such securities to significantly decline or be worthless. For a detailed description of risks related to doing business in China, please refer to risks disclosed under “Risk Factors—Risks Related to Doing Business in China.”
Pursuant to the Holding Foreign Companies Accountable Act (the “HFCAA”) and related regulations, if we have filed an audit report issued by a registered public accounting firm that the Public Company Accounting Oversight Board (United States) (“PCAOB”) has determined that it is unable to inspect and investigate completely, the Securities and Exchange Commission (the “SEC”) will identify us as a “Commission-identified Issuer,” and the trading of our securities on any U.S. national securities exchanges, as well as any over-the-counter trading in the United States, will be prohibited if we are identified as a Commission-identified Issuer for two consecutive years. Our financial statements contained in the annual report on Form 20-F for the fiscal year ended December 31, 2024 have been audited by an independent registered public accounting firm that is located in China and is among the public accounting firms registered with the PCAOB headquartered in the PRC that are subject to PCAOB’s determination issued on December 16, 2021 of having been unable to be inspected or investigated completely by the PCAOB. In May 2022, in connection with its implementation of the HFCAA, the SEC conclusively named our company as a “Commission-identified Issuer” following the filing of our annual report on Form 20-F with the SEC on April 29, 2022. In August 2022, the PCAOB, the China Securities Regulatory Commission (the “CSRC”) and the Ministry of Finance of the PRC signed a Statement of Protocol (the “Statement of Protocol”), which establishes a specific and accountable framework for the PCAOB to conduct inspections and investigations of PCAOB-governed accounting firms in mainland China and Hong Kong. On December 15, 2022, the PCAOB announced that it was able to secure complete access to inspect and investigate PCAOB-registered public accounting firms headquartered in mainland China and Hong Kong in 2022. The PCAOB Board vacated its previous 2021 determinations that the PCAOB was unable to inspect or investigate completely registered public accounting firms headquartered in mainland China and Hong Kong. However, whether the PCAOB will continue to be able to satisfactorily conduct inspections of PCAOB-registered public accounting firms headquartered in mainland China and Hong Kong is subject to uncertainties and depends on a number of factors out of our and our auditor’s control. The PCAOB continues to demand complete access in mainland China and Hong Kong moving forward and pursues ongoing investigations and initiate new investigations as needed. The PCAOB has also indicated that it will act immediately to consider the need to issue new determinations with the HFCAA if needed. If the PCAOB is unable to inspect and investigate completely registered public accounting firms located in China and we fail to retain another registered public accounting firm that the PCAOB is able to inspect and investigate completely, or if we otherwise fail to meet the PCAOB’s requirements, our ADSs will be delisted from the New York Stock Exchange (the “NYSE”), and will not be permitted for trading over the counter in the United States under the HFCAA and related regulations. For details, see “Risk Factors—Risks Related to Doing Business in China—The ADSs will be delisted and our shares and ADSs will be prohibited from trading in the over-the-counter market under the HFCCA if the PCAOB is unable to inspect or investigate completely auditors located in China for two consecutive years. The delisting of the ADSs, or the threat of their being delisted, may materially and adversely affect the value of your investment.”
2
ENFORCEABILITY OF CIVIL LIABILITIES
We are incorporated under the laws of the Cayman Islands to take advantage of certain benefits associated with being a Cayman Islands exempted company:
| ● | political and economic stability; |
| ● | an effective judicial system; |
| ● | a favorable tax system; |
| ● | the absence of exchange control or currency restrictions; and |
| ● | the availability of professional and support services. |
However, certain disadvantages accompany incorporation in the Cayman Islands. These disadvantages include, but are not limited to, the following:
| ● | the Cayman Islands has a less developed body of securities laws as compared to the United States and provides significantly less protection to investors; and |
| ● | Cayman Islands companies do not have standing to sue before the federal courts of the United States. |
Our constitutional documents do not contain provisions requiring that disputes, including those arising under the securities laws of the United States, between us, our officers, directors and shareholders, be arbitrated.
Substantially all of our current operations are conducted in China, and substantially all of our assets are located in China. A majority of our directors and officers are nationals or residents of jurisdictions other than the United States and a substantial portion of their assets are located outside the United States. As a result, it may be difficult for a shareholder to effect service of process within the United States upon us or such persons, or to enforce against us or them judgments obtained in United States courts, including judgments predicated upon the civil liability provisions of the securities laws of the United States or any state in the United States.
We have appointed Corporation Service Company as our agent to receive service of process with respect to any action brought against us in the United States District Court for the Southern District of New York under the federal securities laws of the United States or of any state in the United States or any action brought against us in the Supreme Court of the State of New York in the County of New York under the securities laws of the State of New York.
Our counsel as to Cayman Islands law and Jingtian & Gongcheng Attorneys At Law, our counsel as to PRC law, have advised us, respectively, that there is uncertainty as to whether the courts of the Cayman Islands and the PRC, respectively, would:
| ● | recognize or enforce judgments of United States courts obtained against us or our directors or officers predicated upon the civil liability provisions of the securities laws of the United States or any state in the United States; or |
| ● | entertain original actions brought in each respective jurisdiction against us or our directors or officers predicated upon the securities laws of the United States or any state in the United States. |
3
Our counsel as to Cayman Islands law has further advised us that:
| ● | a final and conclusive judgment in the federal or state courts of the United States under which a sum of money is payable, other than a sum payable in respect of taxes, fines, penalties or similar charges, and which was neither obtained in a manner nor is of a kind the enforcement of which is contrary to natural justice or the public policy of the Cayman Islands, may be subject to enforcement proceedings as a debt in the courts of the Cayman Islands under common law; and |
| ● | it is unlikely that a monetary award ordered by a U.S. court as a result of a fine or a penalty arising under the U.S. federal securities laws would be recognized as valid, or enforced, by the courts of the Cayman Islands. |
Jingtian & Gongcheng Attorneys At Law has advised us further that the recognition and enforcement of foreign judgments are provided for under the PRC Civil Procedures Law. PRC courts may recognize and enforce foreign judgments in accordance with the requirements of the PRC Civil Procedures Law based either on treaties between the PRC and the country where the judgment is made or on reciprocity between jurisdictions, provided that the foreign judgments do not violate the basic principles of laws of the PRC or its sovereignty, security or social and public interests. As there is currently no treaty or other form of reciprocity between the PRC and the United States governing the recognition of judgments, there is uncertainty on whether and/or upon what basis a PRC court would enforce judgments rendered by courts in the United States.
4
PART I
ITEM 1.IDENTITY OF DIRECTORS, SENIOR MANAGEMENT AND ADVISERS
Not applicable.
ITEM 2.OFFER STATISTICS AND EXPECTED TIMETABLE
Not applicable.
ITEM 3.KEY INFORMATION
PRC Regulatory Risks and Requirements
We face various legal and operational risks and uncertainties related to doing business in China as we conduct substantially all of our operations in China through our PRC subsidiaries. We are subject to complex and evolving laws and regulations in China. We and our PRC subsidiaries are required to obtain certain licenses, permits and approvals from relevant governmental authorities in China in order to operate our business. As of the date of this annual report, as advised by our PRC counsel, Jingtian & Gongcheng Attorneys At Law, we and our PRC subsidiaries have obtained the requisite licenses, permits and approvals from the PRC government authorities that are material for our business operations, including, among others, medical institution practicing licenses, large medical equipment procurement licenses, radiotherapy permits and radiation safety permits. Given the uncertainties of interpretation and implementation of relevant laws and regulations and the enforcement practice by relevant government authorities, and the promulgation of new laws and regulations and amendment to the existing ones, we may be required to obtain additional licenses, permits, filings, or approvals for our business operations in the future. We cannot assure you that we or our PRC subsidiaries will be able to obtain, in a timely manner or at all, or maintain such licenses, permits or approvals, and we or our PRC subsidiaries may also inadvertently conclude that such permissions or approvals are not required. Any lack of or failure to maintain requisite licenses, permits or approvals applicable to us or our PRC subsidiaries may have a material adverse impact on our business, results of operations, financial condition and prospects and cause the value of our securities to significantly decline or become worthless. See “Item 3. Key Information—D. Risk Factors—Risks Related to Our Business and Industry—We conduct our business in a heavily regulated industry.”
Furthermore, in connection with our historical issuance of securities to foreign investors, under currently effective PRC laws, regulations, and regulatory rules, as of the date of this annual report, as advised by our PRC counsel, Jingtian & Gongcheng Attorneys At Law, we (1) are not required to obtain permissions from the China Securities Regulatory Commission (the “CSRC”), (2) are not required to proactively go through cybersecurity review by the Cyberspace Administration of China (the “CAC”), and (3) have not been requested to obtain such permissions by any PRC authority.
However, the PRC government has indicated an intent to exert more oversight and control over offerings that are conducted overseas and/or foreign investment in China-based issuers, and initiated various regulatory actions and made various public statements, some of which are published with little advance notice. For example, we face risks associated with regulatory approvals on overseas offerings and oversight on cybersecurity and data privacy, which may impact our ability to conduct certain business, accept foreign investments, or list and conduct offerings on a U.S. or other foreign stock exchange. These risks could result in a material adverse change in our operations and the value of the ADSs, significantly limit or completely hinder our ability to offer or continue to offer securities to investors, or cause the value of such securities to significantly decline or become worthless.
5
On December 28, 2021, the CAC and various other PRC regulatory authorities jointly revised and promulgated the Measures for Cybersecurity Review (the “Review Measures”), which became effective on February 15, 2022. Pursuant to the Review Measures, “critical information infrastructure operators” who purchase network products and services that affect or may affect national security shall be subject to a cybersecurity review, and any “network platform operators” carrying out data processing activities that affect or may affect national security should also be subject to the cybersecurity review requirements. The Review Measures also provide that if a “network platform operator” holding personal information of more than one million users intends to go public in a foreign country, it must apply for a cybersecurity review. In addition, the relevant PRC government authorities may initiate cybersecurity review if they determine certain network products, services, or data processing activities affect or may affect national security. We currently do not have over one million users’ personal information and do not anticipate that we will be collecting over one million users’ personal information in the foreseeable future. In addition, as of the date of this annual report, we have not been informed by any PRC government authorities that we will be deemed as a critical information infrastructure operator or a network platform operator engaging in relevant data processing activities which affect or may affect national security of the PRC, nor have we been involved in any investigations on cybersecurity review made by the CAC. However, if we are not able to comply with the cybersecurity and data privacy requirements in a timely manner, or at all, we may be subject to government enforcement actions and investigations, fines, penalties, or suspension of our non-compliant operations, among other sanctions, which could materially and adversely affect our business and results of operations.
On February 17, 2023, the CSRC promulgated the Trial Measures of the Overseas Securities Offering and Listing by Domestic Companies (the “Overseas Listing Trial Measures”) and the related guidelines, which became effective on March 31, 2023. The Overseas Listing Trial Measures has comprehensively improved and reformed the existing regulatory regime for overseas offering and listing of securities by PRC domestic companies and regulated both direct and indirect overseas offering and listing of securities by PRC domestic companies by adopting a filing-based regulatory regime. The CSRC provided further notice related to the Overseas Listing Trial Measures that companies that had already been listed on overseas stock exchanges prior to March 31, 2023 are not required to make immediate filings for its listing, but are required to make filings for subsequent offerings in accordance with the Overseas Listing Trial Measures, i.e., to file with the CSRC within three business days after the closing of such subsequent offerings. As we had been listed on NYSE prior to March 31, 2023, as advised by our PRC counsel, Jingtian & Gongcheng Attorneys At Law, we are not required to make any filing with the CSRC in connection with our listing. However, we will be subject to the filing requirements with the CSRC if we conduct subsequent offerings. As the Overseas Listing Trial Measures was newly published, and there is uncertainty with respect to the filing requirements and implementation, we cannot assure you that we would be able to complete the filing procedures, obtain the approvals or complete other compliance procedures in a timely manner, or at all, or that any completion of filing or approval or other compliance procedures would not be rescinded. Any such failure would subject us to sanctions by the CSRC or other PRC regulatory authorities.
Cash Flows Through Our Organization
Concord Medical is a Cayman Islands holding company with no material operations of its own. We conduct our operations primarily through our PRC subsidiaries. As a result, although other means are available for us to obtain financing at the holding company level, the ability of Concord Medical to pay dividends to the shareholders and to service any debt it may incur may depend upon dividends primarily paid by our PRC subsidiaries. If any of our PRC subsidiaries incurs debt on its own behalf, the instruments governing such debt may restrict its ability to pay dividends to Concord Medical. In addition, under PRC laws and regulations, our PRC subsidiaries are permitted to pay dividends to Concord Medical only out of their retained earnings, if any, as determined in accordance with PRC accounting standards and regulations. Furthermore, our PRC subsidiaries are required to make appropriations to certain statutory reserve funds or may make appropriations to certain discretionary funds, which are not distributable as cash dividends except in the event of a solvent liquidation of the PRC subsidiaries.
Under PRC laws and regulations, our PRC subsidiaries are subject to certain restrictions with respect to paying dividends or otherwise transferring any of their net assets to us. Remittance of dividends by a wholly foreign-owned enterprise out of China is also subject to examination by the banks designated by State Administration of Foreign Exchange (“SAFE”). These restrictions are benchmarked against the paid-up capital and the statutory reserve funds of our PRC subsidiaries. For risks relating to the fund flows of our operations in China, see “Item 3. Key Information—D. Risk Factors—Risks Related to Doing Business in China—Governmental control of currency conversion may limit our ability to use our revenues effectively and the ability of our PRC subsidiaries to obtain financing” and “Item 3. Key Information—D. Risk Factors—Risks Related to Doing Business in China—We rely on dividends paid by our subsidiaries for our cash needs, and any limitation on the ability of our subsidiaries to make payments to us could materially adversely affect our ability to conduct our business.” In 2022, 2023 and 2024, no dividends or distributions were made to Concord Medical by our PRC subsidiaries.
6
Under PRC laws, Concord Medical may fund our PRC subsidiaries only through capital contributions or loans, subject to satisfaction of applicable government registration and approval requirements. In 2022, 2023 and 2024, Concord Medical and our intermediate holding companies received cash of RMB18.0 million, RMB126.9 million and RMB148.2million (US$20.3 million), respectively, from our PRC subsidiaries. In 2022, 2023 and 2024, Concord Medical and our intermediate holding companies transferred cash of RMB13.5 million, RMB31.2 million and RMB108.7 million (US$14.9 million), respectively, to our PRC subsidiaries. In 2022, 2023 and 2024, there were no capital contributions, loans or other transfer of cash or assets within our organization.
Under the Cayman Islands laws, Concord Medical is not subject to tax on income or capital gains. Upon payments of dividends to our shareholders, no Cayman Islands withholding tax will be imposed. For purposes of illustration, the following discussion reflects the hypothetical taxes that might be required to be paid in mainland China and Hong Kong, assuming that: (1) we have taxable earnings and (2) we determine to pay a dividend in the future:
|
|
Tax calculation |
|
Hypothetical pre-tax earnings(2) |
|
100.0 |
% |
Tax on earnings at statutory rate of 25%(3) |
|
(25.0) |
% |
Net earnings available for distribution |
|
75.0 |
% |
Withholding tax at standard rate of 10%(4) |
|
(7.5) |
% |
Net distribution to shareholders |
|
67.5 |
% |
(1)For purposes of this hypothetical example, the tax calculation has been simplified. The hypothetical book pre-tax earnings amount is assumed to equal PRC taxable income.
(2)For purposes of this hypothetical example, the table above reflects a maximum tax scenario under which the full statutory rate would be effective.
(3)PRC Enterprise Income Tax Law and its implementation rules impose a withholding income tax of 10% on dividends distributed by a foreign invested enterprise in China to its immediate holding company outside China. A lower withholding income tax rate of 5% is applied if the foreign invested enterprise’s immediate holding company is registered in Hong Kong or other jurisdictions that have a tax treaty arrangement with China, subject to a qualification review at the time of the distribution. There is no incremental tax at Hong Kong level for any dividend distribution to Concord Medical.
(4)If a 10% withholding income tax rate is imposed, the withholding tax will be 7.5% and the amount to be distributed as dividend at Hong Kong level and the net distribution to Concord Medical will be 67.5%.
Dividend Distribution and Taxation
In 2022, 2023 and 2024, none of Concord Medical and our subsidiaries paid any dividends or made any distributions to their respective shareholder(s), including any United States Holders. We have no present plan to pay any dividends on our ordinary shares or the ADSs in the foreseeable future. We intend to retain most, if not all, of our available funds and any future earnings to operate and expand our business. See “Item 8. Financial Information—A. Consolidated Statements and Other Financial Information—Dividend Policy.” For PRC and United States federal income tax considerations of an investment in the ADSs, see “Item 10. Additional Information—E. Taxation.”
Subject to the “passive foreign investment company” rules, the gross amount of any distributions that we make to a United States Holder (as defined in “Item 10. Additional Information—E. Taxation—United States Federal Income Taxation”) on the ADSs or ordinary shares (including any amounts withheld to reflect PRC withholding taxes) generally will be taxable as a dividend for United States federal income tax purposes, to the extent paid out of our current or accumulated earnings and profits as determined under United States federal income tax principles. In addition, if we are considered a PRC tax resident enterprise for tax purposes, any dividends paid by us to our non-PRC shareholders may be regarded as China-sourced income and as a result may be subject to PRC withholding tax. See “Item 10. Additional Information—E. Taxation.” for details.
Holding Foreign Companies Accountable Act and PCAOB’s Inspection over Financial Statements
The HFCAA was enacted on December 18, 2020. Pursuant to the HFCAA and related regulations, if we have filed an audit report issued by a registered public accounting firm that the PCAOB has determined that it is unable to inspect and investigate completely, the SEC will identify us as a “Commission-identified Issuer,” and the trading of our securities on any U.S. national securities exchanges, as well as any over-the-counter trading in the United States, will be prohibited if we are identified as a Commission-identified Issuer for two consecutive years. In May 2022, in connection with its implementation of the HFCAA, the SEC conclusively named our company as a “Commission-identified Issuer” following the filing of our annual report on Form 20-F with the SEC on April 29, 2022.
7
In August 2022, the PCAOB, the CSRC and the Ministry of Finance of the PRC signed the Statement of Protocol, which establishes a specific and accountable framework for the PCAOB to conduct inspections and investigations of PCAOB-governed accounting firms in mainland China and Hong Kong. On December 15, 2022, the PCAOB announced that it was able to secure complete access to inspect and investigate PCAOB-registered public accounting firms headquartered in mainland China and Hong Kong in 2022. The PCAOB Board vacated its previous 2021 determinations that the PCAOB was unable to inspect or investigate completely registered public accounting firms headquartered in mainland China and Hong Kong. For this reason, we do not expect to be identified as a “Commission-identified Issuer” under the HFCAA after we file this annual report on Form 20-F. However, whether the PCAOB will continue to be able to satisfactorily conduct inspections of PCAOB-registered public accounting firms headquartered in mainland China and Hong Kong is subject to uncertainties and depends on a number of factors out of our and our auditor’s control. The PCAOB continues to demand complete access in mainland China and Hong Kong moving forward and pursues ongoing investigations and initiate new investigations as needed. The PCAOB has also indicated that it will act immediately to consider the need to issue new determinations with the HFCAA if needed.
Our financial statements contained in the annual report on Form 20-F for the fiscal year ended December 31, 2024 have been audited by an independent registered public accounting firm that is located in China and is among the public accounting firms registered with the PCAOB headquartered in the PRC that are subject to PCAOB’s determination issued on December 16, 2021 of having been unable to be inspected or investigated completely by the PCAOB.
If the PCAOB is unable to inspect and investigate completely registered public accounting firms located in China and we fail to retain another registered public accounting firm that the PCAOB is able to inspect and investigate completely, or if we otherwise fail to meet the PCAOB’s requirements, our ADSs will be delisted from the NYSE, and will not be permitted for trading over the counter in the United States under the HFCAA and related regulations. For details, see “Risk Factors—Risks Related to Doing Business in China—The ADSs will be delisted and our shares and ADSs will be prohibited from trading in the over-the-counter market under the HFCCA if the PCAOB is unable to inspect or investigate completely auditors located in China for two consecutive years. The delisting of the ADSs, or the threat of their being delisted, may materially and adversely affect the value of your investment.”
A.[Reserved]
B.Capitalization and Indebtedness
Not applicable.
C.Reasons for the Offer and Use of Proceeds
Not applicable.
D.Risk Factors
Summary of Risk Factors
Our business is subject to a number of risks, including risks that may prevent us from achieving our business objectives or may adversely affect our business, results of operations, financial condition, cash flows and prospects. These risks are discussed more fully below and include, but are not limited to, risks related to:
Risks related to our business and industry
| ● | our ability to establish and operate proton centers, and cancer hospitals and clinics; |
| ● | our ability to introduce new services or upgrade existing services in a timely and cost-effective manner; |
| ● | our ability to establish and operate our internet hospital; |
| ● | our ability to carry out our large-scale hospital construction projects, which requires substantial capital expenditures and other resources; |
| ● | our ability to manage the development and ramp-up schedule of new cancer hospitals and clinics; |
8
| ● | our ability to identify and seize growth opportunities in fast-changing markets; |
| ● | our ability to open new cooperative centers or renew agreements for existing cooperative centers; |
| ● | our ability to comply with PRC laws and regulations in the heavily regulated industry; |
| ● | our ability to generate profits, positive cash flows from operating activities and net current assets in the future; |
| ● | our ability to satisfy our obligations under bank and other borrowings; and |
| ● | difficulty to enforce judgments obtained in U.S. courts based on the civil liability provisions of the U.S. federal securities laws against us and our officers and directors. |
Risks related to doing business in China
We face various legal and operational risks and uncertainties related to being based in and having substantially all of our operations in China, and therefore are subject to risks associated with doing business in China generally. Risks and uncertainties related to doing business in China could result in a material adverse change in our operations, significantly limit or completely hinder our ability to offer or continue to offer securities to investors, and cause the value of such securities to significantly decline or become worthless. Such risks and uncertainties include, but not limited to, the following:
| ● | adverse changes in political, economic and other policies of the Chinese government. For details, see “—Risks Related to Doing Business in China—Adverse changes in political, economic and other policies of the Chinese government could materially adversely affect the overall economic growth of China, which could materially and adversely affect the growth of our business and our competitive position”; |
| ● | adverse impact of natural disasters and health epidemics in China, especially the COVID-19 outbreak. For details, see “—Risks Related to Doing Business in China—We face risks related to natural disasters and health epidemics in China, which could materially adversely affect our business and results of operations”; |
| ● | PRC government’s significant intervention or influence over companies with China-based operations at any time and to exert more control over offerings conducted overseas and/or foreign investment in China-based issuers, which could result in a material change in our operations and/or the value of the ADSs. For details, see “—Risks Related to Doing Business in China—The PRC government has significant influence over companies with China-based operations by enforcing existing rules and regulation, adopting new ones, or changing relevant industrial policies in a manner that may materially increase our compliance cost, abruptly change relevant industry landscape, or cause significant changes to, or otherwise intervene or influence, our operations in China at any time, which could result in material and adverse changes in our operations and cause the value of our securities to significantly decline or become worthless”; |
| ● | uncertainties with respect to the PRC legal system, including such relating to the enforcement of rules and regulations in China and the risk that rules and regulations can change quickly with little advance notice. For details, see “—Risks Related to Doing Business in China—Uncertainties with respect to the PRC legal system could materially adversely affect us”; |
| ● | the threat of the ADSs being delisted or prohibited from being traded in U.S. capital markets under the HFCAA if the PCAOB determines in the future that it is unable to fully inspect or investigate our auditor which has a presence in China. For details, see “—Risks Related to Doing Business in China—The ADSs will be delisted and our shares and ADSs will be prohibited from trading in the over-the-counter market under the HFCAA if the PCAOB is unable to inspect or investigate completely auditors located in China for two consecutive years. The delisting of the ADSs, or the threat of their being delisted, may materially and adversely affect the value of your investment”; and |
| ● | the approval, filing or other requirements of the CSRC or other PRC government authorities in connection with our future offshore offerings. For details, see “—Risks Related to Doing Business in China—The approval of and the filing with the CSRC or other PRC government authorities may be required in connection with our future offshore offerings under PRC law, and, if required, we cannot predict whether or for how long we will be able to obtain such approval or complete such filing.” |
9
Risks related to our ordinary shares and ADSs
| ● | volatility of the trading price of our ADSs; and |
| ● | decline in the price of our ADS due to substantial future sales or perceived potential sales of our ADSs. |
Risks Related to Our Business and Industry
We plan to establish and operate proton centers, and cancer hospitals and clinics that will be majority-owned by us and are subject to significant risks.
As part of our growth strategy, we plan to establish and operate proton centers, and cancer hospitals and clinics that will focus on providing a variety of radiotherapy services as well as diagnostic imaging services, chemotherapy and surgery. For example, we commenced the operation of the proton center of our Guangzhou Hospital, in December 2024 and plan to offer proton therapy treatment services with which we have had no prior experience. In addition, we expect to complete the construction of the proton center of Shanghai Hospital deployed with the proton equipment in 2027.
Since we have limited experience in operating our own centers and hospitals, or in providing many of the services that we plan to offer in such centers and hospitals, such as chemotherapy treatments, surgical procedures or proton therapy treatments, we may not be able to provide as high a level of service quality for those treatment options as compared to the other treatments that we offer at our network of centers, which may result in damage to our reputation and growth prospects.
In addition, we may not be successful in recruiting qualified medical professionals to effectively provide the services that we intend to offer in our own centers and hospitals. Although our brand name is well known among referring doctors, patients are not familiar with our brand as we do not carry our own brand name in our network of centers under our existing agreements with our hospital partners. Therefore, when we establish our own centers and hospitals under our brand name, we may not be able to immediately gain wide acceptance among patients and, thus, may be unable to attract a sufficient number of patients to our new centers and hospitals.
We may encounter difficulties in successfully introducing new services or upgrading existing services in a timely and cost-effective manner, which could materially and adversely affect our business and operations.
Based on our existing medical equipment and consumable sales services, we have integrated our online and offline medical resources into our cloud system solutions consisting of various cloud platforms, to offer our hospital clients a range of cloud-based services. In particular, in 2020 and 2021, we launched Jiahe Feiyun Intelligent Radiation Therapy Cloud Service Platform, Jiahe Yunying Remote Imaging Information Diagnosis Platform and Jiahe Cloud Asset Management Platform. It is difficult to predict the needs and demands of our clients. Our new services may not be well received by our clients, and newly introduced services may not achieve expected results. Furthermore, the cloud system solutions require specialized knowledge of the industry and comprehensive understanding of the market of medical equipment and consumables. We may misjudge the trend of the industry and the market, and may not be able to develop the appropriate solutions for our clients. The efforts to introduce new services may require substantial investments of additional human capital and financial resources. If we fail to improve our existing services or introduce new ones in a timely or cost-effective manner, our ability to attract and retain clients may be impaired, and our results of operations and prospects may be adversely affected.
We plan to establish and operate our internet hospital which could be subject to significant risks.
We launched our internet hospital in May 2021, which acts as a one-stop portal connecting cancer patients with comprehensive healthcare resources with respect to online consultation and integrated health management. We will also expand the service scope and capability of our internet hospital. As this is a new business opportunity with which we have little experience, we may not be able to attract and maintain the patients. The future profitability of our internet hospital relies on our capability of building our brand and improving our services and brand awareness. If our new service offerings do not meet users’ expectation or if we fail to provide superior user experience or maintain users’ trust in our brand, our business and reputation may be adversely affected. Failure of in-house medical team or external doctors to provide adequate and proper medical services through our internet hospital may have an adverse effect on our reputation, business and results of operations. Furthermore, the online healthcare service market is immature and volatile, and if it does not develop, if it develops more slowly than we expect, or if our services do not drive user engagement, the growth of our business will be harmed.
10
In addition, the performance of our internet hospital will rely heavily on our marketing and business developing strategy. The marketing activities of our internet hospital will increase additional operational costs, and we cannot ensure that our marketing activities will achieve the anticipated effect. Any malicious harassment or other unfair competitions will also make our marketing activities less effective.
Furthermore, the Administrative Measures on Internet Information Services, which was promulgated by the PRC State Council on September 25, 2000 and amended on January 8, 2011, set out guidelines on the provision of internet information services. It requires that a commercial operator of internet content provision services must obtain a value-added telecommunications business operating license (“ICP License”) for the provision of internet information services from the appropriate telecommunications authorities. Our internet hospital currently does not hold an ICP License. Any failure, or perceived failure, by us to comply with any applicable regulatory requirements or internet information service-related rules, laws and regulations could result in proceedings or actions against us by governmental entities or others. These proceedings or actions may subject us to significant penalties and negative publicity, require us to change our business model or practices, increase our costs and severely disrupt our business.
We are carrying out a number of large-scale hospital construction projects, which requires substantial capital expenditures and other resources and could materially and adversely affect our operational and financial conditions.
We commenced construction of Shanghai Hospital in September 2017 with an estimated construction period of five years. The construction project was delayed, primarily due to (1) the postponement of construction activities caused by (i) the COVID-19 outbreak in Shanghai, and (ii) the COVID-19 outbreaks in other cities where some of our construction service providers were located in; (2) the extensive time required for the procurement and installation of medical equipment, especially the procurement of proton therapy equipment; and (3) the lengthy and stringent regulatory review and approval process for hospital construction project and other required qualifications, which generally takes seven to eight years for a new hospital planned to provide proton therapy services. We expect to complete the construction of Shanghai Hospital and commence operations in 2026, and commence operation for the proton therapy center in Shanghai Hospital in 2027. In addition, we plan to commence the construction of the phase II expansion to Guangzhou Hospital in 2027. All these cities are considered top-tier cities in China, with large and nationally-renowned government hospitals. To attract patients, we need to recruit medical professionals and other personnel and train them properly, provide services and treatment environment superior to local hospitals and install high-end equipment, including CyberKnife systems, positron emission tomography-magnetic resonance (“PET-MR”) scanners and proton therapy systems.
The planning, designing and constructing the cancer hospitals and clinics require significant time commitments from our management and other personnel, as well as substantial operational, financial and other resources. In addition, the installment, adjustment and clinical trial processes for proton therapy systems can be lengthy, and we may fail to obtain relevant regulatory approvals for numerous reasons, many of which are beyond our control. If we cannot manage the hospital construction process properly or if there is any delay or interruption in the process, our operating and financial results will be adversely affected.
Furthermore, we may experience significant delays or be unable to successfully consummate our hospital construction projects as a result of various factors, many of which are beyond our control, which would materially harm our business. For example, we must obtain a radiation safety permit as required by the Ministry of Environmental Protection (“MEP”) and Ministry of Ecology and Environment, and a radiation therapy permit from the competent healthcare administrative authorities to operate the medical equipment that contains radioactive materials or emit radiation during operation. A radiation worker permit from the provincial healthcare administrative authorities is also required for each medical technician who operates such equipment. Any failure to obtain approvals or renewals of these licenses from the competent authorities could delay the installation, or interrupt the operation, of our medical equipment in our cancer hospitals and clinics, which could materially adversely affect our business, results of operations and financial condition.
Our development and ramp-up schedule of new cancer hospitals and clinics could result in fluctuations in our short-term financial performance, and newly opened cancer hospitals and clinics may not achieve timely profitability, or at all.
Our operating results have been, and may continue to be, influenced by the openings of new cancer hospitals and clinics. New cancer hospitals and clinics generally have lower income and higher operating costs during the initial stages of their operations. We also incur substantial expenses before opening new cancer hospitals and clinics such as labor costs, construction expenditures, renovation costs, rental expenses and equipment costs. Based on our past experience, it generally takes years for a new cancer hospital to achieve monthly breakeven and much longer to recover the initial investment. Accordingly, the timing of new hospital openings has, and may continue to have, a significant impact on our profitability. As a result, our results of operations may fluctuate significantly from period to period, which renders the period-to-period comparisons of our results of operations to be not meaningful in predicting our future performance.
11
Moreover, we may not be successful in recruiting qualified medical professionals to effectively provide the services that we intend to offer in our new cancer hospitals and clinics. It could also take significant lead time for newly opened cancer hospitals and clinics to achieve a utilization rate comparable to the existing ones, due to factors such as time needed to build patient awareness in the local community and to integrate the operations of such hospital into our existing infrastructure. In addition, the opening of new cancer hospitals and clinics involve regulatory approvals and reviews by various authorities in the PRC, including health authorities. We may not be able to obtain all the required approvals, permits, licenses or certificates in a timely manner or at all. Therefore, we may not be able to immediately utilize or derive revenue from new cancer hospitals and clinics as anticipated. In addition, the operating results generated from newly opened cancer hospitals and clinics may not be comparable to the operating results generated from any of the existing ones. The newly opened cancer hospitals and clinics may even operate at a loss, which could adversely affect our results of operations.
Our growth plan includes the construction of proton centers, and cancer hospitals and clinics. If we cannot identify and seize growth opportunities in fast-changing markets, our future growth will face uncertainties.
We plan to build proton centers, and cancer hospitals and clinics in multiple regions in China. While current healthcare reform policies encourage the establishment of private medical institutions, the implementation process will be complex, time-consuming and subject to uncertainty.
We are identifying suitable regions for self-operated cancer hospitals and centers by considering a number of factors, including regional market size, existing competition and potential strategic partners. There are uncertainties regarding how successfully we can identify the suitable market, acquire required government approvals in a timely manner and control planned investments. In addition, we may face competition from our existing cooperative centers.
We may encounter difficulties in successfully opening new cooperative centers or renewing agreements for existing cooperative centers due to the limited number of suitable hospital partners and their potential ability to finance the purchase of medical equipment directly.
Our growth has depended on our ability to expand our network of radiotherapy and diagnostic imaging centers by entering into new agreements primarily with top-tier hospitals in China. These hospitals are Class III Grade A hospitals, the highest ranked hospitals by quality and size in China determined in accordance with the standards of the National Health Commission of the PRC (formerly the National Health and Family Planning Commission of the PRC) (the “NHC”). The hospitals typically enter into long-term agreements with us and our competitors with terms of up to 20 years. As a result, in any locality or at any given time, only a limited number of top-tier hospitals may have not already entered into long-term agreements with us or our competitors. In addition, quotas imposed by government authorities as to the number and type of certain medical equipment that can be purchased, such as head gamma knife systems or positron emission tomography-computed tomography (“PET-CT”) scanners, will limit the number of top-tier hospitals with which we or our competitors can enter into agreements in a given period. See “—Healthcare administrative authorities in China currently set procurement quotas and other regulatory requirements for certain types of medical equipment, including proton therapy treatment systems.”
Due to the limited supply of suitable top-tier hospitals and increasing competition, we may not be able to enter into agreements with new hospital partners or renew agreements with existing hospital partners on terms as favorable as those that we have been able to obtain in the past, or at all. Certain competitors may have greater financial resources than we do, which may provide them with an advantage in negotiating new agreements with hospitals, including our existing hospital partners. In addition, if adequate funding becomes available for hospitals to purchase medical equipment directly, hospitals may purchase and manage radiotherapy and diagnostic imaging equipment on their own instead of entering into or renewing agreements with us or our competitors. Moreover, our agreements with hospital partners generally set forth certain events that may grant the relevant parties the right to early termination. In addition, if we have material disputes with our hospital partners or otherwise fail to maintain sound relationships with them, they may elect to exercise early termination or refuse to renew agreements with us after expiration. Our hospital clients may also have business or economic interests that differ from ours, enter into disputes with us, or take action that is inconsistent with our interests, objectives or instructions, where applicable. We cannot assure you that we will be able to resolve any disputes or disagreements in our favor, if at all, or that our hospital clients will not exercise early termination rights of the relevant agreements or take other adverse actions against us. Furthermore, any material dispute or termination of such partnerships may harm our industry reputation, which may result in difficulties identifying and securing new hospital clients for our future growth.
12
If we are unable to enter into agreements with new hospital partners or renew existing agreements on favorable terms, or at all, or if hospitals purchase and manage their own medical equipment, our growth prospects could be materially and adversely affected. Finally, the development of new cooperative centers generally involves a ramp-up period during which the operating efficiency of such cooperative centers may be lower than our established cooperative centers, which may negatively affect our profitability.
We conduct our business in a heavily regulated industry.
The operation of our cancer hospitals and cooperative centers is subject to laws and regulations issued by a number of government agencies at the national and local levels. These rules and regulations relate mainly to the procurement of large medical equipment, the pricing of medical services, the operation of radiotherapy and diagnostic imaging equipment, the licensing and operation of medical institutions, the licensing of medical staff and the prohibition on non-profit medical institutions from entering into cooperation agreements with third parties to set up for-profit centers that are not independent legal entities. In addition, our cancer hospitals and cooperative centers are subject to periodic license or permit renewal requirements and inspections by various government authorities at the provincial and municipal levels. We are also exposed to potential legal liabilities arising from claims relating to medical incidents, patient privacy, anti-corruption and anti-bribery, and environmental protection. Our growth prospects may be constrained by such rules and regulations, particularly those relating to the procurement of large medical equipment. Moreover, new laws and regulations applicable to our operations may be introduced in the future, or the current applicable ones may otherwise be amended or replaced to impose additional supervision and management requirements. Any changes in laws and regulations could require us to obtain additional licenses, permits or approvals, broaden the scope of our potential liabilities, increase our operating costs and expenses, or even result in the invalidation of our existing licenses.
If we or our hospital partners fail to comply with such applicable laws and regulations, we could be required to make significant changes to our business or suffer fines or penalties, including the potential loss of our business licenses, the suspension from use of our medical equipment, and the suspension or cessation of operations at cooperative centers in our network. In addition, many of the agreements we have entered into with our hospital partners provide for termination in the event of major government policy changes that cause the agreements to become unenforceable. Our hospital partners may invoke such termination rights to our disadvantage.
We had losses, negative cash flows from operating activities and net current liabilities, and we may incur losses and negative cash flows from operating activities and experience net current liabilities in the future.
In 2022, 2023 and 2024, we had net loss of RMB769.0 million, RMB531.0 million and RMB652.1 million (US$89.3 million), respectively, and negative cash flows from operating activities of RMB276.5 million and RMB397.7 million (US$54.5 million) in 2023 and 2024, respectively. As of December 31, 2024, we had an accumulated deficit of RMB4,372.8 million (US$599.1 million) and a total shareholders’ deficit of RMB1,617.7 million (US$221.6 million). As of the same date, we had net current liabilities of RMB1,141.5 million (US$156.4 million). These conditions raised substantial doubt about our ability to continue as a going concern. We cannot anticipate when, if ever, we will become profitable. If we are unable to generate revenues that significantly exceed our costs and expenses, we will continue to incur losses in the future.
From January 2025 to March 2025, we entered into 11 loan contracts with the amount of RMB167.2 million (US$22.9 million), all principals has been received as of the date of this annual report. In addition, in January 2024, we received HK$554.9 million (approximately US$69.9 million) through the effective listing of Concord Healthcare on Main Board of The Stock Exchange of Hong Kong Limited (the “HKSE”). We will focus on the following activities: (1) we plan to seek additional equity and debt financing from new investors into the hospital and network business operation and extend the terms of current loans; (2) we plan to improve the profitability of network business and hospital business through, among others, upgrading cloud system solutions, accelerating the transformation of scientific research and training achievements into clinical application; (3) we are currently focusing on improving operation efficiency and cost reduction to standardize operations, enhance internal controls, and create synergy of our resources. Therefore, our management believes that the substantial doubt about our company’s ability to continue as a going concern within one year after the date the financial statements are issued has been alleviated. We may not have sufficient cash to meet our capital expenditure requirements in the future, which could materially and negatively affect the price of our ADSs and our ability to enter into critical contractual relations with third parties. In addition, we may fail to generate current assets to the extent that the aggregate amount of our current assets exceeds the aggregate current liabilities and, therefore, may continue to record net current liabilities. If we have significant net current liabilities for an extended period of time, our working capital for purposes of our operations may be subject to constraints, which may materially adversely affect our business, financial condition and results of operations.
13
Our indebtedness and large repayment sums may materially and adversely affect our liquidity and ability to respond to adverse economic and industry conditions.
As of December 31, 2024, we had RMB649.7 million (US$89.0 million) in short-term borrowings outstanding and RMB383.0 million (US$52.5 million) in the current portion of long-term bank and other borrowings. In order to secure our bank and other borrowings, we may grant security interests over our medical equipment and other assets from time to time. As of December 31, 2024, we granted security interests over equipment with a net carrying value of RMB576.3 million (US$79.0 million), representing 15.6% of the net value of our net property, plant and equipment of RMB3,704.6 million (US$507.5 million) as of the same date, accounts receivable with a net carrying value of RMB14.7 million (US$2.0 million), land use rights with a net carrying value of RMB377.3 million (US$51.7 million), construction in progress with a net carrying value RMB1,814.8 million (US$248.6 million), and long-term investments with a carrying value of RMB196.5 million (US$26.9 million) as of December 31, 2024. In the past, we also granted security interests over other assets, such as accounts receivable including lease receivables, land use rights, and construction in progress. We may grant additional security interests over our assets in the future. See “Item 5. Operating and Financial Review and Prospects—B. Liquidity and Capital Resources—Cash Flows and Working Capital—Indebtedness.” Any failure to satisfy our obligations under these loans could lead to foreclosure of the assets that secure these loans, suspension of operation of relevant hospitals in which such medical equipment is used, delay or interruption of relevant hospital construction projects, or otherwise damage our reputation in the medical community and our relationship with our hospital partners, all of which could materially adversely affect our business, financial condition and results of operation.
In addition, due to these borrowings, we are exposed to interest rate risk resulting from interest rate fluctuations. As of December 31, 2023 and 2024, the short-term bank and other borrowing bore a weighted average interest of 8.19% and 6.97% per annum, respectively, and the long-term bank and other borrowings bore a weighted average interest of 7.42% and 5.94% per annum, respectively. Escalation of prevailing interest rates could substantially increase our finance costs, which could materially and adversely affect our business, financial condition and results of operation.
We are subject to certain restrictive covenants under the terms of our bank borrowings, which are commonly found in loan arrangements with financial institutions in China, and may restrict or otherwise adversely affect our operations. These covenants may restrict, among other things, the use of proceeds and pledged assets related to the borrowings and our ability to incur additional debt or make guarantees, engage in change-in-control transactions, make long-term investments, incur liens to third parties, pay dividends or distributions on our capital stock, transfer indebtedness, sell, transfer or otherwise dispose of assets related to the borrowings, and reduce our working capital. Furthermore, some of our bank borrowings are subject to the fulfillment of covenants relating to certain of our financial ratios, as are commonly found in loan arrangements with financial institutions. If we were to breach the covenants, we cannot assure you that we would be able to obtain a waiver in a timely manner, on acceptable terms or at all. As a result, we would be in default of such loans, and the relevant counterparty could elect to declare the loans, together with accrued and unpaid interest and other fees, if any, immediately due and payable and proceed against any collaterals or pledged assets securing such loans. If the loans were to be accelerated, our business and liquidity could nevertheless be subject to adverse effects. In addition, such waiver, even if granted, may lead to increased costs, increased interest rates, additional restrictive covenants and other protections available to the counterparties under these loans, including the granting of additional security interests in collaterals or pledged assets, which could adversely affect our business, results of operations, financial condition, and our ability to acquire additional capital resources.
Our ability to satisfy our repayment obligations largely depends on our operating performance. This, to a certain extent, is subject to general economic, financial, competitive, legislative, regulatory and other factors that are beyond our control. We may not be able to refinance any of our indebtedness on commercially reasonable terms, or at all. If we encounter difficulties in generating sufficient cash to repay our outstanding indebtedness, our liquidity, business, results of operations and financial condition may be materially and adversely affected, and we may not be able to expand our business. We may be forced to sell assets, issue additional capital, reduce or delay capital expenditures, strategic acquisitions and investments, or seek to restructure or refinance our indebtedness, which may not be successful or provide sufficient remedial measures, could impede the implementation of our business strategy or prevent us from entering into transactions that would otherwise benefit our business. We may face substantial financial and operational risks if our business environment or the relevant interest or exchange rates change, or if our cash flows and capital resources are insufficient to fund our indebtedness service obligations. Failure to service our indebtedness could result in the imposition of penalties, including increases in interest rates that we pay on our indebtedness and legal actions against us by our creditors, or even bankruptcy. In addition, due to our level of borrowings, our ability to respond to changing market conditions may be limited and our business expansion plans through acquisitions may be impeded. This would also increase our vulnerability to adverse economic and industry conditions and place us at a disadvantage compared to competitors who have lower levels of indebtedness.
14
If we fail to recruit and retain a sufficient number of qualified doctors and other medical professionals, our business and results of operations could be materially and adversely affected. We also depend on our hospital partners to recruit and retain qualified doctors and other medical professionals to ensure the high quality of treatment services provided in our network of centers.
Our business is largely dependent on the ability of our cancer hospitals and clinics to identify, recruit and retain a sufficient number of qualified doctors and other medical professionals. The competition for qualified doctors in China is intense. It has become increasingly costly to recruit and retain medical professionals in recent years. In addition, the supply of qualified doctors is limited due to the length of training required, including academic study and clinical training, which can take up to eight years or even longer for certain medical specialties. We believe that doctors generally consider the following key factors when selecting medical institutions to work at, including the reputation and culture, the efficiency of hospital management, the quality of facilities and supporting staff, the number of patient visits, compensation, training programs and location. Our cancer hospitals and clinics may not compete favorably with other medical institutions in respect of one of more these factors, and our cancer hospitals and clinics may not be able to attract or retain a sufficient number of qualified doctors. The doctors at our cancer hospitals and clinics typically are entitled to terminate their employment at any time with a 30 days’ prior written notice. In addition, multi-site practice doctors practice at our cancer hospitals and clinics pursuant to the liberated physician registration regulation that allows licensed doctors to register and practice at multiple medical institutions. If the PRC government imposes restrictions on such practice in the future, our cancer hospitals and clinics may not be able to retain their current base of multi-site practice doctors. If our cancer hospitals and clinics are unable to successfully recruit or retain seasoned and qualified doctors, we may not be able to maintain our service quality, and the number of patient visits at our cancer hospitals and clinics may decrease, which may materially and adversely affect our business, results of operations and financial condition.
In addition, our success depends in part on our hospital partners’ ability to recruit, train, manage and retain doctors and other medical professionals. Although we may help our hospital partners to identify and recruit suitable, qualified doctors and other medical professionals, almost all of these medical professionals in our network of centers are employed by our hospital partners rather than by us. As a result, we may have little control over whether such medical professionals will continue working in cooperative centers in our network. If our hospital partners fail to recruit and retain a sufficient number of these medical professionals, the resulting shortage could adversely affect the operation of cooperative centers in our network and our growth prospects.
We have historically derived a significant portion of our revenues from cooperative centers located at a limited number of our hospital partners and regions in which we operate and our accounts receivable are also concentrated with a few hospital partners.
We have historically derived a large portion of our total net revenues from a limited number of hospital partners. In 2022, 2023 and 2024, net revenues derived from our top five hospital partners were approximately 15.9%, 6.0% and 9.1%, respectively, of our total net revenues. The largest hospital partner accounted for 5.0%, 2.4% and 6.6% of our total net revenues during those periods, respectively.
Cooperative centers located in Beijing Municipality, Hubei Province and Henan Province accounted for 35.9%, 18.1% and 15.3%, respectively, of our total net revenues in 2022. Cooperative centers located in Henan Province, Beijing Municipality and Hubei Province accounted for 20.3%, 19.9% and 13.6%, respectively, of our total net revenues in 2023. Cooperative centers located in Guangdong Province, Shandong Province and Jiangsu Province accounted for 24.6%, 14.2% and 13.4%, respectively, of our total net revenues in 2024.
Such revenue concentration may continue in the future. Due to the concentration of our revenues and our dependence on a limited number of hospital partners, any one or more of the following events may cause material fluctuations or declines in our revenues and materially adversely affect our financial condition, results of operations and prospects:
| ● | reduction in the number of patient visits at the cooperative centers located at these hospital partners; |
| ● | loss of key experienced medical professionals; |
| ● | decrease in the profitability of such centers; |
| ● | failure to maintain or renew our agreements with these hospital partners; |
| ● | any failure of these hospital partners to pay us our contracted percentage of any such center’s revenue net of specified operating expenses; |
| ● | any regulatory changes in the geographic areas where our hospital partners are located; or |
15
| ● | any other disputes with these hospital partners. |
In addition, the top five of our hospital partners in terms of revenue contribution, accounted for 9.1% of our total network accounts receivable as of December 31, 2024. Any significant delay in the payment of such accounts receivable could materially impact our financial condition and results of operations.
Any failure by our hospital partners to make contracted payments to us or any disputes over, or significant delays in receiving, such payments could materially adversely affect our business and financial condition.
We have established most of the cooperative centers in our network through long-term lease and management services arrangements with our hospital partners. We also provide management services to certain radiotherapy and diagnostic imaging centers through service-only agreements from time to time. Our hospital partners typically collect payments for treatment and diagnostic imaging services provided in cooperative centers in our network and then transfer our contracted percentage of such revenue net of specific operating expenses to us on a periodic basis.
Our total outstanding accounts receivable from our hospital partners were RMB59.0 million and RMB65.4 million (US$9.0 million) as of December 31, 2023 and 2024, respectively. As of December 31, 2024, approximately 71.4% of the accounts receivable for our network business reported on our consolidated balance sheets as of December 31, 2023 were still outstanding. In 2022, 2023 and 2024, accounts receivable of nil, nil and RMB0.04 million were written off as uncollectible, respectively.
Any failure by our hospital partners to pay us our contracted percentage, or any disputes over, or significant delays in, receiving such payments from our hospital partners could negatively impact our financial condition. Accordingly, any failure by us to maintain good working relationships with our hospital partners, or any dissatisfaction of our hospital partners with our services, could negatively affect our cooperative centers and our ability to collect revenue; reduce the likelihood that our agreements with hospital partners will be renewed; damage our reputation; and otherwise materially adversely affect our business, financial condition and results of operation.
We have derived and expect to continue to derive a significant portion of our revenues from our cancer hospitals and clinics in Shanghai and Guangzhou, and may be particularly sensitive to adverse developments in such regions.
In 2022, 2023 and 2024, net revenues derived from our cancer hospitals and clinics located in Shanghai and Guangzhou accounted for 42.4%, 57.4% and 69.8%, respectively, of our total net revenues in the same periods. Going forward, we expect that a large part of our net revenues will remain dependent on our cancer hospitals located in Shanghai and Guangzhou, especially as we are in the process of expanding our hospital operations in such regions. We are therefore sensitive to the regulatory, economic, environmental and competitive conditions, as well as the public health landscape, in such regions. In addition, the business of our hospitals and clinics may also be materially and adversely affected if any economic downturn in these regions were to result in patients cutting back on spending on oncology healthcare services. In the event that the average spending power of the population decreases or the economic growth in Shanghai and Guangzhou slows down, demand for medical services, especially for the premium oncology healthcare services in private hospitals, may substantially decrease, and our results of operation and profitability may be adversely affected. Furthermore, significant changes in the laws and regulations governing the healthcare industry in Shanghai and Guangzhou, such as those in relation to the medical professional licensing system, qualification and compliance requirements for medical institutions, may have a material effect on our business operations.
Certain of the medical services and products provided in our cancer hospitals and cooperative centers are effectively subject to regulatory price controls due to our voluntary price-matching policies, which may reduce our profitability.
PRC laws and regulations impose price controls and price ceilings on various service and products provided by medical institutions. While we, as a private medical institution operator, are not directly subject to the pricing regulations that public medical institutions must abide by, at our cancer hospitals and cooperative centers that are medical insurance designated medical institutions, we are required to set the prices for services, pharmaceuticals and medical consumables covered under the public medical insurance programs in accordance with the pricing guidelines adopted under such programs in order for our patients to be eligible for reimbursements. As a result, government policies that impose price ceilings, reduce profit margins or restrict insurance reimbursement amounts may in turn negatively impact our profitability. Furthermore, the PRC government has adopted a centralized volume-based procurement regime in an effort to regulate the prices of certain pharmaceuticals, which may exert downward pressure on the pricing of pharmaceuticals used in our medical institutions that are included under such regime. If the PRC government further reduces the current price ceilings, or if additional medical services and products are subject to price controls and/or public medical insurance reimbursement limits, we may need to adjust our own pricing policies where appropriate in order to maintain our competitiveness in the market, which could adversely affect our results of operations and financial condition. Moreover, if we fail to respond to the pricing changes in a timely manner by adjusting pricing policies or service offerings, our business and prospects may be adversely affected.
16
In addition, cooperative centers in our network are primarily located in non-profit hospitals in China. The medical service fees charged by these non-profit hospitals are subject to price ceilings set by the relevant provincial or regional price control authorities and healthcare administrative authorities in accordance with the Opinion Concerning the Reform of Medical Service Pricing Management issued on July 20, 2000 by the NDRC and the Ministry of Health. Those authorities may adjust these price ceilings downwards or upwards from time to time. Historically, treatment fees for large medical equipment were requested to reduce. In the future, if the government reduces examination or treatment fees for the services provided by the centers in our network, our contracted percentage of each center’s revenue net of specified operating expenses may decrease, hospitals may be discouraged from entering into or renewing their agreements with us, and our business, financial condition and results of operations may be materially adversely affected.
Any failure to remain eligible for public medical insurance coverage, or any non-payment or delayed payment under China’s public medical insurance programs, could materially and adversely affect our results of operations and financial condition.
In medical insurance designated medical institutions in China, being the medical institutions that are eligible for public medical insurance coverage, patients may make partial payments if the medical bills are not fully covered, with the remaining fees payable to be settled between us and the relevant public medical insurance authorities. As such, whether a medical institution is eligible for public medical insurance coverage could affect its acceptance among potential patients. As of the date of this annual report, two of our cancer hospitals and clinics including Guangzhou Hospital, and Shanghai Outpatient Department were medical insurance designated medical institutions in China. In 2022, 2023 and 2024, net revenues derived from settlement through public medical insurance programs accounted for approximately 16%, 24% and 29% of our total net revenues for the same periods, respectively. We expect to continue to receive a significant portion of our total medical bill payments under public medical insurance programs in China.
According to the Notice on Issuing the National Pilot Technical Specifications and Grouping Scheme for the Diagnosis Related Groups (“DRG”) Payment promulgated by the National Health Security Administration on October 16, 2019, DRG is a case combination classification scheme under China’ public medical insurance program. DRG payment system considers hundreds of disease groups and determines the optimal amount to be paid by the public medical insurance program for each disease group, based on a variety of factors such as patient age, disease diagnosis, comorbidity, complication, treatment, disease severity, and resource consumption level. According to the Notice on Issuing the Technical Specifications for National Medical Insurance Payment by Diagnosis Intervention Packet (“DIP”) and the DIP Disease Catalog (Version 1.0) promulgated by the National Health Security Administration on November 9, 2020, DIP is a management system which classifies disease groups based on the common characteristics of disease diagnosis and treatment methods, and assigns different score point values for different disease groups to form reimbursement standards. Both DRG and DIP payment systems are applicable only for medical insurance reimbursement for medical institutions providing inpatient services. Our Guangzhou Hospital began to adopt the DIP payment system for its inpatient services since its public medical insurance agreement entered into with the Medical Insurance Bureau of Guangzhou in 2021.
Under both the DRG and the DIP payment system, the local public medical insurance authorities reimburse medical institutions that adopted DRG or DIP according to the reimbursement standard of the disease group that the patient belongs, and not according to the actual costs incurred by the patient at the medical institution. As a result, under the DRG or DIP payment system, there may be non-reimbursable amounts if the claimed reimbursement amount based on the actual inpatient service costs incurred by the patients at Guangzhou Hospital are higher than the reimbursement amounts received by the hospitals according to the reimbursement standard of the corresponding disease group. If our medical institutions record material non-reimbursable amounts in the future, such non-reimbursable amounts could adversely affect the business operation and results of operations of Guangzhou Hospital, which could adversely affect our business, results of operations and financial condition.
We cannot assure you that our cancer hospitals and clinics will be able to maintain their status as medical insurance designated medical institutions, the loss of which will not only harm our reputation but may also result in reduced patient visits. Furthermore, the PRC government may alter its reimbursement policies in coverage plans in the future such that certain medical services and products provided by our cancer hospitals and clinics may no longer be covered, or that more stringent thresholds on existing coverage may be imposed. Any reduction in the rates reimbursed or the scope of services covered may reduce patient accessibility to our cancer hospitals and clinics and may lead to reduced patient flow and related revenue.
17
In addition, any dispute or late or delinquent settlement under the public medical insurance programs may cause our accounts receivable to increase or result in write-offs. Depending on the relevant public medical insurance programs’ practice, a medical insurance designated medical institution may be subject to a government-approved annual quota for public medical insurance reimbursements. For amounts in excess of the quota, the reimbursement by local medical insurance authorities typically happens in the following year. If the quota assigned by the local medical insurance authorities does not increase in line with the revenue growth of our cancer hospitals and clinics, the loss generated from such non-reimbursable amounts would increase, which could adversely affect our results of operations.
If the government and public insurers in the PRC fail to provide sufficient coverage and reimbursement for the radiotherapy and diagnostic imaging services provided by our network of centers, our revenues could be adversely affected.
For public servants and others covered the 1989 Administrative Measure on State Provision of Healthcare and the 1997 Circular of Reimbursement Coverage of Large Medical Equipment of Public Health Service, the government either fully or partially reimburses medical expenses for certain approved cancer diagnosis and radiotherapy treatment services, including treatments utilizing linear accelerators and diagnostic imaging services utilizing CT and magnetic resonance imaging (“MRI”) scanners.
However, gamma knife treatments and PET scans are currently not eligible for reimbursement under this plan. Urban residents in China are covered by one of two urban public medical insurance schemes and rural residents are covered under a new rural healthcare insurance program launched in 2003.
The urban employees basic medical insurance scheme, which covers employed urban residents, partially reimburses urban workers for treatments utilizing linear accelerators and gamma knife systems and diagnostic imaging services utilizing CT and MRI scanners, with reimbursement levels varying from province to province. For urban non-workers and rural residents, the types of cancer diagnosis and radiotherapy treatments covered are generally set with reference to the policy for urban employees in the same region of the country. However, the reimbursement levels for covered medical expenses for urban non-workers and rural residents, which vary widely from region to region and treatment to treatment, are generally lower than those for urban employees in the same region.
We cannot assure you that the current coverage or reimbursement levels for cancer diagnosis or radiotherapy treatments will persist. If national or provincial authorities in China reduce the coverage or reimbursement levels for the radiotherapy and diagnostic imaging services provided by our cancer hospitals and cooperative centers, patients may opt for or be forced to resort to other forms of cancer therapy. In addition, our business, financial condition and results of operation could be materially and adversely affected.
We will provide high-end medical services and medicines that may not be covered by public medical insurance programs. As a result, we may need to cooperate with commercial insurance companies and face risks in respect of charge fees and patients’ ability of payment.
The majority of patients in our existing cancer hospitals and cooperative centers are covered under public medical insurance. We settle payments with local medical insurance agencies on a regular basis. For example, patients at Shanghai Outpatient Department can enjoy public medical insurance reimbursement for our services including outpatient consultation, chemotherapy, accelerator radiotherapy, laboratory tests and imaging tests (such as MRI, CT, B-ultrasound, mammography, electrocardiogram). Furthermore, patients who live in the Yangtze River Delta region outside Shanghai can also enjoy public medical insurance reimbursement for services at our Shanghai Outpatient Department under the off-site settlement program. However, for certain international-standard cancer treatments, especially radiotherapy services, we provide or plan to provide, our patients may need to self-pay or be covered under various commercial insurance coverages. We will need to negotiate with various insurance companies, both domestic and international, to enroll our cancer hospitals and clinics in their coverages. We cannot assure you that we can establish and manage the business relationship with insurance companies properly and effectively. Without the public medical insurance coverage, our future revenue may not meet our forecasts and profitability will be adversely affected. We may also face collection risks as commercial insurance companies may not pay for certain clinical procedures.
We may not be able to effectively manage the expansion of our operations through new acquisitions or joint ventures or to successfully realize the anticipated benefits of any such acquisition or joint venture.
We have historically complemented our organic development of new cancer hospitals and clinics by selectively acquiring hospital businesses in China and overseas or assets or forming joint ventures, and we may continue to do so in the future. The identification of suitable acquisition targets or joint venture candidates can be difficult, time consuming and costly, and we may not be able to successfully capitalize on identified opportunities. We may not be able to grow our business as anticipated if we are unable to successfully identify and complete potential acquisitions in the future. Even if we successfully complete an acquisition or establish a joint venture, we may not be able to successfully integrate the acquired businesses or assets or cooperate successfully with the joint venture partner.
18
Integration of acquired businesses or assets or cooperation with joint venture partners can be expensive, time consuming and may strain our resources. Such integration or cooperation could also require significant attention from our management team, which may divert key members of our management’s focus from other important aspects of our business.
In addition, we may be unable to successfully integrate or retain employees or management of acquired businesses or assets or retain the acquired entity’s patients, suppliers or other partners. Consequently, we may not achieve the anticipated benefits of any acquisitions or joint ventures. We cannot assure you that any transformation and integration would be implemented successfully, or without incurring significant costs. Furthermore, future acquisitions or joint ventures could result in potentially dilutive issuances of equity or equity-linked securities or the incurrence of debt, contingent liabilities or other expenses, any of which could materially adversely affect our business, financial condition and results of operations.
Healthcare administrative authorities in China currently set procurement quotas and other regulatory requirements for certain types of medical equipment, including proton therapy treatment systems.
The PRC government regulates the procurement, installation and operation of large medical equipment in China. PRC healthcare administrative authorities set quotas for large medical equipment, and medical institutions must obtain the large medical equipment procurement license prior to the procurement of any such equipment. Specifically, pursuant to the Administrative Measures on the Procurement and Use of Large Medical Equipment (For Trial Implementation) jointly promulgated by the NHC and National Medical Products Administration on May 22, 2018 and came into effect on the same day, the PRC government regulates large medical equipment through the classified and hierarchical allocation plan and through the issuance of the large medical equipment procurement license according to the Notice of the Issuance of Large Medical Equipment Allocation and Management Catalogue (2023) (“the Catalog”). The Catalog divides large medical equipment into Class A and Class B.
For medical equipment classified as Class A large medical equipment, which includes proton therapy systems, the NHC conducts procurement planning and approval. In addition, the NHC issues large medical equipment procurement licenses. For medical equipment classified as Class B large medical equipment, which includes PET-MR scanners, gamma knife systems, PET-CT scanners and linear accelerators, the relevant provincial healthcare administrative authorities conduct procurement planning and approval.
Although these rules do not directly apply to military hospitals in China, the healthcare administrative authority of the general logistics department of the PRC People’s Liberation Army (the “PLA”) uses these rules as a reference to approve the procurement of such medical equipment. The procurement regulations issued by the NHC stipulate that from 2018 to 2020, the total number of PET-CT large medical equipment procurement licenses issued in China cannot exceed 710 by the end of 2020. According to Notice on Adjusting the Configuration Plan of Large medical Equipment for 14th Five-Year Plan (the “14th Five-Year Plan”) issued by NHC on July 21, 2023, national master plan configures a maximum of 41 newly added proton therapy treatment systems between 2021 and 2025 and the total number of PET-CT large medical equipment procurement licenses issued in China cannot exceed 860. The allocation will depend on the actual situation of regional function orientation, radiation capacity of medical services and the service level of diagnosis and treatment of medical institutions. In addition, the 14th Five-Year Plan also stipulates the provincial the procurement planning and quotas for Class B large medical equipment procurement licenses.
Although the current number of procurement licenses available did not significantly impact our expansion plans, the limitation on the number of procurement licenses available and any adverse changes to such procurement licenses available in the future, or any failure of our hospital partners and our cancer hospitals and clinics to obtain such licenses, may affect our expansion plan going forward. Any of the foregoing could materially adversely affect our future prospects.
In addition, for certain of the medical equipment that we intend to install and operate in our cancer hospitals and clinics, we will need to obtain large medical equipment procurement licenses from the NHC or provincial level healthcare administrative authorities. See “—We plan to establish and operate proton centers, and cancer hospitals and clinics that will be majority-owned by us and are subject to significant risks.” We may not be able to obtain such licenses in a timely manner or at all, which could delay or prevent the opening of our cancer hospitals and clinics, and could materially adversely affect our growth strategy and results of operations.
19
On February 8, 2024, the NHC promulgated the Notice of Adjustment of the 14th Five-Year Plan Large-scale Medical Equipment Configuration Plan, which stipulates that in order to meet the needs of people for diversified diagnosis and treatment services and support the healthy and orderly development of socially-run medical care, during the 14th Five-Year Plan period, eight new sets of heavy ion and proton radiotherapy systems were added according to the configuration plan nationwide, which are specially used for socially-run medical care institutions. In September 2024, Guangzhou Concord Cancer Center Co., Ltd.obtained the large medical equipment procurement license for its proton equipment. In December 2024, we received approval to the application for the Registration Certificate for Medical Device for the proton therapy equipment and commenced the operation of the proton center of our Guangzhou Hospital. If we fail to obtain the licenses for our proton therapy systems for our Shanghai Hospital under deployment or we plan to deploy, our business and prospects would be materially and adversely affected. In addition, if such quota for proton therapy treatment systems increases after we obtained our licenses, we may lose our competitive advantage in the field of proton therapy, and our business, results of operations and financial condition could be materially and adversely affected.
We or our hospital partners may be unable to obtain permits and authorizations from regulatory authorities in China relating to our medical equipment, which could delay the installation or interrupt the operation of our equipment.
For our hospital-based centers, our hospital partners must obtain a radiation safety permit from the MEP and a radiotherapy permit from the competent healthcare administrative authorities to operate the medical equipment in our network of centers that contains radioactive materials or emit radiation during operation.
Our hospital partners must also obtain a radiation worker permit from the competent provincial healthcare administrative authorities for each medical technician who operates such equipment. Any failure on the part of our hospital partners to obtain approvals or renewals of these permits from the MEP or the competent healthcare administrative authorities could delay the installation, or interrupt the operation, of our medical equipment, either of which could materially adversely affect our business, financial condition and results of operation.
Each of our cancer hospitals and clinics in China that we majority-own must obtain a radiation safety permit from the MEP and a radiotherapy permit, medical institution practicing license and radiation worker permits for our staff from the relevant provincial healthcare administrative authorities. Any failure on our part to obtain approvals or renewals of these permits could delay the opening, or interrupt the operation, of our cancer hospitals and clinics, which could materially adversely affect our business, financial condition and results of operation. See “—We plan to establish and operate proton centers, and cancer hospitals and clinics that will be majority-owned by us and are subject to significant risks.”
Government authorities may interpret regulations to find that our lease and management agreements are not in compliance with relevant regulations.
Our lease and management agreements with public hospital partners provide that our revenues from hospital-based centers are to be calculated based on contracted percentages of each center’s revenue net of specified operating expenses. We believe these agreements comply with the Implementation Opinions on the Classified Management of Urban Medical Institutions and the Opinions on Certain Issues Regarding Classified Management of Urban Medical Institutions. However, the NHC or other competent authorities could interpret these regulations differently, and determine that our lease and management agreements do not comply with such regulations. As a result, such authorities could declare our lease and management agreements to be void, order our hospital partners to terminate such agreements with us, order our hospitals partners to suspend or cease operation of the centers governed by such agreements, suspend the use of our medical equipment, or confiscate revenues generated under noncompliant agreements. Furthermore, we may have to change our business model which may not be successful. If any of the above were to occur, our business, financial condition and results of operation could be materially and adversely affected.
We may have conflicts of interest with our subsidiary Concord Healthcare which is a stand-alone public company.
On January 9, 2024, our subsidiary Concord Healthcare listed a minority stake of 39,420,200 H shares on the Main Board of the HKSE under the stock code 2453.HK. Concord Healthcare’s H shares began to trade on the HKSE on January 9, 2024. We currently offer various types of support to Concord Healthcare to facilitate the marketing and implementation of its services. We have entered into and may, in the future, enter into various transactions and agreements with Concord Healthcare. Concord Healthcare has its audit committee, consisting of independent non-executive directors, to review and approve all proposed connected transactions as defined in the listing rules of the HKSE, including any transactions between our Company and Concord Healthcare, as applicable. We have an audit committee, consisting of independent directors, to review and approve all material related party transactions, including any material transactions between our Company and Concord Healthcare, as applicable. We believe that the transactions and agreements that we have entered into with Concord Healthcare are on terms that are negotiated on an arm’s length basis.
20
However, as we remain a controlling shareholder of Concord Healthcare, we may from time to time make strategic decisions that we believe are in the best interests of our business and shareholders as a whole, which may create conflicts of interest with Concord Healthcare, as a stand-alone public company, such as resolution of any dispute arising from the agreements, allocation of business opportunities, and employee recruiting and retention between us and Concord Healthcare. We may not be able to resolve all potential misalignments in interests with Concord Healthcare and the existence of such misalignments in interests may affect the results of operation of Concord Healthcare, which may, in turn, affect our results of operations as a whole.
Concord Healthcare, as a public company listed on the Main Board of the HKSE, has published and may continue to publish, from time to time, reports, projections, valuations and other types of information which may concern us, our business and financial condition, and/or our industry. Concord Healthcare may publish such information voluntarily or in response to regulatory or HKSE’s requirements or inquiries. Specifically, Concord Healthcare has ongoing obligations to publish information in relation to our Company. We have no control over whether or when, if at all, Concord Healthcare may publish any such information that concerns us, nor can we assure you that we will be given the opportunity to review or endorse any such information. In addition, as the HKSE and the SEC have different compliance and disclosure requirements for listed companies, we cannot guarantee that the information that Concord Healthcare may publish from time to time that concerns us will all be reflected in our reports to be filed with the SEC. As such, we cannot guarantee that any such information regarding us will not have any impact on the perception of us and our business by the investor community, the price of our ADSs, or the interest of our public shareholders.
Concord Healthcare may need to raise more capital, which could dilute our equity stake or impose debt service obligations on Concord Healthcare, if such capital is available at all.
Concord Healthcare has raised capital in both private and public share offerings to support its business operations. On January 9, 2024, Concord Healthcare’s H shares began to trade on the HKSE under the stock code 2453.HK. As of December 31, 2024, we remained control of Concord Healthcare with 40.32% of its voting right. Concord Healthcare’s operation of its self-owned medical institutions is capital intensive, and it may require additional capital resources in the future. Concord Healthcare may seek to obtain a credit facility or sell additional equity or debt securities. The sale of additional equity securities could result in dilution of our equity stake in Concord Healthcare, and the investors may have a strategy or objectives different from ours with respect to Concord Healthcare or impose conditions that could restrict the operations of Concord Healthcare. The incurrence of indebtedness would result in increased debt service obligations and could result in operating and financial covenants that would restrict its operations. It is uncertain whether financing will be available in amounts or on terms acceptable, if at all.
We may require additional funding to finance our operations, which financing may not be available on terms acceptable to us or at all, and if we are able to raise funds, the value of your investment in us may be negatively impacted.
Our business may require expenditures that exceed our available capital resources. To the extent that our funding requirements exceed our financial resources, we will seek additional financing or defer planned expenditures. We may not be able to obtain these bank loans or additional funds on terms acceptable to us, or at all. In addition, our ability to raise additional funds is subject to a variety of uncertainties, including, but not limited to:
| ● | our future financial condition, results of operations and cash flows; |
| ● | general market conditions for capital raising and debt financing activities; and |
| ● | economic, political and other conditions in China and elsewhere. |
If we raise additional funds through equity or equity-linked financings, your equity interest in our company may be diluted. Alternatively, if we incur debt obligations, we may be subject to covenants under the relevant debt instruments that may, among other things, restrict our ability to pay dividends or obtain additional financing, or require us to provide notice or obtain consent for certain significant corporate events.
Some of our loan agreements may contain cross-default provisions where a technical default on one of our obligations under other agreements will trigger a technical default under such agreements. Servicing such debt obligations could also be burdensome to our operations. If we fail to service such debt obligations or are unable to comply with any of these covenants, we could be in default under such debt obligations and our liquidity and financial condition could be materially adversely affected.
21
If we fail to maintain stable relationships with our strategic collaboration partners, our business, reputation, results of operations and financial condition may be adversely affected
We have established strategic collaboration relationships with The University of Texas MD Anderson Cancer Center (“MD Anderson”) and Mayo Clinic, to leverage their advanced medical technology, sophisticated operational techniques, and abundant clinical experience in cancer diagnosis and treatment. Our agreements with such strategic collaboration partners normally have a term of one to ten years and set forth certain events that may trigger unilateral termination. We cannot assure you that such strategic collaboration partners will renew their agreements with us upon expiry, or otherwise maintain the collaborative relationships with us. In addition, there can be no assurance that such strategic collaboration partners would not enter into similar arrangements with our competitors or otherwise act in a manner adverse to our interests. If we fail to maintain our strategic collaboration relationships or if such strategic collaboration partners fail to fulfill their obligations under the relevant collaboration agreements, our business, reputation, results of operations and financial condition may be adversely affected.
We rely on doctors and other medical professionals that provide services in our cancer hospitals and cooperative centers to make proper clinical decisions, and rely on our hospital partners to maintain proper control over the clinical aspects of our network of centers.
We rely on the doctors and other medical professionals who work in our cancer hospitals and our cooperative centers to make proper clinical decisions regarding the diagnosis and treatment of patients. For our cancer hospitals and clinics, we enable training, clinical education and clinical research activities for our medical professionals. We also develop treatment protocols for doctors, provide periodic training for medical professionals in our network of centers on proper treatment procedures and techniques, and host seminars and conferences to facilitate consultation among doctors in our network of centers. However, we ultimately rely on our hospital partners to maintain proper control over the clinical activities of each cooperative center and over the doctors and other medical professionals who work in these centers.
Any incorrect clinical decisions by doctors and other medical professionals or any failure by our hospital partners to properly manage the clinical activities of each cooperative center may result in unsatisfactory treatment outcomes, patient injury or possibly death. As to such incidents that may happen in our cooperative centers, although part of the liability for any such incidents may rest with our partner hospitals and the doctors and other medical professionals they employ, we may be made a party to any such liability claim. Regardless of its merit or eventual outcome, these claims could result in significant legal defense costs for us, harm our reputation, and otherwise materially adversely affect our business, financial condition and results of operations.
The cooperative centers in our network have experienced claims as to a limited number of medical disputes. We must generally account for expenses resulting from such liability claims as expenses of the relevant cooperative center, which could reduce our revenue from such center. Furthermore, any incorrect clinical decisions on the part of doctors and other medical professionals in our own cancer hospitals and clinics or our failure to properly manage the clinical activities of our own cancer hospitals and clinics will subject us to direct liability claims for any such accidents. These claims could result in significant legal defense costs, harm our brand name and materially adversely affect our business, financial condition and results of operations. See “—With the rising conflicts between doctors and patients, if we cannot properly handle disputes with patients in a timely manner, we will face the increasing risk of litigation.”
We do not carry professional malpractice liability insurance or other liability insurance at many cooperative centers in our network because the professional malpractice liability insurance is to be purchased by the hospital partners. At our own cancer hospitals and clinics, we will likely face direct liability claims for any such incidents. However, even at the cancer hospitals and clinics that we do carry the professional malpractice liability insurance or other liability insurance, it may not be sufficient to cover any potential liability resulting from such claims. As a result, our business and operations could be materially and adversely affected.
We expect to face the risk of increased exposure to liability claims as we open our proton centers, and cancer hospitals and clinics, and our professional malpractice liability insurance may not be sufficient to cover such increased liability exposure.
As we start operating our own cancer hospitals and clinics, claims alleging medical malpractice against us may arise from time to time. We may also need to obtain certain types of insurance that we do not currently carry for the coverage of additional liability exposure associated with operating these hospitals and clinics.
22
However, such insurance coverage may not be available at a reasonable price and we may not be able to maintain adequate levels of liability insurance coverage, if at all. Any failure for us to maintain sufficient liability insurance coverage for operating of these hospitals and clinics at a reasonable price could subject us to substantial cost and diversion of resources arising out of liability claim. Such insurance coverage could also increase our expenses and decrease our profitability, which would adversely affect our business, financial condition and results of operations.
With the rising conflicts between doctors and patients, if we cannot properly handle disputes with patients in a timely manner, we will face the increasing risk of litigation.
Recently, patient-doctor conflicts and litigation have increased in China. Patients in China are demanding higher service quality of the medical services and treatments they receive from hospitals. Although rare, incidents have occurred in hospitals and medical institutions in the past in China where dissatisfied patients carried out extreme actions or even violence during the course of the disputes.
In our cancer hospitals and cooperative centers, we also deal with patient disputes and litigation due to real or perceived medical incidents and practices. While we offer periodic training to all medical staff in our cancer hospitals and cooperative centers, our patients may still raise issues with treatment procedures, especially cancer patients who experience higher than expected side-effects, sometimes resulting in unexpected deaths. Despite our efforts in improving service quality, we cannot guarantee our cancer hospitals and cooperative centers will not be subject to medical disputes or that they can successfully prevent or address all medical disputes in the future. We may choose to settle with the dissatisfied patients in order to minimize the negative impact on our reputation and operations. While our cancer hospitals and clinics in operation are covered by medical malpractice insurance and we have also purchased bodily-injury insurance for our medical professionals, the process to reach a settlement, typically in the form of a monetary settlement under the medical malpractice insurance, is time-consuming. Any medical disputes, medical incidents and legal proceedings of similar nature, regardless of merit, could result in significant legal costs, diversion of medical professionals’ and management’s resources and reputational damage to us, which may in turn materially and adversely affect our business, results of operations and financial condition.
Any failures or defects in the medical equipment in our cancer hospitals and cooperative centers or any failure of the medical technicians to properly operate our medical equipment could subject us to liability claims and we may not have sufficient insurance to cover any potential liability.
Our business exposes us to liability risks inherent in operating complex medical equipment, which may contain defects or experience failures. We rely on equipment manufacturers to provide adequate technical training on the proper operation of our complex medical systems to the medical technicians who work in our cancer hospitals and cooperative centers. If such medical technicians are not properly and adequately trained by the equipment manufacturers or by us, they may misuse or ineffectively use the complex medical equipment. These medical technicians may also make errors in operating the complex medical equipment even if they are properly trained. Any medical equipment defects or failures or any failure of the medical technicians to properly operate the medical equipment could result in unsatisfactory treatment outcomes, patient injuries or possibly deaths.
Although the liability for any such incidents rests with the equipment manufacturers, or the medical technicians if in the case of our cooperative networks, we may be made a party to any such liability claim. Any such claim, regardless of its merit or eventual outcome, could result in significant legal defense costs, harm our reputation, and otherwise materially adversely affect our business, financial condition and results of operations. In addition, we could account for any expenses resulting from such liability claims as expenses of the relevant cooperative center, which could reduce our revenue derived from such center. We do not carry product liability insurance at any of the cooperative centers in our network.
Any downtime for maintaining or repairing our medical equipment could lead to business interruptions that could be expensive and harmful to our reputation and to our business.
Significant downtime associated with maintaining or repairing medical equipment in our cancer hospitals and cooperative centers would result in the inability of our cancer hospitals and cooperative centers to provide radiotherapy treatment or diagnostic imaging services to patients in a timely manner. We primarily rely on equipment manufacturers or third-party service companies for maintenance and repair services.
The failure of manufacturers or third-party service companies to provide timely repairs could interrupt the operation of our cancer hospitals and cooperative centers for extended periods of time. Such extended downtime could result in lost revenues for us and our partner hospitals, dissatisfaction of our patients and our partner hospitals and damage to the reputation of our own cancer hospitals, the cooperative centers in our network, our partner hospitals and our company.
23
We rely on a limited number of equipment manufacturers.
Much of the medical equipment in our cancer hospitals and cooperative centers is highly complex and produced by a limited number of equipment manufacturers. These equipment manufacturers provide training on the proper operation of our medical equipment, as well as maintenance and repair services for such equipment, to the medical personnel who work in our cancer hospitals and cooperative centers.
Any disruption in the supply of medical equipment or services from these manufacturers, including as a result of failure by any such manufacturers to obtain requisite third-party consents and licenses for the intellectual property used in the equipment they manufacture, may delay the development of our planned hospitals and new cooperative centers. Any such disruption could also negatively affect the operation of our cancer hospitals and cooperative centers, which in turn could materially adversely affect our business, financial condition and results of operations.
Our business depends substantially on the continuing efforts of our executive officers and other key personnel, and our business may be severely disrupted if we lose their services.
We depend on the key members of our management team and of our material subsidiaries, such as Dr. Jianyu Yang, chairman and our chief executive officer, and Mr. Wei Jiang, our chief financial officer, as well as other key personnel for the continued growth of our business. The loss of any of these key members or other key personnel could delay the implementation of our business strategy and adversely affect our operations. Our future success also depends in large part on our ability to attract and retain highly qualified management personnel. The process of hiring suitable, qualified personnel is often lengthy and such talented and highly qualified management personnel is often in short supply in China. If our recruitment and retention efforts are unsuccessful, it may be more difficult for us to execute our business strategy.
We may not always make a similar smooth transition if any executive officers or key personnel leave our company in the future. Although none of the key members of our management team is of retirement age in the near future and we are not aware of any current key members of our management team and of our material subsidiaries or other key personnel planning to retire or leave us, if one or more of such personnel are unable or unwilling to continue in their present positions, we may not be able to replace them readily, if at all. Consequently, our business may be severely disrupted, and we may incur additional expenses to recruit and retain new officers.
In addition, we do not maintain key employee insurance. We have entered into employment agreements and confidentiality agreements with the key members of our management team and other key personnel. However, if any disputes arise between any of our key members of our management team or other key personnel and us, we cannot assure you, in light of uncertainties associated with the PRC legal system, the extent to which any of these agreements could be enforced in China, where all key members of our management team and other key personnel reside and hold some of their assets. See “—Risks Related to Doing Business in China—Uncertainties with respect to the PRC legal system could materially adversely affect us.”
We could be exposed to risks related to our dealing with patients’ personal and medical information.
Our cancer hospitals and cooperative centers collect and maintain personal and medical information of their patients. PRC laws and regulations generally require medical institutions and their medical professionals to protect the privacy of their patients and prohibit unauthorized disclosure of personal information. We may also be liable for damage caused by divulging the patients’ private or medical records without consent. Moreover, our cloud system solutions and internet hospital have access to, generate and process a large amount of personal, transaction, demographic and behavioral data.
24
We have taken measures to maintain the confidentiality of our patients’ personal and medical information, including encrypting such information in our information technology system so that it cannot be viewed without proper authorization and setting internal rules requiring our employees to maintain the confidentiality of our patients’ personal and medical information. However, these measures may not always be effective. There is a risk that such information could be compromised in the event of a security breach at our cancer hospitals and cooperative centers, cloud system solutions and internet hospital. Such information could be divulged due to, for example, theft or misuse arising from staff misconduct or negligence. In addition, although we generally do not make the patients’ medical information available to the public, we may use such data on an aggregated basis after redacting personally identifiable information or disclose certain data after obtaining relevant patients’ consent for training and research purposes. While we believe our current usage of patients’ medical information is in compliance with applicable laws and regulations governing the use of such information, any change in such laws and regulations could impose more stringent data production requirements and thus affect our ability to use medical information and subject us to liability for the use of such data for current permitted purposes. Failure to protect the confidentiality of patients’ personal and medical information, or any restriction on or liability as a result of our use of medical data, could have a material adverse effect on our business and reputation.
Any change in the regulations governing the use of medical data in China, which are still in development, could adversely affect our ability to use our medical data and could potentially subject us to liability for our past use of such medical data.
Our cancer hospitals and the cooperative centers in our network collect and store medical data from radiotherapy treatments for training doctors and improving the effectiveness of the treatments provided. In addition, doctors in our network utilize such medical data to conduct clinical research. We do not make any such medical data public and retain such medical data for our internal use and for research purposes by doctors upon the approval of our medical affairs department and our hospital partners.
Chinese regulations governing the use of such medical data remain in development but do not impose restrictions on the internal use of such data as long as we have the permission of our hospital partners who have ownership of such data. Any change in the regulations governing the use of such medical data could adversely affect our ability to use such medical data and could subject us to liability for past use of such data, either of which could materially adversely affect our business and financial results.
Our business is subject to seasonality.
During a fiscal year, the first quarter usually sees fewest patient visits, both inpatient and outpatient, mainly due to the Chinese New Year. The fourth quarter is usually the busiest quarter during the year, as most patients, especially patients from the rural areas, will have more free time to visit hospitals. Since our cooperative centers are located within the government hospitals, they are subjected to seasonality of patient traffic as well. Our cancer hospitals and clinics will also be affected by seasonality, although to a lesser degree, as cancer patients need to receive treatment and diagnosis immediately. If we cannot manage and mitigate the seasonality effectively, our financial and operational results will be adversely affected.
We may fail to protect our intellectual property rights or we may be exposed to misappropriation and infringement claims by third parties, either of which may materially adversely affect our business.
We have applied for and obtained the registration of our trademark “Medstar” and a total of 168 other trademarks, including “Concord Medical,” in China to protect our corporate name as of the date of this annual report. We also owned the rights to 75 domain names that we use in connection with our business as of the same date. We believe that such domain names enhance our marketing efforts for the treatments and services provided in our network and enhance patients’ knowledge as to cancers, the benefits of radiotherapy and the various treatment options available. Our failure to protect our trademarks or such domain names may undermine our marketing efforts and result in harm to our reputation and the growth of our business.
Equipment manufacturers from whom we purchase equipment may not have all required third-party consents and licenses for the intellectual property used in the equipment they manufacture. As a result, those equipment manufacturers may be exposed to risks associated with intellectual property infringement and misappropriation claims by third parties. In turn, we may be subject to claims that the equipment we have purchased infringes the intellectual property rights of third parties. We have in the past been subject to, and may in the future be subject to, such claims by third parties. As a result, we may be named as a defendant in, or joined as a party to, intellectual property infringement proceedings against equipment manufacturers relating to any equipment we have purchased. If a court determines that equipment we have purchased from our equipment manufacturers infringes the intellectual property rights of any third party, we may be required to pay damages to such third party. Our cancer hospitals and the cooperative centers may also be prohibited from using such equipment, which could damage our reputation and materially adversely affect our business prospects, financial condition and results of operations.
25
In addition, any such proceeding may be costly to defend and divert our management’s attention and other resources away from our business. Furthermore, the standard equipment purchase agreements that we enter into with our equipment manufacturers typically do not contain indemnification provisions for intellectual property claims. Although we have obtained a specific indemnity from one equipment manufacturer for a patent infringement claim, we may not be able to recover damages, lost profits or litigation costs resulting from any intellectual property infringement claims or proceedings in which we are a party.
We do not have insurance coverage for some of our medical equipment and do not carry any business interruption insurance.
Damage to, or the loss of, such uninsured equipment due to natural disasters, such as fires, floods or earthquakes, epidemics outbreaks or other force majeure events could adversely affect our financial condition and results of operation. In addition, the operations of our cancer hospitals and cooperative centers may be vulnerable to natural disasters that disrupt transportation since many patients travel long distances to reach such hospitals and centers. We do not have insurance coverage for some of our medical equipment and do not have business interruption insurance for some of our medical institutions. Any business disruption could result in substantial expenses and diversion of resources and could materially adversely affect our business, financial condition and results of operations.
Most of our radiotherapy and diagnostic imaging equipment contains radioactive materials or emits radiation during operation.
Most of the radiotherapy and diagnostic imaging equipment in our cancer hospitals and cooperative centers, including gamma knife systems, proton therapy systems, linear accelerators and PET-CT scanners, contain radioactive materials or emit radiation during operation. Radiation and radioactive materials are extremely hazardous unless properly managed and contained. Any accident or malfunction that results in radiation contamination could harm human beings, subject us to significant legal expenses and harm to our reputation.
Although equipment manufacturers, and our hospital partners if in the case of our cooperative networks, may bear some or all of the liability and costs associated with any accidents or malfunctions, if we are found to be liable in any way, we may also face severe fines, legal reparations and possible suspension of our operating permits. Any of the foregoing could materially adversely affect our business, results of operations and financial condition. In addition, certain of our medical equipment require the periodic replacement of their radioactive source materials.
We do not directly oversee the handling of radioactive materials during the replacement or reloading process or during the disposal process. Any failure of us or our hospital partners to handle or dispose of such radioactive materials in accordance with PRC laws and regulations may adversely affect the operation of such cancer hospitals and cooperative centers.
Our business may be harmed by technological and therapeutic changes or by shifts in doctors’ or patients’ preferences for alternative treatments.
The treatment of cancer patients is subject to potentially revolutionary technological and therapeutic changes. Future technological developments could render our equipment and the services provided in our cancer hospitals and cooperative centers obsolete. We may incur significant costs in replacing or modifying equipment in which we have already made substantial investments prior to the end of its anticipated useful life.
In addition, there may be significant advances in other cancer treatment methods, such as chemotherapy, surgery, biological therapy or cancer prevention techniques, which could reduce demand or even eliminate the need for the radiotherapy services that we provide. Patients and doctors may also choose alternative cancer therapies over radiotherapy due to any number of reasons. Any shifts in doctors’ or patients’ preferences for other cancer therapies over radiotherapy may materially adversely affect our business, financial condition and results of operations.
The technology used in some of our radiotherapy equipment, particularly the head gamma knife and the proton therapy system, has been in use for a limited period of time and the international medical community has not yet developed a large quantity of peer-reviewed literature that supports their safe and effective use.
The technology in some of our radiotherapy equipment, particularly the head gamma knife system and the proton therapy system, has been in use for a limited period of time, and the international medical community has not yet developed a large quantity of peer-reviewed literature that supports their safe and effective use. As a result, such technology may not gain acceptance by doctors and patients in China or may lose any acceptance previously gained if negative information concerning their effectiveness or safety emerges.
26
As our agreements with manufacturers do not directly address such contingencies, we cannot assure you that equipment manufacturers will allow us to return their equipment or will otherwise reimburse us for losses that we may suffer under all such circumstances. Since each unit of our medical equipment represents a significant investment, any of the foregoing could materially adversely affect our business, financial condition and results of operation.
Development of cancer radiotherapy and cancer treatment technology, and medical equipment based on new technologies and research are advancing rapidly. If we cannot keep pace with advances in medical technology, we will be at risk.
We believe our proton center in Guangzhou Hospital and planned proton center Shanghai Hospital, will offer the most advanced and cutting-edge treatment to cancer patients in China, including proton therapy, the most sophisticated radiotherapy currently available in the market. While considered the most accurate and effective radiotherapy mode at this time, proton therapy treatment may be overtaken by new trends or breakthroughs in the radiotherapy market. For instance, there is a trend of miniaturization of proton therapy equipment, which delivers the same treatment at lower upfront investments and physical specifications.
Although the miniature proton therapy equipment is not widely adopted, if the trend becomes popular, we may face more competition as capital expenditures for proton centers will be substantially lower and more hospitals and institutions enter into the segment and offer the treatment at lower prices. We need to follow the technology development closely or face the risk of lower cost alternative treatments.
Our self-developed technologies may contain undetected errors or may not operate properly, which could adversely affect our business, results of operation and financial condition.
We self-developed medical information technologies underlying our cloud system solutions and our internet hospital. In-house technology development is time-consuming, expensive and complex, and may involve unforeseen difficulties. We may encounter technical obstacles, and it is possible that we may discover additional problems that prevent our technologies from operating properly and consequently adversely affect our information infrastructure and other aspects of our business where our technologies are applied. If our solution does not function reliably or fails to achieve customers’ and business partners’ expectations in terms of performance, we may lose existing, or fail to attract new, customers or business partners, which may damage our reputation and adversely affect our business. In addition, software technologies evolve rapidly and involve uncertainties. If we fail to cater to technology trends and changing market demand, our cloud system solutions and internet hospital may be harmed and results of operations and financial condition could be materially and adversely affected.
Moreover, remote diagnosis and treatment services are complex and those we offer may develop or contain undetected defects or errors. Material performance problems, defects or errors in our existing or new software and applications and services may arise in the future and may result from factors that are beyond our control or undetected in our testing. These defects and errors, and any failure by us to identify and address them, could result in loss of revenue or market share, diversion of development resources, harm to our reputation and increased service and maintenance costs. Defects or errors may discourage existing or potential customers from utilizing our solution. Correction of defects or errors could prove to be impossible or impracticable. The costs incurred in correcting any defects or errors may be substantial and could have a material adverse effect on our business, results of operation and financial condition.
Security breaches and attacks against our systems and network, and any potential resultant breach or failure to otherwise protect confidential and proprietary information, could damage our reputation and adversely affect our business, results of operation and financial condition.
We rely heavily on technology, particularly the internet, to provide high-quality online services. However, our technology operations are vulnerable to disruptions arising from human error, natural disasters, power failure, computer viruses, spam attacks, unauthorized access and other similar events. Disruptions to, or instability of, our technology or external technology that allows our customers to use our online services and products could materially harm our business and reputation.
27
Although we have employed significant resources to develop security measures against breaches, our cybersecurity measures may not detect or prevent all attempts to compromise our systems, including distributed denial-of-service attacks, viruses, malicious software, break-ins, phishing attacks, social engineering, security breaches or other attacks and similar disruptions that may jeopardize the security of information stored in and transmitted by our systems or that we otherwise maintain. Breaches of our cybersecurity measures could result in unauthorized access to our systems, misappropriation of information or data, deletion or modification of user information, or a denial-of-service or other interruption to our business operations. As techniques used to obtain unauthorized access to or sabotage systems change frequently and may not be known until launched against us, we may be unable to anticipate, or implement adequate measures to protect against, these attacks. As of the date of this annual report, we had not been subject to these types of attacks that had materially and adversely affected our business operations. However, there is no assurance that we would not in the future be subject to such attacks that may result in material damages or remediation costs. If we are unable to avert these attacks and security breaches, we could be subject to significant legal and financial liability, our reputation would be harmed and we could sustain substantial revenue loss from lost sales and customer dissatisfaction.
In addition, we may not have the resources or technical sophistication to anticipate or prevent rapidly evolving types of cyber-attacks. Cyber-attacks may target us, our users or other participants of our ecosystem, or the information infrastructure on which we depend. Actual or anticipated attacks and risks may cause us to incur significantly higher costs, including costs to deploy additional personnel and network protection technologies, train employees, and engage third-party experts and consultants. Cybersecurity breaches may harm our reputation and business, and materially and adversely affect our results of operation and financial condition.
We will target the high net-worth population which is not covered by the government insurance programs. If we cannot meet their demands effectively or reach them through effective marketing, our financial position and results of operations may be adversely affected.
The high net-worth population in China may demand high-quality and differentiated medical services not available in public hospitals. As China’s economic growth continues, the number of high net-worth population will keep growing as well. However, this group of population usually has access to high-quality medical services and many of them visit hospitals overseas already. Our success depends on whether we can provide the quality of medical services comparable to or better than international standards. If we fail to target this group of patients, i.e., high net-worth population, or fail to offer competitive services, our financial position and results of operations may be adversely affected.
In addition, as China’s healthcare reform deepens and more private hospitals enter into the market, more hospitals will offer differentiated services that are not currently available in China’s healthcare service market. The high-net-worth population usually has access and resources to the best hospitals and medical experts in China. To reach this group of patients, we need to establish our industry position and reputation as the best cancer specialty service provider in China, which offers comparable or better services than other domestic and international hospitals. Our cancer hospitals and clinics will face growing competition from other private and international hospitals in China. If we cannot establish a set of proper medical protocols and build up a strong reputation among patients, our revenue and profits will be affected adversely.
In recent years, national policy of limiting foreign investment in the healthcare industry has been relaxed, foreign hospitals constantly influx the Chinese market, and Chinese patients have gradually sought healthcare services in the overseas market, such as Japan, Korea, other Southeast Asian countries. We also face the risks of loss of patient sources.
As China’s healthcare reforms progress and restrictions are relaxed on private and international investments, more international hospitals are planning to enter into the Chinese healthcare service market. As a result, our cancer hospitals and clinics face future competition from international hospitals, many of which will target the same high net-worth population. However, if we cannot execute our strategy properly, our operation and financial conditions will be affected.
In addition, more Chinese patients are traveling overseas to seek best treatment available to locations such as Hong Kong, Taiwan, Korea or Southeast Asian nations. The MD Anderson Proton Therapy Center in the United States also receive patients from mainland China. As such, we may also face the risks of loss of patient sources.
28
If we become subject to litigation, legal or contractual disputes, governmental investigations or administrative proceedings, our management’s attention may be diverted and we may incur substantial costs and liabilities.
From time to time, we may be involved in claims, disputes and legal proceedings in our ordinary course of business. These may concern issues relating to, among others, medical disputes, product liability, environmental matters, breach of contract, employment or labor disputes and infringement of intellectual property rights. On-going or threatened litigation, legal or contractual disputes, governmental investigations or administrative proceedings involving us or our employees may divert our management’s attention, and result in damages, liabilities and legal and other costs. Furthermore, any litigation, legal or contractual disputes, governmental investigations or administrative proceedings which are initially not of material importance may escalate and become important to us, due to a variety of factors, such as the facts and circumstances of the cases, the likelihood of loss, the monetary amount at stake and the parties involved. If the outcomes of these proceedings are unfavorable to us, we could be required to pay significant legal costs and monetary damages, assume legal and other liabilities and even to suspend or terminate the related business projects. In addition, negative publicity arising from litigation, legal or contractual disputes, governmental investigations or administrative proceedings may damage our reputation and adversely affect the image of our brand and services. As a result, our business, results of operations and financial condition may be materially and adversely affected.
Corrupt practices in the healthcare industry in China may place us at a competitive disadvantage if our competitors engage in such practices and may harm our reputation if our hospital partners and the medical personnel who work in our centers, over whom we have limited control, engage in such practices.
There may be corrupt practices in the healthcare industry in China. Our competitors, other service providers or their personnel or equipment manufacturers may engage in corrupt practices to influence hospital personnel or other decision-makers in violation of the anti-corruption laws of China and the U.S. Foreign Corrupt Practices Act (the “FCPA”).
We have adopted a policy regarding compliance with the anti-corruption laws of China and the FCPA to prevent, detect and correct such corrupt practices. However, as competition persists and intensifies in our industry, we may lose potential hospital partners, patient referrals and other opportunities if our competitors engage in such practices or other illegal activities. In addition, our partner hospitals or the doctors or other medical personnel who work in our network of centers may engage in corrupt practices without our knowledge to procure patient referrals to cooperative centers in our network.
Although our policies prohibit corrupt practices, there is no assurance that these policies will effectively prevent our non-compliance with the PRC and other applicable anti-corruption laws, regulations and rules arising from actions taken by the individual doctors, staff and hospital administrators without our knowledge. If this occurs, we and/or the doctors, staff and hospital administrators may be subject to investigations and administrative or criminal penalties, and our reputation could be harmed by any negative publicity stemming from such incidents, which may materially and adversely affect our business, results of operations and financial condition. In addition, we have limited control over the actions of our hospital partners or the actions of the doctors and other medical personnel who work in our network of centers since we do not formally employ these individuals. If any of them engages in such illegal practices with respect to patient referrals or other matters, we or the cooperative centers in our network may be subject to sanctions or fines and our reputation may be adversely affected by negative publicity stemming from such incidents.
Our articles of association contain anti-takeover provisions that could adversely affect the rights of holders of our ordinary shares and ADSs.
Our fourth amended and restated articles of association limit the ability of others to acquire control of our company or cause us to engage in change-of-control transactions. These provisions could deprive our shareholders of an opportunity to sell their shares at a premium over prevailing market prices by discouraging third parties from seeking to obtain control of our company in a tender offer or similar transaction. For example, our board of directors has the authority, without further action by our shareholders, to issue preferred shares in one or more series and to fix their designations, powers, preferences, privileges, and relative participating, optional or special rights and the qualifications, limitations or restrictions, including dividend rights, conversion rights, voting rights, terms of redemption and liquidation preferences, any of which may be greater than the rights associated with our ordinary shares, in the form of ADS or otherwise.
Preferred shares could be issued quickly with terms calculated to delay or prevent a change in control of our company or to make removal of management more difficult. If our board of directors issues preferred shares, the price of our ADSs may fall and the voting and other rights of the holders of our ordinary shares and ADSs may be adversely affected.
29
If we fail to maintain an effective system of internal control over financial reporting, we may lose investor confidence in the reliability of our financial statements.
We are subject to reporting obligations under the U.S. securities laws. The SEC as required by Section 404 of the Sarbanes-Oxley Act of 2002, adopted rules requiring every public company to include a management report on the company’s internal control over financial reporting in its annual report, which contains management’s assessment of the effectiveness of its internal control over financial reporting.
Our management has concluded that we had not maintained effective internal control over financial reporting and disclosure controls and procedures as of December 31, 2024. A material weakness is a deficiency, or a combination of deficiencies, in internal control over financial reporting, such that there is a reasonable possibility that a material misstatement of the company’s annual or interim financial statements will not be prevented or detected on a timely basis. The material weakness as of December 31, 2024 was related to the lack of accounting staff and resources with appropriate knowledge of U.S. GAAP and SEC reporting and compliance requirements. See “Item 15. Controls and Procedures.”
Our failure to correct this material weakness or our failure to discover and address any other material weakness and control deficiencies could result in inaccuracies in our financial statements and could also impair our ability to comply with applicable financial reporting requirements and related regulatory filings on a timely basis. As a result, our business, financial condition, results of operations and prospects, as well as the trading price of our ADSs, may be materially and adversely affected. Moreover, ineffective internal control over financial reporting significantly hinders our ability to prevent fraud. This annual report on Form 20-F does not include an attestation report of our registered public accounting firm because our company is neither an accelerated filer nor a large accelerated filer, as such terms are defined in Rule 12b-2 under the Exchange Act. It is possible that, had our registered public accounting firm conducted an audit of our internal control over financial reporting, such firm might have identified additional material weaknesses and additional deficiencies.
If we fail to maintain effective internal control over financial reporting in the future, our management may not be able to conclude that we have effective internal control over financial reporting at a reasonable assurance level. This could in turn result in loss of investor confidence in the reliability of our financial statements and negatively impact the trading price of our ADSs. Furthermore, we have incurred and anticipate that we will continue to incur considerable costs, management time and other resources in an effort to comply with Section 404 and other requirements of the Sarbanes-Oxley Act.
Our business may be adversely affected by fluctuations in the value of the Renminbi as a significant portion of our capital expenditures relates to the purchase of medical equipment priced in U.S. dollars.
A significant portion of our capital expenditures relates to the purchase of radiotherapy and diagnostic imaging equipment from manufacturers outside of China. As the price of such equipment is denominated almost exclusively in U.S. dollars, any depreciation in the value of the Renminbi against the U.S. dollar could significantly increase our capital expenditures, reduce the profitability of our cancer hospitals and cooperative centers and materially adversely affect our business, results of operations and financial condition.
We are a Cayman Islands company and, because judicial precedent regarding the rights of shareholders is more limited under Cayman Islands law than that under U.S. law, you may have less protection for your shareholder rights than you would under U.S. law.
Our corporate affairs are governed by our memorandum and articles of association, as amended and restated from time to time, the Companies Act of the Cayman Islands, as amended, and the common law of the Cayman Islands. The rights of shareholders to take legal action against the directors and us, actions by minority shareholders and the fiduciary responsibilities of our directors to us under Cayman Islands law are to a large extent governed by the common law of the Cayman Islands.
The common law of the Cayman Islands is derived in part from comparatively limited judicial precedent in the Cayman Islands as well as from English common law, which has persuasive, but not binding, authority on a court in the Cayman Islands. The rights of our shareholders and the fiduciary responsibilities of our directors under Cayman Islands law are not as clearly established as they would be under statutes or judicial precedent in some jurisdictions in the United States.
The Cayman Islands has a less developed body of securities laws than the United States. In addition, some U.S. states, such as Delaware, have more fully developed and judicially interpreted bodies of corporate law than the Cayman Islands.
30
As a result of all of the above, public shareholders may have more difficulty in protecting their interests through actions against us, our management, members of the board of directors or controlling shareholders than they would as shareholders of a company incorporated in the U.S.
You may have difficulty enforcing judgments obtained against us.
We are a Cayman Islands company and substantially all of our assets are located outside of the United States. We conduct substantially all of our operations in the PRC. In addition, most of our directors and officers are nationals and residents of countries other than the United States. A majority of our directors and officers are located in China. As a result, it may be difficult for you to effect service of process within the United States upon these persons.
It may also be difficult for you to enforce judgments obtained in U.S. courts based on the civil liability provisions of the U.S. federal securities laws against us and our officers and directors. Most of our officers and directors not residents in the United States and the substantial majority of their assets are located outside of the United States.
In addition, the courts of the Cayman Islands or the PRC may not recognize or enforce judgments of U.S. courts against us or such persons based on the civil liability provisions of the securities laws of the United States or any state. It is also uncertain whether such Cayman Islands or PRC courts would be competent to hear original actions brought in the Cayman Islands or the PRC against us or such persons predicated upon the securities laws of the United States or any state.
We believe we were likely classified as a passive foreign investment company, for our taxable year ended on December 31, 2024, in which case United States Holders of our ordinary shares or ADSs will generally be subject to adverse United States federal income tax consequences.
The determination of whether or not we are a passive foreign investment company (a “PFIC”) is made on an annual basis and depends on the composition of our income and assets. A non-U.S. corporation will be considered a PFIC for any taxable year if either (1) at least 75% of its gross income is passive income or (2) at least 50% of the value of its assets (generally based on an average of the quarterly values of the assets during a taxable year) is attributable to assets that produce or are held for the production of passive income (which includes cash and cash equivalents). The market value of our assets may be determined in large part by the market price of our ADSs and ordinary shares, which is likely to fluctuate. In addition, the composition of our income and assets will be affected by how, and how quickly, we spend our cash, including cash we received through the effective listing of our subsidiary Concord Healthcare on the HKSE as of January 9, 2024. Although we currently consolidate the income and operations of Concord Healthcare in our financial statements, if our ownership percentage of Concord Healthcare declines in the future, we may not be able to include the income and assets of Concord Healthcare for purposes of the PFIC rules. Based upon our income and assets, as well as the market price of our ADSs and ordinary shares, we believe that we were likely a PFIC for the taxable year ended December 31, 2024.
If we are treated as a PFIC for any taxable year during which United States Holders (as defined in “Item 10. Additional Information—E. Taxation—United States Federal Income Taxation”) hold ADSs or ordinary shares, certain adverse United States federal income tax consequences could apply to such United States Holders with respect to any “excess distribution” received from us and any gain from a sale or other disposition of ADSs or ordinary shares. Additionally, if we are a PFIC for any taxable year during which United States Holders hold our ADSs or ordinary shares, we would generally continue to be treated as a PFIC with respect to such United States Holders even if we do not satisfy either of the above tests to be classified as a PFIC in any subsequent year. See “Item 10. Additional Information—E. Taxation—United States Federal Income Taxation—Passive Foreign Investment Company.”
Risks Related to Doing Business in China
Adverse changes in political, economic and other policies of the Chinese government could materially adversely affect the overall economic growth of China, which could materially and adversely affect the growth of our business and our competitive position.
We conduct our operations primarily in China. Accordingly, our business, financial condition, results of operations and prospects are affected significantly by economic, political and legal developments in China. Economic reforms begun in the late 1970s have resulted in significant economic growth. However, any economic reform policies or measures in China may from time to time be modified or revised. The Chinese economy differs from the economies of most developed countries in many respects, including degree of government involvement, level of development, growth rate, control of foreign exchange, allocation of resources, evolving regulatory system, and lack of sufficient transparency in the regulatory process.
31
While the Chinese economy has experienced significant growth in the past 30 years, growth has been uneven, both geographically and among various sectors of the economy. The Chinese economy has also experienced certain adverse effects due to the recent global financial crisis. In addition, the impact of COVID-19 on the Chinese and global economies was severe from 2019 to 2022 and may subject to further uncertainties The Chinese government has implemented measures to encourage economic growth and guide the allocation of resources. Some of these measures benefit the overall Chinese economy, but may also negatively affect us. For example, our financial condition and results of operations may be adversely affected by government control over capital investments or changes in tax regulations applicable to us.
The Chinese economy has been transitioning from a planned economy to a more market-oriented economy. Although the Chinese government has implemented measures emphasizing the utilization of market forces for economic reform, the reduction of state ownership of productive assets and the establishment of sound corporate governance in business enterprises, the Chinese government still owns a substantial portion of the productive assets in China. The Chinese government’s control of these assets and other aspects of the national economy could materially and adversely affect our business.
The Chinese government also exercises significant control over Chinese economic growth through the allocation of resources, controlling payment of foreign currency-denominated obligations, setting monetary policy and providing preferential treatment to particular industries or companies. Any adverse change in the economic conditions or government policies in China could materially adversely affect overall economic growth and the level of healthcare investments and expenditures in China, which in turn could lead to a reduction in demand for our products and materially adversely affect our businesses.
We face risks related to natural disasters and health epidemics in China, which could materially adversely affect our business and results of operations.
Our business could be materially adversely affected by severe weather conditions and natural disasters or the outbreak of health epidemics in China. As our cancer hospitals and network of radiotherapy and diagnostic imaging centers are located across China, our operations may be particularly vulnerable to any health epidemic, such as avian influenza, severe acute respiratory syndrome, the influenza A (H1N1) and H7N9. Since December 2019, an outbreak of respiratory illness caused by the COVID-19 has and is continuing to spread rapidly throughout the world. The PRC government has taken certain emergency measures to combat the spread of the virus, including implementation of travel bans and closure of factories and businesses. The outbreak has negatively impacted the operations of our cancer hospitals and cooperative centers in China. For example, certain of our medical institutions in Shanghai experienced temporary closure in the first half of 2022. In addition, due to the temporary travel restrictions and stay-at-home orders during the regional COVID-19 resurgence in Guangzhou city in the second half of 2022, our Guangzhou Hospital has experienced patient appointment cancellations and difficulties for employees to work on-site in such periods. We have also experienced certain negative impact of COVID-19 pandemic on our network business, primarily including (1) the delay in logistics for delivery, installation and acceptance of medical equipment, primarily including large-scale medical equipment, as impacted by the less frequent transportation and travel restrictions for the relevant technical staff amid the regional resurgence of COVID-19 pandemic in 2022, and (2) reduced offline marketing activities amid the temporary government-mandated travel restrictions or bans to contain the spread of the COVID-19, especially in Shanghai. In addition, the completion time for exterior wall construction for Shanghai Hospital was postponed from June 30, 2021 to January 2023 due to the lack of labor in Shanghai during the COVID-19 resurgence.
The PRC governments at all levels began to significantly lift the restrictive measures aimed at controlling the spread of the COVID-19 virus in December 2022. As the situation eased, in 2023, we have experienced an increase in the demand for our sales and installing of medical equipment and software and other services, and a recovery in the demand for the oncology healthcare service in our medical institutions. However, any regional outbreak of COVID-19 may still subject our business, results of operations, financial condition and cash flows to uncertainties. While the full impact of this outbreak is unknown at this time, we are closely monitoring the rapid developments in China that have become exposed to the virus and continually assessing the potential impact on our business. Any prolonged deviations from normal daily operations could negatively impact our business.
Moreover, any future natural disasters or health epidemics in the PRC could severely disrupt our daily operations, and may even require a temporary closure of our cancer hospitals and cooperative centers. Such closures may disrupt our operations and adversely affect our results of operations. Our operations could also be disrupted if our suppliers, customers or business partners were affected by such natural disasters or health epidemics.
32
The PRC government has significant influence over companies with China-based operations by enforcing existing rules and regulation, adopting new ones, or changing relevant industrial policies in a manner that may materially increase our compliance cost, abruptly change relevant industry landscape, or cause significant changes to, or otherwise intervene or influence, our operations in China at any time, which could result in material and adverse changes in our operations and cause the value of our securities to significantly decline or become worthless.
We conduct our operations primarily in China. The PRC government has significant influence over China-based operations of any company by allocating resources, providing preferential treatment to particular industries or companies, or imposing industry-wide policies on certain industries. The PRC government may also amend or enforce existing rules and regulation, or adopt ones, which could materially increase our compliance cost, abruptly change the relevant industry landscape, or cause significant changes to, or otherwise intervene or influence, our operations in China at any time. In addition, the PRC regulatory system is based in part on government policies and internal guidance, some of which are not published on a timely basis or at all, and some of which may even have a retroactive effect. We may not be aware of all non-compliance incidents at all time, and may face regulatory investigation, fines and other penalties. As a result of the changes in the industrial policies of the PRC government, including the amendment to and/or enforcement of the related laws and regulations, companies with China-based operations, including us, and the industries in which we operate, face significant compliance and operational risks and uncertainties. For example, on July 24, 2021, Chinese state media, including Xinhua News Agency and China Central Television, announced a broad set of reforms targeting private education companies providing after-school tutoring services and prohibiting foreign investments in institutions providing such after-school tutoring services. As a result, the market value of certain U.S. listed companies with China-based operations in the affected sectors declined substantially. On August 30, 2021, the PRC government imposed restrictions over the provision of online gaming services to minors, aiming at curbing excessive indulgence in online gaming and protecting minors’ mental and physical health, which could adversely affect the development of the online gaming industry in China. The central or local governments of China may also impose new, stricter regulations or interpretations of existing regulations that would require additional expenditures and efforts on our part to ensure our compliance with such regulations or interpretations. As such, government actions in the future, including any decision to intervene or influence our operations at any time, or to exert control over an offering of securities conducted overseas and/or foreign investment in China-based issuers, may cause us to make material changes to our operations, may limit or completely hinder our ability to offer or continue to offer securities to investors, and/or may cause the value of such securities to significantly decline or be worthless.
Uncertainties with respect to the PRC legal system could materially adversely affect us.
The PRC legal system is based on written statutes. Prior court decisions may be cited for reference but have limited precedential value. In 1979, the PRC government began to promulgate a comprehensive system of laws and regulations governing economic matters in general. The overall effect of legislation since then has been to significantly enhance the protections afforded to various forms of foreign investments in China.
We conduct our operations primarily in China through our subsidiaries established in China. Our PRC subsidiaries are generally subject to laws and regulations applicable to foreign investment in China and, in particular, laws applicable to foreign-invested enterprises. For example, laws regulating foreign investment in China include the PRC Foreign Investment Law, effective from January 1, 2020, and the Regulation on Implementing the PRC Foreign Investment Law, effective from January 1, 2020. The PRC Foreign Investment Law specifies that foreign investments shall be conducted in line with the “negative list” to be issued or approved to be issued by the PRC State Council. While we do not operate in an industry that is currently subject to foreign investment restrictions or prohibition in China, it is uncertain whether our industry will be named in an updated “negative list” to be issued in the future. If our industry is added to the “negative list” or if the PRC regulatory authorities otherwise decide to limit foreign ownership in our industry, there could be a risk that we would be unable to do business in China as we are currently structured. In such event, despite our efforts to restructure to comply with the then applicable PRC laws and regulations in order to continue our operations in China, we may experience material changes in our business and results of operations, our attempts may prove to be futile due to factors beyond our control, and the value of the ADSs you invest in may significantly decline or become worthless. Since the PRC legal system continues to rapidly evolve, the interpretations of many laws, regulations and rules are not always uniform and enforcement of these laws, regulations and rules involves uncertainties, which may limit legal protections available to us.
In addition, some regulatory requirements issued by certain PRC government authorities may not be consistently applied by other government authorities (including local government authorities), making strict compliance with all regulatory requirements impractical, or in some circumstances, impossible. For example, we may have to resort to administrative and court proceedings to enforce the legal protections that we enjoy either by law or contract. However, since PRC administrative and court authorities have significant discretion in interpreting and implementing statutory and contractual terms, it may be more difficult to evaluate the outcome of administrative and court proceedings and the level of legal protection we enjoy than in more developed legal systems.
33
These uncertainties may impede our ability to enforce the contracts we have entered into with our business partners, customers and suppliers. In addition, such uncertainties, including the inability to enforce our contracts, together with any development or interpretation of PRC law that is adverse to us, could materially adversely affect our business. Furthermore, intellectual property rights and confidentiality protections in China may not be as effective as in the United States or other countries.
Accordingly, we cannot predict the effect of future developments in the PRC legal system, including the promulgation of new laws, changes to existing laws or the interpretation or enforcement thereof, or the preemption of local regulations by national laws. These uncertainties could limit the legal protections available to us and other foreign investors, including you. In addition, any litigation in China may be protracted and result in substantial costs and diversion of our resources and management attention.
The ADSs will be delisted and our shares and ADSs will be prohibited from trading in the over-the-counter market under the HFCAA if the PCAOB is unable to inspect or investigate completely auditors located in China for two consecutive years. The delisting of the ADSs, or the threat of their being delisted, may materially and adversely affect the value of your investment.
Pursuant to the HFCAA, if the SEC determines that we have filed audit reports issued by a registered public accounting firm that has not been subject to inspections by the PCAOB for two consecutive years, the SEC will prohibit our shares and ADSs from being traded on a national securities exchange or in the over-the-counter trading market in the United States.
Our financial statements contained in the annual report on Form 20-F for the fiscal year ended December 31, 2024 have been audited by an independent registered public accounting firm that is located in China and is among the public accounting firms registered with the PCAOB headquartered in the PRC that are subject to PCAOB’s determination issued on December 16, 2021 of having been unable to be inspected or investigated completely by the PCAOB. In May 2022, in connection with its implementation of the HFCAA, the SEC conclusively named our company as a “Commission-identified Issuer” following the filing of our annual report on Form 20-F with the SEC on April 29, 2022.
In August 2022, the PCAOB, the CSRC and the Ministry of Finance of the PRC signed the Statement of Protocol, which establishes a specific and accountable framework for the PCAOB to conduct inspections and investigations of PCAOB-governed accounting firms in mainland China and Hong Kong. On December 15, 2022, the PCAOB announced that it was able to secure complete access to inspect and investigate PCAOB-registered public accounting firms headquartered in mainland China and Hong Kong in 2022. The PCAOB Board vacated its previous 2021 determinations that the PCAOB was unable to inspect or investigate completely registered public accounting firms headquartered in mainland China and Hong Kong. For this reason, we do not expect to be identified as a “Commission-identified Issuer” under the HFCAA after we file this annual report on Form 20-F. However, whether the PCAOB will continue to be able to satisfactorily conduct inspections of PCAOB-registered public accounting firms headquartered in mainland China and Hong Kong is subject to uncertainties and depends on a number of factors out of our and our auditor’s control. The PCAOB continues to demand complete access in mainland China and Hong Kong moving forward and pursues ongoing investigations and initiate new investigations as needed. The PCAOB has also indicated that it will act immediately to consider the need to issue new determinations with the HFCAA if needed. If the PCAOB is unable to inspect and investigate completely registered public accounting firms located in China, or if we fail to, among others, meet the PCAOB’s requirements, including retaining a registered public accounting firm that the PCAOB determines it is able to inspect and investigate completely, and upon two consecutive years of non-inspection under the HFCAA, the ADSs will be delisted from the NYSE and our shares and ADSs will not be permitted for trading over the counter either. If our shares and ADSs are prohibited from trading in the United States, we cannot assure you that we will be able to list on a non-U.S. exchange or that a market for our shares will develop outside of the United States. Such a prohibition would substantially impair your ability to sell or purchase the ADSs when you wish to do so, and the risk and uncertainty associated with delisting would have a negative impact on the price of the ADSs. Moreover, the HFCAA or other efforts to increase U.S. regulatory access to audit information could cause investor uncertainty for affected issuers, including us, and the market price of the ADSs could be adversely affected. Also, such a prohibition would significantly affect our ability to raise capital on terms acceptable to us, or at all, which would have a material adverse impact on our business, financial condition, and prospects.
34
The approval of and the filing with the CSRC or other PRC government authorities may be required in connection with our future offshore offerings under PRC law, and, if required, we cannot predict whether or for how long we will be able to obtain such approval or complete such filing.
On August 8, 2006, six PRC regulatory agencies jointly issued the Regulations on Mergers and Acquisitions of Domestic Enterprises by Foreign Investors (the “M&A Rule”), which became effective on September 8, 2006 and was subsequently amended on June 22, 2009. The M&A Rule requires an overseas special purpose vehicle formed for listing purposes through acquisitions of PRC domestic companies and controlled by PRC persons or entities to obtain the approval of the CSRC prior to the listing and trading of such special purpose vehicle’s securities on an overseas stock exchange. The interpretation and application of the regulations remain unclear, and our offshore offerings may ultimately require approval of the CSRC. If the CSRC approval is required, it is uncertain whether we can or how long it will take us to obtain the approval and, even if we obtain such CSRC approval, the approval could be rescinded. Any failure to obtain or delay in obtaining the CSRC approval for any of our offshore offerings, or a rescission of such approval if obtained, would subject us to sanctions imposed by the CSRC or other PRC regulatory authorities, which could include fines and penalties on our operations in China, restrictions or limitations on our ability to pay dividends outside of China, and other forms of sanctions that may materially and adversely affect our business, financial condition, and results of operations.
On July 6, 2021, the relevant PRC government authorities issued Opinions on Strictly Cracking Down Illegal Securities Activities in Accordance with the Law. These opinions emphasized the need to strengthen the administration over illegal securities activities and the supervision on overseas listings by China-based companies and proposed to take effective measures, such as promoting the construction of relevant regulatory systems to deal with the risks and incidents faced by China-based overseas-listed companies. On February 17, 2023, the CSRC promulgated the Trial Measures of the Overseas Securities Offering and Listing by Domestic Companies (the “Overseas Listing Trial Measures”) and the related guidelines, which became effective on March 31, 2023. The Overseas Listing Trial Measures has comprehensively improved and reformed the existing regulatory regime for overseas offering and listing of securities by PRC domestic companies and regulated both direct and indirect overseas offering and listing of securities by PRC domestic companies by adopting a filing-based regulatory regime. According to the Overseas Listing Trial Measures, PRC domestic companies that seek to offer and list securities in overseas markets, either in direct or indirect means, are required to fulfill the filing procedure with the CSRC and report relevant information. The CSRC provided further notice related to the Overseas Listing Trial Measures that companies that had already been listed on overseas stock exchanges prior to March 31, 2023 are not required to make immediate filings for its listing, but are required to make filings for subsequent offerings in accordance with the Overseas Listing Trial Measures, i.e., to file with the CSRC within three business days after the closing of such subsequent offerings. As we had been listed on NYSE prior to March 31, 2023, as advised by our PRC counsel, Jingtian & Gongcheng Attorneys At Law, we are not required to make any filing with the CSRC in connection with our listing. However, we will be subject to the filing requirements with the CSRC if we conduct subsequent offerings. Given the substantial uncertainties surrounding the latest CSRC filing requirements at this stage, we cannot assure you that, if ever required, we would be able to complete the filings and fully comply with the relevant new rules on a timely basis, if at all.
Any failure to obtain or delay in obtaining approvals and completing filing procedures from the CSRC or other regulatory authorities or other procedures, including the cybersecurity review, for our offshore offerings, or a rescission of any such approval or filing if obtained by us, would subject us to sanctions by the CSRC or other PRC regulatory authorities. These regulatory authorities may impose fines and penalties on our operations in China, limit our ability to pay dividends outside of China, limit our operating privileges in China, delay or restrict the repatriation of the proceeds from our offshore offerings into China or take other actions that could materially and adversely affect our business, financial condition, results of operations, and prospects, as well as the trading price of our listed securities. The CSRC or other PRC regulatory authorities also may take actions requiring us, or making it advisable for us, to halt our offshore offerings before settlement and delivery of the shares offered. Consequently, if investors engage in market trading or other activities in anticipation of and prior to settlement and delivery, they do so at the risk that settlement and delivery may not occur. In addition, if the CSRC or other regulatory authorities later promulgate new rules or explanations requiring that we obtain their approvals or accomplish the required filing or other regulatory procedures for our prior offshore offerings, we may be unable to obtain a waiver of such approval requirements, if and when procedures are established to obtain such a waiver. Any uncertainties or negative publicity regarding such approval requirement could materially and adversely affect our business, prospects, financial condition, reputation, and the trading price of our listed securities.
35
The M&A Rule establishes more complex procedures for some acquisitions of Chinese companies by foreign investors, which could make it more difficult for us to pursue growth through acquisitions in China.
The M&A Rule establishes additional procedures and requirements that could make some acquisitions of Chinese companies by foreign investors more time-consuming and complex. These procedures and regulations require in some instances that the Ministry of Commerce (“MOFCOM”) be notified in advance of any change-of-control transaction in which a foreign investor takes control of a Chinese domestic enterprise.
We may grow our business in part by acquiring complementary businesses. Complying with the requirements of the M&A Rule to complete such transactions could be time-consuming. Any required approval processes, including obtaining approval from MOFCOM, may delay or inhibit our ability to complete such transactions, which could affect our ability to expand our business or maintain our market share.
PRC foreign exchange rules may limit our ability to acquire PRC companies and adversely affect the implementation of our strategy, business and prospects.
On July 4, 2014, State Administration of Foreign Exchange (“SAFE”) promulgated the Notice on Relevant Issues Concerning Foreign Exchange Control of Domestic Residents’ Overseas Investment and Financing and Roundtrip Investment through Offshore Special Purpose Vehicles (“SAFE Circular No. 37”), which replaced the former Notice on Relevant Issues Concerning Foreign Exchange Administration for PRC Residents to Engage in Financing and Inbound Investment via Overseas Special Purpose Vehicles (“SAFE Circular No. 75”) promulgated by SAFE on October 21, 2005.
SAFE Circular No. 37 requires PRC residents to register with local branches of SAFE in connection with their direct establishment or indirect control of an offshore entity, for the purpose of overseas investment and financing, with such PRC residents’ legally owned assets or equity interests in domestic enterprises or offshore assets or interests, which is referred to in SAFE Circular No. 37 as a “special purpose vehicle.” SAFE Circular No. 37 requires amending the registration in the event of any significant changes with respect to the special purpose vehicle, such as an increase or decrease of capital contributed by PRC residents share transfer or exchange, merger, division or other material events.
In the event that a PRC resident holding interests in a special purpose vehicle fails to complete the required SAFE registration, the PRC subsidiaries of that special purpose vehicle may be prohibited from making profit distributions to the offshore parent and from carrying out subsequent cross-border foreign exchange activities. The special purpose vehicle may also be restricted from contributing additional capital into its PRC subsidiaries. Failure to comply with the various SAFE registration requirements described above could result in liability under PRC law for evasion of foreign exchange controls.
Currently, several of our beneficial owners who are residents in the PRC and are or may be subject to the requirements of registering with the competent local branch of SAFE with respect to their investments in our company as required by SAFE Circular No. 75. They will update their registration filings with SAFE under SAFE Circular No. 37 when there are any changes that should be registered under SAFE Circular No. 37. However, we may not at all times be fully aware or informed of the identities of all our beneficial owners that are required to make such registrations, and if or when we have such shareholders or beneficial owners, we may not always be able to compel them to comply with SAFE Circular No. 37 requirements.
As a result, we cannot assure you that all of our shareholders or beneficial owners who are PRC residents will at all times comply with, or in the future make or obtain any applicable registrations or approvals required by, SAFE Circular No. 37 or other related regulations. The failure or inability of such individuals to comply with the registration procedures set forth in these regulations may subject us to fines or legal sanctions, restrictions on our cross-border investment activities or our PRC subsidiaries’ ability to distribute dividends to, or obtain foreign-exchange-dominated loans from, our company, or prevent us from making distributions or paying dividends. As a result, our operations and our ability to make distributions to you could be materially adversely affected.
36
We are subject to complex and evolving laws, regulations and governmental policies regarding privacy and data protection. Actual or alleged failure to comply with such laws, regulations and governmental policies could materially and adversely affect our business and reputation.
When conducting our business, we may need to store, transmit and process certain data of our patients, and therefore face risks inherent in handling large volumes of data and in protecting the security and privacy of such data. In recent years, privacy and data protection has become an increasing regulatory focus of government authorities across the world. The PRC government has enacted a series of laws, regulations and governmental policies for the protection of personal data in the past few years. Such regulatory requirements on data privacy are constantly evolving and can be subject to varying interpretations, or significant changes, resulting in uncertainties about the scope of our responsibilities in that regard.
For instance, on June 10, 2021, the Standing Committee of the National People’s Congress (“SCNPC”) promulgated the PRC Data Security Law, which took effect on September 1, 2021. The PRC Data Security Law, among other things, requires data collection to be conducted in a legitimate and proper manner, and stipulates that, for the purpose of data security, data processing activities must be conducted based on data classification and hierarchical protection system. Furthermore, along with the promulgation of the Opinions on Strictly Combating Illegal Securities Activities, overseas-listed China-based companies are experiencing a heightened scrutiny over their compliance with laws and regulations regarding data security, cross-border data flow and management of confidential information from PRC regulatory authorities.
On August 20, 2021, the SCNPC issued the Personal Information Protection Law, which has been effective from November 1, 2021 and reiterates the circumstances under which a personal information processor could process personal information and the requirements for such circumstances. The Personal Information Protection Law clarifies the scope of application, the definition of personal information and sensitive personal information, the legal basis of personal information processing and the basic requirements of notice and consent.
On October 29, 2021, the CAC publicly solicited opinions on the Measures for the Security Assessment of Data Cross-border Transfer (Draft for Comments), which requires that any data processor who provides to an overseas recipient important data collected and generated during operations within the territory of the PRC or personal information that should be subject to security assessment shall conduct security assessment. The Measures for the Security Assessment of Data Cross-border Transfer (the “Security Assessment Measures”) was adopted on July 7, 2022 with the effect from September 1, 2022.
On September 30, 2024, the State Council published the Data Security Regulations, which became effective on January 1, 2025. The Data Security Regulations provides that network data processors conduct network data processing activities that affects or may possibly affect national security must conduct national security review in accordance with relevant laws and regulations. It also imposes specific requirements for network data processors that process important data. The Data Security Regulations define “important data” as “data in specific fields, specific groups, specific regions or reaching certain accuracy and scale, which if tampered with, destroyed, leaked or illegally obtained or used may directly endanger national security, economic operation, social stability, public health and safety.” The Data Security Regulations calls for the national data security coordination mechanism to coordinate with relevant authorities to issue catalogues of “important data” in relevant regions and sectors. Network data processors must identify and report the “important data” processed by them to relevant authorities, who are required to notify the network data processors or publish the results to the public in a timely manner. The Data Security Regulations imposes several compliance obligations on network data processors that process important data, including but not limited to, (i) appoint a network data security officer and establish an internal data security management organization; (ii) conduct a risk assessment before sharing, entrusting vendors for processing or jointly processing of important data, unless the above processing activities are necessary for fulfilling legal duties or obligations; (iii) report the important data disposition plan (including the name and contact information of the recipient of the important data to competent authorities at the provincial level before a merger, division, dissolution, or bankruptcy that could materially affect the security of important data; and (iv) conduct an annual risk assessment of network data processing activities and submit a risk assessment report to the relevant authorities at the provincial level which will then share the report with the provincial branch of the CAC and the public security authority.
37
On December 28, 2021, the CAC and 12 other government authorities published the Review Measures, which took effect on February 15, 2022. The Review Measures provides that certain operators of critical information infrastructure purchasing network products and services or network platform operators carrying out data processing activities, which affect or may affect national security, must apply with the Cybersecurity Review Office for a cybersecurity review. The Review Measures also provide that if a “network platform operator” holding personal information of more than one million users intends to go public in a foreign country, it must apply for a cybersecurity review. Currently, we have not been involved in any investigations on cybersecurity review initiated by the CAC or related governmental regulatory authorities, and we have not received any inquiry, notice, warning, or sanction in such respect. As a result, we currently believe we do not need to apply for a cybersecurity review pursuant to the above regulation to maintain the listing status of the ADSs in the United States, because (1) we are not in possession of personal information of over one million users and it is also very unlikely that it will reach such threshold in the near future, and (2) as of the date of the annual report, we have not received any notice or determination from applicable PRC governmental authorities identifying us as a critical information infrastructure operator or a network platform operator engaging in relevant data processing activities which affect or may affect national security of the PRC. However, the scope of operators of “critical information infrastructure” and the interpretation for “affect or may affect national security” under the current regulatory regime remain unclear and are subject to the decisions of competent PRC regulatory authorities. If we are identified as an operator of “critical information infrastructure,” we would be required to fulfill various obligations as required under PRC cybersecurity laws and other applicable laws for such operators of “critical information infrastructure” thus currently not applicable to us, including, among others, setting up a special security management organization, organizing regular cybersecurity education and training, formulating emergency plans for cyber security incidents and conducting regular emergency drills, and although the internet products and services we purchase are primarily bandwidth and marketing services, we may need to follow cybersecurity review procedure and apply with Cybersecurity Review Office before making certain purchases of network products and services. Moreover, we may be required to conduct cybersecurity review by the CAC if we were regarded as a critical information infrastructure operator by the CAC, or if our data processing activities and overseas listing were regarded as having impact or potential impact on national security, and be required to make significant changes to our business practices, suspend certain business, or even be prohibited from providing certain service offerings in jurisdictions in which we currently operate or in which we may operate in the future. The cybersecurity review could also lead to negative publicity and a diversion of time and attention of our management and our other resources. It could be costly and time-consuming for us to prepare application materials and make the applications. Furthermore, there can be no assurance that we will obtain the clearance or approval for these applications from the Cybersecurity Review Office and the relevant regulatory authorities in a timely manner, or at all. If we are found to be in violation of cybersecurity requirements in China, the relevant governmental authorities may, at their discretion, conduct investigations, levy fines, request app stores to take down our apps and cease to provide viewing and downloading services related to our apps, prohibit the registration of new users on our platform, or require us to change our business practices in a manner materially adverse to our business. Any of these actions may disrupt our operations and adversely affect our business, results of operations and financial condition.
We cannot predict the impact of these new laws and regulations, if any, at this stage, and we will closely monitor and assess any development in the rule-making process. Therefore, it remains uncertain whether the proposed measures will be applicable to our business, or whether the future regulatory changes would impose additional restrictions on companies like us. Failure to comply with the cybersecurity and data privacy requirements in a timely manner, or at all, may subject us to government enforcement actions and investigations, fines, penalties, suspension of our non-compliant operations, among other sanctions. As a result, we may be required to upgrade or change our service offerings and other aspects of our business to comply with such laws and regulations.
We have adopted various measures to ensure compliance with privacy and data protection regulations. However, our security control may not prevent the improper leakage of personal data and confidential information. Additionally, we cannot assure you that we will be able to address any vulnerabilities in our cloud system solutions and internet hospital that we may become aware of in the future. In particular, we could be subject to attacks on our systems by external parties or fraudulent or inappropriate behaviors by our employees, third-party providers or other business partners. Third parties may also gain access to our data using computer malware, viruses, spamming, phishing attacks or other means. A security breach that leads to leakage of data and information of our users, even though anonymized, could still subject us to legal liabilities, regulatory sanctions, reputational damage and loss of user confidence. In addition, data breaches or any misconduct during the process of collection, analysis, and storage of data, could result in a violation of applicable data privacy and protection laws and regulations in China, and subject us to regulatory actions, investigations or litigations. Even if these actions, investigations or litigations do not result in any liability to us, we could incur significant costs in investigating and defending against them, and could be subject to negative publicity about our privacy and data protection practices, which may affect our reputation in the marketplace. Our potential risks related to our collection and use of data could require us to implement measures to reduce our exposure to liability, which may require us to expend substantial resources and limit the attractiveness of our services to our patients and hospital partners. As a result, our business, results of operations and financial condition could be materially and adversely affected.
38
Governmental control of currency conversion may limit our ability to use our revenues effectively and the ability of our PRC subsidiaries to obtain financing.
We receive substantially all of our revenues in Renminbi, which currently is not a freely convertible currency. Restrictions on currency conversion imposed by the PRC government may limit our ability to use revenues generated in Renminbi to fund our expenditures denominated in foreign currencies or our business activities outside China, if any. Under China’s existing foreign exchange regulations, Renminbi may be freely converted into foreign currency for payments relating to “current account transactions,” which include among other things dividend payments and payments for the import of goods and services, by complying with certain procedural requirements. As such, our PRC subsidiaries are able to pay dividends in foreign currencies to us without prior approval from the SAFE, by complying with certain procedural requirements. Our PRC subsidiaries may also retain foreign currency in their respective current account bank accounts for making payments in international current account transactions. However, the PRC government may take measures in the future to restrict access to foreign currencies for current account transactions.
Conversion of Renminbi into foreign currencies, and of foreign currencies into Renminbi, for payments relating to “capital account transactions,” which principally includes investments and loans, generally requires the approval of SAFE and other relevant PRC governmental authorities. Restrictions on the convertibility of the Renminbi for capital account transactions could affect the ability of our PRC subsidiaries to make investments overseas or to obtain foreign currency through debt or equity financing, including by means of loans or capital contributions from us. If our PRC subsidiaries borrow foreign currency from us or other foreign lenders, they must do so within approved limits that satisfy their approval documentation and PRC debt to equity ratio requirements. Such loans must be registered with the SAFE or its local counterpart. In practice, it could be time-consuming to complete such SAFE registration process.
If we finance our PRC subsidiaries through additional capital contributions, the amount of these capital contributions must be approved by or filed with MOFCOM in China or its local counterpart. On August 29, 2008, SAFE promulgated Circular 142, a notice regulating the conversion by a foreign-invested company of foreign currency into Renminbi by restricting how the converted Renminbi may be used. The notice requires that Renminbi converted from the foreign currency-denominated capital of a foreign-invested company may only be used for purposes within the business scope approved by the applicable governmental authority and may not be used for equity investments within the PRC unless specifically provided for otherwise in its business scope. In addition, SAFE strengthened its oversight over use of Renminbi funds converted from the foreign currency-denominated capital of a foreign-invested company. The use of such Renminbi may not be changed without approval from SAFE, and may not be used to repay Renminbi loans if the proceeds of such loans have not yet been used for purposes within the company’s approved business scope. Violations of Circular 142 may result in severe penalties, including substantial fines as set forth in the Foreign Exchange Administration Regulations.
On March 30, 2015, SAFE promulgated the Circular of the State Administration of Foreign Exchange on Reforming the Management Approach regarding the Settlement of Foreign Exchange Capital of Foreign-invested Enterprises (“SAFE Circular No. 19”), which replaced the former notice on the conversion by a foreign-invested company of foreign currency into Renminbi. Pursuant to SAFE Circular No. 19, the foreign exchange capital of foreign-invested enterprises shall be subject to discretional foreign exchange settlement. For domestic equity investment made with capital obtained from foreign exchange settlement, the invested enterprises first shall handle the registration of domestic reinvestment at the foreign exchange bureaus (banks) at the places of registration and open the corresponding Account Pending for Foreign Exchange Settlement Payment. The enterprises making the investment shall then transfer the capital in Renminbi obtained from foreign exchange settlement based on the actual investment scale to the Account Pending for Foreign Exchange Settlement Payment opened by the invested enterprises. This may help foreign-invested enterprises carry out domestic equity investment with the capital obtained from foreign exchange settlement to some extent.
Fluctuations in the value of the Renminbi may materially adversely affect your investment.
The value of the Renminbi against the U.S. dollar and other currencies may fluctuate and is affected by, among other things, changes in China’s political and economic conditions. On July 21, 2005, the PRC government changed its decade-old policy of pegging the value of the Renminbi to the U.S. dollar, and the Renminbi appreciated more than 20% against the U.S. dollar over the following three years.
Between July 2008 and June 2010, this appreciation halted and the exchange rate between the Renminbi and the U.S. dollar remained within a narrow band. Since June 2010, the Renminbi has fluctuated against the U.S. dollar, at times significantly and unpredictably. It is difficult to predict how market forces or PRC or U.S. government policy may impact the exchange rate between the Renminbi and the U.S. dollar.
39
There remains significant international pressure on the PRC government to liberalize its currency policy, which could result in a further and more significant fluctuation in the value of the Renminbi against the U.S. dollar. In addition, as we rely entirely on dividends paid to us by our PRC subsidiaries, any significant revaluation of the Renminbi may materially adversely affect our revenues and financial condition, and the value of any dividends payable on our ADSs in foreign currency terms.
For example, to the extent that we need to convert U.S. dollars that we receive from a future offering into Renminbi for our operations, appreciation of the Renminbi against the U.S. dollar would decrease the Renminbi amount that we receive from the conversion. Conversely, if we decide to convert our Renminbi into U.S. dollars to make payments for dividends on our ordinary shares or ADSs or for other business purposes, appreciation of the U.S. dollar against the Renminbi would negatively affect the U.S. dollar amount available to us. In addition, appreciation or depreciation in the value of the Renminbi relative to the U.S. dollar would affect our financial results reported in U.S. dollar terms without giving effect to any underlying change in our business or results of operations.
We rely on dividends paid by our subsidiaries for our cash needs, and any limitation on the ability of our subsidiaries to make payments to us could materially adversely affect our ability to conduct our business.
We conduct our business primarily through our consolidated subsidiaries incorporated in China. We rely on dividends paid by these consolidated subsidiaries for our cash needs, including the funds necessary to pay any dividends and other cash distributions to our shareholders, service any debt we may incur and pay our operating expenses. The payment of dividends by entities established in China is subject to limitations. Regulations in China permit payment of dividends only out of accumulated profits as determined in accordance with accounting standards and regulations in China.
Each of our PRC subsidiaries, including wholly foreign-owned enterprises (generally known as WFOEs), and joint venture enterprises is also required to set aside at least 10% of its after-tax profit based on PRC accounting standards each year to its general reserves or statutory capital reserve fund until the aggregate amount of such reserves reaches 50% of its respective registered capital. Our statutory reserves are not distributable as loans, advances or cash dividends. We anticipate that in the foreseeable future our PRC subsidiaries will need to continue to set aside 10% of their respective after-tax profits to their statutory reserves.
In addition, if any of our PRC subsidiaries incurs debt on its own behalf in the future, the instruments governing the debt may restrict its ability to pay dividends or make other distributions to us. Any limitations on the ability of our PRC subsidiaries to transfer funds to us could materially and adversely limit our ability to grow, make investments or acquisitions that could be beneficial to our business, pay dividends and otherwise fund and conduct our business.
In addition, under the PRC Enterprise Income Tax Law (the “EIT Law”), the Circular issued by the State Administration of Taxation on January 29, 2008 regarding a summary on the dividend rates under the double tax treaties (“Notice 112”), the Arrangement between the Mainland of China and the Hong Kong Special Administrative Region for the Avoidance of Double Taxation and the Prevention of Fiscal Evasion with respect to Taxes on Income (“PRC-HK DTA”), or the Double Taxation Arrangement (Hong Kong), which became effective on December 8, 2006, and the Notice of the State Administration of Taxation Regarding Interpretation and Recognition of Beneficial Owners under Tax Treaties (“Notice 601”), which became effective on October 27, 2009, dividends from our PRC subsidiaries paid to us through our Hong Kong subsidiary may be subject to a withholding tax at a rate of 10%.
This rate may be lowered to 5% if our Hong Kong subsidiary is considered a “beneficial owner” that is generally engaged in substantial business activities and entitled to treaty benefits under the Double Taxation Arrangement (Hong Kong). Furthermore, the ultimate tax rate will be determined by treaty between the PRC and the tax residence of the holder of the PRC subsidiary. We are actively monitoring the proposed withholding tax and are evaluating appropriate organizational changes to minimize the corresponding tax impact.
Dividends we receive from our operating subsidiaries located in the PRC would be subject to PRC withholding tax.
The EIT Law provides that a maximum income tax rate of 20% may be applicable to dividends payable to non-PRC investors that are “non-resident enterprises,” to the extent such dividends are derived from sources within the PRC. The PRC State Council has reduced such rate to 10%, in the absence of any applicable tax treaties that may reduce such rate, through the implementation regulations.
40
We are a Cayman Islands holding company and substantially all of our income may be derived from dividends we receive from our operating subsidiaries located in the PRC. If we are required under the EIT Law to pay income tax for any dividends we receive from our subsidiaries, the amount of dividends, if any, we may pay to our shareholders and ADS holders may be materially adversely affected.
According to the PRC-HK DTA, Notice 112, Notice 601 and Guoshuihan [2009] No. 81, dividends paid to enterprises incorporated in Hong Kong are subject to a withholding tax of 5% provided that a Hong Kong resident enterprise owns over 25% of the PRC enterprise continuously in the last 12 months before distributing the dividend and can be considered as a “beneficial owner” and entitled to treaty benefits under the PRC-HK DTA.
Cyber Medical Networks Limited (“Cyber Medical”) is a Hong Kong company. Under the aforementioned arrangement, dividends paid to us by Cyber Medical may be subject to the 5% income tax if we and Cyber Medical are considered “non-resident enterprises” under the EIT Law and Cyber Medical is considered as a “beneficial owner” and entitled to treaty benefits under the PRC-HK DTA.
If Cyber Medical is not regarded as the beneficial owner of any such dividends, it will not be entitled to the treaty benefits under the PRC-HK DTA. As a result, such dividends would be subject to normal withholding income tax of 10% as provided by the PRC domestic law rather than the favorable rate of 5% applicable under the PRC-HK DTA.
We may be classified as a “resident enterprise” for PRC enterprise income tax purposes, which could result in unfavorable tax consequences to us and our non-PRC shareholders.
The EIT Law provides that enterprises established outside of China whose “effective management organizations” are located in China are considered “resident enterprises” and are generally subject to the uniform 25% enterprise income tax rate on their worldwide income. In addition, a circular issued by the State Administration of Taxation on April 22, 2009 regarding the standards used to classify certain Chinese-invested enterprises controlled by Chinese enterprises or Chinese group enterprises and established outside of China as “resident enterprises” clarified that dividends and other income paid by such “resident enterprises” will be considered to be PRC source income, subject to PRC withholding tax, currently at a rate of 10%, when recognized by non-PRC enterprise shareholders.
This circular also subjects such “resident enterprises” to various reporting requirements with the PRC tax authorities. Under the implementation regulations to the enterprise income tax, an “effective management organization” is defined as a body that has material and overall management and control over the manufacturing and operations, personnel and human resources, finances and properties of an enterprise. In addition, the circular mentioned above sets out criteria for determining whether “effective management organizations” are located in China for overseas incorporated, domestically controlled enterprises.
However, as this circular only applies to enterprises established outside of China that are controlled by PRC enterprises or groups of PRC enterprises, it remains unclear how the tax authorities will determine the location of “effective management organizations” for overseas incorporated enterprises that have no actual controller like us and some of our subsidiaries. Therefore, although substantially all of our management is currently located in the PRC, it remains unclear whether the PRC tax authorities would require our overseas registered entities to be treated as PRC tax resident enterprises.
We do not currently consider our company to be a PRC tax resident enterprise. However, if the PRC tax authorities disagree with our assessment and determine that we are a “resident enterprise,” we may be subject to enterprise income tax at a rate of 25% on our worldwide income and dividends paid by us to our non-PRC shareholders as well as capital gains recognized by them with respect to the sale of our shares, except for the income from equity investment income such as dividend and bonus between “resident enterprise,” and other resident enterprises of China, which shall be identified as tax-exempted income, may be subject to a PRC withholding tax. This will have an impact on our effective tax rate, materially adversely affect our net income and results of operations, and may require us to withhold tax on our non-PRC shareholders.
41
Dividends payable by us to our foreign investors and gains on the sale of our ADSs or ordinary shares may become subject to taxes under PRC tax laws.
Under the EIT Law and implementation regulations issued by the PRC State Council, a 10% PRC income tax is applicable to dividends payable to investors that are “non-resident enterprises,” which do not have an establishment or place of business in the PRC or which have such establishment or place of business but have income not effectively connected with the establishment or place of business, to the extent such dividends are derived from sources within the PRC. Similarly, any gain realized on the transfer of ADSs or shares by such investors is also subject to a 10% PRC income tax if such gain is regarded as income derived from sources within the PRC.
It is unclear whether dividends paid on our ordinary shares or ADSs, or any gain realized from the transfer of our ordinary shares or ADSs, would be treated as income derived from sources within the PRC and would as a result be subject to PRC tax. If we are considered a PRC “resident enterprise,” then any dividends paid to our overseas shareholders or ADS holders that are “nonresident enterprises” may be regarded as being derived from PRC sources and, as a result, would be subject to PRC withholding tax at a rate of 10%.
In addition, if we are considered a PRC “resident enterprise,” non-resident enterprise shareholders of our ordinary shares or ADSs may be eligible for the benefits of income tax treaties entered into between China and other countries. If we are required under the EIT Law to withhold PRC income tax on dividends payable to our non-PRC investors that are “non-resident enterprises,” or if you are required to pay PRC income tax on the transfer of our ordinary shares or ADSs, the value of your investment in our ordinary shares or ADSs may be materially adversely affected.
If we are found to have failed to comply with applicable laws, we may incur additional expenditures or be subject to significant fines and penalties.
Our operations are subject to PRC laws and regulations applicable to us. However, the scope of many PRC laws and regulations are uncertain, and their implementation could differ significantly in different localities. In certain instances, local implementation rules and their implementation are not necessarily and fully consistent with the regulations at the national level. Although we strive to comply with all applicable PRC laws and regulations, PRC government authorities may determine that we have not complied with certain laws or regulations.
Proceedings instituted recently by the SEC against five PRC-based accounting firms, including our previous independent registered public accounting firm, could result in financial statements being determined to not be in compliance with the requirements of the Exchange Act.
In December 2012, the SEC brought administrative proceedings against five accounting firms in China, including our previous independent registered public accounting firm, alleging that they had refused to produce audit work papers and other documents related to certain other China-based companies under investigation by the SEC. On January 22, 2014, an initial administrative law decision was issued, censuring these accounting firms and suspending four of these firms from practicing before the SEC for six months. The decision is neither final nor legally effective unless and until reviewed and approved by the SEC.
On February 12, 2014, four of these PRC-based accounting firms appealed to the SEC against this decision. In February 2015, each of the four PRC-based accounting firms agreed to a censure and to pay a fine to the SEC to settle the dispute and avoid suspension of their ability to practice before the SEC. The settlement requires the firms to follow detailed procedures to seek to provide the SEC with access to Chinese firms’ audit documents via the CSRC. If the firms do not follow these procedures, the SEC could impose penalties such as suspensions, or it could restart the administrative proceedings.
In the event that the SEC restarts the administrative proceedings, depending upon the final outcome, listed companies in the United States with major PRC operations may find it difficult or impossible to retain auditors in respect of their operations in the PRC, which could result in financial statements being determined to not be in compliance with the requirements of the Exchange Act, including possible delisting. Moreover, any negative news about the proceedings against these audit firms may cause investor uncertainty regarding China-based, United States-listed companies and the market price of our ADSs may be adversely affected.
42
If our independent registered public accounting firm were denied, even temporarily, the ability to practice before the SEC and we were unable to timely find another registered public accounting firm to audit and issue an opinion on our consolidated financial statements, our consolidated financial statements could be determined not to be in compliance with the requirements of the Exchange Act. Such a determination could ultimately lead to our delisting from the NYSE or deregistration from the SEC, or both, which would substantially reduce or effectively terminate the trading of our ADSs in the United States.
Risks Related to Our Ordinary Shares and ADSs
The market price for our ADSs may be volatile.
The market price for our ADSs has been and may continue to be highly volatile and subject to wide fluctuations in response to factors including the following:
| ● | announcements of technological or competitive developments; |
| ● | regulatory developments in China affecting us or our competitors; |
| ● | announcements of studies and reports relating to the effectiveness or safety of the services provided in our cancer hospitals and cooperative centers or those of our competitors; |
| ● | actual or anticipated fluctuations in our quarterly operating results and changes or revisions of our expected results; |
| ● | changes in financial estimates by securities research analysts; |
| ● | changes in the economic performance or market valuations of other medical services companies; |
| ● | addition or departure of our senior management and other key personnel; |
| ● | release or expiration of lock-up or other transfer restrictions on our outstanding ordinary shares or ADSs; |
| ● | sales or perceived sales of additional ordinary shares or ADSs; and |
| ● | general economic or political conditions in China or elsewhere in the world. |
Any of these factors may result in large and sudden changes in the volume and price at which the ADSs will trade. The securities of some China-based companies that have listed their securities in the United States have experienced significant volatility since their initial public offerings in recent years, including, in some cases, substantial declines in the trading prices of their securities. The trading performances of these companies’ securities after their offerings may affect the attitudes of investors towards Chinese companies listed in the United States in general, which consequently may impact the trading performance of the ADSs, regardless of our actual operating performance. In addition, any negative news or perceptions about inadequate corporate governance practices or fraudulent accounting, corporate structure or other matters of other Chinese companies may also negatively affect the attitudes of investors towards Chinese companies in general, including us, regardless of whether we have engaged in any inappropriate activities. In particular, the global financial crisis, the ensuing economic recessions and deterioration in the credit market in many countries have contributed and may continue to contribute to extreme volatility in the global stock markets.
43
Moreover, there have been recent instances of extreme stock price run-ups followed by rapid price declines and strong stock price volatility with a number of recent initial public offerings, particularly among companies with relatively smaller public floats. We may experience greater stock price volatility, including aggressive price run-ups and declines, lower trading volume and less liquidity, compared with companies with larger public floats. In particular, the ADSs may be subject to rapid and substantial price volatility, low volumes of trades and large spreads in bid and ask prices. Such volatility, including any stock run-up, may be unrelated to our actual or expected operating performance, financial condition or prospects, and industry, market or economic factors, which makes it difficult for prospective investors to assess such rapidly changing value of the ADSs. In addition, if the trading volumes of the ADSs are low, persons buying or selling in relatively small quantities may easily influence prices of the ADSs. This low volume of trades could also cause the price of the ADSs to fluctuate significantly, with large percentage changes in price occurring in any trading day session. Holders of the ADSs may also not be able to readily liquidate their investment or may be forced to sell at depressed prices due to such low-volume trading. As a result of such volatility, investors may experience losses on their investment in the ADSs. Such volatility also could adversely affect our ability to issue additional ADSs or other securities and our ability to obtain additional financing in the future, as well as our ability to retain key employees, many of whom have been granted equity incentives. Furthermore, the potential extreme volatility may confuse the public investors of the value of the ADSs, distort the market perception of the price of the ADSs, and our financial performance and public image, and negatively affect the long-term liquidity of the ADSs, regardless of our actual or expected operating performance.
In the past, shareholders of public companies have often brought securities class action suits against companies following periods of instability in the market price of their securities. If we were involved in a class action suit, it could divert a significant amount of our management’s attention and other resources from our business and require us to incur significant expenses to defend the suit, which could harm our results of operations. Any such class action suit, whether or not successful, could harm our reputation and restrict our ability to raise capital in the future. In addition, if a claim is successfully made against us, we may be required to pay significant damages, which could have a material adverse effect on our results of operations and financial condition.
Substantial future sales or perceived sales of our ADSs in the public market could cause the price of our ADSs to decline.
Sales of our ADSs or ordinary shares in the public market, or the perception that these sales could occur, could cause the market price of our ADSs to decline. In addition, certain of our shareholders or their transferees and assignees have the right to cause us to register the sale of their shares under the Securities Act upon the occurrence of certain circumstances.
Registration of these shares under the Securities Act would result in these shares becoming freely tradable without restriction under the Securities Act immediately upon the effectiveness of the registration. Sales of these registered shares in the public market could cause the price of our ADSs to decline.
Holders of ADSs have fewer rights than shareholders and must act through the depositary to exercise those rights.
Holders of ADSs do not have the same rights as our shareholders and may only exercise voting rights with respect to the underlying ordinary shares in accordance with the deposit agreement. Under the deposit agreement, if the vote is by show of hands, the depositary will vote the deposited securities in accordance with the voting instructions received from a majority of holders of ADSs that provided timely voting instructions. If the vote is by poll, the depositary will vote the deposited securities in accordance with the voting instructions it timely receives from ADS holders. In the event of poll voting, deposited securities for which no instructions are received will not be voted.
Under our fourth amended and restated articles of association, the minimum notice period required to convene a general meeting is seven days. When a general meeting is convened, you may not receive sufficient notice of a shareholders’ meeting to permit you to your ordinary shares to allow you to cast your vote with respect to any specific matter. In addition, the depositary and its agents may not be able to send voting instructions to you or carry out your voting instructions in a timely manner.
We will make all reasonable efforts to cause the depositary to extend voting rights to you in a timely manner, but we cannot assure you that you will receive the voting materials in time to ensure that you can instruct the depositary to vote your shares. Furthermore, the depositary and its agents will not be responsible for any failure to carry out any instructions to vote, for the manner in which any vote is cast or for the effect of any such vote. As a result, you may not be able to exercise your right to vote and you may lack recourse if your ordinary shares are not voted as you requested. In addition, in your capacity as an ADS holder, you will not be able to call a shareholder meeting.
44
Holders of our Class B ordinary shares will control the outcome of shareholder actions in our company.
Our ordinary shares are divided into Class A ordinary shares and Class B ordinary shares. Holders of Class A ordinary shares are entitled to one vote per share, while holders of Class B ordinary shares are entitled to ten votes per share. In 2018, the Class A ordinary shares held by Morgancreek Investment Holding Limited (“Morgancreek”) were converted into Class B ordinary shares at one-to-one ratio and Morgancreek completed its restructuring. Immediately after the exchange and Morgancreek’s restructuring, the spouse of Dr. Jianyu Yang, our chairman and chief executive officer, indirectly held 70% interest in Morgancreek, Dr. Jianyu Yang became Morgancreek’s sole director and Morgancreek held 38,287,948 of our Class B ordinary shares and 466,097 of our ADSs. Dr. Jianyu Yang has the power to direct Morgancreek as to the voting and disposition of the Class B ordinary shares and the ADSs held by Morgancreek. As of the date of this annual report, Dr. Jianyu Yang beneficially held 40.1% in our company, representing 73.2% of the total voting rights in our company.
The greater voting rights of the Class B ordinary shares gives Class B ordinary shareholders the power to control any actions that require shareholder approval under Cayman Islands law, our amended and restated memorandum and articles of association and the NYSE requirements. These actions include the election and removal of any member of our board of directors; mergers, consolidations and other business combinations; changes to our amended and restated memorandum and articles of association; the number of shares available for issuance under share incentive plans; and the issuance of significant amounts of our ordinary shares in private placements.
Due to the disparate voting rights attached to the two classes of our ordinary shares, holders of our Class B ordinary shares could have sufficient voting rights to determine the outcome of all matters requiring shareholder approval even if it holds considerably less than a majority of the combined total of our outstanding Class A and Class B ordinary shares.
Holders of our Class B ordinary shares may also cause transactions to occur that might not be beneficial to you as a holder of ADSs and may prevent transactions that would be beneficial to you. For example, their voting power may prevent a transaction involving a change of control of us, including transactions in which you as a holder of our ADSs might otherwise receive a premium for your securities over the then-current market price.
Similarly, holders of our Class B ordinary shares may approve a merger or consolidation of our company that may result in you receiving a stake (either in the form of shares, debt obligations or other securities) in the surviving or new consolidated company, which may not operate our current business model and dissenter rights may not be available to you in such an event. This concentrated control could discourage others from pursuing any potential merger, takeover or other change of control transactions that holders of Class A ordinary shares and ADSs may view as beneficial.
You may be subject to limitations on transfers of your ADSs.
Your ADSs are transferable on the books of the depositary. However, the depositary may close its transfer books at any time or from time to time when it deems is expedient to do so in connection with the performance of its duties. In addition, the depositary may refuse to deliver, transfer or register transfers of ADSs generally when our books or the books of the depositary are closed, or at any time if we or the depositary deem it advisable to do so because of any requirement of law or of any government or governmental body, or under any provision of the deposit agreement, or for any other reason.
Your right to participate in any future rights offerings may be limited, which may cause dilution to your holdings and you may not receive cash dividends if it is impractical to make them available to you.
We may, from time to time, distribute rights to our shareholders, including rights to acquire our securities. However, we cannot make any such rights available to you in the United States unless we register such rights and the securities to which such rights relate under the Securities Act or an exemption from the registration requirements is available. Also, under the deposit agreement, the depositary bank will not make rights available to you unless the distribution to ADS holders of both the rights and any related securities are either registered under the Securities Act, or exempted from registration under the Securities Act.
We are under no obligation to file a registration statement with respect to any such rights or securities or to endeavor to cause such a registration statement to be declared effective. We may also not be able to establish an exemption from registration under the Securities Act. Accordingly, you may be unable to participate in our rights offerings and may experience dilution in your holdings.
45
The depositary has agreed to pay to you the cash dividends or other distributions it or the custodian receives on our ordinary shares or other deposited securities after deducting its fees and expenses. You will receive these distributions in proportion to the number of ordinary shares your ADSs represent. However, the depositary may, at its discretion, decide that it is inequitable or impractical to make a distribution available to any holders of ADSs.
For example, the depositary may determine that it is not practicable to distribute certain property through the mail, or that the value of certain distributions may be less than the cost of mailing them. In these cases, the depositary may decide not to distribute such property and you will not receive such distribution.
We are a foreign private issuer within the meaning of the rules under the Exchange Act, and as such we are exempt from certain provisions applicable to U.S. domestic public companies.
Because we qualify as a foreign private issuer under the Exchange Act, we are exempt from certain provisions of the securities rules and regulations in the U.S. that are applicable to U.S. domestic issuers, including: (1) the rules under the Exchange Act requiring the filing with the SEC of quarterly reports on Form 10-Q or current reports on Form 8-K; (2) the sections of the Exchange Act regulating the solicitation of proxies, consents, or authorizations in respect of a security registered under the Exchange Act; (3) the sections of the Exchange Act requiring insiders to file public reports of their stock ownership and trading activities and liability for insiders who profit from trades made in a short period of time; and (4) the selective disclosure rules by issuers of material nonpublic information under Regulation FD.
We are required to file an annual report on Form 20-F within four months of the end of each fiscal year. In addition, we intend to publish our financial results on a half-yearly basis as press releases, distributed pursuant to the rules and regulations of the NYSE. Press releases relating to financial results and material events will also be furnished to the SEC on Form 6-K. However, the information we are required to file with or furnish to the SEC will be less extensive and less timely compared to that required to be filed with the SEC by U.S. domestic issuers. As a result, you may not be afforded the same protections or information that would be made available to you were you investing in a U.S. domestic issuer.
As an exempted company incorporated in the Cayman Islands, we are permitted to adopt certain home country practices that differ significantly from the corporate governance requirements of the NYSE. These practices may afford less protection to shareholders than they would enjoy if we complied fully with the corporate governance requirements.
As a foreign private issuer, we are permitted to elect to rely on home country practice to be exempt from certain corporate governance requirements of the NYSE. Certain corporate governance practices in the Cayman Islands, which is our home country, may differ significantly from the NYSE corporate governance listing standards. For instance, we are not required to: (1) have a majority of the board of directors be independent; (2) have a compensation committee or a corporate governance and nominating committee consisting entirely of independent directors; or (3) have regularly scheduled executive sessions with only independent directors each year. We have relied on and intend to continue to rely on some of these exemptions. See “Item 16G. Corporate Governance.” As a result, you may not be provided with the benefits of certain corporate governance requirements of the NYSE.
If securities or industry analysts do not publish research or reports about our business, or if they adversely change their recommendations regarding the ADSs, the market price for the ADSs and trading volume could decline.
The trading market for the ADSs will be influenced by research or reports that industry or securities analysts publish about our business. If one or more analysts who cover us downgrade the ADSs, the market price for the ADSs would likely decline. If one or more of these analysts cease to cover us or fail to regularly publish reports on us, we could lose visibility in the financial markets, which, in turn, could cause the market price or trading volume for the ADSs to decline.
Techniques employed by short sellers may drive down the market price of the ADSs.
Short selling is the practice of selling securities that the seller does not own but rather has borrowed from a third party with the intention of buying identical securities back at a later date to return to the lender. The short seller hopes to profit from a decline in the value of the securities between the sale of the borrowed securities and the purchase of the replacement shares, as the short seller expects to pay less in that purchase than it received in the sale. As it is in the short seller’s interest for the price of the security to decline, many short sellers publish, or arrange for the publication of, negative opinions regarding the relevant issuer and its business prospects in order to create negative market momentum and generate profits for themselves after selling a security short. These short attacks have, in the past, led to selling of shares in the market.
46
Public companies listed in the United States that have a substantial majority of their operations in China have been the subject of short selling. Much of the scrutiny and negative publicity has centered on allegations of a lack of effective internal control over financial reporting resulting in financial and accounting irregularities and mistakes, inadequate corporate governance policies or a lack of adherence thereto and, in many cases, allegations of fraud. As a result, many of these companies are now conducting internal and external investigations into the allegations and, in the interim, are subject to shareholder lawsuits and/or SEC enforcement actions.
We may be the subject of unfavorable allegations made by short sellers in the future. Any such allegations may be followed by periods of instability in the market price of our ordinary shares and ADSs and negative publicity. If and when we become the subject of any unfavorable allegations, whether such allegations are proven to be true or untrue, we could have to expend a significant amount of resources to investigate such allegations and/or defend ourselves. While we would strongly defend against any such short seller attacks, we may be constrained in the manner in which we can proceed against the relevant short seller by principles of freedom of speech, applicable federal or state law or issues of commercial confidentiality. Such a situation could be costly and time-consuming and could distract our management from growing our business. Even if such allegations are ultimately proven to be groundless, allegations against us could severely impact our business and shareholders’ equity, and the value of any investment in the ADSs could be greatly reduced or rendered worthless.
The dual-class structure of our ordinary shares may adversely affect the trading market for the ADSs.
Certain shareholder advisory firms have announced changes to their eligibility criteria for inclusion of shares of public companies on certain indices, including the S&P 500, to exclude companies with multiple classes of shares and companies whose public shareholders hold no more than 5% of total voting power from being added to such indices. In addition, several shareholder advisory firms have announced their opposition to the use of multiple class structures. As a result, the dual class structure of our ordinary shares may prevent the inclusion of the ADSs representing Class A ordinary shares in such indices and may cause shareholder advisory firms to publish negative commentary about our corporate governance practices or otherwise seek to cause us to change our capital structure. Any such exclusion from indices could result in a less active trading market for the ADSs. Any actions or publications by shareholder advisory firms critical of our corporate governance practices or capital structure could also adversely affect the value of the ADSs.
We may not be able to satisfy listing requirements of the NYSE or obtain or maintain a listing of the ADSs on the NYSE.
As the ADSs are listed on the NYSE, we must meet certain financial and liquidity criteria to maintain such listing. If we violate the NYSE’s listing requirements, or if we fail to meet any of the NYSE’s listing standards, the ADSs may be delisted. In addition, our board of directors may determine that the cost of maintaining our listing on a national securities exchange outweighs the benefits of such listing. The delisting of the ADSs from the NYSE could significantly impair our ability to raise capital and the value of your investment.
ITEM 4.INFORMATION ON THE COMPANY
A.History and Development of the Company
Concord Medical Services Holdings Limited (“Concord Medical”) was incorporated in the Cayman Islands on November 27, 2007 as a limited liability company. Concord Medical became our ultimate holding company on March 7, 2008, when the shareholders of Ascendium Group Limited (“Ascendium”), a holding company incorporated in the British Virgin Islands on September 10, 2007, exchanged all of their shares of Ascendium for shares of Concord Medical. Prior to that, on October 30, 2007, Ascendium had acquired 100% of the equity interests in Our Medical Services, Ltd. (“OMS”), resulting in a change in control. We refer to this transaction as the OMS reorganization in this annual report. Prior to the OMS reorganization, OMS, together with Shenzhen Aohua Medical Service Co., Ltd. (“Aohua Medical”), in which OMS effectively held all of the equity interests at the time, operated all of our business.
Aohua Medical was incorporated by OMS on July 23, 1997. OMS contributed RMB4.8 million to Aohua Medical, representing 90% of the equity interests in Aohua Medical. The remaining 10% equity interest in Aohua Medical was held by two nominees who acted as the custodians of such equity interest. On June 10, 2009, this 10% equity interest was transferred to our subsidiary Shenzhen Aohua Medical Leasing and Services Co., Ltd. (“Aohua Leasing”). In December 2011, we effectuated a merger through which Aohua Medical was merged into Aohua Leasing. Aohua Leasing acquired all of the assets and assumed all of the liabilities of Aohua Medical, which was dissolved upon the merger. Aohua Leasing subsequently changed its name to Aohua Technology.
47
On July 31, 2008, our subsidiary Ascendium acquired 100% of the equity interests in China Medstar Pte. Ltd. (“China Medstar,” subsequently known as Concord Medical Services (International) Pte. Ltd.), together with its wholly owned PRC subsidiary, Shanghai Medstar, for approximately £17.1 million. China Medstar, through its then subsidiary Shanghai Medstar, provided medical equipment leasing and management services to hospitals in the PRC. In 2009, 100% of the equity interests in Shanghai Medstar were transferred from China Medstar to Ascendium.
On October 28, 2008, we acquired 100% of the equity interests in Beijing Yundu through our subsidiaries Aohua Leasing and Concord Healthcare (formerly known as CMS Hospital Management Co., Ltd. and Mezihong Jiahe Medical Science & Technology Development Group Co., Ltd.) with a consideration of approximately RMB35.0 million.
In April 2010, we acquired four radiotherapy and diagnostic imaging centers in Hebei Province with a consideration of RMB60.0 million, including RMB42.0 million in cash and RMB18.0 million in contingent consideration, by acquiring 100% of the equity interests in Tianjin Concord Medical (formerly known as Tianjin Kangmeng Radiology Equipment Management Co., Ltd.).
In May, June and September 2011, we incorporated four holding companies, namely, (1) US Proton Therapy Holdings Limited (BVI) in British Virgin Islands, (2) US Proton Therapy Holdings Limited (Delaware) in Delaware, U.S., (3) Guangzhou Concord Cancer Center Co., Ltd. in PRC, and (4) Medstar Overseas Limited in British Virgin Islands for potential future acquisitions and businesses.
In December 2012, we acquired 19.98% of equity interests in the MD Anderson Proton Therapy Center, a leading proton treatment center in the world, with a total consideration of approximately US$32.3 million. In August 2015, we acquired an additional 7.04% equity interest in the MD Anderson Proton Therapy Center from an existing owner of the general partner, with a total consideration of approximately US$4.6 million. According to the partnership agreement, we shall have significant influence over the MD Anderson Proton Therapy Center. This transaction may enable us to expand our expertise and knowledge base in preparation for the operation of future proton centers. In November 2018, MD Anderson Proton Therapy Center reached an agreement with MD Anderson to sell all its assets and liabilities to MD Anderson, as well as terminating management service agreement between MD Anderson Proton Therapy Center and PTC-Houston Management, LP, at a consideration of RMB212.9 million. In December 2018, we received all the shared consideration from PTC-Houston Management, LP. As a result, we disposed of our equity interest in MD Anderson Proton Therapy Center.
In October 2014, we established a wholly-owned free-standing radiotherapy cancer center, Datong Meizhong Jiahe Cancer Center (“Datong Hospital” in Datong City, Shanxi Province, to provide advanced diagnostic and radiotherapy services with 100 beds.
In April 2015, we acquired 100% of the equity interests in Fortis Surgical Hospital (“Fortis Surgical Hospital”) with a consideration of SGD55.0 million in cash from Fortis Healthcare International, a subsidiary of Fortis Healthcare Ltd. In October 2015, we changed the name of the hospital to Concord Cancer Hospital, which provides oncology as its main service, including medical oncology and surgical oncology, in Singapore. In June 2017, we changed its name to Concord International Hospital. In November 2020, we entered into a definitive agreement to sell 90% equity interest in Concord Healthcare Singapore Pte Ltd, which operated and owned Concord International Hospital in Singapore, and ceased control over the management of Concord International Hospital in Singapore. In 2023, we entered into a definitive agreement to sell the remaining equity interest in Concord Healthcare Singapore Pte Ltd with a consideration of SGD5.0 million in cash. The transaction was closed on January 5, 2024 and we no longer held equity interest in Concord Healthcare Singapore Pte Ltd since then. Our divestment of Concord International Hospital allows us to fully concentrate on our efforts to operate hospital business in China.
On January 25, 2016, Concord Healthcare completed its listing on the National Equities Exchange and Quotations, (“NEEQ”) which is also known as the New Third Board in China, for a private placement financing. In September and December 2016, Concord Healthcare completed two rounds of private offerings of additional shares and received proceeds of approximately RMB141.7 million, after which we held an 85.34% equity interest in Concord Healthcare. In February 2018, Concord Healthcare was delisted from NEEQ.
48
We had previously entered into a series of cooperation agreements with Chang’an Information Industry (Group) Co., Ltd. and certain other shareholder of Beijing Proton Medical Center, which contemplated for us to invest equity capital to Beijing Proton Medical Center project. In January 2016, we acquired from Chang’an Information Industry (Group) Co., Ltd. 100% of the equity interests in Beijing Century Friendship, which held a 55.0% equity interest in Beijing Proton Medical Center, with a total consideration of RMB100.6 million. On December 27, 2023, we entered into a shares transfer agreement with Sallekey Capital Management Limited., pursuant to which we sold 100% of the equity interests in King Cheers Holdings Limited (“King Cheers”) held by Ascendium, together with the 25.0% of the equity interests in Beijing Proton Medical Center through King Cheers, at a nominal consideration of HK$1.00. The sale and the equity interest transfer were completed on December 27, 2023. As a result, we indirectly held a 54.01% equity interest in Beijing Proton Medical Center through Beijing Century Friendship. Beijing Century Friendship previously engaged in the establishment and construction of Beijing Proton Medical Center. The cooperation agreements for the Beijing Proton Medical Center project was terminated in 2022.
On February 22, 2016, the board of Concord Healthcare approved a restructuring plan (the “Reorganization”), pursuant to which Concord Healthcare acquired 100% of the equity interests in Aohua Technology with a consideration of approximately RMB322.7 million in cash and 100% of the equity interests in Beijing Century Friendship with a consideration of approximately RMB100.6 million in cash. After completion of the Reorganization in September 2016, Concord Healthcare holds the network business which was formerly under Aohua Technology’s management, and our hospital business in China.
In November 2016, we entered into a framework agreement, as amended, with Zhongrong Guofu Investment Management Company Limited (“ZR Guofu”) to establish an offshore fund, namely Zhongrong International Growth Fund SPC - ZR Concord Healthcare Investment Fund SP (“SP”), for the purpose of acquiring our several hospital businesses, including Concord International Hospital, Guangzhou Hospital and PTC-Houston Management, LP (collectively, the “CCM Hospital Business”). Pursuant to the framework agreement, among others, ZR Guofu shall provide management and consultation services on the funds, and we shall continue to manage the CCM Hospital Business. ZR Guofu subscribed Class A shares of SP with a consideration of RMB521.4 million, while we subscribed Class B shares of the SP with the consideration of creditor’s rights of RMB166.3 million due from CCM Hospital Business and cash of RMB7.5 million. In 2016, ZR Guofu and we injected RMB521.4 million and RMB7.5 million, respectively, to the SP, which was then provided to the CCM Hospital Business as loans. After the restructuring mentioned below, only Concord International Hospital was retained in the CCM Hospital Business.
In 2016, ZR Guofu and we established an onshore fund, Guofu Huimei. The registered capital of Guofu Huimei is RMB1,009.0 million. In 2016, ZR Guofu and we subscribed the registered capital of RMB746.0 million and RMB263.0 million, respectively, for a 73.93% equity interest and a 26.07% equity interest, respectively, in Guofu Huimei. The capital injection was completed in April 2017. In 2018, ZR Guofu and Guofu Huimei reached an agreement, pursuant to which ZR Guofu withdrew its investments in Guofu Huimei. As a result, ZR Guofu exited the onshore fund, Guofu Huimei, and our equity interest in Guofu Huimei increased to 100%.
In April 2017, ZR Guofu and we entered into a supplemental contract to the framework agreement, pursuant to which, Guofu Huimei will be used as the platform to invest and provide loans to some domestic entities engaging in hospital business. Among others, during 2017, Guofu Huimei acquired a 78.31% equity interest in Beijing Century Friendship, which held a 55% equity interest in Beijing Proton Medical Center, with a consideration of RMB388.5 million and a 54.8% equity interest in Shanghai Outpatient Department with a consideration of RMB182.1 million through capital injections. As a result of the foregoing, our effective equity interest in Beijing Century Friendship decreased from 100% to 42.1%, our total effective equity interest in Beijing Proton Medical Center decreased to 48.16% (through Beijing Century Friendship and King Cheers) from 80%, and our total effective equity interest in Shanghai Outpatient Department was 49.48% (after more acquisitions by our other subsidiaries in 2017). In June 2018, Concord Healthcare entered into agreements with Guofu Huimei to purchase its 78.31% equity interest in Beijing Century Friendship and 54.8% equity interest in Shanghai Outpatient Department with a consideration of RMB388.5 million and RMB182.1 million, respectively. Meanwhile, ZR Guofu and Guofu Huimei reached an agreement, pursuant to which ZR Guofu withdrew its original investments in Guofu Huimei. Therefore, we held a 100% equity interest in Beijing Century Friendship, an 80% equity interest in Beijing Proton Medical Center and a 90% equity interest in Shanghai Outpatient Department through our wholly-owned or majority-owned subsidiaries upon execution and closing of the agreement. In October 2018, we obtained the control of Beijing Century Friendship, Beijing Proton Medical Center and Shanghai Outpatient Department. As of the date of this annual report, we held a 100.0% equity interest in Beijing Century Friendship and an 55.0% equity interest in Beijing Proton Medical Center.
Pursuant to the supplemental contract, the 75% equity interest in SP held by the ZR Guofu is contractually required to be repurchased by us at the end of four years from the establishment of SP in November 2016 at a consideration equivalent to the investment cost of RMB521.4 million. ZR Guofu is also entitled to an annual premium at 15% for its capital contribution of RMB521.4 million in SP in the form of interest expense and consultation expense. In addition, our share in Beijing Century Friendship, certain construction in progress and certain land use rights are pledged to secure our obligation to repurchase capital contribution from ZR Guofu.
49
In November 2017, ZR Guofu transferred its rights to the mandatorily redeemable non-controlling interest in SP to Tianjin Jiatai Enterprise Management Center (LP) (“Tianjin Jiatai”).
On December 20, 2017, we repaid a loan with principal of RMB97.1 million to ZR Guofu and repurchased a 100% equity interest in China Medical Services Holdings Limited (“CMS Holdings”) with a consideration of US$1.0. Upon completion, we pledged the shares in CMS Holdings to ZR Guofu.
In 2018, ZR Guofu and Guofu Huimei reached an agreement, pursuant to which ZR Guofu withdrew its investments in Guofu Huimei. In September 2018, ZR Guofu completed the withdrawal of its investments in Guofu Huimei and exited Guofu Huimei, and we became the sole shareholder of Guofu Huimei. We obtained control of Guofu Huimei in October 2018. We held a 100% equity interest in Guofu Huimei. In addition, after Guofu Huimei became our wholly-owned subsidiary, Shanghai Rongchi and Tianjin Jiatai became our equity investees. During 2019, Tianjin Jiatai made capital injection in a total of RMB34.5 million to Shanghai Imaging Center, and increased the equity interest in it from 56.77% to 78.34%. In July 2019, we entered into an agreement with Tianjin Jiatai, to purchase all of its 90% equity interest in Wuxi Hospital at a consideration of RMB27.0 million. After the acquisition, Wuxi Hospital became our wholly owned subsidiary. In August 2019, we further injected capital of RMB82.1 million to Wuxi Hospital. In September 2019, we entered into an agreement with ZR Guofu, pursuant to which ZR Guofu sold its 77.18% equity interest in Tianjin Jiatai to us at a cash consideration of RMB421.7 million. We paid the consideration in August and September 2019 and completed the related registration on November 18, 2019. In November 2019, ZR Guofu entered into another agreement with us and Tianjin Jiatai to withdraw from Tianjin Jiatai and its subsidiaries. As a result of ZR Guofu’s withdrawal, we became the sole shareholder of Tianjin Jiatai and its subsidiaries, including Shanghai Imaging Center, Wuxi Hospital, Heze Meizhong Jiahe Cancer Center Co., Ltd. (“Heze Meizhong Jiahe”), Shanghai Rongchi and Oriental Light Group Limited.
In October 2017, an indirect subsidiary of Fosun International Limited, a company organized under the laws of Hong Kong principally engaged in creating customer-to-maker ecosystems in health, happiness and wealth, entered into a share purchase agreement with the affiliates of Carlyle Group (“Carlyle entities”) to purchase all of our ordinary shares beneficially owned by the Carlyle entities, which accounted for approximately 9.9% of our then total issued and outstanding shares. The transaction closed in November 2017.
In March 2018 and July 2018, we, the investment institutions led by CICC Capital Management Company Limited (“CICC Capital”), a wholly-owned subsidiary of China International Capital Corporation Limited, and other investors entered into agreements pursuant to which the parties jointly made a strategic investment in our subsidiary, Concord Healthcare. The total investment was RMB1.5 billion. Upon completion of the investment, those investment institutions led by CICC Capital and the other minority investors held a total of approximately 40% of the equity interests in Concord Healthcare and our equity interest in Concord Healthcare was diluted to approximately 60%. As of December 31, 2019, our effective equity interest in Concord Healthcare was approximately 60%. In February 2020, we and CITIC Industrial Investment Group Limited (“CITIC”) entered into agreements pursuant to which CITIC will make an investment of approximately RMB700.0 million in Concord Healthcare, subject to the satisfaction of closing conditions. Upon completion in March 2020, our ownership in Concord Healthcare was diluted from approximately 60% to approximately 50%. In April 2021, we entered into an investment agreement with five entities and one individual, pursuant to which these investors subscribed an aggregate of 18,805,826 newly issued shares of Concord Healthcare with a total consideration of RMB400.0 million. In April 2022, we transferred 2.05% of the equity interest in Concord Healthcare to Shanghai Xinhe Enterprise Management Center (Limited Partnership) (“Shanghai Xinhe”), the sole limited partner of which is Shanghai Medstar. In December 2020 and April 2021, we obtained declaration of certain noncontrolling shareholders, pursuant to which they irrevocably delegate their voting rights in the general meeting of shareholders of Concord Healthcare to our group during the period they own the equity interest in Concord Healthcare. In April 2022, we obtained the declaration of Shanghai Xinhe, pursuant to which it irrevocably delegates its voting rights in the general meeting of shareholders of Concord Healthcare to our group during the period it owns the equity interest in Concord Healthcare. Subsequently, on March 9, 2023, Shanghai Medstar transferred 27.27% of the partnership interest in Shanghai Xinhe to Shanghai Linen International Trading Co., Ltd. (“Shanghai Linen”), a limited liability company established in the PRC and ultimately controlled by Ms. Sirong Tian (a shareholder of Model Oasis Limited and Solar Honor Limited), at a consideration of RMB60.0 million, which was fully settled on March 10, 2023. Upon completion of such transfer, limited partners of Shanghai Xinhe are Shanghai Medstar and Shanghai Linen, which hold 72.73% and 27.27% of the partnership interest in Shanghai Xinhe, respectively. In June 2023, we and several of our subsidiaries signed a Capital Increase and Share Purchase Agreement with CSPC NBP Pharmaceutical Co., Limited (“NBP”). Pursuant to the agreement, NBP purchased 4.17% shares of Concord Healthcare with the consideration of RMB300.0 million (US$42.3 million). After the completion of all transactions mentioned above, our equity interest in Concord Healthcare had been diluted to 42.09% as of December 31, 2024. In June 2023, we successively obtained declaration from certain of the noncontrolling shareholders of Concord Healthcare pursuant to which the noncontrolling shareholder delegates its voting rights in the general meeting of shareholders of Concord Healthcare to us irrevocably during the period it owns the share interest in Concord Healthcare, after the transaction mentioned above in June 2023. We remained control of Concord Healthcare with 40.32% of the voting right of Concord Healthcare as of December 31, 2024.
50
We established Shanghai Imaging Center in January 2018, which commenced operation in April 2020. Through Shanghai Imaging Center, we introduce world-class diagnostic technology and management services, covering the Yangtze River Delta Region through a remote sharing consultation platform, and provide a full range of imaging diagnosis and high-quality services for domestic and foreign commercial insurance patients.
On February 28, 2019, CMS Holdings entered into a shares purchase agreement with Merge Limited to purchase 20% equity interest of Zhejiang Marine Leasing Ltd (“Zhejiang Marine”) to expand our medical equipment leasing and management business. As we held 20% equity interest in and had the ability to exercise significant influence over the Zhejiang Marine, we applied the equity method of accounting to the investment. The registration change was completed on June 10, 2020 and Zhejiang Marine became our associate company since then.
We acquired Guangzhou Outpatient Department in April 2020. Guangzhou Outpatient Department is an affiliated oncology specialty outpatient department to our Guangzhou Hospital. Located in downtown Guangzhou, it primarily provides cancer screening, diagnosis, treatment and health management services for outpatients. Guangzhou Hospital is a comprehensive cancer hospital offering a full spectrum of cancer care for both inpatients and outpatients, which commenced operation in June 2021.
In November and December 2020 and January 2021, certain of our subsidiaries obtained a 26.34% equity interest of Healthingkon with the total consideration of an 89% equity interest of Shanghai Imaging Center and RMB21.5 million. The acquisition date was on January 4, 2021, when we actually obtained the shareholder rights of Healthingkon. On the same day, one of our subsidiaries entered into an acting-in-concert agreement with two other shareholders of Healthingkon, pursuant to which the two shareholders agreed to be coordinated actors on the matters related to shareholders’ rights of Healthingkon. Pursuant to the agreement, we obtained majority control over Healthingkon. Shanghai Imaging Center was under the control and consolidation of us before and after the transaction.
Concord Healthcare, our subsidiary, filed an application to list a minority stake of its shares (the “Concord Healthcare Shares”) on HKSE on May 31, 2022 and refiled the application on January 30, 2023 following the expiry of the intial application. On January 9, 2024, Concord Healthcare listed a minority stake of 39,420,200 H shares at an initial public offer price of HK$14.28 per H share on the Main Board of the HKSE under the stock code 2453.HK. Concord Healthcare’s H shares began to trade on the HKSE on January 9, 2024. The information related to the listing of Concord Healthcare’s H shares on the HKSE is accessible through the HKSE’s website at www.hkexnews.hk.
On December 12, 2022, Guangzhou Concord Pharmacy Co., Ltd. was established under the laws of the PRC with a registered capital of RMB10 million, which is owned as to 70% by Concord Healthcare and as to 30% by Guangzhou Concord Medical Sci-Tech Innovation Center Ltd.
In December 2022, we entered into a shares transfer agreement with Shanghai Epu Supply Chain Technology Co. Ltd (“Shanghai Epu”) and Shanghai Rongsheng Medical Management Co., Ltd (“Shanghai Rongsheng”), pursuant to which we sold all the equity interests in Guofu Huimei including 91.4% of the equity interests in Guofu Huimei held by Medstar SH, and 8.6% of the equity interests in Guofu Huimei held by Beijing Concord Medical Technology Limited and its subsidiaries, to Shanghai Epu and Shanghai Rongsheng at the consideration of RMB190.0 million. The sale and the equity interest transfer were completed on December 26, 2022. As a result of the completion of such transaction, we disposed of our equity interests in Guofu Huimei and its subsidiaries, namely Tianjin Jiatai, Shanghai Rongchi, Oriental Light Group Limited and China Medstar.
On April 25, 2024, we entered into a equity transfer agreement with a third party, Guangzhou Swallowing Home Health Management Co., Ltd. Pursuant to agreement, we would sell its 70% shares it held in New Spring Group and its subsidiary with consideration of RMB2.6 million (US$0.4 million). As of December 31, 2024, the disposal transaction was completed, and we received totally RMB0.7 million (US$0.01 million), with remaining consideration of RMB1.9 million (US$0.3 million) outstanding. We recognized a total disposal gain of RMB2.5 million (US$0.3 million).
On April 26, 2024, we entered into a equity transfer agreement with a third party, Guangzhou Yipusheng Health Management Co., Ltd. Pursuant to agreement, we would sell all the shares it held in Shenzhen Concord Medical Investments Limited (“CCM SZ”) and its subsidiary, Datong Hospital, with consideration of RMB10.0 million (US$1.4 million). As of December 31, 2024, the disposal transaction was completed, and the relative consideration was received. We recognized a total disposal gain of RMB45.5 million (US$6.2 million). This dissolution or disposal of subsidiary did not represent a strategic shift on we major business and have no major effect on the Company’s results of operations, the disposal of the entity does not qualify as discontinued operation.
51
Effective from July 30, 2024, we changed the ratio of our ADSs to Class A ordinary shares (the “ADS Ratio”) from the current ADS Ratio of one ADS representing three Class A ordinary shares to a new ADS Ratio of one ADS representing 30 Class A ordinary shares. In September 2024, Guangzhou Concord Cancer Center Co., Ltd. obtained the large medical equipment procurement license for its proton equipment. In December 2024, we received approval to the application for the Registration Certificate for Medical Device for the proton therapy equipment. and commenced the operation of the proton center of our Guangzhou Hospital.
See “—C. Organizational Structure” for our effective equity interests in our subsidiaries as of December 31, 2024.
As of the date of this annual report, we conduct substantially all of our operations through Shanghai Imaging Center, Guangzhou Hospital, Shanghai Outpatient Department, Shanghai General Practice Clinic and Yinchuan Meizhong Jiahe Internet Hospital Ltd. in PRC for our hospital business and the following subsidiaries for our network business in the PRC:
| ● | Aohua Technology, our subsidiary incorporated in the PRC, which provides radiotherapy and diagnostic equipment leasing services to hospitals in the PRC; |
| ● | Shanghai Medstar, our subsidiary incorporated in the PRC, which sells medical equipment and provides radiotherapy and diagnostic equipment leasing and management services to hospitals in the PRC; |
| ● | Concord Healthcare, our subsidiary incorporated in the PRC, which provides radiotherapy and diagnostic equipment management services to hospitals in the PRC; and |
| ● | Beijing Yundu, our subsidiary incorporated in the PRC, which provides teleconsultation, and medical information technology services in the PRC. |
See “Item 5. Operating and Financial Review and Prospects—B. Liquidity and Capital Resources—Cash Flows and Working Capital—Acquisitions and Capital Expenditures” for more details of the capital expenditures.
Our principal executive offices are located at Room A1-A5 26/F, East Zone, Hanwei Plaza, No. 7 Guanghua Road, Chaoyang District, Beijing, People’s Republic of China 100020. Our telephone number at this address is (86 10) 5903-6688 and our fax number is (86 10) 5957-5252. Our registered office in the Cayman Islands is located at P.O. Box 31119 Grand Pavilion, Hibiscus Way, 802 West Bay Road, Grand Cayman, KY1-1205, Cayman Islands. Our agent for service of process in the United States is Corporation Service Company, located at 251 Little Falls Drive, Wilmington, DE USA 19808. Our website is www.concordmedical.com. The information contained on our website is not a part of this annual report.
The SEC also maintains a website at www.sec.gov that contains reports, proxy and information statements and other information regarding registrants that file electronically with the SEC. Our annual report and some of the other information submitted by us to the SEC may also be accessed through this website.
Initial Public Offering
On December 11, 2009, our ADSs were listed on the NYSE.
52
Dual Class Share Structure
In January 2015, our shareholders approved the creation of a dual class share structure. In October 2018, Bluestone Holdings Limited, a company indirectly wholly owned by Mr. Zheng Cheng, transferred its shares in Morgancreek to companies wholly owned by Ms. Sirong Tian and Ms. Bi Zhang, the spouse of Dr. Jianyu Yang, respectively. On the same day, all the Class A ordinary shares held by Morgancreek were converted into Class B ordinary shares. Morgancreek transferred 7,500,000 Class B ordinary shares to Bluestone. Upon completion of these transactions, Ms. Tian and Ms. Zhang indirectly hold 30% and 70% shares of Morgancreek, respectively, and Dr. Cheng holds ordinary shares of our company through Bluestone. As of the date of this annual report, 130,251,685 ordinary shares were outstanding, including 84,463,737 Class A ordinary shares (excluding treasury shares issued and reserved for future issuance upon the exercising or vesting of awards granted under our share incentive plans) and 45,787,948 Class B ordinary shares. Class A ordinary shares are each entitled to one vote, whereas Class B ordinary shares are each entitled to ten votes.
B.Business Overview
Overview
We provide a full spectrum of oncology healthcare services to cancer patients across the entire care continuum through our self-owned cancer hospitals and clinics. Through our network business, we also empower a widespread network of enterprise customers, especially our hospital partners, with integrated oncology-related solutions, including primarily the supply, management and technical support for medical equipment and software solutions. As of December 31, 2024, we had four self-owned cancer hospitals and clinics in operation in China, including one comprehensive cancer hospital, two cancer diagnosis and treatment clinics and one imaging diagnosis center. In addition, we also operate an internet hospital. As of the same date, we provided equipment leasing and comprehensive support services for eight cooperative centers based in six hospitals, spanning over six cities across five provinces and administrative regions in China. These hospitals substantially consist of Class III Grade A hospitals, the highest ranked hospitals by quality and size in China as determined in accordance with the standards of NHC in China (formerly the Ministry of Health). We also provide other services, primarily including medical solutions and support services, as part of our network business to other enterprise customers.
Cancer has become a serious global public health problem. According to the independent industry report prepared by our industry consultant, China had a large number of newly diagnosed cancer patients and cancer-related deaths in 2022, accounting for approximately 23.8% of the new cancer cases and 26.9% of the cancer-related deaths worldwide. However, China’s oncology healthcare service is still in the early stages of development facing challenges in the scarcity and uneven distribution of medical resources, resulting in patient overcrowding especially in public hospitals in first-tier cities. With the growing demand and improving access for cancer treatment, the market size of China’s oncology healthcare service market, in terms of revenue, grew from RMB265.6 billion in 2016 to RMB495.1 billion in 2022, at a CAGR of 10.9%, and is expected to reach RMB768.7 billion in 2026, at a CAGR of 11.6% from 2022 to 2026. Mortality of cancer per year in China increased from approximately 2.4 million in 2016 to approximately 2.8 million in 2022 and is estimated to reach approximately 3.3 million in 2026. The number of cancer cases and cancer-caused death is expected to increase in the next decade. Major factors that contribute to the increase of cancer cases include demographic reasons, such as aging population and obesity prevalence.
Radiotherapy is considered a mature treatment for many types of cancer. For example, nasopharyngeal cancer (“NPC”), also known as “Canton Cancer,” is the most prevalent cancer in Southern China, including Guangdong, Guangxi and Fujian Provinces, as well as Hong Kong and Taiwan. The most common treatment of NPC is radiotherapy or comprehensive therapy based on radiotherapy. In the future, more advanced treatment methods, such as proton therapy, are expected to be used for the treatment of NPC patients. Proton therapy can significantly reduce the radiation damage to the critical organs. We are working with leading domestic and international medical institutions to develop a clinical workflow of proton therapy for NPC. We are also working with such institutions to reduce the cancer survival rate gap between China and U.S., by providing more advanced medical treatment to our patients. We believe that our experience and expertise accumulated from the operation of our self-owned cancer hospitals and clinics and our cooperative centers uniquely position us to address the underserved market in China for radiotherapy and diagnostic imaging services.
53
We have established most of the cooperative centers in our network through long-term lease and management services arrangements with our hospital partners. Under these arrangements, we receive a contracted percentage of each cooperative center’s revenue. Each cooperative center is located on the premises of our hospital partners and is typically equipped with a primary unit of advanced radiotherapy or diagnostic imaging equipment, such as a linear accelerator, head gamma knife system, PET-CT scanner or MRI scanner. We provide clinical support services to doctors who work in the cooperative centers in our network. These services include developing treatment protocols for doctors and organizing joint diagnosis between doctors in our network and clinical research. In addition, we help recruit and determine the compensation of doctors and other medical personnel in our network and are typically in charge of most of the non-clinical aspects of the centers’ daily operations, including marketing, training and administrative duties. Our hospital partners are responsible for the centers’ clinical activities, the medical decisions made by doctors, and the employment of the doctors in accordance with regulations.
We believe that our success is largely due to the high-quality clinical care provided at our network of centers and our market-oriented management culture and practices. Many of the doctors who work in our network have extensive clinical experience in radiotherapy, some of whom are recognized as leading experts in radiation oncology in China. We enhance the quality of clinical care in our network through established training of, and on-going clinical education for, doctors in our network.
We believe that our market-oriented management culture and practices allow us to manage cooperative centers more efficiently and offer more consistent and better patient services than our competitors. We believe that our success has allowed us to develop a strong reputation within the medical community, which in turn gives us a competitive advantage in gaining patient referrals and establishing new cooperative centers.
To complement our organic growth, we have selectively acquired businesses. In July 2008, we acquired China Medstar, a company then publicly listed on the Alternative Investment Market of the London Stock Exchange (AIM) for approximately £17.1 million. At the time of the acquisition, China Medstar jointly managed 23 centers with its hospital partners across 14 cities in China. In April 2010, we acquired four radiotherapy and diagnostic imaging centers in Hebei Province with a consideration of RMB60.0 million by acquiring 100% of the equity interests in Tianjin Concord Medical (formerly known as Tianjin Kangmeng Radiology Equipment Management Co., Ltd.). On February 28, 2019, we purchased 20% equity interest of Zhejiang Marine to expand our shares in medical equipment leasing and management market. Medical equipment leasing and management business is a conventional sector of our business in which we are responsible for purchasing the medical equipment used in our hospital clients. We lease the medical equipment to hospitals for a fixed period, establish and manage cooperative centers, and receive a contracted percentage of each center’s revenue. See also “Item 5. Operating and Financial Review and Prospects—A. Operating Results—Financial Impact of Our Acquisitions and Disposals.”
As part of our growth strategy, we plan to (1) establish and operate proton centers and expand the operations of our cancer hospitals and clinics, (2) provide cloud system solutions of medical devices for more enterprise customers, (3) further develop our internet hospital focusing on remote cancer services, and (4) further develop our medical equipment leasing and management business.
Since 2010, we have been focusing on developing our own proton centers and cancer hospitals and clinics. We have been establishing free-standing radiotherapy cancer centers in China which we own and register as specialty cancer hospitals with required departments, including radiation, imaging, test laboratory, inpatient and nursing. Datong Hospital, the first cancer hospital under our Meizhong Jiahe brand, opened preliminarily in May 2016 and officially opened for operations in May 2017.
We are in the process of establishing and operating new cancer hospitals and proton centers in China to develop our hospital business. We have one planned hospital in China, namely Shanghai Hospital, and one hospital in operation in China, namely Guangzhou Hospital, which provide premium cancer treatment services to our patients. We commenced construction of Shanghai Hospital in September 2017 with an estimated construction period of five years. The construction project was prolonged due to the suspension of construction activities caused by the COVID-19 pandemic. We expect to commence the operation of Shanghai Hospital in 2026. We also commenced construction of Guangzhou Hospital in November 2017, and the construction was completed in October 2020. Guangzhou Hospital has been in operation since June 2021. In addition, we also plan to commence the construction of the phase II expansion to Guangzhou Hospital in 2027.
Shanghai Imaging Center has officially opened and has commenced operation since April 2020. Shanghai Imaging Center is located on the second floor of the Medical Technology Center of Shanghai Xinhongqiao International Medical Park (the “Xinhongqiao Park”), which is the center of the Xinhongqiao Park. Shanghai Imaging Center provides high-quality diagnostic imaging services, such as radiology, ultrasound and nuclear medicine, diagnosis and remote consultation, education and training, to all the medical institutions, premium clinics and medical institutions around the Xinhongqiao Park. Advanced imaging diagnostic equipment, such as CT, magnetic resonance, PET-CT and PET-MR, have been installed in Shanghai Imaging Center.
54
We believe our planned proton centers will offer the most advanced and cutting-edge treatment to cancer patients by providing services such as proton therapy, the most sophisticated radiotherapy currently available in the market. Proton therapy is a form of external beam radiotherapy that uses beams of protons rather than the x-ray beams used by linear accelerators. The advantages of proton therapy compared to other types of external beam radiotherapy is that a proton beam’s signature energy distribution curve, known as the “Bragg peak,” allows for greater accuracy in targeting tumor cells so that healthy tissue is exposed to a smaller dosage. Proton therapy can focus cell damage caused by the proton beam at the precise depth of the tissue where the tumor is situated, while tissues located before the Bragg peak receive a reduced dose and tissues situated after the peak receive none. These advantages make proton therapy a preferred option for treating certain types of cancers where conventional radiotherapy would damage surrounding tissues to an unacceptable level, such as tumors near optical nerves, the spinal cord or central nervous system and in the head and neck area, as well as prostate cancer and cancer in pediatric cases. We commenced the operation of the proton center of our Guangzhou Hospital, in December 2024 and we expect to commence operation of the proton center of Shanghai Hospital deployed in 2027. In addition, we commenced the construction of Beijing Proton Medical Center in June 2017. The construction was suspended and delayed due to the COVID-19 pandemic and the failure of one of the shareholders to perform its obligations under the related cooperation agreements. The cooperation agreements for the Beijing Proton Medical Center project was terminated in 2022. In December 2012, we acquired indirect ownership of 19.98% of the equity interests in the MD Anderson Proton Therapy Center. In August 2015, we acquired an additional 7.04% equity interest in the MD Anderson Proton Therapy Center from an existing owner of the general partner to expand our expertise and knowledge base in preparation for the future operation of proton centers in China. In November 2018, MD Anderson Proton Therapy Center reached an agreement with MD Anderson to sell all its assets and liabilities to MD Anderson, as well as terminating management service agreement between MD Anderson Proton Therapy Center and PTC-Houston Management, LP. at a consideration of RMB212.9 million. As a result, we disposed of our equity interest in MD Anderson Proton Therapy Center.
We are developing our cloud system solutions from our existing medical equipment and consumable sales services. We have integrated our online and offline medical resources into our cloud system solutions which consists of various cloud platforms to offer a range of cloud-based services, including primarily digitalized display and processing of diagnostic pathology and diagnostic imaging results; remote consultation, radiation modeling, therapy customization and quality control; medical equipment supply chain management; as well as joint research, training and technological support. Our cloud system solutions serve to improve the oncology healthcare service quality in remote or less economically-developed regions and alleviate the uneven distribution of critical healthcare resources in China. Specifically, in 2020 and 2021, we launched Jiahe Feiyun Intelligent Radiation Therapy Cloud Service Platform, Jiahe Yunying Remote Imaging Information Diagnosis Platform and Jiahe Cloud Asset Management Platform, as integral components to our cloud system solutions which focus on the efficiency and efficacy of cancer diagnosis and treatment.
We also developed an internet hospital that focuses on cancer diagnosis and treatment. The development of our internet hospital started from October 2020 and our internet hospital obtained the medical institution practicing license in April 2021 and has been in operation since May 2021. Based on offline medical institutions and combined with online platforms, the hospital provides cancer patients with full-process medical services from cancer prevention to recovery. Our internet hospital offers specialized and customized services, such as medical safety and medication guidance for patients, which distinguishes our internet hospital form the other internet hospitals focusing on common diseases. Combined with our offline medical services, our internet hospital will expand the boundaries of our business.
Our business structure has evolved in recent years through the development of new cancer hospitals and clinics, such as Guangzhou Hospital which commenced operation in June 2021, and cancer clinics, such as Shanghai General Practice Clinic which commented operation in September 2021. Our total net revenues were RMB472.1 million, RMB537.4 million and RMB384.0 million (US$52.6 million) in 2022, 2023 and 2024, respectively. See “Item 5. Operating and Financial Review and Prospects—A. Operating Results—Key Components of Results of Operations—Revenues” regarding our total net revenues by segments and our total net revenues by geographic regions in 2022, 2023 and 2024. For additional information relating to our history and reorganization and our financial presentation, see “—A. History and Development of the Company,” “—C. Organizational Structure” and “Item 5. Operating and Financial Review and Prospects.”
Our Hospital Business
We provide a full cycle of premium oncology healthcare services including screening, diagnosis, treatment and post-treatment health management to patients through our self-owned cancer hospitals and clinics. As of December 31, 2024, we had four self-owned cancer hospitals and clinics in operation in China, including one comprehensive cancer hospital, two cancer diagnosis and treatment clinics and one imaging diagnosis center. In addition, we also operate an internet hospital. We were also in the process of constructing Shanghai Hospital as of December 31, 2024. Leveraging our accumulated oncology healthcare technology and experience, we strive to provide increasingly more personalized and comprehensive services through omni-channels to meet the evolving demands of cancer patients in China.
55
Typically, in China, the various specialist doctors such as surgeons, radiation oncologists or medical oncologists who provide care to a given cancer patient do not collaborate. We believe that the quality of cancer treatment is greatly improved at our cancer hospitals and clinics, where we will employ and manage the various specialist doctors directly and promote the multi-disciplinary collaboration of their services for the benefit of cancer patients. We believe that these cancer hospitals and clinics has been playing an important role in strengthening our reputation as the leading provider of oncology healthcare services in China and developing our corporate brand.
We commenced our strategic collaboration with MD Anderson initially with several clinical and quality management programs in 2015. We renewed our collaboration in 2020 for another ten years by entering into a consulting agreement between Concord Hospital Management Group Ltd. (“Concord HK”), our wholly owned subsidiary in Hong Kong, and MD Anderson. Pursuant to our collaboration, MD Anderson has been providing us with comprehensive consultation and support in the form of, among others, clinical practice development, cancer center development, medical direction, physician and staff education, as well as research, strategic and business support to our local operations, primarily including our cancer hospitals and clinics in China. Our cancer hospitals and clinics have continued to benefit from MD Anderson’s expertise in cutting-edge cancer treatment, such as proton therapy and precision radiation therapy, and the associated quality control protocols and methodologies, such as their longstanding MDT practice guideline. In return of the collaboration, Concord HK pays fixed installment service fees to MD Anderson. At the other hand, Concord Healthcare, our operating subsidiary in China that manages our local cancer hospitals and clinics, compensates Concord HK at cost under the collaboration program.
We purchase all the medical equipment for our self-owned cancer hospitals and clinics, and employ and manage all the personnel, including doctors, nurses, medical technicians and administrative personnel. The cancer hospitals and clinics are licensed as for-profit hospitals in China and subject to PRC laws and regulations and permits requirements.
In order to establish a medical institution, we need to apply for and receive approvals and permits/licenses from various government authorities and agencies. Since 2012, companies that are registered in Hong Kong, Macau and Taiwan are permitted to establish wholly-owned medical institutions in selected cities in China, including Beijing, Shanghai, Chongqing and certain cities in Jiangsu Province, Fujian Province, Hainan Province and Guangdong Province, after obtaining relevant permits from the local authorities and agencies, the procedure of which may be substantially different in various regions. The procedure to establish a wholly-owned foreign medical institution in Beijing, for instance, also requires applications to the several government agencies and departments, including local public health bureau, fire department and environmental protection bureau. These agencies need to review the application from different perspectives, such as compliance with local healthcare planning, fire safety and environment impact. If radiation therapy is included in the services to be offered, radiation protection review will be included in the procedures as well. After reviews are completed and approvals from the above agencies are received, we can apply to the local public health bureau for a permit of operations for foreign-invested medical institution. Then we need to apply to the Beijing Municipal Bureau of Commerce for permit to establish foreign-invested corporation, after which we can apply to the local administration of industry and commerce to obtain a license for the registration of the corporation. All of our self-owned cancer hospitals and clinics have received these permits or equivalents.
Pursuant to the applicable PRC laws and regulations, a private for-profit medical institution is generally entitled to set the prices of its services at its own discretion. We price the oncology healthcare services provided by our self-owned cancer hospitals and clinics based on a number of factors, including complexity of the treatment, operating costs, local market conditions and competitors’ pricing of similar services. At our self-owned cancer hospitals and clinics that are medical insurance designated medical institutions, including Guangzhou Hospital and Shanghai Outpatient Department, we are required to set the prices for services covered by the public medical insurance programs in accordance with the pricing guidelines adopted under such programs in order for our patients to be eligible for reimbursements.
Our Cancer Hospitals
Guangzhou Hospital
Guangzhou Hospital is a comprehensive cancer hospital offering a full spectrum of cancer care for both inpatients and outpatients supported by our professional multi-disciplinary experts, which has been in operation since June 2021. Specifically, Guangzhou Hospital provides patients with the entire process of cancer diagnosis and treatment services, including diagnostic imaging, radiation therapy, chemotherapy, interventional radiation therapy, targeted therapy, immunotherapy and surgical treatment.
56
In January 2011, we entered into a framework agreement with Sun Yat-Sen University Cancer Center and a third party to build Guangzhou Hospital, a 400-bed cancer hospital in Guangzhou with a planned gross floor area of 40,000 square meters for cancer diagnosis and treatment. In May 2012, we obtained the approval of establishing medical institution from the NHC of Guangdong Province. Guangzhou Hospital was granted the land usage rights from the local land administrative bureau in 2012 and obtained the relevant land use rights certificate in 2013. The construction of this hospital project commenced in November 2017 and completed in October 2020. Guangzhou Hospital has been in operation since June 2021. In addition, we plan to commence the construction of the phase II expansion to Guangzhou Hospital in 2027.
Shanghai Hospital
Shanghai Hospital is designed to be a comprehensive cancer hospital with 400 beds and a planned gross floor area of 158,769 square meters located in Xinhongqiao Park. In April 2014, we received the government approval for the establishment of Shanghai Hospital. Our Shanghai Hospital will utilize the advance domestic and international therapeutic methods, medical process and management system. The hospital plans to install the most advanced cancer diagnosis and treatment equipment and multi-disciplinary system. The construction of this hospital project commenced in September 2017 with an estimated construction period of five years. The construction project was prolonged due to the suspension of construction activities caused by the COVID-19 pandemic. We expect to commence the operation of Shanghai Hospital in 2026 and commence the operation of its proton center in 2027.
Datong Hospital
Datong Hospital is the first independent cancer specialty hospital in our system, which has officially been in operation since May 2017. It provides advanced, best-practice diagnostic and radiotherapy services with 100 beds and a gross floor area of 5,983 square meters.
In October 2014, we established a wholly-owned radiotherapy cancer center, Datong Hospital in Datong City, Shanxi Province. Datong Hospital opened preliminarily in May 2016 and officially opened for operation in May 2017.
In June 2024, we completed the equity transfer process of Datong Hospital to a third party.
Our Cancer Clinics
In May 2017, we opened Shanghai Outpatient Department in Shanghai to provide outpatient services, imaging diagnosis services and daily radiotherapy and chemotherapy services. Patients at Shanghai Outpatient Department can enjoy public medical insurance reimbursement for our services including outpatient consultation, chemotherapy, accelerator radiotherapy, laboratory tests and imaging tests (such as MRI, CT, B-ultrasound, mammography, electrocardiogram). Furthermore, patients who live in the Yangtze River Delta region outside Shanghai can also enjoy public medical insurance reimbursement for services at our Shanghai Outpatient Department under the off-site settlement program. Shanghai Outpatient Department is registered as a specialty cancer hospital with required departments, including radiation, imaging, test laboratory, inpatient and nursing. This free-standing facility constitutes an important step of our broader strategy to build a nationwide chain of free-standing cancer treatment and diagnosis medical institutions in the future.
In April 2020, we acquired Guangzhou Outpatient Department. Guangzhou Outpatient Department is an affiliated oncology specialty outpatient department to our Guangzhou Hospital, with its core specialty in breast cancer. Located in downtown Guangzhou, it primarily provides cancer screening, diagnosis, treatment and health management services for outpatients and is equipped with advanced oncology diagnostic equipment such as color doppler ultrasound, mammography, endoscopy and CT. In June 2024, we completed the equity transfer process of Guangzhou Outpatient Department to a third party .
In April 2020, Shanghai Imaging Center officially opened. Shanghai Imaging Center is located on the second floor of the Xinhongqiao Park, which is the center of the Xinhongqiao Park. Shanghai Imaging Center provides high-quality diagnostic imaging services, such as radiology, ultrasound and nuclear medicine, diagnosis and remote consultation, education and training, to all the medical institutions, premium clinics and medical institutions around the Xinhongqiao Park. Advanced imaging diagnostic equipment, such as CT, magnetic resonance, PET-CT and PET-MR, have been installed in Shanghai Imaging Center.
In September 2020, we established Datong Clinic in Datong City, Shanxi Province, which officially opened for operation in November 2020. Datong Clinic features traditional Chinese medicine, acupuncture and fire moxibustion therapy to provide various cancer related outpatient services. We strategically ceased the operation of Datong Clinic since July 2022 to focus on the development of our Datong Hospital. We completed the deregistration process of Datong Clinic in March 2023.
57
In complement to the independent diagnostic services of Shanghai Imaging Center, we established Shanghai General Practice Clinic in September 2021, which is located at the same building of Shanghai Imaging Center. For outpatients who intend to receive diagnostic examinations at Shanghai Imaging Center without an examination prescription, Shanghai General Practice Clinic provides patient recipient and diagnostic examination prescription services to avoid patients’ trouble of getting a prescription at another hospital.
Our Internet Hospital
We launched our internet hospital in May 2021. We offer a one-stop portal connecting cancer patients with comprehensive online and offline healthcare resources. Through our internet hospital, we enable on-demand healthcare for cancer patients, especially those who received diagnosis or treatment service at our cancer hospitals and clinics in need of post-treatment health management, recovery consultation and periodical examination. Patients can access extensive healthcare resources conveniently through our internet hospital’s WeChat official accounts and mini-programs.
Our internet hospital generates revenue from individual patients and our hospital partners. Individual users who receive healthcare services through our internet hospital typically pay the service fee per the specific service provided, through wire transfer or online payment platforms. For the healthcare services that our internet hospital provides in collaboration with our offline cancer hospitals and centers, our internet hospital split the service fee paid by the user with the offline institution based upon the agreed fee-sharing arrangements after the user receives such services.
Our Network Business
As of December 31, 2024, we operated an extensive network of eight cooperative centers based in six hospitals, spanning over six cities across five provinces and administrative regions in China. These hospitals substantially consist of Class III Grade A hospitals, the highest ranked hospitals by quality and size in China based on the standards of the NHC. Our network includes seven radiotherapy centers and one diagnostic imaging center.
Each cooperative center is typically equipped with a primary unit of medical equipment, such as a linear accelerator, head gamma knife system, PET-CT scanner or MRI scanner. Each cooperative center is located on the premises of our hospital partners with the facilities of the centers provided by the hospitals. Each cooperative center typically includes a treatment area, a patient preparation and observation room, working areas for the center’s doctors and other personnel and a waiting and reception area.
Lease and Management Services Arrangements
As of December 31, 2024, we had six cooperative centers established under lease and management services arrangements. We typically establish such centers with hospitals by entering into a lease agreement and a management agreement.
Under these lease and management services arrangements, we are responsible for purchasing the medical equipment used in these cooperative centers. We lease medical equipment to hospitals for a fixed period and establish and manage the cooperative centers in conjunction with our hospital partners. These arrangements are typically long-term in nature, ranging from five to 20 years.
We receive from the hospital a contracted percentage of each center’s revenue net of specified operating expenses. The contracted percentage typically ranges from 50% to 90% and are typically adjusted based on a declining scale over the term of the arrangement. We also have cooperative centers that operate under revenue-sharing agreements, which stipulate the percentage of the revenue and the pre-operating expenses to be shared with our hospital partners.
The specified operating expenses of cooperative centers typically include variable expenses such as the salaries and benefits of the medical and other personnel at the cooperative center, the cost of medical consumables, marketing expenses, training expenses, utility expenses and routine equipment repair and maintenance expenses. Typically, these lease and management services arrangements may be terminated upon the mutual agreement of the parties if the cooperative centers experience an operating loss for a specified period of time or fail to achieve certain operating targets.
In addition, the arrangements typically can be terminated upon the default or failure by either party to perform its respective obligations under the arrangement. In the event of termination, most arrangements call for the parties to reach a mutual agreement to resolve the remaining obligations of the parties or the division of assets that have been acquired for the cooperative centers. Under certain of these arrangements, our hospital partners must compensate us based on the average contracted percentage for an agreed upon period of time if we are not responsible for the early termination.
58
Our sales-type leases with hospital partners often include an option to the hospitals to purchase the underlying asset which the hospitals are reasonably certain to exercise. The terms of the financing leases usually range between five to 20 years. We have also entered into financing lease agreements in connection with several hospitals to which we lease radiotherapy, diagnostic and other equipment. We will transfer the leased properties to the lessee by the end of the lease term pursuant to the financing lease agreement. The terms of the financing leases vary, usually between three to ten years.
Medical Equipment and Software Solutions
We have established long-term relationships with certain equipment manufacturers. We have purchased medical equipment and consumables from manufacturers or distributors for re-sale to enterprise customers, primarily including hospitals. In return, we typically charge a fixed purchase price for the supplied medical equipment and consumables.
The medical equipment used in our cancer hospitals and cooperative centers is highly complex and produced by a limited number of equipment manufacturers, some of which are based overseas. Our subsidiary, Shanghai Medstar, is qualified for conducting import and export business of Class II and Class III medical device. We, through Shanghai Medstar, import medical equipment overseas for our self-owned cancer hospitals and our cooperative centers, and for resale to other enterprise customers.
We further empower hospital partners with one-stop management and technical services for their better utilization of the equipment as well as cloud-based solutions which are highly compatible and can be connected to the medical equipment supplied by us. For our cloud system solutions, we either charge a fixed rate service fee for our remote medical services provided through the cloud platforms, or a fixed purchase price for the supplied cloud system solutions. See ““—Our Cloud System Solutions.”
Our Cloud System Solutions
To further expand our services to a broader patient base, we have integrated our online and offline medical resources into our cloud system solutions to offer cloud-based services, including primarily cloud-based remote diagnostic imaging, radiation therapy, supply-chain management and comprehensive support services. Specifically, our Jiahe Feiyun Intelligent Radiation Therapy Cloud Service Platform enables remote radiation therapy target delineation, radiation modeling, joint consultation, plan customization and quality control, our Jiahe Yunying Remote Imaging Information Diagnostic Platform enables digitalized display, storage, transmission, and processing of diagnostic pathology and diagnostic imaging results, and our Jiahe Cloud Asset Management Platform provides one-stop supply-chain management services with improved efficiency and reduced costs. We have customized our cloud platforms to ensure the cohesion with the various brands of medical equipment and their operating systems. For example, our Jiahe Yunying Remote Imaging Information Diagnosis Platform can be deployed seamlessly in our cooperative centers to facilitate the imaging equipment supplied by various suppliers.
Management Services
From time to time, we provide management services to radiotherapy and diagnostic imaging centers under service-only agreements. As of December 31, 2024, we did not operate cooperative centers under service-only agreements. Unlike the cooperative centers established under lease and management services arrangements, we do not purchase and lease to the hospitals the medical equipment used at the cooperative centers established under service-only agreements. Rather, we only manage such cooperative centers in exchange for a management fee typically consisting of a contracted percentage of the revenue net of specified operating expenses of the cooperative center.
In addition, as compared to our lease and management services arrangements, the terms of the service-only agreements are typically shorter. We enter into such service-only agreements on a strategic basis to expand the coverage of our network. We expect to enter into additional strategic service-only agreements with other hospitals in the future.
Technical Services
We provide technical services to radiotherapy and diagnostic imaging centers under technical service agreements. As of December 31, 2024, we had such agreements at two cooperative centers among the totality of our eight cooperative centers. Similar to management services arrangements, we do not invest in the medical equipment installed at the cooperative centers.
Instead, we provide technical support, equipment and software maintenance and tele-diagnosis services to cooperative centers in exchange for a fixed fee. The terms are usually similar to those of our lease and management services contracts. As our telemedicine business grows, we expect to enter into more of the technical services agreements with other hospitals in the future.
59
Service Offerings and Medical Equipment
We have equipped our self-owned cancer hospitals and clinics with advanced oncology diagnosis and treatment equipment, such as a linear accelerator, head gamma knife system, PET-CT scanner or MRI scanner. Typically, each of the cooperative centers in our network is also equipped with a primary unit of such medical equipment. Set forth below is a summary of the principal treatment and diagnostic imaging systems provided at our cancer hospitals and cooperative centers.
Proton Therapy System
We had two sets of proton therapy equipment as of the date of this annual report. Specifically, in September 2020, we completed the installment of one set of proton equipment in our Guangzhou Hospital. We have also procured a set of proton therapy equipment in February 2022, which is held by Concord Healthcare for future deployment based on its business needs. In September 2024, Guangzhou Concord Cancer Center Co., Ltd. obtained the large medical equipment procurement license for its proton equipment. In December 2024, we received approval to the application for the Registration Certificate for Medical Device for the proton therapy equipment and commenced the operation of the proton center of our Guangzhou Hospital. In addition, we expect to commence operation of the proton center of Shanghai Hospital in 2027.
Linear Accelerators and External Beam Radiotherapy
As of December 31, 2024, we owned six linear accelerators at our cancer hospitals and cooperative centers. As of the same date, the cooperative centers under service-only technical service agreements in our network owned two linear accelerators. Linear accelerators use microwave technology to deliver a high-energy x-ray beam directed at the tumor. Linear accelerators can be used to treat tumors in the brain or elsewhere in the body. A typical course of treatment given to a patient ranges from 20 to 40 daily sessions and with each session lasting for ten to 20 minutes. Linear accelerators can also be integrated with specialized computer software and advanced imaging and detection equipment to provide more effective and advanced treatments.
Such advanced treatments include three-dimensional conformal radiation therapy, which uses imaging equipment to create detailed, three-dimensional representations of the tumor and surrounding organs. The radiation beam can then be shaped to match the patient’s tumor, reducing the radiation damage to healthy tissues. In general, such advanced methods increase the medical service fees charged as compared to the maximum medical service fees that can be charged for treatments.
Gamma Knife Radiosurgery
A gamma knife is used in radiosurgery for the treatment of tumors and other abnormal growths. A gamma knife uses multiple radiation sources, which differentiates it from traditional radiotherapy where only a single radiation source is used. The intense radiation produced by a gamma knife at a precise target point destroys tumor cells, while minimizing damage to the surrounding healthy tissues. The treatment procedure is minimally or not invasive and may be used as a primary or supplementary treatment option for cancer patients. The treatment requires no general anesthesia and provides an alternative treatment option to patients who may not be good candidates for surgery.
In addition, the gamma knife procedure usually involves shorter patient hospitalization, is more cost effective than surgery and avoids many of the potential risks and complications associated with other treatment options. As of December 31, 2024, we owned three head gamma knife systems at our cancer hospitals and cooperative centers.
Head gamma knife systems are primarily used for the treatment of brain tumors. The treatment is typically completed in one ten to 30 minute session rather than in multiple daily sessions spanning several weeks during which time small doses of radiation are given at each session. Head gamma knife systems can also be used to treat other conditions, such as certain types of brain lesions, trigeminal neuralgia (facial pain) and arteriovenous malformations (abnormal connection between veins and arteries).
60
Diagnostic Imaging
We employ a wide range of diagnostic imaging equipment at our cancer hospitals and cooperative centers. Such equipment includes some of the most advanced diagnostic imaging technology available in China, including among others, PET-CT scanners, MRI scanners and PET-MR scanners. A PET-CT scanner combines a PET scanner and a CT scanner in one unit. PET-CT scanners allow the functional imaging obtained by PET scanning, which depicts the spatial distribution of metabolic or biochemical activities in the body, to be more precisely aligned or correlated with the anatomic imaging obtained by a CT scanner. MRI scanners use a powerful magnetic field, radio frequency pulses and computers to produce detailed pictures of organs, soft tissues, bone and virtually all other internal body structures. MRI technology, which does not involve radiation, is typically able to provide a much greater level of contrast between the different soft tissues of the body than CT, making it especially useful in neurological or oncological imaging. A PET-MR scanner combines a PET scanner and an MRI scanner. PET-MR scanners perform whole-body examinations at both anatomical and metabolic levels at the same time, which reduces the scanning time and patients’ radiation exposure. It is widely recognized as an advanced device for early screening and diagnosis of malignant tumors and neurological diseases. As of December 31, 2024, we owned four MRI scanners, two PET-CT scanners and one PET-MR scanner at our cancer hospitals and cooperative centers.
Operation of Our Cancer Hospitals and Cooperative Centers
The following is a brief summary of the various aspects of the operations of our cancer hospitals and clinics, and the radiotherapy and diagnostic imaging centers in our network. In general, for our self-owned cancer hospitals and clinics, we maintain full operating control over all clinical and non-clinical aspects of its operation, including direct supervision over medical decisions made by doctors.
Management Structure
We manage each of the radiotherapy and diagnostic centers jointly with our hospital partners. Our hospital partners appoint a medical director to each center and are responsible for the centers’ clinical activities, the medical decisions made by doctors, and the employment of doctors in accordance with the licensing regulations. We provide clinical support to doctors, including developing treatment protocols for doctors and organizing joint diagnosis between doctors in our network and clinical research. We appoint either an operations director or a project manager to each cooperative center. Budgets for each cooperative center are established annually based on discussions between our hospital partners and us. Costs incurred at the cooperative centers usually require approval of both our hospital partners and us.
We have established operating procedures and a comprehensive quality assurance program designed to ensure that our cooperative centers operate efficiently and provide consistent and high-quality services. The operating procedures cover the use and maintenance of the medical equipment and interactions with patients, from initial patient appointment and registration to post-treatment follow-up. The operations director or project manager of each cooperative center is primarily responsible for ensuring the adherence to our operating procedures and comprehensive quality assurance program.
At the corporate level, we have established a dedicated operations department to supervise and provide support to ensure the effective operation of our cancer hospitals and cooperative centers. We actively monitor the operation activities and conduct scheduled annual evaluations, focusing on whether our operating personnel follow applicable procedures and perform at the expected level. We also have a risk management department that helps to ensure that we meet applicable PRC laws and regulations and compliance standards for the operation of our business. We have also adopted a code of ethics.
Staffing
We are responsible for employing and managing all personnel of our cancer hospitals and clinics, including doctors and other medical personnel. The medical professional team at our cancer hospitals and clinics comprises primarily doctors (including full-time and part-time), doctor assistants, professional nurses and caretaking staff, anesthetist, radiation physicists, pathologists, radiologists and imaging technicians. The performance of medical professionals is reviewed regularly with reference to performance targets set primarily based on their positions and their respective clinical departments. The results of such reviews will later be used in salary determinations, bonus awards and promotion appraisals.
61
We typically staff each cooperative center with dedicated marketing and accounting personnel. Our hospital partners appoint medical directors to the cooperative centers and, except in very limited cases, they also assign all of the doctors and other medical personnel to the cooperative centers. We also help our hospital partners to recruit many of the doctors or medical personnel that provide services at the cooperative centers. In addition, we help our hospital partners determine the compensation of doctors and other medical personnel providing services in our network of centers. On a limited basis, we also enter into employment agreements with doctors to work at cooperative centers in our network after consulting with our hospital partners where such centers are based.
Medical Affairs
We have a medical affairs department to support the training, clinical education and clinical research activities of our cancer hospitals and cooperative centers. Prior to setting up a new hospital or cooperative center, we arrange training for the medical professionals of such new hospital or cooperative center. This provides the medical professionals of each new cancer hospital or cooperative center with the opportunity to gain hands-on clinical experience in advanced radiotherapy treatment and diagnostic imaging technologies, and to benefit from the considerable clinical knowledge of the doctors and other medical personnel at the designated training centers.
We also periodically provide follow-up training and host academic conferences and semi-annual academic seminars where doctors and other medical personnel from cancer hospitals and cooperative centers and our invited medical experts from professional or academic institutions share their knowledge and clinical experience.
We actively organize, encourage and assist doctors in our cancer hospitals and cooperative centers to engage in clinical research and to publish their results. We assist in coordinating the clinical research efforts between different radiotherapy and diagnostic imaging centers in our network, which is critical for certain research initiatives that require a significant amount of clinical data that would be difficult for one center to collect. Our network offers doctors the opportunity to consult with each other on challenging cases and treatments. In addition, we have developed treatment protocols that are introduced to each cancer hospital and cooperative center. We also publish an internal quarterly magazine titled “Stereotactic Radiosurgery” that highlights the different clinical cases treated in our cancer hospitals and cooperative centers and the latest developments in radiosurgery treatment.
Marketing
As our network of centers expands and as we began operating the first of our self-owned cancer hospitals and clinics in the first half of 2017, we centralized certain of our marketing and advertising efforts. We create and distribute educational materials and brochures and engage in academic advertising and educational campaigns through television, magazines and electronic media.
We assist the cooperative centers by providing relevant content for marketing materials and help coordinate with leading experts in the medical community to attend conferences or seminars hosted by the centers. Each cooperative center must report its marketing activities to us, and we closely monitor such activities and provide approval for major marketing initiatives.
Accounting and Payment Collection
For our self-owned cancer hospitals and clinics, we are responsible for patient billing and fee collection.
For our cooperative centers, our hospital partners are responsible for patient billing and fee collections and for delivering to us our contracted percentage of medical fees based on our arrangements with them. We typically hire accounting personnel at each of our centers who are in charge of keeping books and records as to the revenues and expenses of the center. We reconcile the accounting records for each cooperative center in our network with our hospital partners periodically.
After the revenue net of specified operating expenses of a cooperative center is agreed upon between us and our hospital partners, we will bill our hospital partners for our portion of the revenue determined based on our contracted percentage. Our hospital partners will then go through their internal approval process, which usually takes about 45 days from the time of billing before making payments to us. We have implemented accounting procedures at each of the cooperative centers in our network, and perform periodic reviews to help ensure that such activities are properly conducted.
62
Medical Equipment Maintenance and Repair
The equipment manufacturers or third-party service companies typically carry out equipment maintenance and repair. The manufacturers typically provide equipment warranties for a period of one year. After the warranty period expires, we typically enter into service agreements with the manufacturers or third-party service companies to provide periodic maintenance and repair services.
We have also established a dedicated engineering team that is responsible for the general preventive maintenance of medical equipment used in our cancer hospitals and cooperative centers. Our engineering team serves as an initial point of contact when problems arise and coordinates with equipment manufacturers or a third-party service company to help ensure that problems are resolved in a timely manner.
Medical Equipment Procurement
The medical equipment used in our cancer hospitals and cooperative centers is highly complex and produced by a limited number of equipment manufacturers. We typically purchase medical equipment directly from domestic manufacturers and through importers, including our Shanghai Medstar which is qualified for conducting import and export business of Class II and Class III medical device, from overseas manufacturers.
In accordance with PRC laws and regulations, the procurement, installation and operation of Class A or Class B large medical equipment by hospitals in China are subject to procurement quotas or procurement planning. See “—Regulation of Our Industry—Regulations in China—Regulation of Medical Institutions—Large Medical Equipment Procurement License.”
Once non-profit hospitals have obtained large medical equipment procurement licenses, the purchase of medical equipment for such hospitals is conducted through a collective tender process. The tender process is centralized in accordance with the relevant PRC laws and regulations and is supervised by the NHC for Class A large medical equipment. For Class B large medical equipment, the relevant provincial heath administrative authorities supervise the tender process. The government or military authority will appoint an agent to manage the tender process who must be certified by the government and be qualified to conduct the tender process. The agent publicizes information relevant to the tender process, such as the type of equipment requested by the hospital and the desired commercial terms.
The manufacturers prepare the tender document according to the agent’s requirement and submit their bids to the agent on or before the specified date. The agent then consults with industry experts in evaluating each bid and the industry experts make a determination on the winning manufacturer. When the tender process is complete, the results are publicly announced and an import permit is issued for the equipment of the winning manufacturer. We then begin negotiations with such manufacturer or its importer with respect to the purchase price and the purchasing terms for the equipment based on the general commercial terms submitted by such manufacturer in the tender process.
Pricing of Medical Services
Medical service fees generated through the use of both Class A and Class B large medical equipment at non-profit hospitals are subject to the pricing guidance of the relevant provincial or regional price control authorities and healthcare administrative authorities. The pricing guidance sets forth the range of medical service fees that can be charged by non-profit medical institutions. See “Item 3. Key Information—D. Risk Factors—Risks Related to Our Business and Industry—Certain of the medical services and products provided in our cancer hospitals and cooperative centers are effectively subject to regulatory price controls due to our voluntary price-matching policies, which may reduce our profitability.”
The relevant price control authorities and healthcare administrative authorities provide notices to hospitals, which in turn provide immediate notices to us, as to any change in the pricing ceiling for medical services. The timing between when notices are provided by the relevant price control authorities and healthcare administrative authorities and the effective date of such pricing change varies in different cities and regions as well as the relevant medical services in question, but typically ranges from one to three months. For-profit hospitals or centers based in for-profit hospitals in China, such as our self-owned cancer hospitals and clinics, are not subject to such pricing restrictions and are entitled to set medical service fees based on their cost structures, market demand and other factors.
63
Business Development
Our hospital investment team is responsible for pursuing opportunities to establish proton centers, and cancer hospitals and clinics and our business development team is responsible for pursuing opportunities to develop cooperative centers with hospitals. When examining potential opportunities, we take into account factors that include:
| ● | population density, demographics and the level of economic development of the regions or cities in which such new hospitals and centers would be located; and |
| ● | the reputation of the potential hospital partner and its doctors, nurses and other personnel and the number of licensed patient beds and patient volume for our planned cooperative centers. |
After each potential opportunity is identified and evaluated by the hospital investment team or the business development team, as applicable, the opportunity is presented to our investment committee for review. Our investment committee consists of several of our senior executives and members of our board of directors, and includes chairman of the committee, Dr. Jianyu Yang, chief financial officer, Mr.Wei Jiang and five senior executives. New projects need to be approved by a super-majority approval of our investment evaluation committee and also by our chief executive officer.
Seasonality
During a fiscal year, the first quarter usually sees fewest patient visits, both inpatient and outpatient, mainly due to the Chinese New Year. The fourth quarter is usually the busiest quarter during the year, as most patients, especially patients from the rural areas, will have more free time to visit hospitals.
Since our cooperative centers are located within the government hospitals, they are also subject to seasonality of the patient traffic. Our cancer hospitals and clinics will also be affected by seasonality, although to a lesser degree, as cancer patients need to receive treatment and diagnosis immediately.
Competition
The oncology healthcare service market in China is fragmented and competition is intense. Our cancer hospitals and the cooperative centers compete primarily on a regional or local basis with government-owned and private hospitals that offer radiotherapy, diagnostic imaging and other oncology healthcare services either directly or in conjunction with third parties, such as China Renji Medical Group Ltd. In addition, since hospitals typically establish radiotherapy and diagnostic imaging centers located on their premises through long-term lease and management services arrangements with us or our competitors, in a given locality over a given period only a limited number of top-tier hospitals may not yet have entered into long-term arrangements with us or other companies.
Certain medical equipment that can be purchased by us or our hospital partners, such as head gamma knife systems of PET-CT scanners, further limit the number of top-tier hospitals that we or our competitors can enter into arrangements within a given period. We primarily compete with our competitors based on the range of services provided, the reputation of our cancer hospitals and cooperative centers among doctors and patients in China and level of patient service and satisfaction.
In addition, we compete with those who offer other types of available treatment methods that we do not offer, such as chemotherapy, surgery, different forms of radiotherapy that we do not offer, other alternative treatment methods commercialized in recent years and certain treatments that are currently in the experimental stage. These treatments may be more effective or less costly, or both, compared to the treatment methods that our hospital and centers provide.
64
Intellectual Property
To protect our corporate name, we have applied to the PRC Trademark Office of the State Administration for Market Regulation (formerly known as the State Administration for Industry and Commerce) for and obtained the registration of our trademark “Medstar” in October 2009 and a total of 168 other trademarks, including “Concord Medical,” as of the date of this annual report. We also own the rights to 75 domain names that we use in connection with the operation of our business as of the same date. Many of the domain names that we own include domain names in Chinese that contain relevant key words associated with various types of cancer, radiotherapy, gamma knife systems, linear accelerators or other medical equipment used or treatments and services provided in our network. We believe that such domain names provide us with the opportunity to enhance our marketing efforts for the treatments and services provided in our network and enhance patients’ knowledge as to cancers, the benefits of radiotherapy and the various treatment options that are available.
Other than the use of our trademark and domain names, our business generally does not directly depend on any patents, licensed technology or other intellectual property. However, we cannot be certain that the equipment manufacturers from which we purchase equipment have all requisite third-party consents and licenses for the intellectual property used in the equipment they manufacture.
As a result, those equipment manufacturers may be exposed to risks associated with intellectual property infringement and misappropriation claims by third parties which, in turn, may subject us to claims that the equipment we have purchased infringes the intellectual property rights of third parties. See “Item 3. Key Information—D. Risk Factors—Risks Related to Our Business and Industry—We may fail to protect our intellectual property rights or we may be exposed to misappropriation and infringement claims by third parties, either of which may materially adversely affect our business.”
As we begin to operate cancer hospitals and clinics under our own brand name and as our brand name gains more recognition among the general public, we will work to increase, maintain and enforce our rights in our trademark portfolio. The protection of these rights is important to our reputation and branding strategy and the continued growth of our business.
Environmental Matters
The NHC enacted the Administrative Measures on Medical Wastes Management of Medical Institutions in 2003, which sets forth the management of and criteria for the disposal of medical waste generated in the operation of medical institutions. As the supervising authority, the environmental protection authority at the county or higher levels is responsible for environmental inspections of hospitals within their jurisdictions. The NHC and the environmental protection authorities have also promulgated a series of regulations on the disposal of dangerous medical waste and the requirements of vehicles used to transport medical wastes.
Our cancer hospitals and clinics are also subject to various PRC laws, regulations and rules with respect to environmental matters, including disposal of medical waste, and discharge of wastewater and radioactive substances. We have implemented internal policies and procedures in this regard and engaged qualified third-party service providers to arrange proper disposal in accordance with applicable laws and regulations. We attach great importance to the radiation safety and protection of radiation therapy and continuously put great efforts into creating a safe, comfortable and first-class diagnosis and treatment environment for our patients.
In addition, certain medical equipment used in our network of centers, such as gamma knife systems, use radioactive sources. In accordance with the Regulation on Radioisotope and Radiation Equipment Safety and Protection promulgated by the PRC State Council in 2005, these radioactive sources should be returned to the manufacturer of such radioactive materials or sent to dedicated radioactive waste disposal units appointed by the MEP. Radioactive materials are generally obtained from, and returned to, the medical equipment manufacturers or other third parties, which then have the ultimate responsibility for their proper disposal.
However, as all centers in our network are located on the premises of our hospital partners, we do not directly oversee the disposal of certain medical waste generated in the centers. The failure of any of our hospital partners to dispose of such waste in accordance with PRC laws and regulations may have an adverse effect on the operation of centers in our network. See “Item 3. Key Information—D. Risk Factors—Risks Related to Our Business and Industry—Most of our radiotherapy and diagnostic imaging equipment contains radioactive materials or emits radiation during operation.”
Insurance
We maintain property insurance on many of the medical equipment used in our cancer hospitals and cooperative centers to protect against loss in the event of fire, earthquake, flood and a wide range of natural disasters.
65
For the employed medical personnel at our cancer hospitals and clinics, we have obtained professional malpractice liability insurance for such cancer hospitals and clinics. However, there can be no assurance that we will be able to maintain adequate levels of professional and general liability insurance coverage at a reasonable price.
In our cooperative centers, we do not typically maintain any professional malpractice liability insurance since we do not employ the doctors and other medical personnel providing services in such centers, except in very limited cases and the centers are located on the premises of our hospital partners. We are not directly responsible for any incidents that occur in the course of providing treatment. However, as certain agreements entered into with our hospital partners require us to share in the expenses related to medical disputes and for such expenses to be included as the expenses of the cooperative centers, while the centers will purchase the professional malpractice liability insurance themselves, we have obtained professional malpractice liability insurance for a limited number of centers.
We do not maintain product liability insurance for medical equipment in our cancer hospitals and cooperative centers. We also do not maintain real property insurance on our cancer hospitals and cooperative centers. In addition, we do not maintain business interruption insurance or key employee insurance for our executive offices as we believe it is not the normal industry practice in China to maintain such insurance. We consider our current insurance coverage to be adequate. However, uninsured damage to any of the medical equipment in our cancer hospitals and our network of centers or inadequate insurance carried by our partner hospitals as to their respective centers could significantly disrupt our business operation and materially adversely affect our business, financial condition and results of operations.
Legal and Administrative Proceedings
From time to time, we may become a party to various legal or administrative proceedings arising in the ordinary course of our business, including labor disputes, customer complaints and other dissatisfactions, administrative penalties in relation to our advertisements, and trademark and copyright disputes with third parties. We are currently not a party to, and we are not aware of any threat of, any legal or administrative proceedings that, in the opinion of our management, are likely to have any material and adverse effect on our business, results of operations or financial condition.
Regulation of Our Industry
This section sets forth a summary of the most significant regulations or requirements that affect our business activities in China or our shareholders’ right to receive dividends and other distributions from us.
General Regulatory Environment
China’s healthcare industry is regulated by various government agencies, including the NHC. The NHC has branch offices across China that oversee the healthcare industry at the provincial and county levels, which branch offices, together with the NHC, we refer to as the healthcare administrative authorities. The healthcare administrative authorities and other government agencies, such as the NDRC, the SFDA, the MEP and MOFCOM, have promulgated rules and regulations relating to the procurement of large medical equipment, the pricing of medical services, the operation of radiotherapy equipment, the licensing and operation of medical institutions and the licensing of medical staff.
66
Permits Required by Our Company
Medical Equipment Operating Enterprise Permits
The SFDA categorizes medical equipment into three classes according to the level of control by the government authorities that, in the judgment of the SFDA, is required for their safe and effective operation. Class I medical equipment are the medical equipment that require only an ordinary level of control in order to ensure their safe and effective operation. Class II medical equipment are the medical equipment that require a heightened level of control in order to ensure their safe and effective operation. Class III medical equipment are the medical equipment that are used to support or maintain human life, are implanted into the human body or otherwise pose a potential danger to the human body. Class III medical equipment require strict control in order to ensure their safe and effective operation. In order to ensure an adequate level of control in the operation of Class II and Class III medical equipment, enterprises that engage in the operation of such equipment, which include gamma knife systems, linear accelerators, MRI systems and PET-CT systems, must each obtain a medical equipment operating enterprise permit from the relevant provincial drug supervision and administration agency. As a result, our subsidiaries that engage in the operation of Class II and Class III medical equipment must each obtain a medical equipment operating enterprise permit from the relevant provincial drug supervision and administration agency pursuant to the Medical Equipment Supervision and Administration Regulation effective as of April 1, 2000. Each such permit is valid for a term of five years and, prior to expiration, must be reviewed by and an extension of its term must be obtained from the relevant authorities. Our Guangzhou Hospital, Shanghai Medstar and Aohua Technology have obtained medical equipment operating enterprise permits.
Radiation Safety Permits
As organizations that produce, sell or use radioactive materials or devices in the PRC, our subsidiaries Shanghai Medstar, Aohua Technology are required to obtain radiation safety permits from the relevant national or provincial environmental protection authorities pursuant to the Regulation on Radioisotope and Radiation Equipment Safety and Protection issued on September 14, 2005 by the PRC State Council and the Rules on Radioisotopes and Radiation Device Safety Permit issued on January 18, 2006 by the State Environmental Protection Administration (now the MEP) and amended on December 6, 2008 by the MEP. Each such radiation safety permit is valid for a term of five years and, prior to expiration, must be reviewed by and an extension of its term must be obtained from the relevant authorities. Shanghai Medstar has received a radiation safety permit. The radiation safety permit of Aohua Technology expired on October 14, 2014 and was not renewed due to the fact that Aohua Technology has stopped selling radioactive materials or devices in the PRC. In addition, our Shanghai Imaging Center, Shanghai Outpatient Department, and Guangzhou Hospital have obtained the radiation safety permits.
Any organization that is subject to radiation safety permitting requirements is required to strictly observe state regulations regarding individual radiation dosage monitoring and health administration, conduct individual dosage monitoring and occupational health examinations for its staff that are directly involved in the production, sale or use of radioactive materials or devices and maintain individual dosage files and occupational health files. Any used radioactive source materials must be returned to the manufacturer or the original exporter of the equipment. If return to the manufacturer or the original exporter is not possible, the used radioactive materials must be delivered to a qualified radioactive waste consolidation and storage unit for storage.
Regulation of Medical Institutions
Distinction between For-Profit and Non-Profit Medical Institutions
Medical institutions in China can be divided into three main categories: public non-profit medical institutions, private non-profit medical institutions and for-profit medical institutions. Medical institutions falling under each category have differing registered business purposes and governing financial, tax, pricing and accounting standards than medical institutions falling under one of the other categories. Public non-profit medical institutions, including those owned by the government and military hospitals, are set up and operated to provide a public service and are eligible for financial subsidies from the government. In contrast, private non-profit medical institutions are not eligible for government financial subsidies. Both public and private nonprofit medical institutions are required to set their medical service fees within a range stipulated by the relevant governmental price control authorities, to implement financial and accounting systems in accordance with standards promulgated by government authorities and to retain any profits for the continued development of such institutions.
For-profit medical institutions are permitted to set prices for their medical services in accordance with the market, to implement financial and accounting systems in accordance with market practice for business enterprises and to distribute profits to their shareholders. Like private non-profit medical institutions, for-profit medical institutions are not entitled to government financial subsidies. The cancer hospitals and clinics that we plan to develop will be established as for-profit medical institutions.
67
Medical Institution Practicing License
Pursuant to the Regulation on Medical Institution issued on February 26, 1994 and amended on February 6, 2016 by the PRC State Council, any organization or individual that intends to establish a medical institution must obtain a medical institution practicing license from the relevant healthcare administrative authorities. In determining whether to approve any application, the relevant healthcare administrative authorities are to consider whether the proposed medical institution comports with the population, medical resources, medical needs and geographic distribution of existing medical institutions in the regions for which such authorities are responsible as well as whether the proposed medical institution meets the basic medical standards set by the NHC. Each of the cancer hospitals and clinics that we intend to establish or currently operate in China would need to obtain such a medical institution practicing license. As of the date of this annual report, each of our self-owned cancer hospitals and clinics in operation has obtained a medical institution practicing license.
Large Medical Equipment Procurement License
Pursuant to the Administrative Measures on the Procurement and Use of Large Medical Equipment (For Trial Implementation) jointly promulgated by the NHC and National Medical Products Administration on May 22, 2018 and came into effect on the same day, the PRC government regulates large medical equipment through the classified and hierarchical allocation plan and through the issuance of the large medical equipment procurement license according to the Catalog, which divides large medical equipment into Class A and Class B.
For large medical equipment classified as Class A large medical equipment, which includes proton therapy systems, quotas are set by the NHC and the NDRC and large medical equipment procurement licenses are issued by the NHC. For large medical equipment classified as Class B large medical equipment, which includes PET-MR, gamma knife system, PET-CT scanners and linear accelerators, procurement planning and approval is conducted by the relevant provincial healthcare administrative authorities conduct procurement planning and approval.
According to “14th Five-Year Plan ” issued by NHC on July 21, 2023, the national master plan configures a maximum of 41 newly added proton therapy treatment systems between 2021 and 2025. The allocation will depend on the actual situation of regional function orientation, radiation capacity of medical services and the service level of diagnosis and treatment of medical institutions. In addition, “14th Five-Year Plan ” stipulates provincial the procurement planning and quotas for Class B large medical equipment procurement licenses. On February 8, 2024, the NHC promulgated the Notice of Adjustment of the 14th Five-Year Plan Large-scale Medical Equipment Configuration Plan, which stipulates that in order to meet the needs of people for diversified diagnosis and treatment services and support the healthy and orderly development of socially-run medical care, during the 14th Five-Year Plan period, eight new sets of heavy ion and proton radiotherapy systems were added according to the configuration plan nationwide, which are specially used for socially-run medical care institutions.
In accordance with “14th Five-Year Plan ,” the total number of PET-CT large medical equipment procurement licenses issued in China cannot exceed 860 from the date of the plan through the end of 2025, and the total number of large medical equipment procurement licenses issued for gamma knife systems cannot exceed 95 nationwide. There is currently no guidance as to the total number of large medical equipment procurement licenses that may be issued for other types of medical equipment that the cooperative centers in our network operate.
With respect to any Class A or Class B large medical equipment purchased before the Rules on Procurement and Use of Large Medical Equipment came into effect on March 1, 2005, the medical institution that houses such equipment must apply to the NHC or the relevant provincial healthcare administrative authorities for a large medical equipment procurement license for such equipment. If such medical institution is unable to obtain a procurement license as a result of a lack of procurement quotas for such medical equipment allocated to the region in which the medical institution is located, an interim procurement permit for large medical equipment is required to be obtained instead. Moreover, any medical institution holding an interim permit must pay taxes on income derived from the use of the equipment covered by the interim permit and, upon the expiration of the useful life of such medical equipment, the medical institution must dispose of such equipment and is not permitted to replace it with a newer model.
68
Radiotherapy Permit
Medical institutions that engage in radiotherapy are governed by the Regulatory Rules on Radiotherapy issued on January 24, 2006 by the NHC and are required to obtain a radiotherapy permit from the relevant healthcare administrative authorities. These rules require such medical institutions to possess qualifications sufficient for radiotherapy work, which include having adequate facilities for housing radiotherapy equipment as well as having qualified, properly trained personnel. Medical institutions that operate medical equipment containing radioactive materials are also required to obtain a radiation safety permit. See “—Permits Required by Our Company—Radiation Safety Permits.”
Radiation Worker Permit
Medical institutions that engage in the operation of medical equipment that contains radioactive materials or emits radiation during operation are required to obtain a radiation worker permit from the competent healthcare administrative authorities for each medical technician who operates such equipment.
Regulation of Military Hospitals
The procurement, installation and operation of large medical equipment by medical institutions of the PLA is regulated by the healthcare administrative authority of the general logistics department of the PLA with reference to the Rules on Procurement and Use of Large Medical Equipment. The general logistic department of the PLA issues a large equipment application permit to those military hospitals approved for procurement. The procurement planning records and annual reviews are provided to the NHC for its records.
Restrictions on Cooperation Agreements
Since the effectiveness in September 2000 of the Implementation Opinions on the Management by Classification of Urban Medical Institutions by the NHC, the State Administration of Traditional Chinese Medicine, the Ministry of Finance and the NDRC, non-profit medical institutions other than military hospitals have been prohibited from entering into new cooperation agreements or continuing to operate under existing cooperation agreements with third parties pursuant to which the parties jointly invest in or cooperate to set up for-profit centers or units that are not independent legal entities. However, according to the Opinions on Certain Issues Regarding Management by Classification of Urban Medical Institutions issued on July 20, 2001 by the NHC, the State Administration of Traditional Chinese Medicine, the Ministry of Finance and the NDRC, a non-profit medical institution that lacks sufficient funds to purchase medical equipment outright may enter into a leasing agreement pursuant to which the medical institution leases medical equipment at market rates. In response to this regulatory change, we have replaced the majority of our cooperation agreements with non-profit hospitals with leasing and management agreements.
Regulation of Proton Treatment Centers
Pursuant to the Administrative Measures on Clinical Application of Medical Technology, effective as of November 1, 2018, medical institutions must apply to the NHC for approval before utilizing certain medical technologies. On March 30, 2022, the NHC issued the National Standard for Clinical Application Management of Restricted Technologies, which provide the guidelines for government authorities to review and approve applications of medical institutions for clinical use of proton and heavy ion radiotherapy technologies. Furthermore, these rules and their subsequent amendments set out the minimum requirements for medical institutions and their medical staff to provide proton and heavy ion radiotherapy. Such requirements include, among other things, that medical institutions that are eligible for providing proton and heavy ion radiotherapy must, among other things, meet the following requirements:
69
| a) | have clinicians, radiation physicists and technicians, and maintenance personnel for accelerators; |
| b) | have more than ten years of experience in radiotherapy treatment, with no less than 2,000 annually admitted patient visits; |
| c) | have CT model locator, accelerator with multi-leaf collimator, reverse treatment planning system, quality assurance and control equipment, etc.; |
| d) | have 3D imaging guidance technology, more than 3 years of experience with online 3D image-guided radiotherapy, IMRT, and SRT; and |
| e) | be equipped with proton or ion therapy system in accordance with the guidance of NHC; |
| a) | have imaging diagnosis equipment including MRI, CT, PET-CT, etc.; |
| b) | have medical imaging management system; and |
| c) | have at least five registered doctors who conducted imaging diagnosis, including nuclear medicine, for over ten years. |
These rules will apply to any proton or heavy ion radiotherapy treatment centers that we or our hospital partners may build and operate in the future, including our Shanghai Hospital.
Registration of Doctors
Doctors in China must obtain a doctor practitioner or assistant doctor practitioner license in accordance with the Law on Medical Practitioners, effective as of May 1, 1999, and the Interim Measures for Registration of Medical Practitioners, effective as of July 16, 1999. Currently, each doctor is required to practice in the medical institution specified in such doctor’s registration. If a doctor intends to change his/her practice location, including but not limited to moving to or from a non-profit medical institution or to or from a for-profit medical institution, practice classification, practice scope or other registered matters, such doctor is required to apply for such change with the competent healthcare administrative authorities. However, with the approval of the medical institution with which a doctor is affiliated, a doctor may, within his/her scope of practice, undertake outside consultations, including diagnostic and treatment activities, for patients of another medical institution.
The Notice Concerning the Doctors to Practice in Different Locations, which is issued by the NHC on September 11, 2009, sets forth the basic principles for doctors to practice in different medical institutions. Pursuant to the notice doctors are allowed to be employed by more than two medical institutions subject to the approval of the NHC. On December 28, 2012, the Management Measures Concerning the Doctors to Practice in Different Locations issued by Guangdong provincial branches of the NHC became effective, which provides that doctors, who meet the requirements set forth therein, may apply to practice in different medical institutions. The amended measures are currently effective for a period of three years.
70
Pricing of Medical Services
Pursuant to the Opinion Concerning the Reform of Medical Service Pricing Management issued by the NDRC and the NHC on July 20, 2000, medical services fees generated through the use of both Class A and Class B large medical equipment at nonprofit medical institutions are subject to the pricing guidelines of the relevant provincial or regional price control authorities and healthcare administrative authorities. The pricing guidance sets forth the range of medical services fees that can be charged by non-profit medical institutions. For-profit medical institutions are not subject to such pricing restrictions and are entitled to set medical services fees based on their cost structures, market demand and other factors. According to the Implementation Plan for the Recent Priorities of the Health Care System Reform (2009-2011), which was issued by the PRC State Council on March 18, 2009, the Chinese government is aiming to reduce the examination fees for large medical equipment. In addition, according to the Opinion on the Reform of Pharmaceuticals and Healthcare Service Pricing Structures issued on November 9, 2009 by the NDRC, the NHC and the Ministry of Health and the Ministry of Human Resources and Social Security (the “MHRSS”), the Chinese government is also aiming to reduce treatment fees for large medical equipment. See “Item 3. Key Information—D. Risk Factors—Risks Related to Our Business and Industry—Certain of the medical services and products provided in our cancer hospitals and cooperative centers are effectively subject to regulatory price controls due to our voluntary price-matching policies, which may reduce our profitability.”
Medical Insurance Coverage
China has a complex medical insurance system that is currently undergoing reform. Typically, those covered by medical insurance must pay for medical services out of their own pocket at the time services are rendered and must then seek reimbursement from the relevant insurer. For public servants and others covered by the 1989 Administrative Measure on State Provision of Healthcare and the 1997 Circular on Reimbursement Coverage of Large Medical Equipment under State Provision of Healthcare, the PRC government currently either fully or partially reimburses medical expenses for certain approved cancer diagnosis and radiotherapy treatment services, including treatments utilizing linear accelerators and diagnostic imaging services utilizing CT and MRI scanners. However, gamma knife treatments and PET scans are currently not eligible for reimbursement under this plan.
Urban residents in China that are not covered by the 1989 Administrative Measure on State Provision of Healthcare and the 1997 Circular on Reimbursement Coverage of Large Medical Equipment under State Provision of Healthcare are covered by one of two nationwide public medical insurance schemes, which are the Urban Employees Basic Medical Insurance Program and the Urban Residents Basic Medical Insurance Program. Rural residents in China are covered under a new Rural Cooperative Medical Program launched in 2003. The Urban Employees Basic Medical Insurance Program, which covers employed urban residents, partially reimburses urban workers for treatments utilizing linear accelerators and gamma knife systems and diagnostic imaging services utilizing CT and MRI scanners, with reimbursement levels varying from province to province. However, diagnostic imaging services utilizing PET and PET-CT scans are currently not reimbursable under the Urban Employees Basic Medical Insurance Program. For urban non-workers who are covered by the Urban Residents Basic Medical Insurance Program and rural residents who are covered by the new Rural Cooperative Medical Program, the types of cancer diagnosis and radiotherapy treatments that are covered are generally set with reference to the policy for urban employees in the same region of the country. However, the reimbursement levels for covered medical expenses for urban non-workers and rural residents, which vary widely from region to region and treatment to treatment, are generally lower than those for urban employees in the same region. Currently no reimbursement is available for proton therapy treatments.
71
The table below summarizes certain key aspects of these three medical insurance programs:
|
|
Urban Employee Basic |
|
Urban Residents Basic |
|
Rural Cooperative |
|---|---|---|---|---|---|---|
|
|
|
|
|
|
|
Launch Time |
|
1998 |
|
2007 |
|
2003 |
|
|
|
|
|
|
|
Participants |
|
Urban employees |
|
Urban non-employees |
|
Rural residents |
|
|
|
|
|
|
|
Participation |
|
Mandatory |
|
Voluntary |
|
Voluntary |
|
|
|
|
|
|
|
Number of People covered in 2010 |
|
Approximately 237 million (36% of China’s urban population) |
|
Approximately 195 million (29% of China’s urban population) |
|
Approximately 815 million (96% of China’s rural population) |
|
|
|
|
|
|
|
Total reimbursement amount |
|
RMB180.0 billion in 2009 |
|
N/A |
|
RMB66.2 billion in 2010 |
|
|
|
|
|
|
|
Funding |
|
Employers and employees: ● employer contributes approximately 6% of each employee’s total salary; and |
|
Households and the government: ● monthly premium are paid by each household; and |
|
Individuals and the government: ● individual pays no less than RMB20 per year and local government subsidizes no less than RMB40 per person annually; and |
|
|
|
|
|
|
|
|
|
● employee contributes approximately 2% of such employee’s total salary. |
|
● government subsidizes no less than RMB80 per person annually and RMB40 per person annually for the mid/western regions of China, with greater subsidies provided to low-income families and disabled persons. |
|
● government subsidizes RMB40 per person annually for the middle and western regions of the country and a smaller amount for the eastern region. |
|
|
|
|
|
|
|
General Reimbursement Policy |
|
Reimbursement comes from two sources—individual’s reimbursement account and the social medical expense pool: |
|
There is no specific requirement or guidance from the central government. Reimbursement policy is separately determined by local governments. |
|
The central government suggests that, beginning in the second half of 2009, the reimbursement cap for all regions should be no less than six times the average annual per capita net income of rural residents in the region. |
|
|
|
|
|
|
|
|
|
● all of the employee’s contribution and 30% of the employer’s contribution are allocated to the individual’s reimbursement account; the reimbursement cap from the individual account is the balance of that account; and |
|
|
|
|
|
|
|
|
|
|
|
|
|
● the remaining 70% of the employers’ contribution is aggregated into a social medical expense pool; the reimbursement cap from the social medical expense pool for an individual participant in a calendar year is around four times the regional average annual salary. |
|
|
|
|
|
|
|
|
|
|
|
Examples of Local Reimbursement Policy |
|
Shanghai: reimbursement cap from the social medical expense pool for an individual participant in a calendar year is approximately four times the average annual salary in Shanghai from the previous year. |
|
Jiangsu Province: approximately 50% to 60% of medical expense can be reimbursed by the program. |
|
Guangdong Province: maximum reimbursement amount is approximately RMB50,000 per person per year. |
|
|
|
|
|
|
|
|
|
Inner Mongolia: reimbursement cap from the social medical expense pool for an individual participant in a calendar year is RMB25,000. |
|
Sichuan Province: approximately 60% (and not less than 50%) of medical expense can be reimbursed by the program. |
|
Hubei Province: maximum reimbursement mount for hospitalizations hospitalization is approximately RMB30,000 per person per year. |
|
|
|
|
Guangdong Province: approximately 40% to 60% of medical expense can be reimbursed by the program; maximum reimbursement amount is approximately two times the average annual salary in Guangdong Province from the previous year. |
|
Anhui Province: maximum reimbursement amount for hospitalization is approximately RMB30,000 per person per year. |
Sources: Ministry of Health, MHRSS, National Bureau of Statistics, and various other central and local PRC government websites.
72
Regulations on Environmental Protection Related to Medical Institutions
Environmental Protection Law of PRC and Environmental Impact Assessment Law of the People’s Republic of China
Pursuant to the Environmental Protection Law of the People’s Republic of China promulgated by the SCNPC on December 26, 1989 and became effective on the same day, amended on April 24, 2014 and became effective on January 1, 2015, the waste discharge licensing system has been implemented in the PRC and entities that discharge medical sewage to water bodies directly or indirectly shall obtain a waste discharge license. Furthermore, installations for the prevention and control of pollution at a construction project must be designed, built and commissioned together with the principal part of the project.
Pursuant to the Environmental Impact Assessment Law of the People’s Republic of China promulgated by the SCNPC on October 28, 2002, became effective on September 1, 2003 and amended on July 2, 2016 and December 29, 2018, the State implements administration by classification on the environmental impact of construction projects according to the level of impact on the environment. The construction entity shall prepare an environmental impact report, or an environmental impact form or complete an environmental impact registration form (the “Environmental Impact Assessment Documents”) for reporting and filing purpose. If the Environmental Impact Assessment Documents of a construction project have not been reviewed by the approving authority in accordance with the law or have not been granted approval after the review, the construction entity is prohibited from commencing construction works.
Regulations on the Administration of Medical Waste and the Measures of the Administration of Medical Waste of Medical Institution
According to the Regulations on the Administration of Medical Waste, which was promulgated by the State Council on June 16, 2003 and amended on January8, 2011, and the Measures of the Administration of Medical Waste of Medical Institution, which was promulgated by the MOH on October 15, 2003 and came into effect on the same day, medical or health institution shall register medical wastes, manage medical wastes under classification and undertake management of duplicate forms for transfer of hazardous waste in accordance with the Catalogue of Classified Medical Wastes, and deliver medical wastes to an entity for centralized disposal of medical wastes and licensed by a relevant environment protection administrative department for dispose. Sewage generated by any health institution and excretion of its patients or suspected patients of infectious diseases shall be sterilized in strict accordance with the relevant provisions, and shall not be discharged into sewage disposal systems until the discharging standards are met.
The Law of the People’s Republic of China on Prevention and Control of Radioactive Pollution and Safety Management of Radioactive Waste
The Law of the People’s Republic of China on Prevention and Control of Radioactive Pollution stipulates that, an entity generating radioactive waste liquid must, in accordance with the requirements of the national standards on the prevention and control of radioactive pollution, dispose or store the radioactive waste liquid which shall not be discharged to the environment. An entity generating radioactive solid wastes shall, in accordance with the provisions of the competent administrative department of environmental protection under the State Council, deliver the radioactive solid wastes it generates to the entity disposing the radioactive solid wastes for disposition after having them treated, and shall assume the disposition expense.
In accordance with the Regulations on the Safety Management of Radioactive Waste which came into effect on March 1, 2012, China adopts the classified management of radioactive waste. According to the characteristics and the potential hazardous exposure of the human health and environment, radioactive wastes are divided into high-level radioactive waste, medium-level radioactive waste and low-level radioactive waste. Entities of utilization of nuclear technology shall conduct relevant treatment procedures of the liquid radioactive waste (which was generated but couldn’t be discharged after purification), and then transformed to solid radioactive waste. Entities of utilization of nuclear technology shall deliver disused radioactive sources and other solid radioactive wastes generated by them to any qualified entity for centralized storage, or to a solid radioactive waste disposing entity possessing the applicable licenses for disposal.
The Administrative Measures on Licensing of Urban Drainage
The Administrative Measures on Licensing of Urban Drainage, which was promulgated by the Ministry of Housing and Urban-rural Development on January 22, 2015 and came into effect on March 1, 2015, provides that enterprises, institutions and individual industrial and commercial households engaging in industry, construction, catering industry, medical industry and discharging sewage into the urban drainage network must apply for and obtain a License for Urban Drainage.
73
Foreign Exchange Control and Administration
Pursuant to the Foreign Exchange Administration Regulation promulgated on January 29, 1996, as amended on January 14, 1997 and August 5, 2008, and various regulations issued by the SAFE and other relevant PRC government authorities, the Renminbi is freely convertible only with respect to current account items, such as trade-related receipts and payments, interest and dividends. Capital account items, such as direct equity investments, loans and repatriations of investments, require the prior approval of the SAFE or its local branches for conversion of Renminbi into foreign currency, such as U.S. dollars, and remittance of the foreign currency outside the PRC. Payments for transactions that take place within the PRC must be made in Renminbi. Foreign exchange transactions under the capital account are still subject to limitations and require approvals from, or registration with, the SAFE and other relevant PRC governmental authorities, or their competent local branches.
On August 29, 2008, the SAFE promulgated SAFE Circular No. 142, a notice regulating the conversion by a foreign-invested company of foreign currency into Renminbi by restricting how converted Renminbi may be used. This notice requires that Renminbi converted from the foreign currency-denominated capital of a foreign-invested company only be used for purposes within the business scope approved by the applicable governmental authority and may not be used for equity investments within the PRC unless specifically provided for otherwise in its business scope. In addition, the SAFE strengthened its oversight of the flow and use of Renminbi funds converted from the foreign currency-denominated capital of a foreign-invested company. The use of such Renminbi may not be changed without SAFE’s approval and may not be used to repay Renminbi loans if the proceeds of such loans have not yet been used for purposes within the company’s approved business scope. Violations of SAFE Circular No. 142 may result in severe penalties, including substantial fines as set forth in the Foreign Exchange Administration Regulation. Furthermore, SAFE promulgated a circular on November 19, 2010 (generally known as Circular No. 59), which tightens the examination on the authenticity of settlement of net proceeds from an offering and requires that the settlement of net proceeds shall be in accordance with the description in its prospectus. On August 4, 2014, SAFE issued SAFE Circular 36 that launched the pilot reform of administration regarding conversion of foreign currency registered capitals of foreign-invested enterprises in 16 pilot areas. According to SAFE Circular 36, an ordinary foreign-invested enterprise in the pilot areas is permitted to use Renminbi converted from its foreign-currency registered capital to make equity investments in the PRC, subject to certain registration and settlement procedure as set forth in SAFE Circular 36.
On July 4, 2014, SAFE promulgated the Notice on Relevant Issues Concerning Foreign Exchange Control of Domestic Residents’ Overseas Investment and Financing and Roundtrip Investment through Offshore Special Purpose Vehicles (“SAFE Circular No. 37”), which replaced the former Notice on Relevant Issues Concerning Foreign Exchange Administration for PRC Residents to Engage in Financing and Inbound Investment via Overseas Special Purpose Vehicles (“SAFE Circular No. 75”) promulgated by SAFE on October 21, 2005.
SAFE Circular No. 37 requires PRC residents to register with local branches of SAFE in connection with their direct establishment or indirect control of an offshore entity, for the purpose of overseas investment and financing, with such PRC residents’ legally owned assets or equity interests in domestic enterprises or offshore assets or interests, which is referred to in SAFE Circular No. 37 as a “special purpose vehicle.” SAFE Circular No. 37 further requires amendment to the registration in the event of any significant changes with respect to the special purpose vehicle, such as an increase or decrease of capital contributed by PRC residents share transfer or exchange, merger, division or other material events. In the event that a PRC resident holding interests in a special purpose vehicle fails to complete the required SAFE registration, the PRC subsidiaries of that special purpose vehicle may be prohibited from making profit distributions to the offshore parent and from carrying out subsequent cross-border foreign exchange activities and the special purpose vehicle may be restricted in its ability to contribute additional capital into its PRC subsidiaries. Furthermore, failure to comply with the various SAFE registration requirements described above could result in liability under PRC law for evasion of foreign exchange controls.
Currently, several of our beneficial owners who are residents in the PRC and are or may be subject to the requirements of making registration with the competent local branch of SAFE with respect to their investments in our company as required by SAFE Circular No. 75 and will update their registration filings with SAFE under SAFE Circular No. 37 when there are any changes that should be registered under SAFE Circular No. 37. However, we cannot assure you that all of our beneficial owners who are PRC residents will at all times comply with, or in the future make or obtain any applicable registrations or approvals required by, SAFE Circular No. 37 or other related regulations. See “Item 3. Key Information—D. Risk Factors—Risks Related to Doing Business in China—PRC foreign exchange rules may limit our ability to acquire PRC companies and adversely affect the implementation of our strategy, business and prospects.”
74
Dividend Distributions
Pursuant to the Foreign Exchange Administration Regulation promulgated in 1996, as amended in 1997 and 2008, and various regulations issued by the SAFE and other relevant PRC government authorities, the PRC government imposes restrictions on the convertibility of Renminbi into foreign currencies and, in certain cases, on the remittance of currency out of China. Our PRC subsidiaries are regulated under the Foreign Investment Law of the PRC and Regulations for the Implementation of the Foreign Investment Law of the PRC which became effective as of January 1, 2020, and the newly revised PRC Company Law, which became effective as of October 26, 2018. Pursuant to these regulations, each of our PRC subsidiaries must allocate at least 10.0% of its after-tax profits to a statutory common reserve fund. When the accumulated amount of the statutory common reserve fund exceeds 50.0% of the registered capital of such subsidiary, no further allocation is required. Funds allocated to a statutory common reserve fund may not be distributed to equity owners as cash dividends. Furthermore, each of our PRC subsidiaries may allocate a portion of its after-tax profits, as determined by such subsidiary’s ultimate decision-making body, to its staff welfare and bonus funds, which allocated portion may not be distributed as cash dividends.
Regulations Relating to Employee Share Options
Pursuant to the Administration Measure for Individual Foreign Exchange issued in December 2006 and the Implementation Rules of Administration Measure for Individual Foreign Exchange, issued in January 2007 and updated in May 2016 by the SAFE, all foreign exchange matters relating to employee stock award plans or stock option plans for PRC residents may only be transacted upon the approval of the SAFE or its authorized branch. On February 15, 2012, the SAFE promulgated the Notice on Foreign Exchange Administration for Domestic Individuals Participating in Employee Stock Award Plan or Stock Option Plan of Overseas-Listed Company (the “Stock Option Rule”). Under the Stock Option Rule, PRC citizens who participate in employee stock award and share option plans of an overseas publicly-listed company must register with the SAFE and complete certain related procedures. These procedures must be conducted by a PRC agent designated by the subsidiary of such overseas publicly-listed company with which the PRC citizens affiliate. The PRC agent may be a subsidiary of such overseas publicly-listed company, any such PRC subsidiary’s trade union having legal person status, a trust and investment company or other financial institution qualified to act as a custodian of assets. Such participant’s foreign exchange income received from the sale of shares or dividends distributed by the overseas publicly-listed company must first be remitted into a collective foreign exchange account opened and managed by the PRC agent prior to any distribution of such income to such participants in a foreign currency or in Renminbi.
Pursuant to Circular No. 106, employee stock award plans and employee share option plans of special purpose vehicles must be filed with the SAFE while applying for the registration for the establishment of the special purpose vehicles. After employees exercise their options, they must apply for an amendment to the registration for the special purpose vehicle with the SAFE. We intend to comply with these regulations and to ask our PRC optionees to comply with these regulations. In accordance with the Circular of the State Administration of Foreign Exchange on Issues concerning the Administration of Foreign Exchange Used for Domestic Individuals’ Participation in Equity Incentive Plans of Companies Listed Overseas issued by SAFE on February 15, 2012, individuals who participate in equity incentive plans of the same overseas listed company shall, through the domestic company to which the said company is affiliated, collectively entrust a domestic agency to handle issues like foreign exchange registration, account establishment, funds transfer and remittance, and entrust an overseas institution to handle issues like exercise of options, purchase and sale of corresponding stocks or equity, and transfer of corresponding funds. It is currently unclear how these rules will be interpreted and implemented. If the applicable authorities determine that we or our PRC optionees have failed to comply with these regulations, we or our PRC optionees may be subject to fines and legal sanctions.
75
Provisions Regarding Mergers and Acquisitions of Domestic Enterprises by Foreign Investors and Overseas Listings
On August 8, 2006, six PRC regulatory agencies, including MOFCOM, the State Assets Supervision and Administration Commission, the State Administration for Taxation, the State Administration for Industry and Commerce, the CSRC and the SAFE, jointly issued the M&A Rule, which became effective on September 8, 2006 and subsequently amended on June 22, 2009. The M&A Rule, among other things, includes provisions that require any offshore special purpose vehicle, formed for the purpose of an overseas listing of equity interests in a PRC company that is controlled directly or indirectly by one or more PRC companies or individuals, to obtain the approval of the CSRC prior to the listing and trading of such special purpose vehicle’s securities on an overseas stock exchange. The application of the M&A Rule is currently unclear. However, our PRC counsel, Jingtian & Gongcheng Attorneys At Law, has advised us that based on its understanding of the current PRC laws, rules and regulations and the M&A Rule, the M&A Rule does not require that we obtain prior CSRC approval for the listing and trading of our ADSs on the NYSE, because our acquisition of the equity interests in our PRC subsidiaries is not subject to the M&A Rule due to the fact that Shanghai Medstar and Aohua Technology were already foreign-invested enterprises before September 8, 2006, the effective date of the M&A Rule. Jingtian & Gongcheng Attorneys At Law has further advised us that their opinions summarized above are subject to the timing and content of any new laws, rules and regulations or clear implementations and interpretations from the CSRC in any form relating to the M&A Rule.
On February 17, 2023, the CSRC promulgated the Overseas Listing Trial Measures and the related guidelines, which became effective on March 31, 2023. The Overseas Listing Trial Measures has comprehensively improved and reformed the existing regulatory regime for overseas offering and listing of securities by PRC domestic companies and regulated both direct and indirect overseas offering and listing of securities by PRC domestic companies by adopting a filing-based regulatory regime. According to the Overseas Listing Trial Measures, PRC domestic companies that seek to offer and list securities in overseas markets, either in direct or indirect means, are required to fulfill the filing procedure with the CSRC and report relevant information. The CSRC provided further notice related to the Overseas Listing Trial Measures that companies that had already been listed on overseas stock exchanges prior to March 31, 2023 are not required to make immediate filings for its listing, but are required to make filings for subsequent offerings in accordance with the Overseas Listing Trial Measures, i.e., to file with the CSRC within three business days after the closing of such subsequent offerings.
Regulation of Loans between a Foreign Company and its Chinese Subsidiary
A loan made by foreign investors as shareholders in a foreign-invested enterprise is considered to be foreign debt in China and is subject to several Chinese laws and regulations, including the Foreign Exchange Administration Regulation of 1996 and its amendments of 1997 and 2008, the Interim Measures on Foreign Debts Administration of 2003 (the “Interim Measures”), the Statistical Monitoring of Foreign Debts Tentative Provisions of 1987 and its implementing rules of 1998, the Administration Provisions on the Settlement, Sale and Payment of Foreign Exchange of 1996, and the Notice of the SAFE on Issues Related to Perfection of Foreign Debts Administration, dated October 21, 2005.
Under these rules and regulations, a shareholder loan in the form of foreign debt made to a Chinese entity does not require the prior approval of the SAFE. However, such foreign debt must be registered with and recorded by the SAFE or its local branch in accordance with the relevant PRC laws and regulations. Our PRC subsidiaries can legally borrow foreign exchange loans up to their respective borrowing limits, which is defined as the difference between the amount of their respective “total investment” and “registered capital” as approved by the MOFCOM, or its local counterparts. Interest payments, if any, on the loans are subject to a 10% withholding tax unless any such foreign shareholder’s jurisdiction of incorporation has a tax treaty with China that provides for a different withholding arrangement. Pursuant to Article 18 of the Interim Measures, if the amount of foreign exchange debt of our PRC subsidiaries exceeds their respective borrowing limits, we are required to apply to the relevant Chinese authorities to increase the total investment amount and registered capital to allow the excess foreign exchange debt to be registered with the SAFE.
Regulations Relating to Internet Information Security and Privacy Protection
Internet information in China is regulated from a national security standpoint. On June 10, 2021, the SCNPC promulgated the PRC Data Security Law, which took effect on September 1, 2021. The PRC Data Security Law, among other things, requires data collection to be conducted in a legitimate and proper manner, and stipulates that, for the purpose of data security, data processing activities must be conducted based on data classification and hierarchical protection system. Furthermore, along with the promulgation of the Opinions on Strictly Combating Illegal Securities Activities, overseas-listed China-based companies are experiencing a heightened scrutiny over their compliance with laws and regulations regarding data security, cross-border data flow and management of confidential information from PRC regulatory authorities.
76
On August 20, 2021, the SCNPC issued the Personal Information Protection Law, which has been effective from November 1, 2021 and reiterates the circumstances under which a personal information processor could process personal information and the requirements for such circumstances. The Personal Information Protection Law clarifies the scope of application, the definition of personal information and sensitive personal information, the legal basis of personal information processing and the basic requirements of notice and consent.
On November 14, 2021, the CAC publicly solicited opinions on the Draft Data Security Regulations. According to the Draft Data Security Regulations, data processors shall, in accordance with relevant state provisions, apply for cyber security review when carrying out the following activities: (1) the merger, reorganization or separation of internet platform operators that have acquired a large number of data resources related to national security, economic development or public interests, which affects or may affect national security, (2) data processors that handle the personal information of more than one million people intends to be listed abroad, (3) the data processor intends to be listed in Hong Kong, which affects or may affect national security, and (4) other data processing activities that affect or may affect national security. However, the Draft Data Security Regulations provides no further explanation or interpretation for “affects or may affect national security.” The PRC government authorities may have wide discretion in the interpretation of “affects or may affect national security.”
On September 30, 2024, the State Council published the Data Security Regulations, which became effective on January 1, 2025. The Data Security Regulations provides that network data processors conduct network data processing activities that affects or may possibly affect national security must conduct national security review in accordance with relevant laws and regulations. It also imposes specific requirements for network data processors that process important data. The Data Security Regulations define “important data” as “data in specific fields, specific groups, specific regions or reaching certain accuracy and scale, which if tampered with, destroyed, leaked or illegally obtained or used may directly endanger national security, economic operation, social stability, public health and safety.” The Data Security Regulations calls for the national data security coordination mechanism to coordinate with relevant authorities to issue catalogues of “important data” in relevant regions and sectors. Network data processors must identify and report the “important data” processed by them to relevant authorities, who are required to notify the network data processors or publish the results to the public in a timely manner. The Data Security Regulations imposes several compliance obligations on network data processors that process important data, including but not limited to, (i) appoint a network data security officer and establish an internal data security management organization; (ii) conduct a risk assessment before sharing, entrusting vendors for processing or jointly processing of important data, unless the above processing activities are necessary for fulfilling legal duties or obligations; (iii) report the important data disposition plan (including the name and contact information of the recipient of the important data to competent authorities at the provincial level before a merger, division, dissolution, or bankruptcy that could materially affect the security of important data; and (iv) conduct an annual risk assessment of network data processing activities and submit a risk assessment report to the relevant authorities at the provincial level which will then share the report with the provincial branch of the CAC and the public security authority.
On July 7, 2022, the CAC promulgated the Security Assessment Measures to regulate outbound data transfer activities, protect the rights and interests of personal information, safeguard national security and social public interests, and promote the cross-border security and free flow of data. Furthermore, the Security Assessment Measures provide that the security assessment for outbound data transfers shall follow principles of the combination of pre-assessment and continuous supervision and the combination of risk self-assessment and security assessment, so as to prevent the security risks arising from outbound data transfers, and ensure the orderly and free flow of data according to the law. For outbound data transfers that have been carried out prior to the implementation of the Security Assessment Measures, if not in compliance with the Security Assessment Measures, rectification shall be completed within six months from the implementation of the Security Assessment Measures.
Taxation
For a discussion of applicable PRC tax regulations, see “Item 5. Operating and Financial Review and Prospects.”
77
Regulation on Employment
On June 29, 2007, the National People’s Congress promulgated the Labor Contract Law of PRC (the “Labor Law”), which became effective as of January 1, 2008 and subsequently amended on December 28, 2012. On September 18, 2008, the PRC State Council issued the PRC Labor Contract Law Implementation Rules, which became effective as of the date of issuance. The Labor Law and its implementation rules are intended to give employees long-term job security by, among other things, requiring employers to enter into written contracts with their employees and restricting the use of temporary workers. The Labor Law and its implementation rules impose greater liabilities on employers, require certain terminations to be based upon seniority rather than merit and significantly affect the cost of an employer’s decision to reduce its workforce. Employment contracts lawfully entered into prior to the implementation of the Labor Law and continuing after the date of its implementation remain legally binding and the parties to such contracts are required to continue to perform their respective obligations thereunder. However, employment relationships established prior to the implementation of the Labor Law without a written employment agreement were required to be memorialized by a written employment agreement that satisfies the requirements of the Labor Law within one month after it became effective on January 1, 2008.
78
C. |
Organizational Structure |
The following diagram illustrates our company’s organizational structure, and the place of formation, ownership interest and affiliation of each of our principal subsidiaries and consolidated affiliated entities as of December 31, 2024.

79
D.Property, Plants and Equipment
Our principal headquarters are located at Room A1-A5 26/F, East Zone, Hanwei Plaza, No. 7 Guanghua Road, Chaoyang District, Beijing, People’s Republic of China 100020. We occupy and use this office space with a gross floor area of approximately 877 square meters, pursuant to lease agreements.
The following table sets forth our leased properties for office space use as of the date of this annual report:
Location |
|
Size (in square meters) |
|
Expiration Date |
|
Usage of Property |
|
Beijing |
|
877 |
|
October 2026 |
|
Office space |
|
Beijing |
|
54 |
|
June 2025 |
|
Office space |
|
Shanghai |
|
31 |
|
October 2025 |
|
Office space |
|
Shenzhen |
|
157 |
|
November 2026 |
|
Office space |
|
We also own certain properties in China to establish and operate cancer hospitals and clinics as part of our business expansion. When we state that we own certain properties in China, we own the relevant land use rights because land is owned by the PRC government under the PRC land system.
The following table sets forth the details of our leased and self-owned properties for hospital and clinic use as of the date of this annual report:
Location |
|
Planned/ |
|
Planned/ |
|
Usage of |
|
Nature of |
|
Status(5) (6) |
|
Shanghai(1) |
|
158,769 |
|
400 |
|
Shanghai Hospital |
|
Owned |
|
Under construction |
|
Guangzhou(2) |
|
40,000 |
|
400 |
|
Guangzhou Hospital |
|
Owned |
|
In operation |
|
Shanghai |
|
3,015 |
|
— |
|
Shanghai Outpatient Department |
|
Leased (Expire in September 2026) |
|
In operation |
|
Shanghai |
|
10,429 |
|
— |
|
Shanghai Imaging Center |
|
Leased (Expire in September 2036) |
|
In operation |
|
Shanghai(3) |
|
557 |
|
— |
|
Shanghai General Practice Clinic |
|
Leased (Expire in December 2036) |
|
In operation |
|
| (1) | In July 2015, we entered into the land use rights grant contract for a parcel of land in Shanghai with an aggregate site area of approximately 47,867 square meters for the construction of our planned Shanghai Hospital. |
| (2) | In August 2012, we entered into the land use rights grant contract for a parcel of land in Guangzhou with an aggregate site area of approximately 33,340 square meters for the construction of our Guangzhou Hospital. Guangzhou Hospital has already been in operation since June 2021, and we plan to commence the construction of the phase II expansion to Guangzhou Hospital in 2027. By completion of the construction project, the aggregate site area is expected to reach 40,000 square meters. |
| (3) | Shanghai General Practice Clinic is located inside the building of Shanghai Imaging Center and shares its leased property. |
| (4) | See “—B. Business Overview—Our Network of Centers” and “—B. Business Overview—Our Own Cancer Hospitals and Clinics” for more details of each our hospital projects. |
| (5) | See “Item 5. Operating and Financial Review and Prospects—B. Liquidity and Capital Resources—Cash Flows and Working Capital—Acquisitions and Capital Expenditures” for more details of the capital expenditures plans of our planned hospital projects. |
80
The cooperative centers in our network typically have gross floor area ranging from approximately 100 to 400 square meters depending on the services provided at the cooperative center.
We owned the following precision radiotherapy equipment as of December 31, 2024, which were located in our cancer hospitals and our cooperative centers:
Number of precision radiotherapy equipment owned: |
|
|
Proton therapy systems |
|
2 |
Linear accelerators |
|
6 |
Head gamma knife systems |
|
3 |
Others(1) |
|
1 |
Total |
|
12 |
| (1) | Included a neutron knife therapy system. |
See “—B. Business Overview—Environment Matters” regarding the environment issues which may affect our utilization of our assets.
ITEM 4A.UNRESOLVED STAFF COMMENTS
None.
ITEM 5.OPERATING AND FINANCIAL REVIEW AND PROSPECTS
You should read the following discussion and analysis of our financial condition and results of operations in conjunction with our consolidated financial statements and the related notes included elsewhere in this annual report. This discussion may contain forward-looking statements based upon current expectations that involve risks and uncertainties. Our actual results may differ materially from those anticipated in these forward-looking statements as a result of various factors, including those set forth under “Item 3. Key Information —D. Risk Factors” or in other parts of this annual report.
A.Operating Results
Overview
We provide a full spectrum of oncology healthcare services to cancer patients across the entire care continuum through our self-owned cancer hospitals and clinics. As of December 31, 2024, we had four self-owned cancer hospitals and clinics in operation in China, including one comprehensive cancer hospital, two cancer diagnosis and treatment clinics and one imaging diagnosis center. In addition, we also operated an internet hospital as of the same date. We generated revenue from our self-owned hospitals primarily from provision of outpatient and inpatient healthcare services.
Through our network business, we empower a widespread network of enterprise customers, especially our hospital partners, with integrated oncology-related solutions, including primarily the supply, management and technical support for medical equipment and software solutions. As of December 31, 2024, we provided equipment leasing and comprehensive support services for eight cooperative centers based in six hospitals, spanning over six cities across five provinces and administrative regions in China. We have established most of the cooperative centers in our network through long-term lease and management services arrangements with hospitals typically ranging from five to 20 years. Under these arrangements, we receive a contracted percentage of each center’s revenue. Such contracted percentages typically range from 50% to 90% and are adjusted based on a declining scale over the term of the arrangement. Each cooperative center is located on the premises of our hospital partners and is typically equipped with a primary unit of advanced radiotherapy or diagnostic imaging equipment, such as a linear accelerator, head gamma knife system, PET-CT scanner or MRI scanner. We typically purchase the medical equipment used in our network of centers and lease such equipment to our hospital partners.
81
Factors Affecting Our Results of Operations
Our financial performance and results of operations are generally affected by the number of cancer patients in China and in the regions in which we have operations. According to the latest statistics released by the Global Cancer Observatory (GCO) of the World Health Organization (WHO) in 2023, the global occurrence of cancer has continued to rise, with estimated new cases of 19.3 million and cancer-caused deaths of 10.0 million in 2020. China, in particular, had approximately 4.6 million new cancer cases and 3.0 million cancer-caused deaths reported in the same year. The latest “Cancer incidence and mortality in China 2022” published by the Chinese National Cancer Institute highlights a concerning upward trajectory in cancer occurrence and mortality rates over the past decade. In 2022 alone, it was estimated that there were approximately 4.8 million new cancer cases and 2.6 million cancer-caused deaths in China. These figures exceed those reported in previous years, indicating the the urgent need for effective cancer prevention and control strategies. Major factors that contribute to the increase of cancer cases include demographic reasons, such as aging population and obesity prevalence, as well as other reasons, such as environmental pollution, tobacco use and inadequate access to healthcare services.
Based on a survey conducted by the NHC, the increase in cancer cases is primarily attributable to demographic changes and urbanization. With the continued increase in disposable income, government healthcare spending and medical insurance coverage, there has been a considerable increase in demand for cancer diagnosis and treatments and we have been able to grow our business significantly by providing high quality radiotherapy and diagnostic imaging services in China to address these needs. In addition, public hospitals generally lack the financial resources to purchase, or the expertise to operate, radiotherapy and diagnostic imaging centers. Such factors combined have contributed favorably to the growth of our business.
We believe that the oncology healthcare service market will remain favorable in the future. However, changes in the market in China, whether due to changes in government policy or any decrease in the number of cancer cases treated by radiotherapy in China, may adversely affect our results of operations. See “Item 4. Information on the Company—B. Business Overview—Regulation of Our Industry.”
In addition to general industry and regulatory factors, our financial performance and results of operations are affected by company-specific factors. We believe that the most significant of these factors are:
| ● | our ability to expand our cancer hospitals and cooperative centers in and out of China; |
| ● | the number of patient visits in our cancer hospitals and cooperative centers; |
| ● | the operational arrangements with our hospital partners; |
| ● | the range and mix of services provided in our cancer hospitals and cooperative centers ; and |
| ● | the cost of our medical equipment. |
Our Ability to Expand Our Cancer Hospitals and Cooperative Centers
As of December 31, 2024, we had eight cooperative centers based in six hospitals, spanning over six cities across five provinces and administrative regions in China. Our ability to expand, and to optimize the number of, our network of centers is one of the most important factors affecting our results of operation and financial condition. Historically, our business growth has been primarily driven by developing new cooperative centers by entering into new arrangements with hospital partners or acquisitions from third parties. In addition to our cooperative centers, we are establishing cancer hospitals and clinics in China. As of December 31, 2024, we had four self-owned cancer hospitals and clinics in operation in China, including one comprehensive cancer hospital, two cancer diagnosis and treatment clinics and one imaging diagnosis center. In addition, we also operate an internet hospital. We were also in the process of constructing Shanghai Hospital as of December 31, 2024. The development of these hospitals is an important step of our broader strategy and is expected to become the key driver of our future growth.
82
Each additional cancer hospitals and cooperative centers that we develop increases the number of patient visits in our network and contributes to our revenue growth. However, our new cancer hospitals and clinics and new cooperative centers developed by entering into new arrangements with hospital partners generally involve a ramp-up period during which time the operating efficiency of such hospitals and centers may be lower than that of our established ones, which may negatively affect our profitability. We also incur substantial expenses before the commencement of operations of new hospitals and centers, including labor costs, construction expenditures, renovation costs, rental expenses and equipment costs, which could have a short-term negative impact on our liquidity and profitability. In addition, if we establish additional cancer hospitals and cooperative centers through acquisition, our acquired intangible assets will increase and the resulting amortization expenses may, to a significant extent, offset the benefit of the increase in revenues generated from cancer hospitals and cooperative centers established through acquisitions. While expanding our network of hospitals and centers will continue to increase our revenue base, our ability to operate these additional hospitals and centers in a cost-efficient manner determines whether and how quickly we can recover our investment, and therefore, our long-term profitability.
Furthermore, other factors such as the financial resources and know-how of hospitals in China to purchase medical equipment directly and to operate radiotherapy and diagnostic imaging centers independently, and the number of units of radiotherapy and diagnostic imaging equipment that are allocated by the PRC government for purchase, will also affect our ability to expand our network. Our ability to expand, and to optimize the number of our cancer hospitals and cooperative centers will also depend on a number of factors, such as:
| ● | the reputation of our cancer hospitals, network of cooperative centers and doctors providing services in our network; |
| ● | our financial resources; |
| ● | our ability to timely establish and manage our own cancer hospitals and new cooperative centers in conjunction with our hospital partners; |
| ● | our relationship with our hospital partners; and |
| ● | performance of our own cancer hospitals and hospital partners. |
We closed eight cooperative centers, three cooperative centers and two cooperative centers in 2022, 2023 and 2024, respectively, due to expiration of the arrangements with certain of these cooperative centers as well as our focus on developing our hospital business going forward.
The Number of Patient Visits in Our Cancer Hospitals and Cooperative Centers
Increasing the number of patient visits in our existing cancer hospitals and cooperative centers is important for the growth of our business. The number of patient visits is primarily driven by reputation of the doctors, our cancer hospitals and cooperative centers. Doctors decide whether to refer patients to our hospitals and centers in our network based on factors such as reputation, location and the expertise of the doctors who provide services. In addition, the referring doctors’ awareness of the efficacy and benefits of radiotherapy treatments and their preference as to other cancer treatment methods contribute to their willingness to refer cases for diagnosis and treatment to our hospitals and the centers in our network.
Accordingly, we have focused our marketing efforts on increasing referring doctors’ awareness of the efficacy of radiotherapy treatments and the advantages of the treatment options available to their patients in our cancer hospitals and cooperative centers. There is also typically a ramp-up period for newly established hospitals and centers during which acceptance by doctors and patients of such new hospitals and centers gradually pick up and the number of patient visits increase.
The numbers of our treatment and diagnostic patient visits in our cooperative centers decreased from 4,523 and 20,980 in 2022, respectively, to 2,861 and 19,437 in 2023, respectively, and further to 1,703 and 1,010 in 2024, respectively, primarily due to the reduction of our cooperative centers and the suspension of operation of cooperative centers caused by the COVID-19 pandemic.
The Operational Arrangements with Our Hospital Partners
A portion of our total net revenues is derived from our lease and management services arrangements with our hospital partners which typically range from five to 20 years and under which we receive a contracted percentage of each cooperative center’s revenue. Such contracted percentage typically range from 50% to 90% and are typically adjusted based on a declining scale over the term of the arrangement but in certain circumstances, are fixed for the duration of the arrangement.
83
In the event that specified operating expenses exceed the revenues of the cooperative center, we would collect no revenues from such center. As a result, our ability to negotiate a higher contracted percentage and our ability to contain operating expenses will significantly affect our revenues and profitability.
In negotiations with hospitals as to our contracted percentage, we consider factors such as:
| ● | the size and location of potential hospital partner; |
| ● | the length of the arrangement; |
| ● | the type of medical equipment to be installed in the hospital’s center; |
| ● | the capabilities of the doctors that will provide services at the cooperative centers; and |
| ● | the potential growth of such center. |
Our ability to achieve a higher contracted percentage also depends on our bargaining power relative to our potential hospital partners and on the purchase price of the medical equipment to be used at the new cooperative centers. We believe that our contracted percentage of cooperative centers’ revenue for new arrangements will generally decline over time as the purchase prices of the primary medical equipment used in our network of centers decrease due to technological advancement and increased competition.
We also provide management services to a small number of cooperative centers through service-only agreements from time to time where we receive a management fee equal to a contracted percentage of each cooperative center’s revenue net of specified operating expenses. Such service-only agreements typically increase our profitability as we do not own the medical equipment used by such centers, and thus do not incur the associated depreciation expenses.
However, service-only agreements are usually short-term in nature, and the risk of non-renewal of such agreements is high. We also typically receive a lower contracted percentage under such service-only agreements compared to the percentage we receive from cooperative centers managed under lease and management services arrangements. Accordingly, we do not intend to substantially increase the number of service-only agreements in the future. As of December 31, 2024, we did not operate cooperative centers under service-only agreements.
The Range and Mix of Services Provided in Our Cancer Hospitals and Cooperative Centers
The medical service fees charged for the services provided in our cancer hospitals and cooperative centers vary by the type of medical equipment used as well as the provinces or regions in China in which such hospitals and centers are located due to the varying applicable price ceilings. Medical service fees in China are subject to government-controlled price ceilings established by the relevant government authorities in the different provinces and regions. See “Item 3. Key Information—D. Risk Factors— Risks Related to Our Business and Industry— Certain of the medical services and products provided in our cancer hospitals and cooperative centers are effectively subject to regulatory price controls due to our voluntary price-matching policies, which may reduce our profitability” and “Item 4. Information on the Company—B. Business Overview—Regulation of Our Industry—Regulations in China—Regulation of Medical Institutions—Pricing of Medical Services.”
The maximum medical service fees for the same treatment using the same equipment may differ among provinces and regions. Hospitals and centers established in provinces or regions with a significantly higher price ceiling may result in an increase in our revenues derived from such hospitals and centers and higher profit margin for the hospitals and centers, resulting in an increase in our profitability. In addition, certain medical services allow us to charge higher fees than other types of medical services.
For example, medical service fees for treatments provided through head gamma knife systems typically range from approximately RMB12,000 to RMB16,000 per patient case, with each treatment lasting one session for approximately 30 to 90 minutes, and medical service fees for treatments provided through linear accelerators typically range from approximately RMB5,000 to RMB60,000 per patient case, with each treatment lasting from 30 to 40 sessions and ten to 20 minutes each.
In addition, linear accelerators can be integrated with specialized computer software and advanced imaging and detection equipment to provide more effective and advanced treatments such as three-dimensional conformal radiation therapy, which significantly increase the medical service fees per treatment. Furthermore, diagnostic imaging services typically have lower profit margins than radiotherapy treatments.
84
The Cost of Our Medical Equipment
Depreciation expense associated with the medical equipment that we purchase and use in our hospitals and centers represents a significant portion of our cost of revenues. Our ability to reduce the price of medical equipment purchased, thereby reducing the depreciation expense associated with the medical equipment purchased, will increase our profitability. Our extensive network of centers has provided us with increased bargaining power with equipment manufacturers.
We have entered into strategic agreements with certain medical equipment manufacturers in order to lower the average cost of our equipment. These agreements provide that we will receive preferential pricing if we purchase a certain number of units of equipment from a manufacturer within a given period. However, we are not required by such agreements to commit to purchase a minimum number of units of equipment from such manufacturers or precluded from purchasing equipment from other manufacturers.
We aim to continue to enter into additional strategic agreements with medical equipment manufacturers to reduce the cost of our equipment in the future. Furthermore, we expect the purchase prices of our primary medical equipment to decrease over time as a result of technological advancement and increased competition.
Financial Impact of Our Acquisitions and Disposals
The consideration we paid for each acquisition was allocated to the net assets acquired at estimated fair value, with the acquired intangible assets amortized over the period of expected benefits to be realized. During 2019, Tianjin Jiatai made capital injection to Shanghai Imaging Center, and increased the equity interest in it from 56.77% to 78.34%. In July 2019, we entered into an agreement with Tianjin Jiatai, to purchase all of its 90% equity interest in Wuxi Hospital. After the acquisition, Wuxi Hospital became our wholly owned subsidiary. In September 2019, we entered into an agreement with ZR Guofu, pursuant to which ZR Guofu sold its 77.18% equity interest in Tianjin Jiatai to us. We paid the consideration in August and September 2019 and completed the related registration on November 18, 2019. In November 2019, ZR Guofu entered into another agreement with us and Tianjin Jiatai to withdraw from Tianjin Jiatai and its subsidiaries. As a result of ZR Guofu’s withdrawal, we became the sole shareholder of Tianjin Jiatai and its subsidiaries, including Shanghai Imaging Center, Wuxi Hospital, Heze Meizhong Jiahe, Shanghai Rongchi and Oriental Light Group Limited. These transactions are entered into in conjunction of each other and therefore, are accounted for as a single transaction. The fair value of the gross assets acquired during the acquisition is not concentrated in a single identifiable asset or a group of similar identifiable assets and it meets the definition of a business and was accounted for as business acquisition under ASC 805.
During 2020, we acquired a 70% equity interest in Guangzhou Concord Management and disposed of a 90% equity interest in Concord Healthcare Singapore Pte Ltd. In March 2020, Concord Healthcare entered into a share purchase agreement with independent third parties, to purchase 70% or 14,000,000 shares of Guangzhou Concord Management (formerly known as Guangzhou New Spring Hospital Management Ltd.) with a consideration of RMB8.4 million. The business substance of the purchase was to acquire Guangzhou Outpatient Department, which was a wholly owned subsidiary of Guangzhou Concord Management located in downtown Guangzhou, to attract more patients for our self-built cancer hospital in the suburb of Guangzhou. In November 2020, we entered into a definitive agreement to sell 90% equity interest in Concord Healthcare Singapore Pte Ltd, which operates and owns a general medical and surgical hospital, namely Concord International Hospital, for a total consideration of approximately SGD52.2 million. In 2023, we entered into a definitive agreement to sell the remaining equity interest in Concord Healthcare Singapore Pte Ltd with a consideration of SGD5.0 million in cash. The transaction was closed on January 5, 2024 and we no longer held equity interest in Concord Healthcare Singapore Pte Ltd since then.
In November and December 2020 and January 2021, certain of our subsidiaries obtained a 26.34% equity interest of Healthingkon with the total consideration of an 89% equity interest of Shanghai Imaging Center and RMB21.5 million. The acquisition date was on January 4, 2021, when we actually obtained the shareholder rights of Healthingkon. On the same day, one of our subsidiaries entered into an acting-in-concert agreement with two other shareholders of Healthingkon, pursuant to which the two shareholders agreed to be coordinated actors on the matters related to shareholders’ rights of Healthingkon. Pursuant to the agreement, we obtained majority control over Healthingkon. Shanghai Imaging Center was under the control and consolidation of us before and after the transaction. The fair value of the gross assets acquired during the acquisition is not concentrated in a single identifiable asset or a group of similar identifiable assets and it meets the definition of a business and was accounted for as business acquisition under ASC 805.
85
In December 2022, we entered into a shares transfer agreement with Shanghai Epu and Shanghai Rongsheng, pursuant to which we sold all the equity interests in Guofu Huimei including 91.4% of the equity interests in Guofu Huimei held by Medstar SH, and 8.6% of the equity interests in Guofu Huimei held by Beijing Concord Medical Technology Limited and its subsidiaries, to Shanghai Epu and Shanghai Rongsheng at the consideration of RMB190.0 million. The sale and the equity interest transfer were completed on December 26, 2022. As a result of the completion of such transaction, we disposed of our equity interests in Guofu Huimei and its subsidiaries, namely Tianjin Jiatai, Shanghai Rongchi, Oriental Light Group Limited and China Medstar.
On March 9, 2023, Shanghai Medstar transferred 27.27% of the partnership interest in Shanghai Xinhe to Shanghai Linen, a limited liability company established in the PRC and ultimately controlled by Ms. Sirong Tian (a shareholder of Model Oasis Limited and Solar Honor Limited), at a consideration of RMB60.0 million (US$8.5 million), which was fully settled on March 10, 2023. Upon completion of such transfer, limited partners of Shanghai Xinhe are Shanghai Medstar and Shanghai Linen, which hold 72.73% and 27.27% of the partnership interest in Shanghai Xinhe, respectively.
On December 27, 2023, we entered into a shares transfer agreement with Sallekey Capital Management Limited. pursuant to which we sold 100% of the equity interests in King Cheers held by Ascendium, together with the 25.0% of the equity interests in Beijing Proton Medical Center through King Cheers, at a nominal consideration of HK$1.00. The sale and the equity interest transfer were completed on December 27, 2023. As a result, we indirectly held a 54.01% equity interest in Beijing Proton Medical Center through Beijing Century Friendship.
On April 25, 2024, we entered into a equity transfer agreement with a third party, Guangzhou Swallowing Home Health Management Co., Ltd. Pursuant to agreement, we would sell its 70% shares it held in New Spring Group and its subsidiary with consideration of RMB2.6 million (US$0.4 million). As of December 31, 2024, the disposal transaction was completed, and we received totally RMB0.7 million (US$0.01 million), with remaining consideration of RMB1.9 million (US$0.3 million) outstanding. We recognized a total disposal gain of RMB2.5 million (US$0.3 million).
On April 26, 2024, we entered into a equity transfer agreement with a third party, Guangzhou Yipusheng Health Management Co., Ltd. Pursuant to agreement, we would sell all the shares it held in Shenzhen Concord Medical Investments Limited (“CCM SZ”) and its subsidiary, Datong Hospital with consideration of RMB10.0 million (US$1.4 million). As of December 31, 2024, the disposal transaction was completed, and the relative consideration was received. We recognized a total disposal gain of RMB45.5 million (US$6.2 million). This dissolution or disposal of subsidiary did not represent a strategic shift on we major business and have no major effect on the Company’s results of operations, the disposal of the entity does not qualify as discontinued operation.
Key Components of Results of Operations
Revenues
Our revenues are generated from our network business and our hospital business. The following table sets forth revenue contribution from our network business and our hospital business for the periods indicated:
|
|
Year Ended December 31, |
||||||||||||
|
|
2022 |
|
2023 |
|
2024 |
||||||||
|
|
|
|
% of |
|
|
|
% of |
|
|
|
|
|
% of |
|
|
|
|
Total Net |
|
|
|
Total Net |
|
|
|
|
|
Total Net |
|
|
RMB |
|
Revenues |
|
RMB |
|
Revenues |
|
RMB |
|
US$ |
|
Revenues |
|
|
(in thousands, except for percentages) |
||||||||||||
Hospital business |
|
217,643 |
|
46.1 |
|
319,059 |
|
59.4 |
|
270,246 |
|
37,024 |
|
70.4 |
Network business |
|
254,442 |
|
53.9 |
|
218,343 |
|
40.6 |
|
113,710 |
|
15,578 |
|
29.6 |
Total net revenues |
|
472,085 |
|
100.0 |
|
537,402 |
|
100.0 |
|
383,956 |
|
52,602 |
|
100.0 |
Hospital Business
Revenues generated from our hospital business consists of medicine income and medical service income generated from our self-owned cancer hospitals and clinics. Medicine income includes medicine prescribed to patients during or after treatment by the doctors in our cancer hospitals and clinics.
Medical service income include revenue generated from outpatients, which mainly consist of activities for physical examination, treatment, surgeries and tests, as well as that generated from inpatients, which mainly consist of activities for clinical examination and treatment, surgeries, and other fees such as room charges and nursing care.
86
Network Business
Revenues generated from our network business consist of revenues derived from our network of centers that are directly related to the number of patient visits in our cooperative centers. We receive a contracted percentage of each center’s revenue. Such revenues are derived from medical service fees received by our hospital partners for the services provided in the cooperative centers. The operating expenses of cooperative centers typically include variable expenses, such as salaries and benefits of the medical and other personnel at the cooperative center, the cost of medical consumables, marketing expenses, training expenses, utility expenses and routine equipment repair and maintenance expenses.
Corporate level expenses that cannot be directly attributable to one cooperative center are typically accounted for as our cost of revenues. In addition, under certain lease and management services arrangements with our hospital partners, certain of the center-incurred expenses may be accounted for as our cost of revenues rather than as the expenses of the cooperative centers. Our contracted percentages typically range from 50% to 90% and are typically adjusted on a declining scale over the term of the arrangement. Revenues derived from such cooperative centers are accounted for as “lease and management services” on our consolidated statement of operation.
We also provide management services to a limited number of cooperative centers through service-only agreements from time to time under which the hospital or other third parties own the medical equipment. We typically receive a management fee from each cooperative center equal to a contracted percentage of the cooperative center’s revenue net of specified operating expenses. Revenues derived from providing management services through service-only agreements are accounted for as “management services” on our consolidated statement of operations. As of December 31, 2024, we did not operate cooperative centers under service-only agreements.
For medical services provided at the cooperative centers, patients pay fees directly to our hospital partners and we are not responsible for patient billing and fee collection. Medical service fees in China are typically paid in full upfront by patients prior to receiving services. Generally, patients claim reimbursements, if any is available under the applicable public or private medical insurance plans. As a result, hospitals do not generally experience bad debt problems.
However, the healthcare reform announced by the PRC government in January 2009 has introduced pilot public medical insurance plans. Under these plans patients are only responsible for paying their deductible amounts upfront and hospitals are responsible for seeking reimbursements from the relevant government authorities after the treatments are provided. Certain of the hospitals in which some of the centers in our network are based are involved in such pilot medical insurance plan. We do not expect such change in payment timing to materially affect our ability to collect our contracted percentage from our hospital partners. However, the ability of our hospital partners to collect medical service fees from government authorities in a timely manner may affect the timing of payments made by our hospital partners to us as a result.
In the past, we recorded uncollectible accounts receivable under our network business. Our allowance for doubtful accounts was RMB29.6 million and RMB41.8 million (US$5.7 million) as of December 31, 2023 and 2024, respectively.
We have historically derived a large portion of our total net revenues from a limited number of our hospital partners. In 2022, 2023 and 2024, net revenue derived from our top five hospital partners was approximately 15.9%, 6.0% and 9.1%, respectively, of our total net revenues. Our largest hospital partner accounted for 5.0%, 2.4% and 6.6% of our total net revenues during those periods, respectively.
87
The following table sets forth revenue contribution from the leases and management service centers whose contracts would expire in the next five fiscal years:
|
|
|
|
Aggregate Revenues in 2024 |
||||
|
|
Number of |
|
RMB in |
|
$US in |
|
% of Total Net |
|
|
Centers |
|
thousands |
|
thousands |
|
Revenues |
2025 |
|
1 |
|
760.4 |
|
104.2 |
|
8.9 |
2026 |
|
1 |
|
1,235.6 |
|
169.3 |
|
14.5 |
2027 |
|
2 |
|
3,506.5 |
|
480.4 |
|
41.1 |
2028 |
|
— |
|
0.0 |
|
0.0 |
|
0.0 |
2029 |
|
2 |
|
3,027.1 |
|
414.7 |
|
35.5 |
Total |
|
6 |
|
8,529.6 |
|
1,168.6 |
|
100.0 |
Cost of Revenues and Operating Expenses
The following table sets forth our cost of revenues and operating expenses in absolute amounts and as percentage of our total net revenues for the periods indicated.
|
|
Year Ended December 31, |
|
||||||||||||
|
|
2022 |
|
2023 |
|
2024 |
|
||||||||
|
|
|
|
% of |
|
|
|
% of |
|
|
|
|
|
% of |
|
|
|
|
|
Total Net |
|
|
|
Total Net |
|
|
|
|
|
Total Net |
|
|
|
RMB |
|
Revenues |
|
RMB |
|
Revenues |
|
RMB |
|
US$ |
|
Revenues |
|
|
|
(in thousands, except for percentages) |
|
||||||||||||
Cost of revenues |
|
624,494 |
|
132.3 |
|
614,010 |
|
114.3 |
|
463,118 |
|
63,447 |
|
120.6 |
|
Gross (loss) profit |
|
(152,409) |
|
(32.3) |
|
(76,608) |
|
(14.3) |
|
(79,162) |
|
(10,845) |
|
(20.6) |
|
Operating expenses: |
|
|
|
|
|
|
|
|
|
|
|
|
|
|
|
Selling expenses(1) |
|
61,479 |
|
13.0 |
|
56,299 |
|
10.5 |
|
48,626 |
|
6,662 |
|
12.7 |
|
General and administrative expenses(1) |
|
311,160 |
|
65.9 |
|
330,078 |
|
61.4 |
|
404,372 |
|
55,399 |
|
105.3 |
|
Total operating expenses |
|
372,639 |
|
78.9 |
|
386,377 |
|
71.9 |
|
452,998 |
|
62,061 |
|
119.0 |
|
| (1) | Our selling expenses included share-based compensation of RMB0.5 million, nil and nil in 2022, 2023 and 2024, respectively. Our general and administrative expenses included share-based compensation of negative RMB6.4 million, nil and nil in 2022, 2023 and 2024, respectively. See “Item 6. Directors, Senior Management and Employee—B. Compensation—Compensation of Directors and Executive Officers —Share Incentive Plans” for details of the grants under our share incentive plans. |
Cost of Revenues. Our cost of revenues for hospital business primarily consists of medicine costs, medical consumables, labor costs of doctors, nurses and other staff involved in the care or treatment of patients, depreciation, hospital buildings rental fee, utilities as well as other related costs incurred in the normal business of a hospital.
Our cost of revenues for network business primarily consists of amortization of acquired intangibles, depreciation of medical equipment purchased, installed and operated in the network of our cooperative centers and other costs, including salaries and material costs of medical supplies.
Selling Expenses. Selling expenses consist primarily of expenses associated with the development of new cancer hospitals and cooperative centers, such as salaries and benefits for our business development personnel, marketing expenses and travel related expenses. Our selling expenses include share-based compensation of RMB0.5 million in 2022, nil in 2023 and nil in 2024.
General and Administrative Expenses. General and administrative expenses consist primarily of salaries and benefits for our finance, human resources and administrative personnel, fees and expenses of legal, provisions for allowance for doubtful accounts of accounts receivable and other receivables, accounting and other professional services, insurance expenses, travel related expenses, depreciation of equipment and facilities used for administrative purposes, and other expenses. Our general and administrative expenses also include share-based compensation expenses of negative RMB6.4 million in 2022, nil in 2023 and nil in 2024. See “—Share-based Compensation.”
Impairment of Long-lived Assets. Our impairment of long-lived assets was primarily related to property, plant and equipment in connection with our business operations. We had impairment of long-lived assets of nil, nil and nil in 2022, 2023 and 2024, respectively.
88
Share-based Compensation
On October 16, 2008, our board of directors adopted the 2008 share incentive plan. The plan provided for the grant of options, share appreciation rights, or other share-based awards to key employees, directors or consultants. Our board of directors and shareholders initially authorized the issuance of up to 4,765,800 ordinary shares upon exercise of awards granted under our 2008 share incentive plan. On November 26, 2011, our board of directors and the shareholders authorized the issuance of additional 5,101,968 ordinary shares under the 2008 share incentive plan. On May 29, 2015, our board of directors and the shareholders authorized the issuance of additional 4,940,550 ordinary shares under the 2008 share incentive plan.
On November 27, 2009 and September 30, 2011, we granted options to purchase a total of 4,765,800 ordinary shares at exercise prices of US$3.67 and US$2.17 per share, respectively, under our 2008 share incentive plan to our directors and employees. On February 18, 2014, we granted options to purchase 3,479,604 shares at an exercise price of US$2.04 per share that have a contractual life of eight years and vest over four equal installments on the first, second, third and fourth anniversary of the grant date. We also granted 1,370,250 restricted shares, 21,132 restricted shares and 69,564 restricted shares on February 18, 2014, July 1, 2014 and August 1, 2014, respectively, to certain directors, officers and employees. On August 7, 2017, August 8, 2017 and September 13, 2017, we granted 1,453,950 restricted shares, 3,319,200 restricted shares and 45,000 restricted shares, respectively, to certain directors, officers and employees. On October 2, 2018, we granted 5,992,605 restricted shares to certain directors, officers and employees. The restricted shares vest over four equal installments on the first, second, third, and fourth anniversary of the grant date.
We recognize the compensation expense on a straight-line basis over the requisite service period for the entire award. With respect to share options, we calculated the estimated grant date fair value of the share options granted on the date of grant, using a Binomial Tree Model. The risk-free rate was based on the US Treasury bond yield curve in effect at the time of grant for periods corresponding with the expected term of the option. The dividend yield was estimated based on the average of our historical dividend yields. The volatility assumption was estimated based on the historical price volatility of ordinary shares of comparable companies in the health care industry. The aggregate intrinsic value is calculated as the difference between the exercise price of the underlying awards and the fair value of our shares that would have been received by the option holders if all in-the-money options had been exercised on the issuance date.
We recorded share-based compensation expenses of approximately negative RMB5.9 million in 2022, nil in 2023 and nil in 2024. We recorded negative share-based compensation in 2022 primarily due to the expiration of all of the share options granted to employees. The 2008 share incentive plan was terminated on the tenth anniversary of the effective date in October 2018. The awards granted prior to the termination date are still subject to the 2008 share incentive plan.
Taxation
Cayman Islands
We are incorporated in the Cayman Islands. Under the current laws of the Cayman Islands, we are not subject to income or capital gains tax. In addition, dividend payments made by us are not subject to withholding tax in the Cayman Islands.
British Virgin Islands
Certain of our subsidiaries are established in the British Virgin Islands and under the current laws of the British Virgin Islands, such subsidiaries are not subject to income or capital gains tax. In addition, upon payments of dividends by these companies to their shareholders, no British Virgin Islands withholding tax will be imposed.
United States
US Proton Therapy Holdings Limited (Delaware) is incorporated in the state of Delaware, United States in 2011. The entity is subject to U.S. federal and state income tax (a flat federal income tax rate of 21% in 2022, 2023 and 2024) on its taxable income under the current laws of the United States. The activities of US Proton Therapy Holdings Limited (Delaware) are located solely in the state of Texas, and as such, it is subject to Texas franchise tax. The amount of current U.S. federal and state income tax for US Proton Therapy Holdings Limited (Delaware) was RMB0.2 million, RMB0.4 million and negative RMB2.2 million (negative US$299,000) in 2022, 2023 and 2024, respectively.
89
Hong Kong
Our subsidiaries in Hong Kong do not conduct any substantive operations of their own. No provision for Hong Kong profits tax was made in the consolidated financial statements as we had no assessable profits for the years ended December 31, 2022, 2023 and 2024. In addition, upon payment of dividends by these companies to their shareholders, no Hong Kong withholding tax will be imposed.
Singapore
China Medstar is incorporated in Singapore and does not conduct any substantive operations of its own, which was disposed in 2022 as a subsidiary of Guofu Huimei. No provision for Singapore profits tax was made in the consolidated financial statements as the companies had no assessable profits for the years ended December 31, 2022, 2023 and 2024. In addition, upon payment of dividends by China Medstar and Concord International Hospital to their shareholders, no Singapore withholding tax will be imposed.
China
Our PRC subsidiaries are incorporated in the PRC and are governed by applicable PRC income tax laws and regulations. Under the EIT Law and the implementation regulations, the PRC has adopted a uniform tax rate of 25% for all enterprises. Our PRC subsidiaries are subject to the tax rate of 25% since 2012.
The EIT Law provides that enterprises established outside of China whose “effective management organizations” are located in China are considered “resident enterprises” and are generally subject to the uniform 25% enterprise income tax rate on their worldwide income. In addition, a circular issued by the State Administration of Taxation regarding the standards used to classify certain Chinese-invested enterprises controlled by Chinese enterprises or Chinese group enterprises and established outside of China as “resident enterprises” clarified that dividends and other income paid by such “resident enterprises” will be considered to be PRC source income, subject to PRC withholding tax, currently at a rate of 10%, when recognized by non-PRC enterprise shareholders.
This circular also subjects such “resident enterprises” to various reporting requirements with the PRC tax authorities. Under the implementation regulations to the EIT Law, an “effective management organizations” is defined as a body that has material and overall management and control over the manufacturing and operations, personnel and human resources, finances and properties of an enterprise. In addition, the recent circular mentioned above details that certain Chinese-invested enterprises controlled by Chinese enterprises or Chinese group enterprises will be classified as “resident enterprises” if all of the following are located or resident in China: senior management personnel and departments that are responsible for daily production, operation and management; financial and personnel decision making bodies; key properties, accounting books, company seal, and minutes of board meetings and shareholders’ meetings; and half or more of the directors with voting rights or senior management.
However, as this circular only applies to enterprises established outside of China that are controlled by PRC enterprises or groups of PRC enterprises, it remains unclear how the tax authorities will determine the location of “effective management organizations” for overseas incorporated enterprises that are controlled by individual PRC residents like us and some of our subsidiaries. Therefore, although substantially all of our management is currently located in the PRC, it remains unclear whether the PRC tax authorities would require our overseas registered entities to be treated as PRC tax resident enterprises. If the PRC tax authorities determine that we are a “resident enterprise,” we may be subject to enterprise income tax at a rate of 25% on our worldwide income.
Under the EIT Law, a maximum withholding income tax rate of 20% may be applicable to dividends payable to non-PRC investors that are “non-resident enterprises,” to the extent such dividends are derived from sources within the PRC, and the PRC State Council has reduced such rate to 10% through the implementation regulations. We are a Cayman Islands holding company and substantially all of our income may be derived from dividends we receive from our operating subsidiaries located in the PRC. According to the PRC-HK DTA, Notice 112, Notice 601 and Guoshuihan [2009] No. 81, dividends paid to enterprises incorporated in Hong Kong are subject to a withholding tax of 5% provided that a Hong Kong resident enterprise owns no less than 25% of the PRC enterprise continuously in the last 12 months before distributing the dividend and can be considered as a “beneficial owner” and entitled to treaty benefits under the PRC-HK DTA.
Thus, dividends paid to us through our Hong Kong subsidiary by our subsidiaries in China may be subject to the 5% income tax if the Cayman Islands holding company and our Hong Kong subsidiary are considered as “non-resident enterprises” under the EIT Law and our Hong Kong subsidiary is considered to be a “beneficial owner” and entitled to treaty benefits under the PRC-HK DTA. If we are considered as non-resident enterprise and required under the EIT Law to pay income tax for any dividends we receive from our subsidiaries, it will materially and adversely affect the amount of dividends, if any, we may pay to our shareholders and ADS holders.
90
Results of Operations
The following table sets forth a summary, for the periods indicated, of our consolidated results of operations. Our historical results presented below are not necessarily indicative of the results that may be expected for any future period.
|
|
Year Ended December 31, |
||||||
|
|
2022 |
|
2023 |
|
2024 |
||
|
|
RMB |
|
RMB |
|
RMB |
|
US$ |
|
|
(in thousands) |
||||||
Selected Consolidated Statements of Comprehensive Loss Data |
|
|
|
|
|
|
|
|
Revenues, net of value-added tax |
|
472,085 |
|
537,402 |
|
383,956 |
|
52,602 |
Cost of revenues |
|
(624,494) |
|
(614,010) |
|
(463,118) |
|
(63,447) |
Gross (loss) profit |
|
(152,409) |
|
(76,608) |
|
(79,162) |
|
(10,845) |
Operating expenses: |
|
|
|
|
|
|
|
|
Selling expenses(1) |
|
(61,479) |
|
(56,299) |
|
(48,626) |
|
(6,662) |
General and administrative expenses(2) |
|
(311,160) |
|
(330,078) |
|
(404,372) |
|
(55,399) |
Other operating income |
|
— |
|
— |
|
— |
|
— |
Operating loss |
|
(525,048) |
|
(462,985) |
|
(532,160) |
|
(72,906) |
Interest expense |
|
(120,357) |
|
(165,669) |
|
(193,199) |
|
(26,468) |
Foreign exchange (loss) gain, net |
|
54,982 |
|
10,149 |
|
(17,468) |
|
(2,393) |
Interest income |
|
10,021 |
|
10,832 |
|
13,982 |
|
1,916 |
Change in fair value of derivative liability |
|
1,015 |
|
5,207 |
|
166 |
|
23 |
Income from equity method investments |
|
17,647 |
|
20,789 |
|
12,696 |
|
1,739 |
Loss on disposal of subsidiaries |
|
(61,546) |
|
(638) |
|
48,497 |
|
6,644 |
Other expenses, net |
|
(216,610) |
|
(10,777) |
|
(9,264) |
|
(1,269) |
Gain on sale of partial interests in an equity method investment |
|
— |
|
37,498 |
|
(120) |
|
(16) |
Changes in fair value of short-term investments |
|
— |
|
— |
|
7,290 |
|
999 |
Loss before income taxes |
|
(839,896) |
|
(555,594) |
|
(669,580) |
|
(91,731) |
Income tax benefit |
|
70,906 |
|
24,573 |
|
17,505 |
|
2,398 |
Net loss |
|
(768,990) |
|
(531,021) |
|
(652,075) |
|
(89,333) |
Net loss attributable to non-controlling interests |
|
(279,329) |
|
(233,363) |
|
(343,832) |
|
(47,105) |
Net loss attributable to Concord Medical Services Holdings Limited |
|
(489,661) |
|
(297,658) |
|
(308,243) |
|
(42,228) |
| (1) | Our selling expenses included share-based compensation of RMB0.5 million in 2022, nil in 2023 and nil in 2024. |
| (2) | Our general and administrative expenses included share-based compensation of negative RMB6.4 million in 2022, nil in 2023 and nil in 2024. |
91
The following table presents our revenues disaggregated by revenue source.
|
|
Year Ended December 31, |
||||||
|
|
2022 |
|
2023 |
|
2024 |
||
|
|
RMB |
|
RMB |
|
RMB |
|
US$ |
|
|
(in thousands) |
||||||
Hospital revenue: |
|
|
|
|
|
|
|
|
Medicine income and medical service |
|
217,643 |
|
319,059 |
|
270,246 |
|
37,024 |
Network revenue |
|
|
|
|
|
|
|
|
Medical solutions |
|
179,135 |
|
178,442 |
|
99,158 |
|
13,585 |
Management and technical support |
|
53,341 |
|
23,164 |
|
5,196 |
|
712 |
Operating lease(1) |
|
18,226 |
|
13,371 |
|
6,719 |
|
920 |
Sales-type lease(1) |
|
3,326 |
|
3,366 |
|
2,637 |
|
361 |
Direct financing lease(1) |
|
414 |
|
— |
|
— |
|
— |
|
|
254,442 |
|
218,343 |
|
113,710 |
|
15,578 |
|
|
|
|
|
|
|
|
|
Total revenues |
|
472,085 |
|
537,402 |
|
383,956 |
|
52,602 |
(1) |
Net revenues from operating lease, sales-type lease and direct financing lease were recognized under ASU 2016-02, Leases (Topic 842). |
Year Ended December 31, 2024 Compared to the Year Ended December 31, 2023
Total Net Revenues. Our total net revenues decreased by 28.5% to RMB384.0 million (US$52.6 million) in 2024 from RMB537.4 million in 2023.
Hospital Business. Our net revenues generated from hospital business decreased by 15.3% to RMB270.3 million (US$37.0 million) in 2024 from RMB319.1 million in 2023, primarily due to the concentration of resources on the establishment of proton business and the adjustment of the operational strategies through reducing some departments of the hospital in Guangzhou and saving the relevant staff cost, which led to the fluctuations in the revenue from hospital business.
Network Business. Our net revenues generated from our network business decreased by 47.9% to RMB113.7 million (US$15.6 million) in 2024 from RMB218.3 million in 2023, primarily due to: (1) the decrease in the overall business demand in the current macroeconomic environment, and (2) operating leases business would no longer be a main business of the Company and the originally expired contracts would not be renewed.
Cost of Revenues. Total cost of revenues decreased by 24.6% to RMB463.1 million (US$63.4 million) in 2024 from RMB614.0 million in 2023.
Hospital Business. Our cost of revenues of hospital business decreased by 16.5% to RMB340.3 million (US$46.6 million) in 2024 from RMB407.5 million in 2023, primarily due to: (1) a decrease in salary and wage of RMB36.2 million (US$5.0 million), mainly due to the improved efficiency of human resources and our implementation of the concept of improved efficiency and reduced costs, (2) a decrease in consumables and maintenance cost of RMB6.1 million (US$0.8 million), mainly due to the decrease in the demands along with the decrease in revenue generated from hospital business, (3) a decrease in lease cost of RMB5.6 million (US$0.8 million) primarily due to the reduction in rent in 2024, (4) a decrease in amortisation of intangible assets if RMB13.8 million (US$1.9 million), and 5) a decrease in other operating cost of RMB6.4 million (US$0.9 million) as result of the improved efficiency of administration and our implementation of the concept of improved efficiency and reduced costs.
Network Business. Our cost of revenues of network business decreased by 40.6% to RMB122.8 million (US$16.8 million) in 2024 from RMB206.6 million in 2023, primarily due to the decrease in cost as a result of the decrease in revenue generated from Network Business.
Gross Loss and Gross Margin. As a result of the foregoing, we had a gross loss of RMB79.2 million (US$10.8 million) in 2024, compared to a gross loss of RMB76.6 million in 2023. Our overall gross margin was negative 14.3% and negative 20.6% in 2023 and 2024, respectively.
92
Hospital Business. Our gross loss of hospital business decreased by 20.8% to RMB70.0 million (US$9.6 million) in 2024 from RMB88.4 million in 2023. Our gross margin of hospital business decreased to negative 25.9% in 2024 from negative 27.7% in 2023, primarily due to the implementation of the concept of improved efficiency and reduced costs.
Network Business. Our gross profit of network business decreased by 177.1% to negative RMB9.1 million (US$1.3 million) in 2024 from RMB11.8 million in 2023. Our gross margin of network business decreased to negative 7.9% in 2024 from 5.4% in 2023, primarily because the revenue from the relevant segment decreased, while the fixed cost remained relatively high.
Operating Expenses. Our operating expenses increased by 17.2% to RMB453.0 million (US$62.1 million) in 2024 from RMB386.4 million in 2023, primarily due to the increase of consultation fee recognized in 2024.
Selling Expenses. Our selling expenses decreased by 13.7% to RMB48.6 million (US$6.6 million) in 2024 from RMB56.3 million in 2023, primarily due to the decrease in staff cost of RMB3.7 million (US$0.5 million) and our implementation of the concept of improved efficiency and reduced costs. Selling expenses as a percentage of total net revenues increased to 12.7% in 2024 from 10.5% in 2023. The increase was primarily due to the fact that the decline in our revenue was predominantly attributed to the Network business. The Network business incurred mainly variable costs. As a result, when the revenue of the Network business decreased, the fixed costs did not decrease proportionally with the revenue.
General and Administrative Expenses. General and administrative expenses increased by 22.5% to RMB404.4 million (US$55.4 million) in 2024 from RMB330.1 million in 2023, primarily due to (1) an increase of RMB65.2 million (US$8.9 million) in provisions for allowance for doubtful accounts of accounts receivable and other receivables included in prepayments and other current assets; (2) an increase of RMB22.7 million (US$3.1 million) in consultation fee, offset by (3) a decrease in staff cost of RMB16.7 million (US$2.3 million). General and administrative expenses as a percentage of total net revenues increased to 105.3% in 2024 from 61.4% in 2023, which was primarily attributable to the increase of consultation fee recognized in 2024.
Impairment of Long-lived Assets. We had impairment of long-lived assets of nil and nil in 2023 and 2024, respectively.
Operating Loss. As a result of the foregoing, our operating loss was RMB532.1 million (US$72.9 million) in 2024, compared to operating loss of RMB463.0 million in 2023.
Interest Expense. Our interest expense increased to RMB193.2 million (US$26.5 million) in 2024 from RMB165.7 million in 2023, primarily due to the increase in loan principal in the amount of RMB690.2 million (US$94.6 million) , net of by a decrease in weighted average interest rate..
Foreign Exchange (Loss) Gain, Net. We had foreign exchange gain, net RMB10.1 million in 2023 and foreign exchange loss, net RMB17.5 million (US$2.4 million) in 2024, primarily due to fluctuations in exchange rate.
Interest Income. Our interest income increased to RMB14.0 million (US$1.9 million) in 2024 from RMB10.8 million in 2023, primarily due to increase of loans principal by certain of the borrowers.
Change in fair value of derivative liability. Our change in fair value of derivative liability decreased to RMB0.2 million (US$0.02 million) in 2024 from RMB5.2 million in 2023, primarily due to fair value change of derivative liability.
Income from Equity Method Investments. Our income from equity method investments decreased to RMB12.7 million (US$1.8 million) in 2024 from RMB20.8 million in 2023, primarily due to the less equity pick up gain from our associates.
93
Other Expenses, Net; Loss on Disposal of Subsidiaries; Gain on Disposal of an Equity Method Investment; Changes in fair value of short-term investments. In 2023, we had other expenses, net of RMB10.8 million mainly in relation to the termination of cooperation relationships with one cooperative hospital, partially offset by the proton equipment transfer income of Beijing Proton Medical Center project, loss on disposal of subsidiaries of RMB0.6 million (US$0.1 million) mainly relating to the disposal of King Cheers, and gain on sale of partial interests in an equity method investment of RMB37.5 million (US$5.3 million) in relation to the sale of partial interests in Shanghai Xinhe. In 2024, we had other expenses, net of RMB9.3 million (US$1.3 million) mainly in relation to debt forgiveness related to disposed subsidiaries. We recorded gain on disposal of subsidiaries of RMB48.5 million (US$6.6 million), which mainly represents gain on disposal of Shenzhen Concord Medical Investment Limited in 2024. In 2024, we had changes in fair value of short-term investments of RMB7.3 million (US$1.0 million), which represents the fair value change of nine principal-protected and low-risk financial products from nine different fund companies for treasury management purpose. The financial products were redeemable on demand. As of the date of this announcement, all of such nine financial have been redeemed and settled.
Income Tax Benefit. We had income tax benefit of RMB17.5 million (US$2.4 million) in 2024, compared to RMB24.6 million in 2023, primarily due to we had net tax operating losses from our PRC subsidiaries.
Net Loss. As a result of the foregoing, our net loss decreased to RMB652.0 million (US$89.5 million) in 2024 from RMB531.0 million in 2023.
Year Ended December 31, 2023 Compared to the Year Ended December 31, 2022
Total Net Revenues. Our total net revenues increased by 13.8% to RMB537.4 million (US$75.7 million) in 2023 from RMB472.1 million in 2022.
Hospital Business. Our net revenues generated from hospital business increased by 46.6% to RMB319.1 million (US$44.8 million) in 2023 from RMB217.6 million in 2022, primarily due to (1) the gradually development and ramping up of Guangzhou Hospital and (2) the business recovery of our three medical institutions located in Shanghai, which were negatively affected by COVID-19 outbreaks in 2022.
Network Business. Our net revenues generated from our network business decreased by 14.2% to RMB218.3 million (US$30.8 million) in 2023 from RMB254.4 million in 2022, primarily due to a decrease in net revenues generated from management and technical support of RMB30.1 million (US$4.3 million) resulting from the expiration of agreements with certain management and technical support customers and less ongoing software development projects for our software development services.
Cost of Revenues. Total cost of revenues decreased by 1.7% to RMB614.0 million (US$86.5 million) in 2023 from RMB624.5 million in 2022.
Hospital Business. Our cost of revenues of hospital business increased by 2.1% to RMB407.5 million (US$57.4 million) in 2023 from RMB399.3 million in 2022, primarily due to (1) an increase in consumables and maintenance cost of RMB17.7 million (US$2.5 million), driven by the development of hospital business, and(2) an increase in lease cost of RMB3.8 million (US$0.5 million) and depreciation of RMB4.1 million (US$0.6 million) associated with our medical equipment, facilities and buildings, partially offset by (3) an decrease in salary and wages of RMB5.8 million (US$0.8 million), an decrease in professional fee of RMB5.4 million (US$0.8 million), and an decrease in other operating cost of RMB5.4 million (US$0.8 million) as result of our optimized overall employee structure and our efforts to improve operation efficiency and reduce costs.
Network Business. Our cost of revenues of network business decreased by 8.3% to RMB206.6 million (US$29.1 million) in 2023 from RMB225.2million in 2022, primarily due to an decrease in cost of professional fee of RMB19.3 million (US$2.7 million), which was generally in line with the decrease in net revenue from management and technical support.
Gross Loss and Gross Margin. As a result of the foregoing, we had a gross loss of RMB76.6 million (US$10.8 million) in 2023, compared to a gross loss of RMB152.4 million in 2022. Our overall gross margin was negative 32.3% and negative 14.3% in 2022 and 2023, respectively.
Hospital Business. Our gross loss of hospital business decreased by 51.3% to RMB88.4 million (US$12.5 million) in 2023 from RMB181.6 million in 2022. Our gross margin of hospital business decreased to negative 27.7% in 2023 from negative 83.4% in 2022, primarily due to the rapid growth in revenue while we maintained relatively stable cost of revenue for hospital business.
94
Network Business. Our gross profit of network business decreased by 59.6% to RMB11.8 million (US$1.7 million) in 2023 from RMB29.2 million in 2022. Our gross margin of network business decreased to 5.4% in 2023 from 11.5% in 2022, primarily because we provided software development services under management and technical support with a relatively lower gross profit margin.
Operating Expenses. Our operating expenses increased by 3.7% to RMB386.4 million (US$54.4 million) in 2023 from RMB372.6 million in 2022, primarily due to the increase in general and administrative expenses of RMB18.9 million (US$2.7 million), driven by the increase in provisions for allowance for doubtful accounts of accounts receivable and other receivables included in prepayments and other current assets.
Selling Expenses. Our selling expenses decreased by 8.5% to RMB56.3 million (US$7.9 million) in 2023 from RMB61.5 million in 2022, primarily due to the decrease in staff cost of RMB4.2 million (US$0.6 million) and our efforts to improve operation efficiency and reduce costs . Selling expenses as a percentage of total net revenues decreased to 10.5% in 2023 from 13.0% in 2022. The decrease was primarily because our revenue growth was mainly attributable to medicine income and medical service, which incurred only marginal additional expenses.
General and Administrative Expenses. General and administrative expenses increased by 6.1% to RMB330.1 million (US$46.5 million) in 2023 from RMB311.1 million in 2022, primarily due to (1) an increase of RMB58.3 million (US$8.2 million) in provisions for allowance for doubtful accounts of accounts receivable and other receivables included in prepayments and other current assets; (2) an increase of RMB6.4 million (US$0.9 million) in share-based compensation due to the expiration of all share options granted to employees in 2022, partially offset by (1) a decrease in staff cost of RMB22.6 million (US$3.2 million); (3) a decrease in lawyer fee of RMB9.6million (US$1.4million) from RMB17.8 million, which was derived from the submission of Concord Healthcare’s prospectus to Hong Kong Stock Exchange in 2022 which was drawing to a close in 2023, and (4) a decrease in other expenses of RMB20.0 million (US$2.8 million) due to our efforts to improve efficiency and reduce costs. General and administrative expenses as a percentage of total net revenues decreased to 61.4% in 2023 from 65.9% in 2022 resulting from the increased in our net revenues generated from hospital business.
Impairment of Long-lived Assets. We had impairment of long-lived assets of nil and nil in 2022 and 2023, respectively.
Operating Loss. As a result of the foregoing, our operating loss was RMB463.0 million (US$65.2 million) in 2023, compared to operating loss of RMB525.0 million in 2022.
Interest Expense. Our interest expense increased to RMB165.7 million (US$23.3 million) in 2023 from RMB120.4 million in 2022, primarily due to the increase in loan principal in the amount of RMB469.8 million (US$66.2 million) and an increase in weighted average interest rate.
Foreign Exchange (Loss) Gain, Net. We had foreign exchange gain, net RMB55.0 million and RMB10.1 million (US$1.4 million) in 2022 and 2023, primarily due to fluctuations in exchange rate.
Interest Income. Our interest income increased to RMB10.8 million (US$1.5 million) in 2023 from RMB10.0 million in 2022, primarily due to increase of loans principal by certain of the borrowers.
Change in fair value of derivative liability. Our change in fair value of derivative liability increased to RMB5.2 million (US$0.7 million) in 2023 from RMB1.0 million in 2022, primarily due to fair value change of derivative liability.
Income from Equity Method Investments. Our income from equity method investments increased to RMB20.8 million (US$2.9 million) in 2023 from RMB17.6 million in 2022, and the increase in 2023 was primarily due to the equity pick up gain from Zhejiang Marine.
95
Other Expenses, Net; Loss on Disposal of Subsidiaries; Gain on Disposal of an Equity Method Investment. In 2022, we had other expenses, net of RMB216.6 million mainly in relation to the termination of the cooperation agreements for the Beijing Proton Medical Center project and loss on disposal of subsidiaries of RMB61.5 million relating to the disposal of Guofu Huimei and its subsidiaries. We did not have gain on disposal of an equity method investment in 2022. In 2023, we had other expenses, net of RMB10.8 million (US$1.4 million) mainly in relation to the termination of cooperation relationships with one cooperative hospital, partially offset by the proton equipment transfer income of Beijing Proton Medical Center project, loss on disposal of subsidiaries of RMB0.6 million (US$0.1 million) mainly relating to the disposal of King Cheers, and gain on sale of partial interests in an equity method investment of RMB 37.5 million (US$5.3 million) in relation to the sale of partial interests in Shanghai Xinhe.
Income Tax Benefit. We had income tax benefit of RMB24.6 million (US$3.5 million) in 2023, compared to RMB70.9 million in 2022, primarily due to we had net tax operating losses from our PRC subsidiaries.
Net Loss. As a result of the foregoing, our net loss decreased to RMB531.0 million (US$74.8 million) in 2023 from RMB769.0 million in 2022.
B.Liquidity and Capital Resources
Cash Flows and Working Capital
Our liquidity needs include (1) net cash used in operating activities that consists of (i) cash required to fund the initial build-out and continued expansion of our cancer hospitals and cooperative centers and (ii) our working capital needs, which include payment of our operating expenses and financing of our accounts receivable; and (2) net cash used in investing activities that consists of the investments in our direct investment entities. To date, we have financed our operations primarily through cash flows from operations and short-term and long-term bank borrowings.
We had net current liabilities of RMB1,141.4 million (US$156.4 million) as of December 31, 2024. As of December 31, 2024, we had RMB216.2 million (US$29.6 million) in cash and cash equivalents, RMB20.8 million (US$2.8 million) in current restricted cash, RMB649.7 million (US$89.0 million) in short-term borrowings outstanding, and RMB383.0 million (US$52.5 million) in the current portion of such long-term borrowings. As of December 31, 2024, we had an accumulated deficit of RMB4,372.8 million (US$599.1 million) and a total shareholders’ deficit of RMB2,280.4 million (US$312.4 million).
We had net losses in recent years. In 2022, 2023 and 2024, our net loss was approximately RMB769.0 million, RMB531.0 million and RMB652.1 million (US$89.3 million), respectively. We had net cash used in operating activities of RMB276.5 million and RMB397.7 million (US$54.5 million) in 2023 and 2024, respectively. These conditions raised substantial doubt about our ability to continue as a going concern.
From January 2025 to March 2025, we entered into 11 loan contracts with the amount of RMB167.2 million (US$22.9 million), all principals has been received as of the date of this annual report. In addition, in January 2024, we received HK$554.9 million (approximately US$69.9 million) through the effective listing of Concord Healthcare on the HKSE. We will focus on the following activities: (1) we plan to seek additional equity and debt financing from new investors into our hospital and network business operation and extend the terms of current loans; (2) we plan to improve the profitability of network business and hospital business through, among others, upgrading cloud system solutions, accelerating the transformation of scientific research and training achievements into clinical application; and (3) we are currently focusing on improving operational efficiency and reducing cost to standardize operations, enhance internal controls, and create synergy of our resources. Therefore, our management believes that the substantial doubt about our ability to continue as a going concern within one year after the date the financial statements are issued has been alleviated.
Based on cash flows projection from operating and financing activities and existing balance of cash and cash equivalents, our management concludes that we have sufficient funds for sustainable operations and it will be able to meet its payment obligations from operations and debt related commitments for the next 12 months from the issuance of the consolidated financial statements. Based on the above considerations, the accompanying financial statements have been prepared in accordance with U.S. GAAP, on a going concern basis, which contemplates the realization of assets and the satisfaction of liabilities and commitments in the normal course of business. The financial statements do not include any adjustments relating to the recoverability and classification of asset and amounts and classification of liabilities that may be necessary should we be unable to continue as a going concern.
96
We may, however, require additional cash due to changing business conditions or other future developments, including any investments or acquisitions we may decide to pursue. If our existing cash is insufficient to meet our requirements, we may seek to sell equity securities or debt securities or borrow from banks. We cannot assure you that financing will be available in the amounts we need or on terms acceptable to us, if at all. The sale of equity securities would dilute our shareholders. The incurrence of debt would divert cash from working capital and capital expenditures to service debt obligations and could result in operating and financial covenants that would restrict our operations and our ability to pay dividends to our shareholders. If we are unable to obtain additional equity or debt financing as required, our business, operations and prospects may suffer. See “Item 3. Key Information—D. Risk Factors—Risks Related to Our Business and Industry—We had losses, negative cash flows from operating activities and net current liabilities, and we may incur losses and negative cash flows from operating activities and experience net current liabilities in the future.”
Indebtedness
In May 2018, Shanghai Hospital entered into a long-term loan agreement of RMB1.0 billion with Bank of Shanghai that bears an interest rate of 5.88% per annum. The loan is secured by land use rights and construction in progress. As of December 31, 2024, we had an outstanding balance of RMB918.8 million (US$125.9 million). The loan will be due in May 2028.
In July 2018, Guangzhou Hospital entered into a long-term loan agreement of RMB500.0 million with China Construction Bank that bears an interest rate of 4.9% per annum. The loan is secured by land use rights. As of December 31, 2024, the loan had been fully repaid.
In November 2020, Guangzhou Hospital entered into a long-term loan agreement of RMB400.0 million with China Construction Bank that bears a floating interest rate. The loan is secured by land use rights. As of December 31, 2024, the loan had been fully repaid.
In January 2023, Concord Healthcare entered into an agreement with a maximum credit limit of RMB35.0 million with Bank of Nanjing. Dr. Jianyu Yang, our chairman and chief executive officer, and Shanghai Outpatient Department shall provide corresponding maximum guarantee for the credit. Pursuant to the maximum credit limit agreement, two working capital loan agreements was entered into between both parties, each in the amount of RMB10.0 million, to meet working capital needs of Concord Healthcare. The loan terms are from January 16, 2023 to January 16,2024 and from April 21, 2023 to April 21,2024, respectively. Both of the loan contracts have been renewed for one year with extended maturities to January 14, 2025 and April 21, 2025, maintaining a fixed annual interest rate of 5.5% throughout the original and extended terms. As of December 31, 2024, we had a total outstanding balance of RMB20.0 million (US$2.7 million).
In October 2023, Shanghai Medstar entered into a loan agreement with Shanghai Qianlai Industrial Co., Ltd (“Shanghai Qianlai”) in which Shanghai Qianlai agreed to lend up to RMB80.0 million to the Shanghai Medstar. The interest rate for the loan is fixed at 8.0% per annum. This loan is a revolving credit loan, with a period from October 11, 2023 to October 10, 2024, which has been mutually extended by both parties for one additional year through October 10, 2025. As of December 31, 2024, we had a total outstanding balance of RMB80.0 million (US$11.0 million).
In June 2024, Concord Healthcare entered into a long-term loan agreement with a maximum credit limit of RMB500.0 million with China Credit Trust Co., Ltd. Pursuant to the maximum credit limit agreement, a loan amount of RMB380.0 million (US$52.1 million) has been received in 2024, that bears a fixed interest rate of 6.45%. 87,170,000 ordinary shares of Concord Healthcare held by Shanghai Medstar were pledged as collateral for this loan.The loan terms are from June 18, 2024 to June 18, 2026. As of December 31, 2024, we had a total outstanding balance of RMB380.0 million (US$52.1 million).
In September 2024, Guangzhou Hospital entered into an agreement with a maximum credit limit of RMB1.3 billion with Shanghai Pudong Development Bank. Pursuant to the maximum credit limit agreement, three long-term loan agreements was entered into between both parties, each in the amount of RMB814.0 million, RMB76.0 million, and RMB284.0 million respectively. The loan is secured by land use rights. Dr. Jianyu Yang, our chairman and chief executive officer, and Concord Healthcare shall provide corresponding maximum guarantee for the credit, The loan carries floating interest rates, and the loan terms are from September 30, 2024 to September 30, 2034. As of December 31, 2024, we had a total outstanding balance of RMB1,169.2 million (US$160.2 million)
In December 2024, Guangzhou Hospital entered into a short-term loan agreement of RMB30.0 million with Shanghai Pudong Development Bank that bears a fixed interest rate of 4.45%. The loan is secured by land use rights and equipment, as well as shares of Guangzhou Hospital held by Concord Healthcare. Dr. Jianyu Yang, our chairman and chief executive officer, and Concord Healthcare shall provide corresponding maximum guarantee for the credit. The loan terms are from December 30, 2024 to October 17, 2025. As of December 31, 2024, we had a total outstanding balance of RMB30.0 million (US$4.1 million).
97
Certain bank and other borrowings were secured by equipment with a net carrying value of RMB391.1 million and RMB576.3 million (US$79.0 million), accounts receivable with a carrying value of RMB13.3 million and RMB14.7 million (US$2.0 million) including lease receivables with a carrying value of RMB1.8 million and RMB7.1 million (US$1.0 million), land use rights with a carrying value of RMB386.6 million and RMB377.3 million (US$51.7 million), construction in progress with a carrying value of RMB2,027.3 million and RMB1,814.8 million (US$248.6 million), and long-term investments with a carrying value of RMB189.7 million and RMB196.5 million (US$26.9 million), as of December 31, 2023 and 2024, respectively.
As of December 31, 2023 and 2024, the short-term bank and other borrowings bore a weighted average interest of 8.19% and 6.97% per annum, respectively, and the long-term bank and other borrowings bore a weighted average interest of 7.42% and 5.94% per annum, respectively.
As of December 31, 2024, we had unutilized short-term bank credit lines and unutilized long-term bank credit lines amounting to RMB173.7 million (US$23.8 million) and RMB996.0 million (US$136.5 million), respectively.
From time to time, we also enter into loan agreements with our related parties. See “Item 7. Major Shareholders and Related Party Transactions—B. Related Party Transactions.”
Accounts Receivable
Fees for medical services provided at the centers are paid directly to our hospital partners by patients and we are not responsible for patient billing and fee collection. Medical service fees in China are typically paid in full upfront by patients prior to receiving services. Generally, patients claim reimbursements, if any, is available under the applicable public or private medical insurance plans. As a result, hospitals do not generally experience bad debt problems.
However, the healthcare reform announced by the PRC government in January 2009 has introduced pilot public medical insurance plans. Under these plans patients are only responsible for paying their deductible amounts upfront and hospitals are responsible for seeking reimbursements from the relevant government authorities after providing treatments. Certain of the hospitals in which some of the centers in our network are based are involved in such pilot medical insurance plan.
We do not expect such change in payment timing to materially affect our ability to collect our contracted percentage from our hospital partners. However, the ability of our hospital partners to collect medical service fees from the government authorities in a timely manner may affect the timing of payments made by our hospital partners to us as a result.
The following table sets forth our account receivables by age and pay or type as of December 31, 2024:
|
|
1-6 |
|
7-12 |
|
1-2 |
|
Over 2 |
|
|
|
|
months |
|
months |
|
years |
|
years |
|
Total |
|
|
RMB |
|
RMB |
|
RMB |
|
RMB |
|
RMB |
|
|
(in thousands) |
||||||||
Network Business |
|
|
|
|
|
|
|
|
|
|
Accounts receivable |
|
10,919 |
|
12,023 |
|
11,529 |
|
45,641 |
|
80,112 |
Allowance for credit losses |
|
729 |
|
803 |
|
4,740 |
|
35,487 |
|
41,759 |
Accounts receivable, net |
|
10,190 |
|
11,220 |
|
6,789 |
|
10,154 |
|
38,353 |
Hospital Business |
|
|
|
|
|
|
|
|
|
|
Accounts receivable |
|
12,501 |
|
876 |
|
275 |
|
288 |
|
13,940 |
Allowance for credit losses |
|
159 |
|
403 |
|
275 |
|
288 |
|
1,125 |
Accounts receivable, net |
|
12,342 |
|
473 |
|
— |
|
— |
|
12,815 |
We attempt to collect accounts receivables within the hospital payment terms. Standard payment terms are typically 90 days after invoice date. Hospital payment terms vary from one another. Any departure from the standard hospital payment term must be approved by the chief financial officer and/or the finance controller. Our management evaluates our accounts receivable on a quarterly basis. As of the date of this annual report, we do not expect any material uncertainties which would affect the future realization of revenues.
98
Statements of Cash Flow
The following table sets forth a summary of our cash flows for the periods indicated:
|
|
Year Ended December 31, |
||||||
|
|
2022 |
|
2023 |
|
2024 |
||
|
|
RMB |
|
RMB |
|
RMB |
|
US$ |
|
|
(in thousands) |
||||||
Selected Consolidated Statements of Cash Flow Data |
|
|
|
|
|
|
|
|
Net cash used in operating activities |
|
(216,694) |
|
(276,471) |
|
(397,749) |
|
(54,491) |
Net cash used in investing activities |
|
(118,792) |
|
(47,681) |
|
(593,444) |
|
(81,300) |
Net cash generated from financing activities |
|
383,088 |
|
257,653 |
|
1,146,031 |
|
157,005 |
Effect of foreign exchange rate changes on cash and cash equivalents and restricted cash |
|
(47,170) |
|
(2,425) |
|
(8,275) |
|
(1,134) |
Net (decrease) increase in cash and cash equivalents and restricted cash |
|
432 |
|
(68,924) |
|
146,563 |
|
20,080 |
Cash and cash equivalents and restricted cash at beginning of the year |
|
158,911 |
|
159,343 |
|
90,419 |
|
12,387 |
Cash and cash equivalents and restricted cash at end of the year |
|
159,343 |
|
90,419 |
|
236,982 |
|
32,467 |
Net Cash Used in Operating Activities
The primary factors affecting our operating cash flow is the amount and timing of payments of our contractual percentage of each center’s revenue net of specified operating expenses that we received from our hospital partners, the amount and timing of payments of the purchase price or services fees that we received from our other enterprise customers under our network business, the payment of medicine expenses and medical service fees by our patients in our cancer hospitals and clinics, and cash payments that we made in connection with establishing new cancer hospitals and cooperative centers.
Net cash used in operating activities for the year ended December 31, 2024 was RMB397.7 million (US$54.5 million), resulting primarily from our net loss of RMB652.1 million (US$89.3 million), as adjusted by the reconciliation of certain non-cash items, including (1) interest and consultation expenses of RMB193.2 million (US$26.5 million), (2) depreciation of property, plant and equipment of RMB84.8 million (US$11.6 million), (3) allowance for doubtful accounts of RMB128.2 million (US$17.6 million), (4) amortization of intangible assets of RMB36.4 million (US$5.0 million), (5) lease expense to reduce operating lease ROU of RMB22.6 million (US$3.1 million), which were partially offset by (1) gain on disposal of subsidiaries of RMB48.5 million (US$6.6 million), (2) gain from equity method investments of RMB12.7 million (US$1.7 million), and (3) deferred tax benefit of RMB15.7 million (US$2.1 million). Additional factors affecting operating cash flow included (1) a increase in accrued expenses and other liabilities of RMB97.5 million (US$13.4 million), (2) a decrease in inventories of RMB6.5 million (US$0.9 million), (3) a decrease in accounts receivable of RMB12.0 million (US$1.6 million), (4) an increase in account payable of RMB93.1 million (US$12.7 million), which were partially offset by (1) a increase in prepayments and other current assets of RMB335.7 million (US$46.0 million), (2) a increase in operating lease liabilities of RMB19.3 million(US$2.6 million), and (3) a increase in accrued unrecognized tax benefit of RMB0.04 million (US$0.01 million).
Net cash used in operating activities for the year ended December 31, 2023 was RMB276.5 million, resulting primarily from our net loss of RMB531.0 million, as adjusted by the reconciliation of certain non-cash items, including (1) interest and consultation expenses of RMB165.7 million, (2) depreciation of property, plant and equipment of RMB82.1 million, (3) allowance for doubtful accounts of RMB64.7 million, (4) amortization of intangible assets of RMB36.7 million, (5) lease expense to reduce operating lease ROU of RMB26.7 million, which were partially offset by (1) gain on sale of partial interests in an equity method investment of RMB37.5 million, (2) loss from equity method investments of RMB20.8 million, and (3) deferred tax benefit of RMB13.0 million. Additional factors affecting operating cash flow included (1) a increase in accrued expenses and other liabilities of RMB70.8 million, (2) a decrease in inventories of RMB44.5 million, (3) a decrease in accounts receivable of RMB36.5 million, (4) an increase in account payable of RMB15.8 million, which were partially offset by (1) a increase in prepayments and other current assets of RMB149.7 million, (2) a increase in deferred revenue of RMB41.2 million, and (3) a decrease in accrued unrecognized tax benefit of RMB15.8 million.
99
Net cash used in operating activities for the year ended December 31, 2022 was RMB216.7 million, resulting primarily from our net loss of RMB769.0 million, as adjusted by the reconciliation of certain non-cash items, including (1) loss from agreements cancellation with a cooperative hospital of RMB204.3 million, (2) interest and consultation expenses of RMB120.4 million, (3) depreciation of property, plant and equipment of RMB88.7 million, (4) loss on disposal of subsidiary of RMB61.5 million, (5) amortization of intangible assets of RMB34.5 million and (6) lease expense to reduce operating lease ROU of RMB19.3 million, and were partially offset by (1) deferred tax benefit of RMB71.8 million, and (2) income from equity method investments of RMB17.6 million. Additional factors affecting operating cash flow included (1) an increase in accrued expenses and other liabilities of RMB119.1 million, (2) an increase in accounts payable of RMB113.7 million and (3) an increase in deferred revenue of RMB57.2 million, which were partially offset by (1) an increase in prepayments and other current assets of RMB130.2 million and (2) an increase in inventories of RMB46.8 million.
Net Cash Used in Investing Activities
Net cash used in investing activities for the year ended December 31, 2024 was RMB593.4 million (US$81.3 million), consisting primarily of investment in a joint venture of RMB102.0 million (US$14.0 million), cash distribution from equity method investments of RMB10.0 million (US$1.4 million), proceeds from disposal of other investment of RMB27.7 million (US$3.8 million), which were partially offset by the purchase of short-term investment of RMB204.6 million (US$28.0 million), the deposits for the purchases of property, plant and equipment of RMB249.9 million (US$34.2 million), acquisitions of property, plant and equipment of RMB150.8 million (US$20.7 million), and acquisitions of intangible assets of RMB10.2 million (US$1.4 million).
Net cash used in investing activities for the year ended December 31, 2023 was RMB47.7 million, consisting primarily of proceeds from disposal of certain percentage of an equity method investment of RMB60.0 million, cash distribution from equity method investments of RMB12.0 million, which were partially offset by the acquisitions of property, plant and equipment of RMB113.0 million, acquisitions of intangible assets of RMB4.0 million, and deposits for the purchases of property, plant and equipment of RMB2.7 million.
Net cash used in investing activities for the year ended December 31, 2022 was RMB118.8 million, consisting primarily of acquisitions of property, plant and equipment of RMB223.0 million and deposits for the purchases of property, plant and equipment of RMB160.8 million, which were partially offset by proceeds from agreements cancellation with a cooperative hospital of RMB238.1 million and redemption of available-for-sale debt securities of RMB11.9 million.
Net Cash Generated from Financing Activities
Net cash generated from financing activities for the year ended December 31, 2024 was RMB1,146.0 million (US$157.0 million), consisting primarily of proceeds from long-term bank and other borrowings of RMB1,917.2 million (US$262.7 million), proceeds from short-term bank borrowings of RMB504.7 million (US$69.1 million), proceeds from initial public offering of Concord Healthcare Group Co., Ltd. of RMB510.5 million (US$69.9 million), borrowings from related parties of RMB300.5 million (US$41.2 million), which were partially offset by the repayment of long-term bank and other borrowings of RMB1,391.2 million (US$190.6 million), the repayment of short-term bank and other borrowings of RMB360.3 million (US$49.4 million), and the repayment to related parties of RMB335.4 million (US$45.9 million).
Net cash generated from financing activities for the year ended December 31, 2023 was RMB257.7 million, consisting primarily of proceeds from short-term bank borrowings of RMB337.7 million, capital injection from a noncontrolling interests in a subsidiary of RMB300.0 million, proceeds from long-term bank and other borrowings of RMB110.0 million, borrowings from related parties of RMB22.2 million, which were partially offset by the repayment of short-term bank and other borrowings of RMB442.9 million, and the repayment to related parties of RMB61.8 million.
Net cash generated from financing activities for the year ended December 31, 2022 was RMB383.1 million, consisting primarily of proceeds from long-term bank and other borrowings of RMB422.8 million, borrowings from related parties of RMB220.4 million and proceeds from short-term bank borrowings of RMB217.5 million, which were partially offset by repayment of short-term bank and other borrowings of RMB197.6 million, repayment of long-term bank and other borrowings of RMB197.0 million and repayment to related parties of RMB82.9 million.
Capital Expenditures
In 2022, 2023 and 2024, our capital expenditures totaled RMB311.9 million, RMB395.6 million and RMB553.4 million (US$75.8 million), respectively. In past years, our capital expenditures related primarily to the purchase of medical equipment and the acquisition of assets from third parties. Our capital expenditures in 2023 increased to RMB395.6 million as compared to RMB311.9 million in 2022, primarily due to the increase of purchase of construction in progress. Our capital expenditures in 2024 increased to RMB553.4 million (US$75.8 million) as compared to RMB395.6 million in 2023, primarily due to the increase of purchase of construction in progress.
100
We estimate that our expected aggregate capital expenditures in 2025 will be approximately RMB70.0 million (US$96.6 million), which we will use mainly for construction and medical equipment procurement of premium hospitals in Shanghai and Guangzhou. As of December 31, 2024, we had bank credit lines totaling RMB2,816.4 million (US$385.8 million), of which RMB1,169.7 million (US$160.2 million) had not been utilized. There are no financing terms among our bank loan terms which will have an adverse effect on our operations.
We believe that our current levels of cash and cash flows from operations will be sufficient to meet our anticipated cash needs for at least the next 12 months. However, we may need additional cash resources in the future if we experience changed business conditions or other developments, or if we decide to distribute special dividends or if we find and wish to pursue opportunities for investment, acquisition, strategic cooperation or other similar actions.
If we determine that our cash requirements exceed our amounts of cash on hand, we may seek to issue debt or equity securities or obtain a credit facility. Any issuance of equity or equity-linked securities could cause dilution for our shareholders. Any incurrence of indebtedness could increase our debt service obligations and cause us to be subject to restrictive operating and finance covenants. When we need additional cash resources, financing may only be available to us in amounts or on terms that would not be acceptable to us or financing may not be available at all.
Restrictions on Cash Dividends, Loans or Advances
We conduct our business primarily through our consolidated subsidiaries incorporated in China. We rely on dividends paid by these consolidated subsidiaries for our cash needs, including the funds necessary to pay any dividends and other cash distributions to our shareholders, service any debt we may incur and pay our operating expenses. The payment of dividends by entities established in China is subject to limitations. Regulations in China permit payment of dividends only out of accumulated profits as determined in accordance with accounting standards and regulations in China. Each of our PRC subsidiaries, including wholly foreign-owned enterprises (generally known as WFOEs), and joint venture enterprises is also required to set aside at least 10% of its after-tax profit based on PRC accounting standards each year to its general reserves or statutory capital reserve fund until the aggregate amount of such reserves reaches 50% of its respective registered capital. Our statutory reserves are not distributable as loans, advances or cash dividends. We anticipate that in the foreseeable future our PRC subsidiaries will need to continue to set aside 10% of their respective after-tax profits to their statutory reserves. In addition, if any of our PRC subsidiaries incurs debt on its own behalf in the future, the instruments governing the debt may restrict its ability to pay dividends or make other distributions to us. Any limitations on the ability of our PRC subsidiaries to transfer funds to us could materially and adversely limit our ability to grow, make investments or acquisitions that could be beneficial to our business, pay dividends and otherwise fund and conduct our business. See “Item 3. Key Information—D. Risk Factors—Risks Related to Doing Business in China—We rely on dividends paid by our subsidiaries for our cash needs, and any limitation on the ability of our subsidiaries to make payments to us could materially adversely affect our ability to conduct our business.”
The ability of our subsidiary to convert renminbi into U.S. dollars and make payments to us is subject to PRC foreign exchange regulations. Under these regulations, the renminbi is convertible for current account items, including the distribution of dividends, interest payments, trade and service-related foreign exchange transactions. Conversion of renminbi for capital account items, such as direct investment, loan, security investment and repatriation of investment, however, is still subject to the approval of SAFE. See “Item 10. Additional Information—D. Exchange Controls”
Off-Balance Sheet Arrangements
We do not engage in trading activities involving non-exchange traded contracts or interest rate swap transactions or foreign currency forward contracts. In the ordinary course of our business, we do not enter into transactions involving, or otherwise form relationships with, unconsolidated entities or financials partnerships that are established for the purpose of facilitating off-balance sheet arrangements or other contractually narrow or limited purposes.
In addition, we have not entered into any derivative contracts that are indexed to our shares and classified as shareholder’s equity, or that we do not reflect in our consolidated financial statements. We do not have any retained or contingent interest in assets transferred to an unconsolidated entity or similar arrangement that serves as credit, liquidity or market risk support to such entity. We do not have any variable interest in any unconsolidated entity that provides financing, liquidity, market risk or credit support to us or that engages in leasing, hedging or research and development services with us.
101
Tabular Disclosure of Contractual Obligations
The following table sets forth our contractual obligations and commercial commitments as of December 31, 2024:
|
|
Payments due by Period |
||||||||
|
|
|
|
Less than 1 |
|
|
|
|
|
More than |
|
|
Total |
|
year |
|
1-3 years |
|
3-4 years |
|
4 years |
|
|
(RMB in thousands) |
||||||||
Short-term debt obligations |
|
649,680 |
|
649,680 |
|
— |
|
— |
|
— |
Long-term debt obligations |
|
3,076,709 |
|
383,016 |
|
1,041,746 |
|
621,127 |
|
1,030,820 |
Operating lease obligations |
|
192,327 |
|
47,475 |
|
29,247 |
|
14,261 |
|
101,344 |
Purchase obligations |
|
190,488 |
|
190,488 |
|
— |
|
— |
|
— |
Total |
|
4,109,204 |
|
1,270,659 |
|
1,070,993 |
|
635,388 |
|
1,132,164 |
Our short-and long-term debt obligations as of December 31, 2024 represented borrowings obtained by our subsidiaries. Our short-term bank and other borrowings outstanding as of December 31, 2024 had a weighted average interest rate of 6.97% per annum. Our long-term bank and other borrowings outstanding as of December 31, 2024 had a weighted average interest rate of 5.94% per annum.
As of December 31, 2024, we had RMB649.7 million (US$89.0 million) in short-term borrowings outstanding, and RMB3,076.7 million (US$421.5 million) in long-term borrowings outstanding, including the current portion of such long-term borrowings outstanding of RMB383.0 million (US$52.5 million).
As of December 31, 2024, our operating lease obligations for 2025, 2026 and 2027 and thereafter were RMB47.5 million (US$6.5 million), RMB15.0 million (US$2.1 million), RMB14.3 million (US$2.0 million) and RMB115.5 million (US$15.8 million), respectively.
As of December 31, 2024, we had purchase obligations for certain medical equipment that amounted to RMB190.5 million (US$26.1 million), which are all scheduled to be paid within one year.
C.Research and Development, Patents and Licenses, etc.
See “Item 4. Information of the Company—B. Business Overview— Intellectual Property.”
D.Trend Information
Other than as disclosed elsewhere in this annual report, we are not aware of any known trends, uncertainties, demands, commitments or events in 2024 that are reasonably likely to materially adversely affect our net revenues, income, profitability, liquidity or capital resources, or that caused the reported financial information not necessarily to be indicative of our future operating results or financial condition.
E.Critical Accounting Estimates
We prepare our consolidated financial statements in accordance with U.S. GAAP, which requires us to make judgments, estimates and assumptions that affect (1) the reported amounts of assets and liabilities, (2) disclosures of contingent assets and liabilities at the balance sheet dates, and (3) the reported amounts of revenues and expenses during the reporting periods. Significant estimates and assumptions reflected in our financial statements include, but are not limited to, impairment of long-lived assets and goodwill, expected credit losses for accounts receivable and other receivables included in prepayments and other current assets, purchase price allocation, measurement of available-for-sale debt securities, unrecognized tax benefits, realization of deferred tax assets, incremental borrowing rate of right-of-use assets and related lease obligation, and fair value measurement of derivative liability. Actual results could materially differ from those estimates. We evaluate these estimates and assumptions based on historical experience, knowledge and assessment of current business and other conditions, expectations regarding the future based on available information and reasonable assumptions, which together form a basis for making judgments about matters not readily apparent from other sources. Since the use of estimates is an integral component of the financial reporting process, actual results could differ from those estimates.
102
Some of our accounting policies require higher degrees of judgment than others in their application. When reviewing our financial statements, you should consider (1) our selection of critical accounting policies, (2) the judgment and other uncertainties affecting the application of such policies and (3) the sensitivity of reported results to changes in conditions and assumptions. We consider the policies discussed below to be critical to an understanding of our financial statements as their application places the most significant demands on the judgment of our management.
Revenue Recognition
Our net revenues consist of network revenues and hospital revenues.
We recognizes revenue to depict the transfer of promised goods or services to customers in an amount that reflects the consideration to which we expect to receive in exchange for those goods or services using the five steps defined under ASC Topic 606. We perform the following five steps: (1) identify the contract(s) with a customer; (2) identify the performance obligations in the contract; (3) determine the transaction price, including variable consideration, if any; (4) allocate the transaction price to the performance obligations in the contract; and (5) recognize revenue when (or as) the entity satisfies a performance obligation. We only apply the five-step model to contracts when it is probable that the entity will collect the consideration to which it is entitled in exchange for the goods or services it transfers to the customer.
Once a contract is determined to be within the scope of ASC 606 at contract inception, we review the contract to determine which performance obligations we must deliver and which of these performance obligations are distinct. We recognize revenue based on the amount of the transaction price that is allocated to each performance obligation when that performance obligation is satisfied or as it is satisfied.
We are a principal and record revenue on a gross basis when we are primarily responsible for fulfilling the service, have discretion in establish pricing and control the promised service before transferring that service to customers. Otherwise, we record revenue at the net amounts as commissions.
We recognize revenue net of value added taxes. If revenue recognition is deferred to a later period, the related value added tax are also deferred and will be recognized only upon recognition of the deferred revenue.
ASC 606 Revenue
Management and Technical Support
We provide stand-alone management and technical support services to certain hospitals which already possess radiotherapy and diagnostic equipment. Management support typically include the provision of diagnosis and treatment techniques, expert support, advertising and promotion as well as comprehensive operational management services. Technical support services mainly include maintenance and upgrade of the radiotherapy and diagnostic equipment. Combining our management and technical support services, our planned cloud system solutions provide a more comprehensive set of services, from pre-purchasing consultation to equipment installation and maintenance.
The fees for management and technical support services are calculated based on a predetermined percentage of monthly revenue generated by the hospital unit or in limited instances on a fixed monthly fee. Variable fees are fully constrained at contract inception due to the uncertainty of the hospital units monthly revenue. Variable fees are included in the transaction price when a significant reversal of revenue recognized is not expected to occur, typically upon receipt of the monthly revenue statement from hospitals. Fixed monthly fees are recognized ratably over the service term.
103
Medical Solutions
Medical solutions represented sales of different sets of medical equipment like CT machines, DR machines and respirators to procurement agent of the hospitals in PRC and the sales of consumables such as surgical supplies to certain hospitals in PRC. For the majority of the medical solution contracts, we are primarily responsible for fulfilling the promise to provide the specified medical equipment with the inventory risk before the equipment has been transferred, and we also have the discretion in establishing the price. As a result, we act as a principal under these contracts and management recognized revenue on a gross basis. While under some of the medical solution contracts, we act primarily as a reseller and do not have pricing authority or have title to the inventory prior to delivery to the hospital. We are an agent and generally record revenue related to consumables sales on a net basis when the consumables are delivered to the customer and the sales price is determinable.
Medical Service
Hospital revenue consists of medicine income and medical service income. Medical service income include revenue generated from outpatients, which mainly consist of activities for physical examinations, treatments, surgeries and tests, as well as that generated from inpatients, which mainly consist of activities for clinical examinations and treatments, surgeries, and other fees such as room charges and nursing care. We are a principal as it is primarily responsible for providing medical services to the income, controls the promised services before transferring to patients, and has pricing discretion. We generally record revenue generated from medical service on a gross basis.
In limited instances, the patient services are provided by visiting consultants, who are doctors/medical experts without labor contracts with us and not considered as our employees. As the visiting consultants have the discretion to take their patients to other hospital for the required treatment and set their own consultation fee charged to patients, we are an agent in such arrangement. We collect fees on behalf of the visiting consultants and records revenue at the net amounts as commissions.
Medicine Income
Medicine income includes medicine prescribed to patients during or after treatment by the doctors in our hospital business. We are a principal as we are primarily responsible for providing medicine to the patients and have pricing discretion. We generally record medicine income on a gross basis.
Cost of Revenues
Hospital Costs
Hospital costs mainly include medicine costs, medical consumables, labor costs of doctors, nurses and other staff involved in the care or treatment of patients, depreciation, rental fees of hospital buildings, utilities and other related costs incurred in the normal business of a hospital.
Network Costs
Network costs mainly consist of the amortization of acquired intangibles, depreciation of medical equipment purchased, installed and operated in the network of centers and other costs, including salaries and material costs of medical supplies.
Costs Relating to Lease and Management Service Arrangement
Cost of medical equipment that is leased under an operating lease is included in property, plant and equipment on our balance sheet. The medical equipment is depreciated using our depreciation policies. The cost of the management service component is recognized as an expense as incurred.
Cost of Sales-Type Lease
Cost of sales-type lease as a lessor is recorded as the carrying value of the underlying asset at lease commencement.
104
Cost of Management and Technical Support
Cost of management and technical support mainly include labor costs, and, where applicable, medical consumables and maintenance expenses which are expensed as incurred.
Cost of Medical Solutions
Cost of medical solutions, recorded either gross or net against the related revenue, includes the cost of the medical equipment and consumables purchased, and other direct costs involved in the consumables sales.
Accounts Receivable and Credit Losses for Doubtful Accounts
Accounts receivable are recognized and carried at the original carrying amount less allowance for credit losses.
We maintain an allowance for credit losses for accounts receivable and other receivables included in prepayments and other current assets, which is recorded as an offset to accounts receivable and other receivables included in prepayments and other current assets, and the estimated credit losses charged to the allowance is classified as “general and administrative expenses” in the consolidated statements of comprehensive loss. When similar risk characteristics exist, we assess collectability and measure expected credit losses on a collective basis for a pool of assets, whereas if similar risk characteristics do not exist, we assess collectability and measure expected credit losses on an individual asset basis. The provision for expected credit losses is estimated based on the types of receivables and relevant customers, management’s experience with collection trends and the current and expected economic and business conditions. We evaluate the provision for expected credit losses on a regular basis and adjusts the provision based on changes in the customers’ circumstances and other available information. In determining the amount of the allowance for credit losses, we consider historic collection experience, the age of the accounts receivable and other receivables included in prepayments and other current assets, credit quality of our customers or creditors, current economic conditions, reasonable and supportable forecasts of future economic conditions, and other factors that may affect the customer’s ability to pay. The significant assumptions used includes the disaggregation criteria and the estimated loss rates related to account receivables, and the credit rating of debtors’ probability of default and loss rates given default related to other receivables.
The receivable balances are written off when they are deemed uncollectible. We generally do not require collateral from our customers.
Leases
Lessee Accounting
We lease office space, plant and machinery, and land use rights. Our offices and facility leases generally have lease terms between one to 20 years. Our lease agreements include fixed and variable lease payments and do not contain material residual value guarantees. Our leases do not contain restrictions or covenants that restrict us from incurring other financial obligation. We also make upfront payments to acquire the leased land from the owners, with lease periods of 50 years (“land use right”). There is no ongoing payment under the terms of these land use rights.
We determine if an arrangement is a lease at inception and classifies leases as operating or finance leases in accordance with the recognition criteria in ASC 842-20-25-2. We classify a lease as a finance lease if the lease meets any one of the following criteria:
| 1. | The lease transfers ownership of the underlying asset to the lessee by the end of the lease term. |
| 2. | The lease grants the lessee an option to purchase the underlying asset that the lessee is reasonably certain to exercise. |
| 3. | The lease term is for a major part of the remaining economic life of the underlying asset. |
| 4. | The present value of the sum of the lease payments and any residual value guaranteed by the lessee that is not already included in the lease payments equals or exceeds substantially all of the fair value of the underlying asset. |
| 5. | The underlying asset is of such a specialized nature that it is expected to have no alternative use to the lessor at the end of the lease term. |
105
We classify a lease as an operating lease when it does not meet any one of these criteria.
For operating leases, we recognize a right-of-use (“ROU”) asset and a lease liability based on the present value of the lease payments over the lease term on the consolidated balance sheets at commencement date. Lease expense is recorded on a straight-line basis over the lease term. As our leases do not provide an implicit rate, we estimate its incremental borrowing rate based on the information available at the commencement date in determining the present value of lease payments. In estimating its incremental borrowing rate, we consider its credit rating, nature of underlying asset, and publicly available data of borrowing rates for loans of similar amount, currency and term as the lease.
When we enter into sale-leaseback transactions as lessee, it first assesses whether the effectively transferred the underlying asset using the guidance in ASC 606. If we transfer the control of the leased asset to the buyer-lessor, we account for the sale of the underlying asset in accordance with ASC606. The subsequent leaseback of the asset is accounted for in accordance with ASC842 in the same manner as any other lease. If we do not transfer the control of the leased asset to the buyer-lessor, it is a failed sales-leaseback transaction and subsequently accounted for as a financing arrangement.
Lessor Accounting
We provide sales-type, direct financing and operating leases of various medical equipment primarily to hospitals in the PRC for periods ranging from five to 20 years. We classify a lease as a sales-type lease in accordance with the recognition criteria in ASC 842-20-25 if the lease meets any one of the criteria mentioned above when determining a finance lease. For sales-type leases, we derecognize the underlying asset and recognize the net investment in the lease which is the sum of the lease receivable when collectability is probable at lease commencement. All initial direct costs are expensed at commencement date. We subsequently recognize interest income over the lease term using the effective interest method. Many of our leases contain variable lease payments based on the revenue or profit generated from the hospitals’ use of the underlying assets, the specific amounts of which are agreed monthly with the hospitals and settled based on our payment terms. In such circumstances, we recognize a selling loss at commencement for the difference between the net investment in the lease and the carrying amount of the underlying asset. We do not include variable lease payments in the net investment in the lease and such payments are recognized as income in profit or loss in the period when the facts and circumstances on which the variable lease payments are based occur.
When none of the criteria in ASC 842-20-25-2 are met, we classify a lease as either a direct financing lease or an operating lease. We classify as a direct financing lease if (1) the present value of the sum of lease payments and any residual value guarantee equals or exceeds substantially all the fair value of the underlying asset; and (2) it is probable at inception that it will collect the lease payments plus any amount necessary to satisfy a residual value guarantee. If both of the criteria above are not met, the lease is classified as an operating lease.
A general description of our lease income for each type of lease arrangement was as follows:
Sales-type lease income
We provide diagnostic imaging and/or radiation oncology system (“medical equipment”) to hospitals in the PRC through lease arrangements ranging from five to 20 years. In certain circumstances, we also provide full-time qualified system technician responsible for certain management services related to the radiotherapy or diagnostic services being performed by the hospital centers’ doctors to their patients. We receive a portion of the hospital’s revenue or profits from delivering the diagnostic imaging and / or radiation oncology services to patients, based on the revenue-sharing or profit-sharing formula predetermined in the contracts.
We evaluate such arrangements at inception to determine whether they contain a lease and the lease classification under ASC 842. Most of such arrangements are classified as sales-type leases since these agreements often include an option to the hospitals to purchase the underlying asset which the hospitals are reasonably certain to exercise. Variable lease payments are fully constrained at inception of the contract. Variable fees are included in the arrangement transaction price when significant reversal is not expected to occur, which is the time when the hospital calculates the profit sharing under the arrangement and agreed upon by both parties, typically at month end.
Our arrangements may contain lease and non-lease components. Non-lease components primarily include payments for maintenance, update and consultation services related to the medical equipment. We allocate the lease and non-lease components of the contract consideration on a relative standalone selling price basis.
106
Operating lease income
We elected the package of practical expedients which allowed us not to separate lease and non-lease components for diagnostic imaging and /or radiation oncology systems assets and recognizes profit sharing revenue under ASC 842. If there is a non-lease component whose pattern and timing is not the same we allocate the consideration on a relative standalone selling price basis.
Direct financing lease income
We purchase hospital equipment from third party equipment manufacturers which is installed at various hospitals throughout the PRC. The hospitals utilize the hospital equipment radiotherapy or diagnostic services being performed by the hospital centers’ doctors to their patients. These lease arrangements include either title transfer upon maturity of the lease term or bargain purchase option held by the hospital. We receive fixed monthly rental payments from the hospital, which on a discounted basis does not give rise to any dealer profit. We record revenue attributable to direct financing leases so as to produce a constant rate of return on the balance of the net investment in the lease.
Long-term Investments
Our long-term investments consist of equity investments without readily determinable fair value, equity method investments and available-for-sale debt securities.
We adopted ASC 321, Investments-Equity Securities, (“ASC 321”) on January 1, 2018 and the cumulative effect of adopting the new standard on opening accumulated deficit was not material. Pursuant to ASC 321, equity investments, except for those accounted for under the equity method and those that result in consolidation of the investee and certain other investments, are measured at fair value, and any changes in fair value are recognized in earnings. For equity securities without readily determinable fair value and do not qualify for the existing practical expedient in ASC Topic 820, Fair Value Measurements and Disclosures, (“ASC 820”), we elected to use the measurement alternative to measure those investments at cost, less any impairment, plus or minus changes resulting from observable price changes in orderly transactions for identical or similar investments of the same issuer, if any. We make a qualitative assessment of whether the investment is impaired at each reporting date. If a qualitative assessment indicates that the investment is impaired, we estimate the investment’s fair value in accordance with the principles of ASC 820. We recognize an impairment loss in net income equal to the difference between the carrying value and fair value if the investment’s fair value is less than carrying value.
Investments in equity investees represent investments in entities in which we can exercise significant influence but does not own a majority equity interest or control are accounted for using the equity method of accounting in accordance with ASC Subtopic 323-10, Investments-Equity Method and Joint Ventures: Overall, (“ASC 323-10”). We apply the equity method of accounting that is consistent with ASC 323-10 in limited partnerships in which we hold a three percent or greater interest. Under the equity method, we initially record our investment at cost and prospectively recognize our proportionate share of each equity investee’s net profit or loss into its consolidated statements of operations. We evaluate our equity method investments for impairment under ASC 323-10. An impairment loss on the equity method investments is recognized in the consolidated statements of operations when the decline in value is determined to be other-than-temporary.
Debt securities that we have the intent to hold the security for a long period or may sell the security in response to the changes in economic conditions are classified as available-for-sale. We reported it at fair value which was estimated using the net asset value in accordance with ASC 820-10-15-4 and the unrealized gains or losses from the changes in fair values are included in accumulated other comprehensive income. Upon sale, realized gains and losses are reported in net income.
As of December 31, 2023 and 2024, we recorded long-term investments of RMB394.7 million and RMB472.2 million (US$64.7 million), respectively.
Goodwill
Goodwill represents the excess of the purchase price over the amounts assigned to the fair value of the assets acquired and the liabilities assumed of an acquired business. In accordance with ASC Topic 350, Goodwill and Other Intangible Assets, (“ASC 350”), recorded goodwill amounts are not amortized, but rather are tested for impairment annually or more frequently if there are indicators of impairment present.
107
In accordance with ASC 350, we assigned and assessed goodwill for impairment at the reporting unit level. A reporting unit is an operating segment or one level below the operating segment. After the disposal of Concord Healthcare Singapore Pte. Ltd in 2020, we divided our business into two reporting units, including network business and hospital business as of December 31, 2021 and 2022. Goodwill resulted from the acquisitions of subsidiaries during the years ended December 31, 2020 was assigned to hospital business reporting unit. Goodwill resulted from the acquisitions of subsidiaries during the years ended December 31, 2021 was assigned to network business reporting unit. As of December 31, 2023 and 2024, there are still two reporting units after the disposal of the Guofu Huimei and New Spring Group in 2022 and 2024, which was divided into hospital business before disposal.
We early adopted ASU No. 2017-04, Simplifying the Test for Goodwill Impairment, (“ASU 2017-04”). Under the new guidance, we have the option to either assess qualitative factors first to determine whether it is necessary to perform the two-step test, or hawse have an unconditional option to bypass the qualitative assessment for any reporting unit in any period and proceed directly to performing the quantitative goodwill impairment test by calculating the fair value of the reporting unit and comparing that value with its carrying amount, in accordance with ASC 350-20. If we believe, as a result of the qualitative assessment, that it is more-likely-than-not that the fair value of the reporting unit is less than carrying amount, the two-step quantitative impairment test described above is required. Otherwise, no further testing is required. If a reporting unit’s carrying amount exceeds its fair value, an entity will record an impairment charge based on that difference. The impairment charge will be limited to the amount of goodwill allocated to that reporting unit.
For the year ended December 31, 2023 and 2024, we elected to bypass the qualitative assessment and proceed directly to performing the quantitative goodwill impairment testing. We considered the future discounted cash flows expected to be generated by the hospital business and network business, respectively, to determine the fair value of each reporting unit. In determine the fair value of each reporting unit, we estimated significant assumptions including revenue growth rate, operating margin, capital expenditure, terminal growth rate and discount rate. The assumptions may be significantly affected by unexpected changes in future economic and market conditions, as well as regulatory requirements. We did not record any impairment loss for the years ended December 31, 2023 and 2024 as the fair value of the reporting unit is in excess of its carrying value.
Intangible Assets, Net
Intangible assets are carried at cost less accumulated amortization and any recorded impairment. Intangible assets acquired in a business combination were recognized initially at fair value at the date of acquisition.
The operating license relates to the medical business qualification and permission for medical equipment operation. The favorable leases relate to favorable lease terms as lessee based on market conditions that exist on the date of acquisition and are amortized over the remaining term of the leases. The customer relationship assets relate to the ability to sell existing and future services to existing customers and have been estimated using the income method. Operating leases relate to favorable operating lease terms based on market conditions that exist on the date of acquisition and are amortized over the remaining term of the leases. The technology relates to AI technology.
Impairment of Long-Lived Assets
We evaluate our long-lived assets or asset group including acquired intangibles with finite lives for impairment whenever events or changes in circumstances (such as a significant adverse change to market conditions that will impact the future use of the assets) indicate that the carrying amount of a group of long-lived assets may not be fully recoverable.
When these events occur, we evaluate the impairment by comparing the carrying amount of the assets to future undiscounted cash flows expected to result from the use of the assets and their eventual disposition. If the sum of the expected undiscounted cash flows is less than the carrying amount of the assets, we recognize an impairment loss based on the excess of the carrying amount of the asset group over its fair value, generally based upon discounted cash flows or market prices. Our management utilizes significant assumptions including revenue growth rate, operating margin, capital expenditure and discount rate. These assumptions might be affected by expectations about future market and economic conditions, as well as regulatory requirements.
Impairment loss on long-lived assets of nil, nil and nil was recognized for the years ended December 31, 2022, 2023 and 2024, respectively.
108
Share-based Compensation
Share-based awards and restricted shares granted to employees are accounted for under ASC 718, Compensation-Stock Compensation (“ASC 718”).
In accordance with ASC 718, we determine whether a share option should be classified and accounted for as a liability award or equity award. Prior to adopting ASU 2018-07, Compensation-Stock Compensation (Topic 718): Improvements to Nonemployee Share-Based Payment Accounting to simplify the accounting for share-based payments to nonemployees (“ASU 2018-07”), all grants of share-based awards to employees classified as equity awards are recognized in the financial statements based on their grant date fair values which are calculated using an option pricing model. We have elected to recognize compensation expense using the straight-line method for all share options granted with graded vesting based on service conditions. To the extent the required vesting conditions are not met resulting in the forfeiture of the share-based awards, previously recognized compensation expense relating to those awards are reversed. Forfeitures were accounted as they occur. Share-based compensation expense is recorded net of estimated forfeitures such that expense is recorded only for those share-based awards that are expected to vest.
We adopted ASU 2018-07 on January 1, 2019, which uses the modified retrospective method. Subsequent to the adoption, we measure equity awards using their fair value on grant date. The impact of adopting the new standard was insignificant.
Business Combination and Non-controlling Interests
We account for business combinations using the purchase method of accounting in accordance with ASC 805, Business Combinations. ASC 805 requires us to recognize separately from goodwill the assets acquired, the liabilities assumed and the non-controlling interest at their acquisition date fair values. Goodwill as of the acquisition date is measured as the excess of consideration transferred and the net of the acquisition date fair values of the assets acquired and the liabilities assumed. In cases where we acquire less than 100% ownership interest, we will derive the fair value of the acquired business as a whole, which will typically include a control premium and subtract the consideration transferred by us for the controlling interest to identify the fair value of the non-controlling interest.
In addition, the share purchase agreements may contain contingent consideration provisions obligating us to pay additional purchase consideration, upon the acquired business’s achievement of certain agreed upon operating performance based milestones. Under ASC 805, these contingent consideration arrangements are required to be recognized and measured at fair value at the acquisition date as either a liability or as an equity instrument. Liability instruments must be remeasured at each reporting period through the results of our comprehensive income (loss) until such time as to when the contingency is resolved. Where the fair value of the net assets acquired exceeds the consideration paid, a gain as a result of the bargain purchase will be recognized through the consolidated statements of comprehensive income (loss) at the close of the transaction.
We derive estimates of the fair value of assets acquired and liabilities assumed using reasonable assumptions based on historical experiences and on the information obtained from management of the acquired companies. Critical estimates in valuing certain of the intangible assets and pre-existing agreements included but were not limited to the following: deriving estimates of future expected cash flows from the acquired business, the determination of an appropriate discount rate deriving assumptions regarding the period of time that the related benefits would continue and the initial measurement and recognition of any contingent consideration arrangements and the evaluation of whether contingent consideration arrangement is in substance compensation for future services. Unanticipated events may occur which may affect the accuracy or validity of such assumptions or estimates.
In a business combination achieved in stages, we re-measure the previously held equity interest in the acquire immediately before obtaining control at its acquisition date fair value and the re-measurement gain or loss, if any, is recognized in the consolidated income statements.
For our non-wholly owned subsidiaries, a non-controlling interest is recognized to reflect portion of equity that is not attributable, directly or indirectly, to us. When the non-controlling interest is contingently redeemable upon the occurrence of a conditional event, which is not solely within our control, the non-controlling interest is classified as mezzanine equity. We accretes changes in the redemption value over the period from the date that it becomes probable that the mezzanine equity will become redeemable to the earliest redemption date using the effective interest method. When the non-controlling interest is mandatory redeemable on a fixed or determinable date, the non-controlling interest is classified as liabilities.
109
If a transaction does not meet the definition of a business, the transaction is recorded as an asset acquisition. Accordingly, the identifiable assets acquired and liabilities assumed are measured at the fair value of the consideration paid, based on their relative fair values at the acquisition date. Acquisition-related costs are included in the consideration paid and capitalized. Any contingent consideration payable that is dependent on the purchaser’s future activity is not included in the consideration paid until the activity requiring the payment is performed. Any resulting future amounts payable are recognized in profit or loss when incurred. No goodwill and no deferred tax asset or liability arising from the assets acquired and liabilities assumed are recognized upon the acquisition of assets.
Income Taxes
We follow the liability method of accounting for income taxes. Under this method, deferred tax assets and liabilities are determined based on the difference between the financial reporting and tax bases of assets and liabilities using enacted tax rates that will be in effect in the period in which the differences are expected to reverse. We record a valuation allowance to offset deferred tax assets if based on the weight of available evidence, it is more-likely-than-not that some portion, or all, of the deferred tax assets will not be realized. The effect on deferred taxes of a change in tax rate is recognized in tax expense in the period that includes the enactment date of the change in tax rate.
We adopted ASC 740, Income Taxes (“ASC 740”), which clarifies the accounting and disclosure for uncertainty in income taxes. Interests and penalties arising from underpayment of income taxes shall be computed in accordance with the applicable tax laws. The amount of interest expense is computed by applying the applicable statutory rate of interest to the difference between the tax position recognized and the amount previously taken or expected to be taken in a tax return. Interests and penalties recognized in accordance with ASC 740 are classified in the financial statements as a component of income tax expense. The adoption of this accounting standard resulted in an adjustment to beginning accumulated deficit for deferred tax liability and beginning accumulated deficit. This deferred tax liability is entirely offset and therefore resulted in a change to beginning accumulated deficit. The cumulative effect of changes made to our consolidated balance sheet as of January 1, 2018 for the adoption of ASU 2016 16 was RMB5.6 million.
In accordance with the provisions of ASC 740, we recognize in our financial statements the impact of a tax position if a tax return position or future tax position is “more likely than not” to prevail based on the facts and technical merits of the position. Tax positions that meet the “more likely than not” recognition threshold is measured at the largest amount of tax benefit that has a greater than fifty percent likelihood of being realized upon settlement. Our estimated liability for unrecognized tax positions which are included in the “accrued expenses and other liabilities” account and “accrued unrecognized tax benefits and surcharges, non-current portion” accounts are periodically assessed for adequacy and may be affected by changing interpretations of laws, rulings by tax authorities, changes and/or developments with respect to tax audits, and expiration of the statute of limitations. The outcome for a particular audit cannot be determined with certainty prior to the conclusion of the audit and, in some cases, appeal or litigation process. The actual benefits ultimately realized may differ from our estimates. As each audit is concluded, adjustments, if any, are recorded in our financial statements. Additionally, in future periods, changes in facts, circumstances, and new information may require us to adjust the recognition and measurement estimates with regard to individual tax positions. Changes in recognition and measurement estimates are recognized in the period in which the changes occur.
Segment Reporting
In accordance with ASC 280, Segment Reporting (“ASC 280”), our chief operating decision maker (“CODM”) has been identified as the chief executive officer, who is also the executive chairman of the board of directors. Our CODM evaluates segment performance based on revenues and profit by the network and hospital segments. After the disposal of Concord Healthcare Singapore Pte Ltd on November 19, 2020, our hospital reporting segment is only consisted of hospitals located in the PRC. Substantially all of our revenue and long-lived assets (mainly include property, plant and equipment) are derived from the PRC.
110
Recent Accounting Pronouncements
For a summary of recent accounting pronouncements, see Note 2 to our consolidated financial statements included elsewhere in this annual report.
Safe Harbor
This annual report contains forward-looking statements that relate to future events, including our future operating results and conditions, our prospects and our future financial performance and condition, all of which are largely based on our current expectations and projections. The forward-looking statements are contained principally in the sections entitled “Item 3. Key Information—D. Risk Factors,” “Item 4. Information on the Company” and “Item 5. Operating and Financial Review and Prospects.” These statements are made under the “safe harbor” provisions of the U.S. Private Securities Litigation Reform Act of 1995. You can identify these forward-looking statements by terminology such as “may,” “will,” “expect,” “anticipate,” “future,” “intend,” “plan,” “believe,” “estimate,” “is/are likely to” or other and similar expressions. We have based these forward-looking statements largely on our current expectations and projections about future events and financial trends that we believe may affect our financial condition, results of operations, business strategy and financial needs. These forward-looking statements include, among other things, statements relating to:
| ● | the risks, challenges and uncertainties in the oncology healthcare service industry and for our business generally; |
| ● | our current expansion strategy, including our ability to establish cancer hospitals and to expand our network of centers; |
| ● | our ability to maintain strong working relationships with our hospital partners; |
| ● | our expectations regarding patients’ and their referring doctors’ demand for and acceptance of the radiotherapy, diagnostic imaging and other oncology healthcare services; |
| ● | changes in the healthcare industry in China, including changes in the healthcare policies and regulations of the PRC government; |
| ● | technological or therapeutic changes affecting the field of cancer treatment and diagnostic imaging; |
| ● | our ability to comply with all relevant environmental, health and safety laws and regulations; |
| ● | our ability to obtain and maintain permits, licenses and registrations to carry on our business; |
| ● | our future prospects, business development, results of operations and financial condition; and |
| ● | fluctuations in general economic and business conditions in China. |
The forward-looking statements made in this annual report relate only to events or information as of the date on which the statements are made in this annual report. Except as required by law, we undertake no obligation to update or revise publicly any forward-looking statements, whether as a result of new information, future events or otherwise, after the date on which the statements are made or to reflect the occurrence of unanticipated events. You should read this annual report completely and with the understanding that our actual future results may be materially different from what we expect.
111
ITEM 6.DIRECTORS, SENIOR MANAGEMENT AND EMPLOYEES
A.Directors and Senior Management
Directors and Executive Officers
The following table sets forth information regarding our directors and executive officers as of the date of this annual report.
Name* |
|
Age |
|
Position/ Title |
Jianyu Yang |
|
54 |
|
Chairman, chief executive officer |
Zheng Cheng |
|
62 |
|
Director |
Yue Yu |
|
41 |
|
Director |
Wei Jiang |
|
45 |
|
Chief financial officer |
Wayne Yu |
|
62 |
|
Independent director |
Liping Zhang |
|
53 |
|
Independent director |
Hongzhong Liu |
|
54 |
|
Independent director |
Dr. Jianyu Yang has served as our chairman since November 2011 and has served as our chief executive officer since 2008. He served as a director of our company and president from 2008 to 2011. Prior to joining our company, Dr. Yang served as chief executive officer of Eguard Resource Development Co., Ltd., a PRC company listed on the Shenzhen Stock Exchange in China principally engaged in the provision of comprehensive solutions in recycling, re-use of solid wastes and wastewater since 2003, vice president of Beijing Sound Environmental Group Co. Ltd. from 2002 to 2003, assistant to the general manager of Xiangcai Securities Co., Ltd. from 2000 to 2002, and senior economist at China Agricultural Bank from 1999 to 2000. Dr. Yang received a doctorate degree in economics from Liaoning University in 1999 in China.
Mr. Zheng Cheng has served as our director since 2008 and served as our president from November 2011 until September 2015, our chief operating officer from 2008 until September 2015 and co-chairman of our board of directors from 2008 to 2011. Mr. Cheng was a co-founder of China Medstar. Mr. Cheng received his bachelor’s degree in clinical neurosurgery from the First Military Medical University of the People’s Liberation Army of China in 1986. Mr. Cheng is a qualified clinical surgeon in China.
Mr. Yue Yu has served as a director of our company since May 2021. Mr. Yu currently serves as the chief executive officer and partner of WisdoMont Asset Management (Shanghai) Co., Ltd. (“WisdoMont”). Since 2014, he has co-founded WisdoMont, responsible for the establishment of investment strategy, fund portfolio and risk management. From 2009 to 2013, Mr. Yu served as regional vice president of HSBC Jinxin Trust. From 2013 to 2014, Mr. Yu served as institutional manager of GF Fund. With 15 years of experience in the financial industry, Mr. Yu has extensive experience in institutional business, financial product design and financing. Mr. Yu received a bachelor’s degree in finance and a master’s degree of management from Beijing Normal University.
Mr. Wei Jiang has served concurrently as assistant to the chairman, acting chair of the new business committee, and chief executive officer of Beijing Healthingkon Technology Co., Ltd., a subsidiary of our Company, since June 2020. Mr. Jiang served as executive director at CICC Capital from April 2016 to May 2020, and vice president at Investment Banking Department of China International Capital Corporation (CICC) from July 2007 to March 2016. He served as senior auditor at Ernst & Young from July 2003 to June 2007. Mr. Jiang successively studied at School of Economics and Guanghua School of Management, Peking University, and obtained a Bachelor’s degree in Economics and a Master’s degree in Business Administration.
Mr. Wayne Yu has served as an independent director of our company since September 2022. Mr. Yu currently has served as a professor at City University of Hong Kong since March 2015. Prior to that, Mr. Yu worked at The Hong Kong Polytechnic University from September 1999 to February 2015, and at Queen’s University from July 1998 to August 1999. In addition, Mr. Yu serves as an independent director for a number of companies listed in Hong Kong and mainland China. He is a CFA® charterholder and a member of the Honorary Advisory Panel to the Financial Reporting Council (FRC), a statutory regulatory body for auditors of listed companies in Hong Kong. He received his Ph.D. in finance from University of Alberta in November 1997.
Dr. Liping Zhang has served as an independent director of our company since September 2017. She joined Trinity Western University as assistant professor in 2005 and has served as associate professor in Trinity Western University since 2014. Prior to joining Trinity Western University, she was a teaching assistant in the Department of Economics at University of Ottawa from 1999 to 2004. Dr. Zhang received a doctorate degree in economics from University of Ottawa in 2005.
112
Mr. Hongzhong Liu has served as an independent director of our company since September 2022. Mr. Liu has served as a professor at Shanghai International Studies University since January 2020. Mr. Liu is the vice president of China Society of World Economics and the vice executive secretary of Chinese Association of Asia-Pacific Studies. He served as the dean of School of International Studies of Liaoning University from March 2012 to October 2019, and served various teaching positions at Liaoning University since July 1999. Mr. Liu was a visiting scholar at George Washington University from January 2015 to June 2015, at Washington University in St. Louis from August 2007 to July 2008, and at KDI School of Public Policy and Management August 2001 to July 2002. He has published numerous books and articles, and presided over 15 important projects including a major project supported by National Social Science Fund of China. He received his Ph.D. in world economics from Liaoning University in June 1999.
The address of our directors and executive officers is Concord Medical Services Holdings Limited, Room A1-A5 26/F, East Zone, Hanwei Plaza, No. 7 Guanghua Road, Chaoyang District, Beijing, People’s Republic of China 100020.
No family relationship exists among any of our directors or members of our executive officers named above and no arrangement or understanding exists between any of our major shareholders, customers, suppliers or others, pursuant to which any person referred to above was selected as a director or executive officers.
B.Compensation
Compensation of Directors and Executive Officers
In 2024, the aggregate cash compensation to all of our directors and our executive officers was RMB3.1 million (US$0.4 million). For share-based compensation, see “—Share Incentive Plans.” We did not have any amount accrued in 2024 for pension, retirement or other similar benefits to our directors and our executive officers, except as disclosed in “—D. Employees” and elsewhere in this annual report on Form 20-F.
Share Incentive Plans
OMS Share Option Plan
On November 17, 2007, OMS, the predecessor of our company, adopted the OMS option plan, pursuant to which OMS granted to three of its executive directors, Mr. Haifeng Liu, Dr. Jianyu Yang and Mr. Steve Sun, or the OMS grantees, options to purchase a total of up to 25,000,000 ordinary shares, or the OMS share options, to purchase the ordinary shares of OMS at an exercise price of US$0.80 per share. The board of OMS determined these options to become vested upon the satisfaction of a number of performance conditions that related to the completion of the OMS reorganization, achievement of net profit target of OMS, and the raising of new financing. The OMS share options were exercisable from the date of completion of the 2007 audited consolidated financial statements of OMS to December 31, 2008 and were transferrable to any individuals designated by the OMS grantees.
On August 18, 2008, the board of directors of OMS contemplated that the OMS grantees had achieved certain performance conditions outlined in the OMS option plan. However, as the capital structure of our company had changed at that time such that we had replaced OMS as the ultimate holding company of our subsidiaries, the board of directors of OMS resolved that the OMS option plan would be settled in vested options to purchase 21,184,600 ordinary shares of our company, with an exercise price of US$0.79 per share exercisable before December 31, 2008.
On the same day, two of the OMS grantees, Dr. Jianyu Yang and Mr. Steve Sun, exercised their respective options to purchase an aggregate of 6,355,400 ordinary shares of our company, with total proceeds from such exercise received by us amounting to approximately RMB34.4 million. We recorded share-based compensation expense of approximately RMB49.5 million in 2007 related to these options granted, which was recorded in general and administrative expenses. The third OMS grantee, Mr. Haifeng Liu, sold all of his vested options to purchase 14,829,200 ordinary shares of our company to three former directors of China Medstar who are now our directors and executive officers as employment incentive for such directors.
113
The three executive directors subsequently exercised the vested options with total proceeds from such exercise received by us amounting to approximately US$11.7 million. Given the transfer of the OMS share options to the three directors was provided as an employment incentive, we recorded additional share-based compensation expense of approximately RMB4.2 million in 2008, which was recorded in general and administrative expenses.
2008 Share Incentive Plan
The 2008 share incentive plan was adopted by our shareholders on October 16, 2008 and amended on November 17, 2009 to increase the number of ordinary shares available for grant under the plan. The purpose of the plan is to aid us in recruiting and retaining key employees, directors or consultants and to motivate such persons to exert their best efforts on behalf of our company by providing incentives through the granting of awards. Our board of directors believes that our company benefits from the added interest that such persons have in the welfare of our company as a result of their proprietary interest in our company’s success. Our share incentive plan has provided for the grant of options, share appreciation rights, or other share-based awards, referred to as “awards.” The 2008 share incentive plan was terminated upon its tenth anniversary on October 16, 2018. Any awards granted prior to the termination and remained outstanding will remain effective and subject to the 2008 share incentive plan.
Termination of Awards. Options have specified terms set forth in a share option agreement. If the recipient’s employment with our company is terminated for any reason, the recipient’s vested options shall remain exercisable subject to the provisions of the plan and the option agreement and the recipient’s unvested options shall terminate without consideration. If the options are not exercised or purchased by the last day of the exercise period, they will terminate.
Administration. Our 2008 share incentive plan is currently administered by the compensation committee of our board of directors. Our board of directors or the compensation committee is authorized to interpret the plan, to establish, amend and rescind any rules and regulations relating to the plan, and to make any other determinations that it deems necessary or desirable for the administration of the plan. Our board of directors or the compensation committee will determine the provisions, terms and conditions of each award consistent with the provisions of the plan, including, but not limited to, the exercise price for an option, vesting schedule, forfeiture provisions, form of payment of exercise price and other applicable terms.
Option Exercise. The term of options granted under the 2008 share incentive plan may not exceed eight years from the date of grant. The consideration to be paid for our ordinary shares upon exercise of an option or purchase of shares underlying the option may include cash, check or other cash-equivalent, consideration received by us in a cashless exercise and, to the extent permitted by our board of directors or the compensation committee and subject to the provisions of the option agreement, ordinary shares or a combination of ordinary shares and cash or cash-equivalents.
Change in Control. If a third-party acquires us through the purchase of all or substantially all of our assets, a merger or other business combination or if during any two consecutive year period individuals who at the beginning of such period constituted the board of directors cease for any reason to constitute a majority of our board of directors, then, if so determined by our board of directors or the compensation committee with respect to the applicable award agreement or otherwise, any outstanding awards that are unexercisable or otherwise unvested or subject to lapse restrictions will automatically be deemed exercisable or otherwise vested or no longer subject to lapse restrictions, as the case may be, as of immediately prior to such change in control.
Our board of directors or the compensation committee may also, in its sole discretion, decide to cancel such awards for fair value, provide for the issuance of substitute awards that will substantially preserve the otherwise applicable terms of any affected awards previously granted, or provide that affected options will be exercisable for a period of at least 15 days prior to the change in control but not thereafter.
Termination of Plan. Our 2008 share incentive plan was terminated upon its tenth anniversary of the effective date on October 16, 2018.
Our board of directors and shareholders authorized the issuance of up to 4,765,800 ordinary shares upon exercise of awards granted under our 2008 share incentive plan upon the adoption of the plan. On November 26, 2011, our board of directors and shareholders authorized the issuance of additional 5,101,968 ordinary shares under the 2008 share incentive plan. On May 29, 2015, our board of directors and shareholders authorized the issuance of additional 4,940,550 ordinary shares under the 2008 share incentive plan.
On November 27, 2009 and September 30, 2011, we granted options to purchase 4,765,800 ordinary shares at an exercise price of US$3.67 and US$2.17 per share, respectively, of which options to purchase an aggregate of 1,716,500 ordinary shares were granted to our executive officers and directors and the remainder to other employees.
114
On February 18, 2014, we granted options to purchase 3,479,604 ordinary shares at an exercise price of US$2.037, of which options to purchase an aggregate of 2,439,126 ordinary shares were granted to our executive officers and directors and the remainder to other employees. Such options have an exercise price equal to the price per ordinary share of our initial public offering and are subject to a four-year vesting schedule with 25% vesting on each of the first, second, third and fourth anniversary of the grant date, and will terminate no later than eight years from their grant date.
On February 18, 2014, July 1, 2014 and August 1, 2014, we granted 1,370,250, 21,132 and 69,564 restricted shares, respectively, of which 332,446 restricted shares to our executive officers and 1,228,500 restricted shares to other employees. Such restricted shares are subject to a four-year vesting schedule with 25% vesting on each of the first, second, third and fourth anniversary of the grant date, and will terminate no later than eight years from their grant date.
On August 7, 2017, August 8, 2017 and September 13, 2017, we granted 1,453,950, 3,319,200 and 45,000 restricted shares, respectively, of which 901,950 restricted shares to our executive officers and directors, 3,916,200 restricted to other employees. Such restricted shares are subject to a four-year vesting schedule with 25% vesting on each of the first, second, third and fourth anniversary of the grant date, and will terminate no later than eight years from their grant date.
On October 2, 2018, we granted 5,992,605 restricted shares to certain directors, officers and employees, of which 2,412,000 restricted shares to our executive officers and directors and 3,580,605 restricted shares to other employees. Such restricted shares are subject to a four-year vesting schedule with 25% vesting on each of the first, second, third and fourth anniversary of the grant date, and will terminate no later than eight years from their grant date.
The following table summarizes, as of December 31, 2024, the outstanding options and restricted shares granted to our directors and executive officers and other individuals as a group.
|
|
|
|
Exercise |
|
|
|
|
|
|
|
|
Ordinary |
|
Price |
|
|
|
|
|
|
|
|
Shares |
|
Underlying |
|
|
|
|
|
|
|
|
Underlying |
|
Outstanding |
|
|
|
|
|
|
|
|
Outstanding |
|
Options |
|
Restricted |
|
|
|
|
Name |
|
Options |
|
(US$/Share) |
|
Shares |
|
Grant Date |
|
Expiration Date |
Jianyu Yang |
|
— |
|
— |
|
— |
|
— |
|
— |
Zheng Cheng |
|
— |
|
— |
|
— |
|
— |
|
— |
Yue Yu |
|
— |
|
— |
|
— |
|
— |
|
— |
Wei Jiang |
|
— |
|
— |
|
— |
|
— |
|
— |
Wayne Yu |
|
— |
|
— |
|
— |
|
— |
|
— |
Liping Zhang |
|
— |
|
— |
|
45,000 |
|
September 13, 2017 |
|
N/A |
|
|
— |
|
— |
|
90,000 |
|
October 2, 2018 |
|
N/A |
Hongzhong Liu |
|
— |
|
— |
|
— |
|
— |
|
— |
Other individuals as group |
|
— |
|
— |
|
973,284 |
|
February 18, 2014 |
|
N/A |
|
|
— |
|
— |
|
21,132 |
|
July 1, 2014 |
|
N/A |
|
|
— |
|
— |
|
69,564 |
|
August 1, 2014 |
|
N/A |
|
|
— |
|
— |
|
1,219,425 |
|
August 7, 2017 |
|
N/A |
|
|
— |
|
— |
|
2,935,500 |
|
August 8, 2017 |
|
N/A |
|
|
— |
|
— |
|
5,611,605 |
|
October 2, 2018 |
|
N/A |
C.Board Practices
Committees of the Board of Directors
Board of Directors
We currently have six directors, including three independent directors, on our board of directors. Our board of directors consists of an audit committee and a compensation committee. We currently do not plan to establish a nominating committee. Each committee’s members and functions are described below.
115
Audit Committee
Our audit committee consists of Mr. Wayne Yu, Dr. Liping Zhang and Mr. Hongzhong Liu. Mr. Wayne Yu is the chairman of our audit committee. Mr. Wayne Yu and Dr. Liping Zhang meet the criteria of audit committee financial experts as set forth under the applicable rules of the SEC. Our board of directors has determined that each of our audit committee members satisfies the requirements for an “independent director” within the meaning of Section 303A of the NYSE Listed Company Manual and meets the criteria for independence set forth in Rule 10A-3 of the Exchange Act.
The audit committee oversees our accounting and financial reporting processes and the audits of the financial statements of our company. The audit committee is responsible for, among other things:
| ● | selecting our independent registered public accounting firm and pre-approving all auditing and non-auditing services permitted to be performed by our independent registered public accounting firm; |
| ● | reviewing with our independent registered public accounting firm any audit problems or difficulties and management’s response; |
| ● | reviewing and approving all proposed related-party transactions, as defined in Item 404 of Regulation S-K under the Securities Act; |
| ● | discussing the annual audited financial statements with management and our independent registered public accounting firm; |
| ● | reviewing major issues as to the adequacy of our internal controls and any special audit steps adopted in light of significant control deficiencies; |
| ● | annually reviewing and reassessing the adequacy of our audit committee charter; |
| ● | such other matters that are specifically delegated to our audit committee by our board of directors from time to time; |
| ● | meeting separately and periodically with management and our internal auditor and independent registered public accounting firm; and |
| ● | reporting regularly to the full board of directors. |
Compensation Committee
Our compensation committee consists of Dr. Jianyu Yang, Dr. Liping Zhang and Mr. Wayne Yu. Dr. Jianyu Yang is the chairman of our compensation committee. Our compensation committee assists the board in reviewing and approving the compensation structure of our directors and executive officers, including all forms of compensation to be provided to our directors and executive officers. Members of the compensation committee are not prohibited from direct involvement in determining their own compensation. Our chief executive officer may not be present at any committee meeting during which his compensation is deliberated. The compensation committee is responsible for, among other things:
| ● | approving and overseeing the compensation package for our executive officers; |
| ● | reviewing and making recommendations to the board with respect to the compensation of our directors; |
| ● | reviewing and approving corporate goals and objectives relevant to the compensation of our chief executive officer, evaluating the performance of our chief executive officer in light of those goals and objectives, and setting the compensation level of our chief executive officer based on such evaluation; and |
| ● | reviewing periodically and making recommendations to the board regarding any long-term incentive compensation or equity plans, programs or similar arrangements, annual bonuses, employee pension and welfare benefit plans. |
116
Duties of Directors
Under Cayman Islands law, our directors have a fiduciary duty to act honestly, in good faith and with a view to our best interests. Our directors also have a duty to exercise the skill they actually possess and such care and diligence that a reasonably prudent person would exercise in comparable circumstances. In fulfilling their duty of care to us, our directors must ensure compliance with our memorandum and articles of association, as amended and restated from time to time. A director may be liable for any loss suffered by us as a result of a breach of their fiduciary duties.
The functions and powers of our board of directors include, among others:
| ● | conducting and managing the business of our company; |
| ● | representing our company in contracts and deals; |
| ● | convening shareholders’ annual general meetings and reporting its work to shareholders at such meetings; |
| ● | declaring dividends and other distributions; |
| ● | appointing officers and determining the term of office of officers; |
| ● | exercising the borrowing powers of our company and mortgaging the property of our company; and |
| ● | approving the transfer of shares of our company, including the registration of such shares in our share register. |
Terms of Directors and Executive Officers
Our executive officers are elected and appointed by our board of directors. Our directors are not subject to a term of office and hold office until such time as they resign or are removed from office with cause by special resolution or the unanimous written resolution of all shareholders or without cause by ordinary resolution or the unanimous written resolutions of all shareholders. A director will be removed from office automatically if, among other things, the director (1) becomes bankrupt or makes any arrangement or composition with his creditors or (2) dies or is found by our company to be or becomes of unsound mind. We have not entered into any service agreements with our directors that provide for any type of compensation upon termination.
Indemnification Agreements
We have entered into indemnification agreements with each of our directors and executive officers. Under these agreements, we may agree to indemnify our directors and executive officers against certain liabilities and expenses incurred by such persons in connection with claims made by reason of their being a director or officer of our company.
Employment Agreements
We or any of our subsidiaries do not have any directors’ service contracts with our directors providing for benefits upon termination of appointment.
We have entered into employment agreements with all of our executive officers. Under these agreements, each of our executive officers is employed for a non-fixed period of time. These employment agreements can be terminated in accordance with the Labor Contract Law of the PRC and other relevant regulations. Under the Labor Contract Law, we can terminate without any prior notice the employment agreement with any of our executive officers in the event that such officer’s actions have resulted in material and demonstrable harm to our interest.
Under certain circumstances, including where the officer has not performed as expected and, upon internal reassignment or training, still fails to be qualified for the job, we may also terminate the employment agreement with any of our executive officers upon providing a 30-day notice or paying one month in severance. Our executive officer may typically terminate his or her employment at any time if we fail to provide labor protection or work conditions as stipulated in the employment agreement.
117
The executive officers may also terminate the employment agreement at any time without cause upon a 30-day notice. Usually, if we terminate the employment agreement of any of our executive officers, we have to pay them certain severance pay in proportion to their working years with us, except where such officer’s actions have resulted in material and demonstrable harm to our interests, among other circumstances.
Each executive officer has agreed to hold, both during and subsequent to the terms of his or her agreement, in confidence and not to use, except in pursuance of his or her duties in connection with the employment, any of our confidential information, technological secrets, commercial secrets and know-how. Each of our executive officers has entered into a confidentiality agreement with us. Our executive officers have also agreed to disclose to us all inventions, designs and techniques resulted from work performed by them, and to assign us all right, title and interest of such inventions, designs and techniques.
Interested Transactions
A director may vote in respect of any contract or transaction in which he or she is interested, provided that the nature of the interest of any directors in such contract or transaction is disclosed by him or her at or prior to its consideration and any vote on that matter.
Remuneration and Borrowing
The directors may determine remuneration to be paid to the directors. The compensation committee assists the directors in reviewing and approving the compensation structure for the directors. The directors may exercise all the powers of our company to borrow money and to mortgage or charge its undertaking, property and uncalled capital, and to issue debentures or other securities whether outright or as security for any debt obligations of our company or of any third party.
Qualification
There is no shareholding qualification for directors.
D.Employees
Our employees consist of personnel that work in our headquarters, our regional offices and self-owned cancer hospitals, as well as certain personnel that work in our network of centers. Our employees in our network of centers are generally the operation directors or project managers and the marketing, accounting or administrative personnel of the cooperative centers. We had 918,727 and 595 employees as of December 31, 2022, 2023 and 2024, respectively. As of December 31, 2024, all of our employees were based in China. The following table set forth certain information about our employees by function as of the period indicated:
|
|
As of December 31, 2024 |
|
||
|
|
Employees |
|
% of Total |
|
Management |
|
24 |
|
4 |
% |
Administration |
|
228 |
|
38 |
% |
Hospital and Operation |
|
270 |
|
45 |
% |
Marketing and Business developent |
|
42 |
|
7 |
% |
Centers |
|
31 |
|
5 |
% |
Total |
|
595 |
|
100.0 |
|
We have entered into employment agreements with each of our employees. We may terminate the employment of any of our employees in the event that such employee’s actions have resulted in material and demonstrable harm to our interests or if the employee has not performed as expected. An employee may typically terminate his or her employment at any time for any material breach of the employment agreement by us. The employee may also terminate the employment agreement at any time without cause upon 30 days prior notice. Each of our employees who has access to sensitive and confidential information has also entered into a non-disclosure and confidentiality agreement with us. For information as to employment agreements with our executive officers, see “Item 6. Directors, Senior Management and Employees—C. Board Practices—Employment Agreements.”
We are required under the local laws and regulations to make contributions to our employee benefit plans based on specified percentages of the salaries, bonuses, housing allowances and certain other allowances of our employees, up to a maximum amount specified by the respective local government authorities. The total amount of the contributions that we made to employee benefit plans in 2022, 2023 and 2024 was RMB58.6 million, RMB57.6 million and RMB45.8 million (US$6.3 million), respectively.
118
Our success depends to a significant extent upon, among other factors, our ability to attract, retain and motivate qualified personnel. Many of our employees have extensive industry experience, and we place a strong emphasis on improving our employees’ expertise by providing periodic training to enhance their skills and knowledge. Our employees are not covered by any collective bargaining agreement. We believe that we have a good relationship with our employees.
In accordance with applicable PRC laws and regulations, the NHC oversees the activities of doctors in China. The relevant local healthcare administrative authorities above the county level are responsible for the supervision of doctors located in their regions. Doctors in China are regulated by a registration system and each doctor may only practice medicine in the sole medical institution where such doctor is registered.
Doctors are not permitted to be registered in more than one medical institution. However, doctors may, upon the approval of the medical institution with which they are registered, enter into consulting agreements with third parties to engage in medical practice for another institution. We enter into such consulting contracts with doctors from time to time to provide expert assistance and consultation to our company and our network of centers.
In very limited cases, we enter into employment agreements with doctors to work at cooperative centers in our network after consulting with our hospital partners where such centers are based. These doctors register their practice with the hospitals in accordance with applicable PRC laws and regulations.
E.Share Ownership
The following table sets forth information with respect to the beneficial ownership of our ordinary shares as of the date of this annual report by:
| ● | each of our directors and executive officers; and |
| ● | each person known to us to own beneficially 5.0% or more of our ordinary shares. |
The calculations in the table below are based on 130,251,685 ordinary shares outstanding, including 84,463,737 Class A ordinary shares (excluding treasury shares issued and reserved for future issuance upon the exercising or vesting of awards granted under our share incentive plans) and 45,787,948 Class B ordinary shares outstanding, as of the date of this annual report.
|
|
Ordinary Shares Beneficially Owned(1) |
||||||||
|
|
|
|
|
|
|
|
|
|
% of |
|
|
Class A |
|
Class B |
|
Total |
|
% of |
|
Aggregate |
|
|
Ordinary |
|
Ordinary |
|
Ordinary |
|
Beneficial |
|
Voting |
|
|
Shares |
|
Shares |
|
Shares |
|
Ownership(2) |
|
Power(3) |
Directors and Executive Officers: |
|
|
|
|
|
|
|
|
|
|
Jianyu Yang(4) |
|
13,982,928 |
|
38,287,948 |
|
52,270,876 |
|
40.1 |
|
73.2 |
Zheng Cheng(5) |
|
— |
|
7,500,000 |
|
7,500,000 |
|
5.8 |
|
13.8 |
Yue Yu |
|
— |
|
— |
|
— |
|
— |
|
— |
Wei Jiang |
|
— |
|
— |
|
— |
|
— |
|
— |
Wayne Yu |
|
— |
|
— |
|
— |
|
— |
|
— |
Liping Zhang |
|
* |
|
— |
|
* |
|
* |
|
* |
Hongzhong Liu |
|
— |
|
— |
|
— |
|
— |
|
— |
All directors and officers as a group |
|
14,117,928 |
|
45,787,948 |
|
59,905,876 |
|
46.0 |
|
87.0 |
Principal Shareholders: |
|
|
|
|
|
|
|
|
|
|
Morgancreek Investment Holdings Limited(6) |
|
13,982,928 |
|
38,287,948 |
|
52,270,876 |
|
40.1 |
|
73.2 |
Solar Honor Limited(7) |
|
15,379,303 |
|
— |
|
15,379,303 |
|
11.8 |
|
2.8 |
Oasis Inspire Limited(8) |
|
13,086,350 |
|
— |
|
13,086,350 |
|
10.0 |
|
2.4 |
Bluestone Holdings Limited(9) |
|
— |
|
7,500,000 |
|
7,500,000 |
|
5.8 |
|
13.8 |
* |
Less than 1.0%. |
| (1) | Beneficial ownership is determined in accordance with Rule 13d-3 of the General Rules and Regulations under the Exchange Act. In computing the number of shares beneficially owned by a person and the percentage ownership of that person, we have included shares that the person has the right to acquire within 60 days of this annual report, including through the exercise of any option, warrant or other right, the vesting of restricted shares or the conversion of any other security. These shares, however, are not included in the computation of the percentage ownership of any other person. |
119
| (2) | For each person and group included in this column, percentage of beneficial ownership is based on 130,251,685 ordinary shares outstanding (excluding treasury shares issued and reserved for future issuance upon the exercising or vesting of awards granted under our share incentive plans) as of the date of this annual report and the shares that the person has the right to acquire within 60 days of this annual report. |
| (3) | For each person and group included in this column, percentage of voting power is calculated by dividing the voting power beneficially owned by such person or group by the voting power of all of our Class A and Class B ordinary shares as a single class. Class A ordinary shares are each entitled to one vote, whereas Class B ordinary shares are each entitled to ten votes. Our Class A ordinary shares and Class B ordinary shares vote together as a single class on all matters submitted to a vote of our shareholders, except as may otherwise be required by law. Our Class B ordinary shares are convertible at any time by the holder thereof into Class A ordinary shares on a one-for-one basis. |
| (4) | Represents 38,287,948 Class B ordinary shares, each convertible into one Class A ordinary share, and 466,097 ADSs, each representing 30 Class A ordinary shares, held by Morgancreek, a limited liability company organized under the laws of the British Virgin Islands, of which Ms. Bi Zhang, the spouse of Dr. Yang, indirectly holds 70% of the equity interests in Morgancreek and Dr. Yang is the sole director, and as such Dr. Yang has the power to direct Morgancreek as to the voting and disposition of the Class B ordinary shares and the ADSs held by Morgancreek and Dr. Yang may be deemed the beneficial owner of all the Class B ordinary shares and the ADSs representing Class A Ordinary Shares held by Morgancreek. |
| (5) | Represents 7,500,000 Class B ordinary shares, each convertible into one Class A ordinary share, held by Bluestone Holdings Limited, a limited liability company organized under the laws of the British Virgin Islands, of which Mr. Cheng is a sole director and sole shareholder. |
| (6) | Represents 38,287,948 Class B ordinary shares, each convertible into one Class A ordinary share, and 466,097 ADSs, each representing 30 Class A ordinary shares, held by Morgancreek, a limited liability company organized under the laws of the British Virgin Islands. Cherrylane Investments Limited, a limited liability company organized under the laws of the British Virgin Islands indirectly wholly owned by Ms. Bi Zhang, the spouse of Dr. Yang, holds 70% of the equity interests in Morgancreek. Model Oasis Limited, a limited liability company organized under the laws of the British Virgin Islands wholly owned by Ms. Sirong Tian, indirectly holds 30% of the equity interests in Morgancreek. Dr. Yang is the sole director of Morgancreek and has the power to direct Morgancreek as to the voting and disposition of the Class B ordinary shares and the ADSs held by Morgancreek. Dr. Yang may be deemed the beneficial owner of all the Class B ordinary shares and the ADSs representing Class A ordinary shares held by Morgancreek. The address of the principal office of Morgancreek is Vistra Corporate Services Centre, Wickhams Cay II, Road Town, Tortola, VG1110, British Virgin Islands. |
| (7) | Represents 14,163,325 Class A ordinary shares, and 40,532 ADSs, each representing 30 Class A ordinary shares, held by Solar Honor Limited, a limited liability company organized under the laws of British Virgin Islands wholly owned by Ms. Sirong Tian. The address of the principal office of Solar Honor Limited is Unit 8, 3/F., Qwomar Trading Complex, Blackburne Road, Port Purcell, Road Town, Tortola, British Virgin Islands. |
| (8) | Represents 13,086,350 Class A ordinary shares held by Oasis Inspire Limited, a limited liability company organized under the laws of British Virgin Islands directly wholly owned by Fosun Industrial Holdings Limited which is wholly owned by Fosun International Limited, as reported in the Amendment No. 1 to Schedule 13D dated January 16, 2019. The address of the principal office of Oasis Inspire Limited is Vistra Corporate Services Centre, Wickhams Cay II, Road Town, Tortola, VG1110, British Virgin Islands. |
| (9) | Represents 7,500,000 Class B ordinary shares, each convertible into one Class A ordinary share, held by Bluestone Holdings Limited, a limited liability company organized under the laws of the British Virgin Islands. The address of the principal office of Bluestone Holdings Limited is Vistra Corporate Services Centre, Wickhams Cay II, Road Town, Tortola, British Virgin Islands. |
As of the date of this annual report, a total of 1,650,455 ADSs representing 49,513,629 Class A ordinary shares (excluding treasury shares issued and reserved for future issuance upon the exercising or vesting of awards granted under our share incentive plans) were outstanding. Such ordinary shares were registered in the name of a nominee of JPMorgan Chase Bank, N.A., the depositary for the ADSs. We have no further information as to ordinary shares or ADSs held, or beneficially owned, by U.S. persons.
We are currently not aware that we are directly or indirectly owned or controlled by another corporation, by any foreign government or by any other natural or legal person severally or jointly and we are currently not aware of any arrangement that may, at a subsequent date, result in a change of control of our company, other than the beneficial ownership and restructuring information as disclosed in this “E. Share Ownership” and “Item 4. Information on the Company—History and Development of the Company.”
120
See “—B. Compensation—Compensation of Directors and Executive Officers—Share Incentive Plans” for a summary of our share incentive plan and the options granted thereunder.
F.Disclosure of a Registrant’s Action to Recover Erroneously Awarded Compensation
Not applicable.
ITEM 7.MAJOR SHAREHOLDERS AND RELATED PARTY TRANSACTIONS
A.Major Shareholders
See “Item 6. Directors, Senior Management and Employees—E. Share Ownership.”
B.Related Party Transactions
Borrowings with Related Parties
Since December 2018, we entered into several loan agreements with Zhejiang Marine. In June 2020, CMS Holdings entered into a shares purchase agreement with Merge Limited to purchase 20% equity interest in Zhejiang Marine. Zhejiang Marine became our associate company since then. Specifically, in May 2021, our subsidiary Aohua Technology entered into a failed sales-leaseback agreement with Zhejiang Marine, with the amount of RMB8.5 million and the term of five years. Aohua Technology acted as seller-lessee but did not effectively transfer control of the underlying asset to the buyer-lessor and the transaction was accounted as financing. The loan bears an interest rate of 7.5% per annum and is secured by equipment. The loan will be due in May 2026. In January and March 2022, Aohua Technology reached agreements with Zhejiang Marine, including a failed sales-leaseback agreement of RMB10.0 million and a failed sales-leaseback agreement of RMB13.0 million. Continuing their collaboration, in May 2022, Aohua Technology further signed a failed sales-leaseback agreement, equivalent to a long-term loan of RMB26.0 million (US$3.7 million). All these loans have been arranged at an annual interest rate of 7.0% and are secured by equipment as collateral. Respectively, these loans are due for repayment in January 2027, March 2027, and May 2027. In January 2023, Aohua Technology once again signed a failed sales-leaseback agreement with Zhejiang Marine Leasing, this time for a long-term loan of RMB4.4 million (US$0.6 million). The loan carries an annual interest rate of 6.6% and is also secured by equipment. As of June 30, 2024, the loans had been fully settled. Continuing their collaboration, in December 2024, Aohua Technology reached agreements with Zhejiang Marine, including a failed sales-leaseback agreement of RMB11.4 million, a failed sales-leaseback agreement of RMB9.2 million and a failed sales-leaseback agreement of RMB3.2 million. All these loans have been arranged at an annual interest rate of 5.64%, Meizhong Jiahe provides guarantee and pledge guarantee for accounts receivable from various centers, with a maturity period spanning from June to November 2029.
In December 2024, our subsidiary Shanghai Outpatient Department entered into a failed sales-leaseback agreement with Zhejiang Marine with the amount of RMB22.2 million and RMB33.0 million. These loans have been arranged at an annual interest rate of 5.64% and Meizhong Jiahe provides guarantee, with the term of five years. These loans will be due in December 2029.
In February 2022, our subsidiary Shanghai Medstar entered into a failed sales-leaseback agreement with Zhejiang Marine with the amount of RMB110.0 million and the term of five years. Shanghai Medstar acted as seller-lessee but did not effectively transfer control of the underlying asset to the buyer-lessor and the transaction was accounted as financing. This agreement has been terminated and replaced by the following loan due to the fair value appreciation of equipment secured. In May 2022, Shanghai Medstar entered into a further failed sales-leaseback agreement of RMB160.0 million with Zhejiang Marine. The loan bears an interest rate of 7% per annum and is secured by equipment. As of December 31, 2024, the loans had been fully settled.
In July 2021, we entered into a loan agreement with Guangdong Proton International Hospital Management Co., Ltd, a wholly owned subsidiary of an equity investee of our group, to provide loan for such entity of RMB142.9 million. In 2022, we entered into another loan agreement with such entity to provide loan of RMB16.8 million. The ending balance as of December 31, 2024 was RMB119.3 million (US$16.3 million). In 2022, 2023 and 2024, we recorded interest income from such entity of RMB7.0 million, RMB6.8 million and RMB7.4 million (US$1.0 million), respectively.
121
In October 2018, we entered into a loan agreement with Cherrylane Investments Limited, an entity controlled by Ms. Bi Zhang, the spouse of Dr. Jianyu Yang, to obtain a loan of RMB12.1 million. In December 2021, we entered into a second loan agreement with Cherrylane Investments Limited to obtain a further loan of RMB9.2 million. The ending balance as of December 31, 2024 was RMB4.2 million (US$0.6 million). In 2024, no principal was repaid, incurring interest expense of RMB0.2 million (US$0.03 million).
In September 2023 and November 2023, we entered two loan agreements with Morgancreek, an entity controlled by Dr. Jianyu Yang, to obtain a total loan of RMB17.7 million (US$2.5 million), with the loan term of one year. In 2023, we repaid RMB9.9 million (US$1.4 million). In 2024, we repaid RMB8.0 million (US$1.1 million). As of December 31, 2024, the loan had been fully settled.
In April 2024, we entered a loan agreement with Shijiazhuang Gaoxin Oncology Hospital Co., Ltd., an equity investee of us, to obtain a loan of RMB30.0 million (US$4.1 million). The loan is interest-free, with due date in April 2026. In 2024, no principal was repaid and no interest expense incured.
In May 2024, we entered a loan agreement with Shijiazhuang Edison Oncology Hospital Co., Ltd., an equity investee of us, to obtain a loan of RMB40.0 million (US$5.5 million). The loan bears an interest rate of 3.45% per annum, with due date in May 2026. In 2024, principal was fully repaid, incurring interest expense of RMB0.3 million (US$0.04 million).
In December 2024, we entered a loan agreements with Shanghai Huifu, an entity controlled by Dr. Jianyu Yang, to obtain a total loan of RMB150.0 million (US$20.5 million). The loans bear an interest rate of 2% per annum, with due date in December 2025. Due to the offset of our borrowings, the ending balance as of December 31, 2024 was RMB115.7 million (US$15.9 million), and no interest expense incurred in 2024.
Reorganization and Private Placement
See “Item 4. Information on the Company—A. History and Development of the Company,” and “Item 4. Information on the Company—C. Organizational Structure.”
Share Incentives
For a discussion of the share option plan adopted in 2007 by OMS, our predecessor, and our 2008 share incentive plan, see “Item 6. Directors, Senior Management and Employees—B. Compensation—Compensation of Directors and Executive Officers—Share Incentive Plans.”
Indemnification Agreements
See “Item 6. Directors, Senior Management and Employees—C. Board Practices— Indemnification Agreements.”
Employment Agreements
See “Item 6. Directors, Senior Management and Employees—C. Board Practices—Employment Agreements.”
C.Interests of Experts and Counsel
Not applicable.
ITEM 8.FINANCIAL INFORMATION
A.Consolidated Statements and Other Financial Information
We have appended consolidated financial statements filed as part of this annual report.
Legal and Administrative Proceedings
From time to time, we may be subject to various claims and legal actions that arise in the ordinary course of our business. We are not presently involved in any litigation, arbitration or administrative proceedings that would have a material adverse effect on our business, operating results, cash flows or financial condition.
122
Dividend Policy
On January 7, 2014, July 28, 2014 and December 11, 2015, our board of directors declared special cash dividends of US$0.24 per ordinary share (or US$0.72 per ADS), US$0.30 per ordinary share (or US$0.90 per ADS) and US$0.33 per ordinary share (or US$0.99 per ADS) on our outstanding ordinary shares, respectively. The total amount for the special dividend is approximately US$32.4 million, US$40.6 million and US$44.5 million, based on the number of ordinary shares outstanding as of September 30, 2013, March 31, 2014 and September 30, 2015, respectively. No special dividend was declared since 2017.
Going forward, we intend to retain most, if not all, of our available funds and any future earnings to operate and expand our business. Our board of directors has complete discretion as to whether to distribute dividends. Even if our board of directors decides to pay further dividends, the form, frequency and amount will depend on our future operations and earnings, capital requirements and surplus, general financial condition, contractual restrictions and other factors that our board of directors may deem relevant.
If we pay any further dividends, we will pay our ADS holders to the same extent as holders of our ordinary shares, subject to the terms of the deposit agreement, including any applicable fees and expenses. Cash dividends on our ordinary shares, if any, will be paid in U.S. dollars.
B.Significant Changes
Except as otherwise described in this annual report, we have not experienced any significant changes since the date of our audited consolidated financial statements included in this annual report.
ITEM 9.THE OFFER AND LISTING
A.Offer and Listing Details
See “—C. Markets.” for our host market and trading symbol. We have a dual-class ordinary share structure in which Class A ordinary shares have different voting rights from Class B ordinary shares. Class A ordinary shares are each entitled to one vote, whereas Class B ordinary shares are each entitled to ten votes. See “Item 3. Key Information—D. Risk Factors—Risks Related to Our Ordinary Shares and ADSs—Holders of our Class B ordinary shares will control the outcome of shareholder actions in our company.”
B.Plan of Distribution
Not applicable.
C.Markets
Our ADSs, each representing 30 of our Class A ordinary shares, have been listed on the NYSE since December 11, 2009 under the symbol “CCM.”
D.Selling Shareholders
Not applicable.
E.Dilution
Not applicable.
F.Expenses of the Issue
Not applicable.
ITEM 10.ADDITIONAL INFORMATION
A.Share Capital
Not applicable.
123
B.Memorandum and Articles of Association
We are a Cayman Islands exempted company with limited liability and our affairs are governed by our memorandum and articles of association, as amended and restated from time to time, and the Companies Act of the Cayman Islands, as amended, which is referred to as the Companies Act below, and the common law of the Cayman Islands. On December 27, 2024, our shareholders by special resolution adopted our fifth amended and restated memorandum and articles of association, which replaced the fourth memorandum and articles of association in its entirety and is filed as Exhibit 1.1 with this annual report on Form 20-F.
The following are summaries of material provisions of our fifth amended and restated memorandum and articles of association and the Companies Act insofar as they relate to the material terms of our ordinary shares.
Registered Office
Our registered office in the Cayman Islands is located at the offices of Vistra (Cayman) Limited, P.O. Box 31119 Grand Pavilion, Hibiscus Way, 802 West Bay Road, Grand Cayman, KY1-1205, Cayman Islands.
Objects
The objects for which we are established are unrestricted and we shall have full power and authority to carry out any object not prohibited by any law as provided by the Companies Act.
Director’s Powers
See “Item 6. Directors, Senior Management and Employees.”
Ordinary Shares
General
Our ordinary shares are divided into Class A ordinary shares and Class B ordinary shares. Holders of Class A ordinary shares and Class B ordinary shares have the same rights except for voting and conversion rights. All references to ordinary shares include the Class A ordinary shares and the Class B ordinary shares.
All of our outstanding ordinary shares are fully paid and non-assessable. Certificates representing our ordinary shares are issued in the registered form. Our shareholders who are non-residents of the Cayman Islands may freely hold and vote their ordinary shares.
Dividends; Rights to Share Profit The holders of our ordinary shares are entitled to such dividends as may be declared by our board of directors subject to the Companies Act.
Subject to any rights and restrictions for the time being attached to any ordinary shares, the Company by ordinary resolution may declare dividends, but no dividend shall exceed the amount recommended by our board of directors.
No dividend may be declared and paid unless our board of directors determine that, immediately after the payment, we will be able to pay our debts as they fall due in the ordinary course of business and we have funds lawfully available for such purpose. Under Cayman Islands law, payment of the dividends may be made out of the following:
| ● | profits, realized or unrealized, or any reserve set aside from profits; |
| ● | “share premium account,” which represents the excess of the price paid to our company on issue of its shares over the par or “nominal” value of those shares; or |
| ● | any other fund or account which can be authorized for this purpose in accordance with the Companies Act. |
124
Voting Rights
Each holder of Class A ordinary shares is entitled to one vote on all matters upon which the Class A ordinary shares are entitled to vote. Each holder of Class B ordinary shares is entitled to ten votes on all matters upon which the Class B ordinary shares are entitled to vote. Each holder is entitled to have the respective number(s) of vote for each share registered in his name on the register of members. Voting at any meeting of shareholders is by show of hands unless a poll is demanded by the chairman of our board of directors or by any shareholder present in person or by proxy.
A quorum is required for a meeting of shareholders. Shareholders who hold at least one-third of all our ordinary shares in issue at the meeting present in person or by proxy or, if a corporation or other non-natural person, by its duly authorized representative constitutes a quorum. Shareholders’ meetings are held annually and may be convened by our board of directors on its own initiative or upon a request to the directors by shareholders holding in the aggregate at least ten percent of our paid-up capital. At least seven days advanced notice is required prior to convening our annual general meeting and other shareholders meetings.
An ordinary resolution of the shareholders requires the affirmative vote of a simple majority of the votes attaching to the ordinary shares cast in a general meeting to pass. A special resolution requires the affirmative vote of not less than two-thirds of the votes cast attaching to the ordinary shares to pass.
Transfer of Ordinary Shares
Subject to the restrictions of our articles of association, as applicable, any of our shareholders may transfer all or any of such shareholder’s ordinary shares by an instrument of transfer in the usual or common form or any other form approved by our board.
Our board of directors may, in its absolute discretion, decline to register any transfer of any ordinary share which is not fully paid up or on which we have a lien. Our directors may also decline to register any transfer of any ordinary share unless:
| ● | the instrument of transfer is lodged with us, accompanied by the certificate for the ordinary shares to which it relates and such other evidence as our board of directors may reasonably require to show the right of the transferor to make the transfer; |
| ● | the instrument of transfer is in respect of only one class of ordinary shares; |
| ● | the instrument of transfer is properly stamped, if required; |
| ● | in the case of a transfer to joint holders, the number of joint holders to whom the ordinary share is to be transferred does not exceed four; or |
| ● | the ordinary shares transferred are free of any lien in favor of us. |
If our directors refuse to register a transfer they shall, within two months after the date on which the instrument of transfer was lodged, send notice of such refusal to both the transferor and transferee. The registration of transfers may, on 14 days’ notice, given by advertisement in one or more newspapers or by electronic means, be suspended and the register closed at such times and for such periods as our board of directors may from time to time determine, provided, however, that the registration of transfers shall not be suspended nor the register closed for more than 30 days in any year.
Liquidation
On a return of capital in connection with the winding up of the company or otherwise (other than in connection with conversion, redemption or purchase of ordinary shares), assets available for distribution to the holders of ordinary shares shall be distributed among them on a pro rata basis. If our assets available for distribution are insufficient to repay all of the paid-up capital, the assets will be distributed so that the losses are borne by our shareholders proportionately.
125
Redemption of Ordinary Shares
Subject to the provisions of the Companies Act, we are under the terms of our fifth amended and restated memorandum and articles of association to:
| ● | issue ordinary shares on terms that they are to be redeemed or are liable to be redeemed at our option or at the option of the shareholders, on such terms and in such manner as we may, before the issue of such ordinary shares, determine; |
| ● | purchase our own ordinary shares (including any redeemable shares) on such terms and in such manner as we may determine and agree with our shareholders; and |
| ● | make a payment in respect of the redemption or purchase of our own ordinary shares in any manner authorized by the Companies Act, including out of our capital, profits or the proceeds of a fresh issue of ordinary shares. |
Calls on Ordinary Shares and Forfeiture of Ordinary Shares
Our board of directors may from time to time call upon shareholders for any amounts unpaid on their ordinary shares in a notice served to such shareholders at least 14 days prior to the specified time of payment. Ordinary shares that have been called upon and remain unpaid are subject to forfeiture.
Sinking Fund
Our fifth amended and restated memorandum and articles of association do not provide for sinking fund.
Variation of Rights of Shares
All or any of the special rights attached to any class of shares may, subject to the provisions of the Companies Act, be varied either with the written consent of the holders of not less than two-thirds of the issued shares of that class or with the sanction of a special resolution passed at a general meeting of the holders of the shares of that class.
Meetings of Shareholders
Shareholders’ meetings may be convened by our board of directors or by the board of directors where required to do so pursuant to a requisition by one or more shareholders holding at the date of deposit of the requisition of shareholders holding at the date of deposit of the requisition not less than 10% of such of the paid-up capital of the company as at that date of the deposit that carry the right to vote at general meetings.
Advance notice of not less than seven clear days is required for the convening of our annual general shareholders’ meeting and any other general meeting of our shareholders. A quorum required for and throughout a meeting of shareholders consists of at least one shareholder entitled to vote and present in person or by proxy or (in the case of a shareholder being a corporation) by its duly authorized representative representing not less than one-third of all voting power of our share capital in issue.
Limitations on the Rights to Own Shares
There are no limitations under the Companies Act or under our fifth amended and restated memorandum and articles of association that limit the right of non-resident or foreign owners to hold or vote our ordinary shares.
Inspection of Books and Records
The notice of registered office is a matter of public record. A list of the names of the current directors and alternate directors (if applicable) is made available by the Registrar of Companies for inspection by any person on payment of a fee. The register of mortgages is open to inspection by creditors and members.
126
Holders of our ordinary shares have no general right under Cayman Islands law to inspect or obtain copies of our list of shareholders or our corporate records (other than the memorandum and articles of association, the register of mortgages and charges and any special resolutions passed by shareholders). However, we will provide our shareholders with annual audited financial statements. See “—H. Documents on Display.”
Ownership Threshold
There are no provisions under the Companies Act or under our fifth amended and restated memorandum and articles of association that govern the ownership threshold above which shareholder ownership must be disclosed.
An exempted company is required to maintain a beneficial ownership register at its registered office that records details of the persons who ultimately own or control, directly or indirectly, more than 25% of the equity interests or voting rights of the company or have rights to appoint or remove a majority of the directors of the company. The beneficial ownership register is not a public document and is only accessible by a designated competent authority of the Cayman Islands. Such requirement does not, however, apply to an exempted company with its shares listed on an approved stock exchange, which includes the NYSE. Accordingly, for so long as the shares of the Company are listed on the NYSE, the Company is not required to maintain a beneficial ownership register.
Changes in Capital
We may from time to time by ordinary resolutions:
| ● | increase the share capital by such sum, to be divided into shares of such classes and amount, as the resolution shall prescribe; |
| ● | consolidate and divide all or any of our share capital into shares of a larger amount than our existing shares; |
| ● | convert all or any of our paid up shares into stock and reconvert that stock into paid up shares of any denomination; |
| ● | sub-divide our existing shares, or any of them into shares of a smaller amount that is fixed by the fifth amended and restated memorandum and articles of association; and |
| ● | cancel any shares that, at the date of the passing of the resolution, have not been taken or agreed to be taken by any person and diminish the amount of our share capital by the amount of the shares so cancelled. |
Subject to the Companies Act and our fifth amended and restated memorandum and articles of association with respect to matters to be dealt with by ordinary resolution, we may, by special resolution, reduce our share capital and any capital redemption reserve in any manner authorized by law.
Issuance of Additional Shares
Our fourth amended and restated memorandum of association authorizes our board of directors to issue additional ordinary shares from time to time as our board of directors shall determine, to the extent there are available authorized but unissued shares.
Our fourth amended and restated memorandum of association authorizes our board of directors (subject to the other provisions with respect to variation of rights of ordinary shares under the articles of association) to establish from time to time one or more series of preferred shares and to determine, with respect to any series of preferred shares, the terms and rights of that series, including:
| ● | the designation of the series; |
| ● | the number of shares of the series; |
| ● | the dividend rights, dividend rates, conversion rights, voting rights; and |
| ● | the rights and terms of redemption and liquidation preferences. |
127
Our board of directors may issue preferred shares without action by our shareholders to the extent there are available authorized but unissued preferred shares. In addition, the issuance of preferred shares may be used as an anti-takeover device without further action on the part of the shareholders. Issuance of these shares may dilute the voting power of holders of ordinary shares.
Actions Requiring the Approval of a Supermajority of Our Board of Directors
Actions require the approval of a supermajority of at least two-thirds of our board of directors, including:
| ● | the appointment or removal of either our chief executive officer or chief financial officer; |
| ● | any anti-takeover action in response to a takeover attempt; |
| ● | any merger resulting in our shareholders immediately prior to such merger holding less than a majority of the voting power of the outstanding share capital of the surviving business entity; |
| ● | the sale or transfer of all or substantially all of our assets; and |
| ● | any change in the number of directors on our board of directors. |
Change in Control
Some provisions of our fourth amended and restated articles of association may discourage, delay or prevent a change of control of our company or management that shareholders may consider favorable, including provisions that authorize our board of directors to issue preferred shares in one or more series and to designate the price, rights, preferences, privileges and restrictions of such preferred shares without any further vote or action by our shareholders. However, under Cayman Islands law, our directors may only exercise the rights and powers granted to them under our fifth amended and restated memorandum and articles of association for a proper purpose and for what they believe in good faith to be in the best interests of our company.
Conversion of the Shares
All of the issued and outstanding Class B ordinary shares shall automatically convert into Class A ordinary shares, at a ratio of one Class A ordinary share for each Class B ordinary share, in the event that the total number of issued and outstanding Class B ordinary shares is less than 5% of the total number of ordinary shares issued and outstanding. Any Class B ordinary share that is sold, transferred, assigned or disposed of by a registered holder or beneficial owner of such Class B ordinary share to any person who is not (1) the registered holder or beneficial owner of Class B ordinary shares or (2) an affiliate of the registered holder or beneficial owner such Class B ordinary share being transferred, assigned or disposed of, such Class B ordinary share shall automatically convert into one Class A ordinary share upon the completion of such transfer, assignment or disposition.
Class A ordinary shares are not convertible under any circumstances.
Difference Between Class A and Class B Ordinary Shares
The difference between the Class A ordinary shares and Class B ordinary shares are the special voting attached to the Class B ordinary shares and the conversion rights as disclosed above.
Differences in Corporate Law
The Companies Act is modelled after that of England and Wales but does not follow recent statutory enactments in England. In addition, the Companies Act differs from laws applicable to United States corporations and their shareholders. Set forth below is a summary of the significant differences between the provisions of the Companies Act applicable to us and the laws applicable to companies incorporated in the State of Delaware.
128
Mergers and Similar Arrangements
A merger of two or more constituent companies under Cayman Islands law requires a plan of merger or consolidation to be approved by the directors of each constituent company and authorization by a special resolution of the members of each constituent company.
A merger between a Cayman parent company and its Cayman subsidiary or subsidiaries does not require authorization by a resolution of shareholders. For this purpose a subsidiary is a company of which at least ninety percent (90%) of the issued shares entitled to vote are owned by the parent company.
The consent of each holder of a fixed or floating security interest over a constituent company is required unless this requirement is waived by a court in the Cayman Islands.
Save in certain circumstances, a dissentient shareholder of a Cayman constituent company is entitled to payment of the fair value of his shares upon dissenting to a merger or consolidation. The exercise of appraisal rights will preclude the exercise of any other rights save for the right to seek relief on the grounds that the merger or consolidation is void or unlawful.
In addition, there are statutory provisions that facilitate the reconstruction and amalgamation of companies, provided that the arrangement is approved by a majority in number of each class of shareholders and creditors with whom the arrangement is to be made, and who must, in addition, represent three-fourths in value of each such class of shareholders or creditors, as the case may be, that are present and voting either in person or by proxy at a meeting, or meetings, convened for that purpose. The convening of the meetings and subsequently the arrangement must be sanctioned by the Grand Court of the Cayman Islands. While a dissenting shareholder has the right to express to the court the view that the transaction ought not to be approved, the court can be expected to approve the arrangement if it determines that:
| ● | the statutory provisions as to the required majority vote have been met; |
| ● | the shareholders have been fairly represented at the meeting in question and the statutory majority are acting bona fide without coercion of the minority to promote interests adverse to those of the class; |
| ● | the arrangement is such that may be reasonably approved by an intelligent and honest man of that class acting in respect of his interest; and the arrangement is not one that would more properly be sanctioned under some other provision of the Companies Act. |
When a takeover offer is made and accepted by holders of 90% of the shares within four months, the offeror may, within a two-month period commencing on the expiration of such four month period, require the holders of the remaining shares to transfer such shares on the terms of the offer. An objection can be made to the Grand Court of the Cayman Islands but this is unlikely to succeed in the case of an offer which has been so approved unless there is evidence of fraud, bad faith or collusion.
If an arrangement and reconstruction is thus approved, the dissenting shareholder would have no rights comparable to appraisal rights, which would otherwise ordinarily be available to dissenting shareholders of Delaware corporations, providing rights to receive payment in cash for the judicially determined value of the shares.
Shareholders’ Suits
In principle, we will normally be the proper plaintiff and as a general rule a derivative action may not be brought by a minority shareholder. However, based on English authorities, which would in all likelihood be of persuasive authority in the Cayman Islands, there are exceptions to the foregoing principle, including when:
| ● | a company acts or proposes to act illegally or ultra vires; |
| ● | the act complained of, although not ultra vires, could only be effected duly if authorized by more than a simple majority vote that has not been obtained; and |
| ● | those who control the company are perpetrating a “fraud on the minority.” |
129
Indemnification of Directors and Executive Officers and Limitation of Liability
Cayman Islands law does not limit the extent to which a company’s articles of association may provide for indemnification of officers and directors, except to the extent any such provision may be held by the Cayman Islands courts to be contrary to public policy, such as to provide indemnification against civil fraud or the consequences of committing a crime. Our fifth amended and restated memorandum and articles of association permit indemnification of officers and directors against all actions, proceedings, costs, charges, expenses, losses, damages or liabilities incurred or sustained in their capacities as such other than by reason of dishonesty, willful default or fraud which may attach to such directors or officers. This standard of conduct is generally the same as permitted under the Delaware General Corporation Law for a Delaware corporation. In addition, we intend to enter into indemnification agreements with our directors and senior executive officers that will provide such persons with additional indemnification beyond that provided in our fifth amended and restated memorandum and articles of association.
Insofar as indemnification for liabilities arising under the Securities Act may be permitted to our directors, officers or persons controlling us under the foregoing provisions, we have been informed that, in the opinion of the SEC, such indemnification is against public policy as expressed in the Securities Act and is therefore unenforceable.
Anti-Takeover Provisions in the Memorandum and Articles of Association
Some provisions of our fifth amended and restated memorandum and articles of association may discourage, delay or prevent a change in control of our company or management that shareholders may consider favorable, including provisions that authorize our board of directors to issue preferred shares in one or more series and to designate the price, rights, preferences, privileges and restrictions of such preferred shares without any further vote or action by our shareholders.
However, under Cayman Islands law, our directors may only exercise the rights and powers granted to them under our Memorandum and Articles of Association, as amended and restated from time to time, for what they believe in good faith to be in the best interests of our company.
Directors’ Fiduciary Duties
Under Delaware corporate law, a director of a Delaware corporation has a fiduciary duty to the corporation and its shareholders. This duty has two components: the duty of care and the duty of loyalty. The duty of care requires that a director act in good faith, with the care that an ordinarily prudent person would exercise under similar circumstances. Under this duty, a director must inform himself of, and disclose to shareholders, all material information reasonably available regarding a significant transaction. The duty of loyalty requires that a director act in a manner he or she reasonably believes to be in the best interests of the corporation. He or she must not use his or her corporate position for personal gain or advantage. This duty prohibits self-dealing by a director and mandates that the best interest of the corporation and its shareholders take precedence over any interest possessed by a director, officer or controlling shareholder and not shared by the shareholders generally. In general, actions of a director are presumed to have been made on an informed basis, in good faith and in the honest belief that the action taken was in the best interests of the corporation. However, this presumption may be rebutted by evidence of a breach of one of the fiduciary duties. Should such evidence be presented concerning a transaction by a director, a director must prove the procedural fairness of the transaction, and that the transaction was of fair value to the corporation.
As a matter of Cayman Islands law, a director of a Cayman Islands company is in the position of a fiduciary with respect to the company and therefore it is considered that he owes the following duties to the company-a duty to act bona fide in the best interests of the company, a duty not to make a profit based on his or her position as director (unless the company permits him to do so) and a duty not to put himself in a position where the interests of the company conflict with his or her personal interest or his or her duty to a third party. A director of a Cayman Islands company owes to the company a duty to act with skill and care. It was previously considered that a director need not exhibit in the performance of his or her duties a greater degree of skill than may reasonably be expected from a person of his or her knowledge and experience. However, English and Commonwealth courts have moved towards an objective standard with regard to the required skill and care and these authorities are likely to be followed in the Cayman Islands.
Shareholder Action by Written Consent
Under the Delaware General Corporation Law, a corporation may eliminate the right of shareholders to act by written consent by amendment to its certificate of incorporation. Our fifth amended and restated memorandum and articles of association provide that shareholders may approve corporate matters by way of a unanimous written resolution signed by or on behalf of each shareholder who would have been entitled to vote on such matter at a general meeting without a meeting being held.
130
Shareholder Proposals
Under the Delaware General Corporation Law, a shareholder has the right to put any proposal before the annual meeting of shareholders, provided it complies with the notice provisions in the governing documents. A special meeting may be called by the board of directors or any other person authorized to do so in the governing documents, but shareholders may be precluded from calling special meetings.
As an exempted Cayman Islands company, we are not obliged by law to call shareholders’ annual general meetings or allow our shareholders to requisition a shareholders’ meeting. Our Memorandum and Articles of Association allow our shareholders to requisition shareholders’ meetings.
Cumulative Voting
Under the Delaware General Corporation Law, cumulative voting for elections of directors is not permitted unless the corporation’s certificate of incorporation specifically provides for it. Cumulative voting potentially facilitates the representation of minority shareholders on a board of directors since it permits the minority shareholder to cast all the votes to which the shareholder is entitled on a single director, which increases the shareholder’s voting power with respect to electing such director. As permitted under Cayman Islands law, our fifth amended and restated memorandum and articles of association do not provide for cumulative voting. As a result, our shareholders are not afforded any less protections or rights on this issue than shareholders of a Delaware corporation.
Removal of Directors
Under the Delaware General Corporation Law, a director of a corporation with a classified board may be removed only for cause with the approval of a majority of the outstanding shares entitled to vote, unless the certificate of incorporation provides otherwise.
Under our fifth amended and restated memorandum and articles of association, directors may be removed from office with cause by special resolution or the unanimous written resolution of all shareholders or without cause by ordinary resolution or the unanimous written resolutions of all shareholders.
Transactions with Interested Shareholders
The Delaware General Corporation Law contains a business combination statute applicable to Delaware corporations whereby, unless the corporation has specifically elected not to be governed by such statute by amendment to its certificate of incorporation, it is prohibited from engaging in certain business combinations with an “interested shareholder” for three years following the date that such person becomes an interested shareholder. An interested shareholder generally is a person or a group who or which owns or owned 15% or more of the target’s outstanding voting stock within the past three years. This has the effect of limiting the ability of a potential acquirer to make a two-tiered bid for the target in which all shareholders would not be treated equally. The statute does not apply if, among other things, prior to the date on which such shareholder becomes an interested shareholder, the board of directors approves either the business combination or the transaction which resulted in the person becoming an interested shareholder. This encourages any potential acquirer of a Delaware corporation to negotiate the terms of any acquisition transaction with the target’s board of directors.
Cayman Islands law has no comparable statute. As a result, we cannot avail ourselves of the types of protections afforded by the Delaware business combination statute. However, although Cayman Islands law does not regulate transactions between a company and its significant shareholders, it does provide that such transactions must be entered into bona fide in the best interests of the company and for a proper corporate purpose and not with the effect of constituting a fraud on the minority shareholders.
Dissolution; Winding Up
Under the Delaware General Corporation Law, unless the board of directors approves the proposal to dissolve, dissolution must be approved by shareholders holding 100% of the total voting power of the corporation. Only if the dissolution is initiated by the board of directors may it be approved by a simple majority of the corporation’s outstanding shares. Delaware law allows a Delaware corporation to include in its certificate of incorporation a supermajority voting requirement in connection with dissolutions initiated by the board. Under Cayman Islands law, a company may be wound up by either an order of the courts of the Cayman Islands or by a special resolution of its members or, if the company is unable to pay its debts as they fall due, by an ordinary resolution of its members. The court has authority to order winding up in a number of specified circumstances including where it is, in the opinion of the court, just and equitable to do so.
131
Under the Companies Act and our fifth amended and restated memorandum and articles of association, our company may be dissolved, liquidated or wound up by the vote of holders of not less than two-thirds of our shares voting at a meeting
Variation of Rights of Shares
Under the Delaware General Corporation Law, a corporation may vary the rights of a class of shares with the approval of a majority of the outstanding shares of such class, unless the certificate of incorporation provides otherwise. Under Cayman Islands law and our fifth amended and restated memorandum and articles of association, all or any of the special rights attached to any class of shares may be varied either with the written consent of the holders of not less than two-thirds of the issued shares of that class or with the sanction of a special resolution passed at a general meeting of the holders of the shares of that class.
Amendment of Governing Documents
Under the Delaware General Corporation Law, a corporation’s governing documents may be amended with the approval of a majority of the outstanding shares entitled to vote, unless the certificate of incorporation provides otherwise. As permitted by Cayman Islands law, our fifth amended and restated memorandum and articles of association may only be amended by a special resolution of shareholders.
Rights of Non-Resident or Foreign Shareholders
There are no limitations imposed by our fifth amended and restated memorandum and articles of association on the rights of non-resident or foreign shareholders to hold or exercise voting rights on our shares. In addition, there are no provisions in our fifth amended and restated memorandum and articles of association governing the ownership threshold above which shareholder ownership must be disclosed.
Directors’ Power to Issue Shares
Subject to applicable law, our board of directors is empowered to issue or allot shares or grant options and warrants with or without preferred, deferred, qualified or other special rights or restrictions.
C.Material Contracts
We have not entered into any material contracts other than in the ordinary course of business and other than those described in “Item 4. Information on the Company” or elsewhere in this annual report.
D.Exchange Controls
See “Item 4. Information on the Company—B. Business Overview—Regulation of Our Industry.”
E.Taxation
Cayman Islands Taxation
The Cayman Islands currently levies no taxes on individuals or corporations based upon profits, income, gains or appreciation, and there is no taxation in the nature of inheritance tax or estate duty. There are no other taxes likely to be material to us or holders of our ADSs or ordinary shares levied by the government of the Cayman Islands, except for stamp duties which may be applicable on instruments executed in, or after execution brought within the jurisdiction of the Cayman Islands. The Cayman Islands is not party to any double tax treaties that are applicable to any payments made to or by our Company. There are no exchange control regulations or currency restrictions in the Cayman Islands.
Payments of dividends and capital in respect of the ADSs or ordinary shares will not be subject to taxation in the Cayman Islands and no withholding will be required on the payment of a dividend or capital to any holder of the ADSs or ordinary shares, nor will gains derived from the disposal of the ADSs or ordinary shares be subject to Cayman Islands income or corporation tax.
132
People’s Republic of China Taxation
The EIT Law and the implementation regulations for the EIT Law issued by the PRC State Council, impose a single uniform income tax rate of 25% on all Chinese enterprises, including foreign-invested enterprises, and levies a withholding tax rate of 10% on dividends payable by Chinese subsidiaries to their non-PRC enterprise shareholders except with respect to any such non-PRC enterprise shareholder whose jurisdiction of incorporation has a tax treaty with China that provides for a different withholding agreement. The EIT Law provides that enterprises established outside of China whose “effective management organizations” are located in China are considered “resident enterprises” and are generally subject to the uniform 25% enterprise income tax rate on their worldwide income. Under the implementation regulations for the EIT Law issued by the PRC State Council, a “effective management organizations” is defined as a body that has material and overall management and control over the manufacturing and operations, personnel and human resources, finances and treasury and assets of an enterprise. On April 22, 2009, the State Administration of Taxation promulgated a circular which sets out criteria for determining whether “effective management organizations” are located in China for overseas incorporated, domestically controlled enterprises. However, as this circular only applies to enterprises incorporated under the laws of foreign countries or regions that are controlled by PRC enterprises or groups of PRC enterprises, it remains unclear how the tax authorities will determine the location of “effective management organizations” for overseas incorporated enterprises that are controlled by individual PRC residents like us and some of our subsidiaries. Therefore, although substantially all of our operational management is currently based in the PRC, it is unclear whether PRC tax authorities would require us to be treated as a PRC tax resident enterprise. We do not currently consider our company to be a PRC tax resident enterprise. However, if the Chinese tax authorities disagree with our assessment and determine that we are a PRC tax resident enterprise, we may be subject to a 25% enterprise income tax on our global income.
Under the EIT Law and implementation regulations issued by the PRC State Council, a 10% PRC income tax is applicable to dividends payable to investors that are “non-resident enterprises,” which do not have an establishment or place of business in the PRC, or which have such establishment or place of business but the relevant income is not effectively connected with the establishment or place of business, to the extent such dividends have their sources within the PRC. Furthermore, a circular issued by the Ministry of Finance and the State Administration of Taxation on February 22, 2008 stipulates that undistributed earnings generated prior to January 1, 2008 are exempt from enterprise income tax. We are a holding company incorporated in the Cayman Islands, which indirectly holds, through Ascendium, Cyber Medical and OMS, our equity interests in our PRC subsidiaries. Our operations are principally conducted through PRC subsidiaries. Thus, dividends for earnings accumulated beginning on January 1, 2008 payable to us by our subsidiaries in China, if any, will be subject to the 10% income tax if we are considered as “nonresident enterprises” under the EIT Law. Under the EIT law, Notice 112, which was issued on January 29, 2008 and the PRC-HK DTA, which became effective on December 8, 2006, dividends from our PRC subsidiaries paid to us through our Hong Kong subsidiary may be subject to a 10% withholding tax or a 5% withholding tax if our Hong Kong subsidiary can be considered as a “beneficial owner” and entitled to treaty benefits under the PRC-HK DTA. Under the existing implementation rules of the EIT Law, it is unclear whether the PRC tax authority would treat us as PRC tax resident enterprise. Accordingly dividends paid by us to our non-PRC tax resident enterprise ADS holders and ordinary shareholders may be deemed to be derived from sources within the PRC and, therefore, be subject to the 10% PRC income tax.
Similarly, any gain realized on the transfer of our ADSs or ordinary shares by our non-PRC tax resident enterprise ADS holders and ordinary shareholders may also be subject to the 10% PRC income tax if we are considered as PRC tax resident enterprise and such gain will be regarded as income derived from sources within the PRC.
United States Federal Income Taxation
The following discussion describes the material United States federal income tax consequences of the ownership of our ordinary shares and ADSs as of the date hereof. The effects of any applicable state or local laws and other U.S. federal tax laws, such as estate and gift tax laws, the additional Medicare tax on net investment income and the impact of the alternative minimum tax, are not discussed. The discussion below is based upon the provisions of the Internal Revenue Code of 1986, as amended (the “Code”) and regulations, rulings and judicial decisions thereunder as of the date hereof. All of the foregoing authorities are subject to change, which change could apply retroactively and could affect the tax consequences described below.
The discussion is applicable to United States Holders (as defined below) who hold our ordinary shares or ADSs as capital assets within the meaning of Section 1221 of the Code (generally, as property held for investment). As used herein, the term “United States Holder” means a holder of an ordinary share or ADS that is for United States federal income tax purposes:
| ● | an individual who is a citizen or resident of the United States; |
133
| ● | a corporation (or other entity treated as a corporation for United States federal income tax purposes) created or organized in or under the laws of the United States, any state thereof or the District of Columbia; |
| ● | an estate the income of which is subject to United States federal income taxation regardless of its source; or |
| ● | a trust that (1) is subject to the primary supervision of a court within the United States and the control of one or more “United States persons” (within the meaning of Section 7701(a)(30) of the Code) for all substantial decisions or (2) has a valid election in effect under applicable U.S. Treasury Regulations to be treated as a United States person for U.S. federal income tax purposes. |
This discussion does not represent a detailed description of the United States federal income tax consequences applicable to you (and the descriptions herein may not be applicable to you) if you are subject to special treatment under the United States federal income tax laws, including if you are:
| ● | a dealer in securities or currencies; |
| ● | a financial institution; |
| ● | a regulated investment company; |
| ● | a real estate investment trust; |
| ● | an insurance company; |
| ● | a tax exempt organization (including pension funds); |
| ● | a person who acquired ordinary shares or ADSs pursuant to the exercise of any employee share option or otherwise as compensation; |
| ● | a trader in securities that has elected the mark-to-market method of accounting for your securities; |
| ● | a person that holds ADS or ordinary shares as part of a straddle, hedge, conversion, constructive sale, or other integrated transaction; |
| ● | U.S. expatriates and certain former citizens or long-term residents of the United States; |
| ● | persons that hold their ADSs or ordinary shares through a permanent establishment or fixed base outside the United States; |
| ● | a person subject to special tax accounting rules as a result of any item of gross income being taken into account in an “applicable financial statement” (as defined in the Code) with respect to ordinary shares or ADSs; |
| ● | a person who owns, actually or constructively, more than 10% or more of our stock by vote or value; |
| ● | a partnership or other pass-through entity for United States federal income tax purposes; |
| ● | a person who owns stock in an individual retirement or other tax-deferred account; or |
| ● | a person whose “functional currency” is not the United States dollar. |
In addition, this discussion is based, in part, upon representations made by the depositary to us and assumes that the deposit agreement, and all other related agreements, will be performed in accordance with their terms. If you own ADSs, you should be treated as the owner of the underlying ordinary shares represented by those ADSs for United States federal income tax purposes.
134
If a partnership (or an entity or arrangement treated as a partnership for United States federal income tax purposes) holds our ordinary shares or ADSs, the tax treatment of a partner will generally depend upon the status of the partner and the activities of the partnership. If you are a partner of a partnership holding our ordinary shares or ADSs, you should consult your tax advisor.
This discussion does not contain a detailed description of all the United States federal income tax consequences to you (and the descriptions herein may not be applicable to you) in light of your particular circumstances. If you are considering the purchase, ownership or disposition of our ordinary shares or ADSs, you should consult your tax advisor concerning the United States federal income tax consequences to you of the purchase, ownership and disposition of our ordinary shares or ADSs in light of your particular situation, as well as any consequences arising under the laws of any other taxing jurisdiction.
ADSs
If you hold ADSs, for United States federal income tax purposes, you generally will be treated as the owner of the underlying ordinary shares that are represented by such ADSs. Accordingly, deposits or withdrawals of ordinary shares for ADSs will not be subject to United States federal income tax. The U.S. Treasury has expressed concerns that intermediaries in the chain of ownership between the holder of an ADS and the issuer of the security underlying the ADS may be taking actions that are inconsistent with the claiming of foreign tax credits for holders of ADSs. Accordingly, the creditability of foreign taxes, if any, as described below, could be affected by actions taken by intermediaries in the chain of ownership between the holder of an ADS and us.
Passive Foreign Investment Company
In general, we will be a PFIC for any taxable year in which:
| ● | at least 75% of our gross income is passive income; or |
| ● | at least 50% of the value of our assets (generally based on an average of the quarterly values of such assets) is attributable to assets that produce or are held for the production of passive income (which includes cash and cash equivalents). |
For this purpose, passive income generally includes dividends, interest, royalties and rents (other than royalties and rents derived in the active conduct of a trade or business and not derived from a related person), as well as gains from the sale of assets (such as stock) that produce passive income, foreign currency gains, and certain other categories of income. If we own at least 25% (by value) of the stock of another corporation, we will be treated for purposes of the PFIC tests, as owning our proportionate share of the other corporation’s assets and receiving our proportionate share of the other corporation’s income.
The determination of whether we are a PFIC is made annually. Based on the composition of our income and assets, including the market value of our ADSs and ordinary shares, we believe we were likely a PFIC for U.S. federal income tax purposes for our taxable year ended December 31, 2024, and it is possible that we may be a PFIC in the current and any future taxable year. Because we have valued our goodwill based on the market value of our equity, fluctuations in the market price of our ADSs and ordinary shares may affect whether or not we are classified as a PFIC for the current taxable year or subsequent taxable years. In addition, the composition of our income and assets will be affected by how, and how quickly, we spend our cash, including cash we received through the effective listing of our subsidiary Concord Healthcare on the HKSE as of January 9, 2024. Although we currently consolidate the income and operations of Concord Healthcare in our financial statements, if our ownership percentage of Concord Healthcare declines in the future, we may not be able to include the income and assets of Concord Healthcare for purposes of the PFIC rules. Accordingly, there can be no assurance regarding our PFIC status for our current or subsequent taxable years. If we are a PFIC for any taxable year during which you hold our ADSs or ordinary shares, you will be subject to special tax rules discussed below.
If we are a PFIC for any taxable year during which you hold our ADSs or ordinary shares and you do not make a timely mark-to-market election, as described below, you will be subject to additional taxes and a deferred interest charge with respect to any “excess distribution” received and any gain realized from a sale or other disposition, including a pledge, of ADSs or ordinary shares, unless (1) you make a “mark-to-market” election as discussed below or (2) we have ceased to be a PFIC and you have previously made the deemed sale election described above. Distributions received in a taxable year that are greater than 125% of the average annual distributions received during the shorter of the three preceding taxable years or your holding period for the ADSs or ordinary shares will be treated as excess distributions. Under these special tax rules:
| ● | the excess distribution or gain will be allocated ratably over your holding period for the ADSs or ordinary shares; |
135
| ● | the amount allocated to the current taxable year, and any taxable year prior to the first taxable year in which we were a PFIC, will be treated as ordinary income; and |
| ● | the amount allocated to each other year will be subject to tax at the highest tax rate in effect for that year and the interest charge generally applicable to underpayments of tax will be imposed on the resulting tax attributable to each such year. |
In addition, non-corporate United States Holders will not be eligible for reduced rates of taxation on any dividends received from us if we are a PFIC in the taxable year in which such dividends are paid or in the preceding taxable year. You will be required to file Internal Revenue Service Form 8621 if you hold our ADSs or ordinary shares in any year in which we are classified as a PFIC.
If we are a PFIC for any taxable year during which you hold our ADSs or ordinary shares and any of our non-United States subsidiaries is also a PFIC, a United States Holder would be treated as owning a proportionate amount (by value) of the shares of the lower-tier PFIC for purposes of the application of these rules even though such United States Holder would not receive any distributions from such lower-tier PFICs. You are urged to consult your tax advisor about the application of the PFIC rules to any of our subsidiaries.
Although the determination of whether we are a PFIC is made annually, if we are a PFIC for any taxable year in which you hold our ADSs or ordinary shares, you will generally be subject to the special tax rules described above for that year and for each subsequent year in which you hold the ADSs or ordinary shares (even if we do not qualify as a PFIC in such subsequent years). However, if we cease to be a PFIC, you can avoid the continuing impact of the PFIC rules by making an election to recognize gain as if your ADSs or ordinary shares had been sold on the last day of the last taxable year during which we were a PFIC. You are urged to consult your tax advisor about this election.
In certain circumstances, in lieu of being subject to the excess distribution rules discussed above, you may make an election to include gain on the stock of a PFIC as ordinary income under a mark-to-market method, provided that such stock is “regularly traded” on a qualified exchange. Such stock generally will be “regularly traded” for any calendar year during which such stock is traded, other than in de minimis quantities, on at least 15 days during each calendar quarter. Under current law, the mark-to-market election may be available to holders of our ADSs which are listed on the NYSE, which constitutes a qualified exchange, although there can be no assurance that the ADSs will be “regularly traded” for purposes of the mark-to-market election. It should be noted that only the ADSs, and not the ordinary shares, are listed on the NYSE. Consequently, if you are a holder of ordinary shares that are not represented by ADSs, you generally will not be eligible to make a mark-to-market election if we are or were to become a PFIC. If you make an effective mark-to-market election, for each taxable year that we are a PFIC, you will include in each year as ordinary income the excess of the fair market value of your ADSs at the end of the year over your adjusted tax basis in the ADSs. You will be entitled to deduct as an ordinary loss in each such year the excess of your adjusted tax basis in the ADSs over their fair market value at the end of the year, but only to the extent of the net amount previously included in income as a result of the mark-to-market election. If you make an effective mark-to-market election, any gain you recognize upon the sale or other disposition of ADSs in a year that we are a PFIC will be treated as ordinary income and any loss will be treated as ordinary loss, but only to the extent of the net amount previously included in income as a result of the mark-to-market election.
Your adjusted tax basis in the ADSs will be increased by the amount of any income inclusion and decreased by the amount of any deductions under the mark-to-market rules. If you make a mark-to-market election it will be effective for the taxable year for which the election is made and all subsequent taxable years unless the ADSs are no longer regularly traded on a qualified exchange or the Internal Revenue Service consents to the revocation of the election. Because a mark-to-market election cannot be made for equity interests in any lower-tier PFICs that we own, a United States Holder may continue to be subject to the PFIC rules described above regarding excess distributions and recognized gains with respect to its indirect interest in any investments held by us that are treated as an equity interest in a PFIC for U.S. federal income tax purposes. You are urged to consult your tax advisor about the availability of the mark-to-market election and whether making the election would be advisable in your particular circumstances.
Alternative rules to the default PFIC rules set forth above apply if an election is made to treat us as a “qualified electing fund” (or QEF) under Section 1295 of the Code. A QEF election is available only if the United States Holder receives an annual information statement from the PFIC setting forth its ordinary earnings and net capital gains, as calculated for United States federal income tax purposes. However, this option is not available to you because we do not intend to comply with the requirements necessary to permit you to make this election. You are urged to consult your tax advisors concerning the United States federal income tax consequences of holding ADSs or ordinary shares if we are considered a PFIC in any taxable year.
136
Taxation of Dividends
As noted above, we believe we were likely a PFIC for our most recent taxable year ended December 31, 2024. Accordingly, the treatment most likely to apply to a United States Holder is set foth above in “—Passive Foreign Investment Company.” If our ADSs or ordinary shares are not treated as stock of a PFIC with respect to a particular United States Holder, the following rules will generally apply. The gross amount of distributions on the ADSs or ordinary shares (including any amounts withheld to reflect PRC withholding taxes) generally will be taxable as dividends, to the extent paid out of our current or accumulated earnings and profits as determined under United States federal income tax principles. Such income (including withholding taxes) will be includable in your gross income as ordinary income on the day actually or constructively received by you, in the case of the ordinary shares, or by the depositary, in the case of ADSs. Such dividends will not be eligible for the dividends-received deduction allowed to corporations under the Code. To the extent that the amount of the distribution exceeds our current and accumulated earnings and profits for a taxable year, as determined under United States federal income tax principles, it will be treated first as a tax-free return of your tax basis in your ADSs or ordinary shares, and to the extent the amount of the distribution exceeds your tax basis, the excess will be taxed as capital gain recognized on a sale or exchange. We do not expect to keep earnings and profits in accordance with United States federal income tax principles. Therefore, you should expect that a distribution will generally be treated as a dividend even if that distribution would otherwise be treated as a non-taxable return of capital or as capital gain under the rules described above.
With respect to non-corporate United States Holders, certain dividends received from a qualified foreign corporation may be subject to reduced rates of taxation applicable to “qualfied dividend income,” provided that certain conditions are satisfied, including that (1) the ADSs are readily tradable on an established securities market in the United States, or, in the event that we are deemed to be a mainland China resident enterprise under the tax law of mainland China, we are eligible for the benefits of the treaty between the United States and the PRC (see discussion under “—People’s Republic of China Taxation”), (2) we are neither a PFIC nor treated as such with respect to a United States Holder for the taxable year in which the dividend is paid and the preceding taxable year, and (3) certain holding period requirements are met. Our ADSs, but not our ordinary shares, are listed on the NYSE so we anticipate that our ADSs should qualify as readily tradable on an established securities market in the United States, but there can be no assurance that our ADSs will be considered readily tradable on an established securities market in later years. You should consult your tax advisor regarding the application of these rules given your particular circumstances.
In the event that we are deemed to be a PRC “resident enterprise” under PRC tax law, you may be subject to PRC withholding taxes on dividends paid to you with respect to the ADSs or ordinary shares (see discussion under “—People’s Republic of China Taxation”). However, you may be able to obtain a reduced rate of PRC withholding taxes under the treaty between the United States and the PRC if certain requirements are met. In addition, subject to certain conditions and limitations, PRC withholding taxes on dividends may be treated as foreign taxes eligible for credit against your United States federal income tax liability. For purposes of calculating the foreign tax credit, dividends paid on the ADSs or ordinary shares will be treated as foreign-source income and will generally constitute passive category income. Furthermore, in certain circumstances, if you have held the ADSs or ordinary shares for less than a specified minimum period during which you are not protected from risk of loss, or are obligated to make payments related to the dividends, you will not be allowed a foreign tax credit for any PRC withholding taxes imposed on dividends paid on the ADSs or ordinary shares. The rules governing the foreign tax credit are complex. You are urged to consult your tax advisor regarding the availability of the foreign tax credit under your particular circumstances.
Taxation of Capital Gains
As noted above, we believe we were likely a PFIC for our most recent taxable year ended December 31, 2024. Accordingly, the treatment most likely to apply to a United States Holder is set foth above in “—Passive Foreign Investment Company.” If our ADSs or ordinary shares are not treated as stock of a PFIC with respect to a particular United States Holder, the following rules will generally apply. For United States federal income tax purposes, you will recognize taxable gain or loss on any sale or exchange of ADSs or ordinary shares in an amount equal to the difference between the amount realized for the ADSs or ordinary shares and your tax basis in the ADSs or ordinary shares. Such gain or loss will generally be capital gain or loss. Capital gains of non-corporate United States Holders derived with respect to capital assets held for more than one year are eligible for reduced rates of taxation. The deductibility of capital losses is subject to limitations. Any gain or loss recognized by you will generally be treated as United States source gain or loss. However, if we are treated as a PRC “resident enterprise” for PRC tax purposes and PRC tax was imposed on any gain, and if you are eligible for the benefits of the income tax treaty between the United States and the PRC, you may elect to treat such gain as PRC source gain. If you are not eligible for the benefits of the income tax treaty between the United States and the PRC or you fail to make the election to treat any gain as PRC source, then you generally would not be able to use the foreign tax credit arising from any PRC tax imposed on the disposition of our ADSs or ordinary shares, unless such credit can be applied (subject to applicable limitations) against tax due on other income treated as derived from foreign sources in the same income category (generally, the passive category). You are urged to consult your tax advisors regarding the tax consequences if a foreign tax, such as a PRC tax, is imposed on gain on a disposition of our ADSs or ordinary shares, including the availability of the foreign tax credit and the election to treat any gain as PRC source, under your particular circumstances.
137
Information Reporting and Backup Withholding
Certain United States Holders may be required to report information to the Internal Revenue Service relating to an interest held by such holder in “specified foreign financial assets” (as defined in the Code), including shares issued by a non-United States corporation, for any year in which the aggregate value of all specified foreign financial assets exceeds US$50,000 (or a higher dollar amount prescribed by the Internal Revenue Service), subject to certain exceptions (including an exception for shares held in custodial accounts maintained with a United States financial institution). These rules also impose penalties if you are required to submit such information to the Internal Revenue Service and fail to do so. United States Holders are urged to consult their own tax advisors regarding foreign financial asset reporting obligations and their possible application to the holding of our ordinary shares or ADSs.
In general, information reporting will apply to dividends in respect of our ADSs or ordinary shares and to the proceeds from the sale, exchange or redemption of our ADSs or ordinary shares that are paid to you within the United States (and in certain cases, outside the United States), unless you are an exempt recipient such as a corporation. A backup withholding tax may apply to such payments if you fail to provide a taxpayer identification number or certification of other exempt status or fail to report in full dividend and interest income. We do not assume responsibility for backup withholding. United States Holders should consult their tax advisors regarding the application of the U.S. information reporting and backup withholding rules.
Backup withholding is not an additional tax and any amounts withheld under the backup withholding rules may be allowed as a refund or a credit against your United States federal income tax liability provided the required information is furnished to the Internal Revenue Service in a timely manner. If there is withholding on a payment to a United States Holder and the withholding results in an overpayment of taxes, the affected United States Holder should consult with such holder’s own tax advisor regarding whether and how any refund might be obtained with respect to the amounts so withheld.
F.Dividends and Paying Agents
Not applicable.
G.Statement by Experts
Not applicable.
H.Documents on Display
We have filed this annual report, including exhibits, with the SEC. As allowed by the SEC, in Item 19 of this annual report, we incorporate by reference certain information we filed with the SEC. This means that we can disclose important information to you by referring you to another document filed separately with the SEC. The information incorporated by reference is considered to be part of this annual report.
You may read and copy this annual report, including the exhibits incorporated by reference in this annual report, at the SEC’s Public Reference Room at 100 F Street, N.E., Washington, D.C. 20549 and at the SEC’s regional offices in New York, New York and Chicago, Illinois. You can also request copies of this annual report, including the exhibits incorporated by reference in this annual report, upon payment of a duplicating fee, by writing information on the operation of the SEC’s Public Reference Room.
The SEC also maintains a website at www.sec.gov that contains reports, proxy and information statements and other information regarding registrants that file electronically with the SEC. Our annual report and some of the other information submitted by us to the SEC may be accessed through this web site.
As a foreign private issuer, we are exempt from the rules under the Exchange Act prescribing the furnishing and content of quarterly reports and proxy statements, and officers, directors and principal shareholders are exempt from the reporting and short swing profit recovery provisions contained in Section 16 of the Exchange Act.
Our financial statements have been prepared in accordance with U.S. GAAP.
We will post this annual report on Form 20-F on our website at http://ir.ccm.cn/. In addition, we will provide hardcopies of our annual report free of charge to shareholders and ADS holders upon request.
138
I.Subsidiary Information
For a listing of our subsidiaries, see “Item 4. Information on the Company—C. Organizational Structure.”
J.Annual Report to Security Holders
Not applicable.
ITEM 11.QUANTITATIVE AND QUALITATIVE DISCLOSURES ABOUT MARKET RISK
Foreign Exchange Risk
Substantially all of our revenues and our expenditures are denominated in Renminbi. However, the price of medical equipment that we purchase from foreign manufacturers is denominated in U.S. dollars. We pay for such equipment in Renminbi through importers at a pre-determined exchange rate that is typically agreed to at the time of purchase that will be adjusted to a certain extent if there is significant fluctuation as to the exchange rate. As a result, fluctuations in the exchange rate between the U.S. dollar and the Renminbi will affect the cost of such medical equipment to us and will affect our results of operation and financial condition.
The Renminbi’s exchange rate with the U.S. dollar and other currencies is affected by, among other things, changes in China’s political and economic conditions. See “Item 3. Key Information—D. Risk Factors—Risks Related to Doing Business in China—Fluctuations in the value of the Renminbi may materially adversely affect your investment.” Any significant revaluation of the Renminbi may materially and adversely affect our cash flows, revenues, earnings and financial position, and the value of, and any dividends payable on, our ADSs in U.S. dollars. Based on the amount of our cash denominated in U.S. dollar as of December 31, 2024, a 10% change in the exchange rates between the Renminbi and the U.S. dollar would result in an increase or decrease of RMB0.1 million (US$0.01 million) in our total cash position.
Our PRC subsidiaries have determined their functional currencies to be the Renminbi based on the criteria set forth under ASC 830, Foreign Currency Matters. We use the Renminbi as our reporting currency. Generally, our company and other subsidiaries incorporated outside of the PRC use their local currencies as the functional currencies. Our company and subsidiaries whose functional currency is not RMB use the monthly average exchange rate for the year and the exchange rate at the balance sheet date to translate the operating results and financial position, respectively. Translation differences are recorded in accumulated other comprehensive loss, a component of shareholders’ equity (deficit). Transactions denominated in foreign currencies are remeasured into our functional currency at the exchange rates prevailing on the transaction dates. Foreign currency denominated financial assets and liabilities are remeasured at the exchange rates prevailing at the balance sheet date. Exchange gains and losses are included in the consolidated statements of income.
Interest Rate Risk
Our exposure to interest rate risk relates to interest expenses incurred by our short-term and long-term bank borrowings and interest income on our interest-bearing bank deposits. We have not used any derivative financial instruments or engaged in any interest rate hedging activities to manage our interest rate risk exposure. Our future interest expense on our short-term and long-term borrowings may increase or decrease due to changes in market interest rates. As of December 31, 2024, all of our bank borrowing were denominated in Renminbi. In 2024, our Renminbi short-term and long-term bank borrowings had a weighted average interest rate of 4.81% per annum and 6.73% per annum, respectively.
Our future interest income on our interest-bearing cash and pledged deposit balances may increase or decrease due to changes in market interest conditions. We monitor interest rates in conjunction with our cash requirements to determine the appropriate level of bank borrowings relative to other sources of funds. Based on our outstanding borrowings as of December 31, 2024, a 10% change in the interest rates would result in an increase or decrease of RMB29.5 million (US$3.4 million) of our total amount of interest expense in 2024. Based on our outstanding interest earning instruments during the year ended December 31, 2024, a 10% change in the interest rates would result in an increase or decrease of approximately RMB4.0 million (US$0.6 million) in our total amount of interest income in 2024.
139
Inflation
According to the National Bureau of Statistics of China, China’s overall national inflation rate, as represented by the general consumer price index, was approximately 2.0% in 2022, 0.2% in 2023 and 0.2% in 2024. We have not in the past been materially affected by any such inflation, but inflation could affect us in the future.
ITEM 12.DESCRIPTION OF SECURITIES OTHER THAN EQUITY SECURITIES
A.Debt Securities
Not applicable.
B.Warrants and Rights
Not applicable.
C.Other Securities
Not applicable.
D.American Depositary Shares
The depositary may charge each person to whom ADSs are issued, including, without limitation, issuances against deposits of shares, issuances in respect of share distributions, rights and other distributions, issuances pursuant to a stock dividend or stock split declared by us or issuances pursuant to a merger, exchange of securities or any other transaction or event affecting the ADSs or deposited securities, and each person surrendering ADSs for withdrawal of deposited securities or whose ADRs are cancelled or reduced for any other reason, US$5.00 for each 100 ADSs (or any portion thereof) issued, delivered, reduced, cancelled or surrendered, as the case may be. The depositary may sell (by public or private sale) sufficient securities and property received in respect of a share distribution, rights and/or other distribution prior to such deposit to pay such charge.
The following additional charges shall be incurred by the ADR holders, by any party depositing or withdrawing shares or by any party surrendering ADSs or to whom ADSs are issued (including, without limitation, issuance pursuant to a stock dividend or stock split declared by us or an exchange of stock regarding the ADRs or the deposited securities or a distribution of ADSs), whichever is applicable:
| ● | a fee of up to US$1.50 per ADR or ADRs for transfers of certificated or direct registration ADRs; |
| ● | a fee of up to US$0.05 per ADS for any cash distribution made pursuant to the deposit agreement; |
| ● | a fee of up to US$0.05 per ADS per calendar year (or portion thereof) for services performed by the depositary in administering the ADRs (which fee may be charged on a periodic basis during each calendar year and shall be assessed against holders of ADRs as of the record date or record dates set by the depositary during each calendar year and shall be payable in the manner described in the next succeeding provision); |
| ● | reimbursement of such fees, charges and expenses as are incurred by the depositary and/or any of the depositary’s agents (including, without limitation, the custodian and expenses incurred on behalf of holders in connection with compliance with foreign exchange control regulations or any law or regulation relating to foreign investment) in connection with the servicing of the shares or other deposited securities, the delivery of deposited securities or otherwise in connection with the depositary’s or its custodian’s compliance with applicable law, rule or regulation (which charge shall be assessed on a proportionate basis against holders as of the record date or dates set by the depositary and shall be payable at the sole discretion of the depositary by billing such holders or by deducting such charge from one or more cash dividends or other cash distributions); |
140
| ● | a fee for the distribution of securities (or the sale of securities in connection with a distribution), such fee being in an amount equal to the fee for the execution and delivery of ADSs which would have been charged as a result of the deposit of such securities (treating all such securities as if they were shares) but which securities or the net cash proceeds from the sale thereof are instead distributed by the depositary to those holders entitled thereto; |
| ● | stock transfer or other taxes and other governmental charges; |
| ● | cable, telex and facsimile transmission and delivery charges incurred at your request in connection with the deposit or delivery of shares; |
| ● | transfer or registration fees for the registration of transfer of deposited securities on any applicable register in connection with the deposit or withdrawal of deposited securities; and |
| ● | expenses of the depositary in connection with the conversion of foreign currency into U.S. dollars. |
We will pay all other charges and expenses of the depositary and any agent of the depositary (except the custodian) pursuant to agreements from time to time between us and the depositary. The charges described above may be amended from time to time by agreement between us and the depositary.
Our depositary has agreed to reimburse us for certain expenses we incur that are related to establishment and maintenance of the ADR program, including investor relations expenses and exchange application and listing fees. Neither the depositary nor we can determine the exact amount to be made available to us because (1) the number of ADSs that will be issued and outstanding, (2) the level of fees to be charged to holders of ADSs and (3) our reimbursable expenses related to the ADR program are not known at this time. The depositary collects its fees for issuance and cancellation of ADSs directly from investors depositing shares or surrendering ADSs for the purpose of withdrawal or from intermediaries acting for them. The depositary collects fees for making distributions to investors by deducting those fees from the amounts distributed or by selling a portion of distributable property to pay the fees. The depositary may collect its annual fee for depositary services by deduction from cash distributions, or by directly billing investors, or by charging the book-entry system accounts of participants acting for them. The depositary may generally refuse to provide services to any holder until the fees and expenses owing by such holder for those services or otherwise are paid.
We received payments from the depositary or any reimbursement relating to the ADS facility in the amount of US$0.2 million in 2022, US$0.2 million in 2023 and nil in 2024, which included a withholding tax at the tax rate of 30%.
141
PART II
ITEM 13.DEFAULTS, DIVIDEND ARREARAGES AND DELINQUENCIES
None.
ITEM 14.MATERIAL MODIFICATIONS TO THE RIGHTS OF SECURITY HOLDERS AND USE OF PROCEEDS
None.
ITEM 15.CONTROLS AND PROCEDURES
Evaluation of Disclosure Controls and Procedures
Our management, with the participation of our chief executive officer and chief financial officer, has performed an evaluation of the effectiveness of our disclosure controls and procedures within the meaning of Rule 13a-15(e) of the Exchange Act as of the end of the period covered by this report, as required by Rule 13a-15(b) under the Exchange Act. Based on such evaluation, our management has concluded that, due to the material weakness described below, as of December 31, 2024, our disclosure controls and procedures were not effective in ensuring that the information required to be disclosed by us in the reports that we file or submit under the Exchange Act was recorded, processed, summarized and reported, within the time periods specified in the SEC’s rules and forms, and that the information required to be disclosed by us in the reports that we file or submit under the Exchange Act is accumulated and communicated to our management, including our chief executive officer and chief financial officer, as appropriate to allow timely decisions regarding required disclosures. In designing and evaluating our disclosure controls and procedures, management recognizes that any controls and procedures, no matter how well designed and operated, can provide only reasonable assurance of achieving the desired control objectives, and management was required to apply its judgment in evaluating and implementing possible controls and procedures.
Management’s Annual Report on Internal Control over Financial Reporting
Our management is responsible for establishing and maintaining adequate internal control over financial reporting, as defined under Rule 13(a)-15(f) and 15(d)-15(f) of the Exchange Act. Our internal control over financial reporting is a process designed to provide reasonable assurance regarding the reliability of financial reporting and the preparation of financial statements for external purposes in accordance with generally accepted accounting principles. Our internal control over financial reporting includes those policies and procedures that: (1) pertain to the maintenance of records that, in reasonable detail, accurately and fairly reflect the transactions and dispositions of our assets; (2) provide reasonable assurance that transactions are recorded as necessary to permit preparation of financial statements in accordance with generally accepted accounting principles and that our receipts and expenditures are being made only in accordance with authorizations of our management and directors; and (3) provide reasonable assurance regarding prevention or timely detection of unauthorized acquisition, use or disposition of our assets that could have a material effect on the consolidated financial statements.
Because of its inherent limitations, internal control over financial reporting may not prevent or detect misstatements. Also, projections of any evaluation of effectiveness to future periods are subject to the risk that controls may become inadequate because of changes in conditions, or that the degree of compliance with the policies or procedures may deteriorate.
As required by Section 404 of the Sarbanes-Oxley Act of 2002 and related rules as promulgated by the SEC, our management, under the supervision and with the participation of our chief executive officer and chief financial officer, assessed the effectiveness of our internal control over financial reporting as of the end of the period covered by this annual report using the criteria established in Internal Control-Integrated Framework (2013 Framework) issued by the Committee of Sponsoring Organizations of the Treadway Commission (“COSO”).
A material weakness is a deficiency, or a combination of deficiencies, in internal control over financial reporting, such that there is a reasonable possibility that a material misstatement of the company’s annual or interim financial statements will not be prevented or detected on a timely basis.
142
The following material weakness in internal control over financial reporting has been identified as of December 31, 2024. The material weakness as of December 31, 2024 was related to the lack of accounting staff and resources with appropriate knowledge of U.S. GAAP and SEC reporting and compliance requirements. Because of the material weakness described above, our management has concluded that we had not maintained effective internal control over financial reporting as of December 31, 2024, based on criteria established in Internal Control - Integrated Framework (2013) issued by COSO.
Attestation Report of the Registered Public Accounting Firm
This annual report does not include an attestation report of our company’s registered public accounting firm regarding internal control over financial reporting as we are a non-accelerated filer as defined in Rule 12b-2 of the Exchange Act.
Changes in Internal Control over Financial Reporting
We have started implementing a number of measures to address this material weakness identified, including, (1) kept providing training seminars to financial reporting team on complicated accounting matters, and (2) engaged an experienced third party consultant firm for accounting services as additional resources assisting us to address complicated transactions. Other than as described above, no changes in our internal controls over financial reporting occurred during the period covered by this annual report that have materially affected, or are reasonably likely to materially affect, our internal controls over financial reporting.
ITEM 16A.AUDIT COMMITTEE FINANCIAL EXPERT
Our board of directors has determined that each of our audit committee members satisfies the requirements for an “independent director” within the meaning of Section 303A of the NYSE Listed Company Manual and meets the criteria for independence set forth in Rule 10A-3 of the Exchange Act and that Mr. Wayne Yu and Dr. Liping Zhang of our audit committee qualify as “audit committee financial experts” as defined in Item 16A of Form 20-F.
ITEM 16B.CODE OF ETHICS
Our board of directors has adopted a code of ethics that applies to our directors, officers, employees and agents, including certain provisions that specifically apply to our chief executive officer, chief financial officer, chief strategy officer, president, executive president, financial controller and any other persons who perform similar functions for us. We have filed our code of business conduct and ethics as an exhibit to our registration statement on Form F-1 and we have posted our code of business conduct on our website www.concordmedical.com. We hereby undertake to provide to any person without charge, a copy of our code of business conduct and ethics within ten working days after we receive such person’s written request.
ITEM 16C.PRINCIPAL ACCOUNTANT FEES AND SERVICES
On August 13, 2021, we engaged Shandong Haoxin Certified Accountants Co., Ltd. as our independent registered public accounting firm, in connection with the audit of our consolidated financial statements for the fiscal year ended December 31, 2020. Shandong Haoxin Certified Accountants Co., Ltd. succeeds Ernst & Young Hua Ming LLP, which previously was the independent registered accounting firm providing audit services to us.
The following table sets forth the aggregate fees by categories specified below in connection with certain professional services rendered by Shandong Haoxin Certified Accountants Co., Ltd. for the periods indicated below.
|
|
For the Year Ended |
||||
|
|
December 31, |
||||
|
|
2023 |
|
2024 |
||
|
|
RMB |
|
RMB |
|
US$ |
|
|
|
|
(in thousands) |
|
|
Audit Fees(1) |
|
2,100 |
|
2,430 |
|
333 |
| (1) | “Audit fees” means the aggregate fees billed for professional services rendered by our independent registered public accounting firm for the audit of our annual financial statements. |
The policy of our audit committee or our board of directors is to pre-approve all audit and non-audit services, such as audit-related, tax and other services provided by a professional party.
143
ITEM 16D.EXEMPTIONS FROM THE LISTING STANDARDS FOR AUDIT COMMITTEES
Not applicable.
ITEM 16E.PURCHASE OF EQUITY SECURITIES BY THE ISSUER AND AFFILIATED PURCHASERS
Not applicable.
ITEM 16F.CHANGE IN REGISTRANT’S CERTIFYING ACCOUNTANT
Not applicable.
ITEM 16G.CORPORATE GOVERNANCE
We are a “foreign private issuer” (as such term is defined in Rule 3b-4 under the Exchange Act), and as such we are exempt from certain provisions of the securities rules and regulations that are applicable to U.S. domestic issuers. Moreover, the information we are required to file with or furnish to the SEC will be less extensive and less timely compared to that required to be filed with the SEC by U.S. domestic issuers. In addition, under Section 303A of the NYSE Listed Company Manual, NYSE listed companies that are foreign private issuers are permitted to follow home country practice in lieu of the corporate governance provisions specified by the NYSE with limited exceptions. The following summarizes some significant ways in which our corporate governance practices differ from those followed by domestic companies under the listing standards of the NYSE:
| ● | our board of directors does not consist a majority of independent directors; |
| ● | we do not establish a corporate governance and nominating committee; and |
| ● | our compensation committee does not consist entirely of independent directors. |
To the extent we choose to follow home country practice with respect to corporate governance matters, our shareholders may be afforded less protection than they otherwise would under rules and regulations applicable to U.S. domestic issuers. See “Item 3. Key Information—D. Risk Factors—Risks Related to Our Ordinary Shares and ADSs —As an exempted company incorporated in the Cayman Islands, we are permitted to adopt certain home country practices that differ significantly from the corporate governance requirements of the NYSE. These practices may afford less protection to shareholders than they would enjoy if we complied fully with the corporate governance requirements.”
ITEM 16H.MINE SAFETY DISCLOSURE
Not applicable.
ITEM 16I.DISCLOSURE REGARDING FOREIGN JURISDICTIONS THAT PREVENT INSPECTIONS
Not applicable.
ITEM 16J.INSIDER TRADING POLICIES
We have adopted an insider trading policy to promote compliance with applicable securities laws and regulations, including those that prohibit insider trading. This policy applies to all officers, directors, employees and consultants of Concord Medical and its subsidiaries or any consolidated entities or any other person or entity (a) over which an individual mentioned above exercises influence or control of its investment decisions, or (b) which effects a transaction in our securities, which securities are in fact beneficially owned by any of the individuals mentioned above. A copy of the policy is filed as an exhibit to this annual report.
144
ITEM 16K.CYBERSECURITY
Risk Management and Strategy
We recognize the importance of safeguarding the security of our computer systems, software, networks, and other technology assets. We have implemented various cybersecurity measures and protocols for assessing, identifying, and managing material risks from cybersecurity threats, which are integrated into our overall risk management framework. Our cybersecurity risk management processes share common methodologies, reporting channels and governance processes with our broader risk management processes. By embedding cybersecurity risk management into and aligning it with our broader risk management processes, we aim to ensure a comprehensive and proactive approach to safeguarding our assets and operations.
In specific, our patient information security management mainly ensures the safe storage and usage of patient information, including personal information and medical records. Our self-owned medical institutions use information technology systems to manage their patient’s personal information and medical records. We maintain comprehensive data privacy and security internal control policies and procedures specifically for our hospital business operations, which stipulate the details of data classification, data access control, data retention, data privacy and data security measures. We have also established related data privacy and security internal control policies and procedures to ensure our compliance with the relevant laws and regulations on cybersecurity, and to ensure the data that we have accumulated in our hospital business will not be misappropriated or misused. For instance, we specify medical record retention periods for both outpatients and inpatients in our policies which are strictly followed by our medical institutions. To ensure confidentiality, we store and transmit sensitive information in an encrypted manner. We have also developed strict internal control and data accessing mechanisms and detailed approval and operation procedures regarding data processing. Under such mechanisms and procedures, any operation violating information security regulations will result in internal disciplinary action. Our staff are expected to undertake training on patient information security, which we organize regularly. We also have assigned our IT department head to keep track of all the latest laws and regulations on cybersecurity, and update the policy and procedures as needed to ensure our compliance with the latest legal and regulation on cybersecurity. Furthermore, we have policies and processes to govern third-party access and reduce the risks associated with such access. For example, all third-party access must be authorized and have a legitimate business need. In addition, all authorized third-party access must be limited, monitored and controlled as appropriate.
We engage external third-party consultants, auditors, and other third-party specialists to enhance the effectiveness of our cybersecurity processes, augment our internal capabilities, validate our controls, and stay abreast of evolving cybersecurity risks to improve our practices. In 2024, we did not detect any cybersecurity incidents that have materially affected or are reasonably likely to materially affect us, including our business strategy, results of operations, or financial condition.
Although risks from cybersecurity threats have not to date materially affected, and we do not believe they are reasonably likely to materially affect, us, our business strategy, results of operations or financial condition, we may, from time to time, experience threats to and security incidents related to our data and systems. See “Item 3. Key Information—D. Risk Factors—Risks Related to Our Business and Industry—Security breaches and attacks against our systems and network, and any potential resultant breach or failure to otherwise protect confidential and proprietary information, could damage our reputation and adversely affect our business, results of operation and financial condition.”
145
Governance
Under the ultimate direction of the medical information security leadership groups in our medical institutions, the head of our IT department has primary responsibility for day-to-day management of our cybersecurity risk management program, including leading a dedicated team of technology professionals to monitor cybersecurity risks on behalf of our Company. The IT department is responsible for assessing potential vulnerabilities and exposures to cybersecurity threats, implementing controls and measures designed to mitigate these risks, and regularly monitoring and updating these measures as appropriate to adapt to evolving cybersecurity threats. Our cybersecurity strategy was developed by the IT department and approved by senior management. Our current head of IT possesses years of experience with information technology, and cybersecurity risk management programs. Management teams of our medical institutions supervise cybersecurity and data privacy activity that are specific to such institutions, and are required to report on activity, including breaches, to our management on a regular basis.
As part of our board of directors risk management process, our board of directors has responsibility for oversight of cybersecurity risk management. Our board of directors has delegated to the deputy general manager of our risk management and internal control audit department oversight of our cybersecurity risk management program, which includes reviewing our cybersecurity and other information technology risks, controls and procedures, including our plans to mitigate cybersecurity risks and to respond to data breaches. In the event of a cybersecurity incident, we have implemented a process in which the delegated manager would report such incident to our board of directors if the incident is determined to present critical risk to us. The delegated manager receives periodic reports and presentations on cybersecurity risks from the IT department, including regarding recent incidents or breaches (if any), vulnerabilities, mitigation strategies and the overall effectiveness of our cybersecurity program. These reports highlight significant or emerging cybersecurity threats, their potential impact on the organization, ongoing initiatives to mitigate risks and any proposed actions or investments required to enhance our cybersecurity posture.
146
PART III
ITEM 17.FINANCIAL STATEMENTS
We have elected to provide financial statements pursuant to Item 18.
ITEM 18.FINANCIAL STATEMENTS
The following financial statements are filed as part of this annual report, together with the report of the independent registered public accounting firm:
| ● | Consolidated Balance Sheets as of December 31, 2023 and 2024; |
| ● | Consolidated Statements of Comprehensive Loss for the years ended December 31, 2022, 2023 and 2024; |
| ● | Consolidated Statements of Cash Flows for the years ended December 31, 2022, 2023 and 2024; |
| ● | Consolidated Statements of Shareholders’ Equity (Deficit) for the years ended December 31, 2022, 2023 and 2024; and |
| ● | Notes to the Consolidated Financial Statements. |
ITEM 19.EXHIBITS
Exhibit |
|
Description of Document |
|
|
|
1.1 |
|
|
|
|
|
2.1 |
|
|
|
|
|
2.2 |
|
|
|
|
|
2.3 |
|
|
|
|
|
2.4 |
|
|
|
|
|
4.1 |
|
|
|
|
|
4.2 |
|
|
|
|
|
4.3 |
|
|
|
|
|
147
4.4 |
|
|
|
|
|
4.5 |
|
|
|
|
|
8.1* |
|
|
|
|
|
11.1 |
|
|
|
|
|
11.2 |
|
|
|
|
|
12.1* |
|
CEO Certification Pursuant to Section 302 of the Sarbanes Oxley Act of 2002 |
|
|
|
12.2* |
|
CFO Certification Pursuant to Section 302 of the Sarbanes Oxley Act of 2002 |
|
|
|
13.1** |
|
CEO Certification Pursuant to Section 906 of the Sarbanes Oxley Act of 2002 |
|
|
|
13.2** |
|
CFO Certification Pursuant to Section 906 of the Sarbanes Oxley Act of 2002 |
|
|
|
15.1* |
|
|
|
|
|
15.2* |
|
|
|
|
|
97.1 |
|
|
|
|
|
101.INS* |
|
Inline XBRL Instance Document. |
|
|
|
101.SCH* |
|
Inline XBRL Taxonomy Extension Schema Document. |
|
|
|
101.CAL* |
|
Inline XBRL Taxonomy Extension Calculation Linkbase Document. |
|
|
|
101.DEF* |
|
Inline XBRL Taxonomy Extension Definition Linkbase Document. |
|
|
|
101.LAB* |
|
Inline XBRL Taxonomy Extension Label Linkbase Document. |
|
|
|
101.PRE* |
|
Inline XBRL Taxonomy Extension Presentation Linkbase Document. |
|
|
|
104* |
|
Cover Page Interactive Data File - the cover page XBRL tags are embedded within the Exhibit 101 Inline XBRL document set |
* Filed with this annual report
**Furnished with this annual report The registrant hereby certifies that it meets all of the requirements for filing its annual report on Form 20-F and that it has duly caused and authorized the undersigned to sign this annual report on its behalf.
148
SIGNATURES
|
CONCORD MEDICAL SERVICES HOLDINGS LIMITED |
|
|
|
|
|
By |
/s/ Jianyu Yang |
|
|
Name: Jianyu Yang |
|
|
Title: Chief Executive Officer |
| ||
Date: April 25, 2025 | ||
INDEX TO CONSOLIDATED FINANCIAL STATEMENTS
F-1
Report of Independent Registered Public Accounting Firm
To the Shareholders and the Board of Directors of Concord Medical Services Holdings Limited
Opinion on the Financial Statements
We have audited the accompanying consolidated balance sheets of Concord Medical Services Holdings Limited and its subsidiaries (the “Company”) as of December 31, 2024 and 2023, the related consolidated statements of loss, comprehensive loss, shareholders’ equity (deficit) and cash flows for each of the three years in the period ended December 31, 2024, and the related notes (collectively referred to as the “consolidated financial statements”). In our opinion, the consolidated financial statements present fairly, in all material respects, the financial position of the Company at December 31, 2024 and 2023, and the results of its operations and its cash flows for each of the three years in the period ended December 31, 2024, in conformity with accounting principles generally accepted in the United States of America.
The Company’s Ability to Continue as a Going Concern
The accompanying consolidated financial statements have been prepared assuming that the Company will continue as a going concern. As discussed in Note 2 to the financial statements, the Company has suffered recurring losses from operations, has capital commitments, and has stated that substantial doubt exists about the Company’s ability to continue as a going concern. Management’s evaluation of the events and conditions and management’s plans regarding these matters are also described in Note 2. The consolidated financial statements do not include any adjustments that might result from the outcome of this uncertainty. Our opinion is not modified with respect to this matter.
Basis for Opinion
These financial statements are the responsibility of the Company’s management. Our responsibility is to express an opinion on the Company’s financial statements based on our audits. We are a public accounting firm registered with the Public Company Accounting Oversight Board (United States) (“PCAOB”) and are required to be independent with respect to the Company in accordance with the U.S. federal securities laws and the applicable rules and regulations of the Securities and Exchange Commission and the PCAOB.
We conducted our audits in accordance with the standards of the PCAOB. Those standards require that we plan and perform the audit to obtain reasonable assurance about whether the financial statements are free of material misstatement, whether due to error or fraud. The Company is not required to have, nor were we engaged to perform, an audit of its internal control over financial reporting. As part of our audits, we are required to obtain an understanding of internal control over financial reporting, but not for the purpose of expressing an opinion on the effectiveness of the Company’s internal control over financial reporting. Accordingly, we express no such opinion.
Our audits included performing procedures to assess the risks of material misstatement of the financial statements, whether due to error or fraud, and performing procedures that respond to those risks. Such procedures included examining, on a test basis, evidence regarding the amounts and disclosures in the financial statements. Our audits also included evaluating the accounting principles used and significant estimates made by management, as well as evaluating the overall presentation of the financial statements. We believe that our audits provide a reasonable basis for our opinion.
Critical Audit Matters
The critical audit matters communicated below are matters arising from the current period audit of the consolidated financial statements that were communicated or required to be communicated to the audit committee and that: (1) relate to accounts or disclosures that are material to the financial statements and (2) involved our especially challenging, subjective, or complex judgments. The communication of critical audit matters does not alter in any way our opinion on the consolidated financial statements, taken as a whole, and we are not, by communicating the critical audit matters below, providing separate opinions on the critical audit matters or on the accounts or disclosures to which they relate.
F-2
Impairment of goodwill
Description of the Matter |
At December 31, 2024, the Company’s goodwill was RMB572.2 million, RMB204.0 million of which was related to the hospital business reporting unit and RMB368.2 million of which was related to the network business reporting unit. As discussed in Note 2 and 12 to the consolidated financial statements, the Company is required to perform impairment testing at least annually or more frequently when triggered by events or changes in circumstances that indicate it is more likely than not that the fair value of the reporting unit is less than its carrying amount. As a result of the impairment assessment, management determined no impairment was recognized for Company during the year ended December 31, 2024. |
|
Auditing management’s goodwill impairment assessment for the hospital business reporting unit and network business reporting unit was complex due to the significant estimates and judgments involved in determining the fair value of the reporting unit. In particular, the determination of the fair value of each reporting unit was sensitive to significant assumptions, including revenue growth rate, operating margin, capital expenditure, terminal growth rate and discount rate, which may be significantly affected by unexpected changes in future economic and market conditions, as well as regulatory requirements. |
How We Addressed the Matter in Our Audit |
We obtained an understanding, evaluated the design and tested the operating effectiveness of controls over the goodwill impairment assessment process, including testing controls over management’s review of the significant assumptions used in the goodwill impairment assessment. To test the estimated fair value of the Company’s hospital business reporting unit and network business reporting unit, our audit procedures included, among others, assessing methodologies and testing the significant assumptions and completeness and accuracy of the underlying data used by the Company in its analysis. For example, we evaluated management’s key assumptions used in the calculations, which included, among others, the revenue growth rate, operating margin, capital expenditure, terminal growth rate and discount rate, by comparing them to external industry outlook reports and analyzing the historical accuracy of management’s estimates. We also performed a sensitivity analysis by assessing the changes to the fair value of the Company’s hospital business reporting unit and network business reporting unit resulting from changes in the revenue growth rate and discount rate. |
F-3
| ● | Impairment of long-lived assets |
Description of the Matter |
At December 31, 2024, the Company’s long-lived assets to be held and used in the Company’s business, comprising of property, plant and equipment, land use right, intangible assets and deposits for non-current assets were RMB4,559.6 million. As discussed in Notes 10, 11, 13 and 14 to the consolidated financial statements, the Company is required to evaluate long-lived assets for impairment whenever events or changes in circumstances indicate that their carrying amounts may not be fully recoverable. The Company groups long-lived assets at the lowest level of identifiable cash flows, which is at each individual hospital, cooperate center or network business reporting unit level. Due to the continuous losses of the Company’s business, management evaluated its long-lived assets for recoverability by comparing the sum of the estimated undiscounted future cash flows attributable to the asset groups to their carrying amounts. As a result of the impairment assessment, the Company recorded no impairment loss for the year ended December 31, 2024. |
|
Auditing management’s impairment assessment of long-lived assets was complex due to the significant estimates and judgments involved in the projection of future cash flows used in the quantitative test of impairment and the significant assumptions used in estimating the fair values of long-lived assets for which impairment was indicated. In particular, these estimates are sensitive to significant assumptions, including revenue growth rate, operating margin, capital expenditure and discount rate, which can be affected by expectations about future market and economic conditions, as well as regulatory requirements. |
How We Addressed the Matter in Our Audit |
We obtained an understanding, evaluated the design and tested the operating effectiveness of controls over the Company’s long-lived assets impairment assessment process. For example, we tested the controls over management’s review of the significant assumptions described above used in the impairment assessment. To test the Company’s impairment assessment of the long-lived assets, our audit procedures included, among others, evaluating the significant assumptions used to develop the future undiscounted cash flows and testing the completeness and accuracy of the underlying data used in the projections by the Company. We assessed the significant assumptions used in the calculations which included, amongst others, the revenue growth rate, operating margin, capital expenditure and discount rate, by analyzing the historical accuracy of management’s estimates and comparing to current industry and economic trends. We also performed a sensitivity analysis by assessing the changes to the fair values of long-lived assets of the asset groups resulting from changes in the revenue growth rate and discount rate. |
/s/ Shandong Haoxin Certified Public Accountants Co., Ltd.
We have served as the Company’s auditor since 2021.
Weifang, People’s Republic of China
April 25, 2025
F-4
CONCORD MEDICAL SERVICES HOLDINGS LIMITED
CONSOLIDATED BALANCE SHEETS
(Amounts in thousands of Renminbi (“RMB”) and US dollar (“US$”), except for number of shares)
|
|
|
|
As at December 31, |
||||
|
|
Notes |
|
2023 |
|
2024 |
|
2024 |
|
|
|
|
RMB |
|
RMB |
|
US$ |
ASSETS |
|
|
|
|
|
|
|
|
Current assets: |
|
|
|
|
|
|
|
|
Cash and cash equivalents |
|
|
|
58,139 |
|
216,224 |
|
29,623 |
Restricted cash |
|
5 |
|
32,280 |
|
20,758 |
|
2,844 |
Short-term investment |
|
6 |
|
— |
|
134,621 |
|
18,443 |
Accounts receivable (net of allowance of RMB30,486 and RMB42,884 (US$5,875) and including amounts due from related parties amounting to RMB204 and RMB1,137 (US$156) as of December 31, 2023 and 2024, respectively) |
|
7 |
|
73,496 |
|
51,168 |
|
7,010 |
Prepayments and other current assets (net of reserve of RMB59,603 and RMB174,666 (US$23,929) and including amounts due from related parties amounting to RMB151,481 and RMB119,254 (US$16,338) as of December 31, 2023 and 2024, respectively) |
|
8 |
|
412,946 |
|
527,760 |
|
72,303 |
Inventories |
|
9 |
|
40,347 |
|
33,441 |
|
4,581 |
Total current assets |
|
|
|
617,208 |
|
983,972 |
|
134,804 |
|
|
|
|
|
|
|
|
|
Non-current assets: |
|
|
|
|
|
|
|
|
Property, plant and equipment, net |
|
10 |
|
3,546,873 |
|
3,704,325 |
|
507,490 |
Right-of-use assets, net |
|
11 |
|
580,365 |
|
520,817 |
|
71,352 |
Goodwill |
|
12 |
|
575,427 |
|
572,216 |
|
78,393 |
Intangible assets, net |
|
13 |
|
323,287 |
|
292,142 |
|
40,023 |
Deposits for non-current assets |
|
14 |
|
4,646 |
|
174,883 |
|
23,959 |
Long-term investments |
|
15 |
|
394,711 |
|
472,166 |
|
64,687 |
Other non-current assets |
|
16 |
|
11,426 |
|
5,867 |
|
804 |
Total non-current assets |
|
|
|
5,436,735 |
|
5,742,416 |
|
786,708 |
|
|
|
|
|
|
|
|
|
Total assets |
|
|
|
6,053,943 |
|
6,726,388 |
|
921,512 |
F-5
CONCORD MEDICAL SERVICES HOLDINGS LIMITED
CONSOLIDATED BALANCE SHEETS (Continued)
(Amounts in thousands of Renminbi (“RMB”) and US dollar (“US$”), except for number of shares)
|
|
|
|
As at December 31, |
||||
|
|
Notes |
|
2023 |
|
2024 |
|
2024 |
|
|
|
|
RMB |
|
RMB |
|
US$ |
LIABILITIES AND EQUITY |
|
|
|
|
|
|
|
|
Current liabilities: |
|
|
|
|
|
|
|
|
Accounts payable |
|
|
|
129,236 |
|
199,394 |
|
27,317 |
Accrued expenses and other liabilities (including loan from related party of RMB1,861 and RMB1,937 (US$265) as of December 31, 2023 and 2024, respectively) |
|
17 |
|
731,793 |
|
846,194 |
|
115,928 |
Income tax payable |
|
|
|
1,522 |
|
1,623 |
|
222 |
Operating lease liabilities, current |
|
11 |
|
46,492 |
|
45,448 |
|
6,226 |
Short-term bank and other borrowings (including loan from related party of RMB7,810 and RMB115,693 (US$15,850) as of December 31, 2023 and 2024, respectively) |
|
19 |
|
319,625 |
|
649,680 |
|
89,006 |
Long-term bank and other borrowings, current portion (including loan from related party of RMB167,283 and RMB17,517 (US$2,400) as of December 31, 2023 and 2024, respectively) |
|
19 |
|
722,563 |
|
383,016 |
|
52,473 |
Derivative liability |
|
22 |
|
163 |
|
— |
|
— |
Total current liabilities |
|
|
|
1,951,394 |
|
2,125,355 |
|
291,172 |
|
|
|
|
|
|
|
|
|
Non-current liabilities: |
|
|
|
|
|
|
|
|
Long-term bank and other borrowings, non-current portion (including loan from related party of RMB69,182 and RMB95,493 (US$13,082) as of December 31, 2023 and 2024, respectively) |
|
19 |
|
1,994,014 |
|
2,693,693 |
|
369,034 |
Deferred tax liabilities |
|
21 |
|
99,538 |
|
82,870 |
|
11,353 |
Operating lease liabilities, non-current |
|
11 |
|
193,007 |
|
138,894 |
|
19,028 |
Other long-term liabilities |
|
23 |
|
69,003 |
|
67,827 |
|
9,292 |
Total non-current liabilities |
|
|
|
2,355,562 |
|
2,983,284 |
|
408,707 |
Total liabilities |
|
|
|
4,306,956 |
|
5,108,639 |
|
699,879 |
|
|
|
|
|
|
|
|
|
Commitments and contingencies |
|
28 |
|
|
|
|
|
|
|
|
|
|
|
|
|
|
|
Equity: |
|
|
|
|
|
|
|
|
Class A ordinary shares (par value of US$0.0001 per share; authorized shares-500,000,000; issued shares-96,565,584 and 96,565,584 as of December 31, 2023 and 2024; outstanding shares-84,463,737 and 84,463,737 as of December 31, 2023 and 2024, respectively) |
|
18 |
|
68 |
|
68 |
|
10 |
Class B ordinary shares (par value of US$0.0001 per share; authorized shares-45,787,948; issued shares-45,787,948 and 45,787,948 as of December 31, 2023 and 2024; outstanding shares- 45,787,948 and 45,787,948 as of December 31, 2023 and 2024, respectively) |
|
18 |
|
37 |
|
37 |
|
5 |
Treasury stock (12,101,847 and 12,101,847 shares as of December 31, 2023 and 2024, respectively) |
|
|
|
(7) |
|
(7) |
|
(1) |
Additional paid-in capital |
|
|
|
2,007,965 |
|
2,169,693 |
|
297,247 |
Accumulated other comprehensive loss |
|
|
|
(65,419) |
|
(77,349) |
|
(10,596) |
Accumulated deficit |
|
|
|
(4,064,589) |
|
(4,372,832) |
|
(599,076) |
|
|
|
|
|
|
|
|
|
Total Concord Medical Services Holdings Limited shareholders’ deficit |
|
|
|
(2,121,945) |
|
(2,280,390) |
|
(312,411) |
Noncontrolling interests |
|
|
|
3,868,932 |
|
3,898,139 |
|
534,044 |
|
|
|
|
|
|
|
|
|
Total equity |
|
|
|
1,746,987 |
|
1,617,749 |
|
221,633 |
|
|
|
|
|
|
|
|
|
Total liabilities and equity |
|
|
|
6,053,943 |
|
6,726,388 |
|
921,512 |
The accompanying notes are an integral part of the consolidated financial statements.
F-6
CONCORD MEDICAL SERVICES HOLDINGS LIMITED
CONSOLIDATED STATEMENTS OF COMPREHENSIVE LOSS
(Amounts in thousands of Renminbi (“RMB”) and US dollar (“US$”),
except for number of shares and per share data)
|
|
|
|
For the Years Ended December 31 |
||||||
|
|
Notes |
|
2022 |
|
2023 |
|
2024 |
|
2024 |
|
|
|
|
RMB |
|
RMB |
|
RMB |
|
US$ |
Revenues, net of value-added tax |
|
25 |
|
472,085 |
|
537,402 |
|
383,956 |
|
52,602 |
Equipment leasing revenues |
|
|
|
21,966 |
|
16,737 |
|
9,356 |
|
1,282 |
Services and other revenues |
|
|
|
364,412 |
|
420,201 |
|
292,455 |
|
40,066 |
Medicine income |
|
|
|
85,707 |
|
100,464 |
|
82,145 |
|
11,254 |
Cost of revenues |
|
|
|
(624,494) |
|
(614,010) |
|
(463,118) |
|
(63,447) |
Cost of equipment leasing |
|
|
|
(18,905) |
|
(14,824) |
|
(8,034) |
|
(1,101) |
Cost of services and other |
|
|
|
(518,500) |
|
(500,068) |
|
(372,063) |
|
(50,972) |
Cost of medicine sold |
|
|
|
(87,089) |
|
(99,118) |
|
(83,021) |
|
(11,374) |
Gross loss |
|
|
|
(152,409) |
|
(76,608) |
|
(79,162) |
|
(10,845) |
Operating expenses: |
|
|
|
|
|
|
|
|
|
|
Selling expenses |
|
|
|
(61,479) |
|
(56,299) |
|
(48,626) |
|
(6,662) |
General and administrative expenses |
|
|
|
(311,160) |
|
(330,078) |
|
(404,372) |
|
(55,399) |
|
|
|
|
|
|
|
|
|
|
|
Operating loss |
|
|
|
(525,048) |
|
(462,985) |
|
(532,160) |
|
(72,906) |
Interest expense (including interest expense to related party amounting to RMB16,790, RMB14,308 and RMB18,988 (US$2,601) for the years ended December 31, 2022, 2023 and 2024, respectively) |
|
|
|
(120,357) |
|
(165,669) |
|
(193,199) |
|
(26,468) |
Foreign exchange (loss) gain, net |
|
|
|
54,982 |
|
10,149 |
|
(17,468) |
|
(2,393) |
Interest income (including interest income from related party amounting to RMB6,961, RMB6,813 and RMB7,359 (US$1,008) for the years ended December 31, 2022, 2023 and 2024, respectively) |
|
|
|
10,021 |
|
10,832 |
|
13,982 |
|
1,916 |
Change in fair value of derivative liability |
|
22 |
|
1,015 |
|
5,207 |
|
166 |
|
23 |
Income from equity method investments |
|
|
|
17,647 |
|
20,789 |
|
12,696 |
|
1,739 |
Loss on disposal of a subsidiary |
|
4 |
|
(61,546) |
|
(638) |
|
48,497 |
|
6,644 |
Other expenses, net |
|
|
|
(216,610) |
|
(10,777) |
|
(9,264) |
|
(1,269) |
Gain/ (loss) on sale of partial interests in an equity method investment |
|
15 |
|
— |
|
37,498 |
|
(120) |
|
(16) |
Changes in fair value of short-term investments |
|
|
|
— |
|
— |
|
7,290 |
|
999 |
|
|
|
|
|
|
|
|
|
|
|
Loss before income tax |
|
|
|
(839,896) |
|
(555,594) |
|
(669,580) |
|
(91,731) |
Income tax benefit |
|
21 |
|
70,906 |
|
24,573 |
|
17,505 |
|
2,398 |
|
|
|
|
|
|
|
|
|
|
|
Net loss |
|
|
|
(768,990) |
|
(531,021) |
|
(652,075) |
|
(89,333) |
|
|
|
|
|
|
|
|
|
|
|
Net loss attributable to noncontrolling interests |
|
|
|
(279,329) |
|
(233,363) |
|
(343,832) |
|
(47,105) |
Net loss attributable to Concord Medical Services Holdings Limited |
|
|
|
(489,661) |
|
(297,658) |
|
(308,243) |
|
(42,228) |
|
|
|
|
|
|
|
|
|
|
|
Loss per share for Class A and Class B ordinary shares: |
|
|
|
|
|
|
|
|
|
|
Basic and diluted |
|
30 |
|
(3.74) |
|
(2.27) |
|
(2.35) |
|
(0.32) |
Weighted average number of class A and class B ordinary shares outstanding: |
|
|
|
|
|
|
|
|
|
|
Basic and diluted |
|
30 |
|
131,053,858 |
|
131,053,858 |
|
131,053,858 |
|
131,053,858 |
|
|
|
|
|
|
|
|
|
|
|
Other comprehensive income (loss), net of tax of nil |
|
|
|
|
|
|
|
|
|
|
Foreign currency translation, net tax of nil |
|
|
|
(53,964) |
|
(6,480) |
|
(7,630) |
|
(1,045) |
Unrealized losses on available-for-sale securities, net |
|
|
|
— |
|
(31,173) |
|
(4,299) |
|
(589) |
|
|
|
|
|
|
|
|
|
|
|
Total other comprehensive income (loss), net of tax |
|
|
|
(53,964) |
|
(37,653) |
|
(11,929) |
|
(1,634) |
|
|
|
|
|
|
|
|
|
|
|
Comprehensive loss |
|
|
|
(822,954) |
|
(568,674) |
|
(664,004) |
|
(90,967) |
|
|
|
|
|
|
|
|
|
|
|
Comprehensive loss attributable to noncontrolling interests |
|
|
|
(279,329) |
|
(233,363) |
|
(343,832) |
|
(47,105) |
|
|
|
|
|
|
|
|
|
|
|
Comprehensive loss attributable to Concord Medical Services Holdings Limited |
|
|
|
(543,625) |
|
(335,311) |
|
(320,172) |
|
(43,862) |
The accompanying notes are an integral part of the consolidated financial statements.
F-7
CONCORD MEDICAL SERVICES HOLDINGS LIMITED
CONSOLIDATED STATEMENTS OF SHAREHOLDERS’ EQUITY (DEFICIT)
(Amounts in thousands of Renminbi (“RMB”) and United States Dollar (“US$”), except for number of shares)
|
|
Attributable to Concord Medical Services Holdings Limited |
||||||||||||||||
|
|
|
|
|
|
|
|
|
|
Accumulated |
|
|
|
|
|
|
|
Contingently |
|
|
Number of |
|
|
|
|
|
Additional |
|
other |
|
|
|
|
|
Total |
|
redeemable |
|
|
ordinary |
|
Ordinary |
|
Treasury |
|
paid-in |
|
comprehensive |
|
Accumulated |
|
Noncontrolling |
|
equity |
|
noncontrolling |
|
|
shares |
|
shares |
|
stock |
|
capital |
|
loss |
|
deficit |
|
interests |
|
(deficit) |
|
interest |
|
|
|
|
RMB |
|
RMB |
|
RMB |
|
RMB |
|
RMB |
|
RMB |
|
RMB |
|
RMB |
Balance as of January 1, 2022 |
|
130,251,685 |
|
105 |
|
(7) |
|
1,936,552 |
|
(29,496) |
|
(3,277,270) |
|
433,055 |
|
(937,061) |
|
3,680,782 |
Net loss |
|
— |
|
— |
|
— |
|
— |
|
— |
|
(489,661) |
|
(279,329) |
|
(768,990) |
|
— |
Other comprehensive income |
|
— |
|
— |
|
— |
|
— |
|
1,730 |
|
— |
|
— |
|
1,730 |
|
— |
Accretion of contingently redeemable noncontrolling interests |
|
— |
|
— |
|
— |
|
— |
|
— |
|
— |
|
3,680,782 |
|
3,680,782 |
|
(3,680,782) |
Share-based compensation |
|
— |
|
— |
|
— |
|
(5,919) |
|
— |
|
— |
|
— |
|
(5,919) |
|
— |
Investment in equity instrusments |
|
— |
|
— |
|
— |
|
— |
|
— |
|
— |
|
45,115 |
|
45,115 |
|
— |
|
|
|
|
|
|
|
|
|
|
|
|
|
|
|
|
|
|
|
Balance as of December 31, 2022 |
|
130,251,685 |
|
105 |
|
(7) |
|
1,930,633 |
|
(27,766) |
|
(3,766,931) |
|
3,879,623 |
|
2,015,657 |
|
— |
|
|
|
|
|
|
|
|
|
|
|
|
|
|
|
|
|
|
|
Balance as of January 1, 2023 |
|
130,251,685 |
|
105 |
|
(7) |
|
1,930,633 |
|
(27,766) |
|
(3,766,931) |
|
3,879,623 |
|
2,015,657 |
|
— |
Net loss |
|
— |
|
— |
|
— |
|
— |
|
— |
|
(297,658) |
|
(233,363) |
|
(531,021) |
|
— |
Cumulative adjustments for changes in accounting principles |
|
— |
|
— |
|
— |
|
— |
|
— |
|
— |
|
— |
|
— |
|
— |
Other comprehensive income |
|
— |
|
— |
|
— |
|
— |
|
(37,653) |
|
— |
|
— |
|
(37,653) |
|
— |
Disposal partial interest of a subsidiary |
|
— |
|
— |
|
— |
|
(18,110) |
|
— |
|
— |
|
18,110 |
|
— |
|
— |
Capital injection from non-controlling interests |
|
— |
|
— |
|
— |
|
95,442 |
|
— |
|
— |
|
204,562 |
|
300,004 |
|
— |
|
|
|
|
|
|
|
|
|
|
|
|
|
|
|
|
|
|
|
Balance as of December 31, 2023 |
|
130,251,685 |
|
105 |
|
(7) |
|
2,007,965 |
|
(65,419) |
|
(4,064,589) |
|
3,868,932 |
|
1,746,987 |
|
— |
|
|
|
|
|
|
|
|
|
|
|
|
|
|
|
|
|
|
|
Balance as of January 1, 2024 |
|
130,251,685 |
|
105 |
|
(7) |
|
2,007,965 |
|
(65,419) |
|
(4,064,589) |
|
3,868,932 |
|
1,746,987 |
|
— |
Net loss |
|
— |
|
— |
|
— |
|
— |
|
— |
|
(308,243) |
|
(343,832) |
|
(652,075) |
|
— |
Cumulative adjustments for changes in accounting principles |
|
— |
|
— |
|
— |
|
— |
|
— |
|
— |
|
— |
|
— |
|
— |
Other comprehensive income |
|
— |
|
— |
|
— |
|
— |
|
(11,930) |
|
— |
|
— |
|
(11,930) |
|
— |
Disposal partial interest of a subsidiary |
|
— |
|
— |
|
— |
|
— |
|
— |
|
— |
|
(1,640) |
|
(1,640) |
|
— |
Capital injection from non-controlling shareholders |
|
— |
|
— |
|
— |
|
— |
|
— |
|
— |
|
25,885 |
|
25,885 |
|
— |
Capital injection from initial public offering of Concord Healthcare Group Co., Ltd. |
|
— |
|
— |
|
— |
|
161,728 |
|
— |
|
— |
|
348,794 |
|
510,522 |
|
— |
|
|
|
|
|
|
|
|
|
|
|
|
|
|
|
|
|
|
|
Balance as of December 31, 2024 |
|
130,251,685 |
|
105 |
|
(7) |
|
2,169,693 |
|
(77,349) |
|
(4,372,832) |
|
3,898,139 |
|
1,617,749 |
|
— |
|
|
|
|
|
|
|
|
|
|
|
|
|
|
|
|
|
|
|
Balance as of December 31, 2024 (US$) |
|
130,251,685 |
|
15 |
|
(1) |
|
297,247 |
|
(10,596) |
|
(599,076) |
|
534,044 |
|
221,633 |
|
— |
The accompanying notes are an integral part of the consolidated financial statements.
F-8
CONCORD MEDICAL SERVICES HOLDINGS LIMITED
CONSOLIDATED STATEMENTS OF CASH FLOWS
(Amounts in thousands of Renminbi (“RMB”) and US dollar (“US$”))
|
|
For the Years Ended December 31, |
||||||
|
|
2022 |
|
2023 |
|
2024 |
|
2024 |
|
|
RMB |
|
RMB |
|
RMB |
|
US$ |
CASH FLOWS FROM OPERATING ACTIVITIES |
|
|
|
|
|
|
|
|
|
|
|
|
|
|
|
|
|
Net loss |
|
(768,990) |
|
(531,021) |
|
(652,075) |
|
(89,333) |
Adjustments to reconcile net loss to net cash generated from operating activities: |
|
|
|
|
|
|
|
|
Share-based compensation (note 24) |
|
(5,919) |
|
— |
|
— |
|
— |
Depreciation of property, plant and equipment (note 10) |
|
88,692 |
|
82,124 |
|
84,775 |
|
11,614 |
Amortization of intangible assets (note 13) |
|
34,495 |
|
36,705 |
|
36,355 |
|
4,981 |
Amortization of land lease payments (note 11) |
|
9,627 |
|
9,625 |
|
9,627 |
|
1,319 |
Lease expense to reduce operating lease ROU |
|
19,322 |
|
26,683 |
|
22,578 |
|
3,093 |
Income from equity method investments |
|
(17,647) |
|
(20,789) |
|
(12,696) |
|
(1,739) |
Change in fair value of derivative liability (note 22) |
|
(1,015) |
|
(5,207) |
|
(166) |
|
(23) |
Changes in fair value of short-term investments |
|
— |
|
— |
|
(7,290) |
|
(999) |
(Gain) loss on disposal of long-lived assets |
|
3 |
|
(62) |
|
13,110 |
|
1,796 |
Deferred tax expense (benefit) |
|
(71,848) |
|
(13,039) |
|
(15,652) |
|
(2,144) |
Allowance for doubtful accounts, net |
|
5,400 |
|
64,712 |
|
128,196 |
|
17,563 |
Interest and consultation expenses |
|
120,357 |
|
165,669 |
|
193,199 |
|
26,468 |
(Gain) Loss on disposal of subsidiaries (note 4) |
|
61,546 |
|
638 |
|
(48,497) |
|
(6,644) |
Gain on sale of partial interests in an equity method investment |
|
— |
|
(37,498) |
|
120 |
|
16 |
Loss from agreements termination with a cooperative hospital |
|
204,250 |
|
— |
|
— |
|
— |
Changes in operating assets and liabilities net of effects of acquisition and disposals: |
|
|
|
|
|
|
|
|
Accounts receivable |
|
644 |
|
36,454 |
|
12,018 |
|
1,646 |
Prepayments and other current assets |
|
(130,156) |
|
(149,738) |
|
(335,657) |
|
(45,986) |
Inventories |
|
(46,750) |
|
44,489 |
|
6,498 |
|
890 |
Other non-current assets |
|
(15) |
|
1,618 |
|
(458) |
|
(63) |
Accounts payable |
|
113,743 |
|
15,779 |
|
93,052 |
|
12,748 |
Accrued expenses and other liabilities |
|
119,055 |
|
70,838 |
|
97,497 |
|
13,357 |
Deferred revenue |
|
57,168 |
|
(41,179) |
|
(3,089) |
|
(423) |
Income tax payable |
|
818 |
|
705 |
|
101 |
|
14 |
Accrued unrecognized tax benefit |
|
(6,539) |
|
(15,830) |
|
35 |
|
5 |
Operating lease liabilities |
|
(2,935) |
|
(18,147) |
|
(19,330) |
|
(2,647) |
|
|
|
|
|
|
|
|
|
Net cash used in operating activities |
|
(216,694) |
|
(276,471) |
|
(397,749) |
|
(54,491) |
|
|
|
|
|
|
|
|
|
CASH FLOWS FROM INVESTING ACTIVITIES |
|
|
|
|
|
|
|
|
Purchase of land use right |
|
(215) |
|
— |
|
— |
|
— |
Investment in equity method investees |
|
(2,300) |
|
— |
|
— |
|
— |
Investment in equity investments without readily determinable fair value |
|
— |
|
(100) |
|
— |
|
— |
Acquisitions of business, net of cash acquired |
|
— |
|
— |
|
— |
|
— |
Acquisitions of property, plant and equipment |
|
(222,980) |
|
(113,003) |
|
(150,772) |
|
(20,656) |
Acquisitions of intangible assets |
|
(818) |
|
(4,211) |
|
(10,160) |
|
(1,392) |
Deposits for the purchases of property, plant and equipment |
|
(160,793) |
|
(2,699) |
|
(249,902) |
|
(34,235) |
Proceeds from disposal of property, plant and equipment |
|
5,635 |
|
310 |
|
— |
|
— |
Proceed from agreements termination with a cooperative hospital |
|
238,093 |
|
— |
|
— |
|
— |
Proceeds from principal portion of direct financing leases |
|
7,536 |
|
— |
|
— |
|
— |
Proceeds from disposal of subsidiaries |
|
— |
|
— |
|
9,057 |
|
1,241 |
Cash distribution from equity method investments |
|
5,101 |
|
12,022 |
|
10,000 |
|
1,370 |
Proceeds from disposal of certain percentage of an equity method investment |
|
— |
|
60,000 |
|
— |
|
— |
Investment in a joint venture |
|
— |
|
— |
|
(102,000) |
|
(13,974) |
Proceeds from disposal of other investment |
|
— |
|
— |
|
27,664 |
|
3,790 |
Purchase of short - term investment |
|
— |
|
— |
|
(204,607) |
|
(28,031) |
Proceeds from disposal of short - term investment |
|
— |
|
— |
|
77,276 |
|
10,587 |
Redemption of available-for-sale debt securities |
|
11,949 |
|
— |
|
— |
|
— |
|
|
|
|
|
|
|
|
|
Net cash used in investing activities |
|
(118,792) |
|
(47,681) |
|
(593,444) |
|
(81,300) |
F-9
CONCORD MEDICAL SERVICES HOLDINGS LIMITED
CONSOLIDATED STATEMENTS OF CASH FLOWS (Continued)
(Amounts in thousands of Renminbi (“RMB”) and US dollar (“US$”))
|
|
For the Years Ended December 31, |
||||||
|
|
2022 |
|
2023 |
|
2024 |
|
2024 |
|
|
RMB |
|
RMB |
|
RMB |
|
US$ |
|
|
|
|
|
|
|
|
|
CASH FLOWS FROM FINANCING ACTIVITIES |
|
|
|
|
|
|
|
|
Proceeds from short-term bank borrowings |
|
217,470 |
|
337,695 |
|
504,699 |
|
69,143 |
Proceeds from long-term bank and other borrowings |
|
422,765 |
|
110,000 |
|
1,917,174 |
|
262,652 |
Borrowings from related parties (note 26) |
|
220,369 |
|
22,150 |
|
300,543 |
|
41,174 |
Repayment to related parties (note 26) |
|
(82,915) |
|
(61,777) |
|
(335,359) |
|
(45,944) |
Repayment of short-term bank and other borrowings |
|
(197,598) |
|
(442,858) |
|
(360,329) |
|
(49,365) |
Repayment of long-term bank and other borrowings |
|
(197,003) |
|
(7,561) |
|
(1,391,219) |
|
(190,596) |
Purchase of subsidiary shares from noncontrolling interests |
|
— |
|
— |
|
— |
|
— |
Capital injection from a noncontrolling interests in a subsidiary |
|
— |
|
300,004 |
|
— |
|
— |
Proceeds from initial public offering of Concord Healthcare Group Co., Ltd. |
|
— |
|
— |
|
510,522 |
|
69,941 |
|
|
|
|
|
|
|
|
|
Net cash generated from financing activities |
|
383,088 |
|
257,653 |
|
1,146,031 |
|
157,005 |
|
|
|
|
|
|
|
|
|
Effect of foreign exchange rate changes on cash and cash equivalent and restricted cash |
|
(47,170) |
|
(2,425) |
|
(8,275) |
|
(1,134) |
Net increase (decrease) in cash |
|
432 |
|
(68,924) |
|
146,563 |
|
20,080 |
Cash and cash equivalents and restricted cash at beginning of the year |
|
158,911 |
|
159,343 |
|
90,419 |
|
12,387 |
Cash and cash equivalents and restricted cash at end of the year |
|
159,343 |
|
90,419 |
|
236,982 |
|
32,467 |
Reconciliation of cash and cash equivalents and restricted cash to the consolidated balance sheets: |
|
|
|
|
|
|
|
|
Cash and cash equivalents |
|
158,283 |
|
58,139 |
|
216,224 |
|
29,623 |
Restricted cash, current portion |
|
1,060 |
|
32,280 |
|
20,758 |
|
2,844 |
Restricted cash, noncurrent portion |
|
— |
|
— |
|
— |
|
— |
Total cash and cash equivalents and restricted cash |
|
159,343 |
|
90,419 |
|
236,982 |
|
32,467 |
|
|
|
|
|
|
|
|
|
Supplemental schedule of major cash flows information: |
|
|
|
|
|
|
|
|
Income tax paid |
|
(3,013) |
|
(898) |
|
(148) |
|
(20) |
Interest paid |
|
(145,257) |
|
(152,359) |
|
(188,304) |
|
(25,798) |
Supplemental schedule of major non-cash activities: |
|
|
|
|
|
|
|
|
Acquisition of property, plant and equipment, construction in progress and other intangible assets through utilization of deposits |
|
257,440 |
|
5,812 |
|
79,644 |
|
10,911 |
Offset of Loan from a related party and Loan to a related party |
|
— |
|
— |
|
34,307 |
|
4,700 |
Acquisition of property, plant and equipment, construction in progress and other intangible assets included in accrued expense and other liabilities |
|
2,181 |
|
285,358 |
|
— |
|
— |
The accompanying notes are an integral part of the consolidated financial statements.
F-10
1.ORGANIZATION AND BASIS OF PRESENTATION
The accompanying consolidated financial statements include the financial statements of Concord Medical Services Holdings Limited (the “Company”) and its subsidiaries, which are collectively referred to as the “Group”. The Company was incorporated under the laws of the Cayman Islands on November 27, 2007.
The Group is principally engaged in the leasing of radiotherapy and diagnostic imaging equipment, provision of management services to hospitals, medicine sales and provision of premium cancer and proton treatment services.
|
|
|
|
|
|
Percentage of |
|
|
|
|
Date of |
|
Place of |
|
ownership by |
|
|
Entities |
|
establishment/acquisition |
|
establishment |
|
the Company |
|
Principal activities |
Subsidiaries |
|
|
|
|
|
|
|
|
Ascendium Group Limited (“Ascendium”) |
|
September 10, 2007 |
|
British Virgin Islands (“BVI”) |
|
100 |
% |
Investment holding |
China Medical Services Holdings Limited (“CMS Holdings”) |
|
July 18, 2008 |
|
Hong Kong |
|
100 |
% |
Investment holding |
Shenzhen Aohua Medical Technology Development Co., Ltd. (“Aohua Technology ”) ** |
|
February 21, 2008 |
|
PRC |
|
39.77 |
% |
Leasing of medical equipment and provision of management services |
Medstar (Shanghai) Enterprise Management Company Limited (“Shanghai Medstar”) |
|
March 21, 2003 |
|
PRC |
|
98.19 |
% |
Leasing of medical equipment and provision of management services |
Concord Healthcare Group Co., Ltd. (“Concord Healthcare”) (formerly known as Meizhong Jiahe Medical Technology Development Group Co., Ltd.) * |
|
July 23, 2008 |
|
PRC |
|
39.77 |
% |
Provision of management services |
Beijing Yundu Internet Technology Co., Ltd. (“Yundu”) ** |
|
July 26, 2007 |
|
PRC |
|
39.77 |
% |
Provision of management services |
Tianjin Concord Medical Technology Limited (“Tianjin Concord Medical”) |
|
April 22, 2010 |
|
PRC |
|
98.19 |
% |
Leasing of medical equipment and provision of management services |
Guangzhou Concord Cancer Center Co., Ltd. (“Guangzhou Concord Cancer Hospital”) ** |
|
June 29, 2011 |
|
PRC |
|
31.81 |
% |
Medical treatment and service business |
CCM (Hong Kong) Medical Investments Limited (“CCM (HK)”) |
|
June 03, 2013 |
|
Hong Kong |
|
85.71 |
% |
Investment holding |
Shanghai Concord Cancer Center Co., Ltd. (“SHC”) ** |
|
March 17, 2014 |
|
PRC |
|
27.99 |
% |
Medical treatment and service business |
Wuxi Concord Medical Development Ltd. (“Wuxi Concord”) |
|
December 29, 2015 |
|
PRC |
|
100 |
% |
Provision of management services |
|
|
|
|
|
|
Percentage of |
|
|
|
|
Date of |
|
Place of |
|
ownership by |
|
|
Entities |
|
establishment/acquisition |
|
establishment |
|
the Company |
|
Principal activities |
Beijing Concord Medical Technology Ltd.(“BJCMT”) |
|
January 4, 2016 |
|
PRC |
|
100 |
% |
Provision of management services |
Beijing Century Friendship Science & Technology Development Co., Ltd. (“Beijing Century Friendship”)** |
|
October 8, 2018 |
|
PRC |
|
98.19 |
% |
Provision of management services and investment holding |
Beijing Proton Medical Center Co., Ltd. (“BPMC”) |
|
October 8, 2018 |
|
PRC |
|
54.01 |
% |
Medical treatment and service business |
Shanghai Meizhong Jiahe Cancer Center Co., Ltd. (“CMCC”)** |
|
October 8, 2018 |
|
PRC |
|
29.50 |
% |
Medical treatment and service business |
Shanghai Meizhong Jiahe Imaging Diagnostic Center Co., Ltd. (“SH MZJH”) ** |
|
November 18,2019 |
|
PRC |
|
19.29 |
% |
Medical treatment and service business |
Wuxi Meizhong Jiahe Cancer Center Co., Ltd. (“Wuxi MZJH”) |
|
November 18,2019 |
|
PRC |
|
95.22 |
% |
Medical treatment and service business |
Yinchuan Meizhong Jiahe Internet Hospital Ltd. (“YCIH”) ** |
|
October 18, 2020 |
|
PRC |
|
27.81 |
% |
Medical treatment and service business |
US Proton Therapy Holdings Limited (“Proton BVI”) |
|
May 16, 2011 |
|
BVI |
|
100 |
% |
Investment holding |
US Proton Therapy Holdings Limited (“US Proton”) |
|
June 29, 2011 |
|
United States of America |
|
100 |
% |
Investment holding |
Beijing Healthingkon Technology Co., Ltd. (“Healthingkon”) (note 4) ** |
|
January 4, 2021 |
|
China |
|
10.47 |
% |
Leasing of medical equipment and technical service |
Guangzhou Concord Medical Technology Innovation Center Co., Ltd. (“GCMTIC”) ** |
|
April 22, 2021 |
|
China |
|
39.77 |
% |
Technical service |
* On March 26, 2018, July 10, 2018 and on April 7, 2020, the Group entered into agreements with CICC Capital Management Company Limited (“CICC Capital”), a wholly-owned subsidiary of China International Capital Corporation Limited (“CICC”), together with six other investors (“Other Investors”) and CITIC Industrial Investment Group Limited (“CITIC Industrial”). Pursuant to the agreements, CICC Capital, Other Investors and CITIC Industrial make a strategic investment and subscribe new issued 60,000,000, 40,000,000 and 38,888,888 shares of the Group’s subsidiary Concord Healthcare, with total consideration of RMB1,500,000 and RMB700,000.
In April 2021, the Group entered into an investment agreement with five legal entities and one natural individual (“2021 Investors”). Pursuant to which, these investors subscribed new issued 18,805,826 shares of the Group’s subsidiary Concord Healthcare with total consideration of RMB400,000.
F-11
Pursuant to these agreements, CCIC Capital, Other Investors, CITIC Industrial and 2021 Investors can request the Group to redeem their interests in Concord Healthcare upon the occurrence of certain events (i.e. failure to complete a qualified IPO by June 30, 2024). The same right is also given to the existing noncontrolling interest shareholder. Given these events are not solely within the control of Concord Healthcare, the noncontrolling interests of CCIC Capital, Other Investors, CITIC Industrial and 2021 Investors are contingently redeemable noncontrolling interests and are classified as mezzanine equity. The noncontrolling interests of other existing noncontrolling interests’ holders are also reclassified from permanent equity to mezzanine equity as contingently redeemable noncontrolling interests. Upon submission of Concord Healthcare’s prospectus to Hong Kong Stock Exchange (“qualified IPO”) on May 30, 2022, the rights of the Investors to request the Company to repurchase the interests held by the Investors no longer exists, according to the agreement signed on May 19, 2022 among shareholders of Concord Healthcare. The existing carrying amount of the equity instrument should be reclassified to permanent equity at the date of the event that caused the reclassification. Therefore, contingently redeemable noncontrolling interests was nil as of December 31, 2023 and 2024.
In March 2022, the Group, established Shanghai Xinhe Enterprise Management Center (Limited Partnership) (“Shanghai Xinhe”) with Shanghai Xinfu Enterprise Management Center (Limited Partnership), and acted as a limited partner. The Group obtained 99.99% shares of Shanghai Xinhe in the consideration of 2.05% shares in Concord Healthcare.
After the completion of all transactions mentioned above, the Group’s equity shares in Concord Healthcare had been diluted from 49.44% to 46.56% as of December 31, 2021 and 43.90% as of December 31, 2022 respectively. In June 2023, the Group and several of its subsidiaries signed a Capital Increase and Share Purchase Agreement with CSPC NBP Pharmaceutical Co., Limited (“NBP”). Pursuant to the agreement, NBP purchased 4.17% shares of Concord Healthcare with the consideration of RMB300,000 (US$42,254). After the transaction, the shares of Concord Healthcare held by the Group was diluted from 43.90% to 42.09% as of December 31, 2023.
On December 1, 2020, the Group obtained declaration from one of the noncontrolling shareholder of Concord Healthcare, pursuant to which the noncontrolling shareholder delegates its 2.36% voting rights in the general meeting of shareholders of Concord Healthcare to the Group irrevocably during the period it owns the share interest in Concord Healthcare, which was diluted to 2.12% after the transaction mentioned above in April 2021 and June 2023. In April 2021, April 2022 and June 2023, the Group successively obtained declaration from another four of the noncontrolling shareholders of Concord Healthcare, pursuant to which the noncontrolling shareholder delegates its totally 5.28% and voting rights, respectively, in the general meeting of shareholders of Concord Healthcare to the Group irrevocably during the period it owns the share interest in Concord Healthcare, after the transaction mentioned above in June 2023. The Group remained control of Concord Healthcare since it is entitled to 50.23% and 50.08% of the voting right of Concord Healthcare as of December 31, 2023 and 2024.
** Aohua Technology, Yundu, Guangzhou Concord Cancer Hospital, SHC, Beijing Century Friendship, CMCC, SH MZJH, YCIH, GCMTIC and Healthingkon are subsidiaries of Concord Healthcare.
The Group accounts for the changes in accretion to the redemption value in accordance with ASC Topic 480, Distinguishing Liabilities from Equity. The Group elects to use the effective interest method to account for the changes of redemption value over the period from the date of issuance to the earliest redemption date of the noncontrolling interest.
| (b) | Establishment of Onshore Fund and Offshore Fund |
Establishment of onshore fund
In January 2016, the Group and Zhongrong Guofu Investment Management Company Limited (“ZR Guofu”) established an onshore fund, namely Guofu Huimei (Tianjin) Investment Management Partnership Firm (LP) (“Guofu Huimei”). The registered capital of Guofu Huimei is RMB1,009,000, of which RMB746,001and RMB262,999 were subscribed by ZR Guofu and the Group, for 73.93% and 26.07% equity interest, respectively. General partners of the Guofu Huimei are Shanghai Medstar and ZR Guofu.
F-12
Further in April 2017, the Group and ZR Guofu entered into a supplemental contract to the framework agreement, pursuant to which, Guofu Huimei will be used as the platform to invest and provide loans to some domestic entities engaging in hospital business. During 2017, Guofu Huimei acquired 78.31% equity interest of Beijing Century Friendship which holds 55% equity interest of BPMC at consideration of RMB388,500, 54.8% equity interest of CMCC at consideration of RMB182,100, 28.77% equity interest of Tianjin Jiatai Entity Management Limited Partnership (“Tianjin Jiatai”) at consideration of RMB106,500 and established Shanghai Rongchi Medical Management Limited (“SH Rongchi”) with share capital of RMB695,305 with Tianjin Jiatai. The profit or loss of these domestic entities engaging in hospital business is shared proportionally among investors based on the percentage of their respective subscribed share capital. In addition, the Group’s share in Beijing Century Friendship, certain construction in progress and certain prepaid land lease payments are pledged to secure the capital contribution from ZR Guofu at that time.
Establishment of offshore fund
In November 2016, the Company entered into a framework agreement with ZR Guofu to establish an offshore fund Zhongrong International Growth Fund SPC-ZR Concord Healthcare Investment Fund SP (“SP”), for the purpose of acquiring several hospital businesses of the Group, including 100% shares of CHS through China Medstar, 70% shares of Guangzhou Concord Cancer Hospital through CMS Holdings and 59.51% shares of PTC-Houston Management, LP (“PTC”) through Proton (BVI), collectively the “CCM Hospital Businesses”. ZR Guofu will provide management and consultation services on the funds and the Group will continue to manage the CCM Hospital Businesses. ZR Guofu subscribes Class A shares of SP with a consideration of RMB521,396, while the Group subscribes Class B shares of the SP using 1) creditor’s rights of RMB166,299 due from CCM Hospital Business and 2) RMB7,500 cash as consideration.
Pursuant to the supplemental contract, the 75% equity interest in SP held by the ZR Guofu is contractually required to be repurchased by the Group at the end of four years from the establishment of SP in November 2016 at a consideration equivalent to the investment cost of RMB521,396. ZR Guofu is also entitled to an annual premium at 15% for its capital contribution of RMB521,396 in SP in the form of interest expense and consultation expense.
The offshore fund SP was determined as a variable interest entity as the cash injection from ZR Guofu of RMB521,396 was not equity at risk. As the Company maintains the power to direct the activities that most significantly affect SP’s economic performances through supplemental contracts agreed terms and absorbs the expected losses of SP, the Company is the primary beneficiary of SP and consolidates SP and its subsidiaries under by ASC 810-10 Consolidation: Overall.
The 75% equity interest held by the ZR Guofu in SP is accounted for as a liability recorded as “Mandatorily redeemable noncontrolling interests” in the Company’s consolidated balance sheets as a result of the mandatory redemption feature and is carried at the redemption value at the end of each reporting date as determined in accordance with the contract terms from the day of on which control is transferred to the Company. The 15% annual premium is accrued as an interest expense and consultation expense during each reporting period.
In November 2017, ZR Guofu transferred its rights to the mandatorily redeemable noncontrolling interest in SP to Tianjin Jiatai. In December 2017, CMS Holdings redeemed the mandatory redeemable noncontrolling interest from ZR Guofu of RMB97,106 to withdraw the CCM Hospital Businesses. On November 29, 2018, the PTC business had been disposed by Proton (BVI). On November 19, 2020, 90% of the interests in CHS had been disposed by China Medstar and the remaining 10% interests in CHS had been disposed subsequently in January 2024.
Repurchase of onshore fund
In June 2018, Concord Healthcare entered into agreements with Guofu Huimei to purchase its 78.31% equity interests in Beijing Century Friendship which holds 55% equity interest of BPMC and 54.8% equity interest in CMCC at a consideration of RMB388,500 and RMB182,100 respectively. Meanwhile, ZR Guofu and Guofu Huimei reached an agreement pursuant to which ZR Guofu will withdraw its original investments in Guofu Huimei, amounting to RMB746,000. Therefore, Concord Healthcare hold 100% equity interest of Beijing Century Friendship, 80% equity interest of BPMC and 90% equity interests of CMCC upon execution and closing of the agreement and the Group became the sole shareholder of Guofu Huimei. After the withdrawal in 2018, ZR Guofu is no longer part of the onshore fund Guofu Huimei and the domestic hospital businesses.
F-13
Repurchase of offshore fund
During 2019, Tianjin Jiatai made total capital injections of RMB34,540 (US$5,105) to SH MZJH, leading to an increase in Tianjin Jiatai’s holding interest from 56.77% to 78.34%.On July 22, 2019, Wuxi Concord entered into an agreement with Tianjin Jiatai, to purchase all its 90% equity interests in Wuxi MZJH at a consideration of RMB27,000. After the acquisition, Wuxi MZJH became a wholly owned subsidiary of the Group. On August 23, 2019, Wuxi Concord further injected capital of RMB82,100 to Wuxi MZJH. On November 13, 2019, Guofu Huimei entered into agreements with ZR Guofu, pursuant to which ZR Guofu would withdraw its investment of 77.18% equity interests in Tianjin Jiatai at a consideration of RMB421,730. As a result of ZR Guofu’s withdrawal, the Group became the sole shareholder of Tianjin Jiatai and its subsidiaries, SH MZJH, Heze Meizhong Jiahe Cancer Center Co., Ltd., SH Rongchi and Oriental Light Group Limited (“Oriental”), including Wuxi MZJH (collectively, the “Tianjin Jiatai Group”). The transaction is accounted for as a business acquisition of Tianjin Jiatai Group by the Group.
Immediately prior to the acquisition of Tianjin Jiatai Group on November 18, 2019, the mandatory redeemable to noncontrolling interest in SP held by Tianjin Jiatai was amounted to RMB434,216. The mandatorily redeemable noncontrolling interest, being a preexisting relationship between the parties, was settled as a result of the business combination. Upon the completion of the acquisition and the settlement of mandatorily redeemable noncontrolling interest, SP is no longer a VIE. On September 25, 2020, SP terminated all its business and completed its cancellation of business registration. On December 26, 2022, Guofu Huimei and its subsidiaries,mainly including Tianjin Jiatai, SH Rongchi, Oriental, and China Medstar, had been disposed by the Group (note 4).
2.SUMMARY OF SIGNIFICANT ACCOUNTING POLICIES
Basis of presentation
The accompanying consolidated financial statements have been prepared in accordance with United States generally accepted accounting principles (“U.S. GAAP”).
Going Concern
The Company experienced net loss from continuing operations of RMB768,990, RMB531,021 and RMB652,075 (US$89,333) for the years ended December 31, 2022, 2023 and 2024, respectively, and negative cash flows from operating activities of approximately RMB276,471 and RMB397,749 (US$54,491) for the years ended December 31, 2023 and 2024, respectively. As of December 31, 2024, the Company had cash position of RMB216,224 (US$29,623), negative working capital of RMB1,141,383 (US$156,368), an accumulated deficit of RMB4,372,832 (US$599,076).
These adverse conditions indicate that there is substantial doubt about the Company’s ability to continue as a going concern. As of the issuance date of the consolidated financial statements, HK$554,914 (approximately US$69,941)has been received by the Company through the effective list of Concord Healthcare on Main Board of The Stock Exchange of Hong Kong Limited. In addition, From January 2025 to March 2025, the Company entered into eleven loan contracts with the amount of RMB167,170 (US$22,902), all principals has been received as of the date of this annual report. The Group will focus on the following activities: (1) the Group plans to seek additional equity and debt financing from new investors into the hospital and network business operation and extend the terms of current loans; (2) the Group plans to improve the profitability of network business and hospital business through upgrading cloud system solutions, accelerating the transformation of scientific research and training achievements into clinical application and so on; (3) the Group is currently focusing on improving operation efficiency and cost reduction to standardize operations, enhance internal controls, and create synergy of the Company’s resources. Therefore, management believed that the substantial doubt about the Company’s ability to continue as a going concern within one year after the date the financial statements are issued has been alleviated.
F-14
Based on cash flows projection from operating and financing activities and existing balance of cash and cash equivalents, management concludes that the Company has sufficient funds for sustainable operation and it will be able to meet its payment obligations from operations and debt related commitments for the next twelve months from the issuance of the consolidated financial statements. Based on the above considerations, the accompanying financial statements have been prepared in accordance with U.S. GAAP, on a going concern basis, which contemplates the realization of assets and the satisfaction of liabilities and commitments in the normal course of business. The financial statements do not include any adjustments relating to the recoverability and classification of asset and amounts and classification of liabilities that may be necessary should the Company be unable to continue as a going concern.
Use of estimates
The preparation of consolidated financial statements in conformity with U.S. GAAP requires management to make estimates and assumptions that affect the reported amounts of assets and liabilities, disclosures of contingent assets and liabilities at the balance sheet dates and the reported amounts of revenues and expenses during the reporting periods. Significant estimates and assumptions reflected in the Company’s financial statements include, but are not limited to, impairment of long-lived assets and goodwill, expected credit losses for accounts receivable and other receivables included in prepayments and other current assets, purchase price allocation, measurement of available for sale debt securities, unrecognized tax benefits, realization of deferred tax assets, incremental borrowing rate of right-of-use assets and related lease obligation, and fair value measurement of derivative liability. Actual results could materially differ from those estimates.
Principles of consolidation
The consolidated financial statements of the Group include the financial statements of the Company, its subsidiaries and the VIE and its subsidiaries for which the Company or a subsidiary of the Company is the primary beneficiary. All transactions and balances between the Company, subsidiaries and VIE and its subsidiaries have been eliminated upon consolidation. Results of acquired subsidiaries and its VIE and its subsidiaries are consolidated from the date on which control is transferred to the Company.
Foreign currency translation and transactions
The Company’s PRC subsidiaries determine their functional currencies to be the Chinese Renminbi (“RMB”) based on the criteria of ASC 830, Foreign Currency Matters (“ASC 830”). The Group uses the RMB as its reporting currency. Generally, the Company and other subsidiaries incorporated outside PRC use their local currency as functional currency. The Company and the subsidiaries whose functional currency is not RMB use the monthly average exchange rate for the year and the exchange rate at the balance sheet date to translate the operating results and financial position, respectively. Translation differences are recorded in accumulated other comprehensive income (loss), a component of shareholders’ equity.
Transactions denominated in foreign currencies are remeasured into the functional currency at the exchange rates prevailing on the transaction dates. Foreign currency denominated financial assets and liabilities are remeasured at the exchange rates prevailing at the balance sheet date. Exchange gains and losses are included in the consolidated statements of comprehensive loss.
Accumulated other comprehensive loss represents the cumulative foreign currency translation adjustments at each balance sheet date.
Convenience translation
Amounts in U.S. dollars are presented for the convenience of the reader and are translated at the noon buying rate of RMB7.2993 to US$1.00 on December 31, 2024 as published on the website of the Federal Reserve Board. No representation is made that the RMB amounts could have been, or could be, converted into US$ at such rate.
F-15
Business combination and noncontrolling interests
The Group accounts for business combinations using the purchase method of accounting in accordance with ASC 805, Business Combinations. ASC 805 requires the Group to recognize separately from goodwill the assets acquired, the liabilities assumed and the noncontrolling interest at their acquisition date fair values. Goodwill as of the acquisition date is measured as the excess of consideration transferred and the net of the acquisition date fair values of the assets acquired and the liabilities assumed. In cases where the Group acquires less than 100% ownership interest, the Group will derive the fair value of the acquired business as a whole, which will typically include a control premium and subtract the consideration transferred by the Group for the controlling interest to identify the fair value of the noncontrolling interest. In addition, the share purchase agreements entered into may contain contingent consideration provisions obligating the Group to pay additional purchase consideration, upon the acquired business’s achievement of certain agreed upon operating performance-based milestones. Under ASC 805, these contingent consideration arrangements are required to be recognized and measured at fair value at the acquisition date as either a liability or as an equity instrument, with liability instruments being required to be remeasured at each reporting period through the Company’s statements of comprehensive income (loss) until such time as to when the contingency is resolved. Where the fair value of the net assets acquired exceeds the consideration paid, a gain as a result of the bargain purchase will be recognized through the consolidated statements of comprehensive loss at the close of the transaction.
The Group derives estimates of the fair value of assets acquired and liabilities assumed using reasonable assumptions based on historical experiences and on the information obtained from management of the acquired companies. Critical estimates in valuing certain of the intangible assets and pre-existing agreements included but were not limited to the following: deriving estimates of future expected cash flows from the acquired business, the determination of an appropriate discount rate, deriving assumptions regarding the period of time that the related benefits would continue and the initial measurement and recognition of any contingent consideration arrangements and the evaluation of whether contingent consideration arrangement is in substance compensation for future services. Unanticipated events may occur which may affect the accuracy or validity of such assumptions or estimates.
In a business combination achieved in stages, the Group re-measures the previously held equity interest in the acquiree immediately before obtaining control at its acquisition date fair value and the re-measurement gain or loss, if any, is recognized in the consolidated income statements.
For the Company’s non-wholly owned subsidiaries, a noncontrolling interest is recognized to reflect portion of equity that is not attributable, directly or indirectly, to the Company. When the noncontrolling interest is contingently redeemable upon the occurrence of a conditional event, which is not solely within the control of the Company, the noncontrolling interest is classified as mezzanine equity. The Company accretes changes in the redemption value over the period from the date that it becomes probable that the mezzanine equity will become redeemable to the earliest redemption date using the effective interest method. When the noncontrolling interest is mandatory redeemable on a fixed or determinable date, the noncontrolling interest is classified as liabilities.
If a transaction does not meet the definition of a business, the transaction is recorded as an asset acquisition. Accordingly, the identifiable assets acquired and liabilities assumed are measured at the fair value of the consideration paid, based on their relative fair values at the acquisition date. Acquisition-related costs are included in the consideration paid and capitalized. Any contingent consideration payable that is dependent on the purchaser’s future activity is not included in the consideration paid until the activity requiring the payment is performed. Any resulting future amounts payable are recognized in profit or loss when incurred. No goodwill and no deferred tax asset or liability arising from the assets acquired and liabilities assumed are recognized upon the acquisition of assets.
Cash and cash equivalents
Cash and cash equivalents consist of cash on hand and demand deposits placed with banks which are unrestricted as to withdrawal and use and have original maturities less than three months. All highly liquid investments with a stated maturity of 90 days or less from the date of purchase are classified as cash equivalents.
F-16
Restricted cash
Restricted cash represents cash deposits pledged as security for the Group’s daily operation, such as performance of contracts, and proceeds from specialized bank borrowings for hospital construction and commercial acceptance bill. Such restricted cash is not available to fund the general liquidity needs of the Group. And the restriction will lapse when the of obligation of contracts has been performed or the bank borrowings has been used for construction of hospital.
Long-term investments
The Group’s long-term investments consist of equity investments without readily determinable fair value, equity method investments and available-for-sale debt securities.
The Group adopted ASC 321, Investments-Equity Securities, (“ASC 321”) on January 1, 2018 and the cumulative effect of adopting the new standard on opening accumulated deficit was not material. Pursuant to ASC 321, equity investments, except for those accounted for under the equity method and those that result in consolidation of the investee and certain other investments, are measured at fair value, and any changes in fair value are recognized in earnings. For equity securities without readily determinable fair value and do not qualify for the existing practical expedient in ASC Topic 820, Fair Value Measurements and Disclosures, (“ASC 820”), the Group elected to use the measurement alternative to measure those investments at cost, less any impairment, plus or minus changes resulting from observable price changes in orderly transactions for identical or similar investments of the same issuer, if any. The Group makes a qualitative assessment of whether the investment is impaired at each reporting date. If a qualitative assessment indicates that the investment is impaired, the Group estimates the investment’s fair value in accordance with the principles of ASC 820. The Group recognizes an impairment loss in net income equal to the difference between the carrying value and fair value if the investment’s fair value is less than carrying value.
Investments in equity investees represent investments in entities in which the Group can exercise significant influence but does not own a majority equity interest or control are accounted for using the equity method of accounting in accordance with ASC Subtopic 323-10, Investments-Equity Method and Joint Ventures: Overall, (“ASC 323-10”). The Group applies the equity method of accounting that is consistent with ASC 323-10 in limited partnerships in which the Group holds a three percent or greater interest. Under the equity method, the Group initially records its investment at cost and prospectively recognizes its proportionate share of each equity investee’s net profit or loss into its consolidated statements of operations. The Group evaluates its equity method investments for impairment under ASC 323-10. An impairment loss on the equity method investments is recognized in the consolidated statements of operations when the decline in value is determined to be other-than-temporary.
Debt securities that the Group has the intent to hold the security for a long period or may sell the security in response to the changes in economic conditions are classified as available-for-sale. The Company reported it at fair value which was estimated using the net asset value in accordance with ASC 820-10-15-4 and the unrealized gains or losses from the changes in fair values are included in accumulated other comprehensive income. Upon sale, realized gains and losses are reported in net income.
Goodwill
Goodwill represents the excess of the purchase price over the amounts assigned to the fair value of the assets acquired and the liabilities assumed of an acquired business. In accordance with ASC Topic 350, Goodwill and Other Intangible Assets, (“ASC 350”), recorded goodwill amounts are not amortized, but rather are tested for impairment annually or more frequently if there are indicators of impairment present.
F-17
In accordance with ASC 350, the Group assigned and assessed goodwill for impairment at the reporting unit level. A reporting unit is an operating segment or one level below the operating segment. After the disposal of the CHS in 2020, the Group divided its business into two reporting units, including network business and hospital business as of December 31, 2020 and 2021. Goodwill resulted from the acquisitions of subsidiaries during the years ended December 31, 2020 was assigned to hospital business reporting unit. And the goodwill resulted from the acquisitions of subsidiaries during the years ended December 31, 2021 was assigned to network business reporting unit. As of December 31, 2023 and 2024, there are still two reporting units after the disposal of the GFHM and New Spring Group in 2022 and 2024, which was divided into hospital business before disposal(Note 4).
The Group early adopted ASU No. 2017-04, Simplifying the Test for Goodwill Impairment, (“ASU 2017-04”). Under the new guidance, the Group has the option to either assess qualitative factors first to determine whether it is necessary to perform the two-step test, or the Group has an unconditional option to bypass the qualitative assessment for any reporting unit in any period and proceed directly to performing the quantitative goodwill impairment test by calculating the fair value of the reporting unit and comparing that value with its carrying amount, in accordance with ASC 350-20. If the Group believes, as a result of the qualitative assessment, that it is more-likely-than-not that the fair value of the reporting unit is less than carrying amount, the two-step quantitative impairment test described above is required. Otherwise, no further testing is required. If a reporting unit’s carrying amount exceeds its fair value, an entity will record an impairment charge based on that difference. The impairment charge will be limited to the amount of goodwill allocated to that reporting unit.
For the year ended December 31, 2023 and 2024, the Company elected to bypass the qualitative assessment and proceed directly to performing the quantitative goodwill impairment testing. The Company considered the future discounted cash flows expected to be generated by the hospital business and network business respectively to determine the fair value of each reporting unit. In determine the fair value of each reporting unit, the Company estimated significant assumptions including revenue growth rate, operating margin, capital expenditure, terminal growth rate and discount rate. The assumptions may be significantly affected by unexpected changes in future economic and market conditions, as well as regulatory requirements. The Company did not record any impairment loss for the years ended December 31, 2023 and 2024 as the fair value of the reporting unit is in excess of its carrying value.
Accounts receivable and credit losses for doubtful accounts
Accounts receivable are recognized and carried at the original carrying amount less allowance for credit losses. The Group maintains an allowance for credit losses for accounts receivable and other receivables included in prepayments and other current assets, which is recorded as an offset to accounts receivable and other receivables included in prepayments and other current assets, and the estimated credit losses charged to the allowance is classified as “General and administrative expenses” in the consolidated statements of comprehensive loss. When similar risk characteristics exist, the Group assesses collectability and measure expected credit losses on a collective basis for a pool of assets, whereas if similar risk characteristics do not exist, the Group assesses collectability and measures expected credit losses on an individual asset basis. The provision for expected credit losses is estimated based on the types of receivables and relevant customers, management’s experience with collection trends and the current and expected economic and business conditions. The Group evaluates the provision for expected credit losses on a regular basis and adjusts the provision based on changes in the customers’ circumstances and other available information. In determining the amount of the allowance for credit losses, the Group considers historic collection experience, the age of the accounts receivable and other receivables included in prepayments and other current assets, credit quality of the Group’s customers or creditors, current economic conditions, reasonable and supportable forecasts of future economic conditions, and other factors that may affect the customer’s ability to pay. The significant assumptions used includes the disaggregation criteria and the estimated loss rates related to account receivables, and the credit rating of debtors’ probability of default and loss rates given default related to other receivables.
The receivable balances are written off when they are deemed uncollectible. The Group generally does not require collateral from its customers.
Inventories
Inventories, consisting of medicine, medical supplies and low-value consumables, are accounted for using the individual pricing method, and are valued at the lower of cost or market.
F-18
Loan receivables
Loan receivables represented the loans to related parties and third parties, which were measured at amortized cost and reported in the consolidated balance sheets at outstanding principle. Loan receivables with collection period within one year are classified as prepayments and other current assets in the consolidated balance sheets. Cash paid for loan originations and cash received from loan repayments are classified as operating activities in the consolidated statements of cash flows.
Leases
Lessee Accounting
The Group leases office space, and land use rights. The Group’s offices leases generally have lease terms between 1 to 20 years. The Group’s lease agreements include fixed and variable lease payments and do not contain material residual value guarantees. The Group’s leases do not contain restrictions or covenants that restrict the Group from incurring other financial obligation. The Group also makes upfront payments to acquire the leased land from the owners, with lease periods of 50 years (“land use right”). There is no ongoing payment under the terms of these land use rights.
The Group determines if an arrangement is a lease at inception and classifies leases as operating or finance leases in accordance with the recognition criteria in ASC 842-20-25-2. The Group classifies a lease as a finance lease if the lease meets any one of the following criteria:
a. The lease transfers ownership of the underlying asset to the lessee by the end of the lease term.
b. The lease grants the lessee an option to purchase the underlying asset that the lessee is reasonably certain to exercise.
c. The lease term is for a major part of the remaining economic life of the underlying asset.
d. The present value of the sum of the lease payments and any residual value guaranteed by the lessee that is not already included in the lease payments equals or exceeds substantially all of the fair value of the underlying asset.
e. The underlying asset is of such a specialized nature that it is expected to have no alternative use to the lessor at the end of the lease term.
The Group classifies a lease as an operating lease when it does not meet any one of these criteria.
For operating leases, the Group recognizes a right-of-use (“ROU”) asset and a lease liability based on the present value of the lease payments over the lease term on the consolidated balance sheets at commencement date. Lease expense is recorded on a straight-line basis over the lease term. As the Group’s leases do not provide an implicit rate, the Group estimates its incremental borrowing rate based on the information available at the commencement date in determining the present value of lease payments. In estimating its incremental borrowing rate, the Group considers its credit rating, nature of underlying asset, and publicly available data of borrowing rates for loans of similar amount, currency and term as the lease.
When the Group enters into sale-leaseback transactions as lessee, it first assesses whether the effectively transferred the underlying asset using the guidance in ASC 606. If the Group transfers the control of the leased asset to the buyer-lessor, the Group accounts for the sale of the underlying asset in accordance with ASC606. The subsequent leaseback of the asset is accounted for in accordance with ASC842 in the same manner as any other lease. If the seller-lessee does not transfer the control of the leased asset to the buyer-lessor, it is a failed sales-leaseback transaction and subsequently accounted for as a financing arrangement.
F-19
Lessor Accounting
The Group provides sales-type, direct financing and operating leases of various medical equipment primarily to hospitals in the PRC for periods ranging from 5 to 20 years. The Group classifies a lease as a sales-type lease in accordance with the recognition criteria in ASC 842-20-25 if the lease meets any one of the criteria mentioned above when determining a finance lease. For sales-type leases, the Group derecognizes the underlying asset and recognizes the net investment in the lease which is the sum of the lease receivable when collectability is probable at lease commencement. All initial direct costs are expensed at commencement date. The Group subsequently recognize interest income over the lease term using the effective interest method. Many of the Group’s leases contain variable lease payments based on the revenue or profit generated from the hospitals’ use of the underlying assets, the specific amounts of which are agreed monthly with the hospitals and settled based on the Group’s payment terms. In such circumstances, the Group recognizes a selling loss at commencement for the difference between the net investment in the lease and the carrying amount of the underlying asset. The Group does not include variable lease payments in the net investment in the lease and such payments are recognized as income in profit or loss in the period when the facts and circumstances on which the variable lease payments are based occur.
When none of the criteria in ASC 842-20-25-2 are met, the Group classifies a lease as either a direct financing lease or an operating lease. The Group classifies as a direct financing lease if (i) the present value of the sum of lease payments and any residual value guarantee equals or exceeds substantially all the fair value of the underlying asset; and (ii) it is probable at inception that it will collect the lease payments plus any amount necessary to satisfy a residual value guarantee. If both of the criteria above are not met, the lease is classified as an operating lease.
A general description of the Group’s lease income for each type of lease arrangement was as follows:
i.Sales-type lease income
The Group provides diagnostic imaging and/or radiation oncology system (“medical equipment”) to hospitals in the PRC through lease arrangements ranging from 5 to 20 years. In certain circumstances, the Group also provides full-time qualified system technician responsible for certain management services related to the radiotherapy or diagnostic services being performed by the hospital centers’ doctors to their patients. The Group receives a portion of the hospital’s revenue or profits from delivering the diagnostic imaging and / or radiation oncology services to patients, based on the revenue-sharing or profit-sharing formula predetermined in the contracts.
The Group evaluates such arrangements at inception to determine whether they contain a lease and the lease classification under ASC 842. Most of such arrangements are classified as sales-type leases since these agreements often include an option to the hospitals to purchase the underlying asset which the hospitals are reasonably certain to exercise. Variable lease payments are fully constrained at inception of the contract. Variable fees are included in the arrangement transaction price when significant reversal is not expected to occur, which is the time when the hospital calculates the profit sharing under the arrangement and agreed upon by both parties, typically at month end.
The Group’s arrangements may contain lease and non-lease components. Non-lease components primarily include payments for maintenance, update and consultation services related to the medical equipment. The Group allocates the lease and non-lease components of the contract consideration on a relative standalone selling price basis.
ii.Operating lease income
The Group elected the package of practical expedients which allowed the Group not to separate lease and non-lease components for diagnostic imaging and /or radiation oncology systems assets and recognizes profit sharing revenue under ASC 842. If there is a non-lease component whose pattern and timing is not the same the Group allocates the consideration on a relative standalone selling price basis.
F-20
iii.Direct financing lease income
The Group purchases hospital equipment from third party equipment manufacturers which is installed at various hospitals throughout the PRC. The hospitals utilize the hospital equipment radiotherapy or diagnostic services being performed by the hospital centers’ doctors to their patients. These lease arrangements include either title transfer upon maturity of the lease term or bargain purchase option held by the hospital. The Group receives fixed monthly rental payments from the hospital, which on a discounted basis does not give rise to any dealer profit. The Group records revenue attributable to direct financing leases so as to produce a constant rate of return on the balance of the net investment in the lease.
Property, plant and equipment, net
Property, plant and equipment are stated at cost and are depreciated using the straight-line method over the estimated useful lives of the assets, as follows:
|
|
|
|
Estimated |
|
|
|
|
residual |
Category |
|
Estimated useful life |
|
value |
Buildings |
|
20‑50 years |
|
— |
Medical equipment* |
|
5‑20 years |
|
— |
Electronic and office equipment |
|
3‑5 years |
|
— |
Motor vehicles |
|
5 years |
|
— |
Leasehold improvement and building improvement |
|
shorter of lease term or 5 years |
|
— |
* The cost of the asset is amortized over the estimated useful life. However, if ownership is transferred at the end of the lease term, the cost of the asset is amortized over the shorter of customer contract or the useful life of the asset which ranges from 5 to 20 years.
Repair and maintenance costs are charged to expense as incurred, whereas the cost of renewals and betterments that extends the useful lives of property, plant and equipment is capitalized as additions to the related assets. Retirements, sales and disposals of assets are recorded by removing the cost and accumulated depreciation from the asset and accumulated depreciation accounts with any resulting gain or loss reflected in the consolidated statements of comprehensive loss.
Costs incurred in constructing new facilities, including progress payment, interest and other costs relating to the construction are capitalized and transferred to fixed assets upon completion. During the years ended December 31, 2022, 2023 and 2024, total interest costs incurred amounted to RMB180,847, RMB223,936 and RMB249,534 (US$34,186), respectively, in which interest costs capitalized amounted to RMB60,490, RMB58,267 and RMB56,334 (US$7,718), respectively.
Intangible assets, net
Intangible assets are carried at cost less accumulated amortization and any recorded impairment. Intangible assets acquired in a business combination were recognized initially at fair value at the date of acquisition. The operating license relates to the medical business qualification and permission for medical equipment operation. The favorable leases relate to favorable lease terms as lessee based on market conditions that exist on the date of acquisition and are amortized over the remaining term of the leases. The customer relationship assets relate to the ability to sell existing and future services to existing customers and have been estimated using the income method. Operating leases relate to favorable operating lease terms based on market conditions that exist on the date of acquisition and are amortized over the remaining term of the leases. The technology relates to AI technology. The estimated useful life for the intangible assets is as follows:
|
|
Estimated |
|
|
useful life |
Operating license |
|
20 years |
Favorable leases |
|
12-17 years |
Customer relationship |
|
5‑16 years |
Operating leases |
|
9‑16 years |
Software |
|
3‑5 years |
Technology |
|
10 years |
F-21
Impairment of long-lived assets
The Group evaluates its long-lived assets or asset group including acquired intangibles with finite lives for impairment whenever events or changes in circumstances (such as a significant adverse change to market conditions that will impact the future use of the assets) indicate that the carrying amount of a group of long-lived assets may not be fully recoverable. When these events occur, the Group evaluates the impairment by comparing the carrying amount of the assets to future undiscounted cash flows expected to result from the use of the assets and their eventual disposition. If the sum of the expected undiscounted cash flows is less than the carrying amount of the assets, the Group recognizes an impairment loss based on the excess of the carrying amount of the asset group over its fair value, generally based upon discounted cash flows or market prices, management utilizes significant assumptions including revenue growth rate operating margin, capital expenditure and discount rate. These assumptions might be affected by expectations about future market and economic conditions, as well as regulatory requirements.
Impairment loss on long-lived assets of nil, nil and nil was recognized for the years ended December 31, 2022, 2023 and 2024, respectively.
Derivative liability
The Group evaluates its borrowings to determine if the contract or embedded component of the contract qualifies as derivatives to be separately accounted for in accordance with ASC 815, “Derivatives and Hedging”. The result of this accounting treatment is that the fair value of the embedded derivative, if required to be bifurcated, is marked-to-market at each balance sheet date and recorded as a liability. The change in fair value is recorded as fair value change from derivative in the financial statements (note 22).
Treasury stock
The Company has share repurchase programs where the shares are acquired and subject to cancellation. When a corporation’s stock is repurchased for constructive retirement with or without an intention to retire the stock formally in accordance with applicable laws, an excess of par or stated value over the cost of treasury shares shall be credited to additional paid-in capital.
Fair value of financial instruments
Financial instruments include cash and cash equivalents, restricted cash, accounts receivable, certain other current assets, net investment in direct financing leases, certain long-term investments, certain other non-current assets, short-term and long-term bank and other borrowings, accounts payables, certain other current liabilities, dividend payable, derivative liability and certain other long-term liabilities. The carrying amounts of the Group’s cash and cash equivalents, accounts receivable, certain other current assets and accounts payable approximate fair value because of their short maturities. The available for sale debt securities are recorded at fair value that measured using net asset value per share as a practical expedient shall not be categorized within the fair value hierarchy in accordance with ASC 820-10-35-54B. The derivative liability is recorded at fair value in accordance with ASC 815. The carrying amounts of the Group’s short-term and long-term bank and other borrowing and secured borrowings mostly bear interest at floating rates and therefore approximate the fair value of these obligations. For those bank borrowings with fixed interest rates, management uses the discounted cash flow technique based on market interest rate for similar instruments at the balance sheet date and concludes that the carrying value approximates the fair value. As a practical expedient, the Company uses Net Asset Value (“NAV”) or its equivalent to measure the fair value of its certain fund investment. NAV is primarily determined based on information provided by external fund administrators. The Group’s investments valued at NAV as a practical expedient are private equity funds, which represent the short term investment on the balance sheet.
Revenue recognition
The Group recognizes revenue to depict the transfer of promised goods or services to customers in an amount that reflects the consideration to which the Group expects to receive in exchange for those goods or services using the five steps defined under ASC Topic 606. The Group performs the following five steps: (i) identify the contract(s) with a customer; (ii) identify the performance obligations in the contract; (iii) determine the transaction price, including variable consideration, if any; (iv) allocate the transaction price to the performance obligations in the contract; and (v) recognize revenue when (or as) the entity satisfies a performance obligation. The Group only applies the five-step model to contracts when it is probable that the Group will collect the consideration to which it is entitled in exchange for the goods or services it transfers to the customer.
F-22
Once a contract is determined to be within the scope of ASC 606 at contract inception, the Group reviews the contract to determine which performance obligations it must deliver and which of these performance obligations are distinct. The Group recognizes revenue based on the amount of the transaction price that is allocated to each performance obligation when that performance obligation is satisfied or as it is satisfied.
The Group is a principal and records revenue on a gross basis when the Group is primarily responsible for fulfilling the service, has discretion in establish pricing and controls the promised service before transferring that service to customers. Otherwise, the Group records revenue at the net amounts as commissions.
The Group recognizes revenues net of value added taxes (“VAT”). If revenue recognition is deferred to a later period, the related VAT are also deferred and will be recognized only upon recognition of the deferred revenue.
ASC 606 revenue
i.Management and Technical Support
The Group provides stand-alone management and technical support services to certain hospitals which already possess radiotherapy and diagnostic equipment. Management support services typically include the provision of diagnosis and treatment techniques, expert support, advertising and promotion as well as comprehensive operational management services. Technical support services mainly include maintenance and upgrade of the radiotherapy and diagnostic equipment. Combining the Group’s management and technical support services, planned cloud system solutions provides a more comprehensive set of services, from pre-purchasing consultation to equipment installation and maintenance. The fees for management and technical support are calculated based on a predetermined percentage of monthly revenue generated by the hospital unit or in limited instances on a fixed monthly fee. Variable fees are fully constrained at contract inception due to the uncertainty of the hospital units’ monthly revenue. Variable fees are included in the transaction price when a significant reversal of revenue recognized is not expected to occur, typically upon receipt of the monthly revenue statement from hospitals. Fixed monthly fees are recognized ratably over the service term.
ii.Medical solution
Medical solution represented sales of different sets of medical equipment like CT machines, DR machines and respirators to procurement agent of the hospitals in PRC, and the sales of consumables such as surgical supplies to certain hospitals in PRC. For most of the medical solution contracts, the Group is primarily responsible for fulfilling the promise to provide the specified medical equipment with the inventory risk before the equipment has been transferred, and the Group also has the discretion in establishing the price. As a result, the Group acts as a principal under these contracts and management recognizes revenue on a gross basis. While under some of the medical solution contracts, the Group acts primarily as a reseller and does not have pricing authority or have title to the inventory prior to delivery to the hospital. The Group is an agent and generally records revenue related to consumables sales on a net basis when the consumables are delivered to the customer and the sales price is determinable.
iii.Medical service
Hospital revenue consists of medicine income and medical service income. Medical service income include revenue generated from outpatients, which mainly consist of activities for physical examinations, treatments, surgeries and tests, as well as that generated from inpatients, which mainly consist of activities for clinical examinations and treatments, surgeries, and other fees such as room charges and nursing care. The Group is a principal as it is primarily responsible for providing medical services to the income, controls the promised services before transferring to patients, and has pricing discretion. The Group generally records revenue generated from medical service on a gross basis.
In limited instances, the patient services are provided by visiting consultants, who are doctors/medical experts without labor contracts with the Group and not considered as the Group’s employees. As the visiting consultants have the discretion to take their patients to other hospital for the required treatment and set their own consultation fee charged to patients, the Group is an agent in such arrangement. The Group collects fees on behalf of the visiting consultants and records revenue at the net amounts as commissions.
F-23
iv.Medicine income
Medicine income includes medicine prescribed to patients during or after treatment by the doctors in the Group’s hospital business. The Group is a principal as it is primarily responsible for providing medicine to the patients and has pricing discretion. The Group generally records medicine income on a gross basis.
Cost of revenue
A.Network costs
Network costs mainly consist of the amortization of acquired intangibles, depreciation of medical equipment purchased, installed and operated in the network of centers and other costs, including salaries and material costs of medical supplies.
(1) Costs of lease and management service arrangements
Cost of medical equipment that is leased under an operating lease is included in property, plant and equipment in the balance sheet. The medical equipment is depreciated using the Group’s depreciation policies. The cost of the management service component is recognized as an expense as incurred.
(2) Cost of sales-type lease
Cost of sales-type lease as a lessor is recorded as the carrying value of the underlying asset at lease commencement.
(3) Cost of management and technical support
Cost of management and technical support mainly include labor costs, and, where applicable, medical consumables and maintenance expenses which are expensed as incurred.
(4) Cost of medical solution
Cost of medical solution, recorded either gross or net against the related revenue, includes the cost of the medical equipment and consumables purchased, and other direct costs involved in the consumables sales.
B.Hospital costs
Hospital costs mainly include medicine costs, medical consumables, labor costs of doctors, nurses and other staff involved in the care or treatment of patients, depreciation, hospital buildings rental fee, utilities as well as other related costs incurred in the normal business of a hospital.
Income taxes
The Group follows the liability method of accounting for income taxes. Under this method, deferred tax assets and liabilities are determined based on the difference between the financial reporting and tax bases of assets and liabilities using enacted tax rates that will be in effect in the period in which the differences are expected to reverse. The Group records a valuation allowance to offset deferred tax assets if based on the weight of available evidence, it is more-likely-than-not that some portion, or all, of the deferred tax assets will not be realized. The effect on deferred taxes of a change in tax rate is recognized in tax expense in the period that includes the enactment date of the change in tax rate.
F-24
The Group adopted ASC 740, Income Taxes (“ASC 740”), which clarifies the accounting and disclosure for uncertainty in income taxes. Interests and penalties arising from underpayment of income taxes shall be computed in accordance with the applicable tax laws. The amount of interest expense is computed by applying the applicable statutory rate of interest to the difference between the tax position recognized and the amount previously taken or expected to be taken in a tax return. Interests and penalties recognized in accordance with ASC 740 is classified in the financial statements as a component of income tax expense. The adoption of this accounting standard resulted in an adjustment to beginning accumulated deficit for deferred tax liability and beginning accumulated deficit. This deferred tax liability is entirely offset and therefore resulted in a change to beginning accumulated deficit. The cumulative effect of changes made to the Group’s consolidated balance sheet as of January 1, 2018 for the adoption of ASU 2016 16 was RMB5,632.
In accordance with the provisions of ASC 740, the Group recognizes in its financial statements the impact of a tax position if a tax return position or future tax position is “more likely than not” to prevail based on the facts and technical merits of the position. Tax positions that meet the “more likely than not” recognition threshold is measured at the largest amount of tax benefit that has a greater than fifty percent likelihood of being realized upon settlement. The Group’s estimated liability for unrecognized tax positions which are included in the “accrued expenses and other liabilities” account and “accrued unrecognized tax benefits and surcharges, non-current portion” accounts are periodically assessed for adequacy and may be affected by changing interpretations of laws, rulings by tax authorities, changes and/or developments with respect to tax audits, and expiration of the statute of limitations. The outcome for a particular audit cannot be determined with certainty prior to the conclusion of the audit and, in some cases, appeal or litigation process. The actual benefits ultimately realized may differ from the Group’s estimates. As each audit is concluded, adjustments, if any, are recorded in the Group’s financial statements. Additionally, in future periods, changes in facts, circumstances, and new information may require the Group to adjust the recognition and measurement estimates with regard to individual tax positions. Changes in recognition and measurement estimates are recognized in the period in which the changes occur.
Share-based compensation
Share-based awards and restricted shares granted to employees are accounted for under ASC 718, Compensation-Stock Compensation (“ASC 718”).
In accordance with ASC 718, the Company determines whether a share option should be classified and accounted for as a liability award or equity award. All grants of share-based awards to employees classified as equity awards are recognized in the financial statements based on their grant date fair values which are calculated using an option pricing model. The Group has elected to recognize compensation expense using the straight-line method for all share options granted with graded vesting based on service conditions. To the extent the required vesting conditions are not met resulting in the forfeiture of the share-based awards, previously recognized compensation expense relating to those awards are reversed. Forfeitures were accounted as they occur. Share-based compensation expense is recorded net of estimated forfeitures such that expense is recorded only for those share-based awards that are expected to vest.
The Group adopted ASU 2018-07 on January 1, 2019 using the modified retrospective method and measures equity awards using their fair value on grant date. The impact of adopting the new standard was insignificant.
Loss per share
The Company computes earnings per Class A and Class B ordinary shares in accordance with ASC Topic 260, Earnings Per Share (“ASC 260”), using the two-class method. Under the provisions of ASC 260, basic earnings per share is computed using the weighted average number of ordinary shares outstanding during the period except that it does not include unvested ordinary shares subject to repurchase or cancellation. The Company adjusts for the accretion of the redeemable noncontrolling interests in the calculation of income available to ordinary shareholders of the Company used in the earnings per share calculation.
F-25
Loss per share is computed in accordance with ASC 260, Earnings Per Share (“ASC 260”). Basic loss per ordinary share for continuing operations is computed by dividing loss for continuing operations attributable to holders of ordinary shares by the weighted average number of ordinary shares outstanding during the period. Basic loss per ordinary share for discontinuing operations is computed by dividing loss for discontinuing operations attributable to holders of ordinary shares by the weighted average number of ordinary shares outstanding during the period. Diluted loss per share for continuing operations is calculated by dividing net loss for continuing operations attributable to ordinary shareholders as adjusted for the effect of dilutive ordinary equivalent shares, if any, by the weighted average number of ordinary and dilutive ordinary equivalent shares outstanding during the period. Ordinary equivalent shares consist of the ordinary shares issuable upon the conversion of the share-based awards, using the treasury stock method and the ordinary shares issuable upon the conversion of convertible debt instruments, using if-converted method. Ordinary share equivalents are excluded from the computation of diluted per share if their effects would be anti-dilutive.
The liquidation and dividend rights of the holders of the Company’s Class A and Class B ordinary shares are identical, except with respect to voting rights. As a result, and in accordance with ASC 260, the undistributed earnings for each year are allocated based on the contractual participation rights of the Class A and Class B ordinary shares as if the earnings for the year had been distributed. As the liquidation and dividend rights are identical, the undistributed earnings are allocated on a proportionate basis.
For the purposes of calculating the Company’s basic and diluted earnings per Class A and Class B ordinary shares, the ordinary shares relating to the options that were exercised are assumed to have been outstanding from the date of exercise of such options.
Comprehensive loss
Comprehensive loss is defined to include all changes in equity except those resulting from investments by owners and distributions to owners. Among other disclosures, ASC 220, Comprehensive Income (“ASC 220”), requires that all items that are required to be recognized under current accounting standards as components of comprehensive loss be reported in a financial statement that is displayed with the same prominence as other financial statements. During the periods presented, the Group’s comprehensive loss includes net loss and foreign currency translation adjustments and is presented in the consolidated statements of comprehensive loss.
Segment reporting
In accordance with ASC 280, Segment Reporting (“ASC 280”), the Group’s chief operating decision maker (“CODM”) has been identified as the Chief Executive Officer, who is also the executive chairman of the board of directors. The Group’s CODM evaluates segment performance based on revenues and profit by the network and hospital segments. After the disposal of CHS on November 19, 2020, the Group’s hospital reporting segment is only consisted of hospitals located in the PRC. Substantially all of the Group’s revenue and long-lived assets (mainly include property, plant and equipment) are derived from the PRC.
Recently adopted accounting pronouncements
In November 2023, the FASB issued ASU 2023-07, Improvements to Reportable Segment Disclosures (Topic 280). This ASU updates reportable segment disclosure requirements by requiring disclosures of significant reportable segment expenses that are regularly provided to the Chief Operating Decision Maker (“CODM”) and included within each reported measure of a segment’s profit or loss. This ASU also requires disclosure of the title and position of the individual identified as the CODM and an explanation of how the CODM uses the reported measures of a segment’s profit or loss in assessing segment performance and deciding how to allocate resources. The Group adopted this standard on January 1, 2024 with no material impact on its condensed consolidated financial statements and related disclosures as a result of adopting the standard.
Recent accounting pronouncement pending adoption
In December 2023, the FASB issued ASU 2023-09 “Income Taxes (Topics 740): Improvements to Income Tax Disclosures” to expand the disclosure requirements for income taxes, specifically related to the rate reconciliation and income taxes paid. The ASU is effective for annual periods beginning after December 15, 2024, with early adoption permitted. The Group are currently evaluating the potential effect that the updated standard will have on our financial statement disclosures.
F-26
In March 2024, the FASB issued ASU 2024-01, Compensation—Stock Compensation (Topic 718): Scope Application of Profits Interest and Similar Awards, which clarifies the accounting treatment for profits interest and similar awards under Topic 718. This update aims to reduce diversity in practice by providing explicit guidance on whether such awards fall within the scope of stock compensation accounting. The ASU is effective for fiscal years beginning after December 15, 2024, with early adoption permitted. The Group is currently evaluating the potential impact of this standard on its financial statements and disclosures and plans to adopt it by the effective date. The Company expects the adoption of this ASU to have no material effect on its consolidated financial statements.
In March 2024, the FASB issued ASU 2024-02, “Codification Improvements—Amendments to Remove References to the Concepts Statements”. This update contains amendments to the Codification that remove references to various FASB Concepts Statements. These issues to remove references to various Concepts Statements and the amendments apply to all reporting entities within the scope of the affected accounting guidance. The amendments in this Update are effective for public business entities for fiscal years beginning after December 15, 2024. Early application of the amendments in this Update is permitted for any fiscal year or interim period for which financial statements have not yet been issued (or made available for issuance). The Company believes the future adoption of this ASU is not expected to have a material impact on its financial statements.
In November 2024, the FASB issued ASU 2024-03, Income Statement-Reporting Comprehensive Income-Expense Disaggregation Disclosures (Subtopic 220-40). The amendments in this update intend to improve the disclosures about a public business entity’s expenses and address requests from investors for more detailed information about the types of expenses (including purchases of inventory, employee compensation, depreciation, amortization, and depletion) in commonly presented expense captions (such as cost of sales, selling, general and administrative expenses, and research and development). ASU 2024-03 is effective for fiscal years beginning after December 15, 2026, and interim periods beginning after December 15, 2027. The Group is currently evaluating the impact of the new guidance on its consolidated financial statements.
In November 2024, the FASB issued ASU 2024-04, “Debt with Conversion and Other Options (Subtopic 470-20): Induced Conversions of Convertible Debt Instruments”, which seeks to clarify the requirements for determining whether certain settlements of convertible debt instruments should be accounted for as induced conversions. This amendment is effective for annual periods beginning after December 15, 2025, and for interim periods within fiscal years beginning after December 15, 2026. The Company is currently evaluating the impact of this standard on the consolidated financial statements.
Recently issued ASUs by the FASB, except for the ones mentioned above, are not expected to have a significant impact on the Group’s consolidated results of operations or financial position. Other accounting standards that have been issued or proposed by FASB that do not require adoption until a future date are not expected to have a material impact on the consolidated financial statements upon adoption. The Group does not discuss recent pronouncements that are not anticipated to have an impact on or are unrelated to its consolidated financial condition, results of operations, cash flows, or disclosures.
3.CONCENTRATION OF RISKS
Concentration of credit risk
Assets that potentially subject the Group to significant concentration of credit risk primarily consist of cash, restricted cash, accounts receivable, due from suppliers, loans receivables, advance made to and receivables form disposal of medical equipment from hospital customers. The maximum exposure of such assets to credit risk is their carrying amounts as of the balance sheet dates.
As of December 31, 2024, substantially all of the Group’s cash and restricted cash were deposited in financial institutions located in the PRC, Hong Kong, United States of America, which management believes are of high credit quality.
Accounts receivable are typically unsecured and are derived from network revenue earned from hospitals in PRC, as well as hospital revenue earned from patients in PRC. The risk with respect to accounts receivable is mitigated by credit evaluations the Group performs on its customers and its ongoing monitoring of outstanding balances.
F-27
Due from suppliers are typically unsecured and arise from deposits paid in advance for future purchases of medical equipment. Due to the Group’s concentration of advances made to a limited number of suppliers and the significant prepayments that are made to them, any negative events or deterioration in financial strength with respect to the Group’s suppliers may cause material loss to the Group and have a material adverse effect on the Group’s financial condition and results of operations. The risk with respect to advances made to suppliers is mitigated by credit evaluations that the Group performs on its suppliers prior to making any advances and the ongoing monitoring of its suppliers’ performance.
With respect to advances made to and receivables form disposal of medical equipment from hospital customers hospital customers, the Group conducts periodic credit evaluation of its customers but does not require collateral or other security from its hospital customers.
Concentration of customers
The Group currently generates a substantial portion of its revenue from a limited number of customers. As a percentage of revenues, the top five customers accounted for 29.20%, 28.39%, and 27.97% for the years ended December 31, 2022, 2023 and 2024, respectively. The loss of revenue from any of these customers would have a significant negative impact on the Group’s business. However, arrangements with customers are mostly long-term in nature. Due to the Group’s dependence on a limited number of customers and the profit sharing received by the Group depends on the performance of the hospitals that the Group does not control, any negative events with respect to the Group’s customers may cause material fluctuations or declines in the Group’s revenue and have a material adverse effect on the Group’s financial condition and results of operations.
Concentration of suppliers
A significant portion of the Group’s medical equipment and construction is sourced from its five largest suppliers who collectively accounted for 93%, 96% and 95% of total medical equipment and construction purchases of the Group for the years ended December 31, 2022, 2023 and 2024, respectively. Failure to develop or maintain the relationships with these suppliers may cause the Group not able to identify other suppliers timely in order to expand its business with new hospitals. Any disruption in the supply of medical equipment to the Group may adversely affect the Group’s business, financial condition and results of operations.
Current vulnerability due to certain other concentrations
The Group’s operations may be adversely affected by significant political, economic and social uncertainties in the PRC. Although the PRC government has been pursuing economic reform policies for more than 20 years, no assurance can be given that the PRC government will continue to pursue such policies or that such policies may not be significantly altered, especially in the event of a change in leadership, social or political disruption or unforeseen circumstances affecting the PRC’s political, economic and social conditions. There is also no guarantee that the PRC government’s pursuit of economic reforms will be consistent or effective.
The Group transacts most of its business in RMB, which is not freely convertible into foreign currencies. On January 1, 1994, the PRC government abolished the dual rate system and introduced a single rate of exchange as quoted daily by the People’s Bank of China (the “PBOC”). However, the unification of the exchange rates does not imply that the RMB may be readily convertible into United States dollars or other foreign currencies. All foreign exchange transactions continue to take place either through the PBOC or other banks authorized to buy and sell foreign currencies at the exchange rates quoted by the PBOC. Approval of foreign currency payments by the PBOC or other institutions requires submitting a payment application form together with suppliers’ invoices, shipping documents and signed contracts.
Additionally, the value of the RMB is subject to changes in central government policies and international economic and political developments affecting supply and demand in the PRC foreign exchange trading system market.
A medical-related business is subject to significant restrictions under current PRC laws and regulations. Currently, the Group conducts its operations in China through contractual arrangements entered into with hospitals in the PRC. The relevant regulatory authorities may find the current contractual arrangements and businesses to be in violation of any existing or future PRC laws or regulations. If so, the relevant regulatory authorities would have broad discretion in dealing with such violations.
F-28
Foreign currency exchange rate risk
The Group’s exposure to foreign currency exchange rate risk primarily relates to cash and restricted cash denominated in the US$. The depreciation (appreciation) of the RMB against US$ was 8.2%, 2.9% and 2.8% during the years ended December 31, 2022, 2023 and 2024, respectively. In the long term, the RMB may appreciate or depreciate more significantly in value against the U.S. dollar or other foreign currencies, depending on the market supply and demand with reference to a basket of currencies.
4.ACQUISITIONS AND DISPOSALS
For the year ended December 31, 2021
Acquisition of Healthingkon
In November, December 2020 and January 2021, several subsidiaries of the Group entered into a series of restructuring framework agreements and capital increase agreements with a third party, Beijing Healthingkon Technology Co., Ltd. (“Healthingkon”) and Healthingkon’s shareholders to obtain 26.34% shares of Healthingkon with the total consideration of 89% shares of SH MZJH and RMB21,500. The acquisition date was on January 4, 2021, when the Group actually obtained the shareholder rights on Healthingkon. On the same day, a subsidiary of the Group entered into a concerted action agreement with two other shareholders of Healthingkon, pursuant to which the two shareholders agreed to be coordinated actors on the matters related to shareholders’ rights of Healthingkon. After the agreement, the Group obtained majority control over Healthingkon. And SH MZJH was under the control and consolidation of the Group before and after the transaction. The fair value of the gross assets acquired during the acquisition is not concentrated in a single identifiable asset or a group of similar identifiable assets and it meets the definition of a business and was accounted for as business acquisition under ASC 805.
The purchase price allocation was as follows:
|
|
RMB |
Cash consideration |
|
21,500 |
Fair value of the share consideration |
|
98,338 |
Total |
|
119,838 |
The Group, with the assistance of an independent third-party valuation firm, assessed the fair values of the acquired identifiable assets and liabilities assumed. The following table summarizes the purchase consideration and fair values of the assets acquired and liabilities assumed as of the acquisition date:
|
|
RMB |
Current assets |
|
16,567 |
Property, plant and equipment, net |
|
1,421 |
Intangible assets |
|
133,183 |
Goodwill |
|
368,221 |
Current liabilities |
|
(44,564) |
Deferred tax liabilities |
|
(19,829) |
Non-controlling interest |
|
(335,161) |
Total |
|
119,838 |
The acquired amortizable intangible assets primarily include the AI technology of Healthingkon with the estimated remaining amortization periods of 10 years. The Group recognized RMB368,221 (US$57,782) in goodwill arising from this acquisition, primarily represents the expected synergies from combining the Healthingkon’s resources and experiences in the AI with the Group’s current business, and the further development of internet hospital business and cloud system solution business. The goodwill recognized is not deductible for income tax purposes.
Pro forma results of operations for Healthingkon acquisition have not been presented because it was not material to the consolidated financial statements.
F-29
For the year ended December 31, 2022
Disposal of Guofu Huimei and its subsidiaries
In the fiscal year of 2022, the Group, Shanghai Epu Supply Chain Technology Co. Ltd. (“Shanghai Epu”) and Shanghai Rongsheng Medical Management Co., Ltd. (“Shanghai Rongsheng”) entered into a shares transfer agreement. Pursuant to Agreement, the Group would sell all the shares it held in Guofu Huimei and its subsidiaries (“GFHM disposal group”) to Shanghai Epu and Shanghai Rongsheng with the consideration of RMB190,000(US$27,547). The disposal transaction was completed on December 26, 2022 and the net book value of the net asset is approximately RMB189,402 (US$27,460). There was no noncontrolling interest in Guofu Huimei and its subsidiaries before the transaction.
The disposal of GFHM group represents the disposal of a portion of the hospital business reporting unit, the Company assigned RMB6,450 (US$935) of goodwill to the GFHM group on a relative fair value basis when the disposal transaction has completed. For the goodwill remaining in the hospital business reporting unit, the Company did not record any impairment loss for the years ended December 31, 2022 as the fair value of the reporting unit is in excess of its carrying value(Note 11).
This disposal does not represent a strategic shift on the Group’s major business and have no major effect on the Company’s results of operations, the disposal of the entity does not qualify as discontinued operation.
On December 26, 2022, the Company calculated a loss regarding the deconsolidation of the Guofu Huimei and its subsidiaries as follows:
|
|
RMB |
|
US$ |
Cash proceeds |
|
190,000 |
|
27,547 |
Disposition of net assets |
|
(189,402) |
|
(27,460) |
Goodwill |
|
(6,450) |
|
(935) |
Accumulated other comprehensive loss |
|
(55,694) |
|
(8,075) |
Loss on disposal of Guofu Huimei and its subsidiaries |
|
(61,546) |
|
(8,923) |
The following table summarizes the carrying amounts of the major classes of assets and liabilities of the disposed subsidiaries as of December 26, 2022:
|
|
RMB |
|
US$ |
Current assets |
|
199,727 |
|
28,957 |
Current liabilities |
|
(10,325) |
|
(1,497) |
Net assets disposed |
|
189,402 |
|
27,460 |
For the year ended December 31, 2023
Disposals of King Cheers and partial shareholding of BPMC
On December 27, 2023, the Group entered into an equity transfer agreement with a third party, Sallekey Capital Management Limited. Pursuant to agreement, the Group would sell all the shares it held in King Cheers Holdings Limited (“King Cheers”) and 25% shares in BPMC held by King Cheers with a nominal consideration of HK$1. The disposal transaction was completed on December 27, 2023. The Group recognized a total loss of RMB709 (US$100). After the sale of 25% shares in BPMC, the Group still maintained an 54.01% interest and the change in ownership interests that did not result in a change of control. Therefore, the Group considered the transfer of shares in BPMC an equity transaction, and directly recorded the difference between the carrying value of ownership interests sold and the nominal consideration in equity attribute to the Group.
F-30
In addition, On March 1, 2023, the Group dissolved Datong Meizhong Jiahe Traditional Chinese Medicine Clinic (“Datong Meizhongjiahe”), and the Group recognized a total gain of RMB71 (US$10).
This dissolution or disposal of subsidiary did not represent a strategic shift on the Group’s major business and have no major effect on the Company’s results of operations, the disposal of the entity does not qualify as discontinued operation.
For the year ended December 31, 2024
Disposals of Shenzhen Concord Medical Investments Limited and its subsidiary
On April 26, 2024, the Group entered into a equity transfer agreement with a third party, Guangzhou Yipusheng Health Management Co., Ltd. Pursuant to Agreement, the Group would sell all the shares it held in Shenzhen Concord Medical Investments Limited (“CCM SZ”) and its subsidiary, Datong Hospital with consideration of RMB10,000 (US$1,370). As of December 31, 2024, the disposal transaction was completed, and the relative consideration was received. The Group recognized a total disposal gain of RMB45,510 (US$6,235).
This dissolution or disposal of subsidiary did not represent a strategic shift on the Group’s major business and have no major effect on the Company’s results of operations, the disposal of the entity does not qualify as discontinued operation.
Disposals of New Spring Group
On April 25, 2024, the Group entered into a equity transfer agreement with a third party, Guangzhou Swallowing Home Health Management Co., Ltd. Pursuant to Agreement, the Group would sell its 50% shares it held in New Spring Group and its subsidiary with consideration of RMB1,945 (US$267). The transaction was completed on June 28, 2024, after the transaction, the Group lost control and remained 20% shares of New Spring Group, and accounted the remaining shares as investment in associates. As of December 31, 2024, the consideration of RMB1,945 (US$267) was still outstanding. The Group recognized a total disposal gain of RMB2,486 (US$341).
On December 4, 2024, the Group entered into a equity transfer agreement with Guangzhou Yipusheng Health Management Co., Ltd. Pursuant to Agreement, disposed the remaining 20% shares in New Spring Group. As of December 31, 2024, the disposal transaction was completed. The Group recognized a disposal gain of RMB120 (US$16). The disposal of New Spring Group represents the disposal of a portion of the hospital business reporting unit, the Company assigned RMB3,211 (US$440) of goodwill to the New Sprin Group on a relative fair value basis when the disposal transaction has completed. For the goodwill remaining in the hospital business reporting unit, the Company did not record any impairment loss for the years ended December 31, 2024 as the fair value of the reporting unit is in excess of its carrying value (Note 12).
This dissolution or disposal of subsidiary did not represent a strategic shift on the Group’s major business and have no major effect on the Company’s results of operations, the disposal of the entity does not qualify as discontinued operation.
5.RESTRICTED CASH
Restricted cash represented security deposits for bank acceptance bills and the proceeds from specialized bank borrowings for hospital construction. Balance of current restricted cash was RMB32,280 and RMB20,758 (US$2,844) as of December 31, 2023 and 2024, respectively.
6.SHORT-TERM INVESTMENT
In January 2024, the Company entered into investment agreements with nine different fund companies (the “Funds”), respectively, to invest in the Funds with a total investment consideration of RMB204,607 (US$28,031).
The value of private equity fund are measured at fair value with gains and losses recognized in earnings. As a practical expedient, the Company uses Net Asset Value (“NAV”) or its equivalent to measure the fair value of the Fund. NAV is primarily determined based on information provided by external fund administrators. During 2024, the Group redeemed RMB77,276 (US$10,587). The NAV of the Fund was RMB134,621 (US$18,443) as of December 31, 2024. Changes in fair value of short-term investments of RMB7,290 (US$999) was recorded in the Company’s Consolidated Statements of Operations and Comprehensive (Loss) Income for the years ended December 31, 2024. All remaining short-term investments were redeemed by the reporting date.
F-31
7.ACCOUNTS RECEIVABLE
|
|
As at December 31, |
||||
|
|
2023 |
|
2024 |
|
2024 |
|
|
RMB |
|
RMB |
|
US$ |
Accounts receivable |
|
103,982 |
|
94,052 |
|
12,885 |
Allowance for credit losses |
|
(30,486) |
|
(42,884) |
|
(5,875) |
Accounts receivable, net |
|
73,496 |
|
51,168 |
|
7,010 |
The roll forward in the allowance for credit losses were as follows:
|
|
For the Years Ended December 31, |
||||||
|
|
2022 |
|
2023 |
|
2024 |
|
2024 |
|
|
RMB |
|
RMB |
|
RMB |
|
US$ |
Balance at the beginning of the year |
|
4,932 |
|
7,764 |
|
30,486 |
|
4,177 |
Provisions for the year |
|
2,832 |
|
22,752 |
|
12,857 |
|
1,761 |
Reversal of provisions from prior periods due to subsequent cash collection during the year |
|
— |
|
(30) |
|
(420) |
|
(58) |
Amounts written off during the year |
|
— |
|
— |
|
(39) |
|
(5) |
Balance at the end of the year |
|
7,764 |
|
30,486 |
|
42,884 |
|
5,875 |
Provisions for allowance for doubtful debts are recorded in “general and administrative expenses” in the consolidated statements of comprehensive loss.
Accounts receivable with carrying value of RMB13,312 and RMB14,745 (US$2,020) were used to secure certain bank and other borrowings as at December 31, 2023 and 2024 respectively (note 19).
8.PREPAYMENTS AND OTHER CURRENT ASSETS
Prepayments and other current assets consist of the following:
|
|
|
|
As at December 31, |
||||
|
|
Notes |
|
2023 |
|
2024 |
|
2024 |
|
|
|
|
RMB |
|
RMB |
|
US$ |
Due from suppliers |
|
i) |
|
66,893 |
|
54,029 |
|
7,402 |
Loan receivables |
|
ii) |
|
312,036 |
|
384,832 |
|
52,722 |
Advances to employees |
|
|
|
2,213 |
|
1,698 |
|
233 |
Dividend receivable |
|
|
|
— |
|
— |
|
— |
Deductible value-added tax |
|
|
|
43,355 |
|
69,930 |
|
9,580 |
Tax refund |
|
|
|
241 |
|
248 |
|
34 |
Due from hospital |
|
|
|
1,087 |
|
965 |
|
132 |
Deferred expenses |
|
|
|
317 |
|
— |
|
— |
Others |
|
iii) |
|
46,407 |
|
190,724 |
|
26,129 |
|
|
|
|
472,549 |
|
702,426 |
|
96,232 |
|
|
|
|
|
|
|
|
|
Allowance for credit losses |
|
|
|
(59,603) |
|
(174,666) |
|
(23,929) |
|
|
|
|
|
|
|
|
|
|
|
|
|
412,946 |
|
527,760 |
|
72,303 |
The Group records allowance for doubtful debts in “general and administrative expenses” in the consolidated statements of comprehensive loss.
| i) | Amounts due from suppliers represented prepayments made for orders and returnable deposits of cancelled orders. The risk of loss arising from non-performance by or bankruptcy of suppliers is assessed prior to the order of the equipment. The Group has provided reserve for bad debt amounting to RMB nil and nil on the amounts due from suppliers as at December 31, 2023 and 2024, respectively. |
F-32
| ii) | The receivables represented the loans to other parties, including loans to related parties such as the Guangdong Proton International Hospital Management Co., Ltd, and Beijing Allcure Medical Information Technology Co., Ltd. (“Allcure Information”) of total amount of RMB185,466 and RMB195,225 (US$26,746) as at December 31, 2023 and 2024, and third parties of RMB126,570 and RMB189,607 (US$25,976) as at December 31, 2023 and 2024, respectively. The Group recorded allowance for doubtful debts amounting to RMB33,985 and RMB75,972 (US$10,408) as at December 31, 2023 and 2024, respectively. Besides the credit losses provided to the balances to related parties, the Group recorded allowance for credit losses amounting to RMB20,496 and RMB88,210 (US$12,085) as of December 31, 2023 and 2024, respectively to balances to third parties. |
| iii) | In 2024, a subsidiary of the Company initiated plans to secure third - party financing. Given the substantial scale of the investment, the investor necessitated additional time to finalize specific procedural requirements. In an effort to accelerate the financing process, the Company provided an advance security deposit amounting to RMB124,000 (US$16,988). The deposit would be recovered upon the completion of the investment. |
Under the Hong Kong Listing Rules, the transaction was classified and disclosed as a related party transaction in the annual report of Concord Healthcare (stock code: HK.2453) as the investor holds a 10% equity interest in a subsidiary of the Group.
However, pursuant to U.S. GAAP (ASC 850), the definition of a related party hinges on control, joint control, or significant influence over the reporting entity. As the investor holds neither such control nor significant influence over the Group, the transaction was not classified as a related-party transaction in the Group’s consolidated financial statements.
9.INVENTORIES
|
|
As at December 31, |
||||
|
|
2023 |
|
2024 |
|
2024 |
|
|
RMB |
|
RMB |
|
US$ |
Medicine |
|
4,036 |
|
2,740 |
|
375 |
Medical material |
|
36,037 |
|
30,457 |
|
4,173 |
Low-value consumables |
|
849 |
|
835 |
|
114 |
|
|
40,922 |
|
34,032 |
|
4,662 |
|
|
|
|
|
|
|
Less: inventory provision |
|
(575) |
|
(591) |
|
(81) |
|
|
|
|
|
|
|
|
|
40,347 |
|
33,441 |
|
4,581 |
10.PROPERTY, PLANT AND EQUIPMENT, NET
Property, plant and equipment consist of the following:
|
|
As at December 31, |
||||
|
|
2023 |
|
2024 |
|
2024 |
|
|
RMB |
|
RMB |
|
US$ |
Buildings |
|
807,737 |
|
798,097 |
|
109,339 |
Medical equipment |
|
522,385 |
|
865,416 |
|
118,562 |
Electronic and office equipment |
|
58,999 |
|
55,202 |
|
7,563 |
Motor vehicles |
|
3,718 |
|
2,649 |
|
363 |
Leasehold improvement and building improvements |
|
81,766 |
|
77,683 |
|
10,643 |
Construction in progress |
|
2,466,320 |
|
2,307,336 |
|
316,104 |
Total |
|
3,940,925 |
|
4,106,383 |
|
562,574 |
Less: accumulated depreciation |
|
(385,042) |
|
(394,273) |
|
(54,017) |
Impairment charges |
|
(9,010) |
|
(7,785) |
|
(1,067) |
|
|
3,546,873 |
|
3,704,325 |
|
507,490 |
Depreciation expenses were RMB88,692, RMB82,124 and RMB84,775 (US$11,614) for the years ended December 31, 2022, 2023 and 2024, respectively. Impairment loss of RMB nil, nil and nil were recognized for network operating segment and impairment loss of nil, nil and nil for hospital operating segment for the years ended December 31, 2022, 2023 and 2024, respectively.
F-33
For the years ended December 31, 2022, 2023 and 2024, impairment of nil, RMB7,138 and RMB1,225 (US$168) was written off for network operating segment upon the disposal of medical equipment and construction project. Impairment of nil, nil and nil was written off for hospital operating segment upon the termination of construction project.
The Group held equipment under operating lease contracts with customers with an original cost of RMB124,894 and RMB111,017 (US$15,209) and accumulated depreciation of RMB104,174 and RMB92,448 (US$12,665), as of December 31, 2023 and 2024, respectively.
The total net book value of the Group’s property, plant and equipment pledged as collateral for bank and other borrowings as of December 31, 2023 and 2024 was RMB391,056 and RMB576,261 (US$78,947) (note 19), respectively.
The total net book value of the Group’s construction in progress pledged to secure bank and other borrowings as of December 31, 2023 and 2024 was RMB2,027,277 and RMB1,814,768 (US$ 248,622) (note 19), respectively.
11.LEASE
A. Leases of medical equipment as lessor
The following table presents the lease receivables derive from the Group’s operating, sales-type and direct financing leases:
|
|
As at December 31, |
||||
|
|
2023 |
|
2024 |
|
2024 |
|
|
RMB |
|
RMB |
|
US$ |
Current |
|
|
|
|
|
|
Account receivable - Operating lease |
|
14,683 |
|
11,816 |
|
1,619 |
Account receivable - Sales-type lease |
|
1,515 |
|
2,178 |
|
298 |
|
|
|
|
|
|
|
Total |
|
16,198 |
|
13,994 |
|
1,917 |
Lease receivables for operating and sales-type leases are presented in accounts receivable on the consolidated balance sheets. Lease receivables for direct financing leases are presented as net investment in direct financing leases. As of December 31, 2023, and 2024, the allowance of lease receivables was RMB2,175 and RMB2,136 (US$293), respectively. Accordingly, risk of default with respect to these receivables is remote.
Lease receivables with carrying value of RMB1,759 and RMB7,137 (US$978) (note 19) were pledged as collaterals for bank and other borrowings of RMB40,066 and RMB23,086 (US$3,163) as of December 31, 2023 and 2024, respectively.
F-34
The following table presents the lease income recognized relating to the Group’s operating, sales-type and direct financing leases:
|
|
For the Year Ended December 31, 2024 |
||||||||||
|
|
|
|
|
|
Direct financing |
|
|
|
|
||
|
|
Sales-type leases |
|
leases |
|
Operating leases |
||||||
|
|
RMB |
|
US$ |
|
RMB |
|
US$ |
|
RMB |
|
US$ |
Selling loss recognized at the commencement date |
|
— |
|
— |
|
— |
|
— |
|
— |
|
— |
|
|
|
|
|
|
|
|
|
|
|
|
|
Interest income on net investment in the lease |
|
2,637 |
|
361 |
|
— |
|
— |
|
— |
|
— |
Including: Income relating to variable lease payments not included in the measurement of the net investment in a lease |
|
2,637 |
|
361 |
|
— |
|
— |
|
— |
|
— |
|
|
|
|
|
|
|
|
|
|
|
|
|
Lease income relating to lease payments |
|
|
|
|
|
|
|
|
|
6,719 |
|
920 |
Including: Income relating to variable lease payments not included in the measurement of lease receivable |
|
— |
|
— |
|
— |
|
— |
|
6,719 |
|
920 |
|
|
For the Year Ended December 31, 2023 |
||||||||||
|
|
|
|
|
|
Direct financing |
|
|
|
|
||
|
|
Sales-type leases |
|
leases |
|
Operating leases |
||||||
|
|
RMB |
|
US$ |
|
RMB |
|
US$ |
|
RMB |
|
US$ |
|
|
|
|
|
|
|
|
|
|
|
|
|
Selling loss recognized at the commencement date |
|
— |
|
— |
|
— |
|
— |
|
— |
|
— |
|
|
|
|
|
|
|
|
|
|
|
|
|
Interest income on net investment in the lease |
|
3,366 |
|
474 |
|
— |
|
— |
|
— |
|
— |
Including: Income relating to variable lease payments not included in the measurement of the net investment in a lease |
|
3,366 |
|
474 |
|
— |
|
— |
|
— |
|
— |
|
|
|
|
|
|
|
|
|
|
|
|
|
Lease income relating to lease payments |
|
|
|
|
|
|
|
|
|
13,371 |
|
1,883 |
Including: Income relating to variable lease payments not included in the measurement of lease receivable |
|
— |
|
— |
|
— |
|
— |
|
13,371 |
|
1,883 |
The Group’s lease assets do not contain material residual value by the end of the lease term. In order to mitigate the risks associated with the residual value of its leased assets, the Group usually enters into arrangements where the lease terms are approximate to the economic useful life of the leased assets so as to minimize their residual value.
The future minimum lease payments to be received from such non-cancelable operating leases are as follows:
|
|
Future minimum |
||
|
|
operating lease payments |
||
|
|
RMB |
|
US$ |
2025 |
|
1,476 |
|
202 |
2026 |
|
931 |
|
128 |
2027 |
|
— |
|
— |
2028 |
|
— |
|
— |
2029 |
|
— |
|
— |
Above 5 years |
|
— |
|
— |
Lease payments for the Group’s sales-type lease payments are all variable based on the profit or revenue generated from the underlying assets thus the Group does not recognize any net investment in the lease at commencement.
F-35
B. Failed sales-leaseback transactions as seller-lessee
The Group has failed sales-leaseback transactions in which the Group acts as seller-lessee but does not effectively transfer control of the underlying asset to the buyer-lessor. The Group accounts for failed sales-leaseback transactions as financings. The Group recorded RMB62,543 (US$8,568) and RMB221,438 (US$30,337) under “Long-term bank and other borrowings, current portion” and “Long-term bank and other borrowings, non-current portion”, respectively as of December 31, 2024. The effective interest rate used in the computation of interest expense ranged from 2.08% to 11.68%. Interest expenses recorded in the Group’s consolidated statement of comprehensive loss amounted to RMB47,049, RMB74,024, and RMB15,848 (US$2,171) for the years ended December 31, 2022, 2023 and 2024, respectively.
C. Operating leases as lessee
The components of lease cost were as follows:
|
|
For the year ended December 31, 2024 |
||
|
|
RMB |
|
US$ |
Operating lease cost |
|
31,824 |
|
4,360 |
Short term lease cost |
|
289 |
|
40 |
|
|
|
|
|
Total |
|
32,113 |
|
4,400 |
For the year ended December 31, 2024, total operating and short-term lease costs of RMB14,915 (US$2,044) and RMB17,197 (US$2,356) were recorded in cost of revenue and general and administrative expenses, respectively.
Other information
|
|
For the year |
|
||
|
|
ended December 31, 2024 |
|
||
|
|
RMB |
|
US$ |
|
Cash paid for amounts included in the measurement of lease liabilities: |
|
|
|
|
|
Operating cash flows from operating leases |
|
19,802 |
|
2,713 |
|
ROU assets obtained in exchange for operating lease liabilities* |
|
221 |
|
30 |
|
Weighted-average remaining lease terms (in years) |
|
3.0 |
|
3.00 |
|
Weighted-average discount rate |
|
5.07 |
% |
5.07 |
% |
* Includes new leases entered into during the year ended December 31, 2024. Changes in the ROU asset and liability are presented net within operating activities.
Future minimum lease payments for operating leases as of December 31, 2024 are as follows:
|
|
Minimum Lease Payments |
||
|
|
RMB |
|
US$ |
Year ending December 31, |
|
|
|
|
2025 |
|
47,475 |
|
6,504 |
2026 |
|
14,973 |
|
2,051 |
2027 |
|
14,274 |
|
1,956 |
2028 |
|
14,261 |
|
1,954 |
2029 |
|
14,261 |
|
1,954 |
Thereafter |
|
87,083 |
|
11,930 |
Total future lease payments |
|
192,327 |
|
26,349 |
Less: Imputed interest |
|
7,985 |
|
1,095 |
Total lease liability balance |
|
184,342 |
|
25,254 |
The Group did not have any leasing transactions with related parties.
F-36
Land use rights
The following table presents the original cost payment, accumulated amortization and net carrying value of the Group’s land use rights for the periods presented:
|
|
As at December 31, |
||||
|
|
2023 |
|
2024 |
|
2024 |
|
|
RMB |
|
RMB |
|
US$ |
|
|
Right-of-use |
|
Right-of-use |
|
Right-of-use |
|
|
Asset |
|
asset |
|
asset |
|
|
|
|
|
|
|
Land use rights |
|
464,209 |
|
464,209 |
|
63,596 |
Less: accumulated amortization |
|
(66,350) |
|
(75,977) |
|
(10,409) |
Net carrying value |
|
397,859 |
|
388,232 |
|
53,187 |
As of December 31, 2023 and 2024, the Group recorded land lease payment under “Prepaid land lease payment” and “Right-of-use assets, net” of RMB397,859 and RMB388,233 (US$53,187), respectively. Amortization expenses for the years ended December 31, 2022, 2023 and 2024 were RMB9,627, RMB9,627 and RMB9,627 (US$1,319), respectively.
The net book value of the Group’s land use right payments pledged to secure bank and other borrowings was RMB386,614 and RMB377,255 (US$ 51,684) (note 19) as of December 31, 2023 and 2024, respectively.
The estimated annual amortization expenses for the land leases payment for each of the five succeeding years are as follows:
|
|
Amortization |
||
|
|
RMB |
|
US$ |
2025 |
|
9,627 |
|
1,319 |
2026 |
|
9,627 |
|
1,319 |
2027 |
|
9,627 |
|
1,319 |
2028 |
|
9,627 |
|
1,319 |
2029 |
|
9,627 |
|
1,319 |
12.GOODWILL
The goodwill of RMB575,427 and RMB572,216 (US$78,393) as of December 31, 2023 and 2024 represented the goodwill of RMB158,724 generated from the acquisition of GFMH, CMCC, SJYH and BPMC by the Group in 2019, the goodwill of RMB45,272 generated from the acquisition of Tianjin Jiatai Group by the Group in 2019, the goodwill of RMB3,211 generated from the acquisition the New Spring Group in 2020, and the goodwill of RMB368,220 generated from the acquisition the HealthingKon in 2021, and the decrease of goodwill in the amount RMB3,211 generated from the disposal of New Spring Group in 2024(Note 4).
The changes in the carrying amount of goodwill are as follow:
|
|
For the years ended December 31, |
||||
|
|
2023 |
|
2024 |
||
|
|
RMB |
|
RMB |
|
US$ |
Balance as of January 1 |
|
575,427 |
|
575,427 |
|
78,833 |
Addition |
|
— |
|
— |
|
— |
Disposal |
|
— |
|
(3,211) |
|
(440) |
Impairment |
|
— |
|
— |
|
— |
Balance as of December 31 |
|
575,427 |
|
572,216 |
|
78,393 |
No impairment was recognized for the years ended December 31, 2022, 2023 and 2024.
F-37
13.INTANGIBLE ASSETS, NET
Intangible assets consist of the following:
|
|
Customer |
|
Operating |
|
Operating |
|
Favorable |
|
|
|
|
|
|
|
|
relationship |
|
lease |
|
license |
|
lease |
|
|
|
|
|
|
|
|
intangibles |
|
intangibles |
|
intangibles |
|
intangibles |
|
Technology |
|
Others |
|
Total |
|
|
RMB |
|
RMB |
|
RMB |
|
RMB |
|
RMB |
|
RMB |
|
RMB |
Intangible assets, net at January 1, 2024 |
|
— |
|
— |
|
192,042 |
|
13,128 |
|
92,613 |
|
25,504 |
|
323,287 |
Addition of software |
|
— |
|
— |
|
— |
|
— |
|
— |
|
9,873 |
|
9,873 |
Decrease from disposal of centers |
|
— |
|
— |
|
(3,938) |
|
— |
|
— |
|
(725) |
|
(4,663) |
Amortization expenses |
|
— |
|
— |
|
(12,546) |
|
(1,565) |
|
(13,299) |
|
(8,945) |
|
(36,355) |
Intangible assets, net at December 31, 2024 |
|
— |
|
— |
|
175,558 |
|
11,563 |
|
79,314 |
|
25,707 |
|
292,142 |
|
|
|
|
|
|
|
|
|
|
|
|
|
|
|
Intangible assets, net at December 31, 2024, in US$ |
|
— |
|
— |
|
24,051 |
|
1,584 |
|
10,866 |
|
3,522 |
|
40,023 |
|
|
|
|
|
|
|
|
|
|
|
|
|
|
|
|
|
|
|
|
|
|
|
|
|
|
|
|
|
|
At December 31, 2024 |
|
|
|
|
|
|
|
|
|
|
|
|
|
|
Intangible assets, cost |
|
32,449 |
|
418 |
|
248,440 |
|
21,010 |
|
132,190 |
|
54,969 |
|
489,476 |
Less: accumulated amortization |
|
(31,486) |
|
(418) |
|
(72,882) |
|
(9,447) |
|
(52,876) |
|
(29,262) |
|
(196,371) |
Less: intangible asset impairment |
|
(963) |
|
— |
|
— |
|
— |
|
— |
|
— |
|
(963) |
Intangible assets, net at December 31, 2024 |
|
— |
|
— |
|
175,558 |
|
11,563 |
|
79,314 |
|
25,707 |
|
292,142 |
Amortization expenses for intangibles were RMB34,585, RMB36,705 and RMB36,355 (US$4,981) for the years ended December 31, 2022, 2023 and 2024, respectively.
Impairment loss on intangible assets was nil, nil and nil for the years ended December 31, 2022, 2023 and 2024, respectively.
The estimated annual amortization expenses for the above intangible assets for each of the five succeeding years are as follows:
|
|
Amortization |
||
|
|
RMB |
|
US$ |
2025 |
|
35,959 |
|
4,926 |
2026 |
|
34,455 |
|
4,720 |
2027 |
|
29,395 |
|
4,027 |
2028 |
|
28,596 |
|
3,918 |
2029 |
|
163,736 |
|
22,432 |
F-38
14.DEPOSITS FOR NON-CURRENT ASSETS
Deposits for non-current assets consist of the following:
|
|
As at December 31, |
||||
|
|
2023 |
|
2024 |
|
2024 |
|
|
RMB |
|
RMB |
|
US$ |
Deposits for purchases of property, plant and equipment* |
|
4,646 |
|
174,883 |
|
23,959 |
|
|
4,646 |
|
174,883 |
|
23,959 |
* |
The remaining contractual obligations associated with these purchase contracts are approximately RMB271,876 and RMB190,488 (US$26,097)as at December 31, 2023 and 2024 respectively, which are included in the amount disclosed as purchase commitments in note 28. The addition in 2024 was mainly due to the increase in prepayment for proton therapy equipment. The Group recognized impairment loss on deposits for noncurrent assets of nil, nil and nil for the years ended December 31, 2022, 2023 and 2024, respectively. The amount of written off for the gross amount of deposits and the allowance is nil and nil for the years ended December 31, 2023 and 2024, respectively, since those deposits are deemed uncollectible. |
As at December 31, 2023 and 2024, certain of the Group’s deposits for non-current assets with a total net book value of nil and nil were pledged for other borrowings of nil and nil, respectively.
15.LONG-TERM INVESTMENTS
Long-term investments held by the Group consisted of the following:
|
|
As at December 31, |
||||
|
|
2023 |
|
2024 |
|
2024 |
|
|
RMB |
|
RMB |
|
US$ |
Equity investments without readily determinable fair value |
|
51,624 |
|
28,699 |
|
3,932 |
Equity method investments |
|
324,163 |
|
428,842 |
|
58,751 |
Available-for-sale debt securities |
|
18,924 |
|
14,625 |
|
2,004 |
Less: Impairment loss |
|
— |
|
— |
|
— |
Total |
|
394,711 |
|
472,166 |
|
64,687 |
Equity investments without readily determinable fair value:
|
|
|
|
Equity interest owned by the |
|
||||||
|
|
|
|
Group |
|
||||||
|
|
|
|
As at December 31, |
|
||||||
|
|
Note |
|
2023 |
|
2024 |
|
||||
|
|
|
|
RMB |
|
|
|
RMB |
|
|
|
Allcure Information |
|
i) |
|
22,160 |
|
9.6 |
% |
22,160 |
|
9.6 |
% |
Concord Healthcare Singapore Pte. Ltd. |
|
ii) |
|
22,925 |
|
8.73 |
% |
— |
|
0.00 |
% |
Legion Healthcare Partners LLC |
|
iii) |
|
6,439 |
|
5.83 |
% |
6,439 |
|
5.83 |
% |
Beijing He Xu elderly Care Service Co., Ltd. |
|
iv) |
|
100 |
|
4.00 |
% |
100 |
|
4.00 |
% |
Total |
|
|
|
51,624 |
|
|
|
28,699 |
|
|
|
| i) | 20% equity interest of Allcure Information was obtained in 2015. During year ended December 31, 2018 Allcure Information issued new shares to other investors and diluted the share ownership of the Group to 9.6%. As of December 31, 2023 and 2024, the share ownership of the Group remained 9.6%. As of December 31, 2023 and 2024, no impairment was recorded for the investment. |
| ii) | The balance represented interests in CHS, the investment was accounted for using measurement alternative. In December 2023, the Group entered into a shares transfer agreement with a third party to sell all the shares it held in CHS with the consideration of RMB 27,664 (US$3,790), and the disposal transaction was completed on January 5, 2024. |
| iii) | In March, 2021, the Group obtained the 5.83% equity interest of Legion Healthcare Partners LLC through purchase. As of December 31, 2023 and 2024, the share ownership of the Group remained 5.83%. As of December 31, 2023 and 2024, no impairment was recorded for the investment. |
F-39
| iv) | In August, 2023, the Group obtained the 4.0% equity interest of Beijing He Xu elderly Care Service Co., LTD through equity purchase. As of December 31, 2024, the share ownership of the Group remained 4.0% and no impairment was recorded for the investment. |
The Group did not record any unrealized gains (upward adjustments) and losses (downward adjustments and impairment) for equity investments without readily determinable fair values for the years presented.
Equity method investments:
|
|
|
|
Equity interest owned by the |
|
||||||
|
|
|
|
Group |
|
||||||
|
|
|
|
as at December 31, |
|
||||||
|
|
Notes |
|
2023 |
|
2024 |
|
||||
|
|
|
|
RMB |
|
|
|
RMB |
|
|
|
Xi’an JiangyuanAndike Ltd. (“JYADK”) |
|
|
|
14,925 |
|
29.70 |
% |
16,440 |
|
29.70 |
% |
Suzhou Shengshan Huiying Venture Capital Investment LLP. (“Suzhou Shengshan”) |
|
i) |
|
9,413 |
|
5.15 |
% |
5,198 |
|
5.15 |
% |
Zhejiang Marine Leasing Ltd. |
|
ii) |
|
189,676 |
|
20.00 |
% |
196,488 |
|
20.00 |
% |
Guangdong Hengjian Proton Medical Industry Co., Ltd. (“Guangdong Hengjian”) |
|
iii) |
|
86,185 |
|
14.20 |
% |
85,781 |
|
14.20 |
% |
Shanghai Xinhe Enterprise Management Center (Limited Partnership) (“Shanghai Xinhe”) |
|
iv) |
|
22,448 |
|
72.23 |
% |
22,448 |
|
72.73 |
% |
Shanghai Changshengshu Management Co. Ltd. (“Shanghai Changshengshu”) |
|
v) |
|
1,216 |
|
20.00 |
% |
663 |
|
20.00 |
% |
Guangzhou Yicheng Biological Immune Technology Co. Ltd. (“Guangzhou Yicheng”) |
|
vi) |
|
300 |
|
30.00 |
% |
178 |
|
30.00 |
% |
Hebei CSPC Concord Hospital Management Co., LTD.(“Hebei CSPC Concord”) |
|
vii) |
|
— |
|
|
|
101,646 |
|
51.00 |
% |
Total |
|
|
|
324,163 |
|
|
|
428,842 |
|
|
|
| i) | In 2017, the Group entered into a partnership agreement to subscribe for 8.13% interest in Suzhou Shengshan, a partnership engaged in equity and capital investment, with a subscription amount of RMB10,000. In 2018 and 2019, with the subscribed capital injection from new investors, the equity interest that the Group shared in Suzhou Shengshan was diluted to 5.41% and 5.15% respectively as of December 31, 2018 2019 and 2020. As of December 31, 2023 and 2024, the percentage the Group held remained unchanged. According to the partnership agreement, the Group acts as a limited partner and has significant influence over Suzhou Shengshan’s daily operation due to it’s agreed that all issue of operation and management shall be subject to the unanimous consent of all partners. The Group received distribution from Suzhou Shengshan in the amount of RMB4,022 and nil in 2023 and 2024, respectively. |
| ii) | On February 28, 2019, China Medical Service Holdings Ltd. (HK), a subsidiary of the Group, entered into a shares purchase agreement with Merge Limited to purchase 20% equity interests of Zhejiang Marine. As the Group held 20% equity share and had the ability to exercise significant influence over the Zhejiang Marine, the Group applied the equity method of accounting to the investment. The registration change was completed on June 10, 2020 and Zhejiang Marine became an associate company of the Group since then. The Group received dividends from Zhejiang Marine in the amount of RMB8,000 and RMB10,000 (US$1,370) in 2023 and 2024, respectively. The total book value of the Group’s long-term investments pledged to secure other borrowings as of December 31, 2023 and 2024 was RMB189,676 and RMB196,487 (US$26,919) (note 19), respectively. |
F-40
| iii) | In December 2020, Aohua Technology, a subsidiary of the Group, entered into a capital increase agreement with Guangdong Hengjian and the original shareholders of Guangdong Hengjian to obtain 37.21% shares of Guangdong Hengjian with the consideration amount of RMB 346,748. The registration change was completed on January 13, 2021, and as of December 31, 2023 and 2024, RMB 86,649 has been paid, which takes 14.20% shares. The Group has significant influence over Guangdong Hengjian due to the Group was entitled to delegate 2 out of 5 directors in the board and participated in policy-making processes of Guangdong Hengjian. |
| iv) | In March 2022, Shanghai Medstar, a subsidiary of the Group, establish Shanghai Xinhe with Shanghai Xinfu Enterprise Management Center (Limited Partnership), and acted as a limited partner. The Group obtained 99.99% shares of Shanghai Xinhe in the consideration of 2.05% shares in MHM, the carrying value of which was RMB 45,115. The Group cannot consolidate Shanghai Xinhe as neither Shanghai Xinhe is a VIE nor the Group owns a majority kick-out right in Shanghai Xinhe. The Group has significant influence over Shanghai Xinhe derived from 99.99% ownership from the initial recognition. In 2023, Shanghai Medstar entered into a share transfer agreement with Shanghai Linen International Trading Co. Ltd. (“Shanghai Linen”), in which Shanghai Medstar hereby transferred partial of Shanghai Medstar’s shares and related rights, interests and obligations in Shanghai Xinhe to Shanghai Linen with the consideration of RMB60,000. The consideration has been received as of December 31, 2023. After this transfer, Shanghai Medstar holds 72.73% of the shares of Shanghai Xinhe. As of December 31, 2024, the percentage the Group held remained unchanged. |
| v) | In October 2022, SH MZJH, a subsidiary of the Group, entered into a capital increase agreement with Shanghai Changshengshu to purchase 20% equity interests of Shanghai Changshengshu with the consideration amount of RMB 2,000. The Group has significant influence over Shanghai Changshengshu due to the voting power from shareholder to the policy-making processes of Shanghai Changshengshu. As of December 31, 2023 and 2024, the percentage the Group held remained unchanged. |
| vi) | In December 2022, GCMTIC, a subsidiary of the Group, entered into a capital purchase agreement with Guangzhou Yicheng to purchase 30% equity interests of Guangzhou Yicheng with the consideration amount of RMB 300. The Group has significant influence over Guangzhou Yicheng due to the Group was entitled to delegate 1 out of 3 directors in the board and participated in policy-making processes of Guangzhou Yicheng. As of December 31, 2023 and 2024, the percentage the Group held remained unchanged. |
| vii) | In September 2023, Concord Healthcare Group Co., Ltd. (a subsidiary of the Group) approved a board resolution to establish a joint venture hospital with CSPC Pharmaceutical Group Limited (“CSPC”), subsequently founding Hebei CSPC Concord Hospital Management Co., LTD. (“Hebei CSPC Concord”) in January 2024. The Group invested RMB 102 million (US$ 14 million) in the joint venture for a 51% equity interests. However, as the shareholders’ agreement requires unanimous approval from both CSPC and the Group for all major decisions, the Group maintains significant influence over but does not control Hebei CSPC Concord. As of December 31, 2024, the Group retained its 51% equity interests in Hebei CSPC Concord. |
Available-for-sale debt securities:
|
|
As at December 31, 2024 |
||||
|
|
|
|
Redemption |
|
Redemption Notice |
|
|
Fair value |
|
Frequency |
|
Period |
|
|
RMB |
|
|
|
|
Private equity funds |
|
14,625 |
|
Annually |
|
5-9 days |
|
|
14,625 |
|
|
|
|
Available-for-sale debt securities represent an investment in a private equity fund made in the year ended December 31, 2020. In May 2022, the Company redeemed RMB11,949 investment in the private equity fund. The private equity fund was controlled by a third-party fund management company. The fund was founded on June 27, 2016. The private equity fund invested into debt securities of a third-party company. The investment cannot be redeemed during the fund closed period. The Open Day was the annual date of the foundation date of the fund.
This investment is carried at fair values which was estimated using the net asset value, and the unrealized gains or losses from the changes in fair values are included in accumulated other comprehensive income.
F-41
16.OTHER NON-CURRENT ASSETS
Other non-current assets consist of the following:
|
|
|
|
As at December 31, |
||||
|
|
Notes |
|
2023 |
|
2024 |
|
2024 |
|
|
|
|
RMB |
|
RMB |
|
US$ |
Deposit-long-term |
|
i) |
|
3,760 |
|
1,722 |
|
236 |
Advance to hospitals-noncurrent |
|
ii) |
|
1,325 |
|
960 |
|
132 |
Others |
|
iii) |
|
6,341 |
|
3,185 |
|
436 |
|
|
|
|
11,426 |
|
5,867 |
|
804 |
| i) | Impairment losses of RMB28 were reversed for the balances as at December 31, 2023, and RMB659 (US$90) were provided for the balance as at December 31, 2024. |
| ii) | Impairment losses of RMB324 were reversed for the balances as at December 31, 2023, and RMB77 (US$11) were provided for the balances as at December 31, 2024. |
| iii) | Impairment losses of nil and RMB143 (US$20) were reversed for the balances as at December 31, 2023 and 2024. |
17.ACCRUED EXPENSES AND OTHER LIABILITIES
The components of accrued expenses and other liabilities are as follows:
|
|
As at December 31, |
||||
|
|
2023 |
|
2024 |
|
2024 |
|
|
RMB |
|
RMB |
|
US$ |
Accrued expenses* |
|
387,040 |
|
547,626 |
|
75,024 |
Salaries and welfare payable |
|
98,599 |
|
83,003 |
|
11,371 |
Business and other taxes payable |
|
15,619 |
|
32,708 |
|
4,481 |
Contract liabilities |
|
59,408 |
|
46,151 |
|
6,323 |
Other payables |
|
171,127 |
|
136,706 |
|
18,729 |
|
|
731,793 |
|
846,194 |
|
115,928 |
* |
As of December 31, 2023 and 2024, accrued expenses mainly consisted of payables for property, plant and equipment, accrued interest expense for bank and other borrowings and other accrued expenses. The addition in 2024 was mainly due to the increase in payables for hospital construction and related plants. |
18.SHAREHOLDERS’ EQUITY
Ordinary Shares
The Company’s ordinary shares are divided into Class A ordinary shares and Class B ordinary shares. The rights of the holders of Class A and Class B ordinary shares are identical, except with respect to voting and conversion rights. On January 27, 2015, the directors of the Company had resolved, subject to the adoption of the Amended M&A, to issue 45,787,948 Class B Ordinary Shares to Morgancreek Investment Holdings Limited (“Morgancreek”), in exchange of 45,787,948 Class A Ordinary Shares held by Morgancreek. During the year ended December 31, 2018, the 45,787,948 Class A ordinary shares of Morgancreek were converted to Class B ordinary shares.
As of December 31, 2024, there were 84,463,737 Class A and 45,787,948 Class B ordinary shares outstanding.
Share repurchase program
On August 10, 2015, the Board of Director approved a share repurchase program pursuant to which, the Company is authorized to repurchase up to US$20,000 of its outstanding ADSs at a price not exceeding US$7.99 per ADS. During the year ended December 31, 2015 and 2016, the Company repurchased 614,033 and 967,408 ADSs, representing 1,842,099 and 2,902,224 ordinary shares, with a total consideration of US$3,111 and US$4,542 respectively. No ADS was repurchased in 2022, 2023 and 2024.
F-42
Special dividend
No special dividend or other dividend was declared in 2022, 2023 and 2024.
19.BANK AND OTHER BORROWINGS
|
|
As at December 31, |
||||
|
|
2023 |
|
2024 |
|
2024 |
|
|
RMB |
|
RMB |
|
US$ |
Total bank and other borrowings |
|
3,036,202 |
|
3,726,389 |
|
510,513 |
Comprised of: |
|
|
|
|
|
|
Short-term |
|
319,625 |
|
649,680 |
|
89,006 |
Long-term, current portion |
|
722,563 |
|
383,016 |
|
52,473 |
|
|
1,042,188 |
|
1,032,696 |
|
141,479 |
Long-term, non-current portion |
|
1,994,014 |
|
2,693,693 |
|
369,034 |
|
|
3,036,202 |
|
3,726,389 |
|
510,513 |
Certain bank and other borrowings are secured by equipment with a net carrying value of RMB391,056 and RMB576,261 (US$78,947) (note 10), accounts receivable with a carrying value of RMB13,312 and RMB14,745 (US$2,020) (note 7) (including lease receivables with a carrying value of RMB1,759 and RMB7,137 (US$978) (note 11)), certain land use rights (which are recorded as “right-of-use assets”) with a carrying value of RMB386,614 and RMB377,255 (US$51,684) (note 11), certain construction in progress with a carrying value of RMB2,027,277 and RMB1,814,768 (US$248,622) (note 10), certain long-term investments with a carrying value of RMB189,676 and RMB196,487 (US$26,919) (note 15), nil and 87,170,000 ordinary shares of Concord Healthcare held by Shanghai Medstar, with recorded market value of nil and RMB958,870 (US$131,365) as of December 31, 2023 and 2024, respectively.
The short-term bank and other borrowings bore a weighted average interest of 8.19% and 6.97% per annum, and the long-term bank and other borrowings bore a weighted average interest of 7.42% and 5.94% per annum, respectively, as of December 31, 2023 and 2024.
Bank and other borrowings amounted to RMB120,979 (US$16,574) (2023: RMB151,753) and RMB3,605,410(US$493,939) (2023:RMB2,884,449) were denominated in US$ and RMB, respectively as of December 31, 2024.
The maturity of the long-term bank and other borrowings are as follows:
|
|
RMB |
|
US$ |
Within one year |
|
383,016 |
|
52,473 |
Between one and two years |
|
644,769 |
|
88,333 |
Between two and three years |
|
396,977 |
|
54,386 |
Between three and four years |
|
621,127 |
|
85,094 |
Above four years |
|
1,030,820 |
|
141,221 |
|
|
3,076,709 |
|
421,507 |
As of December 31, 2024, the Group had unutilized short-term bank credit lines and unutilized long-term bank credit lines amounted to RMB173,732 (US$23,801) and RMB996,000 (US$136,451), respectively.
F-43
20.RESTRICTED NET ASSETS
The Company’s ability to pay dividends is primarily dependent on the Company receiving distributions of funds from its subsidiaries. Relevant PRC statutory laws and regulations permit payments of dividends by the Group’s PRC subsidiaries only out of their retained earnings, if any, as determined in accordance with PRC accounting standards and regulations. The results of operations reflected in the financial statements prepared in accordance with U.S. GAAP differ from those reflected in the statutory financial statements of the Company’s subsidiaries.
In accordance with the PRC Regulations on Enterprises with Foreign Investment and their articles of association, a foreign invested enterprise established in the PRC is required to provide certain statutory reserves, namely general reserve fund, the enterprise expansion fund and staff welfare and bonus fund which are appropriated from net profit as reported in the enterprise’s PRC statutory accounts. A foreign invested enterprise is required to allocate at least 10% of its annual after-tax profit to the general reserve until such reserve has reached 50% of its respective registered capital based on the enterprise’s PRC statutory accounts. Appropriations to the enterprise expansion fund and staff welfare and bonus fund are at the discretion of the board of directors for all foreign invested enterprises. The aforementioned reserves can only be used for specific purposes and are not distributable as cash dividends. Additionally, in accordance with the company law of the PRC, a domestic enterprise is required to provide at least 10% of its annual after-tax profit to the statutory common reserve until such reserve has reached 50% of its respective registered capital based on the enterprise’s PRC statutory accounts. A domestic enterprise is also required to provide discretionary surplus reserve, at the discretion of the board of directors, from the profits determined in accordance with the enterprise’s PRC statutory accounts.
As a result of these PRC laws and regulations that require annual appropriations of 10% of after-tax income to be set aside prior to payment of dividends as general reserve fund, the Company’s PRC subsidiaries are restricted in their ability to transfer a portion of their net assets to the Company.
In addition, foreign exchange and other regulation in the PRC may further restrict the Company’s PRC subsidiaries from transferring funds to the Company in the form of dividends, loans and advances. The amount of net assets restricted was RMB3,984,182 (US$545,831) as of December 31, 2024.
21.TAXATION
Enterprise income tax:
Cayman Islands
Under the current laws of the Cayman Islands, the Company is not subject to tax on income or capital gains. In addition, upon payments of dividends by the Company to its shareholders, no Cayman Islands withholding tax will be imposed.
British Virgin Islands
Under the current laws of the British Virgin Islands, subsidiaries in British Virgin Islands are not subject to tax on income or capital gains. In addition, upon payments of dividends by these companies to their shareholders, no British Virgin Islands withholding tax will be imposed.
United States
US Proton is incorporated in the State of Delaware, U.S.A. in 2011. The entity is subject to U.S. Federal and state Income Tax (graduated income tax rate were 21% in 2022, 2023 and 2024 on its taxable income under the current laws of the United States of America. The company’s activities are located solely in the state of Texas, as such it is subject to Texas Franchise Tax. The amount of current income tax for federal and state for US Proton was RMB196, RMB404 and negative RMB2,183 (negative US$299) for the years ended December 31, 2022, 2023, and 2024.
Singapore
China Medstar is incorporated in Singapore and does not conduct any substantive operations of its own, which was disposed in 2022 as a subsidiary of Guofu Huimei (Note 4). No provision for Singapore profits tax has been made in the consolidated financial statements as the companies have no assessable profits for the years ended December 31, 2021 and 2022. In addition, upon payments of dividends by China Medstar and CHS to its shareholder, no Singapore withholding tax will be imposed.
F-44
Hong Kong
Subsidiaries in Hong Kong do not conduct any substantive operations of their own.
No provision for Hong Kong profits tax has been made in the consolidated financial statements as the Group has no assessable profits for the year presented. In addition, upon payment of dividends by these companies to their shareholders, no Hong Kong withholding tax will be imposed.
China
The applicable rate for China entities is subject to the PRC EIT at the rate of 25% for the period since 2012.
Dividends paid by PRC subsidiaries of the Group out of the profits earned after December 31, 2007 to non-PRC tax resident investors would be subject to PRC withholding tax. The withholding tax would be 10%, unless a foreign investor’s tax jurisdiction has a tax treaty with China that provides for a lower withholding tax rate and the foreign investor is qualified as a beneficial owner under the relevant tax treaty.
In general, for circumstances not being tax evasion, the PRC tax authorities will conduct examinations of the PRC entities’ tax filings of up to five years. Accordingly, the PRC entities’ tax years from 2019 to 2024 remain subject to examination by the tax authorities.
Loss before income taxes consists of:
|
|
For the Years Ended December 31, |
||||||
|
|
2022 |
|
2023 |
|
2024 |
|
2024 |
|
|
RMB |
|
RMB |
|
RMB |
|
US$ |
Non – PRC |
|
45,211 |
|
20,824 |
|
(36,488) |
|
(4,999) |
PRC |
|
(885,107) |
|
(576,418) |
|
(633,092) |
|
(86,732) |
|
|
(839,896) |
|
(555,594) |
|
(669,580) |
|
(91,731) |
The current and deferred components of the income tax expense (benefit) appearing in the consolidated statements of comprehensive loss are as follows:
|
|
For the Year Ended December 31, |
||||||
|
|
2022 |
|
2023 |
|
2024 |
|
2024 |
|
|
RMB |
|
RMB |
|
RMB |
|
US$ |
Current tax benefit |
|
(8,765) |
|
(7,014) |
|
(2,269) |
|
(311) |
Deferred tax benefit |
|
(62,141) |
|
(17,559) |
|
(15,236) |
|
(2,087) |
|
|
(70,906) |
|
(24,573) |
|
(17,505) |
|
(2,398) |
A reconciliation of the differences between the statutory tax rate and the effective tax rate for EIT is as follows:
|
|
For the Years Ended December 31, |
||||||
|
|
2022 |
|
2023 |
|
2024 |
|
2024 |
|
|
RMB |
|
RMB |
|
RMB |
|
US$ |
Loss before income taxes |
|
(839,896) |
|
(555,594) |
|
(669,580) |
|
(91,731) |
Income tax computed at the tax rate of 25% |
|
(209,974) |
|
(138,899) |
|
(167,396) |
|
(22,931) |
Effect of different tax rates in different jurisdictions |
|
(20,584) |
|
(5,178) |
|
12,338 |
|
1,690 |
Non-deductible expenses |
|
21,543 |
|
18,287 |
|
14,108 |
|
1,932 |
Non-taxable income |
|
(55,705) |
|
(6,447) |
|
(1,027) |
|
(141) |
Statutory income (expense) |
|
25,419 |
|
51,631 |
|
(14,740) |
|
(2,019) |
Interest and penalty |
|
(7,254) |
|
(6,121) |
|
(2,473) |
|
(339) |
Deferred tax expense |
|
7,056 |
|
3,357 |
|
11,929 |
|
1,634 |
Changes of valuation allowance |
|
168,102 |
|
58,030 |
|
128,716 |
|
17,634 |
Withholding tax |
|
491 |
|
767 |
|
1,040 |
|
142 |
|
|
(70,906) |
|
(24,573) |
|
(17,505) |
|
(2,398) |
F-45
Deferred Tax
The components of deferred taxes are as follows:
|
|
As at December 31, |
||||
|
|
2023 |
|
2024 |
|
2024 |
|
|
RMB |
|
RMB |
|
US$ |
Deferred tax asset |
|
|
|
|
|
|
Net operating loss* |
|
425,390 |
|
540,787 |
|
74,088 |
Foreign exchange loss |
|
2,755 |
|
2,140 |
|
293 |
Depreciation and amortization |
|
17,647 |
|
16,212 |
|
2,221 |
Property, plant and equipment impairment |
|
2,340 |
|
1,914 |
|
262 |
Deposits for non-current assets |
|
17,725 |
|
17,725 |
|
2,428 |
Allowance for doubtful accounts |
|
29,299 |
|
51,153 |
|
7,008 |
Lease liabilities |
|
59,875 |
|
45,536 |
|
6,238 |
Other long-term assets |
|
94,791 |
|
94,563 |
|
12,955 |
Equity investment |
|
7,005 |
|
7,105 |
|
973 |
Others |
|
11,770 |
|
10,506 |
|
1,439 |
Total deferred tax assets |
|
668,597 |
|
787,641 |
|
107,905 |
less: Valuation allowance** |
|
(623,044) |
|
(751,370) |
|
(102,937) |
Net deferred tax assets |
|
45,553 |
|
36,271 |
|
4,968 |
|
|
|
|
|
|
|
Deferred tax liabilities |
|
|
|
|
|
|
Equity investment |
|
(1,091) |
|
(999) |
|
(137) |
Property, plant and equipment |
|
(2,368) |
|
(16,110) |
|
(2,207) |
Disposal of Beijing Century Friendship |
|
(3,126) |
|
(3,126) |
|
(428) |
Intangible assets |
|
(71,825) |
|
(65,998) |
|
(9,041) |
Right-of-use assets |
|
(45,626) |
|
(32,497) |
|
(4,452) |
Capitalized interest |
|
(18,993) |
|
— |
|
— |
Others |
|
(2,062) |
|
(411) |
|
(56) |
|
|
|
|
|
|
|
Total deferred tax liabilities |
|
(145,091) |
|
(119,141) |
|
(16,321) |
|
|
|
|
|
|
|
Deferred tax assets, net |
|
— |
|
— |
|
— |
|
|
|
|
|
|
|
Deferred tax liabilities, net |
|
(99,538) |
|
(82,870) |
|
(11,353) |
* As of December 31, 2024, the Group had net operating losses from several of its PRC and oversea entities of RMB2,164,982 (US$296,601), which can be carried forward to offset future taxable profit. As per filed tax returns, the net operating loss from PRC entities will expire between 2025 to 2029. For the net operating loss from overseas entities, there is no limitation of expiration according to the statute of Hong Kong and US.
** The Group records a valuation allowance on its deferred tax assets that is sufficient to reduce the deferred tax assets to an amount that is more likely than not to be realized. Future reversal of the valuation allowance will be recognized either when the benefit is realized or when it has been determined that it is more likely than not that the benefit in future earnings will be realized.
The movement of valuation allowance is as follows:
|
|
For the Year Ended December 31, |
||||
|
|
2023 |
|
2024 |
|
2024 |
|
|
RMB |
|
RMB |
|
US$ |
Balance at the beginning of year |
|
(565,022) |
|
(623,044) |
|
(85,357) |
Change of valuation allowance in the current year |
|
(58,022) |
|
(128,326) |
|
(17,580) |
Balance at the end of year |
|
(623,044) |
|
(751,370) |
|
(102,937) |
F-46
Unrecognized Tax Benefits
The reconciliation of the beginning and ending amount of unrecognized tax benefits excluding the penalty and interest is as follows:
|
|
For the Years Ended December 31, |
||||
|
|
2023 |
|
2024 |
|
2024 |
|
|
RMB |
|
RMB |
|
US$ |
Balance at the beginning of year |
|
67,172 |
|
63,899 |
|
8,754 |
Changes based on tax positions related to the current year |
|
— |
|
— |
|
— |
Additions related to prior year tax position |
|
12,084 |
|
5,469 |
|
749 |
Decreases related to prior year tax position |
|
(14,104) |
|
(610) |
|
(84) |
Decrease related to disposal of CMSI |
|
(7,861) |
|
(1,011) |
|
(139) |
Decreases relating to expiration of applicable statute of limitation |
|
(1,997) |
|
(680) |
|
(93) |
Foreign currency translation |
|
8,605 |
|
732 |
|
100 |
Balance at the end of year |
|
63,899 |
|
67,799 |
|
9,287 |
As of December 31, 2023, and 2024, the Group had unrecognized tax benefit of RMB63,899 and RMB67,799 (US$9,287), respectively, among which, RMB28,712 and RMB32,728 (US$4,484) were presented on a net basis against the deferred tax assets related to tax losses carry forwards on the consolidated balance sheets. At December 31, 2023 and 2024, there were RMB35,421 and RMB36,036 (US$4,937) of unrecognized tax benefits that if recognized would affect the annual effective tax rate.
The final outcome of the tax uncertainty is dependent upon various matters including tax examinations, interpretation of tax laws or expiration of statute of limitations. However, due to the uncertainties associated with the status of examinations, including the protocols of finalizing audits by the relevant tax authorities, there is a high degree of uncertainty regarding the future cash outflows associated with these tax uncertainties. However, an estimate of the range of the possible change cannot be made at this time.
The Group recognized a decrease amounting to RMB7,254, a decrease amounting to RMB6,121 and a decrease amounting to RMB2,473 (US$339) in interest and penalties during the years ended December 31, 2022, 2023 and 2024, respectively. As of December 31, 2023, and 2024, the Group recognized of interest and penalties of RMB9,283 and RMB9,433 (US$1,292), respectively. Uncertain tax benefits were recorded as other long-term liabilities.
Value-added taxes (“VAT”)
After a new VAT reform came into effect on 1 April 2019, the rental income derived from movable property leasing arrangement is subject to VAT at 13%. The technical service income is subject to VAT at 6%.
22. Derivative liability
In August 2021, Ascendium Group Limited (“Ascendium”), a subsidiary of the Company, entered into debt contracts with Great Lion Global Limited (“Great Lion Debt”) and Vantage Chance Limited (“Vantage Debt”) for the borrowings with the principal amount of US$5,000 and US$10,000 respectively with the terms of two years. The issurance date was August 10, 2021 and November 10, 2021 respectively with no issurance cost. The basic interest rate per annum were both 4.5%. 11% and 22% shares of Concord Hospital Management Group Ltd. (HK) that held by Ascendium were pledged for the two debts respectively. In 2023, the two debts were extended for one year respectively.
According to the contracts, there are additional payment terms that depends on the occurrence of a qualified IPO, which are as follow: if the Concord Healthcare successfully complete a qualified IPO during the borrowing period, the Group need to pay the lender a excess return, which was not a fixed amount and varied with the future stock price of Concord Healthcare; if failed, the Group need to pay the additional interest with an interest rate of 5.5% per annum.
F-47
The Group evaluated the borrowings and determined the additional payment terms as the embedded component of the debt contracts, which qualified as derivatives to be separately accounted for in accordance with ASC 815, “Derivatives and Hedging”. The Group engaged an appraiser to perform fair value measurement of the embedded derivative. According to the appraisal report, the fair value of the embedded derivatives, which was recorded as derivative liability in the financial statements, as of December 31, 2023, was RMB57 (US$8) for Great Lion Debt, and RMB106 (US$15) for Vantage Debt.
In 2024, the successful IPO of Concord Healthcare on Main Board of The Stock Exchange of Hong Kong Limited triggered the additional payment terms in the private debt agreements. Through negotiations with investors, the Group reassessed the repayment amounts and interest calculation methods.
For investor Vantage Chance Limited, both parties agreed that in addition to the outstanding principal US$6,000, interest would be calculated at 10% for the holding period. As of December 31, 2024, the total additional interest payable amounted to RMB23,616 (US$3,235), with RMB16,590 (US$2,273) recognized as interest expense in 2024.
For investor Great Lion Global Limited, both parties agreed that in addition to the outstanding principal US$5,000, a total additional payment of HKD33,580 (RMB31,555 or US$4,323) would be made, covering both base interest and excess returns for the holding period. Of this amount, RMB27,631 (US$3,785) was recognized as interest expense in 2024.
These additional payments remained unpaid as of December 31, 2024. The change in contract terms resulted in the derivative liability amount of nil as of December 31, 2024 and the Group recognized a total gain from fair value change of RMB166 (US$23) in the financial statements.
The Group has accounted the debt host as long-term bank and other borrowings, current portion. The net proceeds the Group received from the issuance of the debt was RMB36,497 (US$5,000) and RMB72,993 (US$10,000) respectively. In 2024, the Group repaid RMB29,197 (US$4,000) Vantage Chance Limited. Because the fair value of derivative liability on the issue date should be recorded as an adjustment of the carrying amount of the debt, the totaling carrying amount of the two debts was RMB106,499 and RMB80,292 (US$11,000) as of December 31,2023 and 2024, respectively.
23.Other long-term liabilities
|
|
|
|
As at December 31, |
||||
|
|
Notes |
|
2023 |
|
2024 |
|
2024 |
|
|
|
|
RMB |
|
RMB |
|
US$ |
Accrued unrecognized tax benefits & surcharge |
|
i) |
|
44,470 |
|
44,504 |
|
6,097 |
Lease deposit received from hospital |
|
|
|
2,000 |
|
— |
|
— |
Convertible Note |
|
ii) |
|
20,000 |
|
20,000 |
|
2,740 |
Others |
|
|
|
2,533 |
|
3,323 |
|
455 |
|
|
|
|
69,003 |
|
67,827 |
|
9,292 |
| i) | The amounts of unrecognized tax benefit are based on the recognition and measurement criteria of ASC Topic 740. The balance is presented as non-current liabilitiy in the consolidated financial statements as at December 31, 2024 due to the fact that the Group does not anticipate payments of cash within one year. The Group recorded accrued unrecognized tax benefits & surcharge amounting to RMB44,470 and RMB44,504 (US$6,097) (note 28) as of December 31, 2023 and 2024, respectively. |
| ii) | Convertible Note |
In December 2021, Healthingkon, a subsidiary of the Company, issued RMB20.0 million convertible note (“2021 Convertible Note”) to a single investor. Healthingkon received proceeds of RMB20.0 million on December 7, 2021 with no issuance costs. The Convertible Note bear interest of 4.75% per annum and have terms of 5 years upon the receipt of the principal. As of December 31, 2023 and 2024, 2021 Convertible Note has not been paid or converted into ordinary shares of Healthingkon.
F-48
Conversion Features and Rates
The 2021 Convertible Note can be converted, at the holder’s option, into ordinary shares of Healthingkon. The holder has the option to choose when to convert: 1) If the holder choose to convert in the first 3 years upon the receipt of the principal, the 2021 Convertible Note could be converted into 2.5% ordinary shares of Healthingkon; or 2) If the holder choose to convert in the fourth or fifth year upon the receipt of the principal, the 2021 Convertible Note could be converted into the percentage of ordinary shares equal to RMB20,000 divided by the sum of 20,000 and 80% of the fair value of Healthingkon in the latest round of financing at that time.
Contingent Redemption Feature
The outstanding principal and any accrued but unpaid interest at 4.75% will become due and payable in full upon the occurrence of any of events of default.
Accounting for the 2021 Convertible Note
The 2021 Convertible Note was recorded as liability in accordance with ASC 470.
The Group evaluated the embedded conversion feature and determined that it does not qualify for derivative accounting as the underlying ordinary shares which the 2021 Convertible Note could be converted into were not publicly traded nor could they be readily convertible into cash in accordance with ASC 815-15 and ASC 815-40. Therefore, the conversion feature is not required to be bifurcated. In addition, no beneficial conversion feature (“BCF”) was recorded at the issuance date of the 2021 Convertible Note since it is a contingent BCF which should be measured at the commitment date.
The Group further evaluated the embedded Contingent Redemption Feature in accordance with ASC 815 and concluded that it is not required to be bifurcated because it is considered to be clearly and closely related to the debt host, as the Note was not issued at a substantial discount and are redeemable at par. There were no other embedded derivatives that are required to be bifurcated.
24.SHARE-BASED AWARDS
On October 16, 2008, the Board of Directors adopted the 2008 Share Incentive Plan (the “2008 Share Incentive Plan”). The 2008 Share Incentive Plan provides for the granting of options, share appreciation rights, or other share based awards to key employees, directors or consultants, which was subsequently amended on November 17, 2009 and November 26, 2011 to increase the number of ordinary shares available for grant under the plan. The total number of the Company’s ordinary shares that may be issued under the 2008 Share Incentive Plan is up to 13,218,000 ordinary shares.
Share options
On February 18, 2014, the Company granted options to purchase 3,479,604 ordinary shares to its employees at an exercise price of $2.04 per share that have a contractual life of eight years and vest over four equal installments on the first, second, third, and fourth anniversary of the grant date. The Company recognizes the compensation expense on a straight-line basis over the requisite service period for the entire award. The Company calculated the estimated grant date fair value of the share options granted on February 18, 2014, using a Binomial Tree Model, with key assumptions as follows.
|
|
February 18, 2014 |
|
Risk-free interest rate |
|
2.33 |
% |
Dividend yield |
|
5 |
% |
Exercise multiple |
|
2.5 |
|
Expected volatility range |
|
39.03 |
% |
The aggregate intrinsic value is calculated as the difference between the exercise price of the underlying awards and the fair value of the Company’s shares that would have been received by the option holders if all in-the-money options had been exercised on the issuance date. There were no options granted or exercised for the years ended December 31, 2022, 2023 and 2024. As of December 31, 2024, unrecognized share-based compensation cost related to share options was nil.
For the outstanding share options granted to employees as at December 31, 2022, all them has lapsed and the exercisable shares at December 31, 2023 and 2024 was nil.
F-49
Restricted shares
On February 18, 2014, July 1, 2014 and August 1, 2014, the Company granted 1,370,250, 21,132 and 69,564 restricted shares of the Company (“Restricted Shares”) to the employees of the Company, respectively. The Restricted Shares have a service condition where the grantees can remove restriction on 25% of total number of Restricted Shares on annual basis over a four-year period ending the fourth anniversary of the grant date.
The Group did not grant any Restricted Shares in 2015 and 2016.
On August 7, 2017, August 8, 2017, September 13, 2017 and October 2, 2018, the Company granted 1,453,950, 3,319,200, 45,000 and 5,992,605 Restricted Shares to the employees of the Company, respectively. The Restricted Shares have a service condition where the grantees can remove restriction on 25% of total number of restricted shares on annual basis over a four-year period ending the fourth anniversary of the grant date.
|
|
|
|
Fair Value per Share |
|
|
|
|
at the Grant |
Grant Date |
|
Number of Awards |
|
date (US$) |
February 18, 2014 |
|
1,370,250 |
|
1.93 |
July 1, 2014 |
|
21,132 |
|
2.35 |
August 1, 2014 |
|
69,564 |
|
2.44 |
August 7, 2017 |
|
1,453,950 |
|
1.33 |
August 8, 2017 |
|
3,319,200 |
|
1.34 |
September 13, 2017 |
|
45,000 |
|
1.33 |
October 2, 2018 |
|
5,992,605 |
|
1.19 |
The Company recognizes the compensation expense on a straight-line basis over the requisite service period for the entire award. Restricted Shares activity for the year ended December 31, 2024 was as follows:
|
|
|
|
Weighted |
|
|
Numbers |
|
average grant |
|
|
of shares |
|
date fair value |
|
|
RMB |
|
US$ |
Outstanding, January 1, 2024 |
|
10,785,789 |
|
1.31 |
Granted |
|
— |
|
— |
Forfeited |
|
— |
|
— |
Exercised |
|
— |
|
— |
Outstanding, December 31, 2024 |
|
10,785,789 |
|
1.31 |
Exercisable, December 31, 2024 |
|
10,785,789 |
|
1.31 |
As of December 31, 2024, unrecognized share-based compensation cost related to Restricted Shares was nil.
The share-based compensation expense of the share options and Restricted Shares granted to employees for the years ended December 31, 2022, 2023 and 2024 is as follows:
|
|
For the Years ended December 31, |
||||||
|
|
2022 |
|
2023 |
|
2024 |
|
2024 |
|
|
RMB |
|
RMB |
|
RMB |
|
US$ |
General and administrative expenses |
|
(6,424) |
|
— |
|
— |
|
— |
Selling expenses |
|
505 |
|
— |
|
— |
|
— |
|
|
(5,919) |
|
— |
|
— |
|
— |
All of the share options granted to employees has expired, which led a negative share-based compensation expense for the year ended December 2022.
F-50
25.Revenue
Revenue consists of ASC 606 and ASC 842 revenue. The Group’s revenues, net of value-added tax, disaggregated by revenue source are as follows:
|
|
For the Years Ended December 31, |
||||||
|
|
2022 |
|
2023 |
|
2024 |
|
2024 |
|
|
RMB |
|
RMB |
|
RMB |
|
US$ |
ASC 606 revenue: |
|
|
|
|
|
|
|
|
Management and technical support |
|
53,341 |
|
23,164 |
|
5,196 |
|
712 |
Medical solution |
|
179,135 |
|
178,442 |
|
99,158 |
|
13,585 |
Medical service |
|
131,936 |
|
218,595 |
|
188,101 |
|
25,769 |
Medicine income |
|
85,707 |
|
100,464 |
|
82,145 |
|
11,254 |
ASC 606 revenue |
|
450,119 |
|
520,665 |
|
374,600 |
|
51,320 |
ASC 842 revenue: |
|
|
|
|
|
|
|
|
Operating lease income* |
|
18,226 |
|
13,371 |
|
6,719 |
|
920 |
Sales-type lease income* |
|
3,326 |
|
3,366 |
|
2,637 |
|
362 |
Direct financing lease income* |
|
414 |
|
— |
|
— |
|
— |
ASC 842 revenue |
|
21,966 |
|
16,737 |
|
9,356 |
|
1,282 |
Total revenue |
|
472,085 |
|
537,402 |
|
383,956 |
|
52,602 |
* Operating lease income, sales-type lease income and direct financing lease income were recognized under ASC 842, Leases.
Contract balance
When either party to a revenue contract has performed, the Group presents the contract in the consolidated balance sheet as a contract asset or a contract liability, depending on the relationship between the Group’s performance and the customer’s payment. The Group merely incurs costs to obtain a contract with a customer. The Group presents any unconditional rights to consideration separately as a receivable. The Group has no contract assets as of December 31,2023 and 2024, respectively.
The Group’s contract liabilities primarily relate to unsatisfied performance obligations when payment has been received from customers before the Group’s products or services are delivered and are recorded as “Contract liabilities” within “Accrued expenses and other liabilities” (note 17) on the consolidated balance sheets. Contract liabilities amounted to RMB59,408 and RMB46,151 (US$6,323) as of December 31, 2023 and 2024, respectively. The amount of revenue recognized during the years ended December 31, 2022, 2023 and 2024 that was previously included in the contract liabilities balance as of December 31, 2021, 2022 and 2023 were RMB21,242, RMB61,087 and RMB28,013 (US$3,838),respectively.
26.RELATED PARTY TRANSACTIONS
a) |
Related parties# |
Name of Related Parties |
|
Relationship with the Group |
JYADK |
|
Equity investee of the Group |
Zhejiang Marine Leasing Ltd. |
|
Equity investee of the Group |
Cherrylane Investments Limited |
|
An entity controlled by a director of the Company |
Guangdong Proton International Hospital Management Co., Ltd. |
|
A wholly owned subsidiary of an equity investee of the Group |
Morgancreek investment Holdings Limited |
|
An entity controlled by the CEO of the Company |
Shanghai Huifu Technology Development Co., Ltd. |
|
An entity controlled by the CEO of the Company |
Daketala International Investment Holdings Ltd. |
|
An entity controlled by the CEO of the Company |
Shijiazhuang Edison Oncology Hospital Co., Ltd. |
|
Equity investee of the Group |
Shijiazhuang Gaoxin Oncology Hospital Co., Ltd. |
|
Equity investee of the Group |
Shanghai Changshengshu Management Co. Ltd |
|
Equity investee of the Group |
# These are the related parties that have engaged in significant transactions with the Company for the years ended December 31, 2022, 2023 and 2024.
F-51
b) The Group had the following related party transactions for the years ended December 31, 2022, 2023 and 2024.
|
|
For the Years ended December 31, |
||||||
|
|
2022 |
|
2023 |
|
2024 |
|
2024 |
|
|
RMB |
|
RMB |
|
RMB |
|
US$ |
Loan to: |
|
|
|
|
|
|
|
|
Guangdong Proton International Hospital Management Co., Ltd. |
|
16,800 |
|
200 |
|
2,400 |
|
329 |
Morgancreek investment Holdings Limited |
|
— |
|
— |
|
34,307 |
|
4,700 |
|
|
16,800 |
|
200 |
|
36,707 |
|
5,029 |
Interest income from: |
|
|
|
|
|
|
|
|
Guangdong Proton International Hospital Management Co., Ltd. |
|
6,961 |
|
6,813 |
|
7,359 |
|
1,008 |
|
|
6,961 |
|
6,813 |
|
7,359 |
|
1,008 |
|
|
|
|
|
|
|
|
|
Loan from: |
|
|
|
|
|
|
|
|
Zhejiang Marine Leasing Ltd |
|
220,369 |
|
4,400 |
|
78,353 |
|
10,734 |
Morgancreek investment Holdings Limited |
|
— |
|
17,750 |
|
— |
|
— |
Daketala International Investment Holdings Ltd. |
|
— |
|
— |
|
2,190 |
|
300 |
Shanghai Huifu Technology Development Co., Ltd. |
|
— |
|
— |
|
150,000 |
|
20,550 |
Shijiazhuang Edison Oncology Hospital Co., Ltd. |
|
— |
|
— |
|
40,000 |
|
5,480 |
Shijiazhuang Gaoxin Oncology Hospital Co., Ltd. |
|
— |
|
— |
|
30,000 |
|
4,110 |
|
|
220,369 |
|
22,150 |
|
300,543 |
|
41,174 |
Interest expense to: |
|
|
|
|
|
|
|
|
Cherrylane Investments Limited |
|
1,334 |
|
423 |
|
249 |
|
34 |
Zhejiang Marine Leasing Ltd |
|
15,456 |
|
13,683 |
|
18,387 |
|
2,519 |
Morgancreek investment Holdings Limited |
|
— |
|
202 |
|
— |
|
— |
Daketala International Investment Holdings Ltd. |
|
— |
|
— |
|
30 |
|
4 |
Shijiazhuang Edison Oncology Hospital Co., Ltd. |
|
— |
|
— |
|
322 |
|
44 |
|
|
16,790 |
|
14,308 |
|
18,988 |
|
2,601 |
Repayment to: |
|
|
|
|
|
|
|
|
Cherrylane Investments Limited |
|
— |
|
19,710 |
|
— |
|
— |
Zhejiang Marine Leasing Ltd. |
|
82,915 |
|
32,127 |
|
252,499 |
|
34,592 |
Morgancreek investment Holdings Limited |
|
— |
|
9,940 |
|
8,231 |
|
1,128 |
Shanghai Huifu Technology Development Co., Ltd.* |
|
— |
|
— |
|
34,307 |
|
4,700 |
Shijiazhuang Edison Oncology Hospital Co., Ltd. |
|
— |
|
— |
|
40,322 |
|
5,524 |
|
|
82,915 |
|
61,777 |
|
335,359 |
|
45,944 |
Sales to: |
|
|
|
|
|
|
|
|
Shanghai Changshengshu Management Co. LTD |
|
— |
|
— |
|
940 |
|
129 |
|
|
— |
|
— |
|
940 |
|
129 |
* The repayment was settled through an offset agreement with Morgancreek investment Holdings Limited.
F-52
(c) |
The balances between the Group and its related parties as of December 31, 2023 and 2024 are listed below. |
|
|
As at December 31, |
||||
|
|
2023 |
|
2024 |
|
2024 |
|
|
RMB |
|
RMB |
|
US$ |
Due from related parties, current: |
|
|
|
|
|
|
Guangdong Proton International Hospital Management Co., Ltd. |
|
151,481 |
|
119,254 |
|
16,338 |
Shanghai Changshengshu Management Co. LTD |
|
204 |
|
1,137 |
|
156 |
|
|
151,685 |
|
120,391 |
|
16,494 |
|
|
|
|
|
|
|
Due to related parties, current: |
|
|
|
|
|
|
Cherrylane Investments Limited |
|
1,659 |
|
1,907 |
|
261 |
Morgancreek investment Holdings Limited |
|
8,012 |
|
— |
|
— |
Daketala International Investment Holdings Ltd. |
|
— |
|
30 |
|
4 |
Shanghai Huifu Technology Development Co., Ltd. |
|
— |
|
115,693 |
|
15,850 |
|
|
9,671 |
|
117,630 |
|
16,115 |
Due to related parties, non-current |
|
|
|
|
|
|
Zhejiang Marine Leasing Ltd. |
|
69,182 |
|
63,303 |
|
8,672 |
Daketala International Investment Holdings Ltd. |
|
— |
|
2,190 |
|
300 |
Shijiazhuang Gaoxin Oncology Hospital Co., Ltd. |
|
— |
|
30,000 |
|
4,110 |
|
|
69,182 |
|
95,493 |
|
13,082 |
Due to related parties, non-current, due within 1 year |
|
|
|
|
|
|
Zhejiang Marine Leasing Ltd |
|
163,208 |
|
13,327 |
|
1,826 |
Cherrylane Investments Limited |
|
4,075 |
|
4,190 |
|
574 |
|
|
167,283 |
|
17,517 |
|
2,400 |
27.EMPLOYEE DEFINED CONTRIBUTION PLAN
Full time employees of the Group in the PRC participate in a government mandated defined contribution plan, pursuant to which certain pension benefits, medical care, employee housing fund and other welfare benefits are provided to employees. Chinese labor regulations require that the PRC subsidiaries of the Group make contributions to the government for these benefits based on certain percentages of the employees’ salaries. The Group has no legal obligation for the benefits beyond the contributions made. The total amounts for such employee benefits, which were expensed as incurred, were RMB58,623 and RMB57,182 and RMB45,808 (US$6,276) for the years ended December 31, 2022, 2023 and 2024, respectively.
28.COMMITMENTS AND CONTINGENCIES
Purchase commitments
The Group has commitments to purchase certain medical equipment of RMB271,876 and RMB190,488 (US26,097) at December 31, 2023 and 2024, respectively, which are scheduled to be paid within following years.
Income taxes
As of December 31, 2024, the Group has recognized approximately RMB44,504 (US$6,097) as an accrual for unrecognized tax positions. The final outcome of the tax uncertainty is dependent upon various matters including tax examinations, interpretation of tax laws or expiration of status of limitation. However, due to the uncertainties associated with the status of examinations, including the protocols of finalizing audits by the relevant tax authorities, there is a high degree of uncertainty regarding the future cash outflows associated with these tax uncertainties.
29.SEGMENT REPORTING
For the years ended December 31, 2022, 2023 and 2024, the Group had two operating segments, including network and hospital. The operating segments also represented the reporting segments. The Group’s CODM assess the performance of the operating segments based on the measures of revenues costs and gross profit (loss) by the network and hospital segment. Other than the information provided below, the CODM does not use any other measures by segments.
F-53
Summarized information by segments for the years ended December 31, 2022, 2023 and 2024 is as follows:
|
|
For the year ended December 31, 2024 |
||||||
|
|
Network |
|
Hospital |
|
Total |
||
|
|
RMB |
|
RMB |
|
RMB |
|
US$ |
Revenues from external customers |
|
113,710 |
|
270,246 |
|
383,956 |
|
52,602 |
Cost of sales |
|
(122,838) |
|
(340,280) |
|
(463,118) |
|
(63,447) |
Gross profit (loss) |
|
(9,128) |
|
(70,034) |
|
(79,162) |
|
(10,845) |
|
|
For the year ended December 31, 2023 |
||||
|
|
Network |
|
Hospital |
|
Total |
|
|
RMB |
|
RMB |
|
RMB |
Revenues from external customers |
|
218,343 |
|
319,059 |
|
537,402 |
Cost of sales |
|
(206,527) |
|
(407,483) |
|
(614,010) |
Gross profit (loss) |
|
11,816 |
|
(88,424) |
|
(76,608) |
|
|
For the year ended December 31, 2022 |
||||
|
|
Network |
|
Hospital |
|
Total |
|
|
RMB |
|
RMB |
|
RMB |
Revenues from external customers |
|
254,442 |
|
217,643 |
|
472,085 |
Cost of sales |
|
(225,245) |
|
(399,249) |
|
(624,494) |
Gross profit (loss) |
|
29,197 |
|
(181,606) |
|
(152,409) |
|
|
As at December 31, |
||||
|
|
2023 |
|
2024 |
|
2024 |
|
|
RMB |
|
RMB |
|
US$ |
Segment assets |
|
|
|
|
|
|
Network |
|
1,769,085 |
|
2,354,543 |
|
322,571 |
Hospital |
|
4,284,858 |
|
4,371,845 |
|
598,941 |
Total segment assets |
|
6,053,943 |
|
6,726,388 |
|
921,512 |
Major Customers
For the year ended December 31, 2022, 2023 and 2024, one of the Company’s customers accounted for 12.2%, 12.8% and 15.6% of the Company’s total revenue, respectively.
Geographic Information
Net revenue by country is based upon the sales location that predominately represents the customer location. For the year ended December 31, 2022, 2023 and 2024, all of Group’s revenue was generated from PRC. Total long-lived assets excluding financial instruments, intangible assets, long-term investment and goodwill by country were as follows:
|
|
As at December 31, |
||||
|
|
2023 |
|
2024 |
|
2024 |
|
|
RMB |
|
RMB |
|
US$ |
PRC |
|
4,132,784 |
|
4,400,026 |
|
602,801 |
Total long-lived assets |
|
4,132,784 |
|
4,400,026 |
|
602,801 |
F-54
30.LOSS PER SHARE
A reconciliation of net loss attributable to the Company in the consolidated statements of comprehensive loss to the numerator for the computation of basic and diluted loss per share for the years ended December 31, 2022, 2023 and 2024 is as follows:
|
|
For the Years Ended December 31, |
||||||
|
|
2022 |
|
2023 |
|
2024 |
|
2024 |
|
|
RMB |
|
RMB |
|
RMB |
|
US$ |
|
|
|
|
|
|
|
|
|
Net loss attributable to Concord Medical Services Holdings Limited |
|
(489,661) |
|
(297,658) |
|
(308,243) |
|
(42,228) |
Accretion of contingently redeemable noncontrolling interests |
|
— |
|
— |
|
— |
|
— |
Numerator for EPS computation |
|
(489,661) |
|
(297,658) |
|
(308,243) |
|
(42,228) |
|
|
For the Years Ended December 31 |
||||||||||||||
|
|
2022 |
|
2023 |
|
2024 |
|
2024 |
||||||||
|
|
Class A |
|
Class B |
|
Class A |
|
Class B |
|
Class A |
|
Class A |
|
Class B |
|
Class B |
|
|
RMB |
|
RMB |
|
RMB |
|
RMB |
|
RMB |
|
USD |
|
RMB |
|
USD |
Numerator |
|
|
|
|
|
|
|
|
|
|
|
|
|
|
|
|
Net loss attributable to ordinary shareholders used in calculating loss per ordinary share – basic and diluted |
|
(318,582) |
|
(171,079) |
|
(193,661) |
|
(103,997) |
|
(200,548) |
|
(27,474) |
|
(107,695) |
|
(14,754) |
Denominator: |
|
|
|
|
|
|
|
|
|
|
|
|
|
|
|
|
Weighted average number of ordinary shares outstanding used in calculating loss per share – basic and diluted |
|
85,265,910 |
|
45,787,948 |
|
85,265,910 |
|
45,787,948 |
|
85,265,910 |
|
85,265,910 |
|
45,787,948 |
|
45,787,948 |
Loss per share – basic and diluted |
|
(3.74) |
|
(3.74) |
|
(2.27) |
|
(2.27) |
|
(2.35) |
|
(0.32) |
|
(2.35) |
|
(0.32) |
The effects of share options and restricted shares have been excluded from the computation of diluted loss per share for the years ended December 31, 2022, 2023 and 2024 as their effects would be anti-dilutive.
In July, 2024, the Company changed the ratio of its American depositary shares (“ADSs”) to its Class A ordinary shares from one (1) ADS, representing three (3) Class A ordinary shares, to one (1) ADS representing thirty (30) Class A ordinary shares.
31.FAIR VALUE MEASUREMENTS
The Group applies ASC Topic 820, Fair Value Measurements and Disclosures (“ASC 820”), which defines fair value, establishes a framework for measuring fair value and expands disclosures about fair value measurements.
ASC 820 establishes a three-tier fair value hierarchy, which prioritizes the inputs used in measuring fair value as follows:
Level 1 - Observable inputs that reflect quoted prices (unadjusted) for identical assets or liabilities in active markets.
Level 2 - Include other inputs that are directly or indirectly observable in the market place.
Level 3 - Unobservable inputs which are supported by little or no market activity.
ASC 820 describes three main approaches to measuring the fair value of assets and liabilities: (1) market approach; (2) income approach and (3) cost approach. The market approach uses prices and other relevant information generated from market transactions involving identical or comparable assets or liabilities. The income approach uses valuation techniques to convert future amounts to a single present value amount. The measurement is based on the value indicated by current market expectations about those future amounts. The cost approach is based on the amount that would currently be required to replace an asset.
The Group apply fair value accounting for all financial assets and liabilities that are recognized or disclosed at fair value in the financial statements on a recurring basis. Goodwill, intangible assets, and other long-lived assets are measured at fair value on a nonrecurring basis, only if impairment is indicated.
Certain equipment and long-lived assets related to the Group’s low-performance centers were impaired to their fair value on a nonrecurring basis. As of December 31, 2023 and 2024, the resulting impairment charge of nil and nil was recorded in “impairment of long-lived assets” in the consolidated statements of comprehensive loss. The Group calculated the fair value of long-lived assets based on estimated future discounted cash flows based on a discount rate between 16.3% and 19.8% and expected remaining useful life of such assets and classified the fair value as a Level 3 measurement due to the significance of unobservable inputs.
F-55
The inputs used to measure the estimated fair value of goodwill are classified as Level 3 in the fair value hierarchy due to the significance of unobservable inputs using company-specific information.
32.PARENT COMPANY ONLY CONDENSED FINANCIAL INFORMATION
Condensed balance sheets
|
|
As at December 31 |
||||
|
|
2023 |
|
2024 |
|
2024 |
|
|
RMB |
|
RMB |
|
US$ |
ASSETS |
|
|
|
|
|
|
Current assets: |
|
|
|
|
|
|
Cash and cash equivalent |
|
17,466 |
|
409 |
|
56 |
Prepayments and other current assets |
|
24,999 |
|
73,592 |
|
10,082 |
Total current assets |
|
42,465 |
|
74,001 |
|
10,138 |
Total assets |
|
42,465 |
|
74,001 |
|
10,138 |
|
|
|
|
|
|
|
LIABILITIES AND SHAREHOLDERS’ EQUITY |
|
|
|
|
|
|
Current liabilities: |
|
|
|
|
|
|
Short term loan |
|
41,179 |
|
34,307 |
|
4,700 |
Long-term debts due within one year |
|
110,574 |
|
84,482 |
|
11,574 |
Accrued expenses and other liabilities |
|
20,483 |
|
67,300 |
|
9,220 |
Derivative liability |
|
163 |
|
— |
|
— |
Amounts due to subsidiaries |
|
1,992,011 |
|
2,337,986 |
|
320,301 |
Total current liabilities |
|
2,164,410 |
|
2,524,075 |
|
345,795 |
|
|
|
|
|
|
|
Non-current liabilities: |
|
|
|
|
|
|
Long-term bank and other borrowings, non-current portion |
|
— |
|
2,190 |
|
300 |
Total liabilities |
|
2,164,410 |
|
2,526,265 |
|
346,095 |
|
|
|
|
|
|
|
Shareholders’ equity (deficit): |
|
|
|
|
|
|
Class A ordinary shares (par value of US$0.0001per share; authorized shares-500,000,000; issued shares-96,565,584 and 96,565,584 as of December 31, 2023 and 2024; outstanding shares-84,463,737 and 84,463,737 as of December 31, 2023 and 2024, respectively) |
|
68 |
|
68 |
|
10 |
Class B ordinary shares (par value of US$0.0001per share; authorized shares‑45,787,948; issued shares-45,787,948 and 45,787,948 as of December 31, 2023 and 2024; outstanding shares- 45,787,948 and 45,787,948 as of December 31, 2023 and 2024, respectively) |
|
37 |
|
37 |
|
5 |
Treasury stock (12,101,847 and 12,101,847 shares as of December 31, 2023 and 2024, respectively) |
|
(7) |
|
(7) |
|
(1) |
Additional paid-in capital |
|
2,007,965 |
|
2,169,693 |
|
297,247 |
Accumulated other comprehensive loss |
|
(65,419) |
|
(77,349) |
|
(10,596) |
Accumulated deficit |
|
(4,064,589) |
|
(4,544,706) |
|
(622,622) |
Total shareholders’ equity (deficit) |
|
(2,121,945) |
|
(2,452,264) |
|
(335,957) |
Total liabilities and shareholders’ equity (deficit) |
|
42,465 |
|
74,001 |
|
10,138 |
F-56
Condensed statements of comprehensive loss
|
|
For the Years Ended December 31, |
||||||
|
|
2022 |
|
2023 |
|
2024 |
|
2024 |
|
|
RMB |
|
RMB |
|
RMB |
|
US$ |
Revenues |
|
— |
|
— |
|
— |
|
— |
Cost of revenues |
|
— |
|
— |
|
— |
|
— |
General and administrative expenses |
|
5,242 |
|
(2,414) |
|
(2,642) |
|
(362) |
Selling expenses |
|
(524) |
|
— |
|
— |
|
— |
Operating loss |
|
4,718 |
|
(2,414) |
|
(2,642) |
|
(362) |
Equity in loss of subsidiaries |
|
(605,175) |
|
(314,122) |
|
(422,351) |
|
(57,860) |
Interest income |
|
— |
|
14 |
|
438 |
|
60 |
Interest expense |
|
(10,394) |
|
(9,926) |
|
(47,314) |
|
(6,482) |
Changes in fair value of derivatives |
|
1,055 |
|
5,282 |
|
168 |
|
23 |
Other income, net |
|
96,609 |
|
(1,008) |
|
— |
|
— |
Foreign exchange gain(loss) |
|
23,526 |
|
24,516 |
|
(8,416) |
|
(1,153) |
Net loss |
|
(489,661) |
|
(297,658) |
|
(480,117) |
|
(65,774) |
Other comprehensive income (loss) |
|
|
|
|
|
|
|
|
Foreign currency translation, net of tax of nil |
|
(53,964) |
|
(6,480) |
|
(7,630) |
|
(1,045) |
Unrealized losses on available-for-sale securities, net |
|
— |
|
(31,173) |
|
(4,299) |
|
(589) |
Total other comprehensive (loss) income |
|
(53,964) |
|
(37,653) |
|
(11,929) |
|
(1,634) |
Comprehensive loss |
|
(543,625) |
|
(335,311) |
|
(492,046) |
|
(67,408) |
Condensed statements of cash flows
|
|
For the Years Ended December 31, |
||||||
|
|
2022 |
|
2023 |
|
2024 |
|
2024 |
|
|
RMB |
|
RMB |
|
RMB |
|
US$ |
Net cash (used in) generated from operating activities |
|
(2,047) |
|
(1,258) |
|
641 |
|
88 |
Net cash (used in) generated from investing activities |
|
(29,335) |
|
15,655 |
|
19,039 |
|
2,608 |
Net cash (used in) generated from financing activities |
|
16,591 |
|
1,590 |
|
(37,226) |
|
(5,100) |
|
|
|
|
|
|
|
|
|
Exchange rate effect on cash |
|
1,243 |
|
(31) |
|
489 |
|
67 |
|
|
|
|
|
|
|
|
|
Net (decrease) increase in cash |
|
(13,548) |
|
15,956 |
|
(17,057) |
|
(2,337) |
Cash at beginning of the year |
|
15,058 |
|
1,510 |
|
17,466 |
|
2,393 |
|
|
|
|
|
|
|
|
|
Cash at end of the year |
|
1,510 |
|
17,466 |
|
409 |
|
56 |
Basis of presentation
For the presentation of the parent company only condensed financial information, the Company records its investment in subsidiaries under the equity method of accounting as prescribed in ASC 323, Investments - Equity Method and Joint Ventures. Such investment is presented on the balance sheet as “Investment in subsidiaries” and the subsidiaries profit or loss as “Equity in loss of subsidiaries” on the statements of comprehensive income loss. The parent company only financial statements should be read in conjunction with the Company’s consolidated financial statements.
F-57
33.SUBSEQUENT EVENTS
New bank loans and other borrowings
In March 2025, the Company’s subsidiary, CMCC obtained a loan of RMB10,000 (US$1,370) through Bank of Shanghai with an interest rate of 3.85% per annum. The loan period is one year, primarily for working capital needs. As of the reporting date, the full principal amount has been received.
In January 2025, the Company’s subsidiary, Guangzhou Concord Cancer Hospital received RMB76,000 (US$10,412) under its RMB1,300,000 (US$178,099) credit facility with SPD Bank. As of January 2025, Guangzhou Hospital has received a total of RMB1,250,000 (US$171,249) in long-term loans from SPD Bank. The loan period runs from January 25, 2025 to September 28, 2034, with floating interest rates and scheduled repayments. The funds are primarily for proton equipment payments. As of the reporting date, the full principal amount has been received.
In February 2025, the Company’s subsidiary, Guangzhou Concord Cancer Hospital received RMB20,000 (US$2,740) in working capital loans under its RMB1,300,000 (US$178,099) credit facility with SPD Bank. The loan period runs from February 28, 2025 to October 17, 2025, with fixed interest rates, primarily for daily operational needs. As of the reporting date, the full principal amount has been received.
In March 2025, Yundu entered into a commercial acceptance bill guarantee agreement with China Zheshang Bank, with Concord Healthcare providing guarantee for the bill. Shanghai Medstar acted as the bill issuer while Yundu served as the ultimate acceptor. The amount is RMB20,000(US$2,740), the bill was issued on March 13, 2025 with maturity date of September 13, 2025.
In March 2025, the Company’s subsidiary, Aohua Technology entered into a failed sales-leaseback financing agreement with Zhejiang Marine Leasing Ltd. for RMB13,000 (US$1,781). The lease term is 5 years (60 months) with monthly rental and interest payments at an annual rate of 6%. The financing is guaranteed by Concord Healthcare and Zhoushan Haizu New Energy Co., Ltd., with pledged guarantees from accounts receivable of SH MZJH. The agreement stipulates a lease handling fee of RMB650 (US$89). As of the reporting date, the full principal amount of RMB13,000 (US$1,781) has been received and the first installment of RMB390 (US$53) handling fee has been paid.
F-58
Exhibit 8.1
list of subsidiaries and consolidated affiliate entities
Outside PRC
Ascendium Group Ltd. (BVI)
Cyber Medical Networks Ltd. (HK)
Medstar Overseas Ltd. (BVI)
Concord Hospital Management Group Ltd. (HK)
Global Medical Imaging (Hong Kong) Ltd. (HK)
CCM (HONG KONG) Medical Investments Ltd. (HK)
Concord Medical Investment Management Ltd. (BVI)
China Medical Services Holdings Ltd. (HK)
US Proton Therapy Holdings Ltd. (BVI)
US Proton Therapy Holdings Ltd. (US)
PRC
Concord Healthcare Group Co., Ltd.
Shenzhen Aohua Medical Technology Development Co., Ltd.
Shanghai Taifeng Medical Technology Ltd.
Shanghai Meizhong Jaihe General Practice Center
Medstar (Shanghai) Enterprise Management Co., Ltd.
Tianjin Concord Medical Technology Limited
Medstar (Guangzhou) Medical Technology Services Ltd.
Jiaxue (Shanghai) Medical Technology Services Ltd.
Beijing Century Friendship Science & Technology Development Co., Ltd.
Beijing Proton Medical Center Co., Ltd.
Shanghai Concord Cancer Center
Shanghai Meizhong Jiahe Medical Image Diagnosis Limited
Shanghai Meizhong Jiahe Cancer Center
Shanghai Taizhi Medical Technology Services Ltd.
Beijing Yundu Internet Technology Co., Ltd.
Guangzhou Concord Cancer Center
Ningbo Jiahe Hospital Management Ltd.
Yinchuan Meizhong Jiahe Internet Hospital Ltd
Guangzhou Concord Medical Sci-Tech Innovation Center Ltd.
Guangzhou Meizhong Jiahe Medical Technology Services Ltd.
Beijing Healthingkon Technology Ltd.
Beijing Healthingkon Data Technology Ltd.
Beijing Concord Medical Technology Limited
Taizhou Concord Leasing Ltd.
Wuxi Concord Medical Development Ltd.
Wuxi Meizhong Jiahe Cancer Center
Guangzhou Concord Pharmacy Co., Ltd.
Shanghai Hexinkang Technical Service Co., Ltd.
Exhibit 12.1
Certification by the Principal Executive Officer
Pursuant to Section 302 of the Sarbanes-Oxley Act of 2002
I, Jianyu Yang, certify that:
1. |
I have reviewed this annual report on Form 20-F of Concord Medical Services Holdings Limited; |
2. |
Based on my knowledge, this report does not contain any untrue statement of a material fact or omit to state a material fact necessary to make the statements made, in light of the circumstances under which such statements were made, not misleading with respect to the period covered by this report; |
3. |
Based on my knowledge, the financial statements, and other financial information included in this report, fairly present in all material respects the financial condition, results of operations and cash flows of the company as of, and for, the periods presented in this report; |
4. |
The company’s other certifying officer and I are responsible for establishing and maintaining disclosure controls and procedures (as defined in Exchange Act Rules 13a-15(e) and 15d-15(e)) and internal control over financial reporting (as defined in Exchange Act Rules 13a-15(f) and 15d-15(f)) for the company and have: |
(a) |
Designed such disclosure controls and procedures, or caused such disclosure controls and procedures to be designed under our supervision, to ensure that material information relating to the company, including its consolidated subsidiaries, is made known to us by others within those entities, particularly during the period in which this report is being prepared; |
(b) |
Designed such internal control over financial reporting, or caused such internal control over financial reporting to be designed under our supervision, to provide reasonable assurance regarding the reliability of financial reporting and the preparation of financial statements for external purposes in accordance with generally accepted accounting principles; |
(c) |
Evaluated the effectiveness of the company’s disclosure controls and procedures and presented in this report our conclusions about the effectiveness of the disclosure controls and procedures, as of the end of the period covered by this report based on such evaluation; and |
(d) |
Disclosed in this report any change in the company’s internal control over financial reporting that occurred during the period covered by the annual report that has materially affected, or is reasonably likely to materially affect, the company’s internal control over financial reporting; and |
5. |
The company’s other certifying officer and I have disclosed, based on our most recent evaluation of internal control over financial reporting, to the company’s auditors and the audit committee of the company’s board of directors (or persons performing the equivalent functions): |
(a) |
All significant deficiencies and material weaknesses in the design or operation of internal control over financial reporting which are reasonably likely to adversely affect the company’s ability to record, process, summarize and report financial information; and |
(b) |
Any fraud, whether or not material, that involves management or other employees who have a significant role in the company’s internal control over financial reporting. |
Date: April 25, 2025
|
By: |
/s/ Jianyu Yang |
|
|
|
|
Name: |
Jianyu Yang |
|
|
|
|
Title: |
Chief Executive Officer |
Exhibit 12.2
Certification by the Principal Financial Officer
Pursuant to Section 302 of the Sarbanes-Oxley Act of 2002
I, Wei Jiang, certify that:
1. |
I have reviewed this annual report on Form 20-F of Concord Medical Services Holdings Limited; |
2. |
Based on my knowledge, this report does not contain any untrue statement of a material fact or omit to state a material fact necessary to make the statements made, in light of the circumstances under which such statements were made, not misleading with respect to the period covered by this report; |
3. |
Based on my knowledge, the financial statements, and other financial information included in this report, fairly present in all material respects the financial condition, results of operations and cash flows of the company as of, and for, the periods presented in this report; |
4. |
The company’s other certifying officer and I are responsible for establishing and maintaining disclosure controls and procedures (as defined in Exchange Act Rules 13a-15(e) and 15d-15(e)) and internal control over financial reporting (as defined in Exchange Act Rules 13a-15(f) and 15d-15(f)) for the company and have: |
(a) |
Designed such disclosure controls and procedures, or caused such disclosure controls and procedures to be designed under our supervision, to ensure that material information relating to the company, including its consolidated subsidiaries, is made known to us by others within those entities, particularly during the period in which this report is being prepared; |
(b) |
Designed such internal control over financial reporting, or caused such internal control over financial reporting to be designed under our supervision, to provide reasonable assurance regarding the reliability of financial reporting and the preparation of financial statements for external purposes in accordance with generally accepted accounting principles; |
(c) |
Evaluated the effectiveness of the company’s disclosure controls and procedures and presented in this report our conclusions about the effectiveness of the disclosure controls and procedures, as of the end of the period covered by this report based on such evaluation; and |
(d) |
Disclosed in this report any change in the company’s internal control over financial reporting that occurred during the period covered by the annual report that has materially affected, or is reasonably likely to materially affect, the company’s internal control over financial reporting; and |
5. |
The company’s other certifying officer and I have disclosed, based on our most recent evaluation of internal control over financial reporting, to the company’s auditors and the audit committee of the company’s board of directors (or persons performing the equivalent functions): |
(a) |
All significant deficiencies and material weaknesses in the design or operation of internal control over financial reporting which are reasonably likely to adversely affect the company’s ability to record, process, summarize and report financial information; and |
(b) |
Any fraud, whether or not material, that involves management or other employees who have a significant role in the company’s internal control over financial reporting. |
Date: April 25, 2025
|
By: |
/s/ Wei Jiang |
|
|
|
|
Name: |
Wei Jiang |
|
|
|
|
Title: |
Chief Financial Officer |
Exhibit 13.1
Certification by the Principal Executive Officer
Pursuant to Section 906 of the Sarbanes-Oxley Act of 2002
In connection with the Annual Report of Concord Medical Services Holdings Limited (the “Company”) on Form 20-F for the year ended December 31, 2024 as filed with the Securities and Exchange Commission on the date hereof (the “Report”), I, Jianyu Yang, Chief Executive Officer of the Company, certify, pursuant to 18 U.S.C. Section 1350, as adopted pursuant to Section 906 of the Sarbanes-Oxley Act of 2002, that to my knowledge:
(1) |
The Report fully complies with the requirements of Section 13(a) or 15(d) of the Securities Exchange Act of 1934; and |
(2) |
The information contained in the Report fairly presents, in all material respects, the financial condition and results of operations of the Company. |
Date: April 25, 2025
|
By: |
/s/ Jianyu Yang |
|
|
|
|
Name: |
Jianyu Yang |
|
|
|
|
Title: |
Chief Executive Officer |
Exhibit 13.2
Certification by the Principal Executive Officer
Pursuant to Section 906 of the Sarbanes-Oxley Act of 2002
In connection with the Annual Report of Concord Medical Services Holdings Limited (the “Company”) on Form 20-F for the year ended December 31, 2024 as filed with the Securities and Exchange Commission on the date hereof (the “Report”), I, Wei Jiang, Chief Financial Officer of the Company, certify, pursuant to 18 U.S.C. Section 1350, as adopted pursuant to Section 906 of the Sarbanes-Oxley Act of 2002, that to my knowledge:
(1) |
The Report fully complies with the requirements of Section 13(a) or 15(d) of the Securities Exchange Act of 1934; and |
(2) |
The information contained in the Report fairly presents, in all material respects, the financial condition and results of operations of the Company. |
Date: April 25, 2025
|
By: |
/s/ Wei Jiang |
|
|
|
|
Name: |
Wei Jiang |
|
|
|
|
Title: |
Chief Financial Officer |
Exhibit 15.1
Consent of Shandong Haoxin Certified Public Accountants Co., Ltd.
We hereby consent to the incorporation by reference in this Annual Report on Form 20-F of Concord Medical Services Holdings Limited of our report dated April 25, 2025 relating to the financial statements, which appears in this Form 20-F.
Shandong Haoxin Certified Public Accountants Co., Ltd.
/s/ Shandong Haoxin Certified Public Accountants Co., Ltd
Weifang, the People’s Republic of China 34/F, Tower 3, China Central Place, 77 Jianguo Road, Beijing 100025, China
April 25, 2025
Exhibit 15.2

Telephone: (86-10) 5809-1000 Facsimile: (86-10) 5809-1100
April 25, 2025
Concord Medical Services Holdings Limited
Room A1-A5 26/F, East Zone, Hanwei Plaza
No. 7 Guanghua Road, Chaoyang District,
Beijing 100020
People’s Republic of China
Dear Sirs:
We have acted as legal advisor as to the laws of the People’s Republic of China to Concord Medical Services Holdings Limited (the “Company”) in connection with the filing by the Company with the United States Securities and Exchange Commission of an annual report on Form 20-F for the fiscal year ended December 31, 2024 (the “Annual Report”).
We hereby consent to the reference to our firm under the heading “Conventions that Apply to this Annual Report on Form 20F”, “Item 3. Key Information - PRC Regulatory Risks and Requirements” , “Item 3. Key Information - Risks Related to Doing Business in China”, “Item 3. Key Information - Regulation of Our Industry”, “Item 8. Financial Information - A. Consolidated Statements and Other Financial Information - Legal and Administrative Proceedings”, “Item 8. Financial Information - E. Taxation - People’s Republic of China Taxation” in the Annual Report. We further consent to the filing of this letter as an exhibit to the Annual Report.
In giving such consent, we do not thereby admit that we come within the category of persons whose consent is required under Section 7 of the United States Securities Act of 1933, as amended, or the regulations promulgated thereunder.
Yours faithfully,
/s/ Jingtian & Gongcheng
Jingtian & Gongcheng