UNITED STATES
SECURITIES AND EXCHANGE COMMISSION
Washington, D.C. 20549
FORM 20-F
(Mark One)
☐ |
REGISTRATION STATEMENT PURSUANT TO SECTION 12(b) OR (g) OF THE SECURITIES EXCHANGE ACT OF 1934 |
OR
☒ |
ANNUAL REPORT PURSUANT TO SECTION 13 OR 15(d) OF THE SECURITIES EXCHANGE ACT OF 1934 |
For the fiscal year ended December 31, 2024
OR
☐ |
TRANSITION REPORT PURSUANT TO SECTION 13 OR 15(d) OF THE SECURITIES EXCHANGE ACT OF 1934 |
OR
☐ |
SHELL COMPANY REPORT PURSUANT TO SECTION 13 OR 15(d) OF THE SECURITIES EXCHANGE ACT OF 1934 |
Date of event requiring this shell company report
For the transition period from to
Commission file number 001-35126
VNET Group, Inc.
(Exact name of Registrant as specified in its charter)
N/A
(Translation of Registrant’s name into English)
Cayman Islands
(Jurisdiction of incorporation or organization)
Guanjie Building Southeast 1st Floor, 10# Jiuxianqiao East Road
Chaoyang District
Beijing, 100016
The People’s Republic of China
(Address of principal executive offices)
Mr. Qiyu Wang, Chief Financial Officer
VNET Group, Inc.
Guanjie Building, Southeast 1st Floor 10# Jiuxianqiao East Road
Chaoyang District
Beijing, 100016
The People’s Republic of China
Phone: (86) 10 8456-2121
Facsimile: (86) 10 8456-4234
(Name, Telephone, E-mail and/or Facsimile number and Address of Company Contact Person)
Securities registered or to be registered pursuant to Section 12(b) of the Act:
Title of each class |
|
Trading Symbol(s) |
|
Name of each exchange on which registered |
American depositary shares, each representing six Class A ordinary shares, par value US$0.00001 per share |
|
VNET |
|
NASDAQ Global Select Market |
|
|
|||
Class A ordinary shares, par value US$0.00001 per share* |
|
|
|
|
* Not for trading, but only in connection with the listing on the Nasdaq Global Select Market of the American depositary shares
Securities registered or to be registered pursuant to Section 12(g) of the Act:
None
(Title of Class)
Securities for which there is a reporting obligation pursuant to Section 15(d) of the Act:
None
(Title of Class)
Indicate the number of outstanding shares of each of the issuer’s classes of capital or common stock as of the close of the period covered by the annual report: 1,582,788,929 Class A ordinary shares (excluding (i) treasury shares and (ii) Class A ordinary shares in the form of ADSs that are reserved for issuance upon the exercise of share incentive awards), 30,721,723 Class B ordinary shares and 60,000 Class C ordinary shares, par value US$0.00001 per share, were outstanding as of December 31, 2024.
Indicate by check mark if the registrant is a well-known seasoned issuer, as defined in Rule 405 of the Securities Act. Yes ☒ No ☐
If this report is an annual or transition report, indicate by check mark if the registrant is not required to file reports pursuant to Section 13 or 15(d) of the Securities Exchange Act of 1934. Yes ☐ No ☒
Note – Checking the box above will not relieve any registrant required to file reports pursuant to Section 13 or 15(d) of the Securities Exchange Act of 1934 from their obligations under those Sections.
Indicate by check mark whether the registrant (1) has filed all reports required to be filed by Section 13 or 15(d) of the Securities Exchange Act of 1934 during the preceding 12 months (or for such shorter period that the registrant was required to file such reports), and (2) has been subject to such filing requirements for the past 90 days. Yes ☒ No ☐
Indicate by check mark whether the registrant has submitted electronically every Interactive Data File required to be submitted pursuant to Rule 405 of Regulation S-T (§232.405 of this chapter) during the preceding 12 months (or for such shorter period that the registrant was required to submit such files). Yes ☒ No ☐
Indicate by check mark whether the registrant is a large accelerated filer, an accelerated filer, a non-accelerated filer or an emerging growth company. See the definitions of “large accelerated filer,” “accelerated filer” and “emerging growth company” in Rule 12b-2 of the Exchange Act.
Large accelerated filer ☐ |
|
|
|
Accelerated filer ☒ |
Non-accelerated filer ☐ |
|
|
|
Emerging growth company ☐ |
If an emerging growth company that prepares its financial statements in accordance with U.S. GAAP, indicate by check mark if the registrant has elected not to use the extended transition period for complying with any new or revised financial accounting standards† provided pursuant to Section 13(a) of the Exchange Act. ☐
† The term “new or revised financial accounting standard” refers to any update issued by the Financial Accounting Standards Board to its Accounting Standards Codification after April 5, 2012.
Indicate by check mark whether the registrant has filed a report on and attestation to its management’s assessment of the effectiveness of its internal control over financial reporting under Section 404(b) of the Sarbanes-Oxley Act (15 U.S.C. 7262(b)) by the registered public accounting firm that prepared or issued its audit report. ☒
If securities are registered pursuant to Section 12(b) of the Act, indicate by check mark whether the financial statements of the registrant included in the filing reflect the correction of an error to previously issued financial statements. ☐
Indicate by check mark whether any of those error corrections are restatements that required a recovery analysis of incentive-based compensation received by any of the registrant’s executive officers during the relevant recovery period pursuant to § 240.10D-1(b). ☐
Indicate by check mark which basis of accounting the registrant has used to prepare the financial statements included in this filing:
U.S. GAAP ☒ |
|
International Financial Reporting Standards as issued by the International Accounting Standards Board ☐ |
|
Other ☐ |
If “Other” has been checked in response to the previous question, indicate by check mark which financial statement item the registrant has elected to follow.
Item 17 ☐ Item 18 ☐
If this is an annual report, indicate by check mark whether the registrant is a shell company (as defined in Rule 12b-2 of the Exchange Act). Yes ☐ No ☒
(APPLICABLE ONLY TO ISSUERS INVOLVED IN BANKRUPTCY PROCEEDINGS DURING THE PAST FIVE YEARS)
Indicate by check mark whether the registrant has filed all documents and reports required to be filed by Sections 12, 13 or 15(d) of the Securities Exchange Act of 1934 subsequent to the distribution of securities under a plan confirmed by a court. Yes ☐ No ☐
TABLE OF CONTENTS
|
Page |
|
1 |
||
|
|
|
2 |
||
3 |
||
3 |
||
7 |
||
7 |
||
8 |
||
73 |
||
110 |
||
111 |
||
129 |
||
137 |
||
142 |
||
143 |
||
144 |
||
154 |
||
154 |
||
157 |
||
157 |
||
MATERIAL MODIFICATIONS TO THE RIGHTS OF SECURITY HOLDERS AND USE OF PROCEEDS |
157 |
|
157 |
||
159 |
||
159 |
||
159 |
||
159 |
||
PURCHASES OF EQUITY SECURITIES BY THE ISSUER AND AFFILIATED PURCHASERS |
159 |
|
160 |
||
160 |
||
160 |
||
DISCLOSURE REGARDING FOREIGN JURISDICTIONS THAT PREVENT INSPECTIONS |
161 |
|
161 |
||
161 |
||
162 |
||
162 |
||
162 |
||
162 |
||
i
INTRODUCTION
Unless otherwise indicated and except where the context otherwise requires, references in this annual report on Form 20-F to:
| ● | “ADSs” refers to our American depositary shares, each representing six Class A ordinary shares, par value US$0.00001 per share; |
| ● | “VNET,” “the Company,” “we,” “us,” “our company,” and “our” refer to VNET Group, Inc., a Cayman Islands exempted company and its subsidiaries and, in the context of describing our operations and consolidated financial information, also include its consolidated affiliated entities; |
| ● | “China” or the “PRC” refers to the People’s Republic of China, and only in the context of describing PRC laws, regulations and other legal or tax matters in this annual report, excludes Hong Kong and Macau; |
| ● | “ordinary shares” or “shares” refer to our ordinary shares, which include all Class A ordinary shares, par value US$0.00001 per share, Class B ordinary shares, par value US$0.00001 per share, Class C ordinary shares, par value US$0.00001 per share, and Class D ordinary shares, par value US$0.00001 per share collectively; |
| ● | “variable interest entities,” or “VIEs,” refer to Beijing Yiyun Network Technology Co., Ltd. (previously known as Beijing aBitCool Network Technology Co., Ltd.), or VNET Technology, Beijing iJoy Information Technology Co., Ltd., or BJ iJoy, HuLianXinCheng Network Technology (Beijing) Co., Ltd. (previously known as WiFire Network Technology (Beijing) Co., Ltd. and aBitcool Small Micro Network Technology (BJ) Co., Ltd.), or HuLianXinCheng Network and Shanghai Zhiyan Yunwei Technology Co., Ltd., or SH Zhiyan, four domestic PRC companies in which we do not have equity interests but whose financial results have been consolidated into our consolidated financial statements in accordance with U.S. GAAP, and our being the primary beneficiary of the four companies for accounting purposes; |
| ● | “consolidated affiliated entities” refer to the variable interest entities and their direct and indirect subsidiaries; and |
| ● | “RMB” and “Renminbi” refer to the legal currency of China. Unless otherwise noted, all translations from RMB to U.S. dollars and from U.S. dollars to RMB in this annual report were made at a rate of RMB7.2993 to US$1.00, the exchange rate on December 31, 2024 as set forth in the H.10 statistical release published by the Federal Reserve Board. |
1
FORWARD-LOOKING STATEMENTS
This annual report on Form 20-F contains forward-looking statements that involve risks and uncertainties. All statements other than statements of historical facts are forward-looking statements. These forward-looking statements are made under the “safe harbor” provisions of the U.S. Private Securities Litigation Reform Act of 1995. Known and unknown risks, uncertainties and other factors, including those listed under “Item 3. Key Information—D. Risk Factors,” may cause our actual results, performance or achievements to be materially different from those expressed or implied by the forward-looking statements.
You can identify some of these forward-looking statements by words or phrases such as “may,” “will,” “expect,” “anticipate,” “aim,” “estimate,” “intend,” “plan,” “believe,” “is/are likely to,” “potential,” “continue” or other similar expressions. We have based these forward-looking statements largely on our current expectations and projections about future events and financial trends that we believe may affect our financial condition, results of operations, business strategy and financial needs. These forward-looking statements include:
| ● | our goals and strategies and our expansion plans; |
| ● | our future business development, financial condition and results of operations; |
| ● | the expected growth of the data center and cloud services market; |
| ● | our expectations regarding demand for, and market acceptance of, our services; |
| ● | our expectations regarding maintaining and strengthening our relationships with customers; |
| ● | our plans to invest in research and development to enhance and complement our existing solution and service offerings; |
| ● | international trade policies, protectionist policies and other policies that could place restrictions on economic and commercial activity; and |
| ● | general economic and business conditions in the regions where we provide our solutions and services. |
These forward-looking statements involve various risks and uncertainties. Although we believe that our expectations expressed in these forward-looking statements are reasonable, our expectations may later be found to be incorrect. Our actual results could be materially different from our expectations. Other sections of this annual report include additional factors that could adversely impact our business and financial performance. Moreover, we operate in an evolving environment. New risk factors and uncertainties emerge from time to time and it is not possible for our management to predict all risk factors and uncertainties, nor can we assess the impact of all factors on our business or the extent to which any factor, or combination of factors, may cause actual results to differ materially from those contained in any forward-looking statements. You should read thoroughly this annual report and the documents that we refer to with the understanding that our actual future results may be materially different from and worse than what we expect. We qualify all of our forward-looking statements by these cautionary statements.
2
PART I
EXPLANATORY NOTE
Investing in our securities involves a high degree of risk. Please carefully consider the risks discussed under “Risk Factors” in this annual report beginning on page 19. We provide the following disclosure to help investors better understand our corporate structure, operations in China and the associated risks.
As used in this annual report, (i) “variable interest entities” or “ VIEs” refers to VNET Technology, BJ iJoy, HuLianXinCheng Network, and SH Zhiyan, each of which is a company incorporated in the PRC; (ii) “PRC WFOEs” or “our wholly-owned PRC subsidiaries” refers to VNET Data Center Co., Ltd., or VNET China, Joytone Infotech Co., Ltd., or SZ Zhuoaiyi, Abitcool (China) Broadband Inc., or aBitCool DG, and Shanghai Edge Connect Technology Co., Ltd., or SH Edge Connect, our wholly-owned subsidiaries incorporated in the PRC; (iii) “VNET Group” or “our holding company” refers to VNET Group, Inc., our Cayman holding company; and (iv) “we,” “us,” “our company,” or “our” refers to VNET Group, Inc. and its subsidiaries and, in the context of describing our operations and consolidated financial information, also include the VIEs and their subsidiaries, unless the context otherwise requires.
Our Corporate Structure and Operations in China
VNET Group, Inc. is not an operating company but a Cayman Islands holding company with operations primarily conducted by its subsidiaries and variable interest entities, or VIEs, and VIEs’ subsidiaries. Foreign ownership in the business involving data center and value-added telecommunications service (except for e-commerce, domestic conferencing, store-and-forward, and call center services) is subject to significant restrictions under current PRC laws, rules and regulations. In order to provide certain data center and value-added telecommunication services in China while ensuring compliance with PRC laws and regulations, our wholly-owned PRC subsidiaries entered into a series of contractual arrangements with the VIEs and their shareholders. The contractual agreements are designed to provide us economic exposure and control over such services to the VIEs’ data center and value-added telecommunication services in China where PRC laws prohibit, restrict or impose conditions on direct equity investment in the VIEs. For a detailed description about these contractual arrangements, see “Item 4. Information on the Company—C. Organizational Structure—Contractual Arrangements with the Variable Interest Entities and Their Shareholders.”
As a result of such series of contractual arrangements, VNET Group and its relevant wholly-owned subsidiaries become the primary beneficiary of the VIEs for accounting purposes and treat them as PRC consolidated entities under U.S. GAAP. We consolidate the financial results of the VIEs and their subsidiaries in our consolidated financial statements in accordance with U.S. GAAP. Neither we nor our investors own any equity ownership in, direct foreign investment in, or control through such ownership/investment of the VIEs. As a result, investors in our ADSs are not purchasing equity interest in the VIEs or their subsidiaries but instead are purchasing equity interest in VNET Group, a Cayman Islands holding company.
Our contractual arrangements with the VIEs and their respective shareholders have not been tested in a court of law in the PRC and foreign investors may never be allowed to hold equity interests in the VIEs and their subsidiaries under PRC laws and regulations. Chinese regulatory authorities could in the future disallow these agreements, which would likely affect our operations in China. For a detailed description of the risks associated with our corporate structure, see “Item 3. Key Information—D. Risk Factors—Risks Related to Our Corporate Structure” in this annual report on Form 20-F.
We and the VIEs face various legal and operational risks and uncertainties related to doing business in China, including complex and evolving PRC laws and regulations. For example, we and the VIEs face risks associated with regulatory approvals or filings on offshore offerings, the use of variable interest entities, anti-monopoly regulatory actions, and oversight on cybersecurity and data privacy, which may impact our ability to conduct certain businesses, accept foreign investments, or list on a United States or other foreign exchange. These risks could result in a material adverse change in our operations and the value of our ADSs, significantly limit or completely hinder our ability to offer or continue to offer securities to investors, or cause such securities to significantly decline in value or become worthless.
3
The Holding Foreign Companies Accountable Act
Pursuant to the Holding Foreign Companies Accountable Act, or the HFCA Act, if the U.S. Securities and Exchange Commission, or the SEC, determines that a company retains a foreign accounting firm that cannot be subject to inspections by the Public Company Accounting Oversight Board, or the PCAOB, for two consecutive years, the SEC will prohibit its securities from being traded on a national securities exchange or in the over-the-counter trading market in the United States. On December 16, 2021, the PCAOB issued a report relaying to the SEC its determinations that it was unable to inspect or investigate completely registered public accounting firms in the Chinese mainland and Hong Kong. In March 2022, the SEC issued its first “Conclusive list of issuers identified under the HFCA Act” indicating that those companies were formally subject to the delisting provisions. In May 2022, we were conclusively identified by the SEC under the HFCA Act due to the fact that our auditor was located in the Chinese mainland and could not be inspected by the PCAOB. For more details, see https://www.sec.gov/hfcaa.
On August 26, 2022, the PCAOB signed with the China Securities Regulatory Commission, or the CSRC, and the Ministry of Finance of the PRC a Statement of Protocol, which gives the PCAOB sole discretion to select the firms, audit engagements and potential violations it inspects and investigates and put in place procedures for PCAOB inspectors and investigators to view complete audit work papers with all information included and for the PCAOB to retain information as needed. On December 15, 2022, the PCAOB issued a report that vacated its December 16, 2021 determination and removed the Chinese mainland and Hong Kong from the list of jurisdictions where it was unable to inspect or investigate completely registered public accounting firms. Each year, the PCAOB will determine whether it can inspect and investigate completely audit firms in the Chinese mainland and Hong Kong, among other jurisdictions.
If the PCAOB determines in the future that it no longer has full access to inspect and investigate completely accounting firms in the Chinese mainland and Hong Kong and we continue to use an accounting firm headquartered in one of these jurisdictions to issue an audit report on our financial statements filed with the SEC, we would be identified as a Commission-Identified Issuer following the filing of the annual report on Form 20-F for the relevant fiscal year. There can be no assurance that we would not be identified as a Commission-Identified Issuer for any future fiscal year, and if we were so identified for two consecutive years, we would become subject to the prohibition on trading under the HFCA Act. For more details, see “Item 3. Key Information—D. Risk Factors—Risks Related to Doing Business in China—Our ADSs may be prohibited from trading in the United States under the HFCA Act in the future if the PCAOB is unable to inspect or investigate completely auditors located in China. The delisting of our ADSs, or the threat of their being delisted, may materially and adversely affect the value of your investment.”
Permissions Required from the PRC Authorities for Our Operations
We conduct our business primarily through our subsidiaries and consolidated affiliated entities in China. Our operations in China are governed by PRC laws and regulations. Our PRC WFOEs, the VIEs and their subsidiaries, as applicable, are required by PRC laws and regulations to obtain licenses and permits from the PRC government authorities to operate our business in the Chinese mainland, including, among others, project approvals and filings, construction land and project planning approvals, environment protection approvals, energy conservation review opinion, construction commencement permit and land use right certificate, and the value-added telecommunications services licenses. As of the date of this annual report, except as disclosed in “Item 3. Key Information—D. Risk Factors—Risks Related to Doing Business in China—If we fail to acquire, obtain or maintain applicable telecommunications licenses, or are deemed by relevant governmental authorities to be operating without full compliance with the laws and regulations, our business would be materially and adversely affected”, our PRC WFOEs and the VIEs, as applicable, have obtained the requisite licenses and permits from the PRC government authorities that are material for the business operations of our subsidiaries and our consolidated affiliated entities in China, including, the requisite value-added telecommunications operation licenses. As the PRC legal system continues to evolve to adapt to a constantly developing society, new laws, regulations, policies, or guidelines may be introduced, and there may be changes from time to time in the interpretation,implementation and enforcement of relevant laws and regulations, and accordingly, we may be required to obtain additional licenses, permits, filings or approvals for business operations in the future.
The PRC government has promulgated certain regulations and rules in recent years to strengthen oversight over offerings that are conducted overseas and/or foreign investment in China-based issuers. In connection with any future capital markets activities overseas, we may need to file with the CSRC, undergo a cybersecurity review conducted by the Cyberspace Administration of China, or the CAC, or meet other regulatory requirements that may be adopted in the future by PRC regulatory authorities. For more detailed information, see “Item 3. Key Information—D. Risk Factors—Risks Related to Doing Business in China—The approval and/or other requirements of the CSRC or other PRC governmental authorities may be required in connection with an offering under PRC rules, regulations or policies, and, if required, we cannot predict whether or how soon we will be able to obtain such approval.”
4
Furthermore, in connection with our issuance of securities to foreign investors prior to December 2023 and maintenance of our listing status on the Nasdaq, under the current PRC laws, regulations and regulatory rules, as of the date of this annual report, we, our PRC WFOEs and the VIEs, (i) are not required to obtain permissions from the CSRC, (ii) are not required to go through cybersecurity review by the CAC, and (iii) have not been asked to obtain such permissions by any PRC authority. However, for issuance of listed securities overseas after listings on the overseas market, filing materials should be submitted to CSRC within three working days after the completion of the issuance. As of the date of this annual report, we have submitted filing materials to CSRC in accordance with the CSRC filing rules.
Recent Regulatory Actions by the PRC Government
Since 2021, the PRC government initiated a series of regulatory actions and guidelines to regulate business operations in China, including cracking down on illegal activities in the securities market, enhancing supervision over China-based companies listed overseas, regulating overseas securities offering and listing, adopting new measures to extend the scope of cybersecurity reviews, and expanding the efforts in anti-monopoly enforcement, which may impact our ability to conduct business, accept foreign investments, or list on an U.S. or other foreign exchange.
| ● | On July 6, 2021, the Opinions on Strictly Cracking Down Illegal Securities Activities in Accordance with the Law were issued. These opinions emphasized the need to strengthen the administration over illegal securities activities and the supervision on overseas listings by China-based companies and proposed to take effective measures, such as promoting the construction of relevant regulatory systems to deal with the risks and incidents faced by China-based overseas-listed companies. |
| ● | The PRC Data Security Law, which was promulgated by the Standing Committee of PRC National People’s Congress, or the SCNPC, on June 10, 2021 and became effective on September 1, 2021, outlines the main system framework of data security protection. The Personal Information Protection Law, which was promulgated by the SCNPC on August 20, 2021 and became effective on November 1, 2021, outlines the main system framework of personal information protection and processing. |
| ● | On December 28, 2021, the CAC and 12 other PRC regulatory authorities jointly issued the revised Cybersecurity Review Measures, which became effective on February 15, 2022. The Cybersecurity Review Measures provides, among others, (i) the purchase of cyber products and services by critical information infrastructure operators, or the CIIOs, and the network platform operators, which engage in data processing activities that affects or may affect national security shall be subject to the cybersecurity review by the Cybersecurity Review Office, the department which is responsible for the implementation of cybersecurity review under the CAC; and (ii) the network platform operators with personal information of over 1,000,000 users that seek for listing on a foreign stock exchange are obliged to apply for a cybersecurity review by the Cybersecurity Review Office. In addition, the Cybersecurity Review Measures provides that the relevant competent governmental authorities may initiate a cybersecurity review against the relevant CIIOs and network platform operators if the authorities believe that the network product or service or data processing activities of such operators affect or may affect national security. However, the Cybersecurity Review Measures does not provide any explanation or interpretation of “affect or may affect national security”, and PRC authorities have discretion in interpreting and enforcing these laws and regulations. We cannot predict the impact of the Cybersecurity Review Measures, if any, at this stage, and we will closely monitor and assess the statutory developments in this regard. |
5
| ● | On August 17, 2021, the State Council issued the Regulations on Protection of Security of Critical Information Infrastructure, which took effect on September 1, 2021, pursuant to which, the relevant governmental authorities are responsible for stipulating rules for the identification of critical information infrastructures with reference to several factors set forth in the regulations, and further identify the CIIO in the related industries in accordance with such rules. The relevant authorities shall also notify operators identified as the CIIO. However, as these regulations were newly issued and the governmental authorities may further enact detailed rules or guidance with respect to the interpretation and implementation of such regulations, it remains unclear whether we will be identified as a CIIO. As of the date of this annual report, we have not received any notice from any authorities identifying us as a CIIO or requiring us to undertake a cybersecurity review.On July 7, 2022, the CAC issued the Measures for the Security Assessment of Cross-border Transfer of Data, which became effective on September 1, 2022. These measures require the data processor providing data overseas to apply for the security assessment of cross-border transfer of data with the local provincial-level counterparts of the national cybersecurity authority under any of the following circumstances: (i) where the data processor intends to provide important data overseas; (ii) where a CIIO and a data processor who has processed personal information of more than 1,000,000 individuals intends to provide personal information overseas; (iii) where a data processor who has provided personal information of 100,000 individuals or sensitive personal information of 10,000 individuals to overseas recipients, in each case as calculated cumulatively, since January 1 of the last year intends to provide personal information overseas; or (iv) other circumstances where the security assessment of data cross-border transfer is required as prescribed by the CAC. Moreover, the data processor shall conduct a self-assessment on the risk of data cross-border transfer prior to applying for the foregoing security assessment. |
| ● | On February 17, 2023, the CSRC issued the Trial Administrative Measures of Overseas Securities Offering and Listing by Domestic Companies, or the Overseas Listing Regulations, which became effective on March 31, 2023. Pursuant to the Overseas Listing Regulations, PRC domestic companies directly or indirectly offer securities or list on overseas markets, including (i) Chinese companies limited by shares and (ii) overseas enterprises with business mainly conducted in China and intends to use its domestic equity, assets, income or other similar interests to offer securities or list on overseas markets, shall submit filing materials to CSRC within three working days after the submission of the application documents for an initial public offering overseas. For issuance of listed securities overseas after listings on the overseas market, filing materials should be submitted to CSRC within three working days after the completion of the issuance. Failure to complete the filing under the Overseas Listing Regulations or actions to conceal any material fact or falsify any major content in its filing documents may subject the company to administrative penalties, such as order to rectify, warnings, fines, and its controlling shareholders, actual controllers, direct officers-in-charge and other direct personnel-in-charge may also be subject to administrative penalties, such as warnings and fines. On February 17, 2023, the CSRC also issued the Notice on Administration of the Filing of Overseas Offering and Listing by Domestic Companies and held a press conference for the release of the Overseas Listing Regulations, which, among others, clarified that the companies in the Chinese mainland that have been listed overseas before March 31, 2023 are not required to file with the CSRC immediately, but these companies should complete filing with the CSRC for their future financing activities in accordance with the Overseas Listing Regulations. Based on the foregoing, we are not required to complete filing with the CSRC for our listing on the Nasdaq Global Select Market at this stage, but we will be subject to the filing requirements for our future capital raising activities under the Overseas Listing Regulations. As the Overseas Listing Regulations was newly promulgated, we cannot predict how their interpretation, application, and enforcement will affect our operations and future overseas offerings. |
| ● | On February 24, 2023, the CSRC, jointly with other relevant governmental authorities, issued the Provisions on Strengthening the Confidentiality and Archive Management Work Relating to the Overseas Securities Offering and Listing by Domestic Companies, or the Confidentiality and Archives Management Provisions, which became effective on March 31, 2023. These provisions expanded the applicable scope of the regulation to indirect overseas offerings and listings by companies based in the Chinese mainland and emphasized the confidentiality and archive management duties of such companies during the process of overseas offerings and listings. |
6
| ● | The State Anti-Monopoly Bureau, the anti-monopoly enforcement agency in the PRC, has in recent years strengthened enforcement under the Anti-Monopoly Law, including conducting investigations and levying significant fines with respect to concentration of undertakings, cartel activity, monopoly agreements and abusive behavior by companies with market dominance. In February 2021, the Anti-Monopoly Committee of the State Council published the Guideline that aims at specifying some of the circumstances under which an activity of internet platforms may be identified as monopolistic act as well as setting out merger controlling filing procedures involving variable interest entities. The Anti-Monopoly Law, which was most recently amended on June 24, 2022 by the SCNPC, increased the fines for illegal concentration of business operators to no more than ten percent of its last year’s sales revenue if the concentration of business operator has or may have an effect of excluding or limiting competitions, or a fine of up to RMB5 million if the concentration of business operator does not have an effect of excluding or limiting competition. Pursuant to the Anti – Monopoly Law and the Provisions of the State Council on the Thresholds for Declaring Concentration of Business Operators which was last amended and took effect on January 22, 2024, when a concentration of undertakings occurs and reaches any of the following thresholds, the undertakings concerned shall file a prior notification with the Anti – Monopoly agency: (i) the total global turnover of all operators participating in the transaction exceeded RMB12 billion in the preceding fiscal year and at least two of these operators each had a turnover of more than RMB800 million within China in the preceding fiscal year, or (ii) the total turnover within China of all the operators participating in the concentration exceeded RMB4 billion in the preceding fiscal year, and at least two of these operators each had a turnover of more than RMB800 million within China in the preceding fiscal year are triggered, and no concentration shall be implemented until the Anti – Monopoly agency clears the Anti – Monopoly filing. The Anti-Monopoly Law also provides that the relevant authorities shall investigate a transaction where there is any evidence that the concentration has or may have the effect of eliminating or restricting competitions, even if such concentration does not reach the filing threshold. On March 24, 2023, the State Administration for Market Regulation of the PRC, or the SAMR, issued the Provisions on the Review of Concentration of Undertakings, the Provisions on the Prohibition of Monopoly Agreements, the Provisions on the Prohibition of Acts of Abuse of Dominant Market Position, and the Provisions on the Prohibition of Acts of Abuse of Administrative Power to Exclude or Restrict Competition, which came into effect on April 15, 2023. These regulations provide detailed rules for the implementation of the Anti-Monopoly Law. We cannot assure you that we will not be affected, either directly or indirectly, by the strengthened enforcements actions taken by the authority in the future. On December 28, 2023, we completed the Strategic Investment from Success Flow International Investment Limited (“Success Flow”) and Choice Faith Group Holdings Limited (“Choice Faith”), both of which are beneficially owned by Shandong Hi-Speed Holdings Group Limited (“SDHG”). On December 13, 2023, the SAMR issued the decision to approve the Strategic Investment following its anti – monopoly review. In addition, in order to comply with existing and new anti-monopoly laws, regulations and guidance which are constantly evolving, we may need to devote additional resources and efforts, which may adversely affect our business, growth prospects, and the value of our ADSs, and any noncompliance or associated inquiries, investigations and other governmental actions may divert significant management time and attention and our financial resources, bring negative publicity, subject us to liabilities or administrative penalties, and materially and adversely affect our financial condition, operations and business prospects. |
| ● | On September 24, 2024, the State Council published the Administration Regulations on Network Data Security, or the Data Security Regulations, which became effective on January 1, 2025. The Data Security Regulations provides that network data processors conduct network data processing activities that affects or may possibly affect national security must conduct national security review in accordance with relevant laws and regulations. The Data Security Regulations provide no further explanation or interpretation as to how to determine what constitutes “affecting national security.” As such, there remain uncertainties of interpretation, application and enforcement of the evolving relevant laws and regulations, and future regulatory changes may impose additional restrictions. |
For a detailed description of risks related to doing business in China, see “Item 3. Key Information—D. Risk Factors—Risks Related to Doing Business in China” and “Item 4. Information on the Company—B. Business Overview—Regulations” in this annual report on Form 20-F.
ITEM 1.IDENTITY OF DIRECTORS, SENIOR MANAGEMENT AND ADVISERS
Not applicable.
ITEM 2.OFFER STATISTICS AND EXPECTED TIMETABLE
Not applicable.
7
ITEM 3.KEY INFORMATION
Our Corporate Structure and Its Related Risks
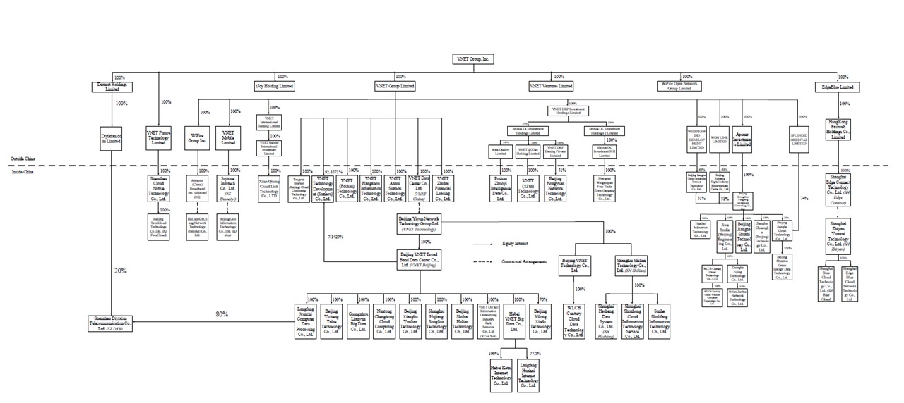
VNET Group, Inc. is a Cayman Islands holding company with no material operations of its own. We conduct our operations in China primarily through our PRC subsidiaries and the VIEs. Foreign ownership in the business involving value-added telecommunications service, including data center service (except for e-commerce, domestic conferencing, store-and-forward, and call center services), is subject to significant restrictions under current PRC laws, rules and regulations. Accordingly, we operate these businesses in China through four domestic PRC companies, namely VNET Technology, BJ iJoy, HuLianXinCheng Network, and SH Zhiyan. Investors in our ADSs thus are not purchasing equity interest in our operating entities in China but instead are purchasing equity interest in a Cayman Islands holding company.
The following chart illustrates our corporate structure as of the date of this annual report.

8
Neither we nor our subsidiaries own any equity interest in the VIEs. The VIE equity holders are the founders, employees or shareholders of our company or entities ultimately controlled by the founders. We receive the economic benefits of the business operations of the VIEs through a series of contractual arrangements between our wholly-owned PRC subsidiaries, the VIEs and the VIEs’ shareholders. The contractual arrangements enable our wholly-owned PRC subsidiaries to: (a) direct the activities of the VIEs and their subsidiaries that most significantly impact the economic performance of the VIEs and their subsidiaries; (b) receive substantially all of the economic benefits of the VIEs and their subsidiaries in consideration for the services provided by our wholly-owned PRC subsidiaries; and (c) have an exclusive option to purchase all or part of the equity interest in the VIEs when and to the extent permissible under PRC laws. As a result of the contractual arrangements, we bear the risks of, and enjoy the rewards associated with, and therefore are the primary beneficiary of these VIEs for accounting purposes. We treat the VIEs as PRC consolidated entities under U.S. GAAP. We consolidate the financial results of the VIEs in our consolidated financial statements in accordance with U.S. GAAP.
Contractual Arrangements with the VIEs and Their Shareholders
Share Pledge Agreements
On April 22, 2024, VNET China entered into a share pledge agreement with VNET Technology’s two shareholders. Pursuant to the share pledge agreement, each of the shareholders pledged his shares in VNET Technology to VNET China in order to guarantee the performance by the shareholders of their obligations under the equity option agreement, the loan agreement and the power of attorney, as well as the performance by VNET Technology of its obligations under the equity option agreement, the power of attorney, and payment of service fees to VNET China under the exclusive consultation and service agreement. In the event of a breach by VNET Technology or any shareholder of contractual obligations under the equity pledge agreement, VNET China, as pledgee, will have the right to dispose of the pledged equity interests in VNET Technology and will have priority in receiving the proceeds from such disposal. The shareholders of VNET Technology also have undertaken that, without prior written consent of VNET China, they will not dispose of, create, or allow any encumbrance on the pledged equity interests. We have registered the pledges of the equity interests in VNET Technology with the local branch of the State Administration for Industry and Commerce of the PRC (currently known as State Administration for Market Regulation of the PRC).
Power of Attorney
Pursuant to the respective power of attorney entered into on April 22, 2024, each shareholder of VNET Technology irrevocably authorized VNET Group, Inc. to act as his attorney in-fact to exercise all of his or her rights as a shareholder of VNET Technology, including the right to convene shareholder meetings, the right to vote and sign any resolution as a shareholder, the right to appoint directors, supervisors, and officers, and the right to sell, transfer, pledge, and dispose of all or a portion of the equity interest held by such shareholder. These powers of attorney will remain in force for ten years. Upon request by VNET Group, Inc., each shareholder of VNET Technology shall extend the term of its authorization prior to its expiration.
Equity Option Agreements
Pursuant to the equity option agreement on April 22, 2024 by and among VNET China, VNET Technology, VNET Beijing and each of the shareholders of VNET Technology, the shareholders of VNET Technology and VNET Technology (as the shareholder of VNET Beijing) have irrevocably granted VNET China an exclusive option to purchase all or part of their equity interests in VNET Technology and VNET Beijing when permissible under PRC laws. VNET China or its designated person may exercise such options to purchase equity interests at the lower of the amount of their respective paid-in capital in VNET Technology and VNET Beijing and the lowest price permitted under applicable PRC laws. The shareholders of VNET Technology and VNET Technology (as the shareholder of VNET Beijing) have undertaken that, without VNET China’s prior written consent, they will not, among other things, (i) transfer or otherwise dispose of their equity interests in VNET Technology and VNET Beijing, (ii) create any pledge or encumbrance on their equity interests in VNET Technology and VNET Beijing, (iii) change the registered capital of VNET Technology or VNET Beijing, (iv) merge VNET Technology and VNET Beijing with any other entity, (v) dispose of VNET Technology’s or VNET Beijing’s material assets (except in the ordinary course of business), or (vi) amend VNET Technology’s or VNET Beijing’s articles of association. The equity option agreement will remain effective for ten years and can be renewed upon request by VNET China.
9
Loan Agreements
VNET China and the shareholders of VNET Technology entered into a loan agreement on April 22, 2024. Pursuant to the agreements, VNET China has provided interest-free loan facilities of RMB57.0 million and RMB3.0 million, respectively, to the shareholders of VNET Technology, Mr. Sheng Chen and Mr. Jun Zhang, which was used to provide capital to VNET Technology to develop our data center and telecommunications value-added business and related businesses. There is no fixed term for the loan. To repay the loans, the shareholders of VNET Technology are required to transfer their shares in VNET Technology to VNET China or any entity or person designated by VNET China, as permitted under PRC laws. The shareholders of VNET Technology also undertake not to transfer all or part of their equity interests in VNET Technology to any third party, or to create any encumbrance, without the written permission from VNET China. In addition, we will provide unlimited financial support to VNET Technology for its operations and agreed to forego the right to seek repayment in the event VNET Technology is unable to repay such funding.
Exclusive Consultation and Service Agreement
Pursuant to the exclusive consultation service agreement entered into on April 22, 2024 by and among VNET China, VNET Technology and VNET Beijing, VNET China has the exclusive right to provide VNET Technology and VNET Beijing with software technology development, technology consulting, and technical services required by the business of VNET Technology and VNET Beijing. Without VNET China’ prior written consent, VNET Technology and VNET Beijing cannot accept any same or similar services subject to this agreement from any third party. VNET Technology and VNET Beijing agree to pay VNET China an annual service fee at an amount that is equal to 100% of its monthly after-tax profits, after making up losses from previous years, or an amount that is adjusted in accordance with VNET China’ sole discretion for the relevant month and also the mutually-agreed amount for certain other technical services, both of which should be paid within five days after VNET China sends invoice. VNET China has exclusive ownership of all the intellectual property rights created as a result of the performance of the exclusive consultation and service agreement, to the extent permitted by applicable PRC laws. To guarantee the performance the obligations of VNET Technology and VNET Beijing thereunder, the shareholders of VNET Technology have agreed to pledge their equity interests in VNET Technology to VNET China pursuant to the equity pledge agreement. The Exclusive Consultation and Service Agreement will remain effective for ten years, unless otherwise terminated by VNET China. Upon request by VNET China, the term of this agreement can be renewed prior to its expiration.
The contractual arrangements we have entered into with the other VIEs are substantially similar to those entered into with VNET Technology. For more details about our contractual arrangements, see “Item 4. Information on the Company—C. Organizational Structure” in this annual report on Form 20-F.
The contractual arrangements may not be as effective as direct ownership in providing us with control over the VIEs, and we may incur substantial costs to enforce the terms of the arrangements. As a result, we cannot assure you that these contractual arrangements could be enforced as anticipated to. There may be changes from time to time in the interpretation, implementation and enforcement of relevant laws and regulations regarding the status of our rights with respect to the contractual arrangements with the VIEs and their shareholders. We cannot predict whether any new PRC laws, rules or regulations relating to VIE structures will be adopted or if adopted, what effect they may have on our corporate structure. If, as a result of such contractual arrangements, we or the VIEs are found to be in violation of any existing or future PRC laws or regulations, or such contractual arrangement is determined as illegal and invalid by the PRC court, arbitral tribunal or regulatory authorities, the relevant PRC regulatory authorities would have discretion to take action in dealing with such violations or failures in accordance with applicable laws. For a detailed description of the risks associated with our corporate structure, see “Item 3. Key Information—D. Risk Factors—Risks Related to Our Corporate Structure” in this annual report on Form 20-F.
10
Risks Related to Our Corporate Structure
We and the VIEs are also subject to risks and uncertainties related to our corporate structure, including, but not limited to, the following:
| ● | We believe that our corporate structure and contractual arrangements are not in violation with the current applicable PRC laws and regulations. As of the date of this annual report, based on the opinion of our PRC legal counsel, we believe that our PRC subsidiaries and the VIEs are not subject to the approval requirements of the CSRC, the CAC, or any other PRC government authorities relating to these contractual arrangements. However, PRC laws and regulations governing the approval of these contractual arrangements are evolving and the relevant government authorities have discretion in interpreting these laws and regulations. Accordingly, the PRC regulatory authorities may take a view that is contrary to the view of our PRC legal counsel. There can be no assurance that the PRC government authorities such as the Ministry of Commerce, or the MOFCOM, the Ministry of Industry and Information Technology, or the MIIT, or other authorities that regulate our business and other participants in the telecommunications industry, would agree that our corporate structure or any of the above contractual arrangements comply with PRC licensing, registration or other regulatory requirements, with existing policies or with requirements or policies that may be adopted in the future. As of the date of this annual report, we have not received any inquiry, notice, warning, or sanctions regarding our corporate structure and contractual arrangements from the CSRC, CAC or any other PRC government authorities. If our conclusion that approvals are not required is challenged by PRC regulatory authorities, or if these regulations change or are interpreted differently and we are required to obtain approval in the future, our shares may decline in value or become worthless if we are unable to assert our contractual control rights over the assets of the VIEs that conduct all or substantially all of our operations. See “Item 3. Key Information—D. Risk Factors—Risks Related to Our Corporate Structure—There are uncertainties regarding the interpretation and application of current and future PRC laws, regulations, and rules relating to the agreements that establish the variable interest entities structure for our operations in China, including potential future actions by the PRC government, which could affect the enforceability of our contractual arrangements with the variable interest entities, and consequently, significantly affect our financial condition and results of operations. If the PRC government finds the agreements with the variable interest entities non-compliant with relevant PRC laws, regulations, and rules, of these laws, regulations, and rules or the interpretation thereof change in the future, we could be subject to severe penalties or be forced to relinquish our interest in the variable interest entities;” |
| ● | We rely on contractual arrangements with the VIEs and their shareholders for our business operations, and these contractual arrangements may not be as effective as direct ownership in providing us with control over the VIEs. We rely on the performance by the VIEs and their shareholders of their obligations under the contracts to exercise control over the VIEs. The shareholders of the VIEs may not act in the best interests of us or may not perform their obligations under these contracts. Such risks exist throughout the period in which we intend to operate certain portion of our business through the contractual arrangements with the VIEs. See “Item 3. Key Information—D. Risk Factors—Risks Related to Our Corporate Structure—We rely on contractual arrangements with the variable interest entities and their shareholders for our China operations, which may not be as effective as direct ownership in providing operational control. Any failure by the variable interest entities or their shareholders to perform their obligations under our contractual arrangements with them would have a material adverse effect on our business;” |
| ● | Any failure by the VIEs or their shareholders to perform their obligations under our contractual arrangements with them would have a material adverse effect on our business. If the VIEs or their shareholders fail to perform their respective obligations under the contractual arrangements, we may have to incur substantial costs and expend additional resources to enforce such arrangements. We may also have to rely on legal remedies under PRC laws, including seeking specific performance or injunctive relief, and claiming damages, which we cannot assure you will be effective as we anticipate. See “Item 3. Key Information—D. Risk Factors—Risks Related to Our Corporate Structure—We rely on contractual arrangements with the variable interest entities and their shareholders for our China operations, which may not be as effective as direct ownership in providing operational control. Any failure by the variable interest entities or their shareholders to perform their obligations under our contractual arrangements with them would have a material adverse effect on our business;” and |
11
| ● | The shareholders of the VIEs may have potential conflicts of interest with us, which may materially and adversely affect our business and financial condition. The shareholders of the VIEs may breach, or cause the VIEs to breach, or refuse to renew, the existing contractual arrangements we have with them and the VIEs, which would have a material adverse effect on our ability to effectively control the VIEs and receive economic benefits from them. If we cannot resolve any conflict of interest or dispute between us and these shareholders, we would have to rely on legal proceedings, which could result in disruption of our business and subject us to substantial uncertainty as to the outcome of any such legal proceedings. See “Item 3. Key Information—D. Risk Factors—Risks Related to Our Corporate Structure—The shareholders of the variable interest entities may have potential conflicts of interest with us, which may materially and adversely affect our business and financial condition.” |
A.[Reserved]
Financial Information Related to the VIEs and Parent
Set forth below are the selected condensed consolidating statement of operations data, balance sheet data and cash flows data for our holding company, our subsidiaries, one of our WFOEs that is the primary beneficiary of certain VIEs under U.S. GAAP, or the Primary Beneficiary of VIEs, and the VIEs and VIEs’ subsidiaries, eliminating adjustments and consolidated totals.
Selected Condensed Consolidating Statement of Operations Data
|
|
For the Year Ended December 31, 2024 |
||||||||||
|
|
|
|
(RMB in thousands) |
|
|
||||||
|
|
|
|
|
|
Primary |
|
|
|
|
|
|
|
|
VNET |
|
Other |
|
Beneficiary of |
|
VIEs and VIEs’ |
|
Eliminating |
|
Consolidated |
|
|
Group, Inc. |
|
Subsidiaries |
|
VIEs |
|
Subsidiaries |
|
Adjustments |
|
Totals |
Third-party revenue |
|
— |
|
948,458 |
|
— |
|
7,310,611 |
|
— |
|
8,259,069 |
Inter-company revenue(1) |
|
— |
|
1,085,258 |
|
3,115 |
|
81,098 |
|
(1,169,471) |
|
— |
Cost of revenue |
|
— |
|
(1,565,140) |
|
(3,493) |
|
(6,027,752) |
|
1,169,471 |
|
(6,426,914) |
Gross profit |
|
— |
|
468,576 |
|
(378) |
|
1,363,957 |
|
— |
|
1,832,155 |
Operating expenses |
|
(35,331) |
|
(472,161) |
|
(4,512) |
|
(650,708) |
|
— |
|
(1,162,712) |
Equity in gain of subsidiaries/VIEs(2) |
|
393,190 |
|
110,630 |
|
152,046 |
|
— |
|
(655,866) |
|
— |
Gain from equity method investments |
|
— |
|
8,622 |
|
— |
|
1,591 |
|
(2,246) |
|
7,967 |
Other (expenses) income |
|
(174,659) |
|
216,447 |
|
4 |
|
(236,550) |
|
— |
|
(194,758) |
Income tax expenses |
|
— |
|
(72,734) |
|
(36,530) |
|
(124,965) |
|
— |
|
(234,229) |
Net income attributable to noncontrolling interest |
|
— |
|
(46,519) |
|
— |
|
(20,950) |
|
2,246 |
|
(65,223) |
Net income attributable to the VNET Group, Inc. |
|
183,200 |
|
212,861 |
|
110,630 |
|
332,375 |
|
(655,866) |
|
183,200 |
|
|
For the Year Ended December 31, 2023 |
||||||||||
|
|
(RMB in thousands) |
||||||||||
|
|
|
|
|
|
Primary |
|
|
|
|
|
|
|
|
VNET |
|
Other |
|
Beneficiary of |
|
VIEs and VIEs’ |
|
Eliminating |
|
Consolidated |
|
|
Group, Inc. |
|
Subsidiaries |
|
VIEs |
|
Subsidiaries |
|
Adjustments |
|
Totals |
Third-party revenue |
|
— |
|
1,028,905 |
|
— |
|
6,384,025 |
|
— |
|
7,412,930 |
Inter-company revenue(1) |
|
— |
|
552,382 |
|
566 |
|
34,100 |
|
(587,048) |
|
— |
Cost of revenue |
|
— |
|
(1,155,787) |
|
(1,645) |
|
(5,550,061) |
|
587,048 |
|
(6,120,445) |
Gross profit |
|
— |
|
425,500 |
|
(1,079) |
|
868,064 |
|
— |
|
1,292,485 |
Operating expenses |
|
(24,663) |
|
(1,521,689) |
|
(1,196) |
|
(1,715,838) |
|
— |
|
(3,263,386) |
Equity in (loss) gain of subsidiaries/VIEs(2) |
|
(2,358,791) |
|
139,753 |
|
194,798 |
|
— |
|
2,024,240 |
|
— |
Gain from equity method investments |
|
— |
|
5,797 |
|
— |
|
3,705 |
|
(6,223) |
|
3,279 |
Other (expenses) income |
|
(260,382) |
|
(115,701) |
|
2 |
|
(139,092) |
|
— |
|
(515,173) |
Income tax expenses |
|
— |
|
(45,662) |
|
(52,772) |
|
(15,940) |
|
— |
|
(114,374) |
Net income attributable to noncontrolling interest |
|
— |
|
(30,562) |
|
— |
|
(22,328) |
|
6,223 |
|
(46,667) |
Net (loss) income attributable to the VNET Group, Inc. |
|
(2,643,836) |
|
(1,142,564) |
|
139,753 |
|
(1,021,429) |
|
2,024,240 |
|
(2,643,836) |
12
|
|
For the Year Ended December 31, 2022 |
||||||||||
|
|
(RMB in thousands) |
||||||||||
|
|
|
|
|
|
Primary |
|
|
|
|
|
|
|
|
VNET |
|
Other |
|
Beneficiary of |
|
VIEs and VIEs’ |
|
Eliminating |
|
Consolidated |
|
|
Group, Inc. |
|
Subsidiaries |
|
VIEs |
|
Subsidiaries |
|
Adjustments |
|
Totals |
Third-party revenue |
|
— |
|
1,166,100 |
|
— |
|
5,899,132 |
|
— |
|
7,065,232 |
Inter-company revenue(1) |
|
— |
|
514,729 |
|
— |
|
45,387 |
|
(560,116) |
|
— |
Cost of revenue |
|
— |
|
(1,184,673) |
|
— |
|
(5,082,419) |
|
560,116 |
|
(5,706,976) |
Gross profit |
|
— |
|
496,156 |
|
— |
|
862,100 |
|
— |
|
1,358,256 |
Operating expenses |
|
(36,219) |
|
(417,460) |
|
(37) |
|
(783,384) |
|
— |
|
(1,237,100) |
Equity in (loss) gain of subsidiaries/VIEs(2) |
|
(515,276) |
|
139,442 |
|
178,417 |
|
— |
|
197,417 |
|
— |
Gain from equity method investments |
|
— |
|
— |
|
— |
|
17,437 |
|
(15,512) |
|
1,925 |
Other expenses |
|
(224,457) |
|
(399,249) |
|
— |
|
(127,905) |
|
— |
|
(751,611) |
Income tax expenses |
|
— |
|
(59,514) |
|
(38,938) |
|
(35,012) |
|
— |
|
(133,464) |
Net income attributable to noncontrolling interest |
|
— |
|
(28,833) |
|
— |
|
(637) |
|
15,512 |
|
(13,958) |
Net (loss) income attributable to the VNET Group, Inc. |
|
(775,952) |
|
(269,458) |
|
139,442 |
|
(67,401) |
|
197,417 |
|
(775,952) |
Notes:
| (1) | It represents the elimination of the intercompany service charge at the consolidation level. |
| (2) | It represents the elimination of the investments among VNET Group, Inc., other subsidiaries, the Primary Beneficiary of VIEs and VIEs and VIEs’ subsidiaries. |
Selected Condensed Consolidating Balance Sheet Data
|
|
As of December 31, 2024 |
||||||||||
|
|
(RMB in thousands) |
||||||||||
|
|
|
|
|
|
Primary |
|
|
|
|
|
|
|
|
VNET |
|
Other |
|
Beneficiary of |
|
VIEs and VIEs’ |
|
Eliminating |
|
Consolidated |
|
|
Group, Inc. |
|
Subsidiaries |
|
VIEs |
|
Subsidiaries |
|
Adjustments |
|
Totals |
Cash and cash equivalents |
|
539 |
|
535,561 |
|
4,467 |
|
951,869 |
|
— |
|
1,492,436 |
Accounts receivable, net |
|
— |
|
145,497 |
|
— |
|
1,510,487 |
|
— |
|
1,655,984 |
Amount due from inter-companies |
|
9,335,836 |
|
14,735,203 |
|
283,474 |
|
— |
|
(24,354,513) |
|
— |
Property and equipment, net |
|
— |
|
10,066,171 |
|
— |
|
7,150,464 |
|
— |
|
17,216,635 |
Investment in subsidiaries and VIEs |
|
— |
|
966,028 |
|
855,818 |
|
134,639 |
|
(1,956,485) |
|
— |
Others |
|
191,548 |
|
3,393,138 |
|
2,233 |
|
8,405,068 |
|
|
|
11,991,987 |
Total assets |
|
9,527,923 |
|
29,841,598 |
|
1,145,992 |
|
18,152,527 |
|
(26,310,998) |
|
32,357,042 |
Accounts payable |
|
58 |
|
134,572 |
|
(12) |
|
574,642 |
|
— |
|
709,260 |
Amounts due to inter-companies |
|
1,198,728 |
|
19,005,822 |
|
— |
|
4,149,963 |
|
(24,354,513) |
|
— |
Others |
|
1,963,237 |
|
8,761,706 |
|
191,286 |
|
13,810,734 |
|
— |
|
24,726,963 |
Total liabilities |
|
3,162,023 |
|
27,902,100 |
|
191,274 |
|
18,535,339 |
|
(24,354,513) |
|
25,436,223 |
Total equity |
|
6,365,900 |
|
1,939,498 |
|
954,718 |
|
(382,812) |
|
(1,956,485) |
|
6,920,819 |
|
|
As of December 31, 2023 |
||||||||||
|
|
(RMB in thousands) |
||||||||||
|
|
|
|
|
|
Primary |
|
|
|
|
|
|
|
|
VNET |
|
Other |
|
Beneficiary of |
|
VIEs and VIEs’ |
|
Eliminating |
|
Consolidated |
|
|
Group, Inc. |
|
Subsidiaries |
|
VIEs |
|
Subsidiaries |
|
Adjustments |
|
Totals |
Cash and cash equivalents |
|
30 |
|
1,318,217 |
|
1,598 |
|
923,692 |
|
— |
|
2,243,537 |
Accounts receivable, net |
|
— |
|
303,519 |
|
— |
|
1,412,456 |
|
— |
|
1,715,975 |
Amount due from inter-companies |
|
13,352,240 |
|
8,875,605 |
|
292,140 |
|
— |
|
(22,519,985) |
|
— |
Property and equipment, net |
|
— |
|
5,625,625 |
|
— |
|
7,398,768 |
|
— |
|
13,024,393 |
Investment in subsidiaries and VIEs |
|
— |
|
869,385 |
|
703,772 |
|
132,491 |
|
(1,705,648) |
|
— |
Others |
|
192,953 |
|
5,781,281 |
|
806 |
|
7,426,958 |
|
— |
|
13,401,998 |
Total assets |
|
13,545,223 |
|
22,773,632 |
|
998,316 |
|
17,294,365 |
|
(24,225,633) |
|
30,385,903 |
Accounts payable |
|
57 |
|
201,315 |
|
968 |
|
493,837 |
|
— |
|
696,177 |
Amounts due to inter-companies |
|
1,225,778 |
|
15,537,200 |
|
— |
|
5,757,007 |
|
(22,519,985) |
|
— |
Others |
|
6,304,973 |
|
4,941,706 |
|
153,260 |
|
11,775,404 |
|
— |
|
23,175,343 |
Total liabilities |
|
7,530,808 |
|
20,680,221 |
|
154,228 |
|
18,026,248 |
|
(22,519,985) |
|
23,871,520 |
Total equity |
|
6,014,415 |
|
2,093,411 |
|
844,088 |
|
(731,883) |
|
(1,705,648) |
|
6,514,383 |
13
Selected Condensed Consolidating Cash Flows Data
|
|
For the Year Ended December 31, 2024 |
||||||||||
|
|
(RMB in thousands) |
||||||||||
|
|
|
|
|
|
Primary |
|
|
|
|
|
|
|
|
VNET |
|
Other |
|
Beneficiary of |
|
VIEs and VIEs’ |
|
Eliminating |
|
Consolidated |
|
|
Group, Inc. |
|
Subsidiaries |
|
VIEs |
|
Subsidiaries |
|
Adjustments |
|
Totals |
Net cash generated from (used in) operating activities |
|
23,174 |
|
(203,757) |
|
(5,051) |
|
2,191,027 |
|
— |
|
2,005,393 |
Loans to inter-companies |
|
(22,574) |
|
— |
|
— |
|
(1,000,000) |
|
1,022,574 |
|
— |
Other investing activities |
|
(91) |
|
(3,295,562) |
|
— |
|
(1,095,055) |
|
— |
|
(4,390,708) |
Net cash used in investing activities |
|
(22,665) |
|
(3,295,562) |
|
— |
|
(2,095,055) |
|
1,022,574 |
|
(4,390,708) |
Borrowings under loan from inter-companies |
|
4,273,020 |
|
(1,624,026) |
|
7,920 |
|
(1,634,340) |
|
(1,022,574) |
|
— |
Other financing activities |
|
(4,273,020) |
|
1,980,633 |
|
— |
|
1,664,733 |
|
— |
|
(627,654) |
Net cash generated from (used in) financing activities |
|
— |
|
356,607 |
|
7,920 |
|
30,393 |
|
(1,022,574) |
|
(627,654) |
|
|
For the Year Ended December 31, 2023 |
||||||||||
|
|
(RMB in thousands) |
||||||||||
|
|
|
|
|
|
Primary |
|
|
|
|
|
|
|
|
VNET |
|
Other |
|
Beneficiary of |
|
VIEs and VIEs’ |
|
Eliminating |
|
Consolidated |
|
|
Group, Inc. |
|
Subsidiaries |
|
VIEs |
|
Subsidiaries |
|
Adjustments |
|
Totals |
Net cash generated from (used in) operating activities |
|
29,940 |
|
615,338 |
|
(594) |
|
1,418,796 |
|
— |
|
2,063,480 |
Loans to inter-companies |
|
(30,861) |
|
(133,559) |
|
— |
|
(1,360) |
|
165,780 |
|
— |
Other investing activities |
|
(6,710) |
|
(2,468,674) |
|
— |
|
(1,429,725) |
|
— |
|
(3,905,109) |
Net cash used in investing activities |
|
(37,571) |
|
(2,602,233) |
|
— |
|
(1,431,085) |
|
165,780 |
|
(3,905,109) |
Borrowings under loan from inter-companies |
|
— |
|
1,489,867 |
|
1,900 |
|
(1,325,987) |
|
(165,780) |
|
— |
Other financing activities |
|
— |
|
2,974,956 |
|
— |
|
966,178 |
|
— |
|
3,941,134 |
Net cash generated from (used in) financing activities |
|
— |
|
4,464,823 |
|
1,900 |
|
(359,809) |
|
(165,780) |
|
3,941,134 |
|
|
For the Year Ended December 31, 2022 |
||||||||||
|
|
(RMB in thousands) |
||||||||||
|
|
|
|
|
|
Primary |
|
|
|
|
|
|
|
|
VNET |
|
Other |
|
Beneficiary of |
|
VIEs and VIEs’ |
|
Eliminating |
|
Consolidated |
|
|
Group, Inc. |
|
Subsidiaries |
|
VIEs |
|
Subsidiaries |
|
Adjustments |
|
Totals |
Net cash (used in) generated from operating activities |
|
(14,927) |
|
1,205,977 |
|
(36) |
|
1,351,179 |
|
— |
|
2,542,193 |
Loans to inter-companies |
|
(1,821,208) |
|
(73,321) |
|
— |
|
75,331 |
|
1,819,198 |
|
— |
Other investing activities |
|
151,150 |
|
(1,785,732) |
|
— |
|
(1,924,670) |
|
— |
|
(3,559,252) |
Net cash used in investing activities |
|
(1,670,058) |
|
(1,859,053) |
|
— |
|
(1,849,339) |
|
1,819,198 |
|
(3,559,252) |
Borrowings under loan from inter-companies |
|
— |
|
820,755 |
|
50 |
|
998,393 |
|
(1,819,198) |
|
— |
Other financing activities |
|
1,592,627 |
|
460,351 |
|
— |
|
245,102 |
|
— |
|
2,298,080 |
Net cash generated from financing activities |
|
1,592,627 |
|
1,281,106 |
|
50 |
|
1,243,495 |
|
(1,819,198) |
|
2,298,080 |
14
Transfer of Cash Through Our Organization
VNET Group, Inc. is a Cayman Islands holding company with no material operations of its own. We currently conduct our operations primarily through the VIEs and their subsidiaries. As of December 31, 2024, we had RMB2,081.1 million in cash and cash equivalents and restricted cash. Although we consolidate the results of the variable interest entities and their subsidiaries, we only have access to the assets or earnings of the variable interest entities and their subsidiaries through our contractual arrangements with the variable interest entities and their shareholders.
Cash is transferred through our organization in the manner as follows: (i) we may transfer funds to PRC subsidiaries through our Hong Kong subsidiaries, by additional capital contributions or shareholder loans, as the case may be; (ii) PRC subsidiaries may provide loans to the VIEs, subject to statutory limits and restrictions; (iii) funds from the VIEs to PRC subsidiaries are remitted as services fees; and (iv) PRC subsidiaries may make dividends or other distributions to us through our Hong Kong subsidiaries. The cash flows that have occurred between our holding company, its subsidiaries and the VIEs are summarized as follows:
|
|
For the year ended December 31, |
||||
|
|
2022 |
|
2023 |
|
2024 |
|
|
RMB |
|
RMB |
|
RMB |
|
|
(in thousands) |
||||
Cash received by VNET Group, Inc(1) |
|
120,488 |
|
242,571 |
|
4,273,340 |
Cash paid by VNET Group, Inc. to subsidiaries |
|
(1,941,696) |
|
(273,432) |
|
(23,893) |
Cash paid by subsidiaries to VIEs |
|
(3,043,923) |
|
— |
|
— |
Note:
| (1) | Cash received by VNET Group, Inc in 2024 primarily for the purposes of repurchase of 2026 Convertible Notes. |
Restrictions and Limitations on Transfer of Capital
We face various restrictions and limitations on the convertibility of Renminbi into foreign currencies, our ability to transfer cash between entities, across borders and to U.S. investors, and our ability to distribute earnings from our businesses, including our subsidiaries and/or consolidated VIEs, to the parent company and U.S. investors as well as the ability to settle amounts owed under the VIE agreements.
VNET Group, Inc., or VNET Group, is a holding company with no material operations of its own. As a result, VNET Group’s ability to pay dividends depends upon dividends paid by its Hong Kong subsidiaries, which in turn depends on dividends paid by its PRC subsidiaries, which further depends on payments from the VIEs under the contractual arrangements.
Uncertainties regarding the interpretation and implementation of the contractual arrangements could limit our ability to enforce such agreements. If the PRC authorities determine that the contractual arrangements constituting part of the VIE structure do not comply with PRC regulations, or if current regulations change or are interpreted differently in the future, our ability to settle amount owed by the VIEs under the VIE agreements may be seriously hindered.
Current PRC regulations permit our PRC subsidiaries to pay dividends to us only out of their accumulated profits, if any, determined in accordance with PRC accounting standards and regulations. In addition, our PRC subsidiaries and VIEs are required to set aside at least 10% of their respective accumulated profits each year, if any, to fund certain reserve funds until the total amount set aside reaches 50% of their respective registered capital. Our PRC subsidiaries and VIEs may also allocate a portion of its after-tax profits based on PRC accounting standards to employee welfare and bonus funds at their discretion. These reserves are not distributable as cash dividends. Furthermore, if our PRC subsidiaries incur debt on their own behalf in the future, the instruments governing the debt may restrict its ability to pay dividends or make other payments to us. In addition, the PRC tax authorities may require us to adjust our taxable income under the contractual arrangements we currently have in place in accordance with the law, which could materially and adversely affect our PRC subsidiaries’ ability to pay dividends and other distributions to us. Any limitation on the ability of our subsidiaries to distribute dividends to us or on the ability of the VIEs to make payments to us may restrict our ability to satisfy our liquidity requirements. See “Item 3. Key Information—D. Risk Factors—Risks Related to Doing Business in China—We may rely on dividends paid by our operating subsidiaries to fund cash and financing requirements, and limitations on the ability of our operating subsidiaries to make payments to us could have a material adverse effect on our ability to conduct our business and fund our operations.”
15
Our Hong Kong subsidiaries may be considered non-resident enterprises for tax purposes, so that any dividends our PRC subsidiaries pay to our Hong Kong subsidiaries may be regarded as China-sourced income and, as a result, may be subject to PRC withholding tax at a rate of up to 10%. If we are required under the PRC Enterprise Income Tax Law to pay income tax for any dividends we receive from our subsidiaries in China, or if our Hong Kong subsidiaries are determined by PRC government authority as receiving benefits from reduced income tax rate due to a structure or arrangement that is primarily tax-driven, it would materially and adversely affect the amount of dividends, if any, we may pay to our shareholders. See “Item 3. Key Information—D. Risk Factors—Risks Related to Doing Business in China—Under the PRC Enterprise Income Tax Law, we may be classified as a “resident enterprise” of China. Such classification could result in unfavorable tax consequences to us and our non-PRC holders of shares and ADSs.”
If the PRC tax authorities determine that our Cayman Islands holding company is a PRC resident enterprise for enterprise income tax purposes, we may be required to withhold a 10% tax from dividends we pay to our shareholders that are non-resident enterprises, including the holders of the ADSs.
In addition, non-resident enterprise shareholders, including our ADS holders, may be subject to PRC tax at a rate of 10% on gains realized on the sale or other disposition of ADSs or ordinary shares if such income is treated as sourced from within the PRC. Furthermore, if we are deemed a PRC resident enterprise, dividends paid to our non-PRC individual shareholders, including our ADS holders, and any gain realized on the transfer of ADSs or ordinary shares by such shareholders may be subject to PRC tax at a rate of 20% which in the case of dividends may be withheld at source. Any such tax may reduce the returns on your investment in the ADSs or ordinary shares. See “Item 3. Key Information—D. Risk Factors—Risks Related to Doing Business in China—Under the PRC Enterprise Income Tax Law, we may be classified as a “resident enterprise” of China. Such classification could result in unfavorable tax consequences to us and our non-PRC holders of shares and ADSs.”
Our offshore holding company is permitted under PRC laws and regulations to provide funding to our PRC subsidiaries only through loans or capital contributions, subject to the approval of government authorities and limits on the amount of capital contributions and loans. This may delay or prevent us from using the proceeds from our overseas financing activities to make loans or capital contributions to our PRC subsidiaries. See “Item 3. Key Information—D. Risk Factors—Risks Related to Doing Business in China—PRC regulation of loans and direct investment by offshore holding companies to PRC entities may delay or prevent us from using the proceeds from our overseas offerings to make loans or additional capital contributions to our PRC subsidiaries or consolidated affiliated entities, which could materially and adversely affect our liquidity and our ability to fund and expand our business.”
Additionally, the VIEs receive most of the revenues in RMB and the PRC government imposes controls on the convertibility of the RMB into foreign currencies and, in certain cases, the remittance of currency out of China. Under existing PRC foreign exchange regulations, our PRC subsidiaries may purchase foreign currencies for settlement of current account transactions, including payments of dividends to us, without the approval of the State Administration of Foreign Exchange of the PRC, or the SAFE by complying with certain procedural requirements. Dividends payments to us by our PRC subsidiaries in foreign currencies are subject to the condition that the remittance of such dividends outside of the PRC complies with certain procedures under PRC foreign exchange regulations, such as the overseas investment registrations by our shareholders or the ultimate shareholders of our corporate shareholders who are PRC residents. Approvals by or registrations with appropriate government authorities are required where RMB is to be converted into foreign currencies and remitted out of China to pay capital expenses such as the repayment of loans denominated in foreign currencies. The PRC government may also at its discretion restrict access in the future to foreign currencies for current account transactions. If the foreign exchange management system prevents us from obtaining sufficient foreign currencies to satisfy our foreign currency demands, our PRC subsidiaries may not be able to pay dividends in foreign currencies to us and our access to cash generated from its operations will be restricted. See “Item 3. Key Information—D. Risk Factors—Risks Related to Doing Business in China—Governmental regulation of currency conversion may limit our ability to receive and utilize our revenues effectively.”
Impact of Taxation on Dividends or Distributions
Our company, VNET Group, Inc., is incorporated in the Cayman Islands and conducts businesses in China through its PRC subsidiaries and the VIEs. Neither our subsidiaries nor our consolidated VIEs have declared or paid any dividend or distribution to us. We have never declared or paid any dividend on our ordinary shares and do not plan to pay any dividends on our ordinary shares in the foreseeable future. We currently intend to retain most, if not all, of our available funds and any future earnings to operate and expand our business. Under the current laws of the Cayman Islands, VNET Group, Inc. is not subject to tax on income or capital gains, and upon payments of dividends to our shareholders, no Cayman Islands withholding tax will be imposed.
16
For purposes of illustration, the following discussion reflects the hypothetical taxes that might be required to be paid in the Chinese mainland and Hong Kong, assuming that: (i) we have taxable earnings, and (ii) we determine to pay a dividend in the future:
Hypothetical pre-tax earnings(1) |
|
100.00 |
Tax on earnings at statutory rate of 25%(2) at PRC subsidiary level |
|
(25.00) |
Amount to be distributed as dividend from a PRC subsidiary to a Hong Kong subsidiary |
|
75.00 |
Withholding tax at tax treaty rate of 5%(3) |
|
(3.75) |
Amount to be distributed as dividend at Hong Kong subsidiary level and net distribution to VNET Group, Inc. |
|
71.25 |
Notes:
| (1) | For purposes of this example, the tax calculation has been simplified. The hypothetical book pre-tax earnings amount is assumed to equal Chinese taxable income. |
| (2) | Certain of our subsidiaries and the VIEs qualify for a 15% preferential income tax rate in China. However, such rate is subject to qualification, is temporary in nature, and may not be available in a future period when distributions are paid. For purposes of this hypothetical example, the table above reflects a maximum tax scenario under which the full statutory rate would be effective. |
| (3) | China’s Enterprise Income Tax Law imposes a withholding income tax of 10% on dividends distributed by a foreign invested enterprise to its immediate holding company outside of the Chinese mainland. A lower withholding income tax rate of 5% is applied if the foreign invested enterprise’s immediate holding company is registered in Hong Kong or other jurisdictions that have a tax treaty arrangement with the Chinese mainland, subject to a qualification review at the time of the distribution. There is no incremental tax at Hong Kong subsidiary level for any dividend distribution to VNET Group, Inc. If a 10% withholding income tax rate is imposed, the withholding tax will be 7.5 and the amount to be distributed as dividend at Hong Kong subsidiary level and net distribution to VNET Group, Inc. will be 67.5. |
B.Capitalization and Indebtedness
Not applicable.
C.Reasons for the Offer and Use of Proceeds
Not applicable.
D.Risk Factors
A description of factors that could materially affect our business, financial condition or operating results is provided below.
Summary of Risk Factors
An investment in our ADSs involves significant risks. The operational risks associated with being based in and having operations in the Chinese mainland also apply to operations in Hong Kong. The legal risks associated with being based in and having operations in the Chinese mainland are expected to apply to the Chinese mainland entities and businesses, rather than entities or businesses in Hong Kong which operate under a different set of laws from the Chinese mainland. Below is a summary of material risks we, our subsidiaries and VIEs face.
Risks Related to Our Business and Industry
| ● | We may not be able to successfully implement our growth strategies or manage our growth. |
| ● | We may not be able to increase sales to our existing customers and attract new customers, which would adversely affect our results of operations. |
| ● | Delays in the construction of new data centers or the expansion of existing data centers could involve significant risks to our business. |
17
| ● | If we are unable to meet our customers’ requirements, our reputation and results of operations could suffer. |
| ● | Our business requires us to make significant capital expenditures and resource commitments prior to recognizing revenue for those services. |
| ● | Any significant or prolonged failure in our infrastructure or services would lead to significant costs and disruptions and would reduce our revenues, harm our business reputation and have a material adverse effect on our financial condition and results of operations. |
| ● | We rely on customers in the internet industry for a significant portion of our revenues. |
| ● | Failure to maintain our partnership with Microsoft may have a material and adverse effect on our operations and the strategic goals of our cloud service business. |
| ● | We depend on third-party suppliers for key elements of our network infrastructure, data center and telecommunication network services, and we also compete with some of the third-party suppliers, primarily China Telecom, China Unicom and China Mobile, for certain telecommunication resources. |
Risks Related to Our Corporate Structure
| ● | If the PRC government deems that the contractual arrangements in relation to the consolidated VIEs do not comply with PRC regulatory restrictions on foreign investment in the relevant industries, or if these regulations or the interpretation of existing regulations change in the future, we may be subject to severe penalties or be forced to relinquish our interests in the operations of the consolidated VIEs and their subsidiaries. |
| ● | We rely on contractual arrangements with the variable interest entities and their shareholders for our China operations, which may not be as effective as direct ownership in providing operational control. Any failure by the variable interest entities or their shareholders to perform their obligations under our contractual arrangements with them would have a material adverse effect on our business. |
| ● | The shareholders of the variable interest entities may have potential conflicts of interest with us, which may materially and adversely affect our business and financial condition. |
Risks Related to Doing Business in China
| ● | The Chinese government may intervene or influence operations of a China-based company, such as us, or may strengthen more control over offerings conducted overseas and foreign investment in China-based issuers, which could result in a material change in our operations and/or the value of our ordinary shares. Additionally, the PRC government has recently indicated an intent to strengthen oversight over offerings that are conducted overseas and/or foreign investment in China-based issuers, which could significantly limit or completely hinder our ability to offer or continue to offer securities to investors and cause the value of such securities to significantly decline or be worthless. |
| ● | The approval and/or other requirements of the CSRC or other PRC governmental authorities may be required in connection with an offering under PRC rules, regulations or policies, and, if required, we cannot predict whether or how soon we will be able to obtain such approval. |
| ● | Adverse changes in political and economic policies or political or social conditions of the PRC government could have a material adverse effect on the overall economic growth of China, which could reduce the demand for our services and adversely affect our competitive position. |
| ● | If we fail to acquire, obtain or maintain applicable telecommunications licenses, or are deemed by relevant governmental authorities to be operating without full compliance with the laws and regulations, our business would be materially and adversely affected. |
| ● | If the PCAOB is prevented from fully evaluating audits and quality control procedures of our auditor, investors may be deprived of the benefits of such PCAOB inspections. |
18
| ● | Our ADSs may be prohibited from trading in the United States under the HFCA Act in the future if the PCAOB is unable to inspect or investigate completely auditors located in China. The delisting of our ADSs, or the threat of their being delisted, may materially and adversely affect the value of your investment. |
Risks Related to Our ADS
| ● | The market price of our ADSs has fluctuated and may continue to be volatile, which could result in substantial losses to holders of our ADSs. |
| ● | Because we do not expect to pay dividends in the foreseeable future, you must rely on price appreciation of our ADSs and/or ordinary shares for return on your investment |
| ● | Our multi-class voting structure will limit your ability to influence corporate matters and could discourage others from pursuing any change of control transactions that holders of our Class A ordinary shares and ADSs may view as beneficial. |
| ● | The sales or potential sales of a substantial number of our ADSs or ordinary shares in the public market, or the perception that these sales could occur, could cause the price of our ADSs to decline. |
| ● | Techniques employed by short sellers may drive down the market price of our ADSs and/or ordinary shares. |
| ● | Certain major shareholders will continue to own a substantial number of our securities and as a result, may be able to exercise significant influence over certain matters. These shareholders may have different interests from our or your interests. |
| ● | The ADSs and ordinary shares are equity and are subordinate to our existing and future indebtedness, the convertible notes and any preferred shares we may issue in the future. |
| ● | ADS holders may have fewer rights than holders of our ordinary shares and must act through the depositary to exercise those rights. |
| ● | We are exempt from certain corporate governance requirements of Nasdaq and we intend to rely on certain exemptions. |
| ● | We are a foreign private issuer within the meaning of the rules under the U.S. Exchange Act, and as such we are exempt from certain provisions applicable to U.S. domestic public companies. |
Risks Related to Our Business and Industry
We may not be able to successfully implement our growth strategies or manage our growth.
Our total net revenues generated from hosting and related services increased from RMB7,065.2 million in 2022 to RMB7,412.9 million in 2023, and increased to RMB8,259.1 million in 2024, representing a compound annual growth rate, or CAGR, of 8.1%. As of December 31, 2024, we had an aggregate capacity in service of 486MW from our wholesale IDC business and 52,107 cabinets in service from our retail IDC business. In order to meet growing customer demands, we plan to continue to increase our service capacity through new self-built data centers and new phases of existing self-built data centers, which require us to commit a substantial amount of operating and financial resources. Furthermore, we intend to continue expanding our overall service offerings, customer base, employee headcount, and operations. Our planned capital expenditures, together with our ongoing operating expenses, will cause substantial cash outflows.
Site selection of data centers is a critical factor in our expansion plans. The lack of suitable properties available with the necessary combination of high-power capacity and optical fiber connectivity may have a negative impact on our revenue growth. We may overestimate the demand for our services in the markets where we operate and increase our data center capacity or expand our internet network more aggressively than needed, which may cause an increase in our costs and expenses and have a negative impact on our operating margins. Furthermore, the costs of construction and maintenance of new data centers constitute a significant portion of our capital expenditures and operating expenses. If our planned expansion does not achieve the desired results, our business, profitability and results of operations could be materially and adversely affected.
19
We have been providing retail data center services to customers by offering them colocation, interconnectivity and other value-added services with standardized cabinets since our inception. In 2019, we developed our “dual-core” growth strategy to expand into wholesale data center services to construct and develop hyperscale data center sites for large-scale technology companies based on their customized standards. The wholesale data center services market has a different competitive landscape, and different consumer preferences and spending patterns from the retail data center services market. We have built brand recognition in this market and may need to further strengthen our brand recognition through further investments in sales and promotional activities in addition to those that we originally planned. Our ability to attract customers of wholesale services will depend on a variety of factors, including our capabilities in data center design, construction and delivery, data centers’ operating reliability and security as well as our management and maintenance services. Our inability to develop, provide or effectively execute any of these initiatives may hinder the implementation of this new growth strategy and may adversely affect our business, financial condition and results of operations.
Managing expanded businesses and a geographically dispersed workforce require substantial management efforts and significant additional investments in our operating systems. For example, if our information systems are unable to support the increased demands resulting from our growth, we may need to implement new systems, which would be disruptive to our business. We may also initiate similar network upgrades in the future if required by our operations. If we fail to improve our operational systems or to manage the expenses associated with the improvement or upgrade of our operating systems to keep pace with the growth of our business, we could experience disruption of our services to customers causing customer dissatisfaction, cost inefficiencies, and lost revenue opportunities, which may materially and adversely affect our results of operations.
We may not be able to increase sales to our existing customers and attract new customers, which would adversely affect our results of operations.
Our growth depends on our ability to continue to expand our service offerings to existing customers and attract new customers. Our customer base for hosting and related services decreased overall from 2023 to 2024 due to the disposition of the assets of the Taiwan branch of Diyixian.com Limited in 2024 but remained relatively stable excluding this transaction. Our average monthly recurring revenues per cabinet for retail IDC business were RMB8,946, RMB8,852, and RMB8,769 for the years ended December 31, 2022, 2023, and 2024, respectively. We may be unable to sustain our growth for a number of reasons, such as:
| ● | capacity constraints; |
| ● | inability to identify new locations or reliable data centers for cooperation or lease; |
| ● | a reduction in the demand for our services due to economic recessions; |
| ● | inability to market our services in a cost-effective manner to new customers; |
| ● | inability of our customers to differentiate our services from those of our competitors, or inability to effectively communicate such distinctions; |
| ● | inability to successfully communicate the benefits of data center services to businesses; |
| ● | the decision of businesses to host their internet infrastructure internally or in other hosting facilities as an alternative to the use of our data center services; |
| ● | inability to increase our sales to existing customers; and |
| ● | reliability, quality or compatibility problems with our services. |
A substantial amount of our past revenues was derived from service offerings to existing customers. Our costs associated with increasing revenues from existing customers are generally lower than costs associated with generating revenues from new customers. Therefore, slowing revenue growth or declining revenues from our existing customers, even if offset by an increase in revenues from new customers, could reduce our operating margins. Any failure to grow our revenues from existing customers or attract new customers for a prolonged period of time could have a material adverse effect on our results of operations. Certain of our existing customers that have strong in-house IT capabilities may choose to build their own data centers, which could adversely affect our ability to increase our sales to them. If we are unable to satisfy the needs or requirements of our significant customers, such as industry-leading internet companies or cloud service providers, we may not be able to retain them for existing services or attract them to purchase additional services from us, which may materially and adversely affect our business, financial condition and results of operations.
20
Delays in the construction of new data centers or the expansion of existing data centers could involve significant risks to our business.
In order to meet customer demand in some of our existing and new markets, we need to expand existing data centers, lease new facilities or obtain suitable land to build new data centers. Expansion of existing data centers and/or construction of new data centers are currently underway, or being contemplated, in many of our markets. Such expansion and construction require us to carefully select and rely on the experience of one or more designers, general contractors, and subcontractors during the design and construction process. If a designer, general contractor, or significant subcontractor experiences financial or other problems during the design or construction process, we could experience significant delays and incur increased costs to complete the projects, resulting in an adverse impacts on our results of operations.
Government policies and restrictions on the construction of new data centers or the expansion of existing data centers may also have a material impact on our business. For example,on July 3, 2023, the Development and Reform Commission of Beijing Municipality published the Notice on Further Strengthening the Regulations on Energy Conservation Monitoring of Data Center Projects, which replaced the Regulations on Further Strengthening the Energy Conservation Monitoring of Data Center Projects and reaffirmed the aforementioned energy conservation requirements. For more detailed information, see “Item 4. Information on the Company—B. Business Overview—Regulations—Regulations on Value-Added Telecommunications Business—Energy Conservation of Internet Data Centers.” These regulatory developments regarding their implementation may adversely affect the expansion and/or construction progress of our data centers. While we endeavor to obtain the required regulatory approvals for the development and operation of our data centers (including fixed asset investment project filings and conducting energy conservation examinations of our data center construction projects to meet the requirements under national and local laws and regulations), we cannot assure you that all of our data centers have met the requirements or that we have obtained or will obtain all relevant approvals, the lack of which could have an adverse effect on our business and expected growth.
Furthermore, technologies that require greater computing power have developed rapidly in recent years. Given that the computing power, which may rely on IDC and cloud services, exerts significant influence over such technologies, regulations, policies and rules with respect to new data center development have been issued in order to meet the demand for data and computing power.
In addition, we need to work closely with the local power suppliers in the regions where we plan to expand existing data centers or construct new data centers. If we experience significant delays in the supply of power required to support the data center expansion or new construction, either during the design or construction phases, the progress of the data center expansion and/or construction could deviate from our original plans, which could have a material and adverse effect on our revenue growth, profitability and results of operations.
If we are unable to meet our customers’ requirements, our reputation and results of operations could suffer.
Our agreements with our customers contain certain guarantees regarding our performance. For hosting services, we generally guarantee 99.9% uptime for power and 99.9% uptime for network connectivity, failure of which will cause us to provide free service for a period of time. In the past, one of our data centers experienced a network and power outages for an extended period of time. As a result, we failed to meet the 99.9% uptime guarantee for network connectivity and power, and consequently were required to provide free service for a period of time or compensate in other ways for the losses incurred to the customers who were affected pursuant to our agreements with these customers. This was a low-probability event and did not have any material impact on our business. If in the future similar incidents were to recur or we are unable to provide customers with quality customer support, we could face customer dissatisfaction, decreased overall demand for our services, and loss of revenue. In addition, inability to meet customer service expectations may damage our reputation and could consequently limit our ability to retain existing customers and attract new customers, which would adversely affect our ability to generate revenue and negatively impact our results of operations.
21
Our business requires us to make significant capital expenditures and resource commitments prior to recognizing revenue for those services.
We have a long selling cycle for our services, which typically requires significant investment of capital, human resources and time by both our customers and us. Constructing, developing and operating our data centers require significant capital expenditures. A customer’s decision to utilize our colocation services, our managed solutions or our other services typically involves time-consuming contract negotiations regarding the service level commitments and other terms, and substantial due diligence on the part of the customer regarding the adequacy of our infrastructure and attractiveness of our resources and services. Furthermore, we may expend significant time and resources in pursuing a particular sale or customer, and we do not recognize revenue for our services until such time as the services are provided under the terms of the applicable agreement. Our efforts in pursuing a particular sale or customer may not be successful, and we may not always have sufficient capital on hand to satisfy our working capital needs between the date on which we sign an agreement with a new customer and when we first receive revenue for services delivered to the customer. If our efforts in pursuing sales and customers are unsuccessful, or our cash on hand is insufficient to cover our working capital needs over the course of our long selling cycle, our financial condition could be negatively affected.
Any significant or prolonged failure in our infrastructure or services would lead to significant costs and disruptions and would reduce our revenues, harm our business reputation and have a material adverse effect on our financial condition and results of operations.
Our data centers, power supplies and network are vulnerable to disruptions and failure of infrastructure. Problems with the cooling equipment, generators, backup batteries, routers, switches, or other equipment, whether or not within our control, could result in service interruptions or data losses for our customers as well as equipment damage. Our customers locate their computing and networking equipment in our data centers, and any significant or prolonged failure in our infrastructure or services could significantly disrupt the normal business operations of our customers and harm our reputation and reduce our revenue. While we offer data backup services and disaster recovery services, which could mitigate the adverse effects of such a failure, most of our customers do not subscribe for these services. Accordingly, any failure or downtime in any of our data centers could affect many of our customers. The total destruction or severe impairment of any of our data centers could result in significant downtime of our services and loss of customer data. Since our ability to attract and retain customers depends on our ability to provide highly reliable services, even minor interruptions of our services could harm our reputation.
While we have not experienced any material interruptions in the past, service interruptions continue to be a significant risk for us and could materially impact our business. Any service interruptions may:
| ● | require us to waive fees or provide free services; |
| ● | cause our customers to seek damages for losses incurred; |
| ● | require us to replace existing equipment or add redundant facilities; |
| ● | cause existing customers to cancel or elect to not renew their contracts; |
| ● | adversely affect our brand and reputation as a reliable provider of data center service; or |
| ● | make it more difficult for us to attract new customers or cause us to lose market share. |
Any of these events could materially increase our expenses or reduce our revenue, which would have material adverse effect on our business, financial condition and results of operations.
We rely on customers in the internet industry for a significant portion of our revenues.
We derived a significant portion of our revenues in 2022, 2023, and 2024 from customers in China’s internet industry, including online media, e-commerce, live broadcasting, social networking, online gaming companies, portals, search engines, financial technology companies, cloud service providers and local life service providers. The business models of some internet companies are relatively new and have not been well proven. Many internet companies base their business prospects on the continued growth of the internet market, which may not happen as expected.
22
Furthermore, we are susceptible to adverse developments in the industry in which our customers operate. Our customers in the internet industry may be potentially subject to more scrutiny or experience a downturn in their business, which in turn could result in their inability or failure to make timely payments to us pursuant to their contracts with us or inability to renew our existing contracts with them. In the event of customer default or enhanced scrutiny on our customer’s business, our liquidity could be materially and adversely impacted and we may experience delays in enforcing our rights and may incur substantial costs in protecting our investment. The inability of any of our major customer to meet its payment obligation or decreased demand in our services due to enhanced scrutiny over their business or business downturns could impact us negatively and significantly.
In addition, our business would suffer if companies in the internet industry reduce the outsourcing of their data center services. If any of these risks materialize, we may lose customers or have difficulties in selling our services, which would materially and adversely affect our business and results of operations.
Failure to maintain our partnership with Microsoft may have a material and adverse effect on our operations and the strategic goals of our cloud service business.
Through our strategic partnership with Microsoft, we started providing public cloud services in 2013 and hybrid cloud services in 2014. We are Microsoft’s local partner for all of its four major cloud offerings: Microsoft Azure, Microsoft 365 (formerly Office 365), Dynamics 365 and Power Platform services. We partner with Microsoft to provide Cloud services that allow customers to run their applications over the internet using the IT infrastructure. We generally charge end customers of cloud services for a fixed fee or fee based on the actual usage of the cloud resources at predetermined rates over the subscription period. There can be no certainty that our partnership with Microsoft will not be changed or terminated. Any change in the partnership with Microsoft could cause delays in the delivery of our cloud service and possible losses in revenue, which could adversely affect our results of operations. In addition, alternative partners may not be available, or may not provide their products or services at similar favorable prices. To the extent that we are unable to maintain our partnership with Microsoft, and if we have not yet established, or are unable to establish, partnerships with other cloud service providers, our operations, reputation and strategic goals of cloud service business would be adversely affected.
Actual or alleged failure to comply with laws and regulations related to cybersecurity, information security, privacy and data protection could lead to government enforcement actions, have a serious adverse effect on our reputation, and discourage current and potential clients from doing business with us.
We are subject to various privacy and data protection laws and regulations in different jurisdictions, which sometimes conflict among the various jurisdictions in which we operate. If and as we expand our business internationally, we expect to become subject to data privacy and security laws in additional jurisdictions. The regulatory framework for the collection, use, safeguarding, sharing, transfer and other processing of personal information and important data worldwide is rapidly evolving and is likely to remain uncertain for the foreseeable future. Any of the above may pose increasingly complex compliance challenges and increase our compliance costs. Moreover, any non-compliance could subject us to increased risk of lawsuits, regulatory investigations and penalties, negative publicity, loss of existing or potential customers, harm to our reputation and increases in our security costs, which could have a material adverse effect on our operations, financial condition and results of operations.
Particularly, regulatory authorities in China have implemented and may implement further legislative and regulatory proposals concerning cybersecurity, information security, privacy and data protection. New laws and regulations that govern new areas of data protection or impose more stringent requirements may be introduced in China. In addition, the interpretation and application of cybersecurity, information security, privacy and data protection laws in China are still evolving. It is possible that existing or newly-introduced laws and regulations, or their interpretation, application or enforcement, could significantly affect our business practice and force us to change our business practices. For example, in November 2016, the SCNPC promulgated the Cybersecurity Law, which requires network operators to perform certain functions related to cybersecurity protection and strengthen network information management through taking technical and other necessary measures as required by laws and regulations to safeguard the operation of networks, responding to network security effectively, preventing illegal and criminal activities, and maintaining the integrity and confidentiality and usability of network data. In addition, the Cybersecurity Law imposes certain requirements on the CIIOs. For example, CIIOs generally shall, during their operations in the PRC, store the personal information and important data collected and produced within the territory of PRC, and shall perform certain security obligations as required under the Cybersecurity Law. The Cybersecurity Law is relatively new and subject to interpretation by the regulator. In light of rapid advances in its implementation, the implementation of the Cybersecurity Law involves potential risks to our business because we may be deemed as the CIIO thereunder.
23
As of the date of this annual report, we have not received any notice from any authority identifying us as a CIIO or requiring us to undertake a cybersecurity review. There can be no assurance that we would be able to complete the applicable cybersecurity review procedures in a timely manner, or at all, if we are required to follow such procedures. Any failure or delay in the completion of the cybersecurity review procedures may prevent us from using or providing certain network products and services, and may result in government enforcement actions and investigations, fines, penalties, suspension of our non-compliant operations, among other sanctions. Our reputation and results of operations could be materially and adversely affected, if we are to be deemed a CIIO using network products or services without having completed the required cybersecurity review procedures.
For the period starting from July 2022, the PRC government authorities further enhanced regulations on internet and cyber security by promulgating related new rules and regulations, including the Measures for the Security Assessment of Cross - border Transfer of Data, which became effective on September 1, 2022, the Measures for the Administration of Data Security in the Field of Industry and Information Technology (for Trial Implementation), which became effective on January 1, 2023, the Provisions on Promoting and Regulating Cross - border Data Transfer published on March 22, 2024, the Data Security Regulations, which was published on September 24, 2024 and became effective on January 1, 2025, and the Implementing Rules for the Risk Assessment of Data Security in the Field of Industry and Information Technology (Trial Implementation), which was issued on May 10, 2024 and came into effect on June 1, 2024. For detailed discussion, please see “Item 4. Information on the Company - Regulations - Regulations on Internet Security.”
Compliance with the above PRC laws and regulations including the Cybersecurity Law, the Regulations on Protection of Security of Critical Information Infrastructure, the Cybersecurity Review Measures and the Data Security Law, the Measures for the Security Assessment of Cross - border Transfer of Data, the Measures for the Administration of Data Security in the Field of Industry and Information Technology (for Trial Implementation), the Data Security Regulations, the Implementing Rules for the Risk Assessment of Data Security in the Field of Industry and Information Technology (Trial Implementation) as well as additional laws and regulations that PRC regulatory bodies may enact in the future, including laws and regulations regarding the cybersecurity, information security, privacy and data protection, may result in additional expenses to us and subject us to negative publicity, which could harm our reputation and business operations. The application and implementation of these laws and regulations are subject to interpretations. PRC regulators, including the Department of Public Security, the MIIT, the SAMR and the CAC, have been increasingly focused on regulation in the areas of data security and data protection, and are enhancing the protection of privacy and data security by rule-making and enforcement actions at central and local levels. We expect that these areas will receive greater and continued attention and scrutiny from regulators and the public going forward, which could increase our compliance costs and subject us to heightened risks and challenges associated with data security and protection. If we are unable to manage these risks, we could become subject to penalties, including fines, suspension of business and revocation of required licenses, and our reputation and results of operations could be materially and adversely affected.
24
We only collect basic user personal information that is necessary to provide the corresponding services. We do not collect any sensitive personal information or other excessive personal information that is not related to the corresponding services. We update our privacy policies from time to time to meet the latest regulatory requirements of CAC and other authorities and adopt technical measures to protect data and ensure cybersecurity in a systematic way. We have adopted cybersecurity risk management program, which is based on industry best practices that aim (1) to provide a roadmap for effective security management practices and controls that protect and maintain the confidentiality, integrity, and availability of Company’s information systems and information assets, including non - public information and (2) to prevent data exfiltration, manipulation, and destruction, as well as system and transactional disruption. For details, please refer to “Item 16K - Cybersecurity” in this annual report on Form 20 - F. However, despite our efforts, we cannot eliminate all risks from cybersecurity threats, or provide assurances that we have not experienced an undetected cybersecurity incident. In addition, while we have taken various measures to comply with all applicable laws and regulations regarding cybersecurity, information security, privacy and data protection in China, we cannot assure you that the measures we have taken or will take are adequate under the Cybersecurity Law, and we may be held liable in the event of any breach of the relevant requirements under the Cybersecurity Law or other relevant laws and regulations. Any failure or perceived failure by us to prevent information security breaches or to comply with data security and privacy policies or related legal obligations, or any compromise of security that results in the unauthorized use, release or transfer of personally identifiable information or other data, could cause our customers to lose trust in us and could expose us to legal claims or penalties. Any perception by the public that privacy of user information or data security are becoming increasingly unsafe or vulnerable to attacks could inhibit the growth of our products and services generally. We expect that these areas will be subject to greater public scrutiny and attention from regulators and more frequent and rigid investigation or review by regulators, which will increase our compliance costs and subject us to heightened risks and challenges. We may also be held liable in the event of any breach of general clauses on our compliance with such statutory requirements as well as some other specific requirements related to data protection under the relevant customer contracts. We may have to spend much more personnel cost and time evaluating and managing these risks and challenges in connection with our products and services in the ordinary course of our business operations, and cooperated and will keep cooperating in the future with the competent regulators in these respects. If further changes in our business practices are required under China’s evolving regulatory framework for the protection of information in cyberspace, our business, financial condition and results of operations may be adversely affected. These proceedings or actions could subject us to significant penalties and negative publicity, require us to change our business practices, increase our costs and severely disrupt our business, hinder our global expansion or negatively affect the trading prices of our ADSs, shares and/or other securities. If we are unable to manage these risks, we could become subject to penalties, including fines, suspension of business and revocation of required licenses, and our reputation and results of operations could be materially and adversely affected.
We depend on third-party suppliers for key elements of our network infrastructure, data center and telecommunication network services, and we also compete with some of the third-party suppliers, primarily China Telecom, China Unicom and China Mobile, for certain telecommunication resources.
Our success depends in part upon our relationships with third-party suppliers, primarily China Telecom, China Unicom and China Mobile, for key elements of network infrastructure and telecommunication network services, including hosting facilities and bandwidth, and to some extent, optical fibers. We directly enter into agreements with the local subsidiaries of China Telecom, China Unicom and China Mobile, from whom we lease cabinets in the data centers built and operated by them, with power systems, cabling and wiring and other data center equipment pre-installed. Because each local subsidiary of China Telecom, China Unicom and China Mobile has independent authority and budget to enter into contracts, our contract terms with these subsidiaries vary and are determined on a case-by-case basis. We generally define “partnered” data centers as the data center space and cabinets we lease from China Telecom, China Unicom, China Mobile and other third parties through agreements. Based on the specific requests of our customers, demands in different cities and our strategy for points of presence, or POP, establishment, the locations and number of our partnered data centers may change from time to time. As of December 31, 2024, we leased a total of 3,402 cabinets that are housed in our partnered data centers, accounting for approximately 6.5% of the total number of our cabinets from retail IDC business.
We also rely on our internet bandwidth suppliers, consisting primarily of China Telecom, China Unicom and China Mobile, for a significant portion of our bandwidth needs and lease optical fibers from them to connect our data centers with each other and with the telecommunications backbones and other internet service providers. Our agreements with local subsidiaries of major telecommunication carries usually have a term of one to three years and an automatic renewal option. We can offer no assurances that these service providers will continue to provide services to us on a cost-effective basis or on otherwise competitive terms, if at all, or that these providers will provide us with additional capacity to adequately meet customer demand or to expand our business. Any of these factors could limit our growth prospects and materially and adversely affect our business.
25
China Telecom, China Unicom and China Mobile also provide data center and bandwidth services and directly compete with us while we exercise little control over them. See “— We may not be able to compete effectively.” We believe that we have good business relationships with China Telecom, China Unicom and China Mobile, and we have access to adequate hosting facilities and bandwidth to provide our services. However, there can be no assurance that we can always secure hosting facilities and bandwidth from China Telecom, China Unicom and China Mobile on commercially acceptable terms, or at all.
In addition, we currently purchase routers, switches and other equipment from a limited number of suppliers. We do not carry significant inventories of the products we purchase, and we have no guaranteed supply arrangements with our suppliers. The loss of any significant vendor could delay the build-out of our infrastructure and increase our costs. If our suppliers fail to provide products or services that comply with evolving internet standards or that interoperate with other products or services we use in our network infrastructure, we may be unable to meet all or a portion of our customer service commitments, which could materially and adversely affect our business and results of operations.
Furthermore, we have experienced and expect to continue to experience interruptions or delays in network services. Any failure on our part or the part of our third-party suppliers to achieve or maintain high data transmission capacity, reliability or performance could significantly reduce customer demand for our services and damage our business and reputation. As our customer base grows and their usage of telecommunications resources increases, we may be required to make additional investments in our capacity to maintain adequate data transmission speed. The availability of such capacity may be limited or the cost may be unacceptable to us. If adequate capacity is not available to us as our customers’ usage increases, our network may be unable to achieve or maintain sufficiently high data transmission capacity, reliability or performance. In addition, our operating margins may suffer if our bandwidth suppliers increase the prices for their services and we are unable to pass along the increased costs to our customers.
The industries that we operate and our business operations are extensively impacted by the policies and regulations of the PRC government. Any policy or regulatory change may cause us to incur significant compliance costs.
The industries that we operate and our business operations are subject to extensive national, provincial and local governmental regulations, policies and controls. PRC governmental authorities and agencies regulate many aspects of Chinese industries, including without limitation, the following aspects:
| ● | construction or development of new data centers or renovation, rebuilding or expansion of existing data centers; |
| ● | environmental protection laws and regulations; |
| ● | security laws and regulations; |
| ● | establishment of or changes in shareholder of foreign investment enterprises; |
| ● | foreign exchange; |
| ● | taxes, duties and fees; |
| ● | customs; |
| ● | land planning and land use rights; |
| ● | energy conservation and emission reduction; and |
| ● | internet security laws and regulations, including without limitation, the Cybersecurity Law, and the Trial Administrative Measures on the Use and Operation Maintenance of Internet Information Security Management System. |
26
The liabilities, costs, obligations and requirements associated with these laws and regulations may be material, may delay the commencement of operations at our new data centers or cause interruptions to our operations. Failure to comply with the relevant laws and regulations in our operations may result in various penalties, including, among others the suspension of our operations and thus adversely and materially affect our business, prospects, financial condition and results of operations. Additionally, there can be no assurance that the relevant government agencies will not change such laws or regulations or impose additional requirements. While we have endeavored to comply with the relevant laws and regulations in the development and operation of our data centers, we may incur additional costs in order to fulfill such requirements, and we cannot assure you that we have complied with, or will comply with the requirements of all relevant laws and regulations, including obtaining of all relevant approvals required for the development and operation of data centers.
Difficulties in identifying, consummating and integrating acquisitions and alliances and potential write-offs in connection with our investment or acquisitions may have a material and adverse effect on our business and results of operations.
As part of our growth strategy, we have acquired, and may in the future acquire, companies that operate businesses complementary to ours. From time to time, we may also make alternative investments and enter into strategic partnerships or alliances as we see fit. For example, in August 2022, we, through one of our subsidiaries, acquired 100% of the equity interests in Kunshan Kunhui Network Co., Ltd., which primarily provides internet data center service, as part of our business strategy to expand the existing hosting service. In March 2023, we, through one of our consolidated affiliated entities, Langfang Huahai Network Technology Co., Ltd. (“Langfang Huahai”), acquired 100% equity interest in Sanhe Mingtai Digital Industrial Park Co., Ltd. (“Sanhe Digital”) with a consideration of 22.5% equity interest (share consideration) of Langfang Huahai, to acquire the property and land use rights for data center. Sanhe Digital was subsequently merged into Langfang Huahai in December 2023. In December 2023, we entered into a strategic cooperation agreement with SDHG to develop renewable energy projects in northern China and build innovative computing power network infrastructures encompassing data center, cloud computing and big data to promote the low-carbon and high-quality development of IDC services. In November 2024, we entered into a Cooperation Framework Agreement with Dajia Investment Holding Co., Ltd. and others to collaborate on the Taicang IDC Campus. In January 2025, we entered into a Share Purchase Agreement with Quin Link Inc., Yuedi Xiang, Hang Meng, and Piyun Network Technology Group Co., Ltd., among others, to ultimately acquire 100% of the share capital of Yi Yun Hongtu (Shanghai) Big Data Technology Co., Ltd. and its subsidiaries in phases extending until 2030. However, past and future acquisitions, partnerships or alliances may expose us to certain risks, including risks associated with:
| ● | the integration of new operations and the retention of customers and personnel of the acquired businesses; |
| ● | significant volatility in our profitability due to changes in the fair value of our contingent purchase consideration payable; |
| ● | unforeseen or hidden liabilities, including those associated with different business practices; |
| ● | the diversion of management’s attention and resources from our existing business and technology by acquisition, transition and integration activities; |
| ● | failure to achieve synergies with our existing business and generate revenues as anticipated; |
| ● | failure of the newly acquired businesses, technologies, services and products to perform as anticipated; |
| ● | inability to generate sufficient revenues to offset additional costs and expenses; |
| ● | breach or termination of key agreements by the counterparties; |
| ● | international operations conducted by some of our acquired business; |
| ● | potential claims over payment of contingent purchase consideration; or |
| ● | the potential loss of, or harm to, relationships with both our employees and customers resulting from our integration of new businesses. |
27
In addition, we record goodwill if the purchase price we pay in the acquisitions exceeded the amount assigned to the fair value of the net assets in the business acquired. We are required to test our goodwill and intangible assets for impairment annually, or more frequently, if events or changes in circumstances indicate that these assets may be impaired. As of December 31, 2022, the recorded goodwill was RMB1,364.2 million. We carried out certain procedures as required under the accounting principles to test the fair value of goodwill as of December 31, 2023, which resulted in impairment of goodwill of RMB1,364.2 million in the year of 2023. Accordingly, we no longer have recorded goodwill subsequent to December 31, 2023. We cannot assure you that our acquisitions will perform as expected or that the acquired businesses, technologies, services and products from our past acquisitions and any potential transaction will generate sufficient revenue to offset the associated costs or other potential unforeseen adverse effect on our business. We may record impairment of goodwill and acquired intangible assets in connection with our future acquisitions if the carrying value of our acquisition goodwill and related acquired intangible assets in connection with our future acquisitions are determined to be impaired. Furthermore, we may need to raise additional debt or sell additional equity or equity-linked securities to make or complete such acquisitions. See “— We may require additional capital to meet our future capital needs, which may adversely affect our financial position and result in additional shareholder dilution.”
We may not be able to compete effectively.
We compete with various industry players, including telecommunication carriers such as China Telecom, China Unicom and China Mobile, carrier-neutral service providers in China such as SINNET, GDS and Chindata, cloud services providers such as AWS and Alibaba Cloud, virtual private network, or VPN, service providers such as Citic Telecom CPC, NOVA Technology Corporation Limited, or NOVA, and HKT (6823.HK) as well as new market entrants in the future. Competition is primarily centered on the quality of service and technical expertise, security, reliability and functionality, reputation and brand recognition, financial strength, the breadth and depth of services offered, geographic coverage and price. Some of our current and future competitors may have substantially greater financial, technical and marketing resources, greater brand recognition, and more established relationships with current or potential customers than we do, which would allow them to:
| ● | adapt to new or emerging technologies and changes in customer requirements more quickly; |
| ● | bundle certain services and provide to customers at reduced prices; |
| ● | take advantage of acquisition and other opportunities more readily; |
| ● | adopt more aggressive pricing policies and devote greater resources to the promotion, marketing, and sales of their services; and |
| ● | devote greater resources to the research and development of their products and services. |
If we are unable to compete effectively and successfully against our current and future competitors, our business prospects, financial condition and results of operations could be materially and adversely affected.
28
Our self-built and partnered data centers are vulnerable to security breaches, which could disrupt our operations and have a material adverse effect on our business, financial condition and results of operations.
Breaches of our data centers, networks, infrastructure or data security could disrupt the security of our systems and business applications, impair our ability to provide services to our customers and protect the privacy of their data, compromise confidential or technical business information harming our reputation or competitive position, result in theft or misuse of our intellectual property or other assets, subject us to ransomware attacks, require us to allocate more resources to improve technologies or remediate the impacts of attacks, or otherwise adversely affect our business. In addition, we have limited control over our partnered data centers, which are primarily operated by China Telecom, China Unicom or China Mobile. We may be required to devote significant capital and resources to protect against such threats or to alleviate problems caused by security breaches. As techniques used to breach security change frequently and are generally not recognized until launched against a target, we may not be able to implement security measures in a timely manner or, if and when implemented, we may not be certain whether these measures could be circumvented. Any breaches that may occur could expose us to increased risk of lawsuits, material monetary damages, potential violations of applicable privacy and other laws, penalties and fines, loss of existing or potential customers, harm to our reputation and increases in our security and insurance costs, which could have a material adverse effect on our business, financial condition and results of operations. For a detailed discussion, see “Item 4. Information on the Company—B. Business Overview—Regulations—Regulations on Internet Security.” In addition, the local authorities in the PRC may conduct various reviews and inspections on our business operations from time to time, which could cover a broad range of aspects, including network and information security, and compliance with applicable laws, rules and regulations. If any non-compliance incidents in our business operation are identified, we may be required to take certain rectification measures in accordance with applicable laws and regulations, or we may be subject to other regulatory actions such as administrative penalties. However, given the continuously evolving regulatory environment of China, we cannot assure you that we will be able to fully rectify all non-compliance incidents in a timely manner or fully satisfy the regulatory requirements, or we will not be subject to any future regulatory reviews and inspections where other non-compliance incidents might be identified, which might materially and adversely affect our business, financial condition, results of operations and prospects.
In addition, any assertions of alleged security breaches or systems failure made against us, whether true or not, could harm our reputation, cause us to incur substantial legal fees, divert management’s attention and have a material adverse effect on our business, reputation, financial condition and results of operations.
An occurrence of a widespread health epidemic or other outbreaks or natural disasters could have a material adverse effect on our business, financial condition and results of operations.
Our business could be materially and adversely affected by the outbreak of a widespread health epidemic, such as COVID - 19, swine flu, avian influenza, severe acute respiratory syndrome, Ebola and Zika; natural disasters, such as earthquakes, snowstorms, storm surges, floods, fires, drought and other extreme weather events and other effects of climate change; or other events, such as wars, acts of terrorism, environmental accidents, power shortages or communication interruptions. The occurrence of a disaster or a prolonged outbreak of an epidemic illness or other adverse public health developments in China or elsewhere in the world could materially disrupt our industry and our business and operations, and have a material adverse effect on our business, financial condition and results of operations. For example, these events could cause potential restrictive measures to be imposed in major cities where we have a significant presence. Our operations could also be disrupted if any of our employees or employees of our business partners are suspected of contracting an epidemic disease, since this could require us or our business partners to quarantine some or all of these employees or disinfect the facilities used for our operations. In addition, our revenue and profitability could be materially reduced to the extent that a natural disaster, health epidemic or other outbreak or any change in policy in response to such event harms the global or PRC economy in general.
29
If the construction of new data centers or the expansion of existing data centers cannot be completed or delivered on time due to a natural disaster, health epidemic or other outbreak or any change in policy in response to such event, we might be unable to meet our customer demand in the existing and new markets as expected, which may adversely and materially affect our business, financial condition and results of operations. In addition, the business disruptions caused by a natural disaster, health epidemic or other outbreak or any change in policy in response to such event might also materially and adversely affect our customers’ business operations and financial conditions, especially for small- and medium-sized enterprises, and they might start to encounter cash flow or operating difficulties, which may reduce their demand for our services, increase the accounts receivable turnover days or even increase the default risks. All of these consequences would negatively affect our results of operations. Any prolonged disruption of our businesses or those of our customers or business partners could negatively impact our financial condition and results of operations.
We have a history of net loss and we are uncertain about our future profitability.
We incurred a net loss of RMB762.0 million in 2022 and a net loss of RMB2,597.2 million in 2023. In 2024, we generated a net profit of RMB248.4 million. We cannot assure you that we will be able to generate net income in the future.
We expect our costs and expenses to increase in absolute amounts as we continue to grow our business. Moreover, we intend to continue to invest in the foreseeable future in expanding our data center infrastructure, improving our technologies, hiring qualified research and development personnel and offering additional solutions and products, which is expected to cause our cost of revenues, sales and marketing expenses and research and development expenses to continually increase. We also plan to invest in sales, marketing and branding efforts. These efforts may be more costly than we expect and our revenues may not increase sufficiently to offset our expenses, which may result in increased operating and net loss in the short term with no assurance that we will eventually achieve our intended long-term benefits or profitability. In addition, we have recorded significant fair value losses in prior periods arising from changes in the fair value of our 2027 convertible bonds, and we may continue to record such losses if the trading price of our shares increases.
We may require additional capital to meet our future capital needs, which may adversely affect our financial position and result in additional shareholder dilution.
We will require significant capital expenditures and cash investments to fund our future growth. We may need to raise additional funds through equity or debt financings in the future in order to meet our capital needs mostly in relation to the construction of our self-built data centers and future acquisition opportunities. We may undertake a listing of our Class A ordinary shares on the Hong Kong Stock Exchange, which may also involve a public offering of newly issued shares to public investors. Any potential listing and offering are subject to market conditions and regulatory approvals, including the approval of that stock exchange. The issuance of new equity could result in dilution of our existing shareholders. If we raise additional funds through further issuances of equity or equity-linked securities, our existing shareholders could suffer significant dilution in their percentage ownership of our company, and any new equity securities we issue could have rights, preferences, and privileges senior to those of holders of our ADSs and ordinary shares. We may not be able to raise required cash on terms acceptable to us, or at all. If new financing sources are required, but are insufficient or unavailable, we may need to modify our growth and operating plans and business strategies based on available funding, if any, which would harm our ability to grow our business.
Servicing our debt requires a significant amount of cash, and we may not have sufficient cash flows from our business to pay our substantial debt.
Our ability to make scheduled payments of the principal of, to pay interest on or to refinance our indebtedness, including the notes and commercial loans, depends on our future performance, which is subject to economic, financial, competitive and other factors beyond our control. Our business may not continue to generate cash flow from operations in the future sufficient to service our debt and make necessary capital expenditures. If we are unable to generate cash flow, we may be required to adopt one or more alternatives, such as selling assets, restructuring debt or obtaining additional equity capital on terms that may be onerous or highly dilutive. Our ability to refinance our indebtedness will depend on the capital markets and our financial condition at such time. We may not be able to engage in any of these activities or engage in these activities on desirable terms, which could result in a default on our debt obligations.
30
As of December 31, 2024, our total consolidated indebtedness and other liabilities, representing the aggregate amount of borrowings, accounts and notes payable, accrued expenses and other payables and convertible promissory notes, were RMB16,001.8 million. In 2023, we successfully completed the repurchase of US$64.0 million then outstanding convertible senior notes due 2025 at 109% of the principal amount plus all accrued but unpaid interest. In February 2024, we successfully repurchased and cancelled our US$600 million 0.00% Convertible Senior Notes due 2026. Failure to service our debt would constitute an event of default under the terms of our outstanding debt, which would have a material adverse effect on our financial condition and results of operations. Furthermore, if our bond rating is downgraded or we incur any change of control event, our financial condition or results of operations would be materially and adversely affected.
Our substantial level of indebtedness could adversely affect our ability to raise additional capital to fund our operations, expose us to interest rate risk to the extent of the variable rate debt, and if we are unable to comply with the restrictions and covenants contained in our debt agreements, an event of default could occur under the terms of such agreements, which could cause repayment of such debt to be accelerated.
We have substantial indebtedness. As of December 31, 2024, we had total outstanding debts (consisting of borrowings) of RMB9,776.6 million and convertible promissory notes of RMB1,897.7 million. In February 2024, we successfully repurchased and cancelled our US$600 million 0.00% Convertible Senior Notes due 2026. Based on our current expansion plans, we expect to continue to finance our operations partially through the incurrence of debt. Our indebtedness could, among other consequences:
| ● | make it more difficult for us to satisfy our obligations under our indebtedness, exposing us to the risk of default, which, in turn, would negatively affect our ability to operate as a going concern; |
| ● | require us to dedicate a substantial portion of our cash flows from operations to interest and principal payments on our indebtedness, reducing the availability of our cash flows for other purposes, such as capital expenditures, acquisitions and working capital; |
| ● | limit our flexibility in planning for, or reacting to, changes in our business and the industries in which we operate; |
| ● | increase our vulnerability to general adverse economic and industry conditions; |
| ● | place us at a disadvantage compared to our competitors that have less debt; |
| ● | expose us to fluctuations in the interest rate environment because the interest rates on borrowings under our project financing agreements are variable; |
| ● | expose us to fluctuations in foreign exchange rate; |
| ● | increase our cost of borrowing; |
| ● | limit our ability to borrow additional funds; and |
| ● | require us to sell assets to raise funds, if needed, for working capital, capital expenditures, acquisitions or other purposes. |
As a result of covenants and restrictions, we are limited in how we conduct our business, and we may be unable to raise additional debt or equity financing to compete effectively or to take advantage of new business opportunities. Our current or future borrowings could increase the level of financial risk to us and, to the extent that the interest rates are not fixed and rise, or that borrowings are refinanced at higher rates, our available cash flow and results of operations could be adversely affected. In addition, because we derive vast majority of our available cash flow in the RMB and use the RMB as our reporting currency whereas our functional currency is the United States dollar and we have significant portion of outstanding debts dominated in the United States dollar, we face significant foreign exchange risk. Any appreciation or depreciation in the value of the RMB will affect our available cash flow and results of operations in different ways.
31
If we are unable to comply with the restrictions and covenants in our current or future debt and other agreements, or we are unable to timely obtain waivers from relevant counterparties under such debt or other agreements, there could be a default under the terms of these agreements. In the event of a default under these agreements, the holders of the debt could terminate their commitments to lend to us, accelerate the debt and declare all amounts borrowed due and payable or terminate the agreements, whichever the case may be. In addition, our variable interest entities and subsidiaries may from time to time pledge the equity interests they hold in certain of their subsidiaries to the financial institutions as collateral to secure the loans or finance leases provided by these financial institutions. If there is any default under these loans or finance leases and we are unable to repay the debt, the pledged equity interests may be foreclosed by these creditors and our business could be adversely affected.
Furthermore, some of our debt agreements may contain cross-acceleration or cross-default provisions. As a result, our default under one debt agreement may cause the acceleration of debt or result in a default under our other debt agreements. If any of these events occur, we cannot assure you that our assets and cash flows would be sufficient to repay in full all of our indebtedness, or that we would be able to find alternative financing. Even if we could obtain alternative financing, we cannot assure you that it would be on terms that are favorable or acceptable to us.
Certain terms of our convertible notes, and our debt repayment obligations thereunder, may adversely affect our financial condition and cash flows from operations in the future.
The holders of our convertible notes have certain repurchase rights pursuant to the terms under our convertible notes. For example, holders of our 2027 Convertible Notes, among others, have the right to require us to redeem for cash all of their 2027 Convertible Notes in the event of certain fundamental changes, including an occurrence of a change in control or a delisting of ADSs from a reputable international stock exchange, subject to certain conditions, at a redemption price equal to the sum of the principal amount of the notes, plus the total amount of accrued interest, plus Incremental Amount. Similarly, holders of the 2030 Convertible Notes have the right to require us to repurchase all or part of their 2030 Convertible Notes in cash on April 3, 2028 or, subject to certain conditions, in the event of certain fundamental changes, at a repurchase price equal to 100% of the principal amount of the 2030 Converitble Notes to be repurchased, plus accrued and unpaid interest, if any, to, but excluding, the relevant repurchase date. For more details, see “Item 5. Operating and Financial Review and Prospects—B. Liquidity and Capital Resources—Convertible Notes” in this annual report on Form 20-F.
Further, our ability to meet our debt obligations will depend on our future performance, which will be affected by financial, business, economic, regulatory and other factors, many of which are outside of our control. Our future operations may not generate sufficient cash to enable us to repay our debt, including the convertible notes we have issued. If we fail to make a payment on our debt, we could be in default on such debt. If we are at any time unable to pay our indebtedness under our convertible notes in cash when due or upon the required redemption, we may be required to issue additional equity securities or incur indebtedness on unfavorable terms.
Increased power costs and limited availability of electrical resources could adversely affect our results of operations.
We are a large consumer of power and costs of power account for a significant portion of our overall costs for both our self-built data centers and partnered data centers. We may not be able to pass on increased power costs to our customers, which could harm our results of operations. For example, on December 2, 2022, the Development and Reform Commission of Guangdong Province and the Department of Industry and Information Technology of Guangdong Province jointly issued the Opinions on Strengthening the Layout and Construction of Data Centers, pursuant to which, the average PUE of data centers which are newly constructed and located in data center clusters of national hubs shall be at or below 1.25 while the average PUE of other data centers in Guangdong province shall be at or below 1.3. On July 3, 2023, the Development and Reform Commission of Beijing Municipality published the Notice on Further Strengthening the Regulations on Energy Conservation Monitoring of Data Center Projects, which replaced the Regulations on Further Strengthening the Energy Conservation Monitoring of Data Center Projects that was published in July 2021, and reaffirmed energy conservation requirements applicable to data center projects, including, among others, a limitation on the proportion of racks for data storage function, a requirement for higher usage percentage of renewable energy sources and lower PUE, as well as a restriction on the minimum actual utilization rate of the data center within two years after obtaining an energy conservation review opinion. On November 14, 2024, the Beijing Municipal Commission of Economy and Information, the Beijing Municipal Development and Reform Commission and the Beijing Municipal Communications Administration jointly issued the Beijing Existing Data Center Optimization Work Plan (2024-2027), which stipulates that by 2027, the energy efficiency levels of data centers in Beijing must fully comply with local standards, with the average annual PUE being reduced to below 1.35, and data centers with a PUE higher than 1.35 are identified as the primary targets for optimization. For more detailed information, see “Item 4. Information on the Company—B. Business Overview—Regulations—Regulations on Value-Added Telecommunications Business—Energy Conservation of Internet Data Centers.” Such regulations have directly or indirectly increased our cost of power. If we are unable to pass these increased power costs on to consumers, these regulations may adversely affect our results of operations.
32
Power and cooling requirements at our data centers are also increasing as a result of the increasing power demands of today’s servers. Since we rely on third parties to provide our data centers with power, our data centers could have a limited or inadequate access to power. Our customers’ demand for power may also exceed the power capacity in our older data centers, which may limit our ability to fully utilize these data centers. This could adversely affect our relationships with our customers, which could harm our business and have an adverse effect on our results of operations.
If we are unable to successfully identify and analyze changing market trends and adjust our growth strategies accordingly in a timely and cost-effective manner, our results of operations could be adversely affected.
As China’s internet infrastructure market remains at an early stage, especially compared to those in more advanced economies, we generally operate in a more complex business environment with changing market dynamics. On the one hand, the imbalance between material growth in internet traffic and the relative limited supply of high-quality internet infrastructure services drives strong demand for not only data center services, but also complementary value-added services in adjacent markets, including among others, interconnectivity services, network transmission services and cloud services. On the other hand, the potential changes in competitive landscape and regulations in an otherwise highly regulated market continue to present ambiguities and challenges. Therefore, we need to evaluate, on a continuous basis, the changing market dynamics and from time to time make adjustments to our growth strategies and operations accordingly. Any material changes to our strategies and operations, including adjustments to business models, new business areas and acquisitions, are evaluated financially, strategically and operationally by our management and approved by our board of directors. If we fail to capture new growth opportunities, or become unsuccessful in modifying our strategies and operations to adapt to these changing market conditions in a timely and cost-effective manner, our results of operations could be materially and adversely affected.
In addition, we have expanded, and may continue to expand, into new business areas that we believe can either strengthen our competitive position or benefit our future growth. Some of these new business areas require substantial upfront investments before generating any revenues. If we fail to successfully manage the progress of our new growth initiatives, or if changing market conditions work against our proposed business plans, or if we fail to compete effectively with other market players, we may not be able to attract new customers and generate revenues and profits as anticipated, which may materially and adversely affect our business expansion.
If we are unable to adapt to evolving technologies and customer demands in a timely and cost-effective manner, our ability to sustain and grow our business may suffer.
To be successful, we must improve the performance, features and reliability of our services and adapt our business strategies to the rapidly changing market, which may cause us to incur substantial costs. We may not be able to adapt on a timely basis to changing technologies, if at all. Our ability to sustain and grow our business would suffer if we fail to respond to these changes in a timely and cost-effective manner. New technologies or industry standards have the potential to replace or provide lower cost alternatives to our data center services. The adoption of such new technologies or industry standards could render some or all of our services obsolete or unmarketable. We cannot guarantee that we will be able to identify the emergence of all of these new service alternatives successfully, modify our services accordingly, or develop and bring new products and services to market in a timely and cost-effective manner to address these changes. If and when we do identify the emergence of new service alternatives and introduce new products and services, those new products and services may need to be made available at lower price points than our then-current services. Failure to provide services to compete with new technologies or the obsolescence of our services could lead us to lose current and potential customers or could cause us to incur substantial costs, which would harm our results of operations and financial condition. Our introduction of new alternative products and services that have lower price points than current offerings may result in our existing customers switching to the lower cost products, which could reduce our revenues and have a material adverse effect of our results of operations.
If we fail to maintain a strong brand name, we may lose our existing customers and have difficulties attracting new customers, which may have an adverse effect on our business and results of operation.
We have built a strong brand in Chinese, “世纪互联”, among our customers. As our business grows or changes, we plan to continue to focus our efforts to establish a wider recognition of our brand to attract potential customers, and we may also introduce additional brands in relation to our business. We cannot assure you that we will effectively allocate our resources for these activities or succeed in maintaining and broadening our brand recognition among customers. Our major brand names and logos are registered trademarks in China. However, preventing trademark and trade name infringement or misuse could be difficult, costly and time-consuming, particularly in China. There had been incidents in the past where third parties used our brand without our authorization and we had to resort to litigation to protect our intellectual property rights. We may continue to experience similar disputes in the future or otherwise fail to fully protect our brand name, which may have an adverse effect on our business and financial results.
33
Any negative publicity and allegations against us may adversely affect our brand, public image and reputation, which may harm our ability to attract and retain users and business partners and result in material adverse impact on our business, results of operations and prospects.
Negative publicity and allegations about us, our products and services, our financial results, our market position or our industry in general, including by short sellers or investment research firms, regardless of their veracity, may adversely damage our brand, public image and reputation, harm our ability to attract and retain users and result in material adverse impact on our share price, business and results of operations. For example, in September 2014, Trinity Research Group, or Trinity, a short seller that was allegedly formed in 2014, issued reports alleging that we operated through a Ponzi scheme and reported fraudulent financials and operating metrics. The trading price of our ADSs declined and two shareholder class action lawsuits were filed against us and some of our directors and senior executive officers. Although through two separate and comprehensive rebuttal reports, we rejected all the allegations set out in Trinity’s reports, and such class action lawsuits were settled in 2018, our share price fluctuated after such negative publicity. In December 2023, a shareholder class action lawsuit was filed against us in the United States District Court for the Southern District of New York, alleging that between March 23, 2022 and February 17, 2023, we made materially false and/or misleading statements, as well as failed to disclose material adverse facts about our business, operations and prospects. As of the date of this annual report, we have filed a motion to dismiss this suit, which is currently pending before the court. We may be involved in similar class action lawsuits in the future. We may also be adversely affected if market players in our industry are involved in negative publicity involving certain cybersecurity incidents that could result in unauthorized release of confidential or otherwise protected information, harm to individuals or property and loss or compromise of important or sensitive data. Any negative publicity could adversely damage our brand, public image and reputation, which may have an adverse impact on our business and results of operations.
Our directors and employees may face claims and lawsuits as a result of their position in other companies, which may also harm our reputation.
Our directors and employees may face additional exposure to claims and lawsuits as a result of their position in other public companies. For example, one of our directors, Mr. Sean Shao, an independent director and chairman of the audit committee of Jumei International Holding Limited, was named as a defendant in a securities class action lawsuit filed in the U.S. against Jumei International Holding Limited, a company formerly listed on the New York Stock Exchange, regarding an alleged omission and misrepresentation in that company’s solicitation/recommendation statement filed with the SEC in connection with its privatization transaction. This case closed in October 2021 when the court granted the defendants’ motion to dismiss. Mr. Shao was also an independent director and chairman of the audit committee of Luckin Coffee Inc. from May 2019 through July 2020 and was chairman of a special committee of the board which investigated accounting improprieties at Luckin Coffee Inc. during 2020. Luckin Coffee Inc. and its directors, including Mr. Shao, have been named as defendants in several lawsuits brought with respect to these accounting improprieties. A final approval of the federal class action settlement was granted by the U.S. federal court in July 2022 and final approval of the state class action settlement was granted by the state court in the United States in April 2023. The existence of litigation, claims, investigations and proceedings against our directors and employees, even if they do not involve our company, may harm our reputation and adversely affect the value of our securities.
Rapid urbanization and changes in zoning and urban planning in China may cause our leased properties to be demolished, removed or otherwise affected.
China is undergoing a rapid urbanization process, and zoning requirements and other governmental mandates with respect to urban planning of a particular area may change from time to time. When there is a change in zoning requirements or other governmental mandates with respect to the areas where our data centers are located, the affected data centers may need to be demolished and removed in accordance with applicable laws. As a result, we may have to relocate our data centers to other locations. We have not experienced such demolition and relocation in the past, but we cannot assure you that we will not experience demolitions or interruptions of our data center operations due to zoning or other local regulations. Any such demolition and relocation could cause us to lose primary locations for our data centers and we may not be able to achieve comparable operation results following the relocations. While we may be reimbursed for such demolition and relocation, we cannot assure you that the reimbursement, as determined by the relevant government authorities, will be sufficient to cover our direct and indirect losses. Accordingly, our business, financial condition and results of operations may be materially and adversely affected.
34
Our leases for data centers could be terminated early, we may not be able to renew our existing leases on commercially reasonable terms, and our rent could increase substantially in the future, which could materially and adversely affect our operations.
We operate several self-built data centers in China and most of our self-built data centers are located on leased properties. We lease buildings with suitable power supplies and safe structures meeting our data center requirements and convert them into data centers by installing power generators, air conditioning systems, cables, cabinets and other equipment. We also build our own data centers from the ground up after obtaining suitable land. We also purchase data centers in use or under construction from third parties. We generally refer to these three types of data centers as “self-built” data centers. Our leases generally have renewal terms based on both parties’ negotiation. We plan to negotiate with lessor to renew our existing leases upon expiration. However, we may not be able to renew these leases on commercially reasonable terms, if at all. We may experience an increase in rent payments. In addition, although the lessors of our self-built data centers generally do not have the right of early termination and we have not experienced any early termination by the lessors as of the date of this annual report, leases could be terminated early if we are in material breach of the lease agreements or the leased premises become unavailable due to reasons beyond the lessors’ control. If our leases for data centers were terminated early, we may have to relocate our data center equipment and the servers and equipment of our customers to a new building and incur significant costs related to relocation. Any relocation could also affect our ability to provide services and harm our reputation. As a result, our business and results of operations could be materially and adversely affected.
We may be subject to legal and administrative proceedings or arbitration claims from time to time, and the court rulings or arbitration awards may not be favorable to us.
We have been involved, and may continue to be involved, in legal and administrative proceedings or arbitration claims in the ordinary course of our business, including those in relation to contract disputes between us and our customers, suppliers or other business partners as well as labor disputes with our employees, and proceedings in relation to disputes arising from our acquisition transactions. Such proceedings or claims, regardless of their outcome, could harm our reputation, divert our management’s attention and cause us to incur a substantial amount of legal expenses. If the outcomes of these legal proceedings or arbitration claims are unfavorable to us, we may incur significant legal liabilities and our reputation, financial condition and results of operations could be materially and adversely affected.
In addition, we are subject to a variety of national, regional and local laws and regulations in different jurisdictions in which we operate, some of which may conflict with each other. These laws and regulations include telecommunication regulations, tax laws and regulations, environmental regulations, labor laws and other government requirements, approvals, permits and licenses. We may receive formal and informal inquiries from government authorities and regulators, regarding our compliance with these laws and regulations, many of which are evolving and subject to interpretation. Changes in applicable laws or regulations, or in the interpretations of these laws and regulations, could result in increased compliance costs or the need for additional capital expenditures. If we fail to comply with applicable laws and regulations in the jurisdictions in which we operate, we could be subject to civil or criminal liability and the imposition of fines. Claims arising out of actual or alleged violations of law could be asserted against us by our business partners, competitors, or governmental entities in civil or criminal investigations and proceedings or by other entities, under different laws and regulations in different jurisdictions.
There is no guarantee that we will be successful in defending ourselves in legal and administrative actions or arbitration claims or in asserting our rights under various laws. Even if we are successful in our attempt to defend ourselves in such proceedings or to assert our rights under various laws, enforcing our rights against the various parties involved may be expensive, time-consuming and ultimately futile. These actions could expose us to negative publicity and to substantial monetary damages and legal defense costs, injunctive relief and criminal and civil fines and penalties, including but not limited to suspension or revocation of licenses to conduct business.
35
We were named as a defendant in a pending shareholder class action lawsuit, if we are involved in similar class action lawsuits, such proceedings could have a material adverse impact on our business, financial condition, results of operation, cash flows and reputation.
We have been named as defendant in a pending shareholder class action lawsuit described in “Item 8. Financial Information—A. Consolidated Statements and Other Financial Information—Legal Proceedings.” We had in the past settled some shareholder class action lawsuits and there is currently one shareholder class action lawsuit pending in the United States District Court for the Southern District of New York. As of the date of this annual report, we have filed a motion to dismiss this suit, which is currently pending before the court. We may continue to be involved in similar class action lawsuits in the future. Any such class action lawsuit, whether or not successful, may utilize a significant portion of our cash resources, divert management’s attention from the day-to-day operations of our company, harm our reputation and restrict our ability to raise capital in the future, all of which could harm our business. We also may be subject to claims for indemnification related to these matters, and we cannot predict the impact that indemnification claims may have on our business or financial results.
Our business depends substantially on the continuing efforts of our executives, and our business may be severely disrupted if we lose their services.
Our future success heavily depends upon the continued services of our executives and other key employees. In particular, we rely on the expertise and experience of Mr. Sheng Chen, our founder, executive chairperson of the board of directors and interim Chief Executive Officer. We rely on their industry expertise, their experience in our business operations and sales and marketing, as well as their relationships with our employees, major shareholders, customers and government authorities. If one or more of our senior executives were unable or unwilling to continue in their present positions, we might not be able to replace them easily or at all. If any of our senior executives joins a competitor or forms a competing company, we may lose customers, suppliers, key professionals and staff members. Each of our executive officers has entered into an employment agreement with us, which contains non-competition provisions. However, if any dispute arises between our executive officers and us, we cannot assure you the extent to which any of these agreements could be enforced in China, where these executive officers reside, in light of the continuous development of China’s legal system. See “— Risks Related to Doing Business in China —The legal system in the Chinese mainland is evolving, which could limit legal protections available to you and us.”
If we are unable to recruit or retain qualified personnel, our business could be harmed.
We must continue to identify, hire, train, and retain IT professionals, technical engineers, operations employees, and sales and management personnel who maintain relationships with our customers and who can provide the technical, strategic, and marketing skills required for our company to grow. There is a shortage of qualified personnel in these fields, and we compete with other companies for the limited pool of these personnel. Any failure to recruit and retain necessary technical, managerial, sales, and marketing personnel, including but not limited to members of our executive team, could harm our business and our ability to grow.
If we fail to protect our intellectual property rights in general, our business may suffer.
We consider our copyrights, trademarks, trade names, patents and internet domain names invaluable to our ability to continue to develop and enhance our brand recognition. Protection measures of intellectual property rights are different among jurisdictions, certain measures in foreign countries may not be as protective as those in the United States. We utilize proprietary know-how and trade secrets and employ various methods to protect such intellectual property. Unauthorized use of our copyrights, trademarks, trade names, patents and domain names may damage our reputation and brand. Preventing copyright, trademark, patent and trade name infringement or misuse could be difficult, costly and time-consuming. The measures we take to protect our copyrights, trademarks, patents and other intellectual property rights are currently based upon a combination of trademark, copyright and patent laws in China and may not be adequate to prevent unauthorized uses. Furthermore, application of laws governing intellectual property rights in China is evolving, and could involve substantial risks to us. If we are unable to adequately protect our trademarks, copyrights, patents and other intellectual property rights in the future, we may lose these rights, our brand name may be harmed, and our business may suffer materially. Furthermore, our management’s attention may be diverted by violations of our intellectual property rights, and we may be required to enter into costly litigation to protect our proprietary rights against any infringement or violation.
36
We may face intellectual property infringement claims that could be time-consuming and costly to defend. If we fail to defend ourselves against such claims, we may lose significant intellectual property rights and may be unable to continue providing our existing services.
Our technologies and business methods, including those relating to data center services, may be subject to third-party claims or rights that limit or prevent their use. Companies, organizations or individuals, including our competitors, may hold or obtain patents or other proprietary rights that would prevent, limit or interfere with our ability to make, use or sell our services or develop new services, which could make it more difficult for us to operate our business. Intellectual property registrations or applications by others relating to the type of services that we provide may give rise to potential infringement claims against us. In addition, to the extent that we gain greater visibility and market exposure as a public company, we are likely to face a higher risk of being subject to intellectual property infringement claims from third parties. We expect that infringement claims may further increase as the number of products, services and competitors in our market increases. Further, continued success in this market may provide an impetus to those who might use intellectual property litigation as a tool against us.
It is critical that we use and develop our technology and services without infringing the intellectual property rights of third parties, including but not limited to patents, copyrights, trade secrets and trademarks. Intellectual property litigation is expensive and time-consuming and could divert management’s attention from our business. A successful infringement claim against us, whether with or without merit, could, among other things, require us to pay substantial damages, develop non-infringing technology or enter into royalty or license agreements that may not be available on acceptable terms, if at all, and cease making, licensing or using products that have infringed a third party’s intellectual property rights. Protracted litigation could also result in existing or potential customers deferring or limiting their purchase or use of our products until resolution of such litigation, or could require us to indemnify our customers against infringement claims in certain instances. In addition, our business partners may be subject to claims of intellectual property infringement and we may be unable to continue to offer certain services and products involving the relevant intellectual property as a result of such claims against our business partners, which may harm our reputation and brand and affect our ability to serve our customers. Any intellectual property litigation against us or our business partners could have a material adverse effect on our business, financial condition and results of operations or financial condition.
If we fail to defend ourselves against any intellectual property infringement claim, we may lose significant intellectual property rights and may be unable to continue providing our existing services, which could have a material adverse effect on our results of operations and business prospects.
If our customers’ proprietary intellectual property or confidential information is misappropriated or disclosed by us or our employees in violation of applicable laws and contractual agreements, we could be exposed to protracted and costly legal proceedings and lose clients.
We and our employees are in some cases provided with access to the proprietary intellectual property and confidential information of our customers, including technology, software products, business policies and plans, trade secrets and personal data. Many of our customer contracts require that we do not engage in the unauthorized use or disclosure of such intellectual property or information and that we will be required to indemnify our customers for any loss they may suffer as a result. We use security technologies and other methods to prevent employees from making unauthorized copies, or engaging in unauthorized use or unauthorized disclosure, of such intellectual property and confidential information. We also require our employees to enter into non-disclosure arrangements to limit access to and distribution of our customers’ intellectual property and other confidential information as well as our own. However, the steps taken by us in this regard may not be adequate to safeguard our customers’ intellectual property and confidential information. Moreover, most of our customer contracts do not include any limitation on our liability with respect to breaches of our obligation to keep the intellectual property or confidential information we receive from them confidential. In addition, we may not always be aware of intellectual property registrations or applications relating to source codes, software products or other intellectual property belonging to our customers. As a result, if our customers’ proprietary rights are misappropriated by us or our employees, our customers may consider us liable for such acts and seek damages and compensation from us.
37
The benefits from our partnership with Warburg Pincus may take longer than expected to realize, if at all.
In March 2017, we signed an investment agreement with Warburg Pincus to establish a multi-stage joint venture and build a digital real estate platform in China. The cooperation was expected to allow us to reduce capital expenditures as Warburg Pincus will take primary responsibilities to build new wholesale data centers. In July 2019, we reached a supplemental agreement with Warburg Pincus to restructure the partnership. Pursuant to the agreed restructuring arrangement, one of the joint ventures has distributed its assets and projects to us and to Princeton Digital Group (PDG), a Warburg Pincus-backed company, on a pro rata basis in principle, respectively. After distribution, we obtained 100% ownership of a project under development in the Shanghai Waigaoqiao Free Trade Zone, as well as a certain amount of cash. In addition, we and Warburg Pincus have adjusted the existing holding structure for operating the current projects. All the projects under our cooperation with Warburg Pincus are operated at our self-built data centers. However, the benefits from our partnership with Warburg Pincus may take longer than expected to realize, if at all.
A severe or prolonged downturn in the global or Chinese economy could materially and adversely affect our business and our results of operation.
The global macroeconomic environment is facing numerous challenges. The growth rate of the Chinese economy has gradually slowed since 2010 and the trend may continue. There is considerable uncertainty over the long-term effects of the expansionary monetary and fiscal policies adopted by the central banks and financial authorities of some of the world’s leading economies, including the United States and China. Unrest, terrorist threats and the potential for war in the Middle East and elsewhere may increase market volatility across the globe. The global economy has been also facing challenges arising from uncertainties over the impact of the Russia-Ukraine war, Israel-Gaza conflict, the ongoing trade disputes and tariffs between China and the United States, as well as health epidemics and other outbreaks, and the related economic policies taken by various governments in the world. There have also been concerns about the relationship between China and other countries, including the surrounding Asian countries, which may potentially have economic effects. In particular, there is significant uncertainty about the future relationship between the United States and China with respect to trade policies, treaties, government regulations and tariffs. Economic conditions in China are sensitive to global economic conditions, as well as changes in domestic economic and political policies and the expected or perceived overall economic growth rate in China.
Any severe or prolonged slowdown in the global or Chinese economy could significantly impact and reduce domestic commercial activities in China, which may lead to decreased demand for our colocation or managed services and have an adverse impact on our business, financial condition and results of operations. A decrease in economic activities, whether actual or perceived, a further decrease in economic growth rates or an otherwise uncertain economic outlook in China could have a material adverse effect on our customers’ expenditures. In addition, if market conditions were to worsen, some of our customers may have difficulty paying us and we may have to increase our allowance for doubtful debt. Finally, we could also face intense pricing pressure under economic conditions if our competitors lower prices and attempt to lure away our customers with lower cost solutions. If any of these risks materializes, our business, financial condition and results of operations would be materially and adversely affected.
38
Our business could be adversely affected by trade tariffs or other trade barriers.
There have recently been heightened tensions in international economic relations, particularly between the U.S. and China. Since July 2018, the U.S. government has imposed, and has proposed to impose additional, new or higher tariffs on certain products imported from China to penalize China for what it characterizes as unfair trade practices. China has responded by imposing, and proposing to impose additional, new or higher tariffs on certain products imported from the U.S. In May 2019, the U.S. government announced to increase tariffs to 25%, and China responded by imposing tariffs on certain U.S. goods on a smaller scale, and proposed to impose additional tariffs on U.S. goods. On June 1, 2019, the tariffs announced in May 2019 came into effect on US$60 billion worth of U.S. goods exported to China. On September 1, 2019, as announced, the U.S. began implementing tariffs on more than US$125 billion worth of Chinese imports. On September 2, 2019, China lodged a complaint before the World Trade Organization against the U.S. over import tariffs. In December 2019, the U.S. and China reached a limited trade agreement to roll back existing tariff rates on certain Chinese goods and cancel new levies set to take effect on December 15, 2019 in exchange for Chinese purchases of U.S. farm goods and obtain other concession. However, there can be no assurances that the U.S. or China will not increase tariffs or impose additional tariffs in the future. Although we do not currently export any products to the U.S., it is not yet clear what impact these tariffs may have on our business. In June and August of 2020, the U.S. Department of Defense, or the DOD made public two lists of Chinese companies, including the major Chinese telecommunications carriers that have been determined to be “Communist Chinese military companies” operating directly or indirectly in the United States. While not sanctions lists, the DOD lists may lead to future sanctions by the U.S. government of companies on the DOD lists, including the PRC telecommunications carriers who provide network services to our customers. Additionally, the United States has ended trade preferences for Hong Kong as well as imposed sanctions on certain officials of Hong Kong and PRC government.
In addition, the U.S. government has added many Chinese companies and institutions to the Entity List under the Export Administration Regulations (the “EAR”), and imposed targeted economic and trade restrictions on them that, if not waived, will limit their access to U.S.-origin goods and technologies, as well as goods and technologies that contain a significant portion of U.S.-origin goods and technologies. The United States has also in certain circumstances threatened to impose further export control, sanctions, trade embargoes, additional import tariffs and other heightened regulatory requirements on China and China-based companies. These sanctions, additional tariffs and actions have raised concerns that there may be increasing regulatory challenges or enhanced restrictions against China and other China-based technology companies, including us, in a wide range of areas. In addition, a number of other countries and jurisdictions, including China and the European Union, have adopted various export control and economic or trade sanction regimes. Due to the important role played by Chinese high-tech companies on the Entity List in the global supply chain or in China for industries including telecommunications, information technology infrastructure and Internet of things, prolonged restrictions against such companies could cause a material negative impact to all such industries, which may in turn materially and adversely affect our business, financial condition and results of operations.
Furthermore, in recent years, the United States has increased export controls restrictions on China through the EAR, administered by the Bureau of Industry and Security of the U.S. Department of Commerce (the “BIS”). For example, the BIS issued rules, effective on April 4, 2024, aimed at restricting China’s ability to obtain advanced computing integrated circuits, develop and maintain supercomputers, and manufacture advanced semiconductors. Among other measures, the BIS rules restrict activities of U.S. persons that may be considered to be supporting integrated circuit development or production efforts in China and restrict the export, reexport or transfer of certain integrated circuits and related materials. There can be no assurance that the United States or other countries will not impose more stringent export controls that may prohibit or further restrict our ability to, directly or indirectly, source items and technologies we use for our operations, or otherwise affect our business. It is difficult to predict what further trade - related actions the United States or other governments may take, and we may be unable to quickly and effectively react to or mitigate such actions.
Recently, the United States has proposed to impose multiple rounds of tariffs on a wide range of goods imported from multiple countries, including China, and China has responded with retaliatory tariffs. Since February 2025, the U.S. administration has proposed to increase the total tariff level for imported Chinese goods to 145% and additional tariff increase could be imposed as the trade tension between the two countries continues to heighten. On April 10, 2025, China has responded by hiking its levies on U.S. imports to 125% from 34%. Historically, tariffs have led to increased trade and political tensions, between the U.S. and China, as well as between the U.S. and other countries. Political tensions as a result of trade policies could reduce trade volume, cross-border investment, technological exchange, and other economic activities between major economies, resulting in a material adverse effect on global economic conditions and the stability of global financial and stock markets. Moreover, the heightened geopolitical uncertainty and potential for further escalation may discourage investments in securities issued by China-based issuers (including us) and affect the global macroeconomic environment. For example, it has been reported that the U.S. administration may consider imposing further restrictions or prohibitions on trading of Chinese securities. Although cross-border trade is not our principal business, any such geopolitical developments could materially and adversely affect our overall financial performance and prices of our ADSs.
39
Although we only provide services, tariffs could potentially impact the businesses of our suppliers, customers and business partners which may in turn affect our business and results of operations. We plan to review our supplier relationships and make efforts to comply with any new law that may affect us. In addition, these developments could have a material adverse effect on global economic conditions and the stability of global financial markets. As these tensions and regulatory headwinds have the potential to affect our business, any of these factors could have a material adverse effect on our business, financial condition and results of operations.
We could be adversely affected by changes in international trading policies and rising political tensions, particularly between the United States and China.
There have been changes in international trade policies and rising political tensions, particularly between the U.S. and China. Political tensions between the United States and China have escalated due to due to various incidents relating to trade dispute, sovereign integrity, and sanctions, among others. For example, in August 2022, the U.S. enacted the Creating Helpful Incentives to Produce Semiconductors and Science Act of 2022 (CHIPS Act). The CHIPS Act aims to strengthen U.S. domestic semiconductor manufacturing, design and research, fortify the economy and national security, and to help the U.S. compete economically against China. On October 28, 2024, the U.S. Department of the Treasury issued a final rule on outbound investment, or the Final Rule, to implement the executive order of August 9, 2023. The Final Rule became effective on January 2, 2025, and restricts direct and indirect investment by U.S. persons into companies with specified connections to China that use specific technologies of concern related to three sectors: (i) semiconductors and microelectronics, (ii) quantum information technologies, and (iii) artificial intelligence systems. Moreover, on April 9, 2025, the U.S. government informed Nvidia that it requires a license to export its H20 chips to China. Against this backdrop, China has implemented, and may further implement, measures in response to the changing trade policies, treaties, tariffs and sanctions and restrictions against Chinese companies initiated by the U.S. government. If the political tension between the United States and China intensifies and further regulations affecting our business or customers are passed, our business may be materially and adversely affected.
Rising political tensions could reduce levels of trade, investments, technological exchanges and other economic activities between major economies, which would have an adverse effect on global economic conditions, the stability of global financial markets, and international trade policies. It could also adversely affect the financial and economic conditions in the jurisdictions in which we operate, as well as our financial condition and results of operations. While cross-border business currently may not be an area of our focus, if we plan to expand our business internationally in the future, any unfavorable government policies on international trade or any restriction on Chinese companies may affect the consumer demands for our products and service, impact our competitive position, or prevent us from being able to conduct business in certain countries. In addition, our results of operations could be adversely affected if any such tensions or unfavorable government trade policies harm the Chinese economy or the global economy in general. Any of these factors could have a material adverse effect on our business, prospects, financial condition and results of operations.
Our results of operations have fluctuated and may continue to fluctuate, which could make our future results difficult to predict. This may also result in significant volatility in, and otherwise adversely affect, the market for our ADSs.
Our results of operations have fluctuated and may continue to fluctuate due to a variety of factors, which are outside of our control. As a result, comparing our results of operations on a period-to-period basis may not be meaningful. You should not rely on our results of operations for any prior periods as an indication of our future operating performance. Fluctuations in our revenue can lead to even greater fluctuations in our results of operations. Our budgeted expense levels depend in part on our expectations of long-term future revenue. Given relatively fixed operating costs related to our personnel and facilities, any substantial adjustment to our expenses to account for lower-than-expected levels of revenue will be difficult and time consuming. Consequently, if our revenues do not meet projected levels, our operating performance will be negatively affected. Fluctuations in our results of operations could result in significant volatility in, and otherwise adversely affect, the market for our ADSs.
If we fail to maintain an effective system of internal control over financial reporting, we may be unable to accurately report our financial results or prevent fraud, and investor confidence in our company and the market price of our ADSs may be adversely affected.
The SEC, as required by Section 404 of the Sarbanes-Oxley Act of 2002, or the Sarbanes-Oxley Act, adopted rules requiring most public companies to include a management report on such company’s internal control over financial reporting in its annual report, which contains management’s assessment of the effectiveness of the company’s internal control over financial reporting. In addition, when a company meets the SEC’s criteria, an independent registered public accounting firm must report on the effectiveness of the company’s internal control over financial reporting.
40
Our management and independent registered public accounting firm have concluded that our internal control over financial reporting as of December 31, 2024 was effective. However, we cannot assure you that in the future our management or our independent registered public accounting firm will not identify material weaknesses during the Section 404 of the Sarbanes-Oxley Act audit process or for other reasons. In addition, because of the inherent limitations of internal control over financial reporting, including the possibility of collusion or improper management override of controls, material misstatements due to error or fraud may not be prevented or detected on a timely basis. As a result, if we fail to maintain effective internal control over financial reporting or should we be unable to prevent or detect material misstatements due to error or fraud on a timely basis, investors could lose confidence in the reliability of our financial statements, which in turn could harm our business, results of operations and negatively impact the market price of our ADSs, and harm our reputation. Furthermore, we have incurred and expect to continue to incur considerable costs and to use significant management time and other resources in an effort to comply with Section 404 and other requirements of the Sarbanes-Oxley Act.
Compliance with rules and regulations applicable to companies publicly listed in the United States is costly and complex and any failure by us to comply with these requirements on an ongoing basis could negatively affect investor confidence in us and cause the market price of our ADSs to decrease.
In addition to Section 404, the Sarbanes-Oxley Act also mandates, among other things, that companies adopt corporate governance measures, imposes comprehensive reporting and disclosure requirements, sets strict independence and financial expertise standards for audit committee members, and imposes civil and criminal penalties for companies, their chief executive officers, chief financial officers and directors for securities law violations. For example, in response to the Sarbanes-Oxley Act, Nasdaq has adopted additional comprehensive rules and regulations relating to corporate governance. These laws, rules and regulations have increased the scope, complexity and cost of our corporate governance and reporting and disclosure practices. Our current and future compliance efforts will continue to require significant management attention. In addition, our board members, chief executive officer and chief financial officer could face an increased risk of personal liability in connection with the performance of their duties. As a result, we may have difficulty attracting and retaining qualified board members and executive officers to fill critical positions within our company. Any failure by us to comply with these requirements on an ongoing basis could negatively affect investor confidence in us, cause the market price of our ADSs to decrease or even result in the delisting of our ADSs from Nasdaq.
We are subject to China’s anti-corruption laws and the U.S. Foreign Corrupt Practices Act. Our failure to comply with these laws could result in penalties, which could harm our reputation and have an adverse effect on our business, financial condition and results of operations.
We are subject to the U.S. Foreign Corrupt Practices Act, or the FCPA, which generally prohibits companies and anyone acting on their behalf from offering or making improper payments or providing benefits to foreign officials for the purpose of obtaining or keeping business, along with various other anti-corruption laws, including China’s anti-corruption laws such as China’s Criminal Law and Anti-Unfair Competition Law. Our existing policies prohibit any such conduct and we are in the process of implementing additional policies and procedures designed to ensure that we, our employees and intermediaries comply with the FCPA and other anti-corruption laws to which we are subject. There is, however, no assurance that such policies or procedures will work effectively all the time or protect us against liability under the FCPA or other anti-corruption laws for actions taken by our employees and intermediaries with respect to our business or any businesses that we may acquire. We operate in the data center services industry in China and generally purchase our hosting facilities and telecommunications resources from state or government-owned enterprises and sell our services domestically to customers that include state or government-owned enterprises or government ministries, departments and agencies. This puts us in frequent contact with persons who may be considered “foreign officials” under the FCPA, resulting in an elevated risk of potential FCPA violations. If we are found to be not in compliance with the FCPA and other applicable anti-corruption laws governing the conduct of business with government entities or officials, we may be subject to criminal and civil penalties and other remedial measures, which could have an adverse impact on our business, financial condition and results of operations. Any investigation of any potential violations of the FCPA or other anti-corruption laws by U.S. or foreign authorities, including Chinese authorities, could adversely impact our reputation, cause us to lose customer sales and access to hosting facilities and telecommunications resources, and lead to other adverse impacts on our business, financial condition and results of operations.
41
We have and may in the future be required to record a significant charge to earnings if our goodwill or long-lived assets become impaired.
We had a substantial amount of goodwill and long-lived assets on our consolidated balance sheets as a result of the past acquisitions or internal development. The carrying value of goodwill represents the fair value of an acquired business in excess of identifiable assets and liabilities as of the acquisition date. The carrying value of long-lived assets with identifiable useful lives are amortized based on their economic lives. Goodwill that is expected to contribute indefinitely to our cash flows is not amortized, but must be evaluated for impairment at least annually and when events or changes in circumstances indicate the carrying value may not be recoverable. Long-lived assets are also evaluated for impairment on an annual basis and when events or changes in circumstances indicate the carrying value may not be recoverable. If the total of the expected undiscounted future cash flows is less than the carrying amount of the long-lived assets, we reduce the carrying value of the long-lived assets to its estimated fair value, as determined based on a discounted cash flow approach, or when available and appropriate, to comparable market values. Events and conditions that could result in impairment of our goodwill and long-lived assets include a reduced market capitalization, adverse changes in the regulatory environment, or other factors leading to reduction in expected long-term growth or profitability.
A significant amount of judgment is involved in determining the presence of an indicator of impairment. For the year ended December 31, 2023, due to weaker-than-expected operations, the result of our annual impairment test indicated that there were impairment indicators for certain long-lived asset groups concerning recoverability. Impairment loss is calculated as the amount by which the carrying value of the relevant asset groups exceeds their estimated fair value. Impairment loss of long-lived assets of RMB506.7 million was recorded for the year ended December 31, 2023. We did not record impairment loss of long-lived assets in 2024.
In addition, as part of our annual impairment test on goodwill, considering the adverse changes in macroeconomic and market conditions in 2023 as well as a sustained decrease in share price, we determined that a quantitative impairment assessment of goodwill was required for the year ended December 31, 2023. Based on the quantitative assessment results, the difference of the reporting unit’s carrying amount over its fair value exceeded the total amount of goodwill as of December 31, 2023. Therefore, we recognized impairment of goodwill in its full amount of RMB1,364.2 million for the year ended December 31, 2023.
To the extent that business and/or economic conditions deteriorate further, or if changes in key assumptions and estimates differ significantly from management’s expectations, it may be necessary to record impairment charges in the future. A future impairment charge could have a material adverse effect on our business, financial condition and results of operations.
We have granted, and may continue to grant, stock options and other forms of share-based incentive awards, which may result in significant share-based compensation expenses.
As of February 28, 2025, 17,990,868 restricted stock units, or RSUs were outstanding, representing 17,990,868 Class A ordinary shares that have been granted to our employees, directors and consultants but not vested; as of the same date, options to purchase 346,422 Class A ordinary shares under our 2010 share incentive plan, or the 2010 Plan, 2014 share incentive plan, or the 2014 Plan, and 2020 share incentive plan, or the 2020 Plan, have been granted and vested to our employees, directors and consultants but not exercised. For details about our share incentive plans, see “Item 6. Directors, Senior Management and Employees—B. Compensation—Share Incentive Plans.” We believe share-based incentive awards enhance our ability to attract and retain key personnel and employees, and we will continue to grant stock options, restricted stock units and other share-based awards to employees in the future.
We account for share-based compensation in accordance with Financial Accounting Standards Board, or FASB, Accounting Standards Codification, or ASC, Topic 718, Compensation — Stock Compensation, which generally requires that share-based awards granted to employees be measured and recognized, as an expense, based on the grant date fair value and recognized as compensation expenses over the requisite service period or performance period. For the years ended December 31, 2022, 2023, and 2024, we incurred share-based compensation expense of RMB118.2 million, RMB35.3 million, and RMB148.6 million, respectively. If our share-based compensation expenses continue to be significant, our results of operations would be materially and adversely affected. However, if we limit the size of grants under our share incentive plans to minimize share-based compensation expenses, we may not be able to attract or retain key personnel.
42
Our use of certain leased properties could be challenged by third parties or governmental authorities, which may cause interruptions to our business operations.
Some of the lessors of our leased properties have not provided us with their property ownership certificates or any other documentation proving their rights to lease those properties to us. If our lessors are not the owners of the properties and they have not obtained consents from the owners or their lessors or permits from the relevant governmental authorities, our leases could be invalidated. If this occurs, we may have to renegotiate the leases with the owners or other parties who have the right to lease the properties, and the terms of the new leases may be less favorable to us. If we were to not able to find replacement premises for our operation due to any lease deficiencies, the daily operations of such premises may be negatively affected. In addition, a substantial portion of our leasehold interests in leased properties have not been registered with the relevant PRC governmental authorities as required by relevant PRC laws. The failure to register leasehold interests may expose us to potential fines.
Title defects with respect to or encumbrances on certain land and buildings or failure to obtain requisite approvals, licenses or permits in carrying out our property construction may cause interruptions to our business operations. As of the date of this annual report, we had not obtained property ownership certificates with respect to two buildings currently used by us for operating our data centers. We are in the process of applying for the registration of the land use right and property ownership certificates pursuant to the applicable contracts for assignment of state-owned construction land use right, but we are unable to estimate the time required to complete such registration and obtain such certificates.
We may not have adequate insurance coverage to protect us from potential losses.
Our operations are subject to hazards and risks normally associated with daily operations for our data centers. Currently, we maintain insurance policies for our equipment, but we do not maintain any business interruption insurance or third-party liability insurance. The insurance policies for our equipment may only be sufficient to cover a portion of the total value of all equipment in the event that losses occur. Insurance companies in China currently do not offer as extensive an array of insurance products as insurance companies do in more developed economies. The occurrence of any events not covered by our limited insurance coverage may result in interruption of our operations and subject us to significant losses or liabilities. In addition, any losses or liabilities that are not covered by our current insurance policies or are not insured at all may have a material adverse effect on our business, financial condition and results of operations.
Risks Related to Our Corporate Structure
If the PRC government deems that the contractual arrangements in relation to the consolidated VIEs do not comply with PRC regulatory restrictions on foreign investment in the relevant industries, or if these regulations or the interpretation of existing regulations change in the future, we may be subject to severe penalties or be forced to relinquish our interests in the operations of the consolidated VIEs and their subsidiaries.
The PRC government regulates telecommunications-related businesses through strict business licensing requirements and other government regulations. These laws and regulations also include limitations on foreign ownership of PRC companies that engage in telecommunications-related businesses. Specifically, pursuant to the 2024 Negative List (as defined below), foreign investors are not allowed to own more than a 50% equity interest in any PRC company engaging in value-added telecommunications businesses (except for e-commerce, domestic multi-party communications services, information storage and re-transmission services, and call center services). See “Item 4. Information on the Company—B. Business Overview—Regulations—Regulations on Foreign Investment in Telecommunications Enterprises.”
43
Because we are a Cayman Islands company, we are classified as a foreign enterprise under PRC laws and regulations, and our wholly-owned PRC subsidiaries, VNET Data Center Co., Ltd., or VNET China, Joytone Infotech Co., Ltd., or SZ Zhuoaiyi, Abitcool (China) Broadband Inc., or aBitCool DG, and Shanghai Edge Connect Technology Co., Ltd., or SH Edge Connect, are foreign-invested enterprises, or FIEs. We do not have equity ownership in the variable interest entities. To comply with PRC laws and regulations, we conduct our business in China through contractual arrangements with the variable interest entities and their shareholders. These contractual arrangements allow us to direct the activities of the variable interest entities and their subsidiaries that most significantly impact the economic performance of such entities, and enable us to receive substantially all of the economic benefits of our consolidated affiliated entities in consideration for the services provided by our wholly-owned PRC subsidiaries, and have an exclusive option to purchase all of the equity interest in the variable interest entities when permissible under PRC laws. For a description of these contractual arrangements, see “Item 7. Major Shareholders and Related Party Transactions—B. Related Party Transactions—Contractual Arrangements with the Variable Interest Entities and Their Shareholders.” If the PRC government deems that our contractual arrangements with the consolidated affiliated entities do not comply with PRC regulatory restrictions on foreign investment in the relevant industries, or if these regulations or the interpretation of existing regulations change or are interpreted differently in the future, we could be subject to severe penalties or be forced to relinquish our interests in those operations. Our shares may decline in value and become worthless, if we are unable to assert our contractual control right over the assets of our wholly-owned PRC subsidiaries and the consolidated affiliated entities that conduct all or substantially all of our operations. Our holding company in the Cayman Islands, the consolidated affiliated entities, and investors of our company face uncertainty about potential future actions by the PRC government authorities that could affect the enforceability of the contractual arrangements with the consolidated affiliated entities and consequently, significantly affect the financial performance of the consolidated affiliated entities and our company as a group.
The MIIT issued a circular in July 2006 requiring foreign investors to set up an FIE and obtain a value-added telecommunications business operating license, or the VAT License, in order to conduct any value-added telecommunications business in China. Pursuant to this circular, a domestic license holder is prohibited from leasing, transferring or selling the license to foreign investors in any form, and from providing any assistance, including resources, sites or facilities, to foreign investors that conduct value-added telecommunications business in China illegally. Furthermore, the relevant trademarks and domain names that are used in the value-added telecommunications business must be owned by the local license holder or its shareholder. The circular further requires each license holder to have the necessary facilities for its approved business operations and to maintain such facilities in the regions covered by its license. In addition, all value-added telecommunications service providers are required to maintain network and information security in accordance with the standards set forth under relevant PRC regulations. Companies in violation of the circular will be ordered by relevant authorities to take remedial actions within a specific period and licenses may be withdrawn if such remedial actions cannot be completed within the specific period. As of the date of this annual report, we have not been notified by relevant authorities regarding any violation of the circular when conducting the value-added telecommunications business.
There are uncertainties regarding the interpretation and application of PRC laws and regulations, including, but not limited to, the laws and regulations governing our business, or the enforcement and performance of our contractual arrangements with the consolidated affiliated entities, including but not limited to VNET Technology, BJ iJoy, HuLianXinCheng Network and SH Zhiyan. These laws and regulations may be subject to change, and their application and enforcement are subject to official interpretation, and therefore, we cannot assure you that we would always be in full compliance with applicable laws and regulations, the violation of which may have adverse effect on our business and our reputation.
44
In April 2024, as part of our corporate governance improvement initiative, we revisited contractual arrangements with certain VIEs and their respective shareholders and entered into a series of amended and restated contractual agreements to replace and supersede in their entirety the prior contractual agreements entered into years ago. As of the date of this annual report, Han Kun Law Offices, our PRC legal counsel, based on its understanding of the relevant laws and regulations, is of the opinion that as of the date of this annual report, each of the contracts composing the contractual arrangements among us, our wholly-owned PRC subsidiaries, the variable interest entities and their shareholders is valid, legally binding and enforceable upon each party of such agreements under PRC laws and regulations, and does not result in any violation of PRC laws or regulations currently in effect. However, we have been advised by our PRC legal counsel that there are uncertainties regarding the interpretation and application of current and future PRC laws and regulations, including the Overseas Listing Regulations, the telecommunications circular described above and the Telecommunications Regulations of the PRC, and the relevant regulatory measures concerning the telecommunications industry, and there can be no assurance that the PRC government authorities will take a view that is consistent with the opinion of our PRC legal counsel. Therefore, we cannot assure you that the PRC government authorities that regulate providers of data center service and other telecommunication services and other participants in the telecommunications industry would agree that our corporate structure or any of the above contractual arrangements comply with PRC licensing, registration or other regulatory requirements, with existing policies or with requirements or policies that may be adopted in the future. PRC laws and regulations governing the validity of these contractual arrangements are uncertain and the relevant government authorities have discretion in interpreting these laws and regulations.
If our corporate and contractual structure is deemed by the MIIT, or other regulators having competent authority, to be illegal, either in whole or in part, or if these regulations or the interpretation of existing regulations change or are interpreted differently in the future, we may lose control of the consolidated affiliated entities and have to modify such structure to comply with regulatory requirements. However, we cannot assure you that we can achieve this without material disruption to our business. Further, if our corporate and contractual structure is found to be in violation of any existing or future PRC laws or regulations, the relevant regulatory authorities would have the discretion in dealing with such violations in accordance with applicable laws, including:
| ● | revoking our consolidated affiliated entities’ business and operating licenses; |
| ● | levying fines on our consolidated affiliated entities; |
| ● | confiscating any of our consolidated affiliated entities’ income that they deem to be obtained through illegal operations; |
| ● | shutting down a portion or all of our consolidated affiliated entities’ networks and servers; |
| ● | discontinuing or restricting our consolidated affiliated entities’ operations in China; |
| ● | imposing conditions or requirements with which our consolidated affiliated entities may not be able to comply; |
| ● | requiring our consolidated affiliated entities to restructure our corporate and contractual structure, including terminating the contractual arrangement with the variable interest entities and deregistering the equity pledges of the variable interest entities, which in turn would affect our ability to consolidate, derive economic interests from, or exert effective control over the variable interest entities; |
| ● | restricting or prohibiting our consolidated affiliated entities use of the proceeds from overseas offering to finance our PRC affiliated entities’ business and operations; and |
| ● | taking other regulatory or enforcement actions that could be harmful to our consolidated affiliated entities’ business. |
45
The imposition of any of these penalties would result in a material and adverse effect on our ability to conduct our business. In addition, it is unclear what impact the PRC government actions would have on us and on our ability to consolidate the financial results of the variable interest entities in our consolidated financial statements, if the PRC government authorities were to find our legal structure and contractual arrangements to be non-compliant with PRC laws and regulations. We also cannot be certain that equity interests in the variable interest entities will be disposed of in accordance with the contractual arrangements among our PRC subsidiaries, the variable interest entities and the nominee shareholders of the variable interest entities. In addition, new PRC laws, regulations, and rules may be introduced to impose additional requirements, posing additional challenges to our corporate structure and contractual arrangements. If the imposition of any of these government actions causes us to lose our right to direct the activities of the variable interest entities or our right to receive substantially all the economic benefits and residual returns from the variable interest entities and we are not able to restructure our ownership structure and operations in a satisfactory manner, we would no longer be able to consolidate the financial results of the variable interest entities in our consolidated financial statements. Furthermore, in connection with litigation, arbitration or other judicial or dispute resolution proceedings, assets under the name of any of record holder of equity interest in the variable interest entities, including such equity interest, may be put under court custody. As a consequence, we cannot be certain that the equity interest will be disposed pursuant to the contractual arrangement or ownership by the record holder of the equity interest. Occurrence of any of these events could materially and adversely affect our business, financial condition and results of operations. In addition, if the imposition of any of these penalties or requirement to restructure our corporate structure causes us to lose the rights to direct the activities of the variable interest entities or our right to receive their economic benefits, we would no longer be able to consolidate such variable interest entities in our consolidated financial statements in accordance with U.S. GAAP. In addition, our shares may decline in value or become worthless if we are unable to assert our contractual control rights over the assets of the VIEs that conduct all or substantially all of our operations. However, we do not believe that such actions would result in the liquidation or dissolution of our company, our wholly-owned subsidiaries in China or the variable interest entities or their subsidiaries. For the years ended December 31, 2022, 2023 and 2024, our consolidated affiliated entities contributed most of our total net revenues.
Our contractual arrangements with the variable interest entities may result in adverse tax consequences to us.
We could face material and adverse tax consequences if the PRC tax authorities determine that our contractual arrangements with the variable interest entities were not made on an arm’s length basis and may adjust our income and expenses for PRC tax purposes by requiring a transfer pricing adjustment. A transfer pricing adjustment could adversely affect us by (i) resulting in a reduction of expense deductions recorded by the VIEs for PRC tax purposes, which could in turn increase their tax liabilities without reducing their respective tax expenses, which could further result in late payment fees and other penalties to the variable interest entities for underpaid taxes; or (ii) limiting the ability of the variable interest entities to obtain or maintain preferential tax treatments and other financial incentives. Under the PRC Enterprise Income Tax Law, or the EIT Law, an enterprise must submit its annual tax return together with information on related-party transactions to the PRC tax authorities. The PRC tax authorities may impose reasonable adjustments on taxation if they have identified any related party transactions that are inconsistent with arm’s-length principles. For example, the PRC tax authorities could request that the VIEs adjust their taxable income upward for PRC tax purposes. Such adjustment could adversely affect us by increasing the VIEs’ tax expenses without reducing our subsidiaries’ tax expenses, which could subject the VIEs to interest due on late payments and other penalties for under-payment of taxes.
46
We rely on contractual arrangements with the variable interest entities and their shareholders for our China operations, which may not be as effective as direct ownership in providing operational control. Any failure by the variable interest entities or their shareholders to perform their obligations under our contractual arrangements with them would have a material adverse effect on our business.
Due to certain restrictions under the PRC laws on foreign ownership of entities engaged in data center service and other telecommunications value-added services, we conduct our operations in China through contractual arrangements among us, our wholly-owned PRC subsidiaries, the variable interest entities and their shareholders. We do not have any equity interest in the consolidated affiliated entities. However, as a result of these contractual arrangements, we have consolidated the financial information of the consolidated affiliated entities in our consolidated financial statements in accordance with U.S. GAAP. We rely on contractual arrangements with the variable interest entities and their shareholders to operate our business in China. For a description of these contractual arrangements, see “Item 7. Major Shareholders and Related Party Transactions—B. Related Party Transactions—Contractual Arrangements with the Variable Interest Entities and Their Shareholders.” Most of our revenues are attributed to our consolidated affiliated entities. These contractual arrangements may not be as effective as direct ownership in providing us with control over the variable interest entities. For example, the consolidated affiliated entities and their shareholders could breach their contractual arrangements with us by, among other things, failing to operate our business in an acceptable manner or taking other actions that are detrimental to our interests. If our consolidated affiliated entities or their shareholders fail to perform their respective obligations under these contractual arrangements, our recourse to the assets held by our consolidated affiliated entities is indirect and we may have to incur substantial costs and expend significant resources to enforce such arrangements in reliance on legal remedies under PRC laws, including seeking specific performance or injunctive relief, and claiming damages. These remedies may not always be effective, particularly in light of uncertainties in the PRC legal system.
All of these contractual arrangements are governed by PRC laws and provide for the resolution of disputes through arbitration in the PRC. Accordingly, these contracts would be interpreted in accordance with PRC laws and any disputes would be resolved in accordance with PRC legal procedures. Uncertainties in the PRC legal system could limit our ability to enforce these contractual arrangements. See “Item 3. Key Information—D. Risk Factors—Risks Related to Doing Business in China—The legal system in the Chinese mainland is evolving, which could limit legal protections available to you and us.” Meanwhile, there are very few precedents and little formal guidance as to how contractual arrangements in the context of a VIE should be interpreted or enforced under PRC laws. There remain significant uncertainties regarding the ultimate outcome of such arbitration should legal action become necessary. In addition, rulings by arbitrators are final, parties cannot appeal the arbitration results in courts, and if the losing parties fail to carry out the arbitration awards within a prescribed time limit, the prevailing parties may only enforce the arbitration awards in PRC courts through arbitration award recognition proceedings, which would require additional expenses and delay. In the event that we are unable to enforce these contractual arrangements, or if we suffer significant time delays or other obstacles in the process of enforcing these contractual arrangements, it would be very difficult to exert effective control over the variable interest entities. As a result, our ability to conduct our business may be materially and adversely affected, and we may not be able to consolidate the financial results of the relevant affiliated entities into our consolidated financial statements in accordance with the U.S. GAAP, which may materially and adversely affect our results of operations and damage our reputation. See “Item 3. Key Information—D. Risk Factors—Risks Related to Doing Business in China—The legal system in the Chinese mainland is evolving, which could limit legal protections available to you and us.”
47
The shareholders of the variable interest entities may have potential conflicts of interest with us, which may materially and adversely affect our business and financial condition.
We conduct our operations in China through contractual arrangements among us, our wholly-owned PRC subsidiaries, the variable interest entities and their shareholders and we rely on the shareholders of the variable interest entities to abide by the obligations under such contractual arrangements. In particular, VNET Technology, is 95% owned by Mr. Sheng Chen, our founder, executive chairperson and interim Chief Executive Officer and 5% owned by Mr. Jun Zhang, our co-founder. Mr. Sheng Chen is also the ultimate shareholder of VNET Group, Inc. The interests of Mr. Sheng Chen and Mr. Jun Zhang as the shareholders of VNET Technology may differ from the interests of our company as a whole, as what is in the best interests of VNET Technology may not be in the best interests of our company. We cannot assure that when conflicts of interest arise, any or all of these individuals will act in the best interests of our company or that conflicts of interest will be resolved in our favor. In addition, these individuals may breach or cause the variable interest entities and their subsidiaries to breach or refuse to renew the existing contractual arrangements with us.
Currently, we do not have arrangements to address potential conflicts of interest the shareholders of the VIEs may encounter, on one hand, and as a beneficial owner of our company, on the other hand; provided that we could, at all times, exercise our option under the optional share purchase agreement to cause them to transfer all of their equity ownership in the VIEs to a PRC entity or individual designated by us as permitted by the then applicable PRC laws. In addition, if such conflicts of interest arise, we could also, in the capacity of attorney-in-fact of the then existing shareholders of the VIEs as provided under the power of attorney, directly appoint new directors of the VIEs. We rely on the shareholders of the variable interest entities to comply with (i) the laws of the PRC, which protect contracts and provide that directors and executive officers owe a duty of loyalty to our company and require them to avoid conflicts of interest and not to take advantage of their positions for personal gains, and (ii) the laws of the Cayman Islands, which provide that directors have a duty to act in good faith in the best interests of the company, a duty not to make a personal profit based on his or her position as director (unless the company permits him or her to do so), a duty not to put himself or herself in a position where the interests of the company conflict with his or her personal interest or his or her duty to a third party and a duty to exercise powers for the purpose for which such powers were intended. A director of a Cayman Islands company also owes to the company a duty to exercise skills they actually possess and such care and diligence that a reasonably prudent person would exercise in comparable circumstances. However, the legal frameworks of China and Cayman Islands do not provide guidance on resolving conflicts in the event of a conflict with another corporate governance regime. If we cannot resolve any conflicts of interest or disputes between us and the shareholders of the variable interest entities, we would have to rely on legal proceedings, which could result in disruption of our business and subject us to substantial uncertainty as to the outcome of any such legal proceedings.
We may lose the ability to use and enjoy assets held by the variable interest entities that are material to the operation of certain portion of our business if the variable interest entities go bankrupt or become subject to a dissolution or liquidation proceeding.
As part of our contractual arrangements with the variable interest entities, the variable interest entities and their subsidiaries hold certain assets that are material to the operation of our business, including intellectual property, premises and licenses. If the variable interest entities go bankrupt and all or part of its assets become subject to liens or rights of third-party creditors, we may be unable to continue some or all of our business activities, which could materially and adversely affect our business, financial condition and results of operations. Under the contractual arrangements, the variable interest entities may not, in any manner, sell, transfer, mortgage or dispose of their assets or legal or beneficial interests in the business without our prior consent. If the variable interest entities undergo a voluntary or involuntary liquidation proceeding, independent third-party creditors may claim rights to some or all of these assets, thereby hindering our ability to operate our business, which could materially and adversely affect our business, financial condition and results of operations.
48
If the chops of our PRC subsidiaries and the VIEs are not kept safely, are stolen or are used by unauthorized persons or for unauthorized purposes, the corporate governance of these entities could be severely and adversely compromised.
In China, a company chop or seal serves as the legal representation of the company towards third parties even when unaccompanied by a signature. Each legally registered company in China is required to maintain a company chop, which must be registered with the local Public Security Bureau. In addition to this mandatory company chop, companies may have several other chops which can be used for specific purposes. The chops of our PRC subsidiaries and VIEs are generally held securely by personnel designated or approved by us in accordance with our internal control procedures. To the extent those chops are not kept safely, are stolen or are used by unauthorized persons or for unauthorized purposes, the corporate governance of these entities could be severely and adversely compromised and those corporate entities may be bound to abide by the terms of any documents so chopped, even if they were chopped by an individual who lacked the requisite power and authority to do so. In addition, if the chops are misused by unauthorized persons, we could experience disruption to our normal business operations. We may have to take corporate or legal action, which could involve significant time and resources to resolve while distracting management from our operations.
Risks Related to Doing Business in China
The Chinese government may intervene or influence operations of a China-based company, such as us, or may strengthen more control over offerings conducted overseas and foreign investment in China-based issuers, which could result in a material change in our operations and/or the value of our ordinary shares. Additionally, the PRC government has recently indicated an intent to strengthen oversight over offerings that are conducted overseas and/or foreign investment in China-based issuers, which could significantly limit or completely hinder our ability to offer or continue to offer securities to investors and cause the value of such securities to significantly decline or be worthless.
We conduct our business in China primarily through our PRC subsidiaries, the VIEs and their subsidiaries in China. Our operations in China are governed by PRC laws and regulations. The PRC government’s significant oversight over operations of a China-based company, such as us, which could result in a material adverse change in our operations and the value of our ADSs. The Chinese government may intervene or influence operations of a China-based companies, or may strengthen control over offerings conducted overseas and/or foreign investment in China-based issuers, which could result in a material change in operations of such companies, including us, and/or the value of our ADSs. For example, we and the VIEs face risks associated with regulatory approvals or filings on offshore offerings, the use of variable interest entities, anti-monopoly regulatory actions, and oversight on cybersecurity and data privacy, which may impact our ability to conduct certain businesses, accept foreign investments, or list on a United States or other foreign exchange.
In recent years, PRC government has also indicated an intent to strengthen oversight over offerings that are conducted overseas and foreign investment in China-based issuers, which could impact our ability to raise additional capital in international capital markets. See “Item 4. Information on the Company—B. Business Overview—Regulations—Regulations on M&A and Overseas Listing.” On July 6, 2021, the Opinions on Strictly Cracking Down Illegal Securities Activities in Accordance with the Law were issued, which provided that the administration and supervision of overseas-listed China-based companies will be strengthened, and the special provisions of the PRC State Council on overseas issuance and listing of shares by such companies will be revised, clarifying the responsibilities of domestic industry competent authorities and regulatory authorities. See “Item 3. Key Information—D. Risk Factors—Risks Related to Doing Business in China—The approval and/or other requirements of the CSRC or other PRC governmental authorities may be required in connection with an offering under PRC rules, regulations or policies, and, if required, we cannot predict whether or how soon we will be able to obtain such approval.” In addition, in recent years the PRC government has published new policies that significantly affected certain industries, and we cannot rule out the possibility that it will in the future release regulations or policies regarding our industry that could adversely affect our business, financial condition and results of operations. Any aforementioned actions could significantly limit or completely hinder our ability to offer or continue to offer securities to investors and cause the value of such securities to significantly decline or be worthless.
The approval and/or other requirements of the CSRC or other PRC governmental authorities may be required in connection with an offering under PRC rules, regulations or policies, and, if required, we cannot predict whether or how soon we will be able to obtain such approval.
On July 6, 2021, the Opinions on Strictly Cracking Down Illegal Securities Activities in Accordance with the Law were issued. These opinions emphasized the need to strengthen regulation over illegal securities activities and the supervision on overseas listings by China-based companies and proposed to take effective measures, such as promoting the development of relevant regulatory systems to deal with the risks and incidents faced by China-based overseas-listed companies.
49
On February 17, 2023, the CSRC issued the Overseas Listing Regulations, which became effective on March 31, 2023. Pursuant to the Overseas Listing Regulations, domestic companies directly or indirectly offer securities or list on overseas markets, including (i) Chinese companies limited by shares and (ii) overseas enterprises with business mainly conducted in China and intends to use its domestic equity, assets, income or other similar interests to offer securities or list on overseas markets, shall submit filing materials to CSRC within three working days after the submission of the application documents for an initial public offering overseas. For issuance of listed securities overseas after listings on the overseas market, filing materials should be submitted to CSRC within three working days after the completion of the issuance. Failure to complete the filing under the Overseas Listing Regulations or conceals any material fact or falsifies any major content in its filing documents may subject the company to administrative penalties, such as order to rectify, warnings, fines, and its controlling shareholders, actual controllers, direct officers-in-charge and other direct personnel-in-charge may also be subject to administrative penalties, such as warnings and fines. On February 17, 2023, the CSRC also issued the Notice on Administration of the Filing of Overseas Offering and Listing by Domestic Companies and held a press conference for the release of the Overseas Listing Regulations, which, among others, clarified that the companies in the Chinese mainland that have been listed overseas before March 31, 2023 are not required to file with the CSRC immediately, but these companies should complete filing with the CSRC for their refinancing activities in accordance with the Overseas Listing Regulations. Based on the foregoing and as advised by our PRC counsel, Han Kun Law Offices, we are not required to complete filing with the CSRC to maintain our listing status on the Nasdaq Global Select Market at this stage, but we may be subject to the filing requirements for our future capital raising activities under the Overseas Listing Regulations. As the Overseas Listing Regulations was newly promulgated, we cannot predict how their interpretation, application, and enforcement will affect our operations and future overseas offerings.
As of the date of this annual report, we have not received any inquiry, notice, warning, or sanctions regarding offshore offering from the CSRC, CAC or any other PRC governmental authorities. We cannot assure you that any new rules or regulations promulgated in the future will not impose additional requirements on us. If it is determined in the future that filings with or approval from the CSRC or other regulatory authorities or other procedures, including the cybersecurity review under the Cybersecurity Review Measures, are required for our offshore offerings, it is uncertain whether we can or how long it will take us to complete the filings or obtain such approval or complete such procedures and any such approval or completion could be rescinded or rejected. Any failure to obtain or delay in obtaining such approval or completing such procedures for our offshore offerings, or a rescission of any such approval if obtained by us, would subject us to sanctions by the CSRC or other PRC regulatory authorities for failure to complete the filings or seek approval from CSRC or other government authorization for our offshore offerings. These regulatory authorities may impose fines and penalties on our operations in China, limit our ability to pay dividends outside of China, limit our operating privileges in China, delay or restrict the repatriation of the proceeds from our offshore offerings into China or take other actions that could materially and adversely affect our business, financial condition, results of operations, and prospects, as well as the trading price of our shares. The CSRC or other PRC regulatory authorities also may take actions requiring us, or making it advisable for us, to halt our offshore offerings before settlement and delivery of the shares offered. Consequently, if investors engage in market trading or other activities in anticipation of and prior to settlement and delivery, they do so at the risk that settlement and delivery may not occur. In addition, if the CSRC or other regulatory authorities later promulgate new rules or explanations requiring that we obtain their approvals or accomplish the required filing or other regulatory procedures for our prior offshore offerings, we may be unable to obtain a waiver of such approval requirements, if and when procedures are established to obtain such a waiver. Any uncertainties or negative publicity regarding such approval requirement could materially and adversely affect our business, prospects, financial condition, reputation, and the trading price of the ADSs.
Adverse changes in political and economic policies or political or social conditions of the PRC government could have a material adverse effect on the overall economic growth of China, which could reduce the demand for our services and adversely affect our competitive position.
Most of our operations are conducted in China and most of our sales are made in China. Accordingly, our business, financial condition, results of operations and prospects are affected significantly by economic, political and legal developments in China. While the PRC economy has experienced significant growth over the past decades, there can be no assurance that the growth would be maintained or be even across sectors. Any adverse changes in the economic conditions in China, in the policies of the PRC government, or in the PRC laws and regulations, could materially and adversely affect our operations. Any severe or prolonged economic downturn could adversely affect our business and operating results, leading to reduction in demand for our products, and adversely affect our competitive position.
50
Our ability to successfully maintain or grow business operations in China depends on various factors, which are beyond our control. These factors include, among others, macro-economic and other market conditions, political stability, social conditions, measures to control inflation or deflation, changes in the rate or method of taxation, changes in laws, regulations and administrative directives or their interpretation, and changes in industry policies. If we fail to take timely and appropriate measures to adapt to any of the changes or challenges, our business, results of operations and financial condition could be materially and adversely affected. In addition, the PRC government has oversight and discretion over the conduct of our business in accordance with relevant PRC laws and regulations and may influence our operations. For example, the increased global focus on social, ethical and environmental issues may lead to China’s adoption of more stringent standards in these areas, which may adversely impact the operations of China-based companies including us. Compliance with relevant PRC laws and regulations may require significant increases in our capital expenditures and operating costs, while our failure to meet relevant requirements in accordance with applicable laws could result in a material adverse change in our business operations and/or the value of our securities.
The legal system in the Chinese mainland is evolving, which could limit legal protections available to you and us.
We conduct most of our business through our PRC subsidiaries and consolidated affiliated entities in the Chinese mainland. Our operations in the Chinese mainland are governed by PRC laws and regulations. Our PRC subsidiaries are FIEs and are subject to laws and regulations applicable to foreign investment in the Chinese mainland and, in particular, laws applicable to FIEs. The PRC legal system is evolving rapidly, and the PRC governmental authorities may continue to promulgate new laws and regulations regulating our business. For example, on December 29, 2023, the Standing Committee of the National People’s Congress published the revised PRC Company Law, which took effect on July 1, 2024. The revised PRC Company Law provides that the registered capital of a limited liability company shall be paid up within five years after the establishment of such company by its shareholders in accordance with its articles of association. We cannot assure you that our business operations would not be deemed to violate any existing or future PRC laws or regulations, which in turn may limit or restrict us, and could materially and adversely affect our business and operations. In addition, rules and regulations in the Chinese mainland can change quickly, therefore, our assertions and beliefs of the risks imposed by the Chinese legal and regulatory system cannot be certain.
The PRC legal system is a civil law system based on written statutes. Unlike the common law system, there is a limited volume of published court decisions which may be cited for reference but not binding on subsequent cases and have limited precedential value unless the Supreme People’s Court otherwise provides. Since late 1970s, the PRC government has been developing a comprehensive system of laws and regulations governing economic matters in general. The overall effect of legislation over the past several decades has significantly enhanced the protections afforded to various forms of foreign investments in the Chinese mainland. Our PRC subsidiaries and the VIEs are subject to various PRC laws and regulations generally applicable to companies in the Chinese mainland. However, as these laws and regulations are relatively new, and because of the limited volume of published decisions and their nonbinding nature, the application and enforcement of these laws and regulations are subject to interpretation.
From time to time, we may have to resort to administrative and court proceedings to enforce our legal rights. The administrative and court proceedings may be protracted, resulting in substantial costs and diversion of resources and management attention. However, since PRC administrative and court authorities have certain discretion in interpreting and implementing statutory and contractual terms, it may be difficult to evaluate the outcome of administrative and court proceedings and the level of legal protection we enjoy. These uncertainties may also impede our ability to enforce the contracts we have entered into and could materially and adversely affect our business, financial condition, and results of operations.
51
It may be difficult to effect service of process upon us, our directors or our executive officers that reside in China, or to conduct investigations or collect evidence within China, or to enforce any judgments obtained from non-PRC courts or bring actions against them or us in China.
Certain of our directors and executive officers reside in China. In addition, many of our assets and those of our directors and executive officers are located in China. The PRC does not have treaties providing for the reciprocal recognition and enforcement of judgments of courts with the United States, the United Kingdom, Japan and many other jurisdictions. As a result, it may not be possible for investors to serve process upon us or those persons in China, or to enforce against us or them in China, any judgments obtained from non-PRC jurisdictions. As such, shareholder claims or regulatory investigations that are common in the United States may be difficult to pursue as a matter of law or practicality in China.
Due to jurisdictional limitations, matters of comity and various other factors, the ability of U.S. authorities to investigate and bring enforcement actions against companies may be limited in foreign jurisdictions, including China. For example, in China, there are significant legal requirements and other obstacles to providing information needed for regulatory investigations or litigation initiated outside China. Although the authorities in China may establish a regulatory cooperation mechanism with the securities regulatory authorities of another country or region to implement cross-border supervision and administration, such cooperation with the securities regulatory authorities in the United States may not be efficient in the absence of a mutual and practical cooperation mechanism. Furthermore, according to Article 177 of the PRC Securities Law, which became effective in March 2020, no overseas securities regulator is allowed to directly conduct investigations or evidence collection activities within the territory of the PRC. The Confidentiality and Archives Management Provisions, which became effective on March 31, 2023, provides that the investigation and evidence collection in relation to the overseas securities offering and listing of the PRC domestic companies by the overseas securities regulatory authorities and relevant authorities shall be conducted through the cross-border cooperation mechanism for supervision and administration and the PRC domestic companies shall obtain the prior consent from the CSRC or relevant authorities before cooperating with such overseas securities regulatory authorities or relevant authorities in connection with relevant inspections or investigations or providing relevant documents to such overseas securities regulatory authorities or relevant authorities. The inability of an overseas securities regulator to directly conduct investigations or evidence collection activities within China may further increase difficulties faced by you in protecting your interests.
There is uncertainty as to whether the judgment of United States courts will be directly enforced in Hong Kong, as the United States and Hong Kong do not have a treaty or other arrangements providing for reciprocal recognition and enforcement of judgments of courts of the United States in civil and commercial matters. However, a foreign judgment may be enforced in Hong Kong at common law by bringing an action in a Hong Kong court since the judgment may be regarded as creating a debt between the parties to it, provided that the foreign judgment, among other things, is a final judgment conclusive upon the merits of the claim and is for a liquidated amount in a civil matter and not in respect of taxes, fines, penalties, or similar charges. Such a judgment may not, in any event, be so enforced in Hong Kong if (a) it was obtained by fraud; (b) the proceedings in which the judgment was obtained were opposed to natural justice; (c) its enforcement or recognition would be contrary to the public policy of Hong Kong; (d) the court of the United States was not jurisdictionally competent; or (e) the judgment was in conflict with a prior Hong Kong judgment.
Uncertainties exist with respect to the interpretation and implementation of the PRC Foreign Investment Law and how it may impact the viability of our current corporate structure, corporate governance and business operations.
On January 1, 2020, the PRC Foreign Investment Law, as well as the Regulations for Implementation of the Foreign Investment Law of the People’s Republic of China, or the Implementation Regulations, came into effect and replaced the trio of prior laws regulating foreign investment in China, namely, the Sino-foreign Equity Joint Venture Enterprise Law, the Sino-foreign Cooperative Joint Venture Enterprise Law and the Wholly Foreign-invested Enterprise Law, together with their implementation rules and ancillary regulations.
52
The Foreign Investment Law and the Implementation Regulations embody an expected PRC regulatory trend to rationalize its foreign investment regulatory regime in line with prevailing international practice and the legislative efforts to unify the corporate legal requirements for both foreign and domestic investments. However, since they are relatively new, uncertainties still exist in relation to their interpretation and implementation. For instance, under the Foreign Investment Law, “foreign investment” refers to the investment activities directly or indirectly conducted by foreign individuals, enterprises or other entities in China. Though it does not explicitly classify contractual arrangements as a form of foreign investment, there is no assurance that foreign investment via contractual arrangement would not be interpreted as a type of indirect foreign investment activities under the definition in the future. In addition, the definition contains a catch-all provision which includes investments made by foreign investors through means stipulated in laws or administrative regulations or other methods prescribed by the State Council. Therefore, it still leaves leeway for future laws, administrative regulations or provisions promulgated by the State Council to provide for contractual arrangements as a form of foreign investment. In any of these cases, it will be uncertain whether our contractual arrangements will be deemed to be in violation of the market access requirements for foreign investment under the PRC laws and regulations. The “variable interest entity” structure, or VIE structure, has been adopted by many PRC-based companies, including us, to obtain necessary licenses and permits in the industries that are currently subject to foreign investment restrictions in China. See “Item 3. Key Information - D. Risk Factors—Risks Related to Our Corporate Structure” and “Item 4. Information on the Company—C. Organizational Structure.”
Furthermore, if future laws, administrative regulations or provisions prescribed by the State Council mandate further actions to be taken by companies with respect to existing contractual arrangements, we may face uncertainties as to whether we can complete such actions in a timely manner, or at all. Failure to take timely and appropriate measures to cope with any of these or similar regulatory compliance challenges could materially and adversely affect our current corporate structure, corporate governance and business operations. In the worst-case scenario, we may be required to unwind our existing contractual arrangements and/or dispose of the relevant business operations, which could have a material adverse effect on our current corporate structure, corporate governance, business, financial condition, results of operations and prospects.
We may rely on dividends paid by our operating subsidiaries to fund cash and financing requirements, and limitations on the ability of our operating subsidiaries to make payments to us could have a material adverse effect on our ability to conduct our business and fund our operations.
We are a holding company incorporated under the laws of the Cayman Islands and conduct our business primarily through our operating subsidiaries and our consolidated affiliated entities, most of which are limited liability companies established in China. We may rely on dividends paid by our subsidiaries for our cash needs, including the funds necessary to pay dividends and other cash distributions to our shareholders, to service any debt we may incur and to pay our operating expenses. The payment of dividends by entities organized in China is subject to limitations. In particular, regulations in China currently permit payment of dividends only out of accumulated profits as determined in accordance with the PRC accounting standards and regulations. Our PRC subsidiaries are also required to set aside at least 10% of their after-tax profit based on PRC accounting standards each year to their statutory reserves until the accumulative amount of such reserves reaches 50% of their registered capital. These reserves are not distributable as cash dividends. Furthermore, any portion of its after-tax profits that a subsidiary has allocated to its staff welfare and bonus fund at the discretion of its board of directors is also not distributable as cash dividends. Moreover, if our operating subsidiaries incur any debt on their own behalf in the future, the instruments governing the debt may restrict their ability to pay dividends or make other distributions to us. Any limitation on the ability of our operating subsidiaries, including VNET China, to distribute dividends and other distributions to us could materially and adversely limit our ability to make investments or acquisitions that could be beneficial to our businesses, pay dividends or otherwise fund and conduct our businesses. In addition, the PRC tax authorities may require us to adjust our taxable income under the contractual arrangements our WFOEs currently have in place with the VIEs in accordance with the law, which could materially and adversely affect their ability to pay dividends and other distributions to us.
In January 2017, SAFE promulgated the Circular on Further Improving Reform of Foreign Exchange Administration and Optimizing Genuineness and Compliance Verification, or SAFE Circular 3, which stipulates several capital control measures with respect to the outbound remittance of profit from domestic entities to offshore entities, including (i) under the principle of genuine transactions, banks shall check board resolutions regarding profit distribution, original copies of tax filing records and audited financial statements; and (ii) domestic entities shall hold income to account for previous years’ losses before remitting any profits. Moreover, pursuant to SAFE Circular 3, domestic entities shall make detailed explanations of their sources of capital and utilization arrangements, and provide board resolutions, contracts and other proof when completing the registration procedures in connection with any outbound investment.
With respect to our Hong Kong entities, although currently there are not equivalent or similar restrictions or limitations in Hong Kong on cash transfers in, or out of, our Hong Kong entities (including currency conversion), if certain restrictions or limitations in the Chinese mainland were to become applicable to cash transfers in and out of Hong Kong entities (including currency conversion) in the future, the funds in our Hong Kong entities, likewise, may not be available to meet our currency demand.
53
If we fail to acquire, obtain or maintain applicable telecommunications licenses, or are deemed by relevant governmental authorities to be operating without full compliance with the laws and regulations, our business would be materially and adversely affected.
Pursuant to the PRC Telecommunications Regulations promulgated in September 2000 and amended in July 2014 and February 2016, respectively, telecommunications businesses are divided into (i) basic telecommunications businesses, which provide public network infrastructure, public data transmission and basic voice communications services, and (ii) value-added telecommunications businesses which provide telecommunications and information services through the public network infrastructure. If the value-added telecommunications services cover two or more provinces, autonomous regions or municipalities, such services must be approved by the MIIT and the service provider is required to obtain a cross-regional value-added telecommunications operation license, or the Cross-Regional VAT License; if the value - added telecom operators with service coverage within a province, an autonomous region or a municipality, such services must be approved by the telecommunications administration authorities of the province, autonomous region or municipality, and the service provider is required to obtain a value - added telecommunications operation license, or the Provincial VAT License.
Some of our subsidiaries and the key subsidiaries of the variable interest entities have obtained the Cross-Regional or Provincial VAT Licenses issued by competent government agencies. See “Item 4. Information on the Company—B. Business Overview—Regulations—Regulations on Value-Added Telecommunications Business—Value-added Telecommunications Services.” Moreover, the MIIT or local counterpart does not approve any expansion of authorization by an internet data center operator to its subsidiaries, and it does not allow any such subsidiary of an internet data center operator to renew its current authorization in the future. Instead, the MIIT and local counterpart requires such subsidiaries to apply for their own VAT Licenses to provide internet data center service. As of the date of this annual report, all of our applicable subsidiaries and the variable interest entities’ applicable subsidiaries have obtained their own Cross-Regional or Provincial VAT licenses which are material for conducting our internet data center business. However, we cannot assure you that PRC governmental authorities will continue to deem our hosting service and any of our newly developed technologies, network and services used in our business as a type of value-added telecommunications business covered under the Cross-Regional or Provincial VAT Licenses issued and currently held by our subsidiaries and the variable interest entities’ subsidiaries. Furthermore, we cannot rule out the possibility that PRC legislators or governmental authorities will promulgate any new laws or regulations or update the current and existing laws and regulations which may clearly define or categorize our hosting service and any of our newly developed technologies, network and services used in our business as a type of basic telecommunication business, which is not covered by our VAT Licenses. As we expand our networks across China, it is also possible that the MIIT or relevant authorities, in the future, may deem our operations to have exceeded the terms of our existing licenses. Further, we cannot assure you that our subsidiaries and the variable interest entities’ subsidiaries that currently hold the Cross-Regional or Provincial VAT Licenses will be able to successfully renew their value-added telecommunications business operation licenses upon the expiration, nor can we ensure that we will be able to obtain any other licenses necessary for us to carry out our business, or that our existing licenses will continue to cover all aspects of our operations upon their renewal.
The PRC government has adopted various regulations governing the internet access services provided by enterprises engaged in the internet data center, or IDC, and internet service provider, or ISP, including requirements related to capital, personnel, facility, equipment and licenses, as well as territorial and business scope. In addition, such regulations prohibit ISP service providers from providing internet access services to enterprises or individuals that have not obtained operation licenses or completed required filings. If any of our customers use our services without obtaining required licenses or completing required filings, we may be subject to penalties.
54
Further, in order to meet customer demand in some of our existing and new markets, we need to expand existing data centers, lease new facilities or obtain suitable land to build new data centers. Such construction projects are subject to broad and strict government supervision and approval procedures in the Chinese mainland. Under PRC laws, construction projects must receive regulatory approval from various governmental authorities, including but not limited to project approvals and filings, construction land and project planning approvals, environment protection approvals, energy conservation review opinion, construction commencement permit and land use right certificate. In addition, construction projects need to go through inspection and acceptance procedures with local construction authorities and receive relevant approvals after the completion of a project. Failure to obtain all necessary approvals and permits for a construction project in a timely manner may subject us to fines, suspension of construction or being prohibited from using such construction, rectification within a time limit, or being required to vacate from the relevant constructions. We are applying for requisite approvals on a rolling basis based on our business needs and the status of our data center projects; while we endeavor to obtain the required regulatory approvals for the development and operation of our data centers (including fixed asset investment project filings and conducting energy conservation examinations of our data center construction projects to meet the requirements under national and local laws and regulations), we cannot assure you that all of our data centers have met the requirements or that we have obtained or will obtain all relevant approvals on a timely basis. Any unfavorable determinations by the competent PRC government authorities that we lack requisite approvals to commence or continue any construction projects or maintain operations of certain data centers, may result in a material adverse impact on our business operation and financial conditions. For detailed discussion, see “Item 3. Key Information—D. Risk Factors—Risks Related to Our Business and Industry—Delays in the construction of new data centers or the expansion of existing data centers could involve significant risks to our business.”
In addition, new laws, regulations or government interpretations may also be promulgated from time to time to regulate the hosting service or any of our related technology or services, which may require us to obtain additional, or expand existing, operating licenses or permits. Any of these factors could result in our disqualification from carrying out our current business, causing significant disruption to our business operations which may materially and adversely affect our business, financial condition and results of operations.
If the PCAOB is prevented from fully evaluating audits and quality control procedures of our auditor, investors may be deprived of the benefits of such PCAOB inspections.
Inspections of certain registered public accounting firms that the PCAOB has conducted in the Chinese mainland and Hong Kong have identified deficiencies in those firms’ audit procedures and quality control procedures, which may be addressed as part of the inspection process to improve future audit quality. The lack of PCAOB inspections in China in the past made it difficult to evaluate the effectiveness of our auditor’s audit procedures or quality control procedures as compared to auditors that were subject to PCAOB inspections, although we except the effectiveness of audit procedures or quality control procedures conducted by auditors in China will gradually improve, given the ability of PCAOB to be able to conduct inspection of such auditor firms since 2022. Nevertheless, investors may lose confidence in our reported financial information and procedures and the quality of our financial statements due to the historical reasons. As part of our continued efforts to ensure accuracy of our financial reporting, our audit committee periodically communicates with our independent auditor to oversee and evaluate the audit procedures and status. However, we cannot assure you that the measures our audit committee has taken or will take in the future will be effective.
Our ADSs may be prohibited from trading in the United States under the HFCA Act in the future if the PCAOB is unable to inspect or investigate completely auditors located in China. The delisting of our ADSs, or the threat of their being delisted, may materially and adversely affect the value of your investment.
Pursuant to the Holding Foreign Companies Accountable Act, or the HFCA Act, if the SEC, determines that a company retains a foreign accounting firm that cannot be subject to inspections by the PCAOB for two consecutive years, the SEC will prohibit its securities from being traded on a national securities exchange or in the over-the-counter trading market in the United States. On December 16, 2021, the PCAOB issued a report relaying to the SEC its determinations that it was unable to inspect or investigate completely registered public accounting firms in the Chinese mainland and Hong Kong. In March 2022, the SEC issued its first “Conclusive list of issuers identified under the HFCA Act” indicating that those companies were formally subject to the delisting provisions. In May 2022, we were conclusively identified by the SEC under the HFCA Act due to the fact that our auditor was located in the Chinese mainland and could not be inspected by the PCAOB. For more details, see https://www.sec.gov/hfcaa.
On August 26, 2022, the PCAOB signed with the CSRC and the Ministry of Finance of the PRC a Statement of Protocol, which gives the PCAOB sole discretion to select the firms, audit engagements and potential violations it inspects and investigates and put in place procedures for PCAOB inspectors and investigators to view complete audit work papers with all information included and for the PCAOB to retain information as needed. On December 15, 2022, the PCAOB issued a report that vacated its December 16, 2021 determination and removed the Chinese mainland and Hong Kong from the list of jurisdictions where it was unable to inspect or investigate completely registered public accounting firms. Each year, the PCAOB will determine whether it can inspect and investigate completely audit firms in the Chinese mainland and Hong Kong, among other jurisdictions.
55
If the PCAOB determines in the future that it no longer has full access to inspect and investigate completely accounting firms in the Chinese mainland and Hong Kong and we continue to use an accounting firm headquartered in one of these jurisdictions to issue an audit report on our financial statements filed with the SEC, we would be identified as a Commission-Identified Issuer following the filing of the annual report on Form 20-F for the relevant fiscal year. There can be no assurance that we would not be identified as a Commission-Identified Issuer for any future fiscal year, and if we were so identified for two consecutive years, we would become subject to the prohibition on trading under the HFCA Act. Such lack of inspection could cause trading in our securities to be prohibited under the HFCA Act and ultimately result in a determination by a securities exchange to delist our securities. If our shares and ADSs are prohibited from trading in the United States, there is no certainty that we will be able to list on a non-U.S. exchange or that a market for our shares will develop outside of the United States. Such a prohibition would substantially impair your ability to sell or purchase our ADSs when you wish to do so, and the risk and uncertainty associated with delisting would cause our ADSs to significantly decline in value or become worthless. Also, such a prohibition would significantly affect our ability to raise capital on terms acceptable to us, or at all, which would have a material adverse impact on our business, financial condition, and prospects.
The perception among investors that China based companies such as us is at heightened risk of delisting from Nasdaq could negatively affect the market price of our securities and trading volume of our ADSs. If a delisting were to occur, we would face material adverse consequences.
The perception among investors, due to current rules and regulations relating to the ability of the PCAOB to inspect our auditors, political tensions between the United States and China, and other matters, that the Company is at heightened risk of delisting from Nasdaq, could negatively affect the market price and trading volume of our ADSs. There had in the past been media reports on deliberations within the U.S. government regarding limiting or restricting China - based companies from accessing U.S. capital markets, and delisting China - based companies from U.S. national securities exchanges. If any further such deliberations were to materialize, the resulting legislation may have a material and adverse impact on the stock performance of China - based issuers listed in the United States such as us, and there can be no assurance that we will always be able to maintain the listing of our ADSs on a national stock exchange in the U.S., such as the NYSE or the Nasdaq Stock Market, or that you will always be allowed to trade our shares or ADSs. See “Item 3. Key Information - D. Risk Factors - Risks Related to Doing Business in China - If the PCAOB is prevented from fully evaluating audits and quality control procedures of our auditor, investors may be deprived of the benefits of such PCAOB inspections.”
Additionally, any actual delisting determination could seriously decrease or eliminate the value of an investment in our ADSs. We could face substantial material adverse consequences, including, but not limited to, among other things: limited availability for market quotations for our ADSs; reduced liquidity with respect to our ADSs; a reduced number of investors willing to hold or acquire our shares or ADSs, which could negatively impact our ability to raise equity financing; an impaired ability to provide equity incentives to our employees; and limited news and analyst coverage. Additionally, many of our loan and financing agreements include a covenant that we maintain our shares listed on Nasdaq or any other stock exchange acceptable to the creditor before the maturity date. The breach of such covenant could result in a default with respect to the related indebtedness. If a default occurs, the relevant creditors could elect to declare the indebtedness, together with accrued interest and other fees, to be due and payable immediately. This, in turn, could cause our other debt, to become due and payable as a result of cross - default or acceleration provisions contained in the agreements governing such other debt. In the event that some or all of our debt is accelerated and becomes immediately due and payable, we may not have the funds to repay, or the ability to refinance, such debt.
Under the PRC Enterprise Income Tax Law, we may be classified as a “resident enterprise” of China. Such classification could result in unfavorable tax consequences to us and our non-PRC holders of shares and ADSs.
Pursuant to the PRC Enterprise Income Tax Law, or the EIT Law, as recently amended on December 29, 2018, and its implementation rules, which became effective on January 1, 2008 and most recently amended on April 23, 2019, an enterprise established outside of China with “de facto management bodies” within China is considered a “resident enterprise,” meaning that it can be treated in a manner similar to a Chinese enterprise for enterprise income tax, or EIT, purposes. Under the implementation rules of the EIT Law, the term “de facto management body” is defined as the management body that exercises full and substantial control and overall management over the business, productions, personnel, accounts and properties of an enterprise. On April 22, 2009, the State Administration of Taxation, or the STA, issued the Notice Regarding the Determination of Chinese-Controlled Offshore Incorporated Enterprises as PRC Tax Resident Enterprises on the Basis of De Facto Management Bodies, or Circular 82, which was amended in 2013 and 2017, respectively. Circular 82 and its amendments set out certain specific criteria and process for determining whether the “de facto management body” of a Chinese-controlled offshore incorporated enterprise is located in China.
56
We do not believe that our Cayman Islands holding company is a “resident enterprise” for PRC EIT purposes. However, the tax resident status of an enterprise is subject to determination by the PRC tax authorities and uncertainties remain with respect to the interpretation of the term “de facto management body.” If the PRC tax authorities determine that we are a “resident enterprise” for PRC EIT purposes, a number of unfavorable PRC tax consequences could follow: (i) we may be subject to EIT at a rate of 25% on our worldwide taxable income as well as PRC EIT reporting obligations; (ii) a 10% (or a lower rate under an applicable tax treaty, if any) withholding tax may be imposed on dividends we pay to non-PRC enterprise holders (20% for non-PRC individual holders) of our shares and ADSs; and (iii) a 10% PRC tax may apply to gains realized by non-PRC enterprise holders (20% for non-PRC individual holders) of our shares and ADSs from transferring our shares or ADSs, if such income is considered PRC-source income.
Similarly, such unfavorable tax consequences could apply to our Hong Kong, Cayman and BVI subsidiaries, if either of them is deemed to be a “resident enterprise” by the PRC tax authorities. Notwithstanding the foregoing provisions, the EIT Law also provides that the dividends paid between “qualified resident enterprises” are exempt from EIT. If our Hong Kong, Cayman and BVI subsidiaries are deemed “resident enterprises” for PRC EIT purposes, the dividends they receive from their PRC subsidiaries, including VNET China, may constitute dividends between “qualified resident enterprises” and therefore qualify for tax exemption. However, the definition of “qualified resident enterprise” is unclear and the relevant PRC government authorities have not yet issued guidance with respect to the processing of outbound remittances to entities that are treated as resident enterprises for PRC EIT purposes. Even if such dividends qualify as “tax-exempt income,” we cannot guarantee that such dividends will not be subject to any withholding tax.
We and our non-tax resident investors face uncertainty with respect to indirect transfers of equity interests in PRC resident enterprises by their non-PRC holding companies.
On February 3, 2015, the State Administration of Tax issued the Notice on Certain Corporate Income Tax Matters on Indirect Transfer of Properties by Non-Tax Resident Enterprises, or Circular 7. Circular 7 extends its tax jurisdiction to not only indirect transfers but also transactions involving transfer of other taxable assets, through the offshore transfer of a foreign intermediate holding company. Circular 7 also brings challenges to both the foreign transferor and transferee (or other person who is obligated to pay for the transfer) of the taxable assets. Where a non-tax resident enterprise conducts an “indirect transfer” by transferring the taxable assets indirectly by disposing of the equity interests of an overseas holding company, the non-tax resident enterprise being the transferor, or the transferee, or the PRC entity which directly owned the taxable assets may report to the relevant tax authority such indirect transfer. Using a “substance over form” principle, the PRC tax authority may re-characterize such indirect transfer as a direct transfer of the equity interests in the PRC tax resident enterprise and other properties in China. As a result, gains derived from such indirect transfer may be subject to PRC enterprise income tax, and the transferee or other person who is obligated to pay for the transfer is obligated to withhold the applicable taxes, currently at a rate of up to 10% for the transfer of equity interests in a PRC resident enterprise. Nevertheless, Circular 7 has introduced safe harbors for internal group restructurings and the purchase and sale of equity through a public securities market. Furthermore, Notice of State Administration of Tax on Issuing the Working Rules on the Enterprise Income Tax on Income from the Indirect Transfer of Assets by Non - Resident Enterprises (for Trial Implementation), or Circular 68, which became effective on May 13, 2015, built up a special tax adjustment case management system on indirect transaction. In accordance with Circular 68, both parties to the indirect transaction shall report the transfer to the competent tax authority and submit relevant materials. In the case where an indirect transfer is considered as an indirect transfer with unreasonable commercial purposes, the transfer in question shall be reviewed and examined by the provincial tax authorities level by level.
57
On October 17, 2017, the State Administration of Tax issued the Announcement of the State Administration of Taxation on Issues Concerning the Withholding of Non-resident Enterprise Income Tax at Source, or SAT Bulletin 37, which came into effect on December 1, 2017 and was amended on June 15, 2018. The SAT Bulletin 37 further clarifies the practice and procedure of the withholding of non-tax resident enterprise income tax. Pursuant to Circular 7, Circular 68 and SAT Bulletin 37, both the transferor and the transferee may be subject to penalties under PRC tax laws if the transferee fails to withhold the taxes and the transferor fails to pay the taxes. However, as these rules and notices are relatively new and there is a lack of clear statutory interpretation, we face uncertainties on the reporting and consequences on future private equity financing transactions, share exchange or other transactions involving the transfer of shares in our company by investors that are non-PRC resident enterprises, or sale or purchase of shares in other non-PRC resident companies or other taxable assets by us. Our Cayman Islands holding company and other non-PRC resident enterprises in our group may be subject to filing obligations or may be taxed if our Cayman Islands holding company and other non-PRC resident enterprises in our group are transferors in such transactions, and may be subject to withholding obligations if our Cayman Islands holding company and other non-PRC resident enterprises in our group are transferees in such transactions. For the transfer of shares in our Cayman Islands holding company by investors that are non-PRC resident enterprises, our PRC subsidiaries may be requested to assist in the filing under Circular 7, Circular 68 and/or SAT Bulletin 37. As a result, we may be required to expend valuable resources to comply with these rules and notices or to request the relevant transferors from whom we purchase taxable assets to comply, or to establish that our Cayman Islands holding company and other non-tax resident enterprises in our group should not be taxed under Circular 7, Circular 68 and/or SAT Bulletin 37, which may have a material adverse effect on our financial condition and results of operations. There is no assurance that the tax authorities will not apply Circular 7, Circular 68 and/or SAT Bulletin 37 to our offshore restructuring transactions where non-PRC resident investors were involved if any of such transactions were determined by the tax authorities to lack reasonable commercial purpose. As a result, we and our non-PRC resident investors may be at risk of being taxed under Circular 7, Circular 68 and/or SAT Bulletin 37 and may be required to comply with or to establish that we should not be taxed under Circular 7, Circular 68 and/or SAT Bulletin 37, which may have a material adverse effect on our financial condition and results of operations or such non-PRC resident investors’ investments in us. We have conducted acquisition transactions in the past and may conduct additional acquisition transactions in the future. We cannot assure you that the PRC tax authorities will not, at their discretion, adjust any capital gains and impose tax return filing obligations on us or require us to provide assistance for the investigation of PRC tax authorities with respect thereto. Heightened scrutiny over acquisition transactions by the PRC tax authorities may have a negative impact on potential acquisitions we may pursue in the future.
Discontinuation of any of the preferential tax treatments available to us or imposition of any additional taxes could adversely affect our financial condition and results of operations.
The EIT Law and its implementation rules unified the previously-existing separate income tax laws for domestic enterprises and FIEs and adopted a unified 25% EIT rate applicable to all resident enterprises in China, except for certain entities established prior to March 16, 2007 that are eligible for their existing preferential tax incentives, adjusted by certain transitional phase-out rules promulgated by the State Council on December 26, 2007. In addition, certain enterprises may enjoy a preferential EIT rate of 15% under the EIT Law if they qualify as High and New Technology Enterprise, or HNTE, subject to various qualification criteria.
A number of our PRC subsidiaries and consolidated affiliated entities, including VNET Beijing, Shanghai Blue Cloud Technology Co., Ltd., or SH Blue Cloud, Shenzhen Diyixian Telecommunication Co., Ltd., or SZ DYX, and BJ TenxCloud, are entitled to enjoy a preferential tax rate of 15% due to their qualification as HNTE. The qualification as a HNTE is subject to annual administrative evaluation and a three-year review by the relevant authorities in China. If VNET Beijing, SH Blue Cloud, SZ DYX, and BJ TenxCloud fail to maintain or renew their HNTE status, their applicable EIT rate may be increased to 25%, which could have a material adverse effect on our financial condition and results of operations.
In April 2011, VNET (Xi’an) Information Outsourcing Industry Park Services Co., Ltd., or Xi’an Sub, a subsidiary of VNET Beijing located in Shaanxi Province, was qualified for a preferential tax rate of 15% and started to apply this rate from then on. The preferential tax rate is awarded to companies that are located in west regions of China which operate in certain encouraged industries. This qualification will need to be assessed on an annual basis. For the years ended December 31, 2022, 2023 and 2024, the tax rate assessed for Xi’an Sub was 15%, 15% and 15%, respectively.
For the year ended December 31, 2024, our other PRC subsidiaries would be subject to an EIT rate of 25%, unless they are qualified as Small Scale and Low Profit Enterprises which enjoy a reduced EIT rate to 5%, depending on their annual taxable income and operating scale.
58
The M&A Rules and certain other PRC regulations establish procedures and requirements for some acquisitions of Chinese companies by foreign investors, which could make it difficult for us to pursue growth through acquisitions in China.
The Regulations on Mergers and Acquisitions of Domestic Enterprises by Foreign Investors, or the M&A Rules and other recently adopted regulations and rules concerning mergers and acquisitions established additional procedures and requirements that could make merger and acquisition activities by foreign investors more time consuming and complex. In addition, the Implementing Rules Concerning Security Review on the Mergers and Acquisitions by Foreign Investors of Domestic Enterprises, issued by the MOFCOM, in August 2011, specify that mergers and acquisitions by foreign investors involved in “an industry related to national security” are subject to strict review by the MOFCOM, and prohibit any activities attempting to bypass such security review, including by structuring the transaction through a proxy or contractual control arrangement. We believe that our business is not in an industry related to national security, but we cannot preclude the possibility that the MOFCOM or other government agencies may publish explanations contrary to our understanding or broaden the scope of such security reviews in the future, in which case our future acquisitions in the PRC, including those by way of entering into contractual control arrangements with target entities, may be closely scrutinized or prohibited. Moreover, the Anti-Monopoly Law requires that the SAMR, be notified in advance of any concentration of undertaking if certain filing thresholds are triggered. Part of our growth strategy includes acquiring complementary businesses or assets in China. Complying with the requirements of the laws and regulations mentioned above and other PRC regulations to complete such transactions could be time-consuming, and any required approval processes, including obtaining approval from the SAMR, may delay or inhibit our ability to complete such transactions, which could affect our ability to expand our business or maintain our market share. If any of our acquisitions were subject to the M&A Rule and were found not to be in compliance with the requirements of the M&A Rule in the future, relevant PRC regulatory agencies may impose fines and penalties on our operations in the PRC, limit our operating privileges in the PRC, or take other actions that could have a material adverse effect on our business, financial condition, results of operations, reputation and prospects.
In December 2020, the NDRC and the MOFCOM promulgated the Measures for the Security Review of Foreign Investment, which became effective on January 18, 2021. The NDRC and the MOFCOM will establish a working mechanism office in charge of the security review of foreign investment. Such measures define foreign investment as direct or indirect investment by foreign investors in the PRC, which includes (i) investment in new onshore projects or establishment of wholly foreign owned onshore companies or joint ventures with foreign investors; (ii) acquiring equity or asset of onshore companies by merger and acquisition; and (iii) onshore investment by and through any other means. Investment in certain key areas with bearing on national security, such as important cultural products and services, important information technology and internet services and products, key technologies and other important areas with bearing on national security which results in the acquisition of de facto control of investee companies, shall be filed with a specifically established office before such investment is carried out. What may constitute “onshore investment by and through any other means” or “de facto control” is not clearly defined under such measures, and could be broadly interpreted. It is likely that control through contractual arrangement be regarded as de facto control based on provisions applied to security review of foreign investment in the free trade zone. Failure to make such filing may subject such foreign investor to rectification within prescribed period, and will be recorded as negative credit information of such foreign investor in the relevant national credit information system, which would then subject such investors to joint punishment as provided by relevant rules. If such investor fails to or refuses to undertake such rectification, it would be ordered to dispose of the equity or asset and to take any other necessary measures so as to return to the status quo and to erase the impact to national security. As of date of this annual report, official guidance has not been issued by the designated office in charge of such security review yet. At this stage, the interpretation of those measures remains unclear in many aspects and whether these measures may apply to foreign investment that is implemented or completed before the enactment of these new measures. As our business may be deemed to constitute the foregoing circumstances, we cannot assure you that our current business operations will remain fully compliant, or we can adapt our business operations to new regulatory requirements on a timely basis, or at all.
59
PRC regulation of loans and direct investment by offshore holding companies to PRC entities may delay or prevent us from using the proceeds from our overseas offerings to make loans or additional capital contributions to our PRC subsidiaries or consolidated affiliated entities, which could materially and adversely affect our liquidity and our ability to fund and expand our business.
In utilizing the proceeds we received from our overseas offerings or in other financing activities, as an offshore holding company, we may make loans to our PRC subsidiaries or our consolidated affiliated entities in the PRC, or we may make additional capital contributions to our PRC subsidiaries or consolidated affiliated entities. Any loans to our PRC subsidiaries or our consolidated affiliated entities in the PRC are subject to PRC regulations. For example, loans by us to our PRC subsidiaries, which are FIEs, to finance their activities cannot exceed a statutory cap and must be filed with SAFE, through the online filing system of SAFE after the loan agreement is signed and no later than three business days prior to the borrower withdraws any amount. Moreover, any medium or long-term loan to be provided by us to our consolidated affiliated entities or other domestic the Chinese mainland entities must also be filed and registered with the NDRC in accordance with the Administrative Measures for Examination and Registration of Enterprise’s Medium and Long-Term Foreign Debts, or the Foreign Debts Measures, which became effective on February 10, 2023.
In addition, our PRC subsidiaries and consolidated affiliated entities are also required to withhold a 10% (or 7% if paid to a Hong Kong resident who qualifies for the benefits of the tax treaty between China and Hong Kong) tax on interest paid under any cross-border shareholder loan. Prior to the payment of any interest and principal on any such shareholder loan, our PRC subsidiaries must present evidence of registration with SAFE regarding any such shareholder loan and may be required to provide evidence of payment of withholding tax on the interest payable on that loan.
We may also decide to finance our PRC subsidiaries for operations in China by means of capital contributions. These capital contributions are subject to the registration with the SAMR or its local counterpart and registration with a local bank authorized by SAFE, and the filing with the MOFCOM or its local counterpart through the enterprise registration system and the enterprise credit information publicity system. We cannot assure you that we will be able to obtain these government approvals or complete such registration on a timely basis, if at all, with respect to future capital contributions by us to our subsidiaries. If we fail to complete such registration or filing, our ability to use the proceeds from our overseas offerings and to capitalize our PRC operations may be negatively affected, which could adversely affect our liquidity and our ability to fund and expand our business.
On March 30, 2015, SAFE issued the Circular on Reforming the Administration Approach Regarding the Foreign Exchange Capital Settlement of Foreign-invested Enterprises, or SAFE Circular 19, which replaced previous regulations and took effect on June 1, 2015, and was most recently amended on March 23, 2023. Pursuant to SAFE Circular 19, up to 100% of foreign currency capital of a foreign-invested enterprise may be converted into Renminbi capital according to the actual operation, and within the business scope, of the enterprise at its will. Although SAFE Circular 19 allows for the use of Renminbi converted from the foreign currency-denominated capital for equity investments in the PRC, the restrictions continue to apply as to FIEs’ use of the converted Renminbi for purposes beyond the business scope, for entrusted loans or for inter-company Renminbi loans. SAFE subsequently issued several circulars in the following years to provide additional guidelines on the use by FIEs’ of the income under their capital accounts generated from their capital, foreign debt and overseas listing. However, the interpretation and enforcement of SAFE Circular 19 and other circulars remain subject to uncertainty and potential future policy changes from the SAFE. If the VIEs require financial support from us or our WFOEs in the future and we find it necessary to use foreign currency-denominated capital to provide such financial support, our ability to fund the VIEs’ operations will be subject to statutory limits and restrictions, including those described above.
In addition, we cannot assure you that we will be able to obtain these government approvals or complete such registration on a timely basis, if at all, with respect to future capital contributions by us to our PRC subsidiaries. If we fail to complete such registration or filing, our ability to use the proceeds from our overseas offerings and to capitalize our PRC operations may be negatively affected, which could adversely affect our liquidity and our ability to fund and expand our business.
Governmental regulation of currency conversion may limit our ability to receive and utilize our revenues effectively.
We, through the VIEs and their subsidiaries, earn most of our revenues and incur most of our expenses in Renminbi. However, Renminbi is not freely convertible at present.
60
The PRC government continues to regulate conversion between Renminbi and foreign currencies, despite the significant reduction in its control in recent years over trade transactions involving import and export of goods and services as well as other frequent routine foreign exchange transactions. These transactions are known as current account items. However, remittance of Renminbi by foreign investors into the PRC for the purposes of capital account items, such as capital contributions, is generally permitted upon obtaining specific approvals from, or completing specific registrations or filings with, the relevant authorities on a case-by-case basis and is subject to a strict monitoring system. Regulations in the PRC on the remittance of Renminbi into the PRC for settlement of capital account items are developing gradually. Currently, our PRC subsidiaries may purchase foreign currencies for settlement of current account transactions, including payments of dividends to us, without the approval of the SAFE. However, foreign exchange transactions by our PRC subsidiaries under the capital account continue to be subject to significant foreign exchange controls and require the approval of or need to register or file with PRC governmental authorities, including the SAFE. In particular, if our PRC subsidiaries borrow foreign currency loans from us or other foreign lenders, these loans must be filed with the SAFE after the loan agreement is signed and at least three business days before the borrower draws any amount from the foreign loan, and the accumulative amount of foreign currency loans borrowed by a PRC subsidiary may not exceed a statutory upper limit. If we finance our PRC subsidiaries by means of additional capital contributions, these capital contributions are subject to the registration with the SAMR or its local counterpart and registration with a local bank authorized by SAFE. Any existing and future restrictions on currency exchange may affect the ability of our PRC subsidiaries or affiliated entities to obtain foreign currencies, limit our ability to meet our foreign currency obligations or otherwise materially and adversely affect our business. Although currently there are not equivalent or similar restrictions or limitations in Hong Kong on cash transfers in, or out of, our Hong Kong entities (including currency conversion), if certain restrictions or limitations in the Chinese mainland were to become applicable to cash transfers in and out of Hong Kong entities (including currency conversion) in the future, the funds in our Hong Kong entities, likewise, may not be available to meet our currency demand.
Pursuant to the SAFE Circular 19, among other things, a foreign-invested enterprise may convert up to 100% of the foreign currency in its capital account into RMB on a discretionary basis according to the actual needs. On June 9, 2016, SAFE further issued the Circular of the State Administration of Foreign Exchange on Reforming and Regulating Policies on the Control over Foreign Exchange Settlement of Capital Accounts, or SAFE Circular 16, which was most recently amended on December 4, 2023, to further expand and strengthen such discretionary conversion reform under SAFE Circular 19. SAFE Circular 16 provides an integrated standard for conversion of foreign exchange under capital account items on a discretionary basis which applies to all enterprises registered in the PRC. Pursuant to SAFE Circular 16, in addition to foreign currency capital, the discretionary conversion policy expands to foreign currency debts borrowed by an enterprise (except financial institutions) and repatriated funds raised through overseas listing. In addition, SAFE Circular 16 has narrowed the scope of purposes for which an enterprise must not use the RMB funds so converted, which include, among others, (i) payment for expenditure beyond its business scope or otherwise as prohibited by the applicable laws and regulations; (ii) directly or indirectly used for investment in securities or other investment and wealth management (except for wealth management products and structured deposits with risk rating results of not higher than Grade II); (iii) provision of loans to non-affiliated enterprises, except where it is expressly permitted in the business scope of the enterprise; and (iv) purchasing residential real estate not for self-use (except for enterprises engaging in real estate development and leasing operations). On October 23, 2019, the SAFE issued the Circular on Further Advancing the Facilitation of Cross Border Trade and Investment, or SAFE Circular 28. SAFE Circular 28 provides, among others, that the foreign-invested enterprises can use RMB converted from foreign currency denominated capital for equity investment in China, provided that the equity investments are genuine and in compliance with the applicable foreign investment-related laws and regulations.
Pursuant to the Circular of the State Administration for Foreign Exchange on Optimizing Foreign Exchange Administration to Support the Development of Foreign-related Business promulgated and effective on April 10, 2020 by SAFE, the reform of facilitating the payments of incomes under the capital accounts shall be promoted nationwide. Under the prerequisite of ensuring true and compliant use of funds and compliance and complying with the prevailing administrative provisions on use of income from capital projects, enterprises which satisfy the criteria are allowed to use income under the capital account, such as capital funds, foreign debt and overseas listing, for domestic payment, without the need to provide proof materials for veracity to the bank beforehand for each transaction.
Fluctuation in exchange rates could have a material adverse effect on our results of operations and the value of your investment.
The conversion of Renminbi into foreign currencies, including U.S. dollars, is based on rates set by the People’s Bank of China. The Renminbi has fluctuated against the U.S. dollar, at times significantly and unpredictably. The value of Renminbi against the U.S. dollar and other currencies is affected by changes in China’s political and economic conditions and by China’s foreign exchange policies, among other things. We cannot assure you that Renminbi will not appreciate or depreciate significantly in value against the U.S. dollar in the future. It is difficult to predict how market forces or PRC or U.S. government policy may impact the exchange rate between Renminbi and the U.S. dollar in the future.
61
As our costs and expenses are mostly denominated in RMB, any appreciation of the RMB against the U.S. dollar would increase our costs in U.S. dollar terms. In addition, as our operating subsidiaries and VIEs in China receive revenues in RMB, any significant depreciation of the RMB against the U.S. dollar may have a material and adverse effect on our revenues in U.S. dollar terms and financial condition, and the value of, and any dividends payable on, our ordinary shares. To the extent that we need to convert any portion of the proceeds denominated in U.S. dollars that we received from our securities issuances into Renminbi for capital expenditures and working capital and other business purposes, appreciation of the Renminbi against the U.S. dollar would have an adverse effect on the Renminbi amount we would receive from the conversion. Conversely, if we decide to convert Renminbi into U.S. dollars for the purpose of making payments for dividends on our ordinary shares or ADSs, strategic acquisitions or investments or other business purposes, appreciation of the U.S. dollar against the Renminbi would have a negative effect on the U.S. dollar amount available to us. These and other effects on our financial data resulting from fluctuations in the value of the RMB against the U.S. dollar could have a material and adverse effect on the market price of our ADSs and your investment.
We have very limited hedging options to reduce our exposure to exchange rate fluctuations. While we may enter into hedging transactions from time to time, the availability and effectiveness of these hedges may be limited and we may not be able to adequately hedge our exposure or at all. In addition, our currency exchange losses may be magnified by PRC exchange control regulations that restrict our ability to convert Renminbi into foreign currency. As a result, fluctuations in exchange rates may have a material adverse effect on your investment.
PRC regulations relating to the establishment of offshore special purpose vehicles by PRC residents may subject our PRC resident beneficial owners to personal liability and limit our ability to acquire PRC companies, to inject capital into our PRC subsidiaries, limit our PRC subsidiaries’ ability to distribute profits to us, or otherwise materially and adversely affect us.
In October 2005, SAFE issued the Circular on the Relevant Issues in the Foreign Exchange Control over Financing and Return Investment Through Special Purpose Companies by Residents Inside China, or Circular 75, which is now replaced by the Circular on Relevant Issues Concerning Foreign Exchange Control on Domestic Residents’ Offshore Investment and Financing and Roundtrip Investment through Special Purpose Vehicles, or Circular 37, issued by SAFE on July 4, 2014. According to Circular 37, PRC residents are required to register with local SAFE branches in connection with their direct establishment or indirect control of an offshore entity for the purposes of overseas investment and financing, with such PRC residents’ legally owned assets or equity interests in domestic enterprises or offshore assets or interests, referred to in Circular 37 as a “special purpose vehicle.” The term “control” under Circular 37 is broadly defined as the operation rights, beneficiary rights or decision-making rights acquired by the PRC residents in the offshore special purpose vehicles or PRC companies by such means as acquisition, trust, proxy, voting rights, repurchase, convertible bonds or other arrangements. Circular 37 further requires amendment to the registration in the event of any changes with respect to the basic information of the special purpose vehicle, such as changes in a PRC resident individual shareholder, name or operation period; or any significant changes with respect to the special purpose vehicle, such as increase or decrease of capital contributed by PRC individuals, share transfer or exchange, merger, division or other material event. If the shareholders of the offshore holding company who are PRC residents do not complete their registration with the local SAFE branches, the PRC subsidiaries may be prohibited from distributing their profits and proceeds from any reduction in capital, share transfer or liquidation to the offshore company, and the offshore company may be restricted in its ability to contribute additional capital to its PRC subsidiaries. Moreover, failure to comply with SAFE registration and amendment requirements described above could result in liability under PRC laws for evasion of applicable foreign exchange restrictions. On February 13, 2015, SAFE promulgated a Notice on Further Simplifying and Improving Foreign Exchange Administration Policy on Direct Investment, or SAFE Notice 13, which became effective on June 1, 2015. SAFE Notice 13 has delegated to the qualified banks the authority to register all PRC residents’ investment in “special purpose vehicle” pursuant to the Circular 37, except that those PRC residents who have failed to comply with Circular 37 will remain to fall into the jurisdiction of the local SAFE branches and must make their supplementary registration application with the local SAFE branches.
Our founder, Mr. Sheng Chen, has filed the initial foreign exchange registration in connection with his overseas shareholding in our company in accordance with the then effective Circular 75 on June 10, 2014.
62
We have also requested other PRC residents who we know hold direct or indirect interest in our company to make the necessary applications, filings and amendments as required under Circular 37 and other related rules. We attempt to comply, and attempt to ensure that these PRC residents holding direct or indirect interest in our company comply, with the relevant requirements, and those persons holding direct or indirect interests in our securities whose identities and addresses we know and who are subject to Circular 37 and the relevant SAFE regulations have conducted the registration procedures prescribed by Circular 37 and will update such registration. However, we may not be informed of the identities of all the PRC residents holding direct or indirect interest in our company, and we do not have control over these PRC residents thus we cannot provide any assurances that they will comply with our request to make or obtain any applicable registrations or comply with other requirements required by Circular 37 or the relevant SAFE regulations. The failure or inability of PRC residents, including our founder, to make any required registrations or comply with other requirements under Circular 37 and the relevant SAFE regulations may subject such PRC residents or our PRC subsidiaries to fines and legal sanctions and may also limit our ability to contribute additional capital into or provide loans to our PRC subsidiaries and our consolidated affiliated entities, limit our PRC subsidiaries’ ability to pay dividends or otherwise distribute profits to us, or otherwise materially and adversely affect us.
Failure to comply with the registration requirements for employee share option plans may subject our equity incentive plan participants who are PRC residents or us to fines and other legal or administrative sanctions.
Since 2007, SAFE has implemented rules requiring PRC residents who participate in employee stock option plans of overseas publicly listed companies to register with SAFE or its local office and complete certain other procedures. Effective on February 15, 2012, SAFE promulgated the Circular on the Relevant Issues Concerning Foreign Exchange Administration for Domestic Individuals Participating in an Employees Share Incentive Plan of an Overseas-Listed Company, or SAFE Notice 7. Under SAFE Notice 7, PRC residents who participate in a share incentive plan of an overseas publicly listed company are required to register with SAFE and complete certain other procedures. PRC residents include directors, supervisors, management and employees of PRC domestic companies specified in the Administrative Regulations of the People’s Republic of China on Foreign Exchange, regardless of nationality. SAFE Notice 7 further requires that an agent should also be designated to handle matters in connection with the exercise or sale of share options granted under the share incentive plan to participants. We and the PRC residents to whom we have granted stock options are subject to SAFE Notice 7. If we or our PRC optionees fail to comply with these regulations, we or our PRC optionees may be subject to fines and other legal or administrative sanctions.
The enforcement of the Labor Contract Law of the People’s Republic of China, or the PRC Labor Contract Law, and other labor - related regulations in the PRC may increase our labor costs, impose limitations on our labor practices and adversely affect our business and our results of operations.
On June 29, 2007, the Standing Committee of the National People’s Congress enacted the PRC Labor Contract Law, which became effective on January 1, 2008 and was amended on December 28, 2012. The PRC Labor Contract Law introduces specific provisions related to fixed - term employment contracts, part - time employment, probation, consultation with labor unions and employee assemblies, employment without a written contract, dismissal of employees, severance, and collective bargaining, which together represent enhanced enforcement of labor laws and regulations. According to the PRC Labor Contract Law, an employer is obliged to sign an unfixed - term labor contract with any employee who has worked for the employer for ten consecutive years. Further, if an employee requests or agrees to renew a fixed - term labor contract that has already been entered into twice consecutively, the resulting contract must have an unfixed term, with certain exceptions. The employer must pay economic compensation to an employee where a labor contract is terminated or expires in accordance with the PRC Labor Contract Law, except for certain situations which are specifically regulated. In addition, the government has issued various labor - related regulations to further protect the rights of employees. According to such laws and regulations, employees are entitled to annual leave ranging from five to 15 days and are able to be compensated for any untaken annual leave days in the amount of three times their daily salary, subject to certain exceptions. In the event that we decide to change our employment or labor practices, the PRC Labor Contract Law and other labor - related regulation may limit our ability to effect those changes in a manner that we believe to be cost - effective. In addition, due to the application and implementation of these laws and regulations are subject to interpretation, our employment practices may not be at all times deemed in compliance with the laws and regulations. If we are subject to severe penalties or incur significant liabilities in connection with labor disputes or investigations, our business and financial conditions may be adversely affected.
63
Inflation and increases in labor costs in China could negatively affect our profitability and growth.
The economy in China has experienced increases in inflation and labor costs in recent years. As a result, average wages in the PRC are expected to continue to increase. In addition, we are required by PRC laws and regulations to pay various statutory employee benefits, including pension, housing fund, medical insurance, work - related injury insurance, unemployment insurance and maternity insurance to designated government agencies for the benefit of our employees. The relevant government agencies may examine whether an employer has made adequate payments to the statutory employee benefits, and those employers who fail to make adequate payments may be subject to late payment fees, fines and/or other penalties. We expect that our labor costs, including wages and employee benefits, will continue to increase. Unless we are able to control our labor costs or pass on these increased labor costs to our users by increasing the fees for our services, our financial condition and results of operations may be adversely affected. In addition, we work with third - party contractors to carry out construction projects who face similar challenges of rising labor costs, such as the required payment of the statutory employee benefits for their employees. This can lead to them passing on their increased labor costs to us and we may have to pay more for their services.
Risks Related to Our ADS
The market price of our ADSs has fluctuated and may continue to be volatile, which could result in substantial losses to holders of our ADSs.
The trading prices of our ADSs are likely to be volatile and could fluctuate widely due to factors beyond our control. This may occur due to broad market and industry factors, such as the performance and fluctuation in the market prices or the underperformance or declining financial results of other companies based in China that have listed their securities in the United States in recent years. The securities of some of these companies have experienced significant volatility since their initial public offerings, including, in some cases, substantial price declines in the trading prices of their securities. The trading performances of other Chinese companies’ securities after their offerings may affect the attitudes of investors toward Chinese companies listed in the United States, which consequently may impact the trading performance of our ADSs, regardless of our actual operating performance. Any negative news or perceptions about inadequate corporate governance practices or fraudulent accounting, corporate structure or matters of the Chinese companies may also negatively affect the attitudes of investors towards Chinese companies in general, including us, regardless of whether we have conducted any inappropriate activities. In addition, securities markets may from time to time experience significant price and volume fluctuations that are not related to our operating performance, which may have a material and adverse effect on the market price of our ADSs.
The trading price of our ADSs has fluctuated since we first listed our ADSs on the Nasdaq Global Select Market on April 21, 2011. In 2024, the trading prices of our ADSs have ranged from US$1.42 to US$5.02 per ADS, and the last reported closing price on April 23, 2025 was US$5.29 per ADS. The market price for our ADSs may be highly volatile and subject to wide fluctuations in response to factors including the following:
| ● | actual or anticipated fluctuations in our quarterly results of operations and changes or revisions of our expected results; |
| ● | changes in financial estimates or recommendations by securities analysts; |
| ● | conditions in the internet industry in China; |
| ● | changes in the performance or market valuations of other companies that provide hosting network services; |
| ● | fluctuations of exchange rates between the Renminbi and the U.S. dollar or other foreign currencies; |
| ● | announcements by us or our competitors of new products and service offerings, significant acquisitions, strategic partnerships, joint ventures or capital commitments; |
| ● | detrimental negative publicity about us, our competitors or our industry; |
| ● | negative short seller allegations against us; |
| ● | additions or departures of executive officers; |
| ● | sales or perceived potential sales of additional ordinary shares or ADSs; |
64
| ● | litigation or administrative investigations; |
| ● | share repurchase activities under share repurchase programs that may be adopted from time to time; |
| ● | general economic or political conditions in China; as well as political tensions between the United States and China; and |
| ● | release or expiry of lock - up or other transfer restrictions on our ADSs and/or ordinary shares. |
Any of these factors may result in large and sudden changes in the trading volume and price of the ADSs.
In the past, shareholders of public companies have often brought securities class action suits against those companies following periods of instability in the market price of their securities. We have been named as defendant in a pending shareholder class action lawsuit described in “Item 8. Financial Information - A. Consolidated Statements and Other Financial Information - Legal Proceedings.” We had in the past settled some shareholder class action lawsuits and there is currently one shareholder class action lawsuit pending in the United States District Court for the Southern District of New York. As of the date of this annual report, we have filed a motion to dismiss this suit, which is currently pending before the court. We may continue to be involved in similar class action lawsuits in the future. Any such class action lawsuit, whether or not successful, may utilize a significant portion of our cash resources, divert management’s attention from the day-to-day operations of our company, harm our reputation and restrict our ability to raise capital in the future, all of which could harm our business. We also may be subject to claims for indemnification related to these matters, and we cannot predict the impact that indemnification claims may have on our business or financial results.
Because we do not expect to pay dividends in the foreseeable future, you must rely on price appreciation of our ADSs and/or ordinary shares for return on your investment.
We currently intend to retain most, if not all, of our available funds and any future earnings to fund the development and growth of our business. As a result, we do not expect to pay any cash dividends in the foreseeable future. See “Item 8. Financial Information - A. Consolidated Statements and Other Financial Information - Dividend Policy.” Therefore, you should not rely on an investment in our ADSs and/or ordinary shares as a source for any future dividend income.
Our board of directors has complete discretion as to whether to distribute dividends. Our shareholders may by ordinary resolution declare dividends, but no dividend shall exceed the amount recommended by our board of directors. Even if our board of directors decides to declare and pay dividends, the timing, amount and form of future dividends, if any, will depend on, among other things, our future results of operations and cash flow, our capital requirements and surplus, the amount of distributions, if any, received by us from our subsidiaries, our financial condition, contractual restrictions and other factors deemed relevant by our board of directors. Accordingly, the return on your investment in our ADSs and/or ordinary shares will likely depend entirely upon any future price appreciation of our ADSs and/or ordinary shares. There is no guarantee that our ADSs and/or ordinary shares will appreciate in value or even maintain the price at which you purchased the ADSs and/or ordinary shares. You may not realize a return on your investment in our ADSs and/or ordinary shares and you may even lose your entire investment in our ADSs and/or ordinary shares.
65
Our multi-class voting structure will limit your ability to influence corporate matters and could discourage others from pursuing any change of control transactions that holders of our Class A ordinary shares and ADSs may view as beneficial.
Our authorized ordinary share capital consists of Class A ordinary shares, Class B ordinary shares, Class C ordinary shares and Class D ordinary shares. In respect of matters requiring the votes of shareholders, holders of Class A ordinary shares are entitled to one vote per share, while (i) holders of Class B ordinary shares are entitled to ten votes per share; (ii) holders of Class C ordinary shares are entitled to one vote per share, except that we shall only proceed with the following matters with the written consent of the holders holding a majority of the issued and outstanding Class C ordinary shares or with the sanction of a special resolution passed at a separate meeting of the holders of the issued and outstanding Class C ordinary shares: (x) any appointment or removal of directors other than the appointment or removal of directors that is made pursuant to a shareholder’s right under the Investor Rights Agreement, dated January 15, 2015, among the Company, King Venture Holdings Limited, Xiaomi Ventures Limited and certain other parties named therein, and the Share Subscription Agreement, dated May 23, 2016, between the Company and Tuspark Innovation Venture Limited (the “Restrictions on Appointment or Removal of External Investors Directors Clause”); (y) entry into any agreement by us or our subsidiaries with any shareholder who holds more than 10% of our issued and outstanding share capital or such shareholder’s affiliate, other than agreements entered into in our ordinary course of business with a total contract amount below 10% of our consolidated total revenue in the most recent completed fiscal year; and (z) any proposed amendments to our memorandum and articles of associations that will amend, alter, modify or change the rights attached to Class C ordinary shares. For the avoidance of doubt, due to the exit of certain external investors, the Restrictions on Appointment or Removal of External Investors Directors Clause has ceased to be effective.
Upon issuance, holders of our Class D ordinary shares are entitled to 500 votes per share. The issuance of 555,000 Class D ordinary shares to Mr. Sheng Chen has been authorized by the board of directors of the Company on February 15, 2023, and the increase of authorized share capital to include Class D ordinary shares was approved by the Company’s shareholders at the extraordinary general meeting held on October 5, 2023; yet no Class D ordinary shares has been issued. The issuance of Class D ordinary shares is subject to and conditional upon the occurrence of conversion of pledged Class B ordinary shares beneficially owned by Mr. Sheng Chen into Class A ordinary shares upon a transfer to any person who is not an affiliate of Mr. Sheng Chen (each, a “Class B Conversion”). Following each Class B Conversion, the Company will issue a number of Class D ordinary shares to Mr. Sheng Chen that is equal to one-fiftieth (1/50) of the number of converted Class B ordinary shares, with fractional shares rounded down to the nearest whole share. The purchase price for each Class D ordinary share shall be equal to the volume weighted average price of the Company’s ADSs for the 30 trading days immediately prior to applicable issuance date, adjusted by the ADS-to-share ratio.
Each Class B ordinary share, each Class C ordinary share and each Class D ordinary share is convertible into one Class A ordinary share at any time at the option of the holder thereof, while Class A ordinary shares are not convertible into Class B ordinary shares, Class C ordinary shares, Class D ordinary shares or preferred shares under any circumstances.
Upon any sale, transfer, assignment or disposition of Class B ordinary shares by a holder thereof to any Person or entity who is not an existing holder of such Class B ordinary shares, the Founder, an Affiliate of the Founder, or a Founder Affiliate, or upon a change of control of the ultimate beneficial ownership of any Class B ordinary shares to any Person or entity who is not an existing holder of Class B ordinary shares, the Founder, an Affiliate of the Founder, or a Founder Affiliate, such Class B ordinary shares will be automatically and immediately converted into an equal number of Class A ordinary shares.
For Class C ordinary shares, the following conversion mechanism is not incorporated into the Company’s memorandum and articles of association, but is nevertheless agreed to with the respective shareholders or documented in the Company’s authorization. Upon any sale, transfer, assignment or disposition of such number of Class C ordinary shares by the holder thereof or the direct or indirect transfer or assignment of the voting power attached to such number of Class C ordinary shares through voting proxy or otherwise to any person that is not an Affiliate of such holder, or upon the direct or indirect sale, transfer, assignment or disposition of a majority of the issued and outstanding voting securities of, or the direct or indirect transfer or assignment of the voting power attached to such voting securities through voting proxy or otherwise, or the direct or indirect sale, transfer, assignment or disposition of all or substantially all of the assets of, a holder of Class C ordinary shares that is an entity to any person that is not an Affiliate of such holder, any number of Class C ordinary shares held by a holder thereof will be automatically and immediately converted into an equal number of Class A ordinary shares.
66
Upon any sale, transfer, assignment or disposition of Class D ordinary shares by a holder thereof to any Person or entity who is not an existing holder of such Class D ordinary shares, the Founder, an Affiliate of the Founder, or a Founder Affiliate, or upon a change of control of the ultimate beneficial ownership of any Class D ordinary shares to any Person or entity who is not an existing holder of Class D ordinary shares, the Founder, an Affiliate of the Founder, or a Founder Affiliate, such Class D ordinary shares will be automatically and immediately converted into an equal number of Class A ordinary shares.
Due to the disparate voting powers attached to these four classes, holders of our Class B ordinary shares, Class C ordinary shares or Class D ordinary shares have significant voting power over matters requiring shareholders’ approval. This concentrated control will limit your ability to influence corporate matters and could discourage others from pursuing any potential merger, takeover or other change of control transactions that holders of Class A ordinary shares and ADSs may view as beneficial.
The sales or potential sales of a substantial number of our ADSs or ordinary shares in the public market, or the perception that these sales could occur, could cause the price of our ADSs to decline.
Sales of substantial amounts of our ADSs or ordinary shares in the public market, or the perception that these sales could occur, could adversely affect the market price of our ADSs. As of February 28, 2025, there are 1,583,373,683 Class A ordinary shares (excluding (i) treasury shares and (ii) Class A ordinary shares in the form of ADSs that are reserved for issuance upon the exercise of share incentive awards) issued and outstanding, 30,721,723 Class B ordinary shares issued and outstanding, 60,000 Class C ordinary shares issued and outstanding, no Class D ordinary shares issued and outstanding, and no Series A perpetual convertible preferred shares or Series A-1 perpetual convertible preferred shares issued and outstanding. Class A ordinary shares represented by ADSs are freely transferable without restriction or additional registration under the Securities Act. The remaining Class A ordinary shares issued and outstanding and Class A ordinary shares converted from the Class B ordinary shares, the Class C ordinary shares or Class D ordinary shares will be available for sale, subject to volume and other restrictions as applicable under Rules 144 and 701 under the Securities Act. Certain holders of our ordinary shares, including Success Flow and Choice Faith, may cause us to register under the Securities Act the sale of their shares. Sales of these registered shares in the form of ADSs in the public market could adversely affect the market price of the ADSs.
In the future, we may issue additional ordinary shares or ADSs to raise capital, and our existing shareholders could sell substantial amounts of ADSs, including those issued upon the exercise of outstanding options, in the public market. We completed an issuance of US$430 million convertible senior notes due 2030 (the “2030 Notes”) in March 2025. The 2030 Notes will initially be convertible at a conversion rate of 72.7273 ADSs per US$1,000 principal amount of Notes, which is equivalent to an initial conversion price of approximately US$13.75 per ADS. The initial conversion rate is subject to adjustment upon the occurrence of certain events. We cannot predict the size of any future issuance of ordinary shares or ADSs or the effect that future sales of our ordinary shares or ADSs would have on the market price of our ADSs. Any future sales of a substantial number of our ordinary shares or ADSs in the public market, or the perception that these sales could occur, could cause the trading price of our ADSs to decline and impair our ability to raise capital through the sale of additional equity securities.
Divestiture in the future of our ADSs and/or ordinary shares by shareholders, the announcement of any plan to divest our ADS and/or ordinary shares, or hedging activity by third-party financial institutions in connection with similar derivative or other financing arrangements entered into by shareholders, could cause the price of our ADSs and/or ordinary shares to decline.
Certain major holders of our ordinary shares have the right to cause us to register under the U.S. Securities Act the sale of their ordinary shares. Registration of these shares under the U.S. Securities Act would result in ADSs representing these shares becoming freely tradable without restriction under the U.S. Securities Act immediately upon the effectiveness of the registration. Sales of these registered shares in the form of ADSs in the public market could cause the price of our ADSs to decline significantly.
We have adopted share incentive plans, under which we have the discretion to grant a broad range of equity-based awards to eligible participants. In May 2020, we adopted the 2020 Plan. In January 2024, we adopted an amendment to the 2020 Plan, pursuant to which the maximum aggregate number of our Class A ordinary shares authorized for issuance under the 2020 Share Incentive Plan shall increase to a number equal to 15% of the total number of issued and outstanding ordinary shares of the Company on an as-converted basis when the Company issues any new ordinary shares or any other securities convertible into or exercisable or exchangeable for ordinary shares of the Company in a capital raising transaction. We intend to register all Class A ordinary shares issuable under the 2020 Plan, as amended. Once the issued equity-based awards became vested and were exercised by the eligible participants, the Class A ordinary shares underlying such equity-based awards can be freely sold in the public market in the form of ADSs.
67
If a large number of our Class A ordinary shares or securities convertible into our Class A ordinary shares are sold in the public market in the form of ADSs, the sales could reduce the trading price of our ADSs and impede our ability to raise future capital.
Techniques employed by short sellers may drive down the market price of our ADSs and/or ordinary shares.
Short selling is the practice of selling securities that the seller does not own but rather has borrowed from a third party with the intention of buying identical securities back at a later date to return to the lender. The short seller hopes to profit from a decline in the value of the securities between the sale of the borrowed securities and the purchase of the replacement shares, as the short seller expects to pay less in that purchase than it received in the sale. As it is in the short seller’s best interests for the price of the stock to decline, many short sellers publish, or arrange for the publication of, negative opinions regarding the relevant issuer and its business prospects in order to create negative market momentum and generate profits for themselves after selling a stock short. These short attacks have, in the past, led to selling of shares in the market.
Public companies that have substantially all of their operations in China have been the subject of short selling. Much of the scrutiny and negative publicity has centered on allegations of a lack of effective internal control over financial reporting resulting in financial and accounting irregularities and mistakes, inadequate corporate governance policies or a lack of adherence thereto and, in many cases, allegations of fraud. As a result, many of these companies are now conducting internal and external investigations into the allegations and, in the interim, are subject to shareholder lawsuits and/or SEC enforcement actions.
We had in the past been and may in the future be, the subject of unfavorable allegations made by a short seller. Any such allegations may be followed by periods of instability in the market price of our ADSs and negative publicity. Regardless of whether such allegations are proven to be true or untrue, it is not clear what effect such negative publicity could have on us, and we could have to expend a significant amount of resources to investigate such allegations and/or defend ourselves. While we would strongly defend against any such short seller attacks, we may be constrained in the manner in which it can proceed against the relevant short seller by principles of freedom of speech, applicable state law or issues of commercial confidentiality. Such a situation could be costly and time-consuming and could distract our management from growing our business. Even if such allegations are ultimately proven to be groundless, allegations against us could severely impact our business operations and shareholders’ equity, and any investment in our ADSs could be greatly reduced or rendered worthless.
Certain major shareholders will continue to own a substantial number of our securities and as a result, may be able to exercise significant influence over certain matters. These shareholders may have different interests from our or your interests.
We have a number of major shareholders. For details, see “Item 7. Major Shareholders and Related Party Transactions—A. Major Shareholders.” Certain of these major shareholders may have interests that are different from the interests of our other shareholders. There may be real or apparent conflicts of interest with respect to matters affecting such shareholders and their affiliates whose interests in some circumstances may be adverse to our interests.
The concentration of ownership and voting power in the hands of a small number of shareholders, and the fact that some of these shareholders and their representatives are also serving as directors and officers of the Company, may give rise to conflicts of interest in some situations. Among others, these controlling persons may, directly or through their affiliates, establish new ventures, make investments or collaborate with third parties in industries and markets associated with or otherwise linked to the Company's business, insofar as such activities are not in breach of company policy or in breach of their non-compete covenants (if applicable) and are duly disclosed to the board of directors. Because our proprietary technologies, know-hows and business partners are interlinked with those of other telecommunications, media and Internet companies and companies in these industries often share similar growth strategies, such as the use and development of artificial intelligence, it is possible that our controlling persons may conduct business activities in other capacities that, when viewed in hindsight, are not in the best interests of the Company.
68
Currently, we are not aware that any of our existing shareholders have entered or will enter into a shareholders’ agreement with respect to the exercise of their voting rights other than the voting and consortium agreement dated November 16, 2023 entered by and among Mr. Sheng Chen, our founder, his controlled entities, Success Flow and Choice Faith in connection with the US$299 million equity investments made by Success Flow and Choice Faith, under which Success Flow undertakes to, subject to the conditions thereunder, provide voting proxy to delegate the voting power attached to the shares it beneficially owns to Mr. Sheng Chen for a period ending December 28, 2026. As of February 28, 2025, Mr. Sheng Chen has 42.8% of the voting power attached to the shares he beneficially owns, of which 24.1% of the voting power is attached to the shares beneficially owned by Success Flow, as a result of the voting arrangement mentioned above. However, for so long as such major shareholders continue to own a significant percentage of our shares, they could have the ability to significantly influence the composition of our board of directors and the approval of actions requiring shareholder approval through their voting power. Among other consequences, this concentration of ownership may have the effect of delaying or preventing a change in control and might therefore negatively affect the market price of our ADSs.
The ADSs and ordinary shares are equity and are subordinate to our existing and future indebtedness, the convertible notes and any preferred shares we may issue in the future.
The ADSs and ordinary shares are our equity interests and do not constitute indebtedness. As such, ADSs and ordinary shares will rank junior to all indebtedness and other non-equity claims on us with respect to assets available to satisfy claims on us, including in a liquidation of us. Additionally, holders of our ADSs and/or ordinary shares may be subject to prior dividend and liquidation rights of any holders of our preferred stock or depositary shares representing such preferred stock then outstanding.
Our ADSs and ordinary shares will rank junior to our preferred shares with respect to the payment of dividends and amounts payable in the event of our liquidation, dissolution or winding-up of our affairs. This means that, unless accumulated dividends have been paid on all our preferred shares through the most recently completed dividend period, no dividends may be declared or paid on our ADSs and ordinary shares and we will not be permitted to repurchase any of our ADSs and ordinary shares, subject to limited exceptions, although we currently do not expect issuing any dividends. Likewise, in the event of our voluntary or involuntary liquidation, dissolution or winding-up of our affairs, no distribution of our assets may be made to holders of our ADSs and/or ordinary shares until we have paid to holders of our preferred shares a liquidation preference equal to the greater of (i) the stated value per convertible preferred share, plus an amount equal to any dividends accumulated but unpaid thereon (whether or not declared), and (ii) the payment such holders would have received had such holders, immediately prior to such liquidation, converted their convertible preferred shares into Class A ordinary shares (at the then applicable conversion rate).
Our board of directors has approved and authorized the issuance of up to 555,000 Class D ordinary shares to Mr. Sheng Chen, our founder, executive chairperson and interim Chief Executive Officer. The increase of authorized share capital to include Class D ordinary shares was approved by the Company’s shareholders at the extraordinary general meeting held on October 5, 2023. The Class D ordinary shares will have the same rights as the Company’s existing Class B ordinary shares except for voting rights, and holders of Class D ordinary shares shall be entitled to 500 votes per share on all matters submitted to shareholder vote. The proposed issuance of Class D ordinary shares is subject to and conditional upon the occurrence of conversion of pledged Class B ordinary shares beneficially owned by Mr. Sheng Chen into Class A ordinary shares upon a transfer to any person who is not an affiliate of Mr. Sheng Chen. (each, a “Class B Conversion”). Following each Class B Conversion, the Company will issue a number of Class D ordinary shares to Mr. Sheng Chen that is equal to one-fiftieth (1/50) of the number of converted Class B ordinary shares, with fractional shares rounded down to the nearest whole share. The purchase price for each Class D ordinary share shall be equal to the volume weighted average price of the Company’s ADSs for the 30 trading days immediately prior to applicable issuance date, adjusted by the ADS-to-share ratio. As of the date of this annual report, no Class D ordinary shares has been issued. For details, see “Item 3. Key Information—D. Risk Factors—Risks Related to our ADSs—Our multi-class voting structure will limit your ability to influence corporate matters and could discourage others from pursuing any change of control transactions that holders of our Class A ordinary shares and ADSs may view as beneficial.”
Our board of directors is authorized to issue additional classes or series of preferred shares without any action on the part of the shareholders. The board of directors so has the power, without shareholder approval, to set the terms of any such classes or series of preferred stock that may be issued, including voting rights, dividend rights, and preferences over our ADSs and ordinary shares with respect to dividends or upon our dissolution, winding-up and liquidation and other terms. If we issue preferred shares in the future that has a preference over our ADSs and ordinary shares with respect to the payment of dividends or upon our liquidation, dissolution, or winding up, or if we issue preferred shares with voting rights that dilute the voting power of our ADSs and ordinary shares, the rights of holders of our ADSs and/or ordinary shares or the market price of our ADSs and/or ordinary shares could be adversely affected.
69
ADS holders may have fewer rights than holders of our ordinary shares and must act through the depositary to exercise those rights.
ADS holders do not have the same rights of our shareholders and may only exercise the voting rights with respect to the underlying Class A ordinary shares in accordance with the provisions of the deposit agreement. Under our current effective Fifth Amended and Restated Articles of Association, the minimum notice period required to convene a general meeting will be 14 calendar days. When a general meeting is convened, ADS holders may not receive sufficient notice of a shareholders’ meeting to permit them to withdraw their Class A ordinary shares to allow them to cast their vote with respect to any specific matter. In addition, the depositary and its agents may not be able to send voting instructions to them or carry out their voting instructions in a timely manner. We will make all reasonable efforts to cause the depositary to extend voting rights to them in a timely manner, but there can be no assurance that they will receive the voting materials in time to ensure that they can instruct the depositary to vote their ADSs. Furthermore, the depositary and its agents will not be responsible for any failure to carry out any instructions to vote, for the manner in which any vote is cast or for the effect of any such vote. As a result, ADS holders may not be able to exercise their right to vote and they may lack recourse if their ADSs are not voted as they requested. In addition, in their capacity as an ADS holder, they will not be able to call a shareholders’ meeting.
We are exempt from certain corporate governance requirements of Nasdaq and we intend to rely on certain exemptions.
Certain corporate governance practices in the Cayman Islands, which is our home country, are considerably different from the standards applied to U.S. domestic issuers. Nasdaq Marketplace Rules provide that foreign private issuers are exempt from certain corporate governance requirements of Nasdaq and may follow their home country practices, subject to certain exceptions and requirements to the extent that such exemptions would be contrary to U.S. federal securities laws and regulations. We currently follow certain of our home country corporate governance practices that differ considerably from standards applicable to U.S. domestic issuers and Nasdaq corporate governance requirements. As a result, our investors may not be provided with the benefits of certain corporate governance requirements for U.S. domestic companies listed on Nasdaq. For more information on the specific home country corporate governance practices we follow, please see “Item 16G. Corporate Governance.”
We are a foreign private issuer within the meaning of the rules under the U.S. Exchange Act, and as such we are exempt from certain provisions applicable to U.S. domestic public companies.
Because we qualify as a foreign private issuer under the U.S. Exchange Act, we are exempt from certain provisions of the securities rules and regulations in the United States that are applicable to U.S. domestic issuers, including:
| ● | the rules under the U.S. Exchange Act requiring the filing with the SEC of quarterly reports on Form 10-Q and current reports on Form 8-K; |
| ● | the sections of the U.S. Exchange Act regulating the solicitation of proxies, consents, or authorizations in respect of a security registered under the U.S. Exchange Act; |
| ● | the sections of the U.S. Exchange Act requiring insiders to file public reports of their stock ownership and trading activities and liability for insiders who profit from trades made in a short period of time; and |
| ● | the selective disclosure rules by issuers of material nonpublic information under Regulation FD. |
We are required to file an annual report on Form 20-F within four months of the end of each fiscal year. In addition, we intend to continue to publish our results on a quarterly basis as press releases, distributed pursuant to Nasdaq rules. Press releases relating to financial results and material events will also be furnished to the SEC on Form 6-K. However, the information we are required to file with or furnish to the SEC will be less extensive and less timely compared to that required to be filed with the SEC by U.S. domestic issuers. As a result, holders of our Class A ordinary shares and ADSs may be afforded less protection or information than they would under the U.S. Exchange Act rules applicable to U.S. domestic companies.
70
Exchange between our ordinary shares and our ADSs may adversely affect the liquidity and/or trading price of each other.
Our ADSs are currently traded on Nasdaq. Subject to compliance with U.S. securities law and the terms of the deposit agreement, holders of our Class A ordinary shares may deposit Class A ordinary shares with the depositary in exchange for the issuance of our ADSs. Any holder of ADSs may also withdraw the underlying Class A ordinary shares represented by the ADSs pursuant to the terms of the deposit agreement. In the event that a substantial number of Class A ordinary shares are deposited with the depositary in exchange for ADSs or vice versa, the liquidity and trading price of our ADSs on Nasdaq may be adversely affected.
We may be classified as a passive foreign investment company for United States federal income tax purposes, which could result in adverse U.S. federal income tax consequences to U.S. holders of our ADSs or Class A ordinary shares.
Based on the market price of our ADSs and Class A ordinary shares, the value of our assets and the composition of our assets and income, we believe that we were not a PFIC for U.S. federal income tax purposes for our taxable year ended December 31, 2024. We must make a separate determination each year as to whether we are a PFIC (after the close of each taxable year). While we do not anticipate becoming a PFIC, no assurances regarding our PFIC status can be provided for any past, current or future taxable year. The determination of whether we are a PFIC is a fact-intensive determination made on an annual basis and the applicable law is subject to varying interpretation. Furthermore, because there are uncertainties in the application of the relevant rules, it is possible that the IRS may challenge our classification of certain income and assets as non-passive or our valuation of our tangible and intangible assets, each of which may result in our becoming a PFIC for the current taxable year or any future taxable years.
A non-U.S. corporation, such as our company, will be considered a PFIC for U.S. federal income tax purposes for any taxable year if either (i) 75% or more of its gross income for such year consists of certain types of “passive” income or (ii) 50% or more of the value of its assets (determined on the basis of a quarterly average) during such year produce or are held for the production of passive income. Passive income generally includes dividends, interest, certain royalties and rents, annuities, net gains from the sale or exchange of property producing such income and certain net foreign currency gains. For this purpose, cash and assets readily convertible into cash are categorized as passive assets. We will be treated as owning a proportionate share of the assets and earning a proportionate share of the income of any other corporation in which we own, directly or indirectly, more than 25% (by value) of the stock.
Although the law in this regard is not entirely clear, we treat the variable interest entities as being owned by us for U.S. federal income tax purposes because we control their management decisions and we are entitled to substantially all of their economic benefits and, as a result, we consolidate their results of operations in our consolidated U.S. GAAP financial statements. If it were determined, however, that we are not the owner of the variable interest entities for United States federal income tax purposes, we are significantly more likely to be treated as a PFIC for our taxable year ended December 31, 2024 and for subsequent taxable years. Because the treatment of the variable interest entities is not entirely clear, because we hold a substantial amount of cash and because our PFIC status for any taxable year will depend on the composition of our income and assets and the value of our assets from time to time (which may be determined, in part, by reference to the market price of the ADSs or Class A ordinary shares, which could be volatile), there can be no assurance that we will not be a PFIC for our current or any future taxable year.
If we were to be or become a PFIC, certain adverse U.S. federal income tax consequences could apply to U.S. investors. For more information, see “Item 10. Additional Information—E.Taxation—Certain U.S. Federal Income Tax Considerations—Passive Foreign Investment Company Rules.”
You may not be able to participate in rights offerings, may experience dilution of your holdings and you may not receive certain distributions on Class A ordinary shares if it is impractical to make them available to you.
We may from time to time distribute rights to our shareholders, including rights to acquire our securities. Under the deposit agreement for the ADSs, the depositary will not offer those rights to ADS holders unless both the rights and the underlying securities to be distributed to ADS holders are either registered under the Securities Act or exempt from registration under the Securities Act with respect to all holders of ADSs. We are under no obligation to file a registration statement with respect to any such rights or underlying securities or to endeavor to cause such a registration statement to be declared effective. In addition, we may not be able to take advantage of any exemptions from registration under the Securities Act. Accordingly, holders of our ADSs may be unable to participate in our rights offerings and may experience dilution in their holdings as a result.
71
In addition, the depositary of our ADSs has agreed to pay to you the cash dividends or other distributions it or the custodian receives on our ordinary shares or other deposited securities after deducting its fees and expenses. You will receive these distributions in proportion to the number of Class A ordinary shares your ADSs represent. However, the depositary may, at its discretion, decide that it is unlawful or impractical to make a distribution available to any holders of ADSs. For example, the depositary may determine that it is not practicable to distribute certain property through the mail, or that the value of certain distributions may be less than the cost of mailing them. In these cases, the depositary may decide not to distribute such property and you will not receive such distribution.
A change of control or a delisting of our shares may have negative implications for us.
If any person or “group” (within the meaning of Section 13(d)(3) of the Exchange Act) acquires “beneficial ownership” of over 50% of the voting power of all of our outstanding equity securities or if our ADSs are delisted from the Nasdaq, we may be required to refinance all or part of our corporate debt or obtain waivers from the related noteholders or lenders, as applicable, due to the fact that certain of our corporate financing agreements contain customary change of control provisions and delisting restrictions. If we fail to obtain such waivers and the related noteholders or lenders, as applicable, elect to accelerate the relevant corporate debt, we may not be able to repay or refinance such debt (on favorable terms or at all), which may have a material adverse effect on our business, financial condition results of operations and cash flows and cause the price of our ADSs to decline.
In addition, each of “group” and “beneficial ownership” within the meaning of Section 13(d)(3) of the Exchange Act is a legal concept subject to interpretation. We cannot assure you that the creditors of the relevant corporate debt will agree with our determination on whether a “group” is formed and/or whether any person or “group” has acquired “beneficial ownership” of our equity securities representing more than 50% of the voting power. In the event our creditors disagree with our determination, we may be forced to resolve the disputes through lengthy litigation proceedings, accelerate the relevant corporate debt or restructure the relevant corporate debt. If we fail to resolve such disputes in a satisfactory manner or repay or refinance such debt (on favorable terms or at all) in a timely manner, our business, financial condition results of operations may be materially adversely affected and as a consequence, the price of our ADSs may decline.
You may be subject to limitations on transfer of your ADSs.
Your ADSs represented by the ADRs are transferable on the books of the depositary. However, the depositary may close its transfer books at any time or from time to time when it deems expedient in connection with the performance of its duties. In addition, the depositary may refuse to deliver, transfer or register transfers of ADSs generally when our books or the books of the depositary are closed, or at any time if we or the depositary deem it advisable to do so because of any requirement of law or of any government or governmental body, or under any provision of the deposit agreement, or for any other reason.
You may face difficulties in protecting your interests, and your ability to protect your rights through the U.S. federal courts may be limited, because we are incorporated under Cayman Islands law, conduct most of our operations in China and a majority of our officers and directors reside outside the United States.
We are incorporated in the Cayman Islands and substantially all of our assets are located outside of the United States. We conduct most of our operations in China through our wholly-owned subsidiaries in China. The majority of our officers and directors reside outside the United States and a substantial portion of the assets of those persons are located outside of the United States. The PRC does not have treaties providing for the reciprocal recognition and enforcement of judgments of courts with the United States and many other jurisdictions. As a result, it may be difficult for you to serve process upon us or those persons in the Chinese mainland or to bring an action against us or against these individuals in the Cayman Islands or in China in the event that you believe that your rights have been infringed under U.S. securities laws or otherwise. Even if you are successful in bringing an action of this kind, the laws of the Cayman Islands and of China may render you unable to enforce a judgment against our assets or the assets of our directors and officers. In addition, there is uncertainty as to whether the courts of the Cayman Islands or the PRC would recognize or enforce judgments of U.S. courts against us or our directors and officers predicated upon the civil liability provisions of the securities laws of the United States or any state, and it is uncertain whether such Cayman Islands or PRC courts would be competent to hear original actions brought in the Cayman Islands or the PRC against us or our directors and officers predicated upon the securities laws of the United States or any state, on the ground that such provisions are penal in nature.
72
Our corporate affairs are governed by our memorandum and articles of association and by the Companies Act (As Revised) of the Cayman Islands and common law of the Cayman Islands. The rights of shareholders to take legal action against our directors and us, actions by minority shareholders and the fiduciary duties of our directors to us under Cayman Islands law are to a large extent governed by the common law of the Cayman Islands. The common law of the Cayman Islands is derived in part from comparatively limited judicial precedent in the Cayman Islands as well as from English common law, which has persuasive, but not binding, authority on a court in the Cayman Islands. The rights of our shareholders and the fiduciary duties of our directors under Cayman Islands law are not as clearly established as they would be under statutes or judicial precedents in the United States. In particular, the Cayman Islands has a less developed body of securities laws as compared to the United States, and provides significantly less protection to investors. In addition, Cayman Islands companies may not have standing to initiate a shareholder derivative action before the federal courts of the United States.
As a result of all of the above, our public shareholders may have more difficulty in protecting their interests through actions against our management, directors or major shareholders than they would as shareholders of a public company of the United States.
Our memorandum and articles of association contain anti-takeover provisions that could adversely affect the rights of holders of our ordinary shares and ADSs.
Our memorandum and articles of association contain certain provisions that could limit the ability of others to acquire control of our company, including our multi-class voting structure, and a provision that grants authority to our board of directors to establish from time to time one or more series of preferred shares without action by our shareholders and to determine, with respect to any series of preferred shares, the terms and rights of that series. These provisions could have the effect of depriving our shareholders of the opportunity to sell their shares at a premium over the prevailing market price by discouraging third parties from seeking to obtain control of our company in a tender offer or similar transactions.
We have incurred increased costs as a result of being a public company.
As a public company, we have incurred significant accounting, legal and other expenses that we did not incur as a private company. The Sarbanes-Oxley Act, as well as new rules subsequently implemented by the SEC and the Nasdaq Global Select Market, have detailed requirements concerning corporate governance practices of public companies including Section 404 of the Sarbanes-Oxley Act relating to internal controls over financial reporting. These new rules and regulations have increased our director and officer liability insurance, accounting, legal and financial reporting compliance costs and have made certain corporate activities more time-consuming and costly. Therefore, we have incurred additional costs associated with our public company reporting requirements, and we cannot predict or estimate the amount of additional costs we may further incur or the timing of such costs.
If securities or industry analysts do not actively follow our business, or if they publish unfavorable research about our business, our ADS price and trading volume could decline.
The trading market for our ADS depends in part on the research and reports that securities or industry analysts publish about us or our business. If one or more of the analysts who covers us downgrades our ADSs or publishes unfavorable research about our business, our ADS price would likely decline. If one or more of these analysts ceases coverage of our company or fails to publish reports on us regularly, demand for our ADSs could decrease, which could cause our ADS price and trading volume to decline.
ITEM 4.INFORMATION ON THE COMPANY
A. History and Development of the Company
We commenced operations in 1999, and through a series of corporate restructurings, established a holding company, 21 ViaNet Holding Inc., or 21 ViaNet, in October 2009 under the laws of the Cayman Islands. 21 ViaNet was formerly a wholly-owned subsidiary of aBitCool, a company incorporated under the laws of the Cayman Islands. On November 10, 2009, 21 ViaNet Holding Inc. changed its name into AsiaCloud Inc., or AsiaCloud. In October 2010, AsiaCloud effected a repurchase and cancellation of all its outstanding shares held by aBitCool and the issuance of ordinary shares and preferred shares to the shareholders of aBitCool so that they maintained their respective ownership interests in AsiaCloud directly. In connection with the restructuring, AsiaCloud changed its name to 21Vianet Group, Inc., and on October 13, 2021, 21Vianet Group, Inc. changed its company name to VNET Group, Inc.
73
Due to certain restrictions under the PRC laws on foreign ownership of entities engaged in data center and telecommunications value-added services, we conduct our operations in China through contractual arrangements among us, our wholly-owned PRC subsidiaries, the variable interest entities and their shareholders. As a result of these contractual arrangements, we control the variable interest entities and have consolidated the financial information of our consolidated affiliated entities in our consolidated financial statements in accordance with U.S. GAAP. We control: (i) 100% of the equity interests in VNET Technology through our subsidiary, VNET China, which was incorporated in October 2002; (ii) 100% of the equity interests of BJ iJoy following completion of our acquisition of 100% equity interests in iJoy in April 2013; (iii) 100% of the equity interests of HuLianXinCheng Network through our subsidiary, aBitCool DG, which was incorporated in June 2014; and (iv) 100% of the equity interests of SH Zhiyan and its wholly-owned subsidiary, SH Blue Cloud, through our subsidiary, SH Edge Connect, which was incorporated in November 2020. On April 21, 2011, our ADSs began trading on the Nasdaq Global Select Market under the ticker symbol “VNET.” We issued and sold a total of 14,950,000 ADSs, representing 89,700,000 Class A ordinary shares, at an initial offering price of US$15.00 per ADS.
From time to time, we have acquired companies that are complementary to our business, as well as made alternative investments and entered into strategic partnerships or alliances as we see fit, we have also divested part of our business as part of our efforts to adjust our business development strategy. For example, we are Microsoft’s local partner to operate in mainland of China, Microsoft cloud offerings: Microsoft Azure, Microsoft 365, Dynamics 365 and Power Platform. In March 2017, we entered into an investment agreement with Warburg Pincus to establish a multi-stage joint venture and build a digital real estate platform in China, with an aim to form additional joint ventures to jointly develop IDC projects, and we reached agreements to restructure our partnership with Warburg Pincus in July 2019. In September 2017, we transferred 66.67% of the equity interest in six wholly-owned subsidiaries engaged in the CDN, hosting area network services and route optimization business, or WiFire Entities, for a nominal consideration of RMB1 for each of the WiFire Entities to Beijing TUS Yuanchuang Technology Development Co., Ltd., a wholly-owned subsidiary of Tsinghua Holdings Co., Ltd., or Tus-Holdings. Upon completion of such transfer, Tus- Holdings and we hold 66.7% and 33.3% equity interest in each of the WiFire Entities, respectively. WiFire Entities have been deconsolidated from our consolidated financial statements since then. In October 2019, we signed a memorandum of understanding with Alibaba to deploy IDC services in support of Alibaba’s expansion throughout Eastern China.
In October 2019, we issued 60,000 newly created Class C ordinary shares to Personal Group Limited, a British Virgin Islands company wholly owned by Mr. Sheng Chen, the executive chairperson of our board of directors, at a price of US$1.35 per share, which is equal to the volume weighted average price of the Company’s ADSs for the 30 trading days up to and including October 11, 2019, adjusted by the ADS-to-share ratio. This issuance of the newly created Class C ordinary shares is an initiative by us to enhance our ability to execute business strategies over the long term under the leadership of our board and senior management. Class C ordinary shares entitle the holders thereof the same rights as Class A ordinary shares except for veto right on certain corporate matters and conversion right.
On July 15, 2021, to strengthen our leading position in carrier- and cloud-neutral IDC services, we, through our wholly-owned subsidiary, Shenzhen Cloud Native Technology Co., Ltd., acquired 100% of the equity interests in BJ TenxCloud from third-party selling shareholders of BJ TenxCloud. BJ TenxCloud primarily provides digitalization solutions to customers based on the in-house developed cloud native platform. The total consideration of the acquisition was RMB414.7 million.
On January 27, 2022, our board of directors held a board meeting and authorized the adoption of a Certificate of Designation, Preferences and Rights of the Series A-1 Perpetual Convertible Preferred Shares, or the Certificate of Designation, to create and issue a new series of perpetual convertible preferred shares of our company with preference, priority, special privilege, redemption and other rights provided in the Certificate of Designation. Our board of directors also authorized the re-designation of 300,000 of the authorized but unissued Class A ordinary shares in the authorized share capital of our company as Series A-1 perpetual convertible preferred shares. As of the date of this annual report, no Series A-1 perpetual convertible preferred shares have been issued.
74
On February 15, 2023, our audit committee and board of directors has approved and authorized the issuance of up to 555,000 newly created Class D ordinary shares to Mr. Sheng Chen, our executive chairperson of the board. The increase of authorized share capital to include Class D ordinary shares was approved by the Company’s shareholders at the extraordinary general meeting held on October 5, 2023. The Class D ordinary shares will have the same rights as our existing Class B ordinary shares except for voting rights, and holders of Class D ordinary shares shall be entitled to 500 votes per share on all matters submitted to shareholder vote. The proposed issuance of Class D ordinary shares is subject to and conditional upon the occurrence of conversion of pledged Class B ordinary shares beneficially owned by Mr. Sheng Chen into Class A ordinary shares upon a transfer to any person who is not an affiliate of Mr. Sheng Chen (each, a “Class B Conversion”). Following each Class B Conversion, the Company will issue a number of Class D ordinary shares to Mr. Sheng Chen that is equal to one-fiftieth (1/50) of the number of converted Class B ordinary shares, with fractional shares rounded down to the nearest whole share. The purchase price for each Class D ordinary share shall be equal to the volume weighted average price of the Company’s ADSs for the 30 trading days immediately prior to applicable issuance date, adjusted by the ADS-to-share ratio. As of the date of this annual report, no Class D ordinary shares have been issued.
On December 28, 2023, we completed the Strategic Investment from Success Flow and Choice Faith, both of which are beneficially owned by SDHG. With the closing of the Strategic Investment, Success Flow and Choice Faith now hold 455,296,932 and 195,127,260 newly issued Class A ordinary shares of the Company, respectively. In December 2023, we also entered into a strategic cooperation agreement with SDHG, pursuant to which both parties will leverage their respective resources and strengths to develop renewable energy projects in northern China.
In November 2024, we entered into a Cooperation Framework Agreement (the “Taicang Agreement”) with Dajia Investment Holding Co., Ltd., a wholly owned subsidiary of Dajia Insurance Group (“Dajia”), and others to collaborate on the Taicang IDC Campus. Under the Taicang Agreement, the parties are to jointly establish a pre-REITs fund (the “Fund”) to invest in hyperscale data centers in China, with the initial underlying assets of the Fund being the first and second phases of our Taicang IDC Data Center, which currently has a total IT capacity of approximately 210MW (the “Assets”). We retain a 51% equity interest in the Assets through the Fund, while Dajia acquires and holds the remaining 49% interest. We continue to provide operation and management services for the Taicang IDC Data Center after the closing to ensure stable, premium IDC services for our customers.
In January 2025, we entered into a Share Purchase Agreement with Quin Link Inc., Yuedi Xiang, Hang Meng, and Piyun Network Technology Group Co., Ltd., among others, to acquire 100% of the share capital of Yi Yun Hongtu (Shanghai) Big Data Technology Co., Ltd. (the “Subject Company”) and its subsidiaries in phases extending until 2030. As part of the phase I acquisition, we first indirectly acquired 51% of the share capital of the Subject Company in January 2025 for a purchase price payable in either cash of RMB266.7 million or, at our option, 67,654,188 Class A ordinary shares. This phase I purchase price shall be paid prior to June 30, 2025. We plan to complete phase II and phase III acquisitions by 2030 with total cash consideration for the two phases estimated to be RMB228.3 million, subject to price adjustment.
Our principal executive offices are located at Guanjie Building Southeast 1st Floor, 10# Jiuxianqiao East Road, Chaoyang District, Beijing, People’s Republic of China, 100016. Our telephone number is +86(10) 8456-2121. Our registered office is located at Maples Corporate Services Limited, PO Box 309, Ugland House, Grand Cayman, KY1-1104, Cayman Islands. Our agent for service of process in the U.S. is Cogency Global Inc., located at 122 East 42nd Street, 18th Floor, New York, New York 10168.
See “Item 4. Information on the Company—C. Organizational Structure” for a diagram illustrating our corporate structure as of the dated of this annual report.
SEC maintains an Internet site that contains reports, proxy and information statements, and other information regarding issuers that file electronically with the SEC on www.sec.gov. You can also find information on our website https://ir.vnet.com/.
75
B.Business Overview
We are a leading carrier-neutral and cloud-neutral data center service provider in China. We have one of the largest carrier-neutral data center networks in China with an aggregate capacity in service of 486MW from our wholesale IDC business and 52,107 cabinets in service from our retail IDC business as of December 31, 2024. Our data centers are concentrated in tier-1 cities in China and their surrounding regions, which have favorable supply-demand dynamics, owing to dense internet traffic, scarce resources and high demand for data center facilities. Most of our data centers and our POPs are connected across China. We offer managed hosting services to host our customers’ servers and networking equipment and provide interconnectivity to improve the performance, availability and security of their internet infrastructure. We have adopted a “dual-core” strategy to address both retail and wholesale data center market opportunities. Our retail IDC business provide different levels of services that are scalable to meet our customers’ needs, from a single cabinet up to megawatt-scale deployments. Our wholesale IDC business provide customers with new data center sites constructed and developed by us based on their specified standards. We believe that the scale of our data center footprint and networking assets as well as our carrier- and cloud-neutrality, position us well to capture the vast opportunities in the rapidly expanding market of internet and cloud computing infrastructure services in China.
In addition, we are a first mover among China’s carrier-neutral data center service providers in offering cloud services through partnerships to cover public, private and hybrid cloud scenarios. We provide customized enterprise VPN services and solutions, including software-defined wide area network, or SD-WAN, to enterprises across various industries. These value-added services strengthen our capability to provide quality services and meet our customers’ additional demands.
According to Frost & Sullivan, China’s carrier-neural data center service market is expected to grow by a CAGR of 18.9% from 2024 to 2029. The continuing drivers for the data center demands consist of (i) growing IT outsourcing capacity and demand by enterprises; (ii) implementation of 5G network; (iii) growing data center service demand from China’s cloud service providers and internet giant; (iv) favorable government policies; (v) customer segments driving data center service demand; and (vi)technological innovation driving the accelerated development of data centers. We led the market with a year-over-year (YoY) growth rate in carrier-neutral data center services and an impressive YoY growth rate in the wholesale segment, representing the highest growth among scaled carrier-neutral data center service providers in China, highlighting our strong market advantages, according to Frost & Sullivan. In terms of revenue generated from retail carrier-neutral data center service, we also ranked first place with the market share of 12.2% in 2024, according to the same source.
We are a pioneer in the carrier-neutral data center industry in China and commenced our operations in 1999. According to Frost & Sullivan, we are the first carrier-neutral data center service providers in China with infrastructure interconnected with all major network providers, which connect and share data traffic to help scale the rapid development of the early internet industry in China. Based on our partnership with Microsoft to introduce Azure and Microsoft 365 (formerly Office 365) in China in 2013, we are also the first carrier-neutral data center service provider to offer global cloud services in China and our services have helped accelerate the digital transformation of our enterprise customers.
We are a carrier-neutral internet infrastructure service provider. Our infrastructure is interconnected with the networks operated by all China’s telecommunications carriers, major non-carriers and local internet service providers. The interconnectivity enables each of our data centers to function as a network access point for our customer’s data traffic. In addition, we believe that our proprietary smart routing technology allows us to automatically select an optimized route to direct our customers’ data traffic to ensure fast and reliable data transmission. We believe this advanced interconnectivity within and beyond our network distinguishes ourselves from our competitors and provides an effective solution to address our customers’ needs that arise from inadequate public internet infrastructure and network interconnectivity in China. As a result, businesses are increasingly relying upon internet infrastructure services providers and in particular, carrier-neutral internet infrastructure services providers, to enhance and optimize key elements of their IT and network infrastructure.
With a nationwide data center network and comprehensive service offerings, we have attracted a diversified and loyal customer base. As of December 31, 2024, we had around 1,500 customers for our managed hosting services and over 7,000 enterprise customers in total. We also enjoy long-standing relationships with our customers and have high customer retention, as evidenced by our low average monthly hosting churn rate for managed hosting services, which was 0.2%, 0.4%, and 0.2% in 2022, 2023, and 2024, respectively.
76
Our Service Offerings
Through our quality data center network, we offer comprehensive hosting and related services, including both IDC business and non-IDC business.
| ● | IDC business refers to managed hosting services. Beginning in the first quarter of 2024, we refined our classification of IDC business by categorizing them based on the nature and scale of our data center projects, distinguishing between wholesale IDC and retail IDC businesses. This adjustment aligns more closely with our operational approach and industry practices. Prior to 2024, the classification was based on customer contract types. |
| ● | Wholesale IDC Business provides internet giants and large-scale cloud computing service providers with data center sites that we have constructed and developed. In 2019, we implemented a “dual-core” strategy to capitalize on opportunities in the wholesale IDC market. We construct and deliver data centers based on these customers’ required specifications and standards; |
| ● | Retail IDC Business includes (i) colocation services that dedicate data center space to house our customers’ servers and networking equipment and provide tailored server administration services, (ii) interconnectivity services that allow customers to connect their servers with each other, internet backbones in China and other networks through our Border Gateway Protocol, or BGP, network, or our single-line, dual-line or multiple-line networks, and (iii) value-added services, including hybrid IT services, bare metal services, firewall services, server load balancing, data backup and recovery, data center management, server management, and backup server services. |
| ● | Non-IDC Business consists of cloud services and VPN services. Our cloud services allow customers to run their applications over the internet using our IT infrastructure rather than having the infrastructure on their own premises. Our VPN services extend customers’ private networks by setting up secure and dedicated connections through the public internet. |
Our data centers host the servers of our customers and meet their needs to deploy computing, network, storage and IT infrastructure. Our services are scalable, allowing our customers to purchase space and power and upgrade connectivity and services as their requirements evolve. In addition, our customers benefit from our data centers’ wide range of physical security features, including sensitive smoke detection systems, fire suppression systems, secured access, around-the-clock video camera surveillance and security breach alarms. Our data centers are fully-redundant and feature resilient power supplies, energy efficient design, connection with multiple network providers and 24/7 on-site support provided by our skilled engineers. As a result, we are able to provide service-level agreement for 99.9% uptime for power for our self-built data centers. As a carrier-neutral data center service provider, we provide high interconnectivity to our customers with our access to multiple carriers and service providers and the availability of multiple-provider bandwidth. By securing multiple suppliers for connectivity and using redundant hardware, we are able to guarantee 99.9% internet connectivity uptime for our self-built data centers.
Wholesale IDC Business
Our wholesale IDC business started in 2019 and provide internet giants and large-scale cloud computing service providers with data center sites constructed and developed by us. Based on the specific requirements of our customers, we source properties for data center sites by acquiring or leasing green-field sites or existing industrial buildings from third parties, and then design and, through cooperation with developers, contractors, and suppliers, build the data center facilities with advanced design and high technical specifications. We believe our core competency and capabilities, acquired from decades of industry experience in the retail segment, are also applicable and critical when we expand our business into the wholesale segment and develop wholesale data centers.
77
| ● | Planning: We engage with our clients from the site selection and planning stage and choose the sites for wholesale data centers at the strategic locations which fits into our clients’ IT infrastructure deployment and provides great access to power and connectivity. Backed by multi-year experience and strong presence in key markets, we are able to conduct in-depth analysis and select the most suitable location based on clients’ requirements by acquiring or leasing green-field sites or existing industrial buildings from third parties. Our team works closely with local government authorities to obtain necessary permits and approvals and with electric utilities to obtain sufficient power supply. We also actively cooperate with telecommunication carriers to ensure multi-carrier connectivity to our wholesale data centers. |
| ● | Design: Leveraging our technological know-how from our internal design teams and a comprehensive data center product portfolio, developing and accumulating through the designs and construction of retail data centers, we are dedicated to ensuring that each of our wholesale data centers meets the specific requirements of our clients and achieves industry leading energy efficiency and operating performance. Our technology strengths, such as advanced cooling technology and power management technology, are integrated due to close collaboration among our internal design team, research and development team and external design institutes. |
| ● | Construction: We believe our well-established relationships with high quality contractors and suppliers, combined with our specialized construction team consisting of experienced professionals, help us to ensure fast delivery and cost effectiveness in data center construction. As opposed to retail data centers, typically the wholesale data centers are built to suit and customized to fulfill our clients’ different technical requirements. Furthermore, our clients require us to deliver wholesale data centers in large volumes within a prescribed construction period. |
| ● | Operations: We are one of the first carrier neutral data center service providers in China and commenced operations in 1999. Since then, we haven’t encountered any disastrous accident over the last 20 years, demonstrating our strong operational expertise. We are able to provide service-level agreement for 99.9% uptime for power and 99.9% uptime for network connectivity for our self-built data centers. Our operational excellence to deliver wholesale data centers with high reliability, availability, security and manageability are sought by our wholesale clients. As a result, operations and management expertise becomes an increasingly important criteria when they select their data center partners. |
Retail IDC Business
Our retail IDC business includes colocation services, interconnectivity services, and value-added services.
| ● | Colocation Services allow customers to lease partial or entire cabinets for their servers. Our customers have full control over their server(s) housed in our data centers. Depending on customer needs, we provide different levels of tailored server administration services, including operating system support and assistance with updates, server monitoring, server backup and restoration, server security evaluation, firewall services, and disaster recovery. Our customers’ servers are housed in our data centers providing redundant power supplies and heating, ventilating and air conditioning systems. Our colocation services relieve customers from the daily pressures of IT infrastructure maintenance so that they can focus on their core businesses. Customers have the option to either place their servers and equipment in standard cabinets dedicated for their exclusive use, or in cabinets shared with other customers. They can customize their cabinet space for their servers, network connections and other equipment. Customers can elect to buy the hardware that they place within their cabinets from their chosen suppliers. In addition, customers can also lease power-enabled blank space, where they can place their own cabinets in our data centers or use our services to build their customized cabinet space. |
| ● | Interconnectivity Services are provided by us in the following ways: |
| o | Border Gateway Protocol (“BGP”) Network Services. We provide network services that use BGP routing protocol and policies, which allow the internet to become a decentralized system and thereby reduces traffic congestion and data transmission time; |
| o | Single-line Network Services. Some of our customers choose to connect their servers only to one telecommunication carrier in China. Based on their selections, we provide them with network connection to the major telecommunication carriers, including China Telecom, China Unicom and China Mobile; and |
78
| o | Multiple-line Network Services. As a carrier-neutral service provider, our data centers are connected to all carrier and non-carrier networks in China. Customers then may choose to connect their servers to two or multiple networks, which provides more cost-effective internet access and ensures better business continuity. Our interconnectivity services connect our customers with each other, connect our data centers with telecommunication carriers’ backbone network and other networks. We provide cross-connection services to our customers. Upon the request of the customers, we utilize single or multi-mode fibers to create links between the customers directly and exclusively. |
| ● | Value-Added Services are provided by us in the following ways: |
| o | Hybrid IT Services. Our hybrid IT services provide customers with a complete package of infrastructure service offerings, conveniently bundled to expedite the customer’s process to launch their applications and products to the extent possible. In conjunction with our infrastructure-as-a-service, or IaaS, and platform-as-a-service, or PaaS, hybrid IT services combine colocation, servers, connectivity, storage and customer services to save IT infrastructure deployment time, and provide a complete, reliable, and secured environment for customer’s IT demands. As more customers move their IT resources to the cloud, our cloud-neutral platform will enable our hybrid IT services to provide elastic cloud services as well as their inter-linked connections; |
| o | Private Cloud, Hybrid Cloud and Cloud Native Services. We provide private cloud, hybrid cloud and multi-cloud managed services to address enterprises’ needs in aspects of data sovereignty, cost of ownership, and customization through our proprietary technologies and technical integration with selected partners, such as VMWare, Redhat and ZStack. Through BJ TenxCloud, one of our subsidiaries, we also provide digitalization solutions to customers based on our in-house developed cloud native platform. Customers can fully exploit elasticity and flexibility of our cloud solutions and modernize their applications and infrastructure, to achieve more efficient software development and production; and |
| o | Other Value-Added Services. To complement our hosting services and enhance our customers’ experiences, we also provide other value- added services, including bare metal services, firewall services, server load balancing, data backup and recovery, data center management, server management, and standby server services. In addition, we also provide customers with traffic charts and analysis, gateway monitoring for servers, domain name system setup, defense mechanism against distributed denial of service (DDOS) attacks, basic setting of switches and routers, and virus protections. |
Non-IDC Business
Our non-IDC business includes cloud services and VPN services.
| ● | Cloud Services. We started providing public cloud services in 2013 through our cooperation with Microsoft. Under our cooperation arrangement with Microsoft, we provide Microsoft’s cloud services, including Azure, Microsoft 365 (formerly Office 365), Dynamics 365 and Power Platform, to customers in the Chinese mainland by entering into service agreements with such end customers. |
We provide IaaS, PaaS, and software-as-a-service, or SaaS, to our enterprise and individual end customers on the public cloud. Microsoft Azure provides our customers with a one-stop shop to purchase a portion of the pooled computing resources, control the applications uploaded to the virtual servers and/or access to the applications run by various operators on the cloud infrastructure, and pay on an on-demand basis. Through Microsoft 365 services, we provide our customers with not only the complete Microsoft 365 applications, but also business-class email, file sharing and HD video conferencing, all working together and connected in the public cloud so that customers can have access to everything they need to run their business from anywhere.
The total customer billing amounts are divided between Microsoft and us and we retain a portion of the total customer billing amounts based on the agreed-upon metrics. All sales amounts from our services to customers are deposited into an escrow account which are jointly administered by Microsoft and us, and we settle the payments to Microsoft on a monthly basis. In addition, we are entitled to receive incentive payments from Microsoft upon the completion of certain sales or services conditions. Our current agreement with Microsoft has a term of ten years till 2027.
79
| ● | VPN Services. We offer VPN services, primarily through Dermot Holdings Limited and its subsidiaries, or Dermot Entities, which we acquired in August 2014 and hold the brand of DYXnet. We offer customers best-in-class, enterprise-grade network services in numerous cities throughout Greater China and the wider Asia-Pacific region. We provide enterprise network solutions including Multiprotocol Label Switching (“MPLS”) and Software-Defined WAN (“SD- WAN”), internet access and network security solutions, and fully managed network enabling connectivity with 222 POPs across Asia, of which 108 POPs are for VPN services. We have further expanded our product portfolio to include Cloud & SaaS solutions, and the fast deployment on connecting public cloud around the Globe with high-speed network connections. In 2022, we launched the Secure Access Service Edge (“SASE”) solution based on our SD-WAN services. |
Additionally, we have been appointed as one of the SD-WAN Services Standard Drafting Units of China Communications Standards Association (“CCSA”). We obtained the “SD-WAN Ready” certificate for overall solutions issued by the China Academy of Information and Communications Technology (“CAICT”) in 2020, and further certified with “SD-WAN Ready 2.0” in 2022. We are among the first official members of the China Cross-border Data Telecommunications Industry Alliance for being recognized as legally compliant by China’s Communications Administration. We are also among the first batch of ICT service providers in Greater China to obtain several ISO international certifications including ISO/IEC 27001: 2013, ISO/IEC 20000-1: 2018, and ISO 9001: 2015 for information security, IT service management, and quality management, respectively.
Our Infrastructure
Our infrastructure, which consists of our data centers and data transmission network, is the foundation upon which we provide services to our customers. As of December 31, 2024, we operate self-built data centers and partnered data centers mainly located in tier-1 and surrounding cities in China, including all major internet hubs, as well as locations in Southeast Asia, with an aggregate capacity in service of 486MW from our wholesale IDC business and 52,107 cabinets in service from our retail IDC business. Our extensive network, consisting of 222 POPs, is a “high-speed internet railway” that connects our data centers with each other and links them to China’s telecommunication backbones.
Our Data Centers
We adopt a distributed deployment method when choosing locations for our partnered data centers based on the specific requests of our customers, demands in different cities and our strategy for POP establishment; therefore, the locations and number of our partnered data centers are subject to change from time to time. We operate two types of data centers: self-built and partnered. We define “self-built” data centers as those with our owned cabinets, and data center equipment housed in buildings we owned, leased from third parties, or we purchased from third parties. We define “partnered” data centers as the data center space and cabinets we leased from China Telecom, China Unicom, China Mobile and other third parties through agreements.
80
The table below sets forth capacity in service and capacity under construction from wholesale IDC business as of December 31, 2024.
|
|
As of December 31, 2024 |
|
||
|
|
|
|
Percentage of |
|
|
|
Capacity (MW) |
|
Capacity |
|
Wholesale IDC business |
|
|
|
|
|
Capacity in service |
|
486 |
|
— |
|
Capacity committed |
|
479 |
|
98.7 |
% |
Capacity utilized |
|
353 |
|
72.6 |
% |
Capacity under construction |
|
406 |
|
— |
|
Capacity pre-committed |
|
337 |
|
82.9 |
% |
The table below sets forth number of cabinets in service from retail IDC business as of December 31, 2024.
|
|
As of December 31, 2024 |
|
|
Number of Cabinets |
Retail IDC business |
|
|
Self-built |
|
48,705 |
Partnered |
|
3,402 |
Total |
|
52,107 |
Our nationwide network of data centers not only enables us to serve customers in extended geographic areas, but also establishes a national data transmission network that sets up connections among carriers and service providers in various locations.
The table below sets forth our portfolio of self-built capacity in service from wholesale IDC business as of December 31, 2024.
|
|
As of December 31, 2024 |
|
||
|
|
Capacity in service (MW) |
|
Percentage of Contribution |
|
Yangtze River Delta |
|
267 |
|
54.9 |
% |
Greater Beijing Area |
|
219 |
|
45.1 |
% |
Total |
|
486 |
|
100.0 |
% |
The table below sets forth our portfolio of self-built cabinets in service from retail IDC business as of December 31, 2024.
|
|
As of December 31, 2024 |
|
||
|
|
Number of Self-built Cabinets in Service |
|
Percentage of Contribution |
|
Greater Beijing Area |
|
Approximately 28,500 |
|
58.5 |
% |
Yangtze River Delta |
|
Approximately 9,400 |
|
19.2 |
% |
Greater Bay Area |
|
Approximately 6,600 |
|
13.6 |
% |
Others |
|
Approximately 4,200 |
|
8.7 |
% |
Total |
|
Approximately 48,700 |
|
100.0 |
% |
We build and operate our data centers in compliance with high industry standards in order to provide our customers with secure and reliable environments that are necessary for optimal internet interconnectivity. Our data centers generally feature:
| ● | Resilient Power — Redundant, high-capacity and stable power supplies, backed by uninterruptible power supply, or UPS, high-performance batteries and diesel generators; |
| ● | Physical Security — Round-the-clock monitoring by on-site personnel, which includes verification of all persons entering the building, security barriers, video camera surveillance and security breach alarms; |
| ● | Controlled Access — Access to the buildings, data floors and individual areas designated for particular customers via individually-programmed access cards and visual identification; |
81
| ● | Fire Detection and Suppression — Sensitive smoke detectors linked to building management systems provide early detection to help avoid fire, loss and business disruption. These are complemented by an environmentally-friendly gas-based or water mist fire suppression system to put out fires; |
| ● | Air Conditioning — To ensure optimal performance and avoid equipment failure, all data center floors are managed to make sure that customers’ equipment is maintained at a controlled temperature and humidity; and |
| ● | 24/7 Support — We staff our data centers with capable and experienced service teams and we believe we were the first data center service provider in China to offer 24/7 customer service. |
These features minimize chances of interruption to the servers housed in our data centers and ensure the business continuity of our customers. In addition, we believe we were the first data center service provider in China to receive both the ISO 9001 quality system certification by the American Registrar Accreditation Board and a certification by the United Kingdom Accreditation Service.
Our Network
Our network transmits data and directs internet traffic, forming an internet highway system that is linked to the networks of major carriers, non-carriers and ISPs and enhances communications among our data centers, our customers and end users located throughout China and around the world. As of December 31, 2022, 2023, and 2024, our network connected 216, 222, and 222 POPs throughout Asia.
Our network also features numerous interfaces with three major telecommunication carriers in China, which are China Telecom, China Unicom, and China Mobile. Our network is not only connected to the headquarters of each carrier, but also with their local networks throughout China.
Due to our high-quality data center infrastructure, extensive data transmission network and proprietary smart routing technologies, we are able to deliver high-performance hosting and related services that can effectively meet our customers’ business needs, improve interconnectivity among service providers and end users, and effectively address the issue of inadequate network interconnectivity in China.
Customers and Customer Support
Our Customers
We serve a diversified and loyal base of customers, depending on the different types of services provided by us, our customers include (i) enterprise customers for our hosting and related services, and (ii) individual customers who signed up for the Microsoft Azure, Microsoft 365 (formerly Office 365), Dynamics 365 and Power Platform services. As of December 31, 2024, we had over 7,000 enterprise customers, of which around 1,500 enterprise customers are using our managed hosting services. Our enterprise customers represent a variety of industry verticals with different business scale, ranging from information technology and cloud services, telecommunication carriers, communications and social networking, gaming and entertainment, ecommerce, automobile to financial services and government agencies, as well as from blue-chip enterprises to small- to mid-sized enterprises.
We have a loyal customer base, as evidenced by our low churn rate. Our average monthly hosting churn rate, based on our core IDC business, was 0.2%, 0.4%, and 0.2%, in 2022, 2023, and 2024, respectively. Our average monthly recurring revenue from our top 20 customers were RMB225.0 million, RMB230.0 million, and RMB260.2 million in 2022, 2023, and 2024, respectively.
Our experience in serving market leaders in various sectors also provides us with industry knowledge, operational expertise and credibility that we can leverage in cross-selling additional services to our existing and potential customers.
82
Our Customer Support
We devote significant resources to provide customers support and services through our dedicated customer service team. We offer service level agreements on most of our services to our customers. Such agreements set the expectations on service level between our customers and us and drive our internal process to meet or exceed the customer’s expectations. We believe we were the first data center service provider in China to offer 24/7 customer services. Our network operation center is staffed with skilled engineers trained in network diagnostics and engineering. We require our staff to respond to calls or request from customers within 15 minutes. For major customers, we have a dedicated team to offer specialized services tailored to their specific needs. Areas of customer support include design and improvement of our customers’ IT infrastructure and network optimization.
Our customers may directly contact the customer service team to seek assistance or inquire about the status of a reported incident. The team actively follows up with our operations team to help ensure that the problems are addressed in an effective and timely manner. Each of our customers is assigned a service manager who is responsible for ensuring that all our services are performed in a satisfactory manner.
Technologies and Intellectual Property
Innovative Solutions and Services
We offer a comprehensive suite of solutions with cutting-edge technologies for customers, and continually expand our service offerings to provide full stack solutions consisting of interconnectivity, colocation or data center managed hosting services and cloud services. Examples of our innovative products and services include:
| ● | Hybrid IT service: We are the first among data center service providers in China to provide hybrid IT services since March 2015. Our hybrid IT services are designed to be connected to customers’ existing operating systems and achieve real-time response to customers’ IT requests. Our hybrid IT services cover computing and storage of data, facility management and maintenance, as well as operation support, which can effectively meet the growing IT outsourcing demand of enterprise customers due to the increasing complexity of IT requirements resulting from new technologies and applications; |
| ● | Bare metal services: We developed our proprietary bare metal services technology in August 2018. Our bare metal services can be integrated with high-quality BGP, VPN and other services provided by us. Our bare metal services are based on automated operation and maintenance technologies and can be delivered to customers through the cloud platform on a fully automated basis without manual operations. It is equipped with security modules and network functions which can be integrated with other cloud services and network services provided by us; and |
| ● | Hybrid cloud management platform: In order to provide superior cloud management services under various cloud scenarios to its customers, we developed a proprietary cloud management platform in June 2019. This platform can manage major public clouds and private clouds on a centralized basis and connect to our self-developed bare metal services, hybrid IT services, SD-WAN and other services to achieve one-stop multi-cloud management service capability. Our hybrid cloud management platform enables the customers to manage all the services, products and resources provided by us, including private cloud, public cloud, enterprise virtual data centers, enterprise hosted private cloud, bare metal services, as well as underlying data center and network connectivity services, on a centralized basis. Data analytics can be performed based on the information collected, which we believe can realize the value of customers’ data assets. |
Technologies for Data Centers
We have implemented many technologies in designing and constructing our data centers, such as power transfer switch, cooling, lighting and energy recycling technologies, to improve the electricity power consumption and energy efficiency of our data centers. We are the first data center service provider that passed the ISO50001: 2011 Energy Management System Certification in 2017. One of our data centers in Beijing, M6 data center, is among the first national green data centers named by Chinese Institute of Electronics in 2018. We also apply heat recovery technologies at certain of our data centers to recover the waste heat from the exhaust of data centers to generate domestic hot water, which have improved our data center’s energy efficiency.
83
With the goal of developing next-generation, technology-driven data centers, we plan to implement an advanced IT operations platform that leverages big data, modern machine learning techniques, and other sophisticated analytics to enhance the efficiency and reliability of our data center operations. This platform will integrate data from various IT operations tools and devices, aggregating information from monitoring systems and job logs to identify patterns and optimize performance. By applying data-driven analysis and automation, the platform can proactively detect and respond to operational issues. For example, our analytical data warehouse can assess the performance of data center cooling systems, enabling the development of models that provide optimization strategies to reduce operating costs and promote environmentally sustainable operations.
Research and Development and Intellectual Property
Our strong research and development capabilities support and enhance our service offerings. We have an experienced research and development team and devote significant resources to our research and development efforts, focusing on improving customer experience, increasing operational efficiency and bringing innovative solutions to the market quickly.
We have made continual investments and trainings for research and development to drive our growth in both mature and emerging businesses. As of December 31, 2024, we had 239 experienced engineers who have more than ten years of relevant industry experience.
Our research and development efforts have yielded 220 patents, 121 patent applications and 391 software copyright registrations as of December 31, 2024, all in China and focused on the areas including (i) energy saving technology, (ii) computing power and data center design and facility maintenance and operations, (iii) network operation and maintenance management, (iv) cloud-related technologies, and (v) blockchain and other cutting-edge technologies.
We rely on a combination of copyright, patent, trademark, trade secret and other intellectual property laws, nondisclosure agreements and other protective measures to protect our intellectual property rights. We generally control access to and use of our proprietary software and other confidential information through the use of internal and external controls, including physical and electronic security, contractual protections, and intellectual property law. We have implemented a strict security and information technology management system, including the prohibition of copying and transferring of codes. We educate our staff on the need to, and require them to, comply with such security procedures. We also promote protection through contractual prohibitions, such as requiring our employees to enter into confidentiality and non-compete agreements.
Sales and Marketing
We actively market our services and solutions through our direct sales force and we use a mix of horizontal and vertical segmentation strategies to divide the market into groups with similar characteristics. Horizontal segmentation is used for products or solutions such as retail colocation, interconnectivity, bare metal services, and generic hybrid cloud managed services which are applicable to most of the enterprise customers. For more industry specific solutions, we employ vertical segmentation for wholesale build-outs, wholesale colocation as well as customized hybrid cloud managed services. Our sales and marketing teams are primarily based in Beijing, Shanghai, Shenzhen, Guangzhou, Hangzhou, Xi’an and Hong Kong. Aside from standard products, we are also leveraging and embedding our ecosystem’s offerings to provide turnkey hybrid cloud solutions for our key customers.
Our strong brand recognition, neutrality positioning, and large customer installed base have proven to be the important driving force for our sales. To strengthen our brand, we focus our marketing efforts on sponsoring seminars, conferences and special events to raise our profile with potential customers. In addition, we collaborate with various partners either on solution integration or “go to market” alignment to accelerate customers’ digital transformation. Our sales and marketing staff are not just focused on demand generation but also equally focus on providing high quality customer services to proactively retain existing customers.
84
Competition
We face competition from a wide range of data center service providers and other value-added service providers, including:
| ● | Carriers. We face competition from state-owned telecommunication carriers, including China Telecom, China Unicom and China Mobile. According to Frost & Sullivan, carrier-operated data centers took a share of 56.9% of the data center service market in 2024. In addition, all carriers operate their own networks. Competition is primarily focused on pricing, quality of services and geographic coverage. We believe we are well-positioned to compete with these major carriers. Unlike the three carriers, which construct data centers primarily to promote the sales of bandwidth, we provide connectivity to multiple networks in each of our carrier-neutral data centers, providing superior choice and performance. Our private network provides enhanced connectivity among different networks. In comparison, data centers operated by the three carriers generally provide access only to their own network and are often constrained by their networks’ coverage. Due to inadequate interconnectivity among China’s carriers’ networks and among the same carrier’s networks in different provinces, interconnectivity bottlenecks remain a major problem, contributing to slow transmission speeds across services and applications. |
| ● | Carrier-neutral service providers. We face competition from other carrier-neutral service providers, such as SINNET and GDS. Competition is primarily focused on pricing and the quality and breadth of service offerings. We distinguish ourselves by our superior interconnectivity, extensive data transmission network, large number of high-quality data centers, and superior operations, maintenance and other customer services. Due to the unique nature of data center services, where relocation of customer servers and equipment is operationally difficult, customers are highly selective in choosing their data center service provider. Our strong brand, superior reputation and extensive operating experience and expertise remain the key differentiator in attracting and retaining our customers. |
| ● | In-house data centers. Businesses may choose to house and maintain their own IT hardware, such as Baidu, Tencent and Alibaba, and other large enterprises, particularly in the financial services sector. Due to their in-house capabilities, these customers may outsource fewer services to other third-party data center service providers including us, if at all. However, we believe our data centers, coupled with our superior network services, offer a unique combination of hosting services that would make us attractive to businesses with in-house data centers. |
| ● | Cloud service providers. Cloud services are a new and emerging market and therefore, we face competition from various market players who have entered into or plan to enter into the new market. In partnership with Microsoft, we offer cloud services, including Microsoft Azure, Microsoft 365 (formerly Office 365), Dynamics 365 and Power Platform, in China. We compete with domestic Chinese cloud service providers, such as Alibaba Cloud and Tencent Cloud, as well as international cloud services which are operated by other data center service providers in China, such as AWS. We believe our partnerships with Microsoft will make us attractive to potential customers, especially enterprise and government entity customers that have a strong demand for cloud services. |
| ● | Other valued-added service providers. We face competition from other value-added telecommunications service providers including VPN service providers, such as Citic Telecom CPC, NOVA and HKT (6823.HK). As one of the leading service providers in each one of these value-added service markets, we believe our offerings not only complement our core hosting services, but also position us to capture additional growth opportunities. |
Our competition with data center service providers located in Hong Kong and overseas is limited due to the small size of our data center service offerings in Hong Kong and overseas, but we may compete with them if we expand our service offerings in Hong Kong and overseas. We believe that there are currently no foreign competitors with a significant presence in the data center service market in China, partly due to the regulatory barriers in China’s telecommunications sector. As China represents a potentially lucrative market for foreign competitors, some foreign providers may seek to enter the Chinese market. In addition, as we expand our service offerings, such as cloud services, we expect to face more competition in those areas as well.
Our Environmental, Social and Governance (ESG) Initiatives
As a leading carrier-neutral internet data center services provider in China, VNET integrates environmental, social and governance, or the ESG, philosophy into major decisions of the company, promotes high-quality development of the company, and safeguards the interests of investors, customers, employees, communities and other stakeholders.
85
As a participant of the United Nations Global Compact, or the UNGC, VNET pledges to support its Ten Principles and the achievement of the United Nations Sustainable Development Goals, or the SDGs. In 2024, based on our “SHIELD” sustainability system, we actively carried out sustainable actions in the six implementation areas, namely Society, Human, Innovation, Environment, Leadership, and Development.
ESG Strategy
ESG Governance
Our board of directors and our management are responsible for ensuring that the company’s ESG strategy and related activities (including climate issues) are both relevant and effective. The company has established an ESG governance structure with cross-functional integration and coordination, supervised by our board of directors and led by our management.
Priorities and Materiality
Combining the concerns of all stakeholders on the sustainable development of the company, we conducted a comprehensive double materiality assessment (i.e. impact materiality and financial materiality) of the ESG issues covered by the six pillars of our SHIELD (Society-Human-Innovation-Environment-Leadership-Development) sustainability system.
Business Integrity
Business Ethics
We strictly abide by relevant laws and regulations, including the Company Law of the PRC, the Anti-Unfair Competition Law of the PRC, the Anti-Monopoly Law of the PRC, the Foreign Corrupt Practices Act of the United States, and the Sarbanes-Oxley Act. We also establish a complete and sound compliance management system tailored to the Company and have passed Anti-bribery Management Systems (ISO 37001) certification. We have formulated and issued the Code of Business Conduct and Ethics, requiring employees and third-party employees to engage in business activities accordingly.
We require all employees and suppliers to sign the anti-bribery commitment letter. In 2024, the company achieved 100% coverage of anti-corruption training for directors and employees, and as of December 31, 2024, there were no concluded legal cases regarding corrupt practices against the company or its employees.
We also pay attention to intellectual property management. In accordance with the laws and regulations related to intellectual property, such as the Patent Law of the PRC, the Trademark Law of the PRC, and the Copyright Law of the PRC, we have established and improved the intellectual property management system to protect our own rights and interests while avoiding infringement of other parties’ intellectual property rights.
Human Rights
As a participant of UNGC, we support the maintenance of internationally recognized labor human rights. We strictly abide by domestic laws and regulations such as the Labor Law of the People’s Republic of China and the Provisions on the Prohibition of Using Child Labor, and commit to abide by various international human rights conventions and incorporate them into corporate governance activities. These include the United Nations Universal Declaration of Human Rights, the United Nations Guiding Principles on Business and Human Rights, the Ten Principles of the UNGC, the Core Labor Standards of the International Labor Organization, and the Convention on the Elimination of All Forms of Discrimination against Women.
We oppose discrimination, any disregard or violation of human rights, and never tolerate any unlawful discrimination or harassment against race, ethnicity, region, gender, age, nationality or class, etc. We incorporate personal privacy protection, employee rights protection, and supply chain human rights protection into our business activities and proactively promote the implementation of related work. We also respect the right of existence and development for the impoverished, the disabled and other special groups, and lend support to the development of human rights in disadvantaged and remote areas.
86
Commitments to Carbon Neutrality
Carbon Emissions
We set ambitious carbon reduction targets in 2021, and comprehensively promoted the Company’s low-carbon transformation. In setting our targets, we define Scope 1 emissions as emissions from operations that are owned or controlled by the Company. We define Scope 2 emissions as emissions from the generation of purchased or acquired electricity, steam, heating or cooling consumed by the Company. We define Scope 3 emissions as all indirect emissions (not included in Scope 2) that occur in the Company’s value chain, including both upstream and downstream emissions. We commit:
| ● | by 2030, achieving operational carbon neutrality in Scope 1 and Scope 2 emissions; and |
| ● | by 2030, achieving 100% renewable energy use in operations. |
We promote the achievement of carbon neutrality through the four pathways, namely, carbon reduction, carbon removal, carbon offset, and carbon empowerment, making full use of energy-saving technology, renewable energy transformation, carbon trading, and upstream and downstream empowerment throughout the industrial chain. In 2024, we continued to conduct practices in technological innovation, distributed photovoltaic energy storage, green power trading and other aspects, and achieved significant results.
In 2024, we conducted greenhouse gas emissions inventory and verification covering Scope 1, Scope 2, and Scope 3 within the organizational and reporting boundaries of 2024.
Environmental Initiatives
We are actively following a green development path that is “high-efficient, low-carbon, intensive and circular”, with the focus on improving the green management capability of a data center throughout its life cycle of siting, design, construction and operation to reduce its carbon footprint.
We actively respond to the national goal of accelerating the construction of a novel power system with new energy as the main body, and actively explore renewable energy, energy storage technology, energy-internet and other fields, leading the energy transformation of the industry. We are actively participating in green electricity procurement in many regions. In 2024, the use of energy from renewable sources was about 360,880 MWh, and the proportion of renewable energy reached nearly 18%. We also achieved an annual average PUE of 1.27 at our data centers with stabilized operations in 2024.
Climate Impact
We have taken climate change into consideration in our corporate strategy. Based on the degree of potential financial impact, impact on the stability of business activities, customer and shareholder concerns and other dimensions, we regularly evaluate risks and opportunities related to assets and businesses.
Reliable Products and Services
Operational safety and stability represent one of our core value objectives. Therefore, we continue to strengthen business continuity management and have passed the certification of Business Continuity Management Systems (ISO 22301). In 2024, we achieved zero major IDC operational disruptions or network outages.
We provide customers with high-quality pre-sales and after-sales services, and attach importance to the continuous improvement of service. In 2024, nationwide customer satisfaction reached 99.63%.
87
Data Protection and Information Security
At VNET, cybersecurity risk management is an integral part of our overall enterprise risk management program. We constantly enhance the construction and implementation of our information security management system. Through our implementation of a series of internal policies, such as the Compliance and Information Security Management Regulations, the Information Security Management System Guidelines, and the Information Security Risk Management Procedures, we clarify the information security management responsibilities of each of our business departments, and provide standardized guidance for the daily practice of information security management. At present, a number of sites involved in our main business have been certified to Information Technology Service Management Systems (ISO/IEC 20000) and Information Security Management Systems (ISO/IEC 27001).
We carry out information security management from three levels of physical security, internal cybersecurity and external cybersecurity, and formulate privacy policies to ensure the security of personal data and privacy. We attach great importance to the cultivation of employees’ information security awareness and carry out various forms of information security training for employees. In 2024, we provided information security training to 100% of our employees. For more information, see “Item 16.K. Cybersecurity.”
Human Capital
Employment
We adhere to sustainable talent cultivation, fully respect and strictly protect the rights and interests of employees, focus on the fairness, diversity and inclusiveness of the workplace, pay attention to the physical and mental health and welfare of employees, and are committed to creating a working environment conducive to personal development for all employees.
We have established a multi-channel employee communication and appeal mechanism to fully protect employees’ rights to information, participation, privacy, expression, and supervision. We have built a complete welfare care system to provide all-round support for employees.
As of December 31, 2024, the total number of our employees was 2,581.
Diversity, Equity, and Inclusion
We insist on recruiting, assessing, motivating and training every employee equally to ensure that minority groups are not treated differently. As a signatory of the UN Women’s Empowerment Principles, we actively guarantee equal pay for equal work regardless of gender, and work with global enterprises to improve gender equality practices and bring women’s potential into play.
As of December 31, 2024, 28% of our employees were female, and 33% of our employees for management positions were female.
Training and Development
We attach great importance to the training of talents, formulate the Employee Training Management System and establish a systematic and multi-level employee training system to carry out targeted training for employees at different development stages. We realize digital talent training through the VNET E-Learning platform. As of December 31, 2024, 874 courses had been launched on the platform. The average training hours per employee reached 35.62 hours.
88
Through competitive compensation as well as a fair and effective performance evaluation mechanism, we continue to attract and motivate outstanding talents. We have established a comprehensive job level structure and a reasonable promotion mechanism to provide all employees with equal development opportunities.
Social Responsibility
Responsible Supply Chain
We strictly implement responsible procurement, actively identify and control risks of the supply chain, and help the entire industrial chain to jointly build an open and mutually beneficial cooperation environment. We strictly abide by applicable laws and regulations and relevant requirements in the industry, standardize the behavior of procurement personnel, strictly control the quality of cooperative suppliers, and implement closed-loop procurement management through systems such as the Regulations on Procurement Management, the Regulations on Supplier Management, and the Code of Conduct for Procurement Personnel.
We actively promote suppliers to improve their performance on sustainability. In our supplier management work process, we incorporate considerations on their ESG risks and focus on their performance in environmental protection and low carbon, information security, labor rights and interests, occupational health and safety, as well as honesty and integrity.
Public Welfare
We actively fulfill social responsibilities as a corporate citizen and leverage our industrial strengths so that local communities can benefit from our operations. In 2024, we carried out various public welfare projects pertaining to ecological protection and rural revitalization, and also actively participated in science and technology education, continuously promoting the deep integration of industry, academia, and research through school-enterprise cooperation and public donations. In 2024, we donated a total amount of RMB5.5 million to the Tsinghua University Education Foundation and the Soochow University Education Development Foundation, to provide abundant scientific research resources and practical opportunities for cultivating high-quality innovative talents for society.
Regulations
This section sets forth a summary of the most significant rules and regulations that affect our business activities in China.
Regulations on Foreign Investment
Investment activities in China by foreign investors are principally governed by the Catalog of Industries for Encouraging Foreign Investment, or the Encouraging Catalog, and the Special Management Measures (Negative List) for the Access of Foreign Investment, or the Negative List which were promulgated and are amended from time to time by the Ministry of Commerce, or MOFCOM, and the National Development and Reform Commission, or NDRC, and together with the PRC Foreign Investment Law, or the Foreign Investment Law, and their respective implementation rules and ancillary regulations. The Encouraging Catalog and the Negative List lay out the basic framework for foreign investment in China, classifying businesses into three categories with regard to foreign investment: “encouraged”, “restricted” and “prohibited.” Industries not listed in the Catalog are generally deemed as falling into a fourth category “permitted” unless specifically restricted by other PRC laws.
In September 2024, the NDRC, and the MOFCOM promulgated the Special Management Measures (Negative List) for the Access of Foreign Investment (2024 version), or the 2024 Negative List, which took effect from November 1, 2024. On October 26, 2022, the MOFCOM and the NDRC jointly published the Catalog of Industries for Encouraging Foreign Investment (2022 Version), which became effective on January 1, 2023.
On January 1, 2020, the Foreign Investment Law, as well as the Regulations for Implementation of the Foreign Investment Law of the PRC, or the Implementation Regulations, came into effective, which replaced the trio of prior laws regulating foreign investment in China, namely, the Sino-foreign Equity Joint Venture Enterprise Law, the Sino-foreign Cooperative Joint Venture Enterprise Law and the Wholly Foreign-invested Enterprise Law, together with their implementation rules and ancillary regulations, and became the principal regulations governing foreign investment in China.
89
Pursuant to the Foreign Investment Law, “foreign investment” refers to investment activities directly or indirectly conducted by one or more natural persons, business entities, or otherwise organizations of a foreign country (collectively referred to as “foreign investors”) within China, and the investment activities include the following situations: (i) a foreign investor, individually or collectively with other investors, establishes a foreign-invested enterprise within China; (ii) a foreign investor acquires stock shares, equity shares, shares in assets, or other like rights and interests of an enterprise within China; (iii) a foreign investor, individually or collectively with other investors, invests in a new project within China; and (iv) investments in other means as provided by laws, administrative regulations, or the State Council. According to the Foreign Investment Law, the State Council will publish or approve to publish a catalogue for special administrative measures, or the “negative list.” The Foreign Investment Law grants national treatment to foreign invested entities, except for those foreign invested entities that operate in industries deemed to be either “restricted” or “prohibited” in the “negative list.” The Foreign Investment Law provides that foreign invested entities operating in foreign restricted or prohibited industries will require market entry clearance and other approvals from relevant PRC governmental authorities. Furthermore, the Foreign Investment Law provides that foreign invested enterprises established according to the existing laws regulating foreign investment may maintain their structure and corporate governance within five years after January 1, 2020.
The Implementation Regulations further provides, among other, that (i) if a foreign-invested enterprise incorporated prior to January 1, 2020 fails to adjust its corporate governance structure and other matters to be in compliance with the PRC Company Law or the Partnership Enterprises Law of the PRC, as the case may be, and complete registration for amendments before January 1, 2025, the relevant governmental authority may no longer accept any other registration matters of such foreign-invested enterprise; and (ii) as for any foreign-invested enterprise incorporated prior to January 1, 2020, the provisions regarding equity interest transfer and distribution of profits, as agreed in its joint venture contracts, may remain effective and binding after its adjustment of corporate governance structure and other matters in accordance with the PRC Company Law or the Partnership Enterprises Law of the PRC, as the case may be.
The NDRC and the MOFCOM jointly promulgated the Measures for the Security Review of Foreign Investment, on December 19, 2020, which became effective on January 18, 2021. Pursuant to the Measures for the Security Review of Foreign Investment, the NDRC and the MOFCOM will establish a working mechanism office in charge of the security review of foreign investment, and any foreign investment which has or would possibly have an impact on the national security shall be subject to security review by such working mechanism office. The Measures for the Security Review of Foreign Investment further requires that a foreign investor or its domestic affiliate shall apply for clearance of national security review with the working mechanism office before they conduct any investment into any of the following fields: (i) investment in the military industry or military-related industry, and investment in areas in proximity of defense facilities or military establishment; and (ii) investment in any important agricultural product, important energy and resources, critical equipment manufacturing, important infrastructure, important transportation services, important cultural products and services, important information technologies and internet products and services, important financial services, critical technologies and other important fields which concern the national security where actual control over the invested enterprise is obtained.
Regulations on Value-Added Telecommunications Business
Value-added Telecommunications Services
Pursuant to the PRC Telecommunications Regulations, or the Telecom Regulations, implemented on September 25, 2000, as amended on July 29, 2014 and February 6, 2016, telecommunications service providers are required to procure operation licenses prior to their commencement of operations. The Telecom Regulations distinguish “basic telecommunications services” from “value-added telecommunications services.” Value-added telecommunications services are defined as telecommunications and information services provided through public networks. A “Catalog of Telecommunications Business”, or the Catalog, was issued as an attachment to the Telecom Regulations to categorize telecommunications services as either basic or value-added. Pursuant to the currently effective Catalog, which was most recently amended in June 2019, value-added telecommunications services are divided into type I value-added telecommunications services (i.e. services “mainly based on facilities and resources”) and type II value-added telecommunications services (i.e. services “mainly based on public platforms”) and they will be regulated accordingly. For example, value-added telecommunications services (e.g. internet data center services) (“IDC Service”), content distribution network services (“CDN Service”), domestic internet protocol virtual private network services, and internet access services (“ISP Service”) which are primarily provided to enterprise users, closely attached to basic infrastructure and telecom resources, and have significant importance to national information security and public order, are categorized as type I value-added telecommunications services. Value-added telecommunications services (e.g. online data processing and transaction processing services and information services), which are mainly provided to the general public, have significant economic benefits, and are closely related to consumer rights and privacy protection are categorized as type II value-added telecommunications services.
90
Pursuant to the Telecom Regulations, value-added telecommunications services covering two or more provinces, autonomous regions, and/or municipalities directly administered by the central government shall be approved by the MIIT, and the providers of such cross-regional value-added telecommunications services are required to obtain the cross-regional value-added telecommunications business operation licenses, or the Cross-Regional VAT Licenses. Value-added telecommunications services covering certain area within one province, autonomous region, and/or municipality directly administered by the central government shall be approved by the local telecommunications administration authority of such region and the providers of such value-added telecommunications services are required to obtain value-added telecommunications business operating licenses, or the VAT Licenses. Pursuant to the Administrative Measures for Telecommunications Business Operating Licenses effective on July 3, 2017 and as amended from time to time, promulgated by the MIIT, Cross-Regional VAT licenses shall be approved and issued by the MIIT with five-year terms.
As of the date of this annual report, all of our principal operating entities that are required to obtain Cross-Regional and Provincial VAT License, pursuant to applicable PRC laws and regulations, have obtained such licenses.
For example, pursuant to the Cross-Regional VAT License issued to VNET Beijing, by the MIIT on January 17, 2012 (which was most recently updated on December 27, 2024) with a term effective until October 21, 2026, VNET Beijing is permitted to carry out its (i) full data center business under the first category of “value-added telecommunications business” across two province-level municipalities and four cities in China; (ii) data center business (excluding internet resources coordination service) under the first category of “value-added telecommunications business” across two province-level municipalities and 28 cities in China; (iii) VPN services under the first category of “value-added telecommunications business” across China; (iv) internet access service (excluding providing services for website users) under the first category of “value-added telecommunications business” across 20 province-level municipalities and provinces in China, and internet access service (solely providing services for website users) under the first category of “value-added telecommunications business” across three provinces in China; (v) domestic multi-party communications services under the second category of “value-added telecommunications business” across China; and (vi) domestic data transmission services through fixed network under the second category of “basic telecommunications business” across China. In addition, pursuant to the VAT License issued to VNET Beijing by Beijing Communications Administration on January 8, 2020 (which was most recently updated on December 30, 2024) with a term effective until October 25, 2029, VNET Beijing is permitted to carry out information service business (limited to internet information service).
Pursuant to the Cross-Regional VAT License issued to VNET Technology by the MIIT on April 6, 2023 with a term effective until April 6, 2028, VNET Technology is permitted to carry out (i) internet access service under the first category of “value-added telecommunications business” across three province-level municipalities and provinces in China; and (ii) data center business (excluding internet resources coordination service) under the first category of “value-added telecommunications business”, which covers the services in three province-level municipalities and cities in China.
Pursuant to the Cross-Regional VAT License issued to SZ DYX by the MIIT on September 18, 2013 (which was most recently updated on March 17, 2023) with a term effective until March 17, 2028, SZ DYX is permitted to carry out (i) VPN services under the first category of “value-added telecommunications business” in China; (ii) data center business under the first category of “value-added telecommunications business”, which covers the services in Beijing, Shanghai and Shenzhen; (iii) data center business (solely providing internet resources coordination service) under the first category of “value-added telecommunications business”, which covers the services in six cities in China; (iv) internet access service under the first category of “value-added telecommunications business” across three province-level municipalities and provinces in China; (v) internet access service (solely providing services for website users) under the first category of “value-added telecommunications business” across 28 province-level municipalities, autonomous regions and provinces in China; (vi) domestic multi-party communications services under the second category of “value-added telecommunications business” across China; and (vii) information service business (solely providing internet information service).
91
Pursuant to the VAT License issued to SH Blue Cloud by Shanghai Communications Administration on October 20, 2017 (which was most recently updated on November 18, 2022) with a term effective until October 20, 2027, SH Blue Cloud is permitted to carry out (i) information service business (limited to internet information service) under the second category of “value-added telecommunications business”; (ii) online data processing and transaction processing service (solely providing for e-commerce services) under the second category of “value-added telecommunications business”; and (iii) internet domain name resolution service under the second category of “value-added telecommunications business” in Shanghai. In addition, SH Blue Cloud obtained the Cross-Regional VAT License issued by the MIIT on July 10, 2020 (which was most recently updated on January 3, 2025) with a term effective until January 3, 2030, pursuant to which SH Blue Cloud is permitted to carry out (i) fixed network domestic data transmission business under the second category of “basic telecommunications business” across China; (ii) data center business under the first category of “value-added telecommunications business” in Beijing and Shanghai; (iii) CDN service under the first category of “value-added telecommunications business” in Beijing and Shanghai; (iv) VPN services under first category of “value-added telecommunications business” in Beijing and Shanghai; (v) internet access service under the first category of “value- added telecommunications business” in Beijing and Shanghai; and (vi) domestic multi-party communications services under the second category of “value- added telecommunications business” across China.
Pursuant to the VAT License issued to Langfang Huahai Internet Technology Co., Ltd. by Hebei Communications Administration on December 9, 2022 with a term effective until December 9, 2027, Langfang Huahai Internet Technology Co., Ltd. is permitted to carry out data center business (excluding internet resources coordination service) under the first category of “value-added telecommunications business” in Langfang.
Internet Access Services
The MIIT promulgated the Circular on Further Regulating Market Access of IDC Service and ISP Service in 2012, or the Circular 552, which further stipulates the detailed requirements on capital, personnel, facility and equipment for conducting IDC Service and ISP Service business. On January 17, 2017, the MIIT further promulgated the Circular on Clearing Up and Regulatory the Internet Access Service Market, which emphasizes the requirements as specified under Circular 552 and prohibits business operation without licenses, business operation beyond permitted territorial scope and business scope set forth on the licenses and “multi-level sublease” in the market with respect to IDC Service, ISP Service and CDN Service. The IDC and ISP service providers shall not sublease the IP addresses, bandwidth or other network access resources they have obtained from basic telecommunication operators in the PRC to other enterprises for operating businesses of IDC Service, ISP Service or other business. In addition, enterprises engaged in the businesses of IDC Service, ISP Service or CDN Service shall conduct comprehensive self-inspection, rectify violations of the relevant regulations in a timely manner to ensure their business operations are in compliance with the applicable laws and regulations and the network facilities and network access resources are used in a compliant manner. The regulatory authorities shall urge enterprises in violation of the relevant regulations to make rectifications in a timely manner and take stern actions in accordance with the laws against the enterprises that refuse to make such rectifications, and such enterprises may fail to pass the annual inspection, may be included in the enterprise list of bad credit record, or the licenses or permits of such enterprises may not be renewed upon expiration and their cooperation with the basic telecommunications operators may be adversely affected under serious circumstances.
Pilot Scheme for Broadband Access Business
The MIIT initiated a periodical pilot scheme for broadband access business by issuing the Notice on Liberalizing the Broadband Access Market to Private Capital on December 25, 2014, pursuant to which, the qualified private sector enterprises are encouraged, but not required, to apply to participate in the pilot scheme in broadband access business and the pilot scheme lasts for 3 years commencing on March 1, 2015. From 2015 to 2017, MIIT issued a series of notices in succession to expand the pilot scheme to all cities in nine provinces and several designated. On June 19, 2018, MIIT issued the Notice on Deepening the Pilot Scheme in Broadband Access Business to extend the effective period of the pilot scheme to December 31, 2020 and further expand the pilot scheme to all cities in fourteen provinces and several designated cities in other provinces. As of the date of this annual report, we are qualified to provide broadband access services in Beijing.
Energy Conservation of Internet Data Centers
On January 21, 2019, the MIIT, National Government Office Administration and National Energy Administration jointly published the Guidance on Promotion of Green Data Center, pursuant to which authorities encourage data centers to adhere to certain average levels of energy conservation and aim to reach several goals including, among others, maintaining the power usage effectiveness (PUE) of newly constructed large and extra-large data centers at or below 1.4 from the year 2022 onward.
92
Pursuant to the Three-year Plan for the Development of New-type Data Centers (2021-2023) issued by the MIIT on July 4, 2021, the PUE of newly constructed large and extra-large data centers should be below 1.35 by the end of 2021; by the end of 2023, the PUE of newly constructed large and extra-large data centers should be below 1.3 and that in cold and frigid regions should be below 1.25. On October 18, 2021, the MIIT, NDRC, SAMR, National Energy Administration and Ministry of Ecology and Environment jointly published the Opinions on Promoting Energy Conservation and Carbon Reduction in Key Areas by Tightening the Energy Efficiency Constraint, pursuant to which the PUE of newly constructed large and extra-large data centers should be at or below 1.3, and from the year 2025 onward, the PUE of data centers should generally be at or below 1.5.
On July 3, 2024, the National Development and Reform Commission and other departments issued the “Special Action Plan for Green and Low-carbon Development of data Centers”, which clarified the main goals and key tasks of green and low-carbon development of Data Centers, including strict requirements for energy efficiency and water efficiency of new projects, and promoting energy saving and carbon reduction transformation of stock projects. By the end of 2025, the PUE of new and expanded large and super-large Data Centers should be reduced to less than 1.25, and the PUE of national hub node Data Centers projects should not be higher than 1.2.
Some local governmental authorities also issued regulations and relevant implementation rules in order to control the energy conservation of data centers. For example, on February 14, 2022, the GOPGB issued the Beijing Municipality’s Catalogue for the Prohibition and Restriction of Newly Increased Industries (2022 Edition), or the 2022 Catalogue, which is a revised edition of the catalogue GOPGB issued in 2018. The 2022 Catalogue prohibits new construction or expansion within Beijing of (i) call centers, and (ii) data centers which are involved in providing internet data services or information processing and storage support services, except for cloud computing data centers in compliance with the Implementation Plan on Coordinated Development of Data Centers in Beijing. Moreover, in July 2021, the Development and Reform Commission of Beijing Municipality published the Regulations on Further Strengthening the Regulations on Energy Conservation Monitoring of Data Center Projects to stipulate further energy conservation requirements applicable to data center projects, including, among others, limiting the proportion of power of racks for data storage function, requiring higher usage percentage of renewable energy sources and lower PUE, as well as charging more expensive and differentiated power tariffs accordingly for data centers with PUEs above 1.4. On July 3, 2023, the Development and Reform Commission of Beijing Municipality published the Notice on Further Strengthening the Regulations on Energy Conservation Monitoring of Data Center Projects, which replaced the Regulations on Further Strengthening the Energy Conservation Monitoring of Data Center Projects and reaffirmed the aforementioned energy conservation requirements. On November 14, 2024, the Beijing Municipal Commission of Economy and Information, the Beijing Municipal Development and Reform Commission and the Beijing Municipal Communications Administration jointly issued the Beijing Existing Data Center Optimization Work Plan (2024-2027), which stipulates that by 2027, the energy efficiency levels of data centers in Beijing must fully comply with local standards, with the average annual PUE being reduced to below 1.35, and data centers with a PUE higher than 1.35 are identified as the primary targets for optimization.
93
On January 2, 2019, Shanghai Municipal Commission of Economy and Information and Shanghai Municipal Development and Reform Commission jointly published the Guidance on Strengthening the Coordinated Construction of the Internet Data Center in Shanghai Municipality, pursuant to which, authorities encourage to effectively control the construction scale and energy consumption gross of internet data centers and aim to reach several goals including, among others, the PUE of newly constructed internet data center shall be strictly controlled below 1.3, and the PUE of reconstructed internet data center shall be strictly controlled below 1.4, from the year 2020 onward. In April 2021, the Shanghai Municipal Commission of Economy and Informatization and the Shanghai Municipal Development and Reform Commission jointly published their Notice on Coordinated Construction of Data Centers in Shanghai in 2021 to restate that the comprehensive PUE of newly constructed data centers should be lower than 1.3 and reconstructed data centers should be lower than 1.4. Moreover, in November 2022, the Shanghai Municipal Commission of Economy and Informatization and the Shanghai Municipal Development and Reform Commission jointly published the Implementation Plan for Peaking Carbon Dioxide Emissions in New Infrastructures in Shanghai, which provides that the PUE of newly constructed data centers should be lower than 1.3 during the “14th Five-Year Plan” period, and should strive to be lower than 1.25 during the “15th Five-Year Plan” period. In April 2024, Shanghai issued the “Shanghai Action Plan to Promote Large-scale Equipment Renewal and Consumer Goods Replacement (2024-2027)” to promote green and low-carbon transformation of data centers. Overall planning and orderly promotion of the intensive construction of data centers shall be implemented, with reasonable control of the total scale, focusing on supporting intelligent computing power data centers with important functions. The project energy efficiency entry threshold shall be increased, and the PUE of new data centers shall not be higher than 1.25. Efforts shall be made to speed up the upgrading of existing data centers; small, inefficient, and high-energy-consuming old data centers will be included in the industrial restrictions and elimination catalog. The promotion and application of efficient refrigeration technology and new energy shall be increased, striving to ensure that the PUE after transformation is not higher than 1.4, and to achieve annual energy savings of more than 50,000 tons of standard coal. On August 22, 2024, the Shanghai Municipal People’s Government published the Shanghai Action Plan for Accelerating Green and Low-Carbon Transformation (2024-2027), which reiterates the requirement that the PUE of newly constructed data centers must be controlled below 1.25, and the existing data centers, after undergoing renovation, must achieve a PUE of no higher than 1.4.
In April 2019, the Shenzhen Development and Reform Commission issued the Notice on the Relevant Matters of Energy Conservation Examination for Data Centers to strictly control the amount of annual comprehensive energy consumption of newly constructed data centers. In November 2020, the General Office of the People’s Government of Guangdong Province issued the Three-year Implementation Plan (2020-2022) on Promotion of the Construction of New Infrastructures in Guangdong Province, pursuant to which the average designed PUE of data centers in Guangdong Province should be lower than 1.3 as of the year 2022. In April 2021, the Energy Bureau of Guangdong Province published the Notice on Guangdong Province Data Center Energy Consumption Protection Requirement, according to which from 2021 to 2022, as a principle, increases in new data center racks will not be approved in Guangdong Province, except for projects integrating existing resources and constructed by enterprises for self-use (small scale data centers with 1,000 or fewer standard racks). In addition, on December 2, 2022, the Development and Reform Commission of Guangdong Province and the Department of Industry and Information Technology of Guangdong Province jointly issued the Opinions on Strengthening the Layout and Construction of Data Centers, pursuant to which, the average PUE of data centers which are newly constructed and located in data center clusters of national hubs shall be at or below 1.25 while the average PUE of other data centers in Guangdong province shall be at or below 1.3.
94
Regulations on Foreign Investment in Telecommunications Enterprises
The PRC government imposes limitations on the foreign ownership of PRC companies that engage in telecommunications-related business. Pursuant to the Administrative Rules for Foreign Investments in Telecommunications Enterprises, or the Foreign Investment Telecommunications Rules, issued by the PRC State Council on December 11, 2001 and effective on January 1, 2002, which was further amended on February 6, 2016, a foreign investor is currently prohibited from owning more than 50% of the equity interest in a PRC company that engages in value-added telecommunications business, and the major foreign investor of a telecommunication business in China must also have experience and a sound track record in providing value-added telecommunications services overseas. Although the Guidance Catalog of Industries for Foreign Investment, as amended in 2017, and the 2024 Negative List allow a foreign investor to own more than 50% of the total equity interest in e-commerce business, domestic multi-party communications services, information storage and re-transmission services, and call center services, other requirements provided by the Foreign Investment Telecommunications Rules (such as the track record and experience requirement for a major foreign investor) still apply. Foreign investors that meet these requirements must obtain approvals from the MIIT, which retain discretion in granting approvals. On April 7, 2022, the State Council of the PRC issued the Decision to Amend and Abolish Certain Administrative Regulations, which makes amendments to the Foreign Investment Telecommunications Rules. The amendments include, among others, removing the qualification requirements for major foreign investors that hold interest in PRC companies conducting value-added telecommunications business as set out in the Foreign Investment Telecommunications Rules. The amended Foreign Investment Telecommunications Rules became effective on May 1, 2022.
The Circular on Strengthening the Administration of Foreign Investment in and Operation of Value-Added Telecommunications Business issued by the MIIT on July 13, 2006, among others, requires a foreign investor to set up a foreign investment enterprise and obtain an operating permit in order to carry out any value-added telecommunications business in China. Under this circular, a domestic value-added telecommunications service operator that holds a VAT license is prohibited from leasing, transferring or selling such license to foreign investors, and from providing any assistance in the form of resources, sites or facilities to foreign investors that conduct value-added telecommunications business illegally in China. Furthermore, the relevant trademarks and domain names that are used in the value-added telecommunications business of domestic operators must be owned by such domestic operators or their shareholders. The circular further requires each VAT license holder to have the necessary facilities for its approved business operations and to maintain such facilities in the regions covered by its VAT license. In addition, all value-added telecommunications service operators are required to maintain network and information security in accordance with the standards set forth under relevant PRC regulations.
On January 12, 2017, the State Council issued the Notice on Several Measures for Expansion of Opening-up Policy and Active Use of Foreign Capital, or the Notice No. 5, which purports to relax restrictions on foreign investment in sectors including services, manufacturing and mining. Specifically, the Notice No. 5 proposes to gradually open up telecommunication, Internet, culture, education and transportation industries to foreign investors.
In January 2019, the State Council published its approval of Fully Promoting the Comprehensive Pilot Program for Expanding the Opening Up of Service Industry in Beijing, pursuant to which Beijing will lift foreign ownership limits on internet access service industry (only the service of providing users with internet access) in certain pilot zones in Beijing. Nevertheless, the local authorities in Beijing has not promulgated any implementing rules or guidelines as of the date of this annual report. On April 8, 2024, the MIIT issued the Circular on Implementing the Pilot Programs Work to Expand the Opening - up of the Value - Added Telecommunications Services. The circular states that the MIIT will launch pilot programs to expand the opening - up of value - added telecommunications services and the pilot programs will be initially launched in certain pilot zones in Beijing, Shanghai, Hainan, and the Shenzhen. In the regions approved to launch pilot programs, foreign ownership restrictions in certain value - added telecommunications business will be removed, including IDC Service, CDN Service, ISP Service, online data processing and transaction processing services, and information publishing platforms and delivery services (excluding internet news information, online publishing, online audiovisual, and internet cultural operations) and information protection and processing services. Foreign invested enterprises conducting these services in approved pilot regions are required to obtain approval from the MIIT in accordance with applicable laws and regulations. The circular also indicates that based on the implementation of the pilot programs, the scope of the pilot regions may be expanded.
95
Regulations on Internet Security
On November 7, 2016, the SCNPC promulgated the Cybersecurity Law, which became effective on June 1, 2017. Pursuant to the Cybersecurity Law, internet operators must comply with applicable laws and regulations and fulfill their obligations to safeguard network security in conducting business and providing services. Internet operators must take technical and other necessary measures as required by laws and regulations to safeguard the operation of networks, respond to network security effectively, prevent illegal and criminal activities, and maintain the integrity, confidentiality and usability of network data. In addition, the Cybersecurity Law requires internet operators to formulate contingency plans for cybersecurity incidents, and initiate relevant contingency plans, take corresponding remedial measures and report to the competent departments upon occurrence of any incident endangering cybersecurity.
On September 12, 2022, the CAC released the Notice on Seeking Public Comments on the Decision on Amending the Cybersecurity Law of the PRC (Draft for Public Comments), which imposes more stringent legal liabilities and raises the upper limit of monetary fines for serious violation of the security protection obligations of network operation, network information, critical information infrastructure and personal information under the Cybersecurity Law to RMB50 million or 5% of the company’s total sales from the previous year.
In September 2016, the General Office of the MIIT issued a Trial Administrative Measures on the Use and Operation Maintenance of Internet Information Security Management System, which, among others, regulates the operation and maintenance of the information security management system established or rend by an operator of telecommunication business such as IDC Service, CDN Service or ISP Service. Pursuant to these administrative measures, the relevant telecommunication operator is obligated to monitor the information transmitted through its internet information security management system and take timely measures to deal with information that is prohibited to be published or transmitted. Moreover, it must preserve access log record with the internet information security management system according to relevant laws and industry standards, and provide the record for examination upon request from the authorities. It must also take necessary measures to maintain and safeguard the normal operation of its internet information security management system.
In November 2017, MIIT promulgated the Circular on Regulating the Use of Domain Names for Internet Information Services, which became effective on January 1, 2018. Pursuant to this circular, the ISP service provider must verify the identity of each internet information service provider. If the internet information service provider fails to provide its true and accurate identity information, the ISP service provider is prohibited from providing ISP Services to it. In addition, the ISP service provider is required to regularly check the status of domain names used by the internet information service providers, and if relevant domain name is invalid and the real identity information of the user is absent, it should cease providing ISP Services.
Pursuant to the Measures for Cybersecurity Review promulgated by the CAC and certain other PRC regulatory authorities in April 2020, which took effect in June 2020, critical information infrastructure operators must pass a cybersecurity review when purchasing network products and services that affect or may affect national security. On December 28, 2021, the CAC, the NDRC, the MIIT, and several other PRC governmental authorities jointly issued the revised Cybersecurity Review Measures, which became effective on February 15, 2022 and replaced the Measures for Cybersecurity Review promulgated in 2020. Pursuant to Cybersecurity Review Measures, CIIOs that purchase network products and services and network platform operators engaging in data processing activities that affect or may affect national security are subject to cybersecurity review under the Cybersecurity Review Measures. According to the Cybersecurity Review Measures, before purchasing any network products or services, a CIIO shall assess potential national security risks that may arise from the launch or use of such products or services, and apply for a cybersecurity review with the cybersecurity review office of CAC if national security will or may be affected. In addition, network platform operators who possess personal information of more than 1,000,000 users, and intend to be listed on a foreign stock exchange must be subject to the cybersecurity review. The Cybersecurity Review Measures also provide that the relevant competent governmental authorities may initiate a cybersecurity review against the relevant CIIOs and network platform operators if the authorities believe that the network product or service or data processing activities of such operators affect or may affect national security.
96
On June 10, 2021, the SCNPC published the Data Security Law, which took effect on September 1, 2021. The Data Security Law requires data processing, which includes the collection, storage, use, processing, transmission, provision and publication of data, to be conducted in a legitimate and proper manner. The Data Security Law provides for data security and privacy obligations on entities and individuals carrying out data processing activities. The Data Security Law also introduces a data classification and hierarchical protection system based on the importance of data in economic and social development, and the degree of harm it may cause to national security, public interests, or legitimate rights and interests of individuals or organizations if such data are tampered with, destroyed, leaked, illegally acquired or illegally used. The appropriate level of protection measures is required to be taken for each respective category of data. For example, a processor of important data is required to designate the personnel and the management body responsible for data security, carry out risk assessments of its data processing activities and file the risk assessment reports with the competent authorities. State core data, i.e. data having a bearing on national security, the lifelines of national economy, people’s key livelihood and major public interests, shall be subject to stricter management system. Moreover, the Data Security Law provides a national security review procedure for those data activities which affect or may affect national security and imposes export restrictions on certain data and information. In addition, the Data Security Law also provides that any organization or individual within the territory of the PRC shall not provide any foreign judicial body and law enforcement body with any data without the approval of the competent PRC governmental authorities. Violation of Data Security Law may subject the relevant entities or individuals to warning, fines, and business suspension, revocation of permits or business licenses, or even criminal liabilities.
On July 30, 2021, the State Council promulgated the Regulations on Protection of Security of Critical Information Infrastructure, which took effect on September 1, 2021, and pursuant to which, “critical information infrastructures” refer to critical network facilities and information systems involved in important industries and fields, such as public communication and information services, energy, transportation, water conservancy, finance, public services, governmental digital services, science and technology related to national defense industry, as well as those which may seriously endanger national security, national economy and citizen’s livelihood or public interests if damaged or malfunctioned, or if any leakage of data in relation thereto occurs. Pursuant to these regulations, the relevant governmental authorities are responsible for stipulating rules for the identification of critical information infrastructures with reference to several factors set forth in the regulations, and further identify the CIIO in the related industries in accordance with such rules. The relevant authorities shall also notify operators identified as the CIIO.
On July 7, 2022, the CAC published the Measures for the Security Assessment of Cross-border Transfer of Data, which became effective on September 1, 2022. These measures require the data processor providing data overseas and falling under any of the following circumstances to apply for the security assessment of cross-border transfer of data with the local provincial-level counterparts of the national cybersecurity authority: (i) where the data processor intends to provide important data overseas; (ii) where a critical information infrastructure operator and a data processor who has processed personal information of more than 1,000,000 individuals intends to provide personal information overseas; (iii) where a data processor who has provided personal information of 100,000 individuals or sensitive personal information of 10,000 individuals to overseas recipients, in each case as calculated cumulatively, since 1 January of the last year intends to provide personal information overseas; and (iv) other circumstances where the security assessment of data cross-border transfer is required as prescribed by the CAC. Furthermore, the data processor shall conduct a self-assessment on the risk of data cross-border transfer prior to applying for the foregoing security assessment, under which the data processor shall focus on certain factors including, among others, the legitimacy, fairness and necessity of the purpose, scope and method of data cross-border transfer and the data processing of overseas recipients, the scale, scope, type and sensitivity of the data to be transferred abroad, the risks that the cross-border data transfer may bring to national security, public interests and the legitimate rights and interests of individuals or organizations as well as whether the cross-border data transfer related contracts or the other legally binding documents to be entered with overseas recipients have fully included the data security protection responsibilities and obligations.
97
On December 8, 2022, the MIIT issued the Measures for the Administration of Data Security in the Field of Industry and Information Technology (for Trial Implementation), which became effective on January 1, 2023. The measures are aimed to regulate the processing activities of data in the field of industry and information technology field conducted by relevant data processors in the PRC. The measures apply to industrial enterprises, software and information technology service companies, and companies holding licenses for operation of telecommunication services that independently determine the purposes and methods of data processing in the course of data processing activities. Data processing activities include, among others, the collection, storage, use, processing, transmission, provision, and disclosure of data. Pursuant to the measures, data in the field of industry and information technology includes industrial data, telecommunication data and radio data generated and collected during the operation of relevant services. The measures provide for the classification of data in the field of industry and information technology as general, important, or core data, and provide specific requirements for the management of data classifications and data protection measures, including, among others, data collection, storage, processing, transmission, disclosure, and destruction for data processors in the field of industry and information technology. In particular, data processors processing important data and core data are required to complete filings with relevant authorities for the catalogue of important data and core data. The filing information includes basic information on the data, such as category, classification, quantity, processing purposes and methods of data processing, scope of use, liable entities, data sharing, cross-border transfer of data and data security protection measures. If over 30% of the quantity (i.e. number of data items or amount of data stored) of important and core data changes or there is any material change to other filing information, data processors must update the filing information with the relevant authorities within three months after such change. Furthermore, the measures provide data security requirements for cross-border and data transfers for data processors. If a data processor needs to transfer data in cases of merger, restructuring, or bankruptcy, it shall establish a data transfer plan and notify users affected. In addition, the measures indicate that the legal representative or principal of the data processor should be the primary person held accountable for data security and the person in charge of data security should take direct responsibility for the security of data processing activities.
On May 10, 2024, the MIIT issued the Implementing Rules for the Risk Assessment of Data Security in the Field of Industry and Information Technology (Trial Implementation), which came into effect on June 1, 2024. These rules apply to data processing activities conducted by processors of important data and core data within the industrial and information technology filed in the PRC, for the purpose of conducting data security risk assessments. Processors of important data and core data are required to conduct data security risk assessments in accordance with the principles of timeliness, objectivity, and effectiveness, and to form assessment reports that are true, complete, and accurate, for which they shall be responsible. Furthermore, processors of important data and core data are required to conduct at least one data security risk assessment per year, and the validity period of the assessment results is one year.
On March 22, 2024, the CAC published the Provisions on Promoting and Regulating Cross - border Data Transfer, or the Cross - border Data Transfer Provisions, which became effective on the same day. The Cross - border Data Transfer Provisions provide certain exemptions, including, among others, (i) where cross - border transfer of personal information is required for the execution or performance of a contract to which such individual is a party, and (ii) where data processors other than CIIOs provide personal information (excluding sensitive personal information) of less than 100,000 individuals accumulatively abroad as of January 1 of the current year, from obligations under the circumstances of cross - border data transfer such as the obligations for data security assessment, concluding a standard contract for provision of personal information abroad or passing the certification for personal information protection. In addition, pursuant to the Cross - border Data Transfer Provisions, such personal information targeted by the above exemptions shall not include important data, and such important data subject to the data security assessment for cross - border transfer shall be notified or publicly announced by relevant departments or regions.
On September 24, 2024, the State Council published the Administration Regulations on Network Data Security, or the Data Security Regulations, which became effective on January 1, 2025. The Data Security Regulations provides that network data processors conduct network data processing activities that affects or may possibly affect national security must conduct national security review in accordance with relevant laws and regulations.
Each of the VIEs and their subsidiaries, as a data center services provider, is therefore subject to the regulations relating to Internet security. We have adopted data security, data recovery and backup measures to comply with these regulations. See “Item 3. Key Information—D. Risk Factors—Risks Related to Our Business and Industry—Actual or alleged failure to comply with laws and regulations related to cybersecurity, information security, privacy and data protection could lead to government enforcement actions, have a serious adverse effect on our reputation, and discourage current and potential clients from doing business with us.”
98
Regulations on Intellectual Property Rights
Patent Law
According to the PRC Patent Law, the State Intellectual Property Office is responsible for administering patent law in China. The patent administration departments of the provincial, autonomous region, or municipal governments are responsible for administering patent law within their respective jurisdictions. The PRC patent system adopts a first-to-file principle, which means that when more than one person files different patent applications for the same invention, only the person who files the application first is entitled to obtain a patent of the invention. To be patentable, an invention or a utility model must meet three criteria: novelty, inventiveness, and practicability. A patent is valid for twenty years in the case of an invention, ten years in the case of utility models, and fifteen years in the case of designs.
Copyright
The PRC Copyright Law, which became effective on June 1, 1991 and was last amended in 2020, provides that Chinese citizens, legal persons, or other organizations own copyright in their copyrightable works, whether published or not, which include, among others, works of literature, art, natural science, social science, engineering technology, and computer software. Copyright owners enjoy certain legal rights, including right of publication, right of authorship, and right of reproduction. The Copyright Law as revised in 2010 extends copyright protection to Internet activities, products disseminated over the Internet, and software products. In addition, the Copyright Law provides for a voluntary registration system administered by the China Copyright Protection Center. Pursuant to the Copyright Law, an infringer of copyrights is subject to various civil liabilities, which include ceasing infringement activities, apologizing to the copyright owners, and compensating the loss of the copyright owners. Infringers of copyright may also be subject to fines and/or administrative or criminal liabilities in severe situations.
Pursuant to the Computer Software Copyright Protection Regulations promulgated by the State Council on December 20, 2001 and amended on January 30, 2013, the software copyright owner may go through the registration formalities with a software registration authority recognized by the State Council’s copyright administrative department. The software copyright owner may authorize others to exercise that copyright and is entitled to receive remuneration.
Trademark Law
Trademarks are protected under the PRC Trademark Law, which was adopted on August 23, 1982 and subsequently amended in 1993, 2001, 2013, and 2019, respectively, and the Implementation Regulations of the PRC Trademark Law adopted by the State Council in 2002 and most recently amended on April 29, 2014. The Trademark Office of China under the National Intellectual Property Administration handles trademark registrations. The Trademark Office grants a ten-year term to registered trademarks and the term may be renewed for another ten-year period upon request by the trademark owner. A trademark registrant may license its registered trademarks to another party by entering into trademark license agreements, which must be filed with the Trademark Office for the record. As with patents, the Trademark Law has adopted a first-to-file principle with respect to trademark registration. If a trademark applied for is identical or similar to another trademark which has already been registered or subject to a preliminary examination and approval for use on the same or similar kinds of products or services, such a trademark application may be rejected. Any person applying for the registration of a trademark may not injure existing trademark rights first obtained by others, nor may any person register in advance a trademark that has already been used by another party and has already gained a “sufficient degree of reputation” through such party’s use.
Regulations on Domain Names
MIIT promulgated the Measures on Administration of Internet Domain Names on August 24, 2017, which became effective on November 1, 2017. Pursuant to these measures, MIIT is in charge of the administration of PRC internet domain names. The domain name registration follows a first-to-file principle. Applicants for registration of domain names must provide the true, accurate, and complete information of their identities to domain name registration service institutions. The applicants will become the holder of such domain names upon the completion of the registration procedure.
99
Regulations on Taxation
Enterprise Income Tax
On March 16, 2007, the National People’s Congress promulgated the PRC Enterprise Income Tax Law, which was amended on February 24, 2017 and December 29, 2018. On December 6, 2007, the State Council enacted the Regulations for the Implementation of the Enterprise Income Tax Law, which became effective on January 1, 2008 and amended on April 23, 2019. Under the Enterprise Income Tax Law and the relevant implementation regulations, both resident enterprises and non-resident enterprises are subject to tax in China. Resident enterprises are defined as enterprises that are established in China in accordance with PRC laws, or that are established in accordance with the laws of foreign countries but are actually or in effect controlled from within China. Non-resident enterprises are defined as enterprises that are organized under the laws of foreign countries and whose actual management is conducted outside China, but have established institutions or premises in China, or have no such established institutions or premises but have income generated from inside China. Under the Enterprise Income Tax Law and relevant implementing regulations, a uniform corporate income tax rate of 25% is applied. However, if non-resident enterprises have not formed permanent establishments or premises in China, or if they have formed permanent establishment or premises in China but there is no actual relationship between the relevant income derived in China and the established institutions or premises set up by them, enterprise income tax is set at the rate of 10% with respect to their income sourced from inside the PRC.
Value-Added Tax
On March 23, 2016, the Ministry of Finance, or the MOF and the State Taxation Administration of the PRC, or the SAT jointly issued the Circular on the Pilot Program for Overall Implementation of the Collection of Value Added Tax Instead of Business Tax, or Circular 36, which took effect on May 1, 2016. Pursuant to the Circular 36, all of the companies operating in construction, real estate, finance, modern service or other sectors which were required to pay business tax are required to pay VAT, in lieu of business tax. The VAT rate is 6%, except for rate of 11% for real estate sale, land use right transferring and providing service of transportation, postal sector, basic telecommunications, construction, real estate lease; rate of 17% for providing lease service of tangible property; and rate of zero for specific cross-bond activities.
On April 4, 2018, MOF and SAT jointly promulgated the Circular of the Ministry of Finance and the State Administration of Taxation on Adjustment of Value-Added Tax Rates, or Circular 32, according to which, (i) for VAT taxable sales or importation of goods originally subject to value-added tax rates of 17% and 11% respectively, such tax rates shall be adjusted to 16% and 10%, respectively; (ii) for purchase of agricultural products originally subject to deduction rate of 11%, such deduction rate shall be adjusted to 10%; (iii) for purchase of agricultural products for the purpose of production and sales or consigned processing of goods subject to tax rate of 16%, the input VAT will be calculated at a 12% deduction rate; (iv) for exported goods originally subject to tax rate of 17% and export tax refund rate of 17%, the export tax refund rate shall be adjusted to 16%; and (v) for exported goods and cross-border taxable acts originally subject to tax rate of 11% and export tax refund rate of 11%, the export tax refund rate shall be adjusted to 10%. Circular 32 became effective on May 1, 2018 and shall supersede any previously existing provisions in the case of any inconsistency.
Further, On March 20, 2019, MOF, SAT and the General Administration of Customs jointly issued the Announcement on Policies for Deepening the VAT Reform, or Announcement 39, to further slash value-added tax rates. According to the Announcement 39, (i) for general VAT payers’ sales activities or imports that are subject to VAT at an existing applicable rate of 16% or 10%, the applicable VAT rate is adjusted to 13% or 9% respectively; (ii) for the agricultural products purchased by taxpayers to which an existing 10% deduction rate is applicable, the deduction rate is adjusted to 9%; (iii) for the agricultural products purchased by taxpayers for production or commissioned processing, which are subject to VAT at 13%, the input VAT will be calculated at a 10% deduction rate; (iv) for the exportation of goods or labor services that are subject to VAT at 16%, with the applicable export refund at the same rate, the export refund rate is adjusted to 13%; and (v) for the exportation of goods or cross-border taxable activities that are subject to VAT at 10%, with the export refund at the same rate, the export refund rate is adjusted to 9%. The Announcement 39 came into effect on April 1, 2019 and shall be prevail in case of any conflict with existing provisions.
On December 25, 2024, the Standing Committee of the National People’s Congress published the PRC Value-Added Tax Law, which will come into effect on January 1, 2026, replacing the PRC Interim Regulations on Value-Added Tax. The new law reaffirms the provisions of the PRC Interim Regulations on Value-Added Tax and make changes in the areas of taxable acts, tax jurisdiction, deemed sales, non-taxable items, simplified taxation, withholding agents, input taxes, non-creditable input taxes, mixed sales, and input credit carry-forward and refund.
100
Dividend Withholding Tax
The Enterprise Income Tax Law provides that since January 1, 2008, an income tax rate of 10% will normally be applicable to dividends declared to non-PRC resident investors that do not have an establishment or place of business in China, or that have such establishment or place of business but the relevant income is not effectively connected with the establishment or place of business, to the extent such dividends are derived from sources within China.
Pursuant to the Arrangement Between the Mainland of China and the Hong Kong Special Administrative Region for the Avoidance of Double Taxation and the Prevention of Fiscal Evasion with Respect to Taxes on Income and Capital, and other applicable PRC laws, if a Hong Kong resident enterprise is determined by the competent PRC tax authority to have met the relevant conditions and requirements under this arrangement and other applicable laws, the 10% withholding tax on the dividends the Hong Kong resident enterprise receives from a PRC resident enterprise may be reduced to 5%. However, based on the Notice of the State Administration of Taxation on the Issues concerning the Application of the Dividend Clauses of Tax Agreements issued on February 20, 2009, if the relevant PRC tax authorities determine, in their discretions, that a company benefits from such reduced income tax rate due to a structure or arrangement that is primarily tax-driven, such PRC tax authorities may adjust the preferential tax treatment. Pursuant to the Circular on Several Questions regarding the “Beneficial Owner” in Tax Treaties, which was issued on February 3, 2018 by the SAT and became effective on April 1, 2018, when determining the applicant’s status as the “beneficial owner” regarding tax treatments in connection with dividends, interests, or royalties in the tax treaties, several factors, including, without limitation, whether the applicant is obligated to pay more than 50% of his or her income in twelve months to residents in third country or region, whether the business operated by the applicant constitutes the actual business activities, and whether the counterparty country or region to the tax treaties does not levy any tax or grant any tax exemption on relevant incomes or levy tax at an extremely low rate, will be taken into account, and such factors will be analyzed according to the actual circumstances of the specific cases. This circular further provides that an applicant who intends to prove his or her status as the “beneficial owner” must submit the relevant documents to the relevant tax bureau pursuant to the Announcement on Issuing the Measures for the Administration of Non-Resident Taxpayers’ Enjoyment of the Treatment under Tax Agreements, and such measures were replaced by the Announcement on Issuing the Measures for the Administration of Non-Resident Taxpayers’ Enjoyment of the Treatment under Agreements, which was issued on October 14, 2019 and became effective on January 1, 2020.
Regulations on Employment and Social Welfare
Labor Contract Law
The PRC Labor Contract Law, which became effective on January 1, 2008 and amended on December 28, 2012, primarily aims at regulating rights and obligations of employer and employee relationships, including the establishment, performance, and termination of labor contracts. Pursuant to the Labor Contract Law, labor contracts must be executed in writing if labor relationships are to be or have been established between employers and employees. Employers are prohibited from forcing employees to work above certain time limits and employers must pay employees for overtime work in accordance with national regulations. In addition, employee wages must not be lower than local standards on minimum wages and must be paid to employees in a timely manner.
Social Insurance
Enterprises in China are required by PRC laws and regulations to participate in certain employee benefit plans, including social insurance funds, namely a pension plan, a medical insurance plan, an unemployment insurance plan, a work-related injury insurance plan and a maternity insurance plan, and a housing provident fund, and contribute to the plans or funds in amounts equal to certain percentages of salaries, including bonuses and allowances, of the employees as specified by the local government from time to time at locations where they operate their businesses or where they are located. According to the Social Insurance Law, an employer that fails to make social insurance contributions may be ordered to pay the required contributions within a stipulated deadline and be subject to a late fee. If the employer still fails to rectify the failure to make social insurance contributions within the stipulated deadline, it may be subject to a fine ranging from one to three times the amount overdue. On July 20, 2018, the General Office of the State Council issued the Plan for Reforming the State and Local Tax Collection and Administration Systems, which stipulated that the SAT will become solely responsible for collecting social insurance premiums.
101
Housing Fund
In accordance with the Regulations on the Administration of Housing Funds, which was promulgated by the State Council in 1999 and amended in 2002 and 2019, employers must register at the designated administrative centers and open bank accounts for depositing employees’ housing funds. Employers and employees are also required to pay and deposit housing funds, with an amount no less than 5% of the monthly average salary of the employee in the preceding year in full and on time.
Regulations on Land Use Rights and Construction
On June 11, 2003, the Ministry of Land and Resources, or the MLR, promulgated the Regulation on Grant of State-owned Land Use Rights by Agreement, which became effective on August 1, 2003. According to such regulation, the land use rights (excluding land use rights of properties to be used for business purposes, such as commercial, tourism, entertainment and commodity residential properties, which land use rights must be granted by way of tender, auction or listing-for-sale according to relevant laws and regulations) may be granted by way of agreement. The local land bureau and the intended user will negotiate the land fees which shall not be lower than the minimum price approved by the relevant government and enter into the grant contract. Upon signing of the contract for the grant of land use rights, the grantee is required to pay the land fees pursuant to the terms of the contract and the contract is then submitted to the relevant local land bureau for the issue of the land use right certificate.
If two or more entities are interested in the land use rights proposed to be granted, such land use rights shall be granted by way of tender, auction or listing-for-sale. Furthermore, according to the Provisions on the Grant of State-owned Construction Land Use Right by Way of Tender, Auction and Listing-for-Sale, which became effective on November 1, 2007, land use rights for properties for commercial use, tourism, entertainment and commodity residential purposes can only be granted through tender, auction and listing-for-sale.
According to the Interim Regulations of the People’s Republic of China Concerning the Grant and Transfer of the Right to the Use of the State-Owned Land in the Urban Areas, which became effective on May 19, 1990 was revised and the revised regulations were implemented on November 29, 2020, after land use rights relating to a particular area of land have been granted by the State, unless any restriction is imposed, the party to whom such land use rights are granted may transfer (for a term not exceeding the term which has been granted by the State), lease or mortgage such land use rights on the conditions provided by laws and regulations. Upon a transfer of land use rights, all rights and obligations contained in the contract pursuant to which the land use rights were originally granted by the State are assigned from the transferor to the transferee. Upon expiration of the term of grant, the grantee may apply for renewal of the term. Upon approval by the relevant local land bureau, a new contract shall be entered into to renew the grant, and a grant fee shall be paid.
According to the Land Registration Regulations promulgated by the State Land Administration Bureau, the predecessor of the MLR, on November 18, 1989 and revised on December 28, 1995 and the revised regulations were implemented on February 1, 1996, all land use rights which are duly registered are protected by the law, and the land registration is achieved by the issue of a land use right certificate by the relevant authority to the land user.
Under the Administration Law of Urban Real Property of the People’s Republic of China, which was promulgated by the SCNPC on July 5, 1994, amended on August 30, 2007, August 27, 2009 and August 26, 2019, and the amendment became effective on January 1, 2020, the land must be developed in line with the purposes of the land and the deadline for commencement of construction as stipulated in the grant contract. Where the construction does not commence within one year of commencement of construction as stipulated in the grant contract, an idle land fee may be charged at a rate of not more than 20% of the fee for the grant of land use rights. Where the construction does not commence within two years, land use rights may be forfeited without compensation, except where the commencement of construction is delayed due to force majeure, an act of the government or relevant government departments or preliminary work necessary for the commencement of construction.
Regulations on Filing and Energy Conservation of Fixed-Asset Investment
On November 30, 2016, the State Council promulgated the Administrative Regulations on the Approval and Filing of Enterprises’ Investment Projects, which became effective on February 1, 2017. On March 8, 2017, the NDRC promulgated the Measures for the Administration of the Approval and Filing of Enterprises’ Investment Projects, which became effective on April 8, 2017. Under such regulations, except those concerning national security or involving the allocation of major productive forces nationwide, strategic resource development or vital public interests, among others, investment projects shall be subject to filing administration. The projects subject to filing administration shall undergo the filing formalities under the territorial principle, except as otherwise provided by the State Council.
102
Under the Measures for the Energy Conservation Examination of Fixed-Asset Investment Projects (2016 Version), which was promulgated by the NDRC on November 27, 2016, and became effective on January 1, 2017, for an enterprise investment project, the construction entity shall, before commencing the construction, obtain the energy conservation examination opinion issued by the energy conservation examination authority. The construction entity shall not commence the construction of a project which fails to undergo energy conservation examination in accordance with the provisions of these measures or fails to pass energy conservation examination, and if the project has been completed, it shall not be put into production and use. In the case of any major change in the construction content and energy efficiency level of a fixed-asset investment project having passed energy conservation examination, the construction entity shall file an amendment application with the energy conservation examination authority. On March 28, 2023, the NDRC issued the Energy Conservation Examination of Fixed-Asset Investment Projects (2023 Version), which became effective on June 1, 2023 and replaced the Energy Conservation Examination of Fixed-Asset Investment Projects (2016 Version), further providing, certain administrative penalties against failure to undergo energy conservation examination and energy conservation acceptance. Shanghai, Beijing, Shenzhen, Guangdong, Hebei, Jiangsu and other provinces and cities have formulated detailed regulations on the examination of energy conservation of fixed-asset investment within their jurisdictions, and reinforced interim and post-filing supervision.
Regulations on Fire Control
Pursuant to the Fire Safety Law, which was promulgated by the SCNPC on April 29, 1998, revised on October 28, 2008, and amended on April 23, 2019 and April 29, 2021, and the Interim Provisions on Administration of Fire Control Design Review and Acceptance of Construction Project promulgated by the Ministry of Housing and Urban-Rural Development on April 1, 2020, which became effective on June 1, 2020 and was last amended on August 21, 2023 with effect from October 30, 2023, the construction entity of a largescale crowded venue (including the construction of a manufacturing plant whose size is over 2,500 square meters) and other special construction projects must apply for fire prevention design review with fire control authorities, and complete fire assessment inspection and acceptance procedures after the construction project is completed. The construction entity of other construction projects must complete the filing procedures with the fire safety design inspection and acceptance authorities within five business days after passing the construction completion inspection and acceptance. If the construction entity fails to pass the fire safety inspection before such venue is put into use or fails to conform to the fire safety requirements after such inspection but still put it into use, it will be subject to (i) orders to suspend the construction of projects, use of such projects, or operation of relevant business, and (ii) a fine between RMB30,000 and RMB300,000.
Regulations on Lease
On December 1, 2010, Ministry of Housing and Urban-Rural Development promulgated the Administrative Measures for Leasing of Commodity Housing, which became effective on February 1, 2011. According to such measures, the landlords and tenants are required to enter into lease contracts which should generally contain specified provisions, and the lease contract should be registered with the relevant construction or property authorities at municipal or county level within 30 days after its conclusion. If the lease contract is extended or terminated or if there is any change to the registered items, the landlord and the tenant are required to effect extension of registration, deregistration or alteration registration with the relevant construction or property authorities within 30 days after the occurrence of the extension, termination or alteration.
Regulations on Foreign Exchange Registration of Overseas Investment by PRC Residents
According to the Operation Guidance for the Issues Concerning Foreign Exchange Administration over Round-trip Investment regarding the procedures for SAFE registration under the State Administration of Foreign Exchange, or SAFE, or the Circular 37, PRC residents are required to register with local SAFE branches in connection with their direct establishment or indirect control of an offshore entity for the purposes of overseas investment and financing, with such PRC residents’ legally owned assets or equity interests in domestic enterprises or offshore assets or interests, referred to in Circular 37 as a “special purpose vehicle.” The term “control” under Circular 37 is broadly defined as the operation rights, beneficiary rights or decision-making rights acquired by the PRC residents in the offshore special purpose vehicles or PRC companies by such means as acquisition, trust, proxy, voting rights, repurchase, convertible bonds or other arrangements. Circular 37 further requires amendment to the registration in the event of any changes with respect to the basic information of the special purpose vehicle, such as changes in a PRC resident individual shareholder, name or operation period; or any significant changes with respect to the special purpose vehicle, such as increase or decrease of capital contributed by PRC individuals, share transfer or exchange, merger, division or other material event. If the shareholders of the offshore holding company who are PRC residents do not complete their registration with the local SAFE branches, the PRC subsidiaries may be prohibited from distributing their profits and proceeds from any reduction in capital, share transfer or liquidation to the offshore company, and the offshore company may be restricted in its ability to contribute additional capital to its PRC subsidiaries. Moreover, failure to comply with SAFE registration and amendment requirements described above could result in liability under PRC laws for evasion of applicable foreign exchange restrictions.
103
On February 13, 2015, SAFE promulgated the Notice on Further Simplifying and Improving the Administration of the Foreign Exchange Concerning Direct Investment, or the SAFE Notice 13, which took effect on June 1, 2015. SAFE Notice 13 has delegated to the qualified banks the authority to register all PRC residents’ investment in “special purpose vehicle” pursuant to the Circular 37, except that those PRC residents who have failed to comply with Circular 37 will remain to fall into the jurisdiction of the local SAFE branches and must make their supplementary registration application with the local SAFE branches.
Regulations on Employee Stock Option Granted by Listed Companies
On December 25, 2006, the People’s Bank of China issued the Administration Measures on Individual Foreign Exchange Control, which became effective on February 1, 2007 and the Implementation Rules of the Administrative Measures on Individual Foreign Exchange Control was issued by SAFE on January 5, 2007 and was amended on May 29, 2016 and March 23, 2023. Under these regulations, all foreign exchange matters involved in employee share ownership plans, share option plans and other equity incentive plans participated by PRC individuals shall be transacted upon the approval from the SAFE or its authorized branch.
On February 15, 2012, the SAFE promulgated the Notice of Issues Related to the Foreign Exchange Administration for Domestic Individuals Participating in Stock Incentive Plan of Overseas Listed Company, or the SAFE Notice 7, replacing the Application Procedure of Foreign Exchange Administration for PRC Residents Participating in Employee Stock Holding Plan or Stock Option Plan of Overseas-Listed Company promulgated in March 2007. The SAFE Notice 7 is applicable to domestic directors, supervisors, senior management and other employees of an overseas-listed domestic company, PRC subsidiaries or branches of an overseas-listed company and any PRC entities which are directly or indirectly controlled by an overseas-listed company, or Domestic Company, including PRC citizens and foreign citizens who have resided in the PRC for one year or more, or PRC Residents. Under the SAFE Notice 7, PRC Residents who participate in a share incentive plan of an overseas publicly listed company are required, through the Domestic Company or a PRC agent, or Domestic Agent, to complete certain procedures and transactional foreign exchange matters under the stock incentive plan upon the examination by, and the approval of, SAFE or its authorized local counterparts; the Domestic Agent is required to register relevant information of the stock incentive plan with the authorized local counterparts of SAFE within three business days of each quarter and is also required to complete foreign exchange cancellation procedures within twenty business days after termination of the stock incentive plan.
Regulations on Foreign Currency Exchange
Pursuant to applicable PRC regulations on foreign currency exchange, Renminbi is freely convertible only to the extent of current account items, such as trade-related receipts and payments, interest and dividends. Capital account items, such as direct equity investments, loans and repatriation of investment, unless expressly exempted by laws and regulations, require the prior registration at the designated foreign exchange banks for conversion of Renminbi into a foreign currency, such as U.S. dollars. Payments for transactions that take place within the PRC must be made in Renminbi. Domestic companies or individuals can repatriate foreign currency payments received from abroad, or deposit these payments abroad subject to the requirement that such payments shall be repatriated within a certain period of time. Foreign-invested enterprises may retain foreign exchange in accounts with designated foreign exchange banks. Foreign currencies received for current account items can be either retained or sold to financial institutions that have foreign exchange settlement or sales business without prior approval from the SAFE, subject to certain regulations. Foreign exchange income under capital account can be retained or sold to financial institutions that have foreign exchange settlement and sales business, with prior approval from the SAFE, unless otherwise provided.
In addition, in March 2015, SAFE promulgated the Circular on Reforming the Administration Approach Regarding the Foreign Exchange Capital Settlement of Foreign-invested Enterprises, or the SAFE Circular 19, which was most recently amended on March 23, 2023. The SAFE Circular 19 provides that, among other things, a foreign-invested enterprise may convert up to 100% of the foreign currency in its capital account into RMB on a discretionary basis according to the actual needs. On June 9, 2016, SAFE further issued the Circular of the State Administration of Foreign Exchange on Reforming and Regulating Policies on the Control over Foreign Exchange Settlement of Capital Accounts, or SAFE Circular 16, to further expand and strengthen such discretionary conversion reform under SAFE Circular 19, which was further amended on December 4, 2023. SAFE Circular 16 provides an integrated standard for conversion of foreign exchange under capital account items on a discretionary basis which applies to all enterprises registered in the PRC. Pursuant to SAFE Circular 16, in addition to foreign currency capital, the discretionary conversion policy expands to foreign currency debts borrowed by an enterprise (except financial institutions) and repatriated funds raised through overseas listing. In addition, SAFE Circular 16 has narrowed the scope of purposes for which an enterprise must not use the RMB funds so converted, which include, among others, (i) payment for expenditure beyond its business scope or otherwise as prohibited by the applicable laws and regulations; (ii) directly or indirectly used for investment in securities or other investment and wealth management (except for wealth management products and structured deposits with risk rating results of not higher than Grade II); (iii) provision of loans to non-affiliated enterprises, except where it is expressly permitted in the business scope of the enterprise; and (iv) purchasing residential real estate not for self-use (except for enterprises engaging in real estate development and leasing operations).
104
In November 2012, SAFE promulgated the Circular of Further Improving and Adjusting Foreign Exchange Administration Policies on Foreign Direct Investment, as most recently amended on December 30,2019, which substantially amends and simplifies the current foreign exchange procedure. Pursuant to this circular, the opening of various special purpose foreign exchange accounts (e.g. pre-establishment expenses account, foreign exchange capital account, guarantee account), the reinvestment of lawful incomes derived by foreign investors in the PRC (e.g. profit, proceeds of equity transfer, capital reduction, liquidation and early repatriation of investment), and purchase and remittance of foreign exchange as a result of capital reduction, liquidation, early repatriation or share transfer in an foreign investment enterprise no longer require SAFE approval, and multiple capital accounts for the same entity may be opened in different provinces, which was not possible before. In addition, SAFE promulgated the Circular on the Provisions on Foreign Exchange Administration over Domestic Direct Investment by Foreign Investors and the Supporting Documents in May 2013, as most recently amended on December 30,2019, which specifies that the administration by SAFE or its local branches over direct investment by foreign investors in the PRC shall be conducted by way of registration and banks shall process foreign exchange business relating to the direct investment in the PRC based on the registration information provided by SAFE and its branches.
In addition, SAFE Notice 13 delegates the authority to enforce the foreign exchange registration in connection with the inbound and outbound direct investment under relevant SAFE rules to certain banks and therefore further simplifies the foreign exchange registration procedures for inbound and outbound direct investment.
On October 23, 2019, the SAFE issued the Circular on Further Advancing the Facilitation of Cross Border Trade and Investment, or SAFE Circular 28, which was most recently amended on December 4, 2023. SAFE Circular 28 provides, among others, that the foreign-invested enterprises can use RMB converted from foreign currency denominated capital for equity investment in China, provided that the equity investments are genuine and in compliance with the applicable foreign investment-related laws and regulations. In addition, SAFE Circular 28 further provides that qualified enterprises in certain pilot areas may use the capital income from their registered capital, foreign debt or overseas listing for domestic payments, without providing authenticity certifications to the relevant banks in advance for those domestic payments.
Pursuant to the Circular of the State Administration for Foreign Exchange on Optimizing Foreign Exchange Administration to Support the Development of Foreign-related Business promulgated and effective on April 10, 2020 by SAFE, the reform of facilitating the payments of incomes under the capital accounts shall be promoted nationwide. Under the prerequisite of ensuring true and compliant use of funds and compliance and complying with the prevailing administrative provisions on use of income from capital projects, enterprises which satisfy the criteria are allowed to use income under the capital account, such as capital funds, foreign debt and overseas listing, for domestic payment, without the need to provide proof materials for veracity to the bank beforehand for each transaction.
Regulations on Dividend Distribution
Under applicable PRC laws and regulations, foreign investment enterprises in China may pay dividends only out of their accumulated profits, if any, determined in accordance with PRC accounting standards and regulations. In addition, foreign investment enterprises in China are required to allocate at least 10% of their respective accumulated profits each year, if any, to fund statutory reserve funds unless these reserves have reached 50% of the registered capital of the respective enterprises. These reserves are not distributable as cash dividends.
Regulations on M&A and Overseas Listing
On August 8, 2006, six PRC regulatory agencies jointly issued the Regulations on Mergers and Acquisitions of Domestic Enterprises by Foreign Investors, or the M&A Rules, which became effective on September 8, 2006 and was amended on June 22, 2009. The M&A Rules, among other things, require that (i) PRC entities or individuals obtain MOFCOM approval before they establish or control a special purpose vehicle, or SPV, overseas, provided that they intend to use the SPV to acquire their equity interests in a PRC company at the consideration of newly issued share of the SPV, or Share Swap, and list their equity interests in the PRC company overseas by listing the SPV in an overseas market; (ii) the SPV obtains MOFCOM’s approval before it acquires the equity interests held by the PRC entities or PRC individual in the PRC company by Share Swap; and (iii) the SPV obtains CSRC approval before it lists overseas.
On July 6, 2021, the Opinions on Strictly Cracking Down Illegal Securities Activities in Accordance with the Law were issued. The opinions emphasized the need to strengthen the administration over illegal securities activities and the supervision on overseas listings by China-based companies and proposed to take effective measures, such as promoting the construction of relevant regulatory systems to deal with the risks and incidents faced by China-based overseas-listed companies.
105
On February 17, 2023, the CSRC issued the Trial Administrative Measures of Overseas Securities Offering and Listing by Domestic Companies, or the Overseas Listing Regulations, and five supporting guidelines, which became effective on March 31, 2023. Pursuant to the Overseas Listing Regulations, companies in the Chinese mainland that directly or indirectly offer or list their securities in an overseas market, including a company in the Chinese mainland limited by shares and an offshore company whose main business operations are in the the Chinese mainland and intends to offer shares or be listed in an overseas market based on its equities, assets or similar interests in the Chinese mainland are required to file with the CSRC within three working days after submitting their listing application documents to the regulator in the place of intended listing. In addition, the listed issuers are also imposed with reporting obligations by the Overseas Listing Regulations. In particular, the listed issuers should submit report to the CSRC within three working days upon the occurrence and public announcement of any of the following material events: (i) change of control; (ii) investigations or sanctions imposed by overseas securities regulatory agencies or other relevant authorities, (iii) change of listing status or transfer of listing segment, or (iv) voluntary or mandatory delisting. Failure to complete the filing under the Overseas Listing Regulations or conceals any material fact or falsifies any major content in its filing documents may subject the company to administrative penalties, such as order to rectify, warnings, fines, and its controlling shareholders, actual controllers, direct officers-in-charge and other direct personnel-in-charge may also be subject to administrative penalties, such as warnings and fines. The Overseas Listing Regulations also provide that a company in the Chinese mainland must file with the CSRC within three business days for its follow on offering of securities after it is listed in an overseas market. On February 17, 2023, the CSRC also issued the Notice on Administration of the Filing of Overseas Offering and Listing by Domestic Companies and held a press conference for the release of the Overseas Listing Regulations, which, among others, clarified that the companies in the Chinese mainland that have been listed overseas before March 31, 2023 are not required to file with the CSRC immediately, but these companies should complete filing with the CSRC for their refinancing activities in accordance with the Overseas Listing Regulations. Based on the foregoing, we are not required to complete filing with the CSRC for our prior overseas offerings at this stage, but we may be subject to the filing requirements for our future capital raising activities under the Overseas Listing Regulations.
On February 24, 2023, the CSRC issued the Provisions on Strengthening the Confidentiality and Archive Management Work Relating to the Overseas Securities Offering and Listing by Domestic Companies, which became effective on March 31, 2023. These provisions aim to expand the applicable scope of the regulation to indirect overseas offerings and listings by PRC domestic companies and emphasize the confidentiality and archive management duties of PRC domestic companies during the process of overseas offerings and listings. Given these provisions were recently promulgated, there are uncertainties as to their interpretation, application, and enforcement.
| C. | Organizational Structure |
We commenced operations in 1999, and through a series of corporate restructurings, established a holding company, 21 ViaNet Holding Inc., or 21 ViaNet, in October 2009 under the laws of the Cayman Islands. 21 ViaNet was formerly a wholly-owned subsidiary of aBitCool, a company incorporated under the laws of the Cayman Islands. On November 10, 2009, 21 ViaNet Holding Inc. changed its name into AsiaCloud Inc., or AsiaCloud. In October 2010, AsiaCloud effected a repurchase and cancellation of all its outstanding shares held by aBitCool and the issuance of ordinary shares and preferred shares to the shareholders of aBitCool so that they maintained their respective ownership interests in AsiaCloud directly. In connection with the restructuring, AsiaCloud changed its name to 21Vianet Group, Inc., and on October 13, 2021, 21Vianet Group, Inc. changed its company name to VNET Group, Inc..
Due to restrictions under PRC laws on foreign ownership of entities engaged in data center and telecommunications value-added services, we conduct our operations in China through contractual arrangements among us, our wholly-owned PRC subsidiaries, the variable interest entities and their shareholders. As a result of these contractual arrangements, we control the variable interest entities and have consolidated the financial statements of our consolidated affiliated entities in our consolidated financial statements.
106
The following diagram illustrates our current corporate structure of our principal operating entities:

107
Contractual Arrangements with the Variable Interest Entities and Their Shareholders
We conduct our business in China through our subsidiaries, including the variable interest entities. Due to legal restrictions and prohibitions on foreign ownership in Chinese companies providing, among other things, telecommunications value-added businesses, we conduct our business in China through contractual arrangements with the variable interest entities and the respective VIE equity holders.
As we are a Cayman Islands company, we are classified as a foreign enterprise under PRC laws and regulations and our wholly-owned PRC subsidiaries, VNET China, SZ Zhuoaiyi, aBitCool DG and SH Edge Connect, are considered as wholly foreign owned enterprises (the “WFOEs”, each a “WFOE”). The VIEs consolidated in our financial statements include VNET Technology, BJ iJoy, HuLianXinCheng Network and SH Zhiyan. The VIE equity holders are founders, directors, executive officers, employees or shareholders of our company or entities ultimately controlled by our founders. For the three fiscal years ended December 31, 2024, our consolidated affiliated entities contributed most of our total net revenues.
The contractual arrangements enable us to: (a) direct the activities of the variable interest entities and their subsidiaries that most significantly impact the economic performance of such entities; (b) receive substantially all of the economic benefits of the variable interest entities and their subsidiaries in consideration for the services provided by our WOFEs; and (c) have an exclusive option to purchase all or part of the equity interests in the variable interest entities when and to the extent permissible under PRC laws. As a result of the contractual arrangements, we bear the risks of, and enjoy the rewards associated with, and therefore are the primary beneficiary of these variable interest entities.
Our contractual arrangements with the variable interest entities and their shareholders are described in further detail as follows. For the purpose of this section and unless the context specifies otherwise, “us,” “we,” and “our” refer to our company and/or the corresponding subsidiaries.
Contractual Arrangements with the VIEs and Their Shareholders
In April 2024, as part of our corporate governance improvement initiative, we revisited contractual arrangements with certain VIEs (namely, VNET Technology, HuLianXinCheng, and SH Zhiyan) and their respective shareholders and entered into a series of amended and restated contractual agreements to replace and supersede in their entirety the prior contractual agreements entered into years ago. The contractual arrangements, including the related contractual agreements, with BJ iJoy and its shareholders remain unchanged. The below is a summary of the material terms of the contractual agreements among our subsidiaries, the VIEs and the VIEs’ respective shareholders.
Share Pledge Agreements
On April 22, 2024, VNET China entered into a share pledge agreement with VNET Technology’s two shareholders. Pursuant to the share pledge agreement, each of the shareholders pledged his shares in VNET Technology to VNET China in order to guarantee the performance by the shareholders of their obligations under the equity option agreement, the loan agreement and the power of attorney, as well as the performance by VNET Technology of its obligations under the equity option agreement, the power of attorney, and payment of service fees to VNET China under the exclusive consultation and service agreement. In the event of a breach by VNET Technology or any shareholder of contractual obligations under the equity pledge agreement, VNET China, as pledgee, will have the right to dispose of the pledged equity interests in VNET Technology and will have priority in receiving the proceeds from such disposal. The shareholders of VNET Technology also have undertaken that, without prior written consent of VNET China, they will not dispose of, create, or allow any encumbrance on the pledged equity interests. We have registered the pledges of the equity interests in VNET Technology with the local branch of the State Administration for Industry and Commerce of the PRC (currently known as State Administration for Market Regulation of the PRC).
Power of Attorney
Pursuant to the respective power of attorney entered into on April 22, 2024, each shareholder of VNET Technology irrevocably authorized VNET Group, Inc. to act as his attorney in-fact to exercise all of his or her rights as a shareholder of VNET Technology, including the right to convene shareholder meetings, the right to vote and sign any resolution as a shareholder, the right to appoint directors, supervisors, and officers, and the right to sell, transfer, pledge, and dispose of all or a portion of the equity interest held by such shareholder. These powers of attorney will remain in force for ten years. Upon request by VNET Group, Inc., each shareholder of VNET Technology shall extend the term of its authorization prior to its expiration.
108
Equity Option Agreements
Pursuant to the equity option agreement on April 22, 2024 by and among VNET China, VNET Technology, VNET Beijing and each of the shareholders of VNET Technology, the shareholders of VNET Technology and VNET Technology (as the shareholder of VNET Beijing) have irrevocably granted VNET China an exclusive option to purchase all or part of their equity interests in VNET Technology and VNET Beijing when permissible under PRC laws. VNET China or its designated person may exercise such options to purchase equity interests at the lower of the amount of their respective paid-in capital in VNET Technology and VNET Beijing and the lowest price permitted under applicable PRC laws. The shareholders of VNET Technology and VNET Technology (as the shareholder of VNET Beijing) have undertaken that, without VNET China’s prior written consent, they will not, among other things, (i) transfer or otherwise dispose of their equity interests in VNET Technology and VNET Beijing, (ii) create any pledge or encumbrance on their equity interests in VNET Technology and VNET Beijing, (iii) change the registered capital of VNET Technology or VNET Beijing, (iv) merge VNET Technology and VNET Beijing with any other entity, (v) dispose of VNET Technology’s or VNET Beijing’s material assets (except in the ordinary course of business), or (vi) amend VNET Technology’s or VNET Beijing’s articles of association. The equity option agreement will remain effective for ten years and can be renewed upon request by VNET China.
Loan Agreements
VNET China and the shareholders of VNET Technology entered into a loan agreement on April 22, 2024. Pursuant to the agreements, VNET China has provided interest-free loan facilities of RMB57.0 million and RMB3.0 million, respectively, to the shareholders of VNET Technology, Mr. Sheng Chen and Mr. Jun Zhang, which was used to provide capital to VNET Technology to develop our data center and telecommunications value-added business and related businesses. There is no fixed term for the loan. To repay the loans, the shareholders of VNET Technology are required to transfer their shares in VNET Technology to VNET China or any entity or person designated by VNET China, as permitted under PRC laws. The shareholders of VNET Technology also undertake not to transfer all or part of their equity interests in VNET Technology to any third party, or to create any encumbrance, without the written permission from VNET China.
Exclusive Consultation and Service Agreement
Pursuant to the exclusive consultation service agreement entered into on April 22, 2024 by and among VNET China, VNET Technology and VNET Beijing, VNET China has the exclusive right to provide VNET Technology and VNET Beijing with software technology development, technology consulting, and technical services required by the business of VNET Technology and VNET Beijing. Without VNET China’ prior written consent, VNET Technology and VNET Beijing cannot accept any same or similar services subject to this agreement from any third party. VNET Technology and VNET Beijing agree to pay VNET China an annual service fee at an amount that is equal to 100% of its monthly after-tax profits, after making up losses from previous years, or an amount that is adjusted in accordance with VNET China’ sole discretion for the relevant month and also the mutually-agreed amount for certain other technical services, both of which should be paid within 5 days after VNET China sends invoice. VNET China has exclusive ownership of all the intellectual property rights created as a result of the performance of the exclusive consultation and service agreement, to the extent permitted by applicable PRC laws. To guarantee the performance the obligations of VNET Technology and VNET Beijing thereunder, the shareholders of VNET Technology have agreed to pledge their equity interests in VNET Technology to VNET China pursuant to the equity pledge agreement. The Exclusive Consultation and Service Agreement will remain effective for ten years, unless otherwise terminated by VNET China. Upon request by VNET China, the term of this agreement can be renewed prior to its expiration. The contractual arrangements we have entered into with the other VIEs are substantially similar to those entered into with VNET Technology, HuLianXinCheng, and SH Zhiyan.
In April 2013, we completed acquisition of 100% equity interests in iJoy Holding Limited, or iJoy BVI, and its subsidiaries (collectively known as “iJoy”). In June 2014, we established aBitCool DG, which controls 100% of the equity interests in HuLianXinCheng Network through contractual arrangements entered into in July 2014. In 2017, we disposed of 66.67% of the equity interest in the WiFire Entities, which was previously controlled as to 100% by us through the contractual arrangement between HuLianXinCheng Network and us. The remaining 33.33% equity interest in the WiFire Entities was disposed with nil consideration in late 2023. As result of such disposal, we no longer record financial contributions of WiFire Entities. In November 2020, we established SH Edge Connect which controls 100% of the equity interests in SH Zhiyan and its wholly subsidiaries SH Blue Cloud through contractual arrangements entered into in December 2020. We have entered into contractual arrangements in relation to the each of BJ iJoy, HuLianXinCheng Network and SH Zhiyan. Such contractual arrangements have substantially similar terms as those in relation to VNET Technology, and has the same effect of allowing us to receive the economic benefits from its operations, obtain effective control over the variable interest entity and its subsidiaries, and allow the financial results of that VIE entity and its subsidiaries to be consolidated into our consolidated financial statements. Han Kun Law Offices, our PRC legal counsel, is of the opinion that:
109
(a) |
the ownership structures of the VIE Entities and our corresponding subsidiaries in China do not and will not violate any applicable PRC laws and regulations currently in effect; and |
(b) |
each of the agreements under the contractual arrangements among our corresponding subsidiaries in China, the VIE Entities and their applicable shareholders governed by PRC law is not in violation of provisions of applicable PRC laws or regulations currently in effect, and valid and binding upon each party to such agreements and enforceable against each party thereto in accordance with their terms and applicable PRC laws and regulations currently in effect. |
Additionally, we have been advised by our PRC legal counsel that the interpretation and application of current and future PRC laws and regulations are evolving. Accordingly, there can be no assurance that the PRC regulatory authorities, in particular the MIIT, which regulates providers of telecommunications value-added services and other participants in the PRC telecommunications industry, and the MOFCOM and the NDRC, will not in the future take a view that is contrary to the above opinion of our PRC legal counsel. Our PRC legal counsel has further advised that, if the PRC government is of the view that the agreements establishing the structure for operating the value-added services in China are in violation of PRC laws restrictions on foreign investment in the telecommunications industry, we could be subject to severe penalties including being prohibited from continuing our operations. See “Item 3. Key Information - D. Risk Factors—Risks Related to Our Corporate Structure—There are uncertainties regarding the interpretation and application of current and future PRC laws, regulation, and rules relating to the agreements that establish the variable interest entities structure for our operations in China, including potential future actions by the PRC government, which could affect the enforceability of our contractual arrangements with the variable interest entities, and consequently, significantly affect our financial condition and results of operations. If the PRC government finds the agreements with the variable interest entities non-compliant with relevant PRC laws, regulations and rules, of these laws, regulations, and rules or the interpretation thereof change in the future, we could be subject to severe penalties or be forced to relinquish our interest in the variable interest entities.”
| D. | Property, Plants and Equipment |
Our headquarters are located at Guanjie Building Southeast, 1st Floor, 10# Jiuxianqiao East Road, Chaoyang District, Beijing, the People’s Republic of China. We mainly lease facilities for our office space in Beijing, Shanghai, Guangzhou, Shenzhen, Ningbo, Hangzhou, Hong Kong and other locations. Our office leases generally have terms ranging from one to around three and a half years and may be renewed upon expiration of the lease terms. As of December 31, 2024, our offices occupied an aggregate of 24,158 square meters.
We had also leased facilities for our self-built data centers with a total floor area of approximately 414,468 square meters.
We own and occupy several buildings, primarily located in Beijing, Shanghai, Jiangsu, Anhui, Shaanxi, Inner Mongolia Autonomous Region, Sichuan, Hebei and Guangdong, with a total floor area of approximately 621,662 square meters, some of which are built into our data centers.
ITEM 4A.UNRESOLVED STAFF COMMENTS
Not applicable.
110
ITEM 5.OPERATING AND FINANCIAL REVIEW AND PROSPECTS
You should read the following discussion and analysis of our financial condition and results of operations in conjunction with our consolidated financial statements and the related notes included elsewhere in this annual report on Form 20-F. This discussion may contain forward-looking statements based upon current expectations that involve risks and uncertainties. Our actual results may differ materially from those anticipated in these forward-looking statements as a result of various factors, including those set forth under, see “Item 3. Key Information—D. Risk Factors” or in other parts of this annual report on Form 20-F.
Overview
We are a leading carrier-neutral and cloud-neutral data center services provider in China. We have one of the largest carrier-neutral data center networks in China with an aggregate capacity in service of 486MW from our wholesale IDC business and 52,107 cabinets in service from our retail IDC business as of December 31, 2024.
We offer managed hosting services to host our customers’ servers and networking equipment and provide interconnectivity to improve the performance, availability and security of their internet infrastructure. We also provide cloud services through partnerships to cover public, private and hybrid cloud scenarios. In addition, we provide customized enterprise VPN services and solutions, including SD-WAN, to enterprises across various industries. These value-added services strengthen our capability to provide quality services and meet our customers’ additional demands.
We historically provided managed network services, consisting of CDN services, hosting area network services, route optimization and last-mile broadband services. In September 2017, we disposed of 66.67% of the equity interests in six wholly-owned subsidiaries engaged in the managed network services business, collectively referred as to the WiFire Entities, and the remaining 33.33% equity interest in the WiFire Entities was disposed in late 2023. In September and December 2017, we disposed all of our equity interests and shares in Sichuan Aipu Network Co., Ltd. and its affiliates, collectively referred as the Aipu Group, engaged in the last-mile broadband business. As a result of these transactions, we deconsolidated the financial results related to the managed network services business from our consolidated statements of operations starting from the fourth quarter of 2017.
Our total net revenues generated from providing hosting and related services increased from RMB7,065.2 million in 2022 to RMB7,412.9 million in 2023 and further increased to RMB8,259.1 million in 2024, representing a CAGR of 8.1% from 2022 to 2024. We recorded a net loss of RMB762.0 million in 2022, a net loss of RMB2,579.2 million in 2023, and a net profit of RMB248.4 million in 2024, which reflected share-based compensation expenses of RMB118.2 million, RMB35.3 million, and RMB148.6 million in 2022, 2023, and 2024, respectively. Our results of operations also reflect the effects of our acquisitions and dispositions during the respective periods.
Factors Affecting Our Results of Operations
Our business and results of operations are generally affected by the development of China’s data center services market, which has grown rapidly in recent years. According to Frost & Sullivan, the total revenue of China’s data center services market is expected to grow at a CAGR of 13.7% from 2024 to 2029, reaching RMB317.3 billion by 2029. However, any adverse changes in the data center services market in China may harm our business and results of operations.
While our business is generally influenced by factors affecting the data center services market in China, we believe that our results of operations are more directly affected by company-specific factors, including capacity in service and utilization rate, monthly recurring revenues and churn rate, pricing, growth in complementary markets and optimization of our cost structure.
111
Capacity in Service and Utilization Rate
Our revenues are directly affected by our capacity in service and the utilization rate of our capacity. As of December 31, 2024, our wholesale IDC business had a capacity in service of 486MW and commitment and utilization rates of 98.7% and 72.6%, respectively. As of December 31, 2024, our retail IDC business had a capacity in service of 52,107 cabinets and a utilization rate of 63.5%. Our period-end utilization rate fluctuates due to the continuous changes in both the amount of our utilized capacity and total capacity in service. Our future results of operations and growth prospects will largely depend on our ability to increase our total capacity in service while maintaining an optimal utilization rate.
With the rapid growth of China’s internet industry, demand for cabinet spaces has increased significantly and we do not always have sufficient self-built data center capacity to meet such demand. It usually takes 9 to 18 months to build a data center together with cabinets and equipment installed. To meet our customers’ immediate demand, we partner with China Telecom, China Unicom, China Mobile or other parties and lease cabinets from them. Due to the time needed to build data centers and the long-term nature of these investments, if we overestimate the market demand for cabinets, it will lower our cabinet utilization rate and negatively affect our results of operations.
Monthly Recurring Revenues and Churn Rate
Our average monthly recurring revenues and churn rate directly affect our results of operations. Our hosting and related services are based on a recurring revenue model. We consider these services recurring as we generally bill our customers and recognize revenues on a fixed and recurring basis each month during the terms of our service contracts with them, generally ranging from one to three years. Our non-recurring revenues are primarily comprised of fees charged for installation services, additional bandwidth used by customers beyond the contracted amount and other value-added services. These services are considered to be non-recurring as they are billed and recognized over the period of the customer service agreement.
We use “monthly recurring revenues” to measure the revenues we recognize from our managed hosting services on a recurring basis each month. In 2022, 2023, and 2024, our recurring revenues were consistently around 90% of our net revenues. Our average monthly recurring revenues per cabinet for retail IDC business were RMB8,946, RMB8,852 and RMB8,769 for the years ended December 31, 2022, 2023, and 2024, respectively.
We use the churn rate to measure the reduction of monthly revenues that is attributable to the termination of customer contracts as a percentage of total monthly recurring revenues of the previous month. Our average monthly churn rate for our managed hosting services was 0.2% in 2022, 0.4% in 2023 and 0.2% in 2024.
Pricing
Our results of operations also depend on the price level of our services. Due to the quality of our services and our optimized interconnectivity among carriers and networks, we are generally able to command premium pricing for our services. Nonetheless, because we are generally regarded as a premium data center and network service provider, many customers only place their mission critical servers and equipment, but not other non-critical functions, in our data centers. As we try to acquire more business from new and existing customers, expand into new markets, or try to adapt to changing market conditions, we may need to lower our prices or provide other incentives to compete effectively.
Growth in New and Complementary Markets
Our results of operations also depend on the growth of our cloud service business and VPN service business that complement our core managed hosting service business.
Cloud services, largely through our partnerships with Microsoft and other cloud service providers, have continually contributed to our results of operations since 2013. While our cloud computing platforms are now supporting a significant number of customers, we believe the cloud computing market in China is still in its early stages. Key factors for growth in this market include signing up services from new customers, improving utilization rates of cloud computing resources with existing customers introducing well-developed applications to improve cloud computing adoption rates, and partnering with more cloud providers to offer a comprehensive cloud-neutral platform.
112
As one of the largest enterprise VPN service providers in the Asia Pacific region, we have experienced and expect continual growth in this market to meet customers’ growing demand for enterprise-grade VPN services with secure, dedicated connections. Key growth drivers include adding new customers, increasing the number of connections with existing customers and realizing revenue synergies with our other business groups.
Our Cost Structure
Our ability to maintain and improve our gross margins depends on our ability to effectively manage our cost of revenues, which consist of telecommunications costs and other data center related costs. Telecommunications costs consist of (i) expenses associated with acquiring bandwidth and related resources from carriers for our data centers, and (ii) rentals, utilities and other costs in connection with the cabinets we lease from our partnered data centers. Other data center related costs include utilities and rental expenses for our self-built data centers, employee payroll, depreciation and amortization of our property and equipment, and other related costs. The changes in these costs usually reflect the changes in the number of cabinets under management and our headcount.
The mix of self-built data centers and partnered data centers also affects our cost structure. The gross margin for cabinets located in our partnered data centers is generally lower than that of cabinets located in our self-built data centers. This is because telecommunication carriers who lease cabinet spaces to us for our partnered data centers typically demand a profit on top of their costs in connection with the leasing of cabinet spaces to us. We plan to continue to lease data centers from such carriers or purchase data center facilities to meet the immediate market demand while building new or expanding our existing self-built data centers in the Greater Beijing Area, Yangtze River Delta, Greater Bay Area and other regions in China. If we cannot effectively manage the market demand and increase the number of cabinets located in self-built data centers relative to partnered data centers, we may not be able to improve our gross margins.
Key Components of Results of Operations
Net Revenues
The following table sets forth our net revenues for the years presented:
|
|
For the Years Ended December 31, |
||||
|
|
2022 |
|
2023 |
|
2024 |
|
|
RMB |
|
RMB |
|
RMB |
|
|
(in thousands) |
||||
Net revenues |
|
7,065,232 |
|
7,412,930 |
|
8,259,069 |
We generate all of our revenues from the hosting and related services business. We provide retail IDC business to house our customers’ servers and networking equipment in our data centers and wholesale IDC business to deliver customized data center sites to our customers based on their unique requirements. We also provide non-IDC business including cloud services and VPN services, as part of our hosting and related services business.
The contracts with our wholesale customers generally have terms ranging from eight to ten years. The contracts with our retail customers generally have terms ranging from one to three years and most of these contracts have an automatic renewal provision. Our customers are generally billed on a monthly basis according to the services used in the previous month.
113
Cost of Revenues
Our cost of revenues primarily consists of telecommunications cost, and other costs. The following table sets forth, for the periods indicated, our cost of revenues, in absolute amounts and as a percentage of our total net revenues:
|
|
For the Years Ended December 31, |
||||||||||
|
|
2022 |
|
2023 |
|
2024 |
||||||
|
|
|
|
% of |
|
|
|
% of |
|
|
|
% of |
|
|
RMB |
|
Net Revenues |
|
RMB |
|
Net Revenues |
|
RMB |
|
Net Revenues |
|
|
(in thousands, except percentages) |
||||||||||
Cost of revenues: |
|
|
|
|
|
|
|
|
|
|
|
|
Telecommunications costs |
|
2,813,513 |
|
39.8 |
|
2,799,673 |
|
37.8 |
|
2,807,993 |
|
34.0 |
Others |
|
2,893,463 |
|
41.0 |
|
3,320,772 |
|
44.8 |
|
3,618,921 |
|
43.8 |
Total cost of revenues |
|
5,706,976 |
|
80.8 |
|
6,120,445 |
|
82.6 |
|
6,426,914 |
|
77.8 |
Telecommunications costs refer to expenses incurred in acquiring telecommunication resources from carriers for our data centers, including bandwidth and cabinet leasing costs. Cabinet leasing costs cover rentals, utilities and other costs associated with the cabinets we lease from our partnered data centers. Our other costs of revenues include utilities costs for our self-built data centers, depreciation and amortization, employee payroll and other compensation costs and other miscellaneous items related to our service offerings.
We expect that our cost of revenues of hosting and related services will continue to increase as our business expands, both organically and as a result of acquisitions.
Operating Expenses
Our operating expenses consist of sales and marketing expenses, general and administrative expenses and research and development expenses. The following table sets forth our operating expenses, both as an absolute amount and as a percentage of total net revenues for the periods indicated.
|
|
For the Years Ended December 31, |
||||||||||
|
|
2022 |
|
2023 |
|
2024 |
||||||
|
|
|
|
% of Net |
|
|
|
% of Net |
|
|
|
% of Net |
|
|
RMB |
|
Revenues |
|
RMB |
|
Revenues |
|
RMB |
|
Revenues |
|
|
(in thousands, except percentages) |
||||||||||
Operating expenses: |
|
|
|
|
|
|
|
|
|
|
|
|
Sales and marketing expenses(1) |
|
311,917 |
|
4.4 |
|
266,207 |
|
3.6 |
|
263,756 |
|
3.2 |
Research and development expenses(1) |
|
306,842 |
|
4.3 |
|
322,220 |
|
4.3 |
|
246,612 |
|
3.0 |
General and administrative expenses(1) |
|
642,945 |
|
9.1 |
|
541,850 |
|
7.3 |
|
659,030 |
|
8.0 |
Allowance for doubtful debt |
|
35,409 |
|
0.5 |
|
368,505 |
|
5.0 |
|
107,899 |
|
1.3 |
Impairment of long-lived assets |
|
— |
|
— |
|
506,686 |
|
6.8 |
|
— |
|
— |
Impairment of goodwill |
|
— |
|
— |
|
1,364,191 |
|
18.4 |
|
— |
|
— |
Operating income |
|
(60,013) |
|
(0.8) |
|
(106,273) |
|
(1.4) |
|
(114,585) |
|
(1.4) |
Total Operating Expenses(1) |
|
1,237,100 |
|
17.5 |
|
3,263,386 |
|
44.0 |
|
1,162,712 |
|
14.1 |
Note:
| (1) | Includes share-based compensation expense as follows: |
|
|
For the Years Ended December 31, |
||||
|
|
2022 |
|
2023 |
|
2024 |
|
|
RMB |
|
RMB |
|
RMB |
|
|
(in thousands) |
||||
Allocation of share-based compensation expenses: |
|
|
|
|
|
|
Sales and marketing expenses |
|
17,794 |
|
3,141 |
|
20,048 |
Research and development expenses |
|
14,305 |
|
3,272 |
|
5,249 |
General and administrative expenses |
|
85,508 |
|
28,883 |
|
118,374 |
Total share-based compensation expenses |
|
117,607 |
|
35,296 |
|
143,671 |
114
Sales and Marketing Expenses
Our sales and marketing expenses primarily consist of compensation and benefit expenses for our sales and marketing staff, including share-based compensation expenses, as well as advertisement and agency service fees. Our sales and marketing expenses also include office-related expenses and business development expenses associated with our sales and marketing activities. To a lesser extent, our sales and marketing expenses include depreciation of equipment used associated with our selling and marketing activities.
Research and Development Expenses
Our research and development expenses primarily include salaries, employee benefits, share-based compensation expenses and other expenses incurred in connection with our technological innovations, such as our proprietary smart routing technology and cloud computing infrastructure service technologies.
General and Administrative Expenses
Our general and administrative expenses primarily consist of compensation and benefits paid to our management and administrative staff, including share-based compensation expenses, the cost of third-party professional services, and depreciation and amortization of property and equipment used in our administrative activities. Our general and administrative expenses, to a lesser extent, also include office rent, office-related expenses, and expenses associated with training and team building activities.
Share-Based Compensation Expenses
We recorded share-based compensation expenses in connection with share options and RSUs granted under our 2010 Plan, 2014 Plan and 2020 Plan. We recorded share-based compensation expenses in the amount of RMB117.6 million, RMB35.3 million, and RMB143.7 million for the years ended December 31, 2022, 2023, and 2024, respectively, in connection with our share-based incentive grants.
Taxation
The Cayman Islands
The Cayman Islands currently does not levy taxes on individuals or corporations based upon profits, income, gains or appreciation and there is no taxation in the nature of inheritance tax or estate duty. There are no other taxes likely to be material to our company levied by the government of the Cayman Islands, except for stamp duties that may be applicable on instruments executed in, or after execution brought within the jurisdiction of, the Cayman Islands. The Cayman Islands is not a party to any double taxation treaties that are applicable to any payments made to or by our company. There are no exchange control regulations or currency restrictions in the Cayman Islands. Additionally, upon payments of dividends by our company to the shareholders, no Cayman Islands withholding tax will be imposed.
The British Virgin Islands
The Company and all dividends, interest, rents, royalties, compensation and other amounts paid by the Company to persons who are not resident in the BVI and any capital gains realized with respect to any shares, debt obligations, or other securities of the Company by persons who are not resident in the BVI are exempt from all provisions of the Income Tax Ordinance in the BVI.
No estate, inheritance, succession or gift tax, rate, duty, levy or other charge is payable by persons who are not resident in the BVI with respect to any shares, debt obligation or other securities of the Company.
All instruments relating to transfers of property to or by the Company and all instruments relating to transactions in respect of the shares, debt obligations or other securities of the Company and all instruments relating to other transactions relating to the business of the Company are exempt from payment of stamp duty in the BVI. This assumes that the Company does not hold an interest in real estate in the BVI.
There are currently no withholding taxes or exchange control regulations in the BVI applicable to the Company or its members.
115
Hong Kong
Subsidiaries in Hong Kong are subject to Hong Kong profits tax rate of 16.5% for the years ended December 31, 2022, 2023, and 2024. A two-tiered profits tax rates regime was introduced in 2018 under which the first HK$2.0 million of assessable profits earned by an eligible company will be taxed at 8.25% and the remaining profits will continue to be taxed at 16.5%. There is an anti-fragmentation measure where each group will have to nominate only one company in the group to benefit from the progressive rates. Additionally, upon payments of dividends by the Company to its shareholders, no HK withholding tax will be imposed.
The Hong Kong government has enacted new tax laws to implement the Pillar Two model rules published by the Organisation for Economic Cooperation and Development (“OECD”), which are expected to come into effect from 1 January 2025. We continue to monitor the local legislation for Hong Kong and development of Pillar Two model rules in other jurisdictions the Company operates and assess the potential impact.
The PRC
The Company’s PRC subsidiaries are incorporated in the PRC and subject to the statutory rate of 25% on the taxable income in accordance with the Enterprise Income Tax Law, or the EIT Law, which was effective on January 1, 2008 and amended on December 29, 2018, except for certain entities eligible for preferential tax rates.
Dividends, interests, rent or royalties payable by the Company’s PRC subsidiaries to any non-PRC resident enterprise and proceeds from any such non-PRC resident enterprise investor’s disposition of assets (after deducting the net value of such assets) are subject to a 10% withholding tax, unless the corresponding non-PRC resident enterprise’s jurisdiction of incorporation has a tax treaty or arrangement with China that provides a reduced withholding tax rate or an exemption from withholding tax.
VNET Beijing was qualified as a High and New Technology Enterprise, or HNTE, since 2008 and is eligible for a 15% preferential tax rate. In October 2014, VNET Beijing obtained a new certificate and renewed the certificate in October 2017,2020 and 2023, with a validity term of three years. In accordance with the PRC Income Tax Law, an enterprise awarded with the HNTE certificate may enjoy a reduced EIT rate of 15%. For the years ended December 31, 2022, 2023, and 2024, the tax rate for VNET Beijing was 15%, 15% and 15%, respectively.
In April 2011, Xi’an Sub, a subsidiary of VNET Beijing located in Shaanxi Province, was qualified for a preferential tax rate of 15% and started to apply this rate from then on. The preferential tax rate is awarded to companies that are located in West Regions of China which operate in certain encouraged industries. For the years ended December 31, 2022, 2023, and 2024, the applicable tax rate assessed for Xi’an Sub was 15%, 15% and 15%, respectively.
In October 2015, SH Blue Cloud, a subsidiary located in Shanghai, was qualified for a HNTE and became eligible for a 15% preferential tax rate. The HNTE certificate has been renewed in November 2018, November 2021 and December 2024 with a validity term of three years. For the years ended December 31, 2022, 2023, and 2024, SH Blue Cloud enjoyed a preferential tax rate of 15%.
In November 2016, SZ DYX, a subsidiary located in Guangdong Province, was qualified for a HNTE and became eligible for a 15% preferential tax rate effective for three consecutive years. The HNTE certificate has been renewed in November 2019 and December 2022 with a validity term of three years. For the years ended December 31, 2022, 2023, and 2024, SZ DYX enjoyed a preferential tax rate of 15%.
In December 2016, BJ TenxCloud, a subsidiary located in Beijing and the Company acquired in July 2021, was qualified for a HNTE and became eligible for 15% preferential tax rate effective for three consecutive years and the certificate was reapplied in December 2019 and December 2022 with a validity term of three years. Accordingly, for the years ended December 31, 2022, 2023, and 2024, BJ TenxCloud enjoyed a preferential tax rate of 15%.
The EIT Law also provides that enterprises established under the laws of foreign countries or regions and whose “place of effective management” is located within the PRC are considered PRC tax resident enterprises and subject to PRC income tax at the rate of 25% on worldwide income. The definition of “place of effective management” refers to an establishment that exercises, in substance, overall management and control over the production and business, personnel, accounting, properties, etc. of an enterprise. The administrative practice associated with interpreting and applying the concept of “place of effective management” is unclear. The Company does not believe that the legal entities organized outside the PRC should be considered as residents for EIT Law purposes. If such entity is deemed as a PRC tax resident, it will be subject to PRC income tax at the rate of 25% on its worldwide income under the EIT Law, meanwhile the dividends it receives from another PRC tax resident company will be exempted from 25% PRC income tax.
116
In November 2011, the Ministry of Finance and the State Administration of Taxation jointly issued two circulars setting out the details of the pilot value-added tax, or VAT, reform program, which changed the charge of sales tax from business tax to VAT for certain pilot industries. The pilot VAT reform program initially applied only to the pilot industries in Shanghai, and was expanded to eight additional regions, including, among others, Beijing and Guangdong province, in 2012. In August 2013, the program was further expanded nationwide. In May 2016, the program was expanded to cover additional industry sectors such as construction, real estate, finance and consumer services. In November 2017, PRC State Counsel issued State Counsel Order 691 to abolish business tax, and issued the amendment to Interim Regulations of PRC Value Added Taxes, or the VAT Regulation, pursuant to which enterprises and individuals that (i) sell goods or labor services of processing, repair or replacement of goods, (ii) sell services, intangible assets, or immovables, or (iii) import goods within the territory of the PRC are subject to VAT.
Effective from September 2012, the vast majority of services provided by VNET China and certain services provided by VNET Technology and VNET Beijing were subject to a VAT of 6%.
On March 20, 2019, the Ministry of Finance, the State Administration of Taxation and the General Administration of Customs jointly issued the Notice of Strengthening Reform of VAT Policies, or the Announcement No. 39. Pursuant to the Announcement No. 39, the generally applicable VAT rates are simplified to 13%, 9%, 6%, and nil, which became effective on April 1, 2019. In addition, a general VAT taxpayer is allowed to offset its qualified input VAT paid on taxable purchases against the output VAT chargeable on the telecommunication services and modern services provided by it.
Recently Issued Accounting Pronouncements
A list of recently issued accounting pronouncements that are relevant to us is included in Note 2 to our consolidated financial statements included elsewhere in this annual report.
Useful life of long-lived assets
We regularly assess the estimated useful lives of our property and equipment, and intangible assets. In January 2024, with the assistance of an external appraisal firm, we completed an assessment of the useful lives of certain data center properties and equipment and revised the estimated useful lives from a range of two to ten years, to three to fifteen years, based on an analysis of the property and equipment’s current use, historical age patterns, and industry trends and practices. This change in estimated useful lives will be accounted for as a change in accounting estimate, prospectively beginning in fiscal year 2024. The effect of the change was a decrease in depreciation expense of RMB389.7 million and an increase in net income of RMB292.8 million for the year ended December 31, 2024.
Inflation
In the last three years, inflation in China has not materially impacted our results of operations. According to the National Bureau of Statistics of China, the annual average percent changes in the consumer price index in China for 2022, 2023, and 2024 were 2.0%, 0.2%, and 0.2%, respectively. Although we have not been materially affected by inflation in the past, we cannot assure you that we will not be affected in the future by higher rates of inflation in China.
117
Results of Operations
The following table sets forth our consolidated results of operations for the periods indicated both in absolute amount and as a percentage of our total net revenues. This information should be read together with our consolidated financial statements and related notes included elsewhere in this annual report. The results of operations in any period are not necessarily indicative of the results you may expect for future periods.
|
|
For the Years Ended December 31, |
||||||||||
|
|
2022 |
|
2023 |
|
2024 |
||||||
|
|
RMB |
|
% |
|
RMB |
|
% |
|
RMB |
|
% |
|
|
(in thousands, except percentages) |
||||||||||
Consolidated Statements of Operations: |
|
|
|
|
|
|
|
|
|
|
|
|
Net revenues |
|
7,065,232 |
|
100.0 |
|
7,412,930 |
|
100.0 |
|
8,259,069 |
|
100.0 |
Cost of revenues |
|
(5,706,976) |
|
(80.8) |
|
(6,120,445) |
|
(82.6) |
|
(6,426,914) |
|
(77.8) |
Gross profit |
|
1,358,256 |
|
19.2 |
|
1,292,485 |
|
17.4 |
|
1,832,155 |
|
22.2 |
Sales and marketing expenses |
|
(311,917) |
|
(4.4) |
|
(266,207) |
|
(3.6) |
|
(263,756) |
|
(3.2) |
Research and development expenses |
|
(306,842) |
|
(4.3) |
|
(322,220) |
|
(4.3) |
|
(246,612) |
|
(3.0) |
General and administrative expenses |
|
(642,945) |
|
(9.1) |
|
(541,850) |
|
(7.3) |
|
(659,030) |
|
(8.0) |
Allowance for doubtful debt |
|
(35,409) |
|
(0.5) |
|
(368,505) |
|
(5.0) |
|
(107,899) |
|
(1.3) |
Impairment of long-lived assets |
|
— |
|
— |
|
(506,686) |
|
(6.8) |
|
— |
|
— |
Impairment of goodwill |
|
— |
|
— |
|
(1,364,191) |
|
(18.4) |
|
— |
|
— |
Operating income |
|
60,013 |
|
0.8 |
|
106,273 |
|
1.4 |
|
114,585 |
|
1.4 |
Total operating expenses |
|
(1,237,100) |
|
(17.5) |
|
(3,263,386) |
|
(44.0) |
|
(1,162,712) |
|
(14.1) |
Operating profit (loss) |
|
121,156 |
|
1.7 |
|
(1,970,901) |
|
(26.6) |
|
669,443 |
|
8.1 |
Interest income |
|
31,574 |
|
0.4 |
|
41,802 |
|
0.6 |
|
27,958 |
|
0.3 |
Interest expense |
|
(273,305) |
|
(3.9) |
|
(312,172) |
|
(4.2) |
|
(400,975) |
|
(4.9) |
Impairment of long-term investments |
|
— |
|
— |
|
(11,166) |
|
(0.2) |
|
— |
|
— |
Other income |
|
17,328 |
|
0.2 |
|
27,344 |
|
0.4 |
|
52,728 |
|
0.6 |
Other expenses |
|
(26,599) |
|
(0.4) |
|
(16,086) |
|
(0.2) |
|
(27,290) |
|
(0.3) |
Changes in the fair value of financial instruments |
|
22,626 |
|
0.3 |
|
(165,930) |
|
(2.2) |
|
(74,112) |
|
(0.9) |
Gain on debt extinguishment |
|
— |
|
— |
|
— |
|
— |
|
246,175 |
|
3.0 |
Foreign exchange loss, net |
|
(523,235) |
|
(7.4) |
|
(78,965) |
|
(1.1) |
|
(19,242) |
|
(0.2) |
(Loss) income before income taxes and gain from equity method investments |
|
(630,455) |
|
(9.1) |
|
(2,486,074) |
|
(33.5) |
|
474,685 |
|
5.7 |
Income tax expenses |
|
(133,464) |
|
(1.9) |
|
(114,374) |
|
(1.5) |
|
(234,229) |
|
(2.8) |
Gain from equity method investments |
|
1,925 |
|
0.0 |
|
3,279 |
|
0.0 |
|
7,967 |
|
0.1 |
Net (loss) income |
|
(761,994) |
|
(11.0) |
|
(2,597,169) |
|
(35.0) |
|
248,423 |
|
3.0 |
Net income attributable to noncontrolling interest |
|
(13,958) |
|
(0.2) |
|
(46,667) |
|
(0.6) |
|
(65,223) |
|
(0.8) |
Net (loss) income attributable to VNET Group, Inc. |
|
(775,952) |
|
(11.2) |
|
(2,643,836) |
|
(35.6) |
|
183,200 |
|
2.2 |
Year Ended December 31, 2024 Compared to Year Ended December 31, 2023
Net Revenues
Our net revenues increased by 11.4% from RMB7,412.9 million in 2023 to RMB8,259.1 million in 2024, primarily due to (i) expansion in capacity in service of wholesale IDC business and (ii) increase in utilization rate of wholesale IDC business.
Cost of Revenues
Our cost of revenues increased by 5.0% from RMB6,120.4 million in 2023 to RMB6,426.9 million in 2024, primarily due to increases in our telecommunication and utility costs attributable to the delivery of additional capacity.
Gross Profit
As a result of the foregoing, our gross profit increased by 41.8% from RMB1,292.5 million in 2023 to RMB1,832.2 million in 2024. Our gross margin increased from 17.4% in 2023 to 22.2% in 2024, primarily due to a reduction in depreciation expense due to the change in the estimated useful lives of certain data center properties and equipment from January 1, 2024.
Operating Expenses
Our operating expenses decreased by 64.4% from RMB3,263.4 million in 2023 to RMB1,162.7 million in 2024. Our operating expenses as a percentage of net revenues decreased from 44.0% in 2023 to 14.1% in 2024.
118
Sales and Marketing Expenses. Our sales and marketing expenses decreased slightly by 0.9% from RMB266.2 million in 2023 to RMB263.8 million in 2024. As a percentage of net revenues, our sales and marketing expenses decreased from 3.6% in 2023 to 3.2% in 2024.
Research and Development Expenses. Our research and development expenses decreased by 23.5% from RMB322.2 million in 2023 to RMB246.6 million in 2024, primarily due to a decrease in the staff costs. As a percentage of net revenues, our research and development expenses decreased from 4.3% in 2023 to 3.0% in 2024.
General and Administrative Expenses. Our general and administrative expenses increased by 21.6% from RMB541.9 million in 2023 to RMB659.0 million in 2024, primarily due to a increase in our share-based compensation expenses. As a percentage of net revenues, our general and administrative expenses increased from 7.3% in 2023 to 8.0% in 2024.
Allowance for doubtful debt. Our allowance for doubtful debt decreased from RMB368.5 million in 2023 to RMB107.9 million in 2024. As a percentage of net revenues, our allowance for doubtful debt decreased from 5.0% in 2023 to 1.3% in 2024.
Interest Income
Our interest income decreased by 33.1% from RMB41.8 million in 2023 to RMB28.0 million in 2024.
Interest Expense
Our interest expense increased by 28.4% from RMB312.2 million in 2023 to RMB401.0 million in 2024, primarily due to the increases in bank and other borrowings and the loss on extinguishment of 2026 Convertible Notes.
Other Income
Our other income increased by 92.8% from RMB27.3 million in 2023 to RMB52.7 million in 2024. Other income comprises miscellaneous non-operating income that we generate.
Other Expenses
Our other expenses increased from RMB16.1 million in 2023 to RMB27.3 million in 2024.
Gain on debt extinguishment
Our gain on debt extinguishment increased from nil in 2023 to RMB246.2 million in 2024 due to gain recognized upon the modification of the 2027 Convertible Notes in 2024, which was accounted for as a debt extinguishment for accounting purposes.
Changes in the Fair Value of Financial Instruments
Changes in the fair value of financial instruments were a loss of RMB74.1 million in 2024, primarily due to the increase in the fair value of the 2027 Convertible Notes for the year ended December 31, 2024.
Foreign Exchange Loss, Net
We had a foreign exchange loss, net of RMB19.2 million in 2024, which represents unrealized net loss caused by the appreciation of the U.S. dollar against the Renminbi.
Income Tax Expenses
We recorded income tax expenses in the amount of RMB234.2 million in 2024, compared with income tax expenses of RMB114.4 million in 2023, with the effective tax rate of 48.5%. This is primarily due to:
| ● | Change in valuation allowance leads to an increase in the income tax expense in the amount of RMB57.8 million in 2024; and |
119
| ● | Prior year provision to return true up increases the income tax expense by RMB49.9 million in 2024. |
Net Income
As a result of the foregoing, we recorded a net profit of RMB248.4 million in 2024, as compared to a net loss of RMB2,597.2 million in 2023.
Year Ended December 31, 2023 Compared to Year Ended December 31, 2022
See “Item 5. Operating and Financial Review and Prospects - 5.A Operating Results - Year Ended December 31, 2023 Compared to Year Ended December 31, 2022” beginning on page 119 of our annual report on Form 20 - F for the year ended December 31, 2023 filed with the Securities and Exchange Commission on April 26, 2024.
Cash Flows and Working Capital
The accompanying consolidated financial statements have been prepared assuming that we will continue as a going concern, which contemplates the realization of assets and the satisfaction of liabilities in the normal course of business. We have experienced recurring losses from operations. As of December 31, 2024, we had an accumulated deficit of RMB10,859.9 million and net current liabilities of RMB2,523.3 million. For the year ended December 31, 2024, the net cash we generated from operating activities amounted to RMB2,005.4 million. Our ability to continue as a going concern is dependent on our ability to generate cash flows from operations, and our ability to arrange adequate financing arrangements. These above factors raise doubt about our ability to continue as a going concern.
As of December 31, 2024, we had RMB1,492.4 million in cash and cash equivalents and RMB588.6 million in restricted cash (current and non-current portion). As of December 31, 2023, we had RMB2,243.5 million in cash and cash equivalents and RMB2,855.5 million in restricted cash (current and non-current portion) and RMB356.8 million in short-term investments.
As of December 31, 2024, we had short-term bank borrowings and long-term borrowings (current portion) from various commercial banks with an aggregate outstanding balance of RMB2,009.2 million, and long-term borrowings (excluding current portion) from various commercial banks with an aggregate outstanding balance of RMB7,767.4 million. We have entered into long-term borrowing arrangements since 2013 with maturity terms of 2 to 15 years. The short-term borrowings outstanding as of December 31, 2023 and 2024 bear a weighted-average interest rate of 3.65% and 4.35% per annum, respectively. The long-term borrowings (including current and non-current portions) outstanding as of December 31, 2023, and 2024 bore weighted-average interest rates of 4.97% and 4.53% per annum, respectively. As of December 31, 2023, we had short-term bank borrowings and long-term borrowings (current portion) from various commercial banks with an aggregate outstanding balance of RMB753.3 million, and long-term borrowings (excluding current portion) from various commercial banks with an aggregate outstanding balance of RMB5,113.5 million.
We had unused credit lines in an aggregate amount of RMB4,038.9 million as of December 31, 2024 under credit agreements with 12 banks. As of the same date, we used RMB7,760.2 million of the credit lines under the credit agreements with 17 banks, pursuant to which we were granted credit lines in an aggregate amount of RMB11,799.1 million. Utilization of such unused portions requires approval by the banks regarding whether the proposed usage align with the qualified purposes set forth in the relevant credit agreements. We believe the working capital as of December 31, 2024 is sufficient for our present requirements.
120
As of December 31, 2024, we had total outstanding debts (consisting of borrowings) of RMB9,776.6 million, all of which were onshore debt obligations. We believe we have sufficient financial resources to meet both of our onshore and offshore debt obligations when due. The growth of our business relies on the construction of new data centers. We also intend to acquire or invest in companies whose businesses are complementary to ours. We intend to use the proceeds of our outstanding debt mainly to construct new data centers and fund our acquisitions. As of December 31, 2024, we had purchase commitments made for acquisitions of machinery, equipment, construction in progress, bandwidth and cabinet capacity of RMB4,563.1 million becoming due within twelve months, and we intend to use a portion of the proceeds to fund these purchase commitments. Except as disclosed in this annual report, we have no outstanding bank loans or financial guarantees or similar commitments to guarantee the payment obligations of third parties. We believe that our current cash, cash equivalents and time deposits, our cash flow from operations and proceeds from our financing activities will be sufficient to meet our anticipated cash needs, including our cash needs for working capital and capital expenditures, for the next 12 months. If we have additional liquidity needs in the future, we may conduct additional financing, including equity offering and debt financing in private or public capital markets and control of operating expenses and capital expenditure where necessary, to meet such needs.
As of December 31, 2024, the total amount of cash and cash equivalents, restricted cash and short-term investments was RMB2,081.1 million, of which RMB0.5 million, RMB1,484.9 million, RMB525.6 million and RMB70.1 million was held by our parent company, consolidated affiliated entities, PRC subsidiaries and offshore subsidiaries, respectively. Cash transfers from our PRC subsidiaries to our subsidiaries outside of China are subject to PRC government control of currency conversion. Restrictions on the availability of foreign currency may affect the ability of our PRC subsidiaries and consolidated affiliated entities to remit sufficient foreign currency to pay dividends or other payments to us, or otherwise satisfy their foreign currency denominated obligations. See “Item 3. Key Information—D. Risk Factors—Risks Related to Doing Business in China—Governmental regulation of currency conversion may limit our ability to receive and utilize our revenues effectively.” The major cost that would be incurred to distribute dividends is the withholding tax imposed on the dividends distributed by our PRC operating subsidiaries at the rate of 10% or a lower rate under an applicable tax treaty, if any.
Convertible Promissory Notes
2027 Convertible Notes
In January 2022, we issued USD-denominated convertible notes due 2027 in an aggregate principal amount of US$250.0 million at an interest rate of 2% per annum, or the 2027 Convertible Notes, pursuant to an investment agreement with the funds managed by Blackstone Tactical Opportunities (NYSE: BX), or Blackstone, the world’s largest alternative investment firm. The 2027 Convertible Notes will be convertible, at any time on and after the original issuance date, at the option of holders, into Class A ordinary shares of the Company at a conversion price of US$1.8333 per Class A ordinary share, or into ADSs at a conversion price of US$11.00 per ADS. The conversion prices are subject to adjustment under the terms of the 2027 Convertible Notes. The Company may effect a mandatory conversion at its election, if its ADSs achieve a price threshold of 200% of the conversion price for a specified period. Such 2027 Convertible Notes will bear an interest rate of 2.0% per annum and rank senior to any of the Company’s other indebtedness that is expressly subordinated in right of payment to the 2027 Convertible Notes. Unless the 2027 Convertible Notes have been duly redeemed or converted into Class A ordinary shares of the Company in full prior to the maturity date of the 2027 Convertible Notes, certain number of Series A-1 perpetual convertible preferred shares of the Company with a par value US$0.00001 per share will be issued as repayment of the 2027 Convertible Notes to upon maturity, pursuant to the calculation method set forth in the 2027 Convertible Notes. Moreover, subject to certain conditions, holders of the 2027 Convertible Notes have the right to require the Company to redeem, all of their 2027 Convertible Notes, or any portion of the principal thereof, during the redemption period set forth in the 2027 Convertible Notes. In the event of occurrence of a Fundamental Change, holders of the 2027 Convertible Notes have the right to require the Company to redeem, all of their 2027 Convertible Notes, or any portion of the principal thereof, at a redemption price equal to the sum of the principal amount of the notes, plus the total amount of accrued interest, plus Incremental Amount.
In accordance with the 2027 Convertible Notes, a “Fundamental Change” is defined to include any one of more of the following events:
121
(a) a “person” or “group” (within the meaning of Section 13(d)(3) of the Exchange Act), other than the Company or any of its wholly-owned subsidiaries, has become or files any report with the SEC indicating that such person or group has become the direct or indirect “beneficial owner” (as defined below) of the Company’s equity securities representing more than fifty percent (50%) of the voting power of all of the Company’s then-outstanding equity securities; (b) the consummation of (i) any sale, lease or other transfer, in one transaction or a series of transactions, of all or substantially all of the assets of the Company and its subsidiaries, taken as a whole, to any Person, other than one or more of the Company’s wholly-owned subsidiaries; or (ii) any transaction or series of related transactions in connection with which (whether by means of merger, consolidation, share exchange, combination, reclassification, recapitalization, acquisition, liquidation or otherwise) all of the Class A Ordinary Shares are exchanged for, converted into, acquired for, or constitutes solely the right to receive, other securities, cash or other property (other than changes resulting solely from a subdivision or combination, or a change in par value, of the Ordinary Shares); provided, however, that any merger, consolidation, share exchange or combination of the Company pursuant to which all Persons that directly or indirectly “beneficially owned” (as defined below) all classes of the Company’s equity securities immediately before such transaction directly or indirectly “beneficially own,” immediately after such transaction, more than fifty percent (50%) of all classes of equity securities of the surviving, continuing or acquiring company or other transferee, as applicable, or the parent thereof, in substantially the same proportions vis-à-vis each other as immediately before such transaction will be deemed not to be a Fundamental Change pursuant to this clause (b);
(c) the shareholders of the Company approve any plan or proposal for the liquidation or dissolution of the Company;
(d) (i) the Founder ceases to be the largest holder of the Company’s voting power represented by all voting securities of the Company (excluding all voting securities of the Company beneficially owned by the investors and their affiliates (as such term is defined in Rule 405 under the Securities Act)) and (ii) the Founder has resigned from the Board, or been removed from the Board by the Board or the Company’s shareholders; or
(e) the ADSs are delisted from unless the Company’s ADSs or Class A Ordinary Shares are listed for trading on another reputable international stock exchange (including The Stock Exchange of Hong Kong).
For the purposes of this definition, whether a Person is a “beneficial owner” and whether shares are “beneficially owned” will be determined in accordance with Rule 13d-3 under the Exchange Act.
In accordance with the 2027 Convertible Notes, the term “Incremental Amount” is defined as an incremental amount (which shall not be less than zero), if applicable, that is equal to (a) 50% of the principal amount, minus (b) the interest that has already been paid in cash,minus (c) the fair market value of non-cash dividend that have already been paid in accordance with the agreements underlying the 2027 Convertible Notes, minus (d) the accrued interest and minus (e) the stub period interest that has accrued until, but excluding, the date that the redemption price under the 2027 Convertible Notes is paid in full.
2030 Convertible Notes
In March 2025, we issued USD-denominated convertible notes due 2030 in an aggregate principal amount of US$430.0 million at an interest rate of 2.5% per annum, or the 2030 Convertible Notes. Holders of the 2030 Convertible Notes have the right to require the Company to repurchase all or part of their 2030 Convertible Notes in cash on April 3, 2028 or, subject to certain conditions, in the event of certain fundamental changes, at a repurchase price equal to 100% of the principal amount of the 2030 Converitble Notes to be repurchased, plus accrued and unpaid interest, if any, to, but excluding, the relevant repurchase date. In addition, on or after April 10, 2028, the Company may redeem all or part of the 2030 Convertible Notes for cash subject to certain conditions, at a redemption price equal to 100% of the principal amount of the 2030 Convertible Notes to be redeemed, plus accrued and unpaid interest, if any, to, but not including, the relevant optional redemption date. Furthermore, the Company may redeem all but not part of the 2030 Convertible Notes in the event of certain changes in the tax laws, at a redemption price equal to 100% of the principal amount of the 2030 Convertible Notes to be redeemed, plus accrued and unpaid interest, if any, to, but not including, the related redemption date.
Holders of the 2030 Convertible Notes may not convert the 2030 Convertible Notes at any time on or prior to the 40th day following the last date of the original issuance of the 2030 Convertible Notes (such date, the “Compliance Period End Date”). After the Compliance Period End Date and prior to the close of business on the business day immediately preceding October 1, 2029, the 2030 Convertible Notes will be convertible only if certain conditions are met. From and after October 1, 2029, holders of the 2030 Convertible Notes may convert their notes at any time at their election until the close of business on the second scheduled trading day immediately preceding the maturity date. The Company will settle conversions by paying or delivering, as applicable, cash, the ADSs or a combination of cash and ADSs, at the Company’s election, subject to certain restrictions.
122
The 2030 Convertible Notes will initially be convertible at a conversion rate of 72.7273 ADSs per US$1,000 principal amount of Notes, which is equivalent to an initial conversion price of approximately US$13.75 per ADS and represents a conversion premium of approximately 25.0% above the Nasdaq closing price of the Company’s ADSs on March 12, 2025, which was US$11.00 per ADS. The initial conversion rate is subject to adjustment upon the occurrence of certain events.
In accordance with the 2030 Convertible Notes, a “Fundamental Change” is defined to include any one of more of the following events:
(a) (A) a “person” or “group” within the meaning of Section 13(d) of the Exchange Act, other than us, our subsidiaries, our and their employee benefit plans, and any permitted holder (as defined in the 2030 convertible notes), has become, and files a Schedule TO or any schedule, form or report under the Exchange Act disclosing that such person or group has become, the direct or indirect “beneficial owner,” as defined in Rule 13d-3 under the Exchange Act, of: (i) our then outstanding ordinary share capital (including ordinary share capital held in the form of ADSs) representing more than 50% of the voting power of our ordinary share capital, or (ii) more than 50% of our outstanding Class A ordinary shares (including Class A ordinary shares held in the form of ADSs), or (B) any of the permitted holders (or any other “person” or “group” within the meaning of Section 13(d) of the Exchange Act subject to aggregation of our ordinary share capital with such person) has become, and files a Schedule TO or any schedule, form or report under the Exchange Act disclosing that such person has become, the direct or indirect “beneficial owner,” as defined in Rule 13d-3 under the Exchange Act, of more than 60% of our then outstanding ordinary share capital;
(b) the consummation of (A) any recapitalization, reclassification or change of the Class A ordinary shares or the ADSs (other than changes resulting from a subdivision or combination or a change in par value) as a result of which the Class A ordinary shares or the ADSs would be converted into, or exchanged for, stock, other securities, other property or assets; (B) any share exchange, consolidation or merger of us, or any similar transaction, pursuant to which the Class A ordinary shares or the ADSs will be converted into cash, securities or other property; or (C) any sale, lease or other transfer in one transaction or a series of transactions of all or substantially all of the consolidated assets of us, our subsidiaries and our consolidated affiliated entities, taken as a whole, to any person other than one of our wholly-owned subsidiaries; provided, however, that a transaction described in clause (A) or (B) in which the holders of all classes of our ordinary share capital immediately prior to such transaction own, directly or indirectly, more than 50% of all classes of common equity of the continuing or surviving corporation or transferee or the parent thereof immediately after such transaction in substantially the same proportions vis-a-vis each other as such ownership immediately prior to such transaction shall not be a fundamental change pursuant to this clause (b);
(c) the shareholders of the Company approve any plan or proposal for the liquidation or dissolution of the Company;
(d) the ADSs (or other common equity or depositary shares in respect of common equity underlying the notes) cease to be listed or quoted on any of the New York Stock Exchange, the Nasdaq Global Select Market or the Nasdaq Global Market (or any of their respective successors); or
(e) any change in or amendment to the laws, regulations and rules of the PRC or the official interpretation or official application thereof (a “change in law”) that results in (x) us, our subsidiaries and our consolidated affiliated entities (collectively, the “company group”) (as in existence immediately subsequent to such change in law), as a whole, being legally prohibited from operating substantially all of the business operations conducted by the company group (as in existence immediately prior to such change in law) as of the last date of the period described in our consolidated financial statements for the most recent fiscal quarter and (y) our being unable to continue to derive substantially all of the economic benefits from the business operations conducted by the company group (as in existence immediately prior to such change in law) in the same manner as reflected in our consolidated financial statements for the most recent fiscal quarter; provided that we have not furnished to the trustee on or before the 20th calendar day after the date of such change in law an opinion from an independent financial advisor or an independent legal counsel stating either (x) that we are able to continue to derive substantially all of the economic benefits from the business operations conducted by the company group (as in existence immediately prior to such change in law), taken as a whole, as reflected in our consolidated financial statements for the most recent fiscal quarter (including after giving effect to any corporate restructuring or reorganization plan of the company group) or (y) that such change in law would not materially adversely affect our ability to make principal and interest payments on the notes when due or to effect the conversion of the notes in accordance herewith.
123
Selected Condensed Consolidating Cash Flows Data
The following table sets forth a summary of our cash flows for the periods indicated:
|
|
For the Years Ended December 31, |
||||
|
|
2022 |
|
2023 |
|
2024 |
|
|
RMB |
|
RMB |
|
RMB |
|
|
(in thousands) |
||||
Net cash generated from operating activities |
|
2,440,214 |
|
2,063,480 |
|
2,005,393 |
Net cash used in investing activities |
|
(3,559,252) |
|
(3,905,109) |
|
(4,390,708) |
Net cash generated from (used in) financing activities |
|
2,298,080 |
|
3,941,134 |
|
(627,654) |
Effect on foreign exchange rate changes on cash and cash equivalents and restricted cash |
|
101,979 |
|
9,988 |
|
(4,945) |
Net increase (decrease) in cash and cash equivalents and restricted cash |
|
1,281,021 |
|
2,109,493 |
|
(3,017,914) |
Cash and cash equivalents and restricted cash at beginning of the year |
|
1,708,473 |
|
2,989,494 |
|
5,098,987 |
Cash and cash equivalents and restricted cash at end of the year |
|
2,989,494 |
|
5,098,987 |
|
2,081,073 |
Cash and cash equivalents, restricted cash and short-term investments at end of the year |
|
2,989,494 |
|
5,455,807 |
|
2,081,073 |
Operating Activities
Net cash generated from operating activities was RMB2,005.4 million in 2024, primarily resulting from a net income of RMB248.4 million, positively adjusted for certain items such as (i) depreciation and amortization of RMB1,598.3 million, (ii) share-based compensation expense of RMB148.6 million, (iii) allowance for doubtful debt of RMB107.9 million, (iv) the increase in deferred government grant of RMB140.8 million, (v) the increase in accrued expenses and other payables of RMB139.7 million and (vi) the decrease in prepaid expenses and other current assets of RMB115.0 million, partially offset by certain items such as the gain on debt extinguishment of RMB246.2 million, and the decrease in advances from customers of RMB226.4 million.
Net cash generated from operating activities was RMB2,063.5 million in 2023, primarily resulting from a net loss of RMB2,597.2 million, positively adjusted for certain items such as (i) depreciation and amortization of RMB1,807.3 million, (ii) impairment of goodwill of RMB1,364.2 million, (iii) impairment of long-lived assets of RMB506.7 million, (iv) allowance for doubtful debt of RMB368.5 million, (v) foreign exchange loss of RMB79.0 million, (vi) share-based compensation expense of RMB35.3 million, (vii) the increase in advances from customers of RMB447.3 million and (viii) the increase in accrued expenses and other payables of RMB200.1 million, partially offset by certain item such as the increase in prepaid expenses and other current assets of RMB365.8 million.
Net cash generated from operating activities was RMB2,440.2 million in 2022, primarily resulted from a net loss of RMB762.0 million, positively adjusted for certain items such as (i) depreciation and amortization of RMB1,595.9 million, (ii) foreign exchange loss of RMB523.2 million, (iii) share-based compensation expense of RMB118.2 million, (iv) the decrease in prepaid expenses and other current assets of RMB622.0 million, (v) the increase in accrued expenses and other payables of RMB226.9 million and (vi) the increase in accounts and notes payables of RMB220.1 million, partially offset by certain item such as the increase in accounts and notes receivable of RMB381.2 million.
Investing Activities
Net cash used in investing activities was RMB4,390.7 million in 2024, as compared to net cash used in investing activities of RMB3,905.1 million in 2023. Net cash used in investing activities in 2024 is primarily related to our purchase of property and equipment in the amount of RMB4,923.7 million, our purchase of intangible assets in the amount of RMB130.1 million and our payment for short-term investments in the amount of RMB167.1 million, offset by proceeds received from maturity of short-term investments of RMB529.4 million, proceeds from disposal of property and equiptment in the amount of RMB276.8 million and proceeds from collection of the deposits associated with an acquisition in the amount of RMB200.0 million.
Net cash used in investing activities was RMB3,905.1 million in 2023, as compared to net cash used in investing activities of RMB3,559.3 million in 2022. Net cash used in investing activities in 2023 is primarily related to our purchase of property and equipment in the amounts of RMB2,967.4 million, our payments for long-term investments in the amount of RMB517.3 million and our payment for short-term investments in the amount of RMB503.3 million, offset by proceeds received from maturity of short-term investments of RMB144.5 million and payment for loan to a related party in the amount of RMB115.0 million.
124
Net cash used in investing activities was RMB3,559.3 million in 2022, as compared to net cash used in investing activities of RMB3,772.6 million in 2021. Net cash used in investing activities in 2022 is primarily related to our purchase of property and equipment in the amounts of RMB2,995.6 million, our payments for long-term investments in the amount of RMB213.0 million and our payment for loan to a third party in the amount of RMB217.6 million.
Financing Activities
Net cash used in financing activities was RMB627.7 million in 2024, as compared to net cash generated from financing activities of RMB3,941.1 million in 2023. Net cash used in financing activities in 2024 is primarily related to repurchase of 2026 Convertible Notes of RMB4,262.3 million, repayments of long-term bank borrowings of RMB822.3 million and repayments and deposits for other long-term borrowings of RMB765.9 million, partially offset by proceeds from long-term bank borrowings of RMB3,014.8 million and proceeds from other long-term borrowings of RMB1,844.2 million.
Net cash generated from financing activities was RMB3,941.1 million in 2023, as compared to net cash generated from financing activities amounting to RMB2,298.1 million in 2022. Net cash generated from financing activities in 2023 is primarily related to proceeds from issuance of ordinary shares of RMB2,122.1 million, proceeds from long-term bank borrowings of RMB1,813.9 million, partially offset by repurchase of 2025 Convertible Notes of RMB529.2 million, repayments of long-term bank borrowings of RMB292.6 million, and payments for purchase of property and equipment through finance lease of RMB210.9 million.
Net cash generated from financing activities was RMB2,298.1 million in 2022, as compared to net cash generated from financing activities amounting to RMB967.6 million in 2021. Net cash generated from financing activities in 2022 is primarily related to the net proceeds from the issuance of 2027 Convertible Notes of RMB1,592.6 million and the proceeds from long-term bank borrowings of RMB1,099.9 million, partially offset by our repayment of long-term bank borrowings of RMB238.3 million and our payment for purchase of property and equipment through finance leases of RMB231.0 million.
Material Cash Requirements
Our material cash requirements as of December 31, 2024 and any subsequent interim period primarily include our capital expenditures, short-term bank borrowings, long-term borrowings, convertible promissory notes, purchase commitments, operating lease obligations and finance lease minimum lease payment.
Our capital expenditures were primarily for building self-built data centers, purchasing bandwidth and cabinet capacity and purchasing network equipment, servers and other equipment. Our capital expenditures have been primarily funded by cash generated from our operations and net cash provided by financing activities. We had capital expenditures (i.e. overall outflow of funds for acquiring property and equipment, intangible assets, land use rights, engaging in mergers and acquisitions as well as long-term investments) of RMB3,352 million, RMB3,578 million, and RMB4,982.1 million in 2022, 2023, and 2024 respectively. We may incur additional capital expenditure for real property purchase, data center construction and network capacity expansion if our actual development is beyond our current plan.
As of December 31, 2024, our unused short-term and long-term borrowing facilities amounted to RMB4,038.9 million. We have pledged land use rights with the net book value of RMB205.3 million, property with the net book value of RMB445.4 million, leasehold improvements, renovation and decoration with the net book value of RMB128.0 million, data center equipment with the net book value of RMB258.3 million and office equipment with the net book value of RMB0.5 million for our borrowings.
Short-term borrowings outstanding as of December 31, 2024 bear a weighted-average interest rate of 4.35% per annum. Long-term borrowings (including the current portions) outstanding as of December 31, 2024 bear a weighted-average interest rate of 4.53% per annum, and are denominated in Renminbi. These loans were obtained from financial institutions located in the PRC.
Our convertible promissory notes as of the date of this annual report consist primarily of (a) the 2027 Convertible Notes issued in January 2022, with an aggregate principal amount of US$250.0 million at an interest rate of 2% per annum, which will mature in February 2027 and (b) the 2030 Convertible Notes issued in March 2025, with an aggregate principal amount of US$430.0 million at an interest rate of 2.5% per annum, which will mature in April 2030.
Our operating lease obligations are primarily related to the lease of office and data center space. Our operating cash payments for operating leases was RMB635.6 million, RMB796.5 million and RMB847.9 million for the years ended December 31, 2022, 2023 and 2024, respectively.
125
Our finance lease minimum lease payment is primarily related to finance leases for electronic equipment, optic fibers and property. Our financing cash payments for finance leases amounted to RMB231.0 million, RMB210.9 million and RMB102.6 million for the years ended December 31, 2022, 2023 and 2024 respectively.
We plan to fund our existing and future material cash requirements with cash from the proceeds from our operations, bank borrowings and other appropriate financing instruments, if available.
We have not entered into any financial guarantees or other commitments to guarantee the payment obligations of any third parties. We do not have retained or contingent interests in assets transferred. We have not entered into contractual arrangements that support the credit, liquidity or market risk for transferred assets. We do not have obligations that arise or could arise from variable interests held in an unconsolidated entity, or obligations related to derivative instruments that are both indexed to and classified in our own equity, or not reflected in the statement of financial position.
Other than as discussed above, we did not have any significant capital and other commitments, long-term obligations or guarantees as of December 31, 2024.
Holding Company Structure
VNET Group, Inc. is a holding company with no material operations of its own. We conduct our operations primarily through our PRC subsidiaries and consolidated affiliated entities in China. As a result, although other means are available for us to obtain financing at the holding company level, VNET Group, Inc.’s ability to pay dividends and to finance any debt it may incur depends upon dividends paid by our subsidiaries. If our subsidiaries or any newly formed subsidiaries incur debt on its own behalf in the future, the instruments governing their debt may restrict its ability to pay dividends to VNET Group, Inc. In addition, our PRC subsidiaries and consolidated affiliated entities are permitted to pay dividends to us only out of their retained earnings, if any, as determined in accordance with PRC accounting standards and regulations. Under PRC laws, our PRC subsidiaries and consolidated affiliated entities are required to set aside a portion of their after-tax profits each year to fund a statutory reserve and to further set aside a portion of its after-tax profits to fund the employee welfare fund at the discretion of the board or the enterprise itself. Although the statutory reserves can be used, among other ways, to increase the registered capital and eliminate future losses in excess of retained earnings of the respective companies, the reserve funds are not distributable as cash dividends except in the event of liquidation of these subsidiaries and consolidated affiliated entities.
126
| C. | Research and Development, Patents and Licenses, etc. |
Research and Development and Intellectual Property
Our strong research and development capabilities support and enhance our service offerings. We have an experienced research and development team and devote significant resources to our research and development efforts, focusing on improving customer experience, increasing operational efficiency and bringing innovative solutions to the market quickly.
We have made continual investments and trainings for research and development to drive our growth in both mature and emerging businesses. As of December 31, 2024, our experienced research and development team is equipped with experienced 239 engineers who have more than ten years of relevant industry experience.
Our research and development efforts have yielded 220 patents, 121 patent applications and 391 software copyright registrations as of December 31, 2024, all in China and focused on the areas including (i) energy saving technology, (ii) data center design and facility maintenance and operations, (iii) network operation and maintenance management, (iv) computing power and cloud-related technologies, and (v) blockchain and other cutting-edge technologies.
We rely on a combination of copyright, patent, trademark, trade secret and other intellectual property laws, nondisclosure agreements and other protective measures to protect our intellectual property rights. We generally control access to and use of our proprietary software and other confidential information through the use of internal and external controls, including physical and electronic security, contractual protections, and intellectual property law. We have implemented a strict security and information technology management system, including the prohibition of copying and transferring of codes. We educate our staff on the need to, and require them to, comply with such security procedures. We also promote protection through contractual prohibitions, such as requiring our employees to enter into confidentiality and non-compete agreements.
D.Trend Information
Other than as disclosed elsewhere in this annual report, we are not aware of any trends, uncertainties, demands, commitments or events for the year ended December 31, 2024 that are reasonably likely to have a material adverse effect on our net revenues, income, profitability, liquidity or capital resources, or that caused the disclosed financial information to be not necessarily indicative of future results of operations or financial conditions.
E.Critical Accounting Estimates
We prepare our financial statements in conformity with U.S. GAAP, which requires us to make judgments, estimates and assumptions. We continually evaluate these estimates and assumptions based on the most recently available information, our own historical experiences and various other assumptions that we believe to be reasonable under the circumstances. Since the use of estimates is an integral component of the financial reporting process, actual results could differ from our expectations as a result of changes in our estimates. Some of our accounting estimates require a higher degree of judgment than others and we consider them as significant accounting estimates.
127
Fair Value of 2027 Convertible Notes
On January 28, 2022, we entered into an investment agreement with a company held and a fund managed by Blackstone Tactical Opportunities to issue the 2027 Convertible Notes with a principal amount of US$250.0 million.
On August 20, 2024, the holders entered into an agreement with us to consent the cancellation of the redemption right solely due to any fundamental change caused by the SDHG investment. We assessed the above amendments to the terms of the 2027 Convertible Notes as an extinguishment of debt based on a qualitative and quantitative evaluation of the amendment. Upon the extinguishment, the 2027 Convertible Notes, the related interest payables and the derivative liability were derecognized and a gain on debt extinguishment of RMB246.2 million was recognized in the consolidated statement of operations for the year ended December 31, 2024. We elected to subsequently account for the 2027 Convertible Notes, as amended, at fair value as a whole with the interest expenses presented within the changes in fair value of financial instruments.
The fair value of 2027 Convertible Notes is measured using binomial tree pricing model that involves several parameters including our stock price, stock price volatility determined from our historical stock prices, the remaining maturity term and the discount rate. The assumptions are inherently uncertain and subjective. Changes in any unobservable inputs may have a significant impact on the fair value of 2027 Convertible Notes.
Changes in estimated useful lives of data center structural and supply assets
We regularly assess the estimated useful lives of our property and equipment. In January 2024, we completed an assessment and revised our estimate of the useful lives of certain data center properties, including the data center structural and supply assets, which primarily included the infrastructure and decoration of data centers, cabinets, diesel generators, and uninterruptible power supply equipment, from a range of two to ten years, to three to fifteen years, based on our long-term use plan, considering a number of factors including current condition, historical useful life data of these assets and industry practices. This change in estimated useful lives was accounted for as a change in accounting estimate, in fiscal year 2024. Changes in facts and circumstances may result in revised estimates. Actual results could differ from such estimate, and as such, differences may be material to the consolidated financial statements.
F.Off-Balance Sheet Arrangements
We have not entered into any financial guarantees or other commitments to guarantee the payment obligations of any third parties. We have not entered into any derivative contracts that are indexed to our shares and classified as shareholder’s equity, or that are not reflected in our consolidated financial statements. Furthermore, we do not have any retained or contingent interest in assets transferred to an unconsolidated entity that serves as credit, liquidity or market risk support to such entity. Moreover, we do not have any variable interest in any unconsolidated entity that provides financing, liquidity, market risk or credit support to us or engages in leasing, hedging or research and development services with us.
128
G.Safe Harbor
This annual report on Form 20-F contains forward-looking statements. These statements are made under the “safe harbor” provisions of Section 21E of the Securities Exchange Act of 1934, as amended. These forward-looking statements can be identified by terminology such as “will,” “expects,” “anticipates,” “future,” “intends,” “plans,” “believes,” “estimates,” “may,” “intend,” “is currently reviewing,” “it is possible,” “subject to” and similar statements. Among other things, the sections titled “Item 3. Key Information—D. Risk Factors,” “Item 4. Information on the Company,” and “Item 5. Operating and Financial Review and Prospects” in this annual report on Form 20-F, as well as our strategic and operational plans, contain forward -looking statements. We may also make written or oral forward-looking statements in our reports filed with or furnished to the SEC, in our annual report to shareholders, in press releases and other written materials and in oral statements made by our officers, directors or employees to third parties. Statements that are not historical facts, including statements about our beliefs and expectations, are forward-looking statements and are subject to change, and such change may be material and may have a material adverse effect on our financial condition and results of operations for one or more prior periods. Forward -looking statements involve inherent risks and uncertainties. A number of important factors could cause actual results to differ materially from those contained, either expressly or impliedly, in any of the forward-looking statements in this annual report on Form 20-F. Potential risks and uncertainties include, but are not limited to, a further slowdown in the growth of China’s economy, government measures that may adversely and materially affect our business, failure of the wealth management services industry in China to develop or mature as quickly as expected, diminution of the value of our brand or image due to our failure to satisfy customer needs and/or other reasons, our inability to successfully execute the strategy of expanding into new geographical markets in China, our failure to manage growth, and other risks outlined in our filings with the SEC. All information provided in this annual report on Form 20-F and in the exhibits is as of the date of this annual report on Form 20-F unless otherwise noted herein, and we do not undertake any obligation to update any such information, except as required under applicable law.
ITEM 6.DIRECTORS, SENIOR MANAGEMENT AND EMPLOYEES
| A. | Directors and Senior Management |
The following table sets forth information regarding our directors and executive officers as of the date of this annual report.
Directors and Executive Officers |
|
Age |
|
Position/Title |
Sheng Chen |
|
56 |
|
Executive Chairperson of the Board of Directors, Interim Chief Executive Officer and Founder |
Jianbiao Zhu |
|
51 |
|
Co-Chairperson of the Board of Directors and Executive Director |
Yoshihisa Ueno |
|
62 |
|
Independent Director |
Kenneth Chung-Hou Tai |
|
74 |
|
Independent Director |
Sean Shao |
|
68 |
|
Independent Director |
David Lifeng Chen |
|
56 |
|
Independent Director |
Qiyu Wang |
|
47 |
|
Chief Financial Officer |
Mr. Sheng Chen, also known as Josh Sheng Chen, is our founder and has served as the executive chairperson of the board from the company’s inception. He has also served as interim CEO since April 2024. Mr. Chen has been dedicating himself for nearly 30 years to the fields of Internet infrastructure and information technology of next generation. He is a leader in the industry technical architecture design and product innovation. Mr. Chen founded our business in May 1996 and started the first carrier-neutral data center in China in July 1999. Mr. Chen has currently served as the Co-Executive Director of the Energy Internet Research Institute of Tsinghua University (EIRI), director of China Info100, the Vice Chairman of China Energy Internet Alliance (CEIA), and the Chairman of Zhongguancun CyberNext New Infrastructure Alliance. Mr. Chen received his bachelor’s degree in electrical engineering from Tsinghua University in 1991.
129
Mr. Jianbiao Zhu has served as the co-chairperson of our Board since January 2024. Mr. Zhu currently serves as an executive director, the vice chairman of the board of directors, a member and the chairman of the strategic development committee, a member of the executive committee and the chief executive officer of Shandong Hi-Speed Holdings Group Limited (a company listed on the main board of the Hong Kong Stock Exchange, stock code: 412). Moreover, Mr. Zhu has been an independent non-executive director of IPE Group Limited (a company listed on the main board of the Stock Exchange, stock code: 929) since November 2022, and an executive director of Shandong Hi-Speed New Energy Group Limited (a company listed on the main board of the Hong Kong Stock Exchange, stock code: 1250) since May 2022. Mr. Zhu has been an independent non-executive director of Beijing Energy International Holding Co., Ltd. (a company listed on the main board of the Hong Kong Stock Exchange, stock code: 686) since June 2021. From November 2012 to March 2017, he held various positions with CITIC Private Equity Funds Management Co., Ltd., including chief operating officer, investment decision committee member and investment management committee member. Prior to that, Mr. Zhu was the executive deputy general manager and the chairman of the investment decision committee for Changsheng Fund Management Co., Ltd., and a lecturer on the Faculty of Investment and Finance of Guangdong University of Finance and Economics. Mr. Zhu holds a bachelor’s degree in economics from Jiangxi University of Finance and Economics and master’s and doctorate degrees in finance from Jinan University.
Mr. Yoshihisa Ueno has served as our Director since October 2010. Mr. Ueno is a serial entrepreneur and venture capitalist with operations and industrial expertise in the U.S., Europe, Japan and China and over 40 years of incubation investment experience in emerging technology startups. Mr. Ueno has been our lead investor and board member of several of our affiliated companies since 2006. Mr. Ueno has been the founding partner of Synapse Company Limited and Synapse Partners Limited since December 2002, Synapse Holdings Limited since October 2013 and SMC Synapse Partners Limited from December 2010 to September 2015. Mr. Ueno has also been a director of several start-up portfolios such as Hivelocity Inc. from May 2015 to March 2023 and Catalyst Group Limited (Exicon Limited) from March 2015. Mr. Ueno has also served as director of Beyondsoft Corporation (a company listed on the Shenzhen Stock Exchange, stock code: 2649), from September 2005 to March 2010, CDS GS Japan Ltd. (a joint venture with CDC Corp. NASQAQ: CHINA) from June 2011 to April 2012, and Insource (HK) Ltd. (a JV with Insource Co., Ltd. (a company listed on the Tokyo Stock Exchange, stock code: 6200)) from December 2011 to September 2014. Mr. Ueno has managed several venture funds such as the Japan-China Bridge Fund from March 2005 to February 2011, Intellectual Property Bank (IPB) Partners Fund #1 in Japan from March 2006 to March 2010 and IPB Holding LLC in the U.S. from March 2006 to July 2007. Mr. Ueno also served as the chief executive officer at Cycolor, Inc., in the U.S. from September 1998 to June 2003, until Cycolor, Inc. was acquired by Eastman Kodak in early 2003. Mr. Ueno worked for Fujitec from April 1985 to May 1997 in various managerial capacities in Japan, China, the United Kingdom, Spain and Hong Kong. Mr. Ueno received his bachelor’s degree in business administration from Takushoku University.
Mr. Kenneth Chung-Hou Tai has served as our Director since October 2012. Mr. Tai is a prominent figure in the Taiwanese technology sector with over 40 years of industry experience with leading technology and hardware companies in Taiwan and the U.S. Mr. Tai co-founded Acer Computer in 1976, which has become one of the top five branded PC vendors in the world today, and held various managerial positions during his tenure. Later in his technology career, Mr. Tai founded Investar Capital, a venture capital firm focusing on IT companies. Furthermore, Mr. Tai is the chairman of Zettabyte, Asia’s leading AI data center (AIDC) software and systems technology provider (a company listed on the Taiwan Stock Exchange, stock code: 3231). Currently, Mr. Tai serves on the board of directors of several public and private companies in Taiwan, including Asustek Computer Inc. (a company listed on the Taiwan Stock Exchange, stock code: 2357), and Chief Telecom Corporation (a company listed on Taipei Exchange, stock code: 6561) and Digitimes Incorporated (the only technology-focused newspaper in Taiwan). Mr. Tai received a master’s degree in business administration from Tam Kang University and a bachelor’s degree in electrical engineering from National Chiao Tung University in Taiwan.
130
Mr. Sean Shao has served as our Director since August 2015. Mr. Shao also serves as independent director and chairman of the audit committee for UTStarcom Holdings Corp. (a company listed on Nasdaq, Nasdaq: UTSI) since October 2012 and an independent director of Whirlpool (China) Co., Ltd., a provider of laundry and kitchen equipment and solutions listed on SSE (600983) since May 2024. He served as chief financial officer and a board member of Trina Solar Limited from 2006 to 2008 and from 2015 to 2017, respectively. Mr. Shao was also an independent director and chairman of the audit committee of Luckin Coffee Inc. from May 2019 through July 2020 and was re-appointed as an independent director of Luckin Coffee Inc. in September 2020. He was also the chairman of a special committee of the board which investigated accounting improprieties at Luckin Coffee Inc. during 2020. In addition, Mr. Shao served as chief financial officer of ChinaEdu Corporation and Watchdata Technologies Ltd from 2004 to 2006. Prior to that, Mr. Shao worked at Deloitte Touche Tohmatsu CPA Ltd. for approximately a decade. Mr. Shao received his master’s degree in healthcare administration from the University of California at Los Angeles in 1988 and his bachelor’s degree in arts from East China Normal University in 1982. Mr. Shao is a member of the American Institute of Certified Public Accountants.
Mr. David Lifeng Chen has served as our Director since July 2024. Mr. Chen is a seasoned tech entrepreneur, executive, and venture capitalist with extensive operational and industrial expertise in both the U.S. and Asia. Since 2017, he has been serving as an Operating Partner for the Hongshan CBC Cross-border Digital Fund, a specialized fund dedicated to assisting global technology companies in entering or restructuring their businesses in China. He serves on the boards of GitLab China JV since 2021 and Atos China JV since 2018, respectively. From 2001 to 2012, Mr. Chen was the Co-Founder, and former Vice Chairman and President of VanceInfo, which later merged with HiSoft to form Pactera. Pactera was recognized by IDC as the largest banking IT services and solutions provider in China and was ranked among the global top 100 FinTech companies in 2020. Prior to founding VanceInfo in Beijing, Mr. Chen began his career in Silicon Valley, holding multiple management and technical positions at Asera, IBM Crossworlds, KPMG Consulting, and Oracle from 1995 to 2001. He holds a bachelor’s degree in electrical engineering from Tongji University and a master’s degree in computer engineering from the University of California, Irvine.
Mr. Qiyu Wang has served as our chief financial officer since July 2023. He served as our vice president of finance since April 2022. Prior to joining us, Mr. Wang had over 20 years’ experience in the Chinese telecommunications industry, in charge of business operations, financial management and capital operations. From 2016 to 2021, Mr. Wang served as a vice president of China Telecom Global Limited, overseeing strategic business development and mergers and acquisitions. From 2010 to 2016, he served as the chief financial officer of China Communications Services International Limited. Prior to that, he served as the finance manager at the headquarters of China Telecommunications Corporation Limited. Mr. Wang received his EMBA from Hong Kong University of Science and Technology. As the chief financial officer of the Company, Mr. Wang is the highest-ranking person with dedicated risk management responsibility on an operational level.
Employment Agreements
We have entered into employment agreements with each of our executive officers. Under these agreements, each of our senior executive officers is employed for a specified time period. We may terminate employment for cause, at any time, without advance notice or remuneration, for certain acts of the executive officer, such as conviction or plea of guilty to a felony or any crime involving moral turpitude, negligent or dishonest acts to our detriment, or misconduct or a failure to perform agreed duties. In such case, the executive officer will not be entitled to receive payment of any severance benefits or other amounts by reason of the termination, and the executive officer’s right to all other benefits will terminate, except as required by any applicable law. We may also terminate an executive officer’s employment without cause upon one-month advance written notice. In such case of termination by us, we are required to provide compensation to the executive officer, including severance pay, as expressly required by the applicable law of the jurisdiction where the executive officer is based. The executive officer may terminate the employment at any time with a one-month advance written notice, if there is any significant change in the executive officer’s duties and responsibilities inconsistent in any material and adverse respect with his or her title and position or a material reduction in the executive officer’s annual salary before the next annual salary review, or if otherwise approved by the board of directors.
Each executive officer has agreed to hold, both during and after the termination or expiry of his or her employment agreement, in strict confidence, and not to use, except as required in the performance of his or her duties in connection with the employment, any of our confidential information or trade secrets, any confidential information or trade secrets of our clients or prospective clients, or the confidential or proprietary information of any third party received by us and for which we have confidential obligations. The executive officers have also agreed to disclose in confidence to us all inventions, designs and trade secrets which they conceive, develop or reduce to practice and to assign all right, title and interest in them to us, and assist us in obtaining patents, copyrights and other legal rights for these inventions, designs and trade secrets.
131
In addition, each executive officer has agreed to be bound by non-competition and non-solicitation restrictions during the term of his or her employment and for one year following the last date of employment. Specifically, each executive officer has agreed not to (i) approach our clients, customers or contacts or other persons or entities introduced to the executive officer for the purpose of doing business with such persons or entities that will harm our business relationships with these persons or entities; (ii) assume employment with or provide services to any of our competitors, or engage, whether as principal, partner, licensor or otherwise, any of our competitors; or (iii) seek directly or indirectly, to solicit the services of any of our employees who is employed by us on or after the date of the executive officer’s termination, or in the year preceding such termination.
For the year ended December 31, 2024, we and our subsidiaries and consolidated operating entities paid aggregate compensation of approximately RMB94.5 million to our directors and executive officers as a group, of which, RMB10.2 million was settled in cash and RMB84.3 million was settled in restricted shares issued under our 2020 Plan (as defined below). We set aside an aggregate of RMB0.2 million for pensions, retirement or other benefits for our directors and executive officers in 2024. For option grants to our directors and officers, see “—Share Incentive Plans.”
Share Incentive Plans
On July 16, 2010, we adopted our 2010 Plan to attract and retain the best available personnel, provide additional incentives to employees, directors and consultants and to promote the success of our business. We subsequently amended our 2010 Plan on January 14, 2011 and July 6, 2012. On May 29, 2014, we adopted our 2014 Plan on our annual general meeting, which was subsequently amended on April 1, 2015 and December 22, 2017 by unanimous written approval of our board of directors. On May 29, 2020, we adopted the 2020 Share Incentive Plan (such plan, as amended from time to time, the “2020 Plan”). Upon the adoption of the 2020 Plan, we have ceased to grant any new awards under the 2010 Plan and the 2014 Plan (collectively the “Existing Plans”) while the Existing Plans and outstanding awards granted thereunder shall remain effective and can be amended by the Company from time to time pursuant to the applicable terms thereunder. If any outstanding awards under the Existing Plans are subsequently forfeited, then the shares subject to such awards shall be available for the grant pursuant to the 2020 Plan. We subsequently amended the 2020 Plan, which became effective on January 10, 2024 (the “2020 Plan Amendment”).
Pursuant to the 2020 Plan Amendment, the maximum aggregate number of Class A ordinary shares of the Company authorized for issuance under the 2020 Share Incentive Plan shall increase to a number equal to 15% of the total number of issued and outstanding ordinary shares of the Company on an as-converted basis when the Company issues any new ordinary shares or any other securities convertible into or exercisable or exchangeable for ordinary shares of the Company in a capital raising transaction. The 2020 Plan permit the grant of option, restricted share or restricted share units award.
As of the date of this Annual Report, the maximum aggregate number of ordinary shares that may be issued pursuant to all awards under the 2020 Plan is 231,628,036 Class A ordinary shares. To the extent any award granted pursuant to our 2010 Plan or 2014 Plan terminates, expires, lapses or forfeited after the effective date for any reason, shares subject to such awards shall also become available to the grant of an award pursuant to the 2020 Plan. As of February 28, 2025, 17,990,868 RSUs were outstanding, representing 17,990,868 Class A ordinary shares that have been granted to our employees, directors and consultants but not vested; as of the same date, options to purchase 346,422 Class A ordinary shares under our 2010 Plan, 2014 Plan and 2020 Plan have been granted and vested to our employees, directors and consultants but not exercised.
132
|
|
Class A Ordinary Shares |
|
Class A Ordinary Shares |
|
|
|
|
|
|
|
|
Underlying Options |
|
Underlying Restricted |
|
Exercise Price |
|
|
|
Date of |
Name |
|
Granted |
|
Share Units Granted |
|
(US$/Share) |
|
Date of Grant |
|
Expiration |
Sheng Chen |
|
* |
|
— |
|
0.15 |
|
July 16, 2010 |
|
July 16, 2020 |
|
|
— |
|
* |
|
— |
|
August 30, 2012 |
|
— |
|
|
— |
|
* |
|
— |
|
November 23, 2013 |
|
— |
|
|
— |
|
* |
|
— |
|
March 7, 2015 |
|
— |
|
|
— |
|
* |
|
— |
|
November 21, 2015 |
|
— |
|
|
— |
|
* |
|
— |
|
November 26, 2016 |
|
— |
|
|
— |
|
* |
|
— |
|
August 18, 2019 |
|
— |
|
|
— |
|
16,680,000 |
|
— |
|
November 2, 2021 |
|
— |
|
|
— |
|
34,744,206 |
|
— |
|
January 26, 2024 |
|
— |
Jianbiao Zhu |
|
— |
|
* |
|
— |
|
October 22, 2024 |
|
— |
Yoshihisa Ueno |
|
— |
|
* |
|
— |
|
October 1, 2012 |
|
— |
|
|
— |
|
* |
|
— |
|
April 25, 2014 |
|
— |
|
|
— |
|
* |
|
— |
|
December 2, 2017 |
|
— |
|
|
— |
|
* |
|
— |
|
March 7, 2018 |
|
— |
|
|
— |
|
* |
|
— |
|
March 3, 2020 |
|
— |
|
|
— |
|
* |
|
— |
|
March 13, 2023 |
|
— |
Kenneth Chung-Hou Tai |
|
— |
|
* |
|
— |
|
October 16, 2012 |
|
— |
|
|
— |
|
* |
|
— |
|
November 21, 2015 |
|
— |
|
|
— |
|
* |
|
— |
|
August 14, 2016 |
|
— |
|
|
— |
|
* |
|
— |
|
May 12, 2017 |
|
— |
|
|
— |
|
* |
|
— |
|
March 7, 2018 |
|
— |
|
|
— |
|
* |
|
— |
|
May 15, 2019 |
|
— |
|
|
— |
|
* |
|
— |
|
March 3, 2020 |
|
— |
|
|
— |
|
* |
|
— |
|
March 13, 2023 |
|
— |
Sean Shao |
|
— |
|
* |
|
— |
|
November 21, 2015 |
|
— |
|
|
— |
|
* |
|
— |
|
May 15, 2019 |
|
— |
|
|
— |
|
* |
|
— |
|
March 3, 2020 |
|
— |
|
|
— |
|
* |
|
— |
|
March 13, 2023 |
|
— |
David Lifeng Chen |
|
— |
|
* |
|
— |
|
July 30, 2024 |
|
— |
Qiyu Wang |
|
— |
|
* |
|
— |
|
July 5, 2023 |
|
— |
|
|
— |
|
* |
|
— |
|
January 30, 2024 |
|
— |
|
|
— |
|
* |
|
— |
|
February 26, 2024 |
|
— |
Other individuals as a group |
|
28,953,524 |
|
20,262,426 |
|
0.15 to 0.85 |
|
— |
|
— |
* |
Shares underlying granted options or Restricted Share Units are less than 1% of our total outstanding shares. |
Our 2010 Plan, 2014 Plan and 2020 Plan have similar terms, the following paragraphs describe the principal terms of these plans.
Plan Administration. Our board and the compensation committee of the board will administer our plans. A committee of one or more members of the board designated by our board or the compensation committee is also authorized to grant or amend awards to participants other than senior executives. The committee will determine the provisions and terms and conditions of each award grant. It shall also have discretionary power to interpret the terms of our plans.
Award Agreement. Awards granted under our plans are evidenced by an award agreement that sets forth terms, conditions and limitations for each award, which may include the term of an award, the provisions applicable in the event the participant’s employment or service terminates, and our authority to unilaterally or bilaterally amend, modify, suspend, cancel or rescind an award.
Eligibility. We may grant awards to our employees, consultants and directors. However, no shares may be optioned, granted or awarded if such action would cause an incentive share option to fail to qualify as an incentive share option under Section 422 of the Internal Revenue Code of 1986 of the United States.
Acceleration of Awards upon Change in Control. The participant’s awards shall become fully exercisable and all forfeiture restrictions on such awards shall lapse, unless converted, assumed or replaced by a successor.
133
Exercise Price. The exercise price of an option shall be determined by the plan administrator and set forth in the award agreement and may be a fixed or variable price related to the fair market value of the shares, to the extent not prohibited by applicable laws. Subject to certain limits set forth in the plan, the exercise price may be amended or adjusted in the absolute discretion of the plan administrator, the determination of which shall be final, binding and conclusive. To the extent not prohibited by applicable laws or any exchange rule, a downward adjustment of the exercise prices of options shall be effective without the approval of the shareholders or the approval of the affected participants.
Vesting Schedule. In general, our plan administrator determines, or the evidence of the award specifies, the vesting schedule.
Amendment and Termination of the Plan. With the approval of our board, our plan administrator may, at any time and from time to time, amend, modify or terminate the plan, provided, however, that no such amendment shall be made without the approval of our shareholders to the extent such approval is required by applicable laws, or in the event that such amendment increases the number of shares available under our plan, permits our plan administrator to extend the term of our plan or the exercise period for an option beyond ten years from the date of grant or results in a material increase in benefits or a change in eligibility requirements, unless we decides to follow home country practice.
Maximum Number of Shares Authorized for Issuance (with respect to the 2020 Plan only). The maximum aggregate number of Class A ordinary shares authorized for issuance under the 2020 Share Incentive Plan equals to 15% of the total number of issued and outstanding ordinary shares of the Company on an as-converted basis when the Company issues any new ordinary shares or any other securities convertible into or exercisable or exchangeable for ordinary shares of the Company in a capital raising transaction.
C.Board Practices
Board of Directors
Our board of directors currently consists of six directors. A director is not required to hold any shares in the company by way of qualification. Under our currently effective memorandum and articles of association, a director may vote in respect of any contract or proposed contract or arrangement and notwithstanding that he may be interested therein and if he does so his vote shall be counted and he may be counted in the quorum at the meeting of the directors at which such contract or proposed contract or arrangement is considered. Any of our directors who is in any way, whether directly or indirectly, interested in a contract or proposed contract with our company is required to declare the nature of his interest at a meeting of the directors. Our directors may exercise all the powers of the company to borrow money, mortgage or charge its undertaking, property and uncalled capital, and issue debentures, debenture stock or other securities whenever money is borrowed or as security for any debt, liability or obligation of the company or of any third party.
Committees of the Board of Directors
We have three committees under the board of directors: the audit committee, the compensation committee and the nominating and corporate governance committee. We have adopted a charter for each of the three committees. Each committee’s members and functions are described below.
Audit Committee
Our audit committee consists of Sean Shao, Yoshihisa Ueno and Kenneth Chung - Hou Tai, each of whom satisfies the “independence” requirements of Rule 5605 of Nasdaq Stock Market Rules and Rule 10A-3 under the Securities Exchange Act of 1934. Sean Shao is the chair of our audit committee. The purpose of the audit committee is to assist our board of directors with its oversight responsibilities regarding: (i) the integrity of our financial statements, (ii) our compliance with legal and regulatory requirements, (iii) the independent auditor’s qualifications and independence and (iv) the performance of our internal audit function and independent auditor. Our audit committee is the highest governing body charged with responsibility for monitoring and auditing risk management performance on an operational level. The audit committee will be responsible for, among other things:
| ● | appointing the independent auditors and pre-approving all auditing and non-auditing services permitted to be performed by the independent auditors; |
| ● | reviewing with the independent auditors any audit problems or difficulties and management’s response; |
| ● | discussing the annual audited financial statements with management and the independent auditors; |
134
| ● | reviewing the adequacy and effectiveness of our accounting and internal control policies and procedures and any steps taken to monitor and control major financial risk exposures; |
| ● | reviewing and approving all proposed related party transactions; |
| ● | meeting separately and periodically with management and the independent auditors; and |
| ● | monitoring compliance with our code of business conduct and ethics, including reviewing the adequacy and effectiveness of our procedures to help ensure proper compliance. |
Compensation Committee
Our compensation committee consists of Yoshihisa Ueno, Kenneth Chung-Hou Tai and Sheng Chen. Yoshihisa Ueno and Kenneth Chung-Hou Tai each satisfies the “independence” requirements of Rule 5605 of Nasdaq Stock Market Rules. Yoshihisa Ueno is the chair of our compensation committee. The compensation committee assists the board in reviewing and approving the compensation structure, including all forms of compensation, relating to our directors and executive officers. Our chief executive officer may not be present at any committee meeting during which his compensation is deliberated. The compensation committee is responsible for, among other things:
| ● | reviewing and approving, or recommending to the board for its approval, the compensation for our chief executive officer and other executive officers; |
| ● | reviewing and recommending to the board for determination with respect to the compensation of our non-employee directors; and |
| ● | reviewing periodically and approving any incentive compensation or equity plans, programs or similar arrangements. |
Nominating and Corporate Governance Committee
Our nominating and corporate governance committee consists of Kenneth Chung-Hou Tai, Sheng Chen and Yoshihisa Ueno. Kenneth Chung-Hou Tai and Yoshihisa Ueno each satisfies the “independence” requirements of Rule 5605 of Nasdaq Stock Market Rules. Kenneth Chung-Hou Tai is the chair of our nominating and corporate governance committee. The nominating and corporate governance committee assists the board of directors in selecting individuals qualified to become our directors and in determining the composition of the board and its committees. The nominating and corporate governance committee is responsible for, among other things:
| ● | selecting and recommending to the board nominees for election by the shareholders or appointment by the board; |
| ● | reviewing annually with the board the current composition of the board with regards to characteristics such as independence, knowledge, skills, experience and diversity; |
| ● | making recommendations on the frequency and structure of board meetings and monitoring the functioning of the committees of the board; and |
| ● | advising the board periodically with regards to significant developments in the law and practice of corporate governance as well as our compliance with applicable laws and regulations, and making recommendations to the board on all matters of corporate governance and on any remedial action to be taken. |
135
Duties of Directors
Under Cayman Islands law, our directors have a fiduciary duty to act honestly and a duty to act in what they consider in good faith with a view to our best interests. Our directors must also exercise their powers only for a proper purpose. Our directors also owe to our company a duty to act with care and diligence that a reasonably prudent person would exercise in comparable circumstances and a duty to exercise the skill they actually possess. It was previously considered that a director need not exhibit in the performance of his duties a greater degree of skill than may reasonably be expected from a person of his knowledge and experience. However, English and Commonwealth courts have moved towards an objective standard with regard to the required skill and care and these authorities are likely to be followed in the Cayman Islands. In fulfilling their duty of care to us, our directors must ensure compliance with our memorandum and articles of association as amended and restated from time to time. We have the right to seek damages if a duty owed by our directors is breached.
Terms of Directors and Officers
Our officers are appointed by and serve at the discretion of our board of directors. Our directors are not subject to a term of office and hold office until such time as they are removed from office by ordinary resolution or the unanimous written resolution of all shareholders. We do not have a mandatory retirement age for directors. The office of a director shall be vacated if, among other things, the director (i) becomes bankrupt or makes any arrangement or composition with his or her creditors; (ii) dies or is found by our company to be or becomes of unsound mind; (iii) resign his office by notice in writing to our company; or (iv) without special leave of absence from our board, is absent from three consecutive board meetings and the board resolves that his office be vacated.
We had 3,293, 3,038, and 2,581 employees as of December 31, 2022, 2023, and 2024, respectively. The following table sets forth the number of our employees by function as of December 31, 2024:
|
|
As of December 31, 2024 |
|
||
|
|
Number of |
|
% of |
|
Functional Area |
|
Employees |
|
Total |
|
Operations |
|
1,296 |
|
50 |
% |
Sales, marketing and customer support |
|
320 |
|
12 |
% |
Research and development |
|
359 |
|
14 |
% |
General and administrative |
|
606 |
|
24 |
% |
Total |
|
2,581 |
|
100 |
% |
Among our total employees as of December 31, 2024, 1,301 were located in Beijing, and 1,280 in other cities in the Chinese mainland, Hong Kong and Macau.
Our recruiting efforts include on-campus recruiting, online recruiting and the use of professional recruiters. We partner with leading national research institutions and employ other measures designed to bring us into contact with suitable candidates for employment.
As required by regulations in China, we participate in various government statutory employee benefit plans, including social insurance funds, namely a pension contribution plan, a medical insurance plan, an unemployment insurance plan, a work-related injury insurance plan and a maternity insurance plan, and a housing provident fund. We are required under PRC laws to contribute to employee benefit plans at specified percentages of the salaries, bonuses and certain allowances of our employees up to a maximum amount specified by the local government from time to time.
We enter into standard employment agreements with our employees. We also enter into standard confidentiality and non-compete agreements with our senior management. The non-compete restricted period typically expires two years after the termination of employment, and we agree to compensate the employee with a certain percentage of his or her pre-departure salary during the restricted period.
See “Item 7. Major Shareholders and Related Party Transactions—A. Major Shareholders.”
136
Not Applicable.
ITEM 7.MAJOR SHAREHOLDERS AND RELATED PARTY TRANSACTIONS
The following table sets forth information with respect to the beneficial ownership of our ordinary shares, as of February 28, 2025, except as otherwise indicated in the corresponding footnotes, by:
| ● | each of our directors and executive officers; and |
| ● | each person known to us to own beneficially more than 5.0% of our ordinary shares. |
The calculations in the table below assume there are 1,614,155,406 ordinary shares issued and outstanding as of February 28, 2025, comprising of (a) 1,583,373,683 Class A ordinary shares outstanding, excluding (i) treasury shares and (ii) Class A ordinary shares in the form of ADSs that are reserved for issuance upon the exercise of share incentive awards, (b) 30,721,723 Class B ordinary shares, (c) 60,000 Class C ordinary shares issued and outstanding and (d) no Class D ordinary shares issued and outstanding.
Percentage ownership and beneficial ownership is determined in accordance with the rules and regulations of the SEC. In computing the number of shares beneficially owned by a person and the percentage ownership of that person, we have included shares that the person has the right to acquire within 60 days of February 28, 2025, including through the exercise of any option, warrant or other right or the conversion of any other security. These shares, however, are not included in the computation of the percentage ownership of any other person.
|
|
Shares Beneficially Owned |
||||
|
|
|
|
% of |
|
% of |
|
|
|
|
beneficial |
|
Voting |
|
|
Number |
|
ownership |
|
Power(1)(2) |
Directors and Executive Officers: |
|
|
|
|
|
|
Sheng Chen(3) |
|
553,737,207 |
|
34.3 |
|
42.8 |
Jianbiao Zhu |
|
— |
|
— |
|
— |
Yoshihisa Ueno(4) |
|
5,087,460 |
|
* |
|
1.3 |
Kenneth Chung-Hou Tai |
|
* |
|
* |
|
* |
Sean Shao |
|
— |
|
— |
|
— |
David Lifeng Chen |
|
— |
|
— |
|
— |
Qiyu Wang |
|
— |
|
— |
|
— |
All Directors and Officers as a Group |
|
562,606,833 |
|
34.7 |
|
44.2 |
Principal Shareholders: |
|
|
|
|
|
|
Shandong Hi-Speed Holdings Group Limited(5) |
|
650,424,192 |
|
40.3 |
|
34.4 |
Success Flow International Investment Limited(6) |
|
455,296,932 |
|
28.2 |
|
24.1 |
Choice Faith Group Holdings Limited(7) |
|
195,127,260 |
|
12.1 |
|
10.3 |
* |
Less than 1% of our total outstanding shares. |
137
| (1) | Percentage of total voting power represents voting power with respect to all of our Class A, Class B, Class C and Class D ordinary shares, as a single class. Each holder of our Class B ordinary shares is entitled to ten votes per Class B ordinary share and each holder of Class A ordinary shares is entitled to one vote per Class A ordinary share held by our shareholders on all matters submitted to them for a vote. Each holder of Class C ordinary shares is entitled to one vote per Class C ordinary share on all matters submitted to them for a vote, except that we shall only proceed with the following matters with the written consent of the holders holding a majority of the issued and outstanding Class C ordinary shares or with the sanction of a special resolution passed at a separate meeting of the holders of the issued and outstanding Class C ordinary shares: (i) any appointment or removal of directors other than the appointment or removal of directors that is made pursuant to a shareholder’s right under the Investor Rights Agreement, dated January 15, 2015, among us, King Venture Holdings Limited, Xiaomi Ventures Limited and certain other parties named therein, and the Share Subscription Agreement, dated May 23, 2016, between us and Tuspark Innovation Venture Limited (the “Restrictions on Appointment or Removal of External Investors Directors Clause”); (ii) entry into any agreement by us or our subsidiaries with any shareholder who holds more than 10% of our issued and outstanding share capital or such shareholder’s affiliate, other than agreements entered into in our ordinary course of business with a total contract amount below 10% of our consolidated total revenue in the most recent completed fiscal year; and (iii) any proposed amendments to our memorandum and articles of associations that will amend, alter, modify or change the rights attached to Class C ordinary shares. For the avoidance of doubt, due to the exit of certain external investors, the Restrictions on Appointment or Removal of External Investors Directors Clause has ceased to be effective. Each holder of our Class D ordinary shares is entitled to 500 votes per Class D ordinary shares. Our Class A, Class B, Class C and Class D ordinary shares vote together as a single class on all matters submitted to a vote of our shareholders, except as may otherwise be required by law. Our Class B, Class C and Class D ordinary shares are convertible at any time by the holder into Class A ordinary shares on a 1:1 basis. |
| (2) | In the computation of the percentages of aggregate voting power, we have included our Series A perpetual convertible preferred shares and our Series A-1 perpetual convertible preferred shares, the holders of which are entitled to (i) vote with the holders of the Class A ordinary shares on any and all matters submitted for a vote of shareholders and (ii) a number of votes per such preferred share equal to the number of Class A ordinary share into which each of such Series A perpetual convertible preferred shares and Series A-1 perpetual convertible preferred shares is then convertible at the time of the related record date as if the holders of such Series A perpetual convertible preferred shares or Series A-1 perpetual convertible preferred shares were holders of Class A ordinary shares. |
138
| (3) | Consists of (i) 33,628,927 Class A ordinary shares held by GenTao Capital Limited (“GenTao)”, a British Virgin Islands company solely owned by Mr. Sheng Chen; (ii) 19,670,117 Class B ordinary shares held by Fast Horse Technology Limited (“Fast Horse”), a British Virgin Islands company solely owned by Mr. Sheng Chen; (iii) 8,087,875 Class B ordinary shares held by Sunrise Corporate Holding Ltd. (“Sunrise”), a British Virgin Islands company solely owned by Mr. Sheng Chen; (iv) 60,000 Class C ordinary shares, 769,486 Class B ordinary shares and four Class A ordinary shares held by Personal Group Limited, a British Virgin Islands company solely owned by Mr. Sheng Chen; (v) 1,479,660 Class A ordinary shares issuable under Mr. Sheng Chen’s restricted shares units at his election, (vi) 34,744,206 Class A ordinary shares acquired by Beacon Capital Group Inc. (“Beacon”) from the vesting of performance-based restricted share units on February 2, 2024 (these units were granted to Mr. Sheng Chen and issued to Beacon at his direction), and (vii) 455,296,932 Class A Ordinary Shares held by Success Flow, representing all of the Class A Ordinary Shares held by Success Flow in the Company, pursuant to which Mr. Sheng Chen has the power to give Success Flow voting instructions on certain matters. Mr. Sheng Chen is the sole and direct shareholder of GenTao, Fast Horse, Sunrise, Personal Group and Beacon and may be deemed to have beneficial ownership of the shares held by them. On August 21, 2024, Mr. Sheng Chen, GenTao, Fast Horse, Sunrise, Personal Group, Success Flow and Choice Faith entered into a letter agreement (the “Letter Agreement”) pursuant to which the parties confirmed that a Triggering Event under the voting and consortium agreement dated November 16, 2023, entered into among the same parties, as supplemented by a supplemental agreement dated December 28, 2023, had occurred as a result of the Company’s entry into an overseas business expansion strategic cooperation agreement with LERETECH (HONGKONG) CO., LIMITED and that the Voting Term defined under that agreement therefore had commenced simultaneously. Under that voting and consortium agreement, Success Flow undertakes to, subject to the conditions thereunder, provide voting proxy to delegate the voting power attached to the shares it beneficially owns to Mr. Sheng Chen for a period ending December 28, 2026. Mr. Sheng Chen, as a personal guarantor, together with GenTao, Beacon, Fast Horse and Sunrise, entered into a US$50.25 million term loan facility agreement dated as of August 19, 2021, as amended from time to time (the “Facility Agreement”) with Bold Ally (Cayman) Limited (“Bold Ally”) (the “Bold Ally Loan”), under which shares of GenTao, Beacon and Sunrise were pledged as collateral to Bold Ally to secure repayment of amounts outstanding under the Facility Agreement and GenTao transferred ADSs of the Company to an account designated by Bold Ally. On July 5, 2024, the obligations under the Bold Ally Loan were settled. The settlement was funded using proceeds generated from the issuance of a promissory note issued by GenTao together with Beacon, Fast Horse, and Sunrise to Shining Rich Holdings Limited (the “Investor”) in the amount of up to US$24 million (the “Subscription Agreement”) and the existing cash reserves of Mr. Sheng Chen. As a result of the settlement of the Bold Ally Loan, the collateral for the Bold Ally Loan has been released in full pursuant to a deed of undertaking, and Mr. Sheng Chen’s beneficial ownership interest in the 33,628,926 Class A ordinary shares of the Company that had previously been transferred to Bold Ally has been restored. As of the date of this annual report, 68,373,133 Class A Ordinary Shares and 27,757,992 Class B Ordinary Shares collectively owned by GenTao, Beacon, Fast Horse and Sunrise were pledged as collateral to the Investor pursuant to the Subscription Agreement. The business address for Mr. Sheng Chen is Guanjie Building, Southeast 1st Floor, 10# Jiuxianqiao East Road, Chaoyang District, Beijing 100016, China. Information set forth above is based upon Mr. Sheng Chen’s Schedule 13D/A filings with the SEC on July 8, 2024 and August 22, 2024 (collectively, “Mr. Sheng Chen SC13D/A”). The foregoing descriptions of the agreements and arrangements in this paragraph do not purport to be complete and are qualified in their entirety by reference to such agreement, filed as set forth in Mr. Sheng Chen SC13D/A. For more detailed information on Mr. Sheng Chen’s personal financial situation, please refer to Mr. Sheng Chen SC13D/A and further amendment. |
| (4) | Consists of (i) 2,194,200 Class B ordinary shares and 1,344,228 Class A ordinary shares held by Mr. Ueno, and (ii) 1,549,032 Class A ordinary shares upon vesting of Mr. Ueno’s restricted share units within 60 days of February 28, 2025. Mr. Ueno is an independent director of our company. The business address for Mr. Ueno is Suite 701-702, Plaza 228, No.228 Wan Chai Road, Wan Chai, Hong Kong. |
| (5) | Consists of (i) 455,296,932 Class A Ordinary Shares held by Success Flow and (ii) 195,127,260 Class A Ordinary Shares held by Choice Faith. Both Success Flow and Choice Faith are direct wholly-owned subsidiaries of Shandong Hi-Speed Holdings Group Limited (“SDHG”), which may be deemed to have beneficial ownership held by Success Flow and Choice Faith. Information set forth above is based upon SDHG’s Schedule 13D filing with the SEC on January 5, 2024. The principal business address of SDHG is 38/F, The Center, 99 Queen’s Road Central, Central, Hong Kong SAR, People’s Republic of China. SDHG is a company organized under the laws of Bermuda. |
| (6) | Consists of 455,296,932 Class A Ordinary Shares held by Success Flow. Success Flow is a direct wholly-owned subsidiary of SDHG, which may be deemed to have beneficial ownership held by Success Flow. Information set forth above is based upon Success Flow’s Schedule 13D filing with the SEC on January 5, 2024. The principal business address of Success Flow is Sea Meadow House, Blackburne Highway, (P.O. Box 116), Road Town, Tortola, British Virgin Islands. Success Flow is a business company organized under the laws of the British Virgin Islands. |
139
| (7) | Consists of 195,127,260 Class A Ordinary Shares held by Choice Faith. Choice Faith is a direct wholly-owned subsidiary of SDHG, which may be deemed to have beneficial ownership held by Choice Faith. Information set forth above is based upon Choice Faith’s Schedule 13D filing with the SEC on January 5, 2024. The principal business address of Choice Faith is Sea Meadow House, Blackburne Highway, (P.O. Box 116), Road Town, Tortola, British Virgin Islands. Choice Faith is a business company organized under the laws of the British Virgin Islands. |
Our authorized ordinary shares are divided into Class A ordinary shares, Class B ordinary shares, Class C ordinary shares and Class D ordinary shares. Holders of Class A ordinary shares are entitled to one vote per share, while holders of Class B ordinary shares are entitled to ten votes per share and holders of Class C ordinary shares are entitled to one vote per share, except that we shall only proceed with the following matters with the written consent of the holders holding a majority of the issued and outstanding Class C ordinary shares or with the sanction of a special resolution passed at a separate meeting of the holders of the issued and outstanding Class C ordinary shares: (i) any appointment or removal of directors other than the appointment or removal of directors that is made pursuant to a shareholder’s right under the Investor Rights Agreement, dated January 15, 2015, among the Company, King Venture Holdings Limited, Xiaomi Ventures Limited and certain other parties named therein, and the Share Subscription Agreement, dated May 23, 2016, between Company and Tuspark Innovation Venture Limited (the “Restrictions on Appointment or Removal of External Investors Directors Clause”); (ii) entry into any agreement by us or our subsidiaries with any shareholder who holds more than 10% of our issued and outstanding share capital or such shareholder’s affiliate, other than agreements entered into in our ordinary course of business with a total contract amount below 10% of our consolidated total revenue in the most recent completed fiscal year; and (iii) any proposed amendments to our memorandum and articles of associations that will amend, alter, modify or change the rights attached to Class C ordinary shares. Holders of our Class B ordinary shares or Class C ordinary shares may choose to convert their Class B ordinary shares or Class C ordinary shares into the same number of Class A ordinary shares at any time. For the avoidance of doubt, due to the exit of certain external investors, the Restrictions on Appointment or Removal of External Investors Directors Clause has ceased to be effective. Our board of directors has approved and authorized the issuance of up to 555,000 Class D ordinary shares to Mr. Sheng Chen, our founder and executive chairperson of the board. The increase of authorized share capital to include Class D ordinary shares was approved by the Company’s shareholders at the extraordinary general meeting held on October 5, 2023. The Class D ordinary shares will have the same rights as the Company’s existing Class B ordinary shares except for voting rights, and holders of Class D ordinary shares shall be entitled to 500 votes per share on all matters submitted to shareholder vote. The proposed issuance of Class D ordinary shares is subject to and conditional upon the occurrence of conversion of pledged Class B ordinary shares beneficially owned by Mr. Sheng Chen into Class A ordinary shares upon a transfer to any person who is not an affiliate of Mr. Sheng Chen (each, a “Class B Conversion”). Following each Class B Conversion, the Company will issue a number of Class D ordinary shares to Mr. Sheng Chen that is equal to one-fiftieth (1/50) of the number of converted Class B ordinary shares, with fractional shares rounded down to the nearest whole share. The purchase price for each Class D ordinary share shall be equal to the volume weighted average price of the Company’s ADSs for the 30 trading days immediately prior to applicable issuance date, adjusted by the ADS-to-share ratio. As of the date of this annual report, no Class D ordinary shares has been issued. For details, see “Item 3. Key Information—D. Risk Factors—Risks Related to our ADSs—Our multi-class voting structure will limit your ability to influence corporate matters and could discourage others from pursuing any change of control transactions that holders of our Class A ordinary shares and ADSs may view as beneficial.”
We issued Class A ordinary shares represented by our ADSs in our initial public offering in April 2011 and issued Class C ordinary shares in October 2019 to further enhance our ability to execute business strategies over the long term under the leadership of our board and senior management. Our board of directors approved and authorized the issuance of Class D ordinary shares in February 2023 as an initiative to protect the Company’s interests and continued stability. As of the date of this annual report, no Class D ordinary shares have been issued.
To our knowledge, as of February 28, 2025, a total of 860,947,756 Class A ordinary shares and 16 Class B ordinary shares are held by eleven record holders in the United States, including Citibank N.A., the depositary of our ADS program. The number of beneficial owners of our ADSs in the United States is likely to be much larger than the number of record holders of our ordinary shares in the United States.
Transactions with Shareholders and Affiliates
For the year ended December 31, 2024, we provided a loan to Shanghai Puping Information Technology Co., Ltd., (“Shanghai Puping”), in the amount of RMB40.0 million. We also had current receivables due from Shanghai Puping in the amount of RMB258.4 million as of December 31, 2024.
140
From January 1, 2024 to December 31, 2024, we leased properties for data centers from Sanhe Mingtai Machinery Manufacturing Co., Ltd. (“Sanhe Mingtai”). Lease costs and property management fees incurred during the period were RMB23.1 million and RMB4.9 million, respectively. We also made lease payments to Sanhe Mingtai totaling RMB41.3 million. As of December 31, 2024, ROU assets of RMB262.2 million and lease liabilities of RMB246.1 million were associated with such leases. In addition, for the year ended December 31, 2024, we provided a loan to Sanhe Mingtai in the amount of RMB23.9 million, and had current receivables due from Sanhe Mingtai in the amount of RMB77.5 million as of December 31, 2024.
In November 2024, we paid a legal service fee of RMB5.5 million to a legal advisor of Mr. Sheng Chen, our founder, executive chairperson and interim Chief Executive Officer for legal services rendered to enable him establish a stable control structure for the Company.
In November 2024, we entered into the Taicang Agreement with Dajia and others to collaborate on the Taicang IDC Campus. Under the Taicang Agreement, the parties are to jointly establish a Fund to invest in hyperscale data centers in China, with the initial underlying Assets of the Fund being the first and second phases of our Taicang IDC Data Center, which currently has a total IT capacity of approximately 210MW. We retain a 51% equity interest in the Assets through the Fund, while Dajia acquires and holds the remaining 49% interest. Mr. Sheng Chen, our founder, executive chairperson and interim Chief Executive Officer invested in the Fund alongside the company for RMB1.0 million in December 2024.
In May 15, 2023, we obtained a loan in the amount of RMB350.0 million from Changzhou Gaoxin Interconnection Co., Ltd., at an interest rate of 6.0% per annum. The interest rate was modified to 3.85% effective from July 31, 2024. The original maturity date of the loan was March 31, 2024, which was subsequently extended to January 31, 2026 with the interest rate of 3.60% per annum. Interest incurred on the loan amount to RMB18.2 million. As of December 31, 2024, we had current payables including interest payable in the amount of RMB355.6 million.
Other Transactions with Related Parties
Our other related party transactions, including services provided by/to our equity method investees and other investees measured using measurement alternative in the ordinary course of business were insignificant for the year ended December 31, 2024.
Contractual Arrangements with the Variable Interest Entities and Their Shareholders
See “Item 4. Information on the Company—C. Organizational Structure—Contractual Arrangements with the Variable Interest Entities and Their Shareholders.”
Our PRC subsidiaries and consolidated affiliated entities have engaged, during the ordinary course of business, in a number of customary transactions with each other. All of these inter-company balances have been eliminated in consolidation.
Employment Agreement
Please refer to “Item 6. Directors, Senior Management and Employees—A. Directors and Senior Management—Employment Agreements.”
Not applicable.
141
ITEM 8.FINANCIAL INFORMATION
We have appended consolidated financial statements filed as part of this annual report.
Legal Proceedings
From time to time, we are subject to legal proceedings, investigations and claims incidental to the conduct of our business. For risks and uncertainties relating to the pending case against us, see “Item 3. Key Information—D. Risk Factors—Risks Related to Our Business and Industry—We may be subject to legal and administrative proceedings or arbitration claims from time to time, and the court rulings or arbitration awards may not be favorable to us.” Other than the following disclosed matters, we are currently not involved in any legal or administrative proceedings that may have a material adverse impact on our business, financial position or profitability.
Arbitration in relation to the acquisition of BJ TenxCloud
In July 2021, we, through our wholly-owned subsidiary, Shenzhen Cloud Native Technology Co., Ltd. (“SZ Cloud Native”) entered into a Purchase Framework Agreement to acquire 100% of the equity interest in Beijing TenxCloud Technology Ltd. (“BJ TenxCloud”) from a seller consortium for a total consideration of RMB414.7 million, including both cash consideration as well as warrants (the “Warrants”) issued by our subsidiary – VNET Technology Group Limited (“VNET Technology Cayman”). In addition, we were obligated to pay cash of RMB70.0 million and to issue certain numbers of the shares of the VNET Group, Inc. or its subsidiary with estimated value of RMB167.3 million as of December 31, 2021 to certain selling shareholders who remain as the key employees of BJ TenxCloud.
During the period from March 2023 to March 2024, five members of the seller consortium (the “Seller Claimants”) have separately initiated arbitration proceedings against VNET Group. Inc., VNET Technology Cayman and SZ Cloud Native administered by the China International Economic and Trade Arbitration Commission (“CIETAC”), each demanding payment of the unpaid sums due (collectively, the “Seller Arbitration Proceedings”). In aggregate, the Seller Claimants seek to recover approximately RMB180.1 million plus interest and other expenses as damages in the Seller Arbitration Proceedings.
We have separately initiated an arbitration proceeding administered by CIETAC to partially unwind the transactions contemplated under the Purchase Framework Agreement and all other relevant agreements as well as to seek a reduction of the unpaid consideration (the “Buyer Arbitration Proceeding”), on the ground that the seller consortium made material misrepresentations under the Purchase Framework Agreement and the related transactions. The case has been heared by CIETAC in November 2024 and no decision has been made as of the date of this annual report.
We are vigorously defending against the allegations in the Seller Arbitration Proceedings and have requested suspension of each of the Seller Arbitration Proceedings. In 2024, CIETAC suspended all of the Seller Arbitration Proceedings, which may resume only after a decision is reached in the Buyer Arbitration Proceeding.
As of December 31, 2024, we have recognized a total of RMB378.9 million in accrued expenses and other payables in connection with the acquisition of BJ TenxCloud, excluding any interest accrued on these amounts. As the outcome of the aforementioned proceedings is inherently uncertain, the actual award amount may differ from the expenses and payables we have recorded, and any such differences could be material, potentially resulting in an increase or decrease in our financial results in future periods.
Shareholder Class Action Lawsuits
In December 2023, a shareholder class action lawsuit was filed against us in the United States District Court for the Southern District of New York, alleging that between March 23, 2022 and February 17, 2023, we made materially false and/or misleading statements, as well as failed to disclose material adverse facts about our business, operations and prospects. As of the date of this annual report, we have filed a motion to dismiss this suit, which is currently pending before the court.
142
Dividend Policy
We do not plan to pay any dividends on our ordinary shares in the foreseeable future. We currently intend to retain most, if not all, of our available funds and any future earnings to operate and expand our business.
Our board of directors has complete discretion whether to distribute dividends, subject to certain restrictions under Cayman Islands law and our memorandum and articles or association. In addition, our shareholders may by ordinary resolution declare a dividend, but no dividend may exceed the amount recommended by our board of directors. Under Cayman Islands law, a Cayman Islands company may pay a dividend out of either profit or share premium account, provided that in no circumstances may a dividend be paid if this would result in the company being unable to pay its debts as they fall due in the ordinary course of business. Even if our board of directors decides to pay dividends, the form, frequency and amount will depend upon our future operations and earnings, capital requirements and surplus, general financial condition, contractual restrictions and other factors that the board of directors may deem relevant.
Holders of our ADSs will be entitled to receive dividends, if any, subject to the terms of the deposit agreement, to the same extent as the holders of our ordinary shares. Cash dividends will be paid to the depositary in U.S. dollars, which will distribute them to the holders of ADSs according to the terms of the deposit agreement. Other distributions, if any, will be paid by the depositary to the holders of ADSs by any means it deems legal, fair and practical.
We are a holding company incorporated in the Cayman Islands. We rely on dividends from our operating subsidiary to fund cash and financing requirements. Our operating subsidiary is required to comply with the applicable PRC regulations when it pays dividends to us. See “Item 3. Key Information—D.Risk Factors—Risks Related to Doing Business in China—We may rely on dividends paid by our operating subsidiaries to fund cash and financing requirements, and limitations on the ability of our operating subsidiaries to make payments to us could have a material adverse effect on our ability to conduct our business and fund our operations.”
Except as disclosed elsewhere in this annual report, we have not experienced any significant changes since the date of our audited consolidated financial statements included in this annual report.
ITEM 9.THE OFFER AND LISTING
Our ADSs, each representing six of our Class A ordinary shares, have been listed on the Nasdaq Global Select Market since April 21, 2011 under the symbol “VNET.”
Not applicable.
Our ADSs, each representing six of our ordinary shares, have been traded on the Nasdaq Global Select Market since April 21, 2011 under the symbol “VNET.”
Not applicable.
Not applicable.
143
Not applicable.
ITEM 10.ADDITIONAL INFORMATION
Not applicable.
We are a Cayman Islands company and our corporate affairs are governed by our memorandum and articles of association and by the Companies Act (As Revised) and common law of the Cayman Islands.
As of the date hereof, our authorised share capital of the Company is US$30,000 divided into 3,000,000,000 shares, par value of US$0.00001 each, comprised of (i) 2,698,935,000 Class A ordinary shares of a par value of US$0.00001 each, (ii) 300,000,000 Class B ordinary shares of a par value of US$0.00001 each, (iii) 60,000 Class C ordinary shares of a par value of US$0.00001 each, (iv) 555,000 Class D ordinary shares of a par value of US$0.00001 each, (v) 150,000 Series A perpetual convertible preferred shares of a par value of US$0.00001 each, and (vi) 300,000 Series A-1 perpetual convertible preferred shares of a par value of US$0.00001 each. As of February 28, 2025, there are 1,583,373,683 Class A ordinary shares (excluding (i) treasury shares and (ii) Class A ordinary shares in the form of ADSs that are reserved for issuance upon the exercise of share incentive awards) issued and outstanding, 30,721,723 Class B ordinary shares issued and outstanding, 60,000 Class C ordinary shares issued and outstanding, no Class D ordinary shares issued and outstanding, and no Series A perpetual convertible preferred shares or Series A-1 perpetual convertible preferred shares issued and outstanding.
The following are summaries of material provisions of our currently effective memorandum and articles of association and the Companies Act insofar as they relate to the material terms of our shares.
Registered Office and Objects
The Registered Office of the Company is situated at the offices of Maples Corporate Services Limited, PO Box 309, Ugland House, Grand Cayman, KY1-1104, Cayman Islands, or at such other location within the Cayman Islands as our directors may from time to time determine. The objects for which the Company is established are unrestricted and the Company shall have full power and authority to carry out any object not prohibited by the Companies Act or any other law of the Cayman Islands.
Board of Directors
See “Item 6. Directors, Senior Management and Employees—C. Board Practices—Board of Directors.”
Ordinary Shares
General. Our ordinary shares are divided into Class A ordinary shares, Class B ordinary shares, Class C ordinary shares and Class D ordinary shares. Holders of Class A ordinary shares, Class B ordinary shares, Class C ordinary shares and Class D ordinary shares have the same rights except for voting and conversion rights (as described in more details below). Our ordinary shares are issued in registered form, and are issued when registered in our register of members (shareholders). Our shareholders who are non-residents of the Cayman Islands may freely hold and vote their shares.
Dividends. The holders of our ordinary shares are entitled to such dividends as may be declared by our board of directors, subject to the Companies Act and our articles of association. In addition, our shareholders may by ordinary resolution declare a dividend, but no dividend may exceed the amount recommended by our directors. Under Cayman Islands law, a Cayman Islands company may pay a dividend on its shares out of either profit or share premium account, provided that in no circumstances may a dividend be paid if this would result in the company being unable to pay its debts as they fall due in the ordinary course of business.
Conversion. Each Class B ordinary share, each Class C ordinary share or each Class D ordinary share is convertible into one Class A ordinary share at any time by the holder thereof. Class A ordinary shares are not convertible into Class B ordinary shares, Class C ordinary shares or Class D ordinary shares under any circumstances.
144
Upon any sale, transfer, assignment or disposition of Class B ordinary shares by a holder thereof to any Person or entity who is not an existing holder of such Class B ordinary sharess, the Founder, an Affiliate of the Founder, or a Founder Affiliate, or upon a change of control of the ultimate beneficial ownership of any Class B ordinary shares to any Person or entity who is not an existing holder of Class B ordinary shares, the Founder, an Affiliate of the Founder, or a Founder Affiliate, such Class B ordinary shares will be automatically and immediately converted into an equal number of Class A ordinary shares.
For Class C ordinary shares, the following conversion mechanism is not incorporated into the Company’s memorandum and articles of association, but is nevertheless agreed to with the respective shareholders or documented in the Company’s authorization. Upon any sale, transfer, assignment or disposition of such number of Class C ordinary shares by the holder thereof or the direct or indirect transfer or assignment of the voting power attached to such number of Class C ordinary shares through voting proxy or otherwise to any person that is not an Affiliate of such holder, or upon the direct or indirect sale, transfer, assignment or disposition of a majority of the issued and outstanding voting securities of, or the direct or indirect transfer or assignment of the voting power attached to such voting securities through voting proxy or otherwise, or the direct or indirect sale, transfer, assignment or disposition of all or substantially all of the assets of, a holder of Class C ordinary shares that is an entity to any person that is not an Affiliate of such holder, any number of Class C ordinary shares held by a holder thereof will be automatically and immediately converted into an equal number of Class A ordinary shares.
Upon any sale, transfer, assignment or disposition of Class D ordinary shares by a holder thereof to any Person or entity who is not an existing holder of such Class D ordinary shares, the Founder, an Affiliate of the Founder, or a Founder Affiliate, or upon a change of control of the ultimate beneficial ownership of any Class D ordinary shares to any Person or entity who is not an existing holder of Class D ordinary shares, the Founder, an Affiliate of the Founder, or a Founder Affiliate, such Class D ordinary shares will be automatically and immediately converted into an equal number of Class A ordinary shares.
Voting Rights. In respect of matters requiring shareholders’ votes, on a show of hands, each shareholder is entitled to one vote for each ordinary share registered in such shareholder’s name on the register of members of the Company or, on a poll, each Class A ordinary share is entitled to one vote, each Class B ordinary share is entitled to ten votes, each Class C ordinary shares is entitled to one vote per share, except that we shall only proceed with the following matters with the written consent of the holders holding a majority of the issued and outstanding Class C ordinary shares or with the sanction of a special resolution passed at a separate meeting of the holders of the issued and outstanding Class C ordinary shares:
| (i) | any appointment or removal of directors other than the appointment or removal of directors that is made pursuant to a shareholder’s right under the Investor Rights Agreement, dated January 15, 2015, among the Company, King Venture Holdings Limited, Xiaomi Ventures Limited and certain other parties named therein, and the Share Subscription Agreement, dated May 23, 2016, between Company and Tuspark Innovation Venture Limited (the “Restrictions on Appointment or Removal of External Investors Directors Clause”); |
| (ii) | entry into any agreement by us or our subsidiaries with any shareholder who holds more than 10% of our issued and outstanding share capital or such shareholder’s affiliate, other than agreements entered into in our ordinary course of business with a total contract amount below 10% of our consolidated total revenue in the most recent completed fiscal year; and |
| (iii) | any proposed amendments to our memorandum and articles of associations that will amend, alter, modify or change the rights attached to Class C ordinary shares. Voting at any shareholders’ meeting is by show of hands unless a poll is demanded. A poll may be demanded by the chairperson of the meeting or by any three shareholders entitled to vote at the meeting, or one or more shareholders holding at least 10% of the paid-up voting share capital or 10% of the total voting rights entitled to vote at the meeting and Present. |
145
For the avoidance of doubt, due to the exit of certain external investors, the Restrictions on Appointment or Removal of External Investors Directors Clause has ceased to be effective.
Our board of directors has approved and authorized the issuance of up to 555,000 Class D ordinary shares to Mr. Sheng Chen, our founder, executive chairperson and interim Chief Executive Officer. The increase of authorized share capital to include Class D ordinary shares was approved by the Company’s shareholders at the extraordinary general meeting held on October 5, 2023. The Class D ordinary shares will have the same rights as the Company’s existing Class B ordinary shares except for voting rights, and holders of Class D ordinary shares shall be entitled to 500 votes per share on all matters submitted to shareholder vote. The proposed issuance of Class D ordinary shares is subject to and conditional upon the occurrence of conversion of pledged Class B ordinary shares beneficially owned by Mr. Sheng Chen into Class A ordinary shares upon a transfer to any person who is not an affiliate of Mr. Sheng Chen (each, a “Class B Conversion”). Following each Class B Conversion, the Company will issue a number of Class D ordinary shares to Mr. Sheng Chen that is equal to one-fiftieth (1/50) of the number of converted Class B ordinary shares, with fractional shares rounded down to the nearest whole share. The purchase price for each Class D ordinary share shall be equal to the volume weighted average price of the Company’s ADSs for the 30 trading days immediately prior to applicable issuance date, adjusted by the ADS-to-share ratio. As of the date of this annual report, no Class D ordinary shares has been issued. For details, see “Item 3. Key Information—D. Risk Factors—Risks Related to our ADSs—Our multi-class voting structure will limit your ability to influence corporate matters and could discourage others from pursuing any change of control transactions that holders of our Class A ordinary shares and ADSs may view as beneficial.”
A quorum required for a meeting of shareholders consists of at least one shareholder present in person or by proxy or, if a corporation or other non-natural person, by its duly authorized representative, who holds no less than one-third of the voting power of the shares in issue carrying a right to vote at a meeting of shareholders. Shareholders’ meetings may be held annually and may be convened by our board of directors on its own initiative or upon a requisition to the directors made by shareholders holding in aggregate at least one-third of the voting power of the shares in issue carrying a right to vote at a meeting of shareholders. Advance notice of at least 14 days is required for a meeting of shareholders.
An ordinary resolution to be passed by the shareholders requires a simple majority of votes attaching to the ordinary shares cast in a general meeting while a special resolution requires no less than two-thirds of the votes attaching to the ordinary shares cast in a general meeting. Both ordinary resolutions and special resolutions may also be passed by a unanimous written resolution signed by all the shareholders of our company, as permitted by the Companies Act and our memorandum and articles of association. A special resolution is required for matters including, but not limited to, amending the memorandum and articles of association of the company, reducing share capital and winding up. Our shareholders may affect certain changes by ordinary resolution, including increasing the amount of our authorized share capital, consolidating and dividing all or any of our share capital into shares of larger amount than our existing shares, and the cancellation of any authorized but unissued shares.
Transfer of Shares. Subject to the restrictions of our memorandum and articles of association, any of our shareholders may transfer all or any of his or her ordinary shares by an instrument of transfer in any usual or common form or any other form approved by our board of directors.
Our board of directors may, in its sole discretion, decline to register any transfer of any ordinary share which is not fully paid up or on which we have a lien. Our directors may also decline to register any transfer of any share unless (a) the instrument of transfer is lodged with us, accompanied by the certificate for the shares to which it relates and such other evidence as our board of directors may reasonably require to show the right of the transferor to make the transfer; (b) the instrument of transfer is in respect of only one class of shares; (c) the instrument of transfer is properly stamped, if required; (d) in the case of a transfer to joint holders, the number of joint holders to whom the share is to be transferred does not exceed four; (e) the shares transferred are free of any lien in favor of us; and (f) a nominal processing fee determined to be payable by our directors (not to exceed the maximum sum as Nasdaq may determine to be payable) has been paid to us in respect thereof.
If our directors refuse to register a transfer, they must, within two months after the date on which the instrument of transfer was lodged, send to each of the transferor and the transferee notice of such refusal. The registration of transfers may, on 14 days’ notice being given by advertisement in one or more newspapers or by electronic means, be suspended and the register closed at such times and for such periods as our board of directors may from time to time determine; provided, however, that the registration of transfers may not be suspended and the register may not closed for more than 30 days in any year.
146
Liquidation. On a return of capital on winding up, if the assets available for distribution among our shareholders are more than sufficient to repay the whole of the share capital at the commencement of the winding up, the surplus will be distributed among shareholders in proportion to the par value of the shares held by them at the commencement of the winding up, subject to a deduction from those shares in respect of which there are monies due, of all monies payable to our company for unpaid calls or otherwise. If our assets available for distribution are insufficient to repay the whole of the share capital, the assets will be distributed so that, as nearly as may be, the losses are borne by our shareholders in proportion to the par value of the shares held by them.
Calls on Shares and Forfeiture of Shares. Our board of directors may from time to time make calls upon shareholders for any amounts unpaid on their shares in a notice served to such shareholders at least 14 days prior to the specified time of payment. The shares that have been called upon and remain unpaid on the specified time are subject to forfeiture.
Redemption, Repurchase and Surrender of Shares. We may issue shares on terms that such shares are subject to redemption, at our option or at the option of the holders thereof, on such terms and in such manner as may be determined, before the issue of such shares, by our board of directors or by a special resolution of our shareholders. Our company may also repurchase any of our shares provided that the manner of such purchase has been approved by an ordinary resolution of our shareholders, or the manner of purchase is in accordance with the procedures set out in our memorandum and articles of association. Under the Companies Act, the redemption or repurchase of any share may be paid out of our company’s profits or out of the proceeds of a fresh issue of shares made for the purpose of such redemption or repurchase, or out of capital (including share premium account and capital redemption reserve) if our company can, immediately following such payment, pay its debts as they fall due in the ordinary course of business. In addition, under the Companies Act no such share may be redeemed or repurchased (a) unless it is fully paid up, (b) if such redemption or repurchase would result in there being no shares outstanding, or (c) if the company has commenced liquidation. In addition, our company may accept the surrender of any fully paid share for no consideration.
Variations of Rights of Shares. Whenever the capital of our company is divided into different classes, the rights attached to any such class of shares may, subject to any right or restriction attached to any class, be materially adversely varied either with the written consent of the holders of a majority of the issued shares of that class or with the sanction of a special resolution passed at a separate meeting of the holders of the shares of that class. The rights conferred upon the holders of the shares of any class will not, unless otherwise expressly provided by the terms of issue of the shares of that class, be deemed to be varied by the creation or issue of further shares ranking in priority to or pari passu with such previously existing shares.
Inspection of Books and Records. Holders of our ordinary shares will have no general right under Cayman Islands law to inspect our corporate records (except for our memorandum and articles of association, our register of mortgages and charges and special resolutions of our shareholders) or as authorized by the board or by a special resolution of our shareholders.
In January 2022, we entered into an investment agreement with the funds managed by Blackstone Tactical Opportunities (NYSE: BX), or Blackstone, the world’s largest alternative investment firm, pursuant to which we issued USD-denominated convertible notes due 2027 in an aggregate principal amount of US$250.0 million at an interest rate of 2% per annum, or the 2027 Convertible Notes to the investors. The 2027 Convertible Notes will be convertible, at any time on and after the original issuance date, at the option of holders, into Class A ordinary shares of the Company at a conversion price of US$1.8333 per Class A ordinary share, or into ADSs at a conversion price of US$11.00 per ADS. The conversion prices are subject to adjustment under the terms of the 2027 Convertible Notes. The Company may effect a mandatory conversion at its election, if its ADSs achieve a price threshold of 200% of the conversion price for a specified period. Such 2027 Convertible Notes will bear an interest rate of 2.0% per annum and rank senior to any of the Issuer’s other indebtedness that is expressly subordinated in right of payment to the 2027 Convertible Notes. Unless the 2027 Convertible Notes have been duly redeemed or converted into Class A ordinary shares of the Company in full prior to the maturity date of the 2027 Convertible Notes, certain number of Series A-1 perpetual convertible preferred shares of the Company with a par value US$0.00001 per share will be issued as repayment of the 2027 Convertible Notes to upon maturity, pursuant to the calculation method set forth in the 2027 Convertible Notes. Moreover, subject to certain conditions, holders of the 2027 Convertible Notes have the right to require the Company to redeem, all of their 2027 Convertible Notes, or any portion of the principal thereof, during the redemption period set forth in the 2027 Convertible Notes.
147
In November 2023, we entered into an investment agreement (the “Investment Agreement”) with Success Flow and Choice Faith to make an equity investment in an aggregate amount of US$299 million in the Company. Both Success Flow and Choice Faith are beneficially owned by SDHG. On the same date, Success Flow and Choice Faith also entered into an investor rights agreement with us. In December 2023, a consolidated operating entity of the Group entered into the Strategic Cooperation Agreement with SDHG, pursuant to which, both parties will leverage their respective resources and strengths to develop renewable energy projects in northern China.
In August 2024, Mr. Sheng Chen, GenTao, Fast Horse, Sunrise, Personal Group Limited, Success Flow and Choice Faith entered into the Letter Agreement pursuant to which the parties confirmed that a Triggering Event under the Voting and Consortium Agreement the parties entered into on November 16, 2023, as supplemented by a supplemental agreement dated December 28, 2023 had occurred as a result of our entry into an overseas business expansion strategic cooperation agreement with LERETECH (HONGKONG) CO., LIMITED and that the Voting Term therefore had commenced simultaneously.
Other than in the ordinary course of business and other than those described above, in “Item 4. Information on the Company” and “Item 7. Major Shareholders and Related Party Transactions—B. Related Party Transactions” or elsewhere in this annual report, we have not entered into any material contract during the two years immediately preceding the date of this annual report.
See “Item 4. Information on the Company—B. Business Overview—Regulations—Regulations on Foreign Currency Exchange.”
The following summary of the material Cayman Islands, PRC and United States federal income tax consequences of an investment in our ADSs or Class A ordinary shares is based upon laws and relevant interpretations thereof in effect as of the date of this annual report, all of which are subject to change. This summary does not deal with all possible tax consequences relating to an investment in our ADSs or Class A ordinary shares, such as the tax consequences under state, local and other tax laws.
The Cayman Islands
The Cayman Islands currently levies no taxes on individuals or corporations based upon profits, income, gains or appreciation and there is no taxation in the nature of inheritance tax or estate duty. There are no other taxes likely to be material to our company levied by the government of the Cayman Islands, except for stamp duties that may be applicable on instruments executed in, or after execution, brought within the jurisdiction of, the Cayman Islands. The Cayman Islands is not a party to any double taxation treaties that are applicable to any payments made to or by our company. There are no exchange control regulations or currency restrictions in the Cayman Islands.
Payment of dividends and capital in respect of the shares will not be subject to taxation in the Cayman Islands and no withholding will be requested on the payment of a dividend or capital to any holder of the shares, nor will gains derived from the disposal of the shares be subject to Cayman Islands income or corporation tax.
People’s Republic of China Taxation
Under the EIT Law, an enterprise established under the laws of foreign countries or regions and whose “place of effective management” is located within the PRC are considered PRC tax resident enterprises and subject to PRC income tax at the rate of 25% on worldwide income. Circular 82, as amended, clarified that dividends and other income paid by certain offshore enterprises controlled by a PRC company or a PRC company group established outside of the PRC will be considered PRC-source income and subject to PRC withholding tax, currently at a rate of 10% (or a lower rate under an applicable tax treaty, if any), when paid to non-PRC enterprise shareholders. Under the implementation regulations to the EIT Law, a “place of effective management” is defined as a body that has material and overall management and control over the manufacturing and business operations, personnel and human resources, finances and properties of an enterprise. In addition, the circular mentioned above specifies that certain offshore enterprises controlled by a PRC company or a PRC company group will be classified as PRC resident enterprises if the following are located or resident in the PRC: senior management personnel and departments that are responsible for daily production, operation and management; financial and personnel decision-making bodies; key properties, accounting books, the company seal, and minutes of board meetings and shareholders meetings; and half or more of the senior management or directors having voting rights. Although the circular only applies to offshore enterprises controlled by PRC enterprises and not those controlled by PRC individuals, the determining criteria set forth in the circular may reflect the State Administration of Taxation’s general position on how the “place of effective management” test should be applied in determining the tax resident status of offshore enterprises, regardless of whether they are controlled by PRC enterprises or individuals.
148
We believe that we are not a PRC resident enterprise. However, if the PRC tax authorities determine we are a PRC resident enterprise for EIT purposes, we may be required to withhold tax at the rate of 10% (or a lower rate under an applicable tax treaty, if any) from dividends we pay to our non-PRC resident enterprise shareholders (20% for non-PRC individual shareholders), including the holders of our ADSs. In addition, non-PRC holders of shares and ADSs may be subject to PRC tax on gains realized on the sale or other disposition of ADSs or Class A ordinary shares at the same rates if such income is treated as sourced from within the PRC. It is unclear whether our non-PRC holders of shares and ADSs would be able to claim the benefits of any tax treaties between their jurisdictions of tax residence and the PRC in the event that we are treated as a PRC resident enterprise. See “Item 3. Key Information—D. Risk Factors—Risks Related to Doing Business in China—Under the PRC Enterprise Income Tax Law, we may be classified as a “resident enterprise” of China. Such classification could result in unfavorable tax consequences to us and our non-PRC holders of shares and ADSs.”
Certain U.S. Federal Income Tax Considerations
The following is a discussion of the certain U.S. federal income tax consequences to the U.S. Holders described below of owning and disposing of ADSs or Class A ordinary shares, but it does not purport to be a comprehensive description of all of the tax considerations that may be relevant to a particular person’s decision to hold ADSs or Class A ordinary shares. This discussion applies only to a U.S. Holder that holds ADSs or Class A ordinary shares as capital assets for U.S. federal income tax purposes. In addition, it does not describe all of the tax consequences that may be relevant in light of a U.S. Holder’s particular circumstances, including alternative minimum tax and Medicare contribution tax consequences, and tax consequences applicable to U.S. Holders subject to special rules, such as:
| ● | certain financial institutions; |
| ● | dealers or traders in securities that use a mark-to-market method of tax accounting; |
| ● | persons holding ADSs or Class A ordinary shares as part of a straddle, wash sale, hedging or conversion transaction or integrated transaction or persons entering into a constructive sale with respect to the ADSs or Class A ordinary shares; |
| ● | persons whose functional currency for U.S. federal income tax purposes is not the U.S. dollar; |
| ● | entities classified as partnerships for U.S. federal income tax purposes (and investors therein); |
| ● | tax-exempt entities, “individual retirement accounts” or “Roth IRAs”; |
| ● | persons that own or are deemed to own ADSs or Class A ordinary shares representing ten percent or more of our voting power or value; |
| ● | persons who acquired ADSs or Class A ordinary shares pursuant to the exercise of an employee stock option or otherwise as compensation; or |
| ● | persons holding ADSs or Class A ordinary shares in connection with a trade or business conducted outside of the United States. |
If an entity that is classified as a partnership for U.S. federal income tax purposes owns ADSs or Class A ordinary shares, the U.S. federal income tax treatment of its partners will generally depend on the status of such partners and the activities of the partnership. Partnerships owning ADSs or Class A ordinary shares and partners in such partnerships should consult their tax advisers as to the particular U.S. federal income tax consequences of owning and disposing of ADSs or Class A ordinary shares.
This discussion is based on the Internal Revenue Code of 1986, as amended, or the Code, administrative pronouncements, judicial decisions and final, temporary and proposed Treasury regulations, and the income tax treaty between the United States and the PRC, or the Treaty, all as of the date hereof, any of which is subject to change, possibly with retroactive effect. This discussion is also based, in part, on representations by the depositary and assumes that each obligation under the deposit agreement and any related agreement will be performed in accordance with its terms.
149
For purposes of this discussion, a “U.S. Holder” is a person that is eligible for the benefits of the Treaty, and is a beneficial owner of ADSs or Class A ordinary shares that for U.S. federal income tax purposes is:
| ● | a citizen or individual resident of the United States; |
| ● | a corporation, or other entity taxable as a corporation, created or organized in or under the laws of the United States, any state therein or the District of Columbia; or |
| ● | an estate or trust the income of which is subject to U.S. federal income taxation regardless of its source. |
Treasury regulations that apply to taxable years beginning on or after December 28, 2021, or the Foreign Tax Credit Regulations, may in some circumstances prohibit a U.S. person from claiming a foreign tax credit with respect to certain non-U.S. taxes that are not creditable under applicable income tax treaties. Accordingly, U.S. investors that are not eligible for benefits under the Treaty should consult their tax advisers regarding the creditability or deductibility of any PRC taxes imposed on dividends on, or dispositions of, the ADSs or Class A ordinary shares. This discussion does not apply to investors in this special situation.
U.S. Holders should consult their tax advisers concerning the U.S. federal, state, local and non-U.S. tax consequences of owning and disposing of ADSs or Class A ordinary shares in their particular circumstances.
In general, a U.S. Holder who owns ADSs will be treated as the owner of the underlying shares represented by those ADSs for U.S. federal income tax purposes. Accordingly, no gain or loss will be recognized if a U.S. Holder exchanges ADSs for the underlying shares represented by those ADSs.
Except as described in “Passive Foreign Investment Company Rules” below, this discussion assumes that we are not a passive foreign investment company, or PFIC.
Taxation of Distributions
Distributions paid on the ADSs or Class A ordinary shares, other than certain pro rata distributions of ADSs or Class A ordinary shares, will be treated as dividends to the extent paid out of our current or accumulated earnings and profits (as determined under U.S. federal income tax principles). Because we do not maintain calculations of our earnings and profits under U.S. federal income tax principles, it is expected that distributions generally will be reported to U.S. Holders as “dividends” for U.S. federal income tax purposes. Such dividends will not be eligible for the dividends-received deduction generally available to U.S. corporations under the Code. Subject to applicable limitations, dividends paid to certain non-corporate U.S. Holders may be taxable at reduced rates. Non-corporate U.S. Holders should consult their tax advisers regarding the availability of the reduced tax rate on dividends in their particular circumstances.
Dividends will be included in a U.S. Holder’s income generally on the date of the U.S. Holder’s, or in the case of ADSs, the Depositary’s, receipt. The amount of any dividend income paid in currency other than U.S. dollars will be the U.S. dollar amount calculated by reference to the spot rate in effect on the date of receipt, regardless of whether the payment is in fact converted into U.S. dollars on such date. If the dividend is converted into U.S. dollars on the date of receipt, a U.S. Holder generally should not be required to recognize foreign currency gain or loss in respect of the amount received. A U.S. Holder may have foreign currency gain or loss if the dividend is converted into U.S. dollars after the date of receipt.
150
Dividends will be treated as foreign-source income for foreign tax credit purposes. As described in “—People’s Republic of China Taxation,” dividends paid by us may be subject to PRC withholding tax. For U.S. federal income tax purposes, the amount of the dividend income will include amounts withheld in respect of the PRC withholding tax. Subject to applicable limitations, which vary depending upon the U.S. Holder’s circumstances, PRC taxes withheld from dividend payments (at a rate not exceeding the applicable rate provided in the Treaty) generally will be creditable against a U.S. Holder’s U.S. federal income tax liability. The rules governing foreign tax credits are complex and U.S. Holders should consult their tax advisers regarding the creditability of foreign tax credits in their particular circumstances. In lieu of claiming a credit, a U.S. Holder may elect to deduct such PRC taxes in computing its taxable income, subject to applicable limitations. An election to deduct creditable foreign taxes instead of claiming foreign tax credits must apply to all creditable foreign taxes paid or accrued in the taxable year.
Sale or Other Disposition of ADSs or Class A Ordinary Shares
For U.S. federal income tax purposes, gain or loss realized on the sale or other taxable disposition of ADSs or Class A ordinary shares will be capital gain or loss, and will be long-term capital gain or loss if the U.S. Holder held the ADSs or Class A ordinary shares for more than one year. The amount of the gain or loss will equal the difference between the U.S. Holder’s tax basis in the ADSs or Class A ordinary shares disposed of and the amount realized on the disposition, in each case as determined in U.S. dollars.
As described in “—People’s Republic of China Taxation” above, gains on the sale of ADSs or Class A ordinary shares may be subject to PRC taxes if we are treated as a PRC resident enterprise for PRC tax purposes. Under the Code, capital gains of U.S. persons are generally treated as U.S.-source income. However, a U.S. Holder may be able to elect to treat the gain as foreign-source income under the Treaty and claim foreign tax credit in respect to any PRC tax on dispositions. The Foreign Tax Credit Regulations generally preclude a U.S. Holder from claiming a foreign tax credit with respect to PRC income taxes on gains from dispositions of ADSs or Class A ordinary shares if the U.S. Holder does not elect to apply the benefits of the Treaty. However, in that case it is possible that any PRC taxes on disposition gains may either be deductible or reduce the amount realized on the disposition. The rules governing foreign tax credits and deductibility of foreign taxes are complex. U.S. Holders should consult their tax advisers regarding the consequences of the imposition of any PRC tax on disposition gains, including the Treaty’s resourcing rule, any reporting requirements with respect to a Treaty-based return position and the creditability or deductibility of the PRC tax in their particular circumstances (including any applicable limitations).
Passive Foreign Investment Company Rules
In general, a non-U.S. corporation is a PFIC for any taxable year in which (i) 75% or more of its gross income consists of passive income or (ii) 50% or more of the average quarterly value of its assets consists of assets that produce, or are held for the production of, passive income. For purposes of the above calculations, a non-U.S. corporation that owns, directly or indirectly, at least 25% by value of the shares of another corporation is treated as if it held its proportionate share of the assets of the other corporation and received directly its proportionate share of the income of the other corporation. Passive income generally includes dividends, interest, rents, royalties and certain gains. Cash is a passive asset for these purposes. Based on the composition of our income and assets and the value of our assets, including goodwill, which is based on the price of the ADSs, we believe that we were not a PFIC for the 2024 taxable year. However, it is not entirely clear how the contractual arrangements between our wholly-owned PRC subsidiaries, our consolidated affiliated entities and the shareholders of our consolidated affiliated entities will be treated for purposes of the PFIC rules. Because the treatment of the contractual arrangements is not entirely clear, because we hold a substantial amount of cash, and because PFIC status depends upon the composition of our income and assets and the value of our assets from time to time (which may be determined, in part, by reference to the market price of the ADSs or Class A ordinary shares, which could be volatile), there can be no assurance that we will not be a PFIC for our current taxable year or any future taxable year.
If we were a PFIC for any taxable year and any of our subsidiaries, consolidated affiliated entities or other companies in which we own or are treated as owning equity interests were also a PFIC (any such entity, a “Lower-tier PFIC”), U.S. Holders would be deemed to own a proportionate amount (by value) of the shares of each Lower-tier PFIC and would be subject to U.S. federal income tax according to the rules described in the subsequent paragraph on (i) certain distributions by a Lower-tier PFIC and (ii) dispositions of shares of Lower-tier PFICs, in each case as if the U.S. Holders held such shares directly, even though the U.S. Holders had not received the proceeds of those distributions or dispositions.
151
In general, if we were a PFIC for any taxable year during which a U.S. Holder holds ADSs or Class A ordinary shares, gain recognized by such U.S. Holder on a sale or other disposition (including certain pledges) of its ADSs or Class A ordinary shares would be allocated ratably over that U.S. Holder’s holding period. The amounts allocated to the taxable year of the sale or disposition and to any year before we became a PFIC would be taxed as ordinary income. The amount allocated to each other taxable year would be subject to tax at the highest rate in effect for individuals or corporations, as appropriate, for that taxable year, and an interest charge would be imposed on the resulting tax liability for each such year. Furthermore, to the extent that distributions received by a U.S. Holder in any year on its ADSs or Class A ordinary shares exceed 125% of the average of the annual distributions on the ADSs or Class A ordinary shares received during the preceding three taxable years or the U.S. Holder’s holding period for the ADSs or Class A ordinary shares, whichever is shorter, such distributions would be subject to taxation in the same manner.
Alternatively, if we were a PFIC and if the ADSs were “regularly traded” on a “qualified exchange,” as defined in applicable Treasury regulations, a U.S. Holder could make a mark-to-market election that would result in tax treatment different from the general tax treatment for PFICs described in the preceding paragraph. The ADSs would be treated as “regularly traded” for any calendar year in which more than a de minimis quantity of the ADSs were traded on a qualified exchange on at least 15 days during each calendar quarter. The New York Stock Exchange, where our ADSs are listed, is a qualified exchange for this purpose. U.S. Holders will not be able to make a mark-to-market election with respect to Lower-tier PFICs, if any. Accordingly, if we were a PFIC for any taxable year, a U.S. Holder that makes the mark-to-market election may continue to be subject to the general PFIC rules with respect to such U.S. Holder’s indirect interest in any Lower-tier PFICs.
If a U.S. Holder makes the mark-to-market election, the U.S. Holder generally will recognize as ordinary income any excess of the fair market value of the ADSs at the end of each taxable year over their adjusted tax basis, and will recognize an ordinary loss in respect of any excess of the adjusted tax basis of the ADSs over their fair market value at the end of the taxable year (but only to the extent of the net amount of income previously included as a result of the mark-to-market election). If a U.S. Holder makes the election, the U.S. Holder’s tax basis in the ADSs will be adjusted to reflect the income or loss amounts recognized. Any gain recognized on the sale or other disposition of ADSs in a year when we are a PFIC will be treated as ordinary income and any loss will be treated as an ordinary loss (but only to the extent of the net amount of income previously included as a result of the mark-to-market election, with any excess treated as capital loss).
If a U.S. Holder makes the mark-to-market election, distributions paid on ADSs will be treated as discussed under “—Taxation of Distributions” above. However, regardless of whether a U.S. Holder makes the mark-to-market election, if we were a PFIC or, with respect to particular U.S. Holder, were treated as a PFIC for the taxable year in which we paid a dividend or for the prior taxable year, the preferential dividend rates discussed above with respect to dividends paid to certain non-corporate U.S. Holders would not apply.
If we are a PFIC for any taxable year during which a U.S. Holder owns ADSs or Class A ordinary shares, we will generally continue to be treated as a PFIC with respect to the U.S. Holder for all succeeding years during which the U.S. Holder owns ADSs or Class A ordinary shares, even if we cease to meet the threshold requirements for PFIC status.
We do not intend to provide the information that would otherwise enable U.S. Holders to make a “qualified electing fund election,” which would have resulted in alternate treatment if we were a PFIC for any taxable year.
If we were a PFIC for any taxable year during which a U.S. Holder owned any ADSs or Class A ordinary shares, the U.S. Holder would generally be required to file annual reports with the Internal Revenue Service.
U.S. Holders should consult their tax advisers regarding the determination of whether we are a PFIC for any taxable year and the potential application of the PFIC rules to their ownership of ADSs or Class A ordinary shares.
Information Reporting and Backup Withholding
Payments of dividends and sales proceeds from the sale or exchange of our ADSs or Class A ordinary shares, that are made within the United States or through certain U.S.-related financial intermediaries generally are subject to information reporting, and may be subject to backup withholding, unless (i) the U.S. Holder is a corporation or other exempt recipient or (ii) in the case of backup withholding, the U.S. Holder provides a correct taxpayer identification number and certifies that it is not subject to backup withholding, generally on Internal Revenue Service Form W-9. Backup withholding is not an additional tax. The amount of any backup withholding from a payment to a U.S. Holder will be allowed as a credit against the holder’s U.S. federal income tax liability and may entitle it to a refund, provided that the required information is timely furnished to the Internal Revenue Service.
152
Certain U.S. Holders who are individuals (or entities formed or availed of to hold certain “specified foreign financial assets”) may be required to report information relating to their ownership of ADSs or Class A ordinary shares, unless the ADSs or Class A ordinary shares are held in accounts at financial institutions (in which case the accounts may be reportable if maintained by non-U.S. financial institutions). U.S. Holders should consult their tax advisers regarding their reporting obligations with respect to the ADSs or Class A ordinary shares.
| F. | Dividends and Paying Agents |
Not applicable.
Not applicable.
We have filed with the SEC a registration statement on Form F-1, including relevant exhibits and securities under the Securities Act with respect to underlying ordinary shares represented by the ADSs.
We are subject to the periodic reporting and other informational requirements of the Securities Exchange Act of 1934, as amended, or the Exchange Act. Under the Exchange Act, we are required to file reports and other information with the SEC. Specifically, we are required to file annually a Form 20-F no later than four months after the close of each fiscal year, which is December 31. Copies of reports and other information, when so filed, may be inspected without charge and may be obtained at prescribed rates at the public reference facilities maintained by the SEC at 100 F Street, N.E., Room 1580, Washington, D.C. 20549, and at the regional office of the SEC located at Citicorp Center, 500 West Madison Street, Suite 1400, Chicago, Illinois 60661. The public may obtain information regarding the Washington, D.C. Public Reference Room by calling the SEC at 1-800-SEC-0330. The SEC also maintains a web site at www.sec.gov that contains reports, proxy and information statements, and other information regarding registrants that make electronic filings with the SEC using its EDGAR system.
Our internet website is www.vnet.com. We make available free of charge on our website our annual reports on Form 20-F and any amendments to such reports as soon as reasonably practicable following the electronic filing of such report with the SEC. In addition, we provide electronic or paper copies of our filings free of charge upon request. The information contained on our website is not part of this or any other report filed with or furnished to the SEC.
As a foreign private issuer, we are exempt from the rules under the Exchange Act prescribing the furnishing and content of quarterly reports and proxy statements, and officers, directors and principal shareholders are exempt from the reporting and short-swing profit recovery provisions contained in Section 16 of the Exchange Act. Our financial statements have been prepared in accordance with U.S. GAAP.
We will furnish hard copies of our annual report which will include a review of operations and annual audited consolidated financial statements prepared in conformity with U.S. GAAP free of charge to our shareholders and ADS holders upon request.
For a listing of our subsidiaries, see “Item 4. Information on the Company—C. Organizational Structure.”
Not applicable.
153
ITEM 11.QUANTITATIVE AND QUALITATIVE DISCLOSURES ABOUT MARKET RISK
Interest Rate Risk
Our exposure to interest rate risk primarily relates to interest expenses incurred in respect of borrowings, finance lease liabilities as well as interest income generated by excess cash, which is mostly held in interest-bearing bank deposits. As of December 31, 2024, we had (i) long-term borrowings (current portions) with an aggregate outstanding balance of RMB1,420.2 million, and (ii) long-term borrowings (excluding current portions) with an aggregate outstanding balance of RMB7,767.4 million. The long-term borrowings bore weighted-average interest rate of 4.53% per annum. A hypothetical one percentage point (100 basis-point) decrease in interest rates would have resulted in a decrease of approximately RMB97.8 million in interest expense for the year ended December 31, 2024. We have not used derivative financial instruments to manage our interest risk exposure. Interest earning instruments and interest-bearing obligations carry a degree of interest rate risk. We have not been exposed to, nor do we anticipate being exposed to, material risks due to changes in market interest rates. However, our future interest income and interest expenses may fluctuate due to changes in market interest rates.
Foreign Exchange Risk
We earn most of our revenues and incur most of our expenses in Renminbi, and most of our sales and purchase contracts are denominated in Renminbi. However, we have significant amount of U.S. dollar-denominated debt instruments outstanding and our functional currency is the U.S. dollar. We use forward foreign exchange contracts to hedge against fluctuations in foreign exchange rates. We enter into these derivative financial instruments as risk management tools and not for speculative or trading purposes. The Renminbi depreciated by 1.7% against the U.S. dollar in 2023 and then depreciated 1.5% in 2024. The Company intends to hold U.S. dollar-denominated financial assets and will convert to RMB according to the trend of exchange rate changes. The Company may also consider converting RMB to U.S. dollar to make interest, principal or repurchase payments for our U.S. dollars-denominated debt instruments. As of December 31, 2024, we had total U.S. dollar-denominated cash and cash equivalents, restricted cash and short-term investments in the amount of US$28.3 million. A hypothetical 10% increase in the exchange rate of the U.S. dollar against the RMB would have resulted in an increase of RMB20.7 million in the value of our U.S. dollar-denominated financial assets as of December 31, 2024.
The conversion of Renminbi into foreign currencies, including U.S. dollars, is based on rates set by the People’s Bank of China. Since June 2010, the RMB has fluctuated against the U.S. dollar, at times significantly and unpredictably, and in recent years the RMB has depreciated significantly against the U.S. dollar. It is difficult to predict whether the depreciation will continue and how market forces or PRC or U.S. government policy may impact the exchange rate between the RMB and the U.S. dollar in the future. As our costs and expenses are mostly denominated in RMB, the appreciation of the RMB against the U.S. dollar would increase our costs in U.S. dollar terms. In addition, as our operating subsidiaries and VIEs in China receive revenues in RMB, any significant depreciation of the RMB against the U.S. dollar may have a material and adverse effect on our revenues in U.S. dollar terms and financial condition, and the value of, and any dividends payable on, our ordinary shares. For example, to the extent that we need to convert U.S. dollars into Renminbi for capital expenditures and working capital and other business purposes, appreciation of the Renminbi against the U.S. dollar would have an adverse effect on the RMB amount we would receive from the conversion. Conversely, if we decide to convert Renminbi into U.S. dollars for the purpose of making payments for dividends on our ordinary shares or ADSs, making interest, principal or repurchase payments for our U.S. dollars-denominated debt instruments, strategic acquisitions or investments or other business purposes, appreciation of the U.S. dollar against the Renminbi would have a negative effect on the U.S. dollar amount available to us.
Inflation Risk
In the last three years, inflation in China has not materially impacted our results of operations. According to the National Bureau of Statistics of China, the annual average percent changes in the consumer price index in China for 2022, 2023, and 2024 were 2.0%, 0.2%, and 0.2%, respectively. Although we have not been materially affected by inflation in the past, we cannot assure you that we will not be affected in the future by higher rates of inflation in China.
ITEM 12.DESCRIPTION OF SECURITIES OTHER THAN EQUITY SECURITIES
Not applicable.
154
Not applicable.
Not applicable.
Fees and Charges Our ADS holders May Have to Pay
Citibank, N.A., the depositary of our ADS program, collects fees for delivery and surrender of ADSs directly from investors depositing shares or surrendering ADSs for the purpose of withdrawal or from intermediaries acting for them. The depositary collects fees for making distributions to investors by deducting those fees from the amounts distributed or by selling a portion of distributable property to pay the fees. The depositary may collect its annual fee for depositary services by deductions from cash distributions or by directly billing investors or by charging the book-entry system accounts of participants acting for them. The depositary may generally refuse to provide fee-attracting services until its fees for those services are paid. Citibank’s principal executive office is located at 388 Greenwich Street, New York, New York, 10013. The depositary bank typically appoints a custodian to safeguard the securities on deposit. In this case, the custodian is Citibank Hong Kong, located at 9/F Citi Tower, One Bay East, 83 Hoi Bun Road, Kwun Tong, Kowloon, Hong Kong. As an ADS holder, you will be required to pay the following service fees to the depositary bank:
Service |
|
Fees |
Issuance of ADSs |
|
Up to US$0.05 per ADS issued |
Cancellation of ADSs |
|
Up to US$0.05 per ADS canceled |
Distribution of cash dividends or other cash distributions |
|
Up to US$0.05 per ADS held |
Distribution of ADSs pursuant to stock dividends, free stock distributions or exercise of rights |
|
Up to US$0.05 per ADS held |
Distribution of securities other than ADSs or rights to purchase additional ADSs |
|
Up to US$0.05 per ADS held |
Depositary services |
|
Up to US$0.05 per ADS held on the applicable record date(s) established by the Depositary |
As an ADS holder, you will also be responsible to pay certain fees and expenses incurred by the depositary bank and certain taxes and governmental charges such as:
| ● | fees for the transfer and registration of Class A ordinary shares charged by the registrar and transfer agent for the Class A ordinary shares in the Cayman Islands (i.e., upon deposit and withdrawal of Class A ordinary shares); |
| ● | expenses incurred for converting foreign currency into U.S. dollars; |
| ● | expenses for cable, telex and fax transmissions and for delivery of securities; |
| ● | taxes and duties upon the transfer of securities (i.e., when Class A ordinary shares are deposited or withdrawn from deposit); and |
| ● | fees and expenses incurred in connection with the delivery or servicing of Class A ordinary shares on deposit. |
155
Depositary fees payable upon the issuance and cancellation of ADSs are typically paid to the depositary bank by the brokers (on behalf of their clients) receiving the newly issued ADSs from the depositary bank and by the brokers (on behalf of their clients) delivering the ADSs to the depositary bank for cancellation. The brokers in turn charge these fees to their clients. Depositary fees payable in connection with distributions of cash or securities to ADS holders and the depositary services fee are charged by the depositary bank to the record holders of ADSs as of the applicable ADS record date.
The depositary fees payable for cash distributions are generally deducted from the cash being distributed. In the case of distributions other than cash (i.e., stock dividends, rights), the depositary bank charges the applicable fee to the record date ADS holders concurrent with the distribution. In the case of ADSs registered in the name of the investor (whether certificated or uncertificated in the direct registration system), the depositary bank sends invoices to the applicable record date ADS holders. In the case of ADSs held in brokerage and custodian accounts (via DTC), the depositary bank generally collects its fees through the systems provided by DTC (whose nominee is the registered holder of the ADSs held in DTC) from the brokers and custodians holding ADSs in their DTC accounts. The brokers and custodians who hold their clients’ ADSs in DTC accounts in turn charge their clients’ accounts the amount of the fees paid to the depositary banks.
In the event of refusal to pay the depositary fees, the depositary bank may, under the terms of the deposit agreement, refuse the requested service until payment is received or may set off the amount of the depositary fees from any distribution to be made to the ADS holder.
Note that the fees and charges you may be required to pay may vary over time and may be changed by us and by the depositary bank. You will receive prior notice of such changes.
The depositary bank may reimburse us for certain expenses incurred by us in respect of the ADR program established pursuant to the deposit agreement, by making available a portion of the depositary fees charged in respect of the ADR program or otherwise, upon such terms and conditions as we and the depositary bank may agree from time to time.
Fees and Other Payments Made by the Depositary to Us
Our depositary has agreed to reimburse us for certain expenses we incur that are related to establishment and maintenance of the ADS program, including investor relations expenses and exchange application and listing fees. There are limits on the amount of expenses for which the depositary will reimburse us, but the amount of reimbursement available to us is not related to the amounts of fees the depositary collects from investors. During the year ended December 31, 2024, we received US$1.7 million from the depositary as reimbursement for our expenses incurred in connection with the establishment and maintenance of the ADS program for the year of 2024.
156
PART II
ITEM 13.DEFAULTS, DIVIDEND ARREARAGES AND DELINQUENCIES
None.
ITEM 14.MATERIAL MODIFICATIONS TO THE RIGHTS OF SECURITY HOLDERS AND USE OF PROCEEDS
See “Item 10. Additional Information” for a description of the rights of security holders, which remain unchanged since our initial public offering.
ITEM 15.CONTROLS AND PROCEDURES
Disclosure Controls and Procedures
Our management, with the participation of our chief executive officer and chief financial officer, has performed an evaluation of the effectiveness of our disclosure controls and procedures (as defined in Rule 13a-15(e) under the Exchange Act) as of the end of the period covered by this annual report, as required by Rule 13a-15(b) under the Exchange Act. Based on such evaluation, our management has concluded that, as of the end of the period covered by this annual report, our disclosure controls and procedures were effective.
Management’s Annual Report on Internal Control over Financial Reporting
Our management is responsible for establishing and maintaining adequate internal control over financial reporting, as defined in Rule 13a-15(f) under the Exchange Act. Our internal control system was designed to provide reasonable assurance regarding the reliability of financial reporting and the preparation and fair presentation of its published consolidated financial statements. All internal control systems, no matter how well designed, have inherent limitations. Therefore, even those systems determined to be effective may not prevent or detect misstatements and can provide only reasonable assurance with respect to financial statement preparation and presentation. Also, projections of any evaluation of effectiveness to future periods are subject to the risk that controls may become inadequate because of changes in conditions, or that the degree of compliance with the policies or procedures may deteriorate.
Our management, with the participation of our chief executive officer and chief financial officer, conducted an assessment of the effectiveness of our internal control over financial reporting as of December 31, 2024. In making this assessment, we used the criteria established within the Internal Control —Integrated Framework issued by the Committee of Sponsoring Organizations of the Treadway Commission (2013 framework). Based on this assessment, our management has concluded that, as of December 31, 2024, our internal control over financial reporting was effective.
Changes in Internal Control over Financial Reporting
There were no changes in our internal controls over financial reporting that occurred during the period covered by this annual report that have materially affected, or are reasonably likely to materially affect, our internal controls over financial reporting.
Attestation Report of the Registered Public Accounting Firm
Our independent registered public accounting firm, KPMG Huazhen LLP, has audited the effectiveness of our internal control over financial reporting as of December 31, 2024 and has issued an attestation report set forth below.
157
Report of Independent Registered Public Accounting Firm
To the Shareholders and Board of Directors
VNET Group, Inc.:
Opinion on Internal Control Over Financial Reporting
We have audited VNET Group, Inc. and subsidiaries’ (the Company) internal control over financial reporting as of December 31, 2024, based on criteria established in Internal Control – Integrated Framework (2013) issued by the Committee of Sponsoring Organizations of the Treadway Commission. In our opinion, the Company maintained, in all material respects, effective internal control over financial reporting as of December 31, 2024, based on criteria established in Internal Control – Integrated Framework (2013) issued by the Committee of Sponsoring Organizations of the Treadway Commission.
We also have audited, in accordance with the standards of the Public Company Accounting Oversight Board (United States) (PCAOB), the consolidated balance sheets of the Company as of December 31, 2023 and 2024, the related consolidated statements of operations, comprehensive (loss) income, shareholders’ equity, and cash flows for each of the years in the three-year period ended December 31, 2024, and the related notes (collectively, the consolidated financial statements), and our report dated April 25, 2025 expressed an unqualified opinion on those consolidated financial statements.
Basis for Opinion
The Company’s management is responsible for maintaining effective internal control over financial reporting and for its assessment of the effectiveness of internal control over financial reporting, included in the accompanying Management’s Annual Report on Internal Control over Financial Reporting. Our responsibility is to express an opinion on the Company’s internal control over financial reporting based on our audit. We are a public accounting firm registered with the PCAOB and are required to be independent with respect to the Company in accordance with the U.S. federal securities laws and the applicable rules and regulations of the Securities and Exchange Commission and the PCAOB.
We conducted our audit in accordance with the standards of the PCAOB. Those standards require that we plan and perform the audit to obtain reasonable assurance about whether effective internal control over financial reporting was maintained in all material respects. Our audit of internal control over financial reporting included obtaining an understanding of internal control over financial reporting, assessing the risk that a material weakness exists, and testing and evaluating the design and operating effectiveness of internal control based on the assessed risk. Our audit also included performing such other procedures as we considered necessary in the circumstances. We believe that our audit provides a reasonable basis for our opinion.
Definition and Limitations of Internal Control Over Financial Reporting
A company’s internal control over financial reporting is a process designed to provide reasonable assurance regarding the reliability of financial reporting and the preparation of financial statements for external purposes in accordance with generally accepted accounting principles. A company’s internal control over financial reporting includes those policies and procedures that (1) pertain to the maintenance of records that, in reasonable detail, accurately and fairly reflect the transactions and dispositions of the assets of the company; (2) provide reasonable assurance that transactions are recorded as necessary to permit preparation of financial statements in accordance with generally accepted accounting principles, and that receipts and expenditures of the company are being made only in accordance with authorizations of management and directors of the company; and (3) provide reasonable assurance regarding prevention or timely detection of unauthorized acquisition, use, or disposition of the company’s assets that could have a material effect on the financial statements.
Because of its inherent limitations, internal control over financial reporting may not prevent or detect misstatements. Also, projections of any evaluation of effectiveness to future periods are subject to the risk that controls may become inadequate because of changes in conditions, or that the degree of compliance with the policies or procedures may deteriorate.
/s/ KPMG Huazhen LLP
Beijing, China
April 25, 2025
158
ITEM 16A.AUDIT COMMITTEE FINANCIAL EXPERT
Our board of directors has determined that Mr. Sean Shao, independent director (under the standards set forth in Nasdaq Stock Market Rule 5605(a)(2) and Rule 10A-3 under the Exchange Act) and member of our audit committee, is an audit committee financial experts.
ITEM 16B.CODE OF ETHICS
Our board of directors has adopted a code of ethics that applies to our directors, officers, employees and agents, including certain provisions that specifically apply to our chief executive officer, chief financial officer, chief operating officer, vice presidents and any other persons who perform similar functions for us. We have filed our code of business conduct and ethics as an exhibit to our registration statement on Form F-1 (No. 333-173292).
ITEM 16C.PRINCIPAL ACCOUNTANT FEES AND SERVICES
The following table sets forth the aggregate fees by categories specified below in connection with certain professional services rendered by our independent registered public accounting firm for the periods indicated:
|
|
For the Years Ended |
||
|
|
December 31, |
||
|
|
2023 |
|
2024 |
|
|
(in US$ thousands) |
||
Audit fees(1) |
|
1,936 |
|
1,731 |
Tax fees |
|
— |
|
38 |
Notes:
| (1) | “Audit fees” mean the aggregate fees billed or expected to be billed for professional services rendered by our independent registered public accounting firm for the audit of our annual financial statements and services in connection with statutory and regulatory filing. |
The policy of our audit committee is to pre-approve all audit and non-audit services provided by our independent registered public accounting firm, including audit, audit-related and tax services as described above, prior to the commencement of such services.
ITEM 16D.EXEMPTIONS FROM THE LISTING STANDARDS FOR AUDIT COMMITTEES
Not applicable.
ITEM 16E.PURCHASES OF EQUITY SECURITIES BY THE ISSUER AND AFFILIATED PURCHASERS
None.
159
ITEM 16F.CHANGE IN REGISTRANT’S CERTIFYING ACCOUNTANT
Not applicable.
ITEM 16G.CORPORATE GOVERNANCE
Certain corporate governance practices in the Cayman Islands, which is our home country, are considerably different than the standards applied to U.S. domestic issuers. Nasdaq Stock Market Rules provide that foreign private issuers are exempt from certain corporate governance requirements of Nasdaq and may follow their home country practices, subject to certain exceptions and requirements to the extent that such exemptions would be contrary to U.S. federal securities laws and regulations. We currently follow our home country practice that: (i) does not require us to disclose any agreements or arrangements of third party director or nominee compensation, (ii) does not require us to solicit proxy and hold meetings of our shareholders every year, (iii) does not require us to make available to shareholders an annual report containing audited financial statements within a reasonable time following our filing of an annual report with the SEC, (iv) does not require that a majority of our board of directors satisfy the “independence” requirements of Rule 5605 of Nasdaq Stock Market Rules, (v) does not require each member of our compensation committee and nominating and corporate governance committee to be an independent director, (vi) does not require that director nominees be either selected or recommended by independent directors, (vii) does not require us to seek shareholder approval prior to the issuance of securities in connection with the acquisition of stock or assets of another company, (viii) does not require us to seek shareholder approval prior to the issuance of securities when the issuance or potential issuance will result in a change of control of the Company, (ix) does not require us to seek shareholders’ approval for amending our share incentive plan, (x) does not require us to obtain shareholder approval for issuing additional securities exceeding 20% of our outstanding ordinary shares, (xi) does not require that voting rights of existing shareholders cannot be disparately reduced or restricted through any corporate action or issuance, and (xii) does not restrict a company’s transactions with directors, requiring only that directors exercise a duty of care and owe certain fiduciary duties to the companies for which they serve. In the future, we may rely on other exemptions provided by Nasdaq.
In accordance with NASDAQ Stock Market Rule 5250(d)(1), we will post this annual report on Form 20-F on our company website at https://ir. vnet.com/. In addition, we will provide hard copies of our annual report free of charge to shareholders and ADS holders upon request.
ITEM 16H.MINE SAFETY DISCLOSURE
Not applicable.
160
ITEM 16I.DISCLOSURE REGARDING FOREIGN JURISDICTIONS THAT PREVENT INSPECTIONS
Not Applicable.
ITEM 16J.INSIDER TRADING POLICIES
We have adopted insider trading policies governing the purchase, sale, and other disposition of our securities by directors, senior management, and employees. A copy of the insider trading policies is attached as an exhibit to this annual report.
ITEM 16K.CYBERSECURITY
At VNET, cybersecurity risk management is an integral part of our overall enterprise risk management program. Our cybersecurity risk management program is based on industry best practices that aim (1) to provide a roadmap for effective security management practices and controls that protect and maintain the confidentiality, integrity, and availability of Company’s information systems and information assets, including non-public information and (2) to prevent data exfiltration, manipulation, and destruction, as well as system and transactional disruption. It is also designed to provide a framework for handling cybersecurity threats and incidents, including threats and incidents associated with the use of applications developed and services provided by third-party service providers, and facilitate coordination across different departments of our company. This framework includes steps for assessing the severity of a cybersecurity threat, identifying the source of a cybersecurity threat including whether the cybersecurity threat is associated with a third-party service provider, implementing cybersecurity countermeasures and mitigation strategies and informing management and our board of directors of material cybersecurity threats and incidents. We carry out information security management from three levels of physical security, internal cybersecurity and external cybersecurity, and formulate privacy policies to ensure the security of personal data and privacy. Our cybersecurity team is responsible for assessing our cybersecurity risk management program and we currently do not engage third parties for such assessment. In addition, we require information security awareness and training to be completed annually by our employees, including all new hires. Our IT department is available to all employees to answer questions related to security awareness and information security best practice references and archived documentation, and we provide targeted training from time to time on topics such as phishing and secure application development, among others. Our data centers are certified as level 3 by the China Cybersecurity Review Technology and Certification Center (CCRC) for information system security integration service, information security emergency response service, and information security risk assessment service. We are ISO 27001 certified in the main operating regions of the Company.
Our board of directors has overall oversight responsibility for our risk management, and delegates cybersecurity risk management oversight to the audit committee of the board of directors. The audit committee is responsible for ensuring that management has processes in place designed to identify and evaluate cybersecurity risks to which the company is exposed and implement processes and programs to manage cybersecurity risks and mitigate cybersecurity incidents. The audit committee also reports material cybersecurity risks to our full board of directors. Management is responsible for identifying, considering and assessing material cybersecurity risks on an ongoing basis, establishing processes to ensure that such potential cybersecurity risk exposures are monitored, putting in place appropriate mitigation measures and maintaining cybersecurity programs. Our cybersecurity programs are under the direction of our Chief Information Security Officer, or CISO who receives reports from our cybersecurity team and monitors the prevention, detection, mitigation, and remediation of cybersecurity incidents. Our CISO and dedicated personnel are certified and experienced information systems security professionals and information security managers with many years of experience. Management, including the CISO, CEO and CFO and our cybersecurity team, regularly update the audit committee on the company’s cybersecurity programs, material cybersecurity risks and mitigation strategies and provide cybersecurity reports quarterly that cover, among other topics, update the status of any material cybersecurity incidents or material risks from cybersecurity threats to the Company, if any, the relevant disclosure issues, assessments of the Company’s cybersecurity programs, developments in cybersecurity and updates to the company’s cybersecurity programs and mitigation strategies.
In 2024, we did not identify any cybersecurity threats that have materially affected or are reasonably likely to materially affect our business strategy, results of operations, or financial condition. However, despite our efforts, we cannot eliminate all risks from cybersecurity threats, or provide assurances that we have not experienced an undetected cybersecurity incident. For more information about these risks, please see “Risk Factors –– Risks Related to Our Business and Industry––Actual or alleged failure to comply with laws and regulations related to cybersecurity, information security, privacy and data protection could lead to government enforcement actions, have a serious adverse effect on our reputation, and discourage current and potential clients from doing business with us” in this annual report on Form 20-F.
161
PART III
ITEM 17.FINANCIAL STATEMENTS
We have elected to provide financial statements pursuant to Item 18.
ITEM 18.FINANCIAL STATEMENTS
The consolidated financial statements of VNET Group, Inc. and its subsidiaries and consolidated affiliated entities are included at the end of this annual report.
ITEM 19.EXHIBITS
Exhibit Number |
|
Description of Document |
|---|---|---|
|
|
|
1.1 |
|
|
|
||
2.1 |
|
|
|
||
2.2 |
|
|
|
||
2.3 |
|
|
|
||
2.4 |
|
|
|
||
2.5 |
|
|
|
||
2.6* |
|
|
|
|
|
4.1 |
|
|
|
||
4.2 |
|
|
|
||
4.3 |
|
|
|
||
4.4 |
|
|
|
162
Exhibit Number |
|
Description of Document |
|---|---|---|
|
|
|
4.5 |
|
|
|
||
4.6 |
|
|
|
||
4.7 |
|
|
|
||
4.8 |
|
|
|
||
4.9 |
|
|
|
||
4.10 |
|
|
|
||
4.11 |
|
|
|
||
4.12 |
|
|
|
||
4.13 |
|
|
|
||
4.14 |
|
|
|
163
Exhibit Number |
|
Description of Document |
|---|---|---|
|
|
|
4.15 |
|
|
|
||
4.16 |
|
|
|
||
4.17 |
|
|
|
||
4.18 |
|
|
|
||
4.19 |
|
|
|
||
4.20 |
|
|
|
||
4.21 |
|
|
|
|
|
4.22 |
|
|
|
||
4.23 |
|
|
|
||
4.24 |
|
|
|
164
Exhibit Number |
|
Description of Document |
|---|---|---|
|
|
|
4.25 |
|
|
|
||
4.26 |
|
|
|
|
|
4.27 |
|
|
|
|
|
4.28 |
|
|
|
|
|
4.29 |
|
|
|
|
|
4.30 |
|
|
|
|
|
4.31 |
|
|
|
|
|
4.32 |
|
|
|
|
|
4.33 |
|
|
|
|
|
4.34 |
|
|
|
|
|
4.35 |
|
|
|
|
|
4.36 |
|
|
|
|
|
165
Exhibit Number |
|
Description of Document |
|---|---|---|
|
|
|
4.37 |
|
|
|
|
|
4.38 |
|
|
|
|
|
4.39 |
|
|
|
|
|
4.40 |
|
|
|
|
|
4.41 |
|
|
|
|
|
4.42 |
|
|
|
||
4.43 |
|
|
|
|
|
4.44 |
|
|
|
|
|
8.1* |
|
List of Subsidiaries and Principal Consolidated Affiliate Entities |
|
|
|
11.1 |
|
|
|
||
11.2* |
|
|
|
|
|
12.1* |
|
Chief Executive Officer Certification Pursuant to Section 302 of the Sarbanes-Oxley Act of 2002 |
|
||
12.2* |
|
Chief Financial Officer Certification Pursuant to Section 302 of the Sarbanes-Oxley Act of 2002 |
|
||
13.1** |
|
Chief Executive Officer Certification Pursuant to Section 906 of the Sarbanes-Oxley Act of 2002 |
|
||
13.2** |
|
Chief Financial Officer Certification Pursuant to Section 906 of the Sarbanes-Oxley Act of 2002 |
|
166
Exhibit Number |
|
Description of Document |
|---|---|---|
|
|
|
15.1* |
|
Consent of KPMG Huazhen LLP, Independent Registered Public Accounting Firm |
|
||
15.2* |
|
|
|
|
|
97 |
|
|
|
||
99.1* |
|
|
|
|
|
101.INS* |
|
Inline XBRL Instance Document |
|
||
101.SCH* |
|
Inline XBRL Taxonomy Extension Schema Document |
|
||
101.CAL* |
|
Inline XBRL Taxonomy Extension Calculation Linkbase Document |
|
||
101.DEF* |
|
Inline XBRL Taxonomy Extension Definition Linkbase Document |
|
||
101.LAB* |
|
Inline XBRL Taxonomy Extension Label Linkbase Document |
|
||
101.PRE* |
|
Inline XBRL Taxonomy Extension Presentation Linkbase Document |
|
|
|
104* |
|
Cover Page Interactive Data File (formatted as Inline XBRL and contained in Exhibit 101) |
* |
Filed with this Annual Report on Form 20-F. |
** |
Furnished with Annual Report on Form 20-F. |
167
SIGNATURES
The registrant hereby certifies that it meets all of the requirements for filing its annual report on Form 20-F and that it has duly caused and authorized the undersigned to sign this annual report on its behalf.
|
VNET Group, Inc. |
||
|
|
|
|
|
By: |
/s/ Sheng Chen |
|
|
Name: |
Sheng Chen |
|
|
|
Title: |
Executive chairperson of Board of Directors |
Date: April 25, 2025
168
VNET GROUP, INC.
INDEX TO CONSOLIDATED FINANCIAL STATEMENTS
|
Page |
Consolidated Financial Statements |
|
|
|
Report of Independent Registered Public Accounting Firm (KPMG Huazhen LLP, Beijing, China, Auditor Firm ID: 1186) |
F-2 — F-3 |
|
|
Consolidated Balance Sheets as of December 31, 2023 and 2024 |
F-4 — F-7 |
|
|
Consolidated Statements of Operations for the Years Ended December 31, 2022, 2023 and 2024 |
F-8 |
|
|
F-9 |
|
|
|
Consolidated Statements of Cash Flows for the Years Ended December 31, 2022, 2023 and 2024 |
F-10 — F-12 |
|
|
Consolidated Statements of Shareholders’ Equity for the Years Ended December 31, 2022, 2023 and 2024 |
F-13 — F-15 |
|
|
Notes to the Consolidated Financial Statements for the Years Ended December 31, 2022, 2023 and 2024 |
F-16 — F-71 |
F-1
REPORT OF INDEPENDENT REGISTERED PUBLIC ACCOUNTING FIRM
To the Shareholders and Board of Directors
VNET Group, Inc.:
Opinion on the Consolidated Financial Statements
We have audited the accompanying consolidated balance sheets of VNET Group, Inc. and subsidiaries (the Company) as of December 31, 2023 and 2024, the related consolidated statements of operations, comprehensive (loss) income, shareholders’ equity, and cash flows for each of the years in the three-year period ended December 31, 2024, and the related notes (collectively, the consolidated financial statements). In our opinion, the consolidated financial statements present fairly, in all material respects, the financial position of the Company as of December 31, 2023 and 2024, and the results of its operations and its cash flows for each of the years in the three-year period ended December 31, 2024, in conformity with U.S. generally accepted accounting principles.
We also have audited, in accordance with the standards of the Public Company Accounting Oversight Board (United States) (PCAOB), the Company’s internal control over financial reporting as of December 31, 2024, based on criteria established in Internal Control – Integrated Framework (2013) issued by the Committee of Sponsoring Organizations of the Treadway Commission, and our report dated April 25, 2025 expressed an unqualified opinion on the effectiveness of the Company’s internal control over financial reporting.
Basis for Opinion
These consolidated financial statements are the responsibility of the Company’s management. Our responsibility is to express an opinion on these consolidated financial statements based on our audits. We are a public accounting firm registered with the PCAOB and are required to be independent with respect to the Company in accordance with the U.S. federal securities laws and the applicable rules and regulations of the Securities and Exchange Commission and the PCAOB.
We conducted our audits in accordance with the standards of the PCAOB. Those standards require that we plan and perform the audit to obtain reasonable assurance about whether the consolidated financial statements are free of material misstatement, whether due to error or fraud. Our audits included performing procedures to assess the risks of material misstatement of the consolidated financial statements, whether due to error or fraud, and performing procedures that respond to those risks. Such procedures included examining, on a test basis, evidence regarding the amounts and disclosures in the consolidated financial statements. Our audits also included evaluating the accounting principles used and significant estimates made by management, as well as evaluating the overall presentation of the consolidated financial statements. We believe that our audits provide a reasonable basis for our opinion.
Critical Audit Matters
The critical audit matters communicated below are matters arising from the current period audit of the consolidated financial statements that were communicated or required to be communicated to the audit committee and that: (1) relate to accounts or disclosures that are material to the consolidated financial statements and (2) involved our especially challenging, subjective, or complex judgments. The communication of critical audit matters does not alter in any way our opinion on the consolidated financial statements, taken as a whole, and we are not, by communicating the critical audit matters below, providing separate opinions on the critical audit matters or on the accounts or disclosures to which they relate.
Valuation of 2027 convertible notes
As discussed in Notes 17 and 26 to the consolidated financial statements, the Company assessed the amendments to the terms of the 2027 convertible notes as an extinguishment of debt based on a qualitative and quantitative evaluation of the amendments and elected to subsequently account for the 2027 convertible notes, as amended, at fair value as a whole, with the interest expenses presented within the changes in fair value of financial instruments. As of December 31, 2024, the fair value of the 2027 convertible notes was RMB1,897,738 thousand. The fair value of 2027 convertible notes is measured using binomial tree pricing model that involves several parameters including the Company’s stock price, stock price volatility, the remaining maturity term and the discount rate.
We identified the evaluation of the fair value of the 2027 convertible notes as a critical audit matter. Subjective and challenging auditor judgment, as well as specialized skills and knowledge, was required to evaluate the discount rate used in the Company’s valuation of the 2027 convertible notes.
F-2
The following are the primary procedures we performed to address this critical audit matter. We evaluated the design and tested the operating effectiveness of certain internal control related to the Company’s determination of the discount rate. We involved valuation professionals with specialized skills and knowledge, who assisted in 1) testing the relevance and reliability of the underlying data used in management’s estimate of the discount rate, and 2) evaluating the discount rate by comparing it to a discount rate range that was developed using market data for publicly traded debts with similar terms issued by comparable entities with similar credit ratings.
Changes in estimated useful lives of data center structural and supply assets
As discussed in Note 2(c) to the consolidated financial statements, the Company regularly assesses the estimated useful lives of its property and equipment. In January 2024, the Company completed an assessment and revised its estimate of the useful lives of the data center structural and supply assets, based on the Company’s long-term use plan, considering a number of factors including current condition and historical useful life data of these assets and industry practices. As discussed in Note 8, as of December 31, 2024, the Company recorded RMB17,216,635 thousand in total property and equipment, net, which included the data center structural and supply assets.
We identified the evaluation of changes in estimated useful lives of data center structural and supply assets as a critical audit matter. Subjective and challenging auditor judgment was required to evaluate the Company’s estimated useful lives of data center structural and supply assets, especially the factors used to determine the estimated useful lives. Changes to the estimated useful lives of data center structural and supply assets could have a significant impact on the timing of recognition of depreciation expense.
The following are the primary procedures we performed to address this critical audit matter. We evaluated the design and tested the operating effectiveness of certain internal control related to the determination of changes in the estimated useful lives of data center structural and supply assets. We evaluated the factors the Company used to determine the estimated useful lives by:
· |
inquiring of management personnel regarding the operation and performance of the data center structural and supply assets |
· |
observing the current condition of certain data center structural and supply assets |
· |
evaluating the relevance and reliability of historical useful life data used by the Company |
· |
involving valuation professionals with specialized skills and knowledge, who assisted in comparing the estimated useful lives to the useful lives of similar assets of peer companies based on available market data |
/s/KPMG Huazhen LLP
We have served as the Company’s auditor since 2022.
Beijing China
April 25, 2025
F-3
VNET GROUP, INC.
CONSOLIDATED BALANCE SHEETS
(Amounts in thousands)
|
|
|
|
As of December 31, |
||||
|
|
Note |
|
2023 |
|
2024 |
||
|
|
|
|
RMB |
|
RMB |
|
US$ |
ASSETS |
|
|
|
|
|
|
|
|
Current assets: |
|
|
|
|
|
|
|
|
Cash and cash equivalents |
|
|
|
2,243,537 |
|
1,492,436 |
|
204,463 |
Restricted cash (including amounts of consolidated VIEs that can be used only to settle obligations of the VIEs of RMB434,421 and RMB514,991 as of December 31, 2023 and 2024, respectively) |
|
|
|
2,854,568 |
|
545,795 |
|
74,774 |
Short-term investments |
|
6 |
|
356,820 |
|
— |
|
— |
Accounts and notes receivable (net of allowance for doubtful debt of RMB188,356 and RMB189,501 as of December 31, 2023 and 2024, respectively)(including amounts of consolidated VIEs that can be used only to settle obligations of the VIEs of RMB61,618 as of December 31, 2024) |
|
5 |
|
1,715,975 |
|
1,655,984 |
|
226,869 |
Amounts due from related parties |
|
22 |
|
277,237 |
|
336,360 |
|
46,081 |
Prepaid expenses and other current assets |
|
7 |
|
2,375,341 |
|
2,789,573 |
|
382,171 |
Total current assets |
|
|
|
9,823,478 |
|
6,820,148 |
|
934,358 |
|
|
|
|
|
|
|
|
|
Non-current assets: |
|
|
|
|
|
|
|
|
Restricted cash (including amounts of consolidated VIEs that can be used only to settle obligations of the VIEs of RMB382 and RMB18,000 as of December 31, 2023 and 2024, respectively) |
|
|
|
882 |
|
42,842 |
|
5,869 |
Derivative financial instrument |
|
26 |
|
— |
|
6,768 |
|
927 |
Long-term investments, net |
|
12 |
|
757,949 |
|
794,688 |
|
108,872 |
Property and equipment, net (including amounts of consolidated VIEs that can be used only to settle obligations of the VIEs of RMB1,116,514 and RMB1,022,885 as of December 31, 2023 and 2024, respectively) |
|
8 |
|
13,024,393 |
|
17,216,635 |
|
2,358,669 |
Intangible assets, net |
|
9 |
|
1,383,406 |
|
1,403,787 |
|
192,318 |
Land use rights, net |
|
10 |
|
602,503 |
|
766,213 |
|
104,971 |
Operating lease right-of-use assets, net (including amounts of consolidated VIEs that can be used only to settle obligations of the VIEs of RMB3,948,272 and RMB4,561,722 as of December 31, 2023 and 2024, respectively) |
|
16 |
|
4,012,329 |
|
4,618,212 |
|
632,692 |
Deferred tax assets, net (including amounts of consolidated VIEs that can be used only to settle obligations of the VIEs of RMB208,266 and RMB221,722 as of December 31, 2023 and 2024, respectively) |
|
21 |
|
247,644 |
|
306,623 |
|
42,007 |
Other non-current assets |
|
13 |
|
533,319 |
|
381,126 |
|
52,214 |
Total non-current assets |
|
|
|
20,562,425 |
|
25,536,894 |
|
3,498,539 |
Total assets |
|
|
|
30,385,903 |
|
32,357,042 |
|
4,432,897 |
The accompanying notes are an integral part of these consolidated financial statements
F-4
VNET GROUP, INC.
CONSOLIDATED BALANCE SHEETS (CONTINUED)
(Amounts in thousands)
|
|
|
|
As of December 31, |
||||
|
|
Note |
|
2023 |
|
2024 |
||
|
|
|
|
RMB |
|
RMB |
|
US$ |
LIABILITIES AND SHAREHOLDERS’ EQUITY |
|
|
|
|
|
|
|
|
Current liabilities: |
|
|
|
|
|
|
|
|
Short-term bank borrowings (including amounts of consolidated VIEs without recourse to the Company of RMB30,000 and RMB589,000 as of December 31, 2023 and 2024, respectively) |
|
14 |
|
30,000 |
|
589,000 |
|
80,693 |
Convertible promissory notes |
|
17 |
|
4,208,495 |
|
— |
|
— |
Current portion of long-term borrowings (including amounts of consolidated VIEs without recourse to the Company of RMB544,803 and RMB1,093,160 as of December 31, 2023 and 2024, respectively) |
|
14 |
|
723,325 |
|
1,420,190 |
|
194,565 |
Current portion of finance lease liabilities (including amounts of consolidated VIEs without recourse to the Company of RMB97,388 and RMB94,162 as of December 31, 2023 and 2024, respectively) |
|
16 |
|
115,806 |
|
208,299 |
|
28,537 |
Current portion of operating lease liabilities (including amounts of consolidated VIEs without recourse to the Company of RMB754,935 and RMB881,025 as of December 31, 2023 and 2024, respectively) |
|
16 |
|
780,164 |
|
899,818 |
|
123,275 |
Accounts and notes payable (including amounts of consolidated VIEs without recourse to the Company of RMB493,837 and RMB574,642 as of December 31, 2023 and 2024, respectively) |
|
|
|
696,177 |
|
709,260 |
|
97,168 |
Amounts due to related parties (including amounts of consolidated VIEs without recourse to the Company of RMB356,080 and RMB355,679 as of December 31, 2023 and 2024, respectively) |
|
22 |
|
356,080 |
|
355,679 |
|
48,728 |
Income taxes payable (including amounts of consolidated VIEs without recourse to the Company of RMB13,531 and RMB68,458 as of December 31, 2023 and 2024, respectively) |
|
|
|
35,197 |
|
69,569 |
|
9,531 |
Advances from customers (including amounts of consolidated VIEs without recourse to the Company of RMB1,605,247 and RMB1,378,806 as of December 31, 2023 and 2024, respectively) |
|
2(r) |
|
1,605,247 |
|
1,378,806 |
|
188,896 |
Deferred revenue (including amounts of consolidated VIEs without recourse to the Company of RMB83,546 and RMB80,435 as of December 31, 2023 and 2024, respectively) |
|
2(r) |
|
95,477 |
|
87,830 |
|
12,033 |
Current portion of deferred government grants (including amounts of consolidated VIEs without recourse to the Company of RMB8,062 and RMB6,727 as of December 31, 2023 and 2024, respectively) |
|
18 |
|
8,062 |
|
6,727 |
|
922 |
Accrued expenses and other payables (including amounts of consolidated VIEs without recourse to the Company of RMB1,616,423 and RMB1,274,258 as of December 31, 2023 and 2024, respectively) |
|
15 |
|
2,783,102 |
|
3,618,237 |
|
495,696 |
Total current liabilities |
|
|
|
11,437,132 |
|
9,343,415 |
|
1,280,044 |
The accompanying notes are an integral part of these consolidated financial statements
F-5
VNET GROUP, INC.
CONSOLIDATED BALANCE SHEETS (CONTINUED)
(Amounts in thousands)
|
|
|
|
As of December 31, |
||||
|
|
Note |
|
2023 |
|
2024 |
||
|
|
|
|
RMB |
|
RMB |
|
US$ |
Non-current liabilities: |
|
|
|
|
|
|
|
|
Long-term borrowings (including amounts of consolidated VIEs without recourse to the Company of RMB2,464,811 and RMB3,285,482 as of December 31, 2023 and 2024, respectively) |
|
14 |
|
5,113,521 |
|
7,767,390 |
|
1,064,128 |
Convertible promissory notes |
|
17 |
|
1,769,946 |
|
1,897,738 |
|
259,989 |
Derivative liability |
|
17 |
|
188,706 |
|
— |
|
— |
Non-current portion of finance lease liabilities (including amounts of consolidated VIEs without recourse to the Company of RMB720,954 and RMB705,013 as of December 31, 2023 and 2024, respectively) |
|
16 |
|
1,159,525 |
|
1,532,309 |
|
209,925 |
Non-current portion of operating lease liabilities (including amounts of consolidated VIEs without resource to the Company of RMB3,230,506 and RMB3,737,819 as of December 31, 2023 and 2024, respectively) |
|
16 |
|
3,270,759 |
|
3,779,293 |
|
517,761 |
Unrecognized tax benefits (including amounts of consolidated VIEs without recourse to the Company of RMB98,082 and RMB107,850 as of December 31, 2023 and 2024, respectively) |
|
21 |
|
98,457 |
|
107,850 |
|
14,775 |
Deferred tax liabilities (including amounts of consolidated VIEs without recourse to the Company of RMB139,174 and RMB118,374 as of December 31, 2023 and 2024, respectively) |
|
21 |
|
688,362 |
|
734,404 |
|
100,613 |
Deferred government grants (including amounts of consolidated VIEs without recourse to the Company of RMB11,862 and RMB38,654 as of December 31, 2023 and 2024, respectively) |
|
18 |
|
145,112 |
|
273,824 |
|
37,514 |
Total non-current liabilities |
|
|
|
12,434,388 |
|
16,092,808 |
|
2,204,705 |
Total liabilities |
|
|
|
23,871,520 |
|
25,436,223 |
|
3,484,749 |
Commitments and contingencies |
|
27 |
|
|
|
|
|
|
The accompanying notes are an integral part of these consolidated financial statements
F-6
VNET GROUP, INC.
CONSOLIDATED BALANCE SHEETS (CONTINUED)
(Amounts in thousands, except for share and per share data)
|
|
|
|
As of December 31, |
||||
|
|
Note |
|
2023 |
|
2024 |
||
|
|
|
|
RMB |
|
RMB |
|
US$ |
Shareholders’ equity: |
|
|
|
|
|
|
|
|
Class A ordinary shares (par value of US$0.00001 per share; 2,698,935,000 shares authorized; 1,513,609,283 and 1,611,141,743 shares issued and outstanding as of December 31, 2023 and 2024, respectively) |
|
25 |
|
103 |
|
108 |
|
14 |
Class B ordinary shares (par value of US$0.00001 per share; 300,000,000 shares authorized; 30,721,723 shares issued and outstanding as of December 31, 2023 and 2024) |
|
25 |
|
4 |
|
4 |
|
1 |
Class C ordinary shares (par value of US$0.00001 per share; 60,000 shares authorized, issued and outstanding as of December 31, 2023 and 2024) |
|
25 |
|
— |
|
— |
|
— |
Treasury stock |
|
|
|
(326,953) |
|
(161,892) |
|
(22,179) |
Additional paid-in capital |
|
|
|
17,291,312 |
|
17,298,692 |
|
2,369,911 |
Statutory reserves |
|
23 |
|
80,615 |
|
107,380 |
|
14,711 |
Accumulated other comprehensive loss |
|
|
|
(14,343) |
|
(18,504) |
|
(2,535) |
Accumulated deficit |
|
|
|
(11,016,323) |
|
(10,859,888) |
|
(1,487,799) |
Total VNET Group, Inc. shareholders’ equity |
|
|
|
6,014,415 |
|
6,365,900 |
|
872,124 |
Noncontrolling interest |
|
|
|
499,968 |
|
554,919 |
|
76,024 |
Total shareholders’ equity |
|
|
|
6,514,383 |
|
6,920,819 |
|
948,148 |
Total liabilities and shareholders’ equity |
|
|
|
30,385,903 |
|
32,357,042 |
|
4,432,897 |
The accompanying notes are an integral part of these consolidated financial statements
F-7
VNET GROUP, INC.
CONSOLIDATED STATEMENTS OF OPERATIONS
(Amounts in thousands, except for share and per share data)
|
|
|
|
For the years ended December 31, |
||||||
|
|
Note |
|
2022 |
|
2023 |
|
2024 |
||
|
|
|
|
RMB |
|
RMB |
|
RMB |
|
US$ |
Net revenues |
|
|
|
|
|
|
|
|
|
|
Hosting and related services (including related parties amounts of RMB14,742, RMB938 and RMB7,954 for the years ended December 31, 2022, 2023 and 2024, respectively) |
|
|
|
7,065,232 |
|
7,412,930 |
|
8,259,069 |
|
1,131,488 |
|
|
|
|
|
|
|
|
|
|
|
Cost of revenues |
|
|
|
|
|
|
|
|
|
|
Hosting and related services (including related parties amounts of RMB37,186, RMB50,709 and RMB34,153 for the years ended December 31, 2022, 2023 and 2024, respectively) |
|
|
|
(5,706,976) |
|
(6,120,445) |
|
(6,426,914) |
|
(880,484) |
Gross profit |
|
|
|
1,358,256 |
|
1,292,485 |
|
1,832,155 |
|
251,004 |
|
|
|
|
|
|
|
|
|
|
|
Operating income (expenses) |
|
|
|
|
|
|
|
|
|
|
Operating income |
|
|
|
60,013 |
|
106,273 |
|
114,585 |
|
15,698 |
Sales and marketing expenses |
|
|
|
(311,917) |
|
(266,207) |
|
(263,756) |
|
(36,134) |
Research and development expenses |
|
|
|
(306,842) |
|
(322,220) |
|
(246,612) |
|
(33,786) |
General and administrative expenses |
|
|
|
(642,945) |
|
(541,850) |
|
(659,030) |
|
(90,287) |
Allowance for doubtful debt |
|
|
|
(35,409) |
|
(368,505) |
|
(107,899) |
|
(14,782) |
Impairment of long-lived assets |
|
|
|
— |
|
(506,686) |
|
— |
|
— |
Impairment of goodwill |
|
11 |
|
— |
|
(1,364,191) |
|
— |
|
— |
Total operating expenses |
|
|
|
(1,237,100) |
|
(3,263,386) |
|
(1,162,712) |
|
(159,291) |
|
|
|
|
|
|
|
|
|
|
|
Operating profit (loss) |
|
|
|
121,156 |
|
(1,970,901) |
|
669,443 |
|
91,713 |
|
|
|
|
|
|
|
|
|
|
|
Interest income |
|
|
|
31,574 |
|
41,802 |
|
27,958 |
|
3,830 |
Interest expense |
|
|
|
(273,305) |
|
(312,172) |
|
(400,975) |
|
(54,933) |
Other income |
|
|
|
17,328 |
|
27,344 |
|
52,728 |
|
7,225 |
Other expenses |
|
|
|
(26,599) |
|
(16,086) |
|
(27,290) |
|
(3,739) |
Changes in the fair value of financial instruments |
|
|
|
22,626 |
|
(165,930) |
|
(74,112) |
|
(10,154) |
Impairment of long-term investments |
|
|
|
— |
|
(11,166) |
|
— |
|
— |
Gain on debt extinguishment |
|
17 |
|
— |
|
— |
|
246,175 |
|
33,726 |
Foreign exchange loss, net |
|
|
|
(523,235) |
|
(78,965) |
|
(19,242) |
|
(2,636) |
|
|
|
|
|
|
|
|
|
|
|
(Loss) income before income taxes and gain from equity method investments |
|
|
|
(630,455) |
|
(2,486,074) |
|
474,685 |
|
65,032 |
|
|
|
|
|
|
|
|
|
|
|
Income tax expenses |
|
21 |
|
(133,464) |
|
(114,374) |
|
(234,229) |
|
(32,089) |
Gain from equity method investments |
|
|
|
1,925 |
|
3,279 |
|
7,967 |
|
1,091 |
|
|
|
|
|
|
|
|
|
|
|
Net (loss) income |
|
|
|
(761,994) |
|
(2,597,169) |
|
248,423 |
|
34,034 |
|
|
|
|
|
|
|
|
|
|
|
Net income attributable to noncontrolling interest |
|
|
|
(13,958) |
|
(46,667) |
|
(65,223) |
|
(8,936) |
|
|
|
|
|
|
|
|
|
|
|
Net (loss) income attributable to VNET Group, Inc. |
|
|
|
(775,952) |
|
(2,643,836) |
|
183,200 |
|
25,098 |
(Loss) earnings per share: |
|
|
|
|
|
|
|
|
|
|
Basic |
|
24 |
|
(0.87) |
|
(2.93) |
|
0.11 |
|
0.02 |
Diluted |
|
24 |
|
(0.87) |
|
(2.93) |
|
0.02 |
|
0.00 |
|
|
|
|
|
|
|
|
|
|
|
Shares used in (loss) earning per share computation: |
|
|
|
|
|
|
|
|
|
|
Basic |
|
24 |
|
886,817,620 |
|
901,143,138 |
|
1,593,594,519 |
|
1,593,594,519 |
Diluted |
|
24 |
|
886,817,620 |
|
901,143,138 |
|
1,742,346,367 |
|
1,742,346,367 |
The accompanying notes are an integral part of these consolidated financial statement
F-8
VNET GROUP, INC.
CONSOLIDATED STATEMENTS OF COMPREHENSIVE (LOSS) INCOME
(Amounts in thousands)
|
|
For the years ended December 31, |
||||||
|
|
2022 |
|
2023 |
|
2024 |
||
|
|
RMB |
|
RMB |
|
RMB |
|
US$ |
Net (loss) income |
|
(761,994) |
|
(2,597,169) |
|
248,423 |
|
34,034 |
Other comprehensive income (loss), net of tax of nil |
|
|
|
|
|
|
|
|
Foreign currency translation adjustments, net of tax of nil |
|
101,465 |
|
(25,365) |
|
(21,488) |
|
(2,944) |
Changes in fair value due to instrument-specific credit risk |
|
— |
|
— |
|
14,243 |
|
1,951 |
Unrealized gain for available-for-sale debt securities |
|
— |
|
— |
|
3,084 |
|
423 |
Other comprehensive income (loss), net of tax of nil |
|
101,465 |
|
(25,365) |
|
(4,161) |
|
(570) |
Comprehensive (loss) income |
|
(660,529) |
|
(2,622,534) |
|
244,262 |
|
33,464 |
Comprehensive income attributable to noncontrolling interest |
|
(13,958) |
|
(46,667) |
|
(65,223) |
|
(8,936) |
Comprehensive (loss) income attributable to VNET Group, Inc. |
|
(674,487) |
|
(2,669,201) |
|
179,039 |
|
24,528 |
The accompanying notes are an integral part of these consolidated financial statements
F-9
VNET GROUP, INC.
CONSOLIDATED STATEMENTS OF CASH FLOWS
(Amounts in thousands)
|
|
For the years ended December 31, |
||||||
|
|
2022 |
|
2023 |
|
2024 |
||
|
|
RMB |
|
RMB |
|
RMB |
|
US$ |
CASH FLOWS FROM OPERATING ACTIVITIES |
|
|
|
|
|
|
|
|
Net(loss) income |
|
(761,994) |
|
(2,597,169) |
|
248,423 |
|
34,034 |
Adjustments to reconcile net (loss) income to net cash generated from operating activities: |
|
|
|
|
|
|
|
|
Foreign exchange loss, net |
|
523,235 |
|
78,965 |
|
19,242 |
|
2,636 |
Depreciation and amortization |
|
1,595,942 |
|
1,807,339 |
|
1,598,256 |
|
218,961 |
Loss (gain) on disposal of property and equipment |
|
15,592 |
|
3,198 |
|
(126,604) |
|
(17,345) |
Allowance for doubtful debt |
|
50,409 |
|
368,505 |
|
107,899 |
|
14,782 |
Share-based compensation expense |
|
118,170 |
|
35,296 |
|
148,557 |
|
20,352 |
Deferred income tax expenses (benefits) |
|
17,887 |
|
(43,152) |
|
(12,937) |
|
(1,772) |
Gain from equity method investments |
|
(1,925) |
|
(3,279) |
|
(7,967) |
|
(1,091) |
Distribution received from an equity method investment |
|
15,232 |
|
— |
|
— |
|
— |
Gain from disposal of subsidiaries |
|
(1,388) |
|
(495) |
|
— |
|
— |
Impairment of long-lived assets |
|
— |
|
506,686 |
|
— |
|
— |
Impairment of goodwill |
|
— |
|
1,364,191 |
|
— |
|
— |
Impairment of long-term investments |
|
— |
|
11,166 |
|
— |
|
— |
Reduction in the carrying amount of right-of-use assets |
|
508,818 |
|
433,121 |
|
470,581 |
|
64,469 |
Changes in the fair value of financial instruments |
|
(22,626) |
|
165,930 |
|
74,112 |
|
10,154 |
Gain on debt extinguishment of 2027 convertible notes |
|
— |
|
— |
|
(246,175) |
|
(33,726) |
Loss on debt extinguishment of 2026 convertible notes |
|
— |
|
— |
|
41,261 |
|
5,653 |
Changes in operating assets and liabilities, net of effects of acquisitions and disposals: |
|
|
|
|
|
|
|
|
Accounts and notes receivable |
|
(381,194) |
|
(5,766) |
|
(62,046) |
|
(8,500) |
Amounts due from related parties |
|
(6,997) |
|
(2,886) |
|
(25,088) |
|
(3,437) |
Prepaid expenses and other current assets |
|
621,973 |
|
(365,762) |
|
114,978 |
|
15,747 |
Accounts and notes payables |
|
220,129 |
|
(24,430) |
|
20,043 |
|
2,746 |
Amounts due to related parties |
|
(992) |
|
6,131 |
|
(401) |
|
(55) |
Income taxes payable |
|
(1,753) |
|
(6,820) |
|
34,372 |
|
4,709 |
Unrecognized tax benefits |
|
9,601 |
|
11,283 |
|
9,393 |
|
1,287 |
Advances from customers |
|
116,061 |
|
447,284 |
|
(226,441) |
|
(31,022) |
Deferred revenue |
|
39,383 |
|
399 |
|
(5,588) |
|
(766) |
Deferred government grants |
|
5,000 |
|
155,333 |
|
140,881 |
|
19,301 |
Operating lease liabilities |
|
(465,242) |
|
(481,647) |
|
(449,059) |
|
(61,521) |
Accrued expenses and other payables |
|
226,893 |
|
200,059 |
|
139,701 |
|
19,140 |
Net cash generated from operating activities |
|
2,440,214 |
|
2,063,480 |
|
2,005,393 |
|
274,736 |
The accompanying notes are an integral part of these consolidated financial statements
F-10
VNET GROUP, INC.
CONSOLIDATED STATEMENTS OF CASH FLOWS (CONTINUED)
(Amounts in thousands)
|
|
For the years ended December 31, |
||||||
|
|
2022 |
|
2023 |
|
2024 |
||
|
|
RMB |
|
RMB |
|
RMB |
|
US$ |
CASH FLOWS FROM INVESTING ACTIVITIES |
|
|
|
|
|
|
|
|
Purchases of property and equipment |
|
(2,995,608) |
|
(2,967,447) |
|
(4,923,721) |
|
(674,547) |
Purchases of intangible assets |
|
(57,295) |
|
(50,906) |
|
(130,058) |
|
(17,818) |
Purchases of land use rights |
|
(47,704) |
|
(42,275) |
|
(74,641) |
|
(10,226) |
Proceeds from disposal of property and equipment |
|
6,132 |
|
31,703 |
|
276,817 |
|
37,924 |
Proceeds from disposal of subsidiaries, net |
|
300 |
|
12,704 |
|
— |
|
— |
Payments for short-term investments |
|
— |
|
(503,276) |
|
(167,068) |
|
(22,888) |
Payment of loans to third parties |
|
(217,586) |
|
(1,600) |
|
(39,054) |
|
(5,350) |
Payment of loans to related parties |
|
(500) |
|
(115,048) |
|
(63,892) |
|
(8,753) |
Receipt of loans to third parties |
|
5,000 |
|
93,996 |
|
— |
|
— |
Receipt of loans to a related party |
|
— |
|
9,800 |
|
28,313 |
|
3,879 |
Proceeds received from maturity of short-term investments |
|
— |
|
144,516 |
|
529,350 |
|
72,521 |
Proceeds from disposal of long-term investments |
|
— |
|
— |
|
26,911 |
|
3,687 |
Payments for long-term investments |
|
(213,000) |
|
(517,278) |
|
(53,665) |
|
(7,352) |
Prepayments and deposits for acquisition of data center |
|
(36,000) |
|
— |
|
— |
|
— |
Proceeds from collection of the deposit associated with an acquisition |
|
— |
|
— |
|
200,000 |
|
27,400 |
Payments for acquisitions, net of cash acquired |
|
(2,991) |
|
2 |
|
— |
|
— |
Net cash used in investing activities |
|
(3,559,252) |
|
(3,905,109) |
|
(4,390,708) |
|
(601,523) |
|
|
|
|
|
|
|
|
|
CASH FLOWS FROM FINANCING ACTIVITIES |
|
|
|
|
|
|
|
|
Proceeds from issuance of ordinary shares (Note 25) |
|
— |
|
2,122,123 |
|
— |
|
— |
Payment of issuance costs of ordinary shares |
|
— |
|
(1,880) |
|
(35,791) |
|
(4,903) |
Proceeds from issuance of 2027 Convertible Notes, net of issuance cost |
|
1,592,627 |
|
— |
|
— |
|
— |
Repurchase of 2025 Convertible Notes (Note 17) |
|
— |
|
(529,175) |
|
— |
|
— |
Repurchase of 2026 Convertible Notes |
|
— |
|
— |
|
(4,262,340) |
|
(583,938) |
Proceeds from long-term bank borrowings |
|
1,099,893 |
|
1,813,927 |
|
3,014,789 |
|
413,024 |
Proceeds from short-term bank borrowings |
|
— |
|
30,000 |
|
818,020 |
|
112,068 |
Proceeds from other long-term borrowings |
|
282,000 |
|
1,020,008 |
|
1,844,191 |
|
252,653 |
Repayments of long-term bank borrowings |
|
(238,305) |
|
(292,625) |
|
(822,302) |
|
(112,655) |
Repayments of short-term bank borrowings |
|
— |
|
— |
|
(259,020) |
|
(35,486) |
Repayments and deposits for other long-term borrowings |
|
(207,089) |
|
(268,124) |
|
(765,886) |
|
(104,926) |
Payments for purchase of property and equipment through finance leases |
|
(231,046) |
|
(210,902) |
|
(102,646) |
|
(14,062) |
Proceeds from loan from a related party (Note 22) |
|
— |
|
350,000 |
|
— |
|
— |
Repayment of loans from third parties |
|
— |
|
(78,000) |
|
— |
|
— |
Contribution from noncontrolling interest in subsidiaries |
|
— |
|
— |
|
16,000 |
|
2,192 |
Payments for acquisition of noncontrolling interest |
|
— |
|
(10,122) |
|
(46,397) |
|
(6,356) |
Refund of prepayment for share repurchase plan |
|
— |
|
7,317 |
|
— |
|
— |
Profit distribution to noncontrolling interest |
|
— |
|
(11,413) |
|
(26,272) |
|
(3,599) |
Net cash generated from (used in) financing activities |
|
2,298,080 |
|
3,941,134 |
|
(627,654) |
|
(85,988) |
Effect of foreign exchange rate changes on cash and cash equivalents and restricted cash |
|
101,979 |
|
9,988 |
|
(4,945) |
|
(677) |
Net increase (decrease) in cash and cash equivalents and restricted cash |
|
1,281,021 |
|
2,109,493 |
|
(3,017,914) |
|
(413,452) |
Cash and cash equivalents and restricted cash at beginning of year |
|
1,708,473 |
|
2,989,494 |
|
5,098,987 |
|
698,558 |
Cash and cash equivalents and restricted cash at end of year |
|
2,989,494 |
|
5,098,987 |
|
2,081,073 |
|
285,106 |
|
|
|
|
|
|
|
|
|
Reconciliation of cash and cash equivalents and restricted cash to the consolidated balance sheets |
|
|
|
|
|
|
|
|
Cash and cash equivalents |
|
2,661,321 |
|
2,243,537 |
|
1,492,436 |
|
204,463 |
Restricted cash-current |
|
327,673 |
|
2,854,568 |
|
545,795 |
|
74,774 |
Restricted cash-non-current |
|
500 |
|
882 |
|
42,842 |
|
5,869 |
Total cash and cash equivalents and restricted cash |
|
2,989,494 |
|
5,098,987 |
|
2,081,073 |
|
285,106 |
The accompanying notes are an integral part of these consolidated financial statements
F-11
VNET GROUP, INC.
CONSOLIDATED STATEMENTS OF CASH FLOWS (CONTINUED)
(Amounts in thousands)
|
|
For the years ended December 31, |
||||||
|
|
2022 |
|
2023 |
|
2024 |
||
|
|
RMB |
|
RMB |
|
RMB |
|
US$ |
Supplemental disclosures of cash flow information: |
|
|
|
|
|
|
|
|
Income taxes paid |
|
(159,784) |
|
(145,605) |
|
(211,896) |
|
(29,030) |
Interest paid |
|
(222,411) |
|
(251,066) |
|
(434,193) |
|
(59,484) |
|
|
|
|
|
|
|
|
|
Supplemental disclosures of non-cash activities: |
|
|
|
|
|
|
|
|
Right-of-use assets obtained in exchange for new operating lease liabilities |
|
944,148 |
|
952,999 |
|
1,077,247 |
|
147,582 |
Property and equipment obtained in exchange for new finance lease liabilities |
|
144,455 |
|
265,974 |
|
593,378 |
|
81,292 |
Purchase of property and equipment included in accrued expenses and other payables |
|
457,282 |
|
270,909 |
|
940,804 |
|
128,890 |
Purchase of intangible assets included in accrued expenses and other payables |
|
4,768 |
|
3,497 |
|
219 |
|
30 |
Payables for issuance cost of ordinary shares included in accrued expenses and other payables |
|
— |
|
35,840 |
|
— |
|
— |
Asset acquistion settled with equity interests of a subsidiary |
|
— |
|
116,996 |
|
— |
|
— |
Consideration payable for acquisition of noncontrolling interest included in accrued expenses and other payables |
|
— |
|
47,549 |
|
— |
|
— |
The accompanying notes are an integral part of these consolidated financial statements
F-12
VNET GROUP, INC.
CONSOLIDATED STATEMENTS OF SHAREHOLDERS’ EQUITY
(Amounts in thousands, except for share data)
|
|
|
|
|
|
|
|
|
|
|
|
|
|
|
|
|
|
Total |
|
|
|
|
|
|
|
|
|
|
|
|
|
|
|
|
Accumulated |
|
|
|
|
|
VNET |
|
|
|
|
|
|
|
|
Number of |
|
|
|
|
|
Additional |
|
other |
|
|
|
|
|
Group, Inc. |
|
|
|
Total |
|
|
|
|
ordinary |
|
Treasury |
|
Ordinary |
|
paid-in |
|
comprehensive |
|
Statutory |
|
Accumulated |
|
shareholders’ |
|
Noncontrolling |
|
shareholders’ |
|
|
Notes |
|
shares |
|
Stock |
|
shares |
|
capital |
|
(loss) income |
|
reserves |
|
deficit |
|
equity |
|
interest |
|
equity |
Balance as of January 1, 2022 |
|
|
|
890,714,046 |
|
(349,523) |
|
60 |
|
15,198,055 |
|
(90,443) |
|
74,462 |
|
(7,590,382) |
|
7,242,229 |
|
358,772 |
|
7,601,001 |
Consolidated net loss |
|
|
|
— |
|
— |
|
— |
|
— |
|
— |
|
— |
|
(775,952) |
|
(775,952) |
|
13,958 |
|
(761,994) |
Disposal of noncontrolling interest |
|
|
|
— |
|
— |
|
— |
|
— |
|
— |
|
— |
|
— |
|
— |
|
(487) |
|
(487) |
Share-based compensation |
|
20 |
|
— |
|
— |
|
— |
|
41,871 |
|
— |
|
— |
|
— |
|
41,871 |
|
— |
|
41,871 |
Appropriation of statutory reserves |
|
|
|
— |
|
— |
|
— |
|
— |
|
— |
|
3,534 |
|
(3,534) |
|
— |
|
— |
|
— |
Share options exercised |
|
20 |
|
2,802 |
|
— |
|
— |
|
— |
|
— |
|
— |
|
— |
|
— |
|
— |
|
— |
Restricted share units vested |
|
|
|
5,666,844 |
|
— |
|
— |
|
— |
|
— |
|
— |
|
— |
|
— |
|
— |
|
— |
Settlement of share options and restricted share units with shares held by depository bank |
|
|
|
(5,669,646) |
|
— |
|
— |
|
— |
|
— |
|
— |
|
— |
|
— |
|
— |
|
— |
Foreign exchange difference |
|
|
|
— |
|
— |
|
— |
|
— |
|
101,465 |
|
— |
|
— |
|
101,465 |
|
— |
|
101,465 |
Balance as of December 31, 2022 |
|
|
|
890,714,046 |
|
(349,523) |
|
60 |
|
15,239,926 |
|
11,022 |
|
77,996 |
|
(8,369,868) |
|
6,609,613 |
|
372,243 |
|
6,981,856 |
The accompanying notes are an integral part of these consolidated financial statements
F-13
VNET GROUP, INC.
CONSOLIDATED STATEMENTS OF SHAREHOLDERS’ EQUITY (CONTINUED)
(Amounts in thousands, except for share data)
|
|
|
|
|
|
|
|
|
|
|
|
|
|
|
|
|
|
Total |
|
|
|
|
|
|
|
|
|
|
|
|
|
|
|
|
Accumulated |
|
|
|
|
|
VNET |
|
|
|
|
|
|
|
|
Number of |
|
|
|
|
|
Additional |
|
other |
|
|
|
|
|
Group, Inc. |
|
|
|
Total |
|
|
|
|
ordinary |
|
Treasury |
|
Ordinary |
|
paid-in |
|
comprehensive |
|
Statutory |
|
Accumulated |
|
shareholders’ |
|
Noncontrolling |
|
shareholders’ |
|
|
Notes |
|
shares |
|
Stock |
|
shares |
|
capital |
|
income (loss) |
|
reserves |
|
deficit |
|
equity |
|
interest |
|
equity |
Balance as of January 1, 2023 |
|
|
|
890,714,046 |
|
(349,523) |
|
60 |
|
15,239,926 |
|
11,022 |
|
77,996 |
|
(8,369,868) |
|
6,609,613 |
|
372,243 |
|
6,981,856 |
Consolidated net loss |
|
|
|
— |
|
— |
|
— |
|
— |
|
— |
|
— |
|
(2,643,836) |
|
(2,643,836) |
|
46,667 |
|
(2,597,169) |
Issuance of ordinary shares, net of issurance cost |
|
25 |
|
650,424,192 |
|
— |
|
47 |
|
2,084,356 |
|
— |
|
— |
|
— |
|
2,084,403 |
|
— |
|
2,084,403 |
Contribution by noncontrolling interest |
|
4 |
|
— |
|
— |
|
— |
|
— |
|
— |
|
— |
|
— |
|
— |
|
116,996 |
|
116,996 |
Acquistion of noncontrolling interest |
|
|
|
— |
|
— |
|
— |
|
(27,200) |
|
— |
|
— |
|
— |
|
(27,200) |
|
(30,471) |
|
(57,671) |
Appropriation of dividend |
|
|
|
— |
|
— |
|
— |
|
— |
|
— |
|
— |
|
— |
|
— |
|
(5,467) |
|
(5,467) |
Share-based compensation |
|
20 |
|
— |
|
— |
|
— |
|
16,800 |
|
— |
|
— |
|
— |
|
16,800 |
|
— |
|
16,800 |
Appropriation of statutory reserves |
|
|
|
— |
|
— |
|
— |
|
— |
|
— |
|
2,619 |
|
(2,619) |
|
— |
|
— |
|
— |
Reissuance of treasury stock for share option exercise and restricted share units vested |
|
25 |
|
3,252,768 |
|
22,570 |
|
— |
|
(22,570) |
|
— |
|
— |
|
— |
|
— |
|
— |
|
— |
Restricted share units vested |
|
|
|
3,043,692 |
|
— |
|
— |
|
— |
|
— |
|
— |
|
— |
|
— |
|
— |
|
— |
Settlement of restricted share units by reissuance of treasury stock |
|
|
|
(3,043,692) |
|
— |
|
— |
|
— |
|
— |
|
— |
|
— |
|
— |
|
— |
|
— |
Foreign exchange difference |
|
|
|
— |
|
— |
|
— |
|
— |
|
(25,365) |
|
— |
|
— |
|
(25,365) |
|
— |
|
(25,365) |
Balance as of December 31, 2023 |
|
|
|
1,544,391,006 |
|
(326,953) |
|
107 |
|
17,291,312 |
|
(14,343) |
|
80,615 |
|
(11,016,323) |
|
6,014,415 |
|
499,968 |
|
6,514,383 |
The accompanying notes are an integral part of these consolidated financial statements
F-14
VNET GROUP, INC.
CONSOLIDATED STATEMENTS OF SHAREHOLDERS’ EQUITY (CONTINUED)
(Amounts in thousands, except for share data)
|
|
|
|
|
|
|
|
|
|
|
|
|
|
|
|
|
|
Total |
|
|
|
|
|
|
|
|
|
|
|
|
|
|
|
|
Accumulated |
|
|
|
|
|
VNET |
|
|
|
|
|
|
|
|
Number of |
|
|
|
|
|
Additional |
|
other |
|
|
|
|
|
Group, Inc. |
|
|
|
Total |
|
|
|
|
ordinary |
|
Treasury |
|
Ordinary |
|
paid-in |
|
comprehensive |
|
Statutory |
|
Accumulated |
|
shareholders’ |
|
Noncontrolling |
|
shareholders’ |
|
|
Notes |
|
shares |
|
Stock |
|
shares |
|
capital |
|
income (loss) |
|
reserves |
|
deficit |
|
equity |
|
interest |
|
equity |
Balance as of January 1, 2024 |
|
|
|
1,544,391,006 |
|
(326,953) |
|
107 |
|
17,291,312 |
|
(14,343) |
|
80,615 |
|
(11,016,323) |
|
6,014,415 |
|
499,968 |
|
6,514,383 |
Consolidated net loss |
|
|
|
— |
|
— |
|
— |
|
— |
|
— |
|
— |
|
183,200 |
|
183,200 |
|
65,223 |
|
248,423 |
Shares issued to depositary banks |
|
25 |
|
39,000,000 |
|
— |
|
3 |
|
(3) |
|
— |
|
— |
|
— |
|
— |
|
— |
|
— |
Issuance of new shares for restricted share units vested |
|
25 |
|
34,744,206 |
|
— |
|
2 |
|
(2) |
|
— |
|
— |
|
— |
|
— |
|
— |
|
— |
Contribution by noncontrolling interest |
|
4 |
|
— |
|
— |
|
— |
|
— |
|
— |
|
— |
|
— |
|
— |
|
16,000 |
|
16,000 |
Acquistion of noncontrolling interest |
|
|
|
— |
|
— |
|
— |
|
1,152 |
|
— |
|
— |
|
— |
|
1,152 |
|
— |
|
1,152 |
Appropriation of dividend |
|
|
|
— |
|
— |
|
— |
|
— |
|
— |
|
— |
|
— |
|
— |
|
(26,272) |
|
(26,272) |
Share-based compensation |
|
20 |
|
— |
|
— |
|
— |
|
147,784 |
|
— |
|
— |
|
— |
|
147,784 |
|
— |
|
147,784 |
Shares from bonus conversion |
|
20 |
|
12,898,272 |
|
— |
|
— |
|
23,510 |
|
— |
|
— |
|
— |
|
23,510 |
|
— |
|
23,510 |
Appropriation of statutory reserves |
|
|
|
— |
|
— |
|
— |
|
— |
|
— |
|
26,765 |
|
(26,765) |
|
— |
|
— |
|
— |
Reissuance of treasury stock for restricted share units vested |
|
25 |
|
23,788,254 |
|
165,061 |
|
— |
|
(165,061) |
|
— |
|
— |
|
— |
|
— |
|
— |
|
— |
Restricted share units vested |
|
|
|
20,491,014 |
|
— |
|
— |
|
— |
|
— |
|
— |
|
— |
|
— |
|
— |
|
— |
Settlement of restricted share units and bonus conversion by reissuance of treasury stock and shares issued to depository banks |
|
|
|
(33,389,286) |
|
— |
|
— |
|
— |
|
— |
|
— |
|
— |
|
— |
|
— |
|
— |
Changes in fair value due to instrument-specific credit risk |
|
|
|
— |
|
— |
|
— |
|
— |
|
14,243 |
|
— |
|
— |
|
14,243 |
|
— |
|
14,243 |
Unrealized gain on available-for-sale debt securities |
|
|
|
— |
|
— |
|
— |
|
— |
|
3,084 |
|
— |
|
— |
|
3,084 |
|
— |
|
3,084 |
Foreign exchange difference |
|
|
|
— |
|
— |
|
— |
|
— |
|
(21,488) |
|
— |
|
— |
|
(21,488) |
|
— |
|
(21,488) |
Balance as of December 31, 2024 |
|
|
|
1,641,923,466 |
|
(161,892) |
|
112 |
|
17,298,692 |
|
(18,504) |
|
107,380 |
|
(10,859,888) |
|
6,365,900 |
|
554,919 |
|
6,920,819 |
Balance as of December 31, 2024 US$ |
|
|
|
1,641,923,466 |
|
(22,179) |
|
15 |
|
2,369,911 |
|
(2,535) |
|
14,711 |
|
(1,487,799) |
|
872,124 |
|
76,024 |
|
948,148 |
The accompanying notes are an integral part of these consolidated financial statements
F-15
VNET GROUP, INC.
NOTES TO THE CONSOLIDATED FINANCIAL STATEMENTS
(Amounts in thousands, unless otherwise stated)
1. ORGANIZATION
VNET Group, Inc. (the “Company”) was incorporated under the laws of the Cayman Islands on October 16, 2009. The Company, together with its consolidated subsidiaries and variable interest entities (“VIEs”) are principally engaged in the provision of data center hosting and related services. Where appropriate, the term “Company” also refers to the Company itself and its consolidated subsidiaries and VIEs as a whole.
PRC laws and regulations prohibit foreign ownership of internet and telecommunications-related businesses. To comply with these foreign ownership restrictions, the Company conducts its businesses in the PRC through its VIEs using contractual agreements (the “VIE Agreements”). The Company controls four significant VIEs, namely Beijing Yiyun Network Technology Co., Ltd. (previously known as Beijing aBitCool Network Technology Co., Ltd.), or VNET Technology, Beijing iJoy Information Technology Co., Ltd., or BJ iJoy, HuLianXinCheng Network Technology (Beijing) Co., Ltd. (previously known as WiFire Network Technology (Beijing) Co., Ltd. and aBitcool Small Micro Network Technology (BJ) Co., Ltd.), or HuLianXinCheng Network and Shanghai Zhiyan Yunwei Technology Co., Ltd., or SH Zhiyan as of December 31, 2024. The key terms of the VIE Agreements in relation to BJ iJoy, WiFire Network and SH Zhiyan are substantially similar to VNET Technology, except for the terms separately disclosed as below.
The equity interests of VNET Technology are legally held by certain PRC individuals, including Mr. Sheng Chen, the Executive Chairman of Board of Directors of the Company and Zhang Jun (collectively the “Nominee Shareholders”). The following is a summary of the key terms of the VIE Agreements of VNET Technology:
Exclusive option agreement
Pursuant to the exclusive option agreement entered into amongst VNET Data Center Co., Ltd. (VNET China) and the Nominee Shareholders of VNET Technology, the Nominee Shareholders granted the Company or its designated party, an exclusive irrevocable option to purchase all or part of the equity interests held by the Nominee Shareholders in VNET Technology, when and to the extent permitted under the PRC laws, at an amount equal to RMB1. VNET Technology cannot declare any profit distributions or grant loans in any form without the prior written consent of VNET C hina. The Nominee Shareholders must remit in full any funds received from VNET Technology to VNET China, in the event any distributions are made by VNET Technology. The term of this agreement is 10 years, expiring on December 18, 2016, which is renewable at the sole discretion of VNET China. On December 19, 2016, this agreement was renewed for another 10 years, expiring on December 18, 2026.
SH Zhiyan has substantially similar exclusive option agreement except that the term of SH Zhiyan will terminate when SH Edge Connect, the primary beneficiary, purchases all of SH Zhiyan’s equity interest held by the Nominee Shareholder, Shanghai Rongyan Yunqi Technology Co., Ltd. (“SH Rongyan”).
On April 22, 2024, the exclusive option agreement of VNET Technology was updated. Pursuant to the equity option agreement on April 22, 2024 by and among VNET China, VNET Technology, Beijing VNET Broad Band Data Center Co., Ltd. (VNET Beijing) and each of the shareholders of VNET Technology, the shareholders of VNET Technology and VNET Technology (as the shareholder of VNET Beijing) have irrevocably granted VNET China an exclusive option to purchase all or part of their equity interests in VNET Technology and VNET Beijing when permissible under PRC laws. VNET China or its designated person may exercise such options to purchase equity interests at the lower of the amount of their respective paid-in capital in VNET Technology and VNET Beijing and the lowest price permitted under applicable PRC laws. The shareholders of VNET Technology and VNET Technology (as the shareholder of VNET Beijing) have undertaken that, without VNET China’s prior written consent, they will not, among other things, (i) transfer or otherwise dispose of their equity interests in VNET Technology and VNET Beijing, (ii) create any pledge or encumbrance on their equity interests in VNET Technology and VNET Beijing, (iii) change the registered capital of VNET Technology or VNET Beijing, (iv) merge VNET Technology and VNET Beijing with any other entity, (v) dispose of VNET Technology’s or VNET Beijing’s material assets (except in the ordinary course of business), or (vi) amend VNET Technology’s or VNET Beijing’s articles of association. The equity option agreement will remain effective for ten years and can be renewed upon request by VNET China.
On April 22, 2024, SH Zhiyan and HuLianXinCheng also updated the exclusive option agreement with similar terms of VNET Technology.
F-16
1. ORGANIZATION (CONTINUED)
Exclusive technical consulting and service agreement
Pursuant to the exclusive technical consulting and service agreement entered into between VNET China and VNET Technology, VNET China is to provide exclusive management consulting services and internet technical services in return for fees based on of a predetermined hourly rate of RMB1, which is adjustable at the sole discretion of VNET China. The term of this agreement is 10 years, expiring on December 18, 2016, which is renewable at the sole discretion of VNET China. On December 19, 2016, this agreement was renewed for another 10 years, expiring on December 18, 2026.
SH Zhiyan has substantially similar exclusive technical consulting and service agreement except that the term for SH Zhiyan would be in effect for an unlimited term unless terminated in writing by SH Edge Connect, the primary beneficiary of VIE SH Zhiyan.
On April 22, 2024, the agreement was updated. Pursuant to the exclusive consultation service agreement entered into on April 22, 2024 by and among VNET China, VNET Technology and VNET Beijing, VNET China has the exclusive right to provide VNET Technology and VNET Beijing with software technology development, technology consulting, and technical services required by the business of VNET Technology and VNET Beijing. Without VNET China’ prior written consent, VNET Technology and VNET Beijing cannot accept any same or similar services subject to this agreement from any third party. VNET Technology and VNET Beijing agree to pay VNET China an annual service fee at an amount that is equal to 100% of its monthly after-tax profits, after making up losses from previous years, or an amount that is adjusted in accordance with VNET China’ sole discretion for the relevant month and also the mutually-agreed amount for certain other technical services, both of which should be paid within five days after VNET China sends invoice. VNET China has exclusive ownership of all the intellectual property rights created as a result of the performance of the exclusive consultation and service agreement, to the extent permitted by applicable PRC laws. To guarantee the performance the obligations of VNET Technology and VNET Beijing thereunder, the shareholders of VNET Technology have agreed to pledge their equity interests in VNET Technology to VNET China pursuant to the equity pledge agreement. The Exclusive Consultation and Service Agreement will remain effective for ten years, unless otherwise terminated by VNET China. Upon request by VNET China, the term of this agreement can be renewed prior to its expiration.
On April 22, 2024, SH Zhiyan and HuLianXinCheng also updated the exclusive technical and service agreement with similar terms of VNET Technology.
Loan agreement
In January 2011, VNET China and the Nominee Shareholders entered into a loan agreement. Pursuant to the agreement, VNET China has provided interest-free loan facilities of RMB7,000 and RMB3,000, respectively, to the Nominee Shareholders of VNET Technology for the purpose of providing capital to VNET Technology to develop its data center and telecommunications value-added business and related businesses. There is no fixed term for the loan.
The Nominee Shareholder of SH Zhiyan did not enter into any loan agreement to fund the capital injected in SH Zhiyan.
VNET China and the shareholders of VNET Technology entered into a loan agreement on April 22, 2024. Pursuant to the agreements, VNET China has provided interest-free loan facilities of RMB57.0 million and RMB3.0 million, respectively, to the shareholders of VNET Technology, Mr. Sheng Chen and Mr. Jun Zhang, which was used to provide capital to VNET Technology to develop our data center and telecommunications value-added business and related businesses. There is no fixed term for the loan. To repay the loans, the shareholders of VNET Technology are required to transfer their shares in VNET Technology to VNET China or any entity or person designated by VNET China, as permitted under PRC laws. The shareholders of VNET Technology also undertake not to transfer all or part of their equity interests in VNET Technology to any third party, or to create any encumbrance, without the written permission from VNET China. In addition, we will provide unlimited financial support to VNET Technology for its operations and agreed to forego the right to seek repayment in the event VNET Technology is unable to repay such funding.
On April 22, 2024, HuLianXinCheng also updated the loan agreement with similar terms of VNET Technology.
F-17
1. ORGANIZATION (CONTINUED)
Power of attorney agreement
The Nominee Shareholders entered into the power of attorney agreement whereby they granted an irrevocable proxy of the voting rights underlying their respective equity interests in VNET Technology to VNET China, which includes, but are not limited to, all the shareholders’ rights and voting rights empowered to the Nominee Shareholders by the company law and VNET Technology’s Articles of Association. The power of attorney remains valid and irrevocable from the date of execution, so long as each Nominee Shareholder remains as a shareholder of VNET Technology.
The power of attorney agreement in relation to VNET Technology was reassigned to VNET Group, Inc. in September 2010.
Pursuant to the respective power of attorney entered into on April 22, 2024, each shareholder of VNET Technology irrevocably authorized VNET Group, Inc. to act as his attorney in-fact to exercise all of his or her rights as a shareholder of VNET Technology, including the right to convene shareholder meetings, the right to vote and sign any resolution as a shareholder, the right to appoint directors, supervisors, and officers, and the right to sell, transfer, pledge, and dispose of all or a portion of the equity interest held by such shareholder. These powers of attorney will remain in force for ten years. Upon request by VNET Group, Inc., each shareholder of VNET Technology shall extend the term of its authorization prior to its expiration.
On April 22, 2024, the power of attorney agreements in relation to SH Zhiyan and HuLianXinCheng were also updated with similar terms of VNET Technology.
Share pledge agreement
Pursuant to the share pledge agreement entered into amongst VNET China, VNET Technology and the Nominee Shareholders, the Nominee Shareholders have contemporaneously pledged all their equity interests in VNET Technology to guarantee the repayment of the loan under the Loan Agreement between VNET China and the Nominee Shareholders. On August 10, 2015, a Notification of Cancellation of share pledge registration was issued by Beijing Administration for Industry and Commerce, Pinggu Branch to cancel the registration of the share pledge by one of the Nominee Shareholders of VNET Technology, Zhang Jun. Such cancellation does not affect the effectiveness of the share pledge agreement and does not lessen the control imposed on the contractual parties of the Company.
If VNET Technology breaches its respective contractual obligations under the Share pledge agreement and the loan agreement, VNET China, as pledgee, will be entitled to certain rights, including the right to sell the pledged equity interests. The Nominee Shareholders agreed not to transfer, sell, pledge, dispose of or otherwise create any new encumbrance on their equity interests in VNET Technology without the prior written consent of VNET China.
SH Zhiyan has substantially similar term except that the Nominee Shareholders of SH Zhiyan did not enter into any loan agreement to fund the capital injected in SH Zhiyan as mentioned above.
On April 22, 2024, VNET China entered into a share pledge agreement with VNET Technology’s two shareholders. Pursuant to the share pledge agreement, each of the shareholders pledged his shares in VNET Technology to VNET China in order to guarantee the performance by the shareholders of their obligations under the equity option agreement, the loan agreement and the power of attorney, as well as the performance by VNET Technology of its obligations under the equity option agreement, the power of attorney, and payment of service fees to VNET China under the exclusive consultation and service agreement. In the event of a breach by VNET Technology or any shareholder of contractual obligations under the equity pledge agreement, VNET China, as pledgee, will have the right to dispose of the pledged equity interests in VNET Technology and will have priority in receiving the proceeds from such disposal. The shareholders of VNET Technology also have undertaken that, without prior written consent of VNET China, they will not dispose of, create, or allow any encumbrance on the pledged equity interests. We have registered the pledges of the equity interests in VNET Technology with the local branch of the State Administration for Industry and Commerce of the PRC (currently known as State Administration for Market Regulation of the PRC).
On April 22, 2024, SH Zhiyan and HuLianXinCheng also updated the loan agreement with similar terms of VNET Technology.
F-18
1. ORGANIZATION (CONTINUED)
Financial support letter
Pursuant to the financial support letter, VNET Group, Inc. agreed to provide unlimited financial support to VNET Technology for its operations and agreed to forego the right to seek repayment in the event VNET Technology is unable to repay such funding.
SH Zhiyan has substantially similar term except that SH Edge Connect provides unlimited financial support to SH Zhiyan for its operations.
Despite the lack of technical majority ownership, through the irrevocable power of attorney agreement, the Nominee Shareholders effectively assigned all of their voting rights underlying their equity interests in VNET Technology to the Company. In addition, the Company, through VNET China, has the ability to exercise all the rights of VNET Technology’s shareholders pursuant to the share pledge agreement and exclusive option agreement. The Company demonstrates its ability and intention to continue to exercise the ability to absorb substantially all of the expected losses through the financial support letter. In addition, the Company also demonstrates its ability to receive substantially all of the economic benefits of VNET Technology through VNET China through the consulting and service agreement. Thus, the Company is the primary beneficiary of VNET Technology and consolidates VNET Technology and its subsidiaries under Accounting Standards Codification (“ASC”) Subtopic 810-10, Consolidation: Overall (“ASC 810-10”). Similar conclusion has been reached with respect to the VIE structures with the Company or the Company’s subsidiaries, as the respective primary beneficiaries for other VIEs, i.e., BJ iJoy, WiFire Network and SH Zhiyan.
In the opinion of the Company’s management and PRC counsel, (i) the ownership structure of the VIEs is in compliance with applicable PRC laws and regulations in any material respect, and (ii) each of the VIE Agreements is valid, legally binding and enforceable to each party of such agreements under the existing PRC laws and will not violate any PRC laws or regulations currently in effect.
However, the interpretation and application of current PRC laws and regulations are evolving and new laws and regulations may become effective from time to time in the future. Accordingly, the Company cannot be assured that PRC regulatory authorities will not ultimately take a contrary view to its opinion. If the current ownership structure of the Company and its contractual arrangements with the VIEs are found to be in violation of any existing or future PRC laws and regulations, the Company may be required to restructure its ownership structure and operations in the PRC to comply with the changing and new PRC laws and regulations. To the extent that changes and new PRC laws and regulations prohibit the Company’s VIE arrangements from complying with the principles of consolidation, the Company would have to deconsolidate the financial position and results of operations of its VIEs. In the opinion of management, the likelihood of loss of control in respect of the Company’s current ownership structure or the contractual arrangements with the VIEs is remote based on current facts and circumstances.
Except for certain property with carrying amounts of RMB324,486 and restricted cash of RMB18,000 that were pledged to secure borrowings granted to the Company, there were no pledges or collateralization of the consolidated VIEs’ assets as of December 31, 2024. Creditors of the Consolidated VIEs have no recourse to the general credit of the primary beneficiaries of the Consolidated VIEs, and such amounts have been parenthetically presented on the face of the consolidated balance sheets. The Consolidated VIEs operate the data centers and own facilities including property, leasehold improvements, renovation and decoration, data center equipment, which are recognized in the Company’s consolidated financial statements. They also hold certain value- added technology licenses, registered copyrights, trademarks and registered domain names, including the official website, which are also considered as revenue-producing assets. However, none of such assets was recorded on the Company’s consolidated balance sheets as such assets were all acquired or internally developed with insignificant cost and expensed as incurred. In addition, the Company also hires data center operation and marketing workforce for its daily operations and such costs are expensed when incurred. The Company has not provided any financial or other support that it was not previously contractually required to provide to the Consolidated VIEs during the periods presented.
F-19
1. ORGANIZATION (CONTINUED)
The following tables represent the financial information of the consolidated VIEs as of December 31, 2023 and 2024 and for the years ended December 31, 2022, 2023 and 2024 before eliminating the intercompany balances and transactions between the consolidated VIEs and other entities within the Company:
|
|
As of December 31, |
||
|
|
2023 |
|
2024 |
|
|
RMB |
|
RMB |
ASSETS |
|
|
|
|
Current assets: |
|
|
|
|
Cash and cash equivalents |
|
923,692 |
|
951,869 |
Restricted cash |
|
434,421 |
|
514,991 |
Accounts receivable (net of allowance for doubtful debt of RMB161,837 and RMB121,632 as of December 31, 2023 and 2024, respectively) |
|
1,412,456 |
|
1,510,487 |
Amounts due from related parties |
|
58,823 |
|
77,907 |
Prepaid expenses and other current assets |
|
2,081,948 |
|
2,258,563 |
Total current assets |
|
4,911,340 |
|
5,313,817 |
Non-current assets: |
|
|
|
|
Restricted cash |
|
382 |
|
18,000 |
Derivative financial instrument |
|
— |
|
6,768 |
Long-term investments, net |
|
168,377 |
|
151,849 |
Property and equipment, net |
|
7,398,768 |
|
7,150,464 |
Intangible assets, net |
|
453,606 |
|
510,847 |
Land use rights, net |
|
56,971 |
|
55,402 |
Operating lease right-of-use assets, net |
|
3,948,272 |
|
4,561,722 |
Deferred tax assets, net |
|
208,266 |
|
221,722 |
Other non-current assets |
|
148,383 |
|
166,103 |
Total non-current assets |
|
12,383,025 |
|
12,842,877 |
Total assets |
|
17,294,365 |
|
18,156,694 |
Current liabilities: |
|
|
|
|
Short-term bank borrowings |
|
30,000 |
|
589,000 |
Current portion of long-term borrowings |
|
544,803 |
|
1,093,160 |
Current portion of finance lease liabilities |
|
97,388 |
|
94,162 |
Current portion of operating lease liabilities |
|
754,935 |
|
881,025 |
Accounts and notes payable |
|
493,837 |
|
574,642 |
Amounts due to inter-companies, net (1) |
|
4,736,035 |
|
3,128,991 |
Amounts due to related parties |
|
356,080 |
|
355,679 |
Income taxes payable |
|
13,531 |
|
68,458 |
Advances from customers |
|
1,605,247 |
|
1,378,806 |
Deferred revenue |
|
83,546 |
|
80,435 |
Current portion of deferred government grants |
|
8,062 |
|
6,727 |
Accrued expenses and other payables |
|
1,616,423 |
|
1,274,258 |
Total current liabilities |
|
10,339,887 |
|
9,525,343 |
F-20
1. ORGANIZATION (CONTINUED)
|
|
As of December 31, |
||
|
|
2023 |
|
2024 |
|
|
RMB |
|
RMB |
Non-current liabilities: |
|
|
|
|
Long-term borrowings |
|
2,464,811 |
|
3,285,482 |
Non-current portion of finance lease liabilities |
|
720,954 |
|
705,013 |
Non-current portion of operating lease liabilities |
|
3,230,506 |
|
3,737,819 |
Amounts due to inter-companies, net (1) |
|
1,020,972 |
|
1,020,972 |
Unrecognized tax benefits |
|
98,082 |
|
107,850 |
Deferred tax liabilities |
|
139,174 |
|
118,374 |
Deferred government grants |
|
11,862 |
|
38,654 |
Total non-current liabilities |
|
7,686,361 |
|
9,014,164 |
Total liabilities |
|
18,026,248 |
|
18,539,507 |
|
|
For the years ended December 31, |
||||
|
|
2022 |
|
2023 |
|
2024 |
|
|
RMB |
|
RMB |
|
RMB |
Net revenues |
|
5,944,519 |
|
6,418,125 |
|
7,391,709 |
Net (loss) income |
|
(66,764) |
|
(999,101) |
|
353,325 |
|
|
For the years ended December 31, |
||||
|
|
2022 |
|
2023 |
|
2024 |
|
|
RMB |
|
RMB |
|
RMB |
Net cash generated from operating activities |
|
1,351,179 |
|
1,418,796 |
|
2,191,027 |
Net cash used in investing activities |
|
(1,849,339) |
|
(1,431,085) |
|
(2,095,055) |
Net cash generated from (used in) financing activities |
|
1,243,495 |
|
(359,809) |
|
30,393 |
Net increase (decrease) in cash and cash equivalents and restricted cash |
|
745,335 |
|
(372,098) |
|
126,365 |
| (1) | Amounts due to inter-companies consist of intercompany payables to the other companies within the Company for the purchase of telecommunication resources and property and equipment on behalf of the Consolidated VIEs. |
F-21
2. SUMMARY OF SIGNIFICANT ACCOUNTING POLICIES
(a) Basis of presentation
The accompanying consolidated financial statements have been prepared in accordance with U.S. generally accepted accounting principles (“U.S. GAAP”) assuming the Company will continue as a going concern.
(b) Principles of consolidation
The consolidated financial statements include the financial statements of the Company, its subsidiaries and the consolidated VIEs for which the Company or a subsidiary of the Company is the primary beneficiary. All significant inter-company transactions and balances between the Company, its subsidiaries and the consolidated VIEs are eliminated upon consolidation. Results of acquired subsidiaries and its consolidated VIEs are consolidated from the date on which control is transferred to the Company.
(c) Use of estimates
The preparation of the consolidated financial statements in conformity with U.S. GAAP requires management to make estimates and assumptions that affect the reported amounts of assets and liabilities and disclosures of contingent assets and liabilities at the date of the consolidated financial statements and the reported amounts of revenues and expenses during the period. Significant estimates and assumptions reflected in the Company’s financial statements include, but are not limited to, determining the valuation allowance for deferred tax assets, the fair value of convertible promissory notes and derivative liability, the fair value of assets acquired and liabilities assumed in acquisitions, the recoverability of long-lived assets, the fair values of asset groups, the fair value of a reporting unit, the estimated useful lives of property and equipment, and intangible assets, and incremental borrowing rate of leases. Changes in facts and circumstances may result in revised estimates. Actual results could differ from those estimates, and as such, differences may be material to the consolidated financial statements.
The Company regularly assesses the estimated useful lives of its property and equipment, and intangible assets. In January 2024, the Company completed an assessment and revised its estimate of the useful lives of certain data center properties, including the data center structural and supply assets, which primarily included the infrastructure and decoration of data centers, cabinets, diesel generators, and uninterruptible power supply equipment, from a range of 2 to 10 years, to 3 to 15 years, based on the Company’s long-term use plan, considering a number of factors including current condition, historical useful life data of these assets and industry practices. This change in estimated useful lives is accounted for as a change in accounting estimate, prospectively beginning in fiscal year 2024. The effect of the change was a reduction in depreciation expense of RMB389.7 million and an increase in net income of RMB292.8 million for the year ended December 31, 2024. The effect of change in basic and diluted earning per share was an increase of RMB0.18 per share and RMB0.17 per share, respectively, for the year ended December 31, 2024.
(d) Foreign currency
The functional currency of the Company and its overseas subsidiaries is the United States dollar (“US$”), whereas the functional currency of the Company’s PRC subsidiaries and its Consolidated VIEs is the Chinese Renminbi (“RMB”) as determined based on the criteria of ASC Topic 830, Foreign Currency Matters (“ASC 830”). The Company uses the RMB as its reporting currency.
The financial statements of the Company and its overseas subsidiaries are translated from the functional currency to the reporting currency, RMB. Transactions denominated in foreign currencies are re-measured into the functional currency at the exchange rates prevailing on the transaction dates. Monetary assets and liabilities denominated in foreign currencies are re-measured at the exchange rates prevailing at the balance sheet date. Non-monetary items that are measured in terms of historical costs in foreign currency are re-measured using the exchange rates at the dates of the initial transactions. Exchange gains and losses are included in the consolidated statements of operations.
The Company uses the average exchange rate for the year and the exchange rate at the balance sheet date to translate the operating results and financial position, respectively. Translation differences are recorded in other comprehensive (loss) income within the statements of comprehensive (loss) income.
F-22
2. SUMMARY OF SIGNIFICANT ACCOUNTING POLICIES (CONTINUED)
(e) Convenience translation
Translations of consolidated balance sheets, consolidated statements of operations, comprehensive income, cash flows, and shareholders’ equity from RMB to US$ as of and for the year ended December 31, 2024 are solely for the convenience of the reader and were calculated at the noon buying rate of US$1.00 to RMB7.2993 on December 31, 2024, the last business day in fiscal year 2024, representing the noon buying rate set forth in the H.10 statistical release of the U.S. Federal Reserve Board. No representation is made that the RMB amounts could have been, or could be converted, realized or settled into US$ at such rate or at any other rate.
(f) Cash and cash equivalents
Cash and cash equivalents consist of cash on hand and demand deposits placed with banks which are unrestricted as to withdrawal and use and have original maturities less than three months. All highly liquid investments with a stated maturity of 90 days or less from the date of purchase are classified as cash equivalents.
(g) Restricted cash
Restricted cash mainly represents amounts held by a few banks in escrow as security for credit facilities, the deposits for finance lease, the deposits held in escrow for the advances received from end customers subscribing Microsoft Azure, Microsoft 365, Dynamics 365 and Power Platform (the disbursement of which shall be agreed by both Microsoft (China) Co., Ltd. (“Microsoft”) and the Company), the deposits for business operation, the deposits for loans and the deposits held for legal proceedings.
(h) Short-term investments
The Company’s short-term investments primarily include the Company’s investment in a short-term wealth management product managed by a financial institution in Hong Kong S.A.R. The Company elects to apply the fair value option for the short-term investment. Realized and unrealized fair value changes in the short-term investment are recorded in other income in the consolidated statement of operations. In addition, other highly liquid investments with original maturities of greater than three months but less than twelve months, are also classified as short-term investments.
(i) Accounts receivable and allowance for doubtful debt
Pursuant to ASC 326, Financial Instruments-Credit Losses, an allowance for credit losses for financial assets, including accounts receivable, carried at amortized cost to present the net amount expected to be collected as of the balance sheet date. Such allowance is based on credit losses expected to arise over the life of the asset’s contractual term, which includes consideration of prepayments. Assets are written off when the Company determines that such financial assets are deemed uncollectible and are recognized as a deduction from the allowance for credit losses. Expected recoveries of amounts previously written off, not to exceed the aggregate of the amount previously written off, are included in determining the necessary reserve at the balance sheet date. The Company pools financial assets based on similar risk characteristics to estimate expected credit losses. The Company estimates expected credit losses on financial assets individually when those assets do not share similar risk characteristics. The Company closely monitors its accounts receivable including timely account reconciliations, detailed reviews of past due accounts, updated credit limits, and monthly analysis of the adequacy of their reserve for credit losses.
The Company utilizes a loss rate approach to determine lifetime expected credit losses for its financial assets. This method is used for calculating an estimate of losses based primarily on the Company’s historical loss experience. In determining loss rates, the Company evaluates information related to historical losses, adjusted for current conditions and further adjusted for the period of time that the Company can reasonably forecast. The Company has concluded that it can reasonably support a forecast period for the contractual life of its financial assets. Qualitative and quantitative adjustments related to current conditions and the reasonable and supportable forecast period consider the following: the customer or vendor’s creditworthiness, changes in the policy and procedures to establish customer credit limits, changes in the payment terms of receivables, existence and effect of any concentration of credit and changes in the level of such concentrations, and the effects of other external forces such as the current and forecasted direction of the economic and business environment.
F-23
2. SUMMARY OF SIGNIFICANT ACCOUNTING POLICIES (CONTINUED)
(j) Property and equipment
Property and equipment are stated at cost less accumulated depreciation and any recorded impairment. Property and equipment acquired in a business combination are recognized initially at fair value at the date of acquisition. Property and equipment are depreciated using the straight-line method over the estimated useful lives of the assets, as follows:
Category |
|
Estimated useful life |
Property |
|
25-46 years |
Leasehold improvements |
|
Over the shorter of lease term or the estimated useful lives of the assets |
Renovation and decoration |
|
3-15 years |
Data center equipment |
|
1-20 years |
Office equipment |
|
2-8 years |
Motor vehicles |
|
2-8 years |
Repair and maintenance costs are charged to expense as incurred, whereas the costs of betterments that extend the useful life of property and equipment are capitalized as additions to the related assets. Retirements, sale and disposals of assets are recorded by removing the cost and accumulated depreciation with any resulting gain or loss reflected in the consolidated statements of operations.
Property and equipment that are purchased or constructed which require a period of time before the assets are ready for their intended use are accounted for as construction-in-progress. Construction-in-progress is recorded at acquisition cost, including installation costs. Construction-in-progress is transferred to specific property and equipment accounts and commences depreciation when these assets are ready for their intended use.
(k) Intangible assets
Intangible assets are carried at cost less accumulated amortization and any recorded impairment. Intangible assets acquired in a business combination are recognized initially at fair value at the date of acquisition. Intangible assets with finite useful lives are amortized using a straight-line method. These amortization methods reflect the estimated pattern in which the economic benefits of the respective intangible assets are to be consumed.
The Company has capitalized certain internal use software development costs in accordance with ASC Subtopic 350-40, Intangibles-Goodwill and Other: Internal-Use Software (“ASC 350-40”), amounting to RMB15,322, RMB16,195 and RMB11,919 for the years ended December 31, 2022, 2023 and 2024, respectively. The Company capitalizes certain costs relating to software acquired, developed, or modified solely to meet the Company’s internal requirements and for which there are no substantive plans to market the software. These costs mainly include the research staff costs directly associated with the internal-develop software projects during the application development stage. Capitalized internal-use software costs are included in “intangible assets, net”.
Intangible assets have weighted average useful lives from the date of purchase/ acquisition as follows:
Purchased software |
|
5 years |
Radio spectrum license |
|
15 years |
Operating permits* |
|
32.1 years |
Customer relationships* |
|
8.3 years |
Licenses* |
|
15 years |
Supplier relationships* |
|
10 years |
Trade names* |
|
20 years |
Technology platform* |
|
5 years |
Internal use software |
|
3.4 years |
Customer contract* |
|
7 years |
* |
Acquired in the acquisitions of subsidiaries. |
F-24
2. SUMMARY OF SIGNIFICANT ACCOUNTING POLICIES (CONTINUED)
(l) Leases
The Company determines if an arrangement is a lease at inception. Leases are classified as operating or finance leases in accordance with the recognition criteria in ASC 842-20-25. The Company’s leases do not contain any material residual value guarantees or material restrictive covenants.
The Company has lease agreements as the lessee with lease and non-lease components, which are accounted for separately. The Company elected the short-term lease exemption for all contracts with lease term of 12 months or less.
At the commencement date of a lease, the Company determines the classification of the lease based on the relevant factors present and records a right-of-use (“ROU”) asset and lease liability for operating lease, and records property and equipment and finance lease liability for finance lease. ROU assets and property and equipment acquired through lease represent the right to use an underlying asset for the lease term, and operating lease liabilities and finance lease liabilities represent the obligation to make lease payments arising from the lease. ROU assets and lease liabilities are calculated as the present value of the lease payments not yet paid. If the rate implicit in the Company’s leases is not readily available, the Company uses an incremental borrowing rate based on the information available at the lease commencement date in determining the present value of lease payments. This incremental borrowing rate reflects the fixed rate at which the Company could borrow on a collateralized basis the amount of the lease payments in the same currency, for a similar term, in a similar economic environment. ROU assets include any lease prepayments and are reduced by lease incentives. Operating lease expense for lease payments is recognized on a straight-line basis over the lease term. Lease terms are based on the non-cancelable term of the lease and may contain options to extend the lease when it is reasonably certain that the Company will exercise that option.
Leases with an initial lease term of 12 months or less are not recorded on the consolidated balance sheets. Lease expense for these leases is recognized on a straight-line basis over the lease term.
(m) Land use right
The land use rights represent the operating lease prepayments for the rights to use the land in the PRC under ASC 842. Amortization of the prepayments is provided on a straight-line basis over the terms of the respective land use rights certificates.
(n) Long-term investments
The Company’s long-term investments primarily consist of equity investments without readily determinable fair value, equity method investments and available-for-sale debt securities.
Pursuant to ASC Topic 321, Investments—Equity Securities (“ASC 321”), equity investments, except for those accounted for under the equity method and those that result in consolidation of the investee and certain other investments, are measured at fair value, and any changes in fair value are recognized in earnings. For equity securities without readily determinable fair value and do not qualify for the existing practical expedient in ASC Topic 820, Fair Value Measurements and Disclosures (“ASC 820”), to estimate fair value using the net asset value per share (or its equivalent) of the investment, the Company elected to use the measurement alternative to measure those investments at cost, less any impairment, plus or minus changes resulting from observable price changes in orderly transactions for identical or similar investments of the same issuer, if any. Equity securities with readily determinable fair value are measured at fair values, and any changes in fair value are recognized in earnings.
For equity investments measured at fair value with changes in fair value recorded in earnings, the Company does not assess whether those securities are impaired. For those equity investments that the Company elects to use the measurement alternative, the Company makes a qualitative assessment of whether the investment is impaired at each reporting date. If a qualitative assessment indicates that the investment is impaired, the entity has to estimate the investment’s fair value in accordance with the principles of ASC 820. If the fair value is less than the investment’s carrying value, the entity has to recognize an impairment loss in net loss equal to the difference between the carrying value and fair value.
F-25
2. SUMMARY OF SIGNIFICANT ACCOUNTING POLICIES (CONTINUED)
(n) Long-term investments (continued)
Investments in equity investees represent investments in entities in which the Company can exercise significant influence but does not own a majority equity interest or control are accounted for using the equity method of accounting in accordance with ASC Subtopic 323-10, Investments-Equity Method and Joint Ventures: Overall (“ASC 323-10”). The Company applies the equity method of accounting that is consistent with ASC 323-10 in limited partnerships in which the Company holds a three percent or greater interest. Under the equity method, the Company initially records its investment at cost and prospectively recognizes its proportionate share of each equity investee’s net profit or loss into its consolidated statements of operations. The difference between the cost of the equity investee and the amount of the underlying equity in the net assets of the equity investee is recognized as equity method goodwill included in equity method investments on the consolidated balance sheets. The Company evaluates its equity method investments for impairment under ASC 323-10. An impairment loss on the equity method investments is recognized in the consolidated statements of operations when the decline in value is determined to be other-than-temporary.
The Company accounts for debt securities as available-for-sale when they are not classified as either trading or held-to-maturity. Available-for-sale debt securities are recorded at fair value, with unrealized gains and losses, net of related tax effect, are excluded from earnings and are reported as a separate component of accumulated other comprehensive loss until realized. Realized gains and losses from the sale of available-for-sale debt securities are determined on a specific-identification basis. An impairment loss on the available-for-sale debt securities are recognized in the consolidated statement of comprehensive loss when the decline in value is determined to be other-than-temporary.
(o) Goodwill
Goodwill represents the excess of the purchase price over the amounts assigned to the fair value of the identifiable assets acquired and the liabilities assumed of an acquired business. The Company assesses goodwill for impairment in accordance with ASC Subtopic 350-20, Intangibles—Goodwill and Other: Goodwill (“ASC 350-20”), which requires that goodwill to be tested for impairment at the reporting unit level at least annually and more frequently upon the occurrence of certain events, as defined by ASC 350-20.
The Company has the option to assess qualitative factors first to determine whether it is necessary to perform the quantitative test in accordance with ASC 350-20. In the qualitative assessment, the Company considers primary factors such as industry and market considerations, overall financial performance of the reporting units, and other specific information related to the operations. If the Company believes, as a result of the qualitative assessment, that it is more-likely-than-not that the fair value of a reporting unit is less than its carrying amount, the quantitative impairment test described above is required. Otherwise, no further testing is required. The quantitative impairment test compares the fair value of the reporting unit with its carrying amount, including goodwill. If the carrying amount of a reporting unit exceeds its fair value, an impairment loss shall be recognized in an amount equal to that excess.
Pursuant to ASC 350-20, the Company performed assessment and completed its annual impairment test for goodwill that has arisen out of its acquisitions. The goodwill was fully impaired in 2023 with RMB1,364,191 of goodwill impairment loss recognized for the year ended December 31, 2023.
F-26
2. SUMMARY OF SIGNIFICANT ACCOUNTING POLICIES (CONTINUED)
(p) Impairment of long-lived assets
The Company evaluates long-lived assets, such as fixed assets, purchased or internally developed intangible assets with finite lives, and operating lease right-of-use assets for impairment whenever events or changes in circumstances indicate the carrying value of an asset may not be recoverable in accordance with ASC Topic 360, Property, Plant and Equipment. When such events occur, the Company assesses the recoverability of the asset groups by comparing the undiscounted cash flows expected to be generated by the asset groups to their carrying amounts. If the Company identifies an impairment, the Company reduces the carrying amount of the asset group to its estimated fair value based on a discounted cash flow approach or, when available and appropriate, to comparable market values and the impairment loss, if any, is recognized in the consolidated statements of operations.
For the year ended December 31, 2023, due to the weaker-than-expected operations, the Company tested certain long-lived asset groups for recoverability and recorded an impairment loss of RMB506,686, based on the amount by which the carrying amount of the relevant asset groups exceeded their estimated fair value.
The impairment loss reduced the carrying amount of the long-lived assets of the group on a pro-rata basis using the relative carrying amount of those assets except that the loss allocated to an individual long-lived asset of the group shall not reduce the carrying amount of that asset below its fair value whenever that fair value is determinable without undue cost and effort.
The Company recorded impairment charges associated with its long-lived assets as follows:
|
|
For the years ended December 31, |
||||
|
|
2022 |
|
2023 |
|
2024 |
|
|
RMB |
|
RMB |
|
RMB |
Impairment of property and equipment |
|
— |
|
480,099 |
|
— |
Impairment of intangible assets |
|
— |
|
15,113 |
|
— |
Impairment of right-of-use assets |
|
— |
|
11,474 |
|
— |
(q) Fair value of financial instruments
The Company’s financial instruments primarily include cash and cash equivalents, restricted cash, short-term investments, accounts receivable and payable, other receivables and payables, amounts due from/to related parties, long-term borrowings, available-for-sale debt investments, convertible promissory notes, a derivative financial instrument and a derivative liability. Other than available-for-sale debt investments, long-term borrowings, convertible promissory notes, the derivative liability and the derivative financial instrument, the carrying values of these financial instruments approximate their fair values due to their short-term maturities.
The carrying amounts of long-term borrowings approximate their fair values since they bear interest rates which approximate market interest rates. The Company elected the fair value option for the 2025 Convertible Notes (Note 17) upon initial recognition in 2020 as financial liability. During year ended December 31, 2023, the Company repurchased all of the outstanding 2025 Convertible Notes. The Company recorded the 2026 Convertible Notes (Note 17) using amortized cost method upon initial recognition in 2021 and measured the fair value for disclosure purposes. In February 2024, the Company repurchased all outstanding 2026 Convertible Notes. The Company recorded the 2027 Convertible Notes (Note 17) using amortized cost method upon initial recognition in 2022, and recorded the bifurcated redemption feature as a derivative liability measured at fair value. In August 2024, the 2027 Convertible Notes was significantly modified and was subsequently accounted for at fair value as a whole. See Note 26 for disclosure of fair value measurements.
Derivative financial instruments are initially measured at fair value, and subsequently remeasured at the end of each reporting period with an adjustment for fair value recorded to the current period income/(expense). Available-for-sale debt securities are recorded at fair value, with unrealized gains and losses, net of related tax effect, are excluded from earnings and are reported as a separate component of accumulated other comprehensive loss until realized.
F-27
2. SUMMARY OF SIGNIFICANT ACCOUNTING POLICIES (CONTINUED)
(r) Revenue recognition
The Company provides hosting and related services including hosting of customers’ servers and networking equipment, connecting customers’ servers with internet backbones (“Hosting service”), virtual private network services providing encrypted secured connection to public internet (“VPN service”) and other value-added services and public cloud service through strategic partnership with Microsoft.
The Company recognizes revenue as it satisfies a performance obligation when its customer obtains control of promised goods or services, in an amount that reflects the consideration that the entity expects to receive in exchange for those goods or services. To determine revenue recognition for arrangements that an entity determines are within the scope of ASC Topic 606, Revenue from Contracts with Customers (“ASC 606”), the entity performs the following five steps: (i) identify the contract(s) with a customer; (ii) identify the performance obligations in the contract; (iii) determine the transaction price, including variable consideration, if any; (iv) allocate the transaction price to the performance obligations in the contract; and (v) recognize revenue when (or as) the entity satisfies a performance obligation. The Company only applies the five-step model to contracts when it is probable that the entity will collect the consideration to which it is entitled in exchange for the goods or services it transfers to the customer.
Once a contract is determined to be within the scope of ASC 606 at contract inception, the Company reviews the contract to determine which performance obligations it must deliver and which of these performance obligations are distinct. The Company recognizes revenue based on the amount of the transaction price that is allocated to each performance obligation when that performance obligation is satisfied or as it is satisfied.
The Company is a principal and records revenue on a gross basis when the Company is primarily responsible for fulfilling the service, has discretion in establishing pricing and controls the promised service before transferring that service to customers. Otherwise, the Company records revenue at the net amounts as commissions.
The Company’s revenue recognition policies are as follows:
Hosting services are services that the Company dedicates data center space to house customers’ servers and networking equipment and provides tailored server administration services including operating system support and assistance with updates, server monitoring, server backup and restoration, server security evaluation, firewall services, and disaster recovery. The Company also provides interconnectivity services to connect customers with each other, internet backbones in China and other networks through Border Gateway Protocol, or BGP, network, or single-line, dual-line or multiple-line networks. Hosting services are typically provided to customers for a fixed amount over the contract service period and the related revenues are recognized on a straight-line basis over the term of the contract. For certain contracts where considerations are based on the usage of the Hosting services, the related revenues are recognized based on the consumption at the predetermined rate as the services are rendered throughout the contract term.
VPN services are services that the Company extends customers’ private networks by setting up secure and dedicated connections through the public internet. VPN services are provided to customers for a fixed amount over the contract service period and revenue are recognized on a straight-line basis over the term of the contract.
The Company partners with Microsoft to provide Cloud services that allow enterprise and individual customers to run their applications over the internet using the IT infrastructure. Cloud services are generally charged by the Company to the end customers for a fixed amount or based on the actual usage of the cloud resources at predetermined rates over the subscription period, which in general is one year. The Company fulfils its performance obligation of facilitating Microsoft to provide the Cloud services to the end customers by providing, but not limited to, contract processing management, billing, payment collection, maintenance, help desk supports and certain IT infrastructure services. These are considered as a series of distinct services that are substantially the same and have the same pattern of transfer to the customer; therefore, they are accounted for as a single performance obligation that is satisfied over time. The corresponding consideration that the Company is entitled to is recognized as revenue using a time-based method since this best depicts the pattern of the control transfer. Revenue from Cloud services consists of monthly incentive revenues received from Microsoft upon completion of certain conditions and gross billing amount received from end customers net of considerations remitted by the Company to Microsoft. When the contract is modified to add distinct services to the single performance obligation for additional fees, such changes are accounted for prospectively as a termination of the old contract and the creation of a new contract.
F-28
2. SUMMARY OF SIGNIFICANT ACCOUNTING POLICIES (CONTINUED)
(r) Revenue recognition (continued)
For certain arrangements, customers are required to pay the Company before the services are delivered. When either party to a revenue contract has performed, the Company recognizes a contract asset or a contract liability in the consolidated balance sheets, depending on the relationship between the Company’s performance and the customer’s payment. Contract liabilities were mainly related to fee received for Hosting services to be provided over the contract period, which were presented as deferred revenue on the consolidated balance sheets.
Deferred revenue represented the Company’s obligation to transfer the goods or services to a customer for which the Company has received consideration (or an amount of consideration is due) from the customer. As of January 1, 2023 and 2024, the Company has deferred revenue amounting up to RMB95,078 and RMB95,477, respectively, which were recognized as revenue for the years ended December 31, 2023 and 2024 in an amount of RMB78,683 and RMB70,912, respectively.
Advance from customers primarily represents the collections on behalf of Microsoft for the cloud services. It also includes contract liabilities of RMB13,716 and RMB6,263 as of December 31, 2023 and 2024, respectively. As of January 1, 2023 and 2024, the Company had contract liability amounting up to RMB11,955 and RMB13,716, respectively, which were recognized as revenue for the years ended December 31, 2023 and 2024 in an amount of RMB11,955 and RMB13,716, respectively.
The Company’s certain hosting service contains lease and non-lease components. The Company elected to adopt the practical expedient which allows lessors to combine lease and non-lease components and account for them as one component if 1) the timing and pattern of transfer of the lease component and non-lease component is the same; 2) the lease component should be classified as an operating lease if it were accounted for separately. The combined component is accounted for in accordance with the current lease accounting guidance (“ASC 842”) if the lease component is predominant, and in accordance with the ASC 606 if the non-lease component is predominant. The Company has determined that the non-lease component is the predominant component in Hosting service. Therefore, the Company has accounted for the combined component in accordance with ASC 606.
The Company does not disclose the value of unsatisfied performance obligations as the Company’s revenue contracts are (i) contracts with an original expected length of one year or less or (ii) contracts for which the Company recognizes revenue at the amount to which it has the right to invoice for services performed.
(s) Cost of revenues
Cost of revenues consists primarily of telecommunication costs, depreciation of the Company’s long-lived assets, amortization of acquired intangible assets, utility, maintenance, data center rental expenses directly attributable to the provision of the IDC services, payroll and other related costs of operations.
(t) Advertising expenditures
Advertising expenditures are expensed as incurred and are included in sales and marketing expenses, which amounted to RMB6,829, RMB9,826 and RMB9,364 for the years ended December 31, 2022, 2023 and 2024, respectively.
(u) Research and development expenses
Research and development expenses consist primarily of payroll and related personnel costs for routine upgrades and related enhancements of the Company’s services and network. Research and development expenses are expensed as incurred except for costs to develop internal-use software or add significant upgrades and enhancements resulting in additional functionality to internal-use software that meet the capitalization criteria in accordance with ASC Subtopic 350-40, Intangibles-Goodwill and Other, Internal-Use Software.
F-29
2. SUMMARY OF SIGNIFICANT ACCOUNTING POLICIES (CONTINUED)
(v) Government grants
Government grants are provided by the relevant government authorities to subsidize the cost of certain projects or for the purpose of giving immediate incentive to the Company with no future costs or obligations. The amount of such government grants is determined solely at the discretion of the relevant government authorities and there is no assurance that the Company will continue to receive these government grants in the future. Government grants are recognized when it is probable that the Company will comply with the conditions attached to them, and the grants are received. When the grant relates to an expense item, it is recognized in the consolidated statement of operations over the period necessary to match the grant on a systematic basis to the costs that it is intended to compensate, as a reduction of the related operating expense. When the grant relates to an asset, it is recognized as deferred government grants and released to the consolidated statement of operations in equal amounts over the expected useful life of the related asset, when operational, as a reduction of the related depreciation expense, which amounted to RMB13,504 for the years ended December 31, 2024.
(w) Capitalized interest
Interest costs are capitalized if they are incurred during the acquisition, construction or production of a qualifying asset and such costs could have been avoided if expenditures for these assets have not been made.
As a result of total interest costs capitalized during the period, the interest expense for the years ended December 31, 2022, 2023 and 2024, was as follows:
|
|
For the years ended December 31, |
||||
|
|
2022 |
|
2023 |
|
2024 |
|
|
RMB |
|
RMB |
|
RMB |
Interest expense and amortization cost of 2025, 2026 and 2027 Convertible Notes (Note 17) |
|
58,350 |
|
59,429 |
|
64,115 |
Interest expense on bank and other borrowings |
|
172,328 |
|
222,918 |
|
336,533 |
Interest expense on finance leases |
|
104,088 |
|
90,679 |
|
93,264 |
Total interest costs |
|
334,766 |
|
373,026 |
|
493,912 |
Less: Total interest costs capitalized |
|
(61,461) |
|
(60,854) |
|
(92,937) |
Interest expense, net |
|
273,305 |
|
312,172 |
|
400,975 |
(x) Income taxes
The Company accounts for income taxes using the liability method. Under this method, deferred tax assets and liabilities are determined based on the difference between the financial reporting and tax basis of assets and liabilities using enacted tax rates that will be in effect in the period in which the differences are expected to reverse. The carrying amount of deferred tax assets is reviewed on an entity-by-entity basis and is reduced by a valuation allowance to the extent that it is more-likely-than-not that the benefits of the deferred tax assets will not be realized in future years. The valuation allowance is determined based on the weight of positive and negative evidence including future reversals of existing taxable temporary differences, future taxable income exclusive of reversing temporary differences, and verifiable tax planning. The effect on deferred taxes of a change in tax rates is recognized in income in the period that includes the enactment date of the change in tax rate. All deferred income tax assets and liabilities are classified as non-current on the consolidated balance sheets.
The Company applies ASC Topic 740, Accounting for Income Taxes (“ASC 740”), to account for uncertainty in income taxes. ASC 740 prescribes a recognition threshold a tax position is required to meet before being recognized in the financial statements.
The Company has elected to classify interest and penalties related to unrecognized tax benefits, if and when required, as part of “income tax expenses” in the consolidated statements of operations.
F-30
2. SUMMARY OF SIGNIFICANT ACCOUNTING POLICIES (CONTINUED)
(y) Share-based compensation
Share options and Restricted Share Units (“RSUs”) granted to employees are accounted for under ASC Topic 718, Compensation—Stock Compensation (“ASC 718”), which requires that share-based awards granted to employees be measured based on the grant date fair value and recognized as compensation expenses over the requisite service period and/or performance period (which is generally the vesting period) in the consolidated statements of operations. The Company accounts for forfeitures as they occur.
The Company has elected to recognize compensation expenses using the straight-line method for share-based awards granted with only service conditions that have a graded vesting schedule. For share-based awards granted with performance conditions, the Company recognizes compensation expenses using the accelerated method. The Company commences recognition of the related compensation expenses if it is probable that the defined performance condition will be met. To the extent that the Company determines that it is probable that a different number of share-based awards will vest depending on the outcome of the performance condition, the cumulative effect of the change in estimate is recognized in the period of change. For share-based awards with market conditions, the probability to achieve market conditions is reflected in the grant date fair value. The Company recognized the related compensation expenses when the requisite service is rendered using the accelerate method.
On November 26, 2016, the Board approved a new incentive program to certain individuals with a new bonus scheme which will be settled by issuing a variable number of shares with a fair value equal to fixed dollar amount on the settlement date. The Company remeasures the fair value of such liability at each reporting period end through earnings until the actual settlement date, which is the date when the number of underlying shares were fixed and recorded the compensation cost over the remaining vesting term.
A cancellation of the terms or conditions of an equity award under original award in exchange for a new award should be treated as modification. The compensation costs associated with the modified awards are recognized if either the original vesting conditions or the new vesting conditions have been achieved. Total recognized compensation cost for the awards is at least equal to the fair value of the original awards at the grant date unless at the date of the modification the performance or service conditions of the original awards are not expected to be satisfied. The incremental compensation cost is measured as the excess of the fair value of the replacement awards over the fair value of original awards at the modification date. Therefore, in relation to the modified awards, the Company recognizes share-based compensation over the vesting periods of the new awards, which comprises (i) the amortization of the incremental portion of share-based compensation over the remaining vesting term, and (ii) any unrecognized compensation cost of original awards, using the shorter of the remaining original term or the new term. For a modification of a market condition, the incremental portion of share-based compensation and unrecognized compensation cost of original award are recognized over new vesting period. For modification of a liability award that remains a liability after modification, the liability award continues to be remeasured at fair value at each reporting date.
(z) (Loss) earnings per share
In accordance with ASC Topic 260, Earnings per Share (“ASC 260”), basic (loss) earnings per share is computed by dividing (loss) earnings attributable to ordinary shareholders by the weighted average number of unrestricted ordinary shares outstanding during the year using two-class method. Under the two-class method, (loss) earnings are allocated between ordinary shares and participating securities based on their participating rights. The Company’s 2027 Convertible Notes are participating securities. Diluted (loss) earnings per share are calculated by dividing (loss) earnings attributable to ordinary shareholders using two-class method as adjusted for the effect of dilutive ordinary equivalent shares, if any, by the weighted average number of ordinary and dilutive ordinary equivalent shares outstanding during the year. Contingently issuable shares, including performance-based share awards and contingent considerations to be settled in shares, are included in the computation of basic (loss) earnings per share only when there is no circumstance under which those shares would not be issued. Contingently issuable shares are included in the denominator of the diluted (loss) earnings per share calculation as of the beginning of the period or as of the inception date of the contingent share arrangement, if later, only when dilutive and when all the necessary conditions have been satisfied as of the reporting period end. For contracts that may be settled in ordinary shares or in cash at the election of the Company, share settlement is presumed, pursuant to which incremental shares relating to the number of shares that would be required to settle the contract are included in the denominator of diluted (loss) earnings per share calculation if the effect is more dilutive. Ordinary equivalent shares consist of the ordinary shares issuable upon the exercise of the share options, using the treasury stock method and shares issuable upon the conversion of the Company’s convertible promissory notes using if converted method. Ordinary equivalent shares are excluded from the computation of diluted (loss) earnings per share if their effects would be anti-dilutive.
F-31
2. SUMMARY OF SIGNIFICANT ACCOUNTING POLICIES (CONTINUED)
(aa) Treasury stock
When the Company acquires treasury stock, the repurchased ordinary shares is accounted for under the cost method whereby the entire cost of the acquired shares is recorded as treasury stock. The cost basis for the reissuance of treasury stock is determined using a weighted-average cost basis. To the extent that the reissuance price is more than the cost basis (gain), the excess is recorded as an increase to additional paid-in capital. If the reissuance price is less than the cost basis (loss), the difference is recorded to additional paid-in capital to the extent there is a remaining balance. Any losses in excess of that amount is charged to accumulated deficit.
(bb) Comprehensive (loss) income
Comprehensive (loss) income is defined as the (decrease) increase in equity of the Company during a period from transactions and other events and circumstances excluding transactions resulting from investments by owners and distributions to owners. Accumulated other comprehensive loss of the Company includes foreign currency translation adjustments related to the Company and its overseas subsidiaries, whose functional currency is US$, changes in fair value due to instrument-specific credit risk and unrealized gain for available-for-sale debt securities.
(cc) Segment reporting
In accordance with ASC Topic 280, Segment Reporting (“ASC 280”), the Company had one operating and reportable segment since the Company’s chief executive officer, who has been identified as the Company’s chief operating decision-maker (“CODM”) formerly relied on the results of operations of hosting and related services when making decisions on allocating resources and assessing performance of the Company, and the CODM reviews the operation result of the Company as a whole. Hosting and related services business focuses primarily on colocation, interconnectivity, cloud, VPN, hybrid IT and other value-added services.
The Company’s CODM uses consolidated operating income as the measure of profit or loss to monitor budget versus actual results and decide where to allocate and invest additional resources to continue growth. Significant segment expenses and other segment items are consistent with the financial information included on the consolidated statements of operations and comprehensive (loss)income. The measure of segment assets is reported on the consolidated balance sheet as total assets.
As substantial all of the Company’s long-lived assets and revenues are located in and derived from the PRC, geographical segments are not presented.
(dd) Employee benefits
The full-time employees of the Company’s PRC subsidiaries are entitled to staff welfare benefits including medical care, housing fund, pension benefits and unemployment insurance, which are governmental mandated defined contribution plans. These entities are required to accrue for these benefits based on certain percentages of the employees’ respective salaries, subject to certain ceilings, in accordance with the relevant PRC regulations, and make cash contributions to the state-sponsored plans out of the amounts accrued.
F-32
2. SUMMARY OF SIGNIFICANT ACCOUNTING POLICIES (CONTINUED)
(ee) Recent accounting pronouncements
In November 2023, the FASB issued ASU 2023-07, Segment Reporting (Topic 280): Improvements to Reportable Segment Disclosures. The amendments in ASU 2023-07 improve reportable segment disclosure requirements through enhanced disclosures about significant segment expenses. The amendments introduce a new requirement to disclose significant segment expenses regularly provided to the CODM, extends certain annual disclosures to interim periods, clarifies single reportable segment entities must apply ASC 280 in its entirety, permits more than one measure of segment profit or loss to be reported under certain conditions, and requires disclosure of the title and position of the CODM. ASU 2023-07 is effective for fiscal years beginning after December 15, 2023, and interim periods within fiscal years beginning after December 15, 2024. Early adoption is permitted. The Company adopted ASU 2023-07 on January 1, 2024 with no material impact on its consolidated financial statements.
In December 2023, the FASB issued ASU 2023-09, Income Taxes (Topic 740): Improvements to Income Tax Disclosures. The ASU requires the annual financial statements to include consistent categories and greater disaggregation of information in the rate reconciliation, and income taxes paid disaggregated by jurisdiction. ASU 2023-09 is effective for the Company’s annual reporting periods beginning after December 15, 2024. Adoption is either with a prospective method or a fully retrospective method of transition. Early adoption is permitted. The Company is currently evaluating the effect that adoption of ASU 2023-09 will have on its consolidated financial statements.
3. CONCENTRATION OF RISKS
(a) Credit risk
Financial instruments that potentially subject the Company to significant concentrations of credit risk consist primarily of cash and cash equivalents, short-term investments, accounts receivable, other receivables and amounts due from related parties. As of December 31, 2023 and 2024, the aggregate amount of cash and cash equivalents, restricted cash and short-term investments of RMB2,431,089 and RMB1,974,919, respectively, were held at major financial institutions located in the PRC, and US$426,022 and US$14,543, respectively, were deposited with major financial institutions located outside the PRC. Management believes that these financial institutions are of high credit quality and continually monitors the credit worthiness of these financial institutions. Historically, deposits in Chinese banks are secure due to the state policy on protecting depositors’ interests. However, China promulgated a new Bankruptcy Law in August 2006 that came into effect on June 1, 2007, which contains a separate article expressly stating that the State Council may promulgate implementation measures for the bankruptcy of Chinese banks based on the Bankruptcy Law. Under the new Bankruptcy Law, a Chinese bank may go into bankruptcy. In addition, since China’s concession to the World Trade Organization, foreign banks have been gradually permitted to operate in China and have been significant competitors against Chinese banks in many aspects, especially since the opening of the Renminbi business to foreign banks in late 2006. Therefore, the risk of bankruptcy of those Chinese banks in which the Company has deposits has increased. In the event of bankruptcy of one of the banks which holds the Company’s deposits, the Company is unlikely to claim its deposits back in full since the bank is unlikely to be classified as a secured creditor based on PRC laws.
F-33
3. CONCENTRATION OF RISKS (CONTINUED)
(b) Business, supplier, customer, and economic risk
The Company participates in a relatively dynamic and competitive industry that is heavily reliant operation excellence of the services. The Company believes that changes in any of the following areas could have a material adverse effect on the Company’s future financial position, result of operations or cash flows:
(c) Currency convertibility risk
The Company transacts substantially all its business in RMB, which is not freely convertible into foreign currencies. On January 1, 1994, the PRC government abolished the dual-rate system and introduced a single rate of exchange as quoted daily by the People’s Bank of China (the “PBOC”). However, the unification of the exchange rates does not imply that the RMB may be readily convertible into US$ or other foreign currencies. All foreign exchange transactions continue to take place either through the PBOC or other banks authorized to buy and sell foreign currencies at the exchange rates quoted by the PBOC. Approval of foreign currency payments by the PBOC or other institutions requires submitting a payment application form together with suppliers’ invoices, shipping documents and signed contracts.
F-34
4. ACQUISITION OF SUBSIDIARIES
Acquisitions in 2023
Sanhe Mingtai Digital Industrial Park Co., Ltd. (“Sanhe Digital”)
In March 2023, the Company through one of its Consolidated VIEs, Langfang Huahai Network Technology Co., Ltd. (“Langfang Huahai”), acqcuired 100% equity interest in Sanhe Ditital by issuance of 22.5% equity interest (share consideration) of Langfang Huahai. The share consideration is referenced to the fair value of the identifiable assets acquired and liabilities assumed. The purpose of the transaction is to acquire the property and land use rights for data center. As Sanhe Digital does not possess all the elements that are necessary to conduct normal operations as a business, such acquisition is accounted for as an acquisition of assets. Sanhe Digital was subsequently merged into Langfang Huahai in December 2023.
The carrying amount of the net identifiable assets of Sanhe Digital were as follows:
|
|
RMB |
Net assets acquired: |
|
|
Current assets |
|
3 |
Property and equipment, net |
|
105,538 |
Land use rights, net |
|
14,258 |
Deferred tax assets |
|
2,232 |
Accrued expenses and other payables |
|
(2,277) |
Deferred tax liabilities |
|
(2,758) |
Total share consideration |
|
116,996 |
Acquisitions in 2022
Kunshan Kunhui Network Co., Ltd. (“KS Kunhui”)
On August 5, 2022, as part of its business strategy to expand the existing hosting service, the Company through its subsidiary, Beijing FengFu Technology Co., Ltd., acquired 100% of the equity interests in KS Kunhui, which primarily provides internet data center service, for a total cash consideration of RMB50,000. As KS Kunhui is in operations and possess all the elements that are necessary to conduct normal operations as a business, such acquisition is accounted for as business combination.
The following table summarizes the estimated fair value of the assets acquired and liabilities assumed as of the date of acquisition:
|
|
RMB |
Cash and cash equivalents |
|
9,014 |
Property and equipment, net |
|
92,157 |
Operating lease right-of-use assets, net |
|
199,255 |
Operating permits (Note 9) |
|
29,000 |
Customer contract (Note 9) |
|
59,500 |
Deferred tax assets |
|
13,921 |
Other current assets |
|
289,480 |
Total assets acquired |
|
692,327 |
Other current liabilities |
|
(436,124) |
Operating lease liabilities |
|
(208,612) |
Deferred tax liabilities |
|
(22,125) |
Total liabilities assumed |
|
(666,861) |
Net assets acquired |
|
25,466 |
Purchase consideration |
|
50,000 |
Goodwill |
|
24,534 |
F-35
4. ACQUISITION OF SUBSIDIARIES (CONTINUED)
The revenue and net loss of KS Kunhui since the acquisition date included in the consolidated statement of operations for the year ended December 31, 2022 were nil and RMB24,757, respectively. The goodwill, which is not tax deductible, is primarily attributable to synergies expected to be achieved from the acquisition.
The pro forma results of revenue and earnings of the acquiree as if the combinations occurred as of the beginning of the comparable prior annual reporting period of the acquiree were not presented because the effects of the business combination was not significant to the Company’s consolidated results of operations.
BJ Jianghe Shuzhi, Jianghe Chuangke, Jianghe Industrial and BJ Xunneng (collectively “BJ JiangHeCloud”)
On August 1, 2022, the Company through its subsidiaries, YF WOFE and 21Vianet Saturn, acquired 100% equity interests in BJ JiangHeCloud at a total cash consideration of RMB847,438. Among the consideration, RMB57,500 is refundable if relevant condition set out in the agreements is not achieved. The purpose of the transaction is to establish several new data centers. As BJ JiangHeCloud does not possess all the elements that are necessary to conduct normal operations as a business and had not yet commenced operations, such acquisition is accounted for as an acquisition of assets. As of December 31, 2023 and 2024, as the relevant condition was not met, the RMB57,500 refundable prepayment was included in other non-current assets.
The carrying amount of the net identifiable assets of BJ JiangHeCloud were as follows:
|
|
RMB |
Net assets acquired: |
|
|
Cash and cash equivalents |
|
3,325 |
Other current assets |
|
3,959 |
Property and equipment, net |
|
306,546 |
Operating permits (Note 9) |
|
479,989 |
Land use rights, net (Note 10) |
|
221,556 |
Other current liabilities |
|
(15,448) |
Deferred tax liabilities |
|
(209,989) |
Total consideration in cash |
|
789,938 |
5. ACCOUNTS AND NOTES RECEIVABLE, NET
Accounts and notes receivable and the allowance for doubtful debt consisted of the following:
|
|
As of December 31, |
||
|
|
2023 |
|
2024 |
|
|
RMB |
|
RMB |
Accounts receivable |
|
1,903,458 |
|
1,845,205 |
Notes receivable |
|
873 |
|
280 |
Allowance for doubtful debt |
|
(188,356) |
|
(189,501) |
|
|
1,715,975 |
|
1,655,984 |
As of December 31, 2023 and 2024, all accounts and notes receivable were due from third party customers. An analysis of the allowance for doubtful debt was as follows:
|
|
For the years ended December 31, |
||||
|
|
2022 |
|
2023 |
|
2024 |
|
|
RMB |
|
RMB |
|
RMB |
Balance at beginning of the year |
|
99,620 |
|
134,569 |
|
188,356 |
Additional provision charged to expense |
|
34,949 |
|
54,512 |
|
106,283 |
Write-off of accounts receivable |
|
— |
|
(725) |
|
(105,138) |
Balance at the end of the year |
|
134,569 |
|
188,356 |
|
189,501 |
F-36
6. SHORT-TERM INVESTMENTS
Short-term investments consisted of the following as of December 31, 2023 and 2024:
|
|
As of December 31, |
||
|
|
2023 |
|
2024 |
|
|
RMB |
|
RMB |
Aggregate cost basis |
|
354,149 |
|
— |
Gross unrealized holding gain |
|
2,671 |
|
— |
Aggregate fair value |
|
356,820 |
|
— |
As of December 31, 2024, the company had no short-term investments, as the one purchased in Hong Kong from Hang Seng Bank on March 3, 2024, had been redeemed on December 30, 2024.
7. PREPAID EXPENSES AND OTHER CURRENT ASSETS
Prepaid expenses and other current assets consisted of the following:
|
|
As of December 31, |
||
|
|
2023 |
|
2024 |
|
|
RMB |
|
RMB |
Prepaid expenses (1) |
|
1,344,525 |
|
1,269,908 |
Tax recoverable |
|
907,629 |
|
1,322,332 |
Deposits |
|
33,941 |
|
53,950 |
Loans to third parties |
|
5,787 |
|
40,155 |
Staff advances (2) |
|
2,518 |
|
6,489 |
Interest receivables |
|
532 |
|
540 |
Others |
|
80,409 |
|
96,199 |
|
|
2,375,341 |
|
2,789,573 |
| (1) | Prepaid expenses mainly represented the prepayments to Microsoft for the cloud services, the prepayments to telecommunication operators for bandwidth, data centers or cabinets and the prepayments for office expense. |
| (2) | For the year ended December 31, 2024, the company provided loan to certain senior managers who are not directors or executive officers in the amount of RMB1.8 million. This amount had been fully settled as of March 2025 |
An analysis of the allowance for doubtful debt in relation to other receivables was as follows:
|
|
For the years ended December 31, |
||
|
|
2023 |
|
2024 |
|
|
RMB |
|
RMB |
Balance at beginning of the year |
|
131,624 |
|
445,669 |
Addition |
|
313,993 |
|
1,616 |
Write-off |
|
— |
|
(90,296) |
Foreign exchange difference |
|
52 |
|
46 |
Balance at the end of the year |
|
445,669 |
|
357,035 |
F-37
8. PROPERTY AND EQUIPMENT, NET
Property and equipment, including those held under finance leases, consisted of the following:
|
|
As of December 31, |
||
|
|
2023 |
|
2024 |
|
|
RMB |
|
RMB |
At cost: |
|
|
|
|
Property |
|
2,672,822 |
|
4,261,678 |
Leasehold improvements, renovation and decoration |
|
5,821,394 |
|
6,040,445 |
Data center equipment |
|
8,579,798 |
|
10,777,790 |
Office equipment |
|
93,543 |
|
102,991 |
Motor vehicles |
|
3,937 |
|
3,937 |
|
|
17,171,494 |
|
21,186,841 |
Less: Accumulated depreciation |
|
(6,987,542) |
|
(7,895,831) |
|
|
10,183,952 |
|
13,291,010 |
Construction-in-progress |
|
3,444,237 |
|
4,529,065 |
Impairment |
|
(603,796) |
|
(603,440) |
Property and equipment, net |
|
13,024,393 |
|
17,216,635 |
See note 2 (p) for details of impairment of property and equipment.
In December 2024, the Company entered into an agreement with a third party, which is also the Company’s customer, to dispose the long-lived assets in one of the Company’s data center. A disposal gain of RMB87,688 was recognized upon the disposal.
Depreciation expense was RMB1,462,550, RMB1,663,932 and RMB1,468,100 for the years ended December 31, 2022, 2023 and 2024, respectively, and were included in the following captions:
|
|
For the years ended December 31, |
||||
|
|
2022 |
|
2023 |
|
2024 |
|
|
RMB |
|
RMB |
|
RMB |
Cost of revenues |
|
1,386,800 |
|
1,573,970 |
|
1,409,442 |
Sales and marketing expenses |
|
1,029 |
|
1,721 |
|
1,391 |
General and administrative expenses |
|
35,715 |
|
38,280 |
|
30,949 |
Research and development expenses |
|
39,006 |
|
49,961 |
|
26,138 |
|
|
1,462,550 |
|
1,663,932 |
|
1,468,100 |
The carrying amounts of the Company’s property and equipment held under finance leases at respective balance sheet dates were as follows:
|
|
As of December 31, |
||
|
|
2023 |
|
2024 |
|
|
RMB |
|
RMB |
Property |
|
993,158 |
|
1,018,510 |
Data center equipment |
|
786,913 |
|
1,302,597 |
|
|
1,780,071 |
|
2,321,107 |
Less: Accumulated depreciation |
|
(709,209) |
|
(874,470) |
|
|
1,070,862 |
|
1,446,637 |
Construction-in-progress |
|
219,283 |
|
— |
Impairment |
|
(19,361) |
|
(19,904) |
|
|
1,270,784 |
|
1,426,733 |
F-38
8. PROPERTY AND EQUIPMENT, NET (CONTINUED)
Depreciation of property and data center equipment under finance leases was RMB224,140 RMB199,926 and RMB165,262 for the years ended December 31, 2022, 2023 and 2024, respectively.
The carrying amounts of property and equipment pledged by the Company to secure borrowings (Note 14) granted to the Company at the respective balance sheet dates were as follows:
|
|
As of December 31, |
||
|
|
2023 |
|
2024 |
|
|
RMB |
|
RMB |
Property |
|
155,239 |
|
445,345 |
Leasehold improvements, renovation and decoration |
|
246,662 |
|
128,031 |
Data center equipment |
|
442,167 |
|
258,306 |
Office equipment |
|
1,829 |
|
471 |
Total |
|
845,897 |
|
832,153 |
9. INTANGIBLE ASSETS, NET
The following table presented the Company’s intangible assets as of the respective balance sheet dates:
|
|
|
|
Radio |
|
|
|
|
|
|
|
|
|
|
|
|
|
|
|
Internal |
|
|
|
|
Purchased |
|
spectrum |
|
Operating |
|
Technology |
|
Customer |
|
|
|
Supplier |
|
Trade |
|
Customer |
|
use |
|
|
|
|
software |
|
license |
|
Permits |
|
Platform |
|
relationships |
|
Licenses |
|
relationships |
|
names |
|
contract |
|
software |
|
Total |
|
|
RMB |
|
RMB |
|
RMB |
|
RMB |
|
RMB |
|
RMB |
|
RMB |
|
RMB |
|
RMB |
|
RMB |
|
RMB |
Intangible assets, cost December 31, 2023 |
|
233,513 |
|
136,825 |
|
1,199,210 |
|
38,050 |
|
257,183 |
|
5,772 |
|
39,053 |
|
116,266 |
|
190,141 |
|
90,419 |
|
2,306,432 |
Accumulated amortization |
|
(157,081) |
|
(87,145) |
|
(89,226) |
|
(23,739) |
|
(256,888) |
|
(3,812) |
|
(37,299) |
|
(54,742) |
|
(89,002) |
|
(67,020) |
|
(865,954) |
Impairment |
|
(802) |
|
(41,959) |
|
— |
|
(14,311) |
|
— |
|
— |
|
— |
|
— |
|
— |
|
— |
|
(57,072) |
Intangible assets, net December 31, 2023 |
|
75,630 |
|
7,721 |
|
1,109,984 |
|
— |
|
295 |
|
1,960 |
|
1,754 |
|
61,524 |
|
101,139 |
|
23,399 |
|
1,383,406 |
Intangible assets, cost December 31, 2024 |
|
343,836 |
|
138,867 |
|
1,199,210 |
|
38,050 |
|
257,183 |
|
5,772 |
|
39,053 |
|
116,266 |
|
190,141 |
|
102,338 |
|
2,430,716 |
Accumulated amortization |
|
(175,815) |
|
(90,920) |
|
(127,121) |
|
(23,739) |
|
(257,183) |
|
(4,197) |
|
(39,053) |
|
(60,555) |
|
(109,087) |
|
(81,561) |
|
(969,231) |
Impairment |
|
(802) |
|
(42,585) |
|
— |
|
(14,311) |
|
— |
|
— |
|
— |
|
— |
|
— |
|
— |
|
(57,698) |
Intangible assets, net December 31, 2024 |
|
167,219 |
|
5,362 |
|
1,072,089 |
|
— |
|
— |
|
1,575 |
|
— |
|
55,711 |
|
81,054 |
|
20,777 |
|
1,403,787 |
Radio spectrum license represented the spectrum license awarded by the Hong Kong Telecommunication Authority. Operating permits relate to the government authorized high-capacity utilities from the assets acquisitions. Customer relationships relate to the relationships that arose as a result of existing customer agreements acquired and is derived from the estimated net cash flows that are expected to be derived from the expected renewal of these existing customer agreements after subtracting the estimated net cash flows from other contributory assets. Licenses mainly represented the telecommunication service license in relation to virtual private network services. Supplier relationships relate to the relationships that arose as a result of existing bandwidth supply agreements with certain network operators, which were valued using a replacement cost method given the relative ease of replacement. Trade names mainly relate to the trade names of Dermot Holdings Limited and its subsidiaries (collectively referred to as “Dermot Entities”). Customer contract related to existing customer agreements acquired and is derived from the estimated net cash flows that are expected to be derived over the contractual period of the existing customer agreements after subtracting the estimated net cash flows from other contributory assets. Technology platform relates to the platform software from acquisition of iJoy BVI in 2013.
The intangible assets are amortized using the straight-line method, which is the Company’s best estimate of how these assets will be economically consumed over their respective estimated useful lives ranging from 3 to 32 years.
See note 2 (p) for details of impairment of intangible assets.
F-39
9. INTANGIBLE ASSETS, NET (CONTINUED)
Amortization expenses were approximately RMB122,470, RMB128,042 and RMB109,907 for the years ended December 31, 2022, 2023 and 2024, respectively.
The annual estimated amortization expenses for the intangible assets for each of the next five years are as follows:
|
|
RMB |
2025 |
|
121,831 |
2026 |
|
106,375 |
2027 |
|
94,095 |
2028 |
|
86,606 |
2029 |
|
68,155 |
|
|
477,062 |
10. LAND USE RIGHTS, NET
Land use rights held by the Company represent operating lease prepayments and are amortized over the remaining term of the respective rights.
|
|
As of December 31, |
||
|
|
2023 |
|
2024 |
|
|
RMB |
|
RMB |
Cost |
|
664,272 |
|
846,156 |
Accumulated amortization |
|
(61,769) |
|
(79,943) |
Land use rights, net |
|
602,503 |
|
766,213 |
The carrying amounts of land use rights pledged by the Company to secure borrowings (Note 14) granted to the Company at the respective balance sheet dates were as follows:
|
|
As of December 31, |
||
|
|
2023 |
|
2024 |
|
|
RMB |
|
RMB |
Land use rights, net |
|
196,195 |
|
205,334 |
Amortization expenses were approximately RMB10,922,RMB16,369 and RMB17,492 for the years ended December 31,2022,2023 and 2024, respectively.
F-40
11. GOODWILL
The changes in the carrying amount of goodwill were as follows:
|
|
For the years ended December 31, |
||
|
|
2023 |
|
2024 |
|
|
RMB |
|
RMB |
Balance as of January 1 |
|
|
|
|
Goodwill, gross |
|
1,364,191 |
|
1,364,191 |
Accumulated impairment losses |
|
— |
|
(1,364,191) |
Goodwill, net |
|
1,364,191 |
|
— |
Impairment |
|
(1,364,191) |
|
— |
Balance as of December 31 |
|
|
|
|
Goodwill, gross |
|
1,364,191 |
|
1,364,191 |
Accumulated impairment losses |
|
(1,364,191) |
|
(1,364,191) |
Goodwill, net |
|
— |
|
— |
Considering the adverse changes in macroeconomic and market conditions in 2023 as well as a sustained decrease in share price, the Company determined that a quantitative assessment was required at December 31, 2023. The Company estimated the fair value of a reporting unit by using income approach, which considered a number of factors, including expected future cash flows and discount rate. Expected future cash flows are dependent on certain key assumptions including forecasted revenue growth rates. Based on the quantitative assessment results, the difference of the reporting unit’s carrying amount over its fair value exceeded the total amount of goodwill as of December 31, 2023. Therefore, the Company recognized impairment of goodwill in its full amount of RMB1,364,191 for the year ended December 31, 2023.
12. LONG-TERM INVESTMENTS, NET
The Company’s long-term investments consisted of the following:
|
|
As of December 31, |
||
|
|
2023 |
|
2024 |
|
|
RMB |
|
RMB |
Equity investments without readily determinable fair values |
|
19,821 |
|
30,821 |
Equity method investments |
|
738,128 |
|
718,094 |
Available-for-sale debt investments |
|
— |
|
45,773 |
|
|
757,949 |
|
794,688 |
Equity investments without readily determinable fair values
The investment income comprised of dividend income of RMB391, RMB3,270 and RMB691 for the years ended December 31, 2022, 2023 and 2024, respectively.
The Company recorded an impairment loss of long-term investments amounting to nil, RMB9,327 and nil for the years ended December 31, 2022, 2023 and 2024, respectively.
Investment in Hebei Yiyun Yuanjing Big Data Technology Co., Ltd (“Hebei Yiyun”)
In May 2024, the Company through its subsidiary entered into an agreement with Piyun Network Technology Group Co., Ltd to acquire 10% equity interest of Hebei Yiyun for a total cash consideration of RMB49,500 with two instalments. The first instalment of RMB10,000 has been paid in 2024 and the second instalment of the remaining cash consideration would be paid upon both parties’ consent. The investment was classified as equity securities without readily determinable fair values. There is no orderly transaction for an identical or a similar investment in Hebei Yiyun for the year ended December 31, 2024. As of December 31, 2024, the carrying amount of investment in Hebei Yiyun was RMB10,000. No impairment on the investment was recognized for the year ended December 31, 2024.
F-41
12. LONG-TERM INVESTMENTS, NET (CONTINUED)
Equity method investments:
|
|
|
|
|
|
|
|
|
|
Increase (decrease) |
|
|
|
|
|
|
|
|
||||
|
|
|
|
|
|
|
|
|
|
during |
|
|
|
|
|
|
|
|
||||
|
|
|
|
|
|
|
|
|
|
the year ended |
|
|
|
|
|
|
|
|
||||
|
|
As of December 31, 2022 |
|
December 31, 2023 |
|
As of December 31, 2023 |
||||||||||||||||
|
|
|
|
Share |
|
Impairment |
|
Investments |
|
|
|
Share |
|
Distribution/derecognize |
|
|
|
Share |
|
Impairment |
|
Investments |
|
|
Cost of |
|
equity |
|
of |
|
in equity |
|
Cost of |
|
equity gain |
|
of share equity |
|
Cost of |
|
equity |
|
of |
|
in equity |
|
|
investments |
|
loss |
|
investment |
|
investee |
|
investments |
|
(loss) |
|
(gain) loss |
|
investments |
|
gain (loss) |
|
investment |
|
investee |
|
|
RMB |
|
RMB |
|
RMB |
|
RMB |
|
RMB |
|
RMB |
|
RMB |
|
RMB |
|
RMB |
|
RMB |
|
RMB |
Jingliang Inter Cloud |
|
6,000 |
|
(5,017) |
|
— |
|
983 |
|
— |
|
(2) |
|
— |
|
6,000 |
|
(5,019) |
|
— |
|
981 |
Jingliang Century Cloud |
|
4,000 |
|
— |
|
— |
|
4,000 |
|
— |
|
— |
|
— |
|
4,000 |
|
— |
|
— |
|
4,000 |
ZJK Energy |
|
5,907 |
|
(3,800) |
|
— |
|
2,107 |
|
— |
|
(45) |
|
— |
|
5,907 |
|
(3,845) |
|
— |
|
2,062 |
WiFire Entities |
|
20,000 |
|
(20,000) |
|
— |
|
— |
|
(20,000) |
|
— |
|
20,000 |
|
— |
|
— |
|
— |
|
— |
Qidi Chengxin |
|
3,930 |
|
(333) |
|
— |
|
3,597 |
|
— |
|
(119) |
|
— |
|
3,930 |
|
(452) |
|
— |
|
3,478 |
BJ Chaohulian |
|
5,000 |
|
(1,505) |
|
(3,495) |
|
— |
|
— |
|
— |
|
— |
|
5,000 |
|
(1,505) |
|
(3,495) |
|
— |
Dexin Tonglian |
|
3,000 |
|
(333) |
|
— |
|
2,667 |
|
— |
|
(475) |
|
— |
|
3,000 |
|
(808) |
|
— |
|
2,192 |
SH Edge Interchange* |
|
900 |
|
(797) |
|
— |
|
103 |
|
— |
|
(103) |
|
— |
|
900 |
|
(900) |
|
— |
|
— |
Changzhou Gaoxin |
|
210,000 |
|
— |
|
— |
|
210,000 |
|
488,392 |
|
5,107 |
|
— |
|
698,392 |
|
5,107 |
|
— |
|
703,499 |
Zhuhai Private |
|
— |
|
— |
|
— |
|
— |
|
23,000 |
|
(1,084) |
|
— |
|
23,000 |
|
(1,084) |
|
— |
|
21,916 |
|
|
258,737 |
|
(31,785) |
|
(3,495) |
|
223,457 |
|
491,392 |
|
3,279 |
|
20,000 |
|
750,129 |
|
(8,506) |
|
(3,495) |
|
738,128 |
|
|
|
|
|
|
|
|
|
|
Increase (decrease) |
|
|
|
|
|
|
|
|
||||
|
|
|
|
|
|
|
|
|
|
during |
|
|
|
|
|
|
|
|
||||
|
|
|
|
|
|
|
|
|
|
the year ended |
|
|
|
|
|
|
|
|
||||
|
|
As of December 31, 2023 |
|
December 31, 2024 |
|
As of December 31, 2024 |
||||||||||||||||
|
|
|
|
Share |
|
Impairment |
|
Investments |
|
|
|
Share |
|
Distribution/derecognize |
|
|
|
Share |
|
Impairment |
|
Investments |
|
|
Cost of |
|
equity |
|
of |
|
in equity |
|
Cost of |
|
equity gain |
|
of share equity |
|
Cost of |
|
equity |
|
of |
|
in equity |
|
|
investments |
|
gain (loss) |
|
investment |
|
investee |
|
investments |
|
(loss) |
|
(gain)loss |
|
investments |
|
gain (loss) |
|
investment |
|
investee |
|
|
RMB |
|
RMB |
|
RMB |
|
RMB |
|
RMB |
|
RMB |
|
RMB |
|
RMB |
|
RMB |
|
RMB |
|
RMB |
Jingliang Inter Cloud |
|
6,000 |
|
(5,019) |
|
— |
|
981 |
|
— |
|
(67) |
|
(914) |
|
— |
|
— |
|
— |
|
— |
Jingliang Century Cloud |
|
4,000 |
|
— |
|
— |
|
4,000 |
|
— |
|
(439) |
|
(3,561) |
|
— |
|
— |
|
— |
|
— |
ZJK Energy |
|
5,907 |
|
(3,845) |
|
— |
|
2,062 |
|
— |
|
728 |
|
— |
|
5,907 |
|
(3,117) |
|
— |
|
2,790 |
Qidi Chengxin |
|
3,930 |
|
(452) |
|
— |
|
3,478 |
|
— |
|
(24) |
|
(3,454) |
|
— |
|
— |
|
— |
|
— |
BJ Chaohulian |
|
5,000 |
|
(1,505) |
|
(3,495) |
|
— |
|
— |
|
— |
|
— |
|
5,000 |
|
(1,505) |
|
(3,495) |
|
— |
Dexin Tonglian |
|
3,000 |
|
(808) |
|
— |
|
2,192 |
|
— |
|
(27) |
|
— |
|
3,000 |
|
(835) |
|
— |
|
2,165 |
SH Edge Interchange* |
|
900 |
|
(900) |
|
— |
|
— |
|
1,100 |
|
— |
|
(1,100) |
|
— |
|
— |
|
— |
|
— |
Changzhou Gaoxin |
|
698,392 |
|
5,107 |
|
— |
|
703,499 |
|
— |
|
9,640 |
|
— |
|
698,392 |
|
14,747 |
|
— |
|
713,139 |
Zhuhai Private |
|
23,000 |
|
(1,084) |
|
— |
|
21,916 |
|
— |
|
(1,841) |
|
(20,075) |
|
— |
|
— |
|
— |
|
— |
BJ Xingshulian |
|
— |
|
— |
|
— |
|
— |
|
3 |
|
(3) |
|
— |
|
3 |
|
(3) |
|
— |
|
— |
|
|
750,129 |
|
(8,506) |
|
(3,495) |
|
738,128 |
|
1,103 |
|
7,967 |
|
(29,104) |
|
751,232 |
|
(29,643) |
|
(3,495) |
|
718,094 |
* |
“SH Edge Interchange” represents Shanghai Edge Cloud Interchange Technology Co., Ltd. |
In January 2018, the Company through its subsidiary, VNET Beijing, and a third company jointly set up Beijing Jingliang Interconnected Cloud Technology Inc. (“Jingliang Inter Cloud”) and Jingliang Century Cloud Technology Inc. (“Jingliang Century Cloud”). The Company injected capital of RMB6,000 and RMB4,000 and the Company held 60% and 40% of equity interest in Jingliang Inter Cloud and Jingliang Century Cloud, respectively. Based on the article of association, the Company cannot exercise control over relevant activities of the investee, but it has the ability to exercise significant influence over Jingliang Inter Cloud’s operation and financial decisions. As of December 31, 2024, both companies have been dissolved.
In December 2019, the Company through its subsidiary, VNET Beijing, and a third company jointly set up Chengdu Qidi Chengxin Education Limited (“Qidi Chengxin”). The Company injected capital of RMB3,930 and held 59% of equity interest in Qidi Chengxin. Based on the article of association, the Company cannot exercise control over relevant activities of the investee, but it has the ability to exercise significant influence over operation and financial decisions. As of December 31, 2024, the company has been dissolved.
In January 2021, the Company through its subsidiary, VNET Beijing, and two third parties jointly set up Beijing Super Internet Technology Research Institute Co., Ltd. (“BJ Chaohulian”). The Company injected capital of RMB5,000 and held 30% of equity interest in BJ Chaohulian. As of December 31, 2021, the equity method investment balance is reduced to nil after the Company pickup of loss amounting to RMB1,505 and recorded impairment of investment amounting to RMB3,495.
In September 2022, the Company through its subsidiary, Shanghai Cloud Network Co., Ltd., and five third parties jointly set up Dexin Tonglian (Beijing) Culture Technology Co., Ltd. (“Dexin Tonglian”). The Company injected capital of RMB3,000 and hold 30% of equity interest in Dexin Tonglian. Based on the article of association, the Company cannot exercise control over relevant activities of the investee, but it has the ability to exercise significant influence over operation and financial decisions.
F-42
12. LONG-TERM INVESTMENTS, NET (CONTINUED)
Equity method investments (continued):
In November 2022, the Company through its subsidiary, VNET HK, and a third party jointly set up Changzhou Gaoxin Interconnection Co., Ltd. (“Changzhou Gaoxin”). The Company injected capital of RMB210,000 and held 35% of equity interest in Changzhou Gaoxin. Based on the article of association, the Company cannot exercise control over relevant activities of the investee, but it has the ability to exercise significant influence over operation and financial decisions. In April and May 2023, the Company injected additional capital of RMB488,392 and its shareholding remained at 35%.
In February 2023, the Company through its subsidiary, SH Shilian, and Zhuhai VNET Enterprise Management Partnership (Limited Partnership), an entity controlled by the founder of the Company, jointly set up Zhuhai VNET Private Equity Fund Management Co., Ltd. (“Zhuhai Private”). The Company injected capital of RMB23,000 and held 40% of equity interest in Zhuhai Private. Based on the article of association, the Company cannot exercise control over relevant activities of the investee, but it has the ability to exercise significant influence over operation and financial decisions. In September 2024, the Company received the returned capital of RMB20,075. On October 17, 2024, the dissolution was completed and the disposal loss was RMB1,842, which was recognized in October 2024.
In September 2024, the Company through its subsidiary, SH Shilian, and a third party jointly set up Beijing Xingshulian Technology Development Co., Ltd. (“BJ Xingshulian”). The Company injected capital of RMB3 and hold 40% of equity interest in BJ Xingshulian. Based on the article of association, the Company cannot exercise control over relevant activities of the investee, but it has the ability to exercise significant influence over operation and financial decisions.
Available-for-sale debt investments:
Investment in Matrix Intelligence Limited (“Matrix”)
In May 2024, the Company through its subsidiary entered into an investment agreement with Matrix to acquire 988,116 Series Pre-A Preferred Shares, which represented 4.76% equity interest of Matrix on an as-converted and fully-diluted basis, for a cash consideration of US $6,000 (equivalent to RMB42,661). The investment was classified as available-for-sale debt investments because the investment contains substantive liquidation preference and redemption provision and is redeemable at the option of the investor. The Company recorded the investment at fair value. Unrealized gain of RMB3,084, net of nil income taxes were recorded in other comprehensive income for the year ended December 31, 2024.
13. OTHER NON-CURRENT ASSETS
As of December 31, 2023 and 2024, other non-current assets included prepayment for acquisition of datacenters and purchase of property and equipment.
F-43
14. BORROWINGS
Borrowings were as follows as of the respective balance sheet dates:
|
|
As of December 31, |
||
|
|
2023 |
|
2024 |
|
|
RMB |
|
RMB |
Short term bank borrowings |
|
30,000 |
|
589,000 |
Long-term bank borrowings, current portion |
|
334,511 |
|
615,015 |
Other long-term borrowings, current portion |
|
388,814 |
|
805,175 |
|
|
753,325 |
|
2,009,190 |
Long-term bank borrowings, non-current portion |
|
4,170,981 |
|
6,082,964 |
Other long-term borrowings, non-current portion |
|
942,540 |
|
1,684,426 |
Total borrowings |
|
5,866,846 |
|
9,776,580 |
The short-term bank borrowings outstanding as of December 31, 2023 and 2024 bore a weighted average interest rate of 3.65% and 4.35% per annum, respectively.
The long-term borrowings (including current portion) outstanding as of December 31, 2023 and 2024 bore a weighted average interest rate of 4.97% and 4.53% per annum, respectively, and were denominated in RMB. These loans were obtained from financial institutions located in the PRC.
As of December 31, 2023 and 2024, unused loan facilities for bank and other borrowings amounted to RMB2,811,123 and RMB4,038,927, respectively.
Borrowings as of December 31, 2023 and 2024 were secured by the following:
December 31, 2023
Short-term borrowings |
|
Secured by |
(RMB) |
|
|
30,000 |
|
Unsecured borrowing. |
|
|
|
Long-term borrowings (including current portion) |
|
Secured by |
(RMB) |
|
|
2,180,490 |
|
Secured by a subsidiary’s share. |
3,101,522 |
|
Secured by property and equipment and land-use right with net book value of RMB845,897 and RMB196,195, respectively (Note 8/Note 10), and a subsidiary’s share |
554,834 |
|
Unsecured borrowing. |
5,836,846 |
|
|
December 31, 2024
|
|
|
Short-term borrowings |
|
Secured by |
(RMB) |
|
|
589,000 |
|
Unsecured borrowing. |
|
|
|
Long-term borrowings (including current portion) |
|
Secured by |
(RMB) |
|
|
2,988,344 |
|
Secured by a subsidiary’s share. |
5,124,656 |
|
Secured by property and equipment and land-use right with net book value of RMB832,153 and RMB205,334, respectively (Note 8/Note 10), and a subsidiary’s share. |
1,074,580 |
|
Unsecured borrowing. |
9,187,580 |
|
|
F-44
14. BORROWINGS (CONTINUED)
The following table summarizes the aggregate required repayments of the principal amounts of the Company’s short-term borrowings and long-term borrowings, including bank and other borrowings in the succeeding five years and thereafter:
|
|
RMB |
For the years ending December 31, |
|
|
2025 |
|
2,114,777 |
2026 |
|
1,610,519 |
2027 |
|
1,154,563 |
2028 |
|
1,048,420 |
2029 |
|
924,284 |
2030 and thereafter |
|
3,155,187 |
15. ACCRUED EXPENSES AND OTHER PAYABLES
The components of accrued expenses and other payables were as follows:
|
|
As of December 31, |
||
|
|
2023 |
|
2024 |
|
|
RMB |
|
RMB |
Payables for purchase of property, equipment and software |
|
1,431,547 |
|
2,372,569 |
Payroll and welfare payables |
|
477,367 |
|
471,262 |
Consideration due to the original shareholders of BJ TenxCloud (1) |
|
229,323 |
|
229,323 |
Liability classified share-based payments (1) |
|
149,612 |
|
149,612 |
Accrued service fees |
|
126,001 |
|
109,902 |
Payables for office supplies and utilities |
|
105,871 |
|
121,398 |
Payables for acquisitions and long-term investments |
|
99,340 |
|
50,017 |
Value-added tax and other taxes payable |
|
35,391 |
|
48,652 |
Interest payables |
|
77,168 |
|
2,578 |
Others |
|
51,482 |
|
62,924 |
|
|
2,783,102 |
|
3,618,237 |
| (1) | On July 15, 2021, the Company acquired 100% of the equity interests in BJ TenxCloud from third party selling shareholders. The balance of consideration due to original shareholders represented the amounts the selling shareholders claimed according to the acquisition agreement. |
In addition, the Company is obligated to issue variable numbers of the shares of the Company or its subsidiary to certain selling shareholders who will remain as the employees of BJ TenxCloud, determinable based on achievements of the financial and operational targets by BJ TenxCloud during various post-acquisition periods. As such share-base payments will be forfeited if these employees cease their employments with the Company, the Company recognized these payments as compensation costs over the requisite service periods. The Company classified the share-based payments as liability classified share-based payments.
F-45
16. LEASES
Leases are classified as operating leases or finance leases in accordance with ASC 842. The Company’s operating leases mainly related to building, office facilities and equipment and the rights to use the land in the PRC. For leases with terms greater than 12 months, the Company records the related asset and liability at the present value of lease payments over the term. Certain leases include rental escalation clauses, renewal options and/or termination options, which are factored into the Company’s determination of lease payments when appropriate.
|
|
As of December 31, |
|
||
|
|
2023 |
|
2024 |
|
Weighted average remaining lease term: |
|
|
|
|
|
Operating lease |
|
9.7 years |
|
9.7 years |
|
Finance lease |
|
18.7 years |
|
14.4 years |
|
|
|
|
|
|
|
Weighted average discount rate: |
|
|
|
|
|
Operating lease |
|
7.59 |
% |
7.20 |
% |
Finance lease |
|
10.04 |
% |
8.20 |
% |
Lease cost for finance leases capitalized were immaterial for the years ended December 31, 2022, 2023 and 2024.
|
|
For the years ended December 31, |
||||
|
|
2022 |
|
2023 |
|
2024 |
|
|
RMB |
|
RMB |
|
RMB |
Lease cost |
|
|
|
|
|
|
Finance lease cost: |
|
|
|
|
|
|
Depreciation |
|
224,140 |
|
199,926 |
|
165,262 |
Interest expenses |
|
104,088 |
|
90,679 |
|
93,264 |
Operating lease cost |
|
691,197 |
|
749,800 |
|
870,196 |
Total lease cost |
|
1,019,425 |
|
1,040,405 |
|
1,128,722 |
Short-term lease cost and variable lease cost for operating leases and finance leases were immaterial for the years ended December 31, 2022, 2023 and 2024.
Other information related to leases was as follows:
|
|
For the years ended December 31, |
||||
|
|
2022 |
|
2023 |
|
2024 |
|
|
RMB |
|
RMB |
|
RMB |
Cash paid for amounts included in the measurement of lease liabilities: |
|
|
|
|
|
|
Operating cash payments for operating leases |
|
635,615 |
|
796,541 |
|
847,908 |
Financing cash payments for finance leases |
|
231,046 |
|
210,902 |
|
102,646 |
Operating cash payments for finance leases |
|
104,088 |
|
90,679 |
|
93,264 |
F-46
16. LEASES (CONTINUED)
Future lease payments under operating leases and finance leases as of December 31, 2024 were as follows:
|
|
Operating Leases |
|
Finance Leases |
|
|
RMB |
|
RMB |
2025 |
|
930,138 |
|
246,033 |
2026 |
|
835,798 |
|
297,734 |
2027 |
|
689,972 |
|
287,945 |
2028 |
|
663,968 |
|
282,688 |
2029 |
|
638,664 |
|
216,691 |
2030 and thereafter |
|
2,923,121 |
|
1,661,412 |
Total future lease payments |
|
6,681,661 |
|
2,992,503 |
Less: Imputed interest |
|
(2,002,550) |
|
(1,251,895) |
Present value of future lease payments* |
|
4,679,111 |
|
1,740,608 |
* |
Present value of future operating lease payments consisted of current portion of operating lease liabilities and non-current portion of operating lease liabilities, amounting to RMB899,818 and RMB3,779,293 for the year ended December 31, 2024, respectively. |
Present value of future finance lease payments consisted of current portion of finance lease liabilities and non-current portion of finance lease liabilities, amounting to RMB208,299 and RMB1,532,309 for the year ended December 31, 2024, respectively.
17. CONVERTIBLE PROMISSORY NOTES
2025 Convertible Notes
During the year ended December 31, 2020, the Company entered into agreements with a group of investors led by Goldman Sachs Asia Strategic Pte. Ltd. (the “Purchasers”) to issue the Company’s convertible promissory note (the “2025 Convertible Notes”) for total gross proceeds of US$200,000. The 2025 Convertible Notes will mature in five years and, bear interest at the rate of 2% per annum from the issuance date which will be payable semiannually in arrears in cash.
Conversion
Purchasers have the option to convert all or a portion of the outstanding 2025 Convertible Notes and any accrued and unpaid interest, into ADSs at the conversion price at any time. The conversion price will initially be US$12.00 per ADS or will be subject to customary adjustments when the decrease in VWAP exceeds certain threshold. In addition, the conversion price will be adjusted in the event when the Company makes certain dilutive issuances of shares.
Redemption upon maturity
Unless previously redeemed or converted, the Company shall redeem the 2025 Convertible Notes on the maturity date in an amount equal to the sum of (i) 115% of the then outstanding principal amount of the 2025 Convertible Notes and (ii) the interest accrued but unpaid on the maturity date. The Company may not redeem the 2025 Convertible Notes at its option prior to the maturity date.
Early redemption at the option of the Purchasers
If any portion of the outstanding principal amount of the 2025 Convertible Notes has not been converted by the third anniversary of the date of issuance of the 2025 Convertible Notes, the Purchasers at their sole discretion will have the right to require the Company to redeem, in whole or in part, the outstanding principal amount of the 2025 Convertible Notes which has not been converted previously in an amount equal to the sum of (i) 109% of the outstanding principal amount and (ii) the interest accrued but unpaid on the outstanding principal amount.
The Company elected to account for the 2025 Convertible Notes at fair value as a whole. Issuance costs including underwriting commissions and offering expenses were approximately RMB18,932, which were recognized in earnings as incurred.
F-47
17. CONVERTIBLE PROMISSORY NOTES (CONTINUED)
2025 Convertible Notes (continued)
During the years ended December 31, 2020 and 2021, Purchasers of the 2025 Convertible Notes exercised the right to convert 23,710,140 and 42,401,010 newly issued Class A ordinary shares at the conversion price of US$12 per ADS. Upon conversion, the fair value of converted portion was RMB720,547 and RMB1,639,806, respectively. Issuance costs was approximately RMB2,939 and nil, respectively, which were credited to capital accounts with the changes in the fair value up to the conversion date recorded in earning. No conversion rights were exercised by the Purchasers for the years ended December 31, 2022, 2023 and 2024.
From March to June 2023, the Company received notices from the holders of the 2025 Convertible Notes, requiring the Company to redeem the 2025 Convertible Notes at 109% of the principal amount plus all accrued but unpaid interest within three months since the receipt of notices. The Company repurchased all of the outstanding 2025 Convertible Notes with principal amount of US$68,000 during the year ended December 31, 2023.
The interest expense on the convertible promissory was recorded based on the stated rate of 2% in the interest expense within the consolidated statements of operations. For the years ended December 31, 2022 and 2023, the interest expense was RMB9,147 and RMB4,471, respectively.
The changes in fair value gain of convertible promissory notes of RMB22,626 and RMB21,816 were recognized in the changes in the fair value of financial instruments in the consolidated statement of operations for the years ended December 31, 2022 and 2023, respectively.
2026 Convertible Notes
In January 2021, the Company issued US$600,000 principal amount 0.00% convertible senior notes including US$75,000 sold upon the exercise of the over-allotment option (the “2026 Convertible Notes”). The 2026 Convertible Notes will mature on February 1, 2026 unless redeemed, repurchased or converted prior to such date.
Holders may convert their 2026 Convertible Notes at their option prior to the close of business on the business day immediately preceding August 1, 2025 only under the following circumstances: (1) during any calendar quarter commencing after the calendar quarter ending on June 30, 2021 (and only during such calendar quarter), if the last reported sale price of ADSs’, each representing six Class A ordinary shares of the Company, par value US$0.00001 per share, for at least 20 trading days (whether or not consecutive) during a period of 30 consecutive trading days ending on, and including, the last trading day of the immediately preceding calendar quarter is greater than or equal to 130% of the conversion price on each applicable trading day; (2) during the five business day period after any ten consecutive trading day period in which the trading price per 1,000 US dollars principal amount of the 2026 Convertible Notes for each trading day of the measurement period was less than 98% of the product of the last reported sale price of the ADSs and the conversion rate on each such trading day; (3) if the Company calls the 2026 Convertible Notes for a tax or optional redemption; or (4) upon the occurrence of specified corporate events. On or after August 1, 2025 until the close of business on the second scheduled trading day immediately preceding the maturity date, holders may convert their 2026 Convertible Notes at any time. Upon conversion, the Company will pay or deliver, as the case may be, cash, ADSs, or a combination of cash and ADSs, at its election. If the Company satisfies its conversion obligation solely in cash or through payment and delivery, as the case may be, of a combination of cash and ADSs, the amount of cash and ADSs, if any, due upon conversion will be based on a daily conversion value calculated on a proportionate basis for each trading day in a 40 trading day observation period.
The initial conversion rate of the 2026 Convertible Notes is 18.3574 of the Company’s ADS per 1,000 US dollars principal amount of the 2026 Convertible Notes (which is equivalent to an initial conversion price of approximately US$54.47 per ADS). The conversion rate will be subject to adjustment in some events. In addition, following certain corporate events that occur prior to the maturity date, if a make-whole fundamental change occurs prior to the maturity date of the 2026 Convertible Notes, or under certain circumstances upon a tax redemption or the Company’s optional redemption, the Company will, in certain circumstances, increase the conversion rate for a holder who elects to convert its 2026 Convertible Notes in connection with such corporate event, such make-whole fundamental change or such notice of tax redemption or notice of optional redemption, as the case may be. Upon conversion, the Company will pay or deliver, as the case may be, cash, ADSs (plus cash in lieu of a fractional ADS) or a combination of cash and ADSs, at its election. The conversion option may be settled in cash, ADSs, or a combination of cash and ADSs at the Company’s option.
F-48
17. CONVERTIBLE PROMISSORY NOTES (CONTINUED)
2026 Convertible Notes (continued)
The Company may not redeem the 2026 Convertible Notes prior to February 6, 2024 unless certain tax-related events occur. From February 6, 2024 to the 40th scheduled trading day immediately before the maturity date, the Company may redeem for cash all or part of the 2026 Convertible Notes, at its option, if the last reported sale price of the Company’s ADSs has been at least 130% of the conversion price then in effect on (i) each of at least 20 trading days (whether or not consecutive) during any 30 consecutive trading day period ending on, and including, the trading day immediately prior to the date the Company provides notice of redemption; and (ii) the trading day immediately preceding the date the Company sends such notice. Holders of the notes have the right to require the Company to repurchase for cash all of the 2026 Convertible Notes, or any portion of the principal thereof, on February 1, 2024 or in the event of certain fundamental changes. The redemption price will equal 100% of the principal amount of the 2026 Convertible Notes to be redeemed, plus any accrued and unpaid special interest, if any, to, but not including, the redemption date.
The 2026 Convertible Notes was accounted for as one unit of liability account using amortized cost method under ASU 2020-06, with no embedded derivative features being bifurcated.
The gross proceeds from issuance of the 2026 Convertible Notes were US$600,000. Debt issuance costs including underwriting commissions and offering expenses were approximately US$13,841, which were presented as deduction from liability and amortized into interest expense over the remaining period of 5 years. As of December 31, 2023, the net carrying amount of the 2026 Convertible Notes was RMB4,208,495. For the years ended December 31, 2022, 2023 and 2024, no coupon interest expense was recognized. The amortization of issuance costs was RMB18,525 and RMB19,499 for the years ended December 31, 2022 and 2023, respectively. The effective interest rate was 0.47% for the years ended December 31, 2022 and 2023.
In January 2024, the Company received notices from the holders of the 2026 Convertible Notes, requiring the Company to redeem the 2026 Convertible Notes at 100% of the principal amount. The Company repurchased all of the outstanding 2026 Convertible Notes with principal amount of of US$600,000 (equivalent to RMB4,262,340) in February 2024. The loss on debt extinguishment of RMB41,261 was recorded in interest expenses for the year ended December 31, 2024.
2027 Convertible Notes
On January 28, 2022, the Company entered into an investment agreement with funds managed by Blackstone Tactical Opportunities (each fund as an “Investor Party”) to issue the Company’s convertible promissory note (the “2027 Convertible Notes”) with principal amount of US$250,000. The 2027 Convertible Notes will mature in five years unless redeemed or converted prior to maturity date. For any holder that is an Investor Party as of the maturity date, the maturity date shall be extended to the 31st day after the maturity date (the “Investor Maturity Date”) and unless the 2027 Convertible Notes held by such holder have been duly redeemed or converted prior to the Investor Maturity Date, the Company’s repayment obligation to such holder will be satisfied by issuance and delivery of an aggregate number of Series A-1 perpetual convertible preferred shares equal to (1) the remaining portion of the principal amount, divided by (2) 1,000 US dollars, in repayment of the 2027 Convertible Notes. 2027 Convertible Notes bear interest at the rate of 2% per annum and paid in cash semi-annually unless prior written notice is provided to the holders by the Company.
If the Company declares or pays a dividend or distribution (whether in cash, property or any other form) on the ordinary shares, the Company shall simultaneously pay the holder in the same form and manner on a pro rata basis with the ordinary shares determined on an as-converted basis assuming that the 2027 Convertible Notes had been fully converted at the option of the holder pursuant to below conversion term as of the date immediately prior to the record date of the applicable dividend (or if no record date is fixed, the date as of which the record holders of ordinary shares entitled to such dividends are to be determined) (except in the case of a distribution in kind that consists solely of ordinary shares and/or ADSs, in which case the holder shall not be entitled to participate but the conversion price shall be adjusted pursuant to the below concerion term).
F-49
17. CONVERTIBLE PROMISSORY NOTES (CONTINUED)
2027 Convertible Notes (continued)
Conversion
2027 Convertible Notes are convertible at any time on and after the original issuance date, at the option of holders, into Class A ordinary shares of the Company at a conversion price of US$1.8333 per Class A ordinary share, or into ADSs at a conversion price of US$11.00 per ADS. The conversion prices are subject to adjustment under the terms of the 2027 Convertible Notes. The Company may effect a mandatory conversion at its election at any time on or after the third anniversary of the original issuance date, if its ADSs achieve a price threshold of 200% of the conversion price for a specified period.
Redemption
The holders have the right to require the Company to redeem the 2027 Convertible Notes during the Redemption Period as defined below in an amount equal to the sum of: (a) the principal amount of the 2027 Convertible Notes; plus (b) the total amount of the accrued interest, and any stub period interest that has accrued until, but excluding, the date the redemption price is paid in full; plus (c) the incremental amount in case a fundamental change specified in the investment agreement has occurred. Incremental amount is equal to (a) 50% of the principal amount, minus (b) the interest that has already been paid in cash, minus (c) the fair market value of a dividend or distribution paid to the holder in any form other than cash or as Class A Ordinary Shares, minus (d) the accrued interest and minus (e) the stub period interest accrued. Any portion of the redemption price not paid by the Company on the redemption date shall accrue interest at a rate of 10% per annum annually from the redemption date to the date when the redemption price is paid in full.
“Redemption Period” means: (a) in the case of any holder that is the Investor Party, (i) the period commencing on the date of a fundamental adverse regulatory change, a fundamental change or an event of default as defined in the investment agreement and ending on the fifth anniversary of the original issuance date, and (ii) the thirty-day period beginning on the fifth anniversary of the original issuance date; and (b) in the case of any holder that is not Investor Party, the period commencing on the date of a fundamental adverse regulatory change or an event of default and ending on the fifth anniversary of the original issuance date. Fundamental change represents events defined in the investment agreement, including that a “person” or “group” (within the meaning of Section 13(d)(3) of the Exchange Act), other than the Company or any of its wholly-owned subsidiaries, has become or files any report with the SEC indicating that such person or group has become the direct or indirect “beneficial owner” of the Company’s equity securities representing more than fifty percent (50%) of the voting power of all of the Company’s then-outstanding equity securities.
The gross proceeds from issuance of the 2027 Convertible Notes were US$250,000. Debt issuance costs were approximately US$162, which were presented as deduction from liability and amortized into interest expense over the remaining period of 5 years. As of December 31, 2023, the net carrying amount of the 2027 Convertible Notes was RMB1,769,946. For the years ended December 31, 2022 and 2023, the coupon interest expense was RMB30,498 and RMB35,234, respectively. The effective interest rate was both 2.02% for the years ended December 31, 2022 and 2023.
The redemption feature is required to be bifurcated as a separate unit of liability account and measured at fair value as it is not clearly and closely related to the debt host contract. After the bifurcation, the 2027 Convertible Notes was accounted for using amortized cost method. The fair value of the redemption feature was immaterial initially and subsequently at December 31, 2022. As of December 31, 2023, the fair value of the bifurcated redemption feature was RMB188,706 and was recored as derivative liablitiy in the consolidated balance sheet. The changes in fair value of derivative liability was recognized in the changes in the fair value of financial instruments in the consolidated statement of operations for the year ended December 31, 2023.
On August 20, 2024, the holders entered into an agreement with the Company to consent the cancellation of the redemption right solely due to any fundamental change caused by the Strategic Investment from Success Flow International InvestmentLimited (“Success Flow”) and Choice Faith Group Holdings Limited (“Choice Faith”), both of which are beneficially owned by Shandong Hi-Speed HoldingsGroup Limited (“SDHG”, 00412.HK). And the Company shall pay the consent fee of an aggregate amount equal to US$37.5 million to the holders on the earlier of January 6, 2027 and the date on which the principal amount of the 2027 Convertible Notes become due and payable in accordance with the terms and conditions of the 2027 Convertible Notes.
F-50
17. CONVERTIBLE PROMISSORY NOTES (CONTINUED)
2027 Convertible Notes (continued)
Immediately prior to the above amendments, the net carrying amount of the 2027 Convertible Notes was RMB1,782,521, the related interest payables was RMB90,671 and the fair value of the bifurcated redemption feature, which was recorded as a derivative liability, was RMB57,060.
The coupon interest expense was RMB22,594 for the year ended December 31, 2024 (prior to the amendments). The effective interest rate was 2.02% for the year ended December 31, 2024 (prior to the amendment). The changes in fair value of derivative liability was recognized as a gain in the changes in the fair value of financial instruments of RMB132,538 in the consolidated statement of operations for the year ended December 31, 2024 (prior to the amendment).
The Company assessed the above amendments to the terms of the 2027 Convertible Notes as an extinguishment of debt based on a qualitative and quantitative evaluation of the amendment.
Upon the extinguishment, the 2027 Convertible Notes, the related interest payables and the derivative liability were derecognized and a gain on debt extinguishment of RMB246,175 was recognized in the consolidated statement of operations for the year ended December 31, 2024. The Company elected to account for the 2027 Convertble Notes at fair value as a whole subsequently to improve transparency of the financial statements, with the interest expenses presented within the changes in fair value of financial instruments.
As of December 31, 2024, the fair value of the 2027 Convertible Notes was RMB1,897,738. The fair value change was RMB199,408, including a loss of RMB213,418 recorded in the changes in the fair value of financial instruments and a gain of RMB14,243 recorded in the other comprehensive income as changes in fair value due to instrument-specific credit risks. The fair value of the 2027 Convertible Notes exceeds the aggregate unpaid principal balance in an amount of RMB100,638 as of December 31, 2024.
18. DEFERRED GOVERNMENT GRANTS
During the years ended December 31, 2022, 2023 and 2024, the Company received RMB5,000, RMB155,333 and RMB140,881 government grants respectively from the relevant government authorities for the use in construction of property and equipment. These grants are initially deferred and subsequently recognized in the consolidated statements of operations when the Company has complied with the conditions or performance obligations attached to the related government grants, such as completion of the construction of relevant property and equipment, and the grants are no longer refundable. Grants that subsidize the construction cost of property and equipment are amortized over the life of the related assets as a reduction of the associated depreciation expense.
Movements of deferred government grants were as follows:
|
|
For the years ended December 31, |
||||
|
|
2022 |
|
2023 |
|
2024 |
|
|
RMB |
|
RMB |
|
RMB |
Balance at beginning of the year |
|
4,368 |
|
6,318 |
|
153,174 |
Additions |
|
5,000 |
|
155,333 |
|
140,881 |
Recognized as a reduction of depreciation expense |
|
(3,050) |
|
(8,477) |
|
(13,504) |
Balance at end of the year |
|
6,318 |
|
153,174 |
|
280,551 |
F-51
19. EMPLOYEE CONTRIBUTION PLAN
As stipulated by the regulations of the PRC, full-time employees of the Company in the PRC participate in a government-mandated multiemployer defined contribution plan organized by municipal and provincial governments. Under the plan, certain pension benefits, medical care, unemployment insurance, employee housing fund and other welfare benefits are provided to employees. The Company is required to make contributions to the plan based on certain percentages of employees’ salaries. The total expenses for the plan were RMB191,914, RMB208,556 and RMB183,210 for the years ended December 31, 2022, 2023 and 2024, respectively.
20. SHARE-BASED COMPENSATION
| (a) | Option granted to employees |
In order to provide additional incentives to employees and to promote the success of the Company’s business, the Company adopted a share incentive plan in 2010 (the “2010 Plan”). Under the 2010 Plan, the Company may grant options and RSUs to its employees, directors and consultants to purchase an aggregate of no more than 39,272,595 ordinary shares of the Company. The 2010 Plan was approved by the Board of Directors and shareholders of the Company on July 16, 2010. The 2010 Plan is administered by the Board of Directors or the Compensation Committee of the Board as set forth in the 2010 Plan (the “Plan Administrator”). All share options to be granted under the 2010 Plan have a contractual term of ten years and generally vest over 3 to 4 years.
In order to further promote the success and enhance the value, the Company adopted a share incentive plan in 2014 (the “2014 Plan”). Under the 2014 Plan, the Company may issue an aggregate of no more than 20,461,380 shares (“Maximum Number”) and such Maximum Number should be automatically increased by a number that is equal to 15% of the number of new shares issued by the Company from time to time. The maximum aggregate number of ordinary shares to be issued under 2014 Plan was subsequently amended to 39,606,817, as approved by the Board of Directors and shareholders of the Company on October 30, 2015. All share options, restricted shares and restricted share units to be granted under the 2014 Plan have a contractual term of ten years and generally vest over 3 to 4 years.
In order to continuously attract and retain talents, the Company adopted a share incentive plan in 2020 (the “2020 Plan”). Under the 2020 Plan, the Company is authorized to issue an aggregate of 46,560,708 Class A ordinary shares of the Company (equal to the sum of (i) 5% of the Company’s share capital as of the date hereof, calculated on an as-converted basis by taking into consideration all the convertible promissory notes issued and to be issued by the Company, and (ii) 7,562,532 Class A ordinary shares reserved under the “2010 Plan” and “2014 Plan” for future grants) will be reserved for future issuance.
After adoption of the 2020 Plan, the Company ceased to grant any new awards under the 2010 Plan and 2014 Plan while the outstanding awards granted thereunder will remain effective and can be amended by the Company from time to time pursuant to the applicable terms thereto. The 2020 Plan was approved by the Board of Directors and shareholder of the Company on May 13, 2020.
F-52
20. SHARE-BASED COMPENSATION (CONTINUED)
(a) |
Option granted to employees (continued) |
The following table summarized the Company’s employee share option activity under the 2010 Plan:
|
|
|
|
|
|
Weighted |
|
|
|
|
|
|
Weighted |
|
average |
|
|
|
|
|
|
average |
|
remaining |
|
Aggregate |
|
|
Number of |
|
exercise |
|
contractual |
|
intrinsic |
|
|
options |
|
price |
|
term |
|
value |
|
|
|
|
(US$) |
|
(Years) |
|
(US$) |
Outstanding, January 1, 2024 |
|
359,202 |
|
0.17 |
|
1.00 |
|
— |
Exercised |
|
— |
|
— |
|
— |
|
— |
Outstanding, December 31, 2024 |
|
359,202 |
|
0.17 |
|
1.96 |
|
222 |
Vested as of December 31, 2024 |
|
359,202 |
|
0.17 |
|
1.96 |
|
222 |
Exercisable as of December 31, 2024 |
|
359,202 |
|
0.17 |
|
1.96 |
|
222 |
The aggregate intrinsic value is calculated as the difference between the exercise price of the underlying awards and the fair value of the underlying stock at each reporting date, for those awards that have an exercise price below the estimated fair value of the Company’s shares.
In 2024, the Company modified the outstanding options’ contractual term from 10 years to 12 years. The incremental compensation cost resulting from the modification was not material for the year ended December 31, 2024.
As of December 31, 2023, the Company had options outstanding to purchase an aggregate of 359,202 shares with an exercise price below the fair value of the Company’s shares, resulting in an aggregate intrinsic value of RMB1,620 (US$222).
The total fair value of share options exercised during the years ended December 31, 2022, 2023 and 2024 was US$4, nil and nil, respectively. The aggregate intrinsic value of options exercised during the years ended December 31, 2022, 2023 and 2024 was US$2, nil and nil, respectively.
(b)Shares granted to management and employees
The Company granted 866,716, 20,550 and 7,734,635 RSUs, each representing six Class A ordinary shares, in 2022, 2023 and 2024, respectively, with performance conditions whereby a predetermined number will vest upon the annual performance review in accordance with predetermined performance targets for the grantees over a one or four-year period. To the extent that the Company considered the performance targets were probable of achievement, the Company recognized related compensation expenses using the accelerated recognition method to reflect the graded vesting attribution.
The Company granted 22,000, nil and nil RSUs in 2022, 2023 and 2024, respectively, with performance conditions whereby a predetermined number will vest upon with the achievement of predetermined operation performance targets for the Company. To the extent that the Company considered the performance targets were probable of achievement, the Company recognized the related compensation expenses using the accelerated recognition method.
F-53
20. SHARE-BASED COMPENSATION (CONTINUED)
(b)Shares granted to management (continued)
The Company granted 13,825,592 RSUs in 2024, which generally vest over a two to four-year service period.
The following table summarized the Company’s RSUs activity under the 2014 and 2020 Plans:
|
|
|
|
Weighted |
|
Weighted |
|
|
|
|
|
|
average |
|
average |
|
Aggregate |
|
|
Number of |
|
grant date |
|
remaining |
|
intrinsic |
|
|
RSUs |
|
fair value |
|
contractual life |
|
value |
|
|
|
|
(US$) |
|
(Years) |
|
(US$) |
Unvested, January 1, 2024 |
|
2,579,806 |
|
8.07 |
|
6.6 |
|
— |
Granted |
|
13,825,592 |
|
2.00 |
|
— |
|
— |
Vested |
|
(11,355,582) |
|
2.03 |
|
— |
|
— |
Forfeited |
|
(137,349) |
|
6.32 |
|
— |
|
— |
Unvested, December 31, 2024 |
|
4,912,467 |
|
4.99 |
|
2.3 |
|
23,285 |
Share-based compensation expenses for RSUs are measured based on the closing fair market value of the Company’s ADS on the date of grant. The aggregate fair value of the unvested RSUs as of December 31, 2024 was RMB169,964 (US$23,285). The weighted average grant date fair value of RSUs granted during the years ended December 31, 2022, 2023 and 2024 was US$5.48, US$2.96 and US$2.00, respectively. The total fair value of RSUs vested during the years ended December 31, 2022, 2023 and 2024 was US$6,883, US$2,557 and US$19,833, respectively.
As of December 31, 2024, there was RMB54,579 of unrecognized share-based compensation expenses related to RSUs which is expected to be recognized over a weighted average vesting period of 1.9 years. Total unrecognized share-based compensation expenses may be adjusted for future changes when actual forfeitures incurred.
In February 2024, the Board of Directors approved to convert the accrued cash bonus to certain employees for certain RSUs at the price of US$0.43 per share calculated by the 90 days average share price before the conversion. The RSUs were vested immediately. The share-based compensation expenses relating to bonus conversion was RMB23,566 during the years ended December 31, 2024.
Total share-based compensation expenses rel ating to share options and RSUs granted to employees recognized for the years ended December 31, 2022, 2023 and 2024 were as follows:
|
|
For the years ended December 31, |
||||
|
|
2022 |
|
2023 |
|
2024 |
|
|
RMB |
|
RMB |
|
RMB |
Cost of revenues |
|
563 |
|
— |
|
4,886 |
Sales and marketing expenses |
|
17,794 |
|
3,141 |
|
20,048 |
General and administrative expenses |
|
85,508 |
|
28,883 |
|
118,374 |
Research and development expenses |
|
14,305 |
|
3,272 |
|
5,249 |
|
|
118,170 |
|
35,296 |
|
148,557 |
F-54
21. TAXATION
Enterprise income tax (“EIT”)
Cayman Islands
The Company is incorporated in the Cayman Islands and conducts its primary business operations through the subsidiaries and VIEs. Under the current laws of the Cayman Islands, the Company is not subject to tax on income or capital gain arising in Cayman Islands.
British Virgin Islands
Subsidiaries in British Virgin Islands are not subject to tax on income or capital gains under the current laws of the British Virgin Islands. Additionally, upon payments of dividends by the Company to its shareholders, no British Virgin Islands withholding tax will be imposed.
Hong Kong S.A.R.
Subsidiaries in Hong Kong S.A.R. are subject to Hong Kong profits tax rate of 16.5% for the years ended December 31, 2022, 2023 and 2024. A two-tiered profits tax rates regime was introduced in 2018 under which the first HK$2 million of assessable profits earned by an eligible company will be taxed at 8.25% and the remaining profits will continue to be taxed at 16.5%. There is an anti-fragmentation measure where each group will have to nominate only one company in the group to benefit from the progressive rates. Additionally, upon payments of dividends by the Company to its shareholders, no HK withholding tax will be imposed.
The Hong Kong government has enacted new tax laws to implement the Pillar Two model rules published by the Organisation for Economic Co-operation and Development (“OECD”), which are expected to come into effect from 1 January 2025. The Company continues to monitor the local legislation for Hong Kong and development of Pillar Two model rules in other jurisdictions the Company operates and assess the potential impact.
Chinese Taiwan
DYX Taiwan branch is incorporated in Chinese Taiwan and is subject to Chinese Taiwan profits tax rate of 20% for the years ended December 31, 2022, 2023 and 2024.
Chinese Mainland
The Company’s subsidiaries incorporated in Chinese Mainland are subject to the statutory rate of 25% on the taxable income in accordance with the Enterprise Income Tax Law (The “EIT Law”), which was effective since January 1, 2008, except for certain entities eligible for preferential tax rates.
Dividends, interests, rent or royalties payable by the Company’s Chinese Mainland subsidiaries, to non-Chinese Mainland resident enterprises, and proceeds from any such non-resident enterprise investor’s disposition of assets (after deducting the net value of such assets) shall be subject to 10% withholding tax, unless the respective non-PRC resident enterprise’s jurisdiction of incorporation has a tax treaty or arrangements with China that provides for a reduced withholding tax rate or an exemption from withholding tax.
VNET Beijing was qualified for a High and New Technology Enterprise (“HNTE”) since 2008 and is eligible for a 15% preferential tax rate. In October 2014, VNET Beijing obtained a new certificate and reapplied the certificate in October 2017, 2020 and 2023, with a validity term of three years. In accordance with the PRC Income Tax Laws, an enterprise awarded with the HNTE certificate may enjoy a reduced EIT rate of 15%. For the years ended December 31, 2022, 2023 and 2024, the tax rate for VNET Beijing was 15%, 15% and 15%, respectively.
F-55
21. TAXATION (CONTINUED)
Enterprise income tax (“EIT”) (continued)
Chinese Mainland (continued)
In April 2011, Xi’an Sub, a subsidiary located in Shaanxi Province, was qualified for a preferential tax rate of 15% and started to apply this rate from then on. The preferential tax rate is awarded to companies that are located in West Regions of China which operate in certain encouraged industries. For the years ended December 31, 2022, 2023 and 2024, the tax rate assessed for Xi’an Sub was 15%.
In October 2015, SH Blue Cloud, a subsidiary located in Shanghai, was qualified for a HNTE and became eligible for 15% preferential tax rate. The certificate was reapplied in November 2018, November 2021 and December 2024 with a validity term of three years. Accordingly, for the years ended December 31, 2022, 2023 and 2024, SH Blue Cloud enjoyed a preferential tax rate of 15%.
In November 2016, SZ DYX, a subsidiary located in Guangdong Province, was qualified for a HNTE and became eligible for 15% preferential tax rate effective for three consecutive years and the certificate was reapplied in November 2019 and December 2022 with a validity term of three years. Accordingly, for the years ended December 31, 2022, 2023 and 2024, SZ DYX enjoyed a preferential tax rate of 15%.
In December 2016, BJ TenxCloud, a subsidiary located in Beijing and the Company acquired in July 2021, was qualified for a HNTE and became eligible for 15% preferential tax rate effective for three consecutive years and the certificate was reapplied in December 2019 and December 2022 with a validity term of three years. Accordingly, for the years ended December 31, 2022, 2023 and 2024, BJ TenxCloud enjoyed a preferential tax rate of 15%.
The EIT Law also provides that enterprises established under the laws of foreign countries or regions and whose “place of effective management” is located within the PRC are considered PRC tax resident enterprises and subject to PRC income tax at the rate of 25% on worldwide income. The definition of “place of effective management” refers to an establishment that exercises, in substance, overall management and control over the production and business, personnel, accounting, properties, etc. of an enterprise.
The administrative practice associated with interpreting and applying the concept of “place of effective management” is unclear. The Company does not believe that the legal entities organized outside the PRC should be considered as residents for EIT Law purposes. If such an entity is deemed as a PRC tax resident, it will be subject to 25% PRC EIT under the EIT Law on its worldwide income, meanwhile the dividend it receives from another PRC tax resident company will be exempted from 25% PRC income tax.
(Loss) income before income taxes consisted of:
|
|
For the years ended December 31, |
||||
|
|
2022 |
|
2023 |
|
2024 |
|
|
RMB |
|
RMB |
|
RMB |
Non-Chinese Mainland |
|
(421,597) |
|
(331,586) |
|
(39,684) |
Chinese Mainland |
|
(206,933) |
|
(2,151,209) |
|
522,336 |
|
|
(628,530) |
|
(2,482,795) |
|
482,652 |
F-56
21. TAXATION (CONTINUED)
Enterprise income tax (“EIT”) (continued)
Income tax expenses comprised of:
|
|
For the years ended December 31, |
||||
|
|
2022 |
|
2023 |
|
2024 |
|
|
RMB |
|
RMB |
|
RMB |
Current |
|
(115,577) |
|
(157,526) |
|
(247,166) |
Deferred |
|
(17,887) |
|
43,152 |
|
12,937 |
|
|
(133,464) |
|
(114,374) |
|
(234,229) |
The reconciliation of tax computed by applying the statutory income tax rate of 25% for the years ended December 31, 2022, 2023 and 2024 applicable to the PRC operations to income tax expenses were as follows:
|
|
For the years ended December 31, |
||||
|
|
2022 |
|
2023 |
|
2024 |
|
|
RMB |
|
RMB |
|
RMB |
(Loss) income before income taxes |
|
(628,530) |
|
(2,482,795) |
|
482,652 |
Income tax (expenses) benefits computed at applicable tax rates (25%) |
|
157,133 |
|
620,699 |
|
(120,663) |
Non-deductible expenses |
|
(72,156) |
|
(700) |
|
(13,564) |
Research and development expenses |
|
67,789 |
|
65,863 |
|
45,882 |
Preferential rate |
|
(6,163) |
|
(6,140) |
|
19,729 |
Current and deferred tax rate differences |
|
15,847 |
|
11,036 |
|
12,957 |
International rate differences |
|
(75,119) |
|
(101,585) |
|
(45,239) |
Tax exempted income |
|
249 |
|
2,803 |
|
23,413 |
Foreign investment |
|
(39,224) |
|
(53,617) |
|
(37,905) |
Unrecognized tax benefits |
|
(13,674) |
|
(11,283) |
|
(9,393) |
Change in valuation allowance |
|
(135,732) |
|
(606,071) |
|
(57,808) |
Prior year provision to return true up |
|
(28,949) |
|
(34,759) |
|
(49,853) |
Others |
|
(3,465) |
|
(620) |
|
(1,785) |
Income tax expenses |
|
(133,464) |
|
(114,374) |
|
(234,229) |
F-57
21. TAXATION (CONTINUED)
Deferred Tax
The significant components of deferred taxes were as follows:
|
|
As of December 31, |
||
|
|
2023 |
|
2024 |
|
|
RMB |
|
RMB |
Deferred tax assets |
|
|
|
|
Allowance for doubtful debt |
|
125,500 |
|
151,507 |
Impairment of long-lived assets |
|
166,576 |
|
167,016 |
Impairment of long-term investments |
|
4,866 |
|
4,866 |
Accrued expense |
|
39,896 |
|
99,066 |
Tax losses |
|
849,672 |
|
722,959 |
Property and equipment |
|
2,919 |
|
60,739 |
Intangible assets |
|
9,432 |
|
7,937 |
Finance lease |
|
386,327 |
|
387,135 |
Deferred government grant |
|
3,357 |
|
— |
Operating lease |
|
949,362 |
|
1,074,944 |
Loss picked up on equity method investments |
|
10,558 |
|
13,804 |
Valuation allowance |
|
(955,738) |
|
(952,541) |
|
|
|
|
|
Total deferred tax assets, net of valuation allowance |
|
1,592,727 |
|
1,737,432 |
|
|
|
|
|
Deferred tax liabilities |
|
|
|
|
Intangible assets |
|
405,964 |
|
315,308 |
Property and equipment |
|
172,095 |
|
233,369 |
Capitalized interest expense |
|
49,544 |
|
62,582 |
Finance lease |
|
296,789 |
|
289,158 |
Operating lease |
|
949,362 |
|
1,074,944 |
Investment in a VIE |
|
159,691 |
|
189,852 |
|
|
|
|
|
Total non-current deferred tax liabilities |
|
2,033,445 |
|
2,165,213 |
|
|
|
|
|
Net deferred tax liabilities |
|
(440,718) |
|
(427,781) |
Analysis as: |
|
|
|
|
Deferred tax assets |
|
247,644 |
|
306,623 |
Deferred tax liabilities |
|
688,362 |
|
734,404 |
As of December 31, 2024, the Company has net tax operating losses from its Chinese Mainland subsidiaries and its Consolidated VIEs, as per filed tax returns, of RMB3,416,732, which will expire at various times between 2025 and 2034 and the majority expiring by 2029, if not utilized.
As of December 31, 2024, the undistributed earnings of the Company’s Chinese Mainland subsidiaries and VIEs in which the Company intends to permanently reinvested were RMB2,310,189. Other than these indefinitely reinvested amount, as of December 31, 2024, the Company has recognized deferred tax liabilities amounting to RMB189,852 associated with SH Zhiyan, one of its VIEs.
F-58
21. TAXATION (CONTINUED)
Deferred Tax (continued)
The following table presents the movements of the valuation allowance:
|
|
For the years ended December 31, |
||||
|
|
2022 |
|
2023 |
|
2024 |
|
|
RMB |
|
RMB |
|
RMB |
Balance at beginning of year |
|
261,960 |
|
397,457 |
|
955,738 |
Addition |
|
135,732 |
|
606,071 |
|
57,808 |
Expiration |
|
(235) |
|
(47,790) |
|
(61,005) |
Balance at end of year |
|
397,457 |
|
955,738 |
|
952,541 |
Unrecognized Tax Benefits
As of December 31, 2023 and 2024, the Company recorded unrecognized tax benefits of RMB98,457 and RMB107,850, respectively.
The unrecognized tax benefits and its related interest are primarily related to non-deductible expenses and accrued expenses. RMB63,273 of the total unrecognized tax benefits, ultimately recognized, will impact the effective tax rate. It is possible that the amount of uncertain tax benefits will change in the next 12 months, however, an estimate of the range of the possible outcomes cannot be made at this time.
A roll-forward of unrecognized tax benefits principal was as follows:
|
|
For the years ended December 31, |
||
|
|
2023 |
|
2024 |
|
|
RMB |
|
RMB |
Balance at beginning of year |
|
64,528 |
|
64,528 |
Reversal based on tax positions related to prior years |
|
— |
|
(1,255) |
Balance at end of year |
|
64,528 |
|
63,273 |
For the years ended December 31, 2022, 2023 and 2024, the Company recorded interest expense of RMB9,874, RMB11,283 and RMB10,648, respectively. Accumulated interest expense recorded by the Company was RMB33,929 and RMB44,577 as of December 31, 2023 and 2024, respectively. As of December 31, 2024, the tax years ended December 31, 2020 through 2024 for the PRC subsidiaries remain open for statutory examination by the PRC tax authorities.
F-59
22. RELATED PARTY TRANSACTIONS
a)Related parties *
Name of related parties |
|
Relationship with the Company |
Shanghai Shibei Hi-Tech Co., Ltd. (“SH Shibei”) |
|
Noncontrolling shareholder of a subsidiary |
Shanghai Puping Information Technology Co., Ltd. (“Shanghai Puping”) (1) |
|
A company controlled by minority shareholder of the Company |
Beijing Chengyishidai Network Engineering Technology Co., Ltd. (“CYSD”)(3) |
|
Equity investee of the Company before October 16, 2023 |
Jingliang Interconnected Cloud Technology Co., Ltd. (“Jingliang Inter Cloud”) |
|
Equity investee of the Company |
Beijing New Internet Digital Technology Research Institution Limited (“BJ New Internet”) |
|
Equity investee of the Company |
Anhui Suzhou Century Broadband Data Technology Co., Ltd. (“SZ Century”) (2) |
|
A company controlled by an equity investee of principal shareholder of the Company from December 1, 2021 to October 31, 2022 |
SH Edge Interchange |
|
Equity investee of the Company since September 30, 2022 |
Changzhou Gaoxin |
|
Equity investee of the Company |
Sanhe Mingtai Machinery Manufacturing Co., Ltd. (“Sanhe Mingtai”) |
|
Noncontrolling shareholder of a subsidiary since March 1, 2023 |
Beijing Jiwa Forest System Technology Co., Ltd. (“Beijing Jiwa”) |
|
A company controlled by the founder of the Company since October 1, 2023 |
* |
These are the related parties that have engaged in significant transactions with the Company for the years ended December 31, 2022, 2023 and 2024 |
(1) |
This entity is controlled by Waburg Pincus, a significant minority shareholder of the Company. |
(2) |
SZ Century was controlled by an equity investee of a principal shareholder of the Company from December 1, 2021. SZ Century ceased to be a related party as the equity interests in SZ Century was disposed by the equity investee of the principal shareholder on October 31, 2022. |
(3) |
This company was disposed by the Company in September 2017, included in WiFire Entities, and determined by the Company as a related party before the Company disposed the remaining equity interests held in October 2023. |
F-60
22. RELATED PARTY TRANSACTIONS (CONTINUED)
b)Other than disclosed elsewhere, the Company had the following significant related party transactions for the years ended December 31, 2022, 2023 and 2024:
|
|
For the years ended December 31, |
||||
|
|
2022 |
|
2023 |
|
2024 |
|
|
RMB |
|
RMB |
|
RMB |
Services provided to: |
|
|
|
|
|
|
-SZ Century |
|
14,089 |
|
— |
|
— |
-SH Edge Interchange |
|
651 |
|
938 |
|
40 |
-Changzhou Gaoxin |
|
— |
|
— |
|
7,914 |
-Others |
|
2 |
|
— |
|
— |
|
|
|
|
|
|
|
Services provided by: |
|
|
|
|
|
|
-CYSD |
|
36,673 |
|
31,119 |
|
— |
-Sanhe Mingtai (1) |
|
— |
|
17,366 |
|
28,607 |
-Beijing Jiwa |
|
— |
|
1,891 |
|
— |
-Others (3) |
|
513 |
|
333 |
|
5,546 |
|
|
|
|
|
|
|
Loan to: |
|
|
|
|
|
|
-Shanghai Puping |
|
— |
|
80,263 |
|
40,038 |
-SH Edge Interchange |
|
500 |
|
1,000 |
|
— |
-Sanhe Mingtai |
|
— |
|
33,785 |
|
23,853 |
|
|
|
|
|
|
|
Receipt of loan to: |
|
|
|
|
|
|
-SH Shibei |
|
— |
|
9,800 |
|
— |
-Sanhe Mingtai |
|
— |
|
— |
|
28,313 |
|
|
|
|
|
|
|
Loan from: |
|
|
|
|
|
|
-Changzhou Gaoxin (2) |
|
— |
|
350,000 |
|
— |
|
|
|
|
|
|
|
Interest income of loan to: |
|
|
|
|
|
|
-SH Shibei |
|
— |
|
(1,321) |
|
— |
-SH Edge Interchange |
|
1 |
|
32 |
|
19 |
|
|
|
|
|
|
|
Interest expense of loan from: |
|
|
|
|
|
|
-Changzhou Gaoxin |
|
— |
|
13,183 |
|
18,219 |
|
|
|
|
|
|
|
Interest payment paid to: |
|
|
|
|
|
|
-Changzhou Gaoxin |
|
— |
|
7,116 |
|
18,725 |
|
|
|
|
|
|
|
Lease payment paid to: |
|
|
|
|
|
|
-Sanhe Mingtai (1) |
|
— |
|
10,801 |
|
41,305 |
| (1) | The Company leased properties for data centers from Sanhe Mingtai. Lease cost and property management fee was RMB23,142 and RMB4,926 for the period from January 1, 2024 to December 31, 2024, respectively. As of December 31, 2024, ROU assets of RMB262,237 and lease liabilities of RMB246,073 were associated with such leases. |
| (2) | In May 15, 2023, the Company obtained a loan in the amount of RMB350,000 from Changzhou Gaoxin at an interest rate of 6.0% per annum. The interest rate was modified to 3.85% since July 31, 2024. The maturity date of the loan was March 31, 2024, which was subsequently extended to January 31, 2026 with the interest rate of 3.60% per annum. |
| (3) | In November 2024, the company paid a legal service fee of RMB5.5 million to a legal advisor of Mr. Sheng Chen, the founder, executive chairperson and interim Chief Executive Officer for legal services rendered to enable him establish a stable control structure for the Company. |
Except for above related party transactions, Mr. Sheng Chen, the founder, executive chairperson and interim Chief Executive Officer invested in a fund controlled by the Company in an amount of RMB1.0 million in December 2024.
F-61
22. RELATED PARTY TRANSACTIONS (CONTINUED)
|
|
As of December 31, |
||
|
|
2023 |
|
2024 |
|
|
RMB |
|
RMB |
Amounts due from related parties: |
|
|
|
|
Current: |
|
|
|
|
-Shanghai Puping |
|
218,405 |
|
258,443 |
-BJ New Internet |
|
441 |
|
441 |
-SH Edge Interchange |
|
1,533 |
|
— |
-Sanhe Mingtai |
|
56,833 |
|
77,461 |
-Others |
|
25 |
|
15 |
|
|
277,237 |
|
336,360 |
Amounts due to related parties: |
|
|
|
|
Current: |
|
|
|
|
-Changzhou Gaoxin |
|
356,067 |
|
355,561 |
-Others |
|
13 |
|
118 |
|
|
356,080 |
|
355,679 |
23. RESTRICTED NET ASSETS
The Company’s ability to pay dividends is primarily dependent on the Company receiving distributions of funds from its subsidiaries. Relevant PRC statutory laws and regulations permit payments of dividends by the Company’s PRC subsidiaries only out of their retained earnings, if any, as determined in accordance with PRC accounting standards and regulations. The results of operations reflected in the consolidated financial statements prepared in accordance with U.S. GAAP differ from those reflected in the statutory financial statements of the Company’s PRC subsidiaries.
In accordance with the PRC Regulations on Enterprises with Foreign Investment and the articles of association of the Company’s PRC subsidiaries, a foreign-invested enterprise established in the PRC is required to provide certain statutory reserves, namely general reserve fund, the enterprise expansion fund and staff welfare and bonus fund which are appropriated from net profit as reported in the enterprise’s PRC statutory accounts. A foreign-invested enterprise is required to allocate at least 10% of its annual after-tax profit to the general reserve until such reserve has reached 50% of its respective registered capital based on the enterprise’s PRC statutory accounts. Appropriations to the enterprise expansion fund and staff welfare and bonus fund are at the discretion of the board of directors for all foreign-invested enterprises. The aforementioned reserves can only be used for specific purposes and are not distributable as cash dividends. VNET China was established as a foreign-invested enterprise and, therefore, is subject to the above mandated restrictions on distributable profits. As of December 31, 2023, and 2024, the Company’s PRC subsidiaries had appropriated RMB80,615 and RMB107,380, respectively, in its statutory reserves.
As a result of these PRC laws and regulations subject to the limit discussed above that require annual appropriations of 10% of after-tax income to be set aside, prior to payment of dividends as general reserve fund, the Company’s PRC subsidiaries are restricted in their ability to transfer a portion of their net assets to the Company. Amounts restricted include paid-in capital, additional paid in capital and statutory reserve funds of the Company’s PRC subsidiaries and the equity of the Consolidated VIEs, as determined pursuant to PRC generally accepted accounting principles, totaling an aggregate of RMB17,543,453 as of December 31, 2024.
F-62
24. (LOSS) EARNING PER SHARE
Basic and diluted (loss) earning per share for each of the years presented were calculated as follows:
|
|
For the years ended December 31, |
||||
|
|
2022 |
|
2023 |
|
2024 |
|
|
RMB |
|
RMB |
|
RMB |
Numerator: |
|
|
|
|
|
|
Net (loss) income |
|
(761,994) |
|
(2,597,169) |
|
248,423 |
Net income attributable to noncontrolling interest |
|
(13,958) |
|
(46,667) |
|
(65,223) |
Net income attributable to convertible note holders based on their participating rights |
|
— |
|
— |
|
(15,078) |
Net (loss) income attributable to the Company |
|
(775,952) |
|
(2,643,836) |
|
168,122 |
Adjusted net (loss) income attributable to ordinary shareholders - Basic |
|
(775,952) |
|
(2,643,836) |
|
168,122 |
Reversal of net income attributable to convertible promissory notes |
|
— |
|
— |
|
15,078 |
Adjust for changes in the fair value of financial instruments |
|
— |
|
— |
|
80,880 |
Adjust for gain on debt extinguishment |
|
— |
|
— |
|
(246,175) |
Adjusted interest for convertible promissory notes |
|
— |
|
— |
|
22,723 |
Adjusted net (loss) income attributable to ordinary shareholders -Diluted |
|
(775,952) |
|
(2,643,836) |
|
40,628 |
Denominator: |
|
|
|
|
|
|
Weighted average number of shares outstanding—basic |
|
886,817,620 |
|
901,143,138 |
|
1,593,594,519 |
Weighted average number of shares outstanding—diluted |
|
886,817,620 |
|
901,143,138 |
|
1,742,346,367 |
(Loss) earning per share—basic: |
|
(0.87) |
|
(2.93) |
|
0.11 |
(Loss) earning per share—diluted: |
|
(0.87) |
|
(2.93) |
|
0.02 |
Securities that could potentially dilute basic (loss) earning per share in the future that were not included in the computation of diluted (loss) earning per share because to do so would have been antidilutive as of December 31, 2022, 2023 and 2024 were as follow:
|
|
As of December 31, |
||||
|
|
2022 |
|
2023 |
|
2024 |
|
|
|
|
|
|
|
Share options |
|
288,339 |
|
258,986 |
|
— |
RSUs |
|
28,151 |
|
2,483,079 |
|
— |
2025 Convertible Notes |
|
34,000,000 |
|
— |
|
— |
2026 Convertible Notes |
|
66,086,640 |
|
66,086,640 |
|
— |
2027 Convertible Notes |
|
136,363,636 |
|
136,363,636 |
|
— |
F-63
25. SHARE CAPITAL
Holders of Class A Ordinary Shares, Class B Ordinary Shares and Class C Ordinary Shares are entitled to the same rights except for voting and conversion rights. In respect of matters requiring a shareholder’s vote, each Class A Ordinary Share is entitled to one vote right, each Class B Ordinary Share is entitled to ten votes, and each Class C Ordinary Share is entitled to one vote and certain veto rights. Each Class B Ordinary Share and Class C Ordinary Share is convertible into one Class A Ordinary Share at any time by the holder. Class A Ordinary Shares are not convertible into Class B Ordinary Share and Class C Ordinary Shares under any circumstances. Upon any sale, transfer, assignment or disposition of Class B ordinary shares by a holder thereof to any person or entity who is not an existing holder of such Class B ordinary shares, the founder, an affiliate of the founder, or a founder affiliate, or upon a change of control of the ultimate beneficial ownership of any Class B ordinary shares to any person or entity who is not an existing holder of Class B ordinary shares, the founder, an affiliate of the founder, or a founder affiliate, such Class B ordinary shares will be automatically and immediately converted into an equal number of Class A ordinary shares. Upon any any sale, transfer, assignment or disposition of Class C ordinary shares by a holder thereof to any person or entity which is not an affiliate of such holder, such Class C Ordinary Shares will be automatically and immediately converted into an equal number of Class A ordinary shares.
On January 27, 2022, the Company’s board of directors authorized the issuance of 300,000 Series A-1 perpetual convertible preferred shares by re-designation of the authorized but unissued Class A Ordinary Shares. As of December 31, 2024, no Series A-1 perpetual convertible preferred shares have been issued.
On February 15, 2023, the Company’s board of directors approved and authorized the issuance of up to 555,000 newly created Class D ordinary shares to Mr. Sheng Chen by re-designation of the authorized but unissued Class A Ordinary Shares. The Class D ordinary shares will have the same rights as the Company’s Class B ordinary shares except for voting rights. Each Class D ordinary share shall be entitled to 500 votes on all matters submitted to shareholder vote. As of December 31, 2024, no Class D ordinary shares have been issued.
Pursuant to the shareholder resolution adopted on October 5, 2023, the Company’s authorized share capital was increased by creation of an additional 1,500,000,000 Class A ordinary shares.
During the year ended December 31, 2023, 3,252,768 treasury stock was reissued to settle the share options exercised and RSUs vested.
In December 2023, the Company issued 455,296,932 Class A ordinary shares to Success Flow International Investment Limited (“Success Flow”) and 195,127,260 Class A ordinary shares to Choice Faith Group Holdings Limited (“Choice Faith”), for an aggregate cash consideration of RMB2,122,123. Both entities were controlled by Shandong Hi-Speed Holdings Group Limited. The issuance costs for Class A ordinary shares were RMB37,720. In connection with the financing transaction, in November 2023, Mr. Sheng Chen, the Founder and Executive Chairman of the Board of Directors, and his affiliated investment vehicles (together with Mr. Sheng Chen, the “Founder Parties”) entered into a voting and consortium agreement (the “Voting and Consortium Agreement”) with Success Flow and Choice Faith. Pursuant to the Voting and Consortium Agreement, Success Flow shall vote in accordance with any voting instructions provided by the Founder Parties during the period beginning on the earlier of February 29, 2024 or sixty calendar days after the closing date of the investment and ending upon the third anniversary of the closing date of the investment. In December 2023, the Founder Parties entered into a supplemental agreement with the investors, pusuant to which, the period of the Voting and Consortium Agreement was amended to commence upon the later of (i) the expiration or termination of Interim Period and (ii) the occurrence of the Triggering Event. “Interim Period” means the period commencing on the date of closing, being December 28, 2023, and ending on the earlier of (x) February 29, 2024 and (y) termination of the Investment Agreement in accordance the terms thereunder. “Triggering Event” means the entry by the Company of a framework agreement with a third party, pursuant to which the parties agree to enter into a long-term strategic partnership for not less than two years in relation to the low carbon strategy of the Company and/or the expansion of the operations of the Company in Hong Kong S.A.R., Chinese Taiwan and/or other territories outside Chinese Mainland.
During the year ended December 31, 2024, 23,788,254 treasury stock was reissued to settle the RSUs vested.
In February 2024, 34,744,206 Class A ordinary shares were issued to settle the RSUs vested for Mr. Sheng Chen, the founder, executive chairperson and interim Chief Executive Officer.
In November 2024, the Company issued 39,000,000 Class A ordinary shares to its share depositary bank which will be used to settle the restricted share units upon their vesting. No consideration was received by the Company for this issuance of ordinary shares. These ordinary shares are legally issued and outstanding but are treated as escrowed shares for accounting purposes.
F-64
26. FAIR VALUE MEASUREMENTS
The Company applies ASC 820. ASC 820 defines fair value, establishes a framework for measuring fair value and expands disclosures about fair value measurements. ASC 820 requires disclosures to be provided on fair value measurement.
ASC 820 establishes a three-tier fair value hierarchy, which prioritizes the inputs used in measuring fair value as follows:
Level 1 — Observable inputs that reflect quoted prices (unadjusted) for identical assets or liabilities in active markets.
Level 2 — Include other inputs that are directly or indirectly observable in the marketplace.
Level 3 — Unobservable inputs which are supported by little or no market activity.
ASC 820 describes three main approaches to measuring the fair value of assets and liabilities: (1) market approach; (2) income approach; and (3) cost approach. The market approach uses prices and other relevant information generated from market transactions involving identical or comparable assets or liabilities. The income approach uses valuation techniques to convert future amounts to a single present value amount. The measurement is based on the value indicated by current market expectations about those future amounts. The cost approach is based on the amount that would currently be required to replace an asset.
Assets and liabilities measured at fair value on a recurring basis include short-term investments, derivative financial instrument, 2027 Convertible Notes after the terms amendents on August 20, 2024 and derivative liability. Liabilities measured at amortized cost method include the 2026 Convertible Notes and the 2027 Convertible Notes before the amendents. The fair value of these financial instruments are summarized below:
|
|
Fair value measurement using: |
|
|
||||
|
|
Quoted prices in |
|
Significant other |
|
|
|
|
|
|
active markets for |
|
observable |
|
Unobservable |
|
|
|
|
identical assets |
|
inputs |
|
inputs |
|
Fair value at |
|
|
(Level 1) |
|
(Level 2) |
|
(Level 3) |
|
December 31, 2023 |
|
|
RMB |
|
RMB |
|
RMB |
|
RMB |
Short-term investments: |
|
|
|
|
|
|
|
|
- Wealth management product |
|
— |
|
356,820 |
|
— |
|
356,820 |
Assets |
|
— |
|
356,820 |
|
— |
|
356,820 |
|
|
|
|
|
|
|
|
|
Convertible promissory notes |
|
|
|
|
|
|
|
|
- 2026 Convertible promissory notes |
|
4,196,500 |
|
— |
|
— |
|
4,196,500 |
- 2027 Convertible promissory notes |
|
— |
|
— |
|
1,586,681 |
|
1,586,681 |
Derivative liability |
|
— |
|
— |
|
188,706 |
|
188,706 |
Liabilities |
|
4,196,500 |
|
— |
|
1,775,387 |
|
5,971,887 |
|
|
Fair value measurement using: |
|
|
||||
|
|
Quoted prices in |
|
Significant other |
|
|
|
|
|
|
active markets for |
|
observable |
|
Unobservable |
|
|
|
|
identical assets |
|
inputs |
|
inputs |
|
Fair value at |
|
|
(Level 1) |
|
(Level 2) |
|
(Level 3) |
|
December 31, 2024 |
|
|
RMB |
|
RMB |
|
RMB |
|
RMB |
Available-for-sale debt securities |
|
— |
|
— |
|
45,773 |
|
45,773 |
Derivative financial instrument |
|
— |
|
6,768 |
|
— |
|
6,768 |
Assets |
|
— |
|
6,768 |
|
45,773 |
|
52,541 |
|
|
|
|
|
|
|
|
|
Convertible promissory notes |
|
|
|
|
|
|
|
|
- 2027 Convertible promissory notes |
|
— |
|
— |
|
1,897,738 |
|
1,897,738 |
Liabilities |
|
— |
|
— |
|
1,897,738 |
|
1,897,738 |
F-65
26. FAIR VALUE MEASUREMENTS (CONTINUED)
The 2026 Convertible Notes are classified within Level 1 because they are valued by using quoted market prices.
Short-term investments are valued based on price per unit quoted by financial institution and are classified within Level 2 of the fair value hierarchy.
The Foreign currency exchange option is classified within Level 2 and is measured using Black-Scholes model that involves several parameters including the USD/CNY spot exchange rate, the interest rate of CNY and USD and the USD/CNY foreign currency exchange option implied volatility.
The 2027 Convertible Notes, derivative liability and available-for-sale debt securities are classified within Level 3. The fair value of 2027 Convertible Notes is measured using binomial tree pricing model that involves several parameters including the Company’s stock price, stock price volatility determined from the Company’s historical stock prices, the remaining maturity term and the discount rate.
The assumptions are inherently uncertain and subjective. Changes in any unobservable inputs may have a significant impact on the fair value of 2027 Convertible Notes.
The fair value of derivative liability is measured using binomial tree pricing model taking the value difference with and without the redemption feature that involves several parameters including volatility, discount rate, risk-free interest rate and the probability of triggering events. The fair value of derivative liability as of December 31, 2023 was estimated with the following key assumptions:
|
|
As of December 31 |
|
As of August 20, |
|
|
|
2023 |
|
2024 |
|
Volatility |
|
90.00 |
% |
95.00 |
% |
Discount rate |
|
14.65 |
% |
13.70 |
% |
Risk-free interest rate |
|
3.99 |
% |
3.89 |
% |
Probability of triggering events |
|
15.00 |
% |
5.00 |
% |
The assumptions are inherently uncertain and subjective. Changes in any unobservable inputs may have a significant impact on the fair value of derivative liability.
The fair value of available-for-sale debt securities is measured using market approch that involves several parameters including the price-to-sales multipier and discount for lack of marketability (“DLOM”). The fair value of available-for-sale debt securities as of December 31, 2024 were estimated with the following key assumptions:
|
|
As of December 31 |
|
|
|
2024 |
|
Price-to-sales multipier |
|
20.87 |
% |
DLOM |
|
20.00 |
% |
The assumptions are inherently uncertain and subjective. Changes in any unobservable inputs may have a significant impact on the fair value of available-for-sale debt securities.
The Company measures equity investments elected to use the measurement alternative at fair value on a nonrecurring basis, in the cases of an impairment charge is recognized, fair value of an investment is remeasured in an acquisition/a disposal, and an orderly transaction for identical or similar investments of the same issuer was identified.
F-66
26. FAIR VALUE MEASUREMENTS (CONTINUED)
The following tables presented a reconciliation of all assets and liabilities measured at fair value on a recurring basis using significant unobservable inputs (level 3):
|
|
2025 Convertible Notes |
|
|
RMB |
Fair value at December 31, 2022 |
|
537,778 |
Changes in fair value |
|
(21,816) |
Settlement |
|
(527,089) |
Foreign exchange loss |
|
11,127 |
Fair value at December 31, 2023 |
|
— |
|
|
2027 Convertible Notes |
|
|
RMB |
Fair value at August 20, 2024 |
|
1,683,270 |
Changes in fair value through the earnings |
|
213,418 |
Changes in fair value due to instrument-specific credit risk in other comprehensive income |
|
(14,243) |
Foreign currency translation adjustment |
|
15,293 |
Fair value at December 31, 2024 |
|
1,897,738 |
|
|
|
|
|
Derivative liability |
|
|
RMB |
|
|
|
Fair value at December 31, 2022 |
|
— |
Changes in fair value |
|
187,746 |
Foreign exchange loss |
|
960 |
Fair value at December 31, 2023 |
|
188,706 |
Changes in fair value |
|
(132,538) |
Foreign exchange loss |
|
892 |
Fair value immediately prior to the extinguishment |
|
57,060 |
|
|
Available-for-sale debt securities |
|
|
RMB |
Fair value at initial measurement |
|
42,661 |
Changes in fair value recorded as unrealized gain in other comprehensive income |
|
3,084 |
Foreign exchange loss |
|
28 |
Fair value at December 31, 2024 |
|
45,773 |
Assets measured at fair value on a non-recurring basis
The Company measures certain non-financial assets on a nonrecurring basis. The Company’s non-financial assets, including long-lived assets such as property and equipment, intangible assets, right-of-use assets, and goodwill, would be measured at fair value only if they were determined to be impaired. The fair values of long-lived assets and reporting unit were measured under income approach, based on the Company’s best estimation which primarily includes significant unobservable inputs (level 3) such as future cash flows and discount rate.
Long-lived assets within certain asset groups were measured at fair value on a nonrecurring basis at December 31, 2023 due to an impairment recognized on those assets at that date (see Note 2(p)). Fair value of the asset groups was estimated using discounted cash flows under the income approach classified in Level 3 of the fair value hierarchy. Under the income approach, revenue growth rates in a range of 0% to 38% were used and the cash flows were discounted using a rate of 8.6%.
F-67
27. COMMITMENTS AND CONTINGENCIES
Capital commitments
As of December 31, 2024, the Company has the following commitments to purchase certain data center equipment and construction-in-progress:
|
|
RMB |
For the year ending December 31, |
|
|
2025 |
|
3,782,036 |
2026 |
|
430,577 |
2027 |
|
5,976 |
2028 |
|
7,417 |
2029 |
|
376 |
2030 and thereafter |
|
— |
|
|
4,226,382 |
Bandwidth and cabinet capacity purchase commitments
As of December 31, 2024, the Company has outstanding purchase commitments in relation to bandwidth and cabinet capacity consisting of the following:
|
|
RMB |
For the year ending December 31, |
|
|
2025 |
|
781,071 |
2026 |
|
283,591 |
2027 |
|
164,957 |
2028 |
|
128,518 |
2029 |
|
1,717 |
2030 and thereafter |
|
1,463 |
|
|
1,361,317 |
Income Taxes
As of December 31, 2024, the Company has recognized an accrual of RMB107,850 for unrecognized tax benefits and its interest (Note 21). The final outcome of the tax uncertainty is dependent upon various matters including tax examinations, interpretation of tax laws or expiration of status of limitation. However, due to the uncertainties associated with the status of examinations, including the protocols of finalizing audits by the relevant tax authorities, there is a high degree of uncertainty regarding the future cash outflows associated with these tax uncertainties.
Securities Litigation
In January 2024, the Company and certain of its current and former executive officers were named as defendants in a putative securities class action lawsuit filed in the United States District Court for the Southern District of New York. The complaint alleges that the Company made materially false and/or misleading statements and/or failed to disclose certain material information concerning the founder, executive chairperson and interim Chief Executive Officer, Mr. Sheng Chen’s financing activities and the related impact on the Company’s business operations in violation of the U.S. securities laws. Motion-to-dismiss briefing for the amended complaint was completed on October 3, 2024 and a decision remains pending. At the date of issue of the consolidated financial statements, the Company is unable to predict the outcome of the lawsuit, or reasonably estimate a range of possible losses, if any, given the early stage of this lawsuit. Therefore, no contingent liability has been recorded by the Company as of December 31, 2024.
Operating Litigation
In the ordinary course of business, the Company may from time to time be involved in legal proceedings and litigations. As of December 31, 2024, the Company did not consider an unfavorable outcome in any material respects in the outstanding legal proceedings and litigations to be probable.
F-68
28. PARENT COMPANY ONLY CONDENSED FINANCIAL INFORMATION
In the Company-only financial statements, the Company’s investment in subsidiaries is stated at cost plus equity in undistributed earnings of subsidiaries since inception.
The Company records its investment in its subsidiary under the equity method of accounting as prescribed in ASC 323-10, Investment-Equity Method and Joint Ventures, and such investment is presented on the balance sheets as “Investments in subsidiaries” and the share of the subsidiaries’ profit or loss is presented as “Share of (losses) profits of subsidiaries and Consolidated VIEs” on the statements of operations.
The subsidiaries did not pay any dividends to the Company for the years presented.
Certain information and footnote disclosures normally included in financial statements prepared in accordance with U.S. GAAP have been condensed or omitted and as such, these Company-only financial statements should be read in conjunction with the Company’s consolidated financial statements.
Condesed balance sheets
|
|
As of December 31, |
||
|
|
2023 |
|
2024 |
|
|
RMB |
|
RMB |
ASSETS |
|
|
|
|
Current assets: |
|
|
|
|
Cash and cash equivalents |
|
30 |
|
539 |
Prepaid expenses and other current assets |
|
192,953 |
|
191,548 |
Total current assets |
|
192,983 |
|
192,087 |
|
|
|
|
|
Non-current assets: |
|
|
|
|
Investments in subsidiaries |
|
13,352,240 |
|
9,335,836 |
Total non-current assets |
|
13,352,240 |
|
9,335,836 |
Total assets |
|
13,545,223 |
|
9,527,923 |
LIABILITIES AND SHAREHOLDERS’ EQUITY |
|
|
|
|
Current liabilities: |
|
|
|
|
Accrued expenses and other payables |
|
137,826 |
|
65,499 |
Account payables |
|
57 |
|
58 |
Convertible promissory notes |
|
4,208,495 |
|
— |
Amounts due to subsidiaries |
|
1,225,778 |
|
1,198,728 |
Total current liabilities |
|
5,572,156 |
|
1,264,285 |
|
|
|
|
|
Non-current liabilities: |
|
|
|
|
Convertible promissory notes |
|
1,769,946 |
|
1,897,738 |
Derivative liability |
|
188,706 |
|
— |
Total non-current liabilities |
|
1,958,652 |
|
1,897,738 |
Total liabilities |
|
7,530,808 |
|
3,162,023 |
Shareholders’ equity: |
|
|
|
|
Class A ordinary shares |
|
103 |
|
108 |
Class B ordinary shares |
|
4 |
|
4 |
Class C ordinary shares |
|
— |
|
— |
Additional paid-in capital |
|
17,291,312 |
|
17,298,692 |
Accumulated other comprehensive loss |
|
(14,343) |
|
(18,504) |
Accumulated deficit |
|
(10,935,708) |
|
(10,752,508) |
Treasury stock |
|
(326,953) |
|
(161,892) |
Total shareholders’ equity |
|
6,014,415 |
|
6,365,900 |
Total liabilities and shareholders’ equity |
|
13,545,223 |
|
9,527,923 |
F-69
28. PARENT COMPANY ONLY CONDENSED FINANCIAL INFORMATION (CONTINUED)
Conensed statements of operations
|
|
For the years ended December 31, |
||||
|
|
2022 |
|
2023 |
|
2024 |
|
|
RMB |
|
RMB |
|
RMB |
Operating expenses |
|
|
|
|
|
|
General and administrative expenses |
|
(36,219) |
|
(24,663) |
|
(35,331) |
Operating loss |
|
(36,219) |
|
(24,663) |
|
(35,331) |
Other loss |
|
(247,083) |
|
(94,452) |
|
(100,547) |
Changes in the fair value of financial instruments |
|
22,626 |
|
(165,930) |
|
(74,112) |
Share of (losses) profits from subsidiaries and consolidated VIEs |
|
(515,276) |
|
(2,358,791) |
|
393,190 |
Net (loss) income |
|
(775,952) |
|
(2,643,836) |
|
183,200 |
Condensed statements of comprehensive (loss) income
|
|
For the years ended December 31, |
||||
|
|
2022 |
|
2023 |
|
2024 |
|
|
RMB |
|
RMB |
|
RMB |
Net (loss) income |
|
(775,952) |
|
(2,643,836) |
|
183,200 |
Other comprehensive (loss) income, net of tax of nil |
|
|
|
|
|
|
Foreign currency translation adjustments, net of tax of nil |
|
101,465 |
|
(25,365) |
|
(21,488) |
Changes in fair value due to instrument-specific credit risk |
|
— |
|
— |
|
14,243 |
Unrealized gain for available-for-sale debt securities |
|
— |
|
— |
|
3,084 |
Other comprehensive income (loss), net of tax of nil |
|
101,465 |
|
(25,365) |
|
(4,161) |
Comprehensive (loss) income |
|
(674,487) |
|
(2,669,201) |
|
179,039 |
Condensed statements of cash flows
|
|
For the years ended December 31, |
||||
|
|
2022 |
|
2023 |
|
2024 |
|
|
RMB |
|
RMB |
|
RMB |
Net cash (used in) generated from operating activities |
|
(14,927) |
|
29,940 |
|
23,174 |
Net cash used in investing activities |
|
(1,670,058) |
|
(37,571) |
|
(22,665) |
Net cash generated from financing activities |
|
1,592,627 |
|
— |
|
— |
Net (decrease) increase in cash and cash equivalents |
|
(92,358) |
|
(7,631) |
|
509 |
Cash and cash equivalents at beginning of the year |
|
100,019 |
|
7,661 |
|
30 |
Cash and cash equivalents at end of the year |
|
7,661 |
|
30 |
|
539 |
F-70
29. SUBSEQUENT EVENTS
Investment in Hebei Yiyun
In January 2025, the Company entered into an equity purchase agreement with third parties (the “Sellers”) to acquire 100% of the shares of HLA Data Ltd., through which the Company obtained 51% equity interest of Yiyun Hongtu (Shanghai) Big Data Technology Co., Ltd. (Yiyun Hongtu), for either a cash consideration of RMB266.7 million or a share consideration of 67,654,188 the Company’s ordinary shares at the option of the Company, which is referred as Initial Purchase Price. The Initial Purchase Price should be paid prior to June 30, 2025.
The equity purchase agreement also prescribed two put options of the Sellers:
| (1) | The Sellers have the option to sell all or partial of their remaining share interests in Yiyun Hongtu at the price calculated based on 10 times of the Hebei Yiyun’s (a subsidiary of Yiyun Hongtu) EBITDA with adjustments of certain other assets and liabilities, which is referred as the Second Transaction Price. The option is exercisable from June 30, 2026 to June 30, 2030 or from the date when the Hebei Yiyun meets a specific operation target specified in the equity purchase agreement, if earlier. |
| (2) | The Sellers have the option to sell all the remaining share interests in Yiyun Hongtu, at the price of RMB218.3 million deducting the Second Transaction Price paid if the option (1) was exercised, which is referred as the Third Transaction Price. The option is exercisable from January 1, 2028 to June 30, 2030. |
The Company is still assessing the accounting impact of the transaction.
2030 Convertible Notes issuance
In March 2025, the Company issued US$430 million in aggregate principal amount of 2.50% convertible senior notes due 2030 (“2030 Convertible Notes”). The 2030 Convertible Notes will mature on April 1, 2030 unless earlier repurchased, redeemed or converted in accordance with the terms of the 2030 Convertible Notes prior to such date.
Holders of the Notes have the right to require the Company to repurchase all or part of their 2030 Convertible Notes in cash on April 3, 2028 or, subject to certain conditions, in the event of certain fundamental changes (as defined in the indenture of the 2030 Convertible Notes), at a repurchase price equal to 100% of the principal amount of the 2030 Convertible Notes to be repurchased, plus accrued and unpaid interest, if any, to, but excluding, the relevant repurchase date. In addition, on or after April 10, 2028, the Company may redeem all or part of the 2030 Convertible Notes for cash subject to certain conditions, at a redemption price equal to 100% of the principal amount of the 2030 Convertible Notes to be redeemed, plus accrued and unpaid interest, if any, to, but not including, the relevant optional redemption date. Furthermore, the Company may redeem all but not part of the 2030 Convertible Notes in the event of certain changes in the tax laws, at a redemption price equal to 100% of the principal amount of the 2030 Convertible Notes to be redeemed, plus accrued and unpaid interest, if any, to, but not including, the related redemption date.
Holders of the 2030 Convertible Notes may not convert the 2030 Convertible Notes at any time on or prior to the 40th day following the last date of the original issuance of the 2030 Convertible Notes (such date, the “Compliance Period End Date”). After the Compliance Period End Date and prior to the close of business on the business day immediately preceding October 1, 2029, the 2030 Convertible Notes will be convertible only if certain conditions are met. From and after October 1, 2029, holders of the 2030 Convertible Notes may convert their 2030 Convertible Notes at any time at their election until the close of business on the second scheduled trading day immediately preceding the maturity date. The Company will settle conversions by paying or delivering, as applicable, cash, the ADSs, at the Company’s election, subject to certain restrictions.
The 2030 Convertible Notes will initially be convertible at a conversion rate of 72.7273 ADSs per US$1,000 principal amount of 2030 Convertible Notes, which is equivalent to an initial conversion price of approximately US$13.75 per ADS and represents a conversion premium of approximately 25.0% above the Nasdaq closing price of the Company’s ADSs on March 12, 2025, which was US$11.00 per ADS. The initial conversion rate is subject to adjustment upon the occurrence of certain events. The Company is still assessing the accounting impact of the transaction.
F-71
Exhibit 2.6
VNET Group, Inc.
and
Citibank, N.A., as Trustee
INDENTURE
dated as of March 17, 2025
US$430,000,000 2.50% CONVERTIBLE SENIOR NOTES DUE 2030
TABLE OF CONTENTS
|
|
PAGE |
|
|
|
ARTICLE 1 |
|
|
DEFINITIONS |
|
|
Section 1.01 |
Definitions |
1 |
Section 1.02 |
References to Interest |
16 |
|
|
|
ARTICLE 2 |
|
|
ISSUE, DESCRIPTION, EXECUTION, REGISTRATION AND EXCHANGE OF NOTES |
|
|
|
|
|
Section 2.01 |
Designation and Amount |
16 |
Section 2.02 |
Form of Notes |
16 |
Section 2.03 |
Date and Denomination of Notes; Payments of Interest and Defaulted Amounts |
17 |
Section 2.04 |
Execution, Authentication and Delivery of Notes |
18 |
Section 2.05 |
Exchange and Registration of Transfer of Notes; Restrictions on Transfer; Depositary |
20 |
Section 2.06 |
Mutilated, Destroyed, Lost or Stolen Notes |
27 |
Section 2.07 |
Temporary Notes |
28 |
Section 2.08 |
Cancellation of Notes Paid, Converted, Etc. |
29 |
Section 2.09 |
CUSIP Numbers |
29 |
Section 2.10 |
Additional Notes; Repurchases |
29 |
Section 2.11 |
Appointment of Authenticating Agent |
30 |
|
|
|
ARTICLE 3 |
|
|
SATISFACTION AND DISCHARGE |
|
|
|
|
|
Section 3.01 |
Satisfaction and Discharge |
30 |
|
|
|
ARTICLE 4 |
|
|
PARTICULAR COVENANTS OF THE COMPANY |
|
|
|
|
|
Section 4.01 |
Payment of Principal and Interest |
31 |
Section 4.02 |
Maintenance of Office or Agency |
31 |
Section 4.03 |
Appointments to Fill Vacancies in Trustee’s Office |
32 |
Section 4.04 |
Provisions as to Paying Agent |
32 |
Section 4.05 |
Existence |
33 |
Section 4.06 |
Rule 144A Information Requirement and Annual Reports |
34 |
i
Section 4.07 |
Additional Amounts |
36 |
Section 4.08 |
Stay, Extension and Usury Laws |
39 |
Section 4.09 |
Compliance Certificate; Statements as to Defaults |
39 |
Section 4.10 |
Further Instruments and Acts |
39 |
|
|
|
ARTICLE 5 |
|
|
LISTS OF HOLDERS AND REPORTS BY THE COMPANY |
|
|
|
|
|
Section 5.01 |
Lists of Holders |
40 |
Section 5.02 |
Preservation and Disclosure of Lists |
40 |
|
|
|
ARTICLE 6 |
|
|
DEFAULTS AND REMEDIES |
|
|
|
|
|
Section 6.01 |
Events of Default |
40 |
Section 6.02 |
Acceleration; Rescission and Annulment |
42 |
Section 6.03 |
[Reserved] |
42 |
Section 6.04 |
Payments of Notes on Default; Suit Therefor |
43 |
Section 6.05 |
Application of Monies Collected by Trustee |
44 |
Section 6.06 |
Proceedings by Holders |
45 |
Section 6.07 |
Proceedings by Trustee |
46 |
Section 6.08 |
Remedies Cumulative and Continuing |
46 |
Section 6.09 |
Direction of Proceedings and Waiver of Defaults by Majority of Holders |
46 |
Section 6.10 |
Notice of Defaults and Events of Default |
47 |
Section 6.11 |
Undertaking to Pay Costs |
47 |
|
|
|
ARTICLE 7 |
|
|
CONCERNING THE TRUSTEE |
|
|
|
|
|
Section 7.01 |
Duties and Responsibilities of Trustee |
48 |
Section 7.02 |
Reliance on Documents, Opinions, Etc. |
51 |
Section 7.03 |
No Responsibility for Recitals, Etc. |
55 |
Section 7.04 |
Trustee, Paying Agent, Transfer Agent, Conversion Agent, Bid Solicitation Agent or Note Registrar May Own Notes |
55 |
Section 7.05 |
Monies to Be Held in Trust |
55 |
Section 7.06 |
Compensation and Expenses of Trustee |
55 |
Section 7.07 |
Officer’s Certificate as Evidence |
57 |
Section 7.08 |
Eligibility of Trustee |
57 |
ii
Section 7.09 |
Resignation or Removal of Trustee |
57 |
Section 7.10 |
Acceptance by Successor Trustee |
58 |
Section 7.11 |
Succession by Merger, Etc. |
59 |
Section 7.12 |
Trustee’s Application for Instructions from the Company |
60 |
|
|
|
ARTICLE 8 |
|
|
CONCERNING THE HOLDERS |
|
|
|
|
|
Section 8.01 |
Action by Holders |
60 |
Section 8.02 |
Proof of Execution by Holders |
60 |
Section 8.03 |
Who Are Deemed Absolute Owners |
60 |
Section 8.04 |
Company-Owned Notes Disregarded |
61 |
Section 8.05 |
Revocation of Consents; Future Holders Bound |
61 |
|
|
|
ARTICLE 9 |
|
|
HOLDERS’ MEETINGS |
|
|
|
|
|
Section 9.01 |
Purpose of Meetings |
62 |
Section 9.02 |
Call of Meetings by Trustee |
62 |
Section 9.03 |
Call of Meetings by Company or Holders |
62 |
Section 9.04 |
Qualifications for Voting |
62 |
Section 9.05 |
Regulations |
63 |
Section 9.06 |
Voting |
63 |
Section 9.07 |
No Delay of Rights by Meeting |
64 |
|
|
|
ARTICLE 10 SUPPLEMENTAL INDENTURES |
|
|
|
|
|
Section 10.01 |
Supplemental Indentures Without Consent of Holders |
64 |
Section 10.02 |
Supplemental Indentures with Consent of Holders |
65 |
Section 10.03 |
Supplemental Indenture in respect of Fundamental Change |
66 |
Section 10.04 |
Effect of Supplemental Indentures |
67 |
Section 10.05 |
Notation on Notes |
67 |
Section 10.06 |
Evidence of Compliance of Supplemental Indenture to Be Furnished Trustee |
67 |
|
|
|
ARTICLE 11 |
|
|
CONSOLIDATION, MERGER, SALE, CONVEYANCE AND LEASE |
|
|
|
|
|
Section 11.01 |
Company May Consolidate, Etc. on Certain Terms |
67 |
iii
Section 11.02 |
Successor Corporation to Be Substituted |
68 |
Section 11.03 |
Opinion of Counsel to Be Given to Trustee |
69 |
|
|
|
ARTICLE 12 |
|
|
IMMUNITY OF INCORPORATORS, STOCKHOLDERS, OFFICERS AND DIRECTORS |
|
|
|
|
|
Section 12.01 |
Indenture and Notes Solely Corporate Obligations |
69 |
|
|
|
ARTICLE 13 |
|
|
INTENTIONALLY OMITTED |
|
|
|
|
|
ARTICLE 14 |
|
|
CONVERSION OF NOTES |
|
|
|
|
|
Section 14.01 |
Conversion Privilege |
69 |
Section 14.02 |
Conversion Procedure; Settlement Upon Conversion |
73 |
Section 14.03 |
Increased Conversion Rate Applicable to Certain Notes Surrendered in Connection with Make-Whole Fundamental Changes |
78 |
Section 14.04 |
Adjustment of Conversion Rate |
81 |
Section 14.05 |
Adjustments of Prices |
91 |
Section 14.06 |
Ordinary Shares to Be Fully Paid |
92 |
Section 14.07 |
Effect of Recapitalizations, Reclassifications and Changes of the Ordinary Shares |
92 |
Section 14.08 |
Certain Covenants |
94 |
Section 14.09 |
Responsibility of Trustee and the Agents |
94 |
Section 14.10 |
Notice to Holders Prior to Certain Actions |
95 |
Section 14.11 |
Stockholder Rights Plans |
96 |
Section 14.12 |
Termination of Depositary Receipt Program |
96 |
|
|
|
ARTICLE 15 |
|
|
REPURCHASE OF NOTES AT OPTION OF HOLDERS |
|
|
|
|
|
Section 15.01 |
Repurchase at Option of Holders |
96 |
Section 15.02 |
Repurchase at Option of Holders Upon a Fundamental Change |
99 |
Section 15.03 |
Withdrawal of Repurchase Notice or Fundamental Change Repurchase Notice |
102 |
Section 15.04 |
Deposit of Repurchase Price or Fundamental Change Repurchase Price |
103 |
Section 15.05 |
Covenant to Comply with Applicable Laws Upon Repurchase of Notes |
104 |
iv
ARTICLE 16 |
|
|
OPTIONAL REDEMPTION |
|
|
|
|
|
Section 16.01 |
Optional Redemption for Changes in a Tax Law of the Relevant Taxing Jurisdiction |
104 |
Section 16.02 |
Optional Redemption by the Company |
107 |
|
|
|
ARTICLE 17 |
|
|
MISCELLANEOUS PROVISIONS |
|
|
|
|
|
Section 17.01 |
Provisions Binding on Company’s Successors |
109 |
Section 17.02 |
Official Acts by Successor Corporation |
109 |
Section 17.03 |
Addresses for Notices, Etc. |
109 |
Section 17.04 |
Governing Law; Jurisdiction |
111 |
Section 17.05 |
Service of Process |
112 |
Section 17.06 |
Evidence of Compliance with Conditions Precedent; Certificates and Opinions of Counsel to Trustee |
112 |
Section 17.07 |
Legal Holidays |
113 |
Section 17.08 |
No Security Interest Created |
113 |
Section 17.09 |
Benefits of Indenture |
113 |
Section 17.10 |
Table of Contents, Headings, Etc. |
113 |
Section 17.11 |
Execution in Counterparts |
113 |
Section 17.12 |
Severability |
113 |
Section 17.13 |
Waiver of Jury Trial |
113 |
Section 17.14 |
Force Majeure |
113 |
Section 17.15 |
Calculations |
114 |
Section 17.16 |
Patriot Act |
114 |
EXHIBIT |
|
|
Exhibit A |
Form of Note |
A-1 |
Exhibit B |
Form of Authorization Certificate |
B-1 |
|
|
|
v
INDENTURE dated as of March 17, 2025 between VNET GROUP, INC., a Cayman Islands exempted company, as issuer (the “Company,” as more fully set forth in Section 1.01) and Citibank, N.A., as trustee (the “Trustee,” as more fully set forth in Section 1.01).
W I T N E S S E T H:
WHEREAS, for its lawful corporate purposes, the Company has duly authorized the issuance of its 2.50% Convertible Senior Notes due 2030 (the “Notes”), initially in an aggregate principal amount not to exceed US$430,000,000 and, any additional Notes issued in accordance with Section 2.10, and in order to provide the terms and conditions upon which the Notes are to be authenticated, issued and delivered, the Company has duly authorized the execution and delivery of this Indenture; and
WHEREAS, the Form of Note, the certificate of authentication to be borne by each Note, the Form of Notice of Conversion, the Form of Fundamental Change Repurchase Notice, the Form of Repurchase Notice and the Form of Assignment and Transfer to be borne by the Notes are to be substantially in the forms hereinafter provided; and
WHEREAS, all acts and things necessary to make the Notes, when executed by the Company and authenticated and delivered by the Trustee, as in this Indenture provided, the valid, binding and legal obligations of the Company, and this Indenture a valid agreement according to its terms, have been done and performed, and the execution of this Indenture and the issuance hereunder of the Notes have in all respects been duly authorized.
NOW, THEREFORE, THIS INDENTURE WITNESSETH:
That in order to declare the terms and conditions upon which the Notes are, and are to be, authenticated, issued and delivered, and in consideration of the premises and of the purchase and acceptance of the Notes by the Holders thereof, the Company covenants and agrees with the Trustee for the equal and proportionate benefit of the respective Holders from time to time of the Notes (except as otherwise provided below), as follows:
ARTICLE 1
DEFINITIONS
Section 1.01Definitions. The terms defined in this Section 1.01 (except as herein otherwise expressly provided or unless the context otherwise requires) for all purposes of this Indenture and of any indenture supplemental hereto shall have the respective meanings specified in this Section 1.01. The words “herein,” “hereof,” “hereunder,” and words of similar import refer to this Indenture as a whole and not to any particular Article, Section or other subdivision. The terms defined in this Article include the plural as well as the singular.
“Additional ADSs” shall have the meaning specified in Section 14.03(a).
“Additional Amounts” shall have the meaning specified in Section 4.07(a).
“Additional Interest” means all amounts, if any, payable pursuant to Section 4.06(d).
1
“ADS” means an American Depositary Share, issued pursuant to the Deposit Agreement or Restricted Issuance Agreement, as applicable, representing six Ordinary Shares of the Company as of the date of this Indenture, and deposited with the ADS Custodian, subject to Section 10.03 and Section 14.07.
“ADS Custodian” means Citibank, N.A., with respect to the ADSs delivered pursuant to the Deposit Agreement or the Restricted Issuance Agreement, as applicable, or any successor entity thereto.
“ADS Depositary” means Citibank, N.A., as depositary for the ADSs, or any successor entity thereto.
“ADS Price” shall have the meaning specified in Section 14.03(c).
“Affiliate” of any specified Person means any other Person directly or indirectly controlling or controlled by or under direct or indirect common control with such specified Person. For the purposes of this definition, “control,” when used with respect to any specified Person means the power to direct or cause the direction of the management and policies of such Person, directly or indirectly, whether through the ownership of voting securities, by contract or otherwise; and the terms “controlling” and “controlled” have meanings correlative to the foregoing.
“Agents” means the Paying Agent, the Transfer Agent, the Note Registrar, the Conversion Agent and the Bid Solicitation Agent, in each case, unless the Company is acting in such capacity.
“Applicable Law” means any law or regulation including, but not limited to: (i) any statute or regulation; (ii) any rule or practice of any Authority by which any party is bound or with which it is accustomed to comply; and (iii) any agreement between any Authorities.
“Applicable PRC Rate” means (i) in the case of deduction or withholding of People’s Republic of China income tax, 10%, (ii) in the case of deduction or withholding of, or reduction for, People’s Republic of China value added tax (including any related local levies), 6.72%, or (iii) in the case of deduction or withholding of, or reduction for, both People’s Republic of China income tax and People’s Republic of China value added tax (including any related local levies), 16.72%.
“applicable taxes” shall have the meaning specified in Section 4.07(a).
“Authenticating Agent” shall have the meaning specified in Section 2.11.
“Authority” means any competent regulatory, prosecuting, Tax or governmental authority in any jurisdiction.
“Bid Solicitation Agent” means the Company or any Person appointed by the Company to solicit bids for the Trading Price in accordance with Section 14.01(b)(i). The Company shall initially act as the Bid Solicitation Agent.
2
“Board of Directors” means the board of directors of the Company or a committee of such board duly authorized to act for it hereunder.
“Board Resolution” means a copy of a resolution certified by the Secretary or an Assistant Secretary of the Company to have been duly adopted by the Board of Directors, and to be in full force and effect on the date of such certification, and delivered to the Trustee.
“Business Day” means, with respect to any Note, each Monday, Tuesday, Wednesday, Thursday and Friday that is not a day on which banking institutions in the State of New York or the Cayman Islands or, in the case of a payment under the Indenture, place of payment are authorized or obligated by law or executive order to close or be closed.
“Capital Stock” means, for any entity, any and all shares, interests, rights to purchase, warrants, options, participations or other equivalents of or interests in (however designated) stock issued by that entity.
“Cash Settlement” shall have the meaning specified in Section 14.02(a).
“Change in Tax Law” shall have the meaning specified in Section 16.01.
“Clause A Distribution” shall have the meaning specified in Section 14.04(c).
“Clause B Distribution” shall have the meaning specified in Section 14.04(c).
“Clause C Distribution” shall have the meaning specified in Section 14.04(c).
“close of business” means 5:00 p.m. (New York City time).
“Code” means the U.S. Internal Revenue Code of 1986, as amended.
“Combination Settlement” shall have the meaning specified in Section 14.02(a).
“Commission” means the U.S. Securities and Exchange Commission.
“Common Equity” of any Person means ordinary share capital or common stock of such Person that is generally entitled (a) to vote in the election of directors of such Person or (b) if such Person is not a corporation, to vote or otherwise participate in the selection of the governing body, partners, managers or others that will control the management or policies of such Person.
“Company” shall have the meaning specified in the first paragraph of this Indenture, and subject to the provisions of Article 11, shall include its successors and assigns.
“Company Notice” shall have the meaning specified in Section 15.01(a).
“Company Order” means a written order of the Company, signed by its Officer and delivered to the Trustee.
“Compliance Period End Date” means the 40th day following the Last Date of Original Issuance of the Notes.
3
“Consolidated Affiliated Entity” means, with respect to any Person, any corporation, association or other entity which is or is required to be consolidated with such Person under Accounting Standards Codification subtopic 810-10, Consolidation: Overall (including any changes, amendments or supplements thereto), and the Subsidiaries of such Person, corporation, association or entity or, if such Person prepares its financial statements in accordance with accounting principles other than the accounting principles generally accepted in the United States of America, the equivalent of Accounting Standards Codification subtopic 810-10, Consolidation: Overall under such accounting principles.
“Conversion Agent” shall have the meaning specified in Section 4.02.
“Conversion Date” shall have the meaning specified in Section 14.02(c).
“Conversion Obligation” shall have the meaning specified in Section 14.01.
“Conversion Price” means as of any time, US$1,000, divided by the Conversion Rate as of such time.
“Conversion Rate” shall have the meaning specified in Section 14.01.
“Corporate Trust Office” means the designated corporate trust office of the Trustee at which at any particular time its corporate trust business shall be administered, which office at the date hereof is located at 388 Greenwich Street, New York, New York 10013, Email: citi.cspag.debt@citi.com, Attention: Agency & Trust – VNET Group, or such other address as the Trustee may designate from time to time by notice to the Holders and the Company, or the designated corporate trust office of any successor trustee (or such other address as such successor trustee may designate from time to time by notice to the Holders and the Company).
“Daily Conversion Value” means, for each of the 40 consecutive Trading Days during the Observation Period, 2.5% of the product of (a) the Conversion Rate on such Trading Day and (b) the Daily VWAP for such Trading Day.
“Daily Measurement Value” means the Specified Dollar Amount (if any), divided by 40.
“Daily Settlement Amount,” for each of the 40 consecutive Trading Days during the Observation Period, shall consist of:
(a)cash in an amount equal to the lesser of (i) the Daily Measurement Value and (ii) the Daily Conversion Value on such Trading Day; and
(b)if the Daily Conversion Value on such Trading Day exceeds the Daily Measurement Value, a number of ADSs equal to (i) the difference between the Daily Conversion Value and the Daily Measurement Value, divided by (ii) the Daily VWAP for such Trading Day.
“Daily VWAP” means, for each of the 40 consecutive Trading Days during the relevant Observation Period, the per ADS volume-weighted average price as displayed under the heading “Bloomberg VWAP” on Bloomberg page “VNET <equity> AQR” (or its equivalent successor if such page is not available) in respect of the period from the scheduled open of trading until the scheduled close of trading of the primary trading session on such Trading Day (or if such volume-weighted average price is unavailable, the market value of one ADS on such Trading Day determined, using a volume-weighted average method, by a nationally recognized independent investment banking firm retained for this purpose by the Company).
4
The “Daily VWAP” shall be determined without regard to after-hours trading or any other trading outside of the regular trading session trading hours.
“Default” means any event that is, or after notice or passage of time, or both, would be, an Event of Default.
“Default Settlement Method” means initially Combination Settlement with a Specified Dollar Amount per $1,000 principal amount of Notes of $1,000 and shall subsequently be the Settlement Method designated by the Company pursuant to Section 14.02(a)(iii).
“Defaulted Amounts” means any amounts on any Note (including, without limitation, the Redemption Price, the Repurchase Price, the Fundamental Change Repurchase Price, principal and interest) that are payable but are not punctually paid or duly provided for.
“Deposit Agreement” means the deposit agreement dated as of April 20, 2011 by and among the Company, the ADS Depositary and the holders and beneficial owners of the ADSs delivered thereunder, as supplemented by a letter agreement for restricted ADSs between the Company and the ADS Depositary (the “Restricted Issuance Agreement”), and as further amended and supplemented from time to time.
“Depositary” means, with respect to each Global Note, the Person specified in Section 2.05(c) as the Depositary with respect to such Notes, until a successor shall have been appointed and become such pursuant to the applicable provisions of this Indenture, and thereafter, “Depositary” shall mean or include such successor.
“Distributed Property” shall have the meaning specified in Section 14.04(c).
“DTC” means The Depository Trust Company, a New York corporation.
“Effective Date” shall have the meaning specified in Section 14.03(c), except that, as used in Section 14.04 and Section 14.05, “Effective Date” means the first date on which ADSs trade on the applicable exchange or in the applicable market, regular way, reflecting the relevant share split or share combination, as applicable.
“Event of Default” shall have the meaning specified in Section 6.01.
“Ex-Dividend Date” means the first date on which the ADSs trade on the applicable exchange or in the applicable market, regular way, without the right to receive the issuance, dividend or distribution in question, from the Company or, if applicable, from the seller of the ADSs on such exchange or market (in the form of due bills or otherwise) as determined by such exchange or market.
5
“Exchange Act” means the Securities Exchange Act of 1934, as amended, and the rules and regulations promulgated thereunder.
“Expiring Rights” means any rights (other than in connection with a stockholders rights plan), options or warrants to purchase Ordinary Shares or ADSs that expire on or prior to the Maturity Date.
“FATCA” shall have the meaning specified in Section 4.07(a)(i)(D).
“Form of Assignment and Transfer” shall mean the “Form of Assignment and Transfer” attached as Attachment 4 to the Form of Note.
“Form of Fundamental Change Repurchase Notice” shall mean the “Form of Fundamental Change Repurchase Notice” attached as Attachment 2 to the Form of Note.
“Form of Note” shall mean the “Form of Note” attached hereto as Exhibit A.
“Form of Notice of Conversion” shall mean the “Form of Notice of Conversion” attached as Attachment 1 to the Form of Note.
“Form of Repurchase Notice” shall mean the “Form of Repurchase Notice” attached as Attachment 3 to the Form of Note.
“Fractional ADS” shall have the meaning specified in Section 14.02(a).
“Freely Tradeable” shall mean, with respect to any Note, that such Note would be eligible to be offered, sold or otherwise transferred pursuant to Rule 144 under the Securities Act or otherwise if held by a person that is not an affiliate of the Company, and that has not been an affiliate of the Company during the immediately preceding three months, without any requirements as to volume, manner of sale, availability of current public information or notice under the Securities Act (except that, during the six-month period beginning on, and including, the date that is six months after the Last Date of Original Issuance of such Note, any such requirement as to the availability of current public information will be disregarded if the same is satisfied at that time); provided, however, that from and after the date that is one year after the Last Date of Original Issuance of such Note, such Note will not be deemed Freely Tradable if such Note (x) is identified by a “restricted” CUSIP or ISIN number; or (y) is represented by any certificate that bears a restricted note legend.
“Fundamental Change” shall be deemed to have occurred at the time after the Notes are originally issued if any of the following occurs:
(a)a “person” or “group” within the meaning of Section 13(d) of the Exchange Act, other than the Company, its Subsidiaries, the employee benefit plans of the Company and its Subsidiaries, and any Permitted Holder, has become, and files a Schedule TO or any schedule, form or report under the Exchange Act disclosing that such Person or group has become, the direct or indirect “beneficial owner,” as defined in Rule 13d-3 under the Exchange Act, of: (i) the Company’s ordinary share capital (including ordinary share capital held in the form of ADSs) representing more than 50% of the voting power of the Company’s then outstanding ordinary share capital, or (ii) more than 50% of the Company’s outstanding Ordinary Shares (including Ordinary Shares held in the form of ADSs), or (B) any of the Permitted Holders (or any other “person” or “group” within the meaning of Section 13(d) of the Exchange Act subject to aggregation of the Company’s ordinary share capital with such person) has become, and files a Schedule TO or any schedule, form or report under the Exchange Act disclosing that such person has become, the direct or indirect “beneficial owner,” as defined in Rule 13d-3 under the Exchange Act, of more than 60% of the Company’s then outstanding ordinary share capital;
6
(b)the consummation of (A) any recapitalization, reclassification or change of the Ordinary Shares or the ADSs (other than changes resulting from a subdivision or combination or a change in par value) as a result of which the Ordinary Shares or the ADSs would be converted into, or exchanged for, stock, other securities, other property or assets; (B) any share exchange, consolidation or merger of the Company pursuant to which the Ordinary Shares or the ADSs will be converted into cash, securities or other property; or (C) any sale, lease or other transfer in one transaction or a series of transactions of all or substantially all of the consolidated assets of the Company, its Subsidiaries and its Consolidated Affiliated Entities, taken as a whole, to any Person other than one of the Company’s wholly-owned Subsidiaries; provided, however, that a transaction described in clause (A) or (B) in which the holders of all classes of the Company’s ordinary share capital (including ordinary share capital held in the form of ADSs) immediately prior to such transaction own, directly or indirectly, more than 50% of all classes of Common Equity of the continuing or surviving corporation or transferee or the parent thereof immediately after such transaction in substantially the same proportions vis-a-vis each other as such ownership immediately prior to such transaction shall not be a Fundamental Change pursuant to this clause (b);
(c)the shareholders of the Company approve any plan or proposal for the liquidation or dissolution of the Company;
(d)the ADSs (or other Common Equity or depositary shares in respect of Common Equity underlying the Notes) cease to be listed or quoted on any of The New York Stock Exchange, The Nasdaq Global Select Market or The Nasdaq Global Market (or any of their respective successors); or
7
(e)any change in or amendment to the laws, regulations and rules of the People’s Republic of China or the official interpretation or official application thereof (a “Change in Law”) that results in (x) the Company, its Subsidiaries and its Consolidated Affiliated Entities (collectively, the “Company Group”) (as in existence immediately subsequent to such Change in Law), as a whole, being legally prohibited from operating substantially all of the business operations conducted by the Company Group (as in existence immediately prior to such Change in Law) as of the last date of the period described in the Company’s consolidated financial statements for the most recent fiscal quarter and (y) the Company’s being unable to continue to derive substantially all of the economic benefits from the business operations conducted by the Company Group (as in existence immediately prior to such Change in Law) in the same manner as reflected in the Company’s consolidated financial statements for the most recent fiscal quarter; provided that the Company has not furnished to the Trustee on or before the 20th calendar day after the date of such Change in Law an opinion from an independent financial advisor or an independent legal counsel stating either (x) that the Company is able to continue to derive substantially all of the economic benefits from the business operations conducted by the Company Group (as in existence immediately prior to such Change in Law), taken as a whole, as reflected in the Company’s consolidated financial statements for the most recent fiscal quarter (including after giving effect to any corporate restructuring or reorganization plan of the Company Group) or (y) that such Change in Law would not materially adversely affect the Company’s ability to make principal and Special Interest payments, if any, on the Notes when due or to effect the conversion of the Notes in accordance with this Indenture; provided, however, that a transaction or event described in clause (b) above shall not constitute a Fundamental Change, if at least 90% of the consideration received or to be received by holders of the ADSs, excluding cash payments for Fractional ADSs and cash payments in respect of dissenters’ appraisal rights, in connection with such transaction or event consists of shares of Common Equity or ADSs in respect of Common Equity that are listed or quoted on any of The New York Stock Exchange, The Nasdaq Global Select Market or The Nasdaq Global Market (or any of their respective successors) or will be so listed or quoted when issued or exchanged in connection with such transaction or event that would otherwise constitute a Fundamental Change under clause (b) of the definition thereof and as a result of such transaction or event, the Notes become convertible into such consideration, excluding cash payments for Fractional ADSs; and provided further that an event that is not considered a Fundamental Change pursuant to this proviso shall not be a Fundamental Change solely because such event could also be subject to clause (a) above.
“Fundamental Change Company Notice” shall have the meaning specified in Section 15.02(c).
“Fundamental Change Repurchase Date” shall have the meaning specified in Section 15.02(a).
“Fundamental Change Repurchase Notice” shall have the meaning specified in Section 15.02(b)(i).
“Fundamental Change Repurchase Price” shall have the meaning specified in Section 15.02(a).
“Global Note” shall have the meaning specified in Section 2.05(b).
“Holder,” as applied to any Note, or other similar terms (but excluding the term “beneficial holder”), means any Person in whose name at the time a particular Note is registered on the Note Register: provided that, for the avoidance of doubt, the sole registered Holder of a Global Note shall be the Depositary or its nominee.
“Indenture” means this instrument as originally executed or, if amended or supplemented as herein provided, as so amended or supplemented.
8
“Interest Payment Date” means each April 1 and October 1 of each year or, if the relevant date is not a Business Day, the immediately following Business Day, beginning on October 1, 2025.
“Last Date of Original Issuance” means (a) with respect to any Notes issued pursuant to the Offering Memorandum, and any Notes issued in exchange therefor or in substitution thereof, the date the Company first issues such Notes; and (b) with respect to any additional Notes issued as described under Section 2.10 and any Notes issued in exchange therefor or in substitution thereof, either (i) the date such Notes are originally issued; or (ii) such other date as is specified in an Officer’s Certificate delivered to the Trustee before the original issuance of such Notes.
“Last Reported Sale Price” of the ADSs (or such other security for which a closing price must be determined) on any date means the closing sale price per ADS (or if no closing sale price is reported, the average of the bid and ask prices or, if more than one in either case, the average of the average bid and the average ask prices) on that date as reported in composite transactions for the principal U.S. national or regional securities exchange on which the ADSs (or such other security) are traded. If the ADSs (or such other security) are not listed for trading on a U.S. national or regional securities exchange on the relevant date, the “Last Reported Sale Price” shall be the last quoted bid price for the ADSs in the over-the-counter market on the relevant date as reported by OTC Markets Group Inc. or a similar organization, and, if the ADSs (or such other security) are not so quoted, the “Last Reported Sale Price” shall be the average of the mid-point of the last bid and ask prices for the ADSs (or such other security) on the relevant date from each of at least three nationally recognized independent investment banking firms selected by the Company for this purpose. For the avoidance of doubt, if a Fundamental Change described in clause (d) of the definition thereof has occurred and the Newly Listed Equity has been accepted for listing on a Permitted Exchange, the “Last Reported Sale Price” will be determined based on the closing sale price of the Company’s Newly Listed Equity on the principal Permitted Exchange, with such changes to the foregoing definition (including the deletion of the immediately preceding sentence in this paragraph) as the Company’s Board of Directors determines in good faith are necessary to reflect the replacement of ADS (or other security) with Newly Listed Equity as set forth in a supplemental indenture to be executed by the Company and Trustee as described under Section 10.03. The “Last Reported Sale Price” shall be determined without regard to after-hours trading or any other trading outside of regular trading session hours.
“Make-Whole Fundamental Change” means any transaction or event described in clause (a), (b), (d) or (e) of the definition of Fundamental Change (determined after giving effect to any exceptions to or exclusions from such definition, including in the proviso immediately succeeding clause (e) of the definition thereof, but without regard to the proviso in clause (b) of the definition thereof).
“Market Disruption Event” means, for the purposes of determining amounts due upon conversion, (a) a failure by the primary U.S. national or regional securities exchange or market on which the ADSs are listed or admitted for trading to open for trading during its regular trading session or (b) the occurrence or existence prior to 1:00 p.m., New York City time, on any Scheduled Trading Day for the ADSs for more than one half-hour period in the aggregate during regular trading hours of any suspension or limitation imposed on trading (by reason of movements in price exceeding limits permitted by the relevant stock exchange or otherwise) in the ADSs or in any options contracts or futures contracts relating to the ADSs.
9
“Maturity Date” means April 1, 2030.
“Measurement Period” shall have the meaning specified in Section 14.01(b)(i).
“Merger Event” shall have the meaning specified in Section 14.07(a).
“New Listing Reference Date” shall have the meaning specified in Section 10.03.
“Newly Listed Equity” means the Ordinary Shares, other Common Equity or the Reference Property of the Company that have been accepted for listing on a Permitted Exchange.
“Note” or “Notes” shall have the meaning specified in the first paragraph of the recitals of this Indenture.
“Note Register” shall have the meaning specified in Section 2.05(a).
“Note Registrar” shall have the meaning specified in Section 2.05(a).
“Notice of Conversion” shall have the meaning specified in Section 14.02(b).
“Observation Period” with respect to any Note surrendered for conversion means: (i) subject to clause (ii), if the relevant Conversion Date occurs prior to October 1, 2029, the 40 consecutive Trading Day period beginning on, and including, the third Trading Day immediately succeeding such Conversion Date; (ii) if the relevant Conversion Date occurs on or after the date of the Company’s issuance of a Tax Redemption Notice or Optional Redemption Notice with respect to the Notes pursuant to Section 16.01 or Section 16.02 and prior to the close of business on the second Business Day prior to the relevant Tax Redemption Date or Optional Redemption Date, as applicable, the 40 consecutive Trading Days beginning on, and including, the 41st Scheduled Trading Day immediately preceding such Tax Redemption Date or Optional Redemption Date, as applicable; and (iii) subject to clause (ii), if the relevant Conversion Date occurs on or after October 1, 2029, the 40 consecutive Trading Days beginning on, and including, the 41st Scheduled Trading Day immediately preceding the Maturity Date.
“Offering Memorandum” means the preliminary offering memorandum dated March 13, 2025, as supplemented by the pricing term sheet dated March 13, 2025, relating to the offering and sale of the Notes.
“Officer” means, with respect to the Company, the President, the Chief Executive Officer, the Chief Financial Officer the Treasurer, the Secretary, any Executive or Senior Vice President or any Vice President (whether or not designated by a number or numbers or word or words added before or after the title “Vice President”).
“Officer’s Certificate,” when used with respect to the Company, means a certificate that is delivered to the Trustee and that is signed by an Officer of the Company. Each such certificate shall include the statements provided for in Section 17.06 if and to the extent required by the provisions of such Section.
10
The Officer giving an Officer’s Certificate pursuant to Section 4.09 shall be the principal executive, financial or accounting officer of the Company.
“open of business” means 9:00 a.m. (New York City time).
“Opinion of Counsel” means an opinion in writing signed by legal counsel, who may be counsel to the Company, or other counsel who is reasonably acceptable to the Trustee, that is delivered to the Trustee, which opinion may contain customary exceptions and qualifications as to the matters set forth therein. Each such opinion shall include the statements provided for in Section 17.06 if and to the extent required by the provisions of such Section 17.06.
“Optional Redemption Date” shall have the meaning specified in Section 16.02(b).
“Optional Redemption Notice” shall have the meaning specified in Section 16.02(b).
“Ordinary Shares” means Class A ordinary shares of the Company, par value US$0.00001 per share, at the date of this Indenture, subject to Section 10.03 and Section 14.07.
“outstanding,” when used with reference to Notes, shall, subject to the provisions of Section 8.04, mean, as of any particular time, all Notes authenticated and delivered by the Trustee under this Indenture, except:
(a)Notes theretofore canceled by the Paying Agent or accepted by the Note Registrar for cancellation;
(b)Notes, or portions thereof, that have become due and payable and in respect of which monies in the necessary amount shall have been deposited with the Trustee or with any Paying Agent (other than the Company) or shall have been set aside and segregated in trust by the Company (if the Company shall act as its own Paying Agent);
(c)Notes that have been paid pursuant to Section 2.06 or Notes in lieu of which, or in substitution for which, other Notes shall have been authenticated and delivered pursuant to the terms of Section 2.06 unless proof satisfactory to the Trustee is presented that any such Notes are held by protected purchasers in due course;
(d)Notes converted pursuant to Article 14 and required to be cancelled pursuant to Section 2.08;
(e)Notes redeemed pursuant to Article 16; and
(f)Notes repurchased by the Company pursuant to the third sentence of Section 2.10.
“Paying Agent” shall have the meaning specified in Section 4.02.
11
“Paying Agent Office” means the designated office of the Paying Agent at which at any time this Indenture shall be administered, which office at the date hereof is located at 388 Greenwich Street, New York, New York, 10013, USA, Attention: Agency and Trust, email: citi.cspag.debt@citi.com, or such other address as the Paying Agent may designate from time to time by notice to the Holders and the Company, or the designated office of any successor paying agent (or such other address as such successor paying agent may designate from time to time by notice to the Holders and the Company).
“Permitted Exchange” means The Stock Exchange of Singapore, Stock Exchange of Hong Kong or London Stock Exchange (or any of their respective successors).
“Permitted Holder” means:
(i) |
Mr. Sheng Chen; |
(ii) |
Shandong Hi-Speed Holdings Group Limited (“SDHG”); |
(iii) |
any “affiliate” (as such term is used in and construed under Rule 405 under the Securities Act) of Mr. Sheng Chen or SDHG; |
(iv) |
(a) any immediate family member of Mr. Sheng Chen (such Persons, together with Mr. Chen, “Family Members”); (b) estates, trusts and funds for which the Family Members have 75% or more interests as beneficiaries; and (c) the legal representative of any of the foregoing; and |
(v) |
(a) any “group” (as such term is used in Sections 13(d) of the Exchange Act) of which any of the Persons specified in subclause (i), (ii), (iii) and (iv) above is a member (provided that (without giving effect to the existence of such “group” or any other “group”) such Persons collectively have “beneficial ownership” (as determined pursuant to Rule 13d-3 under the Exchange Act) in securities representing more than 50% of the total voting power in the Company); and (b) any other Person that is a member of such “group”. |
“Person” means an individual, a corporation, a limited liability company, an association, a partnership, a joint venture, a joint stock company, a trust, an unincorporated organization or a government or an agency or a political subdivision thereof.
“Physical Notes” means permanent certificated Notes in registered form issued in denominations of US$1,000 principal amount and integral multiples thereof.
“Physical Settlement” shall have the meaning specified in Section 14.02(a).
“PRC” means the People’s Republic of China, excluding, for the purpose of this Indenture only, Taiwan, Hong Kong, and Macau.
“Predecessor Note” of any particular Note means every previous Note evidencing all or a portion of the same debt as that evidenced by such particular Note; and, for the purposes of this definition, any Note authenticated and delivered under Section 2.06 in lieu of or in exchange for a mutilated, lost, destroyed or stolen Note shall be deemed to evidence the same debt as the mutilated, lost, destroyed or stolen Note that it replaces.
12
“Record Date” means, with respect to any dividend, distribution or other transaction or event in which the holders of the ADSs (or other applicable security) have the right to receive any cash, securities or other property or in which the ADSs (or other applicable security) are exchanged for or converted into any combination of cash, securities or other property, the date fixed for determination of holders of the ADSs (or other applicable security) entitled to receive such cash, securities or other property (whether such date is fixed by the Board of Directors, statute, contract or otherwise).
“Redemption Notice” means a Tax Redemption Notice or an Optional Redemption Notice, as the context requires.
“Redemption Price” shall have the meaning each specified in Section 16.01 and Section 16.02, as the context requires.
“Redemption Reference Date” shall have the meaning specified in Section 14.03(g).
“Redemption Reference Price” shall have the meaning specified in Section 14.03(g).
“Reference Property” shall have the meaning specified in Section 14.07(a).
“Regular Record Date” with respect to any Interest Payment Date, shall mean the March 15 or September 15 (whether or not such day is a Business Day) immediately preceding the applicable April 1 or October 1 Interest Payment Date, respectively.
“Regulation S” means Regulation S under the Securities Act or any successor to such regulation.
“Relevant Jurisdiction” shall have the meaning specified in Section 4.07(a).
“Repurchase Date” shall have the meaning specified in Section 15.01(a).
“Repurchase Expiration Time” shall have the meaning specified in Section 15.01(a).
“Repurchase Notice” shall have the meaning specified in Section 15.01(a).
“Repurchase Price” shall have the meaning specified in Section 15.01(a).
“Resale Restriction Termination Date” shall have the meaning specified in Section 2.05(c).
“Responsible Officer” means, when used with respect to the Trustee, any officer within the corporate trust department of the Trustee, including any vice president, assistant vice president, assistant secretary, assistant treasurer, trust officer or any other officer of the Trustee who customarily performs functions similar to those performed by the Persons who at the time shall be such officers, respectively, or to whom any corporate trust matter related to this Indenture is referred because of such Person’s knowledge of and familiarity with the particular subject and, in each case, who shall have direct responsibility for the administration of this Indenture.
13
“Restricted Issuance Agreement” shall have the meaning specified in the definition of “Deposit Agreement.”
“Restricted Securities” shall have the meaning specified in Section 2.05(c).
“Rule 144” means Rule 144 as promulgated under the Securities Act.
“Scheduled Trading Day” means a day that is scheduled to be a Trading Day on the principal U.S. national or regional securities exchange or market on which the ADSs are listed or admitted for trading. If the ADSs are not so listed or admitted for trading, “Scheduled Trading Day” means a Business Day.
“Securities Act” means the Securities Act of 1933, as amended, and the rules and regulations promulgated thereunder. “Settlement Amount” has the meaning specified in Section 14.02(a)(v).
“Settlement Method” means, with respect to any conversion of Notes, Physical Settlement, Cash Settlement or Combination Settlement, as elected (or deemed to have been elected) by the Company.
“Settlement Method Election Deadline” shall have the meaning specified in Section 14.02(a)(iii).
“Settlement Notice” has the meaning specified in Section 14.02(a)(iii).
“Significant Subsidiary” means a Subsidiary of the Company that meets the definition of “significant subsidiary” in Article 1, Rule 1-02 of Regulation S-X under the Exchange Act. Each of the Company’s Consolidated Affiliated Entities will be deemed to be a “subsidiary” for purposes of the definition of “significant subsidiary” in Article 1, Rule 1-02 of Regulation S-X.
“Specified Dollar Amount” means the maximum cash amount per US$1,000 principal amount of Notes to be received upon conversion as specified in the Settlement Notice related to any converted Notes (or deemed specified pursuant to Section 14.02(a)(iii)).
“Spin-Off” shall have the meaning specified in Section 14.04(c).
“Subsidiary” means, with respect to any Person, any corporation, association, partnership or other business entity of which more than 50% of the total voting power of shares of Capital Stock or other interests (including partnership interests) entitled (without regard to the occurrence of any contingency) to vote in the election of directors, managers, general partners or trustees thereof is at the time owned or controlled, directly or indirectly, by (i) such Person; (ii) such Person and one or more Subsidiaries of such Person; or (iii) one or more Subsidiaries of such Person.
“Successor Company” shall have the meaning specified in Section 11.01(a).
“Tax Redemption Date” shall have the meaning specified in Section 16.01(b).
14
“Tax Redemption Notice” shall have the meaning specified in Section 16.01(b)
“Tender/Exchange Offer Consideration” shall have the meaning specified in Section 14.04(e).
“Trading Day” means a day on which (i) trading in the ADSs (or other security for which a closing sale price must be determined) generally occurs on The Nasdaq Global Select Market or, if the ADSs (or such other security) are not then listed on The Nasdaq Global Select Market, on the principal other U.S. national or regional securities exchange on which the ADSs (or such other security) are then listed or, if the ADSs (or such other security) are not then listed on a U.S. national or regional securities exchange, on the principal other market on which the ADSs (or such other security) are then traded and (ii) a Last Reported Sale Price for the ADSs (or closing sale price for such other security) is available on such securities exchange or market; provided that if the ADSs (or such other security) are not so listed or traded, “Trading Day” means a Business Day; and provided further, that for the purposes of determining the Settlement Amounts due upon conversion only, “Trading Day” means a day on which (i) there is no Market Disruption Event and (ii) trading in the ADSs generally occurs on The Nasdaq Global Select Market or, if the ADSs are not then listed on The Nasdaq Global Select Market, on the principal other U.S. national or regional securities exchange on which the ADSs are then listed or, if the ADSs are not then listed on a U.S. national or regional securities exchange, on the principal other market on which the ADSs are then listed or admitted for trading, except if the ADSs are not so listed or admitted for trading, “Trading Day” means a “Business Day.”
“Trading Price” means, with respect to the Notes and any date of determination, the average of the secondary market bid quotations obtained by the Bid Solicitation Agent for US$2,000,000 principal amount of Notes at approximately 3:30 p.m., New York City time, on such determination date from three independent nationally recognized securities dealers the Company selects for this purpose; provided that if three such bids cannot reasonably be obtained by the Bid Solicitation Agent but two such bids are obtained, then the average of the two bids shall be used, and if only one such bid can reasonably be obtained by the Bid Solicitation Agent, that one bid shall be used. If the Bid Solicitation Agent cannot reasonably obtain at least one bid for US$2,000,000 principal amount of Notes from a nationally recognized securities dealer on any determination date, then the Trading Price per US$1,000 principal amount of Notes on such determination date shall be deemed to be less than 98% of the product of the Last Reported Sale Price of the ADSs and the Conversion Rate.
“transfer” shall have the meaning specified in Section 2.05(c).
“Transfer Agent” shall have the meaning specified in Section 2.05(a).
“Trigger Event” shall have the meaning specified in Section 14.04(c).
“Trust Indenture Act” means the Trust Indenture Act of 1939, as amended, as it was in force at the date of execution of this Indenture; provided, however, that in the event the Trust Indenture Act of 1939 is amended after the date hereof, the term “Trust Indenture Act” shall mean, to the extent required by such amendment, the Trust Indenture Act of 1939, as so amended.
15
“Trustee” means the Person named as the “Trustee” in the first paragraph of this Indenture until a successor trustee shall have become such pursuant to the applicable provisions of this Indenture, and thereafter “Trustee” shall mean or include each Person who is then a Trustee hereunder.
“unit of Reference Property” shall have the meaning specified in Section 14.07(a).
“Valuation Period” shall have the meaning specified in Section 14.04(c).
Section 1.02References to Interest. Unless the context otherwise requires, any reference to interest on, or in respect of, any Note in this Indenture shall be deemed to include Additional Interest if, in such context, Additional Interest is, was or would be payable pursuant to any of Section 4.06(d). Unless the context otherwise requires, any express mention of Additional Interest in any provision hereof shall not be construed as excluding Additional Interest in those provisions hereof where such express mention is not made.
ARTICLE 2
ISSUE, DESCRIPTION, EXECUTION, REGISTRATION AND EXCHANGE OF NOTES
Section 2.01Designation and Amount. The Notes shall be designated as the “2.50% Convertible Senior Notes due 2030.” The aggregate principal amount of Notes that may be authenticated and delivered under this Indenture is initially limited to US$430,000,000, subject to any additional Notes issued in accordance with Section 2.10 and except for Notes authenticated and delivered upon registration or transfer of, or in exchange for, or in lieu of, other Notes pursuant to Section 2.05, Section 2.06, Section 2.07, Section 10.04, Section 14.02, Section 10.05, Section 15.04 and Section 16.02.
Section 2.02Form of Notes. The Notes and the Trustee’s certificate of authentication to be borne by such Notes shall be substantially in the respective forms set forth in Exhibit A, the terms and provisions of which shall constitute, and are hereby expressly incorporated in and made a part of this Indenture. To the extent applicable, the Company and the Trustee, by their execution and delivery of this Indenture, expressly agree to such terms and provisions and to be bound thereby.
Any Global Note may be endorsed with or have incorporated in the text thereof such legends or recitals or changes not inconsistent with the provisions of this Indenture as may be required by the Depositary, or as may be required to comply with any applicable law or any regulation thereunder or with the rules and regulations of any securities exchange or automated quotation system upon which the Notes may be listed or traded or designated for issuance or to conform with any usage with respect thereto, or to indicate any special limitations or restrictions to which any particular Notes are subject.
Any of the Notes may have such letters, numbers or other marks of identification and such notations, legends or endorsements as the Officer executing the same may approve (execution thereof to be conclusive evidence of such approval) and as are not inconsistent with the provisions of this Indenture, or as may be required to comply with any law or with any rule or regulation made pursuant thereto or with any rule or regulation of any securities exchange or automated quotation system on which the Notes may be listed or designated for issuance, or to conform to usage or to indicate any special limitations or restrictions to which any particular Notes are subject.
16
Each Global Note shall represent such principal amount of the outstanding Notes as shall be specified therein and shall provide that it shall represent the aggregate principal amount of outstanding Notes from time to time endorsed thereon and that the aggregate principal amount of outstanding Notes represented thereby may from time to time be increased or reduced to reflect redemptions, repurchases, cancellations, conversions, transfers or exchanges permitted hereby. Any endorsement of a Global Note to reflect the amount of any increase or decrease in the amount of outstanding Notes represented thereby shall be made by the Note Registrar (at the direction of the Trustee) in such manner and upon instructions given by the Holder of such Notes in accordance with this Indenture. Payment of principal (including the Redemption Price, the Repurchase Price and the Fundamental Change Repurchase Price, if applicable) of, and accrued and unpaid interest, if any, on, a Global Note shall be made to the Holder of such Note on the date of payment, unless a record date or other means of determining Holders eligible to receive payment is provided for herein.
Section 2.03Date and Denomination of Notes; Payments of Interest and Defaulted Amounts. (a) The Notes shall be issuable in registered form without coupons in denominations of US$1,000 principal amount and integral multiples thereof. Each Note shall be dated the date of its authentication and shall bear interest, if any, from, and including, the date specified on the face of such Note. Accrued interest, if any, on the Notes shall be computed on the basis of a 360-day year composed of twelve 30-day months and, for partial months, on the basis of the number of days actually elapsed in a 30-day month.
(b)The Person in whose name any Note (or its Predecessor Note) is registered on the Note Register at the close of business on any Regular Record Date with respect to any Interest Payment Date shall be entitled to receive the interest payable on such Interest Payment Date. Interest shall be payable at the office or agency of the Company maintained by the Company for such purposes in the Borough of Manhattan, The City of New York, which shall initially be the Paying Agent Office, or, if any Note is a Global Note, in accordance with the procedures of the Depositary. Interest, if any, on Physical Notes shall be payable (A) if Citibank, N.A. acts as the Paying Agent, to each Holder by wire transfer in immediately available funds to the account within the United States specified by the Holder, and (B) if the Company acts as the paying agent, (i) to Holders having an aggregate principal amount of US$5,000,000 or less, by check mailed (at the Company’s expense) to the Holders of such Notes and (ii) to Holders having an aggregate principal amount of more than US$5,000,000, either by check mailed (at the Company’s expense) to each Holder or, upon application by such a Holder to the Note Registrar not later than the relevant Regular Record Date (provided that such application contains the information reasonable necessary to make such payment by wire transfer), by wire transfer in immediately available funds to that Holder’s account within the United States, which application shall remain in effect until the Holder notifies, in writing, the Note Registrar to the contrary. The Company shall pay or cause the Paying Agent to pay (to the extent funded by the Company) interest, if any, on any Global Note by wire transfer of immediately available funds to the account of the Depositary or its nominee.
17
(c)Any Defaulted Amounts shall forthwith cease to be payable to the Holder on the relevant payment date but shall accrue interest per annum at the rate per annum borne by the Notes plus one percent, subject to the enforceability thereof under applicable law, from, and including, such relevant payment date, and such Defaulted Amounts together with any such interest thereon shall be paid by the Company, at its election in each case, as provided in clause (i) or (ii) below:
(i)The Company may elect to make payment of any Defaulted Amounts to the Persons in whose names the Notes (or their respective Predecessor Notes) are registered at the close of business on a special record date for the payment of such Defaulted Amounts, which shall be fixed in the following manner. The Company shall notify the Trustee and the Paying Agent in writing of the amount of the Defaulted Amounts proposed to be paid on each Note and the date of the proposed payment (which shall be not less than 25 days after the receipt by the Trustee of such notice, unless the Trustee in its sole and absolute discretion shall consent to an earlier date), and at the same time the Company shall deposit with the Paying Agent an amount of money equal to the aggregate amount to be paid in respect of such Defaulted Amounts on or prior to the date of the proposed payment, such money when deposited to be held for the benefit of the Persons entitled to such Defaulted Amounts as in this clause provided. Thereupon the Company shall fix a special record date for the payment of such Defaulted Amounts which shall be not more than 15 days and not less than 10 days prior to the date of the proposed payment, and not less than 10 days after the receipt by the Trustee and the Paying Agent of the notice of the proposed payment. The Company shall promptly notify the Trustee and the Paying Agent in writing of such special record date and shall cause notice of the proposed payment of such Defaulted Amounts and the special record date therefor to be delivered, to each Holder, not less than 10 days prior to such special record date. Notice of the proposed payment of such Defaulted Amounts and the special record date therefor having been so delivered, such Defaulted Amounts shall be paid to the Persons in whose names the Notes (or their respective Predecessor Notes) are registered at the close of business on such special record date and shall no longer be payable pursuant to the following clause (ii) of this Section 2.03(c).
(ii)The Company may make payment of any Defaulted Amounts in any other lawful manner not inconsistent with the requirements of any securities exchange or automated quotation system on which the Notes may be listed or designated for issuance, and upon such notice as may be required by such exchange or automated quotation system if, after written notice given by the Company to the Trustee of the proposed payment pursuant to this clause, such manner of payment shall be deemed practicable by the Trustee.
(iii)The Trustee shall have no responsibility whatsoever for the calculation of any Defaulted Amounts.
Section 2.04Execution, Authentication and Delivery of Notes. The Notes shall be signed in the name and on behalf of the Company by the manual, electronic or facsimile signature of its Chief Executive Officer, President, Chief Financial Officer, Treasurer, Secretary or any of its Executive or Senior Vice Presidents.
18
With the delivery of this Indenture, the Company is furnishing, and from time to time thereafter may furnish, a certificate substantially in the form of Exhibit B (an “Authorization Certificate”) identifying and certifying the incumbency and specimen (and/or electronic) signatures of its active authorized Officers. Until the Trustee and the Agents receive a subsequent Authorization Certificate, the Trustee and the Agents shall be entitled to conclusively rely on the last Authorization Certificate delivered to it for purposes of determining the relevant authorized Officers. Typographical and other minor errors or defects in any signature shall not affect the validity or enforceability of any Note which has been duly authenticated and delivered by the Trustee.
At any time and from time to time after the execution and delivery of this Indenture, the Company may deliver Notes executed by the Company to the Trustee for authentication, together with a Company Order for the authentication and delivery of such Notes and the Trustee in accordance with such Company Order shall authenticate and deliver such Notes, without any further action by the Company hereunder; provided that, subject to Section 17.06, the Trustee shall receive an Officer’s Certificate and an Opinion of Counsel of the Company with respect to the issuance, authentication and delivery of such Notes.
The Company Order shall specify the amount of Notes to be authenticated, and the applicable rate at which interest will accrue on such Notes, the date on which the original issuance of such Notes is to be authenticated, the date from which interest will begin to accrue, the date or dates on which interest on such Notes will be payable and the date on which the principal of such Notes will be payable and other terms relating to such Notes. The Trustee shall thereupon authenticate and deliver said Notes pursuant to the written order of the Company (as set forth in such Company Order).
The Trustee shall have the right to decline to authenticate and deliver any Notes under this Section (a) unless and until it receives from the Company a Company Order instructing it to so authenticate and deliver such Notes and, if requested by the Trustee, an Officer’s Certificate and an Opinion of Counsel in accordance with and to the extent required under Section 17.06 hereof, and including a statement that the Notes, when authenticated and delivered by the Trustee, will constitute valid and legally binding obligations of the Company, enforceable in accordance with their terms, subject to customary exceptions; (b) if the Trustee determines that such action may not lawfully be taken; or (c) if the Trustee determines that such action would expose the Trustee to personal liability, unless indemnity and/or security and/or pre-funding satisfactory to the Trustee against such liability is provided to the Trustee and the Note Registrar.
Only such Notes as shall bear thereon a certificate of authentication substantially in the form set forth on the Form of Note, executed manually or electronically by an authorized officer of the Trustee, shall be entitled to the benefits of this Indenture or be valid or obligatory for any purpose. Such certificate by the Trustee upon any Note executed by the Company shall be conclusive evidence that the Note so authenticated has been duly authenticated and delivered hereunder and that the Holder is entitled to the benefits of this Indenture.
In case any Officer of the Company who shall have signed any of the Notes shall cease to be such Officer before the Notes so signed shall have been authenticated and delivered by the Trustee, or disposed of by the Company, such Notes nevertheless may be authenticated and delivered or disposed of as though the Person who signed such Notes had not ceased to be such Officer of the Company; and any Note may be signed on behalf of the Company by such Persons as, at the actual date of the execution of such Note, shall be the Officers of the Company, although at the date of the execution of this Indenture any such Person was not such an Officer.
19
Section 2.05Exchange and Registration of Transfer of Notes; Restrictions on Transfer; Depositary. (a) The Company shall cause to be kept at the Paying Agent Office a register (the register maintained in such office or in any other office or agency of the Company designated pursuant to Section 4.02, the “Note Register”) in which, subject to such reasonable regulations as it may prescribe, the Company shall provide for the registration of Notes and of transfers of Notes. Such register shall be in written form or in any form capable of being converted into written form within a reasonable period of time. Citibank, N.A. is hereby initially appointed the “Note Registrar” and “Transfer Agent” for the purpose of registering Notes and transfers of Notes as herein provided. The Company may appoint one or more co-Note Registrars in accordance with Section 4.02.
Notes may be exchanged for other Notes of any authorized denominations and of a like aggregate principal amount, upon surrender of the Notes to be exchanged at any such office or agency maintained by the Company pursuant to Section 4.02. Whenever any Notes are so surrendered for exchange, the Company shall execute, and the Trustee shall authenticate and deliver, the Notes that the Holder making the exchange is entitled to receive, bearing registration numbers not contemporaneously outstanding.
All Notes presented or surrendered for registration of transfer or for exchange, repurchase or conversion shall (if so required by the Company, the Trustee, the Note Registrar or any co-Note Registrar) be duly endorsed, or be accompanied by a written instrument or instruments of transfer in form satisfactory to the Company and duly executed, by the Holder thereof or its attorney-in-fact duly authorized in writing.
No service charge shall be imposed by the Company, the Trustee, the Transfer Agent, the Note Registrar, any co-Note Registrar or the Paying Agent for any exchange or registration of transfer of Notes, but the Company may require a Holder to pay a sum sufficient to cover any documentary, stamp, issue, transfer or similar tax required in connection therewith as a result of the name of the Holder of new Notes issued upon such exchange or registration of transfer being different from the name of the Holder of the old Notes surrendered for exchange or registration of transfer. The Company shall pay the ADS Depositary’s fees for issuance of all ADSs deliverable upon conversion.
None of the Company, the Trustee, the Note Registrar or any co-Note Registrar shall be required to exchange or register a transfer of (i) any Notes surrendered for conversion or, if a portion of any Note is surrendered for conversion, such portion thereof surrendered for conversion, (ii) any Notes, or a portion of any Note, surrendered for repurchase (and not withdrawn) in accordance with Article 15 or (iii) any Notes selected for redemption in accordance with Article 16.
All Notes issued upon any registration of transfer or exchange of Notes in accordance with this Indenture shall be the valid obligations of the Company, evidencing the same debt, and entitled to the same benefits under this Indenture as the Notes surrendered upon such registration of transfer or exchange.
20
The Trustee and the Agents shall have no responsibility or obligation to any direct or indirect participant or any other Person with respect to the accuracy of the books or records, or the acts or omissions, of the Depositary or its nominee or of any participant or member thereof, with respect to any ownership interest in the Notes or with respect to the delivery to any direct or indirect participant or other Person (other than the Depositary and any other registered Holder of Notes) of any notice (including any notice of redemption pursuant to Article 16) or the payment of any amount, under or with respect to such Notes. All notices and communications to be given to the Holders and all payments to be made to Holders under the Notes shall be given or made only to or upon the order of the registered Holders (which shall be the Depositary or its nominee in the case of a Global Note). The rights of beneficial owners in any Global Note shall be exercised only through the Depositary subject to the customary procedures of the Depositary. The Trustee and the Agents shall be entitled to conclusively rely and shall be fully protected in relying upon information furnished by the Depositary with respect to its direct or indirect participants.
The Trustee and the Agents shall not have any obligation or duty to monitor, determine or inquire as to compliance with any restrictions on transfer imposed under this Indenture or under applicable law with respect to any transfer of any interest in any Note (including any transfers between or among the members of, or participant in, the Depositary or among the beneficial owners in any Global Note(s)) other than, with respect to Physical Notes, to require delivery of such certificates and other documentation or evidence as are expressly required by, and to do so if and when expressly required by, the terms of this Indenture, and to examine the same to determine substantial compliance as to form with the express requirements hereof.
(b)So long as the Notes are eligible for book-entry settlement with the Depositary, unless otherwise required by law, subject to the fourth paragraph from the end of Section 2.05(c) all Notes shall be represented by one or more Notes in global form (each, a “Global Note”) registered in the name of the Depositary or the nominee of the Depositary. The transfer and exchange of beneficial interests in a Global Note that does not involve the issuance of a Physical Note shall be effected through the Depositary in accordance with this Indenture (including the restrictions on transfer set forth herein) and the procedures of the Depositary therefor.
(c)Every Note that bears or is required under this Section 2.05(c) to bear the legend set forth in this Section 2.05(c) (together with any ADSs (including the Ordinary Shares represented thereby) delivered upon conversion of the Notes that are required to bear the legend set forth in Section 2.05(d), collectively, the “Restricted Securities”) shall be subject to the restrictions on transfer set forth in this Section 2.05(c) (including the legend set forth below), unless such restrictions on transfer shall be eliminated or otherwise waived by written consent of the Company, and the Holder of each such Restricted Security, by such Holder’s acceptance thereof, agrees to be bound by all such restrictions on transfer. As used in this Section 2.05(c) and Section 2.05(d), the term “transfer” encompasses any sale, pledge, transfer or other disposition whatsoever of any Restricted Security.
21
Until the date (the “Resale Restriction Termination Date”) that is the later of (1) the date that is one year after the Last Date of Original Issuance of the Notes, or such shorter period of time as permitted by Rule 144 under the Securities Act or any successor provision thereto, and (2) such later date, if any, as may be required by applicable law, any certificate evidencing such Note (and all securities issued in exchange therefor or substitution thereof, other than ADSs (including the Ordinary Shares represented thereby) issued upon conversion thereof, which shall bear the legend set forth in Section 2.05(d), if applicable) shall bear a legend in substantially the following form (unless such Notes have been transferred pursuant to a registration statement that has become or been declared effective under the Securities Act and that continues to be effective at the time of such transfer, or pursuant to the exemption from registration provided by Rule 144 under the Securities Act or any similar provision then in force under the Securities Act, or unless otherwise agreed by the Company in writing, with notice thereof to the Transfer Agent):
THIS SECURITY HAS NOT BEEN REGISTERED UNDER THE U.S. SECURITIES ACT OF 1933, AS AMENDED (THE “SECURITIES ACT”), OR THE SECURITIES LAWS OF ANY STATE OR OTHER JURISDICTION. NEITHER THIS SECURITY NOR ANY INTEREST OR PARTICIPATION HEREIN MAY BE OFFERED, SOLD, ASSIGNED, TRANSFERRED, PLEDGED, ENCUMBERED, OR OTHERWISE DISPOSED OF IN THE ABSENCE OF SUCH REGISTRATION OR UNLESS SUCH TRANSACTION IS EXEMPT FROM, OR NOT SUBJECT TO, SUCH REGISTRATION.
THE HOLDER OF THIS SECURITY, BY ITS ACCEPTANCE HEREOF, AGREES ON ITS OWN BEHALF AND ON BEHALF OF ANY INVESTOR ACCOUNT FOR WHICH IT HAS PURCHASED SECURITIES, TO OFFER, SELL, OR OTHERWISE TRANSFER SUCH SECURITY, PRIOR TO THE DATE (THE “DISTRIBUTION COMPLIANCE PERIOD END DATE”) THAT IS 40 DAYS AFTER THE DATE OF ORIGINAL ISSUANCE HEREOF, ONLY (A) TO VNET GROUP, INC. (THE “COMPANY”) OR ONE OF ITS SUBSIDIARIES OR (B) PURSUANT TO OFFERS AND SALES TO NON-U.S. PERSONS THAT OCCUR OUTSIDE THE UNITED STATES WITHIN THE MEANING OF REGULATION S UNDER THE SECURITIES ACT. BY ITS ACQUISITION HEREOF, THE HOLDER HEREOF REPRESENTS THAT IT IS NOT A U.S. PERSON NOR IS IT PURCHASING FOR THE ACCOUNT OF A U.S. PERSON AND IS ACQUIRING THIS SECURITY IN AN OFFSHORE TRANSACTION IN ACCORDANCE WITH REGULATION S UNDER THE SECURITIES ACT.
NO AFFILIATE (AS DEFINED IN RULE 144 UNDER THE SECURITIES ACT) OF THE COMPANY OR PERSON THAT HAS BEEN AN AFFILIATE (AS DEFINED IN RULE 144 UNDER THE SECURITIES ACT) OF THE COMPANY DURING THE THREE IMMEDIATELY PRECEDING MONTHS MAY PURCHASE, OTHERWISE ACQUIRE OR OWN THIS SECURITY OR A BENEFICIAL INTEREST HEREIN.
No transfer of any Note prior to the Resale Restriction Termination Date will be registered by the Note Registrar unless the applicable box on the Form of Assignment and Transfer has been checked.
22
Any Note (or security issued in exchange or substitution therefor) as to (i) which such restrictions on transfer shall have expired in accordance with their terms, (ii) that has been transferred pursuant to a registration statement that has become effective or been declared effective under the Securities Act and that continues to be effective at the time of such transfer or (iii) that has been sold pursuant to the exemption from registration provided by Rule 144 or any similar provision then in force under the Securities Act, may, upon surrender of such Note for exchange to the Note Registrar in accordance with the provisions of this Section 2.05, be exchanged for a new Note or Notes, of like tenor and aggregate principal amount, which shall not bear the restrictive legend required by this Section 2.05(c) and shall not be assigned a restricted CUSIP number. The Company shall be entitled to instruct the Trustee and the Agents in writing to so surrender any Global Note as to which such restrictions on transfer shall have expired in accordance with their terms for exchange, and, upon such instruction, the Paying Agent shall so surrender such Global Note for exchange; and any new Global Note so exchanged therefor shall not bear the restrictive legend specified in this Section 2.05(c) and shall not be assigned a restricted CUSIP number. The Company shall promptly notify the Trustee and the Agents in writing upon the occurrence of the Resale Restriction Termination Date and after a registration statement, if any, with respect to the Notes or the ADSs (including the Ordinary Shares represented thereby) issued upon conversion of the Notes has been declared effective under the Securities Act. In addition, the Company may effect the removal of the restrictive legend specified in this Section 2.05(c) upon the Company’s delivery to the Trustee of written notice to such effect, whereupon the restrictive legend set forth above and affixed on any Note shall be deemed, in accordance with the terms of the certificate representing such Note, to be removed therefrom without further action by the Company, the Trustee, the Holder(s) thereof or any other Person; at such time, such Note shall be deemed to be assigned an unrestricted CUSIP number as provided in the certificate representing such Note, it being understood that (i) the Depositary of any Global Note may require a mandatory exchange or other process to cause such Global Note to be identified by an unrestricted CUSIP number in the facilities of such Depositary and (ii) if such Note is a Global Note and the Depositary thereof requires a mandatory exchange (or other process) to cause such Global Note to be identified by “unrestricted” CUSIP in the facilities of such Depositary, then for purposes of Section 4.06(e) hereof, such Global Note will not be deemed to be identified by an “unrestricted” CUSIP number until such time as such mandatory exchange (or other process) is effected. Any exchange pursuant to the foregoing paragraph shall be in accordance with the applicable procedures of the Depositary.
Notwithstanding any other provisions of this Indenture (other than the provisions set forth in this Section 2.05(c)), a Global Note may not be transferred as a whole or in part except (i) by the Depositary to a nominee of the Depositary or by a nominee of the Depositary to the Depositary or another nominee of the Depositary or by the Depositary or any such nominee to a successor Depositary or a nominee of such successor Depositary and (ii) for transfers of portions of a Global Note in certificated form made upon request of a member of, or a participant in, the Depositary (for itself or on behalf of a beneficial owner) by written notice given to the Transfer Agent by or on behalf of the Depositary in accordance with customary procedures of the Depositary and in compliance with this Section 2.05(c).
The Depositary shall be a clearing agency registered under the Exchange Act. The Company initially appoints DTC to act as Depositary with respect to each Global Note. Initially, each Global Note shall be issued to the Depositary, registered in the name of Cede & Co., as the nominee of the Depositary, and deposited with the Trustee as custodian for DTC and registered in the name of Cede & Co., as nominee of DTC.
23
If (i) the Depositary notifies the Company at any time that the Depositary is unwilling or unable to continue as depositary for the Global Notes and a successor depositary is not appointed within 90 days, (ii) the Depositary ceases to be registered as a clearing agency under the Exchange Act and a successor depositary is not appointed within 90 days or (iii) an Event of Default with respect to the Notes has occurred and is continuing and, subject to the Depositary’s applicable procedures, a beneficial owner of any Note requests that its beneficial interest therein be issued as a Physical Note, the Company shall execute, and the Trustee, upon receipt of an Officer’s Certificate and a Company Order for the authentication and delivery of Notes, shall authenticate and deliver (x) in the case of clause (iii), a Physical Note to such beneficial owner in a principal amount equal to the principal amount of such Note corresponding to such beneficial owner’s beneficial interest and (y) in the case of clause (i) or (ii), Physical Notes to each beneficial owner of the related Global Notes (or a portion thereof) in an aggregate principal amount equal to the aggregate principal amount of such Global Notes in exchange for such Global Notes, and upon delivery of the Global Notes to the Paying Agent such Global Notes shall be canceled.
Physical Notes issued in exchange for all or a part of the Global Note pursuant to this Section 2.05(c) shall be registered in such names and in such authorized denominations as the Depositary, pursuant to instructions from its direct or indirect participants or otherwise, or, in the case of clause (iii) of the immediately preceding paragraph, the relevant beneficial owner, shall instruct the Note Registrar in writing. Upon execution and authentication, the Note Registrar shall deliver such Physical Notes to the Persons in whose names such Physical Notes are so registered.
At such time as all interests in a Global Note have been converted, canceled, repurchased, redeemed or transferred, such Global Note shall be, upon receipt thereof, canceled by the Paying Agent in accordance with standing procedures and existing instructions of the Depositary. At any time prior to such cancellation, if any interest in a Global Note is exchanged for Physical Notes, converted, canceled, repurchased, redeemed or transferred to a transferee who receives Physical Notes therefor or any Physical Note is exchanged or transferred for part of such Global Note, the principal amount of such Global Note shall, in accordance with the standing procedures and existing instructions of the Depositary, be appropriately reduced or increased, as the case may be, and an endorsement shall be made on such Global Note, by the Note Registrar, to reflect such reduction or increase.
None of the Company, the Trustee, the Agents, any agent of the Company or any agent of the Trustee or the Agents shall be liable to any beneficial owner of a Global Note, a member of, or a participant in, the Depositary or any other Person for any aspect of the records relating to or payments or delivery of any securities or property to be made on account of beneficial ownership interests of a Global Note or maintaining, supervising or reviewing any records relating to such beneficial ownership interests or for the delivery to any beneficial owner of a Global Note, a member of, or a participant in, the Depositary or any other Person (other than the Depositary) of any notice (including any Fundamental Change Repurchase Notice or notice of redemption).
24
None of the Company, the Trustee, the Agents or any agent of the Company or the Trustee or the Agents shall have responsibility or liability for any act or omission of the Depositary. All notices and communications to be given to the Holders and all payments to be made to Holders in respect of the Notes shall be given or made only to, or upon the order of, the registered Holder(s) (which shall be the Depositary or its nominee in the case of a Global Note).
(d)Until the Resale Restriction Termination Date, any certificate representing ADSs (including the Ordinary Shares represented thereby) issued upon conversion of such Note shall bear a legend in substantially the following form (unless the Note or such ADSs (including the Ordinary Shares represented thereby) has been transferred pursuant to a registration statement that has become or been declared effective under the Securities Act and that continues to be effective at the time of such transfer, or pursuant to the exemption from registration provided by Rule 144 or any similar provision then in force under the Securities Act, or such ADS or the Ordinary Shares represented thereby have been issued upon conversion of Notes that have been transferred pursuant to a registration statement that has become or been declared effective under the Securities Act and that continues to be effective at the time of such transfer, or pursuant to the exemption from registration provided by Rule 144 under the Securities Act or any similar provision then in force under the Securities Act, or unless otherwise agreed by the Company with written notice thereof to the Trustee, the Note Registrar and any transfer agent for the ADSs):
THE RESTRICTED AMERICAN DEPOSITARY SHARES (“RESTRICTED ADSs”) CREDITED TO YOUR ACCOUNT AND THE UNDERLYING RESTRICTED SHARES (“RESTRICTED SHARES”) OF THE COMPANY ARE SUBJECT TO THE TERMS OF A RESTRICTED ADS LETTER AGREEMENT (THE “RESTRICTED ADS LETTER AGREEMENT”) AND THE DEPOSIT AGREEMENT, DATED AS OF APRIL 20, 2011, AS AMENDED AND SUPPLEMENTED (AS SO AMENDED AND SUPPLEMENTED, THE “DEPOSIT AGREEMENT”). ALL TERMS USED BUT NOT OTHERWISE DEFINED HEREIN SHALL, UNLESS OTHERWISE SPECIFICALLY DESIGNATED HEREIN, HAVE THE MEANING GIVEN TO SUCH TERMS IN THE RESTRICTED ADS LETTER AGREEMENT, OR IF NOT DEFINED THEREIN, IN THE DEPOSIT AGREEMENT.
THE RESTRICTED ADSs EVIDENCED HEREBY AND THE CLASS A ORDINARY SHARES REPRESENTED THEREBY HAVE NOT BEEN REGISTERED UNDER THE SECURITIES ACT OF 1933, AS AMENDED (THE “SECURITIES ACT”) AND MAY NOT BE OFFERED, SOLD, PLEDGED OR OTHERWISE TRANSFERRED EXCEPT IN ACCORDANCE WITH THE FOLLOWING SENTENCE. BY ITS ACQUISITION HEREOF OR OF A BENEFICIAL INTEREST HEREIN, THE ACQUIRER:
(1)REPRESENTS THAT IT AND ANY ACCOUNT FOR WHICH IT IS ACTING IS (a) A “QUALIFIED INSTITUTIONAL BUYER” (WITHIN THE MEANING OF RULE 144A UNDER THE SECURITIES ACT) OR (b) LOCATED OUTSIDE THE UNITED STATES AND IS NOT A U.S. PERSON (WITHIN THE MEANING OF REGULATION S UNDER THE SECURITIES ACT) AND THAT IT EXERCISES SOLE INVESTMENT DISCRETION WITH RESPECT TO EACH SUCH ACCOUNT AND THAT IT AND ANY SUCH ACCOUNT IS NOT, AND HAS NOT BEEN FOR THE IMMEDIATELY PRECEDING THREE MONTHS, AN AFFILIATE OF VNET GROUP, INC. (THE “COMPANY”), AND
25
(2)AGREES FOR THE BENEFIT OF THE COMPANY THAT IT WILL NOT OFFER, SELL, PLEDGE OR OTHERWISE TRANSFER THE RESTRICTED ADSs AND THE ORDINARY SHARES REPRESENTED THEREBY, OR ANY BENEFICIAL INTEREST HEREIN OR THEREIN PRIOR TO THE DATE THAT IS THE LATER OF (X) ONE YEAR AFTER THE LAST ORIGINAL ISSUE DATE OF THE SERIES OF NOTES UPON THE CONVERSION OF WHICH THE RESTRICTED ADSs WAS ISSUED OR SUCH SHORTER PERIOD OF TIME AS PERMITTED BY RULE 144 UNDER THE SECURITIES ACT OR ANY SUCCESSOR PROVISION THERETO AND (Y) SUCH LATER DATE, IF ANY, AS MAY BE REQUIRED BY APPLICABLE LAW, EXCEPT:
(A)TO THE COMPANY OR ANY SUBSIDIARY THEREOF, OR
(B)PURSUANT TO A REGISTRATION STATEMENT WHICH HAS BECOME EFFECTIVE UNDER THE SECURITIES ACT, OR
(C)TO A NON-U.S. PERSON OUTSIDE THE UNITED STATES IN RELIANCE ON REGULATION S UNDER THE SECURITIES ACT, OR
(D)TO A PERSON REASONABLY BELIEVED TO BE A QUALIFIED INSTITUTIONAL BUYER IN COMPLIANCE WITH RULE 144A UNDER THE SECURITIES ACT, OR
(E)PURSUANT TO AN EXEMPTION FROM REGISTRATION PROVIDED BY RULE 144 UNDER THE SECURITIES ACT (IF AVAILABLE) OR OTHER EXEMPTIONS FROM, OR TRANSACTIONS NOT SUBJECT TO, THE REGISTRATION REQUIREMENTS OF THE SECURITIES ACT.
PRIOR TO THE REGISTRATION OF ANY TRANSFER IN ACCORDANCE WITH (2)(D) ABOVE, THE COMPANY, THE ADS DEPOSITARY AND THE TRANSFER AGENT FOR THE COMPANY’S AMERICAN DEPOSITARY SHARES RESERVE THE RIGHT TO REQUIRE THE DELIVERY OF SUCH LEGAL OPINIONS, CERTIFICATIONS OR OTHER EVIDENCE AS MAY REASONABLY BE REQUIRED IN ORDER TO DETERMINE THAT THE PROPOSED TRANSFER IS BEING MADE IN COMPLIANCE WITH THE SECURITIES ACT AND APPLICABLE STATE SECURITIES LAWS. NO REPRESENTATION IS MADE AS TO THE AVAILABILITY OF ANY EXEMPTION FROM THE REGISTRATION REQUIREMENTS OF THE SECURITIES ACT.
26
NO AFFILIATE (AS DEFINED IN RULE 144 UNDER THE SECURITIES ACT) OF THE COMPANY OR PERSON THAT HAS BEEN AN AFFILIATE (AS DEFINED IN RULE 144 UNDER THE SECURITIES ACT) OF THE COMPANY DURING THE THREE IMMEDIATELY PRECEDING MONTHS MAY PURCHASE, OTHERWISE ACQUIRE OR OWN THIS SECURITY, OR A BENEFICIAL INTEREST HEREIN OR THEREIN.
THE LEGEND WILL BE REMOVED UPON THE REQUEST OF THE HOLDER, PROVIDED THAT THE COMPANY AND THE ADS DEPOSITARY RESERVE THE RIGHT TO REQUIRE THE DELIVERY OF SUCH LEGAL OPINIONS, CERTIFICATIONS OR OTHER EVIDENCE AS MAY REASONABLY BE REQUIRED IN ORDER TO DETERMINE THAT THE LEGEND IS BEING REMOVED IN COMPLIANCE WITH THE SECURITIES ACT AND APPLICABLE STATE SECURITIES LAWS.
Any such ADSs as to which such restrictions on transfer shall have expired in accordance with their terms may, upon surrender of the certificates representing such ADSs for exchange in accordance with the procedures of the ADS Depositary, be exchanged for a new certificate or certificates for a like aggregate number of ADSs, which shall not bear the restrictive legend required by this Section 2.05(d).
(e)Any Note or ADS (and Class A Ordinary Shares represented thereby) delivered upon the conversion or exchange of any Note that is repurchased or owned by any Affiliate of the Company (or any Person who was an Affiliate of the Company at any time during the three months immediately preceding) may not be resold by such Affiliate (or such Person, as the case may be) unless registered under the Securities Act or resold pursuant to an exemption from, or in a transaction not subject to, the registration requirements of the Securities Act in a transaction that results in such Note or ADS, as the case may be, no longer being a “restricted security” (as defined under Rule 144 under the Securities Act). The Company shall cause any Note that is repurchased or owned by it to be surrendered to the Paying Agent for cancellation in accordance with Section 2.08.
(f)Neither the Trustee nor any agent shall have any responsibility or liability for any actions taken or not taken by the Depositary.
Section 2.06Mutilated, Destroyed, Lost or Stolen Notes. In case any Note shall become mutilated or be destroyed, lost or stolen, the Company in its discretion may execute, and upon its written request, the Trustee shall authenticate and deliver, a new Note, bearing a registration number not contemporaneously outstanding, in exchange and substitution for the mutilated Note, or in lieu of and in substitution for the Note so destroyed, lost or stolen. In every case the applicant for a substituted Note shall furnish to the Company and to the Trustee such security, pre-funding and/or indemnity as may be required by them to save each of them harmless from any loss, liability, cost or expense caused by or connected with such substitution, and, in every case of destruction, loss or theft, the applicant shall also furnish to the Company and to the Trustee evidence to their satisfaction of the destruction, loss or theft of such Note and of the ownership thereof.
The Trustee may authenticate any such substituted Note and deliver the same upon the receipt of a Company Order and of such security, pre-funding and/or indemnity as the Trustee and the Company may require.
27
No service charge shall be imposed by the Company, the Transfer Agent, the ADS Depositary, the Note Registrar, any co-Note Registrar or the Paying Agent upon the issuance of any substitute Note, but the Company may require a Holder to pay a sum sufficient to cover any documentary, stamp, issue, transfer or similar tax required in connection therewith as a result of the name of the Holder of the new substitute Note being different from the name of the Holder of the old Note that became mutilated or was destroyed, lost or stolen. In case any Note that has matured or is about to mature or has been surrendered for repurchase (and not withdrawn) in accordance with Article 15 or has been selected for redemption in accordance with Article 16 or is about to be converted in accordance with Article 14 shall become mutilated or be destroyed, lost or stolen, the Company may, in its sole discretion, instead of issuing a substitute Note, pay or authorize the payment of or convert or authorize the conversion of the same (without surrender thereof except in the case of a mutilated Note), as the case may be, if the applicant for such payment or conversion shall furnish to the Company and to the Trustee such security and/or pre-funding and/or indemnity as may be required by them to save each of them harmless for any loss, liability, cost or expense caused by or connected with such substitution, and, in every case of destruction, loss or theft, evidence satisfactory to the Company, and the Trustee evidence of their satisfaction of the destruction, loss or theft of such Note and of the ownership thereof.
Every substitute Note issued pursuant to the provisions of this Section 2.06 by virtue of the fact that any Note is destroyed, lost or stolen shall constitute an additional contractual obligation of the Company, whether or not the destroyed, lost or stolen Note shall be found at any time, and shall be entitled to all the benefits of (but shall be subject to all the limitations set forth in) this Indenture equally and proportionately with any and all other Notes duly issued hereunder. To the extent permitted by law, all Notes shall be held and owned upon the express condition that the foregoing provisions are exclusive with respect to the replacement, payment, redemption, conversion or repurchase of mutilated, destroyed, lost or stolen Notes and shall preclude any and all other rights or remedies notwithstanding any law or statute existing or hereafter enacted to the contrary with respect to the replacement, payment, redemption, conversion or repurchase of negotiable instruments or other securities without their surrender.
Section 2.07Temporary Notes. Pending the preparation of Physical Notes, the Company may execute and the Trustee shall, upon written request of the Company, authenticate and deliver temporary Notes (printed or lithographed). Temporary Notes shall be issuable in any authorized denomination, and substantially in the form of the Physical Notes but with such omissions, insertions and variations as may be appropriate for temporary Notes, all as may be determined by the Company. Every such temporary Note shall be executed by the Company and authenticated by the Trustee upon the same conditions and in substantially the same manner, and with the same effect, as the Physical Notes. Without unreasonable delay, the Company shall execute and deliver to the Trustee Physical Notes (other than any Global Note) and thereupon any or all temporary Notes (other than any Global Note) may be surrendered in exchange therefor, at each office or agency maintained by the Company pursuant to Section 4.02 and the Trustee shall upon receipt of a Company Order authenticate and deliver in exchange for such temporary Notes an equal aggregate principal amount of Physical Notes. Such exchange shall be made by the Company at its own expense and without any charge therefor. Until so exchanged, the temporary Notes shall in all respects be entitled to the same benefits and subject to the same limitations under this Indenture as Physical Notes authenticated and delivered hereunder.
28
Section 2.08Cancellation of Notes Paid, Converted, Etc. The Company shall cause all Notes surrendered for the purpose of payment, repurchase, redemption, registration of transfer or exchange or conversion, if surrendered to the Company or any of the Company’s agents, Subsidiaries, Consolidated Affiliated Entities or Affiliates, in each case that the Company controls, to be delivered and surrendered to the Paying Agent for cancellation. All Notes delivered to the Paying Agent shall be canceled promptly by it, and except for Notes surrendered for transfer or exchange, no Notes shall be authenticated in exchange thereof except as expressly permitted by any of the provisions of this Indenture. The Paying Agent shall dispose of canceled Notes in accordance with its customary procedures and, after such disposition, shall deliver a certificate of such cancellation and disposition to the Company, at the Company’s prior written request in a Company Order.
Section 2.09CUSIP Numbers. The Company in issuing the Notes may use “CUSIP” numbers (if then generally in use), and, if so, the Trustee and the Agents shall use “CUSIP” numbers in all notices issued to Holders as a convenience to such Holders; provided that the Trustee and the Agents shall have no liability for any defect in the “CUSIP” numbers as they appear on any Note, notice or elsewhere, and provided further that any such notice may state that no representation is made as to the correctness of such numbers either as printed on the Notes or on such notice and that reliance may be placed only on the other identification numbers printed on the Notes. The Company shall promptly notify the Trustee and the Agents in writing of any change in the “CUSIP” or “ISIN” numbers, as applicable.
Section 2.10Additional Notes; Repurchases. The Company may, without the consent of, or notice to, the Holders and notwithstanding Section 2.01, reopen this Indenture and issue additional Notes hereunder with the same terms as the Notes initially issued hereunder (except for any differences in the issue price, the issue date and interest accrued, if any, and, if applicable, restrictions on transfer in respect of such additional Notes) in an unlimited aggregate principal amount; provided that if any such additional Notes are not fungible with the Notes initially issued hereunder for U.S. federal income tax or securities law purposes, such additional Notes shall have a separate CUSIP, ISIN or other identifying number from the Notes initially issued hereunder. Prior to the issuance of any such additional Notes, the Company shall deliver to the Trustee a Company Order, an Officer’s Certificate and an Opinion of Counsel, such Officer’s Certificate and Opinion of Counsel to cover such matters, in addition to those required by Section 17.06, as the Trustee shall reasonably request. In addition, the Company may, to the extent permitted by law, and, without the consent of, or notice to, the Holders, directly or indirectly (regardless of whether such Notes are surrendered to the Company), repurchase Notes in the open market or otherwise, whether by the Company or through its Subsidiaries, Consolidated Affiliated Entities or through a private or public tender or exchange offer or through counterparties to private agreements. The Company shall cause any Notes so repurchased to be surrendered to the Paying Agent for cancellation in accordance with Section 2.08 and upon receipt of a Company Order, the Paying Agent shall cancel all Notes so surrendered and such Notes shall no longer be considered outstanding under this Indenture upon their cancellation. The Company may also enter into cash-settled swaps or other derivatives with respect to the Notes. For the avoidance of doubt, any Notes underlying such cash-settled swaps or other derivatives shall not be required to be surrendered to the Paying Agent for cancellation in accordance with Section 2.08 and will continue to be considered outstanding for purposes of this Indenture, subject to the provisions of Section 8.04.
29
Section 2.11Appointment of Authenticating Agent. As long as any Notes remain outstanding, the Trustee may, by an instrument in writing, appoint an authenticating agent (an “Authenticating Agent”), which shall be authorized to act on behalf of the Trustee to authenticate Notes pursuant to this Indenture. Notes authenticated by such Authenticating Agent shall be entitled to the benefits of this Indenture and shall be valid and obligatory for all purposes as if authenticated by the Trustee. Whenever reference is made in this Indenture to the authentication and delivery of Notes by the Trustee or to the Trustee’s certificate of authentication, such reference shall be deemed to include authentication and delivery on behalf of the Trustee by an Authenticating Agent and a certificate of authentication executed on behalf of the Trustee by an Authenticating Agent. Such Authenticating Agent shall at all times be a Person that is eligible pursuant to the Trust Indenture Act (as if the Trust Indenture Act were applicable hereto) to act as such and that has a combined capital and surplus of at least US$50,000,000. If such Person publishes reports of condition at least annually, pursuant to law or to the requirements of any supervising or examining authority, then for the purposes of this Section 2.11, the combined capital and surplus of such Person shall be deemed to be its combined capital and surplus as set forth in its most recent report of condition so published.
ARTICLE 3
SATISFACTION AND DISCHARGE
Section 3.01Satisfaction and Discharge. This Indenture shall upon request of the Company be discharged and shall cease to be of further effect, and the Trustee, at the expense of the Company, shall execute instruments acknowledging satisfaction and discharge of this Indenture as reasonably requested by the Company, when (a) (i) all Notes theretofore authenticated and delivered (other than (x) Notes which have been destroyed, lost or stolen and which have been replaced, paid or converted as provided in Section 2.06 and (y) Notes for whose payment money has theretofore been deposited in trust or segregated and held in trust by the Company and thereafter repaid to the Company or discharged from such trust, as provided in Section 4.04(d)) have been delivered to the Paying Agent for cancellation and the Company has paid all other sums payable by the Company under this Indenture; or (ii) the Company has deposited with the Trustee (or solely in the case of conversion, deposited ADSs with the ADS Depositary) and/or delivered to Holders, as applicable, after the Notes have become due and payable, whether on the Maturity Date, any Tax Redemption Date, any Optional Redemption Date, the Repurchase Date, any Fundamental Change Repurchase Date, upon conversion or otherwise cash and/or (solely in the case of conversion, if applicable) ADSs, sufficient to pay all of (or satisfy such Conversion Obligation in respect of) the outstanding Notes and the Company has paid all other sums payable by the Company under this Indenture; (b) if the Company has deposited cash with the Trustee (or its agents), the Trustee has received irrevocable instruction from the Company to make a payment on (or to satisfy such Conversion Obligation in respect of) the outstanding Notes, as the case may be, after the Notes have become due and payable, whether on the Maturity Date, any Tax Redemption Date, any Optional Redemption Date, the Repurchase Date, any Fundamental Change Repurchase Date, upon conversion or otherwise, and the Company has paid all other sums payable by the Company under this Indenture; and (c) the Company has delivered to the Trustee an Officer’s Certificate and an Opinion of Counsel, each stating that all conditions precedent herein provided for relating to the satisfaction and discharge of this Indenture have been complied with. Notwithstanding the satisfaction and discharge of this Indenture, the obligations of the Company to the Trustee and the Agents under Section 7.06 shall survive.
30
ARTICLE 4
PARTICULAR COVENANTS OF THE COMPANY
Section 4.01Payment of Principal and Interest. The Company covenants and agrees that it will cause to be paid the principal (including the Redemption Price, the Repurchase Price and the Fundamental Change Repurchase Price, if applicable) of, and accrued and unpaid interest, if any, on, each of the Notes at the places, at the respective times and in the manner provided herein and in the Notes.
Section 4.02Maintenance of Office or Agency. The Company will maintain in the Borough of Manhattan, the City of New York, an office or agency (which initially will be the Paying Agent Office) where the Notes may be surrendered for registration of transfer or exchange or for presentation for payment or repurchase (“Paying Agent”) or for conversion (“Conversion Agent”) and where notices and demands to or upon the Company in respect of the Notes and this Indenture may be served. The Company will give prompt written notice to the Trustee of the location, and any change in the location, of such office or agency. If at any time the Company shall fail to maintain any such required office or agency or shall fail to furnish the Trustee with the address thereof, such presentations, surrenders, notices and demands may be made or served at the Paying Agent Office, provided, however, that the legal service of process against the Company shall in no circumstance be made at an office or agency of the Trustee or any Agent.
The Company may also from time to time designate as co-Note Registrars one or more other offices or agencies where the Notes may be presented or surrendered for any or all such purposes and may from time to time rescind such designations; provided that no such designation or rescission shall in any manner relieve the Company of its obligation to maintain an office or agency in the Borough of Manhattan, the City of New York, for such purposes. The Company will give prompt written notice to the Trustee of any such designation or rescission and of any change in the location of any such other office or agency. The terms “Paying Agent” and “Conversion Agent” include any such additional or other offices or agencies, as applicable.
The Company hereby initially designates Citibank, N.A. as the Paying Agent, Note Registrar, Transfer Agent and Conversion Agent and the office or agency of Citibank, N.A., located at 388 Greenwich Street, New York, New York 10013, United States of America, each shall be considered as one such office or agency of the Company for each of the aforesaid purposes.
In acting hereunder and in connection with the Notes, the Paying Agent, Transfer Agent, Conversion Agent, Custodian, and Note Registrar shall act solely as an agent of the Company and will not assume any fiduciary duty or relationship of agency or trust for or with any of the beneficial owners or Holder(s).
31
Section 4.03Appointments to Fill Vacancies in Trustee’s Office. The Company, whenever necessary to avoid or fill a vacancy in the office of Trustee, will appoint, in the manner provided in Section 7.09, a trustee, so that there shall at all times be a trustee hereunder.
Section 4.04Provisions as to Paying Agent. (a) If the Company shall appoint a Paying Agent other than the Trustee, the Company will cause such Paying Agent to execute and deliver to the Trustee an instrument in which such agent shall agree with the Trustee, subject to the provisions of this Section 4.04:
(i)that it will hold all sums held by it as such agent for the payment of the principal (including the Redemption Price, the Repurchase Price and the Fundamental Change Repurchase Price, if applicable) of, and accrued and unpaid interest, if any, on, the Notes for the benefit of the Holders of the Notes;
(ii)that it will give the Trustee prompt written notice of any failure by the Company to make any payment of the principal (including the Redemption Price, the Repurchase Price and the Fundamental Change Repurchase Price, if applicable) of, and accrued and unpaid interest, if any, on, the Notes when the same shall be due and payable; and
(iii)that at any time during the continuance of an Event of Default, upon request of the Trustee, it will forthwith pay to the Trustee all sums so held.
The Company shall by 11:00 a.m., New York City time one Business Day prior to each due date of the principal (including the Redemption Price, the Repurchase Price and the Fundamental Change Repurchase Price, if applicable) of, or accrued and unpaid interest, if any, on, the Notes, deposit with the Paying Agent a sum in immediately available funds sufficient to pay such principal (including the Redemption Price, the Repurchase Price and the Fundamental Change Repurchase Price, if applicable) or accrued and unpaid interest, if any, and (unless such Paying Agent is the Trustee) the Company will promptly notify the Trustee in writing of any failure to take such action; provided that if such deposit is made on the due date, such deposit must be received by the Paying Agent by 11:00 a.m., New York City time, on such date; provided further, that to the extent such deposit is received by Paying Agent after 11:00 a.m., New York City time, on any such due date, such deposit will be deemed deposited on the next Business Day. The Paying Agent shall not be bound to make any payment until it has received, in immediately available and cleared funds, an amount which shall be sufficient to pay, as applicable, the aggregate amount of principal (including the Redemption Price, the Repurchase Price and the Fundamental Change Repurchase Price, if applicable) of, or accrued and unpaid interest, if any, on, the Notes when such principal or interest, if any, shall become due and payable. The Paying Agent shall not be responsible or liable for any delay in making the payment if it does not receive funds before 11:00 a.m. one Business Day prior to the payment date. The Company shall procure that, before 11:00 a.m., New York City time, on the second Business Day before each payment date, the bank effecting payment for it has confirmed by email, facsimile or authenticated SWIFT message to the Paying Agent the payment instructions relating to such payment.
32
(b)If the Company shall act as its own paying agent, it will, on or before each due date of the principal (including the Redemption Price, the Repurchase Price and the Fundamental Change Repurchase Price, if applicable) of, and accrued and unpaid interest, if any, on, the Notes, set aside, segregate and hold in trust for the benefit of the Holders of the Notes a sum sufficient to pay such principal (including the Redemption Price, the Repurchase Price and the Fundamental Change Repurchase Price, if applicable) and accrued and unpaid interest, if any, so becoming due and will promptly notify the Trustee in writing of any failure to take such action and of any failure by the Company to make any payment of the principal (including the Redemption Price, the Repurchase Price and the Fundamental Change Repurchase Price, if applicable) of, or accrued and unpaid interest, if any, on, the Notes when the same shall become due and payable. Upon an Event of Default under Section 6.01(i) or Section 6.01(j) hereof, the Trustee or one of its affiliates shall automatically become the Paying Agent.
(c)Anything in this Section 4.04 to the contrary notwithstanding, the Company may, at any time, for the purpose of obtaining a satisfaction and discharge of this Indenture, or for any other reason, pay, cause to be paid or deliver to the Trustee all sums or amounts held by the Company in trust or by any Paying Agent as required by this Section 4.04, such sums or amounts to be held by the Trustee upon the trusts herein contained and upon such payment or delivery by the Company or any Paying Agent to the Trustee, the Company or such Paying Agent shall be released from all further liability but only with respect to such sums or amounts.
(d)Subject to applicable escheatment laws, any money deposited with the Trustee or any Paying Agent, or then held by the Company, in trust for the payment of principal (including the Redemption Price, the Repurchase Price and the Fundamental Change Repurchase Price, if applicable) of, and accrued and unpaid interest, if any, on, or in satisfaction of its Conversion Obligation with respect to, any Note and remaining unclaimed for two years after such principal (including the Redemption Price, the Repurchase Price and the Fundamental Change Repurchase Price, if applicable) or interest, if any, has become due and payable or such Conversion Obligation has become due shall be paid or delivered, as the case may be, to the Company on request of the Company contained in an Officer’s Certificate, or (if then held by the Company) shall be discharged from such trust; and the Holder of such Note shall thereafter, as an unsecured general creditor, look only to the Company for payment thereof, and all liability of the Trustee or such Paying Agent with respect to such money or property, and all liability of the Company as trustee thereof, shall thereupon cease; provided, however, that the Trustee or such Paying Agent, before being required to make any such repayment or delivery, may at the expense of the Company cause to be published once, in a newspaper published in the English language, customarily published on each Business Day and of general circulation in The Borough of Manhattan, the City of New York, notice that such money remains unclaimed and that, after a date specified therein, which shall not be less than 30 days from the date of such publication, any unclaimed balance of such money then remaining will be repaid or delivered to the Company.
Section 4.05Existence. Subject to Article 11, the Company shall do or cause to be done all things necessary to preserve and keep in full force and effect its corporate existence. The Company shall promptly provide the Trustee with written notice of any change to its name, jurisdiction of incorporation or change to its corporate organization.
33
Section 4.06Rule 144A Information Requirement and Annual Reports. (a) If the Company is not subject to Section 13 or 15(d) of the Exchange Act at any time prior to the Resale Restriction Termination Date, the Company shall, so long as any of the Notes, any ADSs deliverable upon conversion thereof, if any, or any Ordinary Shares underlying ADSs deliverable upon conversion thereof shall, at such time, constitute “restricted securities” within the meaning of Rule 144(a)(3) under the Securities Act, promptly provide to the Trustee and shall, upon written request, provide to any Holder, beneficial owner or prospective purchaser of any ADSs deliverable upon conversion of the Notes the information required to be delivered pursuant to Rule 144A(d)(4) under the Securities Act to facilitate the resale of such ADSs pursuant to Rule 144A. The Company shall take such further action as any Holder or beneficial owner of such ADSs may reasonably request to the extent from time to time required to enable such Holder or beneficial owner to sell such ADSs in accordance with Rule 144A, as such rule may be amended from time to time. This Section 4.06(a) shall cease to apply on the Resale Restriction Termination Date.
(b)[Reserved]
(c)Delivery of such report and documents to the Trustee is for informational purposes only, and the Trustee’s receipt of such shall not constitute actual or constructive notice or knowledge of any information contained therein or determinable from information contained therein, including the Company’s compliance with any of its covenants hereunder (as to which the Trustee is entitled to conclusively rely on an Officer’s Certificate).
(d)If, and for so long as, the restrictive legend on the Notes specified in Section 2.05(c) has not been removed, the Notes are assigned a restricted CUSIP or the Notes are not otherwise freely tradable pursuant to Rule 144 by Holders thereof other than the Company’s Affiliates or Holders that were the Company’s Affiliates at any time during the three months immediately preceding (as a result of restrictions pursuant to U.S. securities laws or the terms of this Indenture or the Notes) as of the 380th day (the “De-legending Deadline Date”) after the Last Date of Original Issuance of the Notes, the Company shall pay Additional Interest on the Notes at a rate equal to 0.50% per annum of the principal amount of Notes outstanding until the restrictive legend has been removed from the Notes in accordance with Section 2.05(c), the Notes have been assigned an unrestricted CUSIP and the Notes are freely tradable pursuant to Rule 144 by Holders other than the Company’s Affiliates or Holders that were the Company’s Affiliates at any time during the three months immediately preceding (without restrictions pursuant to U.S. securities laws or the terms of this Indenture or the Notes).
(e)Additional Interest will be payable in arrears on each Interest Payment Date following accrual in the same manner as regular interest on the Notes.
(f)If Additional Interest is payable by the Company pursuant to Section 4.06(d), the Company shall deliver to the Trustee and the Paying Agent an Officer’s Certificate to that effect stating (i) the amount of such Additional Interest that is payable and (ii) the date on which such Additional Interest is payable. Unless and until a Responsible Officer of the Trustee receives at the Corporate Trust Office such a certificate, the Trustee and the Paying Agent may assume without inquiry that no such Additional Interest is payable. If the Company has paid such Additional Interest directly to the Persons entitled to it, the Company shall deliver to the Trustee an Officer’s Certificate setting forth the particulars of such payment.
34
(g)Notwithstanding anything to the contrary, Additional Interest that accrues on any note for any period on or after the De-legending Deadline Date of such Note will not be payable on any Interest Payment Date occurring on or after such De-legending Deadline Date unless:
(i)a Holder (or an owner of a beneficial interest in a Global Note) has delivered to the Company and the Trustee (with a copy to the Paying Agent if other than the Trustee), before the Regular Record Date immediately before such Interest Payment Date, a written notice (a “Deferred Additional Interest Demand Request”) demanding payment of Additional Interest; or
(ii)the Company, in our sole and absolute discretion, elect, by sending notice of such election (a “Notice of Election to Pay Deferred Additional Interest”) to Holders before such Regular Record Date, to pay such Additional Interest on such Interest payment date.
Any accrued and unpaid Additional Interest that, in accordance with the provision described in the preceding sentence, is not paid on the Interest Payment Date immediately after the date on which such Additional Interest first accrued is referred to as “Deferred Additional Interest,” and interest will accrue on such Deferred Additional Interest from, and including, such Interest Payment Date at a rate per annum equal to the rate per annum at which stated interest accrues on the Notes to, but excluding, the date on which such Deferred Additional Interest, together with accrued interest thereon, is paid.
Once any accrued and unpaid additional interest becomes payable on an Interest Payment Date (whether as a result of the delivery of a written notice as described above or, if earlier, the Company’s election to pay the same), Additional Interest will thereafter not be subject to deferral as described above.
For the avoidance of doubt, the failure to pay any accrued and unpaid Additional Interest on an Interest Payment Date will not constitute a Default or an Event of Default under this Indenture or the Notes if such payment is deferred in accordance with the provisions described above. Otherwise, such a failure to pay will be subject to Section 6.01(a).
(h)Notwithstanding to the contrary in this Indenture or the Notes, if (i) any unpaid Deferred Additional Interest exists on any Notes as of the close of business on the Regular Record Date immediately preceding the Maturity Date; (ii) no Holder (or owner of a beneficial interest in a Global Note) has delivered a Deferred Additional Interest Demand Request in the manner described above before such Regular Record Date; and (iii) the Company has not sent a Notice of Election to Pay Deferred Additional Interest in the manner described above before such Regular Record Date, then Deferred Additional Interest on each Note then outstanding will cease to accrue, and all Deferred Additional Interest, together with interest thereon, on such Note will be deemed to be extinguished on the following date: (a) if such Note is to be converted, the Conversion Date for such conversion; and (b) in all other cases, the later of (x) the Maturity Date; and (y) the first date on which the Issuer has repaid the principal of, and accrued and unpaid interest (other than such Deferred Additional Interest and any interest thereon) on, such Note in full.
35
Section 4.07Additional Amounts. (a) All payments and deliveries made by, or on behalf of, the Company or any successor to the Company under or with respect to this Indenture and the Notes, including, but not limited to, payments of principal (including, if applicable, the Redemption Price, the Repurchase Price and the Fundamental Change Repurchase Price), premium, if any, payments of interest, including any Additional Interest, if any, and payments of cash and/or deliveries of ADSs or any other consideration due on conversion of a Note (together with payments of cash for any Fractional ADS or other consideration), shall be made without withholding, deduction or reduction for any other collection at source for, or on account of, any present or future taxes, duties, assessments or governmental charges of whatever nature imposed or levied (including any penalties and interest related thereto) (“applicable taxes”) unless such withholding, deduction or reduction is required by law or by regulation or governmental policy having the force of law. In the event that any such withholding, deduction or reduction is so required by or within the Cayman Islands or the People’s Republic of China, or any jurisdiction in which the Company or any successor to the Company is, for tax purposes, incorporated, organized or resident or doing business or any jurisdiction from or through which payment or delivery is made or deemed made, including, in each case, any political subdivision or taxing authority thereof or therein (each of the foregoing, a “Relevant Taxing Jurisdiction”), the Company shall pay or deliver to each Holder such additional amounts of cash, ADSs or other consideration, as applicable (“Additional Amounts”) as may be necessary to ensure that the net amount received by each beneficial owner of such Note after such withholding, deduction or reduction (and after deducting any taxes on the Additional Amounts) shall equal the amounts that would have been received by such beneficial owner had no such withholding, deduction or reduction been required; provided that no Additional Amounts shall be payable:
(i)for or on account of:
(A)any applicable taxes that would not have been imposed but for:
(1)the existence of any present or former connection between the relevant Holder or beneficial owner of such Note and the Relevant Taxing Jurisdiction, other than merely acquiring or holding such Note, receiving cash and/or ADSs (together with the payment of cash for any Fractional ADS) or other consideration upon conversion of such Note or the receipt of payments or the exercise or enforcement of rights thereunder, including, without limitation, such Holder or beneficial owner being or having been a national, domiciliary or resident of such Relevant Taxing Jurisdiction or treated as a resident thereof or being or having been physically present or engaged in a trade or business therein or having had a permanent establishment therein;
(2)the presentation of such Note (in cases in which presentation is required) more than 30 days after the later of the date on which the payment of the principal of (including the Redemption Price, the Repurchase Price and Fundamental Change Repurchase Price, if applicable) and interest on, such Note or the payment of cash and/or the delivery of ADSs (together with payment of cash for any Fractional ADS) upon conversion of such Note became due and payable pursuant to the terms thereof or was made or duly provided for (except to the extent that the Holder or beneficial owner would have been entitled to Additional Amounts had the Note been presented on the last day of such 30 day period); or
36
(3)the failure of the Holder or beneficial owner to comply with a timely written request from the Company or any successor of the Company, addressed to them, to the extent such Holder or beneficial owner is legally entitled, without material undue burden, to provide certification, information, documents or other evidence concerning such Holder’s or beneficial owner’s nationality, residence, identity or connection with the Relevant Taxing Jurisdiction, or to make any declaration or satisfy any other reporting requirement relating to such matters, if and to the extent that due and timely compliance with such request is required by statute, regulation or administrative practice of the Relevant Taxing Jurisdiction in order to reduce or eliminate any withholding or deduction as to which Additional Amounts would have otherwise been payable to such Holder or beneficial owner;
(B)any estate, inheritance, gift, sale, transfer, personal property or similar applicable tax or excise taxes imposed on a transfer of the Notes;
(C)any applicable tax that is payable other than by withholding, deduction or any other collection at source from payments or deliveries under or with respect to the Notes;
(D)any applicable tax required to be withheld or deducted under Sections 1471 to 1474 of the Code (or any amended or successor versions of such Sections that is substantively comparable and not materially more onerous to comply with) (“FATCA”), any regulations or other official guidance thereunder, any intergovernmental agreement or agreement pursuant to Section 1471(b)(1) of the Code entered into in connection with FATCA, or any law, regulation or other official guidance enacted in any jurisdiction implementing FATCA or an intergovernmental agreement; or
(E)any combination of applicable taxes referred to in the preceding clauses (A), (B), (C) or (D); or
(ii)with respect to any payment of the principal of (including the Redemption Price, the Repurchase Price and the Fundamental Change Repurchase Price, if applicable), premium, if any, or interest, on such Note, or the payment of cash and/or delivery of ADSs (together with payment of cash for any Fractional ADS) upon conversion of such Note to a Holder, if the Holder is a fiduciary, partnership or person other than the sole beneficial owner of that payment or delivery to the extent that such payment or delivery would be required to be included in the income under the laws of the Relevant Taxing Jurisdiction, for tax purposes, of a beneficiary or settlor with respect to the fiduciary, a partner or member of that partnership or a beneficial owner who would not have been entitled to such Additional Amounts had that beneficiary, settlor, partner, member or beneficial owner been the Holder thereof.
37
(b)In addition to the foregoing, the Company or its successor shall also pay and indemnify each Holder and beneficial owner for any present or future stamp, issue, registration, value added, court or documentary taxes, or any other excise or property taxes, charges or similar levies or taxes (including penalties, interest and any other reasonable expenses related thereto) which are levied by any Relevant Taxing Jurisdiction (and in the case of enforcement, any jurisdiction) on or in connection with the execution, delivery, registration or enforcement of any of the Notes, this Indenture or any other document or instrument referred to herein or the receipt of payments with respect thereto (including the receipt of ADSs (together with payment of cash for any Fractional ADS) or other consideration due upon conversion).
(c)If the Company becomes obligated to pay Additional Amounts with respect to any payment or delivery under or with respect to the Notes, the Company shall deliver to the Trustee and the Paying Agent, if other than the Trustee, on a date that is at least 30 days prior to the date of that payment or delivery (unless the obligation to pay Additional Amounts arises after the 30th day prior to that payment or delivery date, in which case the Company shall notify the Trustee and the Paying Agent promptly thereafter) an Officer’s Certificate stating the fact that Additional Amounts will be payable and the amount estimated to be so payable. The Officer’s Certificate shall also set forth any other information reasonably necessary to enable the Paying Agent or the Trustee (on behalf of the Company and subject to receipt of funds from the Company pursuant to the last paragraph in Section 4.04(a)), as the case may be, to pay Additional Amounts to Holders on the relevant payment or delivery date. The Trustee, the Paying Agent and the Conversion Agent shall be entitled to conclusively rely on and accept such Officer’s Certificate as conclusive proof that such payments are necessary. The Company or its successor shall provide the Trustee, the Paying Agent and the Conversion Agent with documentation, as reasonably requested by the Trustee, the Paying Agent and the Conversion Agent, evidencing the payment of Additional Amounts.
(d)The Company shall make all withholdings and deductions required by law and shall remit the full amount deducted or withheld to the Relevant Taxing Authority in accordance with applicable law. The Company shall provide a certified copy of any official receipt or, if official receipts are not obtainable, other documents reasonably satisfactory to the Trustee evidencing the payment of any applicable taxes so deducted or withheld. The Company will attach to each certified copy or other document a certificate stating the amount of such applicable taxes paid per US$1,000 principal amount of the Notes then outstanding. Copies of those receipts or other documentation, as the case may be, shall be made available by the Trustee to the Holders of the Notes upon prior written request.
(e)Any reference in this Indenture or the Notes in any context to the payment of cash and/or the delivery of ADSs (together with payment of cash for any Fractional ADS) or other consideration upon conversion of any Note or the payment of principal of (including the Redemption Price, the Repurchase Price and Fundamental Change Repurchase Price, if applicable) and any premium or interest, including any Additional Interest, on any Note or any other amount payable with respect to such Note, shall be deemed to include payment of Additional Amounts to the extent that, in such context, Additional Amounts are, were or would be payable with respect to that amount pursuant to this Section 4.07.
38
(f)The foregoing obligations shall survive termination, defeasance or discharge of this Indenture or any transfer by a Holder or beneficial owner of its Notes.
(g)The Trustee and Paying Agent shall also be entitled to make any withholding or deduction pursuant to an agreement described in Section 1471(b) of the Code or otherwise imposed pursuant to FATCA and any regulations or agreements thereunder or official interpretations thereof. If any withholding or deduction is so required under this clause (g) or this Section 4.07, the Trustee and Paying Agent will not bear any liability in respect of such withholding or deduction.
(h)The Trustee shall have no obligation to determine whether any Additional Amounts are payable under this Indenture or the amount thereof.
Section 4.08Stay, Extension and Usury Laws. The Company covenants (to the extent that it may lawfully do so) that it shall not at any time insist upon, plead, or in any manner whatsoever claim or take the benefit or advantage of, any stay, extension or usury law or other law that would prohibit or forgive the Company from paying all or any portion of the principal of or interest, if any, on the Notes as contemplated herein, wherever enacted, now or at any time hereafter in force, or that may affect the covenants or the performance of this Indenture; and the Company (to the extent it may lawfully do so) hereby expressly waives all benefit or advantage of any such law, and covenants that it will not, by resort to any such law, hinder, delay or impede the execution of any power herein granted to the Trustee, but will suffer and permit the execution of every such power as though no such law had been enacted.
Section 4.09Compliance Certificate; Statements as to Defaults. The Company shall deliver to the Trustee within 120 days after the end of each fiscal year of the Company (beginning with the fiscal year ending on December 31, 2025) an Officer’s Certificate stating that a review has been conducted of the Company’s activities under this Indenture and the Company has fulfilled its obligations hereunder, and whether the authorized Officers thereof have knowledge of any Event of Default or Default by the Company that occurred and is continuing and, if so, specifying each such Event of Default and the nature thereof.
In addition, the Company shall deliver to the Trustee, as soon as possible, and in any event within 30 days after the occurrence of any Event of Default or Default if such Event of Default or Default is then continuing, a written notice setting forth the details of any events that would constitute an Event of Default or Default, their status and the action that the Company is taking or proposing to take in respect thereof; provided that the Company is not required to deliver such notice if such Event of Default or Default has been cured.
Section 4.10Further Instruments and Acts. Upon request of the Trustee, the Company will execute and deliver such further instruments and do such further acts as may be reasonably necessary or proper to carry out more effectively the purposes of this Indenture.
39
The Company shall also provide to the Trustee and/or the Agents (as the case may be), upon written request, information reasonably required by the Trustee and/or the Agents (as the case may be) to comply with any Applicable Law; provided, however, that the Company shall not be required to provide any information pursuant to this Section 4.10 to the extent that: (i) any such information is not reasonably available to the Company and cannot be obtained by the Company using reasonable efforts; or (ii) doing so would or might in the reasonable opinion of the Company constitute a breach of any Applicable Law, fiduciary duty or duty of confidentiality. For the purpose of this section,
ARTICLE 5
LISTS OF HOLDERS AND REPORTS BY THE COMPANY
Section 5.01Lists of Holders. The Company covenants and agrees that it will furnish or cause to be furnished to the Trustee, (i) if and at all such times when interest is payable on the Notes pursuant to this Indenture, not more than 5 days after each March 15 and September 15 in each year (if interest is then payable as set forth hereunder) beginning with September 15, 2025 and (ii) at such other times as the Trustee may request in writing, within 5 days after receipt by the Company of any such request (or such lesser time as the Trustee may reasonably request in order to enable it to timely provide any notice to be provided by it hereunder), a list in such form as the Trustee may reasonably require of the names and addresses of the Holders as of a date not more than 15 days (or such other date as the Trustee may reasonably request in order to so provide any such notices) prior to the time such information is furnished, except that no such list need be furnished so long as the Trustee is acting as Note Registrar.
Section 5.02Preservation and Disclosure of Lists. The Trustee shall preserve, in as current a form as is reasonably practicable, all information as to the names and addresses of the Holders contained in the most recent list furnished to it as provided in Section 5.01 or maintained by the Trustee in its capacity as Note Registrar, if so acting. The Trustee may destroy any list furnished to it as provided in Section 5.01 upon receipt of a new list so furnished.
ARTICLE 6
DEFAULTS AND REMEDIES
Section 6.01Events of Default. The following events shall be “Events of Default” with respect to the Notes:
(a)default in any payment of interest or Additional Amounts, if any, on any Note when due and payable and the default continues for a period of 30 days;
(b)default in the payment of principal of any Note when due and payable on the Maturity Date, upon redemption in accordance with Section 16.01 or Section 16.02, upon any required repurchase, upon declaration of acceleration or otherwise;
(c)failure by the Company to comply with its obligations to convert the Notes in accordance with this Indenture upon exercise of a Holder’s conversion right and such failure continues for a period of five Business Days; (d)failure by the Company to comply with notice obligations in accordance with Section 15.01(a), Section 15.02(c), Section 16.01, Section 14.03(a), Section 14.03(g), Section 14.01(b)(ii) or Section 14.01(b)(iii), in each case, when due (other than notice of a specified corporate transaction under Section 14.01(b)(iii)) and such failure continues for a period of five Business Days;
40
(e)failure by the Company to comply with its obligations under Article 11;
(f)failure by the Company for 60 days after written notice from the Trustee or by the Trustee at the request of the Holders of at least 25% in aggregate principal amount of the Notes then outstanding has been received by the Company to comply with any of its other agreements contained in the Notes or this Indenture;
(g)default by the Company or any Significant Subsidiary of the Company with respect to any mortgage, agreement or other instrument under which there may be outstanding, or by which there may be secured or evidenced, any indebtedness for money borrowed in excess of US$25,000,000 (or the foreign currency equivalent thereof) in the aggregate of the Company and/or any such Significant Subsidiary, whether such indebtedness now exists or shall hereafter be created (i) resulting in such indebtedness becoming or being declared due and payable prior to its stated maturity or (ii) constituting a failure to pay the principal or interest, if any, of any such debt when due and payable at its stated maturity, upon required repurchase, upon declaration of acceleration or otherwise; and in the cases of clauses (i) and (ii), such acceleration shall not have been rescinded or annulled or such failure to pay or default shall not have been cured or waived, or such indebtedness is not paid or discharged, as the case may be, within 30 days after written notice to the Company by the Trustee or to the Company and the Trustee by Holders of at least 25% in aggregate principal amount of Notes then outstanding in accordance with this Indenture;
(h)a final judgment for the payment of US$25,000,000 (or the foreign currency equivalent thereof) or more (excluding any amounts covered by insurance) rendered against the Company or any Significant Subsidiary of the Company, which judgment is not paid, bonded or otherwise discharged or stayed within 60 days after (i) the date on which the right to appeal thereof has expired if no such appeal has commenced, or (ii) the date on which all rights to appeal have been extinguished;
(i)the Company or any Significant Subsidiary shall commence a voluntary case or other proceeding seeking liquidation, reorganization or other relief with respect to the Company or any such Significant Subsidiary or its debts under any bankruptcy, insolvency or other similar law now or hereafter in effect or seeking the appointment of a trustee, receiver, liquidator, custodian or other similar official of the Company or any such Significant Subsidiary or any substantial part of its property, or shall consent to any such relief or to the appointment of or taking possession by any such official in an involuntary case or other proceeding commenced against it, or shall make a general assignment for the benefit of creditors, or shall fail generally to pay its debts as they become due; or
(j)an involuntary case or other proceeding shall be commenced against the Company or any Significant Subsidiary seeking liquidation, reorganization or other relief with respect to the Company or such Significant Subsidiary or its debts under any bankruptcy, insolvency or other similar law now or hereafter in effect or seeking the appointment of a trustee, receiver, liquidator, custodian or other similar official of the Company or such Significant Subsidiary or any substantial part of its property, and such involuntary case or other proceeding shall remain undismissed and unstayed for a period of 60 consecutive days.
41
Section 6.02Acceleration; Rescission and Annulment. If one or more Events of Default shall have occurred and be continuing, then, and in each and every such case (other than an Event of Default specified in Section 6.01(i) or Section 6.01(j) with respect to the Company or any of its Significant Subsidiaries), unless the principal of all of the Notes shall have already become due and payable, the Trustee may by notice in writing to the Company, or the Holders of at least 25% in aggregate principal amount of the Notes then outstanding determined in accordance with Section 8.04, by notice in writing to the Company and to the Trustee may, and the Trustee at the request of such Holders shall (subject to being indemnified and/or secured and/or pre-funded to its satisfaction and the other limitations set forth in this Indenture), declare 100% of the principal of, and accrued and unpaid interest, if any on, all the Notes to be due and payable immediately, and upon any such declaration the same shall become and shall automatically be immediately due and payable, notwithstanding anything contained in this Indenture or in the Notes to the contrary. If an Event of Default specified in Section 6.01(i) or Section 6.01(j) with respect to the Company or any of its Significant Subsidiaries occurs and is continuing, 100% of the principal of, and accrued and unpaid interest, if any, on, all Notes shall become and shall automatically be immediately due and payable without any action on the part of the Trustee or the Holders. If an Event of Default occurs and is continuing, all agents of the Company appointed under this Indenture (including the Agents) will be required to act on the direction of the Trustee.
The immediately preceding paragraph, however, is subject to the conditions that, at any time after the principal of the Notes shall have been so declared due and payable, and before any judgment or decree for the payment of the monies due shall have been obtained or entered as hereinafter provided, if (1) rescission would not conflict with any judgment or decree of a court of competent jurisdiction and (2) any and all existing Events of Default under this Indenture, other than the nonpayment of the principal of and accrued and unpaid interest, if any, on Notes that shall have become due solely by such acceleration, shall have been cured or waived pursuant to Section 6.09, then and in every such case (except as provided in the immediately succeeding sentence) the Holders of more than 50% of the aggregate principal amount of the Notes then outstanding, by written notice to the Company and to the Trustee, may waive all Defaults or Events of Default with respect to the Notes and rescind and annul such declaration and its consequences and such Default shall cease to exist, and any Event of Default arising therefrom shall be deemed to have been cured for every purpose of this Indenture; but no such waiver or rescission and annulment shall extend to or shall affect any subsequent Default or Event of Default, or shall impair any right consequent thereon. Notwithstanding anything to the contrary herein, no such waiver or rescission and annulment shall extend to or shall affect any Default or Event of Default resulting from (i) the nonpayment of the principal of, or accrued and unpaid interest, if any, on any Notes, (ii) a failure to repurchase any Notes when required or (iii) a failure to pay or deliver, as the case may be, the consideration due upon conversion of the Notes.
Section 6.03[Reserved].
42
Section 6.04Payments of Notes on Default; Suit Therefor. If an Event of Default described in clause (a) or (b) of Section 6.01 shall have occurred, the Company shall, upon demand of the Trustee pay to the Trustee, for the benefit of the Holders of the Notes, (i) the whole amount then due and payable on the Notes for principal and interest, if any, with interest on any overdue principal and interest, if any, at the rate per annum borne by the Notes at such time plus one percent, and (ii), in addition thereto, such further amount as shall be sufficient to cover any amounts due to the Trustee under Section 7.06. If the Company shall fail to pay such amounts forthwith upon such demand, the Trustee, in its own name or as trustee of an express trust, may institute a judicial proceeding (at law or in equity) for the collection of the sums so due and unpaid, may prosecute such proceeding to judgment or final decree and may enforce the same against the Company or any other obligor upon the Notes and collect the moneys adjudged or decreed to be payable in the manner provided by law out of the property of the Company or any other obligor upon the Notes, wherever situated.
In the event there shall be pending proceedings for the bankruptcy or for the reorganization of the Company or any other obligor on the Notes under Title 11 of the United States Code, or any other applicable law, or in case a receiver, assignee or trustee in bankruptcy or reorganization, liquidator, sequestrator or similar official shall have been appointed for or taken possession of the Company or such other obligor, the property of the Company or such other obligor, or in the event of any other judicial proceedings relative to the Company or such other obligor upon the Notes, or to the creditors or property of the Company or such other obligor, the Trustee, irrespective of whether the principal of the Notes shall then be due and payable as therein expressed or by declaration or otherwise and irrespective of whether the Trustee shall have made any demand pursuant to the provisions of this Section 6.04, shall be entitled and empowered, by intervention in such proceedings or otherwise, to file and prove a claim or claims for the whole amount of principal and accrued and unpaid interest, if any, in respect of the Notes, and, in case of any judicial proceedings, to file such proofs of claim and other papers or documents and to take such other actions as it may deem necessary or advisable in order to have the claims of the Trustee (including any claim for the compensation, properly incurred expenses, properly incurred disbursements and advances of the Trustee, its agents and counsel) and of the Holders allowed in such judicial proceedings relative to the Company or any other obligor on the Notes, its or their creditors, or its or their property, and to collect and receive any monies or other property payable or deliverable on any such claims, and to distribute the same after the deduction of any amounts due to the Trustee under Section 7.06; and any receiver, assignee or trustee in bankruptcy or reorganization, liquidator, custodian or similar official is hereby authorized by each of the Holders to make such payments to the Trustee, as administrative expenses, and, in the event that the Trustee shall consent to the making of such payments directly to the Holders, to pay to the Trustee any amount due to it for compensation, properly incurred expenses, advances and properly incurred disbursements, including agents and counsel fees and expenses, and including any other amounts due to the Trustee under Section 7.06, incurred by it up to the date of such distribution. To the extent that such payment of compensation, properly incurred expenses, advances and properly incurred disbursements out of the estate in any such proceedings shall be denied for any reason, payment of the same shall be secured by a lien on, and shall be paid out of, any and all distributions, dividends, monies, securities and other property that the Holders of the Notes may be entitled to receive in such proceedings, whether in liquidation or under any plan of reorganization or arrangement or otherwise.
43
Nothing herein contained shall be deemed to authorize the Trustee to authorize or consent to or accept or adopt on behalf of any Holder any plan of reorganization, arrangement, adjustment or composition affecting such Holder or the rights of any Holder thereof, or to authorize the Trustee to vote in respect of the claim of any Holder in any such proceeding.
All rights of action and of asserting claims under this Indenture, or under any of the Notes, may be enforced by the Trustee without the possession of any of the Notes, or the production thereof at any trial or other proceeding relative thereto, and any such suit or proceeding instituted by the Trustee shall be brought in its own name or as trustee of an express trust, and any recovery of judgment shall, after provision for the payment of the compensation, properly incurred expenses, properly incurred disbursements and advances of the Trustee, its agents and counsel, be for the ratable benefit of the Holders of the Notes.
In any proceedings brought by the Trustee (and in any proceedings involving the interpretation of any provision of this Indenture to which the Trustee shall be a party) the Trustee shall be held to represent all the Holders of the Notes, and it shall not be necessary to make any Holders of the Notes parties to any such proceedings.
In case the Trustee shall have proceeded to enforce any right under this Indenture and such proceedings shall have been discontinued or abandoned because of any waiver pursuant to Section 6.09 or any rescission and annulment pursuant to Section 6.02 or for any other reason or shall have been determined adversely to the Trustee, then and in every such case the Company, the Holders, and the Trustee shall, subject to any determination in such proceeding, be restored respectively to their several positions and rights hereunder, and all rights, remedies and powers of the Company, the Holders, and the Trustee shall continue as though no such proceeding had been instituted.
Section 6.05Application of Monies Collected by Trustee. Any monies or property collected by the Trustee pursuant to this Article 6 with respect to the Notes shall be applied in the following order, at the date or dates fixed by the Trustee for the distribution of such monies, upon presentation of the several Notes, and stamping thereon the payment, if only partially paid, and upon surrender thereof, if fully paid:
First, to the payment of all amounts due to the Trustee and the Agents, including to their respective agents and counsel, under Section 7.06, including indemnity payments, and all fees, costs and expenses (including legal fees and expenses) due to the Trustee, the Paying Agent, the Transfer Agent, the Conversion Agent and the Note Registrar hereunder;
Third, in case the principal of the outstanding Notes shall have become due, by declaration or otherwise, and be unpaid to the payment of the whole amount (including, if
44
Second, in case the principal of the outstanding Notes shall not have become due and be unpaid, to the payment of interest, if any, on, the Notes in default in the order of the date due of the payments of such interest, with interest (to the extent that such interest has been collected by the Trustee) upon such overdue payments at the rate per annum borne by the Notes at such time (including, without duplication, any additional interest on such overdue payments pursuant to Section 6.04), such payments to be made ratably to the Persons entitled thereto; applicable, the payment of the Redemption Price, Repurchase Price or Fundamental Change Repurchase Price and any cash due upon conversion) then owing and unpaid upon the Notes for principal and interest, if any, with interest on the overdue principal and, to the extent that such interest has been collected by the Trustee, upon overdue installments of interest at the rate per annum borne by the Notes at such time plus one percent, and in case such monies shall be insufficient to pay in full the whole amounts so due and unpaid upon the Notes, then to the payment of such principal (including, if applicable, the Redemption Price, Repurchase Price or Fundamental Change Repurchase Price and the cash due upon conversion) and interest without preference or priority of principal over interest, if any, or of any interest over principal or of any installment of interest over any other installment of interest, or of any Note over any other Note, ratably to the aggregate of such principal (including, if applicable, the Redemption Price, Repurchase Price or Fundamental Change Repurchase Price) and any accrued and unpaid interest and additional amounts, if any; and
Fourth, to the payment of the remainder, if any, to the Company.
Section 6.06Proceedings by Holders. Except to enforce the right to receive payment of principal (including, if applicable, the Redemption Price, the Repurchase Price or Fundamental Change Repurchase Price) or interest, if any, when due, or the right to receive payment or delivery of the consideration due upon conversion, no Holder of any Note shall have any right by virtue of or by availing of any provision of this Indenture to institute any suit, action or proceeding in equity or at law upon or under or with respect to this Indenture, or for the appointment of a receiver, trustee, liquidator, custodian or other similar official, or for any other remedy hereunder, unless:
(a)such Holder previously shall have given to the Trustee written notice of an Event of Default and of the continuance thereof, as herein provided;
(b)Holders of at least 25% in aggregate principal amount of the Notes then outstanding shall have made written request upon the Trustee to institute such action, suit or proceeding in its own name as Trustee hereunder;
(c)such Holders shall have offered to the Trustee such security and/or indemnity and/or pre-funding satisfactory to it against any loss, liability or expense to be incurred therein or thereby;
(d)the Trustee has not complied with such request for 60 days after its receipt of such written notice, request and offer of security and/or indemnity and/or pre-funding satisfactory to it (as set forth in clause (c) above); and
(e)no written direction that, in the opinion of the Trustee, is inconsistent with such written request shall have been given to the Trustee by the Holders of more than 50% of the aggregate principal amount of the Notes then outstanding within such 60-day period pursuant to Section 6.09, it being understood and intended, and being expressly covenanted by the taker and Holder of every Note with every other taker and Holder and the Trustee that no one or more Holders shall have any right in any manner whatever by virtue of or by availing of any provision of this Indenture to affect, disturb or prejudice the rights of any other Holder, or to obtain or seek to obtain priority over or preference to any other such Holder, or to enforce any right under this Indenture, except in the manner herein provided and for the equal, ratable and common benefit of all Holders (except as otherwise provided herein), it being understood that the Trustee does not have an affirmative duty to ascertain whether or not any actions or forbearances by a Holder are prejudicial to any other Holders.
45
For the protection and enforcement of this Section 6.06, each and every Holder and the Trustee shall be entitled to such relief as can be given either at law or in equity.
Notwithstanding any other provision of this Indenture and any provision of any Note, the right of any Holder to receive payment or delivery, as the case may be, of (x) the principal (including the Redemption Price, the Repurchase Price and the Fundamental Change Repurchase Price, if applicable) of, (y) accrued and unpaid interest, if any, on, and (z) the consideration due upon conversion of, such Note, on or after the respective due dates expressed or provided for in such Note or in this Indenture, or to institute suit for the enforcement of any such payment or delivery, as the case may be, on or after such respective dates against the Company shall not be impaired or affected without the consent of such Holder.
Section 6.07Proceedings by Trustee. In case of an Event of Default, the Trustee may in its sole and absolute discretion proceed to protect and enforce the rights vested in it by this Indenture by such appropriate judicial proceedings as are necessary to protect and enforce any of such rights, either by suit in equity or by action at law or by proceeding in bankruptcy or otherwise, whether for the specific enforcement of any covenant or agreement contained in this Indenture or in aid of the exercise of any power granted in this Indenture, or to enforce any other legal or equitable right vested in the Trustee by this Indenture or by law.
Section 6.08Remedies Cumulative and Continuing. Except as provided in the last paragraph of Section 2.06, all powers and remedies given by this Article 6 to the Trustee or to the Holders shall, to the extent permitted by law, be deemed cumulative and not exclusive of any thereof or of any other powers and remedies available to the Trustee or the Holders of the Notes, by judicial proceedings or otherwise, to enforce the performance or observance of the covenants and agreements contained in this Indenture, and no delay or omission of the Trustee or of any Holder of any of the Notes to exercise any right or power accruing upon any Default or Event of Default shall impair any such right or power, or shall be construed to be a waiver of any such Default or Event of Default or any acquiescence therein; and, subject to the provisions of Section 6.06, every power and remedy given by this Article 6 or by law to the Trustee or to the Holders may be exercised from time to time, and as often as shall be deemed expedient, by the Trustee or by the Holders.
Section 6.09Direction of Proceedings and Waiver of Defaults by Majority of Holders. The Holders of more than 50% of the aggregate principal amount of the Notes at the time outstanding determined in accordance with Section 8.04 shall have the right to direct the time, method and place of conducting any proceeding for any remedy available to the Trustee or exercising any trust or power conferred on the Trustee with respect to Notes; provided, however, that (a) such direction shall not be in conflict with any rule of law or with this Indenture, (b) the Trustee may take any other action deemed proper by the Trustee that is not inconsistent with such direction, and (c) subject Article 7, the Trustee will be under no obligation to exercise any of the rights or powers under this Indenture at the request or direction of any of the Holders unless the requisite number of Holders have offered to, and if requested, provided the Trustee indemnity and/or security and/or pre-funding satisfactory to the Trustee against any loss, liability or expense that might be incurred by it in compliance with such request or direction.
46
The Holders of more than 50% of the aggregate principal amount of the Notes at the time outstanding determined in accordance with Section 8.04 may on behalf of the Holders of all of the Notes (x) waive any past Default or Event of Default hereunder and its consequences except (i) a default in the payment of accrued and unpaid interest, if any, on, or the principal (including, if applicable, the Redemption Price, Repurchase Price or Fundamental Change Repurchase Price) of, the Notes when due that has not been cured pursuant to the provisions of Section 6.01, (ii) a failure by the Company to pay or deliver, or cause to be delivered, as the case may be, the consideration due upon conversion of the Notes or (iii) a default in respect of a covenant or provision hereof which under Article 10 cannot be modified or amended without the consent of each Holder of an outstanding Note affected and (y) rescind any resulting acceleration of the Notes and its consequences if (i) the Trustee has been paid all amounts owing to the Trustee under Section 7.06 hereunder, (ii) such rescission would not conflict with any judgment or decree of a court of competent jurisdiction and (iii) all existing Events of Default (other than nonpayment of the principal of, and interest, if any, on, the Notes that have become due solely by such acceleration) have been cured or waived. Upon any such waiver the Company, the Trustee and the Holders of the Notes shall be restored to their former positions and rights hereunder; but no such waiver shall extend to any subsequent or other Default or Event of Default or impair any right consequent thereon. Whenever any Default or Event of Default hereunder shall have been waived as permitted by this Section 6.09, said Default or Event of Default shall for all purposes of the Notes and this Indenture be deemed to have been cured and to be not continuing; but no such waiver shall extend to any subsequent or other Default or Event of Default or impair any right consequent thereon.
Section 6.10Notice of Defaults and Events of Default. If a Default or Event of Default occurs and is continuing and is notified in writing to the Trustee as described in Section 7.01(i), the Trustee shall, within 90 days after the occurrence and continuance of such Default or Event of Default or, if later, within 15 days after written notice thereof is provided to the Trustee, deliver to all Holders (at the Company’s expense) as the names and addresses of such Holders appear upon the Note Register, notice of all Defaults or Events of Default notified in writing to the Trustee as described in Section 7.01(i). Except in the case of a Default in the payment of the principal of (including the Redemption Price, the Repurchase Price and the Fundamental Change Repurchase Price, if applicable), or accrued and unpaid interest, if any, on, any of the Notes or a Default in the payment or delivery of the consideration due upon conversion, the Trustee shall be protected in withholding such notice if and so long as the Trustee (in its sole discretion) in good faith determines that the withholding of such notice is in the interests of the Holders.
Section 6.11Undertaking to Pay Costs.
47
All parties to this Indenture agree, and each Holder of any Note by its acceptance thereof shall be deemed to have agreed, that any court may, in its discretion, require, in any suit for the enforcement of any right or remedy under this Indenture, or in any suit against the Trustee for any action taken or omitted by it as Trustee, the filing by any party litigant in such suit of an undertaking to pay the costs of such suit and that such court may in its discretion assess costs, including attorneys’ fees and expenses, against any party litigant in such suit, having due regard to the merits and good faith of the claims or defenses made by such party litigant; provided that the provisions of this Section 6.11 (to the extent permitted by law) shall not apply to any suit instituted by or against the Trustee, to any suit instituted by any Holder, or group of Holders, holding in the aggregate more than 10% in principal amount of the Notes at the time outstanding determined in accordance with Section 8.04, or to any suit instituted by any Holder for the enforcement of the payment of the principal of or accrued and unpaid interest, if any, on any Note (including, but not limited to, the Redemption Price, the Repurchase Price and Fundamental Change Repurchase Price with respect to the Notes being repurchased as provided in this Indenture) on or after the due date expressed or provided for in such Note or to any suit for the enforcement of the right to convert any Note in accordance with the provisions of Article 14.
ARTICLE 7
CONCERNING THE TRUSTEE
Section 7.01Duties and Responsibilities of Trustee. The Trustee, prior to the occurrence of an Event of Default and after the curing or waiver of all Events of Default that may have occurred, undertakes to perform such duties and only such duties as are specifically set forth in this Indenture and no implied covenants or obligations will be read into this Indenture against the Trustee. In case an Event of Default, of which the Trustee has received written notice pursuant to clause (i) below, has occurred that has not been cured or waived the Trustee shall exercise such of the rights and powers vested in it by this Indenture, and use the same degree of care and skill in its exercise, as a prudent person would exercise or use under the circumstances in the conduct of such person’s own affairs; provided that if an Event of Default occurs and is continuing, the Trustee will be under no obligation to exercise any of the rights or powers under this Indenture at the request or direction of any of the Holders unless the requisite number of Holders have instructed the Trustee in writing and offered (and, if requested, provided) to the Trustee indemnity and/or security and/or pre-funding satisfactory to it against any loss, liability or expenses that might be incurred by it in compliance with such request or direction.
No provision of this Indenture shall be construed to relieve the Trustee from liability for its own grossly negligent action, its own grossly negligent failure to act or its own willful misconduct, except that:
(a)prior to the occurrence of an Event of Default and after the curing or waiving of all Events of Default that may have occurred:
(i)the duties and obligations of the Trustee shall be determined solely by the express provisions of this Indenture, and the Trustee shall not be liable except for the performance of such duties and obligations as are specifically set forth in this Indenture and no implied covenants or obligations shall be read into this Indenture against the Trustee; and
(ii)in the absence of gross negligence and willful misconduct on the part of the Trustee, as proven in a non-appealable decision of a court of competent jurisdiction, the Trustee may conclusively and without liability rely, as to the truth of the statements and the correctness of the opinions expressed therein, upon any certificates or opinions or other document furnished to the Trustee and conforming to the requirements of this Indenture; but, in the case of any such certificates or opinions or other documents that by any provisions hereof are specifically required to be furnished to the Trustee, the Trustee shall be under a duty to examine the same to determine whether or not they conform to the requirements of this Indenture (but need not confirm or investigate the accuracy of any mathematical calculations or other facts, statements, opinions or conclusions stated therein);
48
(b)the Trustee shall not be liable for any error of judgment made in good faith by a Responsible Officer or Responsible Officers of the Trustee, unless it shall be proved in a non-appealable decision in a court of competent jurisdiction that the Trustee was grossly negligent in ascertaining the pertinent facts;
(c)the Trustee shall not be liable with respect to any action taken or omitted to be taken by it in good faith in accordance with the direction of the Holders of the requisite percentage of the aggregate principal amount of the Notes at the time outstanding determined as provided in Section 8.04 relating to the time, method and place of conducting any proceeding for any remedy available to the Trustee, or exercising any trust or power conferred upon the Trustee, under this Indenture;
(d)whether or not therein provided, every provision of this Indenture relating to the conduct or affecting the liability of, or affording protection to, the Trustee shall be subject to the provisions of this Section;
(e)the Trustee shall not be liable in respect of any payment (as to the correctness of amount, entitlement to receive or any other matters relating to payment) or notice effected by the Company or any Paying Agent or any records maintained by any Note Registrar with respect to the Notes;
(f)if any party fails to deliver a notice relating to an event the fact of which, pursuant to this Indenture, requires notice to be sent to the Trustee, the Trustee may conclusively and without liability rely on its failure to receive such notice as reason to act as if no such event occurred;
(g)the Trustee may refuse to follow any direction that conflicts with law or this Indenture, that may involve the Trustee in personal liability, or if it is not provided with security and/or indemnity and/or pre-funding to its satisfaction, or that the Trustee determines is unduly prejudicial to the rights of any Holder (it being understood that the Trustee does not have an affirmative duty to ascertain whether or not any such directions are unduly prejudicial to any other Holder);
(h)the rights immunities, privileges, disclaimers from liability and protections (including the right to compensation and indemnity and the rights to resign) afforded to the Trustee pursuant to this Article 7 shall also be afforded to the Agents and other Person employed to act hereunder; (i)the Trustee shall have no duty to inquire, no duty to determine and no duty to monitor as to the performance of the Company’s covenants in this Indenture or the financial performance of the Company; the Trustee shall be entitled to assume, until it has received written notice in accordance with this Indenture, that the Company is properly performing its duties hereunder and that no Default or Event of Default or other event which would require repayment of the Notes has occurred.
49
Neither the Trustee nor any Agent shall be charged with knowledge of any Default or Event of Default with respect to the Notes, unless either (1) in the case of the Trustee, a Responsible Officer shall have actual knowledge of such Default or Event of Default or (2) a Responsible Officer has received express written notice of such Default or Event of Default which references this Indenture, the Notes and the Company;
(j)notwithstanding any other provision of this Indenture, the Trustee, the Conversion Agent and the Paying Agent shall be entitled to make a deduction or withholding from any payment which it makes under the Notes for or on account of any tax, if and only to the extent so required by Applicable Law (within the meaning of Section 7.02(n) below), in which event the Trustee, the Conversion Agent and the Paying Agent shall make such payment after such deduction or withholding has been made and shall timely remit such taxes to the relevant authority within the time allowed for the amount so deducted or withheld;
(k)the Trustee will be under no obligation to exercise any of its rights or powers under this Indenture at the request or direction of any of the Holders unless the requisite number of Holders have instructed the Trustee in writing and offered to the Trustee indemnity and/or security and/or pre-funding satisfactory to it against any loss, liability or expense that might be incurred by it in compliance with such requests or direction.
(l)before the Trustee or any Agent acts or refrains from acting, it may require an Officer’s Certificate or an Opinion of Counsel prepared and delivered at the cost of the Company conforming to Section 17.06 and the Trustee and the Agents may rely conclusively on such certificate or opinion and will not be liable for any action it takes or omits to take in good faith in reliance on such Officer’s Certificate or Opinion of Counsel;
(m)in connection with the exercise by it of its trusts, powers, authorities or discretions (including, without limitation, any modification, waiver, authorization or determination), the Trustee shall have regard to the general interests of the Holders as a class but shall not have regard to any interests arising from circumstances particular to individual Holders (whatever their number) and in particular, but without limitation, shall not have regard to the consequences of the exercise of its trusts, powers, authorities or discretions for individual Holders (whatever their number) resulting from their being for any purpose domiciled or resident in, or otherwise connected with, or subject to the jurisdiction of, any country, state or territory;
(n)Notwithstanding anything else herein contained, the Trustee and any Agent may refrain without liability from doing anything that would, in its opinion acting reasonably be contrary to any law, directive or regulations of any jurisdiction (including but not limited to the Cayman Islands, Hong Kong, the United States of America or any jurisdiction forming a part of it, to the extent applicable) and may without liability to do anything which is, in its reasonable opinion, necessary to comply with any such law, directive or regulations; and (o)None of the provisions contained in this Indenture shall require the Trustee to expend or risk its own funds or otherwise incur personal financial liability in the performance of any of its duties or in the exercise of any of its rights or powers.
50
Section 7.02Reliance on Documents, Opinions, Etc. Except as otherwise provided in Section 7.01:
(a)the Trustee and the Agents may conclusively and without liability rely and shall be fully protected in acting or refraining from acting upon any resolution, certificate, statement, instrument, opinion, report, notice, request, consent, order, bond, Note, coupon or other paper or document (whether in its original or electronic form) believed by it in good faith to be genuine and to have been signed or presented by the proper party or parties;
(b)any request, direction, order or demand of the Company mentioned herein shall be sufficiently evidenced by an Officer’s Certificate (unless other evidence in respect thereof be herein specifically prescribed); and any Board Resolution may be evidenced to the Trustee by a copy thereof certified by the Secretary or an Assistant Secretary of the Company;
(c)the Trustee and the Agents may consult with counsel or other professional advisors of their selection and require an Opinion of Counsel and any other written or verbal advice of such counsel or other professional advisors, and such advice (including an Opinion of Counsel) shall be full and complete authorization and protection in respect of any action taken or omitted by it hereunder in good faith and in accordance with such advice or Opinion of Counsel;
(d)the Trustee shall not be bound to make any investigation into the facts or matters stated in any resolution, certificate, statement, instrument, opinion, report, notice, request, direction, consent, order, bond, debenture or other paper or document, but the Trustee, in its discretion, may make such further inquiry or investigation into such facts or matters as it may see fit, and, if the Trustee shall determine to make such further inquiry or investigation, it shall be entitled to examine the books, records and premises of the Company, personally or by agent or attorney at the expense of the Company and shall incur no liability of any kind by reason of such inquiry or investigation;
(e)the Trustee may execute any of the trusts or powers hereunder or perform any duties hereunder either directly or by or through agents, delegates, custodians, nominees or attorneys and the Trustee shall not be responsible for supervising or monitoring or for any misconduct or negligence on the part of any agent, delegate, representative, custodian, nominee or attorney appointed by it with due care hereunder;
(f)the permissive rights of the Trustee enumerated herein shall not be construed as duties;
(g)under no circumstances and notwithstanding any contrary provision included herein, neither the Trustee, the Paying Agent, the Conversion Agent, the Transfer Agent nor the Note Registrar shall be responsible or liable for special, indirect, punitive, or consequential damages or loss of any kind whatsoever (including, but not limited to, loss of profit) whether or not foreseeable and irrespective of whether any of them have been advised of the likelihood of such loss or damage and regardless of the form of action; this provision shall remain in full force and effect notwithstanding the discharge of the Notes, the termination of this Indenture or the resignation, replacement or removal of the Trustee, the Paying Agent, the Conversion Agent, the Transfer Agent and the Note Registrar;
51
(h)the Trustee, the Paying Agent, the Conversion Agent, the Transfer Agent and the Note Registrar may refrain from taking any action in any jurisdiction if the taking of such action in that jurisdiction would, in its opinion based upon legal advice in the relevant jurisdiction, be contrary to any law of that jurisdiction or, to the extent applicable, of the Cayman Islands, Hong Kong or New York; furthermore, the Trustee may also refrain from taking such action if it would otherwise render it liable to any person in that jurisdiction, the Cayman Islands, Hong Kong or New York or if, in its opinion based on such legal advice, it would not have the power to do the relevant thing in that jurisdiction by virtue of any applicable law in that jurisdiction or in the State of New York or if it is determined by any court or other competent authority in that jurisdiction that it does not have such power;
(i)the Trustee shall not be required to give any bond or surety in respect of the execution of the trusts, and/or performance of its powers and duties hereunder;
(j)the Trustee and the Agents may request that the Company deliver Officer’s Certificates setting forth the names of individuals and their titles and specimen signatures of officers authorized at such time to take specified actions pursuant to this Indenture, which Officer’s Certificates may be signed by any Person authorized to sign an Officer’s Certificate, as the case may be, including any Person specified as so authorized in any such certificate previously delivered and not superseded;
(k)the Trustee shall not be responsible or liable for any action it takes or omits to take in good faith which it reasonably believes to be authorized or within its rights or powers;
(l)neither the Trustee nor any of its delegates, directors, officers, employees, agents or affiliates shall be responsible for nor have any duty to monitor the performance or any action of the Company, or any of their respective delegates, directors, members, officers, agents, affiliates or employee, nor shall it have any liability in connection with the malfeasance or nonfeasance by such party. The Trustee and the Agents shall not be responsible for any inaccuracy in the information obtained from the Company or for any inaccuracy or omission in the records which may result from such information or any failure by the Trustee to perform its duties as set forth herein as a result of any inaccuracy or incompleteness of such information;
(m)neither the Trustee nor any Agent thereof shall have any responsibility or liability for any actions taken or not taken by the Depositary;
(n)the Company understands that Citibank, N.A. and its subsidiaries are a global financial organization that operates in and provides services and products to clients through affiliates and subsidiaries located in multiple jurisdictions (such global financial organization, the “Citi Group”). The Company also understands that the Citi Group may centralize in one or more affiliates, subsidiaries or unaffiliated service providers certain activities, including audit, accounting, administration, risk management, legal, compliance, sales, marketing, relationship management, and the storage, maintenance, aggregation, processing and analysis of information and data regarding the Company.
52
Consequently, the Company hereby consents and authorizes the Trustee and the Agents to disclose to other members of the Citi Group (and their respective officers, directors and employees) agents and third parties selected by any of them, wherever situated, information and data regarding the Company, its employees and representatives, and any accounts established pursuant to this Indenture and the Notes in connection with the foregoing activities. To the extent that information and data includes personal data encompassed by relevant data protection legislation applicable to the Company, the Company represents and warrants that it is authorized to provide the foregoing consents and authorizations and that the disclosure to the Trustee will comply with the relevant data protection legislation. The Company acknowledges and agrees that information concerning it may be disclosed to unaffiliated service providers who are required to maintain the confidentiality of such information, to governmental and regulatory authorities in jurisdictions where the Citi Group operates, and otherwise as required by law.
(o)[Reserved]
(p)for the avoidance of doubt, the statutory duty of care set out in Section 3A of the Trustee Ordinance (Cap. 29) of Hong Kong, as amended by the Trust Law (Amendment) Ordinance 2013, shall not apply to the duties of the Trustee in relation to this Indenture;
(q)each Agent shall be obligated to perform such duties and only such duties as are in this Indenture and no implied duties or obligation shall be read into the Indenture against any Agent;
(r)the Company and the Trustee (each, a “signatory” solely for the purposes of this Section 7.02(r)) shall, within 10 Business Days of a written request by the other signatory, supply to that other signatory such forms, documentation and other information relating to it, its operations, or the Notes as that other signatory reasonably requests for the purposes of that other signatory’s compliance with Applicable Law and shall notify the relevant other signatory reasonably promptly in the event that it becomes aware that any of the forms, documentation or other information provided by such signatory is (or becomes) inaccurate in any material respect; provided, however, that no signatory shall be required to provide any forms, documentation or other information pursuant to this Section 7.02(r) to the extent that: (i) any such form, documentation or other information (or the information required to be provided on such form or documentation) is not reasonably available to such signatory and cannot be obtained by such signatory using reasonable efforts; or (ii) doing so would or might in the reasonable opinion of such signatory constitute a breach of any: (a) Applicable Law; (b) fiduciary duty; or (c) duty of confidentiality;
(s)the Company shall notify the Trustee, the Paying Agent and the Conversion Agent in the event that it determines that any payment to be made by the Trustee, the Paying Agent and the Conversion Agent under the Notes is a payment which could be subject to FATCA Withholding if such payment were made to a recipient that is generally unable to receive payments free from FATCA Withholding, and the extent to which the relevant payment is so treated; provided, however, that the Company’s obligation under this Section 7.02(s) shall apply only to the extent that such payments are so treated by virtue of characteristics of the Company, the Notes, or both;
53
(t)notwithstanding any other provision of this Indenture, the Trustee, the Paying Agent and the Conversion Agent shall be entitled to make a deduction or withholding from any payment which it makes under the Notes for or on account of any Tax, if and only to the extent so required by Applicable Law, in which event the Trustee, the Paying Agent or the Conversion Agent (as the case may be) shall make such payment after such deduction or withholding has been made and shall account to the relevant Authority within the time allowed for the amount so deducted or withheld or, at its option, shall reasonably promptly after making such payment return to the Company the amount so deducted or withheld, in which case, the Company shall so account to the relevant Authority for such amount.
For the purpose of Sections 7.02(r) to 7.02(t),
“Applicable Law” means any law or regulation including, but not limited to: (i) any statute or regulation; (ii) any rule or practice of any Authority by which any party is bound or with which it is accustomed to comply; (iii) any agreement between any Authorities; and (iv) any customary agreement between any Authority and any party.
“Authority” means any competent regulatory, prosecuting, Tax or governmental authority in any jurisdiction.
“Code” means the U.S. Internal Revenue Code of 1986, as amended.
“FATCA Withholding” means any withholding or deduction required pursuant to an agreement described in section 1471(b) of the Code, or otherwise imposed pursuant to sections 1471 through 1474 of the Code, any regulations or agreements thereunder, any official interpretations thereof, or any law implementing an intergovernmental approach thereto.
“Tax” means any present or future taxes, duties, assessments or governmental charges of whatever nature imposed, levied, collected, withheld or assessed by or on behalf of any Authority having power to tax; and
(u)none of the Trustee nor the Agents shall have any contractual obligation under this Indenture to monitor, assist with or ensure any filing of the requisite information and documents with the National Development and Reform Commission of the PRC or its local counterparts (the “NDRC”), compliance with any other obligations of the Company to comply with all applicable PRC laws and regulations in relation to any such filing, or any other filing required by the NDRC or obligation promulgated thereunder from time to time including all obligations under the Administrative Rules for the Rules and Registration of Medium-to Long-Term Foreign Debt of Enterprises(企業中長期外債審核登記管理辦法which took effect on 10 February 2023 (the “NDRC New Rules”) and its guidance rules in connection therewith as issued by the NDRC, and any implementation rules, regulations, certificates, circulars or notices in connection therewith as issued by the NDRC from time to time (the “NDRC Circular”) on or before the relevant deadline or to verify the accuracy, validity and/or genuineness of any documents in relation to or in connection with any NDRC filing or any translation or certification thereof or to give notice to the Holders confirming the submission of any NDRC filing or compliance with applicable PRC laws and regulations in relation to any required NDRC filing promulgated thereunder from time to time including all obligations under the NDRC New Rules and NDRC Circular, and shall not be liable to the Holders or the Company for not doing so.
54
Section 7.03No Responsibility for Recitals, Etc. The recitals, statements, warranties and representations contained herein and in the Notes (except in the Trustee’s certificate of authentication) shall be taken as the statements of the Company, and the Trustee and the Agents assume no responsibility for the correctness of the same. The Trustee makes no representations as to the accuracy or correctness of the same, or the execution, legality, effectiveness, adequacy, genuineness, validity, enforceability or admissibility in evidence of this Indenture or of the Notes. The Trustee shall not be accountable for the use or application by the Company of any Notes or the proceeds of any Notes authenticated and delivered by the Trustee in conformity with the provisions of this Indenture. Notwithstanding the generality of the foregoing, each Holder shall be solely responsible for making its own independent appraisal of, and investigation into, the financial condition, creditworthiness, condition, affairs, status and nature of the Company, and the Trustee shall not at any time have any responsibility for the same and each Holder shall not rely on the Trustee in respect thereof.
Section 7.04Trustee, Paying Agent, Transfer Agent, Conversion Agent, Bid Solicitation Agent or Note Registrar May Own Notes. The Trustee, any Paying Agent, any Transfer Agent, any Conversion Agent, Bid Solicitation Agent (if other than the Company or any Affiliate thereof) or Note Registrar, in its individual or any other capacity, may engage in business and contractual relationships with the Company or its Affiliates and may become the owner or pledgee of Notes with the same rights it would have if it were not the Trustee, Paying Agent, Transfer Agent, Conversion Agent, Bid Solicitation Agent or Note Registrar, and nothing herein shall obligate any of them to account for any profits earned from any business or transactional relationship.
Section 7.05Monies to Be Held in Trust. All monies received by the Trustee shall, until used or applied as herein provided, be held in trust for the purposes for which they were received. Money held by the Trustee in trust or by the Paying Agent or the Conversion Agent hereunder need not be segregated from other funds or property except to the extent required by law. Neither the Trustee nor the Paying Agent nor the Conversion Agent shall be under any duty to invest, or any liability for interest on, any money received by it hereunder. Any funds held by the Paying Agent or the Conversion Agent are held as a banker and shall not be subject to the applicable client money rules.
Section 7.06Compensation and Expenses of Trustee. (a) The Company covenants and agrees to pay to the Trustee from time to time, and the Trustee shall be entitled to, compensation for all services rendered by it hereunder in any capacity as mutually agreed to in writing between the Trustee and the Company (which sum shall be paid free and clear of deduction and withholding on account of taxation, set-off and counterclaim), and the Company will pay or reimburse the Trustee upon its request for all expenses, disbursements and advances properly incurred or made by the Trustee in accordance with any of the provisions of this Indenture in any capacity thereunder (including the compensation and the properly incurred expenses and disbursements of its agents and counsel and of all Persons not regularly in its employ) except any such expense, disbursement or advance as shall have been caused by its gross negligence or willful misconduct as proven in a non-appealable decision in a court of competent jurisdiction.
55
The Company also covenants to indemnify the Note Registrar, Transfer Agent, Conversion Agent, Paying Agent and Trustee (which for the purposes of this Section 7.06 shall be deemed to include its delegates, officers, directors, agents, counsel, employees, successors and assigns) in any capacity under this Indenture, and any other document or transaction entered into in connection herewith, and to hold it harmless against, any loss, claim, damage, liability or expense (including, reasonable legal fees and expenses) (whether arising from third party claims or claims by or against the Company) incurred without gross negligence or willful misconduct on the part of the Trustee, its delegates, officers, directors, agents, counsels, employees, successors or assigns, as the case may be, as proven in a non-appealable decision of a court of competent jurisdiction, and arising out of or in connection with the acceptance or administration of this Indenture or in any other capacity hereunder, including the costs and expenses of defending themselves against any claim of liability (including, without limitation, any and all attorney’s fees and properly incurred expenses) in the process of enforcing this indemnity. The obligations of the Company under this Section 7.06 to compensate or indemnify the Trustee and to pay or reimburse the Trustee for expenses, disbursements and advances shall be secured by a senior claim to which the Notes are hereby made subordinate on all money or property held or collected by the Trustee, except, subject to the effect of Section 6.05, funds held in trust herewith for the benefit of the Holders of particular Notes. The Trustee’s right to receive payment of any amounts due under this Section 7.06 shall not be subordinate to any other liability or indebtedness of the Company. The indemnity under this Section 7.06(a) is payable upon demand by the Trustee. The obligation of the Company under this Section 7.06(a) shall survive the satisfaction and discharge of the Indenture and payment of the Notes, the termination or discharge of this Indenture and the resignation, replacement or removal or the Trustee. The Company need not pay for any settlement made without its consent, which consent shall not be unreasonably withheld. The indemnification provided in this Section 7.06(a) shall extend to the delegates, officers, directors, agents, counsels and employees of the Trustee and any successor Trustee hereunder. Subject to Section 7.02(e), any gross negligence or willful misconduct of any agent, delegate, attorney or representative, in each case, of the Trustee, shall not affect indemnification of the Trustee.
Without prejudice to any other rights available to the Trustee under applicable law, when the Trustee and its agents incur expenses or render services after an Event of Default specified in Section 6.01(i) or Section 6.01(j) occurs, the expenses and the compensation for the services are intended to constitute expenses of administration under any bankruptcy, insolvency or similar laws. If a Default or Event of Default shall have occurred or if the Trustee finds it expedient or necessary or is requested by the Company and/or the Holders to undertake duties which are of an exceptional nature or otherwise outside the scope of the Trustee’s normal duties under this Indenture, the Company will pay such additional remuneration calculated by reference to the Trustee’s normal hourly rates in force at such time.
The obligations of the Company under this paragraph (a) shall survive the payment of the Notes, the termination or discharge of this Indenture and the resignation, replacement or removal of the Trustee, the Paying Agent, the Conversion Agent and the Note Registrar.
56
(b)The Paying Agent, the Transfer Agent, the Conversion Agent and the Note Registrar shall be entitled to the compensation to be agreed upon in writing with the Company for all services rendered by it under this Indenture, and the Company agrees promptly to pay such compensation and to reimburse the Paying Agent, the Transfer Agent, the Conversion Agent and the Note Registrar for its out-of-pocket expenses (including fees and properly incurred expenses of counsel) by it in connection with the services rendered by it under this Indenture. The Company hereby agrees to indemnify the Paying Agent, the Transfer Agent, the Conversion Agent and the Note Registrar and their respective delegates, officers, directors, agents and employees and any successors thereto for, and to hold it harmless against, any loss, liability or expense (including fees and properly incurred expenses of counsel) without gross negligence or willful misconduct on its part, as proven in a non-appealable decision of a court of competent jurisdiction, arising out of or in connection with its acting as the Paying Agent, the Transfer Agent, the Conversion Agent and the Note Registrar hereunder. The obligations of the Company under this paragraph (b) shall survive the payment of the Notes, the termination or discharge of this Indenture and the resignation, replacement or removal of the Paying Agent, the Transfer Agent, the Conversion Agent and the Note Registrar. For the avoidance of doubt, in the event of any repurchase, the Company shall pay the Paying Agent additional compensation (to be agreed between the Company and the Paying Agent) for performing duties in respect of any repurchase where it is acting in a capacity similar to a tender agent.
Section 7.07Officer’s Certificate as Evidence. Except as otherwise provided in Section 7.01, whenever in the administration of the provisions of this Indenture the Trustee shall deem it necessary or desirable that a matter be proved or established prior to taking or omitting any action hereunder, such matter (unless other evidence in respect thereof be herein specifically prescribed) may be deemed to be conclusively proved and established by an Officer’s Certificate delivered to the Trustee, and such Officer’s Certificate shall be full warrant to the Trustee for any action taken or omitted by it under the provisions of this Indenture upon the faith thereof.
Section 7.08Eligibility of Trustee. There shall at all times be a Trustee hereunder that is a corporation organized and doing business under the laws of the United States of America and any state thereof or Hong Kong that is authorized under such laws to exercise corporate trust power, that is subject to supervision or examination by federal or state authorities and that shall have a combined capital and surplus of at least US$50,000,000. If such corporation publishes reports of condition at least annually, pursuant to law or to the requirements of national, state or local supervising or examining authority, then, for the purposes of this Section, the combined capital and surplus of such corporation shall be deemed to be its combined capital and surplus as set forth in its most recent report of condition so published. If at any time the Trustee shall cease to be eligible in accordance with the provisions of this Section, it shall resign immediately in the manner and with the effect hereinafter specified in this Article.
Section 7.09Resignation or Removal of Trustee. (a) The Trustee may at any time resign by giving 30 days written notice of such resignation to the Company and by delivering notice thereof to the Holders at their addresses as they shall appear on the Note Register. Upon receiving such notice of resignation, the Company shall promptly appoint a successor trustee by written instrument, in duplicate, executed by order of the Board of Directors, one copy of which instrument shall be delivered to the resigning Trustee and one copy to the successor trustee.
57
If no successor trustee shall have been so appointed and have accepted appointment within 30 days after the mailing of such notice of resignation to the Company or following the removal of the Trustee in accordance with this Section 7.09, the resigning Trustee, (i) at the expense of the Company, may appoint its own successor trustee and/or (ii) at the expense of the Company, upon ten Business Days’ notice to the Company and the Holders, petition any court of competent jurisdiction for the appointment of a successor trustee, or any Holder who has been a bona fide holder of a Note or Notes for at least six months (or since the date of this Indenture) may, subject to the provisions of Section 6.11, on behalf of himself or herself and all others similarly situated, petition any such court for the appointment of a successor trustee. Such court may thereupon, after such notice, if any, as it may deem proper and prescribe, appoint a successor trustee.
(b)In case at any time any of the following shall occur:
(i)the Trustee shall cease to be eligible in accordance with the provisions of Section 7.08 and shall fail to resign after written request therefor by the Company or by any such Holder, or
(ii)the Trustee shall become incapable of acting, or shall be adjudged a bankrupt or insolvent, or a receiver of the Trustee or of its property shall be appointed, or any public officer shall take charge or control of the Trustee or of its property or affairs for the purpose of rehabilitation, conservation or liquidation,
then, in either case, the Company may by a Board Resolution remove the Trustee and appoint a successor trustee by written instrument, in duplicate, executed by order of the Board of Directors, one copy of which instrument shall be delivered to the Trustee so removed and one copy to the successor trustee, or, subject to the provisions of Section 6.11, any Holder who has been a bona fide holder of a Note or Notes for at least six months (or since the date of this Indenture) may, on behalf of himself or herself and all others similarly situated, petition any court of competent jurisdiction for the removal of the Trustee and the appointment of a successor trustee. Such court may thereupon, after such notice, if any, as it may deem proper and prescribe, remove the Trustee and appoint a successor trustee.
(c)The Holders of more than 50% of the aggregate principal amount of the Notes at the time outstanding, as determined in accordance with Section 8.04, may at any time remove the Trustee by giving at least 30 days written notice to the Trustee, and nominate a successor trustee that shall be deemed appointed as successor trustee unless within ten days after notice to the Company of such nomination the Company objects thereto, in which case the Trustee so removed (at the expense of the Company) or any Holder, upon the terms and conditions and otherwise as in Section 7.09(a) provided, may petition any court of competent jurisdiction for an appointment of a successor trustee.
(d)Any resignation or removal of the Trustee and appointment of a successor trustee pursuant to any of the provisions of this Section 7.09 shall become effective upon acceptance of appointment by the successor trustee as provided in Section 7.10.
Section 7.10Acceptance by Successor Trustee.
58
Any successor trustee appointed as provided in Section 7.09 shall execute, acknowledge and deliver to the Company and to its predecessor trustee an instrument accepting such appointment hereunder, and thereupon the resignation or removal of the predecessor trustee shall become effective and such successor trustee, without any further act, deed or conveyance, shall become vested with all the rights, powers, duties and obligations of its predecessor hereunder, with like effect as if originally named as Trustee herein; but, nevertheless, on the written request of the Company or of the successor trustee, the trustee ceasing to act shall, upon payment of any amounts then due to it pursuant to the provisions of Section 7.06, execute and deliver an instrument transferring to such successor trustee all the rights and powers of the trustee so ceasing to act. Upon request of any such successor trustee, the Company shall execute any and all instruments in writing for more fully and certainly vesting in and confirming to such successor trustee all such rights and powers. Any trustee ceasing to act shall, nevertheless, retain a senior claim to which the Notes are hereby made subordinate on all money or property held or collected by such trustee as such, except for funds held in trust for the benefit of Holders of particular Notes, to secure any amounts then due to it pursuant to the provisions of Section 7.06.
No successor trustee shall accept appointment as provided in this Section 7.10 unless at the time of such acceptance such successor trustee shall be eligible under the provisions of Section 7.08.
Upon acceptance of appointment by a successor trustee as provided in this Section 7.10, each of the Company and the successor trustee, at the written direction and at the expense of the Company shall deliver or cause to be delivered notice of the succession of such trustee hereunder to the Holders at their addresses as they shall appear on the Note Register. If the Company fails to deliver such notice within ten days after acceptance of appointment by the successor trustee, the successor trustee shall cause such notice to be delivered at the expense of the Company.
Section 7.11Succession by Merger, Etc. Any corporation or other entity into which the Trustee may be merged or converted or with which it may be consolidated, or any corporation or other entity resulting from any merger, conversion or consolidation to which the Trustee shall be a party, or any corporation or other entity succeeding to all or substantially all of the corporate trust business of the Trustee (including the administration of this Indenture), shall be the successor to the Trustee hereunder without the execution or filing of any paper or any further act on the part of any of the parties hereto; provided that in the case of any corporation or other entity succeeding to all or substantially all of the corporate trust business of the Trustee such corporation or other entity shall be eligible under the provisions of Section 7.08.
In case at the time such successor to the Trustee shall succeed to the trusts created by this Indenture, any of the Notes shall have been authenticated but not delivered, any such successor to the Trustee may adopt the certificate of authentication of any predecessor trustee, and deliver such Notes so authenticated; and in case at that time any of the Notes shall not have been authenticated, any successor to the Trustee may authenticate such Notes either in the name of any predecessor trustee hereunder or in the name of the successor trustee; and in all such cases such certificates shall have the full force which it is anywhere in the Notes or in this Indenture provided that the certificate of the Trustee shall have; provided, however, that the right to adopt the certificate of authentication of any predecessor trustee or to authenticate Notes in the name of any predecessor trustee shall apply only to its successor or successors by merger, conversion or consolidation.
59
Section 7.12Trustee’s Application for Instructions from the Company. Any application by the Trustee for written instructions from the Company (other than with regard to any action proposed to be taken or omitted to be taken by the Trustee that affects the rights of the Holders of the Notes under this Indenture) may, at the option of the Trustee, set forth in writing any action proposed to be taken or omitted by the Trustee under this Indenture and the date on and/or after which such action shall be taken or such omission shall be effective. The Trustee shall not be liable for any action taken by, or omission of, the Trustee in accordance with a proposal included in such application on or after the date specified in such application (which date shall not be less than three Business Days after the date of such application provided in accordance with Section 17.03 hereof), unless, prior to taking any such action (or the effective date in the case of any omission), the Trustee shall have received written instructions in accordance with this Indenture in response to such application specifying the action to be taken or omitted.
ARTICLE 8
CONCERNING THE HOLDERS
Section 8.01Action by Holders. Whenever in this Indenture it is provided that the Holders of a specified percentage of the aggregate principal amount of the Notes may take any action (including the making of any demand or request, the giving of any notice, consent or waiver or the taking of any other action), the fact that at the time of taking any such action, the Holders of such specified percentage have joined therein may be evidenced (a) by any instrument or any number of instruments of similar tenor executed by Holders in person or by agent or proxy appointed in writing, or (b) by the record of the Holders voting in favor thereof at any meeting of Holders duly called and held in accordance with the provisions of Article 9, or (c) by a combination of such instrument or instruments and any such record of such a meeting of Holders. Whenever the Company or the Trustee solicits the taking of any action by the Holders of the Notes, the Company or the Trustee may fix, but shall not be required to, in advance of such solicitation, a date as the record date for determining Holders entitled to take such action. The record date if one is selected shall be not more than fifteen days prior to the date of commencement of solicitation of such action.
Section 8.02Proof of Execution by Holders. Subject to the provisions of Section 7.01, Section 7.02 and Section 9.05, proof of the execution of any instrument by a Holder or its agent or proxy shall be sufficient if made in accordance with such reasonable rules and regulations as may be prescribed by the Trustee or in such manner as shall be satisfactory to the Trustee. The holding of Notes shall be proved by the Note Register or by a certificate of the Note Registrar. The record of any Holders’ meeting shall be proved in the manner provided in Section 9.06.
Section 8.03Who Are Deemed Absolute Owners. The Company, the Trustee, any Paying Agent, any Transfer Agent, any Conversion Agent and any Note Registrar may deem the Person in whose name a Note shall be registered upon the Note Register to be, and may treat it as, the absolute owner of such Note (whether or not such Note shall be overdue and notwithstanding any notation of ownership or other writing thereon made by any Person other than the Company or any Note Registrar) for the purpose of receiving payment of or on account of the principal of and (subject to Section 2.03) accrued and unpaid interest, if any, on such Note, for the purpose of conversion of such Note and for all other purposes; and neither the Company nor the Trustee nor any Paying Agent nor any Transfer Agent nor any Conversion Agent nor any Note Registrar shall be affected by any notice to the contrary.
60
All such payments or deliveries so made to any Holder for the time being, or upon its order, shall be valid, and, to the extent of the sums or ADSs so paid or delivered, effectual to satisfy and discharge the liability for monies payable or ADSs deliverable upon any such Note. Notwithstanding anything to the contrary in this Indenture or the Notes following an Event of Default, any owner of a beneficial interest in a Global Note may directly enforce against the Company, without the consent, solicitation, proxy, authorization or any other action of the Depositary or any other Person, such owner’s right to exchange such beneficial interest for a Note in certificated form in accordance with the provisions of this Indenture.
Section 8.04Company-Owned Notes Disregarded. In determining whether the Holders of the requisite aggregate principal amount of Notes have concurred in any direction, consent, waiver or other action under this Indenture, Notes that are owned by the Company, by any consolidated Subsidiary or Consolidated Affiliated Entity thereof or by any Affiliate of the Company or any consolidated Subsidiary or Consolidated Affiliated Entity thereof shall be disregarded and deemed not to be outstanding for the purpose of any such determination; provided that for the purposes of determining whether the Trustee shall be protected in relying on any such direction, consent, waiver or other action only Notes in respect of which a Responsible Officer is notified in writing shall be so disregarded. Notes so owned that have been pledged in good faith may be regarded as outstanding for the purposes of this Section 8.04 if the pledgee shall establish its right to so act with respect to such Notes and that the pledgee is not the Company, a consolidated Subsidiary or Consolidated Affiliated Entity thereof or an Affiliate of the Company or a consolidated Subsidiary or Consolidated Affiliated Entity thereof. Upon the request of the Trustee, the Company shall furnish to the Trustee promptly an Officer’s Certificate listing and identifying all Notes, if any, known by the Company to be owned or held by or for the account of any of the above described Persons; and, subject to Section 7.01, the Trustee shall be entitled, without liability, to accept such Officer’s Certificate as conclusive evidence of the facts therein set forth and of the fact that all Notes not listed therein are outstanding for the purpose of any such determination.
Section 8.05Revocation of Consents; Future Holders Bound. At any time prior to (but not after) the evidencing to the Trustee, as provided in Section 8.01, of the taking of any action by the Holders of the percentage of the aggregate principal amount of the Notes specified in this Indenture in connection with such action, any Holder of a Note that is shown by the evidence to be included in the Notes the Holders of which have consented to such action may, by filing written notice with the Trustee at its Corporate Trust Office and upon proof of holding as provided in Section 8.02, revoke such action so far as concerns such Note. Except as aforesaid, any such action taken by the Holder of any Note shall be conclusive and binding upon such Holder and upon all future Holders and owners of such Note and of any Notes issued in exchange or substitution therefor or upon registration of transfer thereof, irrespective of whether any notation in regard thereto is made upon such Note or any Note issued in exchange or substitution therefor or upon registration of transfer thereof.
61
ARTICLE 9
HOLDERS’ MEETINGS
Section 9.01Purpose of Meetings. A meeting of Holders may be called at any time and from time to time pursuant to the provisions of this Article 9 for any of the following purposes:
(a)to give any notice to the Company or to the Trustee or to give any directions to the Trustee permitted under this Indenture, or to consent to the waiving of any Default or Event of Default hereunder and its consequences, or to take any other action authorized to be taken by Holders pursuant to any of the provisions of Article 6;
(b)to remove the Trustee and nominate a successor trustee pursuant to the provisions of Article 7;
(c)to consent to the execution of an indenture or indentures supplemental hereto pursuant to the provisions of Section 10.02; or
(d)to take any other action authorized to be taken by or on behalf of the Holders of any specified aggregate principal amount of the Notes under any other provision of this Indenture or under applicable law.
Section 9.02Call of Meetings by Trustee. The Trustee may (in its sole and absolute discretion and without obligation) at any time call a meeting of Holders to take any action specified in Section 9.01, to be held at such time and at such place as the Trustee shall determine. Notice of every meeting of the Holders, setting forth the time and the place of such meeting and in general terms the action proposed to be taken at such meeting and the establishment of any record date pursuant to Section 8.01, shall be delivered to Holders of such Notes at their addresses as they shall appear on the Note Register. Such notice shall also be delivered to the Company. Such notices shall be delivered not less than 20 nor more than 90 days prior to the date fixed for the meeting.
Any meeting of Holders shall be valid without notice if the Holders of all Notes then outstanding are present in person or by proxy or if notice is waived before or after the meeting by the Holders of all Notes then outstanding, and if the Company and the Trustee are either present by duly authorized representatives or have, before or after the meeting, waived notice.
Section 9.03Call of Meetings by Company or Holders. In case at any time the Company, pursuant to a Board Resolution, or the Holders of at least 10% of the aggregate principal amount of the Notes then outstanding, shall have requested the Company to call a meeting of Holders, by written request setting forth in reasonable detail the action proposed to be taken at the meeting, and the Company shall not have delivered the notice of such meeting within 20 days after receipt of such request, then the Trustee or such Holders may determine the time and the place for such meeting and may call such meeting to take any action authorized in Section 9.01, by delivering notice thereof as provided in Section 9.02.
Section 9.04Qualifications for Voting. To be entitled to vote at any meeting of Holders a Person shall (a) be a Holder of one or more Notes on the record date pertaining to such meeting or (b) be a Person appointed by an instrument in writing as proxy by a Holder of one or more Notes on the record date pertaining to such meeting.
62
The only Persons who shall be entitled to be present or to speak at any meeting of Holders shall be the Persons entitled to vote at such meeting and their counsel and any representatives of the Trustee and its counsel and any representatives of the Company and its counsel.
Section 9.05Regulations. Notwithstanding any other provisions of this Indenture, the Trustee or the Note Registrar may make such reasonable regulations as it may deem advisable for any meeting of Holders, in regard to proof of the holding of Notes and of the appointment of proxies, and in regard to the appointment and duties of inspectors of votes, the submission and examination of proxies, certificates and other evidence of the right to vote, and such other matters concerning the conduct of the meeting as it shall think fit.
The Trustee shall, by an instrument in writing, appoint a temporary chairman of the meeting, unless the meeting shall have been called by the Company or by Holders as provided in Section 9.03, in which case the Company or the Holders calling the meeting, as the case may be, shall in like manner appoint a temporary chairman. A permanent chairman and a permanent secretary of the meeting shall be elected by vote of the Holders of a majority in aggregate principal amount of the Notes represented at the meeting and entitled to vote at the meeting.
Subject to the provisions of Section 8.04, at any meeting of Holders each Holder or proxyholder shall be entitled to one vote for each US$1,000 principal amount of Notes held or represented by him or her; provided, however, that no vote shall be cast or counted at any meeting in respect of any Note challenged as not outstanding and ruled by the chairman of the meeting to be not outstanding. The chairman of the meeting shall have no right to vote other than by virtue of Notes held by it or instruments in writing as aforesaid duly designating it as the proxy to vote on behalf of other Holders. Any meeting of Holders duly called pursuant to the provisions of Section 9.02 or Section 9.03 may be adjourned from time to time by the Holders of a majority of the aggregate principal amount of Notes represented at the meeting, whether or not constituting a quorum, and the meeting may be held as so adjourned without further notice.
Minutes shall be made of all resolutions and proceedings at every meeting and, if purporting to be signed by the chairman of that meeting or of the next succeeding meeting of Holders of the Notes, shall be conclusive evidence of the matters in them. Until the contrary is proved every meeting for which minutes have been so made and signed shall be deemed to have been duly convened and held and all resolutions passed or proceedings transacted at it to have been duly passed and transacted.
Section 9.06Voting. The vote upon any resolution submitted to any meeting of Holders shall be by written ballot on which shall be subscribed the signatures of the Holders or of their representatives by proxy and the outstanding aggregate principal amount of the Notes held or represented by them. The permanent chairman of the meeting shall appoint two inspectors of votes who shall count all votes cast at the meeting for or against any resolution and who shall make and file with the secretary of the meeting their verified written reports in duplicate of all votes cast at the meeting. A record in duplicate of the proceedings of each meeting of Holders shall be prepared by the secretary of the meeting and there shall be attached to said record the original reports of the inspectors of votes on any vote by ballot taken thereat and affidavits by one or more Persons having knowledge of the facts setting forth a copy of the notice of the meeting and showing that said notice was delivered as provided in Section 9.02.
63
The record shall show the aggregate principal amount of the Notes voting in favor of or against any resolution. The record shall be signed and verified by the affidavits of the permanent chairman and secretary of the meeting and one of the duplicates shall be delivered to the Company and the other to the Trustee to be preserved by the Trustee, the latter to have attached thereto the ballots voted at the meeting.
Any record so signed and verified shall be conclusive evidence of the matters therein stated.
Section 9.07No Delay of Rights by Meeting. Nothing contained in this Article 9 shall be deemed or construed to authorize or permit, by reason of any call of a meeting of Holders or any rights expressly or impliedly conferred hereunder to make such call, any hindrance or delay in the exercise of any right or rights conferred upon or reserved to the Trustee or to the Holders under any of the provisions of this Indenture or of the Notes.
ARTICLE 10
SUPPLEMENTAL INDENTURES
Section 10.01Supplemental Indentures Without Consent of Holders. The Company, when authorized by the resolutions of the Board of Directors, and the Trustee, at the Company’s expense and direction, may from time to time and at any time amend or supplement this Indenture or the Notes for one or more of the following purposes:
(a)to cure any ambiguity, omission, defect or inconsistency;
(b)to provide for the assumption by a Successor Company of the obligations of the Company under this Indenture and the Notes pursuant to Article 11;
(c)to add guarantees or any credit enhancements of similar nature with respect to the Notes;
(d)to secure the Notes;
(e)to add to the covenants or Events of Defaults of the Company for the benefit of the Holders or surrender any right or power conferred upon the Company;
(f)upon the occurrence of any transaction or event described in Section 14.07(a), to (i) provide that the Notes are convertible into Reference Property, subject to Section 14.02, and (ii) effect the related changes to the terms of the Notes described under Section 14.07(a), in each case, in accordance with Section 14.07;
(g)to make any change that does not adversely affect the rights of any Holder in any material respect;
(h)to make changes in connection with an acceptance for listing on a Permitted Exchange as contemplated in Section 10.03; (i)to comply with the rules of the Depositary;
64
(j)to evidence and provide for the acceptance of the appointment of a successor trustee in accordance with this Indenture;
(k)to irrevocably elect a Settlement Method or a Specified Dollar Amount, or eliminate the Company’s right to elect a Settlement Method; provided, however, that no such election or elimination shall affect any Settlement Method theretofore elected (or deemed to be elected) with respect to any Note pursuant to the provisions of Article 14; or
(l)to conform the provisions of this Indenture or the Notes to the “Description of the Notes” section of the Offering Memorandum.
Upon the written request of the Company, the Trustee is hereby authorized to join with the Company in the execution of any such amendment or supplement to this Indenture or the Notes, to make any further appropriate agreements and stipulations that may be therein contained, unless such supplemental indenture that affects the Trustee’s and/or any Agent’s (as the case may be) own rights, duties, privileges, liabilities or immunities under this Indenture or otherwise, in which case the Trustee may in its sole and absolute discretion, but shall not be obligated to, enter into such supplemental indenture.
Any amendment or supplement to this Indenture or the Notes authorized by the provisions of this Section 10.01 may be executed by the Company and the Trustee without the prior notice to or the consent of the Holders of any of the Notes at the time outstanding, notwithstanding any of the provisions of Section 10.02.
Section 10.02Supplemental Indentures with Consent of Holders. With the consent (evidenced as provided in Article 8) of the Holders of more than 50% of the aggregate principal amount of the Notes then outstanding (determined in accordance with Article 8 and including, without limitation, consents obtained in connection with a repurchase of, or tender or exchange offer for, Notes), the Company, when authorized by the resolutions of the Board of Directors, and the Trustee, at the Company’s expense, may from time to time and at any time enter into an indenture or indentures supplemental hereto for the purpose of adding any provisions to or changing in any manner or eliminating any of the provisions of this Indenture or any supplemental indenture or the Notes or modifying in any manner the rights of the Holders; provided, however, that, without the consent of each Holder of an outstanding Note affected, no such supplemental indenture shall:
(a)reduce the amount of Notes whose Holders must consent to an amendment or waiver;
(b)reduce the rate of or change the stated time for payment of interest, if any, on any Note;
(c)reduce the principal of or change the Maturity Date of any Note;
65
(d)make any change that adversely affects the conversion rights of any Notes; (e)reduce the Repurchase Price payable on the Repurchase Date, the Fundamental Change Repurchase Price or the Redemption Price of any Note or amend or modify in any manner adverse to the Holders the Company’s obligation to make such payments, whether through an amendment or waiver of provisions in the covenants, definitions or otherwise;
(f)make any Note payable in a currency other than U.S. dollars;
(g)change the ranking of the Notes;
(h)impair the right of any Holder to receive payment of principal and interest, if any, on such Holder’s Notes on or after the due dates therefor or to institute suit for the enforcement of any payment on or with respect to such Holder’s Note;
(i)change the Company’s obligation to pay Additional Amounts on any Note; or
(j)make any change in this Article 10 that requires each Holder’s consent or in the waiver provisions in Section 6.02 or Section 6.09.
Upon the written request of the Company, and upon the filing with the Trustee of evidence of the consent of Holders as aforesaid and subject to Section 10.05, the Trustee shall join with the Company in the execution of such supplemental indenture unless (i) the Trustee has not received an Officer’s Certificate and an Opinion of Counsel that such supplemental indenture is authorized and permitted by the terms of this Indenture and not contrary to law or (ii) such supplemental indenture affects the Trustee’s and/or Agent’s (as the case may be) own rights, duties, privileges, liabilities or immunities under this Indenture or otherwise, in which case the Trustee may in its sole and absolute discretion, but shall not be obligated to, enter into such supplemental indenture.
Holders do not need under this Section 10.02 to approve the particular form of any proposed supplemental indenture. It shall be sufficient if such Holders approve the substance thereof. After any supplemental indenture becomes effective under Section 10.01 or Section 10.02, the Company shall send to the Holders (with a copy to the Trustee) a notice briefly describing such supplemental indenture. However, the failure to give such notice to all the Holders, or any defect in the notice, will not impair or affect the validity of the supplemental indenture.
Section 10.03Supplemental Indenture in respect of Fundamental Change. If a Fundamental Change described in clause (d) of the definition thereof has occurred and the Newly Listed Equity has been accepted for listing on a Permitted Exchange, then, from and after the later to occur of (x) the date of such acceptance for listing on a Permitted Exchange and (y) the Effective Date of such Fundamental Change (the “New Listing Reference Date”), Section 14.07 of this Indenture will be deemed to apply mutatis mutandis as if the Reference Property for the Notes were the Newly Listed Equity. No later than five Business Days after the New Listing Reference Date, the Company shall execute with the Trustee a supplemental indenture containing such provisions that the Board of Directors determines in good faith are appropriate to preserve the economic interests of the Holders and are necessary to reflect the replacement of the ADSs (or Ordinary Shares or other Common Equity or Reference Property then underlying the Notes) with the Newly Listed Equity.
66
The Company shall notify the Holders, the Trustee, the Conversion Agent (if other than the Trustee) or any other agent appointed for such purpose in writing as promptly as reasonably practicable following the date the Company and the Trustee execute such supplemental indenture, and the Company shall substantially concurrently with such notice post such supplemental indenture on the Company’s website and disclose the same in a current report on Form 6-K (or any successor form) that is filed with the Commission.
Section 10.04Effect of Supplemental Indentures. Upon the execution of any supplemental indenture pursuant to the provisions of this Article 10, this Indenture shall be and be deemed to be modified and amended in accordance therewith and the respective rights, limitation of rights, obligations, duties, privileges, liabilities and immunities under this Indenture of the Trustee, the Company and the Holders shall thereafter be determined, exercised and enforced hereunder subject in all respects to such modifications and amendments and all the terms and conditions of any such supplemental indenture shall be and be deemed to be part of the terms and conditions of this Indenture for any and all purposes.
Section 10.05Notation on Notes. Notes authenticated and delivered after the execution of any supplemental indenture pursuant to the provisions of this Article 10 may, at the Company’s expense, bear a notation in form approved by the Trustee as to any matter provided for in such supplemental indenture. If the Company or the Trustee shall so determine, new Notes so modified as to conform, in the opinion of the Trustee and the Company, to any modification of this Indenture contained in any such supplemental indenture may, at the Company’s expense, be prepared and executed by the Company, authenticated upon receipt of a Company Order by the Trustee and delivered in exchange for the Notes then outstanding, upon surrender of such Notes then outstanding.
Section 10.06Evidence of Compliance of Supplemental Indenture to Be Furnished Trustee. In addition to the documents required by Section 17.06, the Trustee shall receive an Officer’s Certificate and an Opinion of Counsel as conclusive evidence that any supplemental indenture executed pursuant hereto complies with the requirements of this Article 10 and is permitted or authorized by this Indenture, is the valid and binding obligation of the Company enforceable in accordance with its terms, subject to customary assumptions, qualifications and exceptions.
ARTICLE 11
CONSOLIDATION, MERGER, SALE, CONVEYANCE AND LEASE
Section 11.01Company May Consolidate, Etc. on Certain Terms. Subject to the provisions of Section 11.02, the Company shall not consolidate with, merge with or into, or sell, convey, transfer or lease all or substantially all of the consolidated assets of the Company, its Subsidiaries and its Consolidated Affiliated Entities, taken as a whole, to another Person, unless:
(a)the resulting, surviving or transferee Person (the “Successor Company”), if not the Company, shall be a corporation organized and existing under the laws of the United States, any State thereof, the District of Columbia, the Cayman Islands, the British Virgin Islands, Bermuda or Hong Kong and the Successor Company (if not the Company) shall expressly assume, by supplemental indenture all of the obligations of the Company under the Notes and this Indenture (including, for the avoidance of doubt, the obligation to pay Additional Amounts pursuant to Section 4.07); and
67
(b)immediately after giving effect to such transaction, no Default or Event of Default shall have occurred and be continuing under this Indenture.
For purposes of this Section 11.01, the sale, conveyance, transfer or lease of all or substantially all of the assets of one or more Subsidiaries or Consolidated Affiliated Entities of the Company to another Person (other than a Subsidiary or a Consolidated Affiliated Entity of the Company), which properties and assets, if held by the Company instead of such Subsidiaries or Consolidated Affiliated Entities, would constitute all or substantially all of the assets of the Company on a consolidated basis, shall be deemed to be the sale, conveyance, transfer or lease of all or substantially all of the consolidated assets of the Company to another Person.
Section 11.02Successor Corporation to Be Substituted. In case of any such consolidation, merger, sale, conveyance, transfer or lease and upon the assumption by the Successor Company (if not the Company), by supplemental indenture, executed and delivered to the Trustee and satisfactory in form to the Trustee, of the due and punctual payment of the principal of and accrued and unpaid interest, if any, on all of the Notes (including, for the avoidance of doubt, any Additional Amounts), the due and punctual delivery or payment, as the case may be, of any consideration due upon conversion of the Notes (including, for the avoidance of doubt, any Additional Amounts) and the due and punctual performance of all of the covenants and conditions of this Indenture to be performed by the Company, such Successor Company (if not the Company) shall succeed to and, except in the case of a lease of all or substantially all of the Company’s consolidated properties and assets, shall be substituted for the Company, with the same effect as if it had been named herein as the party of the first part. Such Successor Company thereupon may cause to be signed, and may issue either in its own name or in the name of the Company any or all of the Notes issuable hereunder which theretofore shall not have been signed by the Company and delivered to the Trustee; and, upon the order of such Successor Company instead of the Company and subject to all the terms, conditions and limitations in this Indenture prescribed, the Trustee shall authenticate and shall deliver, or cause to be authenticated and delivered, any Notes that previously shall have been signed and delivered by the Officers of the Company to the Trustee for authentication, and any Notes that such Successor Company thereafter shall cause to be signed and delivered to the Trustee for that purpose. All the Notes so issued shall in all respects have the same legal rank and benefit under this Indenture as the Notes theretofore or thereafter issued in accordance with the terms of this Indenture as though all of such Notes had been issued at the date of the execution hereof. In the event of any such consolidation, merger, sale, conveyance or transfer (but not in the case of a lease), upon compliance with this Article 11 the Person named as the “Company” in the first paragraph of this Indenture (or any successor that shall thereafter have become such in the manner prescribed in this Article 11) may be dissolved, wound up and liquidated at any time thereafter and, except in the case of a lease, such Person shall be released from its liabilities as obligor and maker of the Notes and from its obligations under this Indenture and the Notes.
In case of any such consolidation, merger, sale, conveyance, transfer or lease, such changes in phraseology and form (but not in substance) may be made in the Notes thereafter to be issued as may be appropriate.
68
Section 11.03Opinion of Counsel to Be Given to Trustee. Except where the Company is the Surviving Person, no consolidation, merger, sale, conveyance, transfer or lease shall be effective unless the Trustee shall receive and be entitled to conclusively rely on an Officer’s Certificate and an Opinion of Counsel as conclusive evidence that any such consolidation, merger, sale, conveyance, transfer or lease and any such assumption and, if a supplemental indenture is required in connection with such transaction, such supplemental indenture, complies with the provisions of this Article 11, that all conditions precedent thereto have been satisfied and that the Notes and such supplemental indenture are the legal, valid and binding obligations of the Successor Company, enforceable against it in accordance with its terms, subject to customary assumptions, qualifications, and exceptions.
ARTICLE 12
IMMUNITY OF INCORPORATORS, STOCKHOLDERS, OFFICERS AND DIRECTORS
Section 12.01Indenture and Notes Solely Corporate Obligations. No recourse for the payment of the principal of or accrued and unpaid interest, if any, on any Note, nor for any claim based thereon or otherwise in respect thereof, and no recourse under or upon any obligation, covenant or agreement of the Company in this Indenture or in any supplemental indenture or in any Note, nor because of the creation of any indebtedness represented thereby, shall be had against any incorporator, stockholder, employee, agent, Officer or director or Subsidiary, as such, past, present or future, of the Company or of any successor corporation, either directly or through the Company or any successor corporation, whether by virtue of any constitution, statute or rule of law, or by the enforcement of any assessment or penalty or otherwise; it being expressly understood that all such liability is hereby expressly waived and released as a condition of, and as a consideration for, the execution of this Indenture and the issue of the Notes.
ARTICLE 13
INTENTIONALLY OMITTED
ARTICLE 14
CONVERSION OF NOTES
Section 14.01Conversion Privilege. (a) Holders may not convert the Notes at any time prior to the Compliance Period End Date. Subject to and upon compliance with the provisions of this Article 14, each Holder of a Note shall have the right, at such Holder’s option, to convert all or any portion (if the portion to be converted is US$1,000 principal amount or an integral multiple thereof) of such Note (i) subject to satisfaction of the conditions described in Section 14.01(b) , at any time after the Compliance Period End Date and prior to the close of business on the Business Day immediately preceding October 1, 2029 under the circumstances and during the periods set forth in Section 14.01(b) , and (ii) regardless of the conditions described in Section 14.01(b), on or after October 1, 2029 and prior to the close of business on the second Scheduled Trading Day immediately preceding the Maturity Date, in each case, at an initial conversion rate of 72.7273 ADSs (subject to adjustment as provided in this Article 14, the “Conversion Rate”) per US$1,000 principal amount of Notes (subject to, and in accordance with, the settlement provisions of Section 14.02, the “Conversion Obligation”). For the avoidance of doubt, “Conversion Rate” as of a particular date without setting forth a particular time on such date shall mean the Conversion Rate immediately after the close of business on such date.
69
(b)(i) After the Compliance Period End Date and prior to the close of business on the Business Day immediately preceding October 1, 2029, a Holder may surrender all or any portion of its Notes for conversion at any time during the five Business Day period immediately after any ten consecutive Trading Day period (the “Measurement Period”) in which the Trading Price per US$1,000 principal amount of Notes, as determined following a request by a Holder of Notes in accordance with this subsection (b)(i), for each Trading Day of the Measurement Period was less than 98% of the product of the Last Reported Sale Price of the ADSs on each such Trading Day and the Conversion Rate on each such Trading Day. The Trading Prices shall be determined by the Bid Solicitation Agent pursuant to this subsection (b)(i) and the definition of Trading Price set forth in this Indenture. The Bid Solicitation Agent (if other than the Company) shall have no obligation to determine the Trading Price per US$1,000 principal amount of Notes unless the Company has requested such determination in writing, and the Company shall have no obligation to make such request (or, if the Company is acting as Bid Solicitation Agent, the Company shall have no obligation to determine the Trading Price per US$1,000 principal amount of Notes) unless a Holder of at least US$2,000,000 principal amount of Notes provides the Company with reasonable evidence that the Trading Price per US$1,000 principal amount of Notes on any Trading Day would be less than 98% of the product of the Last Reported Sale Price of the ADSs on such Trading Day and the Conversion Rate on such Trading Day, at which time the Company shall instruct the Bid Solicitation Agent (if other than the Company) in writing to determine, or if the Company is acting as Bid Solicitation Agent, the Company shall determine, the Trading Price per US$1,000 principal amount of Notes beginning on the next Trading Day and on each successive Trading Day until the Trading Price per US$1,000 principal amount of Notes is greater than or equal to 98% of the product of the Last Reported Sale Price of the ADSs and the Conversion Rate. At such time as the Company directs the Bid Solicitation Agent in writing to solicit bid quotations, the Company will provide the Bid Solicitation Agent with the names and contact details of the three independent nationally recognized securities dealers the Company selects, and the Company will direct those securities dealers to provide bids to the Bid Solicitation Agent. If (x) the Company is not acting as Bid Solicitation Agent, and the Company does not, when the Company is required to, instruct the Bid Solicitation Agent to determine the Trading Price per US$1,000 principal amount of Notes when obligated as provided in the preceding sentence, or if the Company instructs the Bid Solicitation Agent in writing to obtain bids and the Bid Solicitation Agent fails to make such determination, or (y) the Company is acting as Bid Solicitation Agent and the Company fails to make such determination when obligated as provided in the preceding sentence, then, in either case, the Trading Price per US$1,000 principal amount of Notes shall be deemed to be less than 98% of the product of the Last Reported Sale Price of the ADSs and the Conversion Rate on each Trading Day of such failure. If the Trading Price condition set forth above has been met, the Company shall so notify the Holders, the Trustee and the Conversion Agent (if other than the Trustee) in writing. If, at any time after the Trading Price condition set forth above has been met, the Trading Price per US$1,000 principal amount of Notes is greater than or equal to 98% of the product of the Last Reported Sale Price of the ADSs and the Conversion Rate for such date, the Company shall so notify in writing the Holders, the Trustee and the Conversion Agent (if other than the Trustee). Neither the Trustee nor any of the Agents shall have any duty to appoint or monitor the Bid Solicitation Agent, or any duty to determine or verify whether any of the conditions to conversion have been satisfied.
70
(ii)If, prior to the close of business on the Business Day immediately preceding October 1, 2029, the Company elects to:
(A)issue to all or substantially all holders of the Ordinary Shares (directly or in the form of ADSs) any rights, options or warrants (other than in connection with a stockholder rights plan so long as such rights have not separated from the Ordinary Shares (directly or in the form of ADSs) and are not exercisable until the occurrence of a triggering event, except that such rights will be deemed to be distributed under this Section 14.01(b)(ii)(A) upon their separation from the Ordinary Shares (directly or in the form of ADSs) or upon the occurrence of such triggering event) entitling them, for a period of not more than 60 calendar days after the announcement date of such issuance, to subscribe for or purchase Ordinary Shares (directly or in the form of ADSs) at a price per share that is less than the average of the Last Reported Sale Prices of the ADSs, divided by the number of Ordinary Shares then represented by one ADS, for the 10 consecutive Trading Day period ending on, and including, the Trading Day immediately preceding the date of announcement of such issuance; or
(B)distribute to all or substantially all holders of the Ordinary Shares (directly or in the form of ADSs) the Company’s assets, securities or rights to purchase securities of the Company, which distribution has a per share value, as determined by the Board of Directors, exceeding 10% of (i) the Last Reported Sale Price of the ADSs on the Trading Day preceding the date of announcement for such distribution, divided by (ii) the number of Ordinary Shares then represented by one ADS,
then, in either case, the Company shall notify all Holders of the Notes, the Trustee and the Conversion Agent (if other than the Trustee) in writing at least 50 Scheduled Trading Days prior to the Ex-Dividend Date for such issuance or distribution (or if later in case of any separation of rights issued pursuant to a stockholder rights plan, as soon as practicable after the Company becomes aware that such separation has occurred). Once the Company has given such notice, a Holder may surrender all or any portion of its Notes for conversion at any time from, and including, the later of (x) the date the Company provides such notice or (y) the Compliance Period End Date, until the earlier of (1) the close of business on the Business Day immediately preceding the Ex-Dividend Date for such issuance or distribution and (2) the Company’s announcement that such issuance or distribution will not take place, in each case, even if the Notes are not otherwise convertible at such time.
The Notes will not become convertible on account of such distribution if each Holder participates, at the same time and upon the same terms as Holders of the Company’s ADSs and solely as a result of holding the Notes, in any of such distribution without having to convert its Notes as if such Holder held a number of ADSs equal to the Conversion Rate in effect on the Record Date for the ADS for such distribution multiplied by the principal amount (expressed in thousands) of Notes held by such Holder on such Record Date (for the avoidance of doubt, the Company shall still be required to send a notice of such distribution as described above).
71
(iii)If, prior to the close of business on the Business Day immediately preceding October 1, 2029, (1) a transaction or event that constitutes a Fundamental Change or a Make-Whole Fundamental Change occurs, regardless of whether a Holder has the right to require the Company to repurchase the Notes pursuant to Section 15.02, or (2) if the Company is a party to a consolidation, merger, binding share exchange, or transfer or lease of all or substantially all of its assets, in each case, pursuant to which the ADSs would be converted into cash, securities or other assets, all or any portion of a Holder’s Notes may be surrendered for conversion at any time from or after the actual effective date of such transaction until 35 Trading Days after the actual effective date of such transaction or, if such transaction also constitutes a Fundamental Change, until the related Fundamental Change Repurchase Date. The Company shall notify Holders, the Trustee and the Conversion Agent (if other than the Trustee) in writing as promptly as practicable following the date the Company publicly announces such transaction. If the Company does not provide such notice by the effective date of such transaction, then the last day on which the Notes are convertible shall be extended by the number of Business Days from, and including, the effective date thereof to, but not including, the date the Company provides the notice.
(iv)After the Compliance Period End Date and prior to the close of business on the Business Day immediately preceding October 1, 2029, a Holder may surrender all or any portion of its Notes for conversion at any time during any calendar quarter commencing after the calendar quarter ending on June 30, 2025 (and only during such calendar quarter), if the Last Reported Sale Price of the ADSs for at least 20 Trading Days (whether or not consecutive) during the period of 30 consecutive Trading Days ending on, and including, the last Trading Day of the immediately preceding calendar quarter is greater than or equal to 130% of the Conversion Price on each applicable Trading Day. The Company shall determine at the beginning of each calendar quarter commencing after June 30, 2025 whether the Notes may be surrendered for conversion in accordance with this clause (iv) and shall notify the Holders, the Trustee and the Conversion Agent (if other than the Trustee) in writing if the Notes become convertible in accordance with this clause (iv).
(v)If the Company calls any or all of the Notes for redemption pursuant to Article 16, then a Holder may surrender any or all of its Notes for conversion at any time prior to the close of business on the second Business Day prior to the Tax Redemption Date or Optional Redemption Date, as the case may be, even if the Notes are not otherwise convertible at such time. After that time, the right to convert such Notes on account of the Company’s delivery of the notice of redemption shall expire, unless the Company defaults in the payment of the Redemption Price on the Tax Redemption Date or the Optional Redemption Date, as the case may be, in which case a Holder may convert any or all of its Notes until the Redemption Price has been paid or duly provided for.
72
Section 14.02Conversion Procedure; Settlement Upon Conversion.
(a)Subject to this Section 14.02, Section 14.03(b) and Section 14.07(a), upon conversion of any Note, the Company shall pay or deliver, as the case may be, to the converting Holder, in respect of each US$1,000 principal amount of Notes being converted, cash (“Cash Settlement”), ADSs together with cash, if applicable, in lieu of delivering any fractional ADSs (“Fractional ADSs”) (in accordance with subsection (j) of this Section 14.02 (“Physical Settlement”)) or a combination of cash and ADSs, together with cash, if applicable, in lieu of delivering any Fractional ADS in accordance with subsection (j) of this Section 14.02 (“Combination Settlement”), at its election, as set forth in this Section 14.02.
(i)All conversions for which the relevant Conversion Date occurs after the Company’s issuance of a Redemption Notice with respect to the Notes and prior to the close of business on the second Business Day prior to the related Tax Redemption Date or Optional Redemption Date, as applicable, and all conversions for which the relevant Conversion Date occurs on or after October 1, 2029 shall be settled using the same Settlement Method.
(ii)Except for any conversions for which the relevant Conversion Date occurs after the Company’s issuance of a Redemption Notice with respect to the Notes but prior to the close of business on the second Business Day prior to the related Tax Redemption Date or Optional Redemption Date, as applicable, and any conversions for which the relevant Conversion Date occurs on or after October 1, 2029, the Company shall use the same Settlement Method for all conversions with the same Conversion Date, but the Company shall not have any obligation to use the same Settlement Method with respect to conversions with different Conversion Dates.
(iii)If, in respect of any Conversion Date (or, in the case of any conversions for which the relevant Conversion Date occurs after the date of issuance of a Redemption Notice with respect to the Notes and prior to the close of business on the second Business Day prior to the related Tax Redemption Date or Optional Redemption Date, as applicable, in such Redemption Notice or on or after October 1, 2029, no later than October 1, 2029, as the case may be), the Company elects a Settlement Method, the Company shall deliver a written notice (the “Settlement Notice”) of the relevant Settlement Method in respect of such Conversion Date (or such period, as the case may be) to converting Holders, the Trustee and the Conversion Agent (if other than the Trustee) no later than the close of business on the second Trading Day immediately following the relevant Conversion Date (or, in the case of any conversions for which the relevant Conversion Date occurs after the date of issuance of a Redemption Notice with respect to the Notes and prior to the close of business on the second Business Day prior to the related Tax Redemption Date or Optional Redemption Date, as applicable, in such Redemption Notice or on or after October 1, 2029, no later than October 1, 2029) (in each case, the “Settlement Method Election Deadline”). If the Company does not elect a Settlement Method prior to the deadline set forth in the immediately preceding sentence, the Company shall no longer have the right to elect its choice of Settlement Method and the Company shall be deemed to have elected the Default Settlement Method.
73
If the Company delivers a Settlement Notice electing Combination Settlement (or is deemed to have elected Combination Settlement) in respect of its Conversion Obligation, but does not indicate a Specified Dollar Amount per US$1,000 principal amount of Notes to be converted in such Settlement Notice, the Specified Dollar Amount per US$1,000 principal amount of Notes to be converted shall be deemed to be US$1,000. For the avoidance of doubt, the Company’s failure to timely elect a Settlement Method or specify as applicable a Specified Dollar Amount shall not constitute a Default under this Indenture.
(iv)The Company may, by written notice to Holders, the Trustee and the Conversion Agent (if other than the Trustee), on or before October 1, 2029, change the Default Settlement Method or elect to irrevocably fix the Settlement Method to any Settlement Method that the Company is then permitted to elect (including Combination Settlement with a Specified Dollar Amount per US$1,000 principal amount of Notes of US$1,000 or with an ability to continue to set the Specified Dollar Amount per US$1,000 principal amount of Notes at or above any specific amount set forth in such election notice), in each case, that will apply to all Note conversions with a Conversion Date that is on or after the date the Company sends such notice. If the Company changes the Default Settlement Method or elects to irrevocably fix the Settlement Method, in either case, to Combination Settlement with an ability to continue to set the Specified Dollar Amount per US$1,000 principal amount of Notes at or above a specified amount, the Company shall, after the date of such change or election, as the case may be, inform Holders converting their Notes, the Trustee and the Conversion Agent (if other than the Trustee) in writing of such Specified Dollar Amount in respect of the relevant conversion or conversions no later than the relevant Settlement Method Election Deadline for such conversion or conversions, or, if the Company does not timely inform the Holders, the Trustee and the Conversion Agent of the Specified Dollar Amount, such Specified Dollar Amount shall be the specific amount set forth in the change or election notice or, if no specific amount was set forth in the change or election notice, such Specified Dollar Amount shall be deemed to be US$1,000 per US$1,000 principal amount of Notes. If the Company changes the Default Settlement Method or irrevocably fixes the Settlement Method, then the Company shall concurrently with providing notice to all Holders, the Trustee and the Conversion Agent (if other than the Trustee), either post the Default Settlement Method or fixed Settlement Method, as applicable, on the Company’s website or disclose the same in a current report on Form 6-K (or any successor form) that is filed with the Commission. Notwithstanding the foregoing, no such change in the Default Settlement Method or irrevocable election will affect any Settlement Method theretofore elected (or deemed to be elected) with respect to any Conversion Date pursuant to this Section 14.02. For the avoidance of doubt, such change or election (as the case may be), if made, will be effective without the need to amend this Indenture or the Notes, including pursuant to Section 10.02(a). However, the Company may nonetheless choose to execute such an amendment at the Company’s option.
(v)Subject to Section 14.03 and Section 14.04, the cash, ADSs or a combination of cash and ADSs, as applicable, in respect of any conversion of Notes (the “Settlement Amount”) shall be computed as follows:
(A)if the Company elects (or is deemed to have elected) to satisfy its Conversion Obligation in respect of such conversion by Physical Settlement, the Company shall deliver to the converting Holder in respect of each US$1,000 principal amount of Notes being converted a number of ADSs equal to the Conversion Rate in effect on the Conversion Date for such conversion;
74
(B)if the Company elects (or is deemed to have elected) to satisfy its Conversion Obligation in respect of such conversion by Cash Settlement, the Company shall pay to the converting Holder in respect of each US$1,000 principal amount of Notes being converted cash in an amount equal to the sum of the Daily Conversion Values for each of the 40 consecutive Trading Days during the related Observation Period; and
(C)if the Company elects (or is deemed to have elected) to satisfy its Conversion Obligation in respect of such conversion by Combination Settlement, the Company shall pay or deliver, as the case may be, in respect of each US$1,000 principal amount of Notes being converted, a Settlement Amount equal to the sum of the Daily Settlement Amounts for each of the 40 consecutive Trading Days during the related Observation Period.
(vi)The Daily Settlement Amounts (if applicable) and the Daily Conversion Values (if applicable) shall be determined by the Company promptly following the last day of the Observation Period. Promptly after such determination of the Daily Settlement Amounts or the Daily Conversion Values, as the case may be, and the amount of cash payable in lieu of delivering any Fractional ADS, the Company shall notify the Trustee and the Conversion Agent (if other than the Trustee) in writing of the Daily Settlement Amounts or the Daily Conversion Values, as the case may be, and the amount of cash payable in lieu of delivering Fractional ADSs. The Trustee and the Conversion Agent (if other than the Trustee) shall have no responsibility for any such determination.
(b)Subject to Section 14.02(e), before any Holder of a Note shall be entitled to convert a Note as set forth above, such Holder shall (i) in the case of a Global Note, (1) comply with the procedures of the Depositary in effect at that time for converting a beneficial interest in a Global Note, and the procedures agreed between the Company and the ADS Depositary with respect to any ADSs issued upon conversion of the Notes prior to the Resale Restriction Termination Date, (2) and, if required, pay funds equal to interest, if any, payable on the next Interest Payment Date to which such Holder is not entitled as set forth in Section 14.02(h), and (3) prior to the Resale Restriction Termination Date, complete, sign and deliver a duly completed irrevocable notice to the Conversion Agent, the Company and the ADS Depositary as set forth in the Form of Notice of Conversion (or a facsimile thereof) (a “Notice of Conversion”) and (ii) in the case of a Physical Note (1) complete, manually or electronically sign and deliver a duly completed irrevocable Notice of Conversion to the Conversion Agent at the specified office of the Conversion Agent, the Company and the ADS Depositary, and state in writing therein the principal amount of Notes to be converted and the name or names (with addresses) in which such Holder wishes the certificate or certificates for any ADSs to be delivered upon settlement of the Conversion Obligation to be registered, (2) surrender such Notes, duly endorsed to the Company or in blank (and accompanied by appropriate endorsement and transfer documents), at the specified office of the Conversion Agent, (3) if required, furnish appropriate endorsements and transfer documents and (4) if required, pay funds equal to interest, if any, payable on the next Interest Payment Date to which such Holder is not entitled as set forth in Section 14.02(h).
75
The Trustee (and if different, the Conversion Agent) shall notify the Company of any conversion pursuant to this Article 14 on the Conversion Date, or promptly following instructions for such conversion. No Notice of Conversion with respect to any Notes may be delivered and no Notes may be surrendered by a Holder for conversion thereof if such Holder has also delivered a Repurchase Notice or Fundamental Change Repurchase Notice to the Company in respect of such Notes and has not validly withdrawn such Repurchase Notice or Fundamental Change Repurchase Notice, as the case may be, in accordance with Section 15.03. The delivery of the ADSs by the ADS Depositary to Holders upon conversion of their Notes or their designated transferees will be governed by the terms of the Deposit Agreement and, on or prior to the Resale Restriction Termination Date, by the terms of the Restricted Issuance Agreement and the procedures agreed between the Company and the ADS Depositary with respect to any restricted ADSs issued upon conversion of the Notes.
By converting a beneficial interest in a Global Note into ADSs, the Holder is deemed to represent to the Company and the ADS Depositary that such Holder is not an “affiliate” (as defined in Rule 144) of the Company and has not been an “affiliate” of the Company during the three months immediately preceding the Conversion Date.
If more than one Note shall be surrendered for conversion at one time by the same Holder, the Conversion Obligation with respect to such Notes shall be computed on the basis of the aggregate principal amount of the Notes (or specified portions thereof to the extent permitted thereby) so surrendered. None of the Trustee or any Agent shall have any responsibility whatsoever with respect to the issuance and delivery of the ADSs to Holders who elect to convert their Notes.
(c)A Note shall be deemed to have been converted immediately prior to the close of business on the date (the “Conversion Date”) that the Holder has complied with the requirements set forth in subsection (b) above. Except as set forth in Section 14.03(b) and Section 14.07(a), the Company shall pay and/or deliver, as the case may be, the consideration due in respect of the Conversion Obligation (x) on the third Business Day immediately following the relevant Conversion Date, if the Company elects Physical Settlement (provided that, with respect to any Conversion Date following the Regular Record Date immediately preceding the Maturity Date where Physical Settlement applies to the related conversion, the Company shall settle any such conversion on the Maturity Date), or (y) on the second Business Day immediately following the last Trading Day of the relevant Observation Period, in the case of any other Settlement Method. If any ADSs are due to a converting Holder, the Company shall issue or cause to be issued, and deliver (if applicable) to such Holder, or such Holder’s nominee or nominees, the full number of ADSs to which such Holder shall be entitled, in book-entry format through the Depositary, in satisfaction of the Company’s Conversion Obligation.
(d)In case any Note shall be surrendered for partial conversion, the Company shall execute and, upon receipt of a Company Order, instruct the Trustee who shall authenticate and deliver to or upon the written order of the Holder of the Note so surrendered a new Note or Notes in authorized denominations in an aggregate principal amount equal to the unconverted portion of the surrendered Note, without payment of any service charge by the converting Holder but, if required by the Company, with payment of a sum sufficient to cover any documentary, stamp, issue, transfer tax or similar governmental charge required by law or that may be imposed in connection therewith as a result of the name of the Holder of the new Notes issued upon such conversion being different from the name of the Holder of the old Notes surrendered for such conversion.
76
(e)If a Holder submits a Note for conversion, the Company shall pay any documentary, stamp, issue, transfer or similar tax due on the delivery of any ADSs upon conversion of the Notes (or the issuance of the underlying Ordinary Shares), except to the extent the tax is due because the Holder requests such ADSs (or such Ordinary Shares) to be issued in a name other than the Holder’s name, in which case the Holder shall pay that tax to such extent. The Company may refuse to deliver the certificates representing the ADSs (or the Ordinary Shares) being issued in a name other than the Holder’s name until the Company or the ADS Depositary, as applicable, receives a sum sufficient to pay any tax that is due by such Holder in accordance with the immediately preceding sentence. The Company shall also pay and/or indemnify each Holder and beneficial owners of Notes and/or ADSs issuable upon conversion of the Notes for applicable fees (including, without limitation ADS depositary fees for the issuance and delivery of ADSs) and expenses payable to, or withheld by, the Depositary of the ADSs (including, for the avoidance of doubt, by means of a reduction in any amounts or property payable or deliverable in respect of any ADSs or in the value of deposited amounts or property represented by any ADSs) for the issuance of all ADSs deliverable upon conversion.
(f)Except as provided in Section 14.04, no adjustment shall be made for dividends on any ADSs delivered upon the conversion of any Note as provided in this Article 14.
(g)Upon the conversion of an interest in a Global Note, the Paying Agent shall make a notation on such Global Note as to the reduction in the principal amount represented thereby. The Company shall notify the Trustee in writing of any conversion of Notes effected through a Conversion Agent other than the Trustee.
(h)Upon conversion, a Holder shall not receive any separate cash payment for accrued and unpaid interest, if any, except as set forth below and the Company will not adjust the Conversion Rate for any accrued and unpaid interest on the Notes. The Company’s settlement of the Conversion Obligation shall be deemed to satisfy in full its obligation to pay the principal amount of the Note and accrued and unpaid interest, if any, to, but not including, the relevant Conversion Date. As a result, accrued and unpaid interest, if any, to, but not including, the relevant Conversion Date shall be deemed to be paid in full rather than cancelled, extinguished or forfeited. Upon a conversion of Notes into a combination of cash and ADSs, accrued and unpaid interest, if any, will be deemed to be paid first out of the cash paid upon such conversion. Notwithstanding the foregoing, if Notes are converted after the close of business on a Regular Record Date and prior to the open of business on the immediately following Interest Payment Date, Holders of such Notes as of the close of business on such Regular Record Date will receive the full amount of interest, if any, payable on such Notes on the corresponding Interest Payment Date notwithstanding the conversion.
77
Notes surrendered for conversion during the period from the close of business on any Regular Record Date to the open of business on the immediately following Interest Payment Date must be accompanied by funds equal to the amount of interest, if any, payable on the Notes so converted (regardless of whether the converting Holder was the holder of record on the corresponding Regular Record Date); provided that no such payment shall be required (1) for conversions following the Regular Record Date immediately preceding the Maturity Date; (2) if the Company has specified a Tax Redemption Date or an Optional Redemption Date that is after a Regular Record Date and on or prior to the second Business Day immediately succeeding the corresponding Interest Payment Date; (3) if the Company has specified a Fundamental Change Repurchase Date that is after a Regular Record Date and on or prior to the second Business Day immediately succeeding the corresponding Interest Payment Date; or (4) to the extent of any Defaulted Amounts, if any Defaulted Amounts exists at the time of conversion with respect to such Note.
(i)The Person in whose name the certificate for any ADSs shall be delivered upon conversion is registered shall be treated as a holder of record of such ADSs as of the close of business on the relevant Conversion Date (if the Company elects to satisfy the related Conversion Obligation by Physical Settlement) or the last Trading Day of the relevant Observation Period (if the Company elects to satisfy the related Conversion Obligation by Combination Settlement), as the case may be. Upon a conversion of Notes, such Person shall no longer be a Holder of such Notes surrendered for conversion.
(j)The Company shall not issue any Fractional ADS upon conversion of the Notes and shall instead pay cash in lieu of delivering any Fractional ADS deliverable upon conversion based on the Daily VWAP for the relevant Conversion Date (in the case of Physical Settlement) or based on the Daily VWAP for the last Trading Day of the relevant Observation Period (in the case of Combination Settlement). For each Note surrendered for conversion, if the Company has elected (or is deemed to have elected) Combination Settlement, the full number of ADSs that shall be issued upon conversion thereof shall be computed on the basis of the aggregate Daily Settlement Amounts for the relevant Observation Period and any Fractional ADSs remaining after such computation shall be paid in cash.
(k)In accordance with the Deposit Agreement or the Restricted Issuance Agreement, as applicable, the Company shall issue to the ADS Custodian such Ordinary Shares as may be required for the issuance of the ADSs upon conversion of the Notes, plus written delivery instructions for such ADSs, and any other information or documentation, shall pay the applicable ADS depositary fees (including, without limitation ADS depositary fees for the issuance and delivery of ADSs) and shall comply with the Deposit Agreement or the Restricted Issuance Agreement (as the case may be), in each case, as required by the ADS Depositary or the ADS Custodian in connection with each issue and deposit of Ordinary Shares and issuance and delivery of the corresponding ADSs.
Section 14.03Increased Conversion Rate Applicable to Certain Notes Surrendered in Connection with Make-Whole Fundamental Changes. (a) If a Make-Whole Fundamental Change occurs prior to the Maturity Date and a Holder elects to convert its Notes in connection with such Make-Whole Fundamental Change, the Company shall, under the circumstances described below, increase the Conversion Rate for the Notes so surrendered for conversion by a number of additional ADSs (the “Additional ADSs”), as described below. A conversion of Notes shall be deemed for these purposes to be “in connection with” such Make-Whole Fundamental Change if the relevant Notice of Conversion is received by the Conversion Agent from, and including, the Effective Date of the Make-Whole Fundamental Change up to, and including, the second Business Day immediately prior to the related Fundamental Change Repurchase Date (or, in the case of a Make-Whole Fundamental Change that would have been a Fundamental Change but for the proviso in clause (b) of the definition thereof, the 35th Trading Day immediately following the Effective Date of such Make-Whole Fundamental Change).
78
The Company shall provide written notification to Holders and the Trustee (and the Conversion Agent, if other than the Trustee) of the Effective Date of any Make-Whole Fundamental Change and issue a press release announcing such Effective Date no later than five Business Days after such Effective Date. Neither the Trustee nor the Paying Agent nor the Conversion Agent shall be required to take any steps to ascertain whether a Make-Whole Fundamental Change or any event which could lead to the occurrence of a Make-Whole Fundamental Change has occurred and shall not be liable to any person for any failure to do so.
(b)Upon surrender of Notes for conversion in connection with a Make-Whole Fundamental Change, the Company shall, at its option, satisfy the related Conversion Obligation by Physical Settlement, Cash Settlement or Combination Settlement in accordance with Section 14.02; provided, however, that if, at the effective time of a Make-Whole Fundamental Change described in clause (b) of the definition of Fundamental Change, the Reference Property following such Make-Whole Fundamental Change is composed entirely of cash, for any conversion of Notes with a Conversion Date on or after the Effective Date of such Make-Whole Fundamental Change, the Conversion Obligation shall be calculated based solely on the ADS Price for the transaction and shall be deemed to be an amount of cash per US$1,000 principal amount of converted Notes equal to the Conversion Rate (including any adjustment for Additional ADSs), multiplied by such ADS Price. In such event, the Conversion Obligation will be determined and paid to Holders in cash on the fifth Business Day following the Conversion Date.
(c)The number of Additional ADSs, if any, by which the Conversion Rate shall be increased shall be determined by reference to the table below, based on the date on which the Make-Whole Fundamental Change occurs or becomes effective (the “Effective Date”) and the price (the “ADS Price”) paid (or deemed to be paid) per ADS in the Make-Whole Fundamental Change. If the holders of the ADSs receive in exchange for their ADSs only cash in a Make-Whole Fundamental Change described in clause (b) of the definition of Fundamental Change, the ADS Price shall be the cash amount paid per ADS. Otherwise, the ADS Price shall be the average of the Last Reported Sale Prices of the ADSs over the five consecutive Trading Day period ending on, and including, the Trading Day immediately preceding the Effective Date of the Make-Whole Fundamental Change.
(d)The ADS Prices set forth in the column headings of the table below shall be adjusted as of any date on which the Conversion Rate of the Notes is otherwise adjusted. The adjusted ADS Prices shall equal the ADS Prices applicable immediately prior to such adjustment, multiplied by a fraction, the numerator of which is the Conversion Rate immediately prior to such adjustment giving rise to the ADS Price adjustment and the denominator of which is the Conversion Rate as so adjusted. The number of Additional ADSs set forth in the table below shall be adjusted in the same manner and at the same time as the Conversion Rate as set forth in Section 14.04.
79
(e)The following table sets forth the number of Additional ADSs to be received per US$1,000 principal amount of Notes pursuant to this Section 14.03 for each ADS Price and Effective Date set forth below:
|
|
ADS Price |
||||||||||||||||||||||
Effective Date |
|
$11.00 |
|
$12.00 |
|
$13.00 |
|
$13.75 |
|
$15.00 |
|
$17.50 |
|
$17.88 |
|
$20.00 |
|
$25.00 |
|
$30.00 |
|
$50.00 |
|
$75.00 |
March 17, 2025 |
|
18.1818 |
|
14.9442 |
|
12.4177 |
|
10.8778 |
|
8.8233 |
|
6.0211 |
|
5.7025 |
|
4.2720 |
|
2.3256 |
|
1.3380 |
|
0.0974 |
|
0.0000 |
April 1, 2026 |
|
18.1818 |
|
14.9442 |
|
12.3123 |
|
10.6131 |
|
8.3973 |
|
5.4960 |
|
5.1767 |
|
3.7775 |
|
1.9728 |
|
1.1063 |
|
0.0652 |
|
0.0000 |
April 1, 2027 |
|
18.1818 |
|
14.8467 |
|
11.6362 |
|
9.7847 |
|
7.4627 |
|
4.6160 |
|
4.3182 |
|
3.0515 |
|
1.5212 |
|
0.8300 |
|
0.0326 |
|
0.0000 |
April 1, 2028 |
|
18.1818 |
|
12.5058 |
|
9.6792 |
|
8.0364 |
|
5.9693 |
|
3.4737 |
|
3.2198 |
|
2.1720 |
|
1.0140 |
|
0.5407 |
|
0.0098 |
|
0.0000 |
April 1, 2029 |
|
18.1818 |
|
11.7300 |
|
8.2962 |
|
6.4022 |
|
4.1993 |
|
1.9634 |
|
1.7724 |
|
1.0710 |
|
0.4704 |
|
0.2587 |
|
0.0006 |
|
0.0000 |
April 1, 2030 |
|
18.1818 |
|
10.6061 |
|
4.1958 |
|
0.0000 |
|
0.0000 |
|
0.0000 |
|
0.0000 |
|
0.0000 |
|
0.0000 |
|
0.0000 |
|
0.0000 |
|
0.0000 |
The exact ADS Prices and Effective Dates may not be set forth in the table above, in which case:
(i)if the ADS Price is between two ADS Prices in the table above or the Effective Date is between two Effective Dates in the table, the number of Additional ADSs shall be determined by a straight-line interpolation between the number of Additional ADSs set forth for the higher and lower ADS Prices and the earlier and later Effective Dates, as applicable, based on a 365-day year;
(ii)if the ADS Price is greater than US$75.00 per ADS (subject to adjustment in the same manner as the ADS Prices set forth in the column headings of the table above pursuant to subsection (d) above), no Additional ADSs shall be added to the Conversion Rate; and
(iii)if the ADS Price is less than US$11.00 per ADS (subject to adjustment in the same manner as the ADS Prices set forth in the column headings of the table above pursuant to subsection (d) above), no Additional ADSs shall be added to the Conversion Rate.
Notwithstanding the foregoing, in no event shall the Conversion Rate per US$1,000 principal amount of Notes exceed 90.9091 ADSs, subject to adjustment in the same manner as the Conversion Rate pursuant to Section 14.04.
(f)Nothing in this Section 14.03 shall prevent an adjustment to the Conversion Rate pursuant to Section 14.04.
(g)If the Holder elects to convert its Notes in connection with the Company’s election to (i) redeem the Notes in respect of a Change in Tax Law pursuant to Section 16.01 or (ii) redeem the Notes at the Company’s option pursuant to Section 16.02, in each case, the Conversion Rate shall be increased by a number of Additional ADSs determined pursuant to this Section 14.03(g). The Company shall settle conversions of such Notes as described in Section 14.02 and, for the avoidance of doubt, pay Additional Amounts, if any, with respect to such conversion.
80
A conversion shall be deemed to be “in connection with” the Company’s election to redeem the Notes in respect of a Change in Tax Law or redeem the Notes at the Company’s option if the relevant Notice of Conversion is received by the Conversion Agent during the period from, and including, the date the Company provides the related notice of redemption to Holders until the close of business on the second Business Day immediately preceding the Tax Redemption Date or the Optional Redemption Date, as the case may be (or, if the Company fails to pay the Redemption Price, such later date on which the Company pays the Redemption Price).
The number of Additional ADSs by which the Conversion Rate will be increased in the event the Company elects to redeem the Notes pursuant to Article 16 hereof will be determined by reference to the table in clause (e) above based on the Redemption Reference Date and the Redemption Reference Price (each as defined below), but determined for purposes of this Section 14.03(g) as if (x) the Holder had elected to convert its Notes in connection with a Make-Whole Fundamental Change, (y) the applicable “Redemption Reference Date” were the “Effective Date” as specified in clause (c) above and (z) the applicable “Redemption Reference Price” were the “ADS Price” as specified in clause (c) above. “Redemption Reference Date” means the date the Company delivers the relevant Redemption Notice. “Redemption Reference Price” means, for any conversion in connection with the Company’s election to redeem the Notes in respect of a Change in Tax Law pursuant to Section 16.01 or redeem the Notes at the Company’s option pursuant to Section 16.02, as the case may be, the average of the Last Reported Sale Prices of the ADSs over the five consecutive Trading Day period ending on, and including the Trading Day immediately preceding, the date the Company delivers the relevant Redemption Notice.
If a conversion in connection with a notice of redemption would also be deemed to be in connection with a Make-Whole Fundamental Change, then, solely for purposes of that conversion, a Holder of the Notes to be converted will be entitled to a single increase to the Conversion Rate with respect to the first to occur of the Effective Date of the Redemption Notice or the Make-Whole Fundamental Change, as applicable, and the later event shall be deemed not to have occurred for purposes of such conversion for purposes of Section 14.02 and Section 14.03.
Section 14.04Adjustment of Conversion Rate. If the number of Ordinary Shares represented by the ADSs is changed, after the date of this Indenture, for any reason other than one or more of the events described in this Section 14.04, the Company shall make an appropriate adjustment to the Conversion Rate such that the number of Ordinary Shares represented by the ADSs upon which conversion of the Notes is based remains the same.
Notwithstanding the adjustment provisions described in this Section 14.04, if the Company distributes to holders of the Ordinary Shares any cash, rights, options, warrants, shares of Capital Stock or similar equity interest, evidences of indebtedness or other assets or property of the Company (but excluding Expiring Rights) and a corresponding distribution is not made to holders of the ADSs, but, instead, the ADSs shall represent, in addition to Ordinary Shares, such cash, rights, options, warrants, shares of Capital Stock or similar equity interest, evidences of indebtedness or other assets or property of the Company, then an adjustment to the Conversion Rate described in this Section 14.04 shall not be made until and unless a corresponding distribution (if any) is made to holders of the ADSs, and such adjustment to the Conversion Rate shall be based on the distribution made to the holders of the ADSs and not on the distribution made to the holders of the Ordinary Shares.
81
However, in the event that the Company issues or distributes to all holders of the Ordinary Shares any Expiring Rights, notwithstanding the immediately preceding sentence, the Company shall adjust the Conversion Rate pursuant to Section 14.04(b) (in the case of Expiring Rights described in clause (b) below entitling holders of the Ordinary Shares for a period of not more than 60 calendar days after the announcement date of such issuance to subscribe for or purchase Ordinary Shares or ADSs) or Section 14.04(c) (in the case of all other Expiring Rights).
For the avoidance of doubt, if any event described in this Section 14.04 results in a change to the number of Ordinary Shares represented by the ADSs, then such a change shall be deemed to satisfy the Company’s obligation to effect the relevant adjustment to the Conversion Rate on account of such an event to the extent such change reflects what a corresponding change to the Conversion Rate would have been on account of such event.
The Conversion Rate shall be adjusted from time to time by the Company if any of the following events occurs, except that the Company shall not make any adjustments to the Conversion Rate if Holders of the Notes participate (other than in the case of (x) a share split or share combination or (y) a tender or exchange offer), at the same time and upon the same terms as holders of the ADSs and solely as a result of holding the Notes, in any of the transactions described in this Section 14.04, without having to convert their Notes, as if they held a number of ADSs equal to the Conversion Rate, multiplied by the principal amount (expressed in thousands) of Notes held by such Holder. Neither the Trustee nor the Conversion Agent shall have any responsibility to monitor or verify the accuracy of any calculation of any adjustment to the Conversion Rate and the same shall be conclusive and binding on the Holders, absent manifest error. Notice of such adjustment to the Conversion Rate shall be given by the Company promptly in writing to the Holders, the Trustee, the Paying Agent and the Conversion Agent and shall be conclusive and binding on the Holders, absent manifest error.
(a)If the Company exclusively issues Ordinary Shares as a dividend or distribution on the Ordinary Shares, or if the Company effects a share split or share combination, the Conversion Rate shall be adjusted based on the following formula:

where,
CR0=the Conversion Rate in effect immediately prior to the open of business on the Ex-Dividend Date for the ADSs of such dividend or distribution, or immediately prior to the open of business on the Effective Date of such share split or share combination, as applicable;
CR1=the Conversion Rate in effect immediately after the open of business on such Ex-Dividend Date or Effective Date, as applicable; OS0=the number of Ordinary Shares outstanding immediately prior to the open of business on such Ex-Dividend Date or Effective Date, as applicable (before giving effect to any such dividend, distribution, split or combination); and
82
OS1=the number of Ordinary Shares outstanding immediately after giving effect to such dividend, distribution, share split or share combination.
Any adjustment made under this Section 14.04(a) shall become effective immediately after the open of business on the Ex-Dividend Date for the ADSs for such dividend or distribution, or immediately after the open of business on the Effective Date for such share split or share combination, as applicable. If any dividend or distribution of the type described in this Section 14.04(a) is declared but not so paid or made, the Conversion Rate shall be immediately readjusted, effective as of the date the Board of Directors determines not to pay such dividend or distribution, to the Conversion Rate that would then be in effect if such dividend or distribution had not been declared.
(b)If the Company issues to all or substantially all holders of the Ordinary Shares (directly or in the form of ADSs) (other than in connection with a stockholder rights plan) any rights, options or warrants entitling them, for a period of not more than 60 calendar days after the announcement date of such issuance, to subscribe for or purchase Ordinary Shares (directly or in the form of ADSs) at a price per Ordinary Share that is less than the average of the Last Reported Sale Prices of the Ordinary Shares or the ADSs, as the case may be (divided by, in the case of the ADSs, the number of Ordinary Shares then represented by one ADS), for the 10 consecutive Trading Day period ending on, and including, the Trading Day immediately preceding the date of announcement of such issuance, the Conversion Rate shall be increased based on the following formula:

where,
CR0=the Conversion Rate in effect immediately prior to the open of business on the Ex-Dividend Date for the ADSs for such issuance;
CR1=the Conversion Rate in effect immediately after the open of business on such Ex-Dividend Date;
OS0=the number of Ordinary Shares outstanding immediately prior to the open of business on such Ex-Dividend Date;
X=the total number of Ordinary Shares (directly or in the form of ADSs) deliverable pursuant to such rights, options or warrants; and
Y=the number of Ordinary Shares equal to (i) the aggregate price payable to exercise such rights, options or warrants, divided by (ii) the quotient of (a) the average of the Last Reported Sale Prices of the ADSs over the 10 consecutive Trading Day period ending on, and including, the Trading Day immediately preceding the date of announcement of the issuance of such rights, options or warrants divided by (b) the number of Ordinary Shares then represented by one ADS.
83
Any increase made under this Section 14.04(b) shall be made successively whenever any such rights, options or warrants are distributed and shall become effective immediately after the open of business on the Ex-Dividend Date for the ADSs for such issuance. To the extent that Ordinary Shares or ADSs are not delivered after the expiration of such rights, options or warrants, the Conversion Rate shall be decreased to the Conversion Rate that would then be in effect had the increase with respect to the issuance of such rights, options or warrants been made on the basis of delivery of only the number of Ordinary Shares actually delivered (directly or in the form of ADSs). To the extent such rights, options or warrants are not so issued, the Conversion Rate shall be decreased to the Conversion Rate that would then be in effect had the increase to the Conversion Rate for such issuance been made on the basis of only the rights, options or warrants, if any, actually issued.
For purposes of this Section 14.04(b) and Section 14.01(b)(ii)(A), in determining whether any rights, options or warrants entitle the holders to subscribe for or purchase Ordinary Shares (directly or in the form of ADSs) at a price per Ordinary Share that is less than such average of the Last Reported Sale Prices of the Ordinary Shares or the ADSs, as the case may be (divided by, in the case of the ADSs, the number of Ordinary Shares then represented by one ADS), for the 10 consecutive Trading Day period ending on, and including, the Trading Day immediately preceding the date of announcement for such issuance, and in determining the aggregate offering price of such Ordinary Shares or ADSs, there shall be taken into account any consideration received by the Company for such rights, options or warrants and any amount payable on exercise or conversion thereof, the value of such consideration, if other than cash, to be determined by the Board of Directors.
(c)If the Company distributes shares of its Capital Stock, evidences of its indebtedness, other assets or property of the Company or rights, options or warrants to acquire its Capital Stock or other securities, to all or substantially all holders of the Ordinary Shares (directly or in the form of ADSs), excluding (i) dividends, distributions or issuances as to which an adjustment was effected pursuant to Section 14.04(a) or Section 14.04(b), (ii) dividends or distributions paid exclusively in cash as to which an adjustment was effected pursuant to Section 14.04(d), (iii) except as otherwise described below in this Indenture, rights issued pursuant to any stockholder rights plan of the Company then in effect, (iv) distributions of Reference Property issued in exchange for, or upon conversion of, the ADSs or the Ordinary Shares as described under Section 14.07 and (v) Spin-Offs as to which the provisions set forth below in this Section 14.04(c) shall apply (any of such shares of Capital Stock, evidences of indebtedness, other assets or property or rights, options or warrants to acquire Capital Stock or other securities of the Company, the “Distributed Property”), then the Conversion Rate shall be increased based on the following formula:

84
where,
CR0=the Conversion Rate in effect immediately prior to the open of business on the Ex-Dividend Date for the ADSs for such distribution;
CR1=the Conversion Rate in effect immediately after the open of business on such Ex-Dividend Date;
SP0=the average of the Last Reported Sale Prices of the ADSs (divided by the number of Ordinary Shares then represented by one ADS) over the 10 consecutive Trading Day period ending on, and including, the Trading Day immediately preceding the Ex-Dividend Date for such distribution; and
FMV=the fair market value (as determined by the Board of Directors) of the Distributed Property with respect to each outstanding Ordinary Share (directly or in the form of ADSs) on the Ex-Dividend Date for the ADSs for such distribution.
Any increase made under the foregoing portion of this Section 14.04(c) above shall become effective immediately after the open of business on the Ex-Dividend Date for the ADSs for such distribution. If such distribution is not so paid or made in full, the Conversion Rate shall be decreased to the Conversion Rate that would then be in effect had the adjustment been made on the basis of only the distribution, if any, actually paid or made. Notwithstanding the foregoing, if “FMV” (as defined above) is equal to or greater than “SP0” (as defined above), in lieu of the foregoing increase, each Holder of a Note shall receive, in respect of each US$1,000 principal amount thereof, at the same time and upon the same terms as holders of the ADSs receive the Distributed Property, the amount and kind of Distributed Property such Holder would have received if such Holder owned a number of ADSs equal to the Conversion Rate in effect on the Record Date for the ADSs for the distribution.
With respect to an adjustment pursuant to this Section 14.04(c) where there has been a payment of a dividend or other distribution on the Ordinary Shares (directly or in the form of ADSs) of shares of Capital Stock of any class or series, or similar equity interest, of or relating to a Subsidiary or other business unit of the Company, that are, or, when issued, will be, listed or admitted for trading on a U.S. national securities exchange (a “Spin-Off”), the Conversion Rate shall be increased based on the following formula:

where,
CR0=the Conversion Rate in effect immediately prior to the end of the Valuation Period;
85
CR1=the Conversion Rate in effect immediately after the end of the Valuation Period; FMV0=the average of the Last Reported Sale Prices of the Capital Stock or similar equity interest distributed to holders of the Ordinary Shares (directly or in the form of ADSs) applicable to one Ordinary Share (determined by reference to the definition of Last Reported Sale Price as set forth in Section 1.01 as if references therein to the ADSs were to such Capital Stock or similar equity interest) over the first 10 consecutive Trading Day period after, and including, the Ex-Dividend Date of the Spin-Off (the “Valuation Period”); and
MP0=the average of the Last Reported Sale Prices of the ADSs (divided by the number of Ordinary Shares then represented by one ADS) over the Valuation Period.
The adjustment to the Conversion Rate under the preceding paragraph shall occur immediately after the close of business on the last Trading Day of the Valuation Period; provided that (x) in respect of any conversion of Notes for which Physical Settlement is applicable, if the relevant Conversion Date occurs during the Valuation Period, references in the portion of this Section 14.04(c) with respect to 10 Trading Days shall be deemed to be replaced with such lesser number of Trading Days as have elapsed from, and including, the Ex-Dividend Date of such Spin-Off to, and including, such Conversion Date in determining the Conversion Rate and (y) in respect of any conversion of Notes for which Cash Settlement or Combination Settlement is applicable, for any Trading Day that falls within the relevant Observation Period for such conversion and within the Valuation Period, the reference to “10” in the preceding paragraph shall be deemed replaced with such lesser number of Trading Days as have elapsed between (and including, in each case) the Ex-Dividend Date for such Spin-Off and such Trading Day in determining the Conversion Rate as of such Trading Day.
For purposes of this Section 14.04(c) (and subject in all respect to Section 14.11), rights, options or warrants distributed by the Company to all holders of the Ordinary Shares (directly or in the form of ADSs) entitling them to subscribe for or purchase shares of the Company’s Capital Stock, including Ordinary Shares (either initially or under certain circumstances), which rights, options or warrants, until the occurrence of a specified event or events (“Trigger Event”): (i) are deemed to be transferred with such Ordinary Shares (directly or in the form of ADSs); (ii) are not exercisable; and (iii) are also issued in respect of future issuances of the Ordinary Shares (directly or in the form of ADSs), shall be deemed not to have been distributed for purposes of this Section 14.04(c) (and no adjustment to the Conversion Rate under this Section 14.04(c) will be required) until the occurrence of the earliest Trigger Event, whereupon such rights, options or warrants shall be deemed to have been distributed and an appropriate adjustment (if any is required) to the Conversion Rate shall be made under this Section 14.04(c). If any such right, option or warrant, including any such existing rights, options or warrants distributed prior to the date of this Indenture, are subject to events, upon the occurrence of which such rights, options or warrants become exercisable to purchase different securities, evidences of indebtedness or other assets, then the date of the occurrence of any and each such event shall be deemed to be the date of distribution and Ex-Dividend Date with respect to new rights, options or warrants with such rights (in which case the existing rights, options or warrants shall be deemed to terminate and expire on such date without exercise by any of the holders thereof).
86
In addition, in the event of any distribution (or deemed distribution) of rights, options or warrants, or any Trigger Event or other event (of the type described in the immediately preceding sentence) with respect thereto that was counted for purposes of calculating a distribution amount for which an adjustment to the Conversion Rate under this Section 14.04(c) was made, (1) in the case of any such rights, options or warrants that shall all have been redeemed or purchased without exercise by any holders thereof, upon such final redemption or purchase (x) the Conversion Rate shall be readjusted as if such rights, options or warrants had not been issued and (y) the Conversion Rate shall then again be readjusted to give effect to such distribution, deemed distribution or Trigger Event, as the case may be, as though it were a cash distribution, equal to the per Ordinary Share redemption or purchase price received by a holder or holders of Ordinary Shares (directly or in the form of ADSs) with respect to such rights, options or warrants (assuming such holder had retained such rights, options or warrants), made to all holders of Ordinary Shares (directly or in the form of ADSs) as of the date of such redemption or purchase, and (2) in the case of such rights, options or warrants that shall have expired or been terminated without exercise by any holders thereof, the Conversion Rate shall be readjusted as if such rights, options and warrants had not been issued.
For purposes of Section 14.04(a), Section 14.04(b) and this Section 14.04(c), if any dividend or distribution to which this Section 14.04(c) is applicable also includes one or both of:
(A)a dividend or distribution of Ordinary Shares (directly or in the form of ADSs) to which Section 14.04(a) is applicable (the “Clause A Distribution”); or
(B)a dividend or distribution of rights, options or warrants to which Section 14.04(b) is applicable (the “Clause B Distribution”),
then (1) such dividend or distribution, other than the Clause A Distribution and the Clause B Distribution, shall be deemed to be a dividend or distribution to which this Section 14.04(c) is applicable (the “Clause C Distribution”) and any Conversion Rate adjustment required by this Section 14.04(c) with respect to such Clause C Distribution shall then be made, and (2) the Clause A Distribution and Clause B Distribution shall be deemed to immediately follow the Clause C Distribution and any Conversion Rate adjustment required by Section 14.04(a) and Section 14.04(b) with respect thereto shall then be made, except that, if determined by the Company (I) the “Ex-Dividend Date” of the Clause A Distribution and the Clause B Distribution shall be deemed to be the Ex-Dividend Date of the Clause C Distribution and (II) any Ordinary Shares (directly or in the form of ADSs) included in the Clause A Distribution or Clause B Distribution shall be deemed not to be “outstanding immediately prior to the open of business on such Ex-Dividend Date or Effective Date” within the meaning of Section 14.04(a) or “outstanding immediately prior to the open of business on such Ex-Dividend Date” within the meaning of Section 14.04(b).
(d)If any cash dividend or distribution is made to all or substantially all holders of the Ordinary Shares (directly or in the form of ADSs), the Conversion Rate shall be adjusted based on the following formula:

where,
87
CR0=the Conversion Rate in effect immediately prior to the open of business on the Ex-Dividend Date for the ADSs for such dividend or distribution;
CR1=the Conversion Rate in effect immediately after the open of business on the Ex-Dividend Date for such dividend or distribution;
SP0=the Last Reported Sale Price of the ADSs (divided by the number of Ordinary Shares then represented by one ADS) on the Trading Day immediately preceding the Ex-Dividend Date for such dividend or distribution; and
C=the amount in cash per Ordinary Share the Company distributes to all or substantially all holders of the Ordinary Shares (directly or in the form of ADSs) (for the avoidance of doubt, without giving effect to any applicable fees and expenses payable to, or withheld by, the ADS Depositary with respect to such distribution).
Any increase pursuant to this Section 14.04(d) shall become effective immediately after the open of business on the Ex-Dividend Date for the ADSs for such dividend or distribution. If such dividend or distribution is not so paid, the Conversion Rate shall be decreased, effective as of the date the Board of Directors determines not to make or pay such dividend or distribution, to be the Conversion Rate that would then be in effect if such dividend or distribution had not been declared. Notwithstanding the foregoing, if “C” (as defined above) is equal to or greater than “SP0” (as defined above), in lieu of the foregoing increase, each Holder of a Note shall receive, for each US$1,000 principal amount of Notes, at the same time and upon the same terms as holders of the ADSs, the amount of cash that such Holder would have received if such Holder owned a number of ADSs equal to the Conversion Rate on the Record Date for the ADSs for such cash dividend or distribution.
(e)If the Company or any of its Subsidiaries or its Consolidated Affiliated Entities makes a payment in respect of a tender or exchange offer for the Ordinary Shares (directly or in the form of ADSs), to the extent that the Tender/Exchange Offer Consideration (as defined below) included in the payment per Ordinary Share exceeds the average of the Last Reported Sale Prices of the ADSs (divided by the number of Ordinary Shares then represented by one ADS) over the 10 consecutive Trading Day period commencing on, and including, the Trading Day next succeeding the date such tender or exchange offer expires, the Conversion Rate shall be increased based on the following formula:

where,
CR0=the Conversion Rate in effect immediately prior to the close of business on the 10th Trading Day immediately following, and including, the Trading Day next succeeding the date such tender or exchange offer expires; CR1=the Conversion Rate in effect immediately after the close of business on the 10th Trading Day immediately following, and including, the Trading Day next succeeding the date such tender or exchange offer expires;
88
AC=the aggregate value of all cash and any other consideration (as determined by the Board of Directors as of the time such tender or exchange offer expires (the “Tender/Exchange Offer Consideration”)) paid or payable for Ordinary Shares or ADSs, as the case may be, purchased in such tender or exchange offer;
OS0=the number of Ordinary Shares outstanding immediately prior to the date such tender or exchange offer expires (prior to giving effect to the purchase of all Ordinary Shares or ADSs, as the case may be, accepted for purchase or exchange in such tender or exchange offer);
OS1=the number of Ordinary Shares outstanding immediately after the date such tender or exchange offer expires (after giving effect to the purchase of all Ordinary Shares or ADSs, as the case may be, accepted for purchase or exchange in such tender or exchange offer); and
SP1=the average of the Last Reported Sale Prices of the ADSs (divided by the number of Ordinary Shares then represented by one ADS) over the 10 consecutive Trading Day period commencing on, and including, the Trading Day next succeeding the date such tender or exchange offer expires.
The adjustment to the Conversion Rate under this Section 14.04(e) shall occur at the close of business on the 10th Trading Day immediately following, and including, the Trading Day next succeeding the date such tender or exchange offer expires; provided that (x) in respect of any conversion of Notes for which Physical Settlement is applicable, if the relevant Conversion Date occurs during the 10 Trading Days immediately following, and including, the Trading Day next succeeding the expiration date of any tender or exchange offer, references in this Section 14.04(e) with respect to “10” or “10th” in the preceding paragraph shall be deemed replaced with such lesser number of Trading Days as have elapsed from, and including, the expiration date of such tender or exchange offer to, and including such Conversion Date in determining the Conversion Rate and (y) in respect of any conversion of Notes for which Cash Settlement or Combination Settlement is applicable, for any Trading Day that falls within the relevant Observation Period for such conversion and within the 10 Trading Days immediately following, and including the Trading Day next succeeding the expiration date of such tender or exchange offer, references with respect to 10 Trading Days shall be deemed replaced with such lesser number of Trading Days as have elapsed from, and including, the expiration date of such tender or exchange offer to, and including, such Trading Day in determining the Conversion Rate as of such Trading Day. For the avoidance of doubt, no adjustment under this Section 14.04(e) with will be made if such adjustment would result in a decrease in the Conversion Rate (other than, for the avoidance of doubt, any readjustment described in the immediately succeeding paragraph).
89
(f)Notwithstanding this Section 14.04 or any other provision of this Indenture or the Notes, if a Conversion Rate adjustment becomes effective on any Ex-Dividend Date, and (x) in the case of Physical Settlement, a Holder that has converted its Notes on or after such Ex-Dividend Date and on or prior to the related Record Date would be treated as the record holder of the ADSs as of the related Conversion Date as described under Section 14.02(i) or (y) in the case of Combination Settlement, any Trading Day in the Observation period for such conversion occurs on or after such Ex-Dividend Date and on or prior to the related Record Date, and the consideration due with respect to such Trading Day includes any whole ADSs, in each case (x) and (y), based on an adjusted Conversion Rate for such Ex-Dividend Date and such ADSs due upon conversion would be entitled to participate in the related dividend, distribution or other event giving rise to the adjustment, then, notwithstanding the Conversion Rate adjustment provisions in this Section 14.04, (A) in the case of Physical Settlement, the Conversion Rate adjustment relating to such Ex-Dividend Date shall not be made for such converting Holder, and instead, such Holder shall be treated as if such Holder were the record owner of the ADSs on an unadjusted basis and participate in the related dividend, distribution or other event giving rise to such adjustment and (B) in the case of Combination Settlement, the Conversion Rate adjustment related to such Ex-Dividend Date will be made for such conversion in respect of such Trading Day, but the ADSs issuable with respect to such Trading Day based on such adjusted Conversion Rate will not be entitled to participate in the related dividend, distribution or other event giving rise to such adjustment.
(g)Except as stated herein, the Company shall not adjust the Conversion Rate for the issuance of Ordinary Shares or ADSs or any securities convertible into or exchangeable for Ordinary Shares or ADSs or the right to purchase Ordinary Shares or ADSs or such convertible or exchangeable securities.
(h)In addition to those adjustments required by clauses (a), (b), (c), (d) and (e) of this Section 14.04, and to the extent permitted by applicable law and subject to the applicable rules of The Nasdaq Global Select Market and any other securities exchange on which any of the Company’s securities are then listed, the Company from time to time may increase the Conversion Rate by any amount for a period of at least 20 Business Days if the Board of Directors determines that such increase would be in the Company’s best interest, and the Company may (but is not required to) increase the Conversion Rate to avoid or diminish any income tax to holders of the Ordinary Shares or the ADSs or rights to purchase Ordinary Shares or ADSs in connection with a dividend or distribution of Ordinary Shares or ADSs (or rights to acquire Ordinary Shares or ADSs) or similar event.
(i)Notwithstanding anything to the contrary in this Article 14, the Conversion Rate shall not be adjusted:
(i)upon the issuance of any Ordinary Shares or ADSs pursuant to any present or future plan providing for the reinvestment of dividends or interest payable on the Company’s securities and the investment of additional optional amounts in Ordinary Shares or ADSs under any plan;
(ii)upon the issuance of any Ordinary Shares or ADSs or options or rights to purchase those Ordinary Shares or ADSs pursuant to any present or future employee, director or consultant benefit plan or program of or assumed by the Company or any of the Company’s consolidated Subsidiaries or its Consolidated Affiliated Entities;
90
(iii)upon the repurchase of any Ordinary Shares pursuant to an open-market share repurchase program or other buyback transaction that is not a tender offer or exchange offer of the nature described in clause (e) of this Section 14.04 above;
(iv)upon the issuance of any Ordinary Shares or ADSs pursuant to any option, warrant, right or exercisable, exchangeable or convertible security not described in clause (ii) of this subsection and outstanding as of the date the Notes were first issued;
(v)solely for a change in the par value of the Ordinary Shares; or
(vi)for accrued and unpaid interest, if any.
(j)All calculations and other determinations under this Article 14 shall be made by the Company and shall be made to the nearest one-ten thousandth (1/10,000) of an ADS.
(k)Whenever the Conversion Rate is adjusted as herein provided, the Company shall promptly deliver to the Trustee (and the Conversion Agent if not the Trustee) an Officer’s Certificate setting forth (i) the adjusted Conversion Rate, (ii) the subsection of this Section 14.04 pursuant to which after such adjustment has been made, showing in reasonable detail the facts upon which such adjustment is based, and (iii) the date as of which such adjustment is effective, and such Officer’s Certificate shall be conclusive evidence of the accuracy of such adjustment absent manifest error. Unless and until the Conversion Agent and a Responsible Officer of the Trustee shall have received such Officer’s Certificate, the Conversion Agent and the Trustee shall not be deemed to have knowledge of any adjustment of the Conversion Rate and may assume without inquiry that the last Conversion Rate of which it has knowledge is still in effect. Promptly after delivery of such certificate, the Company shall prepare a notice of such adjustment of the Conversion Rate setting forth the adjusted Conversion Rate and the date on which each adjustment becomes effective and shall deliver such notice of such adjustment of the Conversion Rate to each Holder at its last address appearing on the Note Register of this Indenture. Failure to deliver such notice shall not affect the legality or validity of any such adjustment. Neither the Trustee nor any Conversion Agent shall be under any duty or responsibility with respect to any such certificate or the information and calculations contained therein.
(l)For purposes of this Section 14.04, the number of Ordinary Shares at any time outstanding shall not include Ordinary Shares held in the treasury of the Company (directly or in the form of ADSs) so long as the Company does not pay any dividend or make any distribution on Ordinary Shares held in the treasury of the Company (directly or in the form of ADSs), but shall include Ordinary Shares issuable in respect of scrip certificates issued in lieu of fractions of Ordinary Shares.
Section 14.05Adjustments of Prices.
91
Whenever any provision of this Indenture requires the Company to calculate the Last Reported Sale Prices, the Daily VWAPs, the Daily Conversion Values, the Daily Settlement Amounts, the ADS Price for purposes of a Make-Whole Fundamental Change or the Redemption Reference Price for purposes of the Company’s election to redeem the Notes over a span of multiple days, the Board of Directors shall, in good faith, make appropriate adjustments (without duplication in respect of any adjustment made pursuant to the provisions described under Section 14.04 above) to each to account for any adjustment to the Conversion Rate that becomes effective pursuant to Section 14.04, or any event requiring an adjustment to the Conversion Rate pursuant to Section 14.04 where the Ex-Dividend Date, Effective Date or expiration date, as the case may be, of the event occurs, at any time during the period when such Last Reported Sale Prices, ADS Prices, the Daily VWAPs, the Daily Conversion Values or the Daily Settlement Amounts are to be calculated.
Section 14.06Ordinary Shares to Be Fully Paid. The Company shall provide, free from preemptive rights, out of its authorized but unissued Ordinary Shares or Ordinary Shares held in treasury, a sufficient number of Ordinary Shares that corresponds to the number of ADSs due upon conversion of the Notes from time to time as such Notes are presented for conversion (assuming that at the time of computation of such number of Ordinary Shares, all such Notes would be converted by a single Holder and that Physical Settlement were applicable).
Section 14.07Effect of Recapitalizations, Reclassifications and Changes of the Ordinary Shares.
(a)In the case of:
(i)any recapitalization, reclassification or change of the ADSs or Ordinary Shares (other than changes resulting from a subdivision or combination and changes in par value or from par value to no par value (or vice versa)),
(ii)any consolidation, merger, combination or similar transaction involving the Company,
(iii)any sale, lease or other transfer to a third party of the consolidated assets of the Company and the Company’s Subsidiaries and its Consolidated Affiliated Entities substantially as an entirety or
(iv)any statutory share exchange,
in each case, as a result of which the ADSs or the Ordinary Shares would be converted into, or exchanged for, stock, other securities, other property or assets (including cash or any combination thereof) (any such event, a “Merger Event”), then, the Company or the successor or purchasing Person, as the case may be, shall execute with the Trustee a supplemental indenture permitted under Section 10.01(f) providing that, at and after the effective time of such Merger Event, the right to convert each US$1,000 principal amount of Notes shall be changed into a right to convert such principal amount of Notes into the kind and amount of shares of stock, other securities or other property or assets (including cash or any combination thereof) that a holder of a number of ADSs equal to the Conversion Rate immediately prior to such Merger Event would have owned or been entitled to receive (the “Reference Property,” with each “unit of Reference Property” meaning the kind and amount of Reference Property that a holder of one ADS is entitled to receive) upon such Merger Event; provided, however, that at and after the effective time of such Merger Event (A) the Company shall continue to have the right to determine the form of consideration to be paid or delivered, as the case may be, upon conversion of Notes in accordance with Section 14.02 and (B) (I) any amount payable in cash upon conversion of the Notes in accordance with Section 14.02 shall continue to be payable in cash, (II) any ADSs that the Company would have been required to deliver upon conversion of the Notes in accordance with Section 14.02 shall instead be deliverable in the amount and type of Reference Property that a holder of that number of ADSs would have been entitled to receive in such Merger Event and (III) the Daily VWAP shall be calculated based on the value of a unit of Reference Property that a holder of one ADS would have received in such transaction.
92
If the Reference Property consists of only cash in such Merger Event, then for all conversions that occur on or after the effective date of such Merger Event (i) the Company shall be deemed to elect Physical Settlement, (ii) the consideration due upon conversion of each $1,000 principal amount of Notes shall be solely cash in an amount equal to the Conversion Rate in effect on the Conversion Date (as may be increased as described under Section 14.03), multiplied by the price paid per ADSs in such Merger Event and (iii) the Company shall satisfy its Conversion Obligation by paying cash to converting Holders on the fifth Business Day immediately following the Conversion Date.
If the Merger Event causes the ADSs or Ordinary Shares to be converted into, or exchanged for, the right to receive more than a single type of consideration (determined based in part upon any form of holder election), then (i) the Reference Property into which the Notes will be convertible shall be deemed to be the weighted average of the types and amounts of consideration actually received by the holders of the ADSs and (ii) the unit of Reference Property for purposes of the immediately preceding paragraph shall refer to the consideration referred to in clause (i) attributable to one ADS. The Company shall provide written notice to Holders, the Trustee and the Conversion Agent (if other than the Trustee) of such weighted average as soon as practicable after such determination is made.
Such supplemental indenture described in the second immediately preceding paragraph shall (i) provide for anti-dilution and other adjustments that shall be as nearly equivalent as is practicable to the adjustments provided for in this Article 14 (it being understood that no such adjustments shall be required with respect to any portion of the Reference Property that does not consist of shares of Common Equity (however evidenced) or depositary receipts in respect thereof) and (ii) contain such other provisions that the Board of Directors determines in good faith are appropriate to preserve the economic interests of the Holders and to give effect to the provisions described in this Section 14.07. If, in the case of any Merger Event, the Reference Property includes shares of stock, securities or other property or assets (other than cash) of a Person other than the Company or the successor or purchasing Person, as the case may be, in such Merger Event, then such other Person shall also execute such supplemental indenture, and such supplemental indenture shall contain such additional provisions to protect the interests of the Holders of the Notes, including the right of Holders to require the Company to repurchase their Notes upon a Fundamental Change pursuant to Section 15.02 and the right of Holders to require the Company to repurchase their Notes on the Repurchase Date pursuant to Section 15.01, as the Board of Directors shall reasonably consider necessary by reason of the foregoing. The Company shall, as soon as reasonably practicable after the Effective Date of such transaction, post such supplemental indenture on the Company’s website and disclose the same in a current report on Form 6-K (or any successor form) that is filed with the Commission.
93
(b)[Reserved]
(c)The Company shall not become a party to any Merger Event unless its terms are consistent with this Section 14.07. None of the foregoing provisions shall affect the right of a holder of Notes to convert its Notes into cash, ADSs or a combination of cash and ADSs, as applicable, as set forth in Section 14.01 and Section 14.02 prior to the effective date of such Merger Event.
(d)The above provisions of this Section shall similarly apply to successive Merger Events.
Section 14.08Certain Covenants. (a) The Company covenants that all ADSs delivered upon conversion of Notes, and all Ordinary Shares represented by such ADSs, will be fully paid and non-assessable by the Company and free from all taxes, liens and charges with respect to the issue thereof.
(b)The Company covenants that, if any ADSs to be provided for the purpose of conversion of Notes hereunder, or any Ordinary Shares represented by such ADSs, require registration with or approval of any governmental authority under any federal or state law before such ADSs may be validly issued upon conversion, the Company will, to the extent then permitted by the rules and interpretations of the Commission, secure such registration or approval, as the case may be.
(c)The Company further covenants that if at any time the ADSs shall be listed on any national securities exchange or automated quotation system the Company will list and keep listed, so long as the ADSs shall be so listed on such exchange or automated quotation system, any ADSs deliverable upon conversion of the Notes.
(d)The Company further covenants to take all actions and obtain all approvals and registrations required with respect to the conversion of the Notes into ADSs and the issuance, and deposit into the ADS facility, of the Ordinary Shares represented by such ADSs. The Company also undertakes to maintain, as long as any Notes are outstanding, the effectiveness of a registration statement on Form F-6 relating to the ADSs and an adequate number of ADSs available for issuance thereunder such that ADSs can be delivered upon conversion of the Notes, if any, in accordance with the terms of this Indenture, the Notes and the Deposit Agreement or the Restricted Issuance Agreement, as applicable, upon conversion of the Notes.
Section 14.09Responsibility of Trustee and the Agents. The Trustee, the Paying Agent and any other the Conversion Agent shall not at any time be under any duty or responsibility to any Holder to determine the Conversion Rate (or any adjustment thereto) or whether any facts exist that may require any adjustment (including any increase) of the Conversion Rate, or with respect to the nature or extent or calculation of any such adjustment when made, or with respect to the method employed, or in this Indenture or in any supplemental indenture provided to be employed, in making the same. The Trustee, the Paying Agent and the Conversion Agent shall not be accountable with respect to the validity or value (or the kind or amount) of any shares of the ADSs, or of any securities, property or cash that may at any time be issued or delivered upon the conversion of any Note; and the Trustee, the Paying Agent and the Conversion Agent make no representations with respect thereto.
94
Neither the Trustee, the Transfer Agent nor any Conversion Agent shall be responsible for any failure of the Company to issue, transfer or deliver any ADSs or stock certificates or other securities or property or cash upon the surrender of any Note for the purpose of conversion, the accuracy or inaccuracy of any mathematical calculation or formulae under this Indenture, whether by the Company or any Person so authorized by the Company for such purpose under this Indenture or the failure by the Company to comply with any of the duties, responsibilities or covenants of the Company in this Article 14. Without limiting the generality of the foregoing, neither the Trustee, the Paying Agent nor any Conversion Agent shall be under any responsibility to determine the correctness of any provisions contained in any supplemental indenture entered into pursuant to Section 14.07 relating either to the kind or amount of ADSs or securities or property (including cash) receivable by Holders upon the conversion of their Notes after any event referred to in such Section 14.07 or to any adjustment to be made with respect thereto, but, subject to the provisions of Section 7.01, may accept (without any independent investigation) as conclusive evidence of the correctness of any such provisions, and shall be protected in relying upon, the Officer’s Certificate (which the Company shall be obligated to file with the Trustee prior to the execution of any such supplemental indenture) with respect thereto. The parties agree that all notices to the Trustee, the Paying Agent or the Conversion Agent under this Article 14 shall be in writing. Neither the Trustee nor any Agent shall be responsible for determining or verifying whether any event contemplated by Section 14.01(b) has occurred that makes the Notes eligible for conversion or no longer eligible therefor until the Company has delivered to the Trustee, the Paying Agent and the Conversion Agent, the notices referred to in Section 14.01(b) with respect to the commencement or termination of such conversion rights. The Trustee, the Paying Agent and the Conversion Agent may conclusively rely on such notices, and the Company agrees to deliver such written notices to the Trustee, the Paying Agent and the Conversion Agent promptly after the occurrence of any such event or at such other times as shall be provided for in Section 14.01(b). Except as otherwise expressly provided herein, neither the Trustee nor any other agent acting under this Indenture (other than the Company, if acting in such capacity) shall have any obligation to make any calculation or to determine or verify whether the Notes may be surrendered for conversion pursuant to this Indenture, or to notify the Company or the Depositary or any of the Holders if the Notes have become convertible pursuant to the terms of this Indenture.
Section 14.10Notice to Holders Prior to Certain Actions. In case of any:
(a)action by the Company or one of its Subsidiaries that would require an adjustment in the Conversion Rate pursuant to Section 14.04 or Section 14.11;
(b)Merger Event; or
(c)voluntary or involuntary dissolution, liquidation or winding-up of the Company;
95
then, in each case (unless notice of such event is otherwise required pursuant to another provision of this Indenture), the Company shall cause to be filed with the Trustee and the Conversion Agent (if other than the Trustee) and to be delivered to each Holder at its address appearing on the Note Register, as promptly as possible but in any event at least 20 days prior to the applicable date hereinafter specified, a notice stating (i) the date on which a record is to be taken for the purpose of such action by the Company or one of its Subsidiaries or, if a record is not to be taken, the date as of which the holders of Ordinary Shares or ADSs, as the case may be, of record are to be determined for the purposes of such action by the Company or one of its Subsidiaries, or (ii) the date on which such Merger Event, dissolution, liquidation or winding-up is expected to become effective or occur, and the date as of which it is expected that holders of Ordinary Shares or ADSs, as the case may be, of record shall be entitled to exchange their Ordinary Shares or ADSs, as the case may be, for securities or other property deliverable upon such Merger Event, dissolution, liquidation or winding-up. Failure to give such notice, or any defect therein, shall not affect the legality or validity of such action by the Company or one of its Subsidiaries, Merger Event, dissolution, liquidation or winding-up.
Section 14.11Stockholder Rights Plans. To the extent that the Company has a rights plan in effect upon conversion of the Notes, each ADS delivered upon such conversion, if any, shall be entitled to receive (either directly or in respect of the Ordinary Shares underlying such ADSs) the appropriate number of rights, if any, and the certificates representing the ADSs delivered upon such conversion shall bear such legends, if any, in each case as may be provided by the terms of any such stockholder rights plan, as the same may be amended from time to time. However, if, prior to any conversion, the rights have separated from the Ordinary Shares underlying the ADSs in accordance with the provisions of the applicable stockholder rights plan, the Conversion Rate shall be adjusted at the time of separation as if the Company distributed to all or substantially all holders of the Ordinary Shares Distributed Property as provided in Section 14.04(c), subject to readjustment in the event of the expiration, termination or redemption of such rights.
Section 14.12Termination of Depositary Receipt Program. Except as provided in Section 10.03, if the Ordinary Shares cease to be represented by ADSs issued under the Deposit Agreement, all references in this Indenture to the ADSs shall be deemed to have been replaced by a reference to the number of Ordinary Shares (and other property, if any) represented by the ADSs on the last day on which the ADSs represented the Ordinary Shares and as if the Ordinary Shares and the other property had been distributed to holders of the ADSs on that day. In addition, all references to the Last Reported Sale Price of the ADSs will be deemed to refer to the Last Reported Sale Price of the Ordinary Shares, and other appropriate adjustments, including adjustments to the Conversion Rate, will be made to reflect such change. In making such adjustments, where currency translations between U.S. dollars and any other currency are required, the exchange rate in effect on the date of determination will apply. The Company shall provide written notice to the Holders, the Trustee and the Conversion Agent (if other than the Trustee) upon the occurrence of the foregoing.
ARTICLE 15
REPURCHASE OF NOTES AT OPTION OF HOLDERS
Section 15.01Repurchase at Option of Holders.
96
(a)Each Holder shall have the right, at such Holder’s option, to require the Company to repurchase for cash on April 3, 2028 (the “Repurchase Date”), all of such Holder’s Notes, or any portion thereof that is an integral multiple of US$1,000 principal amount, at a repurchase price (the “Repurchase Price”) that is equal to 100% of the principal amount of the Notes to be repurchased, plus accrued and unpaid interest, if any, to, but not including, the Repurchase Date (unless the Repurchase Date falls after a Regular Record Date but on or prior to the Interest Payment Date to which such Regular Record Date relates, in which case the Company shall instead pay on or, at its election, before the Interest Payment Date the full amount of accrued and unpaid interest, if any, to the Holder of record as of the close of business on such Regular Interest Record Date, and the Repurchase Price will be equal to 100% of the principal amount of the Notes to be repurchased).
Notwithstanding the foregoing, the Company shall not be required to repurchase, or to make an offer to repurchase, the Notes on April 3, 2028 if (i) (x) a third party makes such an offer in the same manner, at the same time and otherwise in compliance with the requirements for an offer made by the Company as set forth above and such third party purchases all Notes properly surrendered and not validly withdrawn under its offer in the same manner, at the same time and otherwise in compliance with the requirements for an offer made by the Company as set forth above and (y) an owner of a beneficial interest in any Note repurchased by such third party will not receive a lesser amount (as a result of taxes, additional expenses or for any other reason) than such owner would have received had the Company repurchased such Note as set forth above, or (ii) the Company has called the Notes for redemption as described under Section 16.01 with a Redemption Date on April 10, 2028.
Not later than 20 Business Days prior to the Repurchase Date, the Company shall provide written notice (the “Company Notice”) to the Trustee or other agent appointed for such purpose, to the Paying Agent, the Conversion Agent if other than the Trustee and to each Holder at its address shown in the Note Register of the Note Registrar (and to beneficial owners as required by applicable law and to the Conversion Agent if other than the Trustee). The Company Notice shall include a Form of Repurchase Notice to be completed by a holder and shall state:
(i)the last date on which a Holder may exercise its repurchase right pursuant to this Section 15.01 (the “Repurchase Expiration Time”);
(ii)the Repurchase Price;
(iii)the Repurchase Date;
(iv)the name and address of the Conversion Agent, Paying Agent or other agent appointed for such purpose;
(v)that the Notes with respect to which a Repurchase Notice has been delivered by a Holder may be converted only if the Holder withdraws the Repurchase Notice in accordance with the terms of this Indenture;
(vi)that the Holder shall have the right to withdraw any Notes surrendered prior to the Repurchase Expiration Time; and
(vii)the procedures a Holder must follow to exercise its repurchase rights under this Section 15.01 and a brief description of those rights.
97
At the Company’s prior written request, the Trustee shall give such notice in the Company’s name and at the Company’s expense; provided, however, that in all cases, the text of such Company Notice shall be prepared by the Company.
Concurrently with providing the Company Notice, the Company shall publish a notice containing the information included in the Company Notice in a newspaper of general circulation in the City of New York or publish such information on the Company’s website or through such other public medium as the Company may use at that time.
No failure of the Company to give the foregoing notices and no defect therein shall limit the Holders’ repurchase rights or affect the validity of the proceedings for the repurchase of the Notes pursuant to this Section 15.01.
Repurchases of Notes under this Section 15.01 shall be made, at the option of the Holder thereof, upon:
(A)delivery to the Paying Agent or any other agent appointed for such purpose by the Holder of a duly completed notice (the “Repurchase Notice”) in the form set forth in Attachment 3 to the Form of Note attached hereto as Exhibit A, if the Notes are Physical Notes, or in compliance with the Depositary’s procedures for surrendering interests in global notes, if the Notes are Global Notes, in each case during the period beginning at any time from the open of business on the date that is 20 Business Days prior to the Repurchase Date until the close of business on the second Business Day immediately preceding the Repurchase Date; and
(B)delivery of the Notes, if the Notes are Physical Notes, to the Note Registrar at any time after delivery of the Repurchase Notice (together with all necessary endorsements) at the Paying Agent Office or specified office of another agent appointed for such purpose, or book-entry transfer of the Notes, if the Notes are Global Notes, in compliance with the procedures of the Depositary, in each case such delivery being a condition to receipt by the Holder of the Repurchase Price therefor.
Each Repurchase Notice shall state:
(A)in the case of Physical Notes, the certificate numbers of the Notes to be delivered for repurchase;
(B)the portion of the principal amount of the Notes to be repurchased, which must be US$1,000 or an integral multiple thereof; and
(C)that the Notes are to be repurchased by the Company pursuant to the applicable provisions of the Notes and this Indenture;
provided, however, that if the Notes are Global Notes, the Repurchase Notice must comply with appropriate Depositary procedures. If the Notes are not in certificated form, to exercise the repurchase right, Holders must surrender their Notes in accordance with applicable DTC procedures.
98
Notwithstanding anything herein to the contrary, any Holder delivering to the Paying Agent or other agent appointed for such purpose the Repurchase Notice contemplated by this Section 15.01 shall have the right to withdraw, in whole or in part, such Repurchase Notice prior to the close of business on the second Business Day immediately preceding the Repurchase Date by delivery of a duly completed written notice of withdrawal to the Paying Agent or other agent appointed for such purpose in accordance with Section 15.03.
The Paying Agent or other agent appointed for such purpose shall as soon as practicable notify the Company of the receipt by it of any Repurchase Notice or written notice of withdrawal thereof.
No Repurchase Notice with respect to any Notes may be delivered and no Note may be surrendered for repurchase pursuant to this Section 15.01 by a Holder thereof to the extent such Holder has also delivered a Fundamental Change Repurchase Notice with respect to such Note in accordance with Section 15.02 and not validly withdrawn such Fundamental Change Repurchase Notice in accordance with Section 15.03.
(b)Notwithstanding the foregoing, no Notes may be repurchased by the Company at the option of the Holders on the Repurchase Date if the principal amount of the Notes has been accelerated, and such acceleration has not been rescinded, on or prior to such Repurchase Date (except in the case of an acceleration resulting from a default by the Company in the payment of the Repurchase Price with respect to such Notes). The Paying Agent or other agent appointed for such purpose will promptly return to the respective Holders thereof any Physical Notes held by it during the acceleration of the Notes (except in the case of an acceleration resulting from a default by the Company in the payment of the Repurchase Price with respect to such Notes), or any instructions for book-entry transfer of the Notes in compliance with the procedures of the Depositary shall be deemed to have been cancelled, and, upon such return or cancellation, as the case may be, the Repurchase Notice with respect thereto shall be deemed to have been withdrawn.
Section 15.02Repurchase at Option of Holders Upon a Fundamental Change. (a) If a Fundamental Change occurs at any time, each Holder shall have the right, at such Holder’s option, to require the Company to repurchase for cash all of such Holder’s Notes, or any portion thereof that is equal to US$1,000 or an integral multiple of US$1,000, on the Business Day (the “Fundamental Change Repurchase Date”) notified in writing by the Company to the Holders, the Trustee, the Paying Agent or other agent appointed for such purpose as set forth in Error! Reference source not found. that is not less than 20 Business Days or more than 35 Business Days following the date of the Fundamental Change Company Notice at a Repurchase Price equal to 100% of the principal amount thereof, plus any accrued and unpaid interest, if any, thereon to, but not including, the Fundamental Change Repurchase Date (the “Fundamental Change Repurchase Price”), unless the Fundamental Change Repurchase Date falls after a Regular Record Date but on or prior to the Interest Payment Date to which such Regular Record Date relates, in which case the Company shall instead pay on, or at its election, before the Interest Payment Date the full amount of accrued and unpaid interest, if any, to Holders of record as of the close of business on such Regular Record Date, and the Fundamental Change Repurchase Price shall be equal to 100% of the principal amount of Notes to be repurchased pursuant to this Article 15.
99
The Trustee, the Conversion Agent, Paying Agent or any other agent appointed for such purpose shall have no responsibility to determine, calculate or verify the Fundamental Change Repurchase Price. The Trustee, the Conversion Agent, the Paying Agent or any other agent appointed for such purpose shall not be required to take any steps to ascertain whether a Fundamental Change or any event which could lead to the occurrence of a Fundamental Change has occurred and shall not be liable to any person for any failure to do so.
Notwithstanding the foregoing, the Company shall not be required to repurchase, or to make an offer to repurchase, the Notes upon a Fundamental Change if (i) a third party makes such an offer in the same manner, at the same time and otherwise in compliance with the requirements for an offer made by the Company as set forth above and such third party purchases all Notes properly surrendered and not validly withdrawn under its offer in the same manner, at the same time and otherwise in compliance with the requirements for an offer made by the Company as set forth above and (ii) an owner of a beneficial interest in any Note repurchased by such third party will not receive a lesser amount (as a result of taxes, additional expenses or for any other reason) than such owner would have received had the Company repurchased such Note as set forth above.
(b)Repurchases of Notes under this Section 15.02 shall be made, at the option of the Holder thereof, upon:
(i)delivery to the Paying Agent (or other agent appointed for this purpose) by a Holder of a duly completed notice (the “Fundamental Change Repurchase Notice”) in the form set forth in Attachment 2 to the Form of Note attached hereto as Exhibit A, if the Notes are Physical Notes, or in compliance with the Depositary’s procedures for surrendering interests in global notes, if the Notes are Global Notes, in each case on or before the close of business on the second Business Day immediately preceding the Fundamental Change Repurchase Date; and
(ii)delivery of the Notes, if the Notes are Physical Notes, to the Paying Agent or other agent appointed for such purpose at any time after delivery of the Fundamental Change Repurchase Notice (together with all necessary endorsements for transfer) at the specified office as set forth in the Fundamental Change Repurchase Notice, or book-entry transfer of the Notes, if the Notes are Global Notes, in compliance with the procedures of the Depositary, in each case such delivery being a condition to receipt by the Holder of the Fundamental Change Repurchase Price therefor.
The Fundamental Change Repurchase Notice in respect of any Notes to be repurchased shall state:
(i)in the case of Physical Notes, the certificate numbers of the Notes to be delivered for repurchase;
(ii)the portion of the principal amount of Notes to be repurchased, which must be US$1,000 or an integral multiple thereof; and (iii)that the Notes are to be repurchased by the Company pursuant to the applicable provisions of the Notes and this Indenture;
100
provided, however, that if the Notes are Global Notes, the Fundamental Change Repurchase Notice must comply with appropriate Depositary procedures. If the Notes are Global Notes, to exercise the repurchase right, Holders must surrender their Notes in accordance with applicable DTC procedures.
Notwithstanding anything herein to the contrary, any Holder delivering to the Paying Agent the Fundamental Change Repurchase Notice contemplated by this Section 15.02 shall have the right to withdraw, in whole or in part, such Fundamental Change Repurchase Notice prior to the close of business on the second Business Day immediately preceding the Fundamental Change Repurchase Date by delivery of a duly completed written notice of withdrawal to the Paying Agent in accordance with Section 15.03.
The Paying Agent or other agent appointed for such purpose shall promptly notify the Company and the Trustee of the receipt by it of any Fundamental Change Repurchase Notice or written notice of withdrawal thereof.
No Fundamental Change Repurchase Notice with respect to any Notes may be delivered and no Note may be surrendered by a Holder for repurchase thereof to the extent such Holder has also surrendered a Repurchase Notice with respect to such Note in accordance with Section 15.01 and not validly withdrawn such Repurchase Notice in accordance with Section 15.03.
(c)On or before the 20th calendar day after the occurrence of the effective date of a Fundamental Change, the Company shall provide to all Holders, the Trustee (and the Conversion Agent, Paying Agent and any other agent appointed for this purpose, in each case, if other than the Trustee) a written notice (the “Fundamental Change Company Notice”) of the occurrence of the effective date of the Fundamental Change and of the repurchase right at the option of the Holders arising as a result thereof. In the case of Physical Notes, such notice shall be by first class mail or, in the case of Global Notes, such notice shall be delivered in accordance with the applicable procedures of the Depositary. Concurrently with providing such notice, the Company shall publish a notice containing the information set forth in the Fundamental Change Company Notice in a newspaper of general circulation in The City of New York or publish such information on the Company’s website or through such other public medium as the Company may use at that time. Each Fundamental Change Company Notice shall specify:
(i)the events causing the Fundamental Change and whether such events also constitute a Make-Whole Fundamental Change;
(ii)the effective date of the Fundamental Change;
(iii)the last date on which a Holder may exercise the repurchase right pursuant to this Article 15;
(iv)the Fundamental Change Repurchase Price;
(v)the Fundamental Change Repurchase Date; (vi)the name and address of the Trustee, the Paying Agent, the Conversion Agent or any other agent appointed for repurchase, if applicable;
101
(vii)if applicable, the Conversion Rate and any adjustments to the Conversion Rate as a result of such Fundamental Change if it is a Make-Whole Fundamental Change;
(viii)if applicable, that the Notes with respect to which a Fundamental Change Repurchase Notice has been delivered by a Holder may be converted only if the Holder withdraws the Fundamental Change Repurchase Notice in accordance with the terms of this Indenture; and
(ix)the procedures that Holders must follow to require the Company to repurchase their Notes.
At the Company’s request, the Trustee shall give such notice in the Company’s name and at the Company’s expense; provided, however, that, in all cases, the text of such Fundamental Change Company Notice shall be prepared by the Company and delivered to the Trustee no later than two Business Days (or such shorter period as is acceptable to the Trustee) prior to the date the Fundamental Change Company Notice is to be sent.
No failure of the Company to give the foregoing notices and no defect therein shall limit the Holders’ repurchase rights or affect the validity of the proceedings for the repurchase of the Notes pursuant to this Section 15.02.
(d)Notwithstanding the foregoing, no Notes may be repurchased by the Company on any date at the option of the Holders upon a Fundamental Change if the principal amount of the Notes has been accelerated, and such acceleration has not been rescinded, on or prior to such date (except in the case of an acceleration resulting from a default by the Company in the payment of the Fundamental Change Repurchase Price with respect to such Notes). The Paying Agent or other agent appointed for such purpose will promptly return to the respective Holders thereof any Physical Notes held by it during the acceleration of the Notes (except in the case of an acceleration resulting from a default by the Company in the payment of the Fundamental Change Repurchase Price with respect to such Notes), or any instructions for book-entry transfer of the Notes in compliance with the procedures of the Depositary shall be deemed to have been cancelled, and, upon such return or cancellation, as the case may be, the Fundamental Change Repurchase Notice with respect thereto shall be deemed to have been withdrawn.
Section 15.03Withdrawal of Repurchase Notice or Fundamental Change Repurchase Notice. (a) A Repurchase Notice or Fundamental Change Repurchase Notice may be withdrawn (in whole or in part) by means of a duly completed written notice of withdrawal delivered to the Paying Agent or other agent appointed for such purpose in accordance with this Section 15.03 prior to the close of business on the second Business Day immediately preceding the Repurchase Date or prior to the close of business on the second Business Day immediately preceding the Fundamental Change Repurchase Date, as the case may be, specifying:
(i)the principal amount of the Notes with respect to which such notice of withdrawal is being submitted, (ii)if Physical Notes have been issued, the certificate number of the Note in respect of which such notice of withdrawal is being submitted, and
102
(iii)the principal amount, if any, of such Note that remains subject to the original Repurchase Notice or Fundamental Change Repurchase Notice, as the case may be, which portion must be in principal amounts of US$1,000 or an integral multiple of US$1,000;
provided, however, that if the Notes are Global Notes, the notice must comply with appropriate procedures of the Depositary.
Section 15.04Deposit of Repurchase Price or Fundamental Change Repurchase Price. (a) The Company will deposit with the Paying Agent (or any other agent appointed for this purpose by the Company) (or if the Company is acting as its own Paying Agent, set aside, segregate and hold in trust as provided in Section 4.04) on or prior to 11:00 a.m., New York City time, on the Repurchase Date or Fundamental Change Repurchase Date, as the case may be, an amount of money sufficient to repurchase all of the Notes to be repurchased at the appropriate Repurchase Price or Fundamental Change Repurchase Price. Subject to receipt of funds and/or Notes by the Paying Agent (or other agent appointed for this purpose by the Company) payment for Notes surrendered for repurchase (and not withdrawn in accordance with Section 15.03) will be made on the later of (i) the Repurchase Date or Fundamental Change Repurchase Date, as the case may be, (provided the Holder has satisfied the conditions in Section 15.01 or Section 15.02, as the case may be) and (ii) the time of book-entry transfer or the delivery of such Note to the Paying Agent or other agent appointed by the Company by the Holder thereof in the manner required by Section 15.01 or Section 15.02, as applicable, by a wire transfer of the immediately available funds in the amount payable to the Holders of such Notes entitled thereto as they shall appear in the Note Register; provided, however, that payments to the Depositary shall be made by wire transfer of immediately available funds to the account of the Depositary or its nominee.
(b)If by 11:00 a.m., New York City time, on the Repurchase Date or Fundamental Change Repurchase Date, as the case may be, the Paying Agent (or other agent appointed for this purpose by the Company) holds money sufficient to make payment on all the Notes or portions thereof that are to be repurchased on such Repurchase Date or Fundamental Change Repurchase Date, as the case may be, then, with respect to the Notes that have been properly surrendered for repurchase to the Paying Agent or other agent appointed for such purpose and not validly withdrawn, on such Repurchase Date or Fundamental Change Repurchase Date, as the case may be, (i) such Notes will cease to be outstanding, (ii) interest will cease to accrue on such Notes (whether or not book-entry transfer of the Notes has been made or the Notes have been delivered to the Paying Agent or any other agent appointed for such purpose) and (iii) all other rights of the Holders of such Notes will terminate (other than the right to receive the Repurchase Price or Fundamental Change Repurchase Price, as the case may be, and the right of the Holder on the applicable Regular Record Date to receive previously accrued and unpaid interest, if any, upon delivery or transfer of the Notes to the extent not included in the Repurchase Price or Fundamental Change Repurchase Price, as the case may be).
(c)Upon surrender of a Physical Note that is to be repurchased in part pursuant to Section 15.01 or Section 15.02, the Company shall execute and instruct the Trustee, upon receipt of a Company Order, to authenticate and deliver to the Holder a new Physical Note in an authorized denomination equal in principal amount to the unrepurchased portion of the Physical Note surrendered.
103
Section 15.05Covenant to Comply with Applicable Laws Upon Repurchase of Notes. In connection with any repurchase offer, the Company will, if required:
(a)comply with the provisions of Rule 13e-4, Rule 14e-1 and any other tender offer rules under the Exchange Act;
(b)file a Schedule TO or other required schedule under the Exchange Act; and
(c)otherwise comply with all federal and state securities laws in connection with any offer by the Company to repurchase the Notes;
in each case, so as to permit the rights and obligations under this Article 15 to be exercised in the time and in the manner specified in this Article 15.
To the extent that the provisions of any securities laws or regulations enacted or adopted after the date on which the Notes are first issued conflict with the provisions of this Indenture relating to the Company’s obligations to repurchase the Notes upon a Fundamental Change, the Company shall comply with the such securities laws and regulations and shall not be deemed to have breached its obligations under such provisions of this Indenture by virtue of such conflict.
ARTICLE 16
OPTIONAL REDEMPTION
Section 16.01Optional Redemption for Changes in a Tax Law of the Relevant Taxing Jurisdiction. If the Company has, or on the next Interest Payment Date would, become obligated to pay to the Holder of any Note Additional Amounts that are more than a de minimis amount, as a result of:
(a)any change or amendment which is not publicly announced before, and that becomes effective after March 13, 2025 (or, if the Relevant Taxing Jurisdiction was not a Relevant Taxing Jurisdiction on such date, the date on which such Relevant Taxing Jurisdiction became a Relevant Taxing Jurisdiction under this Indenture) in the laws or any rules or regulations of a Relevant Taxing Jurisdiction; or
104
(b)any change which is not publicly announced before, and that becomes effective on or after March 13, 2025 (or, if the Relevant Taxing Jurisdiction was not a Relevant Taxing Jurisdiction on such date, the date on which such Relevant Taxing Jurisdiction became a Relevant Taxing Jurisdiction under this Indenture) in any written interpretation, administration or application of such laws, rules or regulations by any legislative body, court, governmental agency, taxing authority or regulatory or administrative authority of such Relevant Taxing Jurisdiction (including the enactment of any legislation and the announcement or publication of any judicial decision or regulatory or administrative interpretation or determination); (each, a “Change in Tax Law”), the Company may, at its option, redeem all but not part of the Notes (except in respect of certain Holders that elect otherwise as described below) at a redemption price equal to 100% of the principal amount thereof (the “Redemption Price”), plus accrued and unpaid interest, if any, to, but not including the date fixed by the Company for redemption, which shall be on or prior to the 40th Scheduled Trading Day immediately before the Maturity Date (the “Tax Redemption Date”), including, for the avoidance of doubt, any Additional Amounts payable with respect to such redemption; provided that the Company may only redeem the Notes if: (i) the Company cannot avoid such obligations by taking commercially reasonable measures available to the Company (provided that changing the jurisdiction of incorporation of the Company shall be deemed not to be a commercially reasonable measure); and (ii) prior to or simultaneous with the Tax Redemption Notice, the Company delivers to the Trustee an opinion of outside legal counsel or a tax advisor of recognized standing in the Relevant Taxing Jurisdiction that the Company has or will become, on or before the Tax Redemption Date, obligated to pay such Additional Amounts as a result of a Change in Tax Law and an Officer’s Certificate stating that such obligation cannot be avoided by taking reasonable measures available to the Company. The Trustee is entitled to conclusively rely upon such opinion and Officer’s Certificate (without further investigation and enquiry) and it shall be conclusive and binding on the Holders.
Notwithstanding anything to the contrary herein, neither the Company nor any successor Person may redeem any of the Notes in the case that Additional Amounts are payable in respect of PRC withholding tax or any other tax determined by reference to the Applicable PRC Rate (or at a lesser rate, if applicable) (which rate, for the avoidance of doubt, shall be calculated for purpose of this paragraph without regard to any interest or penalties on such PRC withholding tax or other tax) solely as a result of the Company or its successor Person being considered a PRC tax resident under the PRC Enterprise Income Tax law.
If the Redemption Date occurs after a Regular Record Date and on or prior to the corresponding Interest Payment Date, the Company shall pay or cause the Paying Agent to pay (to the extent funded by the Company), on, or at its election, before, such Interest Payment Date, the full amount of accrued and unpaid interest, if any, and any Additional Amounts with respect to such interest, due on such Regular Payment Date to the record holder of the Notes as of the close of business on the Regular Record Date corresponding to such Regular Payment Date, and the Redemption Price payable to any Holder (other than a Holder that elects to not have its Notes redeemed pursuant to the provisions described below) shall be equal to 100% of the principal amount of such Note to be redeemed, including, for the avoidance of doubt, any Additional Amounts with respect to such Redemption Price. The Company shall, upon five Business Days’ notice, notify the Trustee and the Paying Agent in writing of its election and the date on which such interest and any Additional Amounts with respect to such interest shall be paid at the time the Company provides notice of such redemption.
The Company shall give the Trustee, the Paying Agent and Holders of Notes not less than 50 Scheduled Trading Days’ but no more than 60 Scheduled Trading Days’ notice of redemption (a “Tax Redemption Notice”) prior to the Tax Redemption Date, which will include the Redemption Price, the Tax Redemption Date and the Settlement Method that will apply to all conversions with a Conversion Date that occurs on or after the date the Company sends such Tax Redemption Notice and before the close of business on the second Business Day immediately before the related Tax Redemption Date.
105
Concurrently with providing such notice, which will include the Redemption Price, the Tax Redemption Date and the Settlement Method that will apply to all conversions with a Conversion Date that occurs on or after the date the Company sends such notice of redemption and before the close of business on the second Business Day immediately before the related Tax Redemption Date, the Company shall publish a notice containing this information in a newspaper of general circulation in the City of New York or publish the information on the Company’s website or through such other public medium as the Company may use at that time. The Tax Redemption Date must be a Business Day. The Tax Redemption Notice shall not be revoked or subject to conditions, and outstanding Notes will become due and payable at the Redemption Price on the Tax Redemption Date specified in the related Tax Redemption Notice.
At the Company’s prior written request, the Trustee shall give the Tax Redemption Notice in the Company’s name and at its expense; provided, however, that the Company shall have delivered to the Trustee not later than the close of business five Business Days prior to the date the Tax Redemption Notice is to be sent (unless a shorter period shall be satisfactory to the Trustee), an Officer’s Certificate and a Company Order requesting that the Trustee give such Tax Redemption Notice together with the final form of the Tax Redemption Notice to be given setting forth the information to be stated therein as provided in the preceding paragraph. The Tax Redemption Notice, if given in the manner herein provided, shall be conclusively presumed to have been duly given, whether or not the Holder receives such notice. In any case, failure to give such Tax Redemption Notice or any defect in the Tax Redemption Notice to the Holder of any Note designated for redemption as a whole or in part shall not affect the validity of the proceedings for the Tax Redemption of any other Note.
Upon receiving such notice of redemption, each Holder shall have the right to elect to not have its Notes redeemed, provided that (i) the Company shall not be obligated to pay any Additional Amounts on any payment with respect to such Notes solely as a result of such Change in Tax Law that resulted in the obligation to pay such Additional Amounts (whether upon conversion, required repurchase in connection with a Fundamental Change or on the Repurchase Date, at maturity or otherwise, and whether in cash, ADSs, or combination thereof, Reference Property or otherwise) after the Tax Redemption Date (or, if the Company fails to pay the Redemption Price on the Tax Redemption Date, after such later date on which the Company pays the Redemption Price), and (ii) all future payments with respect to such Notes shall be subject to the deduction or withholding of any taxes of such Relevant Taxing Jurisdiction required by law to be deducted or withheld as a result of such Change in Tax Law; provided further that, notwithstanding the foregoing, if a Holder electing not to have its Notes redeemed converts its Notes in connection with the Company’s election to redeem the Notes in respect of such Change in Tax Law pursuant to Section 14.03(g), the Company shall be obligated to pay Additional Amounts, if any, with respect to such conversion.
Subject to the applicable procedures of DTC in the case of Global Notes, a Holder electing to not have its Notes redeemed must deliver to the Company, with a copy to the Paying Agent a written notice of election so as to be received by the Company and Paying Agent no later than the close of business on the second Business Day immediately preceding the Tax Redemption Date; provided that, a Holder that complies with the requirements for conversion in Section 14.02(b) shall be deemed to have delivered a notice of its election to not have its Notes so redeemed.
106
A Holder may withdraw any notice of election (other than such a deemed notice of election in connection with a conversion) by delivering to the Company and the Paying Agent a written notice of withdrawal prior to the close of business on the second Business Day immediately preceding the Tax Redemption Date (or, if the Company fails to pay the Redemption Price on the Tax Redemption Date, such later date on which the Company pays the Redemption Price). If no election is made or deemed to have been made, the Holder shall have its Notes redeemed without any further action.
No Notes may be redeemed by the Company or its successor if the principal amount of the Notes has been accelerated, and such acceleration has not been rescinded, on or prior to the Tax Redemption Date.
Section 16.02Optional Redemption by the Company. The Company may not redeem the Notes prior to April 10, 2028, except under the circumstances described in Section 16.01.
(a)On or after April 10, 2028 and on or prior to the 40th Scheduled Trading Day immediately prior to the Maturity Date, the Company may redeem for cash all or any portion of the Notes, at its option, if (x) the Notes are Freely Tradable, and all accrued and unpaid Additional Interest, if any, has been paid in full, as of the date the Company sends such notice and (y) the Last Reported Sale Price of the ADSs has been at least 130% of the Conversion Price then in effect on (i) each of at least 20 Trading Days (whether or not consecutive) during the period of 30 consecutive Trading Days ending on, and including, the Trading Day immediately prior to the date the Company provides a notice of redemption and (ii) the Trading Day immediately preceding the date the Company sends such notice.
(b)In case the Company exercises its option to redeem all or, as the case may be, any part of the Note, it shall fix a date for redemption (the “Optional Redemption Date”) and shall give the Holders, Trustee, Conversion Agent, Paying Agent and each Holder of the Notes not less than 50 Scheduled Trading Days’ but no more than 60 Scheduled Trading Days’ notice (an “Optional Redemption Notice”) prior to the Optional Redemption Date, and the redemption price (the “Redemption Price”) will be equal to 100% of the principal amount of the Notes to be redeemed, plus accrued and unpaid interest, if any, to, but not including, the Optional Redemption Date (unless the Optional Redemption Date falls after a Regular Record Date but on or prior to the Interest Payment Date to which such Regular Interest Record Date relates, in which case the Company shall instead pay on, or at its election, before the Interest Payment Date the full amount of accrued and unpaid interest, if any, to the holder of record as of the close of business on such Regular Record Date, and the Redemption Price shall be equal to 100% of the principal amount of the Notes to be redeemed). The Optional Redemption Date must be a Business Day and may not fall on a date on or after the 41st Scheduled Trading Day immediate prior to the Maturity Date. The Company shall send to each Holder and the Trustee written Optional Redemption Notice containing certain information set forth in this Indenture, including:
(i)the Optional Redemption Date;
(ii)the Redemption Price;
107
(iii)the Settlement Method that will apply to all conversions with a Conversion Date that occurs on or after the date the Company sends such Optional Redemption Notice and before the close of business on the second Business Day immediately before the related Optional Redemption Date;
(iv)that on the Optional Redemption Date, the Redemption Price will become due and payable for each Note to be redeemed, and that interest thereon, if any, shall cease to accrue on and after the Optional Redemption Date unless the Company defaults in the payment of the Redemption Price;
(v)the place or places where the Notes subject to such redemption are to be surrendered for payment of the Redemption Price;
(vi)that Holders may surrender Notes for conversion at any time prior to the close of business on the second Business Day prior to the Optional Redemption Date (unless the Company fails to pay the Redemption Price, in which case a Holder of Notes may convert such Notes until the Business Day immediately preceding the date on which the Redemption Price has been paid or duly provided for);
(vii)the Conversion Rate and, if applicable, the number of Additional ADSs added to the Conversion Rate in accordance with Section 14.03;
(viii)the CUSIP, ISIN or other similar numbers, if any, assigned to such Notes and that no representation is made as to the correctness or accuracy of the CUSIP or ISIN number listed in such notice or printed on the Notes; and
(ix)in case any Note is to be redeemed in part only, the portion of the principal amount thereof to be redeemed, and that upon surrender of such Note, a new Note in principal amount equal to the unredeemed portion thereof shall be issued.
An Optional Redemption Notice shall be irrevocable. At the Company’s prior written request, the Trustee shall give the Optional Redemption Notice in the Company’s name and at its expense; provided, however, that the Company shall have delivered to the Trustee not later than the close of business five Business Days prior to the date the Redemption Notice is to be sent (unless a shorter period shall be satisfactory to the Trustee), an Officer’s Certificate and a Company Order requesting that the Paying Agent give such Optional Redemption Notice together with the Optional Redemption Notice to be given setting forth the information to be stated therein as provided in the preceding paragraph. The Optional Redemption Notice, if given in the manner herein provided, shall be conclusively presumed to have been duly given, whether or not the Holder receives such notice. In any case, failure to give such Optional Redemption Notice or any defect in the Optional Redemption Notice to the Holder of any Note designated for redemption as a whole or in part shall not affect the validity of the proceedings for the Optional Redemption of any other Note.
Concurrently with providing such notice of redemption, the Company shall publish a notice containing this information in a newspaper of general circulation in the City of New York or publish the information on the Company’s website or through such other public medium as the Company may use at that time.
108
If the Company decides to redeem fewer than all of the outstanding Notes, in the case of Physical Notes, the Trustee will select the Notes to be redeemed (in principal amounts of US$1,000 or multiples thereof) by lot, on a pro rata basis or by another method the Trustee considers to be appropriate and, in the case of a Global Note, in accordance with, and subject to, DTC’s applicable procedures.
If a portion of a Holder’s Notes are selected for partial redemption and such Holder converts a portion of such Notes, the converted portion shall be deemed to be from the portion selected for redemption. In the event of any redemption in part, the Company shall not be required to register the transfer of or exchange any Note so selected for redemption, in whole or in part, except the unredeemed portion of any such Note being redeemed in part.
No Notes may be redeemed if the principal amount of the Notes has been accelerated, and such acceleration has not been rescinded, on or prior to the Optional Redemption Date (except in the case of an acceleration resulting from a Default by the Company in the payment of the Redemption Price with respect to such Notes).
ARTICLE 17
MISCELLANEOUS PROVISIONS
Section 17.01Provisions Binding on Company’s Successors. All the covenants, stipulations, promises and agreements of the Company contained in this Indenture shall bind its successors and assigns whether so expressed or not.
Section 17.02Official Acts by Successor Corporation. Any act or proceeding by any provision of this Indenture authorized or required to be done or performed by any board, committee or Officer of the Company shall and may be done and performed with like force and effect by the like board, committee or officer of any corporation or other entity that shall at the time be the lawful sole successor of the Company.
Section 17.03Addresses for Notices, Etc. Any notice or demand that by any provision of this Indenture is required or permitted to be given or served by the Trustee or by the Holders on the Company shall be deemed to have been sufficiently given or made, for all purposes if given or served by being deposited postage prepaid by registered or certified mail in a post office letter box addressed (until another address is filed by the Company with the Trustee) to VNET Group, Inc., Guanjie Building Southeast 1st Floor, 10# Jiuxianqiao East Road, Chaoyang District, Beijing, PRC 100016, Attention: Qiyu Wang, Chief Financial Officer. Any notice, direction, request or demand hereunder to or on the Trustee shall be given or made by being deposited postage prepaid by registered or certified mail in a post office letter box addressed to Citibank, N.A. at 388 Greenwich Street, New York, New York 10013, United States of America, attention: Agency & Trust, or sent electronically in a PDF format to email: citi.cspag.debt@citi.com. Any notice, direction or request to any of the Agents shall be given or served by being deposited postage prepaid by registered or certified mail in a post office letter box addressed to Citibank, N.A. at 388 Greenwich Street, New York, New York 10013, United States of America, attention:
109
Agency and Trust, or sent electronically in a PDF format to email: citi.cspag.debt@citi.com, with a copy to the Corporate Trust Office. Notwithstanding any other provision of the Indenture, notices to the Trustee shall only be deemed received upon actual receipt thereof by a Responsible Officer. All notices and other communications under this Indenture shall be in writing in English.
So long as and to the extent that the Notes are represented by Global Notes and such Global Notes are held by DTC, notices to owners of beneficial interests in the Global Notes may be given by delivery of the relevant notice to DTC for communication by it to entitled account holders in accordance with DTC’s applicable procedures.
The Company hereby acknowledges that it is fully aware of the risks associated with transmitting instructions via electronic methods (including facsimile), and being aware of these risks, authorizes the Trustee to accept and act upon any instruction sent to it or any Paying Agent, Transfer Agent, Conversion Agent or Note Registrar in the Company’s name or in the name of one or more appropriate authorized signers of the Company via electronic methods (including facsimile). The Trustee shall be entitled to rely on Section 7.06 of this Indenture when accepting or acting upon any instructions, communications or documents transmitted via electronic methods, and shall not be liable in the event any transmission via electronic methods is not received, or is mutilated, illegible, interrupted, duplicated, incomplete, unauthorized or delayed for any reason, including (but not limited to) electronic or telecommunications failure.
Furthermore, notwithstanding the above, if any Trustee receives information or instructions delivered by electronic mail, other electronic method or other unsecured method of communication believed by it to be genuine and to have been sent by the proper person or persons, the Trustee or any Paying Agent, Transfer Agent, Conversion Agent or Note Registrar shall have (i) no duty or obligation to verify or confirm that the person who sent such instructions is in fact a person authorized to give instructions or directions on behalf of the Company and (ii) absent its or their gross negligence or willful misconduct, no liability for any losses, liabilities, costs or expenses incurred or sustained by any holder, the Company or any other person as a result of such reliance on or compliance with such information or instructions.
The Trustee, by notice to the Company, may designate additional or different addresses for subsequent notices or communications.
Any notice or communication delivered or to be delivered to a Holder shall be mailed to it by first class mail, postage prepaid, at its address as it appears on the Note Register and shall be sufficiently given to it if so delivered within the time prescribed. Notwithstanding any other provision of this Indenture or any Note, where this Indenture or any Note provides for notice of any event (including any Fundamental Change Company Notice) to a Holder of a Global Note (whether by mail or otherwise), such notice shall be sufficiently given if given to the Depositary (or its designee) pursuant to the standing instructions from the Depositary or its designee, including by electronic mail in accordance with the Depositary’s applicable procedures.
Failure to mail or deliver a notice or communication to a Holder or any defect in it shall not affect its sufficiency with respect to other Holders. If a notice or communication is mailed or delivered, as the case may be in the manner provided above, it is duly given, whether or not the addressee receives it.
110
In case by reason of the suspension of regular mail service or by reason of any other cause it shall be impracticable to give such notice to Holders by mail, then such notification as shall be made with the approval of the Trustee shall constitute a sufficient notification for every purpose hereunder.
In addition to the foregoing, the Trustee agrees to accept and act upon notice, instructions or directions pursuant to this Indenture sent by unsecured e-mail or other similar unsecured electronic methods. If any party elects to deliver any notice, instructions or directions to the Trustee by e-mail or other similar unsecured electronic methods, the Trustee’s understanding of such instructions shall be deemed controlling. The Trustee shall not be liable for any losses, costs or expenses arising directly or indirectly from the Trustee’s reliance upon and compliance with such instructions notwithstanding such instructions conflict or are inconsistent with a subsequent written instruction. The party providing electronic instructions agrees to assume all risks arising out of the use of such electronic methods to submit instructions and directions to the Trustee, including, without limitation, the risk of the Trustee acting on unauthorized instructions, and the risk or interception and misuse by third parties.
Section 17.04Governing Law; Jurisdiction. THIS INDENTURE AND EACH NOTE, AND ANY CLAIM, CONTROVERSY OR DISPUTE ARISING UNDER OR RELATED TO THIS INDENTURE AND EACH NOTE, SHALL BE GOVERNED BY, AND CONSTRUED IN ACCORDANCE WITH, THE LAWS OF THE STATE OF NEW YORK (WITHOUT REGARD TO THE CONFLICTS OF LAWS PROVISIONS THEREOF).
The Company irrevocably consents and agrees, for the benefit of the Holders from time to time of the Notes and the Trustee, that any legal action, suit or proceeding against it with respect to obligations, liabilities or any other matter arising out of or in connection with this Indenture or the Notes may be brought in the courts of the State of New York or the courts of the United States located in the Borough of Manhattan, New York City, New York and, until amounts due and to become due in respect of the Notes have been paid, hereby irrevocably consents and submits to the non-exclusive jurisdiction of each such court in personam, generally and unconditionally with respect to any action, suit or proceeding for itself in respect of its properties, assets and revenues.
The Company irrevocably and unconditionally waives, to the fullest extent permitted by law, any objection which it may now or hereafter have to the laying of venue of any of the aforesaid actions, suits or proceedings arising out of or in connection with this Indenture brought in the courts of the State of New York or the courts of the United States located in the Borough of Manhattan, New York City, New York and hereby further irrevocably and unconditionally waives and agrees not to plead or claim in any such court that any such action, suit or proceeding brought in any such court has been brought in an inconvenient forum.
To the extent that the Company has or hereafter may acquire any sovereign or other immunity from jurisdiction of any court or from any legal process with respect to itself or its property, the Company irrevocably waives such immunity in respect of its obligations hereunder or under any Note.
111
Section 17.05Service of Process. The Company irrevocably appoints Cogency Global Inc., 122 East 42nd Street, 18th Floor, New York, New York 10168 as its authorized agent in the Borough of Manhattan in the City of New York upon which process may be served in any such suit or proceeding, and agrees that service of process upon such agent, and written notice of said service to the Company by the person serving the same to VNET Group, Inc., Guanjie Building Southeast 1st Floor, 10# Jiuxianqiao East Road, Chaoyang District, Beijing, PRC 100016, Attention: Qiyu Wang, Chief Financial Officer, shall be deemed in every respect effective service of process upon the Company in any such suit or proceeding. The Company further agrees to take any and all action as may be necessary to maintain such designation and appointment of such agent in full force and effect for a period of six years from the date of this Indenture. If for any reason such agent shall cease to be such agent for service of process, the Company shall forthwith appoint a new agent of recognized standing for service of process in the State of New York and deliver to the Trustee a copy of the new agent’s acceptance of that appointment within ten Business Days of such acceptance. Nothing herein shall affect the right of the Trustee, any Agent or any Holder to serve process in any other manner permitted by law or to commence legal proceedings or otherwise proceed against the Company in any other court of competent jurisdiction.
Section 17.06Evidence of Compliance with Conditions Precedent; Certificates and Opinions of Counsel to Trustee. Upon any application or demand by the Company to the Trustee to take any action under any of the provisions of this Indenture, the Company shall, if requested by the Trustee, furnish to the Trustee an Officer’s Certificate and/or Opinion of Counsel stating that such action is permitted by the terms of this Indenture; provided, however, that such Opinion of Counsel shall not be required in connection with the Notes initially issued hereunder.
Each Officer’s Certificate and Opinion of Counsel provided for, by or on behalf of the Company in this Indenture and delivered to the Trustee with respect to compliance with this Indenture (other than the Officer’s Certificates provided for in Section 4.09) shall include (a) a statement that the person making such certificate is familiar with the requested action and this Indenture; (b) a brief statement as to the nature and scope of the examination or investigation upon which the statement contained in such certificate is based; (c) a statement that, in the judgment of such person, he or she has made such examination or investigation as is necessary to enable him or her to express an informed judgment as to whether or not such action is permitted by this Indenture; and (d) a statement as to whether or not, in the judgment of such person, such action is permitted by this Indenture, and that all covenants and conditions precedent in the Indenture with respect to such action have been complied with.
Notwithstanding anything to the contrary in this Section 17.06, if any provision in this Indenture specifically provides that the Trustee shall or may receive an Opinion of Counsel in connection with any action to be taken by the Trustee or the Company hereunder, the Trustee shall be entitled to, or entitled to request, such Opinion of Counsel. Notwithstanding anything to the contrary herein, no Opinion of Counsel shall be required to be delivered in connection with the removal of the restrictive legend and the mandatory exchange of the restricted CUSIP of the Restricted Securities to an unrestricted CUSIP pursuant to Section 2.05 (unless a new Global Notes is to be issued and authenticated). With respect to matters of fact, an Opinion of Counsel may rely on an Officer’s Certificate or certificates of public officials.
112
Section 17.07Legal Holidays. In any case where any Interest Payment Date, Tax Redemption Date, Optional Redemption Date, Fundamental Change Repurchase Date, Conversion Date, Repurchase Date or Maturity Date is not a Business Day, then any action to be taken on such date need not be taken on such date, but may be taken on the next succeeding Business Day with the same force and effect as if taken on such date, and no interest shall accrue in respect of the delay.
Section 17.08No Security Interest Created. Nothing in this Indenture or in the Notes, expressed or implied, shall be construed to constitute a security interest under the Uniform Commercial Code or similar legislation, as now or hereafter enacted and in effect, in any jurisdiction.
Section 17.09Benefits of Indenture. Nothing in this Indenture or in the Notes, expressed or implied, shall give to any Person, other than the Holders, the parties hereto, any Paying Agent, any Conversion Agent, any Transfer Agent, any Note Registrar and their successors hereunder, any benefit or any legal or equitable right, remedy or claim under this Indenture.
Section 17.10Table of Contents, Headings, Etc. The table of contents and the titles and headings of the articles and sections of this Indenture have been inserted for convenience of reference only, are not to be considered a part hereof, and shall in no way modify or restrict any of the terms or provisions hereof.
Section 17.11Execution in Counterparts. This Indenture may be executed in any number of counterparts, each of which shall be an original, but such counterparts shall together constitute but one and the same instrument. Signatures of the parties hereto (including signatures on the Notes) transmitted by facsimile or PDF shall be deemed to be their original signatures for all purposes.
Section 17.12Severability. In the event any provision of this Indenture or in the Notes shall be invalid, illegal or unenforceable, then (to the extent permitted by law) the validity, legality or enforceability of the remaining provisions shall not in any way be affected or impaired.
Section 17.13Waiver of Jury Trial. EACH OF THE COMPANY AND THE TRUSTEE HEREBY IRREVOCABLY WAIVES, AND EACH HOLDER, BY ITS ACCEPTANCE OF A NOTE OR A BENEFICIAL INTEREST IN A GLOBAL NOTE, AS APPLICABLE, SHALL BE DEEMED TO HAVE WAIVED, TO THE FULLEST EXTENT PERMITTED BY APPLICABLE LAW, ANY AND ALL RIGHT TO TRIAL BY JURY IN ANY LEGAL PROCEEDING ARISING OUT OF OR RELATING TO THIS INDENTURE, THE NOTES OR THE TRANSACTIONS CONTEMPLATED HEREBY.
Section 17.14Force Majeure. In no event shall the Trustee or the Agents be responsible or liable for any failure or delay in the performance of its obligations hereunder arising out of or caused by, directly or indirectly, forces beyond its control, including, without limitation, strikes, work stoppages, accidents, acts of war or terrorism, pandemic, epidemic, civil or military disturbances, nuclear or natural catastrophes or acts of God, and interruptions, loss or malfunctions of utilities, communications or computer (software and hardware) services; it being understood that the Trustee or the Agents, as the case may be, shall use reasonable efforts that are consistent with accepted practices in the banking industry to resume performance as soon as practicable under the circumstances.
113
Section 17.15Calculations. Except as otherwise provided herein, the Company shall be responsible for making all calculations called for under the Notes, and in no instance shall the Trustee or the Agents be responsible for making such calculations. These calculations include, but are not limited to, determinations of the Last Reported Sale Prices of the ADSs, the Daily VWAPs, the Daily Conversion Values, the Daily Settlement Amounts, any accrued interest, if any, payable on the Notes, the number of Additional ADSs to be added to the Conversion Rate upon a Make-Whole Fundamental Change, if any, the Conversion Rate of the Notes and any adjustments thereto. The Company shall make all these calculations in good faith and, absent manifest error, the Company’s calculations shall be final and binding on Holders, the Trustee, the Paying Agent and the Conversion Agent. The Company shall provide a schedule of its calculations to each of the Trustee, the Paying Agent and the Conversion Agent, and each of the Trustee, the Paying Agent and the Conversion Agent is entitled to rely conclusively and without liability upon the accuracy of the Company’s calculations without independent verification (and, neither the Trustee, the Paying Agent nor the Conversion Agent shall have any responsibility for such calculations). The Trustee will forward the Company’s calculations to any registered Holder of Notes upon the prior written request of that Holder at the sole cost and expense of the Company.
Section 17.16Patriot Act. In order to comply with the laws, rules, regulations and executive orders in effect from time to time applicable to banking institutions, including, without limitation, those relating to the funding of terrorist activities and money laundering, including Section 326 of the USA PATRIOT Act of the United States (“Applicable Law”), the Trustee is are required to obtain, verify, record and update certain information relating to individuals and entities which maintain a business relationship with the Trustee. Accordingly, each of the parties agree to provide to the Trustee, upon their request from time to time such identifying information and documentation as may be available for such party in order to enable the Trustee to comply with Applicable Law.
[Remainder of page intentionally left blank]
114
IN WITNESS WHEREOF, the parties hereto have caused this Indenture to be duly executed as of the date first above written.
|
VNET GROUP, INC. |
||
|
|
|
|
|
|
|
|
|
By: |
/s/ Sheng Chen |
|
|
|
Name: |
Sheng Chen |
|
|
Title: |
Executive Chairman of the |
|
|
|
Board of Directors |
Signature Page to Indenture
|
CITIBANK, N.A., as Trustee |
||
|
|
|
|
|
|
|
|
|
By: |
/s/ Eva Waite |
|
|
|
Name: |
Eva Waite |
|
|
Title: |
Senior Trust Officer |
Signature Page to Indenture
EXHIBIT A
[FORM OF FACE OF NOTE]
[INCLUDE FOLLOWING LEGEND IF A GLOBAL NOTE]
[THIS IS A GLOBAL NOTE WITHIN THE MEANING OF THE INDENTURE HEREINAFTER REFERRED TO AND IS REGISTERED IN THE NAME OF THE DEPOSITARY OR A NOMINEE OF THE DEPOSITARY, WHICH MAY BE TREATED BY THE COMPANY, THE TRUSTEE AND ANY AGENT THEREOF AS THE OWNER AND HOLDER OF THIS NOTE FOR ALL PURPOSES.
UNLESS THIS CERTIFICATE IS PRESENTED BY AN AUTHORIZED REPRESENTATIVE OF THE DEPOSITORY TRUST COMPANY, A NEW YORK CORPORATION (“DTC”), TO THE COMPANY OR ITS AGENT FOR REGISTRATION OF TRANSFER, EXCHANGE, OR PAYMENT, AND ANY CERTIFICATE ISSUED IS REGISTERED IN THE NAME OF CEDE & CO. OR IN SUCH OTHER NAME AS IS REQUESTED BY AN AUTHORIZED REPRESENTATIVE OF DTC (AND ANY PAYMENT HEREUNDER IS MADE TO CEDE & CO. OR TO SUCH OTHER ENTITY AS IS REQUESTED BY AN AUTHORIZED REPRESENTATIVE OF DTC), ANY TRANSFER, PLEDGE, OR OTHER USE HEREOF FOR VALUE OR OTHERWISE BY OR TO ANY PERSON IS WRONGFUL INASMUCH AS THE REGISTERED OWNER HEREOF, CEDE & CO., HAS AN INTEREST HEREIN.]
THIS SECURITY HAS NOT BEEN REGISTERED UNDER THE U.S. SECURITIES ACT OF 1933, AS AMENDED (THE “SECURITIES ACT”), OR THE SECURITIES LAWS OF ANY STATE OR OTHER JURISDICTION. NEITHER THIS SECURITY NOR ANY INTEREST OR PARTICIPATION HEREIN MAY BE OFFERED, SOLD, ASSIGNED, TRANSFERRED, PLEDGED, ENCUMBERED, OR OTHERWISE DISPOSED OF IN THE ABSENCE OF SUCH REGISTRATION OR UNLESS SUCH TRANSACTION IS EXEMPT FROM, OR NOT SUBJECT TO, SUCH REGISTRATION.
THE HOLDER OF THIS SECURITY, BY ITS ACCEPTANCE HEREOF, AGREES ON ITS OWN BEHALF AND ON BEHALF OF ANY INVESTOR ACCOUNT FOR WHICH IT HAS PURCHASED SECURITIES, TO OFFER, SELL, OR OTHERWISE TRANSFER SUCH SECURITY, PRIOR TO THE DATE (THE “DISTRIBUTION COMPLIANCE PERIOD END DATE”) THAT IS 40 DAYS AFTER THE DATE OF ORIGINAL ISSUANCE HEREOF, ONLY (A) TO VNET GROUP, INC. (THE “COMPANY”) OR ONE OF ITS SUBSIDIARIES OR (B) PURSUANT TO OFFERS AND SALES TO NON-U.S. PERSONS THAT OCCUR OUTSIDE THE UNITED STATES WITHIN THE MEANING OF REGULATION S UNDER THE SECURITIES ACT. BY ITS ACQUISITION HEREOF, THE HOLDER HEREOF REPRESENTS THAT IT IS NOT A U.S. PERSON NOR IS IT PURCHASING FOR THE ACCOUNT OF A U.S. PERSON AND IS ACQUIRING THIS SECURITY IN AN OFFSHORE TRANSACTION IN ACCORDANCE WITH REGULATION S UNDER THE SECURITIES ACT.
A-1
NO AFFILIATE (AS DEFINED IN RULE 144 UNDER THE SECURITIES ACT) OF THE COMPANY OR PERSON THAT HAS BEEN AN AFFILIATE (AS DEFINED IN RULE 144 UNDER THE SECURITIES ACT) OF THE COMPANY DURING THE THREE IMMEDIATELY PRECEDING MONTHS MAY PURCHASE, OTHERWISE ACQUIRE OR OWN THIS SECURITY OR A BENEFICIAL INTEREST HEREIN.
VNET GROUP, INC.
2.50% Convertible Senior Note due 2030
No. [_______] |
[Initially]1 US$_________ |
CUSIP No. G91458 AE22
VNET Group, Inc., a company duly organized and validly existing under the laws of the Cayman Islands (the “Company,” which term includes any successor company or corporation or other entity under the Indenture referred to on the reverse hereof), for value received hereby promises to pay to [CEDE & CO.]3 [_______]4, or registered assigns, the principal sum [as set forth in the “Schedule of Exchanges of Notes” attached hereto]5 [of US$[__________]]6, which amount, taken together with the principal amounts of all other outstanding Notes, shall not, unless permitted by the Indenture, exceed US$430,000,000 in aggregate at any time, in accordance with the rules and procedures of the Depositary, on April 1, 2030, and any interest thereon as set forth below.
This Note shall bear cash interest at the rate of 2.50% per year from, and including, March 17, 2025, or from, and including, the most recent date to which interest had been paid or provided for to, but excluding, the next scheduled Interest Payment Date until April 1, 2030. Interest is payable semi-annually in arrears on each April 1 and October 1, commencing on October 1, 2025, to Holders of record at the close of business on the preceding March 15 and September 15 (whether or not such day is a Business Day), respectively; provided, however, that if such Interest Payment Date is not a Business Day, then such payment need not be made on such Interest Payment Date but shall be made on the immediately succeeding Business Day, with the same force and effect as though made on the related Interest Payment Date and no additional interest shall accrue in respect of such delay. Additional Interest, if any, will be payable as set forth in Section 4.06(d) of the within-mentioned Indenture, and any reference to interest on, or in respect of, any Note therein shall be deemed to include Additional Interest if, in such context, Additional Interest is, was or would be payable pursuant to any of such Section 4.06(d), and any express mention of the payment of Additional Interest, if any, in any provision therein shall not be construed as excluding Additional Interest in those provisions thereof where such express mention is not made.
1 |
Include if a Global Note. |
2 |
This Note will be deemed to be identified by CUSIP No. G91458 AE2 from and after such time when (i) the Company delivers, pursuant to Section 2.05(c) of the within mentioned Indenture, written notice to the Trustee of the occurrence of the Resale Restriction Termination Date and the removal of the restrictive legend affixed to this Note and (ii) this Note is identified by such CUSIP number in accordance with the applicable procedures of the Depositary. |
3 |
Include if a Global Note. |
4 |
Include if a Physical Note. |
5 |
Include if a Global Note. |
6 |
Include if a Physical Note. |
Any Defaulted Amounts shall accrue interest per annum at the rate per annum borne by the Notes plus one percent, subject to the enforceability thereof under applicable law, from, and including, the relevant payment date to, but not including, the date on which such Defaulted Amounts shall have been paid by the Company, at its election, in accordance with Section 2.03(c) of the Indenture.
The Company shall pay or cause the Paying Agent to pay (to the extent funded by the Company) the principal of and any interest on this Note, so long as such Note is a Global Note, in immediately available funds to the Depositary or its nominee, as the case may be, as the registered Holder of such Note. As provided in and subject to the provisions of the Indenture, the Company shall pay or cause the Paying Agent to pay (to the extent funded by the Company) the principal of any Notes (other than Notes that are Global Notes) by check or wire transfer. The Company has initially designated Citibank, N.A. as its Paying Agent, Transfer Agent, Conversion Agent and Note Registrar in respect of the Notes and its agency in the Borough of Manhattan, the City of New York, as a place where Notes may be presented for payment or for registration of transfer.
Reference is made to the further provisions of this Note set forth on the reverse hereof, including, without limitation, provisions giving the Holder of this Note the right to convert this Note into cash, ADSs or a combination of cash and ADSs, as applicable, on the terms and subject to the limitations set forth in the Indenture. Such further provisions shall for all purposes have the same effect as though fully set forth at this place.
This Note, and any claim, controversy or dispute arising under or related to this Note, shall be construed in accordance with and governed by the laws of the State of New York (without regard to the conflicts of laws provisions thereof).
In the case of any conflict between this Note and the Indenture, the provisions of the Indenture shall control and govern.
This Note shall not be valid or become obligatory for any purpose until the certificate of authentication hereon shall have been signed manually or electronically by the Trustee or the Note Registrar under the Indenture.
[Remainder of page intentionally left blank]
IN WITNESS WHEREOF, the Company has caused this Note to be duly executed.
|
VNET GROUP, INC. |
||
|
|
|
|
|
|
|
|
|
By: |
|
|
|
|
Name: |
|
|
|
Title: |
|
Dated:
CERTIFICATE OF AUTHENTICATION
This is one of the Notes described in the within-named Indenture referred to in this Note.
CITIBANK, N.A. as Trustee | ||
By: |
|
|
|
Name: |
|
|
Title: |
|
[FORM OF REVERSE OF NOTE]
VNET GROUP, INC.
2.50% Convertible Senior Note due 2030
This Note is one of a duly authorized issue of Notes of the Company, designated as its 2.50% Convertible Senior Notes due 2030 (the “Notes”), initially limited to the aggregate principal amount of US$430,000,000, subject to Section 2.10 of the Indenture, all issued or to be issued under and pursuant to an Indenture dated as of March 17, 2025 (the “Indenture”), between the Company and Citibank, N.A., as trustee (the “Trustee”), to which Indenture and all indentures supplemental thereto reference is hereby made for a description of the rights, limitations of rights, obligations, duties, indemnifications, privileges, disclaimers from liability and immunities thereunder of the Trustee, the Company and the Holders of the Notes. Additional Notes may be issued in an unlimited aggregate principal amount, subject to certain conditions specified in the Indenture.
In the case certain Events of Default, as defined in the Indenture, shall have occurred and be continuing, the principal of, and any interest on, all Notes may be declared, by either the Trustee may, or Holders of at least 25% in aggregate principal amount of Notes then outstanding by notice to the Company or the Trustee may, and the Trustee at the written request of such Holders shall (subject to being indemnified and/or secured and/or pre-funded to its satisfaction) declare 100% of the principal of and accrued and unpaid interest, if any, on all the Notes become, due and payable, in the manner, with the effect and subject to the conditions and certain exceptions set forth in the Indenture. In the case certain Events of Default relating to a bankruptcy (or similar proceeding) with respect to the Company or a Significant Subsidiary of the Company shall have occurred, the principal of, and any interest on, all Notes shall automatically become immediately due and payable, as set forth in the Indenture.
Subject to the terms and conditions of the Indenture, the Company will make or cause the Paying Agent to make (to the extent funded by the Company) all payments in respect of the principal amount on the Maturity Date, the Redemption Price, the Repurchase Price and the Fundamental Change Repurchase Price, as the case may be, to the Holder who surrenders a Note to collect such payments in respect of the Note. The Company will pay or cause the Paying Agent to pay (to the extent funded by the Company) cash amounts in money of the United States that at the time of payment is legal tender for payment of public and private debts.
Subject to the terms and conditions of the Indenture, Additional Amounts will be paid in connection with any payments made and deliveries caused to be made by the Company or any successor to the Company under or with respect to the Indenture and the Notes, including, but not limited to, payments of principal (including, if applicable, the Redemption Price, the Repurchase Price and the Fundamental Change Repurchase Price), premium, if any, payments of interest, including any Additional Interest and payments of cash and/or deliveries of ADSs or any other consideration due on conversion of a Note (together with payment of cash for any Fractional ADS or other consideration) to ensure that the net amount received by the beneficial owner of the Notes after any applicable withholding, deduction or reduction (and after deducting any taxes on the Additional Amounts) will equal the amounts that would have been received by such beneficial owner had no such withholding, deduction or reduction been required.
The Indenture contains provisions permitting the Company and the Trustee in certain circumstances, without the consent of the Holders of the Notes, and in certain other circumstances, with the consent of the Holders of more than 50% of the aggregate principal amount of the Notes at the time outstanding, evidenced as in the Indenture provided, to execute supplemental indentures modifying the terms of the Indenture and the Notes as described therein. It is also provided in the Indenture that, subject to certain exceptions, the Holders of more than 50% of the aggregate principal amount of the Notes at the time outstanding may on behalf of the Holders of all of the Notes waive any past Default or Event of Default under the Indenture and its consequences.
No reference herein to the Indenture and no provision of this Note or of the Indenture shall alter or impair the obligation of the Company, which is absolute and unconditional, to pay or cause to be delivered, as the case may be, the principal (including the Redemption Price, the Repurchase Price and the Fundamental Change Repurchase Price, if applicable) of, accrued and unpaid interest on, and the consideration due upon conversion of, this Note at the place, at the respective times, at the rate and in the lawful money herein prescribed.
The Notes are issuable in registered form without interest coupons in denominations of US$1,000 principal amount and integral multiples thereof. In the manner and subject to the limitations provided in the Indenture, Notes may be exchanged for a like aggregate principal amount of Notes of other authorized denominations, without payment of any service charge but, if required by the Company or Trustee, with payment of a sum sufficient to cover any transfer or similar tax that may be imposed in connection therewith as a result of the name of the Holder of the new Notes issued upon such exchange of Notes being different from the name of the Holder of the old Notes surrendered for such exchange.
The Company may not redeem the Notes prior to April 10, 2028, except in the event of certain Changes in Tax Law as described in Section 16.01 of the Indenture. The Notes shall be redeemable at the Company’s option in certain circumstances on or after April 10, 2028 and on or prior to the 40th Scheduled Trading Day immediately before the Maturity Date in accordance with the terms and subject to the conditions specified in the Indenture. No sinking fund is provided for the Notes.
The Holder has the right, at such Holder’s option, to require the Company to repurchase for cash all of such Holder’s Notes or any portion thereof (in principal amounts of US$1,000 or integral multiples thereof) on the Repurchase Date at a price equal to the Repurchase Price.
Upon the occurrence of a Fundamental Change, the Holder has the right, at such Holder’s option, to require the Company to repurchase for cash all of such Holder’s Notes or any portion thereof (in principal amounts of US$1,000 or integral multiples thereof) on the Fundamental Change Repurchase Date at a price equal to the Fundamental Change Repurchase Price.
Subject to the provisions of the Indenture, the Holder hereof has the right, at its option, during certain periods and upon the occurrence of certain conditions specified in the Indenture, prior to the close of business on the second Scheduled Trading Day immediately preceding the Maturity Date, to convert any Notes or portion thereof that is US$1,000 principal amount of Notes or an integral multiple thereof, into cash, ADSs or a combination of cash and ADSs, as applicable, at the Conversion Rate specified in the Indenture, as adjusted from time to time as provided in the Indenture.
Terms used in this Note and defined in the Indenture are used herein as therein defined.
ABBREVIATIONS
The following abbreviations, when used in the inscription of the face of this Note, shall be construed as though they were written out in full according to applicable laws or regulations:
TEN COM = as tenants in common
UNIF GIFT MIN ACT = Uniform Gifts to Minors Act
CUST = Custodian
TEN ENT = as tenants by the entireties
JT TEN = joint tenants with right of survivorship and not as tenants in common
Additional abbreviations may also be used though not in the above list.
SCHEDULE A7
SCHEDULE OF EXCHANGES OF NOTES
VNET GROUP, INC.
2.50% Convertible Senior Notes due 2030
The initial principal amount of this Global Note is [__________] UNITED STATES DOLLARS (US$[_______________]). The following increases or decreases in this Global Note have been made:
Date of exchange |
|
Amount of decrease |
|
Amount of increase in |
|
Principal amount of this |
|
|
|
|
|
|
|
|
|
|
|
|
|
|
|
|
|
|
|
|
|
|
|
|
|
|
|
|
|
|
|
|
|
|
|
|
|
|
|
|
|
|
|
|
|
|
|
|
|
|
|
|
|
|
|
|
|
|
|
|
|
|
|
|
|
|
|
|
|
|
|
|
|
|
|
|
|
|
|
|
|
|
|
|
|
|
|
|
|
|
|
|
|
|
|
|
|
|
|
|
|
|
|
|
|
|
|
|
|
|
|
|
|
|
|
|
|
|
|
|
|
|
|
|
|
|
|
|
|
|
|
|
|
|
|
|
|
|
|
|
|
|
|
|
|
|
|
|
|
|
|
|
|
|
|
|
|
|
|
|
|
7 |
Include if a Global Note. |
A-11
ATTACHMENT 1
[FORM OF NOTICE OF CONVERSION]
|
|
|
To: |
VNET GROUP, INC. |
|
|
|
|
|
[Address] |
|
|
[Phone number] |
|
|
[Facsimile number] |
|
|
|
|
|
CITIBANK, N.A., as Conversion Agent |
|
|
|
|
|
480 Washington Boulevard, 30th Floor |
|
|
Jersey City, NJ 07310 |
|
|
|
|
|
Email: Citinygats@citi.com and citi.cspag.debt@citi.com |
|
|
|
|
|
CITIBANK, N.A., as ADS Depositary |
|
|
|
|
|
388 Greenwich Street |
|
|
ADR Department |
|
|
New York, NY 10013 |
|
|
Email: |
keith.galfo@citi.com |
|
|
leslie.deluca@citi.com |
|
|
dr.china@citi.com |
The undersigned registered holder of this Note hereby exercises the option to convert that Note, or the portion thereof (that is US$1,000 principal amount or an integral multiple thereof) below designated, into ADSs in accordance with the terms of the Indenture referred to in this Note, and directs that any cash payable and ADSs deliverable upon such conversion, together with any cash payable for any Fractional ADS, and any Notes representing any unconverted principal amount hereof, be issued and delivered to the registered Holder hereof unless a different name has been indicated below. Terms defined in the Deposit Agreement, the Restricted Issuance Agreement or the Indenture referred to in this Notice are used herein as so defined. If any ADSs or any portion of this Note not converted are to be issued in the name of a Person other than the undersigned, the undersigned will pay all documentary, stamp, issue, transfer or similar taxes, if any, in accordance with Section 14.02(d) and Section 14.02(e) of the Indenture. Any amount required to be paid to the undersigned on account of interest accompanies this Notice.
In connection with the conversion of this Note, or the portion hereof below designated, the undersigned acknowledges, represents to and agrees with the Company and the ADS Depositary that the undersigned is not an “affiliate” (as defined in Rule 144 under the Securities Act of 1933) of the Company and has not been an “affiliate” (as defined in Rule 144 under the Securities Act of 1933) of the Company during the three months immediately preceding the date hereof.
A-12
[The undersigned further certifies:
1.The undersigned acknowledges (and if the undersigned is acting for the account of another person, that person has confirmed that it acknowledges) that the Restricted Securities received upon conversion of this Note (or securities represented thereby) have not been and are not expected to be registered under the Securities Act.
2.The undersigned acknowledges that the undersigned (and any such other account) may not continue to hold or retain any interest in Restricted Securities received upon conversion of this Note if the undersigned (or such other account) becomes an Affiliate of the Company.
3.The undersigned agrees (and if the undersigned is acting for the account of another person, that person has confirmed that it agrees) that, unless and until the undersigned (or such other account) is notified by the ADS Depositary that the restrictive legend on such Restricted Security has been removed from such security, the undersigned (and such other account) will not offer, sell, pledge or otherwise transfer the Restricted Security (or securities represented by such Restricted Security) except in accordance with the restrictions set forth in that legend and any applicable securities laws of the United States and any state thereof.]8
[The undersigned hereby instructs the ADS Depositary to register the ADSs in the name of:
1. |
Name of Beneficial Owner to receive ADSs (English): |
|
2. |
Address of Beneficial Owner to receive ADSs (English): |
|
3. |
Name of Registered Holder of the Deposited Shares: |
|
4. |
Number of Deposited Shares: |
|
5. |
Number of ADSs to be issued: |
|
6. |
Beneficial Owner’s Tax ID Number: |
|
7. |
Contact Name and Tel No/email address:]9 |
|
[The undersigned instructs the Depositary to deliver the ADRs representing the ADSs to the following account:
ADS Receiving Broker ( * are mandatory fields):
a) DTC Broker Name*: |
|
b) DTC Broker’s Participant Account with DTC *: |
|
c) DTC Broker Contact Name: |
|
d) DTC Broker Contact Tel No/email: |
|
e) Beneficial Owner’s Account # with DTC Broker*: |
|
8 |
Include if a Restricted Security. |
9 |
Include if a Restricted Security. |
A-13
OR
e) Local Broker Name (have account with DTC Broker)*: |
|
Local Broker Sub-Account # with DTC Broker*: |
|
Local Broker Contact Name: |
|
Local Broker Contact Tel No/email: |
|
|
|
ADS Delivering Party:
Name: |
Citibank, N.A. |
|
DTC Account: #2655]10 |
[The undersigned hereby instructs any cash amount payable (if any) upon such conversion under this Notice of Conversion to be made to the following account:
Account Number: |
|
|
Account Name: |
|
|
Recipient Address: |
|
|
Bank: |
|
|
Branch: |
|
|
SWIFT or IBAN Code: |
|
]11 |
For any ADS settlement inquiries, please contact Citibank, N.A. Broker Desk:
Tel: 1-877-CITIADR (1-877-248-4237)
Email: citiadr@citi.com
10 |
Include bracketed language in the conversion Notice if the Note being converted is not a Restricted Security. |
11 |
Include bracketed language in the conversion Notice if the Note being converted is a Restricted Security. |
A-14
Dated: |
|
|
|
|
|
|
|
|
|
Signature(s) |
|
|
|
|
Signature Guarantee |
|
|
|
|
|
Signature(s) must be guaranteed by an eligible Guarantor Institution (banks, stock brokers, savings and loan associations and credit unions) with membership in an approved signature guarantee medallion program pursuant to Securities and Exchange Commission Rule 17Ad-15 if ADSs are to be issued, or Notes are to be delivered, other than to and in the name of the registered holder. |
|
|
|
|
|
Fill in for registration of ADSs if to be issued, and Notes if to be delivered, other than to and in the name of the registered holder: |
|
|
|
|
|
|
|
|
(Name) |
|
|
|
|
|
|
|
|
(Street Address) |
|
|
|
|
|
|
|
|
(City, State and Zip Code) |
|
|
Please print name and address |
|
|
|
|
|
|
Principal amount to be converted (if less than all): |
|
|
US$ _________,000 |
|
|
|
|
|
NOTICE: The above signature(s) of the Holder(s) hereof must correspond with the name as written upon the face of the Note in every particular without alteration or enlargement or any change whatever. |
|
|
|
|
|
|
|
|
Social Security or Other Taxpayer |
|
|
Identification Number |
|
A-15
ATTACHMENT 2
[FORM OF FUNDAMENTAL CHANGE REPURCHASE NOTICE]
To: |
VNET GROUP, INC. |
Citibank, N.A., as Trustee and Paying Agent
The undersigned registered owner of this Note hereby acknowledges receipt of a notice from VNET Group, Inc. (the “Company”) as to the occurrence of a Fundamental Change with respect to the Company and specifying the Fundamental Change Repurchase Date and requests and instructs the Company to pay to the registered holder hereof in accordance with Section 15.02 of the Indenture referred to in this Note (1) the entire principal amount of this Note, or the portion thereof (that is US$1,000 principal amount or an integral multiple thereof) below designated, and (2) if such Fundamental Change Repurchase Date does not fall during the period after a Regular Record Date and on or prior to the corresponding Interest Payment Date, accrued and unpaid interest thereon to, but not including, such Fundamental Change Repurchase Date. Terms defined in the Indenture referred to in this Notice are used herein as so defined.
In the case of Physical Notes, the certificate numbers of the Notes to be repurchased are as set forth below:
|
Certificate Number(s): |
||
Dated: |
|
|
|
|
|
|
Signature(s) |
|
|
|
|
|
|
|
|
|
|
Social Security or Other Taxpayer Principal amount to be repaid (if less than all): NOTICE: The above signature(s) of the Holder(s) hereof must correspond with the name as written upon the face of the Note in every particular without alteration or enlargement or any change whatever. |
|
A-16
ATTACHMENT 3
[FORM OF REPURCHASE NOTICE]
To: |
VNET GROUP, INC. |
|||
|
CITIBANK, N.A., as Trustee |
|||
|
388 Greenwich Street |
|||
|
New York, New York 10013 |
|||
|
United States of America |
|||
|
Email: |
citi.cspag.debt@citi.com |
||
|
Attention: |
Agency and Trust |
||
|
|
|||
|
CITIBANK, N.A., as Paying Agent |
|||
|
388 Greenwich Street |
|||
|
New York, New York 10013 |
|||
|
United States of America |
|||
|
Email: |
citi.cspag.debt@citi.com |
||
|
Attention: |
Agency and Trust |
||
The undersigned registered owner of this Note hereby acknowledges receipt of a notice from VNET Group, Inc. (the “Company”) regarding the right of Holders to elect to require the Company to repurchase the entire principal amount of this Note, or the portion thereof (that is US$1,000 principal amount or an integral multiple thereof) below designated, in accordance with the applicable provisions of the Indenture referred to in this Note, at the Repurchase Price to the registered Holder hereof.
In the case of certificated Notes, the certificate numbers of the Notes to be purchased are as set forth below:
|
Certificate Number(s): |
||
|
|
|
|
Dated: |
|
|
|
|
|
|
Signature(s) |
|
|
|
|
|
|
|
|
|
|
Social Security or Other Taxpayer Principal amount to be repaid (if less than all): NOTICE: The above signature(s) of the Holder(s) hereof must correspond with the name as written |
|
A-17
|
upon the face of the Note in every particular without alteration or enlargement or any change whatever. |
A-18
ATTACHMENT 4
[FORM OF ASSIGNMENT AND TRANSFER]
For value received ______________________ hereby sell(s), assign(s) and transfer(s) unto _______________ (Please insert social security or Taxpayer Identification Number of assignee) the within Note, and hereby irrevocably constitutes and appoints _______________ attorney to transfer the said Note on the books of the Company, with full power of substitution in the premises.
In connection with any transfer of the within Note occurring prior to the Resale Restriction Termination Date, as defined in the Indenture governing such Note, the undersigned confirms that such Note is being transferred:
☐To VNET Group, Inc. or a subsidiary thereof; or
☐Pursuant to a registration statement that has become or been declared effective under the Securities Act of 1933, as amended; or
☐Pursuant to and in compliance with Rule 144A under the Securities Act of 1933, as amended (“Rule 144A”), and the undersigned confirms that the undersigned reasonably believes that the transferee of such Note is a “qualified institutional buyer” (within the meaning of Rule 144A) that is purchasing for its own account or for the account of another qualified institutional buyer and the undersigned has provided such transferee notice that the transfer is being made in reliance on Rule 144A; or
☐Outside the United States to non-U.S. persons in accordance with Regulation S under the Securities Act of 1933, as amended; or
☐Pursuant to and in compliance with Rule 144 under the Securities Act of 1933, as amended (if available).
A-19
Dated: |
|
|
|
|
|
|
|
|
|
|
|
|
|
|
|
|
|
|
|
Signature(s) |
|
|
|
|
|
|
|
|
|
|
|
|
|
|
|
Signature Guarantee |
|
|
|
|
|
|
|
Signature(s) must be guaranteed by an eligible Guarantor Institution (banks, stock brokers, savings and loan associations and credit unions) with membership in an approved signature guarantee medallion program pursuant to Securities and Exchange Commission Rule 17Ad-15 if Notes are to be delivered, other than to and in the name of the registered holder. |
|
|
|
NOTICE: The signature on the assignment must correspond with the name as written upon the face of the Note in every particular without alteration or enlargement or any change whatever.
A-20
EXHIBIT B
[FORM OF AUTHORIZATION CERTIFICATE]
I, [Name], [Title], acting on behalf of VNET Group, Inc. (the “Company”) hereby certify that:
(A)the persons listed below are (i) authorized Officers of the Company for purposes of the Indenture (the “Indenture”) dated as of March 17, 2025 between the Company and Citibank, N.A., as trustee, in relation to the 2.50% Convertible Senior Notes due 2030 (the “Notes”), (ii) duly elected or appointed, qualified and acting as the holder of the respective office or offices set forth opposite their names and (iii) the duly authorized persons who executed or will execute the Indenture and the Notes issued pursuant to the Indenture by their manual, facsimile or electronic signatures and were at the time of such execution, duly elected or appointed, qualified and acting as the holder of the offices set forth opposite their names;
(B)each of the individuals listed below have the authority to receive call backs at the telephone numbers noted below upon request of Citibank, N.A. in connection with the Notes issued pursuant to the Indenture; and
(C)each signature appearing below is the person’s genuine signature.
B-1
IN WITNESS WHEREOF, I have hereunto executed and delivered this certificate on behalf of the Company as of the date indicated.
Dated: |
|
|
|
||
|
[Name] |
||||
|
|
||||
|
By: |
|
|
||
|
|
Name: |
|||
|
|
Title: |
|||
B-2
Name |
|
Title, Fax No., Email |
|
Signature |
|
Tel No. |
|
|
|
|
|
|
|
|
|
|
|
|
|
|
|
|
|
|
|
|
|
|
|
|
|
|
|
|
B-3
Exhibit 8.1
List of Significant Subsidiaries and Principal Consolidated Affiliated Entities*
Significant Subsidiaries |
|
Jurisdiction of Incorporation |
VNET Group Limited |
Hong Kong |
|
Diyixian.com Limited |
Hong Kong |
|
Dermot Holdings Limited |
British Virgin Islands |
|
VNET DRP Investment Holdings Limited |
Hong Kong |
|
VNET@Xian Holding Limited |
British Virgin Islands |
|
VNET DRP Daxing Private Limited |
Singapore |
|
EdgeBlue Limited |
|
Cayman Islands |
WiFire Group Inc. |
|
British Virgin Islands |
Asia Quality Limited |
|
Hong Kong |
Shihua DC Investment Holdings Limited |
|
Cayman Islands |
Shihua DC Investment Holdings 2 Limited |
|
Cayman Islands |
Shihua DC Investment SH1 Limited |
|
Hong Kong |
HongKong Fastweb Holdings Co, Limited |
|
Hong Kong |
VNET Mobile Limited |
|
Hong Kong |
VNET Ventures Limited |
|
Hong Kong |
SPLENDID ORIENTAL LIMITED |
|
British Virgin Islands |
WHISPERWIND DEVELOPMENT LIMITED |
|
British Virgin Islands |
WON LINK LIMITED |
|
British Virgin Islands |
VNET Future Technology Limited |
|
Hong Kong |
Apexer Investments Limited |
|
British Virgin Islands |
iJoy Holding Limited |
|
British Virgin Islands |
WiFire Open Network Group Limited |
|
Hong Kong |
VNET International Holding Limited |
|
Hong Kong |
VNET Sunrise International Investment Limited |
|
Hong Kong |
VNET Data Center Co., Ltd. |
PRC |
|
VNET (Xi’an) Technology Co., Ltd |
|
PRC |
ABitcool (China) Broadband Inc. |
PRC |
|
Foshan Zhuoyi Intelligence Data Co., Ltd. |
PRC |
|
Shenzhen Diyixian Telecommunication Co., Ltd. |
PRC |
|
Beijing Hongyuan Network Technology Co., Ltd. |
PRC |
|
Shanghai Waigaoqiao Free Trade Zone Gaogang Technology Co., Ltd. |
PRC |
|
Beijing TenxCloud Technology Co., Ltd. |
PRC |
|
Shanghai Edge Connect Technology Co., Ltd. |
PRC |
|
Beijing Jianghe Cloud Technology Co., Ltd. |
PRC |
|
Beijing Shuntou Green Energy Data Technology Co., Ltd. |
PRC |
|
Jiwa Senlin (Beijing) Engineering Co., Ltd. |
PRC |
|
Zhongke Zijing Technology Co., Ltd. |
PRC |
|
Gu’an Junhui Network Technology Co., Ltd. |
PRC |
|
Beijing Jianghe Cloud Industrial Internet Technology Co., Ltd. |
|
PRC |
Beijing Xunneng Digital Industry Empowerment Center Co., Ltd. |
|
PRC |
Beijing Jianghe Shuzhi Technology Co., Ltd. |
|
PRC |
Jianghe Chuangke (Beijing) Technology Co., Ltd. |
|
PRC |
Tongyun Internet (Beijing) Cloud Computing Technology Co., Ltd. |
|
PRC |
Beijing Zhongshun Yongfeng Investment Consulting Co., Ltd. |
|
PRC |
Huailai hulianyun Technology Co., Ltd. |
|
PRC |
WLCB Century Cloud Technology Co., LTD |
|
PRC |
VNET Anhui Suzhou Technology Co., Ltd. |
|
PRC |
VNET (Foshan) Technology Co., Ltd. |
|
PRC |
Shenzhen Cloud Native Technology Co., Ltd. |
|
PRC |
VNET Hangzhou Information Technology Co., Ltd. |
|
PRC |
VNET Zhuhai Financial Leasing Co., Ltd. |
|
PRC |
Joytone Infotech Co., Ltd. |
|
PRC |
WLCB Century Cloud Wisdom Computer Technology Co., Ltd. |
|
PRC |
Xi'an Qitong Cloud Link Technology Co., Ltd. |
|
PRC |
Principal Consolidated Affiliated Entities |
Jurisdiction of Incorporation |
|
Beijing Yiyun Network Technology Group Ltd. |
PRC |
Beijing iJoy Information Technology Co., Ltd. |
|
PRC |
Beijing VNET Broad Band Data Center Co., Ltd. |
|
PRC |
Langfang Xunchi Computer Data Processing Co., Ltd. |
PRC |
|
Shanghai Blue Cloud Technology Co., Ltd. |
PRC |
Guangzhou Lianyun Big Data Co., Ltd. |
PRC |
|
Beijing Xianghu Yunlian technology Co., Ltd. |
PRC |
|
Shanghai Hujiang Songlian Technology Co., Ltd. |
PRC |
|
Nantong Chenghong Cloud Computing Co., Ltd. |
PRC |
|
Shanghai Zhiyan Yunwei Technology Co., Ltd. |
PRC |
|
Shanghai Shilian Technology Co., Ltd. |
PRC |
|
Sanhe Shulifang Information Technology Co., Ltd. |
PRC |
|
Langfang Huahai Internet Technology Co., Ltd. |
PRC |
|
VNET Technology Development (Suzhou) Co., Ltd. |
|
PRC |
Shanghai Shuzhong Cloud Information Technology Service Co., Ltd. |
|
PRC |
WLCB Century Cloud Data Technology Co., Ltd. |
|
PRC |
Hebei Ketai Internet Technology Co., Ltd. |
|
PRC |
HuLianXinCheng Network Technology (Beijing) Co., Ltd. |
|
PRC |
VNET (Xi’an) Information Outsourcing Industry Park Services Co., Ltd. |
|
PRC |
Beijing shuhai hulian technology Co., Ltd. |
|
PRC |
Shanghai Edge Blue Cloud Network Technology Co., Ltd. |
|
PRC |
Beijing VNET Technology Co., Ltd. |
|
PRC |
Shanghai Hesheng Data System Co., LTD |
|
PRC |
Beijing Yilong Xinda Technology Co., Ltd. |
|
PRC |
Hebei VNET Big Data Co. Ltd. |
|
PRC |
Beijing Yicheng Taihe Technology Co., Ltd. |
|
PRC |
* Other entities of VNET Group, Inc. have been omitted from this list since, considered in the aggregate as a single entity, they would not constitute a significant subsidiary.
Exhibit 11.2
VNET GROUP, INC.
AMENDED AND RESTATED STATEMENT OF POLICIES GOVERNING MATERIAL, NON-PUBLIC INFORMATION AND THE PREVENTION OF INSIDER TRADING
(Initially adopted on February 25, 2011, effective on April 20, 2011 and amended and restated on April 9, 2024)
TABLE OF CONTENTS
|
|
|
Page No. |
|
|
|
|
I. |
SUMMARY OF POLICY CONCERNING TRADING IN COMPANY SECURITIES |
3 |
|
II. |
THE USE OF INSIDE INFORMATION IN CONNECTION WITH TRADING IN SECURITIES |
3 |
|
|
A. |
General Rule |
3 |
|
B. |
Who Does this Statement Apply To? |
5 |
|
C. |
Other Companies’ Stock |
5 |
|
D. |
Hedging and Derivatives |
5 |
|
E. |
General Guidelines |
5 |
III. |
|
OTHER LIMITATIONS ON SECURITIES TRANSACTIONS |
9 |
|
A. |
Public Resales – Rule 144 |
9 |
|
B. |
Private Resales |
10 |
|
C. |
Restrictions on Purchases of Company Securities |
10 |
|
D. |
Filing Requirements |
10 |
Annex A INTRODUCTION OF 10B5-1 PLANS |
12 |
||
Annex B FORM OF REQUEST FOR APPROVAL TO TRADE IN THE SECURITIES OF VNET GROUP, INC |
16 |
||
i
I. |
SUMMARY OF POLICY CONCERNING TRADING IN COMPANY SECURITIES |
It is the policy of VNET Group, Inc., its subsidiaries and consolidated affiliated entities (collectively, the “Company”) that it will, without exception, comply with all applicable laws and regulations in conducting its business. Each employee, each executive officer, each director and each consultant is expected to abide by this Amended and Restated Statement of Policies Governing Material, Non-Public Information and the Prevention of Insider Trading (this “Statement”). When carrying out Company business, consultants, employees, executive officers and directors must avoid any activity that violates applicable laws or regulations. In order to avoid even an appearance of impropriety, the Company’s directors, officers, employees and consultants are subject to pre-approval requirements and other limitations on their ability to enter into transactions involving the Company’s securities. Although these limitations do not apply to transactions pursuant to written plans for trading securities that comply with Rule 10b5-1 under the Securities Exchange Act of 1934 (the “Exchange Act”), the entry into, amendment or termination of any such written 10b5-1 Plans (as defined below) is subject to pre-approval requirements and other limitations.
II. |
THE USE OF INSIDE INFORMATION IN CONNECTION WITH TRADING IN SECURITIES |
A. |
General Rule. |
The U.S. federal securities laws regulate the sale and purchase of securities in the interest of protecting the investing public. The U.S. federal securities laws give the Company, its officers and directors, consultants and employees the responsibility to ensure that information about the Company is not used unlawfully in the purchase and sale of securities.
All employees, consultants, executive officers and directors should pay particularly close attention to the laws against trading on “inside” information. These laws are based upon the belief that all persons trading in a company’s securities should have equal access to all “material” information about that company. Information is considered to be “material” if its disclosure would be reasonably likely to affect (a) an investor’s decision to buy or sell the securities of the company to which the information relates, or (b) the market price of that company’s securities. While it is not possible to identify in advance all information that will be deemed to be material, some examples of such information would include the following: earnings; financial results or projections; dividend actions; mergers and acquisitions; capital raising and borrowing activities; major dispositions; major new customers, projects or products; new technologies; major personnel changes in management or change in control; expansion into new markets; unusual gains or losses in major operations; significant write- downs of assets or additions to reserves for bad debts or contingent liabilities; default in material indebtedness; major litigation or legal proceedings; granting of stock options; and major sales and marketing changes. When doubt exists, the information should be presumed to be material. If you are unsure whether information of which you are aware is material inside information, you should consult with the Company’s Chief Financial Officer. No individuals other than specifically authorized personnel may release material information to the public or respond to inquiries from the media, analysts or others. If you are contacted by the media, a research analyst or other outsiders seeking information about the Company and if you have not been expressly authorized by the Company’s Chief Financial Officer to provide information, you should decline to provide and direct the inquiry or request to the Chief Financial Officer.
3
You should also not communicate any material information to anyone within the Company other than on a need-to-know basis. On occasion, it may be necessary for legitimate business reasons to disclose inside information to outside persons. Such persons might include investment bankers, lawyers, auditors or other companies seeking to engage in a potential transaction with the Company. In such circumstances, the information should not be conveyed until an express understanding (for example, a non-disclosure agreement) has been reached that such information is not to be used for trading purposes and may not be further disclosed other than for legitimate business reasons. For example, if an employee, a consultant, an executive officer or a director of a company knows material non-public information, that employee, consultant, executive officer or director is prohibited from buying or selling shares in the company until the information has been disclosed to the public. This is because the consultant, employee, executive officer or director knows information that will probably cause the share price to change, and it would be unfair for the employee, consultant, executive officer or director to have an advantage (knowledge that the share price will change) that the rest of the investing public does not have. In fact, it is more than unfair; it is considered to be fraudulent and illegal. Civil and criminal penalties for this kind of activity are severe.
The general rule can be stated as follows: It is a violation of U.S. federal securities laws for any person to buy or sell securities if he or she is in possession of material inside information. Information is “material” if its disclosure would be reasonably likely to affect (a) an investor’s decision to buy or sell the securities of the company to which the information relates, or (b) the market price of that company’s securities. It is “inside” information if it has not been publicly disclosed in a manner making it available to investors generally on a broad-based non-exclusionary basis. Furthermore, it is illegal for any person in possession of material inside information to provide other people with such information or to recommend that they buy or sell the securities. In that case, they may both be held liable.
The Securities and Exchange Commission (the “SEC”), the stock exchanges, such as Nasdaq Global Select Market (“NASDAQ”), and plaintiffs lawyers focus on uncovering insider trading. A breach of the insider trading laws could expose the insider to criminal fines up to three (3) times the profits earned and imprisonment up to ten (10) years, in addition to civil penalties (up to three (3) times of the profits earned), and injunctive actions. In addition, punitive damages may be imposed under applicable state laws. The U.S. federal securities laws also subject controlling persons to civil penalties for illegal insider trading by employees, including employees located outside the United States. Controlling persons include directors, officers, and supervisors. These persons may be subject to fines up to the greater of $1,000,000 or three (3) times profit (or loss avoided) by the insider trader.
Inside information does not belong to the individual directors, officers, consultants or employees who may handle it or otherwise become knowledgeable about it. It is an asset of the Company. Any person who uses such information for personal benefit or discloses it to others outside the Company violates the Company’s interests. More particularly, in connection with trading in the Company’s securities, it is a fraud against members of the investing public and against the Company.
All directors, executive officers, consultants and employees of the Company must observe these policies at all times. Your failure to do so will be grounds for internal disciplinary action, up to and including termination of your employment or directorship.
4
B. |
Who Does this Statement Apply To? |
The prohibition against trading on inside information applies to directors, officers, consultants and all other employees, and to other people who gain access to that information. The prohibition applies to both domestic and international employees of the Company. Because of their access to confidential information on a regular basis, it is the Company’s policy to subject all directors, executive officers, employees and consultants of the Company (the “Window Group”) to additional restrictions on trading in Company securities. The restrictions for the Window Group are discussed in Section E below. In addition, directors, executive officers, consultants and employees with inside knowledge of material information may be subject to ad hoc restrictions on trading from time to time.
C. |
Other Companies’ Stock. |
Employees, consultants, executive officers and directors who learn material information about suppliers, customers, or competitors through their work at the Company, should keep it confidential and not buy or sell stock in such companies until the information becomes public. Employees, consultants, executive officers and directors should not give tips about such stock.
D. |
Hedging and Derivatives. |
Employees, consultants, executive officers, directors and consultants are prohibited from engaging in any hedging transactions (including transactions involving options, puts, calls, prepaid variable forward contracts, equity swaps, collars and exchange funds or other derivatives) that are designed to hedge or speculate on any change in the market value of the Company’s equity securities.
Trading in options or other derivatives is generally highly speculative and very risky. People who buy options are betting that the stock price will move rapidly. For that reason, when a person trades in options in his or her employer’s stock, it will arouse suspicion in the eyes of the SEC that the person was trading on the basis of inside information, particularly where the trading occurs before a company announcement or major event. It is difficult for a consultant, employee, executive officer or director to prove that he or she did not know about the announcement or event.
If the SEC or the NASDAQ were to notice active options trading by one or more consultants, employees, executive officers or directors of the Company prior to an announcement, they would investigate. Such an investigation could be embarrassing to the Company (as well as expensive), and could result in severe penalties and expense for the persons involved. For all of these reasons, the Company prohibits its consultants, employees, executive officers and directors from trading in options or other derivatives involving the Company’s stock. This Statement does not pertain to employee stock options granted by the Company.
E. |
General Guidelines. |
The following guidelines should be followed in order to ensure compliance with applicable antifraud laws and with the Company’s policies:
5
1. |
N ondisclosure. Material inside information must not be disclosed to anyone, except to persons |
within the Company whose positions require them to know it. “Tipping” refers to the transmission of inside information from an insider to another person. Sometimes this involves a deliberate conspiracy in which the tipper passes on information in exchange for a portion of the “tippee’s” illegal trading profits. Even if there is no expectation of profit, however, a tipper can have liability if he or she has reason to know that the information may be misused. Tipping inside information to another person is like putting your life in that person’s hands. So the safest choice is: Don’t tip.
2. |
Trading in Company Securities. No consultant, employee, executive officer or director should place a purchase or sale order, or recommend that another person place a purchase or sale order in the Company’s securities when he or she has knowledge of material information concerning the Company that has not been disclosed to the public. You should note that “purchase” and “sale” are defined broadly under the U.S. federal securities law. “Purchase” includes not only the actual purchase of a security, but also any contract to purchase or otherwise acquire a security. “Sale” includes not only the actual sale of a security, but also any contract to sell or otherwise dispose of a security. These definitions extend to a broad range of transactions including conventional cash-for-stock transactions, the grant and exercise of stock options and acquisitions and exercises of warrants, puts, calls and other derivatives related to a security, including engaging in any “short sales” of the Company’s securities. The exercise of employee stock options granted by the Company is not subject to this Statement. However, stock that was acquired upon exercise of a stock option will be treated like any other stock, and may not be sold by an employee, executive officer, director or consultant who is in possession of material inside information. Any employee, executive officer, director or consultant who possesses material inside information should wait until the start of the close of business on the second Trading Day (as defined below) after the information has been publicly released before trading. |
3. |
Avoid Speculation. Investing in the Company’s Class A ordinary shares and/or American Depository Shares representing Class A ordinary shares provides an opportunity to share in the future growth of the Company. But investment in the Company and sharing in the growth of the Company does not mean short range speculation based on fluctuations in the market. Such activities put the personal gain of the consultant, employee, executive officer or director in conflict with the best interests of the Company and its stockholders. Although this Statement does not mean that consultants, employees, executive officers or directors may never sell shares, the Company encourages employees, consultants, executive officers and directors to avoid frequent trading in Company stock. Speculating in Company stock is not part of the Company culture. |
4. |
Trading in Other Securities. No consultant, employee, executive officer or director should place a purchase or sale order, or recommend that another person place a purchase or sale order, in the securities of another corporation (such as a supplier, an acquisition target or a competitor), if the consultant, employee, executive officer or director learns in the course of his or her contract or employment confidential information about the other corporation that is likely to affect the value of those securities. For example, it would be a violation of the U.S. securities laws if a consultant, employee, executive officer or director learned through Company sources that the Company intended to purchase assets from a company, and then |
6
placed an order to buy or sell stock in that other company because of the likely increase or decrease in the value of its securities.
5. |
Restrictions on the Window Group. The Window Group consists of all directors, executive officers, employees and consultants of the Company. The Window Group is subject to the following restrictions on trading in Company securities: |
● |
Trading of the Company’s securities or entering into, amendment or termination of a 10b5-1 Plan (as defined below) is permitted from the start of the close of business on the second Trading Day (as defined below) following the date of the Company’s public disclosure of its financial results for the prior fiscal year or fiscal quarter, as applicable, and ending on December 31, March 31, June 30 and September 30 (the “Window”), subject to the restrictions below; |
In other words,
a) |
beginning on January 1 of each year, no member of the Window Group may purchase or sell any security of the Company or enter into a 10b5-1 Plan until the close of business on the second Trading Day following the date of the Company’s public disclosure of its financial results for the fiscal year ended on December 31 of the prior year, and |
b) |
beginning on April 1, July 1 and October 1 of each year, no member of the Window Group may purchase or sell any security of the Company or enter into a 10b5-1 Plan until the close of business on the second Trading Day following the date of the Company’s public disclosure of its financial results for the fiscal quarter ended on March 31, June 30 and September 30 of that year, respectively; |
● |
If the Company’s public disclosure of its financial results for the prior period occurs on a Trading Day more than four (4) hours before the NASDAQ closes for trading, then such date of disclosure shall be considered the first Trading Day following such public disclosure; |
● |
All trades are subject to prior review; |
● |
The Window Group must submit a request for approval in a form set forth in Annex B hereto from the Company’s Chief Financial Officer before making any trade in Company securities; requests for approval of trades by the Chief Financial Officer should be submitted to the Chief Legal Counsel or an officer with similar duties; and |
● |
No trading is permitted outside the Window except for reasons of exceptional personal hardship and subject to prior review by the Chief Financial Officer; provided that, if the Chief Financial Officer wishes to trade outside the Window, it shall be subject to prior review by the Chief Legal Counsel or an officer with similar duties. |
“Trading Day” is defined as a day on which the NASDAQ is open for trading. Except for public holidays in the U.S., NASDAQ’s regular trading hours are from 9:30 a.m. to 4:00 p.m., New York City time, Monday through Friday;
The foregoing Window Group restrictions do not apply to transactions pursuant to written plans for trading securities that comply with Rule 10b5-1 under the Exchange Act (“10b5-1 Plans”) described in Annex A hereto.
7
However, Window Group members may not enter into, amend or terminate a 10b5-1 Plan relating to Company securities without the prior approval of Chief Financial Officer, which will only be given during a Window period.
6. |
A d Hoc Trading Freeze. Chief Financial Officer may from time to time impose an ad hoc trading freeze which may vary in length on selected directors, executive officers, consultants, and employees of the Company and certain other persons, due to significant unannounced corporate developments. The imposition, modification and lifting of any trading freeze shall be communicated to the affected persons in writing by the Company’s responsible officer. No reasons may be provided for the imposition of any trading freezes, and the imposition, modification and lifting of any trading freeze itself may constitute material non-public information that should not be communicated. No trading by the affected person(s) is permitted during the trading freeze except for trades pursuant to an existing 10b5-1 Plan adopted by the affected person(s), or for reasons of exceptional personal hardship and subject to prior approval by the responsible officer. |
IN SUMMARY, EVERY EMPLOYEE, CONSULTANT, DIRECTOR AND OFFICER OF THE COMPANY IS SUBJECT TO TRADING RESTRICTIONS WHEN IN POSSESSION OF INSIDE INFORMATION REGARDING THE COMPANY. IN ADDITION, OFFICERS, DIRECTORS, AND OTHER MEMBERS OF THE WINDOW GROUP ARE SUBJECT TO PARAGRAPH 5 ABOVE RESTRICTING THEIR TRADING TO WINDOW PERIODS AND REQUIRING PRE-CLEARANCE.
YOU MUST PROMPTLY REPORT TO THE CHIEF FINANCIAL OFFICER ANY TRADING IN THE COMPANY’S SECURITIES BY ANYONE OR DISCLOSURE OF INSIDE INFORMATION BY COMPANY PERSONNEL THAT YOU HAVE REASON TO BELIEVE MAY VIOLATE THIS STATEMENT OR THE SECURITIES LAWS OF THE UNITED STATES.
8
III. |
OTHER LIMITATIONS ON SECURITIES TRANSACTIONS |
A. |
Public Resales – Rule 144. |
The U.S. Securities Act (the “Securities Act”) requires every person who offers or sells a security to register such transaction with the SEC unless an exemption from registration is available. Rule 144 under the Securities Act is the exemption typically relied upon for (a) public resales by any person of “restricted securities” (i.e., unregistered securities acquired in a private offering or sale) and (b) public resales by directors, officers and other control persons of a company (known as “affiliates”) of any of the company’s securities, whether restricted or unrestricted.
The exemption in Rule 144 may only be relied upon if certain conditions are met. These conditions vary based upon whether the Company has been subject to the SEC’s reporting requirements for 90 days (and is therefore a “reporting company” for purposes of the rule) and whether the person seeking to sell the securities is an affiliate or not.
1. |
Holding Period. Restricted securities issued by a reporting company (i.e., a company that has been subject to the SEC’s reporting requirements for at least 90 days) must be held and fully paid for a period of six (6) months prior to their sale. Restricted securities issued by a non-reporting company are subject to a one-year holding period. The holding period requirement does not apply to securities held by affiliates that were acquired either in the open market or in a public offering of securities registered under the Securities Act. Generally, if the seller acquired the securities from someone other than the Company or an affiliate of the Company, the holding period of the person from whom the seller acquired such securities can be “tacked” to the seller’s holding period in determining if the holding period has been satisfied. |
2. |
Current Public Information. Current information about the Company must be publicly available before the sale can be made. The Company’s periodic reports filed with the SEC ordinarily satisfy this requirement. If the seller is not an affiliate of the Company issuing the securities (and has not been an affiliate for at least three (3) months) and one (1) year has passed since the securities were acquired from the issuer or an affiliate of the issuer (whichever is later), the seller can sell the securities without regard to the current public information requirement. |
3. |
Rule 144 also imposes the following additional conditions on sales by persons who are “affiliates.” A person or entity is considered an “affiliate,” and therefore subject to these additional conditions, if it is currently an affiliate or has been an affiliate within the previous three (3) months: |
● |
Volume Limitations. The amount of debt securities which can be sold by an affiliate during any three-month period cannot exceed 10% of a tranche (or class when the securities are non-participatory preferred stock), together with all sales of securities of the same tranche sold for the account of the affiliate. The amount of equity securities that can be sold by an affiliate during any three-month period cannot exceed the greater of (a) one percent of the outstanding shares of the class or (b) the average weekly reported trading volume for shares of the class during the four (4) calendar weeks preceding the time the order to sell is received by the broker or executed directly with a market maker. |
9
● |
Manner of Sale. Equity securities held by affiliates must be sold in unsolicited brokers’ |
transactions, directly to a market-maker or in riskless principal transactions.
● |
Notice of Sale. An affiliate seller must file a notice of the proposed sale with the SEC at |
the time the order to sell is placed with the broker, unless the amount to be sold neither exceeds 5,000 shares nor involves sale proceeds greater than $50,000. See Section D below.
Bona fide gifts are not deemed to involve sales of shares for purposes of Rule 144, so they can be made at any time without limitation on the amount of the gift. Donees who receive restricted securities from an affiliate generally will be subject to the same restrictions under Rule 144 that would have applied to the donor, depending on the circumstances.
B. |
Private Resales. |
Directors and officers also may sell securities in a private transaction without registration. Although there is no statutory provision or SEC rule expressly dealing with private sales, the general view is that such sales can safely be made by affiliates if the party acquiring the securities understands he or she is acquiring restricted securities that must be held for at least six (6) months (if issued by a reporting company that meets the current public information requirements) or one (1) year (if issued by a non-reporting company) before the securities will be eligible for resale to the public under Rule 144. Private resales raise certain documentation and other issues and must be reviewed in advance by the Company’s Chief Financial Officer.
C. |
Restrictions on Purchases of Company Securities. |
In order to prevent market manipulation, the SEC adopted Regulation M under the Exchange Act. Regulation M generally restricts the Company or any of its affiliates from buying Company stock, including as part of a share buyback program, in the open market during certain periods while a distribution, such as a public offering, is taking place. You should consult with the Company’s Chief Financial Officer, if you desire to make purchases of Company stock during any period that the Company is making conducting an offering or buying shares from the public.
D. |
Filing Requirements. |
1. |
Schedule 13D and 13G. Section 13(d) of the Exchange Act requires the filing of a statement on Schedule 13D (or on Schedule 13G, in certain limited circumstances) by any person or group which acquires beneficial ownership of more than five percent of a class of equity securities registered under the Exchange Act. The threshold for reporting is met if the stock owned, when coupled with the amount of stock subject to options exercisable within 60 days, exceeds the five percent limit. |
A report on Schedule 13D is required to be filed with the SEC and submitted to the Company within ten (10) days after the reporting threshold is reached. If a material change occurs in the facts set forth in the Schedule 13D, such as an increase or decrease of one percent or more in the percentage of stock beneficially owned, an amendment disclosing the change must be filed promptly. A decrease in beneficial ownership to less than five percent is per se material and must be reported.
10
A limited category of persons (such as banks, broker-dealers and insurance companies) may file on Schedule 13G, which is a much-abbreviated version of Schedule 13D, as long as the securities were acquired in the ordinary course of business and not with the purpose or effect of changing or influencing the control of the issuer. You should ensure a timely submission of a report on Schedule 13G if the reporting threshold is reached.
A person is deemed the beneficial owner of securities for purposes of Section 13(d) if such person has or shares voting power (i.e., the power to vote or direct the voting of the securities) or dispositive power (i.e., the power to sell or direct the sale of the securities). A person filing a Schedule 13D or 13G may disclaim beneficial ownership of any securities attributed to him or her if he or she believes there is a reasonable basis for doing so.
2. |
Form 144. As described above under the discussion of Rule 144, an affiliate seller relying on Rule 144 must file a notice of proposed sale with the SEC at the time the order to sell is placed with the broker unless the amount to be sold during any period of three (3) months immediately before the sale neither exceeds 5,000 shares nor involves sale proceeds greater than $50,000. |
11
Annex A
INTRODUCTION OF 10B5-1 PLANS
12
Annex B
FORM OF REQUEST FOR APPROVAL TO TRADE IN THE SECURITIES OF VNET GROUP, INC.
13
Exhibit 12.1
Certification by the Principal Executive Officer
Pursuant to Section 302 of the Sarbanes-Oxley Act of 2002
I, Sheng Chen, Interim Chief Executive Officer, certify that:
| 1. | I have reviewed this annual report on Form 20-F of VNET Group, Inc. (the “Company”); |
| 2. | Based on my knowledge, this report does not contain any untrue statement of a material fact or omit to state a material fact necessary to make the statements made, in light of the circumstances under which such statements were made, not misleading with respect to the period covered by this report; |
| 3. | Based on my knowledge, the financial statements, and other financial information included in this report, fairly present in all material respects the financial condition, results of operations and cash flows of the Company as of, and for, the periods presented in this report; |
| 4. | The Company’s other certifying officer(s) and I are responsible for establishing and maintaining disclosure controls and procedures (as defined in Exchange Act Rules 13a-15(e) and 15d-15(e)) and internal control over financial reporting (as defined in Exchange Act Rules 13a-15(f) and 15d-15(f)) for the Company and have: |
| (a) | Designed such disclosure controls and procedures, or caused such disclosure controls and procedures to be designed under our supervision, to ensure that material information relating to the Company, including its consolidated subsidiaries, is made known to us by others within those entities, particularly during the period in which this report is being prepared; |
| (b) | Designed such internal control over financial reporting, or caused such internal control over financial reporting to be designed under our supervision, to provide reasonable assurance regarding the reliability of financial reporting and the preparation of financial statements for external purposes in accordance with generally accepted accounting principles; |
| (c) | Evaluated the effectiveness of the Company’s disclosure controls and procedures and presented in this report our conclusions about the effectiveness of the disclosure controls and procedures, as of the end of the period covered by this report based on such evaluation; and |
| (d) | Disclosed in this report any change in the Company’s internal control over financial reporting that occurred during the period covered by the annual report that has materially affected, or is reasonably likely to materially affect, the Company’s internal control over financial reporting; and |
| 5. | The Company’s other certifying officer(s) and I have disclosed, based on our most recent evaluation of internal control over financial reporting, to the Company’s auditors and the audit committee of the board of directors (or persons performing the equivalent functions): |
| (a) | All significant deficiencies and material weaknesses in the design or operation of internal control over financial reporting which are reasonably likely to adversely affect the Company’s ability to record, process, summarize and report financial information; and |
| (b) | Any fraud, whether or not material, that involves management or other employees who have a significant role in the Company’s internal control over financial reporting. |
Date: April 25, 2025
By: |
/s/ Sheng Chen |
|
Name: |
Sheng Chen |
|
Title: |
Interim Chief Executive Officer |
|
Exhibit 12.2
Certification by the Principal Financial Officer
Pursuant to Section 302 of the Sarbanes-Oxley Act of 2002
I, Qiyu Wang, Chief Financial Officer, certify that:
| 1. | I have reviewed this annual report on Form 20-F of VNET Group, Inc. (the “Company”); |
| 2. | Based on my knowledge, this report does not contain any untrue statement of a material fact or omit to state a material fact necessary to make the statements made, in light of the circumstances under which such statements were made, not misleading with respect to the period covered by this report; |
| 3. | Based on my knowledge, the financial statements, and other financial information included in this report, fairly present in all material respects the financial condition, results of operations and cash flows of the Company as of, and for, the periods presented in this report; |
| 4. | The Company’s other certifying officer(s) and I are responsible for establishing and maintaining disclosure controls and procedures (as defined in Exchange Act Rules 13a-15(e) and 15d-15(e)) and internal control over financial reporting (as defined in Exchange Act Rules 13a-15(f) and 15d-15(f)) for the Company and have: |
| (a) | Designed such disclosure controls and procedures, or caused such disclosure controls and procedures to be designed under our supervision, to ensure that material information relating to the Company, including its consolidated subsidiaries, is made known to us by others within those entities, particularly during the period in which this report is being prepared; |
| (b) | Designed such internal control over financial reporting, or caused such internal control over financial reporting to be designed under our supervision, to provide reasonable assurance regarding the reliability of financial reporting and the preparation of financial statements for external purposes in accordance with generally accepted accounting principles; |
| (c) | Evaluated the effectiveness of the Company’s disclosure controls and procedures and presented in this report our conclusions about the effectiveness of the disclosure controls and procedures, as of the end of the period covered by this report based on such evaluation; and |
| (d) | Disclosed in this report any change in the Company’s internal control over financial reporting that occurred during the period covered by the annual report that has materially affected, or is reasonably likely to materially affect, the Company’s internal control over financial reporting; and |
| 5. | The Company’s other certifying officer(s) and I have disclosed, based on our most recent evaluation of internal control over financial reporting, to the Company’s auditors and the audit committee of the Company’s board of directors (or persons performing the equivalent functions): |
| (a) | All significant deficiencies and material weaknesses in the design or operation of internal control over financial reporting which are reasonably likely to adversely affect the Company’s ability to record, process, summarize and report financial information; and |
| (b) | Any fraud, whether or not material, that involves management or other employees who have a significant role in the Company’s internal control over financial reporting. |
Date: April 25, 2025
By: |
/s/ Qiyu Wang |
|
Name: |
Qiyu Wang |
|
Title: |
Chief Financial Officer |
Exhibit 13.1
Certification by the Principal Executive Officer
Pursuant to Section 906 of the Sarbanes-Oxley Act of 2002
In connection with the annual report of VNET Group, Inc. (the “Company”) on Form 20-F for the year ended December 31, 2024 as filed with the Securities and Exchange Commission on the date hereof (the “Report”), I, Sheng Chen, Interim Chief Executive Officer of the Company, certify, pursuant to 18 U.S.C. Section 1350, as adopted pursuant to Section 906 of the Sarbanes-Oxley Act of 2002, that to my knowledge:
| (1) | The Report fully complies with the requirements of Section 13(a) or 15(d) of the Securities Exchange Act of 1934; and |
| (2) | The information contained in the Report fairly presents, in all material respects, the financial condition and results of operations of the Company. |
Date: April 25, 2025
By: |
/s/ Sheng Chen |
|
Name: |
Sheng Chen |
|
Title: |
Interim Chief Executive Officer |
Exhibit 13.2
Certification by the Principal Financial Officer
Pursuant to Section 906 of the Sarbanes-Oxley Act of 2002
In connection with the annual report of VNET Group, Inc. (the “Company”) on Form 20-F for the year ended December 31, 2024 as filed with the Securities and Exchange Commission on the date hereof (the “Report”), I, Qiyu Wang, Chief Financial Officer of the Company, certify, pursuant to 18 U.S.C. Section 1350, as adopted pursuant to Section 906 of the Sarbanes-Oxley Act of 2002, that to my knowledge:
| (1) | The Report fully complies with the requirements of Section 13(a) or 15(d) of the Securities Exchange Act of 1934; and |
| (2) | The information contained in the Report fairly presents, in all material respects, the financial condition and results of operations of the Company. |
Date: April 25, 2025
By: |
/s/ Qiyu Wang |
|
Name: |
Qiyu Wang |
|
Title: |
Chief Financial Officer |
Exhibit 15.1
Consent of Independent Registered Public Accounting Firm
We consent to the incorporation by reference in the registration statements (No. 333-177273, 333-187695, 333-197495, 333-208121, 333-222521, 333-251568 and 333-283214) on Form S-8 of our reports dated April 25, 2025, with respect to the consolidated financial statements of VNET Group, Inc. and the effectiveness of internal control over financial reporting.
/s/KPMG Huazhen LLP
Beijing, China
April 25, 2025
Exhibit 15.2
|
|
Consent of Han Kun Law Offices
To: VNET Group, Inc.
Guanjie Building Southeast 1st Floor, 10# Jiuxianqiao East Road
Chaoyang District, Beijing 100016
the People’s Republic of China
Date: April 25, 2025
Dear Sirs,
We consent to the reference to our firm under the headings “Item 3.D—Risk Factors,” “Item 4.B—Business Overview—Regulation,” “Item 4.C— Organizational Structure—Contractual Arrangements with the Variable Interest Entities and Their Shareholders” and “Item 5.A—Operating Results” in VNET Group, Inc.’s Annual Report on Form 20-F for the year ended December 31, 2024, which will be filed with the Securities and Exchange Commission (the “SEC”), and further consent to the incorporation by reference of the summaries of our opinions under these captions into the registration statement on Form S-8 (File No. 333-177273) pertaining to VNET Group, Inc.’s 2010 Share Incentive Plan, the registration statement on Form S-8 (File No. 333-187695) pertaining to VNET Group, Inc.’s 2010 Share Incentive Plan, as amended, the registration statement on Form S-8 (File No. 333-197495) pertaining to VNET Group, Inc.’s 2014 Share Incentive Plan, the registration statement on Form S-8 (File No. 333-208121) pertaining to VNET Group, Inc.’s 2014 Share Incentive Plan, as amended, the registration statement on Form S-8 (File No. 333-222521) pertaining to VNET Group, Inc.’s 2014 Share Incentive Plan, as amended, the registration statement on Form S-8 (File No. 333- 251568) pertaining to the 2020 Share Incentive Plan, and the registration statement on Form S-8 (File No. 333-283214) pertaining to VNET Group, Inc.’s 2020 Share Incentive Plan, as amended. We also consent to the filing with the SEC of this consent letter as an exhibit to the Annual Report on Form 20-F for the year ended December 31, 2024.
Yours faithfully,
|
|
|
|
/s/ Han Kun Law Offices |
|
HAN KUN LAW OFFICES |
|

Exhibit 99.1
April 25, 2025
VNET Group, Inc. (the “Company)
Guanjie Building, Southeast 1st Floor
10# Jiuxianqiao East Road
Chaoyang District
Beijing, 100016
The People’s Republic of China
Re: Consent of Frost & Sullivan
Ladies and Gentlemen,
Reference is made to the annual report on Form 20-F for the year ended December 31, 2024 (the “Annual Report”) filed by VNET Group, Inc. (the “Company”) with the United States Securities and Exchange Commission (the “SEC”).
We hereby consent to the use of and references to our name and the inclusion of information, data and statements from our research reports and amendments thereto, including, without limitation, the industry report titled “China Data Center Service Industry Market Independent Market Research” (collectively, the “Reports”), and any subsequent amendments to the Reports, as well as the citation of our independent industry reports and amendments thereto, (i) in any registration statement, prospectus, prospectus supplement and any amendments under the Securities Act of 1933, as amendment, thereto, including, but not limited to, under the “Prospectus Summary”, “Industry” and “Business” sections; (ii) in any written correspondence with the SEC, (iii) in any other future filings with the SEC by the Company, including, without limitation, filings on Form 20-F, Form 6-K and other SEC filings (collectively, the “SEC Filings”), (iv) on the websites or in the publicity materials of the Company and its subsidiaries and affiliates, (v) in institutional and retail roadshows and other activities in connection with any financing activities, and (vi) in other publicity and marketing materials in connection with any financing activities.
We further hereby consent to the filing of this letter as an exhibit to the Annual Report and any amendments thereto and as an exhibit to any other SEC Filings by the Company for the use of our data and information cited for the above-mentioned purposes.
[Signature page follows]
Yours faithfully,
For and on behalf of
Frost & Sullivan Limited
/s/ Charles Lau |
|
Name: Charles Lau |
|
Title: Executive Director |
|