UNITED STATES
SECURITIES AND EXCHANGE COMMISSION
WASHINGTON, D.C. 20549
FORM 20-F
☐ |
REGISTRATION STATEMENT PURSUANT TO SECTION 12(b) OR (g) OF THE SECURITIES EXCHANGE ACT OF 1934 |
OR
☒ |
ANNUAL REPORT PURSUANT TO SECTION 13 OR 15(d) OF THE SECURITIES EXCHANGE ACT OF 1934 |
For the fiscal year ended October 31, 2024
OR
☐ |
TRANSITION REPORT PURSUANT TO SECTION 13 OR 15(d) OF THE SECURITIES EXCHANGE ACT OF 1934 |
For the transition period from _________ to _____________.
OR
☐ |
SHELL COMPANY REPORT PURSUANT TO SECTION 13 OR 15(d) OF THE SECURITIES EXCHANGE ACT OF 1934 |
Date of event requiring this shell company report:
Commission file number: 001-39925
TIAN RUIXIANG Holdings Ltd |
||
(Exact name of Registrant as Specified in its Charter) |
Cayman Islands |
||
|
(Jurisdiction of Incorporation or Organization)
|
|
Room 918, Jingding Building, Xicheng District, Beijing, 100000 The People’s Republic of China (010) 87529554 |
||
|
(Address of Principal Executive Offices)
|
|
Sheng Xu, Chief Executive Officer 13661084674 xuzihui@tianrx.com Room 918, Jingding Building, Xicheng District, Beijing, 100000 The People’s Republic of China |
||
(Name, Telephone, E-mail and/or Facsimile Number and Address of Company Contact Person) |
Securities registered or to be registered pursuant to Section 12(b) of the Act:
Title of each class |
|
Trading Symbol(s) |
|
Name of each exchange on which registered |
Class A Ordinary Shares |
TIRX |
The Nasdaq Stock Market LLC |
Securities registered or to be registered pursuant to Section 12(g) of the Act:
None
(Title of Class)
Securities for which there is a reporting obligation pursuant to Section 15(d) of the Act:
None
(Title of Class)
Indicate the number of outstanding shares of each of the issuer’s classes of capital stock as of the close of the period covered by the annual report.
2,334,353 Class A Ordinary Shares, par value $0.025 per share, and 50,000 Class B Ordinary Shares, par value $0.025 per share, as of October 31, 2024.
Indicate by check mark if the registrant is a well-known seasoned issuer, as defined in Rule 405 of the Securities Act. Yes ☐ No ☒
If this report is an annual or transition report, indicate by check mark if the registrant is not required to file reports pursuant to Section 13 or 15(d) of the Securities Exchange Act of 1934.
Yes ☐ No ☒ Indicate by check mark whether the registrant (1) has filed all reports required to be filed by Section 13 or 15(d) of the Securities Exchange Act of 1934 during the preceding 12 months (or for such shorter period that the registrant was required to file such reports), and (2) has been subject to such filing requirements for the past 90 days. Yes ☒ No ☐
Indicate by check mark whether the registrant has submitted electronically every Interactive Data File required to be submitted pursuant to Rule 405 of Regulation S-T (§232.405 of this chapter) during the preceding 12 months (or for such shorter period that the registrant was required to submit such files). Yes ☒ No ☐
If securities are registered pursuant to Section 12(b) of the Act, indicate by check mark whether the financial statements of the registrant included in the filing reflect the correction of an error to previously issued financial statements. ☐
Indicate by check mark whether any of those error corrections are restatements that required a recovery analysis of incentive-based compensation received by any of the registrant’s executive officers during the relevant recovery period pursuant to §240.10D-1(b). ☐
Indicate by check mark whether the registrant is a large accelerated filer, an accelerated filer, or a non-accelerated filer. See definition of “accelerated filer and large accelerated filer” in Rule 12b-2 of the Exchange Act. (Check one):
Large accelerated filer |
☐ |
Accelerated filer |
☐ |
Non-accelerated filer |
☒ |
Emerging growth company |
☒ |
If an emerging growth company that prepares its financial statements in accordance with U.S. GAAP, indicate by check mark if the registrant has elected not to use the extended transition period for complying with any new or revised financial accounting standards† provided pursuant to Section 13(a) of the Exchange Act. ☐
Indicate by check mark which basis of accounting the registrant has used to prepare the financial statements included in this filing:
☒ |
U.S. GAAP |
☐ |
International Financial Reporting Standards as issued by the |
☐ |
Other |
If “Other” has been checked in response to the previous question, indicate by check mark which financial statement item the registrant has elected to follow: Item 17 ☐ Item 18 ☐
If this is an annual report, indicate by check mark whether the registrant is a shell company (as defined in Rule 12b-2 of the Exchange Act). Yes ◻ No ☒
Indicate by check mark whether the registrant has filed a report on and attestation to its management’s assessment of the effectiveness of its internal control over financial reporting under Section 404(b) of the Sarbanes-Oxley Act (15 U.S.C. 7262(b)) by the registered public accounting firm that prepared or issued its audit report. ☐
TABLE OF CONTENTS
1 |
||
|
|
|
3 |
||
|
|
|
4 |
||
|
|
|
4 |
||
|
|
|
4 |
||
|
|
|
4 |
||
|
|
|
43 |
||
|
|
|
67 |
||
|
|
|
67 |
||
|
|
|
86 |
||
|
|
|
93 |
||
|
|
|
95 |
||
|
|
|
96 |
||
|
|
|
96 |
||
|
|
|
109 |
||
|
|
|
109 |
||
|
|
|
110 |
||
|
|
|
110 |
||
|
|
|
MATERIAL MODIFICATIONS TO THE RIGHTS OF SECURITY HOLDERS AND USE OF PROCEEDS |
110 |
|
|
|
|
111 |
||
|
|
|
112 |
||
|
|
|
112 |
||
|
|
|
112 |
||
|
|
|
113 |
||
|
|
|
PURCHASES OF EQUITY SECURITIES BY THE ISSUER AND AFFILIATED PURCHASERS |
113 |
|
|
|
|
113 |
||
|
|
|
113 |
||
|
|
|
114 |
||
|
|
|
114 |
||
|
|
|
114 |
||
|
|
|
114 |
||
|
|
|
115 |
||
INTRODUCTION
Unless otherwise stated, as used in this annual report, the terms “we,” “us,” “our,” “TRX,” “our Company,” and the “Company” refer to TIAN RUIXIANG Holdings Ltd, an exempted company limited by shares incorporated under the laws of the Cayman Islands; “TRX HK” refers to TRX HONGKONG INVESTMENT LIMITED, a Hong Kong corporation and wholly owned subsidiary of TRX; “TRX BJ” or “WFOE” refers to Guangzhou Tianruixiang Management Consulting Co. Ltd., formerly known as Beijing Tianruixiang Management Consulting Co., Ltd., a limited liability company organized under PRC laws and regulations, which company is wholly owned by TRX HK; and “TRX ZJ” or the “VIE” refers to Zhejiang Tianruixiang Insurance Broker Co. LTD., a limited liability company organized under the laws of the PRC.
We are a holding company incorporated in the Cayman Islands and not a Chinese operating company. As a holding company with no material operations of our own, we conduct our operations through the VIE and its subsidiaries in the PRC. For accounting purposes, we control and receive the economic benefits of the business operations of the VIE and its subsidiaries through certain contractual arrangements (the “VIE Agreements”), which enables us to consolidate the financial results of the VIE and its subsidiaries in our consolidated financial statements under generally accepted accounting principles in the United States (“U.S. GAAP”). For a description of the VIE Agreements, see “ITEM 4. INFORMATION ON THE COMPANY—C. Organizational Structure— VIE Agreements Between WFOE and TRX ZJ.” However, the VIE Agreements have not been tested in a court of law in China as of the date of this annual report. Investors of our Ordinary Shares, thus, do not own any equity interest in the VIE, but instead equity interest in a Cayman Islands holding company. The VIE structure involves unique risks to investors. For details, see “Item 3. KEY INFORMATION—D. Risk Factors – Risks Related to Our Corporate Structure.”
Unless expressly indicated herein to the contrary, all references to share amounts in this annual report give retroactive effect to share consolidations, the last of which was effected on May 14, 2024.
Unless the context otherwise requires, in this annual report on Form 20-F references to:
| ● | “Affiliated Entities” are to our subsidiaries and TRX ZJ and its subsidiaries and branch offices; |
| ● | “China” or the “PRC” are to the People’s Republic of China, including Taiwan and the special administrative regions of Hong Kong and Macau for the purposes of this annual report only; |
| ● | “Class A Ordinary Shares” are to our Class A ordinary shares, par value $0.025 per share; |
| ● | “Class B Ordinary Shares” are to our Class B ordinary shares, par value $0.025 per share; |
| ● | “Hengbang Insurance” are to Hebei Hengbang Insurance Co. LTD, a limited liability company organized under the laws of the PRC and 99.80% of its equity interest is owned by TRX ZJ; |
| ● | “NDB Technology” are to Need Bao (Beijing) network technology co. LTD, a wholly-owned subsidiary of TRX ZJ organized under the laws of the PRC; |
| ● | “shares”, “Shares” or “Ordinary Shares” are to our Class A Ordinary Shares and Class B Ordinary Shares, collectively; |
| ● | “TRX” are to TIAN RUIXIANG Holdings Ltd, an exempted company incorporated under the laws of the Cayman Islands; |
| ● | “TRX BJ” or “WFOE” are to Guangzhou Tianruixiang Management Consulting Co. Ltd., formerly known as Beijing Tianruixiang Management Consulting Co., Ltd., a limited liability company organized under the laws of the PRC, which is wholly-owned by TRX HK; |
| ● | “TRX HK” are to the Company’s wholly owned subsidiary, TRX HONGKONG INVESTMENT LIMITED, a Hong Kong corporation; |
| ● | “TRX SX Branch”, “TRX SD Branch”, “TRX HN Branch”, “TRX BJ Branch”, “TRX Shanxi Branch”, “TRX CQ Branch”, “TRX AH Branch”, or “TRX HB Branch” are to TRX ZJ’s respective branch offices in the PRC; |
1
| ● | “TRX ZJ” are to Zhejiang Tianruixiang Insurance Broker Co. LTD., a limited liability company organized under the laws of the PRC, which we control via a series of contractual arrangements between WFOE and TRX ZJ; |
| ● | “TYDW Technology” are to Tianyi Duowen (Beijing) Network Technology Co. LTD, a wholly-owned subsidiary of TRX ZJ organized under the laws of the PRC; |
| ● | “VIE” are to a variable interest entity; |
| ● | “WDZG Consulting” are to Beijing Wandezhonggui Management Consulting Co., Ltd., a limited liability company organized under the laws of the PRC, the sole shareholder of TRX ZJ; and |
| ● | “we”, “us”, “TRX”, the “Company” or the “Group” are to TIAN RUIXIANG Holdings Ltd, an exempted company limited by shares incorporated under the laws of the Cayman Islands. |
Our business is conducted by TRX ZJ, the VIE entity in the PRC, and its subsidiaries and branch offices, using Renminbi, or RMB, the currency of China. Our consolidated financial statements are presented in United States dollars. In this annual report, we refer to assets, obligations, commitments and liabilities in our consolidated financial statements in United States dollars. These dollar references are based on the exchange rate of RMB to United States dollars, determined as of a specific date or for a specific period. Changes in the exchange rate will affect the amount of our obligations and the value of our assets in terms of United States dollars which may result in an increase or decrease in the amount of our obligations and the value of our assets, including accounts receivable.
2
FORWARD-LOOKING INFORMATION
This annual report on Form 20-F contains ‘forward-looking statements’ within the meaning of Section 27A of the Securities Act of 1933, as amended, and Section 21E of the Securities Exchange Act of 1934, as amended, that involve substantial risks and uncertainties. Known and unknown risks, uncertainties and other factors, including those listed under “Item 3. Key Information—D. Risk Factors,” may cause our actual results, performance or achievements to be materially different from those expressed or implied by the forward-looking statements. These statements involve known and unknown risks, uncertainties and other factors that may cause our actual results, performance or achievements to be materially different from those expressed or implied by the forward-looking statements.
You can identify some of these forward-looking statements by words or phrases such as “may,” “will,” “expect,” “anticipate,” “aim,” “estimate,” “intend,” “plan,” “believe,” “is/are likely to,” “potential,” “continue” or other similar expressions. We have based these forward-looking statements largely on our current expectations and projections about future events that we believe may affect our financial condition, results of operations, business strategy and financial needs. These forward-looking statements include statements relating to:
| ● | future financial and operating results, including revenue, income, expenditures, cash balances and other financial items; |
| ● | our ability to execute our growth, and expansion, including our ability to meet our goals; |
| ● | current and future economic and political conditions; |
| ● | our ability to compete in an industry with low barriers to entry; |
| ● | the future growth of the Chinese insurance industry as a whole and the professional insurance intermediary sector in particular; |
| ● | our ability to continue to operate through the VIE structure; |
| ● | our capital requirements and our ability to raise any additional financing which we may require; |
| ● | the impact of the COVID-19 pandemic on our business and financial results; |
| ● | our ability to attract clients and further enhance our brand recognition; |
| ● | our ability to hire and retain qualified management personnel and key employees in order to enable us to develop our business; |
| ● | trends and competition in the Chinese insurance industry; and |
| ● | other assumptions described in this annual report underlying or relating to any forward-looking statements. |
These forward-looking statements involve various risks and uncertainties. Although we believe that our expectations expressed in these forward-looking statements are reasonable, our expectations may later be found to be incorrect. Our actual results could be materially different from our expectations. Other sections of this annual report include additional factors that could adversely impact our business and financial performance. Moreover, we operate in an evolving environment. New risk factors and uncertainties emerge from time to time and it is not possible for our management to predict all risk factors and uncertainties, nor can we assess the impact of all factors on our business or the extent to which any factor, or combination of factors, may cause actual results to differ materially from those contained in any forward-looking statements. You should read thoroughly this annual report and the documents that we refer to with the understanding that our actual future results may be materially different from, or worse than, what we expect. We qualify all of our forward-looking statements by these cautionary statements.
3
This annual report contains certain data and information that we obtained from various government and private publications. Statistical data in these publications also include projections based on a number of assumptions. The insurance industry may not grow at the rate projected by market data, or at all. Failure of this market to grow at the projected rate may have a material and adverse effect on our business and the market price of the Ordinary Shares. In addition, the rapidly evolving nature of this industry results in significant uncertainties for any projections or estimates relating to the growth prospects or future condition of our market. Furthermore, if any one or more of the assumptions underlying the market data are later found to be incorrect, actual results may differ from the projections based on these assumptions. You should not place undue reliance on these forward-looking statements.
The forward-looking statements made in this annual report relate only to events or information as of the date on which the statements are made in this annual report. Except as required by law, we undertake no obligation to update or revise publicly any forward-looking statements, whether as a result of new information, future events or otherwise, after the date on which the statements are made or to reflect the occurrence of unanticipated events. You should read this annual report and the documents that we refer to in this annual report and exhibits to this annual report completely and with the understanding that our actual future results may be materially different from what we expect.
PART I
Item 1. IDENTITY OF DIRECTORS, SENIOR MANAGEMENT AND ADVISERS
Not Applicable.
Item 2. OFFER STATISTICS AND EXPECTED TIMETABLE
Not Applicable.
Item 3. KEY INFORMATION
We are a holding company incorporated in the Cayman Islands with no material operations of our own. We are not a Chinese operating company. Investors of our Class A Ordinary Shares will not own any equity interests in the VIE, but instead own shares of a Cayman Islands holding company. Unless otherwise stated, as used in this annual report and in the context of describing our operations and consolidated financial information, “we,” “us,” “Company,” “TRX”, or “our,” refers to TIAN RUIXIANG Holdings Ltd, a Cayman Islands holding company, and “VIE” refers to the variable interest entity (“VIE”), Zhejiang Tianruixiang Insurance Broker Co. LTD., or TRX ZJ. Our operations are conducted in China by the VIE and its subsidiaries. We do not have any equity ownership of the VIE; instead, we control and receive the economic benefits of the VIE’s business operations through contractual arrangements, or “VIE Agreements” entered into among WFOE, TRX ZJ and TRX ZJ’s sole shareholder. The VIE Agreements are used to provide contractual exposure to foreign investment in China-based companies where Chinese law prohibits direct foreign investment in Chinese operating companies.
Under United States generally accepted accounting principles (“U.S. GAAP”), the Company is deemed to have a controlling financial interest in, and be the primary beneficiary of, the VIE, for accounting purposes, because such contractual arrangements are designed so that the operations of the VIE are solely for the benefit of WFOE and, ultimately, the Company. As such, the Company is deemed to be the primary beneficiary of the VIE for accounting purposes and must consolidate the VIE. The VIE Agreements have not been tested in a court of law and may not be effective in providing control over the VIE, and we are subject to risks due to the uncertainty of the interpretation and application of the laws and regulations of the PRC regarding the VIE and the VIE structure, including, but not limited to, regulatory review of overseas listing of PRC companies through a special purpose vehicle, and the validity and enforcement of the contractual arrangements with the VIE. We are also subject to the risk that the PRC government could disallow the VIE structure, which would likely result in a material change in our operations and, as a result, the value of our Class A Ordinary Shares may depreciate significantly or become worthless. For a description of our corporate structure and VIE contractual arrangements, see “ITEM 4. INFORMATION ON THE COMPANY—C. Organizational Structure—VIE Agreements Between WFOE and TRX ZJ .” See also “Item 3. KEY INFORMATION—D. Risk Factors—Risks Related to Our Corporate Structure.”
4
We are also subject to legal and operational risks associated with being based in and having the majority of the Company’s operations in China. These risks may result in a material change in our operations, or a complete hindrance of our ability to offer or continue to offer our securities to investors, and could cause the value of such securities to significantly decline or become worthless. Recently, the PRC government initiated a series of regulatory actions and guidelines to regulate business operations in China with little advance notice, including cracking down on illegal activities in the securities market, enhancing supervision over China-based companies listed overseas using variable interest entity structures, adopting new measures to extend the scope of cybersecurity reviews, and expanding the efforts in anti-monopoly enforcement. On July 6, 2021, the General Office of the Communist Party of China Central Committee and the General Office of the State Council jointly issued an announcement to crack down on illegal activities in the securities market and promote the high-quality development of the capital market, which, among other things, requires the relevant governmental authorities to strengthen cross-border oversight of law-enforcement and judicial cooperation, to enhance supervision over China-based companies listed overseas, and to establish and improve the system of extraterritorial application of the PRC securities laws. On July 10, 2021, the PRC State Internet Information Office issued the Measures of Cybersecurity Review (Revised Draft for Comments, not yet effective), which requires cyberspace operators with personal information of more than one million users who want to list abroad to file a cybersecurity review with the Office of Cybersecurity Review.
As of the date of this annual report, these new laws and guidelines have not impacted the Company’s ability to conduct its business, accept foreign investments, or list on a U.S. or other foreign exchange; however, there are uncertainties in the interpretation and enforcement of these new laws and guidelines, which could materially and adversely impact our business and financial outlook. See “Item 3. KEY INFORMATION—D. Risk Factors—Risks Related to Doing Business in China” and “Item 3. KEY INFORMATION—D. Risk Factors—Risks Relating to Our Class A Ordinary Shares and The Trading Market.”
Furthermore, as more stringent criteria have been imposed by the U.S. Securities and Exchange Commission (the “SEC”) and the Public Company Accounting Oversight Board (the “PCAOB”) recently, our securities may be prohibited from trading on a national exchange or over-the-counter under the Holding Foreign Companies Accountable Act and related regulations, if the PCAOB is unable to inspect our auditors for two consecutive years beginning in 2022. As a result, an exchange may determine to delist our securities. The PCAOB issued a Determination Report on December 16, 2021 which found that the PCAOB was unable to inspect or investigate completely registered public accounting firms headquartered in: (1) mainland China of the People’s Republic of China because of a position taken by one or more authorities in mainland China; and (2) Hong Kong, a Special Administrative Region and dependency of the PRC, because of a position taken by one or more authorities in Hong Kong. Furthermore, the PCAOB’s report identified the specific registered public accounting firms which were subject to these determinations. On December 29, 2022, legislation entitled “Consolidated Appropriations Act, 2023” (the “Consolidated Appropriations Act”), was signed into law, which reduces the number of consecutive non- inspection years required for triggering the prohibitions under the Holding Foreign Companies Accountable Act from three years to two. On August 26, 2022, the China Securities Regulatory Commission (the “CSRC”), the Ministry of Finance of the PRC (the “MOF”), and the PCAOB signed a Statement of Protocol (the “Protocol”) governing inspections and investigations of audit firms based in mainland China and Hong Kong, taking the first step toward opening access for the PCAOB to inspect and investigate registered public accounting firms headquartered in mainland China and Hong Kong. Pursuant to the fact sheet with respect to the Protocol disclosed by the SEC, the PCAOB shall have independent discretion to select any issuer audits for inspection or investigation and has the unfettered ability to transfer information to the SEC. On December 15, 2022, the PCAOB determined that it was able to secure complete access to inspect and investigate registered public accounting firms headquartered in mainland China and Hong Kong and voted to vacate its previous determinations to the contrary. However, should PRC authorities obstruct or otherwise fail to facilitate the PCAOB’s access in the future, the PCAOB Board will consider the need to issue a new determination. Our auditor, RBSM LLP, the independent registered public accounting firm that issues the audit report included elsewhere in this annual report, is a PCAOB-registered public accounting firm headquartered in Manhattan, New York. Our auditor is subject to laws in the United States pursuant to which the PCAOB conducts regular inspections to assess an auditor’s compliance with the applicable professional standards, and has been inspected by the PCAOB on a regular basis, with the last inspection in October 2023. As such, as of the date of this annual report, our auditor is not affected by the Holding Foreign Companies Accountable Act and related regulations. However, there is a risk that our auditor cannot be inspected by the PCAOB in the future. The lack of inspection could cause trading in our securities to be prohibited under the Holding Foreign Companies Accountable Act, and, as a result, Nasdaq may determine to delist our securities, which may cause the value of our securities to decline or become worthless. See “Item 3. KEY INFORMATION—D. Risk Factors—Risks Related to Doing Business in China—The joint statement by the SEC and the PCAOB, rule changes by Nasdaq, and the Holding Foreign Companies Accountable Act all call for additional and more stringent criteria to be applied to emerging market companies upon assessing the qualification of their auditors, especially the non-U.S. auditors who are not inspected by the PCAOB. These developments could add uncertainties to our continued listing or future offerings of our securities in the U.S.”
5
Cash is transferred among our Company, our subsidiaries, and the VIE, in the following manners: (i) funds are transferred to our WFOE from our Company as needed through TRX HK, our Hong Kong subsidiary, in the form of capital contributions or shareholder loans, as the case may be; (ii) funds may be paid by the VIE to WFOE, as service fees according to the VIE Agreements; (iii) dividends or other distributions may be paid by WFOE, to our Company through TRX HK; and (iv) WFOE and the VIE lend to and borrow from each other from time to time for business operation purposes. As of the date of this annual report, cash transfers and transfers of other assets between TRX, its subsidiaries, and the VIE, were as follows: During the year ended October 31, 2024, the VIE transferred cash of approximately $600 to TRX BJ. During the year ended October 31, 2023, the VIE transferred cash of $15,000 to TRX, and TRX HK transferred cash of approximately $600 to TRX BJ, and TRX BJ transferred cash of approximately $700 to VIE. During the year ended October 31, 2022, there was no cash or other assets transfer between TRX, its subsidiaries, and the VIE. As of the date of this annual report, the VIE has not distributed any earnings or settled any amounts owed under the VIE Agreements, nor does it have any plan to distribute earnings or settle amounts owed under the VIE Agreements in the foreseeable future. As of the date of this annual report, none of our subsidiaries or the VIE have made any dividends or distributions to our Company and our Company has not made any dividends or distributions to its shareholders. We intend to keep any future earnings to finance the expansion of our business, and we do not anticipate that any cash dividends will be paid in the foreseeable future. If we determine to pay dividends on any of our Class A Ordinary Shares or Class B Ordinary Shares in the future, as a holding company, we will be dependent on receipt of funds from our Hong Kong subsidiary, TRX HK. TRX HK will rely on payments made from the VIE to our PRC subsidiary, WFOE, pursuant to the VIE Agreements, and the distribution of such payments to TRX HK. There are no laws or regulations that restrict us from providing funding to or receiving dividends from our Hong Kong subsidiary, except for the transfer of funds involving money laundering and criminal activities. To the extent cash in the business is in the PRC, the funds may not be available to fund operations or for other use outside of the PRC due to interventions in or the imposition of restrictions and limitations on the ability of our Company, our subsidiaries, or the VIE by the PRC government to transfer cash. See “Item 3. KEY INFORMATION—D. Risk Factors—Risks Relating to Our Corporate Structure.” The Company’s management is directly supervising cash management. Our finance department is responsible for establishing the cash management policies and procedures among our subsidiaries and departments and the PRC operating entities. Each subsidiary, department, or PRC operating entity initiates a cash request by putting forward a cash demand plan, which explains the specific amount and timing of cash requested, and submitting it to designated management members of the Company, based on the amount and the use of cash requested. The designated management member examines and approves the allocation of cash based on the sources of cash and the priorities of the needs, and submit it to the cashier specialists of our finance department for a second review. Other than the above, we currently do not have other cash management policies or procedures that dictate how funds are transferred.
Current PRC regulations permit WFOE to pay dividends to TRX HK only out of its accumulated profits, if any, determined in accordance with Chinese accounting standards and regulations. Cash dividends, if any, on our Class A Ordinary Shares would be paid in U.S. dollars. The PRC government also imposes control on the conversion of RMB into foreign currencies and the remittance of currencies out of the PRC. Under existing PRC foreign exchange regulations, payments of current account items, including profit distributions, interest payments and expenditures from trade-related transactions, can be made in foreign currencies without prior approval from SAFE in the PRC as long as certain procedural requirements are met. Approval from appropriate government authorities is required if RMB is converted into foreign currency and remitted out of China to pay capital expenses such as the repayment of loans denominated in foreign currencies. The PRC government may, at its discretion, impose restrictions on access to foreign currencies for current account transactions and if this occurs in the future, we may not be able to pay dividends in foreign currencies to our shareholders. Furthermore, if our PRC entities incur debt on their own in the future, the instruments governing the debt may restrict their ability to pay dividends or make other payments. Due to the above restrictions, if we are unable to receive payments from our PRC operating entities, we will not be able to pay dividends to our investors, should we desire to do so in the future. For further details, see “Item 3. KEY INFORMATION—D. Risk Factors—Risks Related to Doing Business in China—Government control in currency conversion may adversely affect our financial condition, our ability to remit dividends, and the value of your investment”, and “Item 3. KEY INFORMATION—D. Risk Factors—Risks Related to Doing Business in China—PRC regulation of loans to and direct investment in PRC entities by offshore holding companies and governmental control of currency conversion may delay or prevent us from making loans or additional capital contributions to our PRC subsidiary and VIE, which could materially and adversely affect our liquidity and our ability to fund and expand our business.” In contrast, there is presently no foreign exchange control or restrictions on capital flows into and out of Hong Kong. Hence, our Hong Kong subsidiary is able to transfer cash without any limitation to our Cayman Islands holding company under normal circumstances. Cash proceeds raised from overseas financing activities, including the cash proceeds from our public offerings, may be transferred by us through TRX HK to WFOE via capital contribution and loans subject to applicable regulatory approvals, as the case may be. WFOE then may transfer funds to the VIE to meet the capital needs of its business operations.
6
Permissions Required from PRC Authorities
As advised by our PRC counsel, Shanghai Yuan Tai Law Offices (“Yuan Tai”), as of the date of this annual report, we, our subsidiaries, and the VIE and its subsidiaries, (i) are not covered by additional permissions or approval requirements from any governmental agency that is required to approve the PRC operating entities’ operations, (ii) have received from PRC authorities all requisite licenses, permissions, and approvals needed to engage in the businesses currently conducted in the PRC, and (iii) no such permission or approval has been denied. However, we cannot assure you that any of these entities will be able to receive clearance of such compliance requirements in a timely manner, or at all. Any failure of these entities to fully comply with such compliance requirements may cause the VIE or its subsidiaries to be unable to begin their new businesses or operations in the PRC, subject them to fines, relevant new businesses or operations suspension for rectification, or other sanctions. See “ITEM 3. KEY INFORMATION—D. Risk Factors—Risks Relating to Doing Business in China—We may be adversely affected by the complexity, uncertainties and changes in PRC regulation of insurance industry and internet-related businesses and companies, and any lack of requisite approvals, licenses or permits applicable to our business may have a material adverse effect on our business and results of operations.”
As advised by our PRC counsel, Yuan Tai, as of the date of this annual report, other than the CSRC filings that were initiated by us and are under review by the CSRC, our Company, our subsidiaries, and the VIE, (i) are not required to obtain additional permissions or approvals to operate their current business, (ii) are not required to obtain permission from the CSRC, the CAC, or any other Chinese authorities to issue our securities to foreign investors based on PRC laws and regulations currently in effect, and (iii) have not received or were denied such permission by any Chinese authorities. However, we cannot assure you that the PRC regulatory agencies, including the CAC or the CSRC, would take the same view as we do, and there is no assurance that the VIE and its subsidiaries are always able to successfully update or renew the licenses or permits required for the relevant business in a timely manner or that these licenses or permits are sufficient to conduct all of their present or future business. If the VIE or any of its subsidiaries (i) does not receive or maintain required permissions or approvals, (ii) inadvertently concludes that such permissions or approvals are not required, or (iii) applicable laws, regulations, or interpretations change and the VIE or any of its subsidiaries is required to obtain such permissions or approvals in the future, it could be subject to fines, legal sanctions, or an order to suspend their relevant services, which may materially and adversely affect our financial condition and results of operations and cause our securities to significantly decline in value or become worthless. See “ITEM 3. KEY INFORMATION—D. Risk Factors—Risks Relating to Doing Business in China— The Chinese government may exert more oversight and control over overseas public offerings conducted by China-based issuers, which could significantly limit or completely hinder our ability to offer or continue to offer our securities to investors and could cause the value of our securities to significantly decline or become worthless.”
Selected Condensed Consolidating Financial Schedule of TRX and Its Subsidiaries and VIE
The following tables present selected condensed consolidating balance sheets as of October 31, 2024, 2023, and 2022, and selected condensed consolidating statements of operations and comprehensive (loss) income and selected condensed consolidating statements of cash flows for the fiscal years ended October 31, 2024, 2023, and 2022, of TIAN RUIXIANG Holdings Ltd, its subsidiaries, the VIE and VIE’s subsidiaries, which have been derived from our audited financial statements for those periods.
7
SELECTED CONDENSED CONSOLIDATING BALANCE SHEETS
|
|
As of October 31, 2024 |
||||||||||||||||
|
|
TRX |
|
Subsidiary |
|
|
|
VIE and its |
|
|
|
|
|
|||||
|
|
(Cayman |
|
(Hong |
|
WFOE |
|
Subsidiaries |
|
|
|
|
Consolidated |
|||||
|
|
Islands) |
|
Kong) |
|
(PRC) |
|
(PRC) |
|
Eliminations |
|
Total |
||||||
Cash |
|
$ |
8,361 |
|
$ |
79,688 |
|
$ |
167 |
|
$ |
209,072 |
|
$ |
— |
|
$ |
297,288 |
Restricted cash |
|
$ |
— |
|
$ |
— |
|
$ |
— |
|
$ |
698,949 |
|
$ |
— |
|
$ |
698,949 |
Short-term investments |
|
$ |
— |
|
$ |
— |
|
$ |
— |
|
$ |
28,090,382 |
|
$ |
— |
|
$ |
28,090,382 |
Accounts receivable |
|
$ |
— |
|
$ |
— |
|
$ |
— |
|
$ |
1,411,786 |
|
$ |
— |
|
$ |
1,411,786 |
Note receivable |
|
$ |
— |
|
$ |
7,800,000 |
|
$ |
— |
|
$ |
— |
|
$ |
— |
|
$ |
7,800,000 |
Note receivable - related party |
|
$ |
— |
|
$ |
— |
|
$ |
— |
|
$ |
1,370,741 |
|
$ |
— |
|
$ |
1,370,741 |
Consulting fee receivable due from VIE and VIE’s subsidiaries |
|
$ |
— |
|
$ |
— |
|
$ |
857,715 |
|
$ |
— |
|
$ |
(857,715) |
|
$ |
— |
Total current assets |
|
$ |
20,473 |
|
$ |
8,035,688 |
|
$ |
873,782 |
|
$ |
31,839,068 |
|
$ |
(847,618) |
|
$ |
39,921,393 |
Investments in a subsidiary |
|
$ |
36,565,512 |
|
$ |
8,166,889 |
|
$ |
— |
|
$ |
— |
|
$ |
(44,732,401) |
|
$ |
— |
Accumulated benefits through VIE and VIE’s subsidiaries |
|
$ |
— |
|
$ |
— |
|
$ |
— |
|
$ |
— |
|
$ |
— |
|
$ |
— |
Total non-current assets |
|
$ |
36,565,512 |
|
$ |
8,166,889 |
|
$ |
1,492 |
|
$ |
56,309 |
|
$ |
(44,732,401) |
|
$ |
57,801 |
Total assets |
|
$ |
36,585,985 |
|
$ |
16,202,577 |
|
$ |
875,274 |
|
$ |
31,895,377 |
|
$ |
(45,580,019) |
|
$ |
39,979,194 |
Consulting fee payable due to WFOE |
|
$ |
— |
|
$ |
— |
|
$ |
— |
|
$ |
857,715 |
|
$ |
(857,715) |
|
$ |
— |
Salary payable |
|
$ |
666,250 |
|
$ |
— |
|
$ |
— |
|
$ |
244,425 |
|
$ |
— |
|
$ |
910,675 |
Accrued liabilities and other payables |
|
$ |
350,011 |
|
$ |
— |
|
$ |
— |
|
$ |
1,213,509 |
|
$ |
— |
|
$ |
1,563,520 |
Loan payable |
|
$ |
— |
|
$ |
— |
|
$ |
— |
|
$ |
983,421 |
|
$ |
— |
|
$ |
983,421 |
Due to related parties |
|
$ |
1,679,594 |
|
$ |
13 |
|
$ |
— |
|
$ |
13,717 |
|
$ |
10,097 |
|
$ |
1,703,421 |
Total current liabilities |
|
$ |
2,695,855 |
|
$ |
9,385,097 |
|
$ |
524,130 |
|
$ |
3,193,925 |
|
$ |
(9,880,301) |
|
$ |
5,918,706 |
Total non-current liabilities |
|
$ |
— |
|
$ |
— |
|
$ |
763 |
|
$ |
169,595 |
|
$ |
— |
|
$ |
170,358 |
Total liabilities |
|
$ |
2,695,855 |
|
$ |
9,385,097 |
|
$ |
524,893 |
|
$ |
4,221,235 |
|
$ |
(10,738,016) |
|
$ |
6,089,064 |
Total equity |
|
$ |
33,890,130 |
|
$ |
6,817,480 |
|
$ |
350,381 |
|
$ |
27,674,142 |
|
$ |
(34,842,003) |
|
$ |
33,890,130 |
Total liabilities and equity |
|
$ |
36,585,985 |
|
$ |
16,202,577 |
|
$ |
875,274 |
|
$ |
31,895,377 |
|
$ |
(45,580,019) |
|
$ |
39,979,194 |
|
|
As of October 31, 2023 |
|||||||||||||||||
|
|
TRX |
|
Subsidiary |
|
|
|
VIE and its |
|
|
|
|
|
||||||
|
|
(Cayman |
|
(Hong |
|
WFOE |
|
Subsidiaries |
|
|
|
|
Consolidated |
||||||
|
|
Islands) |
|
Kong) |
|
(PRC) |
|
(PRC) |
|
Eliminations |
|
Total |
|||||||
Cash |
|
$ |
— |
|
$ |
— |
|
$ |
121 |
|
$ |
2,262 |
|
$ |
— |
|
$ |
2,383 |
|
Restricted cash |
|
$ |
— |
|
$ |
— |
|
$ |
— |
|
$ |
692,692 |
|
$ |
— |
|
$ |
692,692 |
|
Short-term investments |
|
$ |
— |
|
$ |
— |
|
$ |
— |
|
$ |
26,797,081 |
|
$ |
— |
|
$ |
26,797,081 |
|
Consulting fee receivable due from VIE and VIE’s subsidiaries |
|
$ |
— |
|
$ |
— |
|
$ |
(857,811) |
|
$ |
— |
|
$ |
857,811 |
|
$ |
— |
|
Total current assets |
|
$ |
741 |
|
$ |
— |
|
$ |
(842,405) |
|
$ |
27,602,477 |
|
$ |
857,811 |
|
$ |
27,618,624 |
|
Investments in a subsidiary |
|
$ |
34,289,258 |
|
$ |
6,468,263 |
|
$ |
— |
|
$ |
— |
|
$ |
(40,757,521) |
|
$ |
— |
|
Accumulated benefits through VIE and VIE’s subsidiaries |
|
$ |
— |
|
$ |
— |
|
$ |
— |
|
$ |
— |
|
$ |
— |
|
$ |
— |
|
Note receivable |
|
$ |
— |
|
$ |
7,800,000 |
|
$ |
— |
|
$ |
— |
|
$ |
— |
|
$ |
7,800,000 |
|
Total non-current assets |
|
$ |
34,289,258 |
|
$ |
14,268,263 |
|
$ |
— |
|
$ |
61,150 |
|
$ |
(40,757,521) |
|
$ |
7,861,150 |
|
Total assets |
|
$ |
34,289,999 |
|
$ |
14,268,263 |
|
$ |
(842,405) |
|
$ |
27,663,627 |
|
$ |
(39,899,710) |
|
$ |
35,479,774 |
|
Consulting fee payable due to WFOE |
|
$ |
— |
|
$ |
— |
|
$ |
— |
|
$ |
(857,811) |
|
$ |
857,811 |
|
$ |
— |
|
Total liabilities |
|
$ |
1,873,093 |
|
$ |
7,501,149 |
|
$ |
492,358 |
|
$ |
290,935 |
|
$ |
(7,094,667) |
|
$ |
3,062,868 |
|
Total equity |
|
$ |
32,416,906 |
|
$ |
6,767,114 |
|
$ |
(1,334,763) |
|
$ |
27,372,692 |
|
$ |
(32,805,043) |
|
$ |
32,416,906 |
|
Total liabilities and equity |
|
$ |
34,289,999 |
|
$ |
14,268,263 |
|
$ |
(842,405) |
|
$ |
27,663,627 |
|
$ |
(39,899,710) |
|
$ |
35,479,774 |
|
8
|
|
As of October 31, 2022 |
||||||||||||||||
|
|
TRX |
|
Subsidiary |
|
|
|
VIE and its |
|
|
|
|
|
|||||
|
|
(Cayman |
|
(Hong |
|
WFOE |
|
Subsidiaries |
|
|
|
|
Consolidated |
|||||
|
|
Islands) |
|
Kong) |
|
(PRC) |
|
(PRC) |
|
Eliminations |
|
Total |
||||||
Cash |
|
$ |
— |
|
$ |
591 |
|
$ |
552 |
|
$ |
1,365 |
|
$ |
— |
|
$ |
2,508 |
Restricted cash |
|
$ |
— |
|
$ |
— |
|
$ |
— |
|
$ |
692,734 |
|
$ |
— |
|
$ |
692,734 |
Short-term investments |
|
$ |
— |
|
$ |
— |
|
$ |
— |
|
$ |
26,179,662 |
|
$ |
— |
|
$ |
26,179,662 |
Note receivable |
|
$ |
— |
|
$ |
7,500,000 |
|
$ |
— |
|
$ |
— |
|
$ |
— |
|
$ |
7,500,000 |
Consulting fee receivable due from VIE and VIE’s subsidiaries |
|
$ |
— |
|
$ |
— |
|
$ |
(1,183,163) |
|
$ |
— |
|
$ |
1,183,163 |
|
$ |
— |
Total current assets |
|
$ |
— |
|
$ |
7,762,783 |
|
$ |
(1,167,350) |
|
$ |
27,095,289 |
|
$ |
1,167,902 |
|
$ |
34,858,624 |
Investments in a subsidiary |
|
$ |
34,031,304 |
|
$ |
6,181,567 |
|
$ |
— |
|
$ |
— |
|
$ |
(40,212,871) |
|
$ |
— |
Accumulated benefits through VIE and VIE’s subsidiaries |
|
$ |
— |
|
$ |
— |
|
$ |
— |
|
$ |
— |
|
$ |
— |
|
$ |
— |
Total non-current assets |
|
$ |
34,031,304 |
|
$ |
6,181,567 |
|
$ |
— |
|
$ |
172,204 |
|
$ |
(40,212,871) |
|
$ |
172,204 |
Total assets |
|
$ |
34,031,304 |
|
$ |
13,944,350 |
|
$ |
(1,167,350) |
|
$ |
27,267,493 |
|
$ |
(39,044,969) |
|
$ |
35,030,828 |
Consulting fee payable due to WFOE |
|
$ |
— |
|
$ |
— |
|
$ |
— |
|
$ |
(1,183,163) |
|
$ |
1,183,163 |
|
$ |
— |
Total liabilities |
|
$ |
549,282 |
|
$ |
7,498,621 |
|
$ |
454,110 |
|
$ |
(180,682) |
|
$ |
(6,772,525) |
|
$ |
1,548,806 |
Total equity |
|
$ |
33,482,022 |
|
$ |
6,445,729 |
|
$ |
(1,621,460) |
|
$ |
27,448,175 |
|
$ |
(32,272,444) |
|
$ |
33,482,022 |
Total liabilities and equity |
|
$ |
34,031,304 |
|
$ |
13,944,350 |
|
$ |
(1,167,350) |
|
$ |
27,267,493 |
|
$ |
(39,044,969) |
|
$ |
35,030,828 |
SELECTED CONDENSED CONSOLIDATING STATEMENTS OF OPERATIONS AND COMPREHENSIVE (LOSS) INCOME
|
|
For the Year Ended October 31, 2024 |
||||||||||||||||
|
|
TRX |
|
Subsidiary |
|
|
|
VIE and its |
|
|
|
|
|
|||||
|
|
(Cayman |
|
(Hong |
|
WFOE |
|
Subsidiaries |
|
|
|
|
Consolidated |
|||||
|
|
Islands) |
|
Kong) |
|
(PRC) |
|
(PRC) |
|
Eliminations |
|
Total |
||||||
Revenues |
|
$ |
— |
|
$ |
— |
|
$ |
— |
|
$ |
3,219,336 |
|
$ |
— |
|
$ |
3,219,336 |
(Loss) income from operations |
|
$ |
(4,036,910) |
|
$ |
(1,802,173) |
|
$ |
(16,900) |
|
$ |
1,210,736 |
|
$ |
— |
|
$ |
(4,645,247) |
Consulting fee income from VIE and VIE’s subsidiaries |
|
$ |
— |
|
$ |
— |
|
$ |
1,715,526 |
|
$ |
— |
|
$ |
(1,715,526) |
|
$ |
— |
Income for equity method investment |
|
$ |
49,841 |
|
$ |
1,698,626 |
|
$ |
— |
|
$ |
— |
|
$ |
(1,748,467) |
|
$ |
— |
Consulting fee in relation to services rendered by WFOE |
|
$ |
— |
|
$ |
— |
|
$ |
— |
|
$ |
1,715,526 |
|
$ |
(1,715,526) |
|
$ |
— |
Net (loss) income |
|
$ |
(3,986,928) |
|
$ |
49,841 |
|
$ |
1,698,626 |
|
$ |
— |
|
$ |
(1,748,467) |
|
$ |
(3,986,928) |
Comprehensive (loss) income |
|
$ |
(3,986,928) |
|
$ |
50,366 |
|
$ |
1,685,144 |
|
$ |
2,495,068 |
|
$ |
(3,463,993) |
|
$ |
(3,220,343) |
|
|
For the Year Ended October 31, 2023 |
||||||||||||||||
|
|
TRX |
|
Subsidiary |
|
|
|
VIE and its |
|
|
|
|
|
|||||
|
|
(Cayman |
|
(Hong |
|
WFOE |
|
Subsidiaries |
|
|
|
|
Consolidated |
|||||
|
|
Islands) |
|
Kong) |
|
(PRC) |
|
(PRC) |
|
Eliminations |
|
Total |
||||||
Revenues |
|
$ |
— |
|
$ |
— |
|
$ |
— |
|
$ |
1,244,247 |
|
$ |
— |
|
$ |
1,244,247 |
Loss from operations |
|
$ |
(2,773,070) |
|
$ |
— |
|
$ |
(40,605) |
|
$ |
(202,651) |
|
$ |
— |
|
$ |
(3,016,326) |
Consulting fee income from VIE and VIE’s subsidiaries |
|
$ |
— |
|
$ |
— |
|
$ |
325,352 |
|
$ |
— |
|
$ |
(325,352) |
|
$ |
— |
Income for equity method investment |
|
$ |
319,088 |
|
$ |
284,399 |
|
$ |
— |
|
$ |
— |
|
$ |
(603,487) |
|
$ |
— |
Consulting fee in relation to services rendered by WFOE |
|
$ |
— |
|
$ |
— |
|
$ |
— |
|
$ |
325,352 |
|
$ |
(325,352) |
|
$ |
— |
Net (loss) income |
|
$ |
(2,453,982) |
|
$ |
319,088 |
|
$ |
284,399 |
|
$ |
— |
|
$ |
(603,487) |
|
$ |
(2,453,982) |
Comprehensive (loss) income |
|
$ |
(2,453,982) |
|
$ |
319,088 |
|
$ |
286,696 |
|
$ |
261,921 |
|
$ |
(928,839) |
|
$ |
(2,515,116) |
9
|
|
For the Year Ended October 31, 2022 |
||||||||||||||||
|
|
TRX |
|
Subsidiary |
|
|
|
VIE and its |
|
|
|
|
|
|||||
|
|
(Cayman |
|
(Hong |
|
WFOE |
|
Subsidiaries |
|
|
|
|
Consolidated |
|||||
|
|
Islands) |
|
Kong) |
|
(PRC) |
|
(PRC) |
|
Eliminations |
|
Total |
||||||
Revenues |
|
$ |
— |
|
$ |
— |
|
$ |
— |
|
$ |
1,351,909 |
|
$ |
— |
|
$ |
1,351,909 |
Loss from operations |
|
$ |
(4,027,306) |
|
$ |
(22) |
|
$ |
(90,824) |
|
$ |
(950,762) |
|
$ |
— |
|
$ |
(5,068,914) |
Consulting fee loss from VIE and VIE’s subsidiaries |
|
$ |
— |
|
$ |
- |
|
$ |
(702,956) |
|
$ |
— |
|
$ |
702,956 |
|
$ |
— |
Loss for equity method investment |
|
$ |
(656,883) |
|
$ |
(793,713) |
|
$ |
— |
|
$ |
— |
|
$ |
1,450,596 |
|
$ |
— |
Consulting fee in relation to services rendered by WFOE |
|
$ |
— |
|
$ |
— |
|
$ |
— |
|
$ |
(702,956) |
|
$ |
702,956 |
|
$ |
— |
Net loss |
|
$ |
(4,684,189) |
|
$ |
(656,883) |
|
$ |
(793,713) |
|
$ |
— |
|
$ |
1,450,596 |
|
$ |
(4,684,189) |
Comprehensive loss |
|
$ |
(4,684,189) |
|
$ |
(656,883) |
|
$ |
(735,311) |
|
$ |
(4,478,836) |
|
$ |
2,153,552 |
|
$ |
(8,401,667) |
SELECTED CONDENSED CONSOLIDATING STATEMENTS OF CASH FLOWS
|
|
For the Year Ended October 31, 2024 |
||||||||||||||||
|
|
TRX |
|
Subsidiary |
|
|
|
VIE and its |
|
|
|
|
|
|||||
|
|
(Cayman |
|
(Hong |
|
WFOE |
|
Subsidiaries |
|
|
|
|
Consolidated |
|||||
|
|
Islands) |
|
Kong) |
|
(PRC) |
|
(PRC) |
|
Eliminations |
|
Total |
||||||
Net cash (used in) provided by operating activities |
|
$ |
(480,606) |
|
$ |
(4,995) |
|
$ |
(43,200) |
|
$ |
1,426,695 |
|
$ |
— |
|
$ |
897,894 |
Net cash provided by (used in) investing activities |
|
$ |
415,174 |
|
$ |
84,142 |
|
$ |
43,243 |
|
$ |
(1,898,978) |
|
$ |
(464,666) |
|
$ |
(1,821,085) |
Net cash provided by financing activities |
|
$ |
73,793 |
|
$ |
— |
|
$ |
— |
|
$ |
1,115,030 |
|
$ |
— |
|
$ |
1,188,823 |
|
|
For the Year Ended October 31, 2023 |
||||||||||||||||
|
|
TRX |
|
Subsidiary |
|
|
|
VIE and its |
|
|
|
|
|
|||||
|
|
(Cayman |
|
(Hong |
|
WFOE |
|
Subsidiaries |
|
|
|
|
Consolidated |
|||||
|
|
Islands) |
|
Kong) |
|
(PRC) |
|
(PRC) |
|
Eliminations |
|
Total |
||||||
Net cash provided by (used in) operating activities |
|
$ |
— |
|
$ |
300,000 |
|
$ |
(14,464) |
|
$ |
708,768 |
|
$ |
— |
|
$ |
994,304 |
Net cash (used in) provided by investing activities |
|
$ |
— |
|
$ |
(300,591) |
|
$ |
14,019 |
|
$ |
(692,717) |
|
$ |
(13,428) |
|
$ |
(992,717) |
Net cash used in financing activities |
|
$ |
— |
|
$ |
— |
|
$ |
— |
|
$ |
(283) |
|
$ |
— |
|
$ |
(283) |
|
|
For the Year Ended October 31, 2022 |
||||||||||||||||
|
|
TRX |
|
Subsidiary |
|
|
|
VIE and its |
|
|
|
|
|
|||||
|
|
(Cayman |
|
(Hong |
|
WFOE |
|
Subsidiaries |
|
|
|
|
Consolidated |
|||||
|
|
Islands) |
|
Kong) |
|
(PRC) |
|
(PRC) |
|
Eliminations |
|
Total |
||||||
Net cash (used in) provided by operating activities |
|
$ |
(408,882) |
|
$ |
(44) |
|
$ |
(81,952) |
|
$ |
292,118 |
|
$ |
— |
|
$ |
(198,760) |
Net cash used in investing activities |
|
$ |
— |
|
$ |
— |
|
$ |
(101,800) |
|
$ |
(28,897,466) |
|
$ |
101,800 |
|
$ |
(28,897,466) |
Net cash provided by financing activities |
|
$ |
351,756 |
|
$ |
— |
|
$ |
— |
|
$ |
— |
|
$ |
(351,756) |
|
$ |
— |
10
ROLL-FORWARD OF INVESTMENTS IN SUBSIDIARIES
Balance as of October 31, 2021 |
|
$ |
38,757,421 |
Decrease in investment in subsidiaries |
|
|
(351,756) |
Share of subsidiaries, VIE and VIE’s subsidiaries’ comprehensive loss |
|
|
(4,374,361) |
Balance as of October 31, 2022 |
|
$ |
34,031,304 |
Share of subsidiaries, VIE and VIE’s subsidiaries’ comprehensive income |
|
|
257,954 |
Balance as of October 31, 2023 |
|
$ |
34,289,258 |
Additional investment in subsidiaries |
|
|
1,459,828 |
Share of subsidiaries, VIE and VIE’s subsidiaries’ comprehensive income |
|
|
816,426 |
Balance as of October 31, 2024 |
|
$ |
36,565,512 |
A.[Reserved]
B.Capitalization and Indebtedness
Not applicable.
C.Reasons for the Offer and Use of Proceeds
Not applicable.
11
D.Risk Factors
An investment in our Class A Ordinary Shares involves a high degree of risk. You should carefully consider the risks described below, together with all of the other information included in this annual report, before making an investment decision. If any of the following risks actually occurs, our business, prospects, financial condition or results of operations could suffer. In that case, the trading price of our capital stock could decline, and you may lose all or part of your investment. Below please find a summary of the principal risks we face, organized under relevant headings.
Risks Related to Our Business and Our Industry
Risks and uncertainties related to our business and our industry include, but are not limited to, the following:
| ● | Our limited operating history and our limited experience in distributing insurance products, may not provide an adequate basis to judge our future prospects and results of operations. |
| ● | We are subject to all the risks and uncertainties in an industry which is still in development in China. |
| ● | Because the commission revenue we earn on the sale of insurance products is based on premiums and commissions and fee rates set by insurance companies, any decrease in these premiums, commission or fee rates may have an adverse effect on our results of operation. |
| ● | Competition in our industry is intense and, if we are unable to compete effectively, we may lose customers and our financial results may be negatively affected. |
| ● | If our contracts with insurance companies are terminated or changed, our business and operating results could be adversely affected. |
| ● | If our largest insurance company partners terminate or change the material terms of their contracts with us, it would be difficult for us to replace the lost commissions, which could adversely affect our business and operating results. |
| ● | We may not be successful in implementing important new strategic initiatives, which may have an adverse impact on our business and financial results. |
| ● | The investment in our online platform has not been successful, and our growth, business prospects and results of operations may be materially and adversely affected. |
| ● | Because our industry is highly regulated, any material changes in the regulatory environment could change the competitive landscape of our industry or require us to change the way we do business. The administration, interpretation and enforcement of the laws and regulations currently applicable to us could change rapidly. If we fail to comply with applicable laws and regulations, we may be subject to civil and criminal penalties or lose the ability to conduct business with our clients, which could materially and adversely affect our business and results of operations. |
Risks Related to Our Corporate Structure
We control and receive the economic benefits of the business operations of the VIE through the VIE Agreements solely because we met the conditions for consolidation of the VIE under the U.S. GAAP for accounting purpose; however, the VIE Agreements have not been tested in a court of law and are subject to significant risks, as set forth in the following risk factors.
12
Risks and uncertainties related to our corporate structure include, but are not limited to, the following:
| ● | Because we conduct our brokerage business through TRX ZJ, a VIE entity, if the PRC government finds that the VIE Agreements that establish the structure for operating our businesses in China do not comply with PRC regulations relating to the relevant industries, or if these regulations or the interpretation of existing regulations change in the future, we could be subject to severe penalties and our Class A Ordinary Shares may decline in value or become worthless if we are unable to assert our contractual control rights over the assets of our PRC operating entities that conduct all of our operations. |
| ● | We rely on the VIE Agreements with TRX ZJ, a VIE entity, and its shareholder for our China operations, which may not be as effective in providing operational control as direct ownership. |
| ● | If any of our affiliated entities becomes the subject of a bankruptcy or liquidation proceeding, we may lose the ability to use and enjoy assets held by such entity, which could materially and adversely affect our business, financial condition and results of operations. |
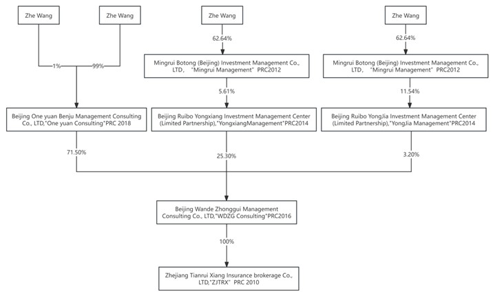
| ● | The equity shares of TRX ZJ have been judicially frozen due to outstanding debts owed by TRX ZJ’s sole shareholder, which could result in the termination of the VIE Agreements and loss of our control over TRX ZJ, potentially rendering the Company’s securities substantially devalued or worthless. |
| ● | Our shareholders are subject to greater uncertainties because we operate through a VIE structure even though the Insurance Brokerage Industry falls within the permitted category in accordance with the Catalogue and the Negative List. |
| ● | The VIE Agreements may be subject to scrutiny by the PRC tax authorities and they may determine that we or the VIE owes additional taxes, which could negatively affect our financial condition and the value of your investment. |
| ● | Any failure by the VIE or its shareholder to perform their obligations under the VIE Agreements would have a material adverse effect on our business. |
| ● | Our dual class share structure concentrates a high percentage of the aggregate voting power of our total issued and outstanding share capital in Mufang Gao, who is the director and the controlling shareholder of Unitrust Holdings Limited, which owns all of our Class B Ordinary Shares. |
| ● | Because we are a Cayman Island company and all of our business is conducted in the PRC, you may be unable to bring an action against us or our officers and directors or to enforce any judgment you may obtain, and the U.S. regulatory bodies may be limited in their ability to conduct investigations or inspections of our operations in China. |
Risks Related to Doing Business in China
Risks and uncertainties related to doing Business in China include, but are not limited to, the following:
| ● | The Chinese government exerts substantial influence over the manner in which we must conduct our business, and may intervene or influence our operations at any time, which could result in a material change in our operations, significantly limit or completely hinder our ability to offer or continue to offer securities to investors and, and cause the value of our Ordinary Shares to significantly decline or be worthless. |
| ● | A severe or prolonged downturn in the global or Chinese economy could materially and adversely affect our business and our financial condition. |
| ● | We face risks related to health epidemics, such as the COVID-19 pandemic, which could disrupt our operations and adversely affect our business, financial condition and results of operations. |
| ● | Our current corporate structure and business operations may be affected by the Foreign Investment Law. |
13
| ● | PRC laws and regulations governing our current business operations are sometimes vague and uncertain and any changes in such laws and regulations may materially and adversely affect our business and impede our ability to continue our operations. |
| ● | Government control in currency conversion may adversely affect our financial condition, our ability to remit dividends, and the value of your investment. |
| ● | Because our business is conducted in RMB and the price of our Class A Ordinary Shares is quoted in United States dollars, changes in currency conversion rates may affect the value of your investments. |
| ● | Under the PRC Enterprise Income Tax Law, or the EIT Law, we may be classified as a “resident enterprise” of China, which could result in unfavorable tax consequences to us and our non-PRC shareholders. |
| ● | We may rely on dividends and other distributions on equity paid by our PRC subsidiary to fund any cash and financing requirements we may have, and any limitation on the ability of our PRC subsidiary to make payments to us could have a material and adverse effect on our ability to conduct our business. |
| ● | There are significant uncertainties under the EIT Law relating to the withholding tax liabilities of our PRC subsidiary, and dividends payable by our PRC subsidiary to our offshore subsidiaries may not qualify to enjoy certain treaty benefits. |
| ● | If we become directly subject to the scrutiny, criticism and negative publicity involving U.S.-listed Chinese companies, we may have to expend significant resources to investigate and resolve the matter which could harm our business operations, stock price and reputation. |
| ● | The disclosures in our reports and other filings with the SEC and our other public pronouncements are not subject to the scrutiny of any regulatory bodies in the PRC. |
| ● | The failure to comply with PRC regulations relating to mergers and acquisitions of domestic entities by offshore special purpose vehicles may subject us to severe fines or penalties and create other regulatory uncertainties regarding our corporate structure. |
| ● | Increases in labor costs in the PRC may adversely affect our business and our profitability. |
| ● | Failure to make adequate contributions to various employee benefits plans as required by PRC regulations may subject us to penalties. |
| ● | Any failure to comply with PRC regulations regarding the registration requirements for employee stock incentive plans may subject the PRC plan participants or us to fines and other legal or administrative sanctions. |
| ● | Failure to make adequate contributions to the housing fund for some of our employees could adversely affect our financial condition and we may be subject to labor disputes or complaints. |
| ● | We may be adversely affected by the complexity, uncertainties and changes in PRC regulation of insurance industry and internet-related businesses and companies, and any lack of requisite approvals, licenses or permits applicable to our business may have a material adverse effect on our business and results of operations. |
| ● | The Chinese government may exert more oversight and control over overseas public offerings conducted by China-based issuers, which could significantly limit or completely hinder our ability to offer or continue to offer our securities to investors and could cause the value of our securities to significantly decline or become worthless. |
| ● | Greater oversight by the Cyberspace Administration of China over data security could adversely impact our business , our listing on Nasdaq and future offerings in the U.S. |
14
| ● | The joint statement by the SEC and the PCAOB, rule changes by Nasdaq, and the Holding Foreign Companies Accountable Act and related regulations, all call for additional and more stringent criteria to be applied to emerging market companies upon assessing the qualification of their auditors, especially the non-U.S. auditors who are not inspected by the PCAOB. These developments could add uncertainties to our continued listing or future offerings of our securities in the U.S. |
| ● | To the extent cash in the business is in the PRC/Hong Kong or a PRC/Hong Kong entity, the funds may not be available to fund operations or for other use outside of the PRC/Hong Kong due to interventions in or the imposition of restrictions and limitations on the ability of our Company, our subsidiaries, or the consolidated VIE by the PRC government to transfer cash. |
Risks Relating to Our Class A Ordinary Shares and The Trading Market
Risks and uncertainties related to our Class A Ordinary Shares and the trading market include, but are not limited to, the following:
| ● | We do not intend to pay dividends for the foreseeable future. |
| ● | If securities or industry analysts do not publish research or reports about our business, or if they publish a negative report regarding our Class A Ordinary Shares, the price of our Class A Ordinary Shares and trading volume could decline. |
| ● | The market price of our Class A Ordinary Shares may be volatile or may decline regardless of our operating performance, and you may not be able to resell your shares at or above the initial public offering price. |
| ● | Because we are an “emerging growth company,” we may not be subject to requirements that other public companies are subject to, which could affect investor confidence in us and our Class A Ordinary Shares. |
| ● | As a foreign private issuer, we are not subject to certain U.S. securities law disclosure requirements that apply to a domestic U.S. issuer, and are exempt from certain Nasdaq corporate governance standards applicable to U.S. issuers, which may limit the information publicly available to our investors and afford them less protection than if we were an U.S. issuer. |
| ● | Holders of Class A Ordinary Shares have substantially less voting power than holders of Class B Ordinary Shares, which could limit their ability to influence corporate matters. |
Risks Related to Our Business and Our Industry
Our limited operating history and our limited experience in distributing insurance products, may not provide an adequate basis to judge our future prospects and results of operations.
TRX ZJ, the VIE and the Company’s PRC operating entity, was founded in 2010, but the current management team has a limited operating history which started in May 2016, when RB Wealth, a company controlled by Mr. Zhe Wang, our former CEO, acquired TRX ZJ. Originally, our insurance brokerage business was mainly distributing life insurance, automobile and liability insurance products. In January 2017, we started expanding our offerings to other types of insurance products, including property, casualty insurance products. Our limited operating history may not provide a meaningful basis for you to evaluate our business, financial performance and prospects.
We are subject to all the risks and uncertainties in an industry which is still in development in China.
We are, and expect for the foreseeable future to be, subject to all the risks and uncertainties, inherent to a development-stage business and in a developing industry in China. As a result, we must establish many functions necessary to operate a business, including expanding our managerial and administrative structure, assessing and implementing our marketing program, implementing financial systems and controls. Accordingly, you should consider our prospects in light of the costs, uncertainties, delays and difficulties frequently encountered by companies with a limited operating history. These risks and challenges are, among other things:
| ● | we operate in an industry that is heavily regulated by relevant governmental agencies in China; |
15
| ● | we may require additional capital to develop and expand our operations which may not be available to us when we require it; |
| ● | our marketing and growth strategy may not be successful; |
| ● | our business may be subject to significant fluctuations in operating results; and |
| ● | we may not be able to attract, retain and motivate qualified professionals. |
Because the commission revenue we earn on the sale of insurance products is based on premiums and commissions and fee rates set by insurance companies, any decrease in these premiums, commission or fee rates may have an adverse effect on our results of operation.
We are an insurance broker and derive revenue primarily from commissions paid by the insurance companies whose policies our customers purchase. The commission and fee rates are set by insurance companies and are based on the premiums that the insurance companies charge. Commission and fee rates and premiums can change based on the prevailing economic, regulatory, taxation and competitive factors that affect insurance companies. These factors, which are not within our control, include the capacity of insurance companies to place new business, underwriting and non-underwriting profits of insurance companies, consumer demand for insurance products, the availability of comparable products from other insurance companies at a lower cost, the availability of alternative insurance products, such as government benefits and self-insurance plans, to consumers and the tax deductibility of commissions. In addition, premium rates for certain insurance products, such as the mandatory automobile liability insurance that each automobile owner in the PRC is legally required to purchase, are tightly regulated by the National Financial Regulatory Administration (“NFRA”).
Because we do not determine, and cannot predict, the timing or extent of premium or commission and fee rate changes, we cannot predict the effect any of these changes may have on our operations. Since China’s entry into the World Trade Organization, or WTO, in December 2001, intense competition among insurance companies has led to a gradual decline in premium rate levels of some property and casualty insurance products. Although such decline may stimulate demand for insurance products and increase our total sales volume, it also reduces the commissions we earned on each policy sold. Any decrease in premiums or commission and fee rates may significantly affect our profitability. In addition, our budget for future acquisitions, capital expenditures, dividend payments, loan repayments and other expenditures may be disrupted by unexpected decreases in revenue caused by decreases in premiums or commission and fee rates, thereby adversely affecting our operations.
Competition in our industry is intense and, if we are unable to compete effectively, we may lose customers and our financial results may be negatively affected.
The insurance intermediary industry in China is highly competitive, and we expect competition to persist and intensify. We face competition from insurance companies that use their in-house sales force and exclusive sales agents to distribute their products, from business entities that distribute insurance products on an ancillary basis, such as commercial banks, postal offices and automobile dealerships, and from other professional insurance intermediaries. We compete for customers on the basis of product offerings, customer services and reputation. Many of our competitors have greater financial and marketing resources than we do and may be able to offer products and services that we do not currently offer and may not offer in the future. If we are unable to compete effectively against those competitors, we may lose customers and our financial results may be negatively affected.
Quarterly and annual variations in our commission and fee revenue may have unexpected impacts on our results of operations.
Our income is subject to both quarterly and annual fluctuations as a result of the seasonality of our business, the timing of policy renewals and the net effect of new and lost business. These factors are not within our control. Specifically, consumer demand for insurance products can influence the timing of renewals, new business and lost business, which generally includes policies that are not renewed, and cancellations. As a result, you may not be able to rely on quarterly or annual comparisons of our operating results as an indication of our future performance.
16
If our contracts with insurance companies are terminated or changed, our business and operating results could be adversely affected.
We primarily act as agents for our customers who seek insurance coverage from insurance companies. Our relationships with the insurance companies are governed by agreements between us and the insurance companies. Most of our contracts with insurance companies are entered into at a local level between their respective provincial, city and district branches and our local branches. Generally, each branch of these insurance companies has independent authority to enter into contracts with us, and the termination of a contract with one branch has no effect on our contracts with the other branches. See “ITEM 4. INFORMATION ON THE COMPANY—Collaboration with Insurance Companies.” These contracts establish, among other things, the scope of our authority, the pricing of the insurance products we distribute and our commission rates. These contracts typically have a term of one to three year and some of them can be terminated by the insurance companies with little advance notice. Moreover, before or upon expiration of a contract, the contracting insurance company may agree to renew it only with changes in its terms, including the amount of commissions we receive, which could result in a reduction in revenue from that contract.
If our largest insurance company partners terminate or change the material terms of their contracts with us, it would be difficult for us to replace the lost commissions, which could adversely affect our business and operating results.
For the year ended October 31, 2024, our top five insurance company partners, after aggregating the business conducted between their local branches and our branch offices, accounted for 90.7% of our total revenues. For the year ended October 31, 2023, our top five insurance company partners, after aggregating the business conducted between their local branches and our branch offices, accounted for 83.7% of our total revenues. For the year ended October 31, 2022, our top five insurance company partners, after aggregating the business conducted between their local branches and our branch offices, accounted for 53.4% of our total revenues. The termination or any changes in the material terms of those contracts with our top insurance company partners could adversely affect our business and operating results.
We may not be successful in implementing important new strategic initiatives, which may have an adverse impact on our business and financial results.
There is no assurance that we will be able to implement important strategic initiatives in accordance with our expectations, which may result in an adverse impact on our business and financial results. One of our growth strategies is expanding our distribution networks by opening more branches throughout the PRC. In order to set up new branches, we need to (1) file and apply for insurance intermediary codes with the NFRA for the proposed new branches; and (2) complete the business registration procedures with the PRC industrial and commercial registration department. If the application materials fail to meet the requirements of the NFRA or the PRC industrial and commercial registration department, we will be unable to open new branches as we have planned. See “Item 4. Information on the Company—B. Business Overview—Regulations – Regulations of the Insurance Industry.” As such, we may not be able to realize our expected growth, and our business and financial results will be adversely impacted.
The investment in our online platform has not been successful, and our growth, business prospects and results of operations may be materially and adversely affected.
We have devoted significant effort to developing our online platform, Needbao (http://needbao.tianrx.com), which was launched in June 2019, to allow customers to evaluate and purchase insurance products, as well as receive customer services online. However, due to the negative impact of the COVID-19 pandemic, especially the large-scale lock-downs in China in fiscal year 2022, TRX ZJ was not able to effectively promote Needbao, and the management made the decision to stop offering insurance products on Needbao. As such, the Company impaired the intangible assets and recognized an impairment loss in the amount of $123,646 in fiscal year 2022, because it will be unable to realize any future revenue from Needbao. As Needbao was a major business initiative expected to help expand TRX ZJ’s business through the online insurance distribution channel, our growth, business prospects and results of operations may be materially and adversely affected.
17
Any significant failure in our information technology systems could have a material adverse effect on our business and profitability.
The proper functioning of our financial control, accounting, customer database, customer service and other data processing systems, together with the communication systems of our various subsidiaries and our main offices in Hangzhou, is critical to our business and our ability to compete effectively. We cannot assure you that our business activities would not be materially disrupted in the event of a partial or complete failure of any of these primary information technology or communication systems, which could be caused by, among other things, software malfunction, computer virus attacks or conversion errors due to system upgrading. In addition, a prolonged failure of our information technology system could damage our reputation and materially and adversely affect our future prospects and profitability.
Our future success depends on the continuing efforts of our senior management team and other key personnel, and our business may be harmed if we lose their services.
Our future success depends heavily upon the continuing services of the members of our senior management team and other key personnel, in particular Sheng Xu, our chairman and CEO. In addition, because of the importance of training to our business, our team of dedicated training professionals plays a key role in our operations. If one or more of our senior executives or other key personnel, including key training personnel, are unable or unwilling to continue in their present positions, we may not be able to replace them easily or at all, and our business may be disrupted and our financial condition and results of operations may be materially and adversely affected. Competition for senior management and key personnel is intense, the pool of qualified candidates is very limited, and we may not be able to retain the services of our senior executives or key personnel, or attract and retain high-quality senior executives or key personnel in the future. As is customary in the PRC, we do not have insurance coverage for the loss of our senior management team or other key personnel.
In addition, if any member of our senior management team or any of our other key personnel joins a competitor or forms a competing company, we may lose customers, sensitive trade information and key professionals and staff members. Each of our executive officers and key employees has entered into an employment agreement with us which contains confidentiality and non-competition provisions. These agreements generally have an initial term of three years, and are automatically extended for successive one-year terms unless terminated earlier pursuant to the terms of the agreement. See “ITEM 6. DIRECTORS, SENIOR MANAGEMENT AND EMPLOYEES—Agreements with Named Executive Officers” for a more detailed description of the key terms of these employment agreements. If any disputes arise between any of our senior executives or key personnel and us, we cannot assure you of the extent to which any of these agreements may be enforced.
We do not currently have business insurance to cover our main assets and business. Any uninsured occurrence of business disruption, litigation or natural disaster could expose us to significant costs, which could have an adverse effect on our results of operations.
The insurance industry in China is still at the development stage, and insurance companies in China currently offer limited business-related insurance products. As such, we may not be able to insure against certain risks related to our assets or business even if we desire to. In addition, the costs of insuring for such risks and the difficulties associated with acquiring such insurance on commercially reasonable terms make it impractical for us to have such insurance. We do not have any business liability or disruption insurance to cover our operations. Any uninsured occurrence of business disruption, litigation or natural disaster, or significant damages to our uninsured equipment or facilities could disrupt our business operations, requiring us to incur substantial costs and divert our resources, which could have an adverse effect on our results of operations and financial condition.
18
Because our industry is highly regulated, any material changes in the regulatory environment could change the competitive landscape of our industry or require us to change the way we do business. The administration, interpretation and enforcement of the laws and regulations currently applicable to us could change rapidly. If we fail to comply with applicable laws and regulations, we may be subject to civil and criminal penalties or lose the ability to conduct business with our clients, which could materially and adversely affect our business and results of operations.
We operate in a highly regulated industry. The laws and regulations applicable to us are evolving and may change rapidly. We could be required to spend significant time and resources in complying with any material changes in the regulatory environment, which could change the competitive environment of our industry significantly and cause us to lose some or all of our competitive advantages. The attention of our management team could be diverted to these efforts to comply or cope with an evolving regulatory or competitive environment. For example, the PRC Insurance Law and related regulations were amended in 2002, 2009, 2014 and 2015. The 2015 amendments involved a number of significant changes to the regulatory regime, including eliminating the requirement for any insurance agent, broker or claims adjusting practitioners to obtain a qualification certificate issued by the China Insurance Regulatory Commission (the “CIRC”). The elimination of the certificate requirement may result in an increase in competition for our business and in misconduct by sales or service persons, in particularly sales misrepresentation. In addition, the general increase misconduct in the industry could potentially harm the reputation of the industry and have an adverse impact on our business.
In March 2023, the CPC Central Committee and The State Council issued the Reform Plan for Party and State Institutions and established the National Financial Regulatory Administration (“NFRA”) to replace the China Banking and Insurance Regulatory Commission (“CBIRC”) as the regulatory authority for the supervision of the Chinese insurance industry. There is uncertainty as to how the regulatory environment might change going forward. If we fail to adapt to new rules and regulations promulgated by the NFRA, it could adversely affect our business and results of operations.
The NFRA and its predecessors have extensive authority to supervise and regulate the insurance industry in China. In exercising its authority, the NFRA is given wide discretion, and the administration, interpretation and enforcement of the laws and regulations applicable to us involve uncertainties that could materially and adversely affect our business and results of operations. The People’s Bank of China and other government agencies may promulgate new rules governing online financial services. Not only may the laws and regulations applicable to us may change rapidly, but it is sometimes unclear how they apply to our business.
If we fail to comply with these laws and regulations, we may be subjected to substantial civil or criminal liability, be required to change or terminate some portions of our business, be disqualified from serving customers. Any of the above could have a material and adverse effect on our business.
Although we have not had any material violations to date, we cannot assure you that our operations will always comply with the interpretation and enforcement of the laws and regulations implemented by the NFRA. Any determination by a provincial or national government agency that our activities or those of our vendors or customers violate any of these laws could subject us to civil or criminal penalties, could require us to change or terminate some portions of our operations or business, or could disqualify us from providing services to insurance companies or other customers; and, thus could have an adverse effect on our business.
Our business could be negatively impacted if we are unable to adapt our services to regulatory changes in China.
China’s insurance regulatory regime is undergoing significant changes. Some of these changes and the further development of regulations applicable to us may result in additional restrictions on our activities or more intensive competition in this industry. For example, the Provisions on the Supervision of Insurance Brokerages were amended in October 2015. Pursuant to these amendments, an insurance brokerage firm is allowed to apply for a business permit from the CIRC and a business license from the local administration of industry and commerce, or AIC, simultaneously while previously an insurance brokerage firm had to obtain a business permit issued by the CIRC before it could apply for a business license from and register with the relevant local AIC. Prior approval by the CIRC is no longer required for an insurance brokerage firm to establish or divest a branch office or subsidiary. The Provision on the Supervision of Insurance Brokers (CIRC No. 3, 2018), which was issued on February 1, 2018, and implemented on May 1, 2018, confirmed these changes. While these changes may enable us to expand our branches more rapidly, it may also accelerate the growth of professional insurance intermediaries in China and intensify competition among insurance agencies, insurance brokerage firms and claims adjusting firms. Our business operations and growth outlook could be materially and adversely affected if we cannot adapt our business to the regulatory and industry changes.
19
Agent and employee misconduct is difficult to detect and deter and could harm our reputation or lead to regulatory sanctions or litigation costs.
Agent or employee misconduct could result in violations of law by us, regulatory sanctions, litigation or serious reputational or financial harm. Misconduct could include:
We cannot always deter agent or employee misconduct, and the precautions we take to prevent and detect these activities may not be effective in all cases. We cannot assure you, therefore, that agent or employee misconduct will not lead to a material adverse effect on our business, results of operations or financial condition.
Risks Related to Our Corporate Structure
We control and receive the economic benefits of the business operations of the VIE through the VIE Agreements among our WFOE, the VIE and the VIE’s shareholder to operate our business solely because we met the conditions for consolidation of the VIE under the U.S. GAAP for accounting purpose; however, the VIE Agreements have not been tested in a court of law and are subject to significant risks, as set forth in the following risk factors. For a description of these VIE Agreements, see “ITEM 4. INFORMATION ON THE COMPANY—C. Organizational Structure—VIE Agreements Between WFOE and TRX ZJ”.
Because we conduct our brokerage business through TRX ZJ, a VIE entity, if the PRC government finds that the VIE Agreements that establish the structure for operating our businesses in China do not comply with PRC regulations relating to the relevant industries, or if these regulations or the interpretation of existing regulations change in the future, we could be subject to severe penalties and our Class A Ordinary Shares may decline in value or become worthless if we are unable to assert our contractual control rights over the assets of our PRC operating entities that conduct all of our operations.
We are a holding company incorporated in the Cayman Islands and not a Chinese operating company. We operate a brokerage business through TRX ZJ, a VIE entity, via a series of VIE Agreements, as a result of which, under United States generally accepted accounting principles, the assets and liabilities of TRX ZJ are treated as our assets and liabilities and the results of operations of TRX ZJ are treated in all aspects as if they were the results of our operations. There are uncertainties regarding the interpretation and application of PRC laws, rules and regulations, including but not limited to the laws, rules and regulations governing the validity and enforcement of the VIE Agreements.
If WFOE, TRX ZJ, or their ownership structure or the VIE Agreements are determined to be in violation of any existing or future PRC laws, rules or regulations, or WFOE or TRX ZJ fails to obtain or maintain any of the required governmental permits or approvals, the relevant PRC regulatory authorities would have broad discretion in dealing with such violations, including:
| ● | revoking the business and operating licenses of WFOE or TRX ZJ; |
| ● | discontinuing or restricting the operations of WFOE or TRX ZJ; |
| ● | imposing conditions or requirements with which we, WFOE, or TRX ZJ may not be able to comply; |
| ● | requiring us, WFOE, or TRX ZJ to restructure the relevant ownership structure or operations which may significantly impair the rights of the holders of our Ordinary Shares in the equity of TRX ZJ; |
| ● | imposing fines. |
20
The imposition of any of these penalties would result in a material and adverse effect on our ability to conduct our business. We cannot assure you that the PRC courts or regulatory authorities may not determine that our corporate structure and the VIE Agreements violate PRC laws, rules or regulations. If the PRC courts or regulatory authorities determine that the VIE Agreements are in violation of applicable PRC laws, rules or regulations, the VIE Agreements will become invalid or unenforceable, and TRX ZJ will not be treated as a VIE entity and we will not be entitled to treat TRX ZJ’s assets, liabilities and results of operations as our assets, liabilities and results of operations, which could effectively eliminate the assets, liabilities, revenue and net income of TRX ZJ from our balance sheet and statement of income. This would most likely require us to cease conducting our business and would result in the delisting of our Class A Ordinary Shares from the Nasdaq Capital Market and cause our Class A Ordinary Shares to decline significantly in value or become worthless.
We rely on the VIE Agreements with TRX ZJ, a VIE entity, and its shareholder for our China operations, which may not be as effective in providing operational control as direct ownership.
We have relied and expect to continue to rely on the VIE Agreements with TRX ZJ and its shareholder to operate our business in China. These VIE Agreements may not be as effective in providing us with control over TRX ZJ and its subsidiaries as direct ownership. We have no direct or indirect equity interests in TRX ZJ or any of its subsidiaries.
If we had direct ownership of TRX ZJ and its subsidiaries, we would be able to exercise our rights as a shareholder to effect changes in the board of directors of TRX ZJ and its subsidiaries, which in turn could effect changes, subject to any applicable fiduciary obligations, at the management level. But under the current VIE Agreements, as a legal matter, if TRX ZJ or any of its subsidiaries and shareholder fails to perform their obligations under these VIE Agreements, we may have to incur substantial costs and resources to enforce such arrangements and rely on legal remedies under PRC law, including seeking specific performance or injunctive relief and claiming damages, which may not be effective. For example, if the shareholder of TRX ZJ were to refuse to transfer its equity interest in TRX ZJ to us or our designee when we exercise the call option pursuant to these VIE Agreements, or if it were otherwise to act in bad faith toward us, then we may have to take legal action to compel them to fulfill its contractual obligations.
Additionally, although the VIE agreements are currently valid, binding and enforceable in accordance with its terms pursuant to our PRC legal counsel, Yuan Tai, certain judicial freezing imposed on the equity shares of TRX ZJ could result in the termination of the VIE Agreements and the loss of our control over TRX ZJ, potentially rendering the Company’s securities substantially devalued or worthless. See “Risk Factors - Risks Related to Our Business and Our Industry - The equity shares of TRX ZJ have been judicially frozen due to outstanding debts owed by TRX ZJ’s sole shareholder, which could result in the termination of the VIE Agreements and loss of our control over TRX ZJ, potentially rendering the Company’s securities substantially devalued or worthless” for more information regarding the judicial freezing.
If any of our affiliated entities becomes the subject of a bankruptcy or liquidation proceeding, we may lose the ability to use and enjoy assets held by such entity, which could materially and adversely affect our business, financial condition and results of operations.
We currently conduct our operations in China through the VIE Agreements. Substantially all of our assets that are significant to the operation of our business are held by the VIE and its subsidiaries. If any of these entities becomes bankrupt and all or part of their assets become subject to liens or rights of third-party creditors, we may be unable to continue some or all of our business activities, which could materially and adversely affect our business, financial condition and results of operations. In addition, if any of our affiliated entities undergoes a voluntary or involuntary liquidation proceeding, its equity owner or unrelated third-party creditors may claim rights relating to some or all of these assets, which would hinder our ability to operate our business and could materially and adversely affect our business, our ability to generate revenue and the market price of our Ordinary Shares.
21
The equity shares of TRX ZJ have been judicially frozen due to outstanding debts owed by TRX ZJ’s sole shareholder, which could result in the termination of the VIE Agreements and loss of our control over TRX ZJ, potentially rendering the Company’s securities substantially devalued or worthless.
All the equity shares of TRX ZJ, owned directly by its sole shareholder, WDZG Consulting, have been judicially frozen since May 4, 2023, due to debts owed by WDZG Consulting to its creditors (the “Freezing”). WDZG Consulting is controlled by Beijing One Yuan Benju Management Consulting Co., Ltd. (“One Yuan”). Baohai Xu, who is the father of our CEO, Sheng Xu, owns 99% equity shares of One Yuan. Neither we nor our subsidiaries own any equity interest in TRX ZJ. Instead, we control and receive the economic benefits of TRX ZJ’s business operation through the VIE Agreements.
As a result of the Freezing, any or all of the 18 creditors of WDZG Consulting can start a judicial auction of the equity shares of TRX ZJ at any time, in accordance with PRC regulations and judicial procedures. If the equity shares of TRX ZJ were acquired by a third party at such judicial auctions, then the VIE Agreements would be terminated and become void, and we would lose control of TRX ZJ under the VIE Agreements. Our management plans to closely monitor any potential enforcement actions and will direct WFOE to participate in the bidding process for judicial auctions in order to acquire the equity shares of TRX ZJ, thereby maintaining our control of TRX ZJ through direct ownership by WFOE. However, due to the numerous uncertainties associated with judicial auctions that are beyond our control, such as the number of bidders and the competitiveness of the bidding process, we cannot guarantee that we will be able to retain control of TRX ZJ if its shares are subject to enforcement proceedings as a result of the Freezing.
As a holding company, we do not have any substantive business operations and rely on the VIE Agreements for our business operations. TRX ZJ owns significant assets, such as permits, domain names and IP rights, among others. If the VIE Agreements are terminated and we lose control of TRX ZJ as a result of judicial enforcement proceedings, then our PRC operating entities would not be able to continue the insurance brokerage operations and the value of our securities could decline substantially or become worthless.
Our shareholders are subject to greater uncertainties because we operate through a VIE structure even though the Insurance Brokerage Industry falls within the permitted category in accordance with the Catalogue and the Negative List.
Investment in the PRC by foreign investors and foreign-invested enterprises must comply with the Catalogue for the Guidance of Foreign Investment Industries (the “Catalogue”) (2022 Revision), which was last amended and issued by the PRC Ministry of Commerce, or the MOFCOM, and the PRC National Development and Reform Commission, or NDRC, on October 26, 2022 and became effective since January 1, 2023, and the Special Management Measures for Foreign Investment Access (2021 version), or the Negative List, which came into effect on January 1,2022. The Catalogue and the Negative List contain specific provisions guiding market access for foreign capital and stipulate in detail the industry sectors grouped under the categories of encouraged industries, restricted industries and prohibited industries. The VIE structure has been adopted by many PRC-based companies, to conduct business in the industries that are currently subject to foreign investment restrictions in China, or are on the Negative List, due to the fact that direct foreign ownership of these companies are prohibited. Any industry not listed in the Negative List is a permitted industry unless otherwise prohibited or restricted by other PRC laws or regulations. Currently, the insurance brokerage industry falls within the permitted category in accordance with the Catalogue and the Negative List.
However, according to the “Service Guide for the Establishment and Examination and Approval of Insurance Brokers”, published by the CBIRC in August 2019, foreign shareholders of a Chinese Insurance Broker shall be (1) a foreign insurance brokers with more than 30 years of experience in establishing commercial institutions in WTO member countries; and (2) have total assets of more than US $200 million at the end of the year preceding the application of invest in a Chinese brokerage business. We did not meet the above requirements to obtain the necessary regulatory approval in order to become a foreign shareholder of TRZ ZJ; therefore, even though the insurance brokerage industry falls within the permitted category in accordance with the Catalogue and the Negative List, we opted for a VIE structure instead of direct ownership when we became a listed company on NASDAQ in June 2021. As a result, our corporate structure and the VIE Agreements may be subject to greater scrutiny and by various PRC government authorities, and subject our shareholders to greater uncertainty with regard to the legality of their control of TRX ZJ. On December 3, 2021, the above requirement was canceled by the “Notice of the General Office of the China Banking and Insurance Regulatory Commission on Clarifying Measures for the Opening-up of the Insurance Intermediary Market” (CBIRC [2021] No. 128).
22
We believe that our corporate structure and the VIE Agreements comply with the current applicable PRC laws and regulations. Our PRC legal counsel, Yuan Tai, based on its understanding of the relevant laws and regulations, is of the opinion that each of the contracts among our wholly-owned PRC subsidiary, the VIE and its shareholder is valid, binding and enforceable in accordance with its terms. However, as there are substantial uncertainties regarding the interpretation and application of PRC laws and regulations, there can be no assurance that the PRC government authorities, such as the MOFCOM, or other authorities would agree that our corporate structure or any of the above VIE Agreements comply with PRC licensing, registration or other regulatory requirements, with existing policies or with requirements or policies that may be adopted in the future. PRC laws and regulations governing the validity of these VIE Agreements are uncertain and the relevant government authorities have broad discretion in interpreting these laws and regulations. Additionally, although the VIE agreements are currently valid, binding and enforceable in accordance with its terms pursuant to our PRC legal counsel, Yuan Tai, certain judicial freezing imposed on the equity shares of TRX ZJ could result in the termination of the VIE Agreements and the loss of our control over TRX ZJ, potentially rendering the Company’s securities substantially devalued or worthless. See “Risk Factors - Risks Related to Our Business and Our Industry - The equity shares of TRX ZJ have been judicially frozen due to outstanding debts owed by TRX ZJ’s sole shareholder, which could result in the termination of the VIE Agreements and loss of our control over TRX ZJ, potentially rendering the Company’s securities substantially devalued or worthless” for more information regarding the judicial freezing.
The VIE Agreements may be subject to scrutiny by the PRC tax authorities and they may determine that we or the VIE owes additional taxes, which could negatively affect our financial condition and the value of your investment.
Under applicable PRC laws and regulations, arrangements and transactions among related parties may be subject to audit or challenge by the PRC tax authorities within ten years after the taxable year when the transactions are conducted. We could face material and adverse tax consequences if the PRC tax authorities determine that the VIE Agreements were not entered into on an arm’s-length basis in such a way as to result in an impermissible reduction in taxes under applicable PRC laws, rules and regulations, and adjust the income of the VIE in the form of a transfer pricing adjustment. A transfer pricing adjustment could, among other things, result in a reduction of expense deductions recorded by the VIE for PRC tax purposes, which could in turn increase its tax liabilities without reducing our subsidiary’s tax expenses. In addition, PRC tax authorities may impose late payment fees and other penalties on the VIE for the adjusted but unpaid taxes according to the applicable regulations. Our financial position could be materially and adversely affected if the VIE’s tax liabilities increase or if it is required to pay late payment fees and other penalties.
Any failure by the VIE or its shareholder to perform their obligations under the VIE Agreements would have a material adverse effect on our business.
We, through our wholly foreign-owned enterprise in the PRC, have entered into a series of VIE Agreements with the VIE and its shareholder. If the VIE or its shareholder fail to perform their respective obligations under the VIE Agreements, we may incur substantial costs and expend additional resources to enforce such arrangements. We may also have to rely on legal remedies under PRC laws, including seeking specific performance or injunctive relief, and claiming damages, which we cannot assure you will be effective under PRC laws. For example, if the shareholder of the VIE were to refuse to transfer its equity interests in the consolidated VIE to us or our designee when we exercise the purchase option pursuant to the VIE Agreements, or if it were otherwise to act in bad faith toward us, then we may have to take legal actions to compel it to perform its contractual obligations. Additionally, although the VIE agreements are currently valid, binding and enforceable in accordance with its terms,pursuant to our PRC legal counsel, Yuan Tai, certain judicial freezing imposed on the equity shares of TRX ZJ could result in the termination of the VIE Agreements and the loss of our control over TRX ZJ, potentially rendering the Company’s securities substantially devalued or worthless . See “Risk Factors - Risks Related to Our Business and Our Industry - The equity shares of TRX ZJ have been judicially frozen due to outstanding debts owed by TRX ZJ’s sole shareholder, which could result in the termination of the VIE Agreements and loss of our control over TRX ZJ, potentially rendering the Company’s securities substantially devalued or worthless” for more information regarding the judicial freezing.
23
The VIE Agreements are governed by PRC laws and provide for the resolution of disputes through arbitration in China. Accordingly, these contracts would be interpreted in accordance with PRC laws and any disputes would be resolved in accordance with PRC legal procedures. The legal system in the PRC is not as developed as in some other jurisdictions, such as the U.S. As a result, uncertainties in the PRC legal system could limit our ability to enforce these contractual arrangements. Meanwhile, there are very few precedents and formal guidelines as to how contractual arrangements in the context of a VIE should be interpreted or enforced under PRC laws. There remain significant uncertainties regarding the ultimate outcome of such arbitration should legal action become necessary. In addition, under PRC laws, rulings by arbitrators are final and parties cannot appeal arbitration results in court unless such rulings are revoked or determined unenforceable by a competent court. If the losing parties fail to carry out the arbitration awards within a prescribed time limit, the prevailing parties may only enforce the arbitration awards in PRC courts through arbitration award recognition proceedings, which would require additional expenses and delay. In the event that we are unable to enforce the VIE Agreements, or if we suffer significant delay or other obstacles in the process of enforcing these VIE Agreements, we may not be able to exert effective control over the VIE and relevant rights and licenses held by it which we require in order to operate our business, and our ability to conduct our business may be negatively affected. See “Risk Factors—Risks Related to Doing Business in China—PRC laws and regulations governing our current business operations are sometimes vague and uncertain and any changes in such laws and regulations may materially and adversely affect our business and impede our ability to continue our operations.”
Our dual class share structure concentrates a high percentage of the aggregate voting power of our total issued and outstanding share capital in Mufang Gao, who is the director and the controlling shareholder of Unitrust Holdings Limited, which owns all of our Class B Ordinary Shares.
Our Class B Ordinary Shares, which previously had 18 votes per share, now have 600 votes per share on all matters subject to vote at general meetings of the Company, while our Class A Ordinary Shares continue to have one vote per share. Because of this disproportionate voting ratio between our Class B Ordinary Shares and Class A Ordinary Shares, Mufang Gao, who is the director and the controlling shareholder of Unitrust Holdings Limited (“Unitrust”), the holder of all of our Class B Ordinary Shares, controls 98.66% of the aggregate voting power of our issued Ordinary Shares. As of the date of this annual report, Mufang Gao, through Unitrust, beneficially owns 570,100 Class A Ordinary Shares and 1,050,000 Class B Ordinary Shares.
This concentrated control by Mufang Gao significantly limits your ability to influence corporate matters, including the election of directors, amendments of our organizational documents, and any merger, consolidation, sale of all or substantially all of our assets, or other major corporate actions requiring shareholder approval. The 600-to-one voting ratio, increased from the previous 18-to-one ratio, further entrenches this control, allowing Mufang Gao to dominate decisions that may significantly affect the Company and its shareholders, even if the interests of the Class A Ordinary Shareholders diverge from those of the controlling shareholder.
In addition, this disproportionate control may discourage unsolicited acquisition proposals or offers for our share capital that you may feel are in your best interest as one of our shareholders. It may also exacerbate potential conflicts of interest, as decisions made by the controlling shareholder could prioritize their interests over those of minority shareholders. This entrenched voting structure reduces accountability and may limit governance improvements or shareholder initiatives, further restricting the ability of Class A Ordinary Shareholders to influence corporate policy.
Such concentration of voting power could delay, deter, or prevent a change of control or other business combination, which could adversely affect the market price of our Class A Ordinary Shares or prevent our shareholders from realizing a premium over the then-prevailing market price for their Class A Ordinary Shares. Furthermore, this governance structure may negatively impact investor confidence, raising concerns about fairness and transparency, and could adversely affect the liquidity and trading value of our Class A Ordinary Shares.
24
The shareholder of the VIE may have actual or potential conflicts of interest with us, which may materially and adversely affect our business and financial condition.
The shareholder of the VIE may have actual or potential conflicts of interest with us. The sole shareholder may refuse to sign or breach, or cause the VIE to breach, or refuse to renew, the existing VIE Agreements with the VIE, which would have a material and adverse effect on our ability to effectively control the VIE and receive economic benefits from it. For example, the shareholder may be able to cause the VIE Agreements to be performed in a manner adverse to us by, among other things, failing to remit payments due under the VIE Agreements to us on a timely basis. We cannot assure you that when conflicts of interest arise the shareholder of the VIE will act in the best interests of our Company or such conflicts will be resolved in our favor. Currently, we do not have any arrangements to address potential conflicts of interest between this shareholder and our Company. If we cannot resolve any conflict of interest or dispute between us and this shareholder, we would have to rely on legal proceedings, which could result in disruption of our business and subject us to substantial uncertainty as to the outcome of any such legal proceedings.
Additionally, although the VIE agreements are currently valid, binding and enforceable in accordance with its terms, pursuant to our PRC legal counsel, Yuan Tai, certain judicial freezing imposed on the equity shares of TRX ZJ could result in the termination of the VIE Agreements and the loss of our control over TRX ZJ, potentially rendering the Company’s securities substantially devalued or worthless. See “Risk Factors - Risks Related to Our Business and Our Industry - The equity shares of TRX ZJ have been judicially frozen due to outstanding debts owed by TRX ZJ’s sole shareholder, which could result in the termination of the VIE Agreements and loss of our control over TRX ZJ, potentially rendering the Company’s securities substantially devalued or worthless” for more information regarding the judicial freezing.
PRC regulation of loans to and direct investment in PRC entities by offshore holding companies and governmental control of currency conversion may delay or prevent us from making loans or additional capital contributions to our PRC subsidiary and VIE, which could materially and adversely affect our liquidity and our ability to fund and expand our business.
Any funds we transfer to WFOE or the VIE, either as a shareholder loan or as an increase in registered capital, are subject to approval by or registration with relevant governmental authorities in China. If we seek to make a capital contribution to WFOE, we need to register with the local market supervision and administration. If we seek to transfer any funds to WFOE or the VIE by shareholder loan, we must comply with Chinese laws and regulations on foreign debt. According to the Measures for the Management of Foreign Debts, (a) any loan provided by us to WFOE, which is a FIE, the sum of the accumulated amount of medium - and long-term foreign debt and the balance of short-term foreign debt cannot exceed the difference between its total investment amount and registered capital, and must be registered with SAFE or its local counterparts, and (b) medium and long-term international commercial loans provided by us to the VIE which is a domestic PRC entity, must be approved by the relevant government authorities and must be registered with SAFE or its local counterparts, and (c) short-term international commercial loans provided by us to the VIE which is a domestic PRC entity shall be managed by the balance, which shall be verified by the State Administration of Foreign Exchange.
In addition, on January 22, 2017, People’s Bank of China issued Notice of the People’s Bank of China on Matters related to the Macro-prudential Management of Full-caliber Cross-border Financing, which:
(i) Established a cross-border financing restraint mechanism based on the capital or net assets of micro-entities under macro-prudential rules, so that enterprises and financial institutions can independently conduct cross-border financing in local and foreign currencies in accordance with regulations. Cross-border financing by enterprises and financial institutions shall be calculated on a risk-weighted basis, and the risk-weighted balance shall not exceed the upper limit;
(ii) For enterprises and financial institutions, the People’s Bank of China and the State Administration of Foreign Exchange do not conduct prior examination and approval of foreign debts, enterprises instead sign contracts in advance for record, financial institutions instead post record, and the outstanding balance of cross-border financing under the original management mode shall be put under the administration of this Notice; and (iii) A transitional period of one year shall be set for foreign-invested enterprises and foreign-funded financial institutions from the date of promulgation of this Notice.
25
During the transitional period, foreign-invested enterprises and foreign-funded financial institutions may choose either mode of cross-border financing management or mode of this Notice to apply. After the transition period, foreign financial institutions will automatically apply to this Notice mode. The administrative mode of cross-border financing for foreign-invested enterprises shall be determined by the People’s Bank of China and the State Administration of Foreign Exchange after evaluating the overall implementation of this Notice.
Given that the registered capital and total investment amount of WFOE are currently the same, and the total investment amount is no longer applies based on the above regulations. if we seek to make a capital contribution to WFOE we must first apply to increase the registered capital, while if we seek to provide a loan to WFOE, we must in comply with the above regulations. Although we currently do not have any immediate plans to make capital contribution into WFOE or provide any loan to WFOE or to the VIE, if we seek to do so in the future, we may not be able to obtain the required government approvals or complete the required registrations on a timely basis, if at all. If we fail to receive such approvals or complete such registrations, our ability to capitalize our PRC operations may be negatively affected, which could adversely affect our liquidity and our ability to fund and expand our business.
On March 30, 2015, SAFE promulgated the Circular on Reforming the Management Approach Regarding the Foreign Exchange Capital Settlement of Foreign-Invested Enterprises, or SAFE Circular 19. SAFE Circular 19 launched a nationwide reform of the administration of the settlement of the foreign exchange capitals of FIEs and allows FIEs to settle their foreign exchange capital at their discretion, but continues to prohibit FIEs from using the RMB fund converted from their foreign exchange capitals for expenditure beyond their business scopes, providing entrusted loans or repaying loans between non-financial enterprises and so on. Violations of SAFE Circular 19 could result in severe monetary or other penalties. SAFE Circular 19 and relevant foreign exchange regulatory rules may significantly limit our ability to invest in or acquire any other PRC companies through our PRC subsidiaries or consolidated affiliates or to establish new consolidated affiliates in the PRC, which may adversely affect our business, financial condition and results of operations.
Because we are a Cayman Island company and all of our business is conducted in the PRC, you may be unable to bring an action against us or our officers and directors or to enforce any judgment you may obtain, and the U.S. regulatory bodies may be limited in their ability to conduct investigations or inspections of our operations in China.
We are incorporated in the Cayman Islands and conduct our operations primarily in China. Substantially all of our assets are located outside of the United States. In addition, the majority of our directors and officers reside outside of the United States. As a result, it may be difficult or impossible for you to bring an action against us or against these individuals in the United States in the event that you believe we have violated your rights, either under United States federal or state securities laws or otherwise, or if you have a claim against us. Even if you are successful in bringing an action of this kind, the laws of the Cayman Island and of China may render you unable to enforce a judgment against our assets or the assets of our directors and officers.
The U.S. Securities and Exchange Commission (SEC), the U.S. Department of Justice and other U.S. authorities may also have difficulties in bringing and enforcing actions against us or our directors or executive officers in the PRC. The SEC has stated that there are significant legal and other obstacles to obtaining information needed for investigations or litigation in China. China has adopted a revised securities law that became effective on March 1, 2020, Article 177 of which provides, among other things, that no overseas securities regulator is allowed to directly conduct investigation or evidence collection activities within the territory of the PRC. Accordingly, without governmental approval in China, no entity or individual in China may provide documents and information relating to securities business activities to overseas regulators when it is under direct investigation or evidence discovery conducted by overseas regulators, which could present significant legal and other obstacles to obtaining information needed for investigations and litigation conducted in China.
We have identified several deficiencies in our internal control over financial reporting. If we fail to maintain an effective internal control system, we may be unable to accurately report our financial results or prevent fraud.
Under Section 404 of the Sarbanes-Oxley Act of 2002, the SEC requires public companies to include a management report on internal control over financial reporting in their annual reports. This report must assess the effectiveness of the company’s internal controls. Additionally, when we no longer qualify as an emerging growth company, an independent registered public accounting firm must attest to and report on management’s assessment. Our reporting obligations as a public company will continue to place significant demands on our management, operations, and financial resources.
26
During the preparation of our consolidated financial statements for the fiscal year ended October 31, 2024, we identified the same control deficiencies as in the prior year, including material weaknesses and significant deficiencies in our internal control over financial reporting. Many of these deficiencies were noted by our independent registered public accounting firm during their audit. However, as stated in their report, their audit considered internal controls as a basis for determining appropriate audit procedures but did not include an opinion on the effectiveness of our internal controls.
The material weaknesses identified include: (1) a lack of qualified accounting personnel with expertise in U.S. GAAP and SEC reporting requirements, (2) the absence of a comprehensive accounting policies and procedures manual covering U.S. GAAP and SEC reporting requirements, and (3) deficiencies in formal disclosure controls and procedures. The significant deficiencies identified include: (1) weak internal controls over financial closing and reporting processes and (2) the absence of a formal risk assessment process.
Since identifying these control deficiencies in connection with our fiscal year 2023 financial statements, we have taken several remedial measures. Specifically, we have (1) developed a comprehensive accounting policies and procedures manual aligned with U.S. GAAP and SEC reporting requirements and ensured compliance by accounting personnel, (2) implemented formal internal controls over financial closing and reporting processes, (3) established a risk assessment process in accordance with the framework set forth by the Committee of Sponsoring Organizations of the Treadway Commission, (4) enhanced our governance framework by clearly defining the roles and responsibilities of the board of directors and senior management to ensure effective checks and balances, (5) standardized internal control procedures, including approval workflows, authorization mechanisms, and oversight protocols, to align operational and compliance activities with established standards, and (6) strengthened enforcement mechanisms to ensure compliance with internal policies, address instances of non-compliance through corrective actions, and enhance monitoring systems to support the effective implementation of remedial measures.
Despite these improvements, management has concluded that our internal control over financial reporting remained not effective as of October 31, 2024. Moreover, we cannot guarantee the complete elimination of control deficiencies in the future. Internal controls cannot prevent or detect all errors and fraud. A control system, regardless of its design and effectiveness, can provide only reasonable, not absolute, assurance of achieving its objectives. Given the inherent limitations of any control system, misstatements due to error or fraud may still occur. Additionally, as we continue documenting and testing our internal controls to meet Section 404 requirements, we may identify further weaknesses or deficiencies.
If we fail to implement and maintain effective internal control measures, we may be unable to produce accurate financial statements in a timely manner, which could result in (1) financial restatements, (2) regulatory scrutiny or enforcement actions, (3) reduced investor confidence in our financial reporting, (4) increased audit and compliance costs, and (5) potential delisting from Nasdaq. Any of these consequences could materially and adversely affect the trading price of our Class A Ordinary Shares and our ability to raise capital.
Risks Related to Doing Business in China
The Chinese government exerts substantial influence over the manner in which we must conduct our business, and may intervene or influence our operations at any time, which could result in a material change in our operations, significantly limit or completely hinder our ability to offer or continue to offer securities to investors and, and cause the value of our Ordinary Shares to significantly decline or be worthless.
The Chinese government has exercised and continues to exercise substantial control over virtually every sector of the Chinese economy through regulation and state ownership. Our ability to operate in China may be harmed by changes in its laws and regulations, including those relating to taxation, environmental regulations, land use rights, property and other matters. The central or local governments of these jurisdictions may impose new, stricter regulations or interpretations of existing regulations that would require additional expenditures and efforts on our part to ensure our compliance with such regulations or interpretations. Accordingly, government actions in the future, including any decision not to continue to support recent economic reforms and to return to a more centrally planned economy or regional or local variations in the implementation of economic policies, could have a significant effect on economic conditions in China or particular regions thereof, and could require us to divest ourselves of any interest we then hold in Chinese properties.
27
For example, the Chinese cybersecurity regulator announced on July 2, 2021 that it had begun an investigation of Didi Global Inc. (NYSE: DIDI) and two days later ordered that company’s app be removed from smartphone app stores. Subsequently on July 10, 2021, the PRC State Internet Information Office issued the Measures of Cybersecurity Review (Revised Draft for Comments, not yet effective), which requires cyberspace operators with personal information of more than 1 million users who want to list abroad to file a cybersecurity review with the Office of Cybersecurity Review. On December 28, 2021, the Cyberspace Administration of China (CAC) promulgated the Measures for Cybersecurity Review, which took effect on February 15, 2022, according to which, operators of online platforms with more than one million users’ personal information must report to the Cybersecurity review office for overseas listings. As confirmed by our PRC counsel, we are currently not subject to cybersecurity review with the Cyberspace Administration of China (“CAC”), because our PRC operating entities are not cyberspace operators with personal information of more than one million users. Nevertheless, the aforementioned measures and any related implementation rules to be enacted may subject us to additional compliance requirement in the future.
In addition, on December 24, 2021, the China Securities Regulatory Commission issued the “state council on domestic enterprises listed on overseas stock and management regulations (draft) and the domestic enterprises listed on overseas stock and for the record management regulations (draft),” which specifies the requirements for Chinese companies to list overseas and the specific filing procedures, as well as the responsibilities of issuers and intermediaries.
As such, our business is subject to various government and regulatory interferences. We could be subject to regulation by various political and regulatory entities, including various local and municipal agencies and government sub-divisions. The Company may incur increased costs necessary to comply with existing and newly adopted laws and regulations or penalties for any failure to comply. Our operations could be adversely affected, directly or indirectly, by existing or future laws and regulations relating to its business or industry, which could result in a material change in our operation and the value of our Ordinary Shares.
Furthermore, given recent statements by the Chinese government indicating an intent to exert more oversight and control over offerings that are conducted overseas, although we are currently not required to obtain permission from any of the PRC state or local government authorities and have not received any denial to list on the U.S. exchange, it is uncertain when and whether we will be required to obtain permission from the PRC government to list on U.S. exchanges in the future, and even when such permission is obtained, whether it will be denied or rescinded, which could significantly limit or completely hinder our ability to offer or continue to offer our securities to investors and cause the value of our securities to significantly decline or be worthless.
A severe or prolonged downturn in the global or Chinese economy could materially and adversely affect our business and our financial condition.
Although the Chinese economy has grown steadily in the past decade, there is considerable uncertainty over the long-term effects of the expansionary monetary and fiscal policies adopted by the People’s Bank of China and financial authorities of some of the world’s leading economies, including the United States and China. The proposed tariffs by the U.S. government and the potential of a trade war between the U.S. and China could dampen the growth prospects of the Chinese and global economy. There have been concerns over unrest and terrorist threats in the Middle East, Europe and Africa, which have resulted in volatility in oil and other markets. There have also been concerns on the relationship among China and other Asian countries, which may result in or intensify potential conflicts in relation to territorial disputes. The ongoing war between Russian and Ukraine has escalated global geopolitical tensions when Russia launched a large-scale land invasion into Ukraine in February 2022. On October 7, 2023, Hamas, a U.S. designated terrorist organization, launched a series of coordinated attacks from the Gaza Strip onto Israel. On October 8, 2023, Israel formally declared war on Hamas, and the armed conflict is ongoing as of the date of this annual report. Economic conditions in China are sensitive to global economic conditions, as well as changes in domestic economic and political policies and the expected or perceived overall economic growth rate in China. Any severe or prolonged slowdown in the global or Chinese economy may materially and adversely affect our business, results of operations and financial condition.
28
We face risks related to health epidemics, such as the COVID-19 pandemic, which could disrupt our operations and adversely affect our business, financial condition and results of operations.
Our business could be materially and adversely affected by health epidemics such as the COVID-19 pandemic originated in Wuhan city at the end of 2019 and other outbreaks affecting the PRC. Health epidemics may give rise to severe interruptions to construction, tourism and leisure industries, which are closely related to the urban-rural design and development market. Our business operations depend on China’s overall economy and demand for insurance products, which could be disrupted by health epidemics. Any adverse public health developments in China would likely have a material adverse effect on our business operations as such outbreak or other development could significantly impact the Chinese economy and insurance industries, disrupt our operations and adversely affect our business, financial condition and results of operations. The COVID-19 pandemic has caused business disruptions in China and the Company’s business was negatively affected due to various government restrictions put in place to attempt to stop the spread of the COVID-19 pandemic, especially the large-scale lock-downs implemented during fiscal year 2022. As a result, TRX ZJ was not able to effectively promote its online insurance center, Needbao, and had to stop offering insurance products on Needbao in fiscal year 2022. As such, the Company impaired the intangible assets and recognized an impairment loss in the amount of $123,646 because it will be unable to realize any future revenue from Needbao. In addition, TRX ZJ had to reduce the number of its employees from 50 as of October 31, 2021 to 22 as of October 31, 2022. As the Chinese government eased the lock-down policy in the end of 2022 and business operations returned to normal in early 2023, TRX ZJ has started to recruit and hire more employees. The Company is operating in a rapidly changing environment so the extent to which COVID-19 may impact its business, operations and financial results from this point forward will depend on numerous evolving factors that the Company cannot accurately predict. Those factors include the following: the duration and scope of the pandemic, and governmental, business and individuals’ actions that have been and continue to be taken in response to the pandemic.
Our current corporate structure and business operations may be affected by the Foreign Investment Law.
On March 15, 2019, the National People’s Congress approved the Foreign Investment Law, which became effective on January 1, 2020. The Foreign Investment Law does not explicitly classify whether variable interest entities that are controlled through contractual arrangements would be deemed to be foreign-invested enterprises if they are ultimately “controlled” by foreign investors. However, it has a catch-all provision under definition of “foreign investment” that includes investments made by foreign investors in China through other means as provided by laws, administrative regulations or the State Council. Therefore, it still leaves leeway for future laws, administrative regulations or provisions of the State Council to provide for contractual arrangements as a form of foreign investment. Therefore, there can be no assurance that our control over the VIE through the VIE Agreements will not be deemed to be a foreign investment in the future.
The Foreign Investment Law grants national treatment to foreign-invested entities, except for those foreign-invested entities that operate in industries specified as either “restricted” or “prohibited” from foreign investment in a “negative list”. The Special Administrative Measures for Access to Foreign Investment (Negative List) (2021 Edition), came into effect on January 1, 2022, further reduced the “negative list” for access to foreign investment compared to the 2020 edition, increasing the level of openness in services, manufacturing and agriculture.
The Foreign Investment Law provides that foreign-invested entities operating in “restricted” or “prohibited” industries will require market entry clearance and other approvals from relevant PRC government authorities. If our control over the VIE through the VIE Agreements is deemed to be a foreign investment in the future, and any business of the VIE is “restricted” or “prohibited” from foreign investment under the “negative list” effective at the time, we may be deemed to be in violation of the Foreign Investment Law, the VIE Agreements that allow us to have control over the VIE may be deemed invalid and/or illegal, and we may be required to unwind such VIE Agreements and/or restructure our business operations, any of which may have a material adverse effect on our business operation.
Furthermore, if future laws, administrative regulations or provisions mandate further actions to be taken by companies with respect to existing VIE agreements, we may face substantial uncertainties as to whether we can complete such actions in a timely manner, or at all. Failure to take timely and appropriate measures to cope with any of these or similar regulatory compliance challenges could materially and adversely affect our current corporate structure and business operations.
29
PRC laws and regulations governing our current business operations are sometimes vague and uncertain and any changes in such laws and regulations may materially and adversely affect our business and impede our ability to continue our operations.
There are substantial uncertainties regarding the interpretation and application of PRC laws and regulations including, but not limited to, the laws and regulations governing our business and the enforcement and performance of our arrangements with customers in certain circumstances. The laws and regulations are sometimes vague and may be subject to future changes, and their official interpretation and enforcement may involve substantial uncertainty. In fact, the PRC legal system is evolving rapidly, and the interpretations of many laws, regulations and rules may contain inconsistencies and enforcement of these laws, regulations and rules involves uncertainties. The effectiveness and interpretation of newly enacted laws or regulations, including amendments to existing laws and regulations, may be delayed, and our business may be affected if we rely on laws and regulations which are subsequently adopted or interpreted in a manner different from our understanding of these laws and regulations. New laws and regulations that affect existing and proposed future businesses may also be applied retroactively. Furthermore, if China adopts more stringent standards with respect to environmental protection or social issues, which are increasingly becoming the focus globally, we may incur increased compliance cost or become subject to additional restrictions in our operations. We cannot predict what effect the interpretation of existing or new PRC laws or regulations may have on our business.
From time to time, we may have to resort to administrative and court proceedings to enforce our legal rights. Since PRC administrative and court authorities have significant discretion in interpreting and implementing statutory and contractual terms, it may be more difficult to evaluate the outcome of administrative and court proceedings and the level of legal protection we enjoy in the PRC legal system than in more developed legal systems. Furthermore, the PRC legal system is based in part on government policies and internal rules (some of which are not published in a timely manner or at all) that may have retroactive effect. As a result, we may not be aware of our violation of these policies and rules until sometime after the violation. Such uncertainties, including uncertainties over the scope and effect of our contractual, property (including intellectual property) and procedural rights, and any failure to respond to changes in the regulatory environment in China could materially and adversely affect our business and impede our ability to continue our operations.
For example, on July 6, 2021, the General Office of the Communist Party of China Central Committee and the General Office of the State Council jointly issued an announcement to crack down on illegal activities in the securities market and promote the high-quality development of the capital market, which, among other things, requires the relevant governmental authorities to strengthen cross-border oversight of law-enforcement and judicial cooperation, to enhance supervision over China-based companies listed overseas, and to establish and improve the system of extraterritorial application of the PRC securities laws. Since this announcement is relatively new, uncertainties still exist in relation to how soon legislative or administrative regulation making bodies will respond and what existing or new laws or regulations or detailed implementations and interpretations will be modified or promulgated, if any, and the potential impact such modified or new laws and regulations will have on companies like us.
Government control in currency conversion may adversely affect our financial condition, our ability to remit dividends, and the value of your investment.
The PRC government imposes controls on the convertibility of the Renminbi into foreign currencies and, in certain cases, the remittance of currency out of China. We receive substantially all of our revenues in Renminbi. Under our current corporate structure, our Cayman Islands holding company may rely on dividend payments from WFOE, which may rely on the service fee from the VIE pursuant to the VIE Agreements, to fund any cash and financing requirements we may have.
Under existing PRC foreign exchange regulations, Renminbi cannot be freely converted into any foreign currency, and conversion and remittance of foreign currencies are subject to PRC foreign exchange regulations. It cannot be guaranteed that under a certain exchange rate, we will have sufficient foreign exchange to meet our foreign exchange requirements. Under the current PRC foreign exchange control system, foreign exchange transactions under the current account conducted by us, including the payment of dividends, do not require advance approval from SAFE, but we are required to present documentary evidence of such transactions and conduct such transactions at designated foreign exchange banks within China that have the licenses to carry out foreign exchange business. Foreign exchange transactions under the capital account conducted by us, however, must be approved in advance by SAFE.
Under existing foreign exchange regulations, following the completion of this offering, we will be able to pay dividends in foreign currencies without prior approval from SAFE by complying with certain procedural requirements. However, we cannot assure you that these foreign exchange policies regarding payment of dividends in foreign currencies will continue in the future.
30
In fact, in light of the flood of capital outflows of China in 2016 due to the weakening Renminbi, the PRC government imposed more restrictive foreign exchange policies and stepped up scrutiny of major outbound capital movement including overseas direct investment. More restrictions and substantial vetting process are put in place by SAFE to regulate cross-border transactions falling under the capital account. If any of our shareholders regulated by such policies fails to satisfy the applicable overseas direct investment filing or approval requirement timely or at all, it may be subject to penalties from the relevant PRC authorities. The PRC government may at its discretion further restrict access in the future to foreign currencies for current account transactions. If the foreign exchange control system prevents us from obtaining sufficient foreign currencies to satisfy our foreign currency demands, we may not be able to pay dividends in foreign currencies to our shareholders, including holders of the Ordinary Shares. Our capital expenditure plans and our business, operating results and financial condition may be materially and adversely affected.
Because our business is conducted in RMB and the price of our Class A Ordinary Shares is quoted in United States dollars, changes in currency conversion rates may affect the value of your investments.
Our business is conducted in the PRC, our books and records are maintained in RMB, which is the currency of the PRC, and the financial statements that we file with the SEC and provide to our shareholders are presented in United States dollars. Changes in the exchange rate between the RMB and dollar affect the value of our assets and the results of our operations in United States dollars. The value of the RMB against the United States dollar and other currencies may fluctuate and is affected by, among other things, changes in the PRC’s political and economic conditions and perceived changes in the economy of the PRC and the United States. Any significant revaluation of the RMB may materially and adversely affect our cash flows, revenue and financial condition. Further, our Class A Ordinary Shares offered by this annual report are denominated in United States dollars, we will need to convert the net proceeds we receive into RMB in order to use the funds for our business. Changes in the conversion rate between the United States dollar and the RMB will affect that amount of proceeds we will have available for our business.
Under the PRC Enterprise Income Tax Law, or the EIT Law, we may be classified as a “resident enterprise” of China, which could result in unfavorable tax consequences to us and our non-PRC shareholders.
The EIT Law and its implementing rules provide that enterprises established outside of China whose “de facto management bodies” are located in China are considered “resident enterprises” under PRC tax laws. The implementing rules promulgated under the EIT Law define the term “de facto management bodies” as a management body which substantially manages, or has control over the business, personnel, finance and assets of an enterprise. In April 2009, the State Administration of Taxation, or SAT, issued a circular, known as Circular 82, which provides certain specific criteria for determining whether the “de facto management bodies” of a PRC-controlled enterprise that is incorporated offshore is located in China. However, there are no further detailed rules or precedents governing the procedures and specific criteria for determining “de facto management body.” Although the majority of our board of directors and management are located in the PRC, it is unclear if the PRC tax authorities would determine that we should be classified as a PRC “resident enterprise.”
If we are deemed to be a PRC “resident enterprise,” we will be subject to PRC enterprise income tax on our worldwide income at a uniform tax rate of 25%, although dividends distributed to us from our existing PRC subsidiary and any other PRC subsidiaries which we may establish from time to time could be exempt from the PRC dividend withholding tax due to our PRC “resident recipient” status. This could have a material and adverse effect on our overall effective tax rate, our income tax expenses and our net income. Furthermore, dividends, if any, paid to our shareholders may be decreased as a result of the decrease in distributable profits. In addition, if we were considered a PRC “resident enterprise”, any dividends we pay to our non-PRC investors, and the gains realized from the transfer of our Class A Ordinary Shares may be considered income derived from sources within the PRC and be subject to PRC tax, at a rate of 10% in the case of non-PRC enterprises or 20% in the case of non-PRC individuals (in each case, subject to the provisions of any applicable tax treaty). It is unclear whether holders of our Class A Ordinary Shares would be able to claim the benefits of any tax treaties between their country of tax residence and the PRC in the event that we are treated as a PRC resident enterprise. This could have a material and adverse effect on the value of your investment in us and the price of our Class A Ordinary Shares.
We may rely on dividends and other distributions on equity paid by our PRC subsidiary to fund any cash and financing requirements we may have, and any limitation on the ability of our PRC subsidiary to make payments to us could have a material and adverse effect on our ability to conduct our business.
We are a Cayman Islands holding company and we rely principally on dividends and other distributions on equity from our PRC subsidiary for our cash requirements, including for services of any debt we may incur.
31
Our PRC subsidiary’s ability to distribute dividends is based upon its distributable earnings. Current PRC regulations permit Chinese companies to pay dividends to their respective shareholders only out of their accumulated profits, if any, determined in accordance with PRC accounting standards and regulations. In addition, Chinese companies are required to set aside at least 10% of their after-tax profits each year, if any, to fund a statutory reserve until such reserve reaches 50% of their registered capital. Chinese companies are also required to further set aside a portion of their after-tax profits to fund the employee welfare fund, although the amount to be set aside, if any, is determined at their discretion. These reserves are not distributable as cash dividends. If our PRC subsidiary incurs debt on its own behalf in the future, the instruments governing the debt may restrict its ability to pay dividends or make other payments to us. Any limitation on the ability of our PRC subsidiary to distribute dividends or other payments us could materially and adversely limit our ability to grow, make investments or acquisitions that could be beneficial to our businesses, pay dividends or otherwise fund and conduct our business.
In addition, the Enterprise Income Tax Law and its implementation rules provide that a withholding tax rate of up to 10% will be applicable to dividends payable by Chinese companies to non-PRC-resident enterprises unless otherwise exempted or reduced according to treaties or arrangements between the PRC central government and governments of other countries or regions where the non-PRC resident enterprises are incorporated.
There are significant uncertainties under the EIT Law relating to the withholding tax liabilities of our PRC subsidiary, and dividends payable by our PRC subsidiary to our offshore subsidiaries may not qualify to enjoy certain treaty benefits.
Under the EIT Law and its implementation rules, the profits of a foreign invested enterprise generated through operations, which are distributed to its immediate holding company outside the PRC, will be subject to a withholding tax rate of 10%. Pursuant to the Arrangement between the Mainland China and the Hong Kong Special Administrative Region for the Avoidance of Double Taxation and Tax Evasion on Income, or the Double Tax Avoidance Arrangement, a withholding tax rate of 10% may be lowered to 5% if the PRC enterprise is at least 25% held by a Hong Kong enterprise for at least 12 consecutive months prior to distribution of the dividends and is determined by the relevant PRC tax authority to have satisfied other conditions and requirements under the Double Tax Avoidance Arrangement and other applicable PRC laws.
However, based on the Circular on Certain Issues with Respect to the Enforcement of Dividend Provisions in Tax Treaties, or the SAT Circular 81, which became effective on February 20, 2009, if the relevant PRC tax authorities determine, in their discretion, that a company benefits from such reduced income tax rate due to a structure or arrangement that is primarily tax-driven, such PRC tax authorities may adjust the preferential tax treatment. According to Circular on Several Issues regarding the “Beneficial Owner” in Tax Treaties, which became effective as of April 1, 2018, when determining an applicant’s status as the “beneficial owner” regarding tax treatments in connection with dividends, interests, or royalties in the tax treaties, several factors will be taken into account. Such factors include whether the business operated by the applicant constitutes actual business activities, and whether the counterparty country or region to the tax treaties does not levy any tax, grant tax exemption on relevant incomes, or levy tax at an extremely low rate. This circular further requires any applicant who intends to be proved of being the “beneficial owner” to file relevant documents with the relevant tax authorities. Our PRC subsidiary is wholly owned by our Hong Kong subsidiary, TRX HK. However, we cannot assure you that our determination regarding our qualification to enjoy the preferential tax treatment will not be challenged by the relevant PRC tax authority or we will be able to complete the necessary filings with the relevant PRC tax authority and enjoy the preferential withholding tax rate of 5% under the Double Tax Avoidance Arrangement with respect to dividends to be paid by our PRC subsidiary to TRX HK, in which case, we would be subject to the higher withdrawing tax rate of 10% on dividends received.
32
If we become directly subject to the scrutiny, criticism and negative publicity involving U.S.-listed Chinese companies, we may have to expend significant resources to investigate and resolve the matter which could harm our business operations, stock price and reputation.
U.S. public companies that have substantially all of their operations in China have been the subject of intense scrutiny, criticism and negative publicity by investors, financial commentators and regulatory agencies, such as the SEC. Much of the scrutiny, criticism and negative publicity has centered on financial and accounting irregularities and mistakes, a lack of effective internal controls over financial accounting, inadequate corporate governance policies or a lack of adherence thereto and, in many cases, allegations of fraud. As a result of the scrutiny, criticism and negative publicity, the publicly traded stock of many U.S. listed Chinese companies sharply decreased in value and, in some cases, has become virtually worthless. Many of these companies are now subject to shareholder lawsuits and SEC enforcement actions and are conducting internal and external investigations into the allegations. It is not clear what effect this sector-wide scrutiny, criticism and negative publicity will have on us, our business and our stock price. If we become the subject of any unfavorable allegations, whether such allegations are proven to be true or untrue, we will have to expend significant resources to investigate such allegations and/or defend our Company. This situation will be costly and time consuming and distract our management from growing our business. If such allegations are not proven to be groundless, we and our business operations will be severely affected and you could sustain a significant decline in the value of our stock.
The disclosures in our reports and other filings with the SEC and our other public pronouncements are not subject to the scrutiny of any regulatory bodies in the PRC.
We are regulated by the SEC and our reports and other filings with the SEC are subject to SEC review in accordance with the rules and regulations promulgated by the SEC under the Securities Act and the Exchange Act. Our SEC reports and other disclosures and public pronouncements are not subject to the review or scrutiny of any PRC regulatory authority. For example, the disclosure in our SEC reports and other filings are not subject to the review by the China Securities Regulatory Commission, a PRC regulator that is responsible for oversight of the capital markets in China. Accordingly, you should review our SEC reports, filings and our other public pronouncements with the understanding that no local regulator has done any review of our Company, our SEC reports, other filings or any of our other public pronouncements.
The failure to comply with PRC regulations relating to mergers and acquisitions of domestic entities by offshore special purpose vehicles may subject us to severe fines or penalties and create other regulatory uncertainties regarding our corporate structure.
On August 8, 2006, MOFCOM, joined by the CSRC, the State-owned Assets Supervision and Administration Commission of the State Council, the SAT, the State Administration for Industry and Commerce (the “SAIC”), and SAFE, jointly promulgated regulations entitled the Provisions Regarding Mergers and Acquisitions of Domestic Entities by Foreign Investors (the “M&A Rules”), which took effect as of September 8, 2006, and as amended on June 22, 2009. These regulations, among other things, have certain provisions that require offshore special purpose vehicles formed for the purpose of acquiring PRC domestic companies and controlled directly or indirectly by PRC individuals and companies, to obtain the approval of MOFCOM prior to engaging in such acquisitions and to obtain the approval of the CSRC prior to publicly listing their securities on an overseas stock market. On September 21, 2006, the CSRC published on its official website a notice specifying the documents and materials that are required to be submitted for obtaining CSRC approval.
The application of the M&A Rules with respect to our corporate structure remains unclear, with no current consensus existing among leading PRC law firms regarding the scope and applicability of the M&A Rules. Thus, it is possible that the appropriate PRC government agencies, including MOFCOM, would deem that the M&A Rules required us or our entities in China to obtain approval from MOFCOM or other PRC regulatory agencies in connection with WFOE’s control of TRX ZJ through the VIE Agreements. If the CSRC, MOFCOM, or another PRC regulatory agency determines that government approval was required for the VIE contractual arrangements between WFOE and TRX ZJ, or if prior CSRC approval for overseas financings is required and not obtained, we may face severe regulatory actions or other sanctions from MOFCOM, the CSRC or other PRC regulatory agencies. In such event, these regulatory agencies may impose fines or other penalties on our operations in the PRC, limit our operating privileges in the PRC, delay or restrict the repatriation of the proceeds from overseas financings into the PRC, restrict or prohibit payment or remittance of dividends to us or take other actions that could have a material adverse effect on our business, financial condition, results of operations, reputation and prospects, as well as the trading price of our Class A Ordinary Shares. The CSRC or other PRC regulatory agencies may also take actions requiring us, or making it advisable for us, to delay or cancel overseas financings, to restructure our current corporate structure, or to seek regulatory approvals that may be difficult or costly to obtain.
33
The M&A Rules, along with certain foreign exchange regulations discussed below, will be interpreted or implemented by the relevant government authorities in connection with our future offshore financings or acquisitions, and we cannot predict how they will affect our acquisition strategy. For example, TRX ZJ’s ability to remit its profits to us or to engage in foreign-currency-denominated borrowings, may be conditioned upon compliance with the SAFE registration requirements by the principal shareholders of the Registrant and, over whom we may have no control.
Increases in labor costs in the PRC may adversely affect our business and our profitability.
China’s economy has experienced increases in labor costs in recent years, which is expected to continue to grow. The average wage level for our employees has also increased in recent years. We expect that our labor costs, including wages and employee benefits, will continue to increase. Unless we are able to pass on these increased labor costs to our customers by increasing prices for our products or services, our profitability and results of operations may be materially and adversely affected.
In addition, we have been subject to stricter regulatory requirements in terms of entering into labor contracts with our employees and paying various statutory employee benefits, including pensions, housing fund, medical insurance, work-related injury insurance, unemployment insurance and childbearing insurance to designated government agencies for the benefits of our employees. Pursuant to the PRC Labor Contract Law, or the Labor Contract Law, that became effective in January 2008, and its implementing rules that became effective in September 2008, and its amendments that became effective in July 2013, employers are subject to stricter requirements in terms of signing labor contracts, minimum wages, paying remuneration, determining the term of employees’ probation and unilaterally terminating labor contracts. In the event that we decide to terminate some of our employees or otherwise change our employment or labor practices, the Labor Contract Law and its implementation rules may limit our ability to effect those changes in a desirable or cost-effective manner, which could adversely affect our business and results of operations.
As the interpretation and implementation of labor-related laws and regulations are still evolving, we cannot assure you that our employment practice does not and will not violate labor-related laws and regulations in China, which may subject us to labor disputes or government investigations. If we are deemed to have violated relevant labor laws and regulations, we could be required to provide additional compensation to our employees and our business, financial condition and results of operations could be materially and adversely affected.
Failure to make adequate contributions to various employee benefits plans as required by PRC regulations may subject us to penalties.
Companies operating in China are required to participate in various government sponsored employee benefit plans, including certain social insurance, housing funds and other welfare-oriented payment obligations, and contribute to the plans in amounts equal to certain percentages of salaries, including bonuses and allowances, of employees up to a maximum amount specified by the local government from time to time at locations where they operate their businesses. Such requirement to contribute to employee benefit plans has not been implemented consistently by the local governments in China, given the different levels of economic development in different locations. If we fail to make contributions to various employee benefit plans and to comply with applicable PRC labor-related laws in the future, we may be subject to late payment penalties. We may be required to make up the contributions for these plans as well as to pay late fees and fines. If we are subject to late fees or fines in relation to the underpaid employee benefits, our financial condition and results of operations may be adversely affected.
34
Any failure to comply with PRC regulations regarding the registration requirements for employee stock incentive plans may subject the PRC plan participants or us to fines and other legal or administrative sanctions.
In February 2012, SAFE promulgated the Notices on Issues Concerning the Foreign Exchange Administration for Domestic Individuals Participating in Stock Incentive Plan of Overseas Publicly Listed Company (the “Stock Option Rules”), replacing earlier rules promulgated in 2007. Pursuant to these rules, PRC citizens and non-PRC citizens who reside in China for a continuous period of not less than one year who participate in any stock incentive plan of an overseas publicly listed company, subject to a few exceptions, are required to register with SAFE through a domestic qualified agent, which could be the PRC subsidiaries of such overseas-listed company, and complete certain other procedures. In addition, an overseas-entrusted institution must be retained to handle matters in connection with the exercise or sale of stock options and the purchase or sale of shares and interests. We adopted an employee stock incentive plan in December 2021. As of the date of this annual report, all of our executive officers and employees who owns the Company’s Class A Ordinary Shares as a result of the employee stock incentive plan and are subject to these regulations have obtained the required registrations with SAFE. If we issue additional shares to new employees in the future, any failure to complete the SAFE registrations may subject them to fines and legal sanctions, there may be additional restrictions on the ability of them to exercise their stock options or remit proceeds gained from the sale of their stock into the PRC.
Failure to make adequate contributions to the housing fund for some of our employees could adversely affect our financial condition and we may be subject to labor disputes or complaints.
In accordance with the Regulations on Management of Housing Provident Fund (the “HPF Regulations”), which were promulgated by the PRC State Council on April 3, 1999 and last amended on March 24, 2019, employers must register at the designated administrative centers and open bank accounts for employees’ housing funds deposits. Employers and employees are also required to pay and deposit housing funds, in an amount required by law. If an enterprise fails to pay in full or in part its housing funds contributions, such enterprise will be ordered by the housing funds enforcement authorities to make such contributions, and may be compelled by the people’s court that has jurisdiction over the matter to make such contributions. As of the date of this annual report, our PRC operating entities registered at the designated administrative centers and opened bank accounts for their employees’ housing funds deposits; however, some of them failed to deposit adequate contributions to the housing funds for some of their employees. In fiscal years 2022, 2018 and 2017, we failed to deposit $18,267.95, $14,130 and $15,179 as contributions to the housing funds for some of our employees. There is a risk of administrative penalty being imposed by the designated administrative center to the Company. Additionally, such failure may give rise to a private cause of action (complaints) by such employee (s) against the Company.
As of the date of this annual report, we have not received any notices from the competent PRC authorities requiring us to make up the underpayment of social insurance and housing funds for our employees, however, we cannot guarantee that the competent PRC authorities will not order us to do so in the future. We intend to pay the outstanding social insurance and housing fund payments upon receipt of notice from the competent PRC authorities. We may also be subject to fines and penalties if we fail to comply, which could adversely affect our businesses, result of operations and financial conditions.
We may be adversely affected by the complexity, uncertainties and changes in PRC regulation of the insurance industry, and any lack of requisite approvals, licenses or permits applicable to our business may have a material adverse effect on our business and results of operations.
The PRC government extensively regulates the insurance industry. These laws and regulations are relatively complex and evolving, and their interpretation and enforcement involve significant uncertainties. As a result, in certain circumstances it may be difficult to determine what actions or omissions may be deemed to be in violation of applicable laws and regulations.
The interpretation and application of existing PRC laws, regulations and policies and possible new laws, regulations or policies relating to the insurance industry have created substantial uncertainties regarding the legality of existing and future foreign investments in, and the businesses and activities of insurance businesses in China, including our business. Although our PRC counsel has advised us that we have obtained all licenses and permits needed to engage in the businesses currently conducted in the PRC as of the date of this annual report, we cannot assure you that we will be able to maintain our existing licenses or obtain new ones. If the PRC government considers that we were operating without the proper approvals, licenses or permits or promulgates new laws and regulations that require additional approvals or licenses or imposes additional restrictions on the operation of any part of our business, it has the power, among other things, to levy fines, confiscate our income, revoke our business licenses, and require us to discontinue our relevant business or impose restrictions on the affected portion of our business. Any of these actions by the PRC government may have a material adverse effect on our business and results of operations.
35
The Chinese government may exert more oversight and control over overseas public offerings conducted by China-based issuers, which could significantly limit or completely hinder our ability to offer or continue to offer our securities to investors and could cause the value of our securities to significantly decline or become worthless.
Statements made by the Chinese government have indicated an intent to increase the government’s oversight and control over offerings of companies with significant operations in the PRC that are to be conducted in foreign markets, as well as foreign investment in China-based issuers. For example, the General Office of the Central Committee of the Communist Party of China and the General Office of the State Council jointly issued the Opinions, which were made available to the public on July 6, 2021. The Opinions emphasized the need to strengthen the administration over illegal securities activities and the need to strengthen the supervision over overseas listings by Chinese companies.
Furthermore, on February 17, 2023, the China Securities Regulatory Commission (the “CSRC”) released the Trial Administrative Measures of Overseas Securities Offering and Listing by Domestic Companies (the “Trial Measures”) and five supporting guidelines (collectively, the “Overseas Listings Rules”), which took effect on March 31, 2023. The Overseas Listing Rules aim to lay out the filing regulation arrangement for both direct and indirect overseas listing and clarify the determination criteria for indirect overseas listing in overseas markers. Where an enterprise whose principal business activities are conducted in the PRC seeks to issue and list its shares in the name of an overseas enterprise based on equity, assets, income, or other similar rights and interests of the relevant domestic enterprise in the PRC, such activities are deemed an indirect overseas issuance and listing. According to the Overseas Listings Rules, after the submission of relevant application for initial public offerings or listings in overseas markets, or after the completion of subsequent securities offerings of an issuer in the same overseas market where it has previously offered and listed, or after the submission of relevant application for subsequent securities offerings and listings of an issuer in other overseas markets than where it has offered and listed, all China-based companies shall file the required filing materials with the CSRC within three working days. In addition, overseas offerings and listings will be prohibited for such China-based companies when any of the following applies: (i) where such securities offerings and listings are explicitly prohibited by the PRC laws and regulations; (ii) where the intended securities offerings and listings may endanger national security as reviewed and determined by competent authorities under the State Council in accordance with laws; (iii) where the domestic company intending to make the securities offering and listing, or its controlling shareholders and the actual controller, have committed crimes such as corruption, bribery, embezzlement, misappropriation of property or undermining the order of the socialist market economy during the latest three years; (iv) where the domestic company intending to make the securities offering and listing is suspected of committing crimes or major violations of laws and regulations, and is under investigation according to law, and no conclusion has yet been made thereof; or (v) where there are material ownership disputes over equity held by the domestic company’s controlling shareholder or by other shareholders that are controlled by the controlling shareholder and/or actual controller. The Administrative Provisions further stipulate that a fine between RMB1 million (approximately $157,255) and RMB10 million (approximately $1,572,550) may be imposed if an applicant fails to fulfill the filing requirements with the CSRC or conducts an overseas offering or listing in violation of the Overseas Listings Rules. Existing issuers are not required to complete the filing procedures for listing overseas immediately, but are required to file with the CSRC for any subsequent offerings in the same overseas market within 3 working days after the offering is completed. On November 22, 2024, the filing to the CSRC in connection with the issuance of the 5,400,000 Class A ordinary shares to the purchasers pursuant to the Subscription Agreements has been submitted and on December 13, 2024, the filing in connection with the issuance of the 694,445 Class A ordinary shares to Yuefu Company Limited has been submitted to the CSRC, and they are currently under review of the CSRC.
Notwithstanding the above, our PRC counsel, Yuan Tai, has advised us that uncertainties still exist as to whether we, our subsidiaries, or the VIE or any of its subsidiaries are required to obtain permissions from the CAC, the CSRC, or any other governmental agency that is required to approve our operations and/or offering. We have been closely monitoring the development in the regulatory landscape in the PRC, particularly regarding the requirement of approvals, including on a retrospective basis, from the CAC, the CSRC, or other PRC authorities with respect to our listing, as well as other procedures that may be imposed on us. In the event that we, our subsidiaries, or the VIE or any of its subsidiaries are subject to the compliance requirements, we cannot assure you that any of these entities will be able to receive clearance of such compliance requirements in a timely manner, or at all. Any failure of our Company, our subsidiaries, or the VIE or any of its subsidiaries to fully comply with new regulatory requirements may subject us to regulatory actions, such as fines, relevant businesses or operations suspension for rectification, revocation of relevant business permits or operational license, or other sanctions, which may significantly limit or completely hinder our ability to offer or continue to offer our securities, cause significant disruption to our business operations, severely damage our reputation, materially and adversely affect our financial condition and results of operations and cause our securities to significantly decline in value or become worthless.
36
Greater oversight by the Cyberspace Administration of China over data security could adversely impact our business, our listing on Nasdaq and future offerings in the U.S.
On December 28, 2021, the CAC and other relevant PRC governmental authorities jointly promulgated the Cybersecurity Review Measures, which took effect on February 15, 2022. The Cybersecurity Review Measures provide that, in addition to critical information infrastructure operators (“CIIOs”) that intend to purchase Internet products and services, net platform operators engaging in data processing activities that affect or may affect national security must be subject to cybersecurity review by the Cybersecurity Review Office of the PRC. According to the Cybersecurity Review Measures, a cybersecurity review assesses potential national security risks that may be brought about by any procurement, data processing, or overseas listing. The Cybersecurity Review Measures require that an online platform operator which possesses the personal information of at least one million users must apply for a cybersecurity review by the CAC if it intends to be listed in foreign countries.
On July 7, 2022, the CAC published the Measures for the Security Assessment of Outbound Data Transfer, which effected on September 1, 2022. The measures apply to the security assessment of important data and personal information collected and generated during operation within the territory of the People’s Republic of China and transferred abroad by a data handler. According to the Measures, if a data handler transfers data abroad under any of the following circumstances, it shall file to the State Cyberspace Administration for security assessment via the Province Cyberspace Administration: (i) a data handler who transfers important data to abroad; (ii) a critical information infrastructure operator, or a data handler processing the personal information of more than 1 million individuals transfers personal information abroad; (iii) since January 1 of the previous year, a data handler cumulatively transferred abroad the personal information of more than 100,000 individuals, or the sensitive personal information of more than 10,000 individuals; or (iv) other circumstances where the security assessment for the outbound data transfer is required by the State Cyberspace Administration.
As of the date of this annual report, we have not received any notice from any authorities identifying the VIE or any of its subsidiaries as CIIOs or requiring us to go through cybersecurity review or network data security review by the CAC. As confirmed by our PRC counsel, Yuan Tai, neither the operations of the VIE and its subsidiaries, nor our listing on the Nasdaq are expected to be affected. Our PRC counsel has also advised us that we are not subject to cybersecurity review by the CAC under the Cybersecurity Review Measures or the Measures for the Security Assessment of Outbound Data Transfer, given that the VIE and its subsidiaries possess personal data of fewer than one million individual clients within the territory of mainland China and do not collect data that affects or may affect national security in their business operations as of the date of this annual report and do not anticipate that they will be collecting over one million users’ personal information or data that affects or may affect national security in the near future. In general, we believe we are compliant with the regulations or policies by the CAC to date. There remains uncertainty, however, as to how the Cybersecurity Review Measures and the Measures for the Security Assessment of Outbound Data Transfer will be interpreted or implemented and whether the PRC regulatory agencies, including the CAC, may adopt new laws, regulations, rules, or detailed implementation and interpretation related to the Cybersecurity Review Measures and the Measures for the Security Assessment of Outbound Data Transfer in future. If any new laws, regulations, rules, or implementation and interpretation come into effect, we will take all reasonable measures and actions to comply and to minimize any adverse effect of such laws on us. However, we cannot assure you that PRC regulatory agencies, including the CAC, would take the same view as we do. In the event that we are subject to any mandatory cybersecurity review and other specific actions required by the CAC, we may face uncertainty as to whether any clearance or other required actions can be timely completed, or at all. If we inadvertently conclude that such approval is not required, fail to obtain and maintain such approvals, licenses, or permits required for our business or respond to changes in the regulatory environment, we could be subject to liabilities, penalties and operational disruption, which may materially and adversely affect our business, operating results, financial condition, and the value of our securities, significantly limit or completely hinder our ability to offer or continue to offer securities to investors, or cause such securities to significantly decline in value or become worthless.
The joint statement by the SEC and the PCAOB, rule changes by Nasdaq, and the Holding Foreign Companies Accountable Act and related regulations, all call for additional and more stringent criteria to be applied to emerging market companies upon assessing the qualification of their auditors, especially the non-U.S. auditors who are not inspected by the PCAOB. These developments could add uncertainties to our continued listing or future offerings of our securities in the U.S.
On April 21, 2020, former SEC Chairman Jay Clayton and PCAOB Chairman William D. Duhnke III, along with other senior SEC staff, released a joint statement highlighting the risks associated with investing in companies based in or have substantial operations in emerging markets including China. The joint statement emphasized the risks associated with lack of access for the PCAOB to inspect auditors and audit work papers in China and higher risks of fraud in emerging markets.
37
On May 18, 2020, Nasdaq filed three proposals with the SEC to (i) apply a minimum offering size requirement for companies primarily operating in a “Restrictive Market,” (ii) adopt a new requirement relating to the qualification of management or the board of directors for Restrictive Market companies, and (iii) apply additional and more stringent criteria to an applicant or listed company based on the qualifications of the company’s auditor. On October 4, 2021, the SEC approved Nasdaq’s revised proposal for the rule changes.
On May 20, 2020, the U.S. Senate passed the Holding Foreign Companies Accountable Act requiring a foreign company to certify it is not owned or controlled by a foreign government if the PCAOB is unable to audit specified reports because the company uses a foreign auditor not subject to PCAOB inspection. If the PCAOB is unable to inspect the company’s auditors for three consecutive years, the issuer’s securities are prohibited to trade on a national exchange. On December 2, 2020, the U.S. House of Representatives approved the Holding Foreign Companies Accountable Act. On December 18, 2020, the Holding Foreign Companies Accountable Act was signed into law.
On March 24, 2021, the SEC adopted interim final rules relating to the implementation of certain disclosure and documentation requirements of the Holding Foreign Companies Accountable Act.
On September 22, 2021, the PCAOB adopted a final rule implementing the Holding Foreign Companies Accountable Act, which provides a framework for the PCAOB to use when determining, as contemplated under the Holding Foreign Companies Accountable Act, whether the board of directors of a company is unable to inspect or investigate completely registered public accounting firms located in a foreign jurisdiction because of a position taken by one or more authorities in that jurisdiction.
On December 2, 2021, the SEC adopted amendments to finalize rules implementing the submission and disclosure requirements in the Holding Foreign Companies Accountable Act.
On December 16, 2021, the PCAOB issued a report on its determinations that it was unable to inspect or investigate completely PCAOB-registered public accounting firms headquartered in the PRC and in Hong Kong because of positions taken by the PRC and Hong Kong authorities in those jurisdictions.
On August 26, 2022, the CSRC, MOF, and the PCAOB signed the Protocol, governing inspections and investigations of audit firms based in China and Hong Kong, taking the first step toward opening access for the PCAOB to inspect and investigate registered public accounting firms headquartered in mainland China and Hong Kong. Pursuant to the fact sheet with respect to the Protocol disclosed by the SEC, the PCAOB shall have independent discretion to select any issuer audits for inspection or investigation and has the unfettered ability to transfer information to the SEC.
On December 15, 2022, the PCAOB determined that it was able to secure complete access to inspect and investigate registered public accounting firms headquartered in mainland China and Hong Kong and vacated its previous determinations to the contrary. However, should PRC authorities obstruct or otherwise fail to facilitate the PCAOB’s access in the future, the PCAOB may consider the need to issue a new determination.
On June 22, 2021, the U.S. Senate passed the Accelerating Holding Foreign Companies Accountable Act, and on December 29, 2022, the Consolidated Appropriations Act 2023 was signed into law, which contained, among other things, an identical provision to the Accelerating Holding Foreign Companies Accountable Act, which reduces the number of consecutive non- inspection years required for triggering the prohibitions under the Holding Foreign Companies Accountable Act from three years to two.
Our auditor, RBSM LLP, is an independent registered public accounting firm with the PCAOB, and as an auditor of publicly traded companies in the U.S., is subject to laws in the U.S., pursuant to which the PCAOB conducts regular inspections to assess its compliance with the applicable professional standards. The PCAOB currently has access to inspect the working papers of our auditor. However, the recent developments would add uncertainties to our offering and we cannot assure you whether Nasdaq or regulatory authorities would apply additional and more stringent criteria to us since we are an emerging growth company and substantial all of our operations are conducting in China. Furthermore, the Holding Foreign Companies Accountable Act and related laws, which now require the SEC to prohibit an issuer’s securities from trading on any U.S. stock exchanges if its auditor is not subject to PCAOB inspections for two consecutive years, may result in the delisting of our Company or the prohibition of trading in our securities in the future if the PCAOB is unable to inspect our accounting firm at such future time. Delisting may cause a significant decrease in or a total loss of the value of our securities. Although a shareholder’s ownership of our Company may not decrease directly from delisting, the ownership may become worth much less, or, in some cases, lose its entire value.
38
To the extent cash in the business is in the PRC/Hong Kong or a PRC/Hong Kong entity, the funds may not be available to fund operations or for other use outside of the PRC/Hong Kong due to interventions in or the imposition of restrictions and limitations on the ability of our Company, our subsidiaries, or the VIE by the PRC government to transfer cash.
Relevant PRC laws and regulations permit the companies in the PRC to pay dividends only out of their retained earnings, if any, as determined in accordance with PRC accounting standards and regulations. Additionally, each of the companies in the PRC are required to set aside at least 10% of its after-tax profits each year, if any, to fund a statutory reserve until such reserve reaches 50% of its registered capital. The companies in the PRC are also required to further set aside a portion of their after-tax profits to fund the employee welfare fund, although the amount to be set aside, if any, is determined at their discretion. These reserves are not distributable as cash dividends. Furthermore, in order for us to pay dividends to our shareholders, we will rely on payments made from the VIE to WFOE, pursuant to the VIE Agreements, and the distribution of such payments to TRX HK as dividends from WFOE, and then to our Company. If our WFOE and the VIE and its subsidiaries incur debt on their own behalf in the future, the instruments governing the debt may restrict their ability to pay dividends or make other payments to us.
Our cash dividends, if any, will be paid in U.S. dollars. If we are considered a tax resident enterprise of the PRC for tax purposes, any dividends we pay to our overseas shareholders may be regarded as China-sourced income and as a result may be subject to PRC withholding tax. See “Item 3. KEY INFORMATION—D. Risk Factors—Risks Related to Doing Business in China—Under the PRC Enterprise Income Tax Law, or the EIT Law, we may be classified as a “resident enterprise” of China, which could result in unfavorable tax consequences to us and our non-PRC shareholders.”
The PRC government also imposes controls on the convertibility of Renminbi into foreign currencies and, in certain cases, the remittance of currency out of the PRC. The majority of our and the PRC operating entities’ income is received in Renminbi and shortages in foreign currencies may restrict our ability to pay dividends or other payments, or otherwise satisfy our foreign currency denominated obligations, if any. Under existing PRC foreign exchange regulations, payments of current account items, including profit distributions, interest payments and expenditures from trade-related transactions, can be made in foreign currencies without prior approval from the State Administration of Foreign Exchange as long as certain procedural requirements are met. Approval from appropriate government authorities is required if Renminbi is converted into foreign currency and remitted out of the PRC to pay capital expenses such as the repayment of loans denominated in foreign currencies. The PRC government may, at its discretion, impose restrictions on access to foreign currencies for current account transactions and if this occurs in the future, we may not be able to pay dividends in foreign currencies to our shareholders.
As of the date of this annual report, there are no restrictions or limitations imposed by the Hong Kong government on the transfer of capital within, into, and out of Hong Kong (including funds from Hong Kong to mainland China), except for the transfer of funds involving money laundering and criminal activities. However, there is no guarantee that the Hong Kong government will not promulgate new laws or regulations that may impose such restrictions in the future. If there is a significant change to current political arrangements between mainland China and Hong Kong, or the applicable laws, regulations, or interpretations change, our Hong Kong subsidiary may become subject to PRC laws or authorities. As a result, our Hong Kong subsidiary could be subject to similar government controls on the convertibility of foreign currency and the remittance of currency out of Hong Kong as described above.
As a result of the above, to the extent cash in the business is in the PRC/Hong Kong or a PRC/Hong Kong entity, such funds or assets may not be available to fund operations or for other use outside of the PRC/Hong Kong, due to interventions in or the imposition of restrictions and limitations on the ability of us, our subsidiaries, or the VIE by the competent government to the transfer of cash.
Uncertainties in the interpretation and enforcement of PRC laws and regulations and changes in policies, rules, and regulations in China, which may occure quickly with little advance notice, could limit the legal protection available to you and us.
There are substantial uncertainties regarding the interpretation and application of PRC laws and regulations, including, but not limited to, the laws and regulations governing our business and the enforcement and performance of our arrangements with third parties in certain circumstances. The laws and regulations are sometimes vague and may be subject to future changes, and their official interpretation and enforcement could be unpredictable, with little advance notice. The effectiveness and interpretation of newly enacted laws or regulations, including amendments to existing laws and regulations, may be delayed, and our business may be affected if we rely on laws and regulations which are subsequently adopted or interpreted in a manner different from our current understanding of these laws and regulations. New laws and regulations that affect existing and proposed future businesses may also be applied retroactively. We cannot predict what effect the interpretation of existing or new PRC laws or regulations may have on our business.
39
The legal system in the PRC is a civil law system based on written statutes. Unlike the common law system, prior court decisions under the civil law system may be cited for reference but have limited precedential value. In addition, any new or changes in PRC laws and regulations related to foreign investment in the PRC could affect the business environment and our ability to operate our business in the PRC.
From time to time, we may have to resort to administrative and court proceedings to enforce our legal rights. Any administrative and court proceedings in the PRC may be protracted, resulting in substantial costs and diversion of resources and management attention. Since PRC administrative and court authorities have significant discretion in interpreting and implementing statutory and contractual terms, however, it may be more difficult to evaluate the outcome of administrative and court proceedings and the level of legal protection we enjoy in the legal system in the PRC than in more developed legal systems. Furthermore, the legal system in the PRC is based in part on government policies, internal rules, and regulations (some of which are not published in a timely manner or at all) that may have retroactive effect and may change quickly with little advance notice. As a result, we may not be aware of our violation of these policies and rules until sometime after the violation. Such uncertainties, including uncertainties over the scope and effect of our contractual, property (including intellectual property), and procedural rights, and any failure to respond to changes in the regulatory environment in the PRC could materially and adversely affect our business and impede our ability to continue our operations.
Such uncertainties, including the promulgation of new laws, or changes to existing laws or the interpretation or enforcement thereof, could limit the legal protections available to us and our investors, including you.
Risks Relating to Our Class A Ordinary Shares and The Trading Market
We do not intend to pay dividends for the foreseeable future.
We currently intend to retain any future earnings to finance the operation and expansion of our business, and we do not expect to declare or pay any dividends in the foreseeable future. As a result, you may only receive a return on your investment in our Class A Ordinary Shares if the market price of our Class A Ordinary Shares increases.
If securities or industry analysts do not publish research or reports about our business, or if they publish a negative report regarding our Class A Ordinary Shares, the price of our Class A Ordinary Shares and trading volume could decline.
The trading market for our Class A Ordinary Shares may depend in part on the research and reports that industry or securities analysts publish about us or our business. We do not have any control over these analysts. If one or more of the analysts who cover us downgrade us, the price of our Class A Ordinary Shares would likely decline. If one or more of these analysts cease coverage of our Company or fail to regularly publish reports on us, we could lose visibility in the financial markets, which could cause the price of our Class A Ordinary Shares and the trading volume to decline.
The market price of our Class A Ordinary Shares may be volatile or may decline regardless of our operating performance, and you may not be able to resell your shares at or above the initial public offering price.
The market price of our Class A Ordinary Shares may fluctuate significantly in response to numerous factors, many of which are beyond our control, including:
| ● | actual or anticipated fluctuations in our revenue and other operating results; |
| ● | the financial projections we may provide to the public, any changes in these projections or our failure to meet these projections; |
| ● | actions of securities analysts who initiate or maintain coverage of us, changes in financial estimates by any securities analysts who follow our Company, or our failure to meet these estimates or the expectations of investors; |
| ● | announcements by us or our competitors of significant products or features, technical innovations, acquisitions, strategic partnerships, joint ventures, or capital commitments; |
| ● | price and volume fluctuations in the overall stock market, including as a result of trends in the economy as a whole; |
40
| ● | lawsuits threatened or filed against us; and |
| ● | other events or factors, including those resulting from war or incidents of terrorism, or responses to these events. |
In addition, the stock markets have experienced extreme price and volume fluctuations that have affected and continue to affect the market prices of equity securities of many companies. Stock prices of many companies have fluctuated in a manner unrelated or disproportionate to the operating performance of those companies. In the past, shareholders have filed securities class action litigation following periods of market volatility. If we were to become involved in securities litigation, it could subject us to substantial costs, divert resources and the attention of management from our business, and adversely affect our business.
Because we are an “emerging growth company,” we may not be subject to requirements that other public companies are subject to, which could affect investor confidence in us and our Class A Ordinary Shares.
We are an “emerging growth company,” as defined in the JOBS Act, and we intend to take advantage of certain exemptions from disclosure and other requirements applicable to other public companies that are not emerging growth companies including, most significantly, not being required to comply with the auditor attestation requirements of Section 404 of the Sarbanes-Oxley Act for so long as we are an emerging growth company. As a result, if we elect not to comply with such auditor attestation requirements, our investors may not have access to certain information they may deem important.
As a foreign private issuer, we are not subject to certain U.S. securities law disclosure requirements that apply to a domestic U.S. issuer, and are exempt from certain Nasdaq corporate governance standards applicable to U.S. issuers, which may limit the information publicly available to our investors and afford them less protection than if we were an U.S. issuer.
Nasdaq listing rules require listed companies to have, among other things, a majority of its board members be independent. As a foreign private issuer, however, under Nasdaq listing rule 5615(a)(3), we are permitted to, and we may follow home country practice in lieu of the above requirements, or we may choose to comply with the above requirement within one year of listing. The corporate governance practice in our home country, the Cayman Islands, does not require a majority of our board to consist of independent directors. Thus, although a director must act in the best interests of the Company, it is possible that fewer board members will be exercising independent judgment and the level of board oversight on the management of our Company may decrease as a result. In addition, Nasdaq listing rules also require U.S. domestic issuers to have a compensation committee, a nominating/corporate governance committee composed entirely of independent directors, and an audit committee with a minimum of three members. Furthermore, Cayman law does not require that we obtain shareholder approval to issue 20% or more of our outstanding Ordinary Shares in a private offering.
As a foreign private issuer we are not required to comply with all of the periodic disclosure and current reporting requirements of the Exchange Act and therefore there may be less publicly available information about us than if we were a U.S. domestic issuer. We are exempt from certain provisions of the securities rules and regulations in the United States that are applicable to U.S. domestic issuers, including:
| ● | the rules under the Exchange Act requiring the filing with the SEC of quarterly reports on Form 10-Q or current reports on Form 8-K; |
| ● | the sections of the Exchange Act regulating the solicitation of proxies, consents, or authorizations in respect of a security registered under the Exchange Act; |
| ● | the sections of the Exchange Act requiring insiders to file public reports of their stock ownership and trading activities and liability for insiders who profit from trades made in a short period of time; and the selective disclosure rules by issuers of material non-public information under Regulation FD. |
We are required to file an annual report on Form 20-F within four months of the end of each fiscal year. However, the information we are required to file with or furnish to the SEC will be less extensive and less timely compared to that required to be filed with the SEC by U.S. domestic issuers. As a result, you may not be afforded the same protections or information that would be made available to you were you investing in a U.S. domestic issuer.
41
Anti-takeover provisions in our amended and restated memorandum and articles of association may discourage, delay or prevent a change in control.
Some provisions in our amended and restated memorandum and articles of association, may discourage, delay or prevent a change in control of our Company or management that shareholders may consider favorable, including, among other things, the following:
| ● | provisions that permit our board of directors by resolution to create and issue classes of shares with preferred, deferred or other special rights or restrictions as the board of directors determine in their discretion, without any further vote or action by our shareholders. If issued, the rights, preferences, designations and limitations of any class of preferred shares would be set by the board of directors as they may from time to time determine and could operate to the disadvantage of the outstanding Class A Ordinary Shares the holders of which would not have any pre-emption rights in respect of such an issue of preferred shares. Such terms could include, among others, preferences as to dividends and distributions on liquidation, or could be used to prevent possible corporate takeovers; and |
| ● | provisions that restrict the ability of our shareholders holding in aggregate less than one-tenth of the paid-up capital in our Company as at the date of the requisition carries the right of voting at general meetings to convene a general meeting. |
The Nasdaq Capital Market imposes listing standards on our Class A Ordinary Shares that we may not be able to fulfill, thereby leading to a possible delisting of our Ordinary Shares. We are currently facing such risk.
As a listed Nasdaq Capital Market company, we are subject to rules covering, among other things, certain major corporate transactions, the composition of our Board of Directors and committees thereof, minimum bid price of our common stock and minimum shareholder’ equity. The failure to meet the Nasdaq Capital Market requirements may result in the de-listing of our Ordinary Shares from the Nasdaq Capital Market, which could adversely affect the liquidity and market price thereof.
If our Class A Ordinary Shares were to be de-listed, selling our Ordinary Shares could be more difficult because smaller quantities of shares would likely be bought and sold, transactions could be delayed, and security analysts’ coverage of us may be reduced. In addition, in the event our Class A Ordinary Shares are de-listed, broker-dealers have certain regulatory requirements imposed upon them, which may discourage broker-dealers from effecting transactions in our Class A Ordinary Shares, further limiting the liquidity thereof. These factors could result in lower prices for our Class A Ordinary Shares and/or limit an investor’s ability to execute a transaction. In addition delisting from Nasdaq could also greatly impair our ability to raise additional necessary capital through equity or debt financing, and could lead to significant dilution to our shareholders caused by our issuing equity in financing or other transactions at a price per share significantly below the then market price.
Holders of Class A Ordinary Shares have substantially less voting power than holders of Class B Ordinary Shares, which could limit their ability to influence corporate matters.
Our dual-class share structure significantly concentrates voting power in the holders of our Class B Ordinary Shares, each of which carries 600 votes per share, compared to one vote per share for our Class A Ordinary Shares. As a result, the holders of Class B Ordinary Shares collectively control a substantial majority of the aggregate voting power of our issued shares, despite holding a minority of the total outstanding shares on an economic basis.
This structure effectively limits the ability of Class A shareholders to influence corporate matters, including the election of directors, amendments to our organizational documents, and approval of significant corporate transactions such as mergers, consolidations, or sales of all or substantially all of our assets. Decisions on these matters are likely to reflect the preferences and priorities of the Class B shareholders, which may differ from those of Class A shareholders.
The disparity in voting power may also reduce the accountability of management to holders of Class A Ordinary Shares and diminish the ability of Class A shareholders to influence corporate governance practices. This lack of proportional voting rights may discourage shareholder initiatives and could result in decisions that favor the interests of Class B shareholders over those of the Class A shareholders.
Furthermore, the concentration of voting power in Class B shares may adversely impact the market perception of our corporate governance practices, reducing investor confidence and potentially affecting the trading price and liquidity of our Class A Ordinary Share.
42
ITEM 4. INFORMATION ON THE COMPANY
A. History and Development of the Company
On January 18, 2010, TRX ZJ (formerly named “Anbisheng”), the VIE, was formed as a limited company pursuant to PRC law. We operate our insurance brokerage services through TRX ZJ and its subsidiaries in China using a VIE structure.
On May 30, 2016, RB Wealth, a company controlled by Mr. Zhe Wang, our chairman and CEO, acquired TRX ZJ.
On September 14, 2016, WDZG Consulting was formed as a limited company pursuant to PRC law.
On April 20, 2017, through a reorganization, RB Wealth transferred 100% of TRX ZJ to WDZG Consulting.
TRX ZJ established three wholly-owned subsidiaries, NDB Technology on December 1, 2016, TYDW Technology on December 12, 2016, and HH Consulting on November 22, 2017; subsequently, TRX ZJ divested and dissolved HH Consulting on July 10, 2020.
On March 16, 2017, TRX ZJ completed the acquisition of 100% of the equity interest of Hengbang Insurance, an insurance assessment services provider, for RMB 1,600,000 (approximately $232,000). Hengbang Insurance provided various insurance assessment services to its clients in China prior to the acquisition, but has had no operations after the acquisition.
On November 7, 2017, TRX ZJ sold a 0.2% equity interest in Hengbang Insurance, for RMB 3,200 (approximately $500) to two unrelated third-party individuals.
On March 5, 2019, we established a holding company, TRX, under the laws of the Cayman Islands. TRX owns 100% of TRX HK, a Hong Kong company formed on March 20, 2019.
On April 30, 2019, WFOE, or TRX BJ, was formed as a wholly foreign owned enterprise pursuant to PRC law. TRX HK holds 100% of the equity interests in WFOE.
On January 27, 2021, our Class A Ordinary Shares commenced trading on the Nasdaq Capital Market under the symbol “TIRX.”
On January 29, 2021, the Company completed its initial public offering of 3,000,000 Class A Ordinary Shares at $4.00 per share on a firm commitment basis (or 120,000 Class A Ordinary Shares at an initial public offering price of $100.00 per Class A Ordinary Share, reflecting the two 1-for-5 share consolidations that took effect on November 16, 2022 and May 14, 2024). On February 4, 2021, the Company closed the sale of 75,000 Class A Ordinary Shares at $4.00 per share (or 3,000 Class A Ordinary Shares at $100.00 per share, reflecting the two 1-for-5 share consolidations that took effect on November 16, 2022 and May 14, 2024) under the underwriter’s over-allotment option.
As of the date of this annual report, TRX ZJ has established, in addition to its Hangzhou headquarter, seven branch offices in China.
Pursuant to PRC law, each entity formed under PRC law must have a business scope as submitted to the Administration of Industry and Commerce or its local counterpart. Depending on the particular business scopes, approval by the relevant competent regulatory agencies may be required prior to commencement of business operations. WFOE’s business scope is to primarily engage in brokerage and trade consulting; software development; basic software services; application software services; computer system services; data processing, etc. Since the sole business of WFOE is to provide TRX ZJ with technical support, consulting services and other management services relating to its day-to-day business operations and management in exchange for a service fee approximately equal to TRX ZJ’s net income after the deduction of the required PRC statutory reserve, such business scope is appropriate under PRC law. TRX ZJ, on the other hand, is also able to, pursuant to its business scope, provide insurance brokerage services. TRX ZJ is approved by the CIRC to engage in insurance brokerage services.
Our principal executive office is located at Room 918, Jingding Building, Xicheng District, Beijing , The People’s Republic of China, and our phone number is +86- (010) 87529554 and our fax number is (010) 83050570. Our registered office in the Cayman Islands is at Harneys Fiduciary (Cayman) Limited, 4th Floor, Harbour Place, 103 South Church Street, P.O. Box 10240, Grand Cayman KY1-1002, Cayman Islands. Our legal name is TIAN RUIXIANG Holdings Ltd, and we operate our business under the commercial name “TRX Insurance Brokers”, which is included in our logo.
43
Investor inquiries should be directed to us at the address and telephone number of our principal executive offices set forth above. Our website address is http://www.tianrx.com. The information contained on our website is not part of this annual report. Our agent for service of process in the United States is Cogency Global Inc., 122 East 42nd Street, 18th Floor, New York, NY 10168.
The SEC maintains a website at www.sec.gov that contains reports, proxy and information statements, and other information regarding issuers that file electronically with the SEC using its EDGAR system.
See “Item 5. Operating and Financial Review and Prospects—B. Liquidity and Capital Resources—Capital Expenditures” for a discussion of our capital expenditures.
B. Business
Overview
We are a holding company incorporated in the Cayman Islands with no material operations of our own. We are not a Chinese operating company. Investors of our Class A Ordinary Shares will not own any equity interests in the VIE, but instead own shares of a Cayman Islands holding company. Unless otherwise stated, as used in this annual report and in the context of describing our operations and consolidated financial information, “we,” “us,” “Company,” “TRX”, or “our,” refers to TIAN RUIXIANG Holdings Ltd, a Cayman Islands holding company, and “VIE” refers to the variable interest entity (“VIE”), Zhejiang Tianruixiang Insurance Broker Co. LTD., or TRX ZJ. Our operations are conducted in China by the VIE and its subsidiaries. We do not have any equity ownership of the VIE, instead, we control and receive the economic benefits of the VIE’s business operations through contractual arrangements, or “VIE Agreements” entered into among WFOE, TRX ZJ and TRX ZJ’s sole shareholder. The VIE Agreements are used to provide contractual exposure to foreign investment in China-based companies where Chinese law prohibits direct foreign investment in Chinese operating companies.
Under United States generally accepted accounting principles (“U.S. GAAP”), the Company is deemed to have a controlling financial interest in, and be the primary beneficiary of, the VIE, for accounting purposes, because such contractual arrangements are designed so that the operations of the VIE are solely for the benefit of WFOE and, ultimately, the Company. As such, the Company is deemed to be the primary beneficiary of the VIE for accounting purposes and must consolidate the VIE. The VIE Agreements have not been tested in a court of law and may not be effective in providing control over the VIE, and we are subject to risks due to the uncertainty of the interpretation and application of the laws and regulations of the PRC, regarding the VIE, and the VIE structure, including, but not limited to, regulatory review of overseas listing of PRC companies through a special purpose vehicle, and the validity and enforcement of the contractual arrangements with the VIE. We are also subject to the risk that the PRC government could disallow the VIE structure, which would likely result in a material change in our operations and, as a result, the value of our Class A Ordinary Shares may depreciate significantly or become worthless. For a description of our corporate structure and VIE contractual arrangements, see “ITEM 4. INFORMATION ON THE COMPANY—C. Organizational Structure— VIE Agreements Between WFOE and TRX ZJ .” See also “Item 3. KEY INFORMATION—D. Risk Factors— Risks Related to Our Corporate Structure.”
The VIE, TRX ZJ, and its subsidiaries, distribute a wide range of insurance products, which are categorized into two major groups: (1) property and casualty insurance, such as commercial property insurance, liability insurance, accidental insurance, and automobile insurance; and (2) other types of insurance, such as health insurance, life insurance, and miscellaneous insurance. We act on behalf of our customers seeking insurance coverage from insurance companies and take pride in our premium customer service. Previously, our China-based operating entities provided risk management services to institutional customers based on in-depth analysis of the specific risks our clients faced and generated a small amount of revenue from such risk management services in the years ended October 31, 2022 and 2021. Beginning in November 2022, we discontinued the risk management services because of the diminished demand for this service.
As an insurance broker, TRX ZJ does not assume underwriting risks. Instead, it distributes insurance products underwritten by insurance companies operating in China to individual and institutional customers. TRX ZJ is compensated for its services by commissions paid by insurance companies, typically based on a percentage of the premium paid by the insured. Commission and fee rates generally depend on the type of insurance products, the particular insurance company and the region in which the products are sold. As of the date of this annual report, TRX ZJ has relationships with over 20 insurance companies in the PRC and, therefore, is able to offer a variety of insurance products to our customers.
44
For the fiscal year ended October 31, 2024, 90.7% of TRX ZJ’s total revenues was attributed to its top five insurance company partners, and the following three insurance companies each accounted for more than 10% of its total revenues: China Pacific Property Insurance Co., Ltd. Dongguan Branch, Sinosafe General Insurance Co., Ltd. Shenzhen Branch, and China United Property Insurance Co., Ltd. Guangzhou Branch accounted for 51.9%, 13.7% and 12.9% of TRX ZJ’s total revenues, respectively.
For the fiscal year ended October 31, 2023, 83.7% of TRX ZJ’s total revenues was attributed to its top five insurance company partners, and three insurance companies each accounted for more than 10% of our total revenues: Ping An Property Insurance Co., Ltd. Shaoxing Branch, China Life Property & Casualty Insurance Co., Ltd. Hefei Branch, and Asia Pacific Property & Casualty Insurance Co., Ltd. Shenzhen Branch, accounted for 32.1%, 28.0% and 10.5% of TRX ZJ’s total revenues, respectively.
For the fiscaly year ended October 31, 2022, 53.4% of TRX ZJ’s total revenues was attributed to top five insurance company partners, and two insurance companies each accounted for more than 10% of our total revenues: Yong An Property Insurance Co., Ltd. Hangzhou Branch and Ping An Property Insurance Co., Ltd. Hangzhou Branch accounted for 20.8% and 13.5% of TRX ZJ’s total revenues, respectively.
Revenue for the year ended October 31, 2024 totaled $3,219,336, an increase of $1,975,089, or 158.7%, compared with $1,244,247 for the year ended October 31, 2023. This increase was primarily attributable to a significant increase in commissions from liability insurance of approximately $1,222,000, which was driven by our significant efforts on distribution of liability insurance products, an increase in commissions from accidental insurance of approximately $417,000, an increase in commissions from commercial property insurance of approximately $385,000, offset by a decrease in commissions from other miscellaneous insurance of approximately $49,000.
Revenue for the year ended October 31, 2023 totaled $1,244,247, a decrease of $107,662, or 8.0%, compared with $1,351,909 for the year ended October 31, 2022. This decrease was primarily attributable to a decrease in commissions from automobile insurance of approximately $129,000, a decrease in commissions from commercial property insurance of approximately $231,000, a decrease in commissions from accidental insurance of approximately $235,000, a decrease in commissions from other miscellaneous insurance of approximately $97,000, resulting from the loss of certain insurance company partners, and a decrease in risk management services of approximately $27,000, offset by a significant increase in commissions from liability insurance of approximately $612,000, which increase was driven by our significant efforts on distribution of liability insurance products.
Revenue for the year ended October 31, 2022 totaled $1,351,909, a decrease of $1,438,708, or 51.6%, compared with $2,790,617 for the year ended October 31, 2021. This decrease was primarily attributable to a significant decrease in commissions from liability insurance of approximately $1,225,000, a decrease in commissions from automobile insurance of approximately $300,000 resulting from the loss of certain insurance company partners, and a decrease in commissions from accidental insurance of approximately $101,000, offset by an increase in commissions from commercial property insurance of approximately $169,000 and an increase in commissions from other miscellaneous insurance of $106,000, and a decrease in risk management services of approximately $88,000.
45
Commissions generated from our brokerage business accounted for 100.0%, 100.0%, and 98.0% of our total revenues for the fiscal years ended October 31, 2024, 2023, and 2022, respectively. The following table illustrates the breakdown of the commissions by insurance products.
|
|
Years Ended October 31, |
|
|||||||||||||
|
|
2024 |
|
2023 |
|
2022 |
|
|||||||||
|
|
|
|
|
Percentage |
|
|
|
|
Percentage |
|
|
|
|
Percentage |
|
|
|
|
|
|
of |
|
|
|
|
of |
|
|
|
|
of |
|
|
|
|
|
|
Total |
|
|
|
|
Total |
|
|
|
|
Total |
|
|
|
Commissions |
|
Commissions |
|
Commissions |
|
Commissions |
|
Commissions |
|
Commissions |
|
|||
Property and Casualty Insurance |
|
|
|
|
|
|
|
|
|
|
|
|
|
|
|
|
Automobile Insurance |
|
|
|
|
|
|
|
|
|
|
|
|
|
|
|
|
Supplemental |
|
$ |
1,693 |
|
0.1 |
% |
$ |
5,661 |
|
0.5 |
% |
$ |
98,456 |
|
7.4 |
% |
Mandatory |
|
|
41,095 |
|
1.3 |
% |
|
442 |
|
0.0 |
% |
|
36,262 |
|
2.7 |
% |
Commercial Property Insurance |
|
|
536,071 |
|
16.6 |
% |
|
151,013 |
|
12.1 |
% |
|
382,180 |
|
28.9 |
% |
Liability Insurance |
|
|
2,197,113 |
|
68.2 |
% |
|
975,460 |
|
78.4 |
% |
|
363,899 |
|
27.5 |
% |
Accidental Insurance |
|
|
437,308 |
|
13.6 |
% |
|
20,361 |
|
1.6 |
% |
|
255,218 |
|
19.3 |
% |
Other Insurance |
|
|
|
|
|
|
|
|
|
|
|
|
|
|
|
|
Life Insurance |
|
|
99 |
|
0.0 |
% |
|
576 |
|
0.1 |
% |
|
20,489 |
|
1.5 |
% |
Health Insurance |
|
|
5,957 |
|
0.2 |
% |
|
49,712 |
|
4.0 |
% |
|
25,524 |
|
1.9 |
% |
Miscellaneous Insurances |
|
|
— |
|
— |
|
|
41,022 |
|
3.3 |
% |
|
142,627 |
|
10.8 |
% |
Total |
|
$ |
3,219,336 |
|
100.0 |
% |
$ |
1,244,247 |
|
100.0 |
% |
$ |
1,324,655 |
|
100.0 |
% |
Products and Services
TRX ZJ markets and sells two broad categories of insurance products: (1) property and casualty insurance products, and (2) other insurance products, both focused on meeting the insurance needs of institutions and individuals. These insurance products are underwritten by over thirty insurance companies in China.
Property and Casualty Insurance Products
TRX ZJ’s main property and casualty insurance products are commercial property insurance, liability insurance, and accidental insurance. In addition, it also offers automobile insurance products. Commissions from property and casualty insurance products accounted for 99.8%, 92.6%, and 85.8% of the total commissions for the fiscal years ended on October 31, 2024, 2023, and 2022, respectively. The property and casualty insurance products TRX ZJ distributes, which are primarily underwritten by China Pacific Property Insurance Co., Ltd., Sinosafe General Insurance Co., Ltd., China United Property Insurance Co., Ltd., Ping An Property Insurance of China Co., Ltd., China Life Property & Casualty Insurance Co., Ltd., Yong An Property Insurance Co., Ltd., and Asia Pacific Property & Casualty Insurance Co., Ltd., can be further classified into the following categories:
· |
Automobile Insurance. TRX ZJ distributes both mandatory automobile insurance policies, which are required by law, and supplemental policies, which are optional. Mandatory policies were one of the main automobile insurance products in the year ended October 31, 2024, which accounted for 1.3%, 0.0%, and 2.7% of commissions we generated for the fiscal years ended on October 31, 2024, 2023, and 2022, respectively. Commission from supplemental policies accounted for 0.1%, 0.5%, and 7.4% of commissions we generated for the fiscal years ended on October 31, 2024, 2023, and 2022, respectively. The standard automobile insurance policies TRX ZJ sells generally have a term of one year and cover damages caused to the insured vehicle by collision and other traffic accidents, falling or flying objects, fire, explosion and natural disasters. TRX ZJ also sells standard third party liability insurance policies, which cover bodily injury and property damage caused by an accident involving an insured vehicle to a person not in the insured vehicle. Our customers are mainly buyers for institutional group insurance as well as some individuals. |
· |
Accidental Insurance. The accidental insurance products TRX ZJ distributes generally provide a guaranteed benefit in the event of death or disability of the insured as a result of an accident, or a reimbursement of medical expenses to the insured in connection with an accident, during the coverage period, which usually is one year or shorter. These products typically require only a single premium payment for each coverage period. The COVID-19 pandemic has caused an increase in the demand for accidental insurance, which has become one of our top insurance products and accounted for 13.6%, 1.6%, and 19.3% of the total commissions in the fiscal years ended October 31, 2024, 2023, and 2022, respectively. |
46
· |
Commercial Property Insurance. The commercial property insurance products TRX ZJ distributes include basic, comprehensive and all risk policies. Basic commercial property insurance policies generally cover damage to the insured property caused by fire, explosion and thunder and lightning. Comprehensive commercial property insurance policies generally cover damage to the insured property caused by fire, explosion and certain natural disasters. Our customers with commercial property insurance include more than 570 institutions, ranging from small start-ups to established major corporations, such as Meishan Minjiang Industrial Investment Group Co., Ltd. and Chongqing Dianshi Education Technology Development Co., Ltd. Commercial property insurance accounted for 16.6%, 12.1%, and 28.9% of commissions we generated for the fiscal years ended on October 31, 2024, 2023, and 2022, respectively. |
· |
Liability Insurance. The liability insurance products TRX ZJ distributes are primarily product liability and employer’s liability insurance products, and guarantee insurance products. Liability insurance products generally cover losses to third parties due to the misconduct or negligence of the insured party but exclude losses due to fraud or the willful misconduct of the insured party. Liability insurance is one of our top insurance products and accounted for 68.2%, 78.4%, and 27.5% of our total commissions in the fiscal years ended October 31, 2024, 2023, and 2022, respectively. |
Life Insurance Products
Life insurance is a major component of China’s insurance market. According to the NFRA, life insurance accounted for 57.46% of the insurance market in terms of premium income in 2023. TRX ZJ began offering life insurance products in December 2016 with a focus on individual life products with periodic payment schedules. In the fiscal years ended October 31, 2024, 2023, and 2022, commissions generated from life insurance products accounted for 0.0%, 0.1%, and 1.5%, respectively, of the total commissions. The life insurance products we distribute can be broadly classified into various categories, as set forth below. Due to constant product innovation by insurance companies, some of the insurance products we distribute combine features of one or more of the following categories:
· |
Individual Whole Life Insurance. The individual whole life insurance products provide insurance for the insured person’s entire life in exchange for the periodic payment of fixed premiums over a pre-determined period, generally ranging from five to 30 years, or until the insured reaches a certain age. The face amount of the policy or, for some policies, the face amount plus accumulated interests, is paid upon the death of the insured. |
· |
Individual Term Life Insurance. The individual term life insurance products provide insurance for the insured for a specified time period or until the attainment of a certain age, in return for the periodic payment of fixed premiums over a pre-determined period, generally ranging from five to 20 years. Term life insurance policies generally expire without value if the insured survives the coverage period. |
· |
Group Life Insurance. TRX ZJ distributes several group life insurance products, including group health insurance. These group products generally have a policy period of one year and require a single premium payment. |
· |
Individual Endowment Life Insurance. The individual endowment products generally provide maturity benefits if the insured reaches specified age, and provide, to a beneficiary designated by the insured, guaranteed benefits upon the death of the insured within the coverage period. |
Health Insurance Products
According to the NFRA, health insurance accounted for 17.39% of the insurance market in terms of premium income in 2023. TRX ZJ began offering health insurance products in 2017 with a focus on pension and supplementary health care. In the fiscal years ended October 31, 2024, 2023, and 2022, commissions generated from health insurance products accounted for 0.2%, 4.0%, and 1.9%, respectively, of the total commissions. The health insurance products we distribute have a policy period of one year and require a single premium payment.
47
Institutional Risk Management Services
Beginning in December 2018, TRX ZJ started to provide risk management services to institutional customers. Based on risk characteristics of our institutional customers, we conducted an in-depth analysis of the risks that may exist in the operation of each of such institutional customers, which we use as the basis to develop a specific risk management and transfer plan for each institutional customer. For the fiscal year ended October 31, 2022, TRX ZJ provided institutional management to one institutional customer and generated revenue of $27,254, which accounted for 2.0% of the total revenue. Beginning in November 2022, TRX ZJ discontinued the institutional risk management services due to diminished demand for this service.
Needbao: Online Insurance Center
In December 2016, TRX ZJ officially established its online insurance division by creating a wholly-owned-subsidiary, NDB Technology, which also provides information management and technical development for our insurance brokerage business. NDB Technology helped launch an online insurance center, Needbao.
In June 2019, TRX ZJ started offering a limited number of insurance products on Needbao, and generated total premium in the amount of RMB 128,639 (approximately $ 20,000) in fiscal year 2021. However, due to the negative impact of the COVID-19 pandemic, especially the large-scale lock-downs in China in fiscal year 2022, TRX ZJ was not able to effectively promote Needbao, and the management made the decision to stop offering insurance products on Needbao. As such, the Company impaired the intangible assets and recognized an impairment loss in the amount of $123,646.
Distribution Network and Marketing
TRX ZJ has built a distribution network that, as of December 31, 2024, consisted of 154 sales professionals, and seven branch offices in seven Chinese major cities/districts: Chongqing municipality, Taiyuan city of Shanxi province, Wuhan city of Hubei province, Changsha city of Hunan province, Xi ’an city of Shanxi province, Qingdao city of Shandong province, and Beijing municipality.
TRX ZJ uses three main approaches to market and promote products and services.
· |
Offline Outlets |
The main function of the local branches is to distribute insurance products in local markets, relying on the sales professionals in the seven branches as of the date of the annual report. To expand distributing network, in February 2018, TRX ZJ increased its registered capital to 50 million RMB, meeting the regulatory requirements for setting up local branches across the country. Since then, TRX ZJ has opened seven new branches. However, as there are uncertainties relating to establishing insurance brokerage branches in the PRC, we cannot guarantee that any new branches will be opened according to our plan. See “Item 3. KEY INFORMATION-Risk Factors-Risks Related to Our Business and Our Industry-We may not be successful in implementing important new strategic initiatives, which may have an adverse impact on our business and financial results.”
·Online Platform
TRX ZJ places targeted online advertisements on our promotional partners’ Internet platforms to promote products and services to potential customers. Our partners are strategically selected based on their industries and propensity of generating insurance customers. As of the date of this annual report, TRX ZJ cooperates with Hangzhou Chengqing Hexuan Technology Co., Ltd. and Hangzhou Rongwang Lihe Technology Co., Ltd. and also works with industry associations and financial institutions to place advertisements on their online platforms, in order to acquire more institutional customers.
· |
Cross-industry Cooperation |
TRX ZJ collaborates with non-insurance-service companies to acquire new customers for insurance products. The cross-industry promotional partners are in various lines of businesses, including financial services, media, and car manufacturing and sales, etc. Through the business activities of these companies, TRX ZJ generates sales leads for insurance products. For example, the main customers of the commercial property and liability insurance are institutions, and TRX ZJ markets these products by participating in cultural and community events organized by media companies, providing opportunities to meet potential customers. TRX ZJ also uses other channels such as sponsoring salons and conferences organized by professional and business organizations to introduce insurance products to institutional customers.
48
Customers
TRX ZJ sells automobile insurance to both individual and institutional customers, and individual accidental insurance primarily to individual customers, and commercial property insurance and liability insurance to institutional customers. Customers for the life insurance and health insurance products are primarily individuals under 50 years of age. For the fiscal years ended October 31, 2024, 2023, and 2022, 1, 2, and 0 customers accounted for more than 10% of our revenue, respectively.
For the fiscal year 2024, TRX ZJ had 579 institutional customers and 3,331 individual customers. By providing premium services to customers, we strive to build a loyal customer base that generates referral and cross-selling opportunities, and that become returning customers, i.e. a customer who purchases more than one product from us. The numbers of returning customers were 3,274, 1,506, and 3,190, which amounted to reinsurance rates of 83.73%, 65.14%, and 24.36% for the fiscal years ended October 31, 2024, 2023, and 2022, respectively.
Collaboration with Insurance Companies
As of the date of this annual report, TRX ZJ has established cooperation relationships with over 20 insurance companies in the PRC, by entering into a cooperating agreement, pursuant to which TRX ZJ is authorized to market and distribute certain insurance products of those companies to customers. These agreements establish, among other things, the scope of our authority, the pricing of the insurance products and the commission rates. These contracts typically have a term of one to three years. In the Chinese insurance market, local branches of insurance companies generally have the authority to enter into contracts in their own names with insurance intermediaries. Historically, TRX ZJ has entered into and maintained cooperating relationships with insurance companies at the local level.
For the year ended October 31, 2024, three insurance company partners that accounted for more than 10% of the total revenues are as follows:
51.9% of TRX ZJ’s total revenues were attributed to China Pacific Property Insurance Co., Ltd. Dongguan Branch. TRX ZJ’s agreement with China Pacific Property Insurance Co., Ltd. Dongguan Branch is effective from August 15, 2024 to August 14, 2027, and authorizes TRX ZJ to distribute various insurance products, including property insurance, liability insurance, accidental insurance, and health insurance, in the geographic area within the PRC. The commission rates are negotiated on a per-policy basis.
13.7% of TRX ZJ’s total revenues were attributed to Sinosafe General Insurance Co., Ltd. Shenzhen Branch. TRX ZJ’s agreement with Sinosafe General Insurance Co., Ltd. Shenzhen Branch is effective from August 30, 2024 to December 31, 2025, and authorizes TRX ZJ to distribute various insurance products, including property insurance, liability insurance, accidental insurance, and health insurance, in the geographic area within the PRC. The commission rates are negotiated on a per-policy basis.
12.9% of TRX ZJ’s total revenues were attributed to China United Property Insurance Co., Ltd. Guangzhou Branch. TRX ZJ’s agreement with China United Property Insurance Co., Ltd. Guangzhou Branch is effective from September 4, 2024 to September 3, 2027,, and authorizes TRX ZJ to distribute various insurance products, including property insurance, liability insurance, accidental insurance, and health insurance, in the geographic area within the PRC. The commission rates are negotiated on a per policy basis.
For the year ended October 31, 2024, the insurance company partners that accounted for more than 10% of our total revenues are as follows:
|
|
|
|
|
|
|
Percentage |
|
|
|
|
|
|
|
|
of |
|
|
|
|
|
|
|
|
Total |
|
|
|
Insurance Company Name |
|
Commissions |
|
Revenues |
|
|
1 |
|
China Pacific Property Insurance Co., Ltd. Dongguan Branch |
|
$ |
1,672,251 |
|
51.9 |
% |
2 |
|
Sinosafe General Insurance Co., Ltd. Shenzhen Branch |
|
$ |
439,779 |
|
13.7 |
% |
3 |
|
China United Property Insurance Co., Ltd. Guangzhou Branch |
|
$ |
416,550 |
|
12.9 |
% |
|
|
Total |
|
$ |
2,528,580 |
|
78.5 |
% |
49
For the year ended October 31, 2023, the insurance company partners that accounted for more than 10% of our total revenues are as follows:
|
|
|
|
|
|
|
Percentage |
|
|
|
|
|
|
|
|
of |
|
|
|
|
|
|
|
|
Total |
|
|
|
Insurance Company Name |
|
Commissions |
|
Revenues |
|
|
1 |
|
Ping An Property Insurance Co., Ltd. Shaoxing Branch |
|
$ |
399,813 |
|
32.1 |
% |
2 |
|
China Life Property & Casualty Insurance Co., Ltd. Hefei Branch |
|
$ |
347,958 |
|
28.0 |
% |
3 |
|
Asia Pacific Property & Casualty Insurance Co., Ltd. Shenzhen Branch |
|
$ |
130,346 |
|
10.5 |
% |
|
|
Total |
|
$ |
878,117 |
|
70.6 |
% |
For the year ended October 31, 2022, the insurance company partners that accounted for more than 10% of our total revenues are as follows:
|
|
|
|
|
|
|
Percentage |
|
|
|
|
|
|
|
|
of |
|
|
|
|
|
|
|
|
Total |
|
|
|
Insurance Company Name |
|
Commissions |
|
Revenues |
|
|
1 |
|
Yong An Property Insurance Co., Ltd. Hangzhou Branch |
|
$ |
281,826 |
|
20.8 |
% |
2 |
|
Ping An Property Insurance Co., Ltd. Beijing Branch |
|
$ |
182,396 |
|
13.5 |
% |
|
|
Total |
|
$ |
464,222 |
|
34.3 |
% |
Competition
A number of industry players are involved in the distribution of insurance products in the PRC. TRX ZJ competes for customers on the basis of product offerings, customer services and reputation. TRX ZJ’s principal competitors include:
| ● | Professional insurance intermediaries. According to CIRC, the first professional insurance intermediary in China appeared in 1999, and by the end of December 2023, the number of insurance intermediaries in China was 2,566, of which approximately 66% were insurance agencies, who represents insurance companies, approximately 19% were insurance brokers, and the rest were insurance adjustment companies. In recent years, governmental supervision and regulation of the industry has become stricter, and obtaining the required operating license to distribute insurance products in China is becoming more difficult, increasing the barrier of entry into this industry. With increasing consolidation expected in the insurance intermediary sector in the coming years, we expect competition within this sector to intensify. |
| ● | Insurance companies. We compete against insurance companies that rely on their own sales force to distribute their products. Historically in China, large insurance companies have used both in-house sales force and exclusive sales agents to distribute their own products. We believe that we can compete effectively with insurance companies because we focus only on distribution and are able to offer our customers a broader range of insurance products underwritten by multiple insurance companies. |
| ● | Other business entities. In China, some business entities may distribute insurance products as an ancillary business; primarily commercial banks, postal offices, car dealers, and hospitals. However, the insurance products distributed by these entities are usually confined to those related to their main lines of business, such as endowment and annuity life insurance products by commercial banks. We believe that we can compete effectively with these business entities because we offer our customers a broader variety of products and professional services. |
The professional insurance intermediaries that compete directly with TRX ZJ in the Chinese market include Huize Holding Limited, Fanhua Inc., Minya insurance brokerage Co., Ltd, Marsh & Mclennan Companies, Inc., Aon Corporation, Willis Group Holdings Limited, and Jiangtai Insurance Broker Co., Ltd. Although the above companies have operated for a longer period of time than TRX ZJ, with more market shares and greater brand influence, we believe that TRX ZJ’s entrepreneurial attitude and smaller size, as well as its customer service, enable it to better respond and adapt to fast changing insurance market conditions compared to the larger competitors.
50
Seasonality
Our income is subject to both quarterly and annual fluctuations as a result of the seasonality of our business, the timing of policy renewals and the net effect of new and lost business as follows:
| ● | For property and casualty insurance, property and casualty insurance companies, under pressure to meet their annual sales targets, would increase their sales efforts during the fourth quarter of a year by, for example, offering more incentives for insurance intermediaries to increase sales. As a result, income derived from property and casualty insurance products for the fourth quarter of a year is generally the highest among all four quarters. Business activities, including buying and selling insurance, usually slow down during the Chinese New Year festivities, which occur during the first quarter of each year. As a result, income derived from property and casualty insurance products for the first quarter of a year has generally been the lowest among all four quarters. |
| ● | For life insurance, much of the sales activities of life insurance companies occur during the first quarter of a year while business activities slowdown in the fourth quarter of a year as life insurance companies focus on the preparation for the jumpstart sales season by launching new products, making marketing plans and organizing training. During the sales season in the first quarter, life insurance companies will offer incentives that are more attractive to insurance intermediaries and sales agents to boost sales. Accordingly, income derived from life insurance business is generally the highest in the first quarter of a year and the lowest in the fourth quarter of a year. |
Intellectual Property
Our brand, trade names, trademarks, trade secrets and other intellectual property rights distinguish our business platform, services and products from those of our competitors and contribute to our competitive advantage in the professional insurance intermediary sector. To protect our intellectual property, we rely on a combination of trademark, copyright and trade secret laws as well as confidentiality agreements with our employees, sales agents, contractors and others. We have completed registration of trademarks for each of “TRX” and “Needbao” in two categories in China. We also own one website: www.tianrx.com.
Regulation
This section sets forth a summary of the principal PRC laws and regulations relevant to our business and operations in China.
Company Law
Pursuant to the PRC Company Law, promulgated by the Standing Committee of the National People’s Congress (the “SCNPC”) on December 29, 1993, effective as of July 1, 1994, and as amended on December 25, 1999, August 28, 2004, October 27, 2005, December 28, 2013 October 26, 2018, and December 29, 2023, the establishment, operation and management of corporate entities in the PRC are governed by the PRC Company Law. The PRC Company Law defines two types of companies: limited liability companies and companies limited by shares. Each of our PRC subsidiaries, the VIE and its subsidiaries is a limited liability company. Unless otherwise stipulated in the related laws on foreign investment, foreign invested companies are also required to comply with the provisions of the PRC Company Law. Pursuant to the latest amended PRC Company Law and the Regulations of the State Council on Implementing the Management System for Registered Capital Registration in the Company Law of the People’s Republic of China issued on July 10, 2024, the registered capital of enterprises established before June 30, 2024 shall be fully paid before June 30, 2032.
Regulations of the Insurance Industry
The insurance industry in the PRC is highly regulated. Between 1998 and March 2018, CIRC was the regulatory authority responsible for the supervision of the Chinese insurance industry. In March 2018, the CBIRC was established as the result of the merger between CIRC and CBRC, replacing CIRC as the regulatory authority for the supervision of the Chinese insurance industry. In March 2023, the CPC Central Committee and The State Council issued the Reform Plan for Party and State Institutions and established the National Financial Regulatory Administration (“NFRA”) to replace CBIRC. Insurance activities undertaken within the PRC are primarily governed by the Insurance Law and the related rules and regulations.
51
Initial Development of Regulatory Framework
The Chinese Insurance Law was enacted in 1995. The original insurance law, which we refer to as the 1995 Insurance Law, provided the initial framework for regulating the domestic insurance industry. Among the steps taken under the 1995 Insurance Law were the following:
| ● | Licensing of insurance companies and insurance intermediaries, such as agencies and brokers. The 1995 Insurance Law established requirements for minimum registered capital levels, form of organization, qualification of senior management and adequacy of the information systems for insurance companies and insurance agencies and brokers. |
| ● | Separation of property and casualty insurance businesses and life insurance businesses. The 1995 Insurance Law classified insurance between property, casualty, liability and credit insurance businesses, on the one hand, and life, accidental and health insurance businesses on the other, and prohibited insurance companies from engaging in both types of businesses. |
| ● | Regulation of market conduct by participants. The 1995 Insurance Law prohibited fraudulent and other unlawful conduct by insurance companies, agencies and brokers. |
| ● | Substantive regulation of insurance products. The 1995 Insurance Law gave insurance regulators the authority to approve the basic policy terms and premium rates for major insurance products. |
| ● | Financial condition and performance of insurance companies. The 1995 Insurance Law established reserve and solvency standards for insurance companies, imposed restrictions on investment powers and established mandatory reinsurance requirements, and put in place a reporting regime to facilitate monitoring by insurance regulators. |
| ● | Supervisory and enforcement powers of the principal regulatory authority. The principal regulatory authority, then the PBOC, was given broad powers under the 1995 Insurance Law to regulate the insurance industry. |
Establishment of the CIRC and 2002 Amendments to The Insurance Law
China’s insurance regulatory regime was further strengthened with the establishment of the CIRC in 1998. The CIRC was given the mandate to implement reform in the insurance industry, minimize insolvency risk for Chinese insurers and promote the development of the insurance market.
The 1995 Insurance Law was amended in 2002 and the amended insurance law, which we refer to as the 2002 Insurance Law, became effective on January 1, 2003. The major amendments to the 1995 Insurance Law include:
| ● | Authorizing the CIRC to be the insurance supervisory and regulatory body nationwide. The 2002 Insurance Law expressly grants the CIRC the authority to supervise and administer the insurance industry nationwide. |
| ● | Expanding the permitted scope of business of property and casualty insurers. Under the 2002 Insurance Law, property and casualty insurance companies may engage in the short-term health insurance and accidental insurance businesses upon the CIRC’s approval. |
| ● | Providing additional guidelines for the relationship between insurance companies and insurance agents. The 2002 Insurance Law requires an insurance company to enter into an agent agreement with each insurance agent that will act as an agent for that insurance company. The agent agreement sets forth the rights and obligations of the parties to the agreement as well as other matters pursuant to law. An insurance company is responsible for the acts of its agents when the acts are within the scope authorized by the insurance company. |
| ● | Relaxing restrictions on the use of funds by insurance companies. Under the 2002 Insurance Law, an insurance company may use its funds to make equity investments in insurance-related enterprises, such as asset management companies. |
52
| ● | Allowing greater freedom for insurance companies to develop insurance products. The 2002 Insurance Law allowed insurance companies to set their own policy terms and premium rates, subject to the approval of, or a filing with, the CIRC. |
2009 Amendments to the Insurance Law
The 2002 Insurance Law was amended again in 2009 and the amended insurance law, which we refer to as the 2009 Insurance Law, became effective on October 1, 2009. The major amendments to the 2009 Insurance Law include:
| ● | Strengthening protection of the insured’s interests. The 2009 Insurance Law added a variety of clauses such as incontestable clause, abstained and estoppels clause, common disaster clause and amending immunity clause, claims-settlement prescription clause, reasons for claims rejection and contract modification clause. |
| ● | Strengthening supervision on the qualification of the shareholders of the insurance companies and setting forth specific qualification requirements for the major shareholders, directors, supervisors and senior managers of insurance companies. |
| ● | Expanding the business scope of insurers and further relaxing restriction on the use of fund by insurers. |
| ● | Strengthening supervision on solvency of insurers with stricter measures. |
| ● | Tightening regulations governing the administration of insurance intermediary companies, especially those relating to behaviors of insurance agents. |
According to the 2009 Insurance Law, the minimum registered capital required to establish an insurance agency or insurance broker as a company must comply with the PRC Company Law. The registered capital or the capital contribution of insurance agencies or insurance brokers must be paid-up capital in cash. The 2009 Insurance Law also sets forth some specific qualification requirements for insurance agency and brokerage practitioners. The senior managers of insurance agencies or insurance brokers must meet specific qualification requirements, and their appointments are subject to approval of the CIRC. Personnel of an insurance agency or insurance broker engaging in the sales of insurance products must meet the qualification requirements set by the CIRC and obtain a qualification certificate issued by the CIRC. Under the 2009 Insurance Law, the parties to an insurance transaction may engage insurance adjusting firms or other independent appraisal firms that are established in accordance with applicable laws, or persons who possess the requisite professional expertise, to conduct assessment and adjustment of the insured subject matters. Additionally, the 2009 Insurance Law specifies additional legal obligations for insurance agencies and brokers.
2014 Amendments to the Insurance Law
The 2002 Insurance Law was amended again in 2014 and the amended insurance law, which we refer to as the 2014 Insurance Law, became effective on August 31, 2014. The major amendments of the 2014 Insurance Law include:
| ● | Relaxing restrictions on actuaries. The 2014 Insurance Law no longer requires Insurance companies shall employ actuaries recognized by the insurance regulatory authority under the State Council. However, an insurance company shall also engage professionals, and establish an actuarial reporting system and a compliance reporting system as before. |
53
2015 Amendments to the Insurance Law
The 2014 Insurance Law was amended again in 2015 and the amended insurance law, which we refer to as the 2015 Insurance Law, became effective on April 24, 2015. The major amendments of the 2015 Insurance Law include:
| ● | Eliminating the requirement for an insurance agent or broker to obtain a qualification certificate issued by the CIRC before providing any insurance agency or brokerage services. |
| ● | Relaxing the requirement for the establishment or other significant corporate events of an insurance agency or brokerage firm. For example, an insurance agency or brokerage firm is allowed to apply for a business permit from the CIRC and a business license from the local AIC simultaneously under the 2015 Insurance Law, while an insurance agency or brokerage firm had to apply for and receive a business permit issued by the CIRC before it could apply for a business license from and register with the relevant local AIC under the 2014 Insurance Law. Prior approval by the CIRC is no longer required for the divesture or mergers of insurance agencies or brokerage firms, the change of their organizational form, or the establishment or winding-up of a branch by an insurance agency or brokerage firm. |
The NFRA And The CBIRC
In March 2023, the CPC Central Committee and The State Council issued the Reform Plan for Party and State Institutions and established the National Financial Regulatory Administration (“NFRA”) to replace the China Banking and Insurance Regulatory Commission (“CBIRC”). The NFRA has extensive authority to supervise insurance companies and insurance intermediaries operating in the PRC, including the following:
| ● | To conduct unified supervision and regulation of the financial industry, except the securities sector, in accordance with laws and regulations to supervision, conduct supervision, functional supervision, look-through supervision and on-going supervision, and ensure the lawful and stable operation of the financial industry; |
| ● | To carry out systematic research on issues concerning the reform effective supervision of the financial industry; |
| ● | To participate in the formulation of strategic plans for reform and development of the financial industry. To draft relevant laws and regulations on banking, insurance and financial holding companies, and put forward recommendations for their formulation and revision. To formulate relevant rules and regulations for banking institutions, insurance institutions, and financial holding companies, etc; |
| ● | To conduct and coordinate work concerning the protection of financial consumers’ rights and interests. To formulate, develop, and establish a sound system and study major issues concerning the protection of financial consumers’ rights and interests. To carry out financial consumer education and build complaint handling mechanisms, as well as diversified dispute resolution mechanisms, for financial consumers; |
| ● | To conduct authorization of banking institutions, insurance institutions, financial holding companies and others in accordance with law, and carry out supervision and regulation of these institutions in respect of their corporate governance, risk management, internal controls, capital adequacy, solvency, business operations, information disclosure, etc.; |
| ● | To conduct on-site examination and off-site surveillance of banking institutions, insurance institutions, financial holding companies and others, in accordance with law. To carry out risk and compliance assessment of these institutions, investigate and impose administrative penalties over violations; |
| ● | To prepare and release regulatory data statements of banking institutions, insurance institutions, financial holding companies and others on a consolidated basis. To fulfill the responsibilities concerning comprehensive statistics of the financial industry; |
54
| ● | To carry out technology supervision of banking institutions, insurance institutions, financial holding companies, etc. To establish technology supervisory systems and formulate relevant policies. To build a regulatory big data platform, carry out risk monitoring, analysis, assessment and early warning, and make full use of technological means to strengthen supervision and prevent risks; |
| ● | To conduct supervision of the banking institutions, insurance institutions, financial holding companies, etc. To formulate rules on equity supervision, and review and approve shareholders, actual controllers as well as equity changes in accordance with law. To carry out investigation on shareholders, actual controllers, persons acting in concert and ultimate beneficiaries according to law, and take relevant measures or impose penalties on violations of laws and regulations; |
| ● | To set up mechanisms connecting the administrative law enforcement with criminal justice, and investigate, collect evidence on and deal with related subjects of violations or illegal financial activities, and transfer those suspected of committing a crime to judicial organs; |
| ● | To establish recovery and resolution mechanisms of banking institutions, insurance institutions, financial holding companies, etc. To study and put forward recommendations on the recovery and resolution of financial institutions in collaboration with relevant departments and organize their implementation; |
| ● | To take the lead in cracking down on illegal financial activities, organize the establishment of monitoring and early warning system on illegal financial activities, coordinate, guide and urge relevant departments and local governments to carry out work to prevent and deal with illegal financial activities according to law. To study and put forward relevant suggestions on cross-sector and cross-region illegal financial activities and those involving new products and new types of business, and organize their implementation as required; |
| ● | To establish a local financial supervision system as required. To guide and oversee the local financial supervisory work, and guide and coordinate local governments to fulfill their respective jurisdictional responsibilities in resolving related financial risks; |
| ● | To supervise the outsourcing of information technology, as well as other cooperating activities of banking institutions, insurance institutions, financial holding companies and other supervised entities with information technology service agencies and other intermediaries. To conduct investigation over violations of laws and regulations in accordance with law, and take relevant measures against financial institutions; |
| ● | To participate in the regulatory and rule-making work of international financial organizations and international regulatory standard-setting bodies. To carry out overseas exchanges and international cooperation work; and, |
| ● | To implement other tasks assigned by the CPC Central Committee and the State Council. |
Regulation of Insurance Brokers
The principal regulation governing insurance brokers is the Provisions on the Supervision and Administration of Insurance Brokers, or the POSAIB, promulgated by the CIRC on February 1, 2018 and effective May 1, 2018, replacing the Provisions on the Supervision of Insurance Brokers issued on September 25, 2009, as amended on April 27, 2013 and October 19, 2015, and the Measures on the Supervision and Administration of Insurance Brokers and Insurance Claims Adjustors issued by the CIRC on January 6, 2013.
The term of “insurance broker” refers to an entity which, representing the interests of insurance applicants, acts as an intermediary between insurance applicants and insurance companies for entering into insurance contracts, and collects commissions for the provision of such brokering services. The term of “insurance brokerage practitioner” refers to a person affiliated with an insurance broker who drafts insurance application proposals or handle the insurance application formalities for insurance applicants or the insured or assists insurance applicants or the insured in claiming compensation or who provides clients with disaster or loss prevention or risk assessment or management consulting services or engages in reinsurance broker, among others.
55
To engage in insurance brokerage business within the territory of the PRC, an insurance broker shall satisfy the requirements prescribed by the CIRC and obtain an insurance brokerage business permit issued by the CIRC, after obtaining a business license. An insurance broker may take any of the following forms: (i) a limited liability company; or (ii) a joint stock limited company.
The minimum registered capital of an insurance broker company whose business area is not limited to the province in which it is registered is RMB50 million while the minimum registered capital of an insurance broker whose business area is limited to its place of registration is RMB10 million.
The name of an insurance broker shall include the words “insurance brokerage.” An insurance broker must register the information of its affiliated insurance brokerage practitioners with the IISIS. One person can only be registered with the IISIS through one insurance broker.
An insurance broker may conduct the following insurance brokering businesses:
| ● | making insurance proposals, selecting insurance companies and handling the insurance application procedures for the insurance applicants; |
| ● | assisting the insured or the beneficiary to claim compensation; |
| ● | reinsurance brokering business; |
| ● | providing consulting services to clients with respect to disaster and damage prevention, risk assessment and risk management; and |
| ● | other business activities approved by the CIRC. |
An insurance broker shall submit a written report to the CIRC through the IISIS and make public disclosure within five days from the date of occurrence of any of the following matters: (i) change of name, domicile or business premises; (ii) change of shareholders, registered capital or form of organization; (iii) change of names of shareholders or capital contributions; (iv) amendment to the articles of association; (v) equity investment, establishment of offshore insurance related entities or non-operational organizations; (vi) division, merger and dissolution or termination of insurance brokering business activities of its branches; (vii) change of the primary person in charge of its branches other than provincial branches; (viii) being a subject of administrative or criminal penalties, or under investigation for suspected involvement in any violation of law or a crime; and (x) other reportable events prescribed by the CIRC.
Insurance broker and its practitioners are not allowed to sell non-insurance financial products, except for those products approved by relevant financial regulatory institutions and the insurance broker and its practitioners shall obtain relevant qualification in order to sell non-insurance related financial products that meets regulatory requirements.
Personnel of an insurance broker and its branches who engage in any of the insurance brokering businesses described above must comply with the qualification requirements prescribed by the CIRC. The senior managers of an insurance broker must meet specific qualification requirements set forth in the POSAIB.
We have obtained necessary approval and licenses from the relevant PRC regulatory entities to operate our insurance brokerage business. In February 2018, we increased our registered capital to 50 million RMB, meeting the regulatory requirements for setting up local branches across the country.
Regulation of Insurance Brokerage Practitioners
The principal regulation governing insurance brokerage practitioners is the Provisions on the Supervision and Administration of Insurance Brokers, or the POSAIB, promulgated by the CIRC on February 1, 2018 and effective May 1, 2018, replacing the Measures for the Supervision and Administration of Insurance Brokerage Parishioners and Insurance Assessment Practitioners, which was issued by the CIRC on January 6, 2013 and effective on July 1, 2013. Under this regulation, insurance brokerage practitioners shall have the professional ability required for engaging in insurance brokerage business. Insurance brokers shall, in accordance with the relevant provisions, obtain registrations with the CIRC for their insurance brokerage practitioners, who can only obtain his or her registration through one insurance broker.
56
Measures for the implementation of administrative Licensing and filing of insurance intermediaries
On October 28, 2021, CBIRC promulgated the Implementation Measures for Administrative Licensing and Filing of Insurance Intermediaries, which took effect on February 1, 2022, according to which, the registered capital of regional insurance brokers was changed to 20 million yuan.
Content Related to Insurance Industry in the Legal Documents of China’s Accession to the WTO
According to the Circular of the CIRC on Distributing the Content Related to Insurance Industry in the Legal Documents of China’s Accession to the World Trade Organization, or WTO, for the life insurance sector, within three years of China’s accession to the WTO on December 11, 2001, geographical restrictions were to be lifted, equity joint venture companies allowed to provide health insurance, group insurance, and pension/annuity services to Chinese citizens and foreign citizens, and for there to be no other restrictions except those on the proportion of foreign investment (no more than 50%) and establishment conditions. For the non-life insurance sector, within three years of China’s accession, the geographical restrictions were to be lifted and no restrictions allowed other than establishment conditions. For the insurance brokerage sector, within five years of China’s accession, the establishment of wholly foreign-funded subsidiary companies was to be allowed, and no restriction other than establishment conditions and restrictions on business scope.
On December 3,2021, CBIRC general office issued the Notice on Clarifying the relevant Measures for the Opening up of the Insurance Intermediary Market (No. 128 [2021]). According to the Notice, CBIRC allowed overseas insurance brokers with practical business experience to operate insurance brokerage business in compliance with relevant regulations of CBIRC, and cancelled the requirement of establishing a foreign-funded insurance broker: (i) the investor shall have more than 30 years of operating history in the territory of a WTO member; (ii) have established a representative office in China for two consecutive years; and (iii) have total assets of no less than US $200 million in the year before the application.
Measures for the Administration of Insurance Sales Activities
On September 20, 2023, the NFRA issued Measures for the Administration of Insurance Sales Activities, which took effect on March 1, 2024. According to the Measures for the Administration of Insurance Sales Activities, except for the following institutions and personnel, other institutions and individuals shall not engage in insurance sales activities: (1) Insurance companies and insurance intermediaries; and (2) insurance sales personnel. Insurance companies and insurance intermediaries shall handle practice registration for their insurance sales personnel.
Regulations on Internet Insurance
On December 7, 2020, the CBIRC issued the Decree of the China Banking and Insurance Regulatory Commission (No. 13, 2020) promulgating the Measures for the Supervision of Internet Insurance Business, which were implemented on February 1, 2021. Under the Measures Supervision of Internet Insurance Business, the term of “internet insurance business” refers to the insurance business activities in which insurance institutions conclude insurance contracts and provide insurance services through the internet. Insurance institutions include insurance companies (including mutual insurance organizations and internet insurance companies) and insurance intermediary companies. Insurance intermediaries refer to insurance agencies (except personal insurance agent), insurance brokerage firms and insurance assessor. Professional insurance intermediaries include professional insurance agencies, insurance brokers and insurance assessors. The term “self-operated network platform” as mentioned in these measures refers to the network platform set up by an insurance institution in accordance with law for the purpose of operating internet insurance business and enjoying complete data authority. Network platforms set up by branches of insurance institutions and non-insurance institutions that have equity, personnel and other related relationships with insurance institutions do not belong to self-operated network platforms.
Internet insurance business shall be carried out by insurance institutions established according to law. Other institutions and individuals shall not carry out internet insurance business. An insurance institution shall not carry out internet insurance business beyond the scope of business specified in its license (record form). Moreover, the professional insurance intermediary engaged in internet business shall be a national institution, and its business area shall not be limited to the province (autonomous region, municipality directly under the Central Government, or city separately listed in the plan) where the business license of the head office is registered, and shall comply with the relevant regulations of the CBIRC on the classification of professional insurance intermediary institutions.
57
Non-insurance institutions shall not carry out internet insurance business, including but not limited to the following commercial activities: (1) providing insurance product consulting services. (2) comparison of insurance products, trial calculation of premiums and comparison of quotations. (3) designing insurance plans for the applicant. (4) acting as insurance agent. (5) collecting premiums.
Notice on further regulating Internet Personal insurance business of insurance Institutions
On October 12, 2021, CBIRC General Office issued notice on Further Standardizing Internet Life Insurance Business of Insurance Institutions (CBIRC No. 108). The notice mainly provides the following provisions for intermediary institutions engaged in internet personal insurance business:
1) Insurance intermediaries shall strengthen system construction to carry out internet personal insurance business and have operation and service capabilities that meet the requirements of insurance companies.
2) Customer service personnel of insurance intermediaries shall not take the initiative in marketing, and their salaries shall not be linked with the sales assessment indicators of internet personal insurance business.
3) Insurance intermediaries selling ordinary life insurance (except term life insurance) with a duration of more than 10 years and ordinary annuity insurance products with a duration of more than 10 years shall meet the following conditions:
1. At least three years of internet life insurance business experience.
2. Complete sales management, insurance policy management, customer service system, as well as safe, efficient and real-time online payment and settlement information system and capital settlement process.
3. No major administrative penalty was imposed due to internet insurance business operation in the previous year.
4. Other conditions stipulated by the CBIRC.
Notice on Strengthening and Improving the Supervision of Internet Property Insurance Business
On July 17, 2024, NFRA issued Notice on Strengthening and Improving the Supervision of Internet Property Insurance Business (Jin Gui [2024] No.9). To carry out online property insurance intermediary business, insurance intermediaries shall meet the following conditions: (i) the insurance intermediary shall be a national-wide institution; (ii) the insurance intermediary shall have more than three years of experience in operating property insurance business; (iii) the information systems for sales management, policy management, customer service are complete, the business process management meets its business needs and the intermediary is in compliance with the retrospective management requirements for internet property insurance business.
Notices on Regulations of Motor Vehicle Insurance in 2018 and 2019
In order to further strengthen the supervision of auto insurance business, rectify market chaos, safeguard the legitimate rights and interests of auto insurance consumers, and create a fair, standardized and orderly competitive market environment for the motor vehicle insurance in China, CBIRC recently issued and implemented two notices.
| ● | On July 20, 2018, the CBIRC issued and implemented the Notice by the General Office of the CBIRC on Regulatory Requirements for Commercial Motor Vehicle Insurance Rates (No. 57[2018] of the CBIRC). The notice requires property insurance companies shall strictly follow the principles of rationality, fairness and adequacy in formulating the rate scheme, and shall report the scope of the fees paid to insurance intermediaries and individual agents (marketers), including handling fees, service fees, promotion fees, compensation, performance, bonuses, commissions, etc. |
58
| ● | On January 14, 2019, the CBIRC issued and implemented the Notice by the General Office of the CBIRC on Issues Concerning Further Strengthening the Regulation of Motor Vehicle Insurance (No. 7[2019] of the CBIRC). The notice requires property insurance companies to strictly comply with the relevant provisions of laws, administrative regulations or the Insurance Regulatory Agency under the State Council in the use of vehicle insurance clauses and premium rates, and to strengthen the management of the authenticity of business financial data, ensure all operating costs and expenses are true and accounted for in a timely manner. |
| ● | On September 2, 2020, the CBIRC issued the Guiding Opinions on the Implementation of Comprehensive Reform of Auto Insurance, which implemented on September 19, 2022. The Guiding Opinions improve the market-based pricing mechanism for commercial auto insurance clauses. For example, (i) support the industry to re-calculate the pure risk premium of commercial auto insurance industry according to the actual market risk situation. Establish a normal mechanism for the calculation of pure risk premium of commercial auto insurance industry adjusted every 1-3 years; (ii) to guide the industry to lower the upper limit of additional charge rate for commercial auto insurance products from 35% to 25%, and raise the expected loss rate from 65% to 75%. Timely support property insurance companies to apply for approval and prepare commercial auto insurance products for online sales, electric sales and other channels whose additional fee rate is less than 25%; and (iii) guide the industry to reasonably set the upper limit of the commission fee ratio according to the upper limit of the additional fee rate of commercial auto insurance products, the actual market operation and the difference of market subjects, so as to reduce the excessive commission level in some sales areas. When each region scientifically sets the upper limit of commercial auto insurance commission fee, each bank insurance regulatory bureau should actively play a guiding role. |
These notices effectively resulted in the decrease of moto vehicle insurance premiums charged by the insurance companies and all related fees paid to insurance intermediaries by insurance companies.
Regulations Relating to Foreign Investment
Investment in the PRC by foreign investors and foreign-invested enterprises shall comply with the Catalogue for the Encouraged Foreign Investment Industries (the “Catalogue”) (2022 Revision), which was last amended and issued by MOFCOM and NDRC on October 26, 2022 and became effective since January 1, 2023, and the Special Management Measures for Foreign Investment Access (2024 version), or the Negative List, which came into effect on November 1, 2024. The Catalogue and the Negative List contains specific provisions guiding market access for foreign capital and stipulates in detail the industry sectors grouped under the categories of encouraged industries, restricted industries and prohibited industries. Any industry not listed in the Negative List is a permitted industry unless otherwise prohibited or restricted by other PRC laws or regulations. The insurance intermediary industry falls within the permitted category in accordance with the Catalogue and the Negative List.
Regulations Relating to Overseas Listings and Offerings
On December 24, 2021, the China Securities Regulatory Commission, or the CSRC, issued Provisions of the State Council on the Administration of Overseas Securities Offering and Listing by Domestic Companies (Draft for Comments) (the “Administration Provisions”), and the Provisions of the State Council on the Administration of Overseas Securities Offering and Listing by Domestic Companies (Draft for Comments) (the “Measures”), of which the public comment period ended on January 23, 2022.
The Administration Provisions and Measures for overseas listings lay out specific requirements for filing documents and include unified regulation management, strengthening regulatory coordination, and cross-border regulatory cooperation. Domestic companies seeking to list abroad must carry out relevant security screening procedures if their businesses involve such supervision. Companies endangering national security are among those off-limits for overseas listings.
59
On February 17, 2023, the China Securities Regulatory Commission (the “CSRC”) released the Trial Administrative Measures of Overseas Securities Offering and Listing by Domestic Companies (the “Trial Measures”) and five supporting guidelines (collectively, the “Overseas Listings Rules”), which became effective on March 31, 2023. On the same date of the issuance of the Overseas Listings Rules, the CSRC circulated No.1 to No.5 Supporting Guidance Rules, the Notes on the Overseas Listings Rules, the Notice on Administration Arrangements for the Filing of Overseas Listings by Domestic Enterprises and the relevant CSRC Answers to Reporter Questions on the official website of CSRC, or collectively, the Guidance Rules and Notice. The Overseas Listings Rules, together with the Guidance Rules and Notice, reiterate the basic supervision principles as reflected in the Administration Provisions and Measures by providing substantially the same requirements for filings of overseas offering and listing by domestic companies. Under the Overseas Listings Rules and the Guidance Rules and Notice, domestic companies conducting overseas securities offering and listing activities, either in direct or indirect form, shall complete filing procedures with the CSRC pursuant to the requirements of the Trial Measures within three working days following its submission of initial public offerings or listing application. The companies that have already been listed on overseas stock exchanges or have obtained the approval from overseas supervision administrations or stock exchanges for its offering and listing and will complete their overseas offering and listing prior to September 30, 2023 are not required to make immediate filings for its listing yet need to make filings for subsequent offerings in accordance with the Overseas Listings Rules. The companies that have already submitted an application for an initial public offering to overseas supervision administrations prior to the effective date of the Overseas Listings Rules but have not yet obtained the approval from overseas supervision administrations or stock exchanges for the offering and listing may arrange for the filing within a reasonable time period and should complete the filing procedure before such companies’ overseas issuance and listing.
On February 24, 2023, the CSRC, Ministry of Finance of the PRC, National Administration of State Secrets Protection and National Archives Administration of China promulgated the Provisions on Strengthening Confidentiality and Archives Administration of Overseas Securities Offering and Listing by Domestic Companies, or the Archives Rules, which took effect on March 31, 2023. Pursuant to the Archives Rules, domestic companies that seek an overseas offering and listing shall strictly abide by applicable laws and regulations of the PRC and the Archives Rules, enhance legal awareness of keeping state secrets and strengthening archives administration, institute a sound confidentiality and archives administration system, and take necessary measures to fulfill confidentiality and archives administration obligations. Such domestic companies shall not leak any state secret and working secret of government agencies, or harm national security and public interest. Furthermore, a domestic company that plans to, either directly or through its overseas listed entity, publicly disclose or provide to relevant individuals or entities, including securities companies, securities service providers and overseas regulators, any document and materials that contain state secrets or working secrets of government agencies, shall first obtain approval from competent authorities according to law, and file with the secrecy administrative department at the same level. Moreover, a domestic company that plans to, either directly or through its overseas listed entity, publicly disclose or provide to relevant individuals and entities, including securities companies, securities service providers and overseas regulators, any other documents and materials that, if leaked, will be detrimental to national security or public interest, shall strictly fulfill relevant procedures stipulated by applicable national regulations. The Archives Rules also stipulate that a domestic company that provides accounting archives or copies of accounting archives to any entities, including securities companies, securities service providers and overseas regulators and individuals, shall fulfill due procedures in compliance with applicable national regulations.
Existing issuers are not required to complete the filing procedures for listing overseas immediately, but are required to file with the CSRC for any subsequent offerings in the same overseas market within 3 working days after the offering is completed. On November 22, 2024, the filing to the CSRC in connection with the issuance of the 5,400,000 Class A ordinary shares to the purchasers pursuant to the Subscription Agreements has been submitted and on December 13, 2024, the filing in connection with the issuance of the 694,445 Class A ordinary shares to Yuefu Company Limited has been submitted to the CSRC, and they are currently under review of the CSRC. Any failure or perceived failure by us to comply with any filing requirements under the Overseas Listings Rules may result in forced corrections, warnings and fines against us and could materially hinder our ability to offer or continue to offer our securities.
Regulations Relating to Wholly Foreign-owned Enterprises
The establishment, operation and management of corporate entities in China are governed by the PRC Company Law, which was promulgated by the Standing Committee of the National People’s Congress on December 29, 1993 and became effective on July 1, 1994. It was last amended on October 26.2018 and the amendments became effective on October 26, 2018. Under the PRC Company Law, companies are generally classified into two categories, namely, limited liability companies and joint stock limited companies. The PRC Company Law also applies to limited liability companies and joint stock limited companies with foreign investors. Where there are otherwise different provisions in any law on foreign investment, such provisions shall prevail.
60
The Law of the PRC on Wholly Foreign-invested Enterprises was promulgated and became effective on April 12, 1986, and was last amended and became effective on October 1, 2016. The Foreign Investment Law of the People’s Republic of China was promulgated on March 15, 2019, which became effective on January 1, 2020 and replaced the Law of the PRC on Wholly Foreign-invested Enterprises.
The Regulation for Implementing the Foreign Investment Law of the People’s Republic of China was promulgated by the State Council on December 26, 2019, which became effective on January 1, 2020 and replaced The Implementing Regulations of the PRC Law on Foreign-invested Enterprises. The Measures for the Reporting of Foreign Investment Information were promulgated by the Ministry of Commerce and the State Administration for Market Regulation on December 30, 2019, which became effective on January 1, 2020 and replaced The Provisional Measures on Administration of Filing for Establishment and Change of Foreign Investment Enterprises. The above-mentioned laws form the legal framework for the PRC Government to regulate WFOEs. These laws and regulations govern the establishment, modification, including changes to registered capital, shareholders, corporate form, merger and split, dissolution and termination of WFOEs.
According to the above regulations, TRX BJ was established as a WFOE since its inception. Its establishment and operation are in compliance with the above-mentioned laws. TRX ZJ is a PRC domestic company, therefore is not subject to the record-filling or examination applicable to FIE.
Regulations Relating to Foreign Exchange
General Administration of Foreign Exchange
According to the Regulations on the Control of Foreign Exchange, which were promulgated by the State Council on January 29, 1996, came into effect on April 1, 1996, and were amended on January 14, 1997, and August 5, 2008, payments for transactions that take place within the PRC must be made in RMB. Unless otherwise approved, PRC companies may not repatriate foreign currency payments received from abroad or retain the same abroad. RMB is convertible into other currencies for current account items, such as trade-related receipts and payments and payment of interest and dividends. The conversion of RMB into other currencies and remittance of the converted foreign currency outside the PRC for of capital account items, such as direct equity investments, loans and repatriation of investment, requires the prior approval from the SAFE or its local office. According to regulations on foreign exchange settlement of FIEs, they may retain foreign exchange in accounts with designated foreign exchange banks under the current account items subject to a cap set by the SAFE or its local office. Foreign exchange proceeds under the current accounts may be either retained or sold to a financial institution engaged in settlement and sale of foreign exchange pursuant to relevant SAFE rules and regulations. For foreign exchange proceeds under the capital accounts, approval from the SAFE is generally required for the retention or sale of such proceeds to a financial institution engaged in settlement and sale of foreign exchange.
SAFE Circular No. 59
Pursuant to the Circular of the SAFE on Further Improving and Adjusting Foreign Exchange Administration Policies for Direct Investment, promulgated by SAFE on November 19, 2012, which became effective on December 17, 2012, and was further amended on May 4, 2015, approval is not required for opening a foreign exchange account and depositing foreign exchange into the accounts relating to the direct investments. SAFE Circular No. 59 also simplified foreign exchange-related registration required for the foreign investors to acquire the equity interests of Chinese companies and further improve the administration on foreign exchange settlement for FIEs.
SAFE Circular No. 13
Pursuant to the Circular on Further Simplifying and Improving the Foreign Currency Management Policy on Direct Investment, effective from June 1, 2015, which cancels the administrative approvals of foreign exchange registration of direct domestic investment and direct overseas investment and simplifies the procedure of foreign exchange-related registration, the investors shall register with banks for direct domestic investment and direct overseas investment.
61
SAFE Circular No. 19
The Notice of the State Administration of Foreign Exchange on Reforming the Mode of Management of Settlement of Foreign Exchange Capital of Foreign-Funded Enterprises, or the SAFE Circular No.19, which was promulgated by the SAFE on March 30, 2015, and became effective on June 1, 2015, provides that a foreign-invested enterprise may, according to its actual business needs, settle with a bank the portion of the foreign exchange capital in its capital account for which the relevant foreign exchange administration has confirmed monetary capital contribution rights and interests (or for which the bank has registered the injection of the monetary capital contribution into the account). Pursuant to the SAFE Circular No.19, for the time being, FIEs are allowed to settle 100% of their foreign exchange capitals on a discretionary basis; a foreign-invested enterprise shall truthfully use its capital for its own operational purposes within the scope of business; where an ordinary foreign-invested enterprise makes domestic equity investment with the amount of foreign exchanges settled, the invested enterprise shall first go through domestic re-investment registration and open a corresponding account for foreign exchange settlement pending payment with the foreign exchange administration or the bank at the place where it is registered.
Based on the foregoing, when setting up a new foreign-invested enterprise, the foreign invested enterprise shall register with the bank located at its registered place after obtaining the business license, and if there is any change in capital or other changes relating to the basic information of the foreign-invested enterprise, including without limitation any increase in its registered capital or total investment, the foreign invested enterprise shall register such changes with the bank located at its registered place after obtaining the approval from or completing the filing with competent authorities. Pursuant to the relevant foreign exchange laws and regulations, the above-mentioned foreign exchange registration with the banks will typically take less than four weeks upon the acceptance of the registration application. If we intend to provide funding to our WFOE through capital injection at or after their establishment, we shall register the establishment of and any follow-on capital increase in our wholly foreign owned subsidiaries with the State Administration for Industry and Commerce or its local counterparts, file such via the FICMIS and register such with the local banks for the foreign exchange related matters.
Offshore Investment
Under the Circular of the State Administration of Foreign Exchange on Issues Concerning the Foreign Exchange Administration over the Overseas Investment and Financing and Round-trip Investment by Domestic Residents via Special Purpose Vehicles, or the SAFE Circular 37, issued by the SAFE and effective on July 4, 2014, PRC residents are required to register with the local SAFE branch prior to the establishment or control of an offshore special purpose vehicle, or SPV, which is defined as offshore enterprises directly established or indirectly controlled by PRC residents for offshore equity financing of the enterprise assets or interests they hold in China. An amendment to registration or subsequent filing with the local SAFE branch by such PRC resident is also required if there is any change in basic information of the offshore company or any material change with respect to the capital of the offshore company. At the same time, the SAFE has issued the Operation Guidance for the Issues Concerning Foreign Exchange Administration over Round-trip Investment regarding the procedures for SAFE registration under the SAFE Circular 37, which became effective on July 4, 2014, as an attachment of Circular 37.
Under the relevant rules, any failure by any of our shareholders who is a PRC resident, or is controlled by a PRC resident, to comply with relevant requirements under these regulations could subject our SPV to restrictions imposed on foreign exchange activities, including restrictions on its ability to receive registered capital as well as additional capital from PRC resident shareholders, and contribute registered capital as well as additional capital to WFOE. Due to the failure by shareholders to complete the registration, WFOE’s ability to pay dividends or make distributions to our SPV is also restricted, and repatriation of profits and dividends derived from SPV by PRC residents to China are illegal. The offshore financing funds are also not allowed to be used in China. In addition, the failure of the PRC resident shareholders to complete the registration may subject the shareholders to fines less than RMB50,000, and the enterprises to fines less than RMB300,000. If any illegal settlement of foreign exchange occurs, a fine up to 30% of the illegal amount may be imposed as well.
62
Regulations on Intellectual Property Rights
Regulations on Trademarks
The trademark law of the People’s Republic of China was adopted at the 24th meeting of the Standing Committee of the Fifth National People’s Congress on August 23, 1982. Three amendments were made on February 22, 1993, October 27, 2001, August 30, 2013 and April 23, 2019. The last amendment was implemented on November 1, 2019. The regulations on the implementation of the trademark law of the People’s Republic of China were promulgated by the State Council of the People’s Republic of China on August 3, 2002, which took effect on September 15, 2002. It was revised on April 29, 2014 and became effective as of May 1, 2014. According to the trademark law and the implementing regulations, a trademark which has been approved and registered by the trademark office is a registered trademark, including a trademark of goods, services, collective trademark and certification trademark. The trademark registrant shall enjoy the exclusive right to use the trademark and shall be protected by law. The trademark law also specifies the scope of registered trademarks, procedures for registration of trademarks and the rights and obligations of trademark owners. As of the date of this annual report, we have completed the registration of four trademarks in China and own the exclusive right to use such trademarks.
Regulations on Domain Names
The Ministry of Industry and Information Technology of the PRC, or the MIIT, promulgated the Measures on Administration of Internet Domain Names, or the Domain Name Measures, on August 24, 2017, which took effect on November 1, 2017 and replaced the Administrative Measures on China Internet Domain Name promulgated by the MIIT on November 5, 2004. According to the Domain Name Measures, the MIIT is in charge of the administration of PRC internet domain names. The domain name registration follows a first-to-file principle. Applicants for registration of domain names shall provide true, accurate and complete information of their identities to domain name registration service institutions. The applicant will become the holder of such domain names upon completion of the registration procedure. As of the date of this annual report, we have completed the registration of www.tianrx.com in the PRC.
Regulations on Employment and Social Welfare
Labor Contract Law
The Labor Contract Law of the PRC, or the Labor Contract Law, which was promulgated on June 29, 2007 and amended on December 28, 2012, is primarily aimed at regulating the rights and obligations of employers and employees, including the establishment, performance and termination of labor contracts. Pursuant to the Labor Contract Law, labor contracts shall be concluded in writing if labor relationships are to be or have been established between employers and the employees. Employers are prohibited from forcing employees to work above certain time limit and employers shall pay employees for overtime work in accordance to national regulations. In addition, employee wages shall be no lower than local standards on minimum wages and shall be paid to employees timely.
Social Insurance and Housing Fund
Under the Social Insurance Law of the PRC that was promulgated by the SCNPC on October 28, 2010, and came into force as of July 1, 2011, and most recently amended on December 29, 2018, together with other laws and regulations, employers are required to pay basic pension insurance, unemployment insurance, basic medical insurance, employment injury insurance, maternity insurance, and other social insurance for its employees at specified percentages of the salaries of the employees, up to a maximum amount specified by the local government regulations from time to time. When an employer fails to fully pay social insurance premiums, relevant social insurance collection agency shall order it to make up for any shortfall within a prescribed time limit, and may impose a late payment fee at the rate of 0.05% per day of the outstanding amount from the due date. If such employer still fails to make up for the shortfalls within the prescribed time limit, the relevant administrative authorities shall impose a fine of one to three times the outstanding amount upon such employer.
In accordance with the Regulations on the Management of Housing Fund which was promulgated by the State Council in April 3, 1999 and recently amended in March 24, 2019, employers must register at the designated administrative centers and open bank accounts for depositing employees’ housing funds. Employer and employee are also required to pay and deposit housing funds, with an amount no less than 5% of the monthly average salary of the employee in the preceding year in full and on time.
63
If an enterprise fails to pay in full or in part its housing funds contributions, such enterprise will be ordered by the housing funds enforcement authorities to make such contributions, and may be compelled by the people’s court that has jurisdiction over the matter to make such contributions. See “Risk Factors— Risks Related to Doing Business In China— Failure to make adequate contributions to the housing fund for some of our employees could adversely affect our financial condition and we may be subject to labor disputes or complaints.”
C. Organizational Structure
The following diagram illustrates our current corporate structure, which includes our significant subsidiaries as of the date of this annual report:

VIE Agreements Between WFOE and TRX ZJ
Neither we nor our subsidiaries own any equity interest in TRX ZJ. Instead, we control and receive the economic benefits of TRX ZJ’s business operation through a series of contractual arrangements. WFOE, TRX ZJ, and TRX ZJ’s sole shareholder, WDZG Consulting (the “TRX ZJ Shareholder”), entered into a series of contractual arrangements, also known as the VIE Agreements, on May 20, 2019. The VIE Agreements are designed to provide WFOE with the power, rights and obligations equivalent in all material respects to those it would possess as the sole equity holder of TRX ZJ, including absolute control rights and the rights to the assets, property and revenue of TRX ZJ.
64
The sole direct shareholder of TRX ZJ is WDZG Consulting, which is controlled by Beijing One Yuan Benju Management Consulting Co., Ltd. (“One Yuan”). Baohai Xu, who is the father of our CEO, Sheng Xu, owns 99% equity shares of One Yuan. The following diagram illustrates the shareholding structure of TRX ZJ.

According to the Exclusive Business Cooperation and Service Agreement, TRX ZJ is obligated to pay service fees to WFOE in an amount approximately equal to the net income of TRX ZJ after deduction of the required PRC statutory reserve.
Each of the VIE Agreements is described in detail below:
Exclusive Business Cooperation and Service Agreement
Pursuant to the Exclusive Business Cooperation and Service Agreement between TRX ZJ, WFOE and the TRX ZJ Shareholder, WFOE provides TRX ZJ with technical support, consulting services, intellectual services and other management services relating to its day-to-day business operations and management, on an exclusive basis, utilizing its advantages in technology, human resources, and information. Additionally, TRX ZJ granted an irrevocable and exclusive option to WFOE to purchase from TRX ZJ, any or all of its assets at the lowest purchase price permitted under PRC laws. Should WFOE exercise such option, the parties shall enter into a separate asset transfer or similar agreement. For services rendered to TRX ZJ by WFOE under this agreement, WFOE is entitled to collect a service fee calculated based on the time of services rendered multiplied by the corresponding rate, the plus amount of the services fees or ratio decided by the board of directors of WFOE based on the value of services rendered by WFOE and the actual income of TRX ZJ from time to time, which is approximately equal to the net income of TRX ZJ after deduction of the required PRC statutory reserve.
The Exclusive Business Cooperation and Service Agreement shall remain in effect for twenty years, and can only be terminated earlier if one of the parties defaults or enters into liquidation process (either voluntary or compulsory), or is prohibited to conduct business by the governmental authority liquidated. WFOE is entitled to renew the agreement by providing a written notice to TRX ZJ.
65
The CEO of WFOE, Ms. Xu, who is also the CEO of TRX ZJ, is currently managing TRX ZJ pursuant to the terms of the Exclusive Business Cooperation and Service Agreement. WFOE has absolute authority relating to the management of TRX ZJ, including but not limited to decisions with regard to expenses, salary raises and bonuses, hiring, firing and other operational functions. The Company’s audit committee is required to review and approve in advance any related party transactions, including transactions involving WFOE or TRX ZJ.
Equity Interest Pledge Agreement
Under the Equity Interest Pledge Agreement between WFOE, TRX ZJ and the TRX ZJ Shareholder, the TRX ZJ Shareholder pledged all of its equity interests in TRX ZJ to WFOE to guarantee the performance of TRX ZJ’s obligations under the Exclusive Business Cooperation and Service Agreement. Under the terms of the Equity Pledge Agreement, in the event that TRX ZJ or the TRX ZJ Shareholder breach their respective contractual obligations under the Exclusive Business Cooperation and Service Agreement, WFOE, as pledgee, will be entitled to certain rights, including, but not limited to, the right to collect dividends generated by the pledged equity interests. The TRX ZJ Shareholder also agreed that upon occurrence of any event of default, as set forth in the Equity Pledge Agreement, WFOE is entitled to dispose of the pledged equity interest in accordance with applicable PRC laws. The TRX ZJ Shareholder further agreed not to dispose of the pledged equity interests or take any actions that would prejudice WFOE’s interest.
The Equity Interest Pledge Agreement is effective until all payments due under the Exclusive Business Cooperation and Service Agreement have been paid by TRX ZJ. WFOE shall cancel or terminate the Equity Interest Pledge Agreement upon TRX ZJ’s full payment of the fees payable under the Exclusive Business Cooperation and Service Agreement.
The purposes of the Equity Interest Pledge Agreement are to (1) guarantee the performance of TRX ZJ’s obligations under the Exclusive Business Cooperation and Service Agreement, (2) make sure the TRX ZJ Shareholder does not transfer or assign the pledged equity interests, or create or allow any encumbrance that would prejudice WFOE’s interests without WFOE’s prior written consent, and (3) provide WFOE control over TRX ZJ. In the event TRX ZJ breaches its contractual obligations under the Exclusive Business Cooperation and Service Agreement, WFOE will be entitled to foreclose on the TRX ZJ Shareholder’ equity interests in TRX ZJ and may (1) exercise its option to purchase or designate third parties to purchase part or all of their equity interests in TRX ZJ and WFOE may terminate the VIE Agreements after acquisition of all equity interests in TRX ZJ or form a new VIE structure with the third parties designated by WFOE; or (2) dispose of the pledged equity interests and be paid in priority out of proceed from the disposal in which case the VIE structure will be terminated.
Share Disposal and Exclusive Option to Purchase Agreement
Under the Share Disposal And Exclusive Option to Purchase Agreement, the TRX ZJ Shareholder irrevocably granted WFOE (or its designee) an exclusive option to purchase, to the extent permitted under PRC law, once or at multiple times, at any time, part or all of its equity interests in TRX ZJ. The option price is equal to the capital paid in by the TRX ZJ Shareholder subject to any appraisal or restrictions required by applicable PRC laws and regulations. As of the date of this annual report, if WFOE exercised such option, the total option price that would be paid to all of the TRX ZJ Shareholder would be RMB 1, or the lowest amount allowed by law. The option purchase price shall increase in case the TRX ZJ Shareholder makes additional capital contributions to TRX ZJ, including when the registered capital was increased upon TRX ZJ receiving the proceeds from public offerings.
Under the Share Disposal and Exclusive Option to Purchase Agreement, WFOE may at any time under any circumstances, purchase, or have its designee purchase, at its discretion, to the extent permitted under PRC law, all or part of the TRX ZJ Shareholder’ equity interests in TRX ZJ. The Share Disposal and Exclusive Option to Purchase Agreement, together with the Equity Pledge Agreement, Exclusive Business Cooperation and Service Agreement, and the Proxy Agreement, enable WFOE to exercise effective control over TRX ZJ.
The Share Disposal and Exclusive Option to Purchase Agreement remains effective for a term of 20 years, can only be terminated if one party defaults, and may be renewed at WFOE’s election.
66
Proxy Agreement
Under the Proxy Agreement, the TRX ZJ Shareholder authorized WFOE to act on its behalf as its exclusive agent and attorney with respect to all rights as shareholder, including but not limited to: (a) attending shareholders’ meetings; (b) exercising all the shareholder’s rights, including voting, that shareholders are entitled to under PRC laws and the articles of association of TRX ZJ, including but not limited to the sale or transfer or pledge or disposition of shares in part or in whole; and (c) designating and appointing on behalf of shareholders the legal representative, the executive director, supervisor, the chief executive officer and other senior management members of TRX ZJ.
The term of the Proxy Agreement is the same as the term of the Share Disposal and Exclusive Option to Purchase Agreement. The Proxy Agreement is irrevocable and continuously valid from the date of execution of the Proxy Agreement, so long as the TRX ZJ Shareholder is the shareholder of Company.
Please see “Risk Factors - Risks Related to Our Corporate Structure - The equity shares of TRX ZJ have been judicially frozen due to outstanding debts owed by TRX ZJ’s sole shareholder, which could result in the termination of the VIE Agreements and loss of our control over TRX ZJ, potentially rendering the Company’s securities substantially devalued or worthless.”
D. Property, Plants and Equipment
Our headquarter is located at Room 918, Jingding Building, Xicheng District, Beijing,100000, PRC, where we lease approximately 95 square meters of office space, the lease term is from January 1, 2025 to December 31, 2025. Our other offices and branches lease approximately 25 square meters of office space. In fiscal years 2024, 2023, and 2022, our total rental expenses amounted to approximately $40,000, $75,000, and $316,000, respectively.
ITEM 4.A. UNRESOLVED STAFF COMMENTS
None.
ITEM 5. OPERATING AND FINANCIAL REVIEW AND PROSPECTS
The following discussion of our financial condition and results of operations is based upon and should be read in conjunction with our consolidated financial statements and their related notes included elsewhere in this annual report. This annual report contains forward-looking statements. See “Forward-Looking Information” in this annual report. In evaluating our business, you should carefully consider the information provided under the caption “Item 3. Key Information—D. Risk Factors” in this annual report. We caution you that our businesses and financial performance are subject to substantial risks and uncertainties.
Overview
We are a holding company incorporated in the Cayman Islands. We are not a Chinese operating company. As a holding company with no material operations of our own, we conduct our operations through the VIE, TRX ZJ, which was established in the People’s Republic of China. We do not have any equity ownership of the VIE, instead, we control and receive the economic benefits of the VIE’s business operations through the VIE Agreements, which are used to provide contractual exposure to foreign investment in China-based companies where Chinese law prohibits direct foreign investment in the Chinese operating companies. Pursuant to the VIE Agreements, which are designed so that the operations of the VIE are solely for the benefit of WFOE and ultimately, the Company, under accounting principles generally accepted in the United States (“U.S. GAAP”), is deemed to have a controlling financial interest in, and be the primary beneficiary of the VIE for accounting purposes and must consolidate the VIE. However, the VIE Agreements have not been tested in a court of law and may not be effective in providing control over the VIE. We are, therefore, subject to risks due to the uncertainty of the interpretation and application of the laws and regulations of the PRC regarding the VIE and the VIE structure. For a description of our corporate structure and VIE Agreements, see “ITEM 4. INFORMATION ON THE COMPANY – C. Organizational Structure.” See also “Item 3. KEY INFORMATION – D. Risk Factors – Risks Related to Our Corporate Structure.”
67
The VIE, TRX ZJ, and its PRC subsidiaries, operate an insurance brokerage business in China, and distribute a wide range of insurance products, which are categorized into two major groups: (1) property and casualty insurance, such as commercial property insurance, liability insurance, accidental insurance, and automobile insurance; and (2) other types of insurance, such as health insurance, life insurance, and other miscellaneous insurance. TRX ZJ acts on behalf of its customers seeking insurance coverage from insurance companies and take pride in its premium customer service. TRX ZJ operates 7 branches as of the date of this report. For the fiscal year 2024, TRX ZJ had 579 institutional customers and 3,331 individual customers.
As an insurance broker, TRX ZJ does not assume underwriting risks; it distributes insurance products underwritten by insurance companies operating in China to its individual or institutional customers. TRX ZJ is compensated for its services by commissions paid by insurance companies, typically based on a percentage of the premium paid by the insured. Commission and fee rates generally depend on the type of insurance products, the particular insurance company and the region in which the products are sold. As of the date of this report, TRX ZJ has relationships with 26 insurance companies in the PRC, and therefore is able to offer a variety of insurance products to its customers.
For the fiscal year ended October 31, 2024, 90.7% of TRX ZJ’s total revenues was attributed to its top five insurance company partners, and the following three insurance companies each accounted for more than 10% of its total revenues: China Pacific Property Insurance Co., Ltd. Dongguan Branch, Sinosafe General Insurance Co., Ltd. Shenzhen Branch, and China United Property Insurance Co., Ltd. Guangzhou Branch accounted for 51.9%, 13.7% and 12.9% of TRX ZJ’s total revenues, respectively.
For the fiscal year ended October 31, 2023, 83.7% of TRX ZJ’s total revenues was attributed to its top five insurance company partners, and three insurance companies each accounted for more than 10% of its total revenues: Ping An Property Insurance Co., Ltd. Shaoxing Branch, China Life Property & Casualty Insurance Co., Ltd. Hefei Branch, and Asia Pacific Property & Casualty Insurance Co., Ltd. Shenzhen Branch, accounted for 32.1%, 28.0% and 10.5% of TRX ZJ’s total revenues, respectively.
For the fiscal year ended October 31, 2022, 53.4% of TRX ZJ’s total revenues was attributed to top five insurance company partners, and two insurance companies each accounted for more than 10% of its total revenues: Yong An Property Insurance Co., Ltd. Hangzhou Branch and Ping An Property Insurance Co., Ltd. Hangzhou Branch accounted for 20.8% and 13.5% of TRX ZJ’s total revenues, respectively.
In February 2024, pursuant to a business strategy to expand our business to the Hong Kong insurance brokerage market, TRX HK acquired Peak Consulting Services Limited (“Peak”), which is a licensed insurance brokerage in Hong Kong. As of the date of this report, Peak has not generated any revenue.
Revenue Category
As a broker of insurance products, TRX ZJ derives its revenue from commissions paid by insurance carriers, typically calculated as a percentage of premiums paid by insureds to the insurance carriers in China. TRX ZJ reports revenue net of PRC’s VAT for all the periods presented in the consolidated statements of operations and comprehensive loss.
68
The following table illustrates the breakdown of TRX ZJ’s commissions by insurance products for the years ended October 31, 2024, 2023 and 2022.
|
|
Years Ended October 31, |
|
|||||||||||||
|
|
2024 |
|
2023 |
|
2022 |
|
|||||||||
|
|
|
|
|
Percentage |
|
|
|
|
Percentage |
|
|
|
|
Percentage |
|
|
|
|
|
|
of |
|
|
|
|
of |
|
|
|
|
of |
|
|
|
|
|
|
Total |
|
|
|
|
Total |
|
|
|
|
Total |
|
|
|
Commissions |
|
Commissions |
|
Commissions |
|
Commissions |
|
Commissions |
|
Commissions |
|
|||
Property and Casualty Insurance |
|
|
|
|
|
|
|
|
|
|
|
|
|
|
|
|
Automobile Insurance |
|
|
|
|
|
|
|
|
|
|
|
|
|
|
|
|
Supplemental |
|
$ |
1,693 |
|
0.1 |
% |
$ |
5,661 |
|
0.5 |
% |
$ |
98,456 |
|
7.4 |
% |
Mandatory |
|
|
41,095 |
|
1.3 |
% |
|
442 |
|
0.0 |
% |
|
36,262 |
|
2.7 |
% |
Commercial Property Insurance |
|
|
536,071 |
|
16.6 |
% |
|
151,013 |
|
12.1 |
% |
|
382,180 |
|
28.9 |
% |
Liability Insurance |
|
|
2,197,113 |
|
68.2 |
% |
|
975,460 |
|
78.4 |
% |
|
363,899 |
|
27.5 |
% |
Accidental Insurance |
|
|
437,308 |
|
13.6 |
% |
|
20,361 |
|
1.6 |
% |
|
255,218 |
|
19.3 |
% |
Other Insurance |
|
|
|
|
|
|
|
|
|
|
|
|
|
|
|
|
Life Insurance |
|
|
99 |
|
0.0 |
% |
|
576 |
|
0.1 |
% |
|
20,489 |
|
1.5 |
% |
Health Insurance |
|
|
5,957 |
|
0.2 |
% |
|
49,712 |
|
4.0 |
% |
|
25,524 |
|
1.9 |
% |
Miscellaneous Insurances |
|
|
— |
|
— |
|
|
41,022 |
|
3.3 |
% |
|
142,627 |
|
10.8 |
% |
Total |
|
$ |
3,219,336 |
|
100.0 |
% |
$ |
1,244,247 |
|
100.0 |
% |
$ |
1,324,655 |
|
100.0 |
% |
Critical Accounting Policies
Use of Estimates
The preparation of the consolidated financial statements in conformity with U.S. GAAP requires management to make estimates and assumptions that affect the reported amounts of assets and liabilities and disclosure of contingent assets and liabilities at the date of the financial statements and the reported amounts of revenues and expenses during the reporting period. Changes in these estimates and assumptions may have a material impact on the consolidated financial statements and accompanying notes. Making estimates requires management to exercise significant judgment. It is at least reasonably possible that the estimate of the effect of a condition, situation or set of circumstances that existed at the date of the financial statements, which management considered in formulating its estimate, could change in the near term due to one or more future confirming events. Accordingly, the actual results could differ significantly from those estimates.
Significant estimates during the years ended October 31, 2024, 2023 and 2022 include the useful life of intangible assets, the assumptions used in assessing impairment of long-term assets, the fair value of the consideration given and assets acquired and liabilities assumed in the asset acquisition of Peak, the valuation of deferred tax assets and associated valuation allowances, and the valuation of stock-based compensation.
Accounts Receivable and Reserve for Credit Losses
Accounts receivable are presented net of reserve for credit losses. The Company maintains reserve for credit losses for estimated losses. The Company reviews its accounts receivable on a periodic basis and makes general and specific reserves when there is doubt as to the collectability of individual balances. In evaluating the collectability of individual receivable balances, the Company considers many factors, including the age of the balance, customer’s historical payment history, its current credit-worthiness and current economic trends. Accounts are written off after exhaustive efforts at collection.
Management believes that accounts receivable is fully collectable. Therefore, no material reserve for credit losses is deemed to be required on its accounts receivable at October 31, 2024 and 2023.
Principles of Consolidation
The consolidated financial statements include the accounts of our subsidiaries, the VIE and its subsidiaries. All intercompany transactions and balances are eliminated upon consolidation.
69
A subsidiary is an entity in which we, directly or indirectly, controls more than one half of the voting power or have the power to: govern the financial and operating policies; appoint or remove the majority of the members of the board of directors; or cast a majority of votes at the meeting of the board of directors.
U.S. GAAP provides guidance on the identification of variable interest entities and financial reporting for entities over which control is achieved through means other than voting interests. We evaluate each of our interests in an entity to determine whether or not the investee is a VIE and, if so, whether we are the primary beneficiary of such VIE. In determining whether we are the primary beneficiary, we consider if we (1) have power to direct the activities that most significantly affects the economic performance of the VIE, and (2) receive the economic benefits of the VIE that could be significant to the VIE. If deemed the primary beneficiary, we consolidate the VIE. We have determined that TRX ZJ is a VIE that is subject to consolidation and that TRX is the primary beneficiary.
In the PRC, investment activities by foreign investors are principally governed by the Guidance Catalog of Industries for Foreign Investment, or the Catalog, which was promulgated and is amended from time to time by the PRC Ministry of Commerce, or MOFCOM, and the PRC National Development and Reform Commission, or NDRC. The Catalog divides industries into three categories: encouraged, restricted and prohibited. Industries not listed in the Catalog are generally open to foreign investment unless specifically restricted by other PRC regulations. The insurance brokerage industry falls within the permitted category in accordance with the Catalogue, however we opted for a VIE structure instead of direct ownership due to restrictions on direct ownership imposed by the CIRC. See “Risk Factors - Risks Related to Our Corporate Structure - Our Shareholders are subject to greater uncertainties because we operate through a VIE structure due to restrictions on direct ownership imposed by the CIRC even though the Insurance Brokerage Industry falls within the permitted category in accordance with the Catalogue and the Negative List.” TRX HK and TRX BJ (its PRC subsidiary) are both considered to be foreign investors or foreign invested enterprises under PRC law, and we conduct our activities in the PRC through the consolidated VIE, TRX ZJ, and its subsidiaries in order to comply with the aforementioned regulations. As such, TRX ZJ is controlled through contractual arrangements in lieu of direct equity ownership by us or any of our subsidiaries.
Such contractual arrangements are a series of four agreements (collectively the “VIE Agreements”), including an Equity Interest Pledge Agreement, a Share Disposal and Exclusive Option to Purchase Agreement, a Proxy Agreement, and an Exclusive Business Cooperation and Service Agreement. These contractual arrangements obligate WFOE to absorb a majority of the risk of loss from TRX ZJ’s activities and entitle WFOE to receive a majority of its residual returns. In essence, WFOE has gained effective control over TRX ZJ. Therefore, we believe that TRX ZJ should be considered as a VIE under the Statement of Financial Accounting Standards Board (“FASB”) Accounting Standards Codification (“ASC”) 810 “Consolidation”. Accordingly, the accounts of TRX ZJ and TRX ZJ’s subsidiaries are consolidated with those of WFOE and ultimately are consolidated into those of TRX.
Revenue Recognition
The Company recognizes revenue under Accounting Standards Codification (“ASC”) Topic 606, Revenue from Contracts with Customers (“ASC 606”). The core principle of the revenue standard is that a company should recognize revenue to depict the transfer of promised goods or services to customers in an amount that reflects the consideration to which the company expects to be entitled in exchange for those goods or services.
The following five steps are applied to achieve that core principle:
| ● | Step 1: Identify the contract with the customer |
| ● | Step 2: Identify the performance obligations in the contract |
| ● | Step 3: Determine the transaction price |
| ● | Step 4: Allocate the transaction price to the performance obligations in the contract |
| ● | Step 5: Recognize revenue when the company satisfies a performance obligation |
70
In order to identify the performance obligations in a contract with a customer, a company must assess the promised goods or services in the contract and identify each promised goods or service that is distinct. A performance obligation meets ASC 606’s definition of a “distinct” goods or service (or bundle of goods or services) if both of the following criteria are met:
| ● | The customer can benefit from the goods or service either on its own or together with other resources that are readily available to the customer (i.e., the goods or service is capable of being distinct). |
| ● | The entity’s promise to transfer the goods or service to the customer is separately identifiable from other promises in the contract (i.e., the promise to transfer the goods or service is distinct within the context of the contract). |
If a goods or service is not distinct, the goods or service is combined with other promised goods or services until a bundle of goods or services is identified that is distinct.
The transaction price is the amount of consideration to which an entity expects to be entitled in exchange for transferring promised goods or services to a customer, excluding amounts collected on behalf of third parties (for example, some sales taxes). The consideration promised in a contract with a customer may include fixed amounts, variable amounts, or both. Variable consideration is included in the transaction price only to the extent that it is probable that a significant reversal in the amount of cumulative revenue recognized will not occur when the uncertainty associated with the variable consideration is subsequently resolved.
The transaction price is allocated to each performance obligation on a relative standalone selling price basis. The transaction price allocated to each performance obligation is recognized when that performance obligation is satisfied, at a point in time or over time as appropriate.
Types of revenue:
| ● | Insurance brokerage services fees under contracts with customers related to providing insurance brokerage services. The Company does not provide any insurance agent services. |
| ● | Risk management services fees under risk management agreements to provide insurance related risk management services to its clients. The Company is paid for its services by its clients pursuant to the terms of the written risk management agreements. Each contract calls for a fixed payment. |
Revenue recognition criteria:
| ● | For insurance brokerage services fees, the distinct performance obligation is policy placement services. Billing is controlled by the insurance carriers, therefore, the data necessary to reasonably determine the revenue amounts is made available to the Company by the insurance carriers on a monthly basis. Insurance brokerage services are considered to be rendered and completed, and revenue is recognized, at the time an insurance policy becomes effective; that is, when the signed insurance policy is in place and the premium is collected from the insured, which is confirmed by the insurance carriers with their monthly commissions statements submitted to the Company. The Company has met all the criteria of revenue recognition when the premiums are collected by it or the respective insurance carriers and not before, because collectability is not ensured until receipt of the premium. Accordingly, the Company does not accrue any commissions prior to the receipt of the related premiums. Generally, at the time when the insurance policy is signed, it is difficult for us to assess the insured’s ability and intention to pay the premium due on the policy. Therefore, it is not possible for us to estimate if we will collect substantially all of the commissions to which we will be entitled in exchange for our insurance brokerage services. For this reason, we recognize revenue when the premiums are either collected by us or by the respective insurance carriers and not before, due to the specific practice in the industry. |
| ● | The Company recognizes revenue by providing insurance related risk management services under written service contracts with its customers. Revenue related to its service offerings is recognized at a point in time when service is rendered. |
71
No allowance for cancellation has been recognized for brokerage business, as the Company estimates, based on its past experience, that the cancellation of policies rarely occurs. Any subsequent commission adjustments in connection with policy cancellations, which have been minimal to date, are recognized upon notification from the insurance carriers.
Occasionally, certain policyholders or insureds might request the Company to assist them for claim process on their behalf with the insurance carriers. The Company generally will spend approximately an hour on the phone with the insurance carriers if such assistance is requested by the insured. Based on historical experience, claim service calls and related labor costs have been minimal. Based on historical data, the transaction price does not include any element of consideration that is variable or contingent on the outcome of future events, such as policy cancellations, lapses, and volume of business or claims experience.
The Company does not offer promotional payments, customer coupons, rebates or other cash redemption offers to its customers.
Income Taxes
The Company accounts for income taxes in accordance with U.S. GAAP for income taxes. The charge for taxation is based on the results for the year as adjusted for items which are non-assessable or disallowed. It is calculated using tax rates that have been enacted as of the balance sheet date.
Deferred tax is accounted for using the balance sheet liability method in respect of temporary differences arising from differences between the carrying amount of assets and liabilities in the financial statements and the corresponding tax basis. Deferred tax assets are recognized to the extent that it is probable that future taxable income can be offset with prior net operating loss carried forwards. Deferred tax is calculated using enacted tax rates that are expected to apply to the period when the asset is realized or the liability is settled. Deferred tax is charged or credited in the income statement, except when it is related to items credited or charged directly to equity. Deferred tax assets are reduced by a valuation allowance when, in the opinion of management, it is more likely than not that some portion or all of the deferred tax assets will not be realized. Current income taxes are provided for in accordance with the laws of the relevant taxing authorities.
An uncertain tax position is recognized as a benefit only if it is “more likely than not” that the tax position would be sustained in a tax examination, with a tax examination being presumed to occur. The amount recognized is the largest amount of tax benefit that is greater than 50% likely of being realized on examination. Penalties and interest incurred related to underpayment of income tax are classified as income tax expense in the period incurred. The Company did not have unrecognized uncertain tax positions or any unrecognized liabilities, interest or penalties associated with unrecognized tax benefit as of October 31, 2024 and 2023. As of October 31, 2024, income tax returns for the tax years ended October 31, 2019 through October 31, 2023 remained open for statutory examination by PRC tax authorities.
Stock-based Compensation
The Company follows the provisions of FASB ASC 718, “Compensation—Stock Compensation,” which establishes accounting standards for non-employee and employee stock-based awards. Under the provisions of FASB ASC 718, the fair value of stock issued is used to measure the fair value of services received by the Company. For non-employee stock-based awards, fair value is measured based on the value of the Company’s stock on the date that the commitment for performance by the counterparty has been established. The fair value of the equity instrument is calculated and then recognized as compensation expense over the requisite performance period. For employee stock-based awards, share-based compensation cost is measured at the grant date based on the fair value of the award and is recognized as expense with graded vesting or on a straight–line basis, as specified in the stock grant, over the requisite service period for the award.
Commitments and Contingencies
In the normal course of business, the Company is subject to contingencies, such as legal proceedings and claims arising out of its business, that cover a wide range of matters. Liabilities for such contingencies are recorded when it is probable that a liability has been incurred and the amount of the assessment can be reasonably estimated.
72
Recent Accounting Pronouncements
For details of applicable new accounting standards, please, refer to Recent Accounting Pronouncements in Note 3 of our consolidated financial statements in this report.
RESULTS OF OPERATIONS
This information should be read together with our consolidated financial statements and related notes included elsewhere in this annual report. The results of operations in any period are not necessarily indicative of our future trends.
Comparison of Results of Operations for the Years Ended October 31, 2024 and 2023
The following table sets forth a summary of our consolidated results of operations for the years ended October 31, 2024 and 2023.
|
|
Years Ended October 31, |
|
Changes in |
|
|||||||
|
|
2024 |
|
2023 |
|
Amount |
|
Percentage |
|
|||
Revenues |
|
$ |
3,219,336 |
|
$ |
1,244,247 |
|
$ |
1,975,089 |
|
158.7 |
% |
Operating expenses: |
|
|
|
|
|
|
|
|
|
|
|
|
Selling and marketing |
|
|
3,372,829 |
|
|
2,438,248 |
|
|
934,581 |
|
38.3 |
% |
General and administrative |
|
|
4,491,754 |
|
|
1,822,325 |
|
|
2,669,429 |
|
146.5 |
% |
|
|
|
|
|
|
|
|
|
|
|
|
|
Total operating expenses |
|
|
7,864,583 |
|
|
4,260,573 |
|
|
3,604,010 |
|
84.6 |
% |
|
|
|
|
|
|
|
|
|
|
|
|
|
Loss from operations |
|
|
(4,645,247) |
|
|
(3,016,326) |
|
|
(1,628,921) |
|
54.0 |
% |
|
|
|
|
|
|
|
|
|
|
|
|
|
Other income, net |
|
|
700,442 |
|
|
723,683 |
|
|
(23,241) |
|
(3.2) |
% |
|
|
|
|
|
|
|
|
|
|
|
|
|
Loss before income taxes |
|
|
(3,944,805) |
|
|
(2,292,643) |
|
|
(1,652,162) |
|
72.1 |
% |
|
|
|
|
|
|
|
|
|
|
|
|
|
Income taxes |
|
|
42,123 |
|
|
161,339 |
|
|
(119,216) |
|
(73.9) |
% |
|
|
|
|
|
|
|
|
|
|
|
|
|
Net loss |
|
|
(3,986,928) |
|
|
(2,453,982) |
|
|
(1,532,946) |
|
62.5 |
% |
|
|
|
|
|
|
|
|
|
|
|
|
|
Foreign currency translation adjustment |
|
|
766,585 |
|
|
(61,134) |
|
|
827,719 |
|
(1,353.9) |
% |
|
|
|
|
|
|
|
|
|
|
|
|
|
Comprehensive loss |
|
$ |
(3,220,343) |
|
$ |
(2,515,116) |
|
$ |
(705,227) |
|
28.0 |
% |
Revenues
As a broker of insurance products, TRX ZJ derives revenue from commissions paid by insurance carriers, typically calculated as a percentage of premiums paid by insureds to the insurance carriers in China. TRX ZJ reports revenue net of PRC’s VAT for all the periods presented in the consolidated statements of operations and comprehensive loss.
Revenue for the year ended October 31, 2024 totaled $3,219,336, an increase of $1,975,089, or 158.7%, compared with $1,244,247 for the year ended October 31, 2023. This increase was primarily attributable to a significant increase in commissions from liability insurance of approximately $1,222,000, which was driven by our significant efforts on distribution of liability insurance products, an increase in commissions from accidental insurance of approximately $417,000, an increase in commissions from commercial property insurance of approximately $385,000, offset by a decrease in commissions from other miscellaneous insurance of approximately $49,000. We expect that our revenue will continue to increase in the near future.
Operating Expenses
During the years ended October 31, 2024 and 2023, operating expenses included selling and marketing expenses and general and administrative expenses.
73
Selling and Marketing
Selling and marketing expenses amounted to $3,372,829 for the year ended October 31, 2024, as compared to $2,438,248 for the year ended October 31, 2023, an increase of $934,581, or 38.3%. The increase was mainly attributable to an increase in advertising costs of approximately $806,000 due to our increased advertising activities, an increase in the stock-based compensation of approximately $99,000 which reflected the value of our ordinary shares granted to our sales professionals, and an increase in other miscellaneous items of approximately $30,000. We expect that our selling and marketing expenses will remain in its current level with minimal increase in the near future.
Advertising expenses mainly consist of expenses associated with advertising campaigns and are included in selling and marketing expenses. Advertising costs are expensed as incurred. Advertising expenses for the years ended October 31, 2024 and 2023 totaled $1,785,336 and $979,694, respectively.
Our selling and marketing expenses as a percentage of revenue for the year ended October 31, 2024 decreased to 104.8% from 196.0% for the year ended October 31, 2023. The decrease was primarily attributable to a significant increase in our revenue.
General and Administrative
General and administrative expenses amounted to $4,491,754 for the year ended October 31, 2024, as compared to $1,822,325 for the year ended October 31, 2023, an increase of $2,669,429, or 146.5%.
For the years ended October 31, 2024 and 2023, general and administrative expenses consisted of the following:
|
|
Years Ended October 31, |
|
Changes in |
|
|||||||
|
|
2024 |
|
2023 |
|
Amount |
|
Percentage |
|
|||
Professional fees |
|
$ |
934,732 |
|
$ |
1,220,367 |
|
$ |
(285,635) |
|
(23.4) |
% |
Compensation and related benefits |
|
|
1,701,489 |
|
|
460,791 |
|
|
1,240,698 |
|
269.3 |
% |
Amortization of intangible assets |
|
|
119,808 |
|
|
— |
|
|
119,808 |
|
100.0 |
% |
Rent and related utilities |
|
|
41,597 |
|
|
76,131 |
|
|
(34,534) |
|
(45.4) |
% |
Impairment loss |
|
|
1,677,301 |
|
|
— |
|
|
1,677,301 |
|
100.0 |
% |
Others |
|
|
16,827 |
|
|
65,036 |
|
|
(48,209) |
|
(74.1) |
% |
|
|
$ |
4,491,754 |
|
$ |
1,822,325 |
|
$ |
2,669,429 |
|
146.5 |
% |
| ● | Professional fees primarily consisted of legal fees, audit fees, consulting fees, and other fees. For the year ended October 31, 2024, professional fees decreased by $285,635, or 23.4%, as compared to the year ended October 31, 2023. The decrease was mainly attributable to a decrease in consulting fees of approximately $161,000 resulting from termination of a consultant’s service in the year ended October 31, 2024, a decrease in legal fees of approximately $55,000, and a decrease in other miscellaneous items of approximately $70,000. We expect that our professional fees will remain in its current level with minimal increase in the near future. |
| ● | For the year ended October 31, 2024, compensation and related benefits increased by $1,240,698, or 269.3%, as compared to the year ended October 31, 2023. The increase was primarily attributable to a significant increase in the stock-based compensation of approximately $1,270,000, reflecting the value of our Class A ordinary shares granted to our management, offset by a decrease in the management’s compensation and related benefits of approximately $29,000 resulting from laying off our personnel. We expect that our compensation and related benefits will remain in its current level with minimal increase in the near future. |
| ● | For the year ended October 31, 2024, amortization of intangible assets increased by $119,808, or 100.0%, as compared to the year ended October 31, 2023. The increase was due to the increased amortization of intangible assets resulting from our Peak acquisition. |
| ● | For the year ended October 31, 2024, rent and related utilities decreased by $34,534, or 45.4%, as compared to the year ended October 31, 2023. The decrease was mainly due to the decreased monthly rent driven by decreased office space. |
74
| ● | In October 2024, we assessed our intangible assets for any impairment and concluded that there were indicators of impairment as of October 31, 2024 and we calculated that the estimated undiscounted cash flows were less than the carrying amount of those intangible assets. We have not been able to realize the financial projections provided by Peak’s management at the time of the intangible assets purchase and have decided to impair the intangible assets to zero. Based on our analysis, we recognized an impairment loss of $1,677,301 for the year ended October 31, 2024, which reduced the value of intangible asset purchased to zero. We did not record any impairment charge for the year ended October 31, 2023. |
| ● | Other general and administrative expenses were primarily comprised of travel and entertainment, office supplies, office decoration, bank service charge, internet service fees and miscellaneous taxes. For the year ended October 31, 2024, other general and administrative expenses decreased by $48,209, or 74.1%, as compared to the year ended October 31, 2023. The decrease was primarily due to a decrease in office decoration expense of approximately $36,000 and a decrease in other miscellaneous items of approximately $12,000 reflecting our efforts at stricter controls on corporate expenditures. |
Loss from Operations
As a result of the foregoing, for the year ended October 31, 2024, loss from operations amounted to $4,645,247, as compared to $3,016,326 for the year ended October 31, 2023, resulting in a change of $1,628,921, or 54.0%.
Other Income (Expense)
Other income (expense) primarily includes interest income, and miscellaneous expense and income. Other income, net, totaled $700,442 for the year ended October 31, 2024, as compared to $723,683 for the year ended October 31, 2023, a decrease of $23,241, or 3.2%, which was attributable to a decrease in interest income of approximately $31,000 mainly due to our decreased investments in wealth management products with underlying bonds, offered by a private entity, offset by a decrease in other expense of approximately $8,000.
Income Taxes
Our income tax expense is mainly attributable to the VIE in China, TRX ZJ, and its subsidiaries, NDB Technology, TYDW Technology, and Hengbang Insurance, all of which are subject to PRC Enterprise Income Tax (“EIT”) on the taxable income in accordance with the relevant PRC income tax laws. The EIT rate for companies operating in the PRC is 25%. In the year ended October 31, 2024, TRX ZJ and TYDW were each recognized as a small low-profit enterprise and received a preferential income tax rate. In the year ended October 31, 2023, NDB Technology and Hengbang Insurance were each recognized as a small low-profit enterprises and received a preferential income tax rate.
Income taxes expense was $42,123 for the year ended October 31, 2024, as compared to $161,339 for the year ended October 31, 2023, a decrease of $119,216, or 73.9%. The decrease in income taxes expense was primarily attributable to a decrease in taxable income generated by our operating entities.
Net Loss
As a result of the factors described above, our net loss was $3,986,928 for the year ended October 31, 2024, as compared to $2,453,982 for the year ended October 31, 2023, a change of $1,532,946, or 62.5%.
Net Loss Attributable to Non-controlling Interest
On November 7, 2017, TRX ZJ sold a 0.2% equity interest in Hengbang Insurance to two third party individuals. As of October 31, 2024, these two individuals owned an aggregate of 0.2% of the equity interests of Hengbang Insurance, which is not under the Company’s control. The net loss attributable to non-controlling interest was $3 and $5 for the years ended October 31, 2024 and 2023, respectively.
75
Net Loss Attributable to TRX Ordinary Shareholders
The net loss attributable to TRX ordinary shareholders was $3,986,925 or $2.42 per share (basic and diluted) for the year ended October 31, 2024, as compared with $2,453,977 or $3.87 per share (basic and diluted) for the year ended October 31, 2023, a change of $1,532,948, or 62.5%.
Foreign Currency Translation Adjustment
Our reporting currency is the U.S. dollar. The functional currency of TRX and TRX HK, is the U.S. dollar, and the functional currency of Peak is the Hong Kong dollar, and the functional currency of TRX BJ, TRX ZJ, and TRX ZJ’s subsidiaries is the Chinese Renminbi (“RMB”). The financial statements of our subsidiaries whose functional currency is the Hong Kong dollar or RMB are translated to U.S. dollars using period end rates of exchange for assets and liabilities, average rate of exchange for revenue and expenses and cash flows, and historical exchange rates for equity. Net gains and losses resulting from foreign exchange transactions are included in the results of operations. As a result of foreign currency translation, which is a non-cash adjustment, we reported a foreign currency translation gain of $766,585 and a foreign currency translation loss of $61,134 for the years ended October 31, 2024 and 2023, respectively. This non-cash gain/loss had the effect of decreasing/increasing our reported comprehensive loss.
Comprehensive Loss
As a result of our foreign currency translation adjustment, we had comprehensive loss of $3,220,343 and $2,515,116 for the years ended October 31, 2024 and 2023, respectively.
Comparison of Results of Operations for the Years Ended October 31, 2023 and 2022
The following table sets forth a summary of our consolidated results of operations for the years ended October 31, 2023 and 2022.
|
|
Years Ended October 31, |
|
Changes in |
|
|||||||
|
|
2023 |
|
2022 |
|
Amount |
|
Percentage |
|
|||
Revenues |
|
$ |
1,244,247 |
|
$ |
1,351,909 |
|
$ |
(107,662) |
|
(8.0) |
% |
Operating expenses: |
|
|
|
|
|
|
|
|
|
|
|
|
Selling and marketing |
|
|
2,438,248 |
|
|
1,764,909 |
|
|
673,339 |
|
38.2 |
% |
General and administrative |
|
|
1,822,325 |
|
|
4,655,914 |
|
|
(2,833,589) |
|
(60.9) |
% |
|
|
|
|
|
|
|
|
|
|
|
|
|
Total operating expenses |
|
|
4,260,573 |
|
|
6,420,823 |
|
|
(2,160,250) |
|
(33.6) |
% |
|
|
|
|
|
|
|
|
|
|
|
|
|
Loss from operations |
|
|
(3,016,326) |
|
|
(5,068,914) |
|
|
2,052,588 |
|
(40.5) |
% |
|
|
|
|
|
|
|
|
|
|
|
|
|
Other income, net |
|
|
723,683 |
|
|
408,364 |
|
|
315,319 |
|
77.2 |
% |
|
|
|
|
|
|
|
|
|
|
|
|
|
Loss before income taxes |
|
|
(2,292,643) |
|
|
(4,660,550) |
|
|
2,367,907 |
|
(50.8) |
% |
|
|
|
|
|
|
|
|
|
|
|
|
|
Income taxes |
|
|
161,339 |
|
|
23,639 |
|
|
137,700 |
|
582.5 |
% |
|
|
|
|
|
|
|
|
|
|
|
|
|
Net loss |
|
|
(2,453,982) |
|
|
(4,684,189) |
|
|
2,230,207 |
|
(47.6) |
% |
|
|
|
|
|
|
|
|
|
|
|
|
|
Foreign currency translation adjustment |
|
|
(61,134) |
|
|
(3,717,478) |
|
|
3,656,344 |
|
(98.4) |
% |
|
|
|
|
|
|
|
|
|
|
|
|
|
Comprehensive loss |
|
$ |
(2,515,116) |
|
$ |
(8,401,667) |
|
$ |
5,886,551 |
|
(70.1) |
% |
76
Revenues
As a broker of insurance products, TRX ZJ derives revenue from commissions paid by insurance carriers, typically calculated as a percentage of premiums paid by insureds to the insurance carriers in China. In addition, TRX ZJ generated risk management revenue from provision of insurance related risk management services in fiscal 2022. TRX ZJ reports revenue net of PRC’s VAT for all the periods presented in the consolidated statements of operations and comprehensive loss.
Revenue for the year ended October 31, 2023 totaled $1,244,247, a decrease of $107,662, or 8.0%, compared with $1,351,909 for the year ended October 31, 2022. This decrease was primarily attributable to a decrease in commissions from automobile insurance of approximately $129,000, a decrease in commissions from commercial property insurance of approximately $231,000, a decrease in commissions from accidental insurance of approximately $235,000, and a decrease in commissions from other miscellaneous insurance of approximately $97,000, resulting from the loss of certain insurance company partners, and a decrease in risk management services of approximately $27,000, offset by a significant increase in commissions from liability insurance of approximately $612,000, which was driven by our significant efforts on distribution of liability insurance products.
Operating Expenses
During the years ended October 31, 2023 and 2022, operating expenses included selling and marketing expenses and general and administrative expenses.
Selling and Marketing
Selling and marketing expenses amounted to $2,438,248 for the year ended October 31, 2023, as compared to $1,764,909 for the year ended October 31, 2022, an increase of $673,339, or 38.2%. The increase was mainly attributable to an increase in advertising costs of approximately $142,000 due to our increased advertising activities, and an increase in the stock-based compensation of approximately $542,000 which reflected the value of our ordinary shares granted to our sales professionals, offset by a decrease in other miscellaneous items of approximately $11,000.
Advertising expenses mainly consist of expenses associated with advertising campaigns and are included in selling and marketing expenses. Advertising costs are expensed as incurred. Advertising expenses for the years ended October 31, 2023 and 2022 totaled $979,694 and $837,807, respectively.
Our selling and marketing expenses as a percentage of revenue for the year ended October 31, 2023 increased to 196.0% from 130.5% for the year ended October 31, 2022. The increase was primarily attributable to an increase in our selling and marketing expenses and a decrease in our revenue.
General and Administrative
General and administrative expenses amounted to $1,822,325 for the year ended October 31, 2023, as compared to $4,655,914 for the year ended October 31, 2022, a decrease of $2,833,589, or 60.9%.
For the years ended October 31, 2023 and 2022, general and administrative expenses consisted of the following:
|
|
Years Ended October 31, |
|
Changes in |
|
|||||||
|
|
2023 |
|
2022 |
|
Amount |
|
Percentage |
|
|||
Professional fees |
|
$ |
1,220,367 |
|
$ |
1,185,930 |
|
$ |
34,437 |
|
2.9 |
% |
Compensation and related benefits |
|
|
460,791 |
|
|
2,691,751 |
|
|
(2,230,960) |
|
(82.9) |
% |
Rent and related utilities |
|
|
76,131 |
|
|
318,722 |
|
|
(242,591) |
|
(76.1) |
% |
Directors’ and officers’ liability insurance premium |
|
|
— |
|
|
214,188 |
|
|
(214,188) |
|
(100.0) |
% |
Impairment loss |
|
|
— |
|
|
123,646 |
|
|
(123,646) |
|
(100.0) |
% |
Others |
|
|
65,036 |
|
|
121,677 |
|
|
(56,641) |
|
(46.6) |
% |
|
|
$ |
1,822,325 |
|
$ |
4,655,914 |
|
$ |
(2,833,589) |
|
(60.9) |
% |
77
| ● | Professional fees primarily consisted of legal fees, audit fees, consulting fees, and other fees. For the year ended October 31, 2023, professional fees increased by $34,437, or 2.9%, as compared to the year ended October 31, 2022. The increase was mainly attributable to a slight increase in miscellaneous items of approximately $34,000. We expect that our professional fees will remain in its current level with minimal increase in the near future. |
| ● | For the year ended October 31, 2023, compensation and related benefits decreased by $2,230,960, or 82.9%, as compared to the year ended October 31, 2022. The significant decrease was primarily attributable to a decrease in the stock-based compensation of approximately $1,796,000, reflecting the value of our Class A ordinary shares granted to our management, and a decrease in the management’s compensation and related benefits of approximately $435,000 resulting from laying off our personnel. We expect that our compensation and related benefits will remain in its current level with minimal increase in the near future. |
| ● | For the year ended October 31, 2023, rent and related utilities decreased by $242,591, or 76.1%, as compared to the year ended October 31, 2022. The decrease was mainly due to the decreased monthly rent driven by decreased office space. |
| ● | For the year ended October 31, 2023, directors’ and officers’ liability insurance premium decreased by $214,188, or 100.0%, as compared to the year ended October 31, 2022. For the year ended October 31, 2023, we did not incur any directors’ and officers’ liability insurance fee. |
| ● | In October 2022, we assessed our intangible assets for any impairment and concluded that there were indicators of impairment as of October 31, 2022 and we calculated that the estimated undiscounted cash flows were less than the carrying amount of those intangible assets. We decided to impair the intangible asset to zero. Based on our analysis, we recognized an impairment loss of $123,646 for the year ended October 31, 2022, which reduced the value of intangible asset developed to zero. We did not record any impairment charge for the year ended October 31, 2023. |
| ● | Other general and administrative expenses were primarily comprised of travel and entertainment, depreciation and amortization, office supplies, office decoration, bank service charge, internet service fees and miscellaneous taxes. For the year ended October 31, 2023, other general and administrative expenses decreased by $56,641, or 46.6%, as compared to the year ended October 31, 2022. The decrease was primarily due to a decrease in office supplies of approximately $23,000 and a decrease in other miscellaneous items of approximately $34,000 reflecting our efforts at stricter controls on corporate expenditures. |
Loss from Operations
As a result of the foregoing, for the year ended October 31, 2023, loss from operations amounted to $3,016,326, as compared to $5,068,914 for the year ended October 31, 2022, resulting in a change of $2,052,588, or 40.5%.
Other Income (Expense)
Other income (expense) primarily includes interest income, and miscellaneous expense and income. Other income, net, totaled $723,683 for the year ended October 31, 2023, as compared to $408,364 for the year ended October 31, 2022, an increase of $315,319, or 77.2%, which was attributable to an increase in interest income of approximately $297,000 due to our increased investments in wealth management products with underlying bonds offered by a private entity, and a decrease in other expense of approximately $18,000.
Income Taxes
Our income tax expense is mainly attributable to the VIE in China, TRX ZJ, and its subsidiaries, NDB Technology, TYDW Technology, and Hengbang Insurance, all of which are subject to PRC Enterprise Income Tax (“EIT”) on the taxable income in accordance with the relevant PRC income tax laws. The EIT rate for companies operating in the PRC is 25%. In the year ended October 31, 2023, NDB Technology and Hengbang Insurance were each recognized as small low-profit enterprises and received a preferential income tax rate. In the year ended October 31, 2022, NDB Technology, TYDW Technology and Hengbang Insurance were each recognized as small low-profit enterprises and received a preferential income tax rate.
78
Income taxes expense was $161,339 for the year ended October 31, 2023, as compared to $23,639 for the year ended October 31, 2022, an increase of $137,700, or 582.5%. The increase in income taxes expense was primarily attributable to increase in taxable income generated by our operating entities.
Net Loss
As a result of the factors described above, our net loss was $2,453,982 for the year ended October 31, 2023, as compared to $4,684,189 for the year ended October 31, 2022, a change of $2,230,207, or 47.6%.
Net Loss Attributable to Non-controlling Interest
On November 7, 2017, TRX ZJ sold a 0.2% equity interest in Hengbang Insurance to two third party individuals. As of October 31, 2023, these two individuals owned an aggregate of 0.2% of the equity interests of Hengbang Insurance, which is not under the Company’s control. The net loss attributable to non-controlling interest was $5 and $32 for the years ended October 31, 2023 and 2022, respectively.
Net Loss Attributable to TRX Ordinary Shareholders
The net loss attributable to TRX ordinary shareholders was $2,453,977 or $3.87 per share (basic and diluted) for the year ended October 31, 2023, as compared with $4,684,157 or $9.03 per share (basic and diluted) for the year ended October 31, 2022, a change of $2,230,180, or 47.6%.
Foreign Currency Translation Adjustment
Our reporting currency is the U.S. dollar. The functional currency of TRX and TRX HK is the U.S. dollar, and the functional currency of TRX BJ, TRX ZJ, and TRX ZJ’s subsidiaries is the Chinese Renminbi (“RMB”). The financial statements of our subsidiaries whose functional currency is the RMB are translated to U.S. dollars using period end rates of exchange for assets and liabilities, average rate of exchange for revenue and expenses and cash flows, and historical exchange rates for equity. Net gains and losses resulting from foreign exchange transactions are included in the results of operations. As a result of foreign currency translation, which is a non-cash adjustment, we reported a foreign currency translation loss of $61,134 and $3,717,478 for the years ended October 31, 2023 and 2022, respectively. This non-cash loss had the effect of increasing our reported comprehensive loss.
Comprehensive Loss
As a result of our foreign currency translation adjustment, we had comprehensive loss of $2,515,116 and $8,401,667 for the years ended October 31, 2023 and 2022, respectively.
Liquidity and Capital Resources
Liquidity is the ability of a company to generate funds to support its current and future operations, satisfy its obligations and otherwise operate on an ongoing basis. At October 31, 2024 and 2023, we had cash and restricted cash of approximately $996,000 and $695,000, respectively. These funds are mainly kept in financial institutions located in China.
Under applicable PRC regulations, foreign invested enterprises, or FIEs, in China may pay dividends only out of their accumulated profits, if any, determined in accordance with PRC accounting standards and regulations. In addition, a foreign invested enterprise in China is required to set aside at least 10% of its after-tax profit based on PRC accounting standards each year to its general reserves until the cumulative amount of such reserves reach 50% of its registered capital. These reserves are not distributable as cash dividends.
In addition, a majority of our businesses and assets are denominated in RMB, which is not freely convertible into foreign currencies. All foreign exchange transactions take place either through the People’s Bank of China or other banks authorized to buy and sell foreign currencies at the exchange rates quoted by the People’s Bank of China. Approval of foreign currency payments by the People’s Bank of China or other regulatory institutions requires submitting a payment application form together with suppliers’ invoices, shipping documents, and signed contracts. These currency exchange control procedures imposed by the PRC government authorities may restrict the ability of our PRC subsidiary to transfer its net assets to TRX through loans, advances or cash dividends.
79
The current PRC Enterprise Income Tax (“EIT”) Law and its implementing rules generally provide that a 10% withholding tax applies to China-sourced income derived by non-resident enterprises for PRC enterprise income tax purposes unless the jurisdiction of incorporation of such enterprises’ shareholder has a tax treaty with China that provides for a different withholding arrangement.
The following table sets forth a summary of changes in our working capital from October 31, 2023 to October 31, 2024:
|
|
October 31, |
|
October 31, |
|
Changes in |
|
|||||
|
|
2024 |
|
2023 |
|
Amount |
|
Percentage |
|
|||
Working capital: |
|
|
|
|
|
|
|
|
|
|
|
|
Total current assets |
|
$ |
39,921,393 |
|
$ |
27,618,624 |
|
$ |
12,302,769 |
|
44.5 |
% |
Total current liabilities |
|
|
5,918,706 |
|
|
3,062,868 |
|
|
2,855,838 |
|
93.2 |
% |
Working capital |
|
$ |
34,002,687 |
|
$ |
24,555,756 |
|
$ |
9,446,931 |
|
38.5 |
% |
Our working capital increased by $9,446,931 to $34,002,687 at October 31, 2024 from $24,555,756 at October 31, 2023. The increase in working capital was primarily attributable to an increase in cash of approximately $295,000, an increase in short-term investments of approximately $1,293,000 resulting from our increased investments in wealth management products with underlying bonds offered by a private entity in the year ended October 31, 2024, an increase in accounts receivable of approximately $1,393,000 mainly driven by the increase in our revenue in the year ended October 31, 2024, a significant increase in note receivable of $7,800,000 which was attributable to the reclassification of note receivable from non-current to current, an increase in note receivable – related party of approximately $1,371,000 due to the increase in promissory note entered into with a related party in the year ended October 31, 2024, and an increase in interest receivable of $156,000 resulting from our investment in note receivable, offset by an increase in taxes payable of approximately $109,000, an increase in salary payable of approximately $184,000, an increase in accrued liabilities and other payables of approximately $1,082,000 mainly driven by the increase in insurance premium payable of approximately $506,000 and the increase in expenses paid by employees and third parties on our behalf of approximately $511,000 in the year ended October 31, 2024, an increase in loan payable of approximately $983,000 due to the issuance of line of credit in the year ended October 31, 2024, and an increase in due to related parties of approximately $530,000 resulting from expenses paid by our related parties on behalf of us in the year ended October 31, 2024.
Because the exchange rate conversion is different for the consolidated balance sheets and the consolidated statements of cash flows, the changes in assets and liabilities reflected on the consolidated statements of cash flows are not necessarily identical with the comparable changes reflected on the consolidated balance sheets.
Cash Flows for the Fiscal Year Ended October 31, 2024 Compared to the Fiscal Year Ended October 31, 2023
The following summarizes the key components of our cash flows for the years ended October 31, 2024 and 2023:
|
|
Years Ended October 31, |
||||
|
|
2024 |
|
2023 |
||
Net cash provided by operating activities |
|
$ |
897,894 |
|
$ |
994,304 |
Net cash used in investing activities |
|
|
(1,821,085) |
|
|
(992,717) |
Net cash provided by (used in) financing activities |
|
|
1,188,823 |
|
|
(283) |
Effect of exchange rate on cash and restricted cash |
|
|
35,530 |
|
|
(1,471) |
Net increase (decrease) in cash and restricted cash |
|
$ |
301,162 |
|
$ |
(167) |
Net cash flow provided by operating activities for the year ended October 31, 2024 was $897,894, which primarily reflected the non-cash items adjustment mainly consisting of depreciation expense and amortization of intangible assets of approximately $121,000, impairment loss of approximately $1,677,000, stock-based compensation and service expense of approximately $2,819,000 due to shares granted for services, and the changes in operating assets and liabilities mainly consisting of an increase in salary payable of approximately $183,000, and an increase in accrued liabilities and other payables of approximately $1,528,000, mainly due to the increase in insurance premium payable of approximately $506,000 and the increase in expenses paid by employees and third parties on our behalf of approximately $511,000 and the increase in other miscellaneous payables of approximately $511,000 in the year ended October 31, 2024, offset by an increase in accounts receivable of approximately $1,381,000 mainly driven by the increase in our revenue in the year ended October 31, 2024, an increase in interest receivable of $156,000, and our consolidated net loss of approximately $3,987,000.
80
Net cash flow provided by operating activities for the year ended October 31, 2023 was $994,304, which primarily reflected the non-cash items adjustment mainly consisting of amortization of right-of-use assets of approximately $78,000 and stock-based compensation and service expense of $1,450,000 due to shares granted for services, and the changes in operating assets and liabilities mainly consisting of a decrease in interest receivable of approximately $262,000 resulting from our collection of note related interest in the year ended October 31, 2023, a decrease in other assets of approximately $91,000, an increase in taxes payable of approximately $164,000 caused by the increase in taxable income generated by our operating entities in the year ended October 31, 2023, an increase in salary payable of approximately $348,000, an increase in accrued liabilities and other payables of approximately $100,000, mainly due to the increase in accrued professional service fees of approximately $54,000 resulting from increased professional service providers, and an increase in due to related parties of approximately $992,000 due to expenses paid by our related parties on behalf of us in the year ended October 31, 2023, offset by a decrease in operating lease liabilities of approximately $80,000, and our consolidated net loss of approximately $2,454,000.
Net cash flow used in investing activities was $1,821,085 for the year ended October 31, 2024 as compared to $992,717 for the year ended October 31, 2023. During the year ended October 31, 2024, we increased our note receivable – related party of approximately $2,252,000 and made payments for the purchase of short-term investments of approximately $28,138,000, offset by cash received on Peak acquisition of approximately $78,000, proceeds received from repayment of note receivable – related party of approximately $892,000, and proceeds received from sale of short-term investments of approximately $27,599,000. During the year ended October 31, 2023, we made an investment in a note receivable of $7,800,000 and made payments for the purchase of short-term investments of approximately $27,779,000, offset by proceeds received from the note receivable of $7,500,000 and proceeds received from sale of short-term investments of approximately $27,087,000.
Net cash flow provided by financing activities was $1,188,823 for the year ended October 31, 2024 as compared to net cash flow used in financing activities of $283 for the year ended October 31, 2023. During the year ended October 31, 2024, we received proceeds from loan payable of approximately $1,115,000 and received proceeds from related parties’ borrowings of approximately $96,000, offset by repayments made for related parties’ borrowings of approximately $22,000. During the year ended October 31, 2023, we received proceeds from related parties’ borrowings of approximately $10,000, offset by repayment made for related parties’ borrowings of approximately $10,000.
Cash Flows for the Fiscal Year Ended October 31, 2023 Compared to the Fiscal Year Ended October 31, 2022
The following summarizes the key components of our cash flows for the years ended October 31, 2023 and 2022:
|
|
Years Ended October 31, |
||||
|
|
2023 |
|
2022 |
||
Net cash provided by (used in) operating activities |
|
$ |
994,304 |
|
$ |
(198,760) |
Net cash used in investing activities |
|
|
(992,717) |
|
|
(28,897,466) |
Net cash used in financing activities |
|
|
(283) |
|
|
— |
Effect of exchange rate on cash and restricted cash |
|
|
(1,471) |
|
|
(1,052,173) |
Net decrease in cash and restricted cash |
|
$ |
(167) |
|
$ |
(30,148,399) |
Net cash flow provided by operating activities for the year ended October 31, 2023 was $994,304, which primarily reflected the non-cash items adjustment mainly consisting of amortization of right-of-use assets of approximately $78,000 and stock-based compensation and service expense of $1,450,000 due to shares granted for services, and the changes in operating assets and liabilities mainly consisting of a decrease in interest receivable of approximately $262,000 resulting from our collection of note related interest in the year ended October 31, 2023, a decrease in other assets of approximately $91,000, an increase in taxes payable of approximately $164,000 caused by the increase in taxable income generated by our operating entities in the year ended October 31, 2023, an increase in salary payable of approximately $348,000, an increase in accrued liabilities and other payables of approximately $100,000, mainly due to the increase in accrued professional service fees of approximately $54,000 resulting from increased professional service providers, and an increase in due to related parties of approximately $992,000 due to expenses paid by our related parties on behalf of us in the year ended October 31, 2023, offset by a decrease in operating lease liabilities of approximately $80,000, and our consolidated net loss of approximately $2,454,000.
81
Net cash flow used in operating activities for the year ended October 31, 2022 was $198,760, which primarily reflected our consolidated net loss of approximately $4,684,000, and the changes in operating assets and liabilities mainly consisting of an increase in interest receivables of approximately $149,000, and a decrease in operating lease liabilities of approximately $189,000, offset by a decrease in accounts receivable of approximately $254,000 resulting from collection efforts in fiscal 2022, a decrease in other assets of approximately $496,000, which was primarily attributable to the decrease in prepaid directors’ and officers’ liability insurance premium of approximately $214,000 resulting from amortization of prepaid premium in fiscal year 2022 and the decrease in prepaid professional fees of approximately $157,000 driven by recognition as expense in fiscal year 2022 and the decrease in recoverable VAT of approximately $34,000 and the decrease on other miscellaneous receivables of approximately $91,000, an increase in salary payable of approximately $349,000, an increase in accrued liabilities and other payables of approximately $305,000, which was mainly attributable the increase in accrued professional service fees of approximately $229,000 driven by increased professional service providers and the increase in other payables of approximately $76,000, and an increase in due to related parties of approximately $126,000 resulting from the increase in expense paid by related parties on behalf of us in fiscal year 2022, and the add-back of non-cash items mainly consisting of amortization of right-of-use assets of approximately $185,000, impairment loss of approximately $124,000, and stock-based compensation and service expense of approximately $2,889,000.
Net cash flow used in investing activities was $992,717 for the year ended October 31, 2023, as compared to $28,897,466 for the year ended October 31, 2022. During the year ended October 31, 2023, we made an investment in a note receivable of $7,800,000 and made payments for the purchase of short-term investments of approximately $27,779,000, offset by proceeds received from the note receivable of $7,500,000 and proceeds received from sale of short-term investments of approximately $27,087,000. During the year ended October 31, 2022, we made payment for purchase of property and equipment of approximately $2,000 and made payments for purchase of short-term investments of approximately $29,012,000, offset by proceeds received from sale of short-term investments of approximately $117,000.
Net cash flow used in financing activities was $283 for the year ended October 31, 2023, as compared to $0 for the year ended October 31, 2022. During the year ended October 31, 2023, we received proceeds from related parties’ borrowings of approximately $10,000, offset by repayment made for related parties’ borrowings of approximately $10,000. During the year ended October 31, 2022, we received proceeds from related parties’ borrowings of approximately $225,000, offset by repayment made for related parties’ borrowings of approximately $225,000.
Our capital requirements for the next twelve months primarily relate to working capital requirements, including salaries, fees related to third parties’ professional services, reduction of accrued liabilities, and the development of business opportunities. These uses of cash will depend on numerous factors including our revenue and our ability to control costs. All funds received will be expended in the furtherance of growing our business. The following trends are reasonably likely to result in a material decrease in our liquidity over the near to long term:
We estimate that based on current plans and assumptions, that our available cash will be sufficient to satisfy our cash requirements under our present operating expectations through cash flow provided by operations, borrowings from third parties, and sales of equity. If we experience an adverse operating environment or incur unanticipated capital expenditure requirements, or if we decide to accelerate growth, then additional financing may be required. We cannot guarantee, however, that additional financing, if required, would be available at all or on favorable terms. Such financing may include the use of additional debt or the sale of additional equity securities. Any financing which involves the sale of equity securities or instruments that are convertible into equity securities could result in immediate and possibly significant dilution to our existing shareholders. If it is determined that the cash requirements exceed our amounts of cash on hand, we may seek to issue additional debt or obtain financial support from shareholders.
82
Foreign Currency Exchange Rate Risk
Our operations are in China. Thus, our revenue and operating results have been impacted by exchange rate fluctuations between RMB and US dollars. For the years ended October 31, 2024 and 2023, we had unrealized foreign currency translation gain of approximately $767,000 and unrealized foreign currency translation loss of approximately $61,000, respectively, because of changes in the exchange rate.
Concentrations of Credit Risk
A portion of the Company’s cash is maintained with state-owned banks within the PRC. Balances at state-owned banks within the PRC are covered by insurance up to RMB 500,000 (approximately $70,000) per bank. Any balance over RMB 500,000 per bank in PRC is not be covered. At October 31, 2024, cash and restricted cash balances held in the PRC were approximately RMB 6,466,000 (approximately $908,000), of which, approximately RMB 5,414,000 (approximately $761,000) was not covered by such limited insurance. The Company has not experienced any losses in such bank accounts and believes it is not exposed to any significant risks on its cash in bank accounts.
We believe that there is no significant credit risk associated with cash in Hong Kong, which were held by reputable financial institutions in the jurisdiction where Peak is located. The Hong Kong Deposit Protection Board pays compensation up to a limit of Hong Kong Dollar (“HKD”) 500,000 (approximately $64,000) if the bank with which an individual/a company holds its eligible deposit fails. At October 31, 2024, cash balance of approximately HKD 682,000 (approximately $88,000) was maintained at financial institutions in Hong Kong, of which, approximately HKD 111,000 (approximately $14,000) was not insured by the Hong Kong Deposit Protection Board.
Currently, the Company’s operations are carried out in China. Accordingly, the Company’s business, financial condition and results of operations may be influenced by the political, economic and legal environment in China, and by the general state of China’s economy. The Company’s operations in China are subject to specific considerations and significant risks not typically associated with companies in North America. The Company’s results may be adversely affected by changes in governmental policies with respect to laws and regulations, anti-inflationary measures, currency conversion and remittance abroad, and rates and methods of taxation, among other things.
Financial instruments which potentially subject the Company to concentrations of credit risk consist principally of trade accounts receivable. A portion of the Company’s sales are credit sales to customers whose ability to pay are dependent upon the prevailing industry economics; however, concentration of credit risk with respect to trade accounts receivable is limited due to short-term payment terms. The Company also performs ongoing credit evaluations of its customers to help further reduce credit risk.
Inflation
As of the date of this report, the effect of inflation on our revenue and operating results was not significant.
Research and Development, Patents and Licenses, etc.
The Company operates in the insurance brokerage industry, which does not involve research and development (R&D) activities as part of its business model. Therefore, the Company has not adopted or implemented any research and development policies during the last three years.
The Company also does not engage in activities related to the creation of patents or proprietary technologies, nor does it license intellectual property, as such activities are not customary or required within the scope of its operations. However, please refer to “Item 4. Information on the Company-B. Business-Intellectual Property” for information regarding the Company’s trademarks, trade secrets, copyrights, and domain names.
This disclosure reflects the Company’s operational focus on providing brokerage services and related support activities within the insurance sector.
83
Trend Information
Other than as disclosed elsewhere in this annual report, we are not aware of any trends, uncertainties, demands, commitments or events for the 2024 fiscal year that are reasonably likely to have a material effect on our revenues, loss from operations, profitability, liquidity or capital resources, or that would cause reported financial information not necessarily to be indicative of future operating results or financial condition or results of operations.
Critical Accounting Estimates
We prepare financial statements in conformity with U.S. GAAP, which requires our management to make assumptions, estimates, and judgments that affect the amounts reported, including the notes thereto, and related disclosures of commitments and contingencies, if any. We have identified certain accounting policies that are significant to the preparation of our financial statements. These accounting policies are important for an understanding of our financial condition and results of operation. Out of our significant accounting policies, which are described in “Note 3 – Summary of Significant Accounting Policies” of our Consolidated Financial Statements for the fiscal years ended October 31, 2024, 2023 and 2022 included elsewhere in this Annual Report, certain accounting policies are deemed “critical”, as they require management’s highest degree of judgments, estimates and assumptions, including (i) revenue recognition (ii) accounts receivable (iii) note receivable (iv) intangible assets and assumptions used in assessing impairment of intangible assets (v) income taxes (vi) leases and (vii) related party transactions. While management believes its judgments, estimates and assumptions are reasonable, they are based on information presently available and actual results may differ significantly from those estimates under different assumptions and conditions. We believe that the following critical accounting estimates involve the most significant judgements used in the preparation of our financial statements.
Useful Life of Intangible Assets
Intangible assets consist of regulatory licenses and are being amortized on a straight-line method over the estimated useful life of 10 years.
Assumptions Used in Assessing Impairment of Long-term Assets
The Company reviews long-lived assets for impairment annually, or whenever events or changes in circumstances indicate that the carrying amount of the assets may not be fully recoverable. The Company recognizes an impairment loss when the sum of expected undiscounted future cash flows is less than the carrying amount of the asset. The amount of impairment is measured as the difference between the asset’s estimated fair value (generally, the discounted cash flows) and its book value.
Fair Value of the Consideration Given and Assets Acquired and Liabilities Assumed in the Asset Acquisition of Peak
In order to expand the Company’s business into Hong Kong, on February 12, 2024, TRX HK and the sole shareholder of Peak Consulting Services Limited (the “Peak Shareholder”), a private limited company formed in Hong Kong (“Peak”), entered into a sale and purchase agreement (the “Peak Agreement”), pursuant to which TRX HK, on February 29, 2024, acquired 600,000 ordinary shares of Peak representing 100% of the issued and outstanding ordinary shares of Peak in consideration of 694,445 Class A ordinary shares of the Company. The shares of the Class A ordinary shares issued to the Peak Shareholder have been valued at $2.70 per share, the fair market value on transaction date.
On February 29, 2024, the Company completed its acquisition of Peak in accordance with the terms of the Peak Agreement. To determine the accounting for this transaction under ASU 2017-01, an assessment was made as to whether an integrated set of assets and activities should be accounted for as an acquisition of a business or an asset acquisition. The guidance requires an initial screen test to determine if substantially all of the fair value of the gross assets acquired is concentrated in a single identifiable asset or group of similar identifiable assets. If that screen is met, the set is not a business. In connection with the acquisition, substantially all of the fair value is concentrated in regulatory licenses. As such, the acquisition has been treated as an acquisition of Peak assets and an assumption of Peak liabilities.
The costs of acquisition are allocated to the acquired assets and assumed liabilities based on their estimated fair values at the date of acquisition, and any excess is allocated to intangible assets (regulatory licenses). The costs of acquisition exceeded the fair value of net assets acquired by approximately $1.8 million. The Company allocated the $1.8 million excess to intangible assets (regulatory licenses).
84
The following summarizes total consideration transferred to the Peak Shareholder under the acquisition as well as the fair value of the assets acquired and liabilities assumed under the acquisition:
|
|
February 29, 2024 |
|
Assets acquired: |
|
|
|
Cash |
|
$ |
77,893 |
Intangible assets |
|
|
1,797,109 |
Total assets |
|
|
1,875,002 |
Liabilities assumed: |
|
|
|
Accrued liabilities |
|
|
— |
Total liabilities |
|
|
— |
Purchase price |
|
$ |
1,875,002 |
The fair values of the current asset acquired and the current liabilities assumed were estimated to be equal to the carrying value on the books of the acquired entity. The acquisition cost of all other assets and liabilities acquired were allocated to those individual assets acquired and liabilities assumed, based on their estimated relative fair values.
Valuation of Deferred Tax Assets and Associated Valuation Allowances
Deferred tax is calculated using the balance sheet assets and liabilities method in respect of temporary differences arising from differences between the carrying amount of assets and liabilities in the consolidated financial statements and the corresponding tax basis. In principle, deferred tax liabilities are recognized for all taxable temporary differences. Deferred tax assets are recognized to the extent that it is probable that taxable income will be utilized with prior net operating loss carried forwards using tax rates that are expected to apply to the period when the asset is realized or the liability is settled. Deferred tax is charged or credited in the income statement, except when it is related to items credited or charged directly to equity. Deferred tax assets are reduced by a valuation allowance when, in the opinion of management, it is more likely than not that some portion or all of the deferred tax assets will not be utilized.
Valuation allowance is provided against deferred tax assets when we determine that it is more-likely-than-not that the deferred tax assets will not be utilized in the future. We consider positive and negative evidence to determine whether some portion or all of the deferred tax assets will more-likely-than-not be realized. This assessment considers, among other matters, the nature, frequency and severity of recent losses and forecasts of future profitability. These assumptions require significant judgment and the forecasts of future taxable income are consistent with the plans and estimates we are using to manage the underlying businesses.
We believe that the estimates utilized in preparing our consolidated financial statements are reasonable and prudent. Actual results could differ from these estimates. To the extent that there are material differences between these estimates and the actual results, future financial statements will be affected.
Valuation of Stock-based Compensation
The Company follows the provisions of Financial Accounting Standards Board ASC 718. Under the provisions of FASB ASC 718, the fair value of stock issued is used to measure the fair value of services received by the Company. For non-employee stock-based awards, fair value is measured based on the value of the Company’s stock on the date that the commitment for performance by the counterparty has been established. The fair value of the equity instrument is calculated and then recognized as compensation expense over the requisite performance period. For employee stock-based awards, share-based compensation cost is measured at the grant date based on the fair value of the award and is recognized as expense with graded vesting on a straight–line basis, as specified in the stock grant, over the requisite service period for the award.
85
ITEM 6. DIRECTORS, SENIOR MANAGEMENT AND EMPLOYEES
A. Directors and Executive Officers
The following table sets forth information regarding our directors and executive officers as of the date of this annual report.
Directors and Executive Officers |
|
Age |
|
Position/Title |
Sheng Xu |
|
43 |
|
Director, Chairman and Chief Executive Officer |
|
|
|
|
|
Yue Wang |
|
28 |
|
Chief Financial Officer |
|
|
|
|
|
Qin’er Zhou |
|
32 |
|
Director |
|
|
|
|
|
Ning Xue |
|
38 |
|
Independent Director |
|
|
|
|
|
Yu He |
|
39 |
|
Independent Director |
|
|
|
|
|
Jingyu Li |
|
48 |
|
Independent Director |
Ms. Sheng Xu has served as the CEO and Chairman of the board of the Company since April 2024, and as a director of the Company since January 2021. Prior to joining us, she served as a director of the market development department of Beijing Ruisibotong Brand Management Co., Ltd. from September 2017 to March 2019. From June 2006 to August 2017, she was a wealth manager and assistant president at Hua Xia Bank. Ms. Xu holds a bachelor’s degree in English from Beijing City University and an EMBA from China University of International Business and Economics.
Ms. Yue Wang has served as the CFO of TRX since August 2024. Ms. Wang graduated from Shandong University of Finance and Economics in June 2018 with a Bachelor’s degree in Purchasing and Supply Management, and obtained a CPA certificate in China in 2023. Since July 2023, she has served as a senior financial manager at the Beijing Branch of TRX ZJ, where she is responsible for investments, audits and other related work. From May 2020 to July 2023, she served as a finance manager at Beijing Yiyuanku Technology Co., LTD. From June 2018 to May 2020, she served as the overseas manager of the Qingdao Branch of Peihua Express International Logistics (China) Co., LTD.
Ms. Qin’er Zhou has been a director of the Company since January 2025. She has served as an institutional derivatives sales director at Valuable Capital Limited, which provides wealth management services for high net worth individuals since May 2023. She served as a portfolio & private wealth manager at China Asset Management Co., Ltd. from January 2021 to April 2023, and served as an assistant to the Chairman at Shenzhen Heyi Urban Renewal Management & Consulting Co., Ltd. from June 2019 to June 2020. She graduated from Wuhan Polytechnic University in 2015 with a Bachelor’s degree in Civil Engineering, and earned a Master’s degree in Architectural and Civil Engineering from Shanton University in 2018.
Mr. Ning Xue has been a director of the Company since January 2025. He founded Beijing Taijibao Technology Co., Ltd. in August 2016 and has served as its CEO since. Beijing Taijibao Technology Co., Ltd. is a service provider that provides SAAS platform. He founded an e-commerce company, Shitong United Trading Co., Ltd., in November 2014, and ran the company until April 2016. From August 2011 to May 2015, he served as the CEO of Beijing Ronzhiyun Culture Co., Ltd., which is a company that manages and promotes brand awareness for clients. He graduated from Beijing Technology and Business University in July 2011, majoring in Business Management.
Mr. Yu He has been a director of the Company since April 2024. He has been the general manager of Beijing Maidehao Technology Co., Ltd. since March 2023. From April 2015 to March 2023, he was an industry general manager at Beijing Bytedance Technology Co., Ltd. From September 2012 to March 2015, he served as a senior customer service manager at NetEase Hangzhou Network Co., Ltd. Mr. He graduated from Peking University in 2015 with a bachelor’s degree in advertising and graduated from the University of Texas at Arlington in 2021 with a master’s degree in business administration.
86
Ms. Jingyu Li has been a director of the Company since July 2024. She has been the chief financial officer at Beijing Aojitong Investment (Group) Co., LTD since May 2002. She graduated from Renmin University of China in 2003 with a bachelor’s degree in accounting.
Board Diversity
The table below provides certain information regarding the diversity of our board of directors as of the date of this annual report.
Board Diversity Matrix
Country of Principal Executive Offices: |
|
China |
Foreign Private Issuer |
|
Yes |
Disclosure Prohibited under Home Country Law |
|
No |
Total Number of Directors |
|
5 |
|
|
Female |
|
Male |
|
Non- |
|
Did Not |
|
Part I: Gender Identity |
|
|
|
|
|
||||
Directors |
|
3 |
|
2 |
|
0 |
|
0 |
|
Part II: Demographic Background |
|
|
|
|
|
|
|
|
|
Underrepresented Individual in Home Country Jurisdiction |
|
0 |
|
||||||
LGBTQ+ |
|
0 |
|
||||||
Did Not Disclose Demographic Background |
|
0 |
|
||||||
B. Compensation of Directors and Executive Officers
The following table sets forth certain information with respect to compensation for the year ended October 31, 2024, earned by or paid to our chief executive officer and principal executive officer, our principal financial officer, and our other most highly compensated executive officers whose total compensation exceeded $100,000 (the “named executive officers”).
Summary Compensation Table
|
|
|
|
|
|
|
|
|
|
|
|
Non-Equity |
|
|
|
|
|
|
|
|
|
|
|
|
|
|
Stock |
|
Option |
|
Incentive |
|
Deferred |
|
|
|
|
|
|
|
|
Salary |
|
Bonus |
|
Awards |
|
Awards |
|
Plan |
|
Compensation |
|
|
|
Total |
Name and Principal Position |
|
Year |
|
($) |
|
($) |
|
($) |
|
($) |
|
Compensation |
|
Earnings |
|
Other |
|
($) |
Zhe Wang1 |
|
2024 |
|
64,799 |
|
— |
|
— |
|
— |
|
— |
|
— |
|
— |
|
64,799 |
former CEO, Chairman, and director of the Company |
|
|
|
|
|
|
|
|
|
|
|
|
|
|
|
|
|
|
|
|
|
|
|
|
|
|
|
|
|
|
|
|
|
|
|
|
|
Sheng Xu |
|
2024 |
|
87,050 |
|
— |
|
— |
|
— |
|
— |
|
— |
|
— |
|
87,050 |
CEO, Chairman, and director of the Company |
|
|
|
|
|
|
|
|
|
|
|
|
|
|
|
|
|
|
|
|
|
|
|
|
|
|
|
|
|
|
|
|
|
|
|
|
|
Mingxiu Luan |
|
2024 |
|
69,167 |
|
— |
|
— |
|
— |
|
— |
|
— |
|
— |
|
69,167 |
Fomer CFO of the Company and TRX ZJ |
|
|
|
|
|
|
|
|
|
|
|
|
|
|
|
|
|
|
|
|
|
|
|
|
|
|
|
|
|
|
|
|
|
|
|
|
|
Yue Wang |
|
2024 |
|
20,071 |
|
— |
|
— |
|
— |
|
— |
|
— |
|
917 |
|
20,988 |
CFO of the Company and TRX ZJ |
|
|
|
|
|
|
|
|
|
|
|
|
|
|
|
|
|
|
Note 1: Zhe Wang resigned from his positions of the CEO, director, and the Chairman of the board of directors of the Company on April 5, 2024. Sheng Xu, who is the wife of Zhe Wang, replaced Zhe Wang as the CEO and the Chairman of the board of directors of the Company on the dame day.
87
Agreements with Named Executive Officers
We enter into employment agreements with our executive officers. Pursuant to employment agreements, we agree to employ each of our executive officers for a specified time period, which shall be renewed upon both parties’ agreement before the end of the current employment term. We may terminate the employment for cause, at any time, without notice or remuneration, for certain acts of the executive officer, including but not limited to the commitments of any serious or persistent breach or non-observance of the terms and conditions of the employment, conviction of a criminal offense, willful disobedience of a lawful and reasonable order, fraud or dishonesty, receipt of bribery, or severe neglect of his or her duties. An executive officer may terminate his or her employment at any time with a three-month prior written notice. Each executive officer has agreed to hold any confidential information, both during and after the employment agreement expires, in strict confidence and not to use or disclose to any person, corporation or other entity without written consent.
Our current employment agreement with Sheng Xu, our CEO, is for a term of one year beginning on April 25, 2024, with an annual salary of $150,000. Upon expiration of the current term, the agreement shall be automatically extended for one year.
Our employment agreement with Yue Wang, our CFO, is for a term of three years beginning on August 2, 2024, with an annual salary of $20,071. Upon expiration of the current term, the agreement shall be automatically extended for one year.
Compensation of Directors
For fiscal year 2024, we compensated our independent directors an aggregated $13,334 in cash and $1250 in stock awards for their services, and we did not compensate our executive director, Sheng Xu for her services.
Share Incentive Plan
2021 Performance Incentive Plan
Our board of directors adopted the 2021 Performance Incentive Plan in December 2021, effective as of December 2, 2021, to attract and retain the best available personnel, provide additional incentives to employees, directors and consultants and promote the success of our business. Under the 2021 Performance Incentive Plan, or the 2021 Plan, the maximum aggregate number of shares that may be issued pursuant to all awards shall be 200,000 Class A Ordinary Shares.
As of the date of this annual report, we granted 199,440 Class A Ordinary Shares to qualified persons under the 2021 Plan.
The following describes the principal terms of the 2021 Plan.
Types of awards
The 2021 Plan permits the awards of cash, shares, share options, or any similar securities with a value derived from the value of or related to the Class A Ordinary Shares and/or returns thereon.
Plan administration
Our board of directors or a committee of one or more members of the board of directors administers the 2021 Plan. The committee or the full board of directors, as applicable, will determine the participants to receive awards, the type and number of awards to be granted to each participant, and the terms and conditions of each award grant.
Award agreement
Each award granted under the 2021 Plan is evidenced by an award agreement that sets forth terms, conditions and limitations, which may include the provisions applicable in the event a grantee’s employment or service terminates, and our authority to unilaterally or bilaterally amend, modify, suspend, cancel or rescind the award.
88
Eligibility
We may grant awards to our employees, directors and consultants of our Company, and other individuals, as determined by the plan administrator.
Vesting schedule
In general, the plan administrator determines the vesting schedule, which is specified in the award agreement.
Exercise of options
The plan administrator determines the exercise price for each award, which is stated in the award agreement.
2023 Performance Incentive Plan
Our board of directors adopted the 2023 Performance Incentive Plan on June 26, 2023, to attract and retain the best available personnel, provide additional incentives to employees, directors and officers, and promote the success of our business. Under the 2023 Performance Incentive Plan, or the 2023 Plan, the maximum aggregate number of shares that may be issued pursuant to all awards shall be 1,000,000 Class A Ordinary Shares.
As of the date of this annual report, we granted 1,000,000 Class A Ordinary Shares to qualified persons under the 2023 Plan.
The following describes the principal terms of the 2023 Plan.
Types of awards
The 2023 Plan permits the awards of cash, shares, share options, or any similar securities with a value derived from the value of or related to the Class A Ordinary Shares and/or returns thereon.
Plan administration
Our board of directors or a committee of one or more members of the board of directors administers the 2023 Plan. The committee or the full board of directors, as applicable, will determine the participants to receive awards, the type and number of awards to be granted to each participant, and the terms and conditions of each award grant.
Award agreement
Each award granted under the 2023 Plan is evidenced by an award agreement that sets forth terms, conditions and limitations, which may include the provisions applicable in the event a grantee’s employment or service terminates, and our authority to unilaterally or bilaterally amend, modify, suspend, cancel or rescind the award.
Eligibility
We may grant awards to our employees, directors and officers of our Company, and other individuals, as determined by the plan administrator.
Vesting schedule
In general, the plan administrator determines the vesting schedule, which is specified in the award agreement.
Exercise of options
The plan administrator determines the exercise price for each award, which is stated in the award agreement.
89
C. Board Practices
Board of Directors
Our board of directors consists of five directors.
Duties of Directors
Under Cayman Islands law, our directors owe fiduciary duties at common law, including, but not limited to a duty to act honestly, in good faith and with a view to our best interests. When exercising powers or performing duties as a director, our directors also have a duty to exercise the care, diligence and skills that a reasonable director would exercise in comparable circumstances, taking into account, without limitation, the nature of the company, the nature of the decision, the position of the director and the nature of the responsibilities undertaken by him. In exercising the powers of a director, our directors must exercise their powers for a proper purpose and shall not act or agree to the company acting in a manner that contravenes our amended and restated memorandum and articles of association or the Companies Act (Revised) of the Cayman Islands (the “Cayman Companies Act”).
Generally, we have the right to seek damages if a duty owed by our directors is breached.
The functions and powers of our board of directors include, among others:
Terms of Directors and Executive Officers
Each of our directors holds office until a successor has been duly elected and qualified unless the director was appointed by the board of directors, in which case such director holds office until the next following annual meeting of shareholders at which time such director is eligible for reelection. Outside of certain specified circumstances, including a director becoming bankrupt or of unsound mind or resigning by notice in writing to the Company, a director may only be removed by the shareholders. All of our executive officers are appointed by and serve at the discretion of our board of directors.
Qualification
There is currently no shareholding qualification for directors.
Insider Participation Concerning Executive Compensation
Our board of directors, which is comprised of five directors, makes all determinations regarding executive officer compensation.
Committees of the Board of Directors
We have established three committees under the board of directors: the audit committee, the compensation committee and the corporate governance and nominating committee, and adopt a charter for each of the committees. Each committee’s members and functions are described below.
90
Audit Committee. Our audit committee consists of Ning Xue, Yu He and Jingyu Li. Jingyu Li is the chairman of our audit committee. We have determined that Ning Xue, Yu He, and Jingyu Li satisfy the “independence” requirements of Section 5605(a)(2) of the Nasdaq Listing Rules and Rule 10A-3 under the Securities Exchange Act. Our board also has determined that Jingyu Li qualifies as an audit committee financial expert within the meaning of the SEC rules or possesses financial sophistication within the meaning of the Nasdaq Listing Rules. The audit committee oversees our accounting and financial reporting processes and the audits of the financial statements of our Company. The audit committee is responsible for, among other things:
| ● | selecting the independent auditors and pre-approving all auditing and non-auditing services permitted to be performed by the independent auditors; |
| ● | reviewing with the independent auditors any audit problems or difficulties and management’s response; |
| ● | reviewing and approving all proposed related-party transactions, as defined in Item 404 of Regulation S-K under the Securities Act; |
| ● | discussing the annual audited financial statements with management and the independent auditors; |
| ● | reviewing major issues as to the adequacy of our internal controls and any special audit steps adopted in light of material control deficiencies; |
| ● | annually reviewing and reassessing the adequacy of our audit committee charter; |
| ● | such other matters that are specifically delegated to our audit committee by our board of directors from time to time; |
| ● | meeting separately and periodically with management and the independent auditors; and |
| ● | reporting regularly to the full board of directors. |
Compensation Committee. Our compensation committee consists of Ning Xue, Yu He, and Jingyu Li. Yu He is the chairman of our compensation committee. The compensation committee assists the board in reviewing and approving the compensation structure, including all forms of compensation, relating to our directors and executive officers. Our chief executive officer may not be present at any committee meeting during which his compensation is deliberated. The compensation committee is responsible for, among other things:
| ● | reviewing and recommending to the board with respect to the total compensation package for our chief executive officer; |
| ● | approving and overseeing the total compensation package for our executives other than the chief executive officer; |
| ● | reviewing and making recommendations to the board with respect to the compensation of our directors; and |
| ● | reviewing periodically and approving any long-term incentive compensation or equity plans, programs or similar arrangements, annual bonuses, employee pension and welfare benefit plans. |
Corporate Governance and Nominating Committee. Our nominating and corporate governance committee consists of Ning Xue, Yu He, and Jingyu Li. Ning Xue is the chairperson of our nominating and corporate governance committee. The nominating and corporate governance committee assists the board of directors in selecting individuals qualified to become our directors and in determining the composition of the board and its committees. The nominating and corporate governance committee is responsible for, among other things:
| ● | identifying and recommending to the board nominees for election or re-election to the board, or for appointment to fill any vacancy; |
91
| ● | reviewing annually with the board the current composition of the board in light of the characteristics of independence, skills, experience and availability of service to us; |
| ● | identifying and recommending to the board the names of directors to serve as members of the audit committee and the compensation committee, as well as the corporate governance and nominating committee itself; |
| ● | advising the board periodically with respect to significant developments in the law and practice of corporate governance as well as our compliance with applicable laws and regulations, and making recommendations to the board on all matters of corporate governance and on any corrective action to be taken; and |
| ● | monitoring compliance with our code of business conduct and ethics, including reviewing the adequacy and effectiveness of our procedures to ensure proper compliance. |
Corporate Governance
Our board of directors has adopted a code of business conduct and ethics, which is applicable to all of our directors, officers and employees. Our code of business conduct and ethics is available on our website.
D. Employees
We had 8, 8, and 22 employees as of October 31, 2024, 2023, and 2022, respectively. The reduction in the number of employees in fiscal year 2023 was due to the negative impact of the COVID-19 pandemic that disrupted the normal operations of the Company. The following table sets forth the number of our employees by function as of December 31, 2024:
|
|
Number of |
|
|
|
|
Employees |
|
% of Total |
Management and administrative staff |
|
3 |
|
37.5 |
Financial and accounting staff |
|
2 |
|
25 |
Sales and marketing staff |
|
3 |
|
37.5 |
Total |
|
8 |
|
100.0 |
As of December 31, 2024, in addition to 3 sales agents as our permanent employees, we had contractual relationships with 151 sales agents. These contractual sales agents are not our employees and are only compensated via commissions on sales. For the sale of each property and casualty insurance policy or life insurance policy with a single premium payment schedule, we pay the sales agent who has generated the sale a single commission based on a percentage of the commission and fee we receive from the insurance company for the sale of that policy. For the sale of each life insurance policy with a periodic premium payment schedule, we pay the sales agent who has generated the sale periodic commissions based on a percentage of the commissions we receive from the insurance company for the sale and renewal of that policy, up to the first five years of the premium payment period, and retain all commissions we continue to receive from insurance companies for the rest of the premium payment period.
E. Share Ownership
Except as specifically noted, the following table sets forth information with respect to the beneficial ownership of our Ordinary Shares as of January 30, 2025 by:
The calculations in the table below are based on an aggregate of 9,121,921 Class A Ordinary Shares and 1,050,000 Class B Ordinary Shares issued and outstanding as of January 30, 2025.
92
Beneficial ownership is determined in accordance with the rules and regulations of the SEC. In computing the number of shares beneficially owned by a person and the percentage ownership of that person, we have included shares that the person has the right to acquire within 60 days, including through the exercise of any option, warrant or other right or the conversion of any other security. These shares, however, are not included in the computation of the percentage ownership of any other person.
|
|
|
|
|
|
|
|
|
|
Percent of |
|
|
|
|
|
|
|
|
|
|
|
Total |
|
|
|
|
|
|
|
|
|
|
|
Voting |
|
|
|
Ordinary Shares Beneficially Owned |
|
Power |
|
||||||
|
|
Class A |
|
|
|
Class B |
|
|
|
|
|
|
|
Number* |
|
% |
|
Number* |
|
% |
|
Number % |
|
Directors And Executive Officers: |
|
|
|
|
|
|
|
|
|
|
|
Sheng Xu (1) |
|
316,620 |
|
3.47 |
% |
— |
|
— |
% |
0.05 |
% |
Yue Wang |
|
— |
|
— |
% |
— |
|
— |
% |
— |
% |
Qin’er Zhou |
|
— |
|
— |
% |
— |
|
— |
% |
— |
% |
Ning Xue |
|
— |
|
— |
% |
— |
|
— |
% |
— |
% |
Yu He |
|
— |
|
— |
% |
— |
|
— |
% |
— |
% |
Jingyu Li |
|
— |
|
— |
% |
— |
|
— |
% |
— |
% |
All Directors and Executive Officers as a group (6 persons) |
|
316,620 |
|
3.47 |
% |
— |
|
— |
% |
0.05 |
% |
|
|
|
|
|
|
|
|
|
|
|
|
Principal Shareholders: |
|
|
|
|
|
|
|
|
|
|
|
Yuefu Company Limited (2) |
|
694,445 |
|
7.61 |
% |
— |
|
— |
% |
0.11 |
% |
Unitrust Holdings Limited (3) |
|
570,100 |
|
6.25 |
% |
1,050,000 |
|
100 |
% |
98.66 |
% |
*The Class B Ordinary Shares are convertible into Class A Ordinary Shares at any time after issuance at the option of the holder on a one-to-one basis. The number and percentage of Class A Ordinary Shares exclude Class A Ordinary Shares convertible from Class B Ordinary Shares as the beneficial ownership of Class B Ordinary Shares is presented separately.
The business address of our directors, executive officers, and principal shareholders is Craigmuir Chambers, Road Town, Tortola, VG 1110, British Virgin Islands.
| (1) | Represents 316,620 Class A Ordinary Shares held by Xu Sheng Investors Co. Ltd., a British Virgin Islands company, wholly owned by Ms. Sheng Xu. |
| (2) | The beneficial shareholder is Hua Pang, who is the sole shareholder and director of Yuefu Company Limited. The principal business address of Yuefu Company Limited is 1/F, 45 Wo Tai Street, Fanling, New Territories, Hong Kong, and the principal business address of Pang is 2 Qingyuan Street, Suning County, Cangzhou City, Hebei Province, China. |
| (3) | The beneficial shareholder is Mufang Gao, who is the director and controlling shareholder of Unitrust Holdings Limited. The principal business address of Unitrust Holdings Limited is Room 918, Jingding Building, Xicheng District, Beijing, People’s Republic of China. |
We are not aware of any arrangement that may, at a subsequent date, result in a change of control of our Company.
ITEM 7. MAJOR SHAREHOLDERS AND RELATED PARTY TRANSACTIONS
A. Major Shareholders
See “Item 6. Directors, Senior Management and Employees—E. Share Ownership.”
B. Related Party Transactions
Contractual Arrangements between WFOE and TRX ZJ
See “Item 4. INFORMATION ON THE COMPANY-C. Organizational Structure.”
93
Material Transactions with Related Parties
Office Space from Related Parties
In the year ended October 31, 2022, the Company leased office space from WDZG Consulting, which owns 100% of TRX ZJ. For the year ended October 31, 2022, rent expense related to office leased from WDZG Consulting amounted approximately $4,000, which have been included in general and administrative - other on the accompanying consolidated statements of operations and comprehensive loss.
Borrowings from Related Parties and Interest Expense
In fiscal year 2024, the Company borrowed $95,520 from related parties for working capital needs and repaid $21,727 to such related parties. The related parties’ borrowings are short-term in nature, non-interest bearing, unsecured and repayable on demand.
In fiscal year 2023, the Company borrowed $9,535 from related parties for working capital needs and repaid $9,818 to such related parties. The related parties’ borrowings are short-term in nature, non-interest bearing, unsecured and repayable on demand.
In fiscal year 2022, the Company borrowed $225,171 from related parties for working capital needs and repaid $225,171 to such related parties. The related parties’ borrowings are short-term in nature, non-interest bearing, unsecured and repayable on demand.
Note Receivable – Related Party
On September 19, 2024, the Company entered into a promissory note receivable with Xian Xu, TRX ZJ’s manager. In connection with the note receivable, the Company disbursed $2,251,945 to Xian Xu and received repayments of $892,036 in the year ended October 31, 2024. The promissory note bears interest at the rate of 3.0% per annum. At October 31, 2024, the note receivable amounted to $1,370,741. During the year ended October 31, 2024, in connection with this note receivable, the Company recorded interest income of $2,483. As of October 31, 2024, the related interest receivable of this promissory note was $2,503 and has been included in other current assets on the accompanying consolidated balance sheet. Xian Xu repaid this note receivable plus all interest due subsequently.
Due from Related Party
At October 31, 2024 and 2023, due from related party consisted of the following:
|
|
October 31, |
|
October 31, |
||
Name of related party |
|
2024 |
|
2023 |
||
Sheng Xu (*) |
|
$ |
10,097 |
|
$ |
— |
|
|
$ |
10,097 |
|
$ |
— |
(*)Sheng Xu is the Company’s chief executive officer and she is the spouse of Zhe Wang.
94
The balance of due from such related party was short-term in nature, unsecured, repayable on demand, and bears no interest. Management believes that the related party receivable is fully collectable. Therefore, no reserve for credit loss is deemed to be required on its due from related party at October 31, 2024. The Company historically has not experienced an uncollectible receivable from the related party.
Due to Related Parties
At October 31, 2024 and 2023, due to related parties consisted of the following:
|
|
October 31, |
|
October 31, |
||
Name of Related Party |
|
2024 |
|
2023 |
||
Baohai Xu (1) |
|
$ |
503,713 |
|
$ |
426,885 |
Zhe Wang (2) |
|
|
121,195 |
|
|
120,985 |
Sheng Xu |
|
|
— |
|
|
4,862 |
Mufang Gao (3) |
|
|
768,506 |
|
|
310,771 |
Feng’e Feng (4) |
|
|
186,571 |
|
|
186,571 |
Mingxiu Luan (5) |
|
|
123,436 |
|
|
123,436 |
|
|
$ |
1,703,421 |
|
$ |
1,173,510 |
| (1) | Baohai Xu is the Company’s manger. |
| (2) | Zhe Wang is the Company’s former chief executive officer and he is the spouse of Sheng Xu. |
| (3) | Mufang Gao is Zhe Wang’s mother. |
| (4) | Feng’e Feng is Sheng Xu’s mother. |
| (5) | Mingxiu Luan is the Company’s former chief financial officer. |
The balance of due to related parties represents expenses paid by these related parties on behalf of the Company. The related parties’ payable is short-term in nature, non-interest bearing, unsecured and repayable on demand.
Employment Agreements and Indemnification Agreements
See “Item 6. Directors, Senior Management and Employees—B. Compensation of Directors and Executive Officers.”
C. Interests of Experts and Counsel
Not applicable.
ITEM 8. FINANCIAL INFORMATION
A. Consolidated Statements and Other Financial Information
We have appended consolidated financial statements filed as part of this annual report.
Legal Proceedings
We are not currently involved in any material legal or administrative proceedings. From time to time, we may be subject to various legal or administrative claims and proceedings arising in the ordinary course of business. Such legal or administrative claims and proceedings, even if without merit, could result in the expenditure of financial and management resources and potentially result in civil liability for damages.
Dividend Policy
We do not have any present plan to pay any cash dividends on our Ordinary Shares in the foreseeable future. We currently intend to retain most, if not all, of our available funds and any future earnings to operate and expand our business.
95
We are a holding company incorporated in the Cayman Islands. We rely principally on dividends from our PRC subsidiary for our cash requirements, including any payment of dividends to our shareholders. PRC regulations may restrict the ability of our PRC subsidiary to pay dividends to us.
Our board of directors has discretion as to whether to distribute dividends, subject to certain requirements of Cayman Islands law. Under Cayman Islands law, a Cayman Islands company may pay a dividend out of either profit or share premium account, provided that in no circumstances may a dividend be paid if this would result in the company being unable to pay its debts as they fall due in the ordinary course of business. Even if our board of directors decides to pay dividends, the form, frequency and amount will depend upon our future operations and earnings, capital requirements and surplus, general financial condition, contractual restrictions and other factors that our board of directors may deem relevant.
B. Significant Changes
Except as disclosed elsewhere in this annual report, we have not experienced any significant changes since the date of our audited consolidated financial statements included in this annual report.
ITEM 9. THE OFFER AND LISTING
A. Offering and Listing Details
Our Class A Ordinary Shares have been listed on the Nasdaq Capital Market since January 27, 2021. Our Class A Ordinary Shares trade under the symbol “TIRX.”
B. Plan of Distribution
Not applicable.
C. Markets
Our Class A Ordinary Shares have been listed on the Nasdaq Capital Market since January 27, 2021. Our Class A Ordinary Shares trade under the symbol “TIRX.”
D. Selling Shareholders
Not applicable.
E. Dilution
Not applicable.
F. Expenses of the Issue
Not applicable.
ITEM 10. ADDITIONAL INFORMATION
A. Share Capital
Not applicable.
96
B. Memorandum and Articles of Association
We are an exempted company with limited liability incorporated under the laws of the Cayman Islands and our affairs are governed by our Amended and Restated Memorandum and Articles of Association, as amended and restated from time to time, and the Cayman Companies Act, and the common law of the Cayman Islands.
The following are summaries of material provisions of our Amended and Restated Memorandum and Articles of Association and the Cayman Companies Act insofar as they relate to the material terms of our Ordinary Shares.
Board of Directors
See “Item 6. Directors, Senior Management and Employees.”
Ordinary Shares
General
Our authorized share capital is $1,000,000 divided into 40,000,000 shares, comprising (i) 36,000,000 Class A Ordinary Shares, par value of $0.025 per share, and (ii) 4,000,000 Class B Ordinary Shares, par value of $0.025 per share.
Dividends
Subject to the provisions of the Cayman Companies Act and any rights attaching to any class or classes of shares under and in accordance with the Company’s shareholders may, by ordinary resolution, declare dividends but no such dividend shall exceed the amount recommended by the directors.
No dividend may be paid otherwise than out of profits or out of monies otherwise available for dividend in accordance with the Cayman Companies Act. The directors when paying dividends to shareholders may make such payment either in cash or in specie.
Unless provided by the rights attached to a share, no dividend shall bear interest.
Voting Rights
Subject to any rights or restrictions as to voting attached to any shares, at a general meeting of the Company, each holder of Class A Ordinary Shares who is present in person or by proxy (or, in the case of a shareholder being a corporation, by its duly authorized representative) has one vote for each Class A Ordinary Share which such shareholder holds and each holder of Class B Ordinary Shares who is present in person or by proxy (or, in the case of a shareholder being a corporation, by its duly authorized representative) has 600 votes for each Class B Ordinary Share which such shareholder holds. In addition, all shareholders holding shares of a particular class are entitled to vote at a meeting of the holders of that class of shares. Votes may be given either personally or by proxy.
Distributions
The holders of our Class A and Class B Ordinary Shares are entitled to an equal share in such dividends or distributions as may be declared by our board of directors subject to the Cayman Companies Act.
Conversion of Class B Ordinary Shares
Class B Ordinary Shares may be converted at the request of the shareholder into an equal number of Class A Ordinary Shares at any time. Class A Ordinary Shares are not convertible into Class B Ordinary Shares. Upon any sale, transfer, assignment or disposition of any Class B Ordinary Share by a shareholder to any person who is not any of Zhe Wang, Sheng Xu or Mingxiu Luan (each of whom is referred to as a “Founder”) or any entity that is ultimately controlled by any of the Founders (the “Founder Affiliate”), or upon a change of ultimate beneficial ownership of any Class B Ordinary Share to any person who is not a Founder or Founder Affiliate, such Class B Ordinary Share shall entitle such person to eighteen (18) votes on all matters subject to vote at general meetings of the Company.
97
Variation of Rights of Shares
Whenever our capital is divided into different classes of shares, the rights attaching to any class of share (unless otherwise provided by the terms of issue of the shares of that class) may only be materially varied either with the consent in writing of the holders of not less than two-thirds of the issued shares of that class, or with the sanction of a resolution passed by a majority of not less than two-thirds of the holders of shares of the class present in person or by proxy at a separate general meeting of the holders of shares of that class.
Unless the terms on which a class of shares was issued state otherwise, the rights conferred on the shareholder holding shares of any class shall not be deemed to be varied by the creation or issue of further shares ranking pari passu with the existing shares of that class or the creation or issue of one or more classes of shares with or without preferred, deferred or other special rights or restrictions (including, without limitation, the creation of Shares with enhanced or weighted voting rights), whether in regard to dividend, voting, return of capital or otherwise.
Transfer of Ordinary Shares
Subject to the restrictions contained in our articles, any shareholder may transfer all or any of his shares by an instrument of transfer in the usual or common form or in a form prescribed by any designated stock exchange or in any other form approved by our board of directors and may be under hand or by electronic machine imprinted signature or by such other manner of execution as our board of directors may approve from time to time.
Our board of directors may, in its absolute discretion and without assigning any reason therefore, decline to register any transfer of shares to a person of whom they do not approve. The directors may also suspend the registration of transfers at such times and for such periods (not exceeding thirty days in aggregate in each year) as the directors may from time to time determine. Our board of directors may also decline to register any transfer of any Ordinary Share unless:
| ● | the instrument of transfer is lodged with us, accompanied by the certificate for the Ordinary Shares to which it relates and such other evidence as our board of directors may reasonably require to show the right of the transferor to make the transfer; and |
| ● | a fee of such maximum sum as the Nasdaq may determine to be payable, or such lesser sum as our directors may from time to time require, is paid to us in respect thereof. |
If our directors refuse to register a transfer, they are required, within one month after the date on which the instrument of transfer was lodged, to send to the transferee notice of such refusal. This, however, is unlikely to affect market transactions of the Class A Ordinary Shares purchased by investors in the public offering. Since our Class A Ordinary Shares are listed on the Nasdaq, the legal title to such Ordinary Shares and the registration details of those Class A Ordinary Shares in our register of members remain with DTC/Cede & Co. All market transactions with respect to those Class A Ordinary Shares will then be carried out without the need for any kind of registration by the directors, as the market transactions will all be conducted through the DTC systems.
The registration of transfers of shares or of any class of shares may, after compliance with any notice requirement of any Designated Stock Exchange (as defined under our articles), be suspended and our register of members be closed at such times and for such periods (not exceeding in the whole thirty (30) days in any year) as our board of directors may determine.
Inspection of Books and Records
Holders of our Class A Ordinary Shares will have no general right under the Cayman Companies Act to inspect or obtain copies of our register of members or our corporate records (other than the register of mortgages).
General Meeting of Shareholders
As a Cayman Islands exempted company, we are not obligated by the Cayman Companies Act to call shareholders’ annual general meetings; accordingly, we may, but shall not be obliged to, in each year hold a general meeting as an annual general meeting. Any annual general meeting held shall be held at such time and place as may be determined by our board of directors.
98
The directors may convene general meetings whenever they think fit. General meetings shall also be convened upon the written requisition of one or more members holding in the aggregate not less than one-tenth of the paid-up capital of the Company as at the date of the requisition carried the right of voting at general meeting. If the directors do not proceed to convene a general meeting within twenty-one days from the date of such requisition being left as aforesaid, the requisitionists or any or either of them or any other member or members of the Company holding in the aggregate not less than one-tenth of such paid-up capital of the Company as at the date of the requisition carries the right of voting at general meetings, may convene a general meeting to be held at the registered office of the Company or at some convenient place within the Cayman Islands at such time, subject to the Company’s articles as to notice, as the persons convening the meeting fix.
At least 7 days’ notice of a general meeting shall be given to shareholders entitled to attend and vote at such meeting. The notice shall specify the place, the day and the hour of the meeting and the general nature of that business.
A quorum shall consist of the presence (whether in person or represented by proxy) of one or more shareholders holding shares that represent not less than one-third of the outstanding shares carrying the right to vote at such general meeting.
If, within half an hour from the time appointed for the general meeting, or at any time during the meeting, a quorum is not present, the meeting, if convened upon the requisition of shareholders, shall be cancelled. In any other case it shall stand adjourned to the same day in the next week, at the same time and place, and if at the adjourned meeting a quorum is not present within half an hour from the time appointed for the meeting, the shareholder present shall be a quorum.
The chairman may, with the consent of a meeting at which a quorum is present, adjourn the meeting. When a meeting is adjourned for ten days or more, notice of the adjourned meeting shall be given in accordance with the articles.
At any general meeting a resolution put to the vote of the meeting shall be decided on a show of hands, unless a poll is (before, or on, the declaration of the result of the show of hands) demanded by one or more shareholders present in person or by a proxy who together hold not less than fifteen per cent of the paid up capital of the Company entitled to vote. Unless a poll is so demanded, a declaration by the chairman as to the result of a resolution and an entry to that effect in the minutes of the meeting, shall be conclusive evidence of the outcome of a show of hands, without proof of the number or proportion of the votes recorded in favor of, or against, that resolution.
If a poll is duly demanded it shall be taken in such manner as the chairman directs and the result of the poll shall be deemed to be the resolution of the meeting at which the poll was demanded.
In the case of an equality of votes, whether on a show of hands or on a poll, the chairman of the meeting at which the show of hands takes place or at which the poll is demanded, shall be entitled to a second or casting vote.
Directors
We may by ordinary resolution, from time to time, fix the maximum and minimum number of directors to be appointed. Under the Articles, we are required to have a minimum of three directors.
A director may be appointed by ordinary resolution or by the directors. Any appointment may be to fill a vacancy or as an additional director.
The remuneration of the directors shall be determined by the shareholders by ordinary resolution, except that the directors shall be entitled to such remuneration as the directors may determine.
The shareholding qualification for directors may be fixed by our shareholders by ordinary resolution and unless and until so fixed no share qualification shall be required.
A director may be appointed for a term expiring at the next-following annual general meeting or upon any specified event or after any specified period in a written agreement between the Company and the director, if any. Each director whose term of office expires shall be eligible for re-election at a meeting of the shareholders or re-appointment by the Board. Our directors will be elected by an ordinary resolution of our shareholders.
99
A director may be removed by ordinary resolution.
A director may at any time resign or retire from office by giving us notice in writing.
Subject to the provisions of the articles, the office of a director may be terminated forthwith if:
Each of the compensation committee and the nominating and corporate governance committee shall consist of at least three directors and the majority of the committee members shall be independent within the meaning of Section 5605(a)(2) of the NASDAQ Listing Rules. The audit committee shall consist of at least three directors, all of whom shall be independent within the meaning of Section 5605(a)(2) of the NASDAQ Listing Rules and will meet the criteria for independence set forth in Rule 10A-3 of the Exchange Act.
Powers and Duties of Directors
Subject to the provisions of the Cayman Companies Act, our amended and restated memorandum and articles, our business shall be managed by the directors, who may exercise all our powers. No prior act of the directors shall be invalidated by any subsequent alteration of our amended and restated memorandum or articles. However, to the extent allowed by the Cayman Companies Act, shareholders may by special resolution validate any prior or future act of the directors which would otherwise be in breach of their duties.
The directors may delegate any of their powers to any committee consisting of one or more persons who need not be shareholders and may include non-directors so long as the majority of those persons are directors; any committee so formed shall in the exercise of the powers so delegated conform to any regulations that may be imposed on it by the directors. Our board of directors has established an audit committee, compensation committee, and nomination and corporate governance committee.
The board of directors may establish any local or divisional board of directors or agency and delegate to it its powers and authorities (with power to sub-delegate) for managing any of our affairs whether in the Cayman Islands or elsewhere and may appoint any persons to be members of a local or divisional board of directors, or to be managers or agents, and may fix their remuneration.
The directors may from time to time and at any time by power of attorney or in any other manner they determine appoint any person, either generally or in respect of any specific matter, to be our agent with or without authority for that person to delegate all or any of that person’s powers.
The directors may from time to time and at any time by power of attorney or in any other manner they determine appoint any person, whether nominated directly or indirectly by the directors, to be our attorney or our authorized signatory and for such period and subject to such conditions as they may think fit. The powers, authorities and discretions, however, must not exceed those vested in, or exercisable, by the directors under the articles.
The board of directors may remove any person so appointed and may revoke or vary the delegation.
A director who is in any way, whether directly or indirectly, interested in a contract or transaction or proposed contract or transaction with the Company shall declare the nature of his interest at a meeting of the directors. A general notice given to the directors by any director to the effect that he is a member of any specified Company or firm and is to be regarded as interested in any contract or transaction which may thereafter be made with that company or firm shall be deemed a sufficient declaration of interest in regard to any contract so made or transaction so consummated. A director may vote in respect of any contract or transaction or proposed contract or transaction notwithstanding that he may be interested therein and if he does so his vote shall be counted and he may be counted in the quorum at any meeting of the directors at which any such contract or transaction or proposed contract or transaction shall come before the meeting for consideration.
100
Capitalization of Profits
The Company may upon the recommendation of the directors by ordinary resolution authorize the directors to capitalize any sum standing to the credit of any of the Company’s reserve accounts (including share premium account and capital redemption reserve fund) or any sum standing to the credit of the profit and loss account or otherwise available for distribution and to appropriate such sums to shareholders in the proportions in which such sum would have been divisible amongst them had the same been a distribution of profits by way of dividend and to apply such sum on their behalf in paying up in full unissued shares for allotment and distribution credited as fully paid up to and amongst them in the proportion aforesaid.
Liquidation Rights
If we are wound up, the shareholders may, subject to the articles and any other sanction required by the Cayman Companies Act, pass a special resolution allowing the liquidator to do either or both of the following:
(a) |
to divide in specie among the shareholders the whole or any part of our assets and, for that purpose, to value any assets and to determine how the division shall be carried out as between the shareholders or different classes of shareholders; and |
(b) |
to vest the whole or any part of the assets in trustees for the benefit of shareholders and those liable to contribute to the winding up. |
Exempted Company
We are an exempted company with limited liability under the Cayman Companies Act. The Cayman Companies Act distinguishes between ordinary resident companies and exempted companies. Any company that is registered in the Cayman Islands but conducts business mainly outside the Cayman Islands may apply to be registered as an exempted company. The requirements for an exempted company are essentially the same as for an ordinary company except that an exempted company:
| ● | is not required to make its register of members open to inspection by shareholders; |
| ● | does not have to hold an annual general meeting; |
| ● | may issue shares with no par value; |
| ● | may obtain an undertaking against the imposition of any future taxation (such undertakings are usually given for 20 years in the first instance); |
| ● | may register by way of continuation in another jurisdiction and be deregistered in the Cayman Islands; |
| ● | may register as a limited duration company; and |
| ● | may register as a segregated portfolio company. |
“Limited liability” means that the liability of each shareholder is limited to the amount unpaid by the shareholder on that shareholder’s shares of the company, except in exceptional circumstances, such as involving fraud, the establishment of an agency relationship or an illegal or improper purpose or other circumstances in which a court may be prepared to pierce or lift the corporate veil.
C. Material Contracts
On February 12, 2024, TRX HK entered into a sale and purchase agreement (the “SPA”) to acquire Peak Consulting Services Limited (“the Target”) from Yuefu Company Limited, the sole shareholder of the Target. The Target is a licensed insurance brokerage in Hong Kong. The total consideration for the acquisition is $1.5 million paid in 3,472,222 of the Company’s Class A Ordinary Shares, which was calculated based on $0.432 per share, equivalent to 80% of the closing price of $0.54 per share on January 31, 2024, on NASDAQ. The transaction was completed on February 29, 2024.
101
On November 1, 2024, we entered into 20 subscription agreements (the “Subscription Agreements”) with 20 purchasers (each, a “Purchaser”, and collectively, the “Purchasers”), pursuant to Regulation S promulgated by the U.S. Securities and Exchange Commission under the Securities Act of 1933, as amended. The entry into the Subscription Agreements and the transactions contemplated were approved by our board of directors. The closing of the transactions contemplated thereby took place on November 18, 2024.
On November 1, 2024, we entered into an amendment to the subscription agreement (the “Amendment”) with Xu Sheng Investors Co., Ltd. Pursuant to the Amendment, we agreed to sell Class A Ordinary Shares with a par value of $0.025 per share for a total purchase price of $460,100. Additionally, Xu Sheng Investors Co., Ltd. has the right to purchase up to 248,200 additional Class A Ordinary Shares at a price of $1.852 per share, for a total purchase price of up to $460,100. This right is exercisable only if the market price of our Class A Ordinary Shares at the time of exercise is not lower than the initial purchase price. The right to purchase additional shares will terminate on the third anniversary of the subscription agreement’s execution date.
On January 6, 2025, we entered into five debt conversion agreements (the “Debt Conversion Agreements”) with five creditors (each, a “Creditor”, and collectively, the “Creditors”) to convert debts owed by the Company to the Creditors into the Company’s Class A ordinary shares, par value 0.025 per share (the “Ordinary Share”), at a conversion price of $1.63 per share, which is the average closing price of the Ordinary Shares on Nasdaq for the 15 trading days leading up to and including December 31, 2024. Pursuant to the Debt Conversion Agreements, the Company agreed to issue an aggregate of 1,355,568 Ordinary Shares (the “Shares”) to the Creditors to fully settle debts in the amount of $2,209,575 (the “Debts”) no later than January 26, 2025, and the Creditors agreed that, upon the issuance of the Shares, the Company’s obligations with respect to the Debts will be fully and completely satisfied. The Shares will be issued under Regulation S promulgated by the U.S. Securities and Exchange Commission under the Securities Act of 1933, as amended. The Company’s board of directors duly approved the entry into the Debt Conversion Agreements and the transactions outlined therein.
On January 7, 2025, we entered into a subscription agreement (the “Subscription Agreement”) with Unitrust Holding Limited (“Unitrust”). Pursuant to the Subscription Agreement, we agreed to sell to Unitrust, and Unitrust agreed to purchase from us, 1,000,000 Class B ordinary shares (the “Shares”), at a purchase price of $2.31 per share, for an aggregate purchase price of $2,310,000. Our board of directors (the “Board”) and the audit committee of the Board have approved the entry into the Subscription Agreement and the transaction contemplated thereby. After the closing of the transaction, Unitrust will hold approximately 73% of the Company’s total voting power.
Employment Agreements with Ms. Sheng Xu and Ms. Yue Wang
We entered into employment agreements (the “Employment Agreements”) with our executive officers, Ms. Sheng Xu on April 25, 2024 and Ms. Yue Wang on August 2, 2024.
Pursuant to the Employment Agreements entered between the Company and Ms. Sheng Xu and Ms. Yue Wang (each an “Executive” and together the “Executives”), the Employment Agreements have an initial term of three years, with automatic one-year renewals unless either party provides one-month written notice before the end of the term. The Executives’ compensation includes cash compensation, eligibility for equity incentives under the Company’s share incentive plan, and participation in standard employee benefit plans. The cash compensation of Ms. Sheng Xu and Ms. Yue Wang is $150,000 and $80,0001 per year, respectively. The Employment Agreements outline the Executives’ duties, requiring their full commitment to the role and compliance with Company policies. They also include non-competition and confidentiality clauses, which survive the termination of the agreement. The Employment Agreements are governed by the laws of the People’s Republic of China and provides for arbitration in Beijing in the event of disputes.
Independent Director Agreement with Mr. Yu He, Ms. Jingyu Li, and Mr. Ning Xue
We entered into independent director agreements (the “Independent Director Agreements ”) with our independent directors, Mr. Yu He, Ms. Jingyu Li, and Mr. Ning Xue on April 25, 2024, May 30, 2024, and January 20, 2025, repectively.
1 Ms. Yue Wang signed a termination agreement with Zhejiang Tianruixiang Insurance Brokerage Co., Ltd. Beijing Branch on August 1, 2024, and received a total salary of $8363 from August 2, 2024 to December 31, 2024. From January 1, 2025 to August 1, 2027, the annual salary is $80000.
102
Pursuant to the Independent Director Agreements entered between the Company and Mr. Yu He, Ms. Jingyu Li, and Mr. Ning Xue (each an “Independent Director” and together the “Independent Directors”), the Independent Director Agreements have an initial term of one year, subject to renewal or earlier termination. Under the Independent Director Agreements, the Independent Directors will provide services in compliance with applicable laws and the Company’s amended and restated memorandum and articles of association. The Independent Directors are entitled to compensation and expense reimbursement. The annual compensation for Mr. Yu He, Ms. Jingyu Li, and Mr. Ning Xue is $20,000, $20,000, and $0, respectively. The Independent Director Agreements also provide indemnification for the Independent Director, covering reasonable expenses incurred in connection with claims arising from the Independent Directors’ corporate status, except in cases of misconduct, fraud, or knowing violations of the law. The Independent Director Agreements are governed by the laws of the British Virgin Islands and specify that the Independent Directors serve in the capacity of an independent contractor rather than an employee.
Non-independent Director Agreement with Ms. Sheng Xu and Ms. Qin’er Zhou
We entered into director agreements (the “Director Agreements ”) with our directors, Ms. Sheng Xu and Ms. Qin’er Zhou on April 25, 2024 and January 20, 2025, respectively.
Pursuant to the Director Agreements entered between the Company and Ms. Sheng Xu and Ms. Qin’er Zhou (each a “Director” and together the “Directors”), the Director Agreements have an initial term of one year, subject to renewal or earlier termination. Under the Director Agreements, the Directors will provide services in compliance with applicable laws and the Company’s amended and restated memorandum and articles of association. The Directors are entitled to compensation and expense reimbursement. The annual compensation for Ms. Sheng Xu and Ms. Qin’er Zhou is $0 and $0, respectively. The Director Agreements also provide indemnification for the Director, covering reasonable expenses incurred in connection with claims arising from the Directors’ corporate status, except in cases of misconduct, fraud, or knowing violations of the law. The Director Agreements are governed by the laws of the British Virgin Islands and specify that the Directors serve in the capacity of an independent contractor rather than an employee.
We have not entered into any material contracts other than in the ordinary course of business and other than those described in this section, “Item 4. INFORMATION ON THE COMPANY,” “Item 7. MAJOR SHAREHOLDERS AND RELATED PARTY TRANSACTIONS—B. Related Party Transactions” or elsewhere in this annual report.
D. Exchange Controls
See “Item 4. INFORMATION ON THE COMPANY-B. Business Overview—Regulation— Regulations Relating to Foreign Exchange.”
E. Taxation
The following summary of the Cayman Islands, PRC and U.S. federal income tax considerations of an investment in the Ordinary Shares is based upon laws and relevant interpretations thereof in effect as of the date of this annual report, all of which are subject to change. This summary does not deal with all possible tax considerations relating to an investment in the Ordinary Shares, such as the tax considerations under U.S. state and local tax laws or under the tax laws of jurisdictions other than the Cayman Islands, the People’s Republic of China and the United States.
Cayman Islands Taxation
The Cayman Islands currently levies no taxes on individuals or corporations based upon profits, income, gains or appreciation, and there is no taxation in the nature of inheritance tax or estate duty. There are no other taxes likely to be material to us or holders of our Ordinary Shares levied by the government of the Cayman Islands, except for stamp duties which may be applicable on instruments executed in, or after execution brought within the jurisdiction of the Cayman Islands. The Cayman Islands are not party to any double tax treaties that are applicable to any payments made to or by our Company. There are no exchange control regulations or currency restrictions in the Cayman Islands.
Payments of dividends and capital in respect of Ordinary Shares will not be subject to taxation in the Cayman Islands and no withholding will be required on the payment of a dividend or capital to any holder of Ordinary Shares, nor will gains derived from the disposal of Ordinary Shares be subject to Cayman Islands income or corporation tax.
103
People’s Republic of China Taxation
The following brief description of Chinese enterprise laws is designed to highlight the enterprise-level taxation on our earnings, which will affect the amount of dividends, if any, we are ultimately able to pay to our shareholders. See “ITEM 8. FINANCIAL INFORMATION-Dividend Policy.”
We are a holding company incorporated in the Cayman Islands and we gain substantial income by way of dividends paid to us from our PRC subsidiaries. The EIT Law and its implementation rules provide that China-sourced income of foreign enterprises, such as dividends paid by a PRC subsidiary to its equity holders that are non-resident enterprises, will normally be subject to PRC withholding tax at a rate of 10%, unless any such foreign investor’s jurisdiction of incorporation has a tax treaty with China that provides for a preferential tax rate or a tax exemption.
Under the EIT Law, an enterprise established outside of China with a “de facto management body” within China is considered a “resident enterprise,” which means that it is treated in a manner similar to a Chinese enterprise for enterprise income tax purposes. Although the implementation rules of the EIT Law define “de facto management body” as a managing body that actually, comprehensively manage and control the production and operation, staff, accounting, property and other aspects of an enterprise, the only official guidance for this definition currently available is set forth in SAT Notice 82, which provides guidance on the determination of the tax residence status of a Chinese-controlled offshore incorporated enterprise, defined as an enterprise that is incorporated under the laws of a foreign country or territory and that has a PRC enterprise or enterprise group as its primary controlling shareholder. Although TRX does not have a PRC enterprise or enterprise group as our primary controlling shareholder and is therefore not a Chinese-controlled offshore incorporated enterprise within the meaning of SAT Notice 82, in the absence of guidance specifically applicable to us, we have applied the guidance set forth in SAT Notice 82 to evaluate the tax residence status of TRX and its subsidiaries organized outside the PRC.
According to SAT Notice 82, a Chinese-controlled offshore incorporated enterprise will be regarded as a PRC tax resident by virtue of having a “de facto management body” in China and will be subject to PRC enterprise income tax on its worldwide income only if all of the following criteria are met: (i) the places where senior management and senior management departments that are responsible for daily production, operation and management of the enterprise perform their duties are mainly located within the territory of China; (ii) financial decisions (such as money borrowing, lending, financing and financial risk management) and personnel decisions (such as appointment, dismissal and salary and wages) are decided or need to be decided by organizations or persons located within the territory of China; (iii) main property, accounting books, corporate seal, the board of directors and files of the minutes of shareholders’ meetings of the enterprise are located or preserved within the territory of China; and (iv) one half (or more) of the directors or senior management staff having the right to vote habitually reside within the territory of China.
We believe that we do not meet some of the conditions outlined in the immediately preceding paragraph. For example, as a holding company, the key assets and records of TRX, including the resolutions and meeting minutes of our board of directors and the resolutions and meeting minutes of our shareholders, are located and maintained outside the PRC. In addition, we are not aware of any offshore holding companies with a corporate structure similar to ours that has been deemed a PRC “resident enterprise” by the PRC tax authorities. Accordingly, we believe that TRX and its offshore subsidiaries should not be treated as a “resident enterprise” for PRC tax purposes if the criteria for “de facto management body” as set forth in SAT Notice 82 were deemed applicable to us. However, as the tax residency status of an enterprise is subject to determination by the PRC tax authorities and uncertainties remain with respect to the interpretation of the term “de facto management body” as applicable to our offshore entities, we will continue to monitor our tax status.
The implementation rules of the EIT Law provide that, (i) if the enterprise that distributes dividends is domiciled in the PRC or (ii) if gains are realized from transferring equity interests of enterprises domiciled in the PRC, then such dividends or gains are treated as China-sourced income. It is not clear how “domicile” may be interpreted under the EIT Law, and it may be interpreted as the jurisdiction where the enterprise is a tax resident. Therefore, if we are considered as a PRC tax resident enterprise for PRC tax purposes, any dividends we pay to our overseas shareholders which are non-resident enterprises as well as gains realized by such shareholders from the transfer of our shares may be regarded as China-sourced income and as a result become subject to PRC withholding tax at a rate of up to 10%. We are unable to provide a “will” opinion because Yuan Tai, our PRC counsel, believes that it is more likely than not that the Company and its offshore subsidiaries would be treated as a non-resident enterprise for PRC tax purposes because they do not meet some of the conditions out lined in SAT Notice. In addition, we are not aware of any offshore holding companies with a corporate structure similar to ours that has been deemed to be a PRC “resident enterprise” by the PRC tax authorities as of the date of the annual report. Therefore we believe that it is possible but highly unlikely that the income received by our overseas shareholders will be regarded as China-sourced income.
104
See “Item 3. Key Information—D. Risk Factors—Risks Related to Doing Business in China—Under the PRC Enterprise Income Tax Law, or the EIT Law, we may be classified as a “resident enterprise” of China, which could result in unfavorable tax consequences to us and our non-PRC shareholders.”
Our company pays an EIT rate of 25% for TRX BJ. The EIT is calculated based on the entity’s global income as determined under PRC tax laws and accounting standards. If the PRC tax authorities determine that TRX BJ a PRC resident enterprise for enterprise income tax purposes, we may be required to withhold a 10% withholding tax from dividends we pay to our shareholders that are non-resident enterprises. In addition, non-resident enterprise shareholders may be subject to a 10% PRC withholding tax on gains realized on the sale or other disposition of our Ordinary Shares, if such income is treated as sourced from within the PRC. It is unclear whether our non-PRC individual shareholders would be subject to any PRC tax on dividends or gains obtained by such non-PRC individual shareholders in the event we are determined to be a PRC resident enterprise. If any PRC tax were to apply to dividends or gains realized by non-PRC individuals, it would generally apply at a rate of 20% unless a reduced rate is available under an applicable tax treaty. However, it is also unclear whether non-PRC shareholders of the Company would be able to claim the benefits of any tax treaties between their country of tax residence and the PRC in the event that the Company is treated as a PRC resident enterprise. There is no guidance from the PRC government to indicate whether or not any tax treaties between the PRC and other countries would apply in circumstances where a non-PRC company was deemed to be a PRC tax resident, and thus there is no basis for expecting how tax treaty between the PRC and other countries may impact non-resident enterprises.
United States Federal Income Tax Considerations
The following does not address the tax consequences to any particular investor or to persons in special tax situations such as:
| ● | banks; |
| ● | financial institutions; |
| ● | insurance companies; |
| ● | regulated investment companies; |
| ● | real estate investment trusts; |
| ● | broker-dealers; |
| ● | persons that elect to mark their securities to market; |
| ● | U.S. expatriates or former long-term residents of the U.S.; |
| ● | governments or agencies or instrumentalities thereof; |
| ● | tax-exempt entities; |
| ● | persons liable for alternative minimum tax; |
| ● | persons holding our Ordinary Shares as part of a straddle, hedging, conversion or integrated transaction; |
| ● | persons that actually or constructively own 10% or more of our voting power or value (including by reason of owning our Ordinary Shares); |
| ● | persons who acquired our Ordinary Shares pursuant to the exercise of any employee share option or otherwise as compensation; |
| ● | persons holding our Ordinary Shares through partnerships or other pass-through entities; |
105
| ● | beneficiaries of a Trust holding our Ordinary Shares; or |
| ● | persons holding our Ordinary Shares through a Trust. |
Material Tax Consequences Applicable to U.S. Holders of Our Ordinary Shares
The following sets forth the material U.S. federal income tax consequences related to the ownership and disposition of our Ordinary Shares. This description does not deal with all possible tax consequences relating to ownership and disposition of our Ordinary Shares or U.S. tax laws, other than the U.S. federal income tax laws, such as the tax consequences under non-U.S. tax laws, state, local and other tax laws.
The following brief description applies only to U.S. Holders (defined below) that hold Ordinary Shares as capital assets and that have the U.S. dollar as their functional currency. This brief description is based on the federal income tax laws of the United States in effect as of the date of this annual report and on U.S. Treasury regulations in effect or, in some cases, proposed, as of the date of this annual report, as well as judicial and administrative interpretations thereof available on or before such date. All of the foregoing authorities are subject to change, which change could apply retroactively and could affect the tax consequences described below.
The brief description below of the U.S. federal income tax consequences to “U.S. Holders” will apply to you if you are a beneficial owner of Ordinary Shares and you are, for U.S. federal income tax purposes,
| ● | an individual who is a citizen or resident of the United States; |
| ● | a corporation (or other entity taxable as a corporation for U.S. federal income tax purposes) organized under the laws of the United States, any state thereof or the District of Columbia; |
| ● | an estate whose income is subject to U.S. federal income taxation regardless of its source; or |
| ● | a trust that (1) is subject to the primary supervision of a court within the United States and the control of one or more U.S. persons for all substantial decisions or (2) has a valid election in effect under applicable U.S. Treasury regulations to be treated as a U.S. person. |
If a partnership (or other entities treated as a partnership for United States federal income tax purposes) is a beneficial owner of our Ordinary Shares, the tax treatment of a partner in the partnership will depend upon the status of the partner and the activities of the partnership. Partnerships and partners of a partnership holding our Ordinary Shares are urged to consult their tax advisors regarding an investment in our Ordinary Shares.
An individual is considered a resident of the U.S. for federal income tax purposes if he or she meets either the “Green Card Test” or the “Substantial Presence Test” described as follows:
The Green Card Test: You are a lawful permanent resident of the United States, at any time, if you have been given the privilege, according to the immigration laws of the United States, of residing permanently in the United States as an immigrant. You generally have this status if the U.S. Citizenship and Immigration Services issued you an alien registration card, Form I-551, also known as a “green card.”
The Substantial Presence Test: If an alien is present in the United States on at least 31 days of the current calendar year, he or she will (absent an applicable exception) be classified as a resident alien if the sum of the following equals 183 days or more (See §7701(b)(3)(A) of the Internal Revenue Code and related Treasury Regulations):
| 1. | The actual days in the United States in the current year; plus |
| 2. | One-third of his or her days in the United States in the immediately preceding year; plus |
| 3. | One-sixth of his or her days in the United States in the second preceding year. |
106
Taxation of Dividends and Other Distributions on our Ordinary Shares
Subject to the passive foreign investment company (PFIC) rules (defined below) discussed below, the gross amount of distributions made by us to you with respect to the Ordinary Shares (including the amount of any taxes withheld therefrom) will generally be includable in your gross income as dividend income on the date of receipt by you, but only to the extent that the distribution is paid out of our current or accumulated earnings and profits (as determined under U.S. federal income tax principles). With respect to corporate U.S. Holders, the dividends will not be eligible for the dividends-received deduction allowed to corporations in respect of dividends received from other U.S. corporations.
With respect to non-corporate U.S. Holders, including individual U.S. Holders, dividends will be taxed at the lower capital gains rate applicable to qualified dividend income, provided that (1) the Ordinary Shares are readily tradable on an established securities market in the United States, or we are eligible for the benefits of an approved qualifying income tax treaty with the United States that includes an exchange of information program, (2) we are not a PFIC (defined below) for either our taxable year in which the dividend is paid or the preceding taxable year, and (3) certain holding period requirements are met. Because there is no income tax treaty between the United States and the Cayman Islands, clause (1) above can be satisfied only if the Ordinary Shares are readily tradable on an established securities market in the United States. Under U.S. Internal Revenue Service authority, Ordinary Shares are considered for purpose of clause (1) above to be readily tradable on an established securities market in the United States if they are listed on certain exchanges, which presently include the Nasdaq. You are urged to consult your tax advisors regarding the availability of the lower rate for dividends paid with respect to our Ordinary Shares, including the effects of any change in law after the date of this annual report.
Dividends will constitute foreign source income for foreign tax credit limitation purposes. If the dividends are taxed as qualified dividend income (as discussed above), the amount of the dividend taken into account for purposes of calculating the foreign tax credit limitation will be limited to the gross amount of the dividend, multiplied by the reduced rate divided by the highest rate of tax normally applicable to dividends. The limitation on foreign taxes eligible for credit is calculated separately with respect to specific classes of income. For this purpose, dividends distributed by us with respect to our Ordinary Shares will constitute “passive category income” but could, in the case of certain U.S. Holders, constitute “general category income.”
To the extent that the amount of the distribution exceeds our current and accumulated earnings and profits (as determined under U.S. federal income tax principles), it will be treated first as a tax-free return of your tax basis in your Ordinary Shares, and to the extent the amount of the distribution exceeds your tax basis, the excess will be taxed as capital gain. We do not intend to calculate our earnings and profits under U.S. federal income tax principles. Therefore, a U.S. Holder should expect that a distribution will be treated as a taxable dividend even if that distribution would otherwise be treated as a non-taxable return of capital or as capital gain under the rules described above.
Taxation of Dispositions of Ordinary Shares
Subject to the passive foreign investment company rules discussed below, you will recognize taxable gain or loss on any sale, exchange or other taxable disposition of a share equal to the difference between the amount realized (in U.S. dollars) for the share and your tax basis (in U.S. dollars) in the Ordinary Shares. The gain or loss will be capital gain or loss. If you are a non-corporate U.S. Holder, including an individual U.S. Holder, who has held the Ordinary Shares for more than one year, you will generally be eligible for reduced tax rates. The deductibility of capital losses is subject to limitations. Any such gain or loss that you recognize will generally be treated as United States source income or loss for foreign tax credit limitation purposes which will generally limit the availability of foreign tax credits.
Passive Foreign Investment Company Considerations
A non-U.S. corporation, such as our Company, will be classified as a PFIC for U.S. federal income tax purposes for any taxable year if, applying applicable look-through rules, either (i) 75% or more of its gross income for such year consists of certain types of “passive” income or (ii) 50% or more of the value of its assets (generally determined on the basis of a quarterly average) during such year is attributable to assets that produce or are held for the production of passive income (the “asset test”). For this purpose, cash and assets readily convertible into cash are categorized as passive assets and the company’s goodwill and other unbooked intangibles not reflected on its balance sheet are taken into account. Passive income generally includes, among other things, dividends, interest, income equivalent to interest, rents, royalties, and gains from the disposition of passive assets. We will be treated as owning a proportionate share of the assets and earning a proportionate share of the income of any other corporation in which we own, directly or indirectly, 25% or more (by value) of the stock.
107
Based upon our current and projected income and assets, including the proceeds we received from our initial public offering and the value of our Ordinary Shares, we do not expect to be a PFIC for the current taxable year or the foreseeable future. However, no assurance can be given in this regard because the determination of whether we are or will become a PFIC for any taxable year is a factual determination made annually that will depend, in part, upon the composition and classification of our income and assets. Furthermore, fluctuations in the market price of our Ordinary Shares may cause us to be classified as a PFIC for the current or future taxable years because the value of our assets for purposes of the asset test, including the value of our goodwill and other unbooked intangibles, may be determined by reference to the market price of our Ordinary Shares from time to time (which may be volatile). In addition, the composition of our income and assets may also be affected by how, and how quickly, we use our liquid assets and the cash raised in our initial public offering. Under circumstances where our revenue from activities that produce passive income significantly increases relative to our revenue from activities that produce non-passive income, or where we determine not to deploy significant amounts of cash for active purposes, our risk of becoming classified as a PFIC may substantially increase.
If we are a PFIC for any year during which a U.S. Holder holds our Ordinary Shares, we generally will continue to be treated as a PFIC for all succeeding years during which such U.S. Holder holds our Ordinary Shares, unless we were to cease to be a PFIC and the U.S. Holder were to make a “deemed sale” election with respect to the Ordinary Shares.
Information Reporting and Backup Withholding
Dividend payments with respect to our Ordinary Shares and proceeds from the sale, exchange or redemption of our Ordinary Shares may be subject to information reporting to the U.S. Internal Revenue Service and possible U.S. backup withholding under Section 3406 of the US Internal Revenue Code with at a current flat rate of 24%. Backup withholding will not apply, however, to a U.S. Holder who furnishes a correct taxpayer identification number and makes any other required certification on U.S. Internal Revenue Service Form W-9 or who is otherwise exempt from backup withholding. U.S. Holders who are required to establish their exempt status generally must provide such certification on U.S. Internal Revenue Service Form W-9. U.S. Holders are urged to consult their tax advisors regarding the application of the U.S. information reporting and backup withholding rules.
Backup withholding is not an additional tax. Amounts withheld as backup withholding may be credited against your U.S. federal income tax liability, and you may obtain a refund of any excess amounts withheld under the backup withholding rules by filing the appropriate claim for refund with the U.S. Internal Revenue Service and furnishing any required information. We do not intend to withhold taxes for individual shareholders. However, transactions effected through certain brokers or other intermediaries may be subject to withholding taxes (including backup withholding), and such brokers or intermediaries may be required by law to withhold such taxes.
Under the Hiring Incentives to Restore Employment Act of 2010, certain U.S. Holders are required to report information relating to our Ordinary Shares, subject to certain exceptions (including an exception for Ordinary Shares held in accounts maintained by certain financial institutions), by attaching a complete Internal Revenue Service Form 8938, Statement of Specified Foreign Financial Assets, with their tax return for each year in which they hold Ordinary Shares. Failure to report such information could result in substantial penalties.
F. Dividends and Paying Agents
Not applicable.
G. Statement by Experts
Not applicable.
108
H. Documents on Display
We are subject to periodic reporting and other informational requirements of the Exchange Act as applicable to foreign private issuers. Accordingly, we are required to file reports, including annual reports on Form 20-F, and other information with the SEC. All information filed with the SEC can be obtained over the internet at the SEC’s website at www.sec.gov or inspected and copied at the public reference facilities maintained by the SEC at 100 F Street, N.E., Washington, D.C. 20549. The public may obtain information regarding the Washington, D.C. Public Reference Room by calling the SEC at 1-800-SEC-0330. The SEC also maintains a web site at www.sec.gov that contains reports, proxy and information statements, and other information regarding registrants that make electronic filings with the SEC using its EDGAR system. As a foreign private issuer, we are exempt from the rules under the Exchange Act prescribing the furnishing and content of quarterly reports and proxy statements, and officers, directors and principal shareholders are exempt from the reporting and short-swing profit recovery provisions contained in Section 16 of the Exchange Act.
I. Subsidiary Information
Not applicable.
ITEM 11. QUANTITATIVE AND QUALITATIVE DISCLOSURES ABOUT MARKET RISK
Interest Rate Risk
None of our short-term and long-term debts contain interest rate provisions that may be subject to fluctuations in market interest rates. As such, we do not have significant interest rate risk or have entered into any financial instruments to mitigate such risk.
Credit Risk
Credit risk is controlled by the application of credit approvals, limits and monitoring procedures. We manage credit risk through in-house research and analysis of the Chinese economy and the underlying obligors and transaction structures. We identify credit risk collectively based on industry, geography and customer type. In measuring the credit risk of our sales to our customers, we mainly reflect the “probability of default” by the customer on its contractual obligations and consider the current financial position of the customer and the current and likely future exposures to the customer.
Liquidity Risk
We are also exposed to liquidity risk which is risk that it we will be unable to provide sufficient capital resources and liquidity to meet our commitments and business needs. Liquidity risk is controlled by the application of financial position analysis and monitoring procedures. When necessary, we will turn to other financial institutions and related parties to obtain short-term funding to cover any liquidity shortage.
Foreign Exchange Risk
While our reporting currency is the U.S. dollar, almost all of our consolidated revenues and consolidated costs and expenses are denominated in RMB. All of our assets are denominated in RMB. As a result, we are exposed to foreign exchange risk as our revenues and results of operations may be affected by fluctuations in the exchange rate between the U.S. dollar and RMB. If the RMB depreciates against the U.S. dollar, the value of our RMB revenues, earnings and assets as expressed in our U.S. dollar financial statements will decline. We have not entered into any hedging transactions in an effort to reduce our exposure to foreign exchange risk.
ITEM 12. DESCRIPTION OF SECURITIES OTHER THAN EQUITY SECURITIES
A. Debt Securities
Not applicable.
109
B. Warrants and Rights
Not applicable.
C. Other Securities
Not applicable.
D. American Depositary Shares
Not applicable.
PART II
ITEM 13. DEFAULTS, DIVIDEND ARREARAGES AND DELINQUENCIES
None.
ITEM 14. MATERIAL MODIFICATIONS TO THE RIGHTS OF SECURITY HOLDERS AND USE OF PROCEEDS
A. Material Modifications to the Rights of Security Holders
See “Item 10. Additional Information” for a description of the rights of securities holders, which remain unchanged.
B. Use of Proceeds
The following “Use of Proceeds” information relates to the registration statement on Form F-1, as amended (File Number: 333- 235727) in relation to the initial public offering of 3,000,000 Class A Ordinary Shares at an initial public offering price of $4.00 per Class A Ordinary Share (or 120,000 Class A Ordinary Shares at an initial public offering price of $100.00 per Class A Ordinary Share, reflecting the 1-for-5 share consolidation that took effect on November 16, 2022 and the 1-for-5 share consolidation that took effect on May 14, 2024). Our initial public offering closed on January 29, 2021. Network 1 Financial Securities, Inc. was the representative of the underwriters for our initial public offering. On February 2, 2021, Network 1 Financial Securities, Inc. exercised the over-allotment option to purchase an additional 75,000 Class A Ordinary Shares (or 3,000 Class A Ordinary Shares, reflecting the 1-for-5 share consolidation that took effect on November 16, 2022 and the 1-for-5 share consolidation that took effect on May 14, 2024). The closing for the sale of the over-allotment shares took place on February 4, 2021. We received net proceeds of approximately $10.01 million, after deducting underwriting discounts and estimated offering expenses payable by us. The registration statement was declared effective by the SEC on January 26, 2021. The total expense incurred for our Company’s account in connection with our initial public offering was approximately $2.41 million, which included approximately $1.05 million in underwriting discounts for the initial public offering and approximately $1.36 million in other costs and expenses for our initial public offering. None of the transaction expenses included payments to directors or officers of our Company or their associates, persons owning more than 10% or more of our equity securities or our affiliates. None of the net proceeds we received from the initial public offering were paid, directly or indirectly, to any of our directors or officers or their associates, persons owning 10% or more of our equity securities or our affiliates. As of the date of this annual report, we have used $2,328,493.92 from our initial public offering for general operating purpose.
In June 2021, we received net proceeds of approximately $22.2 million through follow-on public offerings in connection with two registration statements on Form F-1, as amended (File Nos. 333-256574 and 333-256734). The offerings were priced at $7.50 per unit, with each unit consisting of one Class A Ordinary Share and one warrant to purchase one share of the Company’s Class A Ordinary Share. The total expenses incurred for our Company’s account in connection with these offerings was approximately $2.4 million, which included $1.6 million in placement agent fees and approximately $0.8 million in other costs and expenses for these offerings. Univest Securities, LLC was the placement agent for these offerings. None of the transaction expenses in connection with these offerings included payments to directors or officers of our Company or their associates, persons owning more than 10% or more of our equity securities or our affiliates. None of the net proceeds we received from the follow-on public offering were paid, directly or indirectly, to any of our directors or officers or their associates, persons owning 10% or more of our equity securities or our affiliates. As of the date of this annual report, we have yet to spend the proceeds as disclosed in the respective registration statements.
110
ITEM 15. CONTROLS AND PROCEDURES
A. Evaluation of Disclosure Controls and Procedures
Our management, with the participation of our chief executive officer and chief financial officer, has performed an evaluation of the effectiveness of our disclosure controls and procedures (as defined in Rule 13a-15(e) under the Exchange Act) as of the end of the period covered by this report, as required by Rule 13a-15(b) under the Exchange Act.
Based on that evaluation, our management has concluded that, as of October 31, 2024, our disclosure controls and procedures were effective to ensure that the information required to be disclosed by us in reports that we file or submit under the Exchange Act is recorded, processed, summarized and reported within the time periods specified in the SEC’s rules and forms, and that information required to be disclosed in the reports that we file or submit under the Exchange Act is accumulated and communicated to our management, including our chief executive officer and chief financial officer, to allow timely decisions regarding required disclosure.
B. Management’s Annual Report on Internal Control over Financial Reporting
Our management is responsible for establishing and maintaining adequate internal control over financial reporting, as such item is defined in Rules 13a-15(f) under the Exchange Act, for our company. Internal control over financial reporting is a process designed to provide reasonable assurance regarding the reliability of financial reporting and the preparation of consolidated financial statements in accordance with generally accepted accounting principles and includes those policies and procedures that (i) pertain to the maintenance of records that, in reasonable detail, accurately and fairly reflect the transactions and dispositions of a company’s assets, (ii) provide reasonable assurance that transactions are recorded as necessary to permit preparation of consolidated financial statements in accordance with generally accepted accounting principles, and that a company’s receipts and expenditures are being made only in accordance with authorizations of a company’s management and directors, and (iii) provide reasonable assurance regarding prevention or timely detection of unauthorized acquisition, use, or disposition of a company’s assets that could have a material effect on the consolidated financial statements.
Because of its inherent limitations, internal control over financial reporting may not prevent or detect misstatements. Also, projections of any evaluation of effectiveness to future periods are subject to the risk that controls may become inadequate because of changes in conditions, or that the degree of compliance with the policies or procedures may deteriorate.
During the preparation of our consolidated financial statements for the fiscal year ended October 31, 2024, we identified the same control deficiencies as in the prior year, including material weaknesses and significant deficiencies in our internal control over financial reporting. Many of these deficiencies were noted by our independent registered public accounting firm during their audit. However, as stated in their report, their audit considered internal controls as a basis for determining appropriate audit procedures but did not include an opinion on the effectiveness of our internal controls.
The material weaknesses identified include: (1) a lack of qualified accounting personnel with expertise in U.S. GAAP and SEC reporting requirements, (2) the absence of a comprehensive accounting policies and procedures manual covering U.S. GAAP and SEC reporting requirements, and (3) deficiencies in formal disclosure controls and procedures. The significant deficiencies identified include: (1) weak internal controls over financial closing and reporting processes and (2) the absence of a formal risk assessment process.
Since identifying these control deficiencies in connection with our fiscal year 2023 financial statements, we have taken several remedial measures. Specifically, we have (1) developed a comprehensive accounting policies and procedures manual aligned with U.S. GAAP and SEC reporting requirements and ensured compliance by accounting personnel, (2) implemented formal internal controls over financial closing and reporting processes, (3) established a risk assessment process in accordance with the framework set forth by the Committee of Sponsoring Organizations of the Treadway Commission, (4) enhanced our governance framework by clearly defining the roles and responsibilities of the board of directors and senior management to ensure effective checks and balances, (5) standardized internal control procedures, including approval workflows, authorization mechanisms, and oversight protocols, to align operational and compliance activities with established standards, and (6) strengthened enforcement mechanisms to ensure compliance with internal policies, address instances of non-compliance through corrective actions, and enhance monitoring systems to support the effective implementation of remedial measures.
111
Despite these improvements, management has concluded that our internal control over financial reporting remained not effective as of October 31, 2024. Moreover, we cannot guarantee the complete elimination of control deficiencies in the future. Internal controls cannot prevent or detect all errors and fraud. A control system, regardless of its design and effectiveness, can provide only reasonable, not absolute, assurance of achieving its objectives. Given the inherent limitations of any control system, misstatements due to error or fraud may still occur. Additionally, as we continue documenting and testing our internal controls to meet Section 404 requirements, we may identify further weaknesses or deficiencies. See “Item 3. Key Information—D. Risk Factors—Risks Related to Our Business—We have identified several control deficiencies in our internal control over financial reporting. If we fail to maintain an effective system of internal controls over financial reporting, we may not be able to accurately report our financial results or prevent fraud.”
Attestation Report of the Registered Public Accounting Firm
This annual report on Form 20-F does not include an attestation report of our registered public accounting firm regarding internal control over financial reporting. Management’s report was not subject to attestation by our registered public accounting firm pursuant to rules of the SEC where domestic and foreign registrants that are non-accelerated filers, which we are, and “emerging growth companies”, which we also are, are not required to provide the auditor attestation report.
C. Changes in Internal Control
As required by Rule 13a-15(d), under the Exchange Act, our management, including our chief executive officer and our chief financial officer, also conducted an evaluation of our internal control over financial reporting to determine whether any changes occurred during the period covered by this report have materially affected, or are reasonably likely to materially affect, our internal control over financial reporting.
Based on the evaluation we conducted, management has concluded that only those changes implemented by management in connection with our implementation of the corrective actions discussed above in Item 15B to remediate control deficiencies in prior period occurred during the period covered by this annual report on Form 20-F.
ITEM 16.A. AUDIT COMMITTEE FINANCIAL EXPERT
Our board of directors has determined that Jingyu Li, chairman of our audit committee and an independent director (under the standards set forth in Nasdaq Stock Market Rule 5605(a)(2) and Rule 10A-3 under the Exchange Act), is an audit committee financial expert.
ITEM 16.B. CODE OF ETHICS
Our board of directors has adopted a code of business conduct and ethics that applies to all of our directors, officers, employees, including certain provisions that specifically apply to our principal executive officer, principal financial officer or controller and any other persons who perform similar functions for us. A copy of our code of ethics can be accessed at http://ir.tianrx.com.
ITEM 16.C. PRINCIPAL ACCOUNTANT FEES AND SERVICES
The following table sets forth the aggregate fees by categories specified below in connection with certain professional services billed by RBSM LLP, our independent registered public accounting firm, for the periods indicated.
|
|
Years Ended October 31, |
||||
Services |
|
2024 |
|
2023 |
||
Audit Fees(1) |
|
$ |
365,000 |
|
$ |
365,000 |
Audit-Related Fees(2) |
|
|
— |
|
|
— |
Tax Fees(3) |
|
|
— |
|
|
— |
Other fees(4) |
|
|
10,000 |
|
|
10,000 |
|
|
|
|
|
|
|
Total |
|
$ |
375,000 |
|
$ |
375,000 |
112
Note:
| (1) | “Audit fees” means the aggregate fees billed for professional services rendered by our principal accounting firm for the audit of our annual financial statements and the review of our comparative interim financial statements. |
| (2) | “Audit-related fees” means the aggregate fees billed for professional services rendered by our principal accounting firm for the assurance and related services, which mainly included the audit and review of financial statements and are not reported under “Audit fees” above. |
| (3) | “Tax fees” means the aggregate fees billed for professional services rendered by our principal accounting firm for tax compliance, tax advice and tax planning. |
| (4) | “Other fees” means the aggregate fees incurred in each of the fiscal years listed for the professional tax services rendered by our principal accounting firm other than services reported under “Audit fees,” “Audit-related fees” and “Tax fees.” |
The policy of our audit committee is to pre-approve all audit and non-audit services provided by RBSM LLP, our independent registered public accounting firm including audit services, audit-related services, tax services, and other services as described above.
ITEM 16.D. EXEMPTIONS FROM THE LISTING STANDARDS FOR AUDIT COMMITTEES
Not applicable.
ITEM 16.E. PURCHASES OF EQUITY SECURITIES BY THE ISSUER AND AFFILIATED PURCHASERS
None.
ITEM 16.F. CHANGE IN REGISTRANT’S CERTIFYING ACCOUNTANT
Not applicable.
ITEM 16.G. CORPORATE GOVERNANCE
As a Cayman Islands company listed on the Nasdaq Capital Market, we are subject to the Nasdaq Capital Market corporate governance listing standards. However, Nasdaq Capital Market rules permit a foreign private issuer like us to follow the corporate governance practices of its home country. Certain corporate governance practices in the Cayman Islands, which is our home country, may differ significantly from the Nasdaq Capital Market corporate governance listing standards.
NASDAQ Listing Rule 5635 generally provides that shareholder approval is required of U.S. domestic companies listed on the NASDAQ Capital Market prior to issuance (or potential issuance) of securities (i) equaling 20% or more of the company’s common stock or voting power for less than the greater of market or book value (ii) resulting in a change of control of the company; and (iii) which is being issued pursuant to a stock option or purchase plan to be established or materially amended or other equity compensation arrangement made or materially amended. Notwithstanding this general requirement, NASDAQ Listing Rule 5615(a)(3)(A) permits foreign private issuers to follow their home country practice rather than these shareholder approval requirements. The Cayman Islands do not require shareholder approval prior to any of the foregoing types of issuances. The Company, therefore, is not required to obtain such shareholder approval prior to entering into a transaction with the potential to issue securities as described above. The Board of Directors of the Company has elected to follow the Company’s home country rules as to such issuances and will not be required to seek shareholder approval prior to entering into such a transaction.
Nasdaq Listing Rule 5605(b)(1) requires listed companies to have a majority of its board members be independent as defined in Rule 5605(a)(2). Nasdaq Listing Rule 5605(c)(2) requires listed companies to have an audit committee of at least three members. As a foreign private issuer, however, under NASDAQ Listing Rule 5615(a)(3)(C), we are permitted to, and we have elected to follow home country practice in lieu of the above requirements. The corporate governance practice in our home country, the Cayman Islands, does not require (1) a majority of our board to consist of independent directors, or (2) to have an audit committee of at least three members. If we choose to follow the home country practice, our shareholders may be afforded less protection than they would otherwise enjoy under Nasdaq’s corporate governance requirements applicable to U.S. domestic issuers. See “Item 3. Key Information—D. Risk Factors—As a foreign private issuer, we are not subject to certain U.S. securities law disclosure requirements that apply to a domestic U.S. issuer, and are exempt from certain Nasdaq corporate governance standards applicable to U.S. issuers, which may limit the information publicly available to our investors and afford them less protection than if we were an U.S. issuer.”
113
Other than those described above, there are no significant differences between our corporate governance practices and those followed by U.S. domestic companies under Nasdaq Capital Market corporate governance listing standards.
ITEM 16.H. MINE SAFETY DISCLOSURE
Not applicable.
ITEM 16.J. INSIDER TRADING POLICIES
Our board of directors has adopted an insider trading policy governing the purchase, sale, and other dispositions of our securities by directors, senior management and employees. A copy of our insider trading policy is included as an exhibit to this annual report.
ITEM 16.K. CYBERSECURITY
We have established cybersecurity risk management to identify, assess, and mitigate cybersecurity risks alongside other business risks. The process is in alignment with our strategic objectives and risk appetite. We may engage assessors, consultants, auditors, or other third parties to enhance our cyber security risk management processes. Any cybersecurity incidents are closely monitored for their potential impact on our business strategy, operations, and financial condition. As of the date of this annual report, we have not experienced any cybersecurity incidents that have materially affected or are reasonably likely to materially affect us, including our business strategy, results of operations, or financial condition. We continuously adapt our business strategy to enhance resilience, strengthen defenses and ensure the sustainability of our operations.
PART III
ITEM 17. FINANCIAL STATEMENTS
We have elected to provide financial statements pursuant to Item 18.
ITEM 18. FINANCIAL STATEMENTS
The consolidated financial statements of TIAN RUIXIANG Holdings Ltd are included at the end of this annual report.
114
ITEM 19. EXHIBITS
Exhibit |
|
Description |
|---|---|---|
|
|
|
|
|
|
1.1* |
|
Amended and Restated Memorandum and Articles of Association, as currently in effect |
|
|
|
2.1 |
|
|
|
|
|
2.2 |
|
|
|
|
|
2.3 |
|
|
|
|
|
2.4* |
|
|
|
|
|
4.1 |
|
|
|
|
|
4.2 |
|
|
|
|
|
4.3 |
|
|
|
|
|
4.4 |
|
|
|
|
|
4.5 |
|
|
|
|
|
4.6 |
|
|
|
|
|
4.7 |
|
|
|
|
|
4.8 |
|
|
|
|
|
4.9 |
|
|
|
|
|
115
Exhibit |
|
Description |
|---|---|---|
|
|
|
4.10 |
|
|
|
|
|
4.11 |
|
|
|
|
|
4.12 |
|
|
|
|
|
4.13 |
|
|
|
|
|
4.14 |
|
|
|
|
|
4.15 |
|
|
|
|
|
4.16 |
|
|
|
|
|
4.17 |
|
|
|
|
|
4.18 |
|
|
|
|
|
4.19 |
|
|
|
|
|
8.1* |
|
Principal subsidiaries and consolidated affiliated entities of the Registrant |
|
|
|
12.1* |
|
|
|
|
|
12.2* |
|
|
|
|
|
13.1** |
|
|
|
|
|
13.2** |
|
|
|
|
|
15.1* |
|
|
|
|
|
15.2* |
|
|
|
|
|
97.1 |
|
116
Exhibit |
|
Description |
|---|---|---|
|
|
|
|
|
|
97.2 |
|
|
|
|
|
101.INS* |
|
XBRL Instance Document |
|
|
|
101.SCH* |
|
XBRL Taxonomy Extension Schema Document |
|
|
|
101.CAL* |
|
XBRL Taxonomy Extension Calculation Linkbase Document |
|
|
|
101.DEF* |
|
XBRL Taxonomy Extension Definition Linkbase Document |
|
|
|
101.LAB* |
|
XBRL Taxonomy Extension Label Linkbase Document |
|
|
|
101.PRE* |
|
XBRL Taxonomy Extension Presentation Linkbase Document |
|
|
|
104.* |
|
Cover Page Interactive Data File (formatted as Inline XBRL and contained in Exhibit 101) |
*Filed herewith.
**Furnished herewith.
117
SIGNATURES
The registrant hereby certifies that it meets all of the requirements for filing on Form 20-F and that it has duly caused and authorized the undersigned to sign this annual report on its behalf.
|
TIAN RUIXIANG Holdings Ltd |
|
| ||
|
By: |
/s/ Sheng Xu |
|
Name: |
Sheng Xu |
|
Title: |
Chairman, Chief Executive Officer, and Director |
|
Date |
January 31, 2025 |
118
TIAN RUIXIANG HOLDINGS LTD AND SUBSIDIARIES
INDEX TO CONSOLIDATED FINANCIAL STATEMENTS
October 31, 2024, 2023 and 2022
CONTENTS
|
|
Report of Independent Registered Public Accounting Firm (PCAOB ID: 587) |
F-2 |
|
|
Consolidated Financial Statements: |
|
|
|
Consolidated Balance Sheets - As of October 31, 2024 and 2023 |
F-3 |
|
|
F-4 |
|
|
|
Consolidated Statements of Changes in Equity – For the Years Ended October 31, 2024, 2023 and 2022 |
F-5 |
|
|
Consolidated Statements of Cash Flows – For the Years Ended October 31, 2024, 2023 and 2022 |
F-6 |
|
|
F-7 |
|
|
|
F-1
REPORT OF INDEPENDENT REGISTERED PUBLIC ACCOUNTING FIRM
To the Shareholders and the Board of Directors of
TIAN RUIXIANG Holdings Ltd
Opinion on the Financial Statements
We have audited the accompanying consolidated balance sheets of TIAN RUIXIANG Holdings Ltd and Subsidiaries (the “Company”) as of October 31, 2024 and 2023, the related consolidated statements of operations and comprehensive (loss) income, changes in equity, and cash flows for each of the three years in the period ended October 31, 2024, and the related notes (collectively referred to as the “financial statements”). In our opinion, the financial statements present fairly, in all material respects, the financial position of the Company as of October 31, 2024 and 2023, and the results of its operations and its cash flows for each of the three years in the period ended October 31, 2024, in conformity with accounting principles generally accepted in the United States of America.
Basis for Opinion
These financial statements are the responsibility of the Company’s management. Our responsibility is to express an opinion on the Company’s financial statements based on our audits. We are a public accounting firm registered with the Public Company Accounting Oversight Board (United States) (“PCAOB”) and are required to be independent with respect to the Company in accordance with the U.S. federal securities laws and the applicable rules and regulations of the Securities and Exchange Commission and the PCAOB.
We conducted our audits in accordance with the standards of the PCAOB. Those standards require that we plan and perform the audit to obtain reasonable assurance about whether the financial statements are free of material misstatement, whether due to error or fraud. The Company is not required to have, nor were we engaged to perform, an audit of its internal control over financial reporting. As part of our audits, we are required to obtain an understanding of internal control over financial reporting, but not for the purpose of expressing an opinion on the effectiveness of the Company’s internal control over financial reporting. Accordingly, we express no such opinion.
Our audits included performing procedures to assess the risks of material misstatement of the financial statements, whether due to error or fraud, and performing procedures that respond to those risks. Such procedures included examining, on a test basis, evidence regarding the amounts and disclosures in the financial statements. Our audits also included evaluating the accounting principles used and significant estimates made by management, as well as evaluating the overall presentation of the financial statements. We believe that our audits provide a reasonable basis for our opinion.
/s/ RBSM LLP
We have served as the Company’s auditors since 2018.
New York, New York
January 31, 2025
F-2
TIAN RUIXIANG HOLDINGS LTD AND SUBSIDIARIES
CONSOLIDATED BALANCE SHEETS
(IN U.S. DOLLARS)
|
|
As of October 31, |
||||
|
|
2024 |
|
2023 |
||
ASSETS |
|
|
|
|
|
|
|
|
|
|
|
|
|
CURRENT ASSETS: |
|
|
|
|
|
|
Cash |
|
$ |
297,288 |
|
$ |
2,383 |
Restricted cash |
|
|
698,949 |
|
|
692,692 |
Short-term investments |
|
|
28,090,382 |
|
|
26,797,081 |
Accounts receivable |
|
|
1,411,786 |
|
|
18,960 |
Note receivable |
|
|
7,800,000 |
|
|
— |
Note receivable - related party |
|
|
1,370,741 |
|
|
— |
Interest receivable |
|
|
156,000 |
|
|
— |
Due from related party |
|
|
10,097 |
|
|
— |
Other current assets |
|
|
86,150 |
|
|
107,508 |
|
|
|
|
|
|
|
Total Current Assets |
|
|
39,921,393 |
|
|
27,618,624 |
|
|
|
|
|
|
|
NON-CURRENT ASSETS: |
|
|
|
|
|
|
Right-of-use assets, operating leases, net |
|
|
52,853 |
|
|
54,870 |
Note receivable |
|
|
— |
|
|
7,800,000 |
Property and equipment, net |
|
|
4,948 |
|
|
6,280 |
|
|
|
|
|
|
|
Total Non-current Assets |
|
|
57,801 |
|
|
7,861,150 |
|
|
|
|
|
|
|
Total Assets |
|
$ |
39,979,194 |
|
$ |
35,479,774 |
|
|
|
|
|
|
|
LIABILITIES AND EQUITY |
|
|
|
|
|
|
|
|
|
|
|
|
|
CURRENT LIABILITIES: |
|
|
|
|
|
|
Operating lease liabilities |
|
$ |
24,820 |
|
$ |
57,402 |
Taxes payable |
|
|
732,849 |
|
|
623,825 |
Salary payable |
|
|
910,675 |
|
|
726,330 |
Accrued liabilities and other payables |
|
|
1,563,520 |
|
|
481,801 |
Loan payable |
|
|
983,421 |
|
|
— |
Due to related parties |
|
|
1,703,421 |
|
|
1,173,510 |
|
|
|
|
|
|
|
Total Current Liabilities |
|
|
5,918,706 |
|
|
3,062,868 |
|
|
|
|
|
|
|
NON-CURRENT LIABILITIES: |
|
|
|
|
|
|
Operating lease liabilities - noncurrent portion |
|
|
29,867 |
|
|
— |
Loan payable |
|
|
140,491 |
|
|
— |
|
|
|
|
|
|
|
Total Non-current Liabilities |
|
|
170,358 |
|
|
— |
|
|
|
|
|
|
|
Total Liabilities |
|
|
6,089,064 |
|
|
3,062,868 |
|
|
|
|
|
|
|
|
|
|
|
|
|
|
EQUITY: |
|
|
|
|
|
|
TIAN RUIXIANG Holdings Ltd Shareholders’ Equity: |
|
|
|
|
|
|
Ordinary shares: $0.025 par value; 40,000,000 shares authorized; |
|
|
|
|
|
|
Class A ordinary shares: $0.025 par value; 36,000,000 shares authorized; 2,334,353 and 674,949 shares issued and outstanding at October 31, 2024 and 2023, respectively |
|
|
58,359 |
|
|
16,874 |
Class B ordinary shares: $0.025 par value; 4,000,000 shares authorized; 50,000 shares issued and outstanding at October 31, 2024 and 2023 |
|
|
1,250 |
|
|
1,250 |
Additional paid-in capital |
|
|
48,760,856 |
|
|
44,108,774 |
Accumulated deficit |
|
|
(12,332,150) |
|
|
(8,303,691) |
Statutory reserve |
|
|
316,684 |
|
|
275,150 |
Accumulated other comprehensive loss |
|
|
(2,915,271) |
|
|
(3,681,845) |
Total TIAN RUIXIANG Holdings Ltd shareholders’ equity |
|
|
33,889,728 |
|
|
32,416,512 |
Non-controlling interest |
|
|
402 |
|
|
394 |
|
|
|
|
|
|
|
Total Equity |
|
|
33,890,130 |
|
|
32,416,906 |
|
|
|
|
|
|
|
Total Liabilities and Equity |
|
$ |
39,979,194 |
|
$ |
35,479,774 |
The accompanying notes are an integral part of these consolidated financial statements.
F-3
TIAN RUIXIANG HOLDINGS LTD AND SUBSIDIARIES
CONSOLIDATED STATEMENTS OF OPERATIONS AND COMPREHENSIVE LOSS
(IN U.S. DOLLARS)
|
|
For the Years Ended October 31, |
|||||||
|
|
2024 |
|
2023 |
|
2022 |
|||
|
|
|
|
|
|
|
|
|
|
REVENUES |
|
|
|
|
|
|
|
|
|
Commissions |
|
$ |
3,219,336 |
|
$ |
1,244,247 |
|
$ |
1,324,655 |
Risk management services |
|
|
— |
|
|
— |
|
|
27,254 |
|
|
|
|
|
|
|
|
|
|
Total Revenues |
|
|
3,219,336 |
|
|
1,244,247 |
|
|
1,351,909 |
|
|
|
|
|
|
|
|
|
|
OPERATING EXPENSES |
|
|
|
|
|
|
|
|
|
Selling and marketing |
|
|
3,372,829 |
|
|
2,438,248 |
|
|
1,764,909 |
General and administrative - professional fees |
|
|
934,732 |
|
|
1,220,367 |
|
|
1,185,930 |
General and administrative - compensation and related benefits |
|
|
1,701,489 |
|
|
460,791 |
|
|
2,691,751 |
General and administrative - other |
|
|
178,232 |
|
|
141,167 |
|
|
654,587 |
Impairment loss |
|
|
1,677,301 |
|
|
— |
|
|
123,646 |
|
|
|
|
|
|
|
|
|
|
Total Operating Expenses |
|
|
7,864,583 |
|
|
4,260,573 |
|
|
6,420,823 |
|
|
|
|
|
|
|
|
|
|
LOSS FROM OPERATIONS |
|
|
(4,645,247) |
|
|
(3,016,326) |
|
|
(5,068,914) |
|
|
|
|
|
|
|
|
|
|
OTHER INCOME (EXPENSE) |
|
|
|
|
|
|
|
|
|
Interest income |
|
|
700,884 |
|
|
731,961 |
|
|
434,406 |
Other expense |
|
|
(442) |
|
|
(8,278) |
|
|
(26,042) |
|
|
|
|
|
|
|
|
|
|
Total Other Income, net |
|
|
700,442 |
|
|
723,683 |
|
|
408,364 |
|
|
|
|
|
|
|
|
|
|
LOSS BEFORE INCOME TAXES |
|
|
(3,944,805) |
|
|
(2,292,643) |
|
|
(4,660,550) |
|
|
|
|
|
|
|
|
|
|
INCOME TAXES |
|
|
42,123 |
|
|
161,339 |
|
|
23,639 |
|
|
|
|
|
|
|
|
|
|
NET LOSS |
|
$ |
(3,986,928) |
|
$ |
(2,453,982) |
|
$ |
(4,684,189) |
|
|
|
|
|
|
|
|
|
|
LESS: NET LOSS ATTRIBUTABLE TO NON-CONTROLLING INTEREST |
|
|
(3) |
|
|
(5) |
|
|
(32) |
|
|
|
|
|
|
|
|
|
|
NET LOSS ATTRIBUTABLE TO TIAN RUIXIANG HOLDINGS LTD ORDINARY SHAREHOLDERS |
|
$ |
(3,986,925) |
|
$ |
(2,453,977) |
|
$ |
(4,684,157) |
|
|
|
|
|
|
|
|
|
|
NET LOSS PER ORDINARY SHARE ATTRIBUTABLE TO TIAN RUIXIANG HOLDINGS LTD ORDINARY SHAREHOLDERS: |
|
|
|
|
|
|
|
|
|
Basic and diluted |
|
$ |
(2.42) |
|
$ |
(3.87) |
|
$ |
(9.03) |
|
|
|
|
|
|
|
|
|
|
WEIGHTED AVERAGE ORDINARY SHARES OUTSTANDING: |
|
|
|
|
|
|
|
|
|
Basic and diluted |
|
|
1,646,378 |
|
|
633,336 |
|
|
518,655 |
|
|
|
|
|
|
|
|
|
|
COMPREHENSIVE LOSS: |
|
|
|
|
|
|
|
|
|
NET LOSS |
|
$ |
(3,986,928) |
|
$ |
(2,453,982) |
|
$ |
(4,684,189) |
OTHER COMPREHENSIVE INCOME (LOSS) |
|
|
|
|
|
|
|
|
|
Unrealized foreign currency translation gain (loss) |
|
|
766,585 |
|
|
(61,134) |
|
|
(3,717,478) |
COMPREHENSIVE LOSS |
|
|
(3,220,343) |
|
|
(2,515,116) |
|
|
(8,401,667) |
LESS: COMPREHENSIVE INCOME (LOSS) ATTRIBUTABLE TO NON-CONTROLLING INTEREST |
|
|
8 |
|
|
(6) |
|
|
(89) |
COMPREHENSIVE LOSS ATTRIBUTABLE TO TIAN RUIXIANG HOLDINGS LTD ORDINARY SHAREHOLDERS |
|
$ |
(3,220,351) |
|
$ |
(2,515,110) |
|
$ |
(8,401,578) |
The accompanying notes are an integral part of these consolidated financial statements.
F-4
TIAN RUIXIANG HOLDINGS LTD AND SUBSIDIARIES
CONSOLIDATED STATEMENTS OF CHANGES IN EQUITY
For the Years Ended October 31, 2024, 2023 and 2022
(IN U.S. DOLLARS)
|
|
TIAN RUIXIANG HOLDINGS LTD SHAREHOLDERS’ EQUITY |
|
|
|
|
|
|
|||||||||||||||||||||||||
|
|
Ordinary Shares |
|
|
|
|
Treasury Stock |
|
|
|
|
|
|
Accumulated |
|
|
|
|
|
|
|||||||||||||
|
|
Class A |
|
Class B |
|
Additional |
|
Number |
|
|
|
|
|
|
|
|
|
Other |
|
|
|
|
|
|
|||||||||
|
|
Number of |
|
|
|
|
Number of |
|
|
|
|
Paid-in |
|
of |
|
|
|
|
Accumulated |
|
Statutory |
|
Comprehensive |
|
Non-controlling |
|
Total |
||||||
|
|
Shares |
|
Amount |
|
Shares |
|
Amount |
|
Capital |
|
Shares |
|
Amount |
|
Deficit |
|
Reserve |
|
Income (Loss) |
|
Interest |
|
Equity |
|||||||||
|
|
|
|
|
|
|
|
|
|
|
|
|
|
|
|
|
|
|
|
|
|
|
|
|
|
|
|
|
|
|
|
|
|
Balance, October 31, 2021 |
|
404,000 |
|
$ |
10,100 |
|
50,000 |
|
$ |
1,250 |
|
$ |
39,776,761 |
|
— |
|
$ |
— |
|
$ |
(1,090,060) |
|
$ |
199,653 |
|
$ |
96,709 |
|
$ |
489 |
|
$ |
38,994,902 |
|
|
|
|
|
|
|
|
|
|
|
|
|
|
|
|
|
|
|
|
|
|
|
|
|
|
|
|
|
|
|
|
|
|
Issuance of ordinary share for services |
|
101,440 |
|
|
2,536 |
|
— |
|
|
— |
|
|
2,886,251 |
|
— |
|
|
— |
|
|
— |
|
|
— |
|
|
— |
|
|
— |
|
|
2,888,787 |
|
|
|
|
|
|
|
|
|
|
|
|
|
|
|
|
|
|
|
|
|
|
|
|
|
|
|
|
|
|
|
|
|
|
Treasury stock purchase |
|
— |
|
|
— |
|
— |
|
|
— |
|
|
— |
|
(2,000) |
|
|
— |
|
|
— |
|
|
— |
|
|
— |
|
|
— |
|
|
— |
|
|
|
|
|
|
|
|
|
|
|
|
|
|
|
|
|
|
|
|
|
|
|
|
|
|
|
|
|
|
|
|
|
|
Appropriation to statutory reserve |
|
— |
|
|
— |
|
— |
|
|
— |
|
|
— |
|
— |
|
|
— |
|
|
(26,600) |
|
|
26,600 |
|
|
— |
|
|
— |
|
|
— |
|
|
|
|
|
|
|
|
|
|
|
|
|
|
|
|
|
|
|
|
|
|
|
|
|
|
|
|
|
|
|
|
|
|
Net loss for the year |
|
— |
|
|
— |
|
— |
|
|
— |
|
|
— |
|
— |
|
|
— |
|
|
(4,684,157) |
|
|
— |
|
|
— |
|
|
(32) |
|
|
(4,684,189) |
|
|
|
|
|
|
|
|
|
|
|
|
|
|
|
|
|
|
|
|
|
|
|
|
|
|
|
|
|
|
|
|
|
|
Foreign currency translation adjustment |
|
— |
|
|
— |
|
— |
|
|
— |
|
|
— |
|
— |
|
|
— |
|
|
— |
|
|
— |
|
|
(3,717,421) |
|
|
(57) |
|
|
(3,717,478) |
|
|
|
|
|
|
|
|
|
|
|
|
|
|
|
|
|
|
|
|
|
|
|
|
|
|
|
|
|
|
|
|
|
|
Balance, October 31, 2022 |
|
505,440 |
|
|
12,636 |
|
50,000 |
|
|
1,250 |
|
|
42,663,012 |
|
(2,000) |
|
|
— |
|
|
(5,800,817) |
|
|
226,253 |
|
|
(3,620,712) |
|
|
400 |
|
|
33,482,022 |
|
|
|
|
|
|
|
|
|
|
|
|
|
|
|
|
|
|
|
|
|
|
|
|
|
|
|
|
|
|
|
|
|
|
Cancellation of treasury stock |
|
— |
|
|
— |
|
— |
|
|
— |
|
|
— |
|
2,000 |
|
|
— |
|
|
— |
|
|
— |
|
|
— |
|
|
— |
|
|
— |
|
|
|
|
|
|
|
|
|
|
|
|
|
|
|
|
|
|
|
|
|
|
|
|
|
|
|
|
|
|
|
|
|
|
Issuance of ordinary share for services |
|
168,000 |
|
|
4,200 |
|
— |
|
|
— |
|
|
1,445,800 |
|
— |
|
|
— |
|
|
— |
|
|
— |
|
|
— |
|
|
— |
|
|
1,450,000 |
|
|
|
|
|
|
|
|
|
|
|
|
|
|
|
|
|
|
|
|
|
|
|
|
|
|
|
|
|
|
|
|
|
|
Shares issued for adjustment for 1:5 reverse split |
|
1,509 |
|
|
38 |
|
— |
|
|
— |
|
|
(38) |
|
— |
|
|
— |
|
|
— |
|
|
— |
|
|
— |
|
|
— |
|
|
— |
|
|
|
|
|
|
|
|
|
|
|
|
|
|
|
|
|
|
|
|
|
|
|
|
|
|
|
|
|
|
|
|
|
|
Appropriation to statutory reserve |
|
— |
|
|
— |
|
— |
|
|
— |
|
|
— |
|
— |
|
|
— |
|
|
(48,897) |
|
|
48,897 |
|
|
— |
|
|
— |
|
|
— |
|
|
|
|
|
|
|
|
|
|
|
|
|
|
|
|
|
|
|
|
|
|
|
|
|
|
|
|
|
|
|
|
|
|
Net loss for the year |
|
— |
|
|
— |
|
— |
|
|
— |
|
|
— |
|
— |
|
|
— |
|
|
(2,453,977) |
|
|
— |
|
|
— |
|
|
(5) |
|
|
(2,453,982) |
|
|
|
|
|
|
|
|
|
|
|
|
|
|
|
|
|
|
|
|
|
|
|
|
|
|
|
|
|
|
|
|
|
|
Foreign currency translation adjustment |
|
— |
|
|
— |
|
— |
|
|
— |
|
|
— |
|
— |
|
|
— |
|
|
— |
|
|
— |
|
|
(61,133) |
|
|
(1) |
|
|
(61,134) |
|
|
|
|
|
|
|
|
|
|
|
|
|
|
|
|
|
|
|
|
|
|
|
|
|
|
|
|
|
|
|
|
|
|
Balance, October 31, 2023 |
|
674,949 |
|
|
16,874 |
|
50,000 |
|
|
1,250 |
|
|
44,108,774 |
|
— |
|
|
— |
|
|
(8,303,691) |
|
|
275,150 |
|
|
(3,681,845) |
|
|
394 |
|
|
32,416,906 |
|
|
|
|
|
|
|
|
|
|
|
|
|
|
|
|
|
|
|
|
|
|
|
|
|
|
|
|
|
|
|
|
|
|
Issuance of ordinary share for services |
|
898,000 |
|
|
22,450 |
|
— |
|
|
— |
|
|
2,796,115 |
|
— |
|
|
— |
|
|
— |
|
|
— |
|
|
— |
|
|
— |
|
|
2,818,565 |
|
|
|
|
|
|
|
|
|
|
|
|
|
|
|
|
|
|
|
|
|
|
|
|
|
|
|
|
|
|
|
|
|
|
Issuance of ordinary share for acquisition |
|
694,445 |
|
|
17,361 |
|
— |
|
|
— |
|
|
1,857,641 |
|
— |
|
|
— |
|
|
— |
|
|
— |
|
|
— |
|
|
— |
|
|
1,875,002 |
|
|
|
|
|
|
|
|
|
|
|
|
|
|
|
|
|
|
|
|
|
|
|
|
|
|
|
|
|
|
|
|
|
|
Shares issued for adjustment for 1:5 reverse split |
|
66,959 |
|
|
1,674 |
|
— |
|
|
— |
|
|
(1,674) |
|
— |
|
|
— |
|
|
— |
|
|
— |
|
|
— |
|
|
— |
|
|
— |
|
|
|
|
|
|
|
|
|
|
|
|
|
|
|
|
|
|
|
|
|
|
|
|
|
|
|
|
|
|
|
|
|
|
Appropriation to statutory reserve |
|
— |
|
|
— |
|
— |
|
|
— |
|
|
— |
|
— |
|
|
— |
|
|
(41,534) |
|
|
41,534 |
|
|
— |
|
|
— |
|
|
— |
|
|
|
|
|
|
|
|
|
|
|
|
|
|
|
|
|
|
|
|
|
|
|
|
|
|
|
|
|
|
|
|
|
|
Net loss for the year |
|
— |
|
|
— |
|
— |
|
|
— |
|
|
— |
|
— |
|
|
— |
|
|
(3,986,925) |
|
|
— |
|
|
— |
|
|
(3) |
|
|
(3,986,928) |
|
|
|
|
|
|
|
|
|
|
|
|
|
|
|
|
|
|
|
|
|
|
|
|
|
|
|
|
|
|
|
|
|
|
Foreign currency translation adjustment |
|
— |
|
|
— |
|
— |
|
|
— |
|
|
— |
|
— |
|
|
— |
|
|
— |
|
|
— |
|
|
766,574 |
|
|
11 |
|
|
766,585 |
|
|
|
|
|
|
|
|
|
|
|
|
|
|
|
|
|
|
|
|
|
|
|
|
|
|
|
|
|
|
|
|
|
|
Balance, October 31, 2024 |
|
2,334,353 |
|
$ |
58,359 |
|
50,000 |
|
$ |
1,250 |
|
$ |
48,760,856 |
|
— |
|
$ |
— |
|
$ |
(12,332,150) |
|
$ |
316,684 |
|
$ |
(2,915,271) |
|
$ |
402 |
|
$ |
33,890,130 |
The accompanying notes are an integral part of these consolidated financial statements.
F-5
TIAN RUIXIANG HOLDINGS LTD AND SUBSIDIARIES
CONSOLIDATED STATEMENTS OF CASH FLOWS
(IN U.S. DOLLARS)
|
|
For the Years Ended October 31, |
|||||||
|
|
2024 |
|
2023 |
|
2022 |
|||
|
|
|
|
|
|
|
|
|
|
CASH FLOWS FROM OPERATING ACTIVITIES: |
|
|
|
|
|
|
|
|
|
Net loss |
|
$ |
(3,986,928) |
|
$ |
(2,453,982) |
|
$ |
(4,684,189) |
Adjustments to reconcile net loss to net cash provided by (used in) operating activities: |
|
|
|
|
|
|
|
|
|
Depreciation expense and amortization of intangible assets |
|
|
121,304 |
|
|
1,631 |
|
|
22,853 |
Amortization of right-of-use assets |
|
|
47,397 |
|
|
78,126 |
|
|
185,421 |
Impairment loss |
|
|
1,677,301 |
|
|
— |
|
|
123,646 |
Stock-based compensation and service expense |
|
|
2,818,565 |
|
|
1,450,000 |
|
|
2,888,787 |
Credit loss provision |
|
|
— |
|
|
7,338 |
|
|
— |
Loss on disposal of property and equipment |
|
|
— |
|
|
848 |
|
|
— |
Changes in operating assets and liabilities: |
|
|
|
|
|
|
|
|
|
Accounts receivable |
|
|
(1,381,292) |
|
|
25,983 |
|
|
254,109 |
Security deposit |
|
|
18,068 |
|
|
6,726 |
|
|
37,853 |
Interest receivable |
|
|
(156,000) |
|
|
262,192 |
|
|
(149,178) |
Due from related party |
|
|
(15,123) |
|
|
1,417 |
|
|
(1,511) |
Other assets |
|
|
5,809 |
|
|
91,348 |
|
|
495,668 |
Taxes payable |
|
|
91,291 |
|
|
163,500 |
|
|
36,553 |
Salary payable |
|
|
182,711 |
|
|
347,567 |
|
|
349,436 |
Accrued liabilities and other payables |
|
|
1,528,259 |
|
|
99,649 |
|
|
304,576 |
Due to related parties |
|
|
(5,494) |
|
|
992,277 |
|
|
126,228 |
Operating lease liabilities |
|
|
(47,974) |
|
|
(80,316) |
|
|
(189,012) |
|
|
|
|
|
|
|
|
|
|
NET CASH PROVIDED BY (USED IN) OPERATING ACTIVITIES |
|
|
897,894 |
|
|
994,304 |
|
|
(198,760) |
|
|
|
|
|
|
|
|
|
|
CASH FLOWS FROM INVESTING ACTIVITIES: |
|
|
|
|
|
|
|
|
|
Cash acquired on acquisition |
|
|
77,893 |
|
|
— |
|
|
— |
Purchase of property and equipment |
|
|
— |
|
|
— |
|
|
(2,346) |
Increase in note receivable - related party |
|
|
(2,251,945) |
|
|
— |
|
|
— |
Proceeds from repayment of note receivable - related party |
|
|
892,036 |
|
|
— |
|
|
— |
Investment in note receivable |
|
|
— |
|
|
(7,800,000) |
|
|
— |
Proceeds from repayment of note receivable |
|
|
— |
|
|
7,500,000 |
|
|
— |
Purchase of short-term investments |
|
|
(28,138,269) |
|
|
(27,779,231) |
|
|
(29,011,783) |
Proceeds from sale of short-term investments |
|
|
27,599,200 |
|
|
27,086,514 |
|
|
116,663 |
|
|
|
|
|
|
|
|
|
|
NET CASH USED IN INVESTING ACTIVITIES |
|
|
(1,821,085) |
|
|
(992,717) |
|
|
(28,897,466) |
|
|
|
|
|
|
|
|
|
|
CASH FLOWS FROM FINANCING ACTIVITIES |
|
|
|
|
|
|
|
|
|
Proceeds from loan payable |
|
|
1,115,030 |
|
|
— |
|
|
— |
Proceeds from related parties’ borrowings |
|
|
95,520 |
|
|
9,535 |
|
|
225,171 |
Repayments of related parties’ borrowings |
|
|
(21,727) |
|
|
(9,818) |
|
|
(225,171) |
|
|
|
|
|
|
|
|
|
|
NET CASH PROVIDED BY (USED IN) FINANCING ACTIVITIES |
|
|
1,188,823 |
|
|
(283) |
|
|
— |
|
|
|
|
|
|
|
|
|
|
EFFECT OF EXCHANGE RATE ON CASH AND RESTRICTED CASH |
|
|
35,530 |
|
|
(1,471) |
|
|
(1,052,173) |
|
|
|
|
|
|
|
|
|
|
NET INCREASE (DECREASE) IN CASH AND RESTRICTED CASH |
|
|
301,162 |
|
|
(167) |
|
|
(30,148,399) |
|
|
|
|
|
|
|
|
|
|
CASH AND RESTRICTED CASH - beginning of year |
|
|
695,075 |
|
|
695,242 |
|
|
30,843,641 |
|
|
|
|
|
|
|
|
|
|
CASH AND RESTRICTED CASH - end of year |
|
$ |
996,237 |
|
$ |
695,075 |
|
$ |
695,242 |
|
|
|
|
|
|
|
|
|
|
SUPPLEMENTAL DISCLOSURE OF CASH FLOW INFORMATION: |
|
|
|
|
|
|
|
|
|
Cash paid for: |
|
|
|
|
|
|
|
|
|
Interest |
|
$ |
70 |
|
$ |
— |
|
$ |
22 |
Income taxes |
|
$ |
319 |
|
$ |
807 |
|
$ |
— |
|
|
|
|
|
|
|
|
|
|
NON-CASH INVESTING AND FINANCING ACTIVITIES |
|
|
|
|
|
|
|
|
|
Reissuance of treasury stock |
|
$ |
— |
|
$ |
25,000 |
|
$ |
— |
Payments made by related parties on the Company’s behalf |
|
$ |
481,600 |
|
$ |
1,068,700 |
|
$ |
— |
Intangible assets acquired by issuance of ordinary share |
|
$ |
1,797,109 |
|
$ |
— |
|
$ |
— |
|
|
|
|
|
|
|
|
|
|
RECONCILIATION OF CASH AND RESTRICTED CASH |
|
|
|
|
|
|
|
|
|
Cash at beginning of year |
|
$ |
2,383 |
|
$ |
2,508 |
|
$ |
30,024,372 |
Restricted cash at beginning of year |
|
|
692,692 |
|
|
692,734 |
|
|
819,269 |
Total cash and restricted cash at beginning of year |
|
$ |
695,075 |
|
$ |
695,242 |
|
$ |
30,843,641 |
|
|
|
|
|
|
|
|
|
|
Cash at end of year |
|
$ |
297,288 |
|
$ |
2,383 |
|
$ |
2,508 |
Restricted cash at end of year |
|
|
698,949 |
|
|
692,692 |
|
|
692,734 |
Total cash and restricted cash at end of year |
|
$ |
996,237 |
|
$ |
695,075 |
|
$ |
695,242 |
The accompanying notes are an integral part of these consolidated financial statements.
F-6
TIAN RUIXIANG HOLDINGS LTD AND SUBSIDIARIES
NOTES TO CONSOLIDATED FINANCIAL STATEMENTS
NOTE 1 – ORGANIZATION AND NATURE OF OPERATIONS
TIAN RUIXIANG Holdings Ltd (“TRX” or the “Company”) is a holding company incorporated in the Cayman Islands on March 5, 2019. The Company, through a variable interest entity (“VIE”), Zhejiang Tianruixiang Insurance Broker Co., Ltd. (“TRX ZJ”), operates as a broker to sell insurance products in the People’s Republic of China (“PRC” or “China”). TRX ZJ was established on January 18, 2010 and formed three subsidiaries in PRC at the following dates:
| ● | Needbao (Beijing) Network Technology Co., Ltd. (“NDB Technology”), incorporated on December 1, 2016 in Beijing and wholly-owned by TRX ZJ |
| ● | Tianyi Duowen (Beijing) Network Technology Co., Ltd. (“TYDW Technology”), incorporated on December 12, 2016 in Beijing and wholly-owned by TRX ZJ |
| ● | Hebei Hengbang Insurance Assessment Co., Ltd. (“Hengbang Insurance”), incorporated on October 27, 2015 in Shijiazhuang and owned 99.8% by TRX ZJ |
On March 20, 2019, TRX established a wholly owned subsidiary in Hong Kong, TRX Hong Kong Investment Limited (“TRX HK”), which is a holding company. On April 30, 2019, TRX HK established a Wholly Foreign-Owned Enterprise in China, Guangzhou Tianruixiang Management Consulting Co., Ltd., formerly known as Beijing Tianruixiang Management Consulting Co., Ltd. (“TRX BJ” or “WFOE”).
On May 20, 2019, TRX BJ entered into a series of contractual arrangements, or VIE agreements with TRX ZJ and the sole equity holder of TRX ZJ, through which the Company obtained control and became the primary beneficiary of TRX ZJ for accounting purpose only under the accounting principles generally accepted in the United States of America (“U.S. GAAP”), hereinafter referred to as the Reorganization. As a result, TRX ZJ became the Company’s VIE.
On May 20, 2019, the Company completed its reorganization of the entities under the common control of two majority shareholders, Mr. Zhe Wang and Mrs. Sheng Xu, who is Mr. Zhe Wang’s wife, through their 100% controlled entities incorporated in the British Virgin Islands (“BVI”), and indirectly owned a majority of the equity interests of the Company, its subsidiaries, its VIE and the VIE’s subsidiaries prior to and after the Reorganization. The Company was established as a holding company of TRX BJ. TRX BJ is the primary beneficiary of TRX ZJ for accounting purposes only, and all of these entities are under the common control of the Company’s ultimate controlling shareholders before and after the Reorganization, which resulted in the consolidation of the Company and was accounted for as a reorganization of entities under common control at carrying value and for accounting purposes, the reorganization was accounted for as a recapitalization.
On February 12, 2024, TRX HK and the sole shareholder of Peak Consulting Services Limited (the “Peak Shareholder”), a private limited company formed in Hong Kong (“Peak”), entered into a sale and purchase agreement (the “Peak Agreement”), pursuant to which TRX HK, on February 29, 2024, acquired 600,000 ordinary shares of Peak representing 100% of the issued and outstanding ordinary shares of Peak in consideration of 694,445 shares of ordinary stock of the Company. Peak is a licensed insurance brokerage in Hong Kong. On February 29, 2024, the Company completed its acquisition of Peak in accordance with the terms of the Peak Agreement.
On March 19, 2024, TRX formed a wholly owned subsidiary, TIAN RUIXIANG CO., LTD. (“TRX USA”), a New York company. There was no activity for the subsidiary since its incorporation through October 31, 2024.
F-7
TIAN RUIXIANG HOLDINGS LTD AND SUBSIDIARIES
NOTES TO CONSOLIDATED FINANCIAL STATEMENTS
NOTE 1 – ORGANIZATION AND NATURE OF OPERATIONS (continued)
VIE Agreements with TRX ZJ
Upon the completion of the reorganization, the Company, through the WFOE, entered into the following contractual arrangements with the VIE and the VIE’s sole shareholder that enabled the Company to (1) have power to direct the activities that most significantly affects the economic performance of the VIE, and (2) receive the economic benefits of the VIE that could be significant to the VIE. Accordingly, the WFOE was considered the primary beneficiary of the VIE and had consolidated the VIE and the VIE’s subsidiaries’ financial results of operations, assets and liabilities in the Company’s consolidated financial statements.
Contracts that give the Company effective control of the VIE
Equity Interest Pledge Agreement
Under the Equity Interest Pledge Agreement between WFOE, TRX ZJ and the TRX ZJ Shareholder, the TRX ZJ Shareholder pledged all of its equity interests in TRX ZJ to WFOE to guarantee the performance of TRX ZJ’s obligations under the Exclusive Business Cooperation and Service Agreement. Under the terms of the Equity Pledge Agreement, in the event that TRX ZJ or the TRX ZJ Shareholder breaches their respective contractual obligations under the Exclusive Business Cooperation and Service Agreement, WFOE, as pledgee, will be entitled to certain rights, including, but not limited to, the right to collect dividends generated by the pledged equity interests. The TRX ZJ Shareholder also agreed that upon occurrence of any event of default, as set forth in the Equity Pledge Agreement, WFOE is entitled to dispose of the pledged equity interest in accordance with applicable PRC laws. The TRX ZJ Shareholder further agreed not to dispose of the pledged equity interests or take any actions that would prejudice WFOE’s interest.
The Equity Interest Pledge Agreement is effective until all payments due under the Exclusive Business Cooperation and Service Agreement have been paid by TRX ZJ. WFOE shall cancel or terminate the Equity Interest Pledge Agreement upon TRX ZJ’s full payment of fees payable under the Exclusive Business Cooperation and Service Agreement.
The purposes of the Equity Interest Pledge Agreement are to (1) guarantee the performance of TRX ZJ’s obligations under the Exclusive Business Cooperation and Service Agreement, (2) ensure that the TRX ZJ Shareholder does not transfer or assign the pledged equity interests, or create or allow any encumbrance that would prejudice WFOE’s interests without WFOE’s prior written consent, and (3) provide WFOE control over TRX ZJ. In the event TRX ZJ breaches its contractual obligations under the Exclusive Business Cooperation and Service Agreement, WFOE will be entitled to foreclose on the TRX ZJ Shareholder’ equity interests in TRX ZJ and may (1) exercise its option to purchase or designate third parties to purchase part or all of its equity interests in TRX ZJ and WFOE may terminate the VIE Agreements after acquisition of all equity interests in TRX ZJ or form a new VIE structure with the third parties designated by WFOE; or (2) dispose of the pledged equity interests and be paid in priority out of proceed from the disposal in which case the VIE structure will be terminated.
Share Disposal and Exclusive Option to Purchase Agreement
Under the Share Disposal and Exclusive Option to Purchase Agreement, the TRX ZJ Shareholder irrevocably granted WFOE (or its designee) an exclusive option to purchase, to the extent permitted under PRC law, once or at multiple times, at any time, part or all of their equity interests in TRX ZJ. The option price is equal to the capital paid in by the TRX ZJ Shareholder subject to any appraisal or restrictions required by applicable PRC laws and regulations. As of the date of this report, if WFOE exercised such option, the total option price that would be paid to all of the TRX ZJ Shareholder would be RMB 1, or the lowest amount allowed by law. The option purchase price shall increase in case the TRX ZJ Shareholder makes additional capital contributions to TRX ZJ, including when the registered capital is increased upon TRX ZJ receiving the proceeds from our initial public offering.
Under the Share Disposal and Exclusive Option to Purchase Agreement, WFOE may at any time under any circumstances, purchase, or have its designee purchase, at its discretion, to the extent permitted under PRC law, all or part of the TRX ZJ Shareholder’ equity interests in TRX ZJ. The Share Disposal and Exclusive Option to Purchase Agreement, together with the Equity Pledge Agreement, Exclusive Business Cooperation and Service Agreement, and the Proxy Agreement, enable WFOE to exercise effective control over TRX ZJ.
F-8
TIAN RUIXIANG HOLDINGS LTD AND SUBSIDIARIES
NOTES TO CONSOLIDATED FINANCIAL STATEMENTS
NOTE 1 – ORGANIZATION AND NATURE OF OPERATIONS (continued)
VIE Agreements with TRX ZJ (continued)
Contracts that give the Company effective control of the VIE (continued)
Share Disposal and Exclusive Option to Purchase Agreement (continued)
The Share Disposal and Exclusive Option to Purchase Agreement remains effective for a term of 20 years and may be renewed at WFOE’s election.
Proxy Agreement
Under the Proxy Agreement, the TRX ZJ Shareholder authorized WFOE to act on its behalf as its exclusive agent and attorney with respect to all rights as shareholder, including but not limited to: (a) attending shareholders’ meetings; (b) exercising all the shareholder’s rights, including voting, that a shareholder is entitled to under PRC laws and the Articles of Association, including but not limited to the sale or transfer or pledge or disposition of shares in part or in whole; and (c) designating and appointing on behalf of the shareholder the legal representative, the executive director, supervisor, the chief executive officer and other senior management members of TRX ZJ.
The term of the Proxy Agreement is the same as the term of the Share Disposal and Exclusive Option to Purchase Agreement. The Proxy Agreement is irrevocable and continuously valid from the date of execution of the Proxy Agreement, so long as the TRX ZJ Shareholder is the shareholder of the Company.
Contracts that enable the Company to receive substantially all of the economic benefits from the VIE
Exclusive Business Cooperation and Service Agreement
Pursuant to the Exclusive Business Cooperation and Service Agreement between TRX ZJ and WFOE, WFOE provides TRX ZJ with technical support, consulting services, intellectual services and other management services relating to its day-to-day business operations and management, on an exclusive basis, utilizing its advantages in technology, human resources, and information. Additionally, TRX ZJ granted an irrevocable and exclusive option to WFOE to purchase from TRX ZJ, any or all of its assets at the lowest purchase price permitted under PRC laws. Should WFOE exercise such option, the parties shall enter into a separate asset transfer or similar agreement. For services rendered to TRX ZJ by WFOE under this agreement, WFOE is entitled to collect a service fee calculated based on the time of services rendered multiplied by the corresponding rate, and plus amount of the services fees or ratio decided by the board of directors of WFOE based on the value of services rendered by WFOE and the actual income of TRX ZJ from time to time, which is approximately equal to the net income of TRX ZJ after deduction of the required PRC statutory reserve.
Based on the foregoing VIE Agreements, TRX BJ has effective control of TRX ZJ which enables TRX BJ to receive all of the expected residual returns and absorb the expected losses of the VIE and its subsidiaries. Management therefore concludes that the Company, through the above contractual arrangements, has the power to direct the activities that most significantly impact the VIE’s economic performance, bears the risks of and enjoys the rewards normally associated with ownership of the VIE, and therefore the Company is the ultimate primary beneficiary of the VIE. Consequently, the Company consolidates the accounts of TRX ZJ and its subsidiaries for the periods presented herein, in accordance with Accounting Standards Codification (“ASC”) 810-10, Consolidation.
F-9
TIAN RUIXIANG HOLDINGS LTD AND SUBSIDIARIES
NOTES TO CONSOLIDATED FINANCIAL STATEMENTS
NOTE 1 – ORGANIZATION AND NATURE OF OPERATIONS (continued)
VIE Agreements with TRX ZJ (continued)
Contracts that enable the Company to receive substantially all of the economic benefits from the VIE (continued)
Exclusive Business Cooperation and Service Agreement (continued)
The accompanying consolidated financial statements reflect the activities of TRX and each of the following entities:
Name |
|
Background |
|
Ownership |
Subsidiaries: |
|
|
|
|
TRX HK |
|
A Hong Kong company |
|
100% owned by TRX |
|
|
Incorporated on March 20, 2019 |
|
|
Peak |
|
A Hong Kong company |
|
100% owned by TRX HK |
|
|
Incorporated on July 9, 2020 |
|
|
TRX BJ |
|
A PRC limited liability company and a wholly foreign owned enterprise |
|
100% owned by TRX HK |
|
|
Incorporated on April 30, 2019 |
|
|
TRX USA |
|
A New York company |
|
100% owned by TRX |
|
|
Incorporated on March 19, 2024 |
|
|
VIE: |
|
|
|
|
TRX ZJ |
|
A PRC limited liability company |
|
VIE |
|
|
Incorporated on January 18, 2010 |
|
|
|
|
Insurance products brokerage service and insurance related risk management service provider |
|
|
VIE’s subsidiaries: |
|
|
|
|
NDB Technology |
|
A PRC limited liability company |
|
100% owned by TRX ZJ |
|
|
Incorporated on December 1, 2016 |
|
|
TYDW Technology |
|
A PRC limited liability company |
|
100% owned by TRX ZJ |
|
|
Incorporated on December 12, 2016 |
|
|
Hengbang Insurance |
|
A PRC limited liability company |
|
99.8% owned by TRX ZJ |
|
|
Incorporated on October 27, 2015 |
|
|
NOTE 2 – BASIS OF PRESENTATION
The accompanying consolidated financial statements and related notes have been prepared in accordance with U.S. GAAP and with the rules and regulations of the U.S. Securities and Exchange Commission.
The consolidated financial statements include the accounts of the Company and include the assets, liabilities, revenues and expenses of wholly owned subsidiaries, VIE and subsidiaries of the VIE over which the Company exercises control and, when applicable, entity for which the Company has a controlling financial interest or is the primary beneficiary. All inter-company accounts and transactions have been eliminated in consolidation.
F-10
TIAN RUIXIANG HOLDINGS LTD AND SUBSIDIARIES
NOTES TO CONSOLIDATED FINANCIAL STATEMENTS
NOTE 3 – SUMMARY OF SIGNIFICANT ACCOUNTING POLICIES
Use of Estimates
The preparation of the consolidated financial statements in conformity with U.S. GAAP requires management to make estimates and assumptions that affect the reported amounts of assets and liabilities and disclosure of contingent assets and liabilities at the date of the financial statements and the reported amounts of revenues and expenses during the reporting period. Changes in these estimates and assumptions may have a material impact on the consolidated financial statements and accompanying notes. Making estimates requires management to exercise significant judgment. It is at least reasonably possible that the estimate of the effect of a condition, situation or set of circumstances that existed at the date of the financial statements, which management considered in formulating its estimate, could change in the near term due to one or more future confirming events. Accordingly, the actual results could differ significantly from those estimates.
Significant estimates during the years ended October 31, 2024, 2023 and 2022 include the useful life of intangible assets, the assumptions used in assessing impairment of long-term assets, the fair value of the consideration given and assets acquired and liabilities assumed in the asset acquisition of Peak, the valuation of deferred tax assets and associated valuation allowances, and the valuation of stock-based compensation.
Fair Value of Financial Instruments and Fair Value Measurements
The Company adopted the guidance of ASC 820 for fair value measurements which clarifies the definition of fair value, prescribes methods for measuring fair value, and establishes a fair value hierarchy to classify the inputs used in measuring fair value as follows:
| ● | Level 1-Inputs are unadjusted quoted prices in active markets for identical assets or liabilities available at the measurement date. |
| ● | Level 2-Inputs are unadjusted quoted prices for similar assets and liabilities in active markets, quoted prices for identical or similar assets and liabilities in markets that are not active, inputs other than quoted prices that are observable, and inputs derived from or corroborated by observable market data. |
| ● | Level 3-Inputs are unobservable inputs which reflect the reporting entity’s own assumptions on what assumptions the market participants would use in pricing the asset or liability based on the best available information. |
Financial instruments included in current assets and current liabilities are reported in the consolidated balance sheets at face value or cost, which approximate fair value because of the short period of time between the origination of such instruments and their expected realization and their current market rates of interest.
Assets and liabilities measured at fair value on a recurring basis: Short-term investments are measured at fair value on a recurring basis. These assets are measured at fair value on an ongoing basis.
F-11
TIAN RUIXIANG HOLDINGS LTD AND SUBSIDIARIES
NOTES TO CONSOLIDATED FINANCIAL STATEMENTS
NOTE 3 – SUMMARY OF SIGNIFICANT ACCOUNTING POLICIES (continued)
Fair Value of Financial Instruments and Fair Value Measurements (continued)
The following table provides these assets carried at fair value, measured as of October 31, 2024:
|
|
Quoted Price in |
|
Significant Other |
|
Significant |
|
Balance at |
||||
|
|
Active Markets |
|
Observable Inputs |
|
Unobservable Inputs |
|
October 31, |
||||
|
|
(Level 1) |
|
(Level 2) |
|
(Level 3) |
|
2024 |
||||
Short-term investment |
|
$ |
— |
|
$ |
28,090,382 |
|
$ |
— |
|
$ |
28,090,382 |
The following table provides these assets carried at fair value, measured as of October 31, 2023:
|
|
Quoted Price in |
|
Significant Other |
|
Significant |
|
Balance at |
||||
|
|
Active Markets |
|
Observable Inputs |
|
Unobservable Inputs |
|
October 31, |
||||
|
|
(Level 1) |
|
(Level 2) |
|
(Level 3) |
|
2023 |
||||
Short-term investment |
|
$ |
— |
|
$ |
26,797,081 |
|
$ |
— |
|
$ |
26,797,081 |
Cash
Cash include cash on hand and cash in banks.
At October 31, 2024 and 2023, the Company’s cash balances by geographic area were as follows:
Country: |
|
October 31, 2024 |
|
October 31, 2023 |
|
||||||
China |
|
$ |
209,532 |
|
70.5 |
% |
$ |
2,383 |
|
100.0 |
% |
Hong Kong |
|
|
87,756 |
|
29.5 |
% |
|
— |
|
— |
|
Total cash |
|
$ |
297,288 |
|
100.0 |
% |
$ |
2,383 |
|
100.0 |
% |
Cash in China may not be freely transferable out of the PRC because of exchange control regulations or other reasons.
Restricted Cash
In its capacity as an insurance broker, occasionally, the Company collects premiums from certain insureds and remits the premiums to the appropriate insurance carriers. Unremitted insurance premiums are held in a fiduciary capacity bank account until disbursed by the Company to the respective insurance carriers. The unremitted funds are held in a bank for a short period of time. In addition, the Company as an insurance broker is required to reserve 10% of its registered capital in cash held in an escrow bank account pursuant to the China Insurance Regulatory Commission (“CIRC”) rules and regulations. As of October 31, 2024 and 2023, restricted cash amounted to $698,949 and $692,692, respectively.
F-12
TIAN RUIXIANG HOLDINGS LTD AND SUBSIDIARIES
NOTES TO CONSOLIDATED FINANCIAL STATEMENTS
NOTE 3 – SUMMARY OF SIGNIFICANT ACCOUNTING POLICIES (continued)
Concentration of Credit Risk and Uncertainties
The ramifications of the COVID-19 pandemic, reported to have started in December 2019 in China and spread globally, are filled with uncertainty and changing quickly.
The Company is operating in a rapidly changing environment so the extent to which COVID-19 impacts its business, operations and financial results from this point forward will depend on numerous evolving factors that the Company cannot accurately predict. Those factors include the following: the duration and scope of the pandemic; governmental, business and individuals’ actions to be taken in response to the pandemic.
A portion of the Company’s cash and restricted cash is maintained with state-owned banks within the PRC. Balances at state-owned banks within the PRC are covered by insurance up to RMB 500,000 (approximately $70,000) per bank. Any balance over RMB 500,000 per bank in PRC will not be covered. At October 31, 2024, cash and restricted cash balances held in the PRC were approximately RMB 6,466,000 (approximately $908,000), of which, approximately RMB 5,414,000 (approximately $761,000) was not covered by such limited insurance. The Company has not experienced any losses in such accounts and believes it is not exposed to any significant risks on its cash in bank accounts.
We believe that there is no significant credit risk associated with cash in Hong Kong, which were held by reputable financial institutions in the jurisdiction where Peak is located. The Hong Kong Deposit Protection Board pays compensation up to a limit of Hong Kong Dollar (“HKD”) 500,000 (approximately $64,000) if the bank with which an individual/a company hold its eligible deposit fails. At October 31, 2024, cash balance of approximately HKD 682,000 (approximately $88,000) was maintained at financial institutions in Hong Kong, of which, approximately HKD 111,000 (approximately $14,000) was not insured by the Hong Kong Deposit Protection Board.
Currently, the Company’s operations are carried out in China. Accordingly, the Company’s business, financial condition and results of operations may be influenced by the political, economic and legal environment in China, and by the general state of China’s economy. The Company’s operations in China are subject to specific considerations and significant risks not typically associated with companies in North America. The Company’s results may be adversely affected by changes in governmental policies with respect to laws and regulations, anti-inflationary measures, currency conversion and remittance abroad, and rates and methods of taxation, among other things.
Financial instruments which potentially subject the Company to concentrations of credit risk consist principally of trade accounts receivable. A portion of the Company’s sales are credit sales to customers whose ability to pay are dependent upon the prevailing industry economics; however, concentration of credit risk with respect to trade accounts receivable is limited due to short-term payment terms. The Company also performs ongoing credit evaluations of its customers to help further reduce credit risk.
F-13
TIAN RUIXIANG HOLDINGS LTD AND SUBSIDIARIES
NOTES TO CONSOLIDATED FINANCIAL STATEMENTS
NOTE 3 – SUMMARY OF SIGNIFICANT ACCOUNTING POLICIES (continued)
Short-term Investments
Short-term investments are investments in wealth management products with underlying bonds offered by a private entity. The investments can be redeemed upon notice and their carrying values approximate their fair values. The income (loss) from sale of any investments and fair value change are recognized in the statement of operations.
The Company had short-term investments of $28,090,382 and $26,797,081 as of October 31, 2024 and 2023, respectively. Income from short term investments for the years ended October 31, 2024, 2023 and 2022 amounted to $539,072, $692,733 and $282,968, respectively, which was included in interest income on the accompanying consolidated statements of operations and comprehensive loss.
Accounts Receivable and Reserve for Credit Losses
Accounts receivable are presented net of reserve for credit losses. The Company maintains reserve for credit losses for estimated losses. The Company reviews its accounts receivable on a periodic basis and makes general and specific reserves when there is doubt as to the collectability of individual balances. In evaluating the collectability of individual receivable balances, the Company considers many factors, including the age of the balance, customer’s historical payment history, its current credit-worthiness and current economic trends. Accounts are written off after exhaustive efforts at collection.
Management believes that accounts receivable is fully collectable. Therefore, no material reserve for credit losses is deemed to be required on its accounts receivable at October 31, 2024 and 2023.
Reserve for Policy Cancellations
Managements establishes the policy cancellation reserve based on historical and current data on cancellations. No allowance for cancellation has been recognized for our brokerage business as the Company estimates, based on its past experience, that the cancellation of policies rarely occurs. Any subsequent commission adjustments in connection with policy cancellations, which have been minimal to date, are recognized upon notification from the insurance carriers.
Property and Equipment
Property and equipment are stated at cost less accumulated depreciation, and depreciated on a straight-line basis over the estimated useful lives of the assets. Cost represents the purchase price of the asset and other costs incurred to bring the asset into its existing use. The cost of repairs and maintenance is expensed as incurred; major replacements and improvements are capitalized. When assets are retired or disposed of, the cost and accumulated depreciation are removed from the accounts, and any resulting gains or losses are included in income/loss in the year of disposition. Estimated useful lives are as follows:
|
|
Estimated Useful Life |
Office equipment and furniture |
|
3 - 5 Years |
Intangible Assets
Intangible assets consist of regulatory licenses and are being amortized on a straight-line method over the estimated useful life of 10 years.
Impairment of Long-lived Assets
In accordance with ASC Topic 360, the Company reviews long-lived assets for impairment annually, or whenever events or changes in circumstances indicate that the carrying amount of the assets may not be fully recoverable. The Company recognizes an impairment loss when the sum of expected undiscounted future cash flows is less than the carrying amount of the asset. The amount of impairment is measured as the difference between the asset’s estimated fair value (generally, the discounted cash flows) and its book value.
F-14
TIAN RUIXIANG HOLDINGS LTD AND SUBSIDIARIES
NOTES TO CONSOLIDATED FINANCIAL STATEMENTS
NOTE 3 – SUMMARY OF SIGNIFICANT ACCOUNTING POLICIES (continued)
Impairment of Long-lived Assets (continued)
In October 2024, the Company assessed its long-lived assets for any impairment and concluded that there were indicators of impairment as of October 31, 2024 and it calculated that the estimated undiscounted cash flows were less than the carrying amount of the intangible assets. Based on its analysis, the Company recognized an impairment loss of $1,677,301 for the year ended October 31, 2024, which reduced the value of intangible assets acquired to $0. In October 2022, the Company assessed its long-lived assets for any impairment and concluded that there were indicators of impairment as of October 31, 2022 and it calculated that the estimated undiscounted cash flows from the projected sales was less than the carrying amount of the intangible asset. Based on its analysis, the Company recognized an impairment loss of $123,646 for the year ended October 31, 2022, which reduced the value of intangible asset developed to $0. The Company did not record any impairment charge for the year ended October 31 2023, as there was no impairment indicator noted.
Insurance Premiums Payable
Insurance premiums payable represent premium payments that have been received from insureds on the insurance carriers’ behalf, but not yet remitted to the insurance carriers as of the balance sheet dates. As of October 31, 2024 and 2023, insurance premiums payable amounted to $506,047 and $0, respectively, which was included in accrued liabilities and other payables on the accompanying consolidated balance sheets.
Value Added Tax
TRX ZJ is subject to a VAT of 6% for providing insurance broker services and insurance related risk management services. The amount of VAT liability is determined by applying the applicable tax rate to the invoiced amount of services provided. The Company reports revenue net of PRC’s VAT for all the years presented on the consolidated statements of operations and comprehensive loss.
Revenue Recognition
The Company recognizes revenue under Accounting Standards Codification (“ASC”) Topic 606, Revenue from Contracts with Customers (“ASC 606”). The core principle of the revenue standard is that a company should recognize revenue to depict the transfer of promised goods or services to customers in an amount that reflects the consideration to which the company expects to be entitled in exchange for those goods or services.
The following five steps are applied to achieve that core principle:
| ● | Step 1: Identify the contract with the customer |
| ● | Step 2: Identify the performance obligations in the contract |
| ● | Step 3: Determine the transaction price |
| ● | Step 4: Allocate the transaction price to the performance obligations in the contract |
| ● | Step 5: Recognize revenue when the company satisfies a performance obligation |
In order to identify the performance obligations in a contract with a customer, a company must assess the promised goods or services in the contract and identify each promised goods or service that is distinct. A performance obligation meets ASC 606’s definition of a “distinct” goods or service (or bundle of goods or services) if both of the following criteria are met:
| ● | The customer can benefit from the goods or service either on its own or together with other resources that are readily available to the customer (i.e., the goods or service is capable of being distinct). |
| ● | The entity’s promise to transfer the goods or service to the customer is separately identifiable from other promises in the contract (i.e., the promise to transfer the goods or service is distinct within the context of the contract). |
F-15
TIAN RUIXIANG HOLDINGS LTD AND SUBSIDIARIES
NOTES TO CONSOLIDATED FINANCIAL STATEMENTS
NOTE 3 – SUMMARY OF SIGNIFICANT ACCOUNTING POLICIES (continued)
Revenue Recognition (continued)
If a goods or service is not distinct, the goods or service is combined with other promised goods or services until a bundle of goods or services is identified that is distinct.
The transaction price is the amount of consideration to which an entity expects to be entitled in exchange for transferring promised goods or services to a customer, excluding amounts collected on behalf of third parties (for example, some sales taxes). The consideration promised in a contract with a customer may include fixed amounts, variable amounts, or both. Variable consideration is included in the transaction price only to the extent that it is probable that a significant reversal in the amount of cumulative revenue recognized will not occur when the uncertainty associated with the variable consideration is subsequently resolved.
The transaction price is allocated to each performance obligation on a relative standalone selling price basis. The transaction price allocated to each performance obligation is recognized when that performance obligation is satisfied, at a point in time or over time as appropriate.
Types of revenue:
| ● | Insurance brokerage services fees under contracts with customers related to providing insurance brokerage services. The Company does not provide any insurance agent services. |
| ● | Risk management services fees under risk management agreements to provide insurance related risk management services to its clients. The Company is paid for its services by its clients pursuant to the terms of the written risk management agreements. Each contract calls for a fixed payment. |
Revenue recognition criteria:
| ● | For insurance brokerage services fees, the distinct performance obligation is policy placement services. Billing is controlled by the insurance carriers, therefore, the data necessary to reasonably determine the revenue amounts is made available to the Company by the insurance carriers on a monthly basis. Insurance brokerage services are considered to be rendered and completed, and revenue is recognized, at the time an insurance policy becomes effective; that is, when the signed insurance policy is in place and the premium is collected from the insured, which is confirmed by the insurance carriers with their monthly commissions statements submitted to the Company. The Company has met all the criteria of revenue recognition when the premiums are collected by it or the respective insurance carriers and not before, because collectability is not ensured until receipt of the premium. Accordingly, the Company does not accrue any commissions prior to the receipt of the related premiums. Generally, at the time when the insurance policy is signed, it is difficult for us to assess the insured’s ability and intention to pay the premium due on the policy. Therefore, it is not possible for us to estimate if we will collect substantially all of the commissions to which we will be entitled in exchange for our insurance brokerage services. For this reason, we recognize revenue when the premiums are either collected by us or by the respective insurance carriers and not before, due to the specific practice in the industry. |
| ● | The Company recognizes revenue by providing insurance related risk management services under written service contracts with its customers. Revenue related to its service offerings is recognized at a point in time when service is rendered. |
No allowance for cancellation has been recognized for brokerage business, as the Company estimates, based on its past experience, that the cancellation of policies rarely occurs. Any subsequent commission adjustments in connection with policy cancellations, which have been minimal to date, are recognized upon notification from the insurance carriers. Actual commission adjustments in connection with the cancellation of policies were 0.0%, 0.9% and 1.7% of the total commission revenue for the years ended October 31, 2024, 2023 and 2022, respectively.
F-16
TIAN RUIXIANG HOLDINGS LTD AND SUBSIDIARIES
NOTES TO CONSOLIDATED FINANCIAL STATEMENTS
NOTE 3 – SUMMARY OF SIGNIFICANT ACCOUNTING POLICIES (continued)
Revenue Recognition (continued)
Revenue recognition criteria: (continued)
Occasionally, certain policyholders or insureds might request the Company to assist them for claim process on their behalf with the insurance carriers. The Company generally will spend approximately an hour on the phone with the insurance carriers if such assistance is requested by the insured. Based on historical experience, claim service calls and related labor costs have been minimal. The Company spent approximately 0, 0 and 9 hours in connection with the claim process services provided to the insureds for the years ended October 31, 2024, 2023 and 2022, respectively. Based on historical data, the transaction price does not include any element of consideration that is variable or contingent on the outcome of future events, such as policy cancellations, lapses, and volume of business or claims experience.
The Company does not offer promotional payments, customer coupons, rebates or other cash redemption offers to its customers.
Disaggregation of Revenue
The following table sets forth the Company’s revenue based on services for the periods indicated:
|
|
Years Ended October 31, |
|||||||
|
|
2024 |
|
2023 |
|
2022 |
|||
Insurance brokerage services |
|
$ |
3,219,336 |
|
$ |
1,244,247 |
|
$ |
1,324,655 |
Insurance related risk management services |
|
|
— |
|
|
— |
|
|
27,254 |
Total revenues |
|
$ |
3,219,336 |
|
$ |
1,244,247 |
|
$ |
1,351,909 |
Employee Benefits
The Company makes mandatory contributions to the PRC government’s health, retirement benefit and unemployment funds in accordance with the relevant Chinese social security laws. The costs of these payments are charged to the same accounts as the related salary costs in the same period as the related salary costs are incurred. Employee benefit costs totaled $15,164, $45,244 and $146,431 for the years ended October 31, 2024, 2023 and 2022, respectively.
Selling and Marketing Expenses
All costs related to selling and marketing are expensed as incurred. For the years ended October 31, 2024, 2023 and 2022, selling and marketing costs amounted to $3,372,829, $2,438,248 and $1,764,909, respectively.
Advertising Costs
Advertising costs are expensed as incurred and included in the selling and marketing expenses. Advertising costs were $1,785,336, $979,694 and $837,807 for the years ended October 31, 2024, 2023 and 2022, respectively.
Stock-based Compensation
The Company follows the provisions of Financial Accounting Standards Board (“FASB”) ASC 718, “Compensation —Stock Compensation,” which establishes accounting standards for non-employee and employee stock-based awards. Under the provisions of FASB ASC 718, the fair value of stock issued is used to measure the fair value of services received by the Company. For non-employee stock-based awards, fair value is measured based on the value of the Company’s stock on the date that the commitment for performance by the counterparty has been established. The fair value of the equity instrument is calculated and then recognized as compensation expense over the requisite performance period. For employee stock-based awards, share-based compensation cost is measured at the grant date based on the fair value of the award and is recognized as expense with graded vesting on a straight–line basis, as specified in the stock grant, over the requisite service period for the award.
F-17
TIAN RUIXIANG HOLDINGS LTD AND SUBSIDIARIES
NOTES TO CONSOLIDATED FINANCIAL STATEMENTS
NOTE 3 – SUMMARY OF SIGNIFICANT ACCOUNTING POLICIES (continued)
Commitments and Contingencies
In the normal course of business, the Company is subject to contingencies, such as legal proceedings and claims arising out of its business, that cover a wide range of matters. Liabilities for such contingencies are recorded when it is probable that a liability has been incurred and the amount of the assessment can be reasonably estimated.
Income Taxes
The Company accounts for income taxes using the asset/liability method prescribed by ASC 740, “Income Taxes.” Under this method, deferred tax assets and liabilities are determined based on the difference between the financial reporting and tax bases of assets and liabilities using enacted tax rates that will be in effect in the period in which the differences are expected to reverse. The Company records a valuation allowance to offset deferred tax assets if, based on the weight of available evidence, it is more-likely-than-not that some portion, or all, of the deferred tax assets will not be realized. The effect on deferred taxes of a change in tax rates is recognized as income or loss in the period that includes the enactment date.
The Company follows the accounting guidance for uncertainty in income taxes using the provisions of ASC 740 “Income Taxes”. Using that guidance, tax positions initially need to be recognized in the financial statements when it is more likely than not the position will be sustained upon examination by the tax authorities. As of October 31, 2024 and 2023, the Company had no significant uncertain tax positions that qualify for either recognition or disclosure in the financial statements. As of October 31, 2024, income tax returns for the tax years ended October 31, 2019 through October 31, 2023 remain open for statutory examination by PRC tax authorities. The Company recognizes interest and penalties related to significant uncertain income tax positions in income tax expense, if any. There were no such interest and penalties as of October 31, 2024 and 2023.
Foreign Currency Translation and Transaction
The reporting currency of the Company is the U.S. dollar (“USD”). The functional currency of the parent company, TRX, and TRX HK, is the U.S. dollar, and the functional currency of Peak is the Hong Kong dollar, and the functional currency of TRX BJ, TRX ZJ, and TRX ZJ’s subsidiaries is the Chinese Renminbi (“RMB”). Monetary assets and liabilities denominated in currencies other than the reporting currency are translated into the reporting currency at the rates of exchange prevailing at the balance sheet date. Revenue and expenses are translated using average rates during each reporting period, and stockholders’ equity is translated at historical exchange rates. Cash flows are also translated at average translation rates for the periods, therefore, amounts reported on the statements of cash flows will not necessarily agree with changes in the corresponding balances on the balance sheets. Translation adjustments resulting from the process of translating the local currency financial statements into U.S. dollars are included in determining comprehensive income/loss.
Transactions denominated in foreign currencies are translated into the functional currency at the exchange rates prevailing on the transaction dates. Assets and liabilities denominated in foreign currencies are translated into the functional currency at the exchange rates prevailing at the balance sheet date with any transaction gains and losses that arise from exchange rate fluctuations on transactions denominated in a currency other than the functional currency are included in the results of operations as incurred.
All of the Company’s revenue and expense transactions are transacted in the functional currency of the operating entities. The Company does not enter into any material transactions in foreign currencies. Transaction gains or losses have not had, and are not expected to have, a material effect on the results of operations of the Company.
Asset and liability accounts at October 31, 2024 was translated at HKD 7.7745 to $1.00, which was the exchange rate on the balance sheet date. Asset and liability accounts at October 31, 2024 and 2023 were translated at RMB 7.1179 and RMB 7.3171 to $1.00, respectively, which were the exchange rates on the balance sheet dates. Equity accounts were stated at their historical rates. The average translation rate applied to consolidated statements of operations and cash flows for the period from February 29, 2024 through October 31, 2024 was HKD 7.8057 to $1.00. The average translation rates applied to consolidated statements of operations and cash flows for the years ended October 31, 2024, 2023 and 2022 were RMB 7.1746, RMB 7.0584 and RMB 6.6166 to $1.00, respectively.
F-18
TIAN RUIXIANG HOLDINGS LTD AND SUBSIDIARIES
NOTES TO CONSOLIDATED FINANCIAL STATEMENTS
NOTE 3 – SUMMARY OF SIGNIFICANT ACCOUNTING POLICIES (continued)
Comprehensive Loss
Comprehensive loss is comprised of net loss and all changes to the statements of equity, except those due to investments by stockholders, changes in paid-in capital and distributions to stockholders. For the Company, comprehensive loss for the years ended October 31, 2024, 2023 and 2022 consisted of net loss and unrealized gain (loss) from foreign currency translation adjustment.
Per Share Data
ASC Topic 260 “Earnings per Share,” requires presentation of both basic and diluted earnings per share (“EPS”) with a reconciliation of the numerator and denominator of the basic EPS computation to the numerator and denominator of the diluted EPS computation. Basic EPS excludes dilution. Diluted EPS reflects the potential dilution that could occur if securities or other contracts to issue ordinary stock were exercised or converted into ordinary stock or resulted in the issuance of ordinary stock that then shared in the earnings of the entity.
Basic net loss per ordinary share is computed by dividing net loss available to ordinary shareholders by the weighted average number of shares of ordinary stock outstanding during the period. Diluted net loss per ordinary share is computed by dividing net loss by the weighted average number of shares of ordinary stock, ordinary stock equivalents and potentially dilutive securities outstanding during each period. For the years ended October 31, 2024, 2023 and 2022, potentially dilutive ordinary shares consisted of ordinary shares issuable upon the exercise of ordinary stock warrants (using the treasury stock method). Ordinary stock equivalents are not included in the calculation of diluted loss per ordinary share if their effect would be anti-dilutive. In a period in which the Company has a net loss, all potentially dilutive securities are excluded from the computation of diluted shares outstanding as they would have had an anti-dilutive impact. The following table summarizes the securities that were excluded from the diluted per share calculation because the effect of including these potential shares was antidilutive:
|
|
Years Ended October 31, |
||||
|
|
2024 |
|
2023 |
|
2022 |
Stock warrants |
|
131,000 |
|
141,800 |
|
141,800 |
Potentially dilutive securities |
|
131,000 |
|
141,800 |
|
141,800 |
Non-controlling Interest
On November 7, 2017, TRX ZJ sold a 0.2% equity interest in Hengbang Insurance to two third party individuals. As of October 31, 2024, these two individuals aggregately owned 0.2% of the equity interests of Hengbang Insurance, which is not under the Company’s control.
Segment Reporting
ASC 280 “Segment reporting” establishes standards for reporting information on operating segments in interim and annual financial statements. The Company uses “the management approach” in determining reportable operating segments. The management approach considers the internal organization and reporting used by the Company’s chief operating decision maker for making operating decisions and assessing performance as the source for determining the Company’s reportable segments. The Company’s chief operating decision maker is the Chief Executive Officer (“CEO”) and chairman of the Company, who reviews operating results to make decisions about allocating resources and assessing performance for the entire Company. The Company has determined that it has one reportable business segment. During the years ended October 31, 2024, 2023 and 2022, all of the Company’s customers are in the PRC and all revenue is derived from the provision of insurance brokerage services and insurance related risk management services.
F-19
TIAN RUIXIANG HOLDINGS LTD AND SUBSIDIARIES
NOTES TO CONSOLIDATED FINANCIAL STATEMENTS
NOTE 3 – SUMMARY OF SIGNIFICANT ACCOUNTING POLICIES (continued)
Related Parties
Parties are considered to be related to the Company if the parties, directly or indirectly, through one or more intermediaries, control, are controlled by, or are under common control with the Company. Related parties also include principal owners of the Company, its management, members of the immediate families of principal owners of the Company and its management and other parties with which the Company may deal with if one party controls or can significantly influence the management or operating policies of the other to an extent that one of the transacting parties might be prevented from fully pursuing its own separate interests. The Company discloses all significant related party transactions.
Fiscal Year End
The Company has adopted a fiscal year end of October 31st.
Reverse Stock Split
The Company effected a one-for-five reverse stock split of its outstanding ordinary shares on May 14, 2024. All references in these consolidated financial statements to shares, share prices, exercise prices, and other per share information in all periods have been adjusted, on a retroactive basis, to reflect the reverse stock split.
Recent Accounting Pronouncements
In June 2016, the Financial Accounting Standards Board issued Accounting Standards Update (“ASU”) 2016-13, Financial Instruments - Credit Losses (“Topic 326”). The ASU introduces a new accounting model, the Current Expected Credit Losses model (“CECL”), which requires earlier recognition of credit losses and additional disclosures related to credit risk. The CECL model utilizes a lifetime expected credit loss measurement objective for the recognition of credit losses at the time the financial asset is originated or acquired. ASU 2016-13 is effective for annual period beginning after December 15, 2022, including interim reporting periods within those annual reporting periods. The adoption of this new guidance did not have any material impact on the Company’s consolidated financial statements.
In December 2023, the FASB issued ASU 2023 - 09, Income Taxes (Topic 740): Improvements to Income Tax Disclosures. This guidance is intended to enhance the transparency and decision - usefulness of income tax disclosures. The amendments in ASU 2023 - 09 address investor requests for enhanced income tax information primarily through changes to disclosure regarding rate reconciliation and income taxes paid both in the U.S. and in foreign jurisdictions. ASU 2023 - 09 is effective for fiscal years beginning after December 15, 2024 on a prospective basis, with the option to apply the standard retrospectively. Early adoption is permitted. The Company is currently evaluating this guidance to determine the impact it may have on its consolidated financial statements disclosures.
Other accounting standards that have been issued or proposed by FASB that do not require adoption until a future date are not expected to have a material impact on the consolidated financial statements upon adoption. The Company does not discuss recent pronouncements that are not anticipated to have an impact on or are unrelated to its consolidated financial condition, results of operations, cash flows or disclosures.
F-20
TIAN RUIXIANG HOLDINGS LTD AND SUBSIDIARIES
NOTES TO CONSOLIDATED FINANCIAL STATEMENTS
NOTE 4 – VARIABLE INTEREST ENTITY AND OTHER CONSOLIDATION MATTERS
On May 20, 2019, TRX BJ entered into VIE Agreements with TRX ZJ and the sole shareholder of TRX ZJ. The key terms of these VIE Agreements are summarized in “NOTE 1 – ORGANIZATION AND NATURE OF OPERATIONS” above. As a result of the VIE Agreements, the Company classifies TRX ZJ as a VIE.
A VIE is an entity that has either a total equity investment that is insufficient to permit the entity to finance its activities without additional subordinated financial support, or whose equity investors lack the characteristics of a controlling financial interest, such as through voting rights, right to receive the expected residual returns of the entity or obligation to absorb the expected losses of the entity. The variable interest holder, if any, that has a controlling financial interest in a VIE is deemed to be the primary beneficiary and must consolidate the VIE. TRX BJ is deemed to have a controlling financial interest and be the primary beneficiary of TRX ZJ, because it has both of the following characteristics:
| 1. | Power to direct activities of a VIE that most significantly impact the entity’s economic performance, and |
| 2. | Obligation to absorb losses of the entity that could potentially be significant to the VIE or right to receive benefits from the entity that could potentially be significant to the VIE. |
Pursuant to the VIE Agreements, TRX ZJ pays service fees equal to all of its net income to TRX BJ. At the same time, TRX BJ is entitled to receive all of TRX ZJ’s expected residual returns. The VIE Agreements are designed so that TRX ZJ operates for the benefit of the Company. Accordingly, the accounts of TRX ZJ are consolidated in the accompanying financial statements pursuant to ASC 810-10, Consolidation. In addition, its financial positions and results of operations are included in the Company’s consolidated financial statements.
In addition, as all of these VIE Agreements are governed by PRC law and provide for the resolution of disputes through arbitration in the PRC, they would be interpreted in accordance with PRC law and any disputes would be resolved in accordance with PRC legal procedures. The legal environment in the PRC is not as developed as in other jurisdictions, such as the United States. As a result, uncertainties in the PRC legal system could further limit the Company’s ability to enforce these VIE Agreements. Furthermore, these contracts may not be enforceable in China if PRC government authorities or courts take a view that such contracts contravene PRC laws and regulations or are otherwise not enforceable for public policy reasons. In the event the Company is unable to enforce these VIE Agreements, it may not be able to exert effective control over TRX ZJ and its ability to conduct its business may be materially and adversely affected.
All of the Company’s main current operations are conducted through TRX ZJ and its subsidiaries. Current regulations in China permit TRX ZJ to pay dividends to the Company only out of its accumulated distributable profits, if any, determined in accordance with its article of association and PRC accounting standards and regulations. The ability of TRX ZJ to make dividends and other payments to the Company may be restricted by factors including changes in applicable foreign exchange and other laws and regulations.
F-21
TIAN RUIXIANG HOLDINGS LTD AND SUBSIDIARIES
NOTES TO CONSOLIDATED FINANCIAL STATEMENTS
NOTE 4 – VARIABLE INTEREST ENTITY AND OTHER CONSOLIDATION MATTERS (continued)
The following consolidated financial information of the VIE and its subsidiaries as a whole as of October 31, 2024 and 2023 and for the years ended October 31, 2024, 2023 and 2022 was included in the accompanying consolidated financial statements of the Company. Intercompany transactions between the VIE and VIE’s subsidiaries are eliminated in the financial information presented below:
|
|
As of October 31, |
||||
|
|
2024 |
|
2023 |
||
Cash |
|
$ |
209,072 |
|
$ |
2,262 |
Restricted cash |
|
|
698,949 |
|
|
692,692 |
Short-term investments |
|
|
28,090,382 |
|
|
26,797,081 |
Accounts receivable |
|
|
1,411,786 |
|
|
18,960 |
Note receivable – related party |
|
|
1,370,741 |
|
|
— |
Other current assets |
|
|
58,138 |
|
|
91,482 |
Right-of-use assets, operating lease |
|
|
51,361 |
|
|
54,870 |
Other non-current assets |
|
|
4,948 |
|
|
6,280 |
Total Assets |
|
|
31,895,377 |
|
|
27,663,627 |
|
|
|
|
|
|
|
Taxes payable |
|
|
714,761 |
|
|
608,402 |
Loan payable |
|
|
983,421 |
|
|
— |
Other current liabilities |
|
|
1,495,743 |
|
|
540,344 |
Non-current liabilities |
|
|
169,595 |
|
|
— |
Total Liabilities |
|
|
3,363,520 |
|
|
1,148,746 |
|
|
|
|
|
|
|
Net assets |
|
$ |
28,531,857 |
|
$ |
26,514,881 |
|
|
Years Ended October 31, |
|||||||
|
|
2024 |
|
2023 |
|
2022 |
|||
Revenues |
|
$ |
3,219,336 |
|
$ |
1,244,247 |
|
$ |
1,351,909 |
Income (loss) from operations |
|
|
1,210,736 |
|
|
(202,651) |
|
|
(950,762) |
Net income (loss) |
|
$ |
1,715,526 |
|
$ |
325,352 |
|
$ |
(702,956) |
NOTE 5 – ACQUISITION
In order to expand the Company’s business into Hong Kong, on February 12, 2024, TRX HK and the sole shareholder of Peak Consulting Services Limited (the “Peak Shareholder”), a private limited company formed in Hong Kong (“Peak”), entered into a sale and purchase agreement (the “Peak Agreement”), pursuant to which TRX HK, on February 29, 2024, acquired 600,000 ordinary shares of Peak representing 100% of the issued and outstanding ordinary shares of Peak in consideration of 694,445 Class A ordinary shares of the Company. The shares of the Class A ordinary shares issued to the Peak Shareholder have been valued at $2.70 per share, the fair market value on transaction date.
As described in Note 1, on February 29, 2024, the Company completed its acquisition of Peak in accordance with the terms of the Peak Agreement. To determine the accounting for this transaction under ASU 2017-01, an assessment was made as to whether an integrated set of assets and activities should be accounted for as an acquisition of a business or an asset acquisition. The guidance requires an initial screen test to determine if substantially all of the fair value of the gross assets acquired is concentrated in a single identifiable asset or group of similar identifiable assets. If that screen is met, the set is not a business. In connection with the acquisition, substantially all of the fair value is concentrated in regulatory licenses. As such, the acquisition has been treated as an acquisition of Peak assets and an assumption of Peak liabilities.
In connection with the acquisition, the Company did not incur any direct transaction cost. The costs of acquisition are allocated to the acquired assets and assumed liabilities based on their estimated fair values at the date of acquisition, and any excess is allocated to intangible assets (regulatory licenses). The costs of acquisition exceeded the fair value of net assets acquired by approximately $1.8 million. The Company allocated the $1.8 million excess to intangible assets (regulatory licenses).
F-22
TIAN RUIXIANG HOLDINGS LTD AND SUBSIDIARIES
NOTES TO CONSOLIDATED FINANCIAL STATEMENTS
NOTE 5 – ACQUISITION (continued)
The following summarizes total consideration transferred to the Peak Shareholder under the acquisition as well as the fair value of the assets acquired and liabilities assumed under the acquisition:
|
|
February 29, 2024 |
|
Assets acquired: |
|
|
|
Cash |
|
$ |
77,893 |
Intangible assets |
|
|
1,797,109 |
Total assets |
|
|
1,875,002 |
Liabilities assumed: |
|
|
|
Accrued liabilities |
|
|
— |
Total liabilities |
|
|
— |
Purchase price |
|
$ |
1,875,002 |
The fair values of the current asset acquired and the current liabilities assumed were estimated to be equal to the carrying value on the books of the acquired entity. The acquisition cost of all other assets and liabilities acquired were allocated to those individual assets acquired and liabilities assumed, based on their estimated relative fair values.
NOTE 6 – OTHER CURRENT ASSETS
At October 31, 2024 and 2023, other current assets consisted of the following:
|
|
October 31, 2024 |
|
October 31, 2023 |
||
Recoverable VAT |
|
$ |
20,051 |
|
$ |
38,641 |
Prepaid expenses |
|
|
53,696 |
|
|
— |
Security deposit |
|
|
— |
|
|
17,716 |
Deferred tax assets |
|
|
9,852 |
|
|
16,546 |
Interest receivable – related party |
|
|
2,503 |
|
|
— |
Other |
|
|
48 |
|
|
34,605 |
Total |
|
$ |
86,150 |
|
$ |
107,508 |
NOTE 7 – NOTE RECEIVABLE
The Company originated a note receivable to a third party in the principal amount of $7.8 million on October 31, 2023. This note has a maturity date of October 31, 2025. The note bears a fixed interest rate of 2.0% per annum.
The Company originated a note receivable to a third party in the principal amount of $7.5 million on January 29, 2021. This note had a maturity date of January 29, 2023 and the Company collected the note at maturity. The note bears a fixed interest rate of 2.0% per annum.
The interest income related to these notes was $156,000, $37,808 and $262,192 for the years ended October 31, 2024, 2023 and 2022, respectively, and was included in “Interest income” on the consolidated statements of operations and comprehensive loss.
As of October 31, 2024 and 2023, the outstanding principal balance of this note was $7,800,000 and was recorded as current and non-current “Note receivable”, respectively, on the accompanying consolidated balance sheets.
F-23
TIAN RUIXIANG HOLDINGS LTD AND SUBSIDIARIES
NOTES TO CONSOLIDATED FINANCIAL STATEMENTS
NOTE 8 – PROPERTY AND EQUIPMENT
At October 31, 2024 and 2023, property and equipment consisted of the following:
|
|
Useful Life |
|
October 31, 2024 |
|
October 31, 2023 |
||
Office equipment and furniture |
|
3 – 5 Years |
|
$ |
52,450 |
|
$ |
51,022 |
Less: accumulated depreciation |
|
|
|
|
(47,502) |
|
|
(44,742) |
|
|
|
|
$ |
4,948 |
|
$ |
6,280 |
For the years ended October 31, 2024, 2023 and 2022, depreciation expense amounted to $1,496, $1,631 and $3,663, respectively, which was included in operating expenses.
NOTE 9 – INTANGIBLE ASSETS
Intangible assets consist of the valuation of identifiable intangible assets acquired (see Note 5), representing regulatory licenses. The Company uses its best estimates and assumptions as part of the purchase price allocation process to accurately value the identifiable intangible assets at the acquisition date. The straight-line method of amortization represents the Company’s best estimate of the distribution of the economic value of the identifiable intangible assets.
In October 2024, the Company assessed its regulatory licenses for any impairment and concluded that there were indicators of impairment as of October 31, 2024. The impairment is due to the Company’s conclusion that it will be unable to realize any future revenue from the expansion of its business into Hong Kong insurance brokerage market. The Company calculated that the estimated undiscounted cash flows were less than the carrying amount of the intangible assets. The Company has not been able to realize the financial projections provided by Peak’s management for the sale of Peak the time of the intangible assets purchase and has recognized an impairment loss of $1,677,301 related to the intangible assets for the year ended October 31, 2024, which reduced the value to zero.
At October 31, 2024, intangible assets consisted of the following:
|
|
Useful Life |
|
October 31, 2024 |
|
Regulatory licenses |
|
10 Years |
|
$ |
1,797,109 |
Less: accumulated amortization |
|
|
|
|
(119,808) |
Less: impairment loss |
|
|
|
|
(1,677,301) |
|
|
|
|
$ |
— |
For the year ended October 31, 2024, amortization expense amounted to $119,808, which represented amortization from February 29, 2024 (the date of acquisition) to October 31, 2024. There was no comparable amortization prior to the date of acquisition.
NOTE 10 – TAXES PAYABLE
At October 31, 2024 and 2023, taxes payable consisted of the following:
|
|
October 31, 2024 |
|
October 31, 2023 |
||
Income taxes payable |
|
$ |
663,348 |
|
$ |
623,812 |
VAT payable |
|
|
68,427 |
|
|
— |
Other |
|
|
1,074 |
|
|
13 |
|
|
$ |
732,849 |
|
$ |
623,825 |
F-24
TIAN RUIXIANG HOLDINGS LTD AND SUBSIDIARIES
NOTES TO CONSOLIDATED FINANCIAL STATEMENTS
NOTE 11 – ACCRUED LIABILITIES AND OTHER PAYABLES
At October 31, 2024 and 2023, accrued liabilities and other payables consisted of the following:
|
|
October 31, 2024 |
|
October 31, 2023 |
||
Accrued professional service fees |
|
$ |
537,315 |
|
$ |
364,840 |
Insurance premiums payable |
|
|
506,047 |
|
|
— |
Expenses paid by employees on the Company’s behalf |
|
|
332,571 |
|
|
— |
Expenses paid by third parties on the Company’s behalf |
|
|
178,339 |
|
|
— |
Other |
|
|
9,248 |
|
|
116,961 |
|
|
$ |
1,563,520 |
|
$ |
481,801 |
NOTE 12 – LOAN PAYABLE
On October 20, 2024, the Company entered into two Line of Credit Agreements (the “Line of Credit Agreements”) providing the Company with a RMB 8,800,000 (Approximately $1.2 million) line of credit (the “Line of Credit”) from two third party companies. The Line of Credit allows the Company to request loans thereunder until the facility matures in January 2025. Loans drawn under the Line of Credit bear interest at an annual rate of 2.0% and each individual loan is payable 90 days from the date of issuance. The Company may prepay the borrowings under the Line of Credit. As of October 31, 2024, the outstanding principal balance was $983,421.
On October 21, 2024, the Company issued a loan to a third party company in the principal amount of RMB 1,000,000 (approximately $140,000), which carries interest of 2.0% per annum. Both interest and principal of this loan are due in October 2026. The Company may prepay the principal of RMB $1,000,00. The principal balance payable on this loan was $140,491 at October 31, 2024.
The Company recorded interest expense of $1,547 on these loan payables for the year ended October 31, 2024.
NOTE 13 – RELATED PARTY TRANSACTIONS
Office Space from Related Party
In the years ended October 31, 2024 and 2023, the Company did not lease any office space from related party.
In the year ended October 31, 2022, the Company leased office space from WDZG Consulting, which owns 100% of TRX ZJ. For the year ended October 31, 2022, rent expense related to office leased from WDZG Consulting amounted approximately $4,000, which have been included in general and administrative - other on the accompanying consolidated statements of operations and comprehensive loss.
Borrowings from Related Parties and Interest Expense
In fiscal year 2024, the Company borrowed $95,520 from related parties for working capital needs and repaid $21,727 to such related parties. The related parties’ borrowings are short-term in nature, non-interest bearing, unsecured and repayable on demand.
In fiscal year 2023, the Company borrowed $9,535 from related parties for working capital needs and repaid $9,818 to such related parties. The related parties’ borrowings are short-term in nature, non-interest bearing, unsecured and repayable on demand.
In fiscal year 2022, the Company borrowed $225,171 from related parties for working capital needs and repaid $225,171 to such related parties. The related parties’ borrowings are short-term in nature, non-interest bearing, unsecured and repayable on demand.
F-25
TIAN RUIXIANG HOLDINGS LTD AND SUBSIDIARIES
NOTES TO CONSOLIDATED FINANCIAL STATEMENTS
NOTE 13 – RELATED PARTY TRANSACTIONS (continued)
Note Receivable – Related Party
On September 19, 2024, the Company entered into a promissory note receivable with Xian Xu, TRX ZJ’s manager. In connection with the note receivable, the Company disbursed $2,251,945 to Xian Xu and received repayments of $892,036 in the year ended October 31, 2024. The promissory note bears interest at the rate of 3.0% per annum. At October 31, 2024, the note receivable amounted to $1,370,741. During the year ended October 31, 2024, in connection with this note receivable, the Company recorded interest income of $2,483. As of October 31, 2024, the related interest receivable of this promissory note was $2,503 and has been included in other current assets on the accompanying consolidated balance sheet. Xian Xu repaid this note receivable plus all interest due subsequently.
Due from Related Party
At October 31, 2024 and 2023, due from related party consisted of the following:
Name of related party |
|
October 31, 2024 |
|
October 31, 2023 |
||
Sheng Xu (*) |
|
$ |
10,097 |
|
$ |
— |
|
|
$ |
10,097 |
|
$ |
— |
(*) |
Sheng Xu is the Company’s chief executive officer and she is the spouse of Zhe Wang, who is the Company’s former chief executive officer. |
The balance of due from such related party was short-term in nature, unsecured, repayable on demand, and bears no interest. Management believes that the related party receivable is fully collectable. Therefore, no reserve for credit loss is deemed to be required on its due from related party at October 31, 2024. The Company historically has not experienced an uncollectible receivable from the related party.
Due to Related Parties
At October 31, 2024 and 2023, due to related parties consisted of the following:
Name of Related Party |
|
October 31, 2024 |
|
October 31, 2023 |
||
Baohai Xu (1) |
|
$ |
503,713 |
|
$ |
426,885 |
Zhe Wang (2) |
|
|
121,195 |
|
|
120,985 |
Sheng Xu |
|
|
— |
|
|
4,862 |
Mufang Gao (3) |
|
|
768,506 |
|
|
310,771 |
Feng’e Feng (4) |
|
|
186,571 |
|
|
186,571 |
Mingxiu Luan (5) |
|
|
123,436 |
|
|
123,436 |
|
|
$ |
1,703,421 |
|
$ |
1,173,510 |
| (1) | Baohai Xu is the Company’s manger. |
| (2) | Zhe Wang is the Company’s former chief executive officer and he is the spouse of Sheng Xu. |
| (3) | Mufang Gao is Zhe Wang’s mother. |
| (4) | Feng’e Feng is Sheng Xu’s mother. |
| (5) | Mingxiu Luan is the Company’s former chief financial officer. |
The balance of due to related parties represents expenses paid by these related parties on behalf of the Company. The related parties’ payable is short-term in nature, non-interest bearing, unsecured and repayable on demand.
F-26
TIAN RUIXIANG HOLDINGS LTD AND SUBSIDIARIES
NOTES TO CONSOLIDATED FINANCIAL STATEMENTS
NOTE 14 – INCOME TAXES
Cayman Islands
Under the current laws of the Cayman Islands, the Company is not subject to tax on income or capital gain. Additionally, upon payments of dividends to the shareholders, no Cayman Islands withholding tax will be imposed.
Hong Kong
TRX HK is incorporated in Hong Kong and is subject to Hong Kong Profits Tax on the taxable income as reported in its statutory financial statements adjusted in accordance with relevant Hong Kong tax laws. The applicable tax rate is 16.5% on its taxable income generated from operations in Hong Kong. Additionally, payments of dividends by the subsidiary incorporated in Hong Kong to the Company are not subject to any Hong Kong withholding tax.
United States
As of October 31, 2024, the Company and its subsidiaries did not conduct business in the United States. Therefore, no United States Income Tax should be imposed upon the Company and its subsidiaries as of October 31, 2024.
PRC
TRX BJ, TRX ZJ, NDB Technology, TYDW Technology, and Hengbang Insurance are subject to PRC Enterprise Income Tax (“EIT”) on the taxable income in accordance with the relevant PRC income tax laws. The EIT rate for companies operating in the PRC is 25%.
In the year ended October 31, 2024, TRX ZJ and TYDW were each recognized as a small low-profit enterprise and received a preferential income tax rate. In the year ended October 31, 2023, NDB Technology and Hengbang Insurance were each recognized as a small low-profit enterprise and received a preferential income tax rate. In the year ended October 31, 2022, NDB Technology, TYDW Technology, and Hengbang Insurance were each recognized as a small low-profit enterprise and received a preferential income tax rate.
Reconciliation of the Differences Between Statutory Tax Rate and the Effective Tax Rate
The Company operates in serval tax jurisdictions. Therefore, its income is subject to various rates of taxation. The income tax expense differs from the amount that would have resulted from applying the Cayman Islands statutory income tax rate to the Company’s pre-tax income as follows:
|
|
For the Years Ended October 31, |
|
|||||||
|
|
2024 |
|
2023 |
|
2022 |
|
|||
Loss before income tax expenses |
|
$ |
3,944,805 |
|
$ |
2,292,643 |
|
$ |
4,660,550 |
|
Cayman statutory income tax rate |
|
|
0 |
% |
|
0 |
% |
|
0 |
% |
Income tax calculated at statutory rate |
|
|
— |
|
|
— |
|
|
— |
|
Increase in income tax expense resulting from: |
|
|
|
|
|
|
|
|
|
|
Rate differences in various jurisdictions |
|
|
42,123 |
|
|
161,339 |
|
|
23,639 |
|
Income tax expense / effective tax rate |
|
$ |
42,123 |
|
$ |
161,339 |
|
$ |
23,639 |
|
F-27
TIAN RUIXIANG HOLDINGS LTD AND SUBSIDIARIES
NOTES TO CONSOLIDATED FINANCIAL STATEMENTS
NOTE 14 – INCOME TAXES (continued)
Reconciliation of the Differences Between Statutory Tax Rate and the Effective Tax Rate (continued)
The Company’s approximate net deferred tax assets as of October 31, 2024 and 2023 attributable to tax filings in the PRC were as follows:
Deferred tax assets: |
|
October 31, 2024 |
|
October 31, 2023 |
||
Net operating loss carryforward |
|
$ |
3,530 |
|
$ |
84,474 |
Accrued payroll liability |
|
|
9,852 |
|
|
16,546 |
Valuation allowance |
|
|
(3,530) |
|
|
(84,474) |
Net deferred tax assets |
|
$ |
9,852 |
|
$ |
16,546 |
The Company provided a valuation allowance equal to the deferred income tax assets related to net operating loss carryforward for the year ended October 31, 2024, because it was not known whether future taxable income will be sufficient to utilize the loss carryforward. The potential tax benefit arising from the loss carryforward will begin to expire in 2027.
As of October 31, 2024 and 2023, the Company had no significant uncertain tax positions that qualify for either recognition or disclosure in the financial statements. As of October 31, 2024, income tax returns for the tax years ended October 31, 2019 through October 31, 2023 remain open for statutory examination by PRC tax authorities.
The uncertain tax positions are related to tax years that remain subject to examination by the relevant tax authorities. Based on the outcome of any future examinations, or as a result of the expiration of statute of limitations for specific jurisdictions, it is reasonably possible that the related unrecognized tax benefits for tax positions taken regarding previously filed tax returns, might materially change from those recorded as liabilities for uncertain tax positions in the Company’s consolidated financial statements as of October 31, 2024 and 2023. In addition, the outcome of these examinations may impact the valuation of certain deferred tax assets (such as net operating losses) in future periods. The Company’s policy is to recognize interest and penalties accrued on any unrecognized tax benefits, if any, as a component of income tax expense. The Company does not anticipate any significant increases or decreases to its liability for unrecognized tax benefits within the next twelve months.
According to the PRC Tax Administration and Collection Law, the statute of limitations is three years if the underpayment of income taxes is due to computational errors made by the taxpayer. The statute of limitations will be extended to five years under special circumstances, which are not clearly defined, but an underpayment of income tax liability exceeding RMB100,000 (approximately $14,000) is specifically listed as a special circumstance. In the case of a transfer pricing related adjustment, the statute of limitations is ten years. There is no statute of limitations in the case of tax evasion.
Accounting for Uncertainty in Income Taxes
The tax authority of the PRC government conducts periodic and ad hoc tax filing reviews on business enterprises operating in the PRC after those enterprises complete their relevant tax filings. Therefore, the Company’s PRC entities’ tax filings results are subject to change. It is therefore uncertain as to whether the PRC tax authority may take different views about the Company’s PRC entities’ tax filings, which may lead to additional tax liabilities.
ASC 740 requires recognition and measurement of uncertain income tax positions using a “more-likely-than-not” approach. The management evaluated the Company’s tax positions and concluded that no provision for uncertainty in income taxes was necessary as of October 31, 2024 and 2023.
F-28
TIAN RUIXIANG HOLDINGS LTD AND SUBSIDIARIES
NOTES TO CONSOLIDATED FINANCIAL STATEMENTS
NOTE 15 – EQUITY
Ordinary Shares
The Company’s outstanding share capital consists of Class A ordinary shares and Class B ordinary shares. Holders of Class A ordinary shares and Class B ordinary shares shall at all times vote together as one class on all resolutions submitted to a vote by the shareholders. Each Class B ordinary share shall entitle the holder thereof to eighteen (18) votes on all matters subject to vote at general meetings of the Company, and each Class A ordinary share shall entitle the holder thereof to one (1) vote on all matters subject to vote at general meetings of the Company. Each Class B ordinary share is convertible into one (1) Class A ordinary share at any time at the option of the holder thereof. The right to convert shall be exercisable by the holder of the Class B ordinary share delivering a written notice to the Company that such holder elects to convert a specified number of Class B ordinary shares into Class A ordinary shares. In no event shall Class A ordinary shares be convertible into Class B ordinary shares.
Ordinary Shares Issued for Services
During the year ended October 31, 2024, the Company issued a total of 898,000 shares of its Class A ordinary shares pursuant to its 2023 performance incentive plans for services rendered. These shares were valued at $2,818,565, the fair market values on the grant dates using the reported closing share prices on the dates of grant, and the Company recorded share-based compensation expense of $2,818,565 for the year ended October 31, 2024.
During the year ended October 31, 2023, the Company issued a total of 168,000 shares of its Class A ordinary shares pursuant to its 2021 and 2023 performance incentive plans for services rendered. These shares were valued at $1,450,000, the fair market values on the grant dates using the reported closing share prices on the dates of grant, and the Company recorded share - based compensation expense of $1,450,000 for the year ended October 31, 2023.
During the year ended October 31, 2022, the Company issued a total of 101,440 shares of its Class A ordinary shares pursuant to its 2021 performance incentive plan for services rendered. These shares were valued at $2,888,787, the fair market values on the grant dates using the reported closing share prices on the dates of grant, and the Company recorded share-based compensation expense of $2,888,787 for the year ended October 31, 2022.
2021 Performance Incentive Plan
The Company filed a registration statement on Form S-8 on December 3, 2021 and reserved 200,000 Class A ordinary shares for issuance thereunder. As of October 31, 2024, the Company had issued a total of 199,440 shares of Class A ordinary stock.
2023 Performance Incentive Plan
The Company filed a registration statement on Form S-8 on July 25, 2023 and reserved 1,000,000 Class A ordinary shares for issuance thereunder. As of October 31, 2024, the Company had issued a total of 968,000 shares of Class A ordinary stock.
Ordinary Shares Issued for Acquisition
On May 7, 2024, pursuant to a sale and purchase agreement entered in February 2024 to acquire Peak Consulting Services Limited, the Company issued 694,445 Class A ordinary shares to Yuefu, the sole shareholder of Peak Consulting Services Limited. These shares were valued at $1,875,002, the fair market value on transaction date.
F-29
TIAN RUIXIANG HOLDINGS LTD AND SUBSIDIARIES
NOTES TO CONSOLIDATED FINANCIAL STATEMENTS
NOTE 15 – EQUITY (continued)
Warrants
Stock warrants activities during the years ended October 31, 2024, 2023 and 2022 were as follows:
|
|
Number of Warrants |
|
Weighted Average Exercise Price |
|
Outstanding at October 31, 2021 |
|
141,800 |
|
$ |
194.29 |
Granted |
|
— |
|
|
— |
Exercised |
|
— |
|
|
— |
Outstanding at October 31, 2022 |
|
141,800 |
|
|
194.29 |
Granted |
|
— |
|
|
— |
Exercised |
|
— |
|
|
— |
Outstanding at October 31, 2023 |
|
141,800 |
|
|
194.29 |
Granted |
|
— |
|
|
— |
Expired |
|
(10,800) |
|
|
(125.00) |
Outstanding at October 31, 2024 |
|
131,000 |
|
$ |
200.00 |
Warrants exercisable at October 31, 2024 |
|
131,000 |
|
$ |
200.00 |
Both the stock warrants outstanding and stock warrants exercisable at October 31, 2024 had no intrinsic value.
The following table summarizes the shares of the Company’s ordinary stock issuable upon exercise of warrants outstanding at October 31, 2024:
Warrants Outstanding |
|
Warrants Exercisable |
||||||||
Exercise |
|
Number Outstanding |
|
Weighted Average Remaining |
|
Number Exercisable at |
|
Exercise |
||
Price |
|
at October 31, 2024 |
|
Contractual Life (Years) |
|
October 31, 2024 |
|
Price |
||
$ |
200.00 |
|
131,000 |
|
1.61 |
|
131,000 |
|
$ |
200.00 |
Statutory Reserve and Restricted Net Assets
The Company’s PRC subsidiary, VIE and VIE’s subsidiaries are restricted in their ability to transfer a portion of their net assets to the Company. The payment of dividends by entities organized in China is subject to limitations, procedures and formalities. Regulations in the PRC currently permit payment of dividends only out of accumulated profits as determined in accordance with accounting standards and regulations in China.
The Company is required to make appropriations to certain reserve funds, comprising the statutory surplus reserve and the discretionary surplus reserve, based on after-tax net income determined in accordance with generally accepted accounting principles of the PRC (“PRC GAAP”). Appropriations to the statutory surplus reserve are required to be at least 10% of the after-tax net income determined in accordance with PRC GAAP until the reserve is equal to 50% of the entity’s registered capital. Appropriations to the discretionary surplus reserve are made at the discretion of the Company’s board of directors. The statutory reserve may be applied against prior year losses, if any, and may be used for general business expansion and production or increase in registered capital, but are not distributable as cash dividends.
F-30
TIAN RUIXIANG HOLDINGS LTD AND SUBSIDIARIES
NOTES TO CONSOLIDATED FINANCIAL STATEMENTS
NOTE 15 – EQUITY (continued)
Statutory Reserve and Restricted Net Assets (continued)
Relevant PRC laws and regulations restrict the Company’s PRC subsidiary, VIE and VIE’s subsidiaries from transferring a portion of their net assets, equivalent to their statutory reserves and their share capital, to the Company’s shareholders in the form of loans, advances or cash dividends. Only PRC entities’ accumulated profits may be distributed as dividends to the Company’s shareholders without the consent of a third party.
For the years ended October 31, 2024, 2023 and 2022, statutory reserve activities were as follows:
|
|
TRX ZJ |
|
NDB Technology |
|
TYDW Technology |
|
Total |
||||
Balance – October 31, 2021 |
|
$ |
126,204 |
|
$ |
2,680 |
|
$ |
70,769 |
|
$ |
199,653 |
Addition to statutory reserve |
|
|
— |
|
|
500 |
|
|
26,100 |
|
|
26,600 |
Balance – October 31, 2022 |
|
|
126,204 |
|
|
3,180 |
|
|
96,869 |
|
|
226,253 |
Addition to statutory reserve |
|
|
— |
|
|
— |
|
|
48,897 |
|
|
48,897 |
Balance – October 31, 2023 |
|
|
126,204 |
|
|
3,180 |
|
|
145,766 |
|
|
275,150 |
Addition to statutory reserve |
|
|
— |
|
|
— |
|
|
41,534 |
|
|
41,534 |
Balance – October 31, 2024 |
|
$ |
126,204 |
|
$ |
3,180 |
|
$ |
187,300 |
|
$ |
316,684 |
As of October 31, 2024 and 2023, the restricted amounts as determined pursuant to PRC statutory laws totaled $316,684 and $275,150, respectively, and total restricted net assets amounted to $7,851,132 and $6,732,073, respectively.
Cash Transfers Between the Company, Its Subsidiaries and VIE
During the year ended October 31, 2024, VIE transferred cash of approximately $600 to TRX BJ.
During the year ended October 31, 2023, VIE transferred cash of $15,000 to TRX, and TRX HK transferred cash of approximately $600 to TRX BJ, and TRX BJ transferred cash of approximately $700 to VIE.
During the year ended October 31, 2022, there was no cash or other assets transfer between TRX, its subsidiaries, and the VIE.
NOTE 16 – NON-CONTROLLING INTEREST
As of October 31, 2024, two third party individuals owned 0.2% of the equity interests of Hengbang Insurance, which is not under the Company’s control. The following was a summary of non-controlling interest activities in the years ended October 31, 2024, 2023 and 2022.
|
|
Amount |
|
Non-controlling interest at October 31, 2021 |
|
$ |
489 |
Net loss attributable to non-controlling interest |
|
|
(32) |
Foreign currency translation adjustment attributable to non-controlling interest |
|
|
(57) |
Non-controlling interest at October 31, 2022 |
|
|
400 |
Net loss attributable to non-controlling interest |
|
|
(5) |
Foreign currency translation adjustment attributable to non-controlling interest |
|
|
(1) |
Non-controlling interest at October 31, 2023 |
|
|
394 |
Net loss attributable to non-controlling interest |
|
|
(3) |
Foreign currency translation adjustment attributable to non-controlling interest |
|
|
11 |
Non-controlling interest at October 31, 2024 |
|
$ |
402 |
F-31
TIAN RUIXIANG HOLDINGS LTD AND SUBSIDIARIES
NOTES TO CONSOLIDATED FINANCIAL STATEMENTS
NOTE 17 – COMMITMENTS AND CONTINCENGIES
Contingencies
From time to time, the Company may be subject to certain legal proceedings, claims and disputes that arise in the ordinary course of business. Although the outcomes of these legal proceedings cannot be predicted, the Company does not believe these actions, in the aggregate, will have a material adverse impact on its financial position, results of operations or liquidity.
Operating Leases Commitment
The Company is a party to leases for office space. These lease agreements will expire through January 2027. Rent expense under all operating leases, included in operating expenses in the accompanying consolidated statements of operations and comprehensive loss, amounted to approximately $40,000, $75,000 and $316,000 for the years ended October 31, 2024, 2023 and 2022, respectively.
Supplemental cash flow information related to leases for the years ended October 31, 2024, 2023 and 2022 is as follows:
|
|
Years Ended October 31, |
|||||||
|
|
2024 |
|
2023 |
|
2022 |
|||
Cash paid for amounts included in the measurement of lease liabilities: |
|
|
|
|
|
|
|
|
|
Operating cash flows paid for operating lease |
|
$ |
53,919 |
|
$ |
85,372 |
|
$ |
231,421 |
Right-of-use assets obtained in exchange for lease obligation: |
|
|
|
|
|
|
|
|
|
Operating lease |
|
$ |
68,505 |
|
$ |
35,666 |
|
$ |
174,824 |
The following table summarizes the lease term and discount rate for the Company’s operating lease as of October 31, 2024:
|
|
Operating Lease |
|
Weighted average remaining lease term (in years) |
|
2.21 |
|
Weighted average discount rate |
|
4.75 |
% |
The following table summarizes the maturity of lease liabilities under operating lease as of October 31, 2024:
For the Year Ending October 31: |
|
Operating Lease |
|
2025 |
|
$ |
26,772 |
2026 |
|
|
24,751 |
2027 |
|
|
5,995 |
Thereafter |
|
|
— |
Total lease payments |
|
|
57,518 |
Amount of lease payments representing interest |
|
|
(2,831) |
Total present value of operating lease liabilities |
|
$ |
54,687 |
Current portion |
|
$ |
24,820 |
Long-term portion |
|
|
29,867 |
Total |
|
$ |
54,687 |
Variable Interest Entity Structure
In the opinion of the management, (i) the corporate structure of the Company is in compliance with existing PRC laws and regulations; (ii) the VIE Agreements are valid and binding, and do not result in any violation of PRC laws or regulations currently in effect; and (iii) the business operations of WFOE, VIE and VIE’s subsidiaries are in compliance with existing PRC laws and regulations in all material respects.
F-32
TIAN RUIXIANG HOLDINGS LTD AND SUBSIDIARIES
NOTES TO CONSOLIDATED FINANCIAL STATEMENTS
NOTE 17 – COMMITMENTS AND CONTINGENCIES (continued)
Variable Interest Entity Structure (continued)
However, there are substantial uncertainties regarding the interpretation and application of current and future PRC laws and regulations. Accordingly, the Company cannot be assured that PRC regulatory authorities will not ultimately take a contrary view to the foregoing opinion of its management. If the current corporate structure of the Company or the VIE Agreements are found to be in violation of any existing or future PRC laws and regulations, the Company may be required to restructure its corporate structure and operations in the PRC to comply with changing and new PRC laws and regulations. In the opinion of management, the likelihood of loss in respect of the Company’s current corporate structure or the VIE Agreements is remote based on current facts and circumstances.
NOTE 18 – CONCENTRATIONS
Concentrations of Credit Risk
Balances at financial institutions and state-owned banks within the PRC are covered by insurance up to RMB 500,000 (approximately $70,000) per bank. Any balance over RMB 500,000 per bank in PRC will not be covered. At October 31, 2024, cash and restricted cash balances held in the PRC are approximately $908,000, of which, approximately $761,000 were not covered by such limited insurance, respectively. The Company has not experienced any losses in accounts held in PRC’s financial institutions and believes it is not exposed to any risks on its cash and restricted cash held in the PRC’s financial institutions.
We believe that there is no significant credit risk associated with cash in Hong Kong, which were held by reputable financial institutions in the jurisdiction where Peak is located. The Hong Kong Deposit Protection Board pays compensation up to a limit of Hong Kong Dollar (“HKD”) 500,000 (approximately $64,000) if the bank with which an individual/a company hold its eligible deposit fails. At October 31, 2024, cash balance of approximately $88,000 was maintained at financial institutions in Hong Kong, of which, approximately $14,000 was not insured by the Hong Kong Deposit Protection Board.
Insurance Carriers
The following table sets forth information as to each insurance carrier that accounted for 10% or more of the Company’s revenue for the years ended October 31, 2024, 2023 and 2022.
|
|
For the Years Ended October 31, |
|
||||
Carrier |
|
2024 |
|
2023 |
|
2022 |
|
A |
|
52 |
% |
* |
|
* |
|
B |
|
14 |
% |
* |
|
* |
|
C |
|
13 |
% |
* |
|
* |
|
D |
|
* |
|
32 |
% |
* |
|
E |
|
* |
|
28 |
% |
* |
|
F |
|
* |
|
10 |
% |
* |
|
G |
|
* |
|
* |
|
21 |
% |
H |
|
* |
|
* |
|
13 |
% |
*Less than 10%
Three insurance carriers, whose outstanding receivables accounted for 10% or more of the Company’s total outstanding accounts receivable at October 31, 2024, accounted for 99.9% of the Company’s total outstanding accounts receivable at October 31, 2024.
Two insurance carriers, whose outstanding receivables accounted for 10% or more of the Company’s total outstanding accounts receivable at October 31, 2023, accounted for 89.4% of the Company’s total outstanding accounts receivable at October 31, 2023.
Suppliers
No supplier accounted for 10% or more of the Company’s purchase during the years ended October 31, 2024, 2023 and 2022.
F-33
TIAN RUIXIANG HOLDINGS LTD AND SUBSIDIARIES
NOTES TO CONSOLIDATED FINANCIAL STATEMENTS
NOTE 19 – CONDENSED FINANCIAL INFORMATION OF THE PARENT COMPANY
Pursuant to the requirements of Rule 12-04(a), 5-04(c) and 4-08(e)(3) of Regulation S-X, the condensed financial information of the parent company shall be filed when the restricted net assets of consolidated subsidiary exceed 25 percent of consolidated net assets as of the end of the most recently completed fiscal year. For purposes of this test, restricted net assets of consolidated subsidiary, VIE and VIE’s subsidiaries shall mean that amount of the Company’s proportionate share of net assets of consolidated subsidiary (after intercompany eliminations) which as of the end of the most recent fiscal year may not be transferred to the parent company by subsidiary in the form of loans, advances or cash dividends without the consent of a third party.
The Company performed a test on the restricted net assets of consolidated subsidiary in accordance with such requirement and concluded that it was not applicable to the Company as the restricted net assets of the Company’s PRC subsidiary, VIE and VIE’s subsidiaries did not exceeded 25% of the consolidated net assets of the Company, therefore, the condensed financial statements for the parent company have not been required.
NOTE 20 – SUBSEQUENT EVENTS
The Company evaluated subsequent events and transactions that occurred after the balance sheet date up to the date that the financial statements were issued. Based upon this review, other than as described below, the Company did not identify any subsequent events that would have required adjustment or disclosure in the financial statements.
Ordinary Shares Sold for Cash
On November 1, 2024, the Company entered into 20 subscription agreements (each, a “Subscription Agreement”, and collectively, the “Subscription Agreements”) with 20 purchasers (each, a “Purchaser”, and collectively, the “Purchasers”), respectively. Pursuant to the Subscription Agreements the Company sold an aggregate of 5,400,000 shares of its ordinary stock at a purchase price of $1.852 per share to Purchasers. The Company received proceeds of $10,000,000.
Each Subscription Agreement provides that the respective Purchaser is entitled to the following: (i) one demand registration with respect to her purchased shares (such demand registration right will be terminated on the thirty six-month anniversary of the date of the Subscription Agreement), (ii) the right to purchase up to the same number of the Class A Ordinary Shares purchased at a per share price of $1.852, pursuant to an agreement which shall be entered into by the parties in a customary form reasonably acceptable to the parties, until the three-year anniversary of the date of the Subscription Agreement, if the market price of the Class A Ordinary Share, is not lower than $1.852 per share on the exercising date, and (iii) in the event that the Company further issues any Class A Ordinary Shares or any securities convertible into or exercisable for Class A Ordinary Shares in any subsequent financing after the date of the Subscription Agreements and before the first anniversary of the Subscription Agreements, at a price per share (the “New Issuance Price Per Share”) that is lower than the price per share paid by the Purchasers under the Subscription Agreements, the Company shall issue to each Purchaser an additional number of Class A Ordinary Shares such that the effective purchase prices per share paid by the Purchaser shall equal to the New Issuance Price Per Share.
Ordinary Shares Issued for Services
In December 2024, the Company issued 32,000 shares of its Class A ordinary shares pursuant to its 2023 performance incentive plan for services rendered. These shares were valued at $52,160, the fair market value on the grant date using the reported closing share price on the date of grant.
Ordinary Shares Sold for Cash
In January 2025, the Company sold 1,000,000 shares of its Class B Ordinary Share at a purchase price of $2.31 per share, the fair market value on transaction date, to a related party pursuant to a subscription agreement. The Company received proceeds of $2,310,000.
Ordinary Shares Issued Pursuant to Related Party Debt Conversion Agreement
On January 6, 2025, the Company and five related party creditors entered into five agreements pursuant to which the Company settled debts in the aggregate amount of $2,209,575 by issuance of an aggregate of 1,355,568 shares of the Company’s Class A Ordinary Share.
F-34
Exhibit 1.1
THE COMPANIES ACT (AS REVISED)
OF THE CAYMAN ISLANDS
Company Limited by Shares
Fourth Amended and Restated Memorandum of Association
of
TIAN RUIXIANG HOLDINGS LTD
(Adopted by Special Resolution dated January 20,2025)
1.The name of the Company is TIAN RUIXIANG Holdings Ltd.
2. |
The registered office is situated at Harneys Fiduciary (Cayman) Limited, 4th Floor, Harbour Place, 103 South Church Street, P.O. Box 10240, Grand Cayman KY1-1002, Cayman Islands or at such other place in the Cayman Islands as the Directors may from time to time decide. |
3. |
The objects for which the Company is established are unrestricted and the Company shall have full power to carry out any object not prohibited by any law as provided by Section 7 (4) of the Companies Act (Revised). |
4.Except as prohibited or limited by the laws of the Cayman Islands, the Company shall have full power and authority to carry out any object and shall have and be capable of from time to time and at all times exercising any and all of the powers at any time or from time to time exercisable by a natural person or body corporate in any part of the world whether as principal, agent, contractor or otherwise.
5. |
The Company shall not be permitted to carry on any business where a licence is required under the laws of the Cayman Islands to carry on such a business until such time as the relevant licence has been obtained. |
6.If the Company is an exempted company, its operations will be carried on subject to the provisions of Section 174 of the Companies Act (Revised).
7.The liability of each Member is limited to the amount from time to time unpaid on such Member’s share.
8.The authorised share capital of the Company is US$200,000,000 consisting of 8,000,000,000 shares comprising of (i) 7,600,000,000 Class A Ordinary Shares of a par value of US$0.025 each, and (ii) 400,000,000 Class B Ordinary Shares of a par value of US$0.025 each.
Subject to the Law and the Articles, the Company shall have power to redeem or purchase any of its Shares and to increase or reduce its authorised share capital and to sub-divide or consolidate the said Shares or any of them and to issue all or any part of its capital whether original, redeemed, increased or reduced with or without any preference, priority, special privilege or other rights or subject to any postponement of rights or to any conditions or restrictions and so that, unless the condition of issue shall otherwise expressly declare, every issue of shares, whether declared to be ordinary, preference or otherwise, shall be subject to the power on the part of the Company hereinbefore contained.
9.The Company may exercise the powers contained in the Law to transfer and be registered by way of continuation as a body corporate limited by shares under the laws of any jurisdiction outside the Cayman Islands and to be de-registered in the Cayman Islands.
10.Capitalised terms used and not defined in this Memorandum of Association shall bear the same meaning as those given in the Articles of Association of the Company.
THE COMPANIES ACT (AS REVISED)
OF THE CAYMAN ISLANDS
Company Limited by Shares
Fourth Amended and Restated Articles of Association
of
TIAN RUIXIANG HOLDINGS LTD
(Adopted by Special Resolution dated January 20,2025)
1.The Regulations contained or incorporated in Table A of the First Schedule of the Law (as defined below) shall not apply to this Company.
INTERPRETATION
2.(a)In these Articles the following terms shall have the meanings set opposite unless the context otherwise requires:-
Affiliate |
means in respect of a Person, any other Person that, directly or indirectly, through one or more intermediaries, controls, is controlled by, or is under common control with, such Person, and (i) in the case of a natural person, shall include, without limitation, such person’s spouse, parents, children, siblings, mother-in-law, father-in-law, brothers-in-law and sisters-in-law, a trust for the benefit of any of the foregoing, and a corporation, partnership or any other entity wholly or jointly owned by any of the foregoing, and (ii) in the case of an entity, shall include a partnership, a corporation or any other entity or any natural person which directly, or indirectly through one or more intermediaries, controls, is controlled by, or is under common control with, such entity. The term “control” shall mean the ownership, directly or indirectly, of shares possessing more than fifty per cent (50%) of the voting power of the corporation, partnership or other entity (other than, in the case of a corporation, securities having such power only by reason of the happening of a contingency), or having the power to control the management or elect a majority of members to the board of directors or equivalent decision-making body of such corporation, partnership or other entity |
Articles |
these Articles of Association as from time to time amended by Special Resolution |
|
|
Auditors |
the Auditors for the time being of the Company, if any |
|
|
Chairman |
means the chairman of the Board of Directors |
|
|
Class A Ordinary Share |
means an Ordinary Share of a par value of US$0.005 in the capital of the Company, designated as a Class A Ordinary Shares and having the rights provided for in these Articles |
|
|
Class B Ordinary Share |
means an Ordinary Share of a par value of US$0.005 in the capital of the Company, designated as a Class B Ordinary Shares and having the rights provided for in these Articles |
|
|
Commission |
means the Securities and Exchange Commission of the United States of America or any other federal agency for the time being administering the Securities Act |
|
|
Company |
TIAN RUIXIANG Holdings Ltd |
|
|
Directors or Board or |
the directors of the Company for the time being or, as the case may be, the directors assembled as a board |
|
|
Electronic Transactions Law |
means the Electronic Transactions Law of the Cayman Islands |
|
|
Exchange |
any securities exchange or other system on which any Shares are listed or authorised for trading from time to time |
|
|
Exchange Rules |
the relevant code, rules and regulations, as amended, from time to time, applicable as a result of the original and continued listing of any Shares on the Exchange |
|
|
Founders |
refer to Zhe Wang, Sheng Xu and Mingxiu Luan, each of whom is referred to as a “Founder” |
|
|
Founder Affiliate |
means any entity that is ultimately controlled by any of the Founders |
|
|
Independent Director |
a director who is an independent director as defined in the Exchange Rules |
|
|
Law |
the Companies Act (Revised) of the Cayman Islands and |
|
any amendment or other statutory modification thereof and where in these Articles any provision of the Law is referred to, the reference is to that provision as modified by law for the time being in force |
|
|
Member or Shareholder |
a person who is registered in the Register of Members as the holder of any Share in the Company |
|
|
Memorandum of |
means the memorandum of association of the Company, as Association amended or substituted from time to time |
|
|
Month |
a calendar month |
|
|
Ordinary Resolution |
a resolution (a) passed by a simple majority of the votes cast by such Shareholders as, being entitled to do so, vote in person or, where proxies are allowed, by proxy or, in the case of corporations, by their duly authorised representatives, at a general meeting of the Company held in accordance with these Articles; or (b) approved in writing by all of the Shareholders entitled to vote at a general meeting of the Company in one or more instruments each signed by one or more of the Shareholders and the effective date of the resolution so adopted shall be the date on which the instrument, or the last of such instruments, if more than one, is executed |
|
|
Ordinary Share |
means a Class A Ordinary Share or a Class B Ordinary Share |
|
|
paid up |
means paid up as to the par value in respect of the issue of any Shares and includes credited as paid up |
|
|
Person |
means any natural person, firm, company, joint venture, partnership, corporation, association or other entity (whether or not having a separate legal personality) or any of them as the context so requires |
|
|
Registered Office |
the registered office of the Company as provided in Section 50 of the Law |
|
|
Register of Members |
the register of Members to be kept pursuant to section 40 of the Law |
|
|
Secretary |
any person appointed by the Directors to perform any of the duties of the secretary of the Company and including any |
|
assistant secretary |
|
|
Securities Act |
means the Securities Act of 1933 of the United States of America, as amended, or any similar federal statute and the rules and regulations of the Commission thereunder, all as the same shall be in effect at the time |
|
|
Seal |
the common seal of the Company or any facsimile for official seal for use outside of the Cayman Islands |
|
|
Share |
means a share in the capital of the Company. All references to “Shares” herein shall be deemed to be Shares of any or all Classes as the context may require. For the avoidance of doubt in these Articles the expression “Share” shall include a fraction of a Share |
|
|
Special Resolution |
means a special resolution of the Company passed in accordance with the Law, being a resolution: (a) passed by not less than two-thirds of the votes cast by such Shareholders as, being entitled to do so, vote in person or, where proxies are allowed, by proxy or, in the case of corporations, by their duly authorised representatives, at a general meeting of the Company of which notice specifying the intention to propose the resolution as a special resolution has been duly given; or (b) approved in writing by all of the Shareholders entitled to vote at a general meeting of the Company in one or more instruments each signed by one or more of the Shareholders and the effective date of the special resolution so adopted shall be the date on which the instrument or the last of such instruments, if more than one, is executed |
|
|
Treasury Share |
means a Share held in the name of the Company as a treasury share in accordance with the Law |
|
|
United States |
means the United States of America, its territories, its possessions and all areas subject to its jurisdiction |
(b) |
Unless the context otherwise requires, expressions defined in the Law and used herein shall have the meanings so defined. |
(c) |
In these Articles unless the context otherwise requires:- |
(i) |
words importing the singular number shall include the plural number and vice-versa; |
(ii) |
words importing the masculine gender only shall include the feminine gender; |
(iii) |
words importing persons only shall include companies or associations or bodies of persons whether incorporated or not; |
(iv) |
the word “may” shall be construed as permissive and the word “shall” shall be construed as imperative; |
(v) |
reference to a dollar or dollars (or US$) and to a cent or cents is reference to dollars and cents of the United States of America; |
(vi) |
reference to a statutory enactment shall include reference to any amendment or re-enactment thereof for the time being in force; |
(vii) |
reference to any determination by the Directors shall be construed as a determination by the Directors in their sole and absolute discretion and shall be applicable either generally or in any particular case; |
(viii) |
reference to “in writing” shall be construed as written or represented by any means reproducible in writing, including any form of print, lithograph, email, facsimile, photograph or telex or represented by any other substitute or format for storage or transmission for writing including in the form of an electronic record or partly one and partly another; |
(ix) |
any requirements as to delivery under the Articles include delivery in the form of an electronic record or an electronic communication; |
(x) |
any requirements as to execution or signature under the Articles, including the execution of the Articles themselves, can be satisfied in the form of an electronic signature as defined in the Electronic Transaction Law; and |
(xi) |
Sections 8 and 19(3) of the Electronic Transactions Law shall not apply. |
(d) |
The headings herein are for convenience only and shall not affect the construction of these Articles. |
3.(a)Subject to these Articles, all Shares for the time being unissued shall be under the control of the Directors who may, in their absolute discretion and without the approval of the Members, cause the Company to: (a) issue, allot and dispose of Shares (including, without limitation, preferred shares) (whether in certificated form or non-certificated form) to such Persons, in such manner, on such terms and having such rights and being subject to such restrictions as they may from time to time determine; (b) grant rights over Shares or other securities to be issued in one or more classes or series as they deem necessary or appropriate and determine the designations, powers, preferences, privileges and other rights attaching to such Shares or securities, including dividend rights, voting rights, conversion rights, terms of redemption and liquidation preferences, any or all of which may be greater than the powers, preferences, privileges and rights associated with the then issued and outstanding Shares, at such times and on such other terms as they think proper; and (c) grant options with respect to Shares and issue warrants or similar instruments with respect thereto.
(b) |
The Directors may authorise the division of Shares into any number of Classes and the different Classes shall be authorised, established and designated (or re-designated as the case may be) and the variations in the relative rights (including, without limitation, voting, dividend and redemption rights), restrictions, preferences, privileges and payment obligations as between the different Classes (if any) may be fixed and determined by the Directors or by an Ordinary Resolution. The Directors may issue Shares with such preferred or other rights, all or any of which may be greater than the rights of Ordinary Shares, at such time and on such terms as they may think appropriate. Notwithstanding Article 3(c), the Directors may issue from time to time, out of the authorised share capital of the Company (other than the authorised but unissued Ordinary Shares), series of preferred shares in their absolute discretion and without approval of the Members; provided, however, before any preferred shares of any such series are issued, the Directors shall by resolution of Directors determine, with respect to any series of preferred shares, the terms and rights of that series, including: |
(i) |
the designation of such series, the number of preferred shares to constitute such series and the subscription price thereof if different from the par value thereof; |
(ii) |
whether the preferred shares of such series shall have voting rights, in addition to any voting rights provided by law, and, if so, the terms of such voting rights, which may be general or limited; |
(iii) |
the dividends, if any, payable on such series, whether any such dividends shall be cumulative, and, if so, from what dates, the conditions and dates upon which such dividends shall be payable, and the preference or relation which such dividends shall bear to the dividends payable on any shares of any other class or any other series |
of shares;
(iv) |
whether the preferred shares of such series shall be subject to redemption by the Company, and, if so, the times, prices and other conditions of such redemption; |
(v) |
whether the preferred shares of such series shall have any rights to receive any part of the assets available for distribution amongst the Members upon the liquidation of the Company, and, if so, the terms of such liquidation preference, and the relation which such liquidation preference shall bear to the entitlements of the holders of shares of any other class or any other series of shares; |
(vi) |
whether the preferred shares of such series shall be subject to the operation of a retirement or sinking fund and, if so, the extent to and manner in which any such retirement or sinking fund shall be applied to the purchase or redemption of the preferred shares of such series for retirement or other corporate purposes and the terms and provisions relative to the operation thereof; |
(vii) |
whether the preferred shares of such series shall be convertible into, or exchangeable for, shares of any other class or any other series of preferred shares or any other securities and, if so, the price or prices or the rate or rates of conversion or exchange and the method, if any, of adjusting the same, and any other terms and conditions of conversion or exchange; |
(viii) |
the limitations and restrictions, if any, to be effective while any preferred shares of such series are outstanding upon the payment of dividends or the making of other distributions on, and upon the purchase, redemption or other acquisition by the Company of, the existing shares or shares of any other class of shares or any other series of preferred shares; |
(ix) |
the conditions or restrictions, if any, upon the creation of indebtedness of the Company or upon the issue of any additional shares, including additional shares of such series or of any other class of shares or any other series of preferred shares; and |
(x) |
any other powers, preferences and relative, participating, optional and other special rights, and any qualifications, limitations and restrictions thereof; |
and, for such purposes, the Directors may reserve an appropriate number of Shares for the time being unissued. The Company shall not issue Shares to bearer.
(c) |
Whenever the capital of the Company is divided into different classes the rights attached to any such class may, subject to any rights or restrictions for the time being attached to any class, only be materially adversely varied with the consent in writing of the holders of two-thirds of the issued Shares of that class or with the sanction of a resolution passed at a separate meeting of the holders of the Shares of that class by the holders of two-thirds of the issued Shares of that class. To every such separate meeting all the provisions of these Articles relating to general meetings of the Company or to the proceedings thereat shall, mutatis mutandis, apply, except that the necessary quorum shall be one or more Persons holding or representing by proxy at least one-third in nominal or par value amount of the issued Shares of the relevant class (but so that if at any adjourned meeting of such holders a quorum as above defined is not present, those Shareholders who are present shall form a quorum) and that, subject to any rights or restrictions for the time being attached to the Shares of that class, every Members of that class shall on a poll have one vote for each Share of that class held by him. For the purposes of this Article, the Directors may treat all the classes or any two or more classes as forming one class if they consider that all such Classes would be affected in the same way by the proposals under consideration, but in any other case shall treat them as separate classes. |
(d) |
The rights conferred upon the holders of the shares of any class shall not, unless otherwise expressly provided by the terms of issue of the shares of that class, be deemed to be varied or abrogated by the creation or issue of further shares ranking pari passu therewith or the creation or issue of one or more classes of shares with or without preferred, deferred or other special rights or restrictions (including, without limitation, the creation of Shares with enhanced or weighted voting rights), whether in regard to dividend, voting, return of capital or otherwise. |
4.(a)Every person whose name is entered as a Member in the Register of Members shall, without payment, be entitled to a certificate under the seal of the Company specifying the Share or Shares held by him and the amount paid up thereon, provided that in respect of a Share or Shares held jointly by several persons, the Company shall not be bound to issue more than one certificate, and delivery of a certificate for a Share to one of several joint holders shall be sufficient delivery to all.
(b) |
If a Share certificate is defaced, lost or destroyed it may be renewed on payment of such fee, if any, and on such terms, if any, as to evidence and indemnity, as the Directors think fit. |
(c) |
Every share certificate of the Company shall bear legends required under the applicable laws, including the Securities Act. |
(d) |
Any two or more certificates representing Shares of any one Class held by any Member may at the Member’s request be cancelled and a single new certificate for such Shares issued in lieu on payment (if the Directors shall so require) of one dollar (US$1.00) or such smaller sum as the Directors shall determine. |
5.Except as required by law, no person shall be recognised by the Company as holding any Share upon any trust, and the Company shall not be bound by or be compelled in any way to recognise (even when having notice thereof) any equitable, contingent, future or actual interest in any Share (except only as by these Articles or by law otherwise provided or under an order of a court of competent jurisdiction) or any other rights in respect of any Share except an absolute right to the entirety thereof in the registered holder, but the Company may in accordance with the Law issue fractions of Shares.
6.The Shares shall be at the disposal of the Directors, and they may (subject to the provisions of the Law) allot, grant options over, or otherwise dispose of them to such persons, on such terms and conditions, and at such times as they think fit, but so that no Share shall be issued at a discount, except in accordance with the provisions of the Law.
CLASS A ORDINARY SHARES AND CLASS B ORDINARY SHARES
7.Holders of Class A Ordinary Shares and Class B Ordinary Shares shall at all times vote together as one class on all resolutions submitted to a vote by the Members. Each Class B Ordinary Share shall entitle the holder thereof to six hundred (600) votes on all matters subject to vote at general meetings of the Company, and each Class A Ordinary Share shall entitle the holder thereof to one (1) vote on all matters subject to vote at general meetings of the Company.
8.Each Class B Ordinary Share is convertible into one (1) Class A Ordinary Share at any time at the option of the holder thereof. The right to convert shall be exercisable by the holder of the Class B Ordinary Share delivering a written notice to the Company that such holder elects to convert a specified number of Class B Ordinary Shares into Class A Ordinary Shares. In no event shall Class A Ordinary Shares be convertible into Class B Ordinary Shares.
9.Any conversion of Class B Ordinary Shares into Class A Ordinary Shares pursuant to these Articles shall be effected by redeeming the relevant Class B Ordinary Shares and in consideration therefor issuing fully-paid Class A Ordinary Shares in equal number. Such conversion shall become effective forthwith upon entries being made in the Register of Members to record the conversion of the relevant Class B Ordinary Shares as Class A Ordinary Shares.
10.Upon any sale, transfer, assignment or disposition of any Class B Ordinary Share by a Member to any Person who is not a Founder or Founder Affiliate, or upon a change of ultimate beneficial ownership of any Class B Ordinary Share to any Person who is not a Founder or Founder Affiliate, such Class B Ordinary Share shall entitle such Person to six hundred (600) votes on all matters subject to vote at general meetings of the Company. For the avoidance of doubt, (i) a sale, transfer, assignment or disposition shall be effective upon the Company’s registration of such sale, transfer, assignment or disposition in its Register; and (ii) the creation of any pledge, charge, encumbrance or other third party right of whatever description on any Class B Ordinary Shares to secure a holder’s contractual or legal obligations shall not be deemed as a sale, transfer, assignment or disposition unless and until any such pledge, charge, encumbrance or other third party right is enforced and results in the third party holding legal title to the relevant Class B Ordinary Shares. For purpose of this Article 10, beneficial ownership shall have the meaning set forth in Rule 13d-3 under the United States Securities Exchange Act of 1934, as amended.
11.Save and except for voting rights and conversion rights as set out in Articles 7 to 10 (inclusive), the Class A Ordinary Shares and the Class B Ordinary Shares shall rank pari passu with one another and shall have the same rights, preferences, privileges and restrictions.
LIEN
12.The Company shall have a first and paramount lien on every Share (not being a fully paid Share) for all moneys (whether presently payable or not) called or payable at a fixed time in respect of that Share, and the Company shall also have a lien on all Shares (other than fully paid-up Shares) standing registered in the name of a single person for all moneys presently payable by him or his estate to the Company; but the Directors may at any time declare any Share to be wholly or in part exempt from the provision of this Article. The Company’s lien, if any, on a Share shall extend to all dividends payable thereon.
13.The Company may sell, in such manner as the Directors think fit, any Shares on which the Company has a lien, but no sale shall be made unless some sum in respect of which the lien exists is presently payable nor until the expiration of fourteen days after a notice in writing, stating and demanding payment of such part of the amount in respect of which the lien exists as is presently payable, has been given to the registered holder for the time being of the Share, or the persons entitled thereto by reason of his death or bankruptcy.
14.For giving effect to any such sale, the Directors may authorise some person to transfer the Shares sold to the purchaser thereof.
The purchaser shall be registered as the holder of the Shares comprised in any such transfer and he shall not be bound to see to the application of the purchase money, nor shall his title to the Shares be affected by any irregularity or invalidity in the proceedings in reference to the sale.
15.The proceeds of the sale shall be received by the Company and applied in payment of such part of the amount in respect of which the lien exists as is presently payable, and the residue shall (subject to a like lien for sums not presently payable as existed upon the Shares prior to the sale) be paid to the person entitled to the Shares at the date of the sale.
CALLS ON SHARES
16.The Directors may from time to time make calls upon the Members in respect of any moneys unpaid on their Shares provided that no call shall be payable earlier than one month from the last call; and each Member shall (subject to receiving at least fourteen days, notice specifying the time or times of payment) pay to the Company at the time or times so specified the amount called on his Shares.
17.The joint holders of a Share shall be jointly and severally liable to pay calls in respect thereof.
18.If a sum called in respect of a Share is not paid before or on the day appointed for payment thereof, the person from whom the sum is due shall pay interest upon the sum at the rate of six per cent per annum from the day appointed for the payment thereof to the time of the actual payment, but the Directors shall be at liberty to waive payment of that interest wholly or in part.
19.The provisions of these Articles as to the liability of joint holders and as to payment of interest shall apply in the case of non-payment of any sum which, by the terms of issue of a Share, becomes payable at a fixed time, whether on account of the amount of the Share, or by way of premium, as if the same had become payable by virtue of a call duly made and notified.
20.The Directors may make arrangements on the issue of Shares for a difference between the holders in the amount of calls to be paid and in the times of payment.
21.The Directors may, if they think fit, receive from any Member willing to advance the same all or any part of the moneys uncalled and unpaid upon any Shares held by him; and upon all or any of the moneys so advanced may (until the same would, but for such advance, become presently payable) pay interest at such rate (not exceeding without the sanction at the Company in general meeting six per cent per annum) as may be agreed upon between the Member paying the sum in advance and the Directors.
FORFEITURE OF SHARES
22.If a Member fails to pay any call or installment of a call on the day appointed for payment thereof, the Directors may, at any time thereafter during such time as any part of such call or installment remains unpaid, serve a notice on him requiring payment of so much of the call or installment as is unpaid, together with any interest which may have accrued.
23.The notice shall name a further day (not earlier than the expiration of fourteen days from the date of the notice) on or before which the payment required by the notice is to be made, and shall state that in the event of non-payment at or before the time appointed, the Shares in respect of which the call was made will be liable to be forfeited.
24.If the requirements of any such notice as aforesaid are not complied with, any Share in respect of which the notice has been given may at any time thereafter, before the payment required by the notice has been made, be forfeited by a resolution of the Directors to that effect.
25.A forfeited Share may be sold or otherwise disposed of on such terms and in such manner as the Directors think fit, and at any time before a sale or disposition, the forfeiture may be cancelled on such terms as the Directors think fit.
26.A person whose Shares have been forfeited shall cease to be a Member in respect of the forfeited Shares, but shall, notwithstanding, remain liable to pay to the Company all moneys which at the date of forfeiture were payable by him to the Company in respect of the Shares, but his liability shall cease if and when the Company receives payment in full of the amount due on the Shares.
27.A statutory declaration in writing that the declarant is a Director of the Company, and that a Share in the Company has been duly forfeited on a date stated in the declaration, shall be conclusive evidence of the facts therein stated as against all persons claiming to be entitled to the Share. The Company may receive the consideration, if any, given for the Share on any sale or disposition thereof and may execute a transfer of the Share in favour of the person to whom the Share is sold or disposed of and he shall thereupon be registered as the holder of the Share, and shall not be bound to see to the application of the purchase money, if any, nor shall his title to the Share be affected by any irregularity or invalidity in the proceedings in reference to the forfeiture, sale or disposal of the Share.
28.The provisions of these Articles as to forfeiture shall apply in the case of non-payment of any sum which, by the terms of issue of a Share, becomes payable at a fixed time, whether on account of the amount of the Share, or by way of premium, as if the same had been made payable by virtue of a call duly made and notified.
TRANSFER AND TRANSMISSION OF SHARES
29.The instrument of transfer of any Share shall be in writing and in any usual or common form or such other form as the Directors may, in their absolute discretion, approve and be executed by or on behalf of the transferor and if in respect of a nil or partly paid up Share, or if so required by the Directors, shall also be executed on behalf of the transferee and shall be accompanied by the certificate (if any) of the Shares to which it relates and such other evidence as the Directors may reasonably require to show the right of the transferor to make the transfer. The transferor shall be deemed to remain a holder of the Share until the name of the transferee is entered in the Register of Members in respect thereof.
30.The Directors may decline to register any transfer of shares unless a fee of such maximum sum as the Exchange may determine to be payable, or such lesser sum as the Directors may from time to time require, is paid to the Company in respect thereof.
31.The registration of transfers may, on 14 days’ notice being given by advertisement in such one or more newspapers, by electronic means or by any other means in accordance with the Exchange Rules, be suspended and the register of Members closed at such times and for such periods as the Directors may, in their absolute discretion, from time to time determine, provided always that such registration of transfer shall not be suspended nor the register of Members closed for more than 30 days in any year.
32.Shares shall be transferred in the following form, or in any usual or common form approved by the Directors:
I, of in consideration of the sum of $ paid to me by of (hereinafter called “the Transferee”) do hereby transfer to the Transferee the Share (or Shares) numbered in the Company called [ ], to hold the same unto the Transferee, subject to the several conditions on which I hold the same.
As witness our hands on the day of 20 .
Transferor
33.The Directors may, in their absolute discretion and without assigning any reason therefore decline to register any transfer of Shares to a person of whom they do not approve. The Directors may also suspend the registration of transfers at such times and for such periods (not exceeding thirty days in aggregate in each year) as the Directors may from time to time determine. The Directors may decline to recognise any instrument of transfer unless (a) a fee not exceeding one dollar is paid to the Company in respect thereof, and (b) the instrument of transfer is accompanied by the certificate of the Shares to which it relates, and such other evidence as the Directors may reasonably require to show the right of the transferor to make the transfer.
34.If the Directors refuse to register a transfer of Shares, they shall within one month after the date on which the transfer was lodged with the Company, send to the transferee notice of the refusal.
35.The legal personal representative of a deceased sole holder of a Share shall be the only person recognised by the Company as having any title to the Share. In case of a Share registered in the names of two or more holders, the survivors or survivor, or the legal personal representatives of the deceased survivor, shall be the only persons recognised by the Company as having any title to the Share.
36.Any person becoming entitled to a Share in consequence of the death or bankruptcy of a Member shall upon such evidence being produced as may from time to time be properly required by the Directors, have the right either to be registered as a Member in respect of the Share or, instead of being registered himself, to make such transfer of the Share as the deceased or bankrupt person could have made; but the Directors shall, in either case, have the same right to decline or suspend registration as they would have had in the case of a transfer of the Share by the deceased or bankrupt person before the death or bankruptcy.
37.A person becoming entitled to a Share by reason of the death or bankruptcy of the holder shall be entitled to the same dividends and other advantages to which he would be entitled if he were the registered holder of the Share, except that he shall not, before being registered as a Member in respect of the Share, be entitled in respect of it to exercise any right conferred by membership in relation to meetings of the Company.
CONVERSION OF SHARES INTO STOCK
38.The Company may by Ordinary Resolution convert any paid-up Shares into stock, and reconvert any stock into paid-up Shares of any denomination.
39.The holders of stock may transfer the same, or any part thereof in the same manner and subject to the same regulations as and subject to which the Shares from which the stock arose might prior to conversion have been transferred, or as near thereto as circumstances admit; but the Directors may from time to time fix the minimum amount of stock transferable, and restrict or forbid the transfer of fractions of that minimum, but the minimum shall not exceed the nominal amount of the Shares from which the stock arose.
40.The holders of stock shall, according to the amount of the stock held by them, have the same rights, privileges and advantages as regards dividends, voting at meetings of the Company and other matters as if they held the Shares from which the stock arose, but no such privilege or advantage (except participation in the dividends and profits of the Company) shall be conferred by any such aliquot part of stock as would not, if existing as Shares, have conferred that privilege or advantage.
41.Such of the Articles of the Company as are applicable to paid-up Shares shall apply to stock, and the words “Share” and “Member” herein shall include “stock” and “stock-holder”.
REGISTRATION OF EMPOWERING INSTRUMENTS
42.The Company shall be entitled to charge a fee not exceeding one U.S. dollar (US$1.00) on the registration of every probate, letters of administration, certificate of death or marriage, power of attorney, notice in lieu of distringas, or other instrument.
ALTERATION OF SHARE CAPITAL
43.The Company may from time to time by Ordinary Resolution increase the share capital by such sum, to be divided into Shares of such classes and amount, as the resolution shall prescribe.
44.Subject to any direction to the contrary that may be given by the Company in general meeting, all new Shares shall be at the disposal of the Directors in accordance with Article 6.
45.The new Shares shall be subject to the same provisions with reference to the payment of calls, lien, transfer, transmission, forfeiture and otherwise as the Shares in the original share capital.
46.The Company may by Ordinary Resolution:
(a) |
increase its share capital by new Shares of such amount as it thinks expedient; |
(b) |
consolidate and divide all or any of its Share capital into Shares of larger amount than its existing Shares; |
(c) |
sub-divide its existing Shares, or any of them, into Shares of smaller amount than is fixed by the Memorandum of Association, subject nevertheless to the provisions of section 13 of the Law; and |
(d) |
cancel any Shares which, at the date of the passing of the resolution, have |
not been taken or agreed to be taken by any person.
47.The Company may by Special Resolution reduce its share capital and any capital redemption reserve in any manner authorised by the Law.
48.Subject to the provisions of the Law and the Memorandum of Association, the Company may (a) issue Shares that are to be redeemed or are liable to be redeemed at the option of the Shareholder or the Company. The redemption of Shares shall be effected in such manner and upon such terms as may be determined, before the issue of such Shares, by either the Board or by the Shareholders by Special Resolution; (b) purchase its own Shares, including any redeemable Shares, provided that the manner of purchase has first been authorised by Ordinary Resolution; and (c) make payment therefor or for any redemption or purchase of its own Shares in any manner authorised by the Law, including out of capital.
49.In addition, the Company is authorised to purchase any share listed on an Exchange in accordance with the following manner of purchase: The maximum number of shares that may be repurchased shall be equal to the number of issued shares, less one share; at such time; at such price and on such other terms as determined and agreed by the Directors in their sole discretion, provided, however, that (i) such repurchase transactions shall be in accordance with the relevant code, rules and regulations applicable to the listing of the shares on the Exchange; and (ii) at the time of the repurchase the Company is able to pay its debts as they fall due in the ordinary course of its business.
50.The Directors may accept the surrender for no consideration of any fully paid Share.
TREASURY SHARES
51.The Directors may, prior to the purchase, redemption or surrender of any Share, determine that such Share shall be held as a Treasury Share.
52.The Directors may determine to cancel a Treasury Share or transfer a Treasury Share on such terms as they think proper (including, without limitation, for nil consideration).
STATUTORY MEETINGS
53.If required by the Law the Directors shall hold at least one Directors’ meeting in the Cayman Islands in each calendar year.
GENERAL MEETINGS
54.The Directors may whenever they think fit, convene a general meeting. If at any time there are not sufficient Directors capable of acting to form a quorum, any Director or any one or more Members holding in the aggregate not less than one-third of the total issued share capital of the Company entitled to vote may convene a general meeting in the same manner as nearly as possible as that in which meetings may be convened by the Directors. The Directors shall, upon the requisition in writing of one or more Members holding in the aggregate not less than one-tenth of such paid-up capital of the Company as at the date of the requisition carries the right of voting at general meetings, convene a general meeting. Any such requisition shall express the object of the meeting proposed to be called, and shall be left at the Registered Office of the Company. If the Directors do not proceed to convene a general meeting within twenty-one days from the date of such requisition being left as aforesaid, the requisitionists or any or either of them or any other Member or Members holding in the aggregate not less than one-tenth of such paid-up capital of the Company as at the date of the requisition carries the right of voting at general meetings, may convene a general meeting to be held at the Registered Office of the Company or at some convenient place within the Cayman Islands at such time, subject to the Company’s Articles as to notice, as the persons convening the meeting fix.
55.Not less than seven days notice (exclusive of the day on which the notice is served or deemed to be served, but inclusive of the day for which the notice is given) specifying the place, the day and the hour of meeting and, in the case of special business, the general nature of that business shall be given in manner hereinafter provided, or in such other manner (if any) as may be prescribed by the Company in general meeting, to such persons as are entitled to vote or may otherwise be entitled under the Articles of the Company to receive such notices from the Company; but with the consent of all the Members entitled to receive notice of some particular meeting, that meeting may be convened by such shorter notice or without notice and in such manner as those Members may think fit.
56.The accidental omission to give notice of a meeting to, or the non-receipt of a notice of a meeting by, any Member entitled to receive notice shall not invalidate the proceedings at any meeting.
57.(a)No business shall be transacted at any general meeting unless a quorum of Members is present at the time that the meeting proceeds to business; save as herein otherwise provided, one or more Members holding in the aggregate not less than one-third of the total issued share capital of the Company present in person or by proxy and entitled to vote shall be a quorum.
(b) |
An Ordinary Resolution or a Special Resolution (subject to the provisions of the Law) in writing signed by all the Members for the time being entitled to receive notice of and to attend and vote at general meetings, (or |
being corporations by their duly authorised representatives) including a resolution signed in counterpart by or on behalf of such Members or by way of signed telefax transmission, shall be as valid and effective as if the same had been passed at a general meeting of the Company duly convened and held.
58.If within half an hour from the time appointed for the meeting a quorum is not present, the meeting, if convened upon the requisition of Members, shall be dissolved. In any other case it shall stand adjourned to the same day in the next week, at the same time and place, and if at the adjourned meeting a quorum is not present within half an hour from the time appointed for the meeting, the Members present shall be a quorum.
59.The chairman, if any, of the Board of Directors shall preside as chairman at every general meeting of the Company.
60.If there is no such chairman, or if at any meeting he is not present within fifteen minutes after the time appointed for holding the meeting or is unwilling to act as chairman, the Members present shall choose one of their number to be chairman.
61.The chairman may with the consent of any meeting at which a quorum is present (and shall if so directed by the meeting) adjourn the meeting from time to time and from place to place, but no business shall be transacted at any adjourned meeting other than the business left unfinished at the meeting from which the adjournment took place. When a meeting is adjourned for ten days or more, notice of the adjourned meeting shall be given as in the case of an original meeting. Save as aforesaid it shall not be necessary to give any notice of an adjournment or of the business to be transacted at an adjourned meeting.
62.At any general meeting a resolution put to the vote of the meeting shall be decided an a show of hands, unless a poll is (before or on the declaration of the result of the show of hands) demanded by one or more Members present in person or by a proxy who together hold not less than fifteen per cent of the paid up capital of the Company entitled to vote, and, unless a poll is so demanded, a declaration by the chairman that a resolution has, on a show of hands, been carried or carried unanimously, or by a particular majority, or lost and an entry to that effect in the minutes of the proceedings of the Company, shall be conclusive evidence of the fact, without proof of the number or proportion of the votes recorded in favour of, or against, that resolution.
63.If a poll is duly demanded it shall be taken in such manner as the chairman directs, and the result of the poll shall be deemed to be the resolution of the meeting at which the poll was demanded.
64.In the case of an equality of votes, whether on a show of hands or on a poll, the chairman of the meeting at which the show of hands takes place or at which the poll is demanded, shall be entitled to a second or casting vote.
65.A poll demanded on the election of a chairman or on a question of adjournment shall be taken forthwith. A poll demanded on any other question shall be taken at such time as the chairman of the meeting directs.
VOTES OF MEMBERS
66.Subject to any rights and restrictions for the time being attached to any Share, on a show of hands every Member present in person or by proxy and entitled to vote at a general meeting of the Company shall each have one vote and on a poll every Member present in person or by proxy and entitled to vote shall have one vote for each Class A Ordinary Share of which he is the holder and shall have six hundred (600) votes for each Class B Ordinary Share of which he is the holder.
67.In the case of joint holders the vote of the senior who tenders a vote whether in person or by proxy, shall be accepted to the exclusion of the votes of the other joint holders; and for this purpose seniority shall be determined by the order in which the names stand in the Register of Members.
68.A Member of unsound mind, or in respect of whom an order has been made by any court having jurisdiction in lunacy, may vote, whether on a show of hands or on a poll, by his committee or other person in the nature of a committee appointed by that court, and any such committee or other person may vote by proxy.
69.No Member shall be entitled to vote at any general meeting, unless all calls or other sums presently payable by him in respect of Shares in the Company have been paid.
70.On a poll votes may be given either personally or by proxy.
71.The instrument appointing a proxy shall be in writing under the hand of the Member or, if the Member is a corporation, either under seal or under the hand of a director or officer or attorney duly authorised. A proxy need not be a Member of the Company.
72.The instrument appointing a proxy shall be deposited at the Registered Office of the Company or at such other place as is specified for that purpose in the notice convening the meeting no later than the time for holding the meeting or adjourned meeting at which the person named in the instrument proposes to vote, and in default the instrument of proxy shall not be treated as valid PROVIDED THAT the chairman of the meeting may in his discretion accept an instrument of proxy sent by telex or telefax upon receipt of telex or telefax confirmation that the signed original thereof has been sent.
73.An instrument appointing a proxy may be in the following form or any other form approved by the Directors:
[ ]
“I, , of , hereby appoint of as my proxy, to vote for me and on my behalf at the general meeting of the Company to be held on the day of , 20 .
Signed this day of , 20 .
74.The instrument appointing a proxy shall be deemed to confer authority to demand or join in demanding a poll.
CORPORATIONS ACTING BY REPRESENTATIVES AT MEETING
75.Any corporation which is a Member of the Company may by resolution of its Directors or any committee of the Directors authorise such person as it thinks fit to act as its representative at any meeting of the Company or of any class of Members of the Company, and the person so authorised shall be entitled to exercise the same powers on behalf of the corporation which he represents as that corporation could exercise if it were an individual Member of the Company.
DIRECTORS AND OFFICERS
76.(a)Unless otherwise determined by the Company in general meeting, the number of Directors shall not be less than three (3) Directors, the exact number of Directors to be determined from time to time by the Board of Directors.
(b) |
The Board of Directors shall elect and appoint a Chairman by a majority of the Directors then in office. The period for which the Chairman will hold office will also be determined by a majority of all of the Directors then in office. The Chairman shall preside as chairman at every meeting of the Board of Directors. To the extent the Chairman is not present at a meeting of the Board of Directors within fifteen minutes after the time appointed for holding the same, the attending Directors may choose one of their number to be the chairman of the meeting. |
(c) |
The Company may by Ordinary Resolution appoint any person to be a Director. |
(d) |
The Board may, by the affirmative vote of a simple majority of the remaining Directors present and voting at a Board meeting, appoint any person as a Director, to fill a casual vacancy on the Board or as an addition to the existing Board. |
(e) |
An appointment of a Director may be on terms that the Director shall automatically retire from office (unless he has sooner vacated office) at the next or a subsequent annual general meeting or upon any specified event or after any specified period in a written agreement between the Company and the Director, if any; but no such term shall be implied in the absence of express provision. Each Director whose term of office expires shall be eligible for re-election at a meeting of the Shareholders or re-appointment by the Board. |
(f) |
A Director may be removed from office by Ordinary Resolution of the Company, notwithstanding anything in these Articles or in any agreement between the Company and such Director (but without prejudice to any claim for damages under such agreement). A vacancy on the Board created by the removal of a Director under the previous sentence may be filled by Ordinary Resolution or by the affirmative vote of a simple majority of the remaining Directors present and voting at a Board meeting. The notice of any meeting at which a resolution to remove a Director shall be proposed or voted upon must contain a statement of the intention to remove that Director and such notice must be served on that Director not less than ten (10) calendar days before the meeting. Such Director is entitled to attend the meeting and be heard on the motion for his removal. |
(g) |
The Board may, from time to time, and except as required by applicable law or Exchange Rules, adopt, institute, amend, modify or revoke the corporate governance policies or initiatives of the Company and determine on various corporate governance related matters of the Company as the Board shall determine by resolution of Directors from time to time. |
77.The remuneration of the Directors shall from time to time be determined by the Company in general meeting. The Directors shall also be entitled to be paid their travelling, hotel and other expenses properly incurred by them in going to, attending and returning from meetings of the Directors, or any committee of the Directors, or general meetings of the Company, or otherwise in connection with the business of the Company, or to receive a fixed allowance in respect thereof as may be determined by the Directors from time to time, or a combination partly of one such method and partly the other.
78.No shareholding qualification shall be required for Directors unless otherwise required by the Company by Ordinary Resolution.
79.Any Director may in writing appoint another person who is approved by the majority of the Directors to be his alternate to act in his place at any meeting of the Directors at which he is unable to be present. Every such alternate shall be entitled to notice of meetings of the Directors and to attend and vote thereat as a Director when the person appointing him is not personally present, and where he is a Director, to have a separate vote on behalf of the Director he is representing in addition to his own vote. A Director may at any time, in writing, revoke the appointment of an alternate appointed by him and such appointment shall be revoked automatically if the appointor of the alternate ceases to be a Director at any time. Every such alternate shall be an officer of the Company and shall not be deemed to be the agent of the Director appointing him. The remuneration of such alternate shall be payable out of the remuneration of the Director appointing him and the proportion thereof shall be agreed between them.
80.The Directors may by resolution, appoint any natural person or corporation, whether or not a Director to hold such office in the Company as the Directors may think necessary for the administration of the Company, including but not limited to, chief executive officer, one or more other executive officers, president, one or more vice-presidents, treasurer, assistant treasurer, manager or controller, and for upon such terms as to duration of office, remuneration and otherwise as they may think fit.
81.The Directors may also by resolution appoint a Secretary and such other officers as may from time to time be required upon such terms as to duration of office, remuneration and otherwise as they may think fit. Such Secretary or other officers need not be Directors and in the case of the other officers may be ascribed such titles as the Directors may decide.
POWERS AND DUTIES OF DIRECTORS
82.The business of the Company shall be managed by the Directors, who may pay all expenses incurred in setting up and registering the Company and may exercise all such powers of the Company as are not, by the Law or these Articles, required to be exercised by the Company in general meeting, subject, nevertheless, to any clause of these Articles, to the provisions of the Law, and to such regulations, being not inconsistent with the aforesaid clauses or provisions, as may be prescribed by the Company in general meeting but no regulation made by the Company in general meeting shall invalidate any prior act of the Directors which would have been valid if that regulation had not been made.
83.The Directors may exercise all the powers of the Company to borrow money and to mortgage or charge its undertaking, property and uncalled capital or any part thereof, to issue debentures, debenture stock and other securities whenever money is borrowed or as security for any debt, liability or obligation of the Company or of any third party.
84.(a)The Directors may from time to time and at any time by power of attorney appoint any company, firm or person or body of persons, whether nominated directly or indirectly by the Directors, to be the attorney or attorneys of the Company for such purposes and with such powers, authorities and discretions (not exceeding those vested in or exercisable by the Directors under these Articles) and for such period and subject to such conditions as they may think fit, and any such powers of attorney may contain such provisions for the protection and convenience of persons dealing with any such attorney as the Directors may think fit and may also authorise any such attorney to delegate all or any of the powers, authorities and discretions vested in him.
(b) |
The Directors may delegate any of the powers exercisable by them to a Managing Director or any other person or persons acting individually or jointly as they may from time to time by resolution appoint upon such terms and conditions (including without limitation as to duration of office and remuneration) and with such restrictions as they may think fit, and may from time to time by resolution revoke, withdraw, alter or vary all or any such powers. |
(c) |
All cheques promissory notes, drafts, bills of exchange and other negotiable instruments, and all receipts for moneys paid to the Company shall be signed, drawn, accepted, endorsed, or otherwise executed, as the case may be, in such manner as the Directors shall from time to time by resolution determine. |
85.The Directors shall cause minutes to be prepared:-
(a) |
of all appointments of officers made by the Directors; |
(b) |
of the names of the Directors present at each meeting of the Directors and of any committee of the Directors; |
(c) |
of all resolutions and proceedings at all meetings of the Members of the Company and of the Directors and of committees of Directors; and the chairman of all such meetings or of any meeting confirming the minutes thereof shall sign the same. |
DISQUALIFICATION AND CHANGES OF DIRECTORS
86.The office of Director shall be vacated if the Director:-
(a) |
becomes bankrupt or makes any arrangement or composition with his |
creditors generally; or
(b) |
is found to be or becomes of unsound mind; or |
(c) |
resigns his office by notice in writing to the Company. |
87.The number of Directors shall be not less than one, nor unless the Company in general meeting may otherwise determine, more than ten. For so long as the shares are listed on an Exchange, the Directors shall include such number of Independent Directors as applicable law, rules or regulations or the Exchange Rules require, unless the Directors resolve to follow any available exceptions or exemptions.
88.Any casual vacancy occurring in the Board of Directors may be filled by the Directors.
89.The Directors shall have the power at any time, and from time to time, to appoint a person as an additional Director or persons as additional Directors.
90.The Company may by Ordinary Resolution remove a Director before the expiration of his period of office, and may by Ordinary Resolution appoint another person in his stead.
PROCEEDINGS OF DIRECTORS
91.The Directors may meet together (either within or without the Cayman Islands) for the dispatch of business, adjourn, and otherwise regulate their meetings and proceedings, as they think fit. Questions arising at any meeting shall be decided by a majority of votes. In case of an equality of votes the chairman shall have a second or casting vote.
92.A Director or alternate Director may, and the Secretary on the requisition of a Director or alternate Director shall, at any time, summon a meeting of Directors by at least five days notice in writing to every Director and alternate Director which notice shall set forth the general nature of the business to be considered PROVIDED HOWEVER that notice may be waived by all the Directors (or their alternates) either at, before or after the meeting is held PROVIDED FURTHER that notice or waiver thereof may be given by telex or telefax.
93.The quorum necessary for the transaction of the business of the Board may be fixed by the Directors, and unless so fixed, the quorum shall be a majority of Directors then in office. For the purpose of this Article, an alternate appointed by a Director shall be counted in a quorum at a meeting at which the Director appointing him is not present.
94.The continuing Directors may act notwithstanding any vacancy in their body, but, if and so long as their number is reduced below the number fixed by or pursuant to the Articles of the Company as the necessary quorum of Directors, the continuing Directors may act for the purpose of increasing the number of Directors to that number, or of summoning a general meeting of the Company, but for no other purpose.
95.A Director who is in any way, whether directly or indirectly, interested in a contract or transaction or proposed contract or transaction with the Company shall declare the nature of his interest at a meeting of the Directors. A general notice given to the Directors by any Director to the effect that he is a member of any specified company or firm and is to be regarded as interested in any contract or transaction which may thereafter be made with that company or firm shall be deemed a sufficient declaration of interest in regard to any contract so made or transaction so consummated. A Director may vote in respect of any contract or transaction or proposed contract or transaction notwithstanding that he may be interested therein and if he does so his vote shall be counted and he may be counted in the quorum at any meeting of the Directors at which any such contract or transaction or proposed contract or transaction shall come before the meeting for consideration.
96. |
Any Director or officer may act by himself or his firm in a professional capacity for the Company, and he or his firm shall be entitled to remuneration for professional services as if he were not a Director or officer PROVIDED THAT nothing herein contained shall authorise a Director or officer or his firm to act as Auditor of the Company. |
97.No person shall be disqualified from the office of Director or alternate Director or prevented by such office from contracting with the Company, either as vendor, purchaser or otherwise, nor shall any such contract or any contract or transaction entered into by or on behalf of the Company in which any Director or alternate Director shall be in any way interested be or be liable to be avoided, nor shall any Director or alternate Director so contracting or being so interested be liable to account to the Company for any profit realised by any such contract or transaction by reason of such Director or alternate Director holding office or of the fiduciary relation thereby established. A Director (or his alternate Director in his absence) shall be at liberty to vote in respect of any contract or transaction in which he is so interested as aforesaid PROVIDED HOWEVER that the nature of the interest of any Director or alternate Director in any such contract or transaction shall be disclosed by him or the alternate Director appointed by him at or prior to its consideration and any vote thereon and a general notice that a Director or alternate Director is a shareholder of any specified firm or company and/or is to be regarded as interested in any transaction with such firm or company shall be sufficient disclosure hereunder and after such general notice it shall not be necessary to give special notice relating to any particular transaction.
98.The Directors may elect a chairman of their meetings and determine the period for which he is to hold office; but if no such chairman is elected, or if at any meeting the chairman is not present within five minutes after the time appointed for holding the same, the Directors present may choose one of their number to be chairman of the meeting.
99.The Directors may delegate any of their powers to committees consisting of such member or members of their body as they think fit; any committee so formed shall, in the exercise of the powers so delegated, conform to any regulations that may be imposed on it by the Directors.
100.The Directors may, from time to time, and except as required by applicable law or the listing rules of the Exchange, adopt, institute, amend, modify or revoke the corporate governance policies or initiatives, which shall be intended to set forth the policies of the Company and the Directors on various corporate governance related matters as the Directors shall determine by resolution from time to time.
A committee may elect a chairman of its meetings; if no such chairman is elected, or if at any meeting the chairman is not present within five minutes after the time appointed for holding the same, the members present may choose one of their number to be chairman of the meeting.
101.A committee may meet and adjourn as it thinks proper. Questions arising at any meeting shall be determined by a majority of votes of the members present and in case of an equality of votes the chairman shall not have a second or casting vote.
102.All acts done by any meeting of the Directors or of a committee of Directors, or by any person acting as a Director shall, notwithstanding that it be afterwards discovered that there was some defect in the appointment of any such Director or person acting as aforesaid, or that they or any of them were disqualified, be as valid as if every such person had been duly appointed and was qualified to be a Director.
103.Upon the Directors (being in number at least a quorum) signing the minutes of a meeting of the Directors the same shall be deemed to have been duly held notwithstanding that the Directors have not actually come together or that there may have been a technical defect in the proceedings. A resolution signed by all such Directors, including a resolution signed in counterpart by the Directors or by way of signed telefax transmission, shall be as valid and effectual as if it had been passed at a meeting of the Directors duly called and constituted. To the extent permitted by law, the Directors may also meet by telephone conference call where all Directors are capable of speaking to and hearing the other Directors at the same time.
SEALS AND DEEDS
104.(a)If the Directors determine that the Company shall have a common Seal, the Directors shall provide for the safe custody of the common Seal and the common Seal of the Company shall not be affixed to any instrument except by the authority of a resolution of the Directors, and in the presence of a Director and of the Secretary or, in place of the Secretary, by such other person as the Directors may appoint for the purpose; and that Director and the Secretary or other person as aforesaid shall sign every instrument to which the common Seal of the Company is so affixed in their presence. Notwithstanding the provisions hereof, annual returns and notices filed under the Law may be executed either as a deed in accordance with the Law or by the common Seal being affixed thereto in either case without the authority of a resolution of the Directors by one Director or the Secretary.
(b) |
The Company may maintain a facsimile of any common Seal in such countries or places as the Directors shall appoint and such facsimile Seal shall not be affixed to any instrument except by the authority of the Directors and in the presence of such person or persons as the Directors shall for this purpose appoint and such person or persons as aforesaid shall sign every instrument to which the facsimile Seal of the Company is so affixed in their presence and such affixing of the facsimile Seal and signing as aforesaid shall have the same meaning and effect as if the common Seal had been affixed in the presence of and the instrument signed by a Director and the Secretary or such other person as the Directors may appoint for the purpose. |
(c) |
In accordance with the Law, the Company may execute any deed or other instrument which would otherwise be required to be executed under Seal by the signature of such deed or instrument as a deed by two Directors of the Company or where there is a Sole Director of the Company, by such Sole Director, or by a Director and the Secretary of the Company or, in place of the Secretary, by such other person as the Directors may appoint or by any other person or attorney on behalf of the Company appointed by a deed or other instrument executed as a deed by two Directors of the Company, or a Sole Director or by a Director and the Secretary or such other person as aforesaid. |
DIVIDENDS AND RESERVE
105.The Company may by Ordinary Resolution declare dividends, but no dividend shall exceed the amount recommended by the Directors.
106.The Directors may from time to time pay to the Members interim dividends.
107.No dividend shall be paid otherwise than out of profits or out of monies otherwise available for dividend in accordance with the Law.
108.Subject to the rights of persons, if any, entitled to Shares with special rights as to dividends, all dividends on any class of Shares not fully paid shall be declared and paid according to the amounts paid on the Shares of that class, but if and so long as nothing is paid up on any of the Shares in the Company, dividends may be declared and paid according to the number of Shares. No amount paid on a Share in advance of calls shall, while carrying interest, be treated for the purposes of this Article as paid on the Share.
109.The Directors may, before recommending any dividend, set aside out of the profits of the Company such sums as they think proper as a reserve or reserves which shall, at the discretion of the Directors, be applicable for meeting contingencies, or for equalising dividends, or for any other purpose to which the profits of the Company may be properly applied, and pending such application may, at their like discretion, either be employed in the business of the Company or be invested in such investments as the Directors may from time to time think fit.
110.If several persons are registered as joint holders of any Share, any of them may give effectual receipts for any dividend or other monies payable on or in respect of the Share.
111.Any dividend may be paid by cheque or warrant sent through the post to the registered address of the Member or person entitled thereto or in the case of joint holders to any one of such joint holders at his registered address or to such person at such address as the Member or person entitled or such joint holders, as the case may be, may direct. Every such cheque or warrant shall be made payable to the order of the person to whom it is sent or to the order of such other person as the Member or person entitled or such joint holders, as the case may be, may direct.
112.The Directors may declare that any dividend is paid wholly or partly by the distribution of specific assets and in particular of paid-up shares, debentures or debenture stock of any other company or in any one or more of such ways, and the Directors shall give effect to such resolution, and where any difficulty arises with regard to such distribution, the Directors may settle the same as they, think expedient, and in particular may issue fractional certificates and fix the value for distribution of such specific assets or any part thereof and may determine that cash payments shall be made to any Members upon the footing of the value so fixed in order to adjust the rights of all parties, and may vest any such specific assets in trustees as may seem expedient to the Directors.
113.No dividend shall bear interest against the Company.
CAPITALISATION OF PROFITS
114.The Company may upon the recommendation of the Directors by Ordinary Resolution authorise the Directors to capitalise any sum standing to the credit of any of the Company’s reserve accounts (including share premium account and capital redemption reserve fund) or any sum standing to the credit of the profit and loss account or otherwise available for distribution and to appropriate such sums to Members in the proportions in which such sum would have been divisible amongst them had the same been a distribution of profits by way of dividend and to apply such sum on their behalf in paying up in full unissued Shares for allotment and distribution credited as fully paid up to and amongst them in the proportion aforesaid. In such event the Directors shall do all action and things required to give effect to such capitalisation, with full power to the Directors to make such provision as they think fit for the case of Shares becoming distributable in fractions (including provision whereby the benefit of fractional entitlements accrue to the Company rather than to the Members concerned). The Directors may authorise any person to enter on behalf of all the Members interested into an agreement with the Company providing for such capitalisation and matters incidental thereto and any agreement made under such authority shall be effective and binding on all concerned.
ACCOUNTS
115.The books of account relating to the Company’s affairs shall be kept in such manner as may be determined from time to time by the Company by Ordinary Resolution or failing such determination by the Directors of the Company.
116.The Company may by Ordinary Resolution from time to time determine or, failing such determination, the Directors may from time to time determine that Auditors shall be appointed and that the accounts relating to the Company’s affairs shall be audited in such manner as the Company by Ordinary Resolution or the Directors (as the case may be) shall determine PROVIDED THAT nothing contained in this Article shall require Auditors to be appointed or the accounts relating to the Company’s affairs to be audited. The appointment of and provisions relating to Auditors shall be in accordance with applicable law and the relevant code, rules and regulations applicable to the listing of the Shares on the Exchange.
VOLUNTARY LIQUIDATION
117.Subject to the Law, the Company may by Special Resolution be wound up voluntarily.
WINDING UP
118.If the Company shall be wound up, the liquidator may, with the sanction of a Special Resolution of the Company and any other sanction required by the Law, divide amongst the Members in specie or kind the whole or any part of the assets of the Company (whether they shall consist of property of the same kind or not) and may for such purpose set such value as he deems fair upon any property to be divided as aforesaid and may determine how such division shall be carried out as between the Members or different classes of Members. The liquidator may with the like sanction, vest the whole or any part of such assets in trustees upon such trusts for the benefit of the contributors as the liquidator, with the like sanction, shall think fit, but so that no Member shall be compelled to accept any Shares or other securities upon which there is any liability. This Article is to be without prejudice to the rights of the holders of Shares issued upon special terms and conditions.
119. |
If the Company shall be wound up and the assets available for distribution amongst the Members as such shall be insufficient to repay the whole of the paid up capital, such assets shall be distributed so that, as nearly as may be, the losses shall be borne by the Members in proportion to the capital paid up, or which ought to have been paid up, at the commencement of the winding up, on the Shares held by them respectively. And if in a winding up the assets available for distribution amongst the Members shall be more than sufficient to repay the whole of the capital paid up at the commencement of the winding up, the excess shall be distributed amongst the Members in proportion to the capital paid up at the commencement of the winding up on the Shares held by them respectively. This Article is to be without prejudice to the rights of the holders of Shares issued upon special terms and conditions. |
NOTICES
120.(a)A notice may be given by the Company to any Member either personally or by sending it by post, telex or telefax to him to his registered address, or (if he has no registered address) to the address, if any, supplied by him to the Company for the giving of notices to him.
(b) |
Where a notice is sent by post, service of the notice shall be deemed to be effected by properly addressing, prepaying, and posting a letter containing the notice (by airmail if the address is outside the Cayman Islands) and to have been effected, in the case of a notice of a meeting at the expiration of three days after the time at which the letter would be delivered in the ordinary course of post. |
(c) |
Where a notice is sent by telex or telefax, service of the notice shall be deemed to be effected by properly addressing and sending such notice through the appropriate transmitting medium and to have been effected on the day the same is sent. |
121. |
If a Member has no registered address and has not supplied to the Company an |
address for the giving of notice to him, a notice addressed to him and advertised in a newspaper circulating in the Cayman Islands shall be deemed to be duly given to him at noon on the day following the day on which the newspaper is circulated and the advertisement appeared therein.
122. |
A notice may be given by the Company to the joint holders of a Share by giving the notice to the joint holder named first in the Register of Members in respect of the Share. |
123. |
A notice may be given by the Company to the person entitled to a Share in consequence of the death or bankruptcy of a Member by sending it through the post in a prepaid letter addressed to them by name, or by the title of representatives of the deceased, or trustee of the bankrupt, or by any like description, at the address, if any supplied for the purpose by the persons claiming to be so entitled or (until such an address has been so supplied) by giving the notice in any manner in which the same might have been given if the death or bankruptcy had not occurred. |
124. |
Notice of every general meeting shall be given in the same manner hereinbefore authorised to: |
(a) |
every Member entitled to vote, except those Members entitled to vote who (having no registered address) have not supplied to the Company an address for the giving of notices to them; and |
(b) |
every person entitled to a Share in consequence of the death or bankruptcy of a Member, who, but for his death or bankruptcy would be entitled to receive notice of the meeting. |
No other persons shall be entitled to receive notices of general meetings.
RECORD DATE
125. |
The Directors may fix in advance a date as the record date for any determination of Members entitled to notice of or to vote at a meeting of the Members and, for the purpose of determining the Members entitled to receive payment of any dividend, the Directors may, at or within 90 days prior to the date of the declaration of such dividend, fix a subsequent date as the record date for such determination. |
AMENDMENT OF MEMORANDUM AND ARTICLES
126. |
Subject to and insofar as permitted by the provisions of the Law, the Company may from time to time by Special Resolution alter or amend its Memorandum of Association or these Articles in whole or in part provided however that no such |
amendment shall effect the rights attaching to any class of shares without the consent or sanction provided for in Article 3(b).
ORGANISATION EXPENSES
127. |
The preliminary and organisation expenses incurred in forming the Company shall be paid by the Company and may be amortised in such manner and over such period of time and at such rate as the Directors shall determine and the amount so paid shall in the accounts of the Company, be charged against income and/or capital. |
OFFICES OF THE COMPANY
128. |
Subject to the provisions of the Statute, the Company may by resolution of the Directors change the location of its Registered Office. The Company, in addition to its Registered Office, may establish and maintain an office in the Cayman Islands or elsewhere as the Directors may from time to time determine. |
INFORMATION
129. |
Subject to the relevant laws, rules and regulations applicable to the Company, no Member shall be entitled to require discovery of any information in respect of any detail of the Company’s trading or any information which is or may be in the nature of a trade secret or secret process which may relate to the conduct of the business of the Company and which in the opinion of the Board would not be in the interests of the Members of the Company to communicate to the public. |
130. |
Subject to due compliance with the relevant laws, rules and regulations applicable to the Company, the Board shall be entitled to release or disclose any information in its possession, custody or control regarding the Company or its affairs to any of its Members including, without limitation, information contained in the Register and transfer books of the Company. |
FINANCIAL YEAR
131. |
Unless the Directors otherwise prescribe, the financial year of the Company shall end on October 31st in each calendar year and shall begin on November 1st in each calendar year. |
INDEMNITY
132. |
Every Director and officer for the time being of the Company or any trustee for the time being acting in relation to the affairs of the Company and their respective heirs, executors, administrators, personal representatives or successors or assigns shall, in the absence of dishonesty or fraud, be indemnified by the Company |
against, and it shall be the duty of the Directors out of the funds and other assets of the Company to pay, all costs, losses, damages and expenses, including travelling expenses, which any such Director, officer or trustee may incur or become liable in respect of by reason of any contract entered into, or act or thing done by him as such Director, officer or trustee or in any way in or about the execution of his duties and the amount for which such indemnity is provided shall immediately attach as a lien on the property of the Company and have priority as between the Members over all other claims. No such Director, officer or trustee shall be liable or answerable for the acts, receipts, neglects or defaults of any other Director, officer or trustee or for joining in any receipt or other act for conformity or for any loss or expense happening to the Company through the insufficiency or deficiency of any security in or upon which any of the monies of the Company shall be invested or for any loss of the monies of the Company which shall be invested or for any loss or damage arising from the bankruptcy, insolvency or tortious act of any person with whom any monies, securities or effects shall be deposited, or for any other loss, damage or misfortune whatsoever which shall happen in or about the execution of the duties of his respective office or trust or in relation thereto unless the same happens through his own dishonesty or fraud.
TRANSFER BY WAY OF CONTINUATION
133. |
The Company shall, subject to the provisions of the Statute and, with the approval of a Special Resolution, have the power to register by way of continuation as a body corporate under the laws of any jurisdiction outside the Cayman Islands and the Directors may cause an application to be made to the Registrar of Companies to deregister the Company. |
DISCLOSURE
134. |
The Directors, or any service providers (including the officers, the Secretary and the registered office agent of the Company) specifically authorised by the Directors, shall be entitled to disclose to any regulatory or judicial authority or to any stock exchange on which securities of the Company may from time to time be listed any information regarding the affairs of the Company including without limitation information contained in the Register and books of the Company. |
Exhibit 2.4
Description of Securities registered under
Section 12 of the Exchange Act of 1934, as amended
The following securities are registered pursuant to Section 12 of the Securities Exchange Act of 1934, as amended:
Title of Each Class |
|
Trading Symbol |
|
Name of Each Exchange on Which Registered |
Class A Ordinary Share, |
TIRX |
NASDAQ Capital Market |
Capitalized terms used but not defined herein have the meanings given to them in Company’s annual report on Form 20-F for the year ended October 31, 2024.
General
Our authorized share capital is US$200,000,000 divided into 8,000,000,000 shares, comprising (i) 7,600,000,000 Class A Ordinary Shares, par value of $0.025 per share, and (ii) 400,000,000 Class B Ordinary Shares, par value of $0.025 per share.
Our Class A Ordinary Shares are issued in registered form, and are issued when registered in our register of members. Our shareholders may freely hold and vote their Class A Ordinary Shares.
Transfer Agent and Registrar
The transfer agent and registrar for the Class A Ordinary Share is Transhare Corporation.
Dividends
Subject to the provisions of the Cayman Companies Act and any rights attaching to any class or classes of shares under and in accordance with the Company’s shareholders may, by ordinary resolution, declare dividends but no such dividend shall exceed the amount recommended by the directors. The directors may from time to time pay to the shareholders interim dividends.
No dividend may be paid otherwise than out of profits or out of monies otherwise available for dividend in accordance with the Cayman Companies Act. The directors when paying dividends to shareholders may make such payment either in cash or in specie.
Unless provided by the rights attached to a share, no dividend shall bear interest.
Voting Rights
Subject to any rights or restrictions as to voting attached to any shares, at a general meeting of the Company, each holder of Class A Ordinary Shares who is present in person or by proxy (or, in the case of a shareholder being a corporation, by its duly authorized representative) has one vote for each Class A Ordinary Share which such shareholder holds and each holder of Class B Ordinary Shares who is present in person or by proxy (or, in the case of a shareholder being a corporation, by its duly authorized representative) has 600 votes for each Class B Ordinary Share which such shareholder holds. In addition, all shareholders holding shares of a particular class are entitled to vote at a meeting of the holders of that class of shares. Votes may be given either personally or by proxy.
Distributions
The holders of our Class A and Class B Ordinary Shares are entitled to an equal share in such dividends or distributions as may be declared by our board of directors subject to the Cayman Companies Act.
Conversion of Class B Ordinary Shares
Class B Ordinary Shares may be converted at the request of the shareholder into an equal number of Class A Ordinary Shares at any time. Class A Ordinary Shares are not convertible into Class B Ordinary Shares. Upon any sale, transfer, assignment or disposition of any Class B Ordinary Share by a shareholder to any person who is not any of Zhe Wang, Sheng Xu or Mingxiu Luan (each of whom is referred to as a “Founder”) or any entity that is ultimately controlled by any of the Founders (the “Founder Affiliate”), or upon a change of ultimate beneficial ownership of any Class B Ordinary Share to any person who is not a Founder or Founder Affiliate, such Class B Ordinary Share shall entitle such person to six hundred (600) votes on all matters subject to vote at general meetings of the Company.
Variation of Rights of Shares
Whenever our capital is divided into different classes of shares, the rights attaching to any class of share (unless otherwise provided by the terms of issue of the shares of that class) may only be materially varied either with the consent in writing of the holders of not less than two-thirds of the issued shares of that class, or with the sanction of a resolution passed by a majority of not less than two-thirds of the holders of shares of the class present in person or by proxy at a separate general meeting of the holders of shares of that class.
Unless the terms on which a class of shares was issued state otherwise, the rights conferred on the shareholder holding shares of any class shall not be deemed to be varied by the creation or issue of further shares ranking pari passu with the existing shares of that class or the creation or issue of one or more classes of shares with or without preferred, deferred or other special rights or restrictions (including, without limitation, the creation of Shares with enhanced or weighted voting rights), whether in regard to dividend, voting, return of capital or otherwise.
Transfer of Class A Ordinary Shares
Subject to the restrictions contained in our articles, any shareholder may transfer all or any of his shares by an instrument of transfer in the usual or common form or in a form prescribed by any designated stock exchange or in any other form approved by our board of directors and may be under hand or by electronic machine imprinted signature or by such other manner of execution as our board of directors may approve from time to time.
Our board of directors may, and without assigning any reason therefore, decline to register any transfer of shares to a person of whom they do not approve. The directors may also suspend the registration of transfers at such times and for such periods (not exceeding thirty days in aggregate in each year) as the directors may from time to time determine. Our board of directors may also decline to register any transfer of any Class A Ordinary Share unless:
| ● | the instrument of transfer is lodged with us, accompanied by the certificate for the Class A Ordinary Shares to which it relates and such other evidence as our board of directors may reasonably require to show the right of the transferor to make the transfer; and |
| ● | a fee of such maximum sum as the Nasdaq may determine to be payable, or such lesser sum as our directors may from time to time require, is paid to us in respect thereof. |
If our directors refuse to register a transfer, they are required, within one month after the date on which the instrument of transfer was lodged, to send to the transferee notice of such refusal. This, however, is unlikely to affect market transactions of the Class A Ordinary Shares purchased by investors in the public offering.
Since our Class A Ordinary Shares are listed on the Nasdaq, the legal title to such Class A Ordinary Shares and the registration details of those Class A Ordinary Shares in our register of members remain with DTC/Cede & Co. All market transactions with respect to those Class A Ordinary Shares will then be carried out without the need for any kind of registration by the directors, as the market transactions will all be conducted through the DTC systems.
The registration of transfers of shares or of any class of shares may, after compliance with any notice requirement of any Designated Stock Exchange (as defined under our articles), be suspended and our register of members be closed at such times and for such periods (not exceeding in the whole thirty (30) days in any year) as our board of directors may determine.
Inspection of Books and Records
Holders of our Class A Ordinary Shares will have no general right under the Cayman Companies Act to inspect or obtain copies of our register of members or our corporate records (other than the register of mortgages).
General Meeting of Shareholders
As a Cayman Islands exempted company, we are not obligated by the Cayman Companies Act to call shareholders’ annual general meetings; accordingly, we may, but shall not be obliged to, in each year hold a general meeting as an annual general meeting. Any annual general meeting held shall be held at such time and place as may be determined by our board of directors.
The directors may convene general meetings whenever they think fit. General meetings shall also be convened upon the written requisition of one or more members holding in the aggregate not less than one-tenth of the paid-up capital of the Company as at the date of the requisition carried the right of voting at general meeting. If the directors do not proceed to convene a general meeting within twenty-one days from the date of such requisition being left as aforesaid, the requisitionists or any or either of them or any other member or members of the Company holding in the aggregate not less than one-tenth of such paid-up capital of the Company as at the date of the requisition carries the right of voting at general meetings, may convene a general meeting to be held at the registered office of the Company or at some convenient place within the Cayman Islands at such time, subject to the Company’s articles as to notice, as the persons convening the meeting fix.
At least 7 days’ notice of a general meeting shall be given to shareholders entitled to attend and vote at such meeting. The notice shall specify the place, the day and the hour of the meeting and the general nature of that business.
A quorum shall consist of the presence (whether in person or represented by proxy) of one or more shareholders holding shares that represent not less than one-third of the outstanding shares carrying the right to vote at such general meeting.
If, within half an hour from the time appointed for the general meeting, or at any time during the meeting, a quorum is not present, the meeting, if convened upon the requisition of shareholders, shall be cancelled. In any other case it shall stand adjourned to the same day in the next week, at the same time and place, and if at the adjourned meeting a quorum is not present within half an hour from the time appointed for the meeting, the shareholder present shall be a quorum.
The chairman may, with the consent of a meeting at which a quorum is present, adjourn the meeting. When a meeting is adjourned for ten days or more, notice of the adjourned meeting shall be given in accordance with the articles.
At any general meeting a resolution put to the vote of the meeting shall be decided on a show of hands, unless a poll is (before, or on, the declaration of the result of the show of hands) demanded by one or more shareholders present in person or by a proxy who together hold not less than fifteen per cent of the paid up capital of the Company entitled to vote. Unless a poll is so demanded, a declaration by the chairman as to the result of a resolution and an entry to that effect in the minutes of the meeting, shall be conclusive evidence of the outcome of a show of hands, without proof of the number or proportion of the votes recorded in favor of, or against, that resolution.
If a poll is duly demanded it shall be taken in such manner as the chairman directs and the result of the poll shall be deemed to be the resolution of the meeting at which the poll was demanded.
In the case of an equality of votes, whether on a show of hands or on a poll, the chairman of the meeting at which the show of hands takes place or at which the poll is demanded, shall be entitled to a second or casting vote.
Directors
We may by ordinary resolution, from time to time, fix the maximum and minimum number of directors to be appointed. Under the Articles, we are required to have a minimum of three directors.
A director may be appointed by ordinary resolution or by the directors. Any appointment may be to fill a vacancy or as an additional director.
The remuneration of the directors shall be determined by the shareholders by ordinary resolution, except that the directors shall be entitled to such remuneration as the directors may determine.
The shareholding qualification for directors may be fixed by our shareholders by ordinary resolution and unless and until so fixed no share qualification shall be required.
A director may be appointed for a term expiring at the next-following annual general meeting or upon any specified event or after any specified period in a written agreement between the Company and the director, if any. Each director whose term of office expires shall be eligible for re-election at a meeting of the shareholders or re-appointment by the Board. Our directors will be elected by an ordinary resolution of our shareholders.
A director may be removed by ordinary resolution.
A director may at any time resign or retire from office by giving us notice in writing.
Subject to the provisions of the articles, the office of a director may be terminated forthwith if:
(a) |
becomes bankrupt or makes any arrangement or composition with his creditors generally; |
(b) |
is found to be or becomes of unsound mind; or |
(c) |
resigns his office by notice in writing to the Company. |
Each of the compensation committee and the nominating and corporate governance committee shall consist of at least three directors and the majority of the committee members shall be independent within the meaning of Section 5605(a)(2) of the NASDAQ Listing Rules. The audit committee shall consist of at least three directors, all of whom shall be independent within the meaning of Section 5605(a)(2) of the NASDAQ Listing Rules and will meet the criteria for independence set forth in Rule 10A-3 of the Exchange Act.
Powers and Duties of Directors
Subject to the provisions of the Cayman Companies Act, our amended and restated memorandum and articles, our business shall be managed by the directors, who may exercise all our powers. No prior act of the directors shall be invalidated by any subsequent alteration of our amended and restated memorandum or articles. However, to the extent allowed by the Cayman Companies Act, shareholders may by special resolution validate any prior or future act of the directors which would otherwise be in breach of their duties.
The directors may delegate any of their powers to any committee consisting of one or more persons who need not be shareholders and may include non-directors so long as the majority of those persons are directors; any committee so formed shall in the exercise of the powers so delegated conform to any regulations that may be imposed on it by the directors. Our board of directors has established an audit committee, compensation committee, and nomination and corporate governance committee.
The board of directors may establish any local or divisional board of directors or agency and delegate to it its powers and authorities (with power to sub-delegate) for managing any of our affairs whether in the Cayman Islands or elsewhere and may appoint any persons to be members of a local or divisional board of directors, or to be managers or agents, and may fix their remuneration.
The directors may from time to time and at any time by power of attorney or in any other manner they determine appoint any person, either generally or in respect of any specific matter, to be our agent with or without authority for that person to delegate all or any of that person’s powers.
The directors may from time to time and at any time by power of attorney or in any other manner they determine appoint any person, whether nominated directly or indirectly by the directors, to be our attorney or our authorized signatory and for such period and subject to such conditions as they may think fit. The powers, authorities and discretions, however, must not exceed those vested in, or exercisable, by the directors under the articles.
The board of directors may remove any person so appointed and may revoke or vary the delegation.
A director who is in any way, whether directly or indirectly, interested in a contract or transaction or proposed contract or transaction with the Company shall declare the nature of his interest at a meeting of the directors. A general notice given to the directors by any director to the effect that he is a member of any specified Company or firm and is to be regarded as interested in any contract or transaction which may thereafter be made with that company or firm shall be deemed a sufficient declaration of interest in regard to any contract so made or transaction so consummated. A director may vote in respect of any contract or transaction or proposed contract or transaction notwithstanding that he may be interested therein and if he does so his vote shall be counted and he may be counted in the quorum at any meeting of the directors at which any such contract or transaction or proposed contract or transaction shall come before the meeting for consideration.
Capitalization of Profits
The Company may upon the recommendation of the directors by ordinary resolution authorize the directors to capitalize any sum standing to the credit of any of the Company’s reserve accounts (including share premium account and capital redemption reserve fund) or any sum standing to the credit of the profit and loss account or otherwise available for distribution and to appropriate such sums to shareholders in the proportions in which such sum would have been divisible amongst them had the same been a distribution of profits by way of dividend and to apply such sum on their behalf in paying up in full unissued shares for allotment and distribution credited as fully paid up to and amongst them in the proportion aforesaid.
Liquidation Rights
If we are wound up, the shareholders may, subject to the articles and any other sanction required by the Cayman Companies Act, pass a special resolution allowing the liquidator to do either or both of the following:
(a)to divide in specie among the shareholders the whole or any part of our assets and, for that purpose, to value any assets and to determine how the division shall be carried out as between the shareholders or different classes of shareholders; and
(b)to vest the whole or any part of the assets in trustees for the benefit of shareholders and those liable to contribute to the winding up.
Exempted Company
We are an exempted company with limited liability under the Cayman Companies Act. The Cayman Companies Act distinguishes between ordinary resident companies and exempted companies. Any company that is registered in the Cayman Islands but conducts business mainly outside the Cayman Islands may apply to be registered as an exempted company. The requirements for an exempted company are essentially the same as for an ordinary company except that an exempted company:
| ● | is not required to make its register of members open to inspection by shareholders; |
| ● | does not have to hold an annual general meeting; |
| ● | may issue shares with no par value; |
| ● | may obtain an undertaking against the imposition of any future taxation (such undertakings are usually given for 20 years in the first instance); |
| ● | may register by way of continuation in another jurisdiction and be deregistered in the Cayman Islands; |
| ● | may register as a limited duration company; and |
| ● | may register as a segregated portfolio company. |
“Limited liability” means that the liability of each shareholder is limited to the amount unpaid by the shareholder on that shareholder’s shares of the company, except in exceptional circumstances, such as involving fraud, the establishment of an agency relationship or an illegal or improper purpose or other circumstances in which a court may be prepared to pierce or lift the corporate veil.
Differences in Corporate Law
The Cayman Companies Act is derived, to a large extent, from the older Companies Acts of England and Wales but does not follow recent United Kingdom statutory enactments, and accordingly there are significant differences between the Cayman Companies Act and the current Companies Act of England. In addition, the Cayman Companies Act differs from laws applicable to United States corporations and their shareholders. Set forth below is a summary of certain significant differences between the provisions of the Cayman Companies Act applicable to us and the comparable laws applicable to companies incorporated in the State of Delaware in the United States.
Mergers And Similar Arrangements
The Cayman Companies Act permits mergers and consolidations between Cayman Islands companies and between Cayman Islands companies and non-Cayman Islands companies. For these purposes, (a) “merger” means the merging of two or more constituent companies and the vesting of their undertaking, property and liabilities in one of such companies as the surviving company, and (b) a “consolidation” means the combination of two or more constituent companies into a consolidated company and the vesting of the undertaking, property and liabilities of such companies to the consolidated company. In order to effect such a merger or consolidation, the directors of each constituent company must approve a written plan of merger or consolidation, which must then be authorized by (a) a special resolution of the shareholders of each constituent company, and (b) such other authorization, if any, as may be specified in such constituent company’s articles of association. The plan of merger or consolidation must be filed with the Registrar of Companies of the Cayman Islands together with a declaration as to the solvency of the consolidated or surviving company, a declaration as to the assets and liabilities of each constituent company and an undertaking that a copy of the certificate of merger or consolidation will be given to the shareholders and creditors of each constituent company and that notification of the merger or consolidation will be published in the Cayman Islands Gazette. Court approval is not required for a merger or consolidation which is effected in compliance with these statutory procedures.
A merger between a Cayman parent company and its Cayman subsidiary or subsidiaries does not require authorization by a resolution of shareholders of that Cayman subsidiary if a copy of the plan of merger is given to every member of that Cayman subsidiary to be merged unless that member agrees otherwise. For this purpose a subsidiary is a company of which whose issued shares that together represent at least 90% of the issued shares entitled to votes at a general meeting are owned by the parent company.
The consent of each holder of a fixed or floating security interest over a constituent company is required unless this requirement is waived by a court in the Cayman Islands.
Except in certain limited circumstances, a shareholder of a Cayman Islands constituent company who dissents from the merger or consolidation is entitled to payment of the fair value of his or her shares upon dissenting from to a merger or consolidation, provide the dissenting shareholder complies strictly with the procedures set out in the Cayman Companies Act.
The exercise of such dissenter rights will preclude the exercise by the dissenting shareholder of any other rights to which he or she might otherwise be entitled by virtue of holding shares, except for the right to seek relief on the grounds that the merger or consolidation is void or unlawful.
In addition, there are statutory provisions that facilitate the reconstruction and amalgamation of companies by way of schemes of arrangement, provided that the arrangement is approved by a majority in number of each class of shareholders and creditors with whom the arrangement is to be made, and who must, in addition, represent three-fourths in value of each such class of shareholders or creditors, as the case may be, that are present and voting either in person or by proxy at a meeting, or meetings, convened for that purpose. The convening of the meetings and subsequently the arrangement must be sanctioned by the Grand Court of the Cayman Islands. While a dissenting shareholder or creditor has the right to express to the court the view that the transaction ought not to be approved, the Grand Court will usually consider that the affected stakeholders (shareholders and/or creditors affected by the scheme) of the company are the best judges of their own commercial interests and will typically sanction the scheme provided that the prescribed procedures have been followed and the requisite statutory majorities have been achieved at the scheme meetings.
When a takeover offer is made and accepted by holders of 90% of the shares affected within four months the offeror may, within a two-month period commencing on the expiration of such four month period, require the holders of the remaining shares to transfer such shares on the terms of the offer. An objection may be made to the Grand Court of the Cayman Islands but this is unlikely to succeed in the case of an offer which has been so approved, unless there is evidence of fraud, bad faith or collusion.
If an arrangement and reconstruction is thus approved, or if a takeover offer is made and accepted, a dissenting shareholder would have no rights comparable to appraisal rights, which would otherwise ordinarily be available to dissenting shareholders of Delaware corporations, providing rights to receive payment in cash for the judicially determined value of the shares.
Shareholders’ Suits
In principle, we will normally be the proper plaintiff to sue for a wrong done to us as a company and as a general rule, a derivative action may not be brought by a minority shareholder. However, it is possible that a non-controlling shareholder may be permitted to commence and maintain a class action against and/or derivative actions in the name of the company to challenge:
(a)an act which is illegal or ultra vires with respect to the company and is therefore incapable of ratification by the majority shareholders;
(b)an act which constitutes an infringement of individual rights of shareholders, including, but not limited to the right to vote and pre-emption rights;
(c)an act which, although not ultra vires, requires authorization by a qualified (or special) majority (that is, more than a simple majority) which majority has not been obtained; and
(d) |
an act which constitutes a “fraud on the minority” where the wrongdoers are themselves in control of the company. |
Indemnification of Directors And Executive Officers And Limitation of Liability
The Cayman Islands law does not limit the extent to which a company’s memorandum and articles of association may provide for indemnification of officers and directors, except to the extent any such provision may be held by the Cayman Islands courts to be contrary to public policy, such as to provide indemnification against civil fraud or the consequences of committing a crime. Our amended and restated articles of association provide to the extent permitted by law, every director and officer for the time being of the Company or any trustee for the time being acting in relation to the affairs of the Company and their respective heirs, executors, administrators, personal representatives or successors or assigns shall, in the absence of dishonesty or fraud, be indemnified by the company
against, and it shall be the duty of the directors out of the funds and other assets of the Company to pay, all costs, losses, damages and expenses, including travelling expenses, which any such director, officer or trustee may incur or become liable in respect of by reason of any contract entered into, or act or thing done by him as such director, officer or trustee or in any way in or about the execution of his duties and the amount for which such indemnity is provided shall immediately attach as a lien on the property of the Company and have priority as between the shareholders over all other claims. No such director, officer or trustee shall be liable or answerable for the acts, receipts, neglects or defaults of any other director, officer or trustee or for joining in any receipt or other act for conformity or for any loss or expense happening to the company through the insufficiency or deficiency of any security in or upon which any of the monies of the company shall be invested or for any loss of the monies of the company which shall be invested or for any loss or damage arising from the bankruptcy, insolvency or tortious act of any person with whom any monies, securities or effects shall be deposited, or for any other loss, damage or misfortune whatsoever which shall happen in or about the execution of the duties of his respective office or trust or in relation thereto unless the same happens through his own dishonesty or fraud.
Anti-Takeover Provisions in Our Articles
Some provisions of our articles may discourage, delay or prevent a change in control of our Company or management that shareholders may consider favorable, including provisions that authorize our board of directors to issue shares at such times and on such terms and conditions as the board of directors may decide without any further vote or action by our shareholders.
Under Cayman Islands law, our directors may only exercise the rights and powers granted to them under our amended and restated memorandum and articles of association, as amended and restated from time to time, for what they believe in good faith to be in the best interests of our Company and for a proper purpose.
Directors’ Fiduciary Duties
Under Delaware corporate law, a director of a Delaware corporation has a fiduciary duty to the corporation and its shareholders. This duty has two components: the duty of care and the duty of loyalty. The duty of care requires that a director act in good faith, with the care that an ordinarily prudent person would exercise under similar circumstances. Under this duty, a director must inform himself of, and disclose to shareholders, all material information reasonably available regarding a significant transaction. The duty of loyalty requires that a director act in a manner he or she reasonably believes to be in the best interests of the corporation. He or she must not use his or her corporate position for personal gain or advantage. This duty prohibits self-dealing by a director and mandates that the best interests of the corporation and its shareholders take precedence over any interest possessed by a director, officer or controlling shareholder and not shared by the shareholders generally. In general, actions of a director are presumed to have been made on an informed basis, in good faith and in the honest belief that the action taken was in the best interests of the corporation. However, this presumption may be rebutted by evidence of a breach of one of the fiduciary duties. Should such evidence be presented concerning a transaction by a director, a director must prove the procedural fairness of the transaction, and that the transaction was of fair value to the corporation.
As a matter of Cayman Islands law, a director owes three types of duties to the company: (i) statutory duties, (ii) fiduciary duties, and (iii) common law duties. The Cayman Companies Act imposes a number of statutory duties on a director. A Cayman Islands director’s fiduciary duties are not codified, however the courts of the Cayman Islands have held that a director owes the following fiduciary duties (a) a duty to act in what the director bona fide considers to be in the best interests of the company, (b) a duty to exercise their powers for the purposes they were conferred, (c) a duty to avoid fettering his or her discretion in the future and (d) a duty to avoid conflicts of interest and of duty. The common law duties owed by a director are those to act with skill, and care and diligence that may reasonably be expected of a person carrying out the same functions as are carried out by that director in relation to the company and, also, to act with the skill, care and diligence in keeping with a standard of care commensurate with any particular skill they have which enables them to meet a higher standard than a director without those skills.
It was previously considered that a director need not exhibit in the performance of his duties a greater degree of skill than may reasonably be expected from a person of his knowledge and experience. However, English and Commonwealth courts have moved towards an objective standard with regard to the required skill and care and these authorities are likely to be followed in the Cayman Islands. In fulfilling their duty of care to us, our directors must ensure compliance with our
memorandum and amended articles of association, as amended and restated from time to time. We have the right to seek damages if a duty owed by any of our directors is breached.
Under statute our directors are subject to a number of statutory obligations, which provisions prescribe penalties for breach. The most serious of these involves dishonesty or the authorizing of illegal payments and carry both criminal and civil penalties. By way of example, material statutory provisions attracting penalties include where (1) the director willfully authorizes or permits any distribution or dividend in contravention of the Cayman Companies Act; (ii) where the director knowingly or willfully authorizes or permits any payment out of capital by a company for a redemption or purchase of its own shares when the company is insolvent; (iii) where there has been a failure to maintain the books of account, minutes of meetings, or the company’s statutory registers of members, beneficial ownership, mortgages and charges, or directors (which includes alternate directors); (iv) where there has been a failure to provide information or access to documents to specified persons as required by the Cayman Companies Act; and (v) where the director makes or authorizes a false annual return to the Registrar of Companies.
Shareholder Proposals
Under the Delaware General Corporation Law, a shareholder has the right to put any proposal before the annual meeting of shareholders, provided it complies with the notice provisions in the governing documents. The Delaware General Corporation Law does not provide shareholders an express right to put any proposal before the annual meeting of shareholders, but in keeping with common law, Delaware corporations generally afford shareholders an opportunity to make proposals and nominations provided that they comply with the notice provisions in the certificate of incorporation or bylaws. A special meeting may be called by the board of directors or any other person authorized to do so in the governing documents, but shareholders may be precluded from calling special meetings.
The Cayman Companies Act provides shareholders with only limited rights to requisition a general meeting, and does not provide shareholders with any right to put any proposal before a general meeting. However, these rights may be provided in a company’s articles of association. Our amended and restated memorandum and articles of association provide that general meetings shall be convened on the written requisition of one or more of the shareholders holding in the aggregate not less than one-tenth of paid-up capital of the Company as at the date of the requisition carries the right of voting at general meetings. If the directors do not convene such meeting for a date within 21 days of the date of receipt of the written requisition, the requisitionists or any or either of them or any other shareholder or shareholders holding in the aggregate not less than one-tenth of such paid-up capital of the Company as at the date of the requisition carries the right of voting at general meetings, may convene a general meeting to be held at the registered office of the Company or at some convenient place within the Cayman Islands at such time, subject to the Company’s Articles as to notice, as the persons convening the meeting fix. Our articles provide no other right to put any proposals before annual general meetings or extraordinary general meetings. As a Cayman Islands exempted company, we are not obligated by law to call shareholders’ annual general meetings. However, our corporate governance guidelines require us to call such meetings every year.
Cumulative Voting
Under the Delaware General Corporation Law, cumulative voting for elections of directors is not permitted unless the corporation’s certificate of incorporation specifically provides for it. Cumulative voting potentially facilitates the representation of minority shareholders on a board of directors since it permits the minority shareholder to cast all the votes to which the shareholder is entitled on a single director, which increases the shareholder’s voting power with respect to electing such director. There are no prohibitions in relation to cumulative voting as permitted under the Cayman Companies Act, but our amended and restated memorandum and articles of association do not provide for cumulative voting.
As a result, our shareholders are not afforded any less protections or rights on this issue than shareholders of a Delaware corporation.
Removal of Directors
Under the Delaware General Corporation Law, a director of a corporation with a classified board may be removed only for cause with the approval of a majority of the outstanding shares entitled to vote, unless the certificate of incorporation provides otherwise. Subject to the provisions of our amended and restated memorandum and articles of association (which include the removal of a director by ordinary resolution), the office of a director may be
terminated forthwith if the director (a) becomes bankrupt or makes any arrangement or composition with his creditors generally; or (b) is found to be or becomes of unsound mind; (c) resigns his office by notice in writing to the company.
Transactions with Interested Shareholders
The Delaware General Corporation Law contains a business combination statute applicable to Delaware public corporations whereby, unless the corporation has specifically elected not to be governed by such statute by amendment to its certificate of incorporation or bylaws that is approved by its shareholders, it is prohibited from engaging in certain business combinations with an “interested shareholder” for three years following the date that such person becomes an interested shareholder. An interested shareholder generally is a person or a group who or which owns or owned 15% or more of the target’s outstanding voting stock or who or which is an affiliate or associate of the corporation and owned 15% or more of the corporation’s outstanding voting stock within the past three years. This has the effect of limiting the ability of a potential acquirer to make a two-tiered bid for the target in which all shareholders would not be treated equally. The statute does not apply if, among other things, prior to the date on which such shareholder becomes an interested shareholder, the board of directors approves either the business combination or the transaction which resulted in the person becoming an interested shareholder. This encourages any potential acquirer of a Delaware corporation to negotiate the terms of any acquisition transaction with the target’s board of directors.
The Companies Act has no comparable statute. As a result, we cannot avail ourselves of the types of protections afforded by the Delaware business combination statute. However, although the Cayman Companies Act does not regulate transactions between a company and its significant shareholders, the directors of the company are required to comply with fiduciary duties which they owe to the company under Cayman Islands law, including the duty to ensure that, in their opinion, such transactions must be entered into bona fide in the best interests of the company and for a proper corporate purpose and not with the effect of constituting a fraud on the minority shareholders.
Dissolution; Winding Up
Under the Delaware General Corporation Law, unless the board of directors approves the proposal to dissolve, dissolution must be approved by shareholders holding 100% of the total voting power of the corporation. Only if the dissolution is initiated by the board of directors may it be approved by a simple majority of the corporation’s outstanding shares. Delaware law allows a Delaware corporation to include in its certificate of incorporation a supermajority voting requirement in connection with dissolutions initiated by the board of directors.
Under the Cayman Companies Act and our amended and restated memorandum and articles of association, the Company may be wound up by a special resolution of our shareholders. In addition, a company may be wound up by an order of the courts of the Cayman Islands. The court has authority to order winding up in a number of specified circumstances including where it is, in the opinion of the court, just and equitable to do so.
Variation of Rights of Shares
Under the Delaware General Corporation Law, a corporation may vary the rights of a class of shares with the approval of a majority of the outstanding shares of such class, unless the certificate of incorporation provides otherwise. Under the Cayman Companies Act and our amended and restated memorandum and articles of association, if our share capital is divided into more than one class of shares, the rights attaching to any class of share (unless otherwise provided by the terms of issue of the shares of that class) may be materially varied either with the consent in writing of the holders of not less than two-thirds of the issued shares of that class, or with the sanction of a resolution passed by a majority of not less than two-thirds of the holders of shares of the class present in person or by proxy at a separate general meeting of the holders of shares of that class.
Amendment of Governing Documents
Under the Delaware General Corporation Law, a corporation’s certificate of incorporation may be amended only if adopted and declared advisable by the board of directors and approved by a majority of the outstanding shares entitled to vote, and the bylaws may be amended with the approval of a majority of the outstanding shares entitled to vote and may, if so provided in the certificate of incorporation, also be amended by the board of directors. Under the Companies Act and our amended and restated memorandum and articles of association, our amended and restated memorandum and articles of association may only be amended by special resolution of our shareholders.
Exhibit 8.1
Principal Subsidiaries and Consolidated Affiliated Entities of the Registrant
Subsidiaries |
|
Jurisdiction of incorporation or organization |
TRX Hongkong Investment Limited |
|
Hong Kong |
Guangzhou Tianruixiang Management Consulting Co., Ltd |
|
PRC |
Peak Consulting Services Limited |
|
Hong Kong |
TIAN RUIXIANG CO., LTD. |
|
United States, State of New York |
VIE |
|
|
Zhejiang Tianruixiang Insurance Broker Co., Ltd |
|
PRC |
VIE’s Subsidiaries |
|
|
Need Bao (Beijing) Network Technology Co., Ltd |
|
PRC |
Tianyi Duowen (Beijing) Network Technology Co., Ltd |
|
PRC |
Hebei Hengbang Insurance Co., Ltd |
|
PRC |
Exhibit 12.1
CERTIFICATION OF THE CHIEF EXECUTIVE OFFICER PURSUANT TO SECTION 302 OF THE
SARBANES-OXLEY ACT OF 2002
I, Sheng Xu, certify that:
1. I have reviewed this annual report on Form 20-F of TIAN RUIXIANG Holdings Ltd (the “Company”);
2. Based on my knowledge, this report does not contain any untrue statement of a material fact or omit to state a material fact necessary to make the statements made, in light of the circumstances under which such statements were made, not misleading with respect to the period covered by this report;
3. Based on my knowledge, the financial statements, and other financial information included in this report, fairly present in all material respects the financial condition, results of operations and cash flows of the Company as of, and for, the periods presented in this report;
4. The Company’s other certifying officer and I are responsible for establishing and maintaining disclosure controls and procedures (as defined in Exchange Act Rules 13a-15(e) and 15d-15(e)) and internal control over financial reporting (as defined in Exchange Act Rules 13a-15(f) and 15d-15(f)) for the Company and have:
(a) Designed such disclosure controls and procedures, or caused such disclosure controls and procedures to be designed under our supervision, to ensure that material information relating to the Company, including its consolidated subsidiaries, is made known to us by others within those entities, particularly during the period in which this report is being prepared;
(b) Designed such internal control over financial reporting, or caused such internal control over financial reporting to be designed under our supervision, to provide reasonable assurance regarding the reliability of financial reporting and the preparation of financial statements for external purposes in accordance with generally accepted accounting principles;
(c) Evaluated the effectiveness of the Company’s disclosure controls and procedures and presented in this report our conclusions about the effectiveness of the disclosure controls and procedures, as of the end of the period covered by this report based on such evaluation; and
(d) Disclosed in this report any change in the Company’s internal control over financial reporting that occurred during the period covered by the annual report that has materially affected, or is reasonably likely to materially affect, the Company’s internal control over financial reporting; and
5. The Company’s other certifying officer and I have disclosed, based on our most recent evaluation of internal control over financial reporting, to the Company’s auditors and the audit committee of the Company’s board of directors (or persons performing the equivalent functions):
(a) All significant deficiencies and material weaknesses in the design or operation of internal control over financial reporting which are reasonably likely to adversely affect the Company’s ability to record, process, summarize and report financial information; and
(b) Any fraud, whether or not material, that involves management or other employees who have a significant role in the Company’s internal control over financial reporting.
Date: January 31, 2025
By: |
/s/ Sheng Xu |
||
Name: |
Sheng Xu |
||
Title: |
Chief Executive Officer |
||
Exhibit 12.2
CERTIFICATION OF THE CHIEF FINANCIAL OFFICER PURSUANT TO SECTION 302 OF THE
SARBANES-OXLEY ACT OF 2002
I, Yue Wang, certify that:
1. I have reviewed this annual report on Form 20-F of TIAN RUIXIANG Holdings Ltd (the “Company”);
2. Based on my knowledge, this report does not contain any untrue statement of a material fact or omit to state a material fact necessary to make the statements made, in light of the circumstances under which such statements were made, not misleading with respect to the period covered by this report;
3. Based on my knowledge, the financial statements, and other financial information included in this report, fairly present in all material respects the financial condition, results of operations and cash flows of the Company as of, and for, the periods presented in this report;
4. The Company’s other certifying officer and I are responsible for establishing and maintaining disclosure controls and procedures (as defined in Exchange Act Rules 13a-15(e) and 15d-15(e)) and internal control over financial reporting (as defined in Exchange Act Rules 13a-15(f) and 15d-15(f)) for the Company and have:
(a) Designed such disclosure controls and procedures, or caused such disclosure controls and procedures to be designed under our supervision, to ensure that material information relating to the Company, including its consolidated subsidiaries, is made known to us by others within those entities, particularly during the period in which this report is being prepared;
(b) Designed such internal control over financial reporting, or caused such internal control over financial reporting to be designed under our supervision, to provide reasonable assurance regarding the reliability of financial reporting and the preparation of financial statements for external purposes in accordance with generally accepted accounting principles;
(c) Evaluated the effectiveness of the Company’s disclosure controls and procedures and presented in this report our conclusions about the effectiveness of the disclosure controls and procedures, as of the end of the period covered by this report based on such evaluation; and
(d) Disclosed in this report any change in the Company’s internal control over financial reporting that occurred during the period covered by the annual report that has materially affected, or is reasonably likely to materially affect, the Company’s internal control over financial reporting; and
5. The Company’s other certifying officer and I have disclosed, based on our most recent evaluation of internal control over financial reporting, to the Company’s auditors and the audit committee of the Company’s board of directors (or persons performing the equivalent function):
(a) All significant deficiencies and material weaknesses in the design or operation of internal control over financial reporting which are reasonably likely to adversely affect the Company’s ability to record, process, summarize and report financial information; and
(b) Any fraud, whether or not material, that involves management or other employees who have a significant role in the Company’s internal control over financial reporting.
Date: January 31, 2025
By: |
/s/ Yue Wang |
|
|
Name: |
Yue Wang |
|
Title: |
Chief Financial Officer |
Exhibit 13.1
CERTIFICATION OF THE CHIEF EXECUTIVE OFFICER PURSUANT TO SECTION 906 OF
THE SARBANES-OXLEY ACT OF 2002
In connection with the Annual Report of TIAN RUIXIANG Holdings Ltd (the “Company”) on Form 20-F for the year ended October 31, 2024, as filed with the Securities and Exchange Commission on the date hereof (the “Report”), I, Sheng Xu, Chief Executive Officer of the Company, certify, pursuant to 18 U.S.C. Section 1350, as adopted pursuant to Section 906 of the Sarbanes-Oxley Act of 2002, that to my knowledge:
| (1) | The Report fully complies with the requirements of Section 13(a) or 15(d) of the Securities Exchange Act of 1934; and |
| (2) | The information contained in the Report fairly presents, in all material respects, the financial condition and results of operations of the Company. |
Date: January 31, 2025
By: |
/s/ Sheng Xu |
|
|
Name: |
Sheng Xu |
|
Title: |
Chief Executive Officer |
Exhibit 13.2
CERTIFICATION OF THE CHIEF FINANCIAL OFFICER PURSUANT TO SECTION 906 OF
THE SARBANES-OXLEY ACT OF 2002
In connection with the Annual Report of TIAN RUIXIANG Holdings Ltd (the “Company”) on Form 20-F for the year ended October 31, 2024, as filed with the Securities and Exchange Commission on the date hereof (the “Report”), I, Yue Wang, Chief Financial Officer of the Company, certify, pursuant to 18 U.S.C. Section 1350, as adopted pursuant to Section 906 of the Sarbanes-Oxley Act of 2002, that to my knowledge:
(1) The Report fully complies with the requirements of Section 13(a) or 15(d) of the Securities Exchange Act of 1934; and
(2) The information contained in the Report fairly presents, in all material respects, the financial condition and results of operations of the Company.
Date: January 31, 2025
By: |
/s/ Yue Wang |
|
|
Name: |
Yue Wang |
|
Title: |
Chief Financial Officer |
Exhibit 15.1
|
源泰律师事务所 YUAN TAI LAW OFFICES | |
|
中国上海浦东新区浦东南路256号华夏银行大厦14楼 邮编:200120 电话:86-21-51150298 传真:86-21-51150398 |
14/F,Huaxia Bank Plaza,256 South Pudong Road Pu Dong New Area Shanghai 200120, P.R.China Tel: 86-21-51150298 Fax: 86-21-51150398 |
Date: January 31, 2025
Dear Sirs or Madams,
We are qualified lawyers of the People’s Republic of China (the “PRC”, for the purpose of this consent only, the PRC shall not include the Hong Kong Special Administrative Region, the Macau Special Administrative Region and Taiwan).
We, Yuan Tai Law Offices, consent to the reference to our firm under the mentions of “PRC Counsel” in connection with the annual report on Form 20-F of TIAN RUIXIANG Holdings Ltd (the “Company”) for the fiscal year ended October 31, 2024, including all amendments or supplements thereto (the “Annual Report”), filed by the Company with the Securities and Exchange Commission (the “SEC”) on January 31, 2025.
We also consent to the filing with the SEC of this consent letter as an exhibit to the Annual Report.
Yours faithfully,
For and on behalf of
Yuan Tai Law Offices
/s/ Shao Jun |
|
|
|
Name: Shao Jun |
|
Designation: Partner |
|
Exhibit 15.2
CONSENT OF INDEPENDENT REGISTERED PUBLIC ACCOUNTING FIRM
We hereby consent to the incorporation by reference in the Registration Statements on Form F-1 of TIAN RUIXIANG Holdings Ltd and Subsidiaries of our report dated January 31, 2025, relating to the consolidated financial statements, which appears in this Annual Report of TIAN RUIXIANG Holdings Ltd for the year ended October 31, 2024, filed with the Securities and Exchange Commission.
We also consent to the reference to our Firm under the caption “Experts” appearing in such Registration Statement.
/s/ RBSM LLP
New York, NY
January 31, 2025