UNITED
STATES
SECURITIES AND EXCHANGE COMMISSION
Washington, D.C. 20549
FORM 20-F
(Mark One)
☐ REGISTRATION STATEMENT PURSUANT TO SECTION 12(B) OR 12(G) OF THE SECURITIES EXCHANGE ACT OF 1934
OR
☒ ANNUAL REPORT PURSUANT TO SECTION 13 OR 15(D) OF THE SECURITIES EXCHANGE ACT OF 1934
For the fiscal year ended June 30, 2025
OR
☐ TRANSITION REPORT PURSUANT TO SECTION 13 OR 15(D) OF THE SECURITIES EXCHANGE ACT OF 1934
OR
☐ SHELL COMPANY REPORT PURSUANT TO SECTION 13 OR 15(D) OF THE SECURITIES EXCHANGE ACT OF 1934
For the transition period from to
Commission file number: 001-42013
SUPERX AI TECHNOLOGY LIMITED
(Exact name of Registrant as specified in its charter)
British Virgin Islands
(Jurisdiction of incorporation or organization)
30 Pasir Panjang Road
#06-31, Mapletree Business City
Singapore 117440
(Address of principal executive offices)
Chun Kit (Anderson) Yu
Executive Director
30 Pasir Panjang Road
#06-31, Mapletree Business City
Singapore 117440
Telephone: +65 6022 1124
(Name, Telephone, E-mail and/or Facsimile number and Address of Company Contact Person)
Securities registered or to be registered pursuant to Section 12(b) of the Act:
| Title of each class | Trading Symbol(s) | Name of each exchange on which registered | ||
| Ordinary shares, no par value | SUPX | The Nasdaq Capital Market |
Securities registered or to be registered pursuant to Section 12(g) of the Act: None
Securities for which there is a reporting obligation pursuant to Section 15(d) of the Act: None Indicate the number of outstanding shares of each of the issuer’s classes of capital or common stock as of the close of the period covered by the annual report: 22,169,854 shares outstanding as of June 30, 2025, no par value.
Indicate by check mark if the registrant is a well-known seasoned issuer, as defined in Rule 405 of the Securities Act.
☐ Yes ☒ No
If this report is an annual or transition report, indicate by check mark if the registrant is not required to file reports pursuant to Section 13 or 15(d) of the Securities Exchange Act of 1934.
☐ Yes ☒ No
Indicate by check mark whether the registrant: (1) has filed all reports required to be filed by Section 13 or 15(d) of the Securities Exchange Act of 1934 during the preceding 12 months (or for such shorter period that the registrant was required to file such reports), and (2) has been subject to such filing requirements for the past 90 days.
☒ Yes ☐ No
Indicate by check mark whether the registrant has submitted electronically and posted on its corporate Web site, if any, every Interactive Data File required to be submitted and posted pursuant to Rule 405 of Regulation S-T (§232.405 of this chapter) during the preceding 12 months (or for such shorter period that the registrant was required to submit and post such files).
☒ Yes ☐ No
Indicate by check mark whether the registrant is a large accelerated filer, an accelerated filer, a non-accelerated filer, or an emerging growth company. See definition of “large accelerated filer,” “accelerated filer,” and “emerging growth company” in Rule 12b-2 of the Exchange Act.
| Large accelerated filer ☐ | Accelerated filer ☐ | Non-accelerated filer ☒ |
| Emerging growth company ☒ |
If an emerging growth company that prepares its financial statements in accordance with U.S. GAAP, indicate by check mark if the registrant has elected not to use the extended transition period for complying with any new or revised financial accounting standards† provided pursuant to Section 13(a) of the Exchange Act. ☐
Indicate by check mark whether the registrant has filed a report on and attestation to its management’s assessment of the effectiveness of its internal control over financial reporting under Section 404(b) of the Sarbanes-Oxley Act (15 U.S.C. 7262(b)) by the registered public accounting firm that prepared or issued its audit report. ☐
If securities are registered pursuant to Section 12(b) of the Act, indicate by check mark whether the financial statements of the registrant included in the filing reflect the correction of an error to previously issued financial statements. ☐
Indicate by check mark whether any of those error corrections are restatements that required a recovery analysis of incentive based compensation received by any of the registrant’s executive officers during the relevant recovery period pursuant to §240.10D-1(b). ☐
Indicate by check mark which basis of accounting the registrant has used to prepare the financial statements included in this filing:
| U.S. GAAP ☒ | International Financial Reporting Standards as issued | Other ☐ |
| by the International Accounting Standards Board ☐ |
If “Other” has been checked in response to the previous question, indicate by check mark which financial statement item the registrant has elected to follow.
☐ Item 17 ☐ Item 18
If this is an annual report, indicate by check mark whether the registrant is a shell company (as defined in Rule 12b-2 of the Securities Exchange Act of 1934).
☐ Yes ☒ No
(APPLICABLE ONLY TO ISSUERS INVOLVED IN BANKRUPTCY PROCEEDINGS DURING THE PAST FIVE YEARS)
Indicate by check mark whether the registrant has filed all documents and reports required to be filed by Sections 12, 13 or 15(d) of the Securities Exchange Act of 1934 subsequent to the distribution of securities under a plan confirmed by a court.
☐ Yes ☐ No
Table of Contents
INTRODUCTION
Except where the context otherwise requires and for purposes of this annual report only the term:
| ● | “Amended Memorandum and Articles” refer to the Amended and Restated Memorandum and Articles of Association of SuperX AI Technology Limited (“SUPX or “SuperX, as amended on September 23, 2025); |
| ● | “BVI” means British Virgin Islands; |
| ● | “BVI Act” refers to the BVI Business Companies Act, 2004 (as amended); |
| ● | “China” or “PRC” refers to the People’s Republic of China, excluding, for the purpose of this annual report only, Taiwan; |
| ● | “Controlling Shareholder” refers to OPS Holdings Limited; |
| ● | “FY2023”, “FY2024”, “FY2025” refer to fiscal year ended June 30, 2023, 2024 and 2025, respectively; |
| ● | “HK$” or “Hong Kong dollars” refers to the legal currency of Hong Kong; |
| ● | “Hong Kong” refers to Hong Kong Special Administrative Region of the People’s Republic of China; |
| ● | “Ordinary Shares” refers to the Company’s ordinary shares, no par value; |
| ● | “Operating Subsidiaries” refers collectively to OPS HK; SuperX Industries; SuperX Singapore; SuperX USA; and SuperX Japan, and each, individually, an “Operating Subsidiary”; |
| ● | “Investment Holding Subsidiaries” refers to, collectively, ASPAC AI Computing Pty Ltd; SuperX Enterprise; SuperX HK; SuperX Solution and SuperX Investments, which are wholly-owned subsidiaries of the Company with no operations, as of the date of this annual report; |
| ● | “SEC” refers to the United States Securities and Exchange Commission; |
| ● | “SEHK” refers to the Stock Exchange of Hong Kong Limited; |
| ● | “US$” or “U.S. dollars” refers to the legal currency of the United States; |
Unless the context specifically states, or implies otherwise, references in this Annual Report on Form 20-F to “we”, “us”, “our”, the “Company”, “SUPX”, “SuperX” refer to SuperX AI Technology Limited and its subsidiaries including:
| ● | ASPAC AI Computing Pty Ltd. (“ASPAC” when individually referenced), an Australian company and a wholly owned subsidiary of SuperX; |
| ● | OPS Interior Design Consultant Limited, (“OPS HK” when individually referenced), a Hong Kong company and wholly owned subsidiary of SuperX; |
| ● | SuperX AI Company Limited (“SuperX HK” when individually referenced), a Hong Kong company and wholly owned subsidiary of SuperX |
| ● | SuperX AI Pte. Ltd. (“SuperX Singapore” when individually referenced), a Singapore company and wholly owned subsidiary of SuperX; |
| ● | SuperX AI Solution Limited (“SuperX Solution” when individually referenced), a BVI company and wholly owned subsidiary of SuperX; |
| ● | SuperX AI USA (“SuperX USA” when individually referenced), a Nevada corporation and wholly owned subsidiary of SuperX; |
| ● | SuperX Digital Power Pte. Ltd. (“SuperX Digital” when individually referenced), a Singapore company 40% owned by SuperX Solution; |
| ● | SuperX Enterprise Pte. Ltd. (“SuperX Enterprise” when individually referenced), a Singapore company and wholly owned subsidiary of SuperX; |
| ● | SuperX Industries Co., Ltd. (“SuperX Japan” when individually referenced), a Japanese company and wholly owned subsidiary of SuperX; |
| ● | SuperX Industries Pte. Ltd. (“SuperX Industries” when individually referenced), a Singapore company and wholly owned subsidiary of SuperX; |
| ● | SuperX Investments International Limited (“SuperX Investments” when individually referenced), a Hong Kong company and wholly owned subsidiary of SuperX; and |
| ● | Wuji Zhisuan (Shenzhen) Technology Co., Ltd. (“Wuji” when individually referenced), a Chinese company and wholly owned subsidiary of SuperX HK. |
SUPX is a holding company with operations conducted in Hong Kong, Japan, Singapore and the United States through its operating subsidiaries in Hong Kong, OPS HK, using Hong Kong dollars; Japan, SuperX Japan, using Japanese Yen; Singapore, SuperX Industries and SuperX Singapore, using U.S Dollars and SuperX Enterprise, using Singapore dollars; and SuperX USA, using U.S. Dollars. Our reporting currency is the U.S. Dollar. This annual report contains translations of certain foreign currency amounts into U.S. dollars for the convenience of the reader. Assets and liabilities are translated into U.S. dollars at the closing rate of exchange as of the balance sheet dates, the statement of income is translated using average rate of exchange in effect during the reporting periods, and the equity accounts are translated at historical exchange rates. Translation adjustments resulting from this process are included in accumulated other comprehensive income (loss). Transaction gains and losses that arise from exchange rate fluctuations on transactions denominated in a currency other than the functional currency are included in the results of operations as incurred. The balance sheet amounts, with the exception of shareholders’ equity at June 30, 2025, 2024 and 2023, were translated at HK$7.85 to $1.00, HK$7.81 to $1.00 and HK$7.83 to $1.00, respectively. The shareholders’ equity accounts were stated at their historical rate. The average translation rates applied to statement of income accounts for the years ended June 30, 2025, 2024 and 2023 were HK$7.79 to $1.00, HK$7.82 to $1.00 and HK$7.84 to $1.00, respectively. Cash flows are also translated at average translation rates for the periods, therefore, amounts reported on the statements of cash flows will not necessarily agree with changes in the corresponding balances on the consolidated balance sheets. No representation is made that the HK$ amounts could have been, or could be, converted, realized or settled into US$ at such rate, or at any other rate.
We obtained the industry and market data used in this annual report or any document incorporated by reference from industry publications, research, surveys and studies conducted by third parties and our own internal estimates based on our management’s knowledge and experience in the markets in which we operate. We did not, directly or indirectly, sponsor or participate in the publication of such materials, and these materials are not incorporated in this annual report other than to the extent specifically cited in this annual report. We have sought to provide current information in this annual report and believe that the statistics provided in this annual report remain up-to-date and reliable, and these materials are not incorporated in this annual report other than to the extent specifically cited in this annual report.
DISCLOSURE REGARDING FORWARD-LOOKING STATEMENTS
This annual report contains forward-looking statements, all of which are subject to risks and uncertainties. Forward-looking statements give our current expectations or forecasts of future events. These statements can be identified by the fact that they do not relate strictly to historical or current facts. You can identify forward-looking statements by terms such as “approximates,” “believes,” “hopes,” “expects,” “anticipates,” “estimates,” “projects,” “intends,” “plans,” “will,” “would,” “should,” “could,” “may” or other similar expressions in this annual report. These statements are likely to address our growth strategy, financial results and product and development programs. You must carefully consider any such statements and should understand that many factors could cause actual results to differ from our forward-looking statements. These factors may include inaccurate assumptions and a broad variety of other risks and uncertainties, including some that are known and some that are not. No forward-looking statement can be guaranteed and actual future results may vary materially. Factors that could cause actual results to differ from those discussed in the forward-looking statements include, but are not limited to:
| ● | future financial and operating results, including revenues, income, expenditures, cash balances and other financial items; |
| ● | our ability to execute our growth, expansion and acquisition strategies, including our ability to meet our goals; |
| ● | current and future economic and political conditions; |
| ● | our expectations regarding demand for and market acceptance of our services and the products; |
| ● | our expectations regarding our client base; |
| ● | our ability to procure the applicable regulatory licenses in the relevant jurisdictions in which we operate; |
| ● | competition in our industry; |
| ● | relevant government policies and regulations relating to our industry; |
| ● | our capital requirements and our ability to raise any additional financing which we may require; |
| ● | our ability to protect our intellectual property rights and secure the right to use other intellectual property that we deem to be essential or desirable to the conduct of our business; |
| ● | our ability to hire and retain qualified management personnel and key employees in order to enable us to develop our business; |
| ● | overall industry and market performance; |
| ● | the spread of COVID-19 and its new variants; |
| ● | other assumptions described in this annual report underlying or relating to any forward-looking statements; and |
| ● | other risk factors discussed under “Item 3. Key Information - 3.D. Risk Factors.” |
You should read this annual report and the documents that we refer to in this annual report and have filed as exhibits to this annual report completely and with the understanding that our actual future results may be materially different from what we expect. Factors that may cause actual results to differ materially from current expectations include, among other things, those listed under the heading “Item 3. Key Information - 3.D. Risk Factors.” and elsewhere in this annual report. If one or more of these risks or uncertainties occur, or if our underlying assumptions prove to be incorrect, actual events or results may vary significantly from those implied or projected by the forward-looking statements. No forward-looking statement is a guarantee of future performance.
You should not rely upon forward-looking statements as predictions of future events. The forward-looking statements made in this annual report relate only to events or information as of the date on which the statements are made in this annual report. Except as required by law, we undertake no obligation to update or revise publicly any forward-looking statements, whether as a result of new information, future events or otherwise, after the date on which the statements are made or to reflect the occurrence of unanticipated events.
We would like to caution you not to place undue reliance on these forward-looking statements and you should read these statements in conjunction with the risk factors disclosed in “Item 3. Key Information - 3.D. Risk Factors.” Those risks are not exhaustive. We operate in an evolving environment. New risks emerge from time to time and it is impossible for our management to predict all risk factors, nor can we assess the impact of all factors on our business or the extent to which any factor, or combination of factors, may cause actual results to differ from those contained in any forward-looking statement. We do not undertake any obligation to update or revise the forward-looking statements except as required under applicable law. You should read this annual report and the documents that we reference in this annual report completely and with the understanding that our actual future results may be materially different from what we expect.
PART I
Item 1. Identity of Directors, Senior Management and Advisers
Not applicable for annual reports on Form 20-F.
Item 2. Offer Statistics and Expected Timetable
Not applicable for annual reports on Form 20-F.
Item 3. Key Information
Corporate Structure & History
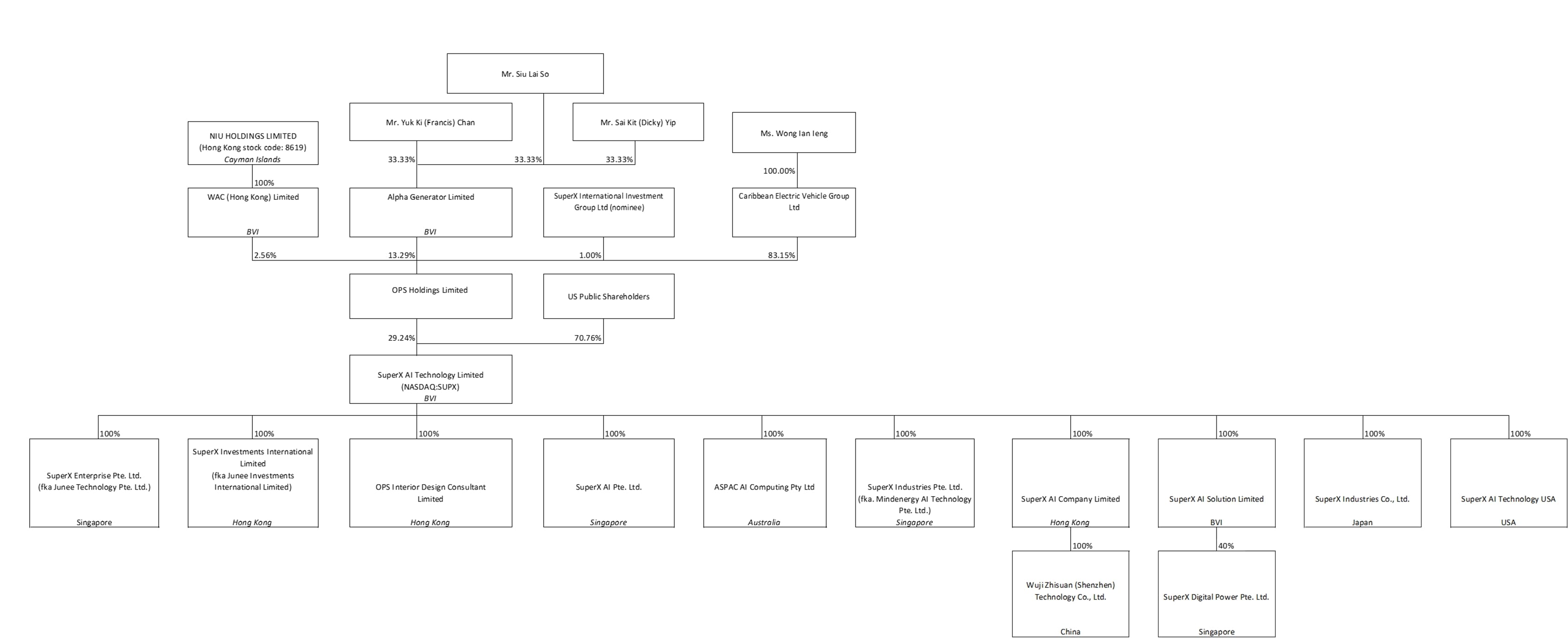
The following diagram illustrates our corporate structure, as of the date of this annual report:
SuperX AI Technology Limited (formerly known as “Super X AI Technology Limited” and “Junee Limited”) was incorporated on August 25, 2021 as a BVI business company limited by shares under the laws of the BVI. The Company is authorized to issue an unlimited number of Ordinary shares of no par value per share. SuperX is currently a holding company with not currently engaging in any business operations. The Company, through its wholly-owned subsidiary, OPS HK, is an interior design and fit-out service provider in Hong Kong.
On June 2, 2025, SuperX effected a rebrand, changing its company name from “Junee Limited” to “Super X AI Technology Limited” and changing its principal business to artificial intelligence (“AI”) data center solutions. On October 10, 2025, we effected a further change of our company name from “Super X AI Technology Limited to SuperX AI Technology Limited.” The name changes were effected pursuant to resolutions of our board of directors and the filing of a notice of change of name with the Registrar of Corporate Affairs of the British Virgin Islands. Other than the aforementioned changes to our name and principal business, there were no other changes to our corporate structure, share capital, or jurisdiction of incorporation.
Sannogi Holdings Limited (“Sannogi Holdings”) was incorporated on January 21, 1998 by Mr. Sai Kit (Dicky) Yip, Mr. Siu Lai So, and Mr. Wai Man (Aoki) Fung, each holding 50,000 shares to operate the business. In 2001, Mr. Fung sold his shares to pursue other ventures, and by 2004, ownership was equally divided among Mr. Yuk Ki (Francis) Chan, Mr. So, and Mr. Yip. In May 2010, after years of operations, Sannogi Holdings acquired a property in Hong Kong for its own use. To separate the property-holding function from business operations, it was decided that Sannogi Holdings would hold the property while a new company, OPS HK, incorporated in 2011, would continue the interior design business. Following a transitional period between 2010 and 2013 to fulfill existing contracts, Sannogi Holdings ceased conducting interior design and fit-out activities.
On July 13, 2011, OPS HK was incorporated under the laws of Hong Kong and is a wholly owned subsidiary of the Company.
On September 5, 2024, the Company acquired ASPAC AI Computing Pty Ltd, an Australian company and wholly owned subsidiary of the Company. ASPAC AI Computing Pty Ltd is an investment holding company with no operations.
On May 17, 2024, the Company incorporated SuperX Investments International Limited (f/k/a Junee Investments International Limited), a Hong Kong investment holding company with no operations and wholly owned subsidiary of the Company.
On July 12, 2024, the Company acquired SuperX Enterprise Pte. Ltd. (f/k/a Junee Technology Pte. Ltd.), a Singapore company and wholly owned subsidiary of the Company. SuperX Enterprise Pte. Ltd is an investment holding company with no operations.
On April 29, 2025, the Company completed its acquisition of SuperX Industries (f/k/a MindEnergy AI Technology Pte. Ltd.), a Singapore company.
On May 23, 2025, the Company acquired SuperX AI Company Limited, a Hong Kong company and wholly owned subsidiary of the Company.
On June 13, 2025, the Company acquired SuperX AI Pte. Ltd., a Singapore company and wholly owned subsidiary of the Company.
On September 1, 2025, the Company incorporated SuperX Industries Co. Ltd., a Japanese company and wholly owned operating subsidiary of the Company.
On September 3, 2025, the Company incorporated SuperX AI Solution Limited, a BVI company and wholly owned operating subsidiary of the Company.
On September 18, 2025, the Company acquired a 40% stake in SuperX Digital Power Pte. Ltd., a Singapore company.
On September 24, 2025, the Company incorporated SuperX AI Technology USA, a Nevada corporation and wholly owned operating subsidiary of the Company.
On October 9, 2025, Wuji Zhisuan (Shenzhen) Technology Co., Ltd. was formed in China and is a wholly owned subsidiary of SuperX AI Company Limited. Wuji Zhisuan (Shenzhen) Technology Co., Ltd. currently has no operations.
Our Reorganization
On September 1, 2021, we completed a reorganization of our legal structure (the “Reorganization”). Prior to the Reorganization, OPS HK, an Operating Subsidiary of the Company, was controlled by Alpha Generator Limited, a BVI company. As part of the Reorganization, OPS Holdings Limited was first incorporated under the laws of the British Virgin Islands on June 25, 2021, and became a subsidiary of Alpha Generator Limited. OPS HK then became a wholly owned subsidiary of OPS Holdings Limited. Subsequently, the Company was incorporated and became a wholly owned subsidiary of OPS Holdings Limited. Consequently, SuperX became the holding company of OPS HK on September 1, 2021.
The Company and its subsidiaries have been under the common control of the same controlling shareholder before and after the Reorganization. As a result of the Reorganization, the Company owns 100% equity interest of OPS HK.
On July 15, 2022, the Company amended its memorandum and articles of association to authorize the issuance of an unlimited number of Ordinary Shares with par value of $1.00 per share.
On September 5, 2022, the Company amended its memorandum of association to authorize the issuance of an unlimited number of Ordinary Shares, no par value, and to effectuate (i) a redemption of existing 1,000 shares at par value of $1.00 per share in exchange for the issuance of 1,000 ordinary shares of no par value; and (ii) a split of the issued and outstanding ordinary shares at a ratio of 1:10,714,286 shares, resulting in the 10,714,286 ordinary shares issued and outstanding after the redemption and share split.
On June 8, 2023, our Board approved a forward split of the Company’s shares at a ratio of 1:1.225, resulting in 13,125,000 ordinary shares of no par value outstanding following the split. On July 14, 2023, our Board approved a reverse split at the ratio of 1.225:1, resulting in 10,714,286 outstanding following the reverse split.
Transfers of Cash between Our Company and Our Subsidiaries
Our management monitors the cash position of each entity within our organization regularly and prepare budgets on a monthly basis to ensure each entity has the necessary funds to fulfill its obligation for the foreseeable future and to ensure adequate liquidity. In the event that there is a need for cash or a potential liquidity issue, it will be reported to our interim Chief Financial Officer and subject to approval by our board of directors, we will enter into an intercompany loan for the subsidiaries.
For SUPX to transfer cash to its subsidiaries, SUPX is permitted under the laws of British Virgin Islands to provide funding to our subsidiaries in Hong Kong, Singapore Australia, Japan and the United States, through loans or capital contributions without restrictions on the amount of the funds. During the fiscal year ended June 30, 2024, SUPX transferred cash of $150,895 to the subsidiary in Hong Kong. During the fiscal year ended June 30, 2025, SUPX transferred cash of $12,977,522 to the subsidiaries in Hong Kong and $6,349,868 to the subsidiaries in Singapore.
Our subsidiaries in Hong Kong, Singapore Australia, Japan and the United States are permitted under the laws of Hong Kong, Singapore Australia, Japan and the United States, respectively, to provide funding to SUPX, the holding company incorporated in the British Virgin Islands, through dividend distribution or payments without restrictions on the amount of the funds.
For the Operating Subsidiaries to transfer cash to SUPX, according to the BVI Business BVI Act 2004 (as amended), a British Virgin Islands company may make dividends distribution to the extent that immediately after the distribution, such company’s such company’s liabilities do not exceed its assets and that such company is able to pay its debts as they fall due. According to the Companies Ordinance of Hong Kong, a Hong Kong company may only make a distribution out of profits available for distribution. Other than the above, we did not adopt or maintain any cash management policies and procedures as of the date of this annual report.
We do not have any present plan to transfer cash from any of the Investment Holding Subsidiaries to SUPX in the foreseeable future.
The following describes the dividends and distributions made by our subsidiaries. SUPX has not made any dividends or distributions to U.S. investors as of the date of this annual report.
There were no dividends or distributions made by our subsidiaries to SUPX during the fiscal years ended June 30, 2023, 2024 and 2025 and as of the date of this annual report. SUPX did not make any dividends or distributions to U.S. investors during the fiscal years ended June 30, 2023, 2024 and 2025 and as of the date of this annual report.
Under the current practice of the Inland Revenue Department of Hong Kong, no tax is payable in Hong Kong in respect of dividends paid by us. The laws and regulations of the PRC do not currently have any material impact on the transfer of cash from SUPX to our subsidiaries in Hong Kong or from our subsidiaries in Hong Kong to SUPX, our shareholders and U.S. investors. There are no restrictions or limitations under the laws of Hong Kong imposed on the conversion of HK dollar into foreign currencies and the remittance of currencies out of Hong Kong, nor is there any restriction on any foreign exchange to transfer cash between SUPX and its subsidiary, across borders and to U.S. investors, nor there is any restrictions and limitations to distribute earnings from the subsidiary, to SUPX and U.S. investors and amounts owed.
For the SUPX to make dividends to its shareholders, subject to the BVI Business BVI Act, 2004 (as amended), which we refer to as the BVI Act below, and our Amended Memorandum and Articles, our board of directors may authorize and declare a dividend to shareholders from time to time out of the profits from the Company, realized or unrealized, or out of the share premium account, provided that the Company will remain solvent, meaning the Company is able to pay its debts as they come due in the ordinary course of business. There is no further British Virgin Islands statutory restriction on the amount of funds which may be distributed by us in the form of dividends.
We do not have any present plan to declare or pay any dividends on our Ordinary Shares in the foreseeable future. We currently intend to retain all available funds and future earnings, if any, for the operation and expansion of our business. Any future determination related to our dividend policy will be made at the discretion of our board of directors after considering our financial condition, results of operations, capital requirements, contractual requirements, business prospects and other factors the board of directors deems relevant, and subject to the restrictions contained in any future financing instruments, in our Amended Memorandum and Articles and in the BVI Act.
See “Item 8. Financial Information - A. Consolidated Statements and Other Financial Information - Dividend Policy” and “Item 3. Key Information - 3.D. Risk Factors - Risks Relating to our Corporate Structure - We rely on dividends and other distributions on equity paid by our Operating Subsidiaries to fund any cash and financing requirements we may have. In the future, funds may not be available to fund operations or for other use outside of Hong Kong, due to interventions in, or the imposition of restrictions and limitations on, our ability or our subsidiaries by the PRC government to transfer cash. Any limitation on the ability of OPS HK to make payments to us could have a material adverse effect on our ability to conduct our business and might materially decrease the value of our Ordinary Shares or cause them to be worthless”.
Enforceability of Civil Liabilities
SUPX was incorporated under the laws of the British Virgin Islands with limited liability. We chose to incorporate SUPX in the British Virgin Islands because of certain benefits associated with being a British Virgin Islands corporation, such as political and economic stability, an effective judicial system, a favorable tax system, the absence of exchange control or currency restrictions and the availability of professional and support services. However, the British Virgin Islands has a less developed body of securities laws as compared to the United States and provides protections for you to a lesser extent. In addition, British Virgin Islands companies may not have the standing to sue before the federal courts of the United States.
While we conduct certain operations in the United States through our wholly-owned U.S. subsidiary, SuperX AI Technology USA, we, the parent company and majority of our other Operating Subsidiaries, are a separate legal entity. Consequently, it may be difficult for investors to effect service of process within the United States upon us (as the parent company) or upon our non-U.S. directors and executive officers. Furthermore, any judgment obtained in a U.S. court against our U.S. subsidiary, may not be enforceable against us or any of our assets located outside the United States. It may also be difficult for investors to enforce judgments obtained in U.S. courts against us or our non-U.S. directors and officers, including judgments predicated upon the civil liability provisions of the U.S. federal securities laws, in courts outside the United States.
All of our directors and officers are non-US nationals or residents and a substantial portion of their assets are located outside the United States. As a result, it may be difficult for you to effect service of process within the United States upon these persons or to enforce against us or them, judgments obtained in United States courts, including judgments predicated upon the civil liability provisions of the securities laws of the United States or any state thereof.
We have been advised by our counsel as to British Virgin Islands law that the United States and the British Virgin Islands do not have a treaty providing for reciprocal recognition and enforcement of judgments of courts of the United States in civil and commercial matters and that a final judgment for the payment of money rendered by any general or state court in the United States based on civil liability, whether or not predicated solely upon the U.S. federal securities laws, may not be enforceable in the British Virgin Islands. We have also been advised by our counsel as to British Virgin Islands law that a final and conclusive judgment obtained in U.S. federal or state courts under which a sum of money is payable as compensatory damages (i.e., not being a sum claimed by a revenue authority for taxes or other charges of a similar nature by a governmental authority, or in respect of a fine or penalty or multiple or punitive damages) may be the subject of an action on a debt at common law in the Grand Court of the British Virgin Islands.
Implication of the Holding Foreign Companies Accountable Act (the “HFCA Act”)
The HFCA Act was enacted on December 18, 2020. The HFCA Act states if the SEC determines that a company has filed audit reports issued by a registered public accounting firm that has not been subject to inspection by the PCAOB for three consecutive years beginning in 2021, the SEC shall prohibit the company’s shares from being traded on a national securities exchange or in the over the counter trading market in the United States.
On March 24, 2021, the SEC adopted interim final rules relating to the implementation of certain disclosure and documentation requirements of the HFCA Act. A company will be required to comply with these rules if the SEC identifies it as having a “non-inspection” year under a process to be subsequently established by the SEC. The SEC is assessing how to implement other requirements of the HFCA Act, including the listing and trading prohibition requirements described above.
On June 22, 2021, the U.S. Senate passed the Accelerating Holding Foreign Companies Accountable Act, and on December 29, 2022, legislation entitled “Consolidated Appropriations Act, 2023” (the “Consolidated Appropriations Act”) was signed into law by President Biden, which contained, among other things, an identical provision to the Accelerating Holding Foreign Companies Accountable Act and amended the HFCA Act by requiring the SEC to prohibit an issuer’s securities from trading on any U.S. stock exchanges if its auditor is not subject to PCAOB inspections for two consecutive years instead of three, thus reducing the time period for triggering the prohibition on trading.
On December 2, 2021, the SEC issued amendments to finalize rules implementing the submission and disclosure requirements in the HFCA Act, which took effect on January 10, 2022. The rules apply to registrants that the SEC identifies as having filed an annual report with an audit report issued by a registered public accounting firm that is located in a foreign jurisdiction and that PCAOB is unable to inspect or investigate completely because of a position taken by an authority in foreign jurisdictions.
On December 16, 2021, PCAOB announced the PCAOB HFCA Act determinations (the “PCAOB determinations”) relating to the PCAOB’s inability to inspect or investigate completely registered public accounting firms headquartered in mainland China of the PRC or Hong Kong, a Special Administrative Region and dependency of the PRC, because of a position taken by one or more authorities in the PRC or Hong Kong.
On August 26, 2022, the PCAOB announced that it had signed a Statement of Protocol (the “SOP”) with the China Securities Regulatory Commission and the Ministry of Finance of China. The SOP, together with two protocol agreements governing inspections and investigations (together, the “SOP Agreement”), establishes a specific, accountable framework to make possible complete inspections and investigations by the PCAOB of audit firms based in mainland China and Hong Kong, as required under U.S. law. The SOP Agreement remains unpublished and is subject to further explanation and implementation. Pursuant to the fact sheet with respect to the SOP Agreement disclosed by the SEC, the PCAOB shall have sole discretion to select any audit firms for inspection or investigation and the PCAOB inspectors and investigators shall have a right to see all audit documentation without redaction. On December 15, 2022, the PCAOB Board determined that the PCAOB was able to secure complete access to inspect and investigate registered public accounting firms headquartered in mainland China and Hong Kong and voted to vacate its previous determinations to the contrary.
Marcum Asia CPAs LLP, one of our former independent registered public accounting firm that issues the audit report for the fiscal year ended June 30, 2023; CT International LLP, one of our former independent registered public accounting firm that issued the audit report for the fiscal year ended June 30, 2024; and KD&Co., our current independent registered public accounting firm that issued the audit report for the fiscal years ended June 30, 2024 and 2025, are subject to laws in the United States pursuant to which the PCAOB conducts regular inspections to assess its compliance with the applicable professional standards. Marcum Asia CPAs LLP is headquartered in New York, NY. CT International LLP is headquartered in San Francisco, CA. Our current auditor, KD&Co., is based in Hong Kong and is currently subject to PCAOB inspections and the PCAOB is able to inspect our auditor, KD&Co. was registered with PCAOB in March 2024, no inspection has occurred. In the future, if there is any regulatory change or step taken by PRC regulators or the SEC or Nasdaq applies additional and more stringent criteria, and if PCAOB determines that it is not able to inspect KD&Co. at such future time, Nasdaq may delist our Ordinary Shares and the value of our Ordinary Shares may significantly decline or become worthless. See “Item 3. Key Information - 3.D. Risk Factors - Risks Relating to Our Ordinary Shares- Our Ordinary Shares may be prohibited from being traded on a national exchange under the HFCA Act if the PCAOB determines that it cannot inspect or fully investigate our auditors for two consecutive years, and, as a result, an exchange may determine to delist our securities. As of the date of this annual report, our auditor is not subject to the determinations announced by the PCAOB on December 16, 2021. However, the delisting of our Ordinary Shares, or the threat of being delisted, may materially and adversely affect the value of investment in our Ordinary Shares.”
Recent Regulatory Development in the PRC
We are a holding company incorporated in the BVI with all of the operations conducted by an operating entity in Hong Kong. We currently do not have, nor do we currently intend to establish, any subsidiary nor do we plan to enter into any contractual arrangements to establish a VIE structure with any entity in mainland China. As of the date of this annual report, we and our Operating Subsidiary have received all requisite licenses, permissions, or approvals from Hong Kong and BVI authorities needed to engage in the businesses currently conducted in Hong Kong and BVI, and no permission or approval has been denied.
Hong Kong is a special administrative region of the PRC and the basic policies of the PRC regarding Hong Kong are reflected in the Basic Law of the Hong Kong Special Administrative Region (the “Basic Law”), which serves as Hong Kong’s constitution. The Basic Law provides Hong Kong with a high degree of autonomy and executive, legislative and independent judicial powers, including that of final adjudication under the principle of “one country, two systems”. Accordingly, as confirmed by our Hong Kong counsel, Long An & Lam, LLP, we believe the PRC laws and regulations do not currently have any material impact on our business, financial condition or results of operations. However, there is no assurance that there will not be any changes in the economic, political and legal environment in Hong Kong in the future. If there is significant change to current political arrangements between mainland China and Hong Kong, companies operated in Hong Kong may face similar regulatory risks as those operated in mainland China, including their ability to offer securities to you, list securities on a U.S. or other foreign exchange, conduct business or accept foreign investment. In light of China’s recent expansion of authority in Hong Kong, there are risks and uncertainties which we cannot foresee for the time being, and rules, regulations and the enforcement of laws in China can change quickly with little or no advance notice. The Chinese government may intervene or influence the current and future operations in Hong Kong at any time, or may exert more oversight and control over offerings conducted overseas and/or foreign investment in issuers likes ourselves.
The Regulations on Mergers and Acquisitions of Domestic Companies by Foreign Investors, or the M&A Rules, adopted by six PRC regulatory agencies in 2006 and amended in 2009, require an overseas special purpose vehicle formed for listing purposes through acquisitions of domestic companies in mainland China and controlled by companies or individuals of mainland China to obtain the approval of the CSRC, prior to the listing and trading of such special purpose vehicle’s securities on an overseas stock exchange.
In addition, on February 17, 2023, with the approval of the State Council, the CSRC released the Trial Administrative Measures of Overseas Securities Offering and Listing by Domestic Companies (the “Trial Measures”) and five supporting guidelines, which came into effect on March 31, 2023. According to the Trial Measures, mainland China domestic companies that seek to offer and list securities in overseas markets, either by direct or indirect means, are required to fulfill the filing procedures with the CSRC and report relevant information. SuperX is a holding company incorporated in the British Virgin Islands with Operating Subsidiaries based in Hong Kong, Singapore, Japan and the United States, and it does not have any subsidiary or VIE in the mainland China or intend to acquire any equity interest in any domestic companies within mainland China, nor is it controlled by any companies or individuals of mainland China.
Further, we are headquartered in Singapore with our interim chief financial officer and all members of the board of directors (excluding Yee Man (Thomas) Law who is based in Australia) based in Hong Kong who are not mainland China citizens, and all of our revenues and profits are generated by our subsidiary in Hong Kong. As such, we do not believe we would be subject to the M&A Rules or the Trial Measures. Moreover, pursuant to the Basic Law, PRC laws and regulations shall not be applied in Hong Kong except for those listed in Annex III of the Basic Law (which is confined to laws relating to national defense, foreign affairs and other matters that are not within the scope of autonomy). Therefore, as confirmed by our PRC counsel, Jincheng Tongda & Neal Law Firm, as of the date of this annual report, no permission or filing requirements from CSRC or any other governmental agency of mainland China is required to approve our subsidiary’s operations. Additionally, neither we nor our subsidiary is required to obtain the CSRC’s approval or complete any filing procedures prior to our listing on an exchange in the U.S. As of the date of this annual report, neither we nor OPS HK has applied for any such permission, approval or submitted any filing procedures. Notwithstanding the above opinion, our PRC counsel has further advised us that uncertainties exist as to how the M&A Rules and the Trial Measures will be interpreted and implemented by Chinese regulators and its opinions summarized above are subject to any new laws, rules, and regulations or detailed implementations and interpretations in any form relating to the M&A Rules and the Trial Measures. If the CSRC or other PRC regulatory agencies subsequently determine that prior CSRC approvals or filings are required for any of our offerings, we may face regulatory actions or other sanctions from the CSRC or other PRC regulatory agencies. Moreover, if there is significant change to the current political arrangements between mainland China and Hong Kong, or the applicable laws, regulations, or interpretations change that require us to obtain approvals from, or complete filings with, the CSRC or other PRC regulatory agencies at any stage in the future, and, if in such event, we or our Operating Subsidiary (i) do not receive or maintain the approval, or fail to comply with the filing requirements, (ii) inadvertently conclude that such permissions, approvals or filings are not required, (iii) are required to obtain such permissions, approvals or complete the filings in the future if applicable laws, regulations, or interpretations change, or (iv) are denied permission or filings from the CSRC or any other PRC regulatory agencies, we will not be able to list our Ordinary Shares on a U.S. exchange, or continue to offer securities to you, which would materially affect the interests of investors and cause the value of Ordinary Shares to significantly decline or be worthless.
Recently, the PRC government initiated a series of regulatory actions and statements to regulate business operations in certain areas in mainland China with little advance notice, including a cracking down on illegal activities in the securities market, enhancing supervision over mainland China-based companies listed overseas using the variable interest entity structure, adopting new measures to extend the scope of cybersecurity reviews, and expanding the efforts in anti-monopoly enforcement. For example, on July 6, 2021, the General Office of the Communist Party of China Central Committee and the General Office of the State Council jointly issued a document to crack down on illegal activities in the securities market and promote the high-quality development of the capital market, which, among other things, requires the relevant governmental authorities to strengthen cross-border oversight of law-enforcement and judicial cooperation, to enhance supervision over mainland China-based companies listed overseas, and to establish and improve the system of extraterritorial application of the mainland China securities laws. Also, on January 4, 2022, the Measures for Cybersecurity Review (the “Measures”) were published and became effective on February 15, 2022, which were originally promulgated on April 13, 2020, and, as revised on July 10, 2021, require that, among other things, and in addition to any “operator of critical information infrastructure”, any “data processor” controlling personal information of no less than one million users (which to be further specified) which seeks to list in a foreign stock exchange should also be subject to cybersecurity review, and which the Measures further elaborate on the factors to be considered when assessing the national security risks of the relevant activities.
Our Hong Kong Operating Subsidiary, OPS HK, currently has only served the Hong Kong local market and does not presently have any operations in mainland China. We do not currently expect the Measures to have an impact on our business, operations, nor do we anticipate the we or our Operating Subsidiary are covered by permission requirements from the CAC that is required to approve our subsidiary’s operations, as we do not believe that we may be deemed to be an “operator of critical information infrastructure” or a “data processor” controlling personal information of no less than one million users, that are required to file for cybersecurity review before listing in the U.S., because (i) all of our interior design operations are conducted by one of our Operating Subsidiaries, OPS HK, which currently serves the Hong Kong local market, we currently have no operations in mainland China; (ii) we do not have or intend to have any subsidiary, nor do we have or intend to establish a VIE structure with any entity in mainland China and the Measures remain unclear whether they shall be applied to a company such as ours; (iii) as of date of this annual report, we have neither collected nor stored any personal information of any mainland China individual or within mainland China, nor do we entrust or expect to be entrusted by any individual or entity to conduct any data processing activities of any mainland China individual or within mainland China; and (iv) as of the date of this annual report, we have not been informed by any PRC governmental authority of any requirement that we must file for a cybersecurity review. Moreover, pursuant to the Basic Law, PRC laws and regulations shall not be applied in Hong Kong except for those listed in Annex III of the Basic Law (which is confined to laws relating to national defense, foreign affairs and other matters that are not within the scope of autonomy). As confirmed by our PRC counsel, Jincheng Tongda & Neal Law Firm, based on their understanding of the PRC laws and regulations that are currently in effect, neither we nor our subsidiary, OPS HK, are currently subject to the cybersecurity review by the CAC as provided under the Measures. Additionally, neither we nor our subsidiary is covered by permission requirements from the CAC or any other governmental agency that is required to approve our subsidiary’s operations. However, there remains uncertainty as to how the Measures will be interpreted or implemented and the relevant PRC governmental authority may not take a view that is consistent with our PRC counsel. Also, significant uncertainty exists in relation to the interpretation and enforcement of relevant PRC cybersecurity laws and regulations. If we were deemed to be an “operator of critical information infrastructure” or a “data processor” controlling personal information of no less than one million users under the Measures, or if other regulations promulgated in relation to the Measures are deemed to apply to us, our business operations and the listing of our Ordinary Shares in the U.S. could be subject to cybersecurity review by the Cyberspace Administration of China, or the CAC, in the future. Moreover, if there is significant change to the current political arrangements between mainland China and Hong Kong, or the applicable laws, regulations, or interpretations change, that require our Company to obtain approval from the CAC or any other governmental agency in the future, and, if in such event, at any stage, we or our Operating Subsidiary (i) do not receive or maintain the approval, (ii) inadvertently conclude that such permissions or approvals are not required, or (iii) are required to obtain such permissions or approvals in the future if applicable laws, regulations, or interpretations change, or (iv) are denied permission from the CAC or any other PRC regulatory agencies, we will not be able to list our Ordinary Shares on a U.S. exchange, or continue to offer securities to you, which would materially affect the interests of investors and cause the value of Ordinary Shares to significantly decline or be worthless.
Nevertheless, since these statements and regulatory actions are new, it is highly uncertain how soon the legislative or administrative regulation making bodies will respond and what existing or new laws or regulations or detailed implementations and interpretations will be modified or promulgated, if any. It is also highly uncertain what the potential impact such modified or new laws and regulations will have on OPS HK’s daily business operation, its ability to accept foreign investments and the listing of our Ordinary Shares on a U.S. or other foreign exchanges.
If there is significant change to current political arrangements between mainland China and Hong Kong, if we or our Operating Subsidiary at any stage, (i) do not receive or maintain the approval, (ii) inadvertently conclude that such permissions or approvals are not required, (iii) are required to obtain such permissions or approvals in the future if applicable laws, regulations, or interpretations change, or (iv) are denied permission from the CSRC, the CAC or any other relevant PRC regulatory agencies, the relevant regulatory authorities, such as the CAC or the CSRC, might have broad discretion in dealing with such violations, including: imposing fines on us or the Operating Subsidiary, discontinuing or restricting the operations of the subsidiary; imposing conditions or requirements with which we or OPS HK may not be able to comply; restricting or prohibiting our use of the proceeds from our initial public offering to finance the business and operations in Hong Kong. The imposition of any of these penalties would also result in a material and adverse effect on our ability to conduct business, and on our operations and financial condition. If any or all of the foregoing were to occur, it may cause the value of our Ordinary Shares to significantly decline or become worthless. Moreover, we might not be able to list our Ordinary Shares on a U.S. exchange, or continue to offer securities to you, which would also materially affect the interests of investors and cause the value of Ordinary Shares to significantly decline or be worthless.
Regarding our Hong Kong operating entity, OPS HK is an interior design service provider incorporated and with all the business operations in Hong Kong. OPS HK, is required to and has obtained, business registration certificate as required by every company carrying on business in Hong Kong. As of the date of this annual report, our Hong Kong counsel, Long An & Lam LLP, confirms that there is no statutory or mandatory licensing and qualification system in Hong Kong governing the provision of interior designs, project management services and fitting-out works, other than certain permit requirements for certain business that OPS HK conducts. OPS HK is a Registered Minor Works Contractor (Class II and III) with the Buildings Department under the Building (Minor Works) Regulation (Chapter 123N of the Laws of Hong Kong) and therefore, OPS HK can perform fit-out services requiring such qualifications. In addition, OPS HK carries on business that may become subject to the registration requirements under Buildings Ordinance (Chapter 123 of the Laws of Hong Kong) if it expands into the category of “buildings works” which is defined thereunder as “any kind of building construction, site formation works, ground investigation in the scheduled areas, foundation works, repairs, demolition, alteration, addition and every kind of building operation, and includes drainage works”. As of the date of this annual report, where specific fit-out work requires a particular license, permit or approval, OPS HK will engage subcontractors with suitable qualifications to perform such work.
Regulations Related to our Business Operation in Hong Kong
Business Registration Ordinance (Chapter 310 of the Laws of Hong Kong)
The Business Registration Ordinance requires every person carrying on any business to make an application to the Commissioner of Inland Revenue in the prescribed manner for the registration of that business within one month after the commencement of business. The Commissioner of Inland Revenue must register each business for which a business registration application is made and as soon as practicable after the prescribed business registration fee and levy are paid and issue a business registration certificate or branch registration certificate for the relevant business or the relevant branch, as the case may be. Any person who fails to apply for business registration shall be guilty of an offence and shall be liable to a fine of HK$5,000 and to imprisonment for 1 year.
Regulations related to building works
Buildings Ordinance (Chapter 123 of the Laws of Hong Kong)
Under the Section 14(1) of the Buildings Ordinance, except for minor works commenced under the simplified requirements, no person shall commence or carry out any building works, including alteration, addition and every kind of building operation, without having obtained approval and consent from the Building Authority. Any person who intends to carry out alteration or addition building works in existing premises is required to appoint an authorised person, and where necessary a registered structural engineer and geotechnical engineer, to prepare and submit plans for the approval of Building Authority under the Buildings Ordinance.
Under section 9 of the Buildings Ordinance, a person is required to appoint a Registered General Building Contractor to carry out for him building works (other than specialised works and minor works) and a person is required to appoint a Registered Specialist Contractor to carry out for him specialised works (other than the specialised works designated as minor works) of the category for which the contractor is registered. The Registered General Building Contractor and Registered Specialist Contractor appointed shall be required to, inter alia, provide continuous supervision to the carrying out of the relevant works in accordance with his supervision plan.
Pursuant to section 40(1AA) of the Buildings Ordinance, any person who knowingly contravenes section 14(1) in respect of building works (other than minor works) or street works shall be guilty of an offence and shall be liable on conviction to: i) a fine of HK$400,000 and to imprisonment for 2 years; and ii) a fine of HK$20,000 for each day during which it is proved to the satisfaction of the court that the offence has continued.
Building (Minor Works) Regulation (Chapter 123N of the Laws of Hong Kong) (“B(MW)R”)
The B(MW)R is a subsidiary legislation under the Buildings Ordinance and provides for a simplified procedure and requirements to regulate building works which have been specified as “minor works”. Under the B(MW)R, minor works are classified into three classes which require the appointment of a prescribed building professional or a prescribed registered contractor, depending on the nature, scale, complexity and risk to safety of such minor works.
Pursuant to section 4A (2) or 9AA (2) of the Buildings Ordinance, if a person who arranged for minor works to be commenced or carried out has knowingly failed to appoint the required prescribed building professional and/or prescribed registered contractor (as the case may be), he will be liable on conviction to a fine of HK$100,000 under section 40(1AB) of the Buildings Ordinance.
Regulations related to construction labor, health and safety
Factories and Industrial Undertakings Ordinance (Chapter 59 of the Laws of Hong Kong)
The Factories and Industrial Undertakings Ordinance provides for the safety and health protection to workers in the industrial undertakings. Under the Factories and Industrial Undertakings Ordinance, it is the duty of a proprietor of an industrial undertaking, including construction work, to ensure, so far as is reasonably practicable, the health and safety at work of all persons employed by him at the industrial undertaking. The duties of a proprietor extend to include:
| ● | providing and maintaining plant and work systems that do not endanger safety or health; |
| ● | making arrangements for ensuring safety and health in connection with the use, handling, storage and transport of articles and substances; |
| ● | providing all necessary information, instructions, training and supervision for ensuring safety and health; |
| ● | providing and maintaining safe access to and egress from the workplaces; and |
| ● | providing and maintaining a safe and healthy working environment |
A proprietor who contravenes any of these duties commits an offence and is liable to a fine of HK$3,000,000 on summary conviction or a fine of HK$10,000,000 on conviction on indictment. A proprietor who contravenes any of these requirements willfully and without reasonable excuse commits an offence and is liable to a fine of HK$3,000,000 and to imprisonment for six months on summary conviction and a fine of HK$10,000,000 and to imprisonment for 2 years on conviction on indictment.
Matters regulated under the subsidiary regulations of the Factories and Industrial Undertakings Ordinance, including the Construction Sites (Safety) Regulations, include (i) the prohibition of employment of persons under 18 years of age (save for certain exceptions); (ii) the maintenance and operation of hoists; (iii) the duty to ensure safety of places of work; (iv) prevention of falls; (v) safety of excavations; (vi) the duty to comply with miscellaneous safety requirements; and (vii) provision of first aid facilities. A person who does not comply with any of these rules commits an offence and different levels of penalty will be imposed and a contractor guilty of the relevant offence could be liable to a fine up to HK$400,000 and imprisonment up to 12 months.
Occupational Safety and Health Ordinance (Chapter 509 of the Laws of Hong Kong)
The Occupational Safety and Health Ordinance provides for the protection of health and safety of employees in workplaces, both industrial and non-industrial.
Employers must, as far as reasonably practicable, ensure the safety and health at work of all employees by:
| ● | providing and maintaining plant and systems of work that are safe and without risks to health; |
| ● | making arrangements for ensuring safety and absence of risks to health in connection with the use, handling, storage or transport of plant or substances; and |
| ● | providing all necessary information, instruction, training, and supervision for ensuring safety and health; |
| ● | as regards any workplace under the employer’s control, maintaining the workplace in a condition that is safe and without risks to health and providing and maintaining means of access to and egress from the workplace that are safe and without risks to health |
Failure to comply with any of the above provisions constitutes an offence and the employer is liable on conviction to a fine of HK$200,000. An employer who fails to do so intentionally, knowingly or recklessly commits an offence and is liable on conviction to a fine of HK$3,000,000 and to imprisonment for six months on summary conviction and to a fine of HK$10,000,000 and to imprisonment for 2 years.
Occupiers Liability Ordinance (Chapter 314 of the Laws of Hong Kong)
The Occupiers Liability Ordinance regulates the obligations of a person occupying or having control of premises on injury resulting to persons or damage caused to goods or other property lawfully on the land.
The Occupiers Liability Ordinance imposes a common duty of care on an occupier of premises to take such care as in all the circumstances of the case is reasonable to see that the visitor will be reasonably safe in using the premises for the purposes for which he is invited or permitted by the occupier to be there.
Regulations related to employment and labor protection
Employment Ordinance (Chapter 57 of the Laws of Hong Kong)
The Employment Ordinance, or the EO, is an ordinance enacted for, amongst other things, the protection of the wages of employees and the regulation of the general conditions of employment and employment agencies. Under the EO, an employee is generally entitled to, amongst other things, notice of termination of his or her employment contract; payment in lieu of notice; maternity protection in the case of a pregnant employee; not less than one rest day in every period of seven days; severance payments or long service payments; sickness allowance; statutory holidays or alternative holidays; and paid annual leave of up to 14 days depending on the period of employment.
Pursuant to Section 43C of the EO, if any wages become due to the employee who is employed by a subcontractor on any work which the subcontractor has contracted to perform, and such wages are not paid within the period specified in the Employment Ordinance, such wages shall be payable to the employee by the principal contractor where the subcontractor has contracted with the principal contractor and payable by the principal contractor and every superior subcontractor jointly and severally where the subcontractor has contracted with a superior subcontractor. Such liability shall be limited (a) to the wages of an employee whose employment relates wholly to the work which the principal contractor has contracted to perform and whose place of employment is wholly on the site of the building works; and (b) to the wages due to such an employee for two months without any deductions under the EO (such months shall be the first two months of the period in respect of which the wages are due).
An employee who has outstanding wage payments from subcontractor must serve a notice in writing on the principal contractor within 60 days after the wage due date. A principal contractor and superior subcontractor (where applicable) shall not be liable to pay any wages to the employee of the subcontractor if that employee fails to serve a notice on the principal contractor.
Upon receipt of such notice from the relevant employee, a principal contractor shall, within 14 days after receipt of the notice, serve a copy of the notice on every superior subcontractor to that subcontractor (where applicable) of whom he is aware. A principal contractor who without reasonable excuse fails to serve notice on the superior subcontractors shall be guilty of an offence and shall be liable on conviction to a fine currently at up to HK$50,000.
Pursuant to Section 43F of the EO, if a principal contractor or superior subcontractor pays to an employee any wages under Section 43C of EO, the wages so paid shall be a debt due by the employer of that employee to the principal contractor or superior subcontractor, as the case may be. The principal contractor or superior subcontractor may either (i) claim contribution from every superior subcontractor to the employee’s employer or from the principal contractor and every other such superior subcontractor as the case may be, or (ii) deduct by way of set-off the amount paid by him from any sum due or may become due to the subcontractor in respect of the work that he has subcontracted.
Employees’ Compensation Ordinance (Chapter 282 of the Laws of Hong Kong)
The Employees’ Compensation Ordinance, or the ECO, is an ordinance enacted for the purpose of providing for the payment of compensation to employees injured in the course of employment. The EO establishes a no-fault and non-contributory employee compensation system for work injuries and lays down the rights and obligations of employers and employees in respect of injuries or death caused by accidents arising out of and in the course of employment, or by prescribed occupational diseases.
Under the ECO, if an employee sustains an injury or dies as a result of an accident arising out of and in the course of his employment, his employer is in general liable to pay compensation even if the employee might have committed acts of faults or negligence when the accident occurred. Similarly, an employee who suffers incapacity or dies arising from an occupational disease is entitled to receive the same compensation as that payable to employees injured in occupational accidents.
As stipulated by the ECO, no employer shall employ any employee in any employment unless there is in force in relation to such employee a policy of insurance issued by an insurer for an amount not less than the applicable amount specified in the Fourth Schedule of the ECO in respect of the liability of the employer. According to the Fourth Schedule of the ECO, the insured amount shall be not less than HK$100,000,000 per event if a company has no more than 200 employees. Any employer who contravenes this requirement commits a criminal offence and is liable on conviction to a fine and imprisonment. An employer who has taken out an insurance policy under the ECO is required to display a prescribed notice of insurance in a conspicuous place on each of its premises where any employee is employed.
According to section 24 of the ECO, a principal contractor shall be liable to pay compensation to subcontractors’ employees who are injured in the course of their employment to the subcontractor. The principal contractor is, nonetheless, entitled to be indemnified by the subcontractor who would have been liable to pay compensation to the injured employee. The employees in question are required to serve a notice in writing on the principal contractor before making any claim or application against such principal contractor.
Mandatory Provident Fund Schemes Ordinance (Chapter 485 of the Laws of Hong Kong)
The Mandatory Provident Fund Schemes Ordinance, or the MPFSO, is an ordinance enacted for the purposes of providing for the establishment of non-governmental mandatory provident fund schemes, or the MPF Schemes. The MPFSO requires every employer of an employee of 18 years of age or above but under 65 years of age to take all practical steps to ensure the employee becomes a member of a registered MPF Scheme within the first 60 days of employment. Subject to the minimum and maximum relevant income levels, it is mandatory for both employers and their employees to contribute 5% of the employee’s relevant income to the MPF Scheme.
Any employer who contravenes the requirement of enrolling eligible employees in a registered MPF Scheme commits a criminal offence and is liable on conviction to a maximum fine of HK$50,000 and imprisonment for six months on the first conviction and maximum fine of HK$100,000 and imprisonment for one year on each subsequent conviction.
Any employer who contravenes the requirement of paying mandatory contributions to the MPF Scheme commits a criminal offence and is liable on conviction to a maximum fine of HK$50,000 and imprisonment for six months on the first conviction and maximum fine of HK$100,000 and imprisonment for one year on each subsequent conviction.
As of the date of this annual report, the Company believes it has made all contributions required of OPS HK under the MPFSO.
Minimum Wage Ordinance (Chapter 608 of the Laws of Hong Kong)
The Minimum Wage Ordinance provides for a prescribed minimum hourly wage rate (currently at HK$42.1 per hour) during the wage period for every employee engaged under a contract of employment under the Employment Ordinance. Any provision of the employment contract which purports to extinguish or reduce the right, benefit or protection conferred on the employee by the Minimum Wage Ordinance is void.
Failure to pay minimum wage amounts to a breach of the wage provisions under EO. An employer who wilfully and without reasonable excuse fails to pay wages to an employee when it becomes due is liable to prosecution and, upon conviction, to a fine of HK$350,000 and to imprisonment for three years.
Immigration Ordinance (Chapter 115 of the Laws of Hong Kong)
According to Section 38A of the Immigration Ordinance, a construction site controller (i.e. the principal or main contractor and includes a subcontractor, owner, occupier or other person who has control over or is in charge of a construction site) shall take all practicable steps to (i) prevent having illegal immigrants from being on site or (ii) prevent illegal workers who are not lawfully employable from taking employment on site.
Where it is proved that (i) an illegal immigrant was on a construction site or (ii) such illegal worker who is not lawfully employable took employment on a construction site, the construction site controller commits an offence and is liable to a fine of HK$350,000.
Regulations related to Hong Kong taxation
Inland Revenue Ordinance (Chapter 112 of the Laws of Hong Kong)
Under the Inland Revenue Ordinance, where an employer commences to employ in Hong Kong an individual who is or is likely to be chargeable to tax, or any married person, the employer shall give a written notice to the Commissioner of Inland Revenue not later than three months after the date of commencement of such employment. Where an employer ceases or is about to cease to employ in Hong Kong an individual who is or is likely to be chargeable to tax, or any married person, the employer shall give a written notice to the Commissioner of Inland Revenue not later than one month before such individual ceases to be employed in Hong Kong.
Tax on dividends
Under the current practice of the Inland Revenue Department of Hong Kong, no tax is payable in Hong Kong in respect of dividends paid by the Company.
Capital gains and profit tax
The Inland Revenue Ordinance provides, among other things, that profits tax shall be charged on every person carrying on a trade, profession or business in Hong Kong in respect of his or her assessable profits arising in or derived from Hong Kong at the standard rate, which stood at 8.25% on assessable profits up to $2,000,000 and 16.5% on any part of assessable profits over $2,000,000 for corporate taxpayers as of the date of this annual report. The Inland Revenue Ordinance also contains detailed provisions relating to, among other things, permissible deductions for outgoings and expenses, set-offs for losses and allowances for depreciations of capital assets.
No tax is imposed in Hong Kong in respect of capital gains from the sale of shares. However, trading gains from the sale of shares by persons carrying on a trade, profession or business in Hong Kong, where such gains are derived from or arise in Hong Kong, will be subject to Hong Kong profits tax. Certain categories of taxpayers (for example, financial institutions, insurance companies and securities dealers) are likely to be regarded as deriving trading gains rather than capital gains unless these taxpayers can prove that the investment securities are held for long-term investment purposes.
Stamp Duty Ordinance (Chapter 117 of the Laws of Hong Kong)
Under the Stamp Duty Ordinance, the Hong Kong stamp duty currently charged at the ad valorem rate of 0.1% on the higher of the consideration for or the market value of the shares, will be payable by the purchaser on every purchase and by the seller on every sale of Hong Kong shares (in other words, a total of 0.2% is currently payable on a typical sale and purchase transaction of Hong Kong shares). In addition, a fixed duty of HK$5.00 is currently payable on any instrument of transfer of Hong Kong shares. Where one of the parties is a resident outside Hong Kong and does not pay the ad valorem duty due by it, the duty not paid will be assessed on the instrument of transfer (if any) and will be payable by the transferee. If no stamp duty is paid on or before the due date, a penalty of up to ten times the duty payable may be imposed.
Estate duty
Hong Kong estate duty was abolished effective from February 11, 2006. No Hong Kong estate duty is payable by shareholders in relation to the shares owned by them upon death.
Regulations Related to our Business Operation in Singapore
Laws relating to Consumer Protection
The primary statute governing consumer protection is the Consumer Protection (Fair Trading) Act 2003 of Singapore (the “CPFTA”) and its subsidiary legislations.
The CPFTA was enacted to protect consumers against unfair practices and to give consumers additional rights in respect of goods that do not conform to contract. The CPFTA sets out a legislative framework prohibiting suppliers from engaging in unfair practices in relation to transactions and to allow consumers aggrieved by unfair practices to have recourse to civil remedies before the Singapore courts. The definition of supplier under the CPFTA includes persons who promote the use or purchase of goods or services. Suppliers may be held liable for engaging in unfair practices in relation to consumer transactions.
The CPFTA was amended on 1 September 2012 by the Consumer Protection (Fair Trading) (Amendment) Act 2012 to, amongst others, in relation to a contract of sale of goods, give consumers additional rights and remedies against the seller for non-conforming goods. The CPFTA is administered by the Competition and Consumer Commission of Singapore (“CCCS”) and the Consumer Association of Singapore (“CASE”) and the Singapore Tourism Board are the first point of contact for local consumers and tourists respectively to handle complaints. Errant suppliers who persist in unfair trade practices will be referred to the CCCS for investigation.
Part II of the CPFTA provides that a consumer who has entered into a consumer transaction involving an unfair practice may bring an action against the supplier. It is an unfair practice under the CPFTA for a supplier, in relation to a consumer transaction: (i) to do or say anything, or omit to do or say anything, if as a result, a consumer might reasonably be deceived or misled; (ii) to make a false claim; (iii) to take advantage of a consumer if the supplier knows or ought reasonably to know that the consumer (a) is not in a position to protect his own interests; or (b) is not reasonably able to understand the character, nature, language, or effect of the transaction or any matter related to the transaction; or (iv) to commit any of the unfair practices specified in the Second Schedule of the CPFTA.
Part III of the CPFTA will apply to a contract of sale of goods if the buyer deals as consumer, and the goods do not conform to the applicable contract at any time within the period of six (6) months starting after the date on which the goods were delivered to the buyer, and if the contract was made on or after 1 September 2012. Goods do not conform to a contract of sale of goods if there is, in relation to the goods, a breach of, an express term of the contract, the implied condition that the goods will correspond with the description or samples provided by the seller to the buyer, or the implied condition that the goods are of satisfactory quality or fitness for the purpose for which the goods were supplied. Under Part III of the CPFTA, consumers will have a statutory right to (i) repair or replace the goods, or (ii) reduce the amount to be paid for the sale by an appropriate amount or rescind the contract with regard to the goods in question. If the consumer requires the vendor to repair or replace the goods, the vendor must repair or as the case may be, replace the goods within a reasonable time and without causing significant inconvenience to the consumer, and bear any necessary costs in doing so (including in particular, the cost of any labour, materials or postage). The consumer may require the vendor to reduce the amount to be paid for the goods by an appropriate amount or rescind the contract with regard to those goods if: (i) the remedy of repair or replacement is impossible, disproportionate in comparison to the other of those remedies or disproportionate, or (ii) the consumer has required the vendor to repair or replace the goods but the transferor is in breach of the requirement to do so within a reasonable time and without causing significant inconvenience to the vendor.
Sale of Goods Act 1979 of Singapore (the “SGA”)
The SGA is the main governing law in Singapore in relation to sale of goods. The SGA applies to any contract for the sale of goods. A contract of sale of goods is a contract by which the seller transfers or agrees to transfer the property in goods to the buyer for a money consideration, called the price.
Section 14 of the SGA provides that where a seller sells goods in the course of a business, there is an implied condition that the goods supplied under the contract are of satisfactory quality, except that there is no such condition (i) as regards defects specifically drawn to the buyer’s attention before the contract is made; (ii) where the buyer examines the goods before the contract is made, as regards defects which the examination ought to reveal; or (iii) if the contract is a contract for sale by sample, defects which would have been apparent on a reasonable examination of the sample. For the purposes of the SGA, goods are of satisfactory quality if they meet the standard that a reasonable person would regard as satisfactory, taking account of any description of the goods, the price, and all other relevant circumstances.
Breach of this implied provision, it being a condition of the contract, would entitle the buyer to terminate the agreement and take action against the seller in respect of any loss suffered.
Unfair Contracts Terms Act 1977 of Singapore (the “UCTA”)
The UCTA generally regulates against unfair contract terms such as exclusion clauses and limitation of liability clauses in most consumer and standard form contracts. Amongst other things, the UCTA prohibits the exclusion or restriction of liability for death or personal injury caused by negligence in all contracts. It also prevents sellers/service providers from excluding or limiting their liability for a breach of contract, unless, in each case, the contract term satisfies the requirement of reasonableness (that is, the contract term must have been a fair and reasonable one to be included having regard to the circumstances which were, or ought reasonably to have been, known to or in the contemplation of the parties when the contract was made). Similarly, contract terms requiring the consumer to indemnify the supplier in respect of liability incurred by the supplier’s negligence or breach of contract are also prohibited unless they satisfy the requirement of reasonableness. The UCTA also circumscribes the limitation of liability in relation to certain implied terms in respect of goods purchased.
Misrepresentation Act 1967 of Singapore (the “Misrepresentation Act”)
The Misrepresentation Act applies this requirement of “reasonableness” to terms which would exclude or restrict any liability to which a party to a contract may be subject by reason of any misrepresentation made by him before the contract was made, or any remedy available to another party to the contract by reason of such a misrepresentation.
If the supplier is liable for fraudulent misrepresentation under the Misrepresentation Act, the Singapore Courts can award all losses flowing directly from the claimant’s reliance on the fraudulent misrepresentation, regardless of whether the loss was foreseeable. This measure of damages similarly applies if the supplier made a negligent misrepresentation to the claimant, unless the claimant had reasonable ground to believe, and did believe, that the facts represented were true.
Laws relating to Employment Matters
Employment Act 1968 of Singapore (the “Employment Act”)
The rights of all employees employed under a contract of service with our subsidiaries are governed under the Employment Act. The Employment Act generally extends to all employees regardless of their designation, salary level or type of work performed, with the exception of certain groups of employees (i.e., seafarers, domestic workers and public workers). It provides employees falling within its ambit certain protections such as minimum notice periods, restrictions in relation to the deductions from wages, minimum days of annual and sick leave, maternity/paternity leave and paid childcare leave. The Employment Act also applies to employees who are foreigners so long as they fall within the definition of “employee” under the Employment Act.
Central Provident Fund Act 1953 of Singapore (the “CPF Act”)
The Central Provident Fund (“CPF”) is a social security savings scheme funded by contributions from employers and employees formed pursuant to the CPF Act. It enables working Singapore citizens and permanent residents to set aside funds for retirement. It also addresses healthcare, home ownership, family protection and asset enhancement. Under the CPF Act, both employers and employees make monthly CPF contributions on the amount of wages at the rates set out in the CPF Act. CPF contributions are due at the end of the month and an employer has a grace period of 14 days to pay it. The employer must pay both the employer’s and employee’s share of the monthly CPF contribution. However, the employer can recover the employee’s share by deducting it from their wage when the contributions are paid for that month.
The CPF Act provides that in general if any person convicted of an offence under the CPF Act for which no penalty is provided shall be liable on conviction to pay a fine not exceeding S$5,000 or to imprisonment for a term not exceeding six (6) months or both, and if that person is a repeat offender for the same offence, to a fine not exceeding S$10,000 or to imprisonment for a term not exceeding 12 months or both.
3.A. [Reserved]
3.B. Capitalization and Indebtedness
Not applicable for annual reports on Form 20-F.
3.C. Reasons for the Offer and Use of Proceeds
Not applicable for annual reports on Form 20-F.
3.D. Risk Factors
Risk Factor Summary
You should carefully consider all of the information in this annual report before making an investment in our Ordinary Shares. Below please find a summary of the principal risks and uncertainties we face, organized under relevant headings. In particular, as we are a company incorporated in the British Virgin Islands and headquartered in Singapore, with business operations in several countries such as Hong Kong, you should pay special attention to subsections headed “Item 3. Key Information-3.D. Risk Factors-Risks Relating to Our Corporate Structure.” and “Item 3. Key Information-3.D. Risk Factors-Risks Relating to Doing Business in Hong Kong in which the Operating Subsidiary Operates”.
Our business is subject to a number of risks, including risks that may prevent us from achieving our business objectives or may adversely affect our business, financial condition, results of operations, cash flows, and prospects. These risks are discussed more fully below and include, but are not limited to, risks related to:
Risks Relating to Our Corporate Structure
| ● | We rely on dividends and other distributions on equity paid by our Operating Subsidiaries to fund any cash and financing requirements we may have. In the future, funds may not be available to fund operations or for other use outside of Hong Kong, due to interventions in, or the imposition of restrictions and limitations on, our ability or our subsidiaries by the PRC government to transfer cash. Any limitation on the ability of OPS HK to make payments to us could have a material adverse effect on our ability to conduct our business and might materially decrease the value of our Ordinary Shares or cause them to be worthless. (See page 22) |
| ● | Recently, the PRC government initiated a series of regulatory actions and statements to regulate business operations in certain areas in mainland China with little or no advance notice, including cracking down on illegal activities in the securities market, enhancing supervision over mainland China-based companies listed overseas using the variable interest entity structure, adopting new measures to extend the scope of cybersecurity reviews, and expanding the efforts in anti-monopoly enforcement. In the future, we may be subject to PRC laws and regulations related to the current business operations of our Operating Subsidiary and any changes in such laws and regulations and interpretations may impair its ability to operate profitably, which could result in a material negative impact on its operations and/or the value of the securities we are registering for sale. (See page 22) |
| ● | We may become subject to a variety of PRC laws and other obligations regarding M&A Rules and data security, and any failure to comply with applicable laws and obligations could have a material and adverse effect on our business, financial condition and results of operations. (See page 23) |
| ● | Substantially all of our operations through OPS HK, one of our Operating Subsidiaries, are conducted in Hong Kong. However, due to the long arm provisions under the current PRC laws and regulations, the Chinese government may exercise significant oversight and discretion over the conduct of such business and may intervene in or influence such operations. at any time, which could result in a material change in the operations of OPS HK and/or the value of our Ordinary Shares. The PRC government may also intervene or impose restrictions on our ability to move money out of Hong Kong to distribute earnings and pay dividends or to reinvest in our business outside of Hong Kong. Changes in the policies, regulations, rules, and the enforcement of laws of the Chinese government may also occur quickly with little advance notice and our assertions and beliefs of the risk imposed by the PRC legal and regulatory system cannot be certain. (See page 24) |
| ● | If the Chinese government chooses to extend oversight and control over offerings that are conducted overseas and/or foreign investment in mainland China-based issuers to Hong Kong-based issuers, such action may significantly limit or completely hinder our ability to continue to offer Ordinary Shares to you and cause the value of our Ordinary Shares to significantly decline or be worthless. (See page 25) |
| ● | We are an “emerging growth company” within the meaning of the Securities Act, and if we take advantage of certain exemptions from disclosure requirements available to emerging growth companies, this could make it more difficult to compare our performance with other public companies. (See page 25) |
| ● | As an “emerging growth company” under applicable law, we are subject to lessened disclosure requirements. Such reduced disclosure may make our Ordinary Shares less attractive to investors. (See page 25) |
| ● | We continue to incur increased costs as a result of being a public company, particularly after we cease to qualify as an “emerging growth company”. (See page 26) |
Risks Relating to Doing Business in Hong Kong
| ● | It may be difficult for overseas shareholders and/or regulators to conduct investigations or collect evidence within the territory of China, including Hong Kong. (See page 26) |
| ● | You may incur additional costs and procedural obstacles in effecting service of legal process, enforcing foreign judgments or bringing actions in Hong Kong against us or our management named in this annual report based on Hong Kong laws. (See page 27) |
| ● | The enactment of Law of the PRC on Safeguarding National Security in the Hong Kong Special Administrative Region (the “Hong Kong National Security Law”) could impact our Operating Subsidiaries. (See page 27) |
| ● | The enforcement of laws and rules and regulations in China can change quickly with little advance notice. Additionally, the PRC laws and regulations and the enforcement of such that apply or are to be applied to Hong Kong can change quickly with little or no advance notice. As a result, the Hong Kong legal system embodies uncertainties which could limit the availability of legal protections, which could result in a material change in our Operating Subsidiary’s operations and/or the value of the securities we are registering for sale. (See page 27) |
| ● | There are some political risks associated with conducting business in Hong Kong. (See page 28) |
Risks Relating to the Interior Design Industry and our Interior Design Business
| ● | OPS HK faces a high level of competition in the interior design industry in Hong Kong. (See page 29) |
| ● | The interior design business is project-based and profitability is dependent on the negotiated terms under each of the agreement through OPS HK, and may vary from project to project. In addition, the overall gross profit margin is affected by strategies from time to time. OPS HK’s past performance does not indicate future performance. (See page 29) |
| ● | The costs of sales of OPS HK have historically fluctuated. If OPS HK experiences any significant/material increase in costs of sales, its gross profit margin might decrease and the business operations and financial position might be materially and adversely affected. (See page 29) |
| ● | A significant portion of total revenue of OPS HK was derived from a few major customers. A high concentration of its revenue from a few major customers means that loss of business from any of them may have a significant negative impact on its business and financial performance. (See page 30) |
| ● | We depend on our core management personnel in operating business. As competition for such management talents is fierce and new hires may not necessarily fit in well with the current management team, any loss of key management personnel may be detrimental to our business and prospects. (See page 30) |
| ● | OPS HK’s business is affected by the conditions of the Hong Kong economy and property market and the performance of the relevant business sectors. (See page 30) |
| ● | OPS HK’s business depends on materials suppliers and subcontractors to complete its projects. (See page 31) |
| ● | OPS HK is exposed to liquidity risk and the credit risk of its customers. (See page 31) |
| ● | If OPS HK fails to meet certain standards in relation to the quality, safety or environmental aspects of its work or products, OPS HK may incur additional costs in remedying the defects and its reputation may suffer. (See page 31) |
| ● | Negative publicity or damage to the reputation of OPS HK may have adverse an impact on its business, growth prospects and financial performance. (See page 31) |
| ● | The business of OPS HK may be adversely affected by further increase in interest rates. (See page 31) |
Risks Relating to the AI Server and Infrastructure Solutions Industry and our AI Server and Infrastructure Solutions Business
| ● | We may face significant risks related to the high energy and cooling demands of our AI data centers, and increases in utility costs or environmental restrictions could materially and adversely affect our operations. (See page 32) |
| ● | We depend on specialized hardware such as GPUs, and shortages, vendor concentration, or rapid technological change could impair our operations and render our infrastructure obsolete. (See page 32) |
| ● | Our AI data centers may be increasingly targeted by sophisticated cyberattacks that leverage artificial intelligence, and a successful breach could result in significant liability or reputational harm. (See page 32) |
| ● | We may face risks if employees or contractors misuse AI tools, which could result in the inadvertent disclosure of confidential or customer data. (See page 32) |
| ● | We may incur substantial costs or face restrictions as governments adopt new and evolving laws and regulations relating to AI, data usage, energy consumption, and environmental impact. (See page 32) |
| ● | Our reputation may be harmed if the AI workloads we support produce biased, inaccurate, or harmful outputs, even if we are not directly responsible for developing those models. (See page 33) |
| ● | We may not realize the anticipated benefits of our significant capital expenditures on AI-ready data centers, particularly if demand slows, key customers reduce reliance on us, or competition intensifies. (See page 33) |
| ● | If we fail to efficiently enhance our platform and develop and sell new solutions and services and respond effectively to rapidly changing technology, evolving industry standards, changing regulations, and changing customer needs, requirements, or preferences, our platform may become less competitive. (See page 33) |
| ● | The broader adoption, use, and commercialization of AI technology, and the continued rapid pace of developments in the AI field, are inherently uncertain. Failure by our customers to continue to use our solutions to support AI use cases in their systems, or our ability to keep up with evolving AI technology requirements and regulatory frameworks, could have a material adverse effect on our business, operating results, financial condition, and future prospects. (See page 34) |
| ● | Our AI Server and infrastructure solutions business is at an early stage of development, and there is no assurance that it will succeed or become profitable. (See page 35) |
| ● | We may be subject to export controls, trade restrictions, and tariffs on AI-related components and servers, and changes in such regulations may adversely affect our business, financial condition and results of operations. (See page 35) |
| ● | Our ability to schedule production, manage capital expenditures, and maximize the efficiency of our capacity is highly dependent on the actions of our clients, who generally do not commit to long-term schedules and cancel orders, change production quantities, delay production, and/or change sourcing strategy. (See page 36) |
| ● | Integration risks among components used in our AI servers may lead to underperformance, failures, or delays, which could harm our reputation and results of operations. (See page 36) |
| ● | If our proprietary designs are reverse engineered or leaked, particularly through outsourced manufacturing or assembly partners, our competitive advantage could be eroded. (See page 36) |
| ● | Efficient component and material purchasing is critical to our production processes. A shortage of components or an increase in price could interrupt our operations and reduce our profit, increase our inventory carrying costs, increase our risk of exposure to inventory obsolescence and cause us to purchase components of a lesser quality. (See page 37) |
| ● | Licensing constraints on third-party chips, firmware, and software may limit our ability to deploy certain components, increase costs, or disrupt our product offerings. (See page 37) |
| ● | We may be subject to product liability claims arising from defects, failures, or malfunctions in our AI server and infrastructure solutions, which could result in significant costs, reputational harm, and adverse effects on our business. (See page 38) |
| ● | Geopolitical tensions, trade restrictions, and supply chain disruptions could adversely affect our ability to source components, manufacture products, and deliver our AI server and infrastructure solutions. (See page 38) |
| ● | Our AI server and infrastructure solutions business is highly capital intensive, and significant upfront investment in facilities, equipment, and components may strain our liquidity and adversely affect our financial condition. (See page 39) |
| ● | We face execution risks in establishing and scaling our in-house assembly facilities, including our Japan supply center, and any delays, cost overruns, or operational issues could adversely affect our business. (See page 39) |
| ● | Introducing new business models or programs requiring implementation of new competencies, such as new process technologies and our development of new products or services, could affect our operations and financial results. (See page 40) |
| ● | Increasing commoditization of AI servers and intensifying competition may lead to pricing pressure, reduced margins, and loss of market share. (See page 40) |
| ● | Aggressive pricing by large incumbents and increases in component, energy, or labor costs may erode our margins, and we may not be able to pass such cost increases to our clients. (See page 40) |
| ● | We may not be able to implement our business plans effectively to achieve future growth. (See page 41) |
| ● | Rapid innovation and component obsolescence in the semiconductor industry may render our current designs outdated, requiring costly redesigns and impacting our competitiveness. (See page 41) |
| ● | Defects in our products, whether resulting from outsourced manufacturing, component suppliers, or our own assembly processes, could damage our reputation, increase costs, and materially and adversely affect our results of operations. (See page 41) |
| ● | We compete with numerous other diversified service providers, design providers and others. (See page 42) |
| ● | We may not be able to maintain our engineering, technological and production expertise. (See page 42) |
| ● | Disruptions to our information systems, including security breaches, losses of data or outages, and other security issues, have and could in the future adversely affect our operations. (See page 42) |
| ● | Our success depends on our ability to recruit, train, and retain skilled personnel for our assembly and manufacturing operations, and any failure to do so may adversely affect our performance. (See page 43) |
| ● | Our operations and products are subject to environmental, energy, and emissions regulations, which could increase our costs, require retrofits, and adversely affect our competitiveness. (See page 43) |
| ● | Rapid technological shifts, including the emergence of new computing paradigms such as optical, quantum, or neuromorphic computing, may reduce demand for our current AI server and infrastructure solutions and require substantial reinvestment. (See page 44) |
| ● | The use of third-party designs, architectures, or reference designs in our products may expose us to intellectual property infringement claims, which could result in costly litigation, damages, or restrictions on our business. (See page 44) |
Risks Relating to Doing Business in Japan
| ● | We may be unsuccessful in expanding and operating our business in Japan, which could adversely affect our results of operations. (See page 44) |
| ● | Fluctuation of the value of the Japanese yen against certain foreign currencies may have a material adverse effect on the results of our operations. (See page 45) |
Risks Relating to Doing Business in Singapore
| ● | It is not certain if the Company will be classified as a Singapore tax resident. (See page 45) |
| ● | It may be difficult for you to enforce any judgment obtained in the United States against us, our directors, executive officers or our affiliates. (See page 46) |
| ● | The ability of our subsidiaries in Singapore to distribute dividends to us may be subject to restrictions under applicable laws. (See page 46) |
| ● | Any adverse material changes to the Singapore market (whether localized or resulting from economic or other conditions) such as the occurrence of an economic recession, pandemic or widespread outbreak of an infectious disease, could have a material adverse effect on our business, results of operations and financial condition. (See page 46) |
| ● | We are subject to the laws of Singapore, which differ in certain material respects from the laws of the United States. (See page 47) |
| ● | We are subject to risks associated with operating in rapidly evolving Southeast Asia region, and we might therefore be exposed to various risks inherent in operating and investing in the region. (See page 47) |
| ● | Adverse changes in government regulations in Singapore may materially and adversely affect our operations and financial condition. (See page 48) |
Risks Relating to Our Ordinary Shares
| ● | We are a foreign private issuer within the meaning of the rules under the Exchange Act, and as such we are exempt from certain provisions applicable to U.S. domestic public companies. (See page 48) |
| ● | Our Ordinary Shares may be prohibited from being traded on a national exchange under the HFCA Act if the PCAOB determines that it cannot inspect or fully investigate our auditors for two consecutive years, and, as a result, an exchange may determine to delist our securities. As of the date of this annual report, our auditor is not subject to the determinations announced by the PCAOB on December 16, 2021. However, the delisting of our Ordinary Shares, or the threat of being delisted, may materially and adversely affect the value of investment in our Ordinary Shares. (See page 49) |
| ● | The recent joint statement by the SEC and proposed rule changes submitted by NASDAQ, all call for additional and more stringent criteria to be applied to emerging market companies. These developments could add uncertainties to our business operations, share price and reputation. (See page 50) |
| ● | Substantial future sales of our Ordinary Shares or the anticipation of future sales of our Ordinary Shares in the public market could cause the price of our Ordinary Shares to decline. (See page 51) |
| ● | We do not intend to pay further dividends for the foreseeable future. (See page 51) |
| ● | If securities or industry analysts do not publish research or reports about our business, or if they publish a negative report regarding our Ordinary Shares, the price of our Ordinary Shares and trading volume could decline. (See page 51) |
| ● | The market price for our Ordinary Shares may be volatile. (See page 51) |
| ● | You may face difficulties in protecting your interests, and the ability to protect your rights through U.S. courts may be limited, because we are incorporated under British Virgin Islands law. (See page 52) |
| ● | As a foreign private issuer, we are permitted to, and we will, rely on exemptions from certain NASDAQ Stock Exchange corporate governance standards applicable to domestic U.S. issuers. This may afford less protection to holders of our Ordinary Shares. (See page 52) |
| ● | If we cease to qualify as a foreign private issuer, we would be required to comply fully with the reporting requirements of the Exchange Act applicable to U.S. domestic issuers, and we would incur significant additional legal, accounting and other expenses that we would not incur as a foreign private issuer. (See page 53) |
| ● | Because our business is conducted in Hong Kong dollars and the price of our Ordinary Shares is quoted in United States dollars, changes in currency conversion rates may affect the value of investments. (See page 53) |
| ● | Volatility in our Ordinary Shares price may subject us to securities litigation. (See page 53) |
| ● | Our existing shareholders that are not included in the registration statement of our initial public offering is able to sell their Ordinary Shares subject to restrictions under the Rule 144. (See page 54) |
| ● | There can be no assurance that we will not be deemed to be a passive foreign investment company, or PFIC, for U.S. federal income tax purposes for any taxable year, which could result in adverse U.S. federal income tax consequences to U.S. holders of our ordinary shares. (See page 54) |
| ● | Our lack of effective internal controls over financial reporting may affect our ability to accurately report our financial results or prevent fraud which may affect the market for and price of our Ordinary Share. (See page 54) |
| ● | The price of our Ordinary Shares could be subject to rapid and substantial volatility, and such volatility may make it difficult for prospective investors to assess the rapidly changing value of our Ordinary Shares. (See page 55) |
| ● | Any resale of our Ordinary Shares in the public market by the Selling Shareholders or by investors in our initial public offering may cause the market price of our Ordinary Shares to decline. (See page 55) |
Risks Relating to our Corporate Structure
We rely on dividends and other distributions on equity paid by our Operating Subsidiaries to fund any cash and financing requirements we may have. In the future, funds may not be available to fund operations or for other use outside of Hong Kong, due to interventions in, or the imposition of restrictions and limitations on, our ability or our subsidiaries by the PRC government to transfer cash. Any limitation on the ability of OPS HK to make payments to us could have a material adverse effect on our ability to conduct our business and might materially decrease the value of our Ordinary Shares or cause them to be worthless.
We are a holding company incorporated in the British Virgin Islands, and we rely on dividends and other distributions on equity paid by our Operating Subsidiaries for our cash and financing requirements, including the funds necessary to pay dividends and other cash distributions to our shareholders and service any debt we may incur. If our Operating Subsidiaries incur debt on its own behalf in the future, the instruments governing the debt may restrict its ability to pay dividends or make other distributions to us.
Under the current practice of the Inland Revenue Department of Hong Kong, no tax is payable in Hong Kong in respect of dividends paid by us. We are headquartered in Singapore, under the current practice of the Inland Revenue Authority of Singapore, no tax is payable in Singapore in respect of dividends paid by us. The PRC laws and regulations do not currently have any material impact on transfers of cash from SuperX to OPS HK or from OPS HK to SuperX, our shareholders and U.S. investors. However, the Chinese government may, in the future, impose restrictions or limitations on our ability to transfer money out of Hong Kong, to distribute earnings and pay dividends to and from the other entities within our organization, or to reinvest in our business outside of Hong Kong. Such restrictions and limitations, if imposed in the future, may delay or hinder the expansion of our business to outside of Hong Kong and may affect our ability to receive funds from our Operating Subsidiary in Hong Kong. The promulgation of new laws or regulations, or the new interpretation of existing laws and regulations, in each case, that restrict or otherwise unfavorably impact the ability or way we conduct our business, could require us to change certain aspects of our business to ensure compliance, which could decrease demand for our services, reduce revenues, increase costs, require us to obtain more licenses, permits, approvals or certificates, or subject us to additional liabilities. To the extent any new or more stringent measures are required to be implemented, our business, financial condition and results of operations could be adversely affected and such measured could materially decrease the value of our Ordinary Shares, potentially rendering them worthless.
Recently, the PRC government initiated a series of regulatory actions and statements to regulate business operations in certain areas in mainland China with little or no advance notice, including cracking down on illegal activities in the securities market, enhancing supervision over mainland China-based companies listed overseas using the variable interest entity structure, adopting new measures to extend the scope of cybersecurity reviews, and expanding the efforts in anti-monopoly enforcement. In the future, we may be subject to PRC laws and regulations related to the current business operations of our Operating Subsidiary in Hong Kong and any changes in such laws and regulations and interpretations may impair its ability to operate profitably, which could result in a material negative impact on its operations and/or the value of the securities we are registering for sale.
Although we have direct ownership of our Operating Subsidiary in Hong Kong and currently do not have or intend to have any subsidiary or any contractual arrangement to establish a VIE structure with any entity in mainland China, we are still subject to certain legal and operational risks associated with our Operating Subsidiary in Hong Kong, OPS HK, being based in Hong Kong and having all of its operations to date in Hong Kong. Additionally, the legal and operational risks associated in mainland China may also apply to operations in Hong Kong, and we face the risks and uncertainties associated with the complex and evolving PRC laws and regulations and as to whether and how the recent PRC government statements and regulatory developments, such as those relating to data and cyberspace security and anti-monopoly concerns, would be applicable to a company such as OPS HK or SuperX, given the substantial operations of OPS HK in Hong Kong and the Chinese government may exercise significant oversight over the conduct of business in Hong Kong. In the event that we or our Operating Subsidiary in Hong Kong were to become subject to PRC laws and regulations, we could incur material costs to ensure compliance, and we or our Operating Subsidiary in Hong Kong might be subject to fines, experience devaluation of securities or delisting, no longer be permitted to conduct offerings to foreign investors, and\or no longer be permitted to continue business operations as presently conducted. Our organizational structure involves risks to the investors, and Chinese regulatory authorities could disallow this structure, which would likely result in a material change in OPS HK’s operations and/or a material change in the value of the securities SuperX has registered for sale, including the risk that such event could cause the value of such securities to significantly decline or become worthless. Moreover, there are substantial uncertainties regarding the interpretation and application of PRC laws and regulations including, but not limited to, the laws and regulations related to our business and the enforcement and performance of our arrangements with customers in certain circumstances. The laws and regulations are sometimes vague and may be subject to future changes, and their official interpretation and enforcement may involve substantial uncertainty. The effectiveness and interpretation of newly enacted laws or regulations, including amendments to existing laws and regulations, may be delayed, and our business may be affected if we rely on laws and regulations which are subsequently adopted or interpreted in a manner different from our understanding of these laws and regulations. New laws and regulations that affect existing and proposed future businesses may also be applied retroactively. We cannot predict what effect the interpretation of existing or new PRC laws or regulations may have on our business.
The uncertainties regarding the enforcement of laws and the fact that rules and regulations in China can change quickly with little advance notice, along with the risk that the Chinese government may intervene or influence our Operating Subsidiary’s operations at any time could result in a material change in our Operating Subsidiary’s operations and/or the value of the securities we are registering.
We may become subject to a variety of PRC laws and other obligations regarding M&A Rules and data security, and any failure to comply with applicable laws and obligations could have a material and adverse effect on our business, financial condition and results of operations.
The Regulations on Mergers and Acquisitions of Domestic Companies by Foreign Investors, or the M&A Rules, adopted by six PRC regulatory agencies in 2006 and amended in 2009, requires an overseas special purpose vehicle formed for listing purposes through acquisitions of domestic companies in mainland China and controlled by companies or individuals of mainland China to obtain the approval of the China Securities Regulatory Commission, or CSRC, prior to the listing and trading of such special purpose vehicle’s securities on an overseas stock exchange. In addition, on February 17, 2023, with the approval of the State Council, the CSRC released the Trial Measures and five supporting guidelines, which came into effect on March 31, 2023. According to the Trial Measures, mainland China domestic companies that seek to offer and list securities in overseas markets, either by direct or indirect means, are required to fulfill the filing procedures with the CSRC and report relevant information.
SuperX is a holding company incorporated in the British Virgin Islands with Operating Subsidiaries based in Hong Kong, Singapore, Japan and the United States, as of the date of this annual report, we have no subsidiary, VIE structure or any direct operations in mainland China, nor do we intend to have any subsidiary or VIE structure or to acquire any equity interests in any domestic companies in mainland China, and we are not controlled by any companies or individuals of mainland China. Further, we are headquartered in Singapore, with our interim chief financial officer and all members of the board of directors of SuperX (excluding Yee Man (Thomas) Law who is based in Australia) are based in Hong Kong are not mainland China citizens and a substantial portion of our revenues and profits are generated by our Operating Subsidiary in Hong Kong. Moreover, pursuant to the Basic Law, PRC laws and regulations shall not be applied in Hong Kong except for those listed in Annex III of the Basic Law (which is confined to laws relating to national defense, foreign affairs and other matters that are not within the scope of autonomy). Therefore, as confirmed by our PRC counsel, Jincheng Tongda & Neal Law Firm, as of the date of this annual report, the CSRC’s approval is not required for the listing and trading of our Ordinary Shares on a U.S. exchange as provided under the M&A Rules, and we are not subject to filing requirements with the CSRC under the Trial Measures.
We are aware that, recently, the PRC government initiated a series of regulatory actions and statements to regulate business operations in certain areas in mainland China with little advance notice, including a cracking down on illegal activities in the securities market, enhancing supervision over mainland China-based companies listed overseas using the variable interest entity structure, adopting new measures to extend the scope of cybersecurity reviews, and expanding the efforts in anti-monopoly enforcement. For example, on July 6, 2021, the General Office of the Communist Party of China Central Committee and the General Office of the State Council jointly issued a document to crack down on illegal activities in the securities market and promote the high-quality development of the capital market, which, among other things, requires the relevant governmental authorities to strengthen cross-border oversight of law-enforcement and judicial cooperation, to enhance supervision over mainland China-based companies listed overseas, and to establish and improve the system of extraterritorial application of the PRC securities laws.
In addition, on January 4, 2022, the Measures were published and became effective on February 15, 2022, which were originally promulgated by the CAC on April 13, 2020, and, as revised on July 10, 2021, required that, among other things, and in addition to any “operator of critical information infrastructure”, any “data processor” controlling personal information of no less than one million users which seeks to list in a foreign stock exchange should also be subject to cybersecurity review, and which further elaborate on the factors to be considered when assessing the national security risks of the relevant activities. The publication of the Measures indicates greater oversight by the CAC over data security, which may impact our business and any of our future offering. As of the date of this annual report, our Operating Subsidiary in Hong Kong, OPS HK, does not have any mainland China individuals as clients. However, OPS HK may collect and store certain data (including certain personal information) from its customers for “Know Your Customers” purposes, which may include mainland China individuals in the future. As of the date of this annual report, as confirmed by our PRC counsel, Jincheng Tongda & Neal Law Firm, we do not expect the Measures to have an impact on our business, operations to subject us or our Operating Subsidiary in Hong Kong to permission requirements from the CAC or any other government agency that is required to approve our Operating Subsidiary’s operations, as we do not believe that we will be deemed to be an “operator of critical information infrastructure” or a “data processor” controlling personal information of no less than one million users, that are required to file for cybersecurity review before listing in the U.S., because (i) all of OPS HK’s operations currently solely serves the Hong Kong local market, we currently have no operations in mainland China; (ii) we do not have or intend to have any subsidiary nor do we have or intend to establish a VIE structure with any entity in mainland China and the Measures remain unclear whether they shall be applied to a company like us; (iii) as of date of this annual report, we have neither collected nor stored any personal information of any mainland China individual or within mainland China, nor do we entrust or expect to be entrusted by any individual or entity to conduct any data processing activities of any mainland China individual or within mainland China; (iv) as of the date of this annual report, we have not been informed by any PRC governmental authority of any requirement that we must file for a cybersecurity review; and (v) pursuant to the Basic Law of the Hong Kong Special Administrative Region, or the Basic Law, PRC laws and regulations shall not be applied in Hong Kong except for those listed in Annex III of the Basic Law (which is confined to laws relating to national defense, foreign affairs and other matters that are not within the scope of autonomy). However, there remains significant uncertainty in the interpretation and enforcement of relevant PRC cybersecurity laws and regulations. If we were deemed to be an “operator of critical information infrastructure” or a “data processor” controlling personal information of no less than one million users, or if other regulations promulgated in relation to the Measures are deemed to apply to us, our business operations and the continued listing of our Ordinary Shares in the U.S. could be subject to CAC’s cybersecurity review or we and OPS HK might be covered by permission from the CAC or any other government agency that is required to approve OPS HK’s operations in the future. Nevertheless, since these statements and regulatory actions are new, it is highly uncertain how soon the legislative or administrative regulation making bodies will respond and what existing or new laws or regulations or detailed implementations and interpretations will be modified or promulgated, if any. It also remains highly uncertain what the potential impact such modified or new laws and regulations will have on OPS HK’s daily business operations, its ability to accept foreign investments and the listing of our Ordinary Shares on a U.S. or other foreign exchanges. If any or all of the foregoing were to occur, it may cause the value of our Ordinary Shares to significantly decline or become worthless.
As of the date of this annual report, we are advised by Hong Kong counsel, Long An & Lam LLP, that we are not required to obtain permission or approval from Hong Kong authorities to offer the securities being registered to foreign investors. Should there be any change in applicable laws, regulations, or interpretations, and we or any of our subsidiaries are required to obtain such permissions or approvals in the future, we will strive to comply with the then applicable laws, regulations, or interpretations.
As confirmed by our PRC counsel, Jincheng Tongda & Neal Law Firm, based on their understanding of the PRC laws and regulations currently in effect, as of the date of this annual report, neither we nor our Operating Subsidiary in Hong Kong, OPS HK, is subject to the M&A Rules, the Trial Measures, the Measures or the regulations or policies that have been issued by the CSRC or the CAC as of the date of this annual report, nor are we currently covered by permission requirements from the CSRC, the CAC or any other PRC governmental agency that is required to approve our listing on the U.S. exchanges and offering securities. Hence, based on the foregoing, since we are not subject to the regulations or policies issued by the CAC to date, we believe that we are currently not required to be compliant with such regulations and policies issued by the CAC as of the date of this annual report. Further, as of the date of this annual report, neither we nor OPS HK has ever applied for any such permission or approval, as we currently are not subject to the M&A Rules or the regulations and policies issued by the CAC. However, if there is significant change to current political arrangements between mainland China and Hong Kong, or the applicable laws, regulations, or interpretations change, and, in such event, if we are required to obtain such approvals in the future and we do not receive or maintain the approvals or is denied permission from mainland China or Hong Kong authorities, we will not be able to list our Ordinary Shares on a U.S. exchange, or continue to offer securities to you, which would materially affect the interests of the investors and cause significant the value of our Ordinary Shares significantly decline or be worthless.
Substantially all of our operations through OPS HK, one of our Operating Subsidiaries, are conducted in Hong Kong. However, due to the long arm provisions under the current PRC laws and regulations, the Chinese government may exercise significant oversight and discretion over the conduct of such business and may intervene in or influence such operations. at any time, which could result in a material change in the operations of OPS HK and/or the value of our Ordinary Shares. The PRC government may also intervene or impose restrictions on our ability to move money out of Hong Kong to distribute earnings and pay dividends or to reinvest in our business outside of Hong Kong. Changes in the policies, regulations, rules, and the enforcement of laws of the Chinese government may also occur quickly with little advance notice and our assertions and beliefs of the risk imposed by the PRC legal and regulatory system cannot be certain.
Recently, the PRC government initiated a series of regulatory actions and statements to regulate business operations in certain areas in mainland China with little advance notice, including a cracking down on illegal activities in the securities market, enhancing supervision over mainland China-based companies listed overseas using the variable interest entity structure, adopting new measures to extend the scope of cybersecurity reviews, and expanding the efforts in anti-monopoly enforcement. Given the recent statements by the Chinese government indicating an intent to exert more oversight and control over offerings that are conducted overseas and/or foreign investment in mainland China-based issuers, any such action could significantly limit or completely hinder our ability to offer or continue to offer securities to you and cause such securities to significantly decline or be worthless. Additionally, any further control over offerings conducted overseas and/or foreign investment impacting OPS HK, our Operating Subsidiary in Hong Kong by the Hong Kong government could result in a material change in our OPS HK’s operations, financial performance and/or the value of our Ordinary Shares or impair our ability to raise money.
If the Chinese government chooses to extend oversight and control over offerings that are conducted overseas and/or foreign investment in mainland China-based issuers to Hong Kong-based issuers, such action may significantly limit or completely hinder our ability to continue to offer Ordinary Shares to you and cause the value of our Ordinary Shares to significantly decline or be worthless.
Recent statements, laws and regulations by the Chinese government, including the Measures for Cybersecurity Review, the PRC Personal Information Protection Law and the Draft Rules on Overseas Listing published by CSRC on December 24, 2021 have already indicated an intent to exert more oversight and control over offerings that are conducted overseas and/or foreign investments in mainland China-based issuers. As of the date of the annual report, the Draft Rules on Overseas Listing have been released for public comments only and the final version and effective date of such regulations are subject to change with substantial uncertainty. It remains uncertain whether the Chinese government will adopt additional requirements or extend the existing requirements to apply to OPS HK, our Operating Subsidiary located in Hong Kong. We could be subject to approval or review by Chinese regulatory authorities to pursue out listing. Any future action by the PRC government expanding the categories of industries and companies whose foreign securities offerings are subject to review by the CSRC could significantly limit or completely hinder our ability to continue to offer securities to you and could cause the value of such securities to significantly decline or be worthless.
We are an “emerging growth company” within the meaning of the Securities Act, and if we take advantage of certain exemptions from disclosure requirements available to emerging growth companies, this could make it more difficult to compare our performance with other public companies.
We are an “emerging growth company” within the meaning of the Securities Act, as modified by the JOBS Act. Section 102(b)(1) of the JOBS Act exempts emerging growth companies from being required to comply with new or revised financial accounting standards until private companies (that is, those that have not had a Securities Act registration statement declared effective or do not have a class of securities registered under the Exchange Act) are required to comply with the new or revised financial accounting standards. The JOBS Act provides that a company can elect to opt out of the extended transition period and comply with the requirements that apply to non-emerging growth companies but any such an election to opt out is irrevocable. We have elected not to opt out of such extended transition period, which means that when a standard is issued or revised, and it has different application dates for public or private companies, we, as an emerging growth company, can adopt the new or revised standard at the time private companies adopt the new or revised standard. This may make comparison of our financial statements with another public company which is neither an emerging growth company nor an emerging growth company which has opted out of using the extended transition period difficult or impossible because of the potential differences in accountant standards used.
As an “emerging growth company” under applicable law, we are subject to lessened disclosure requirements. Such reduced disclosure may make our Ordinary Shares less attractive to investors.
For as long as we remain an “emerging growth company”, as defined in the JOBS Act, we will elect to take advantage of certain exemptions from various reporting requirements that are applicable to other public companies that are not “emerging growth companies”, including, but not limited to, not being required to comply with the auditor attestation requirements of Section 404 of the Sarbanes-Oxley Act, reduced disclosure obligations regarding executive compensation in our periodic reports and proxy statements, and exemptions from the requirements of holding a non-binding advisory vote on executive compensation and shareholder approval of any golden parachute payments not previously approved. Because of these lessened regulatory requirements, our shareholders would be left without information or rights available to shareholders of more mature companies. If some investors find our Ordinary Shares less attractive as a result, there may be a less active trading market for our Ordinary Shares and our Ordinary Share price may be more volatile.
We continue to incur increased costs as a result of being a public company, particularly after we cease to qualify as an “emerging growth company”.
We continue to incur significant legal, accounting and other expenses as a public company that we did not incur as a private company. The Sarbanes-Oxley Act of 2002, as well as rules subsequently implemented by the SEC, impose various requirements on the corporate governance practices of public companies. We are an “emerging growth company,” as defined in the JOBS Act and will remain an emerging growth company until the earlier of (1) June 30, 2029, the last day of the fiscal year (a) following the fifth anniversary of the completion of our initial public offering, dated on April 19, 2024, (b) in which we have total annual gross revenue of at least $1.235 billion, or (c) in which we are deemed to be a large accelerated filer, which means the market value of our Ordinary Shares that is held by non-affiliates exceeds $700 million as of the last business day of our most recently completed second fiscal quarter and (2) the date on which we have issued more than $1.0 billion in non-convertible debt during the prior three-year period. An emerging growth company may take advantage of specified reduced reporting and other requirements that are otherwise applicable generally to public companies. These provisions include exemption from the auditor attestation requirement under Section 404 in the assessment of the emerging growth company’s internal control over financial reporting and permission to delay adopting new or revised accounting standards until such time as those standards apply to private companies.
Compliance with these rules and regulations increases our legal and financial compliance costs and makes some corporate activities more time-consuming and costly. After we are no longer an “emerging growth company,” or until five years following the completion of our initial public offering, whichever is earlier, we expect to incur significant expenses and devote substantial management effort toward ensuring compliance with the requirements of Section 404 and the other rules and regulations of the SEC. For example, as a public company, we may be required to increase the number of independent directors and adopt policies regarding internal controls and disclosure controls and procedures. We may invest in obtaining director and officer liability insurance. In addition, we may incur additional costs associated with our public company reporting requirements. It may also be more difficult for us to find qualified persons to serve on our board of directors or as executive officers. We are currently evaluating and monitoring developments with respect to these rules and regulations, and we cannot predict or estimate with any degree of certainty the amount of additional costs we may incur or the timing of such costs.
Risks Relating to Doing Business in Hong Kong
It may be difficult for overseas shareholders and/or regulators to conduct investigations or collect evidence within the territory of China, including Hong Kong.
Shareholder claims or regulatory investigations that are common in the United States generally are difficult to pursue as a matter of law or practicality in China. For example, in China, there are significant legal and other obstacles to providing information needed for regulatory investigations or litigation initiated outside China. Although the authorities in China may establish a regulatory cooperation mechanism with the securities regulatory authorities of another country or region to implement cross-border supervision and administration, such cooperation with the securities regulatory authorities in the Unities States may not be efficient in the absence of mutual and practical cooperation mechanism. Furthermore, according to Article 177 of the PRC Securities Law, or Article 177, which became effective in March 2020, no overseas securities regulator is allowed to directly conduct investigations or evidence collection activities within the territory of the mainland China. While detailed interpretation of or implementation rules under Article 177 have yet to be promulgated, the inability for an overseas securities regulator to directly conduct investigations or evidence collection activities within mainland China may further increase difficulties faced by you in protecting your interests.
Our principal business operation is conducted in Hong Kong. In the event that the U.S. regulators carry out an investigation on us and there is a need to conduct such investigation, or collect evidence within, the territory of the PRC, the U.S. regulators may not be able to carry out such investigation or evidence collection directly in the PRC under the PRC laws. The U.S. regulators may, in the future, consider cross-border cooperation with a securities regulatory authority of the PRC by way of judicial assistance, diplomatic channels or regulatory cooperation mechanism established with the securities regulatory authority of the PRC. Additionally, our Hong Kong counsel Long An & Lam advised that the Securities and Futures Commission of Hong Kong (“SFC”) is a signatory to the International Organization of Securities Commissions Multilateral Memorandum of Understanding (“MMOU”), which provides for mutual investigatory and other assistance and exchange of information between securities regulators around the world, including the SEC. This is also reflected in section 186 of the Securities and Futures Ordinance (“SFO”) which empowers the SFC to exercise its investigatory powers to obtain information and documents requested by non-Hong Kong regulators, and section 378 of the SFO which allows the SFC to share confidential information and documents in its possession with such regulators. However, there is no assurance that such cooperation will materialize, or if it does, whether it will adequately address any efforts to investigate or collect evidence to the extent that may be sought by U.S. regulators.
You may incur additional costs and procedural obstacles in effecting service of legal process, enforcing foreign judgments or bringing actions in Hong Kong against us or our management named in this annual report based on Hong Kong laws.
Currently, all of our subsidiary’s operations are conducted outside the United States, and all of our assets are located outside the United States. All of our directors and officers are Hong Kong nationals or residents and a substantial portion of their assets are located in Hong Kong outside the United States. You may incur additional costs and procedural obstacles in effecting service of legal process, enforcing foreign judgments or bringing actions in Hong Kong against us or our management named in the annual report, as judgments entered in the United States can be enforced in Hong Kong only at common law. If you want to enforce a judgment of the United States in Hong Kong, it must be a final judgment conclusive upon the merits of the claim, for a liquidated amount in a civil matter and not in respect of taxes, fines, penalties, or similar charges, the proceedings in which the judgment was obtained were not contrary to natural justice, and the enforcement of the judgment is not contrary to public policy of Hong Kong. Such a judgment must be for a fixed sum and must also come from a “competent” court as determined by the private international law rules applied by the Hong Kong courts. For more information regarding the relevant laws of the British Virgin Islands and Hong Kong, see “Enforceability of Civil Liabilities.”
The enactment of Law of the PRC on Safeguarding National Security in the Hong Kong Special Administrative Region (the “Hong Kong National Security Law”) could impact our Operating Subsidiaries.
On June 30, 2020, the Standing Committee of the PRC National People’s Congress adopted the Hong Kong National Security Law. This law defines the duties and government bodies of the Hong Kong National Security Law for safeguarding national security and four categories of offences - secession, subversion, terrorist activities, and collusion with a foreign country or external elements to endanger national security - and their corresponding penalties.
On July 14, 2020, the former U.S. President Donald Trump signed the Hong Kong Autonomy Act, or HKAA, into law, authorizing the U.S. administration to impose blocking sanctions against individuals and entities who are determined to have materially contributed to the erosion of Hong Kong’s autonomy. On August 7, 2020 the U.S. government imposed HKAA-authorized sanctions on eleven individuals, including HKSAR chief executive Carrie Lam. On October 14, 2020, the U.S. State Department submitted to relevant committees of Congress the report required under HKAA, identifying persons materially contributing to “the failure of the Government of China to meet its obligations under the Joint Declaration or the Basic Law.” The HKAA further authorizes secondary sanctions, including the imposition of blocking sanctions, against foreign financial institutions that knowingly conduct a significant transaction with foreign persons sanctioned under this authority. The imposition of sanctions may directly affect the foreign financial institutions as well as any third parties or customers dealing with any foreign financial institution that is targeted. It is difficult to predict the full impact of the Hong Kong National Security Law and HKAA on Hong Kong and companies located in Hong Kong. If our Operating Subsidiary is determined to be in violation of the Hong Kong National Security Law or the HKAA by competent authorities, our subsidiary’s business operations, financial position and results of operations could be materially and adversely affected.
The enforcement of laws and rules and regulations in China can change quickly with little advance notice. Additionally, the PRC laws and regulations and the enforcement of such that apply or are to be applied to Hong Kong can change quickly with little or no advance notice. As a result, the Hong Kong legal system embodies uncertainties which could limit the availability of legal protections, which could result in a material change in our Operating Subsidiary’s operations and/or the value of the securities we are registering for sale.
As one of the conditions for the handover of the sovereignty of Hong Kong to China, China accepted conditions such as Hong Kong’s Basic Law. The Basic Law ensured Hong Kong will retain its own currency (the Hong Kong Dollar), legal system, parliamentary system and people’s rights and freedom for fifty years from 1997. This agreement has given Hong Kong the freedom to function with a high degree of autonomy. The Special Administrative Region of Hong Kong is responsible for its own domestic affairs including, but not limited to, the judiciary and courts of last resort, immigration and customs, public finance, currencies and extradition. Hong Kong continues using the English common law system.
However, if the PRC attempts to alter its agreement to allow Hong Kong to function autonomously, this could potentially impact Hong Kong’s common law legal system and may in turn bring about uncertainty in, for example, the enforcement of our contractual rights. This could, in turn, materially and adversely affect our Operating Subsidiary’s business and operations. Additionally, intellectual property rights and confidentiality protections in Hong Kong may not be as effective as in the United States or other countries. Accordingly, we cannot predict the effect of future developments in the Hong Kong legal system, including the promulgation of new laws, changes to existing laws or the interpretation or enforcement thereof, or the preemption of local regulations by national laws. These uncertainties could limit the legal protections available to us, including the ability to enforce agreements with the customers.
There are some political risks associated with conducting business in Hong Kong.
OPS HK’s operations are principally based in Hong Kong. Accordingly, our OPS HK’s business operations and financial conditions will be affected by the political and legal developments in Hong Kong. During the period covered by the financial information incorporated by reference into and included in this annual report, we derive all of our revenue from operations in Hong Kong and, specifically, from OPS HK. Any adverse economic, social and/or political conditions, material social unrest, strike, riot, civil disturbance or disobedience, as well as significant natural disasters, may affect the market and may adversely affect the business operations of OPS HK. Hong Kong is a special administrative region of the PRC and the basic policies of the PRC regarding Hong Kong are reflected in the Basic Law, namely, Hong Kong’s constitutional document, which provides Hong Kong with a high degree of autonomy and executive, legislative and independent judicial powers, including that of final adjudication under the principle of “one country, two systems”. However, there is no assurance that there will not be any changes in the economic, political and legal environment in Hong Kong in the future. Since all of OPS HK’s operations are based in Hong Kong, any change of such political arrangements may pose an immediate threat to the stability of the economy in Hong Kong, thereby directly and adversely affecting our results of operations and financial positions.
The Hong Kong protests that began in 2019 are ongoing and were triggered by the introduction of the Fugitive Offenders amendment bill by the Hong Kong government. If enacted, the bill would have allowed the extradition of criminal fugitives who are wanted in territories with which Hong Kong does not currently have extradition agreements, including mainland China. This led to concerns that the bill would subject Hong Kong residents and visitors to the jurisdiction and legal system of mainland China, thereby undermining the region’s autonomy and people’s civil liberties. Various sectors of the Hong Kong economy have been adversely affected as the protests turned increasingly violent. Most notably, the airline, retail, and real estate sectors have seen their sales decline.
Under the Basic Law, Hong Kong is exclusively in charge of its internal affairs and external relations, while the government of the PRC is responsible for its foreign affairs and defense. As a separate customs territory, Hong Kong maintains and develops relations with foreign states and regions. Based on certain recent development including the Law of the People’s Republic of China on Safeguarding National Security in the Hong Kong Special Administrative Region issued by the Standing Committee of the PRC National People’s Congress in June 2020, the U.S. State Department has indicated that the United States no longer considers Hong Kong to have significant autonomy from China and President Trump signed an executive order and Hong Kong Autonomy Act, or HKAA, to remove Hong Kong’s preferential trade status and to authorize the U.S. administration to impose blocking sanctions against individuals and entities who are determined to have materially contributed to the erosion of Hong Kong’s autonomy. The United States may impose the same tariffs and other trade restrictions on exports from Hong Kong that it places on goods from mainland China. These and other recent actions may represent an escalation in political and trade tensions involving the U.S, China and Hong Kong, which could potentially harm our business.
OPS HK’s revenue is susceptible to the ongoing incidents or factors which affect the stability of the social, economic and political conditions in Hong Kong. Any drastic events may adversely affect our Operating Subsidiary’s business operations. Such adverse events may include changes in economic conditions and regulatory environment, social and/or political conditions, civil disturbance or disobedience, as well as significant natural disasters. Given the relatively small geographical size of Hong Kong, any of such incidents may have a widespread effect on our Operating Subsidiary’s business operations, which could in turn adversely and materially affect our business, results of operations and financial condition. It is difficult to predict the full impact of the HKAA on Hong Kong and companies with operations in Hong Kong like us. Furthermore, legislative or administrative actions in respect of China-U.S. relations could cause investors’ uncertainty for affected issuers, including us, and the market price of our Ordinary Shares could be adversely affected.
Risks Relating to the Interior Design Industry and our Interior Design Business
OPS HK faces a high level of competition in the interior design industry in Hong Kong.
According to the Industry Information Sheet, the interior design and fit-out market in Hong Kong is highly fragmented with approximately a thousand companies offering interior design services with fit-out work in 2020. Accordingly, the market is highly competitive with the presence of both local and international service providers and the key factors considered by customers include budgetary concerns, quality of services, timeline of project completion and track record. If OPS HK fails to adequately or timely respond to such considerations or is unable to compete effectively against its competitors in the market, its business and financial results will be materially and adversely affected.
Moreover, OPS HK competes with interior design companies that provide services similar to OPS HK’s. Given that the industry does not require a large amount of capital to start up a new business, the entry barrier to the business is generally low, and, accordingly, OPS HK may face keen competition in the future if there are new-comers who are able to offer services of higher quality at lower prices. If OPS HK fails to compete effectively or maintain its competitiveness in the market, the business, financial condition and results of operations will be materially and adversely affected.
The interior design business is project-based and profitability is dependent on the negotiated terms under each of the agreement through OPS HK, and may vary from project to project. In addition, the overall gross profit margin is affected by strategies from time to time. OPS HK’s past performance does not indicate future performance.
The business of OPS HK is project-based and its customers may engage it to suit their interior design and fit-out needs for each project. During the last three fiscal years ended June 30, 2025, 2024 and 2023, OPS HK did not enter into any long-term agreement or arrangement with any customers. The customers normally engage OPS HK on an as-needed basis and for each project. The terms of the project agreements are negotiated independently. Therefore, the key terms of the agreements, namely, the scope of services, fees, the method and timing of payment vary from project to project. Moreover, various factors, such as the budget of the customers and the general market conditions, are unpredictable and beyond our control. As such, there is no guarantee that the profitability achieved in a given project can be replicated in the future.
As such, changes in the pricing strategy and corporate strategy may affect OPS HK’s overall gross profit margin ratio and other aspects of business performance. Any historical gross profit margin ratio of OPS HK is an analysis of its past gross profit margin ratio only and may not necessarily reflect the future gross profit margin ratio, which will depend to a large extent on the ability to secure new projects with a higher gross profit margin ratio. If more projects are undertaken with a lower gross profit margin ratio, OPS HK’s gross profit margin ratio may be materially and adversely affected. The past performance of OPS HK does not indicate future performance.
The costs of sales of OPS HK have historically fluctuated. If OPS HK experiences any significant/material increase in costs of sales, its gross profit margin might decrease and the business operations and financial position might be materially and adversely affected.
OPS HK generally derives its revenue from service contracts, with each contract sum being determined with reference to quotations that are formulated on a cost-plus margin basis and substantially agreed upon between customers and OPS HK at the time when a project is awarded to it. A contract sum may be adjusted in certain circumstances from that which was originally stipulated in a contract, in circumstances in which the provision of additional services or changes in specifications under variation orders is requested by a client. The management and project managers will review the cost budget from time to time. If the actual cost is higher than originally budgeted, it may reduce the profit margin and affect the financial performance of OPS HK. If the project managers fail to keep the costs within the initial budget, the business operation and financial results may be adversely affected.
Since the service fees are generally pre-determined when a project is awarded to OPS HK, any substantial increase in the cost of sales may materially and adversely affect the results of operations and financial condition. OPS HK does not enter into long-term supply contracts with its suppliers or subcontractors, so there is no assurance that they will not significantly increase the prices of their fit-out materials and subcontracting charges in the future. There is also no assurance that OPS HK will be able to pass any increase in costs of sales to the customers in order to maintain gross profit margins.
OPS HK engages subcontractors to perform fit-out works on a project-by-project basis and its subcontractors will purchase and procure fit-out materials designated by us. Under the contracts entered into between customers and OPS HK, OPS HK is generally liable to its customers for the quality of its works. In the event that the works performed by its subcontractors are not up to standard or customers’ satisfaction, OPS HK may incur extra costs to rectify the works and hence its financial performance may be adversely affected.
A significant portion of total revenue of OPS HK was derived from a few major customers. A high concentration of its revenue from a few major customers means that loss of business from any of them may have a significant negative impact on its business and financial performance.
For the three fiscal years ended June 30, 2025, 2024 and 2023, the top five customers contributed to approximately 84.9%, 80.3% and 63.9%, respectively, of our total revenue. For the fiscal year ended June 30, 2025, three customers accounted for approximately 30.9%, 28.6% and 10.2% of the Company’s total revenue, respectively, and no other customer accounted for more than 10% of the Company’s total revenue. For the fiscal year ended June 30, 2024, two customers accounted for approximately 34.1% and 21.5% of the Company’s total revenue, respectively, and no other customer accounted for more than 10% of the Company’s total revenue. For the fiscal year ended June 30, 2023, one customer accounted for approximately 43.1% of the Company’s total revenue, and no other customer accounted for more than 10% of the Company’s total revenue. OPS HK’s customers may not engage it in the future, because a customer (i) may not require interior design or fit-out services at all; (ii) may not have the budget for conducting interior design or fit-out work; (iii) may require interior design or fit-out services but choose to engage another contractor instead of us; or (iv) any other reasons. A high concentration of revenue from a few major customers means that loss of business from any of them may have a significant negative impact on the business and financial performance of OPS HK.
We depend on our core management personnel in operating business. As competition for such management talents is fierce and new hires may not necessarily fit in well with the current management team, any loss of key management personnel may be detrimental to our business and prospects.
Our success and growth have largely been attributed to the efforts and experiences of our core management personnel in both our Company and OPS HK. In particular, the executive directors of OPS HK, Mr. Yuk Ki (Francis) Chan, Mr. Siu Lai So, and Mr. Sai Kit (Dicky) Yip, have a long history of working with OPS HK’s customers and understand the customers’ corporate culture, needs and requirements. Each of Mr. Chan, Mr. So and Mr. Yip has over 33, 30 and 31 years of experience in the interior design and fit-out industry, respectively. They also have well-established relationships with the suppliers. As competition for such management talents is fierce and new hires may not necessarily fit in well with the current management team, any loss of key management personnel will be detrimental to our business and prospects.
OPS HK’s business is affected by the conditions of the Hong Kong economy and property market and the performance of the relevant business sectors.
During the three fiscal years ended June 30, 2025, 2024 and 2023, OPS HK offered its services for residential projects, the office projects and commercial and retail projects in Hong Kong. The condition of the economy of Hong Kong may affect the demand for interior design and fit-out services. Any adverse changes, such as a slowdown in economic growth or pessimistic outlook of the economy, may reduce willingness to spend on business expansion, property investments, relocations, renovations and alterations, which may lead to a decrease in demand for OPS HK’s services. Changes in the performance of certain business sectors may also be relevant to our business. For instance, any adverse changes in the retail sector or corporate sector may reduce the demand OPS HK’s services in commercial and retail projects and office projects respectively. The outlook of the interior design industry is also dependent on the supply of such premises. Negative factors in relation to property developments and redevelopments in Hong Kong such as decrease in the number of newly completed residential and commercial buildings, and restrictions in the supply of land from the Government of Hong Kong may adversely affect the business of OPS HK.
OPS HK’s business depends on materials suppliers and subcontractors to complete its projects.
OPS HK’s existing business strategy is to focus on design, project management, quality control, cost control, customer relationship management and on-site supervision, while outsourcing other necessary business functions. Therefore, it does not maintain a large number of workers to conduct installation and fit-out work, except for maintaining certain employees with installation and fit-out experience for on-site supervision. Instead, it generally sources all products provided to customers from third-party materials suppliers and, historically, it has hired third-party subcontractors to undertake installation and fit-out work for its customers. We cannot guarantee that OPS HK has been able, and can continue, to monitor the performance and quality of its materials suppliers and subcontractors effectively with its limited number of on-site supervisors.
For the three fiscal years ended June 30, 2025, 2024 and 2023, our largest supplier accounted for approximately 34.6%, 26.7% and 10.5%, respectively of our total subcontracting, materials costs and purchase costs, and our top five suppliers accounted for approximately 63.6%, 55.2% and 38.5%, respectively of our total subcontracting costs, materials costs and purchase costs. In the event that a major materials supplier or subcontractor becomes unavailable, OPS HK may not be able to find suitable substitutes who could provide similar quality of products or services at comparable prices. Since the majority of its projects are undertaken by a few key subcontractors and, it does not generally enter into any long-term contracts with such subcontractors but instead engage them on a project-by-project basis, the unavailability of any of them may lead to (i) lower quality of work; (ii) higher costs; (iii) delays in delivery to the customers, and other consequences which may adversely affect customer satisfaction, reputation, and ultimately, its business and financial performance.
OPS HK is exposed to liquidity risk and the credit risk of its customers.
In general, customers pay OPS HK fees within 90 days after it issues an invoice. However, there is a possibility that customers will delay or even refuse payment of fees, whether because of their own financial situation or other reasons. In any event, OPS HK is exposed to the credit risk of its customers, which, in turn, causes unpredictability in our cash flows which translates into liquidity risk to our business.
If OPS HK fails to meet certain standards in relation to the quality, safety or environmental aspects of its work or products, OPS HK may incur additional costs in remedying the defects and its reputation may suffer.
Some of OPS HK’s customers require it to commit to certain technical standards with respect to design, safety or environmental requirements. OPS HK may be required to rectify any fit-out defects under the terms of its quotations or under a defect liability period, which could lead it to incur significant additional costs. Any such defects could also cause reputational harm, which could discourage business opportunities or new customers. Moreover, severe technical defects could lead to incidents of personal injuries or property damages, which could result in expensive and time-consuming litigation and damage payments. If any of the foregoing events occur, our business and financial performance could be materially and adversely affected.
Negative publicity or damage to the reputation of OPS HK may have adverse an impact on its business, growth prospects and financial performance.
OPS HK relies on its reputation and the reputation of its team, as it generally obtains contracts from customers who have experience in and understanding of its quality of design and works. Negative publicity associated with OPS HK could result in the loss of customers or lead to increasing difficulty in securing new projects. If any customer who is not satisfied with the design and fit-out work, whether justified or not, raises any complaint regarding us, and such complaint comes to the attention of the public, the business, growth prospects and financial performance may be adversely affected.
The business of OPS HK may be adversely affected by further increase in interest rates.
An increase in interest rates in the future may significantly increase the cost of business operation of corporate entities in Hong Kong, thus affecting their profitability. The demand for OPS HK’s services may decrease in such event, since its target customers may have been adversely affected by such increase in interest rates, resulting in the delay or cancellation of renovation, relocation and business expansion plans. In such circumstances, its business and operations, and our financial results could be adversely affected. As of the date of this annual report, the business operations of OPS HK have not been affected by such increase in interest rates.
Risks Relating to the AI Server and Infrastructure Solutions Industry and our AI Server and Infrastructure Solutions Business
We may face significant risks related to the high energy and cooling demands of our AI data centers, and increases in utility costs or environmental restrictions could materially and adversely affect our operations.
Operating AI-ready data centers requires vast amounts of electricity and water for power and cooling. As demand for AI computing accelerates, our facilities may experience growing strain on available energy infrastructure. Any increase in electricity or water costs, supply shortages, or governmental restrictions on energy use or emissions could materially increase our operating expenses or limit our ability to expand. If we are unable to secure sustainable or affordable energy sources, our margins, competitiveness, and ability to scale may be adversely affected.
We depend on specialized hardware such as GPUs, and shortages, vendor concentration, or rapid technological change could impair our operations and render our infrastructure obsolete.
Our ability to operate and expand AI data centers depends on timely access to advanced computing hardware, including GPUs and other accelerators.
Supply chain constraints, limited vendor availability, or export controls could restrict access to these critical components. Furthermore,
the pace of innovation in AI hardware is rapid, and infrastructure investments we make today may become obsolete more quickly than expected.
If we cannot procure next-generation hardware on favorable terms, or if competitors deploy superior technologies, our services may become
less competitive, and our growth prospects could be materially affected.
Our
AI data centers may be increasingly targeted by sophisticated cyberattacks that leverage artificial intelligence, and a successful breach
could result in significant liability or reputational harm.
Threat actors are deploying AI-enhanced tools to design cyberattacks that are faster, more targeted, and more difficult to detect. Our AI-focused data centers, which process large volumes of sensitive information, present attractive targets for such attacks. A breach of our systems, whether through malware, ransomware, or other AI-driven techniques, could lead to the theft or loss of proprietary, customer, or personal data, disruption of services, significant remediation costs, and legal or regulatory actions. Such events could harm our reputation, damage customer relationships, and materially and adversely affect our financial performance.
We may face risks if employees or contractors misuse AI tools, which could result in the inadvertent disclosure of confidential or customer data.
Employees, contractors, or other personnel may inadvertently input confidential, proprietary, or customer data into public or third-party
AI systems in violation of company policies. Such actions could lead to unauthorized disclosure of sensitive information, loss of intellectual
property rights, or exposure to regulatory liability. Even if accidental, such misuse could result in reputational harm, legal claims,
or the loss of business opportunities, and our internal controls may not always prevent such occurrences.
We may incur substantial costs or face restrictions as governments adopt new and evolving laws and regulations relating to AI, data usage, energy consumption, and environmental impact.
Our business involves the design, assembly, and sale of high-performance AI servers and infrastructure solutions, which are deployed by clients for data-intensive and mission-critical applications. As such, our products and services are increasingly subject to a broad and evolving framework of laws, regulations, and industry standards relating to data protection, privacy, cybersecurity, and the responsible use of artificial intelligence.
The regulatory framework governing AI is rapidly evolving across multiple jurisdictions. For example, the European Union has adopted the AI Act, the United States has issued an Executive Order on AI, and regulators in China have implemented new laws on algorithmic and generative AI. These frameworks, along with increasing environmental restrictions on data center energy and water consumption, could impose significant compliance obligations and costs. Failure to comply could result in penalties, restrictions on our ability to operate in certain markets, or reputational damage. The uncertain pace and scope of such regulations may also hinder our ability to plan, invest, or innovate effectively.
Compliance with these requirements may necessitate costly product redesigns, enhanced disclosure practices, or implementation of new governance and audit mechanisms for AI systems. For example, regulators may require that AI models run on our servers meet standards of explainability or bias mitigation, or that our hardware include specific logging, traceability, or security features. These obligations may increase our research and development expenditures and reduce our operational flexibility.
Failure to comply with such regulatory requirements, even if inadvertent, could result in civil or criminal penalties, significant fines, government investigations, restrictions on sales or exports, and reputational harm. In addition, differing or conflicting requirements across jurisdictions—such as cybersecurity review regimes in China versus data transfer restrictions in the European Union—may complicate our global operations and limit our ability to market our products in certain regions.
As regulatory scrutiny over data and AI technologies continues to intensify, and as new frameworks for “responsible AI” are introduced, our compliance costs are expected to increase, and our failure to adapt promptly could materially and adversely affect our business, financial condition, and results of operations.
Our reputation may be harmed if the AI workloads we support produce biased, inaccurate, or harmful outputs, even if we are not directly responsible for developing those models.
We provide infrastructure services to customers that develop and deploy AI models. These models may generate biased, inaccurate, or harmful results, including content that is offensive or otherwise socially controversial. Even though we do not directly control the design or deployment of such models, our association with them could expose us to reputational harm, negative media coverage, and loss of customer trust. In some cases, we may also face regulatory or legal scrutiny, particularly if such outputs are deemed to have societal or ethical consequences.
We may not realize the anticipated benefits of our significant capital expenditures on AI-ready data centers, particularly if demand slows, key customers reduce reliance on us, or competition intensifies.
The construction and operation of AI-optimized data centers require substantial upfront capital investments. Our ability to generate returns from these investments depends on sustained demand for AI computing services. If demand for AI workloads slows, or if key customers reduce their reliance on our services, seek alternative providers, or renegotiate contracts on unfavorable terms, our revenue and margins could be adversely affected. In addition, competition for AI data center services is intense, and new entrants or existing hyperscale providers with greater resources may erode our market position. As a result, there is no assurance that our significant capital expenditures will yield the expected benefits, and we may not achieve the anticipated financial returns.
If we fail to efficiently enhance our platform and develop and sell new solutions and services and respond effectively to rapidly changing technology, evolving industry standards, changing regulations, and changing customer needs, requirements, or preferences, our platform may become less competitive.
If we are unable to offer technologically advance, innovative, cost-effective and prompt response to the changes in the industry, we may not be able to differentiate ourselves from our competitors and adapt to our clients’ demands, which may cause a decline in demand of our products and services and may adversely affect our operation.
The market in which we compete is relatively new and subject to rapid technological change, evolving industry standards and regulatory changes, as well as changing customer needs, requirements, and preferences. The success of our business will depend, in part, on our ability to, predict, adapt, and respond effectively to these changes on a timely basis. If we are unable to develop and sell new solutions and services that satisfy and are adopted by new and existing customers and provide enhancements, new features, and capabilities to our infrastructure that keep pace with rapid technological and industry change, our business, operating results, financial condition, and future prospects could be adversely affected. Further, prospective or existing customers may influence our product roadmap by requiring features optimal for their particular use case. If we are unable to adapt to meet customers’ requirements, they may use competitive offerings or internal solutions that eliminate reliance on third-party providers, and our business, operating results, financial condition, and future prospects could be adversely affected. As our sales grow, we will need to devote additional resources to expanding, improving, and maintaining our infrastructure and integrating with third-party systems. In addition, we will need to appropriately scale our internal business systems and our services organization, including customer support, to serve our growing customer base, and to improve our IT and financial infrastructure, operating and administrative systems, and our ability to effectively manage headcount, capital and processes, including by reducing costs and inefficiencies. Any failure of, or delay in, these efforts could result in impaired system performance and reduced customer satisfaction, which would negatively impact our revenue growth and our reputation. We may not be successful in developing or implementing these technologies. In addition, it takes a significant amount of time to plan, develop, and test improvements to our technologies and infrastructure, and we may not be able to accurately forecast demand or predict the results we will realize from such improvements. In some circumstances, we may also determine to scale our technology through the acquisition of complementary businesses and technologies rather than through internal development, which may divert management’s time and resources. To the extent that we do not effectively scale our operations to meet the needs of our growing customer base and to maintain performance as our customers expand their use of our services, we will not be able to grow as quickly as we anticipate, our customers may reduce or terminate use of our platform and we will be unable to compete as effectively and our business, operating results, financial condition, and future prospects will be adversely affected.
In addition, we must also continue to effectively manage our capital expenditures by maintaining and expanding our data center capacity, servers and equipment, grow in geographies where we currently have limited or no presence, and ensure that the performance, features, and reliability of our services and our customer service remain competitive in a rapidly changing technological environment. If we fail to manage our growth, the quality of our platform may suffer, which could negatively affect our brand and reputation and harm our ability to retain and attract customers and employees.
The broader adoption, use, and commercialization of AI technology, and the continued rapid pace of developments in the AI field, are inherently uncertain. Failure by our customers to continue to use our solutions to support AI use cases in their systems, or our ability to keep up with evolving AI technology requirements and regulatory frameworks, could have a material adverse effect on our business, operating results, financial condition, and future prospects.
As part of our growth strategy, we seek to attract and acquire customers requiring high-performance computing, such as AI, machine learning, and automated decision-making technologies, including proprietary AI algorithms and models (collectively, “AI Technologies”).
AI has been developing at a rapid pace, and continues to evolve and change. As demand continues for AI services, AI providers, including our customers, have sought increased compute capacity to enable advancements in their AI models and service the demands of end users. We cannot predict whether additional computing power will continue to be required to develop larger, more powerful AI models, or if the practical limits of AI technology will plateau in the future regardless of available compute capacity. Further, there have been recent advancements in AI technology, including open-source AI models, that may lead to compute and other efficiencies that may impact the demand for AI services, including our platform, solutions, and services, which may adversely impact our revenue and profitability. In the event that existing scaling laws do not continue to apply as they have in the past, demand by our customers for compute resources, including our solutions and services, may not continue to increase over time, or may decrease if overall demand for AI is impacted by a lack of further technological development. If we are unable to keep up with the changing AI landscape or in developing services to meet our customers’ evolving AI needs, or if the AI landscape does not develop to the extent we or our customers expect, our business, operating results, financial condition, and future prospects may be adversely impacted.
Additionally, we may incur significant costs and experience significant delays in developing new solutions and services or enhancing our current platform to adapt to the changing AI landscape, and may not achieve a return on investment or capitalize on the opportunities presented by demand for AI solutions. Moreover, while AI adoption is likely to continue and may accelerate, the long-term trajectory of this technological trend is uncertain. Further, market acceptance, understanding, and valuation of solutions and services that incorporate AI Technologies are uncertain and the perceived value of AI Technologies used and/or provided by our customers could be inaccurate. If AI is not broadly adopted by enterprises to the extent we expect, or if new use cases do not arise, then our opportunity may be smaller than we expect. Further, if the consumer perception and perceived value of AI Technologies is inaccurate this could have a material adverse effect on our business, operating results, financial condition, and future prospects.
Concerns relating to the responsible use by our customers of new and evolving technologies, such as AI, which are supported by our platform, may result in collateral reputational harm to us. AI may pose emerging ethical issues and if our platform enables customer solutions that draw controversy due to their perceived or actual impact on society, we may experience brand or reputational harm, competitive harm, or legal liability.
Furthermore, the rapid pace of innovation in the field of AI has led to developing and evolving regulatory frameworks globally, which are expected to become increasingly complex as AI continues to evolve. Regulators and lawmakers around the world have started proposing and adopting, or are currently considering, regulations and guidance specifically on the use of AI. Regulations related to AI Technologies have been introduced in the United States at the federal level and are also enacted and advancing at the state level. Additional regulations may impact our customers’ ability to develop, use and commercialize AI Technologies, which would impact demand for our platform, solutions, and services and may affect our business, operating results, financial condition, and future prospects.
AI and related industries, including cloud services, are under increasing scrutiny from regulators due to their concerns about market concentration, anti-competitive practices, and the pace of partnerships and acquisitions involving generative AI startups. As the industry continues to grow, transactions and business conduct will likely continue to draw scrutiny from regulators. Our customers may become subject to further AI regulations, including any restrictions on the total consumption of compute technology, which could cause a delay or impediment to the commercialization of AI technology and could lead to a decrease in demand for our customers’ AI infrastructure, and may adversely affect our business, operating results, financial condition, and future prospects.
Our AI Server and infrastructure solutions business is at an early stage of development, and there is no assurance that it will succeed or become profitable.
Our AI server and infrastructure solutions business is newly established and remains in the early stages of development. To date, our revenues have been primarily derived from our interior design, fit-out, and maintenance services in Hong Kong, and our AI server and infrastructure solutions operations have not yet generated material revenue. While we have introduced “SuperX” branded servers and begun building in-house assembly capabilities, including our supply center in Japan, our experience in this sector is limited and our track record is unproven.
The successful development of our AI solutions business depends on a number of factors, many of which are beyond our control. These include market adoption of our products, our ability to compete against established global players, continued access to critical components, successful scaling of our assembly operations, and our ability to recruit and retain skilled technical staff. We also face execution risks in transitioning from a primarily outsourced ODM model to one that incorporates in-house assembly, which may involve delays, inefficiencies, and increased costs.
There can be no assurance that we will be able to successfully establish ourselves as a competitive provider of AI server and infrastructure solutions, generate sufficient demand for our products, or achieve sustainable profitability. If our AI server and infrastructure solutions business does not develop as expected, our growth prospects, financial condition, and results of operations could be materially and adversely affected.
We may be subject to export controls, trade restrictions, and tariffs on AI-related components and servers, and changes in such regulations may adversely affect our business, financial condition and results of operations.
Our AI server and infrastructure solutions business depends heavily on access to advanced semiconductors, GPUs, interconnects, and related components, many of which are classified as sensitive technologies under export control or national security regimes. Governments in the United States, the European Union, China, and other jurisdictions have increasingly imposed restrictions on the export, re-export, or transfer of high-performance chips and other AI-related products. These restrictions may apply to us directly as a purchaser or reseller of such components, or indirectly through limitations on our suppliers.
If our suppliers become subject to heightened export controls, they may be prohibited from selling certain components to us, may require lengthy licensing processes, or may face supply delays. Even if licenses are available, there is no assurance that they will be granted in a timely manner or at all. Moreover, export control regimes are subject to frequent changes, and new rules may be implemented with little or no notice. In addition, tariffs or trade restrictions imposed on the import or export of AI-related servers and components could materially increase our costs, delay shipments, or reduce competitiveness of our products in international markets.
Given our reliance on a global supply chain, including component sourcing from multiple jurisdictions and assembly operations in Singapore and Japan, any trade or tariff barrier could disrupt our ability to source critical inputs, increase procurement costs, or force us to redesign products to use alternative components. Further, restrictions on exporting our AI servers to certain jurisdictions or end users could limit our addressable market. If we are unable to adapt to evolving export controls, tariffs, or trade restrictions, our business, financial condition and results of operations could be materially and adversely affected.
Our ability to schedule production, manage capital expenditures, and maximize the efficiency of our capacity is highly dependent on the actions of our clients, who generally do not commit to long-term schedules and cancel orders, change production quantities, delay production, and/or change sourcing strategy.
We make significant decisions, including determine the levels of business that we will seek and accept, production schedules, component procurement commitments, personal needs and other resource requirements based on our estimate of client requirements. Our inability to forecast the level of client orders with certainty make it difficult to schedule production and maximize utilization of our capacity and supply chain capabilities.
We face a number of factors outside of our control, including recession in end markets, changing technology and industry standards, commercial acceptance, shifting market demand, product obsolescence and loss of business. We cannot assure you present or future clients will not terminate their order with us or significantly change their services ordered. Such changes may lead in the future to a decline in our production and our possession of excess or obsolete inventory that we may not be able to sell to clients or third parties. This may result in write downs of inventories and reduction in the number of products we sell, which can harm our profit and results of operations.
Integration risks among components used in our AI servers may lead to underperformance, failures, or delays, which could harm our reputation and results of operations.
Our AI server and infrastructure solutions require the integration of highly complex and interdependent components, including GPUs, CPUs, memory modules, liquid cooling systems, power supply units, and high-speed interconnects. Each of these components must function seamlessly together to deliver the performance, reliability, and efficiency demanded by our customers. Even minor incompatibilities, mismatches in technical specifications, or failures in system integration can result in suboptimal performance, overheating, power inefficiencies, or complete system failures.
Because we rely on multiple third-party suppliers for critical components, we have limited control over their product roadmaps, firmware updates, or adherence to evolving industry standards. Unexpected changes in component design, delays in supplier certification, or incompatibility with other subsystems may require redesigns, adjustments in manufacturing processes, or extensive additional testing. These measures could increase our costs, delay delivery schedules, and reduce customer satisfaction.
As our products are deployed in mission-critical applications by enterprises, research institutions, and cloud providers, any underperformance or failures caused by integration risks could harm our reputation for reliability and erode customer trust. Additionally, addressing integration issues may divert engineering resources away from new product development, further slowing innovation. If we are unable to effectively manage integration risks and ensure the seamless compatibility of our components, our competitiveness, business, financial condition, and results of operations could be materially and adversely affected.
If our proprietary designs are reverse engineered or leaked, particularly through outsourced manufacturing or assembly partners, our competitive advantage could be eroded.
Our ability to compete in the AI server and infrastructure solutions industry depends heavily on the protection of our proprietary designs, system architectures, and integration know-how. Because a substantial portion of our production and assembly is currently outsourced to third-party manufacturers and sub-suppliers, there is an inherent risk that confidential information, technical specifications, or proprietary processes may be exposed without adequate safeguards. Outsourcing arrangements often require us to share sensitive design and engineering data with partners outside of our direct control, which increases the likelihood of misappropriation or leakage.
In addition, our products may be subject to reverse engineering once they are released to the market. Competitors, including larger technology companies with substantial resources, may be able to disassemble, analyze, and replicate our products or incorporate key features into their own designs. Because many jurisdictions, particularly in emerging markets, offer limited legal protection or weak enforcement of intellectual property rights, our ability to prevent reverse engineering or unauthorized use of our designs is uncertain.
If competitors gain access to or replicate our proprietary technologies, they may reduce our differentiation, undercut our pricing, and diminish our market position. Furthermore, attempts to enforce our rights may involve significant litigation costs, prolonged disputes, and uncertain outcomes, while also drawing management attention away from business operations.
Any leakage or unauthorized use of our proprietary designs—whether through outsourcing partners, reverse engineering, or other means—could erode our competitive edge, harm our reputation, and materially and adversely affect our business, financial condition, and results of operations.
Efficient component and material purchasing is critical to our production processes. A shortage of components or an increase in price could interrupt our operations and reduce our profit, increase our inventory carrying costs, increase our risk of exposure to inventory obsolescence and cause us to purchase components of a lesser quality.
We consider purchasing component and materials efficiently is essential to our business. Our suppliers may raise their prices and impact our margins and results of operations if we are not able to pass them to our clients. There can be no assurance that we will continue to be able to purchase the components and materials needed to produce our product offerings at favorable prices. As such, certain component price increases could adversely affect our profit margins and results of operations.
Some components we used are only available from a single or limited source. Some of these components are subject to supply shortage from time to time. A supply shortage could increase our cost or cause us to redesign products to accommodate a substitute. Our production of product could be negatively impacted by any quality, reliability or availability issues with any of our component suppliers. If component shortage is imminent, we may have to purchase such components early to avoid an interruption in our operations, which may cause us to incur additional inventory and experience inventory obsolescence. Such action could adversely affect our profit margins and results of operation.
Licensing constraints on third-party chips, firmware, and software may limit our ability to deploy certain components, increase costs, or disrupt our product offerings.
Our AI server and infrastructure solutions rely on critical third-party technologies, including high-performance chips, firmware, operating systems, and middleware, that are licensed from semiconductor companies, software vendors, and other technology providers. These licenses are typically subject to complex terms and conditions, including restrictions on scope of use, geographic limitations, duration, royalties, and compliance with export control laws.
There can be no assurance that these licenses will continue to be available to us on commercially reasonable terms, or at all. Vendors may seek to renegotiate terms, increase royalty rates, restrict usage rights, or decline to renew licenses. In addition, licensors may themselves be subject to regulatory restrictions or intellectual property disputes that limit their ability to grant us the necessary rights.
If licensing terms change unfavorably, we may be unable to integrate certain chips, firmware, or software into our servers, forcing us to redesign products, seek alternative suppliers, or discontinue certain offerings. Such changes could delay product launches, increase development costs, or reduce competitiveness if alternative technologies are less advanced or more expensive.
Moreover, reliance on licensed technologies exposes us to risks of infringement claims if licensors fail to secure adequate rights for the technologies they provide. In such cases, we may be required to cease using certain licensed components, face litigation, or pay damages to third parties. Any unfavorable change in licensing arrangements, or our inability to secure or maintain rights to essential technologies, could materially and adversely affect our business, financial condition, and results of operations.
We may be subject to product liability claims arising from defects, failures, or malfunctions in our AI server and infrastructure solutions, which could result in significant costs, reputational harm, and adverse effects on our business.
Our AI servers and infrastructure solutions are deployed in mission-critical environments, including data centers, enterprise operations, and research institutions. Hardware failures, design defects, or malfunctions in our products—whether caused by our design, outsourced manufacturing, sub-suppliers, or assembly processes—could damage client property, interrupt business operations, or cause data loss. Such incidents may expose us to substantial product liability claims, warranty obligations, or contractual penalties.
Even when claims are unfounded, defending against product liability lawsuits may require significant legal fees and management attention, while adverse publicity could harm our reputation and undermine customer trust. In addition, liability insurance may not fully cover potential damages or may become more expensive or difficult to obtain as our business expands globally and as AI server and infrastructure solutions grow in complexity and risk.
Moreover, as we scale our operations and broaden our client base across multiple jurisdictions, we may become subject to differing product liability regimes, some of which impose strict liability standards or provide for punitive damages. If we are found liable for significant damages, or if we are required to conduct large-scale recalls or replacements, our costs could increase substantially.
Any product liability claims, recalls, or damage to our reputation caused by defective or malfunctioning products could materially and adversely affect our business, financial condition, and results of operations.
Geopolitical tensions, trade restrictions, and supply chain disruptions could adversely affect our ability to source components, manufacture products, and deliver our AI server and infrastructure solutions.
Our business relies on a global supply chain, including the procurement of advanced semiconductors, GPUs, cooling systems, and other critical components from suppliers located in various jurisdictions. We also depend on international shipping and logistics networks to transport these components to our facilities in Singapore, Japan, and other markets, and to deliver finished products to our clients worldwide. Geopolitical events such as trade wars, sanctions, embargoes, export restrictions, customs delays, political instability, and military conflicts can disrupt supply chains and create uncertainty in international commerce.
For example, the imposition of tariffs or sanctions on certain countries could significantly increase our component costs or restrict our access to critical technologies. Similarly, disruptions to shipping routes—whether due to port congestion, labor strikes, piracy, or regional conflicts—could delay the receipt of key components or delivery of finished servers to customers. Escalating tensions between the United States and China, or other major economies, could also result in retaliatory measures impacting our suppliers, partners, or clients.
Our reliance on third-party manufacturers and logistics providers compounds these risks, as we have limited control over their ability to mitigate disruptions. While we seek to diversify suppliers and maintain safety stock where possible, certain specialized components are only available from a small number of vendors. If such vendors are affected by geopolitical events or trade restrictions, we may be unable to secure alternative supply in a timely or cost-effective manner.
Any significant disruption to our supply chain could increase costs, delay product delivery, harm our reputation, and reduce our competitiveness. If geopolitical or trade-related disruptions persist or intensify, our business, financial condition, and results of operations could be materially and adversely affected.
Our AI server and infrastructure solutions business is highly capital intensive, and significant upfront investment in facilities, equipment, and components may strain our liquidity and adversely affect our financial condition.
We require substantial capital expenditures to support our growth and respond to business challenges. The design, assembly, and delivery of high-performance AI servers and related infrastructure solutions require substantial capital expenditures. Building and equipping assembly facilities—such as our regional supply center in Japan—procurement of advanced semiconductor components and cooling systems, and investment in specialized testing and integration equipment all require significant upfront capital outlays before revenues are realized. We intend to continue to make such investments in the future, including expenditures to procure components for, maintain, upgrade, and enhance our product and service offerings.
These capital commitments expose us to liquidity risk, particularly if anticipated demand does not materialize as projected or if we experience delays in scaling our operations. In addition, the procurement of high-end GPUs, processors, and memory modules often requires advance purchase commitments, tying up working capital and increasing the risk of overstocking or obsolescence in a rapidly evolving technology market.
To finance our capital needs, we may be required to rely on external funding through debt or equity offerings. Adverse credit market conditions, rising interest rates, or declines in investor sentiment toward AI server and infrastructure companies may limit our ability to raise financing on favorable terms, or at all. Even if financing is available, incurring additional debt may increase our leverage and interest expenses, while issuing equity could dilute existing shareholders. If adequate financing is not available on acceptable terms, we may be unable to invest in future growth opportunities, which could harm our business, operating results, financial condition, and future prospects. If we raise additional funds through equity or convertible debt issuances, our existing shareholders may suffer significant dilution and these securities could have rights, preferences, and privileges that are superior to those of holders of our Ordinary Shares.
If we are unable to secure sufficient capital to fund our expansion, maintain production capacity, or procure critical components, we may face delays in executing our business strategy, lose competitiveness, and materially and adversely affect our business, financial condition, and results of operations.
We face execution risks in establishing and scaling our in-house assembly facilities, including our Japan supply center, and any delays, cost overruns, or operational issues could adversely affect our business.
As part of our strategy to transition from a primarily original design manufacturer (ODM) model to a more vertically integrated business, we are building in-house assembly and system integration capabilities, beginning with our regional supply center in Japan. Establishing such facilities requires significant investment in equipment, skilled labor, quality control systems, and supply chain coordination. The process of recruiting and training technical staff, installing and calibrating specialized equipment, and implementing rigorous production standards is complex, time-consuming, and costly.
We may face execution risks, including construction or setup delays, unexpected cost overruns, shortages of qualified engineers and technicians, or difficulties in obtaining permits and regulatory approvals. In addition, initial ramp-up phases may involve inefficiencies, lower yields, or higher defect rates, which could increase costs and delay deliveries to customers. Any such delays or overruns could reduce our competitiveness, limit our ability to scale production as planned, and negatively impact customer relationships.
Moreover, failure to execute effectively at our new facilities could also undermine our broader strategy of reducing reliance on outsourced manufacturing and achieving greater control over quality and integration. If our in-house assembly facilities fail to come online on schedule, or do not achieve targeted efficiency and output levels, our business, financial condition, and results of operations could be materially and adversely affected.
Introducing new business models or programs requiring implementation of new competencies, such as new process technologies and our development of new products or services, could affect our operations and financial results.
Introducing new business models or programs that demand new skills, such as advanced process technologies or independently developed products and services, brings both opportunities and challenges. The success of these initiatives hinges on multiple factors, including a deep understanding of the new market or business, timely and effective product development, market acceptance, and the ability to navigate risks tied to new models, programs, or product ramp-ups. Effective management of inventory levels aligned with anticipated demand, ensuring sufficient supply availability at reasonable costs, and addressing potential quality issues or defects early in the product launch are also critical. However, the outcome of these ventures is uncertain, requiring significant long-term investments and resource commitments without guaranteed customer demand. Additionally, new clients, such as cloud-based service providers, introduce demand cycles that differ from those of traditional clients, disrupting historical revenue patterns and complicating working capital management. If we are unable to manage the aforementioned factors in our future growth, our profit margin and results of operations may be adversely affected.
Increasing commoditization of AI servers and intensifying competition may lead to pricing pressure, reduced margins, and loss of market share.
The AI server and infrastructure solutions industry is highly competitive and rapidly evolving. While our business strategy emphasizes proprietary design, integration, and high-performance features, the core hardware components of AI servers—such as GPUs, CPUs, memory, and interconnects—are widely available from third-party suppliers and can be integrated by other manufacturers. As the industry matures, these components are becoming increasingly standardized, which reduces differentiation among competing products and accelerates commoditization.
A growing number of established technology companies, cloud service providers, and new market entrants are manufacturing and marketing AI servers or similar infrastructure at scale. Many of these competitors possess substantially greater financial, technical, and marketing resources than we do, as well as long-standing customer relationships, stronger brand recognition, and more extensive global supply chains. These competitors may adopt aggressive pricing strategies, operate at lower margins, or bundle AI hardware with complementary services such as cloud platforms or software to capture market share.
As a result, we may face downward pressure on the pricing of our products. To remain competitive, we may be forced to lower prices or increase promotional incentives, which could materially reduce our gross margins. Alternatively, if we are unable to match competitor pricing due to higher procurement costs or smaller economies of scale, we may lose customers and fail to achieve targeted sales growth.
The commoditization of AI servers also heightens the importance of continuous product innovation, integration capabilities, and customer service. If we fail to differentiate our solutions effectively, leverage our design strengths, or transition into higher-value segments such as integrated cloud services, our business, financial condition, and results of operations could be materially and adversely affected.
Aggressive pricing by large incumbents and increases in component, energy, or labor costs may erode our margins, and we may not be able to pass such cost increases to our clients.
Our industry is dominated by large technology companies and component suppliers with substantial purchasing power, vertical integration, and the ability to operate on lower margins. These incumbents may adopt aggressive pricing strategies in order to secure market share, bundle AI servers with cloud or software offerings, or leverage long-standing customer relationships to impose unfavorable pricing dynamics on smaller competitors such as us. As a result, we may face persistent downward pressure on our selling prices, even as our operating costs rise.
At the same time, our cost structure is heavily influenced by the price of critical components, energy consumption, and labor. The advanced GPUs, processors, and cooling systems used in our products are subject to significant price volatility, and in some cases are supplied by a limited number of vendors with substantial market power. In addition, rising global energy costs, increasing wages for skilled engineering and technical personnel, and inflationary pressures on logistics and materials all contribute to higher operating expenses.
In a highly competitive environment, we may be unable to pass these cost increases through to our clients without losing business to competitors with greater scale or more favorable cost structures. Even where we succeed in raising prices, such increases may lag behind cost inflation, resulting in margin compression. If we are unable to manage procurement costs effectively, enhance operational efficiency, or sustain pricing power in a competitive market, our profitability and results of operations could be materially and adversely affected.
We may not be able to implement our business plans effectively to achieve future growth.
Our expansion plan is based upon a forward-looking assessment of market prospects of the AI server and infrastructure solutions industry and there is no assurance that such assessment will always turn out to be correct or that it will be able to grow our business as planned. Expansion plans may be affected by a number of factors beyond its control. Such factors include, but are not limited to, changes in global economic conditions, changes in supply and demand for AI server and infrastructure solutions services and government regulations in relation. Our ability to leverage the brand name may be more limited in the new product offering than in its established product offering, and it may face more intense competition from established companies in those new products. Furthermore, our future growth depends on our ability to improve our administrative, technical and operational infrastructure. As the business expands, we may encounter a range of difficulties in managing our business, such as difficulties (i) generating sufficient liquidity internally or obtaining external financing for capital needs, and (ii) allocating its resources and managing its relationships with a growing number of clients, suppliers and other business partners. There can be no assurance that future growth will materialize or that we will be able to manage future growth effectively, and failure to do so would have a material adverse effect on our business, financial position and results of operations.
Rapid innovation and component obsolescence in the semiconductor industry may render our current designs outdated, requiring costly redesigns and impacting our competitiveness.
Our AI server and infrastructure solutions rely on advanced semiconductor components, including GPUs, CPUs, memory modules, and interconnects, which evolve at a rapid pace. Leading semiconductor manufacturers frequently introduce new architectures with significantly improved performance, efficiency, or cost advantages, while discontinuing older product lines. As a result, the components incorporated into our current designs may become obsolete within a short time frame.
If key components used in our products are discontinued or replaced, we may be forced to redesign existing servers to integrate newer parts, which could require substantial engineering resources, testing, and validation costs. Such redesigns may delay product launches, increase procurement expenses, or reduce compatibility with previously deployed systems. In addition, redesign efforts may expose us to new technical risks, such as integration challenges, quality issues, or performance trade-offs.
Furthermore, if competitors are able to adopt or integrate newer semiconductor technologies more quickly than we can, our products may lose their competitiveness in terms of speed, efficiency, or cost-effectiveness. Customers may prefer competing solutions incorporating the latest technologies, which could result in reduced demand for our offerings and increased pricing pressure on our legacy products. Our inability to adapt promptly to component obsolescence and semiconductor innovation cycles could materially and adversely affect our business, financial condition, and results of operations.
Defects in our products, whether resulting from outsourced manufacturing, component suppliers, or our own assembly processes, could damage our reputation, increase costs, and materially and adversely affect our results of operations.
Although we design and develop our “SuperX” branded AI servers in-house, a substantial portion of the manufacturing and component production is performed by third-party suppliers and subcontractors. As a result, our ability to ensure consistent product quality, reliability, and performance depends not only on our internal quality control measures but also on the practices and standards of our external partners. If our subcontractors or suppliers fail to adhere to our specifications, deliver defective components, or deviate from agreed manufacturing processes, the resulting products may suffer from defects, underperformance, or failures in deployment.
Product defects or performance issues could lead to recalls, warranty claims, or the need for costly rework or replacement. Such events could also delay deliveries, disrupt customer operations, or cause us to breach contractual obligations. More importantly, even isolated incidents of defective products could harm our brand reputation and erode customer trust, which is critical in the competitive AI server and infrastructure solutions industry where reliability and performance are paramount.
Because many of our components are sourced from specialized suppliers, it may not be possible to identify or remediate quality issues quickly. In addition, our reliance on third parties limits our ability to directly control their quality assurance systems, employee training, or compliance with applicable safety and environmental standards. As we transition toward building our own assembly capability at our Japan facility, we also face risks inherent in ramping up new processes, equipment, and personnel, which could temporarily increase defect rates or reduce efficiency.
If we fail to maintain effective quality control over our suppliers, subcontractors, or new in-house operations, we may incur significant costs, lose clients, and suffer reputational harm. Any such occurrence could materially and adversely affect our business, financial condition, and results of operations.
We compete with numerous other diversified service providers, design providers and others.
Our industry is highly competitive, with our production processes lacking significant proprietary protection. We face competition from a wide range of domestic and foreign manufacturers, service providers and design firms. Many of these competitors, often large corporations, wield substantial purchasing and market power, intensifying pricing and competitive pressures on us. Most rivals boast global operations, robust financial resources, and, in some cases, superior research and development, and marketing capabilities. These competitors may outpace us in adopting new technologies or meeting evolving customer needs, leveraging greater technical expertise or engineering prowess. They often enjoy stronger brand recognition, broader market presence, and better access to acquisition opportunities. Additionally, they can allocate more resources to developing, promoting, and selling their services, compete more aggressively on price, and utilize excess capacity effectively. Their direct buying power from suppliers, lower cost structures due to geographic advantages, or willingness to operate at slimmer margins further heightens competition. We also compete with current and potential clients who weigh in-house production against outsourcing, sometimes shifting production internally to leverage excess capacity. The combination of the aforementioned factors could compress our profit margin and adversely affect our results of operations.
We may not be able to maintain our engineering, technological and production expertise.
Our services operate in dynamic markets driven by rapidly evolving technology and process advancements. Our success hinges on several key factors: recruiting, retaining, and expanding our team of skilled staff; continuously enhancing our technological expertise; delivering services that align with shifting customer demands; and proactively adapting to technological changes in a timely and cost-effective manner. While we currently employ the assembly and testing technologies, equipment, and processes our customers require, there’s no guarantee we can sustain or develop the capabilities needed in the future. Emerging technologies, industry standards, or customer expectations could render our equipment, inventory, or processes obsolete or uncompetitive. Adopting new technologies, equipment, or services may demand significant capital investment, potentially squeezing our operating margins and financial performance. In newly established or acquired facilities, we may struggle to integrate or maintain our engineering, technological, and expertise. Failing to anticipate or adapt to clients’ evolving technological needs or to secure enough qualified personnel to uphold our expertise could significantly harm our operational results, undermining our ability to remain competitive in a fast-changing industry.
Disruptions to our information systems, including security breaches, losses of data or outages, and other security issues, have and could in the future adversely affect our operations.
Our business relies on information systems, some managed by third parties, to handle confidential data, including financial reporting, inventory, procurement, invoicing, and electronic communications for our customers, suppliers, employees, and ourselves. Delays in implementing these systems could disrupt operations, cause data loss, or increase costs significantly. We actively monitor and address cybersecurity risks, adapting systems as needed and implementing safeguards like off-site data backups. However, these systems remain vulnerable to issues such as power outages, natural disasters, network failures, telecommunication disruptions, physical or electronic data loss, terrorist attacks, viruses, cyberattacks, and security breaches. These threats range from individual unauthorized access attempts to sophisticated attacks like industrial espionage, malware, phishing, or ransomware. Failure to prevent breaches or outages could disrupt operations, while the costs of monitoring, mitigating, and responding to cyber threats—including employee training, protective technologies, and hiring experts—may strain financial performance. The increasing complexity of cyberattacks demands ongoing evaluation of new detection and prevention technologies, with no guarantee of complete protection. Data breaches could lead to significant losses, litigation, financial penalties, higher insurance costs, regulatory scrutiny, customer loss, and reputational damage. Additionally, compliance with evolving global data protection regulations incurs substantial costs and may require changes to business practices. Non-compliance could result in fines, penalties, and legal risks, further impacting our financial results.
Our success depends on our ability to recruit, train, and retain skilled personnel for our assembly and manufacturing operations, and any failure to do so may adversely affect our performance.
As we expand into in-house assembly and integration of AI servers, beginning with our facility in Japan, we rely on highly skilled engineers, technicians, and quality control staff to operate specialized equipment and meet stringent technical and reliability standards. The pool of qualified talent with the expertise required for advanced semiconductor assembly, liquid cooling, and high-density server integration is limited and highly competitive, particularly in regions with growing demand for AI server and infrastructure solutions.
Recruiting sufficient personnel may prove difficult due to competition from established multinational technology companies, higher compensation expectations, or geographic constraints. Even if we succeed in hiring, newly recruited staff may require extensive training to perform to our standards, which could increase costs and delay the ramp-up of production capacity. Additionally, retaining skilled employees requires competitive compensation, career development opportunities, and a stable working environment. Failure to provide these may result in high turnover, loss of institutional knowledge, and further disruptions to operations.
If we cannot hire or train enough qualified staff, our assembly operations may suffer from inefficiencies, higher defect rates, or inability to meet delivery schedules. This would not only increase our operating costs but could also harm our reputation for quality and reliability. Any significant labor shortages, training deficiencies, or retention challenges could materially and adversely affect our ability to execute our growth strategy, our financial condition, and our results of operations.
Our operations and products are subject to environmental, energy, and emissions regulations, which could increase our costs, require retrofits, and adversely affect our competitiveness.
Our AI server and infrastructure solutions, including high-performance servers, high-voltage direct current (“HVDC”) systems, and high-density liquid cooling technologies, are energy-intensive and generate substantial heat and environmental impact when deployed at client facilities or data centers. As global awareness of climate change and environmental sustainability increases, governments and regulators in the United States, the European Union, Japan, Singapore, and other jurisdictions have adopted or are considering adopting stricter requirements relating to energy efficiency, emissions reduction, carbon reporting, and product lifecycle management (including recycling and disposal of electronic equipment).
Compliance with these requirements may impose significant costs on us and our clients. For example, regulations mandating reductions in energy consumption or emissions may require us to redesign our products, utilize alternative cooling fluids or materials, or retrofit existing systems. Environmental laws could also restrict the use of certain chemicals or rare materials integral to server production. Additionally, emerging requirements on carbon disclosures and ESG reporting may increase our compliance burdens and expose us to reputational risks if stakeholders perceive our efforts as insufficient.
Failure to comply with environmental or energy regulations may result in fines, penalties, suspension of operations, restrictions on sales, or exclusion from government or institutional procurement opportunities. Moreover, our reliance on external manufacturing partners exposes us to risks that such third parties may not adhere to applicable environmental standards, potentially resulting in supply chain disruptions or liability for non-compliance.
As environmental and energy-related regulations become more stringent, our research, production, and operational costs may increase, and failure to adapt our products or processes promptly could materially and adversely affect our business, financial condition, results of operations, and prospects.
Rapid technological shifts, including the emergence of new computing paradigms such as optical, quantum, or neuromorphic computing, may reduce demand for our current AI server and infrastructure solutions and require substantial reinvestment.
The AI server and infrastructure solutions industry is characterized by rapid innovation and frequent shifts in underlying computing architectures. Our business currently focuses on the design, assembly, and sale of high-performance GPU-centric AI servers, which represent the prevailing architecture for large-scale artificial intelligence and high-performance computing workloads. However, alternative paradigms such as optical computing, quantum computing, neuromorphic chips, and other novel architectures are being actively developed by well-funded research institutions, start-ups, and large technology companies.
If these emerging technologies achieve commercial viability, they may offer superior performance, cost-efficiency, or energy savings compared to GPU-based systems. As a result, enterprises, research institutions, or cloud providers may migrate to such new solutions, thereby reducing demand for our existing products. This shift could shorten the useful life of our current designs, lead to early product obsolescence, and require significant investment in new research and development to remain competitive.
Transitioning to new architectures may also expose us to intellectual property licensing barriers, dependence on new suppliers, or the need to acquire or partner with specialized technology providers, all of which could increase costs and execution risk. If we fail to anticipate or adapt to technological paradigm shifts in a timely and cost-effective manner, our products may lose market relevance, and our business, financial condition, and results of operations could be materially and adversely affected.
The use of third-party designs, architectures, or reference designs in our products may expose us to intellectual property infringement claims, which could result in costly litigation, damages, or restrictions on our business.
Our AI server and infrastructure solutions are developed using a combination of our proprietary designs and technologies licensed or sourced from third parties, including reference designs and architectures provided by semiconductor manufacturers and other suppliers. While these third-party designs accelerate product development and integration, they may expose us to intellectual property (“IP”) infringement risks if the designs themselves are challenged or if our use of them exceeds the scope of the applicable license.
If any third party asserts that we have infringed or misappropriated their intellectual property rights, we may be required to engage in costly litigation to defend ourselves, regardless of the merit of the claims. Such disputes could divert management attention, require significant legal expenses, and result in injunctions preventing us from selling certain products. In addition, we may be required to pay damages, enter into unfavorable licensing arrangements, or redesign our products to avoid infringement, which could increase costs and delay product delivery.
Because many of our products depend on widely used semiconductor designs and architectures, we may be targeted by infringement claims from competitors, patent-holding entities, or other rights holders seeking to extract royalties or settlements. Even if we believe our use of third-party designs is properly licensed or legally permissible, there is no assurance that we will prevail in any such disputes. Any intellectual property infringement claims, successful or not, could materially and adversely affect our reputation, customer relationships, business, financial condition, and results of operations.
Risks Relating to Doing Business in Japan
We may be unsuccessful in expanding and operating our business in Japan, which could adversely affect our results of operations.
We have established subsidiary in Japan and expanded our operations in this market. The entry and operation of our business in this market could cause us to be subject to unexpected, uncontrollable, and rapidly changing events and circumstances in Japan. As we continue our Japanese operations, we are potentially subject to various risks, including, but not limited to:
| ● | varied, unfamiliar, unclear, and changing legal and regulatory restrictions, including different legal and regulatory standards applicable to the construction industry development; |
| ● | compliance with multiple and potentially conflicting regulations in China and Japan; |
| ● | difficulties in staffing and managing Japanese operations; |
| ● | differing intellectual property laws that may not provide sufficient protections for our intellectual property; |
| ● | proper compliance with local tax laws, which can be complex and may result in unintended adverse tax consequences; |
| ● | fluctuations in currency exchange rates and may adversely affect the profitability in JPY; |
| ● | changes in general economic, health, and political conditions in Japan; |
| ● | potential labor strike, lockouts, work slowdowns, and work stoppages; and |
| ● | different consumer preferences and requirements in Japanese markets. |
Our current and any future expansion plans will require management attention and resources and may be unsuccessful. We may find it impossible or prohibitively expensive to continue expanding into Japanese market or we may be unsuccessful in our attempt to do so, and our results of operations could be adversely impacted.
Fluctuation of the value of the Japanese yen against certain foreign currencies may have a material adverse effect on the results of our operations.
Some of our operations’ functional currencies are not the Japanese yen. Since the currency in which sales are recorded may not be the same as the currency in which expenses are incurred, foreign exchange rate fluctuations may materially affect our results of operations. We expect that an increasing portion of our revenue and expenses in the future will be denominated in currencies in Japanese yen. Accordingly, our consolidated financial results and assets and liabilities may be materially affected by changes in the exchange rates of foreign currencies in which we conduct our business.
Risks Relating to Doing Business in Singapore
It is not certain if the Company will be classified as a Singapore tax resident.
Under the Income Tax Act 1947 of Singapore, or the Singapore Income Tax Act, a company established outside Singapore but whose governing body, being the board of directors, usually exercises de facto control and management of its business in Singapore could be considered a tax resident in Singapore. However, such control and management of the business should not be deemed to be in Singapore if physical board meetings are mainly conducted outside of Singapore. Where board resolutions are passed in the form of written consent signed by the directors each acting in their own jurisdictions, or where the board meetings are held by teleconference or videoconference, it is possible that the place of de facto control and management will be considered to be where the majority of the board are located when they sign such consent or attend such conferences.
We are headquartered in Singapore, with most of our physical board meetings held in Hong Kong. We believe that SuperX is not a Singapore tax resident for Singapore income tax purposes. However, the tax residence status of SuperX is subject to determination by the Inland Revenue Authority of Singapore, or IRAS, and uncertainties remain with respect to the interpretation of the term “control and management” for the purposes of the Singapore Income Tax Act. If IRAS determines that SuperX is a Singapore tax resident for Singapore income tax purposes, the income of SuperX on a standalone basis that is received or deemed by the Singapore Income Tax Act to be received in Singapore, where applicable, may be subject to Singapore income tax. If SuperX is regarded as a Singapore tax resident, any dividends received or deemed received by SuperX in Singapore from the Operating Subsidiary located in Hong Kong with a rate of income tax or tax of a similar nature of less than 15% may be subject to additional Singapore income tax. Income is considered to have been received in Singapore when it is: (i) remitted to, transmitted or brought into Singapore; (ii) applied in or towards satisfaction of any debt incurred in respect of a trade or business carried on in Singapore; or (iii) applied to purchase any movable property that is brought into Singapore. In addition, as Singapore does not impose withholding tax on dividends declared by Singapore resident companies, if SuperX is considered a Singapore tax resident, dividends paid to the holders of our Ordinary Shares will not be subject to withholding tax in Singapore. Regardless of whether or not SuperX is regarded as a Singapore tax resident, holders of our Ordinary Shares who are not Singapore tax residents would generally not be subject to Singapore income tax on gains derived from the disposal of our Ordinary Shares if such shareholders do not maintain a permanent establishment in Singapore, to which the disposition gains may be effectively connected, and the entire process (including the negotiation, deliberation, execution of the acquisition and sale, etc.) leading up to the actual acquisition and sale of our Ordinary Shares is performed outside of Singapore. For Singapore resident shareholders, if the gain from disposal of our Ordinary Shares is considered by IRAS as revenue in nature, such gain will generally be subject to Singapore income tax, and not taxable in Singapore if the gain is considered by IRAS as capital gains in nature to the extent that it does not fall within the ambit of Section 10L of the Singapore Income Tax Act. See “Item 10. Additional Information-E. Taxation-Singapore Taxation-Income Tax-Gains with Respect to Disposition of Our Ordinary Shares.”
It may be difficult for you to enforce any judgment obtained in the United States against us, our directors, executive officers or our affiliates.
We are a company incorporated under the laws of the British Virgin Islands. We conduct our operations outside the United States and, except for certain of our investments, substantially all of our assets are located outside the United States. In addition, all of our directors and executive officers reside outside the United States. As a result, it may be difficult to enforce in the United States any judgment obtained in the United States against us or any of these persons, including judgments based upon the civil liability provisions of the U.S. securities laws. In addition, in original actions brought in courts in jurisdictions located outside the United States, it may be difficult for investors to enforce liabilities based upon U.S. securities laws.
Even if you are successful in bringing an action of this kind, the laws of the British Virgin Islands, Singapore or other relevant jurisdiction may render you unable to enforce a judgment against our assets or the assets of our directors and officers. For more information regarding the relevant laws of the British Virgin Islands and Singapore, see “Enforceability of Civil Liabilities.”
In addition, holders of book-entry interests in the shares (for example, where such shareholders hold shares indirectly through the DTC) will be required to be registered shareholders as reflected in our register of members in order to have standing to bring a shareholder action and, if successful, to enforce a foreign judgment against us, our directors or our executive officers in the Singapore courts. Any such enforcement action would be subject to applicable Singapore laws. The administrative process of becoming a registered shareholder could result in delays that could be prejudicial to any legal proceeding or enforcement action. In making a determination as to enforceability of a judgment of a state court or a federal court of the United States, the Singapore courts would have regard to, among others, whether the judgment was final and conclusive, given by a court of law of competent jurisdiction, expressed to be for a fixed sum of money, whether it was procured by fraud, or in breach of principles of natural justice, or whether the enforcement thereof would be contrary to public policy.
Accordingly, there can be no assurance that the Singapore courts would enforce against us, our directors or our executive officers, judgments obtained in the United States which are predicated upon the civil liability provisions of the federal securities laws of the United States.
The ability of our subsidiaries in Singapore to distribute dividends to us may be subject to restrictions under applicable laws.
We are a holding company, and certain of our Operating Subsidiaries are located in Singapore. Part of our primary internal sources of funds to meet our cash needs is our share of the dividends, if any, paid by our subsidiary. The distribution of dividends to us from our subsidiary is subject to restrictions imposed by the applicable laws and regulations in these markets, which are more fully described in “Dividend Policy” in this Annual Report. In addition, although there are currently no foreign exchange control regulations which restrict the ability of our subsidiary in Singapore to distribute dividends to us, the relevant regulations may be changed and the ability of our subsidiary to distribute dividends to us may be restricted in the future.
Any adverse material changes to the Singapore market (whether localized or resulting from economic or other conditions) such as the occurrence of an economic recession, pandemic or widespread outbreak of an infectious disease, could have a material adverse effect on our business, results of operations and financial condition.
Any adverse circumstances affecting the Singapore market, such as an economic recession, epidemic outbreak or natural disaster or other adverse incidents may adversely affect our business, financial condition, results of operations and prospects. Any downturn in the industry which we operate in resulting in the postponement, delay or cancellation of contracts and delay in recovery of receivables is likely to have an adverse impact on our business and profitability.
Uncertain global economic conditions have had and may continue to have an adverse impact on our business in the form of lower revenues due to weakened demand or lower profit margins.
During economic downturns or recessions, there can be a heightened competition for our services and increased pressure to reduce our fees as our clients may reduce their demand for our services. If we lose significant fee volume or reduce the level of our fees significantly, then there could be a negative impact on our consolidated financial condition or results of operations, profitability and cash flows.
We are subject to the laws of Singapore, which differ in certain material respects from the laws of the United States.
We are required to comply with the laws of Singapore, certain of which are capable of extra-territorial application, as well as the constitution of our Singapore subsidiaries. In particular, we are required to comply with certain provisions of the Securities and Futures Act 2001 of Singapore (“SFA”), which prohibit certain forms of market conduct and information disclosures, and impose criminal and civil penalties on corporations, directors and officers in respect of any breach of such provisions.
The laws of Singapore and of the United States differ in certain significant respects. The application of Singapore law may, in certain circumstances, impose more restrictions on us, our directors and officers than would otherwise be applicable to U.S. corporations. For instance, under the Central Provident Fund Act 1953 of Singapore, we are required to make Central Provident Fund contributions for all employees who are Singapore citizens or permanent residents who are employed in Singapore under a contract of service (save for employees who are employed as a master, a seaman or an apprentice in any vessel, subject to an exception for non-exempted owners). Generally, we are also required to take out mandatory insurance for accidents which arise in the course of an employee’s employment under the Work Injury Compensation Act 2019 of Singapore.
We are subject to risks associated with operating in rapidly evolving Southeast Asia region, and we might therefore be exposed to various risks inherent in operating and investing in the region.
We conduct a portion of our operations in Singapore, a country located in Southeast Asia, and we intend to continue to develop and expand our business and penetration in Singapore. Our operations in Singapore are subject to various risks related to the economic, political and social conditions of Southeast Asia in general, including risks related to the following:
| ● | currencies may be devalued or may depreciate or currency restrictions or other restraints on transfer of funds may be imposed; |
| ● | the effects of inflation within Southeast Asia generally and/or within Singapore may increase our cost of operations; |
| ● | health epidemics, pandemics or disease outbreaks may affect our operations and demand for our products or services; |
| ● | the performance of our operations in Singapore and the success of the operating strategy of our operations in Singapore, where applicable, could be significantly impacted by changing external economic conditions in the economies of the Southeast Asia region. The stability and sustainability of growth in the economies of the Southeast Asia region may be impacted by terrorism or acts of war. Changing economic conditions could potentially adversely impact the performance of our operations in Singapore; and |
| ● | political changes may lead to changes in the business, legal and regulatory environments in which we operate. Volatile political situations in certain Southeast Asian countries could impact our business in Singapore. |
Any disruptions in our business activities or volatility or uncertainty in the economic, political or regulatory conditions in the markets we operate in could adversely affect our business, financial condition, results of operations and prospects.
Adverse changes in government regulations in Singapore may materially and adversely affect our operations and financial condition.
A portion of our business operations is based in Singapore. Our operations in Singapore are subject to laws and government regulations of Singapore. These include requirements to obtain and maintain several statutory and regulatory permits and approvals under the laws of Singapore, generally for carrying out our business. Some these approvals are granted for a limited duration and require renewal and are generally subject to conditions stipulated in the licenses and permits and/or relevant laws or regulations under which such licenses and permits are issued. Failure to comply with such conditions could result in the revocation or non-renewal of the relevant license or permit. As such, we have to constantly monitor and ensure our compliance with such conditions. Should there be any failure to comply with such conditions resulting in the revocation of any of the licenses and permits, we will not be able to carry out our operations.
Currently, we believe that we are not required to obtain any licenses or approvals for our AI infrastructure solution services to carry on our business operations in the current scope in Singapore. Should there be any changes in the regulatory requirements and we are not able to comply with them in a timely manner or if compliance of these requirements involved substantial costs, the business, results of operations and our financial position may be adversely affected.
Risks Relating to our Ordinary Shares
We are a foreign private issuer within the meaning of the rules under the Exchange Act, and as such we are exempt from certain provisions applicable to U.S. domestic public companies.
Because we qualify as a foreign private issuer under the Exchange Act, we are exempt from certain provisions of the securities rules and regulations in the United States that are applicable to U.S. domestic issuers, including:
| ● | the rules under the Exchange Act requiring the filing with the SEC of quarterly reports on Form 10-Q or current reports on Form 8-K; |
| ● | the sections of the Exchange Act regulating the solicitation of proxies, consents, or authorizations in respect of a security registered under the Exchange Act; |
| ● | the sections of the Exchange Act requiring insiders to file public reports of their stock ownership and trading activities and liability for insiders who profit from trades made in a short period of time; and |
| ● | the selective disclosure rules by issuers of material nonpublic information under Regulation FD. |
We are required to file an annual report on Form 20-F within four months of the end of each fiscal year. In addition, we intend to publish our results on a biannual basis as press releases, distributed pursuant to the rules and regulations of Nasdaq Capital Market. Press releases relating to financial results and material events will also be furnished to the SEC on Form 6-K. However, the information we are required to file with or furnish to the SEC will be less extensive and less timely compared to that required to be filed with the SEC by U.S. domestic issuers. As a result, you may not be afforded the same protections or information that would be made available to you were you investing in a U.S. domestic issuer.
Our Ordinary Shares may be prohibited from being traded on a national exchange under the HFCA Act if the PCAOB determines that it cannot inspect or fully investigate our auditors for two consecutive years, and, as a result, an exchange may determine to delist our securities. As of the date of this annual report, our auditor is not subject to the determinations announced by the PCAOB on December 16, 2021. However, the delisting of our Ordinary Shares, or the threat of being delisted, may materially and adversely affect the value of investment in our Ordinary Shares.
The HFCA Act, was enacted on December 18, 2020. The HFCA Act states if the SEC determines that a company has filed audit reports issued by a registered public accounting firm that has not been subject to inspection by the PCAOB for three consecutive years beginning in 2021, the SEC shall prohibit such company’s securities from being traded on a national securities exchange or in the over the counter trading market in the U.S.
On March 24, 2021, the SEC adopted interim final rules relating to the implementation of certain disclosure and documentation requirements of the HFCA Act. A company will be required to comply with these rules if the SEC identifies it as having a “non-inspection” year under a process to be subsequently established by the SEC. The SEC is assessing how to implement other requirements of the HFCA Act, including the listing and trading prohibition requirements described above.
On June 22, 2021, the United States Senate passed Accelerating HFCA Act, which, if passed by the United States House of Representatives and signed into law, would reduce the number of consecutive “non-inspection years” required for triggering the prohibitions under the HFCA Act from three years to two, and thus would reduce the time before our securities may be prohibited from trading or delisted.
On December 2, 2021, the SEC adopted amendments to finalize rules implementing the submission and disclosure requirements in the HFCA Act. The rules apply to registrants that the SEC identifies as having filed an annual report with an audit report issued by a registered public accounting firm that is located in a foreign jurisdiction and that PCAOB is unable to inspect or investigate completely because of a position taken by an authority in foreign jurisdictions.
On December 16, 2021, the PCAOB has issued its report notifying the SEC of its determination that it is unable to inspect or investigate completely accounting firms headquartered in mainland China or Hong Kong. Marcum Asia CPAs LLP our former auditor that issued the audit report of fiscal year ended June 30, 2023, is headquartered in New York. CT International LLP, our former auditor that issued the audit report of fiscal year ended June 30, 2024, is headquartered in San Francisco. KD&Co., our current independent registered public accounting firm that issued the audit report for the fiscal years ended June 30, 2024 and 2025, is headquartered in Hong Kong. Both our former auditors and our current auditor, as auditors of companies that are traded publicly in the United States and a firm registered with the PCAOB, are subject to laws in the United States pursuant to which the PCAOB conducts regular inspections to assess their compliance with the applicable professional standards, with the last inspection having occurred in 2023 for Marcum Asia CPAs LLP. Since CT International LLP was registered with PCAOB in April 2023, no inspection has occurred. Since KD&Co. was registered with PCAOB in March 2025, no inspection has occurred. The future inspection by PCAOB of CT International LLP and KD&Co., and the recent developments could add uncertainties to our listing in Nasdaq Capital Market and we cannot assure you that NASDAQ or regulatory authorities would not apply additional or more stringent criteria to us after considering the effectiveness of our auditor’s audit procedures and quality control procedures, adequacy of personnel and training, or sufficiency of resources, geographic reach or experience as it relates to the audit of our financial statements. As of the date of this annual report, our auditor is not subject to the determinations announced by the PCAOB on December 16, 2021.
On August 26, 2022, the PCAOB signed the SOP Agreements with the CSRC and China’s Ministry of Finance. The SOP Agreements established a specific, accountable framework to make possible complete inspections and investigations by the PCAOB of audit firms based in mainland China and Hong Kong, as required under U.S. law. On December 15, 2022, the PCAOB Board determined that the PCAOB was able to secure complete access to inspect and investigate registered public accounting firms headquartered in mainland China and Hong Kong and voted to vacate its previous determinations to the contrary. However, should PRC authorities obstruct or otherwise fail to facilitate the PCAOB’s access in the future, the PCAOB Board will consider the need to issue a new determination. On December 29, 2022, President Biden signed into law the Accelerating Holding Foreign Companies Accountable Act as a part of the Consolidated Appropriations Act, amending the HFCA Act and requiring the SEC to prohibit an issuer’s securities from trading on any U.S. stock exchange if its auditor is not subject to PCAOB inspections for two consecutive years instead of three consecutive years. The PCAOB continues to demand complete access in mainland China and Hong Kong moving forward for inspections in 2023 and beyond, as well as to continue pursuing ongoing investigations and initiating new investigations, as needed. The PCAOB has also indicated that it will act immediately to consider the need to issue new determinations with the HFCA Act, if necessary. However, if in the future the PCAOB is prohibited from conducting complete inspections and investigations of PCAOB-registered public accounting firms in mainland China and Hong Kong, then the companies audited by those registered public accounting firms would be subject to a trading prohibition on U.S. markets pursuant to the HFCA Act. The SEC may propose additional rules or guidance that could impact us if our auditor is not subject to PCAOB inspection. For example, on August 6, 2020, the President’s Working Group on Financial Markets, or the PWG, issued the Report on Protecting United States Investors from Significant Risks from Chinese Companies to the then President of the United States. This report recommended the SEC implement five recommendations to address companies from jurisdictions that do not provide the PCAOB with sufficient access to fulfil its statutory mandate. Some of the concepts of these recommendations were implemented with the enactment of the HFCA Act. However, some of the recommendations were more stringent than the HFCA Act.
The SEC has announced that the SEC staff is preparing a consolidated to address the recommendations in the PWG report. It is unclear when the SEC will complete its rulemaking and when such rules will become effective and what, if any, of the PWG recommendations will be adopted. The implications of this possible regulation in addition to the requirements of the HFCA Act are uncertain. Such uncertainty could cause the market price of our Ordinary Shares to be materially and adversely affected, and our securities could be delisted or prohibited from being traded on the national securities exchange earlier than would be required by the HFCA Act. If our Ordinary Shares are unable to be listed on another securities exchange by then, such a delisting would substantially impair your ability to sell or purchase our Ordinary Shares when you wish to do so, and the risk and uncertainty associated with a potential delisting would have a negative impact on the price of our Ordinary Shares.
The recent joint statement by the SEC and proposed rule changes submitted by NASDAQ, all call for additional and more stringent criteria to be applied to emerging market companies. These developments could add uncertainties to our business operations, share price and reputation.
U.S. public companies that have substantially all of their operations in China (including in Hong Kong) have been the subject of intense scrutiny, criticism and negative publicity by investors, financial commentators and regulatory agencies, such as the SEC. Much of this negative attention has centered on financial and accounting irregularities and mistakes, a lack of effective internal controls over financial accounting, inadequate corporate governance policies or a lack of adherence thereto and, in many cases, allegations of fraud.
On April 21, 2020, then SEC Chairman Jay Clayton and then PCAOB Chairman, William D. Duhnke III, along with other senior SEC staff, released a joint statement highlighting the risks associated with investing in companies based in or have substantial operations in emerging markets including China, reiterating past SEC and PCAOB statements on matters including the difficulty associated with inspecting accounting firms and audit work papers in China and higher risks of fraud in emerging markets and the difficulty of bringing and enforcing SEC, Department of Justice and other U.S. regulatory actions, including in instances of fraud, in emerging markets generally.
On May 18, 2020, NASDAQ filed three proposals with the SEC to (i) apply minimum offering size requirement for companies primarily operating in a “Restrictive Market”, (ii) prohibit Restrictive Market companies from directly listing on NASDAQ Capital Market, and only permit them to list on NASDAQ Global Select or NASDAQ Global Market in connection with a direct listing and (iii) apply additional and more stringent criteria to an applicant or listed company based on the qualifications of the company’s auditors. On October 4, 2021, the SEC approved NASDAQ’s revised proposals for the rule changes. As a result of such scrutiny, criticism and negative publicity, the publicly traded stock of many U.S. listed Chinese companies sharply decreased in value and, in some cases, has become virtually worthless. Many of these companies are now subject to shareholder lawsuits and SEC enforcement actions and are conducting internal and external investigations into the allegations. It is not clear what effect this sector-wide scrutiny, criticism and negative publicity will have on us, business and our share price. If we become the subject of any unfavorable allegations, whether such allegations are proven to be true or untrue, we will have to expend significant resources to investigate such allegations and/or defend our Company. This situation will be costly and time consuming and distract our management from developing our growth. If such allegations are not proven to be groundless, we and our Operating Subsidiary’s business operations will be severely affected and you could sustain a significant decline in the value of our Ordinary Share.
Substantial future sales of our Ordinary Shares or the anticipation of future sales of our Ordinary Shares in the public market could cause the price of our Ordinary Shares to decline.
Sales of substantial amounts of our Ordinary Shares in the public market, or the perception that these sales could occur, could cause the market price of our Ordinary Shares to decline. As of the date of this annual report, an aggregate of 31,506,228 Ordinary Shares are issued and outstanding. Sales of our Ordinary Shares into the market could cause the market price of our Ordinary Shares to decline.
We do not intend to pay further dividends for the foreseeable future.
We currently intend to retain all remaining funds and future earnings, if any, for the operation and expansion of our business and do not currently anticipate declaring or paying any further dividends. Any future determination related to our dividend policy will be made at the discretion of our board of directors after considering our financial condition, results of operations, capital requirements, contractual requirements, business prospects and other factors the board of directors deems relevant, and will be subject to the restrictions contained in any future financing instruments.
If securities or industry analysts do not publish research or reports about our business, or if they publish a negative report regarding our Ordinary Shares, the price of our Ordinary Shares and trading volume could decline.
The trading market for our Ordinary Shares may depend in part on the research and reports that industry or securities analysts publish about us or our business. We do not have any control over these analysts. If one or more of the analysts who cover us downgrades us, the price of our Ordinary Shares would likely decline. If one or more of these analysts ceases coverage of our Company or fails to regularly publish reports on us, we could lose visibility in the financial markets, which could cause the price of our Ordinary Shares and the trading volume to decline.
The market price for our Ordinary Shares may be volatile.
The market price for our Ordinary Shares may be volatile and subject to wide fluctuations due to factors, such as:
| ● | the financial projections we may provide to the public, any changes in these projections or our failure to meet these projections; |
| ● | actual or anticipated fluctuations in our quarterly operating results; |
| ● | changes in financial estimates by securities research analysts; |
| ● | negative publicity, studies or reports; |
| ● | our capability to catch up with the technology innovations in the industry, and ability to maintain such technological innovations, once attained; |
| ● | announcements by us or our competitors of acquisitions, strategic partnerships, joint ventures or capital commitments; |
| ● | additions or departures of key personnel; |
| ● | fluctuations of exchange rates between the Hong Kong dollar and the U.S. dollar; and |
| ● | general economic or political conditions in Hong Kong, the PRC and greater Asia region. |
In addition, the securities market has from time to time experienced significant price and volume fluctuations that are not related to the operating performance of particular companies. These market fluctuations may also materially and adversely affect the market price of our Ordinary Shares.
You may face difficulties in protecting your interests, and your ability to protect your rights through U.S. courts may be limited, because we are incorporated under British Virgin Islands law.
We are a company incorporated under the laws of the British Virgin Islands. Our corporate affairs are governed by our Amended Memorandum and Articles, the BVI Act and the common law of the British Virgin Islands. The rights of shareholders to take action against our directors, actions by our minority shareholders and the fiduciary duties of our directors to us under the British Virgin Islands law are to a large extent governed by the common law of the British Virgin Islands. The common law of the British Virgin Islands is derived in part from comparatively limited judicial precedent in the British Virgin Islands as well as from the common law of England, the decisions of whose courts are of persuasive authority, but are not binding, on a court in the British Virgin Islands. The rights of our shareholders and the fiduciary duties of our directors under the British Virgin Islands law are not as clearly established as they would be under statutes or judicial precedent in some jurisdictions in the United States. In particular, the British Virgin Islands has a less developed body of securities laws than the United States. Some U.S. states, such as Delaware, have more fully developed and judicially interpreted bodies of corporate law than the British Virgin Islands. In addition, the British Virgin Islands companies may not have standing to initiate a shareholder derivative action in a federal court of the United States.
Certain corporate governance practices in the British Virgin Islands, where our holding company was incorporated, differ significantly from requirements for companies incorporated in other jurisdictions such as the United States. We rely on home country practice with respect to our corporate governance. If we choose to follow the British Virgin Islands’ practice in the future, our shareholders may be afforded less protection than they otherwise would under rules and regulations applicable to U.S. domestic issuers. As a foreign private issuer, we are permitted to, and we will, rely on exemptions from certain NASDAQ Stock Exchange corporate governance standards applicable to domestic U.S. issuers. This may afford less protection to holders of our Ordinary Shares.
As a result of all of the above, public shareholders may have more difficulties in protecting their interests in the face of actions taken by our management, or members of our board of directors than they would as public shareholders of a company incorporated in the United States. For a discussion of significant differences between the provisions of the BVI Act and the laws applicable to companies incorporated in the United States and their shareholders.
As a foreign private issuer, we are permitted to, and we will, rely on exemptions from certain NASDAQ Stock Exchange corporate governance standards applicable to domestic U.S. issuers. This may afford less protection to holders of our Ordinary Shares.
We are exempted from certain corporate governance requirements of the NASDAQ listing rules by virtue of being a foreign private issuer. We are required to provide a brief description of the significant differences between our corporate governance practices and the corporate governance practices required to be followed by domestic U.S. companies listed on NASDAQ. The standards applicable to us are considerably different than the standards applied to domestic U.S. issuers. For instance, we are not required to:
| ● | have a majority of the governing board be independent (although all of the members of the audit committee must be independent under the U.S. Securities Exchange Act of 1934, as amended, or the Exchange Act); |
| ● | have a compensation committee or a nominating or corporate governance committee consisting entirely of independent directors; |
| ● | have regularly scheduled executive sessions with only independent directors; or |
| ● | have executive sessions of solely independent directors each year. |
We have relied on and intend to continue to rely on some of these exemptions. As a result, you may not be provided with the benefits of certain corporate governance requirements of NASDAQ.
If we cease to qualify as a foreign private issuer, we would be required to comply fully with the reporting requirements of the Exchange Act applicable to U.S. domestic issuers, and we would incur significant additional legal, accounting and other expenses that we would not incur as a foreign private issuer.
We are qualified as a foreign private issuer. As a foreign private issuer, we are exempt from the rules under the Exchange Act prescribing the furnishing and content of proxy statements, and our officers, directors and principal shareholders will be exempt from the reporting and short-swing profit recovery provisions contained in Section 16 of the Exchange Act. In addition, we are required under the Exchange Act to file periodic reports and financial statements with the SEC as frequently or as promptly as United States domestic issuers, and we are required to disclose in our periodic reports all of the information that United States domestic issuers are required to disclose. While we currently are qualified as a foreign private issuer, we may cease to qualify as a foreign private issuer in the future.
In addition, in order to maintain our listing on the NASDAQ Capital Market, we will be required to comply with certain rules of NASDAQ Capital Market, including those regarding minimum shareholders’ equity, minimum share price and certain corporate governance requirements. Even after we initially met the listing requirements and other applicable rules of the NASDAQ Capital Market, we may not be able to continue to satisfy these requirements and applicable rules. If we are unable to satisfy the NASDAQ Capital Market criteria for maintaining our listing, our Ordinary Shares could be subject to delisting.
If the NASDAQ Capital Market delists our Ordinary Shares from trading, we could face significant consequences, including:
| ● | a limited availability for market quotations for our Ordinary Shares; |
| ● | reduced liquidity with respect to our Ordinary Shares; |
| ● | a determination that our Ordinary Share is a “penny stock,” which will require brokers trading in our Ordinary Share to adhere to more stringent rules and possibly result in a reduced level of trading activity in the secondary trading market for our Ordinary Share; |
| ● | limited amount of news and analyst coverage; and |
| ● | a decreased ability to issue additional securities or obtain additional financing in the future. |
Because our business is conducted in Hong Kong dollars and the price of our Ordinary Shares is quoted in United States dollars, changes in currency conversion rates may affect the value of your investments.
Our business is conducted in Hong Kong, our books and records are maintained in Hong Kong dollars, which is the currency of Hong Kong, and the financial statements that we file with the SEC and provide to our shareholders are presented in United States dollars. Changes in the exchange rate between the Hong Kong dollar and U.S. dollar affect the value of our assets and the results of our operations in United States dollars. The value of the Hong Kong dollar against the United States dollar and other currencies may fluctuate and is affected by, among other things, changes in the Hong Kong’s political and economic conditions and perceived changes in the economy of Hong Kong and the United States. Any significant revaluation of the Hong Kong dollar may materially and adversely affect our cash flows, revenue and financial condition. Further, our Ordinary Shares are denominated in United States dollars, we will need to convert the net proceeds we receive into Hong Kong dollar in order to use the funds for our business. Changes in the conversion rate between the United States dollar and the Hong Kong dollar will affect that amount of proceeds we will have available for our business.
Volatility in our Ordinary Shares price may subject us to securities litigation.
The market for our Ordinary Shares may have, when compared to seasoned issuers, significant price volatility and we expect that our share price may continue to be more volatile than that of a seasoned issuer for the indefinite future. In the past, plaintiffs have often initiated securities class action litigation against a company following periods of volatility in the market price of its securities. We may, in the future, be the target of similar litigation. Securities litigation could result in substantial costs and liabilities and could divert management’s attention and resources.
Our existing shareholders that are not included in the registration statement of our initial public offering is able to sell their Ordinary Shares subject to restrictions under the Rule 144.
Our existing shareholders, other than the resale shareholders and any shareholders that are subject to lock-up agreements, may be able to sell their Ordinary Shares under Rule 144 after completion of our initial public offering. Because these shareholders have paid a lower price per Ordinary Share than participants in our initial public offering, when they are able to sell their pre-offering shares under Rule 144, they may be more willing to accept a lower sales price than the trading price of our Ordinary Shares. This fact could impact the trading price of our Ordinary Shares. Under rule 144, before our existing shareholders can sell their Ordinary Shares, in addition to meeting other requirements, they must meet the required holding period.
There can be no assurance that we will not be deemed to be a passive foreign investment company, or PFIC, for U.S. federal income tax purposes for any taxable year, which could result in adverse U.S. federal income tax consequences to U.S. holders of our ordinary shares.
A non-U.S. corporation will be a PFIC for any taxable year if either (1) at least 75% of its gross income for such year consists of certain types of “passive” income; or (2) at least 50% of the value of its assets (based on an average of the quarterly values of the assets) during such year is attributable to assets that produce passive income or are held for the production of passive income, or the asset test. Based on our current and expected income and assets (taking into account the cash proceeds and our market capitalization after our initial public offering), we do not presently expect to be a PFIC for the current taxable year or the foreseeable future. However, no assurance can be given in this regard because the determination of whether we are or will become a PFIC is a fact-intensive inquiry made on an annual basis that depends, in part, upon the composition of our income and assets. In addition, there can be no assurance that the Internal Revenue Service, or IRS, will agree with our conclusion or that the IRS would not successfully challenge our position. Fluctuations in the market price of our Ordinary Shares may cause us to become a PFIC for the current or subsequent taxable years because the value of our assets for the purpose of the asset test may be determined by reference to the market price of our Ordinary Shares. The composition of our income and assets may also be affected by how, and how quickly, we use our liquid assets and the cash raised in our initial public offering. If we were to be or become a PFIC for any taxable year during which a U.S. Holder holds our Ordinary Shares, certain adverse U.S. federal income tax consequences could apply to such U.S. Holder and such U.S. Holder may be subject to additional reporting requirements. For a more detailed discussion of the application of the PFIC rules to us and the consequences to U.S. taxpayers if we were or are determined to be a PFIC, see “Taxation - Passive Foreign Investment Company (“PFIC”)”.
Our lack of effective internal controls over financial reporting may affect our ability to accurately report our financial results or prevent fraud which may affect the market for and price of our Ordinary Share.
To implement Section 404 of the Sarbanes-Oxley Act of 2002, the SEC adopted rules requiring public companies to include a report of management on the company’s internal control over financial reporting. Prior to filing the registration statement of our initial public offering, we were a private company with limited accounting personnel and other resources for addressing our internal control over financial reporting. And we are only listed in Nasdaq Capital Market as a public company for less than six months. Our management has not completed an assessment of the effectiveness of our internal control over financial reporting and our independent registered public accounting firm has not conducted an audit of our internal control over financial reporting. Our independent registered public accounting firm did not conduct an audit of our internal control over financial reporting. However, in connection with the audits of our consolidated financial statements as of June 30, 2025, 2024 and 2023, we and our independent registered public accounting firm identified a few material weaknesses in our internal control over financial reporting PCAOB of the United States, a “material weakness” is a deficiency, or a combination of deficiencies, in internal control over financial reporting, such that there is a reasonable possibility that a material misstatement of our annual or interim financial statements will not be prevented or detected on a timely basis. The material weaknesses identified related to (1) our lack of sufficient full-time personnel with appropriate levels of accounting knowledge and experience to monitor the daily recording of transactions, address complex U.S. GAAP accounting issues and to prepare and review financial statements and related disclosures under U.S. GAAP; (2) our lack of a functional internal audit department or personnel that monitors the consistencies of the preventive internal control procedures as well as adequate policies and procedures in internal audit function to ensure that our policies and procedures have been carried out as planned; (3) our lack of segregation of duties in process of preparing and reviewing accounting entries; (4) our lack of proper procedures developed and implemented for system security and access as well as segregation of duties in relation to the system; (5) our lack of proper procedures developed for system development, program change management policies and critical change management control processes and procedures; and (6) our lack of proper procedures developed and implemented for IT policy and procedure as well as operating system security management control.
We intend to implement measures designed to improve our internal control over financial reporting to address the underlying causes of these material weaknesses, including i) hiring more qualified staff to fill up the key roles in the operations; ii) setting up a financial and system control framework with formal documentation of polices and controls in place; and iii) appointing independent directors, establishing an audit committee and strengthening corporate governance.
We will be subject to the requirement that we maintain internal controls and that management perform periodic evaluation of the effectiveness of the internal controls. Effective internal control over financial reporting is important to prevent fraud. As a result, our business, financial condition, results of operations and prospects, as well as the market for and trading price of our Ordinary Shares, may be materially and adversely affected if we do not have effective internal controls. Before our initial public offering, we were a private company with limited resources, and we are only listed in Nasdaq Capital Market as a public company for less than six months. As a result, we may not discover any problems in a timely manner and current and potential shareholders could lose confidence in our financial reporting, which would harm our business and the trading price of our Ordinary Shares. The absence of internal controls over financial reporting may inhibit you from purchasing our Ordinary Shares and may make it more difficult for us to raise funds in a debt or equity financing.
Additional material weaknesses or significant deficiencies may be identified in the future. If we identify such issues or if we are unable to produce accurate and timely financial statements, our Ordinary Share price may decline and we may be unable to maintain compliance with the NASDAQ Listing Rules.
The price of our Ordinary Shares could be subject to rapid and substantial volatility, and such volatility may make it difficult for prospective investors to assess the rapidly changing value of our Ordinary Shares.
There have been instances of extreme stock price run-ups followed by rapid price declines and strong stock price volatility with recent initial public offerings, especially among those with relatively smaller public floats. As a relatively small-capitalization company with relatively small public float who closed the initial public offering on April 19, 2024, we may experience greater stock price volatility, extreme price run-ups, lower trading volume and less liquidity than large-capitalization companies. In particular, our Ordinary Shares may be subject to rapid and substantial price volatility, low volumes of trades and large spreads in bid and ask prices. Such volatility, including any stock-run up, may be unrelated to our actual or expected operating performance and financial condition or prospects, making it difficult for prospective investors to assess the rapidly changing value of our Ordinary Shares.
In addition, if the trading volumes of our Ordinary Shares are low, persons buying or selling in relatively small quantities may easily influence prices of our Ordinary Shares. This low volume of trades could also cause the price of our Ordinary Shares to fluctuate greatly, with large percentage changes in price occurring in any trading day session. Holders of our Ordinary Shares may also not be able to readily liquidate their investment or may be forced to sell at depressed prices due to low volume trading. Broad market fluctuations and general economic and political conditions may also adversely affect the market price of our Ordinary Shares. As a result of this volatility, you may experience losses on your investment in our Ordinary Shares. A decline in the market price of our Ordinary Shares also could adversely affect our ability to issue additional shares of Ordinary Shares and our ability to obtain additional financing in the future. No assurance can be given that an active market in our Ordinary Shares will develop or be sustained. If an active market does not develop, holders of our Ordinary Shares may be unable to readily sell the shares they hold or may not be able to sell their shares at all.
Any resale of our Ordinary Shares in the public market by the Selling Shareholders or by investors in our initial public offering may cause the market price of our Ordinary Shares to decline.
Sale of the Resale Shares by the Selling Shareholders, as well as any subsequent resale of Ordinary Shares in the public market by investors that have participated in our initial public offering, or the perception that these sales could occur, could cause the market price of our Ordinary Shares to decline. The Ordinary Shares held by the officers, directors and 5% shareholders of the Company will be available for sale, upon the expiration of the six-month lock-up period beginning from the filed date of the prospectus of our initial public offering, subject to volume and other restrictions as applicable provided in Rule 144 and Rule 701 under the Securities Act. Any or all of these shares may be released prior to the expiration of the lock-up period at the discretion of the underwriter of our initial public offering. To the extent shares are released before the expiration of the lock-up period and sold into the market, the market price of our Ordinary Shares could decline.
Item 4. Information on the Company
4.A. History and Development of the Company
Our Corporate Structure & History
SuperX AI Technology Limited (formerly known as “Super X AI Technology Limited” and “Junee Limited”) was incorporated on August 25, 2021 as a BVI business company limited by shares under the laws of the BVI. The Company is authorized to issue an unlimited number of Ordinary shares of no par value per share. SuperX is currently a holding company with not currently engaging in any business operations. The Company, through its wholly-owned subsidiary, OPS HK, is an interior design and fit-out service provider in Hong Kong.
On June 2, 2025, SuperX effected a rebrand, changing its company name from “Junee Limited” to “Super X AI Technology Limited” and changing its principal business to AI Data Center solutions. On October 10, 2025, we effected a further change of our company name from “Super X AI Technology Limited to SuperX AI Technology Limited.” The name changes were effected pursuant to resolutions of our board of directors and the filing of a notice of change of name with the Registrar of Corporate Affairs of the British Virgin Islands. Other than the aforementioned changes to our name and principal business, there were no other changes to our corporate structure, share capital, or jurisdiction of incorporation.
Sannogi Holdings Limited (“Sannogi Holdings”) was incorporated on January 21, 1998 by Mr. Sai Kit (Dicky) Yip, Mr. Siu Lai So, and Mr. Wai Man (Aoki) Fung, each holding 50,000 shares to operate the business. In 2001, Mr. Fung sold his shares to pursue other ventures, and by 2004, ownership was equally divided among Mr. Yuk Ki (Francis) Chan, Mr. So, and Mr. Yip. In May 2010, after years of operations, Sannogi Holdings acquired a property in Hong Kong for its own use. To separate the property-holding function from business operations, it was decided that Sannogi Holdings would hold the property while a new company, OPS HK, incorporated in 2011, would continue the interior design business. Following a transitional period between 2010 and 2013 to fulfill existing contracts, Sannogi Holdings ceased conducting interior design and fit-out activities.
On July 13, 2011, OPS HK was incorporated under the laws of Hong Kong and is a wholly owned subsidiary of the Company.
On September 5, 2024, the Company acquired ASPAC AI Computing Pty Ltd, an Australian company and wholly owned subsidiary of the Company. ASPAC AI Computing Pty Ltd is an investment holding company with no operations.
On May 17, 2024, the Company incorporated SuperX Investments International Limited (f/k/a Junee Investments International Limited), a Hong Kong investment holding company with no operations and wholly owned subsidiary of the Company.
On July 12, 2024, the Company acquired SuperX Enterprise Pte. Ltd. (f/k/a Junee Technology Pte. Ltd.), a Singapore company and wholly owned subsidiary of the Company. SuperX Enterprise Pte. Ltd is an investment holding company with no operations.
On April 29, 2025, the Company completed its acquisition of SuperX Industries (f/k/a MindEnergy AI Technology Pte. Ltd.), a Singapore company.
On May 23, 2025, the Company acquired SuperX AI Company Limited, a Hong Kong company and wholly owned subsidiary of the Company.
On June 13, 2025, the Company acquired SuperX AI Pte. Ltd., a Singapore company and wholly owned subsidiary of the Company.
On September 1, 2025, the Company incorporated SuperX Industries Co. Ltd., a Japanese company and wholly owned operating subsidiary of the Company.
On September 3, 2025, the Company incorporated SuperX AI Solution Limited, a BVI company and wholly owned operating subsidiary of the Company.
On September 18, 2025, the Company acquired a 40% stake in SuperX Digital Power Pte. Ltd., a Singapore company.
On September 24, 2025, the Company incorporated SuperX AI Technology USA, a Nevada corporation and wholly owned operating subsidiary of the Company.
On October 9, 2025, Wuji Zhisuan (Shenzhen) Technology Co., Ltd. was formed in China and is a wholly owned subsidiary of SuperX AI Company Limited. Wuji Zhisuan (Shenzhen) Technology Co., Ltd. currently has no operations.
Our Reorganization
On September 1, 2021, we completed a reorganization of our legal structure (the “Reorganization”). Prior to the Reorganization, OPS HK, an Operating Subsidiary of the Company, was controlled by Alpha Generator Limited, a BVI company. As part of the Reorganization, OPS Holdings Limited was first incorporated under the laws of the British Virgin Islands on June 25, 2021, and became a subsidiary of Alpha Generator Limited. OPS HK then became a wholly owned subsidiary of OPS Holdings Limited. Subsequently, the Company was incorporated and became a wholly owned subsidiary of OPS Holdings Limited. Consequently, SuperX became the holding company of OPS HK on September 1, 2021.
The Company and its subsidiaries have been under the common control of the same controlling shareholder before and after the Reorganization. As a result of the Reorganization, the Company owns 100% equity interest of OPS HK.
On July 15, 2022, the Company amended its memorandum articles of of association to authorize the issuance of an unlimited number of Ordinary Shares with par value of $1.00 per share.
On September 5, 2022, the Company amended its memorandum of association to authorize the issuance of an unlimited number of Ordinary Shares, no par value, and to effectuate (i) a redemption of existing 1,000 shares at par value of $1.00 per share in exchange for the issuance of 1,000 ordinary shares of no par value; and (ii) a split of the issued and outstanding ordinary shares at a ratio of 1:10,714.286 shares, resulting in the 10,714,286 ordinary shares issued and outstanding after the redemption and share split.
On June 8, 2023, our Board approved a forward split of the Company’s shares at a ratio of 1:1.225, resulting in 13,125,000 ordinary shares of no par value outstanding following the split. On July 14, 2023, our Board approved a reverse split at the ratio of 1.225:1, resulting in 10,714,286 outstanding following the reverse split.
Initial Public Offering (“IPO”)
On April 19, 2024, the Company consummated its IPO of 2,000,000 ordinary shares, no par value per share. Subsequently, on May 31, 2024, the underwriter exercised its over-allotment option to purchase an additional 263,068 ordinary shares of the Company at the public offering price of US$4.00 per share. The closing for the sale of the over-allotment shares took place on June 3, 2024. The IPO and the exercise of the over-allotment option with net proceeds totaling $7,861,876 from the offering after deducting underwriting discounts and offering expenses of $1,190,396 from the gross proceeds totaling $9,052,272.
Equity Incentive Plan
On August 1, 2024, the Board of Directors of the Company approved and adopted an equity incentive plan (the “2024 Equity Incentive Plan”), which became effective on August 1, 2024. Details of the 2024 Equity Incentive Plan please refer to the paragraph “6.B. Compensation - Equity Incentive Plan” under the section “Item 6. Directors, Senior Management And Employees”.
On August 1, 2024, the Company has granted 1,250,000 share options to the directors and the employees under 2024 Equity Incentive Plan. 1,250,000 share options were vested and 1,140,000 share options were not exercised as of the date of this annual report. As of the date of this annual report, the Company has granted the employee 140,000 ordinary shares under such 2024 Equity Incentive Plan.
On July 15, 2025, the Board of Directors of the Company approved and adopted an equity incentive plan (the “2025 Equity Incentive Plan”), which became effective on July 15, 2025. Details of the 2025 Equity Incentive Plan please refer to the paragraph “6.B. Compensation – Equity Incentive Plan” under the section “Item 6. Directors, Senior Management And Employees”.
On August 4, 2025, the Company has granted 3,076,000 share options to the directors and the employees 2025 Equity Incentive Plan. 770,000 share options were vested and were not exercised as of the date of this annual report. As of the date of this annual report, a total of 31,506,228 ordinary shares of no par value were issued and outstanding.
Recent Developments
Acquisition of Majority Interest in MindEnergy AI Technology Pte. Ltd.
On March 12, 2025, SuperX entered into a share purchase agreement with the shareholder of MinderEnergy AI Technology Pte. Ltd. to acquire 51% of the issued and outstanding shares of MindEnergy AI Technology Pte. Ltd., a private company incorporated in Singapore. The purchase price is up to US$9,800,000, payable in our ordinary shares at an issuance price of US$4.00 per share, including an initial issuance of 62,500 shares. Additional shares of up to 2,450,000 may be issued based on the collection of certain accounts receivable within 365 days following the agreement.
March 2025 Private Placement of Ordinary Shares and Warrants
On March 18 and 19, 2025, SuperX entered into subscription agreements with certain investors for the sale of 6,600,000 ordinary shares and 2,199,999 warrants to purchase ordinary shares, generating gross proceeds of approximately US$22.2 million. The purchase price per unit was set at 75% of the average closing price of our ordinary shares during the twenty trading days prior to signing. The securities were issued in a private placement exempt from registration under the Securities Act and are subject to transfer restrictions. We intend to use the net proceeds primarily for research and development and production of AI servers, investments in the AI sector, and general working capital.
Acquisition of Remaining 49% Interest in MindEnergy AI Technology Pte. Ltd.
On April 29, 2025, SuperX entered into a share purchase agreement with the shareholder of MinderEnergy AI Technology Pte. Ltd. to acquire the remaining 49% equity interest in MindEnergy AI Technology Pte. Ltd., a Singapore private limited company. This transaction followed our earlier acquisition of a 51% interest in March 2025. The purchase price is up to US$9.4 million, payable in our ordinary shares at an issuance price of US$8.00 per share, including an initial issuance of 30,000 shares. Up to 1,176,961 additional shares may be issued based on the collection of certain accounts receivable within 365 days of the agreement. Upon completion, we will own 100% of MindEnergy.
April 2025 Private Placement of Ordinary Shares and Warrants
On April 30, 2025, we entered into subscription agreements with certain investors for the sale of 2,350,000 ordinary shares and 783,333 warrants to purchase ordinary shares, raising gross proceeds of approximately US$7.8 million. The securities were sold at a fixed price of US$3.34 per unit, each unit consisting of one ordinary share and one-third of a warrant. The private placement was conducted pursuant to exemptions from registration under the Securities Act and the securities are subject to transfer restrictions. We intend to use the net proceeds to support the research, development and production of AI servers, explore investment opportunities in the AI sector, and supplement our general working capital.
July 2025 Private Placement of Ordinary Shares and Warrants and Sale of Excellent Prospect
On July 30, August 1 and August 4, 2025, SuperX entered into subscription agreements with four investors for the sale of 3,100,000 ordinary shares and 733,333 warrants to purchase ordinary shares, raising gross proceeds of approximately US$29.0 million. Of the shares sold, 900,000 were issued without accompanying warrants. The securities were sold at a fixed price of US$9.369 per share or per unit (consisting of one share and one-third of a warrant), and were issued in reliance on exemptions from registration under the Securities Act. The securities are subject to transfer restrictions. We intend to use the net proceeds to support the research, development and production of AI servers, explore investment opportunities in the AI sector, and supplement our general working capital. On October 24, 2025, in relation to the foregoing offerings, the Company sold an aggregate of 1,100,000 Ordinary Shares at a fixed purchase price of US$9.369 per Ordinary Share and 366,666 warrants at an exercise price of US$9.369 per Ordinary Share and received approximately US$10.3million in gross proceeds from such sales pursuant to the private placement subscription agreements.
On July 31, 2025, the Company sold its 100% equity interest in Excellent Prospect to an independent third party at a consideration of US$480,000.
August 2025 Private Placement of Ordinary Shares and Warrants
On August 28, 2025, we entered into subscription agreements with certain institutional investors for the sale of up to 1,500,000 units, each consisting of one ordinary share and one-third of a warrant, at a fixed price of US$10.00 per unit. On September 9, 2025, we completed the first closing of 360,000 units, and on September 10, 2025, the purchaser exercised 120,000 warrants issued in that closing. We received approximately US$4.8 million in gross proceeds from the first closing and warrant exercise. The remaining portion of the offering is pending completion, subject to payment of the applicable consideration and satisfaction of closing conditions. We intend to use the net proceeds to support the research, development and production of AI servers, explore investment opportunities in the AI sector, and for general working capital and corporate purposes.
2025 Joint Ventures
On September 15, 2025, SuperX AI Solution Limited, a company incorporated in the British Virgin Islands and a wholly-owned subsidiary of SuperX, entered into a joint venture agreement (“JV Agreement”) with Enervell Power Pte. Ltd. (“Enervell”), a Singapore subsidiary of Hangzhou Zhonhen Electric Co., Ltd., (Shenzhen Stock Exchange: 002364) (“Zhonhen Electric”) and certain affiliates, related parties and designees of Zhonhen Electric (together, the “Zhonhen Electric Partners”), to establish a joint venture through a new entity to be incorporated in Singapore, SuperX Digital Power Pte. Ltd. (the “JV”). Pursuant to the JV Agreement, SuperX AI Solution Limited holds a 40% equity interest in the JV, and the balance of the equity will be subscribed for by the Zhonhen Electric Partners.
On October 24, 2025, SuperX AI Solution Limited, a company incorporated in the British Virgin Islands and a wholly-owned subsidiary of SuperX, entered into a joint venture agreement (“JV Agreement”) with Hongkong Chengtian Weiye Technology Company Limited (“Chengtian Weiye”), a Hong Kong subsidiary of Shenzhen Chengtian Weiye Technology Co., Ltd., (Shenzhen Stock Exchange: 300689) (“Chengtian Weiye”) and certain affiliates, related parties and designees of Chengtian Weiye (together, the “Chengtian Weiye Partners”), to establish a joint venture through a new entity to be incorporated in Singapore, SuperX Cooltech Pte. Ltd. (the “JV”). Pursuant to the JV Agreement, SuperX AI Solution Limited holds a 35% equity interest in the JV, and the balance of the equity will be subscribed for by the Chengtian Weiye Partners.
On October 24, 2025, SuperX AI Solution Limited, a wholly-owned subsidiary incorporated in the British Virgin Islands of the Company, entered into a share subscription agreement (the “Agreement”) with MicroInference Pte. Ltd. (“MicroInference”), a company incorporated in Singapore, its founder, and its existing shareholder. Pursuant to the Agreement, SuperX AI Solution subscribed for newly issued ordinary shares of MicroInference for an aggregate consideration of US$3 million (“Investment”). The transaction shall be completed following satisfaction of closing conditions specified in the Agreement. Immediately following the completion of the Investment, SuperX AI Solution became a 51% shareholder of MicroInference. The Agreement also provides for put options in favor of MicroInference’s founder and existing shareholder that, if exercised and subject to the satisfaction of various agreed upon performance milestones, may result in SuperX AI Solution acquiring up to 100% of the equity interest in MicroInference.
On October 30, 2025, SuperX AI Solution Limited, a company incorporated in the British Virgin Islands and a wholly-owned subsidiary of the Company entered into a joint venture agreement (“Teamsun JV Agreement”) with Teamsun (Hong Kong) Co, Ltd, a Hong Kong subsidiary of Beijing Teamsun Technology Co., Ltd. (Shanghai Stock Exchange: 600410) (“Teamsun”), and certain affiliates of Teamsun, to establish a joint venture through a new entity to be incorporated in Singapore, SuperX Global Service Pte. Ltd. (the “Teamsun JV”). Pursuant to the JV Agreement, SuperX AI Solution Limited will obtain a 51% equity interest in the Teamsun JV. The Teamsun JV will have an initial registered capital of S$2 million ($1.539 million), contributed in proportion to the parties’ respective shareholdings. The Teamsun JV Agreement has an initial three-year term, automatically renewable for successive three-year periods unless any party objects at least one month prior to renewal.
October 2025 Private Placements of Ordinary Shares and Warrants
On October 24, 2025, SuperX entered into a private placement subscription agreement (the “Agreement”) with a certain institutional investor named thereto (the “Purchaser”). Pursuant to the Agreement, the Company agreed to issue and sell to the Purchaser, and the Purchaser agreed to subscribe for and purchase, for cash in U.S. dollars, an aggregate of 3,300,000 units, each unit consisting of (i) one ordinary share of the Company, no par value per share (the “Ordinary Shares” and such shares, the “Shares”) and (ii) one-third of a warrant to purchase one Ordinary Share of the Company (each, a “Purchaser Warrant,” and together with the Shares, the “Purchaser Units”), at a fixed purchase price of US$12.08 per Purchaser Unit, irrespective of fluctuations in market prices (the “Private Placement”) . The Purchaser Warrants are exercisable for Ordinary Shares at an exercise price of US$12.08 per share immediately upon issuance until 12 months after the issuance, except that a holder will not be entitled to exercise any portion of the Purchaser Warrants, which, upon giving effect to such exercise would cause the holder (together with its affiliates and attribution parties) to beneficially own more than 9.99% of the Company’s Ordinary Shares that would be issued and outstanding following such exercise (as determined in accordance with Section 13(d) of the Securities Exchange Act of 1934, as amended).
Further, on October 24, 2025, SuperX entered into another private placement subscription agreement (the “Agreement”) with a certain institutional investor named thereto (the “Purchaser”). For the avoidance of doubt, this private placement is distinct from the aforementioned October 24, 2025 private placement. Pursuant to the Agreement, the Company agreed to issue and sell to the Purchaser, and the Purchaser agreed to subscribe for and purchase, for cash in U.S. dollars, an aggregate of 3,300,000 units, each unit consisting of (i) one ordinary share of the Company, no par value per share (the “Ordinary Shares” and such shares, the “Shares”) and (ii) one-third of a warrant to purchase one Ordinary Share of the Company (each, a “Purchaser Warrant,” and together with the Shares, the “Purchaser Units”), at a fixed purchase price of US$12.08 per Purchaser Unit, irrespective of fluctuations in market prices (the “Private Placement”) . The Purchaser Warrants are exercisable for Ordinary Shares at an exercise price of US$12.08 per share immediately upon issuance until 12 months after the issuance, except that a holder will not be entitled to exercise any portion of the Purchaser Warrants, which, upon giving effect to such exercise would cause the holder (together with its affiliates and attribution parties) to beneficially own more than 9.99% of the Company’s Ordinary Shares that would be issued and outstanding following such exercise (as determined in accordance with Section 13(d) of the Securities Exchange Act of 1934, as amended).
Between October 24 and October 30, 2025, SuperX entered into multiple private placement subscription agreements (in addition to the aforementioned October private placements) (the “Agreements”) with several institutional investors named thereto (the “Purchasers”). Pursuant to the Agreement, the Company agreed to issue and sell to the Purchasers, and the Purchasers agreed to subscribe for and purchase, for cash in U.S. dollars (USD), an aggregate of 10,900,000 units, each unit consisting of (i) one ordinary share of the Company, no par value per share (the “Ordinary Shares” and such shares, the “Shares”) and (ii) one-third of a warrant to purchase one Ordinary Share of the Company (each, a “Purchaser Warrant,” and together with the Shares, the “Purchaser Units”), at an average purchase price of US$12.18 per Purchaser Unit, irrespective of fluctuations in market prices (the “Private Placement”). The Purchaser Warrants are exercisable for Ordinary Shares at an average exercise price of US$12.18 per share immediately upon issuance until 12 months after the issuance, except that a holder will not be entitled to exercise any portion of the Purchaser Warrants, which, upon give effect to such exercise would cause the holders (together with its affiliates and attribution parties) to beneficially own more than 9.99% of the Company’s Ordinary Shares that would be issued and outstanding following such exercise (as determined in accordance with Section 13(d) of the Securities Exchange Act of 1934, as amended).
Emerging Growth Company Status
As a company with less than US$1.235 billion in revenue for our last fiscal year, we qualify as an “emerging growth company” pursuant to the Jumpstart Our Business Startups Act of 2012, as amended, or the JOBS Act. An emerging growth company may take advantage of specified reduced reporting and other requirements compared to those that are otherwise applicable generally to public companies. These provisions include exemption from the auditor attestation requirement under Section 404 of the Sarbanes-Oxley Act of 2002 in the assessment of the emerging growth company’s internal control over financial reporting. The JOBS Act also provides that an emerging growth company does not need to comply with any new or revised financial accounting standards until such date that a private company is otherwise required to comply with such new or revised accounting standards. Pursuant to the JOBS Act, we have elected to take advantage of the benefits of this extended transition period for complying with new or revised accounting standards. As a result, our operating results and financial statements may not be comparable to the operating results and financial statements of other companies who have adopted the new or revised accounting standards.
We will remain an emerging growth company until the earliest of (i) the last day of the fiscal year during which we have total annual gross revenues of at least US$1.235 billion; (ii) the last day of our fiscal year following the fifth anniversary of the completion of our IPO; (iii) the date on which we have, during the preceding three-year period, issued more than US$1.0 billion in non-convertible debt; or (iv) the date on which we are deemed to be a “large accelerated filer” under the Securities Exchange Act of 1934, as amended, or the Exchange Act, which would occur if the market value of our Ordinary Shares that are held by non-affiliates exceeds US$700 million as of the last business day of our most recently completed second fiscal quarter. Once we cease to be an emerging growth company, we will not be entitled to the exemptions provided in the JOBS Act discussed above.
Foreign Private Issuer Status
We are incorporated in the British Virgin Islands, and more than 50 percent of our outstanding voting securities are not directly or indirectly held by residents of the United States. Therefore, we are a “foreign private issuer,” as defined in Rule 405 under the Securities Act and Rule 3b-4(c) under the Exchange Act. As a result, we are not subject to the same requirements as U.S. domestic issuers. Under the Exchange Act, we will be subject to reporting obligations that, to some extent, are more lenient and less frequent than those of U.S. domestic reporting companies. For example, we will not be required to issue quarterly reports or proxy statements. We will not be required to disclose detailed individual executive compensation information. Furthermore, our directors and executive officers will not be required to report equity holdings under Section 16 of the Exchange Act and will not be subject to the insider short-swing profit disclosure and recovery regime. In addition, as a company incorporated in the British Virgin Islands, we are permitted to adopt certain home country practices in relation to corporate governance matters that differ significantly from the Nasdaq Stock Market corporate governance requirements. These practices may afford less protection to shareholders than they would enjoy if we complied fully with the Nasdaq Stock Market corporate governance requirements.
Our Corporate Information
Our principal executive offices are located at 30 Pasir Panjang Road #06-31, Mapletree Business City, Singapore 117440 and out telephone number is +65 6022 1124. Our registered office in the British Virgin Islands is at Vistra Corporate Services Centre, Wickhams Cay II, Road Town, Tortola, BVI. We maintain a website at www.superx.sg. The information contained on our website is not a part of this annual report. Our agent for service of process in the United States is Cogency Global Inc. located at 122 East 42nd Street, 18th Floor, New York, NY 10168.
4.B. Business Overview
Overview
SuperX AI Technology Limited is a BVI company limited by shares incorporated on August 25, 2021, that provides (i) interior design, fit-out and maintenance service to both residential and commercial clients and (ii) full-stack AI infrastructure solutions.
Through our wholly-owned subsidiary, OPS HK, we have traditionally provided, and intend to continue providing, interior design, fit-out and maintenance service to both residential and commercial clients in the Hong Kong interior design market. Our interior design service involves preliminary consulting services, conceptualizing clients’ design ideas with layout plans, and producing detailed design drawings. Fit-out work generally includes any activities making an interior space suitable for residential or commercial purposes. OPS HK also provides a broad range of repair and maintenance services including routine home condition upkeep services. During our fiscal year ended June 30, 2025, we generated $2,568,592 in revenue from these services.
Since June 2025, we have shifted our principal business focus toward becoming a full-stack AI infrastructure solutions provider through our wholly-owned subsidiaries in Singapore and Australia. We provide AI solutions services by designing, developing, and overseeing the assembly of “SuperX” branded AI servers. As part of these services, we coordinate the assembly of our “SuperX” branded AI servers. While our assembly processes are presently carried out through third-party production bases under our supervision, we are actively building up in-house assembly capabilities, beginning with our newly established Japan supply center. Our flagship products include the (i) XN9160-B200 AI Server, which is specially built to accelerate large-scale distributed AI training and AI inference workloads; (ii) XN9160-B300 AI Server, which offers robust GPU performance for intensive, high-demand applications; and (iii) All-in-One Multi-Model Server Series, which is able to pre-configure multiple AI models into a single platform We intend to expand our product and service offerings and provide other full-stack AI infrastructure solutions, including high-performance AI servers, High-Voltage Direct Current (“HVDC”) solutions, high-density liquid cooling solutions, as well as AI cloud and AI agent services. We generated $1,027,983 in revenue from the provision of our AI services and products during the fiscal year ended June 30, 2025.
We primarily generate revenues from providing design, fit-out and repair and maintenance services and the sales of AI server and related IT equipment. For the fiscal years ended June 30, 2025, 2024 and 2023, total revenue was $3,596,575, $2,903,179 and $6,140,731, respectively. Our gross profit and net loss were $365,350 and $21,214,460, respectively for the fiscal year ended June 30, 2025, our gross profit and net loss were $817,883 and $854,927, respectively for the fiscal year ended June 30, 2024 and our gross profit and net profit were $1,278,307 and $38,678, respectively, for the fiscal year ended June 30, 2023. Since June 2025, we have been providing full-stack AI infrastructure solutions services, and we expect our revenue from providing full-stack AI infrastructure solutions services will increase in the upcoming fiscal years.
Competitive Strengths
We operate two distinct businesses: the provision of interior design services and full-stack AI infrastructure solution services. The following sets out the competitive strengths that set apart us with our competitors in respect of each of those businesses.
Interior Design Services
The combination of an experienced management team, stable relationships with a number of clients and strong working relationships with subcontractors contributed to our continued success and potential for growth of our interior design services.
Experienced management team
OPS HK, our Operating Subsidiary providing interior design services, is led by an experienced management team comprised of Mr. Yuk Ki (Francis) Chan, Mr. Siu Lai So, and Mr. Sai Kit (Dicky) Yip and project manager, Mr. Chung Han Leung. Each of Mr. Chan, Mr. So, Mr. Yip and Mr. Chung Han Leung has over 33, 30, 31 and 23 years of experience in the interior design and fit-out industry, respectively. They are fully capable of adapting OPS HK’s services to the needs of different project types.
Stable relationships with a number of clients
Through over 20 years of operating history in the interior design and fit-out industry in Hong Kong, OPS HK has established strong client loyalty and developed stable relationships with a number of recurring clients. Building strong relationships with clients is a key factor in success in the interior design industry, as client satisfaction may lead to potential business opportunities through referral of projects. We believe that nurturing stable relationships with our clients is one of OPS HK’s key competitive strengths and OPS HK’s anticipated ability to leverage clients’ continuing support for new business opportunities.
Strong working relationships with subcontractors
A strong network of Hong Kong fit-out subcontractors and interior design professionals continues to create design solutions that facilitate satisfying results for customers. OPS HK has a list of internally approved subcontractors that it consistently works with during the course of business, and their management chooses subcontractors based on a series of considerations, such as the sufficiency of staffing and other resources, and technical capability.
AI infrastructure solutions services
Cutting-edge product innovation and full-stack integration
We distinguish ourselves through a robust portfolio of proprietary AI hardware and integrated solutions, designed to accelerate the deployment of advanced AI systems for enterprises. At the core of this strength is our rapid product development cycle. Our flagship product, XN9160-B200 AI Server, powered by NVIDIA’s Blackwell GPUs, specially built to accelerate large-scale distributed AI training and AI inference workloads. In August 2025, we released the All-in-One Multi-Model Server Series which is able to pre-configure multiple AI models—such as those from OpenAI—into a single platform, streamlining workflows and reducing deployment times from weeks to hours. We intend to leverage our cutting-edge product innovation capabilities for new business opportunities and capture the increasing global AI demand. At this stage, our operations are primarily structured on an original design manufacturer (“ODM”) model. Most production and fabrication work is carried out by third-party manufacturing bases and the third party put our “SuperX” brand on our products. Nonetheless, we are developing our own assembly capability, particularly through our Japan facility, which marks a step toward more vertically integrated operations.
Strategic global expansion and localized operations
Since mid-2025, we have been expanding globally and facilitate tailored service delivery across key AI markets. In July 2025, we entered into a lease agreement for the establishment of our first regional supply center in Japan. The new facility in Japan will serve as the initial platform for developing our own in-house manufacturing and assembly capability, focusing on the final assembly and system integration of our branded core products—including high-performance “SuperX” branded AI servers—and providing APAC clients with accelerated delivery and localized support. In September 2025, we established a wholly-owned U.S. subsidiary, SuperX AI Technology USA, in the State of Nevada, and we intend to headquarter our U.S. office in Silicon Valley. We intend to build a worldwide network of technology partners, and we envision the Silicon Valley office serving as a North American hub for co-innovation, allowing us to work more closely with our U.S. partners on joint research, development, and the integrated design of full-stack AI solutions. This U.S. presence is intended to complement our existing operations in Asia, creating a powerful, interconnected global framework for developing and deploying next-generation AI solutions.
Future Business Growth Strategy
Interior Design Services
OPS HK's growth strategy focuses on expanding its client base and service capabilities while enhancing customer interaction through technology. OPS HK will focus on executing its sales and marketing strategy, utilizing both digital (social media, SEO) and traditional media to build brand awareness and attract new clients. Concurrently, it will continue to expand its service capacity by establishing in-house teams for specialized electrical fit-out work, catering to the smart home trend, and for repair and maintenance, aiming to strengthen after-sales support and secure future projects. To support this growth, OPS HK will continue its initiative to develop a customer relationship management (CRM) module with a web interface and mobile app, giving clients electronic access to project details like quotations, status, and defect tracking. This IT upgrade, along with investments in advanced design software and accounting systems, is intended to enhance the client experience, create a competitive advantage, and provide the necessary infrastructure for the company's anticipated expansion.
OPS HK will strive to continue to adhere to its business principles of providing high quality professional design services. We aim to achieve this goal by implementing the following strategies:
Enhancing sales and marketing strategy to expand customer base
Even though OPS HK currently has a sales and marketing team in place, it currently only focuses on client relationship management and other project-related matters. In order to ensure the success of the strategy to expand service offerings through OPS HK and attract new clients through public channels, we plan to carry out strong advertisement and marketing campaigns on both digital and traditional media channels to promote its corporate image and enhance customer awareness. On top of the traditional media, OPS HK plans to carry out certain popular digital marketing campaigns with proven track records, including social media marketing, display advertising and search engine optimization.
Expanding service capacity by establishing in-house teams of workers
Currently, OPS HK mainly outsources fit-out works to subcontractors while it focuses on project management and quality control. However, as the business grows, reliance solely on fit-out subcontractors without an in-house team may be insufficient. Due to the complexity of design and fit-out projects, service providers put more emphasis on offering a full-stack service and take part in both design and fit-out works. Therefore, one of the business strategies is to build a qualified and experienced in-house team of electrical fit-out workers and a team of repair and maintenance workers to supplement the use of subcontractors.
AI infrastructure solutions services
In June 2025, we have shifted our principal business focus toward becoming a full-stack AI infrastructure solutions provider. We intend to innovate, expand and transform our AI technology by adopting the following strategies:
Full-stack solution integration
We intend to shift from single-product sales to a "one-stop-shop" model, delivering integrated AI infrastructure services with AI servers, liquid cooling, 800VDC power, networking, and management software. This pre-optimized stack should reduce deployment complexity for enterprises and cloud providers. We believe full-stack solution integration and hardware-service synergy could drive future revenue growth. Future edge-optimized variants should further solidify our market share in scalable, cost-effective AI solutions, fostering customer loyalty and recurring contracts.
Global Expansion & Localization
We leverage Singapore as our APAC hub while expanding globally, notably through our U.S. subsidiary in Silicon Valley and our Japan regional supply center. We intend to target North American clients and tech partnerships, addressing U.S.-specific regulations and reducing supply chain latency. Our Japan facility will handle assembly and quality control, ensuring compliance and faster delivery to APAC markets. This dual strategy is designed to balance Singapore’s innovation ecosystem with localized execution and minimizing geopolitical risks.
Deepen Ecosystem Partnerships
We intend to strengthen our AI infrastructure edge through strategic partnerships. Our joint venture with Enervell Power Pte. Ltd., a subsidiary of Zhonhen Electric Co., Ltd., targets global markets (excluding China) and cutting data center energy costs. We also intend to collaborate with major market players to streamline supply chains, reduce time-to-market, and grant roadmap access for early product launches. We believe that this ecosystem approach de-risks innovation, enhances intellectual property synergy, and positions us as a key AI value chain player.
Move Up the Value Chain with Cloud Services
We are evaluating opportunities to expand our business model from primarily hardware sales to GPU-as-a-Service (“GPUaaS”), offering elastic AI compute capacity through integrated cloud platforms. If pursued, this initiative would aim to enable hyperscale integration, address latency-sensitive workloads, and comply with applicable data privacy and security requirements, including those in the United States. Transitioning to a service-based model could diversify our revenue streams, increase recurring revenue potential, and strengthen customer retention, supporting our longer-term goal of becoming a comprehensive AI infrastructure solutions provider.
Our Business
Interior design and fit-out services
We provide interior design and fit-out service in Hong Kong through OPS HK.
The design work is performed by in-house designers while the fit-out work is presently outsourced to subcontractors who are managed and supervised by OPS HK’s designated project management team. A brief description of the services provided under each project type is as follows:
Consultation
OPS HK provides consultation service per clients’ requests. During the preliminary consultation, it provides advice relating to, among other things, budgetary considerations, and the optimal use of space. For those clients who engage OPS HK for a new property which will be leased or bought in the future, it provides advice on location selection based on its understanding of the advantages and limitations of the different premises and the layout of such premises prior to any renovation, once the new property to be leased or acquired has been selected, as applicable. It will also conduct a site inspection at the premise at this stage and give advice on the materials, fittings, furniture, appliances and other items to be used, with an aim to produce a preliminary design plan and quotation for clients’ considerations.
Design
The design service includes both the consultation with the staff and the actual design work. The design service involves a multi-step process to ensure client satisfaction. First, the design team generates preliminary drawings with different styles of design to evaluate client taste and preferences. Then, the team obtains and analyzes client feedback, and fine-tunes the design objectives until it can provide a specific conceptualized design with layout plans, detailed design drawings and, where applicable, 3D rendering of images.
Fit-out
In addition to the design service, OPS HK may also be engaged to lateralize the designs through fit-out work. Fit-out work includes installing protective materials to cover floors or walls, installing or constructing partition walls, windows and window frames and decorative fittings (e.g., wallpaper, plywood floorings, carpet tiles, marble tiles, mirror panels, curtains, and light fittings), furniture or fixtures (e.g., cabinets, wardrobes, desks, kitchen counters and equipment, sinks, and bathtubs), installing plumbing systems, as well as installing switches, power outlets, telephone wiring, computer outlet covers and other electrical and wiring work.
OPS HK’s role in the fit-out service is principally overall project management and supervision, which involves quality control, cost control and on-site supervision to ensure that the project is on budget and on schedule. The fit-out work is generally outsourced to approved subcontractors. The subcontractors may be designated by the clients or the management office of the relevant building where the project premises is located. Otherwise, we will generally select subcontractors from OPS HK’s own list of approved subcontractors.
For material supplies, OPS HK will agree with the clients on whether OPS HK or the clients will provide the materials used for the project. If OPS HK is responsible for providing materials, it will purchase such materials from the customary materials suppliers or, in certain cases, the subcontractors will provide the materials for the project.
Where specific fit-out work requires a particular license, permit or approval, OPS HK will engage subcontractors with suitable qualifications to perform such work. OPS HK is a Registered Minor Works Contractor (Class II and III) with the Buildings Department and therefore, OPS HK can also perform services requiring such qualifications.
The Minor Works Control requirements are established under the Buildings Ordinance of Hong Kong, which aim to facilitate building owners and occupants in carrying out small-scale building works safely and lawfully through simplified requirements. Minor works are classified into three classes according to their nature, scale and complexity and the risk to safety they pose. The size, location and respective criteria of each item of minor works are described in Schedule 1 of the Building (Minor Works) Regulation (B(MW)R). Class I, II and III represent high, medium and low complexity and level of risk, respectively. In order to ensure that only contractors who are able to perform their duties and responsibilities in a competent manner are allowed to carry out the respective items of minor works, they are each required to be registered as a Registered Minor Works Contractor (Class I, II or III) under the Buildings Ordinance.
Repair and Maintenance
If required by clients, OPS HK will also provide repair and maintenance service. Similar to the fit-out work, the repair and maintenance work is generally outsourced to approved subcontractors. Repair and maintenance work included, among other things, replacement of fixtures and fittings, repair and maintenance of cupboards and shelves and repainting walls and ceilings.
Full-stack AI infrastructure solutions services
We provide AI solutions services by designing, developing, and overseeing the assembly of “SuperX” branded AI servers. At present, most production and fabrication work is carried out by third-party manufacturing bases, while we gradually establish in-house assembly capabilities in Japan. Our flagship products include (i) XN9160-B200 AI Server, which is specially built to accelerate large-scale distributed AI training and AI inference workloads; (ii) All-in-One Multi-Model Server Series, which is able to pre-configure multiple AI models into a single platform; and (iii) XN9160-B300 AI Server, which combines offer mission-critical capabilities in a compact, data-center-ready form factor.
We intend to expand and provide full-stack AI infrastructure solutions services, including high-performance AI servers, 800VDC solutions, and high-density liquid cooling solutions,. We intend to provide advanced solution design and planning, cost-effective infrastructure product integration, and end-to-end operations and maintenance services to our clients.
Products and Services
As of the date of this annual report, our key product offerings include:
XN9160-B200 AI Server

The XN9160-B200 AI Server was released in July 2025. This high-density server leverages NVIDIA's Blackwell architecture and Blackwell GPUs to deliver supercomputer-level performance for demanding workloads in AI training, machine learning, and high-performance computing (“HPC”). The model supports 8 NVIDIA Blackwell B200 GPUs, enabling parallel processing with enhanced tensor cores and transformer engines. The model is specially built to accelerate large-scale distributed AI training and AI inference workloads. This positions the XN9160-B200 as a leader in cost-effective, scalable AI infrastructure, outperforming rivals in speed, density, and sustainability for enterprise and research applications.
XN9160-B300 AI Server

The SuperX XN9160-B300 AI Server, produces AI compute performance within a 8U chassis, features Intel Xeon 6 Processors, 8 NVIDIA Blackwell B300 GPUs, up to 32 DDR5 DIMMs, and high-speed networking with up to 8 × 800 Gb/s InfiniBand.
The XN9160-B300 is built as a scalable AI node, utilizing the NVIDIA HGX B300 module housing 8 NVIDIA Blackwell B300 GPUs. This configuration provides the performance of the Blackwell generation, specifically designed for AI workloads.
The server delivers 2,304GB of unified HBM3E memory across its 8 GPUs (288GB per GPU). This memory capacity is essential for eliminating memory offloading, supporting larger model residence, and managing the expansive Key/Value caches required for high-concurrency, long-context generative AI and large language models.
The system leverages the B300 Ultra's FP4/NVFP4 second-generation transformer engine. According to NVIDIA, Blackwell Ultra provides 50% more NVFP4 compute and 50% more HBM capacity per chip, enabling larger models and faster throughput without compromising efficiency. The system supports eight 800Gb/s OSFP ports for InfiniBand or dual 400Gb/s Ethernet to facilitate system scaling and network expansion. These ports allow for the high-speed, low-latency communication necessary to connect the servers into vast AI factories and SuperPOD clusters. The fifth-generation NVLink interconnects to further ensure that the 8 on-board GPUs communicate seamlessly, acting as a single, potent accelerator.
All-in-One Multi-Model Server Series

We launched our All-in-One Multi-Model Server Series in August 2025. This enterprise-grade solution targets large-scale AI deployments, enabling seamless multi-model collaboration for advanced generative AI applications. Built on high-density hardware like NVIDIA Blackwell GPUs, the series supports pre-configured OpenAI models with multi-model fusion for inference, speech synthesis/recognition, embedding, reranking, and text-to-image tasks.
Operation
We design and develop high-performance AI servers and coordinate assembly of our products, with the main production processes undertaken by external production bases. In July 2025, we commenced operations at our Japan supply center, which represents the beginning of our planned in-house capability to perform final assembly and quality control. We source components from a diverse, global network of suppliers, selected based on specific assembly requirements. By focusing on the design, development and assembly work and outsourcing the manufacturing component, we strive to obtain the core competencies in product design, enhance operational flexibility to meet client’s demand and rapidly deploy innovations and the latest products. Inventory is closely monitored to minimize obsolescence risks, with modular designs enabling flexible use across products, reducing working capital needs and promoting timely delivery to our clients.
We strictly adhere to IOS 9001 and ISO 14004 standards, to promote consistency and performance. Our quality control processes involve thorough testing and validation to minimize any potential defects. We regularly inspect the components supplied by our supplies and manufacturers to ensure product reliability and performance.
In July 2025, the Company entered into a lease agreement for the establishment of its first regional supply center in Japan. The new facility in Japan will focus on the final assembly, system integration, and rigorous quality control of the Company’s branded core products—including high-performance AI servers—to provide APAC clients with accelerated delivery and localized support.
Research and Development
We conduct our research and development primarily in-house through subsidiaries and collaboratively through joint ventures with established players in the market, focusing on AI infrastructure solutions. This approach fosters seamless collaboration among design teams across different disciplines, leveraging market-proven products that are widely deployed as well as mature manufacturing capabilities, accelerating development and minimizing time-to-market for innovative products. We prioritize reducing costs, enhancing quality, and delivering high-performance AI servers, 800VDC power systems, liquid cooling solutions, and modular AI factories. Research and development efforts also target new products supporting AI training, machine learning, and HPC. Ongoing investments aim to advance manufacturing, power efficiency, and scalable deployment of AI compute for global enterprises and hyperscalers.
We did not conduct research and development activities for our design, fit-out and repair and maintenance service in Hong Kong.
Clients
For the fiscal year ended June 30, 2025, we generated our revenue from providing design, fit-out and repair and maintenance services and, to a lesser degree, the sales of AI server and related IT equipment. For the fiscal years ended June 30, 2024 and 2023, we generated our revenue from providing design, fit-out and repair and maintenance services. For the fiscal years ended June 30, 2025, 2024 and 2023, we had 28, 34 and 42 clients, respectively. The total revenue attributable to our five largest clients in aggregate accounted for approximately 84.9%, 80.3% and 63.9% of the total revenue for the fiscal years ended June 30, 2025, 2024, and 2023, respectively. In the fiscal year ended June 30, 2025, three of our clients accounted for more than 10% of our annual revenue each, for 30.9%, 28.6% and 10.2%, respectively. In the fiscal year ended June 30, 2024, two of our clients accounted for more than 10% of our annual revenue, one for 34.1% and the other for 21.5%. In the fiscal year ended June 30, 2023, one of our clients accounted for more than 10% of our annual revenue, for 43.1%.
Since June 2025 and up to the date of this annual report, we are expanding our client base in AI infrastructure solutions, including hyperscalers, research institutions and cloud providers.
Suppliers
The suppliers of our interior design, fit-out and maintenance service include materials suppliers and subcontractors and the suppliers of our AI server and related IT equipment included the equipment suppliers. During the fiscal year ended June 30, 2025, the top five suppliers were subcontractors providing various types of work and materials relating to interior design and fit-out projects and the AI server and related IT equipment supplier. During the fiscal years ended June 30, 2024 and 2023, the top five suppliers were all subcontractors providing various types of work and materials relating to interior design and fit-out projects. For the fiscal years ended June 30, 2025, 2024 and 2023, the percentage of the total subcontracting, material costs and purchase costs charged by the largest suppliers amounted to approximately 34.6%, 26.7% and 10.5%, respectively, while the percentage of our total subcontracting, material costs and purchase costs charged by the five largest suppliers amounted to approximately 63.6%, 55.2% and 38.5%, respectively.
For our AI infrastructure solutions services, which commenced in June 2025, we source components from a diverse, global network of suppliers, selected based on specific assembly requirements. We carefully manage the entire procurement lifecycle, leveraging regional expertise and strong supplier relationships to ensure efficiency. We work closely with our suppliers to optimize procurement operations, maintaining effective coordination and responsiveness to supply chain challenge. However, some products rely on single-source components, such as GPUs, which may face supply shortages. Any such shortages could lead to significant production delays for assemblies dependent on those parts.
Sales and Marketing
For our interior design, fit-out and maintenance service, currently a sales and marketing team focuses on client relationship management, other project-related matters, and the maintenance OPS HK’s website, while its direct marketing efforts have been minimal as OPS HK has a strong client base and our revenue mainly derived from recurring customers and referrals.
For our AI infrastructure solutions services, we employ a dual sales strategy, utilizing direct and indirect channels to deliver AI infrastructure solutions globally. The direct sales team targets large enterprises and cloud providers with tailored AI servers and other AI infrastructure solution. Indirectly, close collaboration with partners and clients ensures optimal system configurations and drives product innovation. We foster long-term relationships with key industries, leveraging our website to enhance visibility and penetrate high-growth vertical markets.
Competition
The interior design and fit-out market in Hong Kong is highly competitive and fragmented, with approximately a thousand companies offering interior design services with fit-out works. Generally, the key factors considered by clients engaging such services include budgetary concerns, quality of services, the timeline for project completion and the established history reputation of the design and fit-out service provider.
The AI infrastructure solutions industry underpins the global AI economy by providing hardware, software, and services for AI training and inference, especially for generative AI and large language models. Global AI spending is expected to continue to grow rapidly, with hardware as a key growth driver. Today, the industry is shifting to “AI Factory” architectures, emphasizing GPU-centric servers, energy-efficient 800VDC power, liquid cooling, and high-speed interconnects to optimize performance and reduce costs. The market remains unsaturated, with surging demand from enterprises and cloud providers.
Licenses, Certificates and Approvals
As of the date of this annual report, OPS HK was a Registered Minor Works Contractor (Class II and III, expiry date: March 20, 2027) with the Buildings Department, a department of the Hong Kong Government founded in 1993, responsible for ensuring compliance with building codes, promoting building safety, and carrying out inspections. OPS HK has obtained all licenses, certificates and approvals required for carrying on its business activities during the fiscal years ended June 30, 2025, 2024 and 2023 and as of the date of this annual report.
We are not required to obtain any licenses or approvals for our AI infrastructure solution service.
Employees
As of June 30, 2025 and 2024, we had 40 employees, among which 26 employees are stationed in Hong Kong, 13 employees are stationed in Singapore and 1 employee is stationed in Australia, and 24 employees, all of which are stationed in Hong Kong, respectively. The following table sets forth a breakdown of the number of employees by job functions:
| Number of Employees | ||||||||
| As
of June 30, 2025 |
As
of June 30, 2024 |
|||||||
| Directors | 7 | 5 | ||||||
| Interior design, fit-out and maintenance services | ||||||||
| Management | 4 | 5 | ||||||
| Sales and marketing | 2 | 3 | ||||||
| Design | 6 | 7 | ||||||
| Project | 2 | 3 | ||||||
| Finance, Administration and Human Resources | 1 | 1 | ||||||
| AI infrastructure solutions services | ||||||||
| Management | 8 | - | ||||||
| Operations | 5 | - | ||||||
| Finance, Administration and Human Resources | 5 | - | ||||||
| Total | 40 | 24 | ||||||
Environment
Since OPS HK’s role in the fit-out service is principally overall project management and supervision, and the fit-out works are generally outsourced to internally approved subcontractors, the nature of the business does not impose any serious threats to social responsibility and environmental protection matters. The project managers have many years of experience and will ensure the materials used in the fit-out works used by the subcontractors are in compliance with applicable environmental laws and regulations.
In relation to our AI infrastructure solutions services, we comply with local and international regulations on environmental, health, safety, product stewardship, and producer responsibility. These cover hazardous chemical use, storage, worker safety, design changes, supply chain oversight, conformity assessments, and product recycling or reuse requirements.
Litigation
During the fiscal years ended June 30, 2025, 2024 and 2023 and as of the date of this annual report, we have not been involved in any litigation, claim, administrative action or arbitration which had a material adverse effect on the operations or financial condition of the Company.
Insurance
Generally, OPS HK has contractors’ all-risks insurance, which also includes third party liability coverage during the course of the projects. We have also maintained an office insurance policy, including employees’ compensation insurance for its employees in accordance with the laws and regulations in Hong Kong.
Our subsidiaries in Singapore provide comprehensive health insurance for their employees. At the group level, the Company maintains Directors and Officers (D&O) liability insurance to indemnify its directors and officers against potential claims.
The current insurance coverage is sufficient for the business operations and is consistent with the industry norm in Hong Kong and Singapore. We have not been subject to, nor received any insurance claims during the fiscal years ended June 30, 2025, 2024 and 2023, and as of the date of this annual report.
Research and Development
During the fiscal years ended June 30, 2025, 2024 and 2023, and as of the date of this annual report, we conduct our research and development primarily in-house through subsidiaries and collaboratively through joint ventures with established players in the market, focusing on AI infrastructure solutions.
Regulatory Compliance
Transfers of Cash between Our Company and Our Subsidiaries
Our management monitors the cash position of each entity within our organization regularly and prepare budgets on a monthly basis to ensure each entity has the necessary funds to fulfill its obligation for the foreseeable future and to ensure adequate liquidity. In the event that there is a need for cash or a potential liquidity issue, it will be reported to our interim Chief Financial Officer and subject to approval by our board of directors, we will enter into an intercompany loan for the subsidiaries.
For SuperX to transfer cash to its subsidiaries, SuperX is permitted under the laws of British Virgin Islands to provide funding to our subsidiaries in Hong Kong, Singapore Australia, Japan and the United States, through loans or capital contributions without restrictions on the amount of the funds. During the fiscal year ended June 30, 2024, SuperX transferred cash of $150,895 to the subsidiary in Hong Kong. During the fiscal year ended June 30, 2025, SuperX transferred cash of $12,977,522 to the subsidiaries in Hong Kong and $6,349,868 to the subsidiaries in Singapore.
Our subsidiaries in Hong Kong, Singapore Australia, Japan and the United States are permitted under the laws of Hong Kong, Singapore Australia, Japan and the United States, respectively, to provide funding to SuperX, the holding company incorporated in the British Virgin Islands, through dividend distribution or payments without restrictions on the amount of the funds.
For the Operating Subsidiaries to transfer cash to SuperX, according to the BVI Business BVI Act 2004 (as amended), a British Virgin Islands company may make dividends distribution to the extent that immediately after the distribution, such company’s such company’s liabilities do not exceed its assets and that such company is able to pay its debts as they fall due. According to the Companies Ordinance of Hong Kong, a Hong Kong company may only make a distribution out of profits available for distribution. Other than the above, we did not adopt or maintain any cash management policies and procedures as of the date of this annual report.
We do not have any present plan to transfer cash from any of the Investment Holding Subsidiaries to SuperX in the foreseeable future.
The following describes the dividends and distributions made by our subsidiaries. SuperX has not made any dividends or distributions to U.S. investors as of the date of this annual report.
There were no dividends or distributions made by our subsidiaries to SuperX during the fiscal years ended June 30, 2023, 2024 and 2025 and as of the date of this annual report. SuperX did not make any dividends or distributions to U.S. investors during the fiscal years ended June 30, 2023, 2024 and 2025 and as of the date of this annual report.
Under the current practice of the Inland Revenue Department of Hong Kong, no tax is payable in Hong Kong in respect of dividends paid by us. The laws and regulations of the PRC do not currently have any material impact on the transfer of cash from SuperX to our subsidiaries in Hong Kong or from our subsidiaries in Hong Kong to SuperX, our shareholders and U.S. investors. There are no restrictions or limitations under the laws of Hong Kong imposed on the conversion of HK dollar into foreign currencies and the remittance of currencies out of Hong Kong, nor is there any restriction on any foreign exchange to transfer cash between SuperX and its subsidiary, across borders and to U.S. investors, nor there is any restrictions and limitations to distribute earnings from the subsidiary, to SuperX and U.S. investors and amounts owed.
For SuperX to make dividends to its shareholders, subject to the BVI Business BVI Act, 2004 (as amended), which we refer to as the BVI Act below, and our Amended Memorandum and Articles, our board of directors may authorize and declare a dividend to shareholders from time to time out of the profits from the Company, realized or unrealized, or out of the share premium account, provided that the Company will remain solvent, meaning the Company is able to pay its debts as they come due in the ordinary course of business. There is no further British Virgin Islands statutory restriction on the amount of funds which may be distributed by us in the form of dividends.
We do not have any present plan to declare or pay any dividends on our Ordinary Shares in the foreseeable future. We currently intend to retain all available funds and future earnings, if any, for the operation and expansion of our business. Any future determination related to our dividend policy will be made at the discretion of our board of directors after considering our financial condition, results of operations, capital requirements, contractual requirements, business prospects and other factors the board of directors deems relevant, and subject to the restrictions contained in any future financing instruments, in our Amended Memorandum and Articles and in the BVI Act.
See “Item 8. Financial Information - A. Consolidated Statements and Other Financial Information - Dividend Policy” and “Item 3. Key Information - 3.D. Risk Factors - Risks Relating to our Corporate Structure - We rely on dividends and other distributions on equity paid by our Operating Subsidiaries to fund any cash and financing requirements we may have. In the future, funds may not be available to fund operations or for other use outside of Hong Kong, due to interventions in, or the imposition of restrictions and limitations on, our ability or our subsidiaries by the PRC government to transfer cash. Any limitation on the ability of OPS HK to make payments to us could have a material adverse effect on our ability to conduct our business and might materially decrease the value of our Ordinary Shares or cause them to be worthless”.
Enforceability of Civil Liabilities
SUPX was incorporated under the laws of the British Virgin Islands with limited liability. We chose to incorporate SUPX in the British Virgin Islands because of certain benefits associated with being a British Virgin Islands corporation, such as political and economic stability, an effective judicial system, a favorable tax system, the absence of exchange control or currency restrictions and the availability of professional and support services. However, the British Virgin Islands has a less developed body of securities laws as compared to the United States and provides protections for you to a lesser extent. In addition, British Virgin Islands companies may not have the standing to sue before the federal courts of the United States.
While we conduct certain operations in the United States through our wholly-owned U.S. subsidiary, SuperX AI Technology USA, we, the parent company and majority of our other Operating Subsidiaries, are a separate legal entity. Consequently, it may be difficult for investors to effect service of process within the United States upon us (as the parent company) or upon our non-U.S. directors and executive officers. Furthermore, any judgment obtained in a U.S. court against our U.S. subsidiary, may not be enforceable against us or any of our assets located outside the United States. It may also be difficult for investors to enforce judgments obtained in U.S. courts against us or our non-U.S. directors and officers, including judgments predicated upon the civil liability provisions of the U.S. federal securities laws, in courts outside the United States.
All of our directors and officers are non-US nationals or residents and a substantial portion of their assets are located outside the United States. As a result, it may be difficult for you to effect service of process within the United States upon these persons or to enforce against us or them, judgments obtained in United States courts, including judgments predicated upon the civil liability provisions of the securities laws of the United States or any state thereof.
We have been advised by our counsel as to British Virgin Islands law that the United States and the British Virgin Islands do not have a treaty providing for reciprocal recognition and enforcement of judgments of courts of the United States in civil and commercial matters and that a final judgment for the payment of money rendered by any general or state court in the United States based on civil liability, whether or not predicated solely upon the U.S. federal securities laws, may not be enforceable in the British Virgin Islands. We have also been advised by our counsel as to British Virgin Islands law that a final and conclusive judgment obtained in U.S. federal or state courts under which a sum of money is payable as compensatory damages (i.e., not being a sum claimed by a revenue authority for taxes or other charges of a similar nature by a governmental authority, or in respect of a fine or penalty or multiple or punitive damages) may be the subject of an action on a debt at common law in the Grand Court of the British Virgin Islands.
Implication of the Holding Foreign Companies Accountable Act (the “HFCA Act”)
The HFCA Act was enacted on December 18, 2020. The HFCA Act states if the SEC determines that a company has filed audit reports issued by a registered public accounting firm that has not been subject to inspection by the PCAOB for three consecutive years beginning in 2021, the SEC shall prohibit the company’s shares from being traded on a national securities exchange or in the over the counter trading market in the United States.
On March 24, 2021, the SEC adopted interim final rules relating to the implementation of certain disclosure and documentation requirements of the HFCA Act. A company will be required to comply with these rules if the SEC identifies it as having a “non-inspection” year under a process to be subsequently established by the SEC. The SEC is assessing how to implement other requirements of the HFCA Act, including the listing and trading prohibition requirements described above.
On June 22, 2021, the U.S. Senate passed the Accelerating Holding Foreign Companies Accountable Act, and on December 29, 2022, legislation entitled “Consolidated Appropriations Act, 2023” (the “Consolidated Appropriations Act”) was signed into law by President Biden, which contained, among other things, an identical provision to the Accelerating Holding Foreign Companies Accountable Act and amended the HFCA Act by requiring the SEC to prohibit an issuer’s securities from trading on any U.S. stock exchanges if its auditor is not subject to PCAOB inspections for two consecutive years instead of three, thus reducing the time period for triggering the prohibition on trading.
On December 2, 2021, the SEC issued amendments to finalize rules implementing the submission and disclosure requirements in the HFCA Act, which took effect on January 10, 2022. The rules apply to registrants that the SEC identifies as having filed an annual report with an audit report issued by a registered public accounting firm that is located in a foreign jurisdiction and that PCAOB is unable to inspect or investigate completely because of a position taken by an authority in foreign jurisdictions.
On December 16, 2021, PCAOB announced the PCAOB HFCA Act determinations (the “PCAOB determinations”) relating to the PCAOB’s inability to inspect or investigate completely registered public accounting firms headquartered in mainland China of the PRC or Hong Kong, a Special Administrative Region and dependency of the PRC, because of a position taken by one or more authorities in the PRC or Hong Kong.
On August 26, 2022, the PCAOB announced that it had signed a Statement of Protocol (the “SOP”) with the China Securities Regulatory Commission and the Ministry of Finance of China. The SOP, together with two protocol agreements governing inspections and investigations (together, the “SOP Agreement”), establishes a specific, accountable framework to make possible complete inspections and investigations by the PCAOB of audit firms based in mainland China and Hong Kong, as required under U.S. law. The SOP Agreement remains unpublished and is subject to further explanation and implementation. Pursuant to the fact sheet with respect to the SOP Agreement disclosed by the SEC, the PCAOB shall have sole discretion to select any audit firms for inspection or investigation and the PCAOB inspectors and investigators shall have a right to see all audit documentation without redaction. On December 15, 2022, the PCAOB Board determined that the PCAOB was able to secure complete access to inspect and investigate registered public accounting firms headquartered in mainland China and Hong Kong and voted to vacate its previous determinations to the contrary.
Marcum Asia CPAs LLP, one of our former independent registered public accounting firm that issues the audit report for the fiscal year ended June 30, 2023; CT International LLP, our one of our former independent registered public accounting firm that issued the audit report for the fiscal year ended June 30, 2024; and KD&Co., our current independent registered public accounting firm that issued the audit report for the fiscal years ended June 30, 2024 and 2025, are subject to laws in the United States pursuant to which the PCAOB conducts regular inspections to assess its compliance with the applicable professional standards. Marcum Asia CPAs LLP is headquartered in New York, NY. CT International LLP is headquartered in San Francisco, CA. Our current auditor, KD&Co., is based in Hong Kong and is currently subject to PCAOB inspections and the PCAOB is able to inspect our auditor, KD&Co. was registered with PCAOB in March 2024, no inspection has occurred. In the future, if there is any regulatory change or step taken by PRC regulators or the SEC or Nasdaq applies additional and more stringent criteria, and if PCAOB determines that it is not able to inspect Marcum Asia CPAs LLP at such future time, Nasdaq may delist our Ordinary Shares and the value of our Ordinary Shares may significantly decline or become worthless. See “Item 3. Key Information - 3.D. Risk Factors - Risks Relating to Our Ordinary Shares- Our Ordinary Shares may be prohibited from being traded on a national exchange under the HFCA Act if the PCAOB determines that it cannot inspect or fully investigate our auditors for two consecutive years, and, as a result, an exchange may determine to delist our securities. As of the date of this annual report, our auditor is not subject to the determinations announced by the PCAOB on December 16, 2021. However, the delisting of our Ordinary Shares, or the threat of being delisted, may materially and adversely affect the value of investment in our Ordinary Shares.”
Recent Regulatory Development in the PRC
We are a holding company incorporated in the BVI with all of the operations conducted by an operating entity in Hong Kong. We currently do not have, nor do we currently intend to establish, any subsidiary nor do we plan to enter into any contractual arrangements to establish a VIE structure with any entity in mainland China. As of the date of this annual report, we and our Operating Subsidiary have received all requisite licenses, permissions, or approvals from Hong Kong and BVI authorities needed to engage in the businesses currently conducted in Hong Kong and BVI, and no permission or approval has been denied.
Hong Kong is a special administrative region of the PRC and the basic policies of the PRC regarding Hong Kong are reflected in the Basic Law of the Hong Kong Special Administrative Region (the “Basic Law”), which serves as Hong Kong’s constitution. The Basic Law provides Hong Kong with a high degree of autonomy and executive, legislative and independent judicial powers, including that of final adjudication under the principle of “one country, two systems”. Accordingly, as confirmed by our Hong Kong counsel, Long An & Lam, LLP, we believe the PRC laws and regulations do not currently have any material impact on our business, financial condition or results of operations. However, there is no assurance that there will not be any changes in the economic, political and legal environment in Hong Kong in the future. If there is significant change to current political arrangements between mainland China and Hong Kong, companies operated in Hong Kong may face similar regulatory risks as those operated in mainland China, including their ability to offer securities to you, list securities on a U.S. or other foreign exchange, conduct business or accept foreign investment. In light of China’s recent expansion of authority in Hong Kong, there are risks and uncertainties which we cannot foresee for the time being, and rules, regulations and the enforcement of laws in China can change quickly with little or no advance notice. The Chinese government may intervene or influence the current and future operations in Hong Kong at any time, or may exert more oversight and control over offerings conducted overseas and/or foreign investment in issuers likes ourselves.
The Regulations on Mergers and Acquisitions of Domestic Companies by Foreign Investors, or the M&A Rules, adopted by six PRC regulatory agencies in 2006 and amended in 2009, require an overseas special purpose vehicle formed for listing purposes through acquisitions of domestic companies in mainland China and controlled by companies or individuals of mainland China to obtain the approval of the CSRC, prior to the listing and trading of such special purpose vehicle’s securities on an overseas stock exchange.
In addition, on February 17, 2023, with the approval of the State Council, the CSRC released the Trial Administrative Measures of Overseas Securities Offering and Listing by Domestic Companies (the “Trial Measures”) and five supporting guidelines, which came into effect on March 31, 2023. According to the Trial Measures, mainland China domestic companies that seek to offer and list securities in overseas markets, either by direct or indirect means, are required to fulfill the filing procedures with the CSRC and report relevant information. SuperX is a holding company incorporated in the British Virgin Islands with an Operating Subsidiaries based in Hong Kong, Singapore, Japan and the United States, and it does not have any subsidiary or VIE in the mainland China or intend to acquire any equity interest in any domestic companies within mainland China, nor is it controlled by any companies or individuals of mainland China.
Further, we are headquartered in Singapore with our interim chief financial officer and all members of the board of directors (excluding Yee Man (Thomas) Law who is based in Australia) based in Hong Kong who are not mainland China citizens, and all of our revenues and profits are generated by our subsidiary in Hong Kong. As such, we do not believe we would be subject to the M&A Rules or the Trial Measures. Moreover, pursuant to the Basic Law, PRC laws and regulations shall not be applied in Hong Kong except for those listed in Annex III of the Basic Law (which is confined to laws relating to national defense, foreign affairs and other matters that are not within the scope of autonomy). Therefore, as confirmed by our PRC counsel, Jincheng Tongda & Neal Law Firm, as of the date of this annual report, no permission or filing requirements from CSRC or any other governmental agency of mainland China is required to approve our subsidiary’s operations. Additionally, neither we nor our subsidiary is required to obtain the CSRC’s approval or complete any filing procedures prior to our listing on an exchange in the U.S. As of the date of this annual report, neither we nor OPS HK has applied for any such permission, approval or submitted any filing procedures. Notwithstanding the above opinion, our PRC counsel has further advised us that uncertainties exist as to how the M&A Rules and the Trial Measures will be interpreted and implemented by Chinese regulators and its opinions summarized above are subject to any new laws, rules, and regulations or detailed implementations and interpretations in any form relating to the M&A Rules and the Trial Measures. If the CSRC or other PRC regulatory agencies subsequently determine that prior CSRC approvals or filings are required for any of our offerings, we may face regulatory actions or other sanctions from the CSRC or other PRC regulatory agencies. Moreover, if there is significant change to the current political arrangements between mainland China and Hong Kong, or the applicable laws, regulations, or interpretations change that require us to obtain approvals from, or complete filings with, the CSRC or other PRC regulatory agencies at any stage in the future, and, if in such event, we or our Operating Subsidiary (i) do not receive or maintain the approval, or fail to comply with the filing requirements, (ii) inadvertently conclude that such permissions, approvals or filings are not required, (iii) are required to obtain such permissions, approvals or complete the filings in the future if applicable laws, regulations, or interpretations change, or (iv) are denied permission or filings from the CSRC or any other PRC regulatory agencies, we will not be able to list our Ordinary Shares on a U.S. exchange, or continue to offer securities to you, which would materially affect the interests of investors and cause the value of Ordinary Shares to significantly decline or be worthless.
Recently, the PRC government initiated a series of regulatory actions and statements to regulate business operations in certain areas in mainland China with little advance notice, including a cracking down on illegal activities in the securities market, enhancing supervision over mainland China-based companies listed overseas using the variable interest entity structure, adopting new measures to extend the scope of cybersecurity reviews, and expanding the efforts in anti-monopoly enforcement. For example, on July 6, 2021, the General Office of the Communist Party of China Central Committee and the General Office of the State Council jointly issued a document to crack down on illegal activities in the securities market and promote the high-quality development of the capital market, which, among other things, requires the relevant governmental authorities to strengthen cross-border oversight of law-enforcement and judicial cooperation, to enhance supervision over mainland China-based companies listed overseas, and to establish and improve the system of extraterritorial application of the mainland China securities laws. Also, on January 4, 2022, the Measures for Cybersecurity Review (the “Measures”) were published and became effective on February 15, 2022, which were originally promulgated on April 13, 2020, and, as revised on July 10, 2021, require that, among other things, and in addition to any “operator of critical information infrastructure”, any “data processor” controlling personal information of no less than one million users (which to be further specified) which seeks to list in a foreign stock exchange should also be subject to cybersecurity review, and which the Measures further elaborate on the factors to be considered when assessing the national security risks of the relevant activities.
Our Hong Kong Operating Subsidiary, OPS HK, currently has only served the Hong Kong local market and does not presently have any operations in mainland China. We do not currently expect the Measures to have an impact on our business, operations, nor do we anticipate the we or our Operating Subsidiary are covered by permission requirements from the CAC that is required to approve our subsidiary’s operations, as we do not believe that we may be deemed to be an “operator of critical information infrastructure” or a “data processor” controlling personal information of no less than one million users, that are required to file for cybersecurity review before listing in the U.S., because (i) all of our interior design operations are conducted by one of our Operating Subsidiaries, OPS HK, which currently solely serves the Hong Kong local market, we currently have no operations in mainland China; (ii) we do not have or intend to have any subsidiary, nor do we have or intend to establish a VIE structure with any entity in mainland China and the Measures remain unclear whether they shall be applied to a company such as ours; (iii) as of date of this annual report, we have neither collected nor stored any personal information of any mainland China individual or within mainland China, nor do we entrust or expect to be entrusted by any individual or entity to conduct any data processing activities of any mainland China individual or within mainland China; and (iv) as of the date of this annual report, we have not been informed by any PRC governmental authority of any requirement that we must file for a cybersecurity review. Moreover, pursuant to the Basic Law, PRC laws and regulations shall not be applied in Hong Kong except for those listed in Annex III of the Basic Law (which is confined to laws relating to national defense, foreign affairs and other matters that are not within the scope of autonomy). As confirmed by our PRC counsel, Jincheng Tongda & Neal Law Firm, based on their understanding of the PRC laws and regulations that are currently in effect, neither we nor our subsidiary, OPS HK, are currently subject to the cybersecurity review by the CAC as provided under the Measures. Additionally, neither we nor our subsidiary is covered by permission requirements from the CAC or any other governmental agency that is required to approve our subsidiary’s operations. However, there remains uncertainty as to how the Measures will be interpreted or implemented and the relevant PRC governmental authority may not take a view that is consistent with our PRC counsel. Also, significant uncertainty exists in relation to the interpretation and enforcement of relevant PRC cybersecurity laws and regulations. If we were deemed to be an “operator of critical information infrastructure” or a “data processor” controlling personal information of no less than one million users under the Measures, or if other regulations promulgated in relation to the Measures are deemed to apply to us, our business operations and the listing of our Ordinary Shares in the U.S. could be subject to cybersecurity review by the Cyberspace Administration of China, or the CAC, in the future. Moreover, if there is significant change to the current political arrangements between mainland China and Hong Kong, or the applicable laws, regulations, or interpretations change, that require our Company to obtain approval from the CAC or any other governmental agency in the future, and, if in such event, at any stage, we or our Operating Subsidiary (i) do not receive or maintain the approval, (ii) inadvertently conclude that such permissions or approvals are not required, or (iii) are required to obtain such permissions or approvals in the future if applicable laws, regulations, or interpretations change, or (iv) are denied permission from the CAC or any other PRC regulatory agencies, we will not be able to list our Ordinary Shares on a U.S. exchange, or continue to offer securities to you, which would materially affect the interests of investors and cause the value of Ordinary Shares to significantly decline or be worthless.
Nevertheless, since these statements and regulatory actions are new, it is highly uncertain how soon the legislative or administrative regulation making bodies will respond and what existing or new laws or regulations or detailed implementations and interpretations will be modified or promulgated, if any. It is also highly uncertain what the potential impact such modified or new laws and regulations will have on OPS HK’s daily business operation, its ability to accept foreign investments and the listing of our Ordinary Shares on a U.S. or other foreign exchanges.
If there is significant change to current political arrangements between mainland China and Hong Kong, if we or our Operating Subsidiary at any stage, (i) do not receive or maintain the approval, (ii) inadvertently conclude that such permissions or approvals are not required, (iii) are required to obtain such permissions or approvals in the future if applicable laws, regulations, or interpretations change, or (iv) are denied permission from the CSRC, the CAC or any other relevant PRC regulatory agencies, the relevant regulatory authorities, such as the CAC or the CSRC, might have broad discretion in dealing with such violations, including: imposing fines on us or the Operating Subsidiary, discontinuing or restricting the operations of the subsidiary; imposing conditions or requirements with which we or OPS HK may not be able to comply; restricting or prohibiting our use of the proceeds from our initial public offering to finance the business and operations in Hong Kong. The imposition of any of these penalties would also result in a material and adverse effect on our ability to conduct business, and on our operations and financial condition. If any or all of the foregoing were to occur, it may cause the value of our Ordinary Shares to significantly decline or become worthless. Moreover, we might not be able to list our Ordinary Shares on a U.S. exchange, or continue to offer securities to you, which would also materially affect the interests of investors and cause the value of Ordinary Shares to significantly decline or be worthless.
Regarding our Hong Kong operating entity, OPS HK is an interior design service provider incorporated and with all the business operations in Hong Kong. OPS HK is required to, and has obtained, business registration certificate as required by every company carrying on business in Hong Kong. As of the date of this annual report, our Hong Kong counsel, Long An & Lam LLP, confirms that there is no statutory or mandatory licensing and qualification system in Hong Kong governing the provision of interior designs, project management services and fitting-out works, other than certain permit requirements for certain business that OPS HK conducts. OPS HK is a Registered Minor Works Contractor (Class II and III) with the Buildings Department under the Building (Minor Works) Regulation (Chapter 123N of the Laws of Hong Kong) and therefore, OPS HK can perform fit-out services requiring such qualifications. In addition, OPS HK carries on business that may become subject to the registration requirements under Buildings Ordinance (Chapter 123 of the Laws of Hong Kong) if it expands into the category of “buildings works” which is defined thereunder as “any kind of building construction, site formation works, ground investigation in the scheduled areas, foundation works, repairs, demolition, alteration, addition and every kind of building operation, and includes drainage works”. As of the date of this annual report, where specific fit-out work requires a particular license, permit or approval, OPS HK will engage subcontractors with suitable qualifications to perform such work.
Regulations Related to our Business Operation in Hong Kong
Business Registration Ordinance (Chapter 310 of the Laws of Hong Kong)
The Business Registration Ordinance requires every person carrying on any business to make an application to the Commissioner of Inland Revenue in the prescribed manner for the registration of that business within one month after the commencement of business. The Commissioner of Inland Revenue must register each business for which a business registration application is made and as soon as practicable after the prescribed business registration fee and levy are paid and issue a business registration certificate or branch registration certificate for the relevant business or the relevant branch, as the case may be. Any person who fails to apply for business registration shall be guilty of an offence and shall be liable to a fine of HK$5,000 and to imprisonment for 1 year.
Regulations related to building works
Buildings Ordinance (Chapter 123 of the Laws of Hong Kong)
Under the Section 14(1) of the Buildings Ordinance, except for minor works commenced under the simplified requirements, no person shall commence or carry out any building works, including alteration, addition and every kind of building operation, without having obtained approval and consent from the Building Authority. Any person who intends to carry out alteration or addition building works in existing premises is required to appoint an authorised person, and where necessary a registered structural engineer and geotechnical engineer, to prepare and submit plans for the approval of Building Authority under the Buildings Ordinance.
Under section 9 of the Buildings Ordinance, a person is required to appoint a Registered General Building Contractor to carry out for him building works (other than specialised works and minor works) and a person is required to appoint a Registered Specialist Contractor to carry out for him specialised works (other than the specialised works designated as minor works) of the category for which the contractor is registered. The Registered General Building Contractor and Registered Specialist Contractor appointed shall be required to, inter alia, provide continuous supervision to the carrying out of the relevant works in accordance with his supervision plan.
Pursuant to section 40(1AA) of the Buildings Ordinance, any person who knowingly contravenes section 14(1) in respect of building works (other than minor works) or street works shall be guilty of an offence and shall be liable on conviction to: i) a fine of HK$400,000 and to imprisonment for 2 years; and ii) a fine of HK$20,000 for each day during which it is proved to the satisfaction of the court that the offence has continued.
Building (Minor Works) Regulation (Chapter 123N of the Laws of Hong Kong) (“B(MW)R”)
The B(MW)R is a subsidiary legislation under the Buildings Ordinance and provides for a simplified procedure and requirements to regulate building works which have been specified as “minor works”. Under the B(MW)R, minor works are classified into three classes which require the appointment of a prescribed building professional or a prescribed registered contractor, depending on the nature, scale, complexity and risk to safety of such minor works.
Pursuant to section 4A (2) or 9AA (2) of the Buildings Ordinance, if a person who arranged for minor works to be commenced or carried out has knowingly failed to appoint the required prescribed building professional and/or prescribed registered contractor (as the case may be), he will be liable on conviction to a fine of HK$100,000 under section 40(1AB) of the Buildings Ordinance.
Regulations related to construction labor, health and safety
Factories and Industrial Undertakings Ordinance (Chapter 59 of the Laws of Hong Kong)
The Factories and Industrial Undertakings Ordinance provides for the safety and health protection to workers in the industrial undertakings. Under the Factories and Industrial Undertakings Ordinance, it is the duty of a proprietor of an industrial undertaking, including construction work, to ensure, so far as is reasonably practicable, the health and safety at work of all persons employed by him at the industrial undertaking. The duties of a proprietor extend to include:
| ● | providing and maintaining plant and work systems that do not endanger safety or health; |
| ● | making arrangements for ensuring safety and health in connection with the use, handling, storage and transport of articles and substances; |
| ● | providing all necessary information, instructions, training and supervision for ensuring safety and health; |
| ● | providing and maintaining safe access to and egress from the workplaces; and |
| ● | providing and maintaining a safe and healthy working environment |
A proprietor who contravenes any of these duties commits an offence and is liable to a fine of HK$3,000,000 on summary conviction or a fine of HK$10,000,000 on conviction on indictment. A proprietor who contravenes any of these requirements willfully and without reasonable excuse commits an offence and is liable to a fine of HK$3,000,000 and to imprisonment for six months on summary conviction and a fine of HK$10,000,000 and to imprisonment for 2 years on conviction on indictment.
Matters regulated under the subsidiary regulations of the Factories and Industrial Undertakings Ordinance, including the Construction Sites (Safety) Regulations, include (i) the prohibition of employment of persons under 18 years of age (save for certain exceptions); (ii) the maintenance and operation of hoists; (iii) the duty to ensure safety of places of work; (iv) prevention of falls; (v) safety of excavations; (vi) the duty to comply with miscellaneous safety requirements; and (vii) provision of first aid facilities. A person who does not comply with any of these rules commits an offence and different levels of penalty will be imposed and a contractor guilty of the relevant offence could be liable to a fine up to HK$400,000 and imprisonment up to 12 months.
Occupational Safety and Health Ordinance (Chapter 509 of the Laws of Hong Kong)
The Occupational Safety and Health Ordinance provides for the protection of health and safety of employees in workplaces, both industrial and non-industrial.
Employers must, as far as reasonably practicable, ensure the safety and health at work of all employees by:
| ● | providing and maintaining plant and systems of work that are safe and without risks to health; |
| ● | making arrangements for ensuring safety and absence of risks to health in connection with the use, handling, storage or transport of plant or substances; and |
| ● | providing all necessary information, instruction, training, and supervision for ensuring safety and health; |
| ● | as regards any workplace under the employer’s control, maintaining the workplace in a condition that is safe and without risks to health and providing and maintaining means of access to and egress from the workplace that are safe and without risks to health |
Failure to comply with any of the above provisions constitutes an offence and the employer is liable on conviction to a fine of HK$200,000. An employer who fails to do so intentionally, knowingly or recklessly commits an offence and is liable on conviction to a fine of HK$3,000,000 and to imprisonment for six months on summary conviction and to a fine of HK$10,000,000 and to imprisonment for 2 years.
Occupiers Liability Ordinance (Chapter 314 of the Laws of Hong Kong)
The Occupiers Liability Ordinance regulates the obligations of a person occupying or having control of premises on injury resulting to persons or damage caused to goods or other property lawfully on the land.
The Occupiers Liability Ordinance imposes a common duty of care on an occupier of premises to take such care as in all the circumstances of the case is reasonable to see that the visitor will be reasonably safe in using the premises for the purposes for which he is invited or permitted by the occupier to be there.
Regulations related to employment and labor protection
Employment Ordinance (Chapter 57 of the Laws of Hong Kong)
The Employment Ordinance, or the EO, is an ordinance enacted for, amongst other things, the protection of the wages of employees and the regulation of the general conditions of employment and employment agencies. Under the EO, an employee is generally entitled to, amongst other things, notice of termination of his or her employment contract; payment in lieu of notice; maternity protection in the case of a pregnant employee; not less than one rest day in every period of seven days; severance payments or long service payments; sickness allowance; statutory holidays or alternative holidays; and paid annual leave of up to 14 days depending on the period of employment.
Pursuant to Section 43C of the EO, if any wages become due to the employee who is employed by a subcontractor on any work which the subcontractor has contracted to perform, and such wages are not paid within the period specified in the Employment Ordinance, such wages shall be payable to the employee by the principal contractor where the subcontractor has contracted with the principal contractor and payable by the principal contractor and every superior subcontractor jointly and severally where the subcontractor has contracted with a superior subcontractor. Such liability shall be limited (a) to the wages of an employee whose employment relates wholly to the work which the principal contractor has contracted to perform and whose place of employment is wholly on the site of the building works; and (b) to the wages due to such an employee for two months without any deductions under the EO (such months shall be the first two months of the period in respect of which the wages are due).
An employee who has outstanding wage payments from subcontractor must serve a notice in writing on the principal contractor within 60 days after the wage due date. A principal contractor and superior subcontractor (where applicable) shall not be liable to pay any wages to the employee of the subcontractor if that employee fails to serve a notice on the principal contractor.
Upon receipt of such notice from the relevant employee, a principal contractor shall, within 14 days after receipt of the notice, serve a copy of the notice on every superior subcontractor to that subcontractor (where applicable) of whom he is aware. A principal contractor who without reasonable excuse fails to serve notice on the superior subcontractors shall be guilty of an offence and shall be liable on conviction to a fine currently at up to HK$50,000.
Pursuant to Section 43F of the EO, if a principal contractor or superior subcontractor pays to an employee any wages under Section 43C of EO, the wages so paid shall be a debt due by the employer of that employee to the principal contractor or superior subcontractor, as the case may be. The principal contractor or superior subcontractor may either (i) claim contribution from every superior subcontractor to the employee’s employer or from the principal contractor and every other such superior subcontractor as the case may be, or (ii) deduct by way of set-off the amount paid by him from any sum due or may become due to the subcontractor in respect of the work that he has subcontracted.
Employees’ Compensation Ordinance (Chapter 282 of the Laws of Hong Kong)
The Employees’ Compensation Ordinance, or the ECO, is an ordinance enacted for the purpose of providing for the payment of compensation to employees injured in the course of employment. The EO establishes a no-fault and non-contributory employee compensation system for work injuries and lays down the rights and obligations of employers and employees in respect of injuries or death caused by accidents arising out of and in the course of employment, or by prescribed occupational diseases.
Under the ECO, if an employee sustains an injury or dies as a result of an accident arising out of and in the course of his employment, his employer is in general liable to pay compensation even if the employee might have committed acts of faults or negligence when the accident occurred. Similarly, an employee who suffers incapacity or dies arising from an occupational disease is entitled to receive the same compensation as that payable to employees injured in occupational accidents.
As stipulated by the ECO, no employer shall employ any employee in any employment unless there is in force in relation to such employee a policy of insurance issued by an insurer for an amount not less than the applicable amount specified in the Fourth Schedule of the ECO in respect of the liability of the employer. According to the Fourth Schedule of the ECO, the insured amount shall be not less than HK$100,000,000 per event if a company has no more than 200 employees. Any employer who contravenes this requirement commits a criminal offence and is liable on conviction to a fine and imprisonment. An employer who has taken out an insurance policy under the ECO is required to display a prescribed notice of insurance in a conspicuous place on each of its premises where any employee is employed.
According to section 24 of the ECO, a principal contractor shall be liable to pay compensation to subcontractors’ employees who are injured in the course of their employment to the subcontractor. The principal contractor is, nonetheless, entitled to be indemnified by the subcontractor who would have been liable to pay compensation to the injured employee. The employees in question are required to serve a notice in writing on the principal contractor before making any claim or application against such principal contractor.
Mandatory Provident Fund Schemes Ordinance (Chapter 485 of the Laws of Hong Kong)
The Mandatory Provident Fund Schemes Ordinance, or the MPFSO, is an ordinance enacted for the purposes of providing for the establishment of non-governmental mandatory provident fund schemes, or the MPF Schemes. The MPFSO requires every employer of an employee of 18 years of age or above but under 65 years of age to take all practical steps to ensure the employee becomes a member of a registered MPF Scheme within the first 60 days of employment. Subject to the minimum and maximum relevant income levels, it is mandatory for both employers and their employees to contribute 5% of the employee’s relevant income to the MPF Scheme.
Any employer who contravenes the requirement of enrolling eligible employees in a registered MPF Scheme commits a criminal offence and is liable on conviction to a maximum fine of HK$50,000 and imprisonment for six months on the first conviction and maximum fine of HK$100,000 and imprisonment for one year on each subsequent conviction.
Any employer who contravenes the requirement of paying mandatory contributions to the MPF Scheme commits a criminal offence and is liable on conviction to a maximum fine of HK$50,000 and imprisonment for six months on the first conviction and maximum fine of HK$100,000 and imprisonment for one year on each subsequent conviction.
As of the date of this annual report, the Company believes it has made all contributions required of OPS HK under the MPFSO.
Minimum Wage Ordinance (Chapter 608 of the Laws of Hong Kong)
The Minimum Wage Ordinance provides for a prescribed minimum hourly wage rate (currently at HK$42.1 per hour) during the wage period for every employee engaged under a contract of employment under the Employment Ordinance. Any provision of the employment contract which purports to extinguish or reduce the right, benefit or protection conferred on the employee by the Minimum Wage Ordinance is void.
Failure to pay minimum wage amounts to a breach of the wage provisions under EO. An employer who wilfully and without reasonable excuse fails to pay wages to an employee when it becomes due is liable to prosecution and, upon conviction, to a fine of HK$350,000 and to imprisonment for three years.
Immigration Ordinance (Chapter 115 of the Laws of Hong Kong)
According to Section 38A of the Immigration Ordinance, a construction site controller (i.e. the principal or main contractor and includes a subcontractor, owner, occupier or other person who has control over or is in charge of a construction site) shall take all practicable steps to (i) prevent having illegal immigrants from being on site or (ii) prevent illegal workers who are not lawfully employable from taking employment on site.
Where it is proved that (i) an illegal immigrant was on a construction site or (ii) such illegal worker who is not lawfully employable took employment on a construction site, the construction site controller commits an offence and is liable to a fine of HK$350,000.
Regulations related to Hong Kong taxation
Inland Revenue Ordinance (Chapter 112 of the Laws of Hong Kong)
Under the Inland Revenue Ordinance, where an employer commences to employ in Hong Kong an individual who is or is likely to be chargeable to tax, or any married person, the employer shall give a written notice to the Commissioner of Inland Revenue not later than three months after the date of commencement of such employment. Where an employer ceases or is about to cease to employ in Hong Kong an individual who is or is likely to be chargeable to tax, or any married person, the employer shall give a written notice to the Commissioner of Inland Revenue not later than one month before such individual ceases to be employed in Hong Kong.
Tax on dividends
Under the current practice of the Inland Revenue Department of Hong Kong, no tax is payable in Hong Kong in respect of dividends paid by the Company.
Capital gains and profit tax
The Inland Revenue Ordinance provides, among other things, that profits tax shall be charged on every person carrying on a trade, profession or business in Hong Kong in respect of his or her assessable profits arising in or derived from Hong Kong at the standard rate, which stood at 8.25% on assessable profits up to $2,000,000 and 16.5% on any part of assessable profits over $2,000,000 for corporate taxpayers as of the date of this annual report. The Inland Revenue Ordinance also contains detailed provisions relating to, among other things, permissible deductions for outgoings and expenses, set-offs for losses and allowances for depreciations of capital assets.
No tax is imposed in Hong Kong in respect of capital gains from the sale of shares. However, trading gains from the sale of shares by persons carrying on a trade, profession or business in Hong Kong, where such gains are derived from or arise in Hong Kong, will be subject to Hong Kong profits tax. Certain categories of taxpayers (for example, financial institutions, insurance companies and securities dealers) are likely to be regarded as deriving trading gains rather than capital gains unless these taxpayers can prove that the investment securities are held for long-term investment purposes.
Stamp Duty Ordinance (Chapter 117 of the Laws of Hong Kong)
Under the Stamp Duty Ordinance, the Hong Kong stamp duty currently charged at the ad valorem rate of 0.1% on the higher of the consideration for or the market value of the shares, will be payable by the purchaser on every purchase and by the seller on every sale of Hong Kong shares (in other words, a total of 0.2% is currently payable on a typical sale and purchase transaction of Hong Kong shares). In addition, a fixed duty of HK$5.00 is currently payable on any instrument of transfer of Hong Kong shares. Where one of the parties is a resident outside Hong Kong and does not pay the ad valorem duty due by it, the duty not paid will be assessed on the instrument of transfer (if any) and will be payable by the transferee. If no stamp duty is paid on or before the due date, a penalty of up to ten times the duty payable may be imposed.
Estate duty
Hong Kong estate duty was abolished effective from February 11, 2006. No Hong Kong estate duty is payable by shareholders in relation to the shares owned by them upon death.
Regulations Related to our Business Operation in Singapore
Laws relating to Consumer Protection
The primary statute governing consumer protection is the Consumer Protection (Fair Trading) Act 2003 of Singapore (the “CPFTA”) and its subsidiary legislations.
The CPFTA was enacted to protect consumers against unfair practices and to give consumers additional rights in respect of goods that do not conform to contract. The CPFTA sets out a legislative framework prohibiting suppliers from engaging in unfair practices in relation to transactions and to allow consumers aggrieved by unfair practices to have recourse to civil remedies before the Singapore courts. The definition of supplier under the CPFTA includes persons who promote the use or purchase of goods or services. Suppliers may be held liable for engaging in unfair practices in relation to consumer transactions.
The CPFTA was amended on 1 September 2012 by the Consumer Protection (Fair Trading) (Amendment) Act 2012 to, amongst others, in relation to a contract of sale of goods, give consumers additional rights and remedies against the seller for non-conforming goods. The CPFTA is administered by the Competition and Consumer Commission of Singapore (“CCCS”) and the Consumer Association of Singapore (“CASE”) and the Singapore Tourism Board are the first point of contact for local consumers and tourists respectively to handle complaints. Errant suppliers who persist in unfair trade practices will be referred to the CCCS for investigation.
Part II of the CPFTA provides that a consumer who has entered into a consumer transaction involving an unfair practice may bring an action against the supplier. It is an unfair practice under the CPFTA for a supplier, in relation to a consumer transaction: (i) to do or say anything, or omit to do or say anything, if as a result, a consumer might reasonably be deceived or misled; (ii) to make a false claim; (iii) to take advantage of a consumer if the supplier knows or ought reasonably to know that the consumer (a) is not in a position to protect his own interests; or (b) is not reasonably able to understand the character, nature, language, or effect of the transaction or any matter related to the transaction; or (iv) to commit any of the unfair practices specified in the Second Schedule of the CPFTA.
Part III of the CPFTA will apply to a contract of sale of goods if the buyer deals as consumer, and the goods do not conform to the applicable contract at any time within the period of six (6) months starting after the date on which the goods were delivered to the buyer, and if the contract was made on or after 1 September 2012. Goods do not conform to a contract of sale of goods if there is, in relation to the goods, a breach of, an express term of the contract, the implied condition that the goods will correspond with the description or samples provided by the seller to the buyer, or the implied condition that the goods are of satisfactory quality or fitness for the purpose for which the goods were supplied. Under Part III of the CPFTA, consumers will have a statutory right to (i) repair or replace the goods, or (ii) reduce the amount to be paid for the sale by an appropriate amount or rescind the contract with regard to the goods in question. If the consumer requires the vendor to repair or replace the goods, the vendor must repair or as the case may be, replace the goods within a reasonable time and without causing significant inconvenience to the consumer, and bear any necessary costs in doing so (including in particular, the cost of any labour, materials or postage). The consumer may require the vendor to reduce the amount to be paid for the goods by an appropriate amount or rescind the contract with regard to those goods if: (i) the remedy of repair or replacement is impossible, disproportionate in comparison to the other of those remedies or disproportionate, or (ii) the consumer has required the vendor to repair or replace the goods but the transferor is in breach of the requirement to do so within a reasonable time and without causing significant inconvenience to the vendor.
Sale of Goods Act 1979 of Singapore (the “SGA”)
The SGA is the main governing law in Singapore in relation to sale of goods. The SGA applies to any contract for the sale of goods. A contract of sale of goods is a contract by which the seller transfers or agrees to transfer the property in goods to the buyer for a money consideration, called the price.
Section 14 of the SGA provides that where a seller sells goods in the course of a business, there is an implied condition that the goods supplied under the contract are of satisfactory quality, except that there is no such condition (i) as regards defects specifically drawn to the buyer’s attention before the contract is made; (ii) where the buyer examines the goods before the contract is made, as regards defects which the examination ought to reveal; or (iii) if the contract is a contract for sale by sample, defects which would have been apparent on a reasonable examination of the sample. For the purposes of the SGA, goods are of satisfactory quality if they meet the standard that a reasonable person would regard as satisfactory, taking account of any description of the goods, the price, and all other relevant circumstances.
Breach of this implied provision, it being a condition of the contract, would entitle the buyer to terminate the agreement and take action against the seller in respect of any loss suffered.
Unfair Contracts Terms Act 1977 of Singapore (the “UCTA”)
The UCTA generally regulates against unfair contract terms such as exclusion clauses and limitation of liability clauses in most consumer and standard form contracts. Amongst other things, the UCTA prohibits the exclusion or restriction of liability for death or personal injury caused by negligence in all contracts. It also prevents sellers/service providers from excluding or limiting their liability for a breach of contract, unless, in each case, the contract term satisfies the requirement of reasonableness (that is, the contract term must have been a fair and reasonable one to be included having regard to the circumstances which were, or ought reasonably to have been, known to or in the contemplation of the parties when the contract was made). Similarly, contract terms requiring the consumer to indemnify the supplier in respect of liability incurred by the supplier’s negligence or breach of contract are also prohibited unless they satisfy the requirement of reasonableness. The UCTA also circumscribes the limitation of liability in relation to certain implied terms in respect of goods purchased.
Misrepresentation Act 1967 of Singapore (the “Misrepresentation Act”)
The Misrepresentation Act applies this requirement of “reasonableness” to terms which would exclude or restrict any liability to which a party to a contract may be subject by reason of any misrepresentation made by him before the contract was made, or any remedy available to another party to the contract by reason of such a misrepresentation.
If the supplier is liable for fraudulent misrepresentation under the Misrepresentation Act, the Singapore Courts can award all losses flowing directly from the claimant’s reliance on the fraudulent misrepresentation, regardless of whether the loss was foreseeable. This measure of damages similarly applies if the supplier made a negligent misrepresentation to the claimant, unless the claimant had reasonable ground to believe, and did believe, that the facts represented were true.
Laws relating to Employment Matters
Employment Act 1968 of Singapore (the “Employment Act”)
The rights of all employees employed under a contract of service with our subsidiaries are governed under the Employment Act. The Employment Act generally extends to all employees regardless of their designation, salary level or type of work performed, with the exception of certain groups of employees (i.e., seafarers, domestic workers and public workers). It provides employees falling within its ambit certain protections such as minimum notice periods, restrictions in relation to the deductions from wages, minimum days of annual and sick leave, maternity/paternity leave and paid childcare leave. The Employment Act also applies to employees who are foreigners so long as they fall within the definition of “employee” under the Employment Act.
Central Provident Fund Act 1953 of Singapore (the “CPF Act”)
The Central Provident Fund (“CPF”) is a social security savings scheme funded by contributions from employers and employees formed pursuant to the CPF Act. It enables working Singapore citizens and permanent residents to set aside funds for retirement. It also addresses healthcare, home ownership, family protection and asset enhancement. Under the CPF Act, both employers and employees make monthly CPF contributions on the amount of wages at the rates set out in the CPF Act. CPF contributions are due at the end of the month and an employer has a grace period of 14 days to pay it. The employer must pay both the employer’s and employee’s share of the monthly CPF contribution. However, the employer can recover the employee’s share by deducting it from their wage when the contributions are paid for that month.
The CPF Act provides that in general if any person convicted of an offence under the CPF Act for which no penalty is provided shall be liable on conviction to pay a fine not exceeding S$5,000 or to imprisonment for a term not exceeding six (6) months or both, and if that person is a repeat offender for the same offence, to a fine not exceeding S$10,000 or to imprisonment for a term not exceeding 12 months or both.
C. Organizational Structure
The following is a list of our subsidiaries as of the date of this annual report.
| Name of Subsidiary | Jurisdiction of Incorporation or Organization | |
| ASPAC AI Computing Pty Ltd | Australia | |
| OPS Interior Design Consultant Limited | Hong Kong | |
| SuperX AI Company Limited | Hong Kong | |
| SuperX AI Pte. Ltd. | Singapore | |
| SuperX AI Solution Limited | BVI | |
| SuperX AI Technology USA | United States | |
| SuperX Digital Power Pte. Ltd. | Singapore | |
| SuperX Enterprise Pte. Ltd. | Singapore | |
| SuperX Industries Co., Ltd. | Japan | |
| SuperX Industries Pte. Ltd. | Singapore | |
| SuperX Investments International Limited | Hong Kong | |
| Wuji Zhisuan (Shenzhen) Technology Co., Ltd. | China |
The following diagram sets forth our corporate structure as of the date of this annual report.
D. Property, Plant and Equipment
Real Property
As of the date of this annual report, we do not own any real property. We have entered into the following lease agreements, the details of which are set out below.
Address |
Use of the Property | Lease Term | ||
| Studio 18, 11/F, International Plaza, 20 Sheung Yuet Road, Kowloon Bay, Hong Kong | Office | August 1, 2025 – July 31, 2027 | ||
| Studio 20, 11/F, International Plaza, 20 Sheung Yuet Road, Kowloon Bay, Hong Kong | Office | August 1, 2025 – July 31, 2027 | ||
| Suites 804-807, 8/F, Two International Finance Centre, Hong Kong | Office | August 18, 2025 – June 30, 2027 | ||
| 3791 Jalan Bukit Merah #09-03 E-Centre @ Redhill, Singapore 159471 | Office | August 8, 2024 – December 7, 2025 | ||
| Unite #15-05, 1 George Street, Singapore 049145 | Office | June 13, 2024 – June 12, 2027 | ||
| Unit #06-31 at 30 Pasir Panjang Road, Mapletree Business City, Singapore 117440 | Office | January 1, 2026 – December 31, 2028 | ||
| A portion of 2202-21 Shoda-cho, Tsu City, Mie Prefecture, Japan | Regional supply centre | August 1, 2025 - July 31, 2026 |
Intellectual Properties
We safeguard our intellectual property through a blend of patents, trademarks, copyrights, trade secretary laws and confidentiality measures. We strictly control access to designs, documentation and other sensitive information to maintain security and ensure our innovative solutions remain secure and competitive in the market.
OPS HK is the registrant of the domain name www.ops-int.com.hk and SuperX AI Pte. Ltd. is the registrant of the domain name www.superx.sg.
As of the date of this annual report, we have registered two trademarks in Hong Kong.
We have also filed 24 trademark applications related to AI infrastructure solutions in Singapore, Malaysia, United States. Canada, Japan, Korea, Taiwan, Thailand, Australia, New Zealand, European Union, United Kingdom, Indonesia, China, and UAE and filed 4 industrial design applications in Singapore.
During the fiscal years ended June 30, 2025, 2024 and 2023 and as of the date of this annual report, we were not involved in any proceedings in respect of, nor had it received notice of any claim for, the infringement of any intellectual property rights, and we have not been charged with any breach of the relevant laws or regulations relating to its services, that had any material adverse impact on the business and results of operations.
Item 4a. Unresolved Staff Comments
None.
Item 5. Operating and Financial Review and Prospects
The following discussion and analysis of our financial condition and results of operations should be read in conjunction with our financial statements and the related notes included elsewhere in this annual report. This discussion contains forward-looking statements reflecting our current expectations that involve risks and uncertainties. See “Disclosure Regarding Forward-Looking Statements” for a discussion of the uncertainties, risks and assumptions associated with these statements. Actual results and the timing of events could differ materially from those discussed in our forward-looking statements as a result of many factors, including those set forth under “Item 3. Key Information – D. Risk Factors” and elsewhere in this annual report.
A. Operating Results
Overview
SuperX AI Technology Limited (f/k/a Super X AI Technology Limited and Junee Limited) is a holding company limited by shares and established under the laws of the British Virgin Islands on August 25, 2021. It is a holding company with no business operation. The Company changed its name from Junee Limited to Super X AI Technology Limited on June 2, 2025. The Company changed its name from Super X AI Technology Limited to SuperX AI Technology Limited on October 10, 2025.
We, through our wholly-owned subsidiary, OPS HK, mainly provides interior design, fit-out and maintenance service to both residential and commercial clients in Hong Kong interior design market. Since June 2025, we have shifted our principal business focus toward becoming a full-stack AI infrastructure solutions provider through our wholly-owned subsidiaries in Singapore and Australia. We intend to provide advanced solution design and planning, cost-effective infrastructure product integration, and end-to-end operations and maintenance services to our clients.
Our interior design service involves preliminary consulting services, conceptualizing clients’ design ideas with layout plans, and producing detailed design drawings. Fit-out work generally includes any activities making an interior space suitable for residential or commercial purposes. OPS HK also provides a broad range of repair and maintenance services including routine home condition upkeep services.
We provide AI solution service by designing, developing, and coordinating the assembly of our “SuperX” branded AI servers. While our assembly processes are presently carried out through third-party production bases under our supervision, we are actively building up in-house assembly capabilities, beginning with our newly established Japan supply center. Our flagship products include (i) XN9160-B200 AI Server, which is capable of delivering 30 times the AI innovation speed of the H100 series with supercomputer-level performance; (ii) All-in-One Multi-Model Server Series, which is able to pre-configure multiple AI models into a single platform; and (iii) XN9160-B300 AI Server, which combines offer mission-critical capabilities in a compact, data-center-ready form factor. We intend to expand our product and service offering and provide full-stack AI infrastructure solution, including high-performance AI servers, High-Voltage Direct Current (“HVDC”) solutions, high-density liquid cooling solutions, as well as AI cloud and AI agents.
We generate revenues primarily from providing design, fit-out and repair and maintenance services and the sales of AI server and related IT equipment. For the fiscal years ended June 30, 2025, 2024 and 2023, total revenue was $3,596,575, $2,903,179 and $6,140,731, respectively. Our gross profit and net loss were $365,350 and $21,214,460, respectively for the fiscal year ended June 30, 2025, our gross profit and net loss were $817,883 and $854,927, respectively for the fiscal year ended June 30, 2024 and our gross profit and net profit were $1,278,307 and $38,678, respectively, for the fiscal year ended June 30, 2023. Since June 2025, we have been providing full-stack AI infrastructure solutions services and we expect our revenue from providing full-stack AI infrastructure solutions services will increase in the upcoming fiscal years.
Impact of the COVID-19 and other pandemics
The COVID-19 outbreak has led governments across the globe to impose a series of measures intended to contain its spread, including border closures, travel bans, quarantine measures, social distancing, and restrictions on business operations and large gatherings. According to WHO, the COVID-19 pandemic “has been on a downward trend” with immunity increasing due to increasing administration of vaccines globally. Whilst there are remaining uncertainties posted by the potential evolution of COVID-19, the WHO Director-General announced on 5 May 2023 that COVID-19 no longer constitutes a PHEIC and is now an established and ongoing health issue, concurring with the advice of the IHR Emergency Committee of the WHO. Notwithstanding such announcement, disruptions like general slowdown in economic conditions globally and volatility in the capital markets posed by COVID-19 are far-reaching and prevalent. The extent to which COVID-19, and other potential pandemics, may impact our business in the future will depend on future developments, which are highly uncertain and cannot be predicted, including new information which may emerge concerning the severity of COVID-19 and other potential pandemics and the actions to contain these pandemics or treat their impact, among others. If the disruptions posed by COVID-19 and other potential pandemics continue for an extended period of time, our operating subsidiaries’ abilities to pursue its business objectives may be materially adversely affected. We will continue to closely monitor the situation throughout 2025 and beyond.
Long-Term Impact
As of the date of the annual report, with increased inflation pressure, many major central banks have expedited monetary policy tightening. The pandemic, together with the inflation pressure, has resulted in an economic downturn in Hong Kong. Such a downturn in Hong Kong’s economy has led to a decline in our consumers’ demands for our services in Hong Kong, which has affected our business, and, in turn negatively impacted our business and results of operations. In order to adapt, we and our subsidiaries would endeavor to seek new business opportunities and would continue to take a conservative approach to cost budgeting, including, but not limited to, withholding distribution of staff bonuses, reconsidering staffing needs and applying greater pressure on the pricing negotiations with subcontractors and suppliers.
In the longer-term, if there is any resurgence of COVID-19 pandemic in Hong Kong due to the spread of new variants, it is likely to adversely affect the economies and financial markets of many countries and could result in a global economic downturn and a recession. This would likely adversely affect our business, and, in turn negatively impact our business and results of operations.
While we continue to see an increasing demand for services from our operating subsidiaries, the environment remains uncertain, and it may not be sustainable over the longer term. The degree to which the COVID-19 pandemic ultimately impacts our business and results of operations will depend on future developments beyond our control, including the severity of the pandemic, the extent of actions to contain or treat the virus, how quickly and to what extent normal economic and operating conditions can resume, and the severity and duration of the global economic downturn that results from the pandemic.
Key Factors that Affect Operating Results
We believe the following key factors may affect our financial condition and results of operations:
Market demand and competition
According to the Industry Information Sheet, the interior design and fit-out market in Hong Kong is highly fragmented with approximately a thousand companies offering interior design services with fit-out work in 2020. Accordingly, the market is highly competitive with the presence of both local and international service providers and the key factors considered by customers include budgetary concerns, quality of services, timeline of project completion and track record. If OPS HK fails to adequately or timely respond to such considerations or is unable to compete effectively against its competitors in the market, its business and financial results will be materially and adversely affected.
Moreover, OPS HK competes with interior design companies that provide services similar to OPS HK’s. Given that the industry does not require a large amount of capital to start up a new business, the entry barrier to the business is generally low, and, accordingly, OPS HK may face keen competition in the future if there are new-comers who are able to offer services of higher quality at lower prices. If OPS HK fails to compete effectively or maintain its competitiveness in the market, the business, financial condition and results of operations will be materially and adversely affected.
Fluctuation in costs of sales and gross profit margins
OPS HK generally derives its revenue from contracts, with contract sum being determined with reference to quotations that are formulated on a cost-plus margin basis and substantially agreed upon with customers at the time when a project is awarded. A contract sum may be adjusted in certain circumstances as stipulated in the contracts, such as instances in which the provision of additional services or changes in specification under variation orders are requested by customers. OPS HK management and project managers will review the cost budget on a monthly basis. If the actual cost is higher than the original budget, it may reduce the profit margin and affect our financial performance. If the project managers fail to keep the costs within the initial budget, the business operation and financial results may be adversely affected.
Since the service fees are generally pre-determined when a project is awarded, any substantial increase in the cost of sales may materially and adversely affect our results of operations and financial condition. Since OPS HK does not enter into long-term supply contracts with the suppliers, there is no assurance that they will not significantly increase the prices of their fit-out materials and subcontracting charges in the future. There is also no assurance that OPS HK will be able to pass any increase in our costs of sales to the customers in order to maintain on the gross profit margins.
OPS HK generally engages subcontractors to perform fit-out works on a project-by-project basis and the subcontractors will purchase and procure fit-out materials designated by OPS HK. Under the contracts entered into between the customers and OPS HK, OPS HK is generally liable to its customers for the quality of its works. In the event that the works performed by the subcontractors are not up to standard or customers’ satisfaction, OPS HK may incur extra costs to rectify the works and hence its financial performance may be affected adversely.
A significant portion of total revenue of OPS HK was derived from a few major customers. A high concentration of its revenue from a few major customers means that loss of business from any of them may have a significant negative impact on its business and financial performance.
For the three fiscal years ended June 30, 2025, 2024 and 2023, the top five customers contributed to approximately 84.9%, 80.3% and 63.9%, respectively, of our total revenue. For the fiscal year ended June 30, 2025, three customers accounted for approximately 30.9%, 28.6% and 10.2% of the Company’s total revenue, respectively, and no other customer accounted for more than 10% of the Company’s total revenue. For the fiscal year ended June 30, 2024, two customers accounted for approximately 34.1% and 21.5% of the Company’s total revenue, respectively, and no other customer accounted for more than 10% of the Company’s total revenue. For the fiscal year ended June 30, 2023, one customer accounted for approximately 43.1% of the Company’s total revenue, and no other customer accounted for more than 10% of the Company’s total revenue. OPS HK’s customers may not engage it in the future, because a customer (i) may not require interior design or fit-out services at all; (ii) may not have the budget for conducting interior design or fit-out work; (iii) may require interior design or fit-out services but choose to engage another contractor instead of us; or (iv) any other reasons. A high concentration of revenue from a few major customers means that loss of business from any of them may have a significant negative impact on the business and financial performance of OPS HK.
OPS HK’s business is affected by the conditions of the Hong Kong economy and property market and the performance of the relevant business sectors.
During the three fiscal years ended June 30, 2025, 2024 and 2023, OPS HK offered its services for residential projects, the office projects and commercial and retail projects in Hong Kong. The condition of the economy of Hong Kong may affect the demand for interior design and fit-out services. Any adverse changes, such as a slowdown in economic growth or pessimistic outlook of the economy, may reduce willingness to spend on business expansion, property investments, relocations, renovations and alterations, which may lead to a decrease in demand for OPS HK’s services. Changes in the performance of certain business sectors may also be relevant to our business. For instance, any adverse changes in the retail sector or corporate sector may reduce the demand OPS HK’s services in commercial and retail projects and office projects respectively. The outlook of the interior design industry is also dependent on the supply of such premises. Negative factors in relation to property developments and redevelopments in Hong Kong such as decrease in the number of newly completed residential and commercial buildings, and restrictions in the supply of land from the Government of Hong Kong may adversely affect the business of OPS HK.
An increase in interest rates in the future may significantly increase the cost of business operation of corporate entities in Hong Kong, thus affecting their profitability. The demand for OPS HK’s services may decrease in such event, since its target customers may have been adversely affected by such increase in interest rates, resulting in the delay or cancellation of renovation, relocation and business expansion plans. In such circumstances, its business and operations, and our financial results could be adversely affected. As of the date of this annual report, the business operations of OPS HK have not been affected by such increase in interest rates.
Our AI infrastructure solutions business is at an early stage of development, and there is no assurance that it will succeed or become profitable.
We only recently commenced our AI infrastructure solutions business, and it remains at an early stage of development. To date, our revenues have been primarily derived from our interior design, fit-out, and maintenance services in Hong Kong, and our AI infrastructure operations have not yet generated material revenue. While we have introduced “SuperX” branded servers and begun building in-house assembly capabilities, including our supply center in Japan, our experience in this sector is limited and our track record is unproven.
The successful development of our AI solutions business depends on a number of factors, many of which are beyond our control. These include market adoption of our products, our ability to compete against established global players, continued access to critical components, successful scaling of our assembly operations, and our ability to recruit and retain skilled technical staff. We also face execution risks in transitioning from a primarily outsourced ODM model to one that incorporates in-house assembly, which may involve delays, inefficiencies, and increased costs.
There can be no assurance that we will be able to successfully establish ourselves as a competitive provider of AI infrastructure solutions, generate sufficient demand for our products, or achieve sustainable profitability. If our AI infrastructure business does not develop as expected, our growth prospects, financial condition, and results of operations could be materially and adversely affected.
We may be subject to export controls, trade restrictions, and tariffs on AI-related components and servers, and changes in such regulations may adversely affect our business, financial condition and results of operations.
Our AI infrastructure solutions business depends heavily on access to advanced semiconductors, GPUs, interconnects, and related components, many of which are classified as sensitive technologies under export control or national security regimes. Governments in the United States, the European Union, China, and other jurisdictions have increasingly imposed restrictions on the export, re-export, or transfer of high-performance chips and other AI-related products. These restrictions may apply to us directly as a purchaser or reseller of such components, or indirectly through limitations on our suppliers.
If our suppliers become subject to heightened export controls, they may be prohibited from selling certain components to us, may require lengthy licensing processes, or may face supply delays. Even if licenses are available, there is no assurance that they will be granted in a timely manner or at all. Moreover, export control regimes are subject to frequent changes, and new rules may be implemented with little or no notice. In addition, tariffs or trade restrictions imposed on the import or export of AI-related servers and components could materially increase our costs, delay shipments, or reduce competitiveness of our products in international markets.
Given our reliance on a global supply chain, including component sourcing from multiple jurisdictions and assembly operations in Singapore and Japan, any trade or tariff barrier could disrupt our ability to source critical inputs, increase procurement costs, or force us to redesign products to use alternative components. Further, restrictions on exporting our AI servers to certain jurisdictions or end users could limit our addressable market. If we are unable to adapt to evolving export controls, tariffs, or trade restrictions, our business, financial condition and results of operations could be materially and adversely affected.
Efficient component and material purchasing is critical to our production processes. A shortage of components or an increase in price could interrupt our operations and reduce our profit, increase our inventory carrying costs, increase our risk of exposure to inventory obsolescence and cause us to purchase components of a lesser quality.
We consider purchasing component and materials efficiently is essential to our business. Our suppliers may raise their prices and impact our margins and results of operations if we are not able to pass them to our clients. There can be no assurance that we will continue to be able to purchase the components and materials needed to produce our product offerings at favorable prices. As such, certain component price increases could adversely affect our profit margins and results of operations.
Some components we used are only available from a single or limited source. Some of these components are subject to supply shortage from time to time. A supply shortage could increase our cost or cause us to redesign products to accommodate a substitute. Our production of product could be negatively impacted by any quality, reliability or availability issues with any of our component suppliers. If component shortage is imminent, we may have to purchase such components early to avoid an interruption in our operations, which may cause us to incur additional inventory and experience inventory obsolescence. Such action could adversely affect our profit margins and results of operation.
Geopolitical tensions, trade restrictions, and supply chain disruptions could adversely affect our ability to source components, manufacture products, and deliver our AI infrastructure solutions.
Our business relies on a global supply chain, including the procurement of advanced semiconductors, GPUs, cooling systems, and other critical components from suppliers located in various jurisdictions. We also depend on international shipping and logistics networks to transport these components to our facilities in Singapore, Japan, and other markets, and to deliver finished products to our clients worldwide. Geopolitical events such as trade wars, sanctions, embargoes, export restrictions, customs delays, political instability, and military conflicts can disrupt supply chains and create uncertainty in international commerce.
For example, the imposition of tariffs or sanctions on certain countries could significantly increase our component costs or restrict our access to critical technologies. Similarly, disruptions to shipping routes—whether due to port congestion, labor strikes, piracy, or regional conflicts—could delay the receipt of key components or delivery of finished servers to customers. Escalating tensions between the United States and China, or other major economies, could also result in retaliatory measures impacting our suppliers, partners, or clients.
Our reliance on third-party manufacturers and logistics providers compounds these risks, as we have limited control over their ability to mitigate disruptions. While we seek to diversify suppliers and maintain safety stock where possible, certain specialized components are only available from a small number of vendors. If such vendors are affected by geopolitical events or trade restrictions, we may be unable to secure alternative supply in a timely or cost-effective manner.
Any significant disruption to our supply chain could increase costs, delay product delivery, harm our reputation, and reduce our competitiveness. If geopolitical or trade-related disruptions persist or intensify, our business, financial condition, and results of operations could be materially and adversely affected.
Our AI infrastructure business is highly capital intensive, and significant upfront investment in facilities, equipment, and components may strain our liquidity and adversely affect our financial condition.
The design, assembly, and delivery of high-performance AI servers and related infrastructure solutions require substantial capital expenditures. Building and equipping assembly facilities—such as our regional supply center in Japan—procurement of advanced semiconductor components and cooling systems, and investment in specialized testing and integration equipment all require significant upfront capital outlays before revenues are realized.
These capital commitments expose us to liquidity risk, particularly if anticipated demand does not materialize as projected or if we experience delays in scaling our operations. In addition, the procurement of high-end GPUs, processors, and memory modules often requires advance purchase commitments, tying up working capital and increasing the risk of overstocking or obsolescence in a rapidly evolving technology market.
To finance our capital needs, we may be required to rely on external funding through debt or equity offerings. Adverse credit market conditions, rising interest rates, or declines in investor sentiment toward AI infrastructure companies may limit our ability to raise financing on favorable terms, or at all. Even if financing is available, incurring additional debt may increase our leverage and interest expenses, while issuing equity could dilute existing shareholders.
If we are unable to secure sufficient capital to fund our expansion, maintain production capacity, or procure critical components, we may face delays in executing our business strategy, lose competitiveness, and materially and adversely affect our business, financial condition, and results of operations.
Results of Operations
Comparison of Fiscal Years Ended June 30, 2025 and 2024
The following table sets forth key components of our results of operations for the fiscal years ended June 30, 2025 and 2024:
| For
the Fiscal Years Ended June 30, |
% of | |||||||||||||||
| 2025 | 2024 | Variance | variance | |||||||||||||
| Revenue | $ | 3,596,575 | $ | 2,903,179 | $ | 693,396 | 23.9 | % | ||||||||
| Cost of revenue | 3,231,225 | 2,085,296 | 1,145,929 | 55.0 | % | |||||||||||
| Gross profit | 365,350 | 817,883 | (452,533 | ) | (55.3 | )% | ||||||||||
| Operating expenses | ||||||||||||||||
| Selling and marketing expenses | 589,234 | 7,585 | 581,649 | 7,668.4 | % | |||||||||||
| General and administrative expenses | 11,800,491 | 1,848,149 | 9,952,342 | 538.5 | % | |||||||||||
| Impairment of goodwill | 9,359,949 | — | 9,359,949 | N/A | % | |||||||||||
| Total operating expenses | 21,749,674 | 1,855,734 | 19,893,940 | 1,072.0 | % | |||||||||||
| Loss from operations | (21,384,324 | ) | (1,037,851 | ) | (20,346,473 | ) | 1,960.4 | % | ||||||||
| Other income (expense) | ||||||||||||||||
| Interest income (expense), net | 569,581 | 52,125 | 517,456 | 992.7 | % | |||||||||||
| Other income | 114,211 | — | 114,211 | N/A | % | |||||||||||
| Other income – related party | — | 138,107 | (138,107 | ) | (100.0 | )% | ||||||||||
| Unrealized losses from fair value changes of investments in equity securities | (45,966 | ) | — | (45,966 | ) | N/A | % | |||||||||
| Unrealized losses from fair value changes of contingent consideration payable | (502,970 | ) | — | (502,970 | ) | N/A | % | |||||||||
| Total other income, net | 134,856 | 190,232 | (55,376 | ) | (29.1 | )% | ||||||||||
| Loss before provision for income taxes | (21,249,468 | ) | (847,619 | ) | (20,401,849 | ) | 2,407.0 | % | ||||||||
| Income tax (benefit) expense | (35,008 | ) | 7,308 | (42,316 | ) | (579.0 | )% | |||||||||
| Net loss | $ | (21,214,460 | ) | $ | (854,927 | ) | $ | (20,359,533 | ) | 2,381.4 | % | |||||
Revenue
The following table sets forth the breakdown of our revenue by major revenue type for the fiscal years ended June 30, 2025 and 2024, respectively:
| For the Fiscal Years Ended June 30, | ||||||||||||||||||||||||
| 2025 | 2024 | Variance | ||||||||||||||||||||||
| (US$) | %
of revenue |
(US$) | %
of revenue |
Amount | % | |||||||||||||||||||
| Revenue | ||||||||||||||||||||||||
| Design and fit-out | $ | 2,469,657 | 68.7 | % | $ | 2,841,436 | 97.9 | % | $ | (371,779 | ) | (13.1 | )% | |||||||||||
| Sales of AI server and related IT equipment | 1,027,983 | 28.6 | % | — | — | % | 1,027,983 | N/A | % | |||||||||||||||
| Others | 98,935 | 2.7 | % | 61,743 | 2.1 | % | 37,192 | 60.2 | % | |||||||||||||||
| Total revenue | $ | 3,596,575 | 100.0 | % | $ | 2,903,179 | 100.0 | % | $ | 693,396 | 23.9 | % | ||||||||||||
Our revenue increased by $693,396, or 23.9%, from $2,903,179 for the fiscal year ended June 30, 2024 to $3,596,575 for the fiscal year ended June 30, 2025, which was primarily due to the increase in revenue from the sales of AI server and related IT equipment by $1,027,983 as a result of the commencement of this new business during the fiscal year ended Juen 30, 2025, which was partially offset by the decrease in revenue from the design and fit-out by $371,779, or 13.1%, from $2,841,436 for the fiscal year ended June 30, 2024 to $2,469,657 for the fiscal year ended June 30, 2025 as a result of the decline in customers’ demands for our design and fit-out services during the fiscal year ended June 30, 2025, as a result of the economic recession in Hong Kong led by the increased inflation pressure. To address the increased inflation pressure, many major central banks have expedited the tightening of the monetary policy and increased the interest rates, which caused the real estate market in Hong Kong to fall both in transaction volume and price. It also increased the cost of business operations of the customers, and thus, the customers delayed or cancelled the renovation, relocation and business expansion plans. The tightened monetary policy had slowed down the recovery of the economy in Hong Kong up to now after an outbreak of the Omicron variant of COVID-19 pandemic in early 2022. As of June 30, 2025, we had 10 projects in progress with an aggregate contract sum of US$4,180,178 and recognized the related revenue of $2,746,539 up to the fiscal year ended June 30, 2025. We expect that such projects in progress as of June 30, 2025 will be completed and the remaining related revenue of $1,433,639 will be recognized during the fiscal year ending June 30, 2026.
Others represent our revenue from the design only services and the repair and maintenance services and remained relatively stable at $98,935 and $61,743 for the fiscal years ended June 30, 2025 and 2024, respectively.
Cost of revenue
The following table sets forth the breakdown of our cost of revenue for the financial years ended June 30, 2025 and 2024:
| For the Fiscal Years Ended June 30, | ||||||||||||||||||||||||
| 2025 | 2024 | Variance | ||||||||||||||||||||||
| (US$) | %
of cost of revenue |
(US$) | %
of cost of revenue |
Amount | % | |||||||||||||||||||
| Cost of revenue | ||||||||||||||||||||||||
| Subcontracting and material costs | $ | 1,849,490 | 57.2 | % | $ | 1,537,847 | 73.8 | % | $ | 311,643 | 20.3 | % | ||||||||||||
| Project staff costs | 395,084 | 12.2 | % | 534,782 | 25.6 | % | (139,698 | ) | (26.1 | )% | ||||||||||||||
| Insurance costs | 9,969 | 0.3 | % | 12,667 | 0.6 | % | (2,698 | ) | (21.3 | )% | ||||||||||||||
| Cost of goods sold | 976,682 | 30.3 | % | — | — | % | 976,682 | N/A | % | |||||||||||||||
| Total cost of revenue | $ | 3,231,225 | 100.0 | % | $ | 2,085,296 | 100.0 | % | $ | 1,145,929 | 55.0 | % | ||||||||||||
Our cost of revenue increased by $1,145,929 or 55.0%, from $2,085,296 for the fiscal year ended June 30, 2024 to $3,231,225 for the fiscal year ended June 30, 2025, which was mainly due to the increase in our cost of goods sold and in line with the increase in our revenue.
OPS HK generally outsources its fit-out works to internally approved subcontractors. The subcontracting costs mainly represented the charges and fees paid to the subcontractors who provided labor and services to carry out the fit-out works, and the material costs paid to fit-out material suppliers who provided fit-out materials for completing the fit-out works. The subcontracting and material costs increased by $311,643 or 20.3%, from $1,537,847 for the fiscal year ended June 30, 2024 to $1,849,490 for the fiscal year ended June 30, 2025, which was mainly due to the increase in subcontracting works and material cost paid for the projects OPS undertook during the fiscal year ended June 30, 2025, as compared to the fiscal year ended June 30, 2024.
Project staff costs represented salaries and mandatory provident fund provided to the staff in project management and design teams who were directly involved in provision of services in the projects. Project staff costs of OPS HK decreased by $139,698 or 26.1%, from $534,782 for the fiscal year ended June 30, 2024 to $395,084 for the fiscal year ended June 30, 2025. The decrease in the aforesaid staff cost was mainly due to the resignation of some high-paid staff during the fiscal year ended June 30, 2025.
Insurance costs represented the insurance regarding the contractors’ all risks insurance, public liability insurance for the projects undertaken by OPS HK and its subcontractors. Insurance costs remained relatively stable at $9,969 and $12,667 for the fiscal years ended June 30, 2025 and 2024, respectively.
Cost of goods sold represented the purchase cost of AI server and related IT equipment. Costs of goods sold increased by $976,682, from nil for the fiscal year ended June 30, 2024 to $976,682 for the fiscal year ended June 30, 2025 as a result of the commencement of the sales of AI server and related IT equipment business during the fiscal year ended Juen 30, 2025.
Gross profit
Our gross profit from our major revenue type is summarized as follows:
| For the Fiscal Years Ended June 30, | % of | |||||||||||||||
| 2025 | 2024 | Variance | variance | |||||||||||||
| Design and fit-out | ||||||||||||||||
| Gross profit | $ | 294,141 | $ | 805,953 | $ | (511,812 | ) | (63.5 | )% | |||||||
| Gross profit margin | 11.9 | % | 28.4 | % | (16.5 | )% | ||||||||||
| Sales of AI server and related IT equipment | ||||||||||||||||
| Gross profit | $ | 51,301 | $ | — | $ | 51,301 | N/A | % | ||||||||
| Gross profit margin | 5.0 | % | — | % | 5.0 | % | ||||||||||
| Others | ||||||||||||||||
| Gross profit | $ | 19,908 | $ | 11,930 | $ | 7,978 | 66.9 | % | ||||||||
| Gross profit margin | 20.1 | % | 19.3 | % | 0.8 | % | ||||||||||
| Total | ||||||||||||||||
| Gross profit | $ | 365,350 | $ | 817,883 | $ | (452,533 | ) | (55.3 | )% | |||||||
| Gross profit margin | 10.2 | % | 28.2 | % | (18.0 | )% | ||||||||||
Our total gross profit decreased by $452,533 or 55.3%, from $817,883 for the fiscal year ended June 30, 2024 to $365,350 for the fiscal year ended June 30, 2025. The decrease in total gross profit was mainly due to the decrease in gross profit from the design and fit-out by $511,812 or 63.5%, from $805,953 for the fiscal year ended June 30, 2024 to $294,141 for the fiscal year ended June 30, 2025, as a result of the increase in our subcontracting and material costs as stated above but the decrease in our revenue from the design and fit-out as stated above. Our total gross profit margin decreased by 18.0% from 28.2% for the fiscal year ended June 30, 2024 to 10.2% for the fiscal year ended June 30, 2025. The decrease in total gross profit margin was mainly due to the decrease in the gross profit margin from design and fit-out by 16.5%, from 28.4% for the fiscal year ended June 30, 2024 to 11.9% for the fiscal year ended June 30, 2025 as a result of the increase in our subcontracting and material costs as stated above but the decrease in our revenue from the design and fit-out as stated above.
Operating expenses
Our operating expenses consist of the following:
| For the Fiscal Years Ended June 30, | % of | |||||||||||||||
| 2025 | 2024 | Variance | variance | |||||||||||||
| Selling and marketing expenses | $ | 589,234 | $ | 7,585 | $ | 581,649 | 7,668.4 | % | ||||||||
| General and administrative expenses | 11,800,491 | 1,848,149 | 9,952,342 | 538.5 | % | |||||||||||
| Impairment of goodwill | 9,359,949 | — | 9,359,949 | N/A | % | |||||||||||
| Total operating expenses | $ | 21,749,674 | $ | 1,855,734 | $ | 19,893,940 | 1,072.0 | % | ||||||||
Our selling and marketing expenses mainly represented the advertising cost and marketing expenses. Our selling and marketing expenses increased by $581,649 or 7,668.4%, from $7,585 for the fiscal year ended June 30, 2024 to $589,234 for the fiscal year ended June 30, 2025, which was mainly due to the increase in marketing expenses we incurred to advertise our brand during the fiscal year ended June 30, 2025, as compared to the fiscal year ended June 30, 2024.
Our general and administrative expenses mainly represented the staff costs, share-based compensation expenses, legal and professional fees, depreciation expenses of property and equipment, amortization of operating lease right-of-use assets, interest of lease liabilities, business development expenses, travelling and transportation costs. Our general and administrative expenses increased by $9,952,342 or 538.5%, from $1,848,149 for the fiscal year ended June 30, 2024 to $11,800,491 for the fiscal year ended June 30, 2025, which was mainly due to (i) the increase in legal and professional fees by $1,656,484 such as audit, legal and consulting service expenses the Group incurred for being provided with advice and assistance in continuing compliance with the listing requirements after the listing in the United States during the fiscal year ended June 30, 2025, as compared to the fiscal year ended June 30, 2024; (ii) the increase in operating lease expenses by $736,741 as the Group leased additional properties for operations during the fiscal year ended June 30, 2025, as compared to the fiscal year ended June 30, 2024; (iii) the increase in share-based compensation of $3,605,979 as the Group has granted share options and shares to its directors and employees under 2024 equity incentive plan during the fiscal year ended June 30, 2025; (iv) the increase in travelling expenses for business development by $1,102,784 as the Group shifted its principal business focus toward becoming a full-stack AI infrastructure solutions provider during the fiscal year ended June 30, 2025, as compared to the fiscal year ended June 30, 2024; and (v) the increase in employee compensation and benefits expenses by $2,845,355 due to the increase in number of staff as a result of the business development in full-stack AI infrastructure solutions provider during the fiscal year ended June 30, 2025, as compared to the fiscal year ended June 30, 2024.
Our goodwill represented the excess of the fair value of the purchase price, including the share consideration and the contingent consideration, over the respective portion of the fair value of the identifiable assets and liabilities acquired of our subsidiary, SuperX Industries, during the fiscal year ended June 30, 2025. We have subsequently performed annual goodwill impairment testing in accordance with ASC 350-20. Considering our actual operating losses, we have performed a quantitative assessment. The fair value of the reporting unit was estimated using the income approach with certain key assumptions including forecasted revenue, profit margin and discount rate which are subject to high degree of judgment and complexity. As a result, the fair value of the reporting unit was estimated to be below its carrying value and we recorded a $9,359,949 goodwill impairment for the year ended June 30, 2025.
Other income (expenses)
Other income (expenses) mainly includes interest income (expenses), net, other income, unrealized losses from fair value changes of investments in equity securities and unrealized losses from fair value changes of contingent consideration payable.
Interest income. We recorded our interest income of $581,836 and $63,723 for the fiscal years ended June 30, 2025 and 2024, respectively. The increase in our interest income was mainly due to the increase in our cash at banks after receiving the net proceeds from the listing in the United States in April 2024 and the private placements during the fiscal year ended June 30, 2025 and the increase in our loans receivables for the fiscal year ended June 30, 2025, as compared to the fiscal year ended June 30, 2024.
Interest expense on bank borrowings. We recorded our interest expenses on bank borrowings of $12,255 and $11,598 for the fiscal years ended June 30, 2025 and 2024, respectively.
Other income mainly represents the dividend income from our investments and other miscellaneous income.
Other income — related party represents the management fee income received from our related party.
Management fee income. We provided management services including corporate governance services, maintenance of company records and general administrative services to our related party, Kin On Engineering (International) Limited, starting from January 1, 2021 and received the management fee income totaled nil and $138,107 from Kin On Engineering (International) Limited for the fiscal years ended June 30, 2025 and 2024, respectively. We ceased to provide management services to Kin On Engineering (International) Limited since April 2024.
Unrealized losses from fair value changes of investments in equity securities represent the unrealized losses resulting from the decrease in fair value of our investments in equity securities due to the decrease in share prices of our investments as of June 30, 2025 as compared to the date of acquisitions.
Unrealized losses from fair value changes of contingent consideration payable represent the unrealized losses resulting from the increase in fair value of our contingent consideration payables, including (i) our contingent obligations to issue up to an additional 2,387,500 shares of our common stock in aggregate as contingent consideration based on each amount of recover loans receivable owed to SuperX Industries by the seller that the seller collects for us post-closing within 365 days from the date of the acquisition agreement, which we shall issue to the seller additional shares, at $4.00 per ordinary share, for which the value shall be equivalent to 51% of the collected amount, calculated based on the prevailing exchange rate at the bank on the date of collection; and (ii) our contingent obligations to issue up to an additional 1,146,961 shares of our common stock in aggregate as contingent consideration based on each amount of recover loans receivable owed to SuperX Industries by the seller that the seller collects for us post-closing within 365 days from the date of the acquisition agreement, which we shall issue to the seller additional shares, at $8.00 per ordinary share, for which the value shall be equivalent to 49% of the collected amount, calculated based on the prevailing exchange rate at the bank on the date of collection, as of June 30, 2025 as compared to the dates of acquisitions of SuperX Industries.
Income tax expense
Our company, Junee Limited, was incorporated in the British Virgin Islands. Under the current laws of the British Virgin Islands, Junee Limited is not subject to tax on income or capital gain. Additionally, upon payments of dividends to the shareholders, no British Virgin Islands withholding tax will be imposed.
OPS HK is subject to income taxes within Hong Kong at the applicable tax rate on taxable income. Hong Kong profit tax rates are 8.25% on assessable profits up to $256,739 (HK$2,000,000), and 16.5% on any part of assessable profits over $256,739 (HK$2,000,000). For the fiscal year ended June 30 2025, OPS HK had no assessable profits arising in Hong Kong and, hence, no provision of current tax has been made in this period. For the fiscal year ended June 30 2024, OPS HK had assessable profits arising in Hong Kong and, hence, the provision of current tax of $4,939 has been made in this period.
A company incorporated in Singapore is subject to Singapore Corporate Tax on the taxable income as reported in its statutory financial statements adjusted in accordance with relevant Singapore tax laws. The applicable tax rate is 17% in Singapore, with 75% of the first $7,500 (S$10,000) taxable income and 50% of the next $142,500 (S$190,000) taxable income exempted from income tax.
A company incorporated in Australia is subject to income taxes at the applicable tax rate of 30% on taxable income.
For the fiscal year ended June 30 2025, our subsidiaries in Singapore and Australia had no assessable profits arising in Singapore and Australia, respectively, and hence, no provision of current tax has been made in this period.
Net loss
As a result of the foregoing, we reported a net loss of $21,214,460 and $854,927 for the fiscal years ended June 30, 2025 and 2024, respectively.
Comparison of Fiscal Years Ended June 30, 2024 and 2023
The following table sets forth key components of our results of operations for the fiscal years ended June 30, 2024 and 2023:
| For
the Fiscal Years Ended June 30, |
% of | |||||||||||||||
| 2024 | 2023 | Variance | variance | |||||||||||||
| Revenue | $ | 2,903,179 | $ | 6,140,731 | $ | (3,237,552 | ) | (52.7 | )% | |||||||
| Cost of revenue | 2,085,296 | 4,862,424 | (2,777,128 | ) | (57.1 | )% | ||||||||||
| Gross profit | 817,883 | 1,278,307 | (460,424 | ) | (36.0 | )% | ||||||||||
| Operating expenses | ||||||||||||||||
| Selling and marketing expenses | 7,585 | 19,970 | (12,385 | ) | (62.0 | )% | ||||||||||
| General and administrative expenses | 1,848,149 | 1,356,927 | 491,222 | 36.2 | % | |||||||||||
| Total operating expenses | 1,855,734 | 1,376,897 | 478,837 | 34.8 | % | |||||||||||
| Loss from operations | (1,037,851 | ) | (98,590 | ) | (939,261 | ) | 952.7 | % | ||||||||
| Other income (expense) | ||||||||||||||||
| Interest income (expense), net | 52,125 | (11,904 | ) | 64,029 | (537.9 | )% | ||||||||||
| Other income | - | 21,464 | (21,464 | ) | (100.0 | )% | ||||||||||
| Other income – related party | 138,107 | 183,673 | (45,566 | ) | (24.8 | )% | ||||||||||
| Total other income, net | 190,232 | 193,233 | (3,001 | ) | (1.6 | )% | ||||||||||
| (Loss) income before provision for income taxes | (847,619 | ) | 94,643 | (942,262 | ) | (995.6 | )% | |||||||||
| Income tax expense | 7,308 | 55,965 | (48,657 | ) | (86.9 | )% | ||||||||||
| Net (loss) income | $ | (854,927 | ) | $ | 38,678 | $ | (893,605 | ) | (2,310.4 | )% | ||||||
Revenue
The following table sets forth the breakdown of our revenue by major revenue type for the fiscal years ended June 30, 2024 and 2023, respectively:
| For the Fiscal Years Ended June 30, | ||||||||||||||||||||||||
| 2024 | 2023 | Variance | ||||||||||||||||||||||
| (US$) | %
of revenue |
(US$) | %
of revenue |
Amount | % | |||||||||||||||||||
| Revenue | ||||||||||||||||||||||||
| Design and fit-out | $ | 2,841,436 | 97.9 | % | $ | 5,422,984 | 88.3 | % | $ | (2,581,548 | ) | (47.6 | )% | |||||||||||
| Others | 61,743 | 2.1 | % | 717,747 | 11.7 | % | (656,004 | ) | (91.4 | )% | ||||||||||||||
| Total revenue | $ | 2,903,179 | 100.0 | % | $ | 6,140,731 | 100.0 | % | $ | (3,237,552 | ) | (52.7 | )% | |||||||||||
Our revenue decreased by $3,237,552, or 52.7%, from $6,140,731 for the fiscal year ended June 30, 2023 to $2,903,179 for the fiscal year ended June 30, 2024, which was primarily due to the decline in customers’ demands for our services during the fiscal year ended June 30, 2024, as a result of the economic recession in Hong Kong led by the increased inflation pressure. To address the increased inflation pressure, many major central banks have expedited the tightening of the monetary policy and increased the interest rates, which caused the real estate market in Hong Kong to fall both in transaction volume and price. It also increased the cost of business operations of the customers, and thus, the customers delayed or cancelled the renovation, relocation and business expansion plans. The tightened monetary policy had slowed down the recovery of the economy in Hong Kong during the fiscal year ended June 30, 2024 after an outbreak of the Omicron variant of COVID-19 pandemic in early 2022. As of June 30, 2024, we had 10 projects in progress with an aggregate contract sum of US$3,235,313 and recognized the related revenue of $2,265,105 up to the fiscal year ended June 30, 2024. We expect that such projects in progress as of June 30, 2024 will be completed and the remaining related revenue of $970,209 will be recognized during the fiscal year ending June 30, 2025.
Revenue from the design and fit-out services decreased by $2,581,548, or 47.6%, from $5,422,984 for the fiscal year ended June 30, 2023 to $2,841,436 for the fiscal year ended June 30, 2024. The decrease was mainly due to the decline in our customer’s demands for our design and fit-out services during the fiscal year ended June 30, 2024 due to the economic recession in Hong Kong, as stated above.
Others represent our revenue from the design only services and the repair and maintenance services and decreased by $656,004, or 91.4%, from $717,747 for the fiscal year ended June 30, 2023 to $61,743 for the fiscal year ended June 30, 2024. The decrease was mainly due to the decrease in the number of repair and maintenance projects and new design only projects OPS HK undertook during the fiscal year ended June 30, 2024.
The following table presents revenue by property type for the fiscal years ended June 30, 2024 and 2023, respectively:
| For the Fiscal Years Ended June 30, | ||||||||||||||||||||||||
| 2024 | 2023 | Variance | ||||||||||||||||||||||
| (US$) | %
of revenue |
(US$) | %
of revenue |
Amount | % | |||||||||||||||||||
| Revenue | ||||||||||||||||||||||||
| Commercial and retail | $ | 438,612 | 15.1 | % | $ | 1,270,190 | 20.7 | % | $ | (831,578 | ) | (65.5 | )% | |||||||||||
| Office | 597,091 | 20.6 | % | 3,091,154 | 50.3 | % | (2,494,063 | ) | (80.7 | )% | ||||||||||||||
| Residential | 1,867,476 | 64.3 | % | 1,779,387 | 29.0 | % | 88,089 | 5.0 | % | |||||||||||||||
| Total revenue | $ | 2,903,179 | 100.0 | % | $ | 6,140,731 | 100.0 | % | $ | (3,237,552 | ) | (52.7 | )% | |||||||||||
Revenue from commercial and retail project decreased by $831,578 or 65.5%, from $1,270,190 for the fiscal year ended June 30, 2023 to $438,612 for the fiscal year ended June 30, 2024, which was mainly attributable to the decrease in number of commercial and retail projects OPS HK undertook due to the decline in our customers’ demands for our services as stated above for the fiscal year ended June 30, 2024, as compared to the fiscal year ended June 30, 2023.
Revenue from office projects decreased by $2,494,063, or 80.7%, from $3,091,154 for the fiscal year ended June 30, 2023 to $597,091 for fiscal the year ended June 30, 2024. Such decrease was mainly due to the completion of one big office project with a contract sum of over $2 million, which contributed revenue of $2,079,691 during the fiscal year ended June 30, 2023, and the decrease in number of office projects OPS HK undertook due to the decline in customers’ demands for OPS HK’s services as stated above for the fiscal year ended June 30, 2024, as compared to the fiscal year ended June 30, 2023.
Revenue from residential projects remained relatively stable at $1,867,476 and $1,779,387 for the fiscal years ended June 30, 2024 and 2023, respectively.
Cost of revenue
The following table sets forth the breakdown of our cost of revenue for the financial years ended June 30, 2024 and 2023:
| For the Fiscal Years Ended June 30, | ||||||||||||||||||||||||
| 2024 | 2023 | Variance | ||||||||||||||||||||||
| (US$) | %
of cost of revenue |
(US$) | %
of cost of revenue |
Amount | % | |||||||||||||||||||
| Cost of revenue | ||||||||||||||||||||||||
| Subcontracting and material costs | $ | 1,537,847 | 73.8 | % | $ | 4,153,581 | 85.4 | % | $ | (2,615,734 | ) | (63.0 | )% | |||||||||||
| Project staff costs | 534,782 | 25.6 | % | 693,684 | 14.3 | % | (158,902 | ) | (22.9 | )% | ||||||||||||||
| Insurance costs | 12,667 | 0.6 | % | 15,159 | 0.3 | % | (2,492 | ) | (16.4 | )% | ||||||||||||||
| Total cost of revenue | $ | 2,085,296 | 100.0 | % | $ | 4,862,424 | 100.0 | % | $ | (2,777,128 | ) | (57.1 | )% | |||||||||||
Our cost of revenue decreased by $2,777,128, or 57.1%, from $4,862,424 for the fiscal year ended June 30, 2023 to $2,085,296 for the fiscal year ended June 30, 2024, which was mainly due to the decrease in our subcontracting and material costs and project staff costs and in line with the decrease in our revenue.
OPS HK generally outsources its fit-out works to internally approved subcontractors. The subcontracting costs mainly represented the charges and fees paid to the subcontractors who provided labor and services to carry out the fit-out works, and the material costs paid to fit-out material suppliers who provided fit-out materials for completing the fit-out works. The subcontracting and material costs decreased by $2,615,734, or 63.0%, from $4,153,581 for the fiscal year ended June 30, 2023 to $1,537,847 for the fiscal year ended June 30, 2024, which was mainly due to the decrease in revenue, as stated above, during the fiscal year ended June 30, 2024.
Project staff costs represented salaries and mandatory provident fund provided to the staff in project management and design teams who were directly involved in provision of services in the projects. Project staff costs of OPS HK decreased by $158,902, or 22.9%, from $693,684 for the fiscal year ended June 30, 2023 to $534,782 for the fiscal year ended June 30, 2024. The decrease in the aforesaid staff cost was mainly due to the resignation of some high-paid staff during the fiscal year ended June 30, 2024.
Insurance costs represented the insurance regarding the contractors’ all risks insurance, public liability insurance for the projects undertaken by OPS HK and its subcontractors. Insurance costs remained relatively stable at $12,667 and $15,159 for the fiscal years ended June 30, 2024 and 2023, respectively.
Gross profit
Our gross profit from our major revenue type is summarized as follows:
| For the Fiscal Years Ended June 30, | % of | |||||||||||||||
| 2024 | 2023 | Variance | variance | |||||||||||||
| Design and fit-out | ||||||||||||||||
| Gross profit | $ | 805,953 | $ | 686,765 | $ | 119,188 | 17.4 | % | ||||||||
| Gross profit margin | 28.4 | % | 12.7 | % | 15.7 | % | ||||||||||
| Others | ||||||||||||||||
| Gross profit | $ | 11,930 | $ | 591,542 | $ | (579,612 | ) | (98.0 | )% | |||||||
| Gross profit margin | 19.3 | % | 82.4 | % | (63.1 | )% | ||||||||||
| Total | ||||||||||||||||
| Gross profit | $ | 817,883 | $ | 1,278,307 | $ | (460,424 | ) | (36.0 | )% | |||||||
| Gross profit margin | 28.2 | % | 20.8 | % | 7.4 | % | ||||||||||
Our gross profit from our major project type is summarized as follows:
| For the Fiscal Years Ended June 30, | % of | |||||||||||||||
| 2024 | 2023 | Variance | variance | |||||||||||||
| Commercial and retail | ||||||||||||||||
| Gross profit | $ | 42,076 | $ | 226,314 | $ | (184,238 | ) | (81.4 | )% | |||||||
| Gross profit margin | 9.6 | % | 17.8 | % | (8.2 | )% | ||||||||||
| Office | ||||||||||||||||
| Gross profit | $ | 82,929 | $ | 349,188 | $ | (266,259 | ) | (76.3 | )% | |||||||
| Gross profit margin | 13.9 | % | 11.3 | % | 2.6 | % | ||||||||||
| Residential | ||||||||||||||||
| Gross profit | $ | 692,878 | $ | 702,805 | $ | (9,927 | ) | (1.4 | )% | |||||||
| Gross profit margin | 37.1 | % | 39.5 | % | (2.4 | )% | ||||||||||
| Total | ||||||||||||||||
| Gross profit | $ | 817,883 | $ | 1,278,307 | $ | (460,424 | ) | (36.0 | )% | |||||||
| Gross profit margin | 28.2 | % | 20.8 | % | 7.4 | % | ||||||||||
Our total gross profit decreased by $460,424, or 36.0%, from $1,278,307 for the fiscal year ended June 30, 2023 to $817,883 for the fiscal year ended June 30, 2024. The decrease in total gross profit was mainly due to the decrease in revenue for the fiscal year ended June 30, 2024, as compared to the fiscal year ended June 30, 2023. Our total gross profit margin increased by 7.4% from 20.8% for the fiscal year ended June 30, 2023 to 28.2% for the fiscal year ended June 30, 2024. The increase in total gross profit margin was mainly due to the decrease in the portion of the commercial and retail projects and office projects which contributed relatively lower gross profit margin for the fiscal year ended June 30, 2024, as compared to the fiscal year ended June 30, 2023.
Our gross profit from commercial and retail projects decreased by $184,238, or 81.4%, from $226,314 for the fiscal year ended June 30, 2023 to $42,076 for the fiscal year ended June 30, 2024, which was in line with our revenue from commercial and retail projects. Our gross profit margin from commercial and retail projects decreased by 8.2% from 17.8% for the fiscal year ended June 30, 2023 to 9.6% for the fiscal year ended June 30, 2024, which was mainly due to the completion of one commercial and retail project in the fiscal year ended June 30, 2023, which contributed a higher profit margin for the fiscal year ended June 30, 2023.
Our gross profit from office projects decreased by $266,259, or 76.3%, from $349,188 for the fiscal year ended June 30, 2023 to $82,929 for the fiscal year ended June 30, 2024, which was in line with our revenue from office projects. Our gross profit margin from office projects remained relatively stable at 13.9% and 11.3% for the fiscal years ended June 30, 2024 and 2023, respectively.
Our gross profit from residential projects remained relatively stable at $692,878 and $702,805 for the fiscal years ended June 30, 2024 and 2023, respectively. Our gross profit margin from residential projects remained relatively stable at 37.1% and 39.5% for the fiscal years ended June 30, 2024 and 2023, respectively.
Operating expenses
Our operating expenses consist of the following:
| For
the Fiscal Year Ended June 30, 2024 |
For
the Fiscal Year Ended June 30, 2023 |
Variance | %
of variance |
|||||||||||||
| Selling and marketing expenses | $ | 7,585 | $ | 19,970 | $ | (12,385 | ) | (62.0 | )% | |||||||
| General and administrative expenses | 1,848,149 | 1,356,927 | 491,222 | 36.2 | % | |||||||||||
| Total operating expenses | $ | 1,855,734 | $ | 1,376,897 | $ | 478,837 | 34.8 | % | ||||||||
Our selling and marketing expenses mainly represented the advertising cost and marketing expenses. Our selling and marketing expenses decreased by $12,385, or 62.0%, from $19,970 for the fiscal year ended June 30, 2023 to $7,585 for the fiscal year ended June 30, 2024, which was mainly due to the decrease in marketing expenses we incurred to advertise our brand during the fiscal year ended June 30, 2024, as compared to the fiscal year ended June 30, 2023.
Our general and administrative expenses mainly represented the staff costs, legal and professional fee, depreciation expenses of property and equipment, loss on disposal of property and equipment, amortization of operating lease right-of-use assets, interest of lease liabilities and travelling and transportation costs. Our general and administrative expenses increased by $491,222, or 36.2%, from $1,356,927 for the fiscal year ended June 30, 2023 to $1,848,149 for the fiscal year ended June 30, 2024, which was mainly due to the increase in professional fees of $523,062, for expenses such as legal and consulting service expenses we incurred for being provided with advice and assistance in continuing compliance with the listing requirements after the listing in the United States during the fiscal year ended June 30, 2024, as compared to the fiscal year ended June 30, 2023.
Other income (expenses)
Other income (expenses) mainly includes interest (expenses) income, net and other income.
Interest income. We recorded our interest income of $63,723 and $2,725 for the fiscal years ended June 30, 2024 and 2023, respectively. The increase in our interest income was mainly due to the increase in our cash at banks after receiving the net proceeds from the listing in the United States in April 2024.
Interest expense on bank borrowings. We recorded our interest expenses on bank borrowings of $11,598 and $14,629 for the fiscal years ended June 30, 2024 and 2023, respectively. The decrease in our interest expenses on bank borrowings was mainly due to the repayment of borrowings.
Other income mainly represents the government subsidies and other miscellaneous income.
Government subsidies. Government subsidies primarily related to non-recurring entitlements granted by the Hong Kong government pursuant to the Employment Support Scheme under the Anti-epidemic Fund. OPS HK received government subsidies that totaled nil and $21,464 for the fiscal years ended June 30, 2024 and 2023, respectively, and recognized as other income when they were received because they were not subject to any past or future conditions.
Other income — related party represents the management fee income received from our related party.
Management fee income. We provided management services including corporate governance services, maintenance of company records and general administrative services to our related party, Kin On Engineering (International) Limited, starting from January 1, 2021 and received the management fee income totaled $138,107 and $183,673 from Kin On Engineering (International) Limited for the fiscal years ended June 30, 2024 and 2023, respectively. We ceased to provide management services to Kin On Engineering (International) Limited since April 2024.
Income tax expense
Our company, Junee Limited, was incorporated in the British Virgin Islands. Under the current laws of the British Virgin Islands, Junee Limited is not subject to tax on income or capital gain. Additionally, upon payments of dividends to the shareholders, no British Virgin Islands withholding tax will be imposed.
OPS HK is subject to income taxes within Hong Kong at the applicable tax rate on taxable income. Hong Kong profit tax rates are 8.25% on assessable profits up to $255,754 (HK$2,000,000), and 16.5% on any part of assessable profits over $255,754 (HK$2,000,000). For the fiscal years ended June 30, 2024 and 2023, OPS HK had assessable profits arising in Hong Kong and, hence, the provision of current tax of $4,939 and $56,004, respectively, has been made in these periods.
Net (loss) income
As a result of the foregoing, we reported a net loss of $854,927 for the fiscal year ended June 30, 2024, as compared to a net income of $38,678 for the fiscal year ended June 30, 2023.
B. Liquidity and Capital Resources
We have financed our operations primarily through cash flows from operations, loans from banks and equity financing from initial public offering and private placements.
As reflected in our audited consolidated financial statements, we had net loss of $21,214,460 and $854,927 for the fiscal years ended June 30, 2025 and 2024, respectively. As of June 30, 2025, we had cash and cash equivalents of $17,206,993 compared to $7,244,941 as of June 30, 2024. We had positive working capital that amounted to $7,191,969 and $6,911,726 as of June 30, 2025 and 2024, respectively. Our working capital requirements are influenced by the size of our operations, the volume and dollar value of our sales contracts, the progress of execution on our customer contracts, and the timing for collecting accounts receivable, and repayment of accounts payable.
As of June 30, 2025, we had an outstanding bank and other borrowings balance of $575,961, of which the bank and other borrowings of $453,070 will be payable within one year and the bank and other borrowings of $122,891 will be payable after one year but within 5 years. The bank and other borrowings are at an annual effective interest rates ranged from 2.660% to 6.000%.
We believe that our current cash and cash flows provided by operating activities, loans from banks, and the net proceeds from initial public offering and private placements will be sufficient to meet our working capital needs in the next 12 months from the date the audited consolidated financial statements are issued. If we experience an adverse operating environment or incur unanticipated capital expenditure requirements, or if we determine to accelerate our growth, then additional financing may be required. No assurance can be given, however, that additional financing, if required, would be available at all or on favorable terms. Such financing may include the use of additional debt or the sale of additional equity securities. Any financing which involves the sale of equity securities or instruments that are convertible into equity securities could result in immediate and possibly significant dilution to our existing shareholders.
On September 15, 2022, Junee declared an interim dividend of approximately HK$0.11199 per share (equivalent to approximately $0.01429 per share) with respect to the 10,714,286 issued shares of Junee, or HK$1,200,000 (equivalent to $153,061), to the shareholders of Junee. The dividend declared by Junee on September 15, 2022 has been fully paid during the fiscal year ended June 30, 2023.
We do not plan to pay any further dividends out of our retained earnings, as of the date of this annual report.
The following table sets forth a summary of our cash flows for the fiscal years ended June 30, 2025, 2024 and 2023:
For
the Fiscal Years Ended |
||||||||||||
| 2025 | 2024 | 2023 | ||||||||||
| Net cash (used in) provided by operating activities | $ | (8,334,584 | ) | $ | (751,704 | ) | $ | 45,067 | ||||
| Net cash used in investing activities | $ | (12,393,065 | ) | $ | (6,535 | ) | $ | (14,620 | ) | |||
| Net cash provided by (used in) financing activities | $ | 30,669,247 | $ | 7,425,576 | $ | (473,280 | ) | |||||
| Effect of exchange rate changes on cash | $ | 20,454 | $ | 19,218 | $ | 1,992 | ||||||
| Net increase (decrease) in cash | $ | 9,962,052 | $ | 6,686,555 | $ | (440,841 | ) | |||||
| Cash at the beginning of fiscal year | $ | 7,244,941 | $ | 558,386 | $ | 999,227 | ||||||
| Cash at the end of fiscal year | $ | 17,206,993 | $ | 7,244,941 | $ | 558,386 | ||||||
Operating Activities
Net cash used in operating activities amounted to $8,334,584 for the fiscal year ended June 30, 2025, mainly derived from (i) net loss of $21,214,460 for the fiscal year ended June 30, 2025; (ii) an increase in prepayments, deposits and other receivables of $1,179,961 as a result of the increase in the rental deposits we paid for the additional leased properties and the increase in prepayment to the service providers for the provision of professional services during the fiscal year ended June 30, 2025; and (iii) the payment of the leases of $820,992 during the fiscal year ended June 30, 2025, which was offset by various non-cash items of $14,370,469, such as depreciation of property and equipment, amortization of operating lease right-of-use assets and interest of lease liabilities, provision for doubtful accounts, deferred tax benefit, unrealized losses from fair value changes of investments in equity securities, unrealized losses from fair value changes of contingent consideration payable, impairment of goodwill and share-based compensation during the fiscal year ended June 30, 2025.
Net cash used in operating activities amounted to $751,704 for the fiscal year ended June 30, 2024, mainly derived from (i) net loss of $854,927 for the fiscal year ended June 30, 2024; (ii) an increase in contract assets of $172,261, due to more services provided but not yet billed to customers closer to the end of the fiscal year ended June 30, 2024, as compared to that of the fiscal year ended June 30, 2023; and (iii) a decrease in accounts payable of $302,816, due to more settlements with subcontractors and suppliers on services requested closer to the end of the fiscal year ended June 30, 2024, as compared to that of the fiscal year ended June 30, 2023, which was offset by (i) various non-cash items of $71,739, such as depreciation of property and equipment, amortization of operating lease right-of-use assets and interest of lease liabilities, provision for doubtful accounts and deferred tax benefit; and (ii) a decrease in accounts receivable of $540,680, due to more settlements by the customers closer to the end of the fiscal year ended June 30, 2024, as compared to that of the fiscal year ended June 30, 2023.
Net cash provided by operating activities amounted to $45,067 for the fiscal year ended June 30, 2023, mainly derived from (i) net income of $38,678 for the fiscal year ended June 30, 2023; (ii) various non-cash items of $101,566, such as depreciation of property and equipment, amortization of operating lease right-of-use assets and interest of lease liabilities, provision for doubtful accounts and deferred tax benefit; and (iii) a decrease in accounts receivable of $124,079, due to more settlements by the customers closer to the end of the fiscal year ended June 30, 2023, as compared to that of the fiscal year ended June 30, 2022, which was offset by a decrease in accounts payable of $226,081, due to more settlements with subcontractors and suppliers on services requested closer to the end of the fiscal year ended June 30, 2023, as compared to that of the fiscal year ended June 30, 2022.
Investing Activities
Net cash used in investing activities amounted to $12,393,065 for the fiscal year ended June 30, 2025 representing the purchases of property and equipment of $300,953, the prepayments for the acquisition of property and equipment of $331,324, the deposits paid for investments of $468,000, the increase in loans receivable of $10,330,748 and the payments for the investments in equity securities of $1,012,795 during the fiscal year ended June 30, 2025.
Net cash used in investing activities amounted to $6,535 for the fiscal year ended June 30, 2024 representing the purchases of property and equipment during the fiscal year ended June 30, 2024.
Net cash used in investing activities amounted to $14,620 for the fiscal year ended June 30, 2023 representing the purchases of property and equipment during the fiscal year ended June 30, 2023.
Financing Activities
Net cash provided by financing activities amounted to $30,669,247 for the fiscal year ended June 30, 2025, which included the proceeds from the issuance of ordinary shares under private placements of $30,001,900, the proceeds from bank and other borrowings of $627,237, the proceeds from the exercise of share options of $160,000 and the advances from related parties of $173,839, which was partially offset by the repayment of bank and other borrowings of $293,729 during the fiscal year ended June 30, 2025.
Net cash provided by financing activities amounted to $7,425,576 for the fiscal year ended June 30, 2024, which included the proceeds from issuance of common shares pursuant to our initial public offering, net of issuance cost of $7,861,876, which was offset by the repayment of bank borrowings of $144,296, repayments to related parties of $101,028 and payments of offering costs related to initial public offering of $190,976 during the fiscal year ended June 30, 2024.
Net cash used in financing activities amounted to $473,280 for the fiscal year ended June 30, 2023, which included the repayment of bank borrowings of $147,019, payments of a dividend to shareholders of $153,061, repayments to related parties of $46,110 and payments of offering costs related to the initial public offering of $141,121, which was offset by the repayments from related parties of $14,031 during the fiscal year ended June 30, 2023.
Off-Balance Sheet Arrangements
We did not have during the periods presented, and we do not currently have, any off-balance sheet financing arrangements or any relationships with unconsolidated entities or financial partnerships, including entities sometimes referred to as structured finance or special purpose entities, that were established for the purpose of facilitating off-balance sheet arrangements or other contractually narrow or limited purposes.
Commitments and Contingencies
In the normal course of business, we are subject to loss contingencies, such as legal proceedings and claims arising out of our business, that cover a wide range of matters, including, among others, government investigations and tax matters. In accordance with ASC No. 450-20, “Loss Contingencies”, we will record accruals for such loss contingencies when it is probable that a liability has been incurred and the amount of loss can be reasonably estimated.
The following table summarizes our contractual obligations as of June 30, 2025:
| Payments due by period | ||||||||||||||||||||
| Contractual obligations | Total | Less
than 1 year |
1
– 3 years |
3
– 5 years |
More
than 5 years |
|||||||||||||||
| Bank and other borrowings(1) | $ | 595,066 | $ | 467,611 | $ | 127,455 | $ | — | $ | — | ||||||||||
| Future lease payments(2) | 1,067,279 | 799,471 | 267,808 | — | — | |||||||||||||||
| $ | 1,662,345 | $ | 1,267,082 | $ | 395,263 | $ | — | $ | — | |||||||||||
Capital Expenditures
For the fiscal years ended June 30, 2025, 2024 and 2023, we prepaid and purchased $632,277, $6,535 and $14,620 of property and equipment, respectively, mainly for use in our operations.
Subsequent to June 30, 2025 and as of the date of this annual report, we did not purchase any material property and equipment for operational use. We do not have any other material commitments to capital expenditures as of June 30, 2025 or as of the date of this annual report.
Inflation
As of the date of this annual report, with increased inflation pressure, many major central banks have expedited monetary policy tightening, which has resulted in an economic downturn in Hong Kong. Such a downturn in Hong Kong’s economy has led to a decline in our consumers’ demands for our services in Hong Kong, which has affected our business, and, in turn negatively impacted our business and results of operations. In order to adapt, we and our subsidiaries would endeavor to seek new business opportunities and would continue to take a conservative approach to cost budgeting, including, but not limited to, withholding distribution of staff bonuses, reconsidering staffing needs and applying greater pressure on the pricing negotiations with subcontractors and suppliers.
Seasonality
The nature of our business does not appear to be affected by seasonal variations.
C. Research and Development, Patent and Licenses, etc.
Please refer to “Item 4. Information on the Company – B. Business Overview”.
D. Trend Information
Other than as disclosed elsewhere in this annual report, we are not aware of any trends, uncertainties, demands, commitments or events that are reasonably likely to have a material effect on our net revenues, income from continuing operations, profitability, liquidity or capital resources, or that would cause reported financial information not necessarily to be indicative of future operating results or financial condition.
E. Critical Accounting Estimates
We prepare our consolidated financial statements in accordance with U.S. GAAP. These accounting principles require us to make judgments, estimates and assumptions on the reported amounts of assets and liabilities at the end of each fiscal period, and the reported amounts of revenues and expenses during each fiscal period. We continually evaluate these judgments and estimates based on our own historical experience, knowledge and assessment of current business and other conditions, our expectations regarding the future based on available information, which together form our basis for making judgments about matters that are not readily apparent from other sources. Since the use of estimates is an integral component of the financial reporting process, our actual results could differ from those estimates. Some of our accounting policies require a higher degree of judgment than others in their application.
Critical accounting policies
When reading our consolidated financial statements, you should consider our selection of critical accounting policies, including revenue recognition, accounts receivable, contract assets, contract liabilities and income taxes, of which the details are set out in our consolidated financial statements.
Recently Accounting Pronouncements
See the discussion of the recent accounting pronouncements contained in Note 2 to the consolidated financial statements, “Summary of Significant Accounting Policies”.
Critical accounting estimates
You should also consider the judgment and other uncertainties affecting the application of such policies and the sensitivity of reported results to changes in conditions and assumptions. We believe the following accounting policies involve the most significant judgments and estimates used in the preparation of our financial statements.
Allowance for doubtful accounts
In July 1, 2023, we adopted ASU 2016-13, “Financial Instruments – Credit Losses (Topic 326): Measurement on Credit Losses on Financial Instruments”, including certain subsequent amendments, transitional guidance and other interpretive guidance within ASU 2018-19, ASU 2019-04, ASU 2019-05, ASU 2019-11, ASU 2020-02 and ASU 2020-03 (collectively, including ASU 2016-13, “ASC 326”). ASC 326 introduces an approach based on expected losses to estimate the allowance for credit losses, which replaces the previous incurred loss impairment model. We use aging schedule method in the current expected credit loss model (“CECL model”) to estimate the expected credit losses. Our estimation of allowance for credit losses considers factors such as historical credit losses experience, age of receivable balances, current market conditions, reasonable and supportable forecasts of future economic conditions, in combination with assessing receivable collectability on an individual basis, and applying current situation adjustment. We conclude that there is no impact over the initial adoption of CECL model, which should be treated as cumulative-effect adjustment on accumulated deficit as of July 1, 2023. Accounts receivable balances are written off after all collection efforts have been exhausted. For the fiscal years ended June 30, 2025 and 2023, we have recorded the provision for allowance for CECL related to accounts receivable of $7,521 and $5,563, respectively, while for the fiscal year ended June 30, 2024, we have recorded the reversal of provision for allowance for CECL related to accounts receivables of $29,992.
Revenue Recognition
We adopted the revenue standard Accounting Standards Codification (“ASC”) 606, Revenue from Contracts with Customers.
As a professional interior design and fit-out service provider, we recognize revenue based on our effort or inputs to the satisfaction of a performance obligation over time as work progresses because of the continuous transfer of control to the customer and our right to bill the customer as costs are incurred.
We use the ratio of actual costs incurred to total estimated costs since costs incurred (an input method) represent a reasonable measure of progress towards the satisfaction of a performance in order to estimate the portion of revenue earned. This method faithfully depicts the transfer of value to the customer when we are satisfying a performance obligation that entails a number of interrelated tasks or activities for a combined output that requires us to coordinate the work of employees and subcontractors. Contract costs typically include direct labor, subcontract and consultant costs, materials and indirect costs related to contract performance. Changes in estimated costs to complete these obligations result in adjustments to revenue on a cumulative catch-up basis, which causes the effect of revised estimates to be recognized in the current period. Changes in estimates can routinely occur over the contract term for a variety of reasons including, changes in scope, unanticipated costs, delays or favorable or unfavorable progress than original expectations. When the outcome of the contract cannot be reasonably measured, revenue is recognized only to the extent of contract costs incurred that are expected to be recovered. In situations where the estimated costs to perform exceeds the consideration to be received, we accrue the entire estimated loss during the period the loss becomes known.
OPS HK’s contracts may contain variable consideration in the form of unpriced or pending change orders or claims that either increase or decrease the contract price. Variable consideration is generally estimated using the expected value method but may from time to time be estimated using the most likely amount method depending on the circumstance. Estimated amounts are included in the transaction price to the extent it is probable that a significant reversal of cumulative revenue recognized will not occur or when the uncertainty associated with the variable consideration is resolved. Estimates of variable consideration are based upon historical experience and known trends.
Item 6. Directors, Senior Management and Employees
6.A. Directors and Senior Management
The following table provides information regarding our executive officers and directors as of the date hereof:
| Name | Age | Position(s) | ||
| Yee Man (Thomas) Law | 68 | Chief Executive Officer and Executive Director | ||
| Chun Kit (Anderson) Yu | 35 | Interim Chief Financial Officer and Executive Director | ||
| Kelly Ka Lee Lam | 41 | Executive Director | ||
| Kenny Sng Hoe Ann | 60 | Chief Technology Officer | ||
| Jie Yang | 62 | Executive Director | ||
| Yuet Yiu Charissa Miu | 35 | Independent Director | ||
| Hong Man Herman Lee | 39 | Independent Director | ||
| Ho Chuen Shin | 36 | Independent Director |
Mr. Yee Man (Thomas) Law, aged 68, has served our chief executive officer and as an executive director since our initial public offering in April 2024. He was the managing director of Hunter Douglas China/Hong Kong Limited and had been a director of various Hunter Douglas companies over a 20-year period in Singapore, Shanghai, Beijing, Shenzhen and Xiamen in mainland China. Prior to that, Mr. Law was the deputy general manager of a subsidiary of K.Wah Stones Group in Hong Kong. Mr. Law has a Bachelor Degree in Architecture from the University of Melbourne in Australia and a Master of Science Degree in Engineering Business from the University of Warwick in the U.K. Mr. Law is an associate member of the Royal Australian Institute of Architects. Mr. Law was formerly an independent non-executive director of AcrossAsia Limited (HKEX: 8061, delisted in Jun 2017) and Sage International Group Limited (HKEX: 8082, now known as Sun Entertainment Group Limited).
Mr. Chun Kit (Anderson) Yu, aged 35, is an executive director of the Company and has served as our interim chief financial officer since July 2025. He has been working for and advising public companies in Hong Kong since 2018. Since 2025, Mr. Yu has served as an independent director of Skyline Builders Group Holding Limited (NASDAQ: SKBL) and QMMM Holdings Limited (NASDAQ: QMMM). Since 2023, Mr. Yu has served as an independent non-executive director for WK Group Holdings Limited (HKEX:2535). Since 2022, he has served as an independent non-executive director for Sinohope Technology Holdings Limited (HKEX:1611). Additionally, from 2020 until 2025, Mr. Yu served as company secretary for Global Uin Intelligence Holdings Limited (HKEX:8496). Since 2020, Mr. Yu has served as secretary and financial controller of Boltek Holdings Limited (HKEX:8601). Prior to his roles in public companies, Mr. Yu was an assistant manager at Kingston Corporate Finance Limited from 2016-2018, an assistant manager at KPMG from 2014-2015 and an associate at BDO from 2011-2014. Mr. Yu graduated from Hong Kong Polytechnic University with a bachelor’s degree in accounting and finance in 2011. Mr. Yu has also been a member of the Hong Kong Institute of Certified Public Accountants since 2015.
Ms. Kelly Ka Lee Lam, aged 41, is our executive director. She is an Australian citizen and has over 15 years of experience in the financial service industry. In July 2023, Ms. Lam was appointed as an Executive Director at GBA Holdings Limited, a publicly listed company on the Hong Kong Stock Exchange under the stock code 261. Ms. Lam has also served as a Wealth Management Manager at AIA International Limited since 2017, working in a freelance capacity. Since 2022, Ms. Lam has been an Independent Director at Magic Empire Global Limited (Nasdaq: MEGL), where she chairs the nominating and corporate governance committee and serves as a member of the audit and compensation committees. From 2019 to 2020, Ms. Lam became Head of Operations at Black Marble Securities Limited. From 2016 to 2019, Ms. Lam served as an Executive Director at Huisheng International Holdings Ltd, a publicly listed company on the Hong Kong Stock Exchange under the stock code 1340. From 2011 to 2012, she worked at Barclays Capital as a Synthetic Equities Trading Support Analyst. She was an Operations Officer of ABN AMRO Clearing HK Ltd from 2012 to 2016. From 2009 to 2011, Ms. Lam began her career at Bank of America Merrill Lynch, where she served as a Trading Support Specialist. Since 2017, Ms. Lam has held an Insurance Intermediaries Qualifying Examination (IIQE) License in Paper I, II, III, and IV. In 2007, Ms. Lam graduated from Swinburne University of Technology with a Bachelor’s degree in Business Accounting.
Mr. Kenny Sng, aged 60, has served as our Chief Technology Officer since July 2025. Mr. Sng is a seasoned IT executive with over 20 years of experience across infrastructure, AI, operations, and data center engineering. He holds a degree in Computer Science from the National University of Singapore and has held a variety of technical and leadership roles at Intel Corporation and other global firms. Mr. Sng began his career as an analyst at the National Computer Board and subsequently held senior roles at DuPont and Digital Equipment before joining Intel. At Intel, he progressed through roles such as Global WAN Services Manager, Data Center Engineering Manager, and APAC Solution Architect Manager, where he led hybrid cloud and AI implementation strategies across enterprise and government clients. Most recently, from 2017 to 2024, Mr. Sng served as Presales Team Manager for Intel (Singapore and Malaysia), where he spearheaded AI deployments, 5G rollouts, and smart city infrastructure initiatives. He is ITIL v3 certified and an AWS Solutions Architect Associate, with deep expertise in server/SAN systems, sustainability engineering, and technical sales. He has presented at numerous industry conferences and received 15 Intel Division Recognition Awards for excellence in innovation, leadership, and customer impact. Mr. Sng has also lived and led IT initiatives in Shanghai and California, demonstrating strong cross-cultural leadership and global IT operational capabilities.
Mr. Lee Hong Man Herman, aged 39, is a seasoned capital markets lawyer with over 10 years of experience practicing as a
solicitor in Hong Kong. He is currently a counsel at Loeb & Loeb LLP, focusing on U.S. and Hong Kong capital markets work. From 2015
to 2016, he was an associate at Loeb & Loeb LLP (formerly Pang & Co. in association with Loeb & Loeb LLP). He then joined
David Fong & Co., where he served as an associate from 2016 to 2020 and later as a partner until 2025. Mr. Lee was admitted as a
solicitor of the High Court of Hong Kong in 2014. He holds a Bachelor of Business Administration from the Hong Kong University of Science
and Technology (2009), a Master of Arts in law from the University of Bristol (2011), and a postgraduate certificate in laws (PCLL) from
the University of Hong Kong (2012).
Ms. Charissa Miu Yuet Yiu, aged 35, is a Certified Public Accountant with the Hong Kong Institute of Certified Public Accountants since 2021, and holds a BA (Honors) degree in Accounting and Finance from Durham University. She has over a decade of experience in accounting, auditing, corporate compliance, and investigative consulting. Since August 2024, she has served as a Consultant in Business Investigation at UCS Hong Kong Limited, where she specializes in due diligence, statutory filings, and data analysis to support risk assessment and strategic decisions. Concurrently, she has been a Director at Amaranto C.W. Secretarial and Corporate Services Limited since June 2022, overseeing regulatory filings and corporate compliance matters. From 2013 to 2022, Ms. Miu held progressively senior roles at Grant Thornton Hong Kong Limited, including Assistant Manager and Senior Associate, where she led audits for Hong Kong and U.S.-listed companies, managed teams, and advised on technical and regulatory matters. Earlier in her career, she served as Senior Associate at Albert Wong & Co., working on engagements for U.S.-listed and Hong Kong private companies.
Mr. Yang Jie, aged 62, is a seasoned finance and energy investment professional with over 30 years of leadership experience in global energy infrastructure and strategic investments. He has led pioneering projects across Canada, Saudi Arabia, Oman, Ethiopia, and Rwanda with a current focus on AI-driven energy infrastructure. Mr. Yang founded and served as CEO of the Canada-China Global Natural Resources Investment Fund, a US$10 billion initiative launched during Canadian Prime Minister Stephen Harper’s 2012 visit to China. He has served in executive and director roles at various public energy companies including Henry Bath & Son Ltd., EMC Financial Limited, MEC Advisory Ltd., and Arsenal Energy Group. His expertise spans energy, infrastructure, commodities, and cross-border investments.
Mr. Ho Chuen Shin, aged 36, is our independent director. Mr. Shin has acted as counsel and director for numerous companies that have gone public in both the United States and Hong Kong. As a director, Mr. Shin has served as an independent director of Globavend Holdings Limited since November 2023, an independent non-executive director of FingerTango Inc. since August 2023, an independent non-executive director of Jiading International Group Holdings Limited since February 2023 and as an independent director of Onion Global Ltd since March 2022. Mr. Shin is a partner at David Fong & Co., a position he has held since 2020. Before becoming a partner, he was an Assistant Solicitor at David Fong & Co. from July 2016 to July 2020. Mr. Shin graduated from the Chinese University of Hong Kong with a Bachelor of Laws in 2012 and received a Postgraduate Certificate in Law in 2013. He was qualified as a solicitor of the High Court of Hong Kong in 2016.
Election of Officers
Our executive officers are appointed by, and serve at the discretion of, the Board of Directors.
Family Relationships
None of the directors or executive officers has a family relationship as defined in Item 401 of Regulation S-K.
Involvement in Certain Legal Proceedings
To the best of our knowledge, none of our directors or executive officers has, during the past ten years, been involved in any legal proceedings described in subparagraph (f) of Item 401 of Regulation S-K. Our directors and officers have not been involved in any transactions with us or any of our affiliates or associates which are required to be disclosed pursuant to the rules and regulations of the SEC.
6.B. Compensation
Employment Agreements
We have entered into employment agreements with our senior executive officers. Pursuant to these agreements, we are entitled to terminate a senior executive officer’s employment for cause at any time without remuneration for certain acts of the officer, such as being convicted of any criminal conduct, any act of gross or willful misconduct or any serious, willful, grossly negligent or persistent breach of any employment agreement provision, or engaging in any conduct which may make the continued employment of such officer detrimental to our company. Each executive officer agrees that we shall own all the intellectual property developed by such officer during his or her employment.
Indemnification of Directors and Executive Officers and Limitation of Liability
Our Amended Memorandum and Articles provide that, subject to certain limitations, we indemnify against all expenses, including legal fees, and against all judgments, fines and amounts paid in settlement and reasonably incurred in connection with legal, administrative or investigative proceedings for any person who:
| ● | is or was a party or is threatened to be made a party to any threatened, pending or completed proceedings, whether civil, criminal, administrative or investigative, by reason of the fact that the person is or was our director; or |
| ● | is or was, at our request, serving as a director or officer of, or in any other capacity is or was acting for, another body corporate or a partnership, joint venture, trust or other enterprise. |
These indemnities only apply if the person acted honestly and in good faith with a view to our best interests and, in the case of criminal proceedings, the person had no reasonable cause to believe that his conduct was unlawful. The decision of the directors as to whether the person acted honestly and in good faith and with a view to the best interests of the Company and as to whether the person had no reasonable cause to believe that his conduct was unlawful and is, in the absence of fraud, sufficient for the purposes of the Amended Memorandum and Articles, unless a question of law is involved. The termination of any proceedings by any judgment, order, settlement, conviction or the entering of a nolle prosequi does not, by itself, create a presumption that the person did not act honestly and in good faith and with a view to the best interests of the Company or that the person had reasonable cause to believe that his conduct was unlawful.
This standard of conduct is generally the same as permitted under the Delaware General Corporation Law for a Delaware corporation. Insofar as indemnification for liabilities arising under the Securities Act may be permitted to our directors, officers or persons controlling us under the foregoing provisions, we have been advised that in the opinion of the SEC, such indemnification is against public policy as expressed in the Securities Act and is therefore unenforceable.
Compensation of Directors and Executive Officers
For the fiscal year ended June 30, 2025, 2024 and 2023, we paid an aggregate of US$474,904, US$369,391 and US$330,231, respectively, as cash compensation to our directors and executive officers.
Except our contribution to the MPF, we have not set aside or accrued any amount to provide pension, retirement, or other similar benefits to our directors and executive officers.
2024 Equity Incentive Plan
On August 1, 2024, the Board of Directors of the Company approved and adopted an equity incentive plan (the “2024 Plan”), which became effective on August 1, 2024. The 2024 Plan provides up to 2,000,000 Ordinary Shares that may be issued pursuant to Awards granted under the 2024 Plan.
Purpose
The purpose of the 2024 Plan is to provide a means through which the Company and its Affiliates may attract and retain key personnel and to provide a means whereby directors, officers, managers, employees, consultants and advisors (and prospective directors, officers, managers, employees, consultants and advisors) of the Company and its Affiliates can acquire and maintain an equity interest in the Company, or be paid incentive compensation, which may (but need not) be measured by reference to the value of Ordinary Shares, thereby strengthening their commitment to the welfare of the Company and its Affiliates and aligning their interests with those of the Company’s shareholders.
Type and Form of Awards
Awards shall mean individually or collectively, any Incentive Stock Option, Nonqualified Stock Option, Stock Appreciation Right, Restricted Stock, Restricted Stock Unit, Stock Bonus Award and Performance Compensation Award granted under the 2024 Plan (“Awards”).
Administration
The 2024 Plan shall be administered by, and all equity compensation Awards under the 2024 Plan shall be authorized by a committee of at least one person appointed by the Board of Directors of the Company (the “Committee”). Unless altered by an action of the Board, the Committee shall be the Compensation Committee of the Board. The acts of a majority of the Committee members present at any meeting at which a quorum is present or acts approved in writing by a majority of the Committee shall be deemed the acts of the Committee. Whether a quorum is present shall be determined, subject to the articles of association of the Company, based on the Committee’s charter as approved by the Board. The Committee shall have the sole and plenary authority, in addition to other express powers and authorizations conferred on the Committee by the 2024 Plan and its charter, to: (i) designate participants; (ii) determine the type or types of Awards to be granted to a participant; (iii) determine the number of Ordinary Shares to be covered by, or with respect to which payments, rights, or other matters are to be calculated in connection with, Awards; (iv) determine the terms and conditions of any award; (v) determine whether, to what extent, and under what circumstances Awards may be settled or exercised in cash, Ordinary Shares, other securities, other Awards or other property, or canceled, forfeited, or suspended and the method or methods by which Awards may be settled, exercised, canceled, forfeited, or suspended; (vi) determine whether, to what extent, and under what circumstances the delivery of cash, Ordinary Shares, other securities, other Awards or other property and other amounts payable with respect to an award; (vii) interpret, administer, reconcile any inconsistency in, settle any controversy regarding, correct any defect in and/or complete any omission in the 2024 Plan and any instrument or agreement relating to, or award granted under, the 2024 Plan; (viii) establish, amend, suspend, or waive any rules, conditions and regulations and appoint such agents as the Committee shall deem appropriate for the proper administration of the 2024 Plan; (ix) accelerate the vesting or exercisability of, payment for or lapse of restrictions on, Awards; and (x) make any other determination and take any other action that the Committee deems necessary or desirable for the administration of the 2024 Plan.
Eligibility
Participation shall be limited to eligible persons who have entered into an award agreement or who have received written notification from the Committee, or from a person designated by the Committee, that they have been selected to participate in the 2024 Plan.
Performance-Based Awards
The Committee shall have the authority, at the time of grant of any Awards, to designate such Awards as performance-based awards under Section 162(m) of the Internal Revenue Code of 1986. The Committee shall have the authority to make an award of a cash bonus to any participant and designate such Awards as a performance-based awards intended to qualify as “performance-based compensation” under Section 162(m) of the Internal Revenue Code of 1986.
Transfer Restrictions
Except as specifically provided in the 2024 Plan:
| ● | all Awards are non-transferable and shall not be subject in any manner to sale, transfer, anticipation, alienation, assignment, pledge, encumbrance or charge; |
| ● | Awards shall be exercised only by the relevant participant during such participant’s lifetime, or, if permissible under applicable law, by such participant’s legal guardian or representative; and |
| ● | amounts payable or shares issuable pursuant to any Awards shall be delivered only to (or for the account of) the relevant participant. |
Amendment and Termination
The Board may amend, alter, suspend, discontinue, or terminate this Plan or any portion thereof at any time, provided, that:
| ● | no amendment to the definition of Eligible Employee in the 2024 Plan and no such amendment, alteration, suspension, discontinuation or termination shall be made without shareholder approval if such approval is necessary to comply with any tax or regulatory requirement applicable to the 2024 Plan (including, without limitation, as necessary to comply with any rules or requirements of any securities exchange or inter-dealer quotation system on which the Ordinary Shares may be listed or quoted or to prevent the Company from being denied a tax deduction under Section 162(m) of the Internal Revenue Code of 1986); and |
| ● | any such amendment, alteration, suspension, discontinuance or termination that would materially and adversely affect the rights of any participant or any holder or beneficiary of any Awards theretofore granted shall not to that extent be effective without the prior written consent of the affected participant, holder or beneficiary. |
2025 Equity Incentive Plan
On July 17, 2025, the Board of Directors of SuperX AI Technology Limited (the “Company”) approved and adopted the SuperX AI Technology Limited 2025 Equity Incentive Plan (the “2025 Plan”), which became effective on July 17, 2025. The 2025 Plan provides up to 4,000,000 Ordinary Shares that may be issued pursuant to Awards granted under the 2025 Plan.
Purpose
The purpose of the 2025 Plan is to provide a means through which the Company and its Affiliates may attract and retain key personnel and to provide a means whereby directors, officers, managers, employees, consultants and advisors (and prospective directors, officers, managers, employees, consultants and advisors) of the Company and its Affiliates can acquire and maintain an equity interest in the Company, or be paid incentive compensation, which may (but need not) be measured by reference to the value of Ordinary Shares, thereby strengthening their commitment to the welfare of the Company and its Affiliates and aligning their interests with those of the Company’s shareholders.
Type and Form of Awards
Awards shall mean, individually or collectively, any Incentive Stock Option, Nonqualified Stock Option, Stock Appreciation Right, Restricted Stock, Restricted Stock Unit, Stock Bonus Award and Performance Compensation Award granted under the 2025 Plan (“Awards”).
Administration
The 2025 Plan shall be administered by, and all equity compensation Awards under the 2025 Plan shall be authorized by, a committee of at least one person appointed by the Board of Directors of the Company (the “Committee”). Unless altered by an action of the Board, the Committee shall be the Compensation Committee of the Board. The Committee shall have full authority to designate participants, determine the type and terms of Awards, set the number of Ordinary Shares covered by Awards, and interpret and administer the Plan. The Committee may also accelerate vesting, amend rules, settle disputes, and take other actions it deems necessary for the proper administration of the Plan.
Eligibility
Participation shall be limited to Eligible Persons (employees, directors, consultants, advisors and prospective employees or service providers) who have entered into an Award agreement or who have received written notification from the Committee, or from a person designated by the Committee, that they have been selected to participate in the 2025 Plan.
Performance-Based Awards
The Committee shall have the authority, at the time of grant of any Award, to designate such Award as a Performance Compensation Award intended to qualify as “performance-based compensation” under Section 162(m) of the Internal Revenue Code of 1986. The Committee may also grant cash bonus awards as Performance Compensation Awards.
Transfer Restrictions
Except as specifically provided in the 2025 Plan:
| ● | all Awards are non-transferable and shall not be subject in any manner to sale, transfer, anticipation, alienation, assignment, pledge, encumbrance or charge; |
| ● | Awards shall be exercised only by the relevant participant during such participant’s lifetime, or, if permissible under applicable law, by such participant’s legal guardian or representative; and |
| ● | amounts payable or shares issuable pursuant to any Awards shall be delivered only to (or for the account of) the relevant participant. |
Amendment and Termination
The Board may amend, alter, suspend, discontinue, or terminate the 2025 Plan or any portion thereof at any time, provided, that:
| ● | no amendment to the definition of Eligible Employee in the 2025 Plan and no such amendment, alteration, suspension, discontinuation or termination shall be made without shareholder approval if such approval is necessary to comply with any tax or regulatory requirement applicable to the 2025 Plan (including, without limitation, to comply with any rules or requirements of any securities exchange or inter-dealer quotation system on which the Ordinary Shares may be listed or quoted or to prevent the Company from being denied a tax deduction under Section 162(m) of the Internal Revenue Code of 1986); and |
| ● | any such amendment, alteration, suspension, discontinuance or termination that would materially and adversely affect the rights of any participant or any holder or beneficiary of any Awards theretofore granted shall not, to that extent, be effective without the prior written consent of the affected participant, holder or beneficiary. |
Compensation Recovery Policy
On August 1, 2024, the Board adopted an Executive Compensation Recovery Policy (the “Clawback Policy”) providing for the recovery of certain incentive-based compensation from current and former executive officers of the Company in the event the Company is required to restate any of its financial statements filed with the SEC under the Exchange Act in order to correct an error that is material to the previously-issued financial statements, or that would result in a material misstatement if the error were corrected in the current period or left uncorrected in the current period. Adoption of the Clawback Policy was mandated by new Nasdaq listing standards introduced pursuant to Exchange Act Rule 10D-1. The Clawback Policy is in addition to Section 304 of the Sarbanes-Oxley Act of 2002 which permits the SEC to order the disgorgement of bonuses and incentive-based compensation earned by a registrant issuer’s chief executive officer and chief financial officer in the year following the filing of any financial statement that the issuer is required to restate because of misconduct, and the reimbursement of those funds to the issuer. A copy of the Clawback Policy has been filed herewith as Exhibit 97.1.
6.C. Board Practices
Board of Directors
Our board of directors consists of six directors. A director is not required to hold any shares in our company to qualify to serve as a director. Subject to the rules of the relevant stock exchange and disqualification by the chairman of the board of directors, a director may vote with respect to any contract, proposed contract, or arrangement in which he or she is materially interested. A director may exercise all the powers of the company to borrow money, mortgage its business, property and uncalled capital and issue debentures or other securities whenever money is borrowed or as security for any obligation of the company or of any third party. There are no directors’ service contracts with the Company or its subsidiaries providing for benefits upon termination of employment.
Committees of the Board of Directors
Our board of directors has established an audit committee, a compensation committee, and a nominating and corporate governance committee under the board of directors, and an investment committee under the management. Our board of directors has adopted a charter for the audit committee, the compensation committee, and the nominating and corporate governance committee. Each committee’s members and functions are described below.
Audit Committee. Our audit committee consists of Ms. Yuet Yiu Charissa Miu, Mr. Hong Man Herman Lee and Mr. Ho Chuen Shin. Ms. Yuet Yiu Charissa Miu is the chairperson of our audit committee. We have determined that Ms. Yuet Yiu Charissa Miu, Mr. Hong Man Herman Lee and Mr. Ho Chuen Shin satisfy the “independence” requirements of Section 5605(a)(2) of the NASDAQ Listing Rules and Rule 10A-3 under the Securities Exchange Act. Our board also has determined that Ms. Yuet Yiu Charissa Miu qualifies as audit committee financial experts within the meaning of the SEC rules or possesses financial sophistication within the meaning of the NASDAQ Listing Rules. The audit committee oversees our accounting and financial reporting processes and the audits of the financial statements of our Company. The audit committee is responsible for, among other things:
| ● | appointing the independent auditors and pre-approving all auditing and non-auditing services permitted to be performed by the independent auditors; |
| ● | reviewing with the independent auditors any audit problems or difficulties and management’s response; |
| ● | discussing the annual audited financial statements with management and the independent auditors; |
| ● | reviewing the adequacy and effectiveness of our accounting and internal control policies and procedures and any steps taken to monitor and control major financial risk exposures; |
| ● | reviewing and approving all proposed related party transactions; |
| ● | meeting separately and periodically with management and the independent auditors; and |
| ● | monitoring compliance with our code of business conduct and ethics, including reviewing the adequacy and effectiveness of our procedures to ensure proper compliance. |
Compensation Committee. Our compensation committee consists of Mr. Ho Chuen Shin, Ms. Yuet Yiu Charissa Miu, and Mr. Hong Man Herman Lee. Mr. Ho Chuen Shin is the chairperson of our compensation committee. We have determined that Mr. Ho Chuen Shin, Ms. Yuet Yiu Charissa Miu, and Mr. Hong Man Herman Lee satisfy the “independence” requirements of Section 5605(a)(2) of the NASDAQ Listing Rules and Rule 10A-3 under the Securities Exchange Act. The compensation committee assists the board in reviewing and approving the compensation structure, including all forms of compensation, relating to our directors and executive officers. Our chief executive officer may not be present at any committee meeting during which his compensation is deliberated. The compensation committee is responsible for, among other things:
| ● | reviewing and approving to the board with respect to the total compensation package for our most senior executive officers; |
| ● | approving and overseeing the total compensation package for our executives other than the most senior executive officers; |
| ● | reviewing and recommending to the board with respect to the compensation of our directors; |
| ● | reviewing periodically and approving any long-term incentive compensation or equity plans; |
| ● | selecting compensation consultants, legal counsel or other advisors after taking into consideration all factors relevant to that person’s independence from management; and |
| ● | programs or similar arrangements, annual bonuses, employee pension and welfare benefit plans. |
Nominating and Corporate Governance Committee. Our nominating and corporate governance committee currently consists of Mr. Hong Man Herman Lee, Ms. Yuet Yiu Charissa Miu, and Mr. Ho Chuen Shin. Mr. Hong Man Herman Lee is the chairperson of our nominating and corporate governance committee. We have determined that Mr. Hong Man Herman Lee, Ms. Yuet Yiu Charissa Miu, and Mr. Ho Chuen Shin satisfy the “independence” requirements of Section 5605(a)(2) of the NASDAQ Listing Rules and Rule 10A-3 under the Securities Exchange Act. The nominating and corporate governance committee assists the board of directors in selecting individuals qualified to become our directors and in determining the composition of the board and its committees. The nominating and corporate governance committee is responsible for, among other things:
| ● | identifying and recommending nominees for election or re-election to our board of directors or for appointment to fill any vacancy; |
| ● | reviewing annually with our board of directors its current composition in light of the characteristics of independence, age, skills, experience and availability of service to us; |
| ● | identifying and recommending to our board the directors to serve as members of committees; |
| ● | advising the board periodically with respect to significant developments in the law and practice of corporate governance as well as our compliance with applicable laws and regulations, and making recommendations to our board of directors on all matters of corporate governance and on any corrective action to be taken; and |
| ● | monitoring compliance with our code of business conduct and ethics, including reviewing the adequacy and effectiveness of our procedures to ensure proper compliance. |
Duties of Directors
Under British Virgin Islands law, our directors owe fiduciary duties both at common law and under statute, including a statutory duty to act honestly, in good faith and with a view to our best interests. When exercising powers or performing duties as a director, our directors also have a duty to exercise the care, diligence and skills that a reasonable director would exercise in comparable circumstances, taking into account, without limitation, the nature of the Company, the nature of the decision and the position of the director and the nature of the responsibilities undertaken by him. In exercising the powers of a director, the directors must exercise their powers for a proper purpose and shall not act or agree to the Company acting in a manner that contravenes our Amended Memorandum and Articles or the BVI Act. In fulfilling their duty of care to us, our directors must ensure compliance with our Amended Memorandum and Articles. We have the right to seek damages if a duty owed by our directors is breached.
The functions and powers of our board of directors include, among others:
| ● | appointing officers and determining the term of office of the officers; |
| ● | authorizing the payment of donations to religious, charitable, public or other bodies, clubs, funds or associations as deemed advisable; |
| ● | exercising the borrowing powers of the Company and mortgaging the property of the Company; |
| ● | executing checks, promissory notes and other negotiable instruments on behalf of the Company; and |
| ● | managing, directing or supervising the business and affairs of the Company. |
Terms of Directors and Officers
All of our executive officers are appointed by and serve at the discretion of our board of directors.
6.D. Employees
We had 40 employees as of June 30, 2025. We enter into individual employment contracts with selected employees to cover matters including non-competition and confidentiality arrangements. We generally formulate our employees’ remuneration package to include salary and benefits. We provide our employees with social security benefits in accordance with all applicable regulations and internal policies. None of our employees are represented by labor unions. We believe that we maintain a good working relationship with our employees and we have not experienced any significant labor disputes.
6.E. Share Ownership
Except as specifically noted, the following table sets forth information with respect to the beneficial ownership of our Ordinary Shares as of the date of this annual report by:
| ● | each of our directors and executive officers; and |
| ● | each person known to us to beneficially own more than 5% of our Ordinary Shares on an as-converted basis. |
The calculations in the table below are based on 31,506,228 Ordinary Shares issued and outstanding as of the date of this annual report. All of our shareholders who own our Ordinary Shares have the same voting rights.
Beneficial ownership is determined in accordance with the rules and regulations of the SEC. In computing the number of shares beneficially owned by a person and the percentage ownership of that person, we have included shares that the person has the right to acquire within 60 days, including through the exercise of any option, warrant or other right or the conversion of any other security. These shares, however, are not included in the computation of the percentage ownership of any other person.
| Ordinary Shares Beneficially Owned |
||||||||
| Number | % | |||||||
| Directors and Executive Officers(1): | ||||||||
| Yee Man (Thomas) Law, Chief Executive Officer and Executive Director | - | - | ||||||
| Chun Kit (Anderson) Yu, Executive Director and Interim CFO (3) | 540,000 | 1.71 | ||||||
| Kelly Ka Lee Lam(4) | 6,000 | 0.02 | ||||||
| Kenny Sng Hoe Ann, Chief Technology Officer(4) | 24,000 | 0.08 | ||||||
| Jie Yang(4) | 150,000 | 0.48 | ||||||
| Yuet Yiu Charissa Miu | - | - | ||||||
| Hong Man Herman lee | - | - | ||||||
| Ho Chuen Shin(4) | 30,000 | 0.10 | ||||||
| All Directors and Executive Officers as a Group (8 people) | 750,000 | 2.38 | ||||||
| Principal Shareholders holding 5% or more: | ||||||||
| OPS Holdings Limited (2) | 8,832,576 | 28.03 | ||||||
| Ms. Wong Ian Ieng (2) | 7,344,267 | 23.31 | ||||||
| (1) | Unless otherwise indicated, the business address of each of the individuals is 30 Pasir Panjang Road, #06-31, Mapletree Business City, Singapore 117440. |
| (2) | These shares are held by OPS Holdings Limited, a British Virgin Islands company of which approximately 83.15% by Caribbean Electric Vehicle Group Ltd., 13.29% are held by Alpha Generator Limited, 2.56% are held by WAC (Hong Kong) Limited and 1.00% are held by SuperX International Investment Group Ltd. Ms. Wong Ian Ieng, who owns 100% of Caribbean Electric Vehicle Group Ltd., holds the voting powers (and dispositive powers) over the Ordinary Shares held by OPS Holdings Limited, the registered address of which is Vistra Corporate Services Centre, Wickhams Cay II, Road Town, Tortola, VG1110, British Virgin Islands. The registered address of Alpha Generator Limited is Vistra Corporate Services Centre, Wickhams Cay II, Road Town, Tortola, VG1110, British Virgin Islands. |
| (3) | 510,000 share options granted to Mr. Chun Kit (Anderson) Yu, under 2024 Equity Incentive Plan on August 1, 2024, and 30,000 share options granted to Mr. Chun Kit (Anderson) Yu under the 2025 Equity Incentive Plan, which Mr. Yu has the right to acquire any shares within 60 days by exercising of his share options as of the date of this annual report. |
| (4) | Share options granted under the 2025 Equity Incentive Plan, which each named individual has the right to acquire any shares within 60 days by exercising of his share options as of the date of this annual report. |
6.F. Disclosure of a Registrant’s Action to Recover Erroneously Awarded Compensation
Not applicable.
Item 7. Major Shareholders and Related Party Transactions
7.A. Major Shareholders
Please refer to “Item 6. Directors, Senior Management and Employees - 6.E. Share Ownership.”
7.B. Related Party Transactions
Terms of Directors and Officers
See “Item 6. Directors, Senior Management and Employees-6.C. Board Practices-Terms of Directors and Officers.”
Employment Agreements and Indemnification Agreements
See “Item 6. Directors, Senior Management and Employees-6.B. Compensation-Employment Agreements and Indemnification of Directors and Executive Officers and Limitation of Liability.”
Other Related Party Transactions
The Company rents office spaces from Sannogi Holdings Limited and Sannogi Engineering Consultants Limited. For the year ended June 30, 2025, the rental fees paid to Sannogi Holdings Limited and Sannogi Engineering Consultants Limited were $9,705 and $78,100, respectively. For the fiscal year ended June 30, 2024, the rental fees paid to Sannogi Holdings Limited and Sannogi Engineering Consultants Limited were $9,668 and $77,801, respectively. For the year ended June 30, 2023, the rental fees paid to Sannogi Holdings Limited and Sannogi Engineering Consultants Limited were $9,643 and $77,602, respectively.
The Company provided management services to Kin On Engineering (International) Limited and received the management fee income of nil, $138,107 and $183,673 for the fiscal years ended June 30, 2025, 2024 and 2023, respectively.
7.C. Interests of Experts and Counsel
Not Applicable.
Item 8. Financial Information
8.A. Consolidated Statements and Other Financial Information
Please refer to “Item 18. Financial Statements.”
Legal and Administrative Proceedings
We may from time to time be subject to various legal or administrative claims and proceedings arising in the ordinary course of our business. We are currently not a party to any pending any material legal or administrative proceedings and are not aware of any events that are likely to lead to any such proceedings.
As of the date of this annual report, we are not a party to, and we are not aware of any threat of, any legal proceeding that, in the opinion of our management, is likely to have a material adverse effect on our business, financial condition or operations, nor have we experienced any incident of non-compliance which, in the opinion of our directors, is likely to materially and adversely affect our business, financial condition or operations.
Litigation or any other legal or administrative proceeding, regardless of the outcome, is likely to result in substantial costs and diversion of our resources, including our management’s time and attention. For potential impact of legal or administrative proceedings on us, see “Item 3. Key Information - 3.D. Risk Factors- Risks Relating to Our Ordinary Shares- Volatility in our Ordinary Shares price may subject us to securities litigation.” and “Item 3. Key Information - 3.D. Risk Factors-Risks Relating to Our Industry and Business -If OPS HK fails to meet certain standards in relation to the quality, safety or environmental aspects of its work or products, OPS HK may incur additional costs in remedying the defects and its reputation may suffer.”
Dividend Policy
Except as disclosed below, we have never declared or paid any cash dividends on our Ordinary Shares. We anticipate that we will retain any earnings to support operations and to finance the growth and development of our business. Therefore, we do not expect to pay cash dividends in the foreseeable future.
On May 19, 2022, OPS HK declared an interim dividend of HK$2.7 per share (equivalent to $0.346 per share) with respect to the 600,000 issued shares of OPS HK or HK$1,620,000 (equivalent to $207,692) to its sole shareholder, i.e. Junee Limited. On the same date, having received the dividend income from OPS HK, Junee Limited declared the same amount of interim dividend, i.e. an interim dividend of HK$1,620 per share (equivalent to $208 per share) with respect to the 1,000 issued shares of Junee Limited or HK$1,620,000 (equivalent to $207,692) to the shareholders of Junee Limited. During the fiscal year ended June 30, 2022, Junee Limited paid dividend of HK$1,360,000 (equivalent to $174,359) to the shareholders of Junee Limited. and the remaining unpaid dividend of HK$260,000 (equivalent to $33,333) was recorded as amount due to the related party as of June 30, 2022 and was fully settled in December 2022. On September 15, 2022, Junee Limited. declared an interim dividend of approximately HK$0.11199 per share (equivalent to approximately $0.01429 per share) with respect to the 10,714,286 issued shares of Junee Limited, or HK$1,200,000 (equivalent to $153,061), to the shareholders of Junee Limited. The dividend declared by Junee Limited on September 15, 2022 has been fully paid as of the date of this annual report.
Our board of directors has complete discretion on whether to distribute dividends, subject to applicable laws. In addition, our shareholders may by ordinary resolution declare a dividend. Under British Virgin Islands law, a British Virgin Islands company may pay a dividend either out of profit or share premium account, provided that in no circumstances may a dividend be paid if the dividend payment would result in the company being unable to pay its debts as they fall due in the ordinary course of business. Even if our board of directors decides to pay dividends, the form, frequency, and amount will depend upon our future operations and earnings, capital requirements and surplus, general financial condition, contractual restrictions, and other factors that the board of directors may deem relevant. Cash dividends on our ordinary shares, if any, will be paid in U.S. dollars.
The laws and regulations of the PRC on currency conversion control do not currently have any material impact on the transfer of cash from SUPX to OPS HK or from OPS HK to SUPX. There are no restrictions or limitations under the laws of Hong Kong imposed on the conversion of HK dollar into foreign currencies and the remittance of currencies out of Hong Kong, nor is there any restriction on any foreign exchange to transfer cash between SUPX and its Operating Subsidiary, across borders and to U.S. investors, nor there is any restrictions and limitations to distribute earnings from the Operating Subsidiary, to SUPX and U.S. investors and amounts owed.
8.B. Significant Changes
Except as otherwise disclosed in this report, we have not experienced any significant changes since the date of our audited consolidated financial statements included herein.
Item 9. The Offer and Listing
9.A. Offer and listing details
Not applicable for annual reports on Form 20-F.
9.B. Plan of distribution
Not applicable for annual reports on Form 20-F.
9.C. Markets
Our Ordinary Shares are listed on the Nasdaq Capital Market under the symbol “SUPX”.
9.D. Selling shareholders
Not applicable for annual reports on Form 20-F.
9.E. Dilution
Not applicable for annual reports on Form 20-F.
9.F. Expenses of the issue
Not applicable for annual reports on Form 20-F.
Item 10. Additional Information
10.A. Share capital
Not applicable for annual reports on Form 20-F.
10.B. Memorandum and articles of association
The following are summaries of the material provisions of our amended and restated memorandum and articles of association and the BVI Act, insofar as they relate to the material terms of our Ordinary Shares. They do not purport to be complete. Reference is made to our amended and restated memorandum and articles of association, a copy of which is filed as an exhibit to the annual report (and which is referred to in this section as, respectively, the “memorandum” and the “articles”).
General Meetings of Shareholders
Under our Amended Memorandum and Articles, a copy of the notice of any meeting of shareholders shall be given not less than 7 days before the date of the proposed meeting to those persons whose names appear as shareholders in the register of members on the date of the notice and are entitled to vote at the meeting. Our board of directors shall call a meeting of shareholders upon the written request of shareholders holding at least 30% of our outstanding voting shares. In addition, our board of directors may call a meeting of shareholders on its own motion. A meeting of shareholders may be called on short notice if at least 90% of the shares entitled to vote on the matters to be considered at the meeting have waived notice of the meeting, and presence at the meeting shall be deemed to constitute waiver for this purpose.
At any meeting of shareholders, a quorum will be present if there are shareholders present in person or by proxy representing not less than 50 percent of the shares entitled to vote on the resolutions to be considered at the meeting. Such quorum may be represented by only a single shareholder or proxy. If no quorum is present within two hours of the start time of the meeting, the meeting shall be dissolved if it was requested by shareholders. In any other case, the meeting shall be adjourned to the next business day, and if shareholders representing not less than one-third of the votes of the ordinary shares or each class of shares entitled to vote on the matters to be considered at the meeting are present within one hour of the start time of the adjourned meeting, a quorum will be present. If not, the meeting will be dissolved. No business may be transacted at any meeting of shareholders unless a quorum is present at the commencement of business. If present, the chair of our board of directors shall be the chair presiding at any meeting of the shareholders. If the chair of our board is not present then the members present shall choose a shareholder to act to chair the meeting of the shareholders. If the shareholders are unable to choose a chairman for any reason, then the person representing the greatest number of voting shares present in present of by proxy shall preside as chairman, failing which the oldest individual member or member representative shall take the chair.
A corporation that is a shareholder shall be deemed for the purpose of our Amended Memorandum and Articles to be present in person if represented by its duly authorized representative. This duly authorized representative shall be entitled to exercise the same powers on behalf of the corporation which he represents as that corporation could exercise if it were our individual shareholder.
Meetings of Directors
The business of our company is managed by the directors. Our directors are free to meet at such times and in such manner and places within or outside the British Virgin Islands as the directors determine to be necessary or desirable. The quorum necessary for the transaction of the business of the directors may be fixed by the directors, and unless so fixed, if there be more than two directors shall be two, and if there are two or less directors shall be one. An action that may be taken by the directors at a meeting may also be taken by a resolution of directors consented to in writing by all of the directors.
Winding Up
Under the Delaware General Corporation Law, unless the board of directors approves the proposal to dissolve, dissolution must be approved by shareholders holding 100% of the total voting power of the corporation. Only if the dissolution is initiated by the board of directors may it be approved by a simple majority of the corporation’s outstanding shares. Delaware law allows a Delaware corporation to include in its certificate of incorporation a supermajority voting requirement in connection with dissolutions initiated by the board. Under the BVI Act and our Amended Memorandum and Articles, we may appoint a voluntary liquidator by a resolution of the shareholders, provided that the directors have made a declaration of solvency that the Company is able to discharge its debts as they fall due and that the value of the Company’s assets exceed its liabilities.
Calls on Ordinary Shares and forfeiture of Ordinary Shares
Our board of directors may from time to time make calls upon shareholders for any amounts unpaid on their Ordinary Shares in a notice served to such shareholders at least 14 clear days prior to the specified time of payment. The Ordinary Shares that have been called upon and remain unpaid are subject to forfeiture.
Redemption of Ordinary Shares
Subject to the provisions of the BVI Act, we may issue shares on terms that are subject to redemption, at our option or at the option of the holders, on such terms and in such manner as may be determined by our Amended Memorandum and Articles and subject to any applicable requirements imposed from time to time by, the BVI Act, the SEC, the NASDAQ Capital Market, or by any recognized stock exchange on which our securities are listed.
Variations of Rights of Shares
If at any time, we are authorized to issue more than one class of shares, all or any of the rights attached to any class of shares may be amended only with the consent in writing of or by a resolution passed at a meeting of not less than 50 percent of the shares of the class to be affected.
Changes in Capital
We may from time to time by resolution of our board of directors or, subject to our Memorandum and Articles of Association:
| ● | amend our Memorandum and Articles of Association to increase or decrease the maximum number of shares we are authorized to issue; |
| ● | split our authorized and issued shares into a larger number of shares; |
| ● | combine our authorized and issued shares into a smaller number of shares; and |
| ● | create new classes of shares with preferences to be determined by resolution of the board of directors to amend the Memorandum and Articles of Association to create new classes of shares with such preferences at the time of authorization. |
Inspection of Books and Records
Under the BVI Act, members of the general public, on payment of a nominal fee, can obtain copies of the public records of a company available at the office of the Registrar of Corporate Affairs which will include the Company’s certificate of incorporation, its Memorandum and Articles of Association (with any amendments) and records of license fees paid to date and will also disclose any articles of dissolution, articles of merger and a register of charges if the Company has elected to file such a register.
A member of the Company is also entitled, upon giving written notice to us, to inspect (i) our Amended Memorandum and Articles, (ii) the register of members, (iii) the register of directors and (iv) minutes of meetings and resolutions of members and of those classes of members of which that member is a member, and to make copies and take extracts from the documents and records referred to in (i) to (iv) above. However, our directors may, if they are satisfied that it would be contrary to the Company’s interests to allow a member to inspect any document, or part of a document specified in (ii) to (iv) above, refuse to permit the member to inspect the document or limit the inspection of the document, including limiting the making of copies or the taking of extracts or records. Where a company fails or refuses to permit a member to inspect a document or permits a member to inspect a document subject to limitations, that member may apply to the BVI court for an order that he should be permitted to inspect the document or to inspect the document without limitation.
Rights of Non-Resident or Foreign Shareholders
There are no limitations imposed by our Amended Memorandum and Articles on the rights of non-resident or foreign shareholders to hold or exercise voting rights on our shares. In addition, there are no provisions in our Amended Memorandum and Articles governing the ownership threshold above which shareholder ownership must be disclosed.
Issuance of additional Ordinary Shares
Our Amended Memorandum and Articles authorizes our board of directors to issue additional Ordinary Shares from authorized but unissued shares, to the extent available, from time to time as our board of directors shall determine.
10.C. Material contracts
Other than those described in this annual report, we have not entered into any material agreements other than in the ordinary course of business.
10.D. Exchange controls
The British Virgin Islands and Hong Kong currently have no exchange control regulations or currency restrictions.
10.E. Taxation
British Virgin Islands Taxation
The government of the British Virgin Islands does not, under existing legislation, impose any income, corporate or capital gains tax, estate duty, inheritance tax, gift tax or withholding tax upon the Company or its shareholders who are not tax resident in the British Virgin Islands.
The Company and all distributions, interest and other amounts paid by the Company to persons who are not tax resident in the British Virgin Islands will not be subject to any income, withholding or capital gains taxes in the British Virgin Islands, with respect to the ordinary shares in the Company owned by them and dividends received on such shares, nor will they be subject to any estate or inheritance taxes in the British Virgin Islands.
No estate, inheritance, succession or gift tax, rate, duty, levy or other charge is payable by persons who are not tax resident in the British Virgin Islands with respect to any shares, debt obligations or other securities of the Company.
Except to the extent that we have any interest in real property in the British Virgin Islands, all instruments relating to transactions in respect of the shares, debt obligations or other securities of the Company and all instruments relating to other transactions relating to the business of the Company are exempt from the payment of stamp duty in the British Virgin Islands.
There are currently no withholding taxes or exchange control regulations in the British Virgin Islands applicable to the Company or its shareholders.
There is no income tax treaty or convention currently in effect between the United States and the British Virgin Islands or between Hong Kong and the British Virgin Islands.
Hong Kong Taxation
The following summary of certain relevant taxation provisions under the laws of Hong Kong is based on current law and practice and is subject to changes therein. This summary does not purport to address all possible tax consequences relating to purchasing, holding or selling our Ordinary Shares, and does not take into account the specific circumstances of any particular investors, some of whom may be subject to special rules. Accordingly, holders or prospective purchasers (particularly those subject to special tax rules, such as banks, dealers, insurance companies and tax-exempt entities) should consult their own tax advisers regarding the tax consequences of purchasing, holding or selling our Ordinary Shares. Under the current laws of Hong Kong:
Inland Revenue Ordinance (Chapter 112 of the Laws of Hong Kong)
Under the Inland Revenue Ordinance, where an employer commences to employ in Hong Kong an individual who is or is likely to be chargeable to tax, or any married person, the employer shall give a written notice to the Commissioner of Inland Revenue not later than three months after the date of commencement of such employment. Where an employer ceases or is about to cease to employ in Hong Kong an individual who is or is likely to be chargeable to tax, or any married person, the employer shall give a written notice to the Commissioner of Inland Revenue not later than one month before such individual ceases to be employed in Hong Kong.
Tax on Dividends
Under the current practice of the Inland Revenue Department of Hong Kong, no tax is payable in Hong Kong in respect of dividends paid by the Company.
The Inland Revenue Ordinance provides, among other things, that profits tax shall be charged on every person carrying on a trade, profession or business in Hong Kong in respect of his or her assessable profits arising in or derived from Hong Kong at the standard rate, which stood at 8.25% on assessable profits up to $2,000,000 and 16.5% on any part of assessable profits over $2,000,000 for corporate taxpayers as of the date of this annual report. The Inland Revenue Ordinance also contains detailed provisions relating to, among other things, permissible deductions for outgoings and expenses, set-offs for losses and allowances for depreciations of capital assets.
No tax is imposed in Hong Kong in respect of capital gains from the sale of shares. However, trading gains from the sale of shares by persons carrying on a trade, profession or business in Hong Kong, where such gains are derived from or arise in Hong Kong, will be subject to Hong Kong profits tax. Certain categories of taxpayers (for example, financial institutions, insurance companies and securities dealers) are likely to be regarded as deriving trading gains rather than capital gains unless these taxpayers can prove that the investment securities are held for long-term investment purposes.
Stamp Duty Ordinance (Chapter 117 of the Laws of Hong Kong)
Capital Gains and Profit Tax Under the Stamp Duty Ordinance, the Hong Kong stamp duty currently charged at the ad valorem rate of 0.13% (commencing from 1 August 2021) on the higher of the consideration for or the market value of the shares, will be payable by the purchaser on every purchase and by the seller on every sale of Hong Kong shares (in other words, a total of 0.26% is currently payable on a typical sale and purchase transaction of Hong Kong shares). In addition, a fixed duty of HK$5.00 is currently payable on any instrument of transfer of Hong Kong shares. Where one of the parties is a resident outside Hong Kong and does not pay the ad valorem duty due by it, the duty not paid will be assessed on the instrument of transfer (if any) and will be payable by the transferee. If no stamp duty is paid on or before the due date, a penalty of up to ten times the duty payable may be imposed.
Estate duty
Hong Kong estate duty was abolished effective from February 11, 2006. No Hong Kong estate duty is payable by shareholders in relation to the shares owned by them upon death.
Hong Kong Profits Taxation
Our Operating Subsidiary incorporated in Hong Kong were subject to 16.5% Hong Kong profit tax on their taxable income generated from operations in Hong Kong for the year of assessment of 2017/2018 and 2018/2019. As from year of assessment of 2019/2020 onwards, Hong Kong profit tax rates are 8.25% on assessable profits up to HK$2,000,000 (US$255,102), and 16.5% on any part of assessable profits over HK$2,000,000 (US$255,102).
Under Hong Kong tax laws, our Operating Subsidiary is exempted from Hong Kong income tax on its foreign-derived income. In addition, payments of dividends from our Operating Subsidiary to us are not subject to any withholding tax in Hong Kong. See above “Item 8. Financial Information - A. Consolidated Statements and Other Financial Information - Dividend Policy” and “Dividends” below for further details on our dividend policy.
Junee Investments International Limited, one of our Investment Holding Subsidiaries, incorporated in Hong Kong, is considered as Hong Kong tax resident for Hong Kong income tax purpose. Junee Investments International Limited is an investment holding company with no operations. As of the date of this annual report, we believe Junee Investments International Limited has no income tax to be paid as a Hong Kong tax resident.
Singapore Taxation
The following discussion is a summary of Singapore income tax, goods and services tax and stamp duty considerations relevant to the acquisition, ownership and disposition of our Ordinary Shares. The statements made herein regarding taxation are general in nature and based upon certain aspects of the current tax laws of Singapore and administrative guidelines issued by the relevant authorities in force as of the date hereof and are subject to any changes in such laws or administrative guidelines or the interpretation of such laws or guidelines occurring after such date, which changes could be made on a retrospective basis. The statements made herein do not purport to be a comprehensive or exhaustive description of all of the tax considerations that may be relevant to a decision to acquire, own or dispose of our Ordinary Shares and do not purport to deal with the tax consequences applicable to all categories of investors, some of which (such as dealers in securities) may be subject to special rules. Prospective shareholders are advised to consult their own tax advisers as to the Singapore or other tax consequences of the acquisition, ownership of or disposal of our Ordinary Shares, taking into account their own particular circumstances. It is emphasized that neither we, our counsels, nor any other persons involved in this annual report accept responsibility for any tax effects or liabilities resulting from the acquisition, holding or disposal of our Ordinary Shares.
Income Tax
Under the Singapore Income Tax Act, a company established outside Singapore but whose governing body, being the board of directors, usually exercises de facto control and management of its business in Singapore could be considered tax residents in Singapore. However, such control and management of the business should not be deemed to be in Singapore if physical board meetings are mainly conducted outside Singapore. Where board resolutions are passed in the form of written consent signed by the directors each acting in their own jurisdictions, or where the board meetings are held by teleconference or videoconference, it is possible that the place of de facto control and management will be considered to be where the majority of the board are located when they sign such consent or attend such conferences.
We are headquartered in Singapore, with most of our physical board meetings held in Hong Kong. We believe that SuperX AI Technology Limited is not a Singapore tax resident for Singapore income tax purposes. However, the tax resident status of Super X AI Technology Limited is subject to determination by the IRAS and uncertainties remain with respect to our tax residence status. It is not certain if SuperX AI Technology Limited will be classified as a Singapore tax resident. See “Item 3. Key Information-D. Risk Factors-Risks Relating to Doing Business in Singapore” for a discussion of the Singapore tax consequences to non-resident investors if SuperX AI Technology Limited is deemed to be a Singapore tax resident. The statements below are based on the assumption that SuperX AI Technology Limited is not a tax resident in Singapore for Singapore income tax purposes.
Junee Tech, one of our Investment Holding Subsidiaries, incorporated in Singapore, is considered as Singapore tax resident for Singapore income tax purpose. Junee Tech is an investment holding company with no operations. As of the date of this annual report, we believe there is no income tax to be paid as a Singapore tax resident.
Gains with Respect to Disposition of Our Ordinary Shares
Gains arising from disposition of our Ordinary Shares may be construed as income and subject to Singapore income tax if they arise from or are otherwise connected with a trade or business activity in Singapore. Factors that determine the existence of a trade include, inter alia, the length of ownership, the frequency of similar transactions, and the motive of acquisition.
Such gains may also be considered revenue in nature, even if they do not arise from an activity in the ordinary course of trade or business or an ordinary incident of some other business activity. For example, if our Ordinary Shares were purchased with the intention or purpose of making a profit by sale rather than holding for long-term investment purposes in Singapore. Conversely, gains from disposition of our Ordinary Shares in Singapore, if considered as capital gains rather than income by the Inland Revenue Authority of Singapore, are not taxable in Singapore to the extent that they do not fall within the ambit of Section 10L.
Under Section 10L of the Singapore Income Tax Act, effective January 1, 2024, foreign-sourced disposal gains received in Singapore by an entity of a relevant group from the sale or disposal of a foreign asset will be treated as income chargeable to tax under Section 10(1)(g) of the Singapore Income Tax Act. A group is a relevant group if the entities of the group are not all incorporated, registered or established in Singapore, or any entity of the group has a place of business outside Singapore. An entity in this context includes any legal person (but not an individual), a general or limited partnership, or a trust.
“Foreign sourced disposal gains” are gains derived from the sale of moveable or immoveable property situated outside Singapore. Such gains will only be subject to tax if they are received in Singapore by an entity that does not have adequate economic substance in Singapore and the sale or disposal of the foreign asset occurs on or after January 1, 2024. Foreign sourced disposal gains derived by foreign entities (incorporated, registered or established outside Singapore) that are not operating in or from Singapore will generally not be within the scope of Section 10L. For example, a foreign entity that only makes use of banking facilities in Singapore and has no operations in Singapore is not within the scope of Section 10L.
Investors should seek their own tax advice on the taxability of the gains arising from the disposition of our Ordinary Shares.
For corporate shareholders who are subject to Singapore income tax treatment under Section 34A or 34AA of the Singapore Income Tax Act in relation to the adoption of Singapore Financial Reporting Standard 39-Financial Instruments: Recognition and Measurement (FRS 39) or Singapore Financial Reporting Standard 109-Financial Instruments (FRS 109), for accounting purposes, they may be required to recognize gains or losses (not being gains or losses in the nature of capital) even though no sale or disposal of our Ordinary Shares has been made. Our corporate shareholders who may be subject to such provisions should consult their own accounting and tax advisers regarding the Singapore income tax consequences of their acquisition, ownership and disposition of our Ordinary Shares arising from the adoption of FRS 39 or FRS 109.
Notwithstanding the above, foreign investors may claim that the gains from disposition of their Ordinary Shares are not sourced or received in Singapore (so that such gains will not be subject to Singapore income tax) if (i) the foreign investor is not a tax resident in Singapore, (ii) the foreign investor does not maintain a permanent establishment in Singapore, to which the disposition gains may be effectively connected, and (iii) the entire process (including the negotiation, deliberation, execution of the acquisition and sale, etc.) leading up to the actual acquisition and sale of our Ordinary Shares is performed outside of Singapore.
Goods and Services Tax
The issuance of our Ordinary Shares is not subject to Singapore goods and services tax (GST).
The sale of our Ordinary Shares by a GST-registered investor in Singapore to another person belonging in Singapore is an exempt supply (i.e., not subject to GST). Any input GST (for example, GST on brokerage) incurred by the GST-registered investor in connection with the making of this exempt supply is generally not recoverable and will become an additional cost to the investor unless the investor satisfies certain conditions prescribed under the GST legislation or satisfies certain GST concessions.
Where our Ordinary Shares are sold by a GST-registered investor in the course or furtherance of a business carried on by such an investor to a person belonging outside Singapore (and who is outside Singapore at the time of supply), the sale is a taxable supply subject to GST at a zero rate (i.e., 0%). Any input GST (for example, GST on brokerage) incurred by the GST-registered investor in making this zero-rated supply for the purpose of his business will, subject to the conditions prescribed under the GST legislation, be recoverable from the Comptroller of GST.
Investors should seek their own tax advice on the recoverability of GST incurred on expenses in connection with the purchase and sale of our Ordinary Shares.
Services such as brokerage and handling services rendered by a GST-registered person to an investor belonging in Singapore in connection with the investor’s purchase or sale of our Ordinary Shares will be subject to GST at the prevailing rate (currently at 9% with effect from January 1, 2024). Similar services rendered contractually to an investor belonging outside Singapore should, subject to certain conditions prescribed under the GST legislation, qualify for GST at zero rate (i.e. 0%).
Stamp Duty
No stamp duty is payable on the subscription and issuance of our Ordinary Shares. As SuperX AI Technology Limited is incorporated in the British Virgin Islands and our Ordinary Shares are not registered in any register kept in Singapore, no stamp duty is payable in Singapore on any instrument of transfer upon a sale or gift of our Ordinary Shares. This position would remain as long as SuperX AI Technology Limited is not considered a residential property-holding entity.
Australia Taxation
A corporation will be a tax resident of Australia if it is incorporated in Australia, or if not being incorporated in Australia, carries on business in Australia, and has either its central management and control in Australia, or its voting power is controlled by shareholders who are residents of Australia.
ASPAC, one of our Investment Holding Subsidiaries, incorporated in Australia, is considered as Australia tax resident for Australia income tax purpose. ASPAC is an investment holding company with no operations. As of the date of this annual report, we believe there is no income tax to be paid as an Australia tax resident.
Material U.S. Federal Income Tax Considerations Applicable to U.S. Holders of Our Ordinary Shares
The following sets forth the material U.S. federal income tax considerations related to an investment in our Ordinary Shares. It is directed to U.S. Holders (as defined below) of our Ordinary Shares and is based upon laws and relevant interpretations thereof in effect as of the date of this annual report, all of which are subject to change. Unless otherwise noted in the following discussion, this section is the opinion of our tax counsel, Hunter Taubman Fischer & Li LLC, insofar as it relates to legal conclusions with respect to matters of U.S. federal income tax law. This description does not deal with all possible tax consequences relating to an investment in our Ordinary Shares or U.S. tax laws, other than the U.S. federal income tax laws, such as the tax consequences under non-U.S. tax laws, state, local and other tax laws.
The following brief description applies only to U.S. Holders (defined below) that hold Ordinary Shares as capital assets and that have the U.S. dollar as their functional currency. This brief description is based on the federal income tax laws of the United States in effect as of the date of this annual report and on U.S. Treasury regulations in effect or, in some cases, proposed, as of the date of this annual report, as well as judicial and administrative interpretations thereof available on or before such date. All of the foregoing authorities are subject to change, which change could apply retroactively and could affect the tax consequences described below.
For purposes of this discussion, a “U.S. Holder” is a beneficial owner of our Ordinary Shares that is, for U.S. federal income tax purposes:
| ● | an individual who is a citizen or resident of the United States; |
| ● | a corporation (or other entity taxable as a corporation for U.S. federal income tax purposes) organized under the laws of the United States, any state thereof or the District of Columbia; |
| ● | an estate whose income is subject to U.S. federal income taxation regardless of its source; or |
| ● | a trust that (1) is subject to the primary supervision of a court within the United States and the control of one or more U.S. persons for all substantial decisions or (2) has a valid election in effect under applicable U.S. Treasury regulations to be treated as a U.S. person. |
| ● | If a partnership (or other entity treated as a partnership for United States federal income tax purposes) is a beneficial owner of our Ordinary Shares, the tax treatment of a partner in the partnership will depend upon the status of the partner and the activities of the partnership. Partnerships and partners of a partnership holding our ordinary shares are urged to consult their tax advisors regarding an investment in our Ordinary Shares. |
WE URGE POTENTIAL PURCHASERS OF OUR ORDINARY SHARES TO CONSULT THEIR OWN TAX ADVISORS CONCERNING THE U.S. FEDERAL, STATE, LOCAL AND NON-U.S. TAX CONSEQUENCES OF PURCHASING, OWNING AND DISPOSING OF OUR ORDINARY SHARES.
The following does not address the tax consequences to any particular investor or to persons in special tax situations such as:
| ● | banks; |
| ● | financial institutions; |
| ● | insurance companies; |
| ● | Pension plans; |
| ● | cooperatives; |
| ● | regulated investment companies; |
| ● | real estate investment trusts; |
| ● | broker-dealers; |
| ● | traders that elect to use a mark-to-market method of accounting; |
| ● | U.S. expatriates; |
| ● | Certain former U.S. citizens or long-term residents; |
| ● | tax-exempt entities (including private foundations); |
| ● | persons liable for alternative minimum tax; |
| ● | persons holding our Ordinary Shares as part of a straddle, hedging, conversion or integrated transaction; |
| ● | persons that actually or constructively own 10% (by vote or value) or more of our voting shares (including by reason of owning our Ordinary Shares); |
| ● | persons who acquired our Ordinary Shares pursuant to the exercise of any employee share option or otherwise as compensation; |
| ● | persons holding our Ordinary Shares through partnerships or other pass-through entities; |
| ● | events, hip-hop, and marketing industries investment trusts; |
| ● | governments or agencies or instrumentalities thereof; |
| ● | beneficiaries of a Trust holding our Ordinary Shares; or |
| ● | persons holding our Ordinary Shares through a trust. |
All of whom may be subject to tax rules that differ significantly from those discussed below.
The discussion set forth below is addressed only to U.S. Holders that purchase our Ordinary Shares. Prospective purchasers are urged to consult their own tax advisors about the application of the U.S. federal income tax rules to their particular circumstances as well as the state, local, foreign and other tax consequences to them of the purchase, ownership and disposition of our Ordinary Shares.
Passive Foreign Investment Company (PFIC) Considerations
A non-U.S. corporation is considered a PFIC, as defined in Section 1297(a) of the US Internal Revenue Code, for any taxable year if either:
| ● | at least 75% of its gross income for such taxable year is passive income; or |
| ● | at least 50% of the value of its assets (based on an average of the quarterly values of the assets during a taxable year) is attributable to assets that produce or are held for the production of passive income (the “asset test”). |
Passive income generally includes dividends, interest, rents and royalties (other than rents or royalties derived from the active conduct of a trade or business) and gains from the disposition of passive assets. We will be treated as owning our proportionate share of the assets and earning our proportionate share of the income of any other corporation in which we own, directly or indirectly, at least 25% (by value) of the stock. In determining the value and composition of our assets for purposes of the PFIC asset test, (1) the cash we raise in our initial public offering will generally be considered to be held for the production of passive income and (2) the value of our assets must be determined based on the market value of our Ordinary Shares from time to time, which could cause the value of our non-passive assets to be less than 50% of the value of all of our assets (including the cash raised in our initial public offering) on any particular quarterly testing date for purposes of the asset test.
We were not a PFIC for U.S. federal income tax purposes for the taxable years ended June 30, 2024, 2023 and 2022, as we make a separate determination each year as to whether we are a PFIC. There can be no assurance with respect to our status as a PFIC for any future taxable year. Depending on any assets held for the production of passive income, it is possible that, for any subsequent taxable year, more than 50% of our assets may be assets held for the production of passive income. We will make this determination following the end of any particular tax year. In addition, because the value of our assets for purposes of the asset test will generally be determined based on the market price of our Ordinary Shares and because cash is generally considered to be an asset held for the production of passive income, our PFIC status will depend in large part on the market price of our Ordinary Shares and the amount of cash we can raise in any future offerings. Accordingly, fluctuations in the market price of the Ordinary Shares may cause us to become a PFIC. In addition, the application of the PFIC rules is subject to uncertainty in several respects and the composition of our income and assets will be affected by how, and how quickly, we spend the cash we raised in our initial public offering and the cash we raise in any future offerings. We are under no obligation to take steps to reduce the risk of our being classified as a PFIC, and as stated above, the determination of the value of our assets will depend upon material facts (including the market price of our Ordinary Shares from time to time and the amount of cash we raise in any future offerings) that may not be within our control. If we are a PFIC for any year during which you hold Ordinary Shares, we will continue to be treated as a PFIC for all succeeding years during which you hold Ordinary Shares. If we cease to be a PFIC and you did not previously make a timely “mark-to-market” election as described below, you may avoid some of the adverse effects of the PFIC regime by making a “purging election” (as described below) with respect to the Ordinary Shares.
Dividends
Subject to the passive foreign investment company (“PFIC”) rules discussed below, the gross amount of distributions made by us to you with respect to the Ordinary Shares (including the amount of any taxes withheld therefrom) will generally be includable in your gross income as dividend income on the date of receipt by you, but only to the extent that the distribution is paid out of our current or accumulated earnings and profits (as determined under U.S. federal income tax principles). With respect to corporate U.S. Holders, the dividends will not be eligible for the dividends-received deduction allowed to corporations in respect of dividends received from other U.S. corporations.
With respect to non-corporate U.S. Holders, including individual U.S. Holders, dividends will be taxed at the lower capital gains rate applicable to qualified dividend income, provided that (1) the Ordinary Shares are readily tradable on an established securities market in the United States, or we are eligible for the benefits of an approved qualifying income tax treaty with the United States that includes an exchange of information program, (2) we are not a PFIC for either our taxable year in which the dividend is paid or the preceding taxable year, and (3) certain holding period requirements are met. Because there is an income tax treaty between the United States and the BVI, clause (1) is satisfied and in addition if the Ordinary Shares are readily tradable on an established securities market in the United States. Under U.S. Internal Revenue Service authority, Ordinary Shares are considered for purpose of clause (1) above to be readily tradable on an established securities market in the United States if they are listed on the NASDAQ Capital Market. You are urged to consult your tax advisors regarding the availability of the lower rate for dividends paid with respect to our Ordinary Shares, including the effects of any change in law after the date of this annual report.
Dividends will constitute foreign source income for foreign tax credit limitation purposes. If the dividends are taxed as qualified dividend income (as discussed above), the amount of the dividend taken into account for purposes of calculating the foreign tax credit limitation will be limited to the gross amount of the dividend, multiplied by the reduced rate divided by the highest rate of tax normally applicable to dividends. The limitation on foreign taxes eligible for credit is calculated separately with respect to specific classes of income. For this purpose, dividends distributed by us with respect to our Ordinary Shares will constitute “passive category income” but could, in the case of certain U.S. Holders, constitute “general category income.”
To the extent that the amount of the distribution exceeds our current and accumulated earnings and profits (as determined under U.S. federal income tax principles), it will be treated first as a tax-free return of your tax basis in your Ordinary Shares, and to the extent the amount of the distribution exceeds your tax basis, the excess will be taxed as capital gain. We do not intend to calculate our earnings and profits under U.S. federal income tax principles. Therefore, a U.S. Holder should expect that a distribution will be treated as a dividend even if that distribution would otherwise be treated as a non-taxable return of capital or as a capital gain under the rules described above.
Sale or Other Disposition
A U.S. Holder will generally recognize gain or loss upon the sale or other disposition of Ordinary Shares in an amount equal to the difference between the amount realized upon the disposition and the holder’s adjusted tax basis in such Ordinary Shares. Such gain or loss will generally be capital gain or loss. Any such capital gain or loss will be long term if the Ordinary Shares have been held for more than one year. Non-corporate U.S. Holders (including individuals) generally will be subject to United States federal income tax on long-term capital gain at preferential rates. The deductibility of a capital loss may be subject to limitations. Any such gain or loss that the U.S. Holder recognizes will generally be treated as U.S. source income or loss for foreign tax credit limitation purposes, which could limit the availability of foreign tax credits. Each U.S. Holder is advised to consult its tax advisor regarding the tax consequences if a foreign tax is imposed on a disposition of our Ordinary Shares, including the applicability of any tax treaty and the availability of the foreign tax credit under its particular circumstances.
Passive Foreign Investment Company Rules
If we are classified as a PFIC for any taxable year during which a U.S. Holder holds our Ordinary Shares, and unless the U.S. Holder makes a mark-to-market election (as described below), the U.S. Holder will generally be subject to special tax rules on (i) any excess distribution that we make to the U.S. Holder (which generally means any distribution paid during a taxable year to a U.S. Holder that is greater than 125 percent of the average annual distributions paid in the three preceding taxable years or, if shorter, the U.S. Holder’s holding period for the Ordinary Shares), and (ii) any gain realized on the sale or other disposition, including, under certain circumstances, a pledge, Ordinary Shares. Under the PFIC rules:
| ● | the excess distribution or gain will be allocated ratably over the U.S. Holder’s holding period for the Ordinary Shares; |
| ● | the amount allocated to the current taxable year and any taxable years in the U.S. Holder’s holding period prior to the first taxable year in which we are classified as a PFIC (each, a “pre-PFIC year”), will be taxable as ordinary income; and |
| ● | the amount allocated to each prior taxable year, other than a pre-PFIC year, will be subject to tax at the highest tax rate in effect for individuals or corporations, as appropriate, for that year, increased by an additional tax equal to the interest on the resulting tax deemed deferred with respect to each such taxable year. |
As an alternative to the foregoing rules, a U.S. Holder of “marketable stock” (as defined below) in a PFIC may make a mark-to- market election with respect to such stock. If a U.S. Holder makes this election with respect to our Ordinary Shares, the holder will generally(i) include as ordinary income for each taxable year that we are a PFIC the excess, if any, of the fair market value of Ordinary Shares held at the end of the taxable year over the adjusted tax basis of such Ordinary Shares and (ii) deduct as an ordinary loss the excess, if any, of the adjusted tax basis of the Ordinary Shares over the fair market value of such Ordinary Shares held at the end of the taxable year, but such deduction will only be allowed to the extent of the net amount previously included in income as a result of the mark-to-market election. The U.S. Holder’s adjusted tax basis in the Ordinary Shares would be adjusted to reflect any income or loss resulting from the mark-to-market election. If a U.S. Holder makes a mark-to- market election in respect of our Ordinary Shares and we cease to be classified as a PFIC, the holder will not be required to take into account the gain or loss described above during any period that we are not classified as a PFIC. If a U.S. Holder makes a mark-to-market election, any gain such U.S. Holder recognizes upon the sale or other disposition of our Ordinary Shares in a year when we are a PFIC will be treated as ordinary income and any loss will be treated as ordinary loss, but such loss will only be treated as ordinary loss to the extent of the net amount previously included in income as a result of the mark-to-market election.
The mark-to-market election is available only for “marketable stock,” which is stock that is traded in other than de minimis quantities on at least 15 days during each calendar quarter, or regularly traded, on a qualified exchange or other market, as defined in applicable United States Treasury regulations. Our Ordinary Shares is treated as marketable stock. We anticipate that our Ordinary Shares should keep qualifying as being regularly traded, but no assurances may be given in this regard.
Because a mark-to-market election cannot technically be made for any lower-tier PFICs that we may own, a U.S. Holder may continue to be subject to the PFIC rules with respect to such U.S. Holder’s indirect interest in any investments held by us that are treated as an equity interest in a PFIC for U.S. federal income tax purposes.
We do not intend to provide information necessary for U.S. Holders to make qualified electing fund elections which, if available, would result in tax treatment different from (and generally less adverse than) the general tax treatment for PFICs described above.
If a U.S. Holder owns our Ordinary Shares during any taxable year that we are a PFIC, the holder must generally file an annual IRS Form 8621. U.S. Holders should consult their tax advisors regarding the U.S. federal income tax consequences of owning and disposing of our Ordinary Shares if we are or become a PFIC.
10.F. Dividends and paying agents
Not applicable for annual reports on Form 20-F.
10.G. Statement by experts
Not applicable for annual reports on Form 20-F.
10.H. Documents on display
We are subject to the information requirements of the Exchange Act. In accordance with these requirements, the Company files reports and other information with the SEC. You may read and copy any materials filed with the SEC at the Public Reference Room at 100 F Street, N.E., Washington, D.C. 20549. You may obtain information on the operation of the Public Reference Room by calling the SEC at 1-800-SEC-0330. The SEC also maintains a web site at http://www.sec.gov that contains reports and other information regarding registrants that file electronically with the SEC.
10.I. Subsidiaries Information
Not applicable.
10.J. Annual Report to Security Holders
Not applicable.
Item 11. Quantitative and Qualitative Disclosures About Market Risk
Foreign Exchange Risk
Substantially all of our revenues and expenses are denominated in U.S. dollars and Hong Kong dollars and our expenses are denominated in U.S. dollars and Hong Kong dollars. We have not used any derivative financial instruments to hedge exposure to such risk. Financial instruments held for proprietary trading are denominated in U.S. dollars and Hong Kong dollars. Although in general our exposure to foreign exchange risks should be limited, the value of investment in our Ordinary Shares will be affected by the exchange rate between the U.S. dollar and Hong Kong dollar while our Ordinary Shares will be traded in U.S. dollars. We may seek to reduce the currency risk by entering into foreign currency instruments. We did not have any currency hedging instruments as of June 30, 2024, and 2023, however management monitors movements in exchange rates closely.
To the extent we need to convert U.S. dollars into Hong Kong dollars for our operations, appreciation of Hong Kong dollar against the U.S. dollar would reduce the amount in Hong Kong dollars we receive from the conversion. Conversely, if we decide to convert Hong Kong dollars into U.S. dollars for the purpose of making payments for dividends on our Ordinary Shares, or for other business purposes, appreciation of the U.S. dollar against the Hong Kong dollar would reduce the U.S. dollar amounts available to us.
Interest Rate Risk
Fluctuations in market interest rates may negatively affect the Company’s financial condition and results of operations. The Company is exposed to floating interest rate risk on cash deposit and floating rate borrowings, and the risks due to changes in interest rates is not material. The Company has not used any derivative financial instruments to manage the interest risk exposure.
Credit Risk
Financial instruments that potentially subject the Company to the concentration of credit risks consist of cash and cash equivalents, accounts receivable, loans receivable and other receivables. The maximum exposures of such assets to credit risk are their carrying amounts as of the balance sheet dates.
The Company deposits its cash and cash equivalents with reputable banks located in Hong Kong, Singapore and Australia. As of June 30, 2025 and 2024, $17,205,230 and $7,243,169 were deposited with these banks. The Deposit Protection Scheme introduced by the Hong Kong Government insured each depositor at one bank for a maximum amount of $101,911 (HK$800,000). Balances maintained with banks in Singapore are insured under the Deposit Insurance Scheme introduced by the Singapore Deposit Insurance Corporation Limited for the maximum insured amount of $78,125 (SG$100,000) for each depositor at one bank. Balances maintained with banks in Australia are insured under the Financial Claims Scheme introduced by the Australian Government for the maximum insured amount of $162,338 (AUD 250,000) for each account holder at any bank, building society, credit union or other authorised deposit-taking institution that is incorporated in Australia and authorised by the Australian Prudential Regulation Authority. These balances maintained by the Group may at times exceed the insured limits. Otherwise, these balances are not insured by the Federal Deposit Insurance Corporation or other programs. As of June 30, 2025 and 2024, the Company had cash balance of $11,549,424 and $7,243,169 which was maintained at Deposit Protection Scheme banks in Hong Kong, and of $10,925,803 and $7,147,587 which was subject to credit risk, respectively. As of June 30, 2025 and 2024, the Company had cash balance of $5,655,774 and nil which was maintained at Deposit Insurance Scheme banks in Singapore, and of $5,421,774 and nil which was subject to credit risk, respectively. As of June 30, 2025 and 2024, the Company had cash balance of $32 and nil, which was maintained at Financial Claims Scheme banks in Australia, and of nil and nil which was subject to credit risk, respectively. The Company believes that no significant credit risk exists as these banks have high credit quality and the Company has not incurred any losses related to such deposits.
For the credit risk related to accounts receivable, loans receivable and other receivables, the Company adopted ASU 2016-13, Financial Instruments – Credit Losses (Topic 326), Measurement of Credit Losses on Financial Instruments. The Company performs periodic credit evaluations of its customers’ and counterparties’ financial condition and generally does not require collateral. The Company establishes an allowance for CECL based upon estimates, factors surrounding the credit risk of specific customers and counterparties and other information. The allowance amounts were immaterial for all periods presented. The management believes that its contract acceptance, billing, and collection policies are adequate to minimize material credit risk to accounts receivable. Application for progress payment of contract works is made on a regular basis. The Company seeks to maintain strict control over its outstanding receivables. Overdue balances are reviewed regularly by the Directors.
For the fiscal years ended June 30, 2025, 2024 and 2023, most of the Company’s assets were located in Hong Kong and all of the Company’s revenue were derived from its subsidiaries located in Hong Kong. The Company has a concentration of its revenue and accounts receivable with specific customers.
For the year ended June 30, 2025, three customers accounted for approximately 30.9%, 28.6% and 10.2% of the Company’s total revenue. For the year ended June 30, 2024, two customers accounted for approximately 34.1% and 21.5% of the Company’s total revenue. For the year ended June 30, 2023, one customer accounted for approximately 43.1% of the Company’s total revenue.
As of June 30, 2025, two customers’ accounts receivable accounted for 67.3% and 26.3% of the total accounts receivable, net. As of June 30, 2024, four customers’ accounts receivable accounted for 37.3%, 23.9%, 14.5% and 11.2% of the total accounts receivable, net.
For the year ended June 30, 2025, two suppliers accounted for approximately 34.6% and 13.6% of the Company’s total purchases. For the year ended June 30, 2024, two suppliers accounted for approximately 26.7% and 12.3% of the Company’s total purchases. For the year ended June 30, 2023, one supplier accounted for approximately 10.5% of the Company’s total purchases.
As of June 30, 2025, two suppliers’ accounts payable accounted for 14.9% and 12.4% of the total accounts payable. As of June 30, 2024, one supplier’s accounts payable accounted for 26.3% of the total accounts payable.
Item 12. Description of Securities Other than Equity Securities
12.A. Debt Securities
Not applicable.
12.B. Warrants and Rights
Not applicable.
12.C. Other Securities
Not applicable.
12.D. American Depositary Shares
Not applicable.
PART II
Item 13. Defaults, Dividend Arrearages and Delinquencies
We do not have any material defaults in the payment of principal, interest, or any installments under a sinking or purchase fund.
Item 14. Material Modifications to the Rights of Securities Holders and Use of Proceeds
14.A. - 14.D. Material Modifications to the Rights of Security Holders
See “Item 10. Additional Information” for a description of the rights of shareholders, which remain unchanged.
14.E. Use of Proceeds
The following “Use of Proceeds” information relates to the registration statement on Form F-1 (File No. 333-266116), as amended, including the annual report contained therein, which registered 2,000,000 Ordinary Shares and was declared effective by the SEC on April 4, 2024, for our initial public offering, which completed on April 17, 2024, at an initial offering price of US$4.00 per Ordinary Share. Spartan Capital Securities, LLC was the sole book-running manager of the underwriters.
In connection with the issuance and distribution of the Ordinary Shares in our initial public offering, our expenses incurred and paid to others totaled US$1,190,396, which included US$633,659 for underwriting discounts and commissions. None of the transaction expenses included direct or indirect payments to directors or officers of our company or their associates, persons owning more than 10% or more of our equity securities or our affiliates or others. We received an aggregate net proceeds of US$7,861,876 from our initial public offering.
As of June 30, 2025, we have fully utilized the net proceeds received from our initial public offering.
Item 15. Controls and Procedures
Disclosure Controls and Procedures
Our management, with the participation of our Chief Executive Officer and interim Chief Financial Officer, has performed an evaluation of the effectiveness of our disclosure controls and procedures (as defined in Rule 13a-15(e) under the Exchange Act) as of the end of the period covered by this report, as required by Rule 13a-15(b) under the Exchange Act.
Based upon that evaluation, our management has concluded that, as of June 30, 2025, our disclosure controls and procedures were not effective.
Management’s annual report on internal control over financial reporting
Our management is responsible for establishing and maintaining adequate internal control over financial reporting, as defined in Rule 13a-15(f) and 15d-15(f) under the Exchange Act. Our management evaluated the effectiveness of our internal control over financial reporting, as required by Rule 13a-15(c) of the Exchange Act, based on criteria established in the framework in Internal Control-Integrated Framework (2013) issued by the Committee of Sponsoring Organizations of the Treadway Commission. Based on this evaluation, our management has concluded that our internal control over financial reporting was not effective as of June 30, 2025.
In connection with the audits of our consolidated financial statements as of June 30, 2025, 2024 and 2023, we and our independent registered public accounting firm identified a few material weaknesses in our internal control over financial reporting PCAOB of the United States, a “material weakness” is a deficiency, or a combination of deficiencies, in internal control over financial reporting, such that there is a reasonable possibility that a material misstatement of our annual or interim financial statements will not be prevented or detected on a timely basis.
The material weaknesses identified related to (1) our lack of sufficient full-time personnel with appropriate levels of accounting knowledge and experience to monitor the daily recording of transactions, address complex U.S. GAAP accounting issues and to prepare and review financial statements and related disclosures under U.S. GAAP; (2) our lack of a functional internal audit department or personnel that monitors the consistencies of the preventive internal control procedures as well as adequate policies and procedures in internal audit function to ensure that our policies and procedures have been carried out as planned; (3) our lack of segregation of duties in process of preparing and reviewing accounting entries; (4) our lack of proper procedures developed and implemented for system security and access as well as segregation of duties in relation to the system; (5) our lack of proper procedures developed for system development, program change management policies and critical change management control processes and procedures; and (6) our lack of proper procedures developed and implemented for IT policy and procedure as well as operating system security management control.
We intend to implement measures designed to improve our internal control over financial reporting to address the underlying causes of these material weaknesses, including i) hiring more qualified staff to fill up the key roles in the operations; ii) setting up a financial and system control framework with formal documentation of polices and controls in place; and iii) appointing independent directors, establishing an audit committee and strengthening corporate governance.
We will be subject to the requirement that we maintain internal controls and that management perform periodic evaluation of the effectiveness of the internal controls. Effective internal control over financial reporting is important to prevent fraud. As a result, our business, financial condition, results of operations and prospects, as well as the market for and trading price of our Ordinary Shares, may be materially and adversely affected if we do not have effective internal controls. Before our initial public offering, we were a private company with limited resources, and we are only listed in Nasdaq Capital Market as a public company for less than six months. As a result, we may not discover any problems in a timely manner and current and potential shareholders could lose confidence in our financial reporting, which would harm our business and the trading price of our Ordinary Shares. The absence of internal controls over financial reporting may inhibit you from purchasing our Ordinary Shares and may make it more difficult for us to raise funds in a debt or equity financing.
Attestation report of the registered public accounting firm
This annual report on Form 20-F does not include an attestation report of our registered public accounting firm because we qualified as an “emerging growth company” as defined under the JOBS Act as of June 30, 2025.
Changes in internal control over financial reporting
There have been no changes in our internal controls over financial reporting occurred during the fiscal year ended June 30, 2025, that have materially affected, or are reasonably likely to materially affect, our internal control over financial reporting.
Item 16. [Reserved]
Item 16A. Audit Committee Financial Expert
Our audit committee consists of Ms. Yuet Yiu Charissa Miu, Mr. Hong Man Herman Lee and Mr. Ho Chuen Shin. Ms. Yuet Yiu Charissa Miu is the chairperson of our audit committee. We have determined that Ms. Yuet Yiu Charissa Miu, Mr. Hong Man Herman Lee and Mr. Ho Chuen Shin satisfy the “independence” requirements of Section 5605(a)(2) of the NASDAQ Listing Rules and Rule 10A-3 under the Securities Exchange Act. Our board also has determined that Ms. Yuet Yiu Charissa M qualifies as audit committee financial experts within the meaning of the SEC rules or possesses financial sophistication within the meaning of the NASDAQ Listing Rules.
Item 16B. Code of Ethics
The Company has adopted a Code of Business Conduct and Ethics that applies to the Company’s directors, officers, employees and advisors. The Code of Business Conduct and Ethics is attached as an exhibit to this annual report. Copy of the Code of Business Conduct and Ethics is also available on our website at www.superx.sg.
Item 16C. Principal Accountant Fees and Services
KD&Co. was appointed by the Company to serve as its independent registered public accounting firm for the fiscal years ended June 30, 2024 and 2025. CT International LLP was appointed by the Company to serve as its independent registered public accounting firm for fiscal year ended June 30, 2024. Marcum Asia CPAs LLP was appointed by the Company to serve as its independent registered public accounting firm for fiscal year ended June 30, 2023. Audit services provided by KD&Co., CT International LLP and Marcum Asia CPAs LLP for fiscal years ended June 30, 2025, 2024 and 2023, separately, included the examination of the consolidated financial statements of the Company.
Fees Paid to Independent Registered Public Accounting Firm
Auditor Fees
The following table sets forth the aggregate fees by categories specified below in connection with certain professional services rendered by KD&Co., CT International LLP and Marcum Asia CPAs LLP, our independent registered public accounting firms, for the periods indicated.
| Year Ended June 30, | ||||||||||||
| Services | 2023 | 2024 | 2025 | |||||||||
| US$ | US$ | US$ | ||||||||||
| Audit Fees(1) - Marcum Asia CPAs LLP | 300,439 | - | - | |||||||||
| Audit Fees(1) - CT International LLP | - | 50,000 | - | |||||||||
| Audit Fees(1) – KD&Co. | - | 20,000 | 100,000 | |||||||||
| Total | 300,439 | 70,000 | 100,000 | |||||||||
| (1) | Audit fees include the aggregate fees billed in each of the fiscal years for professional services rendered by our independent registered public accounting firm for the audit of our annual financial statements, review of the interim financial statements and for the audits of our financial statements in connection with our initial public offering, and comfort letter in connection with the underwritten public offering. |
The policy of our audit committee is to pre-approve all audit and non-audit services provided by our independent registered public accounting firm, including audit services and audit-related services as described above, other than those for de minimums services which are approved by the audit committee prior to the completion of the audit.
Item 16D. Exemptions from the Listing Standards for Audit Committees
Not applicable.
Item 16E. Purchases of Equity Securities by the Issuer and Affiliated Purchasers
Not applicable.
Item 16F. Change in Registrant’s Certifying Accountant
On June 17, 2024, the Company dismissed Marcum Asia CPAs LLP (“Marcum Asia”) as its independent registered public accounting firm. The decision to dismiss Marcum Asia was approved and ratified by our Board of Directors (“Board of Directors”) on June 17, 2024.
The report of Marcum Asia on our financial statements for the fiscal years ended June 30, 2023 contained no adverse opinion or disclaimer of opinion and was not modified.
During the fiscal years ended June 30, 2023 and through June 17, 2024, we have had no disagreements with Marcum Asia on any matter of accounting principles or practices, financial statement disclosure or auditing scope or procedure, which disagreements, if not resolved to the satisfaction of Marcum Asia, would have caused it to make reference to the subject matter of such disagreements in its report on our financial statements for such period.
During our fiscal year ended June 30, 2023 and through June 17, 2024, there have been no reportable events as defined under Item 304(a)(1)(v) of Regulation S-K adopted by the Securities and Exchange Commission (the “SEC”).
On June 17, 2024, CT International LLP (“CT”) was appointed by the Audit Committee and the Board of Directors of the Company as the Company’s independent registered public accounting firm to audit the Company’s financial statements for the fiscal year ending June 30, 2024.
On May 19, 2025, the Company dismissed CT as its independent registered public accounting firm. The decision to dismiss CT was approved and ratified by our Board of on May 19, 2025.
The report of CT on our financial statements for the fiscal years ended June 30, 2024 contained no adverse opinion or disclaimer of opinion and was not modified.
During the fiscal years ended June 30, 2024 and through May 19, 2025, we have had no disagreements with CT on any matter of accounting principles or practices, financial statement disclosure or auditing scope or procedure, which disagreements, if not resolved to the satisfaction of CT, would have caused it to make reference to the subject matter of such disagreements in its report on our financial statements for such period.
On May 19, 2025, KD&Co. was appointed by the Audit Committee and the Board of Directors of the Company as the Company’s independent registered public accounting firm to audit the Company’s financial statements for the fiscal years ending June 30, 2025 and 2024.
Item 16G. Corporate Governance
As a company listed on the Nasdaq Capital Market, we are subject to the Nasdaq corporate governance listing standards. However, Nasdaq rules permit a foreign private issuer like us to follow the corporate governance practices of its home country. Certain corporate governance practices in the British Virgin Islands, which is our home country, may differ significantly from the Nasdaq corporate governance listing standards.
Currently, we do not plan to rely on home country practice with respect to our corporate governance. However, to the extent we choose to follow home country practice in the future, our shareholders may be afforded less protection than they otherwise would under the Nasdaq corporate governance listing standards applicable to U.S. domestic issuers. See “Item 3. Key Information-D. Risk Factors-Risks Relating to Our Ordinary Shares-We are a foreign private issuer within the meaning of the rules under the Exchange Act, and as such we are exempt from certain provisions applicable to U.S. domestic public companies.”
Item 16H. Mine Safety Disclosure
Not applicable.
Item 16I. Disclosure Regarding Foreign Jurisdictions that Prevent Inspections
Not applicable.
Item 16J. Insider Trading Policies
We have adopted insider trading policies governing the purchase, sale, and other dispositions of our securities by directors, senior management, and employees. A copy of the insider trading policies is attached as an exhibit to this annual report.
Item 16K. Cybersecurity
Our Board of Directors is responsible for reviewing the Company’s cybersecurity risk management and control systems in relation to the financial reporting by the Company, including the Company’s cybersecurity strategy. We maintain a process for assessing, identifying and managing material risks from cybersecurity threats, including risks relating to disruption of business operations or financial reporting systems, intellectual property theft; fraud; extortion; harm to employees or customers; violation of privacy laws and other litigation and legal risk; and reputational risk, as part of our overall risk management system and processes. We assess and manage our cybersecurity risks though our Information Technologies (“IT”) Committee, which is integrated by the interim Chief Financial Officer. The interim Chief Financial Officer presents to our Board of Directors, on a yearly basis, the work carried out on the identification, categorization, and mitigation procedures put in place in relation to the most relevant risks of the company, including cybersecurity risks. In this sense, risks related to cybersecurity have been categorized as “high relevance” for the Company.
Our IT department is responsible for targeted and regular monitoring of cybersecurity risks. They independently and continuously monitor cybersecurity risks and countermeasures to defend against such threats and, in the event of a cybersecurity threat or cybersecurity incident, inform executive management and our Board of Directors. In addition to the regular meetings between executive management and the individual risk owners mainly consisting out of the various departments’ heads, a comprehensive cybersecurity risk analysis for internal and external risks is carried out as appropriate.
According to the priority of the cybersecurity risks as result of the risk evaluation, risks are addressed by concrete actions and, if appropriate and possible, necessary countermeasures. In order to be able to react quickly and flexibly to cybersecurity risks, risk management is integrated into existing processes and reporting channels. Our risk management program considers cybersecurity risks alongside other company risks, and our enterprise risk professionals consult with company subject matter experts to gather information necessary to identify cybersecurity risks and evaluate their nature and severity, as well as identify mitigations and assess the impact of those mitigations on residual risk. We may engage third parties from time to time to conduct risk assessments.
PART III
Item 17. Financial Statements
See “Item 18. Financial Statements.”
Item 18. Financial Statements
Our consolidated financial statements are included at the end of this annual report, beginning with page F-1.
Item 19. Exhibits
| * | Filed with this annual report on Form 20-F |
| ** | Furnished with this annual report on Form 20-F |
SIGNATURES
The registrant hereby certifies that it meets all of the requirements for filing on Form 20-F and that it has duly caused and authorized the undersigned to sign this annual report on its behalf.
| SuperX AI Technology Limited | |||
| By: | /s/ Chun Kit (Anderson) Yu | ||
| Name: | Chun Kit (Anderson) Yu | ||
| Title: | Executive Director and Interim Chief Financial Officer | ||
Date: October 31, 2025
SUPERX
AI TECHNOLOGY LIMITED (FORMERLY KNOWN AS SUPER X AI TECHNOLOGY
LIMITED AND JUNEE LIMITED) AND SUBSIDIARIES
INDEX TO CONSOLIDATED FINANCIAL STATEMENTS
F-

REPORT OF INDEPENDENT REGISTERED PUBLIC ACCOUNTING FIRM
To the Shareholders and Board of Directors of
SuperX AI Technology Limited (formerly known as Super X AI Technology Limited and Junee Limited)
Opinion on the Financial Statements
We have audited the accompanying consolidated balance sheets of SuperX AI Technology Limited (formerly known as Super X AI Technology Limited and Junee Limited) and Subsidiaries (collectively, the “Company”) as of June 30, 2025 and June 30, 2024, consolidated statements of operations and comprehensive (loss) income, changes in shareholders’ equity, and cash flows for each of the years in the two-year period ended June 30, 2025, and the related notes (collectively referred to as the “consolidated financial statements”). In our opinion, the consolidated financial statements present fairly, in all material respects, the financial position of the Company as of June 30, 2025 and June 30, 2024, and the results of its operations and its cash flows for each of the years in the two-year period ended June 30, 2025, in conformity with accounting principles generally accepted in the United States of America.
Basis for Opinion
These financial statements are the responsibility of the Company’s management. Our responsibility is to express an opinion on the Company’s financial statements based on our audits. We are a public accounting firm registered with the Public Company Accounting Oversight Board (United States) (“PCAOB”) and are required to be independent with respect to the Company in accordance with the U.S. federal securities laws and the applicable rules and regulations of the Securities and Exchange Commission and the PCAOB.
We conducted our audits in accordance with the standards of the PCAOB. Those standards require that we plan and perform the audits to obtain reasonable assurance about whether the financial statements are free of material misstatement, whether due to error or fraud. The Company is not required to have, nor were we engaged to perform, an audit of its internal control over financial reporting. As part of our audits, we are required to obtain an understanding of internal control over financial reporting but not for the purpose of expressing an opinion on the effectiveness of the Company’s internal control over financial reporting. Accordingly, we express no such opinion.
Our audits included performing procedures to assess the risks of material misstatement of the financial statements, whether due to error or fraud, and performing procedures that respond to those risks. Such procedures included examining, on a test basis, evidence regarding the amounts and disclosures in the financial statements. Our audits also included evaluating the accounting principles used and significant estimates made by management, as well as evaluating the overall presentation of the financial statements. We believe that our audits provide a reasonable basis for our opinion.
/s/ KD & Co.
We have served as the Company’s auditor since 2025.
Hong Kong, China
October 31, 2025
F-

REPORT OF INDEPENDENT REGISTERED PUBLIC ACCOUNTING FIRM
To the Shareholders and Board of Directors of
SuperX AI Technology Limited (formerly known as “Super X AI Technology Limited” and “Junee Limited”)
Opinion on the Financial Statements
We have audited the accompanying consolidated statement of operations and comprehensive income, changes in shareholders’ equity, and cash flows of SuperX AI Technology Limited (formerly known as “Super X AI Technology Limited” and “Junee Limited”) and Subsidiary (collectively, the “Company”) for the year ended June 30, 2023, and the related notes (collectively referred to as the “financial statements”). In our opinion, the financial statements present fairly, in all material respects, the results of its operations and its cash flows for the year ended June 30, 2023, in conformity with accounting principles generally accepted in the United States of America.
We were not engaged to audit, review, or apply any procedures to the adjustments to retrospectively apply the change in accounting due to the adoption of ASU No. 2023-07, Segment Reporting as described in Note 21 to the financial statements, and accordingly, we do not express an opinion or any form of assurance about whether such adjustments are appropriate or properly applied. The adjustments were audited by other auditors.
Basis for Opinion
These financial statements are the responsibility of the Company's management. Our responsibility is to express an opinion on the Company's financial statements based on our audit. We are a public accounting firm registered with the Public Company Accounting Oversight Board (United States) ("PCAOB") and are required to be independent with respect to the Company in accordance with the U.S. federal securities laws and the applicable rules and regulations of the Securities and Exchange Commission and the PCAOB.
We conducted our audit in accordance with the standards of the PCAOB. Those standards require that we plan and perform the audit to obtain reasonable assurance about whether the financial statements are free of material misstatement, whether due to error or fraud. The Company is not required to have, nor were we engaged to perform, an audit of its internal control over financial reporting. As part of our audit we are required to obtain an understanding of internal control over financial reporting but not for the purpose of expressing an opinion on the effectiveness of the Company's internal control over financial reporting. Accordingly, we express no such opinion.
Our audit included performing procedures to assess the risks of material misstatement of the financial statements, whether due to error or fraud, and performing procedures that respond to those risks. Such procedures included examining, on a test basis, evidence regarding the amounts and disclosures in the financial statements. Our audit also included evaluating the accounting principles used and significant estimates made by management, as well as evaluating the overall presentation of the financial statements. We believe that our audit provides a reasonable basis for our opinion.
/s/ Marcum Asia CPAs LLP
Marcum Asia CPAs LLP
We have served as the Company’s auditor from 2021 (such date takes into account the acquisition of certain assets of Friedman LLP by Marcum Asia CPAs LLP effective September 1, 2022) to June 20, 2024.
New York, New York
October 31, 2023
NEW YORK OFFICE ● 7 Penn Plaza ● Suite 830 ● New York, New York ● 10001
Phone 646.442.4845 ● Fax 646.349.5200 ● www.marcumasia.com and Junee Limited) and Subsidiaries Consolidated Balance Sheets As of June 30, 2025 and 2024 (Expressed in U.S. Dollars, except for the number of shares)
F-
SuperX AI Technology Limited (formerly known as Super X AI Technology Limited
| As of June 30, | ||||||||
| 2025 | 2024 | |||||||
| Assets | ||||||||
| Current assets | ||||||||
| Cash and cash equivalents | $ | 17,206,993 | $ | 7,244,941 | ||||
| Accounts receivable, net | 185,054 | 257,638 | ||||||
| Contract assets | 34,084 | 253,351 | ||||||
| Contract costs | 20,431 | 19,163 | ||||||
| Amounts due from related parties | 70,674 | 65,946 | ||||||
| Loans receivable, net, current | 20,397,475 | — | ||||||
| Rental deposits – related parties, current | 21,783 | — | ||||||
| Prepayments – related parties | 7,261 | 7,298 | ||||||
| Prepayments, deposits and other receivables, current | 1,085,462 | 16,856 | ||||||
| Total current assets | 39,029,217 | 7,865,193 | ||||||
| Non-current assets | ||||||||
| Property and equipment, net | 246,371 | 18,843 | ||||||
| Operating lease right-of-use assets, net | 1,001,610 | 91,388 | ||||||
| Investments in equity securities | 966,829 | — | ||||||
| Loans receivable, net, non-current | 9,740,817 | — | ||||||
| Rental deposits – related parties, non-current | — | 21,895 | ||||||
| Prepayments and deposits, non-current | 1,022,554 | — | ||||||
| Deferred tax assets, net | 43,749 | 9,055 | ||||||
| Total assets | $ | 52,051,147 | $ | 8,006,374 | ||||
| Liabilities and Shareholders’ Equity | ||||||||
| Current liabilities | ||||||||
| Accounts payable | $ | 416,105 | $ | 451,208 | ||||
| Accrued expenses and other payables | 300,611 | 115,127 | ||||||
| Amounts due to related parties | 173,885 | 46 | ||||||
| Contract liabilities | 49,989 | 11,431 | ||||||
| Contingent consideration payable | 29,633,064 | — | ||||||
| Bank and other borrowings, current | 453,070 | 164,741 | ||||||
| Income tax payable | 64,180 | 125,288 | ||||||
| Operating lease liabilities - related parties, current | 7,239 | 85,626 | ||||||
| Operating lease liabilities, current | 739,105 | — | ||||||
| Total current liabilities | 31,837,248 | 953,467 | ||||||
| Non-current liabilities | ||||||||
| Bank and other borrowings, non-current | 122,891 | 80,643 | ||||||
| Operating lease liabilities - related parties, non-current | — | 7,276 | ||||||
| Operating lease liabilities, non-current | 262,612 | — | ||||||
| Total liabilities | 32,222,751 | 1,041,386 | ||||||
| Shareholders’ equity | ||||||||
| Ordinary shares, no par value, unlimited number of ordinary shares authorized, 22,169,854 and 12,977,354 ordinary shares issued and outstanding as of June 30, 2025 and 2024, respectively* | 33,104,858 | 6,710,390 | ||||||
| Additional paid-in capital | 8,973,101 | 1,339,286 | ||||||
| Accumulated deficit | (22,316,677 | ) | (1,102,217 | ) | ||||
| Accumulated other comprehensive income | 67,114 | 17,529 | ||||||
| Total shareholders’ equity | 19,828,396 | 6,964,988 | ||||||
| Total liabilities and shareholders’ equity | $ | 52,051,147 | $ | 8,006,374 | ||||
| * | Shares and per share data are presented on a retroactive basis to reflect the nominal share issuance and share split. |
The accompanying notes are an integral part of these consolidated financial statements.
F-
SuperX AI Technology Limited (formerly known as Super X AI Technology Limited
and
Junee Limited) and Subsidiaries
Consolidated Statements of Operations and Comprehensive (Loss) Income
For the Years Ended June 30, 2025, 2024 and 2023
(Expressed in U.S. Dollars, except for the number of shares)
| For
the Years Ended June 30, |
||||||||||||
| 2025 | 2024 | 2023 | ||||||||||
| Revenue | $ | 3,596,575 | $ | 2,903,179 | $ | 6,140,731 | ||||||
| Cost of revenue | 3,231,225 | 2,085,296 | 4,862,424 | |||||||||
| Gross profit | 365,350 | 817,883 | 1,278,307 | |||||||||
| Operating expenses | ||||||||||||
| Selling and marketing expenses | 589,234 | 7,585 | 19,970 | |||||||||
| General and administrative expenses | 11,800,491 | 1,848,149 | 1,356,927 | |||||||||
| Impairment of goodwill | 9,359,949 | — | — | |||||||||
| Total operating expenses | 21,749,674 | 1,855,734 | 1,376,897 | |||||||||
| Loss from operations | (21,384,324 | ) | (1,037,851 | ) | (98,590 | ) | ||||||
| Other income (expense) | ||||||||||||
| Interest income (expense), net | 569,581 | 52,125 | (11,904 | ) | ||||||||
| Other income | 114,211 | — | 21,464 | |||||||||
| Other income – related party | — | 138,107 | 183,673 | |||||||||
| Unrealized losses from fair value changes of investments in equity securities | (45,966 | ) | — | — | ||||||||
| Unrealized losses from fair value changes of contingent consideration payable | (502,970 | ) | — | — | ||||||||
| Total other income, net | 134,856 | 190,232 | 193,233 | |||||||||
| (Loss) income before provision for income taxes | (21,249,468 | ) | (847,619 | ) | 94,643 | |||||||
| Income tax (benefit) expense | (35,008 | ) | 7,308 | 55,965 | ||||||||
| Net (loss) income | $ | (21,214,460 | ) | $ | (854,927 | ) | $ | 38,678 | ||||
| Other comprehensive income | ||||||||||||
| Foreign currency translation adjustments | 49,585 | 17,858 | 2,931 | |||||||||
| Total comprehensive (loss) income | $ | (21,164,875 | ) | $ | (837,069 | ) | $ | 41,609 | ||||
| (Loss) earnings per share | ||||||||||||
| Basic and diluted* | $ | (1.408 | ) | $ | (0.077 | ) | $ | 0.004 | ||||
| Weighted average shares outstanding | ||||||||||||
| Basic and diluted* | 15,069,539 | 11,127,135 | 10,714,286 | |||||||||
| * | Shares and per share data are presented on a retroactive basis to reflect the nominal share issuance and share split. |
The accompanying notes are an integral part of these consolidated financial statements.
F-
SuperX AI Technology Limited (formerly known as Super X AI Technology Limited
and
Junee Limited) and Subsidiaries
Consolidated Statements of Changes in Shareholders’ Equity
For the Years Ended June 30, 2025, 2024 and 2023
(Expressed in U.S. Dollars, except for the number of shares)
| Ordinary Shares | Additional Paid-in |
Accumulated | Accumulated Other Comprehensive |
|||||||||||||||||||||
| Shares* | Amount | Capital | Deficit | Income (Loss) | Total | |||||||||||||||||||
| Balance as of June 30, 2022 | 10,714,286 | $ | 1,000 | $ | 1,339,286 | $ | (132,907 | ) | $ | (3,260 | ) | $ | 1,204,119 | |||||||||||
| Net income for the year | — | — | — | 38,678 | — | 38,678 | ||||||||||||||||||
| Foreign currency translation adjustments | — | — | — | — | 2,931 | 2,931 | ||||||||||||||||||
| Dividend declared during the year | — | — | — | (153,061 | ) | — | (153,061 | ) | ||||||||||||||||
| Balance as of June 30, 2023 | 10,714,286 | $ | 1,000 | $ | 1,339,286 | $ | (247,290 | ) | $ | (329 | ) | $ | 1,092,667 | |||||||||||
| Net loss for the year | — | — | — | (854,927 | ) | — | (854,927 | ) | ||||||||||||||||
| Foreign currency translation adjustments | — | — | — | — | 17,858 | 17,858 | ||||||||||||||||||
| Issuance of ordinary shares pursuant to the initial public offering (the “IPO”), net of offering cost | 2,263,068 | 6,709,390 | — | — | — | 6,709,390 | ||||||||||||||||||
| Balance as of June 30, 2024 | 12,977,354 | $ | 6,710,390 | $ | 1,339,286 | $ | (1,102,217 | ) | $ | 17,529 | $ | 6,964,988 | ||||||||||||
| Net loss for the year | — | — | — | (21,214,460 | ) | — | (21,214,460 | ) | ||||||||||||||||
| Foreign currency translation adjustments | — | — | — | — | 49,585 | 49,585 | ||||||||||||||||||
| Issuance of ordinary shares under 2024 equity incentive plan | 110,000 | 711,000 | — | — | — | 711,000 | ||||||||||||||||||
| Share-based compensation | — | — | 2,896,179 | — | — | 2,896,179 | ||||||||||||||||||
| Issuance of ordinary shares under private placements | 8,950,000 | 24,744,443 | — | — | — | 24,744,443 | ||||||||||||||||||
| Issuance of warrants under private placements | — | — | 5,257,457 | — | — | 5,257,457 | ||||||||||||||||||
| Exercise of share options | 40,000 | 160,000 | — | — | — | 160,000 | ||||||||||||||||||
| Issuance of ordinary shares in connection with the acquisition of a subsidiary | 62,500 | 510,000 | — | — | — | 510,000 | ||||||||||||||||||
| Issuance of ordinary shares in connection with the acquisition of additional interest in a subsidiary | 30,000 | 269,025 | (519,821 | ) | — | — | (250,796 | ) | ||||||||||||||||
| Balance as of June 30, 2025 | 22,169,854 | $ | 33,104,858 | $ | 8,973,101 | $ | (22,316,677 | ) | $ | 67,114 | $ | 19,828,396 | ||||||||||||
| * | Shares and per share data are presented on a retroactive basis to reflect the nominal share issuance and share split. |
The accompanying notes are an integral part of these consolidated financial statements.
F-
SuperX AI Technology Limited (formerly known as Super X AI Technology Limited
and
Junee Limited) and Subsidiaries
Consolidated Statements of Cash Flows
For the Years Ended June 30, 2025, 2024 and 2023
(Expressed in U.S. Dollars)
| For
the Years Ended June 30, |
||||||||||||
| 2025 | 2024 | 2023 | ||||||||||
| Cash flows from operating activities: | ||||||||||||
| Net (loss) income | $ | (21,214,460 | ) | $ | (854,927 | ) | $ | 38,678 | ||||
| Adjustments to reconcile net (loss) income to net cash (used in) provided by operating activities: | ||||||||||||
| Depreciation of property and equipment | 82,929 | 10,570 | 9,765 | |||||||||
| Amortization of operating lease right-of-use assets and interest of lease liabilities | 825,533 | 88,792 | 86,277 | |||||||||
| Provision for (reversal of) allowance for current expected credit losses | 7,521 | (29,992 | ) | 5,563 | ||||||||
| Unrealized losses from fair value changes of investments in equity securities | 45,966 | — | — | |||||||||
| Unrealized losses from fair value changes of contingent consideration payable | 502,970 | — | — | |||||||||
| Impairment of goodwill | 9,359,949 | — | — | |||||||||
| Share-based compensation | 3,605,979 | — | — | |||||||||
| Dividend income | (25,370 | ) | — | — | ||||||||
| Deferred tax (benefit) expense | (35,008 | ) | 2,369 | (39 | ) | |||||||
| Changes in operating assets and liabilities: | ||||||||||||
| Accounts receivable | 164,530 | 540,680 | 124,079 | |||||||||
| Contract assets | 219,267 | (172,261 | ) | 39,245 | ||||||||
| Contract costs | (1,268 | ) | (19,138 | ) | 21,802 | |||||||
| Prepayments, deposits and other receivables | (1,179,961 | ) | 7,453 | 15,473 | ||||||||
| Accounts payable | (35,103 | ) | (302,816 | ) | (226,081 | ) | ||||||
| Contract liabilities | 38,558 | (2,985 | ) | (23,039 | ) | |||||||
| Income taxes payable | (61,108 | ) | 4,939 | 56,004 | ||||||||
| Operating lease liabilities, related parties | (87,805 | ) | (87,468 | ) | (87,245 | ) | ||||||
| Operating lease liabilities | (733,187 | ) | — | — | ||||||||
| Accrued expenses and other payables | 185,484 | 63,080 | (15,415 | ) | ||||||||
| Net cash (used in) provided by operating activities | (8,334,584 | ) | (751,704 | ) | 45,067 | |||||||
| Cash flows from investing activities: | ||||||||||||
| Purchases of property and equipment | (300,953 | ) | (6,535 | ) | (14,620 | ) | ||||||
| Prepayments for the acquisition of property and equipment | (331,324 | ) | — | — | ||||||||
| Deposits paid for investments | (468,000 | ) | — | — | ||||||||
| Increase in loans receivable | (10,330,748 | ) | — | — | ||||||||
| Acquisition of a subsidiary | 30,113 | — | — | |||||||||
| Investments in equity securities | (1,012,795 | ) | — | — | ||||||||
| Dividend income received | 25,370 | — | — | |||||||||
| Advances to related parties | (4,728 | ) | — | — | ||||||||
| Net cash used in investing activities | (12,393,065 | ) | (6,535 | ) | (14,620 | ) | ||||||
| Cash flows from financing activities: | ||||||||||||
| Payments of dividend to shareholders | — | — | (153,061 | ) | ||||||||
| Proceeds from issuance of ordinary shares pursuant to IPO, net of issuance cost | — | 7,861,876 | — | |||||||||
| Payments of offering costs related to IPO | — | (190,976 | ) | (141,121 | ) | |||||||
| Proceeds from bank and other borrowings | 627,237 | — | — | |||||||||
| Repayments of bank and other borrowings | (293,729 | ) | (144,296 | ) | (147,019 | ) | ||||||
| Proceeds from the issuance of ordinary shares under private placements | 30,001,900 | — | — | |||||||||
| Proceeds from the exercise of share options | 160,000 | — | — | |||||||||
| Repayments to related parties | — | (101,028 | ) | (46,110 | ) | |||||||
| Advances from related parties | 173,839 | — | 14,031 | |||||||||
| Net cash provided by (used in) financing activities | 30,669,247 | 7,425,576 | (473,280 | ) | ||||||||
| Effect of exchange rate changes on cash | 20,454 | 19,218 | 1,992 | |||||||||
| Net increase (decrease) in cash | 9,962,052 | 6,686,555 | (440,841 | ) | ||||||||
| Cash, beginning of year | 7,244,941 | 558,386 | 999,227 | |||||||||
| Cash, end of year | $ | 17,206,993 | $ | 7,244,941 | $ | 558,386 | ||||||
| Supplemental disclosure information: | ||||||||||||
| Cash paid for interest | $ | 12,255 | $ | 11,598 | $ | 14,629 | ||||||
| Supplemental non-cash in investing and financing activities: | ||||||||||||
| Operating lease right-of-use assets, obtained in exchange for operating lease obligations, related parties | $ | — | $ | 168,500 | $ | — | ||||||
| Operating lease right-of-use assets, obtained in exchange for operating lease obligations | $ | 1,112,210 | $ | — | $ | — | ||||||
| Deferred IPO costs charged to share capital | $ | — | $ | 1,152,486 | $ | — | ||||||
| Contingent consideration payable arisen from the acquisition of a subsidiary | $ | 19,064,917 | $ | — | $ | — | ||||||
| Contingent consideration payable arisen from the acquisition of additional interest in a subsidiary | $ | 10,065,177 | $ | — | $ | — | ||||||
The accompanying notes are an integral part of these consolidated financial statements.
F-
SuperX AI Technology Limited (formerly known as Super X AI Technology Limited
and
Junee Limited) and Subsidiaries
Notes to Consolidated Financial Statements
1. Organization and Business Description
Organization and Nature of Operations
SuperX AI Technology Limited (formerly known as Super X AI Technology Limited and Junee Limited) (the “Company”) is a limited liability company established under the laws of the British Virgin Islands on August 25, 2021. It is a holding company with no business operation. The Company changed its name from Junee Limited to Super X AI Technology Limited on June 2, 2025. The Company changed its name from Super X AI Technology Limited to SuperX AI Technology Limited on October 10, 2025.
The Company owns 100% equity interests of (i) OPS Interior Design Consultant Limited (“OPS HK”), a limited liability company established in Hong Kong on July 13, 2011; (ii) SuperX Investments International Limited (formerly known as Junee Investments International Limited) (“SuperX Investments”), a limited liability company established in Hong Kong on May 17, 2024; (iii) SuperX Enterprise Pte. Ltd. (formerly known as Junee Technology Pte. Ltd.) (“SuperX Enterprise”), a limited liability company established in Singapore on June 6, 2024; (iv) ASPAC AI Computing Pty Ltd (“ASPAC AI”), a limited liability company established in Australia on April 24, 2024; (v) SuperX AI Company Limited (“SuperX AI Company”), a limited liability company established in Hong Kong on May 16, 2025; (vi) SuperX AI Pte. Ltd. (“SuperX AI Pte”), a limited liability company established in Singapore on February 28, 2025; (vii) SuperX Industries Pte. Ltd. (formerly known as MindEnergy AI Technology Pte. Ltd.) (“SuperX Industries”), a limited liability company established in Singapore on May 15, 2023; and (viii) Excellent Prospect Investment Holding Limited (“Excellent Prospect”), a limited liability company established in the British Virgin Islands on November 13, 2024. The Company together with its subsidiaries is referred to as the “Group”.
The Company, through its subsidiaries, is an interior design and fit out service provider in Hong Kong and an AI infrastructure solutions provider. OPS HK provides design, fit out and repair and maintenance services for commercial and residential buildings. The design service includes both the consultation with its staff and the actual design work and it provides a specific conceptualized design with layout plans, detailed design drawings, advice relating to, among other things, budgetary consideration, optimal use of space, the materials, fittings, furniture, appliances and other items to be used with an aim to produce a preliminary design plan and quotation for clients’ considerations. Fit out works include installing protective materials to cover floors or walls, installing or constructing partition walls, windows and window frames and decorative fittings, furniture or fixtures, installing plumbing systems as well as installing switches, power outlets, telephone wiring, computer outlet covers and other electrical and wiring works. Repair and maintenance works include, among other things, replacement of fixtures and fittings, repair and maintenance of cupboards and shelves and repainting walls and ceilings. SuperX Industries and SuperX AI Pte offer a comprehensive portfolio of proprietary hardware, advanced software, and end-to-end services for AI data centers. The services include advanced solution design and planning, cost-effective infrastructure product integration, and end-to-end operations and maintenance. Its core products include high-performance AI servers, High-Voltage Direct Current (HVDC) solutions, high-density liquid cooling solutions, as well as AI cloud and AI agents.
On April 17, 2024, the Company entered into an underwriting agreement with the underwriter in connection with its IPO of 2,000,000 ordinary shares, no par value per share, which also granted the underwriter a 45-day option to purchase up to an additional 300,000 ordinary shares at a price of $4.00 per share. On April 19, 2024, the Company closed its IPO of 2,000,000 ordinary shares, no par value per share. Subsequently, on May 31, 2024, the underwriter exercised its over-allotment option to purchase an additional 263,068 ordinary shares of the Company at the public offering price of US$4.00 per share. The closing for the sale of the over-allotment shares took place on June 3, 2024. The IPO and the exercise of the over-allotment option with gross proceeds totaling $9,052,272, before deducting underwriting discounts and offering expenses.
The ordinary shares began trading on April 17, 2024 on the Nasdaq Capital Market and commenced trading under the ticker symbol “JUNE”, and the ticket symbol subsequently changed to “SUPX” on June 2, 2025.
Reorganization
A reorganization of the legal structure of the Company (the “Reorganization”) was completed on September 1, 2021. Prior to the Reorganization, OPS HK, the operating subsidiary of the Company, was controlled by Alpha Generator Limited. As part of the Reorganization, OPS Holdings Limited was first incorporated under the laws of the British Virgin Islands on June 25, 2021 and being interspersed between Alpha Generator Limited and OPS HK. Subsequently, the Company was incorporated and being interspersed between OPS Holdings Limited and OPS HK. Consequently, Junee Limited became the holding company of OPS HK on September 1, 2021. The Company and its subsidiary resulting from Reorganization has always been under the common control of the same controlling shareholders before and after the Reorganization. The consolidation of the Company and its subsidiary has been accounted for at historical cost and prepared on the basis as if the aforementioned transactions had become effective as of the beginning of the first period presented in the accompanying consolidated financial statements. Results of operations for the periods presented comprise those of the previously separate entities combined from the beginning of the period to the end of the period, eliminating the effects of intra-entity transactions.
F-
SuperX AI Technology Limited (formerly known as Super X AI Technology Limited
and
Junee Limited) and Subsidiaries
Notes to Consolidated Financial Statements
1. Organization and Business Description (cont.)
The accompanying consolidated financial statements reflect the activities of the Company and the following entities:
| Subsidiaries | Date of Incorporation |
Jurisdiction of Formation |
Percentage of direct/indirect Economic Ownership |
Principal Activities | |||||
| OPS HK | July 13, 2011 | Hong Kong | 100% | Provision of design, fit out and repair and maintenance services for commercial and residential properties | |||||
| SuperX Investments | May 17, 2024 | Hong Kong | 100% | Investment holding | |||||
| SuperX Enterprise | June 6, 2024 | Singapore | 100% | Investment holding | |||||
| ASPAC AI | April 24, 2024 | Australia | 100% | Investment holding | |||||
| SuperX AI Company | May 16, 2025 | Hong Kong | 100% | Investment holding | |||||
| SuperX AI Pte | February 28, 2025 | Singapore | 100% | Wholesale of AI and computer hardware and peripheral equipment | |||||
| SuperX Industries | May 15, 2023 | Singapore | 100% | Development of AI software and applications | |||||
| Excellent Prospect | November 13, 2024 | British Virgin Islands | 100% | Investment holding |
2. Summary of Significant Accounting Policies
Basis of Presentation and Consolidation
The accompanying consolidated financial statements have been prepared in accordance with accounting principles generally accepted in the United States of America (“U.S. GAAP”) and pursuant to the rules and regulations of the Securities Exchange Commission (“SEC”).
The consolidated financial statements include the financial statements of the Company and its subsidiaries. All intercompany transactions and balances among the Company and its subsidiaries have been eliminated upon consolidation.
Use of Estimates and Assumptions
The preparation of consolidated financial statements in conformity with U.S. GAAP requires the management to make estimates and assumptions that affect the reported amounts of assets and liabilities and disclosure of contingent assets and liabilities at the date of the financial statements and the reported amounts of revenues and expenses during the reporting period. These estimates and judgments are based on historical information, information that is currently available to the Company and on various other assumptions that the Company believes to be reasonable under the circumstances. Significant estimates required to be made by management, include, but are not limited to, the allowance for expected credit losses, allowance for deferred tax assets, uncertain tax position, incremental borrowing rates used in calculation of the operating lease right-of-use assets and operating lease liabilities, valuation of contingent consideration payable, valuation of investments in equity securities, valuation for share-based compensation and the estimated cost and the input measure method used in revenue recognition. Actual results could differ from those estimates, and as such, differences could be material to the consolidated financial statements.
Functional Currency, Foreign Currency Translation and Transaction
Change in functional currency
Effective from January 1, 2025, the Company adopted the United States Dollars (“US$” or “$”) as its functional currency. Prior to January 1, 2025, the functional currency of the Company was the Hong Kong Dollars (“HK$”). The change in functional currency of the Company is due to the increased exposure to the US$, as the main purpose of the Company is to seek financing which is mainly denominated in US$. As a result, the Company determined that the functional currency of the Company changed from HK$ to US$. The change in functional currency was accounted for prospectively from January 1, 2025 in accordance with ASC 830, Foreign Currency Matters, and consolidated financial statements prior to and including the period ended December 31, 2024 were not restated for the change in functional currency. The management is of the opinion that the exposure of change in functional currency is minimal as HK$ is pledged to US$.
The Company’s subsidiaries determined their functional currencies based on the criteria of ASC 830, Foreign Currency Matters. The Group uses the US$ as its reporting currency.
F-
SuperX AI Technology Limited (formerly known as Super X AI Technology Limited
and
Junee Limited) and Subsidiaries
Notes to Consolidated Financial Statements
2. Summary of Significant Accounting Policies (cont.)
The results of operations and the consolidated statements of cash flows denominated in foreign currency are translated at the average rate of exchange during the reporting period. Assets and liabilities denominated in foreign currencies at the balance sheet date are translated at the applicable rates of exchange in effect at that date. The equity denominated in the foreign currency is translated at the historical rate of exchange at the time of capital contribution. Because cash flows are translated based on the average translation rate, amounts related to assets and liabilities reported on the consolidated statements of cash flows will not necessarily agree with changes in the corresponding balances on the consolidated balance sheets. Translation adjustments arising from the use of different exchange rates from period to period are included as a separate component of accumulated other comprehensive income (loss) included in consolidated statements of changes in shareholders’ equity. Gains and losses from foreign currency transactions are included in the Company’s consolidated statements of operations and comprehensive (loss) income.
The following table outlines the currency exchange rates that were used in preparing the consolidated financial statements:
| June 30, 2025 |
June 30, 2024 |
June 30, 2023 |
|||||||
| Year-end spot rate | US$1=HK$7.85 | US$1=HK$7.81 | US$1=HK$7.83 | ||||||
| US$1=SG$1.28 | N/A | N/A | |||||||
| US$1=AUD1.54 | N/A | N/A | |||||||
| Average rate | US$1=HK$7.79 | US$1=HK$7.82 | US$1=HK$7.84 | ||||||
| US$1=SG$1.33 | N/A | N/A | |||||||
| US$1=AUD1.54 | N/A | N/A |
Fair Value of Financial Instruments
ASC 825-10 requires certain disclosures regarding the fair value of financial instruments. Fair value is defined as the price that would be received to sell an asset or paid to transfer a liability in an orderly transaction between market participants at the measurement date. A three-level fair value hierarchy prioritizes the inputs used to measure fair value. The hierarchy requires entities to maximize the use of observable inputs and minimize the use of unobservable inputs. The three levels of inputs used to measure fair value are as follows:
| Level 1 — | Quoted prices in active markets for identical assets and liabilities. |
| Level 2 — | Quoted prices in active markets for similar assets and liabilities, or other inputs that are observable for the asset or liability, either directly or indirectly, for substantially the full term of the financial instrument. |
| Level 3 — | Unobservable inputs that are supported by little or no market activity and that are significant to the fair value of the assets and liabilities. This includes certain pricing models, discounted cash flow methodologies and similar techniques that use significant unobservable inputs. |
The Company considers the carrying amount of its financial assets and liabilities, which consist primarily of cash and cash equivalents, accounts receivable, net, contract assets, contract costs, amounts due from related parties, loans receivable, net, rental deposits – related parties, prepayments, deposits and other receivables, accounts payable, amounts due to related parties, contract liabilities, operating lease liabilities, income tax payable, bank and other borrowings, accrued expenses and other payables approximate the fair value of the respective assets and liabilities as of June 30, 2025 and 2024 due to their short-term nature or market rates of interest.
The following table sets forth the financial instruments, measured at fair value, by level within the fair value hierarchy as of June 30, 2025:
| Fair value measurement | ||||||||||||||||
| Quoted prices in active markets for identical assets and liabilities | Significant other observable inputs | Significant unobservable inputs | ||||||||||||||
| Assets: | Total | (Level 1) | (Level 2) | (Level 3) | ||||||||||||
| Equity investments with readily determinable fair value | $ | 486,696 | $ | 486,696 | $ | — | $ | — | ||||||||
| Liabilities: | ||||||||||||||||
| Contingent consideration payable | $ | 29,633,064 | $ | — | $ | — | $ | 29,633,064 | ||||||||
No financial instruments were measured at fair value, by level within the fair value hierarchy as of June 30, 2024.
F-
SuperX AI Technology Limited (formerly known as Super X AI Technology Limited
and
Junee Limited) and Subsidiaries
Notes to Consolidated Financial Statements
2. Summary of Significant Accounting Policies (cont.)
Cash and Cash Equivalents
Cash and cash equivalents include cash on hand and demand deposits in accounts maintained with commercial banks that can be added or withdrawn without limitation. The Company maintains the bank accounts in Hong Kong, Singapore and Australia. Cash balances in bank accounts in Hong Kong are insured under the Deposit Protection Scheme introduced by the Hong Kong Government for a maximum amount of $101,911 (HK$800,000). Balances maintained with banks in Singapore are insured under the Deposit Insurance Scheme introduced by the Singapore Deposit Insurance Corporation Limited for the maximum insured amount of $78,125 (SG$100,000) for each depositor at one bank. Balances maintained with banks in Australia are insured under the Financial Claims Scheme introduced by the Australian Government for the maximum insured amount of $162,338 (AUD 250,000) for each account holder at any bank, building society, credit union or other authorised deposit-taking institution that is incorporated in Australia and authorised by the Australian Prudential Regulation Authority. These balances maintained by the Group may at times exceed the insured limits. Otherwise, these balances are not insured by the Federal Deposit Insurance Corporation or other programs.
Accounts Receivable, net
Accounts receivable, net, are recognized and carried at original invoiced amount less an allowance for current expected credit losses (“CECL”).
Accounts receivable are recognized in the period when the Company has provided services to its customers and when its right to consideration is unconditional. In July 1, 2023, the Company adopted ASU 2016-13, “Financial Instruments – Credit Losses (Topic 326): Measurement on Credit Losses on Financial Instruments”, including certain subsequent amendments, transitional guidance and other interpretive guidance within ASU 2018-19, ASU 2019-04, ASU 2019-05, ASU 2019-11, ASU 2020-02 and ASU 2020-03 (collectively, including ASU 2016-13, “ASC 326”). ASC 326 introduces an approach based on expected losses to estimate the allowance for CECL, which replaces the previous incurred loss impairment model. The Company has adopted the loss rate methodology to estimate historical losses on accounts receivable and the Company uses aging schedule method in the current expected credit losses model (“CECL model”) to estimate the CECL. The Company’s estimation of allowance for CECL considers factors such as historical credit losses experience, age of receivable balances, current market conditions, reasonable and supportable forecasts of future economic conditions, in combination with assessing receivable collectability on an individual basis, and applying current situation adjustment. The Group concludes that there is no impact over the initial adoption of CECL model, which should be treated as cumulative-effect adjustment on accumulated deficit as of July 1, 2023. Accounts receivable balances are written off after all collection efforts have been exhausted. For the years ended June 30, 2025 and 2023, the Company has recorded the provision for allowance for CECL related to accounts receivable of $7,521 and $5,563, respectively, while for the year ended June 30, 2024, the Company has recorded the reversal of provision for allowance for CECL related to accounts receivables of $29,992.
Prepayments, Deposits and Other Receivables
Prepayments under current portion represent advance payments made to the service providers for future services and short-term in nature. Prepayments under non-current portion represent advance payments made to the suppliers for the purchase of property and equipment. The Company initially recognizes prepayments for property and equipment when cash is advanced to the suppliers. Subsequently, the Company derecognizes and reclassifies the prepayments for property and equipment to property and equipment when control over these property and equipment is transferred to and obtained by the Company. Prepayments are reviewed periodically to determine whether their carrying value has become impaired. The Company considers the assets to be impaired if the realizability of the prepayments becomes doubtful. For the years ended June 30, 2025, 2024 and 2023, there was no impairment recorded as the Company considers all of the prepayments fully realizable.
Deposits primarily include the rental deposits and utility deposits. Other receivables primarily represent the fund advances to the third parties. Deposits and other receivables are subject to the measurement of CECL within the scope of ASC Topic 326.
F-
SuperX AI Technology Limited (formerly known as Super X AI Technology Limited
and
Junee Limited) and Subsidiaries
Notes to Consolidated Financial Statements
2. Summary of Significant Accounting Policies (cont.)
Long-Term Rental Deposits
Long-term rental deposits represent security payments made to lessors for the Company’s lease agreements entered. The Company made such security payments upon the commencement of the original lease agreements. The security deposits will be refunded to the Company upon the termination or expiration of the lease agreements as well as the delivery of the vacant leased properties to the lessors by the Company.
Loans Receivable, net
Loans receivable, net consist of term loans to third parties. The term loans are recorded at amortized cost, net of allowances for CECL. The Company maintains an allowance for CECL to reserve for potentially uncollectible loans receivable. The Company measures interest income for all loans receivable using the interest method, which is based on the effective yield of the loans rather than the stated coupon rate. The loan receivables with the collection period of less than one year were included in loans receivable, net under current portion in the consolidated balance sheets. The loan receivables with the collection period of over one year were included in loans receivable, net under non-current portion in the consolidated balance sheets.
Allowance for CECL
Accounting Standards Update (“ASU”) No. 2016-13, Financial Instruments — Credit Losses (Topic 326): Measurement of Credit Losses on Financial Instruments requires entities to use a current lifetime expected credit losses methodology to measure impairments of certain financial assets. Using this methodology will result in earlier recognition of losses than under the current incurred loss approach, which requires waiting to recognize a loss until it is probable of having been incurred. There are other provisions within the standard that affect how impairments of other financial assets may be recorded and presented, and that expand disclosures.
Deferred IPO costs
Deferred IPO costs consist primarily of direct expenses paid to attorneys, consultants, underwriters, and other parties related to the Company’s IPO. Pursuant to ASC 340-10-S99-1, IPO costs directly attributable to an offering of equity securities are deferred and would be charged against the gross proceeds of the offering as a reduction of additional paid-in capital.
F-
SuperX AI Technology Limited (formerly known as Super X AI Technology Limited
and
Junee Limited) and Subsidiaries
Notes to Consolidated Financial Statements
2. Summary of Significant Accounting Policies (cont.)
Lease
The Company adopted ASU 2016-02 Leases (Topic 842) (“Topic 842”) issued by the FASB. The adoption of Topic 842 resulted in the presentation of operating lease right-of-use assets and operating lease liabilities on the consolidated balance sheets.
The Company has assessed the following: (i) whether any expired or existing contracts are or contains a lease, (ii) the lease classification for any expired or existing leases, and (iii) initial direct costs for any expired or existing leases (i.e. whether those costs qualify for capitalization under ASU 2016-02). The Company also elected the short-term lease exemption for certain classes of underlying assets including office space, warehouses and equipment, with a lease term of 12 months or less.
The Company determines whether an arrangement is or contain a lease at inception. A lease for which substantially all the benefits and risks incidental to ownership remain with the lessor is classified by the lessee as an operating lease. All leases of the Company are currently classified as operating leases. Operating leases are included in operating lease right-of-use (“ROU”) assets, operating lease liability, current, and operating lease liability, non-current in the Company’s consolidated balance sheets. Please refer to Note 8 for the disclosures regarding the Company’s method of adoption of ASC 842 and the impacts of adoption on its financial position, results of operations and cash flows.
ROU assets represent the Company’s right to use an underlying asset for the lease term and lease liabilities represent its obligation to make lease payments arising from the lease. The operating lease ROU assets and lease liabilities are recognized at lease commencement date based on the present value of lease payments over the lease term. As most of the Company’s leases do not provide an implicit rate, the Company uses its incremental borrowing rate based on the information available at lease commencement date in determining the present value of lease payments. The operating lease ROU assets also includes any lease payments made and excludes lease incentives. The Company’s lease terms may include options to extend or terminate the lease. Renewal options are considered within the ROU assets and lease liabilities when it is reasonably certain that the Company will exercise that option. Lease expenses for lease payments are recognized on a straight-line basis over the lease term.
For operating leases with a term of one year or less, the Company has elected not to recognize a lease liability or ROU asset on its consolidated balance sheets. Instead, it recognizes the lease payments as expenses on a straight-line basis over the lease term. Short-term lease costs are immaterial to its consolidated statements of operations and cash flows. The Company has operating lease agreements with insignificant non-lease components and has elected the practical expedient to combine and account for lease and non-lease components as a single lease component.
F-
SuperX AI Technology Limited (formerly known as Super X AI Technology Limited
and
Junee Limited) and Subsidiaries
Notes to Consolidated Financial Statements
2. Summary of Significant Accounting Policies (cont.)
The Company reviews the impairment of its ROU assets consistent with the approach applied for its other long-lived assets. The Company reviews the recoverability of its long-lived assets when events or changes in circumstances occur that indicate that the carrying value of the asset may not be recoverable. The assessment of possible impairment is based on its ability to recover the carrying value of the asset from the expected undiscounted future pre-tax cash flows of the related operations. The Company has elected to include the carrying amount of operating lease liabilities in any tested asset group and include the associated operating lease payments in the undiscounted future pre-tax cash flows. For the years ended June 30, 2025, 2024 and 2023, the Company did not have any impairment loss against its operating lease ROU assets.
Property and Equipment, net
Property and equipment are stated at cost, net of accumulated depreciation and amortization. Depreciation and amortization are provided for on a straight-line basis over the estimated useful lives of the related assets as follows:
| Furniture and fixtures | 5 years | |||
| Motor vehicles | 3.33 years | |||
| Electronic equipment | 3 – 5 years | |||
| Leasehold improvements | 2 – 3 years |
Expenditures for maintenance and repairs, which do not materially extend the useful lives of the assets, are charged to expense as incurred. Expenditures for major renewals and betterments which substantially extend the useful life of assets are capitalized. The cost and related accumulated depreciation of assets retired or sold are removed from the respective accounts, and any gain or loss is recognized in other income (expense) in the consolidated statements of operations and comprehensive (loss) income.
The Company also re-evaluates the periods of depreciation to determine whether subsequent events and circumstances warrant revised estimates of useful lives.
Impairment of Long-Lived Assets
The Company reviews the recoverability of its long-lived assets, such as property and equipment and operating lease right-of-use assets, whenever events or changes in circumstances (such as a significant adverse change to market conditions that will impact the future use of the assets) indicate that the carrying amount of an asset may no longer be recoverable. When these events occur, the Company measures impairment by comparing the carrying value of the long-lived assets to the estimated undiscounted future cash flows expected to result from the use of the assets and their eventual disposition. If the sum of the expected undiscounted cash flow is less than the carrying amount of the assets, the Company would recognize an impairment loss, which is the excess of carrying amount over the fair value of the assets, using the expected future discounted cash flows. For the years ended June 30, 2025, 2024 and 2023, no impairment of long-lived assets was recognized.
Investments in Equity Securities
Investments in equity securities are mainly comprised of equity investments in publicly traded companies and privately-held companies.
Equity investments in publicly traded companies are reported at fair value as equity investment with readily determinable fair value. Realized and unrealized gains and losses from fair value changes for the years ended June 30, 2025, 2024 and 2023 are recognized in other income (expense) in the consolidated statements of operations and comprehensive (loss) income.
F-
SuperX AI Technology Limited (formerly known as Super X AI Technology Limited
and
Junee Limited) and Subsidiaries
Notes to Consolidated Financial Statements
2. Summary of Significant Accounting Policies (cont.)
For investments in common stock issued by privately-held companies on which the Group does not have significant influence, as these equity securities do not have readily determinable fair value, the Group measure these equity securities investments at cost, less impairment, if any, plus or minus changes resulting from observable price changes in orderly transactions for the identical or a similar investment of the same issuer (referred to as the measurement alternative). All gains and losses on these equity securities without readily determinable fair value, realized and unrealized, are recognized in other income (expense) in the consolidated statements of operations and comprehensive (loss) income.
Management regularly evaluates the impairment of the investments in privately-held companies without readily determinable fair value periodically, or when events or circumstances indicate that the carrying amount may not be recoverable. For investments without readily determinable fair values, management performs a qualitative assessment of the fair value of the equity interest in comparison to its carrying amount to determine if there is an indication of potential impairment. If such indication exists, management estimates the fair value of the investment, and records an impairment in the consolidated statements of operations and comprehensive (loss) income to the extent the carrying amount exceeds the fair value. Management applies significant judgments in the impairment assessment for these equity investments when: (i) determining as to whether any impairment indicators exist during the year; and (ii) estimating the impairment amount if an impairment exists. These judgments consider various factors and events including: a) significant deterioration in the earnings performance, credit rating, asset quality, or business prospects of the investees; b) significant adverse change in the regulatory, economic, or technological environment of the investees; c) significant adverse change in the general market condition of either the geographical area or the industry in which the investees operate; d) bona fide offer to purchase, an offer by the investee to sell, or a completed auction process for the same or similar investment for an amount less than the carrying amount of that investment; e) factors that raise significant concerns about the investees’ ability to continue as a going concern; f) factors that raise significant concerns about the performance of new products and g) valuation methods and key estimates in the determination of the impairment amounts based on the severity and duration of the impairment indicator and the existence of any positive or mitigating factors.
Accounts Payable
Accounts payable primarily represent the fee payable to suppliers for the purchase of materials and subcontractors for performing interior design and fit-out works for the Company.
Accrued Expenses and Other Payables
Accrued expenses and other payables primarily include accrued payroll and employee benefits expenses and accrued expenses for the operation in the ordinary course of business.
Contingent Consideration Payable
The Company’s acquisition agreements include contingent consideration arrangements, which are based on the repayments of loans receivables from the seller within 365 days from the date of the respective acquisition agreements. For each transaction, the Company estimates the fair value of contingent consideration payable as part of the initial purchase price and records the estimated fair value of contingent consideration payable as a liability. The fair value of contingent consideration payable will be remeasured at each reporting period based on any changes to key inputs. Realized and unrealized gains and losses from fair value changes of contingent consideration payable are recognized in other income (expense) in the consolidated statements of operations and comprehensive (loss) income.
F-
SuperX AI Technology Limited (formerly known as Super X AI Technology Limited
and
Junee Limited) and Subsidiaries
Notes to Consolidated Financial Statements
2. Summary of Significant Accounting Policies (cont.)
Bank and Other Borrowings
Borrowings are initially recognized at fair value, net of upfront fees incurred. Borrowings are subsequently measured at amortized cost. Any difference between the proceeds (net of transaction costs) and the redemption amount is recognized in the consolidated statements of operations and comprehensive (loss) income over the period of the borrowings using the effective interest method.
Revenue Recognition
The Company adopted the revenue standard Accounting Standards Codification (“ASC”) 606, Revenue from Contracts with Customers. The core principle of the revenue standard is that a company should recognize revenue to depict the transfer of promised goods or services to customers in an amount that reflects the consideration to which the company expects to be entitled in exchange for those goods or services. The following five steps are applied to achieve that core principle:
Step 1: Identify the contract with the customer
Step 2: Identify the performance obligations in the contract
Step 3: Determine the transaction price
Step 4: Allocate the transaction price to the performance obligations in the contract
Step 5: Recognize revenue when the company satisfies a performance obligation.
Design and fit out services
The Company enters into agreements with clients that create enforceable rights and obligations and for which it is probable that the Company will collect the consideration to which it will be entitled as services transfer to the customer. It is customary practice for the Company to have the agreements with its customers in writing, orally, or in accordance with other customary business practices. The Company recognizes revenue based on the consideration specified in the applicable agreement.
F-
SuperX AI Technology Limited (formerly known as Super X AI Technology Limited
and
Junee Limited) and Subsidiaries
Notes to Consolidated Financial Statements
2. Summary of Significant Accounting Policies (cont.)
The contracts which the Company enters into with the clients are fixed price and provide for milestone billings based upon the attainment of specific project objectives to ensure the Company meets its contractual requirements. Additionally, contracts may include retentions or holdbacks paid at the end of a project to ensure that Company meets the contract requirements. However, since the customer does not have the option to purchase the warranty separately and there are no additional services to the customer during the retention period but to ensure all goods and services meet the criteria as specified in the contract, such warranty shall not be accounted for as a separate performance obligation. The Company historically incurs a very minimum cost during the retention period, the Company does not expect any significant liability to be incurred and no further provision made in the accounts. The Company does not assess whether a contract contains a significant financing component if the Company expects, at contract inception, that the period between payment by the customers and the transfer of promised services to the customers will be less than one year.
The Company identifies the delivery of design and fit out services to the customer to be the performance obligation in the contract. Since the Company has concluded that the promises to be delivered on the contract would be one single performance obligation, no allocation of the transaction price is required and expected. As a professional interior design and fit out service provider, the Company recognizes revenue based on the Company’s effort or inputs to the satisfaction of a performance obligation over time as work progresses because of the continuous transfer of control to the customer and the Company’s right to bill the customer as costs are incurred.
The Company’s contract with the customer has payment terms specified based upon certain conditions completed. The Company generally require an initial payment from the customer upon signing of the contract prior to the commencement of the project, which usually represents approximately 20% to 50% of the total contract sum. The Company issue invoices for interim payments at different stages of the project. The final invoice is generally issued shortly before or immediately after project completion. The Company’s customers are required to pay the Company at different billing stages over the contract period, as such, the Company believes the progress payments limit the Company’s exposure to credit risk and that the Company would be able to collect substantially all of the consideration gradually at different stages. The timing of the satisfaction of the Company’s performance obligations is based upon the cost-to-cost measure of progress method, which is generally different than the timing of unconditional right of payment, and is based upon certain conditions completed as specified in the contract. The timing between the satisfaction of the Company’s performance obligations and the unconditional right of payment would contribute to contract assets and contract liabilities.
The Company uses the ratio of actual costs incurred to total estimated costs since costs incurred (an input method) represent a reasonable measure of progress towards the satisfaction of a performance in order to estimate the portion of revenue earned. This method faithfully depicts the transfer of value to the customer when the Company is satisfying a performance obligation that entails a number of interrelated tasks or activities for a combined output that requires the Company to coordinate the work of employees and subcontractors. Contract costs typically include direct labor, subcontract and consultant costs, materials and indirect costs related to contract performance. Changes in estimated costs to complete these obligations result in adjustments to revenue on a cumulative catch-up basis, which causes the effect of revised estimates to be recognized in the current period. Changes in estimates can routinely occur over the contract term for a variety of reasons including, changes in scope, unanticipated costs, delays or favorable or unfavorable progress than original expectations. When the outcome of the contract cannot be reasonably measured, revenue is recognized only to the extent of contract costs incurred that are expected to be recovered. In situations where the estimated costs to perform exceeds the consideration to be received, the Company accrues the entire estimated loss during the period the loss becomes known.
The Company’s contracts may contain variable consideration in the form of unpriced or pending change orders or claims that either increase or decrease the contract price. Variable consideration is generally estimated using the expected value method but may from time to time be estimated using the most likely amount method depending on the circumstance. Estimated amounts are included in the transaction price to the extent it is probable that a significant reversal of cumulative revenue recognized will not occur or when the uncertainty associated with the variable consideration is resolved. Estimates of variable consideration are based upon historical experience and known trends.
F-
SuperX AI Technology Limited (formerly known as Super X AI Technology Limited
and
Junee Limited) and Subsidiaries
Notes to Consolidated Financial Statements
2. Summary of Significant Accounting Policies (cont.)
The Company recognizes claims against vendors, sub-consultants, subcontractors and others as a reduction in costs when the contract establishes enforceability, and the amounts of recovery are reasonably estimable and probable. Reduction in costs are recognized at the lesser of the amount management expects to recover or costs incurred.
As of June 30, 2025, the Company had transaction price allocated to remaining performance for design and fit out projects amounting to $1,433,639 which is expected to the satisfaction of a performance obligation within 12 months from June 30, 2025 using an input measure method.
Sales of AI server and related IT equipment
The Company generally recognizes the revenue from the sales of AI server and related IT equipment on a gross basis as the Company has control of the products before they are delivered to the Company’s customers. In drawing this conclusion, the Company considered various factors, including latitude in establishing the sales price, discretion in the supplier selection and that the Company is normally the primary obligor in the Company’s sales arrangements.
Revenue from the sales of AI server and related IT equipment is recognized at a point in time when the Company’s customers obtain control of the AI server and related IT equipment, which is typically upon delivery of each promised goods to an agreed-upon delivery point. Shipping and handling activities are considered to be fulfillment activities rather than promised services and are not, therefore, considered to be separate performance obligations. The Company’s sales terms provide no right of return outside of a standard quality policy and returns are generally and have not been significant.
Warranty
The Company generally provides limited warranties for work performed under its contracts. At the time a sale is recognized, the Company records estimated future warranty costs under ASC 460. Such estimated costs for warranties are estimated at completion and these warranties are not service warranties separately sold by the Company. Generally, the estimated claim rates of warranty are based on actual warranty experience or Company’s best estimate. There were no such reserves for the years ended June 30, 2025, 2024 and 2023 because the Company’s historical warranty expenses were immaterial to the Company’s consolidated financial statements.
Contract Assets and Contract Liabilities
Projects with performance obligations recognized over time that have revenue recognized to date in excess of cumulative billings are reported on consolidated balance sheets as “Contract assets”. Provisions for estimated losses of contract assets on uncompleted contracts are made in the period in which such losses are determined.
Contract assets have billing term with unconditional right to be billed beyond one year are classified as non-current assets.
Contract liabilities on uncompleted contracts represent the amounts of cash collected from clients, billings to clients on contracts in advance of work performed and revenue recognized and provisions for losses. The majority of these amounts are expected to be earned within twelve months and are classified as current liabilities.
F-
SuperX AI Technology Limited (formerly known as Super X AI Technology Limited
and
Junee Limited) and Subsidiaries
Notes to Consolidated Financial Statements
2. Summary of Significant Accounting Policies (cont.)
Contract Costs
Contract costs incurred during the initial phases of the Company’s sales contracts are capitalized when the costs relate directly to the contract, are expected to be recovered, and generate or enhance resources to be used in satisfying the performance obligation and such deferred costs will be recognized upon the recognition of the related revenue. These costs primarily consist of labor and material costs directly related to the contract. As of June 30, 2025, the Company has recorded $20,431 of contract costs which consisted of two projects that the Company expects to be completed by the end of the year ended June 30, 2026.
The Company performs periodic reviews to assess the recoverability of the contract costs. The carrying amount of the asset is compared to the remaining amount of consideration. The Company expects to receive for the services to which the asset relates, less the costs that relate directly to providing those services that have not yet been recognized. If the carrying amount is not recoverable, an impairment loss is recognized. For the years ended June 30, 2025, 2024 and 2023, no impairment loss was recognized.
Government Subsidies
Government subsidies primarily relate to non-recurring entitlements granted by the Hong Kong government pursuant to the Employment Support Scheme under the Anti-epidemic Fund. The Company recognizes government subsidies as other income when they are received because they are not subject to any past or future conditions. Government subsidies received and recognized as other income totaled nil, nil and $21,464 for the years ended June 30, 2025, 2024 and 2023, respectively.
Cost of Revenue
The Company’s cost of revenue is primarily comprised of the material costs, subcontracting costs and staff costs. These costs are expenses as incurred.
For design and fit out services, cost of revenue includes direct costs such as materials, labor, and subcontracting fees incurred in fulfilling performance obligations, recognized in line with revenue over time.
For sales of AI server and related IT equipment, cost of revenue consists primarily of the purchase cost of goods from suppliers, inbound freight, and any direct fulfillment expenses (e.g., shipping and handling treated as fulfillment costs per ASC 606). These costs are recognized at the point in time when control of the goods transfers to the customer, typically upon delivery. Inventory, if held, is valued at the lower of cost (using the first-in, first-out method) or net realizable value, with any write-downs recognized in cost of revenue (ASC 330). No material inventory was held as of June 30, 2025 and 2024.
F-
SuperX AI Technology Limited (formerly known as Super X AI Technology Limited
and
Junee Limited) and Subsidiaries
Notes to Consolidated Financial Statements
2. Summary of Significant Accounting Policies (cont.)
Borrowing Costs
All borrowing costs are recognized in interest expense in the consolidated statement of operations and comprehensive (loss) income in the period in which they are incurred.
Advertising Costs
The Company expenses advertising costs as incurred and were included as part of selling and marketing expenses. Advertising costs for the years ended June 30, 2025, 2024 and 2023 totaled $589,234, $7,585 and $19,970, respectively.
Employee Benefit Plan
Employees of the Company located in Hong Kong participate in a compulsory saving scheme (pension fund) for the retirement of residents in Hong Kong. Employees are required to contribute monthly to mandatory provident fund schemes provided by approved private organizations, according to their salaries and the period of employment. The Company is required to contribute to the plan based on certain percentages of the employees’ salaries, up to a maximum amount specified by the local government. Total expenses for the plan were $42,593, $35,862 and $43,109 for the years ended June 30, 2025, 2024 and 2023, respectively.
Share-based compensation
Share-based awards granted are measured at fair value on grant date and share-based compensation expense is recognized (i) immediately at the grant date if no vesting conditions are required, or (ii) using the straight-line attribution method, net of estimated forfeitures, over the requisite service period. The fair values of restricted stock units (“RSUs”) and restricted shares are determined with reference to the fair value of the underlying shares and the fair value of share options is generally determined using the binomial option pricing model. The value is recognized as an expense over the respective service period, net of estimated forfeitures. Share-based compensation expense, when recognized, is charged to the consolidated statements of operations and comprehensive (loss) income with the corresponding credit to additional paid-in capital for the share options and RSUs to the extent that such awards are to be settled only in stock.
On each measurement date, the Company reviews internal and external sources of information to assist in the estimation of various attributes to determine the fair value of the share-based awards granted by the Company, including the fair value of the underlying shares, expected life and expected volatility. The Company recognizes the impact of any revisions to the original forfeiture rate assumptions in the consolidated statements of operations and comprehensive (loss) income, with a corresponding adjustment to equity.
Income Taxes
The Company accounts for income taxes under ASC 740. Deferred tax assets and liabilities are recognized for the future tax consequences attributable to differences between the consolidated financial statement carrying amounts of existing assets and liabilities and their respective tax bases.
F-
SuperX AI Technology Limited (formerly known as Super X AI Technology Limited
and
Junee Limited) and Subsidiaries
Notes to Consolidated Financial Statements
2. Summary of Significant Accounting Policies (cont.)
Deferred tax assets and liabilities are measured using enacted tax rates expected to apply to taxable income in the years in which those temporary differences are expected to be recovered or settled. The effect on deferred tax assets and liabilities of a change in tax rates is recognized in income in the period including the enactment date. Valuation allowances are established, when necessary, to reduce deferred tax assets to the amount expected to be realized.
The provisions of ASC 740-10-25, “Accounting for Uncertainty in Income Taxes,” prescribe a more-likely-than-not threshold for consolidated financial statement recognition and measurement of a tax position taken (or expected to be taken) in a tax return. This interpretation also provides guidance on the recognition of income tax assets and liabilities, classification of current and deferred income tax assets and liabilities, accounting for interest and penalties associated with tax positions, and related disclosures.
Penalties and interest incurred related to underpayment of income tax are classified as income tax expense in the period incurred.
The Company believes there were no uncertain tax positions as of June 30, 2025 and 2024, respectively. The Company does not expect that its assessment regarding unrecognized tax positions will materially change over the next 12 months. The Company is not currently under examination by an income tax authority, nor has been notified that an examination is contemplated. As of June 30, 2025, income tax returns for the years ended June 30, 2019 through June 30, 2025 for OPS HK remain open for statutory examination by Hong Kong tax authorities.
(Loss) Earnings Per Share
The Company computes (loss) earnings per share (“EPS”) in accordance with ASC 260, “Earnings per Share” (“ASC 260”). ASC 260 requires companies with complex capital structures to present basic and diluted EPS. Basic EPS are computed by dividing income available to ordinary shareholders of the Company by the weighted average ordinary shares outstanding during the period. Diluted EPS takes into account the potential dilution that could occur if securities or other contracts to issue ordinary shares were exercised and converted into ordinary shares. As of June 30, 2025, potentially dilutive securities (including 1,210,000 share options and 2,983,332 warrants—see Notes 15 and 16) were excluded from the computation of diluted EPS because their inclusion would be anti-dilutive due to the net loss for the period. As a result, basic and diluted EPS are the same for 2025. As of June 30, 2024 and 2023, there were no potentially dilutive securities outstanding.
Comprehensive (Loss) Income
Comprehensive (loss) income consists of two components, net (loss) income and other comprehensive income. Other comprehensive income refers to revenue, expenses, gains and losses that under U.S. GAAP are recorded as an element of shareholders’ equity but are excluded from net income. Other comprehensive income consists of foreign currency translation adjustments resulting from the Company translating its financial statements from functional currency into reporting currency.
Commitments and Contingencies
In the normal course of business, the Company is subject to contingencies, such as legal proceedings and claims arising out of its business, which cover a wide range of matters. Liabilities for contingencies are recorded when it is probable that a liability has been incurred and the amount of the assessment can be reasonably estimated.
F-
SuperX AI Technology Limited (formerly known as Super X AI Technology Limited
and
Junee Limited) and Subsidiaries
Notes to Consolidated Financial Statements
2. Summary of Significant Accounting Policies (cont.)
If the assessment of a contingency indicates that it is probable that a material loss is incurred and the amount of the liability can be estimated, then the estimated liability is accrued in the Company’s financial statements. If the assessment indicates that a potentially material loss contingency is not probable, but is reasonably possible, or is probable but cannot be estimated, then the nature of the contingent liability, together with an estimate of the range of possible loss, if determinable and material, would be disclosed.
Loss contingencies considered remote are generally not disclosed unless they involve guarantees, in which case the nature of the guarantee would be disclosed.
Related parties
Parties, which can be a corporation or individual, are considered to be related if the Company has the ability, directly or indirectly, to control the other party or exercise significant influence over the other party in making financial and operating decisions. Companies are also considered to be related if they are subject to common control or common significant influence, such as a family member or relative, shareholder, or a related corporation.
Business combination
The Company accounts for its business combinations using the acquisition method of accounting in accordance with ASC 805, Business Combinations. Transaction costs directly attributable to the acquisition are expensed as incurred. Identifiable assets and liabilities acquired or assumed are measured separately at their fair values as of the acquisition date, irrespective of the extent of any noncontrolling interests. The excess of (i) the total costs of acquisition, fair value of the noncontrolling interests and acquisition date fair value of any previously held equity interest in the acquiree over (ii) the fair value of the identifiable net assets of the acquiree is recorded as goodwill. During the measurement period, which can be up to one year from the acquisition date, the Company may record adjustments to the assets acquired and liabilities assumed with the corresponding offset to goodwill. Upon the conclusion of the measurement period or final determination of the values of assets acquired or liabilities assumed, whichever comes first, any subsequent adjustments are recorded as gain or loss on the consolidated statements of operations and comprehensive (loss) income.
In a business combination achieved in stages, the Company re-measures the previously held equity interests in the acquiree when obtaining control at its acquisition date fair value and the re-measurement gain or loss, if any, is recognized in the consolidated statements of operations and comprehensive (loss) income.
For the Company’s majority-owned subsidiaries, noncontrolling interests are recognized to reflect the portion of the equity, which is not attributable, directly or indirectly, to the Company as the controlling shareholder. Noncontrolling interests acquired through a business combination are recognized at fair value at the acquisition date, which is estimated with reference to the purchase price per share as of the acquisition date.
F-
SuperX AI Technology Limited (formerly known as Super X AI Technology Limited
and
Junee Limited) and Subsidiaries
Notes to Consolidated Financial Statements
2. Summary of Significant Accounting Policies (cont.)
When there is a change in ownership interests or a change in contractual arrangements that results in a loss of control of a subsidiary, the Company deconsolidates the subsidiary from the date control is lost. Any retained noncontrolling investment in the former subsidiary is measured at fair value and is included in the calculation of the gain or loss upon deconsolidation of the subsidiary.
Goodwill
Goodwill represents the excess of the purchase price over the fair value of the identifiable assets and liabilities acquired in a business combination.
Goodwill is not depreciated or amortized but is tested for impairment on an annual basis as of June 30, and in between annual tests when an event occurs or circumstances change that could indicate that the asset might be impaired. In accordance with ASU 2017-04, Intangibles—Goodwill and Other (Topic 350): Simplifying the Test for Goodwill Impairment issued by the Financial Accounting Standards Board (“FASB”) guidance on testing of goodwill for impairment, the Company first assesses qualitative factors to determine whether it is more likely than not that the fair value of a reporting unit is less than its carrying amount. If as a result of its qualitative assessment, that it is more-likely-than-not that the fair value of a reporting unit is less than its carrying amount, the quantitative impairment test is mandatory. Otherwise, no further testing is required. The quantitative impairment test consists of a comparison of the fair value of each reporting unit with its carrying amount, including goodwill. If the carrying amount of each reporting unit exceeds its fair value, an impairment loss equal to the difference between the fair value of the reporting unit and its carrying amount will be recorded.
Application of a goodwill impairment test requires significant management judgment, including the identification of reporting units, assigning assets and liabilities to reporting units, assigning goodwill to reporting units, and determining the fair value of each reporting unit. The judgment in estimating the fair value of reporting units includes estimating future cash flows, determining appropriate discount rates and making other assumptions. Changes in these estimates and assumptions could materially affect the determination of fair value for each reporting unit.
Significant Risks
Currency Risk
The Group’s operating activities are transacted in US$ and HK$. Foreign exchange risk arises from future commercial transactions, recognized assets and liabilities and net investments in foreign operations. The Group considers the foreign exchange risk in relation to transactions denominated in HK$ with respect to US$ is not significant as HK$ is pegged to US$.
Concentration and Credit Risk
Financial instruments that potentially subject the Company to the concentration of credit risks consist of cash and cash equivalents, accounts receivable, loans receivable and other receivables. The maximum exposures of such assets to credit risk are their carrying amounts as of the balance sheet dates.
F-
SuperX AI Technology Limited (formerly known as Super X AI Technology Limited
and
Junee Limited) and Subsidiaries
Notes to Consolidated Financial Statements
2. Summary of Significant Accounting Policies (cont.)
The Company deposits its cash and cash equivalents with reputable banks located in Hong Kong, Singapore and Australia. As of June 30, 2025 and 2024, $17,205,230 and $7,243,169 were deposited with these banks. The Deposit Protection Scheme introduced by the Hong Kong Government insured each depositor at one bank for a maximum amount of $101,911 (HK$800,000). Balances maintained with banks in Singapore are insured under the Deposit Insurance Scheme introduced by the Singapore Deposit Insurance Corporation Limited for the maximum insured amount of $78,125 (SG$100,000) for each depositor at one bank. Balances maintained with banks in Australia are insured under the Financial Claims Scheme introduced by the Australian Government for the maximum insured amount of $162,338 (AUD250,000) for each account holder at any bank, building society, credit union or other authorised deposit-taking institution that is incorporated in Australia and authorised by the Australian Prudential Regulation Authority. These balances maintained by the Group may at times exceed the insured limits. Otherwise, these balances are not insured by the Federal Deposit Insurance Corporation or other programs. As of June 30, 2025 and 2024, the Company had cash balance of $11,549,424 and $7,243,169 which was maintained at Deposit Protection Scheme banks in Hong Kong, and of $10,925,803 and $7,147,587 which was subject to credit risk, respectively. As of June 30, 2025 and 2024, the Company had cash balance of $5,655,774 and nil which was maintained at Deposit Insurance Scheme banks in Singapore, and of $5,421,774 and nil which was subject to credit risk, respectively. As of June 30, 2025 and 2024, the Company had cash balance of $32 and nil, which was maintained at Financial Claims Scheme banks in Australia, and of nil and nil which was subject to credit risk, respectively. The Company believes that no significant credit risk exists as these banks have high credit quality and the Company has not incurred any losses related to such deposits.
For the credit risk related to accounts receivable, loans receivable and other receivables, the Company adopted ASU 2016-13, Financial Instruments – Credit Losses (Topic 326), Measurement of Credit Losses on Financial Instruments. The Company performs periodic credit evaluations of its customers’ and counterparties’ financial condition and generally does not require collateral. The Company establishes an allowance for CECL based upon estimates, factors surrounding the credit risk of specific customers and counterparties and other information. The allowance amounts were immaterial for all periods presented. The management believes that its contract acceptance, billing, and collection policies are adequate to minimize material credit risk to accounts receivable. Application for progress payment of contract works is made on a regular basis. The Company seeks to maintain strict control over its outstanding receivables. Overdue balances are reviewed regularly by the Directors.
For the years ended June 30, 2025, 2024 and 2023, most of the Company’s assets were located in Hong Kong and all of the Company’s revenue were derived from its subsidiaries located in Hong Kong. The Company has a concentration of its revenue and accounts receivable with specific customers.
For the year ended June 30, 2025, three customers accounted for approximately 30.9%, 28.6% and 10.2% of the Company’s total revenue. For the year ended June 30, 2024, two customers accounted for approximately 34.1% and 21.5% of the Company’s total revenue. For the year ended June 30, 2023, one customer accounted for approximately 43.1% of the Company’s total revenue.
F-
SuperX AI Technology Limited (formerly known as Super X AI Technology Limited
and
Junee Limited) and Subsidiaries
Notes to Consolidated Financial Statements
2. Summary of Significant Accounting Policies (cont.)
As of June 30, 2025, two customers’ accounts receivable accounted for 67.3% and 26.3% of the total accounts receivable, net. As of June 30, 2024, four customers’ accounts receivable accounted for 37.3%, 23.9%, 14.5% and 11.2% of the total accounts receivable, net.
For the year ended June 30, 2025, two suppliers accounted for approximately 34.6% and 13.6% of the Company’s total purchases. For the year ended June 30, 2024, two suppliers accounted for approximately 26.7% and 12.3% of the Company’s total purchases. For the year ended June 30, 2023, one supplier accounted for approximately 10.5% of the Company’s total purchases.
As of June 30, 2025, two suppliers’ accounts payable accounted for 14.9% and 12.4% of the total accounts payable. As of June 30, 2024, one supplier’s accounts payable accounted for 26.3% of the total accounts payable.
Interest rate risk
Fluctuations in market interest rates may negatively affect the Company’s financial condition and results of operations. The Company is exposed to cash flow interest rate risk on cash deposit and floating rate bank and other borrowings and fair value interest rate risk on loans receivable and fixed rate bank and other borrowings and these risks due to changes in interest rates is not material to the Company. The Company has not used any derivative financial instruments to manage the interest risk exposure.
Liquidity risk
Liquidity risk is the risk that the Company will encounter difficulty in meeting the obligations associated with its financial liabilities that are settled by delivering cash or another financial asset. The Company’s approach to managing liquidity is to ensure, as far as possible, that it will always have sufficient liquidity to meet its liabilities when due, under both normal and stressed conditions, without incurring unacceptable losses or risking damage to the Company’s reputation.
Typically, the Company ensures that it has sufficient cash on demand to meet expected operational expenses for a period of twelve months, including the servicing of financial obligations; this excludes the potential impact of extreme circumstances that cannot reasonably be predicted, such as natural disasters.
Recently Accounting Pronouncements
The Company considers the applicability and impact of all accounting standards updates (“ASUs”). Management periodically reviews new accounting standards that are issued. Under the Jumpstart Our Business Startups Act of 2012, as amended (the “JOBS Act”), the Company meets the definition of an emerging growth company, or EGC, and has elected the extended transition period for complying with new or revised accounting standards, which delays the adoption of these accounting standards until they would apply to private companies.
F-
SuperX AI Technology Limited (formerly known as Super X AI Technology Limited
and
Junee Limited) and Subsidiaries
Notes to Consolidated Financial Statements
2. Summary of Significant Accounting Policies (cont.)
Recently adopted accounting pronouncements
In November 2023, the FASB issued ASU No. 2023-07, Improvements to Reportable Segment Disclosures (Topic 280). This ASU updates reportable segment disclosure requirements by requiring disclosures of significant reportable segment expenses that are regularly provided to the Chief Operating Decision Maker (“CODM”) and included within each reported measure of a segment’s profit or loss. This ASU also requires disclosure of the title and position of the individual identified as the CODM and an explanation of how the CODM uses the reported measures of a segment’s profit or loss in assessing segment performance and deciding how to allocate resources. The ASU is effective for annual periods beginning after December 15, 2023, and interim periods within fiscal years beginning after December 15, 2024. Adoption of the ASU should be applied retrospectively to all prior periods presented in the financial statements. The Company adopted this ASU from July 1, 2024, which did not have a material impact on the Company’s consolidated financial statements.
Recent accounting pronouncements not yet adopted
In December 2023, the FASB issued ASU 2023-09, Income Taxes (Topic 740): Improvements to Income Tax Disclosures (ASU 2023-09), which requires disclosure of incremental income tax information within the rate reconciliation and expanded disclosures of income taxes paid, among other disclosure requirements. ASU 2023-09 is effective for fiscal years beginning after December 15, 2024. Early adoption is permitted. The Company’s management does not believe the adoption of ASU 2023-09 will have a material impact on its consolidated financial statements and disclosures.
In November 2024, the FASB issued ASU no. 2024-03, Income Statement — Reporting Comprehensive Income — Expense Disaggregation Disclosure (Subtopic 220-40). The amendments in this update enhance disclosures about a public business entity’s expense and provide more detailed information about the types of expenses included in certain notes in the consolidated financial statements. ASU no. 2024-03 is effective for annual periods beginning after December 15, 2026, and interim reporting periods beginning after December 15, 2027. Early adoption permitted. The amendments may be applied prospectively to reporting periods after the effective date or retrospectively to all periods presented in the consolidated financial statements. The Company’s management is currently evaluating any new disclosures that may be required upon adoption of ASU 2024-03.
In May 2025, the FASB issued ASU No. 2025-03, Business Combinations (Topic 805) and Consolidation (Topic 810): Accounting Acquirer in a Business Combination Involving a Variable Interest Entity. This ASU clarifies that when a business that is a VIE is acquired primarily with equity interests, the determination of the accounting acquirer should follow ASC 805 rather than defaulting to the primary beneficiary under ASC 810. The standard is effective for fiscal years beginning after December 15, 2026, including interim periods within those fiscal years. Early adoption is permitted. The Company’s management is currently evaluating the impact of adopting this ASU 2025-03 on its consolidated financial statements.
In May 2025, the FASB issued ASU No. 2025-04, Compensation—Stock Compensation (Topic 718) and Revenue from Contracts with Customers (Topic 606): Clarifications to Share-Based Consideration Payable to a Customer. This ASU clarifies how entities account for share-based consideration payable to a customer. The ASU requires customer awards with vesting conditions tied to purchases to be treated as performance conditions, eliminates the forfeiture policy election, and states that the variable consideration constraint under ASC 606 does not apply to these awards. The standard is effective for annual periods beginning after December 15, 2026, with early adoption permitted. The Company’s management is currently evaluating the impact of adopting this ASU 2025-04 on its consolidated financial statements.
F-
SuperX AI Technology Limited (formerly known as Super X AI Technology Limited
and
Junee Limited) and Subsidiaries
Notes to Consolidated Financial Statements
2. Summary of Significant Accounting Policies (cont.)
In July 2025, the FASB issued ASU No. 2025-05, Financial Instruments—Credit Losses (Topic 326): Measurement of Credit Losses for Accounts Receivable and Contract Assets. This ASU provides a practical expedient for all entities related to the estimation of expected credit losses for current accounts receivable and current contract assets that arise from transactions accounted for under Topic 606. The standard is effective for annual periods beginning after December 15, 2025. Early adoption of ASU 2025-05 is permitted and should be applied prospectively. The Company’s management is currently evaluating the impact of adopting this ASU 2025-05 on its consolidated financial statements.
Except for the above-mentioned pronouncements, there are no new recent issued accounting standards that will have a material impact on the consolidated financial position, statements of operations and cash flows.
3. Accounts Receivable, net
Accounts receivable, net consisted of the following at June 30:
| 2025 | 2024 | |||||||
| Accounts receivable | $ | 287,836 | $ | 353,444 | ||||
| Less: allowance for CECL | (102,782 | ) | (95,806 | ) | ||||
| Accounts receivable, net | $ | 185,054 | $ | 257,638 | ||||
The movement of allowance for CECL are as follows:
| 2025 | 2024 | |||||||
| Beginning balance | $ | 95,806 | $ | 125,516 | ||||
| Addition (reversal) | 7,521 | (29,992 | ) | |||||
| Exchange difference | (545 | ) | 282 | |||||
| Balance at end of the year ended June 30 | $ | 102,782 | $ | 95,806 | ||||
4. Contract Assets/(Liabilities)
Projects with performance obligations recognized over time that have revenue recognized to date in excess of cumulative billings are reported on the Company’s consolidated balance sheets as “Contract assets”. Provisions for estimated losses of contract assets on uncompleted contracts are made in the period in which such losses are determined. Contract assets that have billing terms with unconditional rights to be billed beyond one year are classified as non-current assets.
Contract assets consisted of the following at June 30:
| 2025 | 2024 | |||||||
| Revenue recognized to date | $ | 912,347 | $ | 1,662,710 | ||||
| Less: progress billings to date | (878,000 | ) | (1,409,683 | ) | ||||
| Exchange difference | (263 | ) | 324 | |||||
| Contract assets | $ | 34,084 | $ | 253,351 | ||||
| Contract assets, current | $ | 34,084 | $ | 253,351 | ||||
| Contract assets, non-current | $ | — | $ | — | ||||
F-
SuperX AI Technology Limited (formerly known as Super X AI Technology Limited
and
Junee Limited) and Subsidiaries
Notes to Consolidated Financial Statements
4. Contract Assets/(Liabilities) (cont.)
Contract liabilities consisted of the following at June 30:
| 2025 | 2024 | |||||||
| Billings in advance of performance obligation under contracts | $ | 49,989 | $ | 11,431 | ||||
Contract liabilities related to contracts are balances due to customers under contracts. These arise if a particular milestone payment exceeds the revenue recognized to date under the cost-to-cost method.
The movement in contract liabilities is as follows:
| 2025 | 2024 | |||||||
| Balance at beginning of the year ended June 30 | $ | 11,431 | $ | 14,383 | ||||
| Decrease in contract liabilities as a result of recognizing revenue during the year was included in the contract liabilities at the beginning of the year | (11,460 | ) | (14,401 | ) | ||||
| Increase in contract liabilities as a result of billings in advance of performance obligation under contracts | 50,374 | 11,416 | ||||||
| Exchange difference | (356 | ) | 33 | |||||
| Balance at end of the year ended June 30 | $ | 49,989 | $ | 11,431 | ||||
5. Prepayments, Deposits and Other Receivables
Prepayments, deposits and other receivables consisted of the following at June 30:
| 2025 | 2024 | |||||||
| Rental deposits | $ | 337,880 | $ | — | ||||
| Other deposits | 29,065 | 8,331 | ||||||
| Deposits for investments | 468,000 | — | ||||||
| Other receivables | 112,726 | — | ||||||
| Prepayments | 829,021 | 8,525 | ||||||
| Prepayments for the acquisition of property and equipment | 331,324 | — | ||||||
| Total prepayments, deposits and other receivables | $ | 2,108,016 | $ | 16,856 | ||||
| Less: allowance for CECL | — | — | ||||||
| Total prepayments, deposits and other receivables, net | $ | 2,108,016 | $ | 16,856 | ||||
| Less: amount classified as non-current assets | (1,022,554 | ) | — | |||||
| Amount classified as current assets | $ | 1,085,462 | $ | 16,856 | ||||
Other receivables primarily represent the fund advances to the third parties. Other receivables were unsecured, interest-free and repayable on demand.
Deposits for investments represent refundable deposits for pending equity investments in a private company incorporated in Singapore and are expected to close by March 31, 2026. These are reviewed for impairment under ASC 326, with no allowance recorded as of June 30, 2025, as recoverability is deemed probable based on counterparty creditworthiness and historical experience.
Prepayments for the acquisition of property and equipment represent advances for the purchase of AI-related assets and are expected to be reclassified to property and equipment within 12 months upon transfer of control (see Note 7). These are reviewed for impairment periodically, with no impairment recognized as the assets are anticipated to be received as contracted.
F-
SuperX AI Technology Limited (formerly known as Super X AI Technology Limited
and
Junee Limited) and Subsidiaries
Notes to Consolidated Financial Statements
6. Loans Receivable, net
Loans receivable, net consisted of the following at June 30:
| 2025 | 2024 | |||||||
| Loans receivable – principal amounts | $ | 28,920,817 | $ | — | ||||
| Interest receivable | 1,217,475 | — | ||||||
| Less: allowance for CECL | — | — | ||||||
| Total loans receivable, net | $ | 30,138,292 | $ | — | ||||
| Less: amount classified as non-current assets | (9,740,817 | ) | — | |||||
| Amount classified as current assets | $ | 20,397,475 | $ | — | ||||
As of June 30, 2025, all loans receivable were unsecured and interest-bearing at rates ranging from 4% to 7.5% per annum. Loans receivable with principal amounts of $19,180,000 were repayable within 1 year, and the remaining loans receivable were repayable within 2 years.
For the years ended June 30, 2025 and 2024, the Company has not recorded any provision for CECL for loans receivable as all loans receivable are not yet past due. The Company has not experienced any significant bad debt or write-offs of loans receivable in the past. The allowance for CECL reflects reasonable and supportable forecasts of future economic conditions and historical loss experience (ASC 326-20-30-1). No allowance was needed in 2024 as no loans existed.
7. Property and Equipment, net
Property and equipment, stated at cost less accumulated depreciation and amortization, consisted of the following as of June 30:
| 2025 | 2024 | |||||||
| Leasehold improvements | $ | 29,564 | $ | 29,715 | ||||
| Furniture and fixtures | 128,675 | 109,713 | ||||||
| Motor vehicles | 292,102 | 62,100 | ||||||
| Electronic equipment | 86,003 | 86,444 | ||||||
| Less: accumulated depreciation and amortization | (289,973 | ) | (269,129 | ) | ||||
| Property and Equipment, net | $ | 246,371 | $ | 18,843 | ||||
Depreciation expenses of property and equipment totaled $82,929, $10,570 and $9,765 for the years ended June 30, 2025, 2024 and 2023, respectively.
F-
SuperX AI Technology Limited (formerly known as Super X AI Technology Limited
and
Junee Limited) and Subsidiaries
Notes to Consolidated Financial Statements
8. Leases
Operating leases as lessee
As of June 30, 2025 and 2024, the Company has operating leases with the third parties and its related parties recorded on its consolidated balance sheets for office spaces and staff quarter. The Company does not have options to extend or cancel the existing lease agreements for its existing facilities prior to their respective expiration dates. When determining the lease term, at lease commence date, the Company considers options to extend or terminate the lease when it is reasonably certain that it will exercise or not exercise that option. The Company’s lease arrangements may contain both lease and non-lease components. The Company has separately accounted for lease and non-lease components based on their nature. Payments under the Company’s lease arrangement are fixed.
The following table shows operating lease ROU assets and operating lease liabilities, and the associated financial statement line items as of June 30:
| 2025 | 2024 | |||||||
| Assets | ||||||||
| Operating lease right-of-use assets, net | $ | 1,001,610 | $ | 91,388 | ||||
| Liabilities | ||||||||
| Operating lease liabilities - related parties, current | $ | 7,239 | $ | 85,626 | ||||
| Operating lease liabilities, current | $ | 739,105 | $ | — | ||||
| Operating lease liabilities - related parties, non-current | $ | — | $ | 7,276 | ||||
| Operating lease liabilities, non-current | $ | 262,612 | $ | — | ||||
| Weighted average remaining lease term (in years) | 1.38 | 1.08 | ||||||
| Weighted average discount rate (%) | 4.82 | 3.63 | ||||||
Information relating to operating lease activities during the years ended June 30, 2025, 2024 and 2023 are as follows:
| 2025 | 2024 | 2023 | ||||||||||
| Operating lease right-of-use assets, obtained in exchange for operating lease liabilities, related parties | $ | — | $ | 168,500 | $ | — | ||||||
| Operating lease right-of-use assets, obtained in exchange for operating lease liabilities | $ | 1,112,210 | $ | — | $ | — | ||||||
| Operating lease right-of-use assets, obtained in acquisition of a subsidiary | $ | 557,270 | $ | — | $ | — | ||||||
| Operating lease expenses | ||||||||||||
| Amortization of right-of-use assets | $ | 786,722 | $ | 84,313 | $ | 84,795 | ||||||
| Interest of lease liabilities – related parties | 1,959 | 4,479 | 1,482 | |||||||||
| Interest of lease liabilities | 36,852 | — | — | |||||||||
| Total operating lease expenses | $ | 825,533 | $ | 88,792 | $ | 86,277 | ||||||
Maturities of lease liabilities were as follows:
| For the year ending June 30, | Year
ended June 30, 2025 |
|||
| 2026 | $ | 799,471 | ||
| 2027 | 267,808 | |||
| Total lease payments | $ | 1,067,279 | ||
| Less: imputed interest | (58,323 | ) | ||
| Total | $ | 1,008,956 | ||
F-
SuperX AI Technology Limited (formerly known as Super X AI Technology Limited
and
Junee Limited) and Subsidiaries
Notes to Consolidated Financial Statements
9. Investments in Equity Securities
Components of investments in equity securities are as follows as of June 30,:
| 2025 | 2024 | |||||||
| Equity investments with readily determinable fair value | $ | 486,696 | $ | — | ||||
| Equity investments without readily determinable fair value | 480,133 | — | ||||||
| Total | $ | 966,829 | $ | — | ||||
| (a) | Equity investments with readily determinable fair value |
As of June 30, 2025, equity investments with readily determinable fair value mainly included $114,745 invested in shares of First Service Holding Limited (HKEx: 2107) listed in Stock Exchange of Hong Kong Limited, $225,283 invested in shares of Roiserv Lifestyle Services Co., Ltd. (HKEx: 2146) listed in Stock Exchange of Hong Kong Limited and $146,668 invested in shares of Tian Yuan Group Holdings Limited (HKEx: 6119) listed in Stock Exchange of Hong Kong Limited. The Company recorded fair value losses of $45,966, nil and nil related to the equity investments with readily determinable fair value for the years ended June 30, 2025, 2024 and 2023, respectively.
The Company also recorded cash dividend income of $25,370, nil and nil from these investments for the years ended June 30, 2025, 2024 and 2023, respectively, included in other income in the consolidated statements of operations and comprehensive (loss) income.
| (b) | Equity investments without readily determinable fair value |
Equity investments without readily determinable fair value represent investments in privately held companies with no readily determinable fair value. The Company does not have significant influence on these investees. These investments are classified as equity investments without readily determinable fair value, and are carried at cost less impairment, plus or minus changes resulting from observable price changes in orderly transactions for the identical or a similar investment of the same issuer. For the years ended June 30, 2025, 2024 and 2023, there were no upward adjustments or impairment to the carrying value of equity securities without readily determinable fair value.
10. Accrued Expenses and Other Current Liabilities
Components of accrued expenses and other current liabilities are as follows as of June 30,:
| 2025 | 2024 | |||||||
| Accruals for operating expenses | $ | 270,738 | $ | 78,473 | ||||
| Bonus payable | 25,249 | 30,856 | ||||||
| Other payables | 4,624 | 5,798 | ||||||
| Total | $ | 300,611 | $ | 115,127 | ||||
F-
SuperX AI Technology Limited (formerly known as Super X AI Technology Limited
and
Junee Limited) and Subsidiaries
Notes to Consolidated Financial Statements
11. Contingent Consideration Payable
Components of contingent consideration payable are as follows as of June 30,:
| 2025 | 2024 | |||||||
| Contingent consideration payable – acquisition of 51% interest in SuperX Industries (Note a) | $ | 20,016,896 | $ | — | ||||
| Contingent consideration payable - acquisition of additional 49% interest in SuperX Industries (Note b) | 9,616,168 | — | ||||||
| Total | $ | 29,633,064 | $ | — | ||||
Notes:
| a. | The contingent consideration payable represented the Company’s contingent obligations to issue up to an additional 2,387,500 shares of the Company’s common stock in aggregate as contingent consideration based on each amount of recover loans receivable owed to the SuperX Industries by the seller that the seller collects for the Company post-closing within 365 days from the date of the acquisition agreement. The Company shall issue to the seller additional shares, at $4.00 per ordinary share, for which the value shall be equivalent to 51% of the collected amount, calculated based on the prevailing exchange rate at the bank on the date of collection. |
| b. | The contingent consideration payable represented the Company’s contingent obligations to issue up to an additional 1,146,961 shares of the Company’s common stock in aggregate as contingent consideration based on each amount of recover loans receivable owed to the SuperX Industries by the seller that the seller collects for the Company post-closing within 365 days from the date of the acquisition agreement. The Company shall issue to the seller additional shares, at $8.00 per ordinary share, for which the value shall be equivalent to 49% of the collected amount, calculated based on the prevailing exchange rate at the bank on the date of collection. |
The movement of contingent consideration payable are as follows:
| 2025 | 2024 | |||||||
| Beginning balance | $ | — | $ | — | ||||
| Additions | 29,130,094 | — | ||||||
| Fair value change | 502,970 | — | ||||||
| Balance at end of the year ended June 30 | $ | 29,633,064 | $ | — | ||||
The fair values of contingent consideration payable at each measurement dates were estimated using the multiple-scenario model. Multiple scenario model involves considering multiple possible scenarios that consideration shares would be issued, and each scenario is weighted with an estimated probability factor. Since the contingent consideration shares are dependent on the repayment amount of the loans receivable due from the seller to SuperX Industries with two scenarios (1. default and 2. non-default) considered, with the probability for default scenario same as the default probability adopted in valuing the CECL for the loans receivable on the same day.
The following table provides quantitative information regarding Level 3 fair value measurements inputs for the Company’s contingent consideration payable at their measurement dates:
| As
of April 8, 2025 |
As
of May 14, 2025 |
As
of June 30, 2025 |
||||||||||
| Probability of repayment | 97.86 | % | 97.86 | % | 97.76 | % | ||||||
| Lack of marketability discounts | 15.00 | % | 15.00 | % | 15.00 | % | ||||||
F-
SuperX AI Technology Limited (formerly known as Super X AI Technology Limited
and
Junee Limited) and Subsidiaries
Notes to Consolidated Financial Statements
12. Bank and Other Borrowings
Components of bank and other borrowings are as follows as of June 30,:
| Interest
rate per annum |
2025 | 2024 | ||||||||||
| Bank borrowings: | ||||||||||||
| Bank of China (Hong Kong) – Loan 1(1) | 3.000 | % | $ | 22,756 | $ | 119,899 | ||||||
| Bank of China (Hong Kong) – Loan 2(2) | 3.000 | % | 21,280 | 63,152 | ||||||||
| Bank of China (Hong Kong) – Loan 3(3) | 3.000 | % | 36,000 | 62,333 | ||||||||
| Bank of China (Hong Kong) – Loan 4(4) | 5.759 | % | 127,389 | — | ||||||||
| Bank of China (Hong Kong) – Loan 5(5) | 4.219 | % | 127,389 | — | ||||||||
| Bank of China (Hong Kong) – Loan 6(6) | 2.660 | % | 127,389 | — | ||||||||
| Sub-total | $ | 462,203 | $ | 245,384 | ||||||||
| Other borrowings: | ||||||||||||
| Superx International Future Data Limited – Loan 7(7) | 6.000 | % | $ | 113,758 | $ | — | ||||||
| Sub-total | $ | 113,758 | $ | — | ||||||||
| Total bank and other borrowings | $ | 575,961 | $ | 245,384 | ||||||||
| Less: current portion of long-term bank and other borrowings | (453,070 | ) | (164,741 | ) | ||||||||
| Non-current portion of long-term bank and other borrowings | $ | 122,891 | $ | 80,643 | ||||||||
| (1) | On September 30, 2020, OPS HK borrowed a 3-years term loan of $439,591 (HK$3,442,000) as working capital at an annual interest rate of Hong Kong Prime Rate minus 2.5% per annum under the loan agreement with Bank of China (Hong Kong) signed on September 17, 2020. Repayments are to be made on a monthly basis throughout the tenor of the loan. The loan was secured by personal guarantees from the directors of OPS HK. Tenor of the loan has subsequently been extended from 3 years to 5 years. The effective interest rate increased from 2.750% per annum at the date of inception of such bank borrowings to 3.125% per annum in November 2022, 3.375% per annum in December 2022, 3.500% per annum in May 2023 and further to 3.625% per annum in July 2023 and subsequently decreased to 3.375% per annum in September 2024, 3.125% per annum in November 2024 and further to 3.000% per annum in December 2024. Accordingly, the effective interest rates of such loan as of June 30, 2025 and 2024 were 3.000% per annum and 3.625% per annum, respectively. |
| (2) | On December 24, 2020, OPS HK borrowed a 5-years term loan of $198,978 (HK$1,558,000) as working capital at an annual interest rate of Hong Kong Prime Rate minus 2.5% per annum under the loan agreement with Bank of China (Hong Kong) signed on December 15, 2020. Repayments are to be made on a monthly basis throughout the tenor of the loan. The loan was secured by personal guarantees from the directors of OPS HK. The effective interest rate increased from 2.750% per annum at the date of inception of such bank borrowings to 3.125% per annum in November 2022, 3.375% per annum in December 2022, 3.500% per annum in May 2023 and further to 3.625% per annum in July 2023 and subsequently decreased to 3.375% per annum in September 2024, 3.125% per annum in November 2024 and further to 3.000% per annum in December 2024. Accordingly, the effective interest rates of such loan as of June 30, 2025 and 2024 were 3.000% per annum and 3.625% per annum, respectively. |
F-
SuperX AI Technology Limited (formerly known as Super X AI Technology Limited
and
Junee Limited) and Subsidiaries
Notes to Consolidated Financial Statements
12. Bank and Other Borrowings (cont.)
| (3) | On October 20, 2021, OPS HK borrowed a 5-years term loan of $127,714 (HK$1,000,000) as working capital at an annual interest rate of Hong Kong Prime Rate minus 2.5% per annum under the loan agreement with Bank of China (Hong Kong) signed on September 14, 2021. Repayments are to be made on a monthly basis throughout the tenor of the loan. The loan was secured by personal guarantees from the directors of OPS HK. The effective interest rate increased from 2.750% per annum at the date of inception of such bank borrowings to 3.125% per annum in November 2022, 3.375% per annum in December 2022, 3.500% per annum in May 2023 and further to 3.625% per annum in July 2023 and subsequently decreased to 3.375% per annum in September 2024, 3.125% per annum in November 2024 and further to 3.000% per annum in December 2024. Accordingly, the effective interest rates of such loan as of June 30, 2025 and 2024 were 3.000% per annum and 3.625% per annum, respectively. |
| (4) | On March 12, 2025, OPS HK borrowed a 6-months revolving loan of $127,389 (HK$1,000,000) as working capital at an annual interest rate of 1.75% per annum over Hong Kong Inter-bank Offered Rate under the loan agreement with Bank of China (Hong Kong) signed on June 18, 2024. The loan was secured by personal guarantees from the directors of OPS HK. The effective interest rates of such loan as of June 30, 2025 were 5.759% per annum. |
| (5) | On May 23, 2025, OPS HK borrowed a 6-months revolving loan of $127,389 (HK$1,000,000) as working capital at 1.75% per annum over Hong Kong Inter-bank Offered Rate under the loan agreement with Bank of China (Hong Kong) signed on June 18, 2024. The loan was secured by personal guarantees from the directors of OPS HK. The effective interest rates of such loan as of June 30, 2025 were 4.219% per annum. |
| (6) | On June 25, 2025, OPS HK borrowed a 6-months revolving loan of $127,389 (HK$1,000,000) as working capital at an annual interest rate of 1.75% per annum over Hong Kong Inter-bank Offered Rate under the loan agreement with Bank of China (Hong Kong) signed on June 18, 2024. The loan was secured by personal guarantees from the directors of OPS HK. The effective interest rates of such loan as of June 30, 2025 were 2.660% per annum. |
| (7) | On February 27, 2025, SuperX Investments borrowed a 2-years loan of $113,758 (HK$893,000) as working capital at an annual interest rate of 6.000% per annum under the loan agreement with Superx International Future Data Limited signed on February 27, 2025. The effective interest rates of such loan as of June 30, 2025 were 6.000% per annum. |
Interest expense pertaining to the above bank and other borrowings for the years ended June 30, 2025, 2024 and 2023 amounted to $12,255, $11,598 and $14,629, respectively.
Maturities of the bank and other borrowings were as follows:
| For the year ending June 30, | Year
ended June 30, 2025 |
|||
| 2026 | $ | 467,611 | ||
| 2027 | 127,455 | |||
| Total bank borrowings repayments | $ | 595,066 | ||
| Less: imputed interest | (19,105 | ) | ||
| Total | $ | 575,961 | ||
F-
SuperX AI Technology Limited (formerly known as Super X AI Technology Limited
and
Junee Limited) and Subsidiaries
Notes to Consolidated Financial Statements
13. Income Taxes
British Virgin Islands
Under the current laws of the British Virgin Islands, the Company is not subject to tax on income or capital gain. Additionally, upon payments of dividends to the shareholders, no British Virgin Islands withholding tax will be imposed.
Hong Kong
In accordance with the relevant tax laws and regulations of Hong Kong, a company registered in Hong Kong is subject to income taxes within Hong Kong at the applicable tax rate on taxable income. Hong Kong profit tax rates are 8.25% on assessable profits up to $256,739 (HK$2,000,000), and 16.5% on any part of assessable profits over $256,739 (HK$2,000,000).
Singapore
A company incorporated in Singapore is subject to Singapore Corporate Tax on the taxable income as reported in its statutory financial statements adjusted in accordance with relevant Singapore tax laws. The applicable tax rate is 17% in Singapore, with 75% of the first $7,500 (SG$10,000) taxable income and 50% of the next $142,500 (SG$190,000) taxable income exempted from income tax.
Australia
A company incorporated in Australia is subject to income taxes at the applicable tax rate of 30% on taxable income.
The components of the income tax (benefit) expense are as follows:
| For
the years ended June 30, |
||||||||||||
| 2025 | 2024 | 2023 | ||||||||||
| Current | ||||||||||||
| BVI | $ | — | $ | — | $ | — | ||||||
| Hong Kong | — | 4,939 | 56,004 | |||||||||
| Singapore | — | — | — | |||||||||
| Australia | — | — | — | |||||||||
| Deferred | ||||||||||||
| BVI | — | — | — | |||||||||
| Hong Kong | (35,008 | ) | 2,369 | (39 | ) | |||||||
| Singapore | — | — | — | |||||||||
| Australia | — | — | — | |||||||||
| Income tax (benefit) expense | $ | (35,008 | ) | $ | 7,308 | $ | 55,965 | |||||
The Company measures deferred tax assets and liabilities based on the difference between the financial statement and tax bases of assets and liabilities at the applicable tax rates. Components of the Company’s deferred tax asset and liability are as follows as of June 30:
F-
SuperX AI Technology Limited (formerly known as Super X AI Technology Limited
and
Junee Limited) and Subsidiaries
Notes to Consolidated Financial Statements
13. Income Taxes (cont.)
| 2025 | 2024 | |||||||
| Deferred tax assets: | ||||||||
| Allowance for credit losses | $ | 8,479 | $ | 7,904 | ||||
| Net operating loss carry-forward | 33,864 | — | ||||||
| Provision for employee compensation cost | 325 | — | ||||||
| Depreciation and amortization | 1,081 | 1,151 | ||||||
| Total deferred tax assets | 43,749 | 9,055 | ||||||
| Less: valuation allowance | — | — | ||||||
| Deferred tax assets, net | $ | 43,749 | $ | 9,055 | ||||
Income tax payable consist of the following as of June 30:
| 2025 | 2024 | |||||||
| Hong Kong profit tax | $ | 64,180 | $ | 125,288 | ||||
| $ | 64,180 | $ | 125,288 | |||||
As of June 30, 2025 and 2024, the Group had net operating loss carry-forward of $410,478 (HK$3,222,249) and nil, respectively, from OPS HK, which was operating at losses for the year ended June 30, 2025. These losses can offset future taxable income and can be carried forward indefinitely. As of June 30, 2025, management considers evidence, both positive and negative, that could affect its view of the future realization of deferred tax assets. The Company believed that it was more likely than not that OPS HK will be able to fully utilize its deferred tax assets related to the net operating loss carry-forward in Hong Kong. As a result, no valuation allowance was recorded against the gross deferred tax asset balances as of June 30, 2025 and 2024. No net operating loss carry-forward has been utilized to offset taxable income for the years ended June 30, 2025 and 2024 and no corresponding income tax benefit was derived.
The following table reconciles Hong Kong statutory rates to the Company’s effective tax:
| For
the years ended June 30, |
||||||||||||
| 2025 | 2024 | 2023 | ||||||||||
| (Loss) income before provision for income taxes | $ | (21,249,468 | ) | $ | (847,619) | $ | 94,643 | |||||
| Hong Kong Profits Tax rate | 16.5 | % | 16.5 | % | 16.5 | % | ||||||
| Income taxes computed at Hong Kong Profits Tax rate | (3,506,162 | ) | (139,857 | ) | 15,616 | |||||||
| Reconciling items: | ||||||||||||
| Tax effect of income that is not taxable* | (284,478 | ) | (10,514 | ) | (3,991 | ) | ||||||
| Tax effect of expenses that are not deductible** | 3,720,624 | 164,987 | 65,346 | |||||||||
| Change in valuation allowance | — | — | — | |||||||||
| Effect of two-tier tax rate | 35,008 | (7,308 | ) | (21,006 | ) | |||||||
| Income tax (benefit) expense | $ | (35,008) | $ | 7,308 | $ | 55,965 | ||||||
| * | Income that is not taxable mainly consisted of the interest income and other income which are non-taxable in accordance with the income tax law under the respective jurisdictions. |
| ** | Expenses that are not deductible mainly consisted of some legal and professional fee, expenses and other losses which are non-deductible in accordance with the income tax law under the respective jurisdictions. |
F-
SuperX AI Technology Limited (formerly known as Super X AI Technology Limited
and
Junee Limited) and Subsidiaries
Notes to Consolidated Financial Statements
13. Income Taxes (cont.)
Uncertain tax positions
The Company evaluates each uncertain tax position (including the potential application of interest and penalties) based on the technical merits, and measures the unrecognized benefits associated with the tax positions. As of June 30, 2025 and 2024, the Company did not have any significant unrecognized uncertain tax positions. The Company did not incur any interest and penalties related to potential underpaid income taxes for the years ended June 30, 2025, 2024 and 2023. The Company also does not anticipate any significant increases or decreases in unrecognized tax benefits in the next 12 months from June 30, 2025.
14. Related Party Balance and Transactions
The following is a list of related parties which the Company has transactions with:
| (a) | Mr. Chan Yuk Ki, Francis, a director of OPS HK. |
| (b) | Mr. So Siu Lai, a director of OPS HK. |
| (c) | Mr. Yip Sai Kit, Dicky, a director of OPS HK. |
| (d) | OPS Holdings Limited, a shareholder of the Company. |
| (e) | Alpha Generator Limited, a shareholder of OPS Holdings Limited. |
| (f) | Kin On Engineering (International) Limited, controlled by Alpha Generator Limited. |
| (g) | Rich Merchant Limited, a shareholder of the Company and controlled by Mr. Tang Ho Wai Howard who is a director of the Company. |
| (h) | Sannogi Holdings Limited, controlled by Mr. Chan Yuk Ki, Francis, Mr. So Siu Lai and Mr. Yip Sai Kit, Dicky. |
| (i) | Sannogi Engineering Consultants Limited, controlled by Mr. Chan Yuk Ki, Francis, Mr. So Siu Lai and Mr. Yip Sai Kit, Dicky. | |
| (j) | Ms. Zhang Jiaying, a director of SuperX Investments. |
F-
SuperX AI Technology Limited (formerly known as Super X AI Technology Limited
and
Junee Limited) and Subsidiaries
Notes to Consolidated Financial Statements
14. Related Party Balance and Transactions (cont.)
a. Amounts due from related parties
As of June 30, 2025 and 2024, the balance of amounts due from related parties was as follows:
| 2025 | 2024 | |||||||
| Amounts due from related parties | ||||||||
| Kin On Engineering (International) Limited (f)(1) | $ | 58,599 | $ | 58,899 | ||||
| Alpha Generator Limited (e) (2) | 4,232 | 1,280 | ||||||
| Rich Merchant Limited (g)(4) | 651 | — | ||||||
| OPS Holdings Limited (d) (3) | 7,192 | 5,767 | ||||||
| Total | $ | 70,674 | $ | 65,946 | ||||
| (1) | The balance represented the receivable regarding the provision of management services to Kin On Engineering (International) Limited. These amounts were unsecured, interest-free and repayable on demand. |
| (2) | The balance represented the advances to Alpha Generator Limited for operational purpose. These amounts were unsecured, interest-free and repayable on demand. |
| (3) | The balance represented the advances to OPS Holdings Limited for operational purpose. These amounts were unsecured, interest-free and repayable on demand. |
| (4) | The balance represented the advances to Rich Merchant Limited for operational purpose. These amounts were unsecured, interest-free and repayable on demand. |
b. Prepayments — related parties
As of June 30, 2025 and 2024, the balances of prepayments to related parties were as follows:
| 2025 | 2024 | |||||||
| Prepayments – related parties | ||||||||
| Sannogi Holdings Limited (h)(1) | $ | 802 | $ | 806 | ||||
| Sannogi Engineering Consultants Limited (i)(1) | 6,459 | 6,492 | ||||||
| Total | $ | 7,261 | $ | 7,298 | ||||
| (1) | The balance represented the prepayment of the rent of the office spaces to the related parties. The balances have been fully utilized in July 2025. |
c. Rental deposits — related parties
As of June 30, 2025 and 2024, the balances of rental deposits paid to related parties were as follows:
| 2025 | 2024 | |||||||
| Rental deposits – related parties | ||||||||
| Sannogi Holdings Limited (h)(1) | $ | 2,407 | $ | 2,420 | ||||
| Sannogi Engineering Consultants Limited (i)(1) | 19,376 | 19,475 | ||||||
| Total | $ | 21,783 | $ | 21,895 | ||||
| (1) | The balance represented the rental deposits paid to the related parties for the rent of the office spaces. |
F-
SuperX AI Technology Limited (formerly known as Super X AI Technology Limited
and
Junee Limited) and Subsidiaries
Notes to Consolidated Financial Statements
14. Related Party Balance and Transactions (cont.)
d. Amounts due to related parties
As of June 30, 2025 and 2024, the balances of amounts due to related parties were as follows:
| 2025 | 2024 | |||||||
| Amounts due to related parties | ||||||||
| Rich Merchant Limited (g)(1) | $ | — | $ | 46 | ||||
| Ms. Zhang Jiaying (j)(1) | 97,452 | — | ||||||
| Mr. Chan Yuk Ki, Francis (a)(1) | 25,478 | — | ||||||
| Mr. So Siu Lai (b)(1) | 25,478 | — | ||||||
| Mr. Yip Sai Kit, Dicky (c)(1) | 25,477 | — | ||||||
| Total | $ | 173,885 | $ | 46 | ||||
| (1) | The balance as of June 30, 2025 and 2024 represented the advances for operational purposes. These amounts were unsecured, interest-free and repayable on demand. |
e. Related party transactions
The Company rents office spaces from Sannogi Holdings Limited (h) and Sannogi Engineering Consultants Limited (i). For the year ended June 30, 2025, the rental fees paid to Sannogi Holdings Limited (h) and Sannogi Engineering Consultants Limited (i) were $9,705 and $78,100, respectively. For the year ended June 30, 2024, the rental fees paid to Sannogi Holdings Limited (h) and Sannogi Engineering Consultants Limited (i) were $9,668 and $77,801, respectively. For the year ended June 30, 2023, the rental fees paid to Sannogi Holdings Limited (h) and Sannogi Engineering Consultants Limited (i) were $9,643 and $77,602, respectively.
The Company provided management services to Kin On Engineering (International) Limited (f) and received the management fee income of nil, $138,107 and $183,673 for the years ended June 30, 2025, 2024 and 2023, respectively.
15. Shareholders’ Equity
Ordinary shares
The Company was established under the laws of the British Virgin Islands on August 25, 2021. The authorized number of Ordinary Shares was 50,000 with par value of $1.00 per share. On August 25, 2021, the Company issued 1,000 shares to the controlling shareholder at par value of $1.00 per share.
On July 15, 2022, the Company amended its memorandum of association to authorize the issuance of an unlimited number of Ordinary Shares with par value of $1.00 per share.
On September 5, 2022, the Company resolved to adopt an amended memorandum of association to authorize the issuance of an unlimited number of Ordinary Shares, no par value, which is effective September 6, 2022, and to effectuate (i) a redemption of existing 1,000 shares at par value of $1.00 per share in exchange for the issuance of 1,000 ordinary shares of no par value; and (ii) a split of the issued and outstanding ordinary shares at a ratio of 1:10,714.286 shares, resulting in the 10,714,286 ordinary shares issued and outstanding after the redemption and share split. As a part to the Company’s recapitalization prior to the completion of its anticipated initial public offering, the Company believes it is appropriate to reflect these share issuances as nominal share issuance on a retroactive basis similar to share split pursuant to ASC 260. The Company has retroactively adjusted all shares and per share data for all the periods presented. As a result of all events mentioned above, the Company had an unlimited number of no par value ordinary shares authorized, of which 10,714,286 were issued and outstanding as of June 30, 2023 and 2022.
F-
SuperX AI Technology Limited (formerly known as Super X AI Technology Limited
and
Junee Limited) and Subsidiaries
Notes to Consolidated Financial Statements
15. Shareholders’ Equity (cont.)
On June 8, 2023, the Company resolved to split its shares at a ratio of 1:1.225, such that after such share split, the number of issued shares in the Company was 13,125,000 ordinary shares of no par value (“Ordinary Shares”). On July 14, 2023, the Company further resolved to reverse the share split executed on June 8, 2023 at the original ratio of 1.225:1, such that after such reverse share split, the number of issued shares in the Company was reversed to 10,714,286 Ordinary Shares. With the share split on June 8, 2023 and the subsequent reverse share split on July 14, 2023, the Company considered that the actual implication of the share split executed was neutralized by the simultaneous effect of the subsequent reverse share split and caused no impact to these consolidated financial statements.
The Ordinary Shares began trading on April 17, 2024 on the Nasdaq Capital Market and commenced trading under the ticker symbol “JUNE”, and the ticket symbol subsequently changed to “SUPX” on June 2, 2025.
On April 17, 2024, the Company completed its IPO the Nasdaq Capital Market and the ordinary shares commenced trading under the ticker symbol “JUNE”. Under this offering, 2,000,000 Ordinary Shares were issued at a price of $4 per share. On April 19, 2024, the Company closed its IPO of 2,000,000 Ordinary Shares. Subsequently, on May 31, 2024, the underwriter exercised its over-allotment option to purchase an additional 263,068 Ordinary Shares of the Company at the public offering price of US$4.00 per share. The closing for the sale of the over-allotment shares took place on June 3, 2024. The IPO and the exercise of the over-allotment option with net proceeds totaling $7,861,876 from the offering after deducting underwriting discounts and offering expenses of $1,190,396 from the gross proceeds totaling $9,052,272.
Upon the completion of IPO of the Company, IPO costs capitalized as of June 30, 2023 amounted to $961,964, together with other IPO costs incurred during the year ended June 30, 2024, totaling $2,342,882, were charged to shareholders’ equity under share capital.
From March 2025 to May 2025, the Company entered into certain private placement subscription agreements with certain investors for the purchase and sale of Ordinary Shares, and warrants to purchase Ordinary Shares. The Company issued and sold in aggregate of 8,950,000 Ordinary Shares to certain investors at the consideration ranged from $3.34 per Ordinary Share to $3.45 per Ordinary Share together with 2,983,332 warrants.
The Company issued 110,000 Ordinary Shares to the employee under 2024 equity incentive plan during the year ended June 30, 2025.
The Company issued 62,500 and 30,000 Ordinary Shares to the seller of SuperX Industries for the acquisitions of 51% interest in SuperX Industries and the remaining 49% interest in SuperX Industries, respectively, during the year ended June 30, 2025.
The Company issued 40,000 Ordinary Shares to the Director, Mr. Chun Kit (Anderson) Yu, upon exercise of his share options during the year ended June 30, 2025.
As of June 30, 2025, a total of 22,169,854 Ordinary Shares were issued and outstanding.
F-
SuperX AI Technology Limited (formerly known as Super X AI Technology Limited
and
Junee Limited) and Subsidiaries
Notes to Consolidated Financial Statements
15. Shareholders’ Equity (cont.)
Cash dividend
On September 15, 2022, the Company declared an interim dividend of approximately HK$0.11199 per share (equivalent to approximately $0.01429 per share) with respect to the 10,714,286 issued shares of the Company or HK$1,200,000 (equivalent to $153,061) to the shareholders of the Company. The dividend declared by the Company has been fully paid at the date these consolidated financial statements are issued.
The dividend per share of the Company for the years ended June 30, 2025, 2024 and 2023 were nil, nil and $0.014 per share, respectively, which the shares and per share data are presented on a retroactive basis to reflect the nominal share issuance and share split.
Warrants
As of June 30, 2025 and 2024, the Company had outstanding 2,983,332 and nil warrants to purchase an aggregate of 2,983,332 and nil Ordinary Shares, respectively, at an exercise price ranged from $3.34 per Ordinary Share to $3.45 per Ordinary Share.
In accordance with ASC 815, the Company determined that the warrants meet the conditions necessary to be classified as equity because the consideration is indexed to the Company’s own equity, there are no exercise contingencies based on an observable market not based on its stock or operations, settlement is consistent with a fixed-for-fixed equity instrument, the agreement contains an explicit number of shares and there are no cash payment provisions.
The fair values of the warrants at each grant date were estimated at $15,845,359 using the Black-Scholes model. Inherent in these valuations are assumptions related to expected stock-price volatility, expected life, risk-free interest rate and dividend yield. The Company estimates the volatility of its Ordinary Shares based on historical and implied volatilities of selected peer companies as well as its own that match the expected remaining life of the warrants. The risk-free interest rate is based on the yield of the US Treasury Active Curve with maturity life similar to the period between respective grant dates and respective maturity dates of the warrants. The expected life of the warrants is assumed to be equivalent to their remaining contractual term. The dividend rate is based on the historical rate, which the Company anticipates it to remain at zero.
The following table provides quantitative information regarding Level 3 fair value measurements inputs for the Company’s warrants at their measurement dates:
| As of March 21, 2025 |
As of March 24, 2025 |
As of March 25, 2025 |
As of March 28, 2025 |
As of April 8, 2025 |
As of May 6, 2025 |
As of May 8, 2025 |
As of May 9, 2025 |
As of May 12, 2025 |
||||||||||||||||||||||||||||
| Volatility | 78.95 | % | 78.82 | % | 79.02 | % | 79.56 | % | 80.66 | % | 83.76 | % | 83.74 | % | 83.77 | % | 83.89 | % | ||||||||||||||||||
| Stock price ($) | 7.54 | 7.76 | 7.25 | 9.46 | 9.60 | 10.49 | 10.66 | 10.95 | 11.48 | |||||||||||||||||||||||||||
| Time to maturity (in year) | 1.00 | 1.00 | 1.00 | 1.00 | 1.00 | 1.00 | 1.00 | 1.00 | 1.00 | |||||||||||||||||||||||||||
| Risk free rate | 4.04 | % | 4.11 | % | 4.09 | % | 4.04 | % | 3.87 | % | 3.99 | % | 4.07 | % | 4.06 | % | 4.12 | % | ||||||||||||||||||
| Dividend yield | 0.00 | % | 0.00 | % | 0.00 | % | 0.00 | % | 0.00 | % | 0.00 | % | 0.00 | % | 0.00 | % | 0.00 | % | ||||||||||||||||||
| Lack of marketability discounts | 15.00 | % | 15.00 | % | 15.00 | % | 15.00 | % | 15.00 | % | 15.00 | % | 15.00 | % | 15.00 | % | 15.00 | % | ||||||||||||||||||
F-
SuperX AI Technology Limited (formerly known as Super X AI Technology Limited
and
Junee Limited) and Subsidiaries
Notes to Consolidated Financial Statements
16. Share-based compensation
On August 1, 2024, the Board of Directors of the Company approved and adopted an equity incentive plan (“2024 Equity Incentive Plan”), which became effective on August 1, 2024. The 2024 Equity Incentive Plan provides up to 2,000,000 Ordinary Shares that may be issued pursuant to awards granted under the 2024 Equity Incentive Plan.
Share-based compensation such as individually or collectively, any incentive stock option, nonqualified stock option, stock appreciation right, restricted stock, restricted stock unit (“RSUs”), stock bonus award and performance compensation award may be granted to any directors, officers, managers, employees, consultants and advisors (and prospective directors, officers, managers, employees, consultants and advisors) of the Company and its affiliates under 2024 Equity Incentive Plan.
There are 640,000 Ordinary Shares reserved for issuance under the Company’s 2024 Equity Incentive Plan, under which 110,000 RSUs and 1,250,000 share options have been granted to employees as of June 30, 2025.
Restricted Stock Units
Pursuant to the employment agreement dated August 1, 2024, the Company grant 10,000 Ordinary Shares per month for 36 months so long as the employee remains employed by the Company starting from August 1, 2024, for the past services. At the end of each month starting from August 1, 2024 to June 30, 2025, the Company granted in aggregate of 110,000 RSUs to the employee. All of these RSUs were vested immediately upon each grant.
A summary of the changes in the RSUs relating to Ordinary Shares granted by the Company during the years ended June 30, 2025 and 2024 is as follows:
| Number of RSUs | Weighted
average grant date fair value |
|||||||
| Awarded and unvested as of July 1, 2023 | — | $ | — | |||||
| Granted | — | — | ||||||
| Vested | — | — | ||||||
| Awarded and unvested as of June 30, 2024 | — | — | ||||||
| Granted | 110,000 | 6.46 | ||||||
| Vested | (110,000 | ) | (6.46 | ) | ||||
| Awarded and unvested as of June 30, 2025 | — | $ | — | |||||
As of June 30, 2025, there were no unrecognized compensation costs related to all outstanding RSUs.
For the years ended June 30, 2025 and 2024, the Company recognized share-based compensation expense of $711,000 and nil in connection with the above RSU awards, respectively.
Share options
On August 1, 2024, the Company granted 950,000 share options to two employees under 2024 Equity Incentive Plan, at an exercise price of $4.00 which was determined by reference to the closing price on the grant date. The vesting schedule of these share options are: (i) the first 190,000 share options being vested on August 10, 2024; (ii) the second 190,000 share options being vested on September 10, 2024; (iii) the third 190,000 share options being vested on October 10, 2024; (iv) the forth 190,000 share options being vested on November 10, 2024; and (v) the fifth 190,000 share options being vested on December 10, 2024.
F-
SuperX AI Technology Limited (formerly known as Super X AI Technology Limited
and
Junee Limited) and Subsidiaries
Notes to Consolidated Financial Statements
16. Share-based compensation (cont.)
On August 1, 2024, the Company granted 300,000 share options to one employee under 2024 Equity Incentive Plan, at an exercise price of $4.00 which was determined by reference to the closing price on the grant date. The vesting schedule of these share options are: (i) the first 60,000 share options being vested on September 10, 2024; (ii) the second 60,000 share options being vested on October 10, 2024; (iii) the third 60,000 share options being vested on November 10, 2024; (iv) the forth 60,000 share options being vested on December 10, 2024; and (v) the fifth 60,000 share options being vested on January 10, 2025.
The Company recognizes share-based compensation expenses related to these options on a straight-line basis over the vesting periods. For the years ended June 30, 2025 and 2024, the Company recognized share-based compensation expenses of $2,896,179 and nil, respectively. As of June 30, 2025, there were no unrecognized share-based compensation costs related to all outstanding share options.
The following table summarized the share option activities for the years ended June 30, 2025 and 2024:
| Number of share options | Weighted average grant date fair value | Weighted average remaining contract life (in years) | ||||||||||
| Share options outstanding as of July 1, 2023 | — | $ | — | — | ||||||||
| Granted | — | — | — | |||||||||
| Exercised | — | — | — | |||||||||
| Share options outstanding as of June 30, 2024 | — | — | — | |||||||||
| Granted | 1,250,000 | 2.32 | 8.39 | |||||||||
| Exercised | (40,000 | ) | 2.27 | — | ||||||||
| Share options outstanding as of June 30, 2025 | 1,210,000 | $ | 2.32 | 7.42 | ||||||||
| Vested and exercisable as of June 30, 2025 | 1,210,000 | $ | 2.32 | 7.42 | ||||||||
The fair value of the share options at the grant date was estimated at $2,896,179 using the binomial option pricing model. Inherent in these valuations are assumptions related to expected stock-price volatility, expected life, risk-free interest rate and dividend yield. The Company estimates the volatility of its Ordinary Shares based on historical and implied volatilities of selected peer companies as well as its own that match the expected remaining life of the share options. The risk-free interest rate is based on the yield of the US Treasury Active Curve with maturity life similar to the period between respective grant dates and respective maturity dates of the share options. The expected life of the share options is assumed to be equivalent to their remaining contractual term. The dividend rate is based on the historical rate, which the Company anticipates it to remain at zero.
The following table provides quantitative information regarding Level 3 fair value measurements inputs for the Company’s share options at their measurement date:
| As
of August 1, 2024 |
||||
| Volatility | 54.36% - 69.03 | % | ||
| Stock price ($) | 4.77 | |||
| Time to maturity (in year) | 3.11 - 10 | |||
| Risk free rate | 3.93% - 3.98 | % | ||
| Dividend yield | 0.00 | % | ||
F-
SuperX AI Technology Limited (formerly known as Super X AI Technology Limited
and
Junee Limited) and Subsidiaries
Notes to Consolidated Financial Statements
17. Acquisitions
Acquisition of a subsidiary
In April 2025, the Company acquired 51% equity interest in SuperX Industries, a private limited company incorporated in Singapore. Pursuant to the share purchase agreement, the initial consideration shall be $250,000 and the total purchase price could be up to $9,800,000. The consideration will be paid in newly issued Ordinary Shares of the Company at an issuance price of $4.00 per Ordinary Share. Pursuant to the share purchase agreement, the Company shall initially issue 62,500 Ordinary Shares to the seller. As incentive for the seller to collect and recover loans receivable owed to SuperX Industries within 365 days from the date of this agreement (March 12, 2025), for each amount of loans receivable that the seller collects for the Company post-closing, the Company shall issue to the seller additional shares, at $4.00 per Ordinary Share, for which the value shall be equivalent to 51% of the collected amount, calculated based on the prevailing exchange rate at the bank on the date of collection. The maximum number of shares to be issued as consideration is up to 2,450,000. After the acquisition, SuperX Industries became the Company’s subsidiary and the Company consolidated SuperX Industries’ financial results into the Company’s consolidated financial statements since April 2025.
The purchase price as of the date of acquisition is comprised of:
| Amounts | ||||
| Share consideration | $ | 510,000 | ||
| Contingent consideration payable | 19,064,917 | |||
| Total consideration transferred | $ | 19,574,917 | ||
The transaction was considered a business acquisition and therefore was recorded using the acquisition method of accounting. The allocation of the purchase price based on the fair values of the acquired assets and liabilities assumed as of the date of acquisition is summarized as follows:
| Assets acquired and liabilities assumed: | Amounts | |||
| Cash and cash equivalents | $ | 30,113 | ||
| Accounts receivable, net | 98,922 | |||
| Loans receivable, net | 19,807,544 | |||
| Prepayments, deposits and other receivables | 111,838 | |||
| Property and equipment, net | 9,504 | |||
| Operating lease right-of-use assets, net | 557,270 | |||
| Operating lease liabilities | (585,842 | ) | ||
| Total net assets acquired | 20,029,349 | |||
| Non-controlling interest | (9,814,381 | ) | ||
| Goodwill | 9,359,949 | |||
| Total consideration transferred | $ | 19,574,917 | ||
Neither the results of operations since the acquisition date nor the pro forma results of operations of the acquiree were presented because the effects of the business combinations in 2025, were not significant to the consolidated statements of operations and comprehensive (loss) income.
Acquisition of additional interest in a subsidiary
In May 2025, the Company acquired the remaining 49% equity interest in SuperX Industries. Pursuant to the share purchase agreement, the initial consideration shall be $240,000 and the total purchase price could be up to $9,415,688. The consideration will be paid in newly issued Ordinary Shares of the Company at an issuance price of $8.00 per Ordinary Share. Pursuant to the share purchase agreement, the Company shall initially issue 30,000 Ordinary Shares to the seller. As incentive for the seller to collect and recover loans receivable owed to SuperX Industries within 365 days from the date of this agreement (April 29, 2025), for each amount of loans receivable that the seller collects for the Company post-closing, the Company shall issue to the seller additional shares, at $8.00 per Ordinary Share, for which the value shall be equivalent to 49% of the collected amount, calculated based on the prevailing exchange rate at the bank on the date of collection. The maximum number of shares to be issued as consideration is up to 1,176,961. The acquisition is treated as an equity transaction. After the acquisition, SuperX Industries became the Company’s wholly-owned subsidiary since May 2025. The fair values of the share consideration and the contingent consideration payable as of the acquisition date were $269,025 and $10,065,177, respectively.
F-
SuperX AI Technology Limited (formerly known as Super X AI Technology Limited
and
Junee Limited) and Subsidiaries
Notes to Consolidated Financial Statements
18. Goodwill
The changes in the carrying amount of goodwill were as follows:
| 2025 | 2024 | |||||||
| Balance at beginning of the year ended June 30 | $ | — | $ | — | ||||
| Goodwill acquired in business combination (Note 17) | 9,359,949 | — | ||||||
| Impairment loss | (9,359,949 | ) | — | |||||
| Balance at end of the year ended June 30 | $ | — | $ | — | ||||
The Company allocated the goodwill recognized in its business combination during the year ended June 30, 2025 to the “sales of AI server and related IT equipment” reporting unit and subsequently performed annual goodwill impairment testing as of June 30 at the reporting unit level in accordance with ASC 350-20.
Considering the actual operating losses of “sales of AI server and related IT equipment” reporting unit, the Company determined that a quantitative assessment was required as of June 30, 2025. The Company compared the fair value of “sales of AI server and related IT equipment” reporting unit to its carrying amount, including the allocated goodwill. The fair value was estimated using the income approach with certain key assumptions including revenue growth rate, gross profit margin and discount rate which are subject to high degree of judgment and complexity. The growth rates for the forecasted period are based on management’s expectations of the performance of the business, planned growth in market share and growth in the market. These calculations used five-year cash flow projections and assumed a 2.0% terminal growth rate thereafter. The discount rate used of 11.5% for the impairment test for the year ended June 30, 2025 represents the weighted average cost of capital (“WACC”) of the Company and is a post-tax rate. The starting point for the five-year cash flow projections is the financial year ending 30 June 2026.
The market risk is reflected in the discount rate used through its components, cost of equity and cost of debt. The cost of equity is calculated using the Capital Asset Pricing Model (“CAPM”) and its formula includes the market return and the sensitivity of the Company to that market return. The WACC also includes the risk-free rate both in the calculation of the cost of equity and the cost of debt. If the market uncertainty increases, the risk-free rate would also increase to reflect this. Moreover, the market risk is also reflected through the determination of the cost of debt as the current market prices are included in the considered credit risk.
As a result, the fair value of “sales of AI server and related IT equipment” reporting unit was estimated to be below the carrying value and the Company recorded a $9,359,949 goodwill impairment for the year ended June 30, 2025.
The following table provides the key assumptions used in the impairment assessment of goodwill and the sensitivity analysis for the key assumptions as of June 30, 2025:
| Sensitivity on estimate | ||||||||||
| Significant unobservable input | Base case | Estimate | Impact | |||||||
| Revenue growth rate | 3.2% - 40.8 | % | +10%/-10% | $ | 466,211/(429,388 | ) | ||||
| Gross profit margin | 3.0 | % | +10%/-10% | $ | 810,193/(828,072 | ) | ||||
| Discount rate | 11.5 | % | +10%/-10% | $ | (103,338)/131,990 | |||||
F-
SuperX AI Technology Limited (formerly known as Super X AI Technology Limited
and
Junee Limited) and Subsidiaries
Notes to Consolidated Financial Statements
19. (Loss) Earnings per Share
Basic (loss) earnings per share (“EPS”) is calculated by dividing the net (loss) income attributable to ordinary equity holders of the Company by the weighted average number of ordinary shares outstanding during the period.
Diluted EPS is calculated by dividing the net (loss) income attributable to ordinary equity holders of the Company by the weighted average number of ordinary shares outstanding during the period plus the weighted average number of ordinary shares that would be issued on conversion of all the dilutive potential ordinary shares into ordinary shares.
The following table reflects the (loss) income and share data used in the basic and diluted EPS calculations:
| For
the years ended June 30, |
||||||||||||
| 2025 | 2024 | 2023 | ||||||||||
| Numerator | ||||||||||||
| Net (loss) income attributable to owners of the Company | $ | (21,214,460 | ) | $ | (854,927 | ) | $ | 38,678 | ||||
| Denominator | ||||||||||||
| Weighted average shares outstanding – basic and diluted* | 15,069,539 | 11,127,135 | 10,714,286 | |||||||||
| (Loss) earnings per share – basic and diluted* | $ | (1.408 | ) | $ | (0.077 | ) | $ | 0.004 | ||||
| * | Shares and per share data are presented on a retroactive basis to reflect the nominal share issuance and share split. |
As of June 30, 2025, the inclusion of the Company’s potentially dilutive securities (share options and warrants) in the computation of diluted loss per share would have an anti-dilutive effect on loss per share and are therefore excluded from the computation. Consequently, there is no difference between basic loss per share and diluted loss per share for the year ended June 30, 2025. As of June 30, 2024 and 2023, there were no potentially dilutive securities outstanding. The following table reflects the Company’s outstanding securities by year that would have an anti-dilutive effect on (loss) earnings per share and, accordingly, were excluded from the calculation.
| As of June 30, | ||||||||||||
| 2025 | 2024 | 2023 | ||||||||||
| Share options | 1,210,000 | - | - | |||||||||
| Warrants | 2,983,332 | - | - | |||||||||
The table does not include 3,534,461 contingently issuable shares related to the acquisition in SuperX Industries as of June 30, 2025, as the contingency had not been met as of the date.
F-
SuperX AI Technology Limited (formerly known as Super X AI Technology Limited
and
Junee Limited) and Subsidiaries
Notes to Consolidated Financial Statements
20. Commitments and Contingencies
Commitments
As of June 30, 2025, the Company did not have any significant capital and other commitments.
Contingencies
The Company is subject to legal proceedings and regulatory actions in the ordinary course of business. The results of such proceedings cannot be predicted with certainty, but the Company does not anticipate that the final outcome arising out of any such matters will have a material adverse effect on its consolidated financial position, cash flows or results of operations on an individual basis or in the aggregate. As of June 30, 2025 and 2024, the Company is not a party to any material legal or administrative proceedings.
21. Segment Reporting
ASC 280, “Segment Reporting”, establishes standards for reporting information about operating segments on a basis consistent with the Company’s internal organizational structure as well as information about geographical areas, business segments and major customers in financial statements for details on the Company’s business segments.
The Company uses the management approach to determine reportable operating segments. The management approach considers the internal organization and reporting used by the Company’s chief operating decision maker (“CODM”) for making decisions, allocating resources and assessing performance.
Prior to June 2, 2025, the Company has only one operating segment, “design and fit out services” segment, and hence one reporting segment as defined by ASC 280. Effective from June 2, 2025, the Company shifted its principal business focus on the provision of one-stop AI infrastructure solutions. Based on the management’s re-assessment, the Company determined that it has two operating segments and therefore two reportable segments as defined by ASC 280, “design and fit out services” segment and “sales of AI server and related IT equipment” segment. The “design and fit out services” segment represents the Company’s business of providing design, fit out and repair and maintenance services to its customers in Hong Kong. The “sales of AI server and related IT equipment” segment represents the Company’s business of the sales of AI server, computer hardware and related IT equipment.
The table below provides a summary of the Company’s operating segment results for the years ended June 30, 2025, 2024 and 2023. There was no significant transaction between reportable segments for the years ended June 30, 2025, 2024 and 2023.
| For
the year ended June 30, 2025 |
||||||||||||
| Design and fit out services | Sales of AI server and related IT equipment | Total | ||||||||||
| Revenue from external customers | $ | 2,568,592 | $ | 1,027,983 | $ | 3,596,575 | ||||||
| Cost of revenue | 2,254,543 | 976,682 | 3,231,225 | |||||||||
| Gross profit | $ | 314,049 | $ | 51,301 | $ | 365,350 | ||||||
| Less: | ||||||||||||
| Employee compensation and benefits expenses | 495,969 | 388,629 | 884,598 | |||||||||
| Depreciation of property and equipment | 9,783 | 73,146 | 82,929 | |||||||||
| Amortization of operating lease right-of-use assets and interest of lease liabilities | 86,533 | 739,000 | 825,533 | |||||||||
| Impairment of goodwill | — | 9,359,949 | 9,359,949 | |||||||||
| Other segment items | 106,119 | (11,695 | ) | 94,424 | ||||||||
| Segment loss | (384,355 | ) | (10,497,728 | ) | (10,882,083 | ) | ||||||
| Reconciliation of profit or loss | ||||||||||||
| Less: unallocated amounts | ||||||||||||
| Employee compensation and benefits expenses | 2,529,956 | |||||||||||
| Business development expenses | 1,194,434 | |||||||||||
| Legal and professional fees | 2,432,192 | |||||||||||
| Share-based compensation | 3,605,979 | |||||||||||
| Unrealized losses from fair value changes of investments in equity securities | 45,966 | |||||||||||
| Unrealized losses from fair value changes of contingent consideration payable | 502,970 | |||||||||||
| Interest income | (581,836 | ) | ||||||||||
| Interest expense | 12,255 | |||||||||||
| Other corporate expenses | 625,469 | |||||||||||
| Loss before provision for income taxes | $ | (21,249,468 | ) | |||||||||
F-
SuperX AI Technology Limited (formerly known as Super X AI Technology Limited
and
Junee Limited) and Subsidiaries
Notes to Consolidated Financial Statements
21. Segment Reporting (cont.)
| For
the year ended June 30, 2024 |
||||||||||||
| Design and fit out services | Sales of AI server and related IT equipment | Total | ||||||||||
| Revenue from external customers | $ | 2,903,179 | $ | — | $ | 2,903,179 | ||||||
| Cost of revenue | 2,085,296 | — | 2,085,296 | |||||||||
| Gross profit | $ | 817,883 | $ | — | $ | 817,883 | ||||||
| Less: | ||||||||||||
| Employee compensation and benefits expenses | 530,922 | — | 530,922 | |||||||||
| Depreciation of property and equipment | 10,570 | — | 10,570 | |||||||||
| Amortization of operating lease right-of-use assets and interest of lease liabilities | 88,792 | — | 88,792 | |||||||||
| Other segment items | 88,745 | — | 88,745 | |||||||||
| Segment profit | 98,854 | — | 98,854 | |||||||||
| Reconciliation of profit or loss | ||||||||||||
| Less: unallocated amounts | ||||||||||||
| Employee compensation and benefits expenses | 38,276 | |||||||||||
| Legal and professional fees | 938,972 | |||||||||||
| Interest income | (63,723 | ) | ||||||||||
| Interest expense | 11,598 | |||||||||||
| Other corporate expenses | 21,350 | |||||||||||
| Loss before provision for income taxes | $ | (847,619 | ) | |||||||||
| For
the year ended June 30, 2023 |
||||||||||||
| Design and fit out services | Sales of AI server and related IT equipment | Total | ||||||||||
| Revenue from external customers | $ | 6,140,731 | $ | — | $ | 6,140,731 | ||||||
| Cost of revenue | 4,862,424 | — | 4,862,424 | |||||||||
| Gross profit | $ | 1,278,307 | $ | — | $ | 1,278,307 | ||||||
| Less: | ||||||||||||
| Employee compensation and benefits expenses | 615,934 | — | 615,934 | |||||||||
| Depreciation of property and equipment | 9,765 | — | 9,765 | |||||||||
| Amortization of operating lease right-of-use assets and interest of lease liabilities | 86,277 | — | 86,277 | |||||||||
| Other segment items | 64,509 | — | 64,509 | |||||||||
| Segment profit | 501,822 | — | 501,822 | |||||||||
| Reconciliation of profit or loss | ||||||||||||
| Less: unallocated amounts | ||||||||||||
| Legal and professional fees | 393,669 | |||||||||||
| Interest income | (2,725 | ) | ||||||||||
| Interest expense | 14,629 | |||||||||||
| Other corporate expenses | 1,606 | |||||||||||
| Income before provision for income taxes | $ | 94,643 | ||||||||||
F-
SuperX AI Technology Limited (formerly known as Super X AI Technology Limited
and
Junee Limited) and Subsidiaries
Notes to Consolidated Financial Statements
21. Segment Reporting (cont.)
The following table presents revenue by major revenue type for the years ended June 30, 2025, 2024 and 2023, respectively:
| For
the years ended June 30, |
||||||||||||
| 2025 | 2024 | 2023 | ||||||||||
| Design and fit out | $ | 2,469,657 | $ | 2,841,436 | $ | 5,422,984 | ||||||
| Sales of AI server and related IT equipment | 1,027,983 | — | — | |||||||||
| Others* | 98,935 | 61,743 | 717,747 | |||||||||
| Total | $ | 3,596,575 | $ | 2,903,179 | $ | 6,140,731 | ||||||
| * | Others represented the Company’s business of providing design only and repair and maintenance services to its customers. |
The following table presents revenue by timing of revenue recognition for the years ended June 30, 2025, 2024 and 2023, respectively:
| For
the years ended June 30, |
||||||||||||
| 2025 | 2024 | 2023 | ||||||||||
| Over time | $ | 2,568,592 | $ | 2,903,179 | $ | 6,140,731 | ||||||
| At a point in time | 1,027,983 | — | — | |||||||||
| Total | $ | 3,596,575 | $ | 2,903,179 | $ | 6,140,731 | ||||||
All of the Company’s revenue and most of the Company’s expense are derived in Hong Kong. Therefore, no geographical segments are presented.
The Company’s long-lived assets are attributed to a country based on the physical location of the assets. It defines long-lived assets as property and equipment and operating lease right-of-use assets, because many of these assets cannot be readily moved and are relatively illiquid, subjecting them to geographic risk. The following table presents the Company’s long-lived assets by geographical location as of June 30:
| 2025 | 2024 | |||||||
| Hong Kong | $ | 701,612 | $ | 110,231 | ||||
| Singapore | 546,369 | — | ||||||
| $ | 1,247,981 | $ | 110,231 | |||||
22. Subsequent Events
On July 15, 2025, the Board of Directors of the Company approved and adopted an equity incentive plan (the “2025 Equity Incentive Plan”), which became effective on July 15, 2025. In August 2025, the Company granted 3,076,000 share options to its employees.
On July 25, 2025, the Company entered into a lease agreement for the facility consisting of 2,408 square meters, for the period from August 1, 2025 to July 31, 2026, at a monthly rent of JPY 5,056,800 (approximately US$34,232).
F-
SuperX AI Technology Limited (formerly known as Super X AI Technology Limited
and
Junee Limited) and Subsidiaries
Notes to Consolidated Financial Statements
22. Subsequent Events (cont.)
On July 30, August 1 and August 4, 2025, the Company entered into certain private placement subscription agreements with four investors. The Company sold an aggregate of 3,100,000 Ordinary Shares at a fixed purchase price of US$9.369 per Ordinary Share and 733,333 warrants with the exercise price of US$9.369 per Ordinary Share at nil consideration, and received $29,043,900 in gross proceeds from such sale. On October 24, 2025, in relation to the foregoing offerings, the Company sold an aggregate of 1,100,000 Ordinary Shares at a fixed purchase price of US$9.369 per Ordinary Share and 366,666 warrants at an exercise price of US$9.369 per Ordinary Share and received approximately US$10.3million in gross proceeds from such sales pursuant to the private placement subscription agreements.
On July 31, 2025, the Company sold 100% equity interest in Excellent Prospect to an independent third party at a consideration of US$480,000.
On August 28, 2025, the Company entered into certain private placement subscription agreements with certain institutional investors. The Company completed the sales of 360,000 Ordinary Shares at a fixed purchase price of US$10.00 per Ordinary Share and 120,000 warrants with the exercise price of US$10.00 per Ordinary Share at nil consideration on September 9, 2025. On September 10, 2025, one investor exercised 120,000 warrants. As a result, the Company received gross proceeds of approximately US$4,800,000. On September 16, 2025, the Company completed the sales of 1,140,000 Ordinary Shares at a fixed purchase price of US$10.00 per Ordinary Share and 380,000 warrants with the exercise price of US$10.00 per Ordinary Share at nil consideration. The Company received the balance of the aggregate gross proceeds from the investors, amounting to approximately US$11,400,000.
On September 15, 2025, the Company entered into a joint venture agreement with Enervell Power Pte. Ltd. (“Enervell”), a Singapore subsidiary of Hangzhou Zhonhen Electric Co., Ltd., (Shenzhen Stock Exchange: 002364) (“Zhonhen Electric”) and certain affiliates, related parties and designees of Zhonhen Electric (together, the “Zhonhen Electric Partners”), to establish a joint venture through a new entity to be incorporated in Singapore, SuperX Digital Power Pte. Ltd. (the “JV”). The total initial paid-up share capital of the JV will be SG$2,000,000 (or approximately US$1,560,330). Pursuant to the joint venture agreement, the Company will invest SG$800,000 (or approximately US$624,132) in cash for a 40% equity interest in the JV, and the balance of the equity will be subscribed for by the Zhonhen Electric Partners.
On September 24, 2025, the Company established a wholly owned subsidiary, SuperX AI Technology USA, in the state of Nevada.
The Company changed its name from Super X AI Technology Limited to SuperX AI Technology Limited on October 10, 2025.
F-
On October 24, 2025, SuperX entered into a private placement subscription agreement (the “Agreement”) with a certain institutional investor named thereto (the “Purchaser”). Pursuant to the Agreement, the Company agreed to issue and sell to the Purchaser, and the Purchaser agreed to subscribe for and purchase, for cash in U.S. dollars, an aggregate of 3,300,000 units, each unit consisting of (i) one ordinary share of the Company, no par value per share (the “Ordinary Shares” and such shares, the “Shares”) and (ii) one-third of a warrant to purchase one Ordinary Share of the Company (each, a “Purchaser Warrant,” and together with the Shares, the “Purchaser Units”), at a fixed purchase price of US$12.08 per Purchaser Unit, irrespective of fluctuations in market prices (the “Private Placement”) . The Purchaser Warrants are exercisable for Ordinary Shares at an exercise price of US$12.08 per share immediately upon issuance until 12 months after the issuance, except that a holder will not be entitled to exercise any portion of the Purchaser Warrants, which, upon giving effect to such exercise would cause the holder (together with its affiliates and attribution parties) to beneficially own more than 9.99% of the Company’s Ordinary Shares that would be issued and outstanding following such exercise (as determined in accordance with Section 13(d) of the Securities Exchange Act of 1934, as amended).
Further, October 24, 2025, SuperX entered into another private placement subscription agreement (the “Agreement”) with a certain institutional investor named thereto (the “Purchaser”). For the avoidance of doubt, this private placement is distinct from the aforementioned October 24, 2025 private placement. Pursuant to the Agreement, the Company agreed to issue and sell to the Purchaser, and the Purchaser agreed to subscribe for and purchase, for cash in U.S. dollars, an aggregate of 3,300,000 units, each unit consisting of (i) one ordinary share of the Company, no par value per share (the “Ordinary Shares” and such shares, the “Shares”) and (ii) one-third of a warrant to purchase one Ordinary Share of the Company (each, a “Purchaser Warrant,” and together with the Shares, the “Purchaser Units”), at a fixed purchase price of US$12.08 per Purchaser Unit, irrespective of fluctuations in market prices (the “Private Placement”) . The Purchaser Warrants are exercisable for Ordinary Shares at an exercise price of US$12.08 per share immediately upon issuance until 12 months after the issuance, except that a holder will not be entitled to exercise any portion of the Purchaser Warrants, which, upon giving effect to such exercise would cause the holder (together with its affiliates and attribution parties) to beneficially own more than 9.99% of the Company’s Ordinary Shares that would be issued and outstanding following such exercise (as determined in accordance with Section 13(d) of the Securities Exchange Act of 1934, as amended).
On October 24, 2025, SuperX AI Solution entered into a joint venture agreement with Hongkong Chengtian Weiye Technology Company Limited (“Chengtian Weiye”), a Hong Kong subsidiary of Shenzhen Chengtian Weiye Technology Co., Ltd. (Shenzhen Stock Exchange: 300689), and certain affiliates, related parties and designees of Chengtian Weiye (together, the “Chengtian Weiye Partners”), to establish a joint venture through a new entity to be incorporated in Singapore, SuperX Cooltech Pte. Ltd. (the “Cooltech JV”). Pursuant to the agreement, SuperX AI Solution will hold a 35% equity interest in the Cooltech JV and the balance will be subscribed for by the Chengtian Weiye Partners. The Cooltech JV is intended to provide liquid cooling products and infrastructure solutions to the global market (excluding mainland China, Hong Kong SAR and Macau SAR). The Company expects to account for its interest in the Cooltech JV under the equity method. As of the date the consolidated financial statements were issued, formation had not been completed and the Company could not reasonably estimate the financial impact.
On October 24, 2025, SuperX AI Solution Limited (“SuperX AI Solution”), a wholly-owned subsidiary incorporated in the British Virgin Islands of the Company, entered into a share subscription agreement with MicroInference Pte. Ltd. (“MicroInference”), a company incorporated in Singapore, its founder, and its existing shareholder. Pursuant to the agreement, SuperX AI Solution agreed to subscribe for newly issued ordinary shares of MicroInference for an aggregate consideration of US$3,000,000. Following completion of closing conditions, SuperX AI Solution will hold 51% of the equity interests of MicroInference. The agreement also provides for put options in favor of MicroInference’s founder and existing shareholder that, if exercised and subject to the satisfaction of agreed performance milestones, may result in SuperX AI Solution acquiring up to 100% of the equity interests of MicroInference. The Company expects to account for the transaction as a business combination under ASC 805 upon closing. As of the date the consolidated financial statements were issued, closing had not occurred and the Company could not reasonably estimate the financial impact.
Between October 24 and October 30, 2025, SuperX entered into multiple private placement subscription agreements (in addition to the aforementioned October private placements) (the “Agreements”) with several institutional investors named thereto (the “Purchasers”). Pursuant to the Agreement, the Company agreed to issue and sell to the Purchasers, and the Purchasers agreed to subscribe for and purchase, for cash in U.S. dollars (USD), an aggregate of 10,900,000 units, each unit consisting of (i) one ordinary share of the Company, no par value per share (the “Ordinary Shares” and such shares, the “Shares”) and (ii) one-third of a warrant to purchase one Ordinary Share of the Company (each, a “Purchaser Warrant,” and together with the Shares, the “Purchaser Units”), at an average purchase price of US$12.18 per Purchaser Unit, irrespective of fluctuations in market prices (the “Private Placement”). The Purchaser Warrants are exercisable for Ordinary Shares at an average exercise price of US$12.18 per share immediately upon issuance until 12 months after the issuance, except that a holder will not be entitled to exercise any portion of the Purchaser Warrants, which, upon give effect to such exercise would cause the holders (together with its affiliates and attribution parties) to beneficially own more than 9.99% of the Company’s Ordinary Shares that would be issued and outstanding following such exercise (as determined in accordance with Section 13(d) of the Securities Exchange Act of 1934, as amended).
On October 30, 2025, SuperX AI Solution Limited, a company incorporated in the British Virgin Islands and a wholly-owned subsidiary of the Company entered into a joint venture agreement (“Teamsun JV Agreement”) with Teamsun (Hong Kong) Co, Ltd, a Hong Kong subsidiary of Beijing Teamsun Technology Co., Ltd. (Shanghai Stock Exchange: 600410) (“Teamsun”), and certain affiliates of Teamsun, to establish a joint venture through a new entity to be incorporated in Singapore, SuperX Global Service Pte. Ltd. (the “Teamsun JV”). Pursuant to the JV Agreement, SuperX AI Solution Limited will obtain a 51% equity interest in the Teamsun JV. The Teamsun JV will have an initial registered capital of S$2 million ($1.539 million), contributed in proportion to the parties’ respective shareholdings. The Teamsun JV Agreement has an initial three-year term, automatically renewable for successive three-year periods unless any party objects at least one month prior to renewal.
The Company evaluated all events and transactions that occurred after June 30, 2025 up through the date the Company issued these consolidated financial statements. Other than the event disclosed above, there was no other subsequent event occurred that would require recognition or disclosure in the Company’s consolidated financial statements.
F-
Exhibit 8.1
Subsidiaries of the Company
| Name of Subsidiary | Jurisdiction of Incorporation or Organization | |
| ASPAC AI Computing Pty Ltd | Australia | |
| OPS Interior Design Consultant Limited | Hong Kong | |
| SuperX AI Company Limited | Hong Kong | |
| SuperX AI Pte. Ltd. | Singapore | |
| SuperX AI Solution Limited | BVI | |
| SuperX AI Technology USA | United States | |
| SuperX Digital Power Pte. Ltd. | Singapore | |
| SuperX Enterprise Pte. Ltd. | Singapore | |
| SuperX Industries Co., Ltd. | Japan | |
| SuperX Industries Pte. Ltd. | Singapore | |
| SuperX Investments International Limited | Hong Kong | |
| Wuji Zhisuan (Shenzhen) Technology Co., Ltd | China |
Exhibit 12.1
CERTIFICATION OF PRINCIPAL EXECUTIVE OFFICER
PURSUANT TO EXCHANGE ACT RULE 13A-14(A)/15D-14(A) AS ADOPTED PURSUANT TO SECTION 302
OF THE SARBANES-OXLEY ACT OF 2002
I, Yee Man (Thomas) Law, certify that:
| 1. | I have reviewed this annual report on Form 20-F of SuperX AI Technology Limited (the “Company”); |
| 2. | Based on my knowledge, this report does not contain any untrue statement of a material fact or omit to state a material fact necessary to make the statements made, in light of the circumstances under which such statements were made, not misleading with respect to the period covered by this report; |
| 3. | Based on my knowledge, the financial statements, and other financial information included in this report, fairly present in all material respects the financial condition, results of operations and cash flows of the Company as of, and for, the periods presented in this report; |
| 4. | The Company’s other certifying officer and I are responsible for establishing and maintaining disclosure controls and procedures (as defined in Exchange Act Rules 13a-15(e) and 15d-15(e)) and internal control over financial reporting (as defined in Exchange Act Rules 13a-15(f) and 15d-15(f)) for the Company and have: |
| (a) | Designed such disclosure controls and procedures, or caused such disclosure controls and procedures to be designed under our supervision, to ensure that material information relating to the Company, including its consolidated subsidiaries, is made known to us by others within those entities, particularly during the period in which this report is being prepared; |
| (b) | Designed such internal control over financial reporting, or caused such internal control over financial reporting to be designed under our supervision, to provide reasonable assurance regarding the reliability of financial reporting and the preparation of financial statements for external purposes in accordance with generally accepted accounting principles; |
| (c) | Evaluated the effectiveness of the Company’s disclosure controls and procedures and presented in this report our conclusions about the effectiveness of the disclosure controls and procedures, as of the end of the period covered by this report based on such evaluation; and |
| (d) | Disclosed in this report any change in the Company’s internal control over financial reporting that occurred during the period covered by the annual report that has materially affected, or is reasonably likely to materially affect, the Company’s internal control over financial reporting; and |
| 5. | The Company’s other certifying officer and I have disclosed, based on our most recent evaluation of internal control over financial reporting, to the Company’s auditors and the audit committee of the Company’s board of directors: |
| (a) | All significant deficiencies and material weaknesses in the design or operation of internal control over financial reporting which are reasonably likely to adversely affect the Company’s ability to record, process, summarize and report financial information; and |
| (b) | Any fraud, whether or not material, that involves management or other employees who have a significant role in the Company’s internal control over financial reporting. |
| Date: October 31, 2025 | /s/ Yee Man (Thomas) Law |
| Yee Man (Thomas) Law | |
| Chief Executive Officer and Executive Director | |
| (Principal Executive Officer) |
Exhibit 12.2
CERTIFICATION OF PRINCIPAL FINANCIAL OFFICER
PURSUANT TO EXCHANGE ACT RULE 13A-14(A)/15D-14(A) AS ADOPTED PURSUANT TO SECTION 302
OF THE SARBANES-OXLEY ACT OF 2002
I, Chun Kit (Anderson) Yu, certify that:
| 1. | I have reviewed this annual report on Form 20-F of SuperX AI Technology Limited (the “Company”); |
| 2. | Based on my knowledge, this report does not contain any untrue statement of a material fact or omit to state a material fact necessary to make the statements made, in light of the circumstances under which such statements were made, not misleading with respect to the period covered by this report; |
| 3. | Based on my knowledge, the financial statements, and other financial information included in this report, fairly present in all material respects the financial condition, results of operations and cash flows of the Company as of, and for, the periods presented in this report; |
| 4. | The Company’s other certifying officer and I are responsible for establishing and maintaining disclosure controls and procedures (as defined in Exchange Act Rules 13a-15(e) and 15d-15(e)) and internal control over financial reporting (as defined in Exchange Act Rules 13a-15(f) and 15d-15(f)) for the Company and have: |
| (a) | Designed such disclosure controls and procedures, or caused such disclosure controls and procedures to be designed under our supervision, to ensure that material information relating to the Company, including its consolidated subsidiaries, is made known to us by others within those entities, particularly during the period in which this report is being prepared; |
| (b) | Designed such internal control over financial reporting, or caused such internal control over financial reporting to be designed under our supervision, to provide reasonable assurance regarding the reliability of financial reporting and the preparation of financial statements for external purposes in accordance with generally accepted accounting principles; |
| (c) | Evaluated the effectiveness of the Company’s disclosure controls and procedures and presented in this report our conclusions about the effectiveness of the disclosure controls and procedures, as of the end of the period covered by this report based on such evaluation; and |
| (d) | Disclosed in this report any change in the Company’s internal control over financial reporting that occurred during the period covered by the annual report that has materially affected, or is reasonably likely to materially affect, the Company’s internal control over financial reporting; and |
| 5. | The Company’s other certifying officer and I have disclosed, based on our most recent evaluation of internal control over financial reporting, to the Company’s auditors and the audit committee of the Company’s board of directors: |
| (a) | All significant deficiencies and material weaknesses in the design or operation of internal control over financial reporting which are reasonably likely to adversely affect the Company’s ability to record, process, summarize and report financial information; and |
| (b) | Any fraud, whether or not material, that involves management or other employees who have a significant role in the Company’s internal control over financial reporting. |
| Date: October 31, 2025 | /s/ Chun Kit (Anderson) Yu |
| Chun Kit (Anderson) Yu | |
| Executive Director and Interim Chief Financial Officer (Principal Financial Officer) |
Exhibit 13.1
CERTIFICATION OF THE PRINCIPAL EXECUTIVE OFFICER
PURSUANT TO 18 U.S.C. SECTION 1350, AS ADOPTED PURSUANT TO SECTION 906
OF THE SARBANES-OXLEY ACT OF 2002
In connection with the Annual Report of SuperX AI Technology Limited (the “Company”) on Form 20-F for the year ended June 30, 2025, as filed with the Securities and Exchange Commission on the date hereof (the “Report”), the undersigned certify pursuant to 18 U.S.C. 1350, as adopted pursuant to Section 906 of the Sarbanes-Oxley Act of 2002, that:
| 1. | The Report, fully complies with the requirements of Section 13(a) or Section 15(d) of the Securities Exchange Act of 1934, as amended; and |
| 2. | The information contained in the Report fairly presents, in all material respects, the financial condition and results of operations of the Company. |
| Date: October 31, 2025 | /s/ Yee Man (Thomas) Law |
| Yee Man (Thomas) Law | |
| Chief Executive Officer and Executive Director (Principal Executive Officer) |
Exhibit 13.2
CERTIFICATION OF THE PRINCIPAL FINANCIAL OFFICER
PURSUANT TO 18 U.S.C. SECTION 1350, AS ADOPTED PURSUANT TO SECTION 906
OF THE SARBANES-OXLEY ACT OF 2002
In connection with the Annual Report of SuperX AI Technology Limited (the “Company”) on Form 20-F for the year ended June 30, 2025, as filed with the Securities and Exchange Commission on the date hereof (the “Report”), the undersigned certifies pursuant to 18 U.S.C. 1350, as adopted pursuant to Section 906 of the Sarbanes-Oxley Act of 2002, that:
| 1. | The Report, fully complies with the requirements of Section 13(a) or Section 15(d) of the Securities Exchange Act of 1934, as amended; and |
| 2. | The information contained in the Report fairly presents, in all material respects, the financial condition and results of operations of the Company. |
| Date: October 31, 2025 | /s/ Chun Kit (Anderson) Yu |
| Chun Kit (Anderson) Yu | |
| Executive Director and Interim Chief Financial Officer (Principal Financial Officer) |