UNITED STATES
SECURITIES AND EXCHANGE COMMISSION
Washington, D.C. 20549
FORM 20-F
(Mark one)
☐ REGISTRATION STATEMENT PURSUANT TO SECTION 12(b) OR (g) OF THE SECURITIES EXCHANGE ACT OF 1934
OR
☒ ANNUAL REPORT PURSUANT TO SECTION 13 OR 15(d) OF THE SECURITIES EXCHANGE ACT OF 1934
For the fiscal year ended June 30, 2025
OR
☐ TRANSITION REPORT PURSUANT TO SECTION 13 OR 15(d) OF THE SECURITIES EXCHANGE ACT OF 1934
OR
☐ SHELL COMPANY REPORT PURSUANT TO SECTION 13 OR 15(d) OF THE SECURITIES EXCHANGE ACT OF 1934
for the transition period from ____________to ____________
Commission file number 001-38505
CLPS Incorporation
(Exact name of the Registrant as specified in its charter)
Cayman Islands
(Jurisdiction of incorporation or organization)
c/o Unit 1000, 10th Floor, Millennium City III
370 Kwun Tong Road, Kwun Tong, Kowloon
Hong Kong SAR
Tel: (852) 37073600
(Address of principal executive office)
Raymond Ming Hui Lin, Chief Executive Officer
c/o Unit 1000, 10th Floor, Millennium City III
370 Kwun Tong Road, Kwun Tong, Kowloon
Hong Kong SAR
Tel: (852) 37073600
(Name, Telephone, E-mail and/or Facsimile Number and Address of Company Contact Person)
Securities registered or to be registered pursuant to Section 12(b) of the Act:
| Title of each class | Trading Symbol(s) | Name of each exchange on which registered | ||
| Common Shares, par value $0.0001 | CLPS | The NASDAQ Stock Market LLC |
Securities registered or to be registered pursuant to Section 12(g) of the Act: None.
Securities for which there is a reporting obligation pursuant to Section 15(d) of the Act: None.
On October 6, 2025, the issuer had 29,743,452 shares outstanding.
Indicate by check mark if the registrant is a well-known seasoned issuer, as defined in Rule 405 of the Securities Act.
Yes ☐ No ☒
If this report is an annual or transition report, indicate by check mark if the registrant is not required to file reports pursuant to Section 13 or 15(d) of the Securities Exchange Act of 1934.
Yes ☐ No ☒
Indicate by check mark whether the registrant (1) has filed all reports required to be filed by Section 13 or 15(d) of the Securities Exchange Act of 1934 during the preceding 12 months (or for such shorter period that the registrant was required to file such reports), and (2) has been subject to such filing requirements for the past 90 days.
Yes ☒ No ☐
Indicate by check mark whether the registrant has submitted electronically every Interactive Data File required to be submitted pursuant to Rule 405 of Regulation S-T (§232.405 of this chapter) during the preceding 12 months (or for such shorter period that the registrant was required to submit such files).
Yes ☒ No ☐
Indicate by check mark whether the registrant is a large accelerated filer, an accelerated filer, a non-accelerated filer or an “emerging growth company.” See definition of “accelerated filer and large accelerated filer” in Rule 12b-2 of the Exchange Act.
| ☐ Large accelerated filer | ☐ Accelerated filer | ☒ Non-accelerated filer |
Emerging growth company ☐
If an emerging growth company that prepares its financial statements in accordance with U.S. GAAP, indicate by check mark if the registrant has elected not to use the extended transition period for complying with any new or revised financial accounting standards provided pursuant to Section 13(a) of the Exchange Act. ☐
Indicate by check mark whether the registrant has filed a report on and attestation to its management’s assessment of the effectiveness of its internal control over financial reporting under Section 404(b) of the Sarbanes-Oxley Act (15 U.S.C. 7262(b)) by the registered public accounting firm that prepared or issued its audit report. ☐
If securities are registered pursuant to Section 12(b) of the Act, indicate by check mark whether the financial statements of the registrant included in the filing reflect the correction of an error to previously issued financial statements. ☐
Indicate by check mark whether any of those error corrections are restatements that required a recovery analysis of incentive-based compensation received by any of the registrant’s executive officers during the relevant recovery period pursuant to §240.10D-1(b). ☐
Indicate by check mark which basis of accounting the registrant has used to prepare the financial statements included in this filing:
| ☒ | US GAAP | ☐ | International Financial Reporting Standards as issued by the International Accounting Standards Board | ☐ | Other |
If “Other” has been checked in response to the previous question, indicate by check mark which financial statement item the registrant has elected to follow.
☐ Item 17 ☐ Item 18
If this is an annual report, indicate by check mark whether the registrant is a shell company (as defined in Rule 12b-2 of the Exchange Act).
Yes ☐ No ☒
TABLE OF CONTENTS
CERTAIN INFORMATION
Unless otherwise indicated, numerical figures included in this Annual Report on Form 20-F (the “Annual Report”) have been subject to rounding adjustments. Accordingly, numerical figures shown as totals in various tables may not be arithmetic aggregations of the figures that precede them.
For the sake of clarity, this Annual Report follows the English naming convention of first name followed by last name, regardless of whether an individual’s name is Chinese or English. Certain market data and other statistical information contained in this Annual Report are based on information from independent industry organizations, publications, surveys and forecasts. Some market data and statistical information contained in this Annual Report are also based on management’s estimates and calculations, which are derived from our review and interpretation of the independent sources listed above, our internal research and our knowledge of the PRC information technology industry. While we believe such information is reliable, we have not independently verified any third-party information and our internal data has not been verified by any independent source.
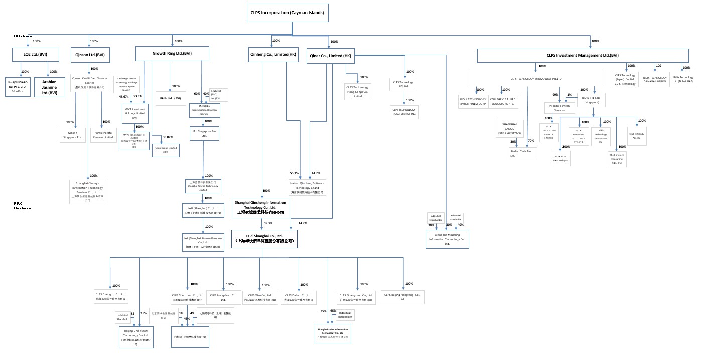
Depending on the context, the terms “we,” “us,” “our company,” and “our” refer to CLPS Incorporation, a Cayman Islands company, and its subsidiary and affiliated companies. Except where the context otherwise requires and for purposes of this Annual Report only:
| ● |
“Arabian Jasmine” refers to Arabian Jasmine Ltd., a British Virgin Islands company;
|
|
| ● |
“Badou Tech” refers to Badou Tech Pte. Ltd., a Singapore company;
|
|
| ● | “Beijing Bozhuo” refers to Beijing Bozhuo Education Technology Co., Ltd., a PRC company; | |
| ● |
“CAE” refers to College of Allied Educators Pte. Ltd., a Singapore company;
|
|
| ● | “CareerWin” refers to CareerWin Executive Search Co., Ltd., a PRC company; | |
| ● | “CLPS Beijing” refers to CLPS Beijing Hengtong Co., Ltd., a PRC company; | |
| ● | “CLPS California” refers to CLPS Technology (California) Inc., a USA company; | |
| ● | “CLPS Chengdu” refers to CLPS Chengdu Co., Ltd., a PRC company; | |
| ● | “CLPS Dalian” refers to CLPS Dalian Co., Ltd., a PRC company; | |
| ● | “CLPS Investment” refers to CLPS Investment Management Ltd., a British Virgin Islands company; | |
| ● | “CLPS Guangdong Zhichuang” refers to CLPS Guangdong Zhichuang Software Technology Co., Ltd. a PRC company; | |
| ● | “CLPS Guangzhou” refers to CLPS Guangzhou Co., Ltd., a PRC company; | |
| ● | “CLPS Hainan” refers to Hainan Qincheng Software Technology Co., Ltd., a PRC company; | |
| ● | “CLPS Hangzhou” refers to CLPS Hangzhou Co. Ltd., a PRC company; | |
| ● | “CLPS Hong Kong” refers to CLPS Technology (Hong Kong) Co., Limited, a Hong Kong company; | |
| ● | “CLPS Japan” refers to CLPS Technology Japan, a Japan company; |
| ● | “CLPS QC (WOFE)” refers to Shanghai Qincheng Information Technology Co., Ltd., a PRC company; | |
| ● | “CLPS RC” refers to CLPS Ruicheng Co., Ltd., a PRC company; |
| ● | “CLPS Shanghai” refers to CLPS Shanghai Co., Ltd., formerly ChinaLink Professional Services Co., Ltd., a PRC company; |
| ● | “CLPS SG” refers to CLPS Technology (Singapore) Pte. Ltd., a Singapore company; |
| ● | “CLPS Shenzhen” refers to CLPS Shenzhen Co., Ltd., a PRC company; | |
| ● | “CLPS Shenzhen Robotics” refers to CLPS Shenzhen Robotics Co. Ltd., a PRC company; |
| ● | “CLPS US” refers to CLPS Technology (US) Ltd., a USA company; | |
| ● | “CLPS Xi’an” refers to CLPS Xi’an Co., Ltd., a PRC company; |
| ● | “EMIT” refers to Economic Modeling Information Technology Co., Ltd., a PRC company; | |
| ● | “Fuson” refers to Fuson Group Limited, a Hong Kong company; | |
| ● | “Growth Ring” refers to Growth Ring Ltd., a British Virgin Islands company; | |
| ● | “Haikou Huaqin” refers to Haikou Huaqin Minshang Software Development Co., Ltd., a PRC company; | |
| ● | “Huanyu” refers to Tianjin Huanyu Qinshang Network Technology Co., Ltd., a PRC company; | |
| ● | “Infogain” refers to Infogain Solutions Pte. Ltd., a Singapore company; | |
| ● | “JAJI China” refers to JAJI (Shanghai) Co., Ltd., formerly Judge (Shanghai) Co., Ltd.., a PRC company; | |
| ● | “JAJI Global” refers to JAJI Global Incorporation, a Cayman Islands company; | |
| ● | “JAJI HR” refers to JAJI (Shanghai) Human Resource Co., Ltd. formerly Judge (Shanghai) Human Resource Co., Ltd., a PRC company; | |
| ● | “JAJI Singapore” refers to JAJI Singapore Pte. Ltd., a Singapore company; | |
| ● | “LinkCrypto” refers to LinkCrypto Finance Technology Limited, a Hong Kong company; | |
| ● |
“LQE” refers to LQE Ltd., a British Virgin Islands company;
|
|
| ● | “MNYC” refers to MNYC HOLDINGS (HK) LIMITED, a Hong Kong company; | |
| ● | “MSCT” refers to MSCT Investment Holdings Limited, a British Virgin Islands company; | |
| ● | “Noni Singapore” refers to Noni (Singapore) Pte. Ltd., a Singapore company; | |
| ● | “Purple Potato” refers to Purple Potato Finance Limited, a Hong Kong company; | |
| ● | “Qiner” refers to Qiner Co., Limited, a Hong Kong company; |
| ● | “Qinheng” refers to Qinheng Co., Limited, a Hong Kong company; |
| ● | “Qinson” refers to Qinson Credit Card Services Limited, a Hong Kong company; |
| ● | “Qinson Ltd.” refers to Qinson Ltd., a British Virgin Islands company; | |
| ● | “Qinson Singapore” refers to Qinson Singapore Pte. Ltd., a Singapore company; | |
| ● | “Ridik AU” refers to Ridik Technology (Australia) Pty. Ltd., formerly CLPS-Ridik Technology (Australia) Pty. Ltd., an Australia company; | |
| ● | “Ridik BVI” refers to Ridik Ltd., formerly CLPS-Beefinance Holding Limited, a British Virgin Islands company; | |
| ● | “Ridik Canada” refers to Ridik Technology Canada Limited, a Canada company; | |
| ● | “Ridik Consulting” refers to Ridik Consulting Private Limited, an India company; | |
| ● | “Ridik Dubai” refers to Ridik Technology Ltd., a United Arab Emirates company; | |
| ● | “Ridik Indonesia” refers to PT Ridik Fintech Services, an Indonesia company; | |
| ● | “Ridik Pte.” refers to Ridik Pte. Ltd., a Singapore company; | |
| ● | “Ridik Philippines” refers to RIDIK TECHNOLOGY (PHILIPPINES) CORP., formerly CLPS TECHNOLOGY (PHILIPPINES) CORP., a Philippine company; | |
| ● | “Ridik Sdn.” refers to Ridik Sdn. Bhd., a Malaysia company; | |
| ● | “Ridik Software” refers to Ridik Software Solutions Ltd., a UK company; | |
| ● | “Ridik Software Pte.” refers to Ridik Software Solutions Pte. Ltd., a Singapore company; | |
| ● | “Ridik Tech Services” refers to Ridik Technology Services Pte. Ltd, a Singapore company; | |
|
|
● | “Shanghai Chenqin” refers to Shanghai Chenqin Information Technology Services Co., Ltd., a PRC company; |
| ● | “Shanghai Qinhui” refers to Shanghai Qinhui Shang Information Technology Co. Ltd., a PRC company; | |
| ● | “Shell Infotech Singapore” refers to Shell Infotech Pte. Ltd., a Singapore company; | |
| ● | “Shell Infotech Malaysia” refers to Shell Infotech Consulting Sdn. Bhd., a Malaysia company; | |
| ● | “SSIT” refers to Shanghai Shier Information Technology Co., Ltd., a PRC company; | |
| ● | “Suzhou Ridik” refers to Suzhou Ridik Information Technology Co., Ltd., a PRC company; | |
| ● | “UniDev” refers to Beijing UniDev Software Co., Ltd., a PRC company; | |
| ● | “Yingjia Technology” refers to Shanghai Yingjia Technology Limited, a PRC company; | |
| ● | all references to “RMB,” “yuan” and “Renminbi” are to the legal currency of China, and all references to “USD,” and “U.S. dollars” are to the legal currency of the United States; |
| ● | “Shares” and “Common Shares” refer to our shares, $0.0001 par value per share; and |
| ● | “China” and “PRC” refer to the People’s Republic of China. |
Unless otherwise noted, all currency figures in this filing are in U.S. dollars. Any discrepancies in any table between the amounts identified as total amounts and the sum of the amounts listed therein are due to rounding. Our reporting currency is U.S. dollar and our functional currency is Renminbi. This Annual Report contains translations of certain foreign currency amounts into U.S. dollars for the convenience of the reader. Other than in accordance with relevant accounting rules and as otherwise stated, all translations of Renminbi into U.S. dollars in this Annual Report were made at the rate of RMB 7.1636 to USD1.00, the noon buying rate on June 30, 2025, as set forth in the H.10 statistical release of the U.S. Federal Reserve Board. Where we make period-on-period comparisons of operational metrics, such calculations are based on the Renminbi amount and not the translated U.S. dollar equivalent. We make no representation that the Renminbi or U.S. dollar amounts referred to in this Annual Report could have been or could be converted into U.S. dollars or Renminbi, as the case may be, at any particular rate or at all.
FORWARD-LOOKING STATEMENTS
This Annual Report contains “forward-looking statements” that represent our beliefs, projections and predictions about future events. All statements other than statements of historical fact are “forward-looking statements” including any projections of earnings, revenue or other financial items, any statements of the plans, strategies and objectives of management for future operations, any statements concerning proposed new projects or other developments, any statements regarding future economic conditions or performance, any statements of management’s beliefs, goals, strategies, intentions and objectives, and any statements of assumptions underlying any of the foregoing. Words such as “may”, “will”, “should”, “could”, “would”, “predicts”, “potential”, “continue”, “expects”, “anticipates”, “future”, “intends”, “plans”, “believes”, “estimates” and similar expressions, as well as statements in the future tense, identify forward-looking statements.
These statements are necessarily subjective and involve known and unknown risks, uncertainties and other important factors that could cause our actual results, performance or achievements, or industry results, to differ materially from any future results, performance or achievements described in or implied by such statements. Actual results may differ materially from expected results described in our forward-looking statements, including with respect to correct measurement and identification of factors affecting our business or the extent of their likely impact, the accuracy and completeness of the publicly available information with respect to the factors upon which our business strategy is based for the success of our business.
Forward-looking statements should not be read as a guarantee of future performance or results, and will not necessarily be accurate indications of whether, or the times by which, our performance or results may be achieved. Forward-looking statements are based on information available at the time those statements are made and management’s belief as of that time with respect to future events, and are subject to risks and uncertainties that could cause actual performance or results to differ materially from those expressed in or suggested by the forward-looking statements. Important factors that could cause such differences include, but are not limited to, those factors discussed under the headings “Risk Factors”, “Operating and Financial Review and Prospects,” “Information on the Company” and elsewhere in this Annual Report.
This Annual Report should be read in conjunction with our audited financial statements and the accompanying notes thereto, which are included in Item 18 of this Annual Report.
PART I
ITEM 1. IDENTITY OF DIRECTORS, SENIOR MANAGEMENT AND ADVISERS
Not required.
ITEM 2. OFFER STATISTICS AND EXPECTED TIMETABLE
Not required.
ITEM 3. KEY INFORMATION
A. [Reserved]
B. Capitalization and Indebtedness
Not required.
C. Reasons for the Offer and Use of Proceeds
Not required.
D. Risk factors
You should carefully consider the following risk factors, together with all of the other information included in this Annual Report. Investment in our securities involves a high degree of risk. You should carefully consider the risks described below together with all of the other information included in this Annual Report before making an investment decision. The risks and uncertainties described below represent our known material risks to our business. If any of the following risks actually occurs, our business, financial condition or results of operations could suffer. In that case, you may lose all or part of your investment. A summary of risk factors is provided concisely below:
Risks Related to Our Business
| ● | We may be unable to effectively manage our growth, which could place significant strain on our management personnel, systems and resources. We may not be able to achieve anticipated growth, which could materially and adversely affect our business and prospects. |
| ● | Adverse changes in the economic environment, either in China or globally, could reduce our clients’ purchases from us and increase pricing pressure, which could materially and adversely affect our revenues and results of operations. |
| ● | We face intense competition from onshore and offshore IT services companies, and, if we are unable to compete effectively, we may lose clients, and our revenues may decline. |
| ● | Due to intense competition for highly skilled personnel, we may fail to attract and retain enough sufficiently trained personnel to support our operations; as a result, our ability to bid for and obtain new projects may be negatively affected and our revenues could decline. |
| ● | Our success depends substantially on the continuing efforts of our senior executives and other key personnel, and our business may be severely disrupted if we lose their services. |
| ● | We generate a significant portion of our revenues from a relatively small number of major clients and loss of business from these clients could reduce our revenues and significantly harm our business. |
| ● | If we are unable to collect our receivables from our clients, our results of operations and cash flows could be adversely affected. |
| ● | The growth and success of our business depends on our ability to anticipate and develop new services and enhance existing services in order to keep pace with rapid changes in technology and in the industries we focus on. |
| ● | We may be unsuccessful in entering into strategic alliances or identifying and acquiring suitable acquisition candidates, which could impede our growth and negatively affect our revenues and net income. |
| ● | If we fail to integrate or manage acquired companies efficiently, or if the acquired companies do not perform to our expectations, we may not be able to realize the benefits envisioned for such acquisitions, and our overall profitability and growth plans may be adversely affected. |
| ● | If we do not succeed in attracting new clients for our services and or growing revenues from existing clients, we may not achieve our revenue growth goals. |
| ● | As a result of our recent development, evaluating our business and prospects may be difficult and our past results may not be indicative of our future performance. |
| ● | We face risks associated with having a long selling and implementation cycle for our services that require us to make significant resource commitments prior to realizing revenues for those services. |
| ● | Our profitability will suffer if we are not able to maintain our resource utilization levels and continue to improve our productivity levels. |
| ● | A portion of our income is generated, and will in the future continue to be generated, on a project basis with a fixed price; we may not be able to accurately estimate costs and determine resource requirements in relation to our projects, which would reduce our margins and profitability. |
| ● | Increases in wages for professionals in China could prevent us from sustaining our competitive advantage and could reduce our profit margins. |
| ● | The international nature of our business exposes us to risks that could adversely affect our financial condition and results of operations. |
| ● | Our net revenues and results of operations are affected by seasonal trends. |
| ● | We may be forced to reduce the prices of our services due to increased competition and reduced bargaining power with our clients, which could lead to reduced revenues and profitability. |
| ● | If we cause disruptions to our clients’ businesses or provide inadequate service, our clients may have claims for substantial damages against us, and as a result our profits may be substantially reduced. |
| ● | We may be liable to our clients for damages caused by unauthorized disclosure of sensitive and confidential information, whether through our employees or otherwise. |
| ● | We may not be able to prevent others from unauthorized use of intellectual property of our clients, which could harm our business and competitive position. |
| ● | We may not be able to prevent others from unauthorized use of our intellectual property, which could cause a loss of clients, reduce our revenues and harm our competitive position. |
| ● | We may face intellectual property infringement claims that could be time-consuming and costly to defend. If we fail to defend ourselves against such claims, we may lose significant intellectual property rights and may be unable to continue providing our existing services. |
| ● | We may need additional capital and any failure by us to raise additional capital on terms favorable to us, or at all, could limit our ability to grow our business and develop or enhance our service offerings to respond to market demand or competitive challenges. |
| ● | Failure to adhere to regulations that govern our clients’ businesses could result in breaches of contracts with our clients. Failure to adhere to the regulations that govern our business could result in our being unable to effectively perform our services. |
| ● | We may incur losses resulting from business interruptions resulting from occurrence of natural disasters, health epidemics and other outbreaks or events. |
| ● | Fluctuation in the value of the Renminbi and other currencies may have a material adverse effect on the value of your investment. |
| ● | Fluctuations in exchange rates could adversely affect our business and the value of our securities. |
| ● | Legislation in certain countries in which we have clients may restrict companies in those countries from outsourcing work to us. |
| ● | Disruptions in telecommunications or significant failure in our IT systems could harm our service model, which could result in a reduction of our revenue. |
| ● | Our computer networks may be vulnerable to security risks that could disrupt our services and adversely affect our results of operations. |
| ● | If we fail to implement and maintain an effective system of internal controls, we may be unable to accurately report our results of operations, meet our reporting obligations on a timely basis, or prevent fraud, and investor confidence and the market price of our shares may be materially and adversely affected. |
Risks Related to Corporate Structure
| ● | We will likely not pay dividends in the foreseeable future. |
| ● | Our business may be materially and adversely affected if any of our Chinese subsidiaries declare bankruptcy or become subject to a dissolution or liquidation proceeding. |
| ● | Our WOFE is required to allocate a portion of its after-tax profits to the statutory reserve fund, and as determined by its board of directors, to the staff welfare and bonus funds, which may not be distributed to equity owners. |
| ● | Our failure to obtain prior approval of the China Securities Regulatory Commission (“CSRC”) for the listing and trading of our common shares on a foreign stock exchange could have a material adverse effect upon our business, operating results, reputation and trading price of our common shares. |
| ● | If the chops of our PRC companies and subsidiaries are not kept safely, are stolen or are used by unauthorized persons or for unauthorized purposes, the corporate governance of these entities could be severely and adversely compromised. |
| ● | If we fail to maintain continuing compliance with the PRC state regulatory rules, policies and procedures applicable to our industry, or if any policy or measure underpinning our preferential treatment be repealed or amended, we may risk losing certain preferential tax and other treatments which may adversely affect the viability of our current corporate structure, corporate governance and business operations. |
Risks Related to Doing Business in China
| ● | Adverse changes in political, economic and other policies of the Chinese government could have a material adverse effect on the overall economic growth of China, which could materially and adversely affect the growth of our business and our competitive position. |
| ● | Substantial uncertainties exist with respect to the interpretation and implementation of Cyber Security Law as well as any impact it may have on our business operations. |
| ● | Uncertainties with respect to the PRC legal system could have a material adverse effect on us. |
| ● | Risk of Intervention or Control by the PRC Government. |
| ● | U.S. regulators’ ability to conduct investigations or enforce rules in China is limited. |
| ● | We face uncertainty regarding the PRC tax reporting obligations and consequences for certain indirect transfers of the stock of our operating company. |
| ● | PRC regulations relating to the establishment of offshore special purpose companies by PRC residents may subject our PRC resident shareholders to personal liability and limit our ability to acquire PRC companies or to inject capital into our PRC subsidiaries, limit our PRC subsidiaries’ ability to distribute profits to us, or otherwise materially and adversely affect us. |
| ● | PRC regulation of loans and direct investment by offshore holding companies to PRC entities may delay or prevent us from making loans or additional capital contributions to our PRC subsidiaries, which could materially and adversely affect our liquidity and our ability to fund and expand our business. |
| ● | Governmental control of currency conversion may limit our ability to use our revenues effectively and the ability of our PRC subsidiaries to obtain financing. |
| ● | We may be classified as a “resident enterprise” for PRC enterprise income tax purposes; such classification could result in unfavorable tax consequences to us and our non-PRC shareholders. |
| ● | The M&A Rules and certain other PRC regulations establish complex procedures for some acquisitions of Chinese companies by foreign investors, which could make it more difficult for us to pursue growth through acquisitions in China. |
| ● | Any failure to comply with PRC regulations regarding the registration requirements for employee stock incentive plans may subject the PRC plan participants or us to fines and other legal or administrative sanctions. |
| ● | Enhanced scrutiny over acquisition transactions by the PRC tax authorities may have a negative impact on potential acquisitions we may pursue in the future. |
| ● | We may rely on dividends paid by our subsidiaries for our cash needs, and any limitation on the ability of our subsidiaries to make payments to us could have a material adverse effect on our ability to conduct our business. |
| ● | Our current employment practices may be restricted under the PRC Labor Contract Law and our labor costs may increase as a result. |
| ● | There are uncertainties with respect to regulatory cooperation between PCAOB and Chinese regulators under the Statement of Protocol signed by the PCAOB and the CSRC of the People’s Republic of China on August 26, 2022. |
| ● | The Holding Foreign Companies Accountable Act could result in delisting of our common stock from Nasdaq Capital Market and lack of a readily available market for our common stock. |
| ● | Under the current version of HFCAA, an SEC ban on trading shares of Common Stock in the U.S. could take place if we have a Listed Auditor (a public auditor that cannot be completely audited and investigated by the PCAOB for two consecutive fiscal years). If this happens, there is no certainty that we will be able to list or otherwise trade our shares on a non-U.S. exchange or that a market for our shares of Common Stock will develop outside of the U.S. The ban on trading of our shares in, or the threat of their being banned from trading in, the U.S. may materially and adversely affect the value of our Shareholders’ investment. |
| ● | Efforts to increase U.S. Regulatory access to information about companies in mainland China or Hong Kong SAR in order to enhance transparency for investors in U.S. corporations traded on U.S. stock markets but with substantial operations in mainland China or Hong Kong SAR, like the Company, and Chinese opposition and reaction to those U.S. efforts could foster additional measures to restrict access to U.S. capital markets by such corporations or expedite delisting of securities of such corporations from U.S. stock markets and quotation systems. The enactment of the Accelerating Holding Foreign Companies Accountable Act has decreased the number of non-inspection years from three to two years under HFCAA, thus reducing the time period before our shares of Common Stock may be banned from being traded in the U.S. |
| ● | If the Company becomes directly subject to the recent scrutiny, criticism and negative publicity involving U.S.-listed Chinese/Hong Kong SAR companies, we may have to expend significant resources to investigate and resolve the matters. Any unfavorable results from the investigations could harm our business operations and our reputation. |
| ● | The recent government regulation of business activities of U.S.-listed Chinese companies may negatively impact our operations. |
| ● | Uncertainties with respect to the PRC legal system, including uncertainties regarding the enforcement of laws, and sudden or unexpected changes in policies, laws and regulations in China, could adversely affect us. |
| ● | Permissions Required from the PRC Authorities for Our Operations |
| ● | The filing, approval or other administrative requirements of the CSRC or other PRC government authorities may be required to maintain our listing status or conduct future offshore securities or debt offerings. |
| ● | Our subsidiaries in mainland China are subject to restrictions on paying dividends and making other payments to our holding company. |
| ● | Recent regulatory developments in China may subject us to additional regulatory review and disclosure requirements, expose us to government interference, or otherwise restrict or completely hinder our ability to offer securities and raise capitals outside China, all of which could materially and adversely affect our business, and cause the value of our securities to significantly decline or become worthless. |
| ● | We may not meet regulatory requirements to prepare sufficiently for cybersecurity incident. |
| ● | We may not meet continued listing standards on the NASDAQ Global Market. |
| ● | The market price for our shares may be volatile. |
| ● | We are a “foreign private issuer,” and our disclosure obligations differ from those of U.S. domestic reporting companies. As a result, we may not provide you the same information as U.S. domestic reporting companies or we may provide information at different times, which may make it more difficult for you to evaluate our performance and prospects. |
| ● | We are a Cayman Islands company and, because judicial precedent regarding the rights of shareholders is more limited under Cayman Islands law than under U.S. law, you may have less protection for your shareholder rights than you would under U.S. law. |
| ● | Judgments obtained against us by our shareholders may not be enforceable. |
| ● | We are a foreign private issuer and, as a result, will not be subject to U.S. proxy rules and will be subject to more lenient and less frequent Exchange Act reporting obligations than a U.S. issuer. |
| ● | We may lose our foreign private issuer status in the future, which could result in significant additional costs and expenses. |
| ● | We may be exposed to risks relating to evaluations of controls required by Sarbanes-Oxley Act of 2002. |
| ● | We continue to reply on exemption from auditor attestation requirements as a non-accelerated filer. |
| ● | We may be classified as a passive foreign investment company, which could result in adverse U.S. federal income tax consequences to U.S. holders of our common shares. |
| ● | If securities or industry analysts do not publish research or publish inaccurate or unfavorable research about our business, the market price for our common shares and trading volume could decline. |
| ● | Our corporate structure, together with applicable law, may impede shareholders from asserting claims against us and our principals. |
| ● | If we become directly subject to the recent scrutiny involving U.S.-listed Chinese companies, we may have to expend significant resources to investigate and or defend the matter, which could harm our business operations, stock price and reputation and could result in a complete loss of your investment in us. |
| ● | Changes in general economic conditions, geopolitical conditions, U.S.-China trade relations and other factors beyond the Company’s control may adversely impact our business and operating results. |
Risks Related to Our Business
We may be unable to effectively manage our growth, which could place significant strain on our management personnel, systems and resources. We may not be able to achieve anticipated growth, which could materially and adversely affect our business and prospects.
Our revenues decreased from $150.4 million in fiscal 2023 to $142.8 million in fiscal 2024, and increased to $164.5 million in fiscal 2025 primarily due to the increased demands for our IT consulting services from banks and other financial institutions. We operate across 10 countries worldwide, with strategic regional hubs in Shanghai (mainland China), Singapore (Southeast Asia), and California (North America), and supported by subsidiaries in Japan and the UAE, to serve different customers in various geographic locations. The number of our total employees was 3,509 in fiscal 2023 and 3,325 in fiscal 2024. As of June 30, 2025 we had 3,534 full-time employees. We are actively looking for additional locations to establish new offices and expand our current offices and sales and delivery centers. We intend to continue our expansion in the foreseeable future to pursue existing and potential market opportunities. Our growth has placed and will continue to place significant demands on our management and our administrative, operational and financial infrastructure. Continued expansion increases the challenges we face in:
| ● | recruiting, training, developing and retaining sufficient IT talent and management personnel; |
| ● | creating and capitalizing upon economies of scale; |
| ● | managing a larger number of clients in a greater number of industries and locations; |
| ● | maintaining effective oversight of personnel and offices; |
| ● | coordinating work among offices and project teams and maintaining high resource utilization rates; |
| ● | integrating new management personnel and expanded operations while preserving our culture and core values; |
| ● | developing and improving our internal administrative infrastructure, particularly our financial, operational, human resources, communications and other internal systems, procedures and controls; and |
| ● | adhering to and further improving our high quality and process execution standards and maintaining high levels of client satisfaction. |
Moreover, as we introduce new services or enter into new markets, we may face new market, technological and operational risks and challenges with which we are unfamiliar, and it may require substantial management efforts and skills to mitigate these risks and challenges. As a result of any of these challenges associated with expansion, our business, results of operations and financial condition could be materially and adversely affected. Furthermore, we may not be able to achieve anticipated growth, which could materially and adversely affect our business and prospects.
Adverse changes in the economic environment, either in China or globally, could reduce our clients’ purchases from us and increase pricing pressure, which could materially and adversely affect our revenues and results of operations.
The IT services industry is particularly sensitive to the economic environment, whether in China or globally, and tends to decline during general economic downturns. Accordingly, our results of operations, financial condition and prospects are subject to a significant degree to the economic environment, especially for regions in which we and our clients operate. During an economic downturn, our clients may cancel, reduce or delay their IT spending or change their IT outsourcing strategy, and reduce their purchases from us. The recent global economic slowdown and any future economic slowdown, and the resulting reduction in IT spending, could also lead to increased pricing pressure from our clients. The occurrence of any of these events could materially and adversely affect our revenues and results of operations.
We face intense competition from onshore and offshore IT services companies, and, if we are unable to compete effectively, we may lose clients, and our revenues may decline.
The market for IT services is highly competitive, and we expect competition to persist and intensify. We believe that the principal competitive factors in our markets are industry expertise, breadth and depth of service offerings, quality of the services offered, reputation and track record, marketing and selling skills, scalability of infrastructure and price. In addition, the trend towards offshore outsourcing, international expansion by foreign and domestic competitors and continuing technological changes will result in new and different competitors entering our markets. In the IT outsourcing market, clients tend to engage multiple outsourcing service providers instead of using an exclusive service provider, which could reduce our revenues to the extent that clients obtain services from other competing providers. Clients may prefer service providers that have facilities located globally or that are based in countries more cost-competitive than in China. Our ability to compete also depends in part on a number of factors beyond our control, including the ability of our competitors to recruit, train, develop and retain highly skilled professionals, the price at which our competitors offer comparable services and our competitors’ responsiveness to client needs. Therefore, we cannot assure you that we will be able to retain our clients while competing against such competitors. Increased competition, our inability to compete successfully against competitors, pricing pressures or loss of market share could harm our business, financial condition and results of operations.
Due to intense competition for highly skilled personnel, we may fail to attract and retain enough sufficiently trained personnel to support our operations; as a result, our ability to bid for and obtain new projects may be negatively affected and our revenues could decline.
The IT services industry relies on skilled personnel, and our success depends to a significant extent on our ability to recruit, train, develop and retain qualified personnel, especially experienced middle and senior level management. The IT services industry in China has experienced significant levels of employee attrition. Our annual voluntarily attrition rates were 18% and 18.6% in fiscal 2023 and fiscal 2024, respectively; in fiscal 2025, this rate was 14.5%. We may encounter higher attrition rates in the future. There is significant competition in China for skilled personnel, especially experienced middle and senior level management, with the skills necessary to perform the services we offer to our clients. Increased competition for these personnel, in the IT industry or otherwise, could have an adverse effect on us. Spearheaded by the institution that provides continuing education to all CLPS staff and develop new talents from partner universities to further drive the Company’s growth (“CLPS Academy”), we have established Talent Creation Program (“TCP”) and Talent Development Program (“TDP”) to increase our human capital and employee loyalty, however, a significant increase in our attrition rate could decrease our operating efficiency and productivity and could lead to a decline in demand for our services. Additionally, failure to recruit, train, develop and retain personnel with the qualifications necessary to fulfill the needs of our existing and future clients or to assimilate new personnel successfully could have a material adverse effect on our business, financial condition and results of operations. Failure to retain our key personnel on client projects or find suitable replacements for key personnel upon their departure may lead to termination of some of our client contracts or cancellation of some of our projects, which could materially and adversely affect our business.
Our success depends substantially on the continuing efforts of our senior executives and other key personnel, and our business may be severely disrupted if we lose their services.
Our future success heavily depends upon the continued services of our senior executives and other key employees. In particular, we rely on the expertise, experience, client relationships and reputation of Xiao Feng Yang, our Chairman of the Board. We currently do not maintain key-man life insurance for any of the senior members of our management team or other key personnel. If one or more of our senior executives or key employees are unable or unwilling to continue in their present positions, it could disrupt our business operations, and we may not be able to replace them easily or at all. In addition, competition for senior executives and key personnel in our industry is intense, and we may be unable to retain our senior executives and key personnel or attract and retain new senior executive and key personnel in the future, in which case our business may be severely disrupted, and our financial condition and results of operations may be materially and adversely affected. If any of our senior executives or key personnel joins a competitor or forms a competing company, we may lose clients, suppliers, know-how and key professionals and staff members to them. Also, if any of our business development managers, who generally keep a close relationship with our clients, joins a competitor or forms a competing company, we may lose clients, and our revenues may be materially and adversely affected. Additionally, there could be unauthorized disclosure or use of our technical knowledge, practices or procedures by such personnel. Most of our executives and key personnel have entered into employment agreements with us that contain non-competition provisions, non-solicitation and nondisclosure covenants. However, if any dispute arises between our executive officers and key personnel and us, such non-competition, non-solicitation and nondisclosure provisions might not provide effective protection to us, especially in China in light of the uncertainties with China’s legal system.
We generate a significant portion of our revenues from a relatively small number of major clients and loss of business from these clients could reduce our revenues and significantly harm our business.
We believe that in the foreseeable future we will continue to derive a significant portion of our revenues from a small number of major clients. For the fiscal year ended June 30, 2025, our top client accounted for 13.4% of the Company’s total revenue. Citibank and its affiliates accounted for 16.7% and 21.4% of the Company’s total revenues for the fiscal years 2024 and 2023, respectively. For fiscal years 2025 and 2024, substantially all services provided by the Company to its top client and to Citibank consisted of IT consulting services, which were billed through time-and-expense contracts.
As result of its strategic shift, Citibank, one of our major clients, exited the consumer banking business in China and reduced the size of its technology employee workforce in its China Citi Solution Centers located in Shanghai and Dalian. While we still generated revenue from Citibank during fiscal 2025, the significant decrease in business volume negatively impacted our financial performance and may continue to affect our financial results in subsequent periods. There can be no assurance that we will be able to replace the lost revenue from Citibank with new customer engagements in a timely manner or on comparable terms. The loss of any other major customer, or the failure to secure new long-term contracts, could further adversely affect our business, financial condition, and results of operations.
Our ability to maintain close relationships with these and other major clients is essential to the growth and profitability of our business. However, the volume of work performed for a specific client is likely to vary from year to year, especially since we are generally not our clients’ exclusive IT services provider, and we do not have long-term commitments from any of our clients to purchase our services. The typical term for our service agreements is between one and three years. A major client in one year may not provide the same level of revenues for us in any subsequent year. The IT services we provide to our clients, and the revenues and income from those services, may decline or vary as the type and quantity of IT services we provide change over time. In addition, our reliance on any individual client for a significant portion of our revenues may give that client a certain degree of pricing leverage against us when negotiating contracts and terms of service. In addition, a number of factors other than our performance could cause the loss of or reduction in business or revenues from a client, and these factors are not predictable. These factors may include corporate restructuring, pricing pressure, changes to its outsourcing strategy, switching to another services provider or returning work in-house. In the future, a small number of customers may continue to represent a significant portion of our total revenues in any given period. The loss of any of our major clients could adversely affect our financial condition and results of operations.
If we are unable to collect our receivables from our clients, our results of operations and cash flows could be adversely affected.
Our business depends on our ability to successfully obtain payment from our clients of the amounts they owe us for work performed. As of June 30, 2025 and 2024, our accounts receivable balance, net of allowance, amounted to approximately $44.9 million and $38.8 million, respectively. As of the years ended June 30, 2025 and 2024, the Company’s top client and Citibank accounted for 7.6% and 14.5% of the its total accounts receivable balance, respectively. Since we generally do not require collateral or other security from our clients, we establish an allowance for credit losses based upon estimates, historical experience and other factors surrounding the credit risk of specific clients. However, actual losses on client receivables balance could differ from those that we anticipate and as a result we might need to adjust our allowance. There is no guarantee that we will accurately assess the creditworthiness of our clients. Macroeconomic conditions, including related turmoil in the global financial system, could also result in financial difficulties for our clients, including limited access to the credit markets, insolvency or bankruptcy, and as a result could cause clients to delay payments to us, request modifications to their payment arrangements that could increase our receivables balance, or default on their payment obligations to us. As a result, an extended delay or default in payment relating to a significant account will have a material and adverse effect on the aging schedule and turnover days of our accounts receivable. If we are unable to collect our receivables from our clients in accordance with the contracts with our clients, our results of operations and cash flows could be adversely affected.
The growth and success of our business depends on our ability to anticipate and develop new services and enhance existing services in order to keep pace with rapid changes in technology and in the industries we focus on.
The market for our services is characterized by rapid technological changes, evolving industry standards, changing client preferences and new product and service introductions. Our future growth and success depend significantly on our ability to anticipate developments in IT services, develop and offer new product and service lines to meet our clients’ evolving needs. We may not be successful in anticipating or responding to these developments in a timely manner, or if we do respond, the services or technologies we develop may not be successful in the marketplace. The development of some of the services and technologies may involve significant upfront investments, and the failure of these services and technologies may result in our being unable to recover these investments, in part or in full. Further, services or technologies that are developed by our competitors may render our services uncompetitive or obsolete. In addition, new technologies may be developed that allow our clients to more cost-effectively perform the services that we provide, thereby reducing demand for our services. Should we fail to adapt to the rapidly changing IT services market, or if we fail to develop suitable services to meet the evolving and increasingly sophisticated requirements of our clients in a timely manner, our business and results of operations could be materially and adversely affected.
We may be unsuccessful in entering into strategic alliances or identifying and acquiring suitable acquisition candidates, which could impede our growth and negatively affect our revenues and net income.
We have pursued and may continue to pursue strategic alliances and strategic acquisition opportunities to increase our scale and geographic presence, expand our service offerings and capabilities and enhance our industry and technical expertise. However, it is possible that in the future we may not succeed in identifying suitable alliances or acquisition candidates. Even if we identify suitable candidates, we may not be able to consummate these arrangements on terms commercially acceptable to us or to obtain necessary regulatory approvals in the case of acquisitions. Many of our competitors are likely to be seeking to enter into similar arrangements or acquire the same targets that we are looking to enter into or acquire. Such competitors may have substantially greater financial resources than we do and may be more attractive to our strategic partners or be able to outbid us for the targets. In addition, we may also be unable to timely deploy our existing cash balances to effect a potential acquisition, as use of cash balances located onshore in China may require specific governmental approvals or result in withholding and other tax payments. If we are unable to enter into suitable strategic alliances or complete suitable acquisitions, our growth strategy may be impeded, and our revenues and net income could be negatively affected.
If we fail to integrate or manage acquired companies efficiently, or if the acquired companies do not perform to our expectations, we may not be able to realize the benefits envisioned for such acquisitions, and our overall profitability and growth plans may be adversely affected.
Historically, we have expanded our service capabilities and gained new clients through selective acquisitions. Our ability to successfully integrate an acquired entity and realize the benefits of any acquisition requires, among other things, successful integration of technologies, operations and personnel. Challenges we face in the acquisition and integration process include:
| ● | integrating operations, services and personnel in a timely and efficient manner; |
| ● | unforeseen or undisclosed liabilities; |
| ● | generating sufficient revenue and net income to offset acquisition costs; | |
| ● | potential loss of, or harm to, employee or client relationships; |
| ● | properly structuring our acquisition consideration and any related post-acquisition earn-outs and successfully monitoring any earn-out calculations and payments; |
| ● | retaining key senior management and key sales and marketing and research and development personnel; |
| ● | potential incompatibility of solutions, services and technology or corporate cultures; |
| ● | consolidating and rationalizing corporate, information technology and administrative infrastructures; |
| ● | integrating and documenting processes and controls; |
| ● | entry into unfamiliar markets; and |
| ● | increased complexity from potentially operating additional geographically dispersed sites, particularly if we acquire a company or business with facilities or operations outside of China. |
In addition, the primary value of many potential targets in the outsourcing industry lies in their skilled professionals and established client relationships. Transitioning these types of assets to our business can be particularly difficult due to different corporate cultures and values, geographic distance and other intangible factors. For example, some newly acquired employees may decide not to work with us or to leave shortly after their move to our company and some acquired clients may decide to discontinue their commercial relationships with us. These challenges could disrupt our ongoing business, distract our management and employees and increase our expenses, including causing us to incur significant one-time expenses and write-offs, and make it more difficult and complex for our management to effectively manage our operations. If we are not able to successfully integrate an acquired entity and its operations and to realize the benefits envisioned for such acquisition, our overall growth and profitability plans may be adversely affected.
If we do not succeed in attracting new clients for our services and or growing revenues from existing clients, we may not achieve our revenue growth goals.
We plan to expand the number of clients we serve to diversify our client base and grow our revenues. Revenues from a new client often rise quickly over the first several years following our initial engagement as we expand the services we provide to that client. Therefore, obtaining new clients is important for us to achieve rapid revenue growth. We also plan to grow revenues from our existing clients by identifying and selling additional services to them. Our ability to attract new clients, as well as our ability to grow revenues from existing clients, depends on a number of factors, including our ability to offer high quality services at competitive prices, the strength of our competitors and the capabilities of our sales and marketing teams. If we are not able to continue to attract new clients or to grow revenues from our existing clients in the future, we may not be able to grow our revenues as quickly as we anticipate or at all.
As a result of our recent development, evaluating our business and prospects may be difficult and our past results may not be indicative of our future performance.
Our future success depends on our ability to increase revenue and maintain profitability from our operations. Our business has grown and evolved significantly in recent years. Our growth in recent years makes it difficult to evaluate our historical performance and makes a period-to-period comparison of our historical operating results less meaningful. We are at the forefront of driving digital transformation and optimizing operational efficiency across industries through innovations in artificial intelligence, cloud computing, and big data. Our diverse business lines span sectors including fintech, payment and credit services, e-commerce, education and study abroad programs, and global tourism integrated with transportation services. We have expanded our focus on AI and automation by applying AI-enabled solutions. We established the CLPS AI Innovation Committee to oversee the development of next-generation intelligent solutions to support business growth. In addition, we launched Nibot, our proprietary Robotic Process Automation (“RPA”) product, to expand automation services globally across industries such as finance, e-commerce, logistics, healthcare, and manufacturing. We may not be able to achieve a similar growth rate or maintain profitability in future periods. Therefore, you should not rely on our past results or our historic rate of growth as an indication of our future performance. You should consider our future prospects in light of the risks and challenges encountered by a company seeking to grow and expand in a competitive industry that is characterized by rapid technological change, evolving industry standards, changing client preferences and new product and service introductions. These risks and challenges include, among others:
| ● | the uncertainties associated with our ability to continue our growth and maintain profitability; |
| ● | preserving our competitive position in the IT services industry in China; |
| ● | offering consistent and high-quality services to retain and attract clients; |
| ● | implementing our strategy and modifying it from time to time to respond effectively to competition and changes in client preferences; |
| ● | managing our expanding operations and successfully expanding our solution and service offerings; |
| ● | responding in a timely manner to technological or other changes in the IT services industry; |
| ● | managing risks associated with intellectual property; and |
| ● | recruiting, training, developing and retaining qualified managerial and other personnel. |
If we are unsuccessful in addressing any of these risks or challenges, our business may be materially and adversely affected.
We face risks associated with having a long selling and implementation cycle for our services that require us to make significant resource commitments prior to realizing revenues for those services.
We have a long selling cycle for our technology services, which requires significant investment of capital, human resources and time by both our clients and us. In our IT consulting service request, we collect service fees on monthly and quarterly basis; in our customized IT solution services segment – by performance obligation fulfillment. Before committing to use our services, potential clients require us to expend substantial time and resources educating them on the value of our services and our ability to meet their requirements. Therefore, our selling cycle is subject to many risks and delays over which we have little or no control, including our clients’ decision to choose alternatives to our services (such as other providers or in-house resources) and the timing of our clients’ budget cycles and approval processes. Implementing our services also involves a significant commitment of resources over an extended period of time from both our clients and us. Our clients may experience delays in obtaining internal approvals or delays associated with technology, thereby further delaying the implementation process. Our current and future clients may not be willing or able to invest the time and resources necessary to implement our services, and we may fail to close sales with potential clients to which we have devoted significant time and resources, which could have a material adverse effect on our business, results of operations, financial condition and cash flows.
Our profitability will suffer if we are not able to maintain our resource utilization levels and continue to improve our productivity levels.
Our gross margin and profitability are significantly impacted by our utilization levels of human resources as well as other resources, such as computers, IT infrastructure and office space, and our ability to increase our productivity levels. We have expanded our operations significantly in recent years through organic growth and external acquisitions, which has resulted in a significant increase in our headcount and fixed overhead costs. We may face difficulties maintaining high levels of utilization, especially for our newly established or newly acquired businesses and resources. The master service agreements with our clients typically do not impose a minimum or maximum purchase amount and allow our clients to place service orders from time to time at their discretion. Client demand may fall to zero or surge to a level that we cannot cost-effectively satisfy. Although we try to use all commercially reasonable efforts to accurately estimate service orders and resource requirements from our clients, we may overestimate or underestimate, which may result in unexpected cost and strain or redundancy of our human capital and adversely impact our utilization levels. In addition, some of our professionals are specially trained to work for specific clients or on specific projects, and some of our sales and delivery center facilities are dedicated to specific clients or specific projects. Our ability to continually increase our productivity levels depends significantly on our ability to recruit, train, develop and retain high-performing professionals, staff projects appropriately and optimize our mix of services and delivery methods. If we experience a slowdown or stoppage of work for any client or on any project for which we have dedicated professionals or facilities, we may not be able to efficiently reallocate these professionals and facilities to other clients and projects to keep their utilization and productivity levels high. If we are not able to maintain high resource utilization levels without corresponding cost reductions or price increases, our profitability will suffer.
A portion of our income is generated, and will in the future continue to be generated, on a project basis with a fixed price; we may not be able to accurately estimate costs and determine resource requirements in relation to our projects, which would reduce our margins and profitability.
A portion of our income is generated, and will in the future continue to be generated, from fees we receive for our projects with a fixed price. Our projects often involve complex technologies, entail the coordination of operations and workforces in multiple locations, utilizing workforces with different skill sets and competencies and geographically distributed service centers, and must be completed within compressed timeframes and meet client requirements that are subject to change and increasingly stringent. In addition, some of our fixed-price projects are multi-year projects that require us to undertake significant projections and planning related to resource utilization and costs. If we fail to accurately assess the time and resources required for completing projects and to price our projects profitably, our business, results of operations and financial condition could be adversely affected.
Increases in wages for professionals in China could prevent us from sustaining our competitive advantage and could reduce our profit margins.
Our most significant costs are the salaries and other compensation expenses for our professionals and other employees. Wage costs for professionals in China are lower than those in more developed countries and India. However, because of economic growth, increased productivity levels, and increased competition for skilled employees in China, wages for highly skilled employees in China, in particular middle- and senior-level managers, are increasing at a faster rate than in the past. We may need to increase the levels of employee compensation more rapidly than in the past to remain competitive in attracting and retaining the quality and number of employees that our business requires. Increases in the wages and other compensation we pay our employees in China could reduce our competitive advantage unless we are able to increase the efficiency and productivity of our professionals as well as the prices we can charge for our services. In addition, any appreciation in the value of the Renminbi relative to U.S. dollar and other foreign currencies will cause an increase in the relative wage levels in China, which could further reduce our competitive advantage and adversely impact our profit margin.
The international nature of our business exposes us to risks that could adversely affect our financial condition and results of operations.
We conduct our business throughout the world in multiple locations. As a result, we are exposed to risks typically associated with conducting business internationally, many of which are beyond our control. These risks include:
| ● | significant currency fluctuations between the Renminbi and the U.S. dollar and other currencies in which we transact business; |
| ● | legal uncertainty owing to the overlap and inconsistencies of different legal regimes, problems in asserting contractual or other rights across international borders and the burden and expense of complying with the laws and regulations of various jurisdictions; |
| ● | potentially adverse tax consequences, such as scrutiny of transfer pricing arrangements by authorities in the countries in which we operate; |
| ● | current and future tariffs and other trade barriers, including restrictions on technology and data transfers; |
| ● | unexpected changes in regulatory requirements; and |
| ● | terrorist attacks and other acts of violence or war. |
The occurrence of any of these events could have a material adverse effect on our results of operations and financial condition.
Our net revenues and results of operations are affected by seasonal trends.
Our business is affected by seasonal trends. In particular, our net revenues are typically progressively higher in the second, third and fourth quarters of each year compared to the first quarter of each year due to seasonal trends, such as: (i) a general slowdown in business activities and a reduced number of working days for our professionals during the first quarter of each year as a result of the Chinese New Year holiday period, and (ii) our customers in general tend to spend their IT budgets in the second half of the year and in particular the fourth quarter. Other factors that may cause our quarterly operating results to fluctuate include, among others, changes in general economic conditions and the impact of unforeseen events. We believe that our net revenues will continue to be affected in the future by seasonal trends. As a result, you may not be able to rely on period to period comparisons of our operating results as an indication of our future performance, and we believe it is more meaningful to evaluate our business on an annual basis.
We may be forced to reduce the prices of our services due to increased competition and reduced bargaining power with our clients, which could lead to reduced revenues and profitability.
The services outsourcing industry is developing rapidly, and related technology trends are constantly evolving. This results in the frequent introduction of new services and significant price competition from our competitors. We may be unable to offset the effect of declining average sales prices through increased sales volumes and/or reductions in our costs. Furthermore, we may be forced to reduce the prices of our services in response to offerings made by our competitors. Finally, we may not have the same level of bargaining power we have enjoyed in the past when it comes to negotiating the prices of our services.
If we cause disruptions to our clients’ businesses or provide inadequate service, our clients may have claims for substantial damages against us, and as a result our profits may be substantially reduced.
If our professionals make errors in the course of delivering services to our clients or fail to consistently meet service requirements of a client, these errors or failures could disrupt the client’s business, which could result in a reduction in our net revenues or a claim for substantial damages against us. In addition, a failure or inability to meet a contractual requirement could seriously damage our reputation and affect our ability to attract new business. The services we provide are often critical to our clients’ businesses. We generally provide customer support from three months to one year after our customized application is delivered. Certain of our client contracts require us to comply with security obligations including maintaining network security and back-up data, ensuring our network is virus-free, maintaining business continuity planning procedures, and verifying the integrity of employees that work with our clients by conducting background checks. Any failure in a client’s system or breach of security relating to the services we provide to the client could damage our reputation or result in a claim for substantial damages against us. Any significant failure of our equipment or systems, or any major disruption to basic infrastructure like power and telecommunications in the locations in which we operate, could impede our ability to provide services to our clients, have a negative impact on our reputation, cause us to lose clients, reduce our revenues and harm our business. Under our contracts with our clients, our liability for breach of our obligations is in some cases limited to a certain percentage of contract price. Such limitations may be unenforceable or otherwise may not protect us from liability for damages. In addition, certain liabilities, such as claims of third parties for which we may be required to indemnify our clients, are generally not limited under our contracts. We currently maintain commercial general or public liability insurance for specific clients in certain countries. The successful assertion of one or more large claims against us could have a material adverse effect on our business, reputation, results of operations, financial condition and cash flows. Even if such assertions against us are unsuccessful, we may incur reputational harm and substantial legal fees.
We may be liable to our clients for damages caused by unauthorized disclosure of sensitive and confidential information, whether through our employees or otherwise.
We are typically required to manage, utilize and store sensitive or confidential client data in connection with the services we provide. Under the terms of our client contracts, we are required to keep such information strictly confidential. We use network security technologies, surveillance equipment and other methods to protect sensitive and confidential client data. We also require our employees and subcontractors to enter into confidentiality agreements to limit access to and distribution of our clients’ sensitive and confidential information as well as our own trade secrets. We can give no assurance that the steps taken by us in this regard will be adequate to protect our clients’ confidential information. If our clients’ proprietary rights are misappropriated by our employees or our subcontractors or their employees, in violation of any applicable confidentiality agreements or otherwise, our clients may consider us liable for those acts and seek damages and compensation from us. Any such acts could cause us to lose existing and future business and damage our reputation in the market. In addition, we currently do not have any insurance coverage for mismanagement or misappropriation of such information by our subcontractors or employees. Any litigation with respect to unauthorized disclosure of sensitive and confidential information might result in substantial costs and diversion of resources and management attention.
We may not be able to prevent others from unauthorized use of intellectual property of our clients, which could harm our business and competitive position.
We rely on software licenses from our clients with respect to certain projects. To protect proprietary information and other intellectual property of our clients, we require our employees, subcontractors, consultants, advisors and collaborators to enter into confidentiality agreements with us. These agreements may not provide effective protection for trade secrets, know-how or other proprietary information in the event of any unauthorized use, misappropriation or disclosure of such trade secrets, know-how or other proprietary information. Implementation of intellectual property-related laws in China has historically been lacking, primarily because of ambiguities in the PRC laws and difficulties in enforcement. Accordingly, protection of intellectual property rights and confidentiality in China may not be as effective as that in the United States or other developed countries. Policing unauthorized use of proprietary technology is difficult and expensive. The steps we have taken may be inadequate to prevent the misappropriation of proprietary technology of our clients. Reverse engineering, unauthorized copying or other misappropriation of proprietary technologies of our clients could enable third parties to benefit from our or our clients’ technologies without paying us and our clients for doing so, and our clients may hold us liable for that act and seek damages and compensation from us, which could harm our business and competitive position.
We may not be able to prevent others from unauthorized use of our intellectual property, which could cause a loss of clients, reduce our revenues and harm our competitive position.
We rely on a combination of copyright, trademark, software registration, anti-unfair competition and trade secret laws, as well as confidentiality agreements and other methods to protect our intellectual property rights. To protect our trade secrets and other proprietary information, employees, clients, subcontractors, consultants, advisors and collaborators are required to enter into confidentiality agreements. These agreements might not provide effective protection for the trade secrets, know-how or other proprietary information in the event of any unauthorized use, misappropriation or disclosure of such trade secrets, know-how or other proprietary information. Implementation of intellectual property-related laws in China has historically been lacking, primarily because of ambiguities in the PRC laws and difficulties in enforcement. Accordingly, intellectual property rights and confidentiality protections in China may not be as effective as those in the United States or other developed countries, and infringement of intellectual property rights continues to pose a serious risk of doing business in China. Policing unauthorized use of proprietary technology is difficult and expensive. The steps we have taken may be inadequate to prevent the misappropriation of our proprietary technology. Reverse engineering, unauthorized copying, other misappropriation, or negligent or accidental leakage of our proprietary technologies could enable third parties to benefit from our technologies without obtaining our consent or paying us for doing so, which could harm our business and competitive position. Though we are not currently involved in any litigation with respect to intellectual property, we may need to enforce our intellectual property rights through litigation. Litigation relating to our intellectual property may not prove successful and might result in substantial costs and diversion of resources and management attention.
We may face intellectual property infringement claims that could be time-consuming and costly to defend. If we fail to defend ourselves against such claims, we may lose significant intellectual property rights and may be unable to continue providing our existing services.
Our success largely depends on our ability to use and develop our technology and services without infringing the intellectual property rights of third parties, including copyrights, trade secrets and trademarks. We may be subject to litigation involving claims of violation of other intellectual property rights of third parties. We typically indemnify clients who purchase our services and solutions against potential infringement of intellectual property rights underlying our services and solutions, which subjects us to the risk of indemnification claims. The holders of other intellectual property rights potentially relevant to our service offerings may make it difficult for us to acquire a license on commercially acceptable terms. Also, we may be unaware of intellectual property registrations or applications relating to our services that may give rise to potential infringement claims against us. There may also be technologies licensed to and relied on by us that are subject to infringement or other corresponding allegations or claims by third parties which may damage our ability to rely on such technologies. We are subject to additional risks as a result of our recent and proposed acquisitions and the hiring of new employees who may misappropriate intellectual property from their former employers. Parties making infringement claims may be able to obtain an injunction to prevent us from delivering our services or using technology involving the allegedly infringing intellectual property. Intellectual property litigation is expensive and time-consuming and could divert management’s attention from our business. A successful infringement claim against us, whether with or without merit, could, among others things, require us to pay substantial damages, develop non-infringing technology, or re-brand our name or enter into royalty or license agreements that may not be available on acceptable terms, if at all, and cease making, licensing or using products that have infringed a third party’s intellectual property rights. Protracted litigation could also result in existing or potential clients deferring or limiting their purchase or use of our products until resolution of such litigation, or could require us to indemnify our clients against infringement claims in certain instances. Any intellectual property claim or litigation in this area, whether we ultimately win or lose, could damage our reputation and have a material adverse effect on our business, results of operations or financial condition.
We may need additional capital and any failure by us to raise additional capital on terms favorable to us, or at all, could limit our ability to grow our business and develop or enhance our service offerings to respond to market demand or competitive challenges.
We believe that our current cash, cash flow from operations and the available lines of credit from financial institutions should be sufficient to meet our anticipated cash needs for at least the next 12 months. We may, however, require additional cash resources due to changed business conditions or other future developments, including any investments or acquisitions we may decide to pursue. If these resources are insufficient to satisfy our cash requirements, we may seek to sell additional equity or debt securities or obtain a credit facility. The sale of additional equity securities could result in dilution to our shareholders. The incurrence of indebtedness would result in increased debt service obligations and could require us to agree to operating and financing covenants that would restrict our operations. Our ability to obtain additional capital on acceptable terms is subject to a variety of uncertainties, including:
| ● | investors’ perception of, and demand for, securities of technology services outsourcing companies; |
| ● | conditions of the U.S. and other capital markets in which we may seek to raise funds; |
| ● | our future results of operations and financial condition; |
| ● | PRC government regulation of foreign investment in China; |
| ● | economic, political and other conditions in China; and |
| ● | PRC government policies relating to the borrowing and remittance outside China of foreign currency. |
Financing may not be available in amounts or on terms acceptable to us, if at all. Any failure by us to raise additional funds on terms favorable to us, or at all, could limit our ability to grow our business and develop or enhance our product and service offerings to respond to market demand or competitive challenges.
Failure to adhere to regulations that govern our clients’ businesses could result in breaches of contracts with our clients. Failure to adhere to the regulations that govern our business could result in our being unable to effectively perform our services.
Our clients’ business operations are subject to certain rules and regulations in China or elsewhere. Our clients may contractually require that we perform our services in a manner that would enable them to comply with such rules and regulations. Failure to perform our services in such a manner could result in breaches of contract with our clients and, in some limited circumstances, civil fines and criminal penalties for us. In addition, we are required under various Chinese laws to obtain and maintain permits and licenses to conduct our business. If we do not maintain our licenses or other qualifications to provide our services, we may not be able to provide services to existing clients or be able to attract new clients and could lose revenues, which could have a material adverse effect on our business and results of operations.
We may incur losses resulting from business interruptions resulting from occurrence of natural disasters, health epidemics and other outbreaks or events.
Our operational facilities may be damaged in natural disasters such as earthquakes, floods, heavy rains, and storms, tsunamis and cyclones, or other events such as fires. Such natural disasters or other events may lead to disruption of information systems and telephone service for sustained periods. Damage or destruction that interrupts our provision of outsourcing services could damage our relationships with our clients and may cause us to incur substantial additional expenses to repair or replace damaged equipment or facilities. We may also be liable to our clients for disruption in service resulting from such damage or destruction. Prolonged disruption of our services as a result of natural disasters or other events may also entitle our clients to terminate their contracts with us. We currently do not have insurance against business interruptions.
Fluctuation in the value of the Renminbi and other currencies may have a material adverse effect on the value of your investment.
Our financial statements are expressed in U.S. dollars. However, a majority of our revenues and expenses are denominated in Renminbi (RMB). Our exposure to foreign exchange risk primarily relates to the limited cash denominated in currencies other than the functional currencies of each entity and limited revenue contracts dominated in Singapore dollar (SGD), Hong Kong dollar (HKD), Indian rupee (INR), Malaysian ringgit (MYR), Japanese yen (JPY), Philippine peso (PHP), Canadian dollar (CAD), The United Arab Emirates Dirham(AED), and Indonesian rupiah (IDR) in certain of our operating subsidiaries. We do not believe that we currently have any significant direct foreign exchange risk and have not hedged exposures denominated in foreign currencies or any other derivative financial instruments. However, the value of your investment in our common shares will be affected by the foreign exchange rate between U.S. dollars and RMB because the primary value of our business is effectively denominated in RMB, while the common shares will be traded in U.S. dollars. The value of the RMB against the U.S. dollar and other currencies is affected by, among other things, changes in China’s political and economic conditions and China’s foreign exchange policies. The People’s Bank of China regularly intervenes in the foreign exchange market to limit fluctuations in RMB exchange rate and achieve certain exchange rate targets, and through such intervention kept the U.S. dollar-RMB exchange rate relatively stable.
As we may rely on dividends paid to us by our PRC subsidiaries, any significant revaluation of the RMB may have a material adverse effect on our revenues and financial condition, and the value of any dividends payable on our common shares in foreign currency terms. For example, to the extent that we need to convert U.S. dollars we maintain into RMB, appreciation of the RMB against the U.S. dollar would have an adverse effect on the RMB amount we receive from the conversion. Conversely, if we decide to convert our RMB into U.S. dollars for the purpose of making payments for dividends on our common shares or for other business purposes, appreciation of the U.S. dollar against the RMB would have a negative effect on the U.S. dollar amount available to us. Furthermore, appreciation or depreciation in the value of the RMB relative to the U.S. dollar would affect our financial results reported in U.S. dollar terms without giving effect to any underlying change in our business or results of operations. We cannot predict the impact of future exchange rate fluctuations on our results of operations and may incur net foreign exchange losses in the future. In addition, our foreign currency exchange losses may be magnified by PRC exchange control regulations that restrict our ability to convert into foreign currencies.
Fluctuations in exchange rates could adversely affect our business and the value of our securities.
Changes in the value of the RMB against the U.S. dollar, euro and other foreign currencies are affected by, among other things, changes in China’s political and economic conditions. Any significant revaluation of the RMB may have a material adverse effect on our revenues and financial condition, and the value of, and any dividends payable on our shares in U.S. dollar terms. Conversely, if we decide to convert our RMB into U.S. dollar for the purpose of paying dividends on our common stock or for other business purposes, appreciation of the U.S. dollar against the RMB would have a negative effect on the U.S. dollar amount available to us. Since July 2005, the RMB is no longer pegged to the U.S. dollar, although the People’s Bank of China regularly intervenes in the foreign exchange market to prevent significant short-term fluctuations in the exchange rate, the RMB may appreciate or depreciate significantly in value against the U.S. dollar in the medium to long term. Moreover, it is possible that in future, PRC authorities may lift restrictions on fluctuations in the RMB exchange rate and lessen intervention in the foreign exchange market. Very limited hedging transactions are available in China to reduce our exposure to exchange rate fluctuations. To date, we have not entered into any hedging transactions. While we may enter into hedging transactions in the future, the availability and effectiveness of these transactions may be limited, and we may not be able to successfully hedge our exposure at all. In addition, our foreign currency exchange losses may be magnified by PRC exchange control regulations that restrict our ability to convert RMB into foreign currencies.
Legislation in certain countries in which we have clients may restrict companies in those countries from outsourcing work to us.
Offshore outsourcing is a politically sensitive issue in the United States. For example, many organizations and public figures in the United States have publicly expressed concern about a perceived association between offshore outsourcing providers and the loss of jobs in their home countries. A number of U.S. states have passed legislation that restricts state government entities from outsourcing certain work to offshore service providers. Other U.S. federal and state legislation has been proposed that, if enacted, would provide tax disincentives for offshore outsourcing or require disclosure of jobs outsourced abroad. Similar legislation could be enacted in other countries in which we have clients. Any expansion of existing laws or the enactment of new legislation restricting or discouraging offshore outsourcing by companies in the United States, or other countries in which we have clients could adversely impact our business operations and financial results. In addition, from time to time there has been publicity about negative experiences associated with offshore outsourcing, such as theft and misappropriation of sensitive client data. As a result, current or prospective clients may elect to perform such services themselves or may be discouraged from transferring these services from onshore to offshore providers. Any slowdown or reversal of existing industry trends towards offshore outsourcing in response to political pressure or negative publicity would harm our ability to compete effectively with competitors that operate out of onshore facilities and adversely affect our business and financial results.
Disruptions in telecommunications or significant failure in our IT systems could harm our service model, which could result in a reduction of our revenue.
A significant element of our business strategy is to continue to leverage and expand our sales and delivery centers strategically located in China. We believe that the use of a strategically located network of sales and delivery centers will provide us with cost advantages, the ability to attract highly skilled personnel in various regions of the country and the world, and the ability to service clients on a regional and global basis. Part of our service model is to maintain active voice and data communications, financial control, accounting, customer service and other data processing systems between our main offices in Shanghai, our clients’ offices, and our other deliveries centers and support facilities. Our business activities may be materially disrupted in the event of a partial or complete failure of any of these IT or communication systems, which could be caused by, among other things, software malfunction, computer virus attacks, conversion errors due to system upgrading, damage from fire, earthquake, power loss, telecommunications failure, unauthorized entry or other events beyond our control. Loss of all or part of the systems for a period of time could hinder our performance or our ability to complete client projects on time which, in turn, could lead to a reduction of our revenue or otherwise have a material adverse effect on our business and business reputation. We may also be liable to our clients for breach of contract for interruptions in service.
Our computer networks may be vulnerable to security risks that could disrupt our services and adversely affect our results of operations.
Our computer networks may be vulnerable to unauthorized access, computer hackers, computer viruses and other security problems caused by unauthorized access to, or improper use of, systems by third parties or employees. A hacker who circumvents security measures could misappropriate proprietary information or cause interruptions or malfunctions in our operations. Although we intend to continue to implement security measures, computer attacks or disruptions may jeopardize the security of information stored in and transmitted through our computer systems. Actual or perceived concerns that our systems may be vulnerable to such attacks or disruptions may deter our clients from using our solutions or services. As a result, we may be required to expend significant resources to protect against the threat of these security breaches or to alleviate problems caused by these breaches. Data networks are also vulnerable to attacks, unauthorized access and disruptions. For example, in a number of public networks, hackers have bypassed firewalls and misappropriated confidential information. It is possible that, despite existing safeguards, an employee could misappropriate our clients’ proprietary information or data, exposing us to a risk of loss or litigation and possible liability. Losses or liabilities that are incurred as a result of any of the foregoing could have a material adverse effect on our business.
If we fail to implement and maintain an effective system of internal controls, we may be unable to accurately report our results of operations, meet our reporting obligations on a timely basis, or prevent fraud, and investor confidence and the market price of our shares may be materially and adversely affected.
We are required to evaluate the effectiveness of disclosure controls and procedures and internal control over financial reporting. As defined in standards established by the United States Public Company Accounting Oversight Board, or the PCAOB, a “material weakness” is a deficiency, or a combination of deficiencies, in internal control over financial reporting, such that there is a reasonable possibility that a material misstatement of the company’s annual or interim financial statements will not be prevented or detected on a timely basis.
Our independent registered public accounting firm has not conducted an audit of our internal control over financial reporting. It is possible that, had our independent registered public accounting firm conducted an audit of our internal control over financial reporting, such firm might have identified additional material weaknesses and deficiencies.
We are a public company in the United States subject to the Sarbanes Oxley Act of 2002. Section 404 of the Sarbanes Oxley Act, or Section 404, requires us to include a report from management on the effectiveness of our internal control over financial reporting in our annual report on Form 20-F. Although we cease to be an “emerging growth company” on June 30, 2023 as such term is defined in the Jumpstart Our Business Startups Act (the “JOBS Act”), we are a non-accelerated filer and are exempt from Section 404 requirement to have auditor attestation on our internal control over financial reporting, therefore affording investors less statutory protection. Even if our management concludes that our internal control over financial reporting is effective in the future, our independent registered public accounting firm, after conducting its own independent testing, may issue an adverse opinion if it is not satisfied with our internal controls or the level at which our controls are documented, designed, operated or reviewed, or if it interprets the relevant requirements differently from us. In addition, our reporting obligations may place a significant strain on our management, operational and financial resources and systems for the foreseeable future. We may be unable to timely complete our evaluation testing and any required remediation.
During the course of documenting and testing our internal control procedures, in order to satisfy the requirements of Section 404, we may identify other weaknesses and deficiencies in our internal control over financial reporting. In addition, if we fail to maintain the adequacy of our internal control over financial reporting, as these standards are modified, supplemented or amended from time to time, we may not be able to conclude on an ongoing basis that we have effective internal control over financial reporting in accordance with Section 404. Moreover, our internal control over financial reporting may not prevent or detect all errors and fraud. A control system, no matter how well it is designed and operated, cannot provide absolute assurance that misstatements due to error or fraud will not occur or that all control issues and instances of fraud will be detected.
If we fail to achieve and maintain an effective internal control environment, we could suffer material misstatements in our financial statements and fail to meet our reporting obligations, which would likely cause investors to lose confidence in our reported financial information. This could in turn limit our access to capital markets, harm our results of operations, and lead to a decline in the market price of our common shares. Additionally, ineffective internal control over financial reporting could expose us to increased risk of fraud or misuse of corporate assets and subject us to potential delisting from the stock exchange on which we list, regulatory investigations and civil or criminal sanctions. We may also be required to restate our financial statements from prior periods.
Our insurance coverage may be inadequate to protect us against losses.
Although we maintain property insurance coverage for certain of our facilities and equipment, we do not have any loss of data or business interruption insurance coverage for our operations. If any claims for damage are brought against us, or if we experience any business disruption, litigation or natural disaster, we might incur substantial costs and diversion of resources.
Risks Relating to Our Corporate Structure
We will likely not pay dividends in the foreseeable future.
The timing, amount, and form of future dividends (if any) are subject to the discretion of our Board of Directors, subject to certain requirements of Cayman Islands law and will depend on, among other things, our earnings, financial condition, capital requirements and other factors. In addition, our shareholders may by ordinary resolution declare a dividend, but no dividend may exceed the amount recommended by our directors. Although we paid special cash dividends of $0.13, $0.10, and $0.05 per share of common stock on November 24, 2024, December 13, 2023, and January 10, 2023, respectively, there is no assurance that our Board of Directors will declare future dividends, even if we remain profitable. The payment of dividends by entities organized in China is subject to limitations as described herein. Under Cayman Islands law, a Cayman Islands company may pay a dividend out of either profit or share premium account, provided that in no circumstances may a dividend be paid if this would result in the company being unable to pay its debts as they fall due in the ordinary course of business. Pursuant to the Chinese enterprise income tax law, dividends payable by a foreign investment entity to its foreign investors are subject to a withholding tax of 10%. Similarly, dividends payable by a foreign investment entity to its Hong Kong investor who owns 25% or more of the equity of the foreign investment entity is subject to a withholding tax of 5%. The payment of dividends by entities organized in China is subject to limitations, procedures and formalities. Regulations in China currently permit payment of dividends only out of accumulated profits as determined in accordance with accounting standards and regulations in China. The transfer to this reserve must be made before distribution of any dividend to shareholders. We may experience difficulties in completing the administrative procedures necessary to obtain and remit foreign currency. Furthermore, if our subsidiaries in China incur debt on their own in the future, the instruments governing the debt may restrict their ability to pay dividends or make other payments. If our subsidiaries in mainland China are unable to pay dividends or make other payments to us, we may be unable to pay dividends on our shares.
Our business may be materially and adversely affected if any of our Chinese subsidiaries declare bankruptcy or become subject to a dissolution or liquidation proceeding.
The Enterprise Bankruptcy Law of China provides that an enterprise may be liquidated if the enterprise fails to settle its debts as and when they fall due and if the enterprise’s assets are, or are demonstrably, insufficient to clear such debts. Our Chinese subsidiaries hold certain assets that are important to our business operations. If any of our Chinese subsidiaries undergoes a voluntary or involuntary liquidation proceeding, unrelated third-party creditors may claim rights to some or all of these assets, thereby hindering our ability to operate our business, which could materially and adversely affect our business, financial condition and results of operations.
Our WOFE is required to allocate a portion of its after-tax profits to the statutory reserve fund, and as determined by its board of directors, to the staff welfare and bonus funds, which may not be distributed to equity owners.
Pursuant to Company Law of P.R. China (2024 Revision), Foreign Investment Law of the People’s Republic of China (2020) and Implementing Regulations of the Foreign Investment Law of the People’s Republic of China (2020), our WOFE entity is required to allocate a portion of its after-tax profits, to the statutory reserve fund, and in its discretion, to the staff welfare and bonus funds. No lower than 10% of an enterprise’s after tax-profits should be allocated to the statutory reserve fund. When the statutory reserve fund account balance is equal to or greater than 50% of the WOFE’s registered capital, no further allocation to the statutory reserve fund account is required. WOFE determines, in its own discretion, the amount contributed to the staff welfare and bonus funds. These reserves represent appropriations of retained earnings determined according to Chinese law.
Our failure to obtain prior approval of the China Securities Regulatory Commission (“CSRC”) for the listing and trading of our common shares on a foreign stock exchange could have a material adverse effect upon our business, operating results, reputation and trading price of our common shares.
On August 8, 2006, six Chinese regulatory agencies, including the Ministry of Commerce of the People’s Republic of China (“MOFCOM”), jointly issued the Regulations on Mergers and Acquisitions of Domestic Enterprises by Foreign Investors, which was amended on June 22, 2009 (the “M&A Rule”). The M&A Rule contains provisions that require that an offshore special purpose vehicle (“SPV”) formed for listing purposes and controlled directly or indirectly by Chinese companies or individuals shall obtain the approval of the CSRC prior to the listing and trading of such SPV’s securities on an overseas stock exchange. On September 21, 2006, the CSRC published procedures specifying documents and materials required to be submitted to it by an SPV seeking CSRC approval of overseas listings. However, the application of the M&A Rule remains unclear with no consensus currently existing among leading Chinese law firms regarding the scope and applicability of the CSRC approval requirement. The CSRC has not issued any such definitive rule or interpretation, and we have not chosen to voluntarily request approval under the M&A Rule. We may face regulatory actions or other sanctions from the CSRC or other Chinese regulatory authorities. These authorities may impose fines and penalties upon our operations in China, limit our operating privileges in China, delay or restrict the repatriation of the IPO proceeds into China, or take other actions that could have a material adverse effect upon our business, financial condition, results of operations, reputation and prospects, as well as the trading price of our common shares.
On February 17, 2023, the CSRC published the Trial Administrative Measures of Overseas Securities Offering and Listing by Domestic Companies (the “Trial Measures”). Pursuant to the Trial Measures, a filing-based regulatory system is applied to both “direct overseas offering and listing” and “indirect overseas offering and listing” of PRC domestic companies. The “indirect overseas offering and listing” of PRC domestic companies refers to such securities offering and listing in an overseas market made in the name of an offshore entity, but based on the underlying equity, assets, earnings or other similar rights of a domestic company which operates its main business domestically. If the issuer meets the following conditions, the offering and listing shall be determined as an indirect overseas offering and listing by a domestic company: (i) the total assets, net assets, revenues or profits of the domestic operating entity or entities of the issuer in the most recent accounting year account for more than 50% of the corresponding figure in the issuer’s audited consolidated financial statements for the same period; (ii) most of the senior managers in charge of business operation and management of the issuer are Chinese citizens or have domicile in China, and its main places of business are located in China or main business activities are conducted in China. Pursuant to the Trial Measures, we are required to file the relevant documents with the CSRC within three business days after submitting our listing application documents to the relevant regulator in the place of intended listing, and complete the filing procedures with the CSRC in connection with such subsequent securities offerings in the same overseas market where we have previously offered and listed securities within three business days after the offering is completed. Failure to complete the filing under the Trial Measures may subject a PRC domestic company to a warning and a fine of RMB1 million to RMB10 million. In the event of a serious violation of the Trial Measures, the CSRC may impose a ban on entering into the securities market upon the relevant responsible persons. Any such violation that constitutes a crime shall be investigated for criminal liability according to law.
Furthermore, on February 24, 2023, the CSRC published the Provisions on Strengthening Confidentiality and Archives Administration of Overseas Securities Offering and Listing by Domestic Companies (the “Confidentiality and Archives Management Provisions”). Pursuant to the Confidentiality and Archives Management Provisions, PRC domestic companies that seek to offer and list securities in overseas markets shall establish confidentiality and archives system. The PRC domestic companies shall obtain approval from the competent authority and file with the confidential administration department at the same level when providing or publicly disclosing documents and materials related to state secrets or secrets of the governmental authorities to the relevant individuals or entities including securities companies, securities service agencies or the offshore regulatory authorities or providing or publicly disclosing such documents and materials through its offshore listing entity, and shall complete corresponding procedures when providing or publicly disclosing documents and materials which may adversely influence national security and the public interest to the relevant individuals or entities including securities companies, securities service agencies or the offshore regulatory authorities or providing or publicly disclosing such documents and materials through its offshore listing entity. The PRC domestic companies shall provide written statements on the implementation on the aforementioned rules to the relevant securities companies and securities service agencies and the PRC domestic companies that provides accounting archives or copies of accounting archives to any entities including securities companies, securities service providers and overseas regulators and individuals shall fulfill due procedures in compliance with applicable national regulations.
As the CSRC determines that we need to complete the required filing procedures for any such subsequent securities offerings in the same overseas market where we have previously offered and listed securities, or if such government authorities promulgate any interpretation or implement rules that would require us to obtain approvals from the CSRC or other regulatory authorities or complete required filing or other administrative procedures for any future offshore securities offering or other financing activities, it is uncertain whether we can or how long it will take us to obtain such approval or complete such filing or other administrative procedures, or obtain any waiver of aforesaid requirements if and when procedures are established to obtain such waiver. Any failure to obtain or delay in obtaining such approval or completing such filing or other administrative procedures for any future offshore securities offering, or a rescission of any such approval obtained by us, could subject us to sanctions by the CSRC or other PRC regulatory agencies. In any such event, these regulatory authorities may also impose fines and penalties on our operations in China, limit our operating privileges in China, delay or restrict the repatriation of the proceeds from any future offshore securities offering into the PRC or take other actions that could adversely affect our business, operating results and financial condition, as well as our ability to complete any future offshore securities offering. The CSRC or any other PRC government authorities may also take actions requiring us, or making it advisable for us, to halt any future offshore securities offering. Consequently, if you engage in market trading or other activities in anticipation of and prior to settlement and delivery, you do so at the risk that such settlement and delivery may not occur. Any uncertainties or negative publicity regarding such approval requirements could materially and adversely affect the trading price of our shares.
If the chops of our PRC companies and subsidiaries are not kept safely, are stolen or are used by unauthorized persons or for unauthorized purposes, the corporate governance of these entities could be severely and adversely compromised.
In China, a company chop or seal serves as the legal representation of the company towards third parties even when unaccompanied by a signature. Each legally registered company in China is required to maintain a company chop, which must be registered with the local Public Security Bureau. In addition to this mandatory company chop, companies may have several other chops which can be used for specific purposes. The chops of our PRC subsidiaries are generally held securely by personnel designated or approved by us in accordance with our internal control procedures. To the extent those chops are not kept safely, are stolen or are used by unauthorized persons or for unauthorized purposes, the corporate governance of these entities could be severely and adversely compromised and those corporate entities may be bound to abide by the terms of any documents so chopped, even if they were chopped by an individual who lacked the requisite power and authority to do so. In addition, if the chops are misused by unauthorized persons, we could experience disruption to our normal business operations. We may have to take corporate or legal action, which could involve significant time and resources to resolve while distracting management from our operations.
If we fail to maintain continuing compliance with the PRC state regulatory rules, policies and procedures applicable to our industry, or if any policy or measure underpinning our preferential treatment be repealed or amended, we may risk losing certain preferential tax and other treatments which may adversely affect the viability of our current corporate structure, corporate governance and business operations.
According to the Catalogue of Industries for Encouraging Foreign Investment (2022) issued by the National Development and Reform Commission and the Ministry of Commerce, IT services fall into the category of industries in which foreign investment is encouraged. The State Council has promulgated several notices since 2000 to launch favorable policies for IT services, such as preferential tax treatments and credit support. Under rules and regulations promulgated by various Chinese government agencies, enterprises that have met specified criteria and are recognized as software enterprises by the relevant government authorities in China are entitled to preferential treatment, including financing support, preferential tax rates, export incentives, discretion and flexibility in determining employees’ welfare benefits and remuneration. Software enterprise qualifications are subject to annual examination. Enterprises that fail to meet the annual examination standards will lose the favorable enterprise income tax treatment. Enterprises exporting software or producing software products that are registered with the relevant government authorities are also entitled to preferential treatment including governmental financial support, preferential import, export policies and preferential tax rates. If and to the extent we fail to maintain compliance with such applicable rules and regulations, our operations and financial results may be adversely affected.
Notwithstanding the foregoing, we are aware that the State Council has promulgated the Regulation on Fair Competition Review (the “RFCR”), which became effective on August 1, 2024. The RFCR prohibits any policy or measure that impacts production and operational costs, unless authorized by law, administrative regulations, or approved by the State Council. Such circumstances include, but are not limited to, the granting of tax incentives, selective or differentiated financial rewards, or subsidies to specific entities. The RFCR further mandates that market regulators establish and improve a spot-check mechanism for fair competition review and organize spot checks of the relevant policies or measures. In case of violation of the RFCR, the market regulator shall urge the drafting entity of the policy or measure in question to rectify the situation. As a result, we cannot guarantee the continued or permanent availability of these preferential treatments. Should any policy or measure underpinning our preferential treatment be repealed or amended, we may lose such advantages, potentially lead to adverse effects on our operations and financial performance.
Risks Related to Doing Business in China
Adverse changes in political, economic and other policies of the Chinese government could have a material adverse effect on the overall economic growth of China, which could materially and adversely affect the growth of our business and our competitive position.
The majority of our business operations are conducted in China. Accordingly, our business, financial condition, results of operations and prospects are affected significantly by economic, political and legal developments in China. Although the PRC economy has been transitioning from a planned economy to a more market-oriented economy since the late 1970s, the PRC government continues to exercise significant control over China’s economic growth through direct allocation of resources, monetary and tax policies, and a host of other government policies such as those that encourage or restrict investment in certain industries by foreign investors, control the exchange between the Renminbi and foreign currencies, and regulate the growth of the general or specific market. While the Chinese economy has experienced significant growth in the past 30 years, growth has been uneven, both geographically and among various sectors of the economy. Furthermore, the current global economic crisis is adversely affecting economies throughout the world. As the PRC economy has become increasingly linked to the global economy, China is affected in various respects by downturns and recessions of major economies around the world. The various economic and policy measures enacted by the PRC government to forestall economic downturns or bolster China’s economic growth could materially affect our business. Any adverse change in the economic conditions in China, in policies of the PRC government or in laws and regulations in China could have a material adverse effect on the overall economic growth of China and market demand for our outsourcing services. Such developments could adversely affect our businesses, lead to reduction in demand for our services and adversely affect our competitive position.
Substantial uncertainties exist with respect to the interpretation and implementation of Cyber Security Law as well as any impact it may have on our business operations.
On July 1, 2015, the Standing Committee of the National People’s Congress issued the National Security Law, which came into effect on the same day. The National Security Law provides that the state shall safeguard its sovereignty, security and cybersecurity development interests, and that the government shall establish a national security review and supervision system to review, among other things, foreign investment, key technologies, internet and information technology products and services, and other important activities that are likely to impact the national security of China.
On November 7, 2016, the Standing Committee of the National People’s Congress issued the Cyber Security Law, which came into effect on June 1, 2017. This is the first Chinese law that focuses exclusively on cyber security. The Cyber Security Law provides that network operators must set up internal security management systems that meets the requirements of a classified protection system for cybersecurity, including appointing dedicated cybersecurity personnel, taking technical measures to prevent computer viruses, network attacks and intrusions, taking technical measures to monitor and record network operation status and cybersecurity incidents, and taking data security measures such as data classification, backups and encryption. The Cyber Security Law also imposes a relatively vague but broad obligation to provide technical support and assistance to the public and state security authorities in connection with criminal investigations or for reasons of national security. The Cyber Security Law also requires network operators that provide network access or domain name registration services, landline or mobile phone network access, or that provide users with information publication or instant messaging services, to require users to provide a real identity when they sign up.
The Cyber Security Law sets high requirements for the operational security of facilities deemed to be part of the PRC’s “critical information infrastructure.” These requirements include data localization, i.e., storing personal information and important business data in China, and national security review requirements for any network products or services that may have an impact on national security. Among other factors, “critical information infrastructure” is defined as critical information infrastructure, that will, in the event of destruction, loss of function or data leak, result in serious damage to national security, the national economy and people’s livelihood, or the public interest. Specific reference is made to key sectors such as public communication and information services, energy, transportation, water-resources, finance, public service and e-government.
On July 30, 2021, the State Council of the People’s Republic of China issued the Regulations on Security Protection of Critical Information Infrastructures, which came into effect on September 1, 2021. The Regulations on Security Protection of Critical Information Infrastructures provides that “critical information infrastructure” shall be identified by the “protection work departments” (the competent departments and supervision and administration departments of the important industries and fields, such as public communication and information service, energy, transportation, water resources, finance, public services, e-government affairs, science, technology and industry for national defense as well as other important network facilities and information system, etc. of which the destruction, loss of function and data divulgence may seriously endanger national security, people’s livelihood and public interests). A “protection work department” shall, in light of the actualities of the industry or field concerned, formulate the rules for identification of “critical information infrastructure” and submit the same to the public security department of the State Council for record-filing, and shall take the following factors into consideration in the rule formulating work: 1) Degree of importance of the network facilities and information system to the critical and core business of the industry or field concerned; 2) Extent of harm likely to be caused once the network facilities and information system, etc. are destroyed, lose functions or divulge data; and; 3) Correlation effect on other industries and fields. However, no official guidelines as to the scope of “critical information infrastructure” or identification rules of the “critical information infrastructure” of our industry or field have been formally issued.
We do not believe that we are an operator of “critical information infrastructure” as defined in the Cyber Security Law and the Regulations on Security Protection of Critical Information Infrastructures. However, there is no assurance that we may not be considered an operator of “critical information infrastructure” in the future as the definition is not precise, and there are substantial uncertainties as to the ultimate interpretation and implementation of the Cyber Security Law and the Regulations on Security Protection of Critical Information Infrastructures. If we are identified as an operator of “critical information infrastructure” accordingly, it could cause us to incur substantial costs or require us to change our business practices in a manner materially adverse to our business.
On September 24, 2024, CAC published Regulation on Network Data Security Management (hereinafter the “RNDSM”). Article 2 of the RNDSM stipulates that “This Regulation applies to network data handling activities and the supervision and administration of security thereof carried out within the territory of the People’s Republic of China.” We do not believe the current business of CLPS involves any “data handling processing activities”. In the foreseeable future, it is our understanding that CLPS will not engage in “data process activities”. Therefore, we believe that the Draft does not apply to CLPS. The Draft has no substantial impact on the business of CLPS.
In December 2021, the CAC promulgated the amended Measures of Cybersecurity Review which require cyberspace operators with personal information of more than one million users to file for cybersecurity review with the CRO, in the event such operators plan for an overseas listing. The amended Measures of Cybersecurity Review provide that, among others, an application for cybersecurity review must be made by an issuer that is a “network platform operator” as defined therein before such issuer’s securities become listed in a foreign country, if the issuer possesses personal information of more than one million users, and that the relevant governmental authorities in the PRC may initiate cybersecurity review if such governmental authorities determine an operator’s cyber products or services or data processing activities affect or may affect China’s national security. The amended Measures of Cybersecurity Review took effect on February 15, 2022.
On March 22, 2024, the CAC promulgated the Regulation to Standardize and Promote Cross-border Data Flow (hereinafter the “Regulation”). The Regulation mainly focus on specifying those scenarios which are not required to apply for security assessment for data to be provided abroad, to conclude a standard contract for personal information to be provided abroad or to pass the certification for personal information protection. It is remarkable that, according to Article 5 of the Regulation, a data processor providing personal information abroad may be exempted from proceeding the aforementioned processes if it satisfies any of the following conditions: (1) Where it is really necessary to provide personal information abroad for the purpose of concluding or performing a contract to which an individual concerned is a party, such as cross-border shopping, cross-border delivery, cross-border remittance, cross-border payment, cross-border account opening, air ticket and hotel reservation, visa handling and examination services; (2) Where it is really necessary to provide employees’ personal information abroad for the purpose of conducting cross-border human resources management in accordance with the employment rules and regulations formulated in accordance with the law and collective contracts concluded in accordance with the law; (3) Where it is really necessary to provide personal information abroad in an emergency to protect the life, health and property safety of a natural person; or (4) Where a data processor other than a critical information infrastructure operator provides abroad the personal information (excluding sensitive personal information) of not more than 100,000 persons accumulatively as of January 1 of the current year. And, for the purpose of the preceding paragraph, “personal information provided abroad” does not include critical data. However, according to Article 10 of the Regulation, to provide personal information abroad, a data processor shall, in accordance with laws and administrative regulations, perform obligations such as notification, obtaining individual consent and conducting assessment of impact of personal information protection. Also, Article 2 of the Regulation stipulates that “If the data have not been informed or publicly announced as critical data by relevant departments or regions, data processors are not required to declare security assessment for cross-border provision of the data as critical data.” according to which, the standard for identifying important data is clarified. Therefore, we understand that, as CLPS has not received any such notification from relevant departments or regions, and the data that it processes has not been publicly announced as critical data, CLPS shall not be recognized as a “critical data processor”.
Currently, the cybersecurity laws and regulations have not directly affected our business and operations. As the amended Measures of Cybersecurity Review took effect in February 2022, we may be subject to review when conducting data processing activities, and may face challenges in addressing its requirements and make necessary changes to our internal policies and practices in data processing. As of the date of this Form 20-F, we have not been involved in any investigations on cybersecurity review made by the CAC on such basis, and we have not received any inquiry, notice, warning, or sanctions in such respect. Based on the foregoing, we and our PRC legal counsel do not expect that, as of the date of this Form 20-F, the current applicable PRC laws on cybersecurity would have a material adverse impact on our business.
Uncertainties with respect to the PRC legal system could have a material adverse effect on us.
The PRC legal system is based on written statutes. Prior court decisions may be cited for reference but have limited precedential value. Since the late 1970s, the PRC government has been building a comprehensive system of laws and regulations governing economic matters in general. The overall effect has been to significantly enhance the protections afforded to various forms of foreign investments in China. We conduct our business primarily through our subsidiaries established in China. These subsidiaries are generally subject to laws and regulations applicable to foreign investment in China. However, since these laws and regulations are relatively new and the PRC legal system continues to rapidly evolve, some uncertainties may limit legal protections available to us. In addition, we may have to resort to administrative and court proceedings to enforce the legal protection that we enjoy either by law or contract. However, since partial statutory and contractual terms may remain reasonable blank or uncertainty due to the rapid evolvement, it may be difficult to predict the outcome of administrative and court proceedings and the level of legal protection we enjoy. We cannot predict the effect of future developments in the PRC legal system, including the promulgation of new laws, changes to existing laws or the interpretation or enforcement thereof. These uncertainties could limit the legal protections available to us and other foreign investors, including you. In addition, any litigation in China may result in substantial costs and diversion of our resources and management attention.
The PRC government has recently published new policies that significantly affected certain industries such as the education and internet industries, and we cannot rule out the possibility that it will in the future release regulations or policies regarding our industry that could adversely affect our business, financial condition and results of operations. Furthermore, the PRC government has also recently indicated an intent to exert more oversight and control over securities offerings and other capital markets activities that are conducted overseas and foreign investment in China-based companies like us. Any such action, once taken by the PRC government, could significantly limit or completely hinder our ability to offer or continue to offer securities to investors and cause the value of such securities to significantly decline or in extreme cases, become worthless.
We face various risks and uncertainties relating to doing business in mainland China and Hong Kong SAR. Our business operations are primarily conducted in mainland China and Hong Kong SAR, and we are subject to complex and evolving Chinese and Hong Kong SAR laws and regulations. For example, the Anti-Monopoly Law of the People’s Republic of China (Revised in 2022) (“Anti-Monopoly Law”) came into effect on August 1, 2022. The “monopolistic practices” defined by the Anti-Monopoly Law include (a) the conclusion of a monopolistic agreement; (b) the abuse of dominant market positions; and (c) the concentration that eliminates or restricts competition or may eliminate or restrict competition. Based on Company’s China and global market share, the Company does not have a dominant market position that enables the Company to restrict or eliminate the competition. China promulgated several laws and regulations on data security and personal information protections in the last two years, mainly the Data Security Law of the People’s Republic of China (“Data Security Law”), which came into effect on September 1, 2021, and the Personal Information Protection Law of the People’s Republic of China (“PIP Law”), which came into effect on November 1, 2021. The Company may receive general personal information or even sensitive personal information from its clients in the Company’s day-to-day business operations, therefore, the Data Security Law and the PIP Law may accordingly apply to the Company’s business activities in China, as a consequence of which, the Company may have relevant obligations as required thereby. And we also face risks associated with regulatory approvals on offshore offerings, as well as the lack of inspection on our Auditor by the PCAOB, which may impact our ability to conduct certain businesses, accept foreign investments, or list and conduct offerings on a United States or other foreign exchange. These risks could result in a material adverse change in our operations and the value of our shares of Common Stock, significantly limit or completely hinder our ability to continue to offer securities to investors, or cause the value of our Common Stock to decline.
According to Articles 12 and 24 of the Trial Measures, securities companies, securities service agencies and personnel engaged in the overseas offering and listing business of domestic enterprises are not allowed to express their opinions in documents produced or issued in a manner that is distorted or derogatory to the national laws and policies, the business environment, the judicial situation, etc., or else measures such as ordering rectification, supervisory conversations, issuance of warning letters, etc., may be imposed. Taking into account the aforementioned unofficial information and regulations of the Trial Measures, we believe that our PRC counsel may express limited opinions on China’s legal policies, business environment and judicial situation as compared to the opinions provided by the same previously.
Risk of Intervention or Control by the PRC Government.
As a China-based company listed on NASDAQ in the United States, it is important to acknowledge the significant influence and regulatory oversight exercised by the PRC government over our operations. The PRC government’s involvement can have a material impact on our business and the value of our securities. We operate in accordance with the laws and regulations of China, which can change and be subject to interpretation by authorities. The PRC government may have authority over various aspects of our business, including regulatory approvals, licensing, and permits. Changes in government policies, geopolitical factors, or other external influences may result in regulatory decisions that could affect our ability to operate effectively or access capital markets. It is essential for investors to recognize the potential uncertainties associated with the PRC government’s involvement, which may lead to increased volatility in the trading of our securities and could impact their market value. We encourage investors to consider these unique challenges when evaluating our company as an investment opportunity.
U.S. regulators’ ability to conduct investigations or enforce rules in China is limited.
The majority of our operations are conducted outside of the U.S. As a result, it may not be possible for the U.S. regulators to conduct investigations or inspections, or to effect service of process within the U.S. or elsewhere outside China on us, our subsidiaries, officers, directors and shareholders, and others, including with respect to matters arising under U.S. federal or state securities laws. China does not have treaties providing for reciprocal recognition and enforcement of judgments of courts with the U.S. and many other countries. Furthermore, according to Article 177 of the PRC Securities Law, or Article 177, which became effective in March 2020, no overseas securities regulator is allowed to directly conduct investigation or evidence collection activities within the territory of the PRC. While detailed interpretation of or implementation rules under Article 177 have yet to be promulgated, the inability for an overseas securities regulator to directly conduct investigation or evidence collection activities within China may further increase difficulties faced by you in protecting your interests. As a result, recognition and enforcement in China of these judgments in relation to any matter, including U.S. securities laws and the laws of the Cayman Islands, may be difficult or impossible.
We face uncertainty regarding the PRC tax reporting obligations and consequences for certain indirect transfers of the stock of our operating company.
Pursuant to the Announcement of the State Administration of Taxation on Several Issues Concerning the Enterprise Income Tax on Indirect Property Transfer by Non-Resident Enterprises, which became effective in February 2015, or Circular 7, Announcement of the State Administration of Taxation on Issues Concerning the Withholding of Non-resident Enterprise Income Tax at Source, which became effective in December 2017, or Circular 37, Law of the People’s Republic of China on Enterprise Income Tax on December 29, 2018 and Regulations on the Implementation of Enterprise Income Tax Law on January 20, 2025, where a non-resident enterprise indirectly transfers properties such as equity in Chinese resident enterprises without any justifiable business purposes with the aim of avoiding to pay enterprise income tax, such indirect transfer shall be reclassified as a direct transfer of equity in Chinese resident enterprise in accordance with Article 47 of the Enterprise Income Tax Law. The PRC tax authority will examine the true nature of such transfer, and the gains derived from such transfer may be subject to PRC withholding tax at the rate of up to 10%. In addition, the PRC resident enterprise is supposed to provide necessary assistance to support the enforcement of the Laws and Circulars. The PRC tax authorities may make claims against our PRC subsidiary as being indirectly liable for unpaid taxes, if any, arising from Indirect Transfers by shareholders who did not obtain their shares in the public offering of our shares.
PRC regulations relating to the establishment of offshore special purpose companies by PRC residents may subject our PRC resident shareholders to personal liability and limit our ability to acquire PRC companies or to inject capital into our PRC subsidiaries, limit our PRC subsidiaries’ ability to distribute profits to us, or otherwise materially and adversely affect us.
The PRC State Administration of Foreign Exchange, or SAFE, issued a public notice in 2014 known as Circular 37 that requires PRC residents, including both legal persons and natural persons, to register with an appropriate local SAFE branch before establishing or controlling any company outside of China, referred to as an offshore special purpose company, for the purpose of acquiring any assets of or equity interest in PRC companies and raising funds from overseas. When a PRC resident contributes the assets or equity interests it holds in a PRC company into the offshore special purpose company, or engages in overseas financing after contributing such assets or equity interests into the offshore special purpose company, such PRC resident must modify its SAFE registration in light of its interest in the offshore special purpose company and any change thereof. Moreover, failure to comply with the above SAFE registration requirements could result in liabilities under PRC laws for evasion of foreign exchange restrictions.
We are committed to complying with the Circular 37 requirements and to ensuring that our shareholders who are PRC citizens or residents comply with them. We believe that all of our current PRC citizen or resident shareholders and beneficial owners have completed their required registrations with SAFE. However, we may not at all times be fully aware or informed of the identities of all our beneficial owners who are PRC citizens or residents, and we may not always be able to compel our beneficial owners to comply with the Circular 37 requirements. As a result, we cannot assure you that all of our shareholders or beneficial owners who are PRC citizens or residents will at all times comply with, or in the future make or obtain any applicable registrations or approvals required by, Circular 37 or other related regulations. Failure by any such shareholders or beneficial owners to comply with Circular 37 could subject us to fines or legal sanctions, restrict our overseas or cross-border investment activities, limit our PRC subsidiaries’ ability to make distributions or pay dividends or affect our ownership structure, which could adversely affect our business and prospects.
In addition, the PRC National Development and Reform Commission promulgated a rule in 2017 requiring its approval for overseas investment projects made by PRC entities. However, there exist extensive uncertainties as to the interpretation of this rule with respect to its application to a PRC individual’s overseas investment and, in practice, we are not aware of any precedents that a PRC individual’s overseas investment has been either approved by the National Development and Reform Commission or challenged by the National Development and Reform Commission based on the absence of its approval. Our current beneficial owners who are PRC individuals did not apply for the approval of the National Development and Reform Commission for their investment in us. We cannot predict how and to what extent this will affect our business operations or future strategy.
PRC regulation of loans and direct investment by offshore holding companies to PRC entities may delay or prevent us from making loans or additional capital contributions to our PRC subsidiaries, which could materially and adversely affect our liquidity and our ability to fund and expand our business.
We may make loans to our PRC subsidiaries and controlled PRC affiliate, or we may make additional capital contributions to our PRC subsidiaries. Any loans to our PRC subsidiaries or controlled PRC affiliate are subject to PRC regulations and approvals. For example, loans by us to our PRC subsidiaries in China, each of which is a foreign-invested enterprise, to finance their activities cannot exceed statutory limits and must be registered with SAFE or its local counterpart.
We may also decide to finance our PRC subsidiaries through capital contributions. These capital contributions must be approved by the Ministry of Commerce in China or its local counterpart. We cannot assure you that we will be able to obtain these government registrations or approvals on a timely basis, if at all, with respect to future loans by us to our PRC subsidiaries or controlled PRC affiliate or capital contributions by us to our subsidiaries or any of their respective subsidiaries. If we fail to receive such registrations or approvals, our ability to capitalize our PRC operations may be negatively affected, which could adversely and materially affect our liquidity and our ability to fund and expand our business.
In 2015, SAFE promulgated Circular 19, a notice regulating the conversion by a foreign-invested enterprise of foreign currency into Renminbi by restricting how the converted Renminbi may be used. Circular 19 requires that Renminbi converted from the foreign currency-denominated capital of a foreign-invested enterprise shall be truthfully used for the enterprise’s own operational purposes within the scope of business and only the foreign-invested enterprise whose main business is investment (including a foreign-invested investment company, foreign-invested venture capital enterprise or foreign-invested equity investment enterprise) is allowed to directly settle its foreign exchange capital or transfer the RMB funds under its Account for Foreign Exchange Settlement Pending Payment to the account of an invested enterprise according to the actual amount of investment, provided that the relevant domestic investment project is real and compliant.
We cannot assure you that we will be able to complete the necessary government registrations or obtain the necessary government approvals on a timely basis, if at all, with respect to future loans by us to our PRC subsidiaries or controlled PRC affiliate or with respect to future capital contributions by us to our PRC subsidiaries. If we fail to complete such registrations or obtain such approvals, our ability to capitalize or otherwise fund our PRC operations may be negatively affected, which could adversely and materially affect our liquidity and our ability to fund and expand our business.
Governmental control of currency conversion may limit our ability to use our revenues effectively and the ability of our PRC subsidiaries to obtain financing.
The PRC government imposes control on the convertibility of the RMB into foreign currencies and, in certain cases, the remittance of currency out of China. We receive a majority of our revenues in Renminbi, which currently is not a freely convertible currency. Restrictions on currency conversion imposed by the PRC government may limit our ability to use revenues generated in Renminbi to fund our expenditures denominated in foreign currencies or our business activities outside China. Under China’s existing foreign exchange regulations, Renminbi may be freely converted into foreign currency for payments relating to current account transactions, which include among other things dividend payments and payments for the import of goods and services, by complying with certain procedural requirements. Our PRC subsidiaries are able to pay dividends in foreign currencies to us without prior approval from SAFE, by complying with certain procedural requirements. Our PRC subsidiaries may also retain foreign currency in their respective current account bank accounts for use in payment of international current account transactions. However, we cannot assure you that the PRC government will not take measures in the future to restrict access to foreign currencies for current account transactions. Conversion of Renminbi into foreign currencies, and of foreign currencies into Renminbi, for payments relating to capital account transactions, which principally includes investments and loans, generally requires the approval of SAFE and other relevant PRC governmental authorities. Restrictions on the convertibility of the Renminbi for capital account transactions could affect the ability of our PRC subsidiaries to make investments overseas or to obtain foreign currency through debt or equity financing, including by means of loans or capital contributions from us. We cannot assure you that the registration process will not delay or prevent our conversion of Renminbi for use outside of China.
We may be classified as a “resident enterprise” for PRC enterprise income tax purposes; such classification could result in unfavorable tax consequences to us and our non-PRC shareholders.
The Enterprise Income Tax Law provides that enterprises established outside of China whose “de facto management bodies” are located in China are considered PRC tax resident enterprises and will generally be subject to the uniform 25% PRC enterprise income tax rate on their global income. In addition, a tax circular issued by the State Administration of Taxation on April 22, 2009 regarding the standards used to classify certain Chinese-invested enterprises established outside of China as resident enterprises clarified that dividends and other income paid by such resident enterprises will be considered to be PRC source income, subject to PRC withholding tax, currently at a rate of 10%, when recognized by non-PRC enterprise shareholders. This recent circular also subjects such resident enterprises to various reporting requirements with the PRC tax authorities. Under the implementation rules to the Enterprise Income Tax Law, a de facto management body is defined as a body that has material and overall management and control over the manufacturing and business operations, personnel and human resources, finances and other assets of an enterprise. In addition, the tax circular mentioned above details that certain Chinese-invested enterprises will be classified as resident enterprises if the following are located or resident in China: senior management personnel and departments that are responsible for daily production, operation and management; financial and personnel decision making bodies; key properties, accounting books, company seal, and minutes of board meetings and shareholders’ meetings; and half or more of the senior management or directors having voting rights.
Currently, there are no detailed rules or precedents governing the procedures and specific criteria for determining de facto management bodies which are applicable to our company or our overseas subsidiary. If our company or any of our overseas subsidiaries is considered a PRC tax resident enterprise for PRC enterprise income tax purposes, a number of unfavorable PRC tax consequences could follow. First, our company or our overseas subsidiary will be subject to the uniform 25% enterprise income tax rate as to our global income as well as PRC enterprise income tax reporting obligations. Second, although under the Enterprise Income Tax Law and its implementing rules dividends paid to us from our PRC subsidiaries would qualify as tax-exempted income, we cannot assure you that such dividends will not be subject to a 10% withholding tax, as the PRC foreign exchange control authorities, which enforce the withholding tax, have not yet issued guidance with respect to the processing of outbound remittances to entities that are treated as resident enterprises for PRC enterprise income tax purposes. Finally, dividends payable by us to our investors and gain on the sale of our shares may become subject to PRC withholding tax. It is possible that future guidance issued with respect to the new resident enterprise classification could result in a situation in which a withholding tax of 10% for our non-PRC enterprise investors or a potential withholding tax of 20% for individual investors is imposed on dividends we pay to them and with respect to gains derived by such investors from transferring our shares. In addition to the uncertainty in how the new resident enterprise classification could apply, it is also possible that the rules may change in the future, possibly with retroactive effect. If we are required under the Enterprise Income Tax law to withhold PRC income tax on our dividends payable to our foreign shareholders, or if you are required to pay PRC income tax on the transfer of our shares under the circumstances mentioned above, the value of your investment in our shares or ADSs may be materially and adversely affected. It is unclear whether, if we are considered a PRC resident enterprise, holders of our shares would be able to claim the benefit of income tax treaties or agreements entered into between China and other countries or areas.
The M&A Rules and certain other PRC regulations establish complex procedures for some acquisitions of Chinese companies by foreign investors, which could make it more difficult for us to pursue growth through acquisitions in China.
The Regulations on Mergers and Acquisitions of Domestic Companies by Foreign Investors, or the M&A Rules, adopted by six PRC regulatory agencies in August 2006 and amended in 2009, requires an overseas special purpose vehicle formed for listing purposes through acquisitions of PRC domestic companies and controlled by PRC companies or individuals to obtain the approval of the China Securities Regulatory Commission, or the CSRC, prior to the listing and trading of such special purpose vehicle’s securities on an overseas stock exchange. In September 2006, the CSRC published a notice on its official website specifying documents and materials required to be submitted to it by a special purpose vehicle seeking CSRC approval of its overseas listings. The application of the M&A Rules remains unclear. These M&A Rules and some other regulations and rules concerning mergers and acquisitions established additional procedures and requirements that could make merger and acquisition activities by foreign investors more time consuming and complex, including requirements in some instances that the MOC be notified in advance of any change-of-control transaction in which a foreign investor takes control of a PRC domestic enterprise. Moreover, the Anti-Monopoly Law requires that the MOC shall be notified in advance of any concentration of undertaking if certain thresholds are triggered. In addition, the security review rules issued by the MOC that became effective in September 2011 specify that mergers and acquisitions by foreign investors that raise “national defense and security” concerns and mergers and acquisitions through which foreign investors may acquire de facto control over domestic enterprises that raise “national security” concerns are subject to strict review by the MOC, and the rules prohibit any activities attempting to bypass a security review, including by structuring the transaction through a proxy or contractual control arrangement. In the future, we may grow our business by acquiring complementary businesses. Complying with the requirements of the above-mentioned regulations and other relevant rules to complete such transactions could be time consuming, and any required approval processes, including obtaining approval from the MOC or its local counterparts may delay or inhibit our ability to complete such transactions, which could affect our ability to expand our business or maintain our market share.
Any failure to comply with PRC regulations regarding the registration requirements for employee stock incentive plans may subject the PRC plan participants or us to fines and other legal or administrative sanctions.
In February 2012, SAFE promulgated the Notices on Issues Concerning the Foreign Exchange Administration for Domestic Individuals Participating in Stock Incentive Plans of Overseas Publicly-Listed Companies, replacing earlier rules promulgated in March 2007. Pursuant to these rules, PRC citizens and non-PRC citizens who reside in China for a continuous period of not less than one year who participate in any stock incentive plan of an overseas publicly listed company, subject to a few exceptions, are required to register with SAFE through a domestic qualified agent, which could be the PRC subsidiary of such overseas listed company, and complete certain other procedures. In addition, an overseas entrusted institution must be retained to handle matters in connection with the exercise or sale of stock options and the purchase or sale of shares and interests. We and our executive officers and other employees who are PRC citizens or who have resided in the PRC for a continuous period of not less than one year and who are granted options or other awards under the equity incentive plan will be subject to these regulations as an overseas listed company. Failure to complete the SAFE registrations may subject them to fines and legal sanctions and may also limit our ability to contribute additional capital into our PRC subsidiary and limit our PRC subsidiary’ ability to distribute dividends to us. We also face regulatory uncertainties that could restrict our ability to adopt additional incentive plans for our directors, executive officers and employees under PRC law.
Enhanced scrutiny over acquisition transactions by the PRC tax authorities may have a negative impact on potential acquisitions we may pursue in the future.
The PRC tax authorities have enhanced their scrutiny over the direct or indirect transfer of certain taxable assets, including, in particular, equity interests in a PRC resident enterprise, by a non-resident enterprise by promulgating and implementing SAT Circular 59, Announcement of the State Administration of Taxation on Several Issues Concerning the Enterprise Income Tax on Indirect Property Transfer by Non-Resident Enterprises, which became effective in February 2015, or Circular 7 and Announcement of the State Administration of Taxation on Issues Concerning the Withholding of Non-resident Enterprise Income Tax at Source, which became effective in December 2017, or Circular 37.
Under the Enterprise Income Tax Law, Regulations on the Implementation of Enterprise Income Tax Law, Circular 7 and Circular 37, where a non-resident enterprise indirectly transfers properties such as equity in Chinese resident enterprises without any justifiable business purposes with the aim of avoiding to pay enterprise income tax, such indirect transfer shall be reclassified as a direct transfer of equity in Chinese resident enterprise in accordance with Article 47 of the Enterprise Income Tax Law. The non-resident enterprise, being the transferor, may be subject to PRC enterprise income tax, if the indirect transfer is considered to be an abusive use of company structure without reasonable commercial purposes. As a result, gains derived from such indirect transfer may be subject to PRC tax at a rate of up to 10%.
In February 2015, the SAT issued Circular 7 to replace the rules relating to indirect transfers in Circular 698. Circular 7 has introduced a new tax regime that is significantly different from that under Circular 698. Circular 7 extends its tax jurisdiction to not only indirect transfers set forth under Circular 698 but also transactions involving transfer of other taxable assets, through the offshore transfer of a foreign intermediate holding company. In addition, Circular 7 provides clearer criteria than Circular 698 on how to assess reasonable commercial purposes and has introduced safe harbors for internal group restructurings and the purchase and sale of equity through a public securities market. Circular 7 also brings challenges to both the foreign transferor and transferee (or other person who is obligated to pay for the transfer) of the taxable assets. Where a non-resident enterprise conducts an “indirect transfer” by transferring the taxable assets indirectly by disposing of the equity interests of an overseas holding company, the non-resident enterprise being the transferor, or the transferee, or the PRC entity which directly owned the taxable assets may report to the relevant tax authority such indirect transfer. Using a “substance over form” principle, the PRC tax authority may disregard the existence of the overseas holding company if it lacks a reasonable commercial purpose and was established for the purpose of reducing, avoiding or deferring PRC tax. As a result, gains derived from such indirect transfer may be subject to PRC enterprise income tax, and the transferee or other person who is obligated to pay for the transfer is obligated to withhold the applicable taxes, currently at a rate of 10% for the transfer of equity interests in a PRC resident enterprise.
We face uncertainties on the reporting and consequences on future private equity financing transactions, share exchange or other transactions involving the transfer of shares in our company by investors that are non-PRC resident enterprises. The PRC tax authorities may pursue such non-resident enterprises with respect to a filing or the transferees with respect to withholding obligation, and request our PRC subsidiaries to assist in the filing. As a result, we and non-resident enterprises in such transactions may become at risk of being subject to filing obligations or being taxed, under Circular 59 and Circular 7, and may be required to expend valuable resources to comply with Circular 59 and Circular 7 or to establish that we and our non-resident enterprises should not be taxed under these circulars, which may have a material adverse effect on our financial condition and results of operations.
The PRC tax authorities have the discretion under SAT Circular 59, and Circular 7 to make adjustments to the taxable capital gains based on the difference between the fair value of the taxable assets transferred and the cost of investment. Although we currently have no plans to pursue any acquisitions in China or elsewhere in the world, we may pursue acquisitions in the future that may involve complex corporate structures. If we are considered a non-resident enterprise under the PRC Enterprise Income Tax Law and if the PRC tax authorities make adjustments to the taxable income of the transactions under SAT Circular 59 or Circular 7, our income tax costs associated with such potential acquisitions will be increased, which may have an adverse effect on our financial condition and results of operations.
We may rely on dividends paid by our subsidiaries for our cash needs, and any limitation on the ability of our subsidiaries to make payments to us could have a material adverse effect on our ability to conduct our business.
As a holding company, we conduct substantially all of our business through our consolidated subsidiaries incorporated in mainland China, Hong Kong SAR, and Singapore. We may rely on dividends paid by these PRC subsidiaries for our cash needs, including the funds necessary to pay any dividends and other cash distributions to our shareholders, to service any debt we may incur and to pay our operating expenses. The payment of dividends by entities established in China is subject to limitations. Regulations in China currently permit payment of dividends only out of accumulated profits as determined in accordance with accounting standards and regulations in China. Each of our PRC subsidiaries is required to set aside at least 10% of its after-tax profit based on PRC accounting standards each year to its general reserves or statutory capital reserve fund until the aggregate amount of such reserves reaches 50% of its respective registered capital. As a result, our PRC subsidiaries are restricted in their ability to transfer a portion of their net assets to us in the form of dividends. In addition, if any of our PRC subsidiaries incurs debt on its own behalf in the future, the instruments governing the debt may restrict its ability to pay dividends or make other distributions to us. Any limitations on the ability of our PRC subsidiaries to transfer funds to us could materially and adversely limit our ability to grow, make investments or acquisitions that could be beneficial to our business, pay dividends and otherwise fund and conduct our business.
Our current employment practices may be restricted under the PRC Labor Contract Law and our labor costs may increase as a result.
The PRC Labor Contract Law and its implementing rules impose requirements concerning contracts entered into between an employer and its employees and establishes time limits for probationary periods and for how long an employee can be placed in a fixed-term labor contract. Because the Labor Contract Law and its implementing rules have not been in effect very long and because there is lack of clarity with respect to their implementation and potential penalties and fines, it is uncertain how it will impact our current employment policies and practices. We cannot assure you that our employment policies and practices do not, or will not, violate the Labor Contract Law or its implementing rules and that we will not be subject to related penalties, fines or legal fees. If we are subject to large penalties or fees related to the Labor Contract Law or its implementing rules, our business, financial condition and results of operations may be materially and adversely affected. In addition, according to the Labor Contract Law and its implementing rules, if we intend to enforce the non-compete provision with an employee in a labor contract or non-competition agreement, we have to compensate the employee on a monthly basis during the term of the restriction period after the termination or ending of the labor contract, which may cause extra expenses to us. Furthermore, the Labor Contract Law and its implementation rules require certain terminations to be based upon seniority rather than merit, which significantly affects the cost of reducing workforce for employers. In the event we decide to significantly change or decrease our workforce in the PRC, the Labor Contract Law could adversely affect our ability to enact such changes in a manner that is most advantageous to our circumstances or in a timely and cost effective manner, thus our results of operations could be adversely affected.
There are uncertainties with respect to regulatory cooperation between PCAOB and Chinese regulators under the Statement of Protocol signed by the PCAOB and the CSRC of the People’s Republic of China on August 26, 2022.
On August 26, 2022, the PCAOB signed a Statement of Protocol with the China Securities Regulatory Commission and the Ministry of Finance of the People’s Republic of China, taking the first step toward opening access for the PCAOB to inspect and investigate registered public accounting firms headquartered in mainland China and Hong Kong. Having made the determinations in 2021 that the positions taken by PRC authorities prevented the PCAOB from inspecting and investigating in mainland China and Hong Kong completely, the PCAOB determined that it had access to inspect or investigate the registered public accounting firms in mainland China and Hong Kong, and therefore, on December 15, 2022, the PCAOB removed Chinese mainland and Hong Kong from the list of jurisdictions where it is unable to inspect or investigate completely registered public accounting firms. For this reason, we were not identified as an SEC-identified issuer under the HFCA Act in 2023. However, there are uncertainties with respect to regulatory cooperation between the PCAOB and the Chinese regulators.
Our auditor, the independent registered public accounting firm that issues the audit report included elsewhere in this annual report, as an auditor of companies that are traded publicly in the United States and a firm registered with the PCAOB, is subject to laws in the United States pursuant to which the PCAOB conducts regular inspections to assess its compliance with the applicable professional standards. The auditor is located in mainland China, a jurisdiction where the PCAOB was historically unable to conduct inspections and investigations completely before 2022. As a result, we and investors in the common shares were deprived of the benefits of such PCAOB inspections. The inability of the PCAOB to conduct inspections of auditors in China in the past has made it more difficult to evaluate the effectiveness of our independent registered public accounting firm’s audit procedures or quality control procedures as compared to auditors outside of China that are subject to the PCAOB inspections. On December 15, 2022, the PCAOB issued a report that vacated its December 16, 2021 determination and removed mainland China and Hong Kong from the list of jurisdictions where it is unable to inspect or investigate completely registered public accounting firms. However, if the PCAOB determines in the future that it no longer has full access to inspect and investigate completely accounting firms in mainland China and Hong Kong, and we use an accounting firm headquartered in one of these jurisdictions to issue an audit report on our financial statements filed with the SEC, the SEC may subsequently impose on a ban on trading of our Common Stock. A ban on trading of our Common Stock would substantially impair investors’ ability to sell or purchase our Common Stock, and the risk and uncertainty associated with the ban would have a negative impact on the price of shares of our Common Stock.
Under the current version of HFCAA, an SEC ban on trading shares of Common Stock in the U.S. could take place if we have a Listed Auditor (a public auditor that cannot be completely audited and investigated by the PCAOB for two consecutive fiscal years). If this happens, there is no certainty that we will be able to list or otherwise trade our shares on a non-U.S. exchange or that a market for our shares of Common Stock will develop outside of the U.S. The ban on trading of our shares in, or the threat of their being banned from trading in, the U.S. may materially and adversely affect the value of our Shareholders’ investment.
On December 18, 2020, the Holding Foreign Companies Accountable Act (“HFCAA”) became law. Among other things, the HFCAA requires the SEC to identify public companies that have retained a registered public accounting firm to issue an audit report where that firm has a branch or office that: (1) is located in a foreign jurisdiction, and (2) the Public Company Accounting Oversight Board (“PCAOB”) has determined that it is unable to inspect or investigate completely because of a position taken by an authority in the foreign jurisdiction. PCAOB has identified several public accounting firms in mainland China and Hong Kong SAR that PCAOB cannot inspect or investigate completely because of a position taken by that foreign government. The PCAOB has oversight authority over public accounting firms that audit financial results of companies subject to the Securities Exchange Act of 1934 (the “Exchange Act”). On December 16, 2021, PCAOB issued the HFCAA Determination Report, which includes a list of those public accounting firms located outside the U.S. that PCAOB is unable to inspect or investigate completely because of a position taken by an authority in the foreign jurisdiction (each a “Listed Auditor”). Our auditor, Ernst & Yong Hua Ming LLP (the “Auditor”), for our 2022 fiscal year audit and currently our public auditor was a Listed Auditor subject to the determinations announced by the PCAOB on December 16, 2021. Our Auditor is located in China.
The HFCAA states if the SEC determines that we have filed audit reports issued by a registered public accounting firm that has not been subject to inspection by PCAOB for three consecutive years beginning in 2021, being a Listed Auditor, the SEC shall prohibit our shares from being traded on a national securities exchange or in the over-the counter trading market in the U.S. On December 2, 2021, the SEC adopted final amendments to its rules implementing the HFCAA (the “Final Amendments”). The Final Amendments include requirements to disclose information, including the auditor name and location, the percentage of shares of the issuer owned by governmental entities, whether governmental entities in the applicable foreign jurisdiction with respect to the auditor has a controlling financial interest with respect to the issuer, the name of each official of the Chinese Communist Party who is a member of the board of the issuer, and whether the articles of incorporation of the issuer contains any charter of the Chinese Communist Party, including the text of any such charter.
The SEC publishes a list of Exchange Act reporting companies that retain a Listed Auditor that has issued an audit report for a fiscal year (each company listed is a “Commission Identified Issuer” for purposes of HFCAA). If a Commission Identified Issuer has a Listed Auditor issue audit reports for three consecutive fiscal years, then the SEC will impose an initial trading ban on the publicly traded securities of the Commission Identified Issuer, which trading ban can be lifted if Commission Identified Issuer retains a public auditor that is not a Listed Auditor and that public auditor issues an audit report for a fiscal year for the Commission Identified Issuer. The SEC’s role at this stage of the process is solely to identify issuers that have used Listed Auditors to audit their financial statements.
Our Auditor is the independent registered public accounting firm that issues the audit report included elsewhere in our Form 20-F and conducts the audit of our annual financial results. As an auditor of a company that has its stock traded publicly in the United States, our Auditor is registered with and supervised by the PCAOB and is subject to laws in the United States. Under those laws, the PCAOB conducts regular inspections or audits to assess public accounting firms acting as auditors, including our Auditor, compliance with the applicable PCAOB rules and professional standards. Since our Auditor is located in China, a jurisdiction where the PCAOB has been unable to conduct audits and inspections completely without the approval of the Chinese authorities, our Auditor was not currently audited or inspected completely by the PCAOB and was consequently a Listed Auditor.
On December 15, 2022, the PCAOB announced that it was able to secure complete access to inspect and investigate PCAOB-registered public accounting firms headquartered in mainland China and Hong Kong in 2022. The PCAOB vacated its previous 2021 determinations that the PCAOB was unable to inspect or investigate completely registered public accounting firms headquartered in mainland China and Hong Kong. For this reason, we do not expect to be identified as a Commission-Identified Issuer following the filing of this annual report. However, it is uncertain whether the PCAOB will continue to be able to satisfactorily conduct inspections of PCAOB-registered public accounting firms headquartered in mainland China and Hong Kong in the future, which ability depends on a number of factors beyond our, and our auditor’s, control, including the uncertainties surrounding the relationship between China and the United States. If in the future the PCAOB finds that it is unable to completely inspect and investigate registered public accounting firms headquartered in mainland China or Hong Kong, the PCAOB may act immediately to consider the need to issue new determinations consistent with the HFCAA, and we may be identified as a Commission-Identified Issuer again. In accordance with the HFCAA as amended by the Consolidated Appropriations Act, 2023, if the PCAOB is unable to continue to inspect or investigate completely registered public accounting firms headquartered in mainland China or Hong Kong, including our independent registered public accounting firm, for two consecutive years, our securities would be delisted from Nasdaq and will be prohibited from trading on other U.S. stock exchanges and “over-the-counter” in the U.S. This potential lack of full audit and inspection could deprive investors in our Common Stock of the benefits of PCAOB oversight and inspections. The potential inability of the PCAOB to conduct inspections of auditors in mainland China and Hong Kong SAR could make it more difficult to evaluate the effectiveness of our Auditor’s audit procedures or quality control procedures as compared to auditors outside of mainland China and Hong Kong SAR that are subject to complete audit and investigation by the PCAOB. This potential limitation on PCAOB audit and inspection could cause investors and potential investors in our Common Stock to lose confidence in our audit procedures and reported financial information and the quality of our financial statements. This potential lack or loss of confidence could also not only cause investors to avoid trading our Common Stock or sell positions in our Common Stock, but could also undermine efforts of the Company to secure equity or debt financing, hinder any efforts to up-list the Common Stock to a national securities exchange, adversely influence the decision of third parties to conduct business with our company, or have other adverse business or financial consequences. Trading in our securities may be prohibited under the HFCAA if PCAOB should determine that it cannot inspect or investigate completely our Auditor, and that as a result, if the Company is subject to a trading ban in the United States, it may be unable to list its Common Stock on a non-U.S. public stock market, or even if listed on a non-U.S. public stock market, that the Common Stock would enjoy any liquidity or investor support. As such, the Common Stock may be difficult to establish or be unable to be established on a foreign public stock market or quotation system. The absence of a public market for the Common Stock could render the shares of Common Stock an illiquid, potentially worthless investment.
If the Company becomes directly subject to the recent scrutiny, criticism and negative publicity involving U.S.-listed Chinese/Hong Kong SAR companies, we may have to expend significant resources to investigate and resolve the matters. Any unfavorable results from the investigations could harm our business operations and our reputation.
In 2021 and onwards, U.S. public companies with operations based in China have been subjects of intense scrutiny, criticism and negative publicity by investors, financial commentators and regulatory agencies, such as the SEC and certain members of Congress. Much of the scrutiny, criticism and negative publicity has centered on alleged financial and accounting irregularities, lack of effective internal control over financial reporting, inadequate corporate governance and ineffective implementation thereof and, in many cases, allegations of fraud. As a result of enhanced scrutiny, criticism and negative publicity, the publicly traded stocks of many U.S.-listed Chinese companies have decreased in value and, in some cases, have become virtually worthless or illiquid. Shareholder lawsuits and SEC investigations and enforcement actions can be fostered by intense, negative public focus on Chinese or Hong Kong SAR based companies. The Company does not believe that it is subject to any of these allegations, investigations or enforcement actions as of the date of this annual report. If the Company becomes a subject of any unfavorable allegations, whether such allegations are proven to be true or untrue, the Company will have to expend significant resources to investigate such allegations and defend the Company. If such allegations were not proven to be baseless, the Company would be severely hampered and the price of the stock of the Company could decline substantially. If such allegations were proven to be groundless, the investigation might have significantly distracted the attention of the Company’s management. The mere commencement of an investigation by a regulator, like the SEC, even without evidence of any misconduct or violation of laws, can undermine investor confidence in the Company as an investment and do so even if the investigation finds no misconduct or violations of laws or regulations. Regulator investigations can take months or longer to resolve and can require considerable resources of a company to adequately respond to such. investigations.
The recent government regulation of business activities of U.S.-listed Chinese companies may negatively impact our operations.
Chinese regulatory authorities issued Opinions on Strictly Cracking Down on Illegal Securities Activities, which were available to the public on July 6, 2021, which further emphasized their goal to strengthen the cross-border regulatory collaboration, to improve relevant laws and regulations on data security, cross-border data transmission, and confidential information management, and provided that efforts will be made to revise the regulations on strengthening the confidentiality and file management relating to the offering and listing of securities overseas, to implement the responsibility on information security of overseas listed companies, and to strengthen the standardized management of cross-border information provision mechanisms and procedures. These opinions are issued in mid-2021, and there were no known further explanations or detailed rules or regulations with respect to such opinions, and there are still uncertainties regarding the interpretation and implementation of these opinions. China intends to improve regulation of cross-border data flows and security, crack down on illegal activity in the securities market and punish fraudulent securities issuance, market manipulation and insider trading. China will also check sources of funding for securities investment and control leverage ratios. If the Chinese government’s regulatory involvement expands and we become subject to that expanded involvement, our operations may be negatively impacted, although, as of the date of this annual report, there is no known regulatory involvement of the nature described in this paragraph and there is no discernible immediate impact on our company under the recent regulatory developments described in this paragraph.
We face various risks and uncertainties relating to doing business in mainland China and Hong Kong SAR. Our business operations are primarily conducted in mainland China and Hong Kong SAR, and we are subject to complex and evolving Chinese and Hong Kong SAR laws and regulations. For example, the Anti-Monopoly Law of the People’s Republic of China (Revised in 2022) (“Anti-Monopoly Law”) came into effect on August 1, 2022. The “monopolistic practices” defined by the Anti-Monopoly Law include (a) the conclusion of a monopolistic agreement; (b) the abuse of dominant market positions; and (c) the concentration that eliminates or restricts competition or may eliminate or restrict competition. Based on Company’s China and global market share, the Company does not have a dominant market position that enables the Company to restrict or eliminate the competition. China promulgated several laws and regulations on data security and personal information protections in the last two years, mainly the Data Security Law of the People’s Republic of China (“Data Security Law”), which came into effect on September 1, 2021, and the Personal Information Protection Law of the People’s Republic of China (“PIP Law”), which came into effect on November 1, 2021. In the Company’s day-to-day business operations, sensitive customer data and personal information will not be received from the Company’s clients. The legal consequence of this fact is that neither the Data Security Law or the PIP Law applies to the Company’s business activities in China. And we also face risks associated with regulatory approvals on offshore offerings, as well as the lack of inspection on our Auditor by the PCAOB, which may impact our ability to conduct certain businesses, accept foreign investments, or list and conduct offerings on a United States or other foreign exchange. These risks could result in a material adverse change in our operations and the value of our shares of Common Stock, significantly limit or completely hinder our ability to continue to offer securities to investors, or cause the value of our Common Stock to decline.
Uncertainties with respect to the PRC legal system, including uncertainties regarding the enforcement of laws, and sudden or unexpected changes in policies, laws and regulations in China, could adversely affect us.
The PRC legal system is based on written statutes and court decisions that have limited precedential value. The PRC legal system is evolving rapidly, and therefore the interpretations and enforcement of many laws, regulations and rules may contain reasonable uncertainties.
From time to time, we may have to resort to administrative and court proceedings to enforce our legal rights. However, since partial statutory and contractual terms may remain reasonable blank or uncertainty due to the rapid evolvement, it may be difficult to predict the outcome of a judicial or administrative proceeding.
The PRC government has recently published new policies that significantly affected certain industries such as the education and internet industries, and we cannot rule out the possibility that it will in the future release regulations or policies regarding our industry that could adversely affect our business, financial condition and results of operations. Furthermore, the PRC government has also indicated an intent to exert more oversight and control over securities offerings and other capital markets activities that are conducted overseas and foreign investment in China-based companies like us. Any such action, once taken by the PRC government, could significantly limit or completely hinder our ability to offer or continue to offer securities to investors and cause the value of such securities to significantly decline or in extreme cases, become worthless.
Permissions Required from the PRC Authorities for Our Operations
We conduct our business primarily through our subsidiaries in China. Our operations in China are governed by PRC laws and regulations. As of the date of this annual report, our PRC subsidiaries have obtained the requisite licenses and permits from the PRC government authorities that are material for the business operations of our subsidiaries in China, including, Business license, the Human Resource Services License. Given the uncertainties of interpretation and implementation of relevant laws and regulations and the enforcement practice by relevant government authorities, we may be required to obtain additional licenses, permits, filings or approvals for the services in the future.
Furthermore, in connection with our issuance of securities to foreign investors, under current PRC laws, regulations and regulatory rules, as of the date of this annual report, we, our PRC subsidiaries, (i) are not required to obtain permissions from the China Securities Regulatory Commission, or the CSRC, (ii) are not required to go through cybersecurity review by the Cyberspace Administration of China, or the CAC, and (iii) have not been asked to obtain such permissions by any PRC authority.
However, the PRC government has recently indicated an intent to exert more oversight and control over offerings that are conducted overseas and/or foreign investment in China-based issuers.
If any of our Company, our subsidiaries do not receive or maintain the requisite permissions or approvals for our operations, or inadvertently conclude that such permissions or approvals are not required, the relevant PRC regulatory authorities would have broad discretion in dealing with such violations or failures, including imposing fines, confiscating our incomes and products that are deemed to have been obtained through illegal operations, and discontinuing or restricting our operations. It could result in substantial additional costs, adversely affect our ability to conduct our business, compete with other companies, our financial performance and negatively affect investors’ confidence in our financial performance and business prospects. Even if such permissions or approvals are ultimately granted, we may not successfully maintain or renew them and they may be withdrawn. Since applicable laws, regulations, or interpretations for the permissions or approvals may change and we may be required to obtain additional permissions or approvals in the future, we cannot assure you that we may obtain such permissions or approvals in a timely manner, or at all. It could result in a material change in our operations and we may be required to recall some of our current or future products, or even to partially suspend or totally shut down our production. In addition, regulatory changes may relax certain requirements that could benefit our competitors or lower market entry barriers and increase competition. Furthermore, it could significantly limit or completely hinder our ability to offer or continue to offer securities to investors and cause the value of our securities to significantly decline or become worthless.
The filing, approval or other administrative requirements of the CSRC or other PRC government authorities may be required to maintain our listing status or conduct future offshore securities or debt offerings.
The PRC government authorities may strengthen oversight over offerings that are conducted overseas and/or foreign investment in overseas-listed China-based issuers like us from time to time. Such actions taken by the PRC government authorities may intervene our operations at any time, which are beyond our control. For instance, the relevant PRC governments promulgated the Opinions on Strictly Cracking Down on Illegal Securities Activities, among which, it is mentioned that the administration and supervision of overseas-listed China-based companies will be strengthened, and the special provisions of the State Council on overseas issuance and listing of shares by such companies will be revised, clarifying the responsibilities of domestic industry competent authorities and regulatory authorities. However, due to lack of further interpretations or applications from the competent authorities on such opinions, there are still uncertainties regarding the interpretation and implementation of these opinions, and any new rules or regulations promulgated in the future may impose additional requirements on us.
On February 17, 2023, the CSRC published the Trial Administrative Measures of Overseas Securities Offering and Listing by Domestic Companies (the “Trial Measures”). Pursuant to the Trial Measures, a filing-based regulatory system is applied to both “direct overseas offering and listing” and “indirect overseas offering and listing” of PRC domestic companies. The “indirect overseas offering and listing” of PRC domestic companies refers to such securities offering and listing in an overseas market made in the name of an offshore entity, but based on the underlying equity, assets, earnings or other similar rights of a domestic company which operates its main business domestically. If the issuer meets the following conditions, the offering and listing shall be determined as an indirect overseas offering and listing by a domestic company: (i) the total assets, net assets, revenues or profits of the domestic operating entity or entities of the issuer in the most recent accounting year account for more than 50% of the corresponding figure in the issuer’s audited consolidated financial statements for the same period; (ii) most of the senior managers in charge of business operation and management of the issuer are Chinese citizens or have domicile in China, and its main places of business are located in China or main business activities are conducted in China. Pursuant to the Trial Measures, we are required to file the relevant documents with the CSRC within three business days after submitting our listing application documents to the relevant regulator in the place of intended listing, and complete the filing procedures with the CSRC in connection with such subsequent securities offerings in the same overseas market where we have previously offered and listed securities within three business days after the offering is completed. Failure to complete the filing under the Trial Measures may subject a PRC domestic company to a warning and a fine of RMB1 million to RMB10 million. In the event of a serious violation of the Trial Measures, the CSRC may impose a ban on entering into the securities market upon the relevant responsible persons. Any such violation that constitutes a crime shall be investigated for criminal liability according to law.
Furthermore, on February 24, 2023, the CSRC published the Provisions on Strengthening Confidentiality and Archives Administration of Overseas Securities Offering and Listing by Domestic Companies (the “Confidentiality and Archives Management Provisions”). Pursuant to the Confidentiality and Archives Management Provisions, PRC domestic companies that seek to offer and list securities in overseas markets shall establish confidentiality and archives system. The PRC domestic companies shall obtain approval from the competent authority and file with the confidential administration department at the same level when providing or publicly disclosing documents and materials related to state secrets or secrets of the governmental authorities to the relevant individuals or entities including securities companies, securities service agencies or the offshore regulatory authorities or providing or publicly disclosing such documents and materials through its offshore listing entity, and shall complete corresponding procedures when providing or publicly disclosing documents and materials which may adversely influence national security and the public interest to the relevant individuals or entities including securities companies, securities service agencies or the offshore regulatory authorities or providing or publicly disclosing such documents and materials through its offshore listing entity. The PRC domestic companies shall provide written statements on the implementation on the aforementioned rules to the relevant securities companies and securities service agencies and the PRC domestic companies that provides accounting archives or copies of accounting archives to any entities including securities companies, securities service providers and overseas regulators and individuals shall fulfill due procedures in compliance with applicable national regulations.
As the CSRC determines that we need to complete the required filing procedures for any such subsequent securities offerings in the same overseas market where we have previously offered and listed securities, or if such government authorities promulgate any interpretation or implement rules that would require us to obtain approvals from the CSRC or other regulatory authorities or complete required filing or other administrative procedures for any future offshore securities offering or other financing activities, it is uncertain whether we can or how long it will take us to obtain such approval or complete such filing or other administrative procedures, or obtain any waiver of aforesaid requirements if and when procedures are established to obtain such waiver. Any failure to obtain or delay in obtaining such approval or completing such filing or other administrative procedures for any future offshore securities offering, or a rescission of any such approval obtained by us, could subject us to sanctions by the CSRC or other PRC regulatory agencies. In any such event, these regulatory authorities may also impose fines and penalties on our operations in China, limit our operating privileges in China, delay or restrict the repatriation of the proceeds from any future offshore securities offering into the PRC or take other actions that could adversely affect our business, operating results and financial condition, as well as our ability to complete any future offshore securities offering. The CSRC or any other PRC government authorities may also take actions requiring us, or making it advisable for us, to halt any future offshore securities offering. Consequently, if you engage in market trading or other activities in anticipation of and prior to settlement and delivery, you do so at the risk that such settlement and delivery may not occur. Any uncertainties or negative publicity regarding such approval requirements could materially and adversely affect the trading price of our shares.
Our subsidiaries in mainland China are subject to restrictions on paying dividends and making other payments to our holding company.
CLPS Incorporation is our holding company incorporated in the Cayman Islands and has no operation of its own. As a result of the holding company structure, it currently relies on dividend payments from our subsidiaries in mainland China. However, PRC regulations currently permit payment of dividends only out of accumulated profits, as determined in accordance with PRC accounting standards and regulations. Our subsidiaries in mainland China are also required to set aside a portion of their after-tax profits according to PRC accounting standards and regulations to fund certain reserve funds. The PRC government also imposes controls on the conversion of RMB into foreign currencies and the remittance of foreign currencies out of mainland China. We may experience difficulties in completing the administrative procedures necessary to obtain and remit foreign currency. The Company does not believe that any recent new regulations on foreign exchange controls will cause CLPS entities within mainland China to encounter restrictions or obstacles in distributing profits to foreign shareholders. Furthermore, if our subsidiaries in mainland China incur debt on their own in the future, the instruments governing the debt may restrict their ability to pay dividends or make other payments. If our subsidiaries in mainland China are unable to pay dividends or make other payments to us, we may be unable to pay dividends on our shares.
The Company provides cash support to its subsidiaries according its business development plan. For fiscal years 2023, 2024, and 2025, the Company provided cash support to its subsidiaries in mainland China, Singapore and Hong Kong SAR. The amounts were offset when the Company’s consolidated financial statements were prepared. The balances due from subsidiaries to the Company were US$24.7 million, US$36.2 million, and US$34.8 million as of June 30 for fiscal 2023, 2024, and 2025 respectively. The subsidiaries provide cash support to the Company according to its business development plan. The balances due to subsidiaries from the Company were US$7.6 million, US$24.8 million, and US$23.3 million as of June 30 for fiscal 2023, 2024, and 2025 respectively. The balances were reflected in the section “PARENT COMPANY ONLY CONDENSED FINANCIAL INFORMATION” in our financial statements for fiscal 2023, 2024, and 2025, respectively.
Recent regulatory developments in China may subject us to additional regulatory review and disclosure requirements, expose us to government interference, or otherwise restrict or completely hinder our ability to offer securities and raise capitals outside China, all of which could materially and adversely affect our business, and cause the value of our securities to significantly decline or become worthless.
In December 2021, the CAC promulgated the amended Measures of Cybersecurity Review which require cyberspace operators with personal information of more than one million users to file for cybersecurity review with the CRO, in the event such operators plan for an overseas listing. The amended Measures of Cybersecurity Review provide that, among others, an application for cybersecurity review must be made by an issuer that is a “network platform operator” as defined therein before such issuer’s securities become listed in a foreign country, if the issuer possesses personal information of more than one million users, and that the relevant governmental authorities in the PRC may initiate cybersecurity review if such governmental authorities determine an operator’s cyber products or services or data processing activities affect or may affect China’s national security. The amended Measures of Cybersecurity Review took effect on February 15, 2022.
Under the current PRC cybersecurity laws in China, critical information infrastructure operators that intend to purchase internet products and services that may affect national security must be subject to the cybersecurity review. On July 30, 2021, the State Council of the PRC promulgated the Regulations on the Protection of the Security of Critical Information Infrastructure, which took effect on September 1, 2021. The regulations require, among others, that certain competent authorities shall identify critical information infrastructures. If any critical information infrastructure is identified, they shall promptly notify the relevant operators and the Ministry of Public Security.
Currently, the cybersecurity laws and regulations have not directly affected our business and operations. As the amended Measures of Cybersecurity Review took effect in February 2022, we may be subject to review when conducting data processing activities, and may face challenges in addressing its requirements and make necessary changes to our internal policies and practices in data processing. As of the date of this annual report, we have not been involved in any investigations on cybersecurity review made by the CAC on such basis, and we have not received any inquiry, notice, warning, or sanctions in such respect. Based on the foregoing, we and our PRC legal counsel do not expect that, as of the date of this annual report, the current applicable PRC laws on cybersecurity would have a material adverse impact on our business.
We may not meet regulatory requirements to prepare sufficiently for cybersecurity incident.
On July 26, 2023, the SEC promulgated final rules requiring public companies to have sufficient measures against cybersecurity incidents, including certain corporate governance and reporting requirements. If we are not able to implement relevant measures to comply with the SEC rules by December 31, 2023, we may be assessed a regulatory penalty due to non-compliance of the SEC rules. See Item 16K for Cybersecurity disclosure discussion.
We may not meet continued listing standards on the NASDAQ Global Market.
If our shares are delisted from the NASDAQ Global Market at some later date, our shareholders could find it difficult to sell our shares. In addition, if our common shares are delisted from the NASDAQ Global Market at some later date, we may apply to have our common shares quoted in the OTC Markets, otherwise they would automatically begin Quotation or in the “pink sheets” maintained by the National Quotation Bureau, Inc. The OTC Markets and the “pink sheets” are less efficient markets than the NASDAQ Global Market. In addition, if our common shares are delisted at some later date, our common shares may be subject to the “penny stock” regulations. These rules impose additional sales practice requirements on broker-dealers that sell low-priced securities to persons other than established customers and institutional accredited investors and require the delivery of a disclosure schedule explaining the nature and risks of the penny stock market. As a result, the ability or willingness of broker-dealers to sell or make a market in our common shares might decline. If our common shares are delisted from the NASDAQ Global Market at some later date or become subject to the penny stock regulations, it is likely that the price of our shares would decline and that our shareholders would find it difficult to sell their shares.
We received a written notice from Nasdaq dated June 10, 2024, indicating that the closing bid price for our Common Shares fell below $1.00 per share for 30 consecutive trading days, which was not in compliance with Nasdaq Listing Rule 5450(a)(1). Pursuant to the Nasdaq Listing Rule 5810(c)(3)(A), the Company had been granted a 180-calendar day compliance period, until December 9, 2024, to regain compliance with the minimum bid price requirement. We received a notification from Nasdaq dated September 6, 2024, indicating that the closing bid price for our Common Shares has been at $1.00 per share or greater for the last 10 consecutive business days, which is in compliance with Nasdaq Listing Rule 5450(a)(1), and therefore, this case was closed. However, we cannot assure you that we can continue to meet the Nasdaq continued listing requirements in the future.
The market price for our shares may be volatile.
The trading prices of our common shares are likely to be volatile and could fluctuate widely due to factors beyond our control. This may happen because of broad market and industry factors, like the performance and fluctuation in the market prices or the underperformance or deteriorating financial results of internet or other companies based in China that have listed their securities in the United States in recent years. The securities of some of these companies have experienced significant volatility since their initial public offerings, including, in some cases, substantial decline in their trading prices. The trading performances of other Chinese companies’ securities after their offerings may affect the attitudes of investors toward Chinese companies listed in the United States, which consequently may impact the trading performance of our common shares, regardless of our actual operating performance. In addition, any negative news or perceptions about inadequate corporate governance practices or fraudulent accounting, corporate structure or other matters of other Chinese companies may also negatively affect the attitudes of investors towards Chinese companies in general, including us, regardless of whether we have conducted any inappropriate activities. In addition, securities markets may from time to time experience significant price and volume fluctuations that are not related to our operating performance, which may have a material adverse effect on the market price of our shares. In addition to the above factors, the price and trading volume of our common shares may be highly volatile due to multiple factors, including the following:
| ● | regulatory developments affecting us, our users, or our industry; |
| ● | regulatory uncertainties with regard to our variable interest entity arrangements; |
| ● | announcements of studies and reports relating to our service offerings or those of our competitors; |
| ● | actual or anticipated fluctuations in our quarterly results of operations and changes or revisions of our expected results; |
| ● | changes in financial estimates by securities research analysts; |
| ● | announcements by us or our competitors of new product and service offerings, acquisitions, strategic relationships, joint ventures or capital commitments; |
| ● | additions to or departures of our senior management; |
| ● | detrimental negative publicity about us, our management or our industry; |
| ● | fluctuations of exchange rates between the RMB and the U.S. dollar; |
| ● | release or expiry of lock-up or other transfer restrictions on our outstanding common shares; and |
| ● | sales or perceived potential sales of additional common shares. |
We are a “foreign private issuer,” and our disclosure obligations differ from those of U.S. domestic reporting companies. As a result, we may not provide you the same information as U.S. domestic reporting companies or we may provide information at different times, which may make it more difficult for you to evaluate our performance and prospects.
We are a foreign private issuer and, as a result, we are not subject to the same requirements as U.S. domestic issuers. Under the Exchange Act, we will be subject to reporting obligations that, to some extent, are more lenient and less frequent than those of U.S. domestic reporting companies. For example, we will not be required to issue quarterly reports or proxy statements. We will not be required to disclose detailed individual executive compensation information. Furthermore, our directors and executive officers will not be required to report equity holdings under Section 16 of the Exchange Act and will not be subject to the insider short-swing profit disclosure and recovery regime. As a foreign private issuer, we will also be exempt from the requirements of Regulation FD (Fair Disclosure) which, generally, are meant to ensure that select groups of investors are not privy to specific information about an issuer before other investors. However, we will still be subject to the anti-fraud and anti-manipulation rules of the SEC, such as Rule 10b-5 under the Exchange Act. Since many of the disclosure obligations imposed on us as a foreign private issuer differ from those imposed on U.S. domestic reporting companies, you should not expect to receive the same information about us and at the same time as the information provided by U.S. domestic reporting companies.
We are a Cayman Islands company and, because judicial precedent regarding the rights of shareholders is more limited under Cayman Islands law than under U.S. law, you may have less protection for your shareholder rights than you would under U.S. law.
Our corporate affairs are governed by our Memorandum and Articles of Association, the Cayman Islands Companies Law (Revised) (the “Companies Law”) and the common law of the Cayman Islands. The rights of shareholders to take action against the directors, actions by minority shareholders and the fiduciary responsibilities of our directors to us under Cayman Islands law are to a large extent governed by the common law of the Cayman Islands. The common law of the Cayman Islands is derived in part from comparatively limited judicial precedent in the Cayman Islands as well as that from English common law, which has persuasive, but not binding, authority on a court in the Cayman Islands. The rights of our shareholders and the fiduciary responsibilities of our directors under Cayman Islands law are not as clearly established as they would be under statutes or judicial precedent in some jurisdictions in the United States. In particular, the Cayman Islands has a different body of securities laws than the United States. In addition, some U.S. states, such as Delaware, have more fully developed and judicially interpreted bodies of corporate law than the Cayman Islands. In addition, Cayman Islands companies may not have the standing to initiate a shareholder derivative action in a federal court of the United States.
Shareholders of Cayman Islands exempted companies like us have no general rights under Cayman Islands law to inspect corporate records (other than the memorandum and articles of association and any special resolutions passed by such companies, and the register of mortgages and charges of such companies) or to obtain copies of lists of shareholders of these companies. Our directors have discretion under our post-offering memorandum and articles of association that will become effective immediately prior to completion of this offering to determine whether or not, and under what conditions, our corporate records may be inspected by our shareholders, but are not obliged to make them available to our shareholders. This may make it more difficult for you to obtain the information needed to establish any facts necessary for a shareholder motion or to solicit proxies from other shareholders in connection with a proxy contest.
As a result of all of the above, public shareholders may have more difficulty in protecting their interests in the face of actions taken by management, members of the board of directors or controlling shareholders than they would as shareholders of a U.S. public company.
Judgments obtained against us by our shareholders may not be enforceable.
We are a Cayman Islands company and all of our assets are located outside of the United States. Our current operations are based in China. In addition, our current directors and executive officers are nationals and residents of countries other than the United States. Substantially all of the assets of these persons are located outside the United States. As a result, it may be difficult or impossible for you to bring an action against us or against these individuals in the United States in the event that you believe that your rights have been infringed under the United States federal securities laws or otherwise. Even if you are successful in bringing an action of this kind, the laws of the Cayman Islands and of China may render you unable to enforce a judgment against our assets or the assets of our directors and officers.
We are a foreign private issuer and, as a result, will not be subject to U.S. proxy rules and will be subject to more lenient and less frequent Exchange Act reporting obligations than a U.S. issuer.
We report under the Securities Exchange Act as a foreign private issuer. Because we qualify as a foreign private issuer under the Exchange Act, we will be exempt from certain provisions of the Exchange Act that are applicable to U.S. public companies, including:
| ● | the sections of the Exchange Act that regulate the solicitation of proxies, consents or authorizations in respect of a security registered under the Exchange Act; |
| ● | the sections of the Exchange Act that require insiders to file public reports of their stock ownership and trading activities and impose liability on insiders who profit from trades made in a short period of time; and |
| ● | the rules under the Exchange Act that require the filing of quarterly reports on Form 10-Q containing unaudited financial and other specified information and current reports on Form 8-K upon the occurrence of specified significant events. |
In addition, foreign private issuers are not required to file their annual report on Form 20-F until 120 days after the end of each fiscal year, while U.S. domestic issuers that are not large accelerated filers or accelerated filers are required to file their annual report on Form 10-K within 90 days after the end of each fiscal year. Foreign private issuers are also exempt from Regulation FD, aimed at preventing issuers from making selective disclosures of material information. There is no formal requirement under the Company’s memorandum and articles of association mandating that we hold an annual meeting of our shareholders. However, notwithstanding the foregoing, we may still choose to hold such meetings annually, among other things, to elect our directors. As a result, you may not have the same protections afforded to stockholders of companies that are not foreign private issuers.
We may lose our foreign private issuer status in the future, which could result in significant additional costs and expenses.
The determination of our status as a foreign private issuer is made annually on the last business day of our most recently completed second fiscal quarter and, accordingly, the next determination will be made with respect to us on or after December 31, 2025. We would lose our foreign private issuer status if (1) a majority of our outstanding voting securities are directly or indirectly held of record by U.S. residents, and (2) a majority of our shareholders or a majority of our directors or management are U.S. citizens or residents, a majority of our assets are located in the United States, or our business is administered principally in the United States. If we were to lose our foreign private issuer status, the regulatory and compliance costs to us under U.S. securities laws as a U.S. domestic issuer may be significantly higher. We may also be required to modify certain of our policies to comply with corporate governance practices associated with U.S. domestic issuers, which would involve additional costs.
We may be exposed to risks relating to evaluations of controls required by Sarbanes-Oxley Act of 2002.
Pursuant to Sarbanes-Oxley Act of 2002, our management is required to report on, and our independent registered public accounting firm may in the future be required to attest to, the effectiveness of our internal control over financial reporting. Our internal accounting controls may not meet all standards applicable to companies with publicly traded securities. If we fail to implement any required improvements to our disclosure controls and procedures, we may be obligated to report control deficiencies and, if required, our independent registered public accounting firm may not be able to certify the effectiveness of our internal controls over financial reporting. In either case, we could become subject to regulatory sanction or investigation. Further, these outcomes could damage investor confidence in the accuracy and reliability of our financial statements.
We continue to reply on exemption from auditor attestation requirements as a non-accelerated filer.
Although we cease to be an “emerging growth company” on June 30, 2023 as such term is defined in the JOBS Act, we are a non-accelerated filer and are exempt from Section 404 requirement to have auditor attestation on our internal control over financial reporting, therefore affording investors less statutory protection. We cannot predict if investors will find our common shares less attractive because we may rely on these exemptions. If some investors find our common shares less attractive as a result, there may be a less active trading market for our common shares and the trading price of our common shares may be more volatile. In addition, if we are no longer a non-accelerated filer,then we will be subject to SOX 404b and our costs of operating as a public company may increase.
We may be classified as a passive foreign investment company, which could result in adverse U.S. federal income tax consequences to U.S. holders of our common shares.
Based on the historical market price of our common shares since the IPO, and the composition of our income, assets and operations, we do not expect to be treated as a passive foreign investment company (“PFIC”) for U.S. federal income tax purposes for the current taxable year or in the foreseeable future. However, the application of the PFIC rules is subject to uncertainty in several respects, and we cannot assure you the U.S. Internal Revenue Service will not take a contrary position. Furthermore, this is a factual determination that must be made annually after the close of each taxable year. If we are a PFIC for any taxable year during which a U.S. holder holds our common shares, certain adverse U.S. federal income tax consequences could apply to such U.S. Holder.
If securities or industry analysts do not publish research or publish inaccurate or unfavorable research about our business, the market price for our common shares and trading volume could decline.
The trading market for our common shares will depend in part on the research and reports that securities or industry analysts publish about us or our business. If research analysts do not establish and maintain adequate research coverage or if one or more of the analysts who cover us downgrade our common shares or publish inaccurate or unfavorable research about our business, the market price for our common shares would likely decline. If one or more of these analysts cease coverage of our company or fail to publish reports on us regularly, we could lose visibility in the financial markets, which, in turn, could cause the market price or trading volume for our common shares to decline.
Our corporate structure, together with applicable law, may impede shareholders from asserting claims against us and our principals.
All Large portion of our operations and records, and all of our senior management are located in the PRC. Shareholders of companies such as ours have limited ability to assert and collect on claims in litigation against such companies and their principals. In addition, China has very restrictive secrecy laws that prohibit the delivery of many of the financial records maintained by a business located in China to third parties absent Chinese government approval. Since discovery is an important part of proving a claim in litigation, and since most if not all of our records are in China, Chinese secrecy laws could frustrate efforts to prove a claim against us or our management. In addition, in order to commence litigation in the United States against an individual such as an officer or director, that individual must be served. Generally, service requires the cooperation of the country in which a defendant resides. China has a history of failing to cooperate in efforts to affect such service upon Chinese citizens in China.
If we become directly subject to the recent scrutiny involving U.S.-listed Chinese companies, we may have to expend significant resources to investigate and or defend the matter, which could harm our business operations, stock price and reputation and could result in a complete loss of your investment in us.
Recently, U.S. public companies that have substantially all of their operations in China have been the subject of intense scrutiny by investors, financial commentators and regulatory agencies. Much of the scrutiny has centered around financial and accounting irregularities and mistakes, a lack of effective internal controls over financial reporting and, in many cases, allegations of fraud. As a result of the scrutiny, the publicly traded stock of many U.S. listed China-based companies that have been the subject of such scrutiny has sharply decreased in value. Many of these companies are now subject to shareholder lawsuits and or SEC enforcement actions that are conducting internal and or external investigations into the allegations. If we become the subject of any such scrutiny, whether any allegations are true or not, we may have to expend significant resources to investigate such allegations and or defend our company. Such investigations or allegations will be costly and time-consuming and distract our management from our business plan and could result in our reputation being harmed and our stock price could decline as a result of such allegations, regardless of the truthfulness of the allegations.
Changes in general economic conditions, geopolitical conditions, U.S.-China trade relations and other factors beyond the Company’s control may adversely impact our business and operating results.
Our operations and performance depend significantly on global and regional economic and geopolitical conditions. Adverse developments in these areas—particularly in U.S.-China relations—could materially affect our business, financial condition, results of operations, or cash flows.
In recent years, escalating trade tensions between the United States and China have resulted in the imposition of tariffs, export controls, and other trade barriers. These measures have increased the cost of doing business, disrupted supply chains, and created uncertainty for companies operating across borders. If such trade restrictions continue or intensify, they may negatively impact our ability to serve customers, manage costs, or maintain competitive pricing.
As of October 2025, U.S.-China trade tensions have sharply escalated, with the U.S. announcing 100% tariffs on all Chinese imports effective November 1, 2025, in response to China’s new export controls on rare earth minerals. China has retaliated with its own restrictions and port fees targeting U.S. vessels. These developments mark a significant intensification of the ongoing trade war, disrupting global supply chains, increasing costs for businesses, and contributing to market volatility. The situation remains fluid, with a potential meeting between U.S. and Chinese leaders at the upcoming APEC Summit offering a possible, though uncertain, path toward de-escalation.
In addition to trade-related risks, a number of other economic and geopolitical factors could also adversely affect our operations, including:
| ● | instability in political or economic conditions, including but not limited to inflation, recession, foreign currency exchange restrictions and devaluations, restrictive governmental controls on the movement and repatriation of earnings and capital, and actual or anticipated military or political conflicts, particularly in emerging markets; |
| ● | intergovernmental conflicts or actions, including but not limited to armed conflict, trade wars, retaliatory tariffs, and acts of terrorism or war; and |
| ● | interruptions to the Company’s business with its largest customers, distributors and suppliers resulting from but not limited to, strikes, financial instabilities, computer malfunctions or cybersecurity incidents, inventory excesses, natural disasters or other disasters such as fires, floods, earthquakes, hurricanes or explosions. |
Any of the foregoing or similar factors could result in reduced demand for our services which, in turn, could have material adverse effects on our business and results of operations.
The planned initial public offering of JAJI Global may impact our operational results and financial reporting, and could give rise to related party transaction concerns.
JAJI Global, a consolidated subsidiary of our company, is currently planning an initial public offering. If our equity interest in JAJI Global decreases to below 50% as a result of this offering, or any potential future offering, we may no longer consolidate its financial results. Such deconsolidation could materially affect our operational results and financial condition. It may also lead to changes in the presentation of our financial statements, including the recognition of gains or losses and the reclassification of intercompany balances.
In addition, there are currently significant intercompany transactions between our company and JAJI Global, including loan arrangements and other financial dealings. If our equity interest in JAJI Global falls below 50%, these transactions may continue to be considered related party transactions under applicable accounting standards. This could subject us to additional disclosure requirements and increased scrutiny from regulators and investors.
There can be no assurance that the initial public offering of JAJI Global will be completed as planned, or that our ongoing relationship with JAJI Global will not give rise to conflicts of interest or other risks that could adversely affect our business, financial condition, or results of operations.
ITEM 4. INFORMATION ON THE COMPANY
| A. | History and Development of the Company |
We are a global information technology (“IT”), consulting and solutions service provider, focused on delivering services primarily to global institutions, including banking, wealth management, ecommerce, and automotive areas both in China and globally. For 20 years, as an IT services provider for a growing network of clients within the fintech and financial services industry, CLPS has been at the forefront of driving digital transformation and optimizing operational efficiency across industries through innovations in artificial intelligence (AI), cloud computing, and big data. Our diverse business lines span sectors including fintech, payment and credit services, e-commerce, education and study abroad programs, and global tourism integrated with transportation services. Through its diversified offerings, CLPS is committed to providing comprehensive services, solutions, and products for our clients. We have created and developed a particular market niche by providing turn-key financial solutions.
Since our inception, we have aimed to build one of the largest sales and service delivery platforms for IT services and solutions in China. The nature of our services is such that we provide a majority of services to our banking and credit card clients in order to build new or modify existing clients’ own proprietary systems. Operating across 10 countries worldwide, with strategic regional hubs in Shanghai (mainland China), Singapore (Southeast Asia), and California (North America), and supported by subsidiaries in Japan and the UAE, we provide a robust global service network that empowers legacy industries to evolve into data-driven, intelligent ecosystems. Our extensive network enables us to serve different clients across various geographic locations. By combining onsite or onshore support and consulting with scalable and high-efficiency offsite or offshore services and processing, we are able to meet client demands in a cost-effective manner while retaining significant operational flexibility. By serving both Chinese and global clients on a common platform, we are able to leverage the shared resources, management proficiency, industry expertise and technological know-how to attract new business and remain cost competitive. We believe that maintaining our Company as a proven and reliable partner to our clients both in China and globally positions us well to capture greater opportunities in the rapidly evolving global market for IT consulting and solutions.
Corporate History and Background
CLPS Incorporation was incorporated under the laws of the Cayman Islands on May 11, 2017. Our share capital is US$10,000, which is divided into 100,000,000 common shares authorized, or US$0.0001 par value per share. On December 7, 2017, the Board of Directors approved a nominal issuance of the following shares to the existing shareholders: 5,000,000 shares to Qinrui Ltd., 5,000,000 shares to Qinhui Ltd., 430,823 shares to Qinlian Ltd., 430,804 shares to Qinmeng Ltd. and 428,373 shares to Qinyao Ltd. All of the five shareholders are incorporated in the British Virgin Islands.
The Company owns all of the outstanding capital stock of both Qinheng (incorporated on June 9, 2017) and Qiner (incorporated on April 21, 2017). Qinheng owns all of the outstanding capital stock of CLPS QC (WOFE) (incorporated on August 4, 2017). CLPS QC (WOFE) and Qiner respectively own 55.30% and 44.70% of the outstanding capital stock of CLPS Shanghai, the Company’s operating subsidiary based in Pudong New District, Shanghai, China, originally incorporated on August 30, 2005.
On August 30, 2005, CLPS Shanghai was established by Jingsu Pan and Xiaochun Deng as a PRC limited liability company. Jingsu Pan and Xiaochun Deng each actually paid RMB250,000 (approximately US$30,881) in cash for 50% of equity interest in CLPS Shanghai, and the total registered capital of CLPS Shanghai was RMB500,000 (approximately US$61,763).
On December 23, 2005, CLPS Shanghai increased its registered capital to RMB1,000,000 (approximately US$123,671). Jingsu Pan and Xiaochun Deng respectively made full payment for their subscribed capital to RMB500,000 (approximately US$61,835) on December 21, 2005.
On March 29, 2010, Yan Pan entered into a Share Purchase Agreement with Jingsu Pan to purchase all of Jingsu Pan’s shares in CLPS Shanghai. Pursuant to the Share Purchase Agreement, Yan Pan paid RMB500,000 (approximately US$61,835) for 50% shares of CLPS Shanghai. After this share transfer, Yan Pan and Xiaochun Deng respectively held 50% shares of CLPS Shanghai.
On October 19, 2010, Raymond Ming Hui Lin entered into a Share Purchase Agreement with Xiaochun Deng to purchase all of Xiaochun Deng’s shares in CLPS Shanghai. Pursuant to the Share Purchase Agreement, Raymond Ming Hui Lin paid RMB500,000 (approximately US$61,835) for 50% shares of CLPS Shanghai. After this share transfer, Yan Pan and Raymond Ming Hui Lin respectively held 50% shares of CLPS Shanghai. Since Raymond Ming Hui Lin is a Hong Kong resident, CLPS Shanghai changed its form in a Sino-foreign equity joint venture.
On October 31, 2012, CLPS Shanghai increased its registered capital to RMB5,000,000 (approximately US$799,987). Yan Pan and Raymond Ming Hui Lin each increased their subscribed capital to RMB2,500,000 (approximately US$399,993). Yan Pan actually paid RMB1,000,000 (approximately US$159,997) and Raymond Ming Hui Lin actually paid RMB1,008,120 (approximately US$161,296) for the capital contributions on October 18, 2012.
On October 30, 2013, Xiao Feng Yang entered into a Share Purchase Agreement with Yan Pan to purchase all of Yan Pan’s shares in CLPS Shanghai. Pursuant to the Share Purchase Agreement, Xiao Feng Yang paid RMB2,500,000 (approximately US$399,993) for 50% shares of CLPS Shanghai. After this share transfer, Xiao Feng Yang and Raymond Ming Hui Lin respectively held 50% shares of CLPS Shanghai.
On June 24, 2014, CLPS Shanghai increased its registered capital to RMB30,000,000 (approximately US$4,759,004). Xiao Feng Yang and Raymond Ming Hui Lin respectively increased their subscribed capital to RMB15,000,000 (approximately US$2,379,502).
On April 23, 2015, Raymond Ming Hui Lin paid RMB6,163,560 (approximately US$994,523) for the capital contribution that he has made.
On May 27, 2015, Raymond Ming Hui Lin paid RMB3,391,883 (approximately US$546,980) for the capital contribution that he has made.
On May 29, 2015, Xiao Feng Yang paid RMB4,400,000 (approximately US$709,906), plus with his cash dividends for the capital contribution that he has made.
On August 5, 2015, Raymond Ming Hui Lin paid RMB3,894,060 (approximately US$627,103) for the capital contribution that he has made.
On August 27, 2015, Raymond Ming Hui Lin paid RMB42,377 (approximately US$6,615) for the capital contribution that he has made.
On July 21, 2015, Xiao Feng Yang paid RMB1,100,000 (approximately US$177,147) for the capital contribution that he has made.
On August 14, 2015, Xiao Feng Yang paid RMB8,000,000 (approximately US$1,251,799), plus with his cash dividends for the capital contribution that he has made.
On December 15, 2015, CLPS Shanghai changed its form into a PRC joint stock limited company. The share capital of CLPS Shanghai was RMB30,000,000, which was divided into 30,000,000 shares of RMB1.00 per share.
On May 26, 2016, three limited partnerships subscribed new shares issued by CLPS Shanghai and became shareholders of CLPS Shanghai. These three limited partnerships were: Shanghai Qinyao Investment Partnership (LLP), Shanghai Qinzhi Investment Partnership (LLP) and Shanghai Qinshang Software Technology Counsel Partnership (LLP). After the above-mentioned subscription, the shareholding structure of CLPS Shanghai was as follows:
| INVESTORS | PLACE OF REGISTRATION |
SHARES | ||||
| Xiao Feng Yang | PRC | 15,000,000 | ||||
| Raymond Ming Hui Lin | Hong Kong | 15,000,000 | ||||
| Shanghai Qinyao Investment Partnership (LLP) | PRC | 1,700,000 | ||||
| Shanghai Qinzhi Investment Partnership (LLP) | PRC | 1,270,000 | ||||
| Shanghai Qinshang Software Technology Counsel Partnership (LLP) | PRC | 900,000 | ||||
| Total: | 33,870,000 | |||||
On June 5, 2017, Qinheng was established by CLPS Incorporation in Hong Kong. The total amount of share capital of Qinheng to be subscribed by CLPS Incorporation was HKD 10,000.00 and CLPS Incorporation held 100% of equity interest in Qinheng.
In July 2017, three of the abovementioned limited partnerships transferred all of their equity interest in CLPS Shanghai to their individual partners according to the proportion of each partner’s capital contribution. A total of 47 individuals became shareholders of CLPS Shanghai.
In August 2017, Qiner entered into three Share Purchase Agreements with three non-Chinese individual shareholders of CLPS Shanghai. The three non-Chinese individual shareholders are Raymond Ming Hui Lin (Hong Kong), Limpiada Zosimo (Philippines) and Lin James De-Mou (Taiwan). Including, Raymond Ming Hui Lin sold 15,000,000 shares, Limpiada Zosimo sold 71,229 shares and Lin James De-Mou sold 67,510 shares. The aforementioned share transfer was part of reorganization of the group.
On August 4, 2017, CLPS QC (WOFE) received a business license from China (Shanghai) Pilot Free Trade Zone Administration for Industry and Commerce and was established by Qinheng as a PRC limited liability company. Qinheng subscribed USD 200,000 and held 100% of equity interest in CLPS QC (WOFE).
On October 31, 2017, CLPS Incorporation entered into a SOLD NOTE with Raymond Lin Ming Hui to purchase all of Raymond Lin Ming Hui’s shares in Qiner. After this transfer, CLPS Incorporation held 100% shares of Qiner. Qiner has become CLPS Incorporation’s wholly-owned subsidiary.
In October 2017, all Chinese individual shareholders of CLPS Shanghai completed the procedures for foreign exchange registration of overseas investments in accordance with the Circular of the State Administration of Foreign Exchange on Issues concerning Foreign Exchange Administration over the Overseas Investment and Financing and Round-trip Investment by Domestic Residents via Special Purpose Vehicles (SAFE 2014 No. 37). After these registrations, CLPS QC (WOFE) entered into 46 Share Purchase Agreements with all 46 Chinese individual shareholders of which the 46 Chinese individual shareholders in total held 18,731,261 shares of CLPS Shanghai. The aforementioned share transfer was part of a reorganization of the group.
On November 2, 2017, the transfer between the 46 Chinese individual shareholders and CLPS QC (WOFE) has completed the record-filing of changes of Foreign-invested Company and got the record receipt.
On September 15, 2020, Shanghai Qincheng Information Technology Co., Ltd. and Qiner Co., Limited subscribed new shares issued by CLPS Shanghai. After the above-mentioned subscription, the shareholding structure of CLPS Shanghai was as follows:
| INVESTORS | PLACE OF REGISTRATION |
SHARES | ||||
| Shanghai Qincheng Information Technology Co., Ltd. | PRC | 27,651,699 | ||||
| Qiner Co., Limited | Hong Kong | 22,348,301 | ||||
| Total: | 50,000,000 | |||||
As of the date of this Annual Report, CLPS Shanghai has seven wholly-owned subsidiaries: CLPS Chengdu, CLPS Shenzhen, CLPS Xi’an, CLPS Hangzhou, CLPS Dalian, CLPS Guangzhou, and CLPS Beijing. Besides the seven wholly-owned subsidiaries, CLPS Shanghai participated in the following investments:
| ● | SSIT — CLPS Shanghai holds 35% of equity interest in SSIT, a PRC limited liability company. |
| ● | UniDev — CLPS Shanghai holds 15% of equity interest in UniDev, a PRC limited liability company. |
IT consulting services primarily includes application development services for banks and institutions in the financial industry and which are billed for on a time-and-expense basis. Customized IT solutions services primarily includes customized solution development and maintenance service for general enterprises and which are billed for on a fixed-price basis. The following entities provide either consulting or solution services or both, depending on where our clients are based. The entities are currently servicing one of the services might expand to both services if our clients’ needs arise:
| ● | CLPS Dalian provides both IT consulting and solution services. CLPS Dalian services clients in China’s north east region, including Dalian. |
| ● | CLPS Beijing primarily provides IT consulting services. CLPS Beijing services clients in China’s central east region, including Beijing and Tianjin. |
| ● | CLPS SG currently only provides IT consulting services. CLPS SG services clients in South East Asia region, including Singapore. |
| ● | JAJI China was a subsidiary with the Judge Group in the US. JAJI China continues to service The Judge Group’s clients in China providing both IT consulting and solution services. JAJI China focuses on expanding its client bases with collaboration efforts with The Judge Group. On April 2, 2021, as part of business strategy, the Company changed the English entity name of its majority-owned subsidiary, Judge (Shanghai) Co., Ltd. and its wholly-owned subsidiary Judge (Shanghai) Human Resource Co., Ltd., to JAJI (Shanghai) Co., Ltd. (“JAJI China”) and JAJI (Shanghai) Human Resource Co., Ltd. (“JAJI HR”), respectively. |
| ● | CLPS Hong Kong provides both IT consulting and solution services. CLPS Hong Kong services clients in East Asia region, including Hong Kong. | |
| ● | CLPS Shenzhen provides both IT consulting and solution services. CLPS Shenzhen services clients in Shenzhen. | |
| ● | CLPS Guangzhou primarily provides IT consulting services. CLPS Guangzhou services clients in Guangzhou. |
| ● | Ridik Pte. provides IT consulting services. Ridik Pte. services clients in South East Asia region, including Singapore. | |
| ● | Ridik Software Pte. currently only provides IT consulting services. Ridik Software Pte. services in South East Asia region, including Singapore. | |
| ● | Ridik Sdn. primarily provides IT consulting services. Ridik Sdn. services in South East Asia region, including Malaysia. |
| ● | CLPS California provides IT consulting services. CLPS California services clients in North America, including the United States of America. |
| ● | CLPS Japan currently only provides IT consulting services. CLPS Japan services clients in Japan. | |
| ● | Ridik Philippines currently only provides IT consulting services. Ridik Philippines services clients in Philippines. | |
| ● | Shell Infotech Singapore currently only provides IT consulting services. Shell Infotech Singapore services clients in Singapore. |
| ● | Ridik Indonesia currently only provides IT consulting services. Ridik Indonesia services clients in Indonesia. |
| ● | CLPS Shanghai, CLPS Dalian, CLPS Guangzhou, CLPS Beijing, JAJI China, Ridik Pte., CLPS Hong Kong, CLPS California, and Shell Infotech Singapore all contribute material amounts of the Company’s total revenues. |
Academic education services generate revenue through fixed tuition fees for formal educational services. Tuition fees received from students are generally paid in advance prior to the beginning of each course. These services are provided by CAE, a Singapore-based learning institution that CLPS acquired in fiscal year 2024. Building on CAE’s current programs, CLPS has expanded the curriculum to include IT-related courses such as DevOps, ChatGPT, Python, SAFe Scrum Master, and more.
Corporate Information
Our principal executive office is located at Unit 1000, 10th Floor, Millennium City III, 370 Kwun Tong Road, Kwun Tong, Kowloon, Hong Kong SAR. Our telephone number is (852)3707-3600. Our website is as follows www.clpsglobal.com. The information on our website is not part of this Annual Report.
The following diagram illustrates our corporate structure:

The Initial Public Offering
On May 24, 2018, the Company completed its initial public offering of 2,000,000 common shares, $0.0001 par value per share. The common shares were sold at an offering price of $5.25 per share, generating gross proceeds of approximately $10.5 million, and net proceeds of approximately $9.5 million. The registration statement relating to this IPO also covered the underwriters’ common stock purchase warrants and the common shares issuable upon the exercise thereof in the total amount of 83,162 common shares. Each five-year warrant entitles the warrant holder to purchase the Company’s shares at the exercise price of $6.30 per share and is not be transferable for a period of 180 days from May 23, 2018. On June 8, 2018, the Company closed on the exercise in full of the over-allotment option to purchase an additional 300,000 common shares of the Company by The Benchmark Company, LLC, the representative of the underwriters in connection with and the book running manager of the Company’s IPO, at the IPO price of $5.25 per share. As a result, the Company raised gross proceeds of approximately $1.58 million, in addition to the IPO gross proceeds of approximately $10.5 million, or combined gross IPO proceeds of approximately $12.08 million, before underwriting discounts and commissions and offering expenses. Our common shares began trading on the NASDAQ Capital Market on May 24, 2018 under the ticker symbol “CLPS”.
We have earmarked and have been using the proceeds of the initial public offering as follows: approximately $4.41 million for global expansion, i.e., to expand our existing locations to develop new clients by hiring more qualified personnel, system integration and marketing effort; approximately $3.31 million for working capital and general corporate purposes; approximately $2.21 million for R&D; and approximately $1.09 million for talent development.
| B. | Business Overview |
Overview
We are a global information technology (“IT”), consulting and solutions service provider focused on delivering services primarily to global institutions, including banking, wealth management, e-commerce, and automotive areas both in China and globally. For over 20 years as an IT services provider for a growing network of clients in the fintech and financial services industry, CLPS has been at the forefront of driving digital transformation and optimizing operational efficiency across industries through innovations in artificial intelligence (AI), cloud computing, and big data. Our diverse business lines span sectors including fintech, payment and credit services, e-commerce, education and study abroad programs, and global tourism integrated with transportation services. Through its diversified offerings, CLPS is committed to providing comprehensive services, solutions, and products for our clients. We have created and developed a particular market niche by providing turn-key financial solutions.
Since our inception, we have aimed to build one of the largest sales and service delivery platforms for IT services and solutions in China. The nature of our services is such that we provide a majority of services to our banking and credit card clients in order to build new or modify existing clients’ own proprietary systems. Operating across 10 countries worldwide, with strategic regional hubs in Shanghai (mainland China), Singapore (Southeast Asia), and California (North America), and supported by subsidiaries in Japan and the UAE, we provide a robust global service network that empowers legacy industries to evolve into data-driven, intelligent ecosystems. Our extensive network enables us to serve diverse clients across various geographic locations. By combining onsite or onshore support and consulting with scalable and high-efficiency offsite or offshore services and processing, we are able to meet client demands in a cost-effective manner while retaining significant operational flexibility. By serving both Chinese and global clients on a common platform, we are able to leverage the shared resources, management proficiency, industry expertise and technological know-how to attract new business and remain cost competitive. We believe that maintaining our Company as a proven and reliable partner to our clients both in China and globally positions us well to capture greater opportunities in the rapidly evolving global market for IT consulting and solutions.
Industry and Market Background
China’s Banking Industry
According to the 2024 annual report of China Banking and Insurance Regulatory Commission (CBIRC), China’s banking financial institutions had total assets of RMB 444.6 trillion (USD 60.9 trillion) at the end of 2024, a year-on-year increase of RMB 27.3 trillion (USD 3.7 trillion), or 6.5%. Total liabilities equalled to RMB 408.1 trillion (USD 55.9 trillion), a year-on-year increase of RMB 25.0 trillion (USD 3.4 trillion), or 6.5%. The total assets of banking financial institutions were RMB 94.3 trillion (USD 12.9 trillion) in 2010. Over the past 10 years, total assets of China’s banking financial institutions grew at a compound annual growth rate of more than 10%. However, the banking industry is facing many challenges, such as the competition with private capital, the participation of technological enterprises, changes in the financial market, the tightening of regulatory policies, and more diversified deposit substitute products, among others. Following the 2006 repeal of geographical and customer restrictions on foreign banks, the CBIRC continued the policies to open China’s banking industry for entry by foreign competitors to promote healthy competition in the industry. Since 2018, the CBIRC has announced three rounds of 34 new measures to further open up China to the outside world, such as abolishing or relaxing restrictions on foreign ownership, relaxing access conditions for foreign institutions and businesses, expanding the business scope of foreign institutions, optimizing regulatory rules for foreign institutions and simplifying administrative licensing procedures. By the end of June 2024, foreign banks had set up 41 foreign legal entities, 116 branches of foreign and Hong Kong, Macau, and Taiwan banks and 127 representative offices in China, with a total of 860 business institutions.
Software and Information Technology Service Industry in China
According to the 2024 Economic Performance of the Software Industry report by the Ministry of Industry and Information Technology (MIIT), China’s software and information technology service industry operated well. The revenue of the software business grew steadily, the growth of total profit slowed down, and the software business export maintained positive growth.
China’s software and information technology services industry has developed and grown rapidly in recent years. The MIIT data showed that the industry’s revenue reached RMB 13.7 trillion (USD 1.9 trillion) in 2024, an increase of 10.0% compared to 2023. Profitability remained stable. In 2024, the industry achieved a total profit of RMB 1.69 trillion (USD 231.5 billion), representing an increase of 8.7% compared to the previous year. Software exports slowed down, with the software business exporting USD 56.9 billion in 2024, an increase of 3.5% from the previous year.
Data Source: The Ministry of Industry and Information Technology, National Bureau of Statistics of China.
The development of China’s software and IT service industry is generally characterized by:
| ● | Software products — In 2024, the industry’s revenue from software products reached RMB 3.04 trillion (USD 416.5 billion), an increase of 6.6% over the previous year, accounting for 22.2% of the industry’s revenue. Among them, the revenues from industrial software products are RMB 191.9 billion (USD 26.3 billion), an increase of 7.4%. |
| ● | Information technology services — In 2024, the industry’s revenue from information technology services reached RMB 9.2 trillion (USD 1.3 trillion), an increase of 11.0% over the previous year, accounting for 67.2% of the industry’s revenue. Among them, the aggregate revenues from cloud services and big data services were RMB 1.4 trillion (USD 191.8 billion), up by 9.9% year-on-year, accounting for 15.3% of the information technology services revenue. Integrated circuit design services revenues reached RMB 364.4 billion (USD 49.9 billion), an increase of 16.4% over the previous year. E-commerce platform technical services revenues reached RMB 1.4 trillion (USD 191.8 billion), an increase of 11.4% over the previous year. |
| ● | Information security products and services — In 2024, the revenue of information security products and services reached RMB 229.0 billion (USD 31.4 billion), an increase of 5.1% over the previous year. |
| ● | Embedded system software — In 2024, the revenue of embedded system software reached RMB 1.2 trillion (USD 164.4 billion), an increase of 11.8% over the previous year. |
| ● | Development on regional level — The eastern region continued to lead. In 2024, revenue from software business completed in eastern, central, western and northeastern regions were RMB 11.3 trillion (USD 1.5 trillion), RMB 734.1 billion (USD 100.6 billion), RMB 1.4 trillion (USD 191.8 billion) and RMB 313.7 billion (USD 43.0 billion), respectively, with growth rates of 10.1%, 11.5%, 8.5% and 8.9% year-on-year, respectively, accounting for 82.3%,5.3%, 10% and 2.3% of the national software industry, respectively. |
Financial institutions/banking IT solutions refer to the software or IT related services provided by professional IT service providers who use their own experience and technology to meet each bank’s needs in business development, strategic development, and management efficiency. The market shares of China’s Banking IT Solution Industry from 2010 are shown as below:

Data Source: IDC
According to IDC’s 2024 China Banking IT Solution Market Share report, the IT investment budget of China’s banking industry has been reduced. Although the market size of IT solutions for China’s banking industry has grown, the growth rate continues to slow down compared with that of 2023.
In 2024, the overall market size of China’s banking IT solution market reached RMB 71.3 billion (USD 9.8 billion), an increase of 2.9% over 2023. IDC predicts that by 2029, the IT solution market for China’s banking industry will reach RMB 103.94 billion (USD 14.2 billion), with a compound growth rate of 7.8% from 2024 to 2029.
IDC research found that the overall banking IT solution market presents the following characteristics:
| ● | The demand for cost reduction and efficiency improvement among commercial banks has significantly increased. |
| ● | IT independent innovation remains the main theme for all commercial banks. |
| ● | Commercial banks are paying more attention to the in-depth development of existing customers and the optimization of internal operation and management costs. |
| ● | The demand for the autonomous transformation and adaptation of financial market business systems, especially fund business, is relatively urgent. |
| ● | AI large models are also an important market hotspot this year. It has also brought many driving forces to the expansion of the market size of this solution. |
Our primary focus is in the following key operational areas:
Banking
CLPS offers a competitive advantage in the banking industry by providing professional IT consulting and solutions. We’ve established strategic partnerships with global financial institutions to deliver comprehensive banking IT services, including system implementation, testing, and enhancement for various functions like loans, savings, deposits, general ledger, account management, anti-money-laundering, risk control, and credit cards.
Whether you’re focused on traditional or online banking, CLPS offers a wide range of business modules and advanced fintech solutions. With over 20 years of experience and partnerships with leading banks, we provide a complete service package encompassing planning, development, optimization, software quality assurance, and IT staffing. This ensures banks achieve the optimal balance between cost and development for their IT needs.
Our deep understanding of the banking industry enables us to deliver best-in-class fintech solutions. These include expertise in core banking, credit cards, loans, centralized system operations and maintenance, and enterprise quality management. Leveraging our global delivery experience, we offer integrated development, mainframe and open platform integration, mobile apps, quality management, cloud, and big data solutions.
CLPS continues to innovate and has developed its own IP-protected products for key banking areas. Our innovative core products, including CAKU credit card system, loan management, and digital currency platforms, are built on our rich project experience. We help banks stay ahead of the curve, reduce costs, and enhance competitiveness.
CLPS drives fintech innovation, helping its clients excel in a competitive market and achieve sustainable growth.”
Revenues from our banking area were approximately $64.1 million, $57.2 million, and $61.5 million for the years ended June 30, 2025, 2024, and 2023, respectively. Revenues from our banking area accounted for 39.0%, 40.0%, and 40.9% of our total revenues in fiscal years 2025, 2024, and 2023, respectively.
Significant portion of our services caters the banking clients.
Credit Card Area
Many global credit card issuers maintain branches and supporting technical infrastructure in China. The development, testing, support, and maintenance of these platforms require a deep understanding and knowledge of the underlying business processes. Due to a shortage of qualified personnel and resources, there is a significant demand for IT consulting services among large-scale credit card platforms. CLPS offers over a decade of experience in IT consulting services for key credit card business areas, including credit card applications, account setup, authorization and activation, settlement, collection, promotion, point systems, anti-fraud, statement, reporting, and risk management. In recent years, we have successfully helped China and global clients manage their credit card IT systems, such as VisionPLUS. Our expertise extends to customizing these credit card tools and platforms to suit various business models.
Our highly experienced team possesses the requisite expertise to provide credit card-related services. Our IT consulting professionals are based in Shanghai, Dalian, and Hong Kong, offering services in various currencies across different geographical regions, including China, Singapore, the UK, the Philippines, Indonesia, and Latin America. To better meet our clients’ needs, we have developed a series of credit card solutions. These solutions leverage our deep understanding of the industry and our proven track record of success.”
Revenues from our credit card area were approximately $2.4 million, $2.5 million, and $4.3 million, for the years ended June 30, 2025, 2024, and 2023, respectively. Revenues from our credit card area accounted for 3.8%, 4.4%, and 7.0%, of our banking revenues in fiscal years 2025, 2024, and 2023, respectively.
Core Banking Area
We are one of China’s largest core banking system services providers for global banks. As many global banks establish IT development centers and expand their operations in China, there is a growing demand for comprehensive core banking IT services.
With over a decade of experience, we offer the support and expertise needed to implement core banking systems, including business analysis, system design, development, testing, maintenance, and global operation support. Our services cover multiple functions such as loans, deposits, general ledger, wealth management, debit cards, anti-money-laundering, statement and reporting, and risk management.
We also provide architecture consulting services for core banking systems, online banking, and mobile banking. We successfully transformed the centralized core banking system of a US-based client into a service-oriented architecture, integrating it into a global unified version to meet its diverse market needs.
Moreover, we leverage cloud-native solutions with microservices architecture for core banking systems. This approach can serve both Chinese and global banks by offering high flexibility, scalability, reliability, and multichannel connectivity to address the evolving market demands.
Revenues from our core banking area were approximately $61.7 million, $54.6 million, and $57.2 million, for the years ended June 30, 2025, 2024, and 2023, respectively.
Wealth Management
This report defines ‘wealth management’ as encompassing financial industry segments beyond banking, including investment banking, funds, insurance, securities, futures, clearing, consumer financing, online financing, and supply chain financing. CLPS has been a prominent player in the wealth management sector for nearly two decades, offering solutions that span system construction consulting, system development, and testing management for clients in securities, funds, insurance, and trust industries.
Drawing on its extensive project experience and service expertise, CLPS provides comprehensive solutions covering core business, customer management and outreach, channel construction, overall system operation and maintenance, and internal company management within the financial management field.
CLPS has successfully developed and implemented multiple management systems in specialized areas, including risk management, decision engines, quantitative investment, mobile cloud testing, unified operation and maintenance platforms, and enterprise digital management. In 2024, CLPS forged a strategic partnership with a leading Hong Kong insurance technology company.
Furthermore, CLPS continues to supply a global talent pool for its clients. The company currently boasts a team of over 1,000 professionals in the wealth management field, encompassing R&D, testing, operation and maintenance, and senior business experts. This team is strategically distributed across key cities in China, Southeast Asia, and North America.
Revenues from our wealth management area were approximately $29.3 million, $35.6 million, and $37.4 million for the years ended June 30, 2025, 2024, and 2023, respectively. Revenues from our wealth management area accounted for 17.8%, 24.9%, and 24.9% of our total revenues in fiscal years 2025, 2024, and 2023, respectively.
E-Commerce
At the forefront of technological innovation and business modeling, CLPS drives continuous innovation in the e-commerce landscape. CLPS’s e-commerce system comprehensively supports a diverse range of business models, including online marketplaces, cross-border e-commerce, live streaming, social media, and more. Characterized by its broad scope and adaptability, the system efficiently accommodates evolving business needs, offering flexible implementation solutions such as “0-1” system construction, optimization of existing systems, business operations, and marketing planning.
With a holistic e-commerce service approach encompassing ‘system construction + business operations + marketing planning,’ CLPS empowers clients to rapidly establish their systems, streamline operations, and enhance marketing campaign conversions.
| ● | E-commerce system construction: CLPS provides a comprehensive e-commerce platform tailored to various modes, including traditional e-commerce, cross-border e-commerce, live streaming, and social media. Key features encompass transaction settlement, operational management, marketing activities, account systems, and membership systems. |
| ● | E-commerce business operations: CLPS offers a refined e-commerce operational system, providing planning, design, development, and customer service through digital marketing platforms. Leveraging strategic partnerships, CLPS offers unique resource advantages and promotion channels to optimize clients’ marketing effectiveness. |
| ● | Digital RMB (Points) Mall: As a pioneer in digital RMB application services, CLPS provides a comprehensive solution for digital RMB (points) malls, encompassing exchange rules, account design, risk control, membership system construction, and multi-level online marketplace development. |
Revenues from our e-Commerce area were approximately $29.8 million, $21.2 million, and $25.5 million for the years ended June 30, 2025, 2024, and 2023, respectively. Revenues from our e-Commerce area accounted for 18.1%, 14.8%, and 17.0% of our total revenues in fiscal years 2025, 2024, and 2023, respectively.
Automotive
CLPS’s deep involvement in automotive encompasses a wide range of areas, including big data governance, data analysis, intelligent cockpits, in-car experience interaction, and in-car marketplaces. For instance, we employ multiple in-vehicle sensors to monitor human health indicators, deliver personalized in-car system applications to users through vehicle cloud data, and create cloud-based competition rankings by integrating in-car data with racing venues for interactive experiences.
Leveraging big data and AI, we analyze vehicle performance data, driving behavior, and other information to provide valuable insights and optimization solutions for automotive manufacturers and service providers. CLPS has cultivated extensive research and development capabilities in various subfields of intelligent automobiles and has demonstrated the value of its products in automotive company implementations. Key areas of expertise include self-parking assistance, vehicle-cloud interaction experiences, vehicle safety technology, data-driven intelligent analysis, vehicle-to-vehicle communication, and safety monitoring and surveillance.
Revenues from our automotive area were approximately $20.8 million, $14.2 million, and $14.2 million for the years ended June 30, 2025, 2024, and 2023, respectively. Revenues from our automotive area accounted for 12.6%, 10.0%, and 9.4% of our total revenues in fiscal 2025, 2024, and 2023, respectively.
Our business scope in terms of services:
IT Consulting Services
Revenues from IT consulting services are recognized from time-and-expense basis contracts as the related services are rendered assuming all other basic revenue recognition criteria are met. Under time-and-expense basis contracts, the Company is reimbursed for actual hours incurred at pre-agreed negotiated hourly billing rates. Clients may terminate the contracts at any time before the work is completed but are obligated to pay the actual service hours incurred through the termination date at the contract billing rate.
We provide IT consulting services to our clients in the banking, wealth management, e-commerce, and automotive industries, among others.
Revenues from our IT consulting services were approximately $158.8 million, $136.8 million, and $144.3 million, respectively. Revenues from our IT consulting services accounted for 96.5%, 95.8%, and 96.0% of our total revenues in fiscal years 2025, 2024, and 2023, respectively.
Customized IT Solution Services
Revenues from fixed-price customized IT solution contracts require the Company to perform services for systems design, planning and integrating based on customers’ specific needs which requires significant production and customization. The required customization work period is generally less than one year. Upon delivery of the services, customer acceptance is generally required. In the same contract, the Company is generally required to provide post-contract customer support (“PCS’) for a period from three months to one year (“PCS period”) after the customized application is delivered. The type of service for PCS clause is generally not specified in the contract or stand-ready service on when-and-if-available basis.
CLPS provides customized IT solution services to our clients in the banking, wealth management, e-commerce, and automotive industries, among others. Such services included but not limited to unified research and development platform, mainframe and open platform, business process management (BPM), testing center of excellence (TCoE), robotic process automation (RPA), mobile app, among others.
We will continue to develop our new IT solutions to meet the evolving needs of our Chinese and global financial institutional clientele drawing upon the forward-looking research of our R&D center.
Revenues from our customized IT solution services were approximately $2.8 million, $3.1 million, and $4.6 million, respectively. Revenues from our customized IT solution services accounted for 1.7%, 2.2%, and 3.0% of our total revenues in fiscal years 2025, 2024, and 2023, respectively.
Academic Education Services
Academic education services, provided by CAE, generate revenue through fixed tuition fees for formal educational services. Building on CAE’s current programs, CLPS has expanded the curriculum to include IT-related courses such as DevOps, ChatGPT, Python, SAFe® Scrum Master, and more. CAE has been actively working to bridge the gap between academic education and business practice. A diverse faculty of over 100 members, including seasoned professors, industry experts, and associates, is dedicated to achieving this goal. Furthermore, significant investments are being made to develop a state-of-the-art urban campus in Singapore’s financial business district. Moving forward, CAE plans to establish applied skills facilities and a business mentorship program to provide students with internship opportunities, project collaborations, and career guidance. This strategic initiative will equip students with in-demand skills, knowledge, and valuable internship and job opportunities to facilitate their transition into the workforce.
CLPS completely acquired CAE on January 3, 2024. Revenues generated from academic education were $2.0 million and $1.0 million for fiscal years 2025 and 2024, respectively. Revenues from academic education services accounted for 1.2% and 0.7% of our total revenues in fiscal years 2025 and 2024, respectively.
Other Services
CLPS Virtual Banking Platform (CLB)
CLB is a unique and successful training platform for IT talents owned by CLPS. For more than ten years, we have been focusing on recruiting, training, developing and retaining human capital and talents. We have been developing and continuously upgrading our CLB to train specialized financial IT personnel in order to differentiate ourselves from general IT developers. CLB is one of the crucial components of our TCP. It contains a full set of banking application modules covering areas such as core banking, credit cards, and wealth management, incorporated with cutting-edge technologies, such as JAVA, Android & iOS, HTML, blockchain, cloud computing and big data.
Recruitment and Headhunting
As per client’s request, we are capable of providing the most suitable person for a position. The Company maintains 90 talent acquisition staff with rich industry background and knowledge. Our recruitment centers are well equipped of advanced technology, such as cloud platforms, big data, RPA, and AI to accelerate the talent acquisition process. As a result, CLPS obtains qualified talent, reduce talent acquisition costs, meet the growing demands of talent from its existing and potential clients, and achieve meaningful growth.
Fee-For-Service Training
Under the fee-for-service training, we incur charges for clients based on their training needs. Generally, it includes domain knowledge, technology skills, data security and management compliance training, soft skills for personnel; and English language skills including verbal and business correspondence for all level, especially for those who need to communicate with global customers directly on a daily basis. However, the training content and approach can be customized based on the client’s training needs.
Software Sales
Software sales segment focuses on delivering comprehensive software solutions to our clients. We offer a range of services, including software implementation and ongoing management. Our team of experts works closely with clients to identify their specific needs and recommend suitable software solutions.
Revenues from our other services were approximately $0.9 million, $1.8 million, and $1.5 million, respectively. Revenues from our other services accounted for 0.5%, 1.2%, and 1.0% of our total revenues in fiscal years 2025, 2024, and 2023, respectively.
Our Strategies
We have developed and intend to implement the following strategies to expand and grow the revenue, the number of employees, and the number of service locations of our Company:
| ● |
Grow revenue with existing and new clients — We intend to pursue additional revenue opportunities from existing Chinese and global clients, which include many of the leading companies in our financial industry. We will focus on continuing to deliver high quality services and solutions and identifying additional opportunities with existing clients as they will continue to constitute a significant portion of our revenues and medium-term growth. We will also continue to target certain new Chinese and global clients, using our comprehensive service and solution offerings, combined with increasingly deep domain expertise in finance industry. Furthermore, we will continue to invest in a delivery platform that benefits both Chinese and global clients, capturing synergies between the China and global markets to benefit both groups of clients.
For the fiscal year 2025, revenues from existing and new clients accounted for 97.9% and 2.1% of the total revenue, respectively. |
| ● |
Continue to invest in research and development, deepen domain expertise and develop specific solutions for target industry verticals — We will continue to enhance our domain knowledge in the financial industry and relevant business-specific processes. As we grow our industry and service area expertise, we intend to leverage the domain knowledge accumulated in our work with our Chinese and global clients to more effectively address their business-specific needs. In addition, we plan to continue investing in R&D, focusing on developing solutions that leverage our industry experience and R&D capabilities, to combine proprietary applications with our services to best address client needs.
Big data empowers businesses to tailor services precisely to client needs. By extracting valuable insights from vast datasets, organizations can optimize product design, enhance user experience, and identify emerging market trends. CLPS offers comprehensive data services and IT solutions to help organizations unlock the full potential of big data across various industries.
Our expertise extends to cloud-based and on-premises system management, virtualization, and major cloud platforms. We specialize in building custom ‘private clouds’ for clients and offer comprehensive cloud services including migration, monitoring, operation, training, and tailored solutions. Our focus is on transforming financial institutions through cloud migration, cloud-native application development, data management, and multi-cloud integration. |
|
In AI, CLPS also provides a unified platform for rapid development of custom Large Language Model (LLM) agents. Our platform offers a conversational interface, rich human-computer interaction, flexible agent management and triggering, customizable integration, pre-built skill templates, a visual workflow builder, a tool marketplace, and an LLMOps experimentation environment. In addition, CLPS is a leading force in AIGC technology, focusing on research, application development, and ecosystem building. We are committed to pioneering AIGC advancements through innovative algorithms and models. By delivering tailored AIGC solutions across industries, we empower businesses to drive digital transformation. Our collaborative approach fosters an open ecosystem that promotes industry-wide growth and development.
Furthermore, CLPS leverages blockchain technology to revolutionize the banking and financial services industry. By partnering with clients, we explore innovative blockchain applications to transform traditional banking models and deliver cutting-edge financial services. |
||
| ● |
Continue to invest in training and development of our world-class human capital base — We place a high priority on attracting, training, developing and retaining our human capital base to be increasingly competitive. Spearheaded by the CLPS Academy, we will continue to build our professional talent pool through our TCP and TDP to ensure the sustainable supply of financial IT talent resources. These programs are the result of our collaboration with universities and utilization of a technical curriculum and professional certifications developed and maintained by our Company. We will continue to develop our scalable human capital platform by implementing resource planning and staffing systems and by attracting, training and developing high-quality professionals to form CLPS’s large talent pool in order to meet ever-changing clients’ needs. We will build on and leverage existing training programs and leverage the CLPS Academy, which we intend to expand to other key cities and other industries to tap deeper into CLPS’s talent pool. In addition to our dedicated training centers, we expect to open additional training centers overseas as we anticipate increasing demand for our services and solutions. We will continue to strengthen our collaboration with leading domestic universities to improve our on-campus recruiting results and help to better prepare graduates for work in our industry. Spearheaded by the CLPS Academy, the strength of our TCP/TDP program adds to our recognition in the industry by competitors and customers alike.
For the fiscal year 2025, we trained more than 196 interns.
CLPS’s acquisition of College of Allied Educators Pte. Ltd. (CAE) marks a strategic expansion into the academic education sector. CAE, a Singapore-based learning institution, complements CLPS’s existing business by providing a platform for vertical integration. In addition to CAE’s current course offerings, we have introduced IT-related programs, creating valuable internship and job opportunities for graduates. |
|
| ● | Drive efficiencies through ongoing improvements in operational excellence — We strive to gain significant operating efficiencies by leveraging historical and ongoing investments in infrastructure, research and development and human capital. We operate our business on a single, integrated platform, with centralized functions which provide significant economies of scale across our business both domestically and globally, as well as cross service offerings. We also expect to continue investing in our own IT infrastructure and more advanced technologies, such as cloud computing, to allow us to enhance our scalability and continue to grow in a more cost-effective fashion. As part of expanding our scale, we intend to continue building up training centers tailored to our human capital needs to deploy human capital more efficiently, thereby improving overall resource utilization and productivity. | |
| ● | Capture new growth opportunities through strategic alliances and acquisitions — We will continue to pursue selective alliances and acquisitions in order to enhance our industry-specific technology and service delivery capabilities by building on our track record of successfully acquiring and integrating targeted companies. We will continue to identify and assess opportunities to enhance our abilities to serve our clients. We will focus on enhancing our technology capabilities, deepening our penetration into key clients, expanding our portfolio of service offerings and expanding our operations geographically. |
| ● |
Continue to implement our global expansion strategy — We remain focused on investing in our long-term sustainable growth and delivering on our dual-engine strategy of horizontal and vertical expansion. We will continue to pursue growth in our global footprint and market share as well as in technological and talent development. By delivering on our strategy, we expect to drive shareholder value.
We established new subsidiaries in strategic global markets to broaden our footprint and enhance our service offerings. We launched Ridik Dubai in the United Arab Emirates, marking our entry into the Middle East market. This move aims to provide advanced IT services and solutions to local and international businesses. We further expanded our presence in Southeast Asia by establishing Ridik Indonesia, positioning ourselves to capitalize on the region’s growth potential.
We deepened our integration of business and education by inaugurating the College of Allied Educators (CAE) in Singapore. This wholly-owned learning institution is designed to foster talent development and support our technological and operational needs. |
|
| ● | Capitalizing on growth opportunities through strategic diversification into emerging sectors —Our diverse business lines span sectors including fintech, payment and credit services, e-commerce, education and study abroad programs, and global tourism integrated with transportation services. While maintaining its focus on IT services, the company is broadening its reach into these industries, applying its expertise to drive innovation and capture emerging market opportunities. This approach allows CLPS to enhance service delivery, explore new revenue streams, and strengthen its competitive position across multiple sectors. |
Our Competitive Strengths
We believe that the principal competitive factors in our markets are industry expertise, breadth and depth of service offerings, quality of the services offered, strategic engagement with blue-chip clients, reputation and track record, marketing and selling skills, scalability of infrastructure and price.
We believe that there are several key strengths that differentiate us from our competitors and will continue to contribute to our growth and success.
1. Breadth and depth of digital transformation service offerings
CLPS provides staffing-based consulting services, turn-key financial solutions, and implementation of advanced technologies, enabling clients to build new or enhance their existing systems. We are fully committed of providing digital transformation services with focused on financial and technology in the banking, wealth management, e-commerce, and automotive industries, among others, through the utilization of innovative technology to achieve our client’s goals.
We are dedicated to providing a full range of services and solutions across technology needs in finance. We are able to provide both development and implementation of core banking, credit card, online and e-commerce systems, as well as expertise across technology stacks. More recently, we have tested and piloted leading edge technologies including cloud transitions, RPA, big data and blockchain. We are also exploring and implementing applications in AI.
2. Talent Creation Program, Talent Development Program, and Academic Education
Spearheaded by the CLPS Academy, we have established employee loyalty through the core engine of TCP and TDP programs both are integral parts of our supply chain which supports our service lines. Since 2008, our talent training services have offered training courses in five areas, including domain knowledge, technology skills, data security and management compliance training, soft skills for personnel; and English language skills including verbal and business correspondence for all level, especially for those who need to communicate with global customers directly on a daily basis. We believe that the depth and comprehensive nature of our talent training services are key features that distinguish us from our competitions. For more than 15 years, the Company has been recruiting, training, developing and retaining human capital and talents. We have been developing and upgrading our CLPS Virtual Banking Platform (CLB) to train specialized financial IT professionals. CLB is one of the crucial components which enables our Talent Creation Program. It contains a full set of banking application modules covering areas such as core banking, credit cards and wealth management incorporated with cutting-edge technologies, such as JAVA, Android & iOS, HTML and big data. We select qualified students each year to participate in our training program. During their junior and senior years, the students learn to implement the concepts covered by our TCP platform along with their other computer science theory and coursework. Thereafter, the students join us as interns to continue improving their software development skills and will eventually become part of our development teams. As a result, graduates have an equivalent of nine months’ worth of “on the job” training and experience. For the fiscal year 2025, we trained 196 interns.
Our TDP program is a continuous internal training program for our skilled-professionals in order to serve our clients better. The TDP program increases our professionals’ skillsets and business knowledge in their respective domain and technical fields. Since 2005, through our TCP and TDP programs, we have trained and retained a large pool of specialized personnel skilled in serving financial-related industry clients.
As a result of our employee loyalty programs, we have established an ecosystem of loyal client relationships. Employee satisfaction and enhanced career development have resulted in better service to our clients. Client satisfaction in return motivates our employees to continue to provide excellent service to our clients. In addition to the above-mentioned benefits, our Company’s strengths include the following:
| ● | core competency particularly in banking and insurance industry; |
| ● | deep domain knowledge and solutions in financial industry verticals; |
| ● | strategic engagements with financial blue-chip clients most of whom have been with us since our inception; |
| ● | comprehensive service offerings including financial IT solutions & consulting as well as other services; |
| ● | experienced senior management team with proven track record of success. |
CLPS has strategically expanded into the academic education sector by acquiring CAE, a Singapore-based learning institution. CAE complements CLPS’s existing business by providing a platform for vertical integration. In addition to CAE’s current course offerings, we have introduced IT-related programs, creating valuable internship and job opportunities for graduates.
3. Leading provider of human capital in the financial and technology industry
CLPS is a leading provider of IT professionals in the financial and technology industry, such in banking, wealth management, e-commerce, automotive, and others. We create, develop, and maintain a large pool of qualified and rich experienced talents, with bilingual or multilingual capability so support the client’s communication need, which is vital for a business’ success.
As of fiscal year 2025, CLPS maintained more than 3,534 employees, of which, more than 2,982 IT talents serve our customers. Among them, more than 98.3% work full-time for customers and the rest of the 1.7% work on project-based such as IT engineers, project managers, business analysts, among others, or are involved in research of innovative projects.
Our greatest edge in terms of human capital is our employees’ English communication skills capability and are familiar with international financial business environment. In terms of our overall IT skills, we maintain even distribution and relatively adequate resources of talent pool with capabilities in Java, Cobol, quality control, and other cutting-edge technology such as data analysis.
4. Expanding global footprint across key markets
CLPS has steadily broadened its international presence to support clients in diverse regions and industries. The Company operates in key markets including mainland China, Hong Kong SAR, Singapore, the United States, India, Japan, Canada, the Philippines, Malaysia, the United Arab Emirates, and Indonesia. This growing footprint enables CLPS to engage with multinational enterprises, deliver cross-border technology solutions, and capture opportunities in both mature and emerging markets. By strategically positioning itself across Asia, North America, and the Middle East, CLPS is strengthening its competitiveness and paving the way for sustained global growth.
As of fiscal year 2025, CLPS’s revenue generated outside mainland China grew by 90.5% year-over-year to $42.5 million, underscoring the rising global demand for the Company’s services.
Customers
Our clients include large corporations headquartered in China and globally which include, among others:
| ● | Banking or their China-based IT centers — HSBC, Standard Chartered Bank (China) Ltd., The Bank of East Asia, Limited, Bank of China (Hong Kong) Limited, ANZ Bank, and Bank of Communications. |
| ● | Wealth Management — AIA, CUP Data, First Data, and Orient Securities. |
| ● | E-Commerce — eBay, PayPal, Greendot Shanghai, Stubhub, and Gumtree. |
| ● | Automotive and Technology — SAIC Motors, Rising Auto, Sony, Cisco, AGFA Healthcare, Neusoft, and Kodak. |
By serving both Chinese and global clients on a common platform, we are able to leverage the shared resources, management, industry expertise and technology know-how to attract new business and remain cost competitive.
Sales and Marketing
We have invested in building a broad sales force and marketing team. As of June 30, 2025, our business development teams consisted of 67 full-time sales and marketing personnel, including 31 sales managers, each of whom is responsible for a designated sales region or client account. We plan to enhance our sales efforts by recruiting more sales personnel both domestically and overseas.
Competition
The market for IT services is highly competitive and we expect competition to intensify. We believe that the principal competitive factors in our markets are industry expertise, breadth and depth of service offerings, quality of the services offered, reputation and track record, marketing skills and price. Domestically, we face competition from the following major competitors: Shenzhen Forms Syntron Information Co., Ltd., Sunline Tech, Amarsoft and CSII. These competitors are all domestic listed companies and possess a considerable market share in IT services industry. Shenzhen Forms Syntron Information Co., Ltd. is committed to provide professional IT service outsourcing and consulting for large domestic commercial banks. Sunline Tech, Amarsoft and CSII have the similar business model who are engaged in providing IT solutions and services mainly for domestic banks and other financial institutions. While compared with above competitors, as an IT solution and consulting services provider, we’ve been specializing in industry demands analysis and focusing on delivering services to global institutions in banking, insurance and financial sectors, both in China and globally. As one of the earliest companies engaging in Banking IT services in China, we have accumulated rich industrial experience and successful cases during more than 10 years of business development and our market share is gradually increased. With the interest marketization and rise of Internet Finance, banking industry market grows more competitive. Since Core Banking Business is occupying a key position in the overall banking IT services market, we will enhance our core market competence by taking advantage of our current technology; internationally, our competitors include Wipro, TCS Consultancy, and Infosys Limited. To date, we do not typically compete directly with the larger global consulting and outsourcing firms, such as Accenture, Capgemini, Hewlett-Packard and IBM, who are typically engaged in conjunction with large global projects. However, we may compete with these firms if they seek smaller engagements, particularly in conjunction with a strategy to enter the domestic Chinese market. In addition, the trend towards offshore outsourcing, international expansion by foreign and domestic competitors and continuing technological innovation will result in new and different competitors entering our markets. We believe that our delivery capabilities are competitive with companies such as these, and that our domestic China market experience and know-how provides us with a competitive advantage in serving our clients.
Research and Development
Officially named the CLPS Innovation Lab (“CLPS i-Lab)”, our R&D is an integral part of our continued growth. In order to serve our Chinese and global clients’ needs better, we are fully committed on researching and developing cutting-edge technology including distributed application systems, cloud computing, micro services, open API, RPA, blockchain, AI, and big data, among other technologies, with a focus on continuous scientific and technological innovation to provide clients with more comprehensive and efficient IT services.
Big data offers businesses a powerful tool to understand customer behavior and tailor their offerings accordingly. By analyzing vast datasets, organizations can gain insights into customer preferences, optimize product design, and predict future trends. CLPS research provides comprehensive data services and IT solutions to help businesses harness the potential of big data, including data engineering, data science, data governance, data innovation, and data product development. CLPS also offers data platform, data warehouse, data governance, and data science capabilities to support organizations in their big data initiatives.
CLPS offers extensive experience in cloud computing, specializing in virtualization and major cloud platforms. Our expertise extends beyond product development to building custom private clouds and providing comprehensive cloud services. CLPS focuses on transforming financial institutions through cloud migration, cloud-native application development, data management, and multi-cloud integration. They aim to empower financial institutions with flexible, scalable, and innovative digital solutions. Key technologies include distributed storage, microservices, cloud migration, cloud monitoring and operations, virtualization technologies, containerization technologies, automated management, cloud security, multi-cloud management, and unified logging. Cloud computing offers enhanced data processing efficiency and reduced IT costs, promoting sustainable business practices.
CLPS offers a platform for developing custom LLM agents, including conversational interface, agent management, and pre-built templates. The platform also provides model management, data management, and enterprise knowledge integration. CLPS focuses on developing advanced algorithms for intelligent content generation, applying natural language processing, computer vision, and neural networks. Its aim is to transform AIGC technology into practical business applications, such as intelligent customer service and AI scoring. CLPS is committed to fostering an AIGC ecosystem through collaboration with diverse partners, aiming to create an open environment that accelerates AIGC adoption. Its collaboration with industry leaders, academia, and associations helps establish AIGC standards and promote technology adoption. CLPS is a leading force in AIGC technology, focusing on research, application development, and ecosystem building. Its dedication to pioneering AIGC advancements through innovative algorithms and models drives the delivery of tailored AIGC solutions across industries, empowering businesses to drive digital transformation.
CLPS specializes in blockchain technology, revolutionizing the banking and financial services industry. Its decentralized, immutable, and traceable nature ensures fair and transparent transactions. CLPS partners with clients to explore innovative blockchain applications, transforming traditional banking models and delivering cutting-edge financial services. CLPS is dedicated to researching and developing innovative blockchain applications across various industries, delivering fast, efficient blockchain solutions that build trust, drive digital transformation, and accelerate enterprises towards an intelligent future. CLPS creates secure, efficient, and transparent blockchain ecosystems that help businesses thrive in competitive markets.
CLPS has been committed to promoting digital transformation integrated with secure, smooth, and efficient IT systems. The growing demand for customized and innovative marketing model has pushed CLPS to further enhance its digital marketing solution to achieve client’s business goals prompted by improved marketing performance metrics.
CLPS i-Lab adheres to our strategy of promoting our products and solutions based on new technology and new research, application innovations, and our leading talent pool, while improving our technological innovation capability and market competitiveness. As the center of our research and development efforts, it will continue to be one of the most important drivers of CLPS’s growth.
Employees
We believe resource management and planning is critically important to supporting our growth, and we are committed to effectively recruiting, training, developing and retaining our human capital. Our total number of employees was 3,534 employees as of June 30, 2025 from 3,325 employees in June 30, 2024. Approximately 53% of our personnel are dedicated to serving our foreign financial institution clients. Such personnel maintain up to date financial domain knowledge, technical development and testing skills in Java, .Net, C, C++, testing tools, android or iOS app, blockchain, big data, cloud computing, AI, and mainframe COBOL. None of our employees are represented by a labor union or collective bargaining agreements. We consider our employee relations to be good. We believe that attracting and retaining highly experienced associates and sales and marketing personnel is a key to our success. In addition, we believe that we maintain a good working relationship with our employees and we have not experienced any significant labor disputes or any difficulty in recruiting staff for our operations.
Intellectual Property Rights
The PRC has domestic laws for the protection of rights in copyrights, trademarks and trade secrets. The PRC is also a signatory to all of the world’s major intellectual property conventions, including:
| ● | Convention establishing the World Intellectual Property Organization (June 3, 1980); |
| ● | Paris Convention for the Protection of Industrial Property (March 19, 1985); |
| ● | Patent Cooperation Treaty (January 1, 1994); and |
| ● | Agreement on Trade-Related Aspects of Intellectual Property Rights (November 11, 2001). |
The PRC Trademark Law, adopted in 1982 and revised in 2019, protects registered trademark. The Trademark Office of the State Administration of Industry and Commerce of the PRC, handles trademark registrations and grants trademark registrations for a term of ten years.
Our intellectual property rights are important to our business. We rely on a combination of trade secrets, confidentiality procedures and contractual provisions to protect our intellectual property. We also rely on and protect unpatented proprietary expertise, recipes and formulations, continuing innovation and other trade secrets to develop and maintain our competitive position. We enter into confidentiality agreements with most of our employees and consultants, and control access to and distribution of our documentation and other licensed information. Despite these precautions, it may be possible for a third party to copy or otherwise obtain and use our technology without authorization, or to develop similar technology independently. Since the Chinese legal system in general, and the intellectual property regime in particular, is relatively weak, it is often difficult to enforce intellectual property rights in China. Policing unauthorized use of our technology is difficult and the steps we take may not prevent misappropriation or infringement of our proprietary technology. In addition, litigation may be necessary in the future to enforce our intellectual property rights, to protect our trade secrets or to determine the validity and scope of the proprietary rights of others, which could result in substantial costs and diversion of our resources and could have a material adverse effect on our business, results of operations and financial condition. We require our employees to enter into non-disclosure agreements to limit access to and distribution of our proprietary and confidential information. These agreements generally provide that any confidential or proprietary information developed by us or on our behalf must be kept confidential. These agreements also provide that any confidential or proprietary information disclosed to third parties in the course of our business must be kept confidential by such third parties. In the event of trademark infringement, the State Administration for Industry and Commerce has the authority to fine the infringer and to confiscate or destroy the infringing products.
Our primary trademark portfolio consists of five trademarks. Our trademarks are valuable assets that reinforce the brand and our consumers’ favorable perception of our products. The current registrations of these trademarks are effective for varying periods of time and may be renewed periodically, provided that we, as the registered owner, comply with all applicable renewal requirements including, where necessary, the continued use of the trademarks in connection with similar goods. In addition to trademark protection, we own 3 URL designations and domain names, including clps.com.cn, clpsglobal.com, and clpsgroup.com.cn.
We have registered for the following trademarks:
| Mark | Country of Registration |
Application Number |
Class/Description | Current Owner |
Status | |||||
![]() |
China | 19288958 | Class 9: Recorded computer programs (programs); Recorded computer operating programs Computer peripherals; Computer software (recorded); Connector (data processing equipment); Monitor program (computer program); Electronic publications (downloadable); Computer program (downloadable software); Downloadable computer application software; Computer hardware | CLPS Shanghai Co., Ltd. | Registered | |||||
![]() |
China | 19289112 | Class 38: Information transmission; Computer terminal communication; Computer-aided information and image transmission; Information transmission equipment rental; Provide telecommunications link services to connect with the global computer network; Telecommunications routing and junction services; Provide access service for global computer network users; Provide database access service; Digital file transfer Teleconference call service | CLPS Shanghai Co., Ltd. | Registered | |||||
![]() |
China | 19289503 | Class 9: Recorded computer programs (programs); Recorded computer operating programs; Computer peripherals; Computer software (recorded); Connector (data processing equipment); Monitor program (computer program); Electronic publications (downloadable); Computer program (downloadable software); Downloadable computer application software; Computer hardware | CLPS Shanghai Co., Ltd. | Registered | |||||
![]() |
China | 19289341 | Class 42: Technical research; Research or develop new products for others; Computer programming; Computer software design; Computer hardware design and development consulting; Computer software rental; Computer software maintenance; Computer system analysis; Computer software installation; Computer software consulting | CLPS Shanghai Co., Ltd. | Registered | |||||
![]() |
China | 19289214 | Class 41: Teaching; Education; Training; Practical training (demonstration); Employment guidance (education or training consultants); Arrange and organize academic seminars; Arrange and organize meetings; Arrange and organize general meeting; Arrange and organize symposium; Arrange and organize training classes | CLPS Shanghai Co., Ltd. | Registered |
| Mark | Country of Registration |
Application Number |
Class/Description | Current Owner |
Status | |||||
![]() |
Hong Kong, China | 47628610 | Class 36: Financial management; Financial consulting; Credit card payment processing; Debit card payment processing; Credit card issuing; Online banking service; Credit card related investigations; Electronic credit card transaction processing; Credit card issuance; Credit card verification; Credit card transaction processing service; Banking services |
CLPS Technology (HONG KONG) Co., Ltd.
|
Registered | |||||
![]() |
Hong Kong, China | 47629542 | Class 41: Teaching; Education; Training; Arrange and organize academic seminars; Arrange and organize meetings; Arrange and organize training courses; Arrange and organize on-site education forums; Written publication (excluding advertising text); Book publication; Online publication of e-books and magazines; Provide non-downloadable online electronic publications |
CLPS Technology (HONG KONG) Co., Ltd.
|
Registered | |||||
![]() |
China | 54531262 | Class 42: Technical research; Research and develop new products for other parties; Information technology consulting services; Industrial product design; Computer software update; Computer software design and development ; Computer software maintenance; Computer hardware design and development consulting; Cloud computing; computer programming | JAJI (Shanghai) Co., Ltd. | Registered |
The following is a list of the Company’s copyrights:
|
Software Name |
Country of |
Registration |
Current |
Approval Date |
Status |
|||||
| CLPS HR Management Platform Software V1.0 | China | 2009SR015975 | CLPS Shanghai Co., Ltd. | 29th April 2009 | Registered | |||||
| CLPS Food and Beverage Report Analysis and Management Platform Software V1.0 | China | 2009SR060110 | CLPS Shanghai Co., Ltd. | 28th December 2009 | Registered | |||||
| CLPS Apparel Industry POS Management Platform Software V1.0 | China | 2009SR060102 | CLPS Shanghai Co., Ltd. | 28th December 2009 | Registered | |||||
| CLPS Express Information Interactive Platform Software V1.0 | China | 2009SR060112 | CLPS Shanghai Co., Ltd. | 28th December 2009 | Registered | |||||
| CLPS Chain Store Information Interactive Platform Software V1.0 | China | 2009SR060108 | CLPS Shanghai Co., Ltd. | 28th December 2009 | Registered | |||||
| CLPS Project Analysis and Management Platform Software V1.0 | China | 2009SR060169 | CLPS Shanghai Co., Ltd. | 28th December 2009 | Registered | |||||
| CLPS Payroll Accounting System Platform Software V1.0 | China | 2010SR043564 | CLPS Shanghai Co., Ltd. | 25th August 2010 | Registered | |||||
| CLPS Fast Moving Consumer Goods Frontline Staff Management Platform Software V1.0 | China | 2010SR043561 | CLPS Shanghai Co., Ltd. | 25th August 2010 | Registered | |||||
| CLPS Staff Management Platform Software V1.0 | China | 2010SR043562 | CLPS Shanghai Co., Ltd. | 25th August 2010 | Registered | |||||
| CLPS Coal Mining Enterprise Information System Management Platform Software V1.0 | China | 2010SR045449 | CLPS Shanghai Co., Ltd. | 1st September 2010 | Registered | |||||
| CLPS Campus Expense Card Web Service System Platform Software V1.0 | China | 2010SR045441 | CLPS Shanghai Co., Ltd. | 1st September 2010 | Registered | |||||
| CLPS Campus Expense Card Bathroom Management Service Software V1.0 | China | 2010SR045444 | CLPS Shanghai Co., Ltd. | 1st September 2010 | Registered | |||||
| CLPS Machinery Industry ERP Management Platform Software V1.0 | China | 2010SR045802 | CLPS Shanghai Co., Ltd. | 2nd September 2010 | Registered | |||||
| CLPS Assignment and Task Management Platform Software (short name: Assignment and Task Management System) V1.0 | China | 2011SR076863 | CLPS Shanghai Co., Ltd. | 25th October 2011 | Registered | |||||
| CLPS Marketing Assistant System Platform Software V1.0 | China | 2012SR096727 | CLPS Shanghai Co., Ltd. | 15th October 2012 | Registered | |||||
| CLPS Outsourcing Service Staff Management System Platform Software V1.0 | China | 2012SR096666 | CLPS Shanghai Co., Ltd. | 15th October 2012 | Registered |
| Software Name |
Country of |
Registration |
Current |
Approval Date |
Status |
|||||
| CLPS Outsourcing Service Staff System Background Management Software V1.0 | China | 2012SR096731 | CLPS Shanghai Co., Ltd. | 15th October 2012 | Registered | |||||
| CLPS Logistics Terminal Distribution Platform Software V1.0 | China | 2012SR096668 | CLPS Shanghai Co., Ltd. | 19th October 2012 | Registered | |||||
| CLPS HR Background Support Management System V1.0 | China | 2012SR098440 | CLPS Shanghai Co., Ltd. | 19th October 2012 | Registered | |||||
| CLPS HR Management System Platform Software (short name: HR Management System) V1.0 | China | 2012SR098429 | CLPS Shanghai Co., Ltd. | 19th October 2012 | Registered | |||||
| CLPS Outsourcing Service Staff Resume Entry System Platform Software V1.0 | China | 2012SR098687 | CLPS Shanghai Co., Ltd. | 19th October 2012 | Registered | |||||
| CLPS Bank Document Business Management Software (short name: Document Management) V1.0 | China | 2013SR054800 | CLPS Shanghai Co., Ltd. | 5th June 2013 | Registered | |||||
| CLPS Bank Monetary Transaction Management Software (short name: Monetary Transaction Management) V1.0 | China | 2013SR054796 | CLPS Shanghai Co., Ltd. | 5th June 2013 | Registered | |||||
| CLPS Bank Expense Management Software V1.0 | China | 2014SR168125 | CLPS Shanghai Co., Ltd. | 4th November 2014 | Registered | |||||
| CLPS Bank Repayment Process Software V1.0 | China | 2014SR168130 | CLPS Shanghai Co., Ltd. | 4th November 2014 | Registered | |||||
| CLPS Bank Point Accumulative Management Software V1.0 | China | 2014SR168132 | CLPS Shanghai Co., Ltd. | 4th November 2014 | Registered | |||||
| CLPS Bank Interest Process Software V1.0 | China | 2014SR168136 | CLPS Shanghai Co., Ltd. | 4th November 2014 | Registered | |||||
| CLPS Bank Credit Application Software V1.0 | China | 2014SR168138 | CLPS Shanghai Co., Ltd. | 4th November 2014 | Registered | |||||
| CLPS Mortgage Loan Plan Spreadsheet Tool Software (short name: Loan Spreadsheet) V1.0 | China | 2015SR198772 | CLPS Shanghai Co., Ltd. | 16th October 2015 | Registered |
| Software Name |
Country of |
Registration |
Current |
Approval Date |
Status |
|||||
| CLPS Bank Product Management Software V1.0 | China | 2015SR198610 | CLPS Shanghai Co., Ltd. | 16th October 2015 | Registered | |||||
| CLPS Bank Deposit and Withdrawal Services Management Software V1.0 | China | 2015SR198176 | CLPS Shanghai Co., Ltd. | 16th October 2015 | Registered | |||||
| CLPS Bank Loan Application Management Software V1.0 | China | 2015SR198654 | CLPS Shanghai Co., Ltd. | 16th October 2015 | Registered | |||||
| CLPS Bank Repayment Management Software V1.0 | China | 2015SR198649 | CLPS Shanghai Co., Ltd. | 16th October 2015 | Registered | |||||
| CLPS Bank Exchange Rate Management Software V1.0 | China | 2015SR198774 | CLPS Shanghai Co., Ltd. | 16th October 2015 | Registered | |||||
| CLPS Bank Interest Settlement Software V1.0 | China | 2015SR198246 | CLPS Shanghai Co., Ltd. | 16th October 2015 | Registered | |||||
| CLPS Bank Foreign Exchange Transaction Software V1.0 | China | 2015SR198240 | CLPS Shanghai Co., Ltd. | 16th October 2015 | Registered | |||||
| CLPS Bank Investment Management Securities Business Software V1.0 | China | 2016SR376924 | CLPS Shanghai Co., Ltd. | 16th December 2016 | Registered | |||||
| CLPS Bank Big Data Decision-making Platform Customer Portrayal Software V1.0 | China | 2016SR382920 | CLPS Shanghai Co., Ltd. | 20th December 2016 | Registered | |||||
| CLPS Internet Financial Cloud Mobile Banking Software V2.0 | China | 2016SR398821 | CLPS Shanghai Co., Ltd. | 27th December 2016 | Registered | |||||
| CLPS Wantong Calculus Mall Software V2.0 | China | 2017SR118507 | CLPS Beijing Hengtong Co., Ltd. | 17th April 2017 | Registered | |||||
| CLPS RC Rules Engine Software | China | 2017SR169307 | CLPS Ruicheng Co., Ltd. | 9th May 2017 | Registered | |||||
| CLPS Internet Financing Collection Management Software V2.0 | China | 2017SR119266 | CLPS Ruicheng Co., Ltd. | 17th April 2017 | Registered | |||||
| CLPS Points Management Platform Software | China | 2017SR119078 | CLPS Ruicheng Co., Ltd. | 17th April 2017 | Registered | |||||
| CLPS Full-web Order Receiving Unified Platform Management Software V2.0 | China | 2017SR202535 | CLPS Ruicheng Co., Ltd. | 24th May 2017 | Registered | |||||
| CLPS Quanxi Intelligent Marketing Platform Clients Growth Center Software V2.0 | China | 2017SR565576 | CLPS Shanghai Co., Ltd. | 13th October 2017 | Registered | |||||
| CLPS Enterprise Recruitment Intelligent Cooperation Platform Software V2.0 | China | 2017SR646712 | CLPS Shanghai Co., Ltd. | 24th November 2017 | Registered | |||||
| CLPS Intelligent Online Training Test Instructional Management Software V1.0 | China | 2017SR646507 | CLPS Shanghai Co., Ltd. | 24th November 2017 | Registered |
| Software Name |
Country of |
Registration |
Current |
Approval Date |
Status |
|||||
| CLPS Enterprise Internet Qinqin Loan Background Management Software V1.0 | China | 2017SR647634 | CLPS Shanghai Co., Ltd. | 24th November 2017 | Registered | |||||
| CLPS Blockchain Based Virtual Credits Background Management Software V2.0 | China | 2017SR645676 | CLPS Shanghai Co., Ltd. | 24th November 2017 | Registered | |||||
| CLPS Enterprise Talent Information Intelligent Management Software V2.0 | China | 2017SR645650 | CLPS Shanghai Co., Ltd. | 24th November 2017 | Registered | |||||
| CLPS Enterprise Recruitment Intelligent Cooperation Platform Software V2.0 | China | 2017SR647190 | CLPS Shanghai Co., Ltd. | 24th November 2017 | Registered | |||||
| CLPS General Points Platform and Business Center Software V1.0 | China | 2019SR0004653 | CLPS Shanghai Co., Ltd. | 2nd January 2019 | Registered | |||||
| CLPS Online Financial Microloan Software V1.0 | China | 2019SR0004669 | CLPS Shanghai Co., Ltd. | 2nd January 2019 | Registered | |||||
| CLPS Bank Customer Management Software V1.0 | China | 2019SR0004663 | CLPS Shanghai Co., Ltd. | 2nd January 2019 | Registered | |||||
| CLPS Online Financial Management Software V1.0 | China | 2019SR0140935 | CLPS Shanghai Co., Ltd. | 14th February 2019 | Registered | |||||
| CLPS Talent Training One-Stop Platform Software V1.0 | China | 2020SR0094641 | CLPS Shanghai Co., Ltd. | 19th January 2020 | Registered | |||||
| CLPS Project Management Software [PMS]V2.0 | China | 2020SR0095716 | CLPS Shanghai Co., Ltd. | 19th January 2020 | Registered | |||||
| CLPS Online Financial Management Software V2.0 | China | 2020SR0095716 | CLPS Shanghai Co., Ltd. | 19th January 2020 | Registered | |||||
| CLPS Online Financial Microloan Software V3.0 | China | 2020SR0094745 | CLPS Shanghai Co., Ltd. | 19th January 2020 | Registered | |||||
| CLPS Bank Customer Management Software V3.0 | China | 2020SR0095318 | CLPS Shanghai Co., Ltd. | 19th January 2020 | Registered | |||||
| CLPS Online Financial Accounting Management Software V1.0 | China | 2020SR0095725 | CLPS Shanghai Co., Ltd. | 19th January 2020 | Registered |
| Software Name |
Country of |
Registration |
Current |
Approval Date |
Status |
|||||
| CLPS Blockchain Based Virtual Credits Background Management Software V3.0 | China | 2020SR0224622 | CLPS Guangzhou Co., Ltd. | 9th March 2020 | Registered | |||||
| CLPS Enterprise Recruitment Intelligent Cooperation Platform Software V3.0 | China | 2020SR0224616 | CLPS Guangzhou Co., Ltd. | 9th March 2020 | Registered | |||||
| CLPS Enterprise Talent Information Intelligent Management Software (“ERP System”) V3.0 | China | 2020SR0224243 | CLPS Guangzhou Co., Ltd. | 9th March 2020 | Registered | |||||
| CLPS Ruicheng ERP-TRMS Software (“ERP-TRMS”) V1.0 | China | 2020SR1691822 | CLPS Ruicheng Co., Ltd. | 30th November 2020 | Registered | |||||
| CLPS Ruicheng BPM Organizational Structure and Process Approval Software (“BPM”) V1.0 | China | 2020SR1691823 | CLPS Ruicheng Co., Ltd. | 30th November 2020 | Registered | |||||
| CLPS Ruicheng Timesheet CLPS Management Software(“Timesheet”) V2.0 | China | 2020SR1691884 | CLPS Ruicheng Co., Ltd. | 30th November 2020 | Registered | |||||
| CLPS Ruicheng WeChat Based Timesheet Management Software (“Timesheet”) V1.0 | China | 2020SR1691802 | CLPS Ruicheng Co., Ltd. | 30th November 2020 | Registered | |||||
| JAJI China EKYC Based Mobile Banking Software(“Mobile Banking”) V1.0 | China | 2020SR1692693 | JAJI (Shanghai) Co., Ltd. | 30th November 2020 | Registered | |||||
| CLPS Project Management Software(“PMS”) V3.0 | China | 2021SR0113240 | CLPS Shanghai Co., Ltd. | 21st January 2021 | Registered | |||||
| CLPS Credit Card Comprehensive Information Platform Software(“ChinaLinkV”) V2.1.1 | China | 2021SR0113286 | CLPS Shanghai Co., Ltd. | 21st January 2021 | Registered | |||||
| CLPS Meeting Room Reservation Management Software(“Meeting”) V1,0 | China | 2021SR0113234 | CLPS Shanghai Co., Ltd. | 21st January 2021 | Registered | |||||
| CLPS BPM Organizational Structure and Process Approval Software(“BPM”) V2.0 | China | 2021SR0216840 | CLPS Shanghai Co., Ltd. | 7th February 2021 | Registered | |||||
| CLPS EKYC Based Mobile Banking Software (“Mobile Banking”) V2.0 | China | 2021SR0216890 | CLPS Shanghai Co., Ltd. | 7th February 2021 | Registered | |||||
| Hainan Qincheng BPM Organization Structure and Process Approval Software(“BPM”) V2.0 | China | 2021SR783928 | Hainan Qincheng Software Technology Co., Ltd. | 27th May 2021 | Registered | |||||
| Hainan Qincheng ERP-TRMS Software(“ERP-TRMS”) V2.0 | China | 2021SR0783904 | Hainan Qincheng Software Technology Co., Ltd. | 27th May 2021 | Registered | |||||
| Hainan Qincheng Timesheet Management Software(“Timesheet”) V3.0 | China | 2021SR0783929 | Hainan Qincheng Software Technology Co., Ltd. | 27th May 2021 | Registered |
| Software Name | Country of Registration |
Registration Number |
Current Owner |
Approval Date | Status | |||||
| Hainan Qincheng WeChat Based Timesheet Management Software (“Timesheet”) V2.0 | China | 2021SR0783905 | Hainan Qincheng Software Technology Co., Ltd. | 27th May 2021 | Registered | |||||
| JAJI Project Management Software V4.0 | China | 2021SR1775321 | JAJI (Shanghai) Co., Ltd. | 30th June 2021 | Registered | |||||
| CLPS Meeting Room Reservation Management Software V2.0 | China | 2021SR1628925 | CLPS Shanghai Co., Ltd. | 31st July 2021 | Registered | |||||
| JAJI One-Stop Platform for Talent Cultivation Based on Internationalization V2.0 | China | 2021SR1775007 | JAJI (Shanghai) Co., Ltd. | 28th September 2021 | Registered | |||||
| JAJI Project Lifeline Tracking Management System V1.0 | China | 2021SR1952575 | JAJI (Shanghai) Co., Ltd. | 30th September 2021 | Registered | |||||
| JAJI Salary Query Software V1.2 | China | 2021SR1952576 | JAJI (Shanghai) Co., Ltd. | 13th October 2021 | Registered | |||||
| JAJI Internet Financial Accounting Management Software V2.0 | China | 2021SR2008521 | JAJI (Shanghai) Co., Ltd. | 14th October 2021 | Registered | |||||
| JAJI Bank Clients Management Software Based on Distributed Architecture V1.0 | China | 2021SR1969086 | JAJI (Shanghai) Co., Ltd. | 14th October 2021 | Registered | |||||
| JAJI Talent Recommendation and Recruitment Mobile Platform Software V1.0 | China | 2021SR2085396 | JAJI (Shanghai) Co., Ltd. | 17th October 2021 | Registered | |||||
| JAJI BPM BPM Organizational Structure and Process Approval Software V4.0 | China | 2021SR1880802 | JAJI (Shanghai) Co., Ltd. | 17th October 2021 | Registered | |||||
| JAJI Online Finance Management Software Based on Distributed Architecture V1.0 | China | 2021SR2008522 | JAJI (Shanghai) Co., Ltd. | 17th October 2021 | Registered | |||||
| JAJI Enterprise Talent Information Analysis and Management Software Based on Distributed Architecture V2.0 | China | 2021SR1901457 | JAJI (Shanghai) Co., Ltd. | 17th October 2021 | Registered | |||||
| JAJI Mobile Banking System Based on Intelligent Face Recognition V1.0 | China | 2021SR1969085 | JAJI (Shanghai) Co., Ltd. | 17th October 2021 | Registered | |||||
| JAJI Talent Resume Management DB Database Software V1.5 | China | 2021SR1952673 | JAJI (Shanghai) Co., Ltd. | 17th October 2021 | Registered | |||||
| JAJI Business Points Mall WeChat Platform Software V1.0 | China | 2021SR1952574 | JAJI (Shanghai) Co., Ltd. | 17th October 2021 | Registered | |||||
| CLPS EKYC Based Mobile Banking Software (“Mobile Banking”) V3.0 | China | 2021SR1617316 | CLPS Shanghai Co., Ltd. | 2nd November 2021 | Registered |
| Software Name | Country of Registration |
Registration Number |
Current Owner |
Approval Date | Status | |||||
| CLPS Credit Card Comprehensive Information Platform Software(“ChinaLinkV”) V3.0 | China | 2021SR1617317 | CLPS Shanghai Co., Ltd. | 2nd November 2021 | Registered | |||||
| CLPS Credit Card Big Data Integrated Management Background Software V2.0 | China | 2021SR1619652 | Shanghai Chenqin Information Technology Services Co., Ltd. | 3rd November 2021 | Registered | |||||
| CLPS Credit Card Clearing Management Software V1.0 | China | 2021SR1619639 | Shanghai Chenqin Information Technology Services Co., Ltd. | 3rd November 2021 | Registered | |||||
| CLPS Credit Card Risk Management Software V1.0 | China | 2021SR1619640 | Shanghai Chenqin Information Technology Services Co., Ltd. | 3rd November 2021 | Registered | |||||
| CLPS Credit Card Account Establishment and Card Making Software V1.0 | China | 2021SR1619641 | Shanghai Chenqin Information Technology Services Co., Ltd. | 3rd November 2021 | Registered | |||||
| CLPS Credit Card Authorization Management Software V1.0 | China | 2021SR1619642 | Shanghai Chenqin Information Technology Services Co., Ltd. | 3rd November 2021 | Registered | |||||
| CLPS Credit Card Customer Service Management Software V1.0 | China | 2021SR1619643 | Shanghai Chenqin Information Technology Services Co., Ltd. | 3rd November 2021 | Registered | |||||
| CLPS Credit Card Merchant Consumption Integrated Comprehensive Management Software V1.0 | China | 2021SR1619651 | Shanghai Chenqin Information Technology Services Co., Ltd. | 3rd November 2021 | Registered | |||||
| CLPS Internet Financing Collection Software V1.5 | China | 2021SR1666790 | CLPS Shanghai Co., Ltd. | 8th November 2021 | Registered | |||||
| CLPS Online Learning Platform Software V1.5 | China | 2021SR1666804 | CLPS Shanghai Co., Ltd. | 8th November 2021 | Registered |
| Software Name | Country of Registration |
Registration Number |
Current Owner |
Approval Date | Status | |||||
| JAJI Dual Recording Platform Software V1.0 | China | 2021SR2116913 | JAJI (Shanghai) Co., Ltd. | 17th November 2021 | Registered | |||||
| Chenqin FATA Authorized Testing Automation Tool Software | China | 2022SR1457563 | Shanghai Chenqin Information Technology Services Co., Ltd. | 3rd November 2022 | Registered | |||||
| Chenqin MC Transaction Simulation Tool Software | China | 2022SR1457579 | Shanghai Chenqin Information Technology Services Co., Ltd. | 3rd November 2022 | Registered | |||||
| Chenqin OpenAPI Interface Resource Management Platform Software | China | 2022SR1457562 | Shanghai Chenqin Information Technology Services Co., Ltd. | 3rd November 2022 | Registered | |||||
| Chenqin VISA Transaction Simulation Tool Software | China | 2022SR1462651 | Shanghai Chenqin Information Technology Services Co., Ltd. | 3rd November 2022 | Registered | |||||
| Chenqin Scene Engine Software | China | 2022SR1462652 | Shanghai Chenqin Information Technology Services Co., Ltd. | 3rd November 2022 | Registered | |||||
| Chenqin Batch Scheduling Management Platform Software | China | 2022SR1462653 | Shanghai Chenqin Information Technology Services Co., Ltd. | 3rd November 2022 | Registered | |||||
| Chenqin Authorization Authentication Management Software | China | 2022SR1457578 | Shanghai Chenqin Information Technology Services Co., Ltd. | 3rd November 2022 | Registered | |||||
| Chenqin CUP Trading Simulation Tool Software | China | 2022SR1474275 | Shanghai Chenqin Information Technology Services Co., Ltd. | 4th November 2022 | Registered | |||||
| Chenqin JCB Transaction Simulation Tool Software | China | 2022SR1480972 | Shanghai Chenqin Information Technology Services Co., Ltd. | 8th November 2022 | Registered |
| Software Name | Country of Registration |
Registration Number |
Current Owner |
Approval Date | Status | |||||
| CLPS CRM Customer Management Software V1.0 | China | 2022SR1561547 | CLPS Shanghai Co., Ltd. | 23rd November 2022 | Registered | |||||
| CLPS Talent Order Matching Software V1.0 | China | 2022SR1561546 | CLPS Shanghai Co., Ltd. | 23rd November 2022 | Registered | |||||
| CLPS Talent Delivery Management Software V1.0 | China | 2022SR1561545 | CLPS Shanghai Co., Ltd. | 23rd November 2022 | Registered | |||||
| CLPS Rules and Regulations Document Management Software V1.0 | China | 2022SR1561390 | CLPS Shanghai Co., Ltd. | 23rd November 2022 | Registered | |||||
| CLPS Data Sharing SD Software V2.0 | China | 2022SR1561392 | CLPS Shanghai Co., Ltd. | 23rd November 2022 | Registered | |||||
| CLPS PL Report System Software V2.0 | China | 2022SR1561391 | CLPS Shanghai Co., Ltd. | 23rd November 2022 | Registered | |||||
| JAJI CRM Customer Management Software User Manual V2.0 | China | 2023SR0235089 | JAJI (Shanghai) Co., Ltd. | 14th February 2023 | Registered | |||||
| JAJI Talent Order Matching Software User Manual V2.0 | China | 2023SR0235088 | JAJI (Shanghai) Co., Ltd. | 14th February 2023 | Registered | |||||
| JAJI Talent Delivery Management System User Manual V2.0 | China | 2023SR0235112 | JAJI (Shanghai) Co., Ltd. | 14th February 2023 | Registered | |||||
| JAJI Rules and Regulations Document Management System User Manual V2.0 | China | 2023SR0235113 | JAJI (Shanghai) Co., Ltd. | 14th February 2023 | Registered | |||||
| JAJI Data Sharing SD Software V3.0 | China | 2023SR0235114 | JAJI (Shanghai) Co., Ltd. | 14th February 2023 | Registered | |||||
| JAJI PL Report System Software V3.0 | China | 2023SR0235115 | JAJI (Shanghai) Co., Ltd. | 14th February 2023 | Registered | |||||
| Digital Currency Happy Shopping Platform Software V2.0 | China | 2023SR0911860 | CLPS Shenzhen Co., Ltd. | 9th August 2023 | Registered |
| Chenqin Digital RMB Canteen System V3.0 | China | 2023SR1145755 | Shanghai Chenqin Information Technology Services Co., Ltd. | 22nd September 2023 | Registered | |||||
| Chenqin Cloud Mall Platform Transaction Software V1.0 | China | 2023SR1176614 | Shanghai Chenqin Information Technology Services Co., Ltd. | 28th September 2023 | Registered | |||||
| Chenqin Lottery Platform Software V1.0 | China | 2023SR1183041 | Shanghai Chenqin Information Technology Services Co., Ltd. | 7th October 2023 | Registered | |||||
| Chenqin Rules Engine Management Platform Software V1.0 | China | 2023SR1182353 | Shanghai Chenqin Information Technology Services Co., Ltd. | 7th October 2023 | Registered |
| Software Name | Country of Registration |
Registration Number |
Current Owner |
Approval Date | Status | |||||
| JAJI Decision Tree Editing Software V2.0 | China | 2023SR1193997 | JAJI (Shanghai) Co., Ltd. | 8th October 2023 | Registered | |||||
| JAJI Decision Rule UDK Editing Software V2.0 | China | 2023SR1205627 | JAJI (Shanghai) Co., Ltd. | 10th October 2023 | Registered | |||||
| JAJI Quantitative Matching Software V1.0 | China | 2023SR1204049 | JAJI (Shanghai) Co., Ltd. | 10th October 2023 | Registered | |||||
| JAJI Quantitative Configuration Software V1.0 | China | 2023SR1204959 | JAJI (Shanghai) Co., Ltd. | 10th October 2023 | Registered | |||||
| JAJI Quantitative Execution System V1.0 | China | 2023SR1209552 | JAJI (Shanghai) Co., Ltd. | 11th October 2023 | Registered | |||||
| CLPS PC AMS Asset Management System V1.0 | China | 2023SR1217432 | CLPS Shanghai Co., Ltd. | 11th October 2023 | Registered | |||||
| CLPS Video Interview System V1.0 | China | 2023SR1217429 | CLPS Shanghai Co., Ltd. | 11th October 2023 | Registered | |||||
| CLPS Talent Introduction Management System V3.0 | China | 2023SR1216783 | CLPS Shanghai Co., Ltd. | 11th October 2023 | Registered | |||||
| CLPS WeChat AMS Asset Management System V1.0 | China | 2023SR1221845 | CLPS Shanghai Co., Ltd. | 12th October 2023 | Registered | |||||
| CLPS Process Approval WeChat Software V1.0 | China | 2023SR1222463 | CLPS Shanghai Co., Ltd. | 12th October 2023 | Registered | |||||
| Chenqin Unified Management Platform for Network Collection V3.0 | China | 2023SR1322594 | Shanghai Chenqin Information Technology Services Co., Ltd. | 27th October 2023 | Registered | |||||
| CLPS BPM Organizational Structure and Process Approval Software V5.0 | China | 2023SR1353798 | CLPS Shanghai Co., Ltd. | 2nd November 2023 | Registered | |||||
| JAJI Decision Rule Scoring Card Editing Software V2.0 | China | 2023SR1358161 | JAJI (Shanghai) Co., Ltd. | 2nd November 2023 | Registered | |||||
| Chenqin Credit Card Application Approval Platform Software V1.0 | China | 2023SR1392594 | Shanghai Chenqin Information Technology Services Co., Ltd. | 7th November 2023 | Registered | |||||
| Chenqin Dual Information Credit Card Issuance Software V1.0 | China | 2024SR1259899 | Shanghai Chenqin Information Technology Services Co., Ltd. | 28th August 2024 | Registered | |||||
| Chenqin Mastercard Clearing Service Software V1.0 | China | 2024SR1259903 | Shanghai Chenqin Information Technology Services Co., Ltd. | 28th August 2024 | Registered | |||||
| Chenqin Credit Card Installment Management Software V1.0 | China | 2024SR1260050 | Shanghai Chenqin Information Technology Services Co., Ltd. | 28th August 2024 | Registered | |||||
| Chenqin Real-time Credit Card Issuance Service Software V1.0 | China | 2024SR1258681 | Shanghai Chenqin Information Technology Services Co., Ltd. | 28th August 2024 | Registered | |||||
| Chenqin UnionPay International Issuance Platform Software V1.0 | China | 2024SR1260809 | Shanghai Chenqin Information Technology Services Co., Ltd. | 28th August 2024 | Registered |
| Patent Name | Country of Registration |
Registration Number |
Current Owner |
Approval Date | Status | |||||
| Chenqin Prepaid Card Overseas Study Transfer Platform SoftwareV3.0 | China | 2024SR1258692 | Shanghai Chenqin Information Technology Services Co., Ltd. | 28th August 2024 | Registered | |||||
| CLPS Electronic Contract Signing Software V1.5 | China | 2024SR1295341 | CLPS Shanghai Co., Ltd. | 3rd September 2024 | Registered | |||||
| CLPS Ticket Booking SoftwareV1.0 | China | 2024SR1295312 | CLPS Shanghai Co., Ltd. | 3rd September 2024 | Registered | |||||
| Travel Website Route Booking Software V1.6.1 | China | 2024SR1293026 | CLPS Shanghai Co., Ltd. | 3rd September 2024 | Registered | |||||
| CLPS Comprehensive Big Data Processing and Value Mining Analysis Platform SoftwareV1.6.1 | China | 2024SR1292986 | CLPS Shanghai Co., Ltd. | 3rd September 2024 | Registered | |||||
| CLPS Software Development Management Platform SoftwareV1.4.6 | China | 2024SR1294613 | CLPS Shanghai Co., Ltd. | 3rd September 2024 | Registered | |||||
| CLPS Employee Electronic Business Card Management SoftwareV3.0 | China | 2024SR1295318 | CLPS Shanghai Co., Ltd. | 3rd September 2024 | Registered | |||||
| JAJI Data Management Platform Software V3.0 | China | 2024SR1326747 | JAJI (Shanghai) Co., Ltd. | 6th September 2024 | Registered | |||||
| JAJI Multi-tenant Operation Management Software V2.0 | China | 2024SR1326707 | JAJI (Shanghai) Co., Ltd. | 6th September 2024 | Registered | |||||
| JAJI Open Fund Management Software V1.0 | China | 2024SR1326758 | JAJI (Shanghai) Co., Ltd. | 6th September 2024 | Registered | |||||
| JAJI E-commerce Platform H5 Software V1.0 | China | 2024SR1328467 | JAJI (Shanghai) Co., Ltd. | 9th September 2024 | Registered | |||||
| JAJI Intelligent Recruitment Data Synchronization Tool Software V1.0 | China | 2024SR1328374 | JAJI (Shanghai) Co., Ltd. | 9th September 2024 | Registered | |||||
| JAJI Intelligent Cockpit - Health & Safety Monitoring Software V2.0 | China | 2024SR1328041 | JAJI (Shanghai) Co., Ltd. | 9th September 2024 | Registered | |||||
| Credit Trading System V1.1 | China | 2025SR0327148 | Hainan Qincheng Software Technology Co., Ltd. | 25th February 2025 | Registered | |||||
| JAJI VR Tourism Experience Management Platform Software V1.0 | China | 2025SR0584319 | JAJI (Shanghai) Co., Ltd. | 8th April 2025 | Registered | |||||
| JAJI E-commerce Platform PC Software V2.0 | China | 2025SR0584532 | JAJI (Shanghai) Co., Ltd. | 8th April 2025 | Registered | |||||
| JAJI E-commerce Platform Management Software V2.0 | China | 2025SR0615014 | JAJI (Shanghai) Co., Ltd. | 8th April 2025 | Registered | |||||
| JAJI Meeting Room Reservation Display Software V2.0 | China | 2025SR0584491 | JAJI (Shanghai) Co., Ltd. | 8th April 2025 | Registered | |||||
| JAJI LeFanGo H5 Software V1.5 | China | 2025SR0600192 | JAJI (Shanghai) Co., Ltd. | 8th April 2025 | Registered | |||||
| JAJI LeFanGo Management Software V1.5 | China | 2025SR0613701 | JAJI (Shanghai) Co., Ltd. | 8th April 2025 | Registered | |||||
| JAJI Intelligent Cockpit - Health & Safety Monitoring Vehicle Software V2.0 | China | 2025SR0583108 | JAJI (Shanghai) Co., Ltd. | 8th April 2025 | Registered | |||||
| JAJI Intelligent Cockpit - Smart Steering Wheel Management Software V2.0 | China | 2025SR0595374 | JAJI (Shanghai) Co., Ltd. | 8th April 2025 | Registered |
The following is a list of the Company’s patents:
| Patent Name | Country of Registration |
Registration Number |
Current Owner |
Approval Date | Status | |||||
| Credit Card Clearing and Settlement Platform, Batch Task Processing Method and Server | China | CN 117539643 B |
Shanghai Chenqin Information Technology Services Co., Ltd. |
29th March 2024 | Registered | |||||
| Task Data Processing Method and Device for Credit Card Platform | China | CN 117539641 B |
Shanghai Chenqin Information Technology Services Co., Ltd. |
2nd April 2024 | Registered | |||||
| Distributed Scheduling Platform and Scheduling Method for Credit Cards | China | CN 117539642 B | Shanghai Chenqin Information Technology Services Co., Ltd. | 2nd April 2024 | Registered |
Properties
On July 2023, we relocated our principal executive office to Unit 1000, 10th Floor Millennium City III, 370 Kwun Tong Road, Kwun Tong, Kowloon, Hong Kong SAR. On September 24, 2021, CLPS, through its wholly-owned subsidiary, Arabian Jasmine, entered into a purchase agreement to acquire the commercial real estate located at 10th Floor, Millennium City III, 370 Kwun Tong Road, Kwun Tong, Kowloon, Hong Kong SAR for a consideration of US$11,286,971, which has been and will continue to be used as the Company’s principal executive office. The consideration was fully paid on December 8, 2021.
Our previous principal executive office was located at Unit 1102, 11th Floor, Millennium City III, 370 Kwun Tong Road, Kwun Tong, Kowloon, Hong Kong SAR. We leased the premise, and the lease term has expired on May 5, 2021. On June 7, 2021, CLPS, through its wholly-owned subsidiary, entered into a purchase agreement to acquire the commercial real estate for a consideration of US$3,860,000. The consideration was fully paid on July 21, 2021.
On July 30, 2021, CLPS, through its wholly-owned subsidiary, Noni Singapore, entered into a purchase agreement to acquire commercial real estate located at 60 Paya Lebar Road #05-29 and #05-30, Singapore for a consideration of US$4,614,743. The consideration was fully paid on October 25, 2021.
In addition, the Company manages and operates several other facilities. We rent office space in Shanghai, Tianjin, Shenzhen, Guangzhou, Dalian, Xi’an, Chengdu, Beijing, Hainan, Singapore, Japan, India, the U.S., Canada, Philippines, Malaysia, Indonesia, and the UAE. Rent expenses amounted to $2,166,911, $1,514,162, and $1,086,622 for the years ended June 30, 2025, 2024, and 2023, respectively. We believe our facilities are adequate for our current needs.
| Facility | Address | Space (m2) | ||||
| Shanghai Office | 2nd Floor, Building 18, Shanghai Pudong Software Park, 498 Guoshoujing Road, Pudong District, Shanghai, PRC | 1,259.94 | ||||
| Shanghai Office | 1st Floor, Building 18, Shanghai Pudong Software Park, 498 Guoshoujing Road, Pudong District, Shanghai, PRC | 914.62 | ||||
| Shanghai Office | Room 511&513, Building 1, No. 2966 Jinke Road, Zhangjiang High tech Park, Shanghai, PRC | 564 | ||||
| Dalian Office | B02#503-507, No. 30, Cuitao Street, High Tech Park, Ganjingzi District, Dalian, Liaoning Province, PRC | 1,029.54 | ||||
| Dalian Office | B02#502, No. 30, Cuitao Street, High Tech Park, Ganjingzi District, Dalian, Liaoning Province, PRC | 115.78 | ||||
| Tianjin Office | Room 4403, F4, Building No.4, Xinhuan West Road, TEDA, Tianjin, PRC | 76.55 | ||||
| Shenzhen Office | Room 27A, 27B, 27C, 27E, Building A, Honglong Century Plaza, No. 3001, Heping Road, Renminqiao Community, Guiyuan Sub-district, Luohu District, Shenzhen City, PRC | 830.43 | ||||
| Guangzhou Office | Units 01-08 and 10-11, 6th Floor, No. 240 Tianhe Road, Tianhe District, Guangzhou, PRC | 1,602.57 | ||||
| Xi’an Office | 19th Floor, Building C2, Phase II, Xi’an Software New Town R&D Base, No. 156, Tiangu 8th Road, High Tech Zone, Xi’an, Shaanxi, PRC | 1,232.92 | ||||
| Chengdu Office | Unit 1205, Tower 2, Xiangnian Square, High-Tech District, Chengdu, Sichuan, PRC | 119.52 | ||||
| Beijing Office | 610-611, 6th Floor, Pacific Eagle Center, No.1 Building, 33 Gucheng Nanli East Street, Bajiao Street, Shijingshan District, Beijing, PRC | 327.2 | ||||
| Hong Kong Office | 10/F, Millennium City III, 370 Kwun Tong Rd, Kwun Tong, Kowloon, Hong Kong | 756.23 | ||||
| Japan Office | 3rd Floor, Ansoleil Ota Building 20-1 Nihonbashi Hakozakicho, Chuo-ku Tokyo 103-0015, Japan | 157.96 | ||||
| Japan Office | 4F, Toyo Building 1-36-3 Nihonbashi Kakigaracho,Chuo Ku,Tokyo, Japan | 40.17 | ||||
| India Office | DLF Cybercity, 2nd Floor, Unit No. 222, Bhubaneswar, India 751024 | 113.81 | ||||
| US Office | Two Embarcadero Center, 8th Floor, San Francisco, CA, USA 94111 | 6 | ||||
| Canada Office | 7 Bayview Station Road, K1Y 2C5 Ottawa, ON, Canada | 10 | ||||
| Hainan Office | Room B1013, Binhai Avenue, 109-9 Haihang Plaza, Hainan, PRC | 63.62 | ||||
| Philippines Office | Unit 9-037, Level 9, Arthaland Century Pacific Tower, 5th Avenue Corner 30th Street, Bonifacio Global City, Manila, Philippines | 15 | ||||
| Singapore Office | 60 Paya Lebar Road #05-29-30, Paya Lebar Square, Singapore, 409051 | 270 | ||||
| Singapore Office | 11 Collyer Quay, #18-01 to #18-05, The Arcade, Singapore 049317 | 656 | ||||
| Malaysia Office | Unit 26-03, Q Sentral, Jalan Stesen Sentral 2, 50470 Kl Sentral, Kuala Lumpur, Malaysia | 100 | ||||
| United Arab Emirates Office | Dubai International Financial Centre Leve14,The Gate PO, Dubai, UAE | 10 | ||||
| Guangzhou Office | 21st Floor, Building A, Fengxing Plaza, No. 67, Tianhe East Road, Tianhe District, Guangzhou City, Guangdong, PRC | 2,354.13 | ||||
| Guangzhou Office | 20th Floor, Building A, Fengxing Plaza, No. 67 Tianhe East Road, Tianhe District, Guangzhou, Guangdong, PRC | 2,354.13 | ||||
| Indonesia Office | Kantorkuu Coworking & Office Space, Gedung Citywalk Sudirman Lantai 5, Jl. KH. Mas Mansyur No. 121, RT 10/RW 11, Kel. Karet Tengsin, Kec. Tanah Abang, Jakarta Pusat, 10220, Indonesia | 10 | ||||
Legal Proceedings
We are currently not involved in any legal proceedings; nor are we aware of any claims that could have a material adverse effect on our business, financial condition, results of operations or cash flows.
Government Regulation
Holding Foreign Companies Accountable Act (HFCAA)
We became a Commission-identified issuer (“CII”) under the Holding Foreign Companies Accountable Act (“HFCAA”) on November 18, 2022. There is no material impact on our Company by the intervention or control of the PRC government, as disclosed in the heading “Risk of Intervention or Control by the PRC Government” under Risk Factors. No member of the board of directors of our Company is a current member of the Chinese Communist Party (“CCP”). Our Company’s Memorandum and Articles of Associations and bylaws do not contain any chapter of the CCP.
Uyghur Forced Labor Prevention Act (UFLPA)
We do not conduct any operation in or reply on any counterparty conducting operation in Xinjiang Uyghur Autonomous Region and are in full compliance with Uyghur Forced Labor Prevention Act.
Regulations Relating to PRC Information Technology Service Industry
According to the Catalogue of Industries for Encouraging Foreign Investment (2022) issued by the National Development and Reform Commission and the Ministry of Commerce, IT services fall into the category of industries in which foreign investment is encouraged. The State Council has promulgated several notices since 2000 to launch favorable policies for IT services, such as preferential tax treatments and credit support.
Under rules and regulations promulgated by various Chinese government agencies, enterprises that have met specified criteria and are recognized as software enterprises by the relevant government authorities in China are entitled to preferential treatment, including financing support, preferential tax rates, export incentives, discretion and flexibility in determining employees’ welfare benefits and remuneration. Software enterprise qualifications are subject to annual examination. Enterprises that fail to meet the annual examination standards will lose the favorable enterprise income tax treatment. Enterprises exporting software or producing software products that are registered with the relevant government authorities are also entitled to preferential treatment including governmental financial support, preferential import, export policies and preferential tax rates.
Notwithstanding the foregoing, we are aware that the State Council has promulgated the Regulation on Fair Competition Review (the “RFCR”), which became effective on August 1, 2024. The RFCR prohibits any policy or measure that impacts production and operational costs, unless authorized by law, administrative regulations, or approved by the State Council. Such circumstances include, but are not limited to, the granting of tax incentives, selective or differentiated financial rewards, or subsidies to specific entities. The RFCR further mandates that market regulators establish and improve a spot-check mechanism for fair competition review and organize spot checks of the relevant policies or measures. In case of violation of the RFCR, the market regulator shall urge the drafting entity of the policy or measure in question to rectify the situation. As a result, we cannot guarantee the continued or permanent availability of these preferential treatments. Should any policy or measure underpinning our preferential treatment be repealed or amended, we may lose such advantages, potentially lead to adverse effects on our operations and financial performance.
In 2009, the Ministry of Commerce and the Ministry of Industry and Information Technology jointly promulgated a rule aiming to protect a fair competition environment in the PRC service outsourcing industry. This rule requires that each of the domestic enterprises which provides IT and technological BPO services and each of its shareholders, directors, supervisors, managers and employees should not violate the service outsourcing contract to disclose, use or allow others to use the confidential information of its client. Such enterprises are also required to establish an information protection system and take various measures to protect clients’ confidential information, including causing their employees and third parties who have access to clients’ confidential information to sign confidentiality agreements and or non-competition agreements.
Regulations on Intellectual Property Rights
The PRC Copyright Law, as amended, together with various regulations and rules promulgated by the State Council and the National Copyright Administration, protect software copyright in China. These laws and regulations establish a voluntary registration system for software copyrights administered by the Copyright Protection Center of China. Unlike patent and trademark registration, copyrighted software does not require registration for protection. Although such registration is not mandatory under PRC law, software copyright owners are encouraged to go through the registration process and registered software may receive better protection. The PRC Trademark Law, as amended, together with its implementation rules, protect registered trademarks. The Trademark Office of the State Administration for Industry and Commerce handles trademark registrations and grants a renewable protection term of 10 years to registered trademarks.
Regulation of Foreign Currency Exchange and Dividend Distribution
Foreign Currency Exchange. The principal regulations governing foreign currency exchange in China are the Foreign Exchange Administration Regulations (1996), as amended on August 5, 2008, the Administration Rules of the Settlement, Sale and Payment of Foreign Exchange (1996) and the Interim Measures on Administration on Foreign Debts (2003). Under these regulations, Renminbi are freely convertible for current account items, including the distribution of dividends, interest payments, trade and service-related foreign exchange transactions, but not for most capital account items, such as direct investment, loans, repatriation of investment and investment in securities outside China, unless the prior approval of SAFE or its local counterparts is obtained. In addition, any loans to an operating subsidiary in China that is a foreign invested enterprise, cannot, in the aggregate, exceed the difference between its respective approved total investment amount and its respective approved registered capital amount. Furthermore, any foreign loan must be registered with SAFE or its local counterparts for the loan to be effective. Any increase in the amount of the total investment and registered capital must be approved by the PRC Ministry of Commerce or its local counterpart. We may not be able to obtain these government approvals or registrations on a timely basis, if at all, which could result in a delay in the process of making these loans.
The dividends paid by the subsidiary to its shareholder are deemed shareholder income and are taxable in China. Pursuant to the Administration Rules of the Settlement, Sale and Payment of Foreign Exchange (1996), foreign-invested enterprises in China may purchase or remit foreign exchange, subject to a cap approved by SAFE, for settlement of current account transactions without the approval of SAFE. Foreign exchange transactions under the capital account are still subject to limitations and require approvals from, or registration with, SAFE and other relevant PRC governmental authorities.
Dividend Distribution. The principal regulations governing the distribution of dividends by foreign holding companies include the Company Law of the PRC (2024), the Foreign Investment Law of the People’s Republic of China (2020), and the Implementing Regulations of the Foreign Investment Law of the People’s Republic of China (2020).
Under these regulations, wholly foreign-owned investment enterprises in China may pay dividends only out of their retained profits, if any, determined in accordance with PRC accounting standards and regulations. In addition, wholly foreign-owned investment enterprises in China are required to allocate at least 10% of their respective retained profits each year, if any, to fund certain reserve funds unless these reserves have reached 50% of the registered capital of the enterprises. These reserves are not distributable as cash dividends, and a wholly foreign-owned enterprise is not permitted to distribute any profits until losses from prior fiscal years have been offset.
Circular 37. On July 4, 2014, SAFE issued Circular 37, which became effective as of July 4, 2014. According to Circular 37, PRC residents shall apply to SAFE and its branches for going through the procedures for foreign exchange registration of overseas investments before contributing the domestic assets or interests to a SPV. An amendment to registration or filing with the local SAFE branch by such PRC resident is also required if the registered overseas SPV’s basic information such as domestic individual resident shareholder, name, operating period, or major events such as domestic individual resident capital increase, capital reduction, share transfer or exchange, merger or division has changed. Although the change of overseas funds raised by overseas SPV, overseas investment exercised by overseas SPV and non-cross-border capital flow are not included in Circular 37, we may be required to make foreign exchange registration if required by SAFE and its branches. Moreover, Circular 37 applies retroactively. As a result, PRC residents who have contributed domestic assets or interests to a SPV, but failed to complete foreign exchange registration of overseas investments as required prior to implementation of Circular 37, are required to send a letter to SAFE and its branches for explanation. Under the relevant rules, failure to comply with the registration procedures set forth in Circular 37 may result in receiving a warning from SAFE and its branches, and may result in a fine of up to RMB 300,000 for an organization or up to RMB 50,000 for an individual. In the event of failing to register, if capital outflow occurred, a fine up to 30% of the illegal amount may be assessed. PRC residents who control our company are required to register with SAFE in connection with their investments in us. If we use our equity interest to purchase the assets or equity interest of a PRC company owned by PRC residents in the future, such PRC residents will be subject to the registration procedures described in Circular 37.
New M&A Regulations and Overseas Listings
On August 8, 2006, six PRC regulatory agencies, including the Ministry of Commerce, the State Assets Supervision and Administration Commission, the State Administration for Taxation, the State Administration for Industry and Commerce, CSRC and SAFE, jointly issued the Regulations on Mergers and Acquisitions of Domestic Enterprises by Foreign Investors, or the New M&A Rule, which became effective on September 8, 2006 and was amended on June 22, 2009. This New M&A Rule, among other things, includes provisions that purport to require that an offshore special purpose vehicle formed for purposes of overseas listing of equity interests in PRC companies and controlled directly or indirectly by PRC companies or individuals obtain the approval of CSRC prior to the listing and trading of such special purpose vehicle’s securities on an overseas stock exchange.
On September 21, 2006, CSRC published on its official website procedures regarding its approval of overseas listings by special purpose vehicles. The CSRC approval procedures require the filing of a number of documents with the CSRC and it would take several months to complete the approval process. The application of this new PRC regulation remains unclear with no consensus currently existing among leading PRC law firms regarding the scope of the applicability of the CSRC approval requirement.
Our PRC counsel has advised us that, based on their understanding of the current PRC laws and regulations, that the corporate structure of the Group Companies shall not be deemed as “a foreign investor’s merger and acquisition of a domestic enterprise” as specified in the Article 2 of the New M&A Rule, so the Company is not required to obtain approval from the CSRC for listing and trading of its shares. However, uncertainties still exist as to how the New M&A Rule will be interpreted and implemented and our opinion stated above is subject to any new laws, rules and regulations or detailed implementations and interpretations in any form relating to the New M&A Rule.
Regulations on Offshore Parent Holding Companies’ Direct Investment in and Loans to Their PRC Subsidiaries
An offshore company may invest equity in a PRC company, which will become the PRC subsidiary of the offshore holding company after investment. Such equity investment is subject to a series of laws and regulations generally applicable to any foreign-invested enterprise in China, which include the Foreign Investment Law of the People’s Republic of China (2020) all as amended from time to time, and their respective implementing rules; the Administrative Provisions on Foreign Exchange in Domestic Direct Investment by Foreign Investors; and the Notice of the State Administration on Foreign Exchange on Further Improving and Adjusting Foreign Exchange Administration Policies for Direct Investment. Under the aforesaid laws and regulations, the increase of the registered capital of a foreign-invested enterprise is subject to the prior approval by the original approval authority of its establishment. In addition, the increase of registered capital and total investment amount shall both be registered with SAIC and SAFE. Shareholder loans made by offshore parent holding companies to their PRC subsidiaries are regarded as foreign debts in China for regulatory purpose, which is subject to a number of PRC laws and regulations, including the PRC Foreign Exchange Administration Regulations, the Interim Measures on Administration on Foreign Debts, the Tentative Provisions on the Statistics Monitoring of Foreign Debts and its implementation rules, and the Administration Rules on the Settlement, Sale and Payment of Foreign Exchange. Under these regulations, the shareholder loans made by offshore parent holding companies to their PRC subsidiaries shall be registered with SAFE. Furthermore, the total amount of foreign debts that can be borrowed by such PRC subsidiaries, including any shareholder loans, shall not exceed the difference between the total investment amount and the registered capital amount of the PRC subsidiaries, both of which are subject to the governmental approval.
ITEM 4A. UNRESOLVED STAFF COMMENTS
Not applicable.
ITEM 5. OPERATING AND FINANCIAL REVIEW AND PROSPECTS
Overview
We are a global information technology (“IT”), consulting and solutions service provider, focused on delivering services primarily to global institutions, including banking, wealth management, e-commerce, and automotive areas both in China and globally. For over 20 years as an IT services provider for a growing network of clients in the fintech and financial services industry, CLPS has been at the forefront of driving digital transformation and optimizing operational efficiency across industries through innovations in artificial intelligence (AI), cloud computing, and big data. Our diverse business lines span sectors including fintech, payment and credit services, e-commerce, education and study abroad programs, and global tourism integrated with transportation services. Through its diversified offerings, CLPS is committed to providing comprehensive services, solutions, and products for our clients. We have created and developed a particular market niche by providing turn-key financial solutions.
Since our inception, we have aimed to build one of the largest sales and service delivery platforms for IT services and solutions in China. The nature of our services is such that we provide a majority of services to our banking and credit card clients in order to build new or modify existing clients’ own proprietary systems. Operating across 10 countries worldwide, with strategic regional hubs in Shanghai (mainland China), Singapore (Southeast Asia), and California (North America), and supported by subsidiaries in Japan and the UAE, we provide a robust global service network that empowers legacy industries evolve into data-driven, intelligent ecosystems. Our extensive network enables us to serve different clients across various geographic locations. By combining onsite or onshore support and consulting with scalable and high-efficiency offsite or offshore services and processing, we are able to meet client demands in a cost-effective manner while retaining significant operational flexibility. By serving both Chinese and global clients on a common platform, we are able to leverage the shared resources, management proficiency, industry expertise and technological know-how to attract new business and remain cost competitive. We believe that maintaining our Company as a proven and reliable partner to our clients both in China and globally positions us well to capture greater opportunities in the rapidly evolving global market for IT consulting and solutions.
Basis of Presentation
The accompanying consolidated financial statements have been prepared in accordance with U.S. generally accepted accounting principles (“US GAAP”) and pursuant to the rules and requirements of the Securities Exchange Commission (“SEC”). The accompanying consolidated financial statements include the financial statements of CLPS and its consolidated subsidiaries. All intercompany balances and transactions have been eliminated upon consolidation. Results of subsidiaries and businesses acquired from third parties are consolidated from the date on which control is transferred to us.
MANAGEMENT’S DISCUSSION AND ANALYSIS OF FINANCIAL CONDITION AND RESULTS OF OPERATIONS
You should read the following discussion and analysis of our financial condition and results of operations in conjunction with our audited consolidated financial statements and the related notes included elsewhere in this Annual Report. This discussion contains forward-looking statements that involve risks and uncertainties. Our actual results and the timing of selected events could differ materially from those anticipated in these forward-looking statements as a result of various factors, including those set forth under “Risk Factors” and elsewhere in this Annual Report.
Overview of Company
CLPS Incorporation (“CLPS” or the “Company”), is a company that was established under the laws of the Cayman Islands on May 11, 2017 as a holding company. The Company, through its subsidiaries, designs, builds, and delivers IT services, solutions and other services to clients in the financial services industry. The Company customizes its services to specific industries with customer service teams typically based on-site at the customer locations. The Company’s solutions enable its clients to meet the changing demands of an increasingly global, internet-driven, and competitive marketplace. Mr. Xiao Feng Yang, the Company’s Chairman of the Board, together with Mr. Raymond Ming Hui Lin, the Company’s Chief Executive Officer and Director are the controlling shareholders of the Company (the “Controlling Shareholders”).
On August 15, 2018, the shareholders of CLPS SG and Ridik AU were changed to Qiner from CLPS Shanghai pursuant to the share purchase agreements. Qiner purchased the 100% equity interest of CLPS SG and Ridik AU from CLPS Shanghai for consideration of $0.6 million (or approximately 850,000 Singapore dollars) and $0.1 million (or approximately 200,000 Australian dollars), respectively. These transactions did not change the holding company’s ownership of these entities.
On August 20, 2018, CLPS SG acquired an 80% interest in Infogain Solutions Pte. Ltd. (“Infogain”) located in Singapore from Sharma Devendra Prasad and Deepak Malhotra with the final purchase price of $0.4 million (or approximately 576,000 Singapore dollars).
On April 3, 2019, Qiner purchased a 30% equity interest in Economic Modeling Information Technology Co., Ltd. (“EMIT”). The consideration is zero amount. Qiner subsequently made a capital contribution of $0.44 million (RMB 3 million) to EMIT directly. There is remaining capital contribution of $0.23 million not paid as of June 30, 2021.
On July 31, 2019, the Company incorporated CLPS Hangzhou Co., Ltd. (“CLPS Hangzhou”), to develop the business in related areas.
On September 13, 2019, the Company incorporated CLPS Technology Japan (“CLPS Japan”) to develop business in related areas.
On September 26, 2019, Qiner acquired an 80% interest in Ridik Pte. Ltd. (“Ridik Pte.”) located in Singapore from Srustijeet Mishra and Routray Sibashis with the final purchase price of $2,462,580 (3,402,304 Singapore dollars), in the form of cash of $2,026,043 (2,799,180 Singapore dollars) and the Company’s common shares valued at $436,537 (603,123 Singapore dollars), respectively. Ridik Sdn. Bhd. (“Ridik Sdn.”), Ridik Software Solutions Pte. Ltd. (“Ridik Software Pte.”), Ridik Software Solutions Ltd. (“Ridik Software”), and Suzhou Ridik Information Technology Co., Ltd. (“Suzhou Ridik”) are all subsidiaries of Ridik Pte. Suzhou Ridik was liquidated on April 16,2021. Ridik Software was dissolved on May 11,2021.
Prior to December 2019, CLPS Shanghai held a 70% equity interest in CLPS Shenzhen and an 80% equity interest in CLPS Hong Kong, which held the remaining 30% equity interest in CLPS Shenzhen. And the remaining 20% equity interest in CLPS Hong Kong and remaining 6% equity interest in CLPS Shenzhen were recorded as a noncontrolling interests on the Company’s consolidated balance sheet. On December 9, 2019, Qiner acquired the remaining 20% equity interest in CLPS Hong Kong from noncontrolling shareholder with the consideration of the Company’s 100,000 common shares, and became the sole shareholder of CLPS Hong Kong and CLPS Shenzhen.
On December 31, 2019, the Company incorporated Qinson Credit Card Services Limited (“Qinson”) to develop business in related areas.
On January 6, 2020, Ridik Pte. acquired 100% equity interest in Ridik Consulting Private Limited (“Ridik Consulting”) from third-party selling shareholders with the final purchase price of $5,520 (396,700 Indian Rupees).
On July 23, 2020, Qiner purchased the 80% equity interest in CLPS Hong Kong from CLPS Shanghai for consideration of $0.64 million (HKD 5,000,000). After the equity transfer, Qiner holds 100% of equity interest of CLPS Hong Kong. This transaction did not change the holding company’s ownership of the entity.
On July 27, 2020, the Company and a third-party company incorporated CLPS Guangdong Zhichuang Software Technology Co., Ltd. (“CLPS Guangdong Zhichuang”) in Shenzhen. The Company holds 10% of equity interest in CLPS Guangdong Zhichuang valued at $0.14 million (RMB 1,000,000). On August 13, 2020, January 5, 2021, and February 2, 2021, the Company injected $28,571 (RMB 200,000), $46,476 (RMB 300,000) and $15,487 (RMB 100,000) to CLPS Guangdong Zhichuang, respectively.
On August 28, 2020, the Company, the Chairman of the Company and a third-party company incorporated CLPS Shenzhen Robotics Co. Ltd. (“CLPS Shenzhen Robotics”) in Shenzhen. The Company holds 10% of equity interest in CLPS Shenzhen Robotics valued at $0.14 million (RMB 1,000,000). On September 15, 2020, the Company injected $147,451 (RMB1,000,000) to CLPS Shenzhen Robotics.
On January 20, 2021, the Company incorporated Hainan Qincheng Software Technology Co., Ltd. (“CLPS Hainan”) in Hainan to develop business in related areas.
Prior to January 2021, Qiner held 80% equity interest in Ridik Pte. The remaining 20% equity interest was recorded as a noncontrolling interest on the Company’s consolidated balance sheet. On January 29, 2021, CLPS SG acquired the remaining 20% equity interest from Srustijeet Mishra and Routray Sibashis with final purchase price of $0.62 million (or approximately SGD 828,135), in the form of cash of $0.44 million (or approximately SGD 579,695) and the Company’s common shares valued at $0.18 million (or approximately SGD 248,441). Ridik Pte. and its subsidiaries are now wholly-owned subsidiaries of the Company.
On February 3, 2021, CLPS Shanghai reached a capital increase agreement with the three shareholders of Shanghai Shier Information Technology Co., Ltd. (“SSIT”). After the capital increase, the Company holds 35% of equity interest in SSIT valued at $0.08 million (RMB 538,500). The Company injected the capital of $0.08 million (RMB 538,500) on March 2, 2021.
Prior to January 2021, JAJI China held a 70% equity interest in JAJI HR. The remaining 30% equity interest in JAJI HR was recorded as a noncontrolling interest on the Company’s consolidated balance sheet. On January 28, 2021, JAJI China acquired the remaining 30% equity interest from CareerWin Executive Search Co., Ltd. (“CareerWin”).
On March 3, 2021, JAJI HR acquired 100% equity interest in CareerWin located in Shanghai from third-party selling shareholders with the purchase price in the form of cash of $0.29 million (RMB 1,877,044).
On March 11, 2021, the equity interest in Ridik Pte. was transferred to CLPS SG from Qiner pursuant to the share purchase agreements. CLPS SG purchased the 80% equity interest in Ridik Pte. from Qiner for consideration of $2.16 million (or approximately SGD 2,906,435). After the equity transfer, CLPS SG now holds 100% equity interest in Ridik Pte. This transaction did not change the holding company’s ownership of the entity.
On April 2, 2021, as part of business strategy, the Company changed the English entity name of its majority-owned subsidiary, Judge (Shanghai) Co., Ltd. and its wholly-owned subsidiary Judge (Shanghai) Human Resource Co., Ltd., to JAJI (Shanghai) Co., Ltd. (“JAJI China”) and JAJI (Shanghai) Human Resource Co., Ltd. (“JAJI HR”), respectively.
On April 14, 2021, the Company incorporated Growth Ring Ltd. (“Growth Ring”) in British Virgin Islands to develop business in related areas.
On April 15, 2021, the Company incorporated CLPS Xi’an Co., Ltd. (“CLPS Xi’an”) in Shaanxi to develop business in related areas.
On May 11, 2021, JAJI China acquired 60% of equity interest in Beijing Bozhuo Education Technology Co., Ltd. (“Beijing Bozhuo”) located in Beijing from a third-party selling shareholder with the purchase price in the form of cash of $0.02 million (RMB 120,000).
On May 25, 2021, the Company incorporated Arabian Jasmine Ltd. (“Arabian Jasmine”) in British Virgin Islands to develop business in related areas.
On May 31, 2021, CLPS SG sold its 80% equity interest in Infogain to the noncontrolling interest shareholder Sharma Devendra Prasad for the sale price of $0.08 million (SGD 100,000). After the interest transfer, Infogain is no longer a subsidiary of the Company.
On May 31, 2021, the Company incorporated Shanghai Chenqin Information Technology Services Co., Ltd. (“Shanghai Chenqin”) in Shanghai to develop business in related areas.
On June 22, 2021, the Company incorporated Noni (Singapore) Pte. Ltd. (“Noni Singapore”) in Singapore to develop business in related areas.
On June 22, 2021, the Company and a noncontrolling interest shareholder incorporated CLPS-Beefinance Holding Limited (“CLPS-Beefinance”) in British Virgin Islands to develop and upgrade blockchain-based digital asset solutions for financial institutions.
In September, 2022, the Company sold its 60% equity interest in Beijing Bozhuo to the noncontrolling interest shareholder for the sale price of $0.01 million (RMB 96,000). After the interest transfer, Beijing Bozhuo is no longer a subsidiary of the Company.
On October 19, 2022, the Company incorporated CLPS Chengdu Co., Ltd. (CLPS Chengdu) in Chengdu to develop business in related areas.
On December 20, 2022, the Company incorporated CLPS Investment Management Ltd. (CLPS Investment) in British Virgin Islands to develop business in related areas.
On March 15, 2023, CLPS Ruicheng Co., Ltd. (CLPS RC) was liquidated.
On April 19, 2023, the Company incorporated JAJI Global Incorporation (JAJI Global) in Cayman Islands to develop business in related areas.
On June 27, 2023, the Company incorporated JAJI Singapore Pte. Ltd. in Singapore to develop business in related areas.
On July 24, 2023, the Company incorporated Ridik Technology Canada Limited to develop business in related areas.
On August 25, 2023, the Company incorporated Shanghai Yingjia Technology Limited in Shanghai to develop business in related areas.
On August 28, 2023, the Company incorporated Qinson Singapore Pte. Ltd. in Singapore to develop business in related areas.
On January 3, 2024, the Company, through its subsidiary CLPS SG, acquired 100% equity interest of College of Allied Educators Pte. Ltd. (“CAE”) to expand into the academic education sector.
On June 7, 2024, the Company, through its subsidiary Ridik Pte., acquired 100% equity interest of Shell Infotech Pte. Ltd. and its wholly-owned subsidiary, Shell Infotech Consulting Sdn. Bhd. to further strengthen our position in the Southeast Asia region for IT services.
On May 8, 2024, the Company incorporated Ridik Technology Services Pte. Ltd in Singapore to develop business in related areas.
On July 31, 2024, the Company incorporated Ridik Technology Ltd. (“Ridik Dubai”) in the United Arab Emirates to develop business in related areas.
On November 12, 2024, Ridik AU (“Ridik Technology (Australia) Pty. Ltd.”) was liquidated.
On February 7, 2025, LinkCrypto Finance Technology Limited (“Linkcrypto”) was liquidated.
On February 28, 2025, the Company incorporated PT Ridik Fintech Services (“Ridik Indonesia”) in Indonesia to develop business in related areas.
On March 25, 2025, Haikou Huaqin (“Haikou Huaqin Minshang Software Development Co., Ltd.”) was liquidated.
On September 9, 2025, the Company, through its subsidiary CLPS SG, and a noncontrolling interest shareholder incorporated Badou Tech Pte. Ltd. (“Badou Tech”) in Singapore to develop IT consulting business.
The Company is dedicated to providing a full range of services and solutions across technology needs in finance. In recent years, we have both one of the largest IBM mainframe teams, and the largest VisionPLUS team in China, providing both development and implementation of core banking, credit card, online and e-commerce systems, as well as expertise across technology stacks including J2EE, .Net, C, C++ and mobile. We are ISO 9001, ISO 14001, ISO 27001, CMMI 5, and TMMi 3 certified, and have been granted certificates of recognition by the Shanghai government, including Enterprise Software Certification, High-tech Enterprise, Little Giant Company for Science and Technology and Professional Talent Development Training Camp.
Our operations are primarily based in mainland China, where we derive a substantial portion of our revenues. For the years ended June 30, 2025, 2024, and 2023, our revenues were $164.5 million, $142.8 million, and $150.4 million, respectively. Revenues generated outside of mainland China were approximately $42.5 million, $22.3 million, and $16.2 million, for fiscal 2025, 2024, and 2023, respectively. We had a net loss of $6.4 million in fiscal 2025, a net loss of $1.8 million in fiscal 2024, and net income of $0.2 million in fiscal 2023. We had a non-GAAP net loss of $3.8 million in fiscal 2025. Our total assets as of June 30, 2025 were $118.1 million of which cash and cash equivalent amounted to $28.2 million. Our total liabilities as of June 30, 2025 were $60.5 million.
Factors Affecting Our Results of Operations
We believe the most significant factors that affect our business and results of operations include the following:
| ● | Our ability to obtain new clients and repeat business from existing clients. Revenues from individual clients typically grow over time as we seek to increase the number and scope of services provided to each client, and as clients increase the complexity and scope of the work outsourced to us. Therefore, our ability to obtain new clients, as well as our ability to maintain and increase business from our existing clients, has a significant effect on our results of operations and financial condition. During fiscal 2025, our revenue derived from our IT consulting services increased by 16.0% or $22.0 million from fiscal 2024, mainly due to increased demand from our existing clients. IT consulting services revenue from new clients amounted to approximately $2.6 million in fiscal 2025. IT consulting services revenue from new clients amounted to approximately $3.3 million in fiscal 2024. |
| ● | Our ability to expand our portfolio of service offerings. We intend to increase our revenues by continuing to expand our service offerings, providing quality service to our existing customers and attracting new customers. Through research and development, targeted hiring and strategic acquisitions, we have proactively invested in broadening our existing service lines, including those for serving our specific industry verticals. |
| ● | Our ability to attract, retain and motivate qualified employees. Our ability to attract, train and retain a large and cost-effective pool of qualified professionals, including our ability to leverage and expand our proprietary database of qualified IT professionals, to develop additional joint training programs with universities, and our employees’ job satisfaction, will affect our financial performance. |
We use the following key operating metrics to oversee and manage the Company’s business: (i) developing new business, (ii) spearheaded by the CLPS Academy, focusing on the TCP/TDP training programs to provide highly trained and qualified employees to the clients; and (iii) retaining employees to continue to meet client ever-changing needs.
Our objective is to create value for both our customers and shareholders by enhancing our position as a leading IT services provider in the banking industry in China. We believe our strategic initiatives will continue to generate our sales growth, allow us to focus on managing capital, leveraging costs and driving margins to produce profitability and return on investment for our stockholders.
Acquisitions and Investments
Investment in and dissolution of Huanyu
On September 27, 2017, the Company made an investment of $0.15 million (RMB 1,000,000) for a 30% of equity interest in Huanyu which was accounted for as an equity method investment. On May 24, 2019, the Company purchased the remaining 70% equity interest of Huanyu for $0.07 million (RMB 462,000) and became the sole shareholder of Huanyu.
The transaction was accounted for as a business combination using the purchase method of accounting. As the business combination was achieved in stages, the Company remeasured its previously held 30% of equity interest in Huanyu at its acquisition date fair value of $152,312. A loss of $19,682 was recognized in subsidies and other income net in relation to the remeasurement. The valuation considered a discount for lack of control premium and lack of marketability applied to the fair value of the acquired business of Huanyu, which was determined using the income approach.
The purchase price allocation of the transaction was determined by the Company with the assistance of an independent appraisal firm based on the estimated fair value of the assets acquired and liabilities assumed as of the acquisition date. The purchase price allocation to assets acquired and liabilities assumed as of the date of acquisition was as follows:
| Amounts | ||||
| Cash acquired | $ | 79,156 | ||
| Accounts receivable, net | 87,674 | |||
| Prepayments, deposits and other assets, net | 7,707 | |||
| Accounts payable and other current liabilities | (5,310 | ) | ||
| Goodwill | 50,045 | |||
| Previous held equity interests | 152,312 | |||
| Cash consideration | 66,960 | |||
| Total consideration | $ | 219,272 | ||
The goodwill is mainly attributable to the excess of the consideration paid over the fair value of the net assets acquired that cannot be recognized separately as identifiable assets under U.S. GAAP, and comprise the expected but unidentifiable business growth as a result of the synergy resulting from the acquisition. The goodwill is not tax deductible. No intangible assets were identified from the acquisition.
For the period from July 1, 2018 to the acquisition date of May 24, 2019 and for the year ended June 30, 2018, 30% of Huanyu’s results of operations was income of $35,049 (RMB 239,073) and loss of $8,684 (RMB56,461), respectively.
On January 31, 2023, Huanyu was liquidated.
Investment in and disposal of CLPS Shenzhen Robotics
On August 28, 2020, the Company, the Chairman of the Company and a third-party company incorporated CLPS Shenzhen Robotics Co. Ltd. (“CLPS Shenzhen Robotics”) in Shenzhen. The Company holds 10% of equity interest in CLPS Shenzhen Robotics valued at $0.14 million (RMB 1,000,000). On September 15, 2020, the Company injected $147,451 (RMB1,000,000) to CLPS Shenzhen Robotics. The Company recognized the equity interest in CLPS Guangdong Zhichuang as equity investment without readily determined fair value.
In May 2023, the Company divested its entire 10% equity interest in CLPS Shenzhen Robotics, receiving the investment for the consideration of $110,321 in the same month.
Acquisition in and dissolution of CareerWin
In January 2021, JAJI China entered into an agreement with CareerWin to purchase CareerWin’s 30% equity interest in JAJI HR. JAJI China previously owned 70% of JAJI HR. After the transaction, JAJI China owned 100% of JAJI HR. At the same time, JAJI HR entered into a share purchase agreement with shareholders of CareerWin to purchase 100% equity interests of CareerWin to expand headhunting business, with JAJI China completing the purchase of 30% equity interest of JAJI HR as one of the pre-closing conditions. The total cash consideration of both transactions was $308,975 (RMB2 million). The total consideration was allocated to the acquisition of 100% equity interests in CareerWin and the acquisition of 30% noncontrolling interest in JAJI HR at $289,980 (RMB1.88 million) and $18,995 (RMB0.12 million), respectively.
The acquisition of the 100% equity interest in CareerWin was completed on March 3, 2021 and was accounted for as a business combination using the purchase method of accounting. The purchase price allocation of the transaction was determined by the Company with the assistance of an independent appraisal firm based on the estimated fair value of the assets acquired and liabilities assumed as of the acquisition date. The most significant variables in the valuation are discount rate, terminal value, the number of years on which to base the cash flow projections, as well as the assumptions and estimates used to determine the cash inflows and outflows. The purchase price allocation to assets acquired and liabilities assumed as of the date of acquisition was as follows:
| Amounts | ||||
| Cash acquired | $ | 4,037 | ||
| Accounts receivable | 24,811 | |||
| Property and equipment, net | 2,117 | |||
| Customer contracts | 126,680 | |||
| Other payable and other current liabilities | (71,488 | ) | ||
| Wages payable | (5,099 | ) | ||
| Tax payables | (2,576 | ) | ||
| Deferred tax liabilities | (25,336 | ) | ||
| Goodwill | 236,834 | |||
| Total consideration | $ | 289,980 | ||
Identifiable intangible assets acquired include customer relationship, which were valued using an income approach and determined to carry estimated remaining useful lives of approximately five years. The goodwill recognized represents the expected synergies and is not tax deductible.
Pro forma financial information of CareerWin is not presented as the effects of the acquisition on the Company’s consolidated financial statements were not material.
In January 2023, CareerWin was liquidated.
Investment in Fuson
On August 1, 2021, the Company reached an equity transfer and capital increase agreement with a third party of the target company Fuson Group Limited (“Fuson”). After the equity transfer and capital increase, the Company holds 35.02% of equity interest in Fuson for $0.16 million (HKD 1,225,000). The Company made the first payment of $0.08 million (HKD 612,500) on August 16, 2021, and the final payment of $0.08 million (HKD 612,500) was completed on October 21, 2021.
Acquisition of MSCT
On August 16, 2021, Growth Ring reached a capital increase agreement with the prior shareholder of MSCT. After the capital increase, the Company holds 53.33% equity interest in MSCT and its wholly owned subsidiaries. The Company injected the capital of $0.2 million (HKD 1,600,000) on August 16, 2021.
As MSCT does not possess all the elements that are necessary to conduct normal operations as a business and had not yet commenced operations, the transactions were accounted for asset combinations using a cost accumulation and allocation model under which the cost of the acquisition is allocated to the assets acquired and liabilities assumed. The carrying amounts of the net identifiable assets of MSCT as of the date of acquisition were as follows:
| Amounts | ||||
| Cash acquired | $ | 205,711 | ||
| Technology | 151,168 | |||
| Other payable and other current liabilities | (5,390 | ) | ||
| Deferred tax liabilities | (23,971 | ) | ||
| Noncontrolling interests | (121,807 | ) | ||
| Total consideration | $ | 205,711 | ||
Identifiable intangible assets acquired include technology, which were valued using an income approach and determined to carry estimated remaining useful lives of approximately ten years.
Acquisition of CAE
On December 20, 2023, CLPS SG entered into an agreement with College of Allied Educators Pte. Ltd. (“CAE”) to purchase 100% of its equity interest, at a total cash consideration of $3,244,145 (SGD$4,280,000). CAE is a company incorporated in Singapore, mainly engaged in providing programs, short courses, and workshops to train and help individuals and professionals in counselling, psychology, and allied health and science. This acquisition created resources and business synergies by connecting highly skilled IT professionals with education platforms to collaborate, advance, and promote IT talent creation and development to support the Company’s long-term business expansion.
The acquisition was completed on January 3, 2024 and was accounted for as a business combination using the purchase method of accounting. The purchase price allocation to assets acquired and liabilities assumed as of the date of acquisition was as follows:
| Amounts | ||||
| Net assets acquired: | ||||
| Cash and cash equivalents | 1,469,832 | |||
| Accounts receivable, net | 15,094 | |||
| Prepayments, deposits and other assets – current | 146,410 | |||
| Intangible assets: | ||||
| License | 909,573 | |||
| Client lists | 166,755 | |||
| Collaboration agreement | 98,537 | |||
| Other current liabilities | (745,579 | ) | ||
| Other non-current liabilities | (947 | ) | ||
| Deferred tax liabilities | (199,727 | ) | ||
| Goodwill | 1,384,197 | |||
| Total consideration | 3,244,145 | |||
Acquisition of Shell Infotech Singapore and Shell Infotech Malaysia
On June 7, 2024, Ridik Pte. Ltd. entered into an agreement with Shell Infotech Pte. Ltd. and Shell Infotech Consulting Sdn. Bhd. (collectively, “Shell Infotech”) to purchase 100% of its equity interest, at a total cash consideration of $887,836 (SGD$1,200,000) and $29,595 (SGD$40,000), respectively. Shell Infotech is a leading IT consulting and managed services provider headquartered in Singapore and was established in 2003. It offers a wide range of IT services, including software development, SAP solutions, enterprise applications, and managed services, with a focus on the banking and insurance sectors in Singapore and Malaysia. This acquisition expanded the Company’s client base and market share in Southeast Asia, while strengthened its core IT competencies and service offerings and solidified its commitment to global expansion.
The acquisition of the 100% equity interest in Shell Infotech Singapore and Shell Infotech Malaysia was completed on June 7, 2024 and was accounted for as a business combination using the purchase method of accounting. The purchase price allocation to assets acquired and liabilities assumed as of the date of acquisition was as follows:
| Amounts | ||||
| Net assets acquired: | ||||
| Cash and cash equivalents | 126,410 | |||
| Accounts receivable, net | 574,287 | |||
| Prepayments, deposits and other assets – current | 32,432 | |||
| Property and equipment, net | 39,964 | |||
| Intangible assets: Customer relationships | 569,695 | |||
| Other current liabilities | (453,961 | ) | ||
| Other non-current liabilities | (1,255 | ) | ||
| Deferred tax liabilities | (96,848 | ) | ||
| Goodwill | 126,707 | |||
| Total consideration | 917,431 | |||
Investment in Shanghai Qinhui
On December 27, 2024, CLPS Shenzhen and two third parties incorporated Shanghai Qinhui in Shanghai. CLPS Shenzhen holds 46% of equity interest in Shanghai Qinhui valued at $0.13 million (RMB 920,000). On April 15, 2025, CLPS Shenzhen injected capital of $0.06 million(RMB 460,000) to Shanghai Qinhui.
Results of Operations
Results of Operations for Continuing Operations
The following table sets forth a summary of our consolidated statements of operations for the periods indicated.
| For the years ended June 30, | ||||||||||||
| 2025 | 2024 | 2023 | ||||||||||
| Revenue from third parties | $ | 164,229,721 | $ | 142,725,554 | $ | 150,298,963 | ||||||
| Revenue from related parties | 251,693 | 87,172 | 57,576 | |||||||||
| Less: Cost of revenues from third parties | (127,987,226 | ) | (109,795,857 | ) | (115,827,597 | ) | ||||||
| Less: Cost of revenue from related parties | (188,770 | ) | (69,738 | ) | (47,212 | ) | ||||||
| Gross profit | 36,305,418 | 32,947,131 | 34,481,730 | |||||||||
| Operating incomes (expenses): | ||||||||||||
| Selling and marketing expenses | (5,180,682 | ) | (4,573,344 | ) | (3,300,555 | ) | ||||||
| Research and development expenses | (5,815,555 | ) | (7,155,949 | ) | (8,336,999 | ) | ||||||
| General and administrative expenses | (31,852,179 | ) | (25,120,010 | ) | (21,641,317 | ) | ||||||
| Impairment of goodwill | (129,270 | ) | - | (2,382,538 | ) | |||||||
| Subsidies and other operating income | 1,294,964 | 1,363,757 | 1,256,070 | |||||||||
| Total operating expenses | (41,682,722 | ) | (35,485,546 | ) | (34,405,339 | ) | ||||||
| (Loss) income from operations | (5,377,304 | ) | (2,538,415 | ) | 76,391 | |||||||
| Other income | 1,237,678 | 1,251,465 | 1,123,612 | |||||||||
| Other expenses | (935,988 | ) | (556,415 | ) | (430,357 | ) | ||||||
| (Loss) income before income tax and share of income in equity investees | (5,075,614 | ) | (1,843,365 | ) | 769,646 | |||||||
| Provision for income taxes | 947,529 | 160,725 | 674,344 | |||||||||
| (Loss) income before share of (loss) income in equity investees | (6,023,143 | ) | (2,004,090 | ) | 95,302 | |||||||
| Share of (loss) income in equity investees, net of tax | (403,421 | ) | 156,780 | 70,263 | ||||||||
| Net (loss) income | (6,426,564 | ) | (1,847,310 | ) | 165,565 | |||||||
| Less: Net income (loss) attributable to noncontrolling interests | 623,170 | 482,655 | (26,964 | ) | ||||||||
| Net (loss) income attributable to CLPS Incorporation’s shareholders | $ | (7,049,734 | ) | $ | (2,329,965 | ) | $ | 192,529 | ||||
| Basic (losses) earnings per common share | (0.26 | ) | (0.09 | ) | 0.01 | |||||||
| Weighted average number of share outstanding – basic | 27,533,182 | 25,213,012 | 23,153,976 | |||||||||
| Diluted (losses) earnings per common share | (0.26 | ) | (0.09 | ) | 0.01 | |||||||
| Weighted average number of share outstanding – diluted | 27,533,182 | 25,213,012 | 23,153,976 | |||||||||
| Supplemental information: | ||||||||||||
| Non-GAAP (loss) income before income tax and share of income of equity investees | (2,478,434 | ) | 1,324,651 | 5,630,480 | ||||||||
| Non-GAAP net (loss) income | (3,829,384 | ) | 1,320,706 | 5,026,399 | ||||||||
| Non-GAAP net (loss) income attributable to CLPS Incorporation’s shareholders | (4,452,554 | ) | 838,051 | 5,053,363 | ||||||||
| Non-GAAP basic (losses) earnings per common share | (0.16 | ) | 0.03 | 0.22 | ||||||||
| Weighted average number of share outstanding – basic | 27,533,182 | 25,213,012 | 23,153,976 | |||||||||
| Non-GAAP diluted (losses) earnings per common share | (0.16 | ) | 0.03 | 0.22 | ||||||||
| Weighted average number of share outstanding – diluted | 27,533,182 | 25,213,012 | 23,153,976 | |||||||||
Use of Non-GAAP Financial Measures
The consolidated financial information is prepared in conformity with accounting principles generally accepted in the United States of America (“U.S. GAAP”), except that the consolidated statement of changes in shareholders’ equity, consolidated statements of cash flows, and the detailed notes have not been presented. The Company uses non-GAAP income before income tax and share of loss income of equity investees, non-GAAP net income, non-GAAP net income attributable to CLPS Incorporation’s shareholders, and basic and diluted non-GAAP net income per share, which are non-GAAP financial measures. Non-GAAP income before income tax and share of income (loss) of equity investees is income before income tax and share of income (loss) of equity investees excluding share-based compensation expenses and impairment of goodwill. Non-GAAP net income is net income excluding share-based compensation expenses and impairment of goodwill. Non-GAAP net income attributable to CLPS Incorporation’s shareholders is net income attributable to CLPS Incorporation’s shareholders excluding share-based compensation expenses and impairment of goodwill. Basic and diluted non-GAAP net income per share is non-GAAP net income attributable to CLPS Incorporation’s shareholders divided by weighted average number of shares used in the calculation of basic and diluted net income per share. The Company believes that separate analysis and exclusion of the non-cash impact of share-based compensation expenses and impairment of goodwill clarity to the constituent parts of its performance. The Company reviews these non-GAAP financial measures together with GAAP financial measures to obtain a better understanding of its operating performance. It uses the non-GAAP financial measure for planning, forecasting and measuring results against the forecast. The Company believes that non-GAAP financial measures are useful supplemental information for investors and analysts to assess its operating performance without the effect of non-cash share-based compensation expenses and impairment of goodwill, which have been and will continue to be significant recurring expenses in its business. However, the use of non-GAAP financial measures has material limitations as an analytical tool. One of the limitations of using non-GAAP financial measures is that they do not include all items that impact the Company’s net income for the period. In addition, because non-GAAP financial measures are not measured in the same manner by all companies, they may not be comparable to other similar titled measures used by other companies. In light of the foregoing limitations, you should not consider non-GAAP financial measure in isolation from or as an alternative to the financial measure prepared in accordance with U.S. GAAP.
The presentation of these non-GAAP financial measures is not intended to be considered in isolation from, or as a substitute for, the financial information prepared and presented in accordance with U.S. GAAP. The following table sets forth a reconciliation of non-GAAP general and administrative expense, non-GAAP income before income tax and share of loss of equity investees, non-GAAP net income, non-GAAP net income attributable to CLPS Incorporation’s shareholders, and non-GAAP Basic and diluted earnings per common share for the periods indicated:
| For the year ended June 30, 2025 |
||||
| Cost of revenues | (128,175,996 | ) | ||
| Less: share-based compensation expenses | (7,503 | ) | ||
| Non-GAAP cost of revenues | (128,168,493 | ) | ||
| Selling and marketing expenses | (5,180,682 | ) | ||
| Less: share-based compensation expenses | (179,938 | ) | ||
| Non-GAAP selling and marketing expenses | (5,000,744 | ) | ||
| General and administrative expenses | (31,852,179 | ) | ||
| Less: share-based compensation expenses | (2,280,469 | ) | ||
| Non-GAAP general and administrative expenses | (29,571,710 | ) | ||
| Loss before income tax and share of loss in equity investees | (5,075,614 | ) | ||
| Add: share-based compensation expenses and impairment of goodwill | 2,597,180 | |||
| Non-GAAP loss before income tax and share of loss of equity investees | (2,478,434 | ) | ||
| Net loss | (6,426,564 | ) | ||
| Add: share-based compensation expenses and impairment of goodwill | 2,597,180 | |||
| Non-GAAP net loss | (3,829,384 | ) | ||
| Net loss attributable to CLPS Incorporation’s shareholders | (7,049,734 | ) | ||
| Add: share-based compensation expenses and impairment of goodwill | 2,597,180 | |||
| Non-GAAP net loss attributable to CLPS Incorporation’s shareholders | (4,452,554 | ) | ||
| Weighted average number of share outstanding used in computing GAAP and non-GAAP basic losses | 27,533,182 | |||
| GAAP basic losses per common share | (0.26 | ) | ||
| Add: share-based compensation expenses | 0.10 | |||
| Non-GAAP basic losses per common share | (0.16 | ) | ||
| Weighted average number of share outstanding used in computing GAAP diluted losses | 27,533,182 | |||
| Weighted average number of share outstanding used in computing non-GAAP diluted earnings | 27,533,182 | |||
| GAAP diluted losses per common share | (0.26 | ) | ||
| Add: share-based compensation expenses | 0.10 | |||
| Non-GAAP diluted losses per common share | (0.16 | ) | ||
For the Years Ended June 30, 2025 and 2024
Revenues
We derive revenues by providing integrated IT services and solutions, including: (i) IT consulting services, which primarily includes application development services for banks and institutions in the financial industry, which are billed on a time-and-expense basis, (ii) customized IT solutions services, which primarily includes customized solution development and maintenance service for general enterprises with acceptance requirement, which are billed either on a time-and-expense basis with enforceable right to payment or on a fixed-price basis, (iii) other revenue from product and third-party software sales, training and headhunting, and (iv) academic education services, which are billed through fixed tuition fees for formal educational services.
Our customer contracts may be categorized by pricing model into time-and-expense contracts and fixed-price contracts. Under time-and-expense contracts, we are compensated for actual time incurred by our IT professionals at negotiated daily billing rates. We are also entitled to charge overtime fees in addition to the daily billing rates under some time-and-expense contracts. Fixed-price contracts require us to develop customized IT solutions throughout the contractual period, and we are paid in installments upon completion of specified milestones under the contracts. Academic education services generate revenue through fixed tuition fees for formal educational services. Tuition fees received from students are generally paid in advance prior to the beginning of each course.
The following table presents our revenues by our service lines.
| For the Year ended June 30, | ||||||||||||||||||||||||
| 2025 | 2024 | |||||||||||||||||||||||
| Revenue | % of total Revenue |
Revenue | % of total Revenue |
Variance |
Variance % |
|||||||||||||||||||
| IT consulting services | $ | 158,758,229 | 96.5 | % | $ | 136,844,784 | 95.8 | % | 21,913,445 | 16.0 | % | |||||||||||||
| Customized IT solution services | 2,781,538 | 1.7 | % | 3,147,593 | 2.2 | % | (366,055 | ) | (11.6 | )% | ||||||||||||||
| Other IT services | 894,598 | 0.6 | % | 1,777,517 | 1.3 | % | (882,919 | ) | (49.7 | )% | ||||||||||||||
| Academic education services | 2,047,049 | 1.2 | % | 1,042,832 | 0.7 | % | 1,004,217 | 96.3 | % | |||||||||||||||
| Total | 164,481,414 | 100.0 | % | 142,812,726 | 100.0 | % | 21,668,688 | 15.2 | % | |||||||||||||||
Our total revenues increased by approximately $21.7 million, or 15.2%, to approximately $164.5 million for the fiscal year ended June 30, 2025, from approximately $142.8 million for the fiscal year ended June 30, 2024.
For the year ended June 30, 2025, revenue derived from our IT consulting services increased by 16.0% to $158.8 million from $136.8 million in fiscal 2024, primarily due to the increased demands for our IT consulting services from banks and other financial institutions. For fiscal 2025 and 2024, 36.8% and 33.6% of our IT consulting services revenue were from international banks, respectively.
Revenue from customized IT solution services decreased by $0.3 million, or 11.6%, to $2.8 million for the year ended June 30, 2025, from $3.1 million in the same period of the previous year. The decrease was primarily due to decreased demand from existing clients.
Revenue from other services decreased by $0.9 million, or 49.7%, to $0.9 million for the year ended June 30, 2025, from $1.8 million in the prior year period.
Revenue from academic education services increased by $1.0 million, or 96.3%, to $2.0 million for the year ended June 30, 2025, from $1.0 million in the prior year period.
The number of clients increased to 319 for the year ended June 30, 2025 compared to 300 in the prior year period for IT service segment. Revenues from top five clients accounted for 41.2% and 44.9% of the Company’s total revenues for fiscal 2025 and 2024, respectively.
Revenue generated outside of mainland China for the year ended June 30, 2025 accounted for 25.9% of total revenue compared to 15.6% in the prior year period. The increase was primarily due to strong performance of our operations in Singapore, Hong Kong SAR, and the U.S., reflecting the Company’s successful and continuous implementation of its global expansion strategy.
Cost of revenues
Our cost of revenues mainly consisted of compensation benefit expenses for our IT professionals, travel expenses and material costs. Our cost of revenues increased by $18.3 million or 16.7% to approximately $128.2 million in fiscal 2025 from approximately $109.9 million in fiscal 2024 primarily due to the decrease in IT professional compensation costs. As a percentage of revenues, our cost of revenues was 77.9% and 76.9% for fiscal 2025 and 2024, respectively.
Gross profit and gross margin
Our gross profit increased by $3.4 million, or 10.2%, to approximately $36.3 million in fiscal 2025 from approximately $32.9 million in fiscal 2024. Gross margin decreased to 22.1% in fiscal 2025 from 23.1% for the same period of last year.
Selling and marketing expenses
Selling and marketing expenses primarily consisted of salary and compensation expenses relating to our sales and marketing personnel, and also included entertainment, travel and transportation, and other expenses relating to our marketing activities.
Selling and marketing expenses increased by $0.6 million, or 13.3%, to $5.2 million in fiscal 2025 from $4.6 million in fiscal 2024. The increase was primarily due to an increase in sales staff to capture business growth opportunities. Accordingly, as a percentage of sales, our selling expenses were 3.1% of revenues in fiscal 2025 compared to 3.2% in fiscal 2024.
Research and development (“R&D”) expenses
R&D expenses primarily consisted of compensation and benefit expenses relating to our research and development personnel as well as office overhead and other expenses relating to our R&D activities. Our R&D expenses were $5.8 million in fiscal 2025, which decreased by $1.4 million or 18.7% compared to $7.2 million in fiscal 2024, representing 3.5% and 5.0% of our total revenues for fiscal 2025 and 2024, respectively. The decrease was primarily due to the redeployment of R&D staff to deliver customized IT solutions, resulting in a reclassification of these expenses as cost of revenues.
General and administrative expenses
General and administrative expenses primarily consisted of salary and compensation expenses relating to our finance, legal, human resources and executive office personnel, and included share-based compensation expenses, rental expenses, depreciation and amortization expenses, office overhead, professional service fees and travel and transportation costs.
General and administrative expenses increased by $6.8 million, or 26.8%, to $31.9 million in fiscal 2025 from $25.1 million in the prior year.
Subsidies and other operating income
Subsidies and other operating income primarily included government subsidies which represented amounts granted by local government authorities as a general incentive for us to promote development of the local technology industry. The Company records government subsidies in subsidies and other operating income upon received and when there is no further performance obligation. Total government subsidies amounted to $1.3 million and $1.4 million for the fiscal years 2025 and 2024, respectively.
(Loss) income before income taxes and share of loss in equity investees
(Loss) income before income taxes and share of loss in equity investees decreased by $3.3 million to a $5.1 million loss in fiscal 2025 from a loss of $1.8 million in fiscal 2024. After the deduction of non-cash share-based compensation expenses and impairment of goodwill, non-GAAP (loss) income before income taxes and share of loss in equity investees decreased by $3.8 million, or 287.1%, to $2.5 million loss in fiscal 2025 from $1.3 million income in the same period of the previous year.
Provision for income taxes
Our provision for income taxes in fiscal 2025 increased by $0.7 million to $0.9 million from $0.2 million provision for income taxes in fiscal 2024.
Share of (loss) income in equity investees, net of tax
The share of loss in equity investees, net of tax in fiscal 2025 was net equity investment loss of Fuson, Lion X Investment VCC and Shanghai Qinhui. The share of income in equity investees, net of tax in fiscal 2024 was net equity investment income of Fuson.
Net (loss) income
Net loss increased by $4.6 million, or 247.9%, to $6.4 million in fiscal 2025 from a net loss of $1.8 million in fiscal 2024. After the deduction of $2.6 million non-cash share-based compensation expenses and impairment of goodwill, the non-GAAP result was a net loss of $3.8 million in fiscal 2025, a decrease of $5.1 million compared to the non-GAAP net income of $1.3 million in the previous year.
Other comprehensive income (loss)
Foreign currency translation adjustments amounted to an income of $1.3 million and a loss of $0.4 million for the years ended June 30, 2025 and 2024, respectively. The balance sheet amounts with the exception of equity as of June 30, 2025 were translated at 7.1636 RMB to 1.00 USD as compared to 7.2672 RMB to 1.00 USD as of June 30, 2024. The equity accounts were stated at their historical rate. The average translation rates applied to the income statements accounts for the years ended June 30, 2025 and 2024 were 7.2143 RMB to 1.00 USD and 7.2248 RMB to 1.00 USD, respectively. The change in the value of the RMB relative to the U.S. dollar may affect our financial results reported in the U.S, dollar terms without giving effect to any underlying change in our business or results of operation.
For the Years Ended June 30, 2024 and 2023
Revenues
We derive revenues by providing integrated IT services and solutions, including: (i) IT consulting services, which primarily includes application development services for banks and institutions in the financial industry, which are billed on a time-and-expense basis, (ii) customized IT solutions services, which primarily includes customized solution development and maintenance service for general enterprises with acceptance requirement, which are billed either on a time-and-expense basis with enforceable right to payment or on a fixed-price basis, and (iii) other revenue from product and third-party software sales, training and headhunting, and (iv) academic education services, which are billed through fixed tuition fees for formal educational services.
Our customer contracts may be categorized by pricing model into time-and-expense contracts and fixed-price contracts. Under time-and-expense contracts, we are compensated for actual time incurred by our IT professionals at negotiated daily billing rates. We are also entitled to charge overtime fees in addition to the daily billing rates under some time-and-expense contracts. Fixed-price contracts require us to develop customized IT solutions throughout the contractual period, and we are paid in installments upon completion of specified milestones under the contracts. Academic education services generate revenue through fixed tuition fees for formal educational services. Tuition fees received from students are generally paid in advance prior to the beginning of each course.
The following table presents our revenues by our service lines.
| For the Year ended June 30, | ||||||||||||||||||||||||
| 2024 | 2023 | |||||||||||||||||||||||
| Revenue | % of total Revenue |
Revenue | % of total Revenue |
Variance |
Variance % |
|||||||||||||||||||
| IT consulting services | $ | 136,844,784 | 95.8 | % | $ | 144,286,502 | 96.0 | % | (7,441,718 | ) | (5.2 | )% | ||||||||||||
| Customized IT solution services | 3,147,593 | 2.2 | % | 4,554,200 | 3.0 | % | (1,406,607 | ) | (30.9 | )% | ||||||||||||||
| Other IT services | 1,777,517 | 1.3 | % | 1,515,837 | 1.0 | % | 261,680 | 17.3 | % | |||||||||||||||
| Academic education services | 1,042,832 | 0.7 | % | - | - | % | 1,042,832 | - | % | |||||||||||||||
| Total | 142,812,726 | 100.0 | % | 150,356,539 | 100.0 | % | (7,543,813 | ) | (5.0 | )% | ||||||||||||||
Our total revenues decreased by approximately $7.6 million, or 5.0%, to approximately $142.8 million for the fiscal year ended June 30, 2024, from approximately $150.4 million for the fiscal year ended June 30, 2023.
For the year ended June 30, 2024, revenue derived from our IT consulting services decreased by 5.2% to $136.8 million from $144.3 million in fiscal 2023, primarily due to the decreased demands for our IT consulting services from banks and other financial institutions. For fiscal 2024 and 2023, 33.6% and 38.2% of our IT consulting services revenue were from international banks, respectively.
Revenue from customized IT solution services decreased by $1.5 million, or 30.9%, to $3.1 million for the year ended June 30, 2024, from $4.6 million in the same period of the previous year. The decrease was primarily due to decreased demand from existing clients.
Revenue from other services increased by $0.3 million, or 17.3%, to $1.8 million for the year ended June 30, 2024, from $1.5 million in the prior year period.
Revenue from academic education services was $1.0 million, primarily due to the acquisition of College of Allied Educators Pte. Ltd.
The number of clients increased to 300 for the year ended June 30, 2024 compared to the prior year period. Revenues from top five clients accounted for 44.9% and 49.1% of the Company’s total revenues for fiscal 2024 and 2023, respectively.
Revenue generated outside of mainland China for the year ended June 30, 2024 accounted for 15.6% of total revenue compared to 10.8% in the prior year period. The increase was primarily due to strong performance of our operations in Singapore, Hong Kong SAR, and the U.S., reflecting the Company’s successful and continuous implementation of its global expansion strategy.
Cost of revenues
Our cost of revenues mainly consisted of compensation benefit expenses for our IT professionals, travel expenses and material costs. Our cost of revenues decreased by $6.0 million or 5.2% to approximately $109.9 million in fiscal 2024 from approximately $115.9 million in fiscal 2023 primarily due to the decrease in IT professional compensation costs. As a percentage of revenues, our cost of revenues was 76.9% and 77.1% for fiscal 2024 and 2023, respectively.
Gross profit and gross margin
Our gross profit decreased by $1.6 million, or 4.5%, to approximately $32.9 million in fiscal 2024 from approximately $34.5 million in fiscal 2023. Gross margin increased to 23.1% in fiscal 2024 from 22.9% for the same period of last year.
Selling and marketing expenses
Selling and marketing expenses primarily consisted of salary and compensation expenses relating to our sales and marketing personnel, and also included entertainment, travel and transportation, and other expenses relating to our marketing activities.
Selling and marketing expenses increased by $1.3 million, or 38.6%, to $4.6 million in fiscal 2024 from $3.3 million in fiscal 2023. The increase was primarily due to an increase in sales staff to capture business growth opportunities. Accordingly, as a percentage of sales, our selling expenses were 3.2% of revenues in fiscal 2024 compared to 2.2% in fiscal 2023.
Research and development (“R&D”) expenses
R&D expenses primarily consisted of compensation and benefit expenses relating to our research and development personnel as well as office overhead and other expenses relating to our R&D activities. Our R&D expenses were $7.2 million in fiscal 2024, which decreased by $1.1 million or 14.2% compared to $8.3 million in fiscal 2023, representing 5.0% and 5.5% of our total revenues for fiscal 2024 and 2023, respectively.
General and administrative expenses
General and administrative expenses primarily consisted of salary and compensation expenses relating to our finance, legal, human resources and executive office personnel, and included share-based compensation expenses, rental expenses, depreciation and amortization expenses, office overhead, professional service fees and travel and transportation costs.
General and administrative expenses increased by $3.5 million, or 16.1%, to $25.1 million in fiscal 2024 from $21.6 million in the prior year. The increase was primarily due to the establishment of our CDC and GTC, which supported our efforts to capture the anticipated growth in demand for customized IT solution services. After the deduction of $3.2 million non-cash share-based compensation expenses related to the grants under the Incentive Compensation Plans, non-GAAP general and administrative expenses increased by $2.9 million, or 15.2%, to $22.2 million in fiscal 2024 from $19.3 million in the same period of the previous year.
Subsidies and other operating income
Subsidies and other operating income primarily included government subsidies which represented amounts granted by local government authorities as a general incentive for us to promote development of the local technology industry. The Company records government subsidies in subsidies and other operating income upon received and when there is no further performance obligation. Total government subsidies amounted to $1.4 million and $1.3 million for the fiscal years 2024 and 2023, respectively.
(Loss) income before income taxes and share of loss in equity investees
Loss before income taxes and share of loss in equity investees decreased by $2.6 million to a $1.8 million loss in fiscal 2024 from an income of $0.8 million in fiscal 2023. After the deduction of non-cash share-based compensation expenses, non-GAAP loss before income taxes and share of loss in equity investees decreased by $4.3 million, or 76.5%, to $1.3 million in fiscal 2024 from $5.6 million in the same period of the previous year.
Provision for income taxes
Our provision for income taxes in fiscal 2024 decreased by $0.5 million to $0.2 million from $0.7 million provision for income taxes in fiscal 2023, mainly due to the decrease of income before income taxes and share of loss in equity investees.
Share of income(loss) in equity investees, net of tax
The share of income in equity investees, net of tax in fiscal 2024 was net equity investment income of Fuson. The share of loss in equity investees, net of tax in fiscal 2023 was net equity investment income of SSIT, and Fuson.
Net (loss) income
Net (loss) income decreased by $2.0 million, or 1,215.8%, to $1.8 million loss in fiscal 2024 from a net income of $0.2 million in fiscal 2023. After the deduction of $3.2 million non-cash share-based compensation expenses, non-GAAP net income decreased by $3.7 million, or 73.7%, to $1.3 million in fiscal 2024 from $5.0 million in the previous year.
Other comprehensive (loss) income
Foreign currency translation adjustments amounted to a loss of $0.4 million and a loss of $3.5 million for the years ended June 30, 2024 and 2023, respectively. The balance sheet amounts with the exception of equity as of June 30, 2024 were translated at 7.2672 RMB to 1.00 USD as compared to 7.2513 RMB to 1.00 USD as of June 30, 2023. The equity accounts were stated at their historical rate. The average translation rates applied to the income statements accounts for the years ended June 30, 2024 and 2023 were 7.2248 RMB to 1.00 USD and 6.9536 RMB to 1.00 USD, respectively. The change in the value of the RMB relative to the U.S. dollar may affect our financial results reported in the U.S, dollar terms without giving effect to any underlying change in our business or results of operation.
Cash Flows through Our Organization
CLPS Incorporation is a holding company with no operations of its own. We conduct our operations in mainland China primarily through our subsidiaries in mainland China. As a result, although other means are available for us to obtain financing at the holding company level, CLPS Incorporation’s ability to pay dividends to the shareholders and to service any debt it may incur may depend upon dividends paid by our PRC subsidiaries. If any of our subsidiaries incurs debt on its own behalf, the instruments governing such debt may restrict its ability to pay dividends to CLPS Incorporation. In addition, our PRC subsidiaries are permitted to pay dividends to CLPS Incorporation only out of their retained earnings, if any, as determined in accordance with PRC accounting standards and regulations. Further, our PRC subsidiaries are required to make appropriations to certain statutory reserve funds. Under PRC law, CLPS Incorporation may provide funding to our PRC subsidiaries only through capital contributions or loans, subject to satisfaction of applicable government registration and approval requirements. The subsidiaries have not declared or paid any cash dividends to the holding company. CLPS Incorporation paid special cash dividends of $0.13, $0.10, and $0.05 per share of common stock on November 24, 2024, December 13, 2023, and January 10, 2023, respectively. The Company provides cash support to its subsidiaries according its business development plan. For fiscal years 2023, 2024, and 2025, the Company provided cash support to its subsidiaries in mainland China, Singapore and Hong Kong SAR. The amounts were offset when the Company’s consolidated financial statements were prepared. The balances due from subsidiaries to the Company were US$24.7 million, US$36.2 million, and US$34.8 million as of June 30 for fiscal 2023, 2024, and 2025, respectively. The subsidiaries provide cash support to the Company according to its business development plan. The balances due to subsidiaries from the Company were US$7.6 million, US$24.8 million and US$23.3 million as of June 30 for fiscal 2023, 2024, and 2025 respectively. The balances were reflected in the section “PARENT COMPANY ONLY CONDENSED FINANCIAL INFORMATION” in our financial statements for fiscal 2023, 2024, and 2025, respectively. For the years ended June 30, 2023, 2024, and 2025, cash and cash equivalents of PRC companies were RMB129.1 million (US$17.8 million), RMB102.5 million (US$14.1 million), and RMB116.7 million (US$16.3 million), respectively.
Liquidity and Capital Resources
On February 23, 2021, the Company entered into an agreement with Maxim Group LLC (“Maxim”) that Maxim will serves as a Placement Agent for the Company in connection with the proposed offering of registered securities of the Company, including shares of the Company’s common stock. On February 28, 2021, the Company entered into a securities purchase agreement (“SPA”) with certain accredited investors. According to the SPA, the Company agreed to sell 2,666,666 shares of the Company’s common stock and issue unregistered warrants to purchase up to an additional 2,666,666 shares of common stock in the concurrent private placement transaction (the transaction). On March 3, 2021, the Company issued 2,666,666 common shares at US$6.00 per share to those investors, with a par value of $0.0001 per share, and issued 2,666,666 warrants, generating total gross proceeds of $15,999,996. Net proceeds from the transaction after issuance cost of $1,317,119 were $14,682,877 which was allocated to common shares and warrants issued on their relative fair value basis of $11,131,829 and $3,551,048, respectively.
As of June 30, 2025, we had cash and cash equivalents of approximately $28.2 million. Our current assets were approximately $85.8 million, and our current liabilities were approximately $54.4 million. Total shareholders’ equity as of June 30, 2025 was approximately $57.6 million. We believe that we will have sufficient working capital to operate our business for the next 12 months from the issuance date of this report.
Substantially all of our operations are conducted in China and all of our revenue, expenses, cash and cash equivalents are denominated in RMB. RMB is subject to the exchange control regulation in China, and, as a result, we may have difficulty distributing any dividends outside of China due to PRC exchange control regulations that restrict our ability to convert RMB into U.S. dollars. As of June 30, 2025, cash and cash equivalents of approximately RMB116.7 million ($16.3 million), SGD4.3 million ($3.4 million), HKD71.2 million ($9.1 million), INR4.5 million ($0.05 million), MYR0.4 million ($0.08 million), JPY22.2 million ($0.2 million), USD0.6 million, PHP2.7 million ($0.05 million), CAD0.03 million ($0.02 million), and IDR630.0 million ($0.04 million) were held by the Company and its subsidiaries in mainland China, Singapore, Hong Kong, India, Malaysia, Japan, the United States of America, the Philippines, Canada, and Indonesia respectively. We would need to accrue and pay withholding taxes if we were to distribute funds from our subsidiaries in China to our offshore subsidiaries. We do not intend to repatriate such funds in the foreseeable future, as we plan to use existing cash balance in PRC for general corporate purposes.
In assessing our liquidity, we monitor and analyze our cash on hand, our ability to generate sufficient revenue sources in the future and our operating and capital expenditure commitments. The Company plans to fund working capital through its operations, bank borrowings and additional capital contribution from shareholders. Our operating cash flow was positive for the year ended June 30, 2025. We have historically funded our working capital needs primarily from operations, advance payments from customers and loans from shareholders. Our working capital requirements are affected by the efficiency of our operations, the numerical volume and dollar value of our sales contracts, the progress or execution on our customer contracts, and the timing of accounts receivable collections.
The following table sets forth summary of our cash flows for the periods indicated:
| For the Years Ended June 30, | ||||||||||||
| 2025 | 2024 | 2023 | ||||||||||
| Net cash (used in) provided by operating activities | $ | (2,544,043 | ) | $ | 8,925,234 | $ | 9,705,951 | |||||
| Net cash used in investing activities | (1,754,121 | ) | (12,251,016 | ) | (306,046 | ) | ||||||
| Net cash provided by (used in) financing activities | 2,900,116 | 10,193,143 | (4,319,331 | ) | ||||||||
| Effect of exchange rate change | 430,696 | (28,482 | ) | (1,175,928 | ) | |||||||
| Net (decrease) increase in cash | (967,352 | ) | 6,838,879 | 3,904,646 | ||||||||
| Cash and cash equivalents at the beginning of the year | 29,140,512 | 22,301,633 | 18,396,987 | |||||||||
| Cash and cash equivalents at the end of the year | 28,173,160 | 29,140,512 | $ | 22,301,633 | ||||||||
Operating Activities
Net cash used in operating activities was approximately $2.5 million in fiscal 2025, including net loss of $6.4 million, adjusted for non-cash items of $7.4 million and negative adjustments for changes in operating assets and liabilities of $3.5 million. The adjustments for changes in operating assets and liabilities mainly included the increase in accounts receivable of $5.4 million. The adjustments for changes in operating assets and liabilities also included an increase in prepayment, deposits and other assets of $2.5 million, an increase in salaries and benefits payable of $3.9 million, an increase in accounts payable and other liabilities of $0.4 million, and an increase in tax payables of $0.1 million in fiscal 2025.
Net cash provided by operating activities was approximately $8.9 million in fiscal 2024, including net loss of $1.8 million, adjusted for non-cash items of $5.6 million and positive adjustments for changes in operating assets and liabilities of $5.1 million. The adjustments for changes in operating assets and liabilities mainly included the decrease in accounts receivable of $7.2 million. The adjustments for changes in operating assets and liabilities also included an increase in prepayment, deposits and other assets of $0.3 million, a decrease in salaries and benefits payable of $1.1 million, an increase in accounts payable and other liabilities of $0.2 million, and a decrease in tax payables of $0.4 million in fiscal 2024.
Net cash provided by operating activities was approximately $9.7 million in fiscal 2023, including net income of $0.2 million, adjusted for non-cash items of $7.2 million and positive adjustments for changes in operating assets and liabilities of $3.4 million. The adjustments for changes in operating assets and liabilities mainly included the decrease in accounts receivable of $0.5 million. The adjustments for changes in operating assets and liabilities also included a decrease in prepayment, deposits and other assets of $3.5 million, a decrease in salaries and benefits payable of $0.8 million, an increase in accounts payable and other liabilities of $0.2 million, and an increase in tax payables of $0.1 million in fiscal 2023.
Investing Activities
Net cash used in investing activities was approximately $1.8 million in fiscal 2025, primarily due to our purchase of property and equipment of $1.3 million, repayments from a related party of $2.9 million, loans provided to a related party of $3.0 million, acquisition of long-term investments of $1.5 million, purchase of short-term investments of $1.5 million, maturities of short-term investments of $2.7 million, and purchase of subsidiaries of $0.2 million in fiscal 2025, to better manage opportunities and capitalize on the growth potential in the IT consulting related industry and academic education industry.
Net cash used in investing activities was approximately $12.3 million in fiscal 2024, primarily due to our purchase of property and equipment of $2.1 million, repayments from a related party of $0.8 million, loans provided to a related party of $6.5 million, purchase of short-term investments of $2.1 million, and purchase of subsidiaries of $2.4 million in fiscal 2024, to better manage opportunities and capitalize on the growth potential in the IT consulting related industry and academic education industry.
Net cash used in investing activities was approximately $0.3 million in fiscal 2023, primarily due to our purchase of property and equipment of $0.5 million, disposition of long term investment of $0.1 million, repayments from a related party of $0.2 million in fiscal 2023, to better manage opportunities and capitalize on the growth potential in the human resource related industry.
Financing Activities
Net cash provided by financing activities was approximately $2.9 million in fiscal 2025. During the fiscal 2025, we had bank loans of approximately $42.9 million, repaid loans of approximately $36.2 million, and paid dividend of $3.6 million.
Net cash provided by financing activities was approximately $10.2 million in fiscal 2024. During the fiscal 2024, we had bank loans of approximately $44.5 million, repaid loans of approximately $31.8 million, and paid dividend of $2.6 million.
Net cash used in financing activities was approximately $4.3 million in fiscal 2023. During the fiscal 2023, we had bank loans of approximately $23.4 million, repaid loans of approximately $26.3 million, and paid dividend of $1.4 million.
Capital Expenditures
The Company made capital expenditures of $1.3 million, $2.1 million, and $0.5 million for the years ended June 30, 2025, 2024, and 2023, respectively. In these periods, our capital expenditures were mainly used for purchases of office building and office equipment. The Company will continue to make capital expenditures to meet the expected growth of its business.
Impact of Inflation
We do not believe the impact of inflation on our company is material. Our operations are in China and China’s inflation rates have been relatively stable over the last two years: 0.2% in 2024 and 0.2% in 2023.
Contractual Obligations
The Company’s subsidiaries lease office spaces under various operating leases. Operating lease expenses amounted to $2,166,911, $1,514,162, and $1,086,622, for the years ended June 30, 2025, 2024, and 2023, respectively. The following table sets forth our contractual obligations and commercial commitments as of June 30, 2025:
| Payment Due by Period | ||||||||||||||||
| Total |
Less than 1 Year |
1-3 Years |
More than 3 Years |
|||||||||||||
| Operating lease arrangements | $ | 4,782,628 | $ | 2,999,196 | $ | 1,783,432 | $ | - | ||||||||
| Bank loans | 30,217,329 | 30,217,329 | - | - | ||||||||||||
| Total | $ | 34,999,957 | $ | 33,216,525 | $ | 1,783,432 | $ | - | ||||||||
Off-Balance Sheet Arrangements
There were no off-balance sheet arrangements and undisclosed material cash requirement for the years ended June 30, 2025 that have or that in the opinion of management are likely to have, a current or future material effect on our financial condition or results of operations.
Subsequent Event
None.
Critical Accounting Policies and Estimates
We prepare our consolidated financial statements in conformity with U.S. GAAP, which requires us to make judgments, estimates and assumptions that affect our reported amount of assets, liabilities, revenue, costs and expenses, and any related disclosures.
We believe that the following accounting policies are the most critical to understanding and evaluating our consolidated financial condition and results of operations.
Revenue recognition
We account for revenue recognition in accordance with ASC Topic 606, Revenue from contracts with Customers (“ASC 606”). We provide a comprehensive range of IT consulting services, customized IT solution services and other service, which primarily are on a time-and-expense basis, or fixed-price basis. Revenue is recognized when control of promised goods or services is transferred to our customers in an amount of consideration to which an entity expects to be entitled to in exchange for those services.
IT consulting services
IT consulting services are time-and-expense basis contracts. The series of IT consulting services are substantially the same from day to day, and each day of the service is considered to be distinct and separately identifiable as it benefits the customer daily. Further, the uncertainty related to the service consideration is resolved on a daily basis as we satisfy its obligation to perform IT service daily with enforceable right to payment for performance completed to date. Thus, revenue is recognized as service is performed and the customer simultaneously receives and consumes the benefits from the service daily. Payment terms and conditions vary by customer and are based on the billing schedule established in our contracts with customers. but we generally provide credit terms to customers ranging from one to three months. Therefore. we have determined that our contracts do not include a significant financing component.
Customized IT solution services
Revenues from customized IT solution contracts require we to perform services for systems design, planning and integrating based on customers’ specific needs which requires significant production and customization. The required customization work period is generally less than one year. Upon delivery of the services, customer acceptance is generally required. In the same contract, we are generally required to provide post-contract customer support (“PCS’) for a period from three months to one year (“PCS period”) after the customized application is delivered. The type of service for PCS is stand-ready service on when-and-if-available basis.
There are two performance obligations identified in the customized IT solution contract: the delivery of customized IT solution services and the completion of the PCS. The transaction price is allocated between the two performance obligations based on the relative standalone selling price, estimated using the cost plus method.
We recognize revenue for the delivery of customized IT solution services at a point in time when the system is implemented and accepted by the customer. Where we have enforceable right to payment for performance completed to date, revenue is recognized over time, using the output method. Revenue for PCS is recognized ratably over time as the customer simultaneously receive and consume the benefits throughout the PCS period.
Differences between the timing of billings and the recognition of revenues are recorded as contract assets which is included in the prepayments, deposits and other assets, net, or contract liabilities on the consolidated balance sheets. Contract assets are classified as current assets and the full balance is reclassified to accounts receivables when the right to payment becomes unconditional. There is no significant financing component.
Costs incurred in advance of revenue recognition arising from direct and incremental staff costs in respect of services provided under the fixed fee contracts according to the customer’s requirements prior to the delivery of services are recorded as deferred contract costs which is included in the prepayments, deposits and other assets, net on the consolidated balance sheets. Such deferred contract costs are recognized upon the recognition of the related revenues.
Academic education services
We are mainly engaged in providing programs, short courses, and workshops to train and help individuals and professionals in counselling, psychology, and allied health and science. The Company’s academic education service revenue from the provision of formal educational services is in consideration of fixed amounts of tuition. The typical service period for academic education revenue ranges from 6 to 15 months.
Tuition fees from the provision of formal education services received from students are generally paid in advance prior to the beginning of each course, and are initially recorded as contract liabilities, which is reflected as a current liability as such amounts represent revenue that we expect to recognize within one year. Tuition fees from the provision of formal education services are recognized proportionately over the relevant period of the respective applicable program.
Other contracts
Other contracts primarily comprise of the sales of headhunting services, consulting and administrative services. Revenue of headhunting services is recognized at a point in time when control is transferred to the customers, which generally occurs when the service is accepted by customers. Revenue of consulting and administrative services for other contracts is recognized over time as the customer simultaneously receives and consumes the benefits from the service we perform.
Income taxes
We account for current income taxes in accordance with the laws of the relevant tax authorities. Deferred income taxes are recognized when temporary differences exist between the tax bases of assets and liabilities and their reported amounts in the consolidated financial statements. Deferred tax assets and liabilities are measured using enacted tax rates expected to apply to taxable income in the years in which those temporary differences are expected to be recovered or settled. The effect on deferred tax assets and liabilities of a change in tax rates is recognized in income in the period including the enactment date. Valuation allowances are established to reduce deferred tax assets to the amount expected to be realized, when it is more-likely-than-not that some portion, or all, of the deferred tax assets will not be realized.
We account for uncertainties in income taxes in accordance with ASC Topic 740, Income Taxes (“ASC 740”). An uncertain tax position is recognized as a benefit only if it is “more likely than not” that the tax position would be sustained in a tax examination. The amount recognized is the largest amount of tax benefit that is greater than 50% likely of being realized on examination. For tax positions not meeting the “more likely than not” test, no tax benefit is recorded. Penalties and interest incurred related to underpayment of income tax are classified as income tax expense in the consolidated statements of comprehensive (loss)/ income in the period incurred.
Business Combinations
We account for all business combinations under the purchase method of accounting in accordance with ASC Topic 805, Business Combinations (“ASC 805”). The purchase method of accounting requires that the consideration transferred to be allocated to net assets including separately identifiable assets and liabilities we acquired, based on their estimated fair value. The consideration transferred in an acquisition is measured as the aggregate of the fair values at the date of exchange of the assets given, liabilities incurred, and equity instruments issued as well as the contingent considerations and all contractual contingencies as of the acquisition date. The costs directly attributable to the acquisition are expensed as incurred. Identifiable assets, liabilities and contingent liabilities acquired or assumed are measured separately at their fair value as of the acquisition date, irrespective of the extent of any noncontrolling interests. We recognize and measures the acquired contract assets and contract liabilities consistent with how they were recognized and measured in the acquiree’s financial statements. The excess of (i) the total of the cost of the acquisition, fair value of the noncontrolling interests and acquisition date fair value of any previously held equity interest in the acquiree over (ii) the fair value of the identifiable net assets of the acquiree is recorded as goodwill. If the cost of acquisition is less than the fair value of the identifiable net assets of the acquiree, the difference is recognized directly in the consolidated statements of comprehensive (loss) income.
Goodwill
Goodwill represents the excess of the consideration over the fair value of the net assets acquired at the date of acquisition. Goodwill is allocated to applicable reporting units. Upon disposition of a business entity, goodwill is allocated to the disposed entity based on the relative fair value of that entity compared to the fair value of the reporting unit in which it was included. Goodwill is not amortized but rather tested for impairment at least annually at the reporting unit level by applying a fair-value based test in accordance with accounting and disclosure requirements for goodwill. This test is performed by management annually or more frequently if we believe impairment indicators are present. We have the option to assess qualitative factors first to determine whether it is necessary to perform the two-step test in accordance with ASC 350-20, Intangibles - Goodwill and Other. In the qualitative assessment, we consider primary factors such as industry and market considerations, overall financial performance of the reporting unit, and other specific information related to the operations. If we believe, as a result of the qualitative assessment, that it is more likely than not that the fair value of the reporting unit is less than its carrying amount, the quantitative impairment test is required. Otherwise, no further testing is required.
In performing quantitative impairment test, we compare the carrying amount of the reporting unit to the fair value of the reporting unit based on estimated fair value using a combination of the income approach and the market approach. If the fair value of the reporting unit exceeds the carrying value of the reporting unit, goodwill is not impaired. If the carrying value of the reporting unit exceeds the fair value of the reporting unit, an impairment loss shall be recognized in an amount equal to that excess.
For the year ended June 30, 2025, we bypassed the qualitative assessment and performed quantitative assessment for the goodwill allocated to IT services reporting unit using the market approach. We assessed and determined that the fair value of the IT services reporting unit was less than their carrying amount and therefore, impairment loss of $129,270 was recognized for the year ended June 30, 2025.
For the year ended June 30, 2025, we bypassed the qualitative assessment and performed quantitative assessment for the goodwill allocated to Academic education services reporting unit. The fair value of this reporting unit has been determined using the discounted cash flow approach. Significant assumptions used included projected revenue growth rates and discount rate. As of June 30, 2025, the fair value of the Academic education services reporting unit exceeded its carrying amount. Therefore, no impairment loss was recognized for the year ended June 30, 2025. Future changes to our estimates and assumptions based upon changes in operating results, macro-economic factors or management’s intentions may result in future changes to the fair value of the Academic education services reporting unit.
ITEM 6. DIRECTORS, SENIOR MANAGEMENT AND EMPLOYEES
A. Directors and senior management
The following table sets forth our executive officers and directors, their ages and the positions held by them, as of the date of this Annual Report:
| Name | Age | Position | ||
| Xiao Feng Yang | 62 | Chairman of the Board | ||
| Raymond Ming Hui Lin | 61 | Chief Executive Officer and Director | ||
| Rui Yang | 42 | Chief Financial Officer | ||
| Li Li | 49 | President | ||
| Jin He Shao(1)(4) | 58 | Independent Director | ||
| Jiajia Lu(3) | 48 | Independent Director | ||
| Kee Chong Seng(2) | 73 | Independent Director |
| (1) | Chair of the Audit Committee. |
| (2) | Chair of the Compensation Committee. |
| (3) | Chair of the Nominating Committee. |
| (4) | Audit Committee Financial Expert. |
Xiao Feng Yang is the chairman of the board of the Company. Mr. Yang has over 20 years of executive management and operational experience in the IT services business. From October 2012 to August 2020, Mr. Yang served as chairman and president of CLPS. From April 2009 to October 2012, Mr. Yang served as deputy general manager of ADP China managing the service operations of HR BPO in China. Prior to 2002, Mr. Yang was the Human Resource Director of Phillips. Mr. Yang graduated from Tongji University, Shanghai, China, with a Bachelor’s degree in electrical engineering. Mr. Yang received his MBA degree both from Shanghai University of Finance and Webster University (US).
Raymond Ming Hui Lin, is the chief executive officer and director of the Company. Mr. Lin joined CLPS in February 2009 as chief executive officer. From January 2008 to January 2009, Mr. Lin was a business consultant of VanceInfo. After VanceInfo acquired A-IT Software (Shanghai) Co. Ltd., Mr. Lin acted as the general manager of A-IT Software (Shanghai) Co. Ltd. from April 2002 to December 2007. Mr. Lin is an IT outsourcing service veteran with a deep understanding of IT talent acquisition, training, development and service delivery. He has developed and pioneered the first kind of training programs for mainframe and VisionPLUS (a credit card processing solution) in China, which has made CLPS as one of the largest mainframe resource powerhouse and the VisionPLUS project team in Greater China. In 2015, Mr. Lin became the MSE senior advisor in Fudan University, Shanghai, China.
Rui Yang has been the chief financial officer of the Company since December 17, 2020. From November 1, 2019 to December 16, 2020, Ms. Yang served as the Acting Chief Financial Officer of the Company. Ms. Yang has over 10 years of financial experiences in the financial and IT industry. Ms. Yang joined the Company in August 2015 as Vice President for finance controller. From December 2014 to August 2015, Ms. Yang served as financial analyst supervisor at Shanghai Origin International Logistics Co., Ltd. From February 2010 to July 2014, Ms. Yang served as senior financial analyst at Pactera Technology International Ltd. Ms. Yang holds a Bachelor’s Degree in Management from Northwest Agriculture and Forestry University and a Master’s Degree in Economics from Shanghai University of Finance and Economics. Ms. Yang holds the PRC Certified Public Accountant certificate.
Li Li is the president of the Company effective July 1, 2024. From June 2019 to June 2024, Mr. Li served as the chief operating officer of the Company. Li has 20 years of professional and IT experience in the financial and IT industry. From June 2017 to June 2019, Mr. Li served as Vice President of Technology and Operations in Mastercard China. From July 2013 to June 2017, Mr. Li served as Executive Manager, Head of Business Solution and Quality Assurance at Commonwealth Bank of Australia China. Mr. Li graduated from Tianjin University, Tianjin, China, with a bachelor’s degree in Computer Science. Mr. Li holds an MSE degree from Fudan University, Shanghai, China.
Jin He Shao has served as our independent director since January 2018. From January 2002 to present, Mr. Shao has been a partner at Shanghai Huajin Accounting& Consulting Professional Services. From August 1995 to December 2001, he served as senior tax manager at Phillips (China) Investment Co., Ltd. Mr. Shao received a joint MBA degree from Shanghai University of Finance & Economics and The Webster University. Mr. Shao holds the PRC equivalent of the CPA license. In addition, Mr. Shao attended Shanghai Grain College where he majored in finance and accounting, and STV University where he majored in auditing.
Jiajia Lu has served as our independent director since June 1, 2024. Ms. Lu has held the position of Vice President of Human Resources at The Coca-Cola Company in Atlanta, Georgia, USA, bringing with her over 15 years of global experience within the Coca-Cola system. Prior to Coca-Cola, Ms. Lu held several HR, talent, organizational development, and management roles at Unilever China, AstraZeneca China, and Philips Electronic Groups China. Ms. Lu holds a bachelor’s degree in Management of Information System from the Beijing Institute of Technology and an Executive MBA from Olin Business School of Washington University in St. Louis, where she received the C. William Emory Executive MBA Award.
Kee Chong Seng has served as our independent director since September 2019. Mr. Kee spent a career in the information technology industry, most recently as an operation manager at Citibank from 2003 until his full retirement in 2015.
None of the events listed in Item 401(f) of Regulation S-K has occurred during the past ten years that is material to the evaluation of the ability or integrity of any of our directors, director nominees or executive officers.
Limitation on Liability and Other Indemnification Matters
The Companies Law does not limit the extent to which Memorandum and Articles of Association may provide for indemnification of officers and directors, except to the extent any such provision may be held by the Cayman Islands courts to be contrary to public policy, such as to provide indemnification against civil fraud or the consequences of committing a crime. Our Memorandum and Articles of Association permit indemnification of officers and directors for losses, damages, costs and expenses incurred in their capacities as such unless such losses or damages arise from dishonesty of such directors or officers willful default of fraud. This standard of conduct is generally the same as permitted under the Delaware General Corporation Law for a Delaware corporation.
Insofar as indemnification for liabilities arising under the Securities Act may be permitted to our directors, officers or persons controlling us under the foregoing provisions, we have been informed that in the opinion of the SEC, such indemnification is against public policy as expressed in the Securities Act and is therefore unenforceable.
B. Compensation
Executive Compensation
The following table shows the annual compensation paid by us for the years ended June 30, 2025, 2024, and 2023.
| Name/principal position | Year | Salary | Equity Compensation |
All Other Compensation |
Total Paid | |||||||||||||||
| Xiao Feng Yang, Chairman of the Board(1) | 2025 | $ | 106,011 | $ | — | $ | — | $ | 106,011 | |||||||||||
| 2024 | $ | 104,002 | $ | — | $ | — | $ | 104,002 | ||||||||||||
| 2023 | $ | 104,651 | $ | — | $ | — | $ | 104,651 | ||||||||||||
| Raymond Ming Hui Lin, CEO and Director(2) | 2025 | $ | 279,486 | $ | — | $ | — | $ | 279,486 | |||||||||||
| 2024 | $ | 202,072 | $ | — | $ | — | $ | 202,072 | ||||||||||||
| 2023 | $ | 258,614 | $ | — | $ | — | $ | 258,614 | ||||||||||||
| Rui Yang, CFO(3) | 2025 | $ | 193,214 | $ | — | $ | — | $ | 193,214 | |||||||||||
| 2024 | $ | 154,908 | $ | — | $ | — | $ | 154,908 | ||||||||||||
| 2023 | $ | 152,031 | $ | — | $ | — | $ | 152,031 | ||||||||||||
| Li Li, President(4) | 2025 | $ | 224,061 | $ | — | $ | — | $ | 224,061 | |||||||||||
| 2024 | $ | 189,907 | $ | — | $ | — | $ | 189,907 | ||||||||||||
| 2023 | $ | 205,359 | $ | — | $ | — | $ | 205,359 | ||||||||||||
| Jin He Shao, Independent Director(5) | 2025 | $ | 18,000 | $ | — | $ | — | $ | 18,000 | |||||||||||
| 2024 | $ | 18,000 | $ | — | $ | — | $ | 18,000 | ||||||||||||
| 2023 | $ | 18,000 | $ | — | $ | — | $ | 18,000 | ||||||||||||
| Kee Chong Seng, Independent Director(6) | 2025 | $ | 18,000 | $ | — | $ | — | $ | 18,000 | |||||||||||
| 2024 | $ | 18,000 | $ | — | $ | — | $ | 18,000 | ||||||||||||
| 2023 | $ | 18,000 | $ | — | $ | — | $ | 18,000 | ||||||||||||
| Jiajia Lu, Independent Director(7) | 2025 | $ | 18,000 | $ | — | $ | — | $ | 18,000 | |||||||||||
| 2024 | $ | 1,500 | $ | — | $ | — | $ | 1,500 | ||||||||||||
| 2023 | $ | — | $ | — | $ | — | $ | — | ||||||||||||
| (1) | Appointed Chairman effective as of December 9, 2017 and President effective from December 9, 2017 to August 19, 2020. |
| (2) | Appointed Chief Executive Officer effective as of December 9, 2017. |
| (3) | Appointed Chief Financial Officer effective as of December 17, 2020 and Acting Chief Financial Officer effective from November 1, 2019 to December 16, 2020. |
| (4) | Appointed President effective as of July 1, 2024 and Chief Operating Officer from June 2019 to June 2024. |
| (5) | Appointed Independent Director effective as of January 2018. |
| (6) | Appointed Independent Director effective as of September 2019. |
| (7) | Appointed Independent Director effective as of June 2024. |
Under Chinese labor law, we may only terminate employment agreements without cause and without penalty by providing notice of non-renewal one month prior to the date on which the employment agreement is scheduled to expire. If we fail to provide this notice or if we wish to terminate an employment agreement in the absence of cause, then we are obligated to pay the employee one month’s salary for each year we have employed the employee. We are, however, permitted to terminate an employee for cause without penalty to our company, where the employee has committed a crime or the employee’s actions or inactions have resulted in a material adverse effect to us.
Compensation Committee Interlocks and Insider Participation
None of our officers currently serves, or has served during the last completed fiscal year, on the compensation committee or board of directors of any other entity that has one or more officers serving as a member of our board of directors.
Outstanding Equity Incentive Awards at Fiscal Year-End
On April 24, 2023, our annual meeting of shareholders approved the 2023 Equity Incentive Plan (the “2023 Plan”). All of our employees, officers, and directors, and consultants are eligible to be granted options, restricted stock awards, stock unit awards, or stock appreciate rights (each, an “Award”) under the 2023 Plan. The 2023 Plan is currently administered by the Board, which has all the power to administer the 2023 Plan according to its terms, including the power to grant Awards, determine who may be granted Awards and the types and amounts of Awards to be granted, prescribe Award agreements, and establish programs for granting Awards. Awards may be made under the 2023 Plan for up to 20,000,000 of our common shares. 5,945,0960 restricted shares have been vested under the 2023 Plan as of today.
The 2023 Plan is a stock-based compensation plan that provides for discretionary grants of, among others, stock options, stock awards and stock unit awards to employees, directors and consultants of the Company and its subsidiaries. The purpose of the 2023 Plan is to attract and retain outstanding individuals as employees, directors and consultants of the Company and its subsidiaries, to recognize the contributions made to the Company and its subsidiaries by employees, directors and consultants, and to provide such employees, directors and consultants with additional incentive to expand and improve the profits and achieve the objectives of the Company and its subsidiaries, by providing such employees, directors and consultants with the opportunity to acquire or increase their proprietary interest in the Company through receipt of awards. The following is a summary of the 2023 Plan and is qualified by the full text of the 2023 Plan.
Administration. The 2023 Plan is administered by our board of directors, or, once constituted, the Compensation Committee of the board of directors (we refer to body administering the 2023 Plan as the “Committee”).
Number of Shares of Common Shares. The number of common shares that may be issued under the 2023 Plan is 20,000,000. Shares issuable under the 2023 Plan may be authorized but unissued shares or treasury shares. The number of shares delivered by a participant or withheld by the Company on behalf of any such participant as full or partial payment of an award, including the exercise price of a stock option or of any required withholding taxes, shall not again be available for issuance pursuant to subsequent awards, and shall count towards the aggregate number of shares that may be issued under the 2023 Plan. Any shares purchased by the Company with proceeds from a stock option exercise shall not again be available for issuance pursuant to subsequent awards, shall count against the aggregate number of shares that may be issued under the 2023 Plan and shall not increase the number of shares available under the 2023 Plan. If there is a lapse, forfeiture, expiration, termination or cancellation of any award for any reason, or if shares are issued under such award and thereafter are reacquired by the Company pursuant to rights reserved by the Company upon issuance thereof, the shares subject to such award or reacquired by the Company shall again be available for issuance pursuant to subsequent awards, and shall not count towards the aggregate number of shares that may be issued under the 2023 Plan.
Eligibility. All employees, directors, and consultants of the Company are eligible to receive awards under the 2023 Plan.
Awards to Participants. The Plan provides for discretionary awards of, among others, stock options, stock awards, stock unit awards and stock appreciation rights to participants. Each award made under the 2023 Plan will be evidenced by a written award agreement specifying the terms and conditions of the award as determined by the Committee in its sole discretion, consistent with the terms of the 2023 Plan.
Stock Options. Subject to the terms of the 2023 Plan, the Committee may from time to time grant stock options to participants. Stock Options granted under the 2023 Plan to employees shall be non-qualified stock options (NSOs) unless the award agreement expressly provides that the stock option is an incentive stock options (ISO). Stock options granted under the 2023 Plan to consultants and directors who are not employees shall be NSOs The grant of each stock option shall be evidenced by a written stock option agreement specifying the type of stock option granted, the exercise period, the exercise price, the terms for payment of the exercise price, the expiration date of the stock option, the number of shares to be subject to each stock option and such other terms and conditions established by the Committee, in its sole discretion, not inconsistent with the 2023 Plan.
Stock Awards. The Committee may, in its discretion, (a) grant shares under the 2023 Plan to any participant without consideration from such participant or (b) sell shares under the 2023 Plan to any participant for such amount of cash, shares or other consideration as the Committee deems appropriate. Each shares granted or sold hereunder shall be subject to such restrictions, conditions and other terms as the Committee may determine at the time of grant or sale, the general provisions of the Plan, the restrictions, terms and conditions of the related Stock Award Agreement
Stock Unit Awards. The Committee may, in its discretion, grant stock unit awards to any participant. Each stock unit subject to the award shall entitle the participant to receive, on the date or the occurrence of an event (including the attainment of performance goals) as described in the stock unit award agreement, a share or cash equal to the fair market value of a share on the date of such event as provided in the stock unit award agreement.
Stock Appreciation Rights or SAR. The Committee may grant SARs to participants. Upon exercise, a SAR entitles the participant to receive from the Company the number of shares having an aggregate fair market value equal to the excess of the fair market value of one share as of the date on which the SAR is exercised over the exercise price, multiplied by the number of shares with respect to which the SAR is being exercised. The Committee, in its discretion, shall be entitled to cause the Company to elect to settle any part or all of its obligations arising out of the exercise of an SAR by the payment of cash in lieu of all or part of the shares it would otherwise be obligated to deliver in an amount equal to the fair market value of such shares on the date of exercise. Cash shall be delivered in lieu of any fractional Shares. The terms and conditions of any such award shall be determined at the time of grant.
Payment for Stock Options and Withholding Taxes. In connection with any award, and as a condition to the issuance or delivery of any Shares to the participant in connection therewith, the Company shall require the participant to pay the Company the minimum amount of federal, state, local or foreign taxes required to be withheld, and in the Company’s sole discretion, the Company may permit the participant to pay the Company up to the maximum individual statutory rate of applicable withholding. The Company in its sole discretion may make available one or more of the following alternatives for the payment of such taxes: (i) in cash; (ii) in cash received from a broker-dealer to whom the participant has submitted notice together with irrevocable instructions to deliver promptly to the Company the amount of sales proceeds from the sale of the shares subject to the award to pay the withholding taxes; (iii) by directing the Company to withhold such number of shares otherwise issuable in connection with the award having an aggregate fair market value equal to the minimum amount of tax required to be withheld; (iv) by delivering previously acquired shares of the Company that are acceptable to the Board that have an aggregate fair market value equal to the amount required to be withheld; or (v) by certifying to ownership by attestation of such previously acquired shares. The Committee shall have the sole discretion to establish the terms and conditions applicable to any alternative made available for payment of the required withholding taxes.
Amendment of Award Agreements; Amendment and Termination of the 2023 Plan; Term of the 2023 Plan. The Committee shall have the authority to amend any award agreement at any time; provided however, that no such amendment shall adversely affect the right of any participant under any outstanding award agreement in any material way without the written consent of the participant, unless such amendment is required by applicable law, regulation or rule of any stock exchange on which the shares are listed. The Board may terminate, suspend, or amend the 2023 Plan, in whole or in part, from time to time, without the approval of the shareholders of the Company, unless such approval is required by applicable law, regulation or rule of any stock exchange on which the shares are listed. No amendment or termination of the 2023 Plan shall adversely affect the right of any participant under any outstanding award in any material way without the written consent of the participant, unless such amendment or termination is required by applicable law, regulation or rule of any stock exchange on which the shares are listed. Subject to the foregoing, the Committee may correct any defect or supply an omission or reconcile any inconsistency in the 2023 Plan or in any award granted hereunder in the manner and to the extent it shall deem desirable, in its sole discretion, to effectuate the 2023 Plan. The Board shall have the authority to amend the 2023 Plan to the extent necessary or appropriate to comply with applicable law, regulation or accounting rules in order to permit participants who are located outside of the United States to participate in the 2023 Plan. Notwithstanding anything to the contrary contained herein, no awards shall be granted on or after the tenth anniversary of the adoption of this Plan.
Director Compensation
All directors hold office until the next annual meeting of shareholders until their successors have been duly elected and qualified. There are no family relationships among our directors or executive officers. Officers are elected by and serve at the discretion of the Board of Directors. Employee directors do not receive any compensation for their services. Non-employee directors are entitled to receive $1,500 per month for serving as directors and may receive option grants from our company.
Clawback Policy
On December 1, 2023, our board of directors adopted a clawback policy (the “Clawback Policy”) permitting the Company to seek the recoupment of incentive compensation received by any of the Company’s current and former executive officers (as determined by the board in accordance with Section 10D of the Exchange Act and the Nasdaq rules) and such other senior executives/employees who may from time to time be deemed subject to the Clawback Policy by the board (collectively, the “Covered Executives”). The amount to be recovered will be the excess of the incentive compensation paid to the Covered Executive based on the erroneous data over the incentive compensation that would have been paid to the Covered Executive had it been based on the restated results, as determined by the board. If the board cannot determine the amount of excess incentive compensation received by the Covered Executive directly from the information in the accounting restatement, then it will make its determination based on a reasonable estimate of the effect of the accounting restatement. Refer to Exhibit 97.1 of this Annual Report for the Company’s Clawback Policy.
Employment Agreements
Xiao Feng Yang Employment Agreement
On December 9, 2017, we entered into an employment agreement with Xiao Feng Yang pursuant to which he agreed to serve as our President. The agreement provides for an annual base salary of RMB144,000 and HK$566,472 (a total of approximately USD94,100) payable in accordance with the Company’s ordinary payroll practices. Under the terms of the agreement, commencing with the year ended June 30, 2018, Mr. Yang will be entitled to receive an annual cash bonus the extent and timing of which are to be determined by the Company’s Compensation Committee; Mr. Yang is also entitled to reimbursement of reasonable expenses, and vacation, sick leave, health and other benefits customary to the agreements of this nature. This employment agreement was automatically terminated upon Mr. Yang’s resignation in August 2020. The Company has paid Mr. Yang any unpaid portion of his salary through the date of his termination, and any unpaid bonus through the date of termination, as well as any unpaid or unused portions of his benefits under the employment agreement.
Raymond Ming Hui Lin Employment Agreement
On December 9, 2017, we entered into an employment agreement with Raymond Ming Hui Lin pursuant to which he agreed to serve as our Chief Executive Officer. The agreement provides for an annual base salary of RMB144,000 and HK$389,880 (a total of approximately USD71,400) payable in accordance with the Company’s ordinary payroll practices. Under the terms of the agreement, commencing with the year ended June 30, 2018, Raymond Ming Hui Lin will be entitled to receive an annual cash bonus the extent and timing of which are to be determined by the Company’s Compensation Committee; he is also entitled to reimbursement of reasonable expenses, and vacation, sick leave, health and other benefits customary to the agreements of this nature. The term of the agreement shall expire on December 8, 2022, which term will automatically extend for additional 12 month periods unless a party to the agreement terminates it upon 90 days’ notice. If the executive’s employment with the Company is terminated for any reason, the Company will pay to such executive any unpaid portion of his salary through the date of his termination, and any unpaid bonus through the date of termination, as well as any unpaid or unused portions of his benefits under the agreement. If his employment is terminated at our election without “cause” (as defined in the agreement), which requires 30 days’ advanced notice, or by him for “good reason” (as defined in the agreement), Raymond Ming Hui Lin shall be entitled to receive severance payments equal to 9 months’ of his base salary and a pro rata portion of his target annual bonus for the year when termination occurs. Raymond Ming Hui Lin has agreed not to compete with us for 9 months after the termination of his employment; he also executed certain non-solicitation, confidentiality and other covenants customary for agreements of this nature.
Rui Yang Employment Agreement
On November 1, 2019, we entered into an employment agreement with Rui Yang pursuant to which she agreed to serve as our Acting Chief Financial Officer. Ms. Yang was appointed as Chief Financial Officer effective as of December 17, 2020. The agreement provides for an annual salary of RMB420,000 (a total of approximately USD60,000) payable in accordance with the Company’s ordinary payroll practices. Under the terms of the agreement, commencing with the year ended June 30, 2020, Ms. Yang will be entitled to receive an annual cash bonus the extent and timing of which are to be determined by the Company’s Compensation Committee; she is also entitled to reimbursement of reasonable expenses, and vacation, sick leave, health and other benefits customary to the agreements of this nature. The term of the agreement shall expire on October 2024, which term will automatically extend for additional 12 month periods unless a party to the agreement terminates it upon 90 days’ notice. If the executive’s employment with the Company is terminated for any reason, the Company will pay to such executive any unpaid portion of her salary through the date of her termination, and any unpaid bonus through the date of termination, as well as any unpaid or unused portions of her benefits under the agreement. If her employment is terminated at our election without “cause” (as defined in the agreement), which requires 30 days’ advanced notice, or by her for “good reason” (as defined in the agreement), Rui Yang shall be entitled to receive severance payments equal to 9 months’ of her base salary and a pro rata portion of her target annual bonus for the year when termination occurs. Rui Yang has agreed not to compete with us for 9 months after the termination of her employment; she also executed certain non-solicitation, confidentiality and other covenants customary for agreements of this nature.
Li Li Employment Agreement
On June 2019, we entered into an employment agreement with Li Li pursuant to which he agreed to serve as our Chief Operating Officer. Mr. Li was appointed as President effective as of July 1, 2024. The agreement provides an annual salary of RMB 360,000 and HK$273,600 (approximately US$85,200) and 12,000 shares of common stock to be granted in June 2020. Under the terms of the agreement, commencing with the year ended June 30, 2019, Li Li will be entitled to receive an annual cash bonus the extent and timing of which are to be determined by the Company’s Compensation Committee; he is also entitled to reimbursement of reasonable expenses, and vacation, sick leave, health and other benefits customary to the agreements of this nature. The term of the agreement shall expire on June 2022; which term will automatically extend for additional 12 month periods unless a party to the agreement terminates it upon 90 days’ notice. If the executive’s employment with the Company is terminated for any reason, the Company will pay to such executive any unpaid portion of his salary through the date of his termination, and any unpaid bonus through the date of termination, as well as any unpaid or unused portions of his benefits under the agreement. If his employment is terminated at our election without “cause” (as defined in the agreement), which requires 30 days’ advanced notice, or by him for “good reason” (as defined in the agreement), Li Li shall be entitled to receive severance payments equal to 9 months’ of his base salary and a pro rata portion of his target annual bonus for the year when termination occurs. Li Li has agreed not to compete with us for 9 months after the termination of his employment; he also executed certain non-solicitation, confidentiality and other covenants customary for agreements of this nature.
| C. | Board Practices |
Composition of Board; Risk Oversight
Our Board of Directors presently consists of 5 directors. Pursuant to our Memorandum and Articles of Association, our officers will be elected by and serve at the discretion of the board. Our directors are not subject to a term of office and hold office until such time as they resign or are removed from office by resolution of our shareholders. A director will be removed from office automatically if, among other things, the director becomes bankrupt or makes any arrangement or composition with his creditors, or becomes physically or mentally incapable of acting as director. Except as noted above, there are no family relationships between any of our executive officers and directors. Officers are elected by, and serve at the discretion of, the board of directors. Our board of directors shall hold meetings on at least a quarterly basis.
Under the NASDAQ rules we are only required to maintain a board of directors comprised of at least 50% independent directors, and an audit committee of at least two members, comprised solely of independent directors who also meet the requirements of Rule 10A-3 under the Securities Exchange Act of 1934. There are no membership qualifications for directors. Further, there are no share ownership qualifications for directors unless so fixed by us in a general meeting. There are no other arrangements or understandings pursuant to which our directors are selected or nominated.
While it may be deemed a “controlled company” under the NASDAQ Marketplace Rules (specifically, as defined in Rule 5615(c)), the Company does not intend to avail itself of the corporate governance exemptions afforded to a controlled company under the NASDAQ Marketplace Rules. Similarly, the Company intends to comply with all applicable NASDAQ corporate governance requirements irrespective of its “foreign private issuer” status.
Our board plays a significant role in our risk oversight. The board makes all relevant Company decisions. As such, it is important for us to have our Chief Executive Officer serve on the board as he plays key roles in the risk oversight or the Company. As a company with a small board of directors, we believe it is appropriate to have the involvement and input of all of our directors in risk oversight matters.
Director Independence
Our board has reviewed the independence of our directors, applying the NASDAQ independence standards. Based on this review, the board determined that each of Jin He Shao, Kee Chong Seng, and Jiajia Lu are “independent” within the meaning of the NASDAQ rules. In making this determination, our board considered the relationships that each of these non-employee directors has with us and all other facts and circumstances our board deemed relevant in determining their independence. As required under applicable NASDAQ rules, we anticipate that our independent directors will meet on a regular basis as often as necessary to fulfill their responsibilities, including at least annually in executive session without the presence of non-independent directors and management.
Board Committees
Currently, three committees have been established under the board: the Audit Committee, the Compensation Committee and the Nominating Committee.
The Audit Committee is responsible for overseeing the accounting and financial reporting processes of our company and audits of the financial statements of our company, including the appointment, compensation and oversight of the work of our independent auditors. The Compensation Committee of the board of directors reviews and makes recommendations to the board regarding our compensation policies for our officers and all forms of compensation, and also administers our incentive compensation plans and equity-based plans (but our board retains the authority to interpret those plans). The Nominating Committee of the board is responsible for the assessment of the performance of the board, considering and making recommendations to the board with respect to the nominations or elections of directors, overseeing cybersecurity risk management, and other governance issues. The nominating committee considers diversity of opinion and experience when nominating directors.
Audit Committee
The Audit Committee will be responsible for, among other matters:
| ● | appointing, compensating, retaining, evaluating, terminating, and overseeing our independent registered public accounting firm; |
| ● | discussing with our independent registered public accounting firm the independence of its members from its management; |
| ● | reviewing with our independent registered public accounting firm the scope and results of their audit; |
| ● | approving all audit and permissible non-audit services to be performed by our independent registered public accounting firm; |
| ● | overseeing the financial reporting process and discussing with management and our independent registered public accounting firm the interim and annual financial statements that we file with the SEC; |
| ● | reviewing and monitoring our accounting principles, accounting policies, financial and accounting controls, and compliance with legal and regulatory requirements; |
| ● | coordinating the oversight by our board of directors of our code of business conduct and our disclosure controls and procedures |
| ● | establishing procedures for the confidential and or anonymous submission of concerns regarding accounting, internal controls or auditing matters; and |
| ● | reviewing and approving related-party transactions. |
Our Audit Committee consists of Jin He Shao, Kee Chong Seng, and Jiajia Lu, with Mr. Shao serving as chair of the Audit Committee. Our board has affirmatively determined that each of the members of the Audit Committee meets the definition of “independent director” for purposes of serving on an Audit Committee under Rule 10A-3 of the Exchange Act and NASDAQ rules. In addition, our board has determined that Mr. Shao qualifies as an “audit committee financial expert” as such term is currently defined in Item 407(d)(5) of Regulation S-K and meets the financial sophistication requirements of the NASDAQ rules.
Compensation Committee
The Compensation Committee will be responsible for, among other matters:
| ● | reviewing and approving, or recommending to the board of directors to approve the compensation of our CEO and other executive officers and directors; |
| ● | reviewing key employee compensation goals, policies, plans and programs; |
| ● | administering incentive and equity-based compensation; |
| ● | reviewing and approving employment agreements and other similar arrangements between us and our executive officers; and |
| ● | appointing and overseeing any compensation consultants or advisors. |
Our Compensation Committee consists of Jin He Shao, Kee Chong Seng, and Jiajia Lu, with Mr. Kee serving as chair of the Compensation Committee. Our board has affirmatively determined that each of the members of the Compensation Committee meets the definition of “independent director” for purposes of serving on Compensation Committee under NASDAQ rules.
Nominating Committee
The Nominating Committee will be responsible for, among other matters:
| ● | selecting or recommending for selection candidates for directorships; |
| ● | evaluating the independence of directors and director nominees; |
| ● | reviewing and making recommendations regarding the structure and composition of our board and the board committees; |
| ● | developing and recommending to the board corporate governance principles and practices; |
| ● | reviewing and monitoring the Company’s Code of Business Conduct and Ethics; |
| ● | overseeing the evaluation of the Company’s management; and |
| ● | overseeing the Company’s cybersecurity risk management. |
Our Nominating Committee consists of consists of Jin He Shao, Kee Chong Seng, and Jiajia Lu, with Ms. Lu serving as chair of the Nominating Committee. Our board has affirmatively determined that each of the members of the Nominating Committee meets the definition of “independent director” for purposes of serving on a Nominating Committee under NASDAQ rules.
Duties of Directors
Under Cayman Islands law, our directors have a duty to act honestly, in good faith and with a view to our best interests. Our directors also have a duty to exercise the care, diligence and skills that a reasonably prudent person would exercise in comparable circumstances. In fulfilling their duty of care to us, our directors must ensure compliance with our memorandum and articles of association. We have the right to seek damages if a duty owed by our directors is breached. The functions and powers of our board of directors include, among others:
| ● | appointing officers and determining the term of office of the officers; |
| ● | authorizing the payment of donations to religious, charitable, public or other bodies, clubs, funds or associations as deemed advisable; |
| ● | exercising the borrowing powers of the company and mortgaging the property of the company; |
| ● | executing checks, promissory notes and other negotiable instruments on behalf of the company; and |
| ● | maintaining or registering a register of mortgages, charges or other encumbrances of the company. |
A director may vote, attend a board meeting or sign a document on our behalf with respect to any contract or transaction in which he or she is interested. A director must promptly disclose the interest to all other directors after becoming aware of the fact that he or she is interested in a transaction we have entered into or are to enter into. A general notice or disclosure to the board or otherwise contained in the minutes of a meeting or a written resolution of the board or any committee of the board that a director is a shareholder, director, officer or trustee of any specified firm or company and is to be regarded as interested in any transaction with such firm or company will be sufficient disclosure, and, after such general notice, it will not be necessary to give special notice relating to any particular transaction.
The directors may receive such remuneration as our board of directors may determine from time to time. Each director is entitled to be repaid or prepaid for all traveling, hotel and incidental expenses reasonably incurred or expected to be incurred in attending meetings of our board of directors or committees of our board of directors or shareholder meetings or otherwise in connection with the discharge of his or her duties as a director. The compensation committee will assist the directors in reviewing and approving the compensation structure for the directors. Our board of directors may exercise all the powers of the company to borrow money and to mortgage or charge our undertakings and property or any part thereof, to issue debentures, debenture stock and other securities whenever money is borrowed or as security for any debt, liability or obligation of the company or of any third party.
A director is not required to hold shares as a qualification to office.
| D. | Employees |
The table below provides information as to the total number of employees at the end of the last three fiscal years. We have no contracts or collective bargaining agreements with labor unions and have never experienced work stoppages due to labor dispute. We consider our relations with our employees to be good.
| 2025 | 2024 | 2023 | ||||||||||
| Number of Employees | 3,534 | 3,325 | 3,509 | |||||||||
| E. | Share Ownership |
See Item 7 below.
ITEM 7. MAJOR SHAREHOLDERS AND RELATED PARTY TRANSACTIONS
| A. | Major shareholders |
The following table sets forth certain information regarding beneficial ownership of our shares by each person who is known by us to beneficially own more than 5% of our shares. The table also identifies the share ownership of each of our directors, each of our named executive officers, and all directors and officers as a group. Except as otherwise indicated, the shareholders listed in the table have sole voting and investment powers with respect to the shares indicated. Our major shareholders do not have different voting rights than any other holder of our shares.
We have determined beneficial ownership in accordance with the rules of the SEC. Under such rules, beneficial ownership includes any shares over which the individual has sole or shared voting power or investment power as well as any shares that the individual has the right to subscribe for within 60 days of September 18, 2018 through the exercise of any warrants or other rights. Except as indicated by the footnotes below, we believe, based on the information furnished to us, that the persons and entities named in the table below have sole voting and investment power or the power to receive the economic benefit with respect to all common shares that they beneficially own, subject to applicable community property laws. None of the stockholders listed in the table are a broker-dealer or an affiliate of a broker dealer. None of the stockholders listed in the table are located in the United States and none of the common shares held by them are located in the United States. Applicable percentage ownership is based on 29,743,452 common shares outstanding as of October 6, 2025. Unless otherwise indicated, the address of each beneficial owner listed in the table below is c/o CLPS Incorporation, c/o Unit 1000, 10th Floor, Millennium City III, 370 Kwun Tong Road, Kwun Tong, Kowloon, Hong Kong SAR.
| Name of Beneficial Owner | Common Shares |
Ownership% (1) | ||||||
| Xiao Feng Yang (2)(7) | 5,792,950 | 19.48 | % | |||||
| Raymond Ming Hui Lin (3)(6)(7) | 8,632,873 | 29.02 | % | |||||
| Rui Yang (4)(6) | 1,116,688 | 3.75 | % | |||||
| Li Li (6)(8) | 1,163,863 | 3.91 | % | |||||
| Jin He Shao (5)(7) | 25,000 | * | ||||||
| Kee Chong Seng (7)(10) | 38,500 | * | ||||||
| Jiajia Lu (7) | 8,000 | * | ||||||
| All directors and executive officers as a group (7 persons) | 16,777,874 | 56.41 | % | |||||
| Qinrui Ltd. (2) | 4,976,000 | 16.73 | % | |||||
| Qinhui Ltd. (3) | 6,999,996 | 23.53 | % | |||||
| 5% or greater beneficial owners as a group | 11,975,996 | 40.26 | % | |||||
| * | Less than 1%. |
| (1) | Beneficial ownership is determined in accordance with the rules of the SEC and includes voting or investment power with respect to the common shares or the power to receive the economic benefit of the common shares. |
| (2) | A British Virgin Islands corporation with the mailing address of c/o Vistra Corporate Services Centre, Wickham’s Cay II, Road Town, Tortola, VG 1110, British Virgin Islands, with Xiao Feng Yang as its sole shareholder. As such, Mr. Yang is deemed to be the owner of all shares of the Company held by this entity. From September 24, 2021 to September 24, 2022, a total of 220,823 shares were disposed of in various occasions, resulting in the net increased holding of 49,177 shares. Represents vested portion of the restricted stock granted dated as of November 14, 2022. The total grant of 50,000 common shares vests in whole immediately on the grant date of award. Represents vested portion of the restricted stock granted dated as of August 16, 2023. The total grant of 75,000 common shares vests in whole immediately on the grant date of award. Represents vested portion of the restricted stock granted dated as of July 11, 2024. The total grant of 75,000 common shares vests in whole immediately on the grant date of award. Represents vested portion of the restricted stock granted dated as of August 18, 2025. The total grant of 50,000 common shares vests in whole immediately on the grant date of award. |
| (3) | A British Virgin Islands corporation with the mailing address of c/o Vistra Corporate Services Centre, Wickham’s Cay II, Road Town, Tortola, VG 1110, British Virgin Islands, with Raymond Ming Hui Lin as its sole shareholder. As such, Mr. Lin is deemed to be the owner of all shares of the Company held by this entity. From September 24, 2021 to September 24, 2022, a total of 100,211 shares were disposed of in various occasions, resulting in the net increased holding of 716,789 shares. Represents vested portion of the restricted stock granted dated as of November 14, 2022. The total grant of 325,000 common shares vests in whole immediately on the grant date of award. Represents vested portion of the restricted stock granted dated as of August 16, 2023. The total grant of 530,000 common shares vests in whole immediately on the grant date of award. Represents vested portion of the restricted stock granted dated as of July 11, 2024. The total grant of 536,000 common shares vests in whole immediately on the grant date of award. Represents vested portion of the restricted stock granted dated as of July 11, 2024. The total grant of 536,000 common shares vests in whole immediately on the grant date of award. Represents vested portion of the restricted stock granted dated as of August 18, 2025. The total grant of 491,000 common shares vests in whole immediately on the grant date of award. |
| (4) | From September 24, 2021 to September 24, 2022, a total of 31,120 shares were disposed of in various occasions, resulting in the net increased holding of 180,880 shares. Represents vested portion of the restricted stock granted dated as of August 23, 2021. The total grant of 48,000 common shares and 12,000 vest on November 1, 2022. Represents vested portion of the restricted stock granted dated as of November 14, 2022. The total grant of 150,000 common shares vests in whole immediately on the grant date of award. Represents vested portion of the restricted stock granted dated as of August 16, 2023. The total grant of 250,000 common shares vests in whole immediately on the grant date of award. From September 24, 2022 to September 24, 2023, a total of 28,738 shares were disposed of in various occasions, resulting in the net increased holding of 383,262 shares. Represents vested portion of the restricted stock granted dated as of July 11, 2024. The total grant of 300,000 common shares vests in whole immediately on the grant date of award. Represents vested portion of the restricted stock granted dated as of August 18, 2025. The total grant of 150,000 common shares vests in whole immediately on the grant date of award. |
| (5) | Represents vested portion of the restricted stock granted dated as of November 14, 2022. The total grant of 2,000 common shares vests in whole immediately on the grant date of award. Represents vested portion of the restricted stock granted dated as of August 16, 2023. The total grant of 3,000 common shares vests in whole immediately on the grant date of award. Represents vested portion of the restricted stock granted dated as of July 11, 2024. The total grant of 3,000 common shares vests in whole immediately on the grant date of award. Represents vested portion of the restricted stock granted dated as of August 18, 2025. The total grant of 5,000 common shares vests in whole immediately on the grant date of award. |
| (6) | Executive officer. |
| (7) | Director. |
| (8) | From September 24, 2021 to September 24, 2022, a total of 22,671 shares were disposed of in various occasions, resulting in the net increased holding of 299,329 shares. Represents vested portion of the restricted stock granted dated as of August 23, 2021. The total grant of 76,000 common shares and 22,000 vest on June 11, 2022. Represents vested portion of the restricted stock granted dated as of November 14, 2022. The total grant of 100,000 common shares vests in whole immediately on the grant date of award. Represents vested portion of the restricted stock granted dated as of August 16, 2023. The total grant of 150,000 common shares vests in whole immediately on the grant date of award. From September 24, 2022 to September 24, 2023, a total of 12,725 shares were acquired from the market. Represents vested portion of the restricted stock granted dated as of July 11, 2024. The total grant of 150,000 common shares vests in whole immediately on the grant date of award. Represents vested portion of the restricted stock granted dated as of August 18, 2025. The total grant of 150,000 common shares vests in whole immediately on the grant date of award. |
| (9) | Represents vested portion of the restricted stock granted dated as of November 14, 2022. The total grant of 2,000 common shares vests in whole immediately on the grant date of award. Represents vested portion of the restricted stock granted dated as of August 16, 2023. The total grant of 3,000 common shares vests in whole immediately on the grant date of award. Represents vested portion of the restricted stock granted dated as of July 11, 2024. The total grant of 3,000 common shares vests in whole immediately on the grant date of award. Represents vested portion of the restricted stock granted dated as of August 18, 2025. The total grant of 5,000 common shares vests in whole immediately on the grant date of award. |
| (10) | Represents vested portion of the restricted stock granted dated as of November 14, 2022. The total grant of 2,000 common shares vests in whole immediately on the grant date of award. Represents vested portion of the restricted stock granted dated as of August 16, 2023. The total grant of 3,000 common shares vests in whole immediately on the grant date of award. Represents vested portion of the restricted stock granted dated as of July 11, 2024. The total grant of 3,000 common shares vests in whole immediately on the grant date of award. Represents vested portion of the restricted stock granted dated as of August 18, 2025. The total grant of 5,000 common shares vests in whole immediately on the grant date of award. |
As of October 6, 2025, there were 21 holders of record entered in our share register, of which no holders were U.S. residents. The number of individual holders of record is based exclusively upon our share register and does not address whether a share or shares may be held by the holder of record on behalf of more than one person or institution who may be deemed to be the beneficial owner of a share or shares in our company. To our knowledge, no other shareholder beneficially owns more than 5% of our shares. Our company is not owned or controlled directly or indirectly by any government or by any corporation or by any other natural or legal person severally or jointly. Our major shareholders do not have any special voting rights.
| B. | Related Party Transactions |
Parties are considered to be related if one party has the ability, directly or indirectly, to control the other party or exercise significant influence over the other party in making financial and operational decisions. The related parties that had transactions or balances with the Company in 2025 and 2024 consisted of:
| Related Party | Relationship with the Company | |
| Xiao Feng Yang | Chairman of the Board | |
| Raymond Ming Hui Lin | CEO of the Company | |
| EMIT | Equity investee of the Company | |
| Beijing Bright Technology Co., Ltd (“Beijing Bright”) | Noncontrolling interest shareholder of JAJI China | |
| UniDev | Equity investee of the Company | |
| Fuson Group Limited (“Fuson”) | Equity investee of the Company | |
| MCT | Noncontrolling interest shareholder of MSCT |
| (a) | Related party balances |
| As of June 30, | ||||||||
| 2025 | 2024 | |||||||
| Due from related parties, current: | ||||||||
| Fuson Group (a) | 4,752,065 | 3,653,356 | ||||||
| Less: provision of credit losses | (253,700 | ) | (94,247 | ) | ||||
| Total | 4,374,595 | 3,559,109 | ||||||
| Due from related parties, non-current: | ||||||||
| Fuson Group (b) | 2,069,730 | 2,505,839 | ||||||
| Less: allowance for credit losses | (123,770 | ) | (131,541 | |||||
| Total | 1,945,960 | 2,374,298 | ||||||
Due from related parties mainly represents loan unreceived IT service fee from Fuson Group.
| (a) | The balance as of June 30, 2025 represents loans due from Fuson Group with interest rates ranging from 4.00% to 4.10%, which should be paid within one year. The balance as of June 30, 2024 represents loans due from Fuson Group with interest rates ranging from 2.90% to 5.35%, which should be paid within one year. |
| (b) | The balance represents loans due from Fuson Group with 6.50% interest rate, which should be paid within 42 months. |
Loans due from Fuson Group are carried at the original loan principal balances less allowance for credit loss. The accrued interests are insignificant for all the periods presented. The estimated credit losses charged to the allowance is classified as “General and administrative expenses” in the consolidated statements of comprehensive (loss) income. In determining the amount of the allowance for credit losses, the Company considered the financial conditions of Fuson Group and adjusted for various qualitative factors that reflect current conditions and reasonable and supportable forecasts of future economic conditions.
| For the year ended | ||||||||
| 2025 | 2024 | |||||||
| Balance at beginning of the year | 225,788 | — | ||||||
| Provision for credit losses | 237,747 | 225,788 | ||||||
| Recovery of due from related parties | (86,235 | ) | — | |||||
| Foreign currency translation adjustments | 170 | — | ||||||
| Balance at end of the year | 377,470 | 225,788 | ||||||
| As of June 30 | ||||||||
| 2025 | 2024 | |||||||
| Due to related parties: | ||||||||
| Fuson Group | 14,917 | 14,774 | ||||||
| MCT | 4,188 | 5,456 | ||||||
| UniDev | 2,779 | — | ||||||
| Total | 21,884 | 20,230 | ||||||
Due to related parties mainly represents the deposit to Fuson Group and unpaid administrative fee to MCT and UniDev.
| (b) | Related party transactions |
| For the year ended | ||||||||||||||
| 2025 | 2024 | 2023 | ||||||||||||
| a) | Consulting services provided to related parties | |||||||||||||
| Fuson Group | 116,760 | 87,172 | 57,418 | |||||||||||
| EMIT | - | - | 158 | |||||||||||
| 116,760 | 87,172 | 57,576 | ||||||||||||
| b) | Services provided by related parties | |||||||||||||
| UniDev | 35,396 | 165,676 | 269,966 | |||||||||||
| Fuson Group | 13,758 | 18,894 | - | |||||||||||
| EMIT | - | - | 221,584 | |||||||||||
| Beijing Bright | 4,830 | - | 99,208 | |||||||||||
| 53,985 | 184,570 | 590,758 | ||||||||||||
| c) | Loans provided to related parties | |||||||||||||
| Fuson Group | 2,984,351 | 6,043,329 | 130,402 | |||||||||||
| Beijing Bright | - | 415,236 | - | |||||||||||
| UniDev | - | 55,365 | 143,810 | |||||||||||
| 2,984,351 | 6,513,930 | 274,212 | ||||||||||||
| d) | Repayment of loans from related parties | |||||||||||||
| Beijing Bright | 2,936,754 | 415,236 | - | |||||||||||
| Fuson Group | - | 194,897 | - | |||||||||||
| UniDev | - | 193,777 | - | |||||||||||
| EMIT | - | - | 204,211 | |||||||||||
| 2,936,754 | 803,910 | 204,211 | ||||||||||||
| e) | Interest income received from related parties | |||||||||||||
| Fuson Group | 293,103 | 14,481 | 1,518 | |||||||||||
| UniDev | - | 8,549 | 6,342 | |||||||||||
| Beijing Bright | - | 2,907 | - | |||||||||||
| EMIT | - | - | 3,704 | |||||||||||
| 293,103 | 25,937 | 11,564 | ||||||||||||
| f) | Rental income from related party | |||||||||||||
| Fuson Group | 59,241 | 59,016 | 10,718 | |||||||||||
| g) | Other revenue from related party | |||||||||||||
| Fuson Group | 134,934 | 61,244 | - | |||||||||||
| C. | Interests of Experts and Counsel |
Not required.
ITEM 8. FINANCIAL INFORMATION
| A. | Consolidated Statements and Other Financial Information. |
See Item 18 for our audited consolidated financial statements.
Legal Proceedings
We are currently not involved in any legal proceedings; nor are we aware of any claims that could have a material adverse effect on our business, financial condition, results of operations or cash flows.
Dividend Policy
The holders of shares of our common shares are entitled to dividends out of funds legally available when and as declared by our board of directors. We paid special cash dividends of $0.13, $0.10, and $0.05 per share of common stock on November 24, 2024, December 13, 2023, and January 10, 2023, respectively. Should we decide in the future to pay dividends, as a holding company, our ability to do so and meet other obligations depends upon the receipt of dividends or other payments from our operating subsidiary and other holdings and investments. In addition, the operating companies may, from time to time, be subject to restrictions on their ability to make distributions to us, including as a result of restrictive covenants in loan agreements, restrictions on the conversion of local currency into U.S. dollars or other hard currency and other regulatory restrictions. In the event of our liquidation, dissolution or winding up, holders of our common shares are entitled to receive, ratably, the net assets available to shareholders after payment of all creditors.
| B. | Significant Changes |
Except as disclosed elsewhere in this Annual Report, we have not experienced any significant changes since the date of our audited consolidated financial statements included in this Annual Report.
ITEM 9. THE OFFER AND LISTING
| A. | Offer and Listing Details |
The following table sets forth, for the calendar months indicated and through June 30, 2025, the monthly high and low sale prices for our shares, as reported on NASDAQ Stock Market. The closing price for the Company’s securities on October 15, 2025 was $1.195 per share.
| Shares | ||||||||
| High | Low | |||||||
| Monthly Highs and Lows | ||||||||
| June 2025 | $ | 1.08 | $ | 0.86 | ||||
| July 2025 | $ | 1.03 | $ | 0.68 | ||||
| August 2025 | $ | 1.06 | $ | 0.90 | ||||
| September 2025 | $ | 1.09 | $ | 0.96 | ||||
| B. | Plan of Distribution |
Not Applicable.
| C. | Markets |
Our shares have been listed on the NASDAQ Stock Market under the symbol CLPS since May 24, 2018 following the completion of our initial public offering.
| D. | Selling Shareholders |
Not Applicable.
| E. | Dilution |
Not Applicable.
| F. | Expenses of the Issue |
Not Applicable.
ITEM 10. ADDITIONAL INFORMATION
| A. | Share Capital |
Not Applicable.
| B. | Memorandum and Articles of Association |
The information required by Item 10.B of Form 20-F is included in the section titled “Description of Share Capital” in our Registration Statement on Form F-1 initially filed with the SEC on March 27, 2018, and subsequently updated (File No.: 333-223956), which section is incorporated herein by reference.
| C. | Material Contracts |
We have not entered into any material contracts other than in the ordinary course of business and other than those described in “Item 4. Information on the Company” and in “Item 7. Major shareholders and Related Party Transactions” or elsewhere in this annual report.
| D. | Exchange controls |
Under Cayman Islands law, there are currently no restrictions on the export or import of capital, including foreign exchange controls or restrictions that affect the remittance of dividends, interest or other payments to non-resident holders of our shares.
| E. | Taxation |
The following summary of the material Cayman Islands, PRC and U.S. federal income tax consequences of an investment in our common shares is based upon laws and relevant interpretations thereof in effect as of the date of this Annual Report, all of which are subject to change. This summary does not deal with all possible tax consequences relating to an investment in our common shares, such as the tax consequences under state, local and other tax laws.
Cayman Islands Taxation
The Cayman Islands currently levy no taxes on individuals or corporations based upon profits, income, gains or appreciation and there is no taxation in the nature of inheritance tax or estate duty. There are no other taxes likely to be material to the Company levied by the Government of the Cayman Islands except for stamp duties which may be applicable on instruments executed in, or brought within the jurisdiction of the Cayman Islands. The Cayman Islands is not party to any double tax treaties that are applicable to any payments made to or by the Company. There are no exchange control regulations or currency restrictions in the Cayman Islands.
Material PRC Income Tax Considerations
Under the new EIT Law and the Implementing Rules, an enterprise established outside of the PRC with “de facto management bodies” within the PRC is considered as a resident enterprise and will be subject to a PRC income tax on its global income. According to the Implementing Rules, “de facto management bodies” refer to “establishments that carry out substantial and overall management and control over the manufacturing and business operations, personnel, accounting, properties, etc. of an enterprise.” Accordingly, our holding company may be considered a resident enterprise and may therefore be subject to a PRC income tax on our global income. The State Administration of Taxation issued the Notice Regarding the Determination of Chinese-Controlled Offshore Incorporated Enterprises as PRC Tax Resident Enterprises on the Basis of De Facto Management Bodies, or Circular 82, on April 22, 2009. Circular 82 provides certain specific criteria for determining whether the “de facto management body” of a Chinese-controlled offshore incorporated enterprise is located in China. Although Circular 82 only applies to offshore enterprises controlled by PRC enterprises and not those invested in by individuals or foreign enterprises, the determining criteria set forth in Circular 82 may reflect the State Administration of Taxation’s general position on how the “de facto management body” test should be applied in determining the tax resident status of offshore enterprises, regardless of whether they are controlled by PRC enterprises or controlled by or invested in by individuals or foreign enterprises. If we are considered a resident enterprise and earn income other than dividends from our PRC subsidiary, such PRC income tax on our global income could significantly increase our tax burden and materially and adversely affect our cash flow and profitability.
If the PRC tax authorities determine that CLPS Incorporation or any of our subsidiaries outside of China is a “resident enterprise” for PRC enterprise income tax purposes, a number of PRC tax consequences could follow. First, CLPS Incorporation or any of our subsidiaries outside of China may be subject to enterprise income tax at a rate of 25% on our worldwide taxable income, as well as PRC enterprise income tax reporting obligations. Second, under the EIT Law and its implementing rules, dividends paid between “qualified resident enterprises” are exempt from enterprise income tax.
If CLPS Incorporation or any of our subsidiaries outside of China were treated as a PRC “non-resident enterprise” under the EIT Law, then dividends that it receives from its PRC operating subsidiary (assuming such dividends were considered sourced within the PRC) (1) may be subject to a 5% PRC withholding tax, if the Arrangement between the mainland of China and the Hong Kong Special Administrative Region for the Avoidance of Double Taxation and the Prevention of Fiscal Evasion with Respect to Taxes on Income (the “PRC - Hong Kong Tax Treaty”) were applicable, or (2) if such treaty does not apply (i.e., because the PRC tax authorities may deem the Hong Kong enterprise to be a conduit not entitled to treaty benefits), may be subject to a 10% PRC withholding tax. Any such taxes on dividends could materially reduce the amount of dividends, if any, we could pay to its shareholders.
Finally, the new “resident enterprise” classification could result in a situation in which a 10% PRC tax is imposed on dividends we pay to its non-PRC shareholders that are not PRC tax “resident enterprises” and gains derived by them from transferring our common shares or warrants, if such income is considered PRC-sourced income by the relevant PRC authorities. In such event, we may be required to withhold the 10% PRC tax on any dividends paid to its non-PRC resident shareholders. Our non-PRC resident shareholders also may be responsible for paying PRC tax at a rate of 10% on any gain realized from the sale or transfer of common shares or warrants in certain circumstances. We would not, however, have an obligation to withhold PRC tax with respect to such gain. If any such PRC taxes apply, a non-PRC resident shareholder may be entitled to a reduced rate of PRC taxes under an applicable income tax treaty and or a foreign tax credit against such shareholder’s domestic income tax liability (subject to applicable conditions and limitations). Prospective investors should consult with their own tax advisors regarding the applicability of any such taxes, the effects of any applicable income tax treaties, and any available foreign tax credits.
General
The following is a summary of the material U.S. federal income tax consequences of owning and disposing of our ordinary shares. The discussion below of the U.S. federal income tax consequences to “U.S. Holders” will apply to a beneficial owner of our shares that is for U.S. federal income tax purposes:
| ● | an individual citizen or resident of the United States; |
| ● | a corporation (or other entity treated as a corporation) that is created or organized (or treated as created or organized) in or under the laws of the United States, any state thereof or the District of Columbia; |
| ● | an estate whose income is includible in gross income for U.S. federal income tax purposes regardless of its source; or |
| ● | a trust if (i) a U.S. court can exercise primary supervision over the trust’s administration and one or more U.S. persons are authorized to control all substantial decisions of the trust, or (ii) it has a valid election in effect under applicable U.S. Treasury regulations to be treated as a U.S. person. |
If a beneficial owner of our shares is not described as a U.S. Holder in one of the four bullet points above and is not an entity treated as a partnership or other pass-through entity for U.S. federal income tax purposes, such owner will be considered a “Non-U.S. Holder.”
This summary is based on the Internal Revenue Code of 1986, as amended (the “Code”), its legislative history, existing Treasury regulations promulgated thereunder, published rulings and court decisions, all as currently in effect. These authorities are subject to change or differing interpretations, possibly on a retroactive basis.
This discussion does not address all aspects of U.S. federal income taxation that may be relevant to us or to any particular holder of our shares based on such holder’s individual circumstances. In particular, this discussion considers only holders that own our shares as capital assets within the meaning of Section 1221 of the Code. This discussion also does not address the potential application of the alternative minimum tax or the U.S. federal income tax consequences to holders that are subject to special rules, including:
| ● | financial institutions or financial services entities; |
| ● | broker-dealers; |
| ● | taxpayers who have elected mark-to-market accounting; |
| ● | tax-exempt entities; |
| ● | governments or agencies or instrumentalities thereof; |
| ● | insurance companies; |
| ● | regulated investment companies; |
| ● | real estate investment trusts; |
| ● | certain expatriates or former long-term residents of the United States; |
| ● | persons that actually or constructively own 5% or more of our voting shares; |
| ● | persons that acquired our shares pursuant to the exercise of employee stock options, in connection with employee stock incentive plans or otherwise as compensation; |
| ● | persons that hold our shares as part of a straddle, constructive sale, hedging, conversion or other integrated transaction; or |
| ● | persons whose functional currency is not the U.S. dollar. |
This discussion does not address any aspect of U.S. federal non-income tax laws, such as gift or estate tax laws, or state, local or non-U.S. tax laws. Additionally, this discussion does not consider the tax treatment of partnerships or other pass-through entities or persons who hold our securities through such entities. If a partnership (or other entity classified as a partnership for U.S. federal income tax purposes) is the beneficial owner of our shares, the U.S. federal income tax treatment of a partner in the partnership will generally depend on the status of the partner and the activities of the partnership. This discussion also assumes that any distribution made (or deemed made) in respect of our shares and any consideration received (or deemed received) by a holder in connection with the sale or other disposition of such shares will be in U.S. dollars.
We have not sought, and will not seek, a ruling from the Internal Revenue Service (or “IRS”), or an opinion of counsel as to any U.S. federal income tax consequence described herein. The IRS may disagree with one or more aspects of the discussion herein, and its determination may be upheld by a court. Moreover, there can be no assurance that future legislation, regulations, administrative rulings or court decisions will not adversely affect the accuracy of the statements in this discussion.
BECAUSE OF THE COMPLEXITY OF THE TAX LAWS AND BECAUSE THE TAX CONSEQUENCES TO ANY PARTICULAR HOLDER OF OUR SECURITIES MAY BE AFFECTED BY MATTERS NOT DISCUSSED HEREIN, EACH HOLDER OF OUR SECURITIES IS URGED TO CONSULT WITH ITS TAX ADVISOR WITH RESPECT TO THE SPECIFIC TAX CONSEQUENCES OF THE OWNERSHIP AND DISPOSITION OF OUR SECURITIES, INCLUDING THE APPLICABILITY AND EFFECT OF STATE, LOCAL AND NON-U.S. TAX LAWS, AS WELL AS U.S. FEDERAL TAX LAWS AND APPLICABLE TAX TREATIES.
Tax Consequences to U.S. Holders of Common Shares
Taxation of Distributions Paid on Common Shares
Subject to the passive foreign investment company (or “PFIC”), rules discussed below, a U.S. Holder generally will be required to include in gross income as ordinary income the amount of any cash dividend paid on our common shares. A cash distribution on such shares will be treated as a dividend for U.S. federal income tax purposes to the extent the distribution is paid out of our current or accumulated earnings and profits (as determined for U.S. federal income tax purposes). Any distributions in excess of such earnings and profits generally will be applied against and reduce the U.S. Holder’s basis in its common shares and, to the extent in excess of such basis, will be treated as gain from the sale or exchange of such common shares.
With respect to corporate U.S. Holders, dividends on our shares will not be eligible for the dividends-received deduction generally allowed to domestic corporations in respect of dividends received from other domestic corporations. With respect to non-corporate U.S. Holders, dividends on our shares may be taxed at the lower applicable long-term capital gains rate provided that (1) our common shares are readily tradable on an established securities market in the United States or, in the event we are deemed to be a Chinese “resident enterprise” under the EIT Law, we are eligible for the benefits of the Agreement between the Government of the United States of America and the Government of the People’s Republic of China for the Avoidance of Double Taxation and the Prevention of Tax Evasion with Respect to Taxes on Income, or the “U.S.-PRC Tax Treaty,” (2) we are not a PFIC, as discussed below, for either the taxable year in which the dividend was paid or the preceding taxable year, and (3) certain holding period requirements are met. Under published IRS authority, shares are considered for purposes of clause (1) above to be readily tradable on an established securities market in the United States only if they are listed on certain exchanges, which presently include the Nasdaq Stock Market. U.S. Holders should consult their own tax advisors regarding the tax treatment of any dividends paid with respect to our common shares.
If PRC taxes apply to dividends paid to a U.S. Holder on our common shares, such U.S. Holder may be entitled to a reduced rate of PRC tax under the U.S-PRC Tax Treaty. In addition, such PRC taxes may be treated as foreign taxes eligible for credit against such holder’s U.S. federal income tax liability (subject to certain limitations). U.S. Holders should consult their own tax advisors regarding the creditability of any such PRC tax and their eligibility for the benefits of the U.S.-PRC Tax Treaty.
Taxation on the Disposition of Common Shares
Upon a sale or other taxable disposition of our common shares, and subject to the PFIC rules discussed below, a U.S. Holder should recognize capital gain or loss in an amount equal to the difference between the amount realized and the U.S. Holder’s adjusted tax basis in the common shares. Capital gains recognized by U.S. Holders generally are subject to U.S. federal income tax at the same rate as ordinary income, except that long-term capital gains recognized by non-corporate U.S. Holders are generally subject to U.S. federal income tax at a maximum rate of 20%. Capital gain or loss will constitute long-term capital gain or loss if the U.S. Holder’s holding period for the common shares exceeds one year. The deductibility of capital losses is subject to various limitations. If PRC taxes would otherwise apply to any gain from the disposition of our common shares by a U.S. Holder, such U.S. Holder may be entitled to a reduction in or elimination of such taxes under the U.S.-PRC Tax Treaty. Any PRC taxes that are paid by a U.S. Holder with respect to such gain may be treated as foreign taxes eligible for credit against such holder’s U.S. federal income tax liability (subject to certain limitations that could reduce or eliminate the available tax credit). U.S. Holders should consult their own tax advisors regarding the creditability of any such PRC tax and their eligibility for the benefits of the U.S.-PRC Tax Treaty.
Passive Foreign Investment Company Rules
A foreign (i.e., non-U.S.) corporation will be a PFIC if at least 75% of its gross income in a taxable year of the foreign corporation, including its pro rata share of the gross income of any corporation in which it is considered to own at least 25% of the shares by value, is passive income. Alternatively, a foreign corporation will be a PFIC if at least 50% of its assets in a taxable year of the foreign corporation, ordinarily determined based on fair market value and averaged quarterly over the year, including its pro rata share of the assets of any corporation in which it is considered to own at least 25% of the shares by value, are held for the production of, or produce, passive income. Passive income generally includes dividends, interest, rents and royalties (other than certain rents or royalties derived from the active conduct of a trade or business) and gains from the disposition of passive assets. Based on our current composition and assets, we do not expect to be treated as a PFIC under the current PFIC rules. Our PFIC status, however, will not be determinable until after the end of each taxable year. Accordingly, there can be no assurance with respect to our status as a PFIC for our current taxable year or any future taxable year. If we are determined to be a PFIC and a U.S. Holder did not make either a timely qualified electing fund (or “QEF”), election for our first taxable year as a PFIC in which the U.S. Holder held (or was deemed to hold) common shares, or a mark-to-market election, as described below, such holder generally will be subject to special rules with respect to:
| ● | any gain recognized by the U.S. Holder on the sale or other disposition of its common shares; and |
| ● | any “excess distribution” made to the U.S. Holder (generally, any distributions to such U.S. Holder during a taxable year of the U.S. Holder that are greater than 125% of the average annual distributions received by such U.S. Holder in respect of the common shares during the three preceding taxable years of such U.S. Holder or, if shorter, such U.S. Holder’s holding period for the common shares). |
Under these rules,
| ● | the U.S. Holder’s gain or excess distribution will be allocated ratably over the U.S. Holder’s holding period for the common shares; |
| ● | the amount allocated to the U.S. Holder’s taxable year in which the U.S. Holder recognized the gain or received the excess distribution, or to the period in the U.S. Holder’s holding period before the first day of our first taxable year in which we are a PFIC, will be taxed as ordinary income; |
| ● | the amount allocated to other taxable years (or portions thereof) of the U.S. Holder and included in its holding period will be taxed at the highest tax rate in effect for that year and applicable to the U.S. Holder; and |
| ● | the interest charge generally applicable to underpayments of tax will be imposed in respect of the tax attributable to each such year of the U.S. Holder. |
In general, a U.S. Holder may avoid the PFIC tax consequences described above in respect to our common shares by making a timely QEF election to include in income its pro rata share of our net capital gains (as long-term capital gain) and other earnings and profits (as ordinary income), on a current basis, in each case whether or not distributed, in the taxable year of the U.S. Holder in which or with which our taxable year ends. There can be no assurance, however, that we will pay current dividends or make other distributions sufficient for a U.S. Holder who makes a QEF election to satisfy the tax liability attributable to income inclusions under the QEF rules, and the U.S. Holder may have to pay the resulting tax from its other assets. A U.S. Holder may make a separate election to defer the payment of taxes on undistributed income inclusions under the QEF rules, but if deferred, any such taxes will be subject to an interest charge.
The QEF election is made on a shareholder-by-shareholder basis and, once made, can be revoked only with the consent of the IRS. A U.S. Holder generally makes a QEF election by attaching a completed IRS Form 8621 (Information Return by a Shareholder of a Passive Foreign Investment Company or Qualified Electing Fund), to a timely filed U.S. federal income tax return for the tax year to which the election relates. Retroactive QEF elections generally may be made only by filing a protective statement with such return and if certain other conditions are met or with the consent of the IRS. In order to comply with the requirements of a QEF election, a U.S. Holder must receive certain information from us. Upon request from a U.S. Holder, we will endeavor to provide to the U.S. Holder no later than 90 days after the request such information as the IRS may require, including a PFIC annual information statement, in order to enable the U.S. Holder to make and maintain a QEF election. However, there is no assurance that we will have timely knowledge of our status as a PFIC in the future or of the required information to be provided.
If a U.S. Holder has made a QEF election with respect to our common shares, and the special tax and interest charge rules do not apply to such shares (because of a timely QEF election for our first taxable year as a PFIC in which the U.S. Holder holds (or is deemed to hold) such shares), any gain recognized on the appreciation of our common shares generally will be taxable as capital gain and no interest charge will be imposed. As discussed above, U.S. Holders of a QEF are currently taxed on their pro rata shares of a PFIC’s earnings and profits, whether or not distributed. In such case, a subsequent distribution of such earnings and profits that were previously included in income generally should not be taxable as a dividend to those U.S. Holders who made a QEF election. The tax basis of a U.S. Holder’s shares in a QEF will be increased by amounts that are included in income, and decreased by amounts distributed but not taxed as dividends, under the above rules. Similar basis adjustments apply to property if by reason of holding such property the U.S. Holder is treated under the applicable attribution rules as owning shares in a QEF.
Although a determination as to our PFIC status will be made annually, an initial determination that our company is a PFIC will generally apply for subsequent years to a U.S. Holder who held common shares while we were a PFIC, whether or not we meet the test for PFIC status in those years. A U.S. Holder who makes the QEF election discussed above for our first taxable year as a PFIC in which the U.S. Holder holds (or is deemed to hold) our common shares, however, will not be subject to the PFIC tax and interest charge rules discussed above in respect to such shares. In addition, such U.S. Holder will not be subject to the QEF inclusion regime with respect to such shares for any taxable year of ours that ends within or with a taxable year of the U.S. Holder and in which we are not a PFIC. On the other hand, if the QEF election is not effective for each of our taxable years in which we are a PFIC and the U.S. Holder holds (or is deemed to hold) our common shares, the PFIC rules discussed above will continue to apply to such shares unless the holder makes a purging election, and pays the tax and interest charge with respect to the gain inherent in such shares attributable to the pre-QEF election period.
Alternatively, if a U.S. Holder, at the close of its taxable year, owns shares in a PFIC that are treated as marketable stock, the U.S. Holder may make a mark-to-market election with respect to such shares for such taxable year. If the U.S. Holder makes a valid mark-to-market election for the first taxable year of the U.S. Holder in which the U.S. Holder holds (or is deemed to hold) shares in us and for which we are determined to be a PFIC, such holder generally will not be subject to the PFIC rules described above in respect to its common shares. Instead, in general, the U.S. Holder will include as ordinary income each year the excess, if any, of the fair market value of its common shares at the end of its taxable year over the adjusted basis in its common shares. The U.S. Holder also will be allowed to take an ordinary loss in respect of the excess, if any, of the adjusted basis of its common shares over the fair market value of its common shares at the end of its taxable year (but only to the extent of the net amount of previously included income as a result of the mark-to-market election). The U.S. Holder’s basis in its common shares will be adjusted to reflect any such income or loss amounts, and any further gain recognized on a sale or other taxable disposition of the common shares will be treated as ordinary income.
The mark-to-market election is available only for stock that is regularly traded on a national securities exchange that is registered with the SEC, or on a foreign exchange or market that the IRS determines has rules sufficient to ensure that the market price represents a legitimate and sound fair market value. U.S. Holders should consult their own tax advisors regarding the availability and tax consequences of a mark-to-market election in respect to our common shares under their particular circumstances.
If we are a PFIC and, at any time, have a foreign subsidiary that is classified as a PFIC, U.S. Holders generally would be deemed to own a portion of the shares of such lower-tier PFIC, and generally could incur liability for the deferred tax and interest charge described above if we receive a distribution from, or dispose of all or part of our interest in, the lower-tier PFIC. Upon request, we will endeavor to cause any lower-tier PFIC to provide to a U.S. Holder no later than 90 days after the request the information that may be required to make or maintain a QEF election with respect to the lower-tier PFIC. However, there is no assurance that we will have timely knowledge of the status of any such lower-tier PFIC or will be able to cause the lower-tier PFIC to provide the required information. U.S. Holders are urged to consult their own tax advisors regarding the tax issues raised by lower-tier PFICs. If a U.S. Holder owns (or is deemed to own) shares during any year in a PFIC, such holder may have to file an IRS Form 8621 (whether or not a QEF election or mark-to-market election is made). The rules dealing with PFICs and with the QEF and mark-to-market elections are very complex and are affected by various factors in addition to those described above. Accordingly, U.S. Holders of our common shares should consult their own tax advisors concerning the application of the PFIC rules to our common shares under their particular circumstances.
Tax Consequences to Non-U.S. Holders of Common Shares
Dividends paid to a Non-U.S. Holder in respect to its common shares generally will not be subject to U.S. federal income tax, unless the dividends are effectively connected with the Non-U.S. Holder’s conduct of a trade or business within the United States (and, if required by an applicable income tax treaty, are attributable to a permanent establishment or fixed base that such holder maintains in the United States).
In addition, a Non-U.S. Holder generally will not be subject to U.S. federal income tax on any gain attributable to a sale or other disposition of our common shares, unless such gain is effectively connected with its conduct of a trade or business in the United States (and, if required by an applicable income tax treaty, is attributable to a permanent establishment or fixed base that such holder maintains in the United States) or the Non-U.S. Holder is an individual who is present in the United States for 183 days or more in the taxable year of sale or other disposition and certain other conditions are met (in which case, such gain from United States sources generally is subject to tax at a 30% rate or a lower applicable tax treaty rate).
Dividends and gains that are effectively connected with the Non-U.S. Holder’s conduct of a trade or business in the United States (and, if required by an applicable income tax treaty, are attributable to a permanent establishment or fixed base in the United States) generally will be subject to tax in the same manner as for a U.S. Holder and, in the case of a Non-U.S. Holder that is a corporation for U.S. federal income tax purposes, may also be subject to an additional branch profits tax at a 30% rate or a lower applicable tax treaty rate.
Backup Withholding and Information Reporting
In general, information reporting for U.S. federal income tax purposes should apply to distributions made on our common shares within the United States to a non-corporate U.S. Holder and to the proceeds from sales and other dispositions of our common shares by a non-corporate U.S. Holder to or through a U.S. office of a broker. Payments made (and sales and other dispositions effected at an office) outside the United States will be subject to information reporting in limited circumstances. In addition, backup withholding of United States federal income tax, currently at a rate of 28%, generally will apply to dividends paid on our common shares to a non-corporate U.S. Holder and the proceeds from sales and other dispositions of shares by a non-corporate U.S. Holder, in each case who (a) fails to provide an accurate taxpayer identification number; (b) is notified by the IRS that backup withholding is required; or (c) in certain circumstances, fails to comply with applicable certification requirements. A Non-U.S. Holder generally may eliminate the requirement for information reporting and backup withholding by providing certification of its foreign status, under penalties of perjury, on a duly executed applicable IRS Form W-8 or by otherwise establishing an exemption.
Backup withholding is not an additional tax. Rather, the amount of any backup withholding will be allowed as a credit against a U.S. Holder’s or a Non-U.S. Holder’s U.S. federal income tax liability and may entitle such holder to a refund, provided that certain required information is timely furnished to the IRS. Holders are urged to consult their own tax advisors regarding the application of backup withholding and the availability of and procedure for obtaining an exemption from backup withholding in their particular circumstances.
F. Dividends and paying agents
Not required.
G. Statement by experts
Not required.
H. Documents on display
Documents concerning us that are referred to in this document may be inspected at c/o Unit 1000, 10th Floor, Millennium City III, 370 Kwun Tong Road, Kwun Tong, Kowloon, Hong Kong SAR. In addition, we file annual reports and other information with the Securities and Exchange Commission. We file annual reports on Form 20-F and submit other information under cover of Form 6-K. As a foreign private issuer, we are exempt from the proxy requirements of Section 14 of the Exchange Act and our officers, directors and principal shareholders are exempt from the insider short-swing disclosure and profit recovery rules of Section 16 of the Exchange Act. Annual reports and other information we file with the Commission may be inspected at the public reference facilities maintained by the Commission at Room 1024, 100 F. Street, N.E., Washington, D.C. 20549, and copies of all or any part thereof may be obtained from such offices upon payment of the prescribed fees. You may call the Commission at 1-800-SEC-0330 for further information on the operation of the public reference rooms and you can request copies of the documents upon payment of a duplicating fee, by writing to the Commission. In addition, the Commission maintains a web site that contains reports and other information regarding registrants (including us) that file electronically with the Commission which can be assessed at http://www.sec.gov.
I. Subsidiary Information
Not required.
ITEM 11. QUANTITATIVE AND QUALITATIVE DISCLOSURE ABOUT MARKET RISK
Interest Rate Risk
Our exposure to interest rate risk primarily relates to interest income generated by excess cash, which is mostly held in interest-bearing bank deposits. While interest-earning instruments carry a degree of interest rate risk, we have not been exposed, nor do we anticipate being exposed, to material risks due to changes in market interest rates.
Foreign Currency Risk
A majority of the Company’s expense transactions are denominated in RMB and a significant portion of the Company and its subsidiaries’ assets and liabilities are denominated in RMB. RMB is not freely convertible into foreign currencies. In the PRC, certain foreign exchange transactions are required by law to be transacted only by authorized financial institutions at exchange rates set by the People’s Bank of China (“PBOC”). Remittances in currencies other than RMB by the Company in China must be processed through the PBOC or other China foreign exchange regulatory bodies which require certain supporting documentation in order to affect the remittance.
Our functional currency is the RMB, and our financial statements are presented in U.S. dollars. The RMB depreciated by 8.3% in fiscal 2023, depreciated by 0.2% in fiscal 2024, and appreciated by 1.4% in fiscal 2025, respectively. It is difficult to predict how market forces or PRC or U.S. government policy may impact the exchange rate between the RMB and the U.S. dollar in the future. The change in the value of the RMB relative to the U.S. dollar may affect our financial results reported in the U.S. dollar terms without giving effect to any underlying changes in our business or results of operations. Currently, our assets, liabilities, revenues and costs are denominated in RMB.
To the extent that the Company needs to convert U.S. dollars into RMB for capital expenditures and working capital and other business purposes, appreciation of RMB against U.S. dollar would have an adverse effect on the RMB amount the Company would receive from the conversion. Conversely, if the Company decides to convert RMB into U.S. dollar for the purpose of making payments for dividends, strategic acquisition or investments or other business purposes, appreciation of U.S. dollar against RMB would have a negative effect on the U.S. dollar amount available to the Company.
ITEM 12. DESCRIPTION OF SECURITIES OTHER THAN EQUITY SECURITIES
On February 28, 2021, the Company entered into a securities purchase agreement (“SPA”) with certain accredited investors. According to the SPA, the Company agreed to sell 2,666,666 shares of the Company’s common stock and issue unregistered warrants to purchase up to an additional 2,666,666 shares of common stock in the concurrent private placement transaction (the transaction). On March 3, 2021, the Company issued 2,666,666 common shares at US$6.00 per share to those investors, with a par value of $0.0001 per share, and issued 2,666,666 warrants, generating total gross proceeds of $15,999,996. Net proceeds from the transaction after issuance cost of $1,317,119 were $14,682,877 which was allocated to common shares and warrants issued on their relative fair value basis of $11,131,829 and $3,551,048, respectively. All 2,666,666 warrants are currently outstanding and will automatically expire on September 3, 2026 if not being exercised already. The terms of the warrant agreement are provided as exhibit 10.17 hereto in Item 19.
12.A. Debt Securities
Not applicable.
12.B. Warrants and Rights
Not applicable.
12.C. Other Securities
Not applicable.
12.D. American Depositary Shares
Not applicable.
PART II
ITEM 13. DEFAULTS, DIVIDEND ARREARAGES AND DELINQUENCIES
There has been no default of any indebtedness nor is there any arrearage in the payment of dividends.
ITEM 14. MATERIAL MODIFICATIONS TO THE RIGHTS OF SECURITY HOLDERS AND USE OF PROCEEDS
None.
ITEM 15. CONTROLS AND PROCEDURES
Disclosure Controls and Procedures
Our management, with the participation of our Chief Executive Officer and Chief Financial Officer, has performed an evaluation of the effectiveness of the design and operation of our “disclosure controls and procedures” (as defined in the Securities Exchange Act of 1934 (“Exchange Act”) Rules 13a-15(e) or 15d-15(e)) as of June 30, 2022 as required by paragraph (b) of Exchange Act Rules 13a-15 or 15d-15.
Based on that evaluation, management, including our Chief Executive Officer and Chief Financial Officer, has concluded as of June 30, 2025, our disclosure controls and procedures were effective in ensuring that the information required to be disclosed by us in the reports that we file and furnish under the Exchange Act was recorded, processed, summarized and reported, within the time periods specified in the SEC’s rules and forms, and that the information required to be disclosed by us in the reports that we file or submit under the Exchange Act is accumulated and communicated to our management, including our Chief Executive Officer and Chief Financial Officer, to allow timely decisions regarding required disclosure.
Management’s Annual Report on Internal Control over Financial Reporting
Our management is responsible for establishing and maintaining adequate internal control over financial reporting. Our internal control over financial reporting is a process designed under the supervision of our Chief Executive Officer and Chief Financial Officer to provide reasonable assurance regarding the reliability of financial reporting and the preparation of our consolidated financial statements for external reporting purposes in accordance with U.S. generally accepted accounting principles.
Management assessed the effectiveness of our internal control over financial reporting as of June 30, 2025. In making this assessment, management used the framework set forth in the report Internal Control - Integrated Framework (2013) issued by the Committee of Sponsoring Organizations of the Treadway Commission, or COSO. The COSO framework summarizes each of the components of a company’s internal control system, including (i) the control environment, (ii) risk assessment, (iii) control activities, (iv) information and communication and (v) monitoring. Based on this evaluation, our management has concluded that our internal control over financial reporting was effective as of June 30, 2025.
It is possible that, had we performed a formal assessment of our internal control over financial reporting or had our independent registered public accounting firm perform an audit of our internal control over financial reporting, internal control deficiencies may have been identified. See “Item 3. Key Information—D. Risk Factors—Risks Related to Our Business—If we fail to maintain an effective system of internal control over financial reporting, our ability to accurately and timely report our financial results or prevent fraud may be adversely affected, and investor confidence and the market price of our shares may be adversely impacted.”
Changes in Internal Controls over Financial Reporting
There were no changes in our internal control over financial reporting during the year ended June 30, 2025, that have materially affected, or are reasonably likely to materially affect our internal control over financial reporting.
ITEM 16. RESERVED
ITEM 16A. AUDIT COMMITTEE FINANCIAL EXPERT.
Our Board of Directors has determined that Jin He Shao is an audit committee financial expert as that term is defined in Item 16A(b) of Form 20-F, and “independent” as that term is defined in the NASDAQ listing standards.
ITEM 16B. CODE OF ETHICS.
Our Board has adopted a code of business conduct and ethics that applies to our directors, officers and employees. A copy of this code is available on our website. We intend to disclose on our website any amendments to the Code of Business Conduct and Ethics and any waivers of the Code of Business Conduct and Ethics that apply to our principal executive officer, principal financial officer, principal accounting officer, controller, or persons performing similar functions.
ITEM 16C. PRINCIPAL ACCOUNTANT FEES AND SERVICES.
The following table represents the approximate aggregate fees for services billed by Ernst & Young Hua Ming LLP for the period indicated:
| June 30, 2025 |
June 30, 2024 |
|||||||
| USD’000 | USD’000 | |||||||
| Audit Fees | $ | 485 | $ | 533 | ||||
| Audit Related Fees | 5 | 5 | ||||||
| Tax Fees | - | - | ||||||
| All Other Fees | - | - | ||||||
| Total Fees | $ | 490 | $ | 538 | ||||
Our Audit Committee evaluated and approved in advance the scope and cost of the engagement of an auditor before the auditor rendered its audit and non-audit services.
ITEM 16D. EXEMPTIONS FROM THE LISTING STANDARDS FOR AUDIT COMMITTEES.
None.
ITEM 16E. PURCHASES OF EQUITY SECURITIES BY THE ISSUER AND AFFILIATED PURCHASERS.
No purchase of our securities was made by us or our affiliates in 2025.
ITEM 16F. CHANGES IN REGISTRANT’S CERTIFYING ACCOUNTANT.
Not applicable.
ITEM 16G. CORPORATE GOVERNANCE
As a Cayman Islands exempted company listed on the Nasdaq Global Market, we are subject to the Nasdaq Stock Market Rules corporate governance listing standards. However, Nasdaq Stock Market Rules permit a foreign private issuer like us to follow the corporate governance practices of its home country. Certain corporate governance practices in the Cayman Islands, which is our home country, may differ significantly from the Nasdaq Stock Market Rules. We opt to follow home country practice specified by Nasdaq, including the frequency of holding annual general meeting of shareholders.
ITEM 16H. MINE SAFETY DISCLOSURE
Not applicable.
ITEM 16I. DISCLOSURE REGARDING FOREIGN JURISDICTIONS THAT PREVENT INSPECTIONS.
Not applicable.
ITEM 16J. INSIDER TRADING POLICIES
Our board of directors has established insider trading policies and procedures to provide guidance on the purchases, sales, and other dispositions of our securities by our directors, officers, employees and other relevant persons, with the goal of promoting compliance with applicable insider trading laws, rules and regulations, and the listing standards of the Nasdaq.
The Guidelines on Trading in our Common Shares are filed as Exhibit 11.1 to this annual report on Form 20-F.
ITEM 16K. CYBERSECURITY
Cybersecurity is a top priority for CLPS and is integral to our business strategy and operations. We are committed to protecting the confidentiality, integrity, and availability of our information systems and data.
Risk Assessment and Management
We maintain a robust cybersecurity risk management program to identify, assess, and mitigate potential threats to our systems and data. Our Technical Infrastructure (TI) department is responsible for the design, implementation, and maintenance of our cybersecurity infrastructure and controls. Regular and comprehensive risk assessments are conducted to identify vulnerabilities and prioritize mitigation efforts. We employ a layered security approach, including strong access controls, encryption, firewalls, intrusion detection and prevention systems, and continuous monitoring.
We have developed and regularly test a comprehensive incident response plan to address cybersecurity incidents effectively. Any cybersecurity incident is promptly reported to the TI department, which conducts a preliminary assessment and takes action. Incidents deemed material are escalated immediately to the President for further evaluation and decision-making.
As of the date of this report, we have not experienced any material cybersecurity incidents that have had a significant impact on our business, financial condition, or operations. However, we recognize the evolving nature of cybersecurity threats and remain vigilant in our efforts to protect our systems and data.
Governance
Our board of directors is actively engaged in overseeing cybersecurity risk management. The nominating committee is responsible for providing oversight of our cybersecurity program, including the evaluation of our risk management framework, incident response capabilities, and resource allocation.
We invest in our cybersecurity workforce through ongoing training, development, and recruitment efforts.
PART III
ITEM 17. FINANCIAL STATEMENTS
We have elected to provide financial statements pursuant to Item 18.
ITEM 18. FINANCIAL STATEMENTS
The financial statements are filed as part of this Annual Report beginning on page F-1.
CLPS INCORPORATION
CONSOLIDATED FINANCIAL STATEMENTS
FOR THE YEARS ENDED JUNE 30, 2025, 2024 AND 2023
CLPS INCORPORATION
INDEX TO CONSOLIDATED FINANCIAL STATEMENTS
F-
REPORT OF INDEPENDENT REGISTERED PUBLIC ACCOUNTING FIRM
To the Shareholders and the Board of Directors of CLPS Incorporation
Opinion on the Financial Statements
We have audited the accompanying consolidated balance sheets of CLPS Incorporation (the Company) as of June 30, 2025 and 2024, the related consolidated statements of comprehensive (loss) income, changes in shareholders’ equity and cash flows for each of the three years in the period ended June 30, 2025, and the related notes (collectively referred to as the “consolidated financial statements”). In our opinion, the consolidated financial statements present fairly, in all material respects, the financial position of the Company at June 30, 2025 and 2024, and the results of its operations and its cash flows for each of the three years in the period ended June 30, 2025, in conformity with U.S. generally accepted accounting principles.
Basis for Opinion
These financial statements are the responsibility of the Company’s management. Our responsibility is to express an opinion on the Company’s financial statements based on our audits. We are a public accounting firm registered with the Public Company Accounting Oversight Board (United States) (PCAOB) and are required to be independent with respect to the Company in accordance with the U.S. federal securities laws and the applicable rules and regulations of the Securities and Exchange Commission and the PCAOB.
We conducted our audits in accordance with the standards of the PCAOB. Those standards require that we plan and perform the audit to obtain reasonable assurance about whether the financial statements are free of material misstatement, whether due to error or fraud. The Company is not required to have, nor were we engaged to perform, an audit of its internal control over financial reporting. As part of our audits we are required to obtain an understanding of internal control over financial reporting but not for the purpose of expressing an opinion on the effectiveness of the Company’s internal control over financial reporting. Accordingly, we express no such opinion.
Our audits included performing procedures to assess the risks of material misstatement of the financial statements, whether due to error or fraud, and performing procedures that respond to those risks. Such procedures included examining, on a test basis, evidence regarding the amounts and disclosures in the financial statements. Our audits also included evaluating the accounting principles used and significant estimates made by management, as well as evaluating the overall presentation of the financial statements. We believe that our audits provide a reasonable basis for our opinion.
F-
Critical Audit Matter
The critical audit matter communicated below is a matter arising from the current period audit of the financial statements that was communicated or required to be communicated to the audit committee and that: (1) relates to accounts or disclosures that are material to the financial statements and (2) involved our especially challenging, subjective or complex judgments. The communication of the critical audit matter does not alter in any way our opinion on the consolidated financial statements, taken as a whole, and we are not, by communicating the critical audit matter below, providing a separate opinion on the critical audit matter or on the accounts or disclosures to which it relates:
| Impairment Assessment of Academic education services Reporting Unit’s Goodwill | ||
| Description of the Matter |
As of June 30, 2025, the Company’s goodwill allocated to academic education services reporting unit was $1,435,782. As described in Notes 2 and 8 to the consolidated financial statements, goodwill is not amortized but rather tested for impairment at least annually at the reporting unit level. The Company performed quantitative assessment for the goodwill allocated to academic education services reporting unit using a discounted cash flow approach. As a result of the impairment assessment, no impairment losses were recognized for the Company’s goodwill allocated to academic education services reporting unit during the year ended June 30, 2025.
Auditing management’s impairment assessment of goodwill required subjective auditor’s judgment due to the estimation uncertainty in determining the fair value of the reporting unit. Significant assumptions used included revenue growth rates and discount rate. These significant assumptions are forward looking and could be affected by future economic and market conditions. |
|
| How We Addressed the Matter in Our Audit | To test the Company’s impairment assessment of goodwill, we performed audit procedures that included, among others, assessing the appropriateness of the valuation methodologies used and testing the significant assumptions used in the model, including the completeness and accuracy of the underlying data. We compared the projected revenue growth rates to the historical results of academic education services reporting unit and considered current industry and economic trends. We involved our valuation specialists to assist in assessing the valuation methodologies used by the Company, and evaluating the discount rate used in the valuation. We also performed sensitivity analyses of the significant assumptions discussed above to evaluate the changes in the fair value of the reporting unit resulting from changes in the assumptions. |
/s/ Ernst & Young Hua Ming LLP
We have served as the Company’s auditor since 2018.
Shanghai, the People’s Republic of China
October 17, 2025
F-
CLPS INCORPORATION
CONSOLIDATED BALANCE SHEETS
(Amounts in U.S. dollars (“$”), except for number of shares)
| As of June 30, | ||||||||||||
| Notes | 2025 | 2024 | ||||||||||
| ASSETS | ||||||||||||
| Current assets: | ||||||||||||
| Cash and cash equivalents | 28,173,160 | 29,116,431 | ||||||||||
| Restricted cash | 24,081 | |||||||||||
| Short-term investments | 10 | 896,949 | 2,100,000 | |||||||||
| Accounts receivable, net | 4 | 44,891,161 | 38,779,209 | |||||||||
| Prepayments, deposits and other assets, net | 5 | 7,441,565 | 4,497,578 | |||||||||
| Amounts due from related parties | 13 | 4,374,595 | 3,559,109 | |||||||||
| Total Current Assets | 85,777,430 | 78,076,408 | ||||||||||
| Non-current assets: | ||||||||||||
| Property and equipment, net | 6 | 21,212,463 | 21,168,524 | |||||||||
| Intangible assets, net | 7 | 2,055,102 | 2,254,372 | |||||||||
| Goodwill | 8 | 1,435,782 | 1,473,899 | |||||||||
| Operating lease right-of-use assets | 9 | 3,407,995 | 2,776,858 | |||||||||
| Long-term investments | 10 | 1,718,995 | 613,807 | |||||||||
| Prepayments, deposits and other assets, net | 5 | 481,761 | 594,603 | |||||||||
| Amounts due from related parties | 13 | 1,945,960 | 2,374,298 | |||||||||
| Deferred tax assets, net | 14 | 73,942 | 697,047 | |||||||||
| Total Assets | 118,109,430 | 110,029,816 | ||||||||||
| LIABILITIES AND SHAREHOLDERS’ EQUITY | ||||||||||||
| Current liabilities: | ||||||||||||
| Bank loans | 11 | 30,217,329 | 23,232,856 | |||||||||
| Accounts payable | 2,515,207 | 949,137 | ||||||||||
| Accrued expenses and other current liabilities | 260,880 | 799,495 | ||||||||||
| Tax payables | 14 | 2,463,706 | 2,351,615 | |||||||||
| Contract liabilities | 2,470,135 | 1,139,001 | ||||||||||
| Salaries and benefits payable | 12 | 14,062,007 | 9,941,541 | |||||||||
| Operating lease liabilities | 9 | 2,348,195 | 1,361,928 | |||||||||
| Amounts due to related parties | 13 | 21,884 | 20,230 | |||||||||
| Total current liabilities | 54,359,343 | 39,795,803 | ||||||||||
| Non-current liabilities: | ||||||||||||
| Operating lease liabilities | 9 | 1,301,369 | 1,638,243 | |||||||||
| Deferred tax liabilities | 14 | 251,812 | 378,344 | |||||||||
| Unrecognized tax benefits | 14 | 3,715,163 | 3,413,850 | |||||||||
| Other non-current liabilities | 896,747 | 883,963 | ||||||||||
| Total Liabilities | 60,524,434 | 46,110,203 | ||||||||||
The accompanying notes are an integral part of these consolidated financial statements.
F-
CLPS INCORPORATION
CONSOLIDATED BALANCE SHEETS (Continued)
(Amounts in U.S. dollars (“$”), except for number of shares)
| As of June 30, | ||||||||||||
| Notes | 2025 | 2024 | ||||||||||
| Commitments and Contingencies | 15 | |||||||||||
| Shareholders’ Equity: | ||||||||||||
| Common shares, $0.0001 par value, 100,000,000 shares authorized; 27,988,452 shares issued and outstanding as of June 30, 2025; 25,640,056 shares issued and outstanding as of June 30, 2024 | 19 | 2,799 | 2,564 | |||||||||
| Additional paid-in capital | 19 | 60,177,851 | 61,351,200 | |||||||||
| Statutory reserves | 19 | 5,853,445 | 5,553,104 | |||||||||
| Accumulated deficit | (7,401,803 | ) | (51,728 | ) | ||||||||
| Accumulated other comprehensive loss | 19 | (3,095,507 | ) | (4,345,902 | ) | |||||||
| Total CLPS Incorporation’s Shareholders’ Equity | 55,536,785 | 62,509,238 | ||||||||||
| Noncontrolling interests | 20 | 2,048,211 | 1,410,375 | |||||||||
| Total Shareholders’ Equity | 57,584,996 | 63,919,613 | ||||||||||
| Total Liabilities and Shareholders’ Equity | 118,109,430 | 110,029,816 | ||||||||||
The accompanying notes are an integral part of these consolidated financial statements.
F-
CLPS INCORPORATION
CONSOLIDATED STATEMENTS OF COMPREHENSIVE (LOSS) INCOME
(Amounts in U.S. dollars (“$”), except for number of shares)
| For the years ended June 30, | ||||||||||||||||
| Notes | 2025 | 2024 | 2023 | |||||||||||||
| Revenue from third parties | 164,229,721 | 142,725,554 | 150,298,963 | |||||||||||||
| Revenue from related parties | 13 | 251,693 | 87,172 | 57,576 | ||||||||||||
| Total revenue | 21 | 164,481,414 | 142,812,726 | 150,356,539 | ||||||||||||
| Cost of revenue from third parties | (127,987,226 | ) | (109,795,857 | ) | (115,827,597 | ) | ||||||||||
| Cost of revenue from related parties | (188,770 | ) | (69,738 | ) | (47,212 | ) | ||||||||||
| Total cost of revenue | (128,175,996 | ) | (109,865,595 | ) | (115,874,809 | ) | ||||||||||
| Gross profit | 36,305,418 | 32,947,131 | 34,481,730 | |||||||||||||
| Operating income (expenses): | ||||||||||||||||
| Selling and marketing expenses | (5,180,682 | ) | (4,573,344 | ) | (3,300,555 | ) | ||||||||||
| Research and development expenses | (5,815,555 | ) | (7,155,949 | ) | (8,336,999 | ) | ||||||||||
| General and administrative expenses | (31,852,179 | ) | (25,120,010 | ) | (21,641,317 | ) | ||||||||||
| Impairment of goodwill | 8 | (129,270 | ) | (2,382,538 | ) | |||||||||||
| Subsidies and other operating income | 1,294,964 | 1,363,757 | 1,256,070 | |||||||||||||
| Total operating expenses | (41,682,722 | ) | (35,485,546 | ) | (34,405,339 | ) | ||||||||||
| (Loss) income from operations | (5,377,304 | ) | (2,538,415 | ) | 76,391 | |||||||||||
| Other income | 1,237,678 | 1,251,465 | 1,123,612 | |||||||||||||
| Other expenses | (935,988 | ) | (556,415 | ) | (430,357 | ) | ||||||||||
| (Loss) income before income tax and share of income (loss) in equity investees | (5,075,614 | ) | (1,843,365 | ) | 769,646 | |||||||||||
| Provision for income taxes | 14 | 947,529 | 160,725 | 674,344 | ||||||||||||
| (Loss) income before share of income (loss) in equity investees | (6,023,143 | ) | (2,004,090 | ) | 95,302 | |||||||||||
| Share of income (loss) in equity investees, net of tax | (403,421 | ) | 156,780 | 70,263 | ||||||||||||
| Net (loss) income | (6,426,564 | ) | (1,847,310 | ) | 165,565 | |||||||||||
| Less: net income (loss) attributable to noncontrolling interest | 623,170 | 482,655 | (26,964 | ) | ||||||||||||
| Net (loss) income attributable to CLPS Incorporation's shareholders | (7,049,734 | ) | (2,329,965 | ) | 192,529 | |||||||||||
The accompanying notes are an integral part of these consolidated financial statements.
F-
CLPS INCORPORATION
CONSOLIDATED STATEMENTS OF COMPREHENSIVE (LOSS) INCOME (Continued)
(Amounts in U.S. dollars (“$”), except for number of shares)
| For the years ended June 30, | ||||||||||||||
| Notes | 2025 | 2024 | 2023 | |||||||||||
| Other comprehensive income (loss) | ||||||||||||||
| Foreign currency translation income (loss) | 1,263,806 | (355,386 | ) | (3,532,507 | ) | |||||||||
| Less: foreign currency translation income (loss) attributable to noncontrolling interests | 14,666 | (78 | ) | (92,161 | ) | |||||||||
| Other
comprehensive income (loss) attributable to CLPS Incorporation’s shareholders |
1,249,140 | (355,308 | ) | (3,440,346 | ) | |||||||||
| Comprehensive loss attributable to CLPS Incorporation's shareholders | (5,800,594 | ) | (2,685,273 | ) | (3,247,817 | ) | ||||||||
| Comprehensive income (loss) attributable to noncontrolling interests | 637,836 | 482,577 | (119,125 | ) | ||||||||||
| Comprehensive loss | (5,162,758 | ) | (2,202,696 | ) | (3,366,942 | ) | ||||||||
| Basic (losses) earnings per common share | 16 | (0.26 | ) | (0.09 | ) | 0.01 | ||||||||
| Weighted average number of share outstanding – basic | 27,533,182 | 25,213,012 | 23,153,976 | |||||||||||
| Diluted (losses) earnings per common share | 16 | (0.26 | ) | (0.09 | ) | 0.01 | ||||||||
| Weighted average number of share outstanding – diluted | 27,533,182 | 25,213,012 | 23,153,976 | |||||||||||
The accompanying notes are an integral part of these consolidated financial statements.
F-
CLPS INCORPORATION
CONSOLIDATED STATEMENTS OF CHANGES IN SHAREHOLDERS’ EQUITY
(Amounts in U.S. dollars (“$”), except for number of shares)
| Total | ||||||||||||||||||||||||||||||||||||||||
| Retained | Accumulated | CLPS | ||||||||||||||||||||||||||||||||||||||
| Common Share | Additional Paid-in |
Statutory | Earnings (Accumulated |
Other Comprehensive |
Incorporation Shareholders’ |
Noncontrolling | Total | |||||||||||||||||||||||||||||||||
| Notes | Shares | Amount | Capital | Surplus | Deficits) | Income (Loss) | Equity | Interests | Equity | |||||||||||||||||||||||||||||||
| Balance at June 30, 2022 | 22,444,822 | 2,244 | 55,705,209 | 5,071,876 | 6,323,792 | (550,248 | ) | 66,552,873 | 1,247,727 | 67,800,600 | ||||||||||||||||||||||||||||||
| Cumulative effect of adoption of ASU 2016-13 | - | (26,664 | ) | (26,664 | ) | - | (26,664 | ) | ||||||||||||||||||||||||||||||||
| Net income for the year | - | 192,529 | 192,529 | (26,964 | ) | 165,565 | ||||||||||||||||||||||||||||||||||
| Appropriation of statutory reserve | - | 284,952 | (284,952 | ) | - | |||||||||||||||||||||||||||||||||||
| Foreign currency translation loss | - | (3,440,346 | ) | (3,440,346 | ) | (92,161 | ) | (3,532,507 | ) | |||||||||||||||||||||||||||||||
| Disposal of a subsidiary | - | - | 6,283 | 6,283 | ||||||||||||||||||||||||||||||||||||
| Stock-based compensation | 18 | - | 2,478,295 | 2,478,295 | - | 2,478,295 | ||||||||||||||||||||||||||||||||||
| Exercise of share options and vesting of restricted shares | 18 | 1,205,300 | 121 | (121 | ) | - | ||||||||||||||||||||||||||||||||||
| Dividends paid to noncontrolling interests | - | - | (207,087 | ) | (207,087 | ) | ||||||||||||||||||||||||||||||||||
| Dividends paid to shareholders | - | (1,175,684 | ) | (1,175,684 | ) | - | (1,175,684 | ) | ||||||||||||||||||||||||||||||||
| Balance at June 30, 2023 | 23,650,122 | 2,365 | 58,183,383 | 5,356,828 | 5,029,021 | (3,990,594 | ) | 64,581,003 | 927,798 | 65,508,801 | ||||||||||||||||||||||||||||||
| Net loss for the year | - | (2,329,965 | ) | (2,329,965 | ) | 482,655 | (1,847,310 | ) | ||||||||||||||||||||||||||||||||
| Appropriation of statutory reserve | - | 196,276 | (196,276 | ) | - | |||||||||||||||||||||||||||||||||||
| Foreign currency translation loss | - | (355,308 | ) | (355,308 | ) | (78 | ) | (355,386 | ) | |||||||||||||||||||||||||||||||
| Stock-based compensation | 18 | - | 3,168,016 | 3,168,016 | - | 3,168,016 | ||||||||||||||||||||||||||||||||||
| Exercise of share options and vesting of restricted shares | 18 | 1,989,934 | 199 | (199 | ) | - | ||||||||||||||||||||||||||||||||||
| Dividends paid to shareholders | - | (2,554,508 | ) | (2,554,508 | ) | - | (2,554,508 | ) | ||||||||||||||||||||||||||||||||
| Balance at June 30, 2024 | 25,640,056 | 2,564 | 61,351,200 | 5,553,104 | (51,728 | ) | (4,345,902 | ) | 62,509,238 | 1,410,375 | 63,919,613 | |||||||||||||||||||||||||||||
The accompanying notes are an integral part of these consolidated financial statements.
F-
CLPS INCORPORATION
CONSOLIDATED STATEMENTS OF CHANGES IN SHAREHOLDERS’ EQUITY (Continued)
(Amounts in U.S. dollars (“$”), except for number of shares)
| Common Share | Additional Paid-in |
Statutory | Retained Earnings (Accumulated |
Accumulated Other Comprehensive |
Total CLPS Incorporation Shareholders’ |
Noncontrolling | Total | ||||||||||||||||||||||||||||||||
| Notes | Shares | Amount | Capital | Surplus | Deficits) | Income (Loss) | Equity | Interests | Equity | ||||||||||||||||||||||||||||||
| Net loss for the year | - | - | - | - | (7,049,734 | ) | - | (7,049,734 | ) | 623,170 | (6,426,564 | ) | |||||||||||||||||||||||||||
| Appropriation of statutory reserve | - | - | - | 300,341 | (300,341 | ) | - | - | - | ||||||||||||||||||||||||||||||
| Foreign currency translation income | - | - | - | - | - | 1,250,395 | 1,250,395 | 14,666 | 1,265,061 | ||||||||||||||||||||||||||||||
| Stock-based compensation | 18 | - | - | 2,467,911 | - | - | - | 2,467,911 | - | 2,467,911 | |||||||||||||||||||||||||||||
| Exercise of share options and vesting of restricted shares | 18 | 2,348,396 | 235 | (235 | ) | - | - | - | - | - | |||||||||||||||||||||||||||||
| Dividends paid to shareholders | - | - | (3,641,025 | ) | - | - | - | (3,641,025 | ) | - | (3,641,025 | ) | |||||||||||||||||||||||||||
| Balance at June 30, 2025 | 27,988,452 | 2,799 | 60,177,851 | 5,853,445 | (7,401,803 | ) | (3,095,507 | ) | 55,536,785 | 2,048,211 | 57,584,996 | ||||||||||||||||||||||||||||
The accompanying notes are an integral part of these consolidated financial statements.
F-
CLPS INCORPORATION
CONSOLIDATED STATEMENTS OF CASH FLOWS
(Amounts in U.S. dollars (“$”), except for number of shares)
| For the years ended June 30, | ||||||||||||
| 2025 | 2024 | 2023 | ||||||||||
| CASH FLOWS FROM OPERATING ACTIVITIES: | ||||||||||||
| Net (loss) income | (6,426,564 | ) | (1,847,310 | ) | 165,565 | |||||||
| Adjustments to reconcile net (loss) income to net cash provided by (used in) operating activities: | ||||||||||||
| Share-based compensation | 2,467,911 | 3,168,016 | 2,478,295 | |||||||||
| Depreciation and amortization | 1,877,119 | 1,252,493 | 1,219,812 | |||||||||
| Deferred tax expenses (benefits) | 484,338 | (717,679 | ) | 264,027 | ||||||||
| Lease expense to reduce operating lease right-of -use assets | 2,006,244 | 1,487,063 | 1,070,385 | |||||||||
| Share of loss (income) in equity investees, net of tax | 403,421 | (156,780 | ) | (70,263 | ) | |||||||
| Loss on disposal of subsidiaries | 38,674 | |||||||||||
| Provision for (reversal of) credit losses | 33,923 | 589,529 | (10,525 | ) | ||||||||
| Loss from disposal of property and equipment | 3,503 | 9,720 | ||||||||||
| Impairment of long-term investments | 85,326 | |||||||||||
| Impairment of goodwill | 129,270 | 2,382,538 | ||||||||||
| Others | (59,998 | ) | (258,262 | ) | ||||||||
| Changes in assets and liabilities: | ||||||||||||
| Accounts receivable | (5,350,073 | ) | 7,208,359 | 454,071 | ||||||||
| Prepayment, deposits and other assets | (2,518,771 | ) | (308,440 | ) | 3,457,373 | |||||||
| Amounts due from related parties | (239,802 | ) | (26,274 | ) | 27,836 | |||||||
| Accounts payable | 1,566,070 | 212,771 | 346,438 | |||||||||
| Accrued expenses and other current liabilities | (382,472 | ) | (189,912 | ) | 3,850 | |||||||
| Contract liabilities | 1,331,134 | (226,575 | ) | 331,330 | ||||||||
| Tax payables | 112,091 | (303,260 | ) | 148,309 | ||||||||
| Amounts due to related parties | (1,240 | ) | (19,445 | ) | (291,087 | ) | ||||||
| Salaries and benefits payable | 3,891,709 | (1,118,578 | ) | (769,939 | ) | |||||||
| Operating lease liabilities | (2,122,665 | ) | (1,181,396 | ) | (1,101,526 | ) | ||||||
| Unrecognized tax benefit | 250,809 | 1,092,932 | (266,276 | ) | ||||||||
| Net cash (used in) provided by operating activities | (2,544,043 | ) | 8,925,234 | 9,705,951 | ||||||||
| CASH FLOWS FROM INVESTING ACTIVITIES: | ||||||||||||
| Acquisition of property and equipment | (1,258,043 | ) | (2,117,282 | ) | (519,282 | ) | ||||||
| Proceeds from disposal of property and equipment | 1,328 | 8,521 | 158,365 | |||||||||
| Acquisition of intangible assets | (9,614 | ) | ||||||||||
| Payments for business acquisitions, net of cash acquired from acquisitions | (211,353 | ) | (2,358,172 | ) | ||||||||
| Acquisition of long-term investments | (1,491,891 | ) | ||||||||||
| Disposition of long-term investments | 111,066 | |||||||||||
| Disposition of subsidiaries | 13,806 | |||||||||||
| Maturities of short-term investments | 2,726,780 | 1,119,635 | 14,130,000 | |||||||||
| Purchases of short-term investments | (1,463,731 | ) | (3,219,635 | ) | (14,130,000 | ) | ||||||
| Maturities of short-term investments, net | ||||||||||||
| Repayments from related parties | 2,936,754 | 829,847 | 204,211 | |||||||||
| Loans provided to related parties | (2,984,351 | ) | (6,513,930 | ) | (274,212 | ) | ||||||
| Net cash used in investing activities | (1,754,121 | ) | (12,251,016 | ) | (306,046 | ) | ||||||
The accompanying notes are an integral part of these consolidated financial statements.
F-
CLPS INCORPORATION
CONSOLIDATED STATEMENTS OF CASH FLOWS (Continued)
(Amounts in U.S. dollars (“$”), except for number of shares)
| For the years ended June 30, | ||||||||||||
| 2025 | 2024 | 2023 | ||||||||||
| CASH FLOWS FROM FINANCING ACTIVITIES: | ||||||||||||
| Proceeds from short-term bank loans | 42,871,141 | 44,508,794 | 23,388,911 | |||||||||
| Repayments of short-term bank loans | (36,168,815 | ) | (31,761,143 | ) | (26,325,471 | ) | ||||||
| Payments for subsidiary’s offering costs | (161,185 | ) | ||||||||||
| Dividends paid to shareholders | (3,641,025 | ) | (2,554,508 | ) | (1,175,684 | ) | ||||||
| Dividends paid to noncontrolling interests | (207,087 | ) | ||||||||||
| Net cash provided by (used in) financing activities | 2,900,116 | 10,193,143 | (4,319,331 | ) | ||||||||
| Effect of exchange rate changes on cash | 430,696 | (28,482 | ) | (1,175,928 | ) | |||||||
| Net (decrease) increase in cash | (967,352 | ) | 6,838,879 | 3,904,646 | ||||||||
| Cash and cash equivalents and restricted cash at the beginning of the year | 29,140,512 | 22,301,633 | 18,396,987 | |||||||||
| Cash and cash equivalents and restricted cash at the end of the year | 28,173,160 | 29,140,512 | 22,301,633 | |||||||||
| SUPPLEMENTAL DISCLOSURE OF CASH FLOW INFORMATION: | ||||||||||||
| Income tax paid | 379,140 | 857,515 | 1,619,792 | |||||||||
| Interest paid | 482,161 | 407,574 | 365,893 | |||||||||
| Reconciliation of cash, cash equivalents and restricted cash: | ||||||||||||
| Cash and cash equivalents | 28,173,160 | 29,116,431 | 22,214,029 | |||||||||
| Restricted cash | 24,081 | 87,604 | ||||||||||
| Total cash, cash equivalents and restricted cash shown in the statements of cash flows | 28,173,160 | 29,140,512 | 22,301,633 | |||||||||
| Total cash, cash equivalents and restricted cash shown in the statements of cash flows | 28,173,160 | 29,140,512 | 22,301,633 | |||||||||
The accompanying notes are an integral part of these consolidated financial statements.
F-
CLPS INCORPORATION
NOTES TO CONSOLIDATED FINANCIAL STATEMENTS
(Amounts in U.S. dollars (“$”), except for number of shares)
NOTE 1 – ORGANIZATION AND DESCRIPTION OF BUSINESS
CLPS Incorporation (“CLPS” or the “Company”), is a company that was established under the laws of the Cayman Islands on May 11, 2017, as a holding company. The Company, through its subsidiaries, designs, builds, and delivers IT services, solutions, product services and academic education service. The Company customizes its services to specific industries with customer service teams typically based on-site at the customer locations. The Company’s solutions enable its clients to meet the changing demands in an increasingly global, internet-driven, and competitive marketplace. Mr. Xiao Feng Yang, the Company’s Chairman of the Board, together with Mr. Raymond Ming Hui Lin, the Company’s Chief Executive Officer (“CEO”) are the controlling shareholders of the Company (the “controlling shareholder”). On June 8, 2018, the Company completed its initial public offering (“IPO”) on the Nasdaq Capital Market.
Details of the significant subsidiaries of the Company are set out below:
| Name of Entity | Date of Incorporation/ Acquisition | Place of Incorporation | Percentage of Equity Ownership | Principal Activities |
||||||
| Qiner Co., Limited (“Qiner”) | Incorporated on April 21, 2017 | Hong Kong, China | 100 | % | Holding Company | |||||
| Qinheng Co., Limited (“Qinheng”) | Incorporated on June 9, 2017 | Hong Kong, China | 100 | % | Holding Company | |||||
| Shanghai Qincheng Information Technology Co., Ltd. (“CLPS QC” or “WOFE”) | Incorporated on August 4, 2017 | Shanghai, China | 100 | % | Holding Company | |||||
| Shanghai Chenqin Information Technology Services Co., Ltd. | Incorporated on May 31, 2021 | Shanghai, China | 100 | % | Holding Company | |||||
| CLPS Shanghai Co., Ltd. (“CLPS Shanghai”, formerly ChinaLink Professional Service Co., Ltd.) | Incorporated on August 30, 2005 | Shanghai, China | 100 | % | Software development | |||||
| CLPS Dalian Co., Ltd. (“CLPS Dalian”) | Incorporated on May 25, 2011 | Dalian, China | 100 | % | Software development | |||||
| CLPS Beijing Hengtong Co., Ltd. (“CLPS Beijing”) | Incorporated on March 30, 2015 | Beijing, China | 100 | % | Software development | |||||
| CLPS Technology (Singapore) Pte. Ltd. (“CLPS SG”) | Incorporated on August 18, 2015 | Singapore | 100 | % | Software development | |||||
| CLPS Technology (Hong Kong) Co., Limited (“CLPS Hong Kong”) | Incorporated on January 7, 2016 | Hong Kong, China | 100 | % | Software development | |||||
| JAJI (Shanghai) Co., Ltd (“JAJI China”, formerly, Judge (Shanghai) Co., Ltd.) | Acquired on November 9, 2016 | Shanghai, China | 60 | % | Software development | |||||
| CLPS Shenzhen Co., Ltd. (“CLPS Shenzhen”) | Incorporated on April 7, 2017 | Shenzhen, China | 100 | % | Software development | |||||
| CLPS Guangzhou Co., Ltd. (“CLPS Guangzhou”) | Incorporated on September 27, 2017 | Guangzhou, China | 100 | % | Software development | |||||
F-
CLPS INCORPORATION
NOTES TO CONSOLIDATED FINANCIAL STATEMENTS (Continued)
(Amounts in U.S. dollars (“$”), except for number of shares)
NOTE 1 – ORGANIZATION AND DESCRIPTION OF BUSINESS - continued
| Name of Entity | Date of Incorporation/ Acquisition | Place of Incorporation | Percentage of Equity Ownership | Principal Activities |
||||||
| CLPS Hangzhou Co. Ltd. (“CLPS Hangzhou”) | Incorporated on July 31, 2019 | Hangzhou, China | 100 | % | Software development | |||||
| Ridik Pte. Ltd. (“Ridik Pte.”) | Acquired on September 26, 2019 | Singapore | 100 | % | Software development | |||||
| Ridik Software Solutions Pte. Ltd. (“Ridik Software Pte.”) | Acquired on September 26, 2019 | Singapore | 100 | % | Software development | |||||
| Qinson Credit Card Services Limited (“Qinson”) | Incorporated on December 31, 2019 | Hong Kong, China | 100 | % | Software development | |||||
| CLPS Technology (California) Inc. (“CLPS California”) | Incorporated on January 2, 2020 | California, the United States of America | 100 | % | Software development | |||||
| Hainan Qincheng Software Technology Co., Ltd. (“Hainan Qincheng”) | Incorporated On January 20, 2021 | Hainan, China | 100 | % | Software development | |||||
| CLPS Xi’an Co., Ltd. | Incorporated On April 15, 2021 | Xi’an, China | 100 | % | Software development | |||||
| College of Allied educators Pte. Ltd. (“CAE”) | Acquired on January 3, 2024 | Singapore | 100 | % | Academic education | |||||
NOTE 2 – SUMMARY OF SIGNIFICANT ACCOUNTING POLICIES
Basis of presentation and principles of consolidation
The accompanying consolidated financial statements have been prepared in accordance with the United States generally accepted accounting principles (“U.S. GAAP”).
The accompanying consolidated financial statements include the financial statements of CLPS and its subsidiaries. All inter-company balances and transactions have been eliminated upon consolidation. Results of subsidiaries and businesses acquired from third parties are consolidated from the date on which control is transferred to the Company.
F-
CLPS INCORPORATION
NOTES TO CONSOLIDATED FINANCIAL STATEMENTS (Continued)
(Amounts in U.S. dollars (“$”), except for number of shares)
NOTE 2 – SUMMARY OF SIGNIFICANT ACCOUNTING POLICIES - continued
Use of estimates and assumptions
In preparing the consolidated financial statements in conformity with U.S. GAAP, management makes estimates and assumptions that affect the reported amounts of assets and liabilities and disclosure of contingent assets and liabilities at the date of the consolidated financial statements and the reported amounts of revenues and expenses during the reporting period. These estimates are based on information as of the date of the consolidated financial statements. Significant estimates required to be made by management include, but are not limited to, allowance for expected credit losses, useful lives of property and equipment and intangible assets, goodwill impairment, impairment of long-lived assets and long-term investments, purchase price allocation and fair value of noncontrolling interests for business combinations and asset acquisition, provision for accrued expenses and other current liabilities, valuation allowance of deferred tax assets, provision for uncertain tax positions, incremental borrowing rates for operating lease liabilities, fair value measurements of equity investments without readily determinable fair values, fair value of warrants and fair value of and estimated forfeitures for share-based compensation. Actual results could differ from those estimates.
Cash and cash equivalents
Cash and cash equivalents primarily consist of cash and bank deposits, which are unrestricted as to withdrawal and use. The Company considers all highly liquid investment instruments with an original maturity of three months or less from the date of purchase to be cash equivalents. The Company maintains most of its bank accounts in mainland China. Deposits in the licensed banks in mainland China are protected by Deposit Insurance System (“DIS”) managed by the People’s Bank of China (“PBOC”) up to a limit of RMB500,000.
Accounts receivable and allowance for credit losses
The Company maintains an allowance for credit losses and records the allowance for credit losses as an offset to accounts receivable and contract assets and the estimated credit losses charged to the allowance is classified as “General and administrative expenses” in the consolidated statements of comprehensive (loss) income. The Company assesses collectability by reviewing accounts receivable and contract assets on a collective basis where similar characteristics exist, primarily based on similar business line, service or product offerings and on an individual basis when the Company identifies specific customers with known disputes or collectability issues. In determining the amount of the allowance for credit losses, the Company considers historical collectability based on past due status, the age of the balances, credit quality of the Company’s customers based on ongoing credit evaluations, current economic conditions, reasonable and supportable forecasts of future economic conditions, and other factors that may affect the Company’s ability to collect from customers. Delinquent account balances are written-off after management has determined that the likelihood of collection is not probable.
F-
CLPS INCORPORATION
NOTES TO CONSOLIDATED FINANCIAL STATEMENTS (Continued)
(Amounts in U.S. dollars (“$”), except for number of shares)
NOTE 2 – SUMMARY OF SIGNIFICANT ACCOUNTING POLICIES – continued
Investments in debt securities
The Company accounts for investments in debt securities in accordance with ASC Topic 320, Investments—Debt Securities (“ASC 320”). The Group classifies the investments in debt securities as “held-to-maturity”, “trading” or “available-for-sale”, whose classification determines the respective accounting methods stipulated by ASC 320. Dividend and interest income, including amortization of the premium and discount arising at acquisition, are included in earnings. Any realized gains or losses on the sale of the investments are determined on a specific identification method, and such gains and losses are reflected in earnings during the period in which gains or losses are realized. The securities that the Company has the positive intent and the ability to hold to maturity are classified as held-to-maturity securities and stated at amortized cost.
Investments in equity securities
Equity investments with readily determinable fair value, except for those accounted for under the equity method and those that result in consolidation of the investee, are measured at fair value, and any changes in fair value are recognized in the consolidated statements of comprehensive (loss) income.
Investments in entities where the Company has significant influence but does not control are accounted for using the equity method in accordance with ASC Topic 323, Investments—Equity Method and Joint Ventures. The Company recognizes its proportionate share of the investee’s earnings or losses in the consolidated statements of comprehensive (loss) income. Adjustments to the equity method include the Company’s share of investee income or loss, differences between the carrying value and the Company’s equity in the investee’s net assets at acquisition, impairments, and other required adjustments. The Company evaluates its equity investments for other-than-temporary impairment by considering factors such as current economic and market conditions, investee operating performance, industry and geographic trends, liquidity, debt levels, cash burn rate, and other relevant information. Gains or losses on disposal are recognized in the consolidated statements of comprehensive (loss) income, measured as the difference between proceeds received and the carrying amount of the investment.
The Company applies the measurement alternative under ASC Topic 321, Investments—Equity Securities, to account for these investments at cost minus impairment, adjusted for observable price changes in orderly transactions for identical or similar investments of the same issuer. These investments are measured at fair value on a nonrecurring basis when events or changes in circumstances indicate a significant adverse effect. An impairment loss is recognized in the consolidated statements of comprehensive (loss) income if the carrying amount exceeds the fair value. For the years ended June 30, 2025, 2024, and 2023, no such investments were remeasured, and no unrealized gains or losses were recognized.
For investments in a private equity fund where the Company lacks the ability to exercise significant influence, the Company uses the net asset value (NAV) per share as a practical expedient under ASC Topic 820, Fair Value Measurements and Disclosures (“ASC 820”).
Business combination
The Company accounts for all business combinations under the purchase method of accounting in accordance with ASC Topic 805, Business Combinations (“ASC 805”). The purchase method of accounting requires that the consideration transferred to be allocated to net assets including separately identifiable assets and liabilities the Company acquired, based on their estimated fair value. The consideration transferred in an acquisition is measured as the aggregate of the fair values at the date of exchange of the assets given, liabilities incurred, and equity instruments issued as well as the contingent considerations and all contractual contingencies as of the acquisition date. The costs directly attributable to the acquisition are expensed as incurred. Identifiable assets, liabilities and contingent liabilities acquired or assumed are measured separately at their fair value as of the acquisition date, irrespective of the extent of any noncontrolling interests. The Company recognizes and measures the acquired contract assets and contract liabilities consistent with how they were recognized and measured in the acquiree’s financial statements. The excess of (i) the total of the cost of the acquisition, fair value of the noncontrolling interests and acquisition date fair value of any previously held equity interest in the acquiree over (ii) the fair value of the identifiable net assets of the acquiree is recorded as goodwill. If the cost of acquisition is less than the fair value of the identifiable net assets of the acquiree, the difference is recognized directly in the consolidated statements of comprehensive (loss) income.
F-
CLPS INCORPORATION
NOTES TO CONSOLIDATED FINANCIAL STATEMENTS (Continued)
(Amounts in U.S. dollars (“$”), except for number of shares)
NOTE 2 – SUMMARY OF SIGNIFICANT ACCOUNTING POLICIES - continued
Noncontrolling interests
The noncontrolling interests are presented in the consolidated balance sheets, separately from equity attributable to the shareholders of the Company. Noncontrolling interests in the results of the Company are presented on the consolidated statements of comprehensive (loss) income as an allocation of the total income or loss for the year between noncontrolling interest holders and the shareholders of the Company.
Property and equipment, net
Property and equipment, net, are stated at cost less accumulated depreciation and impairment, if any. The straight-line method is used to compute depreciation over the estimated useful lives of the assets, as follows:
| Useful life | ||
| Leasehold improvements | The shorter of remaining lease terms or the estimated useful lives |
|
| Transportation equipment | 5-10 years | |
| Equipment and office furniture | 1-5 years | |
| Office buildings | 31 or 50 years | |
| Office building related facility, machinery and equipment | 1-5 years |
Expenditures for maintenance and repairs, which do not materially extend the useful lives of the assets, are charged to expense as incurred. Expenditures for major renewals and betterments which substantially extend the useful life of assets are capitalized. The cost and related accumulated depreciation of assets retired or sold are removed from the respective accounts, and any gain or loss is charged to the consolidated statements of comprehensive (loss) income.
Direct costs that are related to the construction of property and equipment and incurred in connection with bringing the assets to their intended use are capitalized as construction in progress. Construction in progress is transferred to specific property and equipment, and the depreciation of these assets commences when the assets are ready for their intended use.
Intangible assets, net
Intangible assets, net, are carried at cost less accumulated amortization and any recorded impairment. Intangible assets acquired through business combinations are recognized as assets separate from goodwill if they satisfy either the “contractual-legal” or “separability” criterion, and are measured at fair value upon acquisition.
Amortization is computed using the straight-line method over the following estimated useful lives as it reflects the estimated pattern in which the economic benefits of the intangible assets are to be consumed:
| Useful life | ||
| Customer relationship | 10 years | |
| Client lists | 2 years | |
| Software | 3 – 10 years | |
| License | 20 years | |
| Collaboration agreement | 4 years |
The Company does not have any indefinite-lived intangibles other than goodwill.
F-
CLPS INCORPORATION
NOTES TO CONSOLIDATED FINANCIAL STATEMENTS (Continued)
(Amounts in U.S. dollars (“$”), except for number of shares)
NOTE 2 – SUMMARY OF SIGNIFICANT ACCOUNTING POLICIES - continued
Goodwill
Goodwill represents the excess of the consideration over the fair value of the net assets acquired at the date of acquisition. Goodwill is allocated to applicable reporting units. Upon disposition of a business entity, goodwill is allocated to the disposed entity based on the relative fair value of that entity compared to the fair value of the reporting unit in which it was included. Goodwill is not amortized but rather tested for impairment at least annually at the reporting unit level by applying a fair-value based test in accordance with accounting and disclosure requirements for goodwill. This test is performed by management annually or more frequently if the Company believes impairment indicators are present. The Company has the option to assess qualitative factors first to determine whether it is necessary to perform the two-step test in accordance with ASC 350-20, Intangibles - Goodwill and Other. In the qualitative assessment, the Company considers primary factors such as industry and market considerations, overall financial performance of the reporting unit, and other specific information related to the operations. If the Company believes, as a result of the qualitative assessment, that it is more likely than not that the fair value of the reporting unit is less than its carrying amount, the quantitative impairment test is required. Otherwise, no further testing is required.
In performing quantitative impairment test, the Company compares the carrying amount of the reporting unit to the fair value of the reporting unit based on estimated fair value using a combination of the income approach and the market approach. If the fair value of the reporting unit exceeds the carrying value of the reporting unit, goodwill is not impaired. If the carrying value of the reporting unit exceeds the fair value of the reporting unit, an impairment loss shall be recognized in an amount equal to that excess.
For the year ended June 30, 2025, we bypassed the qualitative assessment and performed quantitative assessment for the goodwill allocated to IT services reporting unit using the market approach. We assessed and determined that the fair value of the IT services reporting unit was less than their carrying amount and therefore, impairment loss of $129,270 was recognized for the year ended June 30, 2025.
For the year ended June 30, 2025, we bypassed the qualitative assessment and performed quantitative assessment for the goodwill allocated to Academic education services reporting unit. The fair value of this reporting unit has been determined using the discounted cash flow approach. Significant assumptions used included projected revenue growth rates and discount rate. As of June 30, 2025, the fair value of the Academic education services reporting unit exceeded its carrying amount. Therefore, no impairment loss was recognized for the year ended June 30, 2025. Future changes to our estimates and assumptions based upon changes in operating results, macro-economic factors or management’s intentions may result in future changes to the fair value of the Academic education services reporting unit.
Impairment of long-lived assets
The Company reviews its long-lived assets, other than goodwill, including property and equipment and intangible assets with definite lives for impairment whenever events or changes in circumstances indicate that the carrying amount of an asset may no longer be recoverable in accordance with ASC Topic 360, Property, Plant and Equipment. When these events occur, the Company assesses recoverability by comparing the carrying values of the long-lived assets to the estimated undiscounted future cash flows expected to result from the use of the assets and their eventual disposition. If the sum of the expected undiscounted cash flows is less than the carrying amounts of the assets, the Company would recognize an impairment loss based on the excess of the carrying value over the fair value of the assets and record the impairment in earnings. The adjusted carrying amount of the asset becomes the new cost basis and depreciated over the asset’s remaining useful life. Long-lived assets are grouped with other assets and liabilities at the lowest level for which identifiable cash flows are largely independent of the cash flows of other assets and liabilities for the purpose of impairment testing.
No impairment losses were provided for the years ended June 30, 2025, 2024 and 2023.
F-
CLPS INCORPORATION
NOTES TO CONSOLIDATED FINANCIAL STATEMENTS (Continued)
(Amounts in U.S. dollars (“$”), except for number of shares)
NOTE 2 – SUMMARY OF SIGNIFICANT ACCOUNTING POLICIES - continued
Revenue recognition
The Company accounts for revenue recognition in accordance with ASC Topic 606, Revenue from contracts with Customers (“ASC 606”). Revenue is recognized when control of promised goods or services is transferred to the Company’s customers in an amount of consideration to which an entity expects to be entitled to in exchange for those services.
IT consulting services
IT consulting services are time-and-expense basis contracts. The series of IT consulting services are substantially the same from day to day, and each day of the service is considered to be distinct and separately identifiable as it benefits the customer daily. Further, the uncertainty related to the service consideration is resolved on a daily basis as the Company satisfies its obligation to perform IT service daily with enforceable right to payment for performance completed to date. Thus, revenue is recognized as service is performed and the customer simultaneously receives and consumes the benefits from the service daily. Payment terms and conditions vary by customer and are based on the billing schedule established in our contracts with customers, but the Company generally provides credit terms to customers ranging from one to three months. Therefore, the Company has determined that its contracts do not include a significant financing component.
Customized IT solution service
Customized IT solution contracts require the Company to perform services for systems design, planning and integrating based on customers’ specific needs which requires significant production and customization. The required customization work period is generally less than one year. Upon delivery of the services, customer acceptance is generally required. In the same contract, the Company is generally required to provide post-contract customer support (“PCS’) for a period from three months to one year (“PCS period”) after the customized application is delivered. The type of service for PCS is stand-ready service on when-and-if-available basis.
There are two performance obligations identified in the customized IT solution contract: the delivery of customized IT solution service and the completion of the PCS. The transaction price is allocated between the two performance obligations based on the relative standalone selling price, estimated using the cost plus method.
The Company recognizes revenue for the delivery of customized IT solution service at a point in time when the system is implemented and accepted by the customer. Where the Company has enforceable right to payment for performance completed to date, revenue is recognized over time, using the output method. Revenue for PCS is recognized ratably over time as the customer simultaneously receive and consume the benefits throughout the PCS period.
Differences between the timing of billings and the recognition of revenues are recorded as contract assets which is included in the prepayments, deposits and other assets, net, or contract liabilities on the consolidated balance sheets. Contract assets are classified as current assets and the full balance is reclassified to accounts receivables when the right to payment becomes unconditional. There is no significant financing component.
Costs incurred in advance of revenue recognition arising from direct and incremental staff costs in respect of services provided under the fixed fee contracts according to the customer’s requirements prior to the delivery of services are recorded as deferred contract costs which is included in the prepayments, deposits and other assets, net on the consolidated balance sheets. Such deferred contract costs are recognized upon the recognition of the related revenues.
F-
CLPS INCORPORATION
NOTES TO CONSOLIDATED FINANCIAL STATEMENTS (Continued)
(Amounts in U.S. dollars (“$”), except for number of shares)
NOTE 2 – SUMMARY OF SIGNIFICANT ACCOUNTING POLICIES - continued
Revenue recognition (continued)
Academic education service
The Company engages in providing programs, short courses, and workshops to train and help individuals and professionals in counselling, psychology, and allied health and science.
The Company’s academic education service revenue from the provision of formal educational services is in consideration of fixed amounts of tuition. The typical service period for academic education revenue ranges from 6 to 15 months.
Tuition fees from the provision of formal education services received from students are generally paid in advance prior to the beginning of each course, and are initially recorded as contract liabilities, which is reflected as a current liability as such amounts represent revenue that the Company expects to recognize within one year. Tuition fees from the provision of formal education services are recognized proportionately over the relevant period of the respective program.
Other contracts
Other contracts primarily comprise of the sales of headhunting services, consulting, administrative services and software. Revenue from headhunting services is recognized at a point in time when control is transferred to the customers, which generally occurs when the goods or services are accepted by customers. Revenue from consulting and administrative services is recognized over time as the customer simultaneously receives and consumes the benefits from the service as the Company performs.
The balances of contract assets were $320,348 and $690,554 as of June 30, 2025 and 2024, respectively, which were included in prepayments, deposits and other assets, net on the consolidated balance sheets. The decrease in contract assets is mainly due to the difference between the timing of billings and the recognition of customized IT solution revenues. The balances of contract liabilities were $2,295,328 and $1,139,001 as of June 30, 2025 and 2024, respectively. The balance related to unsatisfied performance obligations under IT solution service is expected to be recognized as revenues over the remaining contract period. The increase in contract liabilities is mainly due to a significant rise in new projects with uncompleted acceptance at period-end. Revenue recognized in the year ended June 30, 2025 that was included in the contract liability balance at the beginning of the period was $1,071,372. This revenue was driven primarily by IT solution service performance obligations being satisfied.
The Company does not disclose the value of unsatisfied performance obligations for (i) contracts with an original expected length of one year or less and (ii) contracts for which the Company recognizes revenue at the amount to which it has the right to invoice for services performed.
Revenue includes reimbursements of travel and out-of-pocket expense, with equivalent amounts of expense recorded in cost of revenues.
The Company is subject to value added tax (the “VAT”) that is imposed on and concurrent with the revenues earned for services provided in mainland China. The Company’s applicable value added tax rate is 6%. VAT are recorded as reduction of revenues when incurred.
The Company’s disaggregated revenue disclosures are presented in Note 21.
F-
CLPS INCORPORATION
NOTES TO CONSOLIDATED FINANCIAL STATEMENTS (Continued)
(Amounts in U.S. dollars (“$”), except for number of shares)
NOTE 2 – SUMMARY OF SIGNIFICANT ACCOUNTING POLICIES - continued
Cost of revenues
Cost of revenues of IT consulting services and customized IT solution service mainly consisted of compensation expenses for the Company’s IT professionals, travel expenses and material costs.
Cost of revenue of academic education service consists primarily of staff costs, education expenses and others.
Research and development expenses
Research and development expenses are incurred in the development of new software modules and products in conjunction with anticipated customer projects. Technological feasibility for the Company’s software products is reached before the products are released for sale. To date, expenditures incurred after technological feasibility was established and prior to completion of software development have not been material, and accordingly, the Company has expensed all costs when incurred.
Government subsidies
Government subsidies are received from provincial and local governments for operating a business in their jurisdictions and compliance with specific policies promoted by the local governments. Such subsidies allow the Group full discretion to utilize the funds and are used by the Group for general corporate purposes. During the years ended June 30, 2025, 2024 and 2023, the Group received financial subsidies of $1,294,964, $1,363,757 and $1,256,070, respectively, from various local PRC government authorities. There are no defined rules and regulations to govern the criteria necessary for companies to receive such benefits, and the amount of financial subsidy is determined at the discretion of the relevant government authorities. Such amounts are recorded as subsidies and other operating income when received as the amount of the subsidies and the timing of payment are determined solely at the discretion of the relevant government authorities and there is no assurance that the Group will continue to receive any or similar subsidies in the future.
Leases
The Company determines whether an arrangement is or contains a lease at inception.
The Company has elected the practical expedient for the short-term lease exemption for contracts with lease terms of 12 months or less.
For operating leases, the Company records a lease liability and corresponding right-of-use (“ROU”) asset at lease commencement. Lease terms are based on the non-cancellable term of the lease and may contain options to extend the lease when it is reasonably certain that the Company will exercise the option. Lease liabilities represent the present value of the lease payments not yet paid, discounted using the discount rate for the lease at lease commencement.
The Company estimates its incremental borrowing rate for its leases at the commencement date to determine the present value of future lease payments when the implicit rate is not readily determinable in the lease. In estimating its incremental borrowing rate, the Company considers its credit rating and publicly available data of borrowing rates for loans of similar amount, currency and term as the lease.
Operating lease expense is recognized on a straight-line basis over the lease term.
F-
CLPS INCORPORATION
NOTES TO CONSOLIDATED FINANCIAL STATEMENTS (Continued)
(Amounts in U.S. dollars (“$”), except for number of shares)
NOTE 2 – SUMMARY OF SIGNIFICANT ACCOUNTING POLICIES - continued
Employee defined contribution plan
Full time employees of the Company in mainland China participate in a government mandated multi-employer defined contribution plan pursuant to which certain pension benefits, medical care, unemployment insurance, employee housing fund and other welfare benefits are provided to employees. Chinese labor regulations require that the Company make contributions to the government for these benefits based on a certain percentage of the employee’s salaries. The Company has no legal obligation for the benefits beyond the contributions. The total amount is expensed as incurred. The expenses related to these plans were $14,053,811, $15,861,290 and $18,025,748 for the years ended June 30, 2025, 2024 and 2023, respectively.
Income taxes
The Company accounts for current income taxes in accordance with the laws of the relevant tax authorities. Deferred income taxes are recognized when temporary differences exist between the tax bases of assets and liabilities and their reported amounts in the consolidated financial statements. Deferred tax assets and liabilities are measured using enacted tax rates expected to apply to taxable income in the years in which those temporary differences are expected to be recovered or settled. The effect on deferred tax assets and liabilities of a change in tax rates is recognized in income in the period including the enactment date. Valuation allowances are established to reduce deferred tax assets to the amount expected to be realized, when it is more-likely-than-not that some portion, or all, of the deferred tax assets will not be realized.
The Company accounts for uncertainties in income taxes in accordance with ASC Topic 740, Income Taxes (“ASC 740”). An uncertain tax position is recognized as a benefit only if it is “more likely than not” that the tax position would be sustained in a tax examination. The amount recognized is the largest amount of tax benefit that is greater than 50% likely of being realized on examination. For tax positions not meeting the “more likely than not” test, no tax benefit is recorded. Penalties and interest incurred related to underpayment of income tax are classified as income tax expense in the consolidated statements of comprehensive (loss) income in the period incurred.
Warrants
Equity-classified warrants are initially measured at the grant date fair value. Subsequent changes in fair value are not recognized as long as the contract continues to be classified in equity. The Company, with the assistance of an independent third-party valuation firm, used the Black-Scholes pricing model to estimate the fair value of warrants. The determination of estimated fair value of warrants on the grant date was mainly affected by the Company’s stock price as well as assumptions regarding a number of subjective variables. These variables include the Company’s expected stock price volatility over the expected term of the awards, a risk-free interest rate and any expected dividends.
F-
CLPS INCORPORATION
NOTES TO CONSOLIDATED FINANCIAL STATEMENTS (Continued)
(Amounts in U.S. dollars (“$”), except for number of shares)
NOTE 2 – SUMMARY OF SIGNIFICANT ACCOUNTING POLICIES - continued
Share-based payment
The Company accounts for share-based payment in accordance with ASC Topic 718, Compensation-Stock Compensation (“ASC 718”). Share awards issued to employees and directors, including employee stock option plans (“ESOPs”) and restricted share units (“RSUs”) are measured at fair value at the grant date. The Company, with the assistance of an independent third-party valuation firm, determined the fair value of the share options granted to employees. The Company uses the binomial lattice model to estimate the fair value of ESOPs, and uses the closing stock price at the grant date to measure the fair value of RSUs. The Company recognizes compensation expenses, net of forfeitures, using the accelerated method over the requisite service periods.
Forfeitures are estimated at the time of grant and revised in subsequent periods if actual forfeitures differ from those estimates. The Company uses historical data to estimate pre-vesting ESOPs and RSUs’ forfeitures and records share-based compensation expense only for those awards that are expected to vest.
A change in the terms or conditions of share-based payment awards is accounted for as a modification of awards. The Company measures the incremental compensation cost of a modification as the excess of the fair value of the modified awards over the fair value of the original awards immediately before its terms are modified, based on the share price and other pertinent factors at the modification date. For vested awards, the Company recognizes incremental compensation cost in the period the modification occurred. For unvested awards, the Company recognizes, over the remaining requisite service period, the sum of the incremental compensation cost and the remaining unrecognized compensation cost for the original award on the modification date.
A cancellation of an award that is not accompanied by the concurrent grant of (or offer to grant) a replacement award or other valuable consideration shall be accounted for as a repurchase for no consideration. Accordingly, the Company recognized previously unrecognized compensation cost at the cancellation date and reversed previously recognized share capital to additional paid-in capital.
Earnings per share
Basic earnings per share is computed using the weighted average number of common shares outstanding during the period. Diluted earnings per share is computed using the weighted average number of common shares and potential common shares outstanding during the period, which may include RSUs, options and warrants. The computation of diluted earnings per share does not assume conversion, exercise, or contingent issuance of securities that would have an anti-dilutive effect (i.e. an increase in earnings per share amounts) on earnings per share.
F-
CLPS INCORPORATION
NOTES TO CONSOLIDATED FINANCIAL STATEMENTS (Continued)
(Amounts in U.S. dollars (“$”), except for number of shares)
NOTE 2 – SUMMARY OF SIGNIFICANT ACCOUNTING POLICIES - continued
Foreign currency
The functional currency of the Company is US$. The functional currencies of the Company’s subsidiaries are the local currency of the country in which the subsidiary operates, which is determined based on ASC Topic 830, Foreign Currency Matters (“ASC 830”).
Transactions denominated in foreign currencies are re-measured into the functional currency at the exchange rates as set forth in the H.10 statistical release of the U.S. Federal Reserve Board prevailing on the transaction dates. Monetary assets and liabilities denominated in foreign currencies are re-measured at the exchange rates prevailing at the balance sheet dates. Non-monetary items that are measured in terms of historical costs in foreign currency are re-measured using the exchange rates at the dates of the initial transactions. Exchange gains and losses are included in the consolidated statements of comprehensive (loss) income.
The Company’s financial statements are reported using US$. The financial statements of the Company’s subsidiaries whose functional currencies are not US$ are translated from the functional currency to the reporting currency. Assets and liabilities are translated at the exchange rates at the balance sheet dates, equity accounts are translated at historical exchange rates and revenues, expenses, gains and losses are translated using the average rate for the year. Translation adjustments are reported as accumulated comprehensive income (loss) and are shown as a separate component of other comprehensive income (loss) in the consolidated statements of comprehensive (loss) income.
Fair value of financial instruments
ASC 820 defines fair value, establishes a framework for measuring fair value and expands disclosures about fair value measurements. ASC 820 requires disclosures to be provided for fair value measurements.
ASC 820 describes three main approaches to measuring the fair value of assets and liabilities: (1) market approach; (2) income approach; and (3) cost approach. The market approach uses prices and other relevant information generated from market transactions involving identical or comparable assets or liabilities. The income approach uses valuation techniques to convert future amounts to a single present value amount. The measurement is based on the value indicated by current market expectations about those future amounts. The cost approach is based on the amount that would currently be required to replace an asset.
Financial instruments of the Company primarily consist of cash and cash equivalents, accounts receivable, other assets, note receivables, amounts due from related parties, equity investments without readily determinable fair values, equity method investments, investments in private equity funds, investments in debt securities, accounts payable and other current liabilities, amounts due to related party, short-term bank loans and long-term bank loans. The carrying amounts of these financial instruments, except for equity investments without readily determinable fair values, equity method investments, held-to-maturity debt securities and long-term bank loans, approximate their fair values primarily because of their generally short-term maturities.
F-
CLPS INCORPORATION
NOTES TO CONSOLIDATED FINANCIAL STATEMENTS (Continued)
(Amounts in U.S. dollars (“$”), except for number of shares)
NOTE 2 – SUMMARY OF SIGNIFICANT ACCOUNTING POLICIES - continued
Comprehensive income (loss)
Comprehensive income (loss) is defined as the changes in equity of the Company during a period from transactions and other events and circumstances excluding transactions resulting from investments by owners and distributions to owners. Accumulated other comprehensive income (loss) of the Company includes foreign currency translation adjustments related to the Company’s subsidiaries whose functional currency is not US$.
Statements of cash flows
In accordance with ASC Topic 230, Statement of Cash Flows (“ASC 230”), cash flows from the Company’s operations are formulated based upon the local currencies. As a result, amounts related to assets and liabilities reported on the statements of cash flows will not necessarily agree with changes in the corresponding balances on the balance sheets.
Concentrations and risks
- Foreign currency risk
A majority of the transactions of the Company’s mainland China subsidiaries are denominated in Renminbi (“RMB”) and a significant portion of the Company and its subsidiaries’ assets and liabilities are denominated in RMB. RMB is not freely convertible into foreign currencies. In mainland China, certain foreign exchange transactions are required by law to be transacted only by authorized financial institutions. Remittances in currencies other than RMB by the Company in China must be processed through PBOC or other China foreign exchange regulatory bodies which require certain supporting documentation in order to affect the remittance.
The functional currency for the Company’s mainland China subsidiaries is RMB, and the financial statements are presented in U.S. dollars. RMB appreciated by 1.4% in fiscal year 2025, and depreciated by 0.2% and 8.3% in fiscal years 2024 and 2023, respectively. It is difficult to predict how market forces or mainland China or U.S. government policy may impact the exchange rate between RMB and U.S. dollar in the future. The change in the value of RMB relative to U.S. dollars may affect the Company’s financial results reported in U.S. dollars without giving effect to any underlying changes in its business or results of operations. Currently, majority of the Company’s assets, liabilities, revenues and costs are denominated in RMB.
- Foreign currency risk (continued)
To the extent that the Company needs to convert U.S. dollars into RMB for capital expenditures and working capital and other business purposes, appreciation of RMB against U.S. dollar would have an adverse effect on the RMB amount the Company would receive from the conversion. Conversely, if the Company decides to convert RMB into U.S. dollar for the purpose of making payments for dividends, strategic acquisition or investments or other business purposes, appreciation of U.S. dollar against RMB would have a negative effect on the U.S. dollar amount available to the Company.
- Concentration of credit risk
Financial instruments that potentially subject the Company to significant concentration of credit risk consist primarily of cash and cash equivalents, account receivables, contract assets, other assets, note receivables, and amounts due from related parties. As of June 30, 2025 and 2024, the Company has $28,173,160 and $29,140,512 in cash and cash equivalents and restricted cash, which is held by financial institutions in mainland China and international financial institutions outside of mainland China. In the event of bankruptcy of one of these financial institutions, the Company may not be able to claim its cash and cash equivalents and restricted cash back in full. As of June 30, 2025, the Company and its subsidiaries had $16,292,481, $7,437,479, $3,389,970, etc., of cash and cash equivalents on deposit at financial institutions in mainland China, Hong Kong, Singapore, etc. As of June 30, 2024, the Company and its subsidiaries had $14,102,483, $10,815,654, $3,479,656, etc., of cash and cash equivalents on deposit at financial institutions in mainland China, Hong Kong, Singapore, etc. The Company continues to monitor the financial strength of the financial institutions. There has been no recent history of default in relation to these financial institutions.
- Significant customers
The Company conducts credit evaluations on its customers and generally does not require collateral or other security from such customers.
F-
CLPS INCORPORATION
NOTES TO CONSOLIDATED FINANCIAL STATEMENTS (Continued)
(Amounts in U.S. dollars (“$”), except for number of shares)
NOTE 2 – SUMMARY OF SIGNIFICANT ACCOUNTING POLICIES - continued
Concentrations and risks (continued)
The top two customers and their affiliates accounted for 13.5%, and 9.6%, respectively, of total revenues during the year ended June 30, 2025. The top two customers and their affiliates accounted for 16.7%, and 10.1%, respectively, of total revenues during the year ended June 30, 2024. The top two customers and their affiliates accounted for 21.4%, and 9.4%, respectively, of total revenues during the year ended June 30, 2023. The top two customers accounted for 9.3%, and 8.0%, respectively, of the Company’s total accounts receivable balance as of June 30, 2025. The top two customers accounted for 14.5%, and 9.8%, respectively, of the Company’s total accounts receivable balance as of June 30, 2024.
Risks and uncertainties
The significant operations of the Company are located in mainland China. Accordingly, the Company’s business, financial condition, and results of operations may be influenced by political, economic, and legal environments in the mainland China, as well as by the general state of mainland China economy. The Company’s results may be adversely affected by changes in the political, regulatory and social conditions in mainland China. Although the Company has not experienced losses from these situations and believes that it is in compliance with existing laws and regulations including its organization and structure disclosed in Note 1, it may not be indicative of future results.
Recently adopted accounting pronouncements
In November 2023, the FASB issued Accounting Standards Update (“ASU”) 2023-07, Segment Reporting (Topic 280): Improvements to Reportable Segment Disclosures (“ASU 2023-07”), to expand the annual and interim disclosure requirements for reportable segments, including public entities with a single reportable segment, primarily through enhanced disclosures about significant segment expenses. The Company adopted ASU 2023-07 during the year ended June 30, 2025. See Note 21 in the accompanying notes to the consolidated financial statements for further detail.
Recent accounting pronouncements
In December 2023, the FASB issued ASU 2023-09, Income Taxes (Topics 740): Improvements to Income Tax Disclosures (“ASU 2023-09”), to expand the disclosures in an entity’s income tax rate reconciliation table and income taxes paid both in U.S. and foreign jurisdictions. ASU 2023-09 is effective for fiscal years beginning after December 15, 2024, with early adoption permitted. ASU 2023-09 is effective for the Company’s annual reporting period beginning July 1, 2025. The Company is currently evaluating the impact of adopting this standard.
In November 2024, the FASB issued ASU 2024-03, Income Statement—Reporting Comprehensive Income—Expense Disaggregation Disclosures (Subtopic 220-40) (“ASU 2024-03”), which improves financial reporting by requiring that public business entities disclose additional information about specific expense categories in the notes to financial statements at interim and annual reporting periods. In January 2025, the FASB issued ASU 2025-01, which clarifies the effective date of ASU 2024-03. ASU 2024-03 is effective for fiscal years beginning after December 15, 2026, and interim periods within fiscal years beginning after December 15, 2027. ASU 2024-03 is effective for the Company’s annual reporting period beginning July 1, 2027. The Company is currently evaluating the provisions of this ASU.
In July 2025, the FASB issued ASU 2025-05, Financial Instruments – Credit Losses (Topic 326): Measurement of Credit Losses for Accounts Receivable and Contract Assets ("ASU 2025-05"). ASU 2025-05 provides a practical expedient that all entities can use when estimating expected credit losses for current accounts receivable and current contract assets arising from transactions accounted for under ASC 606. Under this practical expedient, an entity is allowed to assume that the current conditions it has applied in determining credit loss allowances for current accounts receivable and current contract assets remain unchanged for the remaining life of those assets. ASU 2025-05 is effective for fiscal years beginning after December 15, 2025, and interim reporting periods in those years. ASU 2025-05 is effective for the Company’s annual reporting period beginning July 1, 2026. The Company is currently evaluating the impact of adopting this standard.
F-
CLPS INCORPORATION
NOTES TO CONSOLIDATED FINANCIAL STATEMENTS (Continued)
(Amounts in U.S. dollars (“$”), except for number of shares)
NOTE 3 – ACQUISITION AND DECONSOLIDATIONS OF SUBSIDIARIES
Acquisition of CAE
On December 20, 2023, CLPS SG entered into an agreement with College of Allied Educators Pte. Ltd. (“CAE”) to purchase 100% of its equity interest, at a total cash consideration of $3,244,145. CAE is a company incorporated in Singapore, mainly engaged in providing programs, short courses, and workshops to train and help individuals and professionals in counselling, psychology, and allied health and science. This acquisition created resources and business synergies by connecting highly skilled IT professionals with education platforms to collaborate, advance, and promote IT talent creation and development to support the Company’s long-term business expansion.
The acquisition was completed on January 3, 2024 and was accounted for as a business combination using the purchase method of accounting. The purchase price allocation of the transaction was determined by the Company with the assistance of an independent appraisal firm based on the estimated fair value of the assets acquired and liabilities assumed as of the acquisition date. The purchase price allocation to assets acquired and liabilities assumed as of the date of acquisition was as follows:
| Amounts | ||||
| Net assets acquired: | ||||
| Cash and cash equivalents | 1,469,832 | |||
| Accounts receivable, net | 15,094 | |||
| Prepayments, deposits and other assets | 146,410 | |||
| Intangible assets: | ||||
| License | 909,573 | |||
| Client lists | 166,755 | |||
| Collaboration agreement | 98,537 | |||
| Other current liabilities | (745,579 | ) | ||
| Other non-current liabilities | (947 | ) | ||
| Deferred tax liabilities | (199,727 | ) | ||
| Goodwill | 1,384,197 | |||
| Total consideration | 3,244,145 | |||
Identifiable intangible assets acquired include license, client lists and collaboration agreement. Client lists and collaboration agreement were both valued using an income approach and determined to carry estimated remaining useful lives of two years and four years, respectively. License was valued using a relief from royalty method and determined to carry estimated remaining useful lives of twenty years (a Level 3 measurement). Significant assumptions used in the valuation of intangible assets are projected revenue growth rates, royalty rate, and discount rate. Goodwill recognized represents the expected synergies from integrating academic education with the company's business and is not tax deductible.
F-
CLPS INCORPORATION
NOTES TO CONSOLIDATED FINANCIAL STATEMENTS (Continued)
(Amounts in U.S. dollars (“$”), except for number of shares)
NOTE 3 – ACQUISITION AND DECONSOLIDATIONS OF SUBSIDIARIES - continued
Acquisition of Shell Infotech
On June 7, 2024, Ridik Pte. Ltd. entered into an agreement with Shell Infotech Pte. Ltd. and Shell Infotech Consulting Sdn. Bhd. (collectively, “Shell Infotech”) to purchase 100% of its equity interest, at a total cash consideration of $887,836 and $29,595, respectively. Shell Infotech is a leading IT consulting and managed services provider headquartered in Singapore and was established in 2003. It offers a wide range of IT services, including software development, SAP solutions, enterprise applications, and managed services, with a focus on the banking and insurance sectors in Singapore and Malaysia. This acquisition expanded the Company’s client base and market share in Southeast Asia, while strengthened its core IT competencies and service offerings and solidified its commitment to global expansion.
The acquisition of the 100% equity interest in Shell Infotech was completed on June 7, 2024 and was accounted for as a business combination using the purchase method of accounting. The purchase price allocation of the transaction was determined by the Company with the assistance of an independent appraisal firm based on the estimated fair value of the assets acquired and liabilities assumed as of the acquisition date. Significant assumptions used in the valuation of intangible assets are projected revenue growth rates and discount rate. The purchase price allocation to assets acquired and liabilities assumed as of the date of acquisition was as follows:
| Amounts | ||||
| Net assets acquired: | ||||
| Cash and cash equivalents | 126,410 | |||
| Accounts receivable, net | 574,287 | |||
| Prepayments, deposits and other assets – current | 32,432 | |||
| Property and equipment, net | 39,964 | |||
| Intangible assets: Customer relationships | 569,695 | |||
| Other current liabilities | (453,961 | ) | ||
| Other non-current liabilities | (1,255 | ) | ||
| Deferred tax liabilities | (96,848 | ) | ||
| Goodwill | 126,707 | |||
| Total consideration | 917,431 | |||
Identifiable intangible assets acquired include customer relationship. Customer relationship was valued using an income approach and determined to carry estimated remaining useful lives of ten years. The goodwill recognized represents the expected synergies with the company's existing business and is not tax deductible.
F-
CLPS INCORPORATION
NOTES TO CONSOLIDATED FINANCIAL STATEMENTS (Continued)
(Amounts in U.S. dollars (“$”), except for number of shares)
NOTE 4 – ACCOUNTS RECEIVABLE, NET
Accounts receivable, net consisted of the following:
| As of June 30, | ||||||||
| 2025 | 2024 | |||||||
| Trade accounts receivable | 45,211,498 | 39,178,089 | ||||||
| Less: allowance for credit losses | (320,337 | ) | (398,880 | ) | ||||
| Accounts receivable, net | 44,891,161 | 38,779,209 | ||||||
The movement of the allowance for credit losses is as follows:
| For the year ended | ||||||||
| 2025 | 2024 | |||||||
| Balance at beginning of the year | 398,880 | 67,088 | ||||||
| Provision for credit losses | 27,406 | 338,878 | ||||||
| Recovery of accounts receivable | (107,191 | ) | (7,038 | ) | ||||
| Foreign currency translation adjustments | 1,242 | (48 | ) | |||||
| Balance at end of the year | 320,337 | 398,880 | ||||||
NOTE 5 – PREPAYMENTS, DEPOSITS AND OTHER ASSETS, NET
Prepayments, deposits and other assets, net consisted of the following:
| As of June 30, | ||||||||
| 2025 | 2024 | |||||||
| Prepaid expenses* | 1,106,120 | 901,567 | ||||||
| Contract assets | 320,348 | 690,554 | ||||||
| Advances and deposits to suppliers* | 756,241 | 968,151 | ||||||
| Deferred contract costs** | 5,027,030 | 726,691 | ||||||
| Note receivables | 335,193 | 1,376,357 | ||||||
| Advances to employees | 371,799 | 408,480 | ||||||
| Prepaid VAT | 8,359 | 59,647 | ||||||
| Less: allowance for credit losses | (1,764 | ) | (39,266 | ) | ||||
| Total | 7,923,326 | 5,092,181 | ||||||
| Less: non-current portion | (481,761 | ) | (594,603 | ) | ||||
| Prepayments, deposits and other assets – current portion | 7,441,565 | 4,497,578 | ||||||
| * | Prepaid expenses, advances and deposits to suppliers primarily consist of advances and deposits to suppliers for purchasing goods or services that have not been received or provided. |
| ** | Deferred contract costs represent incremental costs incurred in connection with obtaining or fulfilling customer contracts that are expected to be recoverable. The increase in deferred contract costs is primarily due to an increased number of revenue contracts which the performance obligation was not satisfied as of June 30, 2025. |
F-
CLPS INCORPORATION
NOTES TO CONSOLIDATED FINANCIAL STATEMENTS (Continued)
(Amounts in U.S. dollars (“$”), except for number of shares)
NOTE 5 – PREPAYMENTS, DEPOSITS AND OTHER ASSETS, NET - continued
The movement of the allowance for credit losses is as follows:
| For the year ended | ||||||||
| 2025 | 2024 | |||||||
| Balance at beginning of the year | 39,266 | 7,316 | ||||||
| Provision for other receivable and contract assets | 5,151 | 31,900 | ||||||
| Recovery of other receivable and contract assets | (42,955 | ) | ||||||
| Foreign currency translation adjustment | 302 | 50 | ||||||
| Balance at end of the year | 1,764 | 39,266 | ||||||
NOTE 6 – PROPERTY AND EQUIPMENT, NET
Property and equipment, net consisted of the following:
| As of June 30, | ||||||||
| 2025 | 2024 | |||||||
| Office buildings | 20,628,654 | 20,400,547 | ||||||
| Equipment and office furniture | 1,902,317 | 1,682,622 | ||||||
| Office building related facility, machinery and equipment | 63,022 | 182,932 | ||||||
| Transportation equipment | 707,015 | 710,782 | ||||||
| Leasehold improvements | 2,930,897 | 1,767,487 | ||||||
| Total | 26,231,905 | 24,744,370 | ||||||
| Less: accumulated depreciation | (5,019,442 | ) | (3,575,846 | ) | ||||
| Property and equipment, net | 21,212,463 | 21,168,524 | ||||||
Depreciation expense was $1,462,726, $1,036,767 and $1,040,734 for the years ended June 30, 2025, 2024 and 2023, respectively.
As of June 30, 2025, the office building with carrying amount of $13,759,238 is pledged to secure the financing credit facility of Hong Kong dollar (“HKD") 58,000,000 from Taipei Fubon Bank (Note 11).
F-
CLPS INCORPORATION
NOTES TO CONSOLIDATED FINANCIAL STATEMENTS (Continued)
(Amounts in U.S. dollars (“$”), except for number of shares)
NOTE 7 – INTANGIBLE ASSETS, NET
As of June 30, 2025 and 2024, intangible assets, net consisted of the following:
| As of June 30, 2025 | ||||||||||||
| Gross carrying value | Accumulated amortization | Net carrying value | ||||||||||
| Customer relationship | 1,588,175 | (630,684 | ) | 957,491 | ||||||||
| License | 943,470 | (70,760 | ) | 872,710 | ||||||||
| Software | 219,950 | (121,730 | ) | 98,220 | ||||||||
| Client lists | 172,970 | (129,727 | ) | 43,243 | ||||||||
| Collaboration agreement | 102,209 | (38,329 | ) | 63,880 | ||||||||
| Others | 35,791 | (16,233 | ) | 19,558 | ||||||||
| Total | 3,062,565 | (1,007,463 | ) | 2,055,102 | ||||||||
| As of June 30, 2024 | ||||||||||||
| Gross carrying value | Accumulated amortization | Net carrying value | ||||||||||
| Customer relationship | 1,490,555 | (442,862 | ) | 1,047,693 | ||||||||
| License | 885,478 | (22,137 | ) | 863,341 | ||||||||
| Software | 216,873 | (96,856 | ) | 120,017 | ||||||||
| Client lists | 162,338 | (40,584 | ) | 121,754 | ||||||||
| Collaboration agreement | 95,927 | (11,991 | ) | 83,936 | ||||||||
| Others | 22,522 | (4,891 | ) | 17,631 | ||||||||
| Total | 2,873,693 | (619,321 | ) | 2,254,372 | ||||||||
Amortization expense was $376,739, $196,859, and $179,078 for the years ended June 30, 2025, 2024, 2023, respectively. Estimated future amortization expenses are as follows:
| Year ending June 30, | Amortization expense | |||
| 2026 | 302,335 | |||
| 2027 | 253,243 | |||
| 2028 | 237,704 | |||
| 2029 | 221,324 | |||
| 2030 | 147,616 | |||
F-
CLPS INCORPORATION
NOTES TO CONSOLIDATED FINANCIAL STATEMENTS (Continued)
(Amounts in U.S. dollars (“$”), except for number of shares)
NOTE 8 – GOODWILL
The Company had two reporting units, consisting of IT services and Academic education services as of June 30, 2025 and 2024.
The changes in the carrying amount of goodwill for each reporting unit for the years ended June 30, 2025 and 2024 were as follows:
| IT services |
Academic education services |
Total | ||||||||||
| Balance as of July 1, 2023 | ||||||||||||
| Acquired (Note 3) | 126,707 | 1,384,197 | 1,510,904 | |||||||||
| Foreign currency translation adjustment | (337 | ) | (36,668 | ) | (37,005 | ) | ||||||
| Balance as of July 1, 2024 | 126,370 | 1,347,529 | 1,473,899 | |||||||||
| Impairment | (129,270 | ) | (129,270 | ) | ||||||||
| Foreign currency translation adjustment | 2,900 | 88,253 | 91,153 | |||||||||
| Balance as of June 30, 2025 | 1,435,782 | 1,435,782 | ||||||||||
IT services reporting unit
For the year ended June 30, 2025, the Company bypassed the qualitative assessment and performed quantitative assessment for the goodwill allocated to IT services reporting unit using the market approach. The Company assessed and determined that the fair value of the IT services reporting unit was less than their carrying amount and therefore, impairment loss of $129,270 was recognized for the year ended June 30, 2025.
For the year ended June 30, 2024, the Company performed a qualitative assessment for the goodwill allocated to IT services reporting unit based on the requirements of ASC 350-20. The Company assessed the totality of events or circumstances and determined that it is not more likely than not that the fair value of the reporting unit was less than their carrying amount. Therefore, no impairment loss was recognized for the year ended June 30, 2024.
Academic education services reporting unit
For the year ended June 30, 2025, the Company bypassed the qualitative assessment and performed quantitative assessment for the goodwill allocated to Academic education services. The fair value of this reporting unit has been determined using the discounted cash flow approach. Significant assumptions used included projected revenue growth rates and discount rate. As of June 30, 2025, the fair value of the Academic education services reporting unit exceeded its carrying amount. Therefore, no impairment loss was recognized for the year ended June 30, 2025.
For the year ended June 30, 2024, the Company performed a qualitative assessment for the goodwill allocated to Academic education services reporting unit based on the requirements of ASC 350-20. The Company assessed the totality of events or circumstances and determined that it is not more likely than not that the fair value of the reporting unit was less than their carrying amount. Therefore, no impairment loss was recognized for the year ended June 30, 2024.
NOTE 9 – LEASE
The Company has operating leases as the lessee for certain offices.
The Company’s lease agreements include lease payments that are fixed, do not contain material residual value guarantees or variable lease payments. The leases have remaining lease terms of up to three years without option to extend the lease. The Company’s leases do not contain restrictions or covenants that restrict the Company from incurring other financial obligations. The Company’s lease agreements may contain lease and non-lease components. Non-lease components primarily include payments for property management fee. Consideration for lease and non-lease components are allocated on a relative standalone selling price basis.
F-
CLPS INCORPORATION
NOTES TO CONSOLIDATED FINANCIAL STATEMENTS (Continued)
(Amounts in U.S. dollars (“$”), except for number of shares)
NOTE 9 – LEASE - continued
Operating leases as Lessee
The operating lease cost was $2,166,911 and $1,514,162 for the years ended June 30, 2025 and 2024, respectively.
| As of and for the year ended June 30, |
||||||||
| 2025 | 2024 | |||||||
| Other information | ||||||||
| Cash paid for operating leases | 2,122,665 | 1,181,396 | ||||||
| ROU assets obtained in exchange for new operating lease liabilities | 2,637,381 | 3,553,256 | ||||||
| Weighted-average remaining lease term (in years): | ||||||||
| Operating leases | 1.74 | 2.25 | ||||||
| Weighted-average discount rate: | ||||||||
| Operating leases | 4.94 | % | 5.10 | % | ||||
Future minimum lease payments for operating leases as of June 30, 2025, are as follows:
| Operating Leases | ||||
| 2026 | 2,416,712 | |||
| 2027 | 1,158,535 | |||
| 2028 | 188,486 | |||
| Total minimum lease payments | 3,763,733 | |||
| Less: imputed interest | (114,169 | ) | ||
| Total lease liability balance | 3,649,564 | |||
| Minimum payments related to leases not yet commenced as of June 30, 2025 | 7,036 | |||
F-
CLPS INCORPORATION
NOTES TO CONSOLIDATED FINANCIAL STATEMENTS (Continued)
(Amounts in U.S. dollars (“$”), except for number of shares)
NOTE 10 – INVESTMENTS
The aggregate carrying values of the Company’s short-term investments consisted of the following:
| As of June 30, | ||||||||
| 2025 | 2024 | |||||||
| Time deposits with original maturities of three to twelve months | 636,951 | 2,100,000 | ||||||
| Available-for-sale equity securities: | ||||||||
| Publicly traded equity securities | 59,998 | |||||||
| Held-to-maturity debt securities: | ||||||||
| Corporate bonds | 200,000 | |||||||
| 869,949 | 2,100,000 | |||||||
The aggregate carrying values of the Company’s long-term investments consisted of the following:
| As of June 30, | ||||||||
| 2025 | 2024 | |||||||
| Equity investments without readily determinable fair values: | ||||||||
| Beijing UniDev Software Co., Ltd. (“UniDev”) | 235,775 | 232,414 | ||||||
| Equity method investments: | ||||||||
| Shanghai Qinhui Shang Information Technology Co., Ltd. (“Shanghai Qinhui”) | 62,295 | |||||||
| Fuson Group Limited (“Fuson”) and its subsidiaries (“Fuson Group”) | 30,696 | 368,009 | ||||||
| Shanghai Shier Information Technology Co., Ltd. (“Shier”) | 11,807 | 13,384 | ||||||
| Total equity method investments | 104,798 | 381,393 | ||||||
| Equity investments without readily determinable fair value using NAV practical expedient: | ||||||||
| LION X INVESTMENT VCC | 566,343 | |||||||
| Held-to-maturity debt securities: | ||||||||
| Corporate bonds | 812,079 | |||||||
| 1,718,995 | 613,807 | |||||||
Held-to-maturity debt securities
The carrying amount is recorded within short-term investments in the Company’s consolidated balance sheets if the remaining maturity is less than twelve months. Maturities greater than twelve months are recorded within long-term investments of the Company’s consolidated balance sheets. The Company does not intend to sell the investments and it is not more likely than not that the Company will be required to sell the investments before recovery of their amortized cost bases.
F-
CLPS INCORPORATION
NOTES TO CONSOLIDATED FINANCIAL STATEMENTS (Continued)
(Amounts in U.S. dollars (“$”), except for number of shares)
NOTE 10 – INVESTMENTS - continued
Equity investments without readily determinable fair values
As of June 30, 2025 and 2024, the Company had an equity interest of 15% in UniDev.
The Company recognized an impairment loss of nil, nil, and $32,744 for Huaqin Robotics. for the years ended June 30, 2025, 2024, and 2023, respectively, in “Other expenses” in the consolidated statements of comprehensive (loss) income.
There were no other downward adjustments or any upward adjustments recognized on equity investments without readily determinable fair value for the years presented.
Equity method investments
As of June 30, 2025, the Company had an equity interest of 46%, 35.02% and 35% in Qinhui, Fuson Group and Shier, respectively.
As of June 30, 2024, the Company had an equity interest of 35.02% and 35% in Fuson Group and Shier, respectively.
The Company accounts for the investments in Shier, Fuson Group and Qinhui as equity method investments due to its significant influence over the entities.
No impairment loss was recorded on equity method investments for the years ended June 30, 2025 and 2024, and an impairment loss of $52,582 on Shier for the year ended June 30, 2023 was recognized in “Other expenses” in the consolidated statements of comprehensive (loss) income.
The carrying amount of the equity method investments in excess of the Company’s proportionate interest was not material and recognized as equity method goodwill.
Selected financial information of the equity method investees are not presented as the effects were not material.
Bank loans as of June 30, 2025 and 2024 amounted to $30,217,329 and $23,232,856, respectively. Bank loans consisted of several bank loans denominated in RMB, HKD and Singapore dollar (“SGD”).
On July 11, 2024, the Company borrowed HKD58,000,000 from Taipei Fubon Bank, with two immovable properties in Hong Kong as collateral.
As of June 30, 2025, the Company had total financing credit facilities of $44,414,681 of which the unused amount was $14,197,352.
The effective weighted average interest rates were 2.856%, 2.950% and 3.467% for the years ended June 30, 2025, 2024 and 2023, respectively.
One of the loan agreements contained certain financial covenants. The Company was in compliance with all covenants as of June 30, 2025.
As of June 30, 2025, all loan principals will be due within 1 year.
F-
CLPS INCORPORATION
NOTES TO CONSOLIDATED FINANCIAL STATEMENTS (Continued)
(Amounts in U.S. dollars (“$”), except for number of shares)
NOTE 11 – BANK LOANS
Bank loans as of June 30, 2025 and 2024 amounted to $30,217,329 and $23,232,856, respectively. Bank loans consisted of several bank loans denominated in RMB, HKD and Singapore dollar (“SGD”).
On July 11, 2024, the Company had total financing credit facilities of HKD58,000,000 from Taipei Fubon Bank, secured by the office building in Hong Kong (note 6).
As of June 30, 2025, the Company had total financing credit facilities of $44,414,681 of which the unused amount was $14,197,352.
The effective weighted average interest rates were 2.856%, 2.950% and 3.467% for the years ended June 30, 2025, 2024 and 2023, respectively.
One of the loan agreements contained certain financial covenants. The Company was in compliance with all covenants as of June 30, 2025.
As of June 30, 2025, all loan principals will be due within 1 year.
NOTE 12 – SALARIES AND BENEFITS PAYABLE
Full time employees of the Company located in mainland China participate in a government-mandated defined contribution plan pursuant to which certain pension benefits, medical care, unemployment insurance, employee housing fund and other welfare benefits are provided to employees. The Company accrued for these benefits based on certain percentages of the employees’ salaries. Salaries and benefits payable included $1,025,289 and $975,776 accrued employer portion of social benefits payable to local governments as of June 30, 2025 and 2024, respectively.
NOTE 13 – RELATED PARTY TRANSACTIONS
Parties are considered to be related if one party has the ability, directly or indirectly, to control the other party or exercise significant influence over the other party in making financial and operational decisions. The related parties that had transactions or balances with the Company as of and for the years presented consisted of:
| Related Party | Relationship with the Company | |
| Xiao Feng Yang | Chairman of the Board | |
| Raymond Ming Hui Lin | CEO of the Company | |
| EMIT | Equity investee of the Company | |
| Beijing Bright Technology Co., Ltd (“Beijing Bright”) | Noncontrolling interest shareholder of JAJI China | |
| UniDev | Equity investee of the Company | |
| Fuson Group | Equity investee of the Company | |
| MCT | Noncontrolling interest shareholder of MSCT |
F-
CLPS INCORPORATION
NOTES TO CONSOLIDATED FINANCIAL STATEMENTS (Continued)
(Amounts in U.S. dollars (“$”), except for number of shares)
NOTE 13 – RELATED PARTY TRANSACTIONS - continued
(a) Related party balances
The balances due from and due to related parties were as follows:
| As of June 30, | ||||||||
| 2025 | 2024 | |||||||
| Due from related parties, current: | ||||||||
| Fuson Group (a) | 4,752,065 | 3,626,732 | ||||||
| Less: allowance for credit losses | (253,700 | ) | (94,247 | ) | ||||
| Total | 4,374,595 | 3,559,109 | ||||||
| Due from related parties, non-current: | ||||||||
| Fuson Group (b) | 2,069,730 | 2,505,839 | ||||||
| Less: allowance for credit losses | (123,770 | ) | (131,541 | ) | ||||
| Total | 1,945,960 | 2,374,298 | ||||||
| (a) | The balances represent loans due from Fuson Group which should be paid within one year. The interest rates for the loans ranged from 4.0% to 4.10% and 2.90% to 5.35% as of June 30, 2025 and 2024, respectively. |
| (b) | The balance represents loans due from Fuson Group with 6.50% interest rate, which should be paid within 42 months. |
Loans due from Fuson Group are carried at the original loan principal balances less allowance for credit loss. The estimated credit losses charged to the allowance is classified as “General and administrative expenses” in the consolidated statements of comprehensive (loss) income. In determining the amount of the allowance for credit losses, the Company considered the financial conditions of Fuson Group and adjusted for various qualitative factors that reflect current conditions and reasonable and supportable forecasts of future economic conditions.
| For the year ended | ||||||||
| 2025 | 2024 | |||||||
| Balance at beginning of the year | 225,788 | |||||||
| Provision for credit losses | 237,747 | 225,788 | ||||||
| Recovery of due from related parties | (86,235 | ) | ||||||
| Foreign currency translation adjustments | 170 | |||||||
| Balance at end of the year | 377,470 | 225,788 | ||||||
| As of June 30, | ||||||||
| 2025 | 2024 | |||||||
| Due to related parties: | ||||||||
| Fuson Group | 14,917 | 14,774 | ||||||
| MCT | 4,188 | 5,456 | ||||||
| UniDev | 2,779 | |||||||
| Total | 21,884 | 20,230 | ||||||
Due to related parties mainly represents the deposit to Fuson Group and unpaid administrative fee to MCT and UniDev.
F-
CLPS INCORPORATION
NOTES TO CONSOLIDATED FINANCIAL STATEMENTS (Continued)
(Amounts in U.S. dollars (“$”), except for number of shares)
NOTE 13 – RELATED PARTY TRANSACTIONS - continued
(b) Related party transactions
| For the year ended | |||||||||||||
| 2025 | 2024 | 2023 | |||||||||||
| a) | Consulting services provided to related parties | ||||||||||||
| Fuson Group | 116,760 | 87,172 | 57,418 | ||||||||||
| EMIT | 158 | ||||||||||||
| 116,760 | 87,172 | 57,576 | |||||||||||
| b) | Services provided by related parties | ||||||||||||
| UniDev | 35,396 | 165,676 | 269,966 | ||||||||||
| Fuson Group | 13,758 | 18,894 | |||||||||||
| Beijing Bright | 4,830 | 99,208 | |||||||||||
| EMIT | 221,584 | ||||||||||||
| 53,984 | 184,570 | 590,758 | |||||||||||
| c) | Loans provided to related parties | ||||||||||||
| Fuson Group | 2,984,351 | 6,043,329 | 130,402 | ||||||||||
| Beijing Bright | 415,236 | ||||||||||||
| UniDev | 55,365 | 143,810 | |||||||||||
| 2,984,351 | 6,513,930 | 274,212 | |||||||||||
| d) | Repayment of loans from related parties | ||||||||||||
| Fuson Group | 2,936,754 | 194,897 | |||||||||||
| Beijing Bright | 415,236 | ||||||||||||
| UniDev | 193,777 | ||||||||||||
| EMIT | 204,211 | ||||||||||||
| 2,936,754 | 803,910 | 204,211 | |||||||||||
| e) | Interest income received from related parties | ||||||||||||
| Fuson Group | 293,103 | 14,481 | 1,518 | ||||||||||
| UniDev | 8,549 | 6,342 | |||||||||||
| Beijing Bright | 2,907 | ||||||||||||
| EMIT | 3,704 | ||||||||||||
| 293,103 | 25,937 | 11,564 | |||||||||||
| f) | Rental income from related party | ||||||||||||
| Fuson Group | 59,241 | 59,016 | 10,718 | ||||||||||
| g) | Other revenue from related party | ||||||||||||
| Fuson Group | 134,933 | 61,244 | |||||||||||
F-
CLPS INCORPORATION
NOTES TO CONSOLIDATED FINANCIAL STATEMENTS (Continued)
(Amounts in U.S. dollars (“$”), except for number of shares)
NOTE 14 – TAXES
(a) Corporate Income Taxes
Cayman Islands and BVI
Under the current laws of the Cayman Islands and BVI, the Company and subsidiaries in BVI are not subject to tax on income or capital gains.
Hong Kong
Subsidiaries in Hong Kong are subject to Hong Kong profits tax rate at a rate of 16.5%, and foreign-derived income is exempted from income tax.
Singapore
Subsidiaries in Singapore are subject to Singapore corporate income tax at a rate of 17.0%, and foreign-derived income is exempted from income tax.
Mainland China
Under the Enterprise Income Tax (“EIT”) Law of mainland China, enterprises are usually subject to a unified 25% enterprise income tax rate while preferential tax rates, tax holidays and tax exemption may be granted if qualified. EIT Law grants a preferential tax rate to High and New Technology Enterprises (“HNTEs”). An enterprise qualified as HNTE and awarded with the “HNTE” certificate may enjoy a reduced EIT rate of 15%. CLPS Shanghai, the Company’s main operating subsidiary in mainland China, was recognized as qualified HNTEs since 2013. Its latest qualified periods are for 2022 to 2024 and it enjoys a preferential tax rate of 15%. JAJI (Shanghai), one of the Company’s operating subsidiaries in mainland China, was also recognized as qualified HNTEs since 2022. Its latest qualified periods are for 2022 to 2024 and it enjoys a preferential tax rate of 15%.
A qualified enterprise in encouraged industries registered in the Hainan Free Trade Port and engaged in substantive operations may enjoy a reduced EIT rate of 15%. CLPS Hainan, a Company’s subsidiary in mainland China, was recognized as a qualified enterprise engaged in encouraged industries registered in the Hainan Free Trade Port and engaged in substantive operations. It enjoys the reduced EIT rate of 15%.
F-
CLPS INCORPORATION
NOTES TO CONSOLIDATED FINANCIAL STATEMENTS (Continued)
(Amounts in U.S. dollars (“$”), except for number of shares)
NOTE 14 – TAXES - continued
(a) Corporate Income Taxes (continued)
(Loss) income before income taxes
| For the year ended June 30 | ||||||||||||
| 2025 | 2024 | 2023 | ||||||||||
| Mainland China | 516,640 | 2,878,314 | 4,350,067 | |||||||||
| Non- mainland China | (5,592,254 | ) | (4,721,679 | ) | (3,580,421 | ) | ||||||
| (5,075,614 | ) | (1,843,365 | ) | 769,646 | ||||||||
The following table reconciles the statutory rate to the Company’s effective tax rate:
| For the year ended June 30 | ||||||||||||
| 2025 | 2024 | 2023 | ||||||||||
| Mainland China statutory income tax rate | 25.0 | % | 25.0 | % | 25.0 | % | ||||||
| Effect of income tax rate difference in other jurisdictions | (22.0 | )% | (56.5 | )% | 115.5 | % | ||||||
| Effect of tax rate changes on deferred taxes | 5.3 | % | (8.9 | )% | 7.9 | % | ||||||
| Effect of mainland China preferential tax rate and tax relief | (1.7 | )% | (27.0 | )% | (28.5 | )% | ||||||
| Tax exempt income | 1.4 | % | 1.6 | % | (5.1 | )% | ||||||
| Research and development credits | 28.2 | % | 96.6 | % | (230.4 | )% | ||||||
| Business insurance | (2.5 | )% | (5.7 | )% | 13.7 | % | ||||||
| Late payment interest | (5.0 | )% | (20.0 | )% | 42.5 | % | ||||||
| Withholding tax | % | (4.7 | )% | 9.1 | % | |||||||
| Depreciation and amortization | % | (2.2 | )% | 7.5 | % | |||||||
| Investment gain/loss | % | (2.3 | )% | 43.2 | % | |||||||
| Statutory income/expense | (0.5 | )% | 3.9 | % | (6.1 | )% | ||||||
| Intercompany transfers | (14.6 | )% | (10.9 | )% | (24.7 | )% | ||||||
| Change in valuation allowances | (30.0 | )% | 3.6 | % | 43.3 | % | ||||||
| Goodwill impairment | (1.3 | )% | % | 69.0 | % | |||||||
| Others | (0.9 | )% | (1.2 | )% | 5.8 | % | ||||||
| Effective tax rate | (18.6 | )% | (8.7 | )% | 87.7 | % | ||||||
F-
CLPS INCORPORATION
NOTES TO CONSOLIDATED FINANCIAL STATEMENTS (Continued)
(Amounts in U.S. dollars (“$”), except for number of shares)
NOTE 14 – TAXES - continued
(a) Corporate Income Taxes (continued)
The provision (benefit) for income tax consists of the following:
| For the year ended June 30 | ||||||||||||
| 2025 | 2024 | 2023 | ||||||||||
| Current income tax | 463,191 | 878,404 | 410,317 | |||||||||
| Deferred income tax | 484,338 | (717,679 | ) | 264,027 | ||||||||
| Total provision for income tax expenses | 947,529 | 160,725 | 674,344 | |||||||||
As of June 30, 2025, the Company had net operating loss carry forwards of approximately $9,768,940 from the Company’s subsidiaries of mainland China, which will expire between 2025 and 2034 if not utilized.
As of June 30, 2025, the Company had net operating loss carry forwards of approximately $$2,663,682, $1,745,185, $330,253 and $61,362 from its operations in Singapore, Hong Kong, Japan and Philippines, respectively. The net operating losses in Singapore, and Hong Kong will be carried forward indefinitely while the net operating losses in Japan and Philippines will be carried forward for 10 years and 3-5 years, respectively.
The significant components of the deferred tax assets and liabilities are as follows:
| As of June 30, | ||||||||
| 2025 | 2024 | |||||||
| Deferred tax assets: | ||||||||
| Net operating loss carry forwards | 2,188,458 | 1,394,349 | ||||||
| Accrued expenses | 36,094 | 27,184 | ||||||
| Lease liabilities | 840,258 | 641,646 | ||||||
| Share of investee’s loss | 33,764 | 27,125 | ||||||
| Unrealized gains and losses for internal related parties | 145,804 | 1,521 | ||||||
| Provision for credit losses | 168,227 | 117,213 | ||||||
| Others | 7,259 | |||||||
| Valuation allowances | (2,495,112 | ) | (935,005 | ) | ||||
| Total deferred tax assets | 924,752 | 1,274,033 | ||||||
| Deferred tax liabilities: | ||||||||
| ROU assets | 758,483 | 576,986 | ||||||
| Intangible assets | 344,139 | 378,344 | ||||||
| Total deferred tax liabilities | 1,102,622 | 955,330 | ||||||
| Net deferred tax assets | 73,942 | 697,047 | ||||||
| Net deferred tax liabilities | 251,812 | 378,344 | ||||||
F-
CLPS INCORPORATION
NOTES TO CONSOLIDATED FINANCIAL STATEMENTS (Continued)
(Amounts in U.S. dollars (“$”), except for number of shares)
NOTE 14 – TAXES - continued
(a) Corporate Income Taxes (continued)
As of June 30, 2025 and 2024, valuation allowances were provided against deferred tax assets in entities which were in a three-year cumulative losses position and/or are not forecasted to turn profits in the foreseeable future.
For the years ended June 30, 2025, 2024 and 2023, the Company accrued dividend distribution withholding tax for the remittance of earnings from subsidiaries in mainland China to offshore entities of nil, $147,982, and $70,016, respectively. As of June 30, 2025 and 2024, the Company intended to partially permanently reinvest the remaining undistributed earnings from subsidiaries of mainland China to fund future operations and thus nil and nil deferred tax has been recognized for withholding taxes that would be payable on the unremitted earnings that are subject to withholding taxes of the Company’s subsidiaries established in mainland China. As of June 30, 2025 and 2024, the taxable temporary differences for unrecognized deferred tax liabilities related to investments in foreign subsidiaries were $45,026,813 and $35,439,209, respectively. The amount of unrecognized deferred tax liabilities for temporary differences related to investments in foreign subsidiaries is not determined because such a determination is not practicable.
Uncertain tax positions
The Company evaluates each uncertain tax position (including the potential application of interest and penalties) based on the technical merits, and measures the unrecognized benefits associated with the tax positions. It is possible that the amount of unrecognized benefit will further change in the next 12 months; however, an estimate of the range of the possible change cannot be made at this moment. Unrecognized tax benefits were presented in “other non-current liabilities” in the consolidated balance sheets. As of June 30, 2025, 2024 and 2023, the Company had unrecognized tax benefits of $3,880,945, $2,780,674 and $2,442,085, respectively, if ultimately recognized, will impact the effective tax rate. Note that of the forementioned amounts which will impact the effective tax rate, the Company has presented unrecognized tax benefits of $1,195,307, $21,209 and $21,256 on a net basis with deferred tax assets relating to tax losses carry forward of which a full valuation allowance would otherwise be recorded as of June 30, 2025, 2024 and 2023. The Company recorded interests of $264,789 and zero penalties related to potential underpaid income tax expenses for the year ended June 30, 2025 and interests of $368,123 and zero penalties for the year ended June 30, 2024, $313,305 interests and zero penalties for the year ended June 30, 2023, respectively.
A reconciliation of the beginning and ending amount of unrecognized tax benefit was as follows:
| 2025 | 2024 | 2023 | ||||||||||
| Balance at July 1 | 2,780,674 | 2,442,085 | 3,095,554 | |||||||||
| Increase | 1,072,205 | 518,179 | 934,563 | |||||||||
| Decrease | (15,103 | ) | (172,682 | ) | (1,386,797 | ) | ||||||
| Foreign currency translation adjustment | 43,169 | (6,908 | ) | (201,235 | ) | |||||||
| Balance at June 30 | 3,880,945 | 2,780,674 | 2,442,085 | |||||||||
As of June 30, 2025, the open tax years for mainland China ranges from calendar year 2020 to calendar year 2024.
F-
CLPS INCORPORATION
NOTES TO CONSOLIDATED FINANCIAL STATEMENTS (Continued)
(Amounts in U.S. dollars (“$”), except for number of shares)
NOTE 14 – TAXES - continued
(b) Tax Payables
The Company’s tax payables consist of the following:
| As of June 30, | ||||||||
| 2025 | 2024 | |||||||
| VAT payable | 908,992 | 761,457 | ||||||
| Corporate income tax payable | 113,840 | 146,030 | ||||||
| Withholding tax payable | 390,640 | 326,183 | ||||||
| Disability insurance fund payable | 971,516 | 1,035,935 | ||||||
| Other tax payables | 78,718 | 82,010 | ||||||
| Total tax payables | 2,463,706 | 2,351,615 | ||||||
NOTE 15 – COMMITMENTS AND CONTINGENCIES
Commitments
As of June 30, 2025, the Company had no outstanding commitments other than the operating lease payments (Note 9).
Contingencies
From time to time, the Company is subject to legal proceedings, investigations, and claims incidental to the conduct of its business. The Company is currently not involved in any legal or administrative proceedings that may have a material adverse impact on the Company’s business, financial position, results of operations or cash flows.
F-
CLPS INCORPORATION
NOTES TO CONSOLIDATED FINANCIAL STATEMENTS (Continued)
(Amounts in U.S. dollars (“$”), except for number of shares)
NOTE 16 – EARNINGS PER SHARE
The following table sets forth the computation of basic and diluted earnings (losses) per share for the periods indicated:
| For the year ended June 30, | ||||||||||||
| 2025 | 2024 | 2023 | ||||||||||
| Basic earnings (losses) per share calculation: | ||||||||||||
| Numerator: | ||||||||||||
| Net (loss) income attributable to common shares | (7,049,734 | ) | (2,329,965 | ) | 192,529 | |||||||
| Denominator: | ||||||||||||
| Weighted average common shares outstanding | 27,533,182 | 25,213,012 | 23,153,976 | |||||||||
| Basic earnings (losses) per share attributable to common shares | (0.26 | ) | (0.09 | ) | 0.01 | |||||||
| Diluted earnings (losses) per share calculation: | ||||||||||||
| Numerator: | ||||||||||||
| Net (loss) income attributable to common shares for calculating diluted earnings (losses) per share | (7,049,734 | ) | (2,329,965 | ) | 192,529 | |||||||
| Denominator: | ||||||||||||
| Weighted average common shares outstanding | 27,533,182 | 25,213,012 | 23,153,976 | |||||||||
| Weighted average common shares equivalents: | ||||||||||||
| Effects of dilutive securities | ||||||||||||
| Shares used in computing diluted earnings (losses) per share attributable to common shares | 27,533,182 | 25,213,012 | 23,153,976 | |||||||||
| Diluted earnings (losses) per share attributable to common shares | (0.26 | ) | (0.09 | ) | 0.01 | |||||||
For the years ended June 30, 2025, 2024 and 2023, the effects of all warrants, options and RSU were excluded from the computation of diluted (loss) earnings per share as their effects would be anti-dilutive.
NOTE 17 – WARRANTS
On March 3, 2021, the Company issued 2,666,666 warrants to certain accredited investors concurrently with the private placement transaction (Note 19). Each warrant is to purchase one common share of the Company at $6.0 per share and can be exercised prior to the termination date which is September 3, 2026. During the year ended June 30, 2025, no warrants were exercised. As of June 30, 2025 and 2024, 2,666,666 warrants were issued and outstanding.
F-
CLPS INCORPORATION
NOTES TO CONSOLIDATED FINANCIAL STATEMENTS (Continued)
(Amounts in U.S. dollars (“$”), except for number of shares)
NOTE 18 – SHARE-BASED PAYMENT
a) The 2017 Stock Incentive Plan (the “2017 Plan”)
In November 2017, the Company’s shareholders and Board of Directors (“Board”) approved the 2017 Plan. The 2017 Plan provides for discretionary grants of, among others, RSU, stock options, stock awards and stock unit awards to key employees and directors of the Company. The purpose of the 2017 Plan is to recognize contributions made to the Company by such individuals and to provide them with additional incentive to achieve the objectives of the Company. The Board authorized up to 2,210,000 shares for grants under the terms of the 2017 Plan. The grants under the 2017 Plan generally have a maximum contractual term of ten years from the date of grant. The terms of individual agreements for various grants under the 2017 Plan will be determined by the Board (or its Compensation Committee) and may contain both service and performance conditions.
b) 2019 Equity Incentive Plan (the “2019 Plan”)
In April 2019, the Company’s shareholders and Board approved the 2019 Plan. The 2019 Plan provides for discretionary grants of, among others, stock options, stock awards and stock unit awards to key employees and directors of the Company. The purpose of the 2019 Plan is to recognize contributions made to the Company by such individuals and to provide them with additional incentive to achieve the objectives of the Company. The Board authorized up to 2,220,000 shares for grants under the terms of the 2019 Plan. No award was granted under the 2019 Plan.
c) 2020 Equity Incentive Plan (the “2020 Plan”)
In April 2020, the Company’s shareholders and Board approved the 2020 Plan. The 2020 Plan is to cancel the rest of authorized shares not granted under the 2017 and 2019 Plan. The 2020 Plan provides for discretionary grants of, among others, stock options, stock awards and stock unit awards to key employees and directors of the Company. The purpose of the 2020 Plan is to recognize contributions made to the Company by such individuals and to provide them with additional incentive to achieve the objectives of the Company. The Board authorized up to 11,011,663 shares for grants under the 2020 Plan. The grants under the 2020 Plan generally have a maximum contractual term of five years from the date of grant. The terms of individual agreements for various grants under the 2020 Plan will be determined by the Board (or its Compensation Committee) and may contain both service and performance conditions.
d) 2023 Equity Incentive Plan (the “2023 Plan”)
In March 2023, the Company’s shareholders and Board approved the 2023 Plan. The 2023 Plan is to cancel the rest of authorized shares not granted under the 2017 ,2019 and 2020 Plan. The 2023 Plan provides for discretionary grants of, among others, stock options, stock awards and stock unit awards to key employees and directors of the Company. The purpose of the 2023 Plan is to recognize contributions made to the Company by such individuals and to provide them with additional incentive to achieve the objectives of the Company. The Board authorized up to 20,000,000 shares for grants under the 2023 Plan. The grants under the 2023 Plan generally have a maximum contractual term of five years from the date of grant. The terms of individual agreements for various grants under the 2023 Plan will be determined by the Board (or its Compensation Committee) and may contain both service and performance conditions.
F-
CLPS INCORPORATION
NOTES TO CONSOLIDATED FINANCIAL STATEMENTS (Continued)
(Amounts in U.S. dollars (“$”), except for number of shares)
NOTE 18 – SHARE-BASED PAYMENT - continued
Stock Options
On August 31, 2021, the Company granted an aggregate of 2,790,300 stock options to key employees and senior executives under the 2020 plan. 200,000 stock options granted to the employees contains service condition, and 2,590,300 stock options granted to the employees and directors contains additional performance condition that the share numbers that will be vested is based on the performance appraisal of the grantees for the year 2022. The stock options are valid for a period of 5 years from the grant date and vest 25% per year in equal annual installments at the end of each anniversary over a four-year period, with the first 25% vesting on August 31, 2022 and the second, third and fourth 25% vest on August 31, 2023, 2024 and 2025, respectively.
On January 31, 2022, the Company granted an aggregate of 1,300,000 stock options to key employees and senior executives under the 2020 plan. The stock options contain service condition only. The stock options are valid for a period of 5 years from the grant date and vest 25% each year in equal annual installments at the end of each anniversary over a four-year period, with the first 25% vesting on January 31, 2023 and the second, third and fourth 25% vest on January 31, 2024, 2025 and 2026, respectively.
On November 14, 2022, the Company granted an aggregate of 1,023,531 stock options to key employees and senior executives under the 2020 plan. The stock options contain service condition only. The stock options are valid for a period of 5 years from the grant date and vest 25% each year in equal annual installments at the end of each anniversary over a four-year period, with the first 25% vesting on November 14, 2023, and the second, third and fourth 25% vest on November 14, 2024, 2025 and 2026, respectively.
On August 16, 2023, the Company granted an aggregate of 1,535,000 stock options to key employees and senior executives under the 2020 plan. The stock options contain service condition only. The stock options are valid for a period of 5 years from the grant date and vest 25% each year in equal annual installments at the end of each anniversary over a four-year period, with the first 25% vesting on August 16, 2024 and the second, third and fourth 25% vest on August 16, 2025, 2026 and 2027, respectively.
On July 11, 2024, the Company granted an aggregate of 1,472,000 stock options to key employees and senior executives under the 2023 plan. The stock options are valid for a period of 5 years from the grant date and vest 25% per year in equal annual installments at the end of each anniversary over a four-year period, with the first 25% vesting on July 11, 2025 and the second, third and fourth 25% vest on July 11, 2026, 2027 and 2028, respectively.
The options granted to employees are accounted for as equity awards and measured at their grant date fair value using binomial lattice model. The Company recognizes the compensation expenses over the service requisite periods using the accelerated method. Share-based compensation costs of $657,878, $1,186,806 and $1,000,105 were recognized for the years ended June 30, 2025, 2024 and 2023, respectively. The weighted-average grant-date fair value per share of options granted was $0.16 for senior executives and $0.16 for key employees during the years ended June 30, 2025, $0.46 for senior executives and $0.44 for key employees during the years ended June 30, 2024, $0.58 for senior executives and $0.57 for key employees during the years ended June 30, 2023, respectively.
F-
CLPS INCORPORATION
NOTES TO CONSOLIDATED FINANCIAL STATEMENTS (Continued)
(Amounts in U.S. dollars (“$”), except for number of shares)
NOTE 18 – SHARE-BASED PAYMENT - continued
Stock Options - continued
The assumptions used to value the Company’s stock options grants were as follows:
| 2025 | 2024 | 2023 | ||||||||||
| Expected volatility | 41 | % | 42 | % | 43 | % | ||||||
| Risk-free interest rate | 4.13 | % | 4.42 | % | 4.00 | % | ||||||
| Exercise multiples | 2.2~2.8 | 2.2~2.8 | 2.2~2.8 | |||||||||
| Expected dividend yield | 9 | % | - | % | - | % | ||||||
| Forfeited rates | 15~19 | % | 12~30 | % | 16~23 | % | ||||||
| Fair market value per common share | 0.81 | 0.98 | 1.135 | |||||||||
Expected volatilities are based on historical volatilities of the similar public companies’ common shares over the respective expected term of the share-based awards. Risk-free interest rate is based on U.S. Treasury zero-coupon issues with maturity terms similar to the expected term on the share-based awards. The exercise multiples are the share price multiples upon which the employees are likely to exercise share options. Fair market value per common share is the market value of the Company’s stocks on the grant date. The shares of common stock to be issued and/or sold upon the exercise of stock options are made available from authorized and unissued common stock.
The following table sets forth the summary of stock options activities:
| Number of stock options | Weighted Average Exercise Price | Weighted Average Grant-date Fair Value | Weighted Average Remaining Contractual Life | Aggregate Intrinsic Value | ||||||||||||||||
| Outstanding as of July 1, 2024 | 6,372,427 | 1.93 | 0.92 | 2.3 years | 175,494 | |||||||||||||||
| Granted | 1,472,000 | 0.81 | 0.16 | - | ||||||||||||||||
| Exercised | (313,736 | ) | 0.80 | - | - | (40,786 | ) | |||||||||||||
| Forfeited or expired | (1,081,873 | ) | 2.34 | 0.94 | - | |||||||||||||||
| Outstanding as of June 30, 2025 | 6,448,818 | 1.66 | 0.75 | 2.0 years | 401,095 | |||||||||||||||
| Outstanding and exercisable as of June 30, 2025 | 2,698,895 | 2.25 | 1.06 | - | 52,913 | |||||||||||||||
| Vested and expected to vest as of June 30, 2025 | 5,610,358 | 1.43 | 0.18 | 2.0 years | 403,476 | |||||||||||||||
F-
CLPS INCORPORATION
NOTES TO CONSOLIDATED FINANCIAL STATEMENTS (Continued)
(Amounts in U.S. dollars (“$”), except for number of shares)
NOTE 18 – SHARE-BASED PAYMENT - continued
Stock Options - continued
The total fair value of options vested during the years ended June 30, 2025, 2024 and 2023 was $953,513, $1,098,566 and $1,152,356, respectively.
As of June 30, 2025, there was $283,886 of unrecognized compensation cost, adjusted for estimated forfeitures based on historical data, related to non-vested stock options granted to the Company’s employees and directors. Total unrecognized compensation cost is expected to be recognized over a period of 1.51 years as of June 30, 2025. Total unrecognized compensation cost may be adjusted for future changes in estimated forfeitures.
Restricted Share Units
During the year ended June 30, 2023, the Company granted 1,161,000 RSUs to key employees under the 2020 Plan. The RSUs granted to the employees fully vest on grant date.
During the year ended June 30, 2024, the Company granted 1,934,000 RSUs to key employees under the 2023 Plan. The RSUs granted to the employees fully vest on grant date.
During the year ended June 30, 2025, the Company granted 2,200,000 RSUs to key employees under the 2023 Plan. The RSUs granted to the employees fully vest on granted date.
The fair value of the RSU is the fair value of the Company’s ordinary shares at their respective grant dates.
The Company recognizes the compensation expenses over the service requisite periods using the accelerated method. Share-based compensation costs of $1,810,033, $1,981,210 and $1,478,190 were recognized for the years ended June 30, 2025, 2024 and 2023, respectively.
F-
CLPS INCORPORATION
NOTES TO CONSOLIDATED FINANCIAL STATEMENTS (Continued)
(Amounts in U.S. dollars (“$”), except for number of shares)
NOTE 18 – SHARE-BASED PAYMENT - continued
Restricted Share Units - continued
The following table sets forth the summary of RSUs activities:
| Number of Shares |
Weighted- Average Grant Date Fair Value |
|||||||
| Outstanding as of July 1, 2024 | 60,600 | 3.02 | ||||||
| Granted | 2,200,000 | 0.81 | ||||||
| Vested | (2,219,300 | ) | 0.83 | |||||
| Forfeited or expired | ||||||||
| Outstanding as of June 30, 2025 | 41,300 | 2.96 | ||||||
As of June 30, 2025, there was $5,270 of unrecognized compensation cost, adjusted for estimated forfeitures based on historical data, related to non-vested, service-based RSUs granted to the Company’s employees and directors. The RSUs are expected to be recognized over a weighted-average period of 0.37 years. The total fair value of the restricted share units vested was $1,786,633, $1,935,396 and $3,870,449 during the years ended June 30, 2025, 2024 and 2023, respectively. The weighted-average grant-date fair value per share of RSUs granted was $0.81, $0.98 and $1.14 during the years ended June 30, 2025, 2024 and 2023, respectively.
The following table summarizes the total share-based compensation expense recognized by the Company:
| 2025 | 2024 | 2023 | ||||||||||
| General and administrative expenses | 2,280,470 | 2,880,987 | 2,333,023 | |||||||||
| Selling and marketing expenses | 179,938 | 275,562 | 129,060 | |||||||||
| Cost of revenue | 7,503 | 11,467 | 16,212 | |||||||||
| Total | 2,467,911 | 3,168,016 | 2,478,295 | |||||||||
F-
CLPS INCORPORATION
NOTES TO CONSOLIDATED FINANCIAL STATEMENTS (Continued)
(Amounts in U.S. dollars (“$”), except for number of shares)
NOTE 19 – SHAREHOLDERS’ EQUITY
Common shares
On February 23, 2021, the Company entered into an agreement with Maxim Group LLC (“Maxim”) that Maxim would serve as a Placement Agent for the Company in connection with the proposed offering of registered securities of the Company, including the Company’s common shares. On February 28, 2021, the Company entered into a securities purchase agreement (“SPA”) with certain accredited investors. According to the SPA, the Company agreed to sell 2,666,666 of the Company’s common shares and issue unregistered warrants to purchase up to an additional 2,666,666 common shares in the concurrent private placement transaction. On March 3, 2021, the Company issued 2,666,666 common shares at $6.00 per share to those investors, with a par value of $0.0001 per share, and issued 2,666,666 warrants, generating total gross proceeds of $15,999,996. Net proceeds from the transaction after issuance cost of $1,317,119 were $14,682,877 which was allocated to common shares and warrants issued on their relative fair value basis of $11,131,829 and $3,551,048, respectively.
Dividend
On October 24, 2024, the Company announced a cash dividend of $0.13 per common share with an aggregate amount of $3.64 million. The dividend was paid in full in January 2025.
On November 22, 2023, the Company announced a cash dividend of $0.1 per common share with an aggregate amount of $2.56 million. The dividend was paid in full in December 2023.
On January 10, 2023, the Company announced a cash dividend of $0.05 per common share with an aggregate amount of $1.18 million. The dividend was paid in full in January 2023.
Statutory reserve and restricted net assets
The Company’s subsidiaries located in mainland China are required to make appropriations to certain reserve funds, comprising the statutory surplus reserve and the discretionary surplus reserve, based on after-tax net income determined in accordance with generally accepted accounting principles of the mainland China (“PRC GAAP”). Appropriations to the statutory surplus reserve are required to be at least 10% of the after-tax net income determined in accordance with PRC GAAP until the reserve is equal to 50% of the entity’s registered capital. Appropriations to the discretionary surplus reserve are made at the discretion of the Board of Directors. The Company allocated $300,341, $196,276 and $284,952 to statutory reserves during the years ended June 30, 2025, 2024, and 2023, respectively in accordance with PRC GAAP.
China Company laws and regulations permit payments of dividends by the Company’s subsidiaries incorporated in mainland China only out of their retained earnings, if any, as determined in accordance with mainland China accounting standards and regulations. In addition, the Company’s subsidiaries incorporated in mainland China are required to annually appropriate 10% of their net income to the statutory reserve prior to payment of any dividends, unless the reserve has reached 50% of their respective registered capital. Furthermore, registered share capital and capital reserve accounts are also restricted from distribution. As a result of the restrictions described above and elsewhere under China Company laws and regulations, the Company’s subsidiaries incorporated in mainland China are restricted in their ability to transfer a portion of their net assets to the Company in the form of dividends payments, loans or advances. Amounts of net assets restricted amounted to $26,795,306 and $26,494,945 as of June 30, 2025 and 2024, respectively. Except for the above or disclosed elsewhere, there is no other restriction on the use of proceeds generated by the Company’s subsidiaries to satisfy any obligations of the Company.
F-
CLPS INCORPORATION
NOTES TO CONSOLIDATED FINANCIAL STATEMENTS (Continued)
(Amounts in U.S. dollars (“$”), except for number of shares)
NOTE 19 – SHAREHOLDERS’ EQUITY - continued
Accumulated other comprehensive (loss) income
The components of accumulated other comprehensive (loss) income were as follows:
| Foreign currency translation (loss) income |
||||
| Balance at June 30, 2023 | (3,990,594 | ) | ||
| Current-period other comprehensive loss | (355,386 | ) | ||
| Other comprehensive loss attribute to noncontrolling interests | 78 | |||
| Balance at June 30, 2024 | (4,345,902 | ) | ||
| Current-period other comprehensive income | 1,265,061 | |||
| Other comprehensive income attribute to noncontrolling interests | (14,666 | ) | ||
| Balance at June 30, 2025 | (3,095,507 | ) | ||
There was nil tax expense or benefit recognized related to the changes of each component of accumulated other comprehensive (loss) income for the years ended June 30, 2025, 2024 and 2023.
NOTE 20 – NONCONTROLLING INTERESTS
On April 19, 2023, Growth Ring and Brightech (BRD) Ltd. (BVI) incorporated JAJI Global Incorporation (Cayman Islands) (“JAJI Global”). Growth Ring held an 60% equity interest in JAJI Global and Brightech (BRD) Ltd. (BVI) held the remaining 40% equity interest.
F-
CLPS INCORPORATION
NOTES TO CONSOLIDATED FINANCIAL STATEMENTS (Continued)
(Amounts in U.S. dollars (“$”), except for number of shares)
NOTE 21 – SEGMENT INFORMATION
The Company follows ASC Topic 280, Segment Reporting, which requires that companies to disclose segment data based on how the chief operating decision maker (“CODM”) makes decision about allocating resources to each segment and evaluating their performances. The Company’s CODM has been identified as the Chief Executive Officer. The Company has two operating and reportable segments, consisting of IT services and academic education service. The reportable segments align with the manner in which the CODM currently receives and uses financial information to allocate resource and evaluate the performance of the segments.
The Company presents segment information after elimination of inter-company transactions. In general, revenue, cost of revenue and operating expenses are directly attributable to each segment. The CODM uses gross profit, gross profit margin, operating income (loss), operating margin, and income (loss) before tax to assess financial performance and allocate resources. The CODM considers budget to actual comparisons on a regular basis when assessing the operating results and making resource decisions to improve profitability. The CODM also uses the budget to actual comparisons to make decisions aligned with the Company’s strategic initiatives and capital allocation priorities.
The Company’s CODM does not evaluate its operating segments using discrete asset information. There is no asset information that are supplemental to those disclosed in these consolidated financial statements, that are regularly provided to the CODM.
The table below provides a summary of the Company’s operating segment operating results for the year ended June 30, 2025:
| For the year ended June 30, 2025 | ||||||||||||||||
| IT services | Academic education services | Intersegment eliminations |
Total | |||||||||||||
| Revenue | 162,467,057 | 2,047,049 | (32,692 | ) | 164,481,414 | |||||||||||
| Less: | ||||||||||||||||
| Cost of revenues | 127,362,787 | 819,260 | (6,051 | ) | 128,175,996 | |||||||||||
| Gross profit | 35,104,270 | 1,227,789 | (26,641 | ) | 36,305,418 | |||||||||||
| Gross profit margin | 22 | % | 60 | % | 22 | % | ||||||||||
| Selling and marketing expenses | 4,939,341 | 241,341 | 5,180,682 | |||||||||||||
| General and administrative expenses | 30,229,878 | 1,622,301 | 31,852,179 | |||||||||||||
| Research and development expenses | 5,815,555 | 5,815,555 | ||||||||||||||
| Other segment operating income* | (1,165,694 | ) | (1,165,694 | ) | ||||||||||||
| Operating loss | (4,714,810 | ) | (635,853 | ) | (26,641 | ) | (5,377,304 | ) | ||||||||
| Operating margin | (3 | )% | (31 | )% | (3 | )% | ||||||||||
| Total other income (loss), net | 310,617 | (8,927 | ) | 301,690 | ||||||||||||
| Loss before income taxes | (4,404,195 | ) | (644,778 | ) | (26,641 | ) | (5,075,614 | ) | ||||||||
| Other segment (loss) income, net** | (1,473,609 | ) | 122,659 | (1,350,950 | ) | |||||||||||
| Net loss | (5,877,804 | ) | (522,119 | ) | (26,641 | ) | (6,426,564 | ) | ||||||||
F-
CLPS INCORPORATION
NOTES TO CONSOLIDATED FINANCIAL STATEMENTS (Continued)
(Amounts in U.S. dollars (“$”), except for number of shares)
NOTE 21 – SEGMENT INFORMATION - continued
The table below provides a summary of the Company’s operating segment operating results for the year ended
| For the year ended June 30, 2024 | ||||||||||||||||
| IT services | Academic education services | Intersegment eliminations |
Total | |||||||||||||
| Revenue | 141,818,338 | 1,042,832 | (48,444 | ) | 142,812,726 | |||||||||||
| Less: | ||||||||||||||||
| Cost of revenues | 109,506,676 | 367,886 | (8,967 | ) | 109,865,595 | |||||||||||
| Gross profit | 32,311,662 | 674,946 | (39,477 | ) | 32,947,131 | |||||||||||
| Gross profit margin | 23 | % | 65 | % | 81 | % | 23 | % | ||||||||
| Selling and marketing expenses | 4,573,344 | 4,573,344 | ||||||||||||||
| General and administrative expenses | 24,500,116 | 619,894 | 25,120,010 | |||||||||||||
| Research and development expenses | 7,155,949 | 7,155,949 | ||||||||||||||
| Other segment operating income* | (1,363,757 | ) | (1,363,757 | ) | ||||||||||||
| Operating (loss) income | (2,553,990 | ) | 55,052 | (39,477 | ) | (2,538,415 | ) | |||||||||
| Operating margin | (2 | )% | (5 | )% | (81 | )% | (2 | )% | ||||||||
| Total other income, net | 686,051 | 8,999 | 695,050 | |||||||||||||
| (Loss) income before income taxes | (1,867,939 | ) | 64,051 | (39,477 | ) | (1,843,365 | ) | |||||||||
| Other segment (loss) income, net ** | (16,712 | ) | 12,767 | (3,945 | ) | |||||||||||
| Net (loss) income | (1,884,651 | ) | 76,818 | (39,477 | ) | (1,847,310 | ) | |||||||||
The table below provides a summary of the Company’s operating segment operating results for the year ended June 30, 2023:
| For the year ended June 30, 2023 | ||||||||||||||||
| IT services | Academic education services | Intersegment eliminations |
Total | |||||||||||||
| Revenue | 150,356,539 | 150,356,539 | ||||||||||||||
| Less: | ||||||||||||||||
| Cost of revenues | 115,874,809 | 115,874,809 | ||||||||||||||
| Gross profit | 34,481,730 | 34,481,730 | ||||||||||||||
| Gross profit margin | 23 | % | 23 | % | ||||||||||||
| Selling and marketing expenses | 3,300,555 | 3,300,555 | ||||||||||||||
| General and administrative expenses | 21,641,317 | 21,641,317 | ||||||||||||||
| Research and development expenses | 8,336,999 | 8,336,999 | ||||||||||||||
| Other segment operating loss * | 1,126,468 | 1,126,468 | ||||||||||||||
| Operating loss | 76,391 | 76,391 | ||||||||||||||
| Operating margin | 0.1 | % | 0.1 | % | ||||||||||||
| Total other income, net | 693,255 | 693,255 | ||||||||||||||
| Income before income taxes | 769,646 | 769,646 | ||||||||||||||
| Other segment loss, net ** | (604,081 | ) | (604,081 | ) | ||||||||||||
| Net income | 165,565 | 165,565 | ||||||||||||||
| * | Other segment operating income includes impairment of goodwill and subsidies and other operating income. |
| ** | Other segment (loss) income includes provision for income taxes and share of income (loss) in equity method investees. |
F-
CLPS INCORPORATION
NOTES TO CONSOLIDATED FINANCIAL STATEMENTS (Continued)
(Amounts in U.S. dollars (“$”), except for number of shares)
NOTE 21 – SEGMENT INFORMATION - continued
The following table presents revenues by the service lines for the years ended June 30, 2025, 2024 and 2023:
| For the year ended June 30 | ||||||||||||
| 2025 | 2024 | 2023 | ||||||||||
| Revenue: | ||||||||||||
| IT consulting service | 158,790,921 | 136,844,784 | 144,286,502 | |||||||||
| Customized IT solution service | 2,781,538 | 3,147,593 | 4,554,200 | |||||||||
| Other | 894,598 | 1,825,961 | 1,515,837 | |||||||||
| IT services subtotal | 162,467,057 | 141,818,338 | 150,356,539 | |||||||||
| Revenue: | ||||||||||||
| Academic education service | 2,047,049 | 1,042,832 | ||||||||||
| Inter-segment* | (32,692 | ) | (48,444 | ) | ||||||||
| Total revenue | 164,481,414 | 142,812,726 | 150,356,539 | |||||||||
The Company’s operations are primarily based in China, where the Company derives a substantial portion of their revenues. The following table presents revenues generated in domestic and overseas markets for the years ended June 30, 2025, 2024 and 2023:
| For the year ended June 30 | ||||||||||||
| 2025 | 2024 | 2023 | ||||||||||
| Mainland China | 121,989,818 | 120,510,430 | 134,185,815 | |||||||||
| Singapore | 21,882,041 | 10,987,527 | 8,733,344 | |||||||||
| Hong Kong | 14,397,386 | 6,245,523 | 4,311,182 | |||||||||
| United States | 3,881,511 | 4,367,813 | 2,779,313 | |||||||||
| Japan | 2,000,817 | 566,410 | 254,601 | |||||||||
| India | 213,851 | 8,512 | ||||||||||
| Others | 115,990 | 126,511 | 92,284 | |||||||||
| Total | 164,481,414 | 142,812,726 | 150,356,539 | |||||||||
Long-lived assets by geographic area are presented as follows:
| For the year ended June 30 | ||||||||||||
| 2025 | 2024 | 2023 | ||||||||||
| Hong Kong | 14,573,383 | 15,290,412 | 15,124,060 | |||||||||
| Singapore | 5,108,371 | 4,861,111 | 4,665,463 | |||||||||
| Mainland China | 1,512,594 | 1,010,449 | 315,347 | |||||||||
| India | 15,841 | 4,052 | 6,857 | |||||||||
| Malaysia | 2,174 | 2,373 | ||||||||||
| Japan | 127 | 578 | ||||||||||
| Total | 21,212,463 | 21,168,524 | 20,112,305 | |||||||||
F-
CLPS INCORPORATION
NOTES TO CONSOLIDATED FINANCIAL STATEMENTS (Continued)
(Amounts in U.S. dollars (“$”), except for number of shares)
NOTE 22 – FAIR VALUE MEASUREMENT
ASC 820 establishes a three-tier fair value hierarchy, which prioritizes the inputs used in measuring fair value as follows:
Level 1 — Observable inputs that reflect quoted prices (unadjusted) for identical assets or liabilities in active markets.
Level 2 — Includes other inputs that are directly or indirectly observable in the marketplace.
Level 3 — Unobservable inputs which are supported by little or no market activity.
The determination of where assets and liabilities fall within this hierarchy is based upon the lowest level of input that is significant to the fair value measurement.
The following is the Company’s assets required to be measured at fair value on a recurring basis and where they are classified within the fair value hierarchy as of June 30, 2025:
| As of June 30, 2025 | ||||||||||||||||
| Level 1 | Level 2 | Level 3 | Total | |||||||||||||
| Asset | ||||||||||||||||
| Equity investments without readily determinable fair value using NAV practical expedient* | 566,343 | |||||||||||||||
| Available-for-sale equity securities | 59,998 | 59,998 | ||||||||||||||
* In accordance with ASC 820, investments that are measured at fair value using the NAV practical expedient are not classified in the fair value hierarchy.
There are no assets or liabilities required to be measured at fair value on a recurring basis as of June 30, 2025.
F-
CLPS INCORPORATION
NOTES TO CONSOLIDATED FINANCIAL STATEMENTS (Continued)
(Amounts in U.S. dollars (“$”), except for number of shares)
NOTE 23 – PARENT COMPANY ONLY CONDENSED FINANCIAL INFORMATION
Condensed balance sheets
| As of June 30, | ||||||||
| 2025 | 2024 | |||||||
| ASSETS | ||||||||
| Current assets: | ||||||||
| Cash and cash equivalents | 61,092 | 4,262,968 | ||||||
| Amounts due from subsidiaries | 34,820,125 | 36,169,086 | ||||||
| Prepayments, deposits and other assets, net | 53,161 | 53,707 | ||||||
| Total Current Assets | 34,934,378 | 40,485,761 | ||||||
| Non-Current assets: | ||||||||
| Investments in subsidiaries | 43,942,900 | 46,861,460 | ||||||
| Total Assets | 78,877,278 | 87,347,221 | ||||||
| LIABILITIES AND SHAREHOLDERS’ EQUITY | ||||||||
| Current liabilities: | ||||||||
| Other payable | 1,688 | |||||||
| Amounts due to subsidiaries | 23,340,493 | 24,836,295 | ||||||
| Total Current Liabilities | 23,340,493 | 24,837,983 | ||||||
| Total Liabilities | 23,340,493 | 24,837,983 | ||||||
| Shareholders’ Equity | ||||||||
| Common shares, $0.0001 par value, 100,000,000 shares authorized; 27,988,452 shares issued and outstanding as of June 30, 2025; 25,640,056 shares issued and outstanding as of June 30, 2024 | 2,799 | 2,564 | ||||||
| Additional paid-in capital | 60,177,851 | 61,351,200 | ||||||
| (Accumulated deficit) retained earnings | (1,548,358 | ) | 5,501,376 | |||||
| Accumulated other comprehensive loss | (3,095,507 | ) | (4,345,902 | ) | ||||
| Total Shareholders’ Equity | 55,536,785 | 62,509,238 | ||||||
| Total Liabilities and Shareholders’ Equity | 78,877,278 | 87,347,221 | ||||||
F-
CLPS INCORPORATION
NOTES TO CONSOLIDATED FINANCIAL STATEMENTS (Continued)
(Amounts in U.S. dollars (“$”), except for number of shares)
NOTE 23 – PARENT COMPANY ONLY CONDENSED FINANCIAL INFORMATION - continued
Condensed statements of comprehensive loss
| For the year ended June 30 | ||||||||||||
| 2025 | 2024 | 2023 | ||||||||||
| General and administrative expenses | (3,138,420 | ) | (3,325,805 | ) | (3,308,445 | ) | ||||||
| Share of profit in subsidiaries, net (Note a) | (4,220,986 | ) | 428,620 | 3,023,065 | ||||||||
| Other income | 413,038 | 567,220 | 477,909 | |||||||||
| Other expense | (103,366 | ) | ||||||||||
| (Loss) income before income tax | (7,049,734 | ) | (2,329,965 | ) | 192,529 | |||||||
| Net (loss) income | (7,049,734 | ) | (2,329,965 | ) | 192,529 | |||||||
| Foreign currency translation gain (loss) | 1,250,395 | (355,308 | ) | (3,440,346 | ) | |||||||
| Comprehensive loss | (5,799,339 | ) | (2,685,273 | ) | (3,247,817 | ) | ||||||
Condensed statements of cash flows
| For the year ended June 30 | ||||||||||||
| 2025 | 2024 | 2023 | ||||||||||
| Net cash (used in) provided by operating activities | (508,820 | ) | 5,780,974 | 1,412,346 | ||||||||
| Net cash used in financing activities | (3,641,025 | ) | (2,554,508 | ) | (404,150 | ) | ||||||
| Effect of exchange rate changes on cash | (52,031 | ) | (8,145 | ) | (79,450 | ) | ||||||
| Net (decrease) increase in cash and cash equivalents | (4,201,876 | ) | 3,218,321 | 928,746 | ||||||||
| Cash and cash equivalents, at the beginning of the year | 4,262,968 | 1,044,647 | 115,901 | |||||||||
| Cash, cash equivalents at the end of the year | 61,092 | 4,262,968 | 1,044,647 | |||||||||
(a) Basis of presentation
In the Company-only financial statements, the Company’s investment in subsidiaries is stated at cost plus equity in undistributed earnings of subsidiaries since inception.
The Company records its investment in its subsidiaries under the equity method of accounting as prescribed in ASC 323. Such investments are presented on the balance sheets as “Investments in subsidiaries” and share of the subsidiaries’ profit or loss are shown as “Share of profit in subsidiaries, net” on the statements of comprehensive (loss) income.
Certain information and footnote disclosures normally included in financial statements prepared in accordance with U.S. GAAP have been condensed or omitted and as such, these Company-only financial statements should be read in conjunction with the Company’s consolidated financial statements.
F-
ITEM 19. EXHIBITS
The financial statements are filed as part of this Annual Report beginning on page F-1.
| (1) | Previously filed as part of the registration statement filed with the SEC on March 27, 2018 and incorporated by reference herein. |
| (2) | Previously filed with the SEC as exhibit to Form F-1/A filed on May 18, 2018 and incorporated by reference herein. |
| (3) | Previously filed as an exhibit to Form 6-K filed with the SEC on November 4, 2019 and incorporated by reference herein. |
| (4) | Previously filed with the SEC on Form 8-A 12B on May 22, 2018 and incorporated by reference herein. |
| (5) | Previously filed with the SEC as an exhibit to Form 20-F on October 22, 2020 and incorporated by reference herein. |
| (6) | Previously filed as part of the registration statement filed with the SEC on May 12, 2023 and incorporated by reference herein. |
| (7) | Previously filed with the SEC as an exhibit to Form 20-F on October 18, 2024 and incorporated by reference herein. |
SIGNATURES
The Registrant hereby certifies that it meets all of the requirements for filing on Form 20-F and that it has duly caused and authorized the undersigned to sign this annual report on its behalf.
| CLPS Incorporation | |||
| October 17, 2025 | By: | /s/ Raymond Ming Hui Lin | |
| Name: | Raymond Ming Hui Lin | ||
| Title: | Chief Executive Officer (Principal Executive Officer) |
||
| October 17, 2025 | By: | /s/ Rui Yang | |
| Name: | Rui Yang | ||
| Title: | Chief Financial Officer (Principal Financial and Accounting Officer) |
||
Exhibit 10.8
Rental Contract for Shanghai Pudong Software Park Guo Shoujing Park
Contract No: ZL (N) 20230061
Both parties to this contract:
Party A (Lessor): Shanghai Pudong Software Park Co., Ltd.
Party B (Lessee): Shanghai Chenqin Information Technology Services Co., Ltd.
According to Contract Law of the People’s Republic of China and Regulations of Shanghai Municipality on House Leasing, both parties conclude the contract on the basis of equality, voluntariness, fairness, honesty and credibility, for consenting that Party B should lease the house that Party A can lease according to law.
Section 1.
| 1-1 | The house which is rented to Party B by Party A is located in Room 18101/18102/18103/18104, Building 17, Guo Shoujing Road No.498, Zhang Jiang High Tech Park, Pudong, Shanghai (hereinafter referred to as “the House”). The building area of the House is 914.62 square meters. The House should be used for research and development and office. The structure of the House is reinforced concrete structure. The plan of the house is shown in Annex I of this contract. |
| 1-2 | Party A establishes a leasing relationship with Party B as the real estate owner of the House. Party A has told Party B and Party B has fully known that the House has been mortgaged before the contract is signed. |
| 1-3 | The following (if any) is shown in Annex II and/or supplementary agreements of the Contract: the scope of use, conditions and requirements of public or shared parts of the House, the existing decoration of the House, ancillary facilities and equipment status, and the contents, standards, related matters of the decoration and additional facilities which Party A allows Party B to do in writing. Both parties agree that all attachments and supplementary agreements should be a basis for acceptance of housing delivery and return when the Contract is terminated or released. |
| 1-4 | When the Contract is signed, the House has accepted and used by Party B, and Party B confirm that the House can fit the purpose and acquirement of rental at the beginning of the tenancy term. On the basis of Party B’s occupancy of the House, Party A does not have to perform any further duty to deliver the House to Party B. |
2. Rental Purposes
| 2-1 | Party B has fully known the House’s properties and uses and Party B promises to Party A that the House will only be used for research and development and office and Party B will abide by the state and the city regulations on the use of housing and property management. |
| 2-2 | Party B promises that the above-mentioned purpose of the use will not be changed during the rental term unless such change gets Party A’s written consent and is approved by the relevant departments according to relative regulations. |
3. Lease Term
| 3-1 | the lease term of the house starts from September 16, 2023 (hereinafter referred to as the lease commencement date) to September 15, 2026 (hereinafter referred to as the lease expiration date). |
| 3-2 | The delivery date of the house is September 16, 2023. |
| 3-3 |
Party A shall notify Party B of the acceptance and handover of the house at least one day in advance and no later than the delivery date. Party B shall send a representative to jointly accept the house with Party A and / or the property management company entrusted by Party A at the time notified by Party A.After the acceptance, Party B shall sign the written House acceptance handover certificate to show that Party A has delivered the house to Party B.
If both parties check that the house and its ancillary facilities do not meet the delivery standards agreed in this contract, Party A shall correct them within 3 days or within a reasonable period agreed by both parties to meet the delivery standards, and notify Party B and Party A to jointly accept the house again.After the re acceptance, Party B shall sign the written House acceptance handover letter to show that Party A has delivered the house to Party B.
If Party A fails to deliver the house to Party B as of the lease commencement date of Article 31, Party A shall extend the lease commencement date of Party B, and the new lease commencement date shall be calculated from the actual delivery date.From the lease date of Article 3.1, if the delivery of the house is delayed for more than 10 working days due to Party A, Party A shall pay Party B 10% of the daily rent of the house as liquidated damages for each delayed delivery day from the first working day after the lease date of Article 3.1, and postpone Party B's lease date. The new lease date shall be calculated from the actual delivery date.If the starting date of rent is postponed according to this paragraph, the starting date of rent shall be postponed accordingly.If the aforesaid breach of contract by Party A lasts for more than 30 days, Party B has the right to terminate this contract. |
| 3-4 | Party B shall handle the relevant handover procedures of the leased house no later than the delivery date. Party B's delay in handling the handover procedures will not affect the rent payable by Party B from the date of rent payment and other expenses borne by Party B.If the relevant handover procedures are not completed within 30 days after the delivery date agreed in the contract due to Party B, Party A has the right to terminate the contract. |
4. Rent and Payment Methods
| 4-1 |
Party A and Party B agree that the rental unit price of the house is calculated according to the construction area per square meter per day, and Party A will issue a valid invoice after receiving Party B’s monthly rent. Within the lease term agreed in this Contract,Since October 16, 2023 Until the rent deadline it’s the rental period. |
Within the lease term in this contract,Rent-free period from September 16, 2023 to October 15,2023
Within the lease term in this contract,Rent-free period from September 16, 2024 to October 15,2024
Within the lease term in this contract,Rent-free period from September 16, 2025 to October 15,2025
From October 16st,2023 to December 15st ,2024, the unit rental price is RMB 4.08 yuan
From October 16st,2024 to December 15st ,2025, the unit rental price is RMB 4.16 yuan
From October 16st,2025 to December 15st ,2026, the unit rental price is RMB 4.24 yuan
(The above unit rental prices are tax-inclusive prices)
| 4-2 | Party B should pay the rent for the first month no later than the rent date. The days for calculating the rent for the first mouth is started form the rent date to the last day of the mouth. The monthly rent will be calculated and paid according to the calendar days of the month (the monthly rent calculation formula is: housing construction area ╳ unit rental price ╳ the calendar days of the month. The monthly rental amount is rounded to one decimal place). Party B should pay the rent to Party A before the 10th of each month (in case of national legal holidays postponed to the next working day). The last month’s rent should be calculated from the first day of last month to the terminal day. If the days of the last month are less than 10, the last month’s rent should be paid before the terminal date. If the days of the last month are not less than 10, the last month’s rent should be paid before the10th day of the month (in case of national legal holidays postponed to the next working day). Party A should issue the corresponding rental invoice to Party B within 3 working days after receiving the rent of the month. |
| 4-3 | Party A should issue the corresponding rental invoice to Party B within 3 working days after receiving the rent of the month. In the term of the Contract, if the invoice type or tax rate changes due to the change of taxation policies of the state and government, Party B agrees to adjust the price of rent and deposit according to the latest tax rate during the remaining lease. At that time, Party A will give Party B a formal notice, and both Parties should sign up supplementary agreements. |
| 4-4 | Party B pays the rent to Party A’s following account by check or transfer: |
Shanghai Pudong Software Park Co., Ltd.
1001194909004601783
ICBC Shanghai Zhangjiang sub branch
| 4-5 | The rent is denominated and settled in RMB. In any case that the rent needs to be denominated and settled in other currency (the currency should be accepted by Chinese banks and convertible into RMB), the actual amount of RMB exchanged by the bank designated by Party A shall prevail. Relevant fees due to the payment (such as bank charges) should be borne by Party B. |
| 4-6 | Party A may entrust a property management company to assist in collecting the rent. |
5. Rental Deposit and Other Fees
| 5-1 | Both Parties agree that Party B shall pay rental deposit to Party A within 5 working days after signing the Contract. The amount of the deposit is equivalent to the rent for the three months (90 days) of the highest unit price within the lease term, which is RMB349,019 yuan. Party A shall issue a receipt to Party B after receiving the deposit. If Party B fails to pay the lease deposit in full to Party A in accordance with the provisions of this contract, Party B shall pay Party A late payment fee of 0.03% of the outstanding amount per day, until the full payment is completed. If Party B delays or fails to pay more than 15 working days, Party A has the right to rescind the contract. |
During the term of this contract, Party B shall, due to breach of contract, pay liquidated damages and/or damages to Party A in accordance with the provisions of this contract, and Party B shall separately pay Party A liquidated damages and/or damages, and shall not have the right to request Party A to deduct from the above deposit. Party A shall have the right (without any obligation) to deduct such liquidated damages and / or damages from Party B’s rental deposit and notify Party B in writing of the amount of the deduction and margin supplement. Party B should pay Party A to complement the margin within 5 working days after accepting the notice from Party A.
Within 10 working days after the termination of the lease, Party A will refund Party B the balance of deposit to offset the fees (with no interest) which Party B should bear under the Contract (including but not limited to the monthly rent payable by Party B, property management fees, energy consumption, Party B’s liquidated damages and / or compensation for damages). However, if Party B uses the House for the registration of Party B’s residence, Party B shall, within 30 days from the date of the termination of the lease, complete the cancellation or alteration registration, and deliver the copy of the registration approval to Party A for record. Party A shall return the lease deposit to Party B according to the above term after that.
| 5-2 | Besides the house rent and property management fees, Party B shall bear the costs of energy consumption (electricity, water and gas), communication expenses, rental fees for equipment and facilities incurred for its own use. Party A shall install separate meter for Party B’s energy consumption and collect the fees from Party B according to the meter reading before transferring it to the offices of utilities. Party A may entrust property management companies to assist in collecting the above fees. |
| 5-3 | Both parties agree that the property management company entrusted by Party A (hereinafter referred to as “the management company”) is responsible for the property management of the House. At the time of signing the Contract, the management company is Shanghai Puyuan Property Management Co., Ltd., which will be responsible for the property equipment operation, daily management and services of the House. Party B shall pay the property management fee. Party B shall sign the Property Management Agreement with the property management company prior to the transfer of the House. Property management fee and payment method of the House shall be implemented in accordance with the Property Management Agreement signed by Party B and the property management company. |
6. Housing Requirements and Maintenance Responsibilities
| 6-1 | During the rental term, Party A promises that the House and its ancillary public facilities would be in normal usable and safe condition. If Party B finds that there is any damage or malfunction of the House or its ancillary public facilities (other than Party B’s decoration and equipment), Party B shall notice Party A and / or the management company to repair. Party A and / or the management company shall conduct inspection or repair in 48 hours after receiving the written notice from Party B and repair it within the period agreed on by both parties or within a reasonable period. If Party A shall assume the responsibility for maintenance but Party A fails to repair it overdue, Party B may take the maintenance for it and reasonable maintenance expenses shall be borne by Party A. |
| 6-2 | During the rental term, Party B shall fair use and take good care of the House and its affiliated public facilities, and take various preventive measures to make the House safe from rain, wind or other natural causes. Party B shall assume maintenance responsibility for the improper or unreasonable use of Party B which results in the damage or failure of the House and its affiliated public facilities. If Party B refuses to assume responsibility for maintenance, Party A can take the maintenance on behalf of Party B, and reasonable maintenance costs borne by Party B. The maintenance of non-public facilities which is owned by Party B can be entrusted to the property management companies, and maintenance costs borne by Party B. |
| 6-3 | Party B shall strictly follow the applicable laws, regulations, rules and regulations of China and use the House in accordance with the contractual purposes, especially not to use the House in any unreasonable or unethical way. Party B will not use the House in any way that invalidates or increases the risk of insurance. Party B shall ensure that the business activities engaged in using the House have obtained the business license issued by the government administration for industry and commerce and guarantee that legal registration and permission shall be kept throughout the lease period. |
| 6-4 | During the rental term, Party A reserves the right to publish or authorize others to advertise, improve or add public facilities in other proper places where is not exclusively for Party B. Party A shall not affect Party B’s normal use of the House and Party B’s Normal business. |
| 6-5 | Party B agrees to guarantee that Party A and / or Party A’s personnel shall be exempt from Party B’s personal injury and / or property damage, and Party A and Party A’s personnel shall also be exempt from the third party’s claims and litigation caused by Party B. |
7. Decoration and Accretion
| 7-1 | Party B shall be responsible for the second decoration of the House. Party B’s decoration plan (including marking on the building facade or roof or other public parts of the House) shall be subject to Party A’s approval and Party A’s written consent. Party B shall not, without prior written consent of Party A, carry out any unauthorized activities or allow any other person to carry out any unauthorized alteration or addition of the House and its decoration, ancillary facilities and equipment (including but not limited to trunk lines, drainage, firefighting, indoor and outdoor appearances and existing installations). If such decoration needs the approval of the government department, Party B shall obtain the approval before construction. |
| 7-2 | During renovating the House, Party B shall not damage the building’s facade or carry out any internal structural alterations that may affect the service life and safety of the House, including but not limited to the demolition and alteration of the bearing beam walls. If Party B needs to change the structure of the house or modify the ancillary facilities and equipment of the house, etc., in addition to the written consent of Party A, Party B shall pay the structural restoration fee deposit in accordance with the “Relevant Charges for Second Renovation of Leased Office of Shanghai Pudong Software Park”, otherwise Party B shall not carry out construction. |
| 7-3 | During the rental term, the decoration belongs to Party B, and its responsibility for maintenance is also borne by Party B, unless the Parties agree otherwise. After the expiry of the rental term (including any early termination of the Contract attributable to Party B), Party B is obliged to remove the decoration extras and restore the house to the pre-lease status (except for natural losses). If Party B does not move on schedule, Party A can take the behalf of the removal, and the cost borne by Party B or deducted the cost from the deposit unless Party A agrees that Party B shall retain decoration remnants when returning the house. |
| 7-4 | Party A’s written consent to the decoration of Party B shall not be construed as Party A’s obligation or responsibility to Party B’s decoration and its consequences. Party B shall guarantee that its decoration and other facilities for its own addition are safe and will not cause any potential safety hazard for the House or its users. Party B shall assume complete legal, technical and economic responsibility for its own decoration and its consequences. |
| 7-5 | Party A shall have the right to request Party B immediately to take all necessary measures to solve such safety problems if Party A finds any potential safety hazard caused by Party B’s decoration and attachment actions during and after the lease and whether or not Party A agrees to such decoration and attachment plan, until Party A unilaterally lift the lease. Party B entrusts the contractor to renovate the house. If it is not the cause of Party A, which violates the laws and regulations of China, and the relevant provisions of construction, fire control and safety management, or causes property damage, Party B and the contractor shall take the responsibility. |
8. Enter and Check
| 8-1 | During the lease, in order to ensure that the house and its ancillary facilities are properly accessible and safe, Party A and / or the management company shall have the right to send staff to enter the house for reasonable inspection, maintenance and repair, but Party A and / or the management company shall notify Party B at least 1 working day in advance (except: emergency situation and situation that Party A cannot be foreseen or controlled). Party B should be cooperated with inspection, maintenance and repair, but Party A should minimize the impact on the use of the House by Party B. |
| 8-2 | If Party B renounces the right of renewal, or terminates this contract prematurely according to the Contract, or Party A and Party B fail to agree on whether to renew or not, Party B agrees that Party A has the right to accompany the interested subsequent tenants to visit the House within the time agreed upon by both parties within 6 months prior to the termination, but Party A should give advanced notice to Party B. |
9. Sublet, Mix, Transfer and Exchange
| 9-1 | Without the prior written consent of Party A, Party B shall not sublet part or whole of the House to any third party in any form (including but not limited to contracting, pooling affiliates, establishing affiliates, etc.) during the rental term, or mixed-use the House with any third party, or transfer the House to others for rent, or exchange with others. |
| 9-2 | If Party B sublets part or whole of the House to any third party during the rental term, or uses it in combination with any third party, or transfers the House to others for rent, or exchanges with other people’s rented houses in accordance with a separate written agreement between Party A and Party B, Party B shall still be liable for the behavior of actual user of the House and the consequences during the rental term. |
10. Priority Renewal Rights
| 10-1 | If the lease of the Contract expires and Party B needs to continue leasing the House, Party B shall submit a written request for renewal to Party A at least four months before the expiry of the rental term of the Contract, and re-sign the rental contract with the consent of Party A. Under the same conditions, Party B shall enjoy the priority of renewal of the whole of the House, except as otherwise stipulated by laws and regulations. If Party B submits to Party A only a written request for renewal of the part of the House, Party B will not enjoy the priority of renewal. If Party B lately requests for the renewal of a written request, it shall be deemed that Party B renounces the priority of renewal. |
| 10-2 | After Party A agrees with Party B’s renewal and renewal conditions, both parties shall conclude a rental contract for the renewal of the House 3 months before the expiry date of the Contract. If Party B fails to sign the renewal contract with Party A overdue, it shall be deemed that Party B renounces the priority of renewal. The renewal rent is determined according to the renewal contract. |
11. Return
| 11-1 | Party B shall return the House to Party A no later than the expiry date of the lease or the date on which the Contract is terminated prematurely. |
| 11-2 | Before Party B returns the House to Party A, Party B shall clean the House so that the House is in good condition and can be rented. The House which is returned by Party B shall be in conformity with the condition when the house was delivered (that is, it meets the requirements of Annex II and / or other supplementary agreements). When the House is returned, it should be checked by Party A or / and the property management company entrusted by Party A and the expenses should be settled. |
| 11-3 | Party B may retain the status quo of the House’s decoration if it has the written consent of Party A (permit that Party B may produce some natural wear and tear due to normal use) and move out of the House (hereinafter referred to as “move out of the House”), otherwise, it should be reinstated. If Party A shall agree in writing before Party B can retain the status quo of the House’s decoration, Party A shall have no obligation to make any compensation or compensation for Party B’s construction or renovation of the House and its decoration and facilities. If the Contract is terminated early due to Party A’s reason or because Party A breaches the Contract, Party B has no obligation to restore the status quo ante, and the House will be returned according to the current status. |
| 11-4 | If Party B fails to return the house to Party A without the written consent of Party A or does not reach an agreement in writing with Party A on renewing the term, Party B shall pay the overdue liquidated damages of the House which is 3 times the rent to Party A, and shall bear all the energy, equipment, property management fees and all other expenses stipulated in the Contract during the period of occupation of the House. In addition, if Party B fails to return the house to Party A 15 days after the expiry date of the lease or the early termination date of the Contract, Party A has the right to release the house after written notice to Party B, Party A can (but does not have the obligation to) deposit it locally or expeditiously and Party A has the right to collect the custody fee and removal fee from Party B in respect of the objects and has the right to sell, transfer, discard or other ways which Party A deems it appropriate, and use the proceeds (if any) for any payment that Party B owes Party A and for any loss. In case of insufficient payment and compensation, Party A shall have the right to recover the balance from Party B. |
| 11-5 | When Party A evicts Party B, Party B shall bear the relocation expenses (if any) for thousands of items left in the house by Party B, and Party A.Party A may (but is not obliged to) store the goods in situ or elsewhere. After the storage is completed, Party A shall serve a notice to Party B to inform it of the storage of the goods. Party B shall collect the property by itself within 15 days from the date of service of the notice. If Party B fails to collect the property within the time limit, it shall be deemed that Party B has given up the ownership of all the returned property, and Party A shall handle it. Party A has the right to charge Party B the storage fee, which is 50% of the daily rent/day. After the 15th day expires, Party A has the right to sell, transfer, discard or dispose of these items in any other way as it thinks fit, and pay any money owed by Party B to Party A in thousands and compensate Party A for its losses (if any) with the proceeds of disposal. If the payment and compensation are insufficient, Party A has the right to recover the difference from Party B Unless otherwise agreed by both parties, B posted by Party A shall be deemed as the date of delivery. |
| 11-6 | When Party A dismisses Party B, it will adopt ways including but not limited to hiring a notary office, recording the whole process by itself and making Party B.The list of goods, notarized materials, videos and other evidence materials will be kept by Party A for reference and verification within 3 years from the time when Party A returns to Party B. |
| 11-7 | Both Party A and Party B agree to deduct all the expenses incurred in the process of repaying and keeping from the lease deposit, but the deduction of such expenses does not mean that either party gives up the right to claim damages and liquidated damages for breach of contract according to its rights and obligations under the contract. |
12. Exemption for Party A
| 12-1 | During the rental term, when Party B occupies the House and its ancillary facilities, public facilities, if Party B causes any loss of property, damage and personal injury caused by any of the following circumstances, Party B hereby agree, not because of Party A’s intention or gross negligence, Party A does not bear any responsibility: |
| (1) | Any loss or damage due to expropriation, acquisition, confiscation, nationalization or any force majeure caused by state or government agencies; |
| (2) | Any loss or damage caused by theft, robbery and other criminal cases; |
| (3) | No water, electricity, telephone, fax, air-conditioning and other services to the House at any time or any public facilities in the House, including the planned maintenance and inspection of public facilities by a third party entrusted by Party A, are not operated and it is not due to Party A’s reasons; |
| (4) | Party B’s losses and damages caused by other lessees or third parties; |
| (5) | Party B’s losses and damages which is not caused by Party A’s intentional or gross negligence (Party A and / or the security guards and watchman’s security services provided to the House do not constitute Party A’s liability to the House, personnel, and property). |
13. Breach of the Contract and Liability for Breach of Contract
| 13-1 | Party A’s default |
| (1) | Party A shall compensate for the loss of Party B due to Party A’s transfer of property right caused by Party A’s setting up a new mortgage to the House during the rental term as stipulated in this contract. |
| (2) | During the rental term, Party A fails to perform the repair and maintenance responsibilities as stipulated in the Contract in time, resulting in damage to the House or property, or personal injury to Party B’s personnel, sub-contractors, agents, employees, and decorators due to the structural problems of the House, Party A should be responsible for compensation. |
| (3) |
During the rental term, except the exempt situation regulated by the Contract, laws or regulations, if Party A decides to terminate this contract or take the House back early without authorization, Party A should give a written notice to Party B 6 months early. In this case, in addition to returning the deposit to Party B, Party A should also pay liquidated damages which is amount to the monthly rent at that time to Party B. If Party A informs Party B 3 months early but less than 6 months, Party A should pay liquidated damages which is twice the monthly rent at that time to Party B. If Party A does not inform Party B 3 months early, Party A should pay liquidated damages which is triple the monthly rent at that time to Party B. |
| 13-2 | Party B’s default |
| (1) | If Party B overdue payment of rent, deposit, equipment rental fee, energy consumption fee, property management fee or other relevant expenses payable, Party B shall pay overdue fine which is 0.03% of the amount of overdue payment per day. If overdue 30 days, Party A has the right to interrupt the water, electricity and other energy supply, until Party B pays all the expenses. And Party B should bear the cost of re-connection. |
| (2) | If Party B fails to obtain the written consent of Party A to renovates the House or additional facilities beyond the written consent of Party A, Party A has the right to request Party B to restore the original state of the House. Party B shall be responsible for indemnification if Party B causes irreparable damage to the House or Party A suffers losses (including but not limited to fines, damages, etc.) due to the aforesaid acts of Party B. |
| (3) | Party B or any person expressly or implicitly authorized by Party B to enter the House or parking space shall be regarded as Party B’s act. If such act causes damage or loss of personal or property to Party A or building, Party B shall jointly and severally liable for compensation. |
| (4) | During the rental term, except the exempt situation regulated by the Contract, if Party B decides to terminate this contract early without authorization and Party B gives a written notice to Party A 3 months early, Party B should pay liquidated damages which is amount to the monthly rent at that time to Party A. If Party B does not inform Party A 3 months early, Party B should pay liquidated damages which is triple the monthly rent at that time to Party A. Party A may deduct the above liquidated damages from the remaining balance of the rental deposit that Party B has already paid, and the insufficient part will be delivered separately by Party B. |
Retirement refers to the behavior that Party B decides to terminate the lease relationship early for its own reasons, limited to a written statement.
| (5) | If Party B registers the House as its domicile, and Party B fails to complete the registration of alteration or cancellation within 30 days from the date of termination of the tenancy or provide the copy of certificate of registration to Party A for the record, Party B shall pay Party A liquidated damages which is amount to the monthly rent at that time. |
| (6) | Party A has right to request Party B to compensate Party A for the losses suffered thereby, if Party B takes the following actions: |
| (1) | Intentional or negligent act of Party B and its employees and contractors on any part of the building or the House; |
| (2) | Party B violates or fails to comply with any applicable provisions of the Contract; |
| (3) | Party B, its employees and other acts of the contractor will affect the normal operation and management of the building by Party A and the property management company unless Party B provides reasonable explanations within 24 hours after receiving the written notice from Party A. |
14. The Force Majeure
| 14-1 | If either the Property or any part of the Building is destroyed or is not suitable for research and development and office during the lease period due to Force Majeure, either party shall be entitled to notify the other in writing of the termination of the Contract, and neither party shall pursue the default responsibility. The Contract is terminated from the day when notice is given by either party. Party A should return Party B the remaining rental deposit, rental after the force majeure, and other expenses that Party B has prepaid within 10 working days from the date of termination of the Contract after deducting the relevant expenses according to Clause 13 of the Contract without interest, as long as Party B pays all the expenses payable by Party B before the force majeure which is regulated by the Contract and the supplementary agreements. |
| 14-2 | The party suffering from force majeure shall, within 15 days after the occurrence of such events, notify the other party of the specific circumstances of the force majeure in written form, and provide supporting documents to prove the existence and duration of the force majeure event (including the documents of the competent government department, if applicable). If the party suffering from force majeure fails to notify the other party in accordance with the above provisions and provide appropriate proof, the party shall not ask for exemption from its responsibilities on the basis of its inability to perform relevant obligations. In addition, the party suffering from force majeure should take all necessary measures to reduce the loss, otherwise it should bear the responsibility for the expanded loss. |
| 14-3 | The above “force majeure” means any unforeseen event beyond the reasonable control of one party and which is unavoidable despite reasonable care is given by the party, including but not limited to, earthquake, typhoon, plague, flood, fire, storms, tidal waves or other natural disasters, declared or undeclared war, riots and so on. |
15. Terminate the Contract
| 15-1 | Both Parties agree that one party may be written notice to the other party to terminate the Contract under the following situations, and the party breaching the Contract shall pay liquidated damages which is triple the monthly rent at that time to the other party. If the party breaching the Contract also cause damages to the other party, and if the liquidated damages are insufficient to meet the damages, the balance still needs to be made up. |
| (1) | Party A fails to deliver the House on time and still cannot deliver the House 30 days after the written notice from Party B; |
| (2) | The house delivered by Party A does not meet the contract stipulated in Annex Ⅱ of the Contract, resulting in the failure to realize the purpose of the lease; or the House delivered by Party A is defective and endangers the safety of Party B; |
| (3) | Party B fails to obtain the written consent of Party A to change the use of the House; |
| (4) | Party B causes damage to the main structure of the House or other irreparable damage; |
| (5) | Party B, without the written consent of Party A and the approval of the relevant department, arbitrarily changed the nature of the production and use involved in the property planning; |
| (6) | Party B fails to obtain the written consent of Party A and permission from the safety production supervision, fire control and other relevant departments to add or modify special equipment or to produce, manage, transport, store, use or dispose of hazardous chemicals; |
| (7) | Party B renders part or all of the House to any third party without authorization, or uses it in combination with any third party, or transfers the House to others for rent or exchanges with other people’s houses; |
| (8) | Party B has not paid the rent over 30 days, and still cannot pay the rent 30 days after the written notice from Party A. |
| 15-2 | Due to the breach of item (8) of the preceding paragraph, the Party A has the right to retain all the articles in the House until Party B pays all the money (including the liquidated damages) to Party A. |
| 15-3 | Both Parties agree that the Contract is terminated under the following situations, and neither of them should be responsible for the termination. |
| (1) | The land use rights within the occupied area of the House are recovered early according to law; |
| (2) | The House is requisitioned according to law because of public interests; |
| (3) | The House is included in the scope of the permit for house demolition due to urban construction; |
| (4) | The House is damaged, lost or has been identified as a dangerous house; |
| (5) | Party A has informed Party B that the mortgage has been set before the rental, and is now being disposed of. |
16. Statements and Guarantees
| a) | Party A hereby states and guarantees as follows: |
| (1) | Party A has all the necessary authorizations to formally and effectively sign and perform the Contract and possess all the necessary powers and capabilities to lease the House to Party B in accordance with applicable laws. |
| (2) | Party A’s signing and performance of the Contract shall not constitute a violation of the applicable law or any contract signed by Party A with any third party. |
| (3) | Party A guarantees that the House has been built and in good condition in accordance with applicable laws (including but not limited to safety and health related laws and regulations) and has legal ownership over it. |
| b) | Party B hereby states and guarantees as follows: |
| (1) | Party B has all the necessary authorizations to formally and effectively sign and perform the Contract. |
| (2) | Party B has legal business qualification. During the renewal of the Contract, Party B will engage in business activities in accordance with the scope of its business license, and its business activities must comply with the relevant provisions of national laws and regulations. |
| (3) | Party B promises not to disclose any information involved in the Contract to any third party, including but not limited to the rental price. If Party B’s behavior leaks any of above mentioned information, Party A reserves the right to retroactively indemnify Party B. |
17. Safe Production
| 17-1 | Party B shall strictly comply with the safety management code of the park including the Notice on Enterprise Safety Management in Shanghai Pudong Software Park (see Annex Ⅲ for details) and shall be fully responsible for its own safety management. Party B shall immediately inform Party A in an effective manner once a safety accident has occurred, and provide a written report after the incident, while trying its best to avoid or reduce the casualties or property damage. If the circumstances of the accident are serious and have caused or may cause casualties, Party B shall also directly report to the relevant government department in accordance with the law. |
| 17-2 | During the rental term of the Contract, Party A shall have the right to recourse to Party B and terminate the Contract if Party B produces safety accident in the area of Shanghai Pudong Software Park. If the safety accidents cause loss of Party A, Party B should compensate Party A. |
| 17-3 | Party B’s safety records shall be used as a reference for Party B’s priority rights such as renewal and extension of lease (if any). |
18. Other Terms
| 18-1 | The Contract takes effect immediately after both parties have signed and sealed the contract. |
| 18-2 | The unaccomplished matters of the Contract may be concluded by the supplementary agreements or terms between Party A and Party B. The supplementary agreement, the terms and the supplements to the Contract are an integral part of the Contract. The written words in the Contract and its supplementary terms, agreements and the space in the appendix have the same effect as the printed language. |
| 18-3 | When both parties sign the Contract, they shall clearly understand their respective rights, obligations and responsibilities and are willing to fulfill their obligations strictly according to the Contract. If one party violates the Contract, the other party is entitled to claim according to the Contract. |
| 18-4 | Party A and Party B shall settle their disputes through negotiation during the performance of the Contract. If they fail to reach a consensus through negotiation, both parties agree to choose the following method (2) to settle in accordance with the laws of the People’s Republic of China: |
| (1) | submitted to China International Economic and Trade Arbitration Commission Shanghai Branch for arbitration; |
| (2) | bring a lawsuit to the people’s court where the House is located. |
| 18-5 | The Contract has four copies with the Annex, and Party A, Party B, the business department, the tax department each hold a copy. All of them have the same effect. |
| 18-6 | All fees and taxes related to the registration of the Contract (including but not limited to stamp duty) should be borne by both parties in accordance with the regulations of the People’s Republic of China and Shanghai. |
| 18-7 | Party B is obliged to cooperate with Party A to complete all forms of non-profitable research activities for the purpose of industry research, including but not limited to questionnaires, interviews with business executives, and collection of economic data. Party A will not disclose any information or data provided by Party B for other purpose other than industry research and will not disclose any trade secrets to any third party which is not related to industrial research. |
| 18-8 | Party B confirms that Party A has fully explained and explained the relevant terms of this Contract to Party B, and Party B accepts and accepts all the terms of this Contract, which are concluded by the parties through friendly negotiation. |
Annex I
Plan of the House
Annex II
the existing decoration of the House, ancillary facilities and equipment status, and the decoration and additional facilities which Party A allows Party B to do in writing
Status of delivery, housing delivery standards:
| 1. | The public part is well decorated(Including atrium, lobby, public corridor, toilet). |
| 2. | (Office area)Interior wall paint white, mineral wool board ceiling, lighting installed, cement floor. |
Annex III
Notice of Shanghai Pudong Software Park Park Enterprise Security Management
According to Production Safety Law of the People’s Republic of China, Regulations on the Reporting, Investigation and Handling of Work Safety Accidents, Regulations on Production Safety of Shanghai, for further strengthen the security management of Shanghai Pudong Software Park, effectively protect the life of the park personnel and property safety, we will inform about the safety management in the park as follows:
| 1. | Safety Management Responsibilities of Companies in the Park |
The company in the park should be responsible for the work of safety management, including the area that the company leased, in the process of working, employee’s safety management during working or work-related experiences, and take the responsibility.
| 1. | The park enterprise assigns the safety commissioner as the first safety liaison and is in charge of the safety work in the leased area and liaises with Shanghai Pudong Software Park Co., Ltd. (hereinafter referred to as “Pu soft”). If there is a change of position in the safety commissioner, the job successor automatically becomes the first safety liaison or the park shall assign another person and informed in writing to Pu Soft. |
| 2. | Strictly abide by the laws, regulations and rules related to safety and possess the qualifications and conditions for safety production required for the operation of the business and industry. |
| 3. | Pursuant to the written approval by Pu soft company, if a company can sublease or sublet the office, it shall conclude a safety management agreement with the sub-tenant on the basis of the contents of this circular with a clear emphasis on safety responsibilities and management requirements. |
| 2. | Safety Requirements of Daily Operation |
| 1. | Establish safety management rules and systems with safety responsibility system as the core. Strengthen safety education and management of suppliers. Enhance daily education and training of employees in safety work. Provide safety management personnel and equipment. In accordance with the relevant regulations and establish safety standards emergency rescue and evacuation plan. |
| 2. | The renovations within the scope of renter and equipment installation should comply with the relevant provisions, norms and standards of safety and fire safety. According to national and local regulations, construction and equipment installation needs to be reviewed and accepted. |
| 3. | The facilities and equipment must pass inspection, tests and acceptance, and should be operated by trained and qualified people. Those people who are engaged in special operations must have the appropriate qualifications. The equipment and operations personnel should be reviewed annually in accordance with related regulations. |
| 4. | Don’t produce, store toxic, harmful, flammable, explosive materials. |
| 5. | Loading and unloading of goods in the designated area, do a good job of on-site safety supervision and support. |
| 6. | It is strictly forbidden to lodge staff in the office area of Shanghai Pudong Software Park. |
| 7. | The risk of accidents or insecurity should be self-examination and timely rectification. Cooperate with Pu soft company and the property management unit for safety inspection and rectification. |
| 3. | Requirements of Fire Safety |
| 1. | Actively involved in the fire drill and cooperate with Pu soft company and property management units. |
| 2. | Equip fire extinguisher in line with the provisions in their own rented area. Set in line with the provisions of the requirements, identify the obvious emergency evacuation diagram. Always keep the evacuation routes and entrances and exits open. |
| 3. | Smoking is strictly forbidden in non-smoking areas. It is forbidden to use open flame in violation of regulation. |
| 4. | It is forbidden to block, close, occupy the evacuation routes and entrances and exits. |
| 4. | Requirements of Security and Traffic Safety |
| 1. | Improve staff’s awareness of personal safety, property safety and traffic safety. Properly store their valuables such as cash and securities, and set up more reliable safety precautions to prevent theft. |
| 2. | The motor vehicles owned by their employees or their employees’ relatives shall strictly follow the traffic lights’ instruction and traffic signs’ instruction to drive. Parking in the line with norms and regulations. |
If any unexpected incident or accident occurs, including but not limited to safety production, anti-crime, traffic or public security, it shall be reported to Pu soft as soon as possible. In the case of emergencies, it shall be reported directly to the police, fire department, rescue department and other departments immediately, afterwards be reported to Pu soft company.(contact:400-676-1818,61821818)
| Lessor (Party A): | Lessee (Party B): | |
| Shanghai Pudong Software Park Co., Ltd.Shanghai Chenqin Information Technology Services Co.,Ltd. | ||
| legal representative: | legal representative: | |
| Address: | Address: | |
| Guo Shoujing Road No.498, Zhang Jiang High Tech Park, Pudong, Shanghai | ||
| Contact number: | Contact number: | |
| Boyun Road No.2, Pudong, Shanghai | ||
| Postcode: | Postcode: | |
| 201213 | ||
| Phone: | Phone: | |
| 61821818 | ||
| Delegate Agent: | Delegate Agent: | |
| Signature and seal: | Signature and seal: | |
| Date of contracting: September 5, 2023 | Date of contracting: | |
| Place of contract: | Place of contract: | |
| Pudong New Area, Shanghai, China | Pudong New Area, Shanghai, China | |
21
Exhibit 10.9
Rental Contract for Shanghai Pudong Software Park Guo Shoujing Park
NO:ZL(R)20230108
Both parties to this contract:
Party A (Lessor): Shanghai Pudong Software Park Co., Ltd.
Party B (Lessee): CLPS Shanghai Co., Ltd.
According to Contract Law of the People’s Republic of China and Regulations of Shanghai Municipality on House Leasing, both parties conclude the contract on the basis of equality, voluntariness, fairness, honesty and credibility, for consenting that Party B should lease the house that Party A can lease according to law.
Section 1.
| 1-1 | The house which is rented to Party B by Party A is located in Room 18201/18202/18203/18204/18205/18206/18207/18208, Building 17, Guo Shoujing Road No.498, Zhang Jiang High Tech Park, Pudong, Shanghai (hereinafter referred to as “the House”). The building area of the House is 1259.94 square meters. The House should be used for research and development and office. The structure of the House is reinforced concrete structure. The plan of the house is shown in Annex I (of this contract). |
| 1-2 | Party A establishes a leasing relationship with Party B as the real estate owner of the House. Party A has told Party B and Party B has fully known that the House has been mortgaged before the contract is signed. |
| 1-3 | The following (if any) is shown in Annex II and/or supplementary agreements of the Contract: the scope of use, conditions and requirements of public or shared parts of the House, the existing decoration of the House, ancillary facilities and equipment status, and the contents, standards, related matters of the decoration and additional facilities which Party A allows Party B to do in writing. Both parties agree that all attachments and supplementary agreements should be a basis for acceptance of housing delivery and return when the Contract is terminated or released. |
| 1-4 | When the Contract is signed, the House has accepted and used by Party B, and Party B confirm that the House can fit the purpose and acquirement of rental at the beginning of the tenancy term. On the basis of Party B’s occupancy of the House, Party A does not have to perform any further duty to deliver the House to Party B. |
2. Rental Purposes
| 2-1 | Party B has fully known the House’s properties and uses and Party B promises to Party A that the House will only be used for research and development and office and Party B will abide by the state and the city regulations on the use of housing and property management. |
| 2-2 | Party B promises that the above-mentioned purpose of the use will not be changed during the rental term unless such change gets Party A’s written consent and is approved by the relevant departments according to relative regulations. |
3. Renewal Term
| 3-1 | The Contract is a renewal contract based on the original contract (No. ZL(R)20210069) which was signed for renting the House. |
| 3-2 | The renewal term is from July 1st, 2024 (hereinafter referred to as “lease date”) to September 15th, 2026 (hereinafter referred to as “terminal date”). |
4. Rent and Payment Methods
| 4-1 |
Both Parties agree that the unit rental price is counted according to the daily construction area per square meter. The rent will be counted from July 1st, 2021 (hereinafter referred to as “rent date”) to terminal date. |
From July 1st, 2024 to June 30th, 2025, the unit rental price is RMB 4.16
From July 1st, 2025 to September 15th, 2026, the unit rental price is RMB 4.24
(The above unit rental prices are tax-inclusive prices)
| 4-2 | Party B should pay the rent for the first month no later than the rent date. The days for calculating the rent for the first mouth is started form the rent date to the last day of the mouth. The monthly rent will be calculated and paid according to the calendar days of the month (the monthly rent calculation formula is: housing construction area ╳ unit rental price ╳ the calendar days of the month. The monthly rental amount is rounded to one decimal place). Party B should pay the rent to Party A before the 10th of each month (in case of national legal holidays postponed to the next working day). The last month’s rent should be calculated from the first day of last month to the terminal day. If the days of the last month are less than 10, the last month’s rent should be paid before the terminal date. If the days of the last month are not less than 10, the last month’s rent should be paid before the10th day of the month (in case of national legal holidays postponed to the next working day). Party A should issue the corresponding rental invoice to Party B within 3 working days after receiving the rent of the month. |
| 4-3 | Party A should issue the corresponding rental invoice to Party B within 3 working days after receiving the rent of the month. In the term of the Contract, if the invoice type or tax rate changes due to the change of taxation policies of the state and government, Party B agrees to adjust the price of rent and deposit according to the latest tax rate during the remaining lease. At that time, Party A will give Party B a formal notice, and both Parties should sign up supplementary agreements. |
| 4-4 | Party B pays the rent to Party A’s following account by check or transfer: |
Shanghai Pudong Software Park Co., Ltd.
1001194909004601783
ICBC Shanghai Zhangjiang sub branch
| 4-5 | The rent is denominated and settled in RMB. In any case that the rent needs to be denominated and settled in other currency (the currency should be accepted by Chinese banks and convertible into RMB), the actual amount of RMB exchanged by the bank designated by Party A shall prevail. Relevant fees due to the payment (such as bank charges) should be borne by Party B. |
| 4-6 | Party A may entrust a property management company to assist in collecting the rent. |
5. Rental Deposit and Other Fees
| 5-1 | Both Parties agree that Party B shall pay rental deposit to Party A within 5 working days after signing the Contract. The amount of the deposit is equivalent to the rent for the three months (90 days) of the highest unit price within the lease term, which is RMB 480,793. Party B has paid RMB 462,650 for rental deposit under the original contract, and it will be automatically converted to the deposit under the Contract after the Contract becomes effective. The margin of the deposit is RMB 18,143, and Party B shall pay it to Party A within 5 working days after signing the Contract. Party A shall issue a receipt to Party B after receiving the deposit. If Party B fails to pay the lease deposit in full to Party A in accordance with the provisions of this contract, Party B shall pay Party A late payment fee of 0.03% of the outstanding amount per day, until the full payment is completed. If Party B delays or fails to pay more than 15 working days, Party A has the right to rescind the contract. |
During the term of this contract, Party B shall, due to breach of contract, pay liquidated damages and/or damages to Party A in accordance with the provisions of this contract, and Party B shall separately pay Party A liquidated damages and/or damages, and shall not have the right to request Party A to deduct from the above deposit. Party A shall have the right (without any obligation) to deduct such liquidated damages and / or damages from Party B’s rental deposit and notify Party B in writing of the amount of the deduction and margin supplement. Party B should pay Party A to complement the margin within 5 working days after accepting the notice from Party A.
Within 10 working days after the termination of the lease, Party A will refund Party B the balance of deposit to offset the fees (with no interest) which Party B should bear under the Contract (including but not limited to the monthly rent payable by Party B, property management fees, energy consumption, Party B’s liquidated damages and / or compensation for damages). However, if Party B uses the House for the registration of Party B’s residence, Party B shall, within 30 days from the date of the termination of the lease, complete the cancellation or alteration registration, and deliver the copy of the registration approval to Party A for record. Party A shall return the lease deposit to Party B according to the above term after that.
| 5-2 | Besides the house rent and property management fees, Party B shall bear the costs of energy consumption (electricity, water and gas), communication expenses, rental fees for equipment and facilities incurred for its own use. Party A shall install separate meter for Party B’s energy consumption and collect the fees from Party B according to the meter reading before transferring it to the offices of utilities. Party A may entrust property management companies to assist in collecting the above fees. |
| 5-3 | Both parties agree that the property management company entrusted by Party A (hereinafter referred to as “the management company”) is responsible for the property management of the House. At the time of signing the Contract, the management company is Shanghai Puyuan Property Management Co., Ltd., which will be responsible for the property equipment operation, daily management and services of the House. Party B shall pay the property management fee. Party B shall sign the Property Management Agreement with the property management company prior to the transfer of the House. Property management fee and payment method of the House shall be implemented in accordance with the Property Management Agreement signed by Party B and the property management company. |
6. Housing Requirements and Maintenance Responsibilities
| 6-1 | During the rental term, Party A promises that the House and its ancillary public facilities would be in normal usable and safe condition. If Party B finds that there is any damage or malfunction of the House or its ancillary public facilities (other than Party B’s decoration and equipment), Party B shall notice Party A and / or the management company to repair. Party A and / or the management company shall conduct inspection or repair in 48 hours after receiving the written notice from Party B and repair it within the period agreed on by both parties or within a reasonable period. If Party A shall assume the responsibility for maintenance but Party A fails to repair it overdue, Party B may take the maintenance for it and reasonable maintenance expenses shall be borne by Party A. |
| 6-2 | During the rental term, Party B shall fair use and take good care of the House and its affiliated public facilities, and take various preventive measures to make the House safe from rain, wind or other natural causes. Party B shall assume maintenance responsibility for the improper or unreasonable use of Party B which results in the damage or failure of the House and its affiliated public facilities. If Party B refuses to assume responsibility for maintenance, Party A can take the maintenance on behalf of Party B, and reasonable maintenance costs borne by Party B. The maintenance of non-public facilities which is owned by Party B can be entrusted to the property management companies, and maintenance costs borne by Party B. |
| 6-3 | Party B shall strictly follow the applicable laws, regulations, rules and regulations of China and use the House in accordance with the contractual purposes, especially not to use the House in any unreasonable or unethical way. Party B will not use the House in any way that invalidates or increases the risk of insurance. Party B shall ensure that the business activities engaged in using the House have obtained the business license issued by the government administration for industry and commerce and guarantee that legal registration and permission shall be kept throughout the lease period. |
| 6-4 | During the rental term, Party A reserves the right to publish or authorize others to advertise, improve or add public facilities in other proper places where is not exclusively for Party B. Party A shall not affect Party B’s normal use of the House and Party B’s Normal business. |
| 6-5 | Party B agrees to guarantee that Party A and / or Party A’s personnel shall be exempt from Party B’s personal injury and / or property damage, and Party A and Party A’s personnel shall also be exempt from the third party’s claims and litigation caused by Party B. |
7. Decoration and Accretion
| 7-1 | Party B shall be responsible for the second decoration of the House. Party B’s decoration plan (including marking on the building facade or roof or other public parts of the House) shall be subject to Party A’s approval and Party A’s written consent. Party B shall not, without prior written consent of Party A, carry out any unauthorized activities or allow any other person to carry out any unauthorized alteration or addition of the House and its decoration, ancillary facilities and equipment (including but not limited to trunk lines, drainage, firefighting, indoor and outdoor appearances and existing installations). If such decoration needs the approval of the government department, Party B shall obtain the approval before construction. |
| 7-2 | During renovating the House, Party B shall not damage the building’s facade or carry out any internal structural alterations that may affect the service life and safety of the House, including but not limited to the demolition and alteration of the bearing beam walls. If Party B needs to change the structure of the house or modify the ancillary facilities and equipment of the house, etc., in addition to the written consent of Party A, Party B shall pay the structural restoration fee deposit in accordance with the “Relevant Charges for Second Renovation of Leased Office of Shanghai Pudong Software Park”, otherwise Party B shall not carry out construction. |
| 7-3 | During the rental term, the decoration belongs to Party B, and its responsibility for maintenance is also borne by Party B, unless the Parties agree otherwise. After the expiry of the rental term (including any early termination of the Contract attributable to Party B), Party B is obliged to remove the decoration extras and restore the house to the pre-lease status (except for natural losses). If Party B does not move on schedule, Party A can take the behalf of the removal, and the cost borne by Party B or deducted the cost from the deposit unless Party A agrees that Party B shall retain decoration remnants when returning the house. |
| 7-4 | Party A’s written consent to the decoration of Party B shall not be construed as Party A’s obligation or responsibility to Party B’s decoration and its consequences. Party B shall guarantee that its decoration and other facilities for its own addition are safe and will not cause any potential safety hazard for the House or its users. Party B shall assume complete legal, technical and economic responsibility for its own decoration and its consequences. |
| 7-5 | Party A shall have the right to request Party B immediately to take all necessary measures to solve such safety problems if Party A finds any potential safety hazard caused by Party B’s decoration and attachment actions during and after the lease and whether or not Party A agrees to such decoration and attachment plan, until Party A unilaterally lift the lease. Party B entrusts the contractor to renovate the house. If it is not the cause of Party A, which violates the laws and regulations of China, and the relevant provisions of construction, fire control and safety management, or causes property damage, Party B and the contractor shall take the responsibility. |
8. Enter and Check
| 8-1 | During the lease, in order to ensure that the house and its ancillary facilities are properly accessible and safe, Party A and / or the management company shall have the right to send staff to enter the house for reasonable inspection, maintenance and repair, but Party A and / or the management company shall notify Party B at least 1 working day in advance (except: emergency situation and situation that Party A cannot be foreseen or controlled). Party B should be cooperated with inspection, maintenance and repair, but Party A should minimize the impact on the use of the House by Party B. |
| 8-2 | If Party B renounces the right of renewal, or terminates this contract prematurely according to the Contract, or Party A and Party B fail to agree on whether to renew or not, Party B agrees that Party A has the right to accompany the interested subsequent tenants to visit the House within the time agreed upon by both parties within 6 months prior to the termination, but Party A should give advanced notice to Party B. |
9. Sublet, Mix, Transfer and Exchange
| 9-1 | Without the prior written consent of Party A, Party B shall not sublet part or whole of the House to any third party in any form (including but not limited to contracting, pooling affiliates, establishing affiliates, etc.) during the rental term, or mixed-use the House with any third party, or transfer the House to others for rent, or exchange with others. |
| 9-2 | If Party B sublets part or whole of the House to any third party during the rental term, or uses it in combination with any third party, or transfers the House to others for rent, or exchanges with other people’s rented houses in accordance with a separate written agreement between Party A and Party B, Party B shall still be liable for the behavior of actual user of the House and the consequences during the rental term. |
10. Priority Renewal Rights
| 10-1 | If the lease of the Contract expires and Party B needs to continue leasing the House, Party B shall submit a written request for renewal to Party A at least four months before the expiry of the rental term of the Contract, and re-sign the rental contract with the consent of Party A. Under the same conditions, Party B shall enjoy the priority of renewal of the whole of the House, except as otherwise stipulated by laws and regulations. If Party B submits to Party A only a written request for renewal of the part of the House, Party B will not enjoy the priority of renewal. If Party B lately requests for the renewal of a written request, it shall be deemed that Party B renounces the priority of renewal. |
| 10-2 | After Party A agrees with Party B’s renewal and renewal conditions, both parties shall conclude a rental contract for the renewal of the House 3 months before the expiry date of the Contract. If Party B fails to sign the renewal contract with Party A overdue, it shall be deemed that Party B renounces the priority of renewal. The renewal rent is determined according to the renewal contract. |
11. Return
| 11-1 | Party B shall return the House to Party A no later than the expiry date of the lease or the date on which the Contract is terminated prematurely. |
| 11-2 | Before Party B returns the House to Party A, Party B shall clean the House so that the House is in good condition and can be rented. The House which is returned by Party B shall be in conformity with the condition when the house was delivered (that is, it meets the requirements of Annex II and / or other supplementary agreements). When the House is returned, it should be checked by Party A or / and the property management company entrusted by Party A and the expenses should be settled. |
| 11-3 | Party B may retain the status quo of the House’s decoration if it has the written consent of Party A (permit that Party B may produce some natural wear and tear due to normal use) and move out of the House (hereinafter referred to as “move out of the House”), otherwise, it should be reinstated. If Party A shall agree in writing before Party B can retain the status quo of the House’s decoration, Party A shall have no obligation to make any compensation or compensation for Party B’s construction or renovation of the House and its decoration and facilities. If the Contract is terminated early due to Party A’s reason or because Party A breaches the Contract, Party B has no obligation to restore the status quo ante, and the House will be returned according to the current status. |
| 11-4 | If Party B fails to return the house to Party A without the written consent of Party A or does not reach an agreement in writing with Party A on renewing the term, Party B shall pay the overdue liquidated damages of the House which is 3 times the rent to Party A, and shall bear all the energy, equipment, property management fees and all other expenses stipulated in the Contract during the period of occupation of the House. In addition, if Party B fails to return the house to Party A 15 days after the expiry date of the lease or the early termination date of the Contract, Party A has the right to release the house after written notice to Party B, Party A can (but does not have the obligation to) deposit it locally or expeditiously and Party A has the right to collect the custody fee and removal fee from Party B in respect of the objects and has the right to sell, transfer, discard or other ways which Party A deems it appropriate, and use the proceeds (if any) for any payment that Party B owes Party A and for any loss. In case of insufficient payment and compensation, Party A shall have the right to recover the balance from Party B. |
| 11-5 | When Party A returns the items left by Party B in the house, the relocation costs (if any) shall be borne by Party B. Party A may (but is not obligated to) store them in place or elsewhere. After the storage is completed, Party A shall serve a notice to Party B to inform them of the storage of the items. Party B shall collect the items on its own within 15 days from the date of receipt of the notice. Failure to collect them within the time limit shall be deemed as Party B giving up ownership of all the returned items, which shall be handled by Party A. The first party has the right to charge the second party a storage fee for such items, which is 50% of the daily rent per day. After 15 days, the first party has the right to sell, transfer, discard or dispose of such items in any other way it deems appropriate, and use the proceeds of disposal (if any) to repay any amount owed by the second party to the first party and compensate for the first party’s losses (if any). If the payment and compensation are insufficient, the first party has the right to recover the difference from the second party. Unless otherwise agreed by both parties, the date of mailing by Party A shall be deemed as the date of delivery. |
| 11-6 | When Party A returns Party B, it will adopt methods including but not limited to hiring a notary office, recording the entire process on its own, and creating a list of Party B’s items. Notarization materials, video recordings, and other evidence materials will be kept by Party A for three years from the date of Party A’s return for reference and verification. |
| 11-7 | Both parties agree to deduct all expenses incurred during the clearance and storage process from the lease deposit, but the deduction of such expenses does not mean that either party waives their right to claim damages and liquidated damages for breach of contract based on their rights and obligations under the contract. |
12. Exemption for Party A
| 12-1 | During the rental term, when Party B occupies the House and its ancillary facilities, public facilities, if Party B causes any loss of property, damage and personal injury caused by any of the following circumstances, Party B hereby agree, not because of Party A’s intention or gross negligence, Party A does not bear any responsibility: |
| (1) | Any loss or damage due to expropriation, acquisition, confiscation, nationalization or any force majeure caused by state or government agencies; |
| (2) | Any loss or damage caused by theft, robbery and other criminal cases; |
| (3) | No water, electricity, telephone, fax, air-conditioning and other services to the House at any time or any public facilities in the House, including the planned maintenance and inspection of public facilities by a third party entrusted by Party A, are not operated and it is not due to Party A’s reasons; |
| (4) | Party B’s losses and damages caused by other lessees or third parties; |
| (5) | Party B’s losses and damages which is not caused by Party A’s intentional or gross negligence (Party A and / or the security guards and watchman’s security services provided to the House do not constitute Party A’s liability to the House, personnel, and property). |
13. Breach of the Contract and Liability for Breach of Contract
| 13-1 | Party A’s default |
| (1) | Party A shall compensate for the loss of Party B due to Party A’s transfer of property right caused by Party A’s setting up a new mortgage to the House during the rental term as stipulated in this contract. |
| (2) | During the rental term, Party A fails to perform the repair and maintenance responsibilities as stipulated in the Contract in time, resulting in damage to the House or property, or personal injury to Party B’s personnel, sub-contractors, agents, employees, and decorators due to the structural problems of the House, Party A should be responsible for compensation. |
| (3) | During the rental term, except the exempt situation regulated by the Contract, laws or regulations, if Party A decides to terminate this contract or take the House back early without authorization, Party A should give a written notice to Party B 6 months early. In this case, in addition to returning the deposit to Party B, Party A should also pay liquidated damages which is amount to the monthly rent at that time to Party B. If Party A informs Party B 3 months early but less than 6 months, Party A should pay liquidated damages which is twice the monthly rent at that time to Party B. If Party A does not inform Party B 3 months early, Party A should pay liquidated damages which is triple the monthly rent at that time to Party B. |
| 13-2 | Party B’s default |
| (1) | If Party B overdue payment of rent, deposit, equipment rental fee, energy consumption fee, property management fee or other relevant expenses payable, Party B shall pay overdue fine which is 0.3% of the amount of overdue payment per day. If overdue 30 days, Party A has the right to interrupt the water, electricity and other energy supply, until Party B pays all the expenses. And Party B should bear the cost of re-connection. |
| (2) | If Party B fails to obtain the written consent of Party A to renovates the House or additional facilities beyond the written consent of Party A, Party A has the right to request Party B to restore the original state of the House. Party B shall be responsible for indemnification if Party B causes irreparable damage to the House or Party A suffers losses (including but not limited to fines, damages, etc.) due to the aforesaid acts of Party B. |
| (3) | Party B or any person expressly or implicitly authorized by Party B to enter the House or parking space shall be regarded as Party B’s act. If such act causes damage or loss of personal or property to Party A or building, Party B shall jointly and severally liable for compensation. |
| (4) | During the rental term, except the exempt situation regulated by the Contract, if Party B decides to terminate this contract early without authorization and Party B gives a written notice to Party A 3 months early, Party B should pay liquidated damages which is amount to the monthly rent at that time to Party A. If Party B does not inform Party A 3 months early, Party B should pay liquidated damages which is triple the monthly rent at that time to Party A. Party A may deduct the above liquidated damages from the remaining balance of the rental deposit that Party B has already paid, and the insufficient part will be delivered separately by Party B. |
Termination of lease refers to the act of Party B terminating the lease relationship in advance due to its own reasons, limited to a written statement.
| (5) | If Party B registers the House as its domicile, and Party B fails to complete the registration of alteration or cancellation within 30 days from the date of termination of the tenancy or provide the copy of certificate of registration to Party A for the record, Party B shall pay Party A liquidated damages which is amount to the monthly rent at that time. |
| (6) | Party A has right to request Party B to compensate Party A for the losses suffered thereby, if Party B takes the following actions: |
| (a) | Intentional or negligent act of Party B and its employees and contractors on any part of the building or the House; |
| (b) | Party B violates or fails to comply with any applicable provisions of the Contract; |
| (c) | Party B, its employees and other acts of the contractor will affect the normal operation and management of the building by Party A and the property management company unless Party B provides reasonable explanations within 24 hours after receiving the written notice from Party A. |
14. The Force Majeure
| 14-1 | If either the Property or any part of the Building is destroyed or is not suitable for research and development and office during the lease period due to Force Majeure, either party shall be entitled to notify the other in writing of the termination of the Contract, and neither party shall pursue the default responsibility. The Contract is terminated from the day when notice is given by either party. Party A should return Party B the remaining rental deposit, rental after the force majeure, and other expenses that Party B has prepaid within 10 working days from the date of termination of the Contract after deducting the relevant expenses according to Clause 13 of the Contract without interest, as long as Party B pays all the expenses payable by Party B before the force majeure which is regulated by the Contract and the supplementary agreements. |
| 14-2 | The party suffering from force majeure shall, within 15 days after the occurrence of such event, notify the other party in writing of the specific circumstances of the force majeure event and provide supporting documents to prove the existence and continuation of the force majeure event (including government regulatory documents, if applicable) in case of telecommunications interruption until the restoration of telecommunications. If the party suffering from force majeure fails to notify the other party in accordance with the above provisions and provide appropriate proof, that party shall not request exemption from its responsibilities based on its inability to fulfill relevant obligations. In addition, the party affected by force majeure shall take all necessary measures to minimize losses, otherwise it shall be held responsible for the expanded losses. |
| 14-3 | The above “force majeure” means any unforeseen event beyond the reasonable control of one party and which is unavoidable despite reasonable care is given by the party, including but not limited to, earthquake, typhoon, plague, flood, fire, storms, tidal waves or other natural disasters, declared or undeclared war, riots and so on. |
15. Terminate the Contract
| 15-1 | Both Parties agree that one party may be written notice to the other party to terminate the Contract under the following situations, and the party breaching the Contract shall pay liquidated damages which is triple the monthly rent at that time to the other party. If the party breaching the Contract also cause damages to the other party, and if the liquidated damages are insufficient to meet the damages, the balance still needs to be made up. |
| (1) | Party A fails to deliver the House on time and still cannot deliver the House 30 days after the written notice from Party B; |
| (2) | The house delivered by Party A does not meet the contract stipulated in Annex Ⅱ of the Contract, resulting in the failure to realize the purpose of the lease; or the House delivered by Party A is defective and endangers the safety of Party B; |
| (3) | Party B fails to obtain the written consent of Party A to change the use of the House; |
| (4) | Party B causes damage to the main structure of the House or other irreparable damage; |
| (5) | Party B, without the written consent of Party A and the approval of the relevant department, arbitrarily changed the nature of the production and use involved in the property planning; |
| (6) | Party B fails to obtain the written consent of Party A and permission from the safety production supervision, fire control and other relevant departments to add or modify special equipment or to produce, manage, transport, store, use or dispose of hazardous chemicals; |
| (7) | Party B renders part or all of the House to any third party without authorization, or uses it in combination with any third party, or transfers the House to others for rent or exchanges with other people’s houses; |
| (8) | Party B has not paid the rent over 30 days, and still cannot pay the rent 30 days after the written notice from Party A. |
| 15-2 | Due to the breach of item (8) of the preceding paragraph, the Party A has the right to retain all the articles in the House until Party B pays all the money (including the liquidated damages) to Party A. |
| 15-3 | Both Parties agree that the Contract is terminated under the following situations, and neither of them should be responsible for the termination. |
| (1) | The land use rights within the occupied area of the House are recovered early according to law; |
| (2) | The House is requisitioned according to law because of public interests; |
| (3) | The House is included in the scope of the permit for house demolition due to urban construction; |
| (4) | The House is damaged, lost or has been identified as a dangerous house; |
| (5) | Party A has informed Party B that the mortgage has been set before the rental, and is now being disposed of. |
16. Statements and Guarantees
| a) | Party A hereby states and guarantees as follows: |
| (1) | Party A has all the necessary authorizations to formally and effectively sign and perform the Contract and possess all the necessary powers and capabilities to lease the House to Party B in accordance with applicable laws. |
| (2) | Party A’s signing and performance of the Contract shall not constitute a violation of the applicable law or any contract signed by Party A with any third party. |
| (3) | Party A guarantees that the House has been built and in good condition in accordance with applicable laws (including but not limited to safety and health related laws and regulations) and has legal ownership over it. |
| b) | Party B hereby states and guarantees as follows: |
| (1) | Party B has all the necessary authorizations to formally and effectively sign and perform the Contract. |
| (2) | Party B has legal business qualification. During the renewal of the Contract, Party B will engage in business activities in accordance with the scope of its business license, and its business activities must comply with the relevant provisions of national laws and regulations. |
| (3) | Party B promises not to disclose any information involved in the Contract to any third party, including but not limited to the rental price. If Party B’s behavior leaks any of above mentioned information, Party A reserves the right to retroactively indemnify Party B. |
17. Safe Production
| 17-1 | Party B shall strictly comply with the safety management code of the park including the Notice on Enterprise Safety Management in Shanghai Pudong Software Park (see Annex Ⅲ for details) and shall be fully responsible for its own safety management. Party B shall immediately inform Party A in an effective manner once a safety accident has occurred, and provide a written report after the incident, while trying its best to avoid or reduce the casualties or property damage. If the circumstances of the accident are serious and have caused or may cause casualties, Party B shall also directly report to the relevant government department in accordance with the law. |
| 17-2 | During the rental term of the Contract, Party A shall have the right to recourse to Party B and terminate the Contract if Party B produces safety accident in the area of Shanghai Pudong Software Park. If the safety accidents cause loss of Party A, Party B should compensate Party A. |
| 17-3 | Party B’s safety records shall be used as a reference for Party B’s priority rights such as renewal and extension of lease (if any). |
18. Other Terms
| 18-1 | The Contract takes effect immediately after both parties have signed and sealed the contract. |
| 18-2 | The unaccomplished matters of the Contract may be concluded by the supplementary agreements or terms between Party A and Party B. The supplementary agreement, the terms and the supplements to the Contract are an integral part of the Contract. The written words in the Contract and its supplementary terms, agreements and the space in the appendix have the same effect as the printed language. |
| 18-3 | When both parties sign the Contract, they shall clearly understand their respective rights, obligations and responsibilities and are willing to fulfill their obligations strictly according to the Contract. If one party violates the Contract, the other party is entitled to claim according to the Contract. |
| 18-4 | Party A and Party B shall settle their disputes through negotiation during the performance of the Contract. If they fail to reach a consensus through negotiation, both parties agree to choose the following method (2) to settle in accordance with the laws of the People’s Republic of China: |
| (1) | submitted to China International Economic and Trade Arbitration Commission Shanghai Branch for arbitration; arbitration shall be conducted in accordance with the current effective arbitration rules of the Shanghai International Economic and Trade Arbitration Commission at the time of the arbitration application |
| (2) | bring a lawsuit to the people’s court where the House is located. |
| 18-5 | The Contract has four copies with the Annex, and Party A, Party B, the business department, the tax department each hold a copy. All of them have the same effect. |
| 18-6 | All fees and taxes related to the registration of the Contract (including but not limited to stamp duty) should be borne by both parties in accordance with the regulations of the People’s Republic of China and Shanghai. |
| 18-7 | Party B is obliged to cooperate with Party A to complete all forms of non-profitable research activities for the purpose of industry research, including but not limited to questionnaires, interviews with business executives, and collection of economic data. Party A will not disclose any information or data provided by Party B for other purpose other than industry research and will not disclose any trade secrets to any third party which is not related to industrial research. 18-8 Party B confirms that party A has fully explained and interpreted the relevant terms of this contract to party B; Party B acknowledges and accepts all the terms of this contract, which have been reached through friendly negotiations between the two parties. |
(There is no text following.)
Annex I
The floor plan of the House
Annex II
the existing decoration of the House, ancillary facilities and equipment status, and the decoration and additional facilities which Party A allows Party B to do in writing
Current situation of house delivery, house delivery standards:
1. Fine decoration of common areas (including the entrance hall, lobby, public corridors, and bathrooms);
2. The indoor (office area) walls are painted white, the mineral wool board ceiling is suspended, the lighting fixtures are installed, and the cement floor is installed.
Annex III
Notice of Shanghai Pudong Software Park Park Enterprise Security Management
According to Production Safety Law of the People’s Republic of China, Regulations on the Reporting, Investigation and Handling of Work Safety Accidents, Regulations on Production Safety of Shanghai, for further strengthen the security management of Shanghai Pudong Software Park, effectively protect the life of the park personnel and property safety, we will inform about the safety management in the park as follows:
| 1. | Safety Management Responsibilities of Companies in the Park |
The company in the park should be responsible for the work of safety management, including the area that the company leased, in the process of working, employee’s safety management during working or work-related experiences, and take the responsibility.
| (1) | The park enterprise assigns the safety commissioner as the first safety liaison and is in charge of the safety work in the leased area and liaises with Shanghai Pudong Software Park Co., Ltd. (hereinafter referred to as “Pu soft”). If there is a change of position in the safety commissioner, the job successor automatically becomes the first safety liaison or the park shall assign another person and informed in writing to Pu Soft. |
| (2) | Strictly abide by the laws, regulations and rules related to safety and possess the qualifications and conditions for safety production required for the operation of the business and industry. |
| (3) | Pursuant to the written approval by Pu soft company, if a company can sublease or sublet the office, it shall conclude a safety management agreement with the sub-tenant on the basis of the contents of this circular with a clear emphasis on safety responsibilities and management requirements. |
| 2. | Safety Requirements of Daily Operation |
| (1) | Establish safety management rules and systems with safety responsibility system as the core. Strengthen safety education and management of suppliers. Enhance daily education and training of employees in safety work. Provide safety management personnel and equipment. In accordance with the relevant regulations and establish safety standards emergency rescue and evacuation plan. |
| (2) | The renovations within the scope of renter and equipment installation should comply with the relevant provisions, norms and standards of safety and fire safety. According to national and local regulations, construction and equipment installation needs to be reviewed and accepted. |
| (3) | The facilities and equipment must pass inspection, tests and acceptance, and should be operated by trained and qualified people. Those people who are engaged in special operations must have the appropriate qualifications. The equipment and operations personnel should be reviewed annually in accordance with related regulations. |
| (4) | Don’t produce, store toxic, harmful, flammable, explosive materials. |
| (5) | Loading and unloading of goods in the designated area, do a good job of on-site safety supervision and support. |
| (6) | It is strictly forbidden to lodge staff in the office area of Shanghai Pudong Software Park. |
| (7) | The risk of accidents or insecurity should be self-examination and timely rectification. Cooperate with Pu soft company and the property management unit for safety inspection and rectification. |
| 3. | Requirements of Fire Safety |
| (1) | Actively involved in the fire drill and cooperate with Pu soft company and property management units. |
| (2) | Equip fire extinguisher in line with the provisions in their own rented area. Set in line with the provisions of the requirements, identify the obvious emergency evacuation diagram. Always keep the evacuation routes and entrances and exits open. |
| (3) | Smoking is strictly forbidden in non-smoking areas. It is forbidden to use open flame in violation of regulation. |
| (4) | It is forbidden to block, close, occupy the evacuation routes and entrances and exits. |
| 4. | Requirements of Security and Traffic Safety |
| (1) | Improve staff’s awareness of personal safety, property safety and traffic safety. Properly store their valuables such as cash and securities, and set up more reliable safety precautions to prevent theft. |
| (2) | The motor vehicles owned by their employees or their employees’ relatives shall strictly follow the traffic lights’ instruction and traffic signs’ instruction to drive. Parking in the line with norms and regulations. |
Once an emergency or safety accident is discovered or occurs, including but not limited to safety production, fire protection, traffic or public security situations, it should be reported to Pudong software Company as soon as possible. If the situation is particularly urgent, it can also be directly reported to the public security, fire protection, emergency and other departments, and then immediately reported to Pudong software Company (contact information: 400-676-1818 or 61821818).
| Lessor (Party A): | Lessee (Party B): |
| Shanghai Pudong Software Park Co., Ltd. | CLPS Shanghai Co., Ltd. |
| Legal representative: | Legal representative: |
| Address: | Address: |
| No 498, Guoshoujing Road, Pudong District, Shanghai,China | |
| Contact address: | Contact address: |
| No 2, Boyun Road, Pudong District, Shanghai,China | |
| Zip code: | Zip code: |
| Phone: | Phone: |
| 61821818 | |
| Agent: | Agent: |
| Signature and seal: | Signature and seal: |
| Sign date:n | Sign date: |
| 2023-9-5 | |
| Contracting place: | Contracting place: |
| Pudong, Shanghai | Pudong, Shanghai |
17
Exhibit 10.10
Housing lease Contract
Party A: 【Dalian Metro Construction Co., Ltd. 】
Registered office.【No. 150-6 Wusi Road, Shahekou District, Dalian City】
Tel.【0411-88092936】 Postcode. 【116031】
Party B: 【CLPS Dalian Co., Ltd. 】
Registered office.【Room #501-503/504-506/507, 5th Floor, No. 30 Cuitao Road, High tech Industrial Park, Dalian City, Liaoning Province】
Tel.【/】 单击此处输入文字。 Postcode.【 1166000 】
In accordance with the current laws and regulations of the People’s Republic of China, Party A and Party B have entered into this contract through friendly negotiations regarding Party B’s lease of the premises located at No. 3, No. 4, No. 5, No. 6, and No. 7, 5th Floor, Cuitao Road, Dalian High tech Park.
Chapter 1 Leasehold
1. Basic overview of the house
1.1 Party B voluntarily leases the premises owned by Party A (hereinafter referred to as “the premises”), the basic overview of which is set out in the “Basic Information Sheet of the Contract” attached to this contract; Party A guarantees that the facilities provided are in good condition.
1.2 Party A guarantees that the property right of the house is clear and free from disputes. In case of any property right disputes or other debts related to Party A, Party A shall be responsible for clearing them up; Party A shall be responsible for compensating for any losses caused to Party B.
2. Use of the house
2.1 The premises rented by Party B shall be used only for the purpose of conducting business in the relevant industry as agreed in the “Basic Information Form of the Contract” annexed to the Contract, and shall not be used for other purposes without the written consent of Party A. Party B shall not sublet or sublet the premises in whole or in part to a third party or exchange the premises with a third party.
2.2 Party B shall apply for and bear the costs of all approvals, licences and other permits required for the operation of its business in the premises. Party B guarantees that all business activities undertaken by it in the premises will obtain all business permits and other formalities issued by the government administration for industry and commerce, and that it will maintain legal registration and permits throughout the lease period.
3. Handover of the house
3.1 Conditions of handover of the house
The conditions of handover of the house are detailed in the Basic Information Sheet of the contract annexed to the contract and are subject to the actual conditions at the time of handover.
Party B confirms that it has inspected the house on site before signing this contract, and has fully understood and approved of the current state of the interior and exterior of the house, its designed use and the then condition of its ancillary facilities and ancillary properties, and has no objection to them.
3.2 Check-in handover process
3.2.1 Party B shall send an application for occupation to Party A at least 2 working days before the commencement date of the lease as agreed in the contract, and Party A shall arrange personnel to hand over the leased premises together with Party B in accordance with the handover conditions upon receipt of the application, and the handover shall be completed before the commencement date of the lease; if Party B fails to make any payment as agreed before the occupation, Party A shall have the right to refuse to go through the occupation procedures to deliver the premises to it and shall not be liable for any breach of contract.
3.2.2 When there is no objection to the handover, the representatives of A and B shall sign and confirm on the Notice of Occupancy respectively, and the handover of the house key or access card shall be carried out after the signature (in case of renewal of the tenancy agreement, the two parties shall no longer handle the handover process of occupancy, and the handover shall prevail at the initial occupancy).
3.2.3 If the handover is actually used by you or is not completed by the Lease Commencement Date for your reasons, the handover will be deemed to be complete, i.e. the Premises will be deemed to meet the necessary standards and to have been delivered to you in good order on the Lease Commencement Date and the Lease Term will commence.
3.3 Check-out acceptance process
3.3.1 When withdrawing from the premises, Party B shall submit an application for withdrawal to Party A within the time limit required by Party A 7 days prior to the expiry of the lease term or early termination of the contract, and Party A shall arrange personnel to inspect and hand over the premises together with Party B before the expiry of the lease term or early withdrawal date in accordance with the handover conditions stipulated in Clause 3.1 of this contract.
3.3.2 Party B shall ensure that the original decoration (including the ceiling) and facilities of the Premises are intact (except for natural damage) and that the condition of the room is restored to its original condition as agreed in the original condition restoration standards in the Contract Basic Information Form attached to this Agreement. In the event of any other damage or interruption to our rental, Party B shall compensate Party A for all losses, including but not limited to the occupation fee of the premises during the restoration period, liquidated damages, agency fees or other losses incurred as a result of the delay in delivery of the premises by Party A to the new tenant. The costs required for restoration shall be paid by Party B at its own expense or, if entrusted to Party A for completion, the relevant costs shall be paid to Party A.
If Party B fails to return the premises to Party A as agreed in this contract, Party A shall have the right to restore the premises to its original condition at its own expense and all costs arising therefrom shall be borne by Party B. Party A shall also have the right not to remove but to retain some or all of the improvements made by Party B and the aforesaid facilities and equipment owned by Party B. In such case, Party B shall be deemed to have relinquished its ownership of such improvements, facilities and equipment and Party B shall not be entitled to claim any compensation or indemnity in respect of such improvements, facilities and equipment retained by Party A. You shall not be entitled to claim any compensation or indemnity in respect of such improvements, facilities and equipment retained by us.
3.3.3 When Party B withdraws from the premises, all fees payable must be settled; if Party B has registered for business and industry in the rented premises, Party B shall change the address of the business and industry registration to another place within 10 days after the termination of this contract and report the approval or certificate from the relevant government authorities to Party A for backup.
3.3.4 After acceptance, all keys or access cards of the rooms will be returned to Party A after the representatives of Party A and Party B respectively sign and confirm on the Notice of Check-out.
Chapter 2 Term of Lease
4.1 Lease term
4.1.1 The term of the lease is detailed in the Basic Information Sheet of the Contract annexed hereto.
4.1.2 If Party B does not move in on time for reasons other than Party A’s handover, the lease term shall commence on the contractual commencement date.
4.1.3 If Party A transfers the premises during the lease period, it shall give Party B two months’ notice in advance and guarantee the continued performance of this contract. Party B shall have the right of first refusal under the same conditions, but Party B shall have no right of first refusal if Party A transfers the whole building (where Party B leases the premises). If Party B exercises its right of first refusal, it shall give a written reply within five days from the date of receipt of the notice, failing which it shall be deemed to have waived its right of first refusal.
4.2 Surrender of rent
4.2.1 Upon expiry, termination or early termination of the contract, Party B shall move out of the premises as scheduled and in accordance with the agreed standard. If Party B fails to move out of the premises on time, Party A may grant a grace period of three working days; if Party B still fails to move out within the grace period, Party B shall pay double the rent and the occupation fee of the property fee standard according to the actual number of days of stay, and Party A may take any measures to exercise the ownership and right to use the leased premises, and has the right to replace the keys of the leased premises and prohibit Party B and its associated third parties from re-entering the leased premises; for For the renovation of the leased premises and the articles, equipment and facilities left by Party B and its associated third parties, they are deemed to have been abandoned by Party B and Party A has the right to dispose of them by itself, and Party B shall not claim any rights and incur any costs against Party A as a result. The costs incurred (including but not limited to attorney’s fees, construction costs for restoration of the original condition, relocation costs, clearance costs, auction costs, storage costs, etc.) shall be borne by Party B. If the proceeds from the disposal are not sufficient to cover the costs payable by Party B, Party A shall have the right of recourse against Party B.
4.2.2 Upon expiry, cancellation or early termination of the contract, both parties shall go through the procedures for handing over and acceptance of the rent and settlement of expenses in accordance with the requirements of this contract; the date when the premises are inspected and accepted by Party A and the Notice of Withdrawal is issued shall be the official withdrawal date of Party B.
Chapter 3: Rental and other fees and payment methods
5. Rent, property management fees and other fees and payment methods
5.1 Rates for rent, etc.
Party A is a general taxpayer. The amount and method of payment of rent, property management fees and other charges are detailed in the Annex “Basic Information Sheet of the Contract” and the prices stated therein are all tax inclusive.
5.2 Performance bond
5.2.1 The standard and amount of payment of the performance deposit are set out in the Annex “Basic Information Sheet of the Contract”. Party B shall pay the deposit to Party A together with the first installment of rent and property management fee; Party A shall issue a receipt for receipt for Party B upon receipt of the performance deposit.
5.2.2 The performance bond is a security deposit delivered by Party B to guarantee the performance of Party B’s obligations under this Agreement. Party A shall have the right not to apply it against the rent, property charges, liquidated damages and any other expenses (including but not limited to losses incurred by Party A or third parties as a result of Party B) owed by Party B. Party A shall have the right to choose to recover the relevant outstanding amount and liquidated damages directly from Party B. If Party A adopts to set off all or part of the performance bond against the amount owed by Party B to Party A, Party B shall make payment to Party A within 5 working days upon receipt of Party A’s notice to re-fill the original amount of the performance bond, and if the performance bond is insufficient to set off, Party A shall have the right to continue to recover the outstanding portion from Party B, or else bear the liability for default in respect of overdue fees in accordance with Clause 11.1 of this Agreement.
5.2.3 Upon expiry of the lease term or early termination of the contract, Party B shall pay all the fees payable under this contract and complete the check-out and acceptance process as agreed in this contract, and Party A shall return the performance deposit to Party B without interest within 30 days from the date Party A takes over the leased premises and accepts the premises. In case of late return, Party A shall pay to Party B a late payment of 0.1% of the total performance deposit on a daily basis.
5.3 Payment methods
5.3.1 Rent and performance bond
5.3.1.1 Party B shall pay the performance bond and rent to the first party in accordance with the payment method specified in Annex 2 “Performance Bond and Rent Payment Details”.
5.3.1.2 If there is any change to the account number specified by us, we shall notify you in writing at least 14 days in advance of the next payment date; you shall not be liable for any failure to receive payment on time as a result of our failure to properly comply with the aforesaid notification obligations.
5.3.2 Management fee
Party B shall sign a separate property management contract with the property management company, and pay the property fees to the property management company in accordance with the provisions of the property management contract. During the lease period, if the property management fee increases or decreases due to changes in government policies, market conditions, or changes in property service content, Party B shall execute the property management contract signed with the property management company in accordance with the agreement. If Party B fails to pay the property fees on time as stipulated in the property management contract, all consequences arising therefrom shall not be related to Party A.
5.3.3 Water and electricity charges in the leased area
5.3.3.1 The water and electricity fees within the leased area shall be collected by the property management company on behalf of Party B based on their actual expenses. The property management company shall provide detailed information to Party B and meter reading and payment shall be made in accordance with the time specified in the property management contract signed between Party B and the property management company.
5.3.3.2 If the government adjusts the water and electricity prices during the lease period, the adjusted standards will be implemented according to the corresponding magnitude.
5.3.3.3 The expenses incurred for using air conditioning for cooling, heating, etc. beyond the time specified in the contract shall be executed by Party B in accordance with the property management contract signed between Party B and the property management company.
5.3.3.4 Communication fee: To be paid by Party B to the relevant communication operation service provider.
5.3.3.5 Taxes: All kinds of taxes and fees incurred as a result of this contract shall be handled by both parties in accordance with the relevant provisions of the tax law of the People’s Republic of China.
Chapter 4 Property Services and Asset Maintenance
6. Contents of property services
6.1 During the lease period, the property management company shall be responsible for the property service work of the house, party B shall sign a separate property management contract with the property management company, and the property service content shall be executed in accordance with the provisions of the property management contract. All disputes arising between Party B and the property management company during the property management period shall be resolved through mutual consultation and shall not be related to Party A
6.2 During the term of the lease, Party B is responsible for the cleaning and the fire and security work in the leased premises as well as the property work which is not part of the above property services.
6.3 During the lease period, Party B shall manage the contents of the premises by itself.
7. Property Covenants
7.1 Upon occupation, Party B shall provide the property management company engaged by Party A with the contact numbers of three main contacts for backup in case of emergency or other situations.
7.2 During the lease period, for the sake of safety, when Party B needs to move office furniture and computers and other items out of the building, it should register with Party A’s property management department in advance.
7.3 During the lease period, Party B should pay attention to property and personal safety, and Party B is the first responsible person and the ultimate responsibility bearer of fire safety. All responsibilities for personal injuries or fire accidents not due to Party A shall be borne by Party B; Party B shall compensate for any losses caused to Party A.
7.4 Any matters not covered shall be executed in accordance with the property management contract signed between Party B and the property management company.
8. Maintenance and repair of the house
8.1 Party A shall be responsible for the maintenance and repair of natural damage to the house and ancillary facilities. Party A’s responsibility for the maintenance of the house shall be limited to the original structure of the house, the power supply lines and the common parts of the house without alteration by Party B.
8.2 The maintenance obligations and the maintenance costs of the parts decorated and renovated by Party B, the equipment and facilities and property added by Party B shall be borne by Party B. Party B shall ensure that they are in a suitable and safe condition and shall not endanger the personal and property safety of the rented premises, the building and other users.
8.3 During the lease period, Party B shall promptly notify Party A or the property management company of any damage or malfunction to the premises and ancillary facilities, and Party A shall not be liable for any loss caused to Party A as a result of untimely notification by Party B.
8.4 Party A shall, upon receipt of the above notice, carry out maintenance after judging the responsibility according to the actual situation; if the damage or fault is within the scope of Party B’s maintenance responsibility or if it is within the scope of Party A’s maintenance but caused by Party B’s improper use or intentional damage, Party B shall carry out timely repair and notify Party A or the property management company; if Party B refuses to carry out repair within three calendar days upon receipt of Party A’s supervisory notice, Party A may carry out repair on behalf of Party B at Party B shall bear the cost.
8.5 The party responsible for maintenance shall compensate the other party for direct economic loss if delayed maintenance or improper maintenance causes damage to the other party.
9. Renovation and alteration of the house
9.1 In addition to the provisions of this Contract, if Party B needs to install additional ancillary facilities and equipment, it shall obtain prior written consent from Party A and, if it is required to report to the relevant authorities for approval, it shall also submit to the relevant authorities for approval before proceeding.
9.2 With the written consent of Party A and the approval of the relevant government authorities (if required), Party B may carry out secondary decoration of the premises according to its business needs, but shall comply with Party A’s regulations on secondary decoration and relevant national regulations and bear all costs incurred in the decoration (including the costs of alteration and increase of fire-fighting facilities, etc.), while Party A has the right to supervise the decoration process of Party B. Party A has the right to stop Party B from violating the national regulations and this contract, and to request Party B to compensate for the losses caused to Party A as a result.
9.3 Party B shall be responsible for the fire-fighting examination and inspection of the decoration of the rented area and shall not use the premises before obtaining fire-fighting acceptance and other formalities; if Party B carries out decoration or alteration without fire-fighting examination and inspection or obtains other formalities or uses the unexamined premises, all responsibilities arising therefrom shall be borne by Party B and Party B shall fully compensate for any losses caused to Party A.
9.4 The per capita floor area of the office area before and after Party B’s renovation shall not be less than 10 square metres and the weight of the articles in the area shall not exceed the floor load-bearing standard of 200 kilograms per square metre. If Party B violates the above standard, all consequences shall be borne by Party B and Party B shall fully compensate for any losses caused to Party A.
9.5 In view of the different occupation times of the tenants in this building, in order to ensure the working environment of the tenants who occupy the building first, the decoration period shall be specified by Party A or the property management company, and Party B and the decoration contractor shall apply again in special circumstances; Party B shall carry out the construction work in a manner consistent with this contract and the relevant property management regulations, and shall not use the common passageway of the floor or the area outside the scope of the tenancy as a pile of building materials or tools without the consent of Party A. The use of the common passageway and the area outside the leased area shall not be used for stacking building materials or tools without our consent.
10. Entry inspection and adjacency
10.1 Entry work checks
10.1.1 Party B agrees that Party A or the property management company may enter the parts of the building leased by Party B for maintenance, sanitation, burglary, disaster prevention, ambulance or other management purposes or for the maintenance of adjacent tenants; normally, Party A shall give 24 hours’ notice to Party B.
10.1.2 Party A or the property management company shall be accompanied by Party B’s personnel to enter the premises. In case of emergency and if Party B cannot be contacted, Party A or the property management company shall have the right to enter the premises to deal with the emergency and shall not be liable for any loss caused to Party B as a result, but shall explain the emergency to Party B afterwards.
10.1.3 In the event of the above, Party B shall support and cooperate with the work of Party A or the property management company; Party A or the property management company shall minimise the impact on Party B.
10.2 Adjacency
10.2.1 Party B shall not do or tolerate any act which may cause a nuisance or disturbance to us or to neighbouring occupiers.
10.2.2 If a dispute arises between Party B and a neighbouring tenant, Party A shall be obliged to co-ordinate.
10.2.3 In the event of a dispute between adjacent tenants caused by Party B, Party A shall have the right of recourse against Party B if the adjacent tenants bring proceedings against it and Party A is named as a defendant or third party and is held liable.
10.2.4 If, during the term of the lease, any rectification request is made by any government authority in respect of the renovation (including but not limited to fire safety facilities) of the adjoining unit of the Premises, Party B shall provide all necessary assistance and cooperation as required by Party A or the property company to comply with such rectification request; if Party B suffers any loss as a result, Party B shall, with the assistance of Party A, negotiate with the occupants of the adjoining unit to settle the compensation issue We shall not be liable in any way for such damages. You shall not refuse or delay to provide such assistance or cooperation on the ground that you have not yet reached agreement with the occupants of the adjoining unit.
Chapter 5 Liability for breach of contract, dispute resolution
11. Liability for breach of contract
11.1 Late Payment of Fees
11.1.1 During the lease period, if Party B fails to pay the rent, property charges, utilities, performance bond or other relevant charges payable as agreed in the contract, Party B shall pay to Party A a late payment fee of 0.1% of the overdue charges for each day of delay without prejudice to other rights or remedies of Party A. The late payment fee shall be calculated from the date on which each of the above charges is payable until Party B has paid all the aforementioned charges in full. The late payment period shall commence on the date on which each of the above fees is payable and shall continue until all of the aforementioned fees, principal, late payment and other related fees are paid.
11.1.2 Party B shall not move the assets in the leased premises without Party A’s consent unless Party B has paid the rent and other charges in accordance with the contract. If Party B fails to pay the appropriate fees on time even after a reminder has been sent to it by Party A, Party B agrees that Party A may take the following remedial measures to protect Party A’s interests, namely
(1) Party A has the right to terminate the functions of the premises rented by Party B, including but not limited to termination of the provision of water, electricity, air-conditioning, lift, access to the premises and other functions until Party B has paid in full in accordance with the contract, and all economic losses that may be incurred by Party B as a result shall be borne by Party B. Party B shall be responsible for all costs incurred in reconnecting the above-mentioned functions and shall pay the normal rent and property charges during the period of disconnection.
(2) Move all the assets in Party B’s house to Party A’s asset pool and if Party B pays the full cost, Party A will return Party B’s assets; if Party B does not pay the full cost within fifteen days, Party A has the right to dispose of Party B’s assets.
11.1.3 In the event that Party B defaults on the payment of rent, property charges, utilities, performance bond or any other fees payable (not paid in full) for more than 60 days in aggregate, Party A shall have the right to unilaterally terminate the contract and repossess the Premises and Party B shall pay to Party A all outstanding amounts due under this contract (including outstanding fees and corresponding late payment fees) for the period of actual use of the Premises, 20% of the total rent and You shall also pay 20% of the total rent and property charges for the remaining tenancy period, and indemnify us for any loss suffered by us as a result (including but not limited to legal fees, court costs, rent, management and air-conditioning fees and other costs that we could have collected under this contract during the vacancy period, as well as the investment leasing costs incurred in leasing the premises to a new tenant, etc.), and the performance deposit received by us shall not be refunded.
11.2 Early termination of contract
During the term of the lease, unless otherwise agreed herein, neither party may unilaterally terminate this contract without statutory or agreed reason.
Either party may unilaterally terminate the contract if the following conditions are met and confirmed and agreed to by the other party: (1) a written application is made to the other party at least 90 days in advance; (2) liquidated damages are paid to the other party at 20% of the total rent and property charges for the remaining tenancy period; (3) all costs incurred and agreed to be payable under this contract are settled before the date of surrender.
The Parties further clarify that the following two circumstances shall not be subject to this Clause 11.2: (1) if Party B needs to terminate this Agreement early due to expansion of the lease (i.e. leasing a larger area of premises in the development and management zone of Party A and a lease contract has been actually signed), Party A and Party B shall discuss the operation procedure separately; (2) if Party B needs to change the subject of the lease and Party A agrees in writing, Party A and Party B may jointly negotiate (2) If Party B needs to change the subject of the lease and Party A agrees in writing, Party A and Party B may mutually agree to terminate this contract early and assign the remaining term and rights and obligations to the new subject of the lease, provided that Party B proves that the new subject of the lease is an associated company of Party B and provides an unlimited joint and several liability guarantee for the continued performance of this lease by the new subject of the lease.
11.3 Other serious non-compliance
In the event of any serious breach of contract by Party B as stipulated in the following clauses or other circumstances of termination as agreed in this contract, Party A shall have the right, in addition to exercising its rights under the law, to unilaterally terminate this contract and require Party B to pay 20% of the total rent and property charges for the remaining term of the lease, and to compensate Party A for any loss suffered as a result (including but not limited to legal fees, litigation costs, vacant premises (including but not limited to attorney’s fees, court costs, rent, management and air-conditioning fees and other costs that Party A could have collected under the provisions of this contract during the period of vacancy, as well as the investment leasing costs incurred in leasing the premises to a new tenant, etc.) and the security deposit received by Party A shall not be refunded.
11.3.1 if Party B is 30 days overdue in the occupation procedures from the commencement date of the lease (including failure to pay the down payment or security deposit, failure to hand over the premises to Party A, etc.).
11.3.2 if Party B demolishes or renovates the Premises (including ancillary facilities) or changes the use of the Premises without the written consent of Party A.
11.3.3 if Party B engages in any illegal or unlawful activity in the premises.
11.3.4 if Party B’s conduct seriously violates relevant national standards or regulations, causing serious impact on the environment of the Park or other customers, or if Party A requests Party B to rectify the situation within a specified period and Party B still fails to do so within the period limited by Party A.
11.3.5 without our written consent, Party B sublets the premises, transfers the tenancy of the premises or exchanges the respective tenancy with others, or increases or changes the registered business in breach of contract.
11.3.6 Any other material breach of this Agreement by Party B.
11.4 Waiver of rights
Where Party A understands that a breach of contract has occurred and accepts the rent, this shall not be deemed to be a waiver of Party A’s right to pursue the breach. If Party A waives any of its rights under the terms and conditions of this contract, such waiver shall only be made on the basis of Party A’s written seal and any payment of rent or other sums by Party B which is not in full, even if Party A accepts the payment in full, shall not be deemed to be Party A’s consent to Party B’s payment in reduced amount, nor shall it affect Party A’s right to recover the shortfall in rent or arrears, nor its right to take other measures as provided for in this contract or by law.
12. Applicable law and dispute resolution
12.1 The laws of the People’s Republic of China shall apply to this Contract.
12.2 Disputes arising from the performance of this contract shall be settled by friendly consultation between the parties; if consultation fails, both parties may sue in the People’s Court where the house is located.
Chapter 6 Other Agreements
13. Force majeure
13.1 Force majeure as referred to in this contract refers to flood, typhoon of grade 8 or above, earthquake, war, change in government planning and other events that are unforeseeable, insurmountable and beyond the control of either party to the contract. The party proposing force majeure must inform the other party 24 hours after the end of the force majeure and produce a documentary proof from the relevant local government department within 15 days after the occurrence of the force majeure.
13.2 In the event of a force majeure event causing damage to the leased property which cannot be used normally, Party A shall repair the property as soon as possible and shall be exempt from paying rent during the repair period, and shall continue to calculate the rent after the leased property is restored to use, and the validity of the contract shall be postponed accordingly; in the event of a force majeure event causing damage to the leased property which cannot be repaired, both parties shall have the right to terminate the contract without assuming any responsibility.
13.3 If force majeure ceases or its effects are naturally removed, the contract shall continue to be performed from that date and its validity shall be extended accordingly.
13.4 The party who suffers an event of force majeure shall take effective measures to prevent the extension of the damage, failing which it shall be liable for the extended portion of the damage.
14. Confidentiality
Neither party shall disclose to third parties the contents of this contract and the trade secrets of the other party known to it in the course of the conclusion and performance of this contract, whether or not this contract is concluded and performed, and this clause shall survive the termination of this contract.
15. Notification
The usual form of notice to be given by either party in fulfilling its obligations under this contract shall be in writing.
Notice given by one party to the other in the course of the execution of this contract shall be deemed to be valid service of notice when served in writing by hand, courier, post (including registered or EMS), fax, e-mail or conspicuously posted at the door of the leased premises. The date of service of the notice shall be determined in accordance with the following principles.
(1) Dedicated, courier: delivery is deemed to take place on the day it is handed over to a dedicated person or courier.
(2) By post: delivery is deemed to take place on the third calendar day of dispatch by registered post or EMS.
(3) Fax, e-mail: delivery is deemed to occur at the same time as the fax machine or e-mail shows successful delivery.
(4) Posting at the door: service is deemed to be effected by the third calendar day of posting.
From the date of actual delivery to the date of completion of the surrender procedures, the address of the premises leased by Party B shall be Party B’s contact address. In the event that Party A’s relevant notice cannot be served directly to Party B (including and not limited to Party B’s whereabouts unknown or refusal to accept), Party A shall be deemed to have served the notice if it is sent to such address by courier or EMS, and the date of signature or refusal shall be the date of service.
During the term of this contract, if one party changes its contact address, telephone number, fax number or addressee in the Contract Basic Information Form attached to this contract, it shall notify the other party in writing within 3 days of the change, otherwise the responsibility and consequences of any resulting non-delivery or undeliverability shall be borne by that party.
16. Declaration of the Parties
Both parties have full civil capacity at the time of signing this contract, and both parties have fully negotiated and informed each other about the terms and conditions involving their respective rights and obligations and reached a consensus; both parties are willing to perform in accordance with the agreement of this contract, and the party in breach is willing to accept the other party’s breach of contract to pursue.
17. Integrity of the contract
This contract and its annexes are the final and complete contract between the parties in respect of the lease of the premises and supersede all previous or contemporaneous understandings and agreements reached between the parties in this regard. This contract shall not be amended without the written consent of both parties; any matters not covered by this contract shall be settled by separate negotiations between Party A and Party B and a supplementary agreement shall be signed, which shall have the same legal effect as this contract.
18. In this contract, unless the context otherwise requires, the following interpretation shall apply.
18.1 The numbering of entries in this contract and their headings are for convenience of reference only and shall have no effect in the interpretation of this contract.
18.2 The Annexes hereto shall be an integral part hereof; references to “clauses”, “paragraphs” and “annexes” hereto shall be construed as clauses, paragraphs and annexes hereto. The term “this Contract” shall include the Annexes hereto and such modifications thereafter as the Parties may from time to time agree in writing.
18.3 references to “this Contract” or any of its terms or to any other document shall be construed as including the version in force at that time as modified, varied, updated or supplemented.
18.4 The Chinese language shall be the dominant language for the writing, interpretation and explanation of this contract; in the event of different interpretations of the text in different languages, the Chinese text of the contract shall prevail.
19. This contract is made in oneRampant One copy to be executed by Party A II Party A and Party B II The contract shall take effect after it has been signed or sealed by both parties.
20. The annexes to this contract include the following: Annexes.[1. “Basic Information Form of the Contract”, 2. “Schedule of Rental Property Fee Payment”, 3. “Standard for Restoration of Original Condition”; if the content of the annexes is inconsistent with the main contract, the content of the annexes shall prevail in execution.]
IN WITNESS WHEREOF the parties have entered into the following.
| Party A: (seal) | Party B: (seal) |
| Legal representative/authorised representative: | Legal representative/authorized representative: |
| Head of Operations: | Head of Operations. |
| 2024.12.11 |
Annexes 1.
Basic Contract Information Form
| Lessees | CLPS Dalian Co., Ltd. | / | |
| Contact number | / | Postcode | 116000 |
| Contact address | Room #503-507, 5th Floor, No. 30 Cuitao Road, High tech Industrial Park, Dalian City, Liaoning Province | ||
| Lease of premises | 5/F, #503/504/505/506/507, 30 Cuitao Street, High-tech Park | Building area | 1029.54 sqm |
| House use | Business office use in software-related industries | ||
| Lease term | 2024-12-31 to 2027-12-30 | ||
| Rental and other rates |
| Rental unit price | 1.30RMB/calendar day*sqm |
| Total rent fee | The total amount of rent fee payable (in capital letters) is: one million four hundred and sixty-five thousand five hundred and fifty (RMB 1,465,550 ) |
| Performance bond | The total amount of rent and property charges for 90 calendar days shall be paid by Party B to Party A together with the down payment, i.e. (in capital letters): one hundred and twenty thousand four hundred and fifty-six (RMB120,456.00) |
| Property management fee, electricity fee, water fee, air conditioning delay fee | Party B shall sign a separate property management contract with the property management company, and party B shall pay the property management company according to the provisions of the property management contract. |
| Communication fee | Party B shall make the payment to the relevant communication service provider on its own. |
| Secondary decoration cost | Comply with the management regulations of Party A and the property management company regarding secondary decoration and relevant national regulations, and Party B shall bear all expenses incurred in the decoration. |
| Parking lot management fee | According to the parking fee standards of this building. |
| Electricity capacity expansion fee | If the power capacity demand of the leased room by Party B exceeds the design standards of this building, Party B may apply to Party A and the property management company for power capacity expansion. The capacity expansion plan of Party B shall be approved by Party A and the property management company before construction, and Party B shall be responsible for the capacity expansion construction and bear the construction costs on its own. |
| Existing facilities and finishes in the house | |
| Central air conditioning | Good |
| Concrete floor | Good |
| Light fittings, switches, sockets | Good |
| Wall Wall | Emulsion paint and glass textures, good |
| Sky Shed | Good |
| Communication facilities | Voice and network access available |
| Property Services | |
| Party B shall sign a separate property management contract with the property management company,execute according to the property management contract. | |
| In-situ restoration standards | |
| Refer to Annex III of this Agreement: Standards for Restoration to Original Condition | |
| Remark | |
Annex II.
Performance bond/Rental Property Fee Payment Schedule
| Item | Payment Period |
Payable Deadline |
Duration |
Fees payable |
|
| Start | End | ||||
| Performance bond | Within 10 days after the contract takes effect | 2024/12/31 | 2027/12/30 | 120,456 | |
| Item | Payment Period | Payable Deadline | Duration | Rent payable | |
| Start | End | ||||
| Rent Property Fee | 1 | Within 10 days after the contract takes effect | 2024/12/31 | 2025/3/31 | 122,131 |
| 2 | 2025/3/15 | 2025/4/1 | 2025/6/30 | 122,129 | |
| 3 | 2025/6/15 | 2025/7/1 | 2025/9/30 | 122,129 | |
| 4 | 2025/9/15 | 2025/10/1 | 2025/12/31 | 122,129 | |
| 5 | 2025/12/15 | 2026/1/1 | 2026/3/31 | 122,129 | |
| 6 | 2026/3/15 | 2026/4/1 | 2026/6/30 | 122,129 | |
| 7 | 2026/6/15 | 2026/7/1 | 2026/9/30 | 122,129 | |
| 8 | 2026/9/15 | 2026/10/1 | 2026/12/31 | 122,129 | |
| 9 | 2026/12/15 | 2027/1/1 | 2027/3/31 | 122,129 | |
| 10 | 2027/3/15 | 2027/4/1 | 2027/6/30 | 122,129 | |
| 11 | 2027/6/15 | 2027/7/1 | 2027/9/30 | 122,129 | |
| 12 | 2027/9/15 | 2027/10/1 | 2027/12/30 | 122,129 | |
| Total | - | - | - | - | 1,465,550.00 |
Remarks:
1. In view of the agreement signed by Party A, Party B, and Dalian Software Park Rongyuan Development Co., Ltd. on March 19, 2024, which stipulates a performance bond of 217,747.71 yuan, and this contract stipulates a performance bond of 120,456 yuan, both parties agree to offset the performance bond stipulated in this contract from the performance bond stipulated in the agreement, and Party B does not need to pay. After this contract comes into effect, Party A shall issue a performance bond receipt to Party B for an amount of 120,456 yuan, and Party B shall return the performance bond receipt for the amount of 217,747.71 yuan stipulated in the agreement to Party A. The difference between the two performance bonds shall be part of the first installment rent of this contract. Party B shall pay the remaining first installment rent to Party A within 10 days after the effective date of this contract, and Party A shall issue an invoice for the first installment rent of RMB 122,131 to Party B.
2. Rent is calculated based on a payment cycle of every three months. Except for the initial rent, Party B shall pay Party A the rent for the remaining periods in accordance with the “Rent Payment Details Table”.
3. Within 15 days after confirming receipt of all rent for each representative period, Party A shall provide Party B with a valid invoice of equal amount. If Party B pays by wire transfer, the time when Party A confirms receipt of the rent shall be based on the date when the bank issues the wire transfer voucher.
4. Account:
Payee: Dalian Metro Construction Co., Ltd.
Bank: Construction Bank Dalian Branch Business Department
Payment account for performance bond: 21201501400059008888-0001
Payment account for rent: 21201501400059008888-0002
Annex III.
In-situ restoration standards
| 一、 | Civil, renovation component. |
| 1. | Flooring: removal of carpets (floor coverings, flooring, partitions, etc.), removal of ground penetrations, etc., restoration to concrete floors and ensuring that the floors are level and free of glue stains. |
| 2. | Walls: surface potholes and holes filled in, large white walls need to be treated as a whole and restored to a white wall with a neat, even colour and no run-off etc. |
| 3. | Shed surface: flat keel, neat and undamaged mineral wool board (mineral wool board using the original brand of the building or a brand of the same grade). |
| 4. | Other: doors and windows should be removed, and doors and windows should be opened, closed and locked properly, and the glass should be clean and tidy; changes to the building’s architecture and structure should be restored to the original state of the building. |
| 二、 | Electrical section. |
| 1. | The grille lights that are displaced are restored to their original position in the building (with reference to the original drawings of the building, the replacement grille lights are restored to the original brand of the building or to a brand of the same grade), the installation is smooth and the fluorescent tubes are bright and neat. |
| 2. | The hangers of the relocated grilles are secure, properly fixed and free from looseness and shaking. |
| 3. | roof and wall strong and weak power lines finishing, to ensure that the lines are in the line groove, line pipe, no exposed lines, line pipe, line groove fixed well, across the earth wire connection is secure and reasonable. |
| 4. | Ensure that the wiring in the distribution box is regular, the air switch is normal and tidy, and the distribution box meets the requirements of the building. |
| 5. | Wall switches (relocated switches restored to the building’s original position) are in working order and tidy. |
| 三、 | Air conditioning section. |
| 1. | Displacement of fan coils (ceiling-mounted multi-connector panels), restoration of air outlet positions to the original position in the building (refer to the original drawings of the building) and ensuring that the return air outlet filters are clean. |
| 2. | Displacement of the three-speed switch to its original position in the building (the replacement three-speed switch is restored to the original brand of the building or to a brand of the same grade) and to ensure that its various control switches are in order and that the panel is tidy. |
| 3. | The fan coil motor starts, stops and changes speed normally, without any unusual noise. |
| 四、 | Firefighting section. |
| 1. | Restore the building to its original position after spraying has been moved to meet fire protection requirements, free from dirt and leaks. |
| 2. | Modified fire protection pipework to meet fire protection requirements, with reasonable hanger configurations, firm and free from leaks. |
| 3. | The smoke sensor is relocated and restored to its original position in the building (the new additional smoke sensor is removed and restored to the original logic of the original fire mainframe in the building) to meet the fire protection requirements, and the smoke signal and feedback is normal. |
| 4. | The layout of the room after restoration meets the requirements of the fire code. |
Note: The above standard descriptions are subject to the original drawings of the building if they are not exhaustive.

24
Exhibit 10.11
NO.
Guangzhou Fengxing Plaza office lease contract
Lessor: Guangzhou Fengwei Decoration Engineering Co., Ltd. (hereinafter referred to as Party A)
Address: 2807, No. 67, Tianhe East Road, Tianhe District, Guangzhou
Tel: 020-38394333 Postal Code: 510620
Legal representative: Li Buyun
Lessee: CLPS Guangzhou Co., Ltd. (hereinafter referred to as Party B)
Address: Unit 01-11, 20th floor, No. 67 Tianhe East Road, Tianhe District, Guangzhou
Tel: 020-38068088 Postal Code: 510620
Legal representative: Yang Xiaofeng
Contact person and contact information:
Through friendly negotiation, both parties hereby enter into this contract with respect to Party B’s lease of Party A’s premises for mutual compliance.
Article 1 Name, address and size of the premises.
Unit 01-11, 20th Floor, No. 67 Tianhe East Road, Tianhe District, Guangzhou (hereinafter referred to as “the house”, see Annex 3 for details, the drawing is for general identification purposes only and does not show the size of the house). The house has a rented floor area of 2354.13 square meters.
Article 2 Usage
The house is rented to Party B for office use. The name of Party B’s business in this house is CLPS Guangzhou Co., Ltd.,Its business scope is software and information technology services. If Party B needs to change the business operated in the house, if it involves the approval of the competent government department or go through the change procedures according to law, it must go through the change procedures in accordance with laws and regulations and notify Party A in writing within 3 days from the date of registration of the change.
Article 3 Lease Period
1. Party B leases the house for a contract period of 40 months from the start date of the lease period, from October 15, 2023 to February 14, 2027;Under the premise that Party B has paid the first month’s rent, management fee and performance bond in full in accordance with the provisions of this contract, Party A and Party B shall jointly handle the handover procedures for the house one day before the start date of the lease period, and Party A shall deliver the house to Party B for use according to the lease contract on the start date of the lease period.
2. During the validity period of the lease contract, neither party may unilaterally cancel or terminate the lease contract, except in the circumstances where the contract can be terminated as stipulated by law and the lease contract.
Article 4 Rent
1. Party B’s monthly rent for renting the house is RMB: 247,184.00 ,RMB 105 per square meter (rent does not include property management fees, water, electricity and other expenses). From the third year of tenancy, the monthly rent will increase by 5% per annum. The specific rent is as follows.
| Rental time | Rent (RMB/month) |
| October 15, 2023 to February 14, 2024 | Rent-free period |
| February 15, 2024 to February 14, 2026 | 247,184.00 |
| February 15, 2026 to February 14, 2027 | 259,543.00 |
2. The house is paid according to the principle of first payment and then use, and the specific time of rent payment is as follows:
2.1、Party B shall pay the first (monthly) rent after the expiration of the rent-free period within 3 working days before the date of the lease contract, calculated in RMB 247,184.00 yuan.
2.2、Before March 15, 2024, Party B shall pay Party A the rent from March 15, 2024 to March 31, 2024, calculated as RMB 135,553.00 yuan.
2.3、Party B shall pay the next month’s rent to Party A before the end of each month (28-31), and Party A may implement it in accordance with the provisions of Article 8, Paragraph 2 of this contract.
3. Party B’s rent can be delivered to Party A’s account by transfer:
Account name: Guangzhou Fengwei Decoration Engineering Co., Ltd
Bank: China Merchants Bank Fengxing Sub-branch
Account number: 120906300410888
Article 5 Management Fees
1. Party A entrusts Guangdong Fengwei Property Management Co., Ltd. (hereinafter referred to as the property management company) to be responsible for the property management of the building and the management of Party B’s leased housing, and Party B agrees to this. The specific content of the property management services provided by Guangdong Fengwei Property Management Co., Ltd. shall be subject to the “Preliminary Property Management Service Agreement” signed between Party B and Party B.
Property company address: the first floor of No. 23, Tianhe South 2nd Road, Tianhe District, Guangzhou
Property company telephone: 87518183
2. The monthly management fee for the house is RMB58,853.00 (RMB58,853.00) RMB 25 per square metre. The property management company may increase the management fee due to changes in government prices or the rise of the market price index, but the specific fees need to be negotiated with Party B and agreed by Party B, and the property management company shall provide Party B with relevant documents, materials or policy provisions that affect the change of management fees.
3. The house is paid first and used later, and the specific time of management fee payment is as follows:
3.1 Party B shall pay the first (monthly) management fee after the expiration of the rent-free period within 3 working days before the date of the lease contract, calculated in RMB 58,853.00.
3.2 Before March 15, 2024, Party B shall pay Party A a management fee from March 15, 2024 to March 31, 2024, calculated in the amount of RMB 32,274.00 yuan (i.e. RMB 32,274.00).
3.3 According to the principle of first payment and then use, Party B must pay the next month’s monthly management fee to the property management company before the end of each month (28-31), and the property management company can implement it in accordance with the provisions of Article 8, paragraph 2 of this contract.
4. Party B’s management fee can be delivered to the property management company’s account in the form of transfer:
Account name: Guangdong Fengwei Property Management Co., Ltd
Bank: ICBC Tianhe Sub-branch
Account number: 3602013419200318634
Article 6 Performance bond
1. Party B shall, within 3 working days before the date of commencement of the lease contract (but no later than the start date of the lease period), pay Party A the equivalent of two months’ rent in the first year: RMB 494,368.00 and management fee (RMB 117,706.00), a total of RMB: 612,074.00 CNY It can be delivered to the account of Party A and the property management company in the form of transfer, and the performance bond cannot be used against rent, management fees and other expenses.
2. If Party B is late in paying the performance bond, Party B shall pay liquidated damages to Party A at 0.2% of the amount of the outstanding performance bond payable for each overdue day, and Party A has the right not to deliver the house to Party B for use until Party B has paid all the performance bond and liquidated damages, and the lease period and rent-free period stipulated in paragraphs 1 and 2 of Article 3 of this contract shall not be extended or changed accordingly; If Party B fails to pay the performance bond in full within 15 working days after the deadline, Party A has the right to rescind the contract, and Party B shall pay Party A the rent of the unit from the date of payment of the performance bond to the date of termination of the contract.
3. After the termination of the contract, Party B will return the performance bond to Party B without interest within 30 working days after Party B pays the rent and all expenses and Party A confirms that the house is not damaged (refer to Article 10, Paragraph 5 of this contract).
Article 7 Other Expenses
1. During the rent-free period, Party B does not need to pay the rent of the house to Party A, but must pay the management fee for the rent-free period from October 15, 2023 to February 14, 2024 (RMB 235,412.00) before handing over the site, and the utility fee during the rent-free period shall be paid in accordance with the provisions of paragraph 2 of this Article.
2. Self-water and electricity bills and shared costs
Party B’s self-use and self-consumption of electricity will be paid in accordance with the relevant regulations of the national government departments. The property management company designated by Party A shall collect and pay on behalf of the property management company, and the payment time shall be subject to the notice of the property management company. Party B shall bear the apportionment of the loss of self-consumption and electricity. The calculation method of self-consumption electricity sharing cost is 10% of Party B’s actual indoor electricity consumption. Self-consumption is apportioned in proportion to usage. The shared fee is paid together with the electricity and water bills for self-consumption at the time of payment.
3. Telephone and network fees
The telephone and network shall be reported to the telecommunications department by Party B. Party B’s FAX fee, IDD telephone fee, network fee and local telephone fee shall be paid by Party B every month according to the telephone bill of the Telecommunications Bureau.
4. Air conditioning management regulations and costs
(1) Use of central air conditioning
1.1 Air conditioning in the office building is available from 8:00 to 18:00 on Monday to Friday, 8:00 am to 12:00 pm on Saturday, and is closed on Saturday afternoon, Sunday and public holidays.
1.2 If Party B needs to apply to turn on the central air conditioning on weekends/holidays, it needs to submit a written application to the property company one working day in advance, and after approval by the property company, Party B will pay the corresponding overtime air conditioning fee to the property company before turning on the central air conditioning, and the specific overtime air conditioning fee standard is detailed in the annex 《Fengxing Plaza Weekend/Holiday Overtime Air Conditioning Charging Standard.》
Note: Property company approval conditions: More than 30% of the units in the building (calculated by floor area) apply for overtime before the central air conditioning can be started.
(2) Split air conditioner installation and use
Without the written consent of Party A or the property company, Party B is strictly prohibited from installing split air conditioning within the scope of the rented house or using the public area of the building.
Article 8 Rights and obligations of Party B
1. Party B must abide by the relevant laws and regulations of the state, obey the building management regulations and relevant property management regulations, and shall not have pollution and noise affecting the surrounding environment, otherwise all legal and economic responsibilities arising therefrom shall be borne by Party B. If there is any violation of criminal laws such as gambling, prostitution, drug use (trafficking), etc., in addition to Party B’s own legal and economic responsibility, Party A has the right to terminate the contract unconditionally, but Party B needs to be notified at least 7 working days in advance, and the performance bond paid by Party B will not be refunded.
2. Party B shall pay Party A rent, management fee and other fees payable by Party B on time. If the payment is overdue, Party A or the property management company may exercise the following relevant rights and interests from Party B:
(A) If Party B has not paid the rent within the due period for more than 5 days, a late fee of 2% of the total rent owed shall be added to the overdue time from the 6th day onwards; If Party B defaults on rent for more than 15 days, Party A has the right to unconditionally recover the house, and reserves the right to recover the fees payable from Party B, and Party B will not return the deposit paid as liquidated damages. (Overdue is less than one month counted as one month).
(B) If Party B fails to pay the management fee and other fees within the time limit for more than 5 days, a late fee of 2% of the total amount of the management fee and other fees owed will be charged daily from the 6th day onwards according to the overdue time; If Party B defaults on any fee for 15 days, the property management company has the right to stop supplying water, electricity, central air conditioning, telephone lines or other facilities in the building to the rented house of Party B, and Party B agrees that Party A or the property management company may take measures such as locking the door, and Party B shall bear all the consequences and losses arising therefrom.
3. During the rental period, Party B must protect the internal equipment and other equipment of the house in good condition and tidy (except for natural depreciation and non-Party B’s responsibility), including but not limited to taking all appropriate measures to protect the interior of the house from damage before the storm arrives. Party A shall not be liable for any personal damage, property or other losses caused by theft, flood, fire and other man-made events or natural disasters caused by non-Party A’s reasons or damage to Party B’s own equipment and facilities. In order to prevent the above risks, Party B shall purchase corresponding insurance. The insured and beneficiaries of the insurance shall include Party A.
4. Party B shall not change the structure and use of the house without authorization, if Party B intentionally or negligently causes damage to the house and equipment, it shall be responsible for restoring the original state and compensating reasonable losses, and Party B shall bear the cost of repairing the facilities and equipment related to the central system of the building (including fire protection, air conditioning, communications, security, elevators, etc.) in the house due to Party B’s intentional or negligent damage.
5. If Party B needs to decorate and partition the house when entering the site, it must obtain the consent of Party A or the property management company in writing in advance. Party B must report the fire protection construction audit to the Guangzhou Fire Protection Bureau by itself, and go to the property management company to handle the construction with the Guangzhou Fire Bureau’s audit opinion, and it must be accepted by the fire control before it can be put into use. If changes in the central system (including fire protection, air conditioning, etc.) are involved, in order to ensure the safety of the central system of the building, the professional unit must be responsible for the renovation at the market price, and Party B shall bear the relevant costs of the transformation.
6. Party B shall bear the fire safety responsibility of the house during the lease period (including the decoration rent-free period), and if the house is damaged due to the fire caused by Party B, it shall also bear the liability for compensation to Party A. If the house is installed or inspected for fire fighting facilities in the future, Party B shall unconditionally obey and cooperate.
7. Do not store and allow others to store weapons, ammunition, explosive and flammable and other prohibited dangerous substances in the premises; No illegal activities may be carried out inside the premises. Boxes, furniture, garbage, etc. shall not be stacked or left in elevators, lobbies, stairs, passages and other public places on each floor of the building to ensure the smooth flow of this place.
8. Responsible for the hygiene of the interior of the house. If Party B receives a notice from the government department requesting sanitation work in the house, Party B must notify the property management company and implement it according to the notice. If Party B does not follow the notice, so that Party A suffers economic losses caused by this behavior, Party B must be responsible for compensation.
9. Party B shall not change the lease purpose of the house without authorization, shall not sublease, sublease, or otherwise transfer the house to a third party for use, shall not provide guarantee to others in any form, or mortgage its lease use right (operation right) to others. Otherwise, Party A has the right to take back the house and confiscate the performance bond, and Party B shall bear all the responsibilities arising therefrom.
Notwithstanding the foregoing, Party B may transfer all or part of its rights and obligations under the lease contract to Party B’s affiliates (including but not limited to any enterprise that directly or indirectly controls Party B in any way, is directly or indirectly controlled by Party B in any way, or is directly or indirectly under common control with Party B in any way) during the lease period and with 1 month’s written notice to Party A in advance. However, Party B shall notify Party A in writing in advance and provide Party A with documents and other legal documents proving its association with Party B. The assignee shall sign a new contract with Party A in accordance with the terms of the lease contract, and all costs arising from the signing of the new lease contract shall be borne by Party B or (including but not limited to the stamp duty borne by Party A according to law).
10. If any facilities in the building fail to operate normally due to circumstances beyond Party A’s control, such as interruption of the normal supply of water, electricity, air conditioning and elevators, Party A shall not be liable to compensate Party B for any losses, and at the same time, the rent and other expenses payable by Party B under the lease agreement shall not be affected by this, but Party A shall do its best to repair and restore the normal supply of the above facilities.
11. Party B shall apply for and obtain all permits and approvals required by laws and regulations to carry out business activities. If Party B does not submit industrial and commercial, association or other registration documents to Party A when signing the lease contract (the specific submission documents depend on the nature of Party B’s organization), Party B shall report to the relevant government department within 3 months from the date of the start of the lease period of the lease contract to obtain a business license or other registration documents, and submit a copy of it verified by Party A to Party A for filing, and the name displayed on such certificates shall be consistent with Party B’s name or the name specified in Article 1, Paragraph 4 of this contract. During the validity period of the lease contract, Party B shall keep such certificates valid continuously.
12. Party B shall abide by the property management of the building, and shall not open the windows on the glass curtain wall without the consent of Party A or the property management company.
13. Normal office hours: Monday to Friday 8:00 to 18:00, Saturday 8:00 am to 12:00 pm; Other times and national statutory holidays are arranged as abnormal hours. If Party B’s office hours change, it is necessary to notify the property management company in writing in advance, and the overtime shall not exceed 22:30 at the latest, and each overtime work shall go to the property management company in advance to complete the registration procedures; Party B shall pay the relevant fees for the additional operating expenses of public facilities and equipment (such as public corridor lighting, elevators, etc.) caused by overtime according to the charging standards of the property management agreement in the early stage of the property management agreement of the property company.
14. If Party B does not handle the handover procedures of the house or accept the house in accordance with the provisions of Article 3, Paragraph 1 of this contract, Party B shall be deemed to have received the house, and Party B shall pay rent to Party A and pay property management fees and other expenses to the property management company in accordance with the provisions of the lease contract, and the lease period and rent-free period shall not be extended or changed accordingly. If Party B fails to complete the handover procedures for the house or accept the house within 30 days (including 30 days) after the deadline, Party A has the right to rescind the contract, confiscate the performance bond, and recover the amount due from Party B.
15. If Party B’s decoration plan is reviewed and approved by Party A or the property company, there is no need to restore the original state after the lease expires.
Article 9 Rights and obligations of Party A
1. If Party A fails to deliver the house within the time specified in the lease contract, if it is overdue within 15 working days (including 15 working days), Party B has the right to choose (A) extend the lease period and rent-free period accordingly, or (B) require Party A to pay liquidated damages to Party A (the liquidated damages are calculated as 0.2% of the monthly rent of the leased unit to Party B for every 1 day overdue). If the overdue period exceeds 15 working days, Party B has the right to cancel the contract, and Party A shall return the performance bond paid by Party B and the first month’s rent to Party B without interest within 15 working days after the cancellation of the contract, and pay liquidated damages to Party B, and the liquidated damages shall be calculated as 0.2% of the monthly rent of the rental unit to Party B for every 1 day overdue. After Party A performs the above responsibilities, the obligations, rights and responsibilities of both parties in this situation shall be terminated.
2. Party A is responsible for providing electricity, central air conditioning and other public facilities for Party B to use in the house; Responsible for the normal operation and maintenance of the central system facilities and equipment of the building (including fire, security, air conditioning, communications, electrical appliances and other systems).
3. Party A guarantees that it is the legal lessor of the house, has the full authority, qualification and ability to sign the lease contract and perform the obligations of Party A in the lease contract, and that the unit does not have any possible property rights disputes that affect Party B’s use of the house, otherwise Party A shall bear the liability for breach of contract.
Party A or the person or organization agreed to by it has the right to hold activities or publish advertisements in common places such as lobbies, elevator halls, elevator cars, corridors, etc. However, it cannot affect Party B to use the house as agreed in the lease contract.
4. During the validity period of the lease contract, Party A may transfer or mortgage the building or the house to a third party without Party B’s consent, and Party B waives the right of first refusal to purchase the unit, provided that Party A shall notify Party B in writing within 15 days after the effective date of the transfer. The change of owner caused by the transfer of the building and the house and the mortgage of the building or the house do not affect the validity of the lease contract, and the new owner inherits the rights and obligations of Party A in the lease contract. Party A warrants that the transferee will be fully aware of Party A’s rights and obligations under this Contract, and the transferee shall agree in writing to assume all of Party A’s rights and obligations under this Contract.
5. Party A and the property management company have the responsibility to assist and guide Party B to handle the secondary decoration construction procedures, and supervise and manage the whole process of Party B’s secondary decoration according to the requirements of the Guangzhou Fire Department’s decoration audit opinion.
6. Party B permits Party A to install, use and maintain plumbing and wiring through or in the house, and Party A has the right to enter the house after giving Party B reasonable advance notice (except for emergencies) for the purpose of carrying out inspections of the above conditions and repairs deemed necessary.
7. Party A shall not arbitrarily take back the house in advance. If it is withdrawn in advance, Party A shall return the performance bond paid by Party B twice.
8. During the lease period, Party A may demolish, modify or expand or add to the structure of the building where the leased house is located, including but not limited to the entrance, exit, elevator hall and other areas of the building where the house is located, but it cannot affect Party B’s normal office, including but not limited to equipment failure, office environment noise exceeding national standards, etc., if Party B’s employees complain about noise problems, Party A shall solve them in time to ensure the normal office of Party B’s employees. Party B shall not use this to cancel this contract or demand a reduction in rent, management fees, etc.
9. Party A guarantees that it has the right to entrust the property management services stipulated in this contract to Guangdong Fengwei Property Management Co., Ltd.
Article 10 Termination of Contract and Return of Leased Unit
1. If the contract is terminated normally at the end of this contract and the two parties have not agreed to renew the lease by Party B or cancel or terminate the lease contract in advance, Party B shall go through the relevant procedures for termination of the contract with Party A 15 days in advance, pay all fees and remove all the property in the house on the date of the expiration of the lease (if the contract is cancelled or terminated early, no later than 5 days from the date of rescission or termination of the contract), and if it is returned within the time limit, Party B shall pay Party A the house occupancy fee according to the actual number of occupied days from the date of overdue,(Occupancy fee rate: 200% of the last daily rent level before the termination of the contract), property management fee and other related expenses. At the same time, Party A has the right to take necessary measures to recover the house (including but not limited to opening and replacing the door lock by itself, and disposing of the property in the unit according to Article 10, Paragraph 3 of the contract), and Party B shall bear the costs and losses caused thereby.
2. If the lease period of the lease contract expires and the two parties do not agree to renew the lease by Party B or the lease contract is cancelled or terminated in advance, Party B shall return the leased property in the state after renovation (but excluding the public part occupied by Party B’s special application), and Party B has the right to dismantle its office furniture and equipment, but cannot dismantle the fixed decoration part (such as the interval of decoration, ceiling, floor, lighting, pipeline, etc.), and the original indoor fixed decoration belongs to Party A. If the structure of the house is damaged, Party A has the right to require Party B to make compensation (except for disasters, wars, and natural depreciation).
3. Party B shall remove all the furniture and miscellaneous goods within 5 days from the date of expiration of the lease or the termination of the contract, and the items that have not been removed shall be deemed to be waived by Party B as giving up their ownership and all other rights and interests, and Party A may dispose of such property by itself, and the value of such property and any of its rights and interests shall be deemed to be zero. Party A’s disposal of such property does not constitute an infringement on Party B or any third party, and Party B shall bear the costs and losses suffered by Party A and any third party as a result. During the above 5-day clean-up period, Party B shall not pay any rent except for the energy fees, property management fees, and communication fees payable by other third parties during the clean-up period.
4. If Party B needs to terminate the operation before the expiration of the contract period for any reason, Party B shall notify Party A in writing one month in advance, and after obtaining the consent of Party A, it shall be handled in accordance with Paragraphs 1 and 2 of Article 10 of this contract, and the deposit paid by Party B shall belong to Party A.
5. After the termination of the lease contract, Party B shall return the house to Party A in accordance with the following provisions before requesting the refund of the performance bond:
(1) Remove all of his belongings from the house;
(2) Check with Party A whether the equipment and facilities delivered by Party A to Party B are in normal use (except normal wear and tear), and Party B shall repair or compensate if there is any damage;
(3) Give Party A the keys to the door of the house and all the doors inside it;
(4) Settle rent, property management fees and other expenses (including but not limited to water, electricity, communication fees, etc.);
(5) Both parties or Party A sign the confirmation document for Party B’s return of the leased house.
Article 11 Renewal
1. Upon the expiration of the lease contract, Party B may renew the contract with Party A first under the same conditions. If Party B renews the lease, Party B shall notify Party A in writing 3 months before the expiration of the lease period. Parties A and B shall negotiate to sign a new lease contract, and if both parties are unable to sign a new lease contract with only 1 month left before the expiration date of the lease period, the lease will not be renewed.
2. Three months before the expiration of the contract, if Party B does not propose to Party A in writing to renew the contract, Party B shall be deemed to have waived and the contract shall be terminated upon expiration. Party A may lead customers interested in the house to enter the house for inspection at a reasonable time and without affecting the normal operation of Party B, but Party A shall notify Party B 3 days in advance, and Party B shall cooperate.
Article 12 Force Majeure
During the lease period, if the house or the building is damaged beyond repair or unsuitable for lease due to force majeure, natural disasters, war, riots, this contract will be terminated naturally, and Party A and Party B shall not be liable to each other, and after Party B pays all the expenses due, Party A will return the performance bond paid by Party B to Party B within seven days without interest.
Article 13 Dispute Resolution
This contract shall be governed by the laws of the People’s Republic of China, and all disputes arising from the performance of this contract shall be resolved by both parties through friendly negotiation as much as possible, and if the negotiation fails, it may be resolved by litigation in the court where the building is located, and the parties shall continue to perform this contract during the litigation.
Article 14 Miscellaneous
1. The lease registration and filing fee, stamp duty and related fees levied by government departments of this contract shall be borne equally by both parties (if the government stipulates that one party shall bear the burden, it shall be handled according to the regulations).
2. During the validity period of the lease contract, both parties and their employees and agents shall keep the terms of the lease contract confidential and shall not disclose or disclose the terms of the lease contract to any third party without the written consent of both parties A and B.
3. Notices and requests given by either party to this contract (including the property management company) to the other party must be sent in writing to the address indicated in this contract. Such notices or correspondence shall be delivered by hand or by facsimile or express mail. If it is delivered by hand, it shall be deemed to have been duly delivered upon delivery. If sent by facsimile, the notice is actually received by the person receiving the fax. If it is delivered by Speedpost, it will be deemed to have been delivered within 3 days after dispatch by Speedpost. Any change of address must be notified in writing within seven days.
4. During the lease period, if Party A needs to adjust the collection of rent, management fees and other fees due to the adjustment of the enterprise group organization, within seven working days after Party A issues the corresponding written notice, Party A and Party B shall sign a new supplementary agreement on the adjustment of the above fees. The total cost of rent and management fee of the newly signed supplementary agreement and the total cost of rent and management fee of this contract shall be determined after consultation between the two parties.
5. Party B has clearly understood the content of the 《Interim Convention for Owners/Property Users of Fengxing Plaza Office Building》when signing this contract and is willing to comply with the relevant provisions, if the content of the above documents is contrary to this contract, this contract shall prevail.
6. Both parties agree to issue VAT invoices to Party B at the tax rate selected by Party A and the property management company.
7. The lessor only issues an invoice for the payment of the month, and does not provide any procedures for replacing the bill.
8. If Party B does not engage in business activities (such as operating without a license) or engages in illegal activities, suspected criminal acts, etc. in accordance with laws and regulations, Party A has the right to unilaterally terminate the contract, and Party B has no right to demand the return of the performance bond, that is, the performance bond is regarded as liquidated damages.
9. If Party B and Party B’s staff violate the Regulations on Smoking Control in Public Places, the Regulations on Smoking Control in Guangzhou and the relevant provisions of this contract, that is, smoking or the existence of cigarette butts in public areas such as public corridors, stairs, elevators, etc., and Party B still fails to correct it after Party A issues three warnings, it shall be deemed that Party B has seriously breached the contract, and Party A has the right to unilaterally terminate the contract.
10. Party A shall deliver the leased floor to Party B for use in accordance with the provisions of the lease contract, and Party A shall ensure that the leased floor meets the provisions of the “Letter of Intent for Lease” regarding the delivery status of the floor (Note: except for the two glass gates and fire doors).
Article 15 If there are any unspecified matters in this contract, a written supplementary agreement shall be made through consultation between the two parties, and after the signing and approval of both parties, the new supplementary agreement shall have the same legal effect as the original contract.
Article 16 This contract shall take effect after being signed and sealed by the representatives of both parties, and shall expire after the expiration of the lease period. The original copy of this contract is in duplicate, two copies for Party A, two copies for Party B, and one copy for the street filing center.
Article 17 Before signing this contract, Party B has carefully read all the terms of the contract and conducted full consultation and communication with Party A. Party B fully and clearly understands the meaning and legal consequences of each clause of the contract, and fully knows the rights and obligations of both parties, and Party B signs the contract on the basis of consensus and equality and voluntariness with Party A.
Contract Annex: This Contract Annexes have the same legal effect as this Contract
Annex 1: A copy of Party A’s business license
Annex 2: A copy of Party B’s business license
Annex 3: The floor plan
| Party A: | Party B: |
| Signature (representative): | Signature (representative): |
| ID Number: | ID Number: |
| Phone: | Phone: |
| Date of Signing: | Date of Signing: |
13
Exhibit 10.12
NO.
Guangzhou Fengxing Plaza office lease contract
Lessor: Guangzhou Fengwei Decoration Engineering Co., Ltd. (hereinafter referred to as Party A)
Address: 2807, No. 67, Tianhe East Road, Tianhe District, Guangzhou
Tel: 020-38394333
Postal Code: 510620
Legal representative: Li Buyun
Lessee: CLPS Guangzhou Co., Ltd. (hereinafter referred to as Party B)
Address: Unit 01-11, 21th floor, No. 67 Tianhe East Road, Tianhe District, Guangzhou
Tel: 020-38068088
Postal Code: 510620
Legal representative: Yang Xiaofeng
Contact person and contact information:
Through friendly negotiation, both parties hereby enter into this contract with respect to Party B’s lease of Party A’s premises for mutual compliance.
Article 1 Name, address and size of the premises
Unit 01-11, 21th Floor, No. 67 Tianhe East Road, Tianhe District, Guangzhou (hereinafter referred to as “the house”, see Annex 3 for details, the drawing is for general identification purposes only and does not show the size of the house). The house has a rented floor area of 2354.13 square meters.
Article 2 Usage
The house is rented to Party B for office use. The name of Party B’s business in this house is CLPS Guangzhou Co., Ltd., Its business scope is software and information technology services. If Party B needs to change the business operated in the house, if it involves the approval of the competent government department or go through the change procedures according to law, it must go through the change procedures in accordance with laws and regulations and notify Party A in writing within 3 days from the date of registration of the change.
Article 3 Lease Period
1. Party B leases the house for a contract period of 40 months from the start date of the lease period, from September 1, 2023 to December 31, 2026;Under the premise that Party B has paid the first month’s rent, management fee and performance bond in full in accordance with the provisions of this contract, Party A and Party B shall jointly handle the handover procedures for the house one day before the start date of the lease period, and Party A shall deliver the house to Party B for use according to the lease contract on the start date of the lease period.
2. During the validity period of the lease contract, neither party may unilaterally cancel or terminate the lease contract, except in the circumstances where the contract can be terminated as stipulated by law and the lease contract.
Article 4 Rent
1. Party B’s monthly rent for renting the house is RMB: 247,184.00 ,RMB 105 per square meter (rent does not include property management fees, water, electricity and other expenses). From the third year of tenancy, the monthly rent will increase by 5% per annum. The specific rent is as follows.
| Rental time | Rent (RMB/month) |
| September 1, 2023 to December 31, 2023 | Rent-free period |
| January 1, 2024 to December 31, 2025 | 247,184.00 |
| January 1, 2026 to December 31, 2026 | 259,543.00 |
2. The house is paid according to the principle of first payment and then use, and the specific time of rent payment is as follows:
2.1、Party B shall pay the first (monthly) rent after the expiration of the rent-free period within 3 working days before the date of the lease contract, calculated in RMB 247,184.00 yuan.
2.3、Party B shall pay the next month’s rent to Party A before the end of each month (28-31), and Party A may implement it in accordance with the provisions of Article 8, Paragraph 2 of this contract.
3. Party B’s rent can be delivered to Party A’s account by transfer:
Account name: Guangzhou Fengwei Decoration Engineering Co., Ltd
Bank: China Merchants Bank Fengxing Sub-branch
Account number: 120906300410888
Article 5 Management Fees
1. Party A entrusts Guangdong Fengwei Property Management Co., Ltd. (hereinafter referred to as the property management company) to be responsible for the property management of the building and the management of Party B’s leased housing, and Party B agrees to this. The specific content of the property management services provided by Guangdong Fengwei Property Management Co., Ltd. shall be subject to the “Preliminary Property Management Service Agreement” signed between Party B and Party B.
Property company address: the first floor of No. 23, Tianhe South 2nd Road, Tianhe District, Guangzhou
Property company telephone: 87518183
2. The monthly management fee for the house is RMB58,853.00 (RMB58,853.00) RMB 25 per square metre. The property management company may increase the management fee due to changes in government prices or the rise of the market price index, but the specific fees need to be negotiated with Party B and agreed by Party B, and the property management company shall provide Party B with relevant documents, materials or policy provisions that affect the change of management fees.
3. The house is paid first and used later, and the specific time of management fee payment is as follows:
3.1 Party B shall pay the first (monthly) management fee after the expiration of the rent-free period within 3 working days before the date of the lease contract, calculated in RMB 58,853.00.
3.3According to the principle of first payment and then use, Party B must pay the next month’s monthly management fee to the property management company before the end of each month (28-31), and the property management company can implement it in accordance with the provisions of Article 8, paragraph 2 of this contract.
4. Party B’s management fee can be delivered to the property management company’s account in the form of transfer:
Account name: Guangdong Fengwei Property Management Co., Ltd
Bank: ICBC Tianhe Sub-branch
Account number: 3602013419200318634
Article 6 Performance bond
1. Party B shall, within 3 working days before the date of commencement of the lease contract (but no later than the start date of the lease period), pay Party A the equivalent of two months’ rent in the first year: RMB 494,368.00 and management fee (RMB 117,706.00), a total of RMB: 612,074.00 CNY It can be delivered to the account of Party A and the property management company in the form of transfer, and the performance bond cannot be used against rent, management fees and other expenses.
2. If Party B is late in paying the performance bond, Party B shall pay liquidated damages to Party A at 0.2% of the amount of the outstanding performance bond payable for each overdue day, and Party A has the right not to deliver the house to Party B for use until Party B has paid all the performance bond and liquidated damages, and the lease period and rent-free period stipulated in paragraphs 1 and 2 of Article 3 of this contract shall not be extended or changed accordingly; If Party B fails to pay the performance bond in full within 15 working days after the deadline, Party A has the right to rescind the contract, and Party B shall pay Party A the rent of the unit from the date of payment of the performance bond to the date of termination of the contract.
3. After the termination of the contract, Party B will return the performance bond to Party B without interest within 30 working days after Party B pays the rent and all expenses and Party A confirms that the house is not damaged (refer to Article 10, Paragraph 5 of this contract).
Article 7 Other Expenses
1. During the rent-free period, Party B does not need to pay the rent of the house to Party A, but must pay the management fee for the rent-free period from September 1, 2023 to December 31, 2023 (RMB 235,412.00) before handing over the site, and the utility fee during the rent-free period shall be paid in accordance with the provisions of paragraph 2 of this Article.
2. Self-water and electricity bills and shared costs
Party B’s self-use and self-consumption of electricity will be paid in accordance with the relevant regulations of the national government departments. The property management company designated by Party A shall collect and pay on behalf of the property management company, and the payment time shall be subject to the notice of the property management company. Party B shall bear the apportionment of the loss of self-consumption and electricity. The calculation method of self-consumption electricity sharing cost is 10% of Party B’s actual indoor electricity consumption. Self-consumption is apportioned in proportion to usage. The shared fee is paid together with the electricity and water bills for self-consumption at the time of payment.
3. Telephone and network fees
The telephone and network shall be reported to the telecommunications department by Party B. Party B’s FAX fee, IDD telephone fee, network fee and local telephone fee shall be paid by Party B every month according to the telephone bill of the Telecommunications Bureau.
4. Air conditioning management regulations and costs
(1) Use of central air conditioning
1.1 Air conditioning in the office building is available from 8:00 to 18:00 on Monday to Friday, 8:00 am to 12:00 pm on Saturday, and is closed on Saturday afternoon, Sunday and public holidays.
1.2 If Party B needs to apply to turn on the central air conditioning on weekends/holidays, it needs to submit a written application to the property company one working day in advance, and after approval by the property company, Party B will pay the corresponding overtime air conditioning fee to the property company before turning on the central air conditioning, and the specific overtime air conditioning fee standard is detailed in the annex 《Fengxing Plaza Weekend/Holiday Overtime Air Conditioning Charging Standard.》
Note: Property company approval conditions: More than 30% of the units in the building (calculated by floor area) apply for overtime before the central air conditioning can be started.
(2) Split air conditioner installation and use
Without the written consent of Party A or the property company, Party B is strictly prohibited from installing split air conditioning within the scope of the rented house or using the public area of the building.
Article 8 Rights and obligations of Party B
1. Party B must abide by the relevant laws and regulations of the state, obey the building management regulations and relevant property management regulations, and shall not have pollution and noise affecting the surrounding environment, otherwise all legal and economic responsibilities arising therefrom shall be borne by Party B. If there is any violation of criminal laws such as gambling, prostitution, drug use (trafficking), etc., in addition to Party B’s own legal and economic responsibility, Party A has the right to terminate the contract unconditionally, but Party B needs to be notified at least 7 working days in advance, and the performance bond paid by Party B will not be refunded.
2. Party B shall pay Party A rent, management fee and other fees payable by Party B on time. If the payment is overdue, Party A or the property management company may exercise the following relevant rights and interests from Party B:
(A) If Party B has not paid the rent within the due period for more than 5 days, a late fee of 2% of the total rent owed shall be added to the overdue time from the 6th day onwards; If Party B defaults on rent for more than 15 days, Party A has the right to unconditionally recover the house, and reserves the right to recover the fees payable from Party B, and Party B will not return the deposit paid as liquidated damages. (Overdue is less than one month counted as one month).
(B) If Party B fails to pay the management fee and other fees within the time limit for more than 5 days, a late fee of 2% of the total amount of the management fee and other fees owed will be charged daily from the 6th day onwards according to the overdue time; If Party B defaults on any fee for 15 days, the property management company has the right to stop supplying water, electricity, central air conditioning, telephone lines or other facilities in the building to the rented house of Party B, and Party B agrees that Party A or the property management company may take measures such as locking the door, and Party B shall bear all the consequences and losses arising therefrom.
3. During the rental period, Party B must protect the internal equipment and other equipment of the house in good condition and tidy (except for natural depreciation and non-Party B’s responsibility), including but not limited to taking all appropriate measures to protect the interior of the house from damage before the storm arrives. Party A shall not be liable for any personal damage, property or other losses caused by theft, flood, fire and other man-made events or natural disasters caused by non-Party A’s reasons or damage to Party B’s own equipment and facilities. In order to prevent the above risks, Party B shall purchase corresponding insurance. The insured and beneficiaries of the insurance shall include Party A.
4. Party B shall not change the structure and use of the house without authorization, if Party B intentionally or negligently causes damage to the house and equipment, it shall be responsible for restoring the original state and compensating reasonable losses, and Party B shall bear the cost of repairing the facilities and equipment related to the central system of the building (including fire protection, air conditioning, communications, security, elevators, etc.) in the house due to Party B’s intentional or negligent damage.
5. If Party B needs to decorate and partition the house when entering the site, it must obtain the consent of Party A or the property management company in writing in advance. Party B must report the fire protection construction audit to the Guangzhou Fire Protection Bureau by itself, and go to the property management company to handle the construction with the Guangzhou Fire Bureau’s audit opinion, and it must be accepted by the fire control before it can be put into use. If changes in the central system (including fire protection, air conditioning, etc.) are involved, in order to ensure the safety of the central system of the building, the professional unit must be responsible for the renovation at the market price, and Party B shall bear the relevant costs of the transformation.
6. Party B shall bear the fire safety responsibility of the house during the lease period (including the decoration rent-free period), and if the house is damaged due to the fire caused by Party B, it shall also bear the liability for compensation to Party A. If the house is installed or inspected for fire fighting facilities in the future, Party B shall unconditionally obey and cooperate.
7. Do not store and allow others to store weapons, ammunition, explosive and flammable and other prohibited dangerous substances in the premises; No illegal activities may be carried out inside the premises. Boxes, furniture, garbage, etc. shall not be stacked or left in elevators, lobbies, stairs, passages and other public places on each floor of the building to ensure the smooth flow of this place.
8. Responsible for the hygiene of the interior of the house. If Party B receives a notice from the government department requesting sanitation work in the house, Party B must notify the property management company and implement it according to the notice. If Party B does not follow the notice, so that Party A suffers economic losses caused by this behavior, Party B must be responsible for compensation.
9. Party B shall not change the lease purpose of the house without authorization, shall not sublease, sublease, or otherwise transfer the house to a third party for use, shall not provide guarantee to others in any form, or mortgage its lease use right (operation right) to others. Otherwise, Party A has the right to take back the house and confiscate the performance bond, and Party B shall bear all the responsibilities arising therefrom.
Notwithstanding the foregoing, Party B may transfer all or part of its rights and obligations under the lease contract to Party B’s affiliates (including but not limited to any enterprise that directly or indirectly controls Party B in any way, is directly or indirectly controlled by Party B in any way, or is directly or indirectly under common control with Party B in any way) during the lease period and with 1 month’s written notice to Party A in advance. However, Party B shall notify Party A in writing in advance and provide Party A with documents and other legal documents proving its association with Party B. The assignee shall sign a new contract with Party A in accordance with the terms of the lease contract, and all costs arising from the signing of the new lease contract shall be borne by Party B or (including but not limited to the stamp duty borne by Party A according to law).
10. If any facilities in the building fail to operate normally due to circumstances beyond Party A’s control, such as interruption of the normal supply of water, electricity, air conditioning and elevators, Party A shall not be liable to compensate Party B for any losses, and at the same time, the rent and other expenses payable by Party B under the lease agreement shall not be affected by this, but Party A shall do its best to repair and restore the normal supply of the above facilities.
11. Party B shall apply for and obtain all permits and approvals required by laws and regulations to carry out business activities. If Party B does not submit industrial and commercial, association or other registration documents to Party A when signing the lease contract (the specific submission documents depend on the nature of Party B’s organization), Party B shall report to the relevant government department within 3 months from the date of the start of the lease period of the lease contract to obtain a business license or other registration documents, and submit a copy of it verified by Party A to Party A for filing, and the name displayed on such certificates shall be consistent with Party B’s name or the name specified in Article 1, Paragraph 4 of this contract. During the validity period of the lease contract, Party B shall keep such certificates valid continuously.
12. Party B shall abide by the property management of the building, and shall not open the windows on the glass curtain wall without the consent of Party A or the property management company.
13. Normal office hours: Monday to Friday 8:00 to 18:00, Saturday 8:00 am to 12:00 pm; Other times and national statutory holidays are arranged as abnormal hours. If Party B’s office hours change, it is necessary to notify the property management company in writing in advance, and the overtime shall not exceed 22:30 at the latest, and each overtime work shall go to the property management company in advance to complete the registration procedures; Party B shall pay the relevant fees for the additional operating expenses of public facilities and equipment (such as public corridor lighting, elevators, etc.) caused by overtime according to the charging standards of the property management agreement in the early stage of the property management agreement of the property company.
14. If Party B does not handle the handover procedures of the house or accept the house in accordance with the provisions of Article 3, Paragraph 1 of this contract, Party B shall be deemed to have received the house, and Party B shall pay rent to Party A and pay property management fees and other expenses to the property management company in accordance with the provisions of the lease contract, and the lease period and rent-free period shall not be extended or changed accordingly. If Party B fails to complete the handover procedures for the house or accept the house within 30 days (including 30 days) after the deadline, Party A has the right to rescind the contract, confiscate the performance bond, and recover the amount due from Party B.
15. If Party B’s decoration plan is reviewed and approved by Party A or the property company, there is no need to restore the original state after the lease expires.
Article 9 Rights and obligations of Party A
1. If Party A fails to deliver the house within the time specified in the lease contract, if it is overdue within 15 working days (including 15 working days), Party B has the right to choose (A) extend the lease period and rent-free period accordingly, or (B) require Party A to pay liquidated damages to Party A (the liquidated damages are calculated as 0.2% of the monthly rent of the leased unit to Party B for every 1 day overdue). If the overdue period exceeds 15 working days, Party B has the right to cancel the contract, and Party A shall return the performance bond paid by Party B and the first month’s rent to Party B without interest within 15 working days after the cancellation of the contract, and pay liquidated damages to Party B, and the liquidated damages shall be calculated as 0.2% of the monthly rent of the rental unit to Party B for every 1 day overdue. After Party A performs the above responsibilities, the obligations, rights and responsibilities of both parties in this situation shall be terminated.
2. Party A is responsible for providing electricity, central air conditioning and other public facilities for Party B to use in the house; Responsible for the normal operation and maintenance of the central system facilities and equipment of the building (including fire, security, air conditioning, communications, electrical appliances and other systems).
3. Party A guarantees that it is the legal lessor of the house, has the full authority, qualification and ability to sign the lease contract and perform the obligations of Party A in the lease contract, and that the unit does not have any possible property rights disputes that affect Party B’s use of the house, otherwise Party A shall bear the liability for breach of contract.
Party A or the person or organization agreed to by it has the right to hold activities or publish advertisements in common places such as lobbies, elevator halls, elevator cars, corridors, etc. However, it cannot affect Party B to use the house as agreed in the lease contract.
4. During the validity period of the lease contract, Party A may transfer or mortgage the building or the house to a third party without Party B’s consent, and Party B waives the right of first refusal to purchase the unit, provided that Party A shall notify Party B in writing within 15 days after the effective date of the transfer. The change of owner caused by the transfer of the building and the house and the mortgage of the building or the house do not affect the validity of the lease contract, and the new owner inherits the rights and obligations of Party A in the lease contract. Party A warrants that the transferee will be fully aware of Party A’s rights and obligations under this Contract, and the transferee shall agree in writing to assume all of Party A’s rights and obligations under this Contract.
5. Party A and the property management company have the responsibility to assist and guide Party B to handle the secondary decoration construction procedures, and supervise and manage the whole process of Party B’s secondary decoration according to the requirements of the Guangzhou Fire Department’s decoration audit opinion.
6. Party B permits Party A to install, use and maintain plumbing and wiring through or in the house, and Party A has the right to enter the house after giving Party B reasonable advance notice (except for emergencies) for the purpose of carrying out inspections of the above conditions and repairs deemed necessary.
7. Party A shall not arbitrarily take back the house in advance. If it is withdrawn in advance, Party A shall return the performance bond paid by Party B twice.
8. During the lease period, Party A may demolish, modify or expand or add to the structure of the building where the leased house is located, including but not limited to the entrance, exit, elevator hall and other areas of the building where the house is located, but it cannot affect Party B’s normal office, including but not limited to equipment failure, office environment noise exceeding national standards, etc., if Party B’s employees complain about noise problems, Party A shall solve them in time to ensure the normal office of Party B’s employees. Party B shall not use this to cancel this contract or demand a reduction in rent, management fees, etc.
9. Party A guarantees that it has the right to entrust the property management services stipulated in this contract to Guangdong Fengwei Property Management Co., Ltd.
Article 10 Termination of Contract and Return of Leased Unit
1. If the contract is terminated normally at the end of this contract and the two parties have not agreed to renew the lease by Party B or cancel or terminate the lease contract in advance, Party B shall go through the relevant procedures for termination of the contract with Party A 15 days in advance, pay all fees and remove all the property in the house on the date of the expiration of the lease (if the contract is cancelled or terminated early, no later than 5 days from the date of rescission or termination of the contract), and if it is returned within the time limit, Party B shall pay Party A the house occupancy fee according to the actual number of occupied days from the date of overdue,(Occupancy fee rate: 200% of the last daily rent level before the termination of the contract), property management fee and other related expenses. At the same time, Party A has the right to take necessary measures to recover the house (including but not limited to opening and replacing the door lock by itself, and disposing of the property in the unit according to Article 10, Paragraph 3 of the contract), and Party B shall bear the costs and losses caused thereby.
2.If the lease period of the lease contract expires and the two parties do not agree to renew the lease by Party B or the lease contract is cancelled or terminated in advance, Party B shall return the leased property in the state after renovation (but excluding the public part occupied by Party B’s special application), and Party B has the right to dismantle its office furniture and equipment, but cannot dismantle the fixed decoration part (such as the interval of decoration, ceiling, floor, lighting, pipeline, etc.), and the original indoor fixed decoration belongs to Party A. If the structure of the house is damaged, Party A has the right to require Party B to make compensation (except for disasters, wars, and natural depreciation).
3. Party B shall remove all the furniture and miscellaneous goods within 5 days from the date of expiration of the lease or the termination of the contract, and the items that have not been removed shall be deemed to be waived by Party B as giving up their ownership and all other rights and interests, and Party A may dispose of such property by itself, and the value of such property and any of its rights and interests shall be deemed to be zero. Party A’s disposal of such property does not constitute an infringement on Party B or any third party, and Party B shall bear the costs and losses suffered by Party A and any third party as a result. During the above 5-day clean-up period, Party B shall not pay any rent except for the energy fees, property management fees, and communication fees payable by other third parties during the clean-up period.
4.If Party B needs to terminate the operation before the expiration of the contract period for any reason, Party B shall notify Party A in writing one month in advance, and after obtaining the consent of Party A, it shall be handled in accordance with Paragraphs 1 and 2 of Article 10 of this contract, and the deposit paid by Party B shall belong to Party A.
5.After the termination of the lease contract, Party B shall return the house to Party A in accordance with the following provisions before requesting the refund of the performance bond:
(1) Remove all of his belongings from the house;
(2) Check with Party A whether the equipment and facilities delivered by Party A to Party B are in normal use (except normal wear and tear), and Party B shall repair or compensate if there is any damage;
(3) Give Party A the keys to the door of the house and all the doors inside it;
(4) Settle rent, property management fees and other expenses (including but not limited to water, electricity, communication fees, etc.);
(5) Both parties or Party A sign the confirmation document for Party B’s return of the leased house.
Article 11 Renewal
1. Upon the expiration of the lease contract, Party B may renew the contract with Party A first under the same conditions. If Party B renews the lease, Party B shall notify Party A in writing 3 months before the expiration of the lease period. Parties A and B shall negotiate to sign a new lease contract, and if both parties are unable to sign a new lease contract with only 1 month left before the expiration date of the lease period, the lease will not be renewed.
2. Three months before the expiration of the contract, if Party B does not propose to Party A in writing to renew the contract, Party B shall be deemed to have waived and the contract shall be terminated upon expiration. Party A may lead customers interested in the house to enter the house for inspection at a reasonable time and without affecting the normal operation of Party B, but Party A shall notify Party B 3 days in advance, and Party B shall cooperate.
Article 12 Force Majeure
During the lease period, if the house or the building is damaged beyond repair or unsuitable for lease due to force majeure, natural disasters, war, riots, this contract will be terminated naturally, and Party A and Party B shall not be liable to each other, and after Party B pays all the expenses due, Party A will return the performance bond paid by Party B to Party B within seven days without interest.
Article 13 Dispute Resolution
This contract shall be governed by the laws of the People’s Republic of China, and all disputes arising from the performance of this contract shall be resolved by both parties through friendly negotiation as much as possible, and if the negotiation fails, it may be resolved by litigation in the court where the building is located, and the parties shall continue to perform this contract during the litigation.
Article 14 Miscellaneous
1. The lease registration and filing fee, stamp duty and related fees levied by government departments of this contract shall be borne equally by both parties (if the government stipulates that one party shall bear the burden, it shall be handled according to the regulations).
2. During the validity period of the lease contract, both parties and their employees and agents shall keep the terms of the lease contract confidential and shall not disclose or disclose the terms of the lease contract to any third party without the written consent of both parties A and B.
3. Notices and requests given by either party to this contract (including the property management company) to the other party must be sent in writing to the address indicated in this contract. Such notices or correspondence shall be delivered by hand or by facsimile or express mail. If it is delivered by hand, it shall be deemed to have been duly delivered upon delivery. If sent by facsimile, the notice is actually received by the person receiving the fax. If it is delivered by Speedpost, it will be deemed to have been delivered within 3 days after dispatch by Speedpost. Any change of address must be notified in writing within seven days.
4. During the lease period, if Party A needs to adjust the collection of rent, management fees and other fees due to the adjustment of the enterprise group organization, within seven working days after Party A issues the corresponding written notice, Party A and Party B shall sign a new supplementary agreement on the adjustment of the above fees. The total cost of rent and management fee of the newly signed supplementary agreement and the total cost of rent and management fee of this contract shall be determined after consultation between the two parties.
5. Party B has clearly understood the content of the ( Interim Convention for Owners/Property Users of Fengxing Plaza Office Building) when signing this contract and is willing to comply with the relevant provisions, if the content of the above documents is contrary to this contract, this contract shall prevail.
6. Both parties agree to issue VAT invoices to Party B at the tax rate selected by Party A and the property management company.
7. The lessor only issues an invoice for the payment of the month, and does not provide any procedures for replacing the bill.
8. If Party B does not engage in business activities (such as operating without a license) or engages in illegal activities, suspected criminal acts, etc. in accordance with laws and regulations, Party A has the right to unilaterally terminate the contract, and Party B has no right to demand the return of the performance bond, that is, the performance bond is regarded as liquidated damages.
9. If Party B and Party B’s staff violate the Regulations on Smoking Control in Public Places, the Regulations on Smoking Control in Guangzhou and the relevant provisions of this contract, that is, smoking or the existence of cigarette butts in public areas such as public corridors, stairs, elevators, etc., and Party B still fails to correct it after Party A issues three warnings, it shall be deemed that Party B has seriously breached the contract, and Party A has the right to unilaterally terminate the contract.
10. Party A shall deliver the leased floor to Party B for use in accordance with the provisions of the lease contract, and Party A shall ensure that the leased floor meets the provisions of the “Letter of Intent for Lease” regarding the delivery status of the floor (Note: except for the two glass gates and fire doors).
Article 15 If there are any unspecified matters in this contract, a written supplementary agreement shall be made through consultation between the two parties, and after the signing and approval of both parties, the new supplementary agreement shall have the same legal effect as the original contract.
Article 16 This contract shall take effect after being signed and sealed by the representatives of both parties, and shall expire after the expiration of the lease period. The original copy of this contract is in duplicate, two copies for Party A, two copies for Party B, and one copy for the street filing center.
Article 17 Before signing this contract, Party B has carefully read all the terms of the contract and conducted full consultation and communication with Party A. Party B fully and clearly understands the meaning and legal consequences of each clause of the contract, and fully knows the rights and obligations of both parties, and Party B signs the contract on the basis of consensus and equality and voluntariness with Party A.
Contract Annex: This Contract Annexes have the same legal effect as this Contract
Annex 1: A copy of Party A’s business license
Annex 2: A copy of Party B’s business license
Annex 3: The floor plan
| Party A: | Party B: |
| Signature (representative): | Signature (representative): |
| ID Number: | ID Number: |
| Phone: | Phone: |
| Date of Signing: | Date of Signing: |
Exhibit 10.17
Serial Number: 98842024280919

Working Capital Loan Contract
Contract Version Number: SPDB 20 2109
![]() |
Working Capital Loan Contract |
Working Capital Loan Contract
| Borrower: | CLPS Shanghai Co., Ltd. |
| Principal Business Address: | 2F, Building 18, 498 Guoshoujing Road, Pudong, Shanghai, China |
| Contact Person: | Huanzhen Wu | Telephone: | 15040094890 |
| Fax: | / | Email: | / |
| Lender: | Shanghai Pudong Development Bank Co., Ltd. | Jinqiao | Branch |
| Principal Business Address: | 509 Jingang Road, Pudong, Shanghai, China |
| Contact Person: | Lin Xie | Telephone: | 021-58994702 |
Given that:
The Borrower applies to the Lender for working capital loan due to capital turnover needs; after examination, the Lender agrees to grant the loan in accordance with the terms and conditions of this Contract. In order to clarify the rights and obligations of both parties, we hereby enter into this Contract in accordance with the relevant laws, regulations and rules of the People’s Republic of China.
Meanwhile, the Borrower and the Lender confirm the following primary terms:
| 1. | (Please mark ü in the appropriate box according to the situation, and mark x if you do not select) |
☒ This Contract is signed as a subsidiary financing document of the Financing Line Agreement No. (hereinafter referred to as the Financing Line Agreement). After this Contract comes into effect, all its terms shall be incorporated into the Financing Line Agreement and become its component parts (if the Borrower has previously signed the Financing Line Agreement, this option shall be selected and the Financing Line Agreement number shall be indicated);
þ This contract is an independent credit document signed between the Borrower and the Lender (if the Borrower and the Lender have not signed a Financing Line Agreement, this option should be selected);
2. (If the purpose of the loan is to borrow new money to repay old loan or to renew the loan, you must mark ü in the box)
☒ The guarantors are aware that the loan purpose of this contract is to repay the loan under the original contract name: (Signed on: Serial Number: ).
| ☆ 11054179 | Page |
ZEZAEBAA |
![]() |
Working Capital Loan Contract |
Part I Commercial Terms
1. Loan types: þ Short-term working capital loan ☒ Medium-term working capital loan
2. The loan amount under this contract is RMB (currency) Fifteen Million Yuan (in words).
3. The specific purposes of the loan under this Contract are: For payroll payments.
4. The loan term under this Contract is (please mark ü in the following boxes, or mark x if you do not select):
☐ since January 6, 2025 (date, month, year) to December 27, 2025 (date, month, year);
☐ year(s) (or months) from the date of first withdrawal.
The actual withdrawal date and repayment date shall be subject to the date recorded on the IOU (loan certificate) issued by the Lender and the Borrower. The last repayment date shall not exceed the loan period agreed in this Contract. The IOU (loan certificate) is an integral part of this Contract.
5. The loan interest rate under this Contract is (please mark ü in the following boxes, and mark x if you do not select):
þ (1) RMB loan interest rate:
Each loan under this contract shall be calculated based on the Loan Prime Rate (LPR) ☐ + ☐ - BPS announced by the National Interbank Funding Center at the end of the day before the actual disbursement date of the loan. If the calculated interest rate is less than 0%, it will be executed at 0%. (The Loan Prime Rate is an annual interest rate, which can be found on the National Interbank Funding Center and the website of the People’s Bank of China).
| ☆ 11054179 | Page |
ZEZAEBAA |
![]() |
Working Capital Loan Contract |
After each loan under this Contract is issued, if the Loan Prime Rate is adjusted during the loan period, the loan interest rate (please mark ü in the box below and mark x if you do not select):
☐ No adjustment, fixed interest rate;
☒ The interest rate will be adjusted starting from the interest rate adjustment date, based on the Loan Prime Rate (LPR) for the agreed period as stated above announced by the National Interbank Funding Center at the end of the day before the interest rate adjustment date, and the floating points and calculation method of the interest rate agreed above remain unchanged. The specific interest rate adjustment dates is as follows (please mark ü in the box below, and mark ⅹ if you do not select):
☒ The interest rate is adjusted annually. The interest rate adjustment date is the corresponding day of the corresponding month of the next calendar year after the actual loan disbursement date. If there is no corresponding day in the corresponding month of the next calendar year after the actual loan disbursement date, the interest rate adjustment date is the last day of the corresponding month of the next calendar year after the actual loan disbursement date;
☒ The interest rate is adjusted annually, and the interest rate adjustment date is January 1 of each year;
☒ The interest rate is adjusted according to the interest payment date, and the interest rate adjustment date is the ________ day after the interest payment date;
☒ The interest rate is adjusted quarterly, and the interest rate adjustment date is the ___________ day of the last month of each quarter;
☒ The interest rate is adjusted monthly, and the interest rate adjustment date is the day of every month;
☒ Other conventions (specific interest rate adjustment date): ____________.
☒ (2) Foreign currency loan interest rate:
☒ 1) Each loan under this Contract shall be calculated based on the ______________ (LIBOR/HIBOR/SIBOR) published by the Lender on ____________(date, month, year) (hereinafter referred to as the “Benchmark Interest Rate Term”) on the actual date of loan issuance as the Benchmark Interest Rate plus BPS (hereinafter referred to as the “Spread”, and the Spread ≥0). If the Benchmark Interest Rate is less than 0%, the Benchmark Interest Rate shall be calculated at 0%.
| ☆ 11054179 | Page |
ZEZAEBAA |
![]() |
Working Capital Loan Contract |
After each loan under this Contract is issued, the loan interest rate will be adjusted during the loan period as follows (please mark ü in the box below, and mark ⅹ if you do not select):
☒ From the date of each loan disbursement, the loan interest rate shall be adjusted according to the Benchmark Interest Rate Term agreed in this Contract, the latest foreign currency benchmark interest rate of the corresponding day plus the interest rate spread agreed in this Contract. If the Benchmark Interest Rate is less than 0%, the Benchmark Interest Rate shall be calculated at 0%.
☒ Fixed interest rate, which means the interest rate will remain the same.
☒ 2) The foreign currency loan interest rate under this Contract is detailed in the “Foreign Currency Interest Rate Supplementary Contract” signed separately by both parties to this Contract.
☒ 3) The interest rate for each loan under this Contract is ____/___ %, which is a fixed rate and will not be adjusted during the loan period.
6. The interest settlement method under this Contract is (please mark ü in the box below, and mark ⅹ if you do not select):
☐ If the interest is settled monthly, the interest settlement date is the 20th day of each month;
☐ If the interest is settled quarterly, the interest settlement date is the 20th day of the last month of each quarter;
☐ Other methods: ________________________________.
The interest of each repayment under this Contract shall be paid together with the principal.
7. The penalty interest rate under this Contract is:
| (1) | The overdue penalty interest rate under this Contract shall be 30% higher than the loan execution interest rate applicable on the penalty interest calculation date. |
| (2) | The penalty interest rate for misappropriation of the loan or failure to use the loan for the purposes agreed in this Contract shall be 50 % higher than the loan execution rate applicable on the penalty interest calculation date. |
If the loan currency is in foreign currency, if there are other provisions in the foreign currency interest rate supplementary contract or foreign currency interest rate change contract signed by the two parties to this Contract, such provisions shall apply.
| ☆ 11054179 | Page |
ZEZAEBAA |
![]() |
Working Capital Loan Contract |
8. The loan withdrawal period under this Contract is from January 6, 2025 (date, month, year) to January 31, 2025 (date, month, year). The first withdrawal shall be made before January 31, 2025 (date, month, year).
9. The withdrawal plan for the loan under this Contract is as follows (please mark ü in the box below, and mark ⅹ if you do not select):
☐ The withdrawal plan is shown in the table below:
| No. | Withdrawal Date | Withdrawal Amount |
| 1 | ☐ Day ☐ Month ☐ Year | (Amount in words) |
| 2 | ☐ Day ☐ Month ☐ Year | (Amount in words) |
| 3 | ☐ Day ☐ Month ☐ Year | (Amount in words) |
| 4 | ☐ Day ☐ Month ☐ Year | (Amount in words) |
| 5 | ☐ Day ☐ Month ☐ Year | (Amount in words) |
| 6 | ☐ Day ☐ Month ☐ Year | (Amount in words) |
☐ Other withdrawal plans:
10. The repayment plan for the loan under this Contract is as follows (please mark ü in the box below, and mark ⅹ if you do not select):
☐ The repayment plan is shown in the table below:
| No. | Repayment Date | Repayment Amount |
| 1 | ☐ Day ☐ Month ☐ Year | (Amount in words) |
| 2 | ☐ Day ☐ Month ☐ Year | (Amount in words) |
| 3 | ☐ Day ☐ Month ☐ Year | (Amount in words) |
| 4 | ☐ Day ☐ Month ☐ Year | (Amount in words) |
| 5 | ☐ Day ☐ Month ☐ Year | (Amount in words) |
| 6 | ☐ Day ☐ Month ☐ Year | (Amount in words) |
☐ Other repayment plans:
| ☆ 11054179 | Page |
ZEZAEBAA |
![]() |
Working Capital Loan Contract |
11. Penalty for early repayment of loan: Equivalent to / % of the total amount of loan actually repaid in advance or RMB (currency) Zero Yuan (in words).
12. The principal amount of the loan to be repaid in advance shall not be less than RMB (currency) Zero Yuan (in words).
13. Account Opening ( For RMB loans, choose one of the following modes and mark ü; for foreign currency loans, choose the special account mode. Mark ⅹ if you do not select):
þ Non-special account mode:
(1) The general settlement account opened by the Borrower with the Lender is:
Deposit Bank: Shanghai Pudong Development Bank Co., Ltd. JInqiao Branch
Account Name: CLPS Shanghai Co., Ltd.
Account Number: 98840078801600002917
(2) The fund withdrawal account opened by the Borrower with the Lender is:
Deposit Bank: Shanghai Pudong Development Bank Co., Ltd. JInqiao Branch
Account Name: CLPS Shanghai Co., Ltd.
Account Number: 98840078801600002917
☐ Special account mode:
(1) The special account for working capital loans opened by the Borrower with the Lender is:
Deposit Bank:
Account Name:
Account Number:
(2) The general settlement account opened by the Borrower with the Lender is:
Deposit Bank:
Account Name:
Account Number:
(3) The fund withdrawal account opened by the Borrower with the Lender is:
Deposit Bank:
Account Name:
Account Number:
| ☆ 11054179 | Page |
ZEZAEBAA |
![]() |
Working Capital Loan Contract |
14. Lender entrusted payment: For loan funds payment with a clear payment object and a single payment amount exceeding RMB (Currency and Amount), the Lender entrusted payment method should be adopted.
15. The guarantors and guarantee contracts that provide guarantee for the debts under this Contract include but not limited to:
☒ Guarantor / Guarantee Contract No. 【 / 】;
☒ Mortgagor / Mortgage Contract No. 【 / 】;
☒ Pledgee / Pledge Contract No. 【 / 】;
☒ Other guarantees / .
16. Breach of Contract Handling
| Penalty: Equivalent to __________% (in words) of the loan principal amount or | ||
17. The annexs to this Contract include:
( 1 ) Withdrawal Application Form .
( 2 ) .
( 3 ) .
( 4 ) .
( 5 ) .
18. Other matters agreed upon by both parties.
19. This Contract is made in triplicate , of which the Borrower holds one copy, the Lender holds two copies, and / holds / copies. Each copy has the same legal effect.
(End of Part 1)
| ☆ 11054179 | Page |
ZEZAEBAA |
![]() |
Working Capital Loan Contract |
Part II General Terms
Article 1 Loan
1. The Borrower irrevocably agrees and confirms that the Lender has the right to adjust or add loan disbursement conditions due to changes in laws, regulations and policies, or restrictions on the government’s macro-monetary policy or financial regulatory policy, or based on market conditions, capital position and financial cost conditions, its own business needs, the Borrower’s performance ability or financial status, or other major changes in circumstances, and may suspend, reduce or cancel the loan and notify the Borrower.
2. The loan under this Contract shall be used in accordance with the purpose of the loan agreed in this Contract. The Borrower shall not misappropriate or embezzle the loan for fixed asset investment, equity investment, etc., nor shall it be used in the fields and for purposes prohibited by the State for production and operation or other activities that are not in line with the purpose of working capital loans.
Article 2 Loan Interest Rate and Interest Calculation Method
1. Unless otherwise agreed in this Contract, the interest on the loan under this Contract shall be calculated based on the actual withdrawal amount and the number of days occupied from the date the Lender issues the loan. The number of days occupied includes the first day and excludes the last day. Daily interest rate = monthly interest rate / 30, monthly interest rate = annual interest rate / 12, that is, daily interest rate = annual interest rate / 360. When the loan currency is British Pound, Hong Kong Dollar or Singapore Dollar, daily interest rate = annual interest rate / 365.
2. The Lender has the right to charge overdue penalty interest on the principal of the loan that is due (the term “due” in this Contract includes the situation where the Lender declares the loan to be due in advance) payable by the Borrower at the overdue rate agreed in this Contract and calculated on the actual number of days overdue, starting from the date of overdue, until the Borrower repays the principal and interest.
3. If the Borrower fails to use the loan funds for the agreed purpose, the Lender shall have the right to charge penalty interest on the amount of the loan used in breach, calculated according to the actual number of days of breach at the penalty interest rate for misappropriation agreed in this Contract, starting from the date of breach, until the Borrower repays the principal and interest.
| ☆ 11054179 | Page |
ZEZAEBAA |
![]() |
Working Capital Loan Contract |
4. The Lender shall charge compound interest on the interest (including normal interest, overdue penalty interest and misappropriation penalty interest) that the Borrower fails to pay on time at the overdue penalty interest rate agreed in this Contract based on the actual number of days overdue from the date of overdue payment.
5. Unless otherwise agreed upon by both parties to this Contract, the loan interest rate under this Contract shall be calculated using the “simple interest method”. The interest rate calculation method can be found on the website of the People’s Bank of China.
6. Interest Rate Market Paralysis
After the loan is disbursed under this Contract, if there is no applicable LPR (applicable to RMB) or LIBOR/HIBOR/SIBOR (applicable to foreign currencies) interest rate on the quotation date of the relevant interest period, the Borrower shall negotiate with the Lender to determine the alternative interest rate; if no agreement can be reached within five (5) banking days after the start of the negotiation, the Borrower shall repay all principal and interest of the loan within thirty (30) banking days from the date of failure to reach an agreement. If the parties have signed a foreign currency interest rate supplementary contract or a foreign currency interest rate modification contract at the same time as signing this Contract, the interest rate shall be determined in accordance with the provisions of the supplementary contract or modification contract.
Article 3 Withdrawal
1. Before making the first withdrawal, the Borrower shall meet the following conditions:
(1) Submit the Withdrawal Application (the format is shown in Annex 1 or Annex 2 of this Contract), the completed Debit (Loan) Certificate and other relevant documents in accordance with the time and method agreed upon in this Contract;
(2) This Contract and the corresponding Guarantee Contract (if any) have been signed and remain in force, and the Guarantee Right has been effectively established;
(3) Submit the Borrower’s current valid business license, company charter, and recent financial statements on the withdrawal date (including but not limited to the previous year’s annual financial report audited by a certified public accountant and current financial statements);
| ☆ 11054179 | Page |
ZEZAEBAA |
![]() |
Working Capital Loan Contract |
(4) Submit the original copy of the loan resolution made by the Borrower’s board of directors/shareholders meeting or other institutions with equivalent effect, the authorization letter from the legal representative to the authorized representative, and the signature specimens of the legal representative and the authorized representative;
(5) The Borrower has opened a relevant account with the Lender in accordance with the Lender’s requirements;
(6) The Borrower has performed its obligations under this Contract and no breach of contract has occurred;
(7) Other documents or conditions required by the Lender.
2. In addition to conditions for the initial withdrawal, the Borrower shall also meet the following conditions before each withdrawal:
(1) Submit the Withdrawal Application (the format is shown in Annex 1 or Annex 2 of this Contract), the completed Debit (Loan) Certificate and other relevant documents in accordance with the time and method agreed upon in this Contract;
(2) The representations and warranties made by the Borrower under this Contract shall remain valid;
(3) The Borrower has performed its obligations under this Contract and no breach of contract has occurred;
(4) Other documents or conditions required by the Lender.
3. Withdrawal
(1) The Borrower shall make a one-time or installment withdrawal according to the withdrawal plan agreed upon in this Contract and shall submit a Withdrawal Application (the format of which is provided in Annex 1 or Annex 2 to this Contract) to the Lender three (3) banking days before the due date of each Withdrawal to complete the withdrawal procedures;
(2) If the Borrower needs to postpone or change the withdrawal date, the Borrower shall obtain the Lender’s consent three (3) banking days before the withdrawal date. The Lender shall have the right to require the Borrower to pay the interest loss incurred by the Lender as a result (interest loss = interest on the postponed withdrawal period - interest on demand deposits during the same period);
| ☆ 11054179 | Page |
ZEZAEBAA |
![]() |
Working Capital Loan Contract |
(3) If the Borrower requests to cancel all or part of the undrawn loan, he shall apply to the Lender three (3) banking days prior to the determined withdrawal date or the end date of the withdrawal period, and the cancellation can only be made after the Lender agrees;
(4) If the Borrower fails to complete the withdrawal procedures and does not apply for a delay in withdrawal on the specified withdrawal date or within the withdrawal period, the Lender has the right to cancel the undrawn loan;
The Lender has the right to waive one or more of the above withdrawal conditions without affecting any rights of the Lender under this Contract.
Article 4 Account Opening and Management
1. The Borrower shall have opened a general settlement account and a fund withdrawal account with the Lender (see Part I of this Contract) at the time of signing this Contract, as well as a special account for working capital loans (if any) agreed upon by both parties. The Borrower agrees that the Lender shall monitor the Borrower’s aforementioned accounts.
2. If a special account for working capital loans is not opened, the general settlement account shall be used to calculate the disbursement and payment of loan funds applied by the Borrower from the Lender.
If a special working capital loan account is opened, it is used to calculate the loan funds issued and paid by the Borrower from the Lender, and the funds in the account are calculated according to the interest of demand deposits. The Borrower agrees that in addition to the Borrower’s reserved seal, the special working capital loan account shall also reserve the Lender’s special seal for loan fund payment supervision. The Borrower cannot change the reserved seal of the special working capital loan account at will without the Lender’s written consent.
3. The Borrower confirms that the Fund Withdrawal Account is the income account and repayment reserve account under this Contract. The Borrower’s income cash flow or the Borrower’s overall cash flow shall be entered into the Fund Withdrawal Account.
The Borrower guarantees that, on each principal and interest payment date under this Agreement and within the three (3) days prior thereto, the balance of funds in the Borrower’s repayment reserve account shall not be less than the principal and interest payment amount that the Borrower should pay in the current period. The Borrower agrees that, on each principal and interest payment date and within the three (3) days prior thereto, the Lender has the right to restrict or refuse any external payment behavior of the Borrower that will cause the balance of funds in the repayment reserve account to be less than the principal and interest payment amount that should be paid in the current period, so as to ensure that the balance of funds in the repayment reserve account is sufficient to pay the principal and interest payment amount that should be paid in the current period.
The Lender has the right to monitor the funds withdrawal account. When the fund flow in the funds withdrawal account is abnormal, the Lender has the right to find out the reason from the Borrower and take corresponding measures.
| ☆ 11054179 | Page |
ZEZAEBAA |
![]() |
Working Capital Loan Contract |
Article 5 Payment Supervision
1. The Borrower agrees that the Lender has the right to manage and control the payment of the loan funds through the Lender’s entrusted payment and/or the Borrower’s independent payment, so as to supervise the use of the loan funds in accordance with the purposes agreed in this Contract.
The lender’s entrusted payment means that the Lender pays the loan funds through the Borrower’s account to the Borrower’s transaction counterparty that meets the purpose agreed in this Contract based on the Borrower’s withdrawal application and payment entrustment.
The Borrower’s autonomous payment means that after the Lender disburses the loan funds to the Borrower’s account based on the Borrower’s withdrawal application, the Borrower will independently pay it to the Borrower’s transaction counterparty for the purpose agreed in the Contract.
2. The Borrower agrees that if the Borrower and the Lender have newly established a credit business relationship and the Borrower’s credit status is average, or the payment object is clear and the single payment amount exceeds the amount agreed in this Contract (see Part I of this Contract), or other circumstances determined by the Lender, the Lender’s entrusted payment method shall be adopted.
If the Lender is entrusted to pay, the Lender has the right to review the payment object, payment amount and other information listed in the payment application provided by the Borrower based on the loan purpose agreed in the loan contract to see if they are consistent with the corresponding business contract and other supporting materials. After review and approval, the Lender will pay the loan funds to the Borrower’s trading counterparty through the Borrower’s account.
| ☆ 11054179 | Page |
ZEZAEBAA |
![]() |
Working Capital Loan Contract |
3. When the Borrower applies to the Lender for external payment of loan funds, he shall submit supporting documents that meet the Lender’s requirements, including but not limited to:
(1) Documents proving that the purpose of payment is in accordance with the purpose agreed in this Contract;
(2) Business contracts and written documents that truly reflect the Borrower’s payment obligations. For fees that must be paid without signing a contract, the charging policy and standards approved by the competent authority should be provided;
(3) If the corresponding invoice or receipt is not available at the time of payment, the Borrower shall promptly submit the corresponding invoice or receipt after the payment is completed;
(4) Legal and valid payment voucher;
(5) Other documents required by the Lender.
The Lender has the right to waive one or more of the above-mentioned certification documents, without affecting any rights of the Lender under this Contract.
4. If a special account for working capital loan is not opened, the Borrower shall submit a withdrawal application (see Appendix 1 of this Contract for the format) to the Lender three (3) banking days before the intended withdrawal date, and at the same time propose whether to adopt the Lender’s entrusted payment method or the Borrower’s independent payment method. The Borrower confirms that the Lender has the right to review whether the Borrower’s relevant information meets the payment conditions stipulated in this Contract and has the right to decide on the payment method of the corresponding loan.
In case of opening a special account for working capital loan and adopting the method of entrusted payment by the Lender, the Borrower shall submit to the Lender a payment application (format as shown in Appendix 3 of this Contract) with the reserved seal of the Borrower for the special account for working capital loan three (3) banking business days before the payment date. The Lender shall have the right to review whether the relevant information of the Borrower meets the payment conditions stipulated in this Contract. If the Lender approves the review, the payment voucher shall be stamped with the special seal for loan fund payment supervision and then the payment shall be made. In case of adopting the method of independent payment by the Borrower, the Borrower shall submit to the Lender a payment application (format as shown in Appendix 3 of this contract) and relevant information three (3) banking business days in advance. The Lender shall have the right to review whether the relevant information submitted by the Borrower meets the conditions stipulated in this contract. If the Lender approves the application, the Borrower shall fill in the payment voucher (the amount of each summary payment voucher shall not exceed the amount entrusted by the Lender stipulated in this Contract). After review, the Lender shall stamp the special seal for loan fund payment supervision on the summary payment voucher and transfer the corresponding funds to the general settlement account of the Borrower.
| ☆ 11054179 | Page |
ZEZAEBAA |
![]() |
Working Capital Loan Contract |
5. If the Borrower adopts the self-payment method, the Borrower shall regularly report to the Lender on the self-payment of the loan funds on a monthly basis. The Lender has the right to verify whether the Borrower’s loan payment complies with the agreed purpose and payment method through account analysis, voucher inspection, on-site investigation, etc.
6. The Borrower confirms that he shall pay the Lender the remittance fee incurred in the payment of loan funds. When the remittance fee is incurred, the Lender has the right to directly deduct the actual amount.
7. During the process of loan issuance and payment, if the Borrower encounters any of the following circumstances, the Lender has the right to require the Borrower to supplement the withdrawal conditions and payment conditions, or change the loan payment method, or stop the issuance and payment of loan funds:
(1) Credit status declines;
(2) The profitability of the main business is not strong;
(3) There are abnormalities in the use of loan funds.
| ☆ 11054179 | Page |
ZEZAEBAA |
![]() |
Working Capital Loan Contract |
Article 6 Repayment
1. The Borrower shall repay the principal, interest and related expenses of the loan in a timely and full manner in accordance with the repayment plan agreed upon in this Contract. The Borrower hereby irrevocably authorizes the Lender to deduct the aforementioned amount from the Borrower’s account opened with the Lender on the due date of the loan or when the conditions agreed upon in this Contract are met to repay the Lender’s debt.
If the Borrower repays the loan in advance, he shall submit a written application to the Lender and obtain the Lender’s written consent before the tenth (10th) banking day before the expected repayment date. If the Lender’s prior written consent is not obtained, the Borrower shall still repay the principal and interest in accordance with the term and interest rate agreed in the Contract.
Early repayment agreed by the Lender shall be deemed as the early maturity of the loan. In this case, the Lender also has the right to require the Borrower to pay a certain amount of liquidated damages as agreed in this Contract (see Part I of this Contract).
The interest on early repayment shall be calculated based on the actual number of days the Borrower has used the funds, and shall be repaid together with the principal; the amount of the principal repaid in advance shall not be less than the limit agreed in Part I of this Contract; the repaid principal shall be deducted from the principal of the loan in the reverse order of the repayment plan agreed in this Contract.
3. If the Borrower is unable to repay the loan on time due to legitimate reasons, he shall apply to the Lender for loan extension before the 30th banking business day of the repayment period agreed in this Contract, and prepare necessary materials to go through the relevant extension procedures. If the loan under this Contract is guaranteed by guarantee, mortgage or pledge, the guarantor, mortgagor and pledgor shall also provide a written consent certificate. Whether to agree to the extension is decided by the Lender. If the Borrower does not apply for an extension or the application for extension is not approved by the Lender, the loan will be transferred to the overdue loan from the day after the due date.
4. The Borrower shall not re-draw any loan funds that have been repaid.
| ☆ 11054179 | Page |
ZEZAEBAA |
![]() |
Working Capital Loan Contract |
Article 7 Representations and Warranties
The Borrower makes the following representations and warranties to the Lender, which are made upon the signing of this Contract and shall remain valid during the validity period of this Contract.
1. The Borrower is an enterprise (institution) legal person or other economic organization established in accordance with the applicable laws, with independent legal personality, complete financial system and repayment capacity, and has the right to enter into and perform this Contract in accordance with the law.
2. The Borrower has the right to sign this Contract and has completed all authorizations and approvals from the shareholders’ meeting, board of directors or other authorized institutions required to sign this Contract and perform its obligations under this Contract. All clauses of this Contract are the Borrower’s true intention and are legally binding on the Borrower.
3. The signing and performance of this Contract shall not violate the laws that the Borrower shall comply with (the laws under this Contract include the laws, regulations, rules, local regulations, judicial interpretations, etc. that the Borrower shall comply with, the same below), the relevant documents, judgments and rulings of the competent authorities, nor conflict with the Borrower’s Articles of Association or any contract, agreement signed or any other obligations undertaken by the Borrower.
4. The Borrower guarantees that all financial statements (if any) issued by him comply with the provisions of applicable laws and that the statements truly, completely and fairly reflect the financial status of the Borrower.
5. The Borrower shall abide by the principle of honesty and trustworthiness in the process of signing and performing this Contract, and all the materials, documents and information (including but not limited to business license, project approval documents, feasibility study report, proof of self-raised funds, financial statements, etc.) provided by the Borrower to the Lender, including itself and the guarantor, shall be true, valid, accurate and complete without any concealment or omission.
6. The Borrower guarantees that the filing, registration or other formalities required for the validity and legal performance of this Contract have been completed.
| ☆ 11054179 | Page |
ZEZAEBAA |
![]() |
Working Capital Loan Contract |
7. There have been no significant adverse changes in the operating and financial conditions of the Borrower since the issuance of the most recent audited financial statements.
8. Strictly abide by the law in business activities, carry out various businesses in strict accordance with the provisions of the Borrower’s business license or the business scope approved by law, complete the registration and annual inspection procedures on time, produce and operate legally and in compliance with regulations, have the ability to continue to operate, and have a legal source of repayment.
9. Do not give up any matured claims, and do not dispose of existing major assets without compensation or in other inappropriate ways.
10. The Borrower has disclosed to the Lender the facts and conditions that he knows or should know and which are important for the Lender to decide whether to grant the loan under this Contract (including but not limited to operating conditions, financial conditions, external guarantees, etc.).
11. The Borrower guarantees that his credit status is good and has no major bad records.
12. The Borrower warrants that there are no other circumstances or events that have or may have a significant adverse impact on the Borrower’s ability to perform.
Article 8 Agreement
The Borrower and the Lender agree as follows:
1. The Borrower guarantees to operate in accordance with the law and use the loan for the purpose agreed in this Contract and not to use it for other purposes. The Borrower shall provide various financial and accounting materials including monthly and annual reports regularly according to the requirements of the Lender, and actively cooperate with the Lender to supervise the use of the loan and the Borrower’s business. The Lender may check and supervise the use of the loan at any time in various ways.
2. The Borrower shall repay the principal and interest of the loan under this Contract in accordance with the time, amount, currency and interest rate specified in this Contract, the Application Form and the Debit (Loan) Certificate.
| ☆ 11054179 | Page |
ZEZAEBAA |
![]() |
Working Capital Loan Contract |
3. The Borrower guarantees that if any event occurs or is about to occur that is likely to have a significant adverse impact on the financial status of the Guarantor or its ability to perform its guarantee obligations, the Borrower will promptly provide new guarantees approved by the Lender.
4. The Borrower promises that he will not take the following actions without the written consent of the Lender:
(1) Transfer (including by sale, donation, debt repayment, exchange, etc.), mortgage, pledge or other disposal of all or most of its major assets;
(2) Contracting, joint venture, major foreign investment, change in actual controller or major shareholder, shareholding system reform, merger (acquisition), joint venture (cooperation), division, equity transfer, substantial increase in debt financing, establishment of subsidiaries, property transfer, capital reduction, suspension of business, dissolution, application for bankruptcy, reorganization or cancellation, and other actions that may affect the Borrower’s repayment ability;
(3) Provide a guarantee to a third party that is sufficient to have a significant adverse effect on its financial condition or its ability to perform its obligations under this Contract;
(4) Prepayment of other long-term debts in advance may have a significant adverse impact on the Borrower’s ability to perform its obligations under this Contract;
(5) Signing any contract/agreement that has a significant adverse effect on the Borrower’s ability to perform its obligations under this Contract or assuming any relevant obligation that has such an effect.
5. The Borrower undertakes that, if the following events occur, the Borrower will immediately notify the Lender on the date of the event and deliver the original relevant notice to the Lender (with official seal) within five (5) banking days from the date of the event:
(1) The occurrence of an event causes the representations and warranties made by the Borrower in this Contract to become untrue, inaccurate or invalid.
(2) The Borrower or its controlling shareholder, actual controller or its affiliates are involved in litigation or arbitration, or their assets are seized, sealed, frozen, enforced or other measures with similar effect are taken against them, or their legal representative/person in charge is involved in litigation, arbitration or other compulsory measures;
(3) The legal representative or his authorized agent, person in charge, principal financial officer, correspondence address, company name, office location, etc. of the Borrower are changed;
| ☆ 11054179 | Page |
ZEZAEBAA |
![]() |
Working Capital Loan Contract |
(4) The company is applied for reorganization or bankruptcy by other creditors or is revoked by the superior authority;
(5) Any other significant adverse event that may affect the Borrower’s ability to repay its debts occurs.
6. The Borrower guarantees that he will not repay other loans in priority in violation of the normal repayment order, and will not sign any contract or agreement that will make the loans under this Contract subordinate now or in the future.
7. The Borrower shall repay and pay the principal and interest of the loan under this Contract in the same currency as far as possible. If the Borrower repays the debt in different currencies, the Borrower shall, by himself or by authorizing the Lender, convert the different currencies into the loan currency under this Contract in accordance with the “Deduction Agreement” of this Contract to repay the principal and interest owed, and the expenses incurred shall be borne by the Borrower. When the Guarantor repays the debt on behalf of the Borrower in different currencies, the “Deduction Agreement” of the Guarantee Contract shall be followed, and the expenses incurred shall be borne by the Borrower.
8. When the guarantee under this Contract encounters specific circumstances or specific changes, the Borrower shall provide other guarantees approved by the Lender in a timely manner in accordance with the Lender’s requirements. Such specific circumstances or specific changes include but are not limited to the guarantor’s suspension of production, suspension of business, dissolution, suspension of business for rectification, revocation or cancellation of business license, application for or application for reorganization, bankruptcy, major changes in business or financial status, involvement in major litigation or arbitration cases, involvement of legal representatives, directors, supervisors, and major operating and management personnel, reduction or possible reduction in the value of the collateral, or property preservation measures such as seizure, breach of contract under the guarantee contract, and request for termination of the guarantee contract.
9. The Lender has the right to conduct on-site or off-site due diligence on the Borrower and conduct post-loan inspections on the Borrower’s operating conditions, financial conditions, external guarantees, use of loan funds, repayment conditions, etc. The Borrower has the obligation to actively cooperate with the Lender in loan payment management, post-loan management and related inspections.
| ☆ 11054179 | Page |
ZEZAEBAA |
![]() |
Working Capital Loan Contract |
10. The Lender has the right to recover the loan funds under this Contract in advance according to the Borrower’s fund withdrawn situation.
11. Special provisions regarding group customers (applicable to group customers).
If the Borrower of this Contract is a group customer, the Borrower hereby promises:
(1) The Borrower shall promptly report any related-party transactions involving more than 10% of the net assets of the actual trustee, including: ① the relationship between the parties to the transaction; ② the transaction items and nature of the transaction; ③ the transaction amount or the corresponding proportion; ④ the pricing policy (including transactions with no amount or only a symbolic amount).
(2) If the actual creditee has any of the following circumstances, it shall be deemed that the Borrower has breached the contract under this Contract, and the Lender shall have the right to unilaterally decide to cancel the credit that the customer has not used, and to recover part or all of the credit that has been used or require the customer to add a margin to 100%: ① Providing false materials or concealing important operating and financial facts; ② Changing the original purpose of the credit without the consent of the Lender, misappropriating the credit or using the bank credit for illegal or irregular transactions; ③ Using false contracts with related parties to discount or pledge bills receivable, accounts receivable and other debts without actual trade background to the bank to obtain bank funds or credit; ④ Refusing to accept the Lender’s supervision and inspection of its use of credit funds and related operating and financial activities; ⑤ There are significant mergers, acquisitions, reorganizations, etc., which the Lender believes may affect the safety of the credit; ⑥ Intentionally evading bank debts through related transactions.
12. Special guarantees, commitments and agreements on Green Credit (applicable to borrowers whose construction, production and operation activities of nuclear power plants, large hydropower plants, water conservancy projects, resource mining projects, etc. are likely to seriously change the original state of the environment and the adverse environmental and social consequences are difficult to eliminate, and borrowers whose construction, production and operation activities of petroleum processing, coking and nuclear fuel processing, chemical raw materials and chemical product manufacturing, etc. will produce adverse environmental and social consequences but are easier to eliminate through mitigation measures):
(1) The Borrower undertakes to submit an environmental, social and governance risk report to the Lender and declares and guarantees to strengthen environmental, social and governance risk management, including: ① The internal management documents related to environmental, social and governance risks comply with the requirements of laws and regulations and are effectively implemented; ② There are no major litigation cases involving environmental, social and governance risks;
| ☆ 11054179 | Page |
ZEZAEBAA |
![]() |
Working Capital Loan Contract |
(2) The Borrower commits to accept the Lender’s supervision and strengthen the management of environmental, social and governance risks, including: ① Committing to comply with the regulations in all its behaviors and performances related to environmental, social and governance risks; ② Committing to establish and improve the internal management system for environmental, social and governance risks, and specify in detail the responsibilities, obligations and penalties of the Borrower’s relevant responsible persons; ③ Committing to establish and improve the emergency response mechanism and measures for environmental, social and governance risk emergencies; ④ Committing to set up a special department and/or designate special personnel to be responsible for environmental, social and governance risk matters; ⑤ Committing to cooperate with the Lender or a third party recognized by him in assessing and inspecting the Borrower’s environmental, social and governance risks; ⑥ Committing to give appropriate responses or take other necessary actions in the face of strong doubts from the public or other stakeholders on the Borrower’s performance in controlling environmental, social and governance risks; ⑦ Committing to urge the Borrower’s key related parties to strengthen management to prevent the transmission of environmental, social and governance risks of related parties to the Borrower; ⑧ Committing to perform other matters that the Lender considers relevant to the control of environmental, social and governance risks;
(3) The Borrower undertakes to inform the Lender in a timely and adequate manner when the following situations occur: ① All kinds of permits, approvals and ratifications related to environmental, social and governance risks during the commencement, construction, operation and closure of the project; ② The assessment and inspection of the environmental, social and governance risks of the Borrower by the environmental, social and governance risk regulatory agency or its recognized agency; ③ The supporting construction and operation of environmental facilities; ④ The emission and compliance of pollutants; ⑤ The safety and health of employees; ⑥ Major complaints and protests against the Borrower by neighboring communities; ⑦ Major environmental and social claims; ⑧ Other major situations that the Lender considers to be related to environmental, social and governance risks;
(4) If the Borrower and the Actual Trustee have any of the following circumstances, it shall be deemed that the Borrower has defaulted under this Contract: ① The Borrower’s statements, warranties and commitments on environmental, social and governance risk management have not been conscientiously performed; ② The Borrower is punished by relevant government departments for poor environmental, social and governance risk management; ③ The Borrower is strongly questioned by the public and/or the media for poor environmental, social and governance risk management; ④ Other defaults on environmental, social and governance risk management agreed upon by the Lender and the Borrower, including cross-default events;
| ☆ 11054179 | Page |
ZEZAEBAA |
![]() |
Working Capital Loan Contract |
If the Borrower defaults as mentioned above, the Lender has the right to unilaterally decide: ① to cancel the credit commitment that has been made; ② to suspend the disbursement of the loan until the Borrower has taken rescue measures that are satisfactory to the Lender; ③ to recover the disbursed loan in advance; ④ to exercise the relevant mortgage rights and other penalty measures in advance when the loan cannot be repaid; ⑤ other penalty measures agreed upon by the Lender and the Borrower.
13. The Borrower promises not to increase the local government’s implicit debt in violation of regulations, otherwise the Lender has the right to immediately suspend/terminate the Borrower’s withdrawal and declare that part or all of the issued loans are due in advance. At the same time, the Lender has the right to report the relevant situation to the relevant regulatory authorities.
14. Anti-Money Laundering Agreement The Borrower confirms and agrees that the Lender has the right to conduct money laundering risk assessment on the transactions involved in this Contract in accordance with the applicable anti-money laundering laws and regulations and internal management requirements. If the Borrower violates the Lender’s anti-money laundering management regulations, or the Lender has reasonable grounds to suspect that the Borrower and/or the transactions under this Contract are suspected of participating in money laundering, sanctions, terrorist financing or financing activities for the proliferation of weapons of mass destruction, export control, or tax evasion and other illegal and irregular activities recognized by the United Nations Security Council, the Financial Action Task Force on Money Laundering, China, the United States, the European Union, the United Kingdom, Singapore and other international organizations or countries, the Lender has the right to take necessary control measures in accordance with the anti-money laundering supervision regulations and internal management regulations of the People’s Bank of China. At the same time, the Lender has the right to directly restrict or suspend all or part of the business under this Contract without notifying the Borrower, declare the loan to be due in advance, terminate this Contract, and shall not bear any responsibility, and shall have the right to require the Borrower to bear all losses caused to the Lender.
15. The Borrower agrees and irrevocably authorizes: The Lender has the right to provide the information of all contracts/agreements/commitments signed between the Borrower and the Lender, including relevant information on the performance of all the above contracts/agreements/commitments, and the basic information of the enterprise and other information provided by the Borrower, to the Financial Credit Information Basic Database established by the State, in accordance with the provisions of the Credit Reporting Industry Management Regulations and other credit-related laws and regulations and the requirements of regulatory provisions, as well as the collection requirements of the Financial Credit Information Basic Database established by the State, for the inquiry and use by qualified units; at the same time, the Lender also has the right to inquire and use the credit information of the Borrower that has been entered into the Financial Credit Information Basic Database established by the State. This authorization covers all aspects of the Lender’s necessary business management of the business under this Contract before and after the signing of this Contract, and its validity period shall expire with the actual termination of this Contract.
16. The Borrower hereby confirms that he has fully understood and is aware of the Lender’s position that he opposes his employees taking advantage of their positions to seek any form of benefits, and promises to avoid such situations in accordance with the principles of integrity and fairness, and not to privately provide any form of kickbacks, gifts, securities, valuables, various rewards, personal expense compensation, private travel, high-consumption entertainment and other improper benefits to the Lender’s employees.
| ☆ 11054179 | Page |
ZEZAEBAA |
![]() |
Working Capital Loan Contract |
Article 9 Deduction Agreement
1. The Borrower agrees that when any debt related to the loan under this Contract becomes due and payable, the Lender has the right to directly deduct the funds in the repayment reserve account opened by the Borrower with Shanghai Pudong Development Bank Co., Ltd. to repay the due and payable debt. If the funds in the repayment reserve account are insufficient to repay the debt, the Lender has the right to deduct the funds from any other account opened by the Borrower with any branch of Shanghai Pudong Development Bank Co., Ltd.
2. The Lender has the right to choose to use the proceeds to repay the loan principal, interest or other expenses. If there are multiple claims that are due and unpaid at the same time, the Lender shall decide the order of repayment of the claims.
3. If the currency of the deducted funds is inconsistent with the currency to be repaid, the following procedures shall me applied:
(1) If the loan currency is RMB, the principal and interest of the loan shall be repaid after the amount is converted into RMB at the applicable buying rate for the deduction currency published by the Lender at the time of deduction.
(2) If the loan currency is not RMB and the deduction currency is RMB, the principal and interest of the loan shall be repaid directly by deducting the applicable selling price of the loan currency and RMB published by the Lender at that time and converting it into the loan currency.
(3) If both the loan currency and the deduction currency are not RMB and they’re not the same, the loan principal and interest shall be repaid after the foreign exchange settlement is completed at the buying rate of the currency of the deduction and RMB announced by the Lender at the time of deduction and then the foreign exchange settlement is completed at the selling rate of the currency of the loan and RMB announced by the Lender on the same day and then the loan principal and interest shall be repaid.
| ☆ 11054179 | Page |
ZEZAEBAA |
![]() |
Working Capital Loan Contract |
Article 10 Proof of Debt
The Lender shall, in accordance with his usual business practices, maintain accounting records related to the business activities involved in this Contract in its accounting books to prove the Lender’s loan amount. The Borrower’s valid evidence of the loan claim under this Contract shall be the accounting vouchers or other valid supporting materials issued and recorded by the Lender in accordance with its own business regulations.
Article 11 Agreed Delivery Address
1. The Lender confirms that the address listed on the first page of this Contract is his valid delivery address. Any notice delivered directly or by mail to the Lender by the Borrower under this Contract shall be sent to the address listed on the first page of this Contract until the Lender announces a change in the address. The Borrower agrees that all notices sent by him to the Lender shall be deemed delivered when the Lender actually receives them.
2. The Borrower confirms that the address and fax, e-mail and other delivery information listed on the first page of this Contract are his valid mailing or electronic delivery addresses. All kinds of notices and other documents under this Contract during non-litigation, as well as letters, summonses, notices and other legal documents issued to him during any litigation (including any litigation procedures and enforcement procedures such as first instance, second instance and retrial) arising from this Contract, shall be deemed to have been delivered as long as they are sent to the mailing or electronic delivery address listed on the first page of this Contract by mail or by electronic delivery such as fax, e-mail, etc. The specific delivery date shall be subject to the provisions on delivery date in the Civil Procedure Law. The change of the above-mentioned mailing or electronic delivery address shall not be legally effective unless the Lender is notified in advance, and the delivery address confirmed in this Contract shall still be deemed to be the valid delivery address.
| ☆ 11054179 | Page |
ZEZAEBAA |
![]() |
Working Capital Loan Contract |
Article 12 Breach of Contract and Its Handling
1. Breach of Contract
Any of the following circumstances shall constitute the breach of contract by the Borrower against the Lender:
(1) Any representation or warranty made by the Borrower in this Contract or in any notice, authorization, approval, consent, certificate or other document made pursuant to or in connection with this Contract is incorrect or misleading at the time of making, or has been proved to be incorrect or misleading, or has been proved to be invalid or revoked or has no legal effect.
(2) The Borrower has breached any of the provisions of “Other Matters Agreed by the Parties” (if any) in Part I of this Contract or any of the matters agreed in Article 8 of Part II.
(3) The Borrower has a major cross-default event, including but not limited to the Borrower’s breach of any other loan contract or agreement signed by him; or the Borrower’s failure to pay debts under other loan contracts or agreements signed by him when due.
(4) The Borrower’s investors withdraw funds, transfer assets, or transfer equity without authorization.
(5) The Guarantor no longer has or will no longer have the ability to provide a guarantee corresponding to the loan, or violates the guarantee document signed by him.
(6) The Borrower ceases operations, stops production, closes down, suspends business for rectification, reorganization, liquidates, is taken over or placed under trusteeship, is dissolved, has his business license revoked or cancelled, or goes bankrupt.
(7) The financial condition of the Borrower or Guarantor deteriorates, the operation encounters serious difficulties, or an event or situation occurs that has an adverse impact on his normal operation, financial condition or debt repayment ability.
(8) The Borrower or his controlling shareholder, actual controller or his affiliates are involved in major litigation or arbitration or their major assets are seized, confiscated, frozen, enforced or other measures with similar effect are taken against them, or their legal representatives/persons in charge, directors, supervisors or senior management are involved in litigation, arbitration or other compulsory measures, which have an adverse impact on the Borrower’s debt repayment ability.
(9) Failure to repay the principal and interest on time or failure to use the loan for the agreed purpose.
| ☆ 11054179 | Page |
ZEZAEBAA |
![]() |
Working Capital Loan Contract |
(10) Failure to pay the loan funds in accordance with the agreed method.
(11) The documents and information submitted for loan application are false or incorrect.
(12) Failure to comply with or exceeding the relevant financial indicator constraints agreed upon in this Contract.
(13) Within three (3) days before any principal and interest payment date under this Contract, the balance of funds in the Repayment Reserve Account is lower than the principal and interest payment due by the Borrower for that period.
(14) There are abnormalities in the flow of funds within the general settlement account/fund withdrawal account.
(15) The Borrower is suspected of participating in illegal activities such as money laundering, sanctions, terrorist financing or financing of the proliferation of weapons of mass destruction, export controls, tax evasion, etc.
(16) The Borrower illegally increases the hidden debt of the local government.
(17) The Borrower commits any other act in violation of this Contract that is sufficient to hinder the normal performance of this Contract, or any other act that is prejudicial to the legitimate interests of the Lender.
2. Breach Handling
(1) If one or more of the default circumstances listed in the preceding paragraph occur, the Lender may, at its discretion, take one or more of the following measures:
① Require the Borrower to make corrections within a specified period of time.
② Cancel the Borrower’s unused loans and stop issuing and paying the Borrower’s unused loans.
③ Declare that all or part of the principal of the loan under this Contract is due in advance immediately, and require the immediate repayment of part or all of the loan, settlement of the outstanding interest, and immediate pursuit of the Guarantor or Borrower through various forms.
④ Penalty interest and compound interest will be charged on overdue loans and misappropriated loans.
| ☆ 11054179 | Page |
ZEZAEBAA |
![]() |
Working Capital Loan Contract |
⑤ Deduct the funds from any account opened by the Borrower in any branch of Shanghai Pudong Development Bank Co., Ltd.
⑥ Require the Borrower to supplement the loan issuance and payment conditions, or change the loan payment method.
⑦ Require the Borrower to provide other guarantees approved by the Lender.
⑧ Other necessary measures prescribed by law.
(2) In addition to the above measures, the Lender may also require the Borrower to bear the liability for breach of contract and require the Borrower to pay liquidated damages (the calculation method of liquidated damages is shown in Part I of this Contract). If the liquidated damages are not sufficient to compensate the losses suffered by the Lender, the Borrower shall compensate the Lender for all losses suffered thereby.
(3) If the Borrower fails to repay the principal and interest in full and on time, it shall also bear all expenses paid by the Lender in realizing the creditor’s rights and security rights, including but not limited to collection expenses, litigation costs, attorney fees, travel expenses and various other payable expenses.
Article 13 Effectiveness, Change and Termination
1. This Contract shall come into force after being signed (or sealed) by the legal representative of the Borrower or his/her authorized agent and affixed with the official seal, and after being signed (or sealed) by the legal representative (person in charge) of the Lender or his/her authorized agent and affixed with the official seal (or special seal for the Contract), and shall terminate after all the debts under this Contract are paid off.
2. After this contract comes into effect, neither party shall unilaterally change or terminate this Contract in advance. If this Contract needs to be changed or terminated, it shall be negotiated and agreed upon in writing by both parties.
Article 14 Other Terms
1. Definition
(1) The term “all the debts” under this Contract refers to the principal, interest, liquidated damages and all other expenses incurred in realizing the debts.
(2) The term “interest” under this Contract includes interest, penalty interest and compound interest.
| ☆ 11054179 | Page |
ZEZAEBAA |
![]() |
Working Capital Loan Contract |
(3) The term “banking day” under this Contract refers to the day on which the Lender is normally open for business for public business at the Lender’s domicile, excluding Saturdays, Sundays (except those closed due to holiday adjustments) or other statutory holidays.
2. Applicable Law
This Contract shall be governed by and interpreted in accordance with the laws of the People’s Republic of China (excluding the laws of the Hong Kong Special Administrative Region, the Macao Special Administrative Region and Taiwan for the purpose of this Contract).
3. Dispute Resolution
All disputes concerning this Contract shall be settled through friendly negotiation. If no agreement is reached through negotiation, the parties shall file a lawsuit with the People’s Court at the place of residence of the Lender. During the dispute period, the parties shall continue to perform the clauses not involved in the dispute.
4. Miscellaneous
(1) If there are any matters not covered in this Contract that need to be supplemented, the parties may agree on them and record them in Part I of this Contract, or they may reach a separate written agreement as an annex to this Contract. The annex to this Contract (see Part I of this Contract) is an integral part of this Contract and has the same legal effect as the main body of this Contract.
(2) During the validity period of this Contract, any forbearance or delay in taking action against any breach of contract or other behavior of the Borrower by the Lender shall not prejudice, affect or restrict any rights or interests that the Lender shall enjoy as a creditor under the law or this Contract, nor shall it be regarded as the Lender’s approval of the Borrower’s breach of this Contract, nor shall it be regarded as the Lender’s waiver of the right to take action against the Borrower’s existing or future breach of contract.
| ☆ 11054179 | Page |
ZEZAEBAA |
![]() |
Working Capital Loan Contract |
(3) The invalidity of any clause of this Contract shall not affect the validity of the other clauses of this Contract. If this Contract becomes invalid for any reason, the Borrower shall still be responsible for repaying all debts owed to the Lender under this Contract. If the above situation occurs, the Lender shall have the right to terminate the execution of this Contract immediately and may immediately recover all debts owed by the Borrower under this Contract from the Borrower.
(4) The Lender may transfer all or part of his rights and/or obligations under this Contract, and in such case, the transferee shall enjoy and/or bear the same rights and/or obligations to the Borrower as he would have if he were a party to this Contract. The Borrower shall bear the liabilities to the transferee in accordance with the provisions of this Contract after receiving the Lender’s notice of the transfer of the debts.
(5) Unless otherwise specified in this Contract, the relevant terms and expressions in the Annex to this Contract shall have the same meaning as in this Contract.
(6) The headings under this Contract are for reference only and shall not be construed as the basis for the contents under such headings.
(REMINDER OF PAGE INTENTIONALLY
LEFT BLANK)
(SIGNATURE PAGE TO FOLLOW)
| ☆ 11054179 | Page |
ZEZAEBAA |
![]() |
Working Capital Loan Contract |
This Contract has been signed between the Borrower and the Lender on January 6, 2025 (date, month, year). The Borrower hereby confirms that, when signing this Contract, both parties have explained and discussed all the terms in detail, and both parties have no doubts about all the terms of the Contract and have an accurate understanding of the legal meaning of the rights and obligations of the parties and the limitation or exemption of liability.
| Borrower (official seal) | Lender (official seal or contract-specific seal) |
|
|
| Legal Representative or Authorized Agent (signature or seal) |
Legal Representative/Person in Charge or Authorized Agent (signature or seal) |
|
|
| ☆ 11054179 | Page |
ZEZAEBAA |
Exhibit 10.18
Serial Number: 98842024280785

Working Capital Loan Contract
Contract Version Number: SPDB 20 2109
![]() |
Working Capital Loan Contract |
Working Capital Loan Contract
| Borrower: | CLPS Shanghai Co., Ltd. |
| Principal Business Address: | 2F, Building 18, 498 Guoshoujing Road, Pudong, Shanghai, China |
| Contact Person: | Huanzhen Wu | Telephone: | 15040094890 |
| Fax: | / | Email: | / |
| Lender: | Shanghai Pudong Development Bank Co., Ltd. | Jinqiao | Branch |
| Principal Business Address: | 509 Jingang Road, Pudong, Shanghai, China |
| Contact Person: | Lin Xie | Telephone: | 021-58994702 |
Given that:
The Borrower applies to the Lender for working capital loan due to capital turnover needs; after examination, the Lender agrees to grant the loan in accordance with the terms and conditions of this Contract. In order to clarify the rights and obligations of both parties, we hereby enter into this Contract in accordance with the relevant laws, regulations and rules of the People’s Republic of China.
Meanwhile, the Borrower and the Lender confirm the following primary terms:
| 1. | (Please mark ü in the appropriate box according to the situation, and mark x if you do not select) |
☒ This Contract is signed as a subsidiary financing document of the Financing Line Agreement No. (hereinafter referred to as the Financing Line Agreement). After this Contract comes into effect, all its terms shall be incorporated into the Financing Line Agreement and become its component parts (if the Borrower has previously signed the Financing Line Agreement, this option shall be selected and the Financing Line Agreement number shall be indicated);
þ This contract is an independent credit document signed between the Borrower and the Lender (if the Borrower and the Lender have not signed a Financing Line Agreement, this option should be selected);
2. (If the purpose of the loan is to borrow new money to repay old loan or to renew the loan, you must mark ü in the box)
☒ The guarantors are aware that the loan purpose of this contract is to repay the loan under the original contract name: (Signed on: Serial Number: ).
| ☆ 11054179 | Page |
ZEZAEBAA |
![]() |
Working Capital Loan Contract |
Part I Commercial Terms
1. Loan types: þ Short-term working capital loan ☒ Medium-term working capital loan
2. The loan amount under this contract is RMB (currency) Twenty-three Million Yuan (in words).
3. The specific purposes of the loan under this Contract are: Company daily operations.
4. The loan term under this Contract is (please mark ü in the following boxes, or mark x if you do not select):
☐ since October 30, 2024 (date, month, year) to October 29, 2025 (date, month, year);
☐ year(s) (or months) from the date of first withdrawal.
The actual withdrawal date and repayment date shall be subject to the date recorded on the IOU (loan certificate) issued by the Lender and the Borrower. The last repayment date shall not exceed the loan period agreed in this Contract. The IOU (loan certificate) is an integral part of this Contract.
5. The loan interest rate under this Contract is (please mark ü in the following boxes, and mark x if you do not select):
þ (1) RMB loan interest rate:
Each loan under this contract shall be calculated based on the Loan Prime Rate (LPR) ☐ + ☐ - BPS announced by the National Interbank Funding Center at the end of the day before the actual disbursement date of the loan. If the calculated interest rate is less than 0%, it will be executed at 0%. (The Loan Prime Rate is an annual interest rate, which can be found on the National Interbank Funding Center and the website of the People’s Bank of China).
| ☆ 11054179 | Page |
ZEZAEBAA |
![]() |
Working Capital Loan Contract |
After each loan under this Contract is issued, if the Loan Prime Rate is adjusted during the loan period, the loan interest rate (please mark ü in the box below and mark x if you do not select):
☐ No adjustment, fixed interest rate;
☒ The interest rate will be adjusted starting from the interest rate adjustment date, based on the Loan Prime Rate (LPR) for the agreed period as stated above announced by the National Interbank Funding Center at the end of the day before the interest rate adjustment date, and the floating points and calculation method of the interest rate agreed above remain unchanged. The specific interest rate adjustment dates is as follows (please mark ü in the box below, and mark ⅹ if you do not select):
☒ The interest rate is adjusted annually. The interest rate adjustment date is the corresponding day of the corresponding month of the next calendar year after the actual loan disbursement date. If there is no corresponding day in the corresponding month of the next calendar year after the actual loan disbursement date, the interest rate adjustment date is the last day of the corresponding month of the next calendar year after the actual loan disbursement date;
☒ The interest rate is adjusted annually, and the interest rate adjustment date is January 1 of each year;
☒ The interest rate is adjusted according to the interest payment date, and the interest rate adjustment date is the ________ day after the interest payment date;
☒ The interest rate is adjusted quarterly, and the interest rate adjustment date is the ___________ day of the last month of each quarter;
☒ The interest rate is adjusted monthly, and the interest rate adjustment date is the day of every month;
☒ Other conventions (specific interest rate adjustment date): ____________.
☒ (2) Foreign currency loan interest rate:
☒ 1) Each loan under this Contract shall be calculated based on the ______________ (LIBOR/HIBOR/SIBOR) published by the Lender on ____________(date, month, year) (hereinafter referred to as the “Benchmark Interest Rate Term”) on the actual date of loan issuance as the Benchmark Interest Rate plus BPS (hereinafter referred to as the “Spread”, and the Spread ≥0). If the Benchmark Interest Rate is less than 0%, the Benchmark Interest Rate shall be calculated at 0%.
| ☆ 11054179 | Page |
ZEZAEBAA |
![]() |
Working Capital Loan Contract |
After each loan under this Contract is issued, the loan interest rate will be adjusted during the loan period as follows (please mark ü in the box below, and mark ⅹ if you do not select):
☒ From the date of each loan disbursement, the loan interest rate shall be adjusted according to the Benchmark Interest Rate Term agreed in this Contract, the latest foreign currency benchmark interest rate of the corresponding day plus the interest rate spread agreed in this Contract. If the Benchmark Interest Rate is less than 0%, the Benchmark Interest Rate shall be calculated at 0%.
☒ Fixed interest rate, which means the interest rate will remain the same.
☒ 2) The foreign currency loan interest rate under this Contract is detailed in the “Foreign Currency Interest Rate Supplementary Contract” signed separately by both parties to this Contract.
☒ 3) The interest rate for each loan under this Contract is ____/___ %, which is a fixed rate and will not be adjusted during the loan period.
6. The interest settlement method under this Contract is (please mark ü in the box below, and mark ⅹ if you do not select):
☐ If the interest is settled monthly, the interest settlement date is the 20th day of each month;
☐ If the interest is settled quarterly, the interest settlement date is the 20th day of the last month of each quarter;
☐ Other methods: ________________________________.
The interest of each repayment under this Contract shall be paid together with the principal.
7. The penalty interest rate under this Contract is:
| (1) | The overdue penalty interest rate under this Contract shall be 30% higher than the loan execution interest rate applicable on the penalty interest calculation date. |
| (2) | The penalty interest rate for misappropriation of the loan or failure to use the loan for the purposes agreed in this Contract shall be 50 % higher than the loan execution rate applicable on the penalty interest calculation date. |
If the loan currency is in foreign currency, if there are other provisions in the foreign currency interest rate supplementary contract or foreign currency interest rate change contract signed by the two parties to this Contract, such provisions shall apply.
| ☆ 11054179 | Page |
ZEZAEBAA |
![]() |
Working Capital Loan Contract |
8. The loan withdrawal period under this Contract is from October 30, 2024 (date, month, year) to October 31, 2024 (date, month, year). The first withdrawal shall be made before October 31, 2024 (date, month, year).
9. The withdrawal plan for the loan under this Contract is as follows (please mark ü in the box below, and mark ⅹ if you do not select):
☐ The withdrawal plan is shown in the table below:
| No. | Withdrawal Date | Withdrawal Amount |
| 1 | ☐ Day ☐ Month ☐ Year | (Amount in words) |
| 2 | ☐ Day ☐ Month ☐ Year | (Amount in words) |
| 3 | ☐ Day ☐ Month ☐ Year | (Amount in words) |
| 4 | ☐ Day ☐ Month ☐ Year | (Amount in words) |
| 5 | ☐ Day ☐ Month ☐ Year | (Amount in words) |
| 6 | ☐ Day ☐ Month ☐ Year | (Amount in words) |
☐ Other withdrawal plans:
10. The repayment plan for the loan under this Contract is as follows (please mark ü in the box below, and mark ⅹ if you do not select):
☐ The repayment plan is shown in the table below:
| No. | Repayment Date | Repayment Amount |
| 1 | ☐ Day ☐ Month ☐ Year | (Amount in words) |
| 2 | ☐ Day ☐ Month ☐ Year | (Amount in words) |
| 3 | ☐ Day ☐ Month ☐ Year | (Amount in words) |
| 4 | ☐ Day ☐ Month ☐ Year | (Amount in words) |
| 5 | ☐ Day ☐ Month ☐ Year | (Amount in words) |
| 6 | ☐ Day ☐ Month ☐ Year | (Amount in words) |
☐ Other repayment plans:
| ☆ 11054179 | Page |
ZEZAEBAA |
![]() |
Working Capital Loan Contract |
11. Penalty for early repayment of loan: Equivalent to / % of the total amount of loan actually repaid in advance or RMB (currency) Zero Yuan (in words).
12. The principal amount of the loan to be repaid in advance shall not be less than RMB (currency) Zero Yuan (in words).
13. Account Opening ( For RMB loans, choose one of the following modes and mark ü; for foreign currency loans, choose the special account mode. Mark ⅹ if you do not select):
þ Non-special account mode:
(1) The general settlement account opened by the Borrower with the Lender is:
Deposit Bank: Shanghai Pudong Development Bank Co., Ltd. JInqiao Branch
Account Name: CLPS Shanghai Co., Ltd.
Account Number: 98840078801600002917
(2) The fund withdrawal account opened by the Borrower with the Lender is:
Deposit Bank: Shanghai Pudong Development Bank Co., Ltd. JInqiao Branch
Account Name: CLPS Shanghai Co., Ltd.
Account Number: 98840078801600002917
☐ Special account mode:
(1) The special account for working capital loans opened by the Borrower with the Lender is:
Deposit Bank:
Account Name:
Account Number:
(2) The general settlement account opened by the Borrower with the Lender is:
Deposit Bank:
Account Name:
Account Number:
(3) The fund withdrawal account opened by the Borrower with the Lender is:
Deposit Bank:
Account Name:
Account Number:
| ☆ 11054179 | Page |
ZEZAEBAA |
![]() |
Working Capital Loan Contract |
14. Lender entrusted payment: For loan funds payment with a clear payment object and a single payment amount exceeding RMB (Currency and Amount), the Lender entrusted payment method should be adopted.
15. The guarantors and guarantee contracts that provide guarantee for the debts under this Contract include but not limited to:
☒ Guarantor / Guarantee Contract No. 【 / 】;
☒ Mortgagor / Mortgage Contract No. 【 / 】;
☒ Pledgee / Pledge Contract No. 【 / 】;
☒ Other guarantees / .
16. Breach of Contract Handling
| Penalty: Equivalent to __________% (in words) of the loan principal amount or | ||
17. The annexs to this Contract include:
( 1 ) Withdrawal Application Form .
( 2 ) .
( 3 ) .
( 4 ) .
( 5 ) .
18. Other matters agreed upon by both parties.
19. This Contract is made in triplicate , of which the Borrower holds one copy, the Lender holds two copies, and / holds / copies. Each copy has the same legal effect.
(End of Part 1)
| ☆ 11054179 | Page |
ZEZAEBAA |
![]() |
Working Capital Loan Contract |
Part II General Terms
Article 1 Loan
1. The Borrower irrevocably agrees and confirms that the Lender has the right to adjust or add loan disbursement conditions due to changes in laws, regulations and policies, or restrictions on the government’s macro-monetary policy or financial regulatory policy, or based on market conditions, capital position and financial cost conditions, its own business needs, the Borrower’s performance ability or financial status, or other major changes in circumstances, and may suspend, reduce or cancel the loan and notify the Borrower.
2. The loan under this Contract shall be used in accordance with the purpose of the loan agreed in this Contract. The Borrower shall not misappropriate or embezzle the loan for fixed asset investment, equity investment, etc., nor shall it be used in the fields and for purposes prohibited by the State for production and operation or other activities that are not in line with the purpose of working capital loans.
Article 2 Loan Interest Rate and Interest Calculation Method
1. Unless otherwise agreed in this Contract, the interest on the loan under this Contract shall be calculated based on the actual withdrawal amount and the number of days occupied from the date the Lender issues the loan. The number of days occupied includes the first day and excludes the last day. Daily interest rate = monthly interest rate / 30, monthly interest rate = annual interest rate / 12, that is, daily interest rate = annual interest rate / 360. When the loan currency is British Pound, Hong Kong Dollar or Singapore Dollar, daily interest rate = annual interest rate / 365.
2. The Lender has the right to charge overdue penalty interest on the principal of the loan that is due (the term “due” in this Contract includes the situation where the Lender declares the loan to be due in advance) payable by the Borrower at the overdue rate agreed in this Contract and calculated on the actual number of days overdue, starting from the date of overdue, until the Borrower repays the principal and interest.
3. If the Borrower fails to use the loan funds for the agreed purpose, the Lender shall have the right to charge penalty interest on the amount of the loan used in breach, calculated according to the actual number of days of breach at the penalty interest rate for misappropriation agreed in this Contract, starting from the date of breach, until the Borrower repays the principal and interest.
| ☆ 11054179 | Page |
ZEZAEBAA |
![]() |
Working Capital Loan Contract |
4. The Lender shall charge compound interest on the interest (including normal interest, overdue penalty interest and misappropriation penalty interest) that the Borrower fails to pay on time at the overdue penalty interest rate agreed in this Contract based on the actual number of days overdue from the date of overdue payment.
5. Unless otherwise agreed upon by both parties to this Contract, the loan interest rate under this Contract shall be calculated using the “simple interest method”. The interest rate calculation method can be found on the website of the People’s Bank of China.
6. Interest Rate Market Paralysis
After the loan is disbursed under this Contract, if there is no applicable LPR (applicable to RMB) or LIBOR/HIBOR/SIBOR (applicable to foreign currencies) interest rate on the quotation date of the relevant interest period, the Borrower shall negotiate with the Lender to determine the alternative interest rate; if no agreement can be reached within five (5) banking days after the start of the negotiation, the Borrower shall repay all principal and interest of the loan within thirty (30) banking days from the date of failure to reach an agreement. If the parties have signed a foreign currency interest rate supplementary contract or a foreign currency interest rate modification contract at the same time as signing this Contract, the interest rate shall be determined in accordance with the provisions of the supplementary contract or modification contract.
Article 3 Withdrawal
1. Before making the first withdrawal, the Borrower shall meet the following conditions:
(1) Submit the Withdrawal Application (the format is shown in Annex 1 or Annex 2 of this Contract), the completed Debit (Loan) Certificate and other relevant documents in accordance with the time and method agreed upon in this Contract;
(2) This Contract and the corresponding Guarantee Contract (if any) have been signed and remain in force, and the Guarantee Right has been effectively established;
(3) Submit the Borrower’s current valid business license, company charter, and recent financial statements on the withdrawal date (including but not limited to the previous year’s annual financial report audited by a certified public accountant and current financial statements);
| ☆ 11054179 | Page |
ZEZAEBAA |
![]() |
Working Capital Loan Contract |
(4) Submit the original copy of the loan resolution made by the Borrower’s board of directors/shareholders meeting or other institutions with equivalent effect, the authorization letter from the legal representative to the authorized representative, and the signature specimens of the legal representative and the authorized representative;
(5) The Borrower has opened a relevant account with the Lender in accordance with the Lender’s requirements;
(6) The Borrower has performed its obligations under this Contract and no breach of contract has occurred;
(7) Other documents or conditions required by the Lender.
2. In addition to conditions for the initial withdrawal, the Borrower shall also meet the following conditions before each withdrawal:
(1) Submit the Withdrawal Application (the format is shown in Annex 1 or Annex 2 of this Contract), the completed Debit (Loan) Certificate and other relevant documents in accordance with the time and method agreed upon in this Contract;
(2) The representations and warranties made by the Borrower under this Contract shall remain valid;
(3) The Borrower has performed its obligations under this Contract and no breach of contract has occurred;
(4) Other documents or conditions required by the Lender.
3. Withdrawal
(1) The Borrower shall make a one-time or installment withdrawal according to the withdrawal plan agreed upon in this Contract and shall submit a Withdrawal Application (the format of which is provided in Annex 1 or Annex 2 to this Contract) to the Lender three (3) banking days before the due date of each Withdrawal to complete the withdrawal procedures;
(2) If the Borrower needs to postpone or change the withdrawal date, the Borrower shall obtain the Lender’s consent three (3) banking days before the withdrawal date. The Lender shall have the right to require the Borrower to pay the interest loss incurred by the Lender as a result (interest loss = interest on the postponed withdrawal period - interest on demand deposits during the same period);
| ☆ 11054179 | Page |
ZEZAEBAA |
![]() |
Working Capital Loan Contract |
(3) If the Borrower requests to cancel all or part of the undrawn loan, he shall apply to the Lender three (3) banking days prior to the determined withdrawal date or the end date of the withdrawal period, and the cancellation can only be made after the Lender agrees;
(4) If the Borrower fails to complete the withdrawal procedures and does not apply for a delay in withdrawal on the specified withdrawal date or within the withdrawal period, the Lender has the right to cancel the undrawn loan;
The Lender has the right to waive one or more of the above withdrawal conditions without affecting any rights of the Lender under this Contract.
Article 4 Account Opening and Management
1. The Borrower shall have opened a general settlement account and a fund withdrawal account with the Lender (see Part I of this Contract) at the time of signing this Contract, as well as a special account for working capital loans (if any) agreed upon by both parties. The Borrower agrees that the Lender shall monitor the Borrower’s aforementioned accounts.
2. If a special account for working capital loans is not opened, the general settlement account shall be used to calculate the disbursement and payment of loan funds applied by the Borrower from the Lender.
If a special working capital loan account is opened, it is used to calculate the loan funds issued and paid by the Borrower from the Lender, and the funds in the account are calculated according to the interest of demand deposits. The Borrower agrees that in addition to the Borrower’s reserved seal, the special working capital loan account shall also reserve the Lender’s special seal for loan fund payment supervision. The Borrower cannot change the reserved seal of the special working capital loan account at will without the Lender’s written consent.
3. The Borrower confirms that the Fund Withdrawal Account is the income account and repayment reserve account under this Contract. The Borrower’s income cash flow or the Borrower’s overall cash flow shall be entered into the Fund Withdrawal Account.
The Borrower guarantees that, on each principal and interest payment date under this Agreement and within the three (3) days prior thereto, the balance of funds in the Borrower’s repayment reserve account shall not be less than the principal and interest payment amount that the Borrower should pay in the current period. The Borrower agrees that, on each principal and interest payment date and within the three (3) days prior thereto, the Lender has the right to restrict or refuse any external payment behavior of the Borrower that will cause the balance of funds in the repayment reserve account to be less than the principal and interest payment amount that should be paid in the current period, so as to ensure that the balance of funds in the repayment reserve account is sufficient to pay the principal and interest payment amount that should be paid in the current period.
The Lender has the right to monitor the funds withdrawal account. When the fund flow in the funds withdrawal account is abnormal, the Lender has the right to find out the reason from the Borrower and take corresponding measures.
| ☆ 11054179 | Page |
ZEZAEBAA |
![]() |
Working Capital Loan Contract |
Article 5 Payment Supervision
1. The Borrower agrees that the Lender has the right to manage and control the payment of the loan funds through the Lender’s entrusted payment and/or the Borrower’s independent payment, so as to supervise the use of the loan funds in accordance with the purposes agreed in this Contract.
The lender’s entrusted payment means that the Lender pays the loan funds through the Borrower’s account to the Borrower’s transaction counterparty that meets the purpose agreed in this Contract based on the Borrower’s withdrawal application and payment entrustment.
The Borrower’s autonomous payment means that after the Lender disburses the loan funds to the Borrower’s account based on the Borrower’s withdrawal application, the Borrower will independently pay it to the Borrower’s transaction counterparty for the purpose agreed in the Contract.
2. The Borrower agrees that if the Borrower and the Lender have newly established a credit business relationship and the Borrower’s credit status is average, or the payment object is clear and the single payment amount exceeds the amount agreed in this Contract (see Part I of this Contract), or other circumstances determined by the Lender, the Lender’s entrusted payment method shall be adopted.
If the Lender is entrusted to pay, the Lender has the right to review the payment object, payment amount and other information listed in the payment application provided by the Borrower based on the loan purpose agreed in the loan contract to see if they are consistent with the corresponding business contract and other supporting materials. After review and approval, the Lender will pay the loan funds to the Borrower’s trading counterparty through the Borrower’s account.
| ☆ 11054179 | Page |
ZEZAEBAA |
![]() |
Working Capital Loan Contract |
3. When the Borrower applies to the Lender for external payment of loan funds, he shall submit supporting documents that meet the Lender’s requirements, including but not limited to:
(1) Documents proving that the purpose of payment is in accordance with the purpose agreed in this Contract;
(2) Business contracts and written documents that truly reflect the Borrower’s payment obligations. For fees that must be paid without signing a contract, the charging policy and standards approved by the competent authority should be provided;
(3) If the corresponding invoice or receipt is not available at the time of payment, the Borrower shall promptly submit the corresponding invoice or receipt after the payment is completed;
(4) Legal and valid payment voucher;
(5) Other documents required by the Lender.
The Lender has the right to waive one or more of the above-mentioned certification documents, without affecting any rights of the Lender under this Contract.
4. If a special account for working capital loan is not opened, the Borrower shall submit a withdrawal application (see Appendix 1 of this Contract for the format) to the Lender three (3) banking days before the intended withdrawal date, and at the same time propose whether to adopt the Lender’s entrusted payment method or the Borrower’s independent payment method. The Borrower confirms that the Lender has the right to review whether the Borrower’s relevant information meets the payment conditions stipulated in this Contract and has the right to decide on the payment method of the corresponding loan.
In case of opening a special account for working capital loan and adopting the method of entrusted payment by the Lender, the Borrower shall submit to the Lender a payment application (format as shown in Appendix 3 of this Contract) with the reserved seal of the Borrower for the special account for working capital loan three (3) banking business days before the payment date. The Lender shall have the right to review whether the relevant information of the Borrower meets the payment conditions stipulated in this Contract. If the Lender approves the review, the payment voucher shall be stamped with the special seal for loan fund payment supervision and then the payment shall be made. In case of adopting the method of independent payment by the Borrower, the Borrower shall submit to the Lender a payment application (format as shown in Appendix 3 of this contract) and relevant information three (3) banking business days in advance. The Lender shall have the right to review whether the relevant information submitted by the Borrower meets the conditions stipulated in this contract. If the Lender approves the application, the Borrower shall fill in the payment voucher (the amount of each summary payment voucher shall not exceed the amount entrusted by the Lender stipulated in this Contract). After review, the Lender shall stamp the special seal for loan fund payment supervision on the summary payment voucher and transfer the corresponding funds to the general settlement account of the Borrower.
| ☆ 11054179 | Page |
ZEZAEBAA |
![]() |
Working Capital Loan Contract |
5. If the Borrower adopts the self-payment method, the Borrower shall regularly report to the Lender on the self-payment of the loan funds on a monthly basis. The Lender has the right to verify whether the Borrower’s loan payment complies with the agreed purpose and payment method through account analysis, voucher inspection, on-site investigation, etc.
6. The Borrower confirms that he shall pay the Lender the remittance fee incurred in the payment of loan funds. When the remittance fee is incurred, the Lender has the right to directly deduct the actual amount.
7. During the process of loan issuance and payment, if the Borrower encounters any of the following circumstances, the Lender has the right to require the Borrower to supplement the withdrawal conditions and payment conditions, or change the loan payment method, or stop the issuance and payment of loan funds:
(1) Credit status declines;
(2) The profitability of the main business is not strong;
(3) There are abnormalities in the use of loan funds.
| ☆ 11054179 | Page |
ZEZAEBAA |
![]() |
Working Capital Loan Contract |
Article 6 Repayment
1. The Borrower shall repay the principal, interest and related expenses of the loan in a timely and full manner in accordance with the repayment plan agreed upon in this Contract. The Borrower hereby irrevocably authorizes the Lender to deduct the aforementioned amount from the Borrower’s account opened with the Lender on the due date of the loan or when the conditions agreed upon in this Contract are met to repay the Lender’s debt.
If the Borrower repays the loan in advance, he shall submit a written application to the Lender and obtain the Lender’s written consent before the tenth (10th) banking day before the expected repayment date. If the Lender’s prior written consent is not obtained, the Borrower shall still repay the principal and interest in accordance with the term and interest rate agreed in the Contract.
Early repayment agreed by the Lender shall be deemed as the early maturity of the loan. In this case, the Lender also has the right to require the Borrower to pay a certain amount of liquidated damages as agreed in this Contract (see Part I of this Contract).
The interest on early repayment shall be calculated based on the actual number of days the Borrower has used the funds, and shall be repaid together with the principal; the amount of the principal repaid in advance shall not be less than the limit agreed in Part I of this Contract; the repaid principal shall be deducted from the principal of the loan in the reverse order of the repayment plan agreed in this Contract.
3. If the Borrower is unable to repay the loan on time due to legitimate reasons, he shall apply to the Lender for loan extension before the 30th banking business day of the repayment period agreed in this Contract, and prepare necessary materials to go through the relevant extension procedures. If the loan under this Contract is guaranteed by guarantee, mortgage or pledge, the guarantor, mortgagor and pledgor shall also provide a written consent certificate. Whether to agree to the extension is decided by the Lender. If the Borrower does not apply for an extension or the application for extension is not approved by the Lender, the loan will be transferred to the overdue loan from the day after the due date.
4. The Borrower shall not re-draw any loan funds that have been repaid.
| ☆ 11054179 | Page |
ZEZAEBAA |
![]() |
Working Capital Loan Contract |
Article 7 Representations and Warranties
The Borrower makes the following representations and warranties to the Lender, which are made upon the signing of this Contract and shall remain valid during the validity period of this Contract.
1. The Borrower is an enterprise (institution) legal person or other economic organization established in accordance with the applicable laws, with independent legal personality, complete financial system and repayment capacity, and has the right to enter into and perform this Contract in accordance with the law.
2. The Borrower has the right to sign this Contract and has completed all authorizations and approvals from the shareholders’ meeting, board of directors or other authorized institutions required to sign this Contract and perform its obligations under this Contract. All clauses of this Contract are the Borrower’s true intention and are legally binding on the Borrower.
3. The signing and performance of this Contract shall not violate the laws that the Borrower shall comply with (the laws under this Contract include the laws, regulations, rules, local regulations, judicial interpretations, etc. that the Borrower shall comply with, the same below), the relevant documents, judgments and rulings of the competent authorities, nor conflict with the Borrower’s Articles of Association or any contract, agreement signed or any other obligations undertaken by the Borrower.
4. The Borrower guarantees that all financial statements (if any) issued by him comply with the provisions of applicable laws and that the statements truly, completely and fairly reflect the financial status of the Borrower.
5. The Borrower shall abide by the principle of honesty and trustworthiness in the process of signing and performing this Contract, and all the materials, documents and information (including but not limited to business license, project approval documents, feasibility study report, proof of self-raised funds, financial statements, etc.) provided by the Borrower to the Lender, including itself and the guarantor, shall be true, valid, accurate and complete without any concealment or omission.
6. The Borrower guarantees that the filing, registration or other formalities required for the validity and legal performance of this Contract have been completed.
| ☆ 11054179 | Page |
ZEZAEBAA |
![]() |
Working Capital Loan Contract |
7. There have been no significant adverse changes in the operating and financial conditions of the Borrower since the issuance of the most recent audited financial statements.
8. Strictly abide by the law in business activities, carry out various businesses in strict accordance with the provisions of the Borrower’s business license or the business scope approved by law, complete the registration and annual inspection procedures on time, produce and operate legally and in compliance with regulations, have the ability to continue to operate, and have a legal source of repayment.
9. Do not give up any matured claims, and do not dispose of existing major assets without compensation or in other inappropriate ways.
10. The Borrower has disclosed to the Lender the facts and conditions that he knows or should know and which are important for the Lender to decide whether to grant the loan under this Contract (including but not limited to operating conditions, financial conditions, external guarantees, etc.).
11. The Borrower guarantees that his credit status is good and has no major bad records.
12. The Borrower warrants that there are no other circumstances or events that have or may have a significant adverse impact on the Borrower’s ability to perform.
Article 8 Agreement
The Borrower and the Lender agree as follows:
1. The Borrower guarantees to operate in accordance with the law and use the loan for the purpose agreed in this Contract and not to use it for other purposes. The Borrower shall provide various financial and accounting materials including monthly and annual reports regularly according to the requirements of the Lender, and actively cooperate with the Lender to supervise the use of the loan and the Borrower’s business. The Lender may check and supervise the use of the loan at any time in various ways.
2. The Borrower shall repay the principal and interest of the loan under this Contract in accordance with the time, amount, currency and interest rate specified in this Contract, the Application Form and the Debit (Loan) Certificate.
| ☆ 11054179 | Page |
ZEZAEBAA |
![]() |
Working Capital Loan Contract |
3. The Borrower guarantees that if any event occurs or is about to occur that is likely to have a significant adverse impact on the financial status of the Guarantor or its ability to perform its guarantee obligations, the Borrower will promptly provide new guarantees approved by the Lender.
4. The Borrower promises that he will not take the following actions without the written consent of the Lender:
(1) Transfer (including by sale, donation, debt repayment, exchange, etc.), mortgage, pledge or other disposal of all or most of its major assets;
(2) Contracting, joint venture, major foreign investment, change in actual controller or major shareholder, shareholding system reform, merger (acquisition), joint venture (cooperation), division, equity transfer, substantial increase in debt financing, establishment of subsidiaries, property transfer, capital reduction, suspension of business, dissolution, application for bankruptcy, reorganization or cancellation, and other actions that may affect the Borrower’s repayment ability;
(3) Provide a guarantee to a third party that is sufficient to have a significant adverse effect on its financial condition or its ability to perform its obligations under this Contract;
(4) Prepayment of other long-term debts in advance may have a significant adverse impact on the Borrower’s ability to perform its obligations under this Contract;
(5) Signing any contract/agreement that has a significant adverse effect on the Borrower’s ability to perform its obligations under this Contract or assuming any relevant obligation that has such an effect.
5. The Borrower undertakes that, if the following events occur, the Borrower will immediately notify the Lender on the date of the event and deliver the original relevant notice to the Lender (with official seal) within five (5) banking days from the date of the event:
(1) The occurrence of an event causes the representations and warranties made by the Borrower in this Contract to become untrue, inaccurate or invalid.
(2) The Borrower or its controlling shareholder, actual controller or its affiliates are involved in litigation or arbitration, or their assets are seized, sealed, frozen, enforced or other measures with similar effect are taken against them, or their legal representative/person in charge is involved in litigation, arbitration or other compulsory measures;
(3) The legal representative or his authorized agent, person in charge, principal financial officer, correspondence address, company name, office location, etc. of the Borrower are changed;
| ☆ 11054179 | Page |
ZEZAEBAA |
![]() |
Working Capital Loan Contract |
(4) The company is applied for reorganization or bankruptcy by other creditors or is revoked by the superior authority;
(5) Any other significant adverse event that may affect the Borrower’s ability to repay its debts occurs.
6. The Borrower guarantees that he will not repay other loans in priority in violation of the normal repayment order, and will not sign any contract or agreement that will make the loans under this Contract subordinate now or in the future.
7. The Borrower shall repay and pay the principal and interest of the loan under this Contract in the same currency as far as possible. If the Borrower repays the debt in different currencies, the Borrower shall, by himself or by authorizing the Lender, convert the different currencies into the loan currency under this Contract in accordance with the “Deduction Agreement” of this Contract to repay the principal and interest owed, and the expenses incurred shall be borne by the Borrower. When the Guarantor repays the debt on behalf of the Borrower in different currencies, the “Deduction Agreement” of the Guarantee Contract shall be followed, and the expenses incurred shall be borne by the Borrower.
8. When the guarantee under this Contract encounters specific circumstances or specific changes, the Borrower shall provide other guarantees approved by the Lender in a timely manner in accordance with the Lender’s requirements. Such specific circumstances or specific changes include but are not limited to the guarantor’s suspension of production, suspension of business, dissolution, suspension of business for rectification, revocation or cancellation of business license, application for or application for reorganization, bankruptcy, major changes in business or financial status, involvement in major litigation or arbitration cases, involvement of legal representatives, directors, supervisors, and major operating and management personnel, reduction or possible reduction in the value of the collateral, or property preservation measures such as seizure, breach of contract under the guarantee contract, and request for termination of the guarantee contract.
9. The Lender has the right to conduct on-site or off-site due diligence on the Borrower and conduct post-loan inspections on the Borrower’s operating conditions, financial conditions, external guarantees, use of loan funds, repayment conditions, etc. The Borrower has the obligation to actively cooperate with the Lender in loan payment management, post-loan management and related inspections.
| ☆ 11054179 | Page |
ZEZAEBAA |
![]() |
Working Capital Loan Contract |
10. The Lender has the right to recover the loan funds under this Contract in advance according to the Borrower’s fund withdrawn situation.
11. Special provisions regarding group customers (applicable to group customers).
If the Borrower of this Contract is a group customer, the Borrower hereby promises:
(1) The Borrower shall promptly report any related-party transactions involving more than 10% of the net assets of the actual trustee, including: ① the relationship between the parties to the transaction; ② the transaction items and nature of the transaction; ③ the transaction amount or the corresponding proportion; ④ the pricing policy (including transactions with no amount or only a symbolic amount).
(2) If the actual creditee has any of the following circumstances, it shall be deemed that the Borrower has breached the contract under this Contract, and the Lender shall have the right to unilaterally decide to cancel the credit that the customer has not used, and to recover part or all of the credit that has been used or require the customer to add a margin to 100%: ① Providing false materials or concealing important operating and financial facts; ② Changing the original purpose of the credit without the consent of the Lender, misappropriating the credit or using the bank credit for illegal or irregular transactions; ③ Using false contracts with related parties to discount or pledge bills receivable, accounts receivable and other debts without actual trade background to the bank to obtain bank funds or credit; ④ Refusing to accept the Lender’s supervision and inspection of its use of credit funds and related operating and financial activities; ⑤ There are significant mergers, acquisitions, reorganizations, etc., which the Lender believes may affect the safety of the credit; ⑥ Intentionally evading bank debts through related transactions.
12. Special guarantees, commitments and agreements on Green Credit (applicable to borrowers whose construction, production and operation activities of nuclear power plants, large hydropower plants, water conservancy projects, resource mining projects, etc. are likely to seriously change the original state of the environment and the adverse environmental and social consequences are difficult to eliminate, and borrowers whose construction, production and operation activities of petroleum processing, coking and nuclear fuel processing, chemical raw materials and chemical product manufacturing, etc. will produce adverse environmental and social consequences but are easier to eliminate through mitigation measures):
(1) The Borrower undertakes to submit an environmental, social and governance risk report to the Lender and declares and guarantees to strengthen environmental, social and governance risk management, including: ① The internal management documents related to environmental, social and governance risks comply with the requirements of laws and regulations and are effectively implemented; ② There are no major litigation cases involving environmental, social and governance risks;
| ☆ 11054179 | Page |
ZEZAEBAA |
![]() |
Working Capital Loan Contract |
(2) The Borrower commits to accept the Lender’s supervision and strengthen the management of environmental, social and governance risks, including: ① Committing to comply with the regulations in all its behaviors and performances related to environmental, social and governance risks; ② Committing to establish and improve the internal management system for environmental, social and governance risks, and specify in detail the responsibilities, obligations and penalties of the Borrower’s relevant responsible persons; ③ Committing to establish and improve the emergency response mechanism and measures for environmental, social and governance risk emergencies; ④ Committing to set up a special department and/or designate special personnel to be responsible for environmental, social and governance risk matters; ⑤ Committing to cooperate with the Lender or a third party recognized by him in assessing and inspecting the Borrower’s environmental, social and governance risks; ⑥ Committing to give appropriate responses or take other necessary actions in the face of strong doubts from the public or other stakeholders on the Borrower’s performance in controlling environmental, social and governance risks; ⑦ Committing to urge the Borrower’s key related parties to strengthen management to prevent the transmission of environmental, social and governance risks of related parties to the Borrower; ⑧ Committing to perform other matters that the Lender considers relevant to the control of environmental, social and governance risks;
(3) The Borrower undertakes to inform the Lender in a timely and adequate manner when the following situations occur: ① All kinds of permits, approvals and ratifications related to environmental, social and governance risks during the commencement, construction, operation and closure of the project; ② The assessment and inspection of the environmental, social and governance risks of the Borrower by the environmental, social and governance risk regulatory agency or its recognized agency; ③ The supporting construction and operation of environmental facilities; ④ The emission and compliance of pollutants; ⑤ The safety and health of employees; ⑥ Major complaints and protests against the Borrower by neighboring communities; ⑦ Major environmental and social claims; ⑧ Other major situations that the Lender considers to be related to environmental, social and governance risks;
(4) If the Borrower and the Actual Trustee have any of the following circumstances, it shall be deemed that the Borrower has defaulted under this Contract: ① The Borrower’s statements, warranties and commitments on environmental, social and governance risk management have not been conscientiously performed; ② The Borrower is punished by relevant government departments for poor environmental, social and governance risk management; ③ The Borrower is strongly questioned by the public and/or the media for poor environmental, social and governance risk management; ④ Other defaults on environmental, social and governance risk management agreed upon by the Lender and the Borrower, including cross-default events;
| ☆ 11054179 | Page |
ZEZAEBAA |
![]() |
Working Capital Loan Contract |
If the Borrower defaults as mentioned above, the Lender has the right to unilaterally decide: ① to cancel the credit commitment that has been made; ② to suspend the disbursement of the loan until the Borrower has taken rescue measures that are satisfactory to the Lender; ③ to recover the disbursed loan in advance; ④ to exercise the relevant mortgage rights and other penalty measures in advance when the loan cannot be repaid; ⑤ other penalty measures agreed upon by the Lender and the Borrower.
13. The Borrower promises not to increase the local government’s implicit debt in violation of regulations, otherwise the Lender has the right to immediately suspend/terminate the Borrower’s withdrawal and declare that part or all of the issued loans are due in advance. At the same time, the Lender has the right to report the relevant situation to the relevant regulatory authorities.
14. Anti-Money Laundering Agreement The Borrower confirms and agrees that the Lender has the right to conduct money laundering risk assessment on the transactions involved in this Contract in accordance with the applicable anti-money laundering laws and regulations and internal management requirements. If the Borrower violates the Lender’s anti-money laundering management regulations, or the Lender has reasonable grounds to suspect that the Borrower and/or the transactions under this Contract are suspected of participating in money laundering, sanctions, terrorist financing or financing activities for the proliferation of weapons of mass destruction, export control, or tax evasion and other illegal and irregular activities recognized by the United Nations Security Council, the Financial Action Task Force on Money Laundering, China, the United States, the European Union, the United Kingdom, Singapore and other international organizations or countries, the Lender has the right to take necessary control measures in accordance with the anti-money laundering supervision regulations and internal management regulations of the People’s Bank of China. At the same time, the Lender has the right to directly restrict or suspend all or part of the business under this Contract without notifying the Borrower, declare the loan to be due in advance, terminate this Contract, and shall not bear any responsibility, and shall have the right to require the Borrower to bear all losses caused to the Lender.
15. The Borrower agrees and irrevocably authorizes: The Lender has the right to provide the information of all contracts/agreements/commitments signed between the Borrower and the Lender, including relevant information on the performance of all the above contracts/agreements/commitments, and the basic information of the enterprise and other information provided by the Borrower, to the Financial Credit Information Basic Database established by the State, in accordance with the provisions of the Credit Reporting Industry Management Regulations and other credit-related laws and regulations and the requirements of regulatory provisions, as well as the collection requirements of the Financial Credit Information Basic Database established by the State, for the inquiry and use by qualified units; at the same time, the Lender also has the right to inquire and use the credit information of the Borrower that has been entered into the Financial Credit Information Basic Database established by the State. This authorization covers all aspects of the Lender’s necessary business management of the business under this Contract before and after the signing of this Contract, and its validity period shall expire with the actual termination of this Contract.
16. The Borrower hereby confirms that he has fully understood and is aware of the Lender’s position that he opposes his employees taking advantage of their positions to seek any form of benefits, and promises to avoid such situations in accordance with the principles of integrity and fairness, and not to privately provide any form of kickbacks, gifts, securities, valuables, various rewards, personal expense compensation, private travel, high-consumption entertainment and other improper benefits to the Lender’s employees.
| ☆ 11054179 | Page |
ZEZAEBAA |
![]() |
Working Capital Loan Contract |
Article 9 Deduction Agreement
1. The Borrower agrees that when any debt related to the loan under this Contract becomes due and payable, the Lender has the right to directly deduct the funds in the repayment reserve account opened by the Borrower with Shanghai Pudong Development Bank Co., Ltd. to repay the due and payable debt. If the funds in the repayment reserve account are insufficient to repay the debt, the Lender has the right to deduct the funds from any other account opened by the Borrower with any branch of Shanghai Pudong Development Bank Co., Ltd.
2. The Lender has the right to choose to use the proceeds to repay the loan principal, interest or other expenses. If there are multiple claims that are due and unpaid at the same time, the Lender shall decide the order of repayment of the claims.
3. If the currency of the deducted funds is inconsistent with the currency to be repaid, the following procedures shall me applied:
(1) If the loan currency is RMB, the principal and interest of the loan shall be repaid after the amount is converted into RMB at the applicable buying rate for the deduction currency published by the Lender at the time of deduction.
(2) If the loan currency is not RMB and the deduction currency is RMB, the principal and interest of the loan shall be repaid directly by deducting the applicable selling price of the loan currency and RMB published by the Lender at that time and converting it into the loan currency.
(3) If both the loan currency and the deduction currency are not RMB and they’re not the same, the loan principal and interest shall be repaid after the foreign exchange settlement is completed at the buying rate of the currency of the deduction and RMB announced by the Lender at the time of deduction and then the foreign exchange settlement is completed at the selling rate of the currency of the loan and RMB announced by the Lender on the same day and then the loan principal and interest shall be repaid.
| ☆ 11054179 | Page |
ZEZAEBAA |
![]() |
Working Capital Loan Contract |
Article 10 Proof of Debt
The Lender shall, in accordance with his usual business practices, maintain accounting records related to the business activities involved in this Contract in its accounting books to prove the Lender’s loan amount. The Borrower’s valid evidence of the loan claim under this Contract shall be the accounting vouchers or other valid supporting materials issued and recorded by the Lender in accordance with its own business regulations.
Article 11 Agreed Delivery Address
1. The Lender confirms that the address listed on the first page of this Contract is his valid delivery address. Any notice delivered directly or by mail to the Lender by the Borrower under this Contract shall be sent to the address listed on the first page of this Contract until the Lender announces a change in the address. The Borrower agrees that all notices sent by him to the Lender shall be deemed delivered when the Lender actually receives them.
2. The Borrower confirms that the address and fax, e-mail and other delivery information listed on the first page of this Contract are his valid mailing or electronic delivery addresses. All kinds of notices and other documents under this Contract during non-litigation, as well as letters, summonses, notices and other legal documents issued to him during any litigation (including any litigation procedures and enforcement procedures such as first instance, second instance and retrial) arising from this Contract, shall be deemed to have been delivered as long as they are sent to the mailing or electronic delivery address listed on the first page of this Contract by mail or by electronic delivery such as fax, e-mail, etc. The specific delivery date shall be subject to the provisions on delivery date in the Civil Procedure Law. The change of the above-mentioned mailing or electronic delivery address shall not be legally effective unless the Lender is notified in advance, and the delivery address confirmed in this Contract shall still be deemed to be the valid delivery address.
| ☆ 11054179 | Page |
ZEZAEBAA |
![]() |
Working Capital Loan Contract |
Article 12 Breach of Contract and Its Handling
1. Breach of Contract
Any of the following circumstances shall constitute the breach of contract by the Borrower against the Lender:
(1) Any representation or warranty made by the Borrower in this Contract or in any notice, authorization, approval, consent, certificate or other document made pursuant to or in connection with this Contract is incorrect or misleading at the time of making, or has been proved to be incorrect or misleading, or has been proved to be invalid or revoked or has no legal effect.
(2) The Borrower has breached any of the provisions of “Other Matters Agreed by the Parties” (if any) in Part I of this Contract or any of the matters agreed in Article 8 of Part II.
(3) The Borrower has a major cross-default event, including but not limited to the Borrower’s breach of any other loan contract or agreement signed by him; or the Borrower’s failure to pay debts under other loan contracts or agreements signed by him when due.
(4) The Borrower’s investors withdraw funds, transfer assets, or transfer equity without authorization.
(5) The Guarantor no longer has or will no longer have the ability to provide a guarantee corresponding to the loan, or violates the guarantee document signed by him.
(6) The Borrower ceases operations, stops production, closes down, suspends business for rectification, reorganization, liquidates, is taken over or placed under trusteeship, is dissolved, has his business license revoked or cancelled, or goes bankrupt.
(7) The financial condition of the Borrower or Guarantor deteriorates, the operation encounters serious difficulties, or an event or situation occurs that has an adverse impact on his normal operation, financial condition or debt repayment ability.
(8) The Borrower or his controlling shareholder, actual controller or his affiliates are involved in major litigation or arbitration or their major assets are seized, confiscated, frozen, enforced or other measures with similar effect are taken against them, or their legal representatives/persons in charge, directors, supervisors or senior management are involved in litigation, arbitration or other compulsory measures, which have an adverse impact on the Borrower’s debt repayment ability.
(9) Failure to repay the principal and interest on time or failure to use the loan for the agreed purpose.
| ☆ 11054179 | Page |
ZEZAEBAA |
![]() |
Working Capital Loan Contract |
(10) Failure to pay the loan funds in accordance with the agreed method.
(11) The documents and information submitted for loan application are false or incorrect.
(12) Failure to comply with or exceeding the relevant financial indicator constraints agreed upon in this Contract.
(13) Within three (3) days before any principal and interest payment date under this Contract, the balance of funds in the Repayment Reserve Account is lower than the principal and interest payment due by the Borrower for that period.
(14) There are abnormalities in the flow of funds within the general settlement account/fund withdrawal account.
(15) The Borrower is suspected of participating in illegal activities such as money laundering, sanctions, terrorist financing or financing of the proliferation of weapons of mass destruction, export controls, tax evasion, etc.
(16) The Borrower illegally increases the hidden debt of the local government.
(17) The Borrower commits any other act in violation of this Contract that is sufficient to hinder the normal performance of this Contract, or any other act that is prejudicial to the legitimate interests of the Lender.
2. Breach Handling
(1) If one or more of the default circumstances listed in the preceding paragraph occur, the Lender may, at its discretion, take one or more of the following measures:
① Require the Borrower to make corrections within a specified period of time.
② Cancel the Borrower’s unused loans and stop issuing and paying the Borrower’s unused loans.
③ Declare that all or part of the principal of the loan under this Contract is due in advance immediately, and require the immediate repayment of part or all of the loan, settlement of the outstanding interest, and immediate pursuit of the Guarantor or Borrower through various forms.
④ Penalty interest and compound interest will be charged on overdue loans and misappropriated loans.
| ☆ 11054179 | Page |
ZEZAEBAA |
![]() |
Working Capital Loan Contract |
⑤ Deduct the funds from any account opened by the Borrower in any branch of Shanghai Pudong Development Bank Co., Ltd.
⑥ Require the Borrower to supplement the loan issuance and payment conditions, or change the loan payment method.
⑦ Require the Borrower to provide other guarantees approved by the Lender.
⑧ Other necessary measures prescribed by law.
(2) In addition to the above measures, the Lender may also require the Borrower to bear the liability for breach of contract and require the Borrower to pay liquidated damages (the calculation method of liquidated damages is shown in Part I of this Contract). If the liquidated damages are not sufficient to compensate the losses suffered by the Lender, the Borrower shall compensate the Lender for all losses suffered thereby.
(3) If the Borrower fails to repay the principal and interest in full and on time, it shall also bear all expenses paid by the Lender in realizing the creditor’s rights and security rights, including but not limited to collection expenses, litigation costs, attorney fees, travel expenses and various other payable expenses.
Article 13 Effectiveness, Change and Termination
1. This Contract shall come into force after being signed (or sealed) by the legal representative of the Borrower or his/her authorized agent and affixed with the official seal, and after being signed (or sealed) by the legal representative (person in charge) of the Lender or his/her authorized agent and affixed with the official seal (or special seal for the Contract), and shall terminate after all the debts under this Contract are paid off.
2. After this contract comes into effect, neither party shall unilaterally change or terminate this Contract in advance. If this Contract needs to be changed or terminated, it shall be negotiated and agreed upon in writing by both parties.
Article 14 Other Terms
1. Definition
(1) The term “all the debts” under this Contract refers to the principal, interest, liquidated damages and all other expenses incurred in realizing the debts.
(2) The term “interest” under this Contract includes interest, penalty interest and compound interest.
| ☆ 11054179 | Page |
ZEZAEBAA |
![]() |
Working Capital Loan Contract |
(3) The term “banking day” under this Contract refers to the day on which the Lender is normally open for business for public business at the Lender’s domicile, excluding Saturdays, Sundays (except those closed due to holiday adjustments) or other statutory holidays.
2. Applicable Law
This Contract shall be governed by and interpreted in accordance with the laws of the People’s Republic of China (excluding the laws of the Hong Kong Special Administrative Region, the Macao Special Administrative Region and Taiwan for the purpose of this Contract).
3. Dispute Resolution
All disputes concerning this Contract shall be settled through friendly negotiation. If no agreement is reached through negotiation, the parties shall file a lawsuit with the People’s Court at the place of residence of the Lender. During the dispute period, the parties shall continue to perform the clauses not involved in the dispute.
4. Miscellaneous
(1) If there are any matters not covered in this Contract that need to be supplemented, the parties may agree on them and record them in Part I of this Contract, or they may reach a separate written agreement as an annex to this Contract. The annex to this Contract (see Part I of this Contract) is an integral part of this Contract and has the same legal effect as the main body of this Contract.
(2) During the validity period of this Contract, any forbearance or delay in taking action against any breach of contract or other behavior of the Borrower by the Lender shall not prejudice, affect or restrict any rights or interests that the Lender shall enjoy as a creditor under the law or this Contract, nor shall it be regarded as the Lender’s approval of the Borrower’s breach of this Contract, nor shall it be regarded as the Lender’s waiver of the right to take action against the Borrower’s existing or future breach of contract.
| ☆ 11054179 | Page |
ZEZAEBAA |
![]() |
Working Capital Loan Contract |
(3) The invalidity of any clause of this Contract shall not affect the validity of the other clauses of this Contract. If this Contract becomes invalid for any reason, the Borrower shall still be responsible for repaying all debts owed to the Lender under this Contract. If the above situation occurs, the Lender shall have the right to terminate the execution of this Contract immediately and may immediately recover all debts owed by the Borrower under this Contract from the Borrower.
(4) The Lender may transfer all or part of his rights and/or obligations under this Contract, and in such case, the transferee shall enjoy and/or bear the same rights and/or obligations to the Borrower as he would have if he were a party to this Contract. The Borrower shall bear the liabilities to the transferee in accordance with the provisions of this Contract after receiving the Lender’s notice of the transfer of the debts.
(5) Unless otherwise specified in this Contract, the relevant terms and expressions in the Annex to this Contract shall have the same meaning as in this Contract.
(6) The headings under this Contract are for reference only and shall not be construed as the basis for the contents under such headings.
(REMINDER OF PAGE INTENTIONALLY
LEFT BLANK)
(SIGNATURE PAGE TO FOLLOW)
| ☆ 11054179 | Page |
ZEZAEBAA |
![]() |
Working Capital Loan Contract |
This Contract has been signed between the Borrower and the Lender on October 30, 2024 (date, month, year). The Borrower hereby confirms that, when signing this Contract, both parties have explained and discussed all the terms in detail, and both parties have no doubts about all the terms of the Contract and have an accurate understanding of the legal meaning of the rights and obligations of the parties and the limitation or exemption of liability.
| Borrower (official seal) | Lender (official seal or contract-specific seal) |
|
|
| Legal Representative or Authorized Agent (signature or seal) |
Legal Representative/Person in Charge or Authorized Agent (signature or seal) |
|
|
| ☆ 11054179 | Page |
ZEZAEBAA |
Exhibit 10.19
|
Important Notes.
Dear customer, in order to safeguard your rights and interests, please read this agreement in its entirety, especially the bolded and highlighted clauses, carefully before signing it. If you have any doubts, please ask us to clarify them promptly. If you are still in doubt or unsure of anything, please consult your lawyer and relevant professionals. |
Credit Agreement
(applicable in the case of working capital loans where no separate loan contract is required)
NO. 120XY240606T000231
Grantor: China Merchants Bank Co. LTD Guangzhou branch (hereinafter referred to as Party A)
Credit Applicant: CLPS Guangzhou Co., Ltd. (hereinafter referred to as Party B)
Upon Party B’s application, Party A agrees to provide a credit line to Party B for your use. Now Party A and Party B agree on the following terms in accordance with the relevant legal provisions and after full consultation, and hereby enter into this agreement.
1. Credit limit
1.1 Under this Agreement, we shall provide you with a credit line (including revolving line and/or one-off line) in the amount of RMB 10 million. Party B may apply for specific business in other currencies within the credit line.
Party A (or Party A’s subsidiary) and Party B originally entered into a《Credit Agreement》 with the number / (applicable to working capital loans that do not require a separate loan contract) (insert the name of the agreement here) , it will automatically be included under this agreement and will directly occupy the credit line under this agreement.
1.2 The credit period shall be for a period of 12 months, from 2024.6.12 to 2025.6.12. If Party B needs to use the credit line for specific credit business, it shall submit an application to Party A for the use of the credit line within such period. Party A shall not accept any application for the use of the credit line submitted by Party B beyond the expiry date of the credit line period, except as otherwise provided in this Agreement.
1.3 The types of credit business granted under the credit line include but are not limited to one or more credit businesses such as loans/order loans, trade finance, bill discounting, commercial bill acceptance, commercial bill acceptance/bonding, international/domestic letters of guarantee, customs duty payment guarantee, corporate account overdraft, derivative transactions, gold leasing, etc.
“Trade Finance” includes, but is not limited to, international/domestic letters of credit, import charge, lading guarantee, import collection charge, packaged release, export charge, export negotiation, export collection charge, import/export remittance financing, credit guarantee financing, factoring, bill factoring and other business types.
1.4 Revolving Credit Limit means the maximum amount of the sum of the principal balance of one or more credit facilities referred to in the preceding paragraph that we may provide to you on a continuous and revolving basis during the credit period.
The one-off line of credit refers to the cumulative amount of each type of credit business provided by Party A for Party B during the credit period shall not exceed the amount of the one-off line of credit approved by Party A. Party B shall not recycle the one-off credit line, and the corresponding amount of multiple credit operations applied for by Party B shall occupy the one-off credit line amount until the accumulated amount is full.
2. credit line occupancy arrangements
2.1 Specific credit operations applied for by you and approved by us during the credit period are automatically included in this Agreement and will be covered by the credit limit under this Agreement.
2.2 If Party A applies for factoring business in which Party B is the payer (debtor of the receivables), the credit line mentioned above shall be used for the receivables claims assigned to Party B by Party A from a third party in such business; if Party B applies to Party A for factoring business in which Party B is the payee (creditor of the receivables), the credit line mentioned above shall be used for the purchase of the receivables claims held by Party B paid by Party A to Party B with its own funds or funds from other legal sources. The acquisition amount (off-take payment) of the receivable claims held by Party B will occupy the above credit line.
2.3 If Party A, according to its internal process, entrusts other branches of China Merchants Bank to reopen a letter of credit to the beneficiary after the letter of credit has been issued, the letter of credit and the guarantee business of charge and delivery under it will occupy the above credit line.
When classifying an import opening business, if an import charge actually occurs subsequently under the same letter of credit, the import opening and the import charge will occupy the same line of credit at different stages. In other words, when an import charge is made, the amount recovered after the letter of credit is paid out is then used for the import charge and is deemed to be the same amount used for the original import opening.
3. Approval and use of credit lines
3.1 The type of credit line (revolving line or one-off line) and the applicable credit business types under this Agreement, the amount of credit line corresponding to each credit business type, whether the credit line can be transferred between credit business types and the specific conditions of use are subject to Party A’s approval and consent. If, during the credit period, Party A makes any adjustment to the original Party A’s approval opinion upon Party B’s application, the subsequent approval opinion issued by Party A shall constitute a supplement and change to the original approval opinion, and so on.
3.2 Party B must apply for the use of the credit line on a case-by-case basis and submit the materials required by Party A, which will be approved and agreed by Party A on a case-by-case basis. Party A has the right to consider whether or not to agree in conjunction with its internal management requirements and Party B’s business situation, and has the right to unilaterally reject Party B’s application for the use of the credit line without incurring any form of legal liability to Party B. In the event of any inconsistency between this paragraph and other relevant agreements in this Agreement, this paragraph shall prevail.
3.3 When specific credit operations are classified after Party A’s approval and consent, the specific business text (including but not limited to individual agreement/application, framework agreement or specific business contract, etc.) signed by Party A and Party B in respect of the specific credit operations shall form an integral part of the Credit Agreement. The specific amount, interest rate, term, purpose, fees and other business elements of each loan or other credit business are determined by the specific business text, the business documents confirmed by us (including but not limited to the withdrawal application, loan debit note (if any), etc.) and the business records in our system. Unless otherwise agreed in the specific business text, the business documents confirmed by us (including but not limited to borrowing documents, etc.) and the business records in our system, the interest rate under this Agreement shall be calculated using the simple interest method.
If Party B applies for a working capital loan within the credit line, there is no need for Party A and Party B to sign a separate Loan Contract on an individual basis. When Party B applies for a loan, it will submit its application for withdrawal on a case-by-case basis and Party A will approve it on a case-by-case basis.
3.4 We shall have the right to adjust the benchmark interest rate or interest rate pricing method for loans/other credit facilities under this Agreement from time to time, taking into account changes in relevant national policies, domestic and international market conditions or our own credit policies. Such adjustment shall take effect upon notice by us to you (by way of announcement at our branches or the official website of China Merchants Bank, or by sending notice to any of the contact addresses/methods reserved by you in this Agreement); if you do not accept the adjustment, you may repay the loan early, otherwise you shall be deemed to have accepted the implementation of the notice. If the relevant financing business under this Agreement involves periodic repricing and the market benchmark interest rate is lower than 0 at the time of repricing, both parties agree to use 0 as the benchmark for calculating the interest rate pricing.
In the event of any inconsistency between this clause and any other relevant agreement in this Agreement, the agreement in this clause shall prevail.
3.5 Each loan or other credit within the credit line shall be used for a specific period determined in accordance with Party B’s operational needs and Party A’s business management regulations, and the maturity date of each specific business may be later than the maturity date of the credit period (unless otherwise required by Party A).
3.6 During the credit period, we shall have the right to assess Party B’s operation and financial position on an annual basis and to adjust the credit limit available to Party B in the light of the assessment.
4. Interest rate terms for working capital loans
4.1 The interest rate of any loan under this Agreement shall be determined by Party B as specified in the corresponding drawdown application and approved and agreed by Party A. If the drawdown application is inconsistent with the loan note (if any) or our system records for that loan, the loan note (if any) or our system records shall prevail.
4.2 If Party B fails to use the loan in accordance with this Agreement, a penalty interest rate of 100% will be charged on the original interest rate from the date of change of use for the portion of the loan not used for the agreed purpose. The original interest rate refers to the interest rate that was applicable before the change of use of the loan.
If Party B fails to repay the loan on time, late interest (penalty interest) will be charged on the outstanding portion of the loan from the overdue date at a rate of 50% (the overdue loan interest rate) over the original interest rate. The original interest rate refers to the interest rate applicable until the loan maturity date (including early maturity date) (or in the case of a floating rate, the last floating period before the loan maturity date (including early maturity date)).
If the loan is both overdue and not used for the contracted purpose, interest will accrue on the higher of the above provisions.
4.3 In the event that the People’s Bank of China adjusts the regulations on loan interest rates during the term of the loan, the relevant regulations of the People’s Bank of China shall apply.
4.4 If the maturity date of the loan falls on a holiday, the loan will automatically be postponed to the first working day after the holiday and the interest will be calculated according to the actual number of days the loan funds are occupied.
4.5 Interest shall be paid by Party B on each interest accrual date and Party A may deduct the interest payable directly from any account of Party B with China Merchants Bank. If the last payment date of the principal amount of the loan is not an interest-bearing date, the last payment date of the principal amount of the loan shall be the interest payment date and the borrower shall pay all the interest payable corresponding to the principal amount of the loan on that date. If Party B fails to pay the interest on time, compound interest shall be calculated on the unpaid interest payable (including penalty interest) at the overdue loan rate as stipulated in this Article.
5. Guarantee clause
5.1 All debts owed by Party B to Party A under this Agreement shall be secured by a pledge of property or joint and several guarantee provided by Party B or a third party approved by Party A. Party B or the third party acting as guarantor shall issue or sign a separate copy of the guarantee as required by Party A.
5.2 If the guarantor fails to sign the text of the guarantee and complete the guarantee formalities in accordance with the provisions of this Article (including if the debtor of the receivables defends the receivables before the pledge of the receivables), we shall have the right to refuse to provide credit to Party B.
5.3 In the event that the mortgagor provides security for all debts owed by Party B to Party A under this Agreement, if Party B becomes aware that the mortgaged property has been or may be included in the government’s demolition or expropriation plan, it shall immediately inform Party A and urge the mortgagor to continue to provide security for Party B’s debts with the compensation provided by the demolishing party as agreed in the mortgage contract and complete the corresponding security procedures in a timely manner, or provide Party A with other safeguards as requested by Party A. other security measures that are acceptable to us.
6. Party B’s rights and obligations
6.1 Party B shall have the following rights.
6.1.1 the right to require us to provide a loan or other credit within the credit limit on the terms set out in this Agreement.
6.1.2 the right to use the credit line as agreed in this Agreement.
6.1.3 the right to require Party A to keep confidential the production, operations, property and accounts provided by Party B, except as otherwise provided in this Agreement.
6.1.4 The right to assign the debt to a third party with our written consent.
6.2 Party B undertakes the following obligations.
6.2.1 shall truthfully provide the documents and information requested by Party A (including but not limited to its true financial books/statements and annual financial reports, major decisions and changes in production, operation and management, information on withdrawals/use of funds, information relating to collateral, etc.), as well as all account opening banks, account numbers and deposit and loan balances, and cooperate with Party A’s investigation, examination and inspection.
6.2.2 shall accept Party A’s supervision of its use of credit funds and related production, operation and financial activities.
6.2.3 Loans and/or other credits shall be used as agreed and/or committed to in this Agreement and in each specific operational text.
6.2.4 shall repay in full and on time the principal, interest and fees on loans, advances and other credit obligations as agreed in this Agreement and each specific business text.
6.2.5 the assignment of all or part of the obligations under this Agreement to a third party shall be subject to our written consent.
6.2.6 Party B shall immediately notify Party A in the following circumstances and actively cooperate with Party A to implement measures to ensure the safe repayment of principal and interest of loans, advances and other credit debts and all related expenses under this Agreement.
6.2.6.1 the occurrence of a significant financial loss, loss of assets or other financial crisis.
6.2.6.2 loans or guarantees for the benefit of third parties or for the protection of third parties against loss, or guarantees of credit (pledge) on own property (rights).
6.2.6.3 the occurrence of winding up of business, revocation or cancellation of business licence, filing or being filed for bankruptcy, dissolution, etc., or changes in important corporate information, such as changes in corporate name, registered address, place of business, beneficial owner, etc.; or changes in the controlling shareholders/actual controllers of the borrower.
6.2.6.4 where its controlling shareholder or other affiliated companies or the de facto controller has a major crisis in operation or finance which affects its normal operation, or where there is a change in personnel of the legal representative/main person in charge, director or important senior management, or where it is punished/restricted in personal freedom by the state authority for matters such as violation of law or discipline, or where it is missing for more than 7 days, which may affect its normal operation.
6.2.6.5 connected transactions with its controlling shareholder or other affiliated company or beneficial owner amounting to 10% or more of Party B’s net assets (Party B’s notification should cover at least the connected relationship between the parties to the transaction, the nature of the transaction item and transaction, the amount or corresponding proportion of the transaction, pricing policy (including transactions with no amount or only a nominal amount), etc.).
6.2.6.6 the occurrence of any litigation, arbitration or criminal or administrative penalty that has a material adverse effect on its business or property position.
6.2.6.7 Party B or its de facto controller has a large amount of private usury; or has a bad record of borrowing new money, overdue or defaulting on interest payments in other financial institutions; or Party B’s affiliated enterprises have a broken internal capital chain and a debt crisis; or Party B’s projects are halted or suspended or major investment mistakes have occurred.
6.2.6.8 The occurrence of other material events that may affect the solvency of Party B and or its controlling shareholders/actual controllers.
6.2.7 Not to neglect to manage and pursue its claims as they fall due, or to dispose of existing major property without compensation and in other inappropriate ways.
6.2.8 Party B shall obtain Party A’s written consent before undertaking major matters such as merger (amalgamation), demerger, restructuring, joint venture (cooperation), transfer of production (share) rights, shareholding reform, foreign investment, increase in debt financing, etc.
6.2.9 In the case of pledge of accounts receivable, Party B guarantees that the credit balance at any point during the credit period is less than 70% of the pledged accounts receivable balance, otherwise Party B must provide a new, Party A-approved accounts receivable for pledge or deposit a security deposit (the security deposit account number is automatically generated or recorded by Party A’s system at the time the security deposit is made, the same below) until the pledged accounts receivable balance x 70% + Effective margin > credit balance.
6.2.10 In the event that the balance in the margin account is less than 105% of the amount of the specific operation to which it relates due to exchange rate fluctuations, Party B shall be obliged to provide additional margin or other security in the corresponding amount as required by Party A. In the event that Party B provides a margin pledge, Party B shall be obliged to provide additional margin or other security in the corresponding amount as required by Party A.
6.2.11 To ensure that the payment for sales under import is recovered from the account designated by Party A; and to transfer the bills and/or documents under the letter of credit to Party A under export negotiation.
6.2.12 Party B shall ensure that settlement, payment and other income and expenditure activities are mainly carried out in its bank settlement account with Party A. The share of settlement transactions in Party B’s designated account during the credit period shall be at least not less than the share of Party B’s financing with Party A in its financing with all banks.
7. Party A’s rights and obligations
7.1 We shall have the following rights.
7.1.1 the right to require you to repay the principal, interest and costs of loans, advances and other credit obligations under this Agreement and the specific Contract in full and on time.
7.1.2 the right to request information from you in relation to the use of its credit facilities.
7.1.3 the right to be informed of Party B’s production operations and financial activities.
7.1.4 the right to supervise the use of loans and/or other credit facilities by Party B in accordance with the purposes agreed in this Agreement and each specific business text; the right to unilaterally and directly suspend or restrict the corporate internet banking / corporate APP / other online functions of Party B’s account (including but not limited to closing the corporate internet banking / corporate APP / other online functions, presetting the list of payment recipients / single payment limit / stage payment limit and other restrictions) and other electronic payment channels, restrict the sale of settlement vouchers, or restrict over-the-counter payments and transfers for your account, as well as the payment and pass-through functions of non-counter channels such as telephone banking and mobile banking.
7.1.5 has the right to entrust other branches of China Merchants Bank located at the beneficiary’s location to re-open letters of credit to the beneficiary after accepting Party B’s application to open a letter of credit, as required by its internal processes.
7.1.6 the right to debit directly from any of Party B’s accounts with China Merchants Bank for the repayment of debts owed by Party B under this Agreement and each specific business text (when the credit debt is not in RMB, the right to purchase foreign exchange or trade in foreign currency directly from any of Party B’s accounts at the exchange rate published by us at the time of debit in order to repay the principal, interest and fees on the credit)
7.1.7 the right to assign the claims it has against Party B and the right to notify Party B of the assignment by such means as it considers appropriate, including but not limited to facsimile, post, personal service, announcement in the public media, etc., and to make collection calls on Party B.
7.1.8 the right to exercise supervision over Party B’s account and to entrust other institutions of China Merchants Bank other than Party A to exercise supervision over Party B’s account and to control the disbursement of loan funds in accordance with the use of the loan and the scope of payment agreed between the parties.
7.1.9 If Party A finds that any of the circumstances set out in Clause 6.2.6 of this Agreement exist in Party B, Party A shall have the right to require Party B to implement measures to ensure the safe repayment of the principal and interest of the credit debt and all related expenses under this Agreement as required by Party A, and shall also have the right to directly take one or more of the remedial measures as stipulated in the “Events of Default and Handling” clause of this Agreement. (b) to take one or more of the remedies for breach of contract set out in the “Events of Default and Treatment” clause of this Agreement.
7.1.10 Other rights under this Agreement.
7.2 Party A undertakes the following obligations.
7.2.1 the granting of loans or other credit to you within the credit limit on the terms set out in this Agreement and in each specific contract.
7.2.2 Party B’s assets, finances, production and operations shall be kept confidential, except where otherwise provided by laws and regulations, required by regulatory bodies, or provided to Party A’s superior or subordinate bodies, or to external professional bodies such as auditors, accountants or lawyers who are under an equivalent obligation of confidentiality.
8. In particular, Party B warrants the following
8.1 Party B is an entity duly established and legally existing under Chinese law, with legal personality, whose registration and annual report publication formalities are true, legal and valid, and has sufficient civil capacity to enter into and perform this Agreement.
8.2 the execution and performance of this Agreement has been fully authorised by the Board or any other authorised body.
8.3 the documents, information and vouchers provided by Party B in relation to Party B, the guarantor, the mortgagee (pledge) and the mortgage (pledge) are true, accurate, complete and valid and do not contain material errors or omit any material facts that are inconsistent with the facts.
8.4 Strictly comply with the agreements of each specific operational text and the various types of correspondence and relevant documents issued to us.
8.5 No litigation, arbitration or criminal or administrative penalties which may have material adverse consequences for you or your principal property have occurred at the time of entering into this Agreement and no such litigation, arbitration or criminal or administrative penalties will occur during the performance of this Agreement. In the event of such an occurrence, you shall notify us immediately.
8.6 Strictly abide by all national laws and regulations in its business activities, carry out all businesses in strict accordance with the scope of business as stipulated in Party B’s business licence or as approved by law, and complete business (legal person) registration, business annual report procedures and business term extension/extension procedures on time, etc.
8.7 to maintain or improve the existing management of the business, to ensure the preservation of the value of existing assets and not to abandon any claims that have become due or to dispose of existing major property without compensation or in any other inappropriate manner.
8.8 you shall not settle other long-term debts in advance without our permission.
8.9 The loan items applied for under the credit line are in compliance with the requirements of laws and regulations, and the loan will not be used for investments in fixed assets, equity, etc., or for speculative buying and selling of securities, futures and real estate; will not be used for lending to each other to make illegal income; will not be used in areas and for purposes prohibited by the State for production and operation; and will not be used for purposes other than those stipulated in this Agreement and each specific business text.
If the loan funds are disbursed by the borrower, Party B shall regularly (at least on a monthly basis) report to Party A the summary of the loan funds disbursement, and Party A has the right to verify whether the loan disbursement is in accordance with the agreed purpose through account analysis, voucher checking and on-site investigation.
8.10 At the time of entering into and performing this Agreement, no other material event has occurred to you which affects the performance of your obligations under this Agreement.
9. Special provisions on working capital loans
9.1 Withdrawals and drawdowns
Your use of the Working Capital Loan under this Agreement will be made both on your own and in trust.
9.1.1 Autonomous payments
Self-disbursement is the disbursement of loan funds by us to your account after we have released the loan funds to your account in accordance with your request for withdrawal, and then by you to your counterparty who meets the agreed purpose.
9.1.2 Fiduciary payments
Fiduciary payment is where we disburse the loan funds through your account to your counterparty who is eligible for the agreed purposes in accordance with your withdrawal application and payment mandate. For loan funds using the fiduciary payment method, Party B authorises us to pay the loan funds to Party B’s counterparty through Party B’s account on the day of the drawdown (or on the next business day after the drawdown).
9.1.3 you shall use the fiduciary payment method unconditionally and in full if
9.1.3.1 Where a single withdrawal by Party B exceeds RMB 10 million (inclusive, or its equivalent in foreign currency).
9.1.3.2 Where Party A requires Party B to adopt a fiduciary payment method in accordance with regulatory requirements or for risk management purposes.
9.1.4 If payment is made on trust, external payment after loan disbursement must be approved by Party A. Party B shall not circumvent Party A’s supervision by means of online banking, reverse cheque withdrawal or conversion of the whole amount into zero.
9.2 When Party B withdraws funds, Party B shall submit the withdrawal application (if submitted offline, it shall be stamped with Party B’s official seal or Party B’s reserved seal with Party A; if submitted online, it shall be signed with a digital certificate or other means approved by Party A), the loan debit note (if required) and such information as Party B may require according to the different requirements of Autonomous Payment and Entrusted Payment. Otherwise, we have the right to reject your request for withdrawal. Party A shall not be liable for any delay or failure in the payment of funds due to inaccurate or incomplete payment information provided by Party B, resulting in Party B’s default or formation of other losses to its counterparty.
9.3 Loan extensions
If Party B cannot repay the loan under this Agreement on time and needs to extend the loan, it shall submit a written application to Party A one month prior to the expiry of the relevant loan; if Party A agrees to the extension after examination, Party A and Party B shall enter into a separate extension agreement. If Party A does not agree to the extension, the borrowings already occupied by Party B and the interest payable shall still be repaid in accordance with the provisions of this Agreement and the corresponding loan notes or as recorded in Party A’s system.
10. Events of default and handling
10.1 An event of default shall be deemed to have occurred if Party B.
10.1.1 Failure to perform or breach of each of its obligations under this Agreement.
10.1.2 if there is any untruthfulness or incompleteness in the Special Warranties by Party B under this Agreement, or if Party B breaches the Special Warranties and fails to rectify the same as required by Party A.
10.1.3 fails to draw down or draw down the loan as agreed in this Agreement, or fails to repay the principal, interest or fees of the loan in full and on time as stipulated in this Agreement, or fails to use the funds in the fund recovery account as required by us, or fails to accept our supervision and to rectify the situation immediately as required by us.
10.1.4 a material breach by Party B under a legally valid contract with another creditor which is not satisfactorily resolved within three months from the date of the breach.
The foregoing material breach means that Party B’s breach of contract results in its creditors being entitled to claim from it for an amount of RMB1 million or more.
10.1.5 if Party B is a listed company on the New Third Board or intends to apply for listing on the New Third Board and there are circumstances where Party B encounters significant impediments to listing on the New Third Board or suspends its application for listing; Party B is issued with a warning letter, ordered to make corrections, restricted from trading in securities accounts and other self-regulatory measures by the New Third Board Market for a total of three or more times or is subject to disciplinary action, termination of listing, etc.
10.1.6 when Party B acts as a supplier to a government procurement unit, the government procurement unit has risk information that is unfavourable to the repayment of Party A’s credit, such as delayed payment for three consecutive or cumulative periods, or Party B has been disqualified from supply (entered the government procurement blacklist), untimely supply, unstable product quality, operational difficulties, significant deterioration in financial position (insolvency), suspension of works, etc..
10.1.7 Party B’s financial indicators do not consistently meet the requirements as agreed in this Agreement/Specific Business Text; or any of the conditions precedent (if any) to the provision of credit/finance by us to Party B as agreed in this Agreement/Specific Business Text are not consistently met.
10.1.8 where Party B draws down the loan in a “fractional” manner in order to circumvent the requirement under this Agreement that Party B should entrust Party A with the external disbursement of the loan funds.
10.1.9 Your business activities may pose anti-money laundering or sanctions compliance risks to us.
10.1.10 occurrence of other circumstances which we consider to be detrimental to our legitimate rights and interests.
10.2 An event of default shall be deemed to have occurred if the guarantor fails to co-operate with any of the following circumstances which, in our opinion, may affect the guarantor’s ability to guarantee and we require the guarantor to remove the adverse effects thereof, or require Party B to increase or replace the terms of the guarantee.
10.2.1 the occurrence of one of the circumstances similar to those described in clause 6.2.6 of this Agreement, or the occurrence of a circumstance described in clause 6.2.8 without our consent
10.2.2 the issuance of an irrevocable guarantee conceals its actual capacity to assume liability or is not authorized by a competent authority.
10.2.3 Failure to comply with registration, annual business report procedures and/or extension/extension of business term procedures, etc. on time.
10.2.4 neglects to manage and pursue its claims as they become due or disposes of existing major property without compensation or in any other improper manner.
10.2.5 breach of any obligation, undertaking or statement in an irrevocable undertaking signed by it.
10.3 An event of default shall be deemed to have occurred if the mortgagor (or pledgee) fails to co-operate with the mortgagee (or pledgee) or Party B if Party A considers that the mortgage (or pledge) may not be established or the collateral (or pledge) is of insufficient value and requests the mortgagor (or pledgee) to exclude the adverse effects thereof or requests Party B to increase or replace the terms of the security.
10.3.1 there is no right of ownership or disposition of the collateral (or pledge), or the ownership is disputed.
10.3.2 the mortgage (or pledge) has not been registered, or has been leased out, a right of occupancy has been created, has been seized, seized, placed in custody, has a joint/prior legal priority (including, but not limited to, a priority for payment of construction work, a priority for a mortgage on the price of movable property), a retention-of-title priority of the seller has been created, a priority for a finance lease of the lessor, and/or conceals the occurrence of such circumstances.
10.3.3 the mortgagor, without our written consent, assigns, leases, creates a right of occupancy, re-mortgages or disposes of the collateral in any other improper manner or creates any encumbrance of rights of any kind, or he disposes of the collateral with our written consent but does not apply the proceeds to the payment of the debt owed by you to us as required by us
10.3.4 where the mortgagor fails to keep, maintain and repair the mortgage properly, resulting in an appreciable depreciation in the value of the mortgage; or where the mortgagor’s actions directly endanger the mortgage, resulting in a reduction in the value of the mortgage; or where the mortgagor fails to insure/renew the mortgage as required by us during the term of the mortgage.
10.3.5 where the mortgaged property has been or may be included in the scope of government demolition or expropriation and the mortgagor fails to immediately inform us and perform the relevant obligations as agreed in the mortgage contract.
10.3.6 where the Mortgagor provides a residual value mortgage to secure the business under this Agreement using its mortgaged property with China Merchants Bank, and where the Mortgagor settles its personal mortgage loan early without our consent before Party B has repaid the credit granted under this Agreement.
10.3.7 where the pledgee pledges financial products, the source of funding for the subscription of the financial products is not legal/compliant.
10.3.8 other matters occurring or likely to occur in relation to the mortgage (pledge) affecting the value of the mortgage (pledge) or affecting our mortgage (pledge) rights, etc.
10.3.9 the mortgagor (or pledgee) breaches any obligation, promise or representation in the mortgage contract/pledge contract signed by him.
10.4 When the guarantee under this Agreement includes the pledge of accounts receivable, Party A has the right to require the debtor of the accounts receivable to provide security in the event of any significant deterioration of its operation, transfer of property/evasion of funds to evade its debts, collusion with the pledgee of the accounts receivable to change the route of repayment resulting in the repayment of the accounts receivable not entering the special account for repayment, loss of business reputation, loss or likely loss of performance ability or other material matters affecting its solvency, etc. Party B to provide corresponding guarantee or provide new valid accounts receivable for pledge; if Party B fails to do so, an event of default shall be deemed to have occurred.
10.5 In the event of any of the above events of default, we shall be entitled to take the following measures separately or concurrently.
10.5.1 reduce the amount of credit granted under this Agreement or discontinue the use of the remaining credit line.
10.5.2 early recovery of principal, interest and related fees on loans granted within the credit limit.
10.5.3 For bills of exchange accepted by Party A or letters of credit, letters of guarantee or letters of guarantee for goods delivery opened (including entrusted transfer) during the credit period, regardless of whether Party A has made advances or not, Party A may request Party B to increase the amount of the deposit, or transfer the deposits in other accounts opened by Party B with Party A to its deposit account as the deposit for settling future advances made by Party A under this Agreement, or hand over the corresponding amount to a third party withdraw the corresponding amount to a third party as security for future advances made by Party A to Party B.
10.5.4 For outstanding receivables claims assigned by Party A from Party B under factoring business, Party A shall have the right to request Party B to immediately fulfill its repurchase obligations and take other recovery measures in accordance with the relevant specific business text; for receivables claims assigned by Party A to Party B under factoring business, Party A shall have the right to immediately reclaim them from Party B.
10.5.5 Party A may also directly request Party B to provide other property acceptable to Party A as new security as appropriate. If Party B fails to provide new security as requested, Party B shall be liable for liquidated damages equivalent to 30% of the amount of the credit facility under this Agreement.
10.5.6 to directly freeze/withhold the deposits in any settlement account and/or other accounts opened by Party B with China Merchants Bank, to stop opening new settlement accounts for Party B and to stop issuing new credit cards to Party B’s legal representatives.
10.5.7 to report to credit reference agencies and banking associations information on Party B’s default and breach of trust, and have the right to share such information among banking institutions and even publicize it to the community through appropriate means.
10.5.8 dispose of the pledge and/or recover it from the guarantor in accordance with the provisions of the security text.
10.5.9 for working capital loans under the credit facility, change the terms of the loan funds entrusted to you and remove the use of the loan by you on a “self-pay” basis.
10.5.10 Recourse in accordance with this Agreement.
10.6 The amounts recovered by us shall be repaid in the order of the actual maturity date of each credit in descending order. The order of repayment of each specific credit shall be in accordance with the order of fees, default, compound interest, penalty interest, interest and finally the principal amount of the credit until the principal and interest and all related fees are repaid in full.
Party A has the right to unilaterally adjust the above repayment order, unless otherwise required by law or regulation.
11. Changes and additions to the agreement
This agreement may be varied by mutual agreement and written agreement between A and B. Until such time as a written agreement is reached, this Agreement shall remain in force. Neither party may make unilateral changes to this agreement.
The written supplemental agreements reached by consensus between A and B in respect of matters not covered by this Agreement and changes thereto, as well as each specific business text under this Agreement, shall form an integral part of this Agreement.
12. Other matters
12.1 The granting of any indulgence, relief or delay by us in respect of any breach or delay by you while this Agreement is in force shall not prejudice, affect or limit all our rights and entitlements as a creditor under the relevant legal provisions and this Agreement, nor shall it be deemed to be our permission or approval of any breach of this Agreement, nor shall it be deemed to be a waiver of our It shall not be deemed a waiver of our right to act in respect of any existing or future breach.
12.2 In the event that this Agreement becomes legally invalid for whatever reason, or part of its provisions are invalid, Party B shall remain liable to pay all debts owed to us under this Agreement. In the event of such an event, we shall be entitled to terminate this Agreement and may immediately recover from you all debts owed by you under this Agreement.
If, as a result of changes in applicable laws and policy requirements, Party A incurs additional costs in performing its obligations under the Agreement, Party B shall reimburse Party A for the additional costs incurred at Party A’s request.
12.3 Notices, requests or other documents from Party A and Party B in relation to this Agreement shall be sent in writing (including but not limited to letters, faxes, emails, electronic platforms such as China Merchants Bank Corporate Internet Banking / Corporate APP, mobile phone SMS or WeChat, etc.). Party B confirms the following in relation to the address and manner of service of documents.
12.3.1 Party B acknowledges and agrees to use Party B’s China Merchants Bank Corporate Internet Banking / Corporate App and Party B’s contact address, email, fax number, mobile phone number or micro-signal set out in this Agreement as Party B’s address for service of all commercial and legal documents under this Agreement.
The commercial documents referred to in this Article refer to all kinds of commercial documents such as business notices, confirmations, default notices, early maturity notices, overdue reminders, etc. formed in the course of business transactions under this Agreement; the legal documents referred to in this Article include notarized documents and judicial documents (including but not limited to indictment/application for arbitration, appeal, reply, evidence, summons, notice of appeal, notice of proof, notice of court hearing, notice of hearing, judgment/judgment, ruling, mediation, notice of deadline for performance, etc.). (including, but not limited to, documents for trial and enforcement, such as indictment/arbitration application, appeal, defence, evidence, summons, notice of appeal, notice of proof, notice of hearing, judgment/award, ruling, conciliation, notice of deadline for performance).
Service by Party A, the Court of Appeal and the Notary Public by the means of service agreed in this Agreement to the address for service agreed in the preceding paragraph shall be deemed to be valid service.
12.3.2 Party B acknowledges and agrees that: if delivered by hand (including but not limited to delivery by lawyers/notaries, courier delivery, etc.), delivery shall be deemed to have been effected upon signature by the recipient (if the recipient refuses to accept, delivery shall be deemed to have been effected upon the expiry of seven days from the date of refusal/return or the date of posting, whichever is earlier); if delivered by postal letter, delivery shall be deemed to have been effected upon the expiry of seven days from the date of posting; if delivered by fax, email, China Merchants Bank Corporate Internet Banking/Enterprise App (i.e. delivery to Party B’s China Merchants Bank Corporate Internet Banking/Enterprise App via China Merchants Bank Corporate Internet Banking/Enterprise App), mobile phone SMS or WeChat, etc. (i.e. delivered to Party B’s China Merchants Bank Corporate Internet Banking/Enterprise App via China Merchants Bank Corporate Internet Banking/Enterprise App), mobile phone SMS or WeChat, etc., the date of delivery shall be deemed to be the date of delivery when the corresponding system/electronic device of Party A shows successful delivery. If Party A notifies Party B of the transfer of debts or makes a collection call on Party B by way of announcement in the public media, the date of announcement shall be deemed to be the date of service.
12.3.3 If Party B changes its contact address, email address, fax number or mobile phone number or micro-signal, it shall notify Party A in writing of the change five working days from the date of the change, otherwise Party A shall have the right to serve Party B at its original contact address or information. If the change of Party B’s contact address or information is not successfully delivered, the date of return or seven days after posting (whichever is earlier) shall be deemed to be the date of delivery. Party B shall bear any loss that may arise as a result and shall not affect the legal validity of service.
12.3.4 Party B further agrees that the court may serve judicial documents on Party B by electronic means such as the China Open Network for Judicial Process Information and the National Unified Service Platform; if the court serves judicial documents electronically as agreed above, the date of successful transmission as shown on the China Open Network for Judicial Process Information and the National Unified Service Platform shall be regarded as the date of service; if the court completes the service of judicial documents by electronic service If the court completes the service of judicial documents by electronic service, there is no need to serve paper judicial documents to Party B’s contact address.
12.3.5 The address and mode of service agreed in this article apply to all stages of the contract performance, dispute resolution, arbitration, court hearing (first trial, second trial, retrial) and enforcement.
12.4 The Parties agree that for each application for business under the Trade Finance Business, it is sufficient for Party B to affix its reserved seal on Party A and both Parties acknowledge the validity of such signature.
12.5 Both parties agree that if Party B submits applications or business vouchers for credit business through Party A’s electronic platform (including but not limited to Enterprise Banking/Enterprise APP), its electronic signature generated by means of digital certificate is regarded as Party B’s valid signature and represents Party B’s true intention, and Party A has the right to fill in relevant business vouchers based on the application information issued online, and Party B acknowledges its authenticity, accuracy and legality and is bound by it. Party A is entitled to fill in the relevant business vouchers according to the application information issued online, and Party B recognises its authenticity, accuracy and legality and is bound by it.
12.6 In order to facilitate business processing, all operations of Party A involving transactions (including but not limited to application acceptance, information review, payment release, transaction confirmation, debit, enquiry, receipt printing, collection, payment deduction, etc. and all kinds of notifications) may be handled by any of Party A’s business outlets and relevant correspondence may be generated, issued or issued, and the business operations and correspondence of Party A’s outlets shall be deemed to be Party A’s acts and shall be binding on Party B. Binding effect.
12.7 The annexes under this Agreement form an integral part of this Agreement and shall automatically apply to the corresponding specific operations actually occurring between the Parties.
12.8 Covering costs
☐ 12.8.1 Where this Agreement involves Party B taking out accident insurance with Party A as the first beneficiary, the relevant insurance costs shall be borne in the following form (a tick in “☐” indicates that the provisions of this clause apply).
Please tick one of the following.
☐ The Party A is responsible for.
☐ A and B share in the following proportions: Party A / %, Party B / %.
☐ 12.8.2 Where this Agreement relates to enforcement notary fees (other than the fee for the application for the issue of a certificate of enforcement), the following form of fee payment shall apply (a tick in “☐” indicates that the provisions of this clause apply).
Please tick one of the following.
☐ Party A bears
☐ A and B share in the following proportions: Party A / %, Party B / %.
12.8.3 In other matters where services are entrusted to a third party, the relevant costs shall be borne by the principal. If both parties are jointly acting as principal, each shall bear 50%.
12.8.4 In the event that Party B fails to repay the debts owed to Party A under this Agreement on time, all costs incurred by Party A for realising the claim, such as attorney’s fees, litigation fees, travel expenses, public notice fees, service of process fees, application for issuance of enforcement certificate fees, etc., shall be fully borne by Party B, and Party B authorises Party A to deduct them directly from Party B’s bank account with Party A. If there is any shortfall, Party B guarantees to reimburse the full amount upon receipt of notice from Party A without any proof from Party A.
12.9 Party B shall, at Party A’s request (tick one of the following options at£).
☐ insure its core assets and designate us as the first-ranking beneficiary.
☐ No sale or encumbrance of assets designated by us until the credit debt has been settled.
☐ The dividends to its shareholders prior to the settlement of the credit debt are restricted in accordance with our requirements as follows.
/
12.10 You shall ensure that the financial indicators of Party B during the credit period do not fall below the following requirements.
/
12.11 You also acknowledge that China Merchants Bank and your parent/head office/holding company (insert name of enterprise), agrees to be bound by the contents of the Group Credit Business Cooperation Agreement (including any adjustments and supplements thereto from time to time made by the signatories) numbered (insert name of enterprise) and agrees to undertake the obligations set out therein in respect of the Group’s subordinate units as a subordinate unit of the Group under the Agreement. In the event of any breach, Party B shall be deemed to be in default and Party A shall be entitled to take all remedies for such breach as set out in this Agreement.
12.12 In corporate finance and operational decision-making, if one party has the ability to directly or indirectly control, jointly control, or exert significant influence over another party, such parties are deemed related parties under this agreement. If two or more parties are subject to the control of a single entity, they are also considered related parties, as determined by Party A.
The “significant controlling party” referred to in this agreement refers to the legal representative or unit head, authorized signatory, actual controller, beneficial owner, significant investor, significant investee, significant creditor, controlled entity, etc. of Party B, and shall be determined by Party A.
12.13 Other agreed matters.
________/_______.
13. Account information
☑ 13.1 Special Loan Account (tick if applicable)
All disbursements and payments of loan funds under this Agreement must be made through the following accounts.
Account name. CLPS Guangzhou Co., Ltd.
Account number. 120912930410401
Bank of Account. China Merchants Bank Co., LTD Guangdong Fengxing Branch
13.2 Funds back account
13.2.1 We both agree to designate the following account as Party B’s funds recovery account.
Account name. CLPS Guangzhou Co., Ltd.
Account number. 120912930410401
Bank of Account. China Merchants Bank Co., LTD Guangdong Fengxing Branch
13.2.2 The account monitoring requirements are as follows. /
Party A has the right to recover the loan early based on Party B’s funds recovery, i.e. when there are funds recovered from the account, then the loan corresponding to the amount of such recovered funds may be deemed to mature early and Party A has the right to debit the account directly to repay such part of the loan.
13.3 Party B shall provide quarterly information on the movement of funds in and out of the above accounts and cooperate with Party A in the monitoring of the relevant accounts and the return of funds.
14. Applicable law and dispute resolution
14.1 The laws of the People’s Republic of China (excluding the laws of Hong Kong, Macau and Taiwan) shall apply to the conclusion, interpretation and settlement of disputes of this Agreement, and the rights and interests of both A and B shall be protected by the laws of the People’s Republic of China.
14.2 Disputes arising in the course of the performance of this Agreement between A and B shall be settled by mutual agreement. If consultation fails, either party shall (choose one of the three, tick one of the following).
☐ 14.2.1 to the People’s Court of competent jurisdiction in the location of Party A.
☐ 14.2.2 to the people’s court with jurisdiction in the place where the agreement was signed, which is /;
☑ 14.2.3 Application for arbitration to Guangzhou Arbitration Commission (insert name of specific arbitration institution), the place of arbitration is Guangzhou.
14.3 After this Agreement and each specific business text has been notarised by both parties to give enforcement effect, Party A may apply directly to the people’s court having jurisdiction for enforcement in order to recover the debts owed by Party B under this Agreement and each specific business text.
15. Entry into force of the agreement
This Agreement shall come into effect upon the signature (or name seal) of the legal representative/principal person in charge of both parties or their authorized agent and the official seal/contractual seal of the entity, and shall automatically expire on the date of expiry of the credit period or the date of settlement of all debts and all other related expenses owed by Party B to Party A under this Agreement (whichever is later).
16. By-laws
This agreement is made in three copy, one for Party A, one for Party B and one for guarantor , each with the same legal effect.
Attachment: 1. Special Terms and Conditions for Cross-border Trade Finance Business
2. Special Terms for Buyer/Import Factoring
3. Special Terms for Order Credit Business
4. Special Terms for Commercial Acceptance Guarantee Business
5. Special provisions for derivative business
6. Special Terms for Gold Leasing Business
Attachment 1
Special Terms for Cross-border Trade Finance Business
1. Cross-border linked trade finance business refers to the cross-border trade finance business applied by Party B to Party A based on the real cross-border trade background with overseas companies and provided by Party A in cooperation with overseas institutions of China Merchants Bank (hereinafter referred to as “linked platform”).
2. The specific types of cross-border linked trade finance business include: back-to-back letter of credit, entrusted issuance, entrusted offshore financing, bill guarantee, letter of guarantee offshore credit and cross-border trade finance through train. The specific meaning and business rules of each business type will be agreed in the specific business text.
3. Under a back-to-back letter of credit, the parent letter of credit applied for by you to us directly occupies the credit line under this Agreement, and the charge or advance (whether or not incurred during the credit period) and the corresponding interest and costs incurred by us in fulfilling our obligations to the issuing bank under such parent letter of credit constitute financing obligations of you to us and are included in the credit guarantee.
Under the entrusted letter of credit / entrusted offshore financing, we entrust the Linkage Platform to accept letters of credit / trade finance applied for by offshore companies under your application to occupy the credit line under this Agreement. If Party A issues a charge or provides an advance to Party B for external payment under import collection, such charge or advance (whether or not it occurs within the credit period) and the related interest and fees directly constitute Party B’s financing obligations to Party A and are included in the credit guarantee.
Under the note guarantee, Party A will, upon Party B’s application, directly draw on its credit facilities under this Agreement to guarantee the payment of Party B’s promissory note. If Party B fails to pay the bill in full and on time, Party A has the right to make direct advances on the guaranteed bills, and such advances (whether or not incurred during the credit period) and related interest and fees are included in the credit guarantee.
Under the letter of guarantee offshore credit business, Party A directly occupies the credit line under this Agreement based on the letter of guarantee/ standby letter of credit issued by Party B upon application. After the offshore company assigns its right to receive payment under the letter of guarantee (not the right to claim) to the linked platform, when the linked platform claims against Party A under the letter of guarantee / standby letter of credit, the advances made by Party A (whether or not incurred during the credit period) and the related interest and expenses directly constitute Party B’s financing obligations to Party A and are included in the credit guarantee.
Under the cross-border trade finance through train business, after Party A has approved Party B’s trade finance based on Party B’s application, the trade finance provided by the linked platform directly to Party B will occupy the credit line under this Agreement. If Party B fails to repay the trade financing amount to the Linkage Platform in full and on time, Party A is entitled to repay the amount by way of charge or advance, and the relevant charge or advance (whether or not it occurs within the credit period) and related interest and fees directly constitute Party B’s financing debt to Party A and are included in the credit guarantee.
Attachment 2
Special Terms for Buyer/Import Factoring
1. Definition clause
1.1 Buyer/Import Factoring is a comprehensive factoring service including payment approval, receivables collection and management for the Seller/Export Factor after we, as the Buyer/Import Factor, have assigned the receivables under the Commercial Contract to the Seller/Export Factor with Party B as the debtor of the receivables.
Under the buyer/import factoring business, if Party B incurs buyer’s credit risk, Party A shall be liable to the seller/export factor for approved payment; in the event of a dispute during the performance of the business contract, Party A shall be entitled to counter-assign the assigned accounts receivable to the seller/export factor.
1.2 A seller/export factor is a party that enters into a factoring agreement with a supplier/service provider (receivables creditor) under a commercial contract and assigns the receivables held by the receivables creditor. We may act as both buyer/import factor and seller/export factor.
1.3 Dispute means a defence, counterclaim, set-off or similar action by you in respect of the receivables assigned to us as a result of a dispute between the creditor of the receivables and you over the relevant goods, services, invoices or any other matter relating to a commercial contract, and the assertion by a third party of its rights or application for seizure of the receivables under this Agreement. A dispute shall be deemed to have arisen whenever the receivables assigned to us are not fully or partially realised as a result of any credit risk other than that of the buyer.
1.4 Commercial Contract: A contract for a transaction between Party B and a receivable creditor for the purpose of a commodity transaction and/or a service transaction, settled on credit.
1.5 Approved payment/guaranteed payment means that Party A, as the buyer/import factor, shall pay the corresponding amount of receivables to the seller/export factor within a certain period of time after the receivables are due, after Party B has incurred buyer’s credit risk.
2. Upon application by Party B, Party A agrees to handle the buyer/import factoring business for him/her within the credit line, and his/her receivables assigned from the seller/export factor will be reduced/occupied according to their amount under the credit line of the credit agreement.
The amount paid by Party A as the buyer/import factor in fulfilling the approved payment/guaranteed payment obligations and the related fees shall be deemed to be the credit granted by Party A to Party B under the Credit Agreement (the financing interest rate within 30 days from the date of credit granting shall be based on the one-year loan market quotation rate announced by the National Interbank Lending Center one working day before the guarantee payment date, add 300 points. The financing interest rate beyond this period is the benchmark interest rate, plus 50%, as quoted by the 1-year loan market published by the National Interbank Lending Center 1 working day before the guaranteed payment date.) and included in the guarantee of the credit guarantee provided by Party B. We are entitled to take all the measures agreed under the Credit Agreement to recover the approved/guaranteed payment from you. As long as the seller/export factor (whether or not it is Party A) assigns the receivables within the credit period, Party A shall have the right of recourse against Party B in accordance with the Credit Agreement and the Commercial Contract, even if Party A fulfils its approved payment obligations beyond the credit period.
3. Buyer/Import Factoring Charges
The factoring fee is a business management fee charged by Party A for providing buyer/import factoring services and shall be charged by Party A to Party B at the time of settlement of the assignment at a rate of a certain percentage of the receivable amount, the exact rate of which shall be reasonably determined by Party A in accordance with its business rules.
4. Party B waives the right to dispute any disputes arising in the course of the performance of the commercial contract. In view of this, regardless of any other agreement, once Party B fails to make external payments as agreed in the Commercial Contract, it shall be deemed that Party B has incurred buyer’s credit risk and Party A will make approved payments, to which Party B has no objection.
Annex 3
Special Terms for Order Credit Business
1. The order loan business is a loan granted by us to you under a commercial contract (or works contract) with your downstream customer (the payer) for the purpose of performing the daily production and operation of the commercial contract (or performing the works contract), with the sales return (or works return) of the contract as the first source of repayment.
2. Party B shall open a special account in Party A for the repayment of sales under commercial contracts (or engineering contracts). All sales under commercial contracts (or engineering contracts) for which order credits are applied must be paid back directly to the special account, which cannot be used or changed without our approval. Party B shall inform the payer that the account is the only account for sales refunds. Party A has the right to withhold the money in the special account for the purpose of repaying the principal and interest, penalty and interest and other related expenses of the order loan financing.
3. Party A may immediately stop the use of Party B’s credit line under the Credit Agreement and take default handling measures as agreed in the Credit Agreement when the following circumstances occur
3.1 circumstances that are not conducive to the protection of our claims, such as three consecutive late payments by Party B’s downstream customers or, in our reasonable judgement, a deterioration in their financial position.
3.2 Party B is disqualified as a supplier by the downstream customer, Party B’s supply to the downstream customer is not delivered in a timely manner, the quality of the product is not stable, the construction is not carried out in accordance with the progress agreed in the works contract without the approval of the downstream customer, the qualification of Party B’s practice is adjusted downward and makes its qualification not meet the requirements of the downstream customer, Party A reasonably judges that it is in operational difficulties, its financial position deteriorates, or there are three consecutive months when the downstream customer’s repayment is less than The total monthly repayment amount due from Party B under each financing contract under this credit facility, or the downstream customer fails to pay in instalments as agreed in the construction contract for the second consecutive period.
Annex 4
Special Terms and Conditions for Commercial Acceptance Guarantee Business
1. Commercial acceptances are discounted by Party A or allowed to be discounted by the bearer at any branch of China Merchants Bank (hereinafter referred to as other discounting banks). The holder (hereinafter referred to as the discounting applicant) may apply for discounting with the commercial acceptances to Party A or other discounting accepting banks, and such discounting operations shall occupy the credit line under this Agreement.
Given that the provision of commercial acceptances by Party A to Party B is a prerequisite for other discount accepting banks to accept the holder’s application for discounting, other discount accepting banks are entitled to transfer the discounted bills to Party A after discounting, and Party A is obliged to accept the transfer, and Party B has no objection to this.
2. The commercial acceptances referred to herein include both paper commercial acceptances and electronic commercial acceptances (hereinafter referred to as electronic commercial acceptances); the interest payment methods include interest payment by the buyer, interest payment by the seller, interest payment by other parties and interest payment by agreement.
3. Party B shall open a commercial acceptances margin account with Party A (the account number shall be the one generated or recorded by Party A’s system at the time of deposit of the margin) and deposit a certain amount of funds into such margin account in proportion to Party A’s requirements prior to the acceptance of each instrument as payment margin for commercial acceptances discounted by Party A or assigned from other discount accepting banks.
If Party B is the acceptor of a commercial acceptances, Party B shall deposit the full amount of each commercial acceptances payable in its margin account opened with Party A before the maturity of the bill.
4. During the credit period, the discounting applicant may apply for discounting directly to Party A with the commercial acceptances accepted, endorsed or guaranteed by Party B, or may apply for discounting with other discounting acceptance banks. Party A or other discount accepting banks have the right to examine the eligibility of the discount applicant, request Party B to conduct audit and confirmation, and decide whether to process the discount at their own discretion.
After discounting, other discount accepting banks have the right to endorse and transfer the discounted commercial acceptances to Party A in accordance with the relevant regulations of China Merchants Bank. After Party A has discounted or transferred the commercial promissory notes from other discount accepting banks, Party B shall unconditionally pay Party A the full amount of the note payable in a timely manner when Party B is requested to pay with the note.
5. The business records such as the business information stored in the China Bills Transaction System or the electronic commercial draft system, or the customer statements filled in or printed out accordingly, shall govern the opening, acceptance, guarantee, endorsement and discounting of each electronic commercial draft. The information stored in the China Bills Transaction System or the electronic commercial draft system and the business records generated thereunder are part of this Annex and have the same legal effect as this Annex. Party B acknowledges its accuracy, authenticity and legality.
6. Any dispute arising from the underlying contract of the commercial acceptances guaranteed by Party A shall be resolved by Party B in coordination with the parties concerned and shall not relieve Party B of its obligation to deposit the deposit and the payment in full and in a timely manner in accordance with the provisions of Clause 3.
7. If Party A has discounted the commercial acceptances accepted, endorsed or guaranteed by Party B or has assigned such commercial acceptances from other discount accepting banks, Party A shall have the right to take recourse directly against Party B if the payer of the commercial acceptances or Party B has not delivered the full amount of the notes before the maturity date, including but not limited to deducting the amount from any account opened by Party B with China Merchants Bank for payment. Any advance made by Party A as a result of insufficient delivery by Party B and insufficient debit from Party B’s account balance shall be subject to a penalty interest charge by Party A to Party B at the rate of 5% per day of the amount advanced in accordance with the relevant provisions of the Payment and Settlement Measures.
Annex 5
Special Terms for Derivative Trading Business
1. In respect of derivative transactions which Party A accepts Party B’s application for classification, the credit line may be taken up by a certain percentage of the notional principal amount of the transaction/transaction amount, or in the event of a floating loss on the derivative transaction, Party A may take up additional credit line from Party B according to the specific agreement of both parties (at the time of each transaction, Party A shall determine the specific amount of credit line to be taken up in accordance with the variety, maturity and risk level of the transaction, the business to which the credit line is deducted, etc.). The actual amount of credit line to be taken up shall be determined by the transaction documents such as the notification of credit line taking up and/or the confirmation/certification of the transaction issued by Party A.
2. Any derivative transaction that has a balance or loss during the credit period, whether or not the transaction occurs within the credit period, will be charged to the credit line in accordance with the previous article.
Annex 6
Special Terms for Gold Leasing Business
1. “Gold Leasing” is a business in which we lease out physical gold to Party B. Upon expiry, Party B returns an equivalent amount of gold of the same quality and property and pays the leasing fee to Party A in RMB on a regular basis.
2. Party A may, upon Party B’s application, handle the gold leasing business for Party B within the credit period and credit limit. The physical gold leased by Party A shall occupy the credit limit in accordance with the agreed value of the gold leasing agreement signed by both parties and shall constitute a debt owed by Party B to Party A.
Party B declares that
All the terms of this agreement have been fully negotiated by both parties. We have drawn your attention in particular to those provisions which relate to the exclusion or reduction of our liability and which are of material interest to you, and have clarified these provisions accordingly at your request. Party B has given a full and accurate understanding of them. The contracting parties are in full agreement as to the terms of this agreement.
(No text below)
(The following is the signature line of the Credit Agreement (for liquidity loans without a separate loan contract) numbered:120XY240606T000231)
Party A: China Merchants Bank Co. LTD. Guangzhou Branch
Principal or authorised agent (signature/name seal).
Contact address: No.5 Huasui Road, Tianhe District, Guangzhou
Unit e-mail address./
Unit fax number. /
Contact mobile number. /
Unit micro signal. /
Party B: (seal) CLPS Guangzhou Co., Ltd.
Legal representative/principal person in charge or authorised agent (signature/name seal).
Contact address: Room 409, 410, 411, 4th Floor, No. 9 Linhe West Road, Tianhe District, Guangzhou City, Guangdong Province (for office use only)
Unit e-mail address./
Unit fax number. /
Contact mobile number. /
Unit micro signal. /
Date: 2024.6.25
Exhibit 10.20
|
Important Notes.
Dear customer, in order to safeguard your rights and interests, please read this agreement in its entirety, especially the bolded and highlighted clauses, carefully before signing it. If you have any doubts, please ask us to clarify them promptly. If you are still in doubt or unsure of anything, please consult your lawyer and relevant professionals. |
Credit Agreement
(applicable in the case of working capital loans where no separate loan contract is required)
NO. 121XY240709T000157
Grantor: China Merchants Bank Co. LTD Shanghai branch (hereinafter referred to as Party A)
Credit Applicant: JAJI (Shanghai) Co., Ltd. (hereinafter referred to as Party B)
Upon Party B’s application, Party A agrees to provide a credit line to Party B for your use. Now Party A and Party B agree on the following terms in accordance with the relevant legal provisions and after full consultation, and hereby enter into this agreement.
1. Credit limit
1.1 Under this Agreement, we shall provide you with a credit line (including revolving line and/or one-off line) in the amount of RMB 10 million .Party B may apply for specific business in other currencies within the credit line.
Party A (or Party A’s subsidiary) and Party B originally entered into a《Credit Agreement》 with the number 121XY2023010596 (applicable to working capital loans that do not require a separate loan contract) (insert the name of the agreement here) , it will automatically be included under this agreement and will directly occupy the credit line under this agreement.
1.2 The credit period shall be for a period of 12 months, from 2024.7.11 to 2025.7.10. If Party B needs to use the credit line for specific credit business, it shall submit an application to Party A for the use of the credit line within such period. Party A shall not accept any application for the use of the credit line submitted by Party B beyond the expiry date of the credit line period, except as otherwise provided in this Agreement.
1.3 The types of credit business granted under the credit line include but are not limited to one or more credit businesses such as loans/order loans, trade finance, bill discounting, commercial bill acceptance, commercial bill acceptance/bonding, international/domestic letters of guarantee, customs duty payment guarantee, corporate account overdraft, derivative transactions, gold leasing, etc.
“Trade Finance” includes, but is not limited to, international/domestic letters of credit, import charge, lading guarantee, import collection charge, packaged release, export charge, export negotiation, export collection charge, import/export remittance financing, credit guarantee financing, factoring, bill factoring and other business types.
1.4 Revolving Credit Limit means the maximum amount of the sum of the principal balance of one or more credit facilities referred to in the preceding paragraph that we may provide to you on a continuous and revolving basis during the credit period.
The one-off line of credit refers to the cumulative amount of each type of credit business provided by Party A for Party B during the credit period shall not exceed the amount of the one-off line of credit approved by Party A. Party B shall not recycle the one-off credit line, and the corresponding amount of multiple credit operations applied for by Party B shall occupy the one-off credit line amount until the accumulated amount is full.
2. credit line occupancy arrangements
2.1 Specific credit operations applied for by you and approved by us during the credit period are automatically included in this Agreement and will be covered by the credit limit under this Agreement.
2.2 If Party A applies for factoring business in which Party B is the payer (debtor of the receivables), the credit line mentioned above shall be used for the receivables claims assigned to Party B by Party A from a third party in such business; if Party B applies to Party A for factoring business in which Party B is the payee (creditor of the receivables), the credit line mentioned above shall be used for the purchase of the receivables claims held by Party B paid by Party A to Party B with its own funds or funds from other legal sources. The acquisition amount (off-take payment) of the receivable claims held by Party B will occupy the above credit line.
2.3 If Party A, according to its internal process, entrusts other branches of China Merchants Bank to reopen a letter of credit to the beneficiary after the letter of credit has been issued, the letter of credit and the guarantee business of charge and delivery under it will occupy the above credit line.
When classifying an import opening business, if an import charge actually occurs subsequently under the same letter of credit, the import opening and the import charge will occupy the same line of credit at different stages. In other words, when an import charge is made, the amount recovered after the letter of credit is paid out is then used for the import charge and is deemed to be the same amount used for the original import opening.
3. Approval and use of credit lines
3.1 The type of credit line (revolving line or one-off line) and the applicable credit business types under this Agreement, the amount of credit line corresponding to each credit business type, whether the credit line can be transferred between credit business types and the specific conditions of use are subject to Party A’s approval and consent. If, during the credit period, Party A makes any adjustment to the original Party A’s approval opinion upon Party B’s application, the subsequent approval opinion issued by Party A shall constitute a supplement and change to the original approval opinion, and so on.
3.2 Party B must apply for the use of the credit line on a case-by-case basis and submit the materials required by Party A, which will be approved and agreed by Party A on a case-by-case basis. Party A has the right to consider whether or not to agree in conjunction with its internal management requirements and Party B’s business situation, and has the right to unilaterally reject Party B’s application for the use of the credit line without incurring any form of legal liability to Party B. In the event of any inconsistency between this paragraph and other relevant agreements in this Agreement, this paragraph shall prevail.
3.3 When specific credit operations are classified after Party A’s approval and consent, the specific business text (including but not limited to individual agreement/application, framework agreement or specific business contract, etc.) signed by Party A and Party B in respect of the specific credit operations shall form an integral part of the Credit Agreement. The specific amount, interest rate, term, purpose, fees and other business elements of each loan or other credit business are determined by the specific business text, the business documents confirmed by us (including but not limited to the withdrawal application, loan debit note (if any), etc.) and the business records in our system. Unless otherwise agreed in the specific business text, the business documents confirmed by us (including but not limited to borrowing documents, etc.) and the business records in our system, the interest rate under this Agreement shall be calculated using the simple interest method.
If Party B applies for a working capital loan within the credit line, there is no need for Party A and Party B to sign a separate Loan Contract on an individual basis. When Party B applies for a loan, it will submit its application for withdrawal on a case-by-case basis and Party A will approve it on a case-by-case basis.
3.4 We shall have the right to adjust the benchmark interest rate or interest rate pricing method for loans/other credit facilities under this Agreement from time to time, taking into account changes in relevant national policies, domestic and international market conditions or our own credit policies. Such adjustment shall take effect upon notice by us to you (by way of announcement at our branches or the official website of China Merchants Bank, or by sending notice to any of the contact addresses/methods reserved by you in this Agreement); if you do not accept the adjustment, you may repay the loan early, otherwise you shall be deemed to have accepted the implementation of the notice. If the relevant financing business under this Agreement involves periodic repricing and the market benchmark interest rate is lower than 0 at the time of repricing, both parties agree to use 0 as the benchmark for calculating the interest rate pricing.
In the event of any inconsistency between this clause and any other relevant agreement in this Agreement, the agreement in this clause shall prevail.
3.5 Each loan or other credit within the credit line shall be used for a specific period determined in accordance with Party B’s operational needs and Party A’s business management regulations, and the maturity date of each specific business may be later than the maturity date of the credit period (unless otherwise required by Party A).
3.6 During the credit period, we shall have the right to assess Party B’s operation and financial position on an annual basis and to adjust the credit limit available to Party B in the light of the assessment.
4. Interest rate terms for working capital loans
4.1 The interest rate of any loan under this Agreement shall be determined by Party B as specified in the corresponding drawdown application and approved and agreed by Party A. If the drawdown application is inconsistent with the loan note (if any) or our system records for that loan, the loan note (if any) or our system records shall prevail.
4.2 If Party B fails to use the loan in accordance with this Agreement, a penalty interest rate of 100% will be charged on the original interest rate from the date of change of use for the portion of the loan not used for the agreed purpose. The original interest rate refers to the interest rate that was applicable before the change of use of the loan.
If Party B fails to repay the loan on time, late interest (penalty interest) will be charged on the outstanding portion of the loan from the overdue date at a rate of 50% (the overdue loan interest rate) over the original interest rate. The original interest rate refers to the interest rate applicable until the loan maturity date (including early maturity date) (or in the case of a floating rate, the last floating period before the loan maturity date (including early maturity date)).
If the loan is both overdue and not used for the contracted purpose, interest will accrue on the higher of the above provisions.
4.3 In the event that the People’s Bank of China adjusts the regulations on loan interest rates during the term of the loan, the relevant regulations of the People’s Bank of China shall apply.
4.4 If the maturity date of the loan falls on a holiday, the loan will automatically be postponed to the first working day after the holiday and the interest will be calculated according to the actual number of days the loan funds are occupied.
4.5 Interest shall be paid by Party B on each interest accrual date and Party A may deduct the interest payable directly from any account of Party B with China Merchants Bank. If the last payment date of the principal amount of the loan is not an interest-bearing date, the last payment date of the principal amount of the loan shall be the interest payment date and the borrower shall pay all the interest payable corresponding to the principal amount of the loan on that date. If Party B fails to pay the interest on time, compound interest shall be calculated on the unpaid interest payable (including penalty interest) at the overdue loan rate as stipulated in this Article.
5. Guarantee clause
5.1 All debts owed by Party B to Party A under this Agreement shall be secured by a pledge of property or joint and several guarantee provided by Party B or a third party approved by Party A. Party B or the third party acting as guarantor shall issue or sign a separate copy of the guarantee as required by Party A.
5.2 If the guarantor fails to sign the text of the guarantee and complete the guarantee formalities in accordance with the provisions of this Article (including if the debtor of the receivables defends the receivables before the pledge of the receivables), we shall have the right to refuse to provide credit to Party B.
5.3 In the event that the mortgagor provides security for all debts owed by Party B to Party A under this Agreement, if Party B becomes aware that the mortgaged property has been or may be included in the government’s demolition or expropriation plan, it shall immediately inform Party A and urge the mortgagor to continue to provide security for Party B’s debts with the compensation provided by the demolishing party as agreed in the mortgage contract and complete the corresponding security procedures in a timely manner, or provide Party A with other safeguards as requested by Party A. other security measures that are acceptable to us.
6. Party B’s rights and obligations
6.1 Party B shall have the following rights.
6.1.1 the right to require us to provide a loan or other credit within the credit limit on the terms set out in this Agreement.
6.1.2 the right to use the credit line as agreed in this Agreement.
6.1.3 the right to require Party A to keep confidential the production, operations, property and accounts provided by Party B, except as otherwise provided in this Agreement.
6.1.4 The right to assign the debt to a third party with our written consent.
6.2 Party B undertakes the following obligations.
6.2.1 shall truthfully provide the documents and information requested by Party A (including but not limited to its true financial books/statements and annual financial reports, major decisions and changes in production, operation and management, information on withdrawals/use of funds, information relating to collateral, etc.), as well as all account opening banks, account numbers and deposit and loan balances, and cooperate with Party A’s investigation, examination and inspection.
6.2.2 shall accept Party A’s supervision of its use of credit funds and related production, operation and financial activities.
6.2.3 Loans and/or other credits shall be used as agreed and/or committed to in this Agreement and in each specific operational text.
6.2.4 shall repay in full and on time the principal, interest and fees on loans, advances and other credit obligations as agreed in this Agreement and each specific business text.
6.2.5 the assignment of all or part of the obligations under this Agreement to a third party shall be subject to our written consent.
6.2.6 Party B shall immediately notify Party A in the following circumstances and actively cooperate with Party A to implement measures to ensure the safe repayment of principal and interest of loans, advances and other credit debts and all related expenses under this Agreement.
6.2.6.1 the occurrence of a significant financial loss, loss of assets or other financial crisis.
6.2.6.2 loans or guarantees for the benefit of third parties or for the protection of third parties against loss, or guarantees of credit (pledge) on own property (rights).
6.2.6.3 the occurrence of winding up of business, revocation or cancellation of business licence, filing or being filed for bankruptcy, dissolution, etc., or changes in important corporate information, such as changes in corporate name, registered address, place of business, beneficial owner, etc.; or changes in the controlling shareholders/actual controllers of the borrower.
6.2.6.4 where its controlling shareholder or other affiliated companies or the de facto controller has a major crisis in operation or finance which affects its normal operation, or where there is a change in personnel of the legal representative/main person in charge, director or important senior management, or where it is punished/restricted in personal freedom by the state authority for matters such as violation of law or discipline, or where it is missing for more than 7 days, which may affect its normal operation.
6.2.6.5 connected transactions with its controlling shareholder or other affiliated company or beneficial owner amounting to 10% or more of Party B’s net assets (Party B’s notification should cover at least the connected relationship between the parties to the transaction, the nature of the transaction item and transaction, the amount or corresponding proportion of the transaction, pricing policy (including transactions with no amount or only a nominal amount), etc.).
6.2.6.6 the occurrence of any litigation, arbitration or criminal or administrative penalty that has a material adverse effect on its business or property position.
6.2.6.7 Party B or its de facto controller has a large amount of private usury; or has a bad record of borrowing new money, overdue or defaulting on interest payments in other financial institutions; or Party B’s affiliated enterprises have a broken internal capital chain and a debt crisis; or Party B’s projects are halted or suspended or major investment mistakes have occurred.
6.2.6.8 The occurrence of other material events that may affect the solvency of Party B and or its controlling shareholders/actual controllers.
6.2.7 Not to neglect to manage and pursue its claims as they fall due, or to dispose of existing major property without compensation and in other inappropriate ways.
6.2.8 Party B shall obtain Party A’s written consent before undertaking major matters such as merger (amalgamation), demerger, restructuring, joint venture (cooperation), transfer of production (share) rights, shareholding reform, foreign investment, increase in debt financing, etc.
6.2.9 In the case of pledge of accounts receivable, Party B guarantees that the credit balance at any point during the credit period is less than 70% of the pledged accounts receivable balance, otherwise Party B must provide a new, Party A-approved accounts receivable for pledge or deposit a security deposit (the security deposit account number is automatically generated or recorded by Party A’s system at the time the security deposit is made, the same below) until the pledged accounts receivable balance x 70% + Effective margin > credit balance.
6.2.10 In the event that the balance in the margin account is less than 105% of the amount of the specific operation to which it relates due to exchange rate fluctuations, Party B shall be obliged to provide additional margin or other security in the corresponding amount as required by Party A. In the event that Party B provides a margin pledge, Party B shall be obliged to provide additional margin or other security in the corresponding amount as required by Party A.
6.2.11 To ensure that the payment for sales under import is recovered from the account designated by Party A; and to transfer the bills and/or documents under the letter of credit to Party A under export negotiation.
6.2.12 Party B shall ensure that settlement, payment and other income and expenditure activities are mainly carried out in its bank settlement account with Party A. The share of settlement transactions in Party B’s designated account during the credit period shall be at least not less than the share of Party B’s financing with Party A in its financing with all banks.
7. Party A’s rights and obligations
7.1 We shall have the following rights.
7.1.1 the right to require you to repay the principal, interest and costs of loans, advances and other credit obligations under this Agreement and the specific Contract in full and on time.
7.1.2 the right to request information from you in relation to the use of its credit facilities.
7.1.3 the right to be informed of Party B’s production operations and financial activities.
7.1.4 the right to supervise the use of loans and/or other credit facilities by Party B in accordance with the purposes agreed in this Agreement and each specific business text; the right to unilaterally and directly suspend or restrict the corporate internet banking / corporate APP / other online functions of Party B’s account (including but not limited to closing the corporate internet banking / corporate APP / other online functions, presetting the list of payment recipients / single payment limit / stage payment limit and other restrictions) and other electronic payment channels, restrict the sale of settlement vouchers, or restrict over-the-counter payments and transfers for your account, as well as the payment and pass-through functions of non-counter channels such as telephone banking and mobile banking.
7.1.5 has the right to entrust other branches of China Merchants Bank located at the beneficiary’s location to re-open letters of credit to the beneficiary after accepting Party B’s application to open a letter of credit, as required by its internal processes.
7.1.6 the right to debit directly from any of Party B’s accounts with China Merchants Bank for the repayment of debts owed by Party B under this Agreement and each specific business text (when the credit debt is not in RMB, the right to purchase foreign exchange or trade in foreign currency directly from any of Party B’s accounts at the exchange rate published by us at the time of debit in order to repay the principal, interest and fees on the credit)
7.1.7 the right to assign the claims it has against Party B and the right to notify Party B of the assignment by such means as it considers appropriate, including but not limited to facsimile, post, personal service, announcement in the public media, etc., and to make collection calls on Party B.
7.1.8 the right to exercise supervision over Party B’s account and to entrust other institutions of China Merchants Bank other than Party A to exercise supervision over Party B’s account and to control the disbursement of loan funds in accordance with the use of the loan and the scope of payment agreed between the parties.
7.1.9 If Party A finds that any of the circumstances set out in Clause 6.2.6 of this Agreement exist in Party B, Party A shall have the right to require Party B to implement measures to ensure the safe repayment of the principal and interest of the credit debt and all related expenses under this Agreement as required by Party A, and shall also have the right to directly take one or more of the remedial measures as stipulated in the “Events of Default and Handling” clause of this Agreement. (b) to take one or more of the remedies for breach of contract set out in the “Events of Default and Treatment” clause of this Agreement.
7.1.10 Other rights under this Agreement.
7.2 Party A undertakes the following obligations.
7.2.1 the granting of loans or other credit to you within the credit limit on the terms set out in this Agreement and in each specific contract.
7.2.2 Party B’s assets, finances, production and operations shall be kept confidential, except where otherwise provided by laws and regulations, required by regulatory bodies, or provided to Party A’s superior or subordinate bodies, or to external professional bodies such as auditors, accountants or lawyers who are under an equivalent obligation of confidentiality.
8. In particular, Party B warrants the following
8.1 Party B is an entity duly established and legally existing under Chinese law, with legal personality, whose registration and annual report publication formalities are true, legal and valid, and has sufficient civil capacity to enter into and perform this Agreement.
8.2 the execution and performance of this Agreement has been fully authorised by the Board or any other authorised body.
8.3 the documents, information and vouchers provided by Party B in relation to Party B, the guarantor, the mortgagee (pledge) and the mortgage (pledge) are true, accurate, complete and valid and do not contain material errors or omit any material facts that are inconsistent with the facts.
8.4 Strictly comply with the agreements of each specific operational text and the various types of correspondence and relevant documents issued to us.
8.5 No litigation, arbitration or criminal or administrative penalties which may have material adverse consequences for you or your principal property have occurred at the time of entering into this Agreement and no such litigation, arbitration or criminal or administrative penalties will occur during the performance of this Agreement. In the event of such an occurrence, you shall notify us immediately.
8.6 Strictly abide by all national laws and regulations in its business activities, carry out all businesses in strict accordance with the scope of business as stipulated in Party B’s business licence or as approved by law, and complete business (legal person) registration, business annual report procedures and business term extension/extension procedures on time, etc.
8.7 to maintain or improve the existing management of the business, to ensure the preservation of the value of existing assets and not to abandon any claims that have become due or to dispose of existing major property without compensation or in any other inappropriate manner.
8.8 you shall not settle other long-term debts in advance without our permission.
8.9 The loan items applied for under the credit line are in compliance with the requirements of laws and regulations, and the loan will not be used for investments in fixed assets, equity, etc., or for speculative buying and selling of securities, futures and real estate; will not be used for lending to each other to make illegal income; will not be used in areas and for purposes prohibited by the State for production and operation; and will not be used for purposes other than those stipulated in this Agreement and each specific business text.
If the loan funds are disbursed by the borrower, Party B shall regularly (at least on a monthly basis) report to Party A the summary of the loan funds disbursement, and Party A has the right to verify whether the loan disbursement is in accordance with the agreed purpose through account analysis, voucher checking and on-site investigation.
8.10 At the time of entering into and performing this Agreement, no other material event has occurred to you which affects the performance of your obligations under this Agreement.
9. Special provisions on working capital loans
9.1 Withdrawals and drawdowns
Your use of the Working Capital Loan under this Agreement will be made both on your own and in trust.
9.1.1 Autonomous payments
Self-disbursement is the disbursement of loan funds by us to your account after we have released the loan funds to your account in accordance with your request for withdrawal, and then by you to your counterparty who meets the agreed purpose.
9.1.2 Fiduciary payments
Fiduciary payment is where we disburse the loan funds through your account to your counterparty who is eligible for the agreed purposes in accordance with your withdrawal application and payment mandate. For loan funds using the fiduciary payment method, Party B authorises us to pay the loan funds to Party B’s counterparty through Party B’s account on the day of the drawdown (or on the next business day after the drawdown).
9.1.3 you shall use the fiduciary payment method unconditionally and in full if
9.1.3.1 Where a single withdrawal by Party B exceeds RMB 5 million (inclusive, or its equivalent in foreign currency).
9.1.3.2 Where Party A requires Party B to adopt a fiduciary payment method in accordance with regulatory requirements or for risk management purposes.
9.1.4 If payment is made on trust, external payment after loan disbursement must be approved by Party A. Party B shall not circumvent Party A’s supervision by means of online banking, reverse cheque withdrawal or conversion of the whole amount into zero.
9.2 When Party B withdraws funds, Party B shall submit the withdrawal application (if submitted offline, it shall be stamped with Party B’s official seal or Party B’s reserved seal with Party A; if submitted online, it shall be signed with a digital certificate or other means approved by Party A), the loan debit note (if required) and such information as Party B may require according to the different requirements of Autonomous Payment and Entrusted Payment. Otherwise, we have the right to reject your request for withdrawal. Party A shall not be liable for any delay or failure in the payment of funds due to inaccurate or incomplete payment information provided by Party B, resulting in Party B’s default or formation of other losses to its counterparty.
9.3 Loan extensions
If Party B cannot repay the loan under this Agreement on time and needs to extend the loan, it shall submit a written application to Party A one month prior to the expiry of the relevant loan; if Party A agrees to the extension after examination, Party A and Party B shall enter into a separate extension agreement. If Party A does not agree to the extension, the borrowings already occupied by Party B and the interest payable shall still be repaid in accordance with the provisions of this Agreement and the corresponding loan notes or as recorded in Party A’s system.
10. Events of default and handling
10.1 An event of default shall be deemed to have occurred if Party B.
10.1.1 Failure to perform or breach of each of its obligations under this Agreement.
10.1.2 if there is any untruthfulness or incompleteness in the Special Warranties by Party B under this Agreement, or if Party B breaches the Special Warranties and fails to rectify the same as required by Party A.
10.1.3 fails to draw down or draw down the loan as agreed in this Agreement, or fails to repay the principal, interest or fees of the loan in full and on time as stipulated in this Agreement, or fails to use the funds in the fund recovery account as required by us, or fails to accept our supervision and to rectify the situation immediately as required by us.
10.1.4 a material breach by Party B under a legally valid contract with another creditor which is not satisfactorily resolved within three months from the date of the breach.
The foregoing material breach means that Party B’s breach of contract results in its creditors being entitled to claim from it for an amount of RMB1 million or more.
10.1.5 if Party B is a listed company on the New Third Board or intends to apply for listing on the New Third Board and there are circumstances where Party B encounters significant impediments to listing on the New Third Board or suspends its application for listing; Party B is issued with a warning letter, ordered to make corrections, restricted from trading in securities accounts and other self-regulatory measures by the New Third Board Market for a total of three or more times or is subject to disciplinary action, termination of listing, etc.
10.1.6 when Party B acts as a supplier to a government procurement unit, the government procurement unit has risk information that is unfavourable to the repayment of Party A’s credit, such as delayed payment for three consecutive or cumulative periods, or Party B has been disqualified from supply (entered the government procurement blacklist), untimely supply, unstable product quality, operational difficulties, significant deterioration in financial position (insolvency), suspension of works, etc..
10.1.7 Party B’s financial indicators do not consistently meet the requirements as agreed in this Agreement/Specific Business Text; or any of the conditions precedent (if any) to the provision of credit/finance by us to Party B as agreed in this Agreement/Specific Business Text are not consistently met.
10.1.8 where Party B draws down the loan in a “fractional” manner in order to circumvent the requirement under this Agreement that Party B should entrust Party A with the external disbursement of the loan funds.
10.1.9 Your business activities may pose anti-money laundering or sanctions compliance risks to us.
10.1.10 occurrence of other circumstances which we consider to be detrimental to our legitimate rights and interests.
10.2 An event of default shall be deemed to have occurred if the guarantor fails to co-operate with any of the following circumstances which, in our opinion, may affect the guarantor’s ability to guarantee and we require the guarantor to remove the adverse effects thereof, or require Party B to increase or replace the terms of the guarantee.
10.2.1 the occurrence of one of the circumstances similar to those described in clause 6.2.6 of this Agreement, or the occurrence of a circumstance described in clause 6.2.8 without our consent
10.2.2 the issuance of an irrevocable guarantee conceals its actual capacity to assume liability or is not authorized by a competent authority.
10.2.3 Failure to comply with registration, annual business report procedures and/or extension/extension of business term procedures, etc. on time.
10.2.4 neglects to manage and pursue its claims as they become due or disposes of existing major property without compensation or in any other improper manner.
10.2.5 breach of any obligation, undertaking or statement in an irrevocable undertaking signed by it.
10.3 An event of default shall be deemed to have occurred if the mortgagor (or pledgee) fails to co-operate with the mortgagee (or pledgee) or Party B if Party A considers that the mortgage (or pledge) may not be established or the collateral (or pledge) is of insufficient value and requests the mortgagor (or pledgee) to exclude the adverse effects thereof or requests Party B to increase or replace the terms of the security.
10.3.1 there is no right of ownership or disposition of the collateral (or pledge), or the ownership is disputed.
10.3.2 the mortgage (or pledge) has not been registered, or has been leased out, a right of occupancy has been created, has been seized, seized, placed in custody, has a joint/prior legal priority (including, but not limited to, a priority for payment of construction work, a priority for a mortgage on the price of movable property), a retention-of-title priority of the seller has been created, a priority for a finance lease of the lessor, and/or conceals the occurrence of such circumstances.
10.3.3 the mortgagor, without our written consent, assigns, leases, creates a right of occupancy, re-mortgages or disposes of the collateral in any other improper manner or creates any encumbrance of rights of any kind, or he disposes of the collateral with our written consent but does not apply the proceeds to the payment of the debt owed by you to us as required by us
10.3.4 where the mortgagor fails to keep, maintain and repair the mortgage properly, resulting in an appreciable depreciation in the value of the mortgage; or where the mortgagor’s actions directly endanger the mortgage, resulting in a reduction in the value of the mortgage; or where the mortgagor fails to insure/renew the mortgage as required by us during the term of the mortgage.
10.3.5 where the mortgaged property has been or may be included in the scope of government demolition or expropriation and the mortgagor fails to immediately inform us and perform the relevant obligations as agreed in the mortgage contract.
10.3.6 where the Mortgagor provides a residual value mortgage to secure the business under this Agreement using its mortgaged property with China Merchants Bank, and where the Mortgagor settles its personal mortgage loan early without our consent before Party B has repaid the credit granted under this Agreement.
10.3.7 where the pledgee pledges financial products, the source of funding for the subscription of the financial products is not legal/compliant.
10.3.8 other matters occurring or likely to occur in relation to the mortgage (pledge) affecting the value of the mortgage (pledge) or affecting our mortgage (pledge) rights, etc.
10.3.9 the mortgagor (or pledgee) breaches any obligation, promise or representation in the mortgage contract/pledge contract signed by him.
10.4 When the guarantee under this Agreement includes the pledge of accounts receivable, Party A has the right to require the debtor of the accounts receivable to provide security in the event of any significant deterioration of its operation, transfer of property/evasion of funds to evade its debts, collusion with the pledgee of the accounts receivable to change the route of repayment resulting in the repayment of the accounts receivable not entering the special account for repayment, loss of business reputation, loss or likely loss of performance ability or other material matters affecting its solvency, etc. Party B to provide corresponding guarantee or provide new valid accounts receivable for pledge; if Party B fails to do so, an event of default shall be deemed to have occurred.
10.5 In the event of any of the above events of default, we shall be entitled to take the following measures separately or concurrently.
10.5.1 reduce the amount of credit granted under this Agreement or discontinue the use of the remaining credit line.
10.5.2 early recovery of principal, interest and related fees on loans granted within the credit limit.
10.5.3 For bills of exchange accepted by Party A or letters of credit, letters of guarantee or letters of guarantee for goods delivery opened (including entrusted transfer) during the credit period, regardless of whether Party A has made advances or not, Party A may request Party B to increase the amount of the deposit, or transfer the deposits in other accounts opened by Party B with Party A to its deposit account as the deposit for settling future advances made by Party A under this Agreement, or hand over the corresponding amount to a third party withdraw the corresponding amount to a third party as security for future advances made by Party A to Party B.
10.5.4 For outstanding receivables claims assigned by Party A from Party B under factoring business, Party A shall have the right to request Party B to immediately fulfill its repurchase obligations and take other recovery measures in accordance with the relevant specific business text; for receivables claims assigned by Party A to Party B under factoring business, Party A shall have the right to immediately reclaim them from Party B.
10.5.5 Party A may also directly request Party B to provide other property acceptable to Party A as new security as appropriate. If Party B fails to provide new security as requested, Party B shall be liable for liquidated damages equivalent to 30% of the amount of the credit facility under this Agreement.
10.5.6 to directly freeze/withhold the deposits in any settlement account and/or other accounts opened by Party B with China Merchants Bank, to stop opening new settlement accounts for Party B and to stop issuing new credit cards to Party B’s legal representatives.
10.5.7 to report to credit reference agencies and banking associations information on Party B’s default and breach of trust, and have the right to share such information among banking institutions and even publicize it to the community through appropriate means.
10.5.8 dispose of the pledge and/or recover it from the guarantor in accordance with the provisions of the security text.
10.5.9 for working capital loans under the credit facility, change the terms of the loan funds entrusted to you and remove the use of the loan by you on a “self-pay” basis.
10.5.10 Recourse in accordance with this Agreement.
10.6 The amounts recovered by us shall be repaid in the order of the actual maturity date of each credit in descending order. The order of repayment of each specific credit shall be in accordance with the order of fees, default, compound interest, penalty interest, interest and finally the principal amount of the credit until the principal and interest and all related fees are repaid in full.
Party A has the right to unilaterally adjust the above repayment order, unless otherwise required by law or regulation.
11. Changes and additions to the agreement
This agreement may be varied by mutual agreement and written agreement between A and B. Until such time as a written agreement is reached, this Agreement shall remain in force. Neither party may make unilateral changes to this agreement.
The written supplemental agreements reached by consensus between A and B in respect of matters not covered by this Agreement and changes thereto, as well as each specific business text under this Agreement, shall form an integral part of this Agreement.
12. Other matters
12.1 The granting of any indulgence, relief or delay by us in respect of any breach or delay by you while this Agreement is in force shall not prejudice, affect or limit all our rights and entitlements as a creditor under the relevant legal provisions and this Agreement, nor shall it be deemed to be our permission or approval of any breach of this Agreement, nor shall it be deemed to be a waiver of our It shall not be deemed a waiver of our right to act in respect of any existing or future breach.
12.2 In the event that this Agreement becomes legally invalid for whatever reason, or part of its provisions are invalid, Party B shall remain liable to pay all debts owed to us under this Agreement. In the event of such an event, we shall be entitled to terminate this Agreement and may immediately recover from you all debts owed by you under this Agreement.
If, as a result of changes in applicable laws and policy requirements, Party A incurs additional costs in performing its obligations under the Agreement, Party B shall reimburse Party A for the additional costs incurred at Party A’s request.
12.3 Notices, requests or other documents from Party A and Party B in relation to this Agreement shall be sent in writing (including but not limited to letters, faxes, emails, electronic platforms such as China Merchants Bank Corporate Internet Banking / Corporate APP, mobile phone SMS or WeChat, etc.). Party B confirms the following in relation to the address and manner of service of documents.
12.3.1 Party B acknowledges and agrees to use Party B’s China Merchants Bank Corporate Internet Banking / Corporate App and Party B’s contact address, email, fax number, mobile phone number or micro-signal set out in this Agreement as Party B’s address for service of all commercial and legal documents under this Agreement.
The commercial documents referred to in this Article refer to all kinds of commercial documents such as business notices, confirmations, default notices, early maturity notices, overdue reminders, etc. formed in the course of business transactions under this Agreement; the legal documents referred to in this Article include notarized documents and judicial documents (including but not limited to indictment/application for arbitration, appeal, reply, evidence, summons, notice of appeal, notice of proof, notice of court hearing, notice of hearing, judgment/judgment, ruling, mediation, notice of deadline for performance, etc.). (including, but not limited to, documents for trial and enforcement, such as indictment/arbitration application, appeal, defence, evidence, summons, notice of appeal, notice of proof, notice of hearing, judgment/award, ruling, conciliation, notice of deadline for performance).
Service by Party A, the Court of Appeal and the Notary Public by the means of service agreed in this Agreement to the address for service agreed in the preceding paragraph shall be deemed to be valid service.
12.3.2 Party B acknowledges and agrees that: if delivered by hand (including but not limited to delivery by lawyers/notaries, courier delivery, etc.), delivery shall be deemed to have been effected upon signature by the recipient (if the recipient refuses to accept, delivery shall be deemed to have been effected upon the expiry of seven days from the date of refusal/return or the date of posting, whichever is earlier); if delivered by postal letter, delivery shall be deemed to have been effected upon the expiry of seven days from the date of posting; if delivered by fax, email, China Merchants Bank Corporate Internet Banking/Enterprise App (i.e. delivery to Party B’s China Merchants Bank Corporate Internet Banking/Enterprise App via China Merchants Bank Corporate Internet Banking/Enterprise App), mobile phone SMS or WeChat, etc. (i.e. delivered to Party B’s China Merchants Bank Corporate Internet Banking/Enterprise App via China Merchants Bank Corporate Internet Banking/Enterprise App), mobile phone SMS or WeChat, etc., the date of delivery shall be deemed to be the date of delivery when the corresponding system/electronic device of Party A shows successful delivery. If Party A notifies Party B of the transfer of debts or makes a collection call on Party B by way of announcement in the public media, the date of announcement shall be deemed to be the date of service.
12.3.3 If Party B changes its contact address, email address, fax number or mobile phone number or micro-signal, it shall notify Party A in writing of the change five working days from the date of the change, otherwise Party A shall have the right to serve Party B at its original contact address or information. If the change of Party B’s contact address or information is not successfully delivered, the date of return or seven days after posting (whichever is earlier) shall be deemed to be the date of delivery. Party B shall bear any loss that may arise as a result and shall not affect the legal validity of service.
12.3.4 Party B further agrees that the court may serve judicial documents on Party B by electronic means such as the China Open Network for Judicial Process Information and the National Unified Service Platform; if the court serves judicial documents electronically as agreed above, the date of successful transmission as shown on the China Open Network for Judicial Process Information and the National Unified Service Platform shall be regarded as the date of service; if the court completes the service of judicial documents by electronic service If the court completes the service of judicial documents by electronic service, there is no need to serve paper judicial documents to Party B’s contact address.
12.3.5 The address and mode of service agreed in this article apply to all stages of the contract performance, dispute resolution, arbitration, court hearing (first trial, second trial, retrial) and enforcement.
12.4 The Parties agree that for each application for business under the Trade Finance Business, it is sufficient for Party B to affix its reserved seal on Party A and both Parties acknowledge the validity of such signature.
12.5 Both parties agree that if Party B submits applications or business vouchers for credit business through Party A’s electronic platform (including but not limited to Enterprise Banking/Enterprise APP), its electronic signature generated by means of digital certificate is regarded as Party B’s valid signature and represents Party B’s true intention, and Party A has the right to fill in relevant business vouchers based on the application information issued online, and Party B acknowledges its authenticity, accuracy and legality and is bound by it. Party A is entitled to fill in the relevant business vouchers according to the application information issued online, and Party B recognises its authenticity, accuracy and legality and is bound by it.
12.6 In order to facilitate business processing, all operations of Party A involving transactions (including but not limited to application acceptance, information review, payment release, transaction confirmation, debit, enquiry, receipt printing, collection, payment deduction, etc. and all kinds of notifications) may be handled by any of Party A’s business outlets and relevant correspondence may be generated, issued or issued, and the business operations and correspondence of Party A’s outlets shall be deemed to be Party A’s acts and shall be binding on Party B. Binding effect.
12.7 The annexes under this Agreement form an integral part of this Agreement and shall automatically apply to the corresponding specific operations actually occurring between the Parties.
12.8 Covering costs
☐ 12.8.1 Where this Agreement involves Party B taking out accident insurance with Party A as the first beneficiary, the relevant insurance costs shall be borne in the following form (a tick in “☐” indicates that the provisions of this clause apply).
Please tick one of the following.
☐ The Party A is responsible for.
☐ A and B share in the following proportions: Party A / %, Party B / %.
☐ 12.8.2 Where this Agreement relates to enforcement notary fees (other than the fee for the application for the issue of a certificate of enforcement), the following form of fee payment shall apply (a tick in “☐” indicates that the provisions of this clause apply).
Please tick one of the following.
☐ Party A bears
☐ A and B share in the following proportions: Party A / %, Party B / %.
12.8.3 In other matters where services are entrusted to a third party, the relevant costs shall be borne by the principal. If both parties are jointly acting as principal, each shall bear 50%.
12.8.4 In the event that Party B fails to repay the debts owed to Party A under this Agreement on time, all costs incurred by Party A for realising the claim, such as attorney’s fees, litigation fees, travel expenses, public notice fees, service of process fees, application for issuance of enforcement certificate fees, etc., shall be fully borne by Party B, and Party B authorises Party A to deduct them directly from Party B’s bank account with Party A. If there is any shortfall, Party B guarantees to reimburse the full amount upon receipt of notice from Party A without any proof from Party A.
12.9 Party B shall, at Party A’s request (tick one of the following options at£ ).
☐ insure its core assets and designate us as the first-ranking beneficiary.
☐ No sale or encumbrance of assets designated by us until the credit debt has been settled.
☐ The dividends to its shareholders prior to the settlement of the credit debt are restricted in accordance with our requirements as follows.
/
12.10 You shall ensure that the financial indicators of Party B during the credit period do not fall below the following requirements.
/
12.11 You also acknowledge that China Merchants Bank and your parent/head office/holding company (insert name of enterprise), agrees to be bound by the contents of the Group Credit Business Cooperation Agreement (including any adjustments and supplements thereto from time to time made by the signatories) numbered (insert name of enterprise) and agrees to undertake the obligations set out therein in respect of the Group’s subordinate units as a subordinate unit of the Group under the Agreement. In the event of any breach, Party B shall be deemed to be in default and Party A shall be entitled to take all remedies for such breach as set out in this Agreement.
12.12 Other engagements.
12.12.1 (1) Party B shall not use false contracts with related parties or debts such as bills and receivables without trade background to conduct various businesses such as bill discounting, factoring, pledge, letter of credit and forfaiting in Party A. If Party B uses the connected transactions to damage or evade the claims of Party A or other branches of China Merchants Bank, it shall be regarded as an event of default under this Agreement and Party A shall have the right to take corresponding default handling measures in accordance with this Agreement. (2) If any related party of Party B defaults on its obligations to China Merchants Bank, it shall be deemed to be an event of default under the Group Credit Facility and Party A shall be entitled to decide whether or not to take the default handling measures as stipulated in this Agreement in accordance with the degree of impact of the event of default, irrespective of whether or not Party B has defaulted under this Agreement. (3) Related transaction means a transfer of resources or obligations between related parties, whether or not a price is received. A related party is defined as a party who has the ability to control, jointly control or exercise significant influence over another party, directly or indirectly, in the financial and operating decisions of the enterprise; two or more parties are also related if they are controlled by the same party. Both parties agree that the specific definition of related party shall be determined by Party A. (4) Group means a group of legal persons who have a direct or indirect controlling (control) or controlled (control) relationship, or other groups of legal persons who have a materially significant risk connection (such as being jointly controlled by a third party, having other related relationships and possibly not transferring assets and profits on a fair price basis). A control relationship is one in which you have effective control or exert significant influence over the operating decisions, capital operations or senior management appointments of the other party. Both parties agree that whether or not they are members of the Group is subject to Party A’s determination.
12.12.2 Party B guarantees that there will be no performance under the foreign insured domestic loan, and if there is such a situation, Party B shall notify Party A in a timely manner, and Party A has the right to suspend the conclusion of new foreign insured domestic loan contracts or the processing of new withdrawals; Party B guarantees that if there is performance under the guarantee, the sum of the outstanding principal balance and the stock of external liabilities will not exceed the risk-weighted balance of Party B’s cross-border financing, and the risk arising from exceeding the risk-weighted balance of Party B’s cross-border financing shall be borne by Party B The risk arising from exceeding the risk-weighted balance of your cross-border financing shall be borne by you.
12.12.3 Party B undertakes that if the amount under this Agreement is used for affiliated procurement, the affiliated party shall open an account with Party A, and the funds shall be entrusted to the final seller for a second time or Party A shall directly handle the agency business.
12.12.4 Party B undertakes that until all credit obligations under this Agreement are settled, the terms of the guarantee provided by Party B to Party A for obtaining credit under this Agreement will not be weaker than the terms of the guarantee provided by Party B to other banks for new applications for financing by Party B in other banks.
13. Account information
☑ 13.1 Special Loan Account (tick if applicable)
All disbursements and payments of loan funds under this Agreement must be made through the following accounts.
Account name. JAJI (Shanghai) Co., Ltd.
Account number. 121923728310801
Bank of Account. Century Avenue Branch of China Merchants Bank Co., LTD
13.2 Funds back account
13.2.1 We both agree to designate the following account as Party B’s funds recovery account.
Account name. JAJI (Shanghai) Co., Ltd.
Account number. 121923728310801
Bank of Account. Century Avenue Branch of China Merchants Bank Co., LTD
13.2.2 The account monitoring requirements are as follows. /
Party A has the right to recover the loan early based on Party B’s funds recovery, i.e. when there are funds recovered from the account, then the loan corresponding to the amount of such recovered funds may be deemed to mature early and Party A has the right to debit the account directly to repay such part of the loan.
13.3 Party B shall provide quarterly information on the movement of funds in and out of the above accounts and cooperate with Party A in the monitoring of the relevant accounts and the return of funds.
14. Applicable law and dispute resolution
14.1 The laws of the People’s Republic of China (excluding the laws of Hong Kong, Macau and Taiwan) shall apply to the conclusion, interpretation and settlement of disputes of this Agreement, and the rights and interests of both A and B shall be protected by the laws of the People’s Republic of China.
14.2 Disputes arising in the course of the performance of this Agreement between A and B shall be settled by mutual agreement. If consultation fails, either party shall (choose one of the three, tick one of the following).
☑ 14.2.1 to the People’s Court of competent jurisdiction in the location of Party A.
☐ 14.2.2 to the people’s court with jurisdiction in the place where the agreement was signed, which is Century Avenue Branch of China Merchants Bank Co., LTD
☐ 14.2.3 Application for arbitration to / (insert name of specific arbitration institution), where the arbitration will take place.
14.3 After this Agreement and each specific business text has been notarised by both parties to give enforcement effect, Party A may apply directly to the people’s court having jurisdiction for enforcement in order to recover the debts owed by Party B under this Agreement and each specific business text.
15. Entry into force of the agreement
This Agreement shall come into effect upon the signature (or name seal) of the legal representative/principal person in charge of both parties or their authorized agent and the official seal/contractual seal of the entity, and shall automatically expire on the date of expiry of the credit period or the date of settlement of all debts and all other related expenses owed by Party B to Party A under this Agreement (whichever is later).
16. By-laws
This agreement is made in four copy, one for Party A, one for Party B and one for each with the same legal effect.
Attachment: 1. Special Terms and Conditions for Cross-border Trade Finance Business
2. Special Terms for Buyer/Import Factoring
3. Special Terms for Order Credit Business
4. Special Terms for Commercial Acceptance Guarantee Business
5. Special provisions for derivative business
6. Special Terms for Gold Leasing Business
Attachment 1
Special Terms for Cross-border Trade Finance Business
1. Cross-border linked trade finance business refers to the cross-border trade finance business applied by Party B to Party A based on the real cross-border trade background with overseas companies and provided by Party A in cooperation with overseas institutions of China Merchants Bank (hereinafter referred to as “linked platform”).
2. The specific types of cross-border linked trade finance business include: back-to-back letter of credit, entrusted issuance, entrusted offshore financing, bill guarantee, letter of guarantee offshore credit and cross-border trade finance through train. The specific meaning and business rules of each business type will be agreed in the specific business text.
3. Under a back-to-back letter of credit, the parent letter of credit applied for by you to us directly occupies the credit line under this Agreement, and the charge or advance (whether or not incurred during the credit period) and the corresponding interest and costs incurred by us in fulfilling our obligations to the issuing bank under such parent letter of credit constitute financing obligations of you to us and are included in the credit guarantee.
Under the entrusted letter of credit / entrusted offshore financing, we entrust the Linkage Platform to accept letters of credit / trade finance applied for by offshore companies under your application to occupy the credit line under this Agreement. If Party A issues a charge or provides an advance to Party B for external payment under import collection, such charge or advance (whether or not it occurs within the credit period) and the related interest and fees directly constitute Party B’s financing obligations to Party A and are included in the credit guarantee.
Under the note guarantee, Party A will, upon Party B’s application, directly draw on its credit facilities under this Agreement to guarantee the payment of Party B’s promissory note. If Party B fails to pay the bill in full and on time, Party A has the right to make direct advances on the guaranteed bills, and such advances (whether or not incurred during the credit period) and related interest and fees are included in the credit guarantee.
Under the letter of guarantee offshore credit business, Party A directly occupies the credit line under this Agreement based on the letter of guarantee/ standby letter of credit issued by Party B upon application. After the offshore company assigns its right to receive payment under the letter of guarantee (not the right to claim) to the linked platform, when the linked platform claims against Party A under the letter of guarantee / standby letter of credit, the advances made by Party A (whether or not incurred during the credit period) and the related interest and expenses directly constitute Party B’s financing obligations to Party A and are included in the credit guarantee.
Under the cross-border trade finance through train business, after Party A has approved Party B’s trade finance based on Party B’s application, the trade finance provided by the linked platform directly to Party B will occupy the credit line under this Agreement. If Party B fails to repay the trade financing amount to the Linkage Platform in full and on time, Party A is entitled to repay the amount by way of charge or advance, and the relevant charge or advance (whether or not it occurs within the credit period) and related interest and fees directly constitute Party B’s financing debt to Party A and are included in the credit guarantee.
Attachment 2
Special Terms for Buyer/Import Factoring
1. Definition clause
1.1 Buyer/Import Factoring is a comprehensive factoring service including payment approval, receivables collection and management for the Seller/Export Factor after we, as the Buyer/Import Factor, have assigned the receivables under the Commercial Contract to the Seller/Export Factor with Party B as the debtor of the receivables.
Under the buyer/import factoring business, if Party B incurs buyer’s credit risk, Party A shall be liable to the seller/export factor for approved payment; in the event of a dispute during the performance of the business contract, Party A shall be entitled to counter-assign the assigned accounts receivable to the seller/export factor.
1.2 A seller/export factor is a party that enters into a factoring agreement with a supplier/service provider (receivables creditor) under a commercial contract and assigns the receivables held by the receivables creditor. We may act as both buyer/import factor and seller/export factor.
1.3 Dispute means a defence, counterclaim, set-off or similar action by you in respect of the receivables assigned to us as a result of a dispute between the creditor of the receivables and you over the relevant goods, services, invoices or any other matter relating to a commercial contract, and the assertion by a third party of its rights or application for seizure of the receivables under this Agreement. A dispute shall be deemed to have arisen whenever the receivables assigned to us are not fully or partially realised as a result of any credit risk other than that of the buyer.
1.4 Commercial Contract: A contract for a transaction between Party B and a receivable creditor for the purpose of a commodity transaction and/or a service transaction, settled on credit.
1.5 Approved payment/guaranteed payment means that Party A, as the buyer/import factor, shall pay the corresponding amount of receivables to the seller/export factor within a certain period of time after the receivables are due, after Party B has incurred buyer’s credit risk.
2. Upon application by Party B, Party A agrees to handle the buyer/import factoring business for him/her within the credit line, and his/her receivables assigned from the seller/export factor will be reduced/occupied according to their amount under the credit line of the credit agreement.
The amount paid by Party A as the buyer/import factor in fulfilling the approved payment/guaranteed payment obligations and the related fees shall be deemed to be the credit granted by Party A to Party B under the Credit Agreement (the financing interest rate within 30 days from the date of credit granting shall be based on the one-year loan market quotation rate announced by the National Interbank Lending Center one working day before the guarantee payment date, add 300 points. The financing interest rate beyond this period is the benchmark interest rate, plus 50%, as quoted by the 1-year loan market published by the National Interbank Lending Center 1 working day before the guaranteed payment date.) and included in the guarantee of the credit guarantee provided by Party B. We are entitled to take all the measures agreed under the Credit Agreement to recover the approved/guaranteed payment from you. As long as the seller/export factor (whether or not it is Party A) assigns the receivables within the credit period, Party A shall have the right of recourse against Party B in accordance with the Credit Agreement and the Commercial Contract, even if Party A fulfils its approved payment obligations beyond the credit period.
3. Buyer/Import Factoring Charges
The factoring fee is a business management fee charged by Party A for providing buyer/import factoring services and shall be charged by Party A to Party B at the time of settlement of the assignment at a rate of a certain percentage of the receivable amount, the exact rate of which shall be reasonably determined by Party A in accordance with its business rules.
4. Party B waives the right to dispute any disputes arising in the course of the performance of the commercial contract. In view of this, regardless of any other agreement, once Party B fails to make external payments as agreed in the Commercial Contract, it shall be deemed that Party B has incurred buyer’s credit risk and Party A will make approved payments, to which Party B has no objection.
Annex 3
Special Terms for Order Credit Business
1. The order loan business is a loan granted by us to you under a commercial contract (or works contract) with your downstream customer (the payer) for the purpose of performing the daily production and operation of the commercial contract (or performing the works contract), with the sales return (or works return) of the contract as the first source of repayment.
2. Party B shall open a special account in Party A for the repayment of sales under commercial contracts (or engineering contracts). All sales under commercial contracts (or engineering contracts) for which order credits are applied must be paid back directly to the special account, which cannot be used or changed without our approval. Party B shall inform the payer that the account is the only account for sales refunds. Party A has the right to withhold the money in the special account for the purpose of repaying the principal and interest, penalty and interest and other related expenses of the order loan financing.
3. Party A may immediately stop the use of Party B’s credit line under the Credit Agreement and take default handling measures as agreed in the Credit Agreement when the following circumstances occur
3.1 circumstances that are not conducive to the protection of our claims, such as three consecutive late payments by Party B’s downstream customers or, in our reasonable judgement, a deterioration in their financial position.
3.2 Party B is disqualified as a supplier by the downstream customer, Party B’s supply to the downstream customer is not delivered in a timely manner, the quality of the product is not stable, the construction is not carried out in accordance with the progress agreed in the works contract without the approval of the downstream customer, the qualification of Party B’s practice is adjusted downward and makes its qualification not meet the requirements of the downstream customer, Party A reasonably judges that it is in operational difficulties, its financial position deteriorates, or there are three consecutive months when the downstream customer’s repayment is less than The total monthly repayment amount due from Party B under each financing contract under this credit facility, or the downstream customer fails to pay in instalments as agreed in the construction contract for the second consecutive period.
Annex 4
Special Terms and Conditions for Commercial Acceptance Guarantee Business
1. Commercial acceptances are discounted by Party A or allowed to be discounted by the bearer at any branch of China Merchants Bank (hereinafter referred to as other discounting banks). The holder (hereinafter referred to as the discounting applicant) may apply for discounting with the commercial acceptances to Party A or other discounting accepting banks, and such discounting operations shall occupy the credit line under this Agreement.
Given that the provision of commercial acceptances by Party A to Party B is a prerequisite for other discount accepting banks to accept the holder’s application for discounting, other discount accepting banks are entitled to transfer the discounted bills to Party A after discounting, and Party A is obliged to accept the transfer, and Party B has no objection to this.
2. The commercial acceptances referred to herein include both paper commercial acceptances and electronic commercial acceptances (hereinafter referred to as electronic commercial acceptances); the interest payment methods include interest payment by the buyer, interest payment by the seller, interest payment by other parties and interest payment by agreement.
3. Party B shall open a commercial acceptances margin account with Party A (the account number shall be the one generated or recorded by Party A’s system at the time of deposit of the margin) and deposit a certain amount of funds into such margin account in proportion to Party A’s requirements prior to the acceptance of each instrument as payment margin for commercial acceptances discounted by Party A or assigned from other discount accepting banks.
If Party B is the acceptor of a commercial acceptances, Party B shall deposit the full amount of each commercial acceptances payable in its margin account opened with Party A before the maturity of the bill.
4. During the credit period, the discounting applicant may apply for discounting directly to Party A with the commercial acceptances accepted, endorsed or guaranteed by Party B, or may apply for discounting with other discounting acceptance banks. Party A or other discount accepting banks have the right to examine the eligibility of the discount applicant, request Party B to conduct audit and confirmation, and decide whether to process the discount at their own discretion.
After discounting, other discount accepting banks have the right to endorse and transfer the discounted commercial acceptances to Party A in accordance with the relevant regulations of China Merchants Bank. After Party A has discounted or transferred the commercial promissory notes from other discount accepting banks, Party B shall unconditionally pay Party A the full amount of the note payable in a timely manner when Party B is requested to pay with the note.
5. The business records such as the business information stored in the China Bills Transaction System or the electronic commercial draft system, or the customer statements filled in or printed out accordingly, shall govern the opening, acceptance, guarantee, endorsement and discounting of each electronic commercial draft. The information stored in the China Bills Transaction System or the electronic commercial draft system and the business records generated thereunder are part of this Annex and have the same legal effect as this Annex. Party B acknowledges its accuracy, authenticity and legality.
6. Any dispute arising from the underlying contract of the commercial acceptances guaranteed by Party A shall be resolved by Party B in coordination with the parties concerned and shall not relieve Party B of its obligation to deposit the deposit and the payment in full and in a timely manner in accordance with the provisions of Clause 3.
7. If Party A has discounted the commercial acceptances accepted, endorsed or guaranteed by Party B or has assigned such commercial acceptances from other discount accepting banks, Party A shall have the right to take recourse directly against Party B if the payer of the commercial acceptances or Party B has not delivered the full amount of the notes before the maturity date, including but not limited to deducting the amount from any account opened by Party B with China Merchants Bank for payment. Any advance made by Party A as a result of insufficient delivery by Party B and insufficient debit from Party B’s account balance shall be subject to a penalty interest charge by Party A to Party B at the rate of 5% per day of the amount advanced in accordance with the relevant provisions of the Payment and Settlement Measures.
Annex 5
Special Terms for Derivative Trading Business
1. In respect of derivative transactions which Party A accepts Party B’s application for classification, the credit line may be taken up by a certain percentage of the notional principal amount of the transaction/transaction amount, or in the event of a floating loss on the derivative transaction, Party A may take up additional credit line from Party B according to the specific agreement of both parties (at the time of each transaction, Party A shall determine the specific amount of credit line to be taken up in accordance with the variety, maturity and risk level of the transaction, the business to which the credit line is deducted, etc.). The actual amount of credit line to be taken up shall be determined by the transaction documents such as the notification of credit line taking up and/or the confirmation/certification of the transaction issued by Party A.
2. Any derivative transaction that has a balance or loss during the credit period, whether or not the transaction occurs within the credit period, will be charged to the credit line in accordance with the previous article.
Annex 6
Special Terms for Gold Leasing Business
1. “Gold Leasing” is a business in which we lease out physical gold to Party B. Upon expiry, Party B returns an equivalent amount of gold of the same quality and property and pays the leasing fee to Party A in RMB on a regular basis.
2. Party A may, upon Party B’s application, handle the gold leasing business for Party B within the credit period and credit limit. The physical gold leased by Party A shall occupy the credit limit in accordance with the agreed value of the gold leasing agreement signed by both parties and shall constitute a debt owed by Party B to Party A.
Party B declares that
All the terms of this agreement have been fully negotiated by both parties. We have drawn your attention in particular to those provisions which relate to the exclusion or reduction of our liability and which are of material interest to you, and have clarified these provisions accordingly at your request. Party B has given a full and accurate understanding of them. The contracting parties are in full agreement as to the terms of this agreement.
(No text below)
(The following is the signature line of the Credit Agreement (for liquidity loans without a separate loan contract) numbered:121XY240709T000157)
Party A: China Merchants Bank Co. LTD. Shanghai Branch
Principal or authorised agent (signature/name seal).
Contact address. 1088 Lujiazui Ring Road, Pudong New Area, Shanghai
Unit e-mail address.qsong@cmbchina.com
Unit fax number. /
Contact mobile number. Song Qian 13585859417
Unit micro signal. /
Party B: (seal) JAJI (Shanghai) Co., Ltd.
Legal representative/principal person in charge or authorised agent (signature/name seal).
Contact address. Room 511, Building 1,Chuangzhi Space 2966, Jinke Road, Pudong New Area, Shanghai
Unit e-mail address.penny.dai@jajiglobal.com
Unit fax number. /
Contact mobile number. Dai Panpan 15721320032
Unit micro signal. /
Date: 2024.7.10
29
Exhibit 10.21
|
Important Notes.
Dear customer, in order to safeguard your rights and interests, please read this agreement in its entirety, especially the bolded and highlighted clauses, carefully before signing it. If you have any doubts, please ask us to clarify them promptly. If you are still in doubt or unsure of anything, please consult your lawyer and relevant professionals. |
Credit Agreement
(applicable in the case of working capital loans where no separate loan contract is required)
NO. 121XY250629T000001
Grantor: China Merchants Bank Co. LTD Shanghai branch (hereinafter referred to as Party A)
Credit Applicant: CLPS Shanghai Co., Ltd. (hereinafter referred to as Party B)
Upon Party B’s application, Party A agrees to provide a credit line to Party B for your use. Now Party A and Party B agree on the following terms in accordance with the relevant legal provisions and after full consultation, and hereby enter into this agreement.
1. Credit limit
1.1 Under this Agreement, we shall provide you with a credit line (including revolving line and/or one-off line) in the amount of RMB 60 million .Party B may apply for specific business in other currencies within the credit line.
Party A (or Party A’s subsidiary) and Party B originally entered into a《Credit Agreement》 with the number 121XY2024013711 (applicable to working capital loans that do not require a separate loan contract) (insert the name of the agreement here) , it will automatically be included under this agreement and will directly occupy the credit line under this agreement.
1.2 The credit period shall be for a period of 12 months, from 2025.6.30 to 2026.6.29. If Party B needs to use the credit line for specific credit business, it shall submit an application to Party A for the use of the credit line within such period. Party A shall not accept any application for the use of the credit line submitted by Party B beyond the expiry date of the credit line period, except as otherwise provided in this Agreement.
1.3 The types of credit business granted under the credit line include but are not limited to one or more credit businesses such as loans/order loans, trade finance, bill discounting, commercial bill acceptance, commercial bill acceptance/bonding, international/domestic letters of guarantee, customs duty payment guarantee, corporate account overdraft, derivative transactions, gold leasing, etc.
“Trade Finance” includes, but is not limited to, international/domestic letters of credit, import charge, lading guarantee, import collection charge, packaged release, export charge, export negotiation, export collection charge, import/export remittance financing, credit guarantee financing, factoring, bill factoring and other business types.
1.4 Revolving Credit Limit means the maximum amount of the sum of the principal balance of one or more credit facilities referred to in the preceding paragraph that we may provide to you on a continuous and revolving basis during the credit period.
The one-off line of credit refers to the cumulative amount of each type of credit business provided by Party A for Party B during the credit period shall not exceed the amount of the one-off line of credit approved by Party A. Party B shall not recycle the one-off credit line, and the corresponding amount of multiple credit operations applied for by Party B shall occupy the one-off credit line amount until the accumulated amount is full.
2. credit line occupancy arrangements
2.1 Specific credit operations applied for by you and approved by us during the credit period are automatically included in this Agreement and will be covered by the credit limit under this Agreement.
2.2 If Party A applies for factoring business in which Party B is the payer (debtor of the receivables), the credit line mentioned above shall be used for the receivables claims assigned to Party B by Party A from a third party in such business; if Party B applies to Party A for factoring business in which Party B is the payee (creditor of the receivables), the credit line mentioned above shall be used for the purchase of the receivables claims held by Party B paid by Party A to Party B with its own funds or funds from other legal sources. The acquisition amount (off-take payment) of the receivable claims held by Party B will occupy the above credit line.
2.3 If Party A, according to its internal process, entrusts other branches of China Merchants Bank to reopen a letter of credit to the beneficiary after the letter of credit has been issued, the letter of credit and the guarantee business of charge and delivery under it will occupy the above credit line.
When classifying an import opening business, if an import charge actually occurs subsequently under the same letter of credit, the import opening and the import charge will occupy the same line of credit at different stages. In other words, when an import charge is made, the amount recovered after the letter of credit is paid out is then used for the import charge and is deemed to be the same amount used for the original import opening.
3. Approval and use of credit lines
3.1 The type of credit line (revolving line or one-off line) and the applicable credit business types under this Agreement, the amount of credit line corresponding to each credit business type, whether the credit line can be transferred between credit business types and the specific conditions of use are subject to Party A’s approval and consent. If, during the credit period, Party A makes any adjustment to the original Party A’s approval opinion upon Party B’s application, the subsequent approval opinion issued by Party A shall constitute a supplement and change to the original approval opinion, and so on.
3.2 Party B must apply for the use of the credit line on a case-by-case basis and submit the materials required by Party A, which will be approved and agreed by Party A on a case-by-case basis. Party A has the right to consider whether or not to agree in conjunction with its internal management requirements and Party B’s business situation, and has the right to unilaterally reject Party B’s application for the use of the credit line without incurring any form of legal liability to Party B. In the event of any inconsistency between this paragraph and other relevant agreements in this Agreement, this paragraph shall prevail.
3.3 When specific credit operations are classified after Party A’s approval and consent, the specific business text (including but not limited to individual agreement/application, framework agreement or specific business contract, etc.) signed by Party A and Party B in respect of the specific credit operations shall form an integral part of the Credit Agreement. The specific amount, interest rate, term, purpose, fees and other business elements of each loan or other credit business are determined by the specific business text, the business documents confirmed by us (including but not limited to the withdrawal application, loan debit note (if any), etc.) and the business records in our system. Unless otherwise agreed in the specific business text, the business documents confirmed by us (including but not limited to borrowing documents, etc.) and the business records in our system, the interest rate under this Agreement shall be calculated using the simple interest method.
If Party B applies for a working capital loan within the credit line, there is no need for Party A and Party B to sign a separate Loan Contract on an individual basis. When Party B applies for a loan, it will submit its application for withdrawal on a case-by-case basis and Party A will approve it on a case-by-case basis.
3.4 We shall have the right to adjust the benchmark interest rate or interest rate pricing method for loans/other credit facilities under this Agreement from time to time, taking into account changes in relevant national policies, domestic and international market conditions or our own credit policies. Such adjustment shall take effect upon notice by us to you (by way of announcement at our branches or the official website of China Merchants Bank, or by sending notice to any of the contact addresses/methods reserved by you in this Agreement); if you do not accept the adjustment, you may repay the loan early, otherwise you shall be deemed to have accepted the implementation of the notice. If the relevant financing business under this Agreement involves periodic repricing and the market benchmark interest rate is lower than 0 at the time of repricing, both parties agree to use 0 as the benchmark for calculating the interest rate pricing.
In the event of any inconsistency between this clause and any other relevant agreement in this Agreement, the agreement in this clause shall prevail.
3.5 Each loan or other credit within the credit line shall be used for a specific period determined in accordance with Party B’s operational needs and Party A’s business management regulations, and the maturity date of each specific business may be later than the maturity date of the credit period (unless otherwise required by Party A).
3.6 During the credit period, we shall have the right to assess Party B’s operation and financial position on an annual basis and to adjust the credit limit available to Party B in the light of the assessment.
4. Interest rate terms for working capital loans
4.1 The interest rate of any loan under this Agreement shall be determined by Party B as specified in the corresponding drawdown application and approved and agreed by Party A. If the drawdown application is inconsistent with the loan note (if any) or our system records for that loan, the loan note (if any) or our system records shall prevail.
4.2 If Party B fails to use the loan in accordance with this Agreement, a penalty interest rate of 100% will be charged on the original interest rate from the date of change of use for the portion of the loan not used for the agreed purpose. The original interest rate refers to the interest rate that was applicable before the change of use of the loan.
If Party B fails to repay the loan on time, late interest (penalty interest) will be charged on the outstanding portion of the loan from the overdue date at a rate of 50% (the overdue loan interest rate) over the original interest rate. The original interest rate refers to the interest rate applicable until the loan maturity date (including early maturity date) (or in the case of a floating rate, the last floating period before the loan maturity date (including early maturity date)).
If the loan is both overdue and not used for the contracted purpose, interest will accrue on the higher of the above provisions.
4.3 In the event that the People’s Bank of China adjusts the regulations on loan interest rates during the term of the loan, the relevant regulations of the People’s Bank of China shall apply.
4.4 If the maturity date of the loan falls on a holiday, the loan will automatically be postponed to the first working day after the holiday and the interest will be calculated according to the actual number of days the loan funds are occupied.
4.5 Interest shall be paid by Party B on each interest accrual date and Party A may deduct the interest payable directly from any account of Party B with China Merchants Bank. If the last payment date of the principal amount of the loan is not an interest-bearing date, the last payment date of the principal amount of the loan shall be the interest payment date and the borrower shall pay all the interest payable corresponding to the principal amount of the loan on that date. If Party B fails to pay the interest on time, compound interest shall be calculated on the unpaid interest payable (including penalty interest) at the overdue loan rate as stipulated in this Article.
5. Guarantee clause
5.1 All debts owed by Party B to Party A under this Agreement shall be secured by a pledge of property or joint and several guarantee provided by Party B or a third party approved by Party A. Party B or the third party acting as guarantor shall issue or sign a separate copy of the guarantee as required by Party A.
5.2 If the guarantor fails to sign the text of the guarantee and complete the guarantee formalities in accordance with the provisions of this Article (including if the debtor of the receivables defends the receivables before the pledge of the receivables), we shall have the right to refuse to provide credit to Party B.
5.3 In the event that the mortgagor provides security for all debts owed by Party B to Party A under this Agreement, if Party B becomes aware that the mortgaged property has been or may be included in the government’s demolition or expropriation plan, it shall immediately inform Party A and urge the mortgagor to continue to provide security for Party B’s debts with the compensation provided by the demolishing party as agreed in the mortgage contract and complete the corresponding security procedures in a timely manner, or provide Party A with other safeguards as requested by Party A. other security measures that are acceptable to us.
6. Party B’s rights and obligations
6.1 Party B shall have the following rights.
6.1.1 the right to require us to provide a loan or other credit within the credit limit on the terms set out in this Agreement.
6.1.2 the right to use the credit line as agreed in this Agreement.
6.1.3 the right to require Party A to keep confidential the production, operations, property and accounts provided by Party B, except as otherwise provided in this Agreement.
6.1.4 The right to assign the debt to a third party with our written consent.
6.2 Party B undertakes the following obligations.
6.2.1 shall truthfully provide the documents and information requested by Party A (including but not limited to its true financial books/statements and annual financial reports, major decisions and changes in production, operation and management, information on withdrawals/use of funds, information relating to collateral, etc.), as well as all account opening banks, account numbers and deposit and loan balances, and cooperate with Party A’s investigation, examination and inspection.
6.2.2 shall accept Party A’s supervision of its use of credit funds and related production, operation and financial activities.
6.2.3 Loans and/or other credits shall be used as agreed and/or committed to in this Agreement and in each specific operational text.
6.2.4 shall repay in full and on time the principal, interest and fees on loans, advances and other credit obligations as agreed in this Agreement and each specific business text.
6.2.5 the assignment of all or part of the obligations under this Agreement to a third party shall be subject to our written consent.
6.2.6 Party B shall immediately notify Party A in the following circumstances and actively cooperate with Party A to implement measures to ensure the safe repayment of principal and interest of loans, advances and other credit debts and all related expenses under this Agreement.
6.2.6.1 the occurrence of a significant financial loss, loss of assets or other financial crisis.
6.2.6.2 loans or guarantees for the benefit of third parties or for the protection of third parties against loss, or guarantees of credit (pledge) on own property (rights).
6.2.6.3 the occurrence of winding up of business, revocation or cancellation of business licence, filing or being filed for bankruptcy, dissolution, etc., or changes in important corporate information, such as changes in corporate name, registered address, place of business, beneficial owner, etc.; or changes in the controlling shareholders/actual controllers of the borrower.
6.2.6.4 where its controlling shareholder or other affiliated companies or the de facto controller has a major crisis in operation or finance which affects its normal operation, or where there is a change in personnel of the legal representative/main person in charge, director or important senior management, or where it is punished/restricted in personal freedom by the state authority for matters such as violation of law or discipline, or where it is missing for more than 7 days, which may affect its normal operation.
6.2.6.5 connected transactions with its controlling shareholder or other affiliated company or beneficial owner amounting to 10% or more of Party B’s net assets (Party B’s notification should cover at least the connected relationship between the parties to the transaction, the nature of the transaction item and transaction, the amount or corresponding proportion of the transaction, pricing policy (including transactions with no amount or only a nominal amount), etc.).
6.2.6.6 the occurrence of any litigation, arbitration or criminal or administrative penalty that has a material adverse effect on its business or property position.
6.2.6.7 Party B or its de facto controller has a large amount of private usury; or has a bad record of borrowing new money, overdue or defaulting on interest payments in other financial institutions; or Party B’s affiliated enterprises have a broken internal capital chain and a debt crisis; or Party B’s projects are halted or suspended or major investment mistakes have occurred.
6.2.6.8 The occurrence of other material events that may affect the solvency of Party B and or its controlling shareholders/actual controllers.
6.2.7 Not to neglect to manage and pursue its claims as they fall due, or to dispose of existing major property without compensation and in other inappropriate ways.
6.2.8 Party B shall obtain Party A’s written consent before undertaking major matters such as merger (amalgamation), demerger, restructuring, joint venture (cooperation), transfer of production (share) rights, shareholding reform, foreign investment, increase in debt financing, etc.
6.2.9 In the case of pledge of accounts receivable, Party B guarantees that the credit balance at any point during the credit period is less than 70% of the pledged accounts receivable balance, otherwise Party B must provide a new, Party A-approved accounts receivable for pledge or deposit a security deposit (the security deposit account number is automatically generated or recorded by Party A’s system at the time the security deposit is made, the same below) until the pledged accounts receivable balance x 70% + Effective margin > credit balance.
6.2.10 In the event that the balance in the margin account is less than 105% of the amount of the specific operation to which it relates due to exchange rate fluctuations, Party B shall be obliged to provide additional margin or other security in the corresponding amount as required by Party A. In the event that Party B provides a margin pledge, Party B shall be obliged to provide additional margin or other security in the corresponding amount as required by Party A.
6.2.11 To ensure that the payment for sales under import is recovered from the account designated by Party A; and to transfer the bills and/or documents under the letter of credit to Party A under export negotiation.
6.2.12 Party B shall ensure that settlement, payment and other income and expenditure activities are mainly carried out in its bank settlement account with Party A. The share of settlement transactions in Party B’s designated account during the credit period shall be at least not less than the share of Party B’s financing with Party A in its financing with all banks.
7. Party A’s rights and obligations
7.1 We shall have the following rights.
7.1.1 the right to require you to repay the principal, interest and costs of loans, advances and other credit obligations under this Agreement and the specific Contract in full and on time.
7.1.2 the right to request information from you in relation to the use of its credit facilities.
7.1.3 the right to be informed of Party B’s production operations and financial activities.
7.1.4 the right to supervise the use of loans and/or other credit facilities by Party B in accordance with the purposes agreed in this Agreement and each specific business text; the right to unilaterally and directly suspend or restrict the corporate internet banking / corporate APP / other online functions of Party B’s account (including but not limited to closing the corporate internet banking / corporate APP / other online functions, presetting the list of payment recipients / single payment limit / stage payment limit and other restrictions) and other electronic payment channels, restrict the sale of settlement vouchers, or restrict over-the-counter payments and transfers for your account, as well as the payment and pass-through functions of non-counter channels such as telephone banking and mobile banking.
7.1.5 has the right to entrust other branches of China Merchants Bank located at the beneficiary’s location to re-open letters of credit to the beneficiary after accepting Party B’s application to open a letter of credit, as required by its internal processes.
7.1.6 the right to debit directly from any of Party B’s accounts with China Merchants Bank for the repayment of debts owed by Party B under this Agreement and each specific business text (when the credit debt is not in RMB, the right to purchase foreign exchange or trade in foreign currency directly from any of Party B’s accounts at the exchange rate published by us at the time of debit in order to repay the principal, interest and fees on the credit)
7.1.7 the right to assign the claims it has against Party B and the right to notify Party B of the assignment by such means as it considers appropriate, including but not limited to facsimile, post, personal service, announcement in the public media, etc., and to make collection calls on Party B.
7.1.8 the right to exercise supervision over Party B’s account and to entrust other institutions of China Merchants Bank other than Party A to exercise supervision over Party B’s account and to control the disbursement of loan funds in accordance with the use of the loan and the scope of payment agreed between the parties.
7.1.9 If Party A finds that any of the circumstances set out in Clause 6.2.6 of this Agreement exist in Party B, Party A shall have the right to require Party B to implement measures to ensure the safe repayment of the principal and interest of the credit debt and all related expenses under this Agreement as required by Party A, and shall also have the right to directly take one or more of the remedial measures as stipulated in the “Events of Default and Handling” clause of this Agreement. (b) to take one or more of the remedies for breach of contract set out in the “Events of Default and Treatment” clause of this Agreement.
7.1.10 Other rights under this Agreement.
7.2 Party A undertakes the following obligations.
7.2.1 the granting of loans or other credit to you within the credit limit on the terms set out in this Agreement and in each specific contract.
7.2.2 Party B’s assets, finances, production and operations shall be kept confidential, except where otherwise provided by laws and regulations, required by regulatory bodies, or provided to Party A’s superior or subordinate bodies, or to external professional bodies such as auditors, accountants or lawyers who are under an equivalent obligation of confidentiality.
8. In particular, Party B warrants the following
8.1 Party B is an entity duly established and legally existing under Chinese law, with legal personality, whose registration and annual report publication formalities are true, legal and valid, and has sufficient civil capacity to enter into and perform this Agreement.
8.2 the execution and performance of this Agreement has been fully authorised by the Board or any other authorised body.
8.3 the documents, information and vouchers provided by Party B in relation to Party B, the guarantor, the mortgagee (pledge) and the mortgage (pledge) are true, accurate, complete and valid and do not contain material errors or omit any material facts that are inconsistent with the facts.
8.4 Strictly comply with the agreements of each specific operational text and the various types of correspondence and relevant documents issued to us.
8.5 No litigation, arbitration or criminal or administrative penalties which may have material adverse consequences for you or your principal property have occurred at the time of entering into this Agreement and no such litigation, arbitration or criminal or administrative penalties will occur during the performance of this Agreement. In the event of such an occurrence, you shall notify us immediately.
8.6 Strictly abide by all national laws and regulations in its business activities, carry out all businesses in strict accordance with the scope of business as stipulated in Party B’s business licence or as approved by law, and complete business (legal person) registration, business annual report procedures and business term extension/extension procedures on time, etc.
8.7 to maintain or improve the existing management of the business, to ensure the preservation of the value of existing assets and not to abandon any claims that have become due or to dispose of existing major property without compensation or in any other inappropriate manner.
8.8 you shall not settle other long-term debts in advance without our permission.
8.9 The loan items applied for under the credit line are in compliance with the requirements of laws and regulations, and the loan will not be used for investments in fixed assets, equity, etc., or for speculative buying and selling of securities, futures and real estate; will not be used for lending to each other to make illegal income; will not be used in areas and for purposes prohibited by the State for production and operation; and will not be used for purposes other than those stipulated in this Agreement and each specific business text.
If the loan funds are disbursed by the borrower, Party B shall regularly (at least on a monthly basis) report to Party A the summary of the loan funds disbursement, and Party A has the right to verify whether the loan disbursement is in accordance with the agreed purpose through account analysis, voucher checking and on-site investigation.
8.10 At the time of entering into and performing this Agreement, no other material event has occurred to you which affects the performance of your obligations under this Agreement.
9. Special provisions on working capital loans
9.1 Withdrawals and drawdowns
Your use of the Working Capital Loan under this Agreement will be made both on your own and in trust.
9.1.1 Autonomous payments
Self-disbursement is the disbursement of loan funds by us to your account after we have released the loan funds to your account in accordance with your request for withdrawal, and then by you to your counterparty who meets the agreed purpose.
9.1.2 Fiduciary payments
Fiduciary payment is where we disburse the loan funds through your account to your counterparty who is eligible for the agreed purposes in accordance with your withdrawal application and payment mandate. For loan funds using the fiduciary payment method, Party B authorises us to pay the loan funds to Party B’s counterparty through Party B’s account on the day of the drawdown (or on the next business day after the drawdown).
9.1.3 you shall use the fiduciary payment method unconditionally and in full if
9.1.3.1 Where a single withdrawal by Party B exceeds RMB 10 million (inclusive, or its equivalent in foreign currency).
9.1.3.2 Where Party A requires Party B to adopt a fiduciary payment method in accordance with regulatory requirements or for risk management purposes.
9.1.4 If payment is made on trust, external payment after loan disbursement must be approved by Party A. Party B shall not circumvent Party A’s supervision by means of online banking, reverse cheque withdrawal or conversion of the whole amount into zero.
9.2 When Party B withdraws funds, Party B shall submit the withdrawal application (if submitted offline, it shall be stamped with Party B’s official seal or Party B’s reserved seal with Party A; if submitted online, it shall be signed with a digital certificate or other means approved by Party A), the loan debit note (if required) and such information as Party B may require according to the different requirements of Autonomous Payment and Entrusted Payment. Otherwise, we have the right to reject your request for withdrawal. Party A shall not be liable for any delay or failure in the payment of funds due to inaccurate or incomplete payment information provided by Party B, resulting in Party B’s default or formation of other losses to its counterparty.
9.3 Loan extensions
If Party B cannot repay the loan under this Agreement on time and needs to extend the loan, it shall submit a written application to Party A one month prior to the expiry of the relevant loan; if Party A agrees to the extension after examination, Party A and Party B shall enter into a separate extension agreement. If Party A does not agree to the extension, the borrowings already occupied by Party B and the interest payable shall still be repaid in accordance with the provisions of this Agreement and the corresponding loan notes or as recorded in Party A’s system.
10. Events of default and handling
10.1 An event of default shall be deemed to have occurred if Party B.
10.1.1 Failure to perform or breach of each of its obligations under this Agreement.
10.1.2 if there is any untruthfulness or incompleteness in the Special Warranties by Party B under this Agreement, or if Party B breaches the Special Warranties and fails to rectify the same as required by Party A.
10.1.3 fails to draw down or draw down the loan as agreed in this Agreement, or fails to repay the principal, interest or fees of the loan in full and on time as stipulated in this Agreement, or fails to use the funds in the fund recovery account as required by us, or fails to accept our supervision and to rectify the situation immediately as required by us.
10.1.4 a material breach by Party B under a legally valid contract with another creditor which is not satisfactorily resolved within three months from the date of the breach.
The foregoing material breach means that Party B’s breach of contract results in its creditors being entitled to claim from it for an amount of RMB1 million or more.
10.1.5 if Party B is a listed company on the New Third Board or intends to apply for listing on the New Third Board and there are circumstances where Party B encounters significant impediments to listing on the New Third Board or suspends its application for listing; Party B is issued with a warning letter, ordered to make corrections, restricted from trading in securities accounts and other self-regulatory measures by the New Third Board Market for a total of three or more times or is subject to disciplinary action, termination of listing, etc.
10.1.6 when Party B acts as a supplier to a government procurement unit, the government procurement unit has risk information that is unfavourable to the repayment of Party A’s credit, such as delayed payment for three consecutive or cumulative periods, or Party B has been disqualified from supply (entered the government procurement blacklist), untimely supply, unstable product quality, operational difficulties, significant deterioration in financial position (insolvency), suspension of works, etc..
10.1.7 Party B’s financial indicators do not consistently meet the requirements as agreed in this Agreement/Specific Business Text; or any of the conditions precedent (if any) to the provision of credit/finance by us to Party B as agreed in this Agreement/Specific Business Text are not consistently met.
10.1.8 where Party B draws down the loan in a “fractional” manner in order to circumvent the requirement under this Agreement that Party B should entrust Party A with the external disbursement of the loan funds.
10.1.9 Your business activities may pose anti-money laundering or sanctions compliance risks to us.
10.1.10 occurrence of other circumstances which we consider to be detrimental to our legitimate rights and interests.
10.2 An event of default shall be deemed to have occurred if the guarantor fails to co-operate with any of the following circumstances which, in our opinion, may affect the guarantor’s ability to guarantee and we require the guarantor to remove the adverse effects thereof, or require Party B to increase or replace the terms of the guarantee.
10.2.1 the occurrence of one of the circumstances similar to those described in clause 6.2.6 of this Agreement, or the occurrence of a circumstance described in clause 6.2.8 without our consent
10.2.2 the issuance of an irrevocable guarantee conceals its actual capacity to assume liability or is not authorized by a competent authority.
10.2.3 Failure to comply with registration, annual business report procedures and/or extension/extension of business term procedures, etc. on time.
10.2.4 neglects to manage and pursue its claims as they become due or disposes of existing major property without compensation or in any other improper manner.
10.2.5 breach of any obligation, undertaking or statement in an irrevocable undertaking signed by it.
10.3 An event of default shall be deemed to have occurred if the mortgagor (or pledgee) fails to co-operate with the mortgagee (or pledgee) or Party B if Party A considers that the mortgage (or pledge) may not be established or the collateral (or pledge) is of insufficient value and requests the mortgagor (or pledgee) to exclude the adverse effects thereof or requests Party B to increase or replace the terms of the security.
10.3.1 there is no right of ownership or disposition of the collateral (or pledge), or the ownership is disputed.
10.3.2 the mortgage (or pledge) has not been registered, or has been leased out, a right of occupancy has been created, has been seized, seized, placed in custody, has a joint/prior legal priority (including, but not limited to, a priority for payment of construction work, a priority for a mortgage on the price of movable property), a retention-of-title priority of the seller has been created, a priority for a finance lease of the lessor, and/or conceals the occurrence of such circumstances.
10.3.3 the mortgagor, without our written consent, assigns, leases, creates a right of occupancy, re-mortgages or disposes of the collateral in any other improper manner or creates any encumbrance of rights of any kind, or he disposes of the collateral with our written consent but does not apply the proceeds to the payment of the debt owed by you to us as required by us
10.3.4 where the mortgagor fails to keep, maintain and repair the mortgage properly, resulting in an appreciable depreciation in the value of the mortgage; or where the mortgagor’s actions directly endanger the mortgage, resulting in a reduction in the value of the mortgage; or where the mortgagor fails to insure/renew the mortgage as required by us during the term of the mortgage.
10.3.5 where the mortgaged property has been or may be included in the scope of government demolition or expropriation and the mortgagor fails to immediately inform us and perform the relevant obligations as agreed in the mortgage contract.
10.3.6 where the Mortgagor provides a residual value mortgage to secure the business under this Agreement using its mortgaged property with China Merchants Bank, and where the Mortgagor settles its personal mortgage loan early without our consent before Party B has repaid the credit granted under this Agreement.
10.3.7 where the pledgee pledges financial products, the source of funding for the subscription of the financial products is not legal/compliant.
10.3.8 other matters occurring or likely to occur in relation to the mortgage (pledge) affecting the value of the mortgage (pledge) or affecting our mortgage (pledge) rights, etc.
10.3.9 the mortgagor (or pledgee) breaches any obligation, promise or representation in the mortgage contract/pledge contract signed by him.
10.4 When the guarantee under this Agreement includes the pledge of accounts receivable, Party A has the right to require the debtor of the accounts receivable to provide security in the event of any significant deterioration of its operation, transfer of property/evasion of funds to evade its debts, collusion with the pledgee of the accounts receivable to change the route of repayment resulting in the repayment of the accounts receivable not entering the special account for repayment, loss of business reputation, loss or likely loss of performance ability or other material matters affecting its solvency, etc. Party B to provide corresponding guarantee or provide new valid accounts receivable for pledge; if Party B fails to do so, an event of default shall be deemed to have occurred.
10.5 In the event of any of the above events of default, we shall be entitled to take the following measures separately or concurrently.
10.5.1 reduce the amount of credit granted under this Agreement or discontinue the use of the remaining credit line.
10.5.2 early recovery of principal, interest and related fees on loans granted within the credit limit.
10.5.3 For bills of exchange accepted by Party A or letters of credit, letters of guarantee or letters of guarantee for goods delivery opened (including entrusted transfer) during the credit period, regardless of whether Party A has made advances or not, Party A may request Party B to increase the amount of the deposit, or transfer the deposits in other accounts opened by Party B with Party A to its deposit account as the deposit for settling future advances made by Party A under this Agreement, or hand over the corresponding amount to a third party withdraw the corresponding amount to a third party as security for future advances made by Party A to Party B.
10.5.4 For outstanding receivables claims assigned by Party A from Party B under factoring business, Party A shall have the right to request Party B to immediately fulfill its repurchase obligations and take other recovery measures in accordance with the relevant specific business text; for receivables claims assigned by Party A to Party B under factoring business, Party A shall have the right to immediately reclaim them from Party B.
10.5.5 Party A may also directly request Party B to provide other property acceptable to Party A as new security as appropriate. If Party B fails to provide new security as requested, Party B shall be liable for liquidated damages equivalent to 30% of the amount of the credit facility under this Agreement.
10.5.6 to directly freeze/withhold the deposits in any settlement account and/or other accounts opened by Party B with China Merchants Bank, to stop opening new settlement accounts for Party B and to stop issuing new credit cards to Party B’s legal representatives.
10.5.7 to report to credit reference agencies and banking associations information on Party B’s default and breach of trust, and have the right to share such information among banking institutions and even publicize it to the community through appropriate means.
10.5.8 dispose of the pledge and/or recover it from the guarantor in accordance with the provisions of the security text.
10.5.9 for working capital loans under the credit facility, change the terms of the loan funds entrusted to you and remove the use of the loan by you on a “self-pay” basis.
10.5.10 Recourse in accordance with this Agreement.
10.6 The amounts recovered by us shall be repaid in the order of the actual maturity date of each credit in descending order. The order of repayment of each specific credit shall be in accordance with the order of fees, default, compound interest, penalty interest, interest and finally the principal amount of the credit until the principal and interest and all related fees are repaid in full.
Party A has the right to unilaterally adjust the above repayment order, unless otherwise required by law or regulation.
11. Changes and additions to the agreement
This agreement may be varied by mutual agreement and written agreement between A and B. Until such time as a written agreement is reached, this Agreement shall remain in force. Neither party may make unilateral changes to this agreement.
The written supplemental agreements reached by consensus between A and B in respect of matters not covered by this Agreement and changes thereto, as well as each specific business text under this Agreement, shall form an integral part of this Agreement.
12. Other matters
12.1 The granting of any indulgence, relief or delay by us in respect of any breach or delay by you while this Agreement is in force shall not prejudice, affect or limit all our rights and entitlements as a creditor under the relevant legal provisions and this Agreement, nor shall it be deemed to be our permission or approval of any breach of this Agreement, nor shall it be deemed to be a waiver of our It shall not be deemed a waiver of our right to act in respect of any existing or future breach.
12.2 In the event that this Agreement becomes legally invalid for whatever reason, or part of its provisions are invalid, Party B shall remain liable to pay all debts owed to us under this Agreement. In the event of such an event, we shall be entitled to terminate this Agreement and may immediately recover from you all debts owed by you under this Agreement.
If, as a result of changes in applicable laws and policy requirements, Party A incurs additional costs in performing its obligations under the Agreement, Party B shall reimburse Party A for the additional costs incurred at Party A’s request.
12.3 Notices, requests or other documents from Party A and Party B in relation to this Agreement shall be sent in writing (including but not limited to letters, faxes, emails, electronic platforms such as China Merchants Bank Corporate Internet Banking / Corporate APP, mobile phone SMS or WeChat, etc.). Party B confirms the following in relation to the address and manner of service of documents.
12.3.1 Party B acknowledges and agrees to use Party B’s China Merchants Bank Corporate Internet Banking / Corporate App and Party B’s contact address, email, fax number, mobile phone number or micro-signal set out in this Agreement as Party B’s address for service of all commercial and legal documents under this Agreement.
The commercial documents referred to in this Article refer to all kinds of commercial documents such as business notices, confirmations, default notices, early maturity notices, overdue reminders, etc. formed in the course of business transactions under this Agreement; the legal documents referred to in this Article include notarized documents and judicial documents (including but not limited to indictment/application for arbitration, appeal, reply, evidence, summons, notice of appeal, notice of proof, notice of court hearing, notice of hearing, judgment/judgment, ruling, mediation, notice of deadline for performance, etc.). (including, but not limited to, documents for trial and enforcement, such as indictment/arbitration application, appeal, defence, evidence, summons, notice of appeal, notice of proof, notice of hearing, judgment/award, ruling, conciliation, notice of deadline for performance).
Service by Party A, the Court of Appeal and the Notary Public by the means of service agreed in this Agreement to the address for service agreed in the preceding paragraph shall be deemed to be valid service.
12.3.2 Party B acknowledges and agrees that: if delivered by hand (including but not limited to delivery by lawyers/notaries, courier delivery, etc.), delivery shall be deemed to have been effected upon signature by the recipient (if the recipient refuses to accept, delivery shall be deemed to have been effected upon the expiry of seven days from the date of refusal/return or the date of posting, whichever is earlier); if delivered by postal letter, delivery shall be deemed to have been effected upon the expiry of seven days from the date of posting; if delivered by fax, email, China Merchants Bank Corporate Internet Banking/Enterprise App (i.e. delivery to Party B’s China Merchants Bank Corporate Internet Banking/Enterprise App via China Merchants Bank Corporate Internet Banking/Enterprise App), mobile phone SMS or WeChat, etc. (i.e. delivered to Party B’s China Merchants Bank Corporate Internet Banking/Enterprise App via China Merchants Bank Corporate Internet Banking/Enterprise App), mobile phone SMS or WeChat, etc., the date of delivery shall be deemed to be the date of delivery when the corresponding system/electronic device of Party A shows successful delivery. If Party A notifies Party B of the transfer of debts or makes a collection call on Party B by way of announcement in the public media, the date of announcement shall be deemed to be the date of service.
12.3.3 If Party B changes its contact address, email address, fax number or mobile phone number or micro-signal, it shall notify Party A in writing of the change five working days from the date of the change, otherwise Party A shall have the right to serve Party B at its original contact address or information. If the change of Party B’s contact address or information is not successfully delivered, the date of return or seven days after posting (whichever is earlier) shall be deemed to be the date of delivery. Party B shall bear any loss that may arise as a result and shall not affect the legal validity of service.
12.3.4 Party B further agrees that the court may serve judicial documents on Party B by electronic means such as the China Open Network for Judicial Process Information and the National Unified Service Platform; if the court serves judicial documents electronically as agreed above, the date of successful transmission as shown on the China Open Network for Judicial Process Information and the National Unified Service Platform shall be regarded as the date of service; if the court completes the service of judicial documents by electronic service If the court completes the service of judicial documents by electronic service, there is no need to serve paper judicial documents to Party B’s contact address.
12.3.5 The address and mode of service agreed in this article apply to all stages of the contract performance, dispute resolution, arbitration, court hearing (first trial, second trial, retrial) and enforcement.
12.4 The Parties agree that for each application for business under the Trade Finance Business, it is sufficient for Party B to affix its reserved seal on Party A and both Parties acknowledge the validity of such signature.
12.5 Both parties agree that if Party B submits applications or business vouchers for credit business through Party A’s electronic platform (including but not limited to Enterprise Banking/Enterprise APP), its electronic signature generated by means of digital certificate is regarded as Party B’s valid signature and represents Party B’s true intention, and Party A has the right to fill in relevant business vouchers based on the application information issued online, and Party B acknowledges its authenticity, accuracy and legality and is bound by it. Party A is entitled to fill in the relevant business vouchers according to the application information issued online, and Party B recognises its authenticity, accuracy and legality and is bound by it.
12.6 In order to facilitate business processing, all operations of Party A involving transactions (including but not limited to application acceptance, information review, payment release, transaction confirmation, debit, enquiry, receipt printing, collection, payment deduction, etc. and all kinds of notifications) may be handled by any of Party A’s business outlets and relevant correspondence may be generated, issued or issued, and the business operations and correspondence of Party A’s outlets shall be deemed to be Party A’s acts and shall be binding on Party B. Binding effect.
12.7 The annexes under this Agreement form an integral part of this Agreement and shall automatically apply to the corresponding specific operations actually occurring between the Parties.
12.8 Covering costs
☐ 12.8.1 Where this Agreement involves Party B taking out accident insurance with Party A as the first beneficiary, the relevant insurance costs shall be borne in the following form (a tick in “☐” indicates that the provisions of this clause apply).
Please tick one of the following.
☐ The Party A is responsible for.
☐ A and B share in the following proportions: Party A / %, Party B / %.
☐ 12.8.2 Where this Agreement relates to enforcement notary fees (other than the fee for the application for the issue of a certificate of enforcement), the following form of fee payment shall apply (a tick in “☐” indicates that the provisions of this clause apply).
Please tick one of the following.
☐ Party A bears
☐ A and B share in the following proportions: Party A / %, Party B / %.
12.8.3 In other matters where services are entrusted to a third party, the relevant costs shall be borne by the principal. If both parties are jointly acting as principal, each shall bear 50%.
12.8.4 In the event that Party B fails to repay the debts owed to Party A under this Agreement on time, all costs incurred by Party A for realising the claim, such as attorney’s fees, litigation fees, travel expenses, public notice fees, service of process fees, application for issuance of enforcement certificate fees, etc., shall be fully borne by Party B, and Party B authorises Party A to deduct them directly from Party B’s bank account with Party A. If there is any shortfall, Party B guarantees to reimburse the full amount upon receipt of notice from Party A without any proof from Party A.
12.9 Party B shall, at Party A’s request (tick one of the following options at£ ).
☑ insure its core assets and designate us as the first-ranking beneficiary.
☐ No sale or encumbrance of assets designated by us until the credit debt has been settled.
☐ The dividends to its shareholders prior to the settlement of the credit debt are restricted in accordance with our requirements as follows.
/
12.10 You shall ensure that the financial indicators of Party B during the credit period do not fall below the following requirements.
/
12.11 You also acknowledge that China Merchants Bank Shanghai Branch and your parent/head office/holding company (insert name of enterprise), agrees to be bound by the contents of the Group Credit Business Cooperation Agreement (including any adjustments and supplements thereto from time to time made by the signatories) numbered (insert name of enterprise) and agrees to undertake the obligations set out therein in respect of the Group’s subordinate units as a subordinate unit of the Group under the Agreement. In the event of any breach, Party B shall be deemed to be in default and Party A shall be entitled to take all remedies for such breach as set out in this Agreement.
12.12 In corporate finance and operational decision-making, if one party has the ability to directly or indirectly control, jointly control, or exert significant influence over another party, such parties are deemed related parties under this agreement. If two or more parties are subject to the control of a single entity, they are also considered related parties, as determined by Party A.
The “significant controlling party” referred to in this agreement refers to the legal representative or unit head, authorized signatory, actual controller, beneficial owner, significant investor, significant investee, significant creditor, controlled entity, etc. of Party B, and shall be determined by Party A.
12.13 Other agreed matters:
12.13.1 Party B guarantees that there will be no performance under external guarantee or internal credit. If such a situation occurs, party A shall be notified in a timely manner. Party A has the right to suspend the signing of new external guarantee or internal credit contracts or handle new withdrawals; party B guarantees that in the event of guarantee performance, the sum of outstanding principal balance and outstanding external liabilities shall not exceed the weighted balance of the party B’s cross-border financing risk. Any risks arising from exceeding the weighted balance of the party B’s cross-border financing risk shall be borne by the party B.
12.13.2 Party B undertakes that if the quota under this agreement is used for related procurement or payment agency for related enterprises, the related party shall open an account with party A, and the funds shall be entrusted for secondary payment to the final seller or the party B’s employee salary agency business handled by party A.
12.13.3 Party B undertakes that the guarantee conditions provided by party B for financing from other banks shall not be superior to the guarantee conditions provided to party A for obtaining credit from party A.
13. Account information
☑ 13.1 Special Loan Account (tick if applicable)
All disbursements and payments of loan funds under this Agreement must be made through the following accounts.
Account name. CLPS Shanghai Co., Ltd.
Account number. 121908367810901
Bank of Account. Century Avenue Branch of China Merchants Bank Co., LTD
13.2 Funds back account
13.2.1 We both agree to designate the following account as Party B’s funds recovery account.
Account name. CLPS Shanghai Co., Ltd.
Account number. 121908367810901
Bank of Account. Century Avenue Branch of China Merchants Bank Co., LTD
13.2.2 The account monitoring requirements are as follows. /
Party A has the right to recover the loan early based on Party B’s funds recovery, i.e. when there are funds recovered from the account, then the loan corresponding to the amount of such recovered funds may be deemed to mature early and Party A has the right to debit the account directly to repay such part of the loan.
13.3 Party B shall provide quarterly information on the movement of funds in and out of the above accounts and cooperate with Party A in the monitoring of the relevant accounts and the return of funds.
14. Applicable law and dispute resolution
14.1 The laws of the People’s Republic of China (excluding the laws of Hong Kong, Macau and Taiwan) shall apply to the conclusion, interpretation and settlement of disputes of this Agreement, and the rights and interests of both A and B shall be protected by the laws of the People’s Republic of China.
14.2 Disputes arising in the course of the performance of this Agreement between A and B shall be settled by mutual agreement. If consultation fails, either party shall (choose one of the three, tick one of the following).
☑ 14.2.1 to the People’s Court of competent jurisdiction in the location of Party A.
☐ 14.2.2 to the people’s court with jurisdiction in the place where the agreement was signed, which is /
☐ 14.2.3 Application for arbitration to / (insert name of specific arbitration institution), where the arbitration will take place.
14.3 After this Agreement and each specific business text has been notarised by both parties to give enforcement effect, Party A may apply directly to the people’s court having jurisdiction for enforcement in order to recover the debts owed by Party B under this Agreement and each specific business text.
15. Entry into force of the agreement
This Agreement shall come into effect upon the signature (or name seal) of the legal representative/principal person in charge of both parties or their authorized agent and the official seal/contractual seal of the entity, and shall automatically expire on the date of expiry of the credit period or the date of settlement of all debts and all other related expenses owed by Party B to Party A under this Agreement (whichever is later).
16. By-laws
This agreement is made in two copy, one for Party A, one for Party B, each with the same legal effect.
Attachment: 1. Special Terms and Conditions for Cross-border Trade Finance Business
2. Special Terms for Buyer/Import Factoring
3. Special Terms for Order Credit Business
4. Special Terms for Commercial Acceptance Guarantee Business
5. Special provisions for derivative business
6. Special Terms for Gold Leasing Business
Attachment 1
Special Terms for Cross-border Trade Finance Business
1. Cross-border linked trade finance business refers to the cross-border trade finance business applied by Party B to Party A based on the real cross-border trade background with overseas companies and provided by Party A in cooperation with overseas institutions of China Merchants Bank (hereinafter referred to as “linked platform”).
2. The specific types of cross-border linked trade finance business include: back-to-back letter of credit, entrusted issuance, entrusted offshore financing, bill guarantee, letter of guarantee offshore credit and cross-border trade finance through train. The specific meaning and business rules of each business type will be agreed in the specific business text.
3. Under a back-to-back letter of credit, the parent letter of credit applied for by you to us directly occupies the credit line under this Agreement, and the charge or advance (whether or not incurred during the credit period) and the corresponding interest and costs incurred by us in fulfilling our obligations to the issuing bank under such parent letter of credit constitute financing obligations of you to us and are included in the credit guarantee.
Under the entrusted letter of credit / entrusted offshore financing, we entrust the Linkage Platform to accept letters of credit / trade finance applied for by offshore companies under your application to occupy the credit line under this Agreement. If Party A issues a charge or provides an advance to Party B for external payment under import collection, such charge or advance (whether or not it occurs within the credit period) and the related interest and fees directly constitute Party B’s financing obligations to Party A and are included in the credit guarantee.
Under the note guarantee, Party A will, upon Party B’s application, directly draw on its credit facilities under this Agreement to guarantee the payment of Party B’s promissory note. If Party B fails to pay the bill in full and on time, Party A has the right to make direct advances on the guaranteed bills, and such advances (whether or not incurred during the credit period) and related interest and fees are included in the credit guarantee.
Under the letter of guarantee offshore credit business, Party A directly occupies the credit line under this Agreement based on the letter of guarantee/ standby letter of credit issued by Party B upon application. After the offshore company assigns its right to receive payment under the letter of guarantee (not the right to claim) to the linked platform, when the linked platform claims against Party A under the letter of guarantee / standby letter of credit, the advances made by Party A (whether or not incurred during the credit period) and the related interest and expenses directly constitute Party B’s financing obligations to Party A and are included in the credit guarantee.
Under the cross-border trade finance through train business, after Party A has approved Party B’s trade finance based on Party B’s application, the trade finance provided by the linked platform directly to Party B will occupy the credit line under this Agreement. If Party B fails to repay the trade financing amount to the Linkage Platform in full and on time, Party A is entitled to repay the amount by way of charge or advance, and the relevant charge or advance (whether or not it occurs within the credit period) and related interest and fees directly constitute Party B’s financing debt to Party A and are included in the credit guarantee.
Attachment 2
Special Terms for Buyer/Import Factoring
1. Definition clause
1.1 Buyer/Import Factoring is a comprehensive factoring service including payment approval, receivables collection and management for the Seller/Export Factor after we, as the Buyer/Import Factor, have assigned the receivables under the Commercial Contract to the Seller/Export Factor with Party B as the debtor of the receivables.
Under the buyer/import factoring business, if Party B incurs buyer’s credit risk, Party A shall be liable to the seller/export factor for approved payment; in the event of a dispute during the performance of the business contract, Party A shall be entitled to counter-assign the assigned accounts receivable to the seller/export factor.
1.2 A seller/export factor is a party that enters into a factoring agreement with a supplier/service provider (receivables creditor) under a commercial contract and assigns the receivables held by the receivables creditor. We may act as both buyer/import factor and seller/export factor.
1.3 Dispute means a defence, counterclaim, set-off or similar action by you in respect of the receivables assigned to us as a result of a dispute between the creditor of the receivables and you over the relevant goods, services, invoices or any other matter relating to a commercial contract, and the assertion by a third party of its rights or application for seizure of the receivables under this Agreement. A dispute shall be deemed to have arisen whenever the receivables assigned to us are not fully or partially realised as a result of any credit risk other than that of the buyer.
1.4 Commercial Contract: A contract for a transaction between Party B and a receivable creditor for the purpose of a commodity transaction and/or a service transaction, settled on credit.
1.5 Approved payment/guaranteed payment means that Party A, as the buyer/import factor, shall pay the corresponding amount of receivables to the seller/export factor within a certain period of time after the receivables are due, after Party B has incurred buyer’s credit risk.
2. Upon application by Party B, Party A agrees to handle the buyer/import factoring business for him/her within the credit line, and his/her receivables assigned from the seller/export factor will be reduced/occupied according to their amount under the credit line of the credit agreement.
The amount paid by Party A as the buyer/import factor in fulfilling the approved payment/guaranteed payment obligations and the related fees shall be deemed to be the credit granted by Party A to Party B under the Credit Agreement (the financing interest rate within 30 days from the date of credit granting shall be based on the one-year loan market quotation rate announced by the National Interbank Lending Center one working day before the guarantee payment date, add 300 points. The financing interest rate beyond this period is the benchmark interest rate, plus 50%, as quoted by the 1-year loan market published by the National Interbank Lending Center 1 working day before the guaranteed payment date.) and included in the guarantee of the credit guarantee provided by Party B. We are entitled to take all the measures agreed under the Credit Agreement to recover the approved/guaranteed payment from you. As long as the seller/export factor (whether or not it is Party A) assigns the receivables within the credit period, Party A shall have the right of recourse against Party B in accordance with the Credit Agreement and the Commercial Contract, even if Party A fulfils its approved payment obligations beyond the credit period.
3. Buyer/Import Factoring Charges
The factoring fee is a business management fee charged by Party A for providing buyer/import factoring services and shall be charged by Party A to Party B at the time of settlement of the assignment at a rate of a certain percentage of the receivable amount, the exact rate of which shall be reasonably determined by Party A in accordance with its business rules.
4. Party B waives the right to dispute any disputes arising in the course of the performance of the commercial contract. In view of this, regardless of any other agreement, once Party B fails to make external payments as agreed in the Commercial Contract, it shall be deemed that Party B has incurred buyer’s credit risk and Party A will make approved payments, to which Party B has no objection.
Annex 3
Special Terms for Order Credit Business
1. The order loan business is a loan granted by us to you under a commercial contract (or works contract) with your downstream customer (the payer) for the purpose of performing the daily production and operation of the commercial contract (or performing the works contract), with the sales return (or works return) of the contract as the first source of repayment.
2. Party B shall open a special account in Party A for the repayment of sales under commercial contracts (or engineering contracts). All sales under commercial contracts (or engineering contracts) for which order credits are applied must be paid back directly to the special account, which cannot be used or changed without our approval. Party B shall inform the payer that the account is the only account for sales refunds. Party A has the right to withhold the money in the special account for the purpose of repaying the principal and interest, penalty and interest and other related expenses of the order loan financing.
3. Party A may immediately stop the use of Party B’s credit line under the Credit Agreement and take default handling measures as agreed in the Credit Agreement when the following circumstances occur
3.1 circumstances that are not conducive to the protection of our claims, such as three consecutive late payments by Party B’s downstream customers or, in our reasonable judgement, a deterioration in their financial position.
3.2 Party B is disqualified as a supplier by the downstream customer, Party B’s supply to the downstream customer is not delivered in a timely manner, the quality of the product is not stable, the construction is not carried out in accordance with the progress agreed in the works contract without the approval of the downstream customer, the qualification of Party B’s practice is adjusted downward and makes its qualification not meet the requirements of the downstream customer, Party A reasonably judges that it is in operational difficulties, its financial position deteriorates, or there are three consecutive months when the downstream customer’s repayment is less than The total monthly repayment amount due from Party B under each financing contract under this credit facility, or the downstream customer fails to pay in instalments as agreed in the construction contract for the second consecutive period.
Annex 4
Special Terms and Conditions for Commercial Acceptance Guarantee Business
1. Commercial acceptances are discounted by Party A or allowed to be discounted by the bearer at any branch of China Merchants Bank (hereinafter referred to as other discounting banks). The holder (hereinafter referred to as the discounting applicant) may apply for discounting with the commercial acceptances to Party A or other discounting accepting banks, and such discounting operations shall occupy the credit line under this Agreement.
Given that the provision of commercial acceptances by Party A to Party B is a prerequisite for other discount accepting banks to accept the holder’s application for discounting, other discount accepting banks are entitled to transfer the discounted bills to Party A after discounting, and Party A is obliged to accept the transfer, and Party B has no objection to this.
2. The commercial acceptances referred to herein include both paper commercial acceptances and electronic commercial acceptances (hereinafter referred to as electronic commercial acceptances); the interest payment methods include interest payment by the buyer, interest payment by the seller, interest payment by other parties and interest payment by agreement.
3. Party B shall open a commercial acceptances margin account with Party A (the account number shall be the one generated or recorded by Party A’s system at the time of deposit of the margin) and deposit a certain amount of funds into such margin account in proportion to Party A’s requirements prior to the acceptance of each instrument as payment margin for commercial acceptances discounted by Party A or assigned from other discount accepting banks.
If Party B is the acceptor of a commercial acceptances, Party B shall deposit the full amount of each commercial acceptances payable in its margin account opened with Party A before the maturity of the bill.
4. During the credit period, the discounting applicant may apply for discounting directly to Party A with the commercial acceptances accepted, endorsed or guaranteed by Party B, or may apply for discounting with other discounting acceptance banks. Party A or other discount accepting banks have the right to examine the eligibility of the discount applicant, request Party B to conduct audit and confirmation, and decide whether to process the discount at their own discretion.
After discounting, other discount accepting banks have the right to endorse and transfer the discounted commercial acceptances to Party A in accordance with the relevant regulations of China Merchants Bank. After Party A has discounted or transferred the commercial promissory notes from other discount accepting banks, Party B shall unconditionally pay Party A the full amount of the note payable in a timely manner when Party B is requested to pay with the note.
5. The business records such as the business information stored in the China Bills Transaction System or the electronic commercial draft system, or the customer statements filled in or printed out accordingly, shall govern the opening, acceptance, guarantee, endorsement and discounting of each electronic commercial draft. The information stored in the China Bills Transaction System or the electronic commercial draft system and the business records generated thereunder are part of this Annex and have the same legal effect as this Annex. Party B acknowledges its accuracy, authenticity and legality.
6. Any dispute arising from the underlying contract of the commercial acceptances guaranteed by Party A shall be resolved by Party B in coordination with the parties concerned and shall not relieve Party B of its obligation to deposit the deposit and the payment in full and in a timely manner in accordance with the provisions of Clause 3.
7. If Party A has discounted the commercial acceptances accepted, endorsed or guaranteed by Party B or has assigned such commercial acceptances from other discount accepting banks, Party A shall have the right to take recourse directly against Party B if the payer of the commercial acceptances or Party B has not delivered the full amount of the notes before the maturity date, including but not limited to deducting the amount from any account opened by Party B with China Merchants Bank for payment. Any advance made by Party A as a result of insufficient delivery by Party B and insufficient debit from Party B’s account balance shall be subject to a penalty interest charge by Party A to Party B at the rate of 5% per day of the amount advanced in accordance with the relevant provisions of the Payment and Settlement Measures.
Annex 5
Special Terms for Derivative Trading Business
1. In respect of derivative transactions which Party A accepts Party B’s application for classification, the credit line may be taken up by a certain percentage of the notional principal amount of the transaction/transaction amount, or in the event of a floating loss on the derivative transaction, Party A may take up additional credit line from Party B according to the specific agreement of both parties (at the time of each transaction, Party A shall determine the specific amount of credit line to be taken up in accordance with the variety, maturity and risk level of the transaction, the business to which the credit line is deducted, etc.). The actual amount of credit line to be taken up shall be determined by the transaction documents such as the notification of credit line taking up and/or the confirmation/certification of the transaction issued by Party A.
2. Any derivative transaction that has a balance or loss during the credit period, whether or not the transaction occurs within the credit period, will be charged to the credit line in accordance with the previous article.
Annex 6
Special Terms for Gold Leasing Business
1. “Gold Leasing” is a business in which we lease out physical gold to Party B. Upon expiry, Party B returns an equivalent amount of gold of the same quality and property and pays the leasing fee to Party A in RMB on a regular basis.
2. Party A may, upon Party B’s application, handle the gold leasing business for Party B within the credit period and credit limit. The physical gold leased by Party A shall occupy the credit limit in accordance with the agreed value of the gold leasing agreement signed by both parties and shall constitute a debt owed by Party B to Party A.
Party B declares that
All the terms of this agreement have been fully negotiated by both parties. We have drawn your attention in particular to those provisions which relate to the exclusion or reduction of our liability and which are of material interest to you, and have clarified these provisions accordingly at your request. Party B has given a full and accurate understanding of them. The contracting parties are in full agreement as to the terms of this agreement.
(No text below)
(The following is the signature line of the Credit Agreement (for liquidity loans without a separate loan contract) numbered:121XY250629T000001)
Party A: China Merchants Bank Co. LTD. Shanghai Branch
Principal or authorised agent (signature/name seal).
Contact address. 1088 Lujiazui Ring Road, Pudong New Area, Shanghai
Unit e-mail address./
Unit fax number. /
Contact mobile number. /
Unit micro signal. /
Party B: (seal) CLPS Shanghai Co., Ltd.
Legal representative/principal person in charge or authorised agent (signature/name seal).
Contact address. 2F, Building 18, N0.498 Guoshoujing Road, Pudong New Area, Shanghai
Unit e-mail address./
Unit fax number. /
Contact mobile number. /
Unit micro signal. /
Date: 2025.6.30
28
Exhibit 10.23
No.: Z2444LN15657967
Contract for Loans of Working Capital
Bank of Communications Co., Ltd.
No.: Z2444LN15657967
Contract for Loans of Working Capital
|
Important Notes
Please read the full text of this contract carefully, especially those articles marked with ▲▲. Please inquire the loaner in case of any question. |
Whereas, the borrower applies to the loaner for the line of credit of current fund, both parties hereby enter into this contract through negotiations to clarify the obligations of each party.
Article 1. Definition
“Line of credit” refers to the maximum amount of balance of loan (under the revolving line of credit) or total loan (under the one-time line of credit) that the loaner may issue to the borrower according to this contract. Such line of credit may be revolving or one-time (to be used for one or several times) in accordance with this contract.
“Revolving line of credit” refers to the line of credit within which the borrower may apply for the loan for several times according to this contract.
“One time credit “refers to the borrower’s ability to apply for the use of the limit in one or multiple times as agreed in this contract to obtain a loan, but the cumulative amount of the loan withdrawn cannot exceed the agreed limit.
“Balance of loan” refers to the sum of principal of the outstanding loan that the borrower obtains under this contract.
“Balance of line of credit” refers to the balance of the line of credit deducted with the balance of loan (under the revolving line of credit) or total loan (under the one-time line of credit).
“Period of line of credit” refers to the period for the loaner to issue the loan to the borrower according to the application by the borrower and this contract that it is in relation to the occurrence of loan but not the loan itself.
“Period of loan” refers to the period of each loan that both parties determine in the corresponding Application for Use of Line of Credit of Bank of Communications (hereinafter referred to as Application for Use of Line of Credit).
“Pricing benchmark” refers to the benchmark that the borrower and lender can choose to apply to the corresponding loan to determine the corresponding loan interest rate, including but not limited to the following specific pricing benchmarks and other types of pricing benchmarks.
“Loan Market Quotation Rate (LPR)” refers to the loan market quotation rate applicable to RMB loans issued by the National Interbank Funding Center on the 20th day of each month (postponed in case of holidays).
“Secured Overnight Financing Rate (SOFR)” refers to the rate managed by Federal Reserve Bank of New York (or other entity taking over the pricing benchmark) and displayed on the corresponding page of Bloomberg/Refiniv financial telecommunications terminal (or the alternative page of other information service institutions that display the pricing benchmark approved by the lender), Secured overnight financing rate applicable to USD loans.
“Secured overnight financing interest rate term reference interest rate (SOFR term interest rate)” refers to the interest rate managed by CME Group Benchmark Administration Limited (or other entity taking over the pricing benchmark) and issued by CME Group Benchmark Administration Limited (or any other entity taking over the pricing benchmark), The term SOFR reference rate of the secured overnight financing interest rate applicable to USD loans displayed on the corresponding page of Bloomberg/Referentiv financial telecommunications terminal (or the alternative page of other information service institutions approved by the lender to display the pricing benchmark).
“EURIBOR” refers to the European Money Markets Institute (or other entity taking over the pricing benchmark) managed and displayed on the corresponding page of Bloomberg/Refiniv financial telecommunications terminal (or the alternative page of other information service institutions approved by the lender to display the pricing benchmark), Euro Interbank Offered Rate applicable to euro loans.
“Hong Kong Interbank Offered Rate (HIBOR)” refers to the rate managed by the Hong Kong Association of Banks (or other entities that take over the pricing benchmark) and displayed on the corresponding page of Bloomberg/Refiniv financial telecommunications terminal (or the alternative page of other information service institutions that display the pricing benchmark approved by the lender), Hong Kong Interbank Offered Rate applicable to Hong Kong dollar loans.
“Tokyo Risk Free Rate” refers to the Tokyo Risk Free Rate applicable to Japanese yen loans, which is managed by QUICK Benchmarks Co., Ltd. (or other entities taking over the pricing benchmark) and displayed on the corresponding page of Bloomberg/Refiniv financial telecommunications terminals (or the alternative page of other information service institutions approved by the lender that displays the pricing benchmark).
“Sterling overnight average index reference term interest rate (TSRR)” refers to the interest rate managed and published by Intercontinental Exchange Benchmark Administration Limited (or other entities taking over the pricing benchmark), which is displayed on the corresponding page of Bloomberg/Refiniv financial telecommunications terminal (or the replacement page of other information service institutions that display the pricing benchmark approved by the lender), Term SONIA Reference Rate for sterling loans.
“London Interbank Offered Rate (LIBOR)” refers to the rate managed by Intercontinental Exchange, Inc. (or other entities taking over the pricing benchmark) and displayed on the corresponding page of Bloomberg/Refiniv financial telecommunications terminal (or the alternative page of other information service institutions approved by the lender to display the pricing benchmark), London Interbank Offered Rate applicable to USD loans.
“Business day of bank” and “business day” refer to the day on which banks at the place of the loaner operate the corporation business, excluding legal holidays and rest days (excluding those adjusted to be business days). If any issuance, repayment, interest payment or maturity of loan lies at any non-business day, it should be postponed to the next business day.
“Foreign currency working day” means, with respect to the secured overnight financing rate (SOFR) or the term reference rate of the secured overnight financing rate (SOFR term interest rate), the U.S. government bond trading day (excluding Saturday and Sunday) recommended by the Securities Industry and Financial Markets Association (or its successor organization) to its member’s fixed income department; The London Interbank Offered Rate (LIBOR) or the sterling overnight average index reference term rate (TSRR) refers to the opening day (excluding Saturday and Sunday) for general business of local commercial banks in London; For the Euro Inter bank Offered Rate (EURIBOR), it refers to the operation date of Euro payment and clearing of the second generation pan European real-time automatic clearing system (TARGET2); For the Hong Kong Interbank Offered Rate (HIBOR), it refers to the open business day (excluding Saturday and Sunday) for general business of local banks in Hong Kong; For Tokyo risk-free term interest rate (TORF), it refers to the opening day for general business of local banks in Tokyo (excluding statutory holidays and rest days).
“Related person” refers to the authorized handler, agent, legal representative, responsible person, controlling shareholder or actual controller, beneficial owner and other direct or indirect related persons of the borrower.
“Business related parties” refer to all parties to the transaction under the basic transaction contract and other relevant subjects related to the transaction other than all parties to the transaction, as well as all parties to the transaction, such transaction parties, their authorized handlers, agents, legal representatives, responsible persons, controlling shareholders or actual controllers, beneficial owners, etc.
Terms including affiliate, affiliate transaction and major investor should contain the same meaning with those contained in the Accounting Standards for Business Enterprises No.36 – Disclosure of Affiliates (CK [2006] No.3) published by the Ministry of Finance, as well as its subsequent revisions.
ESG risks: environmental, social, and governance risks.
Article 2. Use of Line of Credit
2.1 Each time when needing to use the line of credit, the borrower should submit the application to the loaner at least 5 business days in advance. The borrower should fill in the Application for Use of Line of Credit to obtain the approval by the loaner before using the line of credit.
▲▲2.2 Use of the line of credit must meet following conditions:
(1) Balance of loan (under the revolving line of credit) or total loan (under the one-time line of credit) is within the line of credit;
(2) Amount of applied loan is within the balance of line of credit;
(3) Application date and issuance date are within the period of line of credit;
(4) Period of loan and maturity date of loan comply with this contract;
(5) Guarantee contract (if any) under this contract is effective and surviving, and while the guarantee contract is in the form of mortgage contract and/or pledge contract, the secured real right is already set and surviving;
(6) The borrower has handled procedures to obtain licenses, approvals and registrations from the government necessary for the application for the loan, and such licenses, approvals or registrations are surviving;
(7) No serious adverse change occurs in the operation status or financial status of the borrower after this contract takes effect;
(8) Application by the borrower meets relevant rules and regulations of the loaner;
(9) The borrower does not violate this contract;
(10) Payment mode of the loan meets this contract and if the loaner is entrusted to make the payment, the loaner should agree with the payment;
(11) If the loan is provided in any foreign currency, the borrower should provide the certificate providing that the loan meets relevant policies on the management of foreign currency, including but not limited to the valid purpose certificate or registration document of foreign currency;
(12) The borrower has appointed the dedicated fund withdrawal account as required by the loaner and has signed the account management agreement.
▲▲2.3 If the loaner agrees to issue the loan, the final issuance information should be subject to the column of Application for Use of Line of Credit printed by the bank. Application for Use of Line of Credit should be regarded as the Loan Certificate.
▲▲2.4 If the currency of the Application for Use of Line of Credit is different from that of the line of credit, it should be converted at the exchange rate published by Bank of Communications Co., Ltd. in the beginning of each day only for the purpose of recognizing the balance of line of credit. If there is no available exchange rate, it should be converted by the exchange rate reasonably determined by Bank of Communications Co., Ltd.
▲▲2.5 After the borrower becomes the shareholder of the guarantor or the “actual controller” defined by the Company Law, the loaner may suspend or cancel the line of credit not used by the borrower until the guarantor provides the resolution made by its Board of Shareholders (General Meeting) about securing the borrower that is acceptable to the loaner.
Article 3. Interest Rate and Payment of Interest
3.1 Basic regulations on determining the interest rate
3.1.1 The annual interest rate (simple interest) of the loan under this contract shall be agreed by both parties in the Application for the Use of Quota after negotiation each time the quota is used. If the annual interest rate value is determined according to the pricing benchmark, the annual interest rate value shall be calculated according to the pricing benchmark agreed in the Application for the Use of Quota plus (minus) points (1 basis point is 0.01 percent, and 1 percentage point is 100 basis points).
3.1.2 If both parties agree to apply the fixed interest rate in the Application for Use of Quota, and the specific value is recorded in the fixed interest rate value field, The specific interest rate of each loan shall be subject to the value recorded in the Fixed Interest Rate Value field of the Application for the Use of the Quota (where the loan currency is RMB, such specific value shall be determined on the basis of the specific value of the pricing benchmark applicable on the applicable date of the pricing benchmark agreed in the Application for the Use of the Quota (hereinafter referred to as “the pricing benchmark value”) and according to the plus (minus) point value agreed in the Application for the Use of the Quota). If no specific value is recorded in the Fixed Interest Rate Value field, the specific interest rate of each loan shall be determined based on the applicable pricing benchmark value on the applicable date of the pricing benchmark agreed in the Application for the Use of Quota and according to the plus (minus) point value agreed in the Application for the Use of Quota.
If both parties agree to apply the floating interest rate in the Application for the Use of Quota, the specific interest rate of each loan shall be determined on the basis of the pricing benchmark value applicable to the applicable date of the pricing benchmark agreed in the Application for the Use of Quota, according to the plus (minus) point value, interest rate floating rules, interest rate floating cycle, interest rate floating cycle unit and the floating start date of a specific date (if necessary) agreed in the Application for the Use of Quota.
3.1.3 If the currency is RMB, daily interest rate = monthly interest rate/30, monthly interest rate = annual interest rate/12; if the currency is HKD, GBP and AUD, daily interest rate = annual interest rate/365; if the currency is USD, Euro, JPN and other foreign currencies accepted by the loaner, daily interest rate = annual interest rate/360.
▲▲3.2 Interest rate of loan
If both parties agree on the application of fixed interest rate in the Application for the Use of Quota and the fixed interest rate value field records a specific value, the interest rate at the time of each loan disbursement shall be subject to the fixed value. If it is agreed in the Application for Use of Quota that a fixed interest rate is applicable and no specific value is recorded in the fixed interest rate value field, and it is agreed in the Application for Use of Quota that a floating interest rate is applicable, the loan interest rate for each loan is determined based on the pricing benchmark value applicable to the “Pricing Benchmark Application Date” agreed in the Application for Use of Quota and the plus (minus) point value agreed in the Application for Use of Quota. The “applicable date of pricing benchmark” shall be taken as the T day, and the pricing benchmark value rules applicable to the T day shall be implemented in accordance with Article 3.5.1 of the Contract.
3.3 Adjustment of interest rate
3.3.1 Once the interest rate is recorded in the Application for Use of Line of Credit as fixed, such interest rate should apply to the loan within the period of loan.
▲▲3.3.2 Once the interest rate is recorded in the Application for Use of Line of Credit as fluctuating, the interest rate adjustment date should be determined according to the interest rate fluctuation rules, interest rate fluctuation cycle, interest rate fluctuation cycle unit and specific beginning date of fluctuation (if necessary) agreed in the Application for Use of Line of Credit, and the adjusted interest rate should apply since the interest rate adjustment date.
3.3.2.1 If the benchmark interest rate is adjusted within the period of loan, the adjustment cycle of interest rate should be calculated by choosing “fluctuating at bookkeeping date” or “fluctuating at specific date” in the “interest rate fluctuation rules” since the “bookkeeping date” or “specific date”. The column of interest rate fluctuation cycle should be filled with the quantity of interest rate fluctuation cycles, the column of interest rate fluctuation cycle unit may be filled with day or month. If the quantity of interest rate fluctuation cycle is “1” while the interest rate fluctuation unit is “day”, then the adjustment date of benchmark interest rate should be the adjustment date of loan interest rate; if the quantity of interest rate fluctuation cycle is “3” while the interest rate fluctuation unit is “day”, then the adjustment date of loan interest rate should be every third day since the “bookkeeping date” or “specific date”; if the quantity of interest rate fluctuation cycle is “1” while the interest rate fluctuation unit is “month”, then the adjustment date of loan interest rate should be the end of every month since the “bookkeeping date” or “specific date”; if the quantity of interest rate fluctuation cycle is “3” while the interest rate fluctuation unit is “month”, then the adjustment date of loan interest rate should be the end of every third month since the “bookkeeping date” or “specific date”, and so on.
3.3.2.2 The loan interest rate on the loan interest rate adjustment date shall be determined on the basis of the pricing benchmark value applicable on the loan interest rate adjustment date. Unless otherwise agreed in the Contract or the two parties agree to adjust the plus (minus) point value, the plus (minus) point value of the interest rate shall still be subject to the plus (minus) point value of the interest rate agreed in the corresponding Application for Use of Quota of the loan. The “loan interest rate adjustment date” shall be the T date, and the pricing benchmark value rules applicable to the T date shall be implemented in accordance with Article 3.5.1 of this Contract.
▲▲3.3.3 If the pricing benchmark applicable to the corresponding loan is cancelled or the corresponding issuing agency stops publishing, both parties shall negotiate and adjust the interest rate of the loan separately, but the adjusted interest rate shall not be lower than the applicable interest rate at that time; If the two parties have not reached an agreement on the adjusted interest rate for more than one month since the pricing benchmark is cancelled or ceased to be published, the lender has the right to declare that the loan is due ahead of schedule.
▲▲3.3.4 Both parties may adjust the fluctuation extent or increase (decrease) value of the corresponding loan interest rate through negotiation at each adjustment date of loan interest rate.
3.4 The default interest rate of overdue loans shall be increased by 50% according to the interest rate agreed herein, and the default interest rate of misappropriated loans shall be increased by 100% according to the interest rate agreed herein. If the floating rate loan is subject to adjustment of the loan pricing benchmark, the lender has the right to adjust the penalty interest rate applicable to each loan accordingly, and the new penalty interest rate shall apply from the date of loan interest rate adjustment agreed in the corresponding Application for Use of Quota.
3.5 Calculation of interest
3.5.1 According to the different applicable pricing benchmarks, the rules for taking the value of the applicable pricing benchmark value on the T date (i.e. the “pricing benchmark application date”, “loan interest rate adjustment date” and “repricing date”) agreed in Article 3.2, 3.3.2.2 and 9.3.3.2 of the Contract are as follows:
If the pricing benchmark is the loan market quoted rate (LPR), the pricing benchmark value applicable to T day is the latest published loan market quoted rate (LPR) value before T day.
If the pricing benchmark is the guaranteed overnight financing rate (SOFR), when T day is a foreign currency working day, the pricing benchmark value applicable to T day is the value of the guaranteed overnight financing rate (SOFR) corresponding to the fifth foreign currency working day before T day displayed on the corresponding financial telecommunications terminal page; If Day T is a non foreign currency working day, the pricing benchmark value applicable to Day T is the value of the guaranteed overnight financing rate (SOFR) that should be applied on the latest foreign currency working day before Day T (that is, the value of the guaranteed overnight financing rate (SOFR) that is displayed on the page of the corresponding financial telecommunications terminal and corresponds to the fifth foreign currency working day before the latest foreign currency working day).
If the pricing benchmark is the guaranteed overnight financing interest rate term reference interest rate (SOFR term interest rate), London Interbank Offered Rate (LIBOR), Euro Interbank Offered Rate (EURIBOR), Tokyo risk-free term interest rate (TORF) or sterling overnight average index reference term interest rate (TSRR), when T day is a foreign currency working day, the applicable pricing benchmark value on T day is the corresponding financial telecommunications terminal page The pricing benchmark value corresponding to the second foreign currency working day before T day; If Day T is a non foreign currency working day, the pricing benchmark value applicable to Day T shall be the pricing benchmark value applicable to the latest foreign currency working day before Day T (that is, the pricing benchmark value displayed on the corresponding financial telecommunications terminal page and corresponding to the second foreign currency working day before the latest foreign currency working day).
If the pricing benchmark is Hong Kong Interbank Offered Rate (HIBOR), and T day is a foreign currency working day, the pricing benchmark value applicable to T day is the value of Hong Kong Interbank Offered Rate (HIBOR) corresponding to T day displayed on the corresponding financial telecommunications terminal page; When T day is a non foreign currency working day, the applicable pricing benchmark value on T day is the value of Hong Kong Interbank Offered Rate (HIBOR) displayed on the corresponding financial telecommunications terminal page and corresponding to the latest foreign currency working day before T day.
When the pricing benchmark value displayed on the corresponding financial telecommunication terminal page is greater than or equal to 0, the pricing benchmark value used to determine the loan interest rate under this contract shall be determined according to the pricing benchmark value actually displayed on the corresponding financial telecommunication terminal page; When the pricing benchmark value displayed on the corresponding financial telecommunication terminal page is less than 0, the pricing benchmark value used to determine the loan interest rate under this contract shall be determined by 0.
3.5.2 Normal interest=interest rate agreed herein × Loan amount × Number of days occupied.
The number of days occupied shall be calculated from the loan granting date (inclusive) to the due date (exclusive). If the due date is not a working day, it shall be postponed. The postponed period shall be included in the number of days occupied, and the interest shall still be calculated according to the contract.
3.5.3 The penalty interest of overdue loans and misappropriated loans shall be calculated according to the amount of overdue or misappropriated loans and the actual number of days (from the date of overdue or misappropriated loans (inclusive) to the date of principal and interest settlement (exclusive)).
3.5.4 If there are many decimal places of interest/penalty interest calculated, the lender will retain two decimal places according to the rounding method.
▲▲3.6 If the borrower repays the loan in advance or the loaner withdraws the loan in advance according to this contract, the corresponding interest rate shall still be subject to that specified in this contract.
3.7 If the loan currency is other than RMB, US dollar, euro, Hong Kong dollar, Japanese yen and British pound, the loan pricing benchmark type, daily interest rate calculation rules and the pricing benchmark value determination rules applicable to the pricing benchmark application date, loan interest rate adjustment date and repricing date shall be subject to the provisions of Article 17 of the Contract.
Article 4. Payment of Loan
4.1 If the issuance account appointed by the borrower is the dedicated loan issuance account opened at the loaner, the issuance and payment of loan should be handled through the account, which may only be used to issue and externally pay the loan fund and only sell the certificate of “Application for Settlement Business” but may not be used to handle any check, draft, bank acceptance or any other settlement. When handling the allocation of loan fund independently, the borrower must handle procedures at the counter of the bank of deposit. The deposit interest of the account should be accounted into the repayment account of the borrower.
4.2 When drawing the loan according to this contract, the borrower should clarify the payment mode (entrusted payment by loaner or independent payment by borrower) and only one mode is applicable in each time of drawing.
4.3 In the mode of entrusted payment by loaner, the loaner will, after receiving the payment entrustment from the borrower and issuing the loan according to this contract, pay the loan fund directly to the counterparty of the borrower meeting the purpose specified in this contract through the account of the borrower.
If the amount of a single payment is beyond the limit of the independent payment or any condition specified in Article 19.3, the mode of entrusted payment should apply.
When choosing the mode of entrusted payment by the loaner, the borrower should submit the loaner with the Application for Use of Line of Credit, corresponding payment entrustment and other materials required by the loaner (including but not limited to the commercial contract, invoice and receipt) to clarify the amount of loan and the receiver and amount of payment, while the amount of drawn loan should equal to that of the payment.
▲▲ If the payment planned by the borrower does not comply with this contract or the corresponding commercial contract, or contains any other defect, the loaner may refuse to make the payment and return the payment entrustment submitted by the borrower.
▲▲ If the loaner agrees but fails to make the payment or the payment is returned due to any incorrect information provided by the borrower, the borrower should submit relevant documents and materials containing the correct information within the period regulated by the loaner, and the loaner should be expected from any liability for any delay or failure of payment.
4.4 In the mode of independent payment by the borrower, after the loaner issues the loan fund to the account of the loaner according to this contract, the borrower pays the fund to the counterparty of the borrower meeting the purpose specified in this contract independently.
When choosing the mode of independent payment by the borrower, the borrower should submit the loaner with the Application for Use of Line of Credit, description of fund usage and other materials required by the loaner. The borrower should report the payment situation of the loan fund to the loaner. The loaner may check whether the loan is paid for the regulated purpose by analyzing the account, verifying the certificate and conducting the on-site survey, and the borrower shall cooperate with such verification by the loaner.
Article 5. Repayment of Loan
5.1 The borrower should make the repayment according to the date and amount specified in the corresponding Application for Use of Line of Credit.
▲▲5.2 Without the written consent from the loaner, the borrower may not repay the loan in advance.
▲▲5.3 The repayment schedule of principal and interest agreed by the borrower and the loaner in the Application for Use of Line of Credit is the true intention of both parties through negotiations on a voluntary basis. Under the repayment arrangement chosen by both parties, the principal should prior to the interest in the repayment without influencing the repayment liability of the borrower for the payable interest, and the borrower may not set up any plea against the repayment of payable interest. The borrower should be responsible for repaying all the principal and interest under any repayment arrangement.
▲▲5.4 When the amount repaid by the borrower is insufficient to cover all the debt of the borrower:
(1) It should be firstly used to repay the overdue amount. If the principal and interest are overdue for less than 90 days, the balance after such repayment should be firstly used to repay the outstanding interest, default interest or compound interest before any overdue principal; if the principal and interest are overdue for more than 90 days, the balance after such repayment should be firstly used to repay the outstanding principal and then the overdue interest, default interest or compound interest;
(2) If there are several debts of the borrower (including debts of the borrower owed to the loaner under any other contract), the loaner may determine the repayment sequence of each debt, only if such sequence does not violate any applicable law, rule, regulation, system or any compulsory regulatory provision of the loaner. The loaner should inform the borrower of the repayment result, unless otherwise regulated.
Article 6. Representation and Guarantee of Borrower
6.1 The borrower is legally incorporated and surviving, possesses all the necessary capacities, perform obligations under this contract it its own name and assumes civil liabilities.
6.2 Signing and performing this contract are the true intention of the borrower that they must obtain all the necessary approvals, permissions and authorizations to contain no legal defect.
6.3 The borrower conducts production and operation in compliance with laws and regulations, possesses the constant operation capability and legal repayment source, involves no serious environmental or social risk, possesses no serious adverse credit record and no officer of the borrower possesses any adverse record.
6.4 All the documents, statements, materials and information provided by the borrower to the loaner when signing and performing this contract are authentic, accurate, complete and valid. The borrower does not conceal any information that may affect its financial status and solvency, and there is no serious adverse change to the financial status of the borrower since the issuance of the latest financial statement.
▲▲6.5 The borrower and its related persons and business related parties do not belong to the enterprises or individuals in the sanctions list issued by the United Nations and relevant countries, organizations and institutions, or in the list of risks related to terrorism and anti money laundering issued by Chinese government departments or competent authorities; It is not located in countries and regions sanctioned by the United Nations and relevant countries, organizations and institutions.
▲▲ 6.6 The borrower guarantees to comply with the national anti money laundering laws, regulations and relevant policies, not to assist others in money laundering, terrorist financing, tax evasion, bank debt evasion, cash withdrawal, telecommunications fraud, illegal fund-raising and other illegal activities, and actively cooperate with the lender to carry out various anti money laundering work such as customer identification, transaction record keeping, customer identity and transaction background due diligence, large sum and suspicious transaction reports, And provide relevant supporting materials as required by the lender.
6.7 According to the ESG risks faced by the borrower’s industry, if the borrower belongs to Class A or Class B customers, the borrower promises:
(1) The borrower’s internal management documents related to ESG risks comply with laws and regulations and are effectively implemented;
(2) The borrower has no major litigation cases involving ESG risks;
(3) All behaviors and performances of the borrower related to ESG risks are compliant.
Article 7. Rights and Obligations of Loaner
7.1 The loaner may withdraw the principal and interest (including compound interest and default interest of overdue and embezzled loan) of the loan according to this contract, collect the payable expense from the borrower, withdraw the loan in advance at its own discretion depending on the fund status of the borrower, and may exercise other rights under laws, regulations or this contract.
▲▲7.2 The loaner only conducts the formal examination of materials provided by the borrower during the performance of this contract that the loaner should be exempted from any liability for the failure to complete entrusted payment if the borrower provides any false, inaccurate or uncomplete material or the borrower makes the payment in violation to this contract.
▲▲7.3 The loaner should issue the loan and make the payment according to this contract. The loaner should be exempted from the liability if the loaner fails to issue the loan or make the payment due to any cause below, but the loaner should send a notice to the borrower in time: the issuance account appointed by the borrower is frozen, the account of the receiver is frozen, there is any force majeure, communicaiton or network fault, or the system fault of the loaner, unless otherwise regulated in this contract.
▲▲ 7.4 According to the regulatory requirements to be followed by the lender, the lender will conduct a dynamic assessment of the borrower’s risk of money laundering, terrorist financing, tax evasion and other risks, and has the right to take one or all of the measures agreed in Article 9.2 when it believes that the borrower and the borrower’s business involved in the transaction instructions are suspected of high risk of money laundering, terrorist financing, tax evasion.
Article 8. Obligations of Borrower
8.1 The borrower should repay the principal and interest of loan under this contract according to the time, amount, currency and interest rate specified in this contract and the corresponding Application for Use of Line of Credit.
The fund collection account appointed by the borrower should be used to collect the corresponding sales income or planned repayment fund. If the corresponding sales income is not settled in cash, the borrower should ensure to allocate it to the fund collection account upon receiving it. The borrower should provide the cash flow of the fund collection upon the request from the loaner.
8.2 The borrower should use the line of credit for the purpose specified in this contract and use the loan for the purpose specified in the corresponding Application for Use of Line of Credit but may not embezzle the loan for any other purpose, or the investment in fixed assets, equity or any production or operation prohibited by the government.
The borrower should draw the loan fund in the mode agreed by both parties but not avoid the entrusted payment by the loaner by breaking up the whole into parts; in the mode of independent payment by the borrower, the borrower should use the loan within the reasonable period required by the regulatory authority of the loaner, and the payment of loan fund should meeting this contract.
▲▲8.3 The borrower shall bear the settlement fees (if any) for the loan fund payment (including the lender’s entrusted payment and the borrower’s independent payment), and the specific fees shall be subject to the laws, regulations, rules, regulatory provisions and the then effective Directory of Bank of Communications Service Fees published by the lender.
If the loan fund payment does not involve cross-border payment, the lending account is a special loan issuing account. When the loan fund payment (including the lender’s entrusted payment and the borrower’s independent payment) is made, if the collection account does not belong to the account opened in the Bank of Communications, the fund payment may be made through the People’s Bank of China’s payment system or the local exchange system. If the loan granting account is not a special loan granting account, and when the loan fund is paid (including the lender’s entrusted payment and the borrower’s independent payment), if the collection account is an account of another bank in another place, the fund payment is handled through the payment system of the People’s Bank of China.
If the loan fund payment involves cross-border payment, the loan fund payment may be handled through the SWIFT system or other systems.
▲▲8.4 The borrower should cooperate with the loaner in the management of loan payment and the supervision and inspection of the use of loan and operation situation of the borrower, provide the financial statement, use record and material of the loan fund, information of affiliate and affiliate transaction, environmental and social risk report, other materials and information necessary for the after-loan risk management required by the loaner, and shall ensure the authenticity, integrity and accuracy of such documents, materials and information.
▲▲8.5 Under either circumstance below, the borrower should send a written notice to the loaner at least 30 days in advance and take no action before repaying the principal and interest under this contract or providing the repayment plan or guarantee recognized by the loaner:
(1) The borrower sells, presents, leases, lends, transfers, mortgages, pledges or disposes in any other manner all or a large part of the assets or important assets;
(2) The operation mechanism or ownership organization of the borrower suffers from any great change, including but not limited to the contracting, lease, association, corporate system transformation, joint stock cooperation system transformation, sales, combination (merger), joint venture (cooperation), separation of enterprise, establishing of subsidiary, equity transfer, ownership transfer, and decrease of capital.
(3) The external investment or increase of debt financing of the borrower exceeds the agreed limit.
▲▲8.6 The borrower shall notify the lender in writing within 7 days of the occurrence or possible occurrence of the following events and cooperate in submitting relevant certificates according to laws and regulations, regulatory provisions and the lender’s requirements:
(1) The borrower or its affiliate revises the Memorandum of Association, changes the name, legal representative (responsible person), domicile, mailing address or business scope of the enterprise, or makes any decision that affects the finance or human resource greatly;
(2) The borrower, its affiliate or guarantor plans to apply for bankruptcy or may be or has been applied by the creditor for bankruptcy;
(3) The borrower or its affiliate is involved in any serious lawsuit, arbitration or administrative measure, or its major assets or the guarantee under this contract is executed with the property preservation or any other compulsory measure, or the security of its major assets or the guarantee under this contract is or may be affected or the value is or may be decreased;
(4) The borrower or its affiliate provides any guarantee to any third party to affect its economic status, financial status or capability in performing obligations under this contract significantly;
(5) The borrower or its affiliate enters into any contract with significant influence on its operation and financial status;
(6) The borrower repays the immature debt in advance or repay other mature debt firstly, or increases any form of guarantee for any other existing debt, or makes any arrangement with the similar effect or enters into any relevant document;
(7) The borrower, its affiliate or guarantor is shut down, closed, dissolved, suspended, cancelled, or the business license is withdrawn;
(8) The borrower or its affiliate, major investor of the borrower or its affiliate, legal representative (responsible person), director or officer of the borrower or its affiliate is missing or involved in any violation, to any law, regulation or rule of stock exchange, or suffers from any abnormal change;
(9) The borrower or its affiliate suffers from serious difficulty or deterioration of financial status in the operation, or there is any other event with adverse influence on the operation, financial status, solvency or economic status of the borrower or its affiliate;
(10) There is any affiliated transaction and its amount reaches or exceeds 10% of the latest audited net assets;
(11) Before repaying all the debts under this contract, the borrower becomes or may become the shareholder or the “actual controller” defined by the Company Law of the guarantor;
(12) The borrower or its affiliate causes any liability accident or is made public by the media by violating any law, rule, regulation, national policy or industrial standard;
(13) The borrower or its affiliate encounters any safety or environment protection accident;
(14) The relationship between the affiliate and the borrower is changed;
(15) The borrower or its affiliate encounters any significant equity change;
(16) The opinion issued by the external audit of the borrower on its financial statements is not the standard unreserved opinion;
(17) The borrower is or may be investigated, punished or taken with other similar measures by the competent authority as it violates the law or rule and/or regulatory requirement;
(18) The borrower or its affiliate is listed to be sanctioned by the UN, EU or US, or the country or area where the borrower or its affiliate resides in is listed to be sanctioned by the UN, EU or US;
(19) There is any other event with serious adverse influence on the solvency of the borrower or its affiliate.
(20) According to the lender’s environmental and social risk assessment standards, if the borrower is a customer with environmental and social risks classified as A or B, the borrower has or may have any of the following events:
① Various permits, approvals and approvals related to environment, society and risks during commencement, construction, operation and shutdown;
② The assessment and inspection of the environmental and social risks of the borrower by the environmental and social risk regulatory authority or its recognized institution;
③ Supporting construction and operation of environmental facilities;
④ Discharge and compliance of pollutants;
⑤ Safety and health of employees;
⑥ Major complaints and protests from neighboring communities against the borrower;
⑦ Major environmental and social claims;
⑧ Other major circumstances that the lender considers relevant to ESG risks.
▲▲8.7 In case of any change of guarantee under this contract that is adverse to the creditor’s right of the loaner, the borrower should provide other guarantee recognized by the loaner in time.
The “change” specified here includes but not limited to: merger, separation, shutdown, dissolution, suspension, cancellation, withdrawal of business license, and applying or being applied for bankruptcy of the guarantor; significant change of the operation or financial status of the guarantor; the guarantor is involved in any serious lawsuit, arbitration or administrative measures, or the major assets is taken with property preservation or other compulsory measure; the security of the guarantee is or may be affected; the value of the guarantee is or may be decreased, or taken with measures of property preservation, such as sealing; the guarantor or its legal representative (responsible person) or officer violates any law, regulation or applicable rules of stock exchange; the guarantor (when it is an individual) is missing or dead (announced to be dead); the guarantor breaches the guarantee contract; there is any dispute between the guarantor and the borrower; the guarantor requires cancelling the guarantee contract; the guarantee contract does not take effect, or is invalid or cancelled; the secured real right is not set up or take effect; any other event affecting the security of the creditor’s right of the loaner.
▲▲8.8 The borrower promises: during the period since the signing date of this contract to the date at which the principal, interest and relevant expenses of the loan under this contract are paid off, the financial index, external rating, as well as production and operation qualification/license of the borrower will always comply with this contract, and such production and operation qualification/license will pass the annual inspection if necessary.
8.9 The Borrower guarantees that the Borrower and its employees and agents will not provide, give, ask for or receive any form of material benefits (including but not limited to cash, physical cards, tourism, etc.) or other non-material benefits other than those agreed herein to the Lender or its employees in any form; Do not use the funds or services provided by the lender in any form, directly or indirectly, for activities related to corruption or bribery; If the borrower is aware of any violation of this article, it shall provide clues and relevant information to the lender in a timely, truthful, complete and accurate manner, and cooperate with the lender on relevant matters as required by the lender.
8.10 According to the lender’s environmental and social risk assessment standards, if the borrower is a customer with environmental and social risks classified as A or B, the borrower shall assume the following obligations:
(1) Establish and improve the internal management system of environmental and social risks, and specify the responsibilities, obligations and punishment measures of relevant responsible personnel of the borrower;
(2) Establish and improve the emergency response mechanism and measures for environmental and social risk emergencies;
(3) Establish special departments and/or designate special personnel to be responsible for environmental and social risks;
(4) Cooperate with the lender or a third party recognized by the lender in the assessment and inspection of the borrower’s environmental and social risks;
(5) Respond appropriately or take other necessary actions when the public or other interested parties strongly question the borrower’s performance in controlling environmental and social risks;
(6) Urge the borrower’s vital related parties to strengthen management and prevent the environmental and social risks of related parties from being transmitted to the borrower;
(7) Perform other obligations that the lender considers relevant to the control of environmental and social risks.
▲▲Article 9. Adjustment of Line of Credit, Acceleration of Maturity and Repricing of Risk
9.1 Any event below should be deemed as the “early maturity event” of this contract:
(1) The borrower does not repay the principal or interest of the loan according to the Application for Use of Line of Credit under this contract;
(2) The borrower makes any false representation or guarantee under this contract;
(3) Any event that should be notified as specified in Article 8.6 occurs and influences or may influence the security of the creditor’s right of the loaner;
(4) Any law, rule or regulatory policy is changed to the extent that the loaner will or may violate the law or rule if it issues the loan according to this contract;
(5) While performing the contract with the loaner or any third party, the borrower conducts any breach or the debt may be or has been announced to be mature in advance;
(6) The borrower breaches any other article of this contract.
(7) According to the lender’s environmental and social risk assessment standards, if the borrower’s environmental and social risks are classified as A or B, the borrower has any of the following events:
① The borrower is punished by relevant government departments due to poor environmental and social risk management;
② The borrower is strongly questioned by the public and/or the media due to poor environmental and social risk management, and it is verified that there are relevant situations;
③ The borrower violates the obligations related to environmental and social risk management agreed with the lender in other contracts.
9.2 In case of any “early maturity event”, the loaner may take any one, several or all measures below:
(1) To lower, suspend or cancel the line of credit under this contract;
(2) To stop issuing the loan unused by the borrower;
(3) To stop paying the loan unused but already withdrawn by the borrower;
(4) To require the borrower to supplement the issuance and payment conditions of loan to the loaner with the regulated period;
(5) To require the borrower to change the payment mode as required by the loaner;
(6) To reprice against the risk in executing the loan according to Article 9.3;
(7) To announce that the principal of loan already issued under this contract becomes mature and require the borrower to repay the principal and interest of all the mature loan immediately.
9.3 In view of the production and operation situation of the borrower when signing this contract, both parties have determined the interest rate and its adjustment through negotiations. The borrower agrees that in case of any “early maturity event”, the loaner may reprice against the risk in executing the loan according to this article.
9.3.1 The repricing mentioned above consists of two modes, including repricing and directly raising the loan interest rate. The specific mode is agreed by both parties in Article 21.
9.3.2 “Negotiated reprice” means that the loaner may require the borrower to negotiate with the loaner within the regulated period to raise the loan interest rate and both parties will determine the “repricing date” and relevant interest rate in the form of supplemental agreement.
9.3.3 “Direct raise of loan interest rate” means that the loaner may directly raise the loan interest rate according to this article and Article 21.
9.3.3.1 Since the loan sends a notice of “repricing date” to the borrower, the loan interest rate should be applied to each loan that the borrower has not repaid by the “repricing date”.
9.3.3.2 If the loan currency is RMB, US dollar, Euro, Hong Kong dollar, Japanese yen and British pound, the increased loan interest rate of each loan shall be determined according to the plus (minus) point value agreed in Article 21.2.1 on the basis of the applicable pricing benchmark value on the “repricing date”. The “repricing date” shall be the T date, and the pricing benchmark value rules applicable to the T date shall be implemented in accordance with Article 3.5.1 of the Contract.
9.3.3.3 If the loan currency is other than RMB, US dollar, Euro, Hong Kong dollar, Japanese yen and British pound, the increased loan interest rate shall be determined according to Article 21.2.2.
9.3.4 After the lender executes risk repricing as agreed above, the new interest rate will be executed from the “repricing date”. On the basis of this interest rate, it is still subject to floating adjustment as agreed in Article 3 of this contract. If both parties agree to change relevant agreements, the agreement after the change shall prevail. If the loan is overdue (including the borrower’s failure to repay on time or the lender’s announcement of early maturity) or misappropriated, the default interest rate for overdue and misappropriated loans shall be determined on the basis of the new interest rate (including the interest rate after floating adjustment as agreed in this contract), and the interest rate for compound interest shall be adjusted accordingly.
9.3.5 The implementation of “risk repricing” shall not be deemed or interpreted as the lender waiving other rights stipulated by laws and regulations and agreed in this contract. The Lender has the right to take other measures to protect creditor’s rights in accordance with laws and regulations and this Contract, including but not limited to the measures agreed in Article 9.2.
▲▲Article 10. Breach
10.1 If the borrower does not repay the principle or interest of the loan in time or uses the loan for any purpose not included in this contract, the loaner will collect the interest at the default interest rate of overdue or embezzled loan, and collect the compound interest of the outstanding interest. If the default interest rate is adjusted according to this contract, the compound interest rate should also be adjusted correspondingly.
10.2 If the borrower does not repay the principle or interest of the loan in time, it should assume the calling expense, lawsuit expense (or arbitration expense), preservation expense, announcement expense, execution expense, attorney’s fee, travel expense and other expenses of the loaner in realizing the creditor’s right.
▲▲Article 11. Deduction
11.1 The borrower authorizes that in case of any payable principal, interest, default interest, compound interest or any other expense of the loan, the loaner may deduct the fund in any account of the borrower opened at any branch of Bank of Communications Co., Ltd. to repay the amount mentioned above.
11.2 After such deduction, the loaner should inform the borrower of relevant account number, contract number, number of Application for Use of Line of Credit, deduction amount and remaining debt.
11.3 If the deducted fund is insufficient to repay all the debt of the borrower, the debt to be repaid by such fund should be determined according to this contract.
11.4 If the currency of the deducted fund is different from that of the debt to be repaid, the deducted fund should be converted at the exchange rate published by Bank of Communications Co., Ltd. at the time of deduction. If any settlement, sales or exchange procedure of foreign currency is necessary, the borrower is obliged to assist the loaner and assume the risk in exchange rate.
Article 12. Notice
12.1 Contact details provided by the borrower in this contract (including mailing address, telephone number and fax number) are all authentic and valid. In case of any change of any contact detail, the borrower should send/deliver such change to the mailing address offered by the loaner in this contract immediately. Such change should take effect when the loaner receives the notice of change.
12.2 Unless otherwise specified in this contract, the loaner may send a notice to the borrower in any manner below. The loaner may choose the manner it thinks fit but is relieved from any liability for the error, omission or delay caused by the postal service, fax, telephone or any other communication system. If the loaner chooses several manners, the one delivering the notice to the borrower, the fastest should prevail.
(1) If the loaner chooses the announcement, the date at which the loaner publishes the announcement on its website, online bank, telephone bank or outlet should be deemed as the delivery date;
(2) If the loaner chooses the personal delivery, the date at which the borrower signs to confirm the reception should be deemed as the delivery date;
(3) If the loaner chooses the postal service (including express delivery, ordinary mail and registered mail) to send the notice to the latest mailing address of the borrower that the loaner knows, the third day (in the same city)/the fifth day (in different cities) since the sending date should be deemed as the delivery date;
(4) Fax, mobile phone short message or other electronic communication methods shall be delivered to the borrower’s fax number, mobile phone number or e-mail address designated by the borrower that the lender knows most recently, and the date of sending shall be deemed as the date of service. The aforementioned delivery refers to the entry of relevant information into the server terminal of the service provider without taking the actual display of relevant information on the client terminal as the standard.
12.3 The borrower agrees that, unless the lender receives the borrower’s written notice on changing the mailing address, the mailing address filled by the borrower in this contract is the address where the court serves judicial documents and other written documents to the borrower. The scope of application of the above address for service includes but is not limited to the first instance of civil litigation, objection to jurisdiction and reconsideration, second instance, retrial, remand for retrial and enforcement procedures.
During the dispute resolution process of this contract, the court has the right to serve judicial documents and other written documents to the borrower through any communication method stipulated in Article 12.2. The court has the right to choose the communication method it deems appropriate, and is not responsible for any transmission errors, omissions, or delays that may occur in postal, fax, telephone, telex, or any other communication system. If the court chooses multiple communication methods simultaneously, the one that reaches the borrower faster shall prevail.
12.4 This clause is an independent dispute resolution clause in the contract. If the contract is invalid, canceled or terminated, the validity of this clause will not be affected.
▲▲Article 13. Disclosure and Confidentiality
13.1 With respect to the information and materials of the borrower obtained in the signing and performance of this contract, the loaner may not violate any law, rule or regulatory requirement to use such information and materials. It should assume the confidentiality liability but not disclose such information and materials to any third party, except for below following circumstances:
(1) Disclosure required by applicable laws and regulations;
(2) Disclosure required by judicial departments or regulatory agencies in accordance with the law;
(3) When the borrower fails to repay the loan principal and/or pay interest in full and on time, the lender shall disclose to the lender’s external professional advisor and allow the lender’s external professional advisor to use it on a confidential basis in order to realize the creditor’s rights under this contract;
(4) Reasonable implementation of other actions to safeguard public interests or the legitimate rights and interests of borrowers;
(5) The borrower agrees or authorizes the lender to disclose.
13.2 The borrower confirms that it has signed the Credit Information Inquiry and Provision Authorization. The loaner may inquire, use and keep the credit information of the borrower within the scope regulated by the authorization.
13.3 Besides the circumstance specified in Article 13.1 and Article 13.2, the borrower further agrees Bank of Communications Co., Ltd. to use or disclose the information and materials of the borrower under following circumstances, including but not limited to the basic information, credit transaction information, adverse information and other relevant information and materials of the borrower, and is willing to assume all the consequences thereof:
Bank of Communications Co., Ltd. may disclose such information and materials on a confidentiality basis to the business outsourcing institution, third party service provider, other financial institutions and other institutions or individuals that the loaner deems necessary, including but not limited to other branches or wholly-owned subsidiaries of Bank of Communications Co., Ltd. for the purpose below: ① It conducts the line of credit business or any relevant business, such as promoting the line of credit business of Bank of Communications Co., Ltd., calling for the debt from the borrower and transferring the creditor’s right of the line of credit business; ② The loaner provides or may provide the borrower with the new product or service, or further provides the service.
Whether Article 13.3 is applicable should be subject to Article 24 of this contract.
Article 14. Applicable Laws and Dispute Solution
Laws of the People’s Republic of China (for the purpose of this contract, excluding laws of Hong Kong, Macau and Taiwan) apply to this contract. Any dispute under this contact should be brought to the competent court at the place of the loaner, unless otherwise regulated in this contract. Both parties should continue to perform those articles not involved in the dispute during the period of dispute solution.
Article 15. Effectiveness of the contract, loan nature and contract composition
15.1 This Contract shall come into force after being signed (or sealed) by the legal representative (principal) or authorized representative of the Borrower and affixed with the official seal, and signed (or sealed) by the legal representative (principal) or authorized representative of the Lender and affixed with the special seal for contract. If the special seal for contracts affixed by the lender is the special seal for offshore credit business contracts (or other special seals for contracts with the word “offshore”), the loans under this contract are offshore business loans.
15.2 The Application for Use of Line of Credit and other relevant documents and materials signed under this contract are indispensable parts of this contract.
15.3 Application for Use of Line of Credit is the supplement to this contract. Unless otherwise regulated in the Application for Use of Line of Credit, rights, obligations and other matters of the borrower and the loaner should still be subject to this contract.
Article 16. Specific Content of Line of Credit
16.1 Currency of line of credit: RMB; Amount in words: ten million yuan; It can be used in √ currency ☐ line currency and other currencies acceptable to the lender; This line belongs to ☐ Revolving line ☐ One time line (can be used for many times) √ One time line (only used once).
16.2 Purpose of credit line: business turnover.
16.3 The credit term is from July 5, 2024 to July 5, 2025.
Article 17. Interest Rate
If the loan currency is other than RMB, US dollar, euro, Hong Kong dollar, Japanese yen and British pound, the applicable pricing benchmark types, daily interest rate calculation rules and pricing benchmark value determination rules applicable to the corresponding loan on the applicable date of the pricing benchmark and the adjustment date of the loan interest rate are agreed as follows:
/
Article 18. Account
18.1 The borrower appoints the following account to be the issuance account. The account ☐is √is not the dedicated loan issuance account opened at the loaner. If both parties otherwise regulate in the Application for Use of Line of Credit, such Application for Use of Line of Credit should prevail.
Account name: CLPS Shanghai Co., Ltd.
Account number: 310066865018010213932
Bank of deposit: Bank of Communications Zhangjiang Sub-branch
18.2 The borrower appoints that:
(1) The repayment account:
Account name: CLPS Shanghai Co., Ltd.
Account number: 310066865018010213932
Bank of deposit: Bank of Communications Zhangjiang Sub-branch
(2) The fund collection account:
Account name: CLPS Shanghai Co., Ltd.
Account number: 310066865018010213932
Bank of deposit: Bank of Communications Zhangjiang Sub-branch
Article 19. Issuance, Payment and Repayment of Loan
19.1 The period of each loan withdrawn under this contract should be no longer than 12√months ☐days, and the maturity date of all the loan should be no later than November 6, 2025.
19.2 The limit of independent payment under the Contract is: √ RMB ☐/(foreign currency) zero thousand yuan or equivalent in other currencies.
19.3 The entrusted payment by loaner is compulsory once any condition below is met:
/
19.4 In the mode of independent payment by the borrower, the borrower should report the payment of loan fund to the loaner within 15 days since the issuance of loan.
Article 20. Financial Restriction, External Rating, Production and Operation Qualification/License
20.1 Limit on the external investment by the borrower is RMB 30 million; limit for providing external guarantees is RMB 30 million; limit on the increase of debt financing is RMB 30 million.
20.2 Specific regulations on the financial indexes of the borrower:
(1) /
(2)
(3)
20.3 Specific regulations on the external rating:
(1) /
(2)
20.4 Specific regulations on the production and operation qualification/license of the borrower:
(1) /
(2)
▲▲Article 21. Repricing of Risk
21.1 This contract adopts the first repricing mode below: (1) Repricing through negotiations; (2) Direct raising the loan interest rate.
21.2 Once the “direct raising the loan interest rate” is adopted:
21.2.1 If the loan currency is RMB, US dollar, Euro, Hong Kong dollar, Japanese yen and British pound,, the increased interest rate plus (minus) points shall be: ☐ no point plus or minus ☐ plus percentage points ☐ minus / percentage points. If a loan is otherwise agreed, the increase (decrease) value of the interest rate after the increase of the loan shall be subject to the records in the application for the use of the applicable limit.
21.2.2 If the loan currency is other than RMB, US dollar, Euro, Hong Kong dollar, Japanese yen and British pound, the loan interest rate after the increase is:
/
Article 22. Contact Details
Contact details of the borrower to receive the notice specified in Article 12:
Mailing address: 2F, Building 18, 498 Guoshoujing Road
Addressee: Yang Xiaofeng
Post code: 201203
Tel:
Mobile: /
Fax: /
E-mail: /
Article 23. Counterparts
This contract is made with Three copies. Both parties and the guarantor (if any) holds one copy (ies) respectively.
Article 24. Miscellaneous
24.1 Both parties agree that Article 13.3 √ applies ☐ does not apply to this contract.
24.2 According to the lender’s environmental and social risk assessment standards, the borrower ☐ belongs to a customer √ not classified as A or B in terms of environmental and social risks.
24.3 The payment method of the loan under the Contract shall be subject to the Application for Use of Quota signed by the Lender.
Borrower: CLPS Shanghai Co., Ltd.
Legal representative (responsible person): Yang Xiaofeng
Address: Room 26C01, 828-838 Zhangyang Road, China (Shanghai) Free Trade Area
Loaner: Bank of Communications Co., Ltd. Shanghai Zhangjiang Branch (Sub-branch)
Responsible person: Zhu Lei
Mailing address: 560 Songtao Road, Pudong New Area, Shanghai, China
| The borrower has read this contract and the loaner has made detailed descriptions as required by the borrower. The borrower possesses no objection or doubt when signing this contract and understands all the articles, especially the meaning and legal consequence of those marked with ▲▲. |
(This page is the signature page of the Working Capital Loan Contract, and there is no text below)
|
Borrower: (Seal)
|
Loaner: (Seal)
|
|
| (Seal: ChinaLink Professional Services Co., Ltd.) | (Seal: Line of Credit Business Contract Seal of Shanghai Zhangjiang Sub-branch of Bank of Communications Co., Ltd.) | |
|
Legal representative (responsible person) or authorized representative
(Signature or seal) |
Legal representative (responsible person) or authorized representative
(Signature or seal) |
|
| Date: November 6, 2024 | Date: November 6, 2024 |
Exhibit 10.24
No.: Z2444LN15658088
Contract for Loans of Working Capital
Bank of Communications Co., Ltd.
No.: Z2444LN15658088
Contract for Loans of Working Capital
|
Important Notes
Please read the full text of this contract carefully, especially those articles marked with ▲▲. Please inquire the loaner in case of any question. |
Whereas, the borrower applies to the loaner for the line of credit of current fund, both parties hereby enter into this contract through negotiations to clarify the obligations of each party.
Article 1. Definition
“Line of credit” refers to the maximum amount of balance of loan (under the revolving line of credit) or total loan (under the one-time line of credit) that the loaner may issue to the borrower according to this contract. Such line of credit may be revolving or one-time (to be used for one or several times) in accordance with this contract.
“Revolving line of credit” refers to the line of credit within which the borrower may apply for the loan for several times according to this contract.
“One time credit “refers to the borrower’s ability to apply for the use of the limit in one or multiple times as agreed in this contract to obtain a loan, but the cumulative amount of the loan withdrawn cannot exceed the agreed limit.
“Balance of loan” refers to the sum of principal of the outstanding loan that the borrower obtains under this contract.
“Balance of line of credit” refers to the balance of the line of credit deducted with the balance of loan (under the revolving line of credit) or total loan (under the one-time line of credit).
“Period of line of credit” refers to the period for the loaner to issue the loan to the borrower according to the application by the borrower and this contract that it is in relation to the occurrence of loan but not the loan itself.
“Period of loan” refers to the period of each loan that both parties determine in the corresponding Application for Use of Line of Credit of Bank of Communications (hereinafter referred to as Application for Use of Line of Credit).
“Pricing benchmark” refers to the benchmark that the borrower and lender can choose to apply to the corresponding loan to determine the corresponding loan interest rate, including but not limited to the following specific pricing benchmarks and other types of pricing benchmarks.
“Loan Market Quotation Rate (LPR)” refers to the loan market quotation rate applicable to RMB loans issued by the National Interbank Funding Center on the 20th day of each month (postponed in case of holidays).
“Secured Overnight Financing Rate (SOFR)” refers to the rate managed by Federal Reserve Bank of New York (or other entity taking over the pricing benchmark) and displayed on the corresponding page of Bloomberg/Refiniv financial telecommunications terminal (or the alternative page of other information service institutions that display the pricing benchmark approved by the lender), Secured overnight financing rate applicable to USD loans.
“Secured overnight financing interest rate term reference interest rate (SOFR term interest rate)” refers to the interest rate managed by CME Group Benchmark Administration Limited (or other entity taking over the pricing benchmark) and issued by CME Group Benchmark Administration Limited (or any other entity taking over the pricing benchmark), The term SOFR reference rate of the secured overnight financing interest rate applicable to USD loans displayed on the corresponding page of Bloomberg/Referentiv financial telecommunications terminal (or the alternative page of other information service institutions approved by the lender to display the pricing benchmark).
“EURIBOR” refers to the European Money Markets Institute (or other entity taking over the pricing benchmark) managed and displayed on the corresponding page of Bloomberg/Refiniv financial telecommunications terminal (or the alternative page of other information service institutions approved by the lender to display the pricing benchmark), Euro Interbank Offered Rate applicable to euro loans.
“Hong Kong Interbank Offered Rate (HIBOR)” refers to the rate managed by the Hong Kong Association of Banks (or other entities that take over the pricing benchmark) and displayed on the corresponding page of Bloomberg/Refiniv financial telecommunications terminal (or the alternative page of other information service institutions that display the pricing benchmark approved by the lender), Hong Kong Interbank Offered Rate applicable to Hong Kong dollar loans.
“Tokyo Risk Free Rate” refers to the Tokyo Risk Free Rate applicable to Japanese yen loans, which is managed by QUICK Benchmarks Co., Ltd. (or other entities taking over the pricing benchmark) and displayed on the corresponding page of Bloomberg/Refiniv financial telecommunications terminals (or the alternative page of other information service institutions approved by the lender that displays the pricing benchmark).
“Sterling overnight average index reference term interest rate (TSRR)” refers to the interest rate managed and published by Intercontinental Exchange Benchmark Administration Limited (or other entities taking over the pricing benchmark), which is displayed on the corresponding page of Bloomberg/Refiniv financial telecommunications terminal (or the replacement page of other information service institutions that display the pricing benchmark approved by the lender), Term SONIA Reference Rate for sterling loans.
“London Interbank Offered Rate (LIBOR)” refers to the rate managed by Intercontinental Exchange, Inc. (or other entities taking over the pricing benchmark) and displayed on the corresponding page of Bloomberg/Refiniv financial telecommunications terminal (or the alternative page of other information service institutions approved by the lender to display the pricing benchmark), London Interbank Offered Rate applicable to USD loans.
“Business day of bank” and “business day” refer to the day on which banks at the place of the loaner operate the corporation business, excluding legal holidays and rest days (excluding those adjusted to be business days). If any issuance, repayment, interest payment or maturity of loan lies at any non-business day, it should be postponed to the next business day.
“Foreign currency working day” means, with respect to the secured overnight financing rate (SOFR) or the term reference rate of the secured overnight financing rate (SOFR term interest rate), the U.S. government bond trading day (excluding Saturday and Sunday) recommended by the Securities Industry and Financial Markets Association (or its successor organization) to its member’s fixed income department; The London Interbank Offered Rate (LIBOR) or the sterling overnight average index reference term rate (TSRR) refers to the opening day (excluding Saturday and Sunday) for general business of local commercial banks in London; For the Euro Inter bank Offered Rate (EURIBOR), it refers to the operation date of Euro payment and clearing of the second generation pan European real-time automatic clearing system (TARGET2); For the Hong Kong Interbank Offered Rate (HIBOR), it refers to the open business day (excluding Saturday and Sunday) for general business of local banks in Hong Kong; For Tokyo risk-free term interest rate (TORF), it refers to the opening day for general business of local banks in Tokyo (excluding statutory holidays and rest days).
“Related person” refers to the authorized handler, agent, legal representative, responsible person, controlling shareholder or actual controller, beneficial owner and other direct or indirect related persons of the borrower.
“Business related parties” refer to all parties to the transaction under the basic transaction contract and other relevant subjects related to the transaction other than all parties to the transaction, as well as all parties to the transaction, such transaction parties, their authorized handlers, agents, legal representatives, responsible persons, controlling shareholders or actual controllers, beneficial owners, etc.
Terms including affiliate, affiliate transaction and major investor should contain the same meaning with those contained in the Accounting Standards for Business Enterprises No.36 – Disclosure of Affiliates (CK [2006] No.3) published by the Ministry of Finance, as well as its subsequent revisions.
ESG risks: environmental, social, and governance risks.
Article 2. Use of Line of Credit
2.1 Each time when needing to use the line of credit, the borrower should submit the application to the loaner at least 5 business days in advance. The borrower should fill in the Application for Use of Line of Credit to obtain the approval by the loaner before using the line of credit.
▲▲2.2 Use of the line of credit must meet following conditions:
(1) Balance of loan (under the revolving line of credit) or total loan (under the one-time line of credit) is within the line of credit;
(2) Amount of applied loan is within the balance of line of credit;
(3) Application date and issuance date are within the period of line of credit;
(4) Period of loan and maturity date of loan comply with this contract;
(5) Guarantee contract (if any) under this contract is effective and surviving, and while the guarantee contract is in the form of mortgage contract and/or pledge contract, the secured real right is already set and surviving;
(6) The borrower has handled procedures to obtain licenses, approvals and registrations from the government necessary for the application for the loan, and such licenses, approvals or registrations are surviving;
(7) No serious adverse change occurs in the operation status or financial status of the borrower after this contract takes effect;
(8) Application by the borrower meets relevant rules and regulations of the loaner;
(9) The borrower does not violate this contract;
(10) Payment mode of the loan meets this contract and if the loaner is entrusted to make the payment, the loaner should agree with the payment;
(11) If the loan is provided in any foreign currency, the borrower should provide the certificate providing that the loan meets relevant policies on the management of foreign currency, including but not limited to the valid purpose certificate or registration document of foreign currency;
(12) The borrower has appointed the dedicated fund withdrawal account as required by the loaner and has signed the account management agreement.
▲▲2.3 If the loaner agrees to issue the loan, the final issuance information should be subject to the column of Application for Use of Line of Credit printed by the bank. Application for Use of Line of Credit should be regarded as the Loan Certificate.
▲▲2.4 If the currency of the Application for Use of Line of Credit is different from that of the line of credit, it should be converted at the exchange rate published by Bank of Communications Co., Ltd. in the beginning of each day only for the purpose of recognizing the balance of line of credit. If there is no available exchange rate, it should be converted by the exchange rate reasonably determined by Bank of Communications Co., Ltd.
▲▲2.5 After the borrower becomes the shareholder of the guarantor or the “actual controller” defined by the Company Law, the loaner may suspend or cancel the line of credit not used by the borrower until the guarantor provides the resolution made by its Board of Shareholders (General Meeting) about securing the borrower that is acceptable to the loaner.
Article 3. Interest Rate and Payment of Interest
3.1 Basic regulations on determining the interest rate
3.1.1 The annual interest rate (simple interest) of the loan under this contract shall be agreed by both parties in the Application for the Use of Quota after negotiation each time the quota is used. If the annual interest rate value is determined according to the pricing benchmark, the annual interest rate value shall be calculated according to the pricing benchmark agreed in the Application for the Use of Quota plus (minus) points (1 basis point is 0.01 percent, and 1 percentage point is 100 basis points).
3.1.2 If both parties agree to apply the fixed interest rate in the Application for Use of Quota, and the specific value is recorded in the fixed interest rate value field, The specific interest rate of each loan shall be subject to the value recorded in the Fixed Interest Rate Value field of the Application for the Use of the Quota (where the loan currency is RMB, such specific value shall be determined on the basis of the specific value of the pricing benchmark applicable on the applicable date of the pricing benchmark agreed in the Application for the Use of the Quota (hereinafter referred to as “the pricing benchmark value”) and according to the plus (minus) point value agreed in the Application for the Use of the Quota). If no specific value is recorded in the Fixed Interest Rate Value field, the specific interest rate of each loan shall be determined based on the applicable pricing benchmark value on the applicable date of the pricing benchmark agreed in the Application for the Use of Quota and according to the plus (minus) point value agreed in the Application for the Use of Quota.
If both parties agree to apply the floating interest rate in the Application for the Use of Quota, the specific interest rate of each loan shall be determined on the basis of the pricing benchmark value applicable to the applicable date of the pricing benchmark agreed in the Application for the Use of Quota, according to the plus (minus) point value, interest rate floating rules, interest rate floating cycle, interest rate floating cycle unit and the floating start date of a specific date (if necessary) agreed in the Application for the Use of Quota.
3.1.3 If the currency is RMB, daily interest rate = monthly interest rate/30, monthly interest rate = annual interest rate/12; if the currency is HKD, GBP and AUD, daily interest rate = annual interest rate/365; if the currency is USD, Euro, JPN and other foreign currencies accepted by the loaner, daily interest rate = annual interest rate/360.
▲▲3.2 Interest rate of loan
If both parties agree on the application of fixed interest rate in the Application for the Use of Quota and the fixed interest rate value field records a specific value, the interest rate at the time of each loan disbursement shall be subject to the fixed value. If it is agreed in the Application for Use of Quota that a fixed interest rate is applicable and no specific value is recorded in the fixed interest rate value field, and it is agreed in the Application for Use of Quota that a floating interest rate is applicable, the loan interest rate for each loan is determined based on the pricing benchmark value applicable to the “Pricing Benchmark Application Date” agreed in the Application for Use of Quota and the plus (minus) point value agreed in the Application for Use of Quota. The “applicable date of pricing benchmark” shall be taken as the T day, and the pricing benchmark value rules applicable to the T day shall be implemented in accordance with Article 3.5.1 of the Contract.
3.3 Adjustment of interest rate
3.3.1 Once the interest rate is recorded in the Application for Use of Line of Credit as fixed, such interest rate should apply to the loan within the period of loan.
▲▲3.3.2 Once the interest rate is recorded in the Application for Use of Line of Credit as fluctuating, the interest rate adjustment date should be determined according to the interest rate fluctuation rules, interest rate fluctuation cycle, interest rate fluctuation cycle unit and specific beginning date of fluctuation (if necessary) agreed in the Application for Use of Line of Credit, and the adjusted interest rate should apply since the interest rate adjustment date.
3.3.2.1 If the benchmark interest rate is adjusted within the period of loan, the adjustment cycle of interest rate should be calculated by choosing “fluctuating at bookkeeping date” or “fluctuating at specific date” in the “interest rate fluctuation rules” since the “bookkeeping date” or “specific date”. The column of interest rate fluctuation cycle should be filled with the quantity of interest rate fluctuation cycles, the column of interest rate fluctuation cycle unit may be filled with day or month. If the quantity of interest rate fluctuation cycle is “1” while the interest rate fluctuation unit is “day”, then the adjustment date of benchmark interest rate should be the adjustment date of loan interest rate; if the quantity of interest rate fluctuation cycle is “3” while the interest rate fluctuation unit is “day”, then the adjustment date of loan interest rate should be every third day since the “bookkeeping date” or “specific date”; if the quantity of interest rate fluctuation cycle is “1” while the interest rate fluctuation unit is “month”, then the adjustment date of loan interest rate should be the end of every month since the “bookkeeping date” or “specific date”; if the quantity of interest rate fluctuation cycle is “3” while the interest rate fluctuation unit is “month”, then the adjustment date of loan interest rate should be the end of every third month since the “bookkeeping date” or “specific date”, and so on.
3.3.2.2 The loan interest rate on the loan interest rate adjustment date shall be determined on the basis of the pricing benchmark value applicable on the loan interest rate adjustment date. Unless otherwise agreed in the Contract or the two parties agree to adjust the plus (minus) point value, the plus (minus) point value of the interest rate shall still be subject to the plus (minus) point value of the interest rate agreed in the corresponding Application for Use of Quota of the loan. The “loan interest rate adjustment date” shall be the T date, and the pricing benchmark value rules applicable to the T date shall be implemented in accordance with Article 3.5.1 of this Contract.
▲▲3.3.3 If the pricing benchmark applicable to the corresponding loan is cancelled or the corresponding issuing agency stops publishing, both parties shall negotiate and adjust the interest rate of the loan separately, but the adjusted interest rate shall not be lower than the applicable interest rate at that time; If the two parties have not reached an agreement on the adjusted interest rate for more than one month since the pricing benchmark is cancelled or ceased to be published, the lender has the right to declare that the loan is due ahead of schedule.
▲▲3.3.4 Both parties may adjust the fluctuation extent or increase (decrease) value of the corresponding loan interest rate through negotiation at each adjustment date of loan interest rate.
3.4 The default interest rate of overdue loans shall be increased by 50% according to the interest rate agreed herein, and the default interest rate of misappropriated loans shall be increased by 100% according to the interest rate agreed herein. If the floating rate loan is subject to adjustment of the loan pricing benchmark, the lender has the right to adjust the penalty interest rate applicable to each loan accordingly, and the new penalty interest rate shall apply from the date of loan interest rate adjustment agreed in the corresponding Application for Use of Quota.
3.5 Calculation of interest
3.5.1 According to the different applicable pricing benchmarks, the rules for taking the value of the applicable pricing benchmark value on the T date (i.e. the “pricing benchmark application date”, “loan interest rate adjustment date” and “repricing date”) agreed in Article 3.2, 3.3.2.2 and 9.3.3.2 of the Contract are as follows:
If the pricing benchmark is the loan market quoted rate (LPR), the pricing benchmark value applicable to T day is the latest published loan market quoted rate (LPR) value before T day.
If the pricing benchmark is the guaranteed overnight financing rate (SOFR), when T day is a foreign currency working day, the pricing benchmark value applicable to T day is the value of the guaranteed overnight financing rate (SOFR) corresponding to the fifth foreign currency working day before T day displayed on the corresponding financial telecommunications terminal page; If Day T is a non foreign currency working day, the pricing benchmark value applicable to Day T is the value of the guaranteed overnight financing rate (SOFR) that should be applied on the latest foreign currency working day before Day T (that is, the value of the guaranteed overnight financing rate (SOFR) that is displayed on the page of the corresponding financial telecommunications terminal and corresponds to the fifth foreign currency working day before the latest foreign currency working day).
If the pricing benchmark is the guaranteed overnight financing interest rate term reference interest rate (SOFR term interest rate), London Interbank Offered Rate (LIBOR), Euro Interbank Offered Rate (EURIBOR), Tokyo risk-free term interest rate (TORF) or sterling overnight average index reference term interest rate (TSRR), when T day is a foreign currency working day, the applicable pricing benchmark value on T day is the corresponding financial telecommunications terminal page The pricing benchmark value corresponding to the second foreign currency working day before T day; If Day T is a non foreign currency working day, the pricing benchmark value applicable to Day T shall be the pricing benchmark value applicable to the latest foreign currency working day before Day T (that is, the pricing benchmark value displayed on the corresponding financial telecommunications terminal page and corresponding to the second foreign currency working day before the latest foreign currency working day).
If the pricing benchmark is Hong Kong Interbank Offered Rate (HIBOR), and T day is a foreign currency working day, the pricing benchmark value applicable to T day is the value of Hong Kong Interbank Offered Rate (HIBOR) corresponding to T day displayed on the corresponding financial telecommunications terminal page; When T day is a non foreign currency working day, the applicable pricing benchmark value on T day is the value of Hong Kong Interbank Offered Rate (HIBOR) displayed on the corresponding financial telecommunications terminal page and corresponding to the latest foreign currency working day before T day.
When the pricing benchmark value displayed on the corresponding financial telecommunication terminal page is greater than or equal to 0, the pricing benchmark value used to determine the loan interest rate under this contract shall be determined according to the pricing benchmark value actually displayed on the corresponding financial telecommunication terminal page; When the pricing benchmark value displayed on the corresponding financial telecommunication terminal page is less than 0, the pricing benchmark value used to determine the loan interest rate under this contract shall be determined by 0.
3.5.2 Normal interest=interest rate agreed herein × Loan amount × Number of days occupied.
The number of days occupied shall be calculated from the loan granting date (inclusive) to the due date (exclusive). If the due date is not a working day, it shall be postponed. The postponed period shall be included in the number of days occupied, and the interest shall still be calculated according to the contract.
3.5.3 The penalty interest of overdue loans and misappropriated loans shall be calculated according to the amount of overdue or misappropriated loans and the actual number of days (from the date of overdue or misappropriated loans (inclusive) to the date of principal and interest settlement (exclusive)).
3.5.4 If there are many decimal places of interest/penalty interest calculated, the lender will retain two decimal places according to the rounding method.
▲▲3.6 If the borrower repays the loan in advance or the loaner withdraws the loan in advance according to this contract, the corresponding interest rate shall still be subject to that specified in this contract.
3.7 If the loan currency is other than RMB, US dollar, euro, Hong Kong dollar, Japanese yen and British pound, the loan pricing benchmark type, daily interest rate calculation rules and the pricing benchmark value determination rules applicable to the pricing benchmark application date, loan interest rate adjustment date and repricing date shall be subject to the provisions of Article 17 of the Contract.
Article 4. Payment of Loan
4.1 If the issuance account appointed by the borrower is the dedicated loan issuance account opened at the loaner, the issuance and payment of loan should be handled through the account, which may only be used to issue and externally pay the loan fund and only sell the certificate of “Application for Settlement Business” but may not be used to handle any check, draft, bank acceptance or any other settlement. When handling the allocation of loan fund independently, the borrower must handle procedures at the counter of the bank of deposit. The deposit interest of the account should be accounted into the repayment account of the borrower.
4.2 When drawing the loan according to this contract, the borrower should clarify the payment mode (entrusted payment by loaner or independent payment by borrower) and only one mode is applicable in each time of drawing.
4.3 In the mode of entrusted payment by loaner, the loaner will, after receiving the payment entrustment from the borrower and issuing the loan according to this contract, pay the loan fund directly to the counterparty of the borrower meeting the purpose specified in this contract through the account of the borrower.
If the amount of a single payment is beyond the limit of the independent payment or any condition specified in Article 19.3, the mode of entrusted payment should apply.
When choosing the mode of entrusted payment by the loaner, the borrower should submit the loaner with the Application for Use of Line of Credit, corresponding payment entrustment and other materials required by the loaner (including but not limited to the commercial contract, invoice and receipt) to clarify the amount of loan and the receiver and amount of payment, while the amount of drawn loan should equal to that of the payment.
▲▲ If the payment planned by the borrower does not comply with this contract or the corresponding commercial contract, or contains any other defect, the loaner may refuse to make the payment and return the payment entrustment submitted by the borrower.
▲▲ If the loaner agrees but fails to make the payment or the payment is returned due to any incorrect information provided by the borrower, the borrower should submit relevant documents and materials containing the correct information within the period regulated by the loaner, and the loaner should be expected from any liability for any delay or failure of payment.
4.4 In the mode of independent payment by the borrower, after the loaner issues the loan fund to the account of the loaner according to this contract, the borrower pays the fund to the counterparty of the borrower meeting the purpose specified in this contract independently.
When choosing the mode of independent payment by the borrower, the borrower should submit the loaner with the Application for Use of Line of Credit, description of fund usage and other materials required by the loaner. The borrower should report the payment situation of the loan fund to the loaner. The loaner may check whether the loan is paid for the regulated purpose by analyzing the account, verifying the certificate and conducting the on-site survey, and the borrower shall cooperate with such verification by the loaner.
Article 5. Repayment of Loan
5.1 The borrower should make the repayment according to the date and amount specified in the corresponding Application for Use of Line of Credit.
▲▲5.2 Without the written consent from the loaner, the borrower may not repay the loan in advance.
▲▲5.3 The repayment schedule of principal and interest agreed by the borrower and the loaner in the Application for Use of Line of Credit is the true intention of both parties through negotiations on a voluntary basis. Under the repayment arrangement chosen by both parties, the principal should prior to the interest in the repayment without influencing the repayment liability of the borrower for the payable interest, and the borrower may not set up any plea against the repayment of payable interest. The borrower should be responsible for repaying all the principal and interest under any repayment arrangement.
▲▲5.4 When the amount repaid by the borrower is insufficient to cover all the debt of the borrower:
(1) It should be firstly used to repay the overdue amount. If the principal and interest are overdue for less than 90 days, the balance after such repayment should be firstly used to repay the outstanding interest, default interest or compound interest before any overdue principal; if the principal and interest are overdue for more than 90 days, the balance after such repayment should be firstly used to repay the outstanding principal and then the overdue interest, default interest or compound interest;
(2) If there are several debts of the borrower (including debts of the borrower owed to the loaner under any other contract), the loaner may determine the repayment sequence of each debt, only if such sequence does not violate any applicable law, rule, regulation, system or any compulsory regulatory provision of the loaner. The loaner should inform the borrower of the repayment result, unless otherwise regulated.
Article 6. Representation and Guarantee of Borrower
6.1 The borrower is legally incorporated and surviving, possesses all the necessary capacities, perform obligations under this contract it its own name and assumes civil liabilities.
6.2 Signing and performing this contract are the true intention of the borrower that they must obtain all the necessary approvals, permissions and authorizations to contain no legal defect.
6.3 The borrower conducts production and operation in compliance with laws and regulations, possesses the constant operation capability and legal repayment source, involves no serious environmental or social risk, possesses no serious adverse credit record and no officer of the borrower possesses any adverse record.
6.4 All the documents, statements, materials and information provided by the borrower to the loaner when signing and performing this contract are authentic, accurate, complete and valid. The borrower does not conceal any information that may affect its financial status and solvency, and there is no serious adverse change to the financial status of the borrower since the issuance of the latest financial statement.
▲▲6.5 The borrower and its related persons and business related parties do not belong to the enterprises or individuals in the sanctions list issued by the United Nations and relevant countries, organizations and institutions, or in the list of risks related to terrorism and anti money laundering issued by Chinese government departments or competent authorities; It is not located in countries and regions sanctioned by the United Nations and relevant countries, organizations and institutions.
▲▲ 6.6 The borrower guarantees to comply with the national anti money laundering laws, regulations and relevant policies, not to assist others in money laundering, terrorist financing, tax evasion, bank debt evasion, cash withdrawal, telecommunications fraud, illegal fund-raising and other illegal activities, and actively cooperate with the lender to carry out various anti money laundering work such as customer identification, transaction record keeping, customer identity and transaction background due diligence, large sum and suspicious transaction reports, And provide relevant supporting materials as required by the lender.
6.7 According to the ESG risks faced by the borrower’s industry, if the borrower belongs to Class A or Class B customers, the borrower promises:
(1) The borrower’s internal management documents related to ESG risks comply with laws and regulations and are effectively implemented;
(2) The borrower has no major litigation cases involving ESG risks;
(3) All behaviors and performances of the borrower related to ESG risks are compliant.
Article 7. Rights and Obligations of Loaner
7.1 The loaner may withdraw the principal and interest (including compound interest and default interest of overdue and embezzled loan) of the loan according to this contract, collect the payable expense from the borrower, withdraw the loan in advance at its own discretion depending on the fund status of the borrower, and may exercise other rights under laws, regulations or this contract.
▲▲7.2 The loaner only conducts the formal examination of materials provided by the borrower during the performance of this contract that the loaner should be exempted from any liability for the failure to complete entrusted payment if the borrower provides any false, inaccurate or uncomplete material or the borrower makes the payment in violation to this contract.
▲▲7.3 The loaner should issue the loan and make the payment according to this contract. The loaner should be exempted from the liability if the loaner fails to issue the loan or make the payment due to any cause below, but the loaner should send a notice to the borrower in time: the issuance account appointed by the borrower is frozen, the account of the receiver is frozen, there is any force majeure, communicaiton or network fault, or the system fault of the loaner, unless otherwise regulated in this contract.
▲▲ 7.4 According to the regulatory requirements to be followed by the lender, the lender will conduct a dynamic assessment of the borrower’s risk of money laundering, terrorist financing, tax evasion and other risks, and has the right to take one or all of the measures agreed in Article 9.2 when it believes that the borrower and the borrower’s business involved in the transaction instructions are suspected of high risk of money laundering, terrorist financing, tax evasion.
Article 8. Obligations of Borrower
8.1 The borrower should repay the principal and interest of loan under this contract according to the time, amount, currency and interest rate specified in this contract and the corresponding Application for Use of Line of Credit.
The fund collection account appointed by the borrower should be used to collect the corresponding sales income or planned repayment fund. If the corresponding sales income is not settled in cash, the borrower should ensure to allocate it to the fund collection account upon receiving it. The borrower should provide the cash flow of the fund collection upon the request from the loaner.
8.2 The borrower should use the line of credit for the purpose specified in this contract and use the loan for the purpose specified in the corresponding Application for Use of Line of Credit but may not embezzle the loan for any other purpose, or the investment in fixed assets, equity or any production or operation prohibited by the government.
The borrower should draw the loan fund in the mode agreed by both parties but not avoid the entrusted payment by the loaner by breaking up the whole into parts; in the mode of independent payment by the borrower, the borrower should use the loan within the reasonable period required by the regulatory authority of the loaner, and the payment of loan fund should meeting this contract.
▲▲8.3 The borrower shall bear the settlement fees (if any) for the loan fund payment (including the lender’s entrusted payment and the borrower’s independent payment), and the specific fees shall be subject to the laws, regulations, rules, regulatory provisions and the then effective Directory of Bank of Communications Service Fees published by the lender.
If the loan fund payment does not involve cross-border payment, the lending account is a special loan issuing account. When the loan fund payment (including the lender’s entrusted payment and the borrower’s independent payment) is made, if the collection account does not belong to the account opened in the Bank of Communications, the fund payment may be made through the People’s Bank of China’s payment system or the local exchange system. If the loan granting account is not a special loan granting account, and when the loan fund is paid (including the lender’s entrusted payment and the borrower’s independent payment), if the collection account is an account of another bank in another place, the fund payment is handled through the payment system of the People’s Bank of China.
If the loan fund payment involves cross-border payment, the loan fund payment may be handled through the SWIFT system or other systems.
▲▲8.4 The borrower should cooperate with the loaner in the management of loan payment and the supervision and inspection of the use of loan and operation situation of the borrower, provide the financial statement, use record and material of the loan fund, information of affiliate and affiliate transaction, environmental and social risk report, other materials and information necessary for the after-loan risk management required by the loaner, and shall ensure the authenticity, integrity and accuracy of such documents, materials and information.
▲▲8.5 Under either circumstance below, the borrower should send a written notice to the loaner at least 30 days in advance and take no action before repaying the principal and interest under this contract or providing the repayment plan or guarantee recognized by the loaner:
(1) The borrower sells, presents, leases, lends, transfers, mortgages, pledges or disposes in any other manner all or a large part of the assets or important assets;
(2) The operation mechanism or ownership organization of the borrower suffers from any great change, including but not limited to the contracting, lease, association, corporate system transformation, joint stock cooperation system transformation, sales, combination (merger), joint venture (cooperation), separation of enterprise, establishing of subsidiary, equity transfer, ownership transfer, and decrease of capital.
(3) The external investment or increase of debt financing of the borrower exceeds the agreed limit.
▲▲8.6 The borrower shall notify the lender in writing within 7 days of the occurrence or possible occurrence of the following events and cooperate in submitting relevant certificates according to laws and regulations, regulatory provisions and the lender’s requirements:
(1) The borrower or its affiliate revises the Memorandum of Association, changes the name, legal representative (responsible person), domicile, mailing address or business scope of the enterprise, or makes any decision that affects the finance or human resource greatly;
(2) The borrower, its affiliate or guarantor plans to apply for bankruptcy or may be or has been applied by the creditor for bankruptcy;
(3) The borrower or its affiliate is involved in any serious lawsuit, arbitration or administrative measure, or its major assets or the guarantee under this contract is executed with the property preservation or any other compulsory measure, or the security of its major assets or the guarantee under this contract is or may be affected or the value is or may be decreased;
(4) The borrower or its affiliate provides any guarantee to any third party to affect its economic status, financial status or capability in performing obligations under this contract significantly;
(5) The borrower or its affiliate enters into any contract with significant influence on its operation and financial status;
(6) The borrower repays the immature debt in advance or repay other mature debt firstly, or increases any form of guarantee for any other existing debt, or makes any arrangement with the similar effect or enters into any relevant document;
(7) The borrower, its affiliate or guarantor is shut down, closed, dissolved, suspended, cancelled, or the business license is withdrawn;
(8) The borrower or its affiliate, major investor of the borrower or its affiliate, legal representative (responsible person), director or officer of the borrower or its affiliate is missing or involved in any violation, to any law, regulation or rule of stock exchange, or suffers from any abnormal change;
(9) The borrower or its affiliate suffers from serious difficulty or deterioration of financial status in the operation, or there is any other event with adverse influence on the operation, financial status, solvency or economic status of the borrower or its affiliate;
(10) There is any affiliated transaction and its amount reaches or exceeds 10% of the latest audited net assets;
(11) Before repaying all the debts under this contract, the borrower becomes or may become the shareholder or the “actual controller” defined by the Company Law of the guarantor;
(12) The borrower or its affiliate causes any liability accident or is made public by the media by violating any law, rule, regulation, national policy or industrial standard;
(13) The borrower or its affiliate encounters any safety or environment protection accident;
(14) The relationship between the affiliate and the borrower is changed;
(15) The borrower or its affiliate encounters any significant equity change;
(16) The opinion issued by the external audit of the borrower on its financial statements is not the standard unreserved opinion;
(17) The borrower is or may be investigated, punished or taken with other similar measures by the competent authority as it violates the law or rule and/or regulatory requirement;
(18) The borrower or its affiliate is listed to be sanctioned by the UN, EU or US, or the country or area where the borrower or its affiliate resides in is listed to be sanctioned by the UN, EU or US;
(19) There is any other event with serious adverse influence on the solvency of the borrower or its affiliate.
(20) According to the lender’s environmental and social risk assessment standards, if the borrower is a customer with environmental and social risks classified as A or B, the borrower has or may have any of the following events:
① Various permits, approvals and approvals related to environment, society and risks during commencement, construction, operation and shutdown;
② The assessment and inspection of the environmental and social risks of the borrower by the environmental and social risk regulatory authority or its recognized institution;
③ Supporting construction and operation of environmental facilities;
④ Discharge and compliance of pollutants;
⑤ Safety and health of employees;
⑥ Major complaints and protests from neighboring communities against the borrower;
⑦ Major environmental and social claims;
⑧ Other major circumstances that the lender considers relevant to ESG risks.
▲▲8.7 In case of any change of guarantee under this contract that is adverse to the creditor’s right of the loaner, the borrower should provide other guarantee recognized by the loaner in time.
The “change” specified here includes but not limited to: merger, separation, shutdown, dissolution, suspension, cancellation, withdrawal of business license, and applying or being applied for bankruptcy of the guarantor; significant change of the operation or financial status of the guarantor; the guarantor is involved in any serious lawsuit, arbitration or administrative measures, or the major assets is taken with property preservation or other compulsory measure; the security of the guarantee is or may be affected; the value of the guarantee is or may be decreased, or taken with measures of property preservation, such as sealing; the guarantor or its legal representative (responsible person) or officer violates any law, regulation or applicable rules of stock exchange; the guarantor (when it is an individual) is missing or dead (announced to be dead); the guarantor breaches the guarantee contract; there is any dispute between the guarantor and the borrower; the guarantor requires cancelling the guarantee contract; the guarantee contract does not take effect, or is invalid or cancelled; the secured real right is not set up or take effect; any other event affecting the security of the creditor’s right of the loaner.
▲▲8.8 The borrower promises: during the period since the signing date of this contract to the date at which the principal, interest and relevant expenses of the loan under this contract are paid off, the financial index, external rating, as well as production and operation qualification/license of the borrower will always comply with this contract, and such production and operation qualification/license will pass the annual inspection if necessary.
8.9 The Borrower guarantees that the Borrower and its employees and agents will not provide, give, ask for or receive any form of material benefits (including but not limited to cash, physical cards, tourism, etc.) or other non-material benefits other than those agreed herein to the Lender or its employees in any form; Do not use the funds or services provided by the lender in any form, directly or indirectly, for activities related to corruption or bribery; If the borrower is aware of any violation of this article, it shall provide clues and relevant information to the lender in a timely, truthful, complete and accurate manner, and cooperate with the lender on relevant matters as required by the lender.
8.10 According to the lender’s environmental and social risk assessment standards, if the borrower is a customer with environmental and social risks classified as A or B, the borrower shall assume the following obligations:
(1) Establish and improve the internal management system of environmental and social risks, and specify the responsibilities, obligations and punishment measures of relevant responsible personnel of the borrower;
(2) Establish and improve the emergency response mechanism and measures for environmental and social risk emergencies;
(3) Establish special departments and/or designate special personnel to be responsible for environmental and social risks;
(4) Cooperate with the lender or a third party recognized by the lender in the assessment and inspection of the borrower’s environmental and social risks;
(5) Respond appropriately or take other necessary actions when the public or other interested parties strongly question the borrower’s performance in controlling environmental and social risks;
(6) Urge the borrower’s vital related parties to strengthen management and prevent the environmental and social risks of related parties from being transmitted to the borrower;
(7) Perform other obligations that the lender considers relevant to the control of environmental and social risks.
▲▲Article 9. Adjustment of Line of Credit, Acceleration of Maturity and Repricing of Risk
9.1 Any event below should be deemed as the “early maturity event” of this contract:
(1) The borrower does not repay the principal or interest of the loan according to the Application for Use of Line of Credit under this contract;
(2) The borrower makes any false representation or guarantee under this contract;
(3) Any event that should be notified as specified in Article 8.6 occurs and influences or may influence the security of the creditor’s right of the loaner;
(4) Any law, rule or regulatory policy is changed to the extent that the loaner will or may violate the law or rule if it issues the loan according to this contract;
(5) While performing the contract with the loaner or any third party, the borrower conducts any breach or the debt may be or has been announced to be mature in advance;
(6) The borrower breaches any other article of this contract.
(7) According to the lender’s environmental and social risk assessment standards, if the borrower’s environmental and social risks are classified as A or B, the borrower has any of the following events:
① The borrower is punished by relevant government departments due to poor environmental and social risk management;
② The borrower is strongly questioned by the public and/or the media due to poor environmental and social risk management, and it is verified that there are relevant situations;
③ The borrower violates the obligations related to environmental and social risk management agreed with the lender in other contracts.
9.2 In case of any “early maturity event”, the loaner may take any one, several or all measures below:
(1) To lower, suspend or cancel the line of credit under this contract;
(2) To stop issuing the loan unused by the borrower;
(3) To stop paying the loan unused but already withdrawn by the borrower;
(4) To require the borrower to supplement the issuance and payment conditions of loan to the loaner with the regulated period;
(5) To require the borrower to change the payment mode as required by the loaner;
(6) To reprice against the risk in executing the loan according to Article 9.3;
(7) To announce that the principal of loan already issued under this contract becomes mature and require the borrower to repay the principal and interest of all the mature loan immediately.
9.3 In view of the production and operation situation of the borrower when signing this contract, both parties have determined the interest rate and its adjustment through negotiations. The borrower agrees that in case of any “early maturity event”, the loaner may reprice against the risk in executing the loan according to this article.
9.3.1 The repricing mentioned above consists of two modes, including repricing and directly raising the loan interest rate. The specific mode is agreed by both parties in Article 21.
9.3.2 “Negotiated reprice” means that the loaner may require the borrower to negotiate with the loaner within the regulated period to raise the loan interest rate and both parties will determine the “repricing date” and relevant interest rate in the form of supplemental agreement.
9.3.3 “Direct raise of loan interest rate” means that the loaner may directly raise the loan interest rate according to this article and Article 21.
9.3.3.1 Since the loan sends a notice of “repricing date” to the borrower, the loan interest rate should be applied to each loan that the borrower has not repaid by the “repricing date”.
9.3.3.2 If the loan currency is RMB, US dollar, Euro, Hong Kong dollar, Japanese yen and British pound, the increased loan interest rate of each loan shall be determined according to the plus (minus) point value agreed in Article 21.2.1 on the basis of the applicable pricing benchmark value on the “repricing date”. The “repricing date” shall be the T date, and the pricing benchmark value rules applicable to the T date shall be implemented in accordance with Article 3.5.1 of the Contract.
9.3.3.3 If the loan currency is other than RMB, US dollar, Euro, Hong Kong dollar, Japanese yen and British pound, the increased loan interest rate shall be determined according to Article 21.2.2.
9.3.4 After the lender executes risk repricing as agreed above, the new interest rate will be executed from the “repricing date”. On the basis of this interest rate, it is still subject to floating adjustment as agreed in Article 3 of this contract. If both parties agree to change relevant agreements, the agreement after the change shall prevail. If the loan is overdue (including the borrower’s failure to repay on time or the lender’s announcement of early maturity) or misappropriated, the default interest rate for overdue and misappropriated loans shall be determined on the basis of the new interest rate (including the interest rate after floating adjustment as agreed in this contract), and the interest rate for compound interest shall be adjusted accordingly.
9.3.5 The implementation of “risk repricing” shall not be deemed or interpreted as the lender waiving other rights stipulated by laws and regulations and agreed in this contract. The Lender has the right to take other measures to protect creditor’s rights in accordance with laws and regulations and this Contract, including but not limited to the measures agreed in Article 9.2.
▲▲Article 10. Breach
10.1 If the borrower does not repay the principle or interest of the loan in time or uses the loan for any purpose not included in this contract, the loaner will collect the interest at the default interest rate of overdue or embezzled loan, and collect the compound interest of the outstanding interest. If the default interest rate is adjusted according to this contract, the compound interest rate should also be adjusted correspondingly.
10.2 If the borrower does not repay the principle or interest of the loan in time, it should assume the calling expense, lawsuit expense (or arbitration expense), preservation expense, announcement expense, execution expense, attorney’s fee, travel expense and other expenses of the loaner in realizing the creditor’s right.
▲▲Article 11. Deduction
11.1 The borrower authorizes that in case of any payable principal, interest, default interest, compound interest or any other expense of the loan, the loaner may deduct the fund in any account of the borrower opened at any branch of Bank of Communications Co., Ltd. to repay the amount mentioned above.
11.2 After such deduction, the loaner should inform the borrower of relevant account number, contract number, number of Application for Use of Line of Credit, deduction amount and remaining debt.
11.3 If the deducted fund is insufficient to repay all the debt of the borrower, the debt to be repaid by such fund should be determined according to this contract.
11.4 If the currency of the deducted fund is different from that of the debt to be repaid, the deducted fund should be converted at the exchange rate published by Bank of Communications Co., Ltd. at the time of deduction. If any settlement, sales or exchange procedure of foreign currency is necessary, the borrower is obliged to assist the loaner and assume the risk in exchange rate.
Article 12. Notice
12.1 Contact details provided by the borrower in this contract (including mailing address, telephone number and fax number) are all authentic and valid. In case of any change of any contact detail, the borrower should send/deliver such change to the mailing address offered by the loaner in this contract immediately. Such change should take effect when the loaner receives the notice of change.
12.2 Unless otherwise specified in this contract, the loaner may send a notice to the borrower in any manner below. The loaner may choose the manner it thinks fit but is relieved from any liability for the error, omission or delay caused by the postal service, fax, telephone or any other communication system. If the loaner chooses several manners, the one delivering the notice to the borrower, the fastest should prevail.
(1) If the loaner chooses the announcement, the date at which the loaner publishes the announcement on its website, online bank, telephone bank or outlet should be deemed as the delivery date;
(2) If the loaner chooses the personal delivery, the date at which the borrower signs to confirm the reception should be deemed as the delivery date;
(3) If the loaner chooses the postal service (including express delivery, ordinary mail and registered mail) to send the notice to the latest mailing address of the borrower that the loaner knows, the third day (in the same city)/the fifth day (in different cities) since the sending date should be deemed as the delivery date;
(4) Fax, mobile phone short message or other electronic communication methods shall be delivered to the borrower’s fax number, mobile phone number or e-mail address designated by the borrower that the lender knows most recently, and the date of sending shall be deemed as the date of service. The aforementioned delivery refers to the entry of relevant information into the server terminal of the service provider without taking the actual display of relevant information on the client terminal as the standard.
12.3 The borrower agrees that, unless the lender receives the borrower’s written notice on changing the mailing address, the mailing address filled by the borrower in this contract is the address where the court serves judicial documents and other written documents to the borrower. The scope of application of the above address for service includes but is not limited to the first instance of civil litigation, objection to jurisdiction and reconsideration, second instance, retrial, remand for retrial and enforcement procedures.
During the dispute resolution process of this contract, the court has the right to serve judicial documents and other written documents to the borrower through any communication method stipulated in Article 12.2. The court has the right to choose the communication method it deems appropriate, and is not responsible for any transmission errors, omissions, or delays that may occur in postal, fax, telephone, telex, or any other communication system. If the court chooses multiple communication methods simultaneously, the one that reaches the borrower faster shall prevail.
12.4 This clause is an independent dispute resolution clause in the contract. If the contract is invalid, canceled or terminated, the validity of this clause will not be affected.
▲▲Article 13. Disclosure and Confidentiality
13.1 With respect to the information and materials of the borrower obtained in the signing and performance of this contract, the loaner may not violate any law, rule or regulatory requirement to use such information and materials. It should assume the confidentiality liability but not disclose such information and materials to any third party, except for below following circumstances:
(1) Disclosure required by applicable laws and regulations;
(2) Disclosure required by judicial departments or regulatory agencies in accordance with the law;
(3) When the borrower fails to repay the loan principal and/or pay interest in full and on time, the lender shall disclose to the lender’s external professional advisor and allow the lender’s external professional advisor to use it on a confidential basis in order to realize the creditor’s rights under this contract;
(4) Reasonable implementation of other actions to safeguard public interests or the legitimate rights and interests of borrowers;
(5) The borrower agrees or authorizes the lender to disclose.
13.2 The borrower confirms that it has signed the Credit Information Inquiry and Provision Authorization. The loaner may inquire, use and keep the credit information of the borrower within the scope regulated by the authorization.
13.3 Besides the circumstance specified in Article 13.1 and Article 13.2, the borrower further agrees Bank of Communications Co., Ltd. to use or disclose the information and materials of the borrower under following circumstances, including but not limited to the basic information, credit transaction information, adverse information and other relevant information and materials of the borrower, and is willing to assume all the consequences thereof:
Bank of Communications Co., Ltd. may disclose such information and materials on a confidentiality basis to the business outsourcing institution, third party service provider, other financial institutions and other institutions or individuals that the loaner deems necessary, including but not limited to other branches or wholly-owned subsidiaries of Bank of Communications Co., Ltd. for the purpose below: ① It conducts the line of credit business or any relevant business, such as promoting the line of credit business of Bank of Communications Co., Ltd., calling for the debt from the borrower and transferring the creditor’s right of the line of credit business; ② The loaner provides or may provide the borrower with the new product or service, or further provides the service.
Whether Article 13.3 is applicable should be subject to Article 24 of this contract.
Article 14. Applicable Laws and Dispute Solution
Laws of the People’s Republic of China (for the purpose of this contract, excluding laws of Hong Kong, Macau and Taiwan) apply to this contract. Any dispute under this contact should be brought to the competent court at the place of the loaner, unless otherwise regulated in this contract. Both parties should continue to perform those articles not involved in the dispute during the period of dispute solution.
Article 15. Effectiveness of the contract, loan nature and contract composition
15.1 This Contract shall come into force after being signed (or sealed) by the legal representative (principal) or authorized representative of the Borrower and affixed with the official seal, and signed (or sealed) by the legal representative (principal) or authorized representative of the Lender and affixed with the special seal for contract. If the special seal for contracts affixed by the lender is the special seal for offshore credit business contracts (or other special seals for contracts with the word “offshore”), the loans under this contract are offshore business loans.
15.2 The Application for Use of Line of Credit and other relevant documents and materials signed under this contract are indispensable parts of this contract.
15.3 Application for Use of Line of Credit is the supplement to this contract. Unless otherwise regulated in the Application for Use of Line of Credit, rights, obligations and other matters of the borrower and the loaner should still be subject to this contract.
Article 16. Specific Content of Line of Credit
16.1 Currency of line of credit: RMB; Amount in words: ten million yuan; It can be used in √ currency ☐ line currency and other currencies acceptable to the lender; This line belongs to ☐ Revolving line ☐ One time line (can be used for many times) √ One time line (only used once).
16.2 Purpose of credit line: business turnover.
16.3 The credit term is from July 5, 2024 to July 5, 2025.
Article 17. Interest Rate
If the loan currency is other than RMB, US dollar, euro, Hong Kong dollar, Japanese yen and British pound, the applicable pricing benchmark types, daily interest rate calculation rules and pricing benchmark value determination rules applicable to the corresponding loan on the applicable date of the pricing benchmark and the adjustment date of the loan interest rate are agreed as follows:
| / |
Article 18. Account
18.1 The borrower appoints the following account to be the issuance account. The account ☐ is √ is not the dedicated loan issuance account opened at the loaner. If both parties otherwise regulate in the Application for Use of Line of Credit, such Application for Use of Line of Credit should prevail.
| Account name: | CLPS Shanghai Co., Ltd. | |
| Account number: | 310066865018010213932 |
Bank of deposit: Bank of Communications Zhangjiang Sub-branch
18.2 The borrower appoints that:
(1) The repayment account:
| Account name: | CLPS Shanghai Co., Ltd. | |
| Account number: | 310066865018010213932 |
Bank of deposit: Bank of Communications Zhangjiang Sub-branch
(2) The fund collection account:
| Account name: | CLPS Shanghai Co., Ltd. | |
| Account number: | 310066865018010213932 |
Bank of deposit: Bank of Communications Zhangjiang Sub-branch
Article 19. Issuance, Payment and Repayment of Loan
19.1 The period of each loan withdrawn under this contract should be no longer than 12√months ☐days, and the maturity date of all the loan should be no later than November 6, 2025.
19.2 The limit of independent payment under the Contract is:√ RMB ☐/(foreign currency) zero thousand yuan or equivalent in other currencies.
19.3 The entrusted payment by loaner is compulsory once any condition below is met:
| / |
19.4 In the mode of independent payment by the borrower, the borrower should report the payment of loan fund to the loaner within 15 days since the issuance of loan.
Article 20. Financial Restriction, External Rating, Production and Operation Qualification/License
20.1 Limit on the external investment by the borrower is RMB 30 million; limit for providing external guarantees is RMB 30 million; limit on the increase of debt financing is RMB 30 million.
20.2 Specific regulations on the financial indexes of the borrower:
| (1) | / |
| (2) |
| (3) |
20.3 Specific regulations on the external rating:
| (1) | / |
| (2) |
20.4 Specific regulations on the production and operation qualification/license of the borrower:
| (1) | / |
| (2) |
▲▲Article 21. Repricing of Risk
21.1 This contract adopts the first repricing mode below: (1) Repricing through negotiations; (2) Direct raising the loan interest rate.
21.2 Once the “direct raising the loan interest rate” is adopted:
21.2.1 If the loan currency is RMB, US dollar, Euro, Hong Kong dollar, Japanese yen and British pound,, the increased interest rate plus (minus) points shall be: ☐ no point plus or minus ☐ plus percentage points ☐ minus / percentage points. If a loan is otherwise agreed, the increase (decrease) value of the interest rate after the increase of the loan shall be subject to the records in the application for the use of the applicable limit.
21.2.2 If the loan currency is other than RMB, US dollar, Euro, Hong Kong dollar, Japanese yen and British pound, the loan interest rate after the increase is:
/
Article 22. Contact Details
Contact details of the borrower to receive the notice specified in Article 12:
| Mailing address: | 2F, Building 18, 498 Guoshoujing Road | ||
| Addressee: | Yang Xiaofeng | ||
| Post code: | 201203 | ||
| Tel: | |||
| Mobile: | / | ||
| Fax: | / | ||
| E-mail: | / |
Article 23. Counterparts
This contract is made with Three copies. Both parties and the guarantor (if any) holds one copy (ies) respectively.
Article 24. Miscellaneous
24.1 Both parties agree that Article 13.3 √applies ☐does not apply to this contract.
24.2 According to the lender’s environmental and social risk assessment standards, the borrower ☐ belongs to a customer √ not classified as A or B in terms of environmental and social risks.
24.3 The payment method of the loan under the Contract shall be subject to the Application for Use of Quota signed by the Lender.
Borrower: CLPS Shanghai Co., Ltd.
Legal representative (responsible person): Yang Xiaofeng
Address: Room 26C01, 828-838 Zhangyang Road, China (Shanghai) Free Trade Area
Loaner: Bank of Communications Co., Ltd. Shanghai Zhangjiang Branch (Sub-branch)
Responsible person: Zhu Lei
Mailing address: 560 Songtao Road, Pudong New Area, Shanghai, China
| The borrower has read this contract and the loaner has made detailed descriptions as required by the borrower. The borrower possesses no objection or doubt when signing this contract and understands all the articles, especially the meaning and legal consequence of those marked with ▲▲. |
(This page is the signature page of the Working Capital Loan Contract, and there is no text below)
| Borrower: (Seal) | ![]() |
Loaner: (Seal)
|
||
|
|
||||
| (Seal: ChinaLink Professional Services Co., Ltd.) |
(Seal: Line of Credit Business Contract Seal of Shanghai Zhangjiang Sub-branch of Bank of Communications Co., Ltd.) |
|||
|
Legal representative (responsible person) or authorized representative
(Signature or seal)
|
![]() |
Legal representative (responsible person) or authorized representative
(Signature or seal)
|
||
| Date: November 6, 2024 | Date: November 6, 2024 | |||
Exhibit 10.25
No.: Z2522LN15618544
Contract for Loans of Working Capital
Bank of Communications Co., Ltd.
No.: Z2522LN15618544
Contract for Loans of Working Capital
|
Important Notes
Please read the full text of this contract carefully, especially those articles marked with ▲▲. Please inquire the loaner in case of any question.
|
Whereas, the borrower applies to the loaner for the line of credit of current fund, both parties hereby enter into this contract through negotiations to clarify the obligations of each party.
Article 1. Definition
“Line of credit” refers to the maximum amount of balance of loan (under the revolving line of credit) or total loan (under the one-time line of credit) that the loaner may issue to the borrower according to this contract. Such line of credit may be revolving or one-time (to be used for one or several times) in accordance with this contract.
“Revolving line of credit” refers to the line of credit within which the borrower may apply for the loan for several times according to this contract.
“One time credit “refers to the borrower’s ability to apply for the use of the limit in one or multiple times as agreed in this contract to obtain a loan, but the cumulative amount of the loan withdrawn cannot exceed the agreed limit.
“Balance of loan” refers to the sum of principal of the outstanding loan that the borrower obtains under this contract.
“Balance of line of credit” refers to the balance of the line of credit deducted with the balance of loan (under the revolving line of credit) or total loan (under the one-time line of credit).
“Period of line of credit” refers to the period for the loaner to issue the loan to the borrower according to the application by the borrower and this contract that it is in relation to the occurrence of loan but not the loan itself.
“Period of loan” refers to the period of each loan that both parties determine in the corresponding Application for Use of Line of Credit of Bank of Communications (hereinafter referred to as Application for Use of Line of Credit).
“Pricing benchmark” refers to the benchmark that the borrower and lender can choose to apply to the corresponding loan to determine the corresponding loan interest rate, including but not limited to the following specific pricing benchmarks and other types of pricing benchmarks.
“Loan Market Quotation Rate (LPR)” refers to the loan market quotation rate applicable to RMB loans issued by the National Interbank Funding Center on the 20th day of each month (postponed in case of holidays).
“Secured Overnight Financing Rate (SOFR)” refers to the rate managed by Federal Reserve Bank of New York (or other entity taking over the pricing benchmark) and displayed on the corresponding page of Bloomberg/Refiniv financial telecommunications terminal (or the alternative page of other information service institutions that display the pricing benchmark approved by the lender), Secured overnight financing rate applicable to USD loans.
“Secured overnight financing interest rate term reference interest rate (SOFR term interest rate)” refers to the interest rate managed by CME Group Benchmark Administration Limited (or other entity taking over the pricing benchmark) and issued by CME Group Benchmark Administration Limited (or any other entity taking over the pricing benchmark), The term SOFR reference rate of the secured overnight financing interest rate applicable to USD loans displayed on the corresponding page of Bloomberg/Referentiv financial telecommunications terminal (or the alternative page of other information service institutions approved by the lender to display the pricing benchmark).
“EURIBOR” refers to the European Money Markets Institute (or other entity taking over the pricing benchmark) managed and displayed on the corresponding page of Bloomberg/Refiniv financial telecommunications terminal (or the alternative page of other information service institutions approved by the lender to display the pricing benchmark), Euro Interbank Offered Rate applicable to euro loans.
“Hong Kong Interbank Offered Rate (HIBOR)” refers to the rate managed by the Hong Kong Association of Banks (or other entities that take over the pricing benchmark) and displayed on the corresponding page of Bloomberg/Refiniv financial telecommunications terminal (or the alternative page of other information service institutions that display the pricing benchmark approved by the lender), Hong Kong Interbank Offered Rate applicable to Hong Kong dollar loans.
“Tokyo Risk Free Rate” refers to the Tokyo Risk Free Rate applicable to Japanese yen loans, which is managed by QUICK Benchmarks Co., Ltd. (or other entities taking over the pricing benchmark) and displayed on the corresponding page of Bloomberg/Refiniv financial telecommunications terminals (or the alternative page of other information service institutions approved by the lender that displays the pricing benchmark).
“Sterling overnight average index reference term interest rate (TSRR)” refers to the interest rate managed and published by Intercontinental Exchange Benchmark Administration Limited (or other entities taking over the pricing benchmark), which is displayed on the corresponding page of Bloomberg/Refiniv financial telecommunications terminal (or the replacement page of other information service institutions that display the pricing benchmark approved by the lender), Term SONIA Reference Rate for sterling loans.
“London Interbank Offered Rate (LIBOR)” refers to the rate managed by Intercontinental Exchange, Inc. (or other entities taking over the pricing benchmark) and displayed on the corresponding page of Bloomberg/Refiniv financial telecommunications terminal (or the alternative page of other information service institutions approved by the lender to display the pricing benchmark), London Interbank Offered Rate applicable to USD loans.
“Business day of bank” and “business day” refer to the day on which banks at the place of the loaner operate the corporation business, excluding legal holidays and rest days (excluding those adjusted to be business days). If any issuance, repayment, interest payment or maturity of loan lies at any non-business day, it should be postponed to the next business day.
“Foreign currency working day” means, with respect to the secured overnight financing rate (SOFR) or the term reference rate of the secured overnight financing rate (SOFR term interest rate), the U.S. government bond trading day (excluding Saturday and Sunday) recommended by the Securities Industry and Financial Markets Association (or its successor organization) to its member’s fixed income department; The London Interbank Offered Rate (LIBOR) or the sterling overnight average index reference term rate (TSRR) refers to the opening day (excluding Saturday and Sunday) for general business of local commercial banks in London; For the Euro Inter bank Offered Rate (EURIBOR), it refers to the operation date of Euro payment and clearing of the second generation pan European real-time automatic clearing system (TARGET2); For the Hong Kong Interbank Offered Rate (HIBOR), it refers to the open business day (excluding Saturday and Sunday) for general business of local banks in Hong Kong; For Tokyo risk-free term interest rate (TORF), it refers to the opening day for general business of local banks in Tokyo (excluding statutory holidays and rest days).
“Related person” refers to the authorized handler, agent, legal representative, responsible person, controlling shareholder or actual controller, beneficial owner and other direct or indirect related persons of the borrower.
“Business related parties” refer to all parties to the transaction under the basic transaction contract and other relevant subjects related to the transaction other than all parties to the transaction, as well as all parties to the transaction, such transaction parties, their authorized handlers, agents, legal representatives, responsible persons, controlling shareholders or actual controllers, beneficial owners, etc.
Terms including affiliate, affiliate transaction and major investor should contain the same meaning with those contained in the Accounting Standards for Business Enterprises No.36 – Disclosure of Affiliates (CK [2006] No.3) published by the Ministry of Finance, as well as its subsequent revisions.
ESG risks: environmental, social, and governance risks.
Article 2. Use of Line of Credit
2.1 Each time when needing to use the line of credit, the borrower should submit the application to the loaner at least 5 business days in advance. The borrower should fill in the Application for Use of Line of Credit to obtain the approval by the loaner before using the line of credit.
▲▲2.2 Use of the line of credit must meet following conditions:
(1) Balance of loan (under the revolving line of credit) or total loan (under the one-time line of credit) is within the line of credit;
(2) Amount of applied loan is within the balance of line of credit;
(3) Application date and issuance date are within the period of line of credit;
(4) Period of loan and maturity date of loan comply with this contract;
(5) Guarantee contract (if any) under this contract is effective and surviving, and while the guarantee contract is in the form of mortgage contract and/or pledge contract, the secured real right is already set and surviving;
(6) The borrower has handled procedures to obtain licenses, approvals and registrations from the government necessary for the application for the loan, and such licenses, approvals or registrations are surviving;
(7) No serious adverse change occurs in the operation status or financial status of the borrower after this contract takes effect;
(8) Application by the borrower meets relevant rules and regulations of the loaner;
(9) The borrower does not violate this contract;
(10) Payment mode of the loan meets this contract and if the loaner is entrusted to make the payment, the loaner should agree with the payment;
(11) If the loan is provided in any foreign currency, the borrower should provide the certificate providing that the loan meets relevant policies on the management of foreign currency, including but not limited to the valid purpose certificate or registration document of foreign currency;
(12) The borrower has appointed the dedicated fund withdrawal account as required by the loaner and has signed the account management agreement.
▲▲2.3 If the loaner agrees to issue the loan, the final issuance information should be subject to the column of Application for Use of Line of Credit printed by the bank. Application for Use of Line of Credit should be regarded as the Loan Certificate.
▲▲2.4 If the currency of the Application for Use of Line of Credit is different from that of the line of credit, it should be converted at the exchange rate published by Bank of Communications Co., Ltd. in the beginning of each day only for the purpose of recognizing the balance of line of credit. If there is no available exchange rate, it should be converted by the exchange rate reasonably determined by Bank of Communications Co., Ltd.
▲▲2.5 After the borrower becomes the shareholder of the guarantor or the “actual controller” defined by the Company Law, the loaner may suspend or cancel the line of credit not used by the borrower until the guarantor provides the resolution made by its Board of Shareholders (General Meeting) about securing the borrower that is acceptable to the loaner.
Article 3. Interest Rate and Payment of Interest
3.1 Basic regulations on determining the interest rate
3.1.1 The annual interest rate (simple interest) of the loan under this contract shall be agreed by both parties in the Application for the Use of Quota after negotiation each time the quota is used. If the annual interest rate value is determined according to the pricing benchmark, the annual interest rate value shall be calculated according to the pricing benchmark agreed in the Application for the Use of Quota plus (minus) points (1 basis point is 0.01 percent, and 1 percentage point is 100 basis points).
3.1.2 If both parties agree to apply the fixed interest rate in the Application for Use of Quota, and the specific value is recorded in the fixed interest rate value field, The specific interest rate of each loan shall be subject to the value recorded in the Fixed Interest Rate Value field of the Application for the Use of the Quota (where the loan currency is RMB, such specific value shall be determined on the basis of the specific value of the pricing benchmark applicable on the applicable date of the pricing benchmark agreed in the Application for the Use of the Quota (hereinafter referred to as “the pricing benchmark value”) and according to the plus (minus) point value agreed in the Application for the Use of the Quota). If no specific value is recorded in the Fixed Interest Rate Value field, the specific interest rate of each loan shall be determined based on the applicable pricing benchmark value on the applicable date of the pricing benchmark agreed in the Application for the Use of Quota and according to the plus (minus) point value agreed in the Application for the Use of Quota.
If both parties agree to apply the floating interest rate in the Application for the Use of Quota, the specific interest rate of each loan shall be determined on the basis of the pricing benchmark value applicable to the applicable date of the pricing benchmark agreed in the Application for the Use of Quota, according to the plus (minus) point value, interest rate floating rules, interest rate floating cycle, interest rate floating cycle unit and the floating start date of a specific date (if necessary) agreed in the Application for the Use of Quota.
3.1.3 If the currency is RMB, daily interest rate = monthly interest rate/30, monthly interest rate = annual interest rate/12; if the currency is HKD, GBP and AUD, daily interest rate = annual interest rate/365; if the currency is USD, Euro, JPN and other foreign currencies accepted by the loaner, daily interest rate = annual interest rate/360.
▲▲3.2 Interest rate of loan
If both parties agree on the application of fixed interest rate in the Application for the Use of Quota and the fixed interest rate value field records a specific value, the interest rate at the time of each loan disbursement shall be subject to the fixed value. If it is agreed in the Application for Use of Quota that a fixed interest rate is applicable and no specific value is recorded in the fixed interest rate value field, and it is agreed in the Application for Use of Quota that a floating interest rate is applicable, the loan interest rate for each loan is determined based on the pricing benchmark value applicable to the “Pricing Benchmark Application Date” agreed in the Application for Use of Quota and the plus (minus) point value agreed in the Application for Use of Quota. The “applicable date of pricing benchmark” shall be taken as the T day, and the pricing benchmark value rules applicable to the T day shall be implemented in accordance with Article 3.5.1 of the Contract.
3.3 Adjustment of interest rate
3.3.1 Once the interest rate is recorded in the Application for Use of Line of Credit as fixed, such interest rate should apply to the loan within the period of loan.
▲▲3.3.2 Once the interest rate is recorded in the Application for Use of Line of Credit as fluctuating, the interest rate adjustment date should be determined according to the interest rate fluctuation rules, interest rate fluctuation cycle, interest rate fluctuation cycle unit and specific beginning date of fluctuation (if necessary) agreed in the Application for Use of Line of Credit, and the adjusted interest rate should apply since the interest rate adjustment date.
3.3.2.1 If the benchmark interest rate is adjusted within the period of loan, the adjustment cycle of interest rate should be calculated by choosing “fluctuating at bookkeeping date” or “fluctuating at specific date” in the “interest rate fluctuation rules” since the “bookkeeping date” or “specific date”. The column of interest rate fluctuation cycle should be filled with the quantity of interest rate fluctuation cycles, the column of interest rate fluctuation cycle unit may be filled with day or month. If the quantity of interest rate fluctuation cycle is “1” while the interest rate fluctuation unit is “day”, then the adjustment date of benchmark interest rate should be the adjustment date of loan interest rate; if the quantity of interest rate fluctuation cycle is “3” while the interest rate fluctuation unit is “day”, then the adjustment date of loan interest rate should be every third day since the “bookkeeping date” or “specific date”; if the quantity of interest rate fluctuation cycle is “1” while the interest rate fluctuation unit is “month”, then the adjustment date of loan interest rate should be the end of every month since the “bookkeeping date” or “specific date”; if the quantity of interest rate fluctuation cycle is “3” while the interest rate fluctuation unit is “month”, then the adjustment date of loan interest rate should be the end of every third month since the “bookkeeping date” or “specific date”, and so on.
3.3.2.2 The loan interest rate on the loan interest rate adjustment date shall be determined on the basis of the pricing benchmark value applicable on the loan interest rate adjustment date. Unless otherwise agreed in the Contract or the two parties agree to adjust the plus (minus) point value, the plus (minus) point value of the interest rate shall still be subject to the plus (minus) point value of the interest rate agreed in the corresponding Application for Use of Quota of the loan. The “loan interest rate adjustment date” shall be the T date, and the pricing benchmark value rules applicable to the T date shall be implemented in accordance with Article 3.5.1 of this Contract.
▲▲3.3.3 If the pricing benchmark applicable to the corresponding loan is cancelled or the corresponding issuing agency stops publishing, both parties shall negotiate and adjust the interest rate of the loan separately, but the adjusted interest rate shall not be lower than the applicable interest rate at that time; If the two parties have not reached an agreement on the adjusted interest rate for more than one month since the pricing benchmark is cancelled or ceased to be published, the lender has the right to declare that the loan is due ahead of schedule.
▲▲3.3.4 Both parties may adjust the fluctuation extent or increase (decrease) value of the corresponding loan interest rate through negotiation at each adjustment date of loan interest rate.
3.4 The default interest rate of overdue loans shall be increased by 50% according to the interest rate agreed herein, and the default interest rate of misappropriated loans shall be increased by 100% according to the interest rate agreed herein. If the floating rate loan is subject to adjustment of the loan pricing benchmark, the lender has the right to adjust the penalty interest rate applicable to each loan accordingly, and the new penalty interest rate shall apply from the date of loan interest rate adjustment agreed in the corresponding Application for Use of Quota.
3.5 Calculation of interest
3.5.1 According to the different applicable pricing benchmarks, the rules for taking the value of the applicable pricing benchmark value on the T date (i.e. the “pricing benchmark application date”, “loan interest rate adjustment date” and “repricing date”) agreed in Article 3.2, 3.3.2.2 and 9.3.3.2 of the Contract are as follows:
If the pricing benchmark is the loan market quoted rate (LPR), the pricing benchmark value applicable to T day is the latest published loan market quoted rate (LPR) value before T day.
If the pricing benchmark is the guaranteed overnight financing rate (SOFR), when T day is a foreign currency working day, the pricing benchmark value applicable to T day is the value of the guaranteed overnight financing rate (SOFR) corresponding to the fifth foreign currency working day before T day displayed on the corresponding financial telecommunications terminal page; If Day T is a non foreign currency working day, the pricing benchmark value applicable to Day T is the value of the guaranteed overnight financing rate (SOFR) that should be applied on the latest foreign currency working day before Day T (that is, the value of the guaranteed overnight financing rate (SOFR) that is displayed on the page of the corresponding financial telecommunications terminal and corresponds to the fifth foreign currency working day before the latest foreign currency working day).
If the pricing benchmark is the guaranteed overnight financing interest rate term reference interest rate (SOFR term interest rate), London Interbank Offered Rate (LIBOR), Euro Interbank Offered Rate (EURIBOR), Tokyo risk-free term interest rate (TORF) or sterling overnight average index reference term interest rate (TSRR), when T day is a foreign currency working day, the applicable pricing benchmark value on T day is the corresponding financial telecommunications terminal page The pricing benchmark value corresponding to the second foreign currency working day before T day; If Day T is a non foreign currency working day, the pricing benchmark value applicable to Day T shall be the pricing benchmark value applicable to the latest foreign currency working day before Day T (that is, the pricing benchmark value displayed on the corresponding financial telecommunications terminal page and corresponding to the second foreign currency working day before the latest foreign currency working day).
If the pricing benchmark is Hong Kong Interbank Offered Rate (HIBOR), and T day is a foreign currency working day, the pricing benchmark value applicable to T day is the value of Hong Kong Interbank Offered Rate (HIBOR) corresponding to T day displayed on the corresponding financial telecommunications terminal page; When T day is a non foreign currency working day, the applicable pricing benchmark value on T day is the value of Hong Kong Interbank Offered Rate (HIBOR) displayed on the corresponding financial telecommunications terminal page and corresponding to the latest foreign currency working day before T day.
When the pricing benchmark value displayed on the corresponding financial telecommunication terminal page is greater than or equal to 0, the pricing benchmark value used to determine the loan interest rate under this contract shall be determined according to the pricing benchmark value actually displayed on the corresponding financial telecommunication terminal page; When the pricing benchmark value displayed on the corresponding financial telecommunication terminal page is less than 0, the pricing benchmark value used to determine the loan interest rate under this contract shall be determined by 0.
3.5.2 Normal interest=interest rate agreed herein × Loan amount × Number of days occupied.
The number of days occupied shall be calculated from the loan granting date (inclusive) to the due date (exclusive). If the due date is not a working day, it shall be postponed. The postponed period shall be included in the number of days occupied, and the interest shall still be calculated according to the contract.
3.5.3 The penalty interest of overdue loans and misappropriated loans shall be calculated according to the amount of overdue or misappropriated loans and the actual number of days (from the date of overdue or misappropriated loans (inclusive) to the date of principal and interest settlement (exclusive)).
3.5.4 If there are many decimal places of interest/penalty interest calculated, the lender will retain two decimal places according to the rounding method.
▲▲3.6 If the borrower repays the loan in advance or the loaner withdraws the loan in advance according to this contract, the corresponding interest rate shall still be subject to that specified in this contract.
3.7 If the loan currency is other than RMB, US dollar, euro, Hong Kong dollar, Japanese yen and British pound, the loan pricing benchmark type, daily interest rate calculation rules and the pricing benchmark value determination rules applicable to the pricing benchmark application date, loan interest rate adjustment date and repricing date shall be subject to the provisions of Article 17 of the Contract.
Article 4. Payment of Loan
4.1 If the issuance account appointed by the borrower is the dedicated loan issuance account opened at the loaner, the issuance and payment of loan should be handled through the account, which may only be used to issue and externally pay the loan fund and only sell the certificate of “Application for Settlement Business” but may not be used to handle any check, draft, bank acceptance or any other settlement. When handling the allocation of loan fund independently, the borrower must handle procedures at the counter of the bank of deposit. The deposit interest of the account should be accounted into the repayment account of the borrower.
4.2 When drawing the loan according to this contract, the borrower should clarify the payment mode (entrusted payment by loaner or independent payment by borrower) and only one mode is applicable in each time of drawing.
4.3 In the mode of entrusted payment by loaner, the loaner will, after receiving the payment entrustment from the borrower and issuing the loan according to this contract, pay the loan fund directly to the counterparty of the borrower meeting the purpose specified in this contract through the account of the borrower.
If the amount of a single payment is beyond the limit of the independent payment or any condition specified in Article 19.3, the mode of entrusted payment should apply.
When choosing the mode of entrusted payment by the loaner, the borrower should submit the loaner with the Application for Use of Line of Credit, corresponding payment entrustment and other materials required by the loaner (including but not limited to the commercial contract, invoice and receipt) to clarify the amount of loan and the receiver and amount of payment, while the amount of drawn loan should equal to that of the payment.
▲▲ If the payment planned by the borrower does not comply with this contract or the corresponding commercial contract, or contains any other defect, the loaner may refuse to make the payment and return the payment entrustment submitted by the borrower.
▲▲ If the loaner agrees but fails to make the payment or the payment is returned due to any incorrect information provided by the borrower, the borrower should submit relevant documents and materials containing the correct information within the period regulated by the loaner, and the loaner should be expected from any liability for any delay or failure of payment.
4.4 In the mode of independent payment by the borrower, after the loaner issues the loan fund to the account of the loaner according to this contract, the borrower pays the fund to the counterparty of the borrower meeting the purpose specified in this contract independently.
When choosing the mode of independent payment by the borrower, the borrower should submit the loaner with the Application for Use of Line of Credit, description of fund usage and other materials required by the loaner. The borrower should report the payment situation of the loan fund to the loaner. The loaner may check whether the loan is paid for the regulated purpose by analyzing the account, verifying the certificate and conducting the on-site survey, and the borrower shall cooperate with such verification by the loaner.
Article 5. Repayment of Loan
5.1 The borrower should make the repayment according to the date and amount specified in the corresponding Application for Use of Line of Credit.
▲▲5.2 Without the written consent from the loaner, the borrower may not repay the loan in advance.
▲▲5.3 The repayment schedule of principal and interest agreed by the borrower and the loaner in the Application for Use of Line of Credit is the true intention of both parties through negotiations on a voluntary basis. Under the repayment arrangement chosen by both parties, the principal should prior to the interest in the repayment without influencing the repayment liability of the borrower for the payable interest, and the borrower may not set up any plea against the repayment of payable interest. The borrower should be responsible for repaying all the principal and interest under any repayment arrangement.
▲▲5.4 When the amount repaid by the borrower is insufficient to cover all the debt of the borrower:
(1) It should be firstly used to repay the overdue amount. If the principal and interest are overdue for less than 90 days, the balance after such repayment should be firstly used to repay the outstanding interest, default interest or compound interest before any overdue principal; if the principal and interest are overdue for more than 90 days, the balance after such repayment should be firstly used to repay the outstanding principal and then the overdue interest, default interest or compound interest;
(2) If there are several debts of the borrower (including debts of the borrower owed to the loaner under any other contract), the loaner may determine the repayment sequence of each debt, only if such sequence does not violate any applicable law, rule, regulation, system or any compulsory regulatory provision of the loaner. The loaner should inform the borrower of the repayment result, unless otherwise regulated.
Article 6. Representation and Guarantee of Borrower
6.1 The borrower is legally incorporated and surviving, possesses all the necessary capacities, perform obligations under this contract it its own name and assumes civil liabilities.
6.2 Signing and performing this contract are the true intention of the borrower that they must obtain all the necessary approvals, permissions and authorizations to contain no legal defect.
6.3 The borrower conducts production and operation in compliance with laws and regulations, possesses the constant operation capability and legal repayment source, involves no serious environmental or social risk, possesses no serious adverse credit record and no officer of the borrower possesses any adverse record.
6.4 All the documents, statements, materials and information provided by the borrower to the loaner when signing and performing this contract are authentic, accurate, complete and valid. The borrower does not conceal any information that may affect its financial status and solvency, and there is no serious adverse change to the financial status of the borrower since the issuance of the latest financial statement.
▲▲6.5 The borrower and its related persons and business related parties do not belong to the enterprises or individuals in the sanctions list issued by the United Nations and relevant countries, organizations and institutions, or in the list of risks related to terrorism and anti money laundering issued by Chinese government departments or competent authorities; It is not located in countries and regions sanctioned by the United Nations and relevant countries, organizations and institutions.
▲▲ 6.6 The borrower guarantees to comply with the national anti money laundering laws, regulations and relevant policies, not to assist others in money laundering, terrorist financing, tax evasion, bank debt evasion, cash withdrawal, telecommunications fraud, illegal fund-raising and other illegal activities, and actively cooperate with the lender to carry out various anti money laundering work such as customer identification, transaction record keeping, customer identity and transaction background due diligence, large sum and suspicious transaction reports, And provide relevant supporting materials as required by the lender.
6.7 According to the ESG risks faced by the borrower’s industry, if the borrower belongs to Class A or Class B customers, the borrower promises:
(1) The borrower’s internal management documents related to ESG risks comply with laws and regulations and are effectively implemented;
(2) The borrower has no major litigation cases involving ESG risks;
(3) All behaviors and performances of the borrower related to ESG risks are compliant.
Article 7. Rights and Obligations of Loaner
7.1 The loaner may withdraw the principal and interest (including compound interest and default interest of overdue and embezzled loan) of the loan according to this contract, collect the payable expense from the borrower, withdraw the loan in advance at its own discretion depending on the fund status of the borrower, and may exercise other rights under laws, regulations or this contract.
▲▲7.2 The loaner only conducts the formal examination of materials provided by the borrower during the performance of this contract that the loaner should be exempted from any liability for the failure to complete entrusted payment if the borrower provides any false, inaccurate or uncomplete material or the borrower makes the payment in violation to this contract.
▲▲7.3 The loaner should issue the loan and make the payment according to this contract. The loaner should be exempted from the liability if the loaner fails to issue the loan or make the payment due to any cause below, but the loaner should send a notice to the borrower in time: the issuance account appointed by the borrower is frozen, the account of the receiver is frozen, there is any force majeure, communicaiton or network fault, or the system fault of the loaner, unless otherwise regulated in this contract.
▲▲ 7.4 According to the regulatory requirements to be followed by the lender, the lender will conduct a dynamic assessment of the borrower’s risk of money laundering, terrorist financing, tax evasion and other risks, and has the right to take one or all of the measures agreed in Article 9.2 when it believes that the borrower and the borrower’s business involved in the transaction instructions are suspected of high risk of money laundering, terrorist financing, tax evasion.
Article 8. Obligations of Borrower
8.1 The borrower should repay the principal and interest of loan under this contract according to the time, amount, currency and interest rate specified in this contract and the corresponding Application for Use of Line of Credit.
The fund collection account appointed by the borrower should be used to collect the corresponding sales income or planned repayment fund. If the corresponding sales income is not settled in cash, the borrower should ensure to allocate it to the fund collection account upon receiving it. The borrower should provide the cash flow of the fund collection upon the request from the loaner.
8.2 The borrower should use the line of credit for the purpose specified in this contract and use the loan for the purpose specified in the corresponding Application for Use of Line of Credit but may not embezzle the loan for any other purpose, or the investment in fixed assets, equity or any production or operation prohibited by the government.
The borrower should draw the loan fund in the mode agreed by both parties but not avoid the entrusted payment by the loaner by breaking up the whole into parts; in the mode of independent payment by the borrower, the borrower should use the loan within the reasonable period required by the regulatory authority of the loaner, and the payment of loan fund should meeting this contract.
▲▲8.3 The borrower shall bear the settlement fees (if any) for the loan fund payment (including the lender’s entrusted payment and the borrower’s independent payment), and the specific fees shall be subject to the laws, regulations, rules, regulatory provisions and the then effective Directory of Bank of Communications Service Fees published by the lender.
If the loan fund payment does not involve cross-border payment, the lending account is a special loan issuing account. When the loan fund payment (including the lender’s entrusted payment and the borrower’s independent payment) is made, if the collection account does not belong to the account opened in the Bank of Communications, the fund payment may be made through the People’s Bank of China’s payment system or the local exchange system. If the loan granting account is not a special loan granting account, and when the loan fund is paid (including the lender’s entrusted payment and the borrower’s independent payment), if the collection account is an account of another bank in another place, the fund payment is handled through the payment system of the People’s Bank of China.
If the loan fund payment involves cross-border payment, the loan fund payment may be handled through the SWIFT system or other systems.
▲▲8.4 The borrower should cooperate with the loaner in the management of loan payment and the supervision and inspection of the use of loan and operation situation of the borrower, provide the financial statement, use record and material of the loan fund, information of affiliate and affiliate transaction, environmental and social risk report, other materials and information necessary for the after-loan risk management required by the loaner, and shall ensure the authenticity, integrity and accuracy of such documents, materials and information.
▲▲8.5 Under either circumstance below, the borrower should send a written notice to the loaner at least 30 days in advance and take no action before repaying the principal and interest under this contract or providing the repayment plan or guarantee recognized by the loaner:
(1) The borrower sells, presents, leases, lends, transfers, mortgages, pledges or disposes in any other manner all or a large part of the assets or important assets;
(2) The operation mechanism or ownership organization of the borrower suffers from any great change, including but not limited to the contracting, lease, association, corporate system transformation, joint stock cooperation system transformation, sales, combination (merger), joint venture (cooperation), separation of enterprise, establishing of subsidiary, equity transfer, ownership transfer, and decrease of capital.
(3) The external investment or increase of debt financing of the borrower exceeds the agreed limit.
▲▲8.6 The borrower shall notify the lender in writing within 7 days of the occurrence or possible occurrence of the following events and cooperate in submitting relevant certificates according to laws and regulations, regulatory provisions and the lender’s requirements:
(1) The borrower or its affiliate revises the Memorandum of Association, changes the name, legal representative (responsible person), domicile, mailing address or business scope of the enterprise, or makes any decision that affects the finance or human resource greatly;
(2) The borrower, its affiliate or guarantor plans to apply for bankruptcy or may be or has been applied by the creditor for bankruptcy;
(3) The borrower or its affiliate is involved in any serious lawsuit, arbitration or administrative measure, or its major assets or the guarantee under this contract is executed with the property preservation or any other compulsory measure, or the security of its major assets or the guarantee under this contract is or may be affected or the value is or may be decreased;
(4) The borrower or its affiliate provides any guarantee to any third party to affect its economic status, financial status or capability in performing obligations under this contract significantly;
(5) The borrower or its affiliate enters into any contract with significant influence on its operation and financial status;
(6) The borrower repays the immature debt in advance or repay other mature debt firstly, or increases any form of guarantee for any other existing debt, or makes any arrangement with the similar effect or enters into any relevant document;
(7) The borrower, its affiliate or guarantor is shut down, closed, dissolved, suspended, cancelled, or the business license is withdrawn;
(8) The borrower or its affiliate, major investor of the borrower or its affiliate, legal representative (responsible person), director or officer of the borrower or its affiliate is missing or involved in any violation, to any law, regulation or rule of stock exchange, or suffers from any abnormal change;
(9) The borrower or its affiliate suffers from serious difficulty or deterioration of financial status in the operation, or there is any other event with adverse influence on the operation, financial status, solvency or economic status of the borrower or its affiliate;
(10) There is any affiliated transaction and its amount reaches or exceeds 10% of the latest audited net assets;
(11) Before repaying all the debts under this contract, the borrower becomes or may become the shareholder or the “actual controller” defined by the Company Law of the guarantor;
(12) The borrower or its affiliate causes any liability accident or is made public by the media by violating any law, rule, regulation, national policy or industrial standard;
(13) The borrower or its affiliate encounters any safety or environment protection accident;
(14) The relationship between the affiliate and the borrower is changed;
(15) The borrower or its affiliate encounters any significant equity change;
(16) The opinion issued by the external audit of the borrower on its financial statements is not the standard unreserved opinion;
(17) The borrower is or may be investigated, punished or taken with other similar measures by the competent authority as it violates the law or rule and/or regulatory requirement;
(18) The borrower or its affiliate is listed to be sanctioned by the UN, EU or US, or the country or area where the borrower or its affiliate resides in is listed to be sanctioned by the UN, EU or US;
(19) There is any other event with serious adverse influence on the solvency of the borrower or its affiliate.
(20) According to the lender’s environmental and social risk assessment standards, if the borrower is a customer with environmental and social risks classified as A or B, the borrower has or may have any of the following events:
① Various permits, approvals and approvals related to environment, society and risks during commencement, construction, operation and shutdown;
② The assessment and inspection of the environmental and social risks of the borrower by the environmental and social risk regulatory authority or its recognized institution;
③ Supporting construction and operation of environmental facilities;
④ Discharge and compliance of pollutants;
⑤ Safety and health of employees;
⑥ Major complaints and protests from neighboring communities against the borrower;
⑦ Major environmental and social claims;
⑧ Other major circumstances that the lender considers relevant to ESG risks.
▲▲8.7 In case of any change of guarantee under this contract that is adverse to the creditor’s right of the loaner, the borrower should provide other guarantee recognized by the loaner in time.
The “change” specified here includes but not limited to: merger, separation, shutdown, dissolution, suspension, cancellation, withdrawal of business license, and applying or being applied for bankruptcy of the guarantor; significant change of the operation or financial status of the guarantor; the guarantor is involved in any serious lawsuit, arbitration or administrative measures, or the major assets is taken with property preservation or other compulsory measure; the security of the guarantee is or may be affected; the value of the guarantee is or may be decreased, or taken with measures of property preservation, such as sealing; the guarantor or its legal representative (responsible person) or officer violates any law, regulation or applicable rules of stock exchange; the guarantor (when it is an individual) is missing or dead (announced to be dead); the guarantor breaches the guarantee contract; there is any dispute between the guarantor and the borrower; the guarantor requires cancelling the guarantee contract; the guarantee contract does not take effect, or is invalid or cancelled; the secured real right is not set up or take effect; any other event affecting the security of the creditor’s right of the loaner.
▲▲8.8 The borrower promises: during the period since the signing date of this contract to the date at which the principal, interest and relevant expenses of the loan under this contract are paid off, the financial index, external rating, as well as production and operation qualification/license of the borrower will always comply with this contract, and such production and operation qualification/license will pass the annual inspection if necessary.
8.9 The Borrower guarantees that the Borrower and its employees and agents will not provide, give, ask for or receive any form of material benefits (including but not limited to cash, physical cards, tourism, etc.) or other non-material benefits other than those agreed herein to the Lender or its employees in any form; Do not use the funds or services provided by the lender in any form, directly or indirectly, for activities related to corruption or bribery; If the borrower is aware of any violation of this article, it shall provide clues and relevant information to the lender in a timely, truthful, complete and accurate manner, and cooperate with the lender on relevant matters as required by the lender.
8.10 According to the lender’s environmental and social risk assessment standards, if the borrower is a customer with environmental and social risks classified as A or B, the borrower shall assume the following obligations:
(1) Establish and improve the internal management system of environmental and social risks, and specify the responsibilities, obligations and punishment measures of relevant responsible personnel of the borrower;
(2) Establish and improve the emergency response mechanism and measures for environmental and social risk emergencies;
(3) Establish special departments and/or designate special personnel to be responsible for environmental and social risks;
(4) Cooperate with the lender or a third party recognized by the lender in the assessment and inspection of the borrower’s environmental and social risks;
(5) Respond appropriately or take other necessary actions when the public or other interested parties strongly question the borrower’s performance in controlling environmental and social risks;
(6) Urge the borrower’s vital related parties to strengthen management and prevent the environmental and social risks of related parties from being transmitted to the borrower;
(7) Perform other obligations that the lender considers relevant to the control of environmental and social risks.
▲▲Article 9. Adjustment of Line of Credit, Acceleration of Maturity and Repricing of Risk
9.1 Any event below should be deemed as the “early maturity event” of this contract:
(1) The borrower does not repay the principal or interest of the loan according to the Application for Use of Line of Credit under this contract;
(2) The borrower makes any false representation or guarantee under this contract;
(3) Any event that should be notified as specified in Article 8.6 occurs and influences or may influence the security of the creditor’s right of the loaner;
(4) Any law, rule or regulatory policy is changed to the extent that the loaner will or may violate the law or rule if it issues the loan according to this contract;
(5) While performing the contract with the loaner or any third party, the borrower conducts any breach or the debt may be or has been announced to be mature in advance;
(6) The borrower breaches any other article of this contract.
(7) According to the lender’s environmental and social risk assessment standards, if the borrower’s environmental and social risks are classified as A or B, the borrower has any of the following events:
① The borrower is punished by relevant government departments due to poor environmental and social risk management;
② The borrower is strongly questioned by the public and/or the media due to poor environmental and social risk management, and it is verified that there are relevant situations;
③ The borrower violates the obligations related to environmental and social risk management agreed with the lender in other contracts.
9.2 In case of any “early maturity event”, the loaner may take any one, several or all measures below:
(1) To lower, suspend or cancel the line of credit under this contract;
(2) To stop issuing the loan unused by the borrower;
(3) To stop paying the loan unused but already withdrawn by the borrower;
(4) To require the borrower to supplement the issuance and payment conditions of loan to the loaner with the regulated period;
(5) To require the borrower to change the payment mode as required by the loaner;
(6) To reprice against the risk in executing the loan according to Article 9.3;
(7) To announce that the principal of loan already issued under this contract becomes mature and require the borrower to repay the principal and interest of all the mature loan immediately.
9.3 In view of the production and operation situation of the borrower when signing this contract, both parties have determined the interest rate and its adjustment through negotiations. The borrower agrees that in case of any “early maturity event”, the loaner may reprice against the risk in executing the loan according to this article.
9.3.1 The repricing mentioned above consists of two modes, including repricing and directly raising the loan interest rate. The specific mode is agreed by both parties in Article 21.
9.3.2 “Negotiated reprice” means that the loaner may require the borrower to negotiate with the loaner within the regulated period to raise the loan interest rate and both parties will determine the “repricing date” and relevant interest rate in the form of supplemental agreement.
9.3.3 “Direct raise of loan interest rate” means that the loaner may directly raise the loan interest rate according to this article and Article 21.
9.3.3.1 Since the loan sends a notice of “repricing date” to the borrower, the loan interest rate should be applied to each loan that the borrower has not repaid by the “repricing date”.
9.3.3.2 If the loan currency is RMB, US dollar, Euro, Hong Kong dollar, Japanese yen and British pound, the increased loan interest rate of each loan shall be determined according to the plus (minus) point value agreed in Article 21.2.1 on the basis of the applicable pricing benchmark value on the “repricing date”. The “repricing date” shall be the T date, and the pricing benchmark value rules applicable to the T date shall be implemented in accordance with Article 3.5.1 of the Contract.
9.3.3.3 If the loan currency is other than RMB, US dollar, Euro, Hong Kong dollar, Japanese yen and British pound, the increased loan interest rate shall be determined according to Article 21.2.2.
9.3.4 After the lender executes risk repricing as agreed above, the new interest rate will be executed from the “repricing date”. On the basis of this interest rate, it is still subject to floating adjustment as agreed in Article 3 of this contract. If both parties agree to change relevant agreements, the agreement after the change shall prevail. If the loan is overdue (including the borrower’s failure to repay on time or the lender’s announcement of early maturity) or misappropriated, the default interest rate for overdue and misappropriated loans shall be determined on the basis of the new interest rate (including the interest rate after floating adjustment as agreed in this contract), and the interest rate for compound interest shall be adjusted accordingly.
9.3.5 The implementation of “risk repricing” shall not be deemed or interpreted as the lender waiving other rights stipulated by laws and regulations and agreed in this contract. The Lender has the right to take other measures to protect creditor’s rights in accordance with laws and regulations and this Contract, including but not limited to the measures agreed in Article 9.2.
▲▲Article 10. Breach
10.1 If the borrower does not repay the principle or interest of the loan in time or uses the loan for any purpose not included in this contract, the loaner will collect the interest at the default interest rate of overdue or embezzled loan, and collect the compound interest of the outstanding interest. If the default interest rate is adjusted according to this contract, the compound interest rate should also be adjusted correspondingly.
10.2 If the borrower does not repay the principle or interest of the loan in time, it should assume the calling expense, lawsuit expense (or arbitration expense), preservation expense, announcement expense, execution expense, attorney’s fee, travel expense and other expenses of the loaner in realizing the creditor’s right.
▲▲Article 11. Deduction
11.1 The borrower authorizes that in case of any payable principal, interest, default interest, compound interest or any other expense of the loan, the loaner may deduct the fund in any account of the borrower opened at any branch of Bank of Communications Co., Ltd. to repay the amount mentioned above.
11.2 After such deduction, the loaner should inform the borrower of relevant account number, contract number, number of Application for Use of Line of Credit, deduction amount and remaining debt.
11.3 If the deducted fund is insufficient to repay all the debt of the borrower, the debt to be repaid by such fund should be determined according to this contract.
11.4 If the currency of the deducted fund is different from that of the debt to be repaid, the deducted fund should be converted at the exchange rate published by Bank of Communications Co., Ltd. at the time of deduction. If any settlement, sales or exchange procedure of foreign currency is necessary, the borrower is obliged to assist the loaner and assume the risk in exchange rate.
Article 12. Notice
12.1 Contact details provided by the borrower in this contract (including mailing address, telephone number and fax number) are all authentic and valid. In case of any change of any contact detail, the borrower should send/deliver such change to the mailing address offered by the loaner in this contract immediately. Such change should take effect when the loaner receives the notice of change.
12.2 Unless otherwise specified in this contract, the loaner may send a notice to the borrower in any manner below. The loaner may choose the manner it thinks fit but is relieved from any liability for the error, omission or delay caused by the postal service, fax, telephone or any other communication system. If the loaner chooses several manners, the one delivering the notice to the borrower, the fastest should prevail.
(1) If the loaner chooses the announcement, the date at which the loaner publishes the announcement on its website, online bank, telephone bank or outlet should be deemed as the delivery date;
(2) If the loaner chooses the personal delivery, the date at which the borrower signs to confirm the reception should be deemed as the delivery date;
(3) If the loaner chooses the postal service (including express delivery, ordinary mail and registered mail) to send the notice to the latest mailing address of the borrower that the loaner knows, the third day (in the same city)/the fifth day (in different cities) since the sending date should be deemed as the delivery date;
(4) Fax, mobile phone short message or other electronic communication methods shall be delivered to the borrower’s fax number, mobile phone number or e-mail address designated by the borrower that the lender knows most recently, and the date of sending shall be deemed as the date of service. The aforementioned delivery refers to the entry of relevant information into the server terminal of the service provider without taking the actual display of relevant information on the client terminal as the standard.
12.3 The borrower agrees that, unless the lender receives the borrower’s written notice on changing the mailing address, the mailing address filled by the borrower in this contract is the address where the court serves judicial documents and other written documents to the borrower. The scope of application of the above address for service includes but is not limited to the first instance of civil litigation, objection to jurisdiction and reconsideration, second instance, retrial, remand for retrial and enforcement procedures.
During the dispute resolution process of this contract, the court has the right to serve judicial documents and other written documents to the borrower through any communication method stipulated in Article 12.2. The court has the right to choose the communication method it deems appropriate, and is not responsible for any transmission errors, omissions, or delays that may occur in postal, fax, telephone, telex, or any other communication system. If the court chooses multiple communication methods simultaneously, the one that reaches the borrower faster shall prevail.
12.4 This clause is an independent dispute resolution clause in the contract. If the contract is invalid, canceled or terminated, the validity of this clause will not be affected.
▲▲Article 13. Disclosure and Confidentiality
13.1 With respect to the information and materials of the borrower obtained in the signing and performance of this contract, the loaner may not violate any law, rule or regulatory requirement to use such information and materials. It should assume the confidentiality liability but not disclose such information and materials to any third party, except for below following circumstances:
(1) Disclosure required by applicable laws and regulations;
(2) Disclosure required by judicial departments or regulatory agencies in accordance with the law;
(3) When the borrower fails to repay the loan principal and/or pay interest in full and on time, the lender shall disclose to the lender’s external professional advisor and allow the lender’s external professional advisor to use it on a confidential basis in order to realize the creditor’s rights under this contract;
(4) Reasonable implementation of other actions to safeguard public interests or the legitimate rights and interests of borrowers;
(5) The borrower agrees or authorizes the lender to disclose.
13.2 The borrower confirms that it has signed the Credit Information Inquiry and Provision Authorization. The loaner may inquire, use and keep the credit information of the borrower within the scope regulated by the authorization.
13.3 Besides the circumstance specified in Article 13.1 and Article 13.2, the borrower further agrees Bank of Communications Co., Ltd. to use or disclose the information and materials of the borrower under following circumstances, including but not limited to the basic information, credit transaction information, adverse information and other relevant information and materials of the borrower, and is willing to assume all the consequences thereof:
Bank of Communications Co., Ltd. may disclose such information and materials on a confidentiality basis to the business outsourcing institution, third party service provider, other financial institutions and other institutions or individuals that the loaner deems necessary, including but not limited to other branches or wholly-owned subsidiaries of Bank of Communications Co., Ltd. for the purpose below: ① It conducts the line of credit business or any relevant business, such as promoting the line of credit business of Bank of Communications Co., Ltd., calling for the debt from the borrower and transferring the creditor’s right of the line of credit business; ② The loaner provides or may provide the borrower with the new product or service, or further provides the service.
Whether Article 13.3 is applicable should be subject to Article 24 of this contract.
Article 14. Applicable Laws and Dispute Solution
Laws of the People’s Republic of China (for the purpose of this contract, excluding laws of Hong Kong, Macau and Taiwan) apply to this contract. Any dispute under this contact should be brought to the competent court at the place of the loaner, unless otherwise regulated in this contract. Both parties should continue to perform those articles not involved in the dispute during the period of dispute solution.
Article 15. Effectiveness of the contract, loan nature and contract composition
15.1 This Contract shall come into force after being signed (or sealed) by the legal representative (principal) or authorized representative of the Borrower and affixed with the official seal, and signed (or sealed) by the legal representative (principal) or authorized representative of the Lender and affixed with the special seal for contract. If the special seal for contracts affixed by the lender is the special seal for offshore credit business contracts (or other special seals for contracts with the word “offshore”), the loans under this contract are offshore business loans.
15.2 The Application for Use of Line of Credit and other relevant documents and materials signed under this contract are indispensable parts of this contract.
15.3 Application for Use of Line of Credit is the supplement to this contract. Unless otherwise regulated in the Application for Use of Line of Credit, rights, obligations and other matters of the borrower and the loaner should still be subject to this contract.
Article 16. Specific Content of Line of Credit
16.1 Currency of line of credit: RMB; Amount in words: ten million yuan; It can be used in √ currency ☐ line currency and other currencies acceptable to the lender; This line belongs to ☐ Revolving line ☐ One time line (can be used for many times) √ One time line (only used once).
16.2 Purpose of credit line: business turnover.
16.3 The credit term is from July 5, 2024 to July 5, 2025.
Article 17. Interest Rate
If the loan currency is other than RMB, US dollar, euro, Hong Kong dollar, Japanese yen and British pound, the applicable pricing benchmark types, daily interest rate calculation rules and pricing benchmark value determination rules applicable to the corresponding loan on the applicable date of the pricing benchmark and the adjustment date of the loan interest rate are agreed as follows:
Article 18. Account
18.1 The borrower appoints the following account to be the issuance account. The account ☐is √is not the dedicated loan issuance account opened at the loaner. If both parties otherwise regulate in the Application for Use of Line of Credit, such Application for Use of Line of Credit should prevail.
Account name: CLPS Shanghai Co., Ltd.
Account number: 310066865018010213932
Bank of deposit: Bank of Communications Zhangjiang Sub-branch
18.2 The borrower appoints that:
(1) The repayment account:
Account name: CLPS Shanghai Co., Ltd.
Account number: 310066865018010213932
Bank of deposit: Bank of Communications Zhangjiang Sub-branch
(2) The fund collection account:
Account name: CLPS Shanghai Co., Ltd.
Account number: 310066865018010213932
Bank of deposit: Bank of Communications Zhangjiang Sub-branch
Article 19. Issuance, Payment and Repayment of Loan
19.1 The period of each loan withdrawn under this contract should be no longer than 12√months ☐ days, and the maturity date of all the loan should be no later than January 5, 2026.
19.2 The limit of independent payment under the Contract is:√ RMB ☐ /(foreign currency) zero thousand yuan or equivalent in other currencies.
19.3 The entrusted payment by loaner is compulsory once any condition below is met:
/
19.4 In the mode of independent payment by the borrower, the borrower should report the payment of loan fund to the loaner within 15 days since the issuance of loan.
Article 20. Financial Restriction, External Rating, Production and Operation Qualification/License
20.1 Limit on the external investment by the borrower is RMB 30 million; limit for providing external guarantees is RMB 30 million; limit on the increase of debt financing is RMB 30 million.
20.2 Specific regulations on the financial indexes of the borrower:
(1) /
(2)
(3)
20.3 Specific regulations on the external rating:
(1) /
(2)
20.4 Specific regulations on the production and operation qualification/license of the borrower:
(1)
(2)
▲▲Article 21. Repricing of Risk
21.1 This contract adopts the first repricing mode below: (1) Repricing through negotiations; (2) Direct raising the loan interest rate.
21.2 Once the “direct raising the loan interest rate” is adopted:
21.2.1 If the loan currency is RMB, US dollar, Euro, Hong Kong dollar, Japanese yen and British pound,, the increased interest rate plus (minus) points shall be: ☐ no point plus or minus ☐ plus percentage points ☐ minus / percentage points. If a loan is otherwise agreed, the increase (decrease) value of the interest rate after the increase of the loan shall be subject to the records in the application for the use of the applicable limit.
21.2.2 If the loan currency is other than RMB, US dollar, Euro, Hong Kong dollar, Japanese yen and British pound, the loan interest rate after the increase is:
/
Article 22. Contact Details
Contact details of the borrower to receive the notice specified in Article 12:
Mailing address: 2F, Building 18, 498 Guoshoujing Road
Addressee: Yang Xiaofeng
Post code: 201203
Tel:
Mobile: /
Fax: /
E-mail: /
Article 23. Counterparts
This contract is made with Three copies. Both parties and the guarantor (if any) holds one copy (ies) respectively.
Article 24. Miscellaneous
24.1 Both parties agree that Article 13.3 √applies ☐ does not apply to this contract.
24.2 According to the lender’s environmental and social risk assessment standards, the borrower ☐ belongs to a customer √ not classified as A or B in terms of environmental and social risks.
24.3 The payment method of the loan under the Contract shall be subject to the Application for Use of Quota signed by the Lender.
Borrower: CLPS Shanghai Co., Ltd.
Legal representative (responsible person): Yang Xiaofeng
Address: Room 26C01, 828-838 Zhangyang Road, China (Shanghai) Free Trade Area
Loaner: Bank of Communications Co., Ltd. Shanghai Zhangjiang Branch (Sub-branch)
Responsible person: Zhu Lei
Mailing address: 560 Songtao Road, Pudong New Area, Shanghai, China
| The borrower has read this contract and the loaner has made detailed descriptions as required by the borrower. The borrower possesses no objection or doubt when signing this contract and understands all the articles, especially the meaning and legal consequence of those marked with ▲▲. |
(This page is the signature page of the Working Capital Loan Contract, and there is no text below)
|
Borrower: (Seal) |
Loaner:
(Seal) |
| (Seal: ChinaLink Professional Services Co., Ltd.) | (Seal: Line of Credit Business Contract Seal of Shanghai Zhangjiang Sub-branch of Bank of Communications Co., Ltd.) |
|
Legal representative (responsible person) or authorized representative
(Signature or seal)
|
Legal representative (responsible person) or authorized representative
(Signature or seal)
|
| Date: June 5, 2025 | Date: June 5, 2025 |
Exhibit 10.26
June 2024 edition
Contract for loans of working capital
Contract number: DD6232025003
Lender:Industrial Bank Co., Ltd Shanghai Pudong Branch
Address: No.710 Dongfang Road, China (Shanghai) Pilot Free Trade Zone
Legal representative/person in charge: Jianping Meng
Borrower: . JAJI (Shanghai) Co., Ltd.
Address: Room 5107, Building 5, No. 555 Dongchuan Road, Minhang District, Shanghai
Legal representative/person in charge: Jian Xu
Contract signing location: Jin’an District, Shanghai
Important Notice for Signing
In order to protect your rights, please carefully read, check and confirm the following matters before signing this contract:
1、You and your company have the right to sign this contract. If it is necessary to obtain the consent of others according to law, you and your company have obtained full authorization; If it involves processing the personal information of others, you and your company have obtained written consent from others for the processing of their personal information by Industrial Bank of China;
2、You and your company have carefully read and fully understood the terms of the contract, and have paid special attention to the content related to the assumption of responsibility, exemption or reduction of Industrial Bank’s responsibility, and personal information processing that have a significant interest in you and your company, as well as the content in bold font;
3、You and your company have fully understood the meaning and corresponding legal consequences of the contract terms, and are willing to accept these terms and conditions;
4 、You and your company have paid special attention to the provisions regarding your and your company’s use of credit funds for the purposes specified in the contract, the prohibition of misappropriation of credit funds (including but not limited to purchasing or investing credit funds in real estate), and the requirement to issue a commitment letter for the use of funds to Industrial Bank. You and your company are fully aware and understand that Industrial Bank will take measures such as early loan collection, cessation of disbursement of loans/financing not yet issued under this contract, cessation of payment of loans/financing not yet paid under this contract, reduction or cessation of credit to Industrial Bank, and hold you and your company legally responsible for the consequences of misappropriation of credit funds;
5、By signing this contract, you and the relevant individuals agree and authorize Industrial Bank to process your and your personal information and keep it for the period specified by Industrial Bank; You and related individuals are aware that you have the right to be informed, make decisions, withdraw consent, restrict or refuse third-party processing rights in the processing of personal information. Industrial Bank has provided information and decision-making services for personal information processing through diversified means (including but not limited to on-site notification); If you and related individuals intend to revoke, restrict or refuse the authorization of Industrial Bank to process personal information, they may handle it in accordance with the provisions of this contract or the management procedures of Industrial Bank.;
6、The contract text provided by Industrial Bank is only a demonstration text, with blank lines left after the relevant clauses of the contract, and “supplementary clauses” added at the end of the contract for all parties to modify, supplement or delete the contract;
7、If you and your company have any questions about this contract, or if you and your company find that there are illegal and irregular situations in the contract and the business fees under the contract, please call the phone number of Industrial Bank in a timely manner or directly complain or consult with the operating branch of Industrial Bank, contact number: 95561.
Upon the borrower’s application, the lender has reviewed and agreed to grant the borrower a working capital loan. In order to clarify the rights and obligations of both parties, abide by their promises, and in accordance with relevant laws and regulations of the People’s Republic of China, through equal consultation, both parties hereby sign this contract for mutual compliance.
The lender and borrower confirm that the loan under this contract belongs to the first of the following situations:
(1) This contract is a sub contract of the “Credit Line Agreement” (i.e. the main contract) with the number SX6232025001 signed by the lender and borrower on January 15, 2025. The loan amount is included in the credit line under the “Credit Line Agreement”. Among them, the foreign currency loan amount shall be converted into RMB and included in the credit limit based on the middle rate announced by the lender on the day of signing this contract.
(2) This contract is an independent legal document signed by the lender and borrower.
Article 1 Definition and Interpretation
Unless otherwise agreed in writing by both parties, the following terms in this contract shall be defined and interpreted as follows:
1、“Working capital loans” refer to local and foreign currency loans applied by borrowers to lenders for daily production and operation turnover.
2、“Debt” or “main debt” refers to the debt formed by the borrower (debtor) submitting an application to the lender (creditor), and the lender providing financing to the borrower according to this contract after review and approval (including principal, interest, penalty interest, compound interest, liquidated damages, damages, and the cost of realizing the debt by the creditor, etc.). The creditor’s rights against the borrower owned by the lender under this contract correspond to the borrower’s obligations to the lender under this contract.
The cost of realizing creditor’s rights refers to the litigation (arbitration) fees, lawyer’s fees, travel expenses, execution fees, preservation fees, and other expenses paid by the lender to realize creditor’s rights through litigation, arbitration, and applying to a notary public for an execution certificate.
3、Article 5 of this contract defines and interprets the following terms as follows:
“Fixed interest rate” refers to the interest rate that remains unchanged during the loan term. For example, if the loan is disbursed in installments, it means that the interest rate remains unchanged between the actual disbursement date of each disbursement and the maturity date of the loan under this contract.
“Floating interest rate” refers to the interest rate that varies within the loan term according to the agreed cycle and magnitude between the borrower and lender.
“Floating cycle” refers to the frequency of changes in the loan interest rate agreed upon by both parties. Within a floating period, the loan interest rate is calculated and determined based on the pricing benchmark interest rate according to the pricing method stipulated in the contract, and the loan interest rate remains unchanged during the floating period; When one floating cycle expires and enters the next floating cycle, the loan interest rate is calculated and determined based on the pricing benchmark interest rate of the new floating cycle according to the pricing method agreed in the contract, and the loan interest rate remains unchanged during the floating cycle.
“Pricing benchmark interest rate” refers to the interest rate standard used to determine the loan interest rate under this contract, including but not limited to the quoted interest rates published in China or relevant countries, regions, and markets, such as LPR SHIBOR, SOFR、SOFR term interest rates 、∈STR、SONIA、TSRR、TONA、SARON、HIBOR、SIBOR、 The central bank’s benchmark interest rate for RMB deposits, etc.
“LPR” refers to the loan market quoted interest rate calculated and published by the National Interbank Funding Center authorized by the People’s Bank of China. According to banking practices, both parties agree to determine the pricing benchmark interest rate rule under this contract as the T-1 day LPR, where “T” is the day when the loan interest rate is determined, and “T-1” is the previous working day of that day.
“SHIBOR” refers to the Shanghai Interbank Offered Rate published by the National Interbank Funding Center and applicable on the same day.
“SOFR” refers to the secured overnight financing rate in US dollars. According to banking practices, both parties agree to determine the pricing benchmark interest rate rule under this contract as the T-5 day SOFR, where “T” is the day the loan interest rate is determined, and “T-5” is the first five working days of that day.
“SOFR term rate” refers to the Chicago Mercantile Exchange’s forward-looking mortgage financing rate, denominated in US dollars. According to banking practices, both parties agree to determine the pricing benchmark interest rate rule under this contract as the T-2 day SOFR term interest rate, where “T” is the day the loan interest rate is determined, and “T-2” is the first two working days of that day.
“∈STR” refers to the short-term interest rate in euros, denominated in euros. According to banking practices, both parties agree to determine the pricing benchmark interest rate rule under this contract as T-5 days ∈ STR, where “T” is the day when the loan interest rate is determined, and “T-5” is the first five working days of that day.
“SONIA” refers to the overnight average index of pounds, denominated in pounds. According to banking practices, both parties agree to determine the pricing benchmark interest rate rule under this contract as the T-5 day SONIA, where “T” is the day the loan interest rate is determined, and “T-5” is the first five working days of that day.
“TSRR” refers to the term interest rate of the overnight average index of GBP, denominated in GBP. According to banking practices, both parties agree to determine the pricing benchmark interest rate rule under this contract as the T-2 day TSRR term interest rate, where “T” is the day the loan interest rate is determined, and “T-2” is the first two working days of that day.
“TONA” refers to the average overnight interest rate in Tokyo, denominated in Japanese yen. According to banking practices, both parties agree to determine the pricing benchmark interest rate rule under this contract as the T-5 day TONA, where “T” is the day the loan interest rate is determined, and “T-5” is the first five working days of that day.
“SARON” refers to the overnight average interest rate in Switzerland, denominated in Swiss francs. According to banking industry practices, both parties agree to determine the pricing benchmark interest rate rule under this contract as T-5 SARON, where “T” is the day when the loan interest rate is determined, and “T-5” is the first five working days of that day.
“HIBOR” refers to the Hong Kong interbank lending rate for Hong Kong dollars in the financial markets. According to banking practices, both parties agree to determine the pricing benchmark interest rate rule under this contract as HIBOR on the T-2 day, where “T” is the day when the loan interest rate is determined, and “T-2” is the first two working days of that day.
“SIBOR” refers to the Singapore Interbank Offered Rate, which is applicable only to Singapore dollars. According to banking practices, both parties agree to determine the pricing benchmark interest rate rule under this contract as the T-2 day SIBOR, where “T” is the day when the loan interest rate is determined, and “T-2” is the first two working days of that day.
“The central bank’s benchmark interest rate for RMB deposits” refers to the RMB deposit benchmark interest rate published by the People’s Bank of China and applicable on the same day,
Among them, the currencies and specific values of “LPR”, “SHIBOR”, “SOFR”, “SOFR term interest rate”, “∈ STR”, “SONIA”, “TSRR”, “TONA”, “SARON”, “HIBOR”, “SIBOR” and “central bank RMB deposit benchmark interest rate” determined according to the applicable pricing benchmark interest rate rules under this contract shall be subject to the query results of the core system of Industrial Bank.
The loan interest rate determination date can be the actual loan disbursement date, contract signing date, or repricing date.
“Loan interest rate” refers to the interest rate for the execution of this contract, which is determined by both parties through negotiation and in accordance with the pricing formula of the loan interest rate in this contract. It is based on the pricing benchmark interest rate on the date of determining the loan interest rate in this contract, and is formed by floating the number of points added or subtracted.
4、 The “major transaction” stipulated in Article 13 of this contract refers to (including but not limited to) any transaction that is determined to occur or is likely to seriously affect the basic structure of the borrower’s company, changes in company shareholders, contingent liabilities, cash flow, profitability, core trade secrets, core competitiveness, important assets of the company, significant creditor’s rights and debts of the company, repayment ability, and ability to perform this contract, or any other transaction that the lender and/or borrower deems to constitute a major transaction.
5、The “major events” stipulated in Article 13 of this contract refer to (including but not limited to) any determined or potential events that will seriously affect the ability of senior management personnel of the borrower company to perform their duties, the employment and termination of employees engaged in core business of the company, core trade secrets of the company, core competitiveness of the company, basic structure of the company, changes in shareholders of the company, contingent liabilities of the company, survival of the company, legality of the company’s business operations, company stability, development, profitability, debt repayment ability of the company, and the ability of the company to perform this contract, as well as other events deemed by the lender and/or borrower to constitute significant events.
6、In this contract, “working days” refer to working days outside of statutory holidays and weekends in China (excluding Hong Kong, Macao, and Taiwan). “Business Day” in this contract refers to the business day of the lender’s bank. During the performance of the contract, if a withdrawal or repayment date is not a business day, it shall be postponed to the next business day.
Article 2 Loan Amount
The lender agrees to grant the borrower a loan of RMB (amount in words) four million yuan (currency).
Article 3 Purpose of Loan
This loan is used for daily business operations such as upstream procurement and payment of employee salaries. Without the written consent of the lender, the borrower shall not use the loan for other purposes.
Article 4 Term of loan
1、The loan term is 12 months, from January 15, 2025 to January 14, 2026.
2、For a one-time loan, the loan disbursement date shall be based on the actual disbursement date recorded in the loan receipt and loan voucher. If the actual disbursement date is later than the loan disbursement date recorded in the preceding paragraph, the loan maturity date shall be correspondingly extended.
3 、The loan allocation plan is :
_/_year_/_month_/_date_/_amount; _/_year_/_month_/_date_/_amount
The borrower shall apply to the lender for withdrawal procedures three working days before each withdrawal date or at any other time requested in writing by the lender.
If the borrower fails to withdraw the loan in accordance with the agreed installment period and amount, the lender has the right to demand that the borrower pay a penalty in accordance with the provisions of Article 23, Special Agreement Clause 7 of this contract. If the borrower belongs to small and micro enterprises that comply with national regulations, policies, etc., no penalty will be charged for this breach of contract.
4、Subject to the conditions precedent for withdrawal as stipulated in Article 6 of this Agreement, the lender shall pay the loan funds in accordance with the provisions of Article 7 of this Agreement.
5、The lender has the right to adjust the loan allocation plan appropriately based on whether the loan meets the provisions of relevant laws, regulations, policies, and the withdrawal prerequisites stipulated in this contract, the payment conditions of the loan funds, the signing and processing time of the corresponding guarantee contract and guarantee procedures in this contract, as well as other factors deemed necessary by the lender.
6、If the loan is used in installments, the actual disbursement date recorded in the loan receipt or loan voucher shall prevail for each disbursement date, and the same maturity date shall be implemented. That is, for each disbursement of loans, the maturity date determined in the loan receipt or loan voucher for the first disbursement shall be the same maturity date.
7、If the lender receives the loan in advance according to the circumstances stipulated in this contract, it shall be deemed that the loan maturity date has been correspondingly advanced.
Article 5 Loan Interest Rate and Interest Collection
1、Loan interest rate (referring to the annualized interest rate calculated using the simple interest method, the same below)
(1) The pricing benchmark interest rate shall be executed according to the first of the following agreements:
(a) LPR one year term grade;
(b) SHIBOR__term grade;
(c) SOFR;
(d) SOFR term interest rate__term grade;
(e) ∈STR;
(f) SONIA;
(g) TSRR__term grade;
(h) TONA;
(i) SARON;
(j) HIBOR__term grade;
(k) SIBOR__term grade;
(l) The benchmark interest rate for RMB deposits by the central bank__term grade.
Among them, RMB fixed rate loans should choose LPR as the pricing benchmark interest rate. The pricing benchmark interest rate shall be used within the currency range specified in Article 1 “Definition and Interpretation” of the pricing benchmark interest rate.
(2) The pricing formula for the loan interest rate is: interest rate= pricing benchmark interest rate+__% or -_0.5_%.
(3) The loan interest rate shall be executed according to the first of the following agreements:
(a) fixed interest rate. The interest rate shall be determined in the following method B:
A. The loan interest rate shall be determined based on the benchmark interest rate and pricing formula on the actual disbursement date. The interest rate shall remain unchanged between the actual disbursement date and the loan maturity date of this contract.
B. According to the pricing benchmark interest rate and pricing formula agreed upon on the date of contract signing, the fixed interest rate for the loan is 2.6% annual interest rate. If there is an adjustment to the pricing benchmark interest rate on the actual disbursement date, the plus or minus points in the pricing formula will be adjusted accordingly, and the above-mentioned annualized interest rate agreed upon in this contract will remain unchanged.
(b) Floating interest rates. Determine the loan interest rate based on the benchmark interest rate and pricing formula on the actual disbursement date and repricing date, and calculate interest in segments. The repricing date shall be executed according to the _/_ method as follows:
A. The floating period is _/_(month/quarter/half a year/year), and the corresponding day of each full cycle from the actual disbursement date of the loan is the contract repricing date. If there is no corresponding day in the current month, the last day of that month shall be the corresponding day.
B. For those using SOFR、∈STR、SONIA、TONA、SARON as the pricing benchmark interest rate, each interest day during the interest period (i.e. each natural day during the loan period) shall be the contract repricing date.
(c) other pricing method:_______/______.
(4) The pricing benchmark interest rate corresponding to the loans used under this contract shall be determined based on the actual disbursement date (or repricing date, if any) of each loan. During the loan period, unless otherwise agreed in the contract, if the loan interest rate is adjusted according to the contract, the borrower will not be notified.
(5) If China or relevant countries/regions cancel the pricing benchmark interest rate under this contract, or the market no longer publishes the pricing benchmark interest rate, or regulatory authorities require the loan issued under this contract, the lender has the right to re determine the loan interest rate based on the same period’s interest rate policies of China or relevant countries/regions, in accordance with the principles of fairness and good faith, and referring to industry practices, interest rate conditions, and other factors, and notify the borrower. If the borrower has objections, they should negotiate with the lender. If the negotiation fails within five working days from the date of the lender’s notification, the lender has the right to receive the loan in advance, and the borrower shall immediately repay the remaining loan principal and interest. If the lender requests or national or regulatory policies require the borrower to sign a supplementary agreement on relevant matters at that time, the borrower should cooperate.
2、Loan interest repayment method
(1) Calculation of loan interest. The principal of domestic and foreign currency loans shall bear interest from the date when the lender transfers it to the borrower’s account in accordance with the provisions of this contract. Daily accrued interest on loans=daily loan balance x daily interest rate. The conversion of daily interest rates to annual interest rates shall be carried out in accordance with the regulations of the People’s Bank of China and international conventions.
(2) The repayment method of loan interest shall be executed the first type of agreement:
(a) The loan agreement in this contract stipulates that the 21st day of the last month of each quarter shall be the interest payment date. The borrower shall pay the current loan interest to the lender on the interest payment date and settle the remaining principal and interest upon maturity of the loan.
(b) From the actual disbursement date of the loan, the corresponding day of each full month/quarter/half year/year (if there is no corresponding day in the current month, the last day of that month shall be the corresponding day) shall be the interest payment date for each period. The borrower shall pay the current loan interest to the lender on the interest payment date and settle the remaining principal and interest upon maturity of the loan.
(c) The first interest payment date is MM/DD/YYYY. From the first interest payment date, every __(month/quarter/half year/year) corresponding day (if there is no corresponding day in the current month, the last day of that month shall be the corresponding day) shall be the interest payment date for each period. The borrower shall pay the current loan interest to the lender on the interest payment date and settle the remaining principal and interest upon maturity of the loan.
(d) other repayment method:__________/________.
3、Penalty interest and compound interest
(1) If the borrower fails to use the loan for the purpose specified in this contract, the lender shall have the right to charge penalty interest on the misappropriated loan from the date of misappropriation. The penalty interest rate shall be 100% higher than the loan interest rate; If the borrower fails to repay the loan on time and does not reach an agreement with the lender regarding the extension, i.e. the loan is overdue, the lender has the right to charge penalty interest on the overdue loan from the date of overdue. The penalty interest rate is 50% higher than the loan interest rate; The lender has the right to charge compound interest at the loan overdue penalty interest rate agreed upon in this contract for the interest not paid on time (including interest before and after the loan maturity, misappropriation penalty interest, and overdue penalty interest). If the same loan is overdue and not used for the purpose specified in the contract, the penalty interest rate shall be calculated based on the higher one.
(2) If the loan interest rate is fixed, the penalty interest rate is also fixed; If the loan interest rate adopts a floating interest rate, the penalty interest rate is also a floating interest rate, and its floating period is consistent with the floating period of the loan interest rate.
(3) The collection of penalty interest and compound interest shall be carried out in accordance with the loan interest repayment method stipulated in this contract.
Article 6 Conditions Precedent for Withdrawal
1、The borrower may apply to the lender for the disbursement of the loan under this contract only after meeting the following withdrawal prerequisites required by the lender:
(1) The borrower has delivered the following documents to the lender, and the information stated in the documents has not changed and remains valid, or the borrower has provided satisfactory explanations and clarifications to the lender regarding the changes:
① A loan application form, which mainly includes but is not limited to: loan project name, amount, purpose, term, repayment plan, and repayment source;
② The borrower’s legal and valid business license, company articles of association, loan card and password/credit code, legal representative and board members and main responsible persons registered and filed with the industrial and commercial administration department, list and signature samples of financial responsible persons, valid identification documents of the legal representative or its authorized representative, written documents of the legal representative or its authorized representative and relevant natural persons agreeing to the lender’s processing of their personal information, and other company documents deemed necessary by the lender;
③ The borrower shall convene a resolution of the board of directors or shareholders in accordance with legal procedures, which has been passed by a vote of a quorum of directors or shareholders, and is true, legal, and valid. The resolution of the board of directors or shareholders or other documents deemed necessary by the lender regarding agreeing to apply for loans under this contract from the lender, clarifying the purpose of the loan, and accepting all loan conditions requested by the lender;
④ Annual reports for the past three years (with audit reports and notes) recognized by the lender, financial statements for the most recent period and the same period last year. Borrowers who have been established for less than three years shall submit annual statements since their establishment;
⑤ Related party information;
⑥ For applying for temporary working capital loans, relevant contracts, vouchers or materials such as purchase contracts, order contracts, debt certificates, etc. must be provided;
⑦ If the mortgage/pledge guarantee method is to be adopted, proof of ownership of the mortgage/pledge property rights, evaluation value report must be provided, and the mortgage/pledge registration procedures required by relevant laws and regulations have been properly handled. The original copies of relevant ownership proof documents, registration proof documents, etc. have been handed over to the lender for storage as required by the lender; To adopt a third-party guarantee, relevant guarantee materials must be provided in accordance with the requirements of items 2 to 4 above, and the guarantee contract has become effective; The above guarantee shall remain valid and effective;
⑧ If the lender requests to handle insurance for the mortgaged/pledged property, the insurance procedures with the lender as the first beneficiary have been completed and the original insurance policy has been handed over to the lender for safekeeping; And the insurance shall remain in effect; If the borrower provides mortgage/pledge, the borrower hereby transfers the right to claim insurance benefits due to the occurrence of insurance events to the lender;
⑨ Special industry enterprises must provide special industry production and operation licenses or enterprise qualification level certificates issued by authorized departments for approval;
⑩ If either party to this contract requests notarization or other procedures, the relevant notarization procedures have been completed;
⑪ The borrower has opened an account at the lender’s request and voluntarily accepts the lender’s credit supervision and payment settlement supervision;
⑫ The borrower applying for a foreign exchange project loan must provide a valid proof of the purpose of the foreign exchange loan and approval from relevant departments, and comply with relevant foreign exchange management policies;
⑬ Value added tax, business tax, and income tax declaration forms requested by the lender;
⑭ The borrower has issued a commitment letter for the use of credit funds as requested by the lender;
⑮ The borrower and relevant natural persons have issued a written document agreeing to the lender’s processing of their personal information as requested by the lender;
⑯Other documents, reports, vouchers, and other materials requested by the lender.
(2) The borrower is established in accordance with the law, has legal and compliant production and operation, has the ability to continue operating, and has a legitimate source of repayment;
(3) The purpose of the loan is clear, legal and compliant;
(4) The statements and commitments made by the borrower in Article 11 of this contract shall remain true and valid; No default or potential default has occurred on or prior to the date of loan application;
(5) The borrower has completed the loan receipts or vouchers related to the loan disbursement. The promissory note or loan voucher is an integral part of this contract and has the same legal effect as this contract. If there is any inconsistency between the loan amount, loan term, loan interest rate, etc. under this contract and the record on the loan receipt or loan voucher, the record on the loan receipt or loan voucher shall prevail;
(6) The borrower has a good credit condition and no major bad records; If the borrower is a newly established legal entity, its controlling shareholder should have good credit standing (the borrower should provide a written document from the natural person controlling shareholder agreeing to the lender’s handling of their personal information), and there should be no significant adverse records;
(7) Other withdrawal prerequisites requested by the lender.
2、The lender’s performance of obligations under this contract is conditional on the satisfaction of the withdrawal conditions stipulated in this clause. The lender has the right to unilaterally decide to reduce or waive a partial withdrawal prerequisite, and the borrower or guarantor shall not use this condition as a defense against the lender.
3、The lender has the right to adjust the loan disbursement appropriately based on factors such as whether the financing project meets relevant laws, regulations, policies, and the withdrawal prerequisites required by the lender, the signing of the corresponding guarantee contract under this contract, and the processing time of guarantee procedures.
4、 The borrower hereby agrees that, after the signing of this contract, if any withdrawal by the borrower fails to meet the conditions precedent for withdrawal or payment of loan funds as stipulated in this contract, the lender has the right to stop disbursement, stop payment of loan funds, or terminate this loan contract. The borrower shall bear the responsibility or losses arising from this. The lender shall notify the borrower of the termination of the contract, and the borrower’s objection period shall be five working days, calculated from the date when the termination notice is delivered to the borrower in the manner stipulated in this contract. If the borrower does not raise any objections, this contract shall be automatically terminated upon the expiration of the objection period. If the borrower has objections but both parties fail to reach an agreement within five working days after the expiration of the objection period, the lender has the right to receive the loan in advance according to the provisions of this contract.
5、After review by the lender, if the borrower meets the prerequisite conditions for withdrawal as stipulated in this contract, the lender shall pay the loan funds in accordance with Article 7 of this contract.
Article 7 Account Monitoring and Loan Fund Payment
1、 Account monitoring
According to relevant national laws, regulations, and regulatory requirements, the borrower promises to meet the withdrawal prerequisites stipulated in the contract before applying for loan disbursement, and accept the lender’s supervision on the use of loan funds for the agreed purposes. The lender has the right to monitor the basic deposit account, general deposit account, and special deposit account opened by the borrower, and supervise and control the disbursement, payment, and repayment of loan funds in accordance with the contractual provisions.
The borrower designates the following account as a dedicated fund withdrawal account and provides timely information on the inflow and outflow of funds in this account:
Account name:_______/_______; Account number:_____/__________;
Bank:____________/___________.
The lender may negotiate and sign a separate account management agreement with the borrower based on their credit status, financing situation, etc., specifying the management of the inflow and outflow of funds from the designated account. The lender has the right to recover the loan in advance based on the borrower’s fund recovery situation.
2、 Payment of borrowed funds
(1) The lender has the right to manage and control the payment of loan funds through entrusted payment by the lender or self payment by the borrower.
① “Entrusted payment” by the lender refers to the borrower authorizing the lender to pay the loan funds to the borrower’s counterparty that meets the purpose specified in this contract.
If the borrower adopts the entrusted payment method, before the disbursement of the loan funds, the borrower shall provide relevant transaction information that meets the purpose specified in this contract. After being reviewed and approved by the lender, the loan funds shall be promptly paid to the borrower’s counterparty through the borrower’s account.
If the borrower adopts the method of entrusted payment by the lender, and after the loan funds are paid to the borrower’s counterparty, if the loan funds are returned due to reasons such as revocation, termination, or invalidity of the underlying transaction contract, the lender has the right to receive the returned loan funds in advance in accordance with Article 12 of this contract.
② “Self payment” by the borrower refers to the act of the lender disbursing the loan funds to the borrower’s account, and the borrower making the self payment to the borrower’s counterparty that meets the agreed purpose of this contract.
If the borrower adopts the self payment method, the borrower should regularly summarize and report the payment of the loan funds to the lender
(2) Entrusted payment
The payment of loan funds that fall under one of the following circumstances, shall be made through the entrusted payment method of the lender:
A. the borrower and the lender establish a new credit relationship, and the borrower’s internal rating at the lender’s location is below B level (inclusive). “Newly established credit business relationship” refers to the lender and the borrower establishing a credit business relationship for the first time or not having had a credit business relationship within 2 years;
B. Working capital loans for exchange;
C. If the payment object is clear and the single payment amount to a certain transaction object of the borrower exceeds RMB 10 million (including) (for foreign currency loans, it shall be converted according to the middle price announced by the lender on the payment date);
D. Other:_________________/____________________.
If entrusted payment is adopted, the lender should, in principle, pay the loan funds to the borrower’s transaction partner through the borrower’s account within five working days of the loan disbursement. If the borrower is unable to complete the entrusted payment due to their own reasons, the lender shall complete the external payment within ten working days at the latest upon mutual agreement with the borrower. If the entrusted payment cannot be completed due to force majeure, the lender shall negotiate with the borrower to determine a reasonable payment deadline.
(3) In the process of loan disbursement and payment, if the borrower encounters the following situations, they shall supplement the loan disbursement and payment conditions as requested by the lender. The lender has the right to adopt stricter loan disbursement and payment conditions, and has the right to stop the disbursement and payment of loan funds. Corresponding measures shall be taken in accordance with Article 14 (2) of this contract:
① A decline in credit status;
② The main business has weak profitability;
③ Abnormal use of borrowed funds;
④ Other situations deemed by the lender.
Article 8 Repayment of Loan Principal and Interest
1、 The principal of the loan under this contract shall be repaid in the second manner specified below:
(a) Repay the loan principal in installments, with the following repayment amount and date:
__YY__MM__DD repay _____(amount); __YY__MM__DD repay _____(amount);
__YY__MM__DD repay _____(amount); __YY__MM__DD repay _____(amount);
If the lender adjusts the loan installment plan, the loan installment repayment date and amount stipulated in this clause shall remain unchanged, and the borrower shall repay the loan principal on schedule.
(b) Repay the principal of the loan in full at once on the due date of the loan.
(c) Other method: __________________/___________________.
2、 The borrower shall repay the principal and interest of the loan under this contract to the lender in full and on time on the repayment date and interest payment date specified in this contract.
3、 If the repayment date falls on a non lender’s business day, the repayment shall be postponed to the next lender’s business day, and such non lender’s business day shall be counted as the actual number of days occupied by the loan. When the borrower repays the principal of the last installment of the loan, the interest shall be settled along with the principal and shall not be bound by the interest payment date stipulated in Article 5 of this contract.
4、 If the borrower fails to repay the loan under the loan contract on time and needs to extend the repayment period, a written loan extension application should be submitted to the lender 10 working days before the loan maturity date. If approved by the lender, both parties shall sign a separate “Loan Extension Contract” as a supplementary contract to this contract.
The cumulative extension period of loans with a term of less than one year shall not exceed the original loan term; The cumulative extension period of loans with a term exceeding one year shall not exceed half of the original loan term.
5、 Early repayment
The borrower shall repay the principal and interest of the loan on the date specified in this contract.
If the borrower requests to repay the principal and interest of the loan in part or in full in advance, they shall notify the lender in written 10 days in advance, and obtain the lender’s written consent. With the written consent of the lender, after the borrower repays a portion of the loan principal and interest in advance, the borrower shall negotiate with the lender to determine the number of repayment periods, repayment time, and repayment amount thereafter. Interest shall be charged on the principal of the loan repaid in advance based on the actual usage period and the loan interest rate agreed upon in this contract. The lender will no longer adjust the loan interest calculated and collected before the early repayment.
If the borrower requests early repayment, the lender has the right to demand the borrower to pay a penalty in accordance with the provisions of Article 23, Special Provisions 18 of this contract. If the borrower belongs to small and micro enterprises that comply with national regulations, policies, etc., no penalty will be charged for this breach of contract.
6、If the borrower fails to fulfill its obligations as stipulated in this contract, the borrower hereby irrevocably authorizes the lender to directly deduct funds from any account opened by the borrower with the lender and all branches and subsidiaries of Industrial Bank without going through judicial procedures, including but not limited to loan principal and interest (including principal, interest, penalty interest, compound interest), liquidated damages, damages, and expenses incurred by the lender in realizing the creditor’s rights. The borrower agrees that the lender has the right to determine the specific order of deduction. If the currency of the funds in the account is inconsistent with the loan currency, the lender has the right to convert them into the loan currency for deduction based on the middle price announced by the lender on the day of deduction. If any account specified in this clause involves wealth management products or structural deposits, the borrower hereby irrevocably authorizes the lender to directly initiate relevant product redemption applications or take other necessary measures on behalf of the lender to ensure the smooth deduction of the above-mentioned funds. The borrower shall provide all necessary cooperation.
Article 9 Guarantee
1、 The guarantee contract of this contract includes but is not limited to the following contracts:
(a) The Maximum Guarantee Contract (Contract Name) with the serial number BZHQ2024001 is guaranteed by CLPS Shanghai Co., Ltd;
2、 In addition to the signed guarantee contracts mentioned above, in the event of exchange rate fluctuations or any other events that the lender believes may affect the borrower or guarantor’s ability to perform, the lender has the right to request the borrower to supplement the security deposit or provide new guarantees, and sign relevant guarantee contracts. The borrower shall cooperate as requested by the lender.
3、 Before the signing of the guarantee contract under this contract and the completion of the guarantee procedures, the lender has the right to temporarily refuse to fulfill all obligations such as loan disbursement under this contract.
Article 10 Rights and Obligations of Both Parties
1、 Rights and obligations of the lender
(1) Rights of the lender:
① The borrower has the right to request genuine information, including personal information, from the borrower;
② The borrower has the right to demand timely repayment of the loan principal and interest;
③ Have the right to request the borrower to provide various information related to the loan;
④ Have the right to understand the borrower’s production, operation, and financial situation;
⑤ Have the right to supervise the borrower to use the loan for the purposes specified in this contract;
⑥ Have the right to supervise the use of loans and make requests;
⑦ If the borrower bears multiple debts of the same type to the lender, and the borrower’s payment is insufficient or may not be sufficient to repay all the debts, the lender shall determine the specific order of repayment or deduction during the repayment process;
⑧ The borrower has the right to deduct the loan principal and interest (including principal, interest, penalty interest, compound interest), liquidated damages, damages, and the lender’s expenses for realizing the creditor’s rights from any account opened by the borrower with the lender and all branches and subsidiaries of Industrial Bank without going through judicial procedures. The borrower agrees that the lender has the right to decide on the specific deduction order. If the currency of the funds in the account is different from the loan currency, the lender has the right to convert them into the loan currency for deduction based on the middle price announced by the lender on the deduction day; If any account specified in this clause involves wealth management products or structured deposits, the borrower hereby irrevocably authorizes the lender to directly initiate relevant product redemption applications or take other necessary measures on behalf of the lender to ensure the smooth deduction of the above-mentioned funds;
⑨ The lender has the right to transfer all the creditor’s rights and security interests under this contract to a third party at any time without obtaining the borrower’s consent. The lender transfers the loan and security interests under this contract, and the borrower still assumes all obligations under this contract;
⑩ If the borrower fails to repay the loan principal and interest in accordance with the contract, or fails to implement the repayment of principal and interest, or violates any obligations stipulated in this contract, the lender has the right to report and disclose the borrower’s breach of trust information to the People’s Bank of China and its established or approved credit reporting agencies and credit reporting systems, or banking associations, banking supervision agencies, or other administrative/judicial/supervisory departments and their established or recognized information management systems or news media, and take legal measures such as collection, litigation, arbitration, or applying to a notary public to issue an execution certificate. At the same time, the lender may take or cooperate with other banking and financial institutions to reduce or stop credit, stop opening new settlement accounts, and suspend the borrower’s legal representative/borrower’s new credit cards, etc. Disciplinary and rights protection measures;
⑪The right to unilaterally decide to receive the loan in advance based on the borrower’s fund withdrawal situation;
⑫When there are exchange rate fluctuations or other situations that creditors believe may affect their creditor’s security, the debtor has the obligation to supplement collateral such as margin as requested by the creditor, or implement other risk mitigation measures recognized by the creditor;
⑬The right to enjoy other rights stipulated by laws, regulations, rules or as stipulated in this contract.
(2) Obligations of the lender:
① disburse and pay the loan funds in accordance with the provisions of this contract;
② Keep the borrower’s debts, finances, production, and business operations confidential, except for the following situations:
Legal and regulatory provisions;
Regulatory regulations or requirements;
Disclose information to the cooperating parties of the lender.
2、 Rights and obligations of the borrower
(1) The borrower has the following rights:
① The right to withdraw and use all loans in accordance with the provisions of this contract;
② The lender has the right to demand that they assume confidentiality obligations for the information provided in accordance with the provisions of this contract.
(2) Borrower’s Obligations:
① The borrower shall truthfully provide the required documents and materials, including all account opening banks, account numbers, deposit and loan balances, as well as relevant personal information, and cooperate with the lender’s investigation, review, and inspection;
② Accept the lender’s supervision or inspection of its use of credit funds and related production, operation, and financial activities, and promptly take reasonable measures to address the lender’s suggestions or requirements;
③ The loan shall be used for the purpose agreed in this contract, not for other purposes, and shall not be used for fixed assets investment; Engaging in equity investments without borrowing; Not used in areas and purposes prohibited by the state for production/operation; No need to borrow money to speculate or invest in financial products such as stocks, securities, futures, and wealth management products; No need to borrow money to purchase property or engage in/invest in the real estate industry, etc; Engaging in borrowing activities between enterprises or between enterprises and individuals without borrowing money; No need to borrow money to seek illegal income; Not to use illegal means to obtain credit funds, and not to occupy or misappropriate loans in other ways; Not borrowing to engage in other illegal activities or other fields that violate national laws and policies; And engaging in areas where regulatory agencies prohibit the entry of bank credit funds without borrowing;
④ According to Article 7 of this contract, accept the lender’s monitoring of the borrower’s account and management of loan fund payments;
⑤ The principal and interest of the loan shall be repaid in full and on time in accordance with the provisions of this contract;
⑥ Without the written consent of the lender, the debt under this contract shall not be transferred in whole or in part to a third party;
⑦ Not reducing registered capital in any way; Without the written consent of the lender, the subscription period for registered capital shall not be extended;
⑧ Before any major events such as merger, division, equity transfer, external investment, or substantial increase in debt financing occur, the borrower shall notify the lender in writing at least 30 working days in advance and obtain the lender’s written consent. The borrower shall actively implement the guarantee measures for timely and full repayment of the loan principal and interest under this contract in accordance with the lender’s requirements. The above major issues include but are not limited to:
Applying for loans or liabilities from banks or other third parties, or providing loans to third parties, or providing guarantees for the debts of third parties, which substantially increases debt financing and affects or may affect the repayment of loan principal and interest;
Make significant changes in property rights and adjustments to business operations (including but not limited to signing joint venture or cooperation contracts with foreign investors, Hong Kong, Macao, and Taiwan merchants; revoking, closing, stopping production, or transferring production; separating, merging, merging, or being merged; restructuring, forming, or transforming into a joint-stock company; external investment; investing in fixed assets such as houses, machinery and equipment, or intangible assets such as trademarks, patents, proprietary technologies, land use rights, or investing in joint-stock companies or investment companies, and conducting property rights and management rights transactions through leasing, contracting, joint ventures, custody, etc.);
The change of equity meets the circumstances stipulated in Article 23, Special Provisions, and Article 20 of this contract.
⑨ The borrower shall notify the lender in writing within 7 working days from the date of occurrence or possible occurrence of the following situations, and actively implement the guarantee measures for timely and full repayment of the loan principal and interest under this contract in accordance with the lender’s requirements:
Significant financial losses, asset losses, or other financial crises occur;
In the event of suspension of business, revocation or cancellation of business license, application or application for bankruptcy, dissolution, etc;
If there is a significant crisis in the operation or finance of its controlling shareholders and other affiliated companies, which affects its normal operation;
The borrower’s legal representative, directors, or senior management personnel undergo personnel changes that affect their normal operations;
The guarantor’s equity has changed to meet the circumstances stipulated in Article 23, Special Provisions, and Article 21 of this contract;
There is a significant related party transaction between the borrower and its controlling shareholder or other related companies, which affects its normal operation;
Any litigation, arbitration, criminal or administrative penalty that has a significant adverse effect on its business or property condition;
Other significant events that may affect its ability to repay debts occur.
⑩ At the request of the lender (which request to notify the borrower in advance in a reasonable manner, unless prior notice is not required due to the occurrence of a breach or potential breach or due to specific circumstances), representatives of the lender are allowed to engage in the following activities during normal office hours:
Visit the location where the borrower conducts business activities;
Visit the location where the borrower conducts business activities;
Query the borrower’s account book records and all other records;
Inquire with the borrower’s employees, agents, contractors, and subcontractors who are aware or may be aware of the relevant information required by the lender.
⑪The borrower guarantees to maintain its current assets and net asset value, asset liability ratio, asset current ratio, and other financial conditions within the scope specified in Article 23, Special Provisions 22 of this contract during the loan period.
⑫For the collection letter or document sent or otherwise delivered by the lender to the borrower, the borrower must sign for it and hand over the receipt to the lender.
Article 11 Declaration and Commitment of the Borrower
The borrower voluntarily makes the following statements and commitments, and assumes legal responsibility for the authenticity of their content:
1、 The borrower is a legal entity established and validly existing under the laws of the People’s Republic of China, with full civil capacity. The borrower guarantees to provide relevant certificates, permits, certificates, and other documents as requested by the lender.
2、 The borrower has sufficient ability to fulfill all obligations and responsibilities under this contract, and shall not be relieved or exempted from its repayment responsibility due to any instructions, changes in financial status, or agreements signed with any unit.
3、 The borrower has full authorization and legal rights to sign this contract. The borrower has obtained and completed all internal approvals, authorizations, or other related procedures required for
the signing and performance of this contract, and has obtained and completed all necessary approvals, registrations, authorizations, approvals, permits, or other related procedures from any government department or other authority required for the signing and performance of this contract. All approvals, registrations, approvals, permits, authorizations, and other related procedures required for the signing of this contract shall remain fully legal and valid.
4、 The borrower’s signing of this contract fully complies with the borrower’s relevant articles of association, internal decisions, and resolutions of the shareholders’ meeting and board of directors, and undertakes that such internal decisions, shareholders’ meeting and board of directors resolutions fully comply with national laws and regulations and the company’s articles of association, and there is no invalidity, non establishment or revocability. This contract also does not conflict or violate any of the borrower’s articles of association, internal decisions, shareholder meetings, board resolutions, or borrower policies.
5、 The signing and performance of this contract is based on the borrower’s true expression of intention. The loan financing meets the requirements of laws and regulations, and the signing and performance of this contract do not violate any binding laws, regulations, rules or contractual provisions on the borrower. This contract is legal, valid, and enforceable. If the borrower’s rights defects during the signing and performance of this contract render this contract invalid, the borrower will immediately and unconditionally compensate the lender for all losses.
6、 All documents, financial statements, and other information provided by the borrower to the lender under this contract are true, complete, accurate, and valid, and shall continue to maintain all financial indicators required by the lender.
7、 The borrower agrees that the loan business under this contract shall be bound by the lender’s regulations, practices, and practices. The lender has the right to recover the loan in advance based on the borrower’s fund recovery situation.
8、 If the borrower bears multiple debts of the same type to the lender, and the borrower’s payment is insufficient or may not be sufficient to repay all the debts, the lender shall decide on the specific order of repayment or deduction.
9、 If the borrower fails to fulfill its obligations as stipulated in this contract, the borrower hereby authorizes the lender to directly deduct the loan principal and interest (including principal, interest, penalty interest, compound interest), liquidated damages, damages, and the lender’s expenses for realizing the creditor’s rights from any account opened by the borrower with the lender and all branches and subsidiaries of Industrial Bank without going through judicial procedures. The borrower agrees that the lender has the right to decide on the specific order of deduction. If the currency of the funds in the account is different from the borrowing currency, the lender has the right to convert them into the borrowing currency for deduction based on the middle price announced by the lender on the deduction day. If any account specified in this clause involves wealth management products or structured deposits, the borrower hereby irrevocably authorizes the lender to directly initiate relevant product redemption applications or take other necessary measures on behalf of the lender to ensure the smooth deduction of the above-mentioned funds, and the borrower shall provide all necessary cooperation.
10、 Regardless of whether before or after the signing of this contract, if the borrower submits any documents related to specific transactions to the lender for review, the borrower guarantees the authenticity of all documents, and the lender will only make a decision on the surface authenticity of the transaction documents. The lender neither participates in nor is aware of the substance of the specific transactions engaged in by the borrower, nor assumes any responsibility.
11、 The borrower confirms that, except as disclosed in writing to the lender, the borrower has not concealed any of the following events that have occurred or are about to occur that may cause the lender to disagree with the disbursement of the loan under this contract:
(1) The debts or contingent liabilities borne by the borrower, including but not limited to any undisclosed mortgages, pledges, liens, and other debt burdens established on the borrower’s assets or earnings;
(2) Significant violations of discipline, law, or claims related to the borrower or the borrower’s key management personnel;
(3) The borrower breaches the debt contract between the borrower and any other creditor;
(4) The borrower has not engaged in, and there is no outstanding or, to the best of the borrower’s knowledge, possible litigation, arbitration or administrative penalty against it or its property, and no liquidation, closure or other similar proceedings have occurred against the borrower, whether voluntarily or by a third party;
(5) Other factors that may affect the borrower’s financial condition and solvency.
12、 The borrower undertakes to use the loan for the purposes specified in this contract and shall not misappropriate it for any other purpose or be used for any purpose that violates the provisions of this contract. Accept and cooperate with the lender at any time for loan payment management, post loan management, and related inspections, and cooperate with the lender to supervise, inspect, and count the borrower’s use of loan funds, production and operation, financial activities, material inventory, assets and liabilities, bank deposits, cash inventory, and other necessary or appropriate requirements as deemed by the lender.
13、 Provide sufficient, valid or other acceptable guarantees recognized by the lender as appropriate. If the guarantee under this contract involves real estate mortgage, the borrower shall promptly fulfill the obligation to inform the lender when they become aware of the information that the mortgaged property will be demolished; If the mortgaged property is demolished and the form of compensation through property rights exchange is adopted, the lender has the right to demand the borrower to repay the debt in advance, or to re establish the mortgage and sign a new mortgage agreement. After the original mortgaged property is lost but before the new mortgage registration is processed, a guarantor with sufficient guarantee conditions should be provided as collateral; For the demolished real estate compensated through compensation, the borrower is responsible for requesting the mortgagor to continue providing collateral for the main creditor’s rights by opening a special deposit account or deposit certificate for the demolition compensation.
14、 The borrower shall not reduce the registered capital in any way. Without the prior written consent of the lender, the debt under this contract shall not be transferred in whole or in part to a third party. Before the full repayment of the debts under this contract, without obtaining the written consent of the lender, no debt between the borrower and other creditors (excluding other branches of Industrial Bank) shall be repaid in advance.
15、 Promptly notify the lender of any significant adverse events that may affect the borrower’s ability to repay debts, and obtain written consent from the lender before conducting major events such as mergers, divisions, equity transfers, external investments, or substantial increases in debt financing.
16、 If the lender is involved in litigation, arbitration or other disputes with the borrower or any third party related to the borrower due to the performance of obligations under this contract, resulting in the lender being forced to become involved in disputes between the borrower and any third party, the lender shall bear all litigation, arbitration fees, lawyer fees and other expenses paid by the lender as a result.
17、 Due to the settlement business under this contract, the borrower must handle it through the settlement account opened with the lender.
18、 The borrower promises that the information disclosed in the national enterprise credit information disclosure system is true, complete, legal and valid, and promises to continuously agree to the lender’s inquiry of the information disclosed or not disclosed by the enterprise in the system. If the lender requests capital verification, the borrower agrees to conduct the verification in accordance with the lender’s requirements and provide a capital verification report issued by a professional institution.
19、 The borrower hereby declares and authorizes that the lender has the right to conduct necessary investigations into the borrower’s credit situation in accordance with national laws, regulations, and relevant policies, including querying the borrower’s credit information from the financial credit information basic database established by the state. The lender may also submit relevant credit information to the national financial credit information basic database according to the needs of the People’s Bank of China for credit reporting of construction enterprises and individuals, and hereby allows relevant information to be lawfully queried within the authorized scope.
20、 The borrower hereby declares and authorizes that the lender has the right to submit information related to this contract and other relevant information to the administrative/judicial/supervisory departments, banking regulatory authorities, banking associations, and other relevant information management work needs to the above-mentioned departments, institutions, and their established or recognized information management systems, and hereby allows relevant information to be lawfully queried.
21、 If the borrower breaches this contract or encounters situations that may endanger the realization of the lender’s creditor’s rights, the lender has the right to request the borrower’s shareholders to accelerate the expiration of their subscribed capital obligations, and the borrower promises that their shareholders shall subscribe to capital in a timely manner as required by the lender. The lender has the right to demand that the borrower and its shareholders do not distribute dividends.
22、 The borrower promises that the transaction background of this loan business is true and legal, and has not been used for illegal purposes such as money laundering.
23、 The borrower hereby irrevocably undertakes that in the event of a breach of any contractual obligations under this contract, the lender may submit and disclose the borrower’s breach of trust information to the People’s Bank of China and its established or approved credit reporting agencies and systems, or to banking associations, banking regulatory agencies, or other administrative/legal/supervisory departments and their established or approved information management systems or news media.
The borrower irrevocably authorizes the relevant banking association to share and even publicly disclose the borrower’s dishonest information among banking and financial institutions through appropriate means.
The borrower is aware that the lender has the right to take various measures in accordance with the provisions of this contract, and is aware that the lender has the right to take or the lender and other banking and financial institutions have the right to jointly take measures such as reducing or stopping credit, stopping the opening of new settlement accounts, suspending the operation of the borrower’s legal representative/borrower’s new credit card, and other joint dishonesty and rights protection measures.
24、 Other matters declared and promised by the borrower :________/________.
Article 12: Advance Loan Collection
1、 During the loan period, if the borrower or guarantor (including but not limited to the guarantor, mortgagor, or pledgor, the same below) encounters any of the following situations, the lender has the right to unilaterally decide to stop paying the unused loan of the borrower, and to recover part or all of the loan principal and interest in advance. The loan to be repaid in installments shall be considered as early due if the lender has received the loan in advance according to the provisions of this contract for one of the loans, and other unexpired loans shall be deemed as early due:
(1) Providing false materials or concealing important business and financial facts, any proof or document submitted to the lender, as well as any statement or commitment in Article 11 of this contract, is proven to be untrue, inaccurate, incomplete or intentionally misleading;
(2) Without the written consent of the lender, changing the original purpose of the loan, misappropriating the loan, or engaging in illegal or irregular transactions using the loan;
(3) Using false contracts with related parties to discount or pledge creditor’s rights such as notes receivable and accounts receivable without actual trade background to the lender, in order to obtain the lender’s funds or credit;
(4) Refusing to accept the lender’s supervision and inspection of the use of their credit funds and related business and financial activities;
(5) Major events such as merger, division, acquisition, restructuring, equity transfer, external investment, substantial increase in debt financing, etc. that the lender believes may affect the safety of the loan;
(6) Intentionally evading the creditor’s rights through related party transactions;
(7) The credit situation has deteriorated, and the solvency (including contingent liabilities) has significantly weakened;
(8) If the borrower or its affiliated enterprises, as well as the guarantor or guarantor’s affiliated enterprises, encounter cross breach situations as stipulated in Article 15 of this contract;
(9) The borrower fails to repay the principal and interest of the loan under this contract on time;
(10) The borrower stops repaying its debts, or is unable or indicates that it is unable to repay its due debts;
(11) The borrower’s suspension of business, closure of business, declaration of bankruptcy, dissolution, revocation of business license, revocation, deterioration of financial condition, etc;
(12) The borrower fails to fulfill the obligations stipulated in Article 10 and Article 13 of this contract, as well as other obligations stipulated in this contract, or the guarantor fails to fulfill the obligations stipulated in the guarantee contract;
(13) The collateral used for guarantee, the value of the collateral has significantly decreased or may significantly decrease, or the right to pledge must be redeemed before the loan expires;
(14) The borrower or guarantor’s legal representative, individual investors, directors, supervisors, or senior management personnel undergo abnormal changes, disappearance, or are subject to legal investigation or restriction of personal freedom by judicial authorities, which has already or may affect the performance of obligations under this contract;
(15) The borrower/guarantor or the controlling shareholder, actual controller or its affiliates of the borrower/guarantor are involved in significant litigation, arbitration or other disputes, or their significant assets are sealed, frozen, deducted, enforced or other measures with similar effects are taken, which may endanger or damage the rights and interests of the lender;
(16) Other events stipulated in this contract, or based on the borrower’s fund withdrawal situation, or other events that endanger, damage, or may endanger, damage the rights and interests of the lender.
2、 If the above situation of early loan collection occurs, the lender may unilaterally decide whether to grant the borrower a certain grace period based on the borrower’s production and operation, financial status, and fund recovery. If the lender grants the borrower a grace period and the borrower fails to take remedial measures or the remedial measures taken do not meet the lender’s requirements during the grace period, the lender has the right to unilaterally decide to receive the loan in advance; The lender can also decide to receive the loan in advance without giving the borrower a grace period.
3、 When receiving the loan in advance, the lender has the right to take corresponding measures in accordance with the provisions of Article 14 (2) of this contract.
Article 13 Obligations of the borrower to disclose major transactions and events to the lender
1、 The borrower shall promptly report in writing to the lender any significant transactions and events that have occurred.
2、 If the borrower belongs to a group customer, the borrower shall promptly report to the lender related transactions of more than 10% of the borrower’s net assets in accordance with relevant regulations, including but not limited to:
(1) The related relationships between the parties involved in the transaction;
(2) Transaction items and transaction nature;
(3) The amount or corresponding proportion of the transaction;
(4) Pricing policy (including transactions with no or only symbolic amounts).
3、 If there is a significant change in the basic conditions of the contract that cannot be foreseen at the time of signing the contract and does not belong to commercial risks, and it is necessary to renegotiate, the lender should be notified in a timely manner within three working days after the change occurs.
Article 14 Liability for Breach of Contract
1、 After this contract takes effect, both the borrower and the lender shall fulfill the obligations stipulated in this contract. If either party fails to perform or fully performs the obligations stipulated in this contract, they shall bear corresponding breach of contract responsibilities.
2、 If the borrower fails to use the loan for the purpose specified in this contract, fails to make payment of the loan funds in the agreed manner, fails to comply with the declaration and commitment matters, distorts the information in the loan application documents, exceeds the agreed financial indicators, experiences significant cross breach events, and fails to fulfill any of the provisions of this contract, the lender has the right to take one or more of the following measures:
(1) Requesting a deadline to rectify the breach of contract;
(2) Suspend the disbursement of outstanding loans under this contract and cease payment of outstanding loan funds under this contract;
(3) Request the borrower to provide additional loan disbursement and payment conditions that meet the lender’s requirements, or cancel the borrower’s use of the loan through “self payment”;
(4) Unilateral decision to advance the maturity of all or part of the debt;
(5) Unilateral termination or termination of this contract, requiring the borrower to repay the principal and interest of the loan due or not yet due, and to pay or compensate for related losses;
(6) If the loan is overdue, require the borrower to pay overdue penalty interest; If the borrower misappropriates the loan, demand that the borrower pay the misappropriation penalty interest; Require the borrower to pay compound interest on unpaid interest (including interest before and after loan maturity, misappropriation penalty interest, and overdue penalty interest);
(7) Request the borrower to add or replace the guarantor, collateral, collateral/pledge rights;
(8) Implement or realize any rights under any guarantee related to the loan;
(9) Without going through judicial procedures, the borrower may directly deduct funds from any account opened by the borrower with the lender and all branches and subsidiaries of Industrial Bank, or entrust the borrower’s account opening bank to deduct funds from its account, including but not limited to loan principal and interest (including principal, interest, penalty interest, compound interest),liquidated damages, damages, and expenses incurred by the lender in realizing the creditor’s rights. The borrower agrees that the lender has the right to decide the specific order of deduction. If the currency of the funds in the account is inconsistent with the loan currency, the lender has the right to convert them into the loan currency for deduction at the midpoint published by the lender on the day of deduction; If any account specified in this clause involves wealth management products or structured deposits, the lender has the right to directly initiate relevant product redemption applications or take other necessary measures on behalf of the lender to ensure the smooth deduction of the above-mentioned funds;
(10) Initiate a lawsuit, arbitration, or apply to a notary public for an execution certificate, requiring the borrower to repay the principal and interest of the loan, and the cost of realizing the creditor’s rights shall be borne by the borrower;
(11) The lender has the right to seize or retain any movable or immovable, tangible or intangible property of the borrower under the lender’s control and possession, or take other measures deemed appropriate by the lender;
(12) The lender has the right to report and disclose the borrower’s breach of credit information to the People’s Bank of China and its established or approved credit reporting agencies and systems, or to the banking industry association, banking regulatory agencies, or other administrative/judicial/supervisory departments and their established or recognized information management systems or news media. At the same time, the lender may take or jointly with other banking and financial institutions to reduce or stop credit, stop opening new settlement accounts, suspend the borrower’s legal representative/borrower’s new credit card, and other joint measures to punish and protect the borrower’s credit;
(13) Other measures as required by laws and regulations, agreed upon in this contract, or deemed appropriate by the lender.
3、 If the lender fails to provide the loan on the agreed date and amount, and causes losses to the borrower in accordance with the withdrawal prerequisites and loan payment conditions stipulated in this contract, the lender shall compensate the borrower for the direct economic losses incurred as a result. However, regardless of the circumstances, the lender shall not be liable for any foreseeable or unforeseeable indirect losses incurred by the borrower as a result.
4、 During the performance of this contract, if the materials provided by the borrower are untrue, inaccurate, incomplete, or have other defects, resulting in the lender’s entrusted payment error, untimely payment, the borrower’s violation of the provisions of this contract in handling autonomous payment, or other losses, the lender shall not be held responsible.
5、 If the loan disbursement account or payment recipient account specified in this contract is frozen or other reasons result in loan disbursement and payment disputes or other losses, the lender shall not be held responsible.
6、 If the guarantor (i.e. guarantor, mortgagor, pledgor) under this contract encounters the following reasons, the lender has the right to take measures in accordance with the provisions of the second paragraph of this article:
(1) The guarantor fails to fulfill the provisions of the guarantee contract, or the credit status deteriorates, or other events that weaken the guarantee ability occur;
(2) The mortgagor fails to fulfill the provisions of the mortgage contract, intentionally damages the mortgaged property, or the value of the mortgaged property may or has significantly decreased, or other events that harm the lender’s mortgage right;
(3) The pledgor fails to fulfill the provisions of the pledge contract, or the value of the pledged property has significantly decreased or may significantly decrease, or the pledged right must be redeemed before the loan is repaid, or other events that damage the mortgage right of the loan hostage.
Article 15 Cross breach
Any of the following situations shall be deemed as a simultaneous breach of this contract by the borrower or its affiliated enterprises, as well as the guarantor or its affiliated enterprises. The lender shall have the right to receive the loan in advance in accordance with Article 12 of this contract and demand the borrower to bear the liability for breach of contract in accordance with Article 14 of this contract:
(1) Any borrowing, financing, or debt that may default or be declared prematurely due;
(2) Any guarantee or similar obligation is not fulfilled, or there is a possibility of non fulfillment;
(3) Failure to perform or violate legal documents or contracts related to debt guarantees and other similar obligations, or the possibility of failure to perform or violation;
(4) There is or is about to be an inability to repay due debts or mature loans/financing;
(5) Declared or about to be declared bankrupt through legal proceedings;
(6) Transfer its assets or property to other creditors;
(7) Other situations that endanger the safety of the principal and interest of the loan under this contract.
Article 16 Continuity of Obligations
All obligations of the borrower under this contract are continuous and have full and equal binding force on their heirs, agents, receivers, assignees, and their merged, restructured, or renamed entities.
Article 17 Accelerated Maturity of Principal and Interest Clause
The borrower agrees that once the borrower fails to fulfill the declaration and commitment in Article 11 of this contract, or fails to fulfill any of its obligations under this contract, the lender has the right to decide that any other obligations of the borrower to the lender, including the repayment obligation of all principal and interest (including penalty and compound interest) due and not yet due under this contract, will immediately become due.
Article 18 Subrogation Rights
The borrower hereby declares that regardless of whether the lender’s debt has expired or not, the borrower’s debt or any related rights related to the debt are about to expire during the statute of limitations for litigation or fail to declare bankruptcy claims in a timely manner, or if the borrower breaches the contract or is unable to repay the borrower’s advance payments (including but not limited to principal, interest, and expenses) that have reached the repayment period, which affects the realization of the lender’s debt, the lender has the right to exercise subrogation rights against any third party’s debt, accounts receivable, and other property rights related to the aforementioned rights, including but not limited to subrogation to request the borrower’s counterpart to perform, declare to the bankruptcy administrator, or take other necessary actions, and the borrower waives all defenses.
Article 19 Application of Law, Jurisdiction and Dispute Resolution
1、The formation, effectiveness, performance, termination, interpretation, and dispute resolution of this contract shall be governed by the laws of the People’s Republic of China (excluding the laws of the Hong Kong Special Administrative Region, Macao Special Administrative Region, and Taiwan for the purpose of this contract).
2、Any disputes arising from this contract shall be resolved through friendly consultation between the borrower and the lender; If friendly negotiation fails, both parties agree to resolve the issue in the manner stipulated in Article 23, Special Provisions, and Clause 24 of this contract.
3、During the dispute period, the provisions of this contract that do not involve disputed parts shall still be fulfilled.
Article 20: Document exchange, communication, and notification
1、 The borrower agrees and confirms that the address specified in Article 23, Special Provisions, and Article 25 of this contract shall serve as the notice for matters under this contract, as well as legal documents related to litigation (arbitration), notarization, etc. in the event of disputes (including but not limited to various notices and documents from the contracting parties; lawsuit (or arbitration application) and evidence served by the court or arbitration tribunal, subpoena, notice of response, notice of proof, notice of hearing, payment order, judgment (award), ruling, mediation, execution notice, notice of limited performance, and other legal documents for litigation or arbitration proceedings, realization of security interests, and enforcement stage legal documents; The delivery address for various notices and legal documents delivered by notary institutions, and further agree that the lender, notary institution, court and other judicial organs, as well as other notices and legal documents, have the right to choose paper or electronic methods of delivery. The electronic delivery methods include but are not limited to email, China Judicial Process Information Disclosure Network, National Unified Delivery Platform, Local or Specialized Court Network Service Platform, as well as the electronic network platform and electronic APP of the delivery party.
2、 The applicable period for the delivery address specified in the first paragraph of this article includes all stages, including non litigation stage and dispute entering arbitration, first instance, second instance, retrial, execution after litigation proceedings, realization of security interests procedure, supervision procedure, and compulsory execution notarization. If there is a change in the delivery address mentioned above, the borrower shall notify the lender in writing in advance (during litigation or arbitration, the arbitration tribunal or court shall also be notified in writing in advance, and if compulsory notarization has been completed, the original notary office shall be notified in writing) to reconfirm the delivery address and obtain a receipt. If no prior notice is given, it shall be deemed that there has been no change, and the corresponding legal consequences shall be borne by the borrower. The delivery address specified in the first paragraph of this article shall still be deemed as a valid delivery address.
3、 Any document, communication, notice, or legal document sent to any address specified in the first paragraph of this article shall be deemed to have been delivered on the following dates (delivery to the designated recipient shall be deemed to have been delivered to the recipient):
(1) By mail (including express delivery, regular mail, and registered mail), the fifth working day after the date of mailing shall be deemed as the delivery date;
(2) Fax, email, mobile SMS, WeChat QQ or other electronic communication address, the date of sending shall be deemed as the delivery date;
(3) Delivery shall be made by dedicated person, and the date of receipt by the recipient shall be deemed as the date of delivery. If the recipient refuses, the delivery person may take photos or videos to record the delivery process, and keep the document, which is also considered as delivery.
4、 If the delivery address provided or confirmed by the borrower is inaccurate or untrue, or if the delivery address is changed and the other party, arbitration institution, people’s court, or notary office is not notified in a timely manner, resulting in the inability to actually deliver, the borrower shall bear the corresponding legal consequences and be deemed to have effectively delivered:
(1) If delivered by mail, the date of return of the document shall be deemed as the date of delivery;
(2) If delivered by a dedicated person, the delivery date shall be the day when the delivery recipient records the situation on the delivery receipt on the spot;
(3) If delivered electronically, the date of transmission shall be considered as the delivery date.
5、 The lender shall use the domicile specified in the contract as the delivery address. If the lender sends a notice by publishing an announcement on its website, online banking, telephone banking, or business outlet, the date of publication of the announcement shall be deemed as the date of delivery. The lender shall not be liable for any transmission errors, omissions, or delays in postal, fax, telephone, or any other communication system under any circumstances.
6、 The parties agree that their official seals, office seals, financial seals, contract seals, receiving and sending seals, and lender’s credit business seals are all valid seals for notification or contact, legal document delivery, and letter exchanges. All staff members of the borrower’s unit are authorized signatories for document exchanges, communications, and notifications.
7、 This provision is an independent clause in the contract and shall not be affected by the validity of this contract or any other provisions of the contract.
Article 21 Contract Validity and Other Matters
1、 This contract shall come into effect from the date of signature, seal or fingerprint by both parties.
2、 During the effective period of this contract, any tolerance, grace or delay granted by the lender to the borrower or guarantor in exercising the rights or interests enjoyed in this contract shall not prejudice, affect or limit all the rights and interests that the lender should enjoy in accordance with relevant laws and regulations and this contract. It shall not be regarded as a waiver of the lender’s rights and interests under this contract, nor shall it affect any obligations of the borrower under this contract.
3、 If there are changes in national laws, regulations or regulatory policies that result in the lender’s failure to fulfill the loan obligations as stipulated in this contract in compliance with laws, regulations or regulatory requirements, the lender has the right to unilaterally terminate the contract, announce the early maturity of all loans already issued, and the borrower shall immediately repay them as requested by the lender. If the lender is unable to perform or perform as agreed in the contract due to such reasons, the lender shall not bear any legal responsibility.
4、 If the loan is not disbursed or paid on time due to force majeure, communication or network failures, or system failures of the lender, the lender shall not be held responsible, but shall promptly notify the borrower.
5、 The lender has the right to authorize or entrust other branches of Industrial Bank to perform the rights and obligations under this contract (including but not limited to authorizing or entrusting other branches of Industrial Bank to sign relevant contracts) according to business management needs, or transfer the loan under this contract to other branches of Industrial Bank for management. The borrower acknowledges this and does not need to obtain the borrower’s consent for the above actions.
6、 If at any time, any provision of this Agreement is or becomes illegal, invalid, or unenforceable in any respect, the legality, validity, or enforceability of the other provisions of this Agreement shall not be affected or diminished in any way.
7、 The lender has reminded the borrower to pay special attention to the “important signing instructions” in the contract. The borrower has carefully read and fully understood all the rights and obligations of both parties in the contract, as well as the “important signing instructions”. The lender has provided sufficient explanations and clarifications to the relevant terms and personal information
processing rules as requested by the applicant. Both parties have a completely consistent understanding of the various terms of this contract and have no objections to the contract content.
8、 The subheadings of this contract are added for convenience of reading only and shall not be used for the interpretation or any other purpose of this contract.
9、 The attachments to this contract are an integral part of this contract and have the same legal effect as the main text of this contract.
10、 This contract is made in five copies, with the lender holding four copies and the borrower holding one copy, all of which have equal legal effect.
Article 22 Notarization and voluntary acceptance of compulsory enforcement
1、If either party to this contract requests notarization, the other party agrees to notarize it at a nationally designated notary institution as requested by the other party.
2、A contract that has been notarized for compulsory execution has the effect of compulsory execution. When the borrower fails to perform or improperly performs the debt, or when the lender realizes the creditor’s rights as stipulated in laws and regulations or this contract, the borrower agrees to the lender to apply to a notary institution for an execution certificate with compulsory execution effect. The borrower voluntarily accepts the compulsory execution measures directly applied by the lender to the people’s court with jurisdiction with the execution certificate, and is aware of the corresponding legal consequences. The borrower promises not to raise any objection or defense.
3、All parties agree that before the notary public issues the execution certificate, they have the right to use postal, telephone, fax, email, mobile SMS, WeChat, and other methods in accordance with the terms of “document exchange, communication, and notification” stipulated in this contract QQ、 Verify any breach of contract related to the borrower’s failure or improper performance of debts through any one or more methods such as personal delivery and face-to-face interviews. If verification is made through phone or face-to-face communication, it shall be deemed delivered upon completion of the interview or call; Using mailing, fax, email, mobile SMS, WeChat QQ、 If verified through personal delivery or other means, the delivery date shall be in accordance with the provisions of this contract on “document exchange, communication, and notification”.
4、If the borrower has any objections to the verified breach of contract as mentioned above, they shall provide written evidence and sufficient evidence to the notary public within five working days from the date of delivery. If the borrower fails to provide evidence on time or the notary public believes that the evidence is insufficient to support their claim, it shall be deemed that the borrower confirms the relevant breach of contract such as non performance or inappropriate performance of the debt, and agrees to the notary public to issue an execution certificate based on the lender’s application. If the notary public has other regulations on the verification method and the period of proof, the regulations of the notary public shall be followed.
Article 23 Supplementary Terms
_____________________/___________________________
This page is the signature page of the “Working Capital Loan Contract” numbered DD6232023130.
|
Lender (Seal): Responsible person or authorized person (signature and seal):
January 14, 2025 |
|
Borrower(Seal): Legal representative or authorized person (signature/fingerprint):
January 14, 2025 |
Contract signing date:Year__Month__ Day
Contract signing place:Jing’an District, Shanghai
28
Exhibit 10.27
June 2024 edition
Contract for loans of working capital
Contract number: DD6232025005
Lender:Industrial Bank Co., Ltd Shanghai Pudong Branch
Address: No.710 Dongfang Road, China (Shanghai) Pilot Free Trade Zone
Legal representative/person in charge: Jianping Meng
Borrower: . JAJI (Shanghai) Co., Ltd.
Address: Room 5107, Building 5, No. 555 Dongchuan Road, Minhang District, Shanghai
Legal representative/person in charge: Jian Xu
Contract signing location: Jin’an District, Shanghai
Important Notice for Signing
In order to protect your rights, please carefully read, check and confirm the following matters before signing this contract:
1、You and your company have the right to sign this contract. If it is necessary to obtain the consent of others according to law, you and your company have obtained full authorization; If it involves processing the personal information of others, you and your company have obtained written consent from others for the processing of their personal information by Industrial Bank of China;
2、You and your company have carefully read and fully understood the terms of the contract, and have paid special attention to the content related to the assumption of responsibility, exemption or reduction of Industrial Bank’s responsibility, and personal information processing that have a significant interest in you and your company, as well as the content in bold font;
3、You and your company have fully understood the meaning and corresponding legal consequences of the contract terms, and are willing to accept these terms and conditions;
4 、You and your company have paid special attention to the provisions regarding your and your company’s use of credit funds for the purposes specified in the contract, the prohibition of misappropriation of credit funds (including but not limited to purchasing or investing credit funds in real estate), and the requirement to issue a commitment letter for the use of funds to Industrial Bank. You and your company are fully aware and understand that Industrial Bank will take measures such as early loan collection, cessation of disbursement of loans/financing not yet issued under this contract, cessation of payment of loans/financing not yet paid under this contract, reduction or cessation of credit to Industrial Bank, and hold you and your company legally responsible for the consequences of misappropriation of credit funds;
5、By signing this contract, you and the relevant individuals agree and authorize Industrial Bank to process your and your personal information and keep it for the period specified by Industrial Bank; You and related individuals are aware that you have the right to be informed, make decisions, withdraw consent, restrict or refuse third-party processing rights in the processing of personal information. Industrial Bank has provided information and decision-making services for personal information processing through diversified means (including but not limited to on-site notification); If you and related individuals intend to revoke, restrict or refuse the authorization of Industrial Bank to process personal information, they may handle it in accordance with the provisions of this contract or the management procedures of Industrial Bank.;
6、The contract text provided by Industrial Bank is only a demonstration text, with blank lines left after the relevant clauses of the contract, and “supplementary clauses” added at the end of the contract for all parties to modify, supplement or delete the contract;
7、If you and your company have any questions about this contract, or if you and your company find that there are illegal and irregular situations in the contract and the business fees under the contract, please call the phone number of Industrial Bank in a timely manner or directly complain or consult with the operating branch of Industrial Bank, contact number: 95561.
Upon the borrower’s application, the lender has reviewed and agreed to grant the borrower a working capital loan. In order to clarify the rights and obligations of both parties, abide by their promises, and in accordance with relevant laws and regulations of the People’s Republic of China, through equal consultation, both parties hereby sign this contract for mutual compliance.
The lender and borrower confirm that the loan under this contract belongs to the first of the following situations:
(1) This contract is a sub contract of the “Credit Line Agreement” (i.e. the main contract) with the number SX6232025001 signed by the lender and borrower on January 15, 2025. The loan amount is included in the credit line under the “Credit Line Agreement”. Among them, the foreign currency loan amount shall be converted into RMB and included in the credit limit based on the middle rate announced by the lender on the day of signing this contract.
(2) This contract is an independent legal document signed by the lender and borrower.
Article 1 Definition and Interpretation
Unless otherwise agreed in writing by both parties, the following terms in this contract shall be defined and interpreted as follows:
1、“Working capital loans” refer to local and foreign currency loans applied by borrowers to lenders for daily production and operation turnover.
2、“Debt” or “main debt” refers to the debt formed by the borrower (debtor) submitting an application to the lender (creditor), and the lender providing financing to the borrower according to this contract after review and approval (including principal, interest, penalty interest, compound interest, liquidated damages, damages, and the cost of realizing the debt by the creditor, etc.). The creditor’s rights against the borrower owned by the lender under this contract correspond to the borrower’s obligations to the lender under this contract.
The cost of realizing creditor’s rights refers to the litigation (arbitration) fees, lawyer’s fees, travel expenses, execution fees, preservation fees, and other expenses paid by the lender to realize creditor’s rights through litigation, arbitration, and applying to a notary public for an execution certificate.
3、Article 5 of this contract defines and interprets the following terms as follows:
“Fixed interest rate” refers to the interest rate that remains unchanged during the loan term. For example, if the loan is disbursed in installments, it means that the interest rate remains unchanged between the actual disbursement date of each disbursement and the maturity date of the loan under this contract.
“Floating interest rate” refers to the interest rate that varies within the loan term according to the agreed cycle and magnitude between the borrower and lender.
“Floating cycle” refers to the frequency of changes in the loan interest rate agreed upon by both parties. Within a floating period, the loan interest rate is calculated and determined based on the pricing benchmark interest rate according to the pricing method stipulated in the contract, and the loan interest rate remains unchanged during the floating period; When one floating cycle expires and enters the next floating cycle, the loan interest rate is calculated and determined based on the pricing benchmark interest rate of the new floating cycle according to the pricing method agreed in the contract, and the loan interest rate remains unchanged during the floating cycle.
“Pricing benchmark interest rate” refers to the interest rate standard used to determine the loan interest rate under this contract, including but not limited to the quoted interest rates published in China or relevant countries, regions, and markets, such as LPR SHIBOR, SOFR、SOFR term interest rates 、∈STR、SONIA、TSRR、TONA、SARON、HIBOR、SIBOR、 The central bank’s benchmark interest rate for RMB deposits, etc.
“LPR” refers to the loan market quoted interest rate calculated and published by the National Interbank Funding Center authorized by the People’s Bank of China. According to banking practices, both parties agree to determine the pricing benchmark interest rate rule under this contract as the T-1 day LPR, where “T” is the day when the loan interest rate is determined, and “T-1” is the previous working day of that day.
“SHIBOR” refers to the Shanghai Interbank Offered Rate published by the National Interbank Funding Center and applicable on the same day.
“SOFR” refers to the secured overnight financing rate in US dollars. According to banking practices, both parties agree to determine the pricing benchmark interest rate rule under this contract as the T-5 day SOFR, where “T” is the day the loan interest rate is determined, and “T-5” is the first five working days of that day.
“SOFR term rate” refers to the Chicago Mercantile Exchange’s forward-looking mortgage financing rate, denominated in US dollars. According to banking practices, both parties agree to determine the pricing benchmark interest rate rule under this contract as the T-2 day SOFR term interest rate, where “T” is the day the loan interest rate is determined, and “T-2” is the first two working days of that day.
“∈STR” refers to the short-term interest rate in euros, denominated in euros. According to banking practices, both parties agree to determine the pricing benchmark interest rate rule under this contract as T-5 days ∈ STR, where “T” is the day when the loan interest rate is determined, and “T-5” is the first five working days of that day.
“SONIA” refers to the overnight average index of pounds, denominated in pounds. According to banking practices, both parties agree to determine the pricing benchmark interest rate rule under this contract as the T-5 day SONIA, where “T” is the day the loan interest rate is determined, and “T-5” is the first five working days of that day.
“TSRR” refers to the term interest rate of the overnight average index of GBP, denominated in GBP. According to banking practices, both parties agree to determine the pricing benchmark interest rate rule under this contract as the T-2 day TSRR term interest rate, where “T” is the day the loan interest rate is determined, and “T-2” is the first two working days of that day.
“TONA” refers to the average overnight interest rate in Tokyo, denominated in Japanese yen. According to banking practices, both parties agree to determine the pricing benchmark interest rate rule under this contract as the T-5 day TONA, where “T” is the day the loan interest rate is determined, and “T-5” is the first five working days of that day.
“SARON” refers to the overnight average interest rate in Switzerland, denominated in Swiss francs. According to banking industry practices, both parties agree to determine the pricing benchmark interest rate rule under this contract as T-5 SARON, where “T” is the day when the loan interest rate is determined, and “T-5” is the first five working days of that day.
“HIBOR” refers to the Hong Kong interbank lending rate for Hong Kong dollars in the financial markets. According to banking practices, both parties agree to determine the pricing benchmark interest rate rule under this contract as HIBOR on the T-2 day, where “T” is the day when the loan interest rate is determined, and “T-2” is the first two working days of that day.
“SIBOR” refers to the Singapore Interbank Offered Rate, which is applicable only to Singapore dollars. According to banking practices, both parties agree to determine the pricing benchmark interest rate rule under this contract as the T-2 day SIBOR, where “T” is the day when the loan interest rate is determined, and “T-2” is the first two working days of that day.
“The central bank’s benchmark interest rate for RMB deposits” refers to the RMB deposit benchmark interest rate published by the People’s Bank of China and applicable on the same day,
Among them, the currencies and specific values of “LPR”, “SHIBOR”, “SOFR”, “SOFR term interest rate”, “∈ STR”, “SONIA”, “TSRR”, “TONA”, “SARON”, “HIBOR”, “SIBOR” and “central bank RMB deposit benchmark interest rate” determined according to the applicable pricing benchmark interest rate rules under this contract shall be subject to the query results of the core system of Industrial Bank.
The loan interest rate determination date can be the actual loan disbursement date, contract signing date, or repricing date.
“Loan interest rate” refers to the interest rate for the execution of this contract, which is determined by both parties through negotiation and in accordance with the pricing formula of the loan interest rate in this contract. It is based on the pricing benchmark interest rate on the date of determining the loan interest rate in this contract, and is formed by floating the number of points added or subtracted.
4、 The “major transaction” stipulated in Article 13 of this contract refers to (including but not limited to) any transaction that is determined to occur or is likely to seriously affect the basic structure of the borrower’s company, changes in company shareholders, contingent liabilities, cash flow, profitability, core trade secrets, core competitiveness, important assets of the company, significant creditor’s rights and debts of the company, repayment ability, and ability to perform this contract, or any other transaction that the lender and/or borrower deems to constitute a major transaction.
5、The “major events” stipulated in Article 13 of this contract refer to (including but not limited to) any determined or potential events that will seriously affect the ability of senior management personnel of the borrower company to perform their duties, the employment and termination of employees engaged in core business of the company, core trade secrets of the company, core competitiveness of the company, basic structure of the company, changes in shareholders of the company, contingent liabilities of the company, survival of the company, legality of the company’s business operations, company stability, development, profitability, debt repayment ability of the company, and the ability of the company to perform this contract, as well as other events deemed by the lender and/or borrower to constitute significant events.
6、In this contract, “working days” refer to working days outside of statutory holidays and weekends in China (excluding Hong Kong, Macao, and Taiwan). “Business Day” in this contract refers to the business day of the lender’s bank. During the performance of the contract, if a withdrawal or repayment date is not a business day, it shall be postponed to the next business day.
Article 2 Loan Amount
The lender agrees to grant the borrower a loan of RMB (amount in words) six million yuan (currency).
Article 3 Purpose of Loan
This loan is used for daily business operations such as upstream procurement and payment of employee salaries. Without the written consent of the lender, the borrower shall not use the loan for other purposes.
Article 4 Term of loan
1、The loan term is 12 months, from March 4, 2025 to March 3, 2026.
2、For a one-time loan, the loan disbursement date shall be based on the actual disbursement date recorded in the loan receipt and loan voucher. If the actual disbursement date is later than the loan disbursement date recorded in the preceding paragraph, the loan maturity date shall be correspondingly extended.
3 、The loan allocation plan is :
_/_year_/_month_/_date_/_amount; _/_year_/_month_/_date_/_amount
The borrower shall apply to the lender for withdrawal procedures three working days before each withdrawal date or at any other time requested in writing by the lender.
If the borrower fails to withdraw the loan in accordance with the agreed installment period and amount, the lender has the right to demand that the borrower pay a penalty in accordance with the provisions of Article 23, Special Agreement Clause 7 of this contract. If the borrower belongs to small and micro enterprises that comply with national regulations, policies, etc., no penalty will be charged for this breach of contract.
4、Subject to the conditions precedent for withdrawal as stipulated in Article 6 of this Agreement, the lender shall pay the loan funds in accordance with the provisions of Article 7 of this Agreement.
5、The lender has the right to adjust the loan allocation plan appropriately based on whether the loan meets the provisions of relevant laws, regulations, policies, and the withdrawal prerequisites stipulated in this contract, the payment conditions of the loan funds, the signing and processing time of the corresponding guarantee contract and guarantee procedures in this contract, as well as other factors deemed necessary by the lender.
6、If the loan is used in installments, the actual disbursement date recorded in the loan receipt or loan voucher shall prevail for each disbursement date, and the same maturity date shall be implemented. That is, for each disbursement of loans, the maturity date determined in the loan receipt or loan voucher for the first disbursement shall be the same maturity date.
7、If the lender receives the loan in advance according to the circumstances stipulated in this contract, it shall be deemed that the loan maturity date has been correspondingly advanced.
Article 5 Loan Interest Rate and Interest Collection
1、Loan interest rate (referring to the annualized interest rate calculated using the simple interest method, the same below)
(1) The pricing benchmark interest rate shall be executed according to the first of the following agreements:
(a) LPR one year term grade;
(b) SHIBOR__term grade;
(c) SOFR;
(d) SOFR term interest rate__term grade;
(e) ∈STR;
(f) SONIA;
(g) TSRR__term grade;
(h) TONA;
(i) SARON;
(j) HIBOR__term grade;
(k) SIBOR__term grade;
(l) The benchmark interest rate for RMB deposits by the central bank__term grade.
Among them, RMB fixed rate loans should choose LPR as the pricing benchmark interest rate. The pricing benchmark interest rate shall be used within the currency range specified in Article 1 “Definition and Interpretation” of the pricing benchmark interest rate.
(2) The pricing formula for the loan interest rate is: interest rate= pricing benchmark interest rate+__% or -_0.5_%.
(3) The loan interest rate shall be executed according to the first of the following agreements:
(a) fixed interest rate. The interest rate shall be determined in the following method B:
A. The loan interest rate shall be determined based on the benchmark interest rate and pricing formula on the actual disbursement date. The interest rate shall remain unchanged between the actual disbursement date and the loan maturity date of this contract.
B. According to the pricing benchmark interest rate and pricing formula agreed upon on the date of contract signing, the fixed interest rate for the loan is 2.6% annual interest rate. If there is an adjustment to the pricing benchmark interest rate on the actual disbursement date, the plus or minus points in the pricing formula will be adjusted accordingly, and the above-mentioned annualized interest rate agreed upon in this contract will remain unchanged.
(b) Floating interest rates. Determine the loan interest rate based on the benchmark interest rate and pricing formula on the actual disbursement date and repricing date, and calculate interest in segments. The repricing date shall be executed according to the _/_ method as follows:
A. The floating period is _/_(month/quarter/half a year/year), and the corresponding day of each full cycle from the actual disbursement date of the loan is the contract repricing date. If there is no corresponding day in the current month, the last day of that month shall be the corresponding day.
B. For those using SOFR、∈STR、SONIA、TONA、SARON as the pricing benchmark interest rate, each interest day during the interest period (i.e. each natural day during the loan period) shall be the contract repricing date.
(c) other pricing method:_______/______.
(4) The pricing benchmark interest rate corresponding to the loans used under this contract shall be determined based on the actual disbursement date (or repricing date, if any) of each loan. During the loan period, unless otherwise agreed in the contract, if the loan interest rate is adjusted according to the contract, the borrower will not be notified.
(5) If China or relevant countries/regions cancel the pricing benchmark interest rate under this contract, or the market no longer publishes the pricing benchmark interest rate, or regulatory authorities require the loan issued under this contract, the lender has the right to re determine the loan interest rate based on the same period’s interest rate policies of China or relevant countries/regions, in accordance with the principles of fairness and good faith, and referring to industry practices, interest rate conditions, and other factors, and notify the borrower. If the borrower has objections, they should negotiate with the lender. If the negotiation fails within five working days from the date of the lender’s notification, the lender has the right to receive the loan in advance, and the borrower shall immediately repay the remaining loan principal and interest. If the lender requests or national or regulatory policies require the borrower to sign a supplementary agreement on relevant matters at that time, the borrower should cooperate.
2、Loan interest repayment method
(1) Calculation of loan interest. The principal of domestic and foreign currency loans shall bear interest from the date when the lender transfers it to the borrower’s account in accordance with the provisions of this contract. Daily accrued interest on loans=daily loan balance x daily interest rate. The conversion of daily interest rates to annual interest rates shall be carried out in accordance with the regulations of the People’s Bank of China and international conventions.
(2) The repayment method of loan interest shall be executed the first type of agreement:
(a) The loan agreement in this contract stipulates that the 21st day of the last month of each quarter shall be the interest payment date. The borrower shall pay the current loan interest to the lender on the interest payment date and settle the remaining principal and interest upon maturity of the loan.
(b) From the actual disbursement date of the loan, the corresponding day of each full month/quarter/half year/year (if there is no corresponding day in the current month, the last day of that month shall be the corresponding day) shall be the interest payment date for each period. The borrower shall pay the current loan interest to the lender on the interest payment date and settle the remaining principal and interest upon maturity of the loan.
(c) The first interest payment date is MM/DD/YYYY. From the first interest payment date, every __(month/quarter/half year/year) corresponding day (if there is no corresponding day in the current month, the last day of that month shall be the corresponding day) shall be the interest payment date for each period. The borrower shall pay the current loan interest to the lender on the interest payment date and settle the remaining principal and interest upon maturity of the loan.
(d) other repayment method:__________/________.
3、Penalty interest and compound interest
(1) If the borrower fails to use the loan for the purpose specified in this contract, the lender shall have the right to charge penalty interest on the misappropriated loan from the date of misappropriation. The penalty interest rate shall be 100% higher than the loan interest rate; If the borrower fails to repay the loan on time and does not reach an agreement with the lender regarding the extension, i.e. the loan is overdue, the lender has the right to charge penalty interest on the overdue loan from the date of overdue. The penalty interest rate is 50% higher than the loan interest rate; The lender has the right to charge compound interest at the loan overdue penalty interest rate agreed upon in this contract for the interest not paid on time (including interest before and after the loan maturity, misappropriation penalty interest, and overdue penalty interest). If the same loan is overdue and not used for the purpose specified in the contract, the penalty interest rate shall be calculated based on the higher one.
(2) If the loan interest rate is fixed, the penalty interest rate is also fixed; If the loan interest rate adopts a floating interest rate, the penalty interest rate is also a floating interest rate, and its floating period is consistent with the floating period of the loan interest rate.
(3) The collection of penalty interest and compound interest shall be carried out in accordance with the loan interest repayment method stipulated in this contract.
Article 6 Conditions Precedent for Withdrawal
1、The borrower may apply to the lender for the disbursement of the loan under this contract only after meeting the following withdrawal prerequisites required by the lender:
(1) The borrower has delivered the following documents to the lender, and the information stated in the documents has not changed and remains valid, or the borrower has provided satisfactory explanations and clarifications to the lender regarding the changes:
① A loan application form, which mainly includes but is not limited to: loan project name, amount, purpose, term, repayment plan, and repayment source;
② The borrower’s legal and valid business license, company articles of association, loan card and password/credit code, legal representative and board members and main responsible persons registered and filed with the industrial and commercial administration department, list and signature samples of financial responsible persons, valid identification documents of the legal representative or its authorized representative, written documents of the legal representative or its authorized representative and relevant natural persons agreeing to the lender’s processing of their personal information, and other company documents deemed necessary by the lender;
③ The borrower shall convene a resolution of the board of directors or shareholders in accordance with legal procedures, which has been passed by a vote of a quorum of directors or shareholders, and is true, legal, and valid. The resolution of the board of directors or shareholders or other documents deemed necessary by the lender regarding agreeing to apply for loans under this contract from the lender, clarifying the purpose of the loan, and accepting all loan conditions requested by the lender;
④ Annual reports for the past three years (with audit reports and notes) recognized by the lender, financial statements for the most recent period and the same period last year. Borrowers who have been established for less than three years shall submit annual statements since their establishment;
⑤ Related party information;
⑥ For applying for temporary working capital loans, relevant contracts, vouchers or materials such as purchase contracts, order contracts, debt certificates, etc. must be provided;
⑦ If the mortgage/pledge guarantee method is to be adopted, proof of ownership of the mortgage/pledge property rights, evaluation value report must be provided, and the mortgage/pledge registration procedures required by relevant laws and regulations have been properly handled. The original copies of relevant ownership proof documents, registration proof documents, etc. have been handed over to the lender for storage as required by the lender; To adopt a third-party guarantee, relevant guarantee materials must be provided in accordance with the requirements of items 2 to 4 above, and the guarantee contract has become effective; The above guarantee shall remain valid and effective;
⑧ If the lender requests to handle insurance for the mortgaged/pledged property, the insurance procedures with the lender as the first beneficiary have been completed and the original insurance policy has been handed over to the lender for safekeeping; And the insurance shall remain in effect; If the borrower provides mortgage/pledge, the borrower hereby transfers the right to claim insurance benefits due to the occurrence of insurance events to the lender;
⑨ Special industry enterprises must provide special industry production and operation licenses or enterprise qualification level certificates issued by authorized departments for approval;
⑩ If either party to this contract requests notarization or other procedures, the relevant notarization procedures have been completed;
⑪ The borrower has opened an account at the lender’s request and voluntarily accepts the lender’s credit supervision and payment settlement supervision;
⑫ The borrower applying for a foreign exchange project loan must provide a valid proof of the purpose of the foreign exchange loan and approval from relevant departments, and comply with relevant foreign exchange management policies;
⑬ Value added tax, business tax, and income tax declaration forms requested by the lender;
⑭ The borrower has issued a commitment letter for the use of credit funds as requested by the lender;
⑮ The borrower and relevant natural persons have issued a written document agreeing to the lender’s processing of their personal information as requested by the lender;
⑯Other documents, reports, vouchers, and other materials requested by the lender.
(2) The borrower is established in accordance with the law, has legal and compliant production and operation, has the ability to continue operating, and has a legitimate source of repayment;
(3) The purpose of the loan is clear, legal and compliant;
(4) The statements and commitments made by the borrower in Article 11 of this contract shall remain true and valid; No default or potential default has occurred on or prior to the date of loan application;
(5) The borrower has completed the loan receipts or vouchers related to the loan disbursement. The promissory note or loan voucher is an integral part of this contract and has the same legal effect as this contract. If there is any inconsistency between the loan amount, loan term, loan interest rate, etc. under this contract and the record on the loan receipt or loan voucher, the record on the loan receipt or loan voucher shall prevail;
(6) The borrower has a good credit condition and no major bad records; If the borrower is a newly established legal entity, its controlling shareholder should have good credit standing (the borrower should provide a written document from the natural person controlling shareholder agreeing to the lender’s handling of their personal information), and there should be no significant adverse records;
(7) Other withdrawal prerequisites requested by the lender.
2、The lender’s performance of obligations under this contract is conditional on the satisfaction of the withdrawal conditions stipulated in this clause. The lender has the right to unilaterally decide to reduce or waive a partial withdrawal prerequisite, and the borrower or guarantor shall not use this condition as a defense against the lender.
3、The lender has the right to adjust the loan disbursement appropriately based on factors such as whether the financing project meets relevant laws, regulations, policies, and the withdrawal prerequisites required by the lender, the signing of the corresponding guarantee contract under this contract, and the processing time of guarantee procedures.
4、 The borrower hereby agrees that, after the signing of this contract, if any withdrawal by the borrower fails to meet the conditions precedent for withdrawal or payment of loan funds as stipulated in this contract, the lender has the right to stop disbursement, stop payment of loan funds, or terminate this loan contract. The borrower shall bear the responsibility or losses arising from this. The lender shall notify the borrower of the termination of the contract, and the borrower’s objection period shall be five working days, calculated from the date when the termination notice is delivered to the borrower in the manner stipulated in this contract. If the borrower does not raise any objections, this contract shall be automatically terminated upon the expiration of the objection period. If the borrower has objections but both parties fail to reach an agreement within five working days after the expiration of the objection period, the lender has the right to receive the loan in advance according to the provisions of this contract.
5、After review by the lender, if the borrower meets the prerequisite conditions for withdrawal as stipulated in this contract, the lender shall pay the loan funds in accordance with Article 7 of this contract.
Article 7 Account Monitoring and Loan Fund Payment
1、 Account monitoring
According to relevant national laws, regulations, and regulatory requirements, the borrower promises to meet the withdrawal prerequisites stipulated in the contract before applying for loan disbursement, and accept the lender’s supervision on the use of loan funds for the agreed purposes. The lender has the right to monitor the basic deposit account, general deposit account, and special deposit account opened by the borrower, and supervise and control the disbursement, payment, and repayment of loan funds in accordance with the contractual provisions.
The borrower designates the following account as a dedicated fund withdrawal account and provides timely information on the inflow and outflow of funds in this account:
Account name:_______/_______; Account number:_____/__________;
Bank:____________/___________.
The lender may negotiate and sign a separate account management agreement with the borrower based on their credit status, financing situation, etc., specifying the management of the inflow and outflow of funds from the designated account. The lender has the right to recover the loan in advance based on the borrower’s fund recovery situation.
2、 Payment of borrowed funds
(1) The lender has the right to manage and control the payment of loan funds through entrusted payment by the lender or self payment by the borrower.
① “Entrusted payment” by the lender refers to the borrower authorizing the lender to pay the loan funds to the borrower’s counterparty that meets the purpose specified in this contract.
If the borrower adopts the entrusted payment method, before the disbursement of the loan funds, the borrower shall provide relevant transaction information that meets the purpose specified in this contract. After being reviewed and approved by the lender, the loan funds shall be promptly paid to the borrower’s counterparty through the borrower’s account.
If the borrower adopts the method of entrusted payment by the lender, and after the loan funds are paid to the borrower’s counterparty, if the loan funds are returned due to reasons such as revocation, termination, or invalidity of the underlying transaction contract, the lender has the right to receive the returned loan funds in advance in accordance with Article 12 of this contract.
② “Self payment” by the borrower refers to the act of the lender disbursing the loan funds to the borrower’s account, and the borrower making the self payment to the borrower’s counterparty that meets the agreed purpose of this contract.
If the borrower adopts the self payment method, the borrower should regularly summarize and report the payment of the loan funds to the lender
(2) Entrusted payment
The payment of loan funds that fall under one of the following circumstances, shall be made through the entrusted payment method of the lender:
A. the borrower and the lender establish a new credit relationship, and the borrower’s internal rating at the lender’s location is below B level (inclusive). “Newly established credit business relationship” refers to the lender and the borrower establishing a credit business relationship for the first time or not having had a credit business relationship within 2 years;
B. Working capital loans for exchange;
C. If the payment object is clear and the single payment amount to a certain transaction object of the borrower exceeds RMB 10 million (including) (for foreign currency loans, it shall be converted according to the middle price announced by the lender on the payment date);
D. Other:_________________/____________________.
If entrusted payment is adopted, the lender should, in principle, pay the loan funds to the borrower’s transaction partner through the borrower’s account within five working days of the loan disbursement. If the borrower is unable to complete the entrusted payment due to their own reasons, the lender shall complete the external payment within ten working days at the latest upon mutual agreement with the borrower. If the entrusted payment cannot be completed due to force majeure, the lender shall negotiate with the borrower to determine a reasonable payment deadline.
(3) In the process of loan disbursement and payment, if the borrower encounters the following situations, they shall supplement the loan disbursement and payment conditions as requested by the lender. The lender has the right to adopt stricter loan disbursement and payment conditions, and has the right to stop the disbursement and payment of loan funds. Corresponding measures shall be taken in accordance with Article 14 (2) of this contract:
① A decline in credit status;
② The main business has weak profitability;
③ Abnormal use of borrowed funds;
④ Other situations deemed by the lender.
Article 8 Repayment of Loan Principal and Interest
1、 The principal of the loan under this contract shall be repaid in the second manner specified below:
(a) Repay the loan principal in installments, with the following repayment amount and date:
__YY__MM__DD repay _____(amount); __YY__MM__DD repay _____(amount);
__YY__MM__DD repay _____(amount); __YY__MM__DD repay _____(amount);
If the lender adjusts the loan installment plan, the loan installment repayment date and amount stipulated in this clause shall remain unchanged, and the borrower shall repay the loan principal on schedule.
(b) Repay the principal of the loan in full at once on the due date of the loan.
(c) Other method: __________________/___________________.
2、 The borrower shall repay the principal and interest of the loan under this contract to the lender in full and on time on the repayment date and interest payment date specified in this contract.
3、 If the repayment date falls on a non lender’s business day, the repayment shall be postponed to the next lender’s business day, and such non lender’s business day shall be counted as the actual number of days occupied by the loan. When the borrower repays the principal of the last installment of the loan, the interest shall be settled along with the principal and shall not be bound by the interest payment date stipulated in Article 5 of this contract.
4、 If the borrower fails to repay the loan under the loan contract on time and needs to extend the repayment period, a written loan extension application should be submitted to the lender 10 working days before the loan maturity date. If approved by the lender, both parties shall sign a separate “Loan Extension Contract” as a supplementary contract to this contract.
The cumulative extension period of loans with a term of less than one year shall not exceed the original loan term; The cumulative extension period of loans with a term exceeding one year shall not exceed half of the original loan term.
5、 Early repayment
The borrower shall repay the principal and interest of the loan on the date specified in this contract.
If the borrower requests to repay the principal and interest of the loan in part or in full in advance, they shall notify the lender in written 10 days in advance, and obtain the lender’s written consent. With the written consent of the lender, after the borrower repays a portion of the loan principal and interest in advance, the borrower shall negotiate with the lender to determine the number of repayment periods, repayment time, and repayment amount thereafter. Interest shall be charged on the principal of the loan repaid in advance based on the actual usage period and the loan interest rate agreed upon in this contract. The lender will no longer adjust the loan interest calculated and collected before the early repayment.
If the borrower requests early repayment, the lender has the right to demand the borrower to pay a penalty in accordance with the provisions of Article 23, Special Provisions 18 of this contract. If the borrower belongs to small and micro enterprises that comply with national regulations, policies, etc., no penalty will be charged for this breach of contract.
6、If the borrower fails to fulfill its obligations as stipulated in this contract, the borrower hereby irrevocably authorizes the lender to directly deduct funds from any account opened by the borrower with the lender and all branches and subsidiaries of Industrial Bank without going through judicial procedures, including but not limited to loan principal and interest (including principal, interest, penalty interest, compound interest), liquidated damages, damages, and expenses incurred by the lender in realizing the creditor’s rights. The borrower agrees that the lender has the right to determine the specific order of deduction. If the currency of the funds in the account is inconsistent with the loan currency, the lender has the right to convert them into the loan currency for deduction based on the middle price announced by the lender on the day of deduction. If any account specified in this clause involves wealth management products or structural deposits, the borrower hereby irrevocably authorizes the lender to directly initiate relevant product redemption applications or take other necessary measures on behalf of the lender to ensure the smooth deduction of the above-mentioned funds. The borrower shall provide all necessary cooperation.
Article 9 Guarantee
1、 The guarantee contract of this contract includes but is not limited to the following contracts:
(a) The Maximum Guarantee Contract (Contract Name) with the serial number BZHQ2024001 is guaranteed by CLPS Shanghai Co., Ltd;
2、 In addition to the signed guarantee contracts mentioned above, in the event of exchange rate fluctuations or any other events that the lender believes may affect the borrower or guarantor’s ability to perform, the lender has the right to request the borrower to supplement the security deposit or provide new guarantees, and sign relevant guarantee contracts. The borrower shall cooperate as requested by the lender.
3、 Before the signing of the guarantee contract under this contract and the completion of the guarantee procedures, the lender has the right to temporarily refuse to fulfill all obligations such as loan disbursement under this contract.
Article 10 Rights and Obligations of Both Parties
1、 Rights and obligations of the lender
(1) Rights of the lender:
① The borrower has the right to request genuine information, including personal information, from the borrower;
② The borrower has the right to demand timely repayment of the loan principal and interest;
③ Have the right to request the borrower to provide various information related to the loan;
④ Have the right to understand the borrower’s production, operation, and financial situation;
⑤ Have the right to supervise the borrower to use the loan for the purposes specified in this contract;
⑥ Have the right to supervise the use of loans and make requests;
⑦ If the borrower bears multiple debts of the same type to the lender, and the borrower’s payment is insufficient or may not be sufficient to repay all the debts, the lender shall determine the specific order of repayment or deduction during the repayment process;
⑧ The borrower has the right to deduct the loan principal and interest (including principal, interest, penalty interest, compound interest), liquidated damages, damages, and the lender’s expenses for realizing the creditor’s rights from any account opened by the borrower with the lender and all branches and subsidiaries of Industrial Bank without going through judicial procedures. The borrower agrees that the lender has the right to decide on the specific deduction order. If the currency of the funds in the account is different from the loan currency, the lender has the right to convert them into the loan currency for deduction based on the middle price announced by the lender on the deduction day; If any account specified in this clause involves wealth management products or structured deposits, the borrower hereby irrevocably authorizes the lender to directly initiate relevant product redemption applications or take other necessary measures on behalf of the lender to ensure the smooth deduction of the above-mentioned funds;
⑨ The lender has the right to transfer all the creditor’s rights and security interests under this contract to a third party at any time without obtaining the borrower’s consent. The lender transfers the loan and security interests under this contract, and the borrower still assumes all obligations under this contract;
⑩ If the borrower fails to repay the loan principal and interest in accordance with the contract, or fails to implement the repayment of principal and interest, or violates any obligations stipulated in this contract, the lender has the right to report and disclose the borrower’s breach of trust information to the People’s Bank of China and its established or approved credit reporting agencies and credit reporting systems, or banking associations, banking supervision agencies, or other administrative/judicial/supervisory departments and their established or recognized information management systems or news media, and take legal measures such as collection, litigation, arbitration, or applying to a notary public to issue an execution certificate. At the same time, the lender may take or cooperate with other banking and financial institutions to reduce or stop credit, stop opening new settlement accounts, and suspend the borrower’s legal representative/borrower’s new credit cards, etc. Disciplinary and rights protection measures;
⑪The right to unilaterally decide to receive the loan in advance based on the borrower’s fund withdrawal situation;
⑫When there are exchange rate fluctuations or other situations that creditors believe may affect their creditor’s security, the debtor has the obligation to supplement collateral such as margin as requested by the creditor, or implement other risk mitigation measures recognized by the creditor;
⑬The right to enjoy other rights stipulated by laws, regulations, rules or as stipulated in this contract.
(2) Obligations of the lender:
① disburse and pay the loan funds in accordance with the provisions of this contract;
② Keep the borrower’s debts, finances, production, and business operations confidential, except for the following situations:
Legal and regulatory provisions;
Regulatory regulations or requirements;
Disclose information to the cooperating parties of the lender.
2、 Rights and obligations of the borrower
(1) The borrower has the following rights:
① The right to withdraw and use all loans in accordance with the provisions of this contract;
② The lender has the right to demand that they assume confidentiality obligations for the information provided in accordance with the provisions of this contract.
(2) Borrower’s Obligations:
① The borrower shall truthfully provide the required documents and materials, including all account opening banks, account numbers, deposit and loan balances, as well as relevant personal information, and cooperate with the lender’s investigation, review, and inspection;
② Accept the lender’s supervision or inspection of its use of credit funds and related production, operation, and financial activities, and promptly take reasonable measures to address the lender’s suggestions or requirements;
③ The loan shall be used for the purpose agreed in this contract, not for other purposes, and shall not be used for fixed assets investment; Engaging in equity investments without borrowing; Not used in areas and purposes prohibited by the state for production/operation; No need to borrow money to speculate or invest in financial products such as stocks, securities, futures, and wealth management products; No need to borrow money to purchase property or engage in/invest in the real estate industry, etc; Engaging in borrowing activities between enterprises or between enterprises and individuals without borrowing money; No need to borrow money to seek illegal income; Not to use illegal means to obtain credit funds, and not to occupy or misappropriate loans in other ways; Not borrowing to engage in other illegal activities or other fields that violate national laws and policies; And engaging in areas where regulatory agencies prohibit the entry of bank credit funds without borrowing;
④ According to Article 7 of this contract, accept the lender’s monitoring of the borrower’s account and management of loan fund payments;
⑤ The principal and interest of the loan shall be repaid in full and on time in accordance with the provisions of this contract;
⑥ Without the written consent of the lender, the debt under this contract shall not be transferred in whole or in part to a third party;
⑦ Not reducing registered capital in any way; Without the written consent of the lender, the subscription period for registered capital shall not be extended;
⑧ Before any major events such as merger, division, equity transfer, external investment, or substantial increase in debt financing occur, the borrower shall notify the lender in writing at least 30 working days in advance and obtain the lender’s written consent. The borrower shall actively implement the guarantee measures for timely and full repayment of the loan principal and interest under this contract in accordance with the lender’s requirements. The above major issues include but are not limited to:
Applying for loans or liabilities from banks or other third parties, or providing loans to third parties, or providing guarantees for the debts of third parties, which substantially increases debt financing and affects or may affect the repayment of loan principal and interest;
Make significant changes in property rights and adjustments to business operations (including but not limited to signing joint venture or cooperation contracts with foreign investors, Hong Kong, Macao, and Taiwan merchants; revoking, closing, stopping production, or transferring production; separating, merging, merging, or being merged; restructuring, forming, or transforming into a joint-stock company; external investment; investing in fixed assets such as houses, machinery and equipment, or intangible assets such as trademarks, patents, proprietary technologies, land use rights, or investing in joint-stock companies or investment companies, and conducting property rights and management rights transactions through leasing, contracting, joint ventures, custody, etc.);
The change of equity meets the circumstances stipulated in Article 23, Special Provisions, and Article 20 of this contract.
⑨ The borrower shall notify the lender in writing within 7 working days from the date of occurrence or possible occurrence of the following situations, and actively implement the guarantee measures for timely and full repayment of the loan principal and interest under this contract in accordance with the lender’s requirements:
Significant financial losses, asset losses, or other financial crises occur;
In the event of suspension of business, revocation or cancellation of business license, application or application for bankruptcy, dissolution, etc;
If there is a significant crisis in the operation or finance of its controlling shareholders and other affiliated companies, which affects its normal operation;
The borrower’s legal representative, directors, or senior management personnel undergo personnel changes that affect their normal operations;
The guarantor’s equity has changed to meet the circumstances stipulated in Article 23, Special Provisions, and Article 21 of this contract;
There is a significant related party transaction between the borrower and its controlling shareholder or other related companies, which affects its normal operation;
Any litigation, arbitration, criminal or administrative penalty that has a significant adverse effect on its business or property condition;
Other significant events that may affect its ability to repay debts occur.
⑩ At the request of the lender (which request to notify the borrower in advance in a reasonable manner, unless prior notice is not required due to the occurrence of a breach or potential breach or due to specific circumstances), representatives of the lender are allowed to engage in the following activities during normal office hours:
Visit the location where the borrower conducts business activities;
Visit the location where the borrower conducts business activities;
Query the borrower’s account book records and all other records;
Inquire with the borrower’s employees, agents, contractors, and subcontractors who are aware or may be aware of the relevant information required by the lender.
⑪The borrower guarantees to maintain its current assets and net asset value, asset liability ratio, asset current ratio, and other financial conditions within the scope specified in Article 23, Special Provisions 22 of this contract during the loan period.
⑫For the collection letter or document sent or otherwise delivered by the lender to the borrower, the borrower must sign for it and hand over the receipt to the lender.
Article 11 Declaration and Commitment of the Borrower
The borrower voluntarily makes the following statements and commitments, and assumes legal responsibility for the authenticity of their content:
1、 The borrower is a legal entity established and validly existing under the laws of the People’s Republic of China, with full civil capacity. The borrower guarantees to provide relevant certificates, permits, certificates, and other documents as requested by the lender.
2、 The borrower has sufficient ability to fulfill all obligations and responsibilities under this contract, and shall not be relieved or exempted from its repayment responsibility due to any instructions, changes in financial status, or agreements signed with any unit.
3、 The borrower has full authorization and legal rights to sign this contract. The borrower has obtained and completed all internal approvals, authorizations, or other related procedures required for
the signing and performance of this contract, and has obtained and completed all necessary approvals, registrations, authorizations, approvals, permits, or other related procedures from any government department or other authority required for the signing and performance of this contract. All approvals, registrations, approvals, permits, authorizations, and other related procedures required for the signing of this contract shall remain fully legal and valid.
4、 The borrower’s signing of this contract fully complies with the borrower’s relevant articles of association, internal decisions, and resolutions of the shareholders’ meeting and board of directors, and undertakes that such internal decisions, shareholders’ meeting and board of directors resolutions fully comply with national laws and regulations and the company’s articles of association, and there is no invalidity, non establishment or revocability. This contract also does not conflict or violate any of the borrower’s articles of association, internal decisions, shareholder meetings, board resolutions, or borrower policies.
5、 The signing and performance of this contract is based on the borrower’s true expression of intention. The loan financing meets the requirements of laws and regulations, and the signing and performance of this contract do not violate any binding laws, regulations, rules or contractual provisions on the borrower. This contract is legal, valid, and enforceable. If the borrower’s rights defects during the signing and performance of this contract render this contract invalid, the borrower will immediately and unconditionally compensate the lender for all losses.
6、 All documents, financial statements, and other information provided by the borrower to the lender under this contract are true, complete, accurate, and valid, and shall continue to maintain all financial indicators required by the lender.
7、 The borrower agrees that the loan business under this contract shall be bound by the lender’s regulations, practices, and practices. The lender has the right to recover the loan in advance based on the borrower’s fund recovery situation.
8、 If the borrower bears multiple debts of the same type to the lender, and the borrower’s payment is insufficient or may not be sufficient to repay all the debts, the lender shall decide on the specific order of repayment or deduction.
9、 If the borrower fails to fulfill its obligations as stipulated in this contract, the borrower hereby authorizes the lender to directly deduct the loan principal and interest (including principal, interest, penalty interest, compound interest), liquidated damages, damages, and the lender’s expenses for realizing the creditor’s rights from any account opened by the borrower with the lender and all branches and subsidiaries of Industrial Bank without going through judicial procedures. The borrower agrees that the lender has the right to decide on the specific order of deduction. If the currency of the funds in the account is different from the borrowing currency, the lender has the right to convert them into the borrowing currency for deduction based on the middle price announced by the lender on the deduction day. If any account specified in this clause involves wealth management products or structured deposits, the borrower hereby irrevocably authorizes the lender to directly initiate relevant product redemption applications or take other necessary measures on behalf of the lender to ensure the smooth deduction of the above-mentioned funds, and the borrower shall provide all necessary cooperation.
10、 Regardless of whether before or after the signing of this contract, if the borrower submits any documents related to specific transactions to the lender for review, the borrower guarantees the authenticity of all documents, and the lender will only make a decision on the surface authenticity of the transaction documents. The lender neither participates in nor is aware of the substance of the specific transactions engaged in by the borrower, nor assumes any responsibility.
11、 The borrower confirms that, except as disclosed in writing to the lender, the borrower has not concealed any of the following events that have occurred or are about to occur that may cause the lender to disagree with the disbursement of the loan under this contract:
(1) The debts or contingent liabilities borne by the borrower, including but not limited to any undisclosed mortgages, pledges, liens, and other debt burdens established on the borrower’s assets or earnings;
(2) Significant violations of discipline, law, or claims related to the borrower or the borrower’s key management personnel;
(3) The borrower breaches the debt contract between the borrower and any other creditor;
(4) The borrower has not engaged in, and there is no outstanding or, to the best of the borrower’s knowledge, possible litigation, arbitration or administrative penalty against it or its property, and no liquidation, closure or other similar proceedings have occurred against the borrower, whether voluntarily or by a third party;
(5) Other factors that may affect the borrower’s financial condition and solvency.
12、 The borrower undertakes to use the loan for the purposes specified in this contract and shall not misappropriate it for any other purpose or be used for any purpose that violates the provisions of this contract. Accept and cooperate with the lender at any time for loan payment management, post loan management, and related inspections, and cooperate with the lender to supervise, inspect, and count the borrower’s use of loan funds, production and operation, financial activities, material inventory, assets and liabilities, bank deposits, cash inventory, and other necessary or appropriate requirements as deemed by the lender.
13、 Provide sufficient, valid or other acceptable guarantees recognized by the lender as appropriate. If the guarantee under this contract involves real estate mortgage, the borrower shall promptly fulfill the obligation to inform the lender when they become aware of the information that the mortgaged property will be demolished; If the mortgaged property is demolished and the form of compensation through property rights exchange is adopted, the lender has the right to demand the borrower to repay the debt in advance, or to re establish the mortgage and sign a new mortgage agreement. After the original mortgaged property is lost but before the new mortgage registration is processed, a guarantor with sufficient guarantee conditions should be provided as collateral; For the demolished real estate compensated through compensation, the borrower is responsible for requesting the mortgagor to continue providing collateral for the main creditor’s rights by opening a special deposit account or deposit certificate for the demolition compensation.
14、 The borrower shall not reduce the registered capital in any way. Without the prior written consent of the lender, the debt under this contract shall not be transferred in whole or in part to a third party. Before the full repayment of the debts under this contract, without obtaining the written consent of the lender, no debt between the borrower and other creditors (excluding other branches of Industrial Bank) shall be repaid in advance.
15、 Promptly notify the lender of any significant adverse events that may affect the borrower’s ability to repay debts, and obtain written consent from the lender before conducting major events such as mergers, divisions, equity transfers, external investments, or substantial increases in debt financing.
16、 If the lender is involved in litigation, arbitration or other disputes with the borrower or any third party related to the borrower due to the performance of obligations under this contract, resulting in the lender being forced to become involved in disputes between the borrower and any third party, the lender shall bear all litigation, arbitration fees, lawyer fees and other expenses paid by the lender as a result.
17、 Due to the settlement business under this contract, the borrower must handle it through the settlement account opened with the lender.
18、 The borrower promises that the information disclosed in the national enterprise credit information disclosure system is true, complete, legal and valid, and promises to continuously agree to the lender’s inquiry of the information disclosed or not disclosed by the enterprise in the system. If the lender requests capital verification, the borrower agrees to conduct the verification in accordance with the lender’s requirements and provide a capital verification report issued by a professional institution.
19、 The borrower hereby declares and authorizes that the lender has the right to conduct necessary investigations into the borrower’s credit situation in accordance with national laws, regulations, and relevant policies, including querying the borrower’s credit information from the financial credit information basic database established by the state. The lender may also submit relevant credit information to the national financial credit information basic database according to the needs of the People’s Bank of China for credit reporting of construction enterprises and individuals, and hereby allows relevant information to be lawfully queried within the authorized scope.
20、 The borrower hereby declares and authorizes that the lender has the right to submit information related to this contract and other relevant information to the administrative/judicial/supervisory departments, banking regulatory authorities, banking associations, and other relevant information management work needs to the above-mentioned departments, institutions, and their established or recognized information management systems, and hereby allows relevant information to be lawfully queried.
21、 If the borrower breaches this contract or encounters situations that may endanger the realization of the lender’s creditor’s rights, the lender has the right to request the borrower’s shareholders to accelerate the expiration of their subscribed capital obligations, and the borrower promises that their shareholders shall subscribe to capital in a timely manner as required by the lender. The lender has the right to demand that the borrower and its shareholders do not distribute dividends.
22、 The borrower promises that the transaction background of this loan business is true and legal, and has not been used for illegal purposes such as money laundering.
23、 The borrower hereby irrevocably undertakes that in the event of a breach of any contractual obligations under this contract, the lender may submit and disclose the borrower’s breach of trust information to the People’s Bank of China and its established or approved credit reporting agencies and systems, or to banking associations, banking regulatory agencies, or other administrative/legal/supervisory departments and their established or approved information management systems or news media.
The borrower irrevocably authorizes the relevant banking association to share and even publicly disclose the borrower’s dishonest information among banking and financial institutions through appropriate means.
The borrower is aware that the lender has the right to take various measures in accordance with the provisions of this contract, and is aware that the lender has the right to take or the lender and other banking and financial institutions have the right to jointly take measures such as reducing or stopping credit, stopping the opening of new settlement accounts, suspending the operation of the borrower’s legal representative/borrower’s new credit card, and other joint dishonesty and rights protection measures.
24、 Other matters declared and promised by the borrower :________/________.
Article 12: Advance Loan Collection
1、 During the loan period, if the borrower or guarantor (including but not limited to the guarantor, mortgagor, or pledgor, the same below) encounters any of the following situations, the lender has the right to unilaterally decide to stop paying the unused loan of the borrower, and to recover part or all of the loan principal and interest in advance. The loan to be repaid in installments shall be considered as early due if the lender has received the loan in advance according to the provisions of this contract for one of the loans, and other unexpired loans shall be deemed as early due:
(1) Providing false materials or concealing important business and financial facts, any proof or document submitted to the lender, as well as any statement or commitment in Article 11 of this contract, is proven to be untrue, inaccurate, incomplete or intentionally misleading;
(2) Without the written consent of the lender, changing the original purpose of the loan, misappropriating the loan, or engaging in illegal or irregular transactions using the loan;
(3) Using false contracts with related parties to discount or pledge creditor’s rights such as notes receivable and accounts receivable without actual trade background to the lender, in order to obtain the lender’s funds or credit;
(4) Refusing to accept the lender’s supervision and inspection of the use of their credit funds and related business and financial activities;
(5) Major events such as merger, division, acquisition, restructuring, equity transfer, external investment, substantial increase in debt financing, etc. that the lender believes may affect the safety of the loan;
(6) Intentionally evading the creditor’s rights through related party transactions;
(7) The credit situation has deteriorated, and the solvency (including contingent liabilities) has significantly weakened;
(8) If the borrower or its affiliated enterprises, as well as the guarantor or guarantor’s affiliated enterprises, encounter cross breach situations as stipulated in Article 15 of this contract;
(9) The borrower fails to repay the principal and interest of the loan under this contract on time;
(10) The borrower stops repaying its debts, or is unable or indicates that it is unable to repay its due debts;
(11) The borrower’s suspension of business, closure of business, declaration of bankruptcy, dissolution, revocation of business license, revocation, deterioration of financial condition, etc;
(12) The borrower fails to fulfill the obligations stipulated in Article 10 and Article 13 of this contract, as well as other obligations stipulated in this contract, or the guarantor fails to fulfill the obligations stipulated in the guarantee contract;
(13) The collateral used for guarantee, the value of the collateral has significantly decreased or may significantly decrease, or the right to pledge must be redeemed before the loan expires;
(14) The borrower or guarantor’s legal representative, individual investors, directors, supervisors, or senior management personnel undergo abnormal changes, disappearance, or are subject to legal investigation or restriction of personal freedom by judicial authorities, which has already or may affect the performance of obligations under this contract;
(15) The borrower/guarantor or the controlling shareholder, actual controller or its affiliates of the borrower/guarantor are involved in significant litigation, arbitration or other disputes, or their significant assets are sealed, frozen, deducted, enforced or other measures with similar effects are taken, which may endanger or damage the rights and interests of the lender;
(16) Other events stipulated in this contract, or based on the borrower’s fund withdrawal situation, or other events that endanger, damage, or may endanger, damage the rights and interests of the lender.
2、 If the above situation of early loan collection occurs, the lender may unilaterally decide whether to grant the borrower a certain grace period based on the borrower’s production and operation, financial status, and fund recovery. If the lender grants the borrower a grace period and the borrower fails to take remedial measures or the remedial measures taken do not meet the lender’s requirements during the grace period, the lender has the right to unilaterally decide to receive the loan in advance; The lender can also decide to receive the loan in advance without giving the borrower a grace period.
3、 When receiving the loan in advance, the lender has the right to take corresponding measures in accordance with the provisions of Article 14 (2) of this contract.
Article 13 Obligations of the borrower to disclose major transactions and events to the lender
1、 The borrower shall promptly report in writing to the lender any significant transactions and events that have occurred.
2、 If the borrower belongs to a group customer, the borrower shall promptly report to the lender related transactions of more than 10% of the borrower’s net assets in accordance with relevant regulations, including but not limited to:
(1) The related relationships between the parties involved in the transaction;
(2) Transaction items and transaction nature;
(3) The amount or corresponding proportion of the transaction;
(4) Pricing policy (including transactions with no or only symbolic amounts).
3、 If there is a significant change in the basic conditions of the contract that cannot be foreseen at the time of signing the contract and does not belong to commercial risks, and it is necessary to renegotiate, the lender should be notified in a timely manner within three working days after the change occurs.
Article 14 Liability for Breach of Contract
1、 After this contract takes effect, both the borrower and the lender shall fulfill the obligations stipulated in this contract. If either party fails to perform or fully performs the obligations stipulated in this contract, they shall bear corresponding breach of contract responsibilities.
2、 If the borrower fails to use the loan for the purpose specified in this contract, fails to make payment of the loan funds in the agreed manner, fails to comply with the declaration and commitment matters, distorts the information in the loan application documents, exceeds the agreed financial indicators, experiences significant cross breach events, and fails to fulfill any of the provisions of this contract, the lender has the right to take one or more of the following measures:
(1) Requesting a deadline to rectify the breach of contract;
(2) Suspend the disbursement of outstanding loans under this contract and cease payment of outstanding loan funds under this contract;
(3) Request the borrower to provide additional loan disbursement and payment conditions that meet the lender’s requirements, or cancel the borrower’s use of the loan through “self payment”;
(4) Unilateral decision to advance the maturity of all or part of the debt;
(5) Unilateral termination or termination of this contract, requiring the borrower to repay the principal and interest of the loan due or not yet due, and to pay or compensate for related losses;
(6) If the loan is overdue, require the borrower to pay overdue penalty interest; If the borrower misappropriates the loan, demand that the borrower pay the misappropriation penalty interest; Require the borrower to pay compound interest on unpaid interest (including interest before and after loan maturity, misappropriation penalty interest, and overdue penalty interest);
(7) Request the borrower to add or replace the guarantor, collateral, collateral/pledge rights;
(8) Implement or realize any rights under any guarantee related to the loan;
(9) Without going through judicial procedures, the borrower may directly deduct funds from any account opened by the borrower with the lender and all branches and subsidiaries of Industrial Bank, or entrust the borrower’s account opening bank to deduct funds from its account, including but not limited to loan principal and interest (including principal, interest, penalty interest, compound interest),liquidated damages, damages, and expenses incurred by the lender in realizing the creditor’s rights. The borrower agrees that the lender has the right to decide the specific order of deduction. If the currency of the funds in the account is inconsistent with the loan currency, the lender has the right to convert them into the loan currency for deduction at the midpoint published by the lender on the day of deduction; If any account specified in this clause involves wealth management products or structured deposits, the lender has the right to directly initiate relevant product redemption applications or take other necessary measures on behalf of the lender to ensure the smooth deduction of the above-mentioned funds;
(10) Initiate a lawsuit, arbitration, or apply to a notary public for an execution certificate, requiring the borrower to repay the principal and interest of the loan, and the cost of realizing the creditor’s rights shall be borne by the borrower;
(11) The lender has the right to seize or retain any movable or immovable, tangible or intangible property of the borrower under the lender’s control and possession, or take other measures deemed appropriate by the lender;
(12) The lender has the right to report and disclose the borrower’s breach of credit information to the People’s Bank of China and its established or approved credit reporting agencies and systems, or to the banking industry association, banking regulatory agencies, or other administrative/judicial/supervisory departments and their established or recognized information management systems or news media. At the same time, the lender may take or jointly with other banking and financial institutions to reduce or stop credit, stop opening new settlement accounts, suspend the borrower’s legal representative/borrower’s new credit card, and other joint measures to punish and protect the borrower’s credit;
(13) Other measures as required by laws and regulations, agreed upon in this contract, or deemed appropriate by the lender.
3、 If the lender fails to provide the loan on the agreed date and amount, and causes losses to the borrower in accordance with the withdrawal prerequisites and loan payment conditions stipulated in this contract, the lender shall compensate the borrower for the direct economic losses incurred as a result. However, regardless of the circumstances, the lender shall not be liable for any foreseeable or unforeseeable indirect losses incurred by the borrower as a result.
4、 During the performance of this contract, if the materials provided by the borrower are untrue, inaccurate, incomplete, or have other defects, resulting in the lender’s entrusted payment error, untimely payment, the borrower’s violation of the provisions of this contract in handling autonomous payment, or other losses, the lender shall not be held responsible.
5、 If the loan disbursement account or payment recipient account specified in this contract is frozen or other reasons result in loan disbursement and payment disputes or other losses, the lender shall not be held responsible.
6、 If the guarantor (i.e. guarantor, mortgagor, pledgor) under this contract encounters the following reasons, the lender has the right to take measures in accordance with the provisions of the second paragraph of this article:
(1) The guarantor fails to fulfill the provisions of the guarantee contract, or the credit status deteriorates, or other events that weaken the guarantee ability occur;
(2) The mortgagor fails to fulfill the provisions of the mortgage contract, intentionally damages the mortgaged property, or the value of the mortgaged property may or has significantly decreased, or other events that harm the lender’s mortgage right;
(3) The pledgor fails to fulfill the provisions of the pledge contract, or the value of the pledged property has significantly decreased or may significantly decrease, or the pledged right must be redeemed before the loan is repaid, or other events that damage the mortgage right of the loan hostage.
Article 15 Cross breach
Any of the following situations shall be deemed as a simultaneous breach of this contract by the borrower or its affiliated enterprises, as well as the guarantor or its affiliated enterprises. The lender shall have the right to receive the loan in advance in accordance with Article 12 of this contract and demand the borrower to bear the liability for breach of contract in accordance with Article 14 of this contract:
(1) Any borrowing, financing, or debt that may default or be declared prematurely due;
(2) Any guarantee or similar obligation is not fulfilled, or there is a possibility of non fulfillment;
(3) Failure to perform or violate legal documents or contracts related to debt guarantees and other similar obligations, or the possibility of failure to perform or violation;
(4) There is or is about to be an inability to repay due debts or mature loans/financing;
(5) Declared or about to be declared bankrupt through legal proceedings;
(6) Transfer its assets or property to other creditors;
(7) Other situations that endanger the safety of the principal and interest of the loan under this contract.
Article 16 Continuity of Obligations
All obligations of the borrower under this contract are continuous and have full and equal binding force on their heirs, agents, receivers, assignees, and their merged, restructured, or renamed entities.
Article 17 Accelerated Maturity of Principal and Interest Clause
The borrower agrees that once the borrower fails to fulfill the declaration and commitment in Article 11 of this contract, or fails to fulfill any of its obligations under this contract, the lender has the right to decide that any other obligations of the borrower to the lender, including the repayment obligation of all principal and interest (including penalty and compound interest) due and not yet due under this contract, will immediately become due.
Article 18 Subrogation Rights
The borrower hereby declares that regardless of whether the lender’s debt has expired or not, the borrower’s debt or any related rights related to the debt are about to expire during the statute of limitations for litigation or fail to declare bankruptcy claims in a timely manner, or if the borrower breaches the contract or is unable to repay the borrower’s advance payments (including but not limited to principal, interest, and expenses) that have reached the repayment period, which affects the realization of the lender’s debt, the lender has the right to exercise subrogation rights against any third party’s debt, accounts receivable, and other property rights related to the aforementioned rights, including but not limited to subrogation to request the borrower’s counterpart to perform, declare to the bankruptcy administrator, or take other necessary actions, and the borrower waives all defenses.
Article 19 Application of Law, Jurisdiction and Dispute Resolution
1、The formation, effectiveness, performance, termination, interpretation, and dispute resolution of this contract shall be governed by the laws of the People’s Republic of China (excluding the laws of the Hong Kong Special Administrative Region, Macao Special Administrative Region, and Taiwan for the purpose of this contract).
2、Any disputes arising from this contract shall be resolved through friendly consultation between the borrower and the lender; If friendly negotiation fails, both parties agree to resolve the issue in the manner stipulated in Article 23, Special Provisions, and Clause 24 of this contract.
3、During the dispute period, the provisions of this contract that do not involve disputed parts shall still be fulfilled.
Article 20: Document exchange, communication, and notification
1、 The borrower agrees and confirms that the address specified in Article 23, Special Provisions, and Article 25 of this contract shall serve as the notice for matters under this contract, as well as legal documents related to litigation (arbitration), notarization, etc. in the event of disputes (including but not limited to various notices and documents from the contracting parties; lawsuit (or arbitration application) and evidence served by the court or arbitration tribunal, subpoena, notice of response, notice of proof, notice of hearing, payment order, judgment (award), ruling, mediation, execution notice, notice of limited performance, and other legal documents for litigation or arbitration proceedings, realization of security interests, and enforcement stage legal documents; The delivery address for various notices and legal documents delivered by notary institutions, and further agree that the lender, notary institution, court and other judicial organs, as well as other notices and legal documents, have the right to choose paper or electronic methods of delivery. The electronic delivery methods include but are not limited to email, China Judicial Process Information Disclosure Network, National Unified Delivery Platform, Local or Specialized Court Network Service Platform, as well as the electronic network platform and electronic APP of the delivery party.
2、 The applicable period for the delivery address specified in the first paragraph of this article includes all stages, including non litigation stage and dispute entering arbitration, first instance, second instance, retrial, execution after litigation proceedings, realization of security interests procedure, supervision procedure, and compulsory execution notarization. If there is a change in the delivery address mentioned above, the borrower shall notify the lender in writing in advance (during litigation or arbitration, the arbitration tribunal or court shall also be notified in writing in advance, and if compulsory notarization has been completed, the original notary office shall be notified in writing) to reconfirm the delivery address and obtain a receipt. If no prior notice is given, it shall be deemed that there has been no change, and the corresponding legal consequences shall be borne by the borrower. The delivery address specified in the first paragraph of this article shall still be deemed as a valid delivery address.
3、 Any document, communication, notice, or legal document sent to any address specified in the first paragraph of this article shall be deemed to have been delivered on the following dates (delivery to the designated recipient shall be deemed to have been delivered to the recipient):
(1) By mail (including express delivery, regular mail, and registered mail), the fifth working day after the date of mailing shall be deemed as the delivery date;
(2) Fax, email, mobile SMS, WeChat QQ or other electronic communication address, the date of sending shall be deemed as the delivery date;
(3) Delivery shall be made by dedicated person, and the date of receipt by the recipient shall be deemed as the date of delivery. If the recipient refuses, the delivery person may take photos or videos to record the delivery process, and keep the document, which is also considered as delivery.
4、 If the delivery address provided or confirmed by the borrower is inaccurate or untrue, or if the delivery address is changed and the other party, arbitration institution, people’s court, or notary office is not notified in a timely manner, resulting in the inability to actually deliver, the borrower shall bear the corresponding legal consequences and be deemed to have effectively delivered:
(1) If delivered by mail, the date of return of the document shall be deemed as the date of delivery;
(2) If delivered by a dedicated person, the delivery date shall be the day when the delivery recipient records the situation on the delivery receipt on the spot;
(3) If delivered electronically, the date of transmission shall be considered as the delivery date.
5、 The lender shall use the domicile specified in the contract as the delivery address. If the lender sends a notice by publishing an announcement on its website, online banking, telephone banking, or business outlet, the date of publication of the announcement shall be deemed as the date of delivery. The lender shall not be liable for any transmission errors, omissions, or delays in postal, fax, telephone, or any other communication system under any circumstances.
6、 The parties agree that their official seals, office seals, financial seals, contract seals, receiving and sending seals, and lender’s credit business seals are all valid seals for notification or contact, legal document delivery, and letter exchanges. All staff members of the borrower’s unit are authorized signatories for document exchanges, communications, and notifications.
7、 This provision is an independent clause in the contract and shall not be affected by the validity of this contract or any other provisions of the contract.
Article 21 Contract Validity and Other Matters
1、 This contract shall come into effect from the date of signature, seal or fingerprint by both parties.
2、 During the effective period of this contract, any tolerance, grace or delay granted by the lender to the borrower or guarantor in exercising the rights or interests enjoyed in this contract shall not prejudice, affect or limit all the rights and interests that the lender should enjoy in accordance with relevant laws and regulations and this contract. It shall not be regarded as a waiver of the lender’s rights and interests under this contract, nor shall it affect any obligations of the borrower under this contract.
3、 If there are changes in national laws, regulations or regulatory policies that result in the lender’s failure to fulfill the loan obligations as stipulated in this contract in compliance with laws, regulations or regulatory requirements, the lender has the right to unilaterally terminate the contract, announce the early maturity of all loans already issued, and the borrower shall immediately repay them as requested by the lender. If the lender is unable to perform or perform as agreed in the contract due to such reasons, the lender shall not bear any legal responsibility.
4、 If the loan is not disbursed or paid on time due to force majeure, communication or network failures, or system failures of the lender, the lender shall not be held responsible, but shall promptly notify the borrower.
5、 The lender has the right to authorize or entrust other branches of Industrial Bank to perform the rights and obligations under this contract (including but not limited to authorizing or entrusting other branches of Industrial Bank to sign relevant contracts) according to business management needs, or transfer the loan under this contract to other branches of Industrial Bank for management. The borrower acknowledges this and does not need to obtain the borrower’s consent for the above actions.
6、 If at any time, any provision of this Agreement is or becomes illegal, invalid, or unenforceable in any respect, the legality, validity, or enforceability of the other provisions of this Agreement shall not be affected or diminished in any way.
7、 The lender has reminded the borrower to pay special attention to the “important signing instructions” in the contract. The borrower has carefully read and fully understood all the rights and obligations of both parties in the contract, as well as the “important signing instructions”. The lender has provided sufficient explanations and clarifications to the relevant terms and personal information
processing rules as requested by the applicant. Both parties have a completely consistent understanding of the various terms of this contract and have no objections to the contract content.
8、 The subheadings of this contract are added for convenience of reading only and shall not be used for the interpretation or any other purpose of this contract.
9、 The attachments to this contract are an integral part of this contract and have the same legal effect as the main text of this contract.
10、 This contract is made in five copies, with the lender holding four copies and the borrower holding one copy, all of which have equal legal effect.
Article 22 Notarization and voluntary acceptance of compulsory enforcement
1、If either party to this contract requests notarization, the other party agrees to notarize it at a nationally designated notary institution as requested by the other party.
2、A contract that has been notarized for compulsory execution has the effect of compulsory execution. When the borrower fails to perform or improperly performs the debt, or when the lender realizes the creditor’s rights as stipulated in laws and regulations or this contract, the borrower agrees to the lender to apply to a notary institution for an execution certificate with compulsory execution effect. The borrower voluntarily accepts the compulsory execution measures directly applied by the lender to the people’s court with jurisdiction with the execution certificate, and is aware of the corresponding legal consequences. The borrower promises not to raise any objection or defense.
3、All parties agree that before the notary public issues the execution certificate, they have the right to use postal, telephone, fax, email, mobile SMS, WeChat, and other methods in accordance with the terms of “document exchange, communication, and notification” stipulated in this contract QQ、 Verify any breach of contract related to the borrower’s failure or improper performance of debts through any one or more methods such as personal delivery and face-to-face interviews. If verification is made through phone or face-to-face communication, it shall be deemed delivered upon completion of the interview or call; Using mailing, fax, email, mobile SMS, WeChat QQ、 If verified through personal delivery or other means, the delivery date shall be in accordance with the provisions of this contract on “document exchange, communication, and notification”.
4、If the borrower has any objections to the verified breach of contract as mentioned above, they shall provide written evidence and sufficient evidence to the notary public within five working days from the date of delivery. If the borrower fails to provide evidence on time or the notary public believes that the evidence is insufficient to support their claim, it shall be deemed that the borrower confirms the relevant breach of contract such as non performance or inappropriate performance of the debt, and agrees to the notary public to issue an execution certificate based on the lender’s application. If the notary public has other regulations on the verification method and the period of proof, the regulations of the notary public shall be followed.
Article 23 Supplementary Terms
_____________________/___________________________
This page is the signature page of the “Working Capital Loan Contract” numbered DD6232023130.
|
Lender (Seal): Responsible person or authorized person (signature and seal):
March 4, 2025 |
|
Borrower(Seal): Legal representative or authorized person (signature/fingerprint):
March 4, 2025 |
Contract signing date:Year__Month__ Day
Contract signing place:Jing’an District, Shanghai
28
Exhibit 10.28
Number: [Yin Hu Xin E Rong 2024 Zi No. 7316511066 202500105497]
Contract for Renminbi Working Capital Loan
(Version 3.0, 2024)

Customer Notice
1、 Your company can sign offline or through USB key electronic signature on CITIC Bank’s online banking or mobile banking. Before signing this agreement, please carefully read all the contents of this agreement. If you do not agree with any of the contents of this agreement or cannot accurately understand the interpretation of the relevant terms, please do not proceed with any further actions.
2、 Any excess or unfilled spaces in this contract may be handled by drawing a line, a diagonal line, affixing a “blank space below” seal, or filling in the words “blank space below”.
3、 If signed offline, this contract should be filled out using a blue black or black signature pen or fountain pen.
4、 If your company uses USB key electronic signature method to sign this contract on CITIC Bank online banking or mobile banking, it has the same legal effect as the signature and official seal of the company’s legal representative. The online signing of the contract must be personally operated by the legal representative or authorized online banking operator of your company, and cannot be handled by others.
5、 As a valid proof of your company’s identity, your company hereby irrevocably confirms that any use of USB key electronic signature method to sign this contract on CITIC Bank’s online banking or mobile banking will be deemed as your company’s signing behavior, and your company shall fulfill all obligations in a timely manner in accordance with the provisions of this agreement.
Contract for Renminbi Working Capital Loan
Party A: CLPS Shanghai Co., Ltd
Legal representative: [Yang Xiaofeng]
Address: 2nd Floor, Building 18, 498 Guoshoujing Road, Pudong New Area
Opening bank and account: [CITIC Bank Shanghai Hongqiao Business District Branch 8110201012301487493]
Party B: China CITIC Bank Co., Ltd. Shanghai Branch
Responsible person: [/]
Address: [1300 Shenchang Road, Minhang District, Shanghai]
Contract signing location: [/]
Contract signing date: June 6th, 2025
Considering that Party A has applied to Party B for working capital loan support due to financing needs, in order to clarify the rights and obligations of both parties, and in accordance with relevant laws, regulations, and rules such as the Civil Code of the People’s Republic of China, the General Principles of Loans, and the Electronic Signature Law of the People’s Republic of China, Party A and Party B have reached the following contract through equal consultation:
Article 1 Types of Loans
Party B agrees to provide a working capital loan to party A in accordance with the provisions of this contract.
Article 2 Loan Amount (Principal, the same below) and Loan Term
1. Party B agrees to provide party A with a working capital loan, with a loan amount of (in words): RMB [Fifteen Million Yuan], (in figures): ¥ [15000000.00], and a loan term from June 6th, 2025 to August 18th, 2025.
2. The actual loan term, actual withdrawal date, loan amount, and initial loan interest rate shall be based on the term, date, amount, and interest rate recorded in the unit loan voucher (promissory note) under this contract. The unit loan voucher (promissory note) is an integral part of this contract and has the same legal effect as this contract.
3. This contract ☐ applies/√ does not apply (please mark “√” at ☐). The following terms:
This contract, as a specific business contract under the Comprehensive Credit Agreement (Contract No.: [/]), constitutes a complete contract system with the Comprehensive Credit Agreement and cannot be separated. The loan under this contract occupies the comprehensive credit limit under the Comprehensive Credit Agreement. The definitions and other relevant provisions in the Comprehensive Credit Agreement shall apply to this Agreement; If the definition and other relevant provisions are inconsistent with this contract, the definition and relevant provisions of this contract shall prevail.
Article 3 Loan Purpose
1. The loan under this contract is used for:
Daily production and operation turnover
2. Without the written consent of Party B, Party A shall not change the purpose of the loan. Party A shall not use the above-mentioned loan for dividends to party A’s shareholders, as well as for investments in financial assets, fixed assets, real estate, equity, futures, securities, trusts, funds, guarantees, options, small loans, etc. It shall not be used for areas and purposes prohibited by policies such as private lending and illegal fundraising, nor shall it be used for areas and purposes prohibited by the state for production and operation. Party A shall not arbitrarily misappropriate the loan funds. Otherwise, party A shall bear any losses caused to party B as a result.
3. Party A shall not be held responsible for any consequences arising from the unauthorized use of the loan by Party A without the written consent of Party B, or in violation of the provisions of the “Loan General Rules”, “Management Measures for Working Capital Loans” or other laws and regulations.
Article 4 Loan Interest Rate and Settlement
1. Loan interest rate
(1) When the actual single withdrawal date under this contract is within six months (inclusive) from the date of signing this contract, the loan interest rate shall be executed in the following [②] method:
① Loan interest rate=Pricing base interest rate on the date of signing this contract+[/] basis points (1 basis point=0.01%);
② Loan interest rate=actual loan withdrawal date pricing base rate+[-20.00] basis points (1 basis point=0.01%).
(2) If there is a gap of more than six months between the actual withdrawal date and the signing date of this contract, Party B has the right to adjust the loan interest rate according to Party B’s relevant interest rate policy at that time. The specific adjustment method of the loan interest rate shall be clarified in writing through consultation between both parties. The initial execution interest rate of the loan shall be subject to the record on the unit loan voucher (promissory note).
(3) The loan interest rate under this contract is annualized simple interest.
2. Interest rate adjustment method
(1) The interest rate adjustment method for this loan is determined by the following method [①].
① Fixed interest rate, the interest rate remains unchanged during the loan period.
② The floating interest rate shall be adjusted according to the [/] method below. The adjusted loan interest rate shall be the interest rate determined by floating the pricing base interest rate applicable on the interest rate adjustment date in accordance with the provisions of Article 4, paragraph 1 of this contract. If the interest rate adjustment date coincides with the release date of the pricing base interest rate, the interest rate adjustment shall be made at the end of that day.
A. From the actual withdrawal date, the interest rate shall be adjusted every (in words) [/] (☐ month/☐ quarter/☐ half year/☐ year). The interest rate adjustment date shall be the corresponding day of the actual withdrawal date in the adjustment month. If there is no corresponding day of the actual withdrawal date in the adjustment month, the last day of the adjustment month shall be the interest rate adjustment day.
B. From the actual withdrawal date, the first interest rate adjustment date shall be determined as [/] year [/] month [/] day, and the interest rate shall be adjusted every (in words) [/] (☐ month/☐ quarter/☐ half year/☐ year) after the first interest rate adjustment date. The interest rate adjustment date shall be the corresponding date of the first interest rate adjustment date in the adjustment month. If there is no corresponding date of the first interest rate adjustment date in the adjustment month, the last day of the adjustment month shall be the interest rate adjustment date.
C. Fixed day adjustment, that is, the interest rate adjustment date is set to [/] month [/] day of each year within the loan term (such as July 1st).
(2) When the interest rate adjustment method is a floating interest rate, the pricing base interest rate applicable to this loan on the contract signing date, the actual loan withdrawal date, and the interest rate adjustment date shall be determined using the [/] method as follows:
① The latest loan market quoted interest rate [1 year] (1 year/5 years or more) term range released by the National Interbank Funding Center at the current time point.
② The Shanghai Interbank Offered Rate [/] (overnight/1 week/2 weeks/1 month/2 months/3 months/6 months/9 months/1 year) term range released by the National Interbank Funding Center the previous working day.
③ Other ways of negotiation between both parties: [/]
(3) When the interest rate adjustment method is a fixed interest rate, the pricing base interest rate applicable to this loan on the date of contract signing and the actual withdrawal date of the loan is the latest loan market quotation interest rate [1 year] (1 year/5 years or more) term level published by the National Interbank Funding Center at the current time point.
(4) In the event that the country cancels the pricing base rate, the market no longer publishes the pricing base rate, or the current loan interest rate cannot meet the cost of raising funds for Party B, Party B has the right to re determine the loan interest rate based on the national interest rate policy of the same period, in accordance with the principles of fairness and integrity, and with reference to industry practices, interest rate conditions, and other factors, and notify Party A. If Party A has any objections, it shall negotiate with Party B. If no agreement can be reached through negotiation within five working days from the date of notification from Party B, Party B may notify Party A of the early maturity of the loan under this contract, and Party A shall immediately repay the remaining loan principal and interest.
(5) The “interest rate adjustment method” stipulated in this article also applies to penalty interest and compound interest.
3. Interest settlement
(1) The interest settlement of the loan under this contract
① This loan shall accrue interest from the actual withdrawal date. The calculation formula for the interest payable by Party A under this contract is: Party A’s payable interest=actual loan balance x actual number of days during the interest period x annual interest rate/360 days.
If the actual loan balance changes during the interest period, it shall be calculated in segments based on the actual number of days.
② For non one-time repayment and interest bearing loans, the first interest settlement date is [/] year [/] month [/] day, and the interest settlement method is the following [C] method:
A、 Monthly interest settlement, with the interest settlement date on the 20th day of each month (if the loan interest rate is not uniform during the interest period, interest will be calculated in segments based on the actual number of days);
B、 Quarterly interest settlement, with the interest settlement date on the 20th day of the last month of each quarter (if the loan interest rate is not uniform during the interest period, interest will be calculated in segments based on the actual number of days);
C、 Other agreed upon time by both parties: [Interest will be settled on the actual repayment date].
(2) Party A shall prepare sufficient funds in the account opened by party B (account number: [8110201012301487493]) before the end of business on each interest settlement day. Party A hereby irrevocably authorizes party B to directly deduct from the account and has the obligation to maintain sufficient funds in the account to repay the current payable amount before the final deduction by party B; If Party A chooses to pay interest to Party B in other ways, it shall ensure that the interest is received on time. If the interest settlement date is a non bank working day, the payment shall be made in advance on the previous bank working day, and party B shall be obliged to maintain sufficient funds in the account to repay the current payable before the final deduction. If party B fails to receive the corresponding interest in full, it shall be deemed that party A has not paid the interest on time.
4. When the loan matures, the interest should be repaid along with the principal. If the loan maturity date falls on a statutory holiday or public holiday, Party A has the right to repay the loan on the last banking working day before the statutory holiday or public holiday. At that time, interest shall be calculated at the contract interest rate, but the interest calculated at the contract interest rate corresponding to the number of days between the maturity date and the repayment date shall be deducted; If Party A chooses to repay the loan on the first bank working day after a statutory holiday or public holiday, interest shall be charged at the contract interest rate for the number of days between the due date and the repayment date. If Party A fails to repay the loan on the first bank working day after a statutory holiday or public holiday, interest shall be charged on the overdue loan from that date onwards.
4. If interest is paid by a third party under this contract, the third party shall voluntarily bear part or all of the loan interest under this contract, and the third party shall sign a relevant interest payment commitment agreement with Party B. Both parties agree that the third party shall bear [/]% of the loan interest under this contract, and Party A shall bear [/]%. If Party B is unable to fully deduct the loan interest (including third-party payable interest), it shall be deemed that Party A has not paid the interest on time, and Party A shall bear the responsibility for repaying all loan interest (including penalty interest and compound interest).
Article 5: Issuance and Payment of Loans
1. The prerequisite for the first withdrawal
The first withdrawal by Party A must fully meet the following conditions:
【/】
2. Preconditions for each withdrawal
For each withdrawal under this contract (including the first withdrawal), Party A must also meet the following conditions:
(1) Party A has not violated the provisions or agreements of this contract, the guarantee documents, or other relevant documents.
(2) The guarantee documents remain valid and the guarantee has not undergone or will undergo any adverse changes that Party B considers may be detrimental to the realization of its creditor’s rights.
(3) The collateral or pledge under the guarantee documents has not been sealed, and the maximum amount of guarantee has not been determined as a debt.
(4) The credit status, business and financial conditions of Party A have not undergone any adverse changes that may jeopardize, delay or prevent its performance of obligations and responsibilities under this contract and the guarantee documents.
(5) Party A has signed or provided party B with the agreed or reasonably requested documents.
(6) Party A has opened relevant accounts in accordance with the provisions of this contract or as requested by party B.
(7) There are no laws, regulations, or regulatory requirements that prohibit or restrict the disbursement of loans under this contract.
(8)【/】
(9) Other conditions requested by Party B.
(1) Party A shall withdraw funds according to the following plan [①].
① Withdrawal Schedule
| Withdrawal amount on the planned withdrawal date | Withdrawal amount |
| June 6th, 2025 | RMB 15,000,000.00 |
The planned withdrawal date should be a bank working day. If the planned withdrawal date is not a bank working day, it should be adjusted to the previous bank working day.
② 【/】
(3) Party B has the right to review the loan amount every (in words) [/] months (not exceeding 12 months) from the date of signing the contract, in order to decide whether to continue providing or adjusting the unused loan amount to party A.
4. If Party A or the guarantor fails to fulfill all legal or contractual obligations, including but not limited to Party A’s failure to provide complete loan materials as required by Party B, or the guarantor’s failure to complete the guarantee registration procedures on time, Party A agrees that Party B has the right to change the above-mentioned withdrawal plan. If the loan term changes due to the change of withdrawal plan, it shall be handled in accordance with the provisions of Article 2, paragraph 2 of this contract.
5. Party A shall withdraw funds according to the withdrawal plan stipulated in this contract; Without the written consent of Party B, Party A shall not change the withdrawal plan. If the planned withdrawal date and/or withdrawal amount are changed, a written application shall be submitted to Party B at least [/] banking days before the planned withdrawal date stipulated in this contract. With the consent of Party B, withdrawals can be made according to the changed withdrawal date and/or withdrawal amount. If Party A fails to withdraw according to the changed withdrawal date and/or withdrawal amount, Party B has the right to cancel the loan and no longer allow Party A to withdraw.
6. If the actual loan principal disbursed by Party B changes due to the circumstances stipulated in Article 5, paragraph 5 of this contract, the loan principal under this contract shall be calculated based on the actual unit loan voucher (promissory note) generated under this contract.
7. Loan disbursement and payment
(1) Withdrawal Request
① Party A shall issue a withdrawal request through electronic channels such as party B’s online banking or written application at least [/] banking working days before each planned withdrawal date, and submit all withdrawal documents required by party B in accordance with the provisions of this contract and the requirements of party B.
For withdrawal requests that need to be submitted through offline channels, Party A shall send a withdrawal request to Party B no less than [/] banking days before each planned withdrawal date, submitting the unit loan voucher (promissory note) and all withdrawal documents required by Party B in accordance with the provisions of this contract. Party A shall reserve the seal for its authorized staff to use when withdrawing funds (see Annex 2 for the format, or provide party B with a separate seal card for safekeeping). If party A reserves multiple seals, the use of any seal shall be deemed as party A’s intention. When party A’s staff applies for business, they shall provide a seal that matches the reserved seal. Party B is only responsible for the formal review of the seals provided by the staff of party A against the reserved seals. After verification, party A’s business application can be accepted. Party A shall notify party B in writing and affix the official seal or contract seal on the day of the change of the reserved seal mentioned above. If Party B suffers losses due to failure to notify in a timely manner, Party A shall bear the corresponding compensation liability.
The withdrawal request issued by Party A is irrevocable; After approval by Party B, Party A is obliged to withdraw according to the above-mentioned withdrawal application.
② The loan funds shall be transferred to Party A’s settlement account (Account No.: [8110201012301487493]) opened with Party B, or disbursed on behalf of Party A’s counterparty as agreed. Once the loan funds enter the aforementioned settlement account, it shall be deemed that Party B has fulfilled its obligation to disburse the funds. Any risks, liabilities, or losses arising from the freezing or seizure of the funds by authorized authorities after the loan is deposited into the aforementioned settlement account shall be borne by Party A. Party A shall compensate Party B for any losses incurred as a result.
(2) Loan Payment Methods
Loan payment can be conducted through either self-payment or entrusted payment. If any of the following conditions apply, the entrusted payment method shall be adopted:
① Party A and Party B establish a new credit business relationship, and Party B deems it necessary based on Party A’s credit status.
②The payment recipient is clearly identified and involves a single transaction exceeding RMB 10 million to a specific counterparty of Party A;
③ For loan payments exceeding or equal to [0.00], the entrusted payment method by the lender shall be adopted;
④ Other circumstances deemed necessary by Party B.
If the entrusted payment method of Party B is adopted, Party B has the right to review whether the payment object, payment amount and other information listed in the payment application submitted by Party A are consistent with the corresponding business contract and other supporting materials before the loan funds are disbursed. After the approval of Party B’s review, according to the payment authorization letter submitted by Party A (see Attachment 1 for the format), the loan funds will be transferred to Party A’s counterparty account listed in the payment authorization letter through the settlement account opened by Party A at Party B’s location (account number [8110201012301487493]).
The formal review of the above-mentioned business contracts and other documents by Party B does not represent Party B’s confirmation of the authenticity and legality of the relevant transactions, nor does it represent Party B’s intervention in disputes between Party A and its counterparties or third parties, or the responsibilities and obligations that Party A needs to bear.
If the loan cannot be paid to the designated counterparty’s bank account in a timely and successful manner due to reasons such as refunds from the counterparty’s account opening bank of Party A, Party A’s failure to provide relevant information in a timely manner, or incorrect information provided by Party A, Party B shall not be held responsible. Any risks, liabilities, and losses caused to Party A, Party B, and/or Party A’s designated counterparty shall be borne by Party A. Without the approval and review of Party B, Party A shall not use the funds returned by the counterparty’s account opening bank of Party A.
(3) Payment Management
① After the loan is disbursed, Party B has the right to conduct regular or irregular reviews and inspections on whether Party A’s use of the loan funds complies with the provisions of this contract and related business contracts. Party A has the obligation to fully cooperate and provide timely records and information on the use of the loan funds as requested by Party B, including but not limited to business contracts related to the payment of the loan funds, other transaction vouchers and materials proving the use of the funds. If Party B finds that the purpose of the loan funds is inconsistent with the relevant provisions after inspection, Party B has the right to request Party A to make corrections within a specified period of time. If Party A refuses to make corrections, Party B has the right to handle it according to the provisions of Article 13 of this contract depending on the circumstances. The first party shall provide proof of the purpose of the loan as requested by the second party at any time.
② If Party A adopts self payment, Party A shall provide Party B with relevant business contracts and other transaction materials proving the purpose of the loan funds as required by Party B, and summarize and report the payment situation of the loan funds. Party B has the right to verify whether the loan payment is in accordance with the agreed purpose, whether the payment matches the project schedule, and whether there are situations where entrusted payment is avoided by breaking it up into smaller parts.
③ In the process of loan disbursement and payment under this contract, if Party A encounters the following situations, Party B has the right to negotiate with Party A to supplement the loan disbursement and payment conditions, or change the loan payment method, and may also stop or suspend the disbursement and payment of loan funds at its own discretion depending on the situation. When Party B changes the loan payment method, it shall take effect upon delivery of written notice to Party A, and Party A shall not object.
A. Decreased credit status;
B. The business and financial situation is significantly deteriorating;
C. Abnormal use of loan funds and failure to use loan funds as agreed in the contract;
D. Avoiding entrusted payment by Party B through methods such as breaking down the whole into smaller parts;
E. Other significant breaches of contractual agreements.
8. Other Agreements
【/】
Article 6 Repayment
1. The loan under this contract shall be repaid using the second method as follows:
(1) Regular interest payment and repayment of principal upon maturity;
(2) One time repayment of principal and interest.
(3) Other methods: [/]
2. Party A shall repay the principal according to the following plan (1):
(1) Repayment Schedule:
| No | Repayment date | Repayment amount |
| [1] | August 18, 2025 | RMB:15,000,000.00 |
(2)【/】
3.Party A shall transfer no less than the amount of principal and interest to the account opened by party A with party B (account number: [8110201012301487493]) before the end of business on the repayment date. This account shall serve as the repayment account of party A, and party A hereby authorizes party B to automatically deduct the loan principal and interest from this account.
4. Unless otherwise agreed in this contract, if the amount repaid or paid by Party A is insufficient to repay or pay the total amount of the amount to be repaid or paid for that period, the repayment shall be processed in the following order:
(1) Pay all payable fees, liquidated damages, compensation, etc. incurred in accordance with the provisions of this contract and relevant laws and regulations;
(2) Pay penalty interest and compound interest payable;
(3) Pay payable interest (including unpaid interest from third parties who have committed to paying interest);
(4) Pay the payable principal.
If the amount repaid or paid by Party A is insufficient to repay or pay the entire amount in the same order, it shall be settled in the order in which the amount occurred.
5. Voluntary early repayment
(1) Voluntary early repayment shall be executed according to the following method [1]:
① Party A may self repay all or part of the loan principal under this contract through electronic channels such as party B’s online banking at any time according to its own business needs, without any limit on the number of times.
② Party A can only repay all or part of the loan in advance after meeting all of the following conditions:
A. Party A has fully paid all due and payable amounts that should have been paid to Party B before the early repayment date;
B. Party A shall issue a written application for early repayment to Party B at least 20 banking days before the proposed early repayment date and obtain Party B’s written consent;
C. Except for early repayment of all loans under this contract, the amount of early repayment shall be an integer multiple of RMB [/] million, and the amount of any early repayment shall not be less than RMB [/] million.
D. The interest and other payable fees related to the prepayment amount shall be paid by Party A to Party B at the same time as the prepayment.
E. Unless otherwise agreed in writing by Party B, Party A shall not make more than [/] early repayments during the loan term.
F. Other conditions [/]
(2) If the voluntary early repayment is executed according to the second method mentioned above, the early repayment application is irrevocable. With the written consent of Party B, Party A shall repay the loan under this contract in advance according to the amount and date recorded in the early repayment application. Otherwise, Party B has the right to consider the loan as overdue.
(3) The loan principal repaid in advance should be repaid in reverse order, that is, the loan principal should be repaid in the reverse order of the repayment plan agreed upon in this contract. The loan interest involved in early repayment shall be calculated based on the actual number of days the loan has been used, and the interest shall be paid along with the principal.
Article 7 Loan Restructuring
If Party A is unable to repay the due loan on time, Party A shall submit a written loan restructuring application to Party B at least one month before the current loan maturity date. If Party B agrees to Party A’s application, both parties shall sign a loan restructuring agreement. If Party B disagrees with Party A’s application, Party A shall still repay the due loan in accordance with the provisions of this contract. Otherwise, Party B has the right to treat the loan as overdue.
Article 8 Loan Guarantee
1. The loan guarantee under this contract includes the guarantee stipulated in this Article and other related guarantees, subject to the specific terms of the relevant guarantee contracts.
| No | Contract Number | Contract name |
| 1 | 【/】 | 【/】 |
2. During the loan period, if the aforementioned guarantee methods are altered or if the specific guarantee registration procedures cannot be completed at the time of this contract’s signing, Party A hereby irrevocably commits and agrees: Party A shall ensure the modification of the guarantee methods as mutually agreed upon, urge the changed guarantor to sign relevant guarantee documents, and/or require the guarantor to complete the guarantee registration procedures within three days after meeting the requirements. Failure to do so shall be deemed a breach by Party A, and Party B shall have the right to pursue Party A’s liability for breach of contract and take corresponding remedies in accordance with the terms of this contract.
Article 9 Declaration and Warranty of Party A
1. The Party A is a Chinese legal entity or unincorporated organization established and validly existing in accordance with the laws of the People’s Republic of China. It has the necessary civil rights and legal capacity to sign and perform this contract, can independently assume civil liability, has independent property and assets, and has the right to conduct business within the scope specified in its business license. Party A and the signatory on behalf of Party A have obtained all necessary and legal internal and external approvals and authorizations to sign this contract. Party A shall ensure that its actual situation is consistent with the registered items.
2. All documents and statements related to this loan provided by Party A in accordance with the law and as requested by Party B (including but not limited to trade background contracts and other proof of fund use materials provided by Party A) are valid, legal, true, accurate, and complete.
3. The signing and performance of this contract by Party A shall not violate the provisions of laws, regulations, or other legally binding documents, shall not violate the provisions of Party A’s articles of association, and shall not violate the provisions of contracts, agreements, and other documents signed with third parties. The representative of Party A who signs this contract and related documents has lawfully obtained the necessary authorization in accordance with legal regulations and internal rules of Party A, and has the right to sign the above-mentioned contract or documents.
4. Except for the guarantees agreed upon in this contract or with the written consent of Party B, Party A and the guarantor have not established any other guarantees on the guaranteed assets provided under this contract. There are no other forms of third-party rights on the assets that may harm the interests of Party B (including but not limited to establishing residential or leasing rights on the mortgaged property, providing pledges, mortgages, or other guarantees to any third party), nor are there any disputes or ownership defects, such as being sealed, seized, frozen, or subject to other compulsory measures; Party A has no outstanding non-performing loans, outstanding advances, or outstanding interest records in the People’s Bank of China credit system. The actual controller of party A and its guarantor have no overdue loans in the current People’s Bank of China credit system.
5. Except for the breach of contract and litigation, arbitration, and administrative penalty procedures that have been disclosed to Party B and approved by Party B, Party A does not have any other breach events or potential breach events, nor does it have any other ongoing or potential litigation, arbitration, or administrative penalty procedures.
6. Party A guarantees to strictly use the funds in accordance with the loan purpose stipulated in the contract, and shall not make short-term loans for long-term use. Party A guarantees not to invest the loan funds in securities, real estate, futures markets, equity investments, or engage in any form of transfer or purchase of other financial products for arbitrage. Party A shall not use the loan funds in areas prohibited by policies such as illegal fundraising. Party A guarantees not to use the loan funds for shareholder dividends, financial assets, fixed assets, equity investments, or for areas and purposes prohibited by the state for production and operation, and shall not misappropriate the loan.
7. Party A guarantees that the source of funds used to repay party B’s loan is legal and compliant.
8. Party A shall comply with the anti money laundering laws and regulations of the People’s Republic of China and shall not participate in illegal and criminal activities such as money laundering, terrorist financing, and proliferation financing; Proactively cooperate with Party B’s customer identification and due diligence, provide truthful, accurate, and complete customer information, and comply with Party B’s anti money laundering and counter-terrorism financing related management regulations. For customers who have reasonable grounds to suspect suspected money laundering or terrorist financing, Party B will take necessary control measures in accordance with the anti money laundering regulations of the People’s Bank of China.
9. The online banking username, login password, digital certificate, etc. of Party A and Party A’s authorized online banking operator are security tools used by Party A to confirm identity when conducting business on Party B’s online banking platform. Party A shall properly keep the above-mentioned identity confirmation security tools. All operations conducted using the online banking username, login password, digital certificate, and other security tools of Party A and authorized online banking operators shall be deemed as the actions of Party A. Any electronic information records generated as a result shall serve as valid evidence of Party A’s operations, and Party A shall be responsible for any consequences arising therefrom.
Article 10 Party A’s Commitment
1. Party A shall regularly or at any time provide party B with reports and other documents that truthfully reflect its business and financial situation as requested by party B. Party A promises that the above materials provided are legal, valid, true, and complete.
2. During the loan period, any changes in the business decisions of Party A, including but not limited to equity transfer, restructuring, large-scale financing, acquisition and restructuring, asset or debt restructuring, asset disposal, merger, consolidation, division, shareholding reform, bankruptcy liquidation, joint venture, cooperation, joint venture, contracting, leasing, external investment, external guarantee, reaching agreements or arrangements with anyone to share its income or profits, providing any form of funding or financial support to anyone, substantially increasing debt financing, changes in business scope and registered capital, changes in company articles of association, etc. that may affect Party A’s debt repayment ability, shall notify Party B in writing at least thirty working days in advance and obtain Party B’s prior written consent to implement the repayment responsibility of the loan or repay the loan in advance or provide guarantees recognized by Party B.
3. Party A promises that party B has the right to recover the loan in advance based on the return of funds from party A.
4. Party A shall actively cooperate with party B in its business situation, loan payment management, and post loan management, including investigating, understanding, and supervising the basic situation of the enterprise, loan usage, business management matters, financial operation status, settlement transactions, and related party transactions through on-site or off-site inspections. All expenses incurred by party B due to the non cooperation of party A shall be borne by party A.
5. Without the prior written consent of Party B, Party A shall not transfer or indirectly transfer the debts under this contract in any way.
6. If Party A transfers, leases, or disposes of all or part of its assets or operating income by setting up guarantees for debts other than those under this contract, Party A shall notify Party B in writing at least thirty working days in advance and obtain Party B’s prior written consent.
7. If the following events occur, Party A shall notify Party B in writing and submit relevant materials within three days from the date of occurrence or possible occurrence:
(1) Force majeure or default events related to loans;
(2) The first party, the actual controller of the first party, and the controlling shareholder of the first party are involved in litigation, arbitration, criminal investigation, administrative penalties, suspension, closure, restructuring, dissolution, bankruptcy application, acceptance of bankruptcy application, declaration of bankruptcy, revocation of business license, revocation, deterioration of financial condition, or assets are lawfully sealed, frozen, seized or supervised;
(3) Any significant changes such as changes in the members of the board of directors and senior management of Party A, inability to perform their duties, suspected of major cases or economic disputes, or administrative penalties imposed by relevant departments;
(4) Liability accidents caused by violations of relevant laws, regulations, regulatory provisions, or industry standards related to food safety, production safety, environmental protection, etc. have already or may have adverse effects on the performance of obligations under this contract.
(5) Any violation of this contract, relevant business contracts, or the company’s articles of association;
(6) Any event that has an adverse impact on the performance of the obligations under this contract.
8. If the guarantor experiences situations including but not limited to suspension of business, cessation of operations, application for bankruptcy, acceptance of bankruptcy applications, declaration of bankruptcy, dissolution, revocation of business license, revocation, and operating losses, and partially or completely loses the corresponding guarantee ability for this loan, or when the value of the collateral, pledged property, or pledge rights used as collateral for the loan under this contract decreases, Party A shall provide new guarantees recognized by Party B.
9. During the loan period, if Party A changes its name, registered address, legal representative/person in charge, etc., Party A shall notify Party B in writing within three days of the change.
10. Party A shall promptly report in writing to party B any related transactions that have occurred or are about to occur, accounting for more than 10% (including 10%) of party A’s net assets, including but not limited to the related relationships between the parties to the transaction, the transaction project and nature, the amount or corresponding proportion of the transaction, and pricing policies (including transactions with no amount or only symbolic amounts).
10. The production and operation of Party A and its related behaviors comply with relevant regulations including but not limited to industrial policies, financial and tax policies, market access, environmental assessment, energy conservation and emission reduction, energy consumption and pollution control, resource utilization, land and urban planning, labor safety, etc.
12. Party A promises to truthfully disclose the marital status of its actual controller (if any).
Article 11 Rights and Obligations of Both Parties
1. Party A has the right to withdraw and use the loan according to the term and purpose stipulated in this contract.
2. Party A shall repay the loan principal, interest, and fees in accordance with the provisions of this contract.
3. Party A agrees that party B shall provide its credit information to the financial credit information basic database and/or credit reporting agencies approved by the People’s Bank of China, or for the purposes permitted by this contract. Party A authorizes and agrees that party B shall search, download, copy, print, and use its credit information from the financial credit information basic database and/or credit reporting agencies approved by the People’s Bank of China, or relevant unit or department websites for the purpose of this contract, and use it for legal and compliant purposes related to this contract; If Party A fails to repay the principal and interest of the loan as agreed in the contract, any adverse credit consequences arising therefrom shall be borne by Party A.
4. Party A authorizes party B to have the right to query, download, copy, print, and use the transaction information of party A’s account, including but not limited to transaction records and statements, for the purpose of party B’s review and approval, post loan management, or handling necessary notarization procedures, and as data/evidence materials submitted to judicial, arbitration, and regulatory authorities, or for the purposes permitted by this contract.
5. Party A acknowledges and agrees that during the term of the loan, party B has the right to transfer the creditor’s rights and corresponding guarantee rights to a third party, and provide the loan contract and loan related information to potential transferee financial institutions within the necessary scope in accordance with the law and regulations, without the need to obtain the consent of party A separately. When Party A provides guarantee on its own, Party A agrees to continue to assume relevant guarantee responsibilities to the creditor after the transfer of the creditor’s rights.
6. Party A agrees that during the term of the loan, party B has the right to act as the initiating institution for credit asset securitization, entrusting the creditor’s rights and corresponding security rights under this contract to a trustee institution to establish a special purpose trust, and providing this loan contract and loan related materials for the trustee institution to issue asset-backed securities. When Party A provides guarantees on its own, Party A agrees to continue to assume relevant guarantee responsibilities for the aforementioned entrusted institution. Party A agrees that if party B publishes the transfer of debt and corresponding security rights through a special purpose trust in the form of a public announcement (newspaper, website, or any other means), it shall be deemed that the notice has been effectively delivered to party A.
7. In the case where Party A provides guarantees on its own, Party A understands and agrees that if Party B transfers or trusts the creditor’s rights under this contract to a third party, resulting in the need to handle guarantee transfer matters, Party A shall have an unconditional obligation to cooperate and negotiate with Party B and the third party to determine the relevant expenses to be borne. If the guarantee transfer registration has not been processed, Party A promises to waive any defenses it may have as a result. If Party A fails to cooperate with the transfer registration matters in accordance with laws and regulations, registration management department regulations, or as requested by Party B, Party B has the right to demand that Party A bear the liability for breach of contract and demand that Party A bear all expenses (including but not limited to litigation costs, lawyer fees, travel expenses, etc.).
8. Party B has the right to inspect, supervise, and understand the operation, loan use, and related transactions of party A at least once every quarter. Party B has the right to adjust the loan amount and loan term under this contract based on macroeconomic conditions, market conditions, the first party’s credit situation, loan usage, changes in credit guarantee conditions, related party transactions, and other situations that the second party deems necessary. Party B also has the right to decide whether to stop issuing the loan under this contract or to stop processing the business under this contract, and this shall not be deemed as a breach of contract by party B. Party A has no objection to this.
9. Party B has the right to request party A to provide relevant documents according to the review needs of loan disbursement. Party B shall keep confidential the information, documents, and information related to party A provided by party A, except for those that should be queried or disclosed in accordance with laws, regulations, and requirements of government departments, or for information sharing in accordance with the provisions of this contract.
Both parties may reasonably use and share information on each other’s (including shareholders and actual controllers) operations, credit, and other information obtained during business negotiations, signing, and performance with their controlling shareholders or subsidiaries based on actual business needs. However, both parties should urge the corresponding information recipients to fulfill relevant confidentiality obligations.
11. Party B has the right to recover part or all of the loan in advance based on the withdrawal of funds from party A.
12. Party B has the right to participate in party A’s large-scale financing, asset sales, mergers, divisions, shareholding reform, bankruptcy liquidation and other activities in accordance with laws and regulations, regulatory requirements and the provisions of this contract.
Article 12 Account
Party A shall open the following [1, 2] accounts with party B (multiple choices are allowed):
1. The settlement account, account number: [8110201012301487493], is agreed upon by both parties as follows:
(1) The disbursement and payment of this loan funds are processed through this account. Party B has the right to manage and control the payment of loan funds in accordance with the contract, and supervise the use of loan funds for the agreed purposes.
(2) [/]
2. The fund withdrawal account, account number: [/], is agreed upon by both parties as follows:
(1) Party A shall provide information on the inflow and outflow of funds in the account, and party B has the right to supervise the inflow and outflow of funds in the account.
3. [/] Account, account number: [/], both parties agree as follows regarding this account:[/]
Article 13 Liability for Breach of Contract
1. After this contract comes into effect, both Party A and Party B shall fulfill the obligations stipulated in this contract. If either party violates any provisions, commitments or guarantees of this contract, they shall bear corresponding breach of contract responsibilities.
2. Default Event:
(1) Party A violates any obligations, statements, guarantees or commitments under this contract, or the certificates and documents related to this loan submitted to the second party, or the statements and guarantees in Article 9 of this contract are proven to be illegal, untrue, inaccurate, incomplete or intentionally misleading;
(2) Party A fails to make the loan payment in accordance with the method stipulated in Article 5, paragraph 7 of this contract;
(3) Party A fails to use the loan for the agreed purpose, changes the purpose of the loan funds without authorization, misappropriates the loan or engages in illegal or irregular transactions using the loan;
(4) Party A fails to repay the loan principal, interest, and other payable amounts under this contract as agreed, or is unable (including indicating that it cannot) fulfill its obligations under this contract;
(5) Party A conceals important business and financial facts from Party B or exceeds the following financial indicators;
(6) Party A uses false contracts with shareholders and other affiliated companies to obtain this loan;
(7) Party A transfers the property at a low price and free of charge; Acquiring someone else’s property or providing guarantees for someone else’s debt at an obviously unreasonable high price; Reduce or waive third-party debts; Maliciously extending the performance period of third-party debts; Negligence in exercising creditor’s rights or other rights; Any abnormal fluctuation of funds in any account of Party A (including but not limited to the fund withdrawal account); Upon supervision and inspection by Party B, it has been determined that the profitability of Party A’s main business has decreased, which may affect the realization of Party B’s creditor’s rights; Abnormal use of loan funds; Violating the regulatory requirements of Party B for the fund withdrawal account;
(8) Party A, the actual controller of Party A, and the controlling shareholder of Party A are involved in any litigation, arbitration, criminal or administrative penalties that may affect or have already affected or damaged the rights and interests of the second party under this contract, such as suspension of business, application for liquidation, dissolution or reorganization, entering into takeover, trusteeship or similar legal proceedings, applying for bankruptcy, accepting bankruptcy applications, being declared bankrupt, having its business license revoked, being revoked, involving private financing or having adverse consequences on its own business or property status;
(9) The registration of the domicile, business scope, legal representative, person in charge, executive partner, or changes in the controlling shareholder/actual controller of Party A or external investments that adversely affect or threaten the realization of Party B’s creditor’s rights; (10) If Party A experiences financial losses, asset losses, or asset losses due to its external guarantees, or other financial crises, Party B believes that it may or has already affected or damaged Party B’s rights and interests under this contract;
(11) If there is a crisis in the operation or finance of the controlling shareholder and other affiliated companies of Party A, or if there are related transactions between Party A and the controlling shareholder and other affiliated companies that affect the normal operation of Party A, or if Party A’s realization of Party B’s creditor’s rights is adversely affected or threatened through related transactions with shareholders and other affiliated companies;
(12) If the industry in which Party A operates undergoes adverse changes that seriously affect or threaten the realization of Party B’s creditor’s rights, the circumstances described in this clause shall not be considered as force majeure events;
(13) If Party A breaches any other debt documents and fails to correct them upon the expiration of the applicable grace period, resulting in any of the following situations, it shall also constitute a breach of this contract:
① The debt of Party A in other debt documents is declared or may be declared to be accelerated due;
② The debts of Party A under other debt documents, although not declared or subject to accelerated maturity, have defaulted on payment.
Other debt documents include loan contracts and guarantee documents signed between Party A and creditors (including Party B and other third parties outside Party B), as well as bond project documents issued by Party A publicly or privately.
(14) Party A refuses to accept the party B’s supervision and inspection of its loan usage and related business and financial activities;
(15) The shareholders, legal representatives, responsible persons, senior management personnel, and actual controllers of Party A are missing and unable to be contacted; Suspected of corruption, bribery, fraud, illegal business operations, or other criminal offenses; Involving illegal fundraising, etc., Party B believes that it may or has already affected or damaged Party B’s rights and interests under this contract;
(16) The guarantor of Party A violates the provisions of the guarantee contract or commits a breach of contract under the guarantee contract, or the guarantor (natural person) or the actual controller of the guarantor disappears or cannot be contacted;
(17) When the collateral or pledge under this contract is sealed, seized, reported lost, suspended from payment, or subjected to other compulsory measures, there is a dispute over ownership, or is or may be infringed by any third party, or its safety or integrity is or may be adversely affected;
(18) Party A causes liability accidents due to violations of relevant laws, regulations, regulatory provisions, or industry standards related to food safety, safety production, environmental protection, etc;
(19) If Party A transfers the loan funds or purchases other financial products for arbitrage purposes; (20) The occurrence of other events that endanger, damage or may endanger or damage the rights and interests of party B by party A, or the failure of party A to fulfill other provisions of this contract;
(21) Other: [/]
3. If the above-mentioned breach of contract occurs, Party B has the right to take the following remedial measures:
(1) Without the consent of Party A, Party A shall unilaterally stop, suspend or terminate the disbursement of any funds under this contract that Party A has not yet withdrawn (including loans that Party A has already submitted withdrawal applications but have not actually withdrawn), adjust the loan payment method, adjust the loan interest rate, collect penalty interest, reduce the credit limit, and provide additional guarantees;
(2) Without the consent of Party A, it is not necessary to unilaterally declare that the loan under this contract is immediately due and require Party A to repay it immediately. The date on which Party B requests Party A to repay the aforementioned amount shall be the date on which the debt under this contract is due in advance;
(3) Immediately execute the mortgage, pledge or other guarantee under this contract and the guarantee documents;
(4) Party B has the right to freeze any account opened by party A at any business institution of CITIC Bank Co., Ltd. (hereinafter referred to as “CITIC Bank”), and may directly deduct funds from party A’s account to offset party A’s debts under this contract without obtaining the consent of party A separately; If the deducted amount is in foreign exchange and it is necessary to handle the procedures of foreign exchange settlement and sale or foreign exchange buying and selling, Party A has the obligation to assist Party B in handling it, and the exchange rate risk shall be borne by Party A;
(5) Party B has the right to request party A to rectify or lower the loan risk classification within a limited time;
(6) Exercise any other rights and remedies available under laws, regulations, and other provisions.
4. If Party A fails to repay the principal as stipulated in this contract, Party B shall have the right to exercise the rights stipulated in Article 13, paragraph 3 of this contract. In addition, Party B shall have the right to adopt the [②] method below to calculate and collect penalty interest. Party A agrees that the calculation of the penalty interest amount shall be based on the calculation result of Party B
① According to the actual number of overdue days, penalty interest shall be charged at an annual interest rate of [/] basis points (1 basis point=0.01%) based on the loan interest rate applicable at the time of this contract;
② Based on the actual number of overdue days, penalty interest will be charged at a rate of [50]% on top of the loan interest rate applicable at the time of this contract.
5. If Party A fails to use the loan for the purpose specified in this contract, Party B shall have the right to exercise the rights stipulated in Article 13, paragraph 3 of this contract, and shall have the right to charge penalty interest on the portion used in breach of contract from the date of misappropriation, in accordance with the following method [②]. Party A agrees that the calculation of the penalty interest amount shall be based on Party B’s calculation result:
① According to the number of days of default, penalty interest shall be calculated based on the loan interest rate applicable at the time of this contract plus [/] basis points (1 basis point=0.01%) per year;
② The penalty interest shall be calculated based on the number of days of breach of contract, and shall be charged at a penalty interest rate of [100]% on top of the loan interest rate applicable at the time of this contract.
6. For loans that are both overdue and not used for the purposes specified in the contract, Party B has the right to charge penalty interest at the higher penalty interest rate specified in Article 13, Paragraph 4 and Article 13, Paragraph 5 of this contract.
7. For the interest (including the interest corresponding to the principal declared fully or partially due by Party B) and penalty interest that Party A fails to pay on time, compound interest shall be charged from the date of overdue until the date of full repayment in accordance with the overdue loan penalty interest rate and the interest settlement method stipulated in this contract; For those who are both overdue and have not used the loan for the purpose specified in this contract, compound interest shall be charged on the heavier of the two, and no penalty shall be imposed.
8. The expenses incurred by Party B in realizing its creditor’s rights (including but not limited to litigation fees, arbitration fees, execution fees, insurance premiums, travel expenses, lawyer fees, property preservation fees, notarization and certification fees, translation fees, evaluation and auction fees, etc.) shall be borne by Party A.
Article 14 Continuity of Obligations
All obligations of Party A under this contract are continuous and fully binding on its successors, receivers, assignees, and their merged, reorganized, renamed entities. They shall not be affected by any disputes, claims, legal proceedings, instructions from superior units, or any contracts or documents signed between Party A and any natural or legal person, nor shall they be changed due to Party A’s bankruptcy, inability to repay debts, loss of corporate qualifications, changes in organizational articles, or any essential changes.
Article 15 Notarization
1. If either party to this contract requests notarization, it shall be notarized at a notary office designated by the state.
2. If Party B requests to obtain a notarized certificate with compulsory enforcement effect, Party A agrees that Party B may apply to a notary institution for the issuance of a notarized certificate with compulsory enforcement effect by presenting this contract. The notary fees paid for the compulsory enforcement notarization shall be borne by Party B. If the loan principal and interest of Party B, as well as the relevant expenses that Party A should bear according to law, are not fully repaid within the repayment period stipulated in this contract, Party B may apply for compulsory enforcement to the relevant court in accordance with the law by presenting the notarized certificate.
Article 16 Validity of this Contract
If any provision or part of a provision of this Agreement becomes invalid now or in the future, such invalid provision or part shall not affect the validity of this Agreement or any other provision or part of this Agreement.
Article 17 Other Agreed Matters
[/]
In case of any conflict between this provision and other provisions of this contract, this provision shall prevail.
[/]
Article 18 Application of Law and Resolution of Disputes
This contract shall be governed by the laws of the People’s Republic of China (excluding the laws of Hong Kong Special Administrative Region, Macao Special Administrative Region, and Taiwan for the purpose of this contract).
Article 19 Dispute Resolution
Any disputes arising from or related to this contract shall be resolved through consultation between Party A and Party B; If the negotiation fails, both parties agree to adopt the second method of resolution as follows:
1. Apply for arbitration to [/], with the place of arbitration being [/], and apply the current effective arbitration rules of the institution at the time of applying for arbitration;
2. Bring a lawsuit to the people’s court with jurisdiction over the domicile of Party B.
Article 20 Force Majeure Events
1. The force majeure event in this contract refers to unforeseeable, unavoidable, and insurmountable objective circumstances that prevent either party from performing this contract normally, including war, strike, martial law, severe floods, fires, windstorms, earthquakes, and other accidents agreed upon by both parties as force majeure.
2. If either party is unable to perform the contract due to a force majeure event, it may be partially or fully exempted from its responsibilities or obligations under this contract based on the impact of the force majeure event. However, the party experiencing force majeure shall promptly notify the other party in writing to mitigate any losses that may be caused to the other party, and shall provide appropriate proof of the occurrence and duration of the force majeure event within a reasonable period of time. At the same time, the party experiencing a force majeure event shall make every effort to minimize the potential impact of the force majeure event on the other party.
3. When a force majeure event occurs, both parties should immediately engage in negotiations within a reasonable period of time to seek a fair and reasonable solution, and make every effort to minimize the consequences of the force majeure event.
Article 21 No Waiver of Rights
The rights of Party B under this contract are cumulative and do not affect or exclude any rights that Party B may have against Party A under laws, regulations, and other contracts. Unless otherwise stated in writing by Party B, the non exercise, partial exercise, and/or delayed exercise of any rights by Party B shall not constitute a waiver or partial waiver of such rights, nor shall it affect, prevent, or hinder Party B’s continued exercise of such rights or the exercise of any other rights.
Article 22 Effectiveness, Amendment and Termination of the Contract
1. The effectiveness of this contract shall be subject to the following [①] method agreed by both parties:
① This contract shall come into effect upon the completion of the electronic channel security verification operation by Party A and the signing of the USB key electronic signature on CITIC Bank’s online banking or mobile banking, and upon the approval of Party B’s review and approval;
② This contract shall come into effect from the date when Party A completes the electronic channel security verification operation and signs it with a USB key electronic signature on CITIC Bank’s online banking or mobile banking, and Party B completes the electronic signature.
③ The legal representative/person in charge or authorized agent of Party A and the person in charge or authorized agent of Party B shall sign (sign or affix their name seal) and affix their official seal or contract specific seal to take effect.
2. After this contract comes into effect, except as otherwise agreed in this contract, neither party shall unilaterally change or terminate this contract; If it is necessary to change or terminate this contract, both parties shall reach a consensus through consultation and sign a written agreement separately.
3. After this contract comes into effect, without the written consent of Party B, Party A shall not transfer all or any part of its rights or obligations under this contract and its annexes. Party A shall transfer all or part of the debt under this contract to a third party, and shall submit a written document to the second party stating that the guarantor agrees to the transfer and continue to assume the guarantee obligation, or provide new guarantees, and obtain the written consent of party B.
Article 23 Notice and Delivery
Unless otherwise agreed in this contract, both parties agree as follows regarding the delivery address (including contact information, the same below) and legal consequences of various notices, letters, attachments, agreements and other documents related to this contract, as well as the delivery of relevant documents and legal documents in case of disputes arising from this contract:
1. Effective delivery address confirmed by both parties:
| Party A confirms its valid delivery address as follows | ||
| Address | 2nd Floor, Building 18, 498 Guoshoujing Road, Pudong New Area | |
| Zip code | 201210 | |
| Contact | Liu Ya | |
| Phone | / | |
|
electronic service |
/ | |
| Fax | / | |
| Mobile | / | |
| / | ||
| Party B confirms its valid delivery address as follows | ||
| Address | No. 1300 Shenchang Road, Minhang District, Shanghai | |
| Zip code | 201107 | |
| Contact | Hu Ke | |
| Phone | / | |
|
electronic service |
/ | |
| Fax | / | |
| Mobile | / | |
| / | ||
2. If the delivery address confirmed by both parties in this clause changes, they shall notify the other parties in writing within three days from the date of the change. However, both parties agree and acknowledge that if China CITIC Bank and its branches display information related to this contract through channels such as China CITIC Bank’s online banking, mobile banking, official website, etc., such information shall be deemed to have been notified/delivered to the other parties once it is displayed (if the displayed information states an effective date, the date stated shall prevail). When it comes to arbitration, civil litigation, or enforcement procedures, if either party’s delivery address changes, they shall notify the arbitration institution or court in writing on the day of the change. If either party fails to fulfill the obligation of notification and notification in the aforementioned manner, the confirmed delivery address of that party shall still be deemed as a valid delivery address.
3. The scope of application of the delivery address confirmed by both parties in this clause includes all kinds of notices, letters, attachments, agreements and other documents during the performance of this contract, as well as the delivery of relevant documents and legal documents to both parties in case of disputes arising from this contract, including the delivery of relevant case materials and legal documents (including but not limited to: various procedural documents such as pleadings, arbitration applications, acceptance notices, response notices, subpoenas, proof notices, payment notices, etc.; various legal documents such as arbitration awards, judgments, rulings, mediation agreements, etc.) to both parties at various stages after the dispute enters the notarization, arbitration, civil litigation procedures. Unless otherwise agreed in paragraph 2 of this article, one party shall send the above-mentioned documents to the delivery address, it shall be deemed to have been delivered on the following dates:
(1) Postal services (including express delivery, regular mail, and registered mail) shall be deemed delivered on the third day after the date of delivery;
(2) Telephone, fax, email, WeChat or other electronic communication methods shall be deemed as delivered on the date of sending;
(3) Delivered by a designated person, the date of receipt by the recipient shall be deemed as the date of delivery; If the recipient refuses or no one receives the document, the delivery person may take photos or videos to record the delivery process and keep the document, which is also considered as delivery;
(4) If the above methods are used simultaneously, the one that reaches the other party the fastest shall prevail.
If any party provides or confirms an inaccurate delivery address, fails to promptly notify or inform other parties, courts, arbitration institutions, or notary offices in accordance with procedures after a change in delivery address, or if any party or its designated recipient refuses to sign for legal documents, enforcement documents, arbitration awards, or notary office execution certificates, and other legal documents or related documents cannot be delivered, delivered in a timely manner, or actually received by that party, other parties, courts, arbitration institutions, or notary offices shall be deemed to have been effectively delivered in accordance with the above effective delivery rules, and that party shall bear all legal consequences that may arise therefrom. Both parties agree that the court, arbitration institution, or notary public may adopt one or more delivery methods to serve legal documents, and the delivery time shall be based on the earliest delivery method mentioned above.
4. The content of this agreement is a special clause expressly agreed upon by both parties to this contract, and its validity is independent of other clauses of this contract. Regardless of whether other terms of this contract are deemed invalid or revoked by a court, arbitration institution, or other competent authority for any reason, the provisions of this clause shall remain valid.
Article 24 Other
1. When choosing the third option of Article 22, Paragraph 1, this contract shall be signed in [/] copies, with Party A holding [/] copies, Party B holding [/] copies, and relevant departments retaining [/] copies.
2. For the purpose of this contract, “working days”/“bank working days” refer to the banking business days on which the bank accepts general corporate business, excluding national statutory holidays and public holidays.
3. For any matters not covered in this contract, Party A and Party B may sign a separate written agreement as an attachment to this contract. Any attachments, modifications or supplements to this contract shall constitute an integral part of this contract and shall have the same legal effect as this contract.
4. Party B has taken reasonable measures such as bolding, bolding, highlighting, etc. to draw the attention of party A to the clauses under this contract that exempt or limit its liability, and has fully explained the relevant clauses as required by party A. Party A has read all the terms of this contract, fully understands the meanings and corresponding legal consequences of the terms, and agrees to comply with the above terms. Both Party A and Party B have no objection to the understanding of all the terms and conditions of this contract.
(No text below)
Attachment List:
Attachment 1: Payment Authorization Letter
Attachment 2: Sample Seal Reserved by Party A
(This page has no main text and is the signature page for the “RMB Working Capital Loan Contract” with the reference number [Yinhu Xin E-Rong 2024 Zi No. 7316511066 202500105497].)
Party A: CLPS Shanghai Co., Ltd.
(official seal or contract seal)
Signature of legal representative/person in charge
(or authorized agent):
Party B: China CITIC Bank Co., Ltd. Shanghai Branch
(official seal or contract seal)
Signature of the person in charge (Applicable to bank entrusted payment situations)
(or authorized agent):
Attachment 1
Payment Authorization Letter
China CITIC Bank Co., Ltd. Shanghai Branch:
According to the “RMB Working Capital Loan Contract” (“Loan Contract”) with the reference number of Yin Hu Xin E Rong 2024 Zi 7316511066 No. 202500105497, we hereby authorize your bank to transfer the payment amount from our company’s settlement account (account number: 8110201012301487493) to the following counterparty’s account on the following payment date
The funding plan is for daily production and operation turnover. Please refer to the attached documents for the relevant business contracts.
| Full name of counterparty 1: | CLPS Shanghai Co.,Ltd. |
| Bank: | China Merchants Bank Co., Ltd. Shanghai Century Avenue Branch |
| Account: | 121908367810901 |
| Payment amount: | (In words): Fifteen million yuan (in figures): 15,000,000.00 yuan |
| Payment date: | June 6, 2025 |
Our company confirms that:
(1) The statements, guarantees, and commitments made by our company in the loan contract remain true, accurate, and complete on the date of this power of attorney; and
(2) Our company has not violated any provisions of the loan contract or experienced any default events or potential default events as stipulated in the loan contract; and
(3) This power of attorney is irrevocable.
Attachment: 1 copy of business contract
Company name: CLPS Shanghai Co., Ltd.
(official seal or reserved seal)
Legal representative/person in charge or authorized agent: Yang Xiaofeng Party A reserves seal one:
Date: June 6th, 2025
Attachment 2
Party A reserves a sample seal
Party A reserves seal two:
Party A reserves seal three:
Party A’s seal: (official seal or contract specific seal)
Legal representative/person in charge (or authorized agent): Yang Xiaofeng
June 6th, 2025
30
Exhibit 12.1
Certification
Pursuant to Rule 13a-14(a) of the Exchange Act
I, Raymond Ming Hui Lin, certify that:
| 1. | I have reviewed this annual report on Form 20-F of CLPS Incorporation; |
| 2. | Based on my knowledge, this report does not contain any untrue statement of a material fact or omit to state a material fact necessary to make the statements made, in light of the circumstances under which such statements were made, not misleading with respect to the period covered by this report; |
| 3. | Based on my knowledge, the financial statements, and other financial information included in this report, fairly present in all material respects the financial condition, results of operations and cash flows of the company as of, and for, the periods presented in this report; |
| 4. | The company’s other certifying officer(s) and I are responsible for establishing and maintaining disclosure controls and procedures (as defined in Exchange Act Rules 13a-15(e) and 15d-15(e)) and internal control over financial reporting (as defined in Exchange Act Rules 13a-15(f) and 15d-15(f)) for the company and have: |
| a. | Designed such disclosure controls and procedures, or caused such disclosure controls and procedures to be designed under our supervision, to ensure that material information relating to the company, including its consolidated subsidiaries, is made known to us by others within those entities, particularly during the period in which this report is being prepared; |
| b. | Designed such internal control over financial reporting, or caused such internal control over financial reporting to be designed under our supervision, to provide reasonable assurance regarding the reliability of financial reporting and the preparation of financial statements for external purposes in accordance with generally accepted accounting principles; |
| c. | Evaluated the effectiveness of the company’s disclosure controls and procedures and presented in this report our conclusions about the effectiveness of the disclosure controls and procedures, as of the end of the period covered by this report based on such evaluation; and |
| d. | Disclosed in this report any change in the company’s internal control over financial reporting that occurred during the period covered by the annual report that has materially affected, or is reasonably likely to materially affect, the company’s internal control over financial reporting; and |
| 5. | The company’s other certifying officer(s) and I have disclosed, based on our most recent evaluation of internal control over financial reporting, to the company’s auditors and the audit committee of the company’s board of directors (or persons performing the equivalent functions): |
| a. | All significant deficiencies and material weaknesses in the design or operation of internal control over financial reporting which are reasonably likely to adversely affect the company’s ability to record, process, summarize and report financial information; and |
| b. | Any fraud, whether or not material, that involves management or other employees who have a significant role in the company’s internal control over financial reporting. |
| Date: October 17, 2025 | By: | /s/ Raymond Ming Hui Lin | |
| Name: | Raymond Ming Hui Lin | ||
| Title: | Chief Executive Officer | ||
| (Principal Executive Officer) | |||
Exhibit 12.2
Certification
Pursuant to Rule 13a-14(a) of the Exchange Act
I, Rui Yang, certify that:
| 1. | I have reviewed this annual report on Form 20-F of CLPS Incorporation; |
| 2. | Based on my knowledge, this report does not contain any untrue statement of a material fact or omit to state a material fact necessary to make the statements made, in light of the circumstances under which such statements were made, not misleading with respect to the period covered by this report; |
| 3. | Based on my knowledge, the financial statements, and other financial information included in this report, fairly present in all material respects the financial condition, results of operations and cash flows of the company as of, and for, the periods presented in this report; |
| 4. | The company’s other certifying officer(s) and I are responsible for establishing and maintaining disclosure controls and procedures (as defined in Exchange Act Rules 13a-15(e) and 15d-15(e)) and internal control over financial reporting (as defined in Exchange Act Rules 13a-15(f) and 15d-15(f)) for the company and have: |
| a. | Designed such disclosure controls and procedures, or caused such disclosure controls and procedures to be designed under our supervision, to ensure that material information relating to the company, including its consolidated subsidiaries, is made known to us by others within those entities, particularly during the period in which this report is being prepared; |
| b. | Designed such internal control over financial reporting, or caused such internal control over financial reporting to be designed under our supervision, to provide reasonable assurance regarding the reliability of financial reporting and the preparation of financial statements for external purposes in accordance with generally accepted accounting principles; |
| c. | Evaluated the effectiveness of the company’s disclosure controls and procedures and presented in this report our conclusions about the effectiveness of the disclosure controls and procedures, as of the end of the period covered by this report based on such evaluation; and |
| d. | Disclosed in this report any change in the company’s internal control over financial reporting that occurred during the period covered by the annual report that has materially affected, or is reasonably likely to materially affect, the company’s internal control over financial reporting; and |
| 5. | The company’s other certifying officer(s) and I have disclosed, based on our most recent evaluation of internal control over financial reporting, to the company’s auditors and the audit committee of the company’s board of directors (or persons performing the equivalent functions): |
| a. | All significant deficiencies and material weaknesses in the design or operation of internal control over financial reporting which are reasonably likely to adversely affect the company’s ability to record, process, summarize and report financial information; and |
| b. | Any fraud, whether or not material, that involves management or other employees who have a significant role in the company’s internal control over financial reporting. |
| Date: October 17, 2025 | By: | /s/ Rui Yang | |
| Name: | Rui Yang | ||
| Title: | Chief Financial Officer | ||
| (Principal Financial and Accounting Officer) |
|||
Exhibit 13.1
Certification
Pursuant to 18 U.S.C. Section 1350
Pursuant to U.S.C. Section 1350 of the Sarbanes-Oxley Act of 2002 (subsections (a) and (b) of Section 1350, Chapter 63 of Title 18, United States Code), each of the undersigned officers of CLPS Incorporation (the “Company”), does hereby certify, to such officer’s knowledge, that the Annual Report on Form 20-F for the year ended June 30, 2025 of the Company fully complies with the requirements of Section 13(a) or 15(d) of the Securities Exchange Act of 1934 and information contained in the Form 20-F fairly presents, in all material respects, the financial condition and results of operations of the Company.
| CLPS Incorporation | |||
| October 17, 2025 | By: | /s/ Raymond Ming Hui Lin | |
| Name: | Raymond Ming Hui Lin | ||
| Title: |
Chief Executive Officer |
||
| (Principal Executive Officer) | |||
| October 17, 2025 | By: | /s/ Rui Yang | |
| Name: | Rui Yang | ||
| Title: | Chief Financial Officer | ||
| (Principal Financial and Accounting Officer) |
|||
Exhibit 21.1
| Name of the Entity | Jurisdiction | |
| Qinheng Co., Limited | Hong Kong | |
| Qiner Co., Limited | Hong Kong | |
| Shanghai Qincheng Information Technology Co., Ltd. | PRC | |
| CLPS Shanghai Co., Ltd. | PRC | |
| CLPS Dalian Co., Ltd. | PRC | |
| CLPS Beijing Hengtong Co., Ltd. | PRC | |
| JAJI (Shanghai) Co., Ltd. | PRC | |
| JAJI (Shanghai) Human Resource Co., Ltd. | PRC | |
| CLPS Technology (Singapore) Pte. Ltd. | Singapore | |
| CLPS Technology (HK) Co., Ltd. | Hong Kong | |
| CLPS Shenzhen Co., Ltd. | PRC | |
| CLPS Guangzhou Co., Ltd. | PRC | |
| CLPS Technology (US) Ltd. | Delware | |
| CLPS Technology (California) Inc. | California | |
| CLPS Hangzhou Co. Ltd. | PRC | |
| Ridik Pte. Ltd. | Singapore | |
| Ridik Consulting Private Limited | India | |
| Ridik Sdn. Bhd. | Malaysia | |
| Ridik Software Solutions Pte. Ltd. | Singapore | |
| CLPS Technology Japan | Japan | |
| Qinson Credit Card Services Limited | Hong Kong | |
| Hainan Qincheng Software Technology Co.Ltd | PRC | |
| CLPS Xian Co., Ltd. | PRC | |
| Shanghai Chenqin Information Technology Services Co., Ltd. | PRC | |
| Growth Ring Ltd. | BVI | |
| Arabian Jasmine Ltd. | BVI | |
| Noni (SINGAPORE) PTE. LTD. | Singapore | |
| CLPS-Beefinance Holding Limited | BVI | |
| Qinson Ltd. | BVI | |
| LQE Ltd. | BVI | |
| Ridik Technology (Philippines) Corp | Philippines | |
| MSCT Investment Holdings Limited | BVI | |
| MNYC HOLDINGS (HK) LIMITED | Hong Kong | |
| CLPS Chengdu Co., Ltd. | PRC | |
| CLPS Investment Management Ltd | BVI | |
| Ridik Technology Canada Limited | Canada | |
| JAJI Global Incorporation | Cayman Islands | |
| JAJI Singapore Pte. Ltd. | Singapore | |
| Qinson Singapore Pte. Ltd | Singapore | |
| Shanghai Yingjia Technology Limited | PRC | |
| College of Allied Educators Pte. Ltd | Singapore | |
| Purple Potato Finance Limited | Hong Kong | |
| Shell Infotech Pte. Ltd | Singapore | |
| Shell Infotech Consulting Sdn. Bhd | Malaysia | |
| Ridik Technology Ltd | Dubai | |
| PT Ridik Fintech Services | Indonesia | |
| Ridik Technology Services Pte. Ltd. | Singapore |
Exhibit 23.1
Consent of Independent Registered Public Accounting Firm
We consent to the incorporation by reference in the following Registration Statements:
| (1) | Registration Statement (Form S-8 No. 333-271860) pertaining to the 2023 Equity Incentive Plan of CLPS Incorporation and Post-Effective Amendment No. 1 to the Registration Statement (Form S-8 No. 333-271860) of CLPS Incorporation, |
| (2) | Registration Statement (Form F-3 No. 333-254910) and Amendment No.1 to the Registration Statement (Form F-3 No. 333-254910) of CLPS Incorporation, and |
| (3) | Registration Statement (Form F-3 No. 333-266951) and Amendments No.1, No.2, No.3 and No.4 to the Registration Statement (Form F-3 No. 333-266951) of CLPS Incorporation; |
of our report dated October 17, 2025, with respect to the consolidated financial statements of CLPS Incorporation included in this Annual Report (Form 20-F) of CLPS Incorporation for the year ended June 30, 2025.
/s/ Ernst & Young Hua Ming LLP
Shanghai, The People’s Republic of China
October 17, 2025