UNITED STATES
SECURITIES AND EXCHANGE COMMISSION
WASHINGTON, D.C. 20549
FORM 20-F
☐ REGISTRATION STATEMENT PURSUANT TO SECTION 12(b) OR (g) OF THE SECURITIES EXCHANGE ACT OF 1934
OR
☒ ANNUAL REPORT PURSUANT TO SECTION 13 OR 15(d) OF THE SECURITIES EXCHANGE ACT OF 1934
For the fiscal year ended December 31, 2024
OR
☐ TRANSITION REPORT PURSUANT TO SECTION 13 OR 15(d) OF THE SECURITIES EXCHANGE ACT OF 1934
OR
☐ SHELL COMPANY REPORT PURSUANT TO SECTION 13 OR 15(d) OF THE SECURITIES EXCHANGE ACT OF 1934
Date of event requiring this shell company report for the transition period from ____________to ____________
Commission file number: 001-39229
ZHONGCHAO INC.
(Exact Name of Registrant as Specified in its Charter)
N/A
(Translation of Registrant’s Name into English)
Cayman Islands
(Jurisdiction of Incorporation or Organization)
Room 2504, OOCL Tower
841 Yan’an Middle Road
Jing’An District, Shanghai, China 200040
Tel: 021-32205987
(Address of principal executive offices)
Weiguang
Yang, Chief Executive Officer
Room 2504, OOCL Tower
841 Yan’an Middle Road
Jing’An District, Shanghai, China 200040
Tel: 021-32205987
(Name, Telephone, E-mail and/or Facsimile number and Address of Company Contact Person)
Securities registered or to be registered pursuant to Section 12(b) of the Act:
| Title of Each Class | Name of Each Exchange on Which Registered | |
| Class A Ordinary shares, par value $0.001 | The Nasdaq Stock Market LLC |
Securities registered or to be registered pursuant to Section 12(g) of the Act:
None
(Title of Class)
Securities for which there is a reporting obligation pursuant to Section 15(d) of the Act:
None
(Title of Class)
Indicate the number of outstanding shares of each of the issuer’s classes of capital or common stock as of the close of the period covered by the annual report:
As of December 31, 2024, the issuer had 24,839,131 Class A Ordinary Shares (including 135,007 Class A Ordinary Shares to be issued upon exercise of the HF Warrant the Company issued to HF Capital. For more details of the HF Warrant, please see “Our Corporate History and Structure” on page 51) and 549,772 Class B Class A Ordinary Shares.
Indicate by check mark if the registrant is a well-known seasoned issuer, as defined in Rule 405 of the Securities Act. Yes ☐ No ☒
If this report is an annual or transition report, indicate by check mark if the registrant is not required to file reports pursuant to Section 13 or 15(d) of the Securities Exchange Act of 1934. Yes ☐ No ☒
Indicate by check mark whether the registrant: (1) has filed all reports required to be filed by Section 13 or 15(d) of the Securities Exchange Act of 1934 during the preceding 12 months (or for such shorter period that the registrant was required to file such reports), and (2) has been subject to such filing requirements for the past 90 days. Yes ☒ No ☐
Indicate by check mark whether the registrant has submitted electronically every Interactive Data File required to be submitted and posted pursuant to Rule 405 of Regulation S-T during the preceding 12 months (or for such shorter period that the registrant was required to submit and post such files). Yes ☒ No ☐
Indicate by check mark whether the registrant is a large accelerated filer, an accelerated filer, a non-accelerated filer, or an emerging growth company. See definition of “large accelerated filer,” accelerated filer,” and “emerging growth company” in Rule 12b-2 of the Exchange Act.
| Large accelerated filer | ☐ | Accelerated filer | ☐ |
| Non-accelerated filer | ☒ | Emerging growth company | ☒ |
If an emerging growth company that prepares its financial statements in accordance with U.S. GAAP, indicate by check mark if the registrant has elected not to use the extended transition period for complying with any new or revised financial accounting standards provided pursuant to Section 13(a) of the Exchange Act. ☐
| † | The term “new or revised financial accounting standard” refers to any update issued by the Financial Accounting Standards Board to its Accounting Standards Codification after April 5, 2012. |
If securities are registered pursuant to Section 12(b) of the Act, indicate by check mark whether the financial statements of the registrant included in the filing reflect the correction of an error to previously issued financial statements. ☐
Indicate by check mark whether any of those error corrections are restatements that required a recovery analysis of incentive-based compensation received by any of the registrant’s executive officers during the relevant recovery period pursuant to §240.10D-1(b). ☐
Indicate by check mark which basis of accounting the registrant has used to prepare the financial statements included in this filing:
| U.S. GAAP ☒ | International Financial Reporting Standards as issued by the International Accounting Standards Board ☐ | Other ☐ |
| * | If “Other” has been checked in response to the previous question, indicate by check mark which financial statement item the registrant has elected to follow. Item 17 ☐ Item 18 ☐ |
If this is an annual report, indicate by check mark whether the registrant is a shell company (as defined in Rule 12b-2 of the Exchange Act). Yes ☐ No ☒
Indicate by check mark whether the registrant has filed a report on and attestation to its management’s assessment of the effectiveness of its internal control over financial reporting under Section 404(b) of the Sarbanes-Oxley Act (15 U.S.C. 7262(b)) by the registered public accounting firm that prepared or issued its audit report. Yes ☐ No ☒ Unless otherwise indicated, numerical figures included in this Annual Report on Form 20-F (the “Annual Report”) have been subject to rounding adjustments.
TABLE OF CONTENTS
INTRODUCTION
Accordingly, numerical figures shown as totals in various tables may not be arithmetic aggregations of the figures that precede them.
For the sake of clarity, this Annual Report follows the English naming convention of first name followed by last name, regardless of whether an individual’s name is Chinese or English. Numerical figures included in this Annual Report have been subject to rounding adjustments. Accordingly, numerical figures shown as totals in various tables may not be arithmetic aggregations of the figures that precede them. Certain market data and other statistical information contained in this Annual Report are based on information from independent industry organizations, publications, surveys and forecasts. Some market data and statistical information contained in this Annual Report are also based on management’s estimates and calculations, which are derived from our review and interpretation of the independent sources listed above, our internal research and our knowledge of the PRC information technology industry. While we believe such information is reliable, we have not independently verified any third-party information and our internal data has not been verified by any independent source.
| ● | All references to “RMB,” “yuan” and “Renminbi” are to the legal currency of China, all references to “HKD” is to the legal currency of Hong Kong, and all references to “USD,” and “U.S. dollars” are to the legal currency of the United States. |
| ● | “China” and “PRC” refer to the People’s Republic of China, excluding, for the purposes of this Annual Report only, Macau, Taiwan and Hong Kong; |
| ● | “Class A Ordinary Shares” refers to our Class A ordinary shares, $0.001 par value per share; |
| ● | “Class B Ordinary Shares” refers to our Class B ordinary shares, $0.001 par value per share; |
| ● | “Controlling Shareholder” refers to Mr. Weiguang Yang, the CEO of the Company; |
| ● | Unless specifically described otherwise, as used in this annual report and in the context of describing our consolidated financial information the terms “we,” “us,” “our company,” “our”, “Zhongchao” and “Zhongchao Cayman” refer to Zhongchao Inc., a Cayman Islands company, and its subsidiaries, consolidated affiliated companies and the PRC operating entities, as the context required; | |
| ● | “Hainan Muxin” refers to Hainan Muxin Medical Technology Co., Ltd., a PRC company. |
| ● | “mobile MAUs” are the number of unique IP address that various mobile devices having access to the PRC operating entities’ MDMOOC mobile app or Sunshine Health Forums from mobile end at least once during a month. The numbers of the PRC operating entities’ mobile MAUs are calculated using internal company data that has not been independently verified, and the PRC operating entities treat each distinguishable device IP address as a separate user for purposes of calculating mobile MAUs, although inaccuracy may result from the possibility that one mobile device may have more than one IP addresses; |
| ● | “monthly UVs” of MDMOOC website, MDMOOC.org, or the website of PRC operating entities’ Sunshine Health Forums, ygjkclass.com, are to the number of unique IP address that various internet browsers apply to access our websites, from either PC end or mobile end, at least once during a month. The numbers of PRC operating entities’ monthly UVs of PRC operating entities’ websites are calculated using internal company data that has not been independently verified, and the PRC operating entities treat each distinguishable IP address as a separate user for purposes of calculating monthly UVs, although inaccuracy may result from the possibility that some individuals may have more than one IP address and/or share the same IP address with other individuals to access PRC operating entities’ platform. |
| ● | “NFP(s)” refers to not-for-profit organizations. |
| ● | “SAIC” refers to State Administration for Industry and Commerce in China and currently known as State Administration for Market Regulation; |
| ● | “Shanghai Huijing” refers to Shanghai Huijing Information Technology Co., Ltd., a PRC company. |
| ● | “Shanghai Jingyi” or “Shanghai Zhongxin” refers to Shanghai Zhongxin Medical Technology Co., Ltd., a PRC company, which was formerly known as Shanghai Jingyi, or Shanghai Jingyi Medical Technology Co., Ltd., a PRC company and changed to its current name as Shanghai Zhongxin on November 19, 2020. |
| ● | “Shanghai Maidemu” refers to Shanghai Maidemu Cultural Communication Corp., a PRC company. |
| ● | “Shanghai Zhongxun” refers to Shanghai Zhongxun Medical Technology Co., Ltd., a PRC company. |
| ● | “Xinjiang Pharmaceutical” refers to Chongqing Xinjiang Pharmaceutical Co., Ltd., a PRC company; |
| ● | “Zhongchao BVI” refers to Zhongchao Group Inc., a British Virgin Island company. |
| ● | “Zhongchao HK” refers to Zhongchao Group Limited, a Hong Kong company. |
| ● | “Zhongchao Shanghai” refers to Zhongchao Medical Technology (Shanghai) Co., Ltd., a PRC company. |
| ● | “Zhongchao WFOE” refers to Beijing Zhongchao Zhongxing Technology Limited, a PRC company. |
| ● | “Beijing Boya” refers to Beijing Zhongchao Boya Medical Technology Co., Ltd., a PRC company. | |
| ● | ““Beijing Zhongxuanboya” refers to Shanghai Zhongxuanboya Medical Technology Co., Ltd., a PRC company, formerly named as Beijing Yisuizhen Technology Co., Ltd., or “Beijing Yisuizhen.” | |
| ● | “Shanghai Zhongxuanboya” refers to Beijing Zhongchao Boya Medical Technology Co., Ltd., a PRC company. |
| ● | “Liaoning Zhixun” refers to Zhixun Internet Hospital (Liaoning) Co., Ltd., a PRC company. | |
| ● | “West Angel” refers to West Angel (Beijing) Health Technology Co., Ltd., a PRC company. |
Discrepancies in any table between the amounts identified as total amounts and the sum of the amounts listed therein are due to rounding.
This Annual Report on Form 20-F includes our audited consolidated financial statements for the years ended December 31, 2024 and 2023.
Unless otherwise noted, all currency figures in this filing are in U.S. dollars. Any discrepancies in any table between the amounts identified as total amounts and the sum of the amounts listed therein are due to rounding. Our reporting currency is U.S. dollar and the functional currencies for the subsidiaries, the VIE and the VIE’s subsidiaries are Renminbi, Japanese yen and U.S. dollar. This Annual Report contains translations of certain foreign currency amounts into U.S. dollars for the convenience of the reader. Other than in accordance with relevant accounting rules and as otherwise stated, all translations of Renminbi into U.S. dollars, and of Japan yen into U.S. dollar in this Annual Report were made at the rate of RMB 7.2993 to USD1.00 and JPY157.3700 to USD1.00, respectively, the noon mid rates on December 31, 2024, as set forth in the H.10 statistical release of the U.S. Federal Reserve Board. Where we make period-on-period comparisons of operational metrics, such calculations are based on the Renminbi amount or Japan yen, and not the translated U.S. dollar equivalent. We make no representation that the Renminbi, Japan yen or U.S. dollar amounts referred to in this Annual Report could have been or could be converted into U.S. dollars or Renminbi or Japan yen, as the case may be, at any particular rate or at all.
Part I
Item 1. IDENTITY OF DIRECTORS, SENIOR MANAGEMENT AND ADVISERS
Not Applicable.
Item 2. OFFER STATISTICS AND EXPECTED TIMETABLE
Not Applicable.
Item 3. KEY INFORMATION
Contractual Arrangements between the Zhongchao WFOE and Zhongchao Shanghai
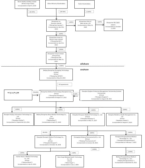
Zhongchao Inc. (the “Company” or “Zhongchao Cayman”) is an offshore holding company incorporated in the Cayman Islands. As a holding company with no material operations of our own, we, through the contractual arrangements (the “Contractual Arrangements”), between Beijing Zhongchao Zhongxing Technology Limited (“Zhongchao WFOE”), a wholly owned subsidiary of Zhongchao Cayman incorporated in the PRC, and a variable interest entity (the “VIE”), Zhongchao Medical Technology (Shanghai) Co., Ltd. (“Zhongchao Shanghai”) and its subsidiaries or collectively “the PRC operating entities”, consolidate the financial results of the PRC operating entities. Due to the restrictions imposed by PRC laws and regulations on foreign ownership of companies engaged in value-added telecommunication services and certain other businesses, we operate our businesses in which foreign investment is restricted or prohibited in the PRC through certain PRC domestic companies. Accordingly, the Contractual Arrangements are designed to allow Zhongchao Cayman to consolidate Zhongchao Shanghai’s operations and financial results in Zhongchao Cayman’s financial statements in accordance with U.S. GAAP as the primary beneficiary. Neither we nor our subsidiaries own any equity interests in the PRC operating entities.
As we chose such VIE structure, we are subject to certain unique risks and uncertainties that may not otherwise exist if we had direct equity ownership in the PRC operating entities. Because we do not directly hold equity interests in the VIE and its subsidiaries, our Contractual Arrangements may not be effective in providing control over Zhongchao Shanghai. Further, we are subject to risks due to uncertainty of the interpretation and the application of the PRC laws and regulations, including but not limited to limitations on foreign ownership and regulatory review of overseas listing of PRC companies through a special purpose vehicle, and the validity and enforcement of the Contractual Arrangements. We are also subject to the risks of uncertainty about any future actions of the PRC government in this regard that could disallow the VIE structure, which would likely result in a material change in our operations and cause the value of our Class A Ordinary Shares to decrease significantly or become worthless. However, as of the date of this Annual Report, the agreements under the Contractual Arrangements have not been tested in any courts of law. For a description of the VIE contractual arrangements, see “Item 3. Key Information—D. Risk Factors—Risks Related to Our Corporate Structure— We conduct our business through Zhongchao Shanghai and its subsidiaries by means of VIE Arrangements. If the PRC courts or administrative authorities determine that these VIE Arrangements do not comply with applicable regulations, we could be subject to severe penalties and our business could be adversely affected. In addition, changes in such PRC laws and regulations may materially and adversely affect our business” and “Item 3. Key Information—D. Risk Factors—Risks Related to Related to Doing Business in China — The Chinese government exerts substantial influence over the manner in which the PRC operating entities must conduct their business activities. We are currently not required to obtain approval from Chinese authorities to list or continue to list on U.S. exchanges nor for the execution of VIE agreements, however, if the VIE or the holding company were required to obtain approval and were denied permission from Chinese authorities to list or continue to list on U.S. exchanges, we will not be able to continue listing on U.S. exchange or continue to offer securities to investors, which could materially affect the interest of the investors and cause the value of our Class A Ordinary Shares to significantly decline or be worthless..”
Permission Required from the PRC Authorities to Issue Our Securities to Foreign Investors
PRC laws and regulations governing our current business operations are sometimes vague and uncertain, and therefore, these risks may result in a material change in our operations, significant depreciation of the value of our Class A Ordinary Shares, or a complete hindrance of our ability to offer or continue to offer our securities to investors and cause the value of such securities to significantly decline or be worthless. The Chinese government may intervene or influence the operations of the PRC operating entities at any time and may exert more control over offerings conducted overseas and/or foreign investment in China-based issuers, which could result in a material change in the operations of the PRC operating entities and/or the value of our Class A Ordinary Shares. Further, any actions by the Chinese government to exert more oversight and control over offerings that are conducted overseas and/or foreign investment in China-based issuers could significantly limit or completely hinder our ability to offer or continue to offer securities to investors and cause the value of such securities to significantly decline or be worthless. The PRC government has initiated a series of regulatory actions and statements to regulate business operations in China with little advance notice, including cracking down on illegal activities in the securities market, enhancing supervision over the use of variable interest entities for overseas listing, adopting new measures to extend the scope of cybersecurity reviews, and expanding the efforts in anti-monopoly enforcement. On February 17, 2023, the China Securities Regulatory Commission (the “CSRC”) promulgated the Trial Administrative Measures of the Overseas Securities Offering and Listing by Domestic Companies, or the Trial Measures, and five supporting guidelines, which became effective on March 31, 2023. According to the Trial Measures, among other requirements, (1) domestic companies that seek to offer or list securities overseas, both directly and indirectly, should fulfil the filing procedures with the CSRC; if a domestic company fails to complete the filing procedure or conceals any material fact or falsifies any major content in its filing documents, such domestic company may be subject to administrative penalties; (2) if the issuer meets both of the following conditions, the overseas offering and listing shall be determined as an indirect overseas offering and listing by a domestic company: (i) any of the total assets, net assets, revenues or profits of the domestic operating entities of the issuer in the most recent accounting year accounts for more than 50% of the corresponding figure in the issuer’s audited consolidated financial statements for the same period; (ii) its major operational activities are carried out in China or its main places of business are located in China, or the senior managers in charge of operation and management of the issuer are mostly Chinese citizens or are domiciled in China; (3) where a domestic company seeks to indirectly offer and list securities in an overseas market, the issuer shall designate a major domestic operating entity responsible for all filing procedures with the CSRC, and such filings shall be submitted to the CSRC within three business days after the submission of the overseas offering and listing application; and (4) if the issuer issues securities in the same overseas market after the initial issuance and listing, it shall submit filings with the CSRC within three business days after the completion of the issuance. Further, at the press conference held for the Trial Measures on February 17, 2023, officials from the CSRC clarified that the PRC domestic companies that have already been listed overseas on or before the effective date of the Trial Measures, March 31, 2023, shall be deemed as existing issuers, or the Existing Issuers. Existing Issuers are not required to complete the filing procedures immediately but shall carry out filing procedures as required if they conduct refinancing or are involved in other circumstances that require filing with the CSRC. The officials from the CSRC have also confirmed that for the PRC domestic companies that seek to list overseas with VIE structure, the CSRC will solicit opinions from relevant regulatory authorities and complete the filing of the overseas listing of companies with VIE structure which meet the compliance requirements. As the Trial Measures were newly published, there are substantial uncertainties as to the implementation and interpretation, and how they will affect our current listing, and future offering or financing. If we are required by the Trial Measures for any future offering or any other financing activities to file with the CSRC, we cannot assure you that we will be able to complete such filings in a timely manner, or even at all. Any failure of us to fully comply with new regulatory requirements may significantly limit or completely hinder our ability to continue to offer our Class A Ordinary Shares, cause significant disruption to our business operations, severely damage our reputation, materially and adversely affect our financial condition and results of operations and cause our Class A Ordinary Shares to significantly decline in value or become worthless. See “Item 3. Key Information—D. Risk Factors— Risks Related to Doing Business in China—We face risks associated with uncertainties surrounding the PRC laws and regulations governing the education industry in general, and the online for-profit private training in particular” “— We may be liable for improper use or appropriation of personal information provided by our customers” “— New rules for China-based companies seeking for securities offerings in foreign stock markets was released by the CSRC recently. The Chinese government may exert more oversight and control over overseas public offerings conducted by China-based issuers, which could significantly limit or completely hinder our ability to offer or continue to offer our Class A Ordinary Shares to investors and could cause the value of our Class A Ordinary Shares to significantly decline or become worthless.” for more information.
Permission Required from the PRC Authorities for Our and PRC Operating Entities’ Operation in China.
As of the date of this Annual Report, except as disclosed in this Annual Report, we, or the PRC operating entities are not required to obtain any other permission or approval from the PRC authorities for our operation in China, nor have we, or the PRC operating entities, received any denial for our operation in China. Given the uncertainties of interpretation and implementation of relevant laws and regulations and the enforcement practice by relevant government authorities, we may be required to obtain additional licenses, permits, filings or approvals in the future. If any of the PRC operating entities is found to be in violation of any existing or future PRC laws or regulations, or fail to obtain or maintain any of the requisite licenses and permits, the relevant PRC regulatory authorities would have broad discretion to take action in dealing with such violations or failures. In addition, if any of the PRC operating entities had inadvertently concluded that such licenses, permits, registrations or filings were not required, or if applicable laws, regulations or interpretations change in a way that requires any of the PRC operating entities to obtain such licenses, permits, registrations or filings in the future, the relevant PRC operating entities may be unable to obtain such necessary licenses, permits, registrations or filings in a timely manner, or at all, and such licenses, permits, registrations or filings may be rescinded even if obtained. Any such circumstance may subject the relevant PRC operating entities to fines and other regulatory, civil or criminal liabilities, and the relevant PRC operating entities may be ordered by the competent government authorities to suspend relevant operations, which will materially and adversely affect our business operations. See “Item 3. Key Information—D. Risk Factors— Risks Related to Doing Business in China—The PRC operating entities’ failure to obtain, maintain or renew other licenses, approvals, permits, registrations or filings necessary to conduct their operations in China could have a material adverse impact on our business, financial conditions and results of operations.”
We have been advised by our PRC legal counsel, Han Kun Law Offices, based on their understanding of the current PRC laws, rules and regulations, that (i) the structure for operating our business in China (including our corporate structure and VIE Arrangements with Zhongchao Shanghai, Zhongchao Shanghai and their shareholders), as of the date of this Annual Report, do not result in any violation of PRC laws or regulations currently in effect; and (ii) the Contractual Arrangements among Zhongchao WFOE and Zhongchao Shanghai and their shareholders governed by PRC law are valid, binding and enforceable in accordance with the terms of each of the VIE Arrangements, and do not result in any violation of PRC laws or regulations currently in effect. However, there are substantial uncertainties regarding the interpretation and application of current or future PRC laws and regulations concerning foreign investment in the PRC, and their application to and effect on the legality, binding effect and enforceability of the Contractual Arrangements. In particular, we cannot rule out the possibility that PRC regulatory authorities, courts or arbitral tribunals may in the future adopt a different or contrary interpretation or take a view that is inconsistent with the opinion of our PRC legal counsel.
Dividend Distributions or Transfers of Cash among the Holding Company, Its Subsidiaries, and the Consolidated VIE
For the year ended December 31, 2024, Zhongchao Cayman made cash transfer of $4.4 million to Zhongchao USA. For the year ended December 31, 2023, Zhongchao Cayman made cash transfer of $0.1 million to Zhongchao USA. For the year ended December 31, 2022, Zhongchao Cayman made cash transfer of $1.5 million to Zhongchao USA. Except as otherwise disclosed above, for the years ended December 31, 2024, 2023 and 2022, no other cash transfer or transfer of other assets have occurred between Zhongchao Cayman, its subsidiaries, the consolidated VIE and the subsidiaries of the VIE. For the years ended December 31, 2024, 2023 and 2022, none of our subsidiaries, the consolidated VIE, or the subsidiaries of the VIE have made any dividends or distributions to Zhongchao Cayman. For the years ended December 31, 2024, 2023 and 2022, no dividends or distributions have been made to any U.S. investors.
We intend to keep any future earnings to re-invest in and finance the expansion of the business of the PRC operating entities, and we do not anticipate that any cash dividends will be paid in the foreseeable future. Under Cayman Islands law, a Cayman Islands company may pay a dividend on its shares out of either profit or share premium amount, provided that in no circumstances may a dividend be paid if this would result in the Company being unable to pay its debts due in the ordinary course of business. If we determine to pay dividends on any of our Class A Ordinary Shares in the future, as a holding company, we will be dependent on receipt of funds from our Hong Kong subsidiary, Zhongchao Group Limited (“Zhongchao HK”), unless we receive proceeds from future offerings.
Zhongchao WFOE’s ability to distribute dividends is based upon its distributable earnings. Current PRC regulations permit our indirect PRC subsidiaries to pay dividends to the Company only out of their accumulated profits, if any, determined in accordance with Chinese accounting standards and regulations. In addition, each of our subsidiaries in China is required to set aside at least 10% of its after-tax profits each year, if any, to fund a statutory reserve until such reserve reaches 50% of its registered capital. Each of such entity in China may also set aside a portion of its after-tax profits to fund an optional employee welfare fund, although the amount to be set aside, if any, is determined at the discretion of its board of shareholders. Although the statutory reserves can be used, among other ways, to increase the registered capital and eliminate future losses in excess of retained earnings of the respective companies, the reserve funds are not distributable as cash dividends except in the event of liquidation.
The PRC government also imposes controls on the conversion of RMB into foreign currencies and the remittance of currencies out of the PRC. Therefore, we may experience difficulties in completing the administrative procedures necessary to obtain and remit foreign currency for the payment of dividends from our profits, if any. Furthermore, if our subsidiaries in the PRC incur debt on their own in the future, the instruments governing the debt may restrict their ability to pay dividends or make other payments. If we or our subsidiaries are unable to receive all of the revenues from our operations through the current Contractual Arrangements, we may be unable to pay dividends on our Class A Ordinary Shares.
Cash dividends, if any, on our Class A Ordinary Shares will be paid in U.S. dollars. If we are considered a PRC tax resident enterprise for tax purposes, any dividends we pay to our overseas shareholders may be regarded as China-sourced income and as a result may be subject to PRC withholding tax at a rate of up to 10.0%.
In order for us to pay dividends to our shareholders, we will rely on payments made from Zhongchao Shanghai to Zhongchao WFOE, pursuant to the Contractual Arrangements between them, and the distribution of such payments to Zhongchao HK as dividends from Zhongchao WFOE. Certain payments from the VIE, Zhongchao Shanghai, to Zhongchao WFOE are subject to PRC taxes, including business taxes and value added tax.
Pursuant to the Arrangement between Mainland China and the Hong Kong Special Administrative Region for the Avoidance of Double Taxation and Tax Evasion on Income, or the Double Tax Avoidance Arrangement, the 10% withholding tax rate may be lowered to 5% if a Hong Kong resident enterprise owns no less than 25% of a PRC project. However, the 5% withholding tax rate does not automatically apply and certain requirements must be satisfied, including without limitation that (a) the Hong Kong project must be the beneficial owner of the relevant dividends; and (b) the Hong Kong project must directly hold no less than 25% share ownership in the PRC project during the 12 consecutive months preceding its receipt of the dividends. In current practice, a Hong Kong project must obtain a tax resident certificate from the Hong Kong tax authority to apply for the 5% lower PRC withholding tax rate. As the Hong Kong tax authority will issue such a tax resident certificate on a case-by-case basis, we cannot assure you that we will be able to obtain the tax resident certificate from the relevant Hong Kong tax authority and enjoy the preferential withholding tax rate of 5% under the Double Taxation Arrangement with respect to dividends to be paid by our PRC subsidiary to its immediate holding company, Zhongchao HK. As of the date of this Annual Report, we have not applied and have no plan to apply for the tax resident certificate from the relevant Hong Kong tax authority. See “Item 3. Key Information—D. Risk Factors— Risks Related to Doing Business in China—Governmental control of currency conversion may limit our ability to use our revenues effectively and the ability of our PRC subsidiaries to obtain financing.”
Further, any transfer of funds by us to our PRC subsidiaries, either as a shareholder loan or as an increase in registered capital, are subject to PRC regulations. Capital contributions to our PRC subsidiaries are subject to the approval of or filing with the Ministry of Commerce of the People’s Republic of China, or the MOFCOM, in its local branches and registration with a local bank authorized by the China’s State Administration of Foreign Exchange, or the SAFE. Any foreign loan procured by our PRC subsidiaries is required to be registered or filed with the SAFE or its local branches or satisfy relevant requirements as provided by the SAFE. Any medium- or long-term loan to be provided by us to the VIEs must be registered with the National Development and Reform Commission, or the NDRC, and the SAFE or its local branches. We may not be able to obtain these government approvals or complete such registrations on a timely basis, if at all, with respect to future capital contributions or foreign loans by us to our PRC subsidiaries. If we fail to receive such approvals or complete such registration or filing, our ability to use the proceeds of our financing activities and to capitalize our PRC operations may be negatively affected, which could adversely affect our liquidity and our ability to fund and expand our business. See “Item 3. Key Information—D. Risk Factors— Risks Related to Doing Business in China—PRC regulation of loans and direct investment by offshore holding companies to PRC entities may delay or prevent us from using the proceeds of the initial public offering or any subsequent offerings to make loans or additional capital contributions to our PRC subsidiary, which could materially and adversely affect our liquidity and our ability to fund and expand our business.”
Financial Information Related to the VIE
The following tables present selected condensed consolidated statements of income and comprehensive income, and cash flows for the years ended December 31, 2024, 2023 and 2022, and the selected condensed consolidated balance sheets as of December 31, 2024 and 2023, which showing financial information for parent company, Zhongchao Cayman, its subsidiaries (Zhongchao Group Inc. (“Zhongchao BVI”), Zhongchao HK, Zhongchao USA, Zhongchao Japan and Zhongchao WFOE), the VIE and its subsidiaries, eliminating entries and consolidated information.
Selected Condensed Consolidated Balance Sheets Data
| December 31, 2024 | ||||||||||||||||||||||||
| Parent | Subsidiaries | WFOE | VIE and its Subsidiaries |
Elimination | Total | |||||||||||||||||||
| Cash and cash equivalents | $ | 1,088,565 | $ | 2,392,807 | $ | 5,280 | $ | 4,354,654 | $ | - | $ | 7,841,306 | ||||||||||||
| Short-term investment | 4,040,000 | 1,202,441 | - | - | - | 5,242,441 | ||||||||||||||||||
| Accounts receivable | - | - | - | 4,682,320 | - | 4,682,320 | ||||||||||||||||||
| Other current assets | 54,383 | 27,853 | - | 858,914 | - | 941,150 | ||||||||||||||||||
| Total current assets | 5,182,948 | 3,623,101 | 5,280 | 9,895,888 | - | 18,707,217 | ||||||||||||||||||
| Investment in subsidiaries, VIE and VIE’s subsidiaries | 5,113,612 | - | - | (5,113,612 | ) | - | ||||||||||||||||||
| Property and equipment, net | - | 1,661,000 | - | 4,206,154 | - | 5,867,154 | ||||||||||||||||||
| Total non-current assets | 5,113,612 | 1,661,000 | - | 5,516,736 | (5,113,612 | ) | 7,177,736 | |||||||||||||||||
| Amount due from the Company and its subsidiaries | 12,247,807 | - | 27,400 | - | (12,275,207 | ) | - | |||||||||||||||||
| Total Assets | $ | 22,544,367 | $ | 5,284,101 | $ | 32,680 | $ | 15,412,624 | $ | (17,388,819 | ) | $ | 25,884,953 | |||||||||||
| Total current liabilities | $ | - |
$ | 16,226 | $ | - | $ | 1,514,204 | $ | - |
$ | 1,530,430 | ||||||||||||
| Total non-current liabilities | - | - | - | 203,470 | - | 203,470 | ||||||||||||||||||
| Amounts due to the Company and its subsidiaries | - | 11,056,078 | - | 483,800 | (11,539,878 | ) | - | |||||||||||||||||
| Total Liabilities | - |
11,072,304 | - | 2,201,474 | (11,539,878 | ) | 1,733,900 | |||||||||||||||||
| Total Shareholders’ Equity (Deficit) | 22,544,367 | (5,788,203 | ) | 32,680 | 13,211,150 | (5,848,941 | ) | 24,151,053 | ||||||||||||||||
| Total Liabilities and Shareholders’ Equity | $ | 22,544,367 | $ | 5,284,101 | $ | 32,680 | $ | 15,412,624 | $ | (17,388,819 | ) | $ | 25,884,953 | |||||||||||
| December 31, 2023 | ||||||||||||||||||||||||
| Parent | Subsidiaries | WFOE | VIE and its Subsidiaries |
Elimination | Total | |||||||||||||||||||
| Cash and cash equivalents | $ | 150,071 | $ | 1,948,232 | $ | 6,829 | $ | 5,443,562 | $ | - | $ | 7,548,694 | ||||||||||||
| Short-term investment | 5,241,677 | 656,132 | - | - | - | 5,897,809 | ||||||||||||||||||
| Accounts receivable | - | - | - | 2,552,738 | - | 2,552,738 | ||||||||||||||||||
| Other current assets | 143,208 | 8,909 | - | 2,559,688 | - | 2,711,805 | ||||||||||||||||||
| Total current assets | 5,534,956 | 2,613,273 | 6,829 | 10,555,988 | - | 18,711,046 | ||||||||||||||||||
| Investment in subsidiaries, VIE and VIE’s subsidiaries | 5,756,419 | - | - | (5,756,419 | ) | - | ||||||||||||||||||
| Property and equipment, net | - | 1,524,676 | - | 1,697,576 | - | 3,222,252 | ||||||||||||||||||
| Total non-current assets | 5,756,419 | 1,690,547 | - | 4,015,050 | (5,756,419 | ) | 5,705,597 | |||||||||||||||||
| Amount due from the Company and its subsidiaries | 7,948,307 | - | 26,760 | - | (7,975,067 | ) | - | |||||||||||||||||
| Total Assets | $ | 19,239,682 | $ | 4,303,820 | $ | 33,589 | $ | 14,571,038 | $ | (13,731,486 | ) | $ | 24,416,643 | |||||||||||
| Total current liabilities | $ | - | $ | 3,389 | $ | - | $ | 2,674,972 | $ | - | $ | 2,678,361 | ||||||||||||
| Total non-current liabilities | - | - | - | 700,112 | - | 700,112 | ||||||||||||||||||
| Amounts due to the Company and its subsidiaries | - | 6,910,884 | - | 564,652 | (7,475,536 | ) | - | |||||||||||||||||
| Total Liabilities | - | 6,914,273 | - | 3,939,736 | (7,475,536 | ) | 3,378,473 | |||||||||||||||||
| Total Shareholders’ Equity (Deficit) | 19,239,682 | (2,610,453 | ) | 33,589 | 10,631,302 | (6,255,950 | ) | 21,038,170 | ||||||||||||||||
| Total Liabilities and Shareholders’ Equity | $ | 19,239,682 | $ | 4,303,820 | $ | 33,589 | $ | 14,571,038 | $ | (13,731,486 | ) | $ | 24,416,643 | |||||||||||
Selected Condensed Consolidated Statements of Operations Data
| For the year ended December 31, 2024 | ||||||||||||||||||||||||
| Parent | Subsidiaries | WFOE | VIE and its Subsidiaries |
Elimination | Total | |||||||||||||||||||
| Revenues | $ | - | $ | - | $ | - | $ | 15,864,773 | $ | - | $ | 15,864,773 | ||||||||||||
| Costs of revenue | $ | - | $ | - | $ | - | $ | 6,952,560 | $ | - | $ | 6,952,560 | ||||||||||||
| Gross profit | $ | - | $ | - | $ | - | $ | 8,912,213 | $ | - | $ | 8,912,213 | ||||||||||||
| Share of (loss) income of subsidiaries, VIE and VIE’s subsidiaries | $ | (642,807 | ) | $ | 2,532,747 | $ | 2,532,739 | $ | - | $ | (4,422,679 | ) | $ | - | ||||||||||
| Net (loss) income | $ | (643,229 | ) | $ | (642,807 | ) | $ | 2,532,747 | $ | 2,902,555 | $ | (4,422,679 | ) | $ | (273,413 | ) | ||||||||
| For the year ended December 31, 2023 | ||||||||||||||||||||||||
| Parent | Subsidiaries | WFOE | VIE and its Subsidiaries |
Elimination | Total | |||||||||||||||||||
| Revenues | $ | - | $ | - | $ | - | $ | 19,433,945 | $ | - | $ | 19,433,945 | ||||||||||||
| Costs of revenue | $ | - | $ | - | $ | - | $ | (10,921,753 | ) | $ | - | $ | (10,921,753 | ) | ||||||||||
| Gross profit | $ | - | $ | - | $ | - | $ | 8,512,192 | $ | - | $ | 8,512,192 | ||||||||||||
| Share of loss of subsidiaries, VIE and VIE’s subsidiaries | $ | (11,440,721 | ) | $ | (10,809,427 | ) | $ | (10,809,444 | ) | $ | - | $ | 33,059,592 | $ | - | |||||||||
| Net loss | $ | (11,335,911 | ) | $ | (11,440,721 | ) | $ | (10,809,427 | ) | $ | (10,780,772 | ) | $ | 33,059,592 | $ | (11,307,239 | ) | |||||||
| For the year ended December 31, 2022 | ||||||||||||||||||||||||
| Parent | Subsidiaries | WFOE | VIE and its Subsidiaries |
Elimination | Total | |||||||||||||||||||
| Revenues | $ | - | $ | - | $ | - | $ | 14,151,516 | $ | - | $ | 14,151,516 | ||||||||||||
| Costs of revenue | $ | - | $ | - | $ | - | $ | (7,794,852 | ) | $ | - | $ | (7,794,852 | ) | ||||||||||
| Gross profit | $ | - | $ | - | $ | - | $ | 6,356,664 | $ | - | $ | 6,356,664 | ||||||||||||
| Share of loss of subsidiaries, VIE and VIE’s subsidiaries | $ | (2,919,423 | ) | $ | (1,545,868 | ) | $ | (1,545,868 | ) | $ | - | $ | 6,011,159 | $ | - | |||||||||
| Net loss | $ | (2,940,891 | ) | $ | (2,919,423 | ) | $ | (1,545,868 | ) | $ | (1,427,296 | ) | $ | 6,011,159 | $ | (2,822,319 | ) | |||||||
Selected Condensed Consolidated Cash Flows Data
| For the year ended December 31, 2024 | ||||||||||||||||||||||||
| Parent | Subsidiaries | WFOE | VIE and its Subsidiaries |
Elimination | Total | |||||||||||||||||||
| Net cash provided by (used in) operating activities | $ | 198,117 | $ | 878,538 | $ | (1,382 | ) | $ | 1,528,919 | $ | (4,077,435 | ) | $ | (1,473,243 | ) | |||||||||
| Net cash used in investing activities | $ | (3,097,823 | ) | $ | (521,865 | ) | $ | - | $ | (2,487,565 | ) | $ | 4,299,500 | $ | (1,807,753 | ) | ||||||||
| Net cash provided by financing activities | $ | 3,838,200 | $ | - | $ | - | $ | - | $ | - | $ | 3,838,200 | ||||||||||||
| For the year ended December 31, 2023 | ||||||||||||||||||||||||
| Parent | Subsidiaries | WFOE | VIE and its Subsidiaries |
Elimination | Total | |||||||||||||||||||
| Net cash (used in) provided by operating activities | $ | (193,778 | ) | $ | (2,351,935 | ) | $ | 17 | $ | 1,124,613 | $ | 1,475,312 | $ | 54,229 | ||||||||||
| Net cash (used in) provided by investing activities | $ | (3,766,367 | ) | $ | 1,530,264 | $ | - | $ | (43,240 | ) | $ | (1,475,312 | ) | $ | (3,754,655 | ) | ||||||||
| Net cash provided by financing activities | $ | - | $ | - | $ | - | $ | - | $ | - | $ | - | ||||||||||||
| For the year ended December 31, 2022 | ||||||||||||||||||||||||
| Parent | Subsidiaries | WFOE | VIE and its Subsidiaries |
Elimination | Total | |||||||||||||||||||
| Net cash provided by (used in) operating activities | $ | 139,309 | $ | (1,198,586 | ) | $ | 13,660 | $ | 383,877 | $ | $ | (661,740 | ) | |||||||||||
| Net cash used in investing activities | $ | (1,638,455 | ) | $ | (509,185 | ) | $ | - | $ | (2,837,473 | ) | $ | 1,638,455 | $ | (3,346,658 | ) | ||||||||
| Net cash provided by financing activities | $ | 1,850,744 | $ | 1,638,455 | $ | - | $ | - | $ | (1,638,455 | ) | $ | 1,850,744 | |||||||||||
A. [Reserved]
B. Capitalization and Indebtedness
Not applicable.
C. Reasons for the Offer and Use of Proceeds Risks and uncertainties related to the business and industry of the PRC operating entities include, but are not limited to, the following:
Not applicable.
D. Risk Factors
SUMMARY OF RISK FACTORS
You should carefully consider the following risk factors, together with all of the other information included in this Annual Report. Investment in our securities involves a high degree of risk. You should carefully consider the risks described below together with all of the other information included in this Annual Report before making an investment decision. The risks and uncertainties described below represent our known material risks to our business. If any of the following risks actually occurs, our business, financial condition or results of operations could suffer. In that case, you may lose all or part of your investment.
Risks Related to the Business and Industry of the PRC Operating Entities
| ● | We depend on the healthcare industry for a significant portion of our revenues. |
| ● | We expect competition to increase significantly in the future which could reduce the PRC operating entities’ revenues, potential profits and overall market share. |
| ● | If the PRC operating entities are unable to collect their receivables from their customers, our results of operations and cash flows could be adversely affected. |
| ● | The PRC operating entities may not be able to prevent others from unauthorized use of the PRC operating entities’ intellectual property, which could cause a loss of customers, reduce the PRC operating entities’ revenues and harm their competitive position. |
| ● | The Internet is subject to many legal uncertainties and potential government regulations that may decrease demand for the PRC operating entities’ services, increase the PRC operating entities’ cost of doing business or otherwise have a material adverse effect on our financial results or prospects. |
Risks Related to Our Corporate Structure
We are also subject to risks and uncertainties related to our corporate structure, including, but not limited to, the following:
| ● | The dual class structure of our ordinary shares has the effect of concentrating voting control with our CEO, directors and their affiliates. |
| ● | We depend upon the VIE Arrangements in consolidating the financial results of the PRC operating entities, which may not be as effective as direct ownership. |
| ● | We conduct our business through Zhongchao Shanghai and its subsidiaries by means of VIE Arrangements. If the PRC courts or administrative authorities determine that these VIE Arrangements do not comply with applicable regulations, we could be subject to severe penalties and our business could be adversely affected. In addition, changes in such PRC laws and regulations may materially and adversely affect our business. |
| ● | The shareholders of the VIE may have actual or potential conflicts of interest with us, which may materially and adversely affect our business and financial condition. |
Risks Related to Doing Business in China
Our WFOE and the PRC operating entities are based in China, and the PRC operating entities have all of their operations in China, and therefore, we face risks and uncertainties related to doing business in China in general, including, but not limited to, the following:
| ● | The majority of the PRC operating entities’ business operations are conducted in China. Accordingly, the PRC operating entities’ business, financial condition, results of operations and prospects are affected significantly by economic, political and legal developments in China. See “Risk Factor — Adverse changes in political, economic and other policies of the Chinese government could have a material adverse effect on the overall economic growth of China, which could materially and adversely affect the growth of the PRC operating entities’ business and their competitive position.” on page 32 of this Annual Report. |
| ● | The Chinese government has exercised and continues to exercise substantial control over virtually every sector of the Chinese economy through regulation and state ownership. Our ability to operate in China may be harmed by changes in its laws and regulations, including those relating to taxation, environmental regulations, land use rights, property and other matters. See “Risk Factor — The Chinese government exerts substantial influence over the manner in which the PRC operating entities must conduct their business activities. We are currently not required to obtain approval from Chinese authorities to list or continue to list on U.S. exchanges nor for the execution of VIE agreements, however, if the VIE or the holding company were required to obtain approval and were denied permission from Chinese authorities to list or continue to list on U.S. exchanges, we will not be able to continue listing on U.S. exchange or continue to offer securities to investors, which could materially affect the interest of the investors and cause the value of our Class A Ordinary Shares to significantly decline or be worthless.” on page 34 of this Annual Report. |
| ● | If the PRC operating entities fail to comply with any regulatory requirements, including obtaining any required licenses, approvals, permits or filings in a timely manner or at all, the PRC operating entities’ continued business operations may be disrupted and the PRC operating entities may be subject to various penalties or be unable to continue their operations, all of which will materially and adversely affect our business, financial condition and results of operations. See “Risk Factor — We face risks associated with uncertainties surrounding the PRC laws and regulations governing the education industry in general, and the online for-profit private training in particular.” on page 33 of this Annual Report. |
| ● | There are substantial uncertainties regarding the interpretation and application of PRC laws and regulations including, but not limited to, the laws and regulations governing our business and the enforcement and performance of our arrangements with customers in certain circumstances. We cannot predict what effect the interpretation of existing or new PRC laws or regulations may have on our business. See “Risk Factor — PRC laws and regulations governing our current business operations are sometimes vague and uncertain and any changes in such laws and regulations may impair our ability to operate profitably.” on page 35 of this Annual Report. |
| ● | Circular on Relevant Issues Concerning Foreign Exchange Control on Domestic Residents’ Offshore Investment and Financing and Roundtrip Investment Through Special Purpose Vehicles, or SAFE Circular 37 requires PRC residents (including PRC individuals and PRC corporate entities as well as foreign individuals that are deemed as PRC residents for foreign exchange administration purpose) to register with SAFE or its local branches in connection with their direct or indirect offshore investment activities. See “Risk Factor — PRC regulations relating to the establishment of offshore special purpose companies by PRC residents may subject our PRC resident shareholders to personal liability and limit our ability to acquire PRC companies or to inject capital into our PRC subsidiary, limit our PRC subsidiary ability to distribute profits to us, or otherwise materially and adversely affect us.” on page 46 of this Annual Report. |
| ● | The PRC government imposes control on the convertibility of the RMB into foreign currencies and, in certain cases, the remittance of currency out of China. We receive a majority of our revenues in Renminbi, which currently is not a freely convertible currency. See “Risk Factor — Governmental control of currency conversion may limit our ability to use our revenues effectively and the ability of our PRC subsidiaries to obtain financing.” on page 48 of this Annual Report. |
| ● | On December 15, 2022, the PCAOB determined that the PCAOB was able to secure complete access to inspect and investigate registered public accounting firms headquartered in mainland China and Hong Kong and voted to vacate its previous determinations to the contrary. However, whether the PCAOB will continue to be able to satisfactorily conduct inspections of PCAOB-registered public accounting firms headquartered in mainland China and Hong Kong is subject to uncertainty and depends on a number of factors out of our, and our auditor’s, control. The Consolidated Appropriations Act contained, among other things, an identical provision to the AHFCAA, which reduces the number of consecutive non-inspection years required for triggering the prohibitions under the HFCA Act from three years to two. See “Risk Factor — The recent joint statement by the SEC and the PCAOB, proposed rule changes submitted by Nasdaq, and the Holding Foreign Companies Accountable Act all call for additional and more stringent criteria to be applied to emerging market companies upon assessing the qualification of their auditors, especially the non-U.S. auditors who are not inspected by the PCAOB. These developments could add uncertainties to our offering.” on page 38 of this Annual Report. |
| ● | The business of the PRC operating entities involves collecting and retaining certain internal and customer data. We also maintain information about various aspects of our operations as well as regarding our employees. We may be deemed as a data processor under the Regulations on the Network Data Security Management and may be subject to the cybersecurity review in connection with our continuing listing abroad because, as of the date of this Annual Report, the MDMOOC online platform has more than 194,700 registered users and a database of approximately 111,070 healthcare experts. See “Risk Factor — We may be liable for improper use or appropriation of personal information provided by our customers.” on page 41 of this Annual Report. |
| ● | The majority of the operations of the PRC operating entities conducted outside of the U.S. In addition, our management consists of five officers who are all located in China and three independent directors, among which two are located in the United States and one is located in China. As a result, it may not be possible for the U.S. regulators to conduct investigations or inspections, or to effect service of process within the U.S. or elsewhere outside the U.S. See “Risk Factor — U.S. regulators’ ability to conduct investigations or enforce rules in China is limited.” on page 44 of this Annual Report. |
RISKS RELATED TO THE BUSINESS AND INDUSTRY OF THE PRC OPERATING ENTITIES
The PRC operating entities may be unable to effectively manage their rapid growth, which could place significant strain on their management personnel, systems and resources. The PRC operating entities may not be able to achieve anticipated growth, which could materially and adversely affect their business and prospects.
The PRC operating entities significantly expanded their business recently. In September 2022, Zhongchao announced its new strategic extension of the business model from “Medical-Pharmaceutical” to “Medical-Pharmaceutical-Patient” for patients with oncology and other major diseases to meet patients’ different medical health needs. In 2021, the PRC operating entities’ business and operation was impacted by the COVID-19 pandemic and local governmental restrictions in response to the pandemic and to the medical related products, so the revenues and net income decreased. For the fiscal years ended December 31, 2024, 2023 and 2022, our revenues were $15,864,773, $19,433,945 and $14,151,516, respectively, and our net loss were $(273,413), $(11,307,239) and $(2,822,319), respectively. As of the date of this Annual Report, Zhongchao Shanghai maintains 10 subsidiaries and 1 branch, of which are located in China (Beijing, Shanghai, Hainan and Chongqing) to serve different customers in various geographic locations.
As of the date of this Annual Report, the PRC entities have 111 full-time employees and a few contractors from the third party. The PRC operating entities had been seeking business expansion countrywide, and, in consideration of cost, operation efficiency and business development need, established additional offices at shared workspace in 6 cities (Chongqing, Tianjin, Wuhan, Chengdu, Shijiazhuang and Baotou ) accommodating a total of 39 employees as of the date of this Annual Report. The rent for these offices at shared workspace is payable monthly or semi-annually, and the leases thereunder could be terminated with advanced notice. Zhongchao Shanghai and its subsidiaries are actively looking for additional locations to establish new offices and expand their current offices and sales and delivery centers. The PRC operating entities intend to continue their expansion in the foreseeable future to pursue existing and potential market opportunities. The PRC operating entities’ growth has placed and will continue to place significant demands on their management and administrative, operational and financial infrastructure. Continued expansion increases the challenges the PRC operating entities face in:
| ● | recruiting, training, developing and retaining sufficient IT talents and management personnel; |
| ● | creating and capitalizing upon economies of scale; |
| ● | managing a larger number of customers in a greater number of locations; |
| ● | maintaining effective oversight of personnel and offices; |
| ● | coordinating work among offices and project teams and maintaining high resource utilization rates; |
| ● | integrating new management personnel and expanded operations while preserving the PRC operating entities’ culture and core values; |
| ● | developing and improving the PRC operating entities’ internal administrative infrastructure, particularly its financial, operational, human resources, communications and other internal systems, procedures and controls; and |
| ● | adhering to and further improving the PRC operating entities’ high quality and process execution standards and maintaining high levels of client satisfaction. |
Moreover, as the PRC operating entities introduce new services or enter into new markets, the PRC operating entities may face new market, technological and operational risks and challenges with which they are unfamiliar, and it may require substantial management efforts and skills to mitigate these risks and challenges. As a result of any of these problems associated with expansion, the PRC operating entities’ business, results of operations and financial condition could be materially and adversely affected. Furthermore, the PRC operating entities may not be able to achieve anticipated growth, which could materially and adversely affect their business and prospects.
We depend on the healthcare industry for a significant portion of our revenues.
Our revenues could seriously decrease if there were adverse developments in the healthcare industry. Our near-term and long-term prospects depend upon selling the PRC operating entities’ services to the healthcare industry. In 2024, 35.2% of our revenues were derived from services provided to pharmaceutical enterprises. In 2023, 52.5% of our revenues were derived from services provided to pharmaceutical enterprises. Accordingly, our success is highly dependent on the sales and marketing expenditures of pharmaceutical enterprises and The PRC operating entities’ ability to attract these expenditures. Some of the adverse developments in the healthcare industry that could affect our revenues would be:
| - | a reduction in sales and marketing expenditures of pharmaceutical enterprises; |
| - | public or private market initiatives or reforms designed to regulate the manner in which pharmaceutical enterprises promote their products; |
| - | regulatory or legislative developments that discourage or prohibit pharmaceutical enterprises’ promotional activities; |
| - | a decrease in the number of new drugs being developed; or |
| - | the adoption of current legislative and regulatory proposals to control drug costs for patients. |
The PRC operating entities face intense competition from onshore and offshore healthcare information, education, and training services companies, and, if the PRC operating entities are unable to compete effectively, the PRC operating entities may lose customers and our revenues may decline.
The market for healthcare information, education, and training services is highly competitive and the PRC operating entities expect competition to persist and intensify. We believe that the principal competitive factors in the PRC operating entities’ markets are industry expertise, breadth and depth of service offerings, quality of the services offered, reputation and track record, marketing and selling skills, scalability of infrastructure and price. In addition, the trend towards offshore outsourcing, international expansion by foreign and domestic competitors and continuing technological changes will result in new and different competitors entering our markets. the PRC operating entities’ ability to compete also depends in part on a number of factors beyond the PRC operating entities’ control, including the ability of the PRC operating entities’ competitors to recruit, train, develop and retain highly skilled professionals, the price at which the PRC operating entities’ competitors offer comparable services and the PRC operating entities’ competitors’ responsiveness to client needs. Therefore, we cannot assure you that the PRC operating entities will be able to retain their customers while competing against such competitors. Increased competition, the PRC operating entities’ inability to compete successfully against competitors, pricing pressures or loss of market share could harm the PRC operating entities’ business, financial condition and results of operations.
Our success depends substantially on the continuing efforts of the PRC operating entities’ senior executives and other key personnel, and the PRC operating entities’ business may be severely disrupted if they lose their services.
Our future success heavily depends upon the continued services of the PRC operating entities’ senior executives and other key employees. If one or more of the PRC operating entities’ senior executives or key employees are unable or unwilling to continue in their present positions, it could disrupt the PRC operating entities’ business operations, and the PRC operating entities may not be able to replace them easily or at all. In addition, competition for senior executives and key personnel in our industry is intense, and the PRC operating entities may be unable to retain their senior executives and key personnel or attract and retain new senior executive and key personnel in the future, in which case the PRC operating entities’ business may be severely disrupted, and our financial condition and results of operations may be materially and adversely affected. If any of the PRC operating entities’ senior executives or key personnel joins a competitor or forms a competing company, the PRC operating entities may lose customers, suppliers, know-how and key professionals and staff members to them. Also, if any of the PRC operating entities’ business development managers, who generally keep a close relationship with the PRC operating entities’ customers, joins a competitor or forms a competing company, the PRC operating entities may lose customers, and our revenues may be materially and adversely affected. Additionally, there could be unauthorized disclosure or use of the PRC operating entities’ technical knowledge, practices or procedures by such personnel. Most of the PRC operating entities’ executives and key personnel have entered into employment agreements with us that contain non-competition provisions, non-solicitation and nondisclosure covenants. However, if any dispute arises between the PRC operating entities’ executive officers and key personnel and us, such non-competition, non-solicitation and non-disclosure provisions might not provide effective protection to us, especially in China, where most of these executive officers and key employees reside, in light of the uncertainties with China’s legal system.
The PRC operating entities may be unable to maintain their existing relationships with their content providers or to build new relationships with other content providers.
Our success depends significantly on the PRC operating entities’ ability to maintain the PRC operating entities’ existing relationships with the third parties who provide healthcare information, education, and training content for the PRC operating entities’ library and courses and the PRC operating entities’ ability to build new relationships with other content partners. Most of the PRC operating entities’ agreements with content providers are on a case-by-case basis. The PRC operating entities generate their resource library of content providers, most of whom are healthcare experts working in leading Chinese hospital or well-known universities. Every time the PRC operating entities have a need for content production, they will search in their resource library and reach out to the relevant experts for content production. Upon the completion of the content production, they will send over a standard form of service order to the experts evidencing such completion and ask for their best ways for the service payment. The PRC operating entities’ content partners usually receive their service payment within one week after the PRC operating entities receive the signed copies of the service orders. If a significant number of the PRC operating entities’ content providers refuse to cooperate with us, it could result in a reduction in the number of courses the PRC operating entities are able to produce and decreased revenues. Most of the PRC operating entities’ agreements with the PRC operating entities’ content partners are also non-exclusive, and the PRC operating entities’ competitors offer, or could offer, healthcare information, education, and training content that is similar to or the same as the PRC operating entities. If the PRC operating entities’ current content partners offer information to users or the PRC operating entities’ competitors on more favorable terms than those offered to us or increase the PRC operating entities’ service fees, the PRC operating entities’ competitive position and our profit margins and prospects could be harmed. In addition, the failure by The PRC operating entities’ content partners to deliver high-quality content and to continuously upgrade their content in response to user demand and evolving healthcare advances and trends could result in user dissatisfaction and inhibit the PRC operating entities’ ability to attract users.
If the PRC operating entities fail to provide high-quality and reliable content in a cost-effective manner, they may not be able to attract and retain users to remain competitive.
Our success depends on the PRC operating entities’ ability to maintain and grow user engagement on the PRC operating entities’ platform. To attract and retain users and compete against the PRC operating entities’ competitors, the PRC operating entities must continue to offer high-quality and reliable content to provide the PRC operating entities’ users with a superior healthcare information, education, and training service experience. To this end, the PRC operating entities must continue to produce original content and source new professional and user-generated content in a cost effective manner. Given that they operate in a rapidly evolving industry, the PRC operating entities need to anticipate industry changes and respond to such changes timely and effectively. If the PRC operating entities fail to continue to offer high-quality and reliable content to their users, we may suffer from reduced user traffic and engagement, and their business, financial condition and results of operations may be materially and adversely affected.
In addition to content generated by the PRC operating entities’ users and content partners, the PRC operating entities rely on their in-house team to create original content and to edit, manage, and supervise the original content origination and production process, and the PRC operating entities intend to continue to invest resources in content production. The PRC operating entities face competition for qualified personnel in a limited pool of high-quality creative talent. If the PRC operating entities are not able to compete effectively for talents or attract and retain top talents at reasonable costs, their original content production capabilities would be negatively impacted. Any deterioration in the PRC operating entities’ in-house content production capability, inability to attract creative talents at reasonable costs or losses in personnel may materially and adversely affect the PRC operating entities’ business and operating results.
We generate a significant portion of our revenues from a relatively small number of major customers and loss of business from these customers could reduce our revenues and significantly harm the PRC operating entities’ business.
We believe that in the foreseeable future we will continue to derive a significant portion of our revenues from a small number of major customers. For the year ended December 31, 2024, two customers accounted for approximately 15.4% and 13.8% of the total revenue. For the year ended December 31, 2023, one customer accounted for approximately 13.7% of the total revenue. For the year ended December 31, 2022, one customer accounted for approximately 15.9% of the total revenue. The PRC operating entities’ ability to maintain close relationships with these and other major customers is essential to the growth and profitability of the PRC operating entities’ business. However, the volume of work performed for a specific client is likely to vary from year to year, especially when the PRC operating entities are not their customers’ exclusive healthcare information, education, and training services provider and the PRC operating entities do not have long-term commitments from any of their customers to purchase the PRC operating entities’ services. A major client in one year may not provide the same level of revenues for the PRC operating entities in any subsequent year. The healthcare information, education, and training services the PRC operating entities provide to their customers, and the revenues and income from those services, may decline or vary as the type and quantity of healthcare information, education, and training services the PRC operating entities provide changes over time. In addition, The PRC operating entities’ reliance on any individual client for a significant portion of our revenues may give that client a certain degree of pricing leverage against us when negotiating contracts and terms of service. In addition, a number of factors other than The PRC operating entities’ performance could cause the loss of or reduction in business or revenues from a client, and these factors are not predictable. These factors may include corporate restructuring, pricing pressure, changes to its outsourcing strategy, switching to another services provider or returning work in-house. In the future, a small number of customers may continue to represent a significant portion of our total revenues in any given period. The loss of any of The PRC operating entities’ major customers could adversely affect our financial condition and results of operations.
We expect competition to increase significantly in the future which could reduce the PRC operating entities’ revenues, potential profits and overall market share.
The market for traditional and online healthcare information, education, and training services is competitive. Barriers to entry on the Internet are relatively low, and we expect competition to increase significantly in the future. The PRC operating entities face competitive pressures from certain actual and potential competitors, both online and onsite, many of which have longer operating histories, greater brand name recognition, larger user bases and significantly greater financial, technical and marketing resources than the PRC operating entities do. We cannot assure you that healthcare information, education, and training education services maintained by the PRC operating entities’ existing and potential competitors will not be perceived by the healthcare community as being superior to the PRC operating entities’.
The PRC operating entities may be unable to adequately develop their systems, processes and support in a manner that will enable them to meet the demand for the PRC operating entities’ services.
The PRC operating entities have initiated their online operations in the recent 13 years and are developing its ability to provide its courses and education systems on a transactional basis over the Internet. The PRC operating entities’ future success will depend on their ability to develop the infrastructure effectively, including additional hardware and software, and implement the services, including customer support, necessary to meet the demand for the PRC operating entities’ services. In the event the PRC operating entities are not successful in developing the necessary systems and implementing the necessary services on a timely basis, our revenues could be adversely affected, which would have a material adverse effect on our financial condition.
The PRC operating entities may lose business if they are unable to keep up with rapid technological or other changes.
If the PRC operating entities are unable to keep up with changing technology and other factors related to their market, they may be unable to attract and retain users and advertisers, which would reduce our revenues. The markets in which the PRC operating entities compete are characterized by rapidly changing technology, evolving technological standards in the industry, frequent new service and product announcements and changing consumer demands. the PRC operating entities’ future success will depend on the PRC operating entities’ ability to adapt to these changes and to continuously improve the performance, features and reliability of the PRC operating entities’ service in response to competitive services and product offerings and the evolving demands of the marketplace. In addition, the widespread adoption of new Internet, networking or telecommunications technologies or other technological changes could require us to incur substantial expenditures to modify or adapt the PRC operating entities’ services or infrastructure, which might impact the PRC operating entities’ ability to become or remain profitable.
If the PRC operating entities are unable to collect their receivables from their customers, our results of operations and cash flows could be adversely affected.
The PRC operating entities’ business depends on their ability to successfully obtain payment from their customers of the amounts they owe us for work performed. As of December 31, 2024, 2023 and 2022, our accounts receivable balance amounted to approximately $4,682,320, $2,552,738 and $6,772,988, respectively. As of December 31, 2024, 2023 and 2022, we had doubtful allowance of $66,093, $2,197 and $207,269 against accounts receivable. For the years ended December 31, 2024, 2023 and 2022, we wrote off $20,767, $1,247,907 and $543,315, respectively, against accounts receivable. Since the PRC operating entities generally do not require collateral or other security from their customers, they establish an allowance for doubtful accounts based upon estimates, historical experience and other factors surrounding the credit risk of specific customers. However, actual losses on client receivables balance could differ from those that we anticipate and as a result we might need to adjust their allowance. There is no guarantee that we will accurately assess the creditworthiness of the PRC operating entities’ customers. Macroeconomic conditions, including related turmoil in the global financial system, could also result in financial difficulties for the PRC operating entities’ customers, including limited access to the credit markets, insolvency or bankruptcy, and as a result could cause customers to delay payments to us, request modifications to their payment arrangements that could increase our receivables balance, or default on their payment obligations to us. As a result, an extended delay or default in payment relating to a significant account will have a material and adverse effect on the aging schedule and turnover days of our accounts receivable. If the PRC operating entities are unable to collect their receivables from their customers in accordance with the contracts with the PRC operating entities’ customers, our results of operations and cash flows could be adversely affected.
The growth and success of the PRC operating entities’ business depends on their ability to anticipate and develop new services and enhance existing services in order to keep pace with rapid changes in technology and in the industries they focus on.
The market for the PRC operating entities’ services is characterized by rapid technological change, evolving industry standards, changing client preferences and new product and service introductions. The PRC operating entities’ future growth and success depend significantly on their ability to anticipate developments in healthcare information, education, and training services, and develop and offer new product and service lines to meet their customers’ and end-users’ evolving needs. The PRC operating entities may not be successful in anticipating or responding to these developments in a timely manner, or if they do respond, the services or technologies they develop may not be successful in the marketplace. The development of some of the services and technologies may involve significant upfront investments and the failure of these services and technologies may result in the PRC operating entities’ being unable to recover these investments, in part or in full. Further, services or technologies that are developed by the PRC operating entities’ competitors may render the PRC operating entities’ services uncompetitive or obsolete. In addition, new technologies may be developed that allow the PRC operating entities’ customers to more cost-effectively perform the services that they provide, thereby reducing demand for the PRC operating entities’ services. Should the PRC operating entities fail to adapt to the rapidly changing healthcare information, education, and training services market or if they fail to develop suitable services to meet the evolving and increasingly sophisticated requirements of the PRC operating entities’ customers in a timely manner, the PRC operating entities’ business and results of operations could be materially and adversely affected.
If the PRC operating entities do not succeed in attracting new customers for their services or growing revenues from existing customers, they may not achieve our revenue growth goals.
The PRC operating entities plan to significantly expand the number of customers they serve to diversify their client base and grow our revenues. Revenues from a new client often rise quickly over the first several years following the PRC operating entities’ initial engagement as they expand the services that they provide to that client. Therefore, obtaining new customers is important for them to achieve rapid revenue growth. The PRC operating entities also plan to grow revenues from their existing customers by identifying and selling additional services to them. The PRC operating entities’ ability to attract new customers, as well as their ability to grow revenues from existing customers, depends on a number of factors, including the PRC operating entities’ ability to offer high quality services at competitive prices, the strength of the PRC operating entities’ competitors and the capabilities of the PRC operating entities’ sales and marketing teams. If the PRC operating entities are not able to continue to attract new customers or to grow revenues from their existing customers in the future, we may not be able to grow our revenues as quickly as we anticipate or at all.
As a result of the PRC operating entities’ significant recent growth, evaluating their business and prospects may be difficult and the PRC operating entities’ past results may not be indicative of its future performance.
Our future success depends on the PRC operating entities’ ability to significantly increase revenue and maintain profitability from the PRC operating entities’ operations. The PRC operating entities’ business has grown and evolved significantly in recent years. The PRC operating entities’ growth in recent years makes it difficult to evaluate their historical performance and make a period-to-period comparison of the PRC operating entities’ historical operating results less meaningful. The PRC operating entities may not be able to achieve a similar growth rate or maintain profitability in future periods. Therefore, you should not rely on our past results or our historic rate of growth as an indication of The PRC operating entities’ future performance. You should consider our future prospects in light of the risks and challenges encountered by a company seeking to grow and expand in a competitive industry that is characterized by rapid technological change, evolving industry standards, changing client preferences and new product and service introductions. These risks and challenges include, among others:
| ● | the uncertainties associated with the PRC operating entities’ ability to continue their growth and maintain profitability; |
| ● | preserving the PRC operating entities’ competitive position in the healthcare information, education, and training services industry in China; |
| ● | offering consistent and high-quality services to retain and attract customers; |
| ● | implementing PRC operating entities’ strategy and modifying it from time to time to respond effectively to competition and changes in client preferences; |
| ● | managing PRC operating entities’ expanding operations and successfully expanding their solution and service offerings; |
| ● | responding in a timely manner to technological or other changes in the healthcare information, education, and training services industry; |
| ● | managing risks associated with intellectual property; and |
| ● | recruiting, training, developing and retaining qualified managerial and other personnel. |
If the PRC operating entities are unsuccessful in addressing any of these risks or challenges, their business may be materially and adversely affected.
The PRC operating entities’ profitability will suffer if they are not able to maintain their resource utilization levels or continue to improve their productivity levels.
Our gross margin and profitability are significantly impacted by the PRC operating entities’ utilization of human resources as well as other resources, such as computers, IT infrastructure and office space, and the PRC operating entities’ ability to increase their productivity levels. The PRC operating entities have expanded their operations significantly in recent years through organic growth, which has resulted in a significant increase in the PRC operating entities’ headcount and fixed overhead costs. The PRC operating entities may face difficulties maintaining high levels of utilization, especially for their newly established businesses and resources. The framework agreements with some of the PRC operating entities’ customers typically do not impose a minimum or maximum purchase amount and allow the PRC operating entities’ customers to place service orders from time to time at their discretion. Customers demand is varied and it may fall to zero or surge to a level that the PRC operating entities cannot cost-effectively satisfy. Although the PRC operating entities try to use all commercially reasonable efforts to accurately estimate service orders and resource requirements from their customers, we may overestimate or underestimate, which may result in unexpected cost and strain or redundancy of their human capital and adversely effects on their utilization ability. The PRC operating entities’ ability to continually increase their productivity levels depends significantly on their ability to recruit, train, develop and retain high-performing professionals, staff projects appropriately and optimize their mix of services and delivery methods. If the PRC operating entities experience a slowdown or stoppage of work for any client or on any project for which they have dedicated professionals or facilities, they may not be able to efficiently reallocate these professionals and facilities to other customers and projects to keep their high utilization and productivity levels. If the PRC operating entities are not able to maintain high resource utilization levels without corresponding cost reductions or price increases, their profitability will suffer.
Increases in wages for professionals in China could prevent the PRC operating entities from sustaining their competitive advantage and could reduce our profit margins.
Part of the PRC operating entities’ most significant costs are the salaries and other compensation expenses for their medical professionals and other employees. Wage costs for professionals in China are lower than those in more developed countries and India. However, because of rapid economic growth, increased productivity levels, and increased competition for skilled employees and consultants in China, wages for highly skilled employees in China, in particular middle- and senior-level managers, are increasing at a faster rate than in the past. The PRC operating entities may need to increase the levels of employee and consultant compensation more rapidly than in the past to remain competitive in retaining the quality and attracting number of employees that the PRC operating entities’ business requires. Increases in the wages and other compensation the PRC operating entities pay their employees and consultants in China could reduce their competitive advantage unless they are able to increase the efficiency and productivity of their professionals as well as the prices the PRC operating entities can charge for their services. In addition, any appreciation in the value of the Renminbi relative to U.S. dollar and other foreign currencies will cause an increase in the relative wage levels in China, which could further reduce the PRC operating entities’ competitive advantage and adversely impact their profit margin.
The PRC operating entities must continue to upgrade their technology infrastructure, or they will be unable to effectively meet demand for their services.
The PRC operating entities must continue to add hardware and enhance software to accommodate the increasing content in their library and increasing use of their websites, mobile apps, and WeChat accounts. In order to make timely decisions about hardware and software enhancements, the PRC operating entities must be able to accurately forecast the growth in demand for their services. This growth in demand for their services could be difficult to forecast and the potential audience of their services is large. If the PRC operating entities are unable to increase the data storage and processing capacity of their systems at least as fast as the growth in demand, the PRC operating entities’ systems may become unstable and may fail to operate for unknown periods of time. Unscheduled downtime could harm the PRC operating entities’ business and also could discourage current and potential end users and reduce future revenues.
The PRC operating entities’ data and web server systems may stop working or work improperly due to natural disasters, failure of third-party services and other unexpected problems.
An unexpected event like a power or telecommunications outage, fire, flood or earthquake at the PRC operating entities’ on-site data facility or at their Internet service providers’ facilities could cause the loss of critical data and prevent us from offering their services. Currently the PRC operating entities don’t have any business interruption insurance to compensate us for losses that may occur. In addition, the PRC operating entities rely on third parties to securely store their archived data, house their Web server and network systems and connect them to the Internet. The failure by any of these third parties to provide these services satisfactorily and the PRC operating entities’ inability to find suitable replacements would impair the PRC operating entities’ ability to access archives and operate their systems.
The PRC operating entities’ computer networks may be vulnerable to security risks that could disrupt their services and adversely affect their results of operations.
The PRC operating entities’ computer networks may be vulnerable to unauthorized access, computer hackers, computer viruses and other security problems caused by unauthorized access to, or improper use of, systems by third parties or employees. A hacker who circumvents security measures could misappropriate proprietary information or cause interruptions or malfunctions in the PRC operating entities’ operations. Although the PRC operating entities intend to continue to implement security measures, computer attacks or disruptions may jeopardize the security of information stored in and transmitted through the PRC operating entities’ computer systems. Actual or perceived concerns that the PRC operating entities’ systems may be vulnerable to such attacks or disruptions may deter their customers from using their platforms or services. As a result, the PRC operating entities may be required to expend significant resources to protect against the threat of these security breaches or to alleviate problems caused by these breaches.
Data networks are also vulnerable to attacks, unauthorized access and disruptions. For example, in a number of public networks, hackers have bypassed firewalls and misappropriated confidential information. It is possible that, despite existing safeguards, an employee could misappropriate the PRC operating entities’ customers’ proprietary information or data, exposing us to a risk of loss or litigation and possible liability. Losses or liabilities that are incurred as a result of any of the foregoing could have a material adverse effect on the PRC operating entities’ business.
The PRC operating entities may lose users and lose revenues if their cyber security measures fail.
If the security measures that the PRC operating entities use to protect personal information are ineffective, the PRC operating entities may lose users of their services, which could reduce our revenues. The PRC operating entities rely on security and authentication technology licensed from third parties. The PRC operating entities cannot predict whether these security measures could be circumvented by new technological developments. In addition, the PRC operating entities’ software, databases and servers may be vulnerable to computer viruses, physical or electronic break-ins and similar disruptions. The PRC operating entities may need to spend significant resources to protect against security breaches or to alleviate problems caused by any breaches. We cannot assure you that the PRC operating entities can prevent all cyber security breaches.
We depend significantly on the strength of the PRC operating entities’ brand and reputation. Any failure to maintain and enhance, or any damage to, the PRC operating entities’ brand image or reputation could materially and adversely affect the PRC operating entities’ business, results of operations, financial condition and prospects.
The PRC operating entities’ reputation and brand recognition, which depend on cultivating awareness, trust and confidence among their current or potential users, is critical to the success of the PRC operating entities’ business. We believe a well-recognized brand is crucial to increasing the PRC operating entities’ user base and, in turn, facilitating the PRC operating entities’ effort to monetize their services and enhancing their attractiveness to their users and service providers. The PRC operating entities’ reputation and brand are vulnerable to many threats that can be difficult or impossible to control, and costly or impossible to remediate. Regulatory inquiries or investigations, lawsuits and other claims in the ordinary course of the PRC operating entities’ business, perceptions of conflicts of interest and rumors, including complaints made by the PRC operating entities’ competitors, among other things, could substantially damage the PRC operating entities’ reputation, even if they are baseless or satisfactorily addressed.
In addition, any perception that the quality of the PRC operating entities’ healthcare information, education, and training services may not be the same as or better than that of other healthcare information, education, and training service platforms can damage the PRC operating entities’ reputation. Any negative media publicity about any of the services available on the PRC operating entities’ platform or product or service quality problems at other healthcare training service platforms, including at the PRC operating entities’ competitors, may also negatively impact the PRC operating entities’ reputation and brand. Negative perceptions of healthcare information, education, and training solutions and services, or the industry in general, may reduce the number of users coming to the PRC operating entities’ platform and the number of transactions conducted through the PRC operating entities’ platform, which would adversely impact our revenues and liquidity position.
The PRC operating entities may not be able to prevent others from unauthorized use of the PRC operating entities’ intellectual property, which could cause a loss of customers, reduce the PRC operating entities’ revenues and harm their competitive position.
The PRC operating entities rely on a combination of copyright, trademark, software registration, anti-unfair competition and trade secret laws, as well as confidentiality agreements and other methods to protect their intellectual property rights. To protect the PRC operating entities’ trade secrets and other proprietary information, employees, customers, subcontractors, consultants, advisors and collaborators are required to enter into confidentiality agreements. These agreements might not provide effective protection for the trade secrets, know-how or other proprietary information in the event of any unauthorized use, misappropriation or disclosure of such trade secrets, know-how or other proprietary information. Implementation of intellectual property-related laws in China has historically been lacking, primarily because of ambiguities in the PRC laws and difficulties in enforcement. Accordingly, intellectual property rights and confidentiality protections in China may not be as effective as those in the United States or other developed countries, and infringement of intellectual property rights continues to pose a serious risk of doing business in China. Policing unauthorized use of proprietary technology is difficult and expensive. The steps the PRC operating entities have taken may be inadequate to prevent the misappropriation of their proprietary technology. Unauthorized copying, other misappropriation, or negligent or accidental leakage of the PRC operating entities’ proprietary technologies could enable third parties to benefit from the PRC operating entities’ technologies without obtaining their consent or paying them for doing so, which could harm the PRC operating entities’ business and competitive position. Though the PRC operating entities are not currently involved in any litigation with respect to intellectual property, they may need to enforce their intellectual property rights through litigation. Litigation relating to the PRC operating entities’ intellectual property may not prove successful and might result in substantial costs and diversion of resources and management attention.
The PRC operating entities may face intellectual property infringement claims that could be time-consuming and costly to defend. If the PRC operating entities fail to defend themselves against such claims, they may lose significant intellectual property rights and may be unable to continue providing their existing services.
The PRC operating entities’ success largely depends on their ability to use and develop their technology and services without infringing the intellectual property rights of third parties, including copyrights, trade secrets and trademarks. The PRC operating entities may be subject to risk related to potential infringement claims of the copyrights, as the copyrights of the PRC operating entities’ some medical education courses developed by us belong to their customers or share with their customers based on agreements. For example, pursuant to the Copyright Law of the PRC, providing the public with works by wired or wireless means, so as to make the public able to respectively obtain the works at the individually selected time and place, without permission from the owner of the copyrights therein shall constitute infringements of copyrights. The infringer shall, according to the circumstances of the case, undertake to cease the infringement, take remedial action, and offer an apology, pay damages, etc. The PRC operating entities may be subject to litigation involving claims of violation of other intellectual property rights of third parties. The PRC operating entities may be unaware of intellectual property registrations or applications relating to their services that may give rise to potential infringement claims against us. There may also be technologies licensed to and relied on by us that are subject to infringement or other corresponding allegations or claims by third parties which may damage the PRC operating entities’ ability to rely on such technologies. The PRC operating entities are subject to additional risks as a result of their hiring of new employees who may misappropriate intellectual property from their former employers. Parties making infringement claims may be able to obtain an injunction to prevent us from delivering their services or using technology involving the allegedly infringing intellectual property. Intellectual property litigation is expensive and time-consuming and could divert management’s attention from the PRC operating entities’ business. A successful infringement claim against us, whether with or without merit, could, among others things, require us to pay substantial damages, develop non-infringing technology, or re-brand the PRC operating entities’ name or enter into royalty or license agreements that may not be available on acceptable terms, if at all, and cease making, licensing or using products that have infringed a third party’s intellectual property rights. Protracted litigation could also result in existing or potential customers deferring or limiting their purchase or use of the PRC operating entities’ products until resolution of such litigation, or could require us to indemnify their customers against infringement claims in certain instances. Any intellectual property claim or litigation in this area, whether they ultimately win or lose, could damage their reputation and have a material adverse effect on our business, results of operations or financial condition.
Disruptions in telecommunications or significant failure in the PRC operating entities’ IT systems could harm their service model, which could result in a reduction of our revenue.
A significant element of the PRC operating entities’ business strategy is to continue to leverage and expand their branches strategically located in China. We believe that the use of a strategically located network of branches will provide us with cost advantages, the ability to attract highly skilled personnel in various regions of the country and the world, and the ability to serve customers on a regional and global basis. Part of the PRC operating entities’ service model is to maintain active voice and data communications, financial control, accounting, customer service and other data processing systems between the PRC operating entities’ main offices in Shanghai, locations of the PRC operating entities’ customers, and other branches and support facilities of the PRC operating entities. The PRC operating entities’ business activities may be materially disrupted in the event of a partial or complete failure of any of these IT or communication systems, which could be caused by, among other things, software malfunction, computer virus attacks, conversion errors due to system upgrading, damage from fire, earthquake, power loss, telecommunications failure, unauthorized entry or other events beyond their control. Loss of all or part of the systems for a period of time could hinder the PRC operating entities’ performance or their ability to complete client projects on time which, in turn, could lead to a reduction of our revenue or otherwise have a material adverse effect on the PRC operating entities’ business and business reputation. The PRC operating entities may also be liable to their customers for breach of contract for interruptions in service.
The PRC operating entities may be liable to third parties for content that is available from their online library.
The PRC operating entities may be liable to third parties for the content in the PRC operating entities’ online library if the text, graphics, software or other content in their library violates copyright, trademark, or other intellectual property rights, the PRC operating entities’ content partners violate their contractual obligations to others by providing content to the PRC operating entities’ library or the content does not conform to accepted standards of care in the healthcare profession. The PRC operating entities may also be liable for anything that is accessible from their Website through links to other Websites. The PRC operating entities attempt to minimize these types of liabilities by requiring representations and warranties relating to their content partners’ ownership of, the rights to distribute as well as the accuracy of their content. The PRC operating entities also take necessary measures to review this content themselves. Although the PRC operating entities’ agreements with their content partners contain provisions providing for indemnification by the content providers in the event of inaccurate content, we cannot assure you that the PRC operating entities’ content partners will have the financial resources to meet this obligation. Alleged liability could harm the PRC operating entities’ business by damaging their reputation, requiring them to incur legal costs in defense, exposing them to awards of damages and costs and diverting management’s attention away from the PRC operating entities’ business. See “Business -- Intellectual Property Rights” for a more complete discussion of the potential effects of this liability on the PRC operating entities’ business.
Any reduction in the regulation of continuing education and training in the healthcare industry may adversely affect the PRC operating entities’ business.
The PRC operating entities’ business model is dependent in part on required training and continuing education for healthcare professionals and other healthcare workers resulting from regulations of Chinese Health Department. Any change in these regulations which reduce the demands for continuing education and training for the healthcare industry could harm the PRC operating entities’ business.
We may need additional capital and any failure by us to raise additional capital on terms favorable to us, or at all, could limit the PRC operating entities’ ability to grow their business and develop or enhance their service offerings to respond to market demand or competitive challenges.
We believe that our current cash, cash flow from operations and the proceeds from our initial public offering should be sufficient to meet our anticipated cash needs for at least the next 12 months. We may, however, require additional cash resources due to changed business conditions or other future developments, including any investments or acquisitions we may decide to pursue. If these resources are insufficient to satisfy our cash requirements, we may seek to sell additional equity or debt securities or obtain a credit facility. The sale of additional equity securities could result in dilution to our shareholders. The incurrence of indebtedness would result in increased debt service obligations and could require us to agree to operating and financing covenants that would restrict our operations. Our ability to obtain additional capital on acceptable terms is subject to a variety of uncertainties, including:
| ● | investors’ perception of, and demand for, securities of technology services outsourcing companies; |
| ● | conditions of the U.S. and other capital markets in which we may seek to raise funds; |
| ● | our future results of operations and financial condition; |
| ● | PRC government regulation of foreign investment in China; |
| ● | economic, political and other conditions in China; and |
| ● | PRC government policies relating to the borrowing and remittance outside China of foreign currency. |
Financing may not be available in amounts or on terms acceptable to us, if at all. Any failure by us to raise additional funds on terms favorable to us, or at all, could limit the PRC operating entities’ ability to grow their business and develop or enhance their product and service offerings to respond to market demand or competitive challenges.
Fluctuation in the value of the Renminbi and other currencies may have a material adverse effect on the value of your investment.
Our financial statements are expressed in U.S. dollars. However, a majority of our revenues and expenses are denominated in Renminbi (RMB). Our exposure to foreign exchange risk primarily relates to the limited cash denominated in currencies other than the functional currencies of each entity. We do not believe that we currently have any significant direct foreign exchange risk and have not hedged exposures denominated in foreign currencies or any other derivative financial instruments. However, the value of your investment in our Class A Ordinary Shares will be affected by the foreign exchange rate between U.S. dollars and RMB because the primary value of the PRC operating entities’ business is effectively denominated in RMB, while the Class A Ordinary Shares will be traded in U.S. dollars.
The value of the RMB against the U.S. dollar and other currencies is affected by, among other things, changes in China’s political and economic conditions and China’s foreign exchange policies. The People’s Bank of China regularly intervenes in the foreign exchange market to limit fluctuations in RMB exchange rate and achieve certain exchange rate targets, and through such intervention kept the U.S. dollar-RMB exchange rate relatively stable.
As we may rely on dividends paid to us by our PRC subsidiaries and branches, any significant revaluation of the RMB may have a material adverse effect on our revenues and financial condition, and the value of any dividends payable on our Class A Ordinary Shares in foreign currency terms. For example, to the extent that we need to convert U.S. dollars we receive from our initial public offering into for our operations, appreciation of the RMB against the U.S. dollar would have an adverse effect on the RMB amount we receive from the conversion. Conversely, if we decide to convert our RMB into U.S. dollars for the purpose of making payments for dividends on our Class A Ordinary Share or for other business purposes, appreciation of the U.S. dollar against the RMB would have a negative effect on the U.S. dollar amount available to us. Furthermore, appreciation or depreciation in the value of the RMB relative to the U.S. dollar would affect our financial results reported in U.S. dollar terms without giving effect to any underlying change in our business or results of operations. We cannot predict the impact of future exchange rate fluctuations on our results of operations and may incur net foreign exchange losses in the future. In addition, our foreign currency exchange losses may be magnified by PRC exchange control regulations that restrict our ability to convert into foreign currencies.
Fluctuations in exchange rates could adversely affect our business and the value of our securities.
Changes in the value of the RMB against the U.S. dollar, euro and other foreign currencies are affected by, among other things, changes in China political and economic conditions. Any significant revaluation of the RMB may have a material adverse effect on our revenues and financial condition, and the value of, and any dividends payable on our shares in the U.S. dollar terms. For example, to the extent that we need to convert U.S. dollar we receive from our initial public offering into RMB for our operations, appreciation of the RMB against the U.S. dollar would have an adverse effect on the RMB amount we would receive from the conversion. Conversely, if we decide to convert our RMB into U.S. dollar for the purpose of paying dividends on our ordinary shares or for other business purposes, appreciation of the U.S. dollar against the RMB would have a negative effect on the U.S. dollar amount available to us.
Since July 2005, the RMB is no longer pegged to the U.S. dollar, although the People’s Bank of China regularly intervenes in the foreign exchange market to prevent significant short-term fluctuations in the exchange rate, the RMB may appreciate or depreciate significantly in value against the U.S. dollar in the medium to long term. Moreover, it is possible that in future, PRC authorities may lift restrictions on fluctuations in the RMB exchange rate and lessen intervention in the foreign exchange market.
Very limited hedging transactions are available in China to reduce our exposure to exchange rate fluctuations. To date, we have not entered into any hedging transactions. While we may enter into hedging transactions in the future, the availability and effectiveness of these transactions may be limited, and we may not be able to successfully hedge our exposure at all. In addition, our foreign currency exchange losses may be magnified by PRC exchange control regulations that restrict our ability to convert RMB into foreign currencies.
We have identified material weaknesses in our internal control over financial reporting. If we fail to develop and maintain an effective system of internal control over financial reporting, we may be unable to accurately report our financial results or prevent fraud.
In connection with audits of our financial statements for the fiscal years ended December 31, 2024and 2023, our management identified below material weaknesses in the design and operation of our internal controls:
| ● | The Company lacked the key monitoring mechanisms such as an internal control department to oversee and monitor the Company’s risk management, business strategies and financial reporting procedure. We also did not have adequately designed and documented management review controls to properly detect and prevent certain accounting errors and omitted disclosures in the footnotes to the consolidated financial statements; and |
| ● | The Company lacked sufficient resources and expertise with US GAAP and the SEC reporting experiences in the accounting department to provide accurate information in a timely manner. |
As defined under standards established by the Public Company Accounting Oversight Board, a material weakness is a deficiency, or a combination of deficiencies, in internal control over financial reporting, such that there is a reasonable possibility that a material misstatement of the Company’s annual or interim consolidated financial statements will not be prevented or detected on a timely basis.
In addition, in order to address the material weakness in internal control over financial reporting of the Company, we have: (a) hired an experienced outside consultant with adequate experience with US GAAP and the SEC reporting and compliance requirements; (b) continued our efforts to provide ongoing training courses in US GAAP to existing personnel, including our Chief Financial Officer; (c) continued our efforts to setup the internal audit department, and enhance the effectiveness of the internal control system; and (d) continued our efforts to implement necessary review and controls at related levels and the submission of all important documents and contracts to the office of our Chief Executive Officer for retention.
All internal control systems, no matter how well designed, have inherent limitations including the possibility of human error and the circumvention or overriding of controls. Further, because of changes in conditions, the effectiveness of internal controls may vary over time. Projections of any evaluation of effectiveness to future periods are subject to the risk that controls may become inadequate because of changes in conditions, or that the degree of compliance with the policies or procedures may deteriorate. Accordingly, even those systems determined to be effective can provide only reasonable assurance with respect to financial statement preparation and presentation.
We cannot be certain that these measures will successfully remediate the material weakness or that other material weaknesses will not be discovered in the future. If our efforts are not successful or other material weaknesses or control deficiencies occur in the future, we may be unable to report our financial results accurately on a timely basis or help prevent fraud, which could cause our reported financial results to be materially misstated and result in the loss of investor confidence or delisting and cause the market price of our ordinary shares to decline. In addition, it could in turn limit our access to capital markets, harm our results of operations, and lead to a decline in the trading price of our securities. Additionally, ineffective internal control over financial reporting could expose us to increased risk of fraud or misuse of corporate assets and subject us to potential delisting from the stock exchange on which we list, regulatory investigations and civil or criminal sanctions. We may also be required to restate our financial statements from prior periods. Because of our status as an emerging growth company, you will not be able to depend on any attestation from our independent registered public accountants as to our internal control over financial reporting for the foreseeable future.
If major mobile application distribution channels change their standard terms and conditions in a manner that is detrimental to us, or suspend or terminate their existing relationship with us, the PRC operating entities’ business, financial condition and results of operations may be materially and adversely affected.
The PRC operating entities currently cooperate with Apple’s app store and major PRC-based Android app stores to distribute their MDMOOC mobile application to users. As such, the promotion, distribution and operation of the PRC operating entities’ application are subject to such distribution platforms’ standard terms and policies for application developers, which are subject to the interpretation of, and frequent changes by, these distribution channels. If these third-party distribution platforms change their terms and conditions in a manner that is detrimental to us, or refuse to distribute the PRC operating entities’ application, or if any other major distribution channel with which they would like to seek collaboration refuses to collaborate with us in the future on commercially favorable terms, the PRC operating entities’ business, financial condition and results of operations may be materially and adversely affected.
The PRC operating entities’ activities may expose them to malpractice liability and other liability inherent in healthcare delivery.
The PRC operating entities may be exposed to malpractice or other liability against which they may not be adequately insured, resulting in a decline in our financial results. A court or government agency may take the position that the PRC operating entities’ delivery of health information directly, including through licensed physicians, or information delivered by a third-party site that a consumer accesses through the PRC operating entities’ Website, exposes us to malpractice or other personal injury liability for wrongful delivery of healthcare services or erroneous health information. The amount of insurance the PRC operating entities maintain with insurance carriers may not be sufficient to cover all of the losses they might incur from these claims and legal actions. In addition, insurance for some risks is difficult, impossible or too costly to obtain, and as a result, the PRC operating entities may not be able to purchase insurance for some types of risks.
Healthcare reforms and the cost of regulatory compliance could negatively affect the PRC operating entities’ business.
The healthcare industry is heavily regulated in China. Various laws, regulations and guidelines promulgated by government, industry and professional associations affect, among other matters, the provision, licensing, labeling, marketing, promotion and reimbursement of healthcare services and products, including pharmaceutical products. The PRC operating entities’ failure or their customers’ failure to comply with any applicable regulatory requirements or industry guidelines could:
| – | limit or prohibit business activities; |
| – | subject us or the PRC operating entities’ customers to adverse publicity; or |
| – | increase the costs of regulatory compliance or subject us or their customers to monetary fines or other penalties. |
Some of PRC laws have been applied to the marketing and promotional practices of pharmaceutical manufacturers, to payments to physicians for services and to other benefits to physicians, and could constrain the PRC operating entities’ relationships, including financial, marketing and continuing medical education relationships, with the PRC operating entities’ sponsors and advertisers and with physicians, including any physicians who perform services for us. It is possible that additional or changed laws, regulations or guidelines could be adopted in the future.
In addition, implementation of government healthcare reform may adversely affect promotional and marketing expenditures by pharmaceutical enterprises, which could decrease the business opportunities available to us.
The Internet is subject to many legal uncertainties and potential government regulations that may decrease demand for the PRC operating entities’ services, increase the PRC operating entities’ cost of doing business or otherwise have a material adverse effect on our financial results or prospects.
Any new law or regulation pertaining to the Internet or online publication, or the application or interpretation of existing laws, could decrease demand for the PRC operating entities’ services, increase the PRC operating entities’ cost of doing business or otherwise have a material adverse effect on our financial results and prospects.
New laws and regulations or the application or interpretation of existing laws and regulations pertaining to the Internet or online publication may be adopted by PRC regulatory authorities in the future that address Internet-related issues, including online content, user privacy, pricing and quality of products and services. For example, due to the ambiguity of the definition of “online publishing service,” the online distribution of content, including the PRC operating entities’ online services, the courseware or audio-visual contents uploaded by the users in MDMOOC platforms, through the PRC operating entities’ website or mobile apps, may be regarded as “online publishing service” and therefore the PRC operating entities may be required to obtain an Online Publishing License in the future.
The United States or foreign nations may adopt legislation aimed at protecting Internet users’ privacy. This legislation could increase the PRC operating entities’ cost of doing business and negatively affect our financial results. Moreover, it may take years to determine the extent to which existing laws governing issues like property ownership, libel, negligence and personal privacy are applicable to the Internet. Currently, U.S. privacy law consists of disparate state and federal statutes regulating specific industries that collect personal data. Most of them predate and therefore do not specifically address online activities. In addition, a number of comprehensive legislative and regulatory privacy proposals are now under consideration by federal, state and local governments in the United States.
The PRC operating entities’ future growth depends on the further acceptance of the Internet and particularly the mobile Internet as an effective platform for assessing healthcare training services and content.
While the Internet and the mobile Internet have gained increased popularity in China as platforms for online healthcare training and information sharing in recent years, many users have limited experience in accessing healthcare training services or healthcare information online. For example, users may not consider online content to be reliable sources of healthcare information. If the PRC operating entities fail to educate users about the value of the PRC operating entities’ content, platform and services, the PRC operating entities’ growth may be limited and their business, financial performance and prospects may be materially and adversely affected. The further acceptance of the internet and the mobile internet as an effective and efficient platform for healthcare information sharing and training content is also affected by factors beyond the PRC operating entities’ control, including negative publicity around online healthcare training or information sharing services and potential restrictive regulatory measures taken by the PRC government. If online and mobile networks do not achieve adequate acceptance in the market, the PRC operating entities’ growth prospects, results of operations and financial condition could be harmed.
PRC laws that protect individual information may limit our plans to collect, use and disclose that information.
If the PRC operating entities fail to comply with current or future laws or regulations governing the collection, dissemination, use and confidentiality of users’ health information, this failure could have a material adverse effect on the PRC operating entities’ business, operating results and financial condition.
End users sometimes enter private health information about themselves or their family members when using the PRC operating entities’ services. Also, the PRC operating entities’ systems record use patterns when end users access the PRC operating entities’ databases that may reveal health-related information or other private information about the users. Certain PRC laws and regulations govern collection, dissemination, use and confidentiality of users’ private information. For example, General Provisions of the Civil Law of the PRC which stipulates that the personal information of a natural person shall be protected by laws, any organization or individual that needs to obtain the personal information of others shall obtain such information pursuant to the law and ensure information security, and may neither illegally collect, use, transmit the personal information of others, nor illegally trade, provide or disclose the personal information of others.
The PRC government has been considering proposed legislation that would establish a new standard for protection and use of health information. In addition, the laws of other countries also govern the use of and disclosure of health information. The PRC operating entities’ systems for safeguarding users’ health information from unauthorized disclosure or use may not preclude successful claims against us for violation of applicable law. Other third-party sites that users access through the PRC operating entities’ site also may not maintain systems to safeguard this health information. In some cases, the PRC operating entities may place their content on computers that are under the physical control of others, which may increase the risk of an inappropriate disclosure of health information. For example, the PRC operating entities may contract out the hosting of their Website to a third party. In addition, future laws or changes in current laws may necessitate costly adaptations to the PRC operating entities’ systems.
The PRC operating entities intend to develop medical information systems and market research services that they will use to collect, analyze and report aggregate medical care, medical research, outcomes and financial data pertaining to items such as prescribing patterns and usage habits. Because this area of the law is rapidly changing, the PRC operating entities’ collection, analysis and reporting of aggregate healthcare data maintained in the PRC operating entities’ database may not at all times and in all respects comply with laws or regulations governing the ownership, collection and use of this data. Future laws or changes in current laws governing the ownership, collection and use of aggregate healthcare data may necessitate costly adaptations to the PRC operating entities’ systems or limit their ability to use this data.
If we are deemed to be an investment company under the United States Investment Company Act, we may be required to institute burdensome compliance requirements and our activities may be restricted, which may make it difficult for us to complete a business transaction.
If we are deemed to be an investment company under the Investment Company Act of 1940, as amended, our activities may be restricted, including:
| ● | restrictions on the nature of our investments; and |
| ● | restrictions on the issuance of securities, each of which may make it difficult for us to complete a business transaction. |
In addition, we may have imposed upon us burdensome requirements, including:
| ● | registration as an investment company; |
| ● | adoption of a specific form of corporate structure; and |
| ● | reporting, record keeping, voting, proxy and disclosure requirements and other rules and regulations. |
In order not to be regulated as an investment company under the Investment Company Act, unless we can qualify for an exclusion, we must ensure that we are engaged primarily in a business other than investing, reinvesting or trading of securities and that our activities do not include investing, reinvesting, owning, holding or trading “investment securities” constituting more than 40% of our assets (exclusive of U.S. government securities and cash items) on an unconsolidated basis. We are a holding company no material operations of our own. All of our business is conducted through Zhongchao Shanghai, whose principle business is to provide healthcare information, education, and training services to healthcare professionals and the public in China. We do not plan to buy businesses or assets with a view to resale or profit from their resale. We do not plan to buy unrelated businesses or assets or to be a passive investor. We do not believe that the PRC operating entities’ anticipated principal activities will subject us to the Investment Company Act. To this end, the investment by the VIE’s subsidiary Shanghai Jingyi is only in a private equity fund particularly investing in a certain biotech company in China with a limited capital subscription and a limited investment period. By restricting the investment to such a certain instrument, we intend to avoid being deemed an “investment company” within the meaning of the Investment Compact Act.
An investment in our securities is not intended for persons who are seeking a return on investments in government securities or investment securities. Shanghai Jingyi is primarily engaged in technology development, transfer, service and consulting in the fields of medical technology and computer technology, market information consulting and investigating. If we continue to invest in other investment securities, we may be deemed to be subject to the Investment Company Act. If we were deemed to be subject to the Investment Company Act, compliance with these additional regulatory burdens would require additional expense for which we have not accounted.
RISKS RELATED TO OUR CORPORATE STRUCTURE
We will likely not pay dividends in the foreseeable future.
Dividend policy is subject to the discretion of our Board of Directors and will depend on, among other things, our earnings, financial condition, capital requirements and other factors. There is no assurance that our Board of Directors will declare dividends even if we are profitable. The payment of dividends by entities organized in China is subject to limitations as described herein. Under Cayman Islands law, we may only pay dividends from profits of the Company, or credits standing in the Company’s share premium account, and we must be solvent before and after the dividend payment in the sense that we will be able to satisfy our liabilities as they become due in the ordinary course of business; and the realizable value of assets of our Company will not be less than the sum of our total liabilities, other than deferred taxes as shown on our books of account, and our capital. Pursuant to the Chinese enterprise income tax law, dividends payable by a foreign investment entity to its foreign investors are subject to a withholding tax of 10%. Similarly, dividends payable by a foreign investment entity to its Hong Kong investor who owns 25% or more of the equity of the foreign investment entity is subject to a withholding tax of 5%. The payment of dividends by entities organized in China is subject to limitations, procedures and formalities. Regulations in China currently permit payment of dividends only out of accumulated profits as determined in accordance with accounting standards and regulations in China. The transfer to this reserve must be made before distribution of any dividend to shareholders.
The dual class structure of our ordinary shares has the effect of concentrating voting control with our CEO, directors and their affiliates.
Our Class B Ordinary Share has 100 votes per share, and our Class A Ordinary Share has 1 vote per share. The shareholder who holds shares of Class B Ordinary Shares holds approximately 68.9% of the voting power of our outstanding ordinary shares, assuming the exercise of the HF Warrant. Because of the one-hundred-to-one voting ratio between our Class B and Class A Ordinary Shares, the holder of our Class B Ordinary Shares will continue to control a majority of the combined voting power of our ordinary share. This concentrated control will limit your ability to influence corporate matters for the foreseeable future.
Future transfers by the holder of Class B Ordinary Shares will generally result in those shares converting to Class A Ordinary Shares, subject to limited exceptions, such as certain transfers effected for estate planning purposes. The conversion of Class B Ordinary Shares to Class A Ordinary Shares will have the effect, over time, of increasing the relative voting power of those holders of Class B Ordinary Shares who retain their shares in the long term. If, for example, Mr. Weiguang Yang retains a significant portion of his holdings of Class B Ordinary Share for an extended period of time, he could, in the future, continue to control a majority of the combined voting power of our Class A Ordinary Shares and Class B Ordinary Shares.
If we are unable to comply with the Nasdaq continued listing requirements, our Class A Ordinary Shares could be delisted from Nasdaq, which may have a material adverse effect on our liquidity, the ability of shareholders to sell their Class A Ordinary Shares and our ability to obtain additional financing.
Our listing on Nasdaq is conditioned on our continued compliance with Nasdaq’s continued listing requirements, including maintaining a minimum bid price of $1.00 per ordinary share, pursuant to Nasdaq Listing Rule 5550(a)(2), or the Minimum Bid Requirement.
On December 29, 2023, the Company received written notice from Nasdaq notifying the Company that it is not in compliance with the Minimum Bid Price Requirement, as the closing bid price for the Company’s Class A ordinary shares had been below $1.00 per share for the preceding 30 consecutive business days. February 29, 2024, upon the shareholders’ approval, the Company effectuated a 1-for-10 share consolidation. On March 15, 2024, the Company received written notice from the Nasdaq informing the Company that it has regained compliance with Minimum Bid Price Requirement.
Even though we have regained compliance with the Minimum Bid Requirement, there can be no assurance that our share price will not again fail to satisfy the Minimum Bid Requirement or other Nasdaq continued listing requirements. If we are unable to maintain compliance with the Nasdaq continued listing requirements, Nasdaq could initiate delisting proceedings or delist our Class A Ordinary Shares from trading on its exchange which may have a material adverse effect on us and our shareholders, including reduced liquidity with respect to our Class A Ordinary Shares decrease our ability to issue additional securities or obtain additional financing in the future.
Our CEO has control over key decision making as a result of his control of a majority of our voting shares.
Our Founder, CEO, and our Chairman of the Board, Mr. Weiguang Yang, and his affiliates which he deemed to have control and/or have substantial influence is able to exercise full voting rights with respect to an aggregate of 549,772 Class B Ordinary Shares, representing a majority of the voting power of our outstanding ordinary shares. As a result, Mr. Yang has the ability to control the outcome of matters submitted to our shareholders for approval, including the election of directors and any merger, consolidation, or sale of all or substantially all of our assets. In addition, Mr. Yang has the ability to control the management and affairs of our company as a result of his position as our CEO and his ability to control the election of our directors. Additionally, in the event that Mr. Yang controls our company at the time of his death, control may be transferred to a person or entity that he designates as his successor. As a board member and officer, Mr. Yang owes a fiduciary duty to our shareholders and must act in good faith in a manner he reasonably believes to be in the best interests of our shareholders. As a shareholder, even a controlling shareholder, Mr. Yang is entitled to vote his shares, and shares over which he has voting control as a result of voting agreements, in his own interests, which may not always be in the interests of our shareholders generally.
As a “controlled company” under the rules of the NASDAQ Capital Market, we may choose to exempt our company from certain corporate governance requirements that could have an adverse effect on our public shareholders.
Our directors and officers beneficially own a majority of the voting power of our outstanding Class A Ordinary Shares. Under the Rule 4350(c) of the NASDAQ Capital Market, a company of which more than 50% of the voting power is held by an individual, group or another company is a “controlled company” and may elect not to comply with certain corporate governance requirements, including the requirement that a majority of our directors be independent, as defined in the NASDAQ Capital Market Rules, and the requirement that our compensation and nominating and corporate governance committees consist entirely of independent directors. Although we do not intend to rely on the “controlled company” exemption under the Nasdaq listing rules, we could elect to rely on this exemption in the future. If we elect to rely on the “controlled company” exemption, a majority of the members of our board of directors might not be independent directors and our nominating and corporate governance and compensation committees might not consist entirely of independent directors. Accordingly, during any time while we remain a controlled company relying on the exemption and during any transition period following a time when we are no longer a controlled company, you would not have the same protections afforded to shareholders of companies that are subject to all of the NASDAQ Capital Market corporate governance requirements. Our status as a controlled company could cause our Class A Ordinary Share to look less attractive to certain investors or otherwise harm our trading price.
We depend upon the VIE Arrangements in consolidating the financial results of the PRC operating entities, which may not be as effective as direct ownership.
Our affiliation with Zhongchao Shanghai is managed through the VIE Arrangements, which agreements may not be as effective in providing us with control over Zhongchao Shanghai as direct ownership. The VIE Arrangements are governed by and would be interpreted in accordance with the laws of the PRC. If Zhongchao Shanghai fails to perform the obligations under the VIE Arrangements, we may have to rely on legal remedies under the laws of the PRC, including seeking specific performance or injunctive relief, and claiming damages. There is a risk that we may be unable to obtain any of these remedies. The legal environment in the PRC is not as developed as in other jurisdictions. As a result, uncertainties in the PRC legal system could limit our ability to enforce the VIE Arrangements, or could affect the validity of the VIE Arrangements.
We may not be able to consolidate the financial results of the PRC operating entities or such consolidation could materially adversely affect our operating results and financial condition.
We are not a Chinese operating company, but a holding company incorporated in Cayman Islands. As a holding company with no material operations of our own, all of our business is conducted through Zhongchao Shanghai, which is considered a VIE for accounting purposes, and we, through Zhongchao WFOE, are considered the primary beneficiary, thus enabling us to consolidate the financial results of Zhongchao Shanghai and its subsidiaries in our consolidated financial statements. In the event that in the future a company we hold as a VIE no longer meets the definition of a VIE under applicable accounting rules, or we are deemed not to be the primary beneficiary, we would not be able to consolidate line by line that entity’s financial results in our consolidated financial statements for reporting purposes. Also, if in the future an affiliate company becomes a VIE and we become the primary beneficiary, we would be required to consolidate that entity’s financial results in our consolidated financial statements for accounting purposes. If such entity’s financial results were negative, this would have a corresponding negative impact on our operating results for reporting purposes.
Because we rely on the VIE Arrangements for our revenue, the termination of these agreements would severely and detrimentally affect our continuing business viability under our current corporate structure.
We are a holding company, and all of our business operations are conducted through the VIE Arrangements. Zhongchao Shanghai may terminate the VIE Arrangements for any or no reason at all. Because neither we, nor our subsidiaries, own equity interests of Zhongchao Shanghai, the termination of the VIE Arrangements would sever our ability to receive payments from Zhongchao Shanghai under our current holding company structure. While we are currently not aware of any event or reason that may cause the VIE Arrangements to terminate, we cannot assure you that such an event or reason will not occur in the future. In the event that the VIE Arrangements are terminated, this would have a severe and detrimental effect on our continuing business viability under our current corporate structure, which, in turn, may affect the value of your investment.
VIE Arrangements in relation to the PRC operating entities may be subject to scrutiny by the PRC tax authorities and they may determine that we, the VIE, or its subsidiaries owe additional taxes, which could negatively affect our financial condition and the value of your investment.
Under applicable PRC laws and regulations, arrangements and transactions among related parties may be subject to audit or challenge by the PRC tax authorities within ten years after the taxable year when the transactions are conducted. We could face material and adverse tax consequences if the PRC tax authorities determine that the VIE Arrangements were not entered into on an arm’s-length basis in such a way as to result in an impermissible reduction in taxes under applicable PRC laws, rules and regulations, and adjust the income of the VIE and its subsidiaries in the form of a transfer pricing adjustment. A transfer pricing adjustment could, among other things, result in a reduction of expense deductions recorded by the VIE and its subsidiaries for PRC tax purposes, which could in turn increase its tax liabilities without reducing our subsidiary’s tax expenses. In addition, the PRC tax authorities may impose late payment fees and other penalties on the VIE and its subsidiaries for the adjusted but unpaid taxes according to the applicable regulations. Our financial position could be materially and adversely affected if the VIE’s or its subsidiaries’ tax liabilities increase or if it is required to pay late payment fees and other penalties.
We conduct our business through Zhongchao Shanghai and its subsidiaries by means of VIE Arrangements. If the PRC courts or administrative authorities determine that these VIE Arrangements do not comply with applicable regulations, we could be subject to severe penalties and our business could be adversely affected. In addition, changes in such PRC laws and regulations may materially and adversely affect our business.
There are uncertainties regarding the interpretation and application of PRC laws, rules and regulations, including the laws, rules and regulations governing the validity and enforcement of the VIE Arrangements between Zhongchao WFOE and Zhongchao Shanghai. We have been advised by our PRC legal counsel, Han Kun Law Offices, based on their understanding of the current PRC laws, rules and regulations, that (i) as of the date of this Annual Report, the structure for operating our business in China (including our corporate structure and VIE Arrangements with Zhongchao Shanghai, Zhongchao Shanghai and their shareholders) do not result in any violation of PRC laws or regulations currently in effect; and (ii) the VIE Arrangements among Zhongchao WFOE and Zhongchao Shanghai and their shareholders governed by PRC law are valid, binding and enforceable in accordance with the terms of each of the VIE Arrangements, and do not result in any violation of PRC laws or regulations currently in effect. However, there are substantial uncertainties regarding the interpretation and application of current or future PRC laws and regulations concerning foreign investment in the PRC, and their application to and effect on the legality, binding effect and enforceability of the VIE Arrangements. In particular, we cannot rule out the possibility that PRC regulatory authorities, courts or arbitral tribunals may in the future adopt a different or contrary interpretation or take a view that is inconsistent with the opinion of our PRC legal counsel.
If any of our PRC entities or the PRC operating entities or their ownership structure or the VIE Arrangements are determined to be in violation of any existing or future PRC laws, rules or regulations, or any of our PRC entities or the PRC operating entities fail to obtain or maintain any of the required governmental permits or approvals, the relevant PRC regulatory authorities would have broad discretion in dealing with such violations, including:
| ● | revoking the business and operating licenses; |
| ● | discontinuing or restricting the operations; |
| ● | imposing conditions or requirements with which the PRC entities may not be able to comply; |
| ● | requiring us and the PRC operating entities to restructure the relevant ownership structure or operations; |
| ● | restricting or prohibiting our use of the proceeds from this offering to finance our business and operations in China; or |
| ● | imposing fines. |
The imposition of any of these penalties would severely disrupt the PRC operating entities’ ability to conduct business and have a material adverse effect on our financial condition, results of operations and prospects.
The shareholders of the VIE may have actual or potential conflicts of interest with us, which may materially and adversely affect our business and financial condition.
The shareholders of the VIE may have actual or potential conflicts of interest with us. These shareholders may refuse to sign or breach, or cause the VIE to breach, or refuse to renew, the existing VIE Arrangements we have with them and the VIE, which would have a material and adverse effect on our ability to consolidate the financial results of the VIE and its subsidiaries. For example, the shareholders may be able to cause our agreements with the VIE to be performed in a manner adverse to us by, among other things, failing to remit payments due under the VIE Arrangements to us on a timely basis. We cannot assure you that when conflicts of interest arise any or all of these shareholders will act in the best interests of our company or such conflicts will be resolved in our favor. Currently, we do not have any arrangements to address potential conflicts of interest between these shareholders and our company. If we cannot resolve any conflict of interest or dispute between us and these shareholders, we would have to rely on legal proceedings, which could result in disruption of our business and subject us to substantial uncertainty as to the outcome of any such legal proceedings.
Our current corporate structure and business operations may be affected by the Foreign Investment Law.
On March 15, 2019, the National People’s Congress approved the Foreign Investment Law, which became effect on January 1, 2020. Since it is relatively new, uncertainties exist in relation to its interpretation and its implementation rules that are yet to be issued. The Foreign Investment Law does not explicitly classify whether variable interest entities whose financial results are consolidated through VIE Arrangements would be deemed as foreign-invested enterprises if they are ultimately “controlled” by foreign investors. However, it has a catch-all provision under definition of “foreign investment” that includes investments made by foreign investors in China through other means as provided by laws, administrative regulations or the State Council. Therefore, it still leaves leeway for future laws, administrative regulations or provisions of the State Council to provide for VIE Arrangements as a form of foreign investment. Therefore, there can be no assurance that our ability to consolidate the financial results of the VIE and its subsidiaries through VIE Arrangements will not be deemed as foreign investment in the future.
The Foreign Investment Law grants national treatment to foreign-invested entities, except for those foreign-invested entities that operate in industries specified as either “restricted” or “prohibited” from foreign investment in a “negative list” that is yet to be published. It is unclear whether the “negative list” to be published will differ from the current Special Administrative Measures for Market Access of Foreign Investment (Negative List). The Foreign Investment Law provides that foreign-invested entities operating in “restricted” or “prohibited” industries will require market entry clearance and other approvals from relevant PRC government authorities. If our ability to consolidate the financial results of the VIE and its subsidiaries through VIE Arrangements are deemed as foreign investment in the future, and any business of the VIE and its subsidiaries is “restricted” or “prohibited” from foreign investment under the “negative list” effective at the time, we may be deemed to be in violation of the Foreign Investment Law, the VIE Arrangements that allow us to consolidate the financial results of the VIE and its subsidiaries may be deemed as invalid and illegal, and we may be required to unwind such VIE Arrangements and/or restructure our business operations, any of which may have a material adverse effect on our business operation.
Furthermore, if future laws, administrative regulations or provisions mandate further actions to be taken by companies with respect to existing VIE Arrangements, we may face substantial uncertainties as to whether we can complete such actions in a timely manner, or at all. Failure to take timely and appropriate measures to cope with any of these or similar regulatory compliance challenges could materially and adversely affect our current corporate structure and business operations.
If any of our affiliated entities becomes the subject of a bankruptcy or liquidation proceeding, we may lose the ability to use and enjoy assets held by such entity, which could materially and adversely affect our business, financial condition and results of operations.
We currently conduct our operations in China through our VIE Arrangements. As part of these arrangements, substantially all of our assets that are significant to the operation of our business are held by our affiliated entities. If any of these entities becomes bankrupt and all or part of their assets become subject to liens or rights of third-party creditors, we may be unable to continue some or all of our business activities, which could materially and adversely affect our business, financial condition and results of operations. In addition, if any of our affiliated entities undergoes a voluntary or involuntary liquidation proceeding, its equity owner or unrelated third-party creditors may claim rights relating to some or all of these assets, which would hinder our ability to operate our business and could materially and adversely affect our business, our ability to generate revenue and the market price of our ordinary shares.
If the PRC operating entities fail to maintain continuing compliance with the PRC state regulatory rules, policies and procedures applicable to their industry, the PRC operating entities may risk losing certain preferential tax and other treatments which may adversely affect the viability of our current corporate structure, corporate governance and business operations.
The State Council has promulgated several notices since 2000 to launch favorable policies for IT services, such as preferential tax treatments and credit support. Under rules and regulations promulgated by various Chinese government agencies, enterprises that have met specified criteria and are recognized as software enterprises by the relevant government authorities in China are entitled to preferential treatment, including financing support, preferential tax rates, export incentives, discretion and flexibility in determining employees’ welfare benefits and remuneration. Software enterprise qualifications are subject to annual examination. Enterprises that fail to meet the annual examination standards will lose the favorable enterprise income tax treatment. Enterprises exporting software or producing software products that are registered with the relevant government authorities are also entitled to preferential treatment including governmental financial support, preferential import, export policies and preferential tax rates. Companies in China engaging in systems integration are required to obtain qualification certificates from the Ministry of Industry and Information Technology. Companies planning to set up computer information systems may only retain systems integration companies with appropriate qualification certificates. Currently the PRC operating entities do not engage in information system integration business, therefore the PRC operating entities are not required to have such qualification certificates. The qualification certificate is subject to review every two years and is renewable every four years. In 2003, the Ministry of Industry and Information Technology promulgated the Amended Appraisal Condition for Qualification Grade of Systems Integration of Computer Information to elaborate the conditions for appraising each of the four qualification grades of systems integration companies. Companies applying for qualification are graded depending on the scale of the work they undertake. The grades range from Grade 1 (highest) to Grade 4 (lowest) in the scale of the work the respective companies can undertake. Companies with Grade 3 qualification can independently undertake projects at the medium-scale and small-scale enterprise level and undertake projects at the large-scale enterprise level in cooperation with other entities. If and to the extent we fail to maintain compliance with such applicable rules and regulations, our operations and financial results may be adversely affected.
RISKS RELATED TO DOING BUSINESS IN CHINA
Adverse changes in political, economic and other policies of the Chinese government could have a material adverse effect on the overall economic growth of China, which could materially and adversely affect the growth of the PRC operating entities’ business and our competitive position.
The majority of the PRC operating entities’ business are conducted in China. Accordingly, the business, financial condition, results of operations and prospects of the PRC operating entities are affected significantly by economic, political and legal developments in China. China’s economy differs from the economies of most developed countries in many respects, including with respect to the amount of government involvement, level of development, growth rate, control of foreign exchange, and allocation of resources. The PRC government exercises significant control over China’s economic growth through strategical allocation of resources, controlling the payment of foreign currency-denominated obligations, setting monetary policy, and providing preferential treatment to particular industries or companies. While the Chinese economy has experienced significant growth in the past decades, growth has been uneven, both geographically and among various sectors of the economy. The growth of the Chinese economy may not continue at a rate experienced in the past. Any prolonged slowdown in the Chinese economy may reduce the demand for our services and materially and adversely affect the PRC operating entities’ business and results of operations. Furthermore, any adverse change in the economic conditions in China, in policies of the PRC government or in laws and regulations in China could have a material adverse effect on the overall economic growth of China and market demand for our services. Such developments could adversely affect the PRC operating entities’ businesses, lead to reduction in demand for our services and adversely affect the competitive position.
Uncertainties regarding the enforcement of laws, and changes in policies, laws and regulations could materially and adversely affect us.
In 1979, the PRC began to promulgate a comprehensive system of laws and regulations governing economic matters in general. The overall effect of legislation over the past three decades has significantly enhanced the protections afforded to various forms of foreign investments in China. In particular, the PRC legal system is a civil law system based on written statutes. Unlike some other law systems, prior court decisions under the civil law system may be cited for reference but have limited precedential value. Our PRC subsidiaries, the PRC operating entities and their subsidiaries are subject to laws and regulations applicable to foreign-invested enterprises as well as various Chinese laws and regulations generally applicable to companies incorporated in China. Since these laws and regulations are relatively new and the PRC legal system continues to rapidly evolve, the interpretations of many laws, regulations and rules and the enforcement of these laws, regulations and rules involve uncertainties. These uncertainties may affect our judgment on the relevance of legal requirements and our ability to enforce our contractual rights or tort claims. In addition, the regulatory uncertainties may be exploited by third parties through unmerited or frivolous legal actions or threats in attempts to extract payments or benefits from us. Furthermore, any administrative and court proceedings in China may be protracted, resulting in substantial costs and diversion of resources and management attention.
The regulatory authorities have significant oversight over the business of the PRC operating entities and may influence our operations as the regulatory authorities deem appropriate to further regulatory, political and societal goals. The regulatory authorities have recently published new policies that affected our industry and our business, and we cannot rule out the possibility that it will in the future further release regulations or policies regarding our industry that could further adversely affect our business, financial condition and results of operations. Furthermore, the regulatory authorities have also recently published new regulations and guidance to exert more oversight and control over securities offerings and other capital markets activities that are conducted overseas and foreign investment in China-based companies like us. Any such action, once taken by the regulatory authorities, could significantly limit or completely hinder our ability to offer or continue to offer securities to investors and cause the value of such securities to significantly decline or in extreme cases, become worthless. We cannot assure you that we or the PRC operating entities will be able to comply with these new laws and regulations in all respects, and we may be ordered to rectify, suspend or terminate any actions or services that are deemed illegal by the regulatory authorities and become subject to material penalties, which may materially harm our business, financial condition, results of operations and prospects.
The PRC operating entities may face risks and uncertainties with respect to the licensing requirement for internet audio-visual programs.
On December 20, 2007, the State Administration of Radio, Film and Television (“SARFT”) (currently known as the National Radio and Television Administration of China, or the NRTA), and the Ministry of Industry and Information Technology (“MIIT”), jointly promulgated the Administrative Provisions on Internet Audio-Visual Program Service, or the Audio-Visual Program Provisions, which became effective on January 31, 2008 and was last amended on August 28, 2015. Among other things, the Audio-Visual Program Provisions stipulated that no entities or individuals may provide internet audio-visual program services without a License for Online Transmission of Audio-Visual Programs issued by SARFT or its local bureaus or completing the relevant registration procedures with SARFT or its local bureaus, and only state-owned or state-controlled entities are eligible to apply for a License for Online Transmission of Audio-Visual Programs. On March 17, 2010, SARFT promulgated the Tentative Categories of Internet Audio-Visual Program Services, or the Categories, clarifying the scope of internet audio-visual programs services, which was amended on March 10, 2017. The making and editing of certain specialized audio-visual programs concerning, among other things, educational content, and broadcasting such content to the general public online is covered in the Categories. However, there are still significant uncertainties relating to the interpretation and implementation of the Audio-Visual Program Provisions, in particular, the scope of “internet audio-visual programs.”
The PRC operating entities offer short audio clips and the live course on their mobile apps or website for users to listen and learn, which can be repeatedly played by the users. We believe the audio clips we offer and the live courses we transmit distinguish us from general providers of internet audio-visual program services. However, we cannot assure you that the competent PRC government authorities will not take a view contrary to our opinion.
The Categories describe “internet audio-visual program services” in a very broad, vague manner and are unclear as to whether the contents the PRC operating entities offer or are available on their platforms fall into the definition of “internet audio-visual programs.” The PRC government may find that the PRC operating entities’ activities mentioned above or any other content offered on their mobile apps or website fall within the definition of “internet audio-visual programs” and thus are subject to the licensing requirement for internet audio-visual programs. The PRC operating entities currently do not hold a License for Online Transmission of Audio-Visual Programs. If the PRC government determines that the PRC operating entities’ content should be considered as “internet audio-visual programs” for the purpose of the Audio-Visual Program Provisions, the PRC operating entities may be required to obtain a License for Online Transmission of Audio-Visual Programs. The PRC operating entities are, however, not eligible to apply for such license since they are not a state-owned or state-controlled entity. If this were to occur, the PRC operating entities may be subject to penalties, fines, legal sanctions or an order to suspend the provision of their relevant content.
We face risks associated with uncertainties surrounding the PRC laws and regulations governing the education industry in general, and the online for-profit private training in particular.
The principal regulations governing private education in China primarily consist of the PRC Education Law, the Law for Promoting Private Education, or Private Education Law, the Implementation Rules for Private Education Law and the Implementation Rules on the Supervision and Administration of For-profit Private Schools, or the Implementation Rules, as amended from time to time. These PRC laws and regulations on private education generally apply to the establishment and operation of all private schools, including schools and other education institutions, and provide that, among others, (i) the establishment of a for-profit private school shall be approved by the education authorities or the authorities in charge of labor and social welfare, (ii) such for-profit private schools should be registered with the competent branch of the State Administration for Industry and Commerce (“SAIC”, currently known as the State Administration for Market Regulation), and (iii) a duly approved private school will be granted a private school operating permit. The Implementation Rules further provide that the provisions contained therein should be applicable to “for-profit private training institutions” in an analogous manner. Shanghai, has accordingly promulgated specific local regulations to clarify the requirements and procedures for establishing and operating private schools in December 2017, however, it expressly provided that management measures and regulations applicable to private training institutions that only provide online courses would be promulgated separately. As of the date of this Annual Report, no explicit local rules or guideline on regulation of online private training institutions related to our operation have been promulgated in Shanghai, where the operating entity of the online platform and the VIE, Zhongchao Shanghai, was incorporated.
The PRC operating entities operate online platform that provides online training programs through the internet, and the PRC operating entities of the online platform are registered with local counterparts of the competent PRC government authorities as for-profit enterprises. As there lacks clear and consistent statutory interpretation regarding the implementation of the above laws and regulations, it is unclear how these regulatory requirements shall be applied to us. During the PRC operating entities’ previous consultation with relevant governmental authorities, they were informed that they are not required to obtain a private school operating permit or other approval from education authorities or the authorities in charge of labor and social welfare for their operation of online education platform. However, we cannot assure you that the government authorities will not take a different view in the future. The PRC operating entities may be required to obtain the above-mentioned, or any other approvals, licenses, permits or filings, or otherwise comply with additional regulatory requirements in the future, due to clarification or change in interpretation or implementation of laws and regulations in education industry, or promulgation of new regulations or guidelines regulating online education institutions.
Pursuant to the amended Law for Promoting Private Education of the PRC (the “Amended Private Education Law”), private schools are required to obtain a private school operating permit. On April 7, 2021, the State Council officially promulgated the revised Regulations on the Implementation of the Law for Promoting Private Education of the PRC (the “2021 Revised Regulations”), which became effective on September 1, 2021. According to the 2021 Revised Regulations, private schools to carry out training and educational activities online using internet technology shall obtain the corresponding private school operating permits. The 2021 Revised Regulations further stipulates that, private schools that carry out training and educational activities online using internet technology shall establish and implement internet security management systems and technical measures for security protection as required by law, and shall, upon discovery of the release or transmission of any information prohibited by laws or administrative regulations from release or transmission, immediately have the transmission stopped and remove or otherwise dispose of the information to prevent its dissemination, retain related records, and report the case to relevant authorities. However, it remains unclear under the 2021 Revised Regulations as to whether and how a non-formal VET service provider like the PRC operating entities, especially in relation to the PRC operating entities’ online tutoring services, needs to comply with the operating permit requirement. Moreover, as the 2021 Revised Regulations were recently promulgated and became effective, there are still substantial uncertainties as to how it will be interpreted and enforced, and whether and how local governments would promulgate rules related to the filing or licensing requirement applicable to non-formal VET service providers like the PRC operating entities.
If the PRC operating entities fail to comply with any regulatory requirements, including obtaining any required licenses, approvals, permits or filings in a timely manner or at all, the PRC operating entities’ continued business operations may be disrupted and the PRC operating entities may be subject to various penalties or be unable to continue their operations, all of which will materially and adversely affect our business, financial condition and results of operations.
The Chinese government exerts substantial influence over the manner in which the PRC operating entities must conduct their business activities. We are currently not required to obtain approval from Chinese authorities to list or continue to list on U.S. exchanges nor for the execution of VIE agreements, however, if the VIE or the holding company were required to obtain approval and were denied permission from Chinese authorities to list or continue to list on U.S. exchanges, we will not be able to continue listing on U.S. exchange or continue to offer securities to investors, which could materially affect the interest of the investors and cause the value of our Class A Ordinary Shares to significantly decline or be worthless.
The Chinese government exerts substantial influence over the manner in which the PRC operating entities must conduct their business activities. China’s business operations are comprehensively regulated. The PRC operating entities could be subject to regulation by various political and regulatory entities, including various local and municipal agencies and government sub-divisions. The PRC operating entities may incur increased costs necessary to comply with existing and newly adopted laws and regulations or penalties for any failure to comply. In the event that the PRC operating entities are not able to substantially comply with any existing or newly adopted laws and regulations, the business operations of the PRC operating entities may be materially adversely affected and the value of our Ordinary Shares may significantly decrease or become worthless.
On February 17, 2023, the CSRC promulgated the Interim Administrative Measures on Overseas Securities Offering and Listing by Domestic Enterprises (CSRC Announcement [2022] No. 43) (“Trial Measures”), and five supporting guidelines, together with five supporting guidelines, which took effect on March 31, 2023. As the Trial Measures were newly published, there are substantial uncertainties as to the implementation and interpretation, and how they will affect our current listing, and future offering or financing. If we are required by the Trial Measures for any future offering or any other financing activities to file with the CSRC, we cannot assure you that we will be able to complete such filings in a timely manner, or even at all. Any failure of us or the PRC operating entities to fully comply with new regulatory requirements may significantly limit or completely hinder our ability to continue to offer our Class A Ordinary Shares, cause significant disruption to our business operations, severely damage our reputation, materially and adversely affect our financial condition and results of operations and cause our Class A Ordinary Shares to significantly decline in value or become worthless.
Additionally, the PRC government authorities may strengthen oversight and control over offerings that are conducted overseas and/or foreign investment in China-based issuers like us. Such actions taken by the PRC government authorities may intervene or influence the operations of the PRC operating entities at any time, which are beyond our control. Therefore, any such action may adversely affect the operations of the PRC operating entities and significantly limit or hinder our ability to offer or continue to offer securities to you and cause the value of such securities to significantly decline or be worthless.
The Chinese government may intervene or influence our operations at any time, which actions may impact our operations materially and adversely, significantly limit or completely hinder our ability to offer or continue to offer securities to investors, and cause the value of our Class A Ordinary Shares to significantly decline or be worthless.
The Chinese government has exercised, and continues to exercise, substantial control over virtually every sector of the Chinese economy through regulation and state ownership. Our ability to operate in China may be harmed by changes in its laws and regulations, including those relating to online transmission of audio-visual program, internet live streaming services, online publishing, private education, internet information security, privacy protection and other matters. The central or local governments of these jurisdictions may impose new, stricter regulations or interpretations of existing regulations that would require additional expenditures and efforts on our part to ensure our compliance with such regulations or interpretations. Accordingly, government actions in the future, including any decision not to continue to support recent economic reforms and to return to a more centrally planned economy or regional or local variations in the implementation of economic policies, could have a significant effect on economic conditions in China or particular regions thereof, and could require us to divest ourselves of any interest we then hold in Chinese properties.
The PRC operating entities’ business is subject to various government and regulatory interference. The PRC operating entities could be subject to regulation by various political and regulatory entities, including various local and municipal agencies and government sub-divisions. The PRC operating entities may incur increased costs necessary to comply with existing and newly adopted laws and regulations or penalties for any failure to comply. Our operations could be adversely affected, directly or indirectly, by existing or future laws and regulations relating to our business or industry, which could result in further material changes in our operations and could adversely impact the value of our Class A Ordinary Shares.
Furthermore, given recent statements by the Chinese government indicating an intent to exert more oversight and control over offerings that are conducted overseas, including but not limited to the newly promulgated Trial Measures, although we are currently not required to obtain permission from any of the PRC federal or local government, if we are required by the Trial Measures for any future offering or any other financing activities to file with the CSRC we cannot assure you that we will be able to complete such filings in a timely manner, or even at all. Any failure of us to fully comply with new regulatory requirements may significantly limit or completely hinder our ability to continue to offer our Class A Ordinary Shares, cause significant disruption to our business operations, severely damage our reputation, materially and adversely affect our financial condition and results of operations and cause our Class A Ordinary Shares to significantly decline in value or become worthless.
PRC laws and regulations governing our current business operations are sometimes vague and uncertain and any changes in such laws and regulations may be quick with little impair our ability to operate profitably.
There are substantial uncertainties regarding the interpretation and application of PRC laws and regulations including, but not limited to, the laws and regulations governing our business and the enforcement and performance of our arrangements with customers in certain circumstances. The laws and regulations are sometimes vague and may be subject to future changes, and their official interpretation and enforcement may involve substantial uncertainty. The effectiveness and interpretation of newly enacted laws or regulations, including amendments to existing laws and regulations, may be delayed, and our business may be affected if we rely on laws and regulations which are subsequently adopted or interpreted in a manner different from our understanding of these laws and regulations. New laws and regulations that affect existing and proposed future businesses may also be applied retroactively. We cannot predict what effect the interpretation of existing or new PRC laws or regulations may have on our business.
The PRC legal system is a civil law system based on written statutes. Unlike the common law system, prior court decisions under the civil law system may be cited for reference but have limited precedential value. Since these laws and regulations are relatively new and the PRC legal system continues to rapidly evolve, the interpretations of many laws, regulations and rules are not always uniform and the enforcement of these laws, regulations and rules involves uncertainties.
In 1979, the PRC government began to promulgate a comprehensive system of laws and regulations governing economic matters in general. The overall effect of legislation over the past three decades has significantly enhanced the protections afforded to various forms of foreign investments in China. However, China has not developed a fully integrated legal system, and recently enacted laws and regulations may not sufficiently cover all aspects of economic activities in China. In particular, the interpretation and enforcement of these laws and regulations involve uncertainties.
Since PRC administrative and court authorities have significant discretion in interpreting and implementing statutory provisions and contractual terms, it may be difficult to evaluate the outcome of administrative and court proceedings and the level of legal protection we enjoy. These uncertainties may affect our judgment on the relevance of legal requirements and our ability to enforce our contractual rights or tort claims. In addition, the regulatory uncertainties may be exploited through unmerited or frivolous legal actions or threats in attempts to extract payments or benefits from us.
Furthermore, the PRC legal system is based in part on government policies and internal rules, some of which are not published on a timely basis or at all and may have retroactive effect. As a result, we may not be aware of our violation of any of these policies and rules until sometime after the violation. In addition, any administrative and court proceedings in China may be protracted, resulting in substantial costs and diversion of resources and management attention.
From time to time, we may have to resort to administrative and court proceedings to enforce our legal rights. However, since PRC administrative and court authorities have significant discretion in interpreting and implementing statutory and contractual terms, it may be more difficult to evaluate the outcome of administrative and court proceedings and the level of legal protection we enjoy than in more developed legal systems. Furthermore, the PRC legal system is based in part on government policies and internal rules (some of which are not published in a timely manner or at all) that may have retroactive effect. As a result, we may not be aware of our violation of these policies and rules until sometime after the violation. Such uncertainties, including uncertainty over the scope and effect of our contractual, property (including intellectual property) and procedural rights, and any failure to respond to changes in the regulatory environment in China could materially and adversely affect our business and impede our ability to continue our operations.
Recently, the General Office of the Central Committee of the Communist Party of China and the General Office of the State Council jointly issued the “Opinions on Severely Cracking Down on Illegal Securities Activities According to Law,” or the Opinions, which was made available to the public on July 6, 2021. The Opinions emphasized the need to strengthen the administration over illegal securities activities, and the need to strengthen the supervision over overseas listings by Chinese companies. Effective measures, such as promoting the construction of relevant regulatory systems will be taken to deal with the risks and incidents of China-concept overseas listed companies, and cybersecurity and data privacy protection requirements and similar matters. The Opinions and any related implementing rules to be enacted may subject us to compliance requirement in the future.
New rules for China-based companies seeking for securities offerings in foreign stock markets was released by the CSRC recently. The Chinese government may exert more oversight and control over overseas public offerings conducted by China-based issuers, which could significantly limit or completely hinder our ability to offer or continue to offer our Class A Ordinary Shares to investors and could cause the value of our Class A Ordinary Shares to significantly decline or become worthless.
On February 17, 2023, the CSRC promulgated the Trial Measures and five supporting guidelines, which became effective on March 31, 2023. According to the Trial Measures, among other requirements, (1) domestic companies that seek to offer or list securities overseas, both directly and indirectly, should fulfil the filing procedures with the CSRC; if a domestic company fails to complete the filing procedure or conceals any material fact or falsifies any major content in its filing documents, such domestic company may be subject to administrative penalties; (2) if the issuer meets both of the following conditions, the overseas offering and listing shall be determined as an indirect overseas offering and listing by a domestic company: (i) any of the total assets, net assets, revenues or profits of the domestic operating entities of the issuer in the most recent accounting year accounts for more than 50% of the corresponding figure in the issuer’s audited consolidated financial statements for the same period; (ii) its major operational activities are carried out in China or its main places of business are located in China, or the senior managers in charge of operation and management of the issuer are mostly Chinese citizens or are domiciled in China; (3) where a domestic company seeks to indirectly offer and list securities in an overseas market, the issuer shall designate a major domestic operating entity responsible for all filing procedures with the CSRC, and such filings shall be submitted to the CSRC within three business days after the submission of the overseas offering and listing application; and (4) if the issuer issues securities in the same overseas market after the initial issuance and listing, it shall submit filings with the CSRC within three business days after the completion of the issuance. Further, at the press conference held for the Trial Measures on February 17, 2023, officials from the CSRC clarified that the PRC domestic companies that have already been listed overseas on or before the effective date of the Trial Measures (i.e., March 31, 2023) shall be deemed as Existing Issuers. Existing Issuers are not required to complete the filing procedures immediately but shall carry out filing procedures as required if they conduct refinancing or are involved in other circumstances that require filing with the CSRC. The officials from the CSRC have also confirmed that for the PRC domestic companies that seek to list overseas with VIE structure, the CSRC will solicit opinions from relevant regulatory authorities and complete the filing of the overseas listing of companies with VIE structure which meet the compliance requirements.
On February 24, 2023, the CSRC, Ministry of Finance of the PRC, National Administration of State Secrets Protection and National Archives Administration of China promulgated the Provisions on Strengthening the Confidentiality and Archives Administration Related to the Overseas Securities Offering and Listing by Domestic Enterprises, or the Archives Rules, which took effect on March 31, 2023. Pursuant to the Archives Rules, domestic companies that seek for overseas offering and listing shall strictly abide by applicable laws and regulations of the PRC and the Archives Rules, enhance legal awareness of keeping state secrets and strengthening archives administration, institute a sound confidentiality and archives administration system, and take necessary measures to fulfill confidentiality and archives administration obligations. Such domestic companies shall not leak any state secret and working secret of government agencies, or harm national security and public interest. Furthermore, a domestic company that plans to, either directly or through its overseas listed entity, publicly disclose or provide to relevant individuals or entities including securities companies, securities service providers and overseas regulators, any document and materials that contain state secrets or working secrets of government agencies, shall first obtain approval from competent authorities according to law, and file with the secrecy administrative department at the same level. Moreover, a domestic company that plans to, either directly or through its overseas listed entity, publicly disclose or provide to relevant individuals and entities including securities companies, securities service providers and overseas regulators, any other documents and materials that, if leaked, will be detrimental to national security or public interest, shall strictly fulfill relevant procedures stipulated by applicable national regulations. The Archives Rules also stipulate that a domestic company that provides accounting archives or copies of accounting archives to any entities including securities companies, securities service providers and overseas regulators and individuals shall fulfill due procedures in compliance with applicable national regulations.
As we have completed our public offering before the effective date of the Trial Measures (i.e., March 31, 2023), we believe we are not required to complete the filing procedures with the CSRC for our current listing. However, we may be required to file with the CSRC in connection with any future offering and financing. As the Trial Measures and the Archives Rules were newly published, there are substantial uncertainties as to the implementation and interpretation, and how they will affect our current listing, and future offering or financing. Especially, if we are required by the Trial Measures for any future offering or financing to file with the CSRC, we cannot assure you that we will be able to complete such filings in a timely manner, or even at all. Any failure of us to fully comply with new regulatory requirements may significantly limit or completely hinder our ability to offer or continue to offer the Class A Ordinary Shares, cause significant disruption to our business operations, severely damage our reputation, materially and adversely affect our financial condition and results of operations, and cause the Ordinary Shares to significantly decline in value or become worthless.
The joint statement by the SEC and the PCAOB, proposed rule changes submitted by Nasdaq, and the Holding Foreign Companies Accountable Act all call for additional and more stringent criteria to be applied to emerging market companies upon assessing the qualification of their auditors, especially the non-U.S. auditors who are not inspected by the PCAOB. These developments could add uncertainties to our offering.
U.S. public companies that have substantially all of their operations in China have been the subject of intense scrutiny, criticism and negative publicity by investors, financial commentators and regulatory agencies, such as the SEC. Much of the scrutiny, criticism and negative publicity has centered on financial and accounting irregularities and mistakes, a lack of effective internal controls over financial accounting, inadequate corporate governance policies or a lack of adherence thereto and, in many cases, allegations of fraud.
On April 21, 2020, the former SEC Chairman Jay Clayton and Public Company Accounting Oversight Board (the “PCAOB”) Chairman William D. Duhnke III, along with other senior SEC staff, released a joint statement highlighting the risks associated with investing in companies based in or have substantial operations in emerging markets including China. The joint statement emphasized the risks associated with lack of access for the PCAOB to inspect auditors and audit work papers in China and higher risks of fraud in emerging markets.
On May 18, 2020, Nasdaq filed three proposals with the SEC to (i) apply minimum offering size requirement for companies primarily operating in “Restrictive Market”, (ii) adopt a new requirement relating to the qualification of management or board of director for Restrictive Market companies, and (iii) apply additional and more stringent criteria to an applicant or listed company based on the qualifications of the company’s auditors.
On May 20, 2020, the U.S. Senate passed The Holding Foreign Companies Accountable Act, or the HFCA Act requiring a foreign company to certify it is not owned or controlled by a foreign government if the PCAOB is unable to audit specified reports because the company uses a foreign auditor not subject to PCAOB inspection. If the PCAOB is unable to inspect the company’s auditors for three consecutive years, the issuer’s securities are prohibited to trade on a national exchange. On December 2, 2020, the U.S. House of Representatives approved the HFCA Act. On December 18, 2020, the HFCA Act was signed into law.
On March 24, 2021, the SEC announced that it had adopted interim final amendments to implement congressionally mandated submission and disclosure requirements of the Act. The interim final amendments will apply to registrants that the SEC identifies as having filed an annual report on Forms 10-K, 20-F, 40-F or N-CSR with an audit report issued by a registered public accounting firm that is located in a foreign jurisdiction and that the PCAOB has determined it is unable to inspect or investigate completely because of a position taken by an authority in that jurisdiction. The SEC will implement a process for identifying such a registrant and any such identified registrant will be required to submit documentation to the SEC establishing that it is not owned or controlled by a governmental entity in that foreign jurisdiction, and will also require disclosure in the registrant’s annual report regarding the audit arrangements of, and governmental influence on, such a registrant.
Furthermore, the HFCA Act, which requires that the PCAOB be permitted to inspect the issuer’s public accounting firm within three years, may result in the delisting of our Company in the future if the PCAOB is unable to inspect our accounting firm at such future time.
In addition, on June 22, 2021, the U.S. Senate passed the Accelerating Holding Foreign Companies Accountable Act (the “AHFCAA”), which, if signed into law, would amend the HFCA Act and require the SEC to prohibit an issuer’s securities from trading on any U.S. stock exchanges if its auditor is not subject to PCAOB inspections for two consecutive years instead of three consecutive years. As a result, the time period before our Class A Ordinary Shares may be prohibited from trading or delisted will be reduced.
On November 5, 2021, the SEC approved the PCAOB’s Rule 6100, Board Determinations Under the Holding Foreign Companies Accountable Act. Rule 6100 provides a framework for the PCAOB to use when determining, as contemplated under the HFCA Act, whether it is unable to inspect or investigate completely registered public accounting firms located in a foreign jurisdiction because of a position taken by one or more authorities in that jurisdiction. On December 16, 2021, the PCAOB issued a Determination Report which found that the PCAOB is unable to inspect or investigate completely registered public accounting firms headquartered in: (1) mainland China, and (2) Hong Kong.
The lack of access to the PCAOB inspection in China prevents the PCAOB from fully evaluating audits and quality control procedures of the auditors based in China. As a result, the investors may be deprived of the benefits of such PCAOB inspections. The inability of the PCAOB to conduct inspections of auditors in China makes it more difficult to evaluate the effectiveness of these accounting firms’ audit procedures or quality control procedures as compared to auditors outside of China that are subject to the PCAOB inspections, which could cause existing and potential investors in our stock to lose confidence in our audit procedures and reported financial information and the quality of our financial statements.
Our current independent accounting firm, Prager Metis CPAs, LLC (“Prager Metis”), whose audit report is included in this Annual Report on Form 20-F, and our former independent accounting firm Marcum Asia CPAs LLP (“MarcumAsia” formerly known as “Marcum Bernstein & Pinchuk LLP”), are headquartered in New York, New York. Neither of them was included in the list of PCAOB Identified Firms in the PCAOB December Release. However, given that all PCAOB-registered firms in China were included on that list, our ability to retain an auditor subject to PCAOB inspection and investigation may depend on the relevant U.S. and PRC regulators reaching an agreement to permit these inspections and investigations. More broadly, the PCAOB entered into a Memorandum of Understanding on Enforcement Cooperation with the CSRC and the PRC Ministry of Finance, which established a cooperative framework between the parties for the production and exchange of audit documents relevant to investigations undertaken by the PCAOB in the PRC or by the CSRC or the PRC Ministry of Finance in the United States. The PCAOB continues to be in discussions with the CSRC and the PRC Ministry of Finance to permit joint inspections of the PCAOB-registered audit firms that audit Chinese companies that trade on U.S. exchanges. However, in the PCAOB December 2021 Release, the PCAOB identified problems in implementing these agreements and a lack of cooperation. Accordingly, we can offer no assurance that we will be able to retain an auditor that would allow us to avoid a trading prohibition for our securities under the HFCA Act.
In addition to the issues under the HFCA Act discussed above, the PCAOB’s inability to conduct inspections in China and Hong Kong prevented it from fully evaluating the audits and quality control procedures of the independent registered public accounting firm. However, as noted above, recent developments create uncertainty as to the PCAOB’s continued ability to conduct inspections of our independent accounting firm.
On December 15, 2022, the PCAOB determined that the PCAOB was able to secure complete access to inspect and investigate registered public accounting firms headquartered in mainland China and Hong Kong and voted to vacate its previous determinations to the contrary. However, whether the PCAOB will continue to be able to satisfactorily conduct inspections of PCAOB-registered public accounting firms headquartered in mainland China and Hong Kong is subject to uncertainty and depends on a number of factors out of our, and our auditor’s, control. The PCAOB is continuing to demand complete access in mainland China and Hong Kong moving forward and is already making plans to resume regular inspections in early 2023 and beyond, as well as to continue pursuing ongoing investigations and initiate new investigations as needed. The PCAOB has indicated that it will act immediately to consider the need to issue new determinations with the HFCA Act if needed and does not have to wait another year to reassess its determinations.
Our securities may be delisted under the HFCA Act if the PCAOB is unable to inspect auditors with presence in China for three consecutive years. The delisting of our securities, or the threat of their being delisted, may materially and adversely affect the value of your investment. Additionally, the inability of the PCAOB to conduct inspections deprives our investors with the benefits of such inspections.
The above recent developments may have added uncertainties to our ability to continue to list on Nasdaq or to offer our securities and we cannot assure you whether Nasdaq or regulatory authorities would apply additional and more stringent criteria to us since we are an emerging growth company and substantial all of our operations are conducting in China.
The SEC may propose additional rules or guidance that could impact us if our auditor is not subject to PCAOB inspection. For example, on August 6, 2020, the President’s Working Group on Financial Markets, or the PWG, issued the Report on Protecting United States Investors from Significant Risks from Chinese Companies to the then President of the United States. This report recommended the SEC implement five recommendations to address companies from jurisdictions that do not provide the PCAOB with sufficient access to fulfil its statutory mandate. Some of the concepts of these recommendations were implemented with the enactment of the HFCA Act. However, some of the recommendations were more stringent than the HFCA Act. For example, if a company’s auditor was not subject to PCAOB inspection, the report recommended that the transition period before a company would be delisted would end on January 1, 2022.
The SEC has announced that the SEC staff is preparing a consolidated proposal for the rules regarding the implementation of the HFCA Act and to address the recommendations in the PWG report. It is unclear when the SEC will complete its rulemaking and when such rules will become effective and what, if any, of the PWG recommendations will be adopted. The implications of this possible regulation in addition to the requirements of the HFCA Act are uncertain. Such uncertainty could cause the market price of our ordinary shares to be materially and adversely affected, and our securities could be delisted or prohibited from being traded on the national securities exchange earlier than would be required by the HFCA Act.
Moreover, on December 29, 2022, legislation entitled “Consolidated Appropriations Act, 2023” (the “Consolidated Appropriations Act”) was signed into law by President Biden. The Consolidated Appropriations Act contained, among other things, an identical provision to the AHFCAA, which reduces the number of consecutive non-inspection years required for triggering the prohibitions under the HFCA Act from three years to two.
If our Class A Ordinary Shares are unable to be listed on another securities exchange by then, such a delisting would substantially impair your ability to sell or purchase our Class A Ordinary Shares when you wish to do so, and the risk and uncertainty associated with a potential delisting would have a negative impact on the price of our Class A Ordinary Shares.
In light of recent events indicating greater oversight by the Cyberspace Administration of China over data security, particularly for companies seeking to list on a foreign exchange, though such oversight is not applicable to us, we may be subject to a variety of PRC laws and other obligations regarding data protection and any other rules, and any failure to comply with applicable laws and obligations could have a material and adverse effect on our business, our listing on the Nasdaq Capital Market, financial condition, results of operations, and the offering.
Even though, currently, we are not subject to PRC laws relating to the collection, use, sharing, retention, security, and transfer of confidential and private information, such as personal information and other data, these laws continue to develop, and the PRC government may adopt other rules and restrictions in the future. Non-compliance could result in penalties or other significant legal liabilities.
The Cybersecurity Law, which was adopted by the National People’s Congress on November 7, 2016 and came into force on June 1, 2017, and the Cybersecurity Review Measures, or the “Review Measures,” which were promulgated on April 13, 2020, provide that personal information and important data collected and generated by a critical information infrastructure operator in the course of its operations in China must be stored in China, and if a critical information infrastructure operator purchases internet products and services that affect or may affect national security, it should be subject to cybersecurity review by the CAC. In addition, a cybersecurity review is required where critical information infrastructure operators, or the “CIIOs,” purchase network-related products and services, which products and services affect or may affect national security. Due to the lack of further interpretations, the exact scope of what constitute a “CIIO” remains unclear. Further, the PRC government authorities may have wide discretion in the interpretation and enforcement of these laws.
On June 10, 2021, the Standing Committee of the National People’s Congress promulgated the Data Security Law which took effect on September 1, 2021. The Data Security Law requires that data shall not be collected by theft or other illegal means, and it also provides that a data classification and hierarchical protection system. The data classification and hierarchical protection system protects data according to its importance in economic and social development, and the damages it may cause to national security, public interests, or the legitimate rights and interests of individuals and organizations if the data is falsified, damaged, disclosed, illegally obtained or illegally used, which protection system is expected to be built by the state for data security in the near future. In addition, on September 30, 2024, the State Council of China published the Regulations on Network Data Security Administration, which took effect on January 1, 2025. The Regulations on Network Data Security Administration provides that data processing operators engaging in data processing activities that affect or may affect national security must be subject to network data security review by the relevant cyberspace administration of the PRC. Network data processing activities refers to the collection, retention, use, processing, transmission, provision, disclosure, deletion, and other activities of network data. Network data processing activities refers to the collection, retention, use, processing, transmission, provision, disclosure, deletion, and other activities of network data.
As of the date of this Annual Report, we have not received any notice from any authorities identifying us as a CIIO or requiring us to undertake a cybersecurity review by the CAC. Further, we have not been subject to any penalties, fines, suspensions, investigations from any competent authorities for violation of the regulations or policies that have been issued by the CAC to date. In the opinion of our PRC counsel, Han Kun Law Offices, neither we nor the PRC operating entities are required to voluntarily report for a cybersecurity review with the CAC under the Cybersecurity Review Measures, since neither we nor any of the PRC operating entities have not been identified by the regulatory authorities as a CIIO, and neither we nor any of the PRC operating entities currently have over one million users’ personal information nor do we anticipate that we will be collecting over one million users’ personal information in the foreseeable future, which we understand might otherwise subject us , our subsidiaries or the PRC operating entities to the Cybersecurity Review Measures. However, given that the Cybersecurity Review Measures do not provide explanation or interpretation for ‘affect or may affect national security’, the PRC regulatory authorities retain broad discretion in interpreting this provision. Should the authorities determine, at their discretion, that the Company’s data processing activities affect or may affect national security, the Company may be subject to a cybersecurity review, and there remains uncertainty as to whether the PRC regulatory agencies, including the CAC, may adopt new laws, regulations, rules, or detailed implementation and interpretation related to the Regulations on Network Data Security Administration. If any such new laws, regulations, rules, or implementation and interpretation come into effect, we expect to take all reasonable measures and actions to comply. We cannot assure you that PRC regulatory agencies, including the CAC, would take the same view as we do, and there is no assurance that we can fully or timely comply with such laws should they be deemed applicable to our operations. There is no certainty as to how such review or prescribed actions would impact our operations and we cannot guarantee that any clearance can be obtained or any actions that may be required for our listing on the Nasdaq capital market and the offering as well can be taken in a timely manner, or at all.
We may be liable for improper use or appropriation of personal information provided by our customers.
The business of the PRC operating entities involves collecting and retaining certain internal and customer data. We also maintain information about various aspects of our operations as well as regarding our employees. The integrity and protection of the customer, employee and company data is critical to our business. The customers and employees of the PRC operating entities expect that the PRC operating entities will adequately protect their personal information. The PRC operating entities are required by applicable laws to keep strictly confidential the personal information that they collect, and to take adequate security measures to safeguard such information.
The PRC Criminal Law, as amended by its Amendment 7 (effective on February 28, 2009) and Amendment 9 (effective on November 1, 2015), prohibits institutions, companies and their employees from selling or otherwise illegally disclosing a citizen’s personal information obtained in performing duties or providing services or obtaining such information through theft or other illegal ways. On November 7, 2016, the SCNPC issued the Cyber Security Law of the PRC, or Cyber Security Law, which became effective on June 1, 2017. Pursuant to the Cyber Security Law, network operators must not, without users’ consent, collect their personal information, and may only collect users’ personal information necessary to provide their services. Providers are also obliged to provide security maintenance for their products and services and shall comply with provisions regarding the protection of personal information as stipulated under the relevant laws and regulations.
The Civil Code of the PRC (issued by the PRC National People’s Congress on May 28, 2020 and effective from January 1, 2021) provides legal basis for privacy and personal information infringement claims under the Chinese civil laws. PRC regulators, including the CAC, the Ministry of Industry and Information Technology, or MIIT, and the Ministry of Public Security, have been increasingly focused on regulation in data security and data protection.
The PRC regulatory requirements regarding cybersecurity are evolving. For instance, various regulatory bodies in China, including the CAC, the Ministry of Public Security and the State Administration for Market Regulation, or the SAMR (formerly known as State Administration for Industry and Commerce, or the SAIC), have enforced data privacy and protection laws and regulations with varying and evolving standards and interpretations. In April 2020, the Chinese government promulgated Cybersecurity Review Measures, which came into effect on June 1, 2020. According to the Cybersecurity Review Measures, operators of critical information infrastructure must pass a cybersecurity review when purchasing network products and services which do or may affect national security.
According to the latest amended Cybersecurity Review Measures, which was promulgated on December 28, 2021 and became effective on February 15, 2022, and replaced the Cybersecurity Review Measures promulgated on April 13, 2020, online platform operator holding more than one million users/users’ individual information shall be subject to cybersecurity review before listing abroad. Cybersecurity Review Measures does not provide a definition of “online platform operator”, therefore, we cannot assure you that any PRC operating entities will not be deemed as an “online platform operator.” On November 14, 2021, the CAC released the Regulations on the Network Data Security Management (Draft for Comments), or the Data Security Management Regulations Draft, to solicit public opinion and comments. Pursuant to the Data Security Management Regulations Draft, data processor holding more than one million users/users’ individual information shall be subject to cybersecurity review before listing abroad. Data processing activities refers to activities such as the collection, retention, use, processing, transmission, provision, disclosure, or deletion of data. The Data Security Management Regulations Draft was formally adopted on August 30, 2024 as Regulations on the Network Data Security Management, which was promulgated on September 24, 2024 and took effect on January 1, 2025. Pursuant to Regulations on the Network Data Security Management, there is no provision related to list or offer securities abroad, and it will not affect us at this time. There remains uncertainty as to how the Review Measures and the Regulations on the Network Data Security Management will be interpreted or implemented and whether the PRC regulatory agencies, including the CAC, may adopt new laws, regulations, rules, or detailed implementation and interpretation related to the Review Measures and the Regulations on the Network Data Security Management. As of the date of this Annual Report, the MDMOOC online platform has more than 194,370 registered users and a database of more than 111,070 healthcare experts, and we currently do not hold more than one million users/users’ individual information. However, we may be deemed as a data processor under the Regulations on the Network Data Security Management.
The Cybersecurity Review Measures also provide that if a critical information infrastructure operator, or a CIIO, purchases internet products and services that affect or may affect national security, it should be subject to cybersecurity review by the CAC. We do not expect to be a CIIO, since (i) we do not hold a large amount of individual information, and (ii) data processed in our business is less likely to have a bearing on national security, thus it may not be classified as core or important data by the authorities. However, due to the lack of further interpretations, the exact scope of what constitutes a “CIIO” remains unclear. As of the date of this Annual Report, we have not received any notice from any authorities identifying us as a CIIO or requiring us to undertake a cybersecurity review by the CAC. Further, as of the date of this Annual Report, we or the PRC operating entities have not been subject to any penalties, fines, suspensions, or investigations from any competent authorities for violation of the regulations or policies that have been issued by the CAC.
As of the date of this Annual Report, we or the PRC operating entities have not been informed by any PRC governmental authority of any requirement that we file for a cybersecurity review. However, if we are deemed to be a critical information infrastructure operator or a company that is engaged in data processing and holds personal information of more than one million users, we could be subject to PRC cybersecurity review.
As of the date hereof, as advised by our PRC legal counsel, we are of the view that we are in compliance with the applicable PRC laws and regulations governing the data privacy and personal information in all material respects, including the data privacy and personal information requirements of the Cyberspace Administration of China, and we have not received any complaints from any third party, or been investigated or punished by any PRC competent authority in relation to data privacy and personal information protection. However, as there remains significant uncertainty in the interpretation and enforcement of relevant PRC cybersecurity laws and regulations, we could be subject to cybersecurity review, and if so, we may not be able to pass such review in relation to this offering. In addition, we could become subject to enhanced cybersecurity review or investigations launched by PRC regulators in the future. Any failure or delay in the completion of the cybersecurity review procedures or any other non-compliance with the related laws and regulations may result in fines or other penalties, including suspension of business, website closure, removal of our app from the relevant app stores, and revocation of prerequisite licenses, as well as reputational damage or legal proceedings or actions against us, which may have material adverse effect on our business, financial condition or results of operations.
On June 10, 2021, the SCNPC promulgated the PRC Data Security Law, which took effect in September 2021. The PRC Data Security Law imposes data security and privacy obligations on entities and individuals carrying out data activities, and introduces a data classification and hierarchical protection system based on the importance of data in economic and social development, and the degree of harm it will cause to national security, public interests, or legitimate rights and interests of individuals or organizations when such data is tampered with, destroyed, leaked, illegally acquired or used. The PRC Data Security Law also provides for a national security review procedure for data activities that may affect national security and imposes export restrictions on certain data an information.
As uncertainties remain regarding the interpretation and implementation of these laws and regulations, we cannot assure you that we will comply with such regulations in all respects and we may be ordered to rectify or terminate any actions that are deemed illegal by regulatory authorities. We may also become subject to fines and/or other sanctions which may have material adverse effect on our business, operations and financial condition.
While we take various measures to comply with all applicable data privacy and protection laws and regulations, our current security measures and those of our third-party service providers may not always be adequate for the protection of our customer, employee or company data. We may be a target for computer hackers, foreign governments or cyber terrorists in the future.
Unauthorized access to our proprietary internal and customer data may be obtained through break-ins, sabotage, breach of our secure network by an unauthorized party, computer viruses, computer denial-of-service attacks, employee theft or misuse, breach of the security of the networks of our third party service providers, or other misconduct. Because the techniques used by computer programmers who may attempt to penetrate and sabotage our proprietary internal and customer data change frequently and may not be recognized until launched against a target, we may be unable to anticipate these techniques.
Unauthorized access to our proprietary internal and customer data may also be obtained through inadequate use of security controls. Any of such incidents may harm our reputation and adversely affect our business and results of operations. In addition, we may be subject to negative publicity about our security and privacy policies, systems, or measurements. Any failure to prevent or mitigate security breaches, cyber-attacks or other unauthorized access to our systems or disclosure of our customers’ data, including their personal information, could result in loss or misuse of such data, interruptions to our service system, diminished customer experience, loss of customer confidence and trust, impairment of our technology infrastructure, and harm our reputation and business, resulting in significant legal and financial exposure and potential lawsuits.
The PRC operating entities’ failure to obtain, maintain or renew other licenses, approvals, permits, registrations or filings necessary to conduct their operations in China could have a material adverse impact on our business, financial conditions and results of operations.
A number of PRC regulatory authorities oversee different aspects of the PRC operating entities’ business operations, and the PRC operating entities are required to obtain a wide range of licenses, approvals, permits, registrations and filings required for conducting their business in China, which we cannot assure you that the PRC operating entities have obtained all of them or will continue to maintain or renew all of them.
The PRC operating entities may be deemed as providing certain restricted services or conduct certain restricted activities and thus be subject to certain licenses, approvals, permits, registrations and filings due to lack official interpretations on certain terms under internet related PRC regulations and laws. For example, (i) certain business operated on the PRC operating entities’ websites and mobile apps, including providing platform for users to release, collect and process medial information, may be deemed as the internet information services, thus they may be required to obtain a License for Value-added Telecommunications Services for provision of such services. Whoever engages in the internet information services without obtaining such license may be ordered to make a rectification, be confiscated of illegal gains, and be imposed a fine. If the circumstances are serious, it shall be ordered to suspend business for rectification; (ii) certain content posted on the PRC operating entities’ website or mobile apps, including the course materials, the courseware or audio-visual content uploaded by the PRC operating entities in MDMOOC online platform, may be deemed as “internet cultural products,” and the PRC operating entities’ use of those contents may be regarded as “internet cultural activities,” thus they may be required to obtain an Internet Culture Business Operating License for provision of those contents. If any entity engages in the activities without obtaining such licenses, the competent administrative department shall order it to cease the operational internet cultural activities, give it a warning, and impose upon it a fine of less than RMB 30,000; if it refuses to cease the operational activities, it shall be blacklisted in the cultural market, and imposed upon it as a credit punishment; (iii) due to the ambiguity of the definition of “online publishing service,” the online distribution of content, including the PRC operating entities’ course materials, the courseware or audio-visual contents uploaded by the PRC operating entities of MDMOOC online platform may be regarded as “online publishing service” and therefore they may be required to obtain an Online Publishing License. Where any entity or individual engages in online publishing services without approval, the competent departments shall ban such entity or individual according to their statutory functions and powers, and the competent departments shall order them to close their websites and delete all the relevant online publications, confiscate their illegal income and major equipment and tools used for engaging in the activities, and impose fines; (iv) certain medial and drug-related contents posted on the PRC operating entities’ website or mobile apps may be deemed as internet drug information service, and the PRC operating entities’ use of those contents may be required to obtain a Qualification Certificate for Internet Drug Information Services for provision of those contents. In the case of any engagement in the services without obtaining or making use of the License for Internet-based Drug Information Services beyond the period of validity thereof, the authority shall issue a warning and order the parties concerned to suspend from engaging in internet -based drug information services; if the circumstances are serious, punishments shall be given in accordance with relevant laws and regulations by the competent authority; and (v) certain PRC operating entities producing and posting videos on their website or mobile apps may be required to obtain a License for Production and Operation of Radio and TV Programs from the SARFT or its counterparts at the provincial level under the Regulations on the Administration of Production and Operation of Radio and Television Programs. Some of the applicable PRC operating entities have not obtained the above licenses or made such filings, and certain licenses that were obtained by the PRC operating entities have expired and have not been successfully renewed yet, and such PRC operating entities may be punished accordingly.
In addition, under current PRC laws and regulations, an information service provider that reposts news for internet publication shall first obtain license from Cyberspace Administration of China (“CAC”) or its local counterpart. Certain learning materials the PRC operating entities provide on their platform are partly from foreign media. Due to the ambiguity of the definition of “news” under the current PRC laws and regulations, we cannot assure you that the PRC operating entities’ provision of such materials will not be deemed by the relevant PRC government authorities as reposting “news” without proper license, which will subject us to various penalties, including fines and suspension of such provision. Although we do not think the PRC operating entities are subject to any of these licenses or filing requirements, and as of the date of this Annual Report, the PRC operating entities have not been subject to any fines or other form of regulatory or administrative penalties or sanctions due to the lack of any the licenses, approvals, permits, registrations and filings, we cannot assure you that the PRC government authorities will not take a different view or will not require us to obtain any additional licenses, approvals, permits, registrations and filings in the future. If the PRC operating entities fail to do so, they may be subject to various penalties, such as confiscation of illegal revenues, fines and discontinuation or restriction of business operations, which may materially and adversely affect the PRC operating entities’ business, financial condition and results of operations.
In addition, there can be no assurance that the PRC operating entities will be able to maintain their existing licenses, approvals, registrations or permits necessary to provide their current online services in China, renew any of them when their current term expires, or update existing licenses or obtain additional licenses, approvals, permits, registrations or filings necessary for their business expansion from time to time. If the PRC operating entities fail to do so, the PRC operating entities’ business, financial conditions and operational results may be materially and adversely affected.
Failure to comply with PRC regulations in relation to lease property may subject us to penalty.
Certain PRC operating entities’ actual operating addresses are different from their registered addresses. In accordance with applicable PRC laws and regulations, a market entity may only register one domicile or principal place of business, otherwise it shall establish a branch at another address actually used by it and apply to the registration authority for registration. Failure to comply with the aforesaid provisions may cause the registration authorities to order a correction and confiscate the illegal income; if such PRC operating entities refuse to make correction, a fine ranging from RMB10,000 to RMB100,000 shall be imposed; in serious cases, the PRC operating entities may be ordered to close down pursuant to the law and a fine ranging from RMB100,000 to RMB500,000 shall be imposed.
In addition, the PRC operating entities have not registered all of their lease agreements with the relevant regulatory authorities. The failure to register the lease agreements for their leased properties will not affect the validity of these lease agreements, but the competent housing authorities may order the PRC operating entities to register the lease agreements in a prescribed period of time and impose a fine ranging from RMB1,000 to RMB10,000 for each nonregistered lease agreement if such PRC operating entities fail to complete the registration within the prescribed timeframe.
U.S. regulators’ ability to conduct investigations or enforce rules in China is limited.
The majority of the operations of the PRC operating entities conducted outside of the U.S. In addition, our management consists of five officers who are all located in China and three independent directors, among which two are located in the United States and one is located in China. As a result, it may not be possible for the U.S. regulators to conduct investigations or inspections, or to effect service of process within the U.S. or elsewhere outside the U.S. on us, our subsidiaries, the PRC operating entities, officers, directors (except two independent directors) and shareholders, and others, including with respect to matters arising under U.S. federal or state securities laws. China does not have treaties providing for reciprocal recognition and enforcement of judgments of courts with the U.S. and many other countries. As a result, recognition and enforcement in China of these judgments in relation to any matter, including U.S. securities laws and the laws of the Cayman Islands, may be difficult.
We face uncertainty regarding the PRC tax reporting obligations and consequences for certain indirect transfers of the stock of the operating company.
Pursuant to the Notice on Strengthening Administration of Enterprise Income Tax for Share Transfers by Non-PRC Resident Enterprises issued by the PRC State Administration of Taxation on December 10, 2009, or Circular 698, where a foreign investor transfers the equity interests of a PRC resident enterprise indirectly by way of the sale of equity interests of an overseas holding company, or an Indirect Transfer, and such overseas holding company is located in a tax jurisdiction that: (i) has an effective tax rate less than 12.5% or (ii) does not tax foreign income of its residents, the foreign investor should report such Indirect Transfer to the competent tax authority of the PRC resident enterprise. The PRC tax authority will examine the true nature of the Indirect Transfer, and if the tax authority considers that the foreign investor has adopted an abusive arrangement in order to avoid PRC tax, they will disregard the existence of the overseas holding company and re-characterize the Indirect Transfer and as a result, gains derived from such Indirect Transfer may be subject to PRC withholding tax at the rate of up to 10%. In addition, the PRC resident enterprise is supposed to provide necessary assistance to support the enforcement of Circular 698. At present, the PRC tax authorities will neither confirm nor deny that they would enforce Circular 698, in conjunction with other tax collection and tax withholding rules, to make claims against our PRC subsidiary or the PRC operating entities as being indirectly liable for unpaid taxes, if any, arising from Indirect Transfers by shareholders who did not obtain their shares in the public offering of our shares.
We may be subject to any enforcement actions brought by Chinese tax authorities if we fail to pay certain valued-added tax and income taxes in a timely manner.
In January 2008, the PRC Enterprise Income Tax Law (“EIT Law”) took effect, which was last amended by the Standing Committee of the National People’s Congress on December 29, 2018. The PRC Enterprise Income Tax Law applies a uniform 25 percent enterprise income tax rate to both FIEs and domestic enterprises, except where tax incentives are granted to special industries and projects. The PRC Enterprise Income Tax Law defines “resident enterprise” as an enterprise established outside of the territory of China but with its “de facto management body” within China, which will also be subject to the 25% enterprise income tax rate. The implementation rules define the term “de facto management body” as the body that exercises full and substantial control and overall management over the business, productions, personnel, accounts, and properties of an enterprise. Enterprises qualified as “High and New Technology Enterprises” are entitled to a 15% enterprises income tax rate rather than the 25% uniform statutory tax rate. The preferential tax treatment continues as long as an enterprise can retain its “High and New Technology Enterprise” status. Under the PRC Enterprise Income Tax Law and its implementation regulations, dividends generated from the business of a PRC subsidiary after January 1, 2008, and payable to its foreign investor may be subject to a withholding tax rate of 10 percent if the PRC tax authorities determine that the foreign investor is a Non-resident Enterprise, unless there is a tax treaty with China that provides for a preferential withholding tax rate. Distributions of earnings generated before January 1, 2008, are exempt from PRC withholding tax.
The State Administration of Taxation (“SAT”) has promulgated several rules and notices to tighten the scrutiny over acquisition transactions in recent years, including the Interim Measures for the Administration of Remittance of Income Tax for Non-Resident Enterprise Withheld at Source (the “Interim Measures”) which became effective on January 1, 2009, the Notice of the SAT on Strengthening the Administration of Enterprise Income Tax on Gain Derived from Equity Transfer Made by Non-Resident Enterprise (the “Notice”) which became effective on January 1, 2008 and was amended on July 19, 2015, the Announcement of the SAT on Issues Concerning the Withholding of Non-resident Enterprise Income Tax at Source (the “SAT Circular 37”) which was promulgated on October 17, 2017, became effective on December 1, 2017 and was amended on June 15, 2018, and the Public Notice of the SAT Regarding Certain Enterprise Income Tax Matters on Indirect Transfer of Properties by Non-Resident Enterprises (the “Public Notice 7”) which became effective on February 3, 2015 and was amended on December 1, 2017 and December 29, 2017.
The SAT Circular 37 amended some provisions in Public Notice 7, repealed the Interim Measures and the Notice and simplifies procedures of withholding and payment of income tax levied on non-resident enterprises. Pursuant to these rules and notices, where a non-resident enterprise investor transfers equity interests or other taxable assets in a PRC resident enterprise indirectly by way of disposing of equity interests in an overseas holding company, the non-resident enterprise investor, being the transferor, may be subject to PRC enterprise income tax if the indirect transfer is considered to be an abusive use of company structure without reasonable commercial purposes. In addition, Public Notice 7 provides clear criteria on how to assess reasonable commercial purposes.
According to the Temporary Regulations on Value-added Tax, which was most recently amended on November 19, 2017, and the Detailed Implementing Rules of the Temporary Regulations on Value-added Tax, which was amended on October 28, 2011, and became effective on November 1, 2011, all taxpayers selling goods, providing processing, repair or replacement services or importing goods within the PRC shall pay Value-Added Tax. The rate of VAT is 17%, 11% or 6% in certain limited circumstances depending on the product type.
On April 4, 2018, the Ministry of Finance and the SAT jointly issued the Notice of Adjustment of Value-added Tax Rates which declared that the VAT tax rate in regard to the sale of goods, provision of processing, repairs and replacement services and importation of goods into China shall be reduced from the previous 17% and 11% to 16% and 10% respectively from May 1, 2018.
According to the Announcement of the MOF, the SAT and the General Administration of Customs on Relevant Policies for Deepening Value-added Tax Reform promulgated on March 20, 2019 and became effective on April 1, 2019 (the “Announcement”), for the VAT taxable sales or imports by a general taxpayer of VAT, the applicable tax rate shall be adjusted to 13% from the original 16% and to 9% from original 10%.
Furthermore, according to the Trial Scheme for the Conversion of Business Tax to Value-added Tax, which was promulgated by the MOF and the SAT, the PRC began to launch taxation reforms in a gradual manner in January 1, 2012, whereby the collection of value-added tax in lieu of business tax items was implemented on a trial basis in regions showing significant radiating effects in economic development and providing outstanding reform examples, beginning with production service industries such as transportation and certain modern service industries.
In accordance with Notice of the Ministry of Finance and the State Administration of Taxation on Full Launch of the Pilot Scheme on Levying Value-added Tax in Place of Business Tax, a SAT circular that took effect on May 1, 2016, amended on July 11, 2017 and April 1, 2019, upon approval of the State Council, the pilot program of the collection of value-added tax in lieu of business tax shall be promoted nationwide in a comprehensive manner starting May 1, 2016, and all taxpayers of business tax engaged in the building industry, the real estate industry, the financial industry and the life service industry shall be included in the scope of the pilot program with regard to payment of value-added tax instead of business tax.
If we fail to timely pay any value-added tax and income taxes in full as required by the applicable laws and regulations and the competent tax authorities in China, the competent tax authorities may take any enforcement actions against us, which may adversely affect our business and results of operations.
PRC regulations relating to the establishment of offshore special purpose companies by PRC residents may subject our PRC resident shareholders to personal liability and limit our ability to acquire PRC companies or to inject capital into our PRC subsidiary, limit our PRC subsidiary ability to distribute profits to us, or otherwise materially and adversely affect us.
In July 2014, SAFE has promulgated the Circular on Relevant Issues Concerning Foreign Exchange Control on Domestic Residents’ Offshore Investment and Financing and Roundtrip Investment Through Special Purpose Vehicles, or SAFE Circular 37, to replace the Notice on Relevant Issues Concerning Foreign Exchange Administration for Domestic Residents’ Financing and Roundtrip Investment Through Offshore Special Purpose Vehicles, or SAFE Circular 75, which ceased to be effective upon the promulgation of SAFE Circular 37. SAFE Circular 37 requires PRC residents (including PRC individuals and PRC corporate entities) to register with local branches of SAFE in connection with their direct or indirect offshore investment activities. SAFE Circular 37 is applicable to our shareholders who are PRC residents and may be applicable to any offshore acquisitions that we make in the future.
Under SAFE Circular 37, PRC residents who make, or have prior to the implementation of SAFE Circular 37 made, direct or indirect investments in offshore special purpose vehicles, or SPVs, will be required to register such investments with the SAFE or its local branches. In addition, any PRC resident who is a direct or indirect shareholder of an SPV, is required to update its filed registration with the local branch of SAFE with respect to that SPV, to reflect any material change. Moreover, any subsidiaries of such SPV in China is required to urge the PRC resident shareholders to update their registration with the local branch of SAFE. If any PRC shareholder of such SPV fails to make the required registration or to update the previously filed registration, the subsidiaries of such SPV in China may be prohibited from distributing its profits or the proceeds from any capital reduction, share transfer or liquidation to the SPV, and the SPV may also be prohibited from making additional capital contribution into its subsidiary in China. On February 28, 2015, the SAFE promulgated a Notice on Further Simplifying and Improving Foreign Exchange Administration Policy on Direct Investment, or SAFE Notice 13, which became effective on June 1, 2015. Under SAFE Notice 13, applications for foreign exchange registration of inbound foreign direct investment and outbound overseas direct investment, including those required under the SAFE Circular 37, will be filed with qualified banks instead of the SAFE. The qualified banks will directly examine the applications and accept registrations under the supervision of the SAFE.
We have requested our shareholders that we know are PRC residents and hold direct or indirect interests in us to make the necessary applications, filings and amendments as required under SAFE Circular 37 and other related rules. To our knowledge, as the date hereof, all our current PRC resident beneficial owners who has more than 5% of our voting power, including our founder Weiguang Yang, have filed the foreign exchange registration in connection with their respective overseas shareholding in our company in accordance with the Circular 37. However, we may not at all times be fully aware or informed of the identities of all our beneficial owners who are PRC residents, and we may not always be able to compel our beneficial owners to comply with the SAFE Circular 37 requirements. As a result, we cannot assure you that all of our shareholders or beneficial owners who are PRC residents will at all times comply with, or in the future make or obtain any applicable registrations or approvals required by, SAFE Circular 37 or other related regulations. Failure by any such shareholders or beneficial owners to comply with SAFE Circular 37 could subject us to fines or legal sanctions, restrict our overseas or cross-border investment activities, limit our PRC subsidiary’s ability to make distributions or pay dividends or affect our ownership structure, which could adversely affect our business and prospects.
Furthermore, as the interpretation and implementation of foreign exchange regulations has been constantly evolving, it is unclear how these regulations, and any future regulation concerning offshore or cross-border transactions, will be interpreted, amended and implemented by the relevant governmental authorities. For example, we may be subject to a more stringent review and approval process with respect to our foreign exchange activities, such as remittance of dividends and foreign-currency-denominated borrowings, which may adversely affect our financial condition and results of operations. In addition, if we decide to acquire a PRC domestic company, we cannot assure you that we or the owners of such company, as the case may be, will be able to obtain the necessary approvals or complete the necessary filings and registrations required by the foreign exchange regulations. This may restrict our ability to implement our acquisition strategy and could adversely affect our business and prospects.
PRC regulation of loans and direct investment by offshore holding companies to PRC entities may delay or prevent us from using the proceeds of the initial public offering or any subsequent offerings to make loans or additional capital contributions to our PRC subsidiary, which could materially and adversely affect our liquidity and our ability to fund and expand our business.
Any transfer of funds by us to our PRC subsidiaries, either as a shareholder loan or as an increase in registered capital, are subject to PRC regulations. Capital contributions to our PRC subsidiaries are subject to the approval of or filing with the MOFCOM in its local branches and registration with a local bank authorized by the SAFE. Any foreign loan procured by our PRC subsidiaries is required to be registered or filed with the SAFE or its local branches or satisfy relevant requirements as provided by SAFE. Any medium- or long-term loan to be provided by us to the variable-interest entities, or the VIEs, must be registered with the NDRC and the SAFE or its local branches. We may not be able to obtain these government approvals or complete such registrations on a timely basis, if at all, with respect to future capital contributions or foreign loans by us to our PRC subsidiaries. If we fail to receive such approvals or complete such registration or filing, our ability to use the proceeds of our financing activities and to capitalize our PRC operations may be negatively affected, which could adversely affect our liquidity and our ability to fund and expand our business. There is, in effect, no statutory limit on the amount of capital contribution that we can make to our PRC subsidiaries, provided that the PRC subsidiaries complete the relevant filing and registration procedures. With respect to loans to the PRC subsidiaries by us, (i) if the relevant PRC subsidiaries adopt the traditional foreign exchange administration mechanism, or the Current Foreign Debt Mechanism, the outstanding amount of the loans shall not exceed the difference between the total investment and the registered capital of the PRC subsidiaries; and (ii) if the relevant PRC subsidiaries adopt the mechanism as provided in the PBOC Notice No. 9, or the Notice No. 9 Foreign Debt Mechanism, the outstanding amount of the loans shall not exceed 200% of the net asset of the relevant PRC subsidiary.
In addition, on October 23, 2019, the SAFE promulgated the Circular on Further Promoting the Facilitation of Cross-Border Trade and Investment, or SAFE Circular 28, pursuant to which, our PRC subsidiaries established in the pilot regions, which refers to the Guangdong-Hong Kong-Macao Greater Bay Area and Hainan province, are not required to register each of their foreign debts with the SAFE or its local branches but to complete foreign debts registration with the SAFE or its local branches in the amount of 200% of the net asset of the relevant PRC subsidiary. Upon such registrations, our relevant PRC subsidiaries will be allowed to procure foreign loans within the registered amount and complete the formalities for inward and outward remittance of funds, purchase and settlement of foreign currency directly with a bank, and are required to make declaration of international balance of payments pursuant to applicable regulations. However, since it is relatively new, uncertainties still exist in relation to its interpretation and implementation.
According to the Notice of the PBOC on Matters concerning the Macro-Prudential Management of Full-Covered Cross-Border Financing, or PBOC Notice No. 9, after a transition period of one year since the promulgation of PBOC Notice No. 9, the PBOC and the SAFE will determine the cross-border financing administration mechanism for the foreign-invested enterprises after evaluating the overall implementation of PBOC Notice No. 9. As of the date of this Annual Report, neither the PBOC nor the SAFE has promulgated and made public any further rules, regulations, notices or circulars in this regard. It is uncertain which mechanism will be adopted by the PBOC and the SAFE in the future and what statutory limits will be imposed on us when providing loans to our PRC subsidiaries. Currently, our PRC subsidiaries have the flexibility to choose between the Current Foreign Debt Mechanism and the Notice No. 9 Foreign Debt Mechanism. However, if a more stringent foreign debt mechanism becomes mandatory, our ability to provide loans to our PRC subsidiaries or the VIEs may be significantly limited, which may adversely affect our business, financial condition and results of operations. Despite neither the Foreign Investment Law nor its Implementing Regulation prescribes whether the certain concept “total investment amount” with respect to foreign-invested enterprises will still be applicable, no PRC laws and regulations have been officially promulgated to abolish the Current Foreign Debt Mechanism.
The Circular on Reforming the Administration of Foreign Exchange Settlement of Capital of Foreign- Invested Enterprises, or SAFE Circular 19, effective as of June 1, 2015, as amended by Circular of the State Administration of Foreign Exchange on Reforming and Regulating Policies on the Control over Foreign Exchange Settlement under the Capital Account, or SAFE Circular 16, effective on June 9, 2016, allows FIEs to settle their foreign exchange capital at their discretion, but continues to prohibit FIEs from using the Renminbi fund converted from their foreign exchange capitals for expenditure beyond their business scopes, and also prohibit FIEs from using such Renminbi fund to provide loans to persons other than affiliates unless otherwise permitted under its business scope. As a result, we are required to apply Renminbi funds converted from the net proceeds we received from our financing activities within the business scopes of our PRC subsidiaries. SAFE Circular 19 and SAFE Circular 16 may significantly limit our ability to use Renminbi converted from the net proceeds of our financing activities to fund the establishment of new entities in China by the VIEs or their respective subsidiaries, to invest in or acquire any other PRC companies through our PRC subsidiaries, or to establish new consolidated VIEs in China, which may adversely affect our business, financial condition and results of operations. Even though SAFE Circular 28 allows all FIEs (including those without an investment business scope) to utilize and convert their foreign exchange capital for making equity investment in China if certain requirements prescribed therein are satisfied, uncertainties still exist in relation to its interpretation and implementation.
Governmental control of currency conversion may limit our ability to use our revenues effectively and the ability of our PRC subsidiaries to obtain financing.
The PRC government imposes control on the convertibility of the RMB into foreign currencies and, in certain cases, the remittance of currency out of China. We receive a majority of our revenues in Renminbi, which currently is not a freely convertible currency. Restrictions on currency conversion imposed by the PRC government may limit our ability to use revenues generated in Renminbi to fund our expenditures denominated in foreign currencies or our business activities outside China. Under China’s existing foreign exchange regulations, Renminbi may be freely converted into foreign currency for payments relating to current account transactions, which include among other things dividend payments and payments for the import of goods and services, by complying with certain procedural requirements. Our PRC subsidiaries are able to pay dividends in foreign currencies to us without prior approval from SAFE, by complying with certain procedural requirements. Our PRC subsidiaries may also retain foreign currency in their respective current account bank accounts for use in payment of international current account transactions. However, we cannot assure you that the PRC government will not take measures in the future to restrict access to foreign currencies for current account transactions.
Conversion of Renminbi into foreign currencies, and of foreign currencies into Renminbi, for payments relating to capital account transactions, which principally includes investments and loans, generally requires the approval of SAFE and other relevant PRC governmental authorities. Restrictions on the convertibility of the Renminbi for capital account transactions could affect the ability of our PRC subsidiaries to make investments overseas or to obtain foreign currency through debt or equity financing, including by means of loans or capital contributions from us. We cannot assure you that the registration process will not delay or prevent our conversion of Renminbi for use outside of China.
We may be classified as a “resident enterprise” for PRC enterprise income tax purposes; such classification could result in unfavorable tax consequences to us and our non-PRC shareholders.
The Enterprise Income Tax Law provides that enterprises established outside of China whose “de facto management bodies” are located in China are considered PRC tax resident enterprises and will generally be subject to the uniform 25% PRC enterprise income tax rate on their global income. In addition, a tax circular issued by the State Administration of Taxation on April 22, 2009 regarding the standards used to classify certain Chinese-invested enterprises established outside of China as resident enterprises clarified that dividends and other income paid by such resident enterprises will be considered to be PRC source income, subject to PRC withholding tax, currently at a rate of 10%, when recognized by non-PRC enterprise shareholders. This circular also subjects such resident enterprises to various reporting requirements with the PRC tax authorities. Under the implementation rules to the Enterprise Income Tax Law, a de facto management body is defined as a body that has material and overall management and control over the manufacturing and business operations, personnel and human resources, finances and other assets of an enterprise. In addition, the tax circular mentioned above details that certain Chinese-invested enterprises will be classified as resident enterprises if the following are located or resident in China: senior management personnel and departments that are responsible for daily production, operation and management; financial and personnel decision making bodies; key properties, accounting books, company seal, and minutes of board meetings and shareholders’ meetings; and half or more of the senior management or directors having voting rights.
Currently, there are no detailed rules or precedents governing the procedures and specific criteria for determining de facto management bodies which are applicable to our company or our overseas subsidiaries. We do not believe that Zhongchao meets all of the conditions required for PRC resident enterprise. The Company is a company incorporated outside the PRC. As a holding company, its key assets are its ownership interests in its subsidiaries, and its key assets are located, and its records (including the resolutions of its board of directors and the resolutions of its shareholders) are maintained, outside the PRC. For the same reasons, we believe our other entities outside of China are not PRC resident enterprises either. However, the tax resident status of an enterprise is subject to determination by the PRC tax authorities and uncertainties remain with respect to the interpretation of the term “de facto management body.” There can be no assurance that the PRC government will ultimately take a view that is consistent with ours.
However, if the PRC tax authorities determine that Zhongchao is a PRC resident enterprise for enterprise income tax purposes, we may be required to withhold a 10% withholding tax from dividends we pay to our shareholders that are non-resident enterprises. Such 10% tax rate could be reduced by applicable tax treaties or similar arrangements between China and the jurisdiction of our shareholders. For example, for shareholders eligible for the benefits of the tax treaty between China and Hong Kong, the tax rate is reduced to 5% for dividends if relevant conditions are met. In addition, non-resident enterprise shareholders may be subject to a 10% PRC tax on gains realized on the sale or other disposition of ordinary shares, if such income is treated as sourced from within the PRC. It is unclear whether our non-PRC individual shareholders would be subject to any PRC tax on dividends or gains obtained by such non-PRC individual shareholders in the event we are determined to be a PRC resident enterprise. If any PRC tax were to apply to such dividends or gains, it would generally apply at a rate of 20% unless a reduced rate is available under an applicable tax treaty. However, it is also unclear whether non-PRC shareholders of the Company would be able to claim the benefits of any tax treaties between their country of tax residence and the PRC in the event that the Company is treated as a PRC resident enterprise.
Provided that our Cayman Islands holding company, Zhongchao, is not deemed to be a PRC resident enterprise, our shareholders who are not PRC residents will not be subject to PRC income tax on dividends distributed by us or gains realized from the sale or other disposition of our shares. However, under the Circular on Issues of Enterprise Income Tax on Indirect Transfers of Assets by Non-PRC Resident Enterprises, or Circular 7, where a non-resident enterprise conducts an “indirect transfer” by transferring taxable assets, including, in particular, equity interests in a PRC resident enterprise, indirectly by disposing of the equity interests of an overseas holding company, the non-resident enterprise, being the transferor, or the transferee or the PRC entity which directly owned such taxable assets may report to the relevant tax authority such indirect transfer. Using a “substance over form” principle, the PRC tax authority may disregard the existence of the overseas holding company if it lacks a reasonable commercial purpose and was established for the purpose of reducing, avoiding or deferring PRC tax. As a result, gains derived from such indirect transfer may be subject to PRC enterprise income tax, and the transferee would be obligated to withhold the applicable taxes, currently at a rate of 10% for the transfer of equity interests in a PRC resident enterprise. We and our non-PRC resident investors may be at risk of being required to file a return and being taxed under Circular 7, and we may be required to expend valuable resources to comply with the Circular on Issues of Enterprise Income Tax on Indirect Transfers of Assets by Non-PRC Resident Enterprises, or Bulletin 37, or to establish that we should not be taxed under Circular 7 and Bulletin 37.
In addition to the uncertainty in how the new resident enterprise classification could apply, it is also possible that the rules may change in the future, possibly with retroactive effect. If we are required under the Enterprise Income Tax law to withhold PRC income tax on our dividends payable to our foreign shareholders, or if you are required to pay PRC income tax on the transfer of our shares under the circumstances mentioned above, the value of your investment in our shares may be materially and adversely affected. These rates may be reduced by an applicable tax treaty, but it is unclear whether, if we are considered a PRC resident enterprise, holders of our shares would be able to claim the benefit of income tax treaties or agreements entered into between China and other countries or areas. Any such tax may reduce the returns on your investment in our shares.
Any failure to comply with PRC regulations regarding the registration requirements for employee stock incentive plans may subject the PRC plan participants or us to fines and other legal or administrative sanctions.
In February 2012, SAFE promulgated the Notices on Issues Concerning the Foreign Exchange Administration for Domestic Individuals Participating in Stock Incentive Plans of Overseas Publicly-Listed Companies, replacing earlier rules promulgated in March 2007. Pursuant to these rules, PRC citizens and non-PRC citizens who reside in China for a continuous period of not less than one year who participate in any stock incentive plan of an overseas publicly listed company, subject to a few exceptions, are required to register with SAFE through a domestic qualified agent, which could be the PRC subsidiary of such overseas listed company, and complete certain other procedures. In addition, an overseas entrusted institution must be retained to handle matters in connection with the exercise or sale of stock options and the purchase or sale of shares and interests. We and our executive officers and other employees who are PRC citizens or who have resided in the PRC for a continuous period of not less than one year and who are granted options or other awards under the equity incentive plan are subject to these regulations as our company is an overseas listed company. Failure to complete the SAFE registrations may subject them to fines and legal sanctions and may also limit our ability to contribute additional capital into our PRC subsidiary and limit our PRC subsidiary’ ability to distribute dividends to us. We also face regulatory uncertainties that could restrict our ability to adopt additional incentive plans for our directors, executive officers and employees under PRC law.
Failure to make adequate contributions to various mandatory social security plans as required by PRC regulations may subject the PRC operating entities to penalties.
PRC laws and regulations require us to pay several statutory social welfare benefits for our employees, including pensions, medical insurance, work-related injury insurance, unemployment insurance, maternity insurance and housing provident fund contributions. Local governments usually implement localized requirements as to mandatory social security plans considering differences in economic development in different regions. The PRC operating entities failure in making contributions to various mandatory social security plans and in complying with applicable PRC labor-related laws may subject us to late payment penalties. The PRC operating entities may be required to make up the contributions for these plans as well as to pay late fees and fines. If the PRC operating entities are subject to late fees or fines in relation to the underpaid employee benefits, our financial condition and results of operations may be adversely affected.
Failure to register with the competent authorities with respect to social insurance and housing provident fund as required by PRC regulations may subject the PRC operating entities to penalties.
PRC laws and regulations require newly established employers to apply for social security registration with the local social security agency and housing provident fund registration with housing provident fund management center within 30 days from the date of incorporation. As of the date of this Annual Report, the PRC operating entities without any employees haven’t made social security or housing provident fund registration with the competent authorities, which may subject them to make correction within a stipulated period or a fine. If the PRC operating entities are subject to fines, our financial condition and results of operations may be adversely affected.
If the number of dispatched workers of the PRC operating entities exceeds statutory limit, the PRC operating entities may be subject to penalties.
The PRC Labor Contract Law and the Interim Provisions on Labor Dispatch stipulate that an employer shall strictly control the number of dispatched workers it employed, which shall not exceed 10% of the total number of employees. As of the date of this Annual Report, the number of dispatched workers of certain PRC operating entities exceeds 10% of their total number of employees, which may subject them to make correction within a stipulated period or a fine ranging from RMB5,000 to RMB10,000 per person. If the PRC operating entities are subject to fines, our financial condition and results of operations may be adversely affected. The services agreements with certain dispatched workers will terminate upon the completion of the projects they are working on, and the PRC operating entities plan to enter to full-time employment agreements with all the staff in the future.
The PRC operating entities’ current employment practices may be restricted under the PRC Labor Contract Law and their labor costs may increase as a result.
The PRC Labor Contract Law and its implementing rules impose requirements concerning contracts entered into between an employer and its employees and establish time limits for probationary periods and for how long an employee can be placed in a fixed-term labor contract. Because the Labor Contract Law and its implementing rules have not been in effect very long and because there is lack of clarity with respect to their implementation and potential penalties and fines, it is uncertain how it will impact the PRC operating entities’ current employment policies and practices. We cannot assure you that the PRC operating entities’ employment policies and practices do not, or will not, violate the Labor Contract Law or its implementing rules and that the PRC operating entities will not be subject to related penalties, fines or legal fees. If the PRC operating entities are subject to large penalties or fees related to the Labor Contract Law or its implementing rules, our business, financial condition and results of operations may be materially and adversely affected. In addition, according to the Labor Contract Law and its implementing rules, if the PRC operating entities intend to enforce the non-compete provision with an employee in a labor contract or non-competition agreement, they have to compensate the employee on a monthly basis during the term of the restriction period after the termination or ending of the labor contract, which may cause extra expenses to us. Furthermore, the Labor Contract Law and its implementation rules require certain terminations to be based upon seniority rather than merit, which significantly affects the cost of reducing workforce for employers. In the event the PRC operating entities decide to significantly change or decrease the PRC operating entities’ workforce in the PRC, the Labor Contract Law could adversely affect the PRC operating entities’ ability to enact such changes in a manner that is most advantageous to their circumstances or in a timely and cost effective manner, thus our results of operations could be adversely affected.
If the chops of the PRC operating entities and branches are not kept safely, are stolen or are used by unauthorized persons or for unauthorized purposes, the corporate governance of these entities could be severely and adversely compromised.
In China, a company chop or seal serves as the legal representation of the company towards third parties even when unaccompanied by a signature. Each legally registered company in China is required to maintain a company chop, which must be registered with the local Public Security Bureau. In addition to this mandatory company chop, companies may have several other chops which can be used for specific purposes. The chops of the PRC operating entities are generally held securely by personnel designated or approved by us in accordance with their internal control procedures. To the extent those chops are not kept safely, are stolen or are used by unauthorized persons or for unauthorized purposes, the corporate governance of these entities could be severely and adversely compromised and those corporate entities may be bound to abide by the terms of any documents so chopped, even if they were chopped by an individual who lacked the requisite power and authority to do so. In addition, if the chops are misused by unauthorized persons, the PRC operating entities could experience disruption to their normal business operations. The PRC operating entities may have to take corporate or legal action, which could involve significant time and resources to resolve while distracting management from our operations.
Item 4. INFORMATION ON THE COMPANY
A. History and Development of the Company
Our Corporate History and Structure
We are a holding company incorporated on April 16, 2019, under the laws of the Cayman Islands, or Zhongchao Cayman. We have no substantive operations other than holding all of the issued and outstanding shares of Zhongchao Group Inc., or Zhongchao BVI, established under the laws of the British Virgin Islands on April 23, 2019.
Zhongchao BVI is also a holding company holding all of the outstanding equity of Zhongchao Group Limited, or Zhongchao HK, which was established in Hong Kong on May 14, 2019. Zhongchao HK is also a holding company holding all of the outstanding equity of Beijing Zhongchao Zhongxing Technology Limited, or Zhongchao WFOE, which was established on May 29, 2019 under the laws of the PRC.
We conduct our business through the VIE, Zhongchao Medical Technology (Shanghai) Corp., or Zhongchao Shanghai, a PRC company, and through 10 subsidiaries of Zhongchao Shanghai, including Shanghai Zhongxun, Shanghai Zhongxin, Maidemu Health, Beijing Boya, , Hainan Muxin, Shanghai Huijing, Xinjiang Pharmaceutical, Beijing Yisuizhen, West Angel, and Shanghai Zhongxuan, each a PRC company. They commenced their operations under the name Zhongchao Medical Consulting (Shanghai) Limited, or Shanghai Zhongchao Limited, a limited liability company established under the laws of the PRC, to provide medical online and offline training services.
Zhongchao Shanghai was incorporated on August 17, 2012 by Juru Guo and Baorong Xue, who held 60% and 40% equity interests in Zhongchao Shanghai respectively. On May 25, 2015, the two shareholders transferred all equity interests to Weiguang Yang who held 100% equity interests in Zhongchao Shanghai after the transfer. On January 15, 2016, the name was changed to Zhongchao Medical Technology (Shanghai) Co., Ltd. On February 5, 2016, the management completed its registration with the State Administration for Industry and Commerce, or SAIC, to convert Shanghai Zhongchao Limited into a company limited by shares, or Zhongchao Shanghai. Through direct ownership, Zhongchao Shanghai has established subsidiaries and branch offices in various cities in PRC, including Beijing, Shanghai, Hainan, Liaoning and Chongqing.
On April 16, 2019, Zhongchao Cayman was incorporated in the Cayman Islands and issued 5,497,715 Class B Ordinary Shares at 0.0001 par value as founder shares to More Healthy Holding Limited, representing 80.94% of total voting power of the Company, on converted basis, given that each Class B Ordinary Share is entitled to 15 votes and each Class A Ordinary Share is entitled to 1 vote and assuming the exercise of the HF Warrant. More Healthy Holding Limited is a BVI company 100% owned by Weiguang Yang (“More Healthy”).
As part of the Company’s organization for the purpose of the initial public offering and listing on Nasdaq, on August 1, 2019, the Company and HF Capital Management Delta, Inc., a company incorporated under the laws of the Cayman Islands (“HF Capital”) entered into a certain warrant agreement to purchase Class A Ordinary Shares of the Company (the “HF Warrant”). At the issuance of the HF Warrant, Yantai Hanfujingfei Investment Centre (LP), a limited partnership incorporated under PRC laws (“Yantai HF”, whose managing partner, Hanfor Capital Management Co., Ltd., was the sole member of HF Capital, and together with “HF Capital” hereinafter collectively referred to as “HF”) was a 6.25% shareholder of Zhongchao Shanghai and planned to withdraw its capital contribution in Zhongchao Shanghai but to contribute the same amount of capital to Zhongchao Cayman directly via HF Capital.
On July 15, 2023, upon the shareholders’ approvals at the annual general meeting, the Company adopted the amended and restated articles of association, pursuant to which each holder of Class B Ordinary Shares is entitled to one hundred (100) votes for each Class B Ordinary Shares held. Each shareholder of the Company’s Class A Ordinary Shares remains entitled to one (1) vote for each Class A Ordinary Share held.
On February 20, 2024, upon the shareholders’ approvals at the extraordinary general meeting of shareholders, the Company adopted the amended and restated memorandum and articles of association to effectuate a 1-for-10 share consolidation (the “2024 Share Consolidation”).
Upon the effectiveness of the 2024 Share Consolidation, every ten (10) Class A Ordinary Shares with a par value of US$0.0001 each will be consolidated into one (1) Class A Ordinary Share with a par value of US$0.001 each, and every ten (10) Class B Ordinary Shares with a par value of $0.0001 each will be consolidated into one (1) Class B Ordinary Share with a par value of $0.001 each. No fractional shares will be issued as a result of the Share Consolidation. Instead, any fractional shares that would have resulted from the Share Consolidation will be rounded up to the next whole number. The 2024 Share Consolidation affects all shareholders uniformly and will not alter any shareholder’s percentage interest in the Company’s outstanding ordinary shares, except for adjustments that may result from the treatment of fractional shares. Beginning with the opening of trading on February 29, 2024, the Company’s Class A Ordinary Shares began trading on a post-2024 Share Consolidation basis on the Nasdaq Capital Market under the same symbol “ZCMD,” but under a new CUSIP number of G9897X115.
The SEC maintains an internet site that contains reports and other information regarding issuers, including the Company, that file electronically with the SEC. The address of the SEC’s website is www.sec.gov.
B. Business Overview
Overview
Our Company
We are not a Chinese operating company, but an offshore holding company incorporated in the Cayman Islands. As a holding company with no material operations of our own, we consolidate the financial results, through a series of the Contractual Arrangements, with Zhongchao Shanghai and its subsidiaries, or collectively, “the PRC operating entities.” Neither we nor our subsidiaries own any equity interests in the PRC operating entities.
Our Class A Ordinary Shares currently trading on Nasdaq are the shares of the offshore holding company, Zhongchao Cayman. You are not investing in the PRC operating entities. Instead, we consolidate financial results of Zhongchao Shanghai as primary beneficiary through the Contractual Arrangements.
Zhongchao Shanghai, together with its subsidiaries, is a platform-based internet technology company offering services to patients with oncology and other major diseases in China. The PRC operating entities address the needs along the patient journey of symptoms occurrence, medical consultations, medication prescriptions, medication management, and treatment consultations. The PRC operating entities provide online healthcare information, professional training and educational services to healthcare professionals, patient management services in the professional field of tumor and rare diseases, internet healthcare services, and pharmaceutical services and operate an online information platform to general public. The PRC operating entities also engage in sales of patent drug in China.
The PRC operating entities provide the healthcare information, education, and training services to the healthcare professionals under their “MDMOOC” brand, which we believe is one of the leading consumer brands in China’s healthcare training and education sector, as evidenced by the Securities Research Report on online medical care industry by Essence Securities Co., Ltd., a company provides securities services throughout China, where the PRC operating entities are considered as one of the main and typical public company proving medical training with doctor interactive and online training platform and leading the Internet medical education industry. The PRC operating entities provide focused patient management services, via their “Zhongxun” IT system and WeChat mini program and Zhongxin Health WeChat mini program, to their pharmaceutical enterprises and NFP customers.
The PRC operating entities established Xinjiang Pharmaceutical, aiming at realizing medications accessibility and affordability for patients. Xinjiang Pharmaceutical cooperates with Zhixun Internet Hospital and other internet hospitals to build a 2B2C (to business and to customer) pharmaceutical procurement platform and streamline the delivery of medications from pharmaceutical factories to retail ends.
MDMOOC-Healthcare Information, Education, and Training for Professionals
The MDMOOC Online Platform of the PRC Operating Entities
The MDMOOC online platform of the PRC operating entities’ is realized through various products, including MDMOOC mobile App, MOOC Medical WeChat subscription account, and MDMOOC website, where users can access our rich media content and engaging Community of Practice Share (COPS) on MDMOOC website.
MOOC Mobile App
The MOOC Medical mobile app of the PRC operating entities serves as a one-stop destination where they offer users relevant healthcare knowledge and study insights, assist them along their journey to obtain the knowledge and information they are searching for in a supportive community, and allow them to review and test their understanding of courses by participating in the Practice Improvement (PI) system. The PRC operating entities designed the interface of their platform in simple white and sky blue, signaling health and learning respectively, and creating a soft and welcoming texture to their platform.
When users open the MOOC Medical mobile app, they will immediately see the featured banners that display academic courses, open classes, case library, and practice improvement courses. As users scroll down, courses that are most popular among the healthcare professionals, courses recommended by the PRC operating entities’ medical editors, and the latest healthcare news appear. Users can also explore various medical courses by medical specialty and subject areas.
Below are screenshots of the PRC operating entities’ mobile app main entrance interface:

Opening Course is a collection of video courses of various medical fields and topics. The courses are often presented by medical experts. Most of the courses are free to users.
The screenshots below illustrate the content in the Opening Course:

Commencing from the fourth quarter of 2018, in addition to providing training and education courses through the platforms, the PRC operating entities have been engaged by certain customers on a project basis to establish individual columns on the MDMOOC online platform to provide training and knowledge of certain drug treatment for healthcare professionals and patients. Most of the drug treatments are cancer-related or rare disease-related. The PRC operating entities also plug in supplemental features, to manage the drug treatment including reviewing patients’ applications, tracking their usage of drugs, and collecting related information (such programs with new plug-in features are hereinafter referred as the “patient-aid projects”).
As of the date of this Annual Report, we have established nearly 25 courses for cancer-related drug treatment, including drug treatment for lung cancer, liver cancer, and extended blood cancer, and 12 columns for drug treatment of rare diseases, including drug treatment for pulmonary fibrosis, multiple sclerosis, systemic lupus erythematosus, Crohn’s disease and skin diseases.
MDMOOC WeChat Subscription Account
WeChat Subscription Account provides a new means to propagate information for the media and individuals, building better communication with readers with a better management. It also facilitates discovery and consumption of services and products. It is useful for discovery and quick actions, and complements full-function native apps by increasing their traffic.
The PRC operating entities’ MDMOOC WeChat subscription account features similar interfaces and functions as their mobile app. It serves as additional access points to the PRC operating entities’ platform.
MDMOOC Website
Users can access online healthcare information, education and training content and the services through the PRC operating entities’ website MDMOOC.org. As more internet users shift to mobile ends, the PRC operating entities’ website mainly serves a comprehensive knowledge base targeting users who are in the process of researching for specific medical courses, articles, or news.
Below are screenshots of MDMOOC.org website:

The PRC operating entities designed their professional website to meet the needs of their users in a personalized and easy-to-use manner. The PRC operating entities currently organize their professional information by the following medical specialty and subject areas, including but not limited to:
| ● | Internal Medicine Department: cardiology, respiratory medicine, nephrology, neurology, gastroenterology, hematology, endocrinology |
| ● | Surgery Department: general surgical, neurosurgery, breast surgery, urology, hepatobiliary surgery, cardiothoracic surgery, plastic surgery |
| ● | Oncology Department: general oncology, surgical radiotherapy, oncology |
| ● | Gynaecology Department: Gynecologic endocrine |
| ● | Pediatrics Department: respiratory medicine, nephrology, neurology, gastroenterology, hematology, endocrinology |
| ● | Oral Cavity Department: oral and maxillofacial surgery, Restorative Dentistry, orthodontics |
| ● | Skin Beauty Department: Pharmacology, aesthetic health care |
| ● | Mental Psychology Department: depression, sensory disturbance, schizophrenia |
The PRC operating entities plan to expand into new medical specialty areas that appeal to their current users base and attract new users. The PRC operating entities’ objective is to be the category leader in each of their medical specialty areas by delivering the highest quality specialty-based content and selectively acquiring other high-quality medical specialty Websites. As part of this strategy, the PRC operating entities will (1) work with more medical associations to produce programs and courses to meet the need of healthcare professionals; (2) expand their R&D team and provide more support to their self-developed courses; (3) cooperate with international continuing medical education providers to improve the quality and diversity of their courses; and (4) expand their new media team to create and provide high-quality online courses for mobile users.
The MDMOOC Onsite Activities of the PRC Operating Entities
In addition to their online presence, the PRC operating entities also hold onsite activities to provide healthcare information and education services from time to time under their “MDMOOC” brand. The PRC operating entities’ onsite activities not only provide their healthcare professionals with medical knowledge and clinical skills but also another career path which enhance their professional competitiveness. Also, many of their onsite activities were accompanied with live steaming, which will be uploaded to the MDMOOC online platform.
The PRC operating entities cooperate with Beijing Chronic Disease Prevention and Health Education Research Association and Professor Yixin Zhang from the Ninth People’s Hospital of Shanghai Jiao Tong University School of Medicine to create courses titled “Essential Course for Wound Care Management” and “Advanced Course for Surgical Wound Treatment”. These courses have been certified and authorized by the European Wound Management Association (EWMA), a European not-for-profit umbrella organization, linking national wound management organizations, individuals and groups with interest in wound care. The PRC operating entities have successfully held four (4) training programs for Essential Course for Wound Care Management and two (2) training programs for Advanced Course for Surgical Wound Treatment. Each program accepted no more than twenty (20) applicants who shall hold academic credential above undergraduate. The PRC operating entities also required all applicants to have more than six-year working experience in the field of wound repair. The PRC operating entities have issued a certificate to each of the applicant upon completion of the training as their proof of achievement and ability in the wound management and treatment. The PRC operating entities believe that after attending these programs, the participants would acquire the basic capacity to lead a wound-management department in a hospital.
The PRC operating entities believe the combination of online and onsite services would provide their end-users the greatest convenience. With more choices of the forms of healthcare education, the PRC operating entities enrich the learning experience of their end-users.
New Plug-in to Certain Programs- Assistance in Patient-Aid Projects
The PRC operating entities have been engaged by certain customers on a project basis to establish individual columns on the MDMOOC online platform to provide training and knowledge of certain drug treatment for healthcare professionals and patients. Most of the drug treatments are cancer-related or rare disease-related. The PRC operating entities establish online columns to facilitate qualified patients to obtain free drug treatment from not-for-profit organizations (“NFPs”) till the earlier of the expiration of contract period or the free drugs are completely delivered. For each column, the PRC operating entities plug in features to manage the drug treatment including reviewing patients’ applications, tracking their usage of drugs, and collecting related information (such programs with new plug-in features are hereinafter referred as the “patient-aid projects”). Those customers are existing customers of us. They provide those drugs sponsored by pharmaceutical companies without charge to qualified patients and the PRC operating entities charge those customers on the services in connection with the online columns and related training and management. In this way, the PRC operating entities believe not only can they facilitate the clinical application of those drugs, but also benefit patients.
As of the date of this Annual Report, we have established nearly 25 columns for cancer-related drug treatment, including drug treatment for lung cancer, liver cancer, and extended blood cancer, and 12 columns for drug treatment of rare diseases, including drug treatment for pulmonary fibrosis, multiple sclerosis, systemic lupus erythematosus, Crohn’s disease, and skin diseases. The total number of patients covered under these patient-aid projects has reached nearly 159,981 by the end of 2024.
Sunshine Health Forums-Healthcare Information and Education for the Public
The PRC operating entities’ goal is not only provide continuing education and training to healthcare professionals but to promote healthy lifestyle and provide healthcare knowledge to the public. In order to achieve that, the PRC operating entities develop and operate the Sunshine Health Forums, online education-for-all platforms that disseminate articles and features related to healthcare and wellness education, medical behavior intervention, and newly developed health technology and application. The PRC operating entities developed Sunshine Health Forum, a WeChat subscription account, and Sunshine Health Forum.org, the official website providing portals to leading we-media the PRC operating entities have strategic relationships to improve the efficiency and effectiveness of the information acquisition for the PRC operating entities’ users. The PRC operating entities establish one school for each disease to make it easier for the public to obtain information they would like to know. We have established their partnership with the following we-media platforms, including but not limited Toutiao.com, WeChat official accounts platforms, Yidianzixun.com, Douyin.com, CN-Healthcare.com, iQiyi, Youku, and Huoshan.com.
The Content of the PRC Operating Entities
The PRC operating entities strive to provide their users with the broad range of high-quality and engaging original content on different healthcare areas. The PRC operating entities believe that reliable and well-crafted content provides the necessary information that users seek on the PRC operating entities’ platform and improve the medical professional community. The PRC operating entities’ content is available in a variety of rich media formats on their online platform, generated by users of all levels of experience and medical professionals, including short-form videos, and featured articles.
| ● | Short-form Videos -- We believe the PRC operating entities have established a proven approach to producing popular, original, short-form videos and have continually released popular original titles and series, covering different popular healthcare topics, such as Standardized Diagnosis and Treatment of Skin Infections in Primary Practice, Emergency Experience Anti-infection Treatment, and Knee Osteoarthritis Treatment. The PRC operating entities’ experienced and large pool of in-house editors incubate original ideas and present them in video format and collaborate closely with medical professionals in the content creation process. |
| ● | Featured Articles -- The PRC operating entities’ in-house content team and resources of well-known healthcare professionals bring the PRC operating entities’ assessment and analysis of the latest medical theories and information to the PRC operating entities’ users through featured articles. The PRC operating entities closely work with healthcare professionals to ensure the PRC operating entities’ high-quality science content. With the PRC operating entities’ self-generated resource library of healthcare professionals, the PRC operating entities can easily reach out to the relevant experts when an online course focusing on certain medical area is required. In addition to healthcare content, the PRC operating entities’ articles cover a wide spectrum of user interests, ranging from career development to continuing education. Users can conveniently access these informational articles via on the MOOC Medical mobile app. Also, |
| ● | Integration with Major Social Media Networks in China -- The PRC operating entities distribute their content through all major social network and media platforms in China, encouraging followers and readers to share and repost the content the PRC operating entities generate via Sunshine Health Forum, which amplifies the PRC operating entities’ brand image and enables us to reach a larger audience. The PRC operating entities’ comprehensive and rich content provides them with continuous monetization opportunities. Through advertisements embedded within the content on their platform and social media networks, the PRC operating entities get $1 with every view of their articles. |
MDMOOC offers two distinct types of high-quality content to users:
| 1. | Original, exclusive and proprietary content. |
The PRC operating entities’ original content is written exclusively for MDMOOC by medical experts, many of whom are nationally renowned in their specialties. This content includes:
| ● | Practice Improvement (PI) – a problem-based and case-based form of healthcare course, which integrates state-of-the-art treatment information and clinical cases for particular diseases into interactive practice modules. |
| ● | Continuing Professional Development (CPD) – discussions and articles focusing on the future development and the differences between Continuing Medical Education (CME) and Continuing Professional Development (CPD), also includes general information of physician competency framework and Meta-analysis. |
| ● | Opening Courses -- an online healthcare video collection, including authoritative evaluations of significant new changes in therapies and highlights of selected presentations at major medical conferences; |
| ● | Medical Journals Hypothesis -- peer-reviewed, electronic medical journals and hypothesis covering, cardiology, oncology, psychiatry, orthopedics, diabetes mellitus, amyotrophy, hepatology, gastroenterology. |
| 2. | High-quality case library |
MDMOOC provides its users access to a clinical case-share library via Internet and mobile application. As of the date of this Annual Report, the PRC operating entities’ case library has more than 28,000 clinical cases elaborating general patient data, the diagnosis after admission, and academic discussions. The PRC operating entities’ users can easily locate the cases most related to them by searching the keywords and selecting the medical fields while they encounter similar medical phenomenon in their practice.
Zhongxin Health Patient Management Services in Patient-aid Projects
The PRC operating entities utilize its self-developed patient management system, branded as “Zhongxin Health” to provide patient management services to their pharmaceutical enterprises and NFPs customers to assist their patient management for patients with cancer, rare disease or other major diseases.
During cancer treatment processes, patients face various changes using one or more anti-tumor medications, including, among others, dosing punctuality, incorrect dosage, missed dose, taking with other drugs and adverse reaction management. If such challenges cannot be solved, the treatment process will be negatively affected, and patients’ confidence in treatment could be undermined, ultimately affecting the curative effects. In order to resolve medication-related challenges in a timely manner and promote the continuity of treatment, the PRC operating entities developed and designed the Zhongxin Health mini program with several functions. The program can automatically remind patients to take medications and precautions based on different types of cancers and medication consumption time. It can also provide general self-treatment information based on the adverse reactions that patients might have taking such medications and timely provide corresponding self-treatment information for such adverse reactions specifically encountered by patients during the medication administration process. Additionally, the program could improve patients’ self-management ability through various illustrations and video courses. Utilizing the program, patients can customize and self-manage their medication process based on different cancers and medication consumption time, and such system could help improve patients’ confidence in their treatment.
As of the date hereof, the PRC operating entities have participated in approximately 19 patient management projects for approximately 10 types of different medications, serving approximately 163,160 patients. For the fiscal years ended December 31, 2024, 2023 and 2022, approximately 32.0%, 19.3% and 44.4% of our revenues were generated from Zhongxin Health patient management services, respectively.
Zhongxin Health Mini Program
Patients could access Zhongxin Health’s system through its WeChat mini program “Zhongxin Health.” Patients need to register log in WeChat by using their own accounts before accessing their portals for tailored patient management services. Tracing the design on MOOC Mobile App, Zhongxin Health mini program use white and sky blue color on the interface of the program, signaling health and learning respectively, and creating a soft and welcoming texture to their platform.
Zhongxin Health mini program interface includes three main pages, main page, medication management and account page. The main page is open to the general public with various sources without need to log in. It displays icons of medication management, hospital directory, medication directory, cancer treatment knowledge library and online medical health consultation, that users could click and be directed to corresponding information page. Scrolling down, it lists medical courses provided by physicians in China with a focus on lung cancer, liver cancer, other cancers and other major disease. At the bottom are the latest medical articles written or recommended by the PRC operating entities’ medical editors, and the users are able to add bookmarks categorized by different types of cancers to the main page for easy access to relevant articles in the future.
The screenshot below shows the main page of Zhongxin Health mini program:

Medication management page primarily provides information of medication information and the PRC operating entities’ patient management projects. On the top, users are able search by different types of disease, medication names and patient management projects names to look for information they need. Each patient management project has its separate page with detailed information, including but not limited to, name of medications, provider information, target patient, project policy, term and project contact information, followed by relevant articles. Users could check the projects status they applied for by providing their names and identification numbers to track their application status, prescription amount, delivery status and other relevant matters.
The screenshot below shows the main page of Zhongxin Health mini program:

The users could sign up and log in on the account page. Once logged in, the users are able to save articles, courses or other postings they are interested in on the mini program.
Xinjiang Pharmaceutical Drug Retail Services
Xinjiang Pharmaceutical was established aiming at realizing medications accessibility and affordability for patients. Xinjiang Pharmaceutical has cooperates with Zhixun Internet Hospital and other internet hospitals to build a 2B2C (to business and to customer) pharmaceutical procurement platform and streamline the delivery of medications from pharmaceutical factories to retail ends. This approach enables Xinjiang Pharmaceutical to supply domestic and international high-quality and cost-effective drugs, improving drug accessibility and lowering medication cost.
Since the beginning of 2022, embracing the development opportunity of a series of investment promotion of pharmaceutical industry initiated by the Chongqing government, Xinjiang Pharmaceutical has been able to develop rapidly. Xinjiang Pharmaceutical has obtained Pharmaceutical Trade License, Medical Device Trade License, Qualification Certificate for Drug Information Service over the Internet and other related licenses. Xinjiang Pharmaceutical plans to engage in pharmaceutical import and export trade, OME (original equipment manufacturer) production, medical consumables operation, and pharmaceutical internet services, aiming to continuously expand the industry chain and supply chain of the pharmaceutical market in China. Meanwhile, it remains committed to becoming a competitive technology-based pharmaceutical service enterprise.
Xinjiang Pharmaceutical commenced its pharmaceutical business from the second half of 2022. For the year ended December 31, 2024, 2023 and 2022, Xinjiang Pharmaceutical generated revenues of approximately $2.15 million, $9.03 million and $1.22 million from sales of patented drugs, respectively. As of the date hereto, the anti-influenza drug from Natco have been sold in over 20 provinces/cities in China
The Customers and End Users of the PRC Operating Entities
MDMOOC’s Customers and End Users
The PRC operating entities’ customers are enterprises, NFP, and medical journals, primarily located in China. The PRC operating entities’ terminal customers and end-users are healthcare professionals, nurses, doctors and other healthcare workers.
The PRC operating entities’ enterprise customers are pharmaceutical enterprises, healthcare enterprises engaged in researches and develops pharmaceuticals, vaccines, and consumer healthcare products, pharmaceutical enterprises that engages in drug innovation, manufacturing, and marketing, and medical journals.
The PRC operating entities’ NFP customers, most of whom are sponsored by pharmaceutical enterprises to produce training courses for specific healthcare topics, are charity organizations, national public foundations, and nonprofit non-governmental association, that are governed by provincial and regional government agencies and commissions. Government agencies include the National Health and Family Planning Commission (NHFPC) and Ministry of Civil Affairs.
The PRC operating entities maintain good relationship with their customers and some of them have long term relationship with us. The PRC operating entities generate the revenue on a case-by-case or project-by-project basis and by providing their customers with healthcare information, education, and training services, including the production of online medical training materials, the arrangement of onsite training programs or academic conferences, and the development of medical education software to their targeted end users.
Sunshine Health Forums’ Users
Unlike MDMOOC online platform which require the users to register with their healthcare qualification and some of the PRC operating entities’ programs are limited to certain registered users of the platform, the Sunshine Health Forums is accessible to the public without limitation.
Zhongxin Health’s Customers and Users
Zhongxin Health’s customers are primarily pharmaceutical enterprises and NFPs including charity organizations, national public foundations, and nonprofit non-governmental association.
Zhongxin Health provides patient management services through its Zhongxun IT system and WeChat mini program and its Zhongxin Health WeChat mini program. The users are patients with cancer, rare disease or other major diseases. Users need to register on Zhongxun IT system and WeChat mini program or log in their WeChat before accessing their portals for tailored patient management services.
Services Customers
For the fiscal year ended December 31, 2024, we generated revenue of service business from a total of 64 customers, of which 35 customers were NFP and 29 customers were pharmaceutical enterprises. For the fiscal year ended December 31, 2023, we generated revenue of service business from a total of 73 customers, of which 26 customers were NFP and 47 customers were pharmaceutical enterprises. For the fiscal year ended December 31, 2022, we generated revenue of service business from a total of 76 customers, of which 34 customers were NFP and 42 customers were pharmaceutical enterprises.
We generate the revenues from a relatively small number of customers. For the fiscal years ended December 31, 2024, 2023 and 2022, the PRC operating entities’ pharmaceutical enterprise customers accounted for 21.8%, 13.1% and 33.1% of our total revenues, respectively. For the fiscal years ended December 31, 2024, 2023 and 2022, the PRC operating entities’ NFP customers accounted for 61.5%, 39.2% and 58.0%, of our total revenues, respectively.
Xinjiang Pharmaceutical’s Customers
Xinjiang Pharmaceutical’s customers are primarily pharmaceutical agents.
Branding and Marketing
The PRC operating entities believe that their rich content and satisfactory user experience have contributed to the expansion of their user base and the increase in user engagement, leading to a strong word-of-mouth effect that strengthens their brand awareness.
The PRC operating entities’ promote their platform and enhance brand awareness through a variety of online and offline marketing and brand promotion activities. The PRC operating entities cooperate with third-party apps, popular search engines and social media platforms for online and mobile marketing. These online apps and websites promote MDMOOC to those website users who are potentially interested in the PRC operating entities’ contents. MDMOOC gains a substantial growth of exposures in public and amounts of public subscribers under such precise measure of online audience delivery. The PRC operating entities also conduct onsite marketing primarily in the form of donation activities with hospitals to improve the PRC operating entities’ brand awareness.
Zhongxin Health mini program provides users with access to Zhixun Internet Hospital mini program, which could director the users who are interested in internet healthcare to use the online medical consultation service.
Infrastructure, Operations and Technology
The success of the PRC operating entities’ business is supported by their strong technological capabilities that enable them to deliver superior user experience and increase their operational efficiency. The PRC operating entities’ technology team, coupled with the large volume of data generated and collected on their platform each day, have created opportunities for continued improvements in their technology capabilities, empowering reliability, scalability and flexibility.
As of the date of this Annual Report, the PRC operating entities had a technology team with approximately 10 engineers, including those focusing on technology development to support every aspect of their business operation and those focusing on underlying data and technology maintenance.
Big Data
The PRC operating entities build proprietary big data analysis framework on their platform to improve operating efficiencies and user satisfaction. The PRC operating entities leverage big data analytics and artificial intelligence technologies to enhance the accuracy of user behavior predictions and user profiling and optimize the PRC operating entities’ operation, targeted content and user experience.
The seamless collaboration among the PRC operating entities’ technology and operational teams, together with the PRC operating entities’ big data analytics capability, result in improved operational efficiency for the PRC operating entities’ and their healthcare training service providers. The PRC operating entities’ data engineers are involved in all critical operational areas. They have thorough understanding of the computational needs from different business segments, and are therefore capable of providing technological support to address diversified needs in operating the PRC operating entities’ platform.
Security and Data Privacy
The PRC operating entities are committed to protecting information of all participants on our platform. The PRC operating entities collect basic personal information and data, such as name, phone numbers, professional certificate code, and personal address, only with users’ prior consent. The PRC operating entities do not provide sensitive user data to their medical company customers, NFP customers or other third-parties. In accordance with ISO27001 requirements, the PRC operating entities establish, implement, maintain and continuously improve the information security management system.
The PRC operating entities have a security team of engineers and technicians dedicated to protecting the security of the PRC operating entities’ platform. The PRC operating entities’ back-end proprietary security system is capable of handling malicious attacks each day to safeguard the security of their platform and to protect the privacy of their users and healthcare training service providers. The PRC operating entities back up their user and certain other critical forms of data on a daily basis in separate and various secured data back-up systems to minimize the risk of data lost. The PRC operating entities encrypt confidential personal information they gather from their platform. To further ensure data security and avoid data leakage, the PRC operating entities have established internal protocols under which they grant classified access to confidential personal data to limited employees with strictly defined and layered access authority. The PRC operating entities strictly control and manage the use of data within their various teams.
Cloud Services
The PRC operating entities have developed a secure, efficient and cost-effective cloud-based core system to operate their business. Cloud-based technology allows us to process large amount of complex data in-house, which significantly reduces cost and improves operation efficiency. The PRC operating entities utilize the system of a leading enterprise cloud service provider, Alibaba Cloud, in China so that the PRC operating entities enjoy the instant scalability and robustness of cloud-based services.
Recent Development
Share Consolidation
On February 20, 2024, the Company held an extraordinary general meeting of shareholders at which shareholders resolved that: (a) with effect upon the commencement of the second business day following the extraordinary general meeting or such later date as the Company’s board of directors may determine, that the authorized, issued, and outstanding shares of the Company be consolidated and divided by consolidating: (i) every ten (10) Class A Ordinary Shares with a par value of US$0.0001 each into one (1) Class A Ordinary Share with a par value of US$0.001 each; and (ii) every ten (10) Class B Ordinary Shares with a par value of US$0.0001 each into one (1) Class B Ordinary Share with a par value of US$0.001 each, with such consolidated shares having the same rights and being subject to the same restrictions (save as to par value) as the previously existing shares of such class (the “Share Consolidation”); (b) subject to and immediately following the Share Consolidation being effected, the authorized share capital of the Company be increased from US$50,000 divided into 45,000,000 Class A Ordinary Shares with a par value of US$0.001 each and 5,000,000 Class B Ordinary Shares with a par value of US$0.001 each to US$500,000 divided into 450,000,000 Class A Ordinary Shares with a par value of US$0.001 each and 50,000,000 Class B Ordinary Shares with a par value of US$0.001 each (the “Share Capital Increase”); and (c) subject to the Share Consolidation and the Share Capital Increase being approved and effected, the Company adopt an amended and restated memorandum and articles of association in substitution for, and to the exclusion of, the Company’s existing memorandum and articles of association, to reflect corrected typographical corrections, the Share Consolidation and the Share Capital Increase.
Registered Direct Offering
On October 1, 2024, the Company entered into securities purchase agreements with investors (collectively, the “Purchase Agreements”) providing for the issuance and sale by the Company of 3,094,000 Class A ordinary Shares, in a registered direct offering (the “Offering”). On October 2, 2024, the Company consummated the Offering and issued the Shares to the investors at a price of $0.30 per share, generating the gross proceeds to the Company in the total amount of $928,200. The Company did not retained an underwriter or placement agent with respect to the Offering and therefore was not paying any underwriting discounts or commissions. The Company was offering these Class A Ordinary Shares pursuant to a prospectus supplement dated October 1, 2024 and a prospectus dated December 17, 2021, which is part of a registration statement on Form F-3 (File No. 333-256190) that was declared effective by the Securities and Exchange Commission on December 17, 2021.
2024 Private Placement
On November 19, 2024, the Company consummated a private placement, pursuant to those certain securities purchase agreements, dated as of November 14, 2024 (the “Securities Purchase Agreements”), by and between the Company and the purchasers listed on the signature pages thereto (the “PIPE Purchasers”), in which the Company issued and sold (i) an aggregate of 10,000,000 Class A Ordinary Shares and (ii) warrants (the “PIPE Warrants,” and, together with the Class A Ordinary Shares, the “Securities”) to purchase an aggregate of 40,000,000 Class A Ordinary Shares at an exercise price of $1.80 per share with respect to 50% of the PIPE Warrants and an exercise price of $2.00 per share with respect to the other 50% of the PIPE Warrants, subject to adjustment as provided therein, for an aggregate purchase price of $3,000,000. The PIPE Warrants became exercisable for cash or on a cashless basis upon issuance.
On December 12, 2024, the Company issued an aggregate of 9,600,000 Class A Ordinary Shares to the PIPE Purchasers upon cashless exercise of the PIPE Warrants, pursuant to the terms of the PIPE Warrants. As of the date hereof, no PIPE Warrants remain outstanding.
PRC Operating Entities Related
In order to streamline the Company’s business structure, on December 13, 2024, Shanghai Xinyuan Human Resources Co., Ltd., previously a wholly owned subsidiary of Shanghai Zhongchao completed its deregistration, and on January 7, 2025, Zhixun Internet Hospital (Liaoning) Co., Ltd., previously a wholly owned subsidiary of Beijing Boya completed its deregistration in accordance with PRC laws, respectively.
On March 7, 2025, Beijing Yisuizhen Technology Co., Ltd. ( “Beijing Yisuizhen”) and Shanghai Zhongxin Medical Technology Co., Ltd (“Shanghai Zhongxin”) entered into an equity interest transfer agreement, pursuant to which Beijing Yisuishen transferred all its equity interest in West Angel (Beijing) Health Technology Co., Ltd. (“West Angel”) to Shanghai Zhongxin for a total consideration of approximately $850,884. As a result, Shanghai Zhongxin owns 60% of equity interest in West Angel.
On February 7, 2025, Shanghai Zhongxuanboya Medical Technology Co., Ltd. (“Shanghai Zhongxuanboya”) was incorporated under the PRC laws, 100% of equity interest of which is owned by Shanghai Zhongxun Medical Technology Co., Ltd. (“Shanghai Zhongxun”), a wholly owned subsidiary of Zhongchao Shanghai. Shanghai Zhongxuanboya is primarily engaged in providing patient management services.
On February 24, 2025, Hainan Muxin Medical Technology Co., Ltd. (“Hainan Muxin”), a wholly owned subsidiary of Shanghai Zhongxin, and Shanghai Zhongxuanboya entered into an equity interest transfer agreement, pursuant to which Hainan Muxin agreed to transfer all its equity interest in Beijing Yisuizhen to Shanghai Zhongxuanboya. As a result, Beijing Yisuizhen became a wholly owned subsidiary of Shanghai Zhongxuanboya. On March 26, 2025, Beijing Yisuizhen changed its name to Beijing Zhongxuanboya Medical Technology Co., Ltd. (“Beijjing Zhongxuanboya”).
Research and Development (“R&D”)
Research and Development (“R&D”) is an integral part of the PRC operating entities’ continued growth. The PRC operating entities’ R&D consists of product development and technology support. The PRC operating entities’ product development team is focused on market research and product development. The PRC operating entities develop and update their products and services based on market conditions and government policies. The PRC operating entities’ product development team closely monitors the market to adjust and upgrade the PRC operating entities’ existing educational products, and designs new products based on customers’ requests, The PRC operating entities’ technology team has experience in the development, design, operation and maintenance of platform products, servers and mobile apps, responsible for monitoring the performance of the PRC operating entities’ websites, mobile apps and technology infrastructure to enable us to respond quickly to potential problems, updating and exploring new and advanced technologies and integrating them into the PRC operating entities’ existing and new services.
As of the date of this Annual Report, we have 5 researchers in the product development team.
The PRC operating entities’ product development team is focused on market research and product development. The PRC operating entities develop and update their products and services based on market conditions and government policies. The PRC operating entities’ product development team closely monitors the market to adjust and upgrade their existing educational products, and designs new products based on customers’ requests. The PRC operating entities analysis the information about concepts and forms of medical education by searching medical articles from medical journals, and attending medical conferences such as Global Alliance for Medical Education, or GAME annual meeting, and integrate the information into the PRC operating entities’ programs. Also, the PRC operating entities work with healthcare professionals to develop the PRC operating entities’ programs. When starting to create any programs, the PRC operating entities make face to face or telephone surveys and get the learning needs from healthcare professionals, such as medical knowledge, clinical skills, case sharing, and the desire to communicate with peers. The PRC operating entities incorporate such needs into their program design. When developing the PRC operating entities’ course module, the healthcare professionals, after review and test, may give us advice on the module to match the learning and thinking habits of physicians and allied healthcare professionals. After the PRC operating entities complete the course production, they invite these professionals to do final review on the content to assure its correctness.
The PRC operating entities’ technology team are experienced in the development, design, operation and maintenance of platform products, servers and mobile apps. They are responsible for monitoring the performance of the PRC operating entities’ online platform, updating and exploring new and advanced technologies and integrating them into the PRC operating entities’ existing and new services.
During fiscal years 2024, 2023 and 2022, our R&D expenses were approximately $252,451, $514,411 and $411,524, respectively, representing 1.6%, 2.6% and 2.9% of our total revenues for fiscal years 2024, 2023 and 2022, respectively.
Intellectual Property
The PRC has domestic laws for the protection of rights in copyrights, trademarks and trade secrets. The PRC is also a signatory to all of the world’s major intellectual property conventions, including:
| ● | Convention establishing the World Intellectual Property Organization (June 3, 1980); |
| ● | Paris Convention for the Protection of Industrial Property (March 19, 1985); | |
| ● | Patent Cooperation Treaty (January 1, 1994); and | |
| ● | Agreement on Trade-Related Aspects of Intellectual Property Rights (November 11, 2001). |
The PRC Trademark Law, adopted in 1982 and was most recently amended on April 23, 2019 and will become effective on November 1, 2019, with its implementation rules adopted in 2014, protects registered trademarks. The Trademark Office of the State Administration of Industry and Commerce of the PRC, handles trademark registrations and grants trademark registrations for a term of ten years.
The PRC operating entities’ intellectual property rights are important to their business. The PRC operating entities rely on a combination of trade secrets, confidentiality procedures and contractual provisions to protect their intellectual property. They also rely on and protect unpatented proprietary expertise, recipes and formulations, continuing innovation and other trade secrets to develop and maintain their competitive position. The PRC operating entities enter into confidentiality agreements with most of their employees and consultants, and control access to and distribution of the PRC operating entities’ documentation and other licensed information. Despite these precautions, it may be possible for a third party to copy or otherwise obtain and use the PRC operating entities’ technology without authorization, or to develop similar technology independently. Since the Chinese legal system in general, and the intellectual property regime in particular, is relatively weak, it is often difficult to enforce intellectual property rights in China. Policing unauthorized use of the PRC operating entities’ technology is difficult and the steps they take may not prevent misappropriation or infringement of their proprietary technology. In addition, litigation may be necessary in the future to enforce the PRC operating entities’ intellectual property rights, to protect their trade secrets or to determine the validity and scope of the proprietary rights of others, which could result in substantial costs and diversion of their resources and could have a material adverse effect on their business, results of operations and financial condition. The PRC operating entities require their employees to enter into non-disclosure agreements to limit access to and distribution of the PRC operating entities’ proprietary and confidential information. These agreements generally provide that any confidential or proprietary information developed by the PRC operating entities or on their behalf must be kept confidential. These agreements also provide that any confidential or proprietary information disclosed to third parties in the course of the PRC operating entities’ business must be kept confidential by such third parties. In the event of trademark infringement, the State Administration for Industry and Commerce has the authority to fine the infringer and to confiscate or destroy the infringing products.
The PRC operating entities’ primary trademark portfolio consists of 36 registered trademarks. The PRC operating entities’ trademarks are valuable assets that reinforce the brand and their consumers’ favorable perception of their products. The current registrations of these trademarks are effective for varying periods of time and may be renewed periodically, provided that we, as the registered owner, comply with all applicable renewal requirements including, where necessary, the continued use of the trademarks in connection with similar goods. In addition to trademark protection, the PRC operating entities own 26 URL designations and domain names, including www.mdmooc.org, www.mdmooc.com, www.zhongxun.online, ygjkclass.com, zxylmd.com, which are important to our business.
As of the date of this Annual Report, we have registered 36 trademarks. The following is a list of trademarks we have registered that are important to our business:
| No. | Current Owner | Mark | Registration Number |
Status | Class/Description | Expiration Date |
Country of Registration |
|||||||
| 1 | Zhongchao Medical Technology (Shanghai) Corp. Ltd | ![]() |
21587105 | Approved | Category 5: Pharmaceutical preparations; Vaccines; Analgesics; Medical drugs; Medical tea; Medical ointments; Supplements; Medical nutrients; Glucose used as medical food additives; Medical nutritional food (cut-off) | 2027.11.27 | China | |||||||
| 2 | Zhongchao Medical Technology (Shanghai) Corp. Ltd | ![]() |
18418154 | Approved | Category 9: Recorded computer programs (programs); computer software (recorded); recorded computer operating procedures; downloadable computer application software; electronic publications (downloadable software); computer programs (downloadable software); measuring devices; dosimeters; measuring instruments; inspection mirrors (cut-off) | 2026.12.27 | China | |||||||
| 3 | Zhongchao Medical Technology (Shanghai) Corp. Ltd | ![]() |
19719148 | Approved | Category 38:Teleconference Services; Providing Internet Chat Room; Digital File Transfer; Video Conference Services; Providing Online Forum; Data Stream Transfer; Information Transfer; Television Broadcasting; Computer Aided Information and Image Transfer (Deadline) | 2027.06.06 | China | |||||||
| 4 | Zhongchao Medical Technology (Shanghai) Corp. Ltd | ![]() |
21587230 | Approved | Category 44: health care; medical assistance; rental of medical equipment; treatment services; health counseling; dietary and nutritional guidance; dispensing; art therapy; massage; beauty services (deadline) | 2027.11.27 | China |
| No. | Current Owner | Mark | Registration Number |
Status | Class/Description | Expiration Date |
Country of Registration |
|||||||
| 5 | Zhongchao Medical Technology (Shanghai) Corp. Ltd | ![]() |
21587258 | Approved | Category 5: Pharmaceutical preparations; Vaccines; Analgesics; Medical drugs; Medical tea; Medical ointments (cut-off) | 2028.01.20 | China | |||||||
| 6 | Shanghai Zhongxun Medical Technology Co., Ltd. | ![]() |
47286982 | Approved | Category 41: Education; Providing of training, Providing of educational information; Arranging and conducting of conferences, congresses and symposiums; Organization of exhibitions for cultural or educational purposes; Arranging and conducting of training; Publication of books and texts (cut-off) | 2031.02.12 | China | |||||||
| 7 | Beijing Zhongchao Boya Medical Technology Co., Ltd. | ![]() |
59485462 | Approved |
Category 41: Providing of training, Arranging of experts conferences, Mobile libraries; text publishing (except advertising texts); E-books and magazines publishing; Providing non-downloadable global computer network online publishing; Publishing electronic newspapers through global computer network; Providing global network publishing Editing website publishing; Publishing and distributing medical technology related scientific paper (cut-off) |
2032.03.13 | China | |||||||
| 8 | Beijing Zhongchao Boya Medical Technology Co., Ltd. | ![]() |
59474281 | Approved | Category 44: Medical clinic services; Healthcare; Therapeutic services; Medical equipment rental; Health counseling; Diet nutrition guidance; Art therapy methods; Dispensing; Beauty services; Massage (cut-off) | 2032.03.13 | China |
| No. | Current Owner | Mark | Registration Number |
Status | Class/Description | Expiration Date |
Country of Registration |
|||||||
| 9 | Shanghai Zhongxun Medical Technology Co., Ltd. | ![]() |
47299361 | Approved | Category 44: Hospitals; Healthcare; Dispensing Consulting; Telemedicine services; Health consulting; Therapeutic services; Diet nutrition guidance; Providing medication information for patient; Medical information; Medical counseling (cut-off) | 2031.02.20 | China | |||||||
| 10 | Shanghai Zhongxin Medical Technology Co., Ltd | ![]() |
59477566 | Approved | Category 44: Medical clinic services; Medical assistance; Therapeutic services; Medical equipment rental; Health consulting; Diet nutrition guidance; Art therapy measures; Dispensing; Beauty services; Massage (cut-off) | 2032.03.13 | China | |||||||
| 11 | Chongqing Xinjiang Pharmaceutical Co., Ltd. | ![]() |
65011381 | Approved | Category 5: Medical drugs; human drugs; Chinese patent medicines; medical nutrition products; dietary fiber; mineral dietary supplements; Medical ; Veterinary medications; Dental fillings; Tablets (cut-off) | 2032.11,23 | China | |||||||
| 12 | Chongqing Xinjiang Pharmaceutical Co., Ltd. | ![]() |
64995408 | Approved |
Category 42: Implementation of early evaluation in the field of new drugs; Drug evaluation; Pharmaceutical research; Computer software maintenance for Internet use; Medical planning computer programming; Computer software design; Computer hardware design and development consulting; Computer system analysis; Provision of Internet search engines; Cloud calculate(cut-off) |
2032.11.13 | China | |||||||
| 13 | Chongqing Xinjiang Pharmaceutical Co., Ltd. | ![]() |
64988009 | Category 35: Displaying merchandise on communication media for retail purposes; Advertising; Commercial information offered through website; Franchising business management; Import and export agency; Promoting for others; Systemizing computer database information; Seeking sponsorship; Retail sale of pharmaceutical, veterinary, hygienic preparations and medical supplies (cut-off) | 2033.01.20 | China |
As of the date of this Annual Report, the PRC operating entities owns 37 copyrights that have been approved. The following is a list of the PRC operating entities’ copyrights that have been approved and important to the PRC operating entities’ business:
| No. | Registration Number |
Software Name and Version Number |
Copyright Owner |
Country of Registration |
Publication Date |
Registration Date |
||||||
| 1 | 2015SR138679 | Clinical Thinking Training Platform Software of Zhongchao Medical Technology | Zhongchao Medical Technology (Shanghai) Corp. Ltd. | China | 2015.04.30 | 2015.07.21 | ||||||
| 2 | 2017SR020431 | Course Classification Query and Learning Application Software V1.0 of Zhongchao Medical Technology | Zhongchao Medical Technology (Shanghai) Corp. Ltd. | China | null | 2017.01.20 | ||||||
| 3 | 2017SR018299 | COPS Practice Community Sharing Course PC Platform Software of Zhongchao Medical Technology | Zhongchao Medical Technology (Shanghai) Corp. Ltd. | China | null | 2017.01.19 | ||||||
| 4 | 2017SR023211 | Application Software for Tracking and Effectiveness Analysis of Course Learning Report of Zhongchao Medical Technology | Zhongchao Medical Technology (Shanghai) Corp. Ltd. | China | null | 2017.01.23 | ||||||
| 5 | 2019SR0192049 | Multidisciplinary Continuing Medical Education Digital Software V2.1 of Zhongchao Medical Technology | Zhongchao Medical Technology (Shanghai) Corp. Ltd. | China | 2018.8.12 | 2019.02.27 |
Seasonality
We do not experience seasonality in our overall operations.
Legal Proceedings
From time to time we, our subsidiaries, and the PRC operating entities may become involved in legal proceedings or be subject to claims arising in the ordinary course of our business. We, our subsidiaries, and the PRC operating entities are not currently a party to any legal proceedings that in the opinion of the management, if determined adversely to us, would have a material adverse effect on our business, financial condition, operating results or cash flows. Regardless of the outcome, litigation can have an adverse impact on us because of defense and settlement costs, diversion of management resources and other factors.
Government Regulation
Regulation Related to Online Services
Regulation Related to Online Transmission of Audio-Visual Programs
The Measures for the Administration of Publication of Audio-Visual Programs through Internet or Other Information Network, or the Audio-Visual Measures, promulgated by the SARFT, on July 6, 2004 and put into effect on October 11, 2004, and ceased to be effect apply to the activities relating to the opening, broadcasting, integration, transmission or download of audio-visual programs using internet or other information network. Under the Audio-Visual Measures, to engage in the business of transmitting audio-visual programs, a license issued by the SARFT is required, and “audio-visual programs (including audio-visual products of films and televisions)” is defined under the Audio-Visual Measures as the audio-visual programs consisting of movable pictures or sounds that can be listened to continuously, which are shot and recorded using video cameras, recorders and other audio-visual equipment for producing programs. Foreign invested enterprises are not allowed to carry out such business. On April 13, 2005, the State Council promulgated the Certain Decisions on the Entry of the Non-state-owned Capital into the Cultural Industry. On July 6, 2005, five PRC governmental authorities, including the SARFT, jointly adopted the Several Opinions on Canvassing Foreign Investment into the Cultural Sector. According to these regulations, non-state-owned capital and foreign investors are not allowed to engage in the business of transmitting audio-visual programs through information networks. However, the Audio-Visual Measures was repealed according to the Administrative Provisions on Audio-Visual Program Service through Special Network and Directed Transmission that was promulgated by the State Administration of Press, Publication, Radio, Film and Television, or the SAPPRFT (currently known as the National Radio and Television Administration of China, or the NRTA), on April 25, 2016, effective as of June 1, 2016 and amend on March 23, 2021.
To further regulate the provision of audio-visual program services to the public via the internet, including through mobile networks, within the territory of China, the SARFT and the MIIT jointly promulgated the Administrative Provisions on Internet Audio-Visual Program Service, or the Audio-Visual Program Provisions, on December 20, 2007, which came into effect on January 31, 2008 and was last amended on August 28, 2015. Under the Audio-Visual Program Provisions, “internet audio-visual program services” is defined as activities of producing, redacting and integrating audio-visual programs, providing them to the general public via internet, and providing service for other people to upload and transmit audio-visual programs, and providers of internet audio-visual program services are required to obtain a License for Online Transmission of Audio-Visual Programs issued by the SARFT, or complete certain record-filing procedures with the SARFT. In general, providers of internet audio-visual program services must be either state-owned or state-controlled entities, and the business to be carried out by such providers must satisfy the overall planning and guidance catalog for internet audio-visual program service determined by the SARFT. On May 21, 2008, SARFT issued a Notice on Relevant Issues Concerning Application and Approval of License for the Online Transmission of Audio-Visual Programs, as amended on August 28, 2015, which sets out detailed provisions concerning the application and approval process regarding the License for Online Transmission of Audio-Visual Programs. According to the above regulations, providers of internet audio-visual program services that engaged in such services prior to the promulgation of the Audio-Visual Program Provisions are eligible to apply for the license so long as those providers did not violate the relevant laws and regulations in the past or their violation of the laws and regulations is minor in scope and can be rectified in a timely manner and they have no records of violation during the last three months prior to the promulgation of the Audio-Visual Program Provisions. Further, on March 30, 2009, SARFT promulgated the Notice on Strengthening the Administration of the Content of Internet Audio-Visual Programs, which reiterates the pre-approval requirements for the audio-visual programs transmitted via the internet, including through mobile networks, where applicable, and prohibits certain types of internet audio-visual programs containing violence, pornography, gambling, terrorism, superstition or other similarly prohibited elements.
On March 17, 2010, the SARFT promulgated Tentative Categories of Internet Audio-Visual Program Services, or the Categories, which clarified the scope of internet audio-visual programs services, which was amended on March 10, 2017. According to the Categories, there are four categories of internet audio-visual program services which are further divided into seventeen sub-categories. The third sub-category to the second category covers the making and editing of certain specialized audio-visual programs concerning, among other things, educational content, and broadcasting such content to the general public online. However, there are still significant uncertainties relating to the interpretation and implementation of the Audio-Visual Program Provisions, in particular, the scope of “internet audio-visual programs.”
On March 16, 2018, the SAPPRFT promulgated the Notice on Further Regulating the Transmission Order of Internet Audio-Visual Program Services, providing that the classic literary works, radio, film and television programs, internet original audio-visual programs shall not be re-edited, re-dubbed, re-subtitled or partly captured and consolidated as a new program without authorizations and providers of internet audio-visual program services shall strictly manage and supervise such re-edited programs uploaded by the internet users and shall not provide any transmission channel for those internet audio-visual programs which have political orientation issues, copyright issues or content issues.
On November 18, 2019, the CAC, the Ministry of Culture and Tourism and the NRTA jointly issued the Administrative Provisions on Internet Audio-Video Information Services, or the Internet Audio-Video Information Services Provisions, which became effective on January 1, 2020. The Internet Audio-Video Information Services Provisions defines the “Internet audio-video information services” as providing audio and video information production, uploading and transmission to the public via Internet platforms such as websites and applications. Entities providing Internet audio-video information services must obtain relevant licenses subject to applicable PRC laws and regulations and are required to authenticate users’ identities based on their organizational codes, PRC ID numbers, or mobile phone numbers etc.
Regulation Related to Internet Culture Activities
On May 10, 2003, Ministry of Culture (currently known as the Ministry of Culture and Tourism, MOCT) MOCT promulgated the Interim Administrative Provisions on Internet Culture, or the Internet Culture Provisions, which became effective on July 1, 2003 and was amended on February 17, 2011 and December 15, 2017. The Internet Culture Provisions require ICP services providers engaging in commercial “internet culture activities” to obtain an Internet Culture Business Operating License from the MOCT. “Internet cultural activity” is defined in the Internet Culture Provisions as an act of provision of internet cultural products and related services, which includes (i) the production, duplication, importation, and broadcasting of the internet cultural products; (ii) the online dissemination whereby cultural products are posted on the internet or transmitted via the internet to end-users, such as computers, fixed-line telephones, mobile phones, television sets and games machines, for online users’ browsing, use or downloading; and (iii) the exhibition and comparison of the internet cultural products. In addition, “internet cultural products” is defined in the Internet Culture Provisions as cultural products produced, broadcast and disseminated via the internet, which mainly include internet cultural products specially produced for the internet, such as online music entertainment, online games, online shows and plays (programs), online performances, online works of art and online cartoons, and internet cultural products produced from cultural products such as music entertainment, games, shows and plays (programs), performances, works of art, and cartoons through certain techniques and duplicating those to internet for dissemination. In addition, foreign-invested enterprises are not allowed to engage in the above-mentioned services except online music.
Regulation Related to Online Publishing
On June 27, 2002, the SAPPRFT and the MIIT jointly promulgated the Tentative Internet Publishing Administrative Measures, or the Internet Publishing Measures, which took effect on August 1, 2002. The Internet Publishing Measures require entities that engage in internet publishing to obtain an Internet Publishing License for engaging in internet publishing from the SAPPRFT. Pursuant to the Internet Publishing Measures, the definition of “internet publishing” is broad and refers to the act by ICP services providers to select, edit and process works created by themselves or others and subsequently post such works on the internet or transmit such works to the users’ end through internet for the public to browse. The “works” as defined under the Internet Publishing Measures include (i) contents from books, newspapers, periodicals, audio-visual products, electronic publications that have already been formally published or works that have been made public in other media, and (ii) all other edited or processed works of literatures, art, natural science, social science, engineering technology, etc.
On February 4, 2016, the SAPPRFT and the MIIT jointly issued the Administrative Provisions on Online Publishing Services, or the Online Publishing Provisions. The Online Publishing Provisions, taking effect on March 10, 2016, superseded the Internet Publishing Measures. Compared with the Internet Publishing Measures, the Online Publishing Provisions set out more detailed provisions for online publishing activities, which mainly cover issues such as defining online publishing services, licensing and approvals, the administrative and supervisory regime and legal liabilities. According to the Online Publishing Provisions, all online publishing services provided within the territory of China are subject to the Online Publishing Provisions, and an online publishing services permit shall be obtained to provide online publishing services. Pursuant to the Online Publishing Provisions, “online publishing services” refer to providing online publications to the public through information networks; and “online publications” refer to digital works with publishing features such as having been edited, produced or processed and are made available to the public through information networks, including: (i) written works, pictures, maps, games, cartoons, audio/video reading materials and other original digital works containing useful knowledge or ideas in the field of literature, art, science or other fields; (ii) digital works of which the content is identical to that of any published book, newspaper, periodical, audio/video product, electronic publication or the like; (iii) network literature databases or other digital works, derived from any of the aforesaid works by selection, arrangement, collection or other means; and (iv) other types of digital works as may be determined by the SAPPRFT. As the scope of online publication is broad, certain contents the PRC operating entities post on their website, such as video-audio clips and course materials, may be deemed as online publications. In addition, foreign-invested enterprises are not allowed to engage in the foregoing services. The Administrative Regulations on Publishing (2024 Revised), which was promulgated by the State Council on December 6, 2024 and became effective on January 20, 2025, specifies that entities and individually owned businesses engaging in retail of publications shall obtain a publication business permit.
Regulations on Value-Added Telecommunication Services and Internet Content Services
The Telecommunications Regulations of the PRC, or the Telecom Regulations, promulgated on September 25, 2000 by the State Council and most recently amended on February 6, 2016, provide a regulatory framework for telecommunications services providers in the PRC. As required by the Telecom Regulations, a commercial telecommunications services provider in the PRC shall obtain an operating license from the MIIT, or its counterparts at provincial level prior to its commencement of operations.
The Telecom Regulations categorize all telecommunication businesses in the PRC as either basic or value-added. The Catalog of Telecommunications Business, or the Telecom Catalog, issued as an attachment to the Telecom Regulations and most recently updated on June 6, 2019, further categorizes value-added telecommunication services into two classes: class I value-added telecommunication services and class II value-added telecommunication services. Information services provided via cable networks, mobile networks, or internet fall within class II value-added telecommunications services.
Pursuant to the Measures on Telecommunications Business Operating Licenses, or the Telecom License Measures, promulgated by the MIIT on March 1, 2009 and last amended on July 3, 2017, any approved telecommunications services provider shall conduct its business in accordance with the specifications in its license for value-added telecommunications services, or VATS License. The Telecom License Measures further prescribes types of VATS Licenses required for operation of different value-added telecommunications services together with qualifications and procedures for obtaining such VATS Licenses.
Pursuant to the Administrative Measures on Internet Information Services, promulgated on September 25, 2000 and amended on January 8, 2011 and December 6, 2024 by the State Council, commercial internet information services providers, which means providers of information or services to internet users with charge, shall obtain a VATS License with the business scope of internet information services, namely the Internet Content Provider License or the ICP License, from competent regulatory authorities before providing any commercial internet content services within the PRC.
Based on the Notice regarding the Strengthening of Ongoing and Post Administration of Foreign Investment Telecommunication Enterprises issued by the MIIT in October 2020, the MIIT no longer issues Examination Letters for Foreign Investment in Telecommunication Business. Foreign-invested enterprises would need to submit relevant foreign investment materials to MIIT for the establishment or change of telecommunication operating permits.
Restrictions on Foreign Direct Investment in Value-Added Telecommunications Services
Foreign direct investment in telecommunications companies in China is governed by the Provisions on the Administration of Foreign-Invested Telecommunications Enterprises (2016 Revision), which was promulgated on December 11, 2001 and amended on September 10, 2008 and February 6, 2016 by the State Council. The regulations require that foreign-invested value-added telecommunications enterprises in China to be established as Sino-foreign equity joint ventures and, with a few exceptions, the foreign investors may acquire up to 50% of the equity interests in such joint ventures. In addition, the major foreign investor, as defined therein, is required to demonstrate a good track record and experience in operating value-added telecommunications businesses. Moreover, foreign investors that meet these requirements must obtain approvals from the MIIT and the MOFCOM, or their authorized local counterparts, which retain considerable discretion in granting such approvals. On March 29, 2022, the Decision of the State Council on Revising and Repealing Certain Administrative Regulations, which took effect on May 1, 2022, was promulgated to amend certain provisions of regulations including the Provisions on the Administration of Foreign-Invested Telecommunications Enterprises (2016 Revision), the requirement for major foreign investor to demonstrate a good track record and experience in operating value-added telecommunications businesses was deleted. However, as this promulgation is relatively new and no detailed guidance or implementation measures have been issued, there remains uncertainty as to how it should be interpreted and implemented.
On July 13, 2006, the Ministry of Information Industry (currently known as the MIIT), or the MII, released the Circular on Strengthening the Administration of Foreign Investment in the Operation of Value-added Telecommunications Business, or the MII Circular. The MII Circular prohibits domestic telecommunications enterprises from leasing, transferring or selling telecommunications business operation licenses to foreign investors in any form, or providing any resources, sites or facilities to any foreign investor for their illegal operation of telecommunications business in China. Furthermore, under the MII Circular, the internet domain names and registered trademarks used by a value-added telecommunications services operator shall be legally owned by that operator (or its shareholders). If a license holder fails to comply with the requirements in the MII Circular and fails to cure such non-compliance within a time limit as required by the competent authority, the MII or its local counterparts have the discretion to take measures against such license holders, including revoking their VATS Licenses.
Regulations Relating To Drugs Retail Industry
In September 1984, the SCNPC promulgated the Drug Administration Law of the PRC, which was amended in 2001, 2013, 2015 and 2019 respectively to regulate all entities or individuals engaging in research, manufacture, operation, use, supervision and management of drugs within the PRC. According to the Drug Administration Law, no pharmaceutical operation, including pharmaceutical whole sale and pharmaceutical retail business, is permitted without obtaining the Pharmaceutical Operation License. Where the trading of drugs is conducted without a Pharmaceutical Operation License, the illegal incomes by selling drugs shall be confiscated and the local Food and Drug Administration, or the FDA (currently known as the Medical Products Administration, or the MPA) shall impose the fine ranging from 15 to 30 times of the value of the illegally sold drugs (including sold or unsold drugs). The Implementation Rules for the Drug Administration Law of the PRC, was promulgated by the State Council in August 2002 and amended in 2016, 2019 and 2024, which emphasized the detailed implementation rules of drugs administration. The China Food and Drug Administration, or the CFDA (currently known as the National Medical Products Administration, or the NMPA) promulgated the Measures for the Administration of Pharmaceutical Operation License in February 2004 as amended in 2017, which stipulates the procedures for applying the Pharmaceutical Operation License and the requirements and qualifications for pharmaceutical wholesalers or pharmaceutical retailers with respect to their management system, personnel, facilities and etc. The valid term of the Pharmaceutical Operation License is five years and shall be renewed through application six months prior to its expiration date. On September 27, 2023, the SAMR promulgated the Measures for the Supervision and Management of Drug Distribution and Use Quality, which came into effect in January 1, 2024 and replaced the Measures for the Administration of Pharmaceutical Operation License, to further clarify the procedure, renewal, supervision and inspection of the drug operation licenses. The valid term of the Pharmaceutical Operation License is five years and shall be renewed during the period ranging from six months to two months prior to its expiry.
According to the Measures on Prescription Drugs and OTC Drugs Classification Management (Trial) and the Interim Provisions on the Circulation of Prescription and OTC Drugs, which were both promulgated by the State Drug Administration, which was restructured and integrated into the CFDA, and became effective in January 2000, drugs are divided into prescription drugs and over-the-counter drugs, or OTC drugs. For prescription drugs, the dispensing, purchase and use can only be based on the prescription issued by the certified medical practitioner or certified medical assistant practitioner. In addition, the prescription drugs can only be advertised and promoted in professional medical magazines. OTC drugs, on the other hand, are further divided into Class A and Class B and they both can be purchased and used without a prescription and promoted in public upon approval by the relevant governmental authorities. The pharmaceutical wholesale enterprises distributing prescription drugs and/or OTC drugs, as well as pharmaceutical retail enterprises selling prescription drugs and/or Class-A OTC drugs are required to obtain the Pharmaceutical Operation License.
According to the Administrative Measures for the Supervision and Administration of Circulation of Pharmaceuticals, promulgated by the CFDA in January 2007 and effective in May 2007, pharmaceutical manufacture and operation enterprises and medical institutions shall be responsible for the quality of pharmaceuticals they manufacture, provide or use. The operation of prescription drugs is highly regulated under these rules. Prescription drugs may not be sold by pharmaceutical retail enterprises without valid prescriptions and an enterprise in violation of such restriction will be instructed to rectify any violation, given a disciplinary warning, if it fails to do so or the circumstances are serious, it shall be imposed a fine of no more than RMB1,000. In addition, a pharmaceutical manufacture or operation enterprise shall not sell prescription drugs directly to the public by post or over Internet, and the enterprise in violation of such restriction shall be instructed to rectify, given a disciplinary warning, and imposed a fine of not more than two times the value of the pharmaceuticals sold, but not more than RMB30,000. The Administrative Measures for the Supervision and Administration of Circulation of Pharmaceuticals was repealed according to according to the Measures for the Supervision and Management of Drug Distribution and Use Quality that was promulgated by State Administration for Market Regulation on September 27, 2023, effective as of January 1, 2024, which further clarifies the operation management of drugs. The newly revised Drug Administration Law of the PRC in 2019 does not include restrictions on online sale of prescription drugs. Furthermore, according to the Administrative Standard of Pharmaceutical Operating Quality, promulgated by the CFDA in April 2000 and amended in 2012, 2015 and 2016 respectively, the pharmaceutical operation enterprises shall take effective quality control measures over the process of procurement, storage, transportation and sale of drugs in order to ensure their quality.
On December 26, 2016, the Medical Reform Office of the State Council, the NHFPC, the China Food and Drug Administration, and five other government authorities promulgated the Notice on Issuing the Implementing Opinions on Promoting the “Two-invoice System” for the Drug Procurement by Public Medical Institutions (Trial), which became effective on the same date. On January 24, 2017, the General Office of the State Council further promulgated the Several Opinions on Further Reform and Improvement in Policies of Drug Production, Circulation and Use. According to these rules, a two invoice system is encouraged to be gradually and fully adopted for drug procurement by 2018. The two-invoice system generally requires a drug manufacturer to issue only one invoice to its distributor, followed by the distributor issuing a second invoice directly to the end customer hospital. Only one distributor is permitted to distribute drug products between the manufacturer and the hospital. The system also encourages manufacturers to sell drug products directly to hospitals. Pharmaceutical manufacturers and distributors who fail to implement the two-invoice system may be disqualified from attending future bidding events or providing distribution for hospitals and blacklisted for drug procurement practices.
According to the Circular on Issuing the Opinions on Promoting the Drug Pricing Reform promulgated by the National Development and Reform Commission and other six governmental authorities in 2015, except for narcotic drugs and Class I psychotropic drugs, the prices of drugs previously set by the government were cancelled from June 1, 2015. Instead of direct price controls which were historically used in the PRC, the government regulates prices mainly by establishing a centralized procurement mechanism, revising medical insurance reimbursement standards and strengthening regulation of medical and pricing practices. In January 2019, the Notice of the General Office of the State Council on Issuance of the Pilot Plan Regarding the Centralized Procurement and Use of the Drugs Organized by the State improved the pricing mechanism of drugs, which also further regulates the scope and mode of centralized procurement. In February 2019, the National Healthcare Security Administration issued the Opinions on Supporting Measures of Medical Insurance for the Pilot Program of Centralized Procurement and Use of Drugs Organized by the State which provides supporting measures for the medical security department to implement the pilot work of the centralized procurement and use of drugs organized by the State. In September 2019, National Healthcare Security Administration and other eight government authorities issued the Implementation Opinions on Region Expansion of the Organization of Centralized Procurement and Use of Drugs by the State, which expand the pilot program to wider areas, further reduce the medication burden of the masses and intensify reform and innovation. In January 2021, the General Office of the State Council has further published an updated policy Opinion on Promoting the Normalization and Institutionalization of Centralized Volume-Based Procurement of Drugs to solidify the centralized procurement scheme, pursuant to which emphasis shall be placed on including drugs that are listed in the Drug Catalog for Basic Medical Insurance with large consumption and high procurement price in the procurement scope, and gradually covering various drugs which are clinically necessary and reliable. In principle, all holders registration certificates of drugs falling under the scope of the centralized volume-based procurement and meet the requirements for the centralized volume-based procurement in terms of quality standards, production capacity, and supply stability, may participate in such procurement. All public medical institutions shall participate in the centralized volume-based drug procurement.
Regulations Relating To Online Drug Information Services
According to the Measures Regarding the Administration of Drug Information Service over the Internet, promulgated by the CFDA on July 8, 2004 and amended on November 17, 2017, the Internet drug information service refers to the activities of providing medical information (including medical devices) and other services to Internet users through the Internet, and where any website intends to provide Internet drug information services, it shall, prior to applying for an operation permit or record-filing from the State Council’s department in charge of information industry or the telecom administrative authority at the provincial level, file an application with the provincial FDA, and shall be subject to the examination and approval thereof for obtaining the qualifications for providing Internet drug information services. The validity term for a Qualification Certificate for Internet Drug Information Services is five years and may be renewed at least six months prior to its expiration date upon a re-examination by the relevant authority. Pursuant to the Measures Regarding the Administration of Drug Information Service over the Internet, the Internet drug information services are classified into two categories, namely, profit-making services and non-profit making services. Profit-making services refer to that of providing Internet users with drug information in return for service fees whilst non-profit-making services refers to that of providing Internet users with drug information which is shared and accessible by the public through the Internet free of charge. Furthermore, the information relating to drugs shall be accurate and scientific in nature, and its provision shall comply with the relevant laws and regulations. No product information of stupefacient, psychotropic drugs, medicinal toxic drugs, radiopharmaceutical, detoxification drugs and pharmaceutics made by medical institutes shall be distributed on the website. In addition, advertisements relating to drugs (including medical devices) shall be approved by the NMPA or its competent branches, and shall specify the approval document number.
Regulations Relating To Operation Of Medical Devices
The Measures on the Supervision and Administration of the Business Operations of Medical Devices, or the Measures on Medical Devices, which was promulgated by CFDA on July 30, 2014 and amended on November 17, 2017, a proposed amendment was promulgated on March 10, 2022 and took effect on May 1, 2022, applies to any business activities of medical devices as well as the supervision and administration thereof conducted within the territory of the PRC. Pursuant to the Measures on Medical Devices, CFDA shall be responsible for the supervision and administration of nationwide business operations concerning medical devices. Medical devices are divided into three classes depending on the degree of risks of medical devices. Entities engaged in distribution of Class III medical devices shall obtain a medical device operating license and entities engaged in distribution of Class II medical devices shall complete filings with the competent local MPA, while entities engaged in distribution of medical devices of Class I are not required to conduct any filing or obtain any license. In addition, in accordance with Regulations on Supervision and Administration of Medical Devices, promulgated by the State Council on February 9, 2021 and effective as of June 1, 2021, was amended on December 6, 2024 and took effect on January 1, 2025, Class II and Class III medical devices shall be registered with the NMPA or its local branches, while Class I medical devices shall be filed with the competent local MPA. In the event that the business operator in distribution of Class III medical devices without a medical device operating license or the business operator in distribution of Class II or Class III medical devices that are not registered with the NMPA or its local branches, the business operator may be imposed fine or be shut down by the authorities.
Regulations Relating To Healthcare Services
General Policies
According to the Guiding Opinions of the State Council on Actively Propelling the “Internet Plus” Action Plan issued by the State Council on July 1, 2015, the new mode of online medical treatment and public health shall be promoted. It is imperative to develop online medical treatment and public health services based on the internet, support third-party institutions to build the service platforms for sharing medical information such as medical images, health archives, testing reports, electronic medical records and other medical information, and gradually set up the standard system for cross-hospital sharing and exchange of medical data. The mobile internet shall be vigorously used to provide online appointments for diagnosis and treatment, reminder of waiting for diagnosis, pricing and payment, inquiry about diagnosis and treatment reports, drug delivery and other services. Medical institutions shall be guided in providing basic-level examination, higher-level diagnosis and other remote medical treatment to small and medium-sized cities and rural areas. Internet enterprises shall be encouraged to cooperate with medical institutions in establishing online medical information platforms, strengthen the integration of regional medical treatment and public health service resources, make full use of the internet, big data and other means, and improve the capability to prevent and control major diseases and public health emergencies. Internet-extended doctor’s advice, electronic prescription and other internet medical service applications shall be vigorously explored. The qualified medical inspection institutions and medical service institutions shall be encouraged to collaborate with internet enterprises to develop gene testing, disease prevention and other health service modes.
In April 2018, the Opinions on Promoting the Development of “Internet Plus Health Care” issued by the General Office of the State Council encouraged medical institutions to apply the internet and other information technologies to expand the space and content of medical services, developed an online and offline integrated medical service model that covers the whole process of medical service. Internet hospitals under the support of medical institutions shall be allowed. Medical institutions may use internet hospitals as their secondary name and, based on the physical hospitals, use Internet technology to provide safe and appropriate medical services, allowing follow-up online diagnosis for some common diseases and chronic diseases. After acquiring documents on the medical records of patients, physicians shall be allowed to prescribe online for some common diseases and chronic diseases.
On July 17, 2018, the National Health Commission and the National Administration of Traditional Chinese Medicine jointly promulgated three documents, including the Measures for the Administration of Internet Diagnosis and Treatment (Trial), the Measures for the Administration of Internet Hospitals (Trial) and the Specifications for the Administration of Remote Medical Services (Trial). Pursuant to the Measures for the Administration of Internet Hospitals (Trial), “internet hospitals” include: (a) internet hospitals as the second name of physical medical institutions, and (b) internet hospitals that are independently established on the support of physical medical institutions.
Internet Hospital
According to the Measures for the Administration of Internet Hospitals (Trial), the PRC implements access management for internet hospitals pursuant to the Administrative Regulations on Medical Institutions and the Implementation Measures of the Administrative Regulations on Medical Institutions. Before implementing access for internet hospitals, provincial health administrative departments shall establish provincial internet medical service supervision platforms to connect with information platforms of internet hospitals to achieve real-time supervision. Establishing an internet hospital is governed by the administrative approval process as stipulated in the Measures for the Administration of Internet Hospitals (Trial). According to the Measures for the Administration of Internet Hospitals (Trial), applying for establishing an internet hospital is required to submit an application to the practice registration authority of its supported physical medical institution, and submit the application form, the feasibility study report on the establishment, the address of the supported physical medical institution, and the agreement jointly signed by the applicant and the supported physical medical institution in relation to establishing an internet hospital through cooperation. If an internet hospital information platform is set up through cooperation with a third-party institution, the relevant cooperation agreement should be submitted. For an internet hospital sets up through cooperation, if the cooperation partner changes or other factors exist that will invalidate the cooperation agreement, reapplication for establishing an internet hospital is required.
Such cooperation agreement should be submitted. For an internet hospital sets up through cooperation, if the cooperation partner changes or other factors exist that will invalidate the cooperation agreement, reapplication for establishing an internet hospital is required.
In terms of practicing rules on Internet hospitals, the Measures for the Administration of Internet Hospitals (Trial) provides that where a third-party institution jointly establishes an Internet hospital on the support of the physical medical institution, it shall provide the physical medical institution with professional services such as physicians and pharmacists, and information technology support services, and clarify the responsibilities and rights of all parties in respect of medical services, information security, and privacy protection through agreements and contracts. In terms of supervision and management of Internet hospitals, the Measures for the Administration of Internet Hospitals (Trial) clarifies that provincial health administrative departments and the registration authorities for Internet hospitals jointly implement supervision on Internet hospitals through the provincial Internet medical service supervision platform, focusing on the supervision on Internet hospitals’ personnel, prescriptions, diagnosis and treatment behaviors, patients’ privacy protection and information security. Administrative Regulations on Medical Institutions and Implementation Measures of the Administrative Regulations on Medical Institutions set out the regulatory framework for the management and operation of the medical institutions, and the operation of Internet hospitals shall comply with Administrative Regulations on Medical Institutions and Implementation Measures of the Administrative Regulations on Medical Institutions as well. Additionally, the Basic Standards for Internet Hospitals (Trial) as attached to the Measures for the Administration of Internet Hospitals (Trial) sets forth specific requirements for diagnosis and treatment items, departments, personnel, buildings and device and equipment, and rules and regulations of Internet hospitals.
On February 3, 2019, The Health Commission of Guangdong and the Bureau of Traditional Chinese Medicine of Guangdong issued a notice on the forwarding of three documents including The Construction Standards of Internet Hospitals (Trial), which states that articles 8 and 9 of the Measures for the Administration of Internet Diagnosis and Treatment (Trial) shall apply when a physical medical institution newly applied for establishment or a physical medical institution that has obtained the Practicing License for Medical Institutions applies for the establishment of an internet hospital. Before above-mentioned medical institutions’ application, the internet hospital information system must be connected to the provincial internet medical service supervision platform to meet the needs of supervision over the whole process of internet diagnosis and treatment and accept the supervision and administration by regulatory authorities. At the time of practice registration, the above-mentioned medical institutions shall meet both the basic standards for medical institutions of relevant grades and categories and for internet hospitals.
Medical Institutions
According to the Administrative Regulations on Medical Institutions (the “Regulations”), promulgated by the State Council, effective on September 1, 1994, revised on February 6, 2016 and March 29, 2022 (effective on May 1, 2022), hospitals, health centers, sanatoriums, out-patient departments, clinics, health clinics, health posts (rooms) and first aid stations are medical institutions. The health administrative departments of the local people’s governments at or above the county level shall be responsible for the supervision and administration of the medical institutions within their respective administrative regions. The establishment of medical institutions by entities or individuals shall be subject to the examination and approval of the health administrative department of the local people’s governments at or above the county level and obtain the written approval for the establishment of medical institutions if required by the relevant provisions of the State Council. Furthermore, according to the Regulations, the practice of medical institutions shall complete the registration and obtain Practicing License for Medical Institution. Furthermore, pursuant to the Administrative Regulations on Medical Institutions and Implementation Measures of the Administrative Regulations on Medical Institutions, where a medical institution intends to change its name, address, legal representative or major person-in-charge, form of ownership, target of service, mode of service, registered fund (capital), diagnosis and treatment subjects, or number of beds (dental chairs), it shall apply to the registration authority for registration of such alteration.
Patient Diagnosis Service
According to the Measures for the Administration of Internet Diagnosis and Treatment (Trial), internet diagnosis and treatment activities shall be provided by medical institutions which have obtained a “Practicing License for a Medical Institution”, and the Internet-based diagnosis services provided by a medical institution shall be consistent with its diagnosis subjects. Physicians and nurses carrying out internet diagnosis and treatment activities shall be able to be found in the national electronic registration system of physicians and nurses. A medical institution shall conduct electronic real-name verification for the medical staff members carrying out internet diagnosis and treatment activities.
According to the Measures for the Administration of Internet Hospitals (Trial), internet hospitals must inform patients about risks of internet hospitals and obtain their consents for internet diagnosis and treatment. When a patient receives medical treatment in a physical medical institution and the attending physician consults other physicians through internet hospitals, the physicians providing consultation may issue diagnosis opinions and a prescription; and when a patient does not receive medical treatment in a physical medical institution, a physician may only provide follow-up diagnosis for a patient of some common diseases and chronic diseases through internet hospitals, internet hospitals may provide signing service for contract of family doctors. When a patient’s condition changes or there are other circumstances under which online diagnosis and treatment services are inappropriate, the physician shall refer the patient to a physical medical institution. Internet diagnosis and treatment activities shall not be allowed for any patient receiving initial diagnosis.
Management of Prescription and Medical Records
Internet hospitals who provide internet diagnosis and treatment activities shall strictly comply with the Measures for the Administration of Prescriptions and other provisions on the administration of prescriptions. Before issuing a prescription online, the physician shall have the patient’s medical records and issue a prescription online for the same disease diagnosed after confirming that the patient is specifically diagnosed in a physical medical institution to have a common disease or chronic disease or several common diseases or chronic diseases. The physicians are subject to making prescription recommendations to patients based on treatment standards and drug instructions. Under any of the following circumstances, the health administrative department at or above the county level shall request the medical institutions to make corrections within a grace period, and may impose a fine no more than RMB5,000; and under serious circumstances, Practice License for Medical Institutions shall be revoked: (i) prescribing by a pharmacist who has not obtained the right to prescribe or whose prescription right has been canceled; (ii) prescribing narcotic drugs and the psychotropic drugs of category I by pharmacists who have not obtained the prescription right for such narcotic drugs and psychotropic drugs; (iii) employing persons who have not obtained the qualifications for the professional and technical positions of pharmaceutical science to conduct the prescription adjustment. If the medical practitioners issue prescriptions without obtaining prescription rights at a medical institution not registered in their licenses, during their practicing activities, they will be given a warning or be ordered to suspend their practicing activities for a period of not less than six months but not more than one year and under the serious circumstances, their Practice Certificates for Medical Practitioners will be revoked.
Prescription Outflow
In March 2007, the National Ministry of Health (currently the National Health Commission of the People’s Republic of China) promulgated the Measures for the Administration of Prescriptions, stipulating that doctors must use the common name of drugs when prescribing, and shall not restrict the outflow of prescriptions. In April 2016, the General Office of the State Council issued the Notice on Printing and Distributing the Key Tasks of Deepening the Reform of the Medical and Health System in 2016, proposing to promote the separation of dispensing from prescription in various methods and prohibit public hospitals from restricting the outflow of prescriptions. In May 2021, the National Healthcare Security Administration and National Health Commission issued the Guiding Opinions on Establishing and Improving the “Dual Channel” Management Mechanism for National Healthcare Insurance Negotiated Drugs, proposing that the designated retail pharmacies should be connected with the medical insurance information platform and the E-prescription circulation platform to ensure the smooth flow of E-prescriptions. In particular, with regard to the zero-markup policy for drugs. In March 2012, the State Council promulgated the Plan and Implementation for Deepening the Reform of the Medical and Health System During the 12th Five Year Plan Period, which proposes the abolishment of the “compensation system for the medical cost through drug-selling profits” and the separation of dispensing from prescription. The Plan initiated the gradual cancelation of the drug markups in public hospitals, which would prohibit public hospitals from selling drugs to patients at a price higher than the actual purchase price, reducing the three sources of public hospital incomes that were government subsidies, services charges and drug markups to government subsidies and services charges only. In September 2012, according to Notice on promoting pharmaceutical price reform in county level public hospitals further released the NDRC, zero markup drug policy began to be implemented in county level institutions. On May 6, 2015, the General Office of the State Council issued the Guiding Opinions on the Pilot Programs of Comprehensive Reform of Urban Public Hospitals, launching the pilot programs on the separation of dispensing from prescription in all urban public hospitals, and actively exploring a variety of effective ways to reform the compensation system for the medical cost through drug-selling profits. On April 19,2017, the National Health and Family Planning Commission (currently the National Health Commission), the Ministry of Finance, the Medical Reform Office of the State Council and other relevant government bodies issued the Notice on All-round Promotion of the Comprehensive Reform of Public Hospitals, requiring that the comprehensive reform of public hospitals be fully promoted by September 30, 2017, and that the drug markups (except for Chinese herbal medicine) be cancelled in all public hospitals.
Practicing Physicians
On August 20, 2021, the Standing Committee of NPC (the “SCNPC”) issued the Doctors Law of the PRC (the “Doctors Law”), effective on May 1, 1999, and amended on August 27, 2009 and March 1, 2022. According to the Doctors Law, when taking medical, preventive or healthcare measures and when signing relevant medical certificate, the practicing physicians shall conduct diagnosis and investigation personally and fill out the medical files without delay as required. No practicing physicians may conceal, forge or destroy any medical files or the relevant data. On November 5, 2014, the National Health and Family Planning Commission of PRC (the “NHFPC”, now known as the National Health Commission of PRC), the NDRC, the Ministry of Human Resources and Social Security, the State Administration of Traditional Chinese Medicine, and the China Insurance Regulatory Commission (now known as the China Banking and Insurance Regulatory Commission), jointly issued Several Opinions on Promoting and Standardizing Multi-Place Practice of Physicians, which puts forward to simplify the registration procedure of the multiple place practice and proposes the feasibility of exploring the “record management.” According to Administrative Measures for the Registration of Practicing physicians, promulgated by the NHFPC on February 28, 2017, effective on April 1, 2017, practicing physicians shall obtain the practice certificate for practicing physicians to practice upon registration. Person who fails to obtain the practice certificate for practicing physicians shall not engage in medical treatment, prevention and healthcare activities. A medical practitioner who practices for multiple institutions at the same place of practice shall determine one institution as the main practicing institution where he or she practices, and apply for registration to the administrative department of health and family planning approving the practice of such institution; and, for other institutions where the medical practitioner is to practice, respectively apply for recordation to the administrative health and family planning authority.
Protection of Patients’ Information
Internet hospitals shall strictly comply with the relevant laws and regulations in the PRC on information security and confidentiality of medical data, and appropriately keep patients’ information, and shall not illegally trade or disclose patients’ information. When patients’ information and medical data are illegally or improperly disclosed, a medical institution shall report to the competent health administrative department in a timely manner and immediately take effective rectification.
New Rules Governing Healthcare Industry
The PRC government recently issued several policies to regulate participants in the healthcare industry, including pharmacies, physicians, hospitals, and health insurance companies, such as the Guidance on Promoting Hospital Safety and Order Management, the Promotion Action of High-quality Development of Public Hospitals (2021-2025), the Construction Plan of National Clinical Specialty, the Notice on Publicizing the 5G+ Healthcare Application Pilot Project, the Notice on Promulgating Five Specifications Including the Specifications for Pharmaceutical Outpatient Service of Medical Institutions, the Notice on National Medical Insurance Plan in the 14th Five-year Plan, and the Detailed Rules for the Supervision of Internet Diagnosis and Treatment (Trial).
Detailed Rules for the Supervision of Internet Diagnosis and Treatment (Trial) (the “Supervision Rules”) stated that medical institutions’ electronic prescriptions, and prescription review records should be traceable, and the data interface should be opened to the provincial supervision platform. The Supervision Rules also stated that prescription drug selling before a prescription is issued is strictly prohibited and that a medical institution shall conduct electronic real-name verification for the medical staff members carrying out Internet diagnosis and treatment activities. The Notice on Promulgating Five Specifications Including the Specifications for Pharmaceutical Outpatient Service of Medical Institutions requires the pharmacist in outpatient services holds professional qualifications.
The Supervision Rules also stated that for the internet hospitals that are affiliated to physical institutions, their electronic medical records should be integrated. Moreover, the physician should collect the patient’s medical diagnosis records before starting follow-up consultations. To fulfill the requirements, hospitals need to operate an effective hospital information management system, these would require system upgrading and platform rebuild. The Notice on Publicizing the 5G+ Healthcare Application Pilot Project encourages the application of 5G technology in remote diagnosis, remote treatment, and hospital management.
The Guidance on Promoting Hospital Safety and Order Management in the 14th Five-year Plan aims to further maintain normal medical order and protect the personal safety of medical staff. The Promotion Action of High-quality Development of Public Hospitals (2021-2025) raises several main actions so as to achieve high-quality development of public hospitals and further strengthen the public welfare feature of public hospitals, among others, including the construction of key clinical specialist groups according to the Construction Plan of National Clinical Specialty in the 14th Five-year Plan.
In addition, the National Medical Insurance Plan in the 14th Five-year Plan, issued by the General Office of the State Council on September 23, 2021, intends to take a series of measures to achieve the high-quality development of the basic medical insurance system, insecure people’s health and promote common wealth, including encouraging the innovation of insurance products, adjusting and optimizing the medical insurance catalog on a dynamic basis, and improve direct settlement services for medical treatment in different places.
Regulations Related to Internet Information Security and Privacy Protection
PRC government authorities have enacted laws and regulations with respect to internet information security and protection of personal information from any abuse or unauthorized disclosure. Internet information in China is regulated and restricted from a national security standpoint. The Decisions on Maintaining Internet Security which was enacted by the Standing Committee of the PRC National People’s Congress (“SCNPC”) in December 2000 and amended in August 2009, may subject violators to criminal punishment in China for any effort to: (i) gain improper entry into a computer or system of strategic importance; (ii) disseminate politically disruptive information; (iii) leak state secrets; (iv) spread false commercial information; or (v) infringe intellectual property rights. The Ministry of Public Security has promulgated measures that prohibit use of the internet in ways which, among other things, result in a leakage of state secrets or a spread of socially destabilizing content. If an information service provider violates these measures, the Ministry of Public Security and the local security bureaus may revoke its operating license and shut down its websites.
On December 29, 2011, the MIIT promulgated the Several Provisions on Regulation of Order of Internet Information Service Market, which prohibit internet information service providers from collecting personal information of any user without prior consent. Internet information service providers shall explicitly inform the users of the means of collecting and processing personal information, the scope of contents, and purposes. In addition, internet information service providers shall properly keep the personal information of users, if the preserved personal information of users is divulged or may possibly be divulged, internet information service providers shall immediately take remedial measures and report any material leak to the tele-communications regulatory authority.
Pursuant to the Decision on Strengthening the Protection of Online Information issued by the SCNPC in December 2012, any collection and use of user personal information must be subject to the consent of the user, abide by the principles of legality, rationality and necessity and in accordance with the specified purposes, methods and scopes. Any entity collecting personal information must also keep such information strictly confidential, and is further prohibited from divulging, tampering or destroying any such information, or selling or providing such information to other parties, and is required to take technical and other measures to prevent the collected personal information from any unauthorized disclosure, damage or loss. Any violation of these laws and regulations may subject the entity collecting personal information to warnings, fines, confiscation of illegal gains, revocation of licenses, cancellation of filings, closedown of websites or even criminal liabilities.
Pursuant to the Notice of the Supreme People’s Court, the Supreme People’s Procuratorate and the Ministry of Public Security on Legally Punishing Criminal Activities Infringing upon the Personal Information of Citizens, issued in 2013, and the Interpretation of the Supreme People’s Court and the Supreme People’s Procuratorate on Several Issues regarding Legal Application in Criminal Cases Infringing upon the Personal Information of Citizens, which was issued on May 8, 2017 and took effect on June 1, 2017, the following activities may constitute the crime of infringing upon a citizen’s personal information: (i) providing a citizen’s personal information to specified persons or releasing a citizen’s personal information online or through other methods in violation of relevant national provisions; (ii) providing legitimately collected information relating to a citizen to others without such citizen’s consent (unless the information is processed, not traceable to a specific person and not recoverable); (iii) collecting a citizen’s personal information in violation of applicable rules and regulations when performing a duty or providing services; or (iv) collecting a citizen’s personal information by purchasing, accepting or exchanging such information in violation of applicable rules and regulations.
Pursuant to the Order for the Protection of Telecommunication and Internet User Personal Information issued by the MIIT on July 16, 2013, which became effective from September 1, 2013, any collection and use of user personal information must be subject to the consent of the user, abide by the principles of legality, rationality and necessity and be within the specified purposes, methods and scopes. “Personal information” is defined as information that identifies a citizen, the time or location for his/her use of telecommunication and internet services, or involves privacy of any citizen such as his/her birth date, ID card number, and address. An internet information service provider must also keep information collected strictly confidential, and is further prohibited from divulging, tampering or destroying of any such information, or selling or providing such information to other parties. Any violation of the above decision or order may subject the internet information service provider to warnings, fines, confiscation of illegal gains, revocation of licenses, cancellation of filings, closedown of websites or even criminal liabilities.
Pursuant to the Ninth Amendment to the Criminal Law issued by the SCNPC in August 2015, which became effective in November 2015, any person or entity that fails to fulfill the obligations related to internet information security administration as required by applicable laws and refuses to rectify upon orders is subject to criminal penalty for the result of (i) any dissemination of illegal information in large scale; (ii) any severe effect due to the leakage of the client’s information; (iii) any serious loss of criminal evidence; or (iv) other severe situation, and any individual or entity that (i) sells or provides personal information to others in a way violating the applicable law, or (ii) steals or illegally obtain any personal information is subject to criminal penalty in severe situation.
Pursuant to the PRC Cyber Security Law issued by the SCNPC in November 2016, effective June 2017, personal information refers to all kinds of information recorded by electronic or otherwise that can be used to independently identify or be combined with other information to identify natural persons’ personal information including but not limited to: natural persons’ names, dates of birth, ID numbers, biologically identified personal information, addresses and telephone numbers, etc. The Cyber Security Law also provides that: (i) to collect and use personal information, network operators shall follow the principles of legitimacy, rightfulness and necessity, disclose their rules of data collection and use, clearly express the purposes, means and scope of collecting and using the information, and obtain the consent of the persons whose data is gathered; (ii) network operators shall neither gather personal information unrelated to the services they provide, nor gather or use personal information in violation of the provisions of laws and administrative regulations or the scopes of consent given by the persons whose data is gathered; and shall dispose of personal information they have saved in accordance with the provisions of laws and administrative regulations and agreements reached with users; (iii) network operators shall not divulge, tamper with or damage the personal information they have collected, and shall not provide the personal information to others without the consent of the persons whose data is collected. However, if the information has been processed and cannot be recovered and thus it is impossible to match such information with specific persons, such circumstance is an exception.
On January 23, 2019, the Office of the Central Cyberspace Affairs Commission and other three authorities jointly issued the Circular on the Special Campaign of Correcting Unlawful Collection and Usage of Personal Information via Apps. Pursuant to this 2019 circular, (i) app operators are prohibited from collecting any personal information irrelevant to the services provided by such operator; (ii) information collection and usage policy should be presented in a simple and clear way, and such policy should be consented by the users voluntarily; (iii) authorization from users should not be obtained by coercing users with default or bundling clauses or making consent a condition of a service. App operators violating such rules can be ordered by authorities to correct its incompliance within a given period of time, be reported in public; or even quit its operation or cancel its business license or operational permits. Furthermore, the Provisions on the Cyber Protection of Children’s Personal Information issued by the Office of the Central Cyberspace Affairs Commission came into effect on October 1, 2019, which requires, among others, that network operators who collect, store, use, transfer and disclose personal information of children under the age of 14 establish special rules and user agreements for the protection of children’s personal information, inform the children’s guardians in a noticeable and clear manner, and shall obtain the consent of the children’s guardians. Furthermore, the authorities issuing the circular has pledged to initiate a campaign to correct unlawful collection and usage of personal information via apps from January 2019 through December 2019.
On September 30, 2024, the State Council published the Regulations on Network Data Security Administration, or the Network Data Regulation, which became effective on January 1, 2025. The Network Data Regulation restates and further specifies the legal requirements for personal information, important data, cross-border data transfer, network platform services, and data security. Among others, data processing operators engaging in data processing activities that affect or may affect national security must be subject to network data security review by the relevant cyberspace administration of the PRC. Network data processing activities refers to the collection, retention, use, processing, transmission, provision, disclosure, deletion, and other activities of network data.
Pursuant to the PRC Civil Code which was approved by the National People’s Congress on May 28, 2020, and came into effect on January 1, 2021, the personal information of a natural person shall be protected by the law. Any organization or individual that needs to obtain personal information of others shall obtain such information legally and ensure the safety of such information, and shall not illegally collect, use, process or transmit personal information of others, or illegally purchase or sell, provide or make public personal information of others. Furthermore, information processors shall not divulge or tamper with personal information collected or stored by them; without the consent of a natural person, information processors shall not illegally provide personal information of such person to others, except for information that has been processed so that specific persons cannot be identified and that cannot be restored. In addition, an information processor shall take technical measures and other necessary measures to ensure the security of the personal information that is collected and stored and to prevent the information from being divulged, tampered with or lost; where personal information has been or may be divulged, tampered with or lost, the information processor shall take remedial measures in a timely manner, inform the natural person concerned in accordance with the provisions and report the case to the relevant competent department.
On August 20, 2021, the Standing Committee of the National People’s Congress promulgated the Personal Information Protection Law of the PRC, or the Personal Information Protection Law, which took effect on November 1, 2021. As the first systematic and comprehensive law specifically for the protection of personal information in the PRC, the Personal Information Protection Law provides, among others, that (i) an individual’s consent shall be obtained to use sensitive personal information, (ii) personal information operators using sensitive personal information shall notify individuals of the necessity of such use and impact on the individual’s rights, and (iii) where it is necessary for personal information to be provided by a personal information processor to a recipient outside the territory of the PRC due to any business need or any other need, a security assessment organized by the national cyberspace authority shall be passed.
Regulation Related to Private Education
The laws and regulations governing foreign investments in private education institutions in China are complex and have been developing. Pursuant to the Special Administrative Measures for Entrance of Foreign Investment (Negative List) (2024 Version), or the Catalog, which is the principal regulation governing foreign investment activities in China, foreign investments in pre-school education institutions, ordinary senior high schools and institutions of higher education fall within the foreign restricted category (limited to the form of sino-foreign cooperative joint ventures), and such joint ventures shall be led by the Chinese party, which means the principal or the key administrative person-in-charge shall be a PRC national, the number of Chinese members of the council, board of directors or joint administrative committee shall account for at least half of the total. In addition, the foreign investments in compulsory or religious education institutions are prohibited. The Catalog does not provide specific restrictions on foreign investments in institutions like us that provide healthcare learning products and services to the public. Besides, pursuant to the PRC Regulations on Sino-foreign Cooperative Education (2019 Revision) and other education-related laws and regulations in China, foreign education institutions and other foreign organizations or individuals may not by themselves alone establish schools or other education institutions within China which mainly enroll Chinese citizens, and sino-foreign cooperative education institutions shall have corresponding qualifications and relatively high education quality.
Education Law of China
On March 18, 1995, the PRC National People’s Congress promulgated the PRC Education Law, or the Education Law. The Education Law stipulates that the government formulates plans for the development of education, establishes and operates schools and other types of educational institutions, and in principle, enterprises, institutions, social organizations and individuals are encouraged to operate schools and other types of educational organizations. It is provided in the Education Law that no organization or individual may establish or operate a school or any other educational institution for commercial purposes. On December 27, 2015, the SCNPC published the Decision on Amendment of the Education Law, which took effect on June 1, 2016. The SCNPC narrowed the provision prohibiting the establishment or operation of schools or other educational institutions for commercial purposes to only restricting a school or other educational institution founded with governmental funds or donated assets in the amended Education Law. On April 29, 2021, the Education Law was further amended by SCNPC to emphasize the illegal acts in recruiting students and replacing the admission qualifications obtained by others. Such amendments took effect on April 30, 2021.
The Law for Promoting Private Education and its Implementing Rules
On December 28, 2002, the SCNPC promulgated the Law for Promoting Private Education, or the Private Education Law and was later amended on June 29, 2013, November 7, 2016 and December 29, 2018, the amendment of which took effect on December 29,2018. On March 5, 2004 and last amended on April 7, 2021, the PRC State Council promulgated the Implementation Rules for the Law for Promoting Private Education, which became effective on April 1, 2004, or the Private Education Implementation Rules. The Private Education Law and the Private Education Implementation Rules provide rules for social organizations or individuals, other than state-owned entities, to establish schools or other educational organizations using non-government funds in China, such schools or educational organizations established using non-government funds are referred to as “private schools.”
According to the amended Private Education Law, establishment of private schools for academic education, pre-school education, self-taught examination support and other cultural education shall be subject to approval by the authorities in charge of education, while establishment of private schools for vocational qualification training and vocational skill training shall be subject to approvals from the authorities in charge of labor and social welfare. A duly approved private school will be granted a private school operating permit, and shall be registered with relevant authority as an enterprise institution. Entities and individuals may choose to establish non-profit private schools or for-profit private schools at their own discretion. Nonetheless, for-profit private schools that are engaged in compulsory education are not allowed.
On December 30, 2016, the Ministry of Education (“MOE”), the SAIC and the Ministry of Human Resources and Social Security (“MOHRSS”) jointly issued the Implementation Rules on the Supervision and Administration of For-profit Private Schools. Pursuant such rules, the establishment, division, merger and other material changes of a for-profit private school shall first be approved by the education authorities or the authorities in charge of labor and social welfare, and then be registered with the competent branch of SAIC. In addition, it also provides that for-profit private training institutes shall be analogically governed by these Implementation Rules on the Supervision and Administration of For-profit Private Schools.
On August 31, 2017, SAIC and MOE jointly promulgated the Notice of the State Administration for Industry and Commerce and the Ministry of Education on the Work Concerning the Administration of the Name Registration for For-profit Private Schools, which came into effect on September 1, 2017. Such notice provides that the industry expression in the name of the private culture education institutions shall typically include “training school /center,” such as “curriculum training school/center,” “extra-class education school/center,” “self-learning school/center,” “tutorship school/center,” “extra tutoring for examinations school/center” and “extra tutoring school/center” and such industry expression is allowed to embody the disciplines and characteristics of such education institution.
In August 2018, the State Council issued the Opinion on the Regulation of the Development of Extracurricular Training Institutions, or the New Opinion, which primarily regulates extracurricular training institutions targeting K-12 students. The New Opinion reiterates prior guidance that extracurricular training institutions must obtain a private school operating permit, and further requires such institutions to meet certain minimum requirements; for example, extracurricular training institutions are required to (i) have a fixed training premise that conforms to specified safety criteria, with an average area per student of no less than 3 square meters during the applicable training period; (ii) comply with relevant fire safety, environmental protection, hygiene, food operation and other specified requirements; (iii) purchase personal safety insurance for students to reduce safety risks; and (iv) not hire any teachers who are working concurrently in primary or secondary schools. Extracurricular training institutions are prohibited from carrying out exam-oriented training, training that goes beyond the school syllabus, training in advance of the corresponding school schedule and any training activities associated with student admission. The training content of extracurricular training institutions is not to exceed the corresponding national curricular standards and training progress is not to be more accelerated than the corresponding progress of local schools. According to the New Opinion, extracurricular training institutions are also required to disclose relevant information regarding the institution, including their training content, schedule, targeted students and school timetable to the relevant education authority, and their training classes may not end later than 20:30 each day. Tuition can only be collected for courses in three months or a shorter installment. Additionally, the New Opinion requests that competent local authorities formulate relevant local standards for extracurricular training institutions within their administrative area.
Regulation Related to Online and Distance Education
Pursuant to the Interim Administrative Regulations on Educational Websites and Online and Distance Education Schools issued by the MOE, on July 5, 2000, educational websites may provide educational services in relation to higher education, elementary education, pre-school education, teaching education, occupational education, adult education, other education and public educational information services. “Educational websites” refer to organizations providing education or education-related information services to website visitors by means of a database or online education platform connected via the internet or an educational television station through an internet service provider. Setting up education websites is subject to approval from relevant education authorities, depending on the specific types of education. Any educational website shall, upon the receipt of approval, indicate on its website such approval information as well as the approval date and file number.
On June 29, 2004, the State Council promulgated the Decision on Setting Down Administrative Licenses for the Administrative Examination and Approval Items Really Necessary to Be Retained, which was amended on January 29, 2009 and August 25, 2016, respectively. Pursuant to such decision, the administrative license for “educational websites” was not retained.
On February 3, 2016, the State Council promulgated the Decision on Cancelling the Second Batch of 152 Items Subject to Administrative Examination and Approval by Local Governments Designated by the Central Government, further explicitly withdrew the approval requirements for operating educational websites as provided by the Administrative Regulations on Educational Websites and Online Education Schools, and reiterated the principle that administrative approval requirements may only be imposed in accordance with the PRC Administrative Licensing Law.
On March 13, 2017, the MOE promulgate the Notice of the Ministry of Education on Strengthening Interim and Ex Post Regulation after Canceling the Examination and Approval of Online Schools on Educational Websites, which accounted the repeal of the Interim Administrative Regulations on Educational Websites and Online and Distance Education Schools.
In December 2017, Shanghai Municipal Government promulgated the Management Methods of Classified Registration of Private Schools of Shanghai, and circulated the Setting Standards for Private Training Institutions of Shanghai, the Management Measures for the For-profit Private Training Institutions of Shanghai, and the Management Methods for the Non-Profit Private Training Institutions of Shanghai (collectively, the “Shanghai Implementation Regulations”). Pursuant to the Shanghai Implementation Regulations, any management measures and regulations applied to the institutions that provide training services only through internet will be further promulgated separately. However no specific administration measures regarding the institutions offering training service only through internet have been promulgated by Shanghai government as of the date of this Annual Report.
Regulations on Investments in Private Funds
On August 21, 2014, the SRC promulgated the Interim Measures for the Supervision and Administration of Private Investment Funds which defines the accredited investors of private funds as those entities and individuals with corresponding risk identification and risk-taking capabilities who invest in a single private fund an amount not less than RMB 1 million and accord with the following standards: with respect to entities, their net assets shall not be less than RMB 10 million; and with respect to individuals, their financial assets shall not be less than RMB 3 million or their personal average annual income in the last three years shall not be less than RMB 0.5 million.
Legal Regulations on Intellectual Property in the PRC
Copyright
Pursuant to the Copyright Law of the PRC, which was first promulgated by the Standing Committee of the National People’s Congress on September 7, 1990 and became effective from June 1, 1993, and was last amended on November 11, 2020 and became effective as of June 1, 2021, copyrights include personal rights such as the right of publication and that of attribution as well as property rights such as the right of production and that of distribution. Reproducing, distributing, performing, projecting, broadcasting or compiling a work or communicating the same to the public via an information network without permission from the owner of the copyright therein, unless otherwise provided in the Copyright Law of the PRC, shall constitute infringements of copyrights. The infringer shall, according to the circumstances of the case, undertake to cease the infringement, take remedial action, and offer an apology, pay damages, etc.
The Computer Software Copyright Registration Measures, or the Software Copyright Measures, promulgated by the National Copyright Administration on February 20, 2002, amended on July 1, 2004, regulates registrations of software copyright, exclusive licensing contracts for software copyright and assignment agreements. The National Copyright Administration administers software copyright registration, and the Copyright Protection Center of China is designated as the software registration authority. The Copyright Protection Center of China shall grant registration certificates to the Computer Software Copyright applicants which meet the requirements of both the Software Copyright Measures and the Computer Software Protection Regulations, promulgated by the State Council on June 4, 1991 and last amended on January 30, 2013.
Trademark
Pursuant to the Trademark Law of the PRC, which was promulgated by the Standing Committee of the National People’s Congress on August 23, 1982 and became effective from March 1, 1983, and was most recently amended on April 23, 2019 and became effective on November 1, 2019, the right to exclusive use of a registered trademark shall be limited to trademarks which have been approved for registration and to goods for which the use of such trademark has been approved. The period of validity of a registered trademark shall be ten years, counted from the day the registration is approved. According to this law, using a trademark that is identical to or similar to a registered trademark in connection with the same or similar goods without the authorization of the owner of the registered trademark constitutes an infringement of the exclusive right to use a registered trademark. The infringer shall, in accordance with the regulations, undertake to cease the infringement, take remedial action, and pay damages, etc.
Patent
Pursuant to the Patent Law of the PRC, which was promulgated by the Standing Committee of the National People’s Congress on September 4, 1992, and was most recently amended on October 17, 2020and became effective on June 1, 2021, after the grant of the patent right for an invention or utility model, except where otherwise provided for in the Patent Law, no entity or individual may, without the authorization of the patent owner, exploit the patent, that is, make, use, offer to sell, sell or import the patented product, or use the patented process, or use, offer to sell, sell or import any product which is a direct result of the use of the patented process, for production or business purposes. And after a patent right is granted for a design, no entity or individual shall, without the permission of the patent owner, exploit the patent, that is, for production or business purposes, manufacture, offer to sell, sell, or import any product containing the patented design. Where the infringement of patent is decided, the infringer shall, in accordance with the regulations, undertake to cease the infringement, take remedial action, and pay damages, etc.
Domain Name
Pursuant to the Administrative Measures for Internet Domain Names of China, which was recently amended by the Ministry of Industry and Information Technology on August 24, 2017 and became effective on November 1, 2017, “domain name” shall refer to the character mark of hierarchical structure, which identifies and locates a computer on the internet and corresponds to the internet protocol (IP) address of that computer. And the principle of “first come, first serve” is followed for the domain name registration service. After completing the domain name registration, the applicant becomes the holder of the domain name registered by him/it. Furthermore, the holder shall pay operation fees for registered domain names on schedule. If the domain name holder fails to pay the corresponding fees as required, the original domain name registrar shall write it off and notify the holder of the domain name in written form.
Regulations on Labor Protection in the PRC
According to the Labor Law of the PRC, or the Labor Law, which was promulgated by the Standing Committee of the NPC on July 5, 1994, came into effect on January 1, 1995, and was most recently amended on December 29, 2018, an employer shall develop and improve its rules and regulations to safeguard the rights of its workers. An employer shall develop and improve its labor safety and health system, stringently implement national protocols and standards on labor safety and health, conduct labor safety and health education for workers, guard against labor accidents and reduce occupational hazards. Labor safety and health facilities must comply with relevant national standards. An employer must provide workers with the necessary labor protection gear that complies with labor safety and health conditions stipulated under national regulations, as well as provide regular health checks for workers that are engaged in operations with occupational hazards. Laborers engaged in special operations shall have received specialized training and have obtained the pertinent qualifications. An employer shall develop a vocational training system. Vocational training funds shall be set aside and used in accordance with national regulations and vocational training for workers shall be carried out systematically based on the actual conditions of the company.
The Labor Contract Law of the PRC, which was promulgated by the SCNPC on June 29, 2007, came into effect on January 1, 2008, and was amended on December 28, 2012 and became effective as of July 1, 2013, and the Implementation Regulations on Labor Contract Law, which was promulgated on September 18, 2008, and became effective since the same day, regulate both parties through a labor contract, namely the employer and the employee, and contain specific provisions involving the terms of the labor contract. It is stipulated under the Labor Contract Law and the Implementation Regulations on Labor Contract Law that a labor contract must be made in writing. An employer and an employee may enter into a fixed-term labor contract, an un-fixed term labor contract, or a labor contract that concludes upon the completion of certain work assignments, after reaching agreement upon due negotiations. An employer may legally terminate a labor contract and dismiss its employees after reaching agreement upon due negotiations with the employee or by fulfilling the statutory conditions. Labor contracts concluded prior to the enactment of the Labor Law and subsisting within the validity period thereof shall continue to be honored. With respect to a circumstance where a labor relationship has already been established but no formal written contract has been made, a written labor contract shall be entered into within one month from the commencement date of the employment.
According to the Interim Regulations on the Collection and Payment of Social Insurance Premiums, the Regulations on Work Injury Insurance, the Regulations on Unemployment Insurance and the Trial Measures on Employee Maternity Insurance of Enterprises, enterprises in the PRC shall provide benefit plans for their employees, which include basic pension insurance, unemployment insurance, maternity insurance, work injury insurance and basic medical insurance. An enterprise must provide social insurance by processing social insurance registration with local social insurance agencies, and shall pay or withhold relevant social insurance premiums for or on behalf of employees. The Law on Social Insurance of the PRC, which was promulgated by the Standing Committee of the National People’s Congress on October 28, 2010, and became effective on July 1, 2011, and was most recently updated on December 29, 2018, has consolidated pertinent provisions for basic pension insurance, unemployment insurance, maternity insurance, work injury insurance and basic medical insurance, and has elaborated in detail the legal obligations and liabilities of employers who do not comply with relevant laws and regulations on social insurance.
According to the Interim Measures for Participation in the Social Insurance System by Foreigners Working within the Territory of China, which was promulgated by the Ministry of Human Resources and Social Security on September 6, 2011, and became effective on October 15, 2011, was later amended on December 23, 2024, employers who employ foreigners shall participate in the basic pension insurance, unemployment insurance, basic medical insurance, occupational injury insurance, and maternity leave insurance in accordance with the relevant law, with the social insurance premiums to be contributed respectively by the employers and foreigner employees as required. In accordance with such Interim Measures, the social insurance administrative agencies shall exercise their right to supervise and examine the legal compliance of foreign employees and employers and the employers who do not pay social insurance premiums in conformity with the laws shall be subject to the administrative provisions provided in the Social Insurance Law and the relevant regulations and rules mentioned above.
According to the Reform Plan of the State Tax and Local Tax Collection Administration System ( the “Reform Plan”), which was issued by the General Office of the Communist Party of China and the General Office of the State Council of the PRC On July 20, 2018. Under the Reform Plan, beginning from January 1, 2019, tax authorities should be responsible for the collection of social insurance contributions in the PRC. Pursuant to the Urgent Notice of the General Office of MOHRSS on Effectively Implementing the Spirit of the Standing Meeting of the State Council and Effectively Conducting the Collection of Social Insurance Premiums in a Stable Manner (the “Urgent Notice”), which was issued by the General Office of the MOHRSS on September 21, 2018, before the reform of the social insurance collection authorities being in place, the relevant levying policies, including the base and rate of the social insurance premiums, shall remain unchanged. The Urgent Notice also clarified that it is strictly prohibited for the local authorities themselves to organize and conduct centralized collection of enterprises historical social insurance arrears. On April 1, 2019, the General Office of the State Council of the PRC issued the Comprehensive Program on Reduction of Social Insurance Premiums, which generally reduced the social insurance contribution burden of enterprises, and re-emphasized that local authorities shall not conduct centralized collection of enterprises historical social insurance arrears before a uniform policy is published.
According to the Regulations on the Administration of Housing Provident Fund, which was promulgated by the State Counsel and became effective on April 3, 1999, and was amended on March 24, 2002 and March 24, 2019, housing provident fund contributions by an individual employee and housing provident fund contributions by his or her employer shall belong to the individual employee. Registration by PRC companies at the applicable housing provident fund management center is compulsory and a special housing provident fund account for each of the employees shall be opened at an entrusted bank.
The employer shall timely pay up and deposit housing provident fund contributions in full amount and late or insufficient payments shall be prohibited. The employer shall process housing provident fund payment and deposit registrations with the housing provident fund administration center. With respect to companies who violate the above regulations and fail to process housing provident fund payment and deposit registrations or open housing provident fund accounts for their employees, such companies shall be ordered by the housing provident fund administration center to complete such procedures within a designated period. Those who fail to process their registrations within the designated period shall be subject to a fine ranging from RMB 10,000 to RMB 50,000. When companies breach these regulations and fail to pay up housing provident fund contributions in full amount as due, the housing provident fund administration center shall order such companies to pay up within a designated period, and may further apply to the People’s Court for mandatory enforcement against those who still fail to comply after the expiry of such period.
Regulations on Tax in the PRC
Income Tax
In January 2008, the PRC Enterprise Income Tax Law (“EIT Law”) took effect, which was last amended by the Standing Committee of the National People’s Congress on December 29, 2018. The PRC Enterprise Income Tax Law applies a uniform 25 percent enterprise income tax rate to both FIEs and domestic enterprises, except where tax incentives are granted to special industries and projects. The PRC Enterprise Income Tax Law defines “resident enterprise” as an enterprise established outside of the territory of China but with its “de facto management body” within China, which will also be subject to the 25% enterprise income tax rate. The implementation rules define the term “de facto management body” as the body that exercises full and substantial control and overall management over the business, productions, personnel, accounts, and properties of an enterprise. Enterprises qualified as “High and New Technology Enterprises” are entitled to a 15% enterprises income tax rate rather than the 25% uniform statutory tax rate. The preferential tax treatment continues as long as an enterprise can retain its “High and New Technology Enterprise” status. Under the PRC Enterprise Income Tax Law and its implementation regulations, dividends generated from the business of a PRC subsidiary after January 1, 2008, and payable to its foreign investor may be subject to a withholding tax rate of 10 percent if the PRC tax authorities determine that the foreign investor is a Non-resident Enterprise, unless there is a tax treaty with China that provides for a preferential withholding tax rate. Distributions of earnings generated before January 1, 2008, are exempt from PRC withholding tax.
The State Administration of Taxation (“SAT”) has promulgated several rules and notices to tighten the scrutiny over acquisition transactions in recent years, including the Interim Measures for the Administration of Remittance of Income Tax for Non-Resident Enterprise Withheld at Source (the “Interim Measures”) which became effective on January 1, 2009, the Notice of the SAT on Strengthening the Administration of Enterprise Income Tax on Gain Derived from Equity Transfer Made by Non-Resident Enterprise (the “Notice”) which became effective on January 1, 2008 and was amended on July 19, 2015, the Announcement of the SAT on Issues Concerning the Withholding of Non-resident Enterprise Income Tax at Source (the “SAT Circular 37”) which was promulgated on October 17, 2017, became effective on December 1, 2017 and was amended on June 15, 2018, and the Public Notice of the SAT Regarding Certain Enterprise Income Tax Matters on Indirect Transfer of Properties by Non-Resident Enterprises (the “Public Notice 7”) which became effective on February 3, 2015 and was amended on December 1, 2017 and December 29, 2017.
The SAT Circular 37 amended some provisions in Public Notice 7, repealed the Interim Measures and the Notice and simplifies procedures of withholding and payment of income tax levied on non-resident enterprises. Pursuant to these rules and notices, where a non-resident enterprise investor transfers equity interests or other taxable assets in a PRC resident enterprise indirectly by way of disposing of equity interests in an overseas holding company, the non-resident enterprise investor, being the transferor, may be subject to PRC enterprise income tax if the indirect transfer is considered to be an abusive use of company structure without reasonable commercial purposes. In addition, Public Notice 7 provides clear criteria on how to assess reasonable commercial purposes.
Value-Added Tax
According to the Temporary Regulations on Value-added Tax, which was most recently amended on November 19, 2017, and the Detailed Implementing Rules of the Temporary Regulations on Value-added Tax, which was amended on October 28, 2011, and became effective on November 1, 2011, all taxpayers selling goods, providing processing, repair or replacement services or importing goods within the PRC shall pay Value-Added Tax. The rate of VAT is 17%, 11% or 6% in certain limited circumstances depending on the product type.
On April 4, 2018, the Ministry of Finance and the SAT jointly issued the Notice of Adjustment of Value-added Tax Rates which declared that the VAT tax rate in regard to the sale of goods, provision of processing, repairs and replacement services and importation of goods into China shall be reduced from the previous 17% and 11% to 16% and 10% respectively from May 1, 2018.
According to the Announcement of the MOF, the SAT and the General Administration of Customs on Relevant Policies for Deepening Value-added Tax Reform promulgated on March 20, 2019 and became effective on April 1, 2019 (the “Announcement”), for the VAT taxable sales or imports by a general taxpayer of VAT, the applicable tax rate shall be adjusted to 13% from the original 16% and to 9% from original 10%.
Furthermore, according to the Trial Scheme for the Conversion of Business Tax to Value-added Tax, which was promulgated by the MOF and the SAT, the PRC began to launch taxation reforms in a gradual manner in January 1, 2012, whereby the collection of value-added tax in lieu of business tax items was implemented on a trial basis in regions showing significant radiating effects in economic development and providing outstanding reform examples, beginning with production service industries such as transportation and certain modern service industries.
In accordance with Notice of the Ministry of Finance and the State Administration of Taxation on Full Launch of the Pilot Scheme on Levying Value-added Tax in Place of Business Tax, a SAT circular that took effect on May 1, 2016, amended on July 11, 2017 and April 1, 2019, upon approval of the State Council, the pilot program of the collection of value-added tax in lieu of business tax shall be promoted nationwide in a comprehensive manner starting May 1, 2016, and all taxpayers of business tax engaged in the building industry, the real estate industry, the financial industry and the life service industry shall be included in the scope of the pilot program with regard to payment of value-added tax instead of business tax.
Regulation of Foreign Currency Exchange and Dividend Distribution
Foreign Currency Exchange. The principal regulations governing foreign currency exchange in China are the Foreign Exchange Administration Regulations (1996), as amended on August 5, 2008, the Administration Rules of the Settlement, Sale and Payment of Foreign Exchange (1996) and the Interim Measures on Administration on Foreign Debts (2003). Under these regulations, Renminbi are freely convertible for current account items, including the distribution of dividends, interest payments, trade and service-related foreign exchange transactions, but not for most capital account items, such as direct investment, loans, repatriation of investment and investment in securities outside China, unless the prior approval of SAFE or its local counterparts is obtained. In addition, any loans to an operating subsidiary in China that is a foreign invested enterprise, cannot, in the aggregate, exceed the difference between its respective approved total investment amount and its respective approved registered capital amount. Furthermore, any foreign loan must be registered with SAFE or its local counterparts for the loan to be effective. Any increase in the amount of the total investment and registered capital must be approved by the PRC Ministry of Commerce or its local counterpart.
The dividends paid by the subsidiary to its shareholder are deemed shareholder income and are taxable in China. Pursuant to the Administration Rules of the Settlement, Sale and Payment of Foreign Exchange (1996), foreign-invested enterprises in China may purchase or remit foreign exchange, subject to a cap approved by SAFE, for settlement of current account transactions without the approval of SAFE. Foreign exchange transactions under the capital account are still subject to limitations and require approvals from, or registration with, SAFE and other relevant PRC governmental authorities.
Dividend Distribution. The principal regulations governing the distribution of dividends by foreign holding companies include the Company Law of the PRC, which was promulgated by SCNPC on December 29, 1993 and became effective on July 1, 1994 and subsequently amended on December 25,1999, August 28, 2004, October 27, 2005, December 28, 2013, October 26, 2018, and December 29, 2023, the Foreign Investment Enterprise Law (1986) and its detailed rules, Foreign Investment Law, which was promulgated by SCNPC on March 15, 2019 and became effective on January 1, 2020.
Under these regulations, wholly foreign-owned investment enterprises in China may pay dividends only out of their retained profits, if any, determined in accordance with PRC accounting standards and regulations. In addition, wholly foreign-owned investment enterprises in China are required to allocate at least 10% of their respective retained profits each year, if any, to fund certain reserve funds unless these reserves have reached 50% of the registered capital of the enterprises. These reserves are not distributable as cash dividends, and a wholly foreign-owned enterprise is not permitted to distribute any profits until losses from prior fiscal years have been offset.
Circular 37. On July 4, 2014, SAFE issued Circular 37, which became effective as of July 4, 2014. According to Circular 37, PRC residents shall apply to SAFE and its branches for going through the procedures for foreign exchange registration of overseas investments before contributing the domestic assets or interests to a SPV. An amendment to registration or filing with the local SAFE branch by such PRC resident is also required if the registered overseas SPV’s basic information such as domestic individual resident shareholder, name, operating period, or major events such as domestic individual resident capital increase, capital reduction, share transfer or exchange, merger or division has changed.
Moreover, Circular 37 applies retroactively. As a result, PRC residents who have contributed domestic assets or interests to a SPV, but failed to complete foreign exchange registration of overseas investments as required prior to implementation of Circular 37, are required to send a letter to SAFE and its branches for explanation. Under the relevant rules, failure to comply with the registration procedures set forth in Circular 37 may result in receiving a warning from SAFE and its branches, and may result in a fine of up to RMB 300,000 for an organization or up to RMB 50,000 for an individual. In the event of failing to register, if capital outflow occurred, a fine up to 30% of the illegal amount may be assessed.
Pursuant to the Notice on Further Simplifying and Improving Policies for the Foreign Exchange Administration of Direct Investment (the “SAFE Circular 13”), which was promulgated by SAFE on February 13, 2015, became effective on June 1, 2015 and partially repealed on December 30, 2019, the power to accept foreign exchange registration was delegated from local foreign exchange bureau to local commercial banks where the assets or interest in the domestic entity was located.
Regulation Related to Overseas Listings
On February 17, 2023, CSRC promulgated the Trial Measures, and five supporting guidelines, which became effective on March 31, 2023. According to the Trial Measures, among other requirements, (1) domestic companies that seek to offer or list securities overseas, both directly and indirectly, should fulfil the filing procedures with the CSRC; if a domestic company fails to complete the filing procedure or conceals any material fact or falsifies any major content in its filing documents, such domestic company may be subject to administrative penalties; (2) if the issuer meets both of the following conditions, the overseas offering and listing shall be determined as an indirect overseas offering and listing by a domestic company: (i) any of the total assets, net assets, revenues or profits of the domestic operating entities of the issuer in the most recent accounting year accounts for more than 50% of the corresponding figure in the issuer’s audited consolidated financial statements for the same period; (ii) its major operational activities are carried out in China or its main places of business are located in China, or the senior managers in charge of operation and management of the issuer are mostly Chinese citizens or are domiciled in China; (3) where a domestic company seeks to indirectly offer and list securities in an overseas market, the issuer shall designate a major domestic operating entity responsible for all filing procedures with the CSRC, and such filings shall be submitted to the CSRC within three business days after the submission of the overseas offering and listing application; and (4) if the issuer issues securities in the same overseas market after the initial issuance and listing, it shall submit filings with the CSRC within three business days after the completion of the issuance. Further, at the press conference held for the Trial Measures on February 17, 2023, officials from the CSRC clarified that the PRC domestic companies that have already been listed overseas on or before the effective date of the Trial Measures (i.e., March 31, 2023) shall be deemed as existing issuers, or the Existing Issuers. Existing Issuers are not required to complete the filing procedures immediately but shall carry out filing procedures as required if they conduct refinancing or are involved in other circumstances that require filing with the CSRC. The officials from the CSRC have also confirmed that for the PRC domestic companies that seek to list overseas with VIE structure, the CSRC will solicit opinions from relevant regulatory authorities and complete the filing of the overseas listing of companies with VIE structure which meet the compliance requirements.
On February 24, 2023, the CSRC, Ministry of Finance of the PRC, National Administration of State Secrets Protection and National Archives Administration of China promulgated the Archives Rules, which took effect on March 31, 2023. Pursuant to the Archives Rules, domestic companies that seek for overseas offering and listing shall strictly abide by applicable laws and regulations of the PRC and the Archives Rules, enhance legal awareness of keeping state secrets and strengthening archives administration, institute a sound confidentiality and archives administration system, and take necessary measures to fulfill confidentiality and archives administration obligations. Such domestic companies shall not leak any state secret and working secret of government agencies, or harm national security and public interest. Furthermore, a domestic company that plans to, either directly or through its overseas listed entity, publicly disclose or provide to relevant individuals or entities including securities companies, securities service providers and overseas regulators, any document and materials that contain state secrets or working secrets of government agencies, shall first obtain approval from competent authorities according to law, and file with the secrecy administrative department at the same level. Moreover, a domestic company that plans to, either directly or through its overseas listed entity, publicly disclose or provide to relevant individuals and entities including securities companies, securities service providers and overseas regulators, any other documents and materials that, if leaked, will be detrimental to national security or public interest, shall strictly fulfill relevant procedures stipulated by applicable national regulations. The Archives Rules also stipulate that a domestic company that provides accounting archives or copies of accounting archives to any entities including securities companies, securities service providers and overseas regulators and individuals shall fulfill due procedures in compliance with applicable national regulations.
Regulations on Offshore Parent Holding Companies’ Direct Investment in and Loans to Their PRC Subsidiaries
An offshore company may invest equity in a PRC company, which will become the PRC subsidiary of the offshore holding company after investment. Such equity investment is subject to a series of laws and regulations generally applicable to any foreign-invested enterprise in China, which include the Foreign Investment Law, as amended from time to time, and its respective implementing rules; the Administrative Provisions on Foreign Exchange in Domestic Direct Investment by Foreign Investors; and the Notice of the State Administration on Foreign Exchange on Further Improving and Adjusting Foreign Exchange Administration Policies for Direct Investment. Under the aforesaid laws and regulations, the state adopts the management system of pre-establishment national treatment and a negative list for foreign investment. In addition, the increase of registered capital and total investment amount shall both be registered with SAIC and SAFE. Shareholder loans made by offshore parent holding companies to their PRC subsidiaries are regarded as foreign debts in China for regulatory purpose, which is subject to a number of PRC laws and regulations, including the PRC Foreign Exchange Administration Regulations, the Interim Measures on Administration on Foreign Debts, the Tentative Provisions on the Statistics Monitoring of Foreign Debts and its implementation rules, and the Administration Rules on the Settlement, Sale and Payment of Foreign Exchange. Under these regulations, the shareholder loans made by offshore parent holding companies to their PRC subsidiaries shall be registered with SAFE. Furthermore, the total amount of foreign debts that can be borrowed by such PRC subsidiaries, including any shareholder loans, shall not exceed the difference between the total investment amount and the registered capital amount of the PRC subsidiaries, both of which are subject to the governmental approval.
Regulations Relating to Foreign Investment
As a provider of health information, healthcare education and training services to healthcare professionals and the public in China, the PRC operating entities offer a wide range of online and onsite health information services, healthcare education programs, and healthcare training products. As of the date of the Annual Report, the PRC subsidiary of the VIE holds the Internet Content Provider License, and it falls within the restricted foreign investment for value-added telecommunications services that foreign ownership may not be more than 50%. In addition, if the competent PRC government authorities determine that the PRC operating entities’ business operations of health information, healthcare education and training services are subject to the licensing requirements for internet audio-visual programming, internet culture business operating and online publishing (See “Risk Factor—Risks Related to Doing Business in China—The PRC operating entities may face risks and uncertainties with respect to the licensing requirement for internet audio-visual programs”, and “Risk Factors—Risks Related to Doing Business in China— The PRC operating entities’ failure to obtain, maintain or renew other licenses, approvals, permits, registrations or filings necessary to conduct their operations in China could have a material adverse impact on our business, financial conditions and results of operations.”), the PRC operating entities may be required to obtain the Online Transmission of Audio-Visual Programs License, Internet Culture Business Operating License and Online Publishing License, which fall into the category of prohibited foreign investment. The PRC operating entities’ business activities other than the above mentioned are not set out in the Negative List or any encouraged catalogue.
The Foreign Investment Law
On March 15, 2019, the National People’s Congress approved the Foreign Investment Law, which took effect on January 1, 2020 and replaced three existing laws on foreign investments in China, namely, the PRC Equity Joint Venture Law, the PRC Cooperative Joint Venture Law and the Wholly Foreign-owned Enterprise Law, together with their implementation rules and ancillary regulations. The Foreign Investment Law embodies an expected PRC regulatory trend to rationalize its foreign investment regulatory regime in line with prevailing international practice and the legislative efforts to unify the corporate legal requirements for both foreign and domestic invested enterprises in China. The Foreign Investment Law establishes the basic framework for the access to, and the promotion, protection and administration of foreign investments in view of investment protection and fair competition.
According to the Foreign Investment Law, “foreign investment” refers to investment activities directly or indirectly conducted by one or more natural persons, business entities, or otherwise organizations of a foreign country (collectively referred to as “foreign investor”) within China, and the investment activities include the following situations: (i) a foreign investor, individually or collectively with other investors, establishes a foreign-invested enterprise within China; (ii) a foreign investor acquires stock shares, equity shares, shares in assets, or other like rights and interests of an enterprise within China; (iii) a foreign investor, individually or collectively with other investors, invests in a new project within China; and (iv) investments in other means as provided by laws, administrative regulations, or the State Council. Based on our understanding of the current PRC Laws, the Foreign Investment Law does not explicitly classify VIE Arrangements as a form of foreign investment and our VIE Arrangements are valid and binding, and do not result in any violation of PRC laws or regulations currently in effect. However, the Foreign Investment Law contains a catch-all provision under the definition of “foreign investment”, which includes investments made by foreign investors in China through means stipulated in laws or administrative regulations or other methods prescribed by the State Council. Therefore, it still leaves leeway for future laws, administrative regulations or provisions promulgated by the Stale Council to provide for VIE Arrangements as a form of foreign investment, at which time it will be uncertain whether our VIE Arrangements will be deemed to be in violation of the market access requirements for foreign investment in the PRC and if yes, how our VIE Arrangements should be dealt with. In addition, if future laws, administrative regulations or provisions prescribed by the State Council mandate further actions to be taken by companies with respect to existing VIE Arrangements, the PRC operating entities may face substantial uncertainties as to whether the PRC operating entities can complete such actions in a timely manner, or at all.
According to the Foreign Investment Law, the State Council will publish or approve to publish the “negative list” for special administrative measures concerning foreign investment. The Foreign Investment Law grants national treatment to foreign-invested entities (“FIEs”), except for those FIEs that operate in industries deemed to be either “restricted” or “prohibited” in the “negative list”. The Foreign Investment Law provides that foreign investors shall not invest in any field with investment prohibited by the Negative List for foreign investment access; while for any field with investment restricted by the Negative List for foreign investment access, foreign-invested entities shall meet the investment conditions stipulated under the Negative List. If our consolidation of the financial results of the VIE through VIE Arrangements as a primary beneficiary is deemed as foreign investment in the future, and any business of the consolidated VIE is “restricted” or “prohibited” from foreign investment under the “negative list” effective at the time, the PRC operating entities may be deemed to be in violation of the Foreign Investment Law, the VIE Arrangements that allow us to consolidate the financial results of the VIE may be deemed as invalid and illegal, and the PRC operating entities may be required to unwind such VIE Arrangements and/or restructure our business operations, any of which may have a material adverse effect on our business operation.
Besides, the PRC government has established a foreign investment information reporting system. According to Measures on Reporting of Foreign Investment Information, which was released on December 30, 2020 and became effective on January 1, 2021, foreign investors or foreign-invested enterprises shall submit investment information to the competent department for commerce concerned through the enterprise registration system and the enterprise credit information publicity system, and a security review system under which the security review shall be conducted for foreign investment affecting or likely affecting the state security.
Furthermore, the Foreign Investment Law provides that foreign invested enterprises established according to the existing laws regulating foreign investment may maintain their structure and corporate governance within five years after the implementing of the Foreign Investment Law.
In addition, the Foreign Investment Law also provides several protective rules and principles for foreign investors and their investments in the PRC, including, among others, that a foreign investor may freely transfer into or out of China, in Renminbi or a foreign currency, its contributions, profits, capital gains, income from disposition of assets, royalties of intellectual property rights, indemnity or compensation lawfully acquired, and income from liquidation, among others, within China; local governments shall abide by their commitments to the foreign investors; governments at all levels and their departments shall enact local normative documents concerning foreign investment in compliance with laws and regulations and shall not impair legitimate rights and interests, impose additional obligations onto FIEs, set market access restrictions and exit conditions, or intervene with the normal production and operation activities of FIEs; except for special circumstances, in which case statutory procedures shall be followed and fair and reasonable compensation shall be made in a timely manner, expropriation or requisition of the investment of foreign investors is prohibited; and mandatory technology transfer is prohibited.
C. Our Structure
The following charts summarize our corporate legal structure and identify our subsidiaries, the VIE and its subsidiaries as of the date hereto.
D. Property, Plants and Equipment
Our headquarter and executive office is located in Shanghai, China and consist of approximately 166.23 square meter of office space. We purchased this office in November 2024 for a total purchase price of $668,796. We purchased another office in March 2024 located in Beijing, China and consist of approximately 736.31 square meter of office space, for a total purchase price of $2,096,157. In addition to our headquarter, we lease space in other 6 cities, including Shijiazhuang, Chongqing, Tianjin, Wuhan, Baotou and Chengdu. Rent expenses amounted to $218,227, $412,891 and $498,166 for the years ended December 31, 2024, 2023 and 2022, respectively. The PRC operating entities have been seeking business expansion countrywide, and in consideration of cost, operation efficiency and business development need, established additional offices at shared workspace in 6 cities (Tianjin, Wuhan, Shenyang, Chengdu, Shijiazhuang and Baotou) accommodating a total of 39 employees as of the date of this Annual Report. The rent for these offices at shard workspace is payable monthly or semi-annually, and the leases thereunder could be terminated with advance notice. As a part of talent recruitment and retainment strategy and in the consideration of cost efficiency, the Company also purchased some residential apartments as listed in the table below, which allow the Company to provide flexibility for talents in different cities, recruit and retain talents with competitive employment benefit, increase the cost efficiency from the salaries among different cities, and contribute into local development of Company’s business.
We intend to procure additional space as we add employees and expand geographically. We believe our facilities are adequate and suitable for our current needs and that, should it be needed, suitable additional or alternative space will be available to accommodate any such expansion of our operations.
The table below sets forth a summary of our primary facilities:
| No. | Facility | Lease (L)/ Own (O) |
Location | Space | Lease Terms | ||||||
| 1 | Beijing Office | O | Chaoyang District, Beijing, China | 736.31 square meters | - | ||||||
| 2 | Shanghai Office | O | Jing’An District, Shanghai, China | 166.23 square meters | - | ||||||
| 3 | Tianjin Office | L | Tianjin, China | Shared office | 6/1/2024-6/1/2025 | ||||||
| 4 | Chongqing Office | L | Chongqing, China | 243.37 square meters | 4/10/2024-4/10/2026 | ||||||
| 5 | Shijiazhuang Office | L | Shijiazhuang, Hebei Province, China | 143.01 square meters | 1/7/2025-8/23/2025 | ||||||
| 6 | Japan Houses | O | Japan | 347.29 square meters | - | ||||||
| 7 | Tongzhou House | O | Tongzhou District, Beijing, China | 214.31 square meters | - | ||||||
| 8 | Tangshan Dorm | O | Tangshan, Hebei Province, China | 136.81 square meters | - | ||||||
| 9 | Manhattan Condo | O | New York, U.S. | 594 ft. | - | ||||||
| 10 | Chongqing Dorm | L | Chongqing, China | 85.35 square meters | 4/1/2024-3/31/2025 | ||||||
| 11 | Beijing Dorm | L | Xicheng District, Beijing, China | 122.00 square meters | 1/1/2021-12/31/2026 |
Item 4A. UNRESOLVED STALFF COMMENTS
Not applicable.
Item 5. OPERATING AND FINANCIAL REVIEW AND PROSPECTS
You should read the following discussion and analysis of our financial condition and results of operations in conjunction with our consolidated financial statements and the related notes included elsewhere in this annual report on Form 20-F. This discussion may contain forward-looking statements based upon current expectations that involve risks and uncertainties. Our actual results may differ materially from those anticipated in these forward-looking statements as a result of various factors, including those set forth under “Item 3. Key Information—D. Risk Factors” or in other parts of this annual report on Form 20-F.
A. Operating results
Overview
We are not a Chinese operating company but rather a holding company incorporated in Cayman Islands. As a holding company with no material operation of our own, we conduct a substantial majority of our operation through our wholly owned subsidiary, Beijing Zhongchao Zhongxing Technology Limited, a PRC company (“Zhongchao WFOE”) and a variable interest entity in China, Zhongchao Medical Technology (Shanghai) Co., Ltd. (“Zhongchao VIE”) and its subsidiaries (collectively, the “PRC operating entities”). Due to the existing VIE agreements between Zhongchao WFOE and Zhongchao VIE, we are able to consolidate the financial results of Zhongchao VIE under the U.S. GAAP, however, we do not hold equity interest in Zhongchao VIE.
Zhongchao VIE, together with its subsidiaries, is a provider of healthcare information, education, and training services to healthcare professionals and the public in China. They offer a wide range of online and onsite health information services, healthcare education programs, and healthcare training products, consisting primarily of clinical practice training, open classes of popular medical topics, interactive case studies, academic conference and workshops, continuing education courses, and articles and short videos with educational healthcare content to healthcare professionals as well as the public. Zhongchao VIE, together with its subsidiaries, also has been engaged by certain customers on a project basis to establish individual columns on its online platform to provide training and knowledge of certain drug treatment for healthcare professionals and patients. Zhongchao VIE and its subsidiaries also plug in supplemental features, to manage the drug treatment including reviewing patients’ applications, tracking their usage of drugs, and collecting related information, or the patient-aid projects. Since 2022, Zhong VIE, through its subsidiary, also sells patented drugs.
Key Factors that Affect Operating Results
We believe that the principal competitive factors in our markets are industry expertise, breadth and depth of service offerings, quality of the services offered, reputation and track record, marketing, scalability of infrastructure and price. The combination of our large user base, professional database and high quality education content position us to be a leading provider of healthcare information, education, and training services to meet the needs of healthcare organizations and professionals and will continue to contribute to our growth and success.
We believe the following factors drive our success:
| - | Acknowledged by leading pharmaceutical enterprises |
| - | Reliable Professional Content Production |
| - | Well Organized and Easy-To-Use Websites and Apps |
Results of Operations
The following table sets forth a summary of our consolidated results of operations for the periods presented. This information should be read together with our consolidated financial statements and related notes included elsewhere in this annual report. The results of operations in any period are not necessarily indicative of our future trends.
| For the Years Ended | ||||||||||||
| December 31, | ||||||||||||
| 2024 | 2023 | 2022 | ||||||||||
| Revenues | $ | $ | $ | |||||||||
| Service | 13,712,964 | 10,406,734 | 12,935,420 | |||||||||
| Product | 2,151,809 | 9,027,211 | 1,216,096 | |||||||||
| Total revenues | 15,864,773 | 19,433,945 | 14,151,516 | |||||||||
| Cost of revenues | ||||||||||||
| Service | (5,510,088 | ) | (5,162,425 | ) | (7,166,871 | ) | ||||||
| Product | (1,442,472 | ) | (5,759,328 | ) | (627,981 | |||||||
| Total cost of revenues | (6,952,560 | ) | (10,921,753 | ) | (7,794,852 | ) | ||||||
| Gross Profit | 8,912,213 | 8,512,192 | 6,356,664 | |||||||||
| Operating Expenses | ||||||||||||
| Selling and marketing expenses | (4,010,382 | ) | (6,710,757 | ) | (2,099,968 | ) | ||||||
| General and administrative expenses | (4,989,784 | ) | (6,697,309 | ) | (6,799,634 | ) | ||||||
| Research and development expenses | (252,451 | ) | (514,411 | ) | (411,524 | ) | ||||||
| Loss from disposal of property and equipment | (863 | ) | (1,719,442 | ) | - | |||||||
| Impairment of goodwill | - | (5,617,865 | ) | - | ||||||||
| Impairment of intangible assets | - | (536,206 | ) | - | ||||||||
| Total Operating Expenses | (9,253,480 | ) | (21,795,990 | ) | (9,311,126 | ) | ||||||
| Loss from Operations | (341,267 | ) | (13,283,798 | ) | (2,954,462 | ) | ||||||
| Interest income, net | 243,008 | 237,054 | 142,014 | |||||||||
| Other income, net | 160,015 | 1,069,745 | 262,442 | |||||||||
| Income (Loss) Before Income Taxes | 61,756 | (11,976,999 | ) | (2,550,006 | ) | |||||||
| Income tax (expenses) benefits | (335,169 | ) | 669,760 | (272,313 | ) | |||||||
| Net Loss | $ | (273,413 | ) | $ | (11,307,239 | ) | $ | (2,822,319 | ) | |||
Year ended December 31, 2024 compared to year ended December 31, 2023
Revenues
We generate revenues from pharmaceutical enterprise customers and NFP from design and production of online medical courses, organizing offline medical training services, consulting and academic support services and patient management services for patient-aid projects. We also generate revenues from sales of patented drugs.
Revenues decreased by approximately $3.6 million, or 18.4%, from approximately $19.4 million for the fiscal year ended December 31, 2023 to approximately $15.9 million for the fiscal year ended December 31, 2024. The overall revenue decrease was primarily caused by a decrease of approximately $6.9 million in revenues from sales of drugs. These drugs, introduced in the second half of 2022, quickly reached peak sales in 2023 during the spread of COVID-19. However, demand for the drugs normalized in 2024, leading to the lower sales. The decrease in revenue was partially offset by the increase in revenue from medical training and education services of approximately $1.3 million as we held more offline education seminars in 2024 due to the absence of COVID-19 related disruptions. The decrease in revenue was also offset by the increase of patient management services of approximately $1.9 million as we provided assistance in patient-aid projects on more rare diseases in 2024.
For the fiscal years ended December 31, 2024 and 2023, we earned a gross profit margin of 56.2% and 43.8%, respectively. For product sales, we earned a gross profit margin of 33.0% in the fiscal year ended December 31, 2024 as compared to 36.2% for the fiscal year ended December 31, 2023. The slight decrease in gross margin for product sales was primarily due to the decrease of unit selling prices and the unchanged cost. For service sales, we earned a gross profit margin of 59.8% as compared to 50.4% for the fiscal year ended December 31, 2023. The increase in gross profit margin for service sales was mainly due to a shift in the mix of services sold, with the fiscal year of 2024 we providing more consulting and academic support services, which had higher profit margins.
Cost of revenues
Cost of revenues was comprised of direct related costs incurred for preparation of online medical training courses and offline education seminars and patient management services in patient-aid projects and cost of patented drugs.
Cost of revenues incurred for preparation of online medical training courses and offline education seminars and patient management services in patient-aid projects was comprised of direct related costs incurred for preparation of online medical training courses and offline education seminars and patient management services in patient-aid projects, including expenses of travelling and accommodation, seminar site-rental, video production and backdrop production, professional service fees charged by experts who provide online and offline seminars, and salary and welfare expenses incurred by the key members of the editorial, design and production team and patient-aid projects, as well as outsourced labor cost in patient-aid projects. The travelling and accommodation expenses, including but not limited to the transportation expenses and hotel accommodation expenses, represented the costs arising from lecturers’ attendance and participation of the offline seminars. Other travelling expenses were incurred by the Company’s medical department for videos production, live streaming of the offline seminars, and materials collection to create online courses. These travelling and accommodation expenses are well budgeted before any agreements entered into by the Company and the customers. Therefore, such expenses are well covered by the customers under those agreements. The Company is not reimbursed by the customers separately.
Cost of revenues incurred for patented drugs was primarily comprised of purchase cost of drugs.
Cost of revenues decreased by approximately $4.0 million, or 36.3%, from approximately $10.9 million for the fiscal year ended December 31, 2023 to approximately $6.9 million for the fiscal year ended December 31, 2024. The decrease was mainly attributable to a decrease of approximately $4.3 million in cost of patented drugs, consistent with the decrease in sales. The decrease was partially offset by the increase of approximately $0.3 million in cost of revenue for medical training, education services and assistance in patient-aid projects.
Selling and marketing expenses
Selling and marketing expenses decreased by approximately $2.7 million, or 40.2%, from approximately $6.7 million for the fiscal year ended December 31, 2023 to approximately $4.0 million for the fiscal year ended December 31, 2024. The decrease was mainly attributable to: i) a decrease of approximately $1.5 million in advertising and promotion expenses as the Company gained reputation in medical healthcare industry and decreased domestic related expenditure, ii) a decrease of approximately $0.9 million in sales commission paid to third parties as the Company’s patented drug sales decreased, and iii) a decrease of approximately $0.4 million in salary and welfare expenses due to sales force reduction as the Company experienced a decrease in patented drug sales. The decrease was partially offset by the increase of approximately $0.1 million in other selling and marketing expenses.
General and administrative expenses
General and administrative expenses decreased by approximately $1.7 million, or 25.5%, from approximately $6.7 million for the fiscal year ended December 31, 2023 to approximately $5.0 million for the fiscal year ended December 31, 2024. The decrease was mainly attributable to: i) a decrease of approximately $1.2 million in bad debt expenses as the Company enhanced their collection efforts in 2024, ii) a decrease of approximately $0.8 million in salary and welfare expenses as a result of decreased personnel number, and iii) a decrease of approximately $0.3 million in depreciation and amortization expenses. The decrease was partially offset by an increase of approximately $0.6 million in professional service expenses mostly related to business development.
Research and development expenses
Research and development expenses decreased by approximately $0.2 million, or 50.9%, from approximately $0.5 million for the fiscal year ended December 31, 2023 to approximately $0.3 million for the fiscal year ended December 31, 2024. The decrease was mainly attributable to the decreased personnel number as the Company reduced its R&D projects.
Impairment of property and equipment, goodwill and intangible assets
For the year ended December 31, 2023, impairment of property and equipment represented full impairment of one property which would be dismantled at the request of local government authority because the construction of the property violated relevant local rules and regulations. For the year ended December 31, 2023, we recognized full impairment loss of goodwill from the acquisition of West Angel and full impairment loss of intangible assets acquired as part of the West Angel acquisition as the operating results of West Angel reporting unit is significantly below our original anticipation. For the year ended December 31, 2024, we do not have any similar impairment.
Other income, net
For the fiscal year ended December 31, 2024, other income, net was primarily consisted of approximately $0.1 million gain from changes in fair value of our short-term investments.
For the fiscal year ended December 31, 2023, other income, net was primarily consisted of approximately $0.7 million gain from changes in fair value of our short-term investments and approximately $0.1 million upward adjustments to our long-term investments in an equity security as well as approximately $0.1 million government subsidies.
Income tax expenses
We had income tax expense of approximately $0.3 million for the fiscal year ended December 31, 2024, as compared to tax benefit of approximately $0.7 million for the fiscal year ended December 31, 2023.
Current income tax expenses decreased by $21,949 from $69,467 for the fiscal year ended December 31, 2023 to $47,518 for the fiscal year ended December 31, 2024. The decrease was mainly due to combined effects of i) we incurred net operating losses in some of our subsidiaries leading to a decrease of current income tax expenses, and ii) certain the VIE’s subsidiaries qualified as Small and Micro-sized Enterprises (“SMEs”) in the year of 2024, which were entitled to preferential income tax rate, leading to a decrease of current income tax expenses.
For the year ended December 31, 2024, we had deferred tax expense of approximately $0.3 million as compared to deferred tax benefit of approximately $0.7 million in the year ended December 31, 2023. The change was mainly due to increase in deferred income tax expense related to unbilled revenue and the increase of valuation allowance.
Net income
As a result of the foregoing, we reported a net loss of approximately $0.3 million for the year ended December 31, 2024, as compared with a net loss of approximately $11.3 million for the year ended December 31, 2023.
Year ended December 31, 2023 compared to year ended December 31, 2022
Revenues
We generate revenues from pharmaceutical enterprise customers and NFP from design and production of online medical courses, organizing offline medical training services, consulting and academic support services and patient management services for patient-aid projects. We also generate revenues from sales of patented drugs.
Revenues increased by $5,282,429, or 37.3% from $14,151,516 for the fiscal year ended December 31, 2022 to $19,433,945 for the fiscal year ended December 31, 2023. The increase was primarily caused by an increase of $7,811,115 in revenues from sales of drugs, which was attributable to our continual expansion of patent drugs sales since our commencement of the drug sales in 2022. Furthermore, the increase in revenue is partially offset by the decrease in assistance in patient-aid projects of $2,290,147. The decrease in assistance in patient-aid projects is primarily attributable to the Company discontinued some low margin projects during fiscal year 2023 to improve overall profitability.
For the fiscal years ended December 31, 2023 and 2022, we earned a gross profit margin of 43.8% and 44.9%, respectively. For product sales, we earned a gross profit margin of 36.2% in the fiscal year ended December 31, 2023 as compared to 48.4% for the fiscal year ended December 31, 2022. The decrease in gross margin for product sales is primarily due to increased cost for purchases made from India due to the continually depreciation of RMB. For service sales, we earned a gross profit margin of 50.4% as compared to 44.6% for the fiscal year ended December 31, 2022. The increase in gross profit margin for service sales is mainly due to we terminated certain low margin projects to improve overall profitability.
Cost of revenues
Cost of revenues was comprised of direct related costs incurred for preparation of online medical training courses and offline education seminars and patient management services in patient-aid projects and cost of patented drugs.
Cost of revenues incurred for preparation of online medical training courses and offline education seminars and patient management services in patient-aid projects was comprised of direct related costs incurred for preparation of online medical training courses and offline education seminars and patient management services in patient-aid projects, including expenses of travelling and accommodation, seminar site-rental, video production and backdrop production, professional service fees charged by experts who provide online and offline seminars, and salary and welfare expenses incurred by the key members of the editorial, design and production team and patient-aid projects, as well as outsourced labor cost in patient-aid projects. The travelling and accommodation expenses, including but not limited to the transportation expenses and hotel accommodation expenses, represented the costs arising from lecturers’ attendance and participation of the offline seminars. Other travelling expenses were incurred by the Company’s medical department for videos production, live streaming of the offline seminars, and materials collection to create online courses. These travelling and accommodation expenses are well budgeted before any agreements entered into by the Company and the customers. Therefore, such expenses are well covered by the customers under those agreements. The Company is not reimbursed by the customers separately.
Cost of revenues incurred for patented drugs was primarily comprised of purchase cost of drugs.
Cost of revenues increased by $3,126,901, or 40.1%, from $7,794,852 for the fiscal year ended December 31, 2022 to $10,921,753 for the fiscal year ended December 31, 2023. The increase was mainly attributable to an increase of $5,131,347 in cost of sales of patent drugs as we continually grow our patent drug sale business since 2022. The increase is partially offset by decrease of $1,131,169 cost of revenue for assistance in patient-aid projects as our revenue generated from this revenue stream decreased in 2023 and decrease of $882,045 in cost of revenues for medical training and education services as we terminated certain lower margin projects during the fiscal year ended December 31, 2023.
Selling and marketing expenses
Selling and marketing expenses increased by $4,610,789, from $2,099,968 for the fiscal year ended December 31, 2022 to $6,710,757 for the fiscal year ended December 31, 2023. The increase was mainly attributable to an increase of $3,208,093 in advertisement and promotion expenses as the Company is expanding its market, and $1.0 million increase in sales commission paid to third parties as the Company aggressively developing its patented drug retailing business in the year ended December 31, 2023. The increase also contributed by the $220,905 increase in salary expenses as the Company expanded its marketing departments and had more staffs to work on marketing and selling projects and activities.
General and administrative expenses
General and administrative expenses decreased slightly by $102,325 or 1.5%, from $6,799,634 for the fiscal year ended December 31, 2022 to $6,697,309 for the fiscal year ended December 31, 2023. The slight decrease is mainly attributable to decrease of average exchange rate between RMB and USD of about 5.0% comparing the two fiscal years. General and administrative expenses in terms of RMB maintained at the similar level in the fiscal year ended December 31, 2023 as compared to the fiscal year ended December 31, 2022.
Loss from disposal of property and equipment
For the year ended December 31, 2023, we recognized loss from disposal of property and equipment of $1,719,442 as compared to $nil in the year ended December 31, 2022. The loss is primarily attributable to our disposal of a building in Beijing in 2023 which had a carrying value of $1,429,019 as of the disposal date. The disposal was due to a government forced removal.
Impairment of goodwill
For the year ended December 31, 2023, we recognized impairment loss of goodwill of $5,617,865 as compared to $nil in 2022. In 2023, we assessed and concluded that our goodwill from the acquisition of West Angel was fully impaired as the operating results of West Angel reporting unit is significantly below our original anticipation.
Impairment of intangible
For the year ended December 31, 2023, we recognized impairment loss of intangible assets of $536,206 as compared to $nil in 2022. Due to West Angel’s operating results are significantly below our original anticipation, we performed impairment assessment of the intangible assets acquired as part of the West Angel acquisition and concluded all the related intangible assets are impaired.
Other income, net
For the fiscal year ended December 31, 2023, other income, net was primarily consisted of $654,980 gain from changes in fair value of our short-term investments and $81,265 upward adjustments to our long-term investments in an equity security as well as $148,862 government subsidies.
For the fiscal year ended December 31, 2022, other income, net was primarily consisted of government subsidies of $221,711, other income of $183,957 from provision of consulting services, gain of $96,921 from sales of property and equipment, and rental income of $51,861 earned from leasing our properties in Japan, partially offset by a decrease of $240,489 in fair value of short-term investments.
Income tax expenses
We had income tax benefit of $669,760 for the fiscal year ended December 31, 2023, as compared to tax expense of $272,313 for the fiscal year ended December 31, 2022.
Current income tax expenses decreased by $68,721 from $138,188 for the fiscal year ended December 31, 2022 to $69,467 for the fiscal year ended December 31, 2023. The decrease was mainly due to combined effects of i) we incurred net operating losses in more of our subsidiaries leading to a decrease of current income tax expenses, and ii) certain the VIE’s subsidiaries qualified as Small and Micro-sized Enterprises (“SMEs”) in the year of 2023, which were entitled to preferential income tax rate, leading to a decrease of current income tax expenses.
For the year ended December 31, 2023, we had deferred tax benefit of $739,227 as compared to deferred tax expense of $134,125 in the year ended December 31, 2022. The change was mainly because of the change in the Company’s tax position in the fiscal year ended December 31, 2023. The change in the Company’s tax position resulted in deferred tax benefits recognized in the fiscal year ended December 31, 2023. There was no similar tax position change in the fiscal year ended December 31, 2022.
Net income
As a result of the foregoing, we reported a net loss of $11,307,239 for the year ended December 31, 2023, as compared with a net loss of $2,822,319 for the year ended December 31, 2022.
Off-balance Sheet Arrangements
We have not entered into any derivative contracts that are indexed to our shares and classified as shareholders’ equity or that are not reflected in our consolidated financial statements. Furthermore, we do not have any retained or contingent interest in assets transferred to an unconsolidated entity that serves as credit, liquidity or market risk support to such entity. We do not have any variable interest in any unconsolidated entity that provides financing, liquidity, market risk or credit support to us or that engages in leasing, hedging or research and development services with us.
Tabular Disclosure of Contractual Obligations
Commitments and Contingencies
From time to time, we may be subject to certain legal proceedings, claims and disputes that arise in the ordinary course of business. Although the outcomes of these legal proceedings cannot be predicted, we do not believe these actions, in the aggregate, will have a material adverse impact on its financial position, results of operations or liquidity.
Contractual obligations
As of December 31, 2024, our contractual obligation primarily comprised of operating lease payments, which is presented in below table:
| For the year ended December 31, 2025 | $ | 53,597 | ||
| For the year ended December 31, 2026 | 5,817 | |||
| Total lease payments | 59,414 |
| (1) | We lease offices which are classified as operating leases in accordance with ASC Topic 842. As of December 31, 2024, our future lease payments totaled $59,414. |
Taxation
Cayman Islands
Under the current tax laws of the Cayman Islands, we are not subject to tax on income or capital gain. Additionally, upon payments of dividends to the shareholders, no Cayman Islands withholding tax will be imposed.
British Virgin Islands
Under the current tax laws of BVI, our subsidiary incorporated in the BVI is not subject to tax on income or capital gains.
Hong Kong
Zhongchao HK is incorporated in Hong Kong and is subject to Hong Kong Profits Tax on the taxable income as reported in its statutory financial statements adjusted in accordance with relevant Hong Kong tax laws. The applicable tax rate for the first HKD$2 million of assessable profits is 8.25% and assessable profits above HKD$2 million will continue to be subject to the rate of 16.5% for corporations in Hong Kong, effective from the year of assessment 2018/2019. Before that, the applicable tax rate was 16.5% for corporations in Hong Kong. We did not make any provisions for Hong Kong profit tax as there were no assessable profits derived from or earned in Hong Kong since inception. Under Hong Kong tax laws, Zhongchao HK is exempted from income tax on its foreign-derived income and there is no withholding taxed in Hong Kong on remittance of dividends.
USA
Zhongchao USA is incorporated in the United States and is subject to a federal tax rate of 21%.
Japan
Under the current tax laws of Japan, Zhongchao Japan is incorporated in Japan is subject to an income tax rate of 30%.
PRC
For the years ended December 31, 2024 and 2023, Zhongchao Shanghai was subject to PRC Enterprise Income Tax (“EIT”) on the taxable income in accordance with the relevant PRC income tax laws. The EIT rate for companies operating in the PRC is 25%. Our other subsidiary and the VIE’s subsidiaries that are located in the PRC were qualified as SMEs.
For the year ended December 31, 2022, Zhongchao Shanghai and Beijing Branch of Shanghai Zhongxun were subject to PRC EIT on the taxable income in accordance with the relevant PRC income tax laws. The EIT rate for companies operating in the PRC is 25%. Our other subsidiary and the VIE’s subsidiaries that are located in the PRC were qualified as SMEs.
SMEs are entitled to a reduced EIT rate of 20%, 75% reduction of taxable income for the first RMB 3,000,000 and no reduction for the remaining taxable income for the year ended December 31, 2024 and 2023; a reduced EIT rate of 20%, 87.5% reduction of taxable income for the first RMB1,000,000 taxable income and 75% reduction of taxable income between RMB 1,000,000 and RMB 3,000,000, and no reduction for the remaining taxable income for the year ended December 31, 2022.
In September 2018, the State Taxation Administration of the PRC announced a preferential tax treatment for research and development expenses. Qualified entities are entitled to deduct 175% research and development expenses against income to reach a net operating income.
Inflation
To date, inflation in China has not materially impacted our results of operations. According to the National Bureau of Statistics of China, the year-over-year percent changes in the consumer price index for December 2022, 2023 and 2024 were increases of 0.2% and 0.2%, respectively. Although we have not been materially affected by inflation in the past, we can provide no assurance that we will not be affected by higher rates of inflation in China in the future.
| B. | Liquidity and capital resources |
In assessing our liquidity, we monitor and analyze our cash on-hand and our operating and capital expenditure commitments. To date, we have financed our operations primarily through cash flows from operations, and equity financing.
During the years ended December 31, 2024, 2023 and 2022, we had a net loss of approximately $0.3 million, $11.3 million and $2.8 million, respectively. In the year of 2022, we raised proceeds of $1,850,744 from a shelf offering of 1,060,000 of our Class A ordinary shares. In the year of 2024, we raised proceeds of $3,838,200 from a shelf offering of 13,094,000 of our Class A ordinary shares.
As of December 31, 2024, we had cash and cash equivalents of approximately $7.8 million and working capital of approximately $17.2 million. We intend to continue to use these funds to grow our business primarily by:
| ● | Strengthen our brand awareness of MDMOOC and Zhongxin Health | |
| ● | Expand and enhancement of medical course content |
| ● | Grow medical professional user community | |
| ● | Recruit more experienced editorial staff, and | |
| ● | Develop new teaching platforms |
| ● | Explore the business in services for cancer patients support |
Although we consolidate the results of the PRC operating entities and its subsidiaries, we only have access to cash balances or future earnings of the PRC operating entities through our VIE Arrangements with the PRC operating entities.
Current foreign exchange and other regulations in the PRC may restrict our PRC subsidiary, our VIE and VIE’s subsidiaries in their ability to transfer their net assets to the Company and its subsidiaries in Cayman Islands, and Hong Kong. However, these restrictions have no impact on the ability of our PRC subsidiary to transfer funds to us as we have no present plans to declare dividend which we plan to retain our retained earnings to continue to grow our business. In addition, these restrictions have no impact on the ability for us to meet our cash obligations as all of our current cash obligations are due within the PRC.
To utilize the proceeds, we received from the private placement for the fiscal year ended December 31, 2024, we may make additional capital contributions to our PRC subsidiary, establish new PRC subsidiaries and make capital contributions to these new PRC subsidiaries, or make loans to the PRC subsidiaries. However, most of these uses are subject to PRC regulations.
We expect that a substantial majority of our future revenues will be denominated in Renminbi. Under existing PRC foreign exchange regulations, payments of current account items, including profit distributions, interest payments and trade and service-related foreign exchange transactions, can be made in foreign currencies without prior SAFE approval as long as certain routine procedural requirements are fulfilled. Therefore, our PRC subsidiaries are allowed to pay dividends in foreign currencies to us without prior SAFE approval by following certain routine procedural requirements. However, approval from or registration with competent government authorities is required where the Renminbi is to be converted into foreign currency and remitted out of China to pay capital expenses such as the repayment of loans denominated in foreign currencies. The PRC government may at its discretion restrict access to foreign currencies for current account transactions in the future.
Cash Flows
The following table sets forth a summary of our cash flows for the fiscal years ended December 31, 2024, 2023 and 2022.
| For the Years Ended December 31, |
||||||||||||
| 2024 | 2023 | 2022 | ||||||||||
| Net cash (used in) provided by operating activities | $ | (1,473,243 | ) | $ | 54,229 | $ | (661,740 | ) | ||||
| Net cash used in investing activities | (1,807,753 | ) | (3,754,655 | ) | (3,346,658 | ) | ||||||
| Net cash provided by financing activities | 3,838,200 | - | 1,850,744 | |||||||||
| Effect of exchange rate changes on cash and cash equivalents | (264,592 | ) | (271,333 | ) | (236,875 | ) | ||||||
| Net change in cash and cash equivalents | 292,612 | (3,971,759 | ) | (2,394,529 | ) | |||||||
| Cash and cash equivalents at beginning of year | 7,548,694 | 11,520,453 | 13,914,982 | |||||||||
| Cash and cash equivalents at end of year | $ | 7,841,306 | $ | 7,548,694 | $ | 11,520,453 | ||||||
Operating activities
Fiscal Years Ended December 31, 2024 and 2023
Net cash used in operating activities was $1,473,243 for the fiscal year ended December 31, 2024, a change of $1,527,472 from net cash provided by operating activities of $54,229 for the fiscal year ended December 31, 2023. We incurred net loss of $273,413 for the fiscal year ended December 31, 2024, a change of $11,033,826, from net loss of $11,307,239 for the fiscal year ended December 31, 2023. In addition to the change in profitability, the change in net cash used in operating activities was the result of several factors, including:
| ● | An increase of $2,295,858 in accounts receivable for the fiscal year ended December 31, 2024 was mainly caused by an increase of service revenue close to the end of year 2024, which was mainly due to the absence of COVID-19 related disruptions and services demand normalized in 2024, and the Company generally provide credit term ranging between one to six months for customers. |
| ● | A decrease of $1,285,433 in prepayments for the fiscal year ended December 31, 2024 which was mainly caused by decreased purchases for the drugs to reduce our inventories in the year of 2024. |
| ● | A decrease of $620,949 in advances from customers for the fiscal year ended December 31, 2024 which was mainly due to the decrease in our drugs sales which customers are required to prepay for their orders. |
Fiscal Years Ended December 31, 2023 and 2022
Net cash provided in operating activities was $54,229 for the fiscal year ended December 31, 2023, a change of $715,970 from net cash used in operating activities of $661,740 for the fiscal year ended December 31, 2022. We incurred net loss of $11,307,239 for the fiscal year ended December 31, 2023, a change of $8,484,920, from net loss of $2,822,319 for the fiscal year ended December 31, 2022. In addition to the change in profitability, the change in net cash used in operating activities was the result of several factors, including:
| ● | We recorded bad debt expense of $1,247,907 in the fiscal year ended December 31, 2023 as compared to $753,447 in the fiscal year ended December 31, 2022 as we failed all the collection efforts for certain historical customers and the collectability of the outstanding balances of these customers became remote. |
| ● | We had loss from disposal of property and equipment of $1,719,442 in the fiscal year ended December 31, 2023 as compared to $nil in the prior year. In the fiscal year ended December 31, 2023, we had disposed a series of fixed assets in Beijing including one of our office which had carrying of $1,429,019 as of the disposal date and recognized significant losses from such disposal. |
| ● | We had impairment loss of goodwill of $5,617,865 and impairment loss of $536,206 for intangible assets for the year ended December 31, 2023 as compared to $nil and $nil in the fiscal year ended December 31, 2022. Due to significantly lower than expected operating results of West Angel, we performed impairment assessment of goodwill and intangible assets acquired as part of our acquisition of West Angel and concluded both the goodwill and intangible assets were fully impaired in 2023. |
Investing activities
For the fiscal year ended December 31, 2024, we had net cash used in investing activities of $1,807,753 which was primarily attributable to purchase of properties and equipment of $3,045,183, investments of $10,656,730 in short-term investments. The cash used in investing activities was partially offset by proceeds of $11,421,047 from redemption of short-term investments, collection of loans of $277,944 from third parties and proceeds of $195,169 from redemption of equity investment.
For the fiscal year ended December 31, 2023, we had net cash used in investing activities of $3,754,655 which was primarily attributable to purchase of properties and equipment of $839,736, investments of $6,317,257 in certain short-term investments, and loans of $833,226 made to third parties. The cash used in investing activities is partially offset by proceeds of $1,592,844 from redemption of short-term investments, collection of loans of $2,390,776 from third parties and collection of loans from related parties of $220,310.
For the fiscal year ended December 31, 2022, we had net cash used in investing activities of $3,346,658 which was primarily attributable to purchase of properties and equipment of $1,615,905, payment of $3,055,432 in acquisition of subsidiaries, investments of $996,638 in certain short-term investments, and loans of $1,032,219 made to third parties, partially offset by proceeds of $1,112,440 from sales of one property, proceeds of $533,891 from redemption of short-term investments, and collection of loans of $1,806,772 from third parties.
Financing activities
For the fiscal year ended December 31, 2024, we had net cash provided by financing activities of $3,838,200 from offering 13,094,000 Class A ordinary shares, including 3,094,000 Class A ordinary Shares in a registered direct offering and 10,000,000 Class A Ordinary Shares and such PIPE Warrants to purchase an aggregate of 40,000,000 Class A Ordinary Shares in a private placement sale.
For the fiscal year ended December 31, 2023, we had no cash provided by or used in financing activities.
For the fiscal year ended December 31, 2022, we had net cash provided by financing activities of $1,850,744 from offering 1,060,000 Class A ordinary shares in a shelf offering.
Based on the current operating plan, management believes that the above-mentioned measures collectively will provide sufficient liquidity for us to meet our future liquidity and capital requirement for at least 12 months from the date of this annual report.
Holding Company Structure
Zhongchao Inc. is a holding company with no material operations of its own. We conduct our operations primarily through our PRC subsidiary and the PRC operating entities in China. As a result, Zhongchao Inc.’s ability to pay dividends depends upon dividends paid by our PRC subsidiary. If our existing PRC subsidiary or any newly formed ones incur debt on their own behalf in the future, the instruments governing their debt may restrict their ability to pay dividends to us. In addition, our wholly foreign-owned subsidiaries in China are permitted to pay dividends to us only out of its retained earnings, if any, as determined in accordance with PRC accounting standards and regulations. Under PRC law, each of our subsidiaries and the PRC operating entities in China is required to set aside at least 10% of its after-tax profits each year, if any, to fund certain statutory reserve funds until such reserve funds reach 50% of their registered capital. In addition, our wholly foreign-owned subsidiaries in China may allocate a portion of their after-tax profits based on PRC accounting standards to enterprise expansion funds and staff bonus and welfare funds at their discretion, and the PRC operating entities may allocate a portion of its after-tax profits based on PRC accounting standards to a surplus fund at their discretion. The statutory reserve funds and the discretionary funds are not distributable as cash dividends. Remittance of dividends by a wholly foreign-owned company out of China is subject to examination by the banks designated by SAFE. Our PRC subsidiaries have not paid dividends and will not be able to pay dividends until they generate accumulated profits and meet the requirements for statutory reserve funds.
C. Research and development, Patents and License, etc.
Research and development expenses consist primarily of salary and welfare expenses for IT department employees who work for development of the Company’s platform and database, and software and related intellectual property expenses which was used to develop an extensive library of licensed content and medical database.
Our research and development expenses were $252,451, $514,411 and $411,524 for the fiscal years ended December 31, 2024, 2023 and 2022, respectively.
We will continue to commit to work on the development and maintenance in our platform and database as we intend to provide professionals and consumers with Internet-based access to our courses and education software and enhance the consumer experience.
For more information, see “Item 4.B. Business Overview – Research and Development (“R&D”) and – Intellectual Property.”
D. Trend information
Other than as disclosed elsewhere in this Form 20-F, we are not aware of any trends, uncertainties, demands, commitments or events that are reasonably likely to have a material effect on our net revenues, income from operations, profitability, liquidity or capital resources, or that would cause reported financial information not necessarily to be indicative of future operating results or financial condition.
E. Critical Accounting Policies and Estimates
We prepare our consolidated financial statements in accordance with U.S. GAAP. The preparation of financial statements in conformity with U.S. GAAP requires management to make judgments, estimates and assumptions that affect the reported amounts of assets and liabilities at the date of the financial statements and reported amounts of revenues and expenses during the reporting period. We continually evaluate these judgments and estimates based on our own experience, knowledge and assessment of current business and other conditions.
Our expectations regarding the future are based on available information and assumptions that we believe to be reasonable, which together form our basis for making judgments about matters that are not readily apparent from other sources. Since the use of estimates is an integral component of the financial reporting process, our actual results could differ from those estimates. Some of our accounting policies require a higher degree of judgment than others in their application. Out of our significant accounting policies, which are described in Note 2 – Summary of Significant Accounting Policies of our consolidated financial statements included elsewhere in this Form 20-F, certain accounting policies are deemed “critical,” as they require management’s highest degree of judgment, estimates and assumptions, including revenue recognition.
We consider an accounting estimate to be critical if it requires an accounting estimate to be made based on assumptions about matters that are highly uncertain at the time such estimate is made and if different accounting estimates that reasonably could have been used, or changes in the accounting estimates that are reasonably likely to occur, could materially impact the consolidated financial statements. We believe the following accounting estimates involve the most significant judgments used in the preparation of our financial statements.
Revenue recognition
ASC 606 establishes principles for reporting information about the nature, amount, timing and uncertainty of revenue and cash flows arising from the entity’s contracts to provide goods or services to customers. The core principle requires an entity to recognize revenue to depict the transfer of goods or services to customers in an amount that reflects the consideration that it expects to be entitled to receive in exchange for those goods or services recognized as performance obligations are satisfied.
In accordance with ASC 606, revenues are recognized when control of the promised services is transferred to customers, in an amount that reflects the consideration the Company expects to be entitled to in exchange for those services.
The Company identified each distinct service, or each series of distinct services that are substantially the same and that have the same pattern of transfer to the customer, as a performance obligation. Transaction price is allocated among different performance obligations identified in one contract.
Timing of revenue recognition may differ from the timing of invoicing to customers. Accounts receivable consisted of amounts invoiced and amounts for which revenue recognized prior to invoicing when the Company has satisfied its performance obligation and has the unconditional right to payment.
Advances from customers consists of payments received related to unsatisfied performance obligations at the end of the period.
The Company applied a practical expedient to expense costs as incurred for costs to obtain a contract with a customer when the amortization period would have been one year or less. The Company has no material incremental costs for obtaining contracts with customers that the Company expects the benefit of those costs to be longer than one year.
Medical training and education services
The Company designs and provides medical training and education courses in both online and offline formats to physicians and allied healthcare professionals (the “training and education services”). The Company identifies a single performance obligation from contracts. The Company recognizes revenue at the point when the service was rendered. Payments received in advance from customers are recorded as “advance from customers” in the consolidated balance sheets. Advance from customers is recognized as revenue when the Company delivers the courses to its customers. Such advance payment received are non-refundable. In cases where fees are collected after the sales, revenue and accounts receivable are recognized upon delivery of medical training and education courses to the customers. The fees are fixed and determinable at the inception of the services.
Offline medical training and education services courses – though customers can benefit from each service commitment, including design, production and presentation of medical courses, together with other readily available resources. The promises in the contracts with customers is integration of all of these service commitments. The Company concludes that these service commitments are highly dependent with each other, in the context of the contract term. Thus, these service commitments are not distinct from each other, and the Company combines all service commitments performed as a single performance obligation. In cases where the Company engages third party experts to provide presentation in medical courses, as the Company determines the contents and the participants, it has the ability to direct these experts to provide medical training services for the Company. Therefore, the Company is primarily responsible for fulfilling the promise to provide the medial courses and has the discretion in establishing the transaction price. The Company is a principal in the provision of services and recognizes revenues on a gross basis.
Online medical training and education services courses – the promises in the contracts with customers consist of provision of online courses and presentation of the courses online for users to access for a period of time. The performance obligation of presentation of the courses online for users for a period of time is immaterial in the context of the contract because presentation of each course incurred no significant additional cost, nor will it occupy any significant resources of the Company, except for little digital space on the Company’s server, which is inconsequential. Therefore, the Company combines all service commitments performed as a single performance obligation.
Patient management services in patient-aid projects
The Company is engaged by NFPs and pharmaceutical enterprises to assist in the operation of patient-aid projects with a purpose to facilitate qualified patients to obtain free drug treatment from NFPs. The Company is responsible to provide doctors with access to training courses or training materials in connection with the drug treatment, review the completeness of application documents from patients, and other ad-hoc works (such programs with these plug-in features are hereinafter referred as the “patient-aid projects”). The arrangements are structured as fixed price contracts. The price is determined as stated in contracts and does not include any variable consideration. The Company identifies a single performance obligation from contracts and recognizes revenue over a period of time during which the Company provides the assistance to the NFPs till the earlier of the expiration of contract period or the free drugs are completely delivered. The Company uses an input-based method to measure the progress, by reference to the cost incurred in performing the obligation.
The fees are fixed at the inception of the services and are collected either in advance or after the services are provided.
Sales of patented drugs
Starting from the year of 2022, the Company commenced sales of patented drugs to customers. The Company identified one performance obligation in the contracts with customers, and the transaction price is fixed. No sales incentives or return of goods is allowed only if there are quality issues. The Company recognized revenues upon sales of patented drugs upon acceptance of goods by customers.
Other revenues
The Company also provides consulting services to its customers, including drafting research papers and providing other academic supports, and facilitation services for hospitals and patients through online platform.
The consulting services are accounted for as a single performance obligation and was recognized as revenue when the Company delivers services to the customers. Fees are generally collected after provision of services. The facilitation services are accounted for as a single performance obligation and was recognized as revenue when the Company completed facilitation services to the customers.
Recent Accounting Pronouncements
A list of recently issued accounting pronouncements that are relevant to us is included in Footnote 2 of our audited consolidated financial statements included elsewhere in this annual report.
Item 6. DIRECTORS, SENIOR MANAGEMENT AND EMPLOYEES
A. Directors and Senior Management
Below is a list of our directors, senior management and any employees upon whose work we are dependent as of the date of this Annual Report, and a brief account of the business experience of each of them. The business address for our directors and officers is Room 2504, OOCL Tower, 841 Yan’An Middle Road, Jing’An District, Shanghai, China 200040.
| Name | Age | Position | ||
| Weiguang Yang | 43 | President, Chief Executive Officer, and Chairman of the Board | ||
| Pei Xu | 43 | Chief Financial Officer, Secretary, and Director | ||
| Xuejun Chen | 46 | Chief Medical Officer | ||
| Baoqian Tian | 41 | Chief Sales Officer | ||
| Shuang Wu | 41 | Chief Operating Officer | ||
| John C. General (1)(4) | 63 | Independent director | ||
| Kevin Dean Vassily (2) | 59 | Independent director | ||
| Dan Li (3) | 49 | Independent director |
| (1) | Chair of the Audit Committee. |
| (2) | Chair of the Compensation Committee. |
| (3) | Chair of the Nominating Committee. |
| (4) | Audit Committee financial expert. |
Weiguang Yang is the founder of Zhongchao Inc. and Zhongchao Shanghai. He has served as our general manager Zhongchao Shanghai since August 2012. From January 2021 and September 2023, Mr. Yang served as the co-chief executive officer and director of TradeUp Acquisition Corp. (NASDAQ: UPTD), a special purpose acquisition corporation. From June 2013 to June 2016, Mr. Yang served as the first Chinese board member on the Global Alliance for Medical Education (GAME), a non-for-profit organization dedicated to the advancement of innovation in medical education throughout the world. From October 2010 to July 2012, Mr. Yang was the general manager at Medwork, a continuing medical education company. Mr. Yang a master’s degree in business administration from the School of Economics and Management of Tsinghua University in 2024 and obtained a bachelor’s degree in Clinical Medicine Science (traumatic surgery) from Gannan Medical University in 2005. Mr. Yang attended the master course of Social Medicine and Health Management as continuing education from 2006 to 2008 in Capital Medical University of China. From 2010 to 2012, Mr. Yang took part in the master course of Integrated Marketing Communication in Tsinghua University.
Pei Xu is the CFO of Zhongchao Inc. and Zhongchao Shanghai. She has been serving as our CFO of Zhongchao Shanghai since January 2016. Since September 2023, Ms. Xu has served as the director of Estrella Immunopharma, Inc. (formerly, TradeUp Acquisition Corp. prior to the completion of its business combination), a preclinical-stage biopharmaceutical company. From September 2013 to January 2016, Ms. Xu served as the financial director of Zhongchao Shanghai. From September 2008 to August 2013, Ms. Xu worked for Otsuka (China) Investment Co., Ltd. as a financial director. Ms. Xu holds a bachelor degree in finance from Jiangxi University of Finance and Economics.
Xuejun Chen is the Chief Medical Officer of Zhongchao Inc. and Deputy General Manager of Medicine of Zhongchao Shanghai. He has been serving as our deputy general manager of medicine of Zhongchao Shanghai since March 2012, mainly responsible for designing PI and COPS courses on our MDMOOC online platform. Mr. Chen also serves as medical Director at Medwork from January 2010 to February 2012. From September 2008 to December 2009, Mr. Chen served D&S, a Chinese public relation corporation, as medical director. Mr. Chen holds a bachelor degree in Clinical Medicine Science from Shanxi Medical University and a master degree in pharmacology from Harbin University of Commerce.
Baoqian Tian has been serving as our Chief Sales Officer of Zhongchao Inc. and Deputy General Manager of Sales of Zhongchao Shanghai. He has been serving as our deputy general manager of sales of Zhongchao Shanghai since November 2017. Prior to joining us, he served as the account director in Beijing Think Marketing Consulting Co., Ltd., a provider of advertising and consulting services to pharmaceutical enterprises from July 2010 to July 2016. From July 2007 to July 2010, Mr. Tian worked as a project manager of China International Exhibition Center Group Corporation. Mr. Tian holds a bachelor degree in Tourism Management (Event Management) from Beijing International Studies University and a master degree in Business Administration from University of Chinese Academy of Sciences.
Shuang Wu is the Chief Operating Officer of Zhongchao Inc. and Zhongchao Shanghai. She has been serving as our Chief Operating Officer of Zhongchao Shanghai since March 2012. She is also the founder of Sunshine Health Forum. Ms. Wu holds a Bachelor of Management in healthcare management from North China University of Science and Technology.
John C. General is an independent director of the Company. Mr. General serves as the Vice President of Revenue Accounting for Moody’s Corporation where he is responsible for the technical analysis of transactions and the assurance of the proper recognition and recording of transactions relating to revenue recognition. He served as an advisor to Workday and Google regarding revenue recognition for complex contract arrangements. He served as Senior Manager of Global Revenue Assurance for Avaya, responsible for the appropriate recognition of revenue under current accounting standards, and review of transactions for audit purposes from April 2013 to June 2020. He served as a manager of financial operations for Bed Bath & Beyond, Value Services Inc., responsible for the controllership and compliance reporting for the Company’s gift card business for all retail concepts from July 2010 to April 2013. He served as a director in the department of SOX Implementation for Virgin Mobile, responsible for ensuring SOX compliance from July 2004 to March 2009. From September 1986 to December 2003, he served in various positions at AT&T Corp., where he last served as a Financial Director responsible for revenue assurance and billing operations. He holds a license as a Certified Public Accountant, a certificate in Senior Executive Education from Columbia University, an MBA in Finance from Rutgers University, and bachelor’s degrees in both economics and accounting from Fairleigh Dickinson University.
Kevin Dean Vassily is an independent director of the Company. Since March 28, 2024, Mr. Vassily has served as an independent director of Tungray Technologies Inc (NASDAQ: TRSG), an engineer-to-order company that provides customized industrial manufacturing solutions to Original Equipment Manufactures in semiconductors, printers, electronics, and home appliances industries. Since August 2024, Mr. Vassily has served as an independent director of Autozi Internet Technology (Global) Ltd. (NASDAQ: AZI), a provider of automotive products and services in China. Mr. Vassily also serves as an independent director for two special purpose acquisition companies listing on Nasdaq, including (i) Denali Capital Acquisition Corp. (NASDAQ: DECA) since April 2022, and (ii) Aimfinity Investment Corp. I (NASDAQ: AIMA) since March 2023. Mr. Vassily served as an independent directors of Feutune Light Acquisition Corp. (NASDAQ: FLV), previously a special purpose acquisition company, from June 2022 till June 2024, when Feutune Light Acquisition consummated the business combination with Thunder Power Holdings Limited, and Mr. Vassily has served as an independent director of Thunder Power Holdings Limited (NASDAQ: AIEV). In January 2021, he was appointed Chief Financial Officer, and in March 2021, became a member of the board of directors of iPower Inc. (NASDAQ: IPW), an online provider of consumer home products and B2B ecommerce services. Since July 2018 he has served as an advisor at Prometheus Fund, responsible to provide strategic, due diligence, and opportunity sourcing for Shanghai based merchant bank/PE firm focused on the “green” economy. Prior to joining iPower, from 2019 to January 2021, Mr. Vassily served as Vice President of Market Development for Facteus, a financial analytics company focused on the Asset Management industry. From July 2018 to January 2020, he served as an advisor at Go Capture, responsible to provide strategic, business development, and product development advisory work for emerging “Data as a Service” platform. Mr. Vassily served as an associate director of research at Keybanc Capital Markets, responsible for the KeyBanc Data Insights initiative and co-managed the Technology Research vertical from January 2015 to June 2018. From December 2010 to December 2014, he served as the director of research at Pacific Epoch, responsible for a complete overhaul of product and a complete business model restart post acquisition focusing on a “data-first” offering. From May 2007 to December 2010, he served as Asia technology business development/senior analyst at Pacific Crest Securities, responsible for establishing firm’s presence and relevance covering Asia Technology. From June 2003 to September 2006, he served as senior research analyst in the semiconductor technology group at Susquehanna International Group, responsible for research in semiconductor and related technologies. From January 2001 to May 2003, he served as the vice president and senior research analyst for semiconductor capital equipment at Thomas Weisel Partners, responsible for publishing research and maintaining financial models on each of the companies under coverage. He holds a bachelor degree in liberal arts from Denison University and a master degree in business administration from the Tuck School of Business at Dartmouth College.
Dan Li is an independent director of the Company. Ms. Li works as the research assistant in Beijing Friendship Hospital - China Capital Medical University, responsible for conducting research in tropical diseases and development of detection kit of pathogenic microorganism from June 2012 to present. She served as a manager of the medicine management department in EPS Corporation, responsible for managing the importation of medicines from Japan to China from October 2009 to November 2011. Ms. Li holds a bachelor degree in clinical medicine from the Medical School of North China University of Science and Technology, a master degree in hemorheology from the Medical School of Peking University, and a Ph.D. in biochemistry from the Medical School of Keio University.
None of the events listed in Item 401(f) of Regulation S-K has occurred during the past ten years that is material to the evaluation of the ability or integrity of any of our directors, director nominees or executive officers.
Limitation on Liability and Other Indemnification Matters
The Companies Law does not limit the extent to which a company’s memorandum and articles of association may provide for indemnification of officers and directors, except to the extent any such provision may be held by the Cayman Islands courts to be contrary to public policy, such as to provide indemnification against civil fraud or the consequences of committing a crime. Our Amended and Restated Memorandum and Articles of Association permit indemnification of officers and directors for losses, damages, costs and expenses incurred in their capacities as such unless such losses or damages arise from dishonesty of such directors or officers willful default of fraud.
Insofar as indemnification for liabilities arising under the Securities Act may be permitted to our directors, officers or persons controlling us under the foregoing provisions, we have been informed that in the opinion of the SEC, such indemnification is against public policy as expressed in the Securities Act and is therefore unenforceable.
B. Compensation
Executive Compensation
Summary Compensation Table
The following table shows the annual compensation paid by us for the years ended 2024.
| Name/principal position | Salary | Equity Compensation |
All Other Compensation |
Total Paid | ||||||||||||
| Weiguang Yang/ CEO(1) | $ | 66,707 | $ | - | $ | - | $ | 66,707 | ||||||||
| Pei Xu / CFO(2) | $ | 45,839 | $ | - | - | $ | 45,839 | |||||||||
| Xuejun Chen / Chief Medical Officer(3) | $ | 63,371 | $ | - | $ | - | $ | 63,371 | ||||||||
| Baoqian Tian / Chief Sales Officer(4) | $ | 83,438 | $ | - | $ | - | $ | 83,438 | ||||||||
| Shuang Wu / Chief Operating Officer(5) | $ | 31,686 | $ | - | $ | - | $ | 31,686 | ||||||||
| (1) | Appointed Chairman and CEO effective as of August 2019. |
| (2) | Appointed CFO effective as of August 2019 |
| (3) | Appointed Chief Medical Officer effective as of August 2019. |
| (4) | Appointed Chief Sales Officer effective as of August 2019. |
| (5) | Appointed Chief Operating Officer effective as of August 2019. |
Under Chinese law, we may only terminate employment agreements without cause and without penalty by providing notice of non-renewal one month prior to the date on which the employment agreement is scheduled to expire. If we fail to provide this notice or if we wish to terminate an employment agreement in the absence of cause, then we are obligated to pay the employee one month’s salary for each year we have employed the employee. We are, however, permitted to terminate an employee for cause without penalty to our company, where the employee has committed a crime or the employee’s actions or inactions have resulted in a material adverse effect to us.
Employment Agreements
Weiguang Yang Employment Agreement
On August 7, 2019, we entered into an employment agreement with Weiguang Yang pursuant to which he agreed to serve as our Chief Executive Officer. The agreement provides for an annual base salary of USD$69,593 payable in accordance with the Company’s ordinary payroll practices. The term of the agreement shall expire on August 6, 2022, which term will automatically extend for additional 3-year periods unless a party to the agreement terminates it upon 1-month’ notice or proposes to re-negotiate the terms of the employment with the other party within 3 months prior to the expiration of the applicable term, or unless the employment is terminated earlier pursuant to the terms of the agreement. If the executive’s employment with the Company is terminated for any reason, the Company will pay to such executive any unpaid portion of his salary through the date of his termination, and any unpaid bonus through the date of termination, as well as any unpaid or unused portions of his benefits under the agreement. If his employment is terminated at our election without cause or by him, the Company shall provide 1-month’ advanced notice or payment of 1-month’ salary in lieu of the notice. Weiguang Yang has agreed not to compete with us for 2 years after the termination of his employment; he also executed certain non-solicitation, confidentiality and other covenants customary for agreements of this nature.
Pei Xu Employment Agreement
On August 7, 2019, we entered into an employment agreement with Pei Xu pursuant to which she agreed to serve as our Chief Financial Officer. The agreement provides for an annual base salary of USD$34,796 payable in accordance with the Company’s ordinary payroll practices. The term of the agreement shall expire on August 6, 2022, which term will automatically extend for additional 3-year periods unless a party to the agreement terminates it upon 1-month’ notice or proposes to re-negotiate the terms of the employment with the other party within 3 months prior to the expiration of the applicable term, or unless the employment is terminated earlier pursuant to the terms of the agreement. If the executive’s employment with the Company is terminated for any reason, the Company will pay to such executive any unpaid portion of her salary through the date of her termination, and any unpaid bonus through the date of termination, as well as any unpaid or unused portions of her benefits under the agreement. If her employment is terminated at our election without cause or by her, the Company shall provide 1-month’ advanced notice or payment of 1-month’ salary in lieu of the notice. Pei Xu has agreed not to compete with us for 2 years after the termination of her employment; she also executed certain non-solicitation, confidentiality and other covenants customary for agreements of this nature.
Xuejun Chen Employment Agreement
On August 7, 2019, we entered into an employment agreement with Xuejun Chen pursuant to which he agreed to serve as our Chief Medical Officer. The agreement provides for an annual base salary of USD$40,016 payable in accordance with the Company’s ordinary payroll practices. The term of the agreement shall expire on August 6, 2022, which term will automatically extend for additional 3-year periods unless a party to the agreement terminates it upon 1-month’ notice or proposes to re-negotiate the terms of the employment with the other party within 3 months prior to the expiration of the applicable term, or unless the employment is terminated earlier pursuant to the terms of the agreement. If the executive’s employment with the Company is terminated for any reason, the Company will pay to such executive any unpaid portion of his salary through the date of his termination, and any unpaid bonus through the date of termination, as well as any unpaid or unused portions of his benefits under the agreement. If his employment is terminated at our election without cause or by him, the Company shall provide 1-month’ advanced notice or payment of 1-month’ salary in lieu of the notice. Xuejun Chen has agreed not to compete with us for 2 years after the termination of his employment; he also executed certain non-solicitation, confidentiality and other covenants customary for agreements of this nature.
Baoqian Tian Employment Agreement
On August 7, 2019, we entered into an employment agreement with Baoqian Tian pursuant to which he agreed to serve as our Chief Sales Officer. The agreement provides for an annual base salary of USD$52,195 payable in accordance with the Company’s ordinary payroll practices. The term of the agreement shall expire on August 6, 2022, which term will automatically extend for additional 3-year periods unless a party to the agreement terminates it upon 1-month’ notice or proposes to re-negotiate the terms of the employment with the other party within 3 months prior to the expiration of the applicable term, or unless the employment is terminated earlier pursuant to the terms of the agreement. If the executive’s employment with the Company is terminated for any reason, the Company will pay to such executive any unpaid portion of his salary through the date of his termination, and any unpaid bonus through the date of termination, as well as any unpaid or unused portions of his benefits under the agreement. If his employment is terminated at our election without cause or by him, the Company shall provide 1-month’ advanced notice or payment of 1-month’ salary in lieu of the notice. Baoqian Tian has agreed not to compete with us for 2 years after the termination of his employment; he also executed certain non-solicitation, confidentiality and other covenants customary for agreements of this nature.
Shuang Wu Employment Agreement
On August 7, 2019, we entered into an employment agreement with Shuang Wu pursuant to which she agreed to serve as our Chief Operating Officer. The agreement provides for an annual base salary of USD$33,056 payable in accordance with the Company’s ordinary payroll practices. The term of the agreement shall expire on August 6, 2022, which term will automatically extend for additional 3-year periods unless a party to the agreement terminates it upon 1-month’ notice or proposes to re-negotiate the terms of the employment with the other party within 3 months prior to the expiration of the applicable term, or unless the employment is terminated earlier pursuant to the terms of the agreement. If the executive’s employment with the Company is terminated for any reason, the Company will pay to such executive any unpaid portion of her salary through the date of her termination, and any unpaid bonus through the date of termination, as well as any unpaid or unused portions of her benefits under the agreement. If her employment is terminated at our election without cause or by her, the Company shall provide 1-month’ advanced notice or payment of 1-month’ salary in lieu of the notice. Shuang Wu has agreed not to compete with us for 2 years after the termination of her employment; she also executed certain non-solicitation, confidentiality and other covenants customary for agreements of this nature.
Director Compensation
The directors may receive such remuneration as our board of directors may determine from time to time. Each director is entitled to be repaid or prepaid for all traveling, hotel and incidental expenses reasonably incurred or expected to be incurred in attending meetings of our board of directors or committees of our board of directors or general meetings or separate meetings of any class of shares or of debenture of the Company or otherwise in connection with the discharge of his or her duties as a director. Employee directors will not receive any additional remuneration for serving as directors of the Company other than their remuneration as employees of the Company. Each of the non-employee directors is entitled to receive annual cash compensation in the amount of $24,000, payable quarterly, and stock option to purchase certain amount of Class A Ordinary Shares under Company’s 2019 Equity Incentive Plan. On December 27, 2024, we compensated each of three independent directors, John C. General, Kevin Dean Vassily, and Dan Li, 13,000 Class A Ordinary Shares for their services provided to the Company as members of the Board and the Board’s committees.
2019 Equity Incentive Plan (the “2019 Plan”)
We have adopted a 2019 Equity Incentive Plan (the “Plan”). The Plan provides for discretionary grants of Awards (as defined in the Plan) to key employees, directors and consultants of the Company. The purpose of the Plan is to recognize contributions made to our company and its subsidiaries by such individuals and to provide them with additional incentive to achieve the objectives of our Company. Except as otherwise disclosed in this Annual Report, no grants have been made under the plan as of the date hereof. The following is a summary of the Plan and is qualified by the full text of the Plan.
Administration.
The Plan is administered by our board of directors, or, once constituted, the Compensation Committee of the board of directors (we refer to body administering the Plan as the “Committee”).
Number of Class A Ordinary Shares.
The number of Class A Ordinary Shares that may be issued under the Plan is the maximum aggregate number of Class A Ordinary Shares reserved and available pursuant to this Plan shall be the aggregate of (i) 97,088 (giving effect to the 2024 Share Consolidation) Class A Ordinary Shares and (ii) on each January 1, starting with January 1, 2020 until December 31, 2025, an additional number of shares equal to the lesser of (A) 2% of the outstanding number of Class A Ordinary Shares (on a fully-diluted basis) on the immediately preceding December 31, and (B) such lower number of Class A Ordinary Shares as may be determined by the Committee, subject in all cases to adjustment as provided in. If an Award (or any portion thereof) terminates, expires or lapses or is cancelled for any reason, any Class A Ordinary Shares subject to the Award (or such portion thereof) shall again be available for the grant of an Award pursuant to the Plan (unless the Plan has terminated). If any Award (in whole or in part) is settled in cash or other property in lieu of Class A Ordinary Shares, then the number of Class A Ordinary Shares subject to such Award (or such part) shall again be available for grant pursuant to the Plan. Class A Ordinary Shares that have actually been issued under the Plan, pursuant to Awards under the Plan shall not be returned to the Plan and shall not cause the number of Class A Ordinary Shares available to be subject to Awards under the Plan to be increased. Subject to any required action by the shareholders of the Company, the number of Class A Ordinary Shares covered by each outstanding Award, the number of Class A Ordinary Shares which have been authorized for issuance under the Plan but as to which no Awards have yet been granted or which have been returned to the Plan upon cancellation or expiration of an Award, and the number of Class A Ordinary Shares subject to grant as Incentive Stock Options, as well as the price per Class A Ordinary Shares covered by each such outstanding Award and any other affected terms of such Awards, shall be proportionally and equitably adjusted for any increase or decrease in the number of issued Class A Ordinary Shares resulting from a subdivision or consolidation, share dividend, amalgamation, spin-off, arrangement or consolidation, combination or reclassification of Class A Ordinary Shares. Except as the board of director or the Committee determines, no issuance by the Company of shares of any class, or securities convertible into shares of any class, shall affect, and no adjustment by reason hereof shall be made with respect to, the number or price of Shares subject to an Award.
Types of Awards
The 2019 Plan permits the granting of any or all of the following types of awards to all grantees:
| ● | share options, including incentive share options, or ISOs; | |
| ● | share appreciation rights, or SARs; | |
| ● | restricted shares; |
| ● | restricted share units; and | |
| ● | share payments |
Awards granted under the 2019 Plan may, in the discretion of the Committee, be granted alone or in addition to, in tandem with or in substitution for, any other award under the 2019 Plan. The material terms of each Award will be set forth in a written award agreement between the grantee and us.
Share Options and SARs
The Committee is authorized to grant SARs and share options (including ISOs except that an ISO may only be granted to an employee of ours or one of our subsidiary corporations). A share option allows a grantee to purchase a specified number of our Class A Ordinary Shares at a predetermined price per share (the “exercise price”) during a fixed period measured from the date of grant. An SAR entitles the grantee to receive the excess of the fair market value of a specified number of Class A Ordinary Shares on the date of exercise over a predetermined exercise price per share. The exercise price of an option or an SAR will be determined by the Committee and set forth in the award agreement but the exercise price may not be less than the fair market value of a share on the grant date. The term of each option or SAR is determined by the Committee and set forth in the award agreement, except that the term may not exceed 10 years. Options may be exercised by payment of the purchase price through one or more of the following means: payment in cash, payment in check, payment in promissory note, with the approval of the Committee, by delivery of our Class A Ordinary Shares acquired upon the exercise of such option; consideration received by the Company under a broker-assisted or similar cashless exercise program implemented by the Company in connection with the Plan; payment by such other consideration as may be approved by the Committee from time to time to the extent permitted by applicable laws; or any combination of the foregoing methods of payment.
Restricted Shares
The Committee may award restricted shares consisting of our Class A Ordinary Shares which remain subject to a risk of forfeiture and may not be disposed of by grantees until certain restrictions established by the Committee lapse. A grantee receiving restricted shares will have all of the rights of a shareholder, including the right to vote the shares and the right to receive any dividends, except as otherwise provided in the award agreement. If the price for the restricted shares was paid in services, then upon termination as a service provider, the grantee shall no longer have any right in the unvested restricted shares and such restricted shares shall be and thereupon either cancelled or surrendered to the Company without consideration. If a purchase price was paid by the grantee for the restricted shares (other than in services), then upon the grantee’s termination as a service provider, the Company shall have the right to repurchase from the grantee the unvested restricted shares then subject to restrictions at a cash price per share equal to the price paid by the grantee for such restricted shares or such other amount as may be specified in the award agreement.
Restricted Share Units
The Committee may also grant restricted share unit awards. A restricted share unit award is the grant of a right to receive a specified number of our Class A Ordinary Shares upon lapse of a specified forfeiture condition. If the condition is not satisfied during the restriction period, the award will lapse without the issuance of the Class A Ordinary Shares underlying such award.
Restricted share units carry no voting or other rights associated with share ownership until the Class A Ordinary Shares underlying the award are delivered in settlement of the award. The Company shall cause such Class A Ordinary Shares to be evidenced as issued by entry in the Company’s register of shareholders promptly after the restricted share unit vests.
Share Payments
The Committee may grant share payments to any service provider in the manner determined from time to time by the Committee; provided, that unless otherwise determined by the Committee such share payments shall be made in lieu of base salary, bonus, or other cash compensation otherwise payable to such grantee, including any such compensation that has been deferred at the election of the grantee; provided, further, that not less than the par value of any Class A Ordinary Share shall be received by the Company in connection with its issue pursuant to any such share payment. In accordance with applicable law, such par value may be paid through the provision of services. The number of Class A Ordinary Shares issuable as a share payment shall be determined by the Committee and may be based upon satisfaction of such specific criteria as determined appropriate by the Committee, including specified dates for electing to receive such share payment at a later date and the date on which such share payment is to be made.
Change in Control
If there is a merger or consolidation of us with or into another corporation or a sale of substantially all of our ordinary shares, or, collectively, a Change in Control, the Company as determined in the sole discretion of the Committee and without the consent of the grantee may take any of the following actions:
(i) accelerate or not accelerate the vesting, in whole or in part, of any award, or some or all awards, of any grantee, some grantees or all grantees;
(ii) purchase any award for an amount of cash or ordinary shares equal to the value that could have been attained upon the exercise of such award or realization of the grantee’s rights had such award been currently exercisable or payable or fully vested (and, for the avoidance of doubt, if as of such date the Committee determines in good faith that no amount would have been attained upon the exercise of such award or realization of the grantee’s rights, then such award may be terminated by the Company without payment); or
(iii) provide for the assumption, conversion or replacement of any award by the successor or surviving company or a parent or subsidiary of the successor or surviving company with other rights (including cash) or property selected by the Committee in its sole discretion or the assumption or substitution of such award by the successor or surviving company, or a parent or subsidiary thereof, with such appropriate adjustments as to the number and kind of ordinary shares and prices as the Committee deems, in its sole discretion, reasonable, equitable and appropriate. In the event the successor or surviving company refuses to assume, convert or replace outstanding awards, the awards shall fully vest and the grantee shall have the right to exercise or receive payment as to all of the Class A Ordinary Shares subject to the award, including Class A Ordinary Shares as to which it would not otherwise be vested, exercisable or otherwise issuable (including at the time of the Change in Control).
Amendment to and Termination of the 2019 Plan
The Board of Directors in its sole discretion may terminate this 2019 Plan at any time. The Board of Directors may amend this 2019 Plan at any time in such respects as the Board of Directors may deem advisable; provided, that, if required to comply with applicable laws or stock exchange rules or the rules of any automated quotation systems (other than any requirement which may be disapplied by the Company following any available home country exemption), the Company shall obtain shareholder approval of any 2019 Plan amendment in such a manner and to such a degree as required.
In addition, subject to the terms of the 2019 Plan, no amendment or termination of the 2019 Plan may materially and adversely affect the right of a grantee under any award granted under the 2019 Plan.
C. Board Practices
Composition of Board; Risk Oversight
Our Board of Directors consists of five (5) directors as of this Annual Report. Pursuant to our Amended and Restated Memorandum and Articles of Association, our officers will be elected by and serve at the discretion of the board. Our directors are not subject to a term of office and hold office until such time as they resign or are removed from office by resolution of our shareholders. The directors have been divided into two classes, being the class I directors (the “Class I Directors”) and the class II directors (the “Class II Directors”). The number of directors in each class shall be as nearly equal as possible. The Class I Directors shall stand elected for a one year term, and the term of the current Class I Directors, consisting of Weiguang Yang and Pei Xu, expires on December 18, 2025 The Class II Directors shall stand elected for a five-year term and the term of the current Class II Directors, consisting of John C. General, Kevin Dean Vassily, Dan Li, expires on December 18, 2029. A director will be removed from office automatically if, among other things, the director becomes bankrupt or makes any arrangement or composition with his creditors, or becomes physically or mentally incapable of acting as director. Except as noted above, there are no family relationships between any of our executive officers and directors. Officers are elected by, and serve at the discretion of, the board of directors.
There is no formal requirement under the Company’s Amended and Restated Memorandum and Articles of Association mandating that we hold an annual meeting of our shareholders.
Our board plays a significant role in our risk oversight. The board makes all relevant Company decisions. As such, it is important for us to have our Chief Executive Officer serve on the board as he plays key roles in the risk oversight or the Company. As a smaller reporting company with a small board of directors, we believe it is appropriate to have the involvement and input of all of our directors in risk oversight matters.
Director Independence
Our board has reviewed the independence of our directors, applying the NASDAQ independence standards. Based on this review, the board determined that each of John C. General, Kevin Dean Vassily, and Dan Li is “independent” within the meaning of the NASDAQ rules. In making this determination, our board considered the relationships that each of these non-employee directors has with us and all other facts and circumstances our board deemed relevant in determining their independence. As required under applicable NASDAQ rules, we anticipate that our independent directors will meet on a regular basis as often as necessary to fulfill their responsibilities, including at least annually in executive session without the presence of non-independent directors and management.
Duties of Directors
Under Cayman Islands law, our directors have a duty of loyalty to act honestly in good faith with a view to our best interests. Our directors also have a duty to exercise the skill they actually possess and such care and diligence that a reasonably prudent person would exercise in comparable circumstances. In fulfilling their duty of care to us, our directors must ensure compliance with our Amended and Restated Memorandum and Articles of Association. A shareholder may have the right to seek damages in our name if a duty owed by our directors is breached.
Board Committees
Currently, three committees have been established under the board: the Audit Committee, the Compensation Committee and the Nominating Committee.
The Audit Committee is responsible for overseeing the accounting and financial reporting processes of our company and audits of the financial statements of our company, including the appointment, compensation and oversight of the work of our independent auditors. The Compensation Committee of the board of directors reviews and makes recommendations to the board regarding our compensation policies for our officers and all forms of compensation, and also administers our incentive compensation plans and equity-based plans (but our board retains the authority to interpret those plans). The Nominating Committee of the board is responsible for the assessment of the performance of the board, considering and making recommendations to the board with respect to the nominations or elections of directors and other governance issues. The nominating committee considers diversity of opinion and experience when nominating directors.
Audit Committee
The Audit Committee is responsible for, among other matters:
| ● | appointing, compensating, retaining, evaluating, terminating, and overseeing our independent registered public accounting firm; |
| ● | discussing with our independent registered public accounting firm the independence of its members from its management; |
| ● | reviewing with our independent registered public accounting firm the scope and results of their audit; |
| ● | approving all audit and permissible non-audit services to be performed by our independent registered public accounting firm; | |
| ● | overseeing the financial reporting process and discussing with management and our independent registered public accounting firm the interim and annual financial statements that we file with the SEC; | |
| ● | reviewing and monitoring our accounting principles, accounting policies, financial and accounting controls, and compliance with legal and regulatory requirements; | |
| ● | coordinating the oversight by our board of directors of our code of business conduct and our disclosure controls and procedures |
| ● | establishing procedures for the confidential and or anonymous submission of concerns regarding accounting, internal controls or auditing matters; and | |
| ● | reviewing and approving related-party transactions. |
Our Audit Committee consists of John C. General, Kevin Dean Vassily, and Dan Li, with John C. General serving as chair of the Audit Committee. Our board has affirmatively determined that each of the members of the Audit Committee meets the definition of “independent director” for purposes of serving on an Audit Committee under Rule 10A-3 of the Exchange Act and NASDAQ rules. In addition, our board has determined that John C. General qualifies as an “audit committee financial expert” as such term is currently defined in Item 407(d)(5) of Regulation S-K and meets the financial sophistication requirements of the NASDAQ rules.
Compensation Committee
The Compensation Committee is responsible for, among other matters:
| ● | reviewing and approving, or recommending to the board of directors to approve the compensation of our CEO and other executive officers and directors; | |
| ● | reviewing key employee compensation goals, policies, plans and programs; | |
| ● | administering incentive and equity-based compensation; | |
| ● | reviewing and approving employment agreements and other similar arrangements between us and our executive officers; and | |
| ● | appointing and overseeing any compensation consultants or advisors. |
Our Compensation Committee consists of John C. General, Kevin Dean Vassily, and Dan Li, with Kevin Dean Vassily serving as chair of the Compensation Committee. Our board has affirmatively determined that each of the members of the Compensation Committee meets the definition of “independent director” for purposes of serving on Compensation Committee under NASDAQ rules.
Nominating Committee
The Nominating Committee is responsible for, among other matters:
| ● | selecting or recommending for selection candidates for directorships; |
| ● | evaluating the independence of directors and director nominees; |
| ● | reviewing and making recommendations regarding the structure and composition of our board and the board committees; |
| ● | developing and recommending to the board corporate governance principles and practices; |
| ● | reviewing and monitoring the Company’s Code of Business Conduct and Ethics; and |
| ● | overseeing the evaluation of the Company’s management |
Our Nominating Committee consists of consists of John C. General, Kevin Dean Vassily, and Dan Li, with Dan Li serving as chair of the Nominating Committee. Our board has affirmatively determined that each of the members of the Nominating Committee meets the definition of “independent director” for purposes of serving on a Nominating Committee under NASDAQ rules.
Code of Business Conduct and Ethics
Our board has adopted a code of business conduct and ethics that applies to our directors, officers and employees. A copy of this code is available on our website. We intend to disclose on our website any amendments to the Code of Business Conduct and Ethics and any waivers of the Code of Business Conduct and Ethics that apply to our principal executive officer, principal financial officer, principal accounting officer, controller, or persons performing similar functions.
Duties of Directors
Under Cayman Islands law, our directors have a duty to act honestly, in good faith and with a view to our best interests. Our directors also have a duty to exercise the care, diligence and skills that a reasonably prudent person would exercise in comparable circumstances. In fulfilling their duty of care to us, our directors must ensure compliance with our Amended and Restated Memorandum and Articles of Association. We have the right to seek damages if a duty owed by our directors is breached.
The functions and powers of our board of directors include, among others:
| ● | appointing officers and determining the term of office of the officers; |
| ● | authorizing the payment of donations to religious, charitable, public or other bodies, clubs, funds or associations as deemed advisable; |
| ● | exercising the borrowing powers of the company and mortgaging the property of the company; |
| ● | executing checks, promissory notes and other negotiable instruments on behalf of the company; and |
| ● | maintaining or registering a register of mortgages, charges or other encumbrances of the company. |
Interested Transactions
A director may vote, attend a board meeting or sign a document on our behalf with respect to any contract or transaction in which he or she is interested. A director must promptly disclose the interest to all other directors after becoming aware of the fact that he or she is interested in a transaction we have entered into or are to enter into. A general notice or disclosure to the board or otherwise contained in the minutes of a meeting or a written resolution of the board or any committee of the board that a director is a shareholder, director, officer or trustee of any specified firm or company and is to be regarded as interested in any transaction with such firm or company will be sufficient disclosure, and, after such general notice, it will not be necessary to give special notice relating to any particular transaction.
Remuneration and Borrowing
The directors may receive such remuneration as our board of directors may determine from time to time. Each director is entitled to be repaid or prepaid for all traveling, hotel and incidental expenses reasonably incurred or expected to be incurred in attending meetings of our board of directors or committees of our board of directors or shareholder meetings or otherwise in connection with the discharge of his or her duties as a director. The compensation committee will assist the directors in reviewing and approving the compensation structure for the directors. Our board of directors may exercise all the powers of the company to borrow money and to mortgage or charge our undertakings and property or any part thereof, to issue debentures, debenture stock and other securities whenever money is borrowed or as security for any debt, liability or obligation of the company or of any third party.
D. Employees
As of the date of this Annual Report, we had a total of 111 full-time employees, of which 5 are in research and development, 19 are in sales and marketing, 74 are in technical and customer services, and 13 are in general administration.
The PRC operating entities have standard employment, comprehensive confidentiality and non-compete agreements with their management and standard confidentiality and non-compete terms with all other employees. As required by laws and regulations in China, the PRC operating entities participate in various social security plans that are organized by municipal and provincial governments, including pension insurance, medical insurance, unemployment insurance, maternity insurance, job-related injury insurance and housing fund. The PRC operating entities are required by PRC laws to make contributions to employee social security plans at specified percentages of the salaries, bonuses and certain allowances of their employees, up to a maximum amount specified by the local government from time to time.
In March 2022, in consideration of the business promotion purpose and the uncertainty of the COVID-19 development and governmental restrictions in connection with the COVID-19, we leased a residential apartment for an employee in Chongqing for a two-year term payable quarterly for a total of $892 (RMB 6,000) each rent payment. In March 2023, for the continuing business promotion purpose, we renewed the lease for the residential apartment for this employee in Chongqing, for another one-year term payable monthly for a total of $339 (RMB2,400) each rent payment. In January 2023, to support patient management projects, we purchased a residential apartment in Tangshan, Hebei Providence for local contractors for a total purchase price of approximately $0.2 million. In September 2023, we purchased a residential apartment in Manhattan, New York for the purpose of supporting future business expansion to the U.S. for a total purchase price of approximately $0.83 million.
We believe that we maintain a good working relationship with our employees, and we have not experienced any labor disputes. None of our employee is represented by a labor union or covered by collective bargaining agreements. We have not experienced any work stoppages.
E. Share Ownership
See Item 7 below.
F. Disclosure of Action to Recover Erroneously Awarded Compensation.
Not applicable.
Item 7. MAJOR SHAREHOLDERS AND RELATED PARTY TRANSACTIONS
A. Major Shareholders
The following tables set forth certain information with respect to the beneficial ownership of our Class A Ordinary Shares (including Class A Ordinary Shares issuable upon the conversion of outstanding Class B Ordinary Shares) for:
| ● | each shareholder known by us to be the beneficial owner of more than 5% of our outstanding Class A Ordinary Shares or Class B Ordinary Shares; |
| ● | each of our directors; |
| ● | each of our named executive officers; and |
| ● | all of our directors and executive officers as a group. |
The beneficial ownership of our Class A Ordinary Shares is determined in accordance with the rules of the SEC and generally includes any shares over which a person exercises sole or shared voting or investment power, and includes the Class A Ordinary Shares issuable upon the conversion of the outstanding Class B Ordinary Shares and the Class A Ordinary Shares issuable pursuant to share options that are exercisable within 60 days of the date of this Annual Report. Class A Ordinary Shares issuable pursuant to share options are deemed outstanding for computing the percentage of the person holding such options but are not outstanding for computing the percentage of any other person. As of the date of this Annual Report, there were no Class A Ordinary Shares issuable pursuant to share options exercisable within 60 days thereof.
The percentage of beneficial ownership owned is based on 24,839,131 Class A Ordinary Shares (including 135,007 Class A Ordinary Shares to be issued upon exercise of the HF Warrant the Company issued to HF Capital. For more details of the HF Warrant, see “Our Corporate History and Structure” on page 51) and 549,772 Class B Ordinary Shares outstanding as of the date of this Annual Report.
| Name and Address of Beneficial Owner | Class A Ordinary Shares |
Class B Ordinary shares |
||||||||||||||
| % of Voting |
% of Total Voting |
|||||||||||||||
| Shares | Power | Shares | Power* | |||||||||||||
| Directors and Executive Officers | ||||||||||||||||
| Weiguang Yang(1)(9) | - | - | 549,772 | 69.0 | % | |||||||||||
| Pei Xu (2) (10) | 29,292 | * | - | - | ||||||||||||
| Xuejun Chen (3) (10) | 59,099 | * | - | - | ||||||||||||
| Baoqian Tian (4) (10) | 17,138 | * | - | - | ||||||||||||
| Shuang Wu (5) (10) | 55,887 | * | - | - | ||||||||||||
| John C. General (6) | 15,400 | * | ||||||||||||||
| Dan Li (7) | 15,400 | * | ||||||||||||||
| Kevin Dean Vassily (8) | 15,400 | * | ||||||||||||||
| Worthy Health Limited Partnership (10) | 256,954 | * | - | - | ||||||||||||
| All directors and executive officers as a group (8 persons) | 207,616 | * | 549,772 | 69.0 | % | |||||||||||
| 5% Holders | ||||||||||||||||
| More Healthy Holdings Limited(9) | - | 549,772 | 69.0 | % | ||||||||||||
| CLOUDCHASER INTERNATIONAL HOLDING LIMITED(11) | 1,470,000 | 1.8 | % | - | - | |||||||||||
| DREAM WEAVERS HOLDING LIMITED(12) | 1,470,000 | 1.8 | % | - | - | |||||||||||
| GREEN TREES HOLDING LIMITED(13) | 1,470,000 | 1.8 | % | - | - | |||||||||||
| ROADVENTURES HOLDING LIMITED(14) | 1,470,000 | 1.8 | % | - | - | |||||||||||
| * | Represents less than 1%. |
| ● | Represents the voting power with respect to all of our Class A Ordinary Shares and Class B Ordinary Shares, voting as a single class. According to our charter, each Class A Ordinary Shares entitles to 1 vote and each Class B Ordinary Share entitles to 100 votes. |
| ● | Unless otherwise indicated, the business address of each of the individuals is Zhongchao, Room 2504, OOCL Tower, 841 Yan’An Middle Road, Jing’An District, Shanghai, China 200040. |
| (1) | Mr. Weiguang Yang is the Chairman, Chief Executive Officer, and President of Zhongchao. Mr. Yang holds the shares through his control of More Healthy Holdings Limited. |
| (2) | Ms. Pei Xu is the Chief Financial Officer of Zhongchao. |
| (3) | Mr. Xuejun Chen is the Chief Medical Officer of Zhongchao. |
| (4) | Mr. Baoqian Tian is the Chief Sales Officer of Zhongchao. |
| (5) | Ms. Shuang Wu is the Chief Operating Officer of Zhongchao. |
| (6) | Mr. John C. General is the independent director, chair of the Audit Committee, and Audit Committee financial expert of Zhongchao. |
| (7) | Ms. Dan Li is the independent director and the chair of the Nominating Committee of Zhongchao. |
| (8) | Ms. Kevin Dean Vassily is the independent director and the chair of the Compensation Committee of Zhongchao. |
| (9) | More Healthy Holdings Limited is a company limited by shares incorporated under the laws of British Virgin Islands (“More Healthy”). The address of its business office is Craigmuir Chambers, Road Town, Tortola, VG 1110, British Virgin Islands. The person having voting, dispositive or investment powers over More Healthy Holdings Limited is Mr. Weiguang Yang. |
| (10) | Worthy Health Limited Partnership is a limited partnership incorporated under the laws of British Virgin Islands (“Worthy Health”), the general partner of which is More Successful Group Limited, a company limited by shares incorporated under the laws of the British Virgin Islands (“More Successful”), which is controlled by Pei Xu who acts as the sole director of More Successful. The general partner exercises the voting rights with respect to the shares held by Worthy Health. The general partner disclaims beneficial ownership of our shares except to the extent of its pecuniary interest in Worthy Health. As limited partners, Pei Xu, Xuejun Chen, Baoqian Tian, and Shuang Wu respectively own 11.4%, 23%, 6.67%, and 21.75% partnership interests of Worthy Health. The principal office address of Worthy Health is at Craigmuir Chambers, P.O. Box 71, Road Town, Tortola, VG 1110, British Virgin Islands. |
| (11) | CLOUDCHASER INTERNATIONAL HOLDING LIMITED is a British Virgin Islands company, over which the person having voting, dispositive or investment powers is Zhengbo Ma. The business address is Wickhams Cay II, Road Town, Tortola VG1110, British Virgin Islands. |
| (12) | DREAM WEAVERS HOLDING LIMITED is a British Virgin Islands company, over which the person having voting, dispositive or investment powers over is Wei Zheng. The business address is Wickhams Cay II, Road Town, Tortola VG1110, British Virgin Islands. |
| (13) | GREEN TREES HOLDING LIMITED is a British Virgin Islands company, over which the person having voting, dispositive or investment powers over is Xiaoyin Zheng. The business address is Wickhams Cay II, Road Town, Tortola VG1110, British Virgin Islands. |
| (14) | ROADVENTURES HOLDING LIMITED is a British Virgin Islands company, over which the person having voting, dispositive or investment powers over is Xiaolin Wen. The business address is Wickhams Cay II, Road Town, Tortola VG1110, British Virgin Islands. |
As of the date of this Annual Report, there were 25 holders of record entered in our Class A ordinary share register and 1 holder of record entered in our Class B ordinary share register. The number of individual holders of record is based exclusively upon our share register and does not address whether a share or shares may be held by the holder of record on behalf of more than one person or institution who may be deemed to be the beneficial owner of a share or shares in our company.
To our knowledge, no other shareholder beneficially owns more than 5% of our shares. Our company is not owned or controlled directly or indirectly by any government or by any corporation or by any other natural or legal person severally or jointly. Our major shareholders do not have any special voting rights.
B. Related Party Transactions
Employment Agreements and Indemnification Agreements
See the section entitled “Item 6. Directors, Senior Management and Employees — B. Compensation.”
Share Incentive Plan
See the section entitled “Item 6. Directors, Senior Management and Employees—B. Compensation.”
Policies and Procedures for Related Party Transactions
Our board of directors has created an audit committee which will be tasked with review and approval of all related party transactions.
C. Interests of Experts and Counsel
Not applicable.
Item 8. FINANCIAL INFORMATION
A. Consolidated Statements and Other Financial Information
See Item 19 for our audited consolidated financial statements.
Legal Proceedings
From time to time, we are subject to legal proceedings, investigations and claims incidental to the conduct of our business. We are not currently a party to any legal proceeding or investigation which, in the opinion of our management, is likely to have a material adverse effect on our business, financial condition or results of operations.
Dividend Policy
The holders of our Class A Ordinary Shares are entitled to dividends out of funds legally available when and as declared by our board of directors. Our board of directors has never declared a dividend and does not anticipate declaring a dividend in the foreseeable future. Should we decide in the future to pay dividends, as a holding company, our ability to do so and meet other obligations depends upon the receipt of dividends or other payments from our operating subsidiaries and other holdings and investments. In addition, our operating subsidiaries may, from time to time, be subject to restrictions on their ability to make distributions to us, including as a result of restrictive covenants in loan agreements, restrictions on the conversion of local currency into U.S. dollars or other hard currency and other regulatory restrictions. In the event of our liquidation, dissolution or winding up, holders of our Class A Ordinary Shares are entitled to receive, ratably, the net assets available to shareholders after payment of all creditors.
B. Significant Changes
Except as disclosed elsewhere in this Annual Report, we have not experienced any significant changes since the date of our audited consolidated financial statements included in this Annual Report.
Item 9. THE OFFER AND LISTING
A. Offering and Listing Details.
Not applicable.
B. Plan of Distribution
Not applicable.
C. Markets
Our Class A Ordinary Shares are currently listed on NASDAQ Capital Market under the symbol ZCMD.
D. Selling Shareholders
Not applicable.
E. Dilution
Not applicable.
F. Expenses of the Issue
Not applicable.
Item 10. ADDITIONAL INFORMATION
A. Share Capital
Not applicable.
B. Amended and Restated Memorandum and Articles of Association
The information required by Item 10.B of Form 20-F is included in the section titled “Description of Share Capital” in our Registration Statement, which section is incorporated herein by reference. Our Amended and Restated Memorandum and Articles of Association were filed as Exhibit 99.1 to the Current Report on Form 6-K filed on December 20, 2024 and are hereby incorporated by reference into this Annual Report.
C. Material Contracts
The information required by Item 10.C of Form 20-F is included in the sections titled “Our Business,” “Directors and Executive Officers,” “Related Party Transactions,” and “Underwriting” in our Registration Statement, which sections are incorporated herein by reference.
D. Exchange Controls
Under Cayman Islands law, there are currently no restrictions on the export or import of capital, including foreign exchange controls or restrictions that affect the remittance of dividends, interest or other payments to nonresident holders of our shares.
E. Taxation
The following summary of the material Cayman Islands, PRC and U.S. federal income tax consequences of an investment in our Class A Ordinary Shares is based upon laws and relevant interpretations thereof in effect as of the date of this Annual Report, all of which are subject to change. This summary does not deal with all possible tax consequences relating to an investment in our Class A Ordinary Shares, such as the tax consequences under state, local and other tax laws.
Cayman Islands Taxation
The Cayman Islands currently levy no taxes on individuals or corporations based upon profits, income, gains or appreciation and there is no taxation in the nature of inheritance tax or estate duty. There are no other taxes likely to be material to the Company levied by the Government of the Cayman Islands except for stamp duties which may be applicable on instruments executed in, or brought within the jurisdiction of the Cayman Islands. The Cayman Islands is not party to any double tax treaties that are applicable to any payments made to or by the Company. There are no exchange control regulations or currency restrictions in the Cayman Islands.
Material PRC Income Tax Considerations
Under the new EIT Law and the Implementing Rules, an enterprise established outside of the PRC with “de facto management bodies” within the PRC is considered as a resident enterprise and will be subject to a PRC income tax rate of 25% on its global income. According to the Implementing Rules, “de facto management bodies” refer to “establishments that carry out substantial and overall management and control over the manufacturing and business operations, personnel, accounting, properties, etc. of an enterprise.” Accordingly, our holding company may be considered a resident enterprise and may therefore be subject to a PRC income tax on our global income. The State Administration of Taxation issued the Notice Regarding the Determination of Chinese-Controlled Offshore Incorporated Enterprises as PRC Tax Resident Enterprises on the Basis of De Facto Management Bodies, or Circular 82, on April 22, 2009. Circular 82 provides certain specific criteria for determining whether the “de facto management body” of a Chinese-controlled offshore incorporated enterprise is located in China. Although Circular 82 only applies to offshore enterprises controlled by PRC enterprises and not those invested in by individuals or foreign enterprises, the determining criteria set forth in Circular 82 may reflect the State Administration of Taxation’s general position on how the “de facto management body” test should be applied in determining the tax resident status of offshore enterprises, regardless of whether they are controlled by PRC enterprises or controlled by or invested in by individuals or foreign enterprises. If we are considered a resident enterprise and earn income other than dividends from our PRC subsidiary, such PRC income tax on our global income could significantly increase our tax burden and materially and adversely affect our cash flow and profitability.
We do not believe that Zhongchao meets all of the conditions required for PRC resident enterprise. The Company is a company incorporated outside the PRC. As a holding company, its key assets are its ownership interests in its subsidiaries, and its key assets are located, and its records (including the resolutions of its board of directors and the resolutions of its shareholders) are maintained, outside the PRC. For the same reasons, we believe our other entities outside of China are not PRC resident enterprises either. However, the tax resident status of an enterprise is subject to determination by the PRC tax authorities and uncertainties remain with respect to the interpretation of the term “de facto management body.” There can be no assurance that the PRC government will ultimately take a view that is consistent with ours.
However, if the PRC tax authorities determine that Zhongchao is a PRC resident enterprise for enterprise income tax purposes, we may be required to withhold a 10% withholding tax from dividends we pay to our shareholders that are non-resident enterprises. Such 10% tax rate could be reduced by applicable tax treaties or similar arrangements between China and the jurisdiction of our shareholders. For example, for shareholders eligible for the benefits of the tax treaty between China and Hong Kong, the tax rate is reduced to 5% for dividends if relevant conditions are met. In addition, non-resident enterprise shareholders may be subject to a 10% PRC tax on gains realized on the sale or other disposition of Class A Ordinary Shares, if such income is treated as sourced from within the PRC.
It is unclear whether our non-PRC individual shareholders would be subject to any PRC tax on dividends or gains obtained by such non-PRC individual shareholders in the event we are determined to be a PRC resident enterprise. If any PRC tax were to apply to such dividends or gains, it would generally apply at a rate of 20% unless a reduced rate is available under an applicable tax treaty. However, it is also unclear whether non-PRC shareholders of the Company would be able to claim the benefits of any tax treaties between their country of tax residence and the PRC in the event that the Company is treated as a PRC resident enterprise.
Provided that our Cayman Islands holding company, Zhongchao, is not deemed to be a PRC resident enterprise, our shareholders who are not PRC residents will not be subject to PRC income tax on dividends distributed by us or gains realized from the sale or other disposition of our shares. However, under Circular 7, where a non-resident enterprise conducts an “indirect transfer” by transferring taxable assets, including, in particular, equity interests in a PRC resident enterprise, indirectly by disposing of the equity interests of an overseas holding company, the non-resident enterprise, being the transferor, or the transferee or the PRC entity which directly owned such taxable assets may report to the relevant tax authority such indirect transfer. Using a “substance over form” principle, the PRC tax authority may disregard the existence of the overseas holding company if it lacks a reasonable commercial purpose and was established for the purpose of reducing, avoiding or deferring PRC tax. As a result, gains derived from such indirect transfer may be subject to PRC enterprise income tax, and the transferee would be obligated to withhold the applicable taxes, currently at a rate of 10% for the transfer of equity interests in a PRC resident enterprise. We and our non-PRC resident investors may be at risk of being required to file a return and being taxed under Circular 7, and we may be required to expend valuable resources to comply with Bulletin 37, or to establish that we should not be taxed under Circular 7 and Bulletin 37.
Prospective investors should consult with their own tax advisors regarding the applicability of any such taxes, the effects of any applicable income tax treaties, and any available foreign tax credits.
Material U.S. Tax Considerations
The following is a summary of the material U.S. federal income tax consequences of owning and disposing of our Class A Ordinary Shares. The discussion below of the U.S. federal income tax consequences to “U.S. Holders” will apply to a beneficial owner of our shares that is for U.S. federal income tax purposes:
| ● | an individual citizen or resident of the United States; | |
| ● | a corporation (or other entity treated as a corporation) that is created or organized (or treated as created or organized) in or under the laws of the United States, any state thereof or the District of Columbia; | |
| ● | an estate whose income is includible in gross income for U.S. federal income tax purposes regardless of its source; or | |
| ● | a trust if (i) a U.S. court can exercise primary supervision over the trust’s administration and one or more U.S. persons are authorized to control all substantial decisions of the trust, or (ii) it has a valid election in effect under applicable U.S. Treasury regulations to be treated as a U.S. person. |
If a beneficial owner of our shares is not described as a U.S. Holder in one of the four bullet points above and is not an entity treated as a partnership or other pass-through entity for U.S. federal income tax purposes, such owner will be considered a “Non-U.S. Holder.” The U.S. federal income tax consequences applicable to Non-U.S. Holders is described below under the heading “Tax Consequences to Non-U.S. Holders of Class A Ordinary Shares.”
This summary is based on the Internal Revenue Code of 1986, as amended (the “Code”), its legislative history, existing Treasury regulations promulgated thereunder, published rulings and court decisions, all as currently in effect. These authorities are subject to change or differing interpretations, possibly on a retroactive basis.
This discussion does not address all aspects of U.S. federal income taxation that may be relevant to us or to any particular holder of our shares based on such holder’s individual circumstances. In particular, this discussion considers only holders that own our shares as capital assets within the meaning of Section 1221 of the Code. This discussion also does not address the potential application of the alternative minimum tax or the U.S. federal income tax consequences to holders that are subject to special rules, including:
| ● | financial institutions or financial services entities; | |
| ● | broker-dealers; | |
| ● | taxpayers who have elected mark-to-market accounting; |
| ● | tax-exempt entities; | |
| ● | governments or agencies or instrumentalities thereof; | |
| ● | insurance companies; |
| ● | regulated investment companies; |
| ● | real estate investment trusts; |
| ● | certain expatriates or former long-term residents of the United States; | |
| ● | persons that actually or constructively own 5% or more of our voting shares; | |
| ● | persons that acquired our shares pursuant to the exercise of employee stock options, in connection with employee stock incentive plans or otherwise as compensation; | |
| ● | persons that hold our shares as part of a straddle, constructive sale, hedging, conversion or other integrated transaction; or | |
| ● | persons whose functional currency is not the U.S. dollar. |
This discussion does not address any aspect of U.S. federal non-income tax laws, such as gift or estate tax laws, or state, local or non-U.S. tax laws. Additionally, this discussion does not consider the tax treatment of partnerships or other pass-through entities or persons who hold our securities through such entities. If a partnership (or other entity classified as a partnership for U.S. federal income tax purposes) is the beneficial owner of our shares, the U.S. federal income tax treatment of a partner in the partnership will generally depend on the status of the partner and the activities of the partnership. This discussion also assumes that any distribution made (or deemed made) in respect of our shares and any consideration received (or deemed received) by a holder in connection with the sale or other disposition of such shares will be in U.S. dollars.
We have not sought, and will not seek, a ruling from the Internal Revenue Service (or “IRS”), or an opinion of counsel as to any U.S. federal income tax consequence described herein. The IRS may disagree with one or more aspects of the discussion herein, and its determination may be upheld by a court. Moreover, there can be no assurance that future legislation, regulations, administrative rulings or court decisions will not adversely affect the accuracy of the statements in this discussion.
BECAUSE OF THE COMPLEXITY OF THE TAX LAWS AND BECAUSE THE TAX CONSEQUENCES TO ANY PARTICULAR HOLDER OF OUR SECURITIES MAY BE AFFECTED BY MATTERS NOT DISCUSSED HEREIN, EACH HOLDER OF OUR SECURITIES IS URGED TO CONSULT WITH ITS TAX ADVISOR WITH RESPECT TO THE SPECIFIC TAX CONSEQUENCES OF THE OWNERSHIP AND DISPOSITION OF OUR SECURITIES, INCLUDING THE APPLICABILITY AND EFFECT OF STATE, LOCAL AND NON-U.S. TAX LAWS, AS WELL AS U.S. FEDERAL TAX LAWS AND APPLICABLE TAX TREATIES.
Tax Consequences to U.S. Holders of Class A Ordinary Shares
Taxation of Distributions Paid on Class A Ordinary Shares
Subject to the passive foreign investment company (or “PFIC”), rules discussed below, a U.S. Holder generally will be required to include in gross income as ordinary income the amount of any cash dividend paid on our Class A Ordinary Shares. A cash distribution on such shares will be treated as a dividend for U.S. federal income tax purposes to the extent the distribution is paid out of our current or accumulated earnings and profits (as determined for U.S. federal income tax purposes). Any distributions in excess of such earnings and profits generally will be applied against and reduce the U.S. Holder’s basis in its Class A Ordinary Shares and, to the extent in excess of such basis, will be treated as gain from the sale or exchange of such Class A Ordinary Shares. With respect to corporate U.S. Holders, dividends on our shares will not be eligible for the dividends-received deduction generally allowed to domestic corporations in respect of dividends received from other domestic corporations.
With respect to non-corporate U.S. Holders, including individual U.S. Holders, dividends on our shares will be taxed at the lower long-term capital gains rate applicable to qualified dividend income (see “Taxation on the Disposition of Class A Ordinary Shares” below), provided that (1) our Class A Ordinary Shares are readily tradable on an established securities market in the United States or, in the event we are deemed to be a Chinese “resident enterprise” under the EIT Law, we are eligible for the benefits of the Agreement between the Government of the United States of America and the Government of the People’s Republic of China for the Avoidance of Double Taxation and the Prevention of Tax Evasion with Respect to Taxes on Income, or the “U.S.-PRC Tax Treaty,” (2) we are not a PFIC, as discussed below, for either the taxable year in which the dividend was paid or the preceding taxable year, and (3) certain holding period requirements are met. Under published IRS authority, shares are considered for purposes of clause (1) above to be readily tradable on an established securities market in the United States only if they are listed on certain exchanges, which presently include the Nasdaq Stock Market. U.S. Holders should consult their own tax advisors regarding the tax treatment of any dividends paid with respect to our Class A Ordinary Shares, including the effects of any change in law after the date of this Annual Report.
If PRC taxes apply to dividends paid to a U.S. Holder on our Class A Ordinary Shares, such U.S. Holder may be entitled to a reduced rate of PRC tax under the U.S-PRC Tax Treaty. In addition, such PRC taxes may be treated as foreign taxes eligible for credit against such holder’s U.S. federal income tax liability (subject to certain limitations). U.S. Holders should consult their own tax advisors regarding the creditability of any such PRC tax and their eligibility for the benefits of the U.S.-PRC Tax Treaty.
Taxation on the Disposition of Class A Ordinary Shares
Upon a sale or other taxable disposition of our Class A Ordinary Shares, and subject to the PFIC rules discussed below, a U.S. Holder will recognize capital gain or loss in an amount equal to the difference between the amount realized in U.S. dollars and the U.S. Holder’s adjusted tax basis in the Class A Ordinary Shares. Capital gains recognized by U.S. Holders generally are subject to U.S. federal income tax at the same rate as ordinary income, except that long-term capital gains recognized by non-corporate U.S. Holders are generally subject to U.S. federal income tax at a maximum rate of 20%. Capital gain or loss will constitute long-term capital gain or loss if the U.S. Holder’s holding period for the Class A Ordinary Shares exceeds one year. The deductibility of capital losses is subject to various limitations. If PRC taxes would otherwise apply to any gain from the disposition of our Class A Ordinary Shares by a U.S. Holder, such U.S. Holder may be entitled to a reduction in or elimination of such taxes under the U.S.-PRC Tax Treaty. Any PRC taxes that are paid by a U.S. Holder with respect to such gain may be treated as foreign taxes eligible for credit against such holder’s U.S. federal income tax liability (subject to certain limitations that could reduce or eliminate the available tax credit). U.S. Holders should consult their own tax advisors regarding the creditability of any such PRC tax and their eligibility for the benefits of the U.S.-PRC Tax Treaty.
Passive Foreign Investment Company Rules
A foreign (i.e., non-U.S.) corporation will be a PFIC if at least 75% of its gross income in a taxable year of the foreign corporation, including its pro rata share of the gross income of any corporation in which it is considered to own at least 25% of the shares by value, is passive income. Alternatively, a foreign corporation will be a PFIC if at least 50% of its assets in a taxable year of the foreign corporation, ordinarily determined based on fair market value and averaged quarterly over the year, including its pro rata share of the assets of any corporation in which it is considered to own at least 25% of the shares by value, are held for the production of, or produce, passive income. Passive income generally includes dividends, interest, rents and royalties (other than certain rents or royalties derived from the active conduct of a trade or business) and gains from the disposition of passive assets.
Based on our current composition and assets, we do not expect to be treated as a PFIC under the current PFIC rules. We must make a separate determination each year as to whether we are a PFIC. As such, our PFIC status, will not be determinable until after the end of each taxable year. Accordingly, there can be no assurance with respect to our status as a PFIC for our current taxable year or any future taxable year. Depending on the amount of cash we raise in the IPO, together with any other assets held for the production of passive income, it is possible that, for our 2019 taxable year or for any subsequent taxable year, more than 50% of our assets may be assets held for the production of passive income. We will make this determination following the end of any particular tax year. If we are determined to be a PFIC and a U.S. Holder did not make either a timely qualified electing fund (or “QEF”), election for our first taxable year as a PFIC in which the U.S. Holder held (or was deemed to hold) Class A Ordinary Shares, or a mark-to-market election, as described below, such holder generally will be subject to special rules with respect to:
| ● | any gain recognized by the U.S. Holder on the sale or other disposition of its Class A Ordinary Shares; and |
| ● | any “excess distribution” made to the U.S. Holder (generally, any distributions to such U.S. Holder during a taxable year of the U.S. Holder that are greater than 125% of the average annual distributions received by such U.S. Holder in respect of the Class A Ordinary Shares during the three preceding taxable years of such U.S. Holder or, if shorter, such U.S. Holder’s holding period for the Class A Ordinary Shares). |
Under these rules,
| ● | the U.S. Holder’s gain or excess distribution will be allocated ratably over the U.S. Holder’s holding period for the Class A Ordinary Shares; |
| ● | the amount allocated to the U.S. Holder’s taxable year in which the U.S. Holder recognized the gain or received the excess distribution, or to the period in the U.S. Holder’s holding period before the first day of our first taxable year in which we are a PFIC, will be taxed as ordinary income; |
| ● | the amount allocated to other taxable years (or portions thereof) of the U.S. Holder and included in its holding period will be taxed at the highest tax rate in effect for that year and applicable to the U.S. Holder; and |
| ● | the interest charge generally applicable to underpayments of tax will be imposed in respect of the tax attributable to each such year of the U.S. Holder. |
In general, a U.S. Holder may avoid the PFIC tax consequences described above in respect to our Class A Ordinary Shares by making a timely QEF election to include in income its pro rata share of our net capital gains (as long-term capital gain) and other earnings and profits (as ordinary income), on a current basis, in each case whether or not distributed, in the taxable year of the U.S. Holder in which or with which our taxable year ends. There can be no assurance, however, that we will pay current dividends or make other distributions sufficient for a U.S. Holder who makes a QEF election to satisfy the tax liability attributable to income inclusions under the QEF rules, and the U.S. Holder may have to pay the resulting tax from its other assets. A U.S. Holder may make a separate election to defer the payment of taxes on undistributed income inclusions under the QEF rules, but if deferred, any such taxes will be subject to an interest charge.
The QEF election is made on a shareholder-by-shareholder basis and, once made, can be revoked only with the consent of the IRS. A U.S. Holder generally makes a QEF election by attaching a completed IRS Form 8621 (Information Return by a Shareholder of a Passive Foreign Investment Company or Qualified Electing Fund), to a timely filed U.S. federal income tax return for the tax year to which the election relates. Retroactive QEF elections generally may be made only by filing a protective statement with such return and if certain other conditions are met or with the consent of the IRS. In order to comply with the requirements of a QEF election, a U.S. Holder must receive certain information from us. Upon request from a U.S. Holder, we will endeavor to provide to the U.S. Holder no later than 90 days after the request such information as the IRS may require, including a PFIC annual information statement, in order to enable the U.S. Holder to make and maintain a QEF election. However, there is no assurance that we will have timely knowledge of our status as a PFIC in the future or of the required information to be provided.
If a U.S. Holder has made a QEF election with respect to our Class A Ordinary Shares, and the special tax and interest charge rules do not apply to such shares (because of a timely QEF election for our first taxable year as a PFIC in which the U.S. Holder holds (or is deemed to hold) such shares), any gain recognized on the appreciation of our Class A Ordinary Shares generally will be taxable as capital gain and no interest charge will be imposed. As discussed above, U.S. Holders of a QEF are currently taxed on their pro rata shares of a PFIC’s earnings and profits, whether or not distributed. In such case, a subsequent distribution of such earnings and profits that were previously included in income generally should not be taxable as a dividend to those U.S. Holders who made a QEF election. The tax basis of a U.S. Holder’s shares in a QEF will be increased by amounts that are included in income, and decreased by amounts distributed but not taxed as dividends, under the above rules. Similar basis adjustments apply to property if by reason of holding such property the U.S. Holder is treated under the applicable attribution rules as owning shares in a QEF.
Although a determination as to our PFIC status will be made annually, an initial determination that our company is a PFIC will generally apply for subsequent years to a U.S. Holder who held Class A Ordinary Shares while we were a PFIC, whether or not we meet the test for PFIC status in those years. A U.S. Holder who makes the QEF election discussed above for our first taxable year as a PFIC in which the U.S. Holder holds (or is deemed to hold) our Class A Ordinary Shares, however, will not be subject to the PFIC tax and interest charge rules discussed above in respect to such shares. In addition, such U.S. Holder will not be subject to the QEF inclusion regime with respect to such shares for any taxable year of ours that ends within or with a taxable year of the U.S. Holder and in which we are not a PFIC. On the other hand, if the QEF election is not effective for each of our taxable years in which we are a PFIC and the U.S. Holder holds (or is deemed to hold) our Class A Ordinary Shares, the PFIC rules discussed above will continue to apply to such shares unless the holder makes a purging election, and pays the tax and interest charge with respect to the gain inherent in such shares attributable to the pre-QEF election period.
Alternatively, if a U.S. Holder, at the close of its taxable year, owns shares in a PFIC that are treated as marketable stock, the U.S. Holder may make a mark-to-market election with respect to such shares for such taxable year. If the U.S. Holder makes a valid mark-to-market election for the first taxable year of the U.S. Holder in which the U.S. Holder holds (or is deemed to hold) shares in us and for which we are determined to be a PFIC, such holder generally will not be subject to the PFIC rules described above in respect to its Class A Ordinary Shares. Instead, in general, the U.S. Holder will include as ordinary income each year the excess, if any, of the fair market value of its Class A Ordinary Shares at the end of its taxable year over the adjusted basis in its Class A Ordinary Shares. The U.S. Holder also will be allowed to take an ordinary loss in respect of the excess, if any, of the adjusted basis of its Class A Ordinary Shares over the fair market value of its Class A Ordinary Shares at the end of its taxable year (but only to the extent of the net amount of previously included income as a result of the mark-to-market election). The U.S. Holder’s basis in its Class A Ordinary Shares will be adjusted to reflect any such income or loss amounts, and any further gain recognized on a sale or other taxable disposition of the Class A Ordinary Shares will be treated as ordinary income.
The mark-to-market election is available only for stock that is regularly traded on a national securities exchange that is registered with the SEC, or on a foreign exchange or market that the IRS determines has rules sufficient to ensure that the market price represents a legitimate and sound fair market value. U.S. Holders should consult their own tax advisors regarding the availability and tax consequences of a mark-to-market election in respect to our Class A Ordinary Shares under their particular circumstances.
If we are a PFIC and, at any time, have a foreign subsidiary that is classified as a PFIC, U.S. Holders generally would be deemed to own a portion of the shares of such lower-tier PFIC, and generally could incur liability for the deferred tax and interest charge described above if we receive a distribution from, or dispose of all or part of our interest in, the lower-tier PFIC. Upon request, we will endeavor to cause any lower-tier PFIC to provide to a U.S. Holder no later than 90 days after the request the information that may be required to make or maintain a QEF election with respect to the lower-tier PFIC. However, there is no assurance that we will have timely knowledge of the status of any such lower-tier PFIC or will be able to cause the lower-tier PFIC to provide the required information. U.S. Holders are urged to consult their own tax advisors regarding the tax issues raised by lower-tier PFICs. If a U.S. Holder owns (or is deemed to own) shares during any year in a PFIC, such holder may have to file an IRS Form 8621 (whether or not a QEF election or mark-to-market election is made). The rules dealing with PFICs and with the QEF and mark-to-market elections are very complex and are affected by various factors in addition to those described above. Accordingly, U.S. Holders of our Class A Ordinary Shares should consult their own tax advisors concerning the application of the PFIC rules to our Class A Ordinary Shares under their particular circumstances.
Tax Consequences to Non-U.S. Holders of Class A Ordinary Shares
Dividends paid to a Non-U.S. Holder in respect to its Class A Ordinary Shares generally will not be subject to U.S. federal income tax, unless the dividends are effectively connected with the Non-U.S. Holder’s conduct of a trade or business within the United States (and, if required by an applicable income tax treaty, are attributable to a permanent establishment or fixed base that such holder maintains in the United States).
In addition, a Non-U.S. Holder generally will not be subject to U.S. federal income tax on any gain attributable to a sale or other disposition of our Class A Ordinary Shares, unless such gain is effectively connected with its conduct of a trade or business in the United States (and, if required by an applicable income tax treaty, is attributable to a permanent establishment or fixed base that such holder maintains in the United States) or the Non-U.S. Holder is an individual who is present in the United States for 183 days or more in the taxable year of sale or other disposition and certain other conditions are met (in which case, such gain from United States sources generally is subject to tax at a 30% rate or a lower applicable tax treaty rate).
Dividends and gains that are effectively connected with the Non-U.S. Holder’s conduct of a trade or business in the United States (and, if required by an applicable income tax treaty, are attributable to a permanent establishment or fixed base in the United States) generally will be subject to tax in the same manner as for a U.S. Holder and, in the case of a Non-U.S. Holder that is a corporation for U.S. federal income tax purposes, may also be subject to an additional branch profits tax at a 30% rate or a lower applicable tax treaty rate.
Backup Withholding and Information Reporting
In general, information reporting for U.S. federal income tax purposes should apply to distributions made on our Class A Ordinary Shares within the United States to a non-corporate U.S. Holder and to the proceeds from sales and other dispositions of our Class A Ordinary Shares by a non-corporate U.S. Holder to or through a U.S. office of a broker. Payments made (and sales and other dispositions effected at an office) outside the United States will be subject to information reporting in limited circumstances. In addition, backup withholding of United States federal income tax, currently at a rate of 24%, generally will apply to dividends paid on our Class A Ordinary Shares to a non-corporate U.S. Holder and the proceeds from sales and other dispositions of shares by a non-corporate U.S. Holder, in each case who (a) fails to provide an accurate taxpayer identification number; (b) is notified by the IRS that backup withholding is required; or (c) in certain circumstances, fails to comply with applicable certification requirements. A Non-U.S. Holder generally may eliminate the requirement for information reporting and backup withholding by providing certification of its foreign status, under penalties of perjury, on a duly executed applicable IRS Form W-8 or by otherwise establishing an exemption.
Backup withholding is not an additional tax. Rather, the amount of any backup withholding will be allowed as a credit against a U.S. Holder’s or a Non-U.S. Holder’s U.S. federal income tax liability and may entitle such holder to a refund, provided that certain required information is timely furnished to the IRS. Holders are urged to consult their own tax advisors regarding the application of backup withholding and the availability of and procedure for obtaining an exemption from backup withholding in their particular circumstances.
Individual U.S. Holders may be required to report ownership of our Class A Ordinary Shares and certain related information on their individual federal income tax returns in certain circumstances. Generally, this reporting requirement will apply if (1) the Class A Ordinary Shares are held in an account of the individual U.S. Holder maintained with a “foreign financial institution” or (2) the Class A Ordinary Shares are not held in an account maintained with a “financial institution,” as such terms are defined in the Code. The reporting obligation will not apply to an individual, however, unless the total aggregate value of the individual’s foreign financial assets exceeds US$50,000 during a taxable year. For avoidance of doubt, this reporting requirement should not apply to Class A Ordinary Shares held in an account with a U.S. brokerage firm. Failure to comply with this reporting requirement, if it applies, will result in substantial penalties. In certain circumstances, additional tax and other reporting requirements may apply, and U.S. Holders of our Class A Ordinary Shares are advised to consult with their own tax advisors concerning all such reporting requirements.
F. Dividends and Paying Agents
Not applicable.
G. Statement by Experts
Not applicable.
H. Documents on Display
We are subject to the periodic reporting and other informational requirements of the Exchange Act. Under the Exchange Act, we are required to file reports and other information with the SEC. Specifically, we are required to file annually a Form 20-F within four months after the end of each fiscal year. The SEC maintains a website at www.sec.gov that contains reports, proxy and information statements, and other information regarding registrants that make electronic filings with the SEC using its EDGAR system. As a foreign private issuer, we are exempt from the rules of the Exchange Act prescribing, among other things, the furnishing and content of proxy statements to shareholders, and our executive officers, directors and principal shareholders are exempt from the reporting and short-swing profit recovery provisions contained in Section 16 of the Exchange Act.
I. Subsidiary Information
For a listing of our subsidiaries, see “Exhibit 8.1—List of Subsidiaries and VIE of the Registrant.”
J. Annual Report to Security Holders
Not applicable.
Item 11. QUANTITATIVE AND QUALITATIVE DISCLOSURES ABOUT MARKET RISK
Interest Rate Risk
Our exposure to interest rate risk primarily relates to interest income generated by excess cash, which is mostly held in interest-bearing bank deposits. While interest-earning instruments carry a degree of interest rate risk, we have not been exposed, nor do we anticipate being exposed, to material risks due to changes in market interest rates.
Foreign Currency Risk
A majority of the Company’s expense transactions are denominated in RMB and a significant portion of the Company and its subsidiaries’ assets and liabilities are denominated in RMB. RMB is not freely convertible into foreign currencies. In the PRC, certain foreign exchange transactions are required by law to be transacted only by authorized financial institutions at exchange rates set by the People’s Bank of China (“PBOC”). Remittances in currencies other than RMB by the Company in China must be processed through the PBOC or other China foreign exchange regulatory bodies which require certain supporting documentation in order to affect the remittance.
The functional currency for our Chinese subsidiaries and VIEs is the RMB, and our financial statements are presented in U.S. dollars. The RMB depreciated by 1.6% in fiscal year 2024, depreciated by 5.0% in fiscal year 2023, and depreciated by 8.2% in fiscal year 2022. It is difficult to predict how market forces or PRC or U.S. government policy may impact the exchange rate between the RMB and the U.S. dollar in the future. The change in the value of the RMB relative to the U.S. dollar may affect our financial results reported in the U.S. dollar terms without giving effect to any underlying changes in our business or results of operations. Currently, our assets, liabilities, revenues and costs are denominated in RMB.
To the extent that the Company needs to convert U.S. dollars into RMB for capital expenditures and working capital and other business purposes, appreciation of RMB against U.S. dollar would have an adverse effect on the RMB amount the Company would receive from the conversion. Conversely, if the Company decides to convert RMB into U.S. dollar for the purpose of making payments for dividends, strategic acquisition or investments or other business purposes, appreciation of U.S. dollar against RMB would have a negative effect on the U.S. dollar amount available to the Company.
Credit Risk
Assets that potentially subject the Company to significant concentration of credit risk primarily consist of cash and cash equivalents. The maximum exposure of such assets to credit risk is their carrying amount as at the balance sheet dates. As of December 31, 2024, the Company held cash and cash equivalents of $7,841,306 and certificate of deposits of $5,238,000 included in short-term investment.
| ● | In Mainland China, each depositor at each bank is insured by the government authority with the maximum limit of RMB 500,000 (approximately $68,500). As of December 31, 2024, a cash balance of $2,583,069 and a short-term investments balance of $2,040,000 were deposited in financial institutions located in Mainland China, of which $3,983,909 was subject to credit risk. The Company had cash equivalent of $1,780,993 that was invested in highly liquid investments with original maturities of three months or less in financial instructions located in Mainland China that was not insured by the aforementioned deposit insurance. |
| ● | In the United States, each depositor at each bank is insured by the government authority with the maximum limit of $250,000 by the Federal Deposit Insurance Corp (“FDIC”). As of December 31, 2024, a cash balance of $253,962, a cash equivalent balance of $1,000,000 with original maturities of three months or less, and also a short-term investments balance of $3,198,000 were deposited in the financial institutions in the United States, of which $3,784,440 was subject to credit risk |
| ● | In Japan, each depositor at each bank is insured with the maximum limit of JPY 10,000,000 (approximately $63,500) by the Deposit Insurance Corporation of Japan (“DICJ”). As of December 31, 2024, a cash balance of $1,072,435 was deposited in financial institutions located in Japan, of which $1,008,890 was subject to credit risk. |
| ● | In Hong Kong, each depositor at each bank is insured with the maximum limit of HKD 800,000 (approximately $102,991) by Hong Kong Deposit Protection Board (“DPSB”). As of December 31, 2024, a cash balance of $1,150,165 was deposited at certain investment accounts with financial institution located in Hong Kong, which was not insured by FDIC insurance or other insurance. |
To limit exposure to credit risk relating to deposits, the Company primarily place cash and cash equivalent deposits with large financial institutions which management believes are of high credit quality and the Company also continually monitors their credit worthiness.
Accounts receivables are typically unsecured and derived from revenue earned from customers, thereby exposed to credit risk. The risk is mitigated by our assessment of our customers’ creditworthiness and our ongoing monitoring of outstanding balances. Other receivables include working capital support provided to major suppliers, which are also typically unsecured. We also make advances to certain suppliers to ensure the stable supply of key raw materials. We perform ongoing credit evaluations of our key suppliers to help reduce credit risk.
Item 12. DESCRIPTION OF SECURITIES OTHER THAN EQUITY SECURITIES
With the exception of Items 12.D.3 and 12.D.4, this Item 12 is not applicable for annual reports on Form 20-F. As to Items 12.D.3 and 12.D.4, this Item 12 is not applicable, as the Company does not have any American Depositary Shares.
Part II
Item 13. DEFAULTS, DIVIDEND ARREARAGES AND DELINQUENCIES
None.
Item 14. MATERIAL MODIFICATIONS TO THE RIGHTS OF SECURITY HOLDERS AND USE OF PROCEEDS
See “Item 4.A. History and Development of the Company” and “Item 10. Additional Information” for a description of the rights of securities holders, which remain unchanged.
Use of Proceeds
The following “Use of Proceeds” information relates to the Registration Statement on Form F-1, in relation to our initial public offering of 3,000,000 Class A Ordinary Shares. The Class A Ordinary Shares were sold at an offering price of $4.00 per share, generating gross proceeds of approximately $12.0 million, and net proceeds of approximately $9.97 million. The registration statement relating to the IPO also covered the underwriters’ common stock purchase warrants and the Ordinary Shares issuable upon the exercise thereof in the total amount of 315,000 Class A Ordinary Shares.
We have earmarked and have been using the proceeds of the initial public offering as follows: approximately $2.99 million for development of the online course content; approximately $1.99 million for platform technology upgrade and system integration; and approximately $4.99 million for business expansion, i.e., to expand our existing locations to develop new customers by hiring more qualified personnel, and marketing effort. We used a portion of the proceeds from the IPO to accelerate our R&D in order to improve and broaden the online course content. We believe our online and onsite education and training services, medical expertise and customer relationships will enable us to capture significant market share with the services, programs, and products that we provide.
In connection with the offering under Form F-3, we intend to use the net proceeds from the sale of any securities offered under Form F-3 and the accompanying prospectus for general corporate purposes. General corporate purposes may include but not limited to costs for research and development, sales and marketing activities, funding for the hiring of additional personnel, capital expenditures and the costs of operating as a public company. We may temporarily invest the net proceeds in a variety of capital preservation instruments, including investment grade instruments, certificates of deposit or direct or guaranteed obligations of the U.S. government, or may hold such proceeds as cash, until they are used for their stated purpose. We have not determined the amount of net proceeds to be used specifically for such purposes. As a result, management will retain broad discretion over the allocation of net proceeds.
Item 15. CONTROLS AND PROCEDURES
Disclosure Controls and Procedures
Under the supervision and with the participation of our management, including our chief executive officer and our chief financial officer, we carried out an evaluation of the effectiveness of our disclosure controls and procedures, which is defined in Rules 13a-15(e) of the Exchange Act, as of December 31, 2024. Based on that evaluation, our CEO and CFO concluded that our disclosure controls and procedures as of December 31, 2024 were not effective at the reasonable assurance level due to the material weakness described below.
Internal Control over Financial Reporting
In connection with the audit of our financial statements for the years ended December 31, 2024, we identified two material weaknesses in our internal control over financial reporting, as defined in the standards established by the Public Company Accounting Oversight Board of the United States, as of December 31, 2024.
We have already taken some steps and have continued to implement measures to remediate the material weakness identified, including but not limited to providing trainings to staff, changing to a new and well-established accounting system, and continue to monitor the internal control over financial reporting. However, we cannot assure you that we will not identify additional material weaknesses or significant deficiencies in the future. See “Item 3. Key Information—D. Risk Factors— We have identified material weaknesses in our internal control over financial reporting. If we fail to develop and maintain an effective system of internal control over financial reporting, we may be unable to accurately report our financial results or prevent fraud.”
Notwithstanding there are material weaknesses identified as described above, we believe that our consolidated financial statements contained in this Annual Report on Form 20-F fairly present our financial position, results of operations and cash flows for the years covered thereby in all material respects.
Management’s Annual Report on Internal Control over Financial Reporting Attestation Report of the Registered Public Accounting Firm
Our management is responsible for establishing and maintaining adequate internal control over financial reporting, as such term is defined in Exchange Act Rule 13a-15(f). Our internal control over financial reporting is a process designed to provide reasonable assurance regarding the reliability of financial reporting and the preparation of financial statements for external purposes in accordance with U.S. Generally Accepted Accounting Principles (“U.S. GAAP”). Because of its inherent limitations, internal control over financial reporting may not prevent or detect misstatements. Also, projections of any evaluation of effectiveness to future periods are subject to the risk that controls may become inadequate because of changes in conditions or because the degree of compliance with policies or procedures may deteriorate. Under the supervision and with the participation of our management, including our chief executive officer and chief financial officer, we conducted an assessment of the effectiveness of our internal control over financial reporting as of December 31, 2024. The assessment was based on criteria established in the framework Internal Control—Integrated Framework (2013), issued by the Committee of Sponsoring Organizations of the Treadway Commission. Based on this assessment, management determined that, as of December 31, 2024, our internal control over financial reporting was not effective due to the existence of the following significant deficiencies and material weaknesses:
| ● | The Company lacked key monitoring mechanisms such as an internal control department to oversee and monitor the Company’s risk management, business strategies and financial reporting procedures. The Company also did not have adequately designed and documented management review controls to properly detect and prevent certain accounting errors and omitted disclosures in the footnotes to the consolidated financial statements; and |
| ● | The Company lacked sufficient resources and expertise with US GAAP and SEC reporting in the accounting department to provide accurate information on a timely manner. |
To remediate the material weakness and significant deficiency described above, we have undertaken the following actions:
| ● | Hired an experienced outside consultant with adequate experience with US GAAP and the SEC reporting and compliance requirements |
| ● | Continued our efforts to provide ongoing training courses in US GAAP to existing personnel, including our Chief Financial Officer |
| ● | Continued our efforts to setup the internal audit department, and enhance the effectiveness of the internal control system |
| ● | Continued our efforts to implement necessary review and controls at related levels and the submission of all important documents and contracts to the office of our Chief Executive Officer for retention |
As defined under standards established by the Public Company Accounting Oversight Board, a material weakness is a deficiency, or a combination of deficiencies, in internal control over financial reporting, such that there is a reasonable possibility that a material misstatement of the Company’s annual or interim consolidated financial statements will not be prevented or detected on a timely basis.
We did not include an attestation report of the company’s registered public accounting firm in this Annual Report on Form 20-F due to rules of the SEC where domestic and foreign registrants that are non-accelerated filers, which we are, and “emerging growth companies” which we also are, are not required to provide the auditor attestation report.
Changes in Internal Control over Financial Reporting
Other than those disclosed above, there were no changes in our internal controls over financial reporting that occurred during the period covered by this Annual Report on Form 20-F that have materially affected, or are reasonably likely to materially affect, our internal control over financial reporting.
Item 16. RESERVED
Item 16A. AUDIT COMMITTEE FINANCIAL EXPERT
Our Board of Directors has determined that John C. General is an audit committee financial expert as that term is defined in Item 16A(b) of Form 20-F, and “independent” as that term is defined in the NASDAQ listing standards.
Item 16B. CODE OF ETHICS
Our Board has adopted a code of business conduct and ethics that applies to our directors, officers and employees. A copy of this code is available on our website: http://izcmd.com/.
Item 16C. PRINCIPAL ACCOUNTANT FEES AND SERVICES
The following table represents the approximate aggregate fees for services rendered by Prager Metis CPAs, LLC and Marcum Asia CPAs LLP for the years ended December 31, 2024 and 2023, respectively:
| December 31, 2024 |
December 31, 2023(1) |
|||||||
| USD | USD | |||||||
| Audit Fees(1) | $ | 407,000 | $ | 375,000 | ||||
| Audit Related Fees | - | - | ||||||
| Predecessor auditor(1) | 58,000 | 35,000 | ||||||
| Tax Fees | - | - | ||||||
| All Other Fees | - | - | ||||||
| Total Fees | $ | 465,000 | $ | 410,000 | ||||
| (1) | Upon the approval of the audit committee of the board of directors of the Company and the board of directors of the Company, the Company appointed Prager Metis CPAs, LLC as the independent registered public accounting firm. Prager Metis CPAs, LLC replaced Marcum Asia CPAs LLP (“Marcum Asia” formerly known as “Marcum Bernstein & Pinchuk LLP”), the former independent registered public accounting firm of the Company, which the Company dismissed effective as of September 27, 2022. For the years ended December 31, 2024 and 2023, the Company paid fees to Marcum Asia of $58,000 and 35,000, respectively. For the years ended December 31, 2024 and 2023, the Company paid audit fees to Prager Metis CPAs LLP of $407,000 and $375,000, respectively. |
“Audit-related fees” are the aggregate fees billed for assurance and related services that are reasonably related to the performance of the audit and are not reported under audit fees. These fees primarily include accounting consultations regarding the accounting treatment of matters that occur in the regular course of business, implications of new accounting pronouncements and other accounting issues that occur from time to time.
“Tax fees” include fees for professional services rendered by our independent registered public accounting firm for tax compliance and tax advice on actual or contemplated transactions.
“Other fees” include fees for services rendered by our independent registered public accounting firm with respect to government incentives and other matters.
The policy of our audit committee is to pre-approve all audit and non-audit services provided by our independent auditor including audit services, audit-related services, tax services and other services.
Our Audit Committee evaluated and approved in advance the scope and cost of the engagement of an auditor before the auditor rendered its audit and non-audit services.
Item 16D. EXEMPTIONS FROM THE LISTING STANDARDS FOR AUDIT COMMITTEES
Not applicable.
Item 16E. PURCHASES OF EQUITY SECURITIES BY THE ISSUER AND AFFILIATED PURCHASERS
Not applicable.
Item 16F. CHANGE IN REGISTRANT’S CERTIFYING ACCOUNTANT
Not applicable.
Item 16G. CORPORATE GOVERNANCE
See “Item 6. Directors, Senior Management and Employees” for more information.
Item 16H. MINE SAFETY DISCLOSURE
Not applicable.
Item 16I. DISCLOSURE REGARDING FOREIGN JURISDICTIONS THAT PREVENT INSPECTIONS
Not applicable.
Item 16J. INSIDER TRADING POLICIES
We have adopted an insider trading policy to promote compliance with applicable securities laws and regulations, including those that prohibit insider trading. This policy applies to all officers and directors of the Company, all other employees of the Company and its subsidiaries, all secretaries and assistants supporting such directors, officers and employees, and consultants or advisors to the Company or its subsidiaries who have or may have access to Material Nonpublic Information (as defined below) regarding the Company and members of the immediate family or household of any such person. (each, an “Insider”) and extends to all activities within and outside an individual’s duties in the Company.
The insider trading policy establishes guidelines and procedures for the following:
| 1. | No Trading: With certain exceptions, no Insider can engage in any transaction involving a purchase or sale of the Company’s securities, including any offer to purchase or offer to sell, during any period commencing with the date that he or she possesses Material Nonpublic Information concerning the Company, and ending at the close of business on the second trading day following the date of public disclosure of that information, or at such time as such nonpublic information is no longer material. |
| 2. | No Tipping: No Insider shall disclose (“tip”) Material Nonpublic Information to any other person (including family members) where such information may be used by such person to his or her profit by trading in the securities of companies to which such information relates, nor shall such Insider or related person make recommendations or express opinions on the basis of Material Nonpublic Information as to trading in the Company’s securities. |
| 3. | Confidentiality of Nonpublic Information. Nonpublic information relating to the Company is the property of the Company and the unauthorized disclosure of such information (including, without limitation, via email or by posting on Internet message boards or blogs, anonymously or otherwise) is strictly forbidden. |
| 4. | Black-Out Period and Trading Window. The Insider shall not conduct any transactions involving the purchase or sale of the Company’s securities, other than during the period in any fiscal quarter commencing at the close of business on the second trading day following the date of public disclosure of the financial results for the prior fiscal quarter or year and ending on the twenty-fifth day of the third month of the fiscal quarter (the “Trading Window”). Notwithstanding the foregoing, persons subject to the Insider Trading Policy may submit a request to the Company to purchase or sell the Company’s securities outside the Trading Window on the basis that they do not possess any Material Nonpublic Information. The compliance officer shall review all such requests and may grant such requests on a case-by-case basis if he or she determines that the person making such request does not possess any Material Nonpublic Information at that time. |
| 5. | Duty to Report Inappropriate and Irregular Conduct. All Insiders have a responsibility for maintaining financial integrity within the Company, consistent with generally accepted accounting principles and both federal and state securities laws. Any employee who becomes aware of any incidents involving financial or accounting manipulation or irregularities, whether by witnessing the incident or being told of it, must report it to their immediate supervisor and to the chairman of the Company’s Audit Committee of the Board (or to the Chairman of the Board, if an Audit Committee has not been established). |
We are committed to maintaining the highest standards of ethical conduct and have implemented these insider trading policies and procedures to ensure compliance with applicable securities laws and to protect the interests of our shareholders.
ITEM 16K. CYBERSECURITY
Risk Management and Strategy
The PRC operating entities have established policies and processes for assessing, identifying, and managing material risks from cybersecurity threats and have integrated these processes into their overall risk management systems and processes. The PRC operating entities routinely assess material risks from cybersecurity threats that may result in adverse effects on the confidentiality, integrity, or availability of their information systems or any information residing therein.
The PRC operating entities conduct quarterly and monthly risk assessments to identify cybersecurity threats. These risk assessments are conducted by the IT operation and maintenance (“ITOM”) team and information security (“InfoSec”) team of the PRC operating entities, collectively. The PRC operating entities’ server was provided by Alibaba Cloud’s Elastic Compute Service (ECS) located in China. The PRC operating entities purchased and utilized add-on ser-vices and tools provided by Alibaba Cloud to conduct risk assessments. The quarterly risk assessments are conducted through in-depth inspections of servers, operating systems, databases and applications, protection equipment rules configuration and routing policy verification, review and analysis of existing policies and analysis of inspected vulnerabilities to identify reasonably foreseeable internal and external risks, the likelihood and potential damage that could result from such risks, and the sufficiency of existing policies, procedures, systems, and safeguards in place to manage such risks. The monthly risk assessments are conducted primarily through server inspection and vulnerability scanning for identification of existing or potential technic risks.
In the event of a material change in the business of the PRC operating entities or a new project to be launched, the PRC operating entities also conduct risk assessments accordingly. In the event of a cybersecurity incident occurred to the PRC operating entities, employees are required to re-port to the InfoSec team immediately and records the details of the event pursuant to the Cyber-security Policies and Rules as described below. The InfoSec team will follow the guidance and procedures to take remedial actions accordingly and conduct risk assessments for such particular incident afterwards.
Following these risk assessments, the PRC operating entities will upgrade, implement, and maintain reasonable safeguards to address identified risks, reasonably address any identified gaps in existing safeguards, and regularly monitor the effectiveness of our safeguards. During the fiscal year 2024, the PRC operating entities identified certain risks through their risk assessments in connection with the network access control strategies, detection of high-risk ports, securities vulnerability of host operating systems and application software and configuration weaknesses of operating systems and application software. To address these risks, the PRC operating entities installed cloud firewall to conduct real-time access and invasion risks control through network intrusion preventions, full traffic visualized analysis, access control, traceability analysis and other functions. The PRC operating entities also subscribed Cloud Security Center services provided by Alibaba Cloud, which conducts automated threat detection, response and traceability with anti-ransomware, vulnerability scanning and repair, anti-virus, anti-tampering, compliance check and other functions. The PRC operating entities also optimized security configuration of ECS. We believe that these risks did not have a material impact to the results of operations or financial condition of the Company or the PRC operating entities.
Zhongchao Shanghai has obtained the ISO 27001 certificate, an international standard to manage information security, and established and maintained a comprehensive security management system in reference to ISO 27001. The PRC operating entities have implemented a series measures to provide safeguards, including but not limited to, information security management, access control, authentication requirements, data backup and recovery function. The PRC operating entities have designated a Security and Information Officer, with the support of the ITOM team and InfoSec team, to manage the risk assessment and mitigation process.
The PRC operating entities regularly review and analyze cybersecurity and data security policies, practices and security measures of third-party service providers with respect to their ability to implement and maintain appropriate security measures in connection with their work with us. In the event of any failure to comply with the PRC operating entities’ security requirements or material violations, the PRC operating entities will require the service providers to make rectifications timely or terminate the agreements. As of the date of this Annual Report, no such failure or material violations by third-party service providers have occurred.
As part of the overall risk management strategies, the PRC operating entities also conduct cyber-security trainings for their employees.
During the fiscal year ended December 31, 2024 and to the date of this Annual Report, neither we or the PRC operating entities have experienced any material cybersecurity incidents or identified any material cybersecurity threats that have affected or are reasonably likely to materially affect us or the PRC operating entities, business strategy, results of operations or financial condition. For additional information regarding whether any risks from cybersecurity threats, please refer to Item 1A, “Risk Factors,” in this Annual Report on Form 10-K.
Governance
Our Chief Executive Officer and Chief Financial Officer will annually present to the Audit Committee and the Board of Directors about the Company’s and the PRC operating entities’ cybersecurity related risk assessments and management, including but not limited to, relevant internal rules and policies, assessment of potential cybersecurity threats or risks, improvements and prevention measures. In the event that the management discovers that a material cybersecurity incident occurs, the Chief Executive Officer and/or the Chief Financial Officer will timely report such incident to the Audit Committee and the Board of Directors, with respect to material aspects, including but not limited to, the nature, scope, timing, the remedial measures and risk mitigation processes taken by the Company and the PRC operating entitles, material impact to the Company and the PRC operating entities, and any prevention measures or improvements to be implemented. Our Audit Committee is responsible to discuss guidelines and policies governing the process in connection with the assessment and management of the Company’s exposure to risks. Our Board of Directors shall (i) maintain oversight of the disclosure related to cybersecurity matters in current reports or periodic reports of our company, (ii) review updates to the status of any material cybersecurity incidents or material risks from cybersecurity threats to our Company and the PRC operating entities, and the relevant disclosure issues, if any, presented by our Chief Executive Officer, Chief Financial Officer, and (iii) review disclosure concerning cybersecurity matters in our annual report on Form 20-F presented by our Chief Executive Officer and Chief Financial Officer.
The PRC operating entities have adopted the Data Classification and Grading Rules for the purposes to achieve efficient data management and ensure the integrity, confidentiality and availability of data. The Information and Security Officer, together with the InfoSec team, is responsible for the maintenance, amendment, and the interpretation of the Data Classification and Grading Rules and the review and identification of classification and grading of data. The head of each department is responsible for the management of data classification and grading within the department. InfoSec team will annually review the implementation of data classification and grading among the different departments.
The PRC operating entities have also adopted the Cybersecurity Incident Response Policies and Rules (the “Cybersecurity Policies and Rules”), which regulates the discovery, reporting, response, recovery and prevention of cybersecurity incidents. The Cybersecurity Policies and Rules provides the guidance and procedures for various information security/data breach scenarios, including but not limited to, incident discovery and initial response, internal reporting, emergency response team establishment, event classification and priority determination, investigation and implementation of containment measures, repair and recovery, incident reporting and post-incident analysis and improvement, and regular internal training. The Cybersecurity Policies and Rules applies to cybersecurity incidents that occur among all the departments, employees and third-party service providers of Zhongchao Shanghai that use the company’s network, systems and data.
The Information and Security Officer are primarily responsible for building strategies of the IT infrastructures (including security matters), software and hardware management, security training and security monitoring of online operations, including those described in “Risk Management and Strategy” above. The Information and Security Officer has over 10-year working experience in risk management, information technology and cybersecurity with a bachelor degree in Computer Science and Technology.
Part III
Item 17. FINANCIAL STATEMENTS
We have elected to provide financial statements pursuant to Item 18.
Item 18. FINANCIAL STATEMENTS
The consolidated financial statements of Zhongchao Inc., and its subsidiaries are included at the end of this Annual Report.
Item 19. EXHIBITS
EXHIBIT INDEX
| * | Previously filed; incorporated by reference to the identically named exhibit filed with the Registration Statement on Form F-1 (File No. 333-234807) filed with the Securities and Exchange Commission on December 27, 2019 |
| ** | Previously filed; incorporated by reference to the identically named exhibit filed with the Registration Statement on Form F-1 (File No. 333-234807) filed with the Securities and Exchange Commission on December 27, 2019 |
SIGNATURES
The registrant hereby certifies that it meets all of the requirements for filing on Form 20-F and that it has duly caused and authorized the undersigned to sign this Annual Report on its behalf.
| Zhongchao Inc. | ||
| By: | /s/ Weiguang Yang | |
| Name: | Weiguang Yang | |
| Title: | Chief Executive Officer (Principal Executive Officer) |
|
| Dated: | April 25, 2025 | |
ZHONGCHAO INC.
CONSOLIDATED FINANCIAL STATEMENTS
TABLE OF CONTENTS
F-

| REPORT OF INDEPENDENT REGISTERED PUBLIC ACCOUNTING FIRM | |
|
To the Stockholders and Board of Directors of Zhongchao Inc.
Opinion on the Financial Statements
We have audited the accompanying consolidated balance sheets of Zhongchao Inc. (the “Company”) as of December 31, 2024 and 2023, and the related consolidated statements of operations and comprehensive loss, changes in equity and cash flows for the years ended December 31, 2024, 2023 and 2022, and related notes (collectively referred to as the financial statements). In our opinion, the financial statements present fairly, in all material respects, the financial position of the Company as of December 31, 2024 and 2023, and the results of its operations and its cash flows for the years ended December 31, 2024, 2023 and 2022, in conformity with accounting principles generally accepted in the United States of America.
Basis for Opinion
These financial statements are the responsibility of the Company’s management. Our responsibility is to express an opinion on the Company’s financial statements based on our audit. We are a public accounting firm registered with the Public Company Accounting Oversight Board (United States) (PCAOB) and are required to be independent with respect to the Company in accordance with the U.S. federal securities laws and the applicable rules and regulations of the Securities and Exchange Commission and the PCAOB.
We conducted our audit in accordance with the standards of the PCAOB. Those standards require that we plan and perform the audit to obtain reasonable assurance about whether the financial statements are free of material misstatement, whether due to error or fraud. The Company is not required to have, nor were we engaged to perform, an audit of its internal control over financial reporting. As part of our audit, we are required to obtain an understanding of internal control over financial reporting, but not for the purpose of expressing an opinion on the effectiveness of the Company’s internal control over financial reporting. Accordingly, we express no such opinion.
Our audit included performing procedures to assess the risks of material misstatement of the financial statements, whether due to error or fraud, and performing procedures that respond to those risks. Such procedures included examining, on a test basis, evidence regarding the amounts and disclosures in the financial statements. Our audit also included evaluating the accounting principles used and significant estimates made by management, as well as evaluating the overall presentation of the financial statements. We believe that our audits provide a reasonable basis for our opinion.
/s/ Prager Metis CPAs, LLC
We have served as the Company’s auditor since 2022.
Hackensack, New Jersey April 25, 2025 PCAOB ID Number 273 |

F-
ZHONGCHAO INC.
CONSOLIDATED BALANCE SHEETS
(Expressed in U.S. dollar, except for the number of shares)
| December 31, 2024 | December 31, 2023 | |||||||
| ASSETS | ||||||||
| Current Assets | ||||||||
| Cash and cash equivalents | $ | 7,841,306 | $ | 7,548,694 | ||||
| Short-term investments | 5,242,441 | 5,897,809 | ||||||
| Accounts receivable | 4,682,320 | 2,552,738 | ||||||
| Inventories | 586,221 | 592,382 | ||||||
| Prepayments | 81,247 | 1,386,307 | ||||||
| Loans receivable | 281,694 | |||||||
| Other current assets | 273,682 | 451,422 | ||||||
| Total Current Assets | 18,707,217 | 18,711,046 | ||||||
| Investment in equity method investees | 1,089,960 | 1,145,404 | ||||||
| Investment in an equity security | 165,871 | |||||||
| Property and equipment, net | 5,867,154 | 3,222,252 | ||||||
| Intangible assets, net | 12,177 | 17,539 | ||||||
| Right-of-use assets | 89,020 | 796,653 | ||||||
| Deferred tax assets | 119,425 | 357,878 | ||||||
| Total Assets | $ | 25,884,953 | $ | 24,416,643 | ||||
| LIABILITIES AND EQUITY | ||||||||
| Current Liabilities | ||||||||
| Accounts payable | $ | 535,073 | $ | 683,937 | ||||
| Advances from customers | 203,787 | 838,838 | ||||||
| Income tax payable | 6,734 | |||||||
| Operating lease liabilities, current portion | 33,685 | 236,294 | ||||||
| Accrued expenses and other liabilities | 757,885 | 912,558 | ||||||
| Total Current Liabilities | 1,530,430 | 2,678,361 | ||||||
| Operating lease liabilities, noncurrent portion | 23,832 | 571,862 | ||||||
| Deferred tax liabilities | 179,638 | 128,250 | ||||||
| Total Liabilities | 1,733,900 | 3,378,473 | ||||||
| Commitments and Contingencies | ||||||||
| Equity | ||||||||
| Class A Ordinary Share (par value $0.001 per share, 450,000,000 shares authorized; 24,839,131 and 2,054,943* shares issued and outstanding at December 31, 2024 and 2023, respectively) | 24,840 | 2,056 | ||||||
| Class B Ordinary Share (par value $0.001 per share, 50,000,000 shares authorized; 549,772 and 549,772* shares issued and outstanding at December 31, 2024 and 2023, respectively) | 550 | 550 | ||||||
| Additional paid-in capital | 29,059,063 | 25,133,933 | ||||||
| Statutory reserve | 1,419,190 | 1,371,168 | ||||||
| Accumulated deficits | (7,959,276 | ) | (7,268,025 | ) | ||||
| Accumulated other comprehensive loss | (1,706,460 | ) | (1,232,901 | ) | ||||
| Total Zhongchao Inc. Shareholders’ Equity | 20,837,907 | 18,006,781 | ||||||
| Non-controlling interests | 3,313,146 | 3,031,389 | ||||||
| Total Equity | 24,151,053 | 21,038,170 | ||||||
| Total Liabilities and Equity | $ | 25,884,953 | $ | 24,416,643 | ||||
| * | Retrospectively restated for the effect of share consolidation (see Note 18). |
F-
ZHONGCHAO INC.
CONSOLIDATED STATEMENTS OF OPERATIONS AND COMPREHENSIVE LOSS
(Expressed in U.S. dollar, except for the number of shares)
| For the Years Ended December 31, | ||||||||||||
| 2024 | 2023 | 2022 | ||||||||||
| Revenues | ||||||||||||
| Service | $ | 13,712,964 | $ | 10,406,734 | $ | 12,935,420 | ||||||
| Product | 2,151,809 | 9,027,211 | 1,216,096 | |||||||||
| Total revenues | 15,864,773 | 19,433,945 | 14,151,516 | |||||||||
| Cost of revenues | ||||||||||||
| Service | (5,510,088 | ) | (5,162,425 | ) | (7,166,871 | ) | ||||||
| Product | (1,442,472 | ) | (5,759,328 | ) | (627,981 | ) | ||||||
| Total cost of revenues | (6,952,560 | ) | (10,921,753 | ) | (7,794,852 | ) | ||||||
| Gross Profit | 8,912,213 | 8,512,192 | 6,356,664 | |||||||||
| Operating Expenses | ||||||||||||
| Selling and marketing expenses | (4,010,382 | ) | (6,710,757 | ) | (2,099,968 | ) | ||||||
| General and administrative expenses | (4,989,784 | ) | (6,697,309 | ) | (6,799,634 | ) | ||||||
| Research and development expenses | (252,451 | ) | (514,411 | ) | (411,524 | ) | ||||||
| Loss from disposal of property and equipment | (863 | ) | (1,719,442 | ) | ||||||||
| Impairment of goodwill | (5,617,865 | ) | ||||||||||
| Impairment of intangible assets | (536,206 | ) | ||||||||||
| Total Operating Expenses | (9,253,480 | ) | (21,795,990 | ) | (9,311,126 | ) | ||||||
| Loss from Operations | (341,267 | ) | (13,283,798 | ) | (2,954,462 | ) | ||||||
| Interest income, net | 243,008 | 237,054 | 142,014 | |||||||||
| Other income, net | 160,015 | 1,069,745 | 262,442 | |||||||||
| Income (Loss) Before Income Taxes | 61,756 | (11,976,999 | ) | (2,550,006 | ) | |||||||
| Income tax (expenses) benefits | (335,169 | ) | 669,760 | (272,313 | ) | |||||||
| Net Loss | (273,413 | ) | (11,307,239 | ) | (2,822,319 | ) | ||||||
| Net loss attributable to noncontrolling interests | (369,816 | ) | (28,672 | ) | (118,572 | ) | ||||||
| Net Loss Attributable to Zhongchao Inc.’s shareholders | (643,229 | ) | (11,335,911 | ) | (2,940,891 | ) | ||||||
| Other Comprehensive Loss | ||||||||||||
| Foreign currency translation adjustment | (561,618 | ) | (809,403 | ) | (1,715,262 | ) | ||||||
| Comprehensive Loss | (835,031 | ) | (12,116,642 | ) | (4,537,581 | ) | ||||||
| Total comprehensive (loss) income attributable to noncontrolling interests | (281,757 | ) | 59,654 | (112,139 | ) | |||||||
| Total Comprehensive Loss Attributable to Zhongchao Inc.’s Shareholders | $ | (1,116,788 | ) | $ | (12,056,988 | ) | $ | (4,649,720 | ) | |||
| Weighted Average Number of Ordinary Share Outstanding* | ||||||||||||
| Basic and Diluted | 5,205,425 | 2,603,354 | 2,599,776 | |||||||||
| Loss per Share | ||||||||||||
| Basic and Diluted | $ | (0.12 | ) | $ | (4.35 | ) | $ | (1.13 | ) | |||
| * | Retrospectively restated for the effect of share consolidation (see Note 18). |
F-
ZHONGCHAO INC.
CONSOLIDATED STATEMENTS OF CHANGES IN EQUITY
(Expressed in U.S. dollar, except for the number of shares)
| Ordinary Shares* | Additional | Accumulated Other |
Non- | |||||||||||||||||||||||||||||||||||||
| Class A | Class B | Paid-in | Statutory | Accumulated | Comprehensive | controlling | Total | |||||||||||||||||||||||||||||||||
| Shares* | Amount | Shares* | Amount | Capital | Reserve | Deficit | Income (Loss) | Interest | Equity | |||||||||||||||||||||||||||||||
| Balance as of December 31, 2021 | 1,945,343 | $ | 1,946 | 549,772 | $ | 550 | $ | 22,986,975 | $ | 1,199,054 | $ | 7,180,891 | $ | 1,197,006 | $ | $ | 32,566,422 | |||||||||||||||||||||||
| Issuance of Class A Ordinary Shares in connection with public offering | 106,000 | 106 | 1,850,638 | 1,850,744 | ||||||||||||||||||||||||||||||||||||
| Share-based compensation expenses | 1,800 | 2 | 160,775 | 160,777 | ||||||||||||||||||||||||||||||||||||
| Acquisition of subsidiaries | - | - | 2,978,903 | 2,978,903 | ||||||||||||||||||||||||||||||||||||
| Net (loss) income | - | - | (2,940,891 | ) | 118,572 | (2,822,319 | ) | |||||||||||||||||||||||||||||||||
| Appropriation of statutory reserve | - | - | 115,963 | (115,963 | ) | |||||||||||||||||||||||||||||||||||
| Foreign currency translation adjustments | - | - | (1,708,830 | ) | (6,432 | ) | (1,715,262 | ) | ||||||||||||||||||||||||||||||||
| Balance as of December 31, 2022 | 2,053,143 | $ | 2,054 | 549,772 | $ | 550 | $ | 24,998,388 | $ | 1,315,017 | $ | 4,124,037 | $ | (511,824 | ) | $ | 3,091,043 | $ | 33,019,265 | |||||||||||||||||||||
| Share-based compensation expenses | 1,800 | 2 | 135,545 | 135,547 | ||||||||||||||||||||||||||||||||||||
| Net (loss) income | - | - | (11,335,911 | ) | 28,672 | (11,307,239 | ) | |||||||||||||||||||||||||||||||||
| Appropriation of statutory reserve | - | - | 56,151 | (56,151 | ) | |||||||||||||||||||||||||||||||||||
| Foreign currency translation adjustments | - | - | (721,077 | ) | (88,326 | ) | (809,403 | ) | ||||||||||||||||||||||||||||||||
| Balance as of December 31, 2023 | 2,054,943 | $ | 2,056 | 549,772 | $ | 550 | $ | 25,133,933 | $ | 1,371,168 | $ | (7,268,025 | ) | $ | (1,232,901 | ) | $ | 3,031,389 | $ | 21,038,170 | ||||||||||||||||||||
| Sales of ordinary shares | 13,094,000 | 13,094 | 3,825,106 | 3,838,200 | ||||||||||||||||||||||||||||||||||||
| Exercise of warrants | 9,600,000 | 9,600 | (9,600 | ) | ||||||||||||||||||||||||||||||||||||
| Issuance of ordinary shares for compensation | 39,000 | 39 | 109,675 | 109,714 | ||||||||||||||||||||||||||||||||||||
| Issuance of fraction shares for share consolidation | 51,188 | 51 | (51 | ) | ||||||||||||||||||||||||||||||||||||
| Net (loss) income | - | - | (643,229 | ) | 369,816 | (273,413 | ) | |||||||||||||||||||||||||||||||||
| Appropriation of statutory reserve | - | - | 161,208 | (161,208 | ) | |||||||||||||||||||||||||||||||||||
| Reversal of statutory reserve | - | - | (113,186 | ) | 113,186 | |||||||||||||||||||||||||||||||||||
| Foreign currency translation adjustments | - | - | (473,559 | ) | (88,059 | ) | (561,618 | ) | ||||||||||||||||||||||||||||||||
| Balance as of December 31, 2024 | 24,839,131 | $ | 24,840 | 549,772 | $ | 550 | $ | 29,059,063 | $ | 1,419,190 | $ | (7,959,276 | ) | $ | (1,706,460 | ) | $ | 3,313,146 | $ | 24,151,053 | ||||||||||||||||||||
| * | Retrospectively restated for the effect of share consolidation (see Note 18). |
F-
| ZHONGCHAO INC. |
| CONSOLIDATED STATEMENTS OF CASH FLOWS |
| (Expressed in U.S. dollar, except for the number of shares) |
| For the Years Ended | ||||||||||||
| December 31, | ||||||||||||
| 2024 | 2023 | 2022 | ||||||||||
| Cash Flows from Operating Activities: | ||||||||||||
| Net loss | $ | (273,413 | ) | $ | (11,307,239 | ) | $ | (2,822,319 | ) | |||
| Adjustments to reconcile net loss to net cash used in operating activities: | ||||||||||||
| Provision for expected credit losses | 85,644 | 1,247,907 | 753,447 | |||||||||
| Depreciation and amortization expenses | 231,111 | 518,493 | 383,286 | |||||||||
| Loss (gain) from disposal of property and equipment | 863 | 1,688,078 | (96,921 | ) | ||||||||
| Impairment of goodwill | 5,617,865 | |||||||||||
| Impairment of intangible assets | 536,206 | |||||||||||
| Amortization of right-of-use assets | 197,244 | 405,121 | 347,025 | |||||||||
| Share-based compensation expenses | 109,714 | 135,547 | 160,777 | |||||||||
| Deferred tax expenses (benefits) | 287,651 | (739,227 | ) | 134,125 | ||||||||
| Equity investment loss | 24,502 | 229 | 80 | |||||||||
| Changes in fair value of short-term investments | (108,949 | ) | (654,980 | ) | 240,489 | |||||||
| (Upward) downward adjustments in investments in an equity security | (29,298 | ) | (81,265 | ) | 65,394 | |||||||
| Changes in operating assets and liabilities: | ||||||||||||
| Accounts receivable | (2,316,625 | ) | 2,789,772 | 1,076,292 | ||||||||
| Prepayments | 1,285,433 | (388,706 | ) | (659,496 | ) | |||||||
| Prepayments – related party | 112,980 | (118,888 | ) | |||||||||
| Inventories | (10,166 | ) | (409,771 | ) | (193,833 | ) | ||||||
| Other current assets | 168,491 | 27,685 | 66,148 | |||||||||
| Accounts payable | (132,054 | ) | 548,591 | 103,825 | ||||||||
| Advances from customers | (620,949 | ) | 456,078 | 369,249 | ||||||||
| Income tax payable | (4,137 | ) | (102,326 | ) | 3,557 | |||||||
| Accrued expenses and other liabilities | (127,754 | ) | 81,554 | (167,585 | ) | |||||||
| Lease liabilities | (240,551 | ) | (428,363 | ) | (306,392 | ) | ||||||
| Net Cash (Used in) Provided by Operating Activities | (1,473,243 | ) | 54,229 | (661,740 | ) | |||||||
| Cash Flows from Investing Activities: | ||||||||||||
| Purchases of property and equipment | (3,045,183 | ) | (839,736 | ) | (1,615,905 | ) | ||||||
| Proceeds from disposal of property and equipment | 31,634 | 1,112,440 | ||||||||||
| Payments of deposits for property purchase | (245,467 | ) | ||||||||||
| Loans to third parties | (833,226 | ) | (1,032,219 | ) | ||||||||
| Repayment of loans from third parties | 277,944 | 2,390,776 | 1,806,772 | |||||||||
| Acquisition of a subsidiary | (3,055,432 | ) | ||||||||||
| Increase of cash in connection with acquisition of subsidiary | 6,206 | |||||||||||
| Due from related parties | 220,310 | 139,694 | ||||||||||
| Proceeds from redemption of equity investment | 195,169 | |||||||||||
| Investments in short-term investments | (10,656,730 | ) | (6,317,257 | ) | (996,638 | ) | ||||||
| Proceeds from redemption of short-term investments | 11,421,047 | 1,592,844 | 533,891 | |||||||||
| Net Cash Used in Investing Activities | (1,807,753 | ) | (3,754,655 | ) | (3,346,658 | ) | ||||||
| Cash Flows from Financing Activities: | ||||||||||||
| Proceeds from issuance of ordinary shares in connection with direct offering | 3,838,200 | 1,850,744 | ||||||||||
| Net Cash Provided by Financing Activities | 3,838,200 | 1,850,744 | ||||||||||
| Effect of exchange rate changes on cash and cash equivalents | (264,592 | ) | (271,333 | ) | (236,875 | ) | ||||||
| Net decrease in cash and cash equivalents | 292,612 | (3,971,759 | ) | (2,394,529 | ) | |||||||
| Cash and cash equivalents at beginning of year | 7,548,694 | 11,520,453 | 13,914,982 | |||||||||
| Cash and cash equivalents at end of year | $ | 7,841,306 | $ | 7,548,694 | $ | 11,520,453 | ||||||
| Supplemental Cash Flow Information | ||||||||||||
| Cash paid for income tax | $ | 45,944 | $ | 114,501 | $ | 134,232 | ||||||
| Noncash investing activities | ||||||||||||
| Right-of-use assets obtained in exchange for operating lease obligations | $ | 55,765 | $ | 71,726 | $ | 1,774,723 | ||||||
| Decrease in right of use assets and operating lease obligations due to termination | $ | (554,265 | ) | $ | (579,491 | ) | $ | |||||
| Due from a third party for disposal of property and equipment | $ | $ | $ | 210,868 | ||||||||
| Addition of property and equipment from deposit and prepayment for properties | $ | $ | 233,267 | $ | 160,940 | |||||||
F-
ZHONGCHAO INC.
NOTES TO CONSOLIDATED FINANCIAL STATEMENTS
1. ORGANIZATION AND PRINCIPAL ACTIVITIES
Zhongchao Inc. (“Zhongchao Cayman”, or the “Company”) is a holding company incorporated on April 16, 2019, under the laws of the Cayman Islands. The Company commenced operations on August 17, 2012, through its variable interest entity (“VIE”), Zhongchao Medical Technology (Shanghai) Limited (“Zhongchao Shanghai”), a limited liability company established under the laws of the PRC. The Company provides customized medical courses and customized medical training services to pharmaceutical enterprises, and not-for-profit organizations (“NFPs”) including medical associations, medical institutions, medical journals, medical foundations, hospitals and etc. and sales of pharmaceutical products in the PRC.
The consolidated financial statements reflect the activities of Zhongchao Shanghai and each of the following entities:
| Name | Background | Ownership | |||
| Zhongchao Group Inc. (“Zhongchao BVI”) | ● | A BVI company | 100% owned by Zhongchao Cayman | ||
| ● | Incorporated on April 23, 2019 | ||||
| ● | A holding company | ||||
| Zhongchao USA LLC (“Zhongchao USA”) | ● | A United States company | 100% owned by Zhongchao Cayman | ||
| ● | Incorporated on May 13, 2020 | ||||
| ● | Engaged in technology development, transfer, service and consulting in the fields of medical technology and computer technology (no medical diagnosis and treatment activities allowed). | ||||
| Zhongchao Japan (“Zhongchao Japan”) | ● | A Japan company | 100% owned by Zhongchao USA since December 2021. Before December 2021, 10% owned by Zhongchao USA and 90% owned by Mr. Weiguang Yang | ||
| ● | Incorporated on October 1, 2020 | ||||
| ● | Engaged in technology development, transfer, service and consulting in the fields of medical technology and computer technology (no medical diagnosis and treatment activities allowed). | ||||
| Zhongchao Group Limited (“Zhongchao HK”) | ● | A Hong Kong company | 100% owned by Zhongchao BVI | ||
| ● | Incorporated on May 14, 2019 | ||||
| ● | A holding company | ||||
| Beijing Zhongchao Zhongxing Technology Limited (“Zhongchao WFOE”) | ● | A PRC company and deemed a wholly foreign owned enterprise | 100% owned by Zhongchao HK | ||
| ● | Incorporated on May 29, 2019 | ||||
| ● | A holding company | ||||
| Zhongchao Shanghai | ● | A PRC limited liability company | VIE of Beijing Zhongchao Zhongxing Technology Limited | ||
| ● | Incorporated on August 17, 2012; Beijing Branch of Zhongchao Shanghai was discontinued on October 27, 2023. | ||||
| ● | Engaged in technology development, technology transfer, and technical services in the field of medical technology, technical consulting in the field of network technology, and medical information consulting | ||||
F-
ZHONGCHAO INC.
NOTES TO CONSOLIDATED FINANCIAL STATEMENTS
| Shanghai Maidemu Cultural Communication Corp. (“Shanghai Maidemu”) | ● | A PRC limited liability company | 100% owned by Zhongchao Shanghai | ||
| ● | Incorporated on March 12, 2015 and dissolved on March 27, 2024 | ||||
| ● | Planning for cultural and artistic exchanges, designing, producing, acting for and publishing various kinds of advertisements, and medical consultation (no medical diagnosis and treatment activities allowed). | ||||
| Shanghai Huijing Information Technology Co., Ltd., (“Shanghai Huijing”) | ● | A PRC limited liability company | 100% owned by Shanghai Maidemu; subsequently 100% owned by Zhongchao Shanghai in August 2023. | ||
| ● | Incorporated on September 28, 2016 | ||||
| ● | Engaged in technology development, transfer, service and consulting in the fields of computer technology, graphic designing, website page designing, planning cultural and artistic exchanges. | ||||
| Shanghai Zhongxun Medical Technology Co., Ltd. (“Shanghai Zhongxun”) | ● | A PRC limited liability company | 100% owned by Zhongchao Shanghai | ||
| ● | Incorporated on May 27, 2017; Beijing branch was discontinued on May 29, 2023. | ||||
| ● | Engaged in technology development, transfer, service and consulting in the fields of medical technology and computer technology (no medical diagnosis and treatment activities allowed). | ||||
| Shanghai Zhongxin Medical Technology Co., Ltd (“Shanghai Zhongxin”) | ● | A PRC limited liability company | 93.33% owned by Shanghai Zhongxun* | ||
| ● | Incorporated on October 10, 2018 | ||||
| ● | Engaged in technology development, transfer, service and consulting in the fields of medical technology and computer technology, market information consulting and investigating. | ||||
| Beijing Zhongchao Boya Medical Technology Co., Ltd. (“Beijing Boya”) | ● | A PRC limited liability company | 70% owned by Zhongchao Shanghai, and 30% owned by Mr. Zhengbo Ma on behalf of Zhongchao Shanghai before December 8, 2021, and 30% owned by Shanghai Lingzhong Enterprise Management LLP on behalf of Zhongchao Shanghai after December 8, 2021 | ||
| ● | Incorporated on April 27, 2020 | ||||
| ● | Engaged in technology development, transfer, service and consulting in the fields of medical technology and computer technology, market information consulting and investigating. | ||||
| Hainan Zhongteng Medical Technology Co., Ltd. (“Hainan Zhongteng”) | ● | A PRC limited liability company | 100% owned by Beijing Boya | ||
| ● | Incorporated on July 16, 2021 and dissolved on July 24, 2023. | ||||
| ● | Engaged in technology development, transfer, service and consulting in the fields of medical technology and computer technology, market information consulting and investigating. | ||||
| Zhixun Internet Hospital (Liaoning) Co., Ltd. (“Liaoning Zhixun”) | ● | A PRC limited liability company | 100% owned by Beijing Boya | ||
| ● | Incorporated on July 6, 2020 and dissolved on January 7, 2025 | ||||
| ● | Engaged in online hospital services, medical services, elderly nursing services, remote healthcare management services, healthcare consulting services, sales of medical appliances and other medical products. | ||||
| Shanghai Xinyuan Human Resources Co., Ltd. (“Shanghai Xinyuan”) | ● | A PRC limited liability company | 100% owned by Shanghai Zhongxin | ||
| ● | Incorporated on January 13, 2021 and dissolved on December 13, 2024. Beijing Branch of Shanghai Xinyuan was discontinued on May 20, 2024. | ||||
| ● | Engaged in technology development, transfer, service and consulting in the fields of medical technology and computer technology, market information consulting and investigating. |
F-
ZHONGCHAO INC.
NOTES TO CONSOLIDATED FINANCIAL STATEMENTS
| Hainan Muxin Medical Technology Co., Ltd. (“Hainan Muxin”) | ● | A PRC limited liability company | 100% owned by Shanghai Zhongxin | ||
| ● | Incorporated on July 21, 2021 | ||||
| ● | Engaged in technology development, transfer, service and consulting in the fields of medical technology and computer technology, market information consulting and investigating. | ||||
| Ningxia Zhongxin Internet Hospital Co., Ltd. (“Ningxia Zhongxin”)
| ● | A PRC limited liability company | 100% owned by Shanghai Zhongxin | ||
| ● | Incorporated on May 18, 2021 and cancelled on September 1, 2022 | ||||
| ● | Engaged in online hospital operation, provide online medical service, online consultation, prescription information services, and medication retails. | ||||
| Chongqing Xinjiang Pharmaceutical Co., Ltd. (“Chongqing Xinjiang”) | ● | A PRC limited liability company | 100% owned by Shanghai Zhongxun | ||
| ● | Incorporated on January 18, 2022 | ||||
| ● | Engaged in trading of patented drugs | ||||
| Beijing Yisuizhen Technology Co., Ltd. (“Beijing Yisuizhen”) | ● | A PRC limited liability company | 100% owned by Hainan Muxin | ||
| ● | Incorporated on November 8, 2021 | ||||
| ● | Acquired by the Company on August 31, 2022 | ||||
| ● | Provision of online platform for communication between hospitals and patients | ||||
| West Angel (Beijing) Health Technology Co., Ltd. (“West Angel”) | ● | A PRC limited liability company | 60% owned by Beijing Yisuizhen | ||
| ● | Incorporated on July 1, 2003 | ||||
| ● | Acquired by the Company on August 31, 2022 | ||||
| ● | Provision of online platform for communication between hospitals and patients | ||||
| Shanghai Maidemu Health Management Co., Ltd. (“Maidemu Health”) | ● | A PRC limited liability company | 100% owned by Zhongchao Shanghai | ||
| ● | Incorporated on August 9, 2023 | ||||
| ● | Engaged in health consultation services |
| * | 51% of the equity interest owned by Shanghai Zhongxun before November 2020. Through certain entrustment agreements signed in November 2020, Mr. Weiguang Yang, Beijing Zhongchao Yixin Management Consulting Partnership, LLP (“Zhongchao Yixin”), and Beijing Zhongren Yixin Management Consulting Partnership, LLP (“Zhongren Yixin”), hold 19%, 20% and 10% of the equity interest of Shanghai Zhongxin on behalf of Shanghai Zhongxun, respectively. As a result, Shanghai Zhongxun owned 100% of Shanghai Zhongxin’s equity interest as of December 31, 2021.
In the year of 2022, Mr. Weiguang Yang transferred 6.67% to four shareholders of West Angel, as a part of consideration to acquire 60% equity interest in West Angel. Shanghai Zhongxun owns 93.33% of Shanghai Zhongxin’s equity interest as of December 31, 2022. |
On August 14, 2019, Zhongchao WFOE entered into a series of agreements (the “VIE Agreements”) with Zhongchao Shanghai and the shareholders of Zhongchao Shanghai. The VIE Agreements allows Zhongchao Cayman to consolidate the financial statements and received the economic benefits of the operation results of Zhongchao Shanghai through the VIE Agreements. Under U.S. GAAP, for accounting purposes, Zhongchao Cayman was deemed to have a controlling financial interest in, and be the primary beneficiary of Zhongchao Shanghai, because pursuant to the VIE Agreements, the operations of Zhongchao Shanghai were solely for the benefit of Zhongchao WFOE and ultimately, Zhongchao Cayman.
F-
ZHONGCHAO INC.
NOTES TO CONSOLIDATED FINANCIAL STATEMENTS
On August 14, 2019, Zhongchao Cayman completed a reorganization of entities under common control of Weiguang Yang, who owned a majority of the voting power of Zhongchao Cayman prior to the reorganization. Zhongchao Cayman, Zhongchao Group Inc. (“Zhongchao BVI”), and Zhongchao Group Limited (“Zhongchao HK”) were established as the holding companies of Zhongchao WFOE. Zhongchao WFOE is the primary beneficiary of Zhongchao Shanghai and its subsidiaries, and all of these entities are under common control which results in the consolidation of Zhongchao Shanghai and subsidiaries which have been accounted for as a reorganization of entities under common control at carrying value. The consolidated financial statements are prepared on the basis as if the reorganization became effective as of the beginning of the first period presented in the consolidated financial statements. Total assets and liabilities presented on the Company’s consolidated balance sheets and revenues, expenses, net incomes presented on consolidated statements of operations as well as the cash flows from operating, investing and financing activities presented on the consolidated statements of cash flows are substantially the financial positions, operations and cash flows of Zhongchao Shanghai and its subsidiaries.
On August 15, 2019, Yantai Hanfujingfei Investment Centre (LP) (“Yantai HF”), a 6.25% shareholder of Zhongchao Shanghai, planned to withdraw its equity interest in Zhongchao Shanghai (which is representative of 135,007 shares in Zhongchao Shanghai, among which 675,068 shares were issued by Zhongchao Shanghai and the remaining 675,000 shares were purchased from two existing shareholders), and to contribute the same amount of capital to Zhongchao Cayman directly. The Company and HF Capital Management Delta, Inc. (“HF Capital”), the sole member of which was the managing partner of Yantai HF, entered into a certain warrant agreement to purchase ordinary shares of the Company, pursuant to which the Company granted a warrant to HF Capital, who expects to exercise the warrant and receive the ordinary shares of the Company before the effective date and closing of the offering because these conditions are considered to be administrative procedures and there are no uncertainties of going through them. The warrant entitled HF Capital to purchase 135,007 Class A Ordinary Shares, representing 0.53% economic beneficial interest, or 0.41% of the voting ownership interest of the Company as of December 31, 2024, from the Company, if the following conditions are met:
| 1) | All PRC governmental consent and approval required for HF Capital to exercise the warrant and payment of the capital contribution have been obtained, including without limitation, any approval or filing with respect to HF Capital’s investment into the Company, and payment by HF Capital of the capital contribution to the Company, and reasonable evidence thereof shall have been provided to the Company; |
| 2) | HF Capital has fully paid the capital contribution to Zhongchao Cayman; and |
| 3) | The Company released the paid-in capital of HF Capital from Zhongchao Shanghai. |
The practice is solely a result of tax planning from HF Capital. As the warrant does not cause the Company to transfer or receive any assets, or exchange any other financial instruments on potentially favorable or unfavorable terms with shareholder. The warrant does not meet the definition of a financial instrument as defined in ASC 480 Distinguishing Liabilities from Equity. The management believed the agreement between the Company and HF Capital is a commitment rather than a financial instrument. As such, the warrant is not subject to accounting treatment. In addition, the management expected that there is no circumstance under which the 135,007 Class A Ordinary Shares would not be issued, thus the 135,007 underlying Class A Ordinary Shares should be included in the ordinary shares outstanding as of December 31, 2024, 2023 and 2022 and in the calculation of the basic and diluted weighted average ordinary share issued and outstanding for calculating basic and diluted earnings per share.
On December 2, 2019, the registration of HF Capital’s withdrawal of its capital contribution in Zhongchao Shanghai was completed with local State Administration for Industry and Commerce. The paid-in capital of HF Capital in an amount of RMB20 million (approximately US$2.9 million) is currently being held in the corporate bank account of Zhongchao Shanghai and is to be deposited in a designated bank account mutually controlled by Zhongchao Shanghai and HF Capital after the completion of HF Capital’s ODI procedures and to be released as HF Capital’s capital contribution in Zhongchao Cayman.
Subsequently, in 2020 through 2023, the VIE and VIE’s subsidiaries established a series of subsidiaries including Beijing Boya, Hainan Zhongteng, Liaoning Zhixun, Shanghai Xinyuan, Hainan Muxin, Ningxia Zhongxin, Chongqing Xinjiang, Beijing Yisuizhen and Maidemu Health to continually expand its operations in different regions and develop new markets. Additionally, with the establishment of Chongqing Xinjiang, started in 2022, the Company started to sell patented drugs.
F-
ZHONGCHAO INC.
NOTES TO CONSOLIDATED FINANCIAL STATEMENTS
Class A Ordinary Shares issued and outstanding presented on the financial statements is reconciled with the number of shares legally as follows:
| December 31, 2024 |
December 31, 2023 |
|||||||
| Number of Class A Ordinary Shares legally issued and outstanding | 24,704,124 | 1,919,936 | ||||||
| Class A Ordinary Shares committed to be issued to HF Capital | 135,007 | 135,007 | ||||||
| Number of Class A Ordinary Shares outstanding and issued presented on the financial statements | 24,839,131 | 2,054,943 | ||||||
VIE Agreements with Zhongchao Shanghai
Due to the restrictions imposed by PRC laws and regulations on foreign ownership of companies engaged in value-added telecommunication services and certain other businesses, the Company operates its businesses in which foreign investment is restricted or prohibited in the PRC through certain PRC domestic companies. As such, Zhongchao Cayman consolidated Zhongchao Shanghai’s financial statements and received the economic benefits of the operation results of Zhongchao Shanghai through VIE Arrangements in lieu of direct equity ownership by the Company or any of its subsidiaries. Such VIE Arrangements consist of a series of six agreements (collectively, the “VIE Arrangements”), which were signed on August 14, 2019.
On August 1, 2020, all shareholders of Zhongchao Shanghai, except Mr. Yang and Shanghai Xingzhong Investment Management LP (“Shanghai Xingzhong,”) decided to withdraw their capital contribution from Zhongchao Shanghai (the “Capital Reduction”). Given the effect of the Capital Reduction, Mr. Yang became the 76.4% shareholder of Zhongchao Shanghai with the remaining equity interests held by Shanghai Xingzhong. On September 10, 2020, Zhongchao WFOE, and Zhongchao Shanghai, and its shareholders signed a confirmation agreement to confirm that the VIE Agreements entered on August 14, 2019 have been terminated because of the Capital Reduction.
Accordingly, on September 10, 2020, to clarify the legal effect of the Capital Reduction and to sustain the effective control over Zhongchao Shanghai by the Company, Mr. Yang and Shanghai Xingzhong, as the shareholders of Zhongchao Shanghai, signed a series of VIE agreements with Zhongchao WFOE, the terms of which are substantially the same as those of the VIE Agreements except the number of shareholders of Zhongchao Shanghai reduced to two (the “2020 VIE Agreements”). Upon entry into the 2020 VIE Agreements, the VIE Agreements, except for the Master Exclusive Service Agreement dated August 14, 2020, were expired.
On September 9, 2021, Shanghai Xingzhong transferred its equity interest in Zhongchao Shanghai to Shanghai Xingban Enterprises Management Partnership (Limited Partnership) (“Shanghai Xingban”). On September 10, 2021, to clarify the legal effect of such share transfer and to sustain the Company’s ability to consolidate the financial results of Zhongchao Shanghai, Mr. Yang and Shanghai Xingban, as the shareholders collectively holding 100% equity interest in Zhongchao Shanghai, signed a series of VIE agreements with Zhongchao WFOE (the “2021 VIE Agreements”). Upon entry into the 2021 VIE Agreements, the 2020 VIE Agreements dated August 14, 2020, except for the Master Exclusive Service Agreement, were expired.
F-
ZHONGCHAO INC.
NOTES TO CONSOLIDATED FINANCIAL STATEMENTS
The significant terms of the VIE Arrangements, 2020 VIE Arrangements and 2021 VIE Agreements by and among the Company’s wholly-owned subsidiary, Zhongchao WFOE, its consolidated variable interest entity, Zhongchao Shanghai, and the shareholders of Zhongchao Shanghai are as follows:
Agreements that Provide Us Effective Control over Zhongchao Shanghai
The Company’s wholly foreign owned entity, Zhongchao WFOE, has entered into the following agreements with Zhongchao Shanghai and its shareholders.
Equity Interest Pledge Agreement
Pursuant to the equity interest pledge agreement dated August 14, 2019, each shareholder of Zhongchao Shanghai (collectively “Shareholder”) has pledged all of its equity interest in Zhongchao Shanghai to guarantee the shareholder’s and Zhongchao Shanghai’s performance of their obligations under the master exclusive service agreement, business cooperation agreement, exclusive option agreement and proxy agreement and power of attorney. If Zhongchao Shanghai or any of its shareholders breaches their contractual obligations under these agreements, Zhongchao WFOE, as pledgee, will be entitled to dispose the pledged equity interest entirely or partially. Each of the shareholders of Zhongchao Shanghai agrees that, during the term of the equity interest pledge agreement, it will not dispose of the pledged equity interests or create or allow any encumbrance on the pledged equity interests without the prior written consent of Zhongchao WFOE. In addition, Zhongchao WFOE has the right to collect dividends generated by the pledged equity interest during the term of the pledge. The term of the initial equity interest pledge agreement is 20 years. After the expiration of the term of initial pledge registration, Zhongchao WFOE may at its sole discretion require the Shareholders to extend the term of the equity interest registration.
Proxy Agreement and Power of Attorney
Pursuant to the proxy agreement and power of attorney dated August 14, 2019, each shareholder of Zhongchao Shanghai has irrevocably appointed Zhongchao WFOE to act as such shareholder’s exclusive attorney-in-fact to exercise all shareholder rights, including, but not limited to, voting on all matters of Zhongchao Shanghai requiring shareholder approval, disposing of all or part of the shareholder’s equity interest in Zhongchao Shanghai, oversee and review Zhongchao Shanghai’s operation and financial information. Zhongchao WFOE is entitled to designate any person to act as such shareholder’s exclusive attorney-in-fact without notifying or the approval of such shareholder, and if required by PRC law, Zhongchao WFOE shall designate a PRC citizen to exercise such right. Each proxy agreement power of attorney will remain in force for so long as the Zhongchao Shanghai exists. The shareholders of Zhongchao Shanghai do not have the right to terminate this agreement or revoke the appointment of the attorney-in-fact without the prior written consent of Zhongchao WFOE.
Spouse Consent Letters
Pursuant to the Spouse Consent Letters dated August 14, 2019, the spouse of each married shareholder of Zhongchao Shanghai, unconditionally and irrevocably agreed not to assert any rights over the equity interest in Zhongchao Shanghai held by and registered in the name of their spouse. In addition, each of them agreed to be bound by the VIE Arrangements described here if the spouse obtains any equity interest in Zhongchao Shanghai for any reason.
Master Exclusive Service Agreement
Under the master exclusive service agreement between Zhongchao WFOE and Zhongchao Shanghai dated August 14, 2019, Zhongchao WFOE has the exclusive right to provide Zhongchao Shanghai with technical support, consulting services and other services. Zhongchao WFOE has the right to designate and appoint, at its sole discretion, any entities affiliated with the Zhongchao WFOE to provide any and all services. The service fees are calculated and paid on a yearly basis and at the amount that equals to 100% of the consolidated net profits of Zhongchao Shanghai. Zhongchao WFOE may adjust the service fee at its discretion after taking into account multiple factors, such as the difficulty of the services provided, the time consumed, the content and commercial value of services provided and the market price of comparable services. Zhongchao WFOE owns the intellectual property rights arising out of the performance of this agreements. Zhongchao Shanghai shall seek approval from Zhongchao WFOE prior to entering into any contracts obtaining the same or similar services as provided under the Master Exclusive Service Agreement. This agreement will remain effective as long as Zhongchao Shanghai exists, unless Zhongchao WFOE advance written notice to Zhongchao Shanghai and its shareholders or upon the transfer of all the equity interest held by Zhongchao Shanghai’s shareholders to Zhongchao WFOE and/or a third party designated by Zhongchao WFOE.
F-
ZHONGCHAO INC.
NOTES TO CONSOLIDATED FINANCIAL STATEMENTS
Agreements that Provide Us with the Option to Purchase the Equity Interest in Zhongchao Shanghai
Business Cooperation Agreement
Under the business cooperation agreement dated August 14, 2019, without Zhongchao WFOE’s prior written consent, Zhongchao Shanghai agrees not to engage in any transaction which may materially affect its asset, obligation, right or operation, including but not limited to: any activities not within its normal business scope, merger and acquisition, offering any loan to any third party and incurring any debt from any third party. Zhongchao Shanghai shall seek approval from Zhongchao WFOE prior to entering into any material contract, except the contracts executed in the ordinary course of business. Zhongchao Shanghai shall cause the persons designated by Zhongchao WFOE to be the directors and executive officers of Zhongchao Shanghai. This agreement will remain effective as long as Zhongchao Shanghai exists, unless Zhongchao WFOE advance written notice to Zhongchao Shanghai and its shareholders or upon the transfer of all the equity interest held by Zhongchao Shanghai’s shareholders to Zhongchao WFOE and/or a third party designated by Zhongchao WFOE.
Exclusive Option Agreement
Pursuant to the exclusive option agreement dated August 14, 2019, each shareholder of Zhongchao Shanghai has irrevocably granted Zhongchao WFOE an exclusive option to purchase, or have its designated person or persons to purchase, at its discretion, to the extent permitted under PRC law, all or part of the shareholder’s equity interests in Zhongchao Shanghai. The purchase price is equal to the lowest price allowable under PRC laws and regulations at the time of the transfer. Zhongchao Shanghai has agreed that without Zhongchao WFOE’s prior written consent, Zhongchao Shanghai shall cause the persons designated by Zhongchao WFOE to be the directors and executive officers of Zhongchao Shanghai, not amend its articles of association, increase or decrease the registered capital, sell or otherwise dispose of its assets or beneficial interest, create or allow any encumbrance on its assets or other beneficial interests, provide any loans to any third parties, enter into any material contract, merge with or acquire any other persons or make any investments, or distribute dividends to the shareholders. The shareholders of Zhongchao Shanghai have agreed that, without Zhongchao WFOE’s prior written consent, they will not dispose of their equity interests in Zhongchao Shanghai or create or allow any encumbrance on their equity interests. Moreover, without Zhongchao WFOE’s prior written consent, no dividend will be distributed to Zhongchao Shanghai’s shareholders, and if any of the shareholders receives any profit, interest, dividend or proceeds of share transfer or liquidation, the shareholder must give such profit, interest, dividend and proceeds to Zhongchao WFOE. These agreements will remain effective as long as Zhongchao Shanghai exists unless Zhongchao WFOE advance written notice to Zhongchao Shanghai and the shareholders or upon the transfer of all the equity interest held by the shareholders to Zhongchao WFOE and/or its designee.
The Company has concluded that the Company is the primary beneficiary of Zhongchao Shanghai and its subsidiaries, and should consolidate their financial statements. The Company is the primary beneficiary based on the Proxy Agreement and Power of Attorney entered into as part of the VIE Agreements that each equity holder of Zhongchao Shanghai assigned their rights as a shareholder of Zhongchao Shanghai to Zhongchao WOFE. These rights include, but are not limited to, voting on all matters of Zhongchao Shanghai requiring shareholder approval, disposing of all or part of the shareholder’s equity interest in Zhongchao Shanghai, oversee and review Zhongchao Shanghai’s operation and financial information. As such, the Company, through Zhongchao WOFE, is deemed to hold all of the voting equity interest in Zhongchao Shanghai and its subsidiaries. For the periods presented, the Company has not provided any financial or other support to either Zhongchao Shanghai or its subsidiaries. However, pursuant to the Master Exclusive Services Agreement, the Company may provide complete technical support, consulting services and other services during the term of the VIE agreements. Though not explicit in the VIE agreements, the Company may provide financial support to Zhongchao Shanghai and its subsidiaries to meet its working capital requirements and capitalization purposes. The terms of the VIE Agreements and the Company’s plan of financial support to the VIE were considered in determining that the Company is the primary beneficiary of the VIE. Accordingly, the financial statements of the VIE are consolidated in the Company’s consolidated financial statements.
F-
ZHONGCHAO INC.
NOTES TO CONSOLIDATED FINANCIAL STATEMENTS
Based on the foregoing VIE Agreements, Zhongchao WFOE consolidated the financial statements of Zhongchao Shanghai and its subsidiaries, which enables Zhongchao WFOE to receive all of their expected residual returns and absorb the expected losses of the VIE and its subsidiaries. Accordingly, the Company consolidates the accounts of Zhongchao Shanghai and its subsidiaries for the periods presented herein, in accordance with Accounting Standards Codification, or ASC, 810-10, Consolidation.
2. SUMMARY OF SIGNIFICANT ACCOUNTING POLICIES
Basis of presentation
The consolidated financial statements have been prepared in conformity with accounting principles generally accepted in the United States of America (“U.S. GAAP”).
Principal of consolidation
Affiliates are entities controlled by the Company. Control exists when the Company has the power, directly and indirectly, to govern the financial and operating policies of an entity and be exposed to the variable returns from its activities. The financial statements of affiliates are included in the consolidated financial statements from the date that control commences until the date that control ceases.
The consolidated financial statements include the accounts of Zhongchao Cayman, its subsidiaries and VIE and VIE’s subsidiaries, and Zhongchao Japan. These companies are controlled by a common controlling shareholder. Zhongchao Japan was acquired from the Company’s controlling shareholder in December 2021, such acquisition was accounted for as acquisition under common control and the Zhongchao Japan was consolidated from December 2021, and the comparative financial statement were prepared on a consolidated basis retrospectively from the date Zhongchao Japan was incorporated (i.e, October 30, 2020). In the consolidated financial statements, the assets and liabilities of Zhongchao Japan are presented at their carrying amount. The Company recognizes in equity any difference between the consideration paid and the net assets recognized. No goodwill or losses may be recognized on consolidation. The revenues, cost, operating expenses and other expenses are consolidated for the relevant periods to be presented in the financial statements as if the combination occurred on October 1, 2020. Zhongchao Japan’s historical financial statements have immaterial impact to the consolidated financial statements of the Company.
All transactions and balances among the Company, its subsidiaries, VIE and Zhongchao Japan have been eliminated upon consolidation.
Business combination and non-controlling interests
The Company accounts for its business combinations using the acquisition method of accounting in accordance with ASC 805 “Business Combinations.” The cost of an acquisition is measured as the aggregate of the acquisition date fair value of the assets transferred to the sellers, liabilities incurred by the Company and equity instruments issued by the Company. Transaction costs directly attributable to the acquisition are expensed as incurred. Identifiable assets acquired and liabilities assumed are measured separately at their fair values as of the acquisition date, irrespective of the extent of any noncontrolling interests. The excess of (i) the total costs of acquisition, fair value of the noncontrolling interests and acquisition date fair value of any previously held equity interest in the acquiree over (ii) the acquisition date amounts of the identifiable net assets of the acquiree is recorded as goodwill. If the cost of acquisition is less than the acquisition date amounts of the net assets of the subsidiary acquired, the difference is recognized directly in the consolidated statements of operations and comprehensive loss. During the measurement period, which can be up to one year from the acquisition date, the Company may record adjustments to the assets acquired and liabilities assumed with the corresponding offset to goodwill. Subsequent to the conclusion of the measurement period or final determination of the values of assets acquired or liabilities assumed, whichever comes first, any further adjustments are recorded in the consolidated statements of operations and comprehensive loss.
F-
ZHONGCHAO INC.
NOTES TO CONSOLIDATED FINANCIAL STATEMENTS
In a business combination achieved in stages, the Company re-measures the previously held equity interest in the acquiree immediately before obtaining control at its acquisition date fair value and the re-measurement gain or loss, if any, is recognized in the consolidated statements of operations and comprehensive loss.
For the Company’s non-wholly owned subsidiaries, a noncontrolling interest is recognized to reflect the portion of equity that is not attributable, directly or indirectly, to the Company. Non-controlling interests represent the equity interests in the subsidiaries of the VIE that are not attributable, either directly or indirectly, to the VIE. For the Company’s consolidated financial statements, non-controlling interests represent minority shareholders’ 6.67% in Zhongxin and a minority shareholder’s 40% in West Angel, respectively, as of December 31, 2024 and 2023.
Non-controlling interests are presented as a separate line item in the equity section of the Company’s consolidated balance sheets and have been separately disclosed in the Company’s consolidated statements of operations and comprehensive loss to distinguish the interests from that of the Company, its wholly-owned subsidiaries, VIE and VIE’s subsidiaries.
Foreign currency translation
Transactions denominated in currencies other than the functional currency are translated into the functional currency at the exchange rates prevailing on the dates of the transaction. Monetary assets and liabilities denominated in currencies other than the functional currency are translated into the functional currency using the applicable exchange rates on the date of the balance sheet. The resulting exchange differences are recorded in the consolidated statements of operations and comprehensive loss.
The reporting currency of the Company and its subsidiaries is U.S. dollars (“US$”) and the accompanying consolidated financial statements have been expressed in US$.
In general, for consolidation purposes, assets and liabilities of the Company and its subsidiaries whose functional currency is not the US$, are translated into US$, using the exchange rate on the balance sheet date. Revenues and expenses are translated at average rates prevailing during the period. Shareholders’ equity account is translated at historical exchange rate. The gains and losses resulting from translation of financial statements of the Company and its subsidiaries are recorded as a separate component of accumulated other comprehensive loss within the statement of shareholders’ equity.
Translation of amounts from RMB into US$ has been made at the following exchange rates for the respective periods:
| December 31, 2024 |
December 31, 2023 |
|||||||
| Balance sheet items, except for equity accounts | 7.2993 | 7.0999 | ||||||
| For the Years Ended December 31, | ||||||||||||
| 2024 | 2023 | 2022 | ||||||||||
| Items in the statements of operations and comprehensive loss, and statements of cash flows | 7.1957 | 7.0809 | 6.729 | |||||||||
No representation is made that the RMB amounts could have been, or could be, converted into U.S. dollars at the rates used in translation.
Use of estimates
The preparation of financial statements in conformity with U.S. GAAP requires management to make estimates and assumptions that affect the reported amounts of assets and liabilities, disclosures of contingent assets and liabilities on the date of the financial statements, and the reported amounts of revenue and expenses during the reporting period. Actual results could differ from those estimates. On an ongoing basis, management reviews these estimates and assumptions using the currently available information. Changes in facts and circumstances may cause the Company to revise its estimates. The Company bases its estimates on past experience and on various other assumptions that are believed to be reasonable, the results of which form the basis for making judgments about the carrying values of assets and liabilities. Estimates are used when accounting for items and matters including, but not limited to, fair value of the Company’s ordinary shares, fair value of the Company’s subsidiaries, determinations of the useful lives and valuation of long-lived assets, valuation of goodwill, estimates of provision for expected credit losses, valuation of deferred tax assets, and other provisions and contingencies.
F-
ZHONGCHAO INC.
NOTES TO CONSOLIDATED FINANCIAL STATEMENTS
Fair value of financial instruments
The Company’s financial instruments are accounted for at fair value on a recurring basis. Fair value is defined as the price that would be received to sell an asset or paid to transfer a liability in an orderly transaction between market participants at the measurement date. The three levels of the fair value hierarchy are described below:
Level 1 – inputs to the valuation methodology are quoted prices (unadjusted) for identical assets or liabilities in active markets.
Level 2 – inputs to the valuation methodology include quoted prices for similar assets and liabilities in active markets, and inputs that are observable for the assets or liability, either directly or indirectly, for substantially the full term of the financial instruments.
Level 3 – inputs to the valuation methodology are unobservable and significant to the fair value.
As of December 31, 2024 and 2023, financial instruments of the Company comprised primarily current assets and current liabilities including cash and cash equivalents, accounts receivable, loans receivable, accounts payable and other payables, which approximate their fair values because of the short-term nature of these instruments. Trading securities with observable market price in active market are classified as level 1 investment and are measured at fair value as of December 31, 2024 and 2023. Certificates of deposit with a term of more than three months based on quoted price for similar assets in active markets are classified as level 2 investment and are measured at fair value as of December 31, 2024 and 2023.
Cash and cash equivalents
Cash and cash equivalents primarily consist of bank deposits, as well as highly liquid investments, with original maturities of three months or less, which are unrestricted as to withdrawal and use.
Short-term investments
Short-term investments comprised of certificate of deposits with original maturities of more than three months but less than one year, certain listed equity securities purchased through various open market transactions. Equity securities not measured by the equity method are carried at fair value with unrealized gains and losses recorded in the consolidated statements of operations and comprehensive loss, according to ASC 321 “Investments — Equity Securities”. During the years ended December 31, 2024 and 2023 the Company purchased certain listed equity securities and accounted for such investments as “short-term investments” and subsequently measure the investments at fair value in the account of “other income, net”. During the years ended December 31, 2024 and 2023, the Company also purchased certificate of deposits with original maturities of more than three months but less than one year and recorded interest income.
Accounts receivable and allowance for credit losses
Accounts receivables are recorded at the gross amount less an allowance for credit losses and do not bear interest. In 2016, FASB issued ASU No. 2016-13 “Financial Instruments – Credit Losses (Topic 326): Measurement of Credit Losses on Financial Instruments” (“ASC 326”), which amends previously issued guidance regarding the impairment of financial instruments by creating an impairment model that is based on expected losses rather than incurred losses. The Company adopted ASC 326 and several associated ASUs on January 1, 2023 using modified retrospective approach. The adoption has no material impact to the Company’s consolidated financial statements. The Company provides customers with credit term ranging between one to six months, depending on credit assessment of customers. Management reviews the adequacy of the allowance for doubtful accounts on an ongoing basis, and considers factors such as historical collection trend, creditworthiness, current economic trend as well as other supportable forward-looking factors. Account balances are charged off against the allowance after all means of collection have been exhausted. During the years ended December 31, 2024, 2023 and 2022, the Company accrued provisions for credit losses of $85,644, $1,247,907, and $753,447, respectively, among which $20,767, $1,247,907, and $543,315 were written off as the Company evaluated it is remote to collect the balance. As of December 31, 2024 and 2023, allowances for credit losses against accounts receivable were $66,093 and $2,197, respectively.
F-
ZHONGCHAO INC.
NOTES TO CONSOLIDATED FINANCIAL STATEMENTS
Inventories
Inventories of the Company consist of patented drugs. Inventories are stated at the lower of cost or net realizable value. Inventory costs include expenses that are directly or indirectly incurred in the purchase of patented drugs. Cost of inventories is determined using the weighted average cost method. Inventories are written down to estimated net realizable value, which could be impacted by certain factors including historical usage, expiration date, expected demand, anticipated sales price, new product development schedules, product obsolescence, customer concentrations and other factors. The Company continually evaluate the recoverability, and inventory provisions are recorded in the consolidated statements of operations and comprehensive loss. As of December 31, 2024 and 2023, the Company did not provide inventory provisions against patented drugs.
Prepayments
Prepayments represent amounts advanced to suppliers for providing services or products to the Company. The suppliers usually require advance payments when the Company orders services or products and the prepayments will be utilized to offset the Company’s future payments. These amounts are unsecured, non-interest bearing and generally short-term in nature.
Investments in equity method investees
In addition to the investment of investees over which the Company exercised significant influences, the Company also accounts for the investment in a limited partnership in which the Company holds more than minor equity interest (3% - 5%) in accordance with ASC 323-30-25 under the equity method of accounting.
The Company applies the equity method to account for investment in a limited partnership and other investees, according to ASC 323 “Investments — Equity Method and Joint Ventures”, over which it has significant influence but does not own a controlling financial interest.
Under the equity method, the Company’s share of the post-acquisition profits or losses of the equity investee is recognized in the consolidated statements of operations and comprehensive loss. The Company records its share of the results of the equity investees on a one quarter in arrears basis. When the Company’s share of losses of the equity investee equals or exceeds its interest in the equity investee, the Company does not recognize further losses, unless the Company has incurred obligations or made payments or guarantees on behalf of the equity investee.
The Company continually reviews its investments in equity investees to determine whether a decline in fair value below the carrying value is other-than-temporary. The primary factors the Company considers in its determination include the financial condition, operating performance and the prospects of the equity investee; other company specific information such as recent financing rounds; the geographic region, market and industry in which the equity investee operates, including consideration of the impact of the COVID-19 pandemic; and the length of time that the fair value of the investment is below its carrying value. If the decline in fair value is deemed to be other-than-temporary, the carrying value of the equity investee is written down to fair value. No impairment of was recognized for the years ended December 31, 2024, 2023 and 2022.
F-
ZHONGCHAO INC.
NOTES TO CONSOLIDATED FINANCIAL STATEMENTS
Investments in equity security
Equity securities not accounted for using the equity method are carried at fair value with unrealized gains and losses recorded in the consolidated statements of operations and comprehensive loss, according to ASC 321 “Investments — Equity Securities”, which the Company adopted beginning January 1, 2021.
As of December 31, 2023, the Company had investment in one equity security. The Company elected to record an equity investment in privately held companies using the measurement alternative at cost, less impairment, with subsequent adjustments for observable price changes resulting from orderly transactions for identical or similar investments of the same issuer. As a practical expedient, the Company uses Net Asset Value (“NAV”) or its equivalent to measure the fair value of the investment in the fund. NAV is primarily determined based on information provided by financial institution. The Company sold the equity security in June 2024, and gains was recorded in the consolidated statements of operations and comprehensive loss for the years ended December 31, 2024.
The equity investment in privately held companies accounted for using the measurement alternative are subject to periodic impairment reviews. The Company’s impairment analysis considers both qualitative and quantitative factors that may have a significant effect on the fair value of the equity security.
Property and equipment
Property and equipment primarily consist of buildings, office equipment, and vehicle. Properties and equipment are stated at cost less accumulated depreciation less any provision required for impairment in value. Depreciation is computed using the straight-line method with residual value rate of 5% based on the estimated useful lives as follows:
| Land and buildings | 7 - 21 years | |
| Office equipment | 3 years | |
| Vehicle | 4 years | |
| Leasehold improvements | 5 years |
Costs of repairs and maintenance are expensed as incurred and asset improvements are capitalized. The cost and related accumulated depreciation of assets disposed of or retired are removed from the accounts, and any resulting gain or loss is recorded in operating expenses in the consolidated statements of operations and comprehensive loss.
Prepayments for lease of land
Prepayments for lease of land represent prepayments to the lessee for sub-lease of two land use rights. Prepayments for lease of land are carried at cost less accumulated amortization and any impairment loss. Amortization is provided against the cost of lease prepayments on a straight-line basis over the period of the rights, which are 16 years and 32 years, respectively. For the years ended December 31, 2024, 2023 and 2022, the Company had impairment loss on the prepayments for lease of land of $nil, $285,553, and $nil, respectively.
Intangible assets, net
The Company acquired intangible assets through either purchase or acquisition in the business combination.
Intangible assets acquired through business combinations are recognized as assets separate from goodwill if they satisfy either the “contractual-legal” or “separability” criterion. Intangible assets arising from business combinations are measured at fair value upon acquisition using valuation techniques such as discounted cash flow analysis. Major assumptions used in determining the fair value of these intangible assets include future growth rates and weighted average cost of capital. Separately identifiable intangible assets that have determinable lives continue to be amortized over their estimated useful lives using the straight-line method as follows:
F-
ZHONGCHAO INC.
NOTES TO CONSOLIDATED FINANCIAL STATEMENTS
Purchased intangible assets are recognized and measured at fair value upon acquisition.
Separately identifiable intangible assets that have determinable lives continue to be amortized over their estimated useful lives using the straight-line method based on their estimated useful lives as follows:
| Trademarks | 10 years | |
| License | 10 years | |
| Software | 3 - 10 years |
Impairment of long-lived assets other than goodwill
The Company reviews long-lived assets for impairment whenever events or changes in circumstances indicate that the carrying amount of an asset may not be recoverable. Recoverability of assets to be held and used is measured by a comparison of the carrying amount of an asset to the future undiscounted cash flows expected to be generated by the asset. If such assets are considered to be impaired, the impairment recognized is measured by the amount by which the carrying amount of the assets exceeds the fair value of the assets. During the years ended December 31, 2024, 2023 and 2022, the Company recognized impairment losses of long-lived assets of $nil, $536,206, and $nil, respectively.
Goodwill
Goodwill represents the excess of the purchase consideration over the acquisition date amounts of the identifiable tangible and intangible assets acquired and liabilities assumed from the acquired entity as a result of the Company’s acquisitions of interests in its subsidiaries. Goodwill is not amortized but is tested for impairment on an annual basis, or more frequently if events or changes in circumstances indicate that it might be impaired. The Company first assesses qualitative factors to determine whether it is necessary to perform the quantitative goodwill impairment test. In the qualitative assessment, the Company considers factors such as macroeconomic conditions, industry and market considerations, overall financial performance of the reporting unit, and other specific information related to the operations, business plans and strategies of the reporting unit, including consideration of the impact of the COVID-19 pandemic. Based on the qualitative assessment, if it is more likely than not that the fair value of a reporting unit is less than the carrying amount, the quantitative impairment test is performed. For the years ended December 31, 2024, 2023 and 2022, the Company recognized impairment loss of goodwill of $nil, $5,617,865, and $nil, respectively.
Revenue recognition
ASC 606 establishes principles for reporting information about the nature, amount, timing and uncertainty of revenue and cash flows arising from the entity’s contracts to provide goods or services to customers. The core principle requires an entity to recognize revenue to depict the transfer of goods or services to customers in an amount that reflects the consideration that it expects to be entitled to receive in exchange for those goods or services recognized as performance obligations are satisfied.
In accordance with ASC 606, revenues are recognized when control of the promised services is transferred to customers, in an amount that reflects the consideration the Company expects to be entitled to in exchange for those services.
The Company identified each distinct service, or each series of distinct services that are substantially the same and that have the same pattern of transfer to the customer, as a performance obligation. Transaction price is allocated among different performance obligations identified in one contract.
Timing of revenue recognition may differ from the timing of invoicing to customers. Accounts receivable consisted of amounts invoiced and amounts for which revenue recognized prior to invoicing when the Company has satisfied its performance obligation and has the unconditional right to payment.
Advances from customers consists of payments received related to unsatisfied performance obligations at the end of the period.
F-
ZHONGCHAO INC.
NOTES TO CONSOLIDATED FINANCIAL STATEMENTS
The Company applied a practical expedient to expense costs as incurred for costs to obtain a contract with a customer when the amortization period would have been one year or less. The Company has no material incremental costs for obtaining contracts with customers that the Company expects the benefit of those costs to be longer than one year.
Medical training and education services
The Company designs and provides medical training and education courses in both online and offline formats to physicians and allied healthcare professionals (the “training and education services”). The Company identifies a single performance obligation from contracts. The Company recognizes revenue at the point when the service was rendered. Payments received in advance from customers are recorded as “advance from customers” in the consolidated balance sheets. Advance from customers is recognized as revenue when the Company delivers the courses to its customers. Such advance payment received are non-refundable. In cases where fees are collected after the sales, revenue and accounts receivable are recognized upon delivery of medical training and education courses to the customers. The fees are fixed and determinable at the inception of the services.
Offline medical training and education services courses – though customers can benefit from each service commitment, including design, production and presentation of medical courses, together with other readily available resources. The promises in the contracts with customers is integration of all of these service commitments. The Company concludes that these service commitments are highly dependent with each other, in the context of the contract term. Thus, these service commitments are not distinct from each other, and the Company combines all service commitments performed as a single performance obligation. In cases where the Company engages third party experts to provide presentation in medical courses, as the Company determines the contents and the participants, it has the ability to direct these experts to provide medical training services for the Company. Therefore, the Company is primarily responsible for fulfilling the promise to provide the medial courses and has the discretion in establishing the transaction price. The Company is a principal in the provision of services and recognizes revenues on a gross basis.
Online medical training and education services courses – the promises in the contracts with customers consist of provision of online courses and presentation of the courses online for users to access for a period of time. The performance obligation of presentation of the courses online for users for a period of time is immaterial in the context of the contract because presentation of each course incurred no significant additional cost, nor will it occupy any significant resources of the Company, except for little digital space on the Company’s server, which is inconsequential. Therefore, the Company combines all service commitments performed as a single performance obligation.
Patient management services in patient-aid projects
The Company is engaged by NFPs and pharmaceutical enterprises to assist in the operation of patient-aid projects with a purpose to facilitate qualified patients to obtain free drug treatment from NFPs. The Company is responsible to provide doctors with access to training courses or training materials in connection with the drug treatment, review the completeness of application documents from patients, and other ad-hoc works (such programs with these plug-in features are hereinafter referred as the “patient-aid projects”). The arrangements are structured as fixed price contracts. The price is determined as stated in contracts and does not include any variable consideration. The Company identifies a single performance obligation from contracts and recognizes revenue over a period of time during which the Company provides the assistance to the NFPs till the earlier of the expiration of contract period or the free drugs are completely delivered. The Company uses an input-based method to measure the progress, by reference to the cost incurred in performing the obligation.
The fees are fixed at the inception of the services and are collected either in advance or after the services are provided.
Sales of patented drugs
Starting from the year of 2022, the Company commenced sales of patented drugs to customers. The Company identified one performance obligation in the contracts with customers, and the transaction price is fixed. No sales incentives or return of goods is allowed only if there are quality issues. The Company recognized revenues on sales of patented drugs upon acceptance of goods by customers.
F-
ZHONGCHAO INC.
NOTES TO CONSOLIDATED FINANCIAL STATEMENTS
Other revenues
The Company also provides consulting services to its customers, including drafting research papers and providing other academic supports, and facilitation services for hospitals and patients through online platform.
The consulting services are accounted for as a single performance obligation and was recognized as revenue when the Company delivers services to the customers. Fees are generally collected after provision of services. The facilitation services are accounted for as a single performance obligation and was recognized as revenue when the Company completed facilitation services to the customers.
For the years ended December 31, 2024, 2023, and 2022, other revenues accounted for 0.6%, 0.1% and 0.3% of consolidated revenues, respectively.
The following table identifies the disaggregation of our revenue for the years ended December 31, 2024, 2023 and 2022, respectively.
| For the Years Ended December 31, |
||||||||||||
| 2024 | 2023 | 2022 | ||||||||||
| Medical training and education services | $ | 7,704,812 | $ | 6,385,735 | $ | 6,604,487 | ||||||
| Patient management services in patient-aid projects | 5,910,370 | 3,998,455 | 6,288,602 | |||||||||
| Sales of patented drugs | 2,151,809 | 9,027,211 | 1,216,096 | |||||||||
| Other revenues | 97,782 | 22,544 | 42,331 | |||||||||
| Total | $ | 15,864,773 | $ | 19,433,945 | $ | 14,151,516 | ||||||
Cost of revenues
Cost of revenues was comprised of direct related costs incurred for preparation of online medical training courses and offline education seminars and patient-aid projects and cost of patented drugs.
The cost of preparation of online medical training courses and offline education seminars and patient management services in patient-aid projects includes expenses of travelling and accommodation, seminar site-rental, video production and backdrop production, professional service fees charged by experts who provide online and offline seminars, salary and welfare expenses incurred by the key members of the editorial, design and production team, and labor cost for patient-aid projects. The travelling and accommodation expenses, including but not limited to the air-ticket expenses and hotel accommodation expenses, represented the costs arising from lecturers’ attendance and participation of the offline seminars. Other media expenses were incurred by the Company’s medical department for videos production, live streaming of the offline seminars, and materials collection to create online courses. These travelling, accommodation and media expenses are well budgeted before any agreements entered into by the Company and the customers. Therefore, such expenses are well covered by the customers under those agreements. The Company is not reimbursed by the customers separately.
Employee benefits
The full-time employees of the Company are entitled to staff welfare benefits including medical care, housing fund, pension benefits, unemployment insurance and other welfare, which are government mandated defined contribution plans. The Company is required to accrue for these benefits based on certain percentages of the employees’ respective salaries, subject to certain ceilings, in accordance with the relevant PRC regulations, and make cash contributions to the state-sponsored plans out of the amounts accrued. Total expenses for the plans were $536,649, $707,493 and $817,345 for the years ended December 31, 2024, 2023 and 2022, respectively.
F-
ZHONGCHAO INC.
NOTES TO CONSOLIDATED FINANCIAL STATEMENTS
Research and development costs
Research and development costs are mainly comprised of salary and welfare expenses for the Company’s IT department employees who work for the development of the Company’s platform and database, and software and related intellectual property expenses which were used to develop an extensive library of licensed content and medical database. For the years ended December 31, 2024, 2023 and 2022, the Company incurred research and development expenses of $252,451, $514,411 and $411,524, respectively.
Advertising expenses
Advertising expenses primarily include advertisement for the Company’s platform for online medical courses. Advertising costs are expensed as incurred and the total amounts charged to “selling and marketing expenses” in the consolidated statements of operations and comprehensive loss were $2,524,283, $4,197,993 and $989,900 for the years ended December 31, 2024, 2023 and 2022, respectively.
Share-based compensation
Share-based awards granted to the Company’s employees and one non-employee are measured at fair value on grant date and measurement date, respectively, and share-based compensation expense is recognized (i) immediately at the grant date if no vesting conditions are required, or (ii) using the accelerated attribution method, net of estimated forfeitures, over the requisite service period. The fair value of restricted shares is determined with reference to the fair value of the underlying shares.
At each date of measurement, the Company reviews internal and external sources of information to assist in the estimation of various attributes to determine the fair value of the share-based awards granted by the Company, including but not limited to the fair value of the Company ordinary shares, expected life, expected volatility and expected forfeiture rates. The Company is required to consider many factors and make certain assumptions during this assessment. If any of the assumptions used to determine the fair value of the share-based awards changes significantly, share-based compensation expense may differ materially in the future from that recorded in the current reporting period. Moreover, the estimates of fair value of the awards are not intended to predict actual future events or the value that ultimately will be realized by grantees who receive share-based awards, and subsequent events are not indicative of the reasonableness of the original estimates of fair value made by the Company for accounting purposes.
Value added tax
The Company is subject to value added tax (“VAT”) and related surcharges on the revenues earned for both sales of products and rendering of services in the PRC. The applicable rate of value added tax is 6% on services and 13% on sales of products. The related surcharges for revenues derived from provision medical courses are deducted from gross receipts to arrive at net revenues.
Income taxes
The Company accounts for income taxes in accordance with the U.S. GAAP for income taxes. Under the asset and liability method as required by this accounting standard, the recognition of deferred income tax liabilities and assets for the expected future tax consequences of temporary differences between the income tax basis and financial reporting basis of assets and liabilities. Provision for income taxes consists of taxes currently due plus deferred taxes.
The charge for taxation is based on the results for the year as adjusted for items which are non-assessable or disallowed. It is calculated using tax rates that have been enacted or substantively enacted by the balance sheet date.
Deferred tax is accounted for using the balance sheet liability method in respect of temporary differences arising from differences between the carrying amount of assets and liabilities in the financial statements and the corresponding tax basis. Deferred tax assets are recognized to the extent that it is more likely than not these items will be utilized against taxable income in the future. Deferred tax is calculated using tax rates that are expected to apply to the period when the asset is realized or the liability is settled. Deferred tax is charged or credited in the income statement, except when it is related to items credited or charged directly to equity. Deferred tax assets are reduced by a valuation allowance when, in the opinion of management, it is more likely than not that some portion or all of the deferred tax assets will not be realized. Current income taxes are provided for in accordance with the laws of the relevant taxing authorities.
F-
ZHONGCHAO INC.
NOTES TO CONSOLIDATED FINANCIAL STATEMENTS
An uncertain tax position is recognized as a benefit only if it is “more likely than not” that the tax position would be sustained in a tax examination, with a tax examination being presumed to occur. The amount recognized is the largest amount of tax benefit that is greater than 50% likely of being realized on examination. Penalties and interest incurred related to underpayment of income tax are classified as income tax expense in the period incurred. As of December 31, 2024, income tax returns filed with PRC tax authorities for the tax years ended December 31, 2019 through December 31, 2023 remain open for statutory examination.
Loss per share
Basic loss per ordinary share is computed by dividing net loss attributable to ordinary shareholders by the weighted-average number of ordinary shares outstanding during the period. Diluted loss per share is computed by dividing net loss attributable to ordinary shareholders by the sum of the weighted average number of ordinary share outstanding and of potential ordinary share (e.g., convertible securities, options and warrants) as if they had been converted at the beginning of the periods presented, or issuance date, if later. Potential ordinary shares that have an anti-dilutive effect (i.e., those that increase income per share or decrease loss per share) are excluded from the calculation of diluted earnings per share.
Comprehensive loss
A Comprehensive loss includes net loss and other comprehensive loss arising from foreign currency adjustments. Comprehensive loss is reported in the consolidated statements of operations and comprehensive loss.
Commitments and contingencies
In the normal course of business, the Company is subject to loss contingencies, such as legal proceedings and claims arising out of its business, that cover a wide range of matters, including, among others, government investigations and tax matters. In accordance with ASC No. 450-20, “Loss Contingencies”, the Company records accruals for such loss contingencies when it is probable that a liability has been incurred and the amount of loss can be reasonably estimated.
Operating lease
The Company leases its offices which are classified as operating leases in accordance with Topic 842. Under Topic 842, lessees are required to recognize the following for all leases (with the exception of short-term leases) on the commencement date: (i) lease liability, which is a lessee’s obligation to make lease payments arising from a lease, measured on a discounted basis; and (ii) right-of-use asset, which is an asset that represents the lessee’s right to use, or control the use of, a specified asset for the lease term.
At the commencement date, the Company recognizes the lease liability at the present value of the lease payments not yet paid, discounted using the interest rate implicit in the lease or, if that rate cannot be readily determined, the Company’s incremental borrowing rate for the same term as the underlying lease. The right-of-use asset is recognized initially at cost, which primarily comprises the initial amount of the lease liability, plus any initial direct costs incurred, consisting mainly of brokerage commissions, less any lease incentives received. All right-of-use assets are reviewed for impairment. No impairment for right-of-use lease assets as of December 31, 2024 and 2023.
F-
ZHONGCHAO INC.
NOTES TO CONSOLIDATED FINANCIAL STATEMENTS
Segment reporting
Operating segments are reported in a manner consistent with the internal reporting provided to the chief operating decision maker (the “CODM”), which has been identified as the Company’s Chief Operating Officer.
The Company’s organizational structure is based on a number of factors that the CODM uses to evaluate, view and run its business operations which include, but not limited to, customer base, homogeneity of service and technology. The Group’s operating segments are based on such organizational structure and information reviewed by the Company’s CODM to evaluate the operating segment results. Based on management’s assessment, the Company has determined that it has two operating segments: (i) provision of training and education services and assistance in patient-aid projects (collectively “MDMOOC services”). (ii) sales of patented drugs.
Recently issued accounting pronouncements
In November 2023, the FASB issued Accounting Standards Update (“ASU”) 2023-07 “Segment Reporting (Topic 280): Improvements to Reportable Segment Disclosures” which expands annual and interim disclosure requirements for reportable segments. These requirements include: (i) disclosure of significant expenses that are regularly provided to the Chief Operating Decision Maker (“CODM”) and included within each reported measure of segment profit or loss (collectively referred to as the “significant expense principle”); (ii) disclosure of an amount for other segment items (equal to the difference between segment revenue less segment expenses disclosed under the significant expense principle and each reported measure of segment profit or loss) by reportable segment and a description of their composition; (iii) annual disclosure of a reportable segment’s profit or loss and assets currently required by Topic 280 in interim periods; (iv) clarification that, if the CODM uses more than one measure of a segment’s profit or loss in assessing segment performance and deciding how to allocate resources, a public entity may report those additional measures of segment profit or loss; (v) disclosure of the title and position of the CODM and an explanation of how the CODM uses the reported measure(s) disclosure of segment profit or loss in assessing segment performance and deciding how to allocate resources; and (vi) requiring a public entity that has a single reportable segment provide all the disclosures required by the amendments in this ASU, and all existing segment disclosures in Topic 280. ASU 2023-07 is effective for the Company’s annual periods beginning January 1, 2024, and for interim periods beginning January 1, 2025. The Company adopted ASU 2023-07 on January 1, 2024, and applied the amendments retrospectively to all prior periods presented in these consolidated financial statements. Refer to Note 21 segment information.
On December 14, 2023, the FASB issued a final standard on improvements to income tax disclosures. The standard requires disaggregated information about a reporting entity’s effective tax rate reconciliation as well as information on income taxes paid. The standard is intended to benefit investors by providing more detailed income tax disclosures that would be useful in making capital allocation decisions. ASU 2023-09, Improvements to Income Tax Disclosures, applies to all entities subject to income taxes. For public business entities, the new requirements will be effective for annual periods beginning after December 15, 2024. For entities other than public business entities, the requirements will be effective for annual periods beginning after December 15, 2025. The guidance will be applied on a prospective basis with the option to apply the standard retrospectively. Early adoption is permitted. Management does not expect material impact on its accounting or reporting when implemented.
The Company does not believe other recently issued but not yet effective accounting standards, if currently adopted, would have a material impact on its the consolidated financial position, statements of operations and cash flows.
F-
ZHONGCHAO INC.
NOTES TO CONSOLIDATED FINANCIAL STATEMENTS
Significant risks and uncertainties
| 1) | Credit risk |
Assets that potentially subject the Company to significant concentration of credit risk primarily consist of cash and cash equivalents and certificate of deposits. The maximum exposure of such assets to credit risk is their carrying amount as at the balance sheet dates. As of December 31, 2024, the Company held cash and cash equivalents of $7,841,306 and certificate of deposits of $5,238,000 included in short-term investment.
| ● | In Mainland China, each depositor at each bank is insured by the government authority with the maximum limit of RMB 500,000 (approximately $68,500). As of December 31, 2024, a cash balance of $2,583,069 and a short-term investments balance of $2,040,000 were deposited in financial institutions located in Mainland China, of which $3,983,909 was subject to credit risk. The Company had cash equivalent of $1,780,993 that was invested in highly liquid investments with original maturities of three months or less in financial institutions located in Mainland China that was not insured by the aforementioned deposit insurance. |
| ● | In the United States, each depositor at each bank is insured by the government authority with the maximum limit of $250,000 by the Federal Deposit Insurance Corp (“FDIC”). As of December 31, 2024, a cash balance of $253,962, a cash equivalent balance of $1,000,000 with original maturities of three months or less, and also a short-term investments balance of $3,198,000 were deposited in the financial institutions in the United States, of which $3,784,440 was subject to credit risk. |
| ● | In Japan, each depositor at each bank is insured with the maximum limit of JPY 10,000,000 (approximately $63,500) by the Deposit Insurance Corporation of Japan (“DICJ”). As of December 31, 2024, a cash balance of $1,072,435 was deposited in financial institutions located in Japan, of which $1,008,890 was subject to credit risk. |
| ● | In Hong Kong, each depositor at each bank is insured with the maximum limit of HKD 800,000 (approximately $102,991) by Hong Kong Deposit Protection Board (“DPSB”). As of December 31, 2024, a cash balance of $1,150,165 was deposited at certain investment accounts with financial institution located in Hong Kong, which was not insured by FDIC insurance or other insurance. |
To limit exposure to credit risk relating to deposits, the Company primarily place cash and cash equivalent deposits with large financial institutions which management believes are of high credit quality and the Company also continually monitors their credit worthiness.
| 2) | Foreign currency risk |
Substantially all of the Company’s operating activities and the Company’s assets and liabilities are denominated in RMB, which is not freely convertible into foreign currencies. All foreign exchange transactions take place either through the Peoples’ Bank of China (“PBOC”) or other authorized financial institutions at exchange rates quoted by PBOC. Approval of foreign currency payments by the PBOC or other regulatory institutions requires submitting a payment application form together with suppliers’ invoices and signed contracts. The value of RMB is subject to changes in central government policies and to international economic and political developments affecting supply and demand in the China Foreign Exchange Trading System market.
| 3) | Other risk |
The Company’s operations are carried out in China. Accordingly, the Company’s business, financial condition and results of operations may be influenced by the political, economic and legal environments in the PRC as well as by the general state of the PRC’s economy. In addition, the Company’s business may be influenced by changes in governmental policies with respect to laws and regulations, anti-inflationary measures, currency conversion and remittance abroad, rates and methods of taxation among other factors.
F-
ZHONGCHAO INC.
NOTES TO CONSOLIDATED FINANCIAL STATEMENTS
3. VARIABLE INTEREST ENTITIES AND OTHER CONSOLIDATION MATTERS
On August 14, 2019, Zhongchao WFOE entered into VIE Agreements with Zhongchao Shanghai and its shareholders. The key terms of these VIE Agreements are summarized in “Note 1 - Organization and Principal Activities” above.
VIE is an entity that has either a total equity investment that is insufficient to permit the entity to finance its activities without additional subordinated financial support, or whose equity investors lack the characteristics of a controlling financial interest, such as through voting rights, right to receive the expected residual returns of the entity or obligation to absorb the expected losses of the entity. The variable interest holder, if any, that has a controlling financial interest in a VIE is deemed to be the primary beneficiary and must consolidate the VIE. Zhongchao WFOE is deemed to have a controlling financial interest and be the primary beneficiary of Zhongchao Shanghai, because it has both of the following characteristics:
| 1. | power to direct activities of Zhongchao Shanghai that most significantly impact its economic performance, and | |
| 2. | obligation to absorb losses of the entity that could potentially be significant to Zhongchao Shanghai or right to receive benefits from the entity that could potentially be significant to Zhongchao Shanghai. |
In addition, as all of these VIE agreements are governed by PRC law and provide for the resolution of disputes through arbitration in the PRC, they would be interpreted in accordance with PRC law and any disputes would be resolved in accordance with PRC legal procedures. The legal environment in the PRC is not as developed as in other jurisdictions, such as the United States. As a result, uncertainties in the PRC legal system could further limit the Company’s ability to enforce these VIE agreements. Furthermore, these contracts may not be enforceable in China if PRC government authorities or courts take a view that such contracts contravene PRC laws and regulations or are otherwise not enforceable for public policy reasons. In the event the Company is unable to enforce these VIE Agreements, it may not be able to consolidate the financial statements of Zhongchao Shanghai and its ability to conduct its business may be materially and adversely affected.
The Company had no operations but to consolidate the financial statements of Zhongchao Shanghai and its subsidiaries. Current regulations in China permit Zhongchao Shanghai to pay dividends to the Company only out of its accumulated distributable profits, if any, determined in accordance with their articles of association and PRC accounting standards and regulations. The ability of Zhongchao Shanghai to make dividends and other payments to the Company may be restricted by factors including changes in applicable foreign exchange and other laws and regulations.
Risks of variable interest entity structure
In the opinion of management, (i) the corporate structure of the Company is in compliance with existing PRC laws and regulations; (ii) the VIE Arrangements are valid and binding, and do not result in any violation of PRC laws or regulations currently in effect; and (iii) the business operations of WFOE and the VIE are in compliance with existing PRC laws and regulations in all material respects, except as disclosed in this Annual Report.
However, there are substantial uncertainties regarding the interpretation and application of current and future PRC laws and regulations. Accordingly, the Company cannot be assured that PRC regulatory authorities will not ultimately take a contrary view to the foregoing opinion of its management. If the current corporate structure of the Company or the VIE Arrangements is found to be in violation of any existing or future PRC laws and regulations, the Company may be required to restructure its corporate structure and operations in the PRC to comply with changing and new PRC laws and regulations. In the opinion of management, the likelihood of loss in respect of the Company’s current corporate structure or the VIE Arrangements is remote based on current facts and circumstances.
F-
ZHONGCHAO INC.
NOTES TO CONSOLIDATED FINANCIAL STATEMENTS
The following significant amounts of Zhongchao Shanghai and its subsidiaries are included in the accompanying consolidated financial statements as of December 31, 2024 and 2023, and for the years ended December 31, 2024, 2023 and 2022:
| December 31, 2024 |
December 31, 2023 |
|||||||
| ASSETS | ||||||||
| Cash and cash equivalents | $ | 4,354,654 | $ | 5,443,562 | ||||
| Accounts receivable | 4,682,320 | 2,552,738 | ||||||
| Inventories | 586,221 | 592,382 | ||||||
| Other current assets | 272,693 | 1,967,306 | ||||||
| Investment in a limited partnership and an equity investee | 1,089,960 | 1,145,404 | ||||||
| Property and equipment, net | 4,206,154 | 1,697,576 | ||||||
| Right of use assets | 89,020 | 796,653 | ||||||
| Deferred tax assets | 119,425 | 357,878 | ||||||
| Other noncurrent assets | 12,177 | 17,539 | ||||||
| Total Assets | $ | 15,412,624 | $ | 14,571,038 | ||||
| LIABILITIES | ||||||||
| Advances from customers | $ | 203,787 | $ | 838,838 | ||||
| Income tax payable | 6,734 | |||||||
| Operating lease liabilities, current and non-current | 57,517 | 808,156 | ||||||
| Due to Zhongchao Inc.* | 483,800 | 564,652 | ||||||
| Other current liabilities | 1,276,732 | 1,593,106 | ||||||
| Deferred tax liabilities | 179,638 | 128,250 | ||||||
| Total Liabilities | $ | 2,201,474 | $ | 3,939,736 | ||||
| For the years ended December 31, | ||||||||||||
| 2024 | 2023 | 2022 | ||||||||||
| Revenues | $ | 15,864,773 | $ | 19,433,945 | $ | 14,151,516 | ||||||
| Income (loss) from operations | $ | 3,245,712 | $ | (11,846,266 | ) | $ | (1,716,154 | ) | ||||
| Net income (loss) | $ | 2,902,555 | $ | (10,780,772 | ) | $ | (1,427,296 | ) | ||||
| * | The balances due from/to Zhongchao Inc. are eliminated on consolidation. |
As of December 31, 2024 and 2023, the VIE and its subsidiaries did not collateralize their assets for the obligation. Moreover, the beneficial interest holders of the VIE and its subsidiaries had no recourse to the general credit of the Company or its subsidiaries.
4. ACQUISITION OF BEIJING YISUIZHEN AND ITS SUBSIDIARY
In November 2021, Beijing Yisuizhen was set up, over which the Company owned 47% effective equity interest with capital contribution of $708,129 (RMB 4,568,000) and accounted for the investment under equity method.
In February 2022, Beijing Yisuizhen acquired 60% equity interest in West Angel and exercised control over West Angel, at cash consideration of RMB 25 million and a 6.67% share consideration in Shanghai Zhongxin at discounted price. Both Beijing Yisuizhen and West Angel are primarily engaged in technology development, consulting, communication, transfer, and promotion, software services, and health consulting services.
In August 2022, the Company acquired additional equity interest in Beijing Yisuizhen and its subsidiary for a cash consideration of $3.1 million (RMB20.6 million) and a 6.67% share consideration in Shanghai Zhongxin at discounted price. Upon the completion of the transaction, the Company owns 100% equity interest in Beijing Yisuizhen and Beijing Yisuizhen became a consolidated subsidiary of the Company.
F-
ZHONGCHAO INC.
NOTES TO CONSOLIDATED FINANCIAL STATEMENTS
The allocation of the purchase price as of the date of acquisition is summarized as follows:
| Net assets deficit assumed (i) | $ | (60,092 | ) | |
| Software acquired in business combination (ii) | 1,000,406 | |||
| Goodwill | 5,767,504 | |||
| Deferred tax liabilities | (234,225 | ) | ||
| Non-controlling interest (iii) | (2,585,087 | ) | ||
| Foreign currency adjustments | 120,261 | |||
| $ | 4,008,767 | |||
| Total purchase price is comprised of | ||||
| Cash consideration | $ | 3,055,432 | ||
| Fair value of previously held equity interests (iv) | 708,129 | |||
| Fair value of 6.67% equity interest in Zhongxin (v) | 393,816 | |||
| Less: cash from transfer of fair value of 6.67% equity interest in Zhongxin (v) | (148,610 | ) | ||
| $ | 4,008,767 |
| (i) | Net asset deficit assumed primarily included other current liabilities for operating expenses. |
| (ii) | Software acquired in the business combination had estimated useful life of 3 years. |
| (iii) | Fair value of the noncontrolling interests was estimated with reference to the market price per share as of the acquisition date. |
| (iv) | A gain of $850 in relation to the revaluation of the previously held equity interests was recorded in other income, net in the consolidated statements of operations and comprehensive loss for the year ended December 31, 2022. The fair value of the previously held equity interests approximated the cost of investments as Beijing Yisuizhen has not commenced operations since its setup. |
| (v) | In exchange for the equity interest in Beijing Yisuizhen and West Angel, the Company also granted 6.67% equity interest in Shanghai Zhongxin, with fair value of $393,816 (RMB 2,713,000), to four shareholders of West Angel at cash consideration of $148,610 (RMB 1,000,000). The Company engaged a third-party valuation team to estimate the fair value of equity interest of Shanghai Zhongxin. As of December 31, 2022, the four shareholders paid the cash consideration to Mr. Yang, the Chief Executive Officer of the Company. The Company recorded the outstanding balance in the account of due from related parties as of December 31, 2022. |
5. SHORT-TERM INVESTMENTS
As of December 31, 2024 and 2023, the balance of short-term investments represented certificate of deposits with original maturity of more than three months but less than one year and certain listed equity securities purchased through various open market transactions. The trading securities are initially recorded at cost, and subsequently measured at fair value with the changes in fair value recorded in other income, net in the consolidated statements of operations and comprehensive loss. Gain (loss) from trading securities amounted to $108,949, $654,980 and $(240,489) for the years ended December 31, 2024, 2023 and 2022, respectively. Interest income from certificate of deposits were $205,802, $186,793 and nil as of December 31, 2024, 2023 and 2022, respectively which were recorded in interest income in the consolidated statement of operations and comprehensive loss.
6. FINANCIAL INSTRUMENTS
The following tables show the Company’s cash, cash equivalents and investments by significant investment category as of December 31, 2024 and 2023.
| As of December 31, 2024 | ||||||||||||||||||
| Cash and cash equivalents | Current investments | Non-current investments | Total fair value | |||||||||||||||
| Cash | $ | 5,060,313 | $ | $ | $ | 5,060,313 | ||||||||||||
| Level 1: | ||||||||||||||||||
| Money market funds | 1,780,993 | 1,780,993 | ||||||||||||||||
| Trading securities | 4,441 | 4,441 | ||||||||||||||||
| Subtotal | 1,780,993 | 4,441 | 1,785,434 | |||||||||||||||
| Level 2: | ||||||||||||||||||
| Certificates of deposit | 1,000,000 | 5,238,000 | 6,238,000 | |||||||||||||||
| Total | $ | 7,841,306 | $ | 5,242,441 | $ | $ | 13,083,747 | |||||||||||
F-
ZHONGCHAO INC.
NOTES TO CONSOLIDATED FINANCIAL STATEMENTS
| As of December 31, 2023 | ||||||||||||||||||
| Cash and cash equivalents | Current investments | Non-current investments | Total fair value | |||||||||||||||
| Cash | $ | 2,808,008 | $ | $ | $ | 2,808,008 | ||||||||||||
| Level 1: | ||||||||||||||||||
| Money market funds | 4,740,686 | 4,740,686 | ||||||||||||||||
| Trading securities | 656,132 | 656,132 | ||||||||||||||||
| Subtotal | 4,740,686 | 656,132 | 5,396,818 | |||||||||||||||
| Level 2: | ||||||||||||||||||
| Certificates of deposit | 5,241,677 | 5,241,677 | ||||||||||||||||
| Investment in an equity security | 165,871 | 165,871 | ||||||||||||||||
| Subtotal | 5,241,677 | 165,871 | 5,407,548 | |||||||||||||||
| Total | $ | 7,548,694 | $ | 5,897,809 | $ | 165,871 | $ | 13,612,374 | ||||||||||
7. OTHER CURRENT ASSETS
Other current assets consist of the following:
| December 31, 2024 |
December 31, 2023 |
|||||||
| Office rental deposit | $ | 33,144 | $ | 116,899 | ||||
| Interest receivable | 98,115 | 181,337 | ||||||
| Others | 142,423 | 153,186 | ||||||
| $ | 273,682 | $ | 451,422 | |||||
8. LOANS RECEIVABLE
Loans receivables consist of the following:
| December 31, 2024 |
December 31, 2023 |
|||||||
| Borrower A | 281,694 | |||||||
Borrower A
On August 1, 2023, the Company made loans of RMB 2,000,000 ($281,694) to Borrower A with a term of five months. In January 2024, the Company collected the full outstanding balance. The loan was interest free.
On January 1, 2023, the Company made loans of RMB 1,900,000 ($267,609) to Borrower A with a term of six months. On May 1, 2023, the Company made another loans of RMB 2,000,000 ($281,694) to Borrower A with a term of four months. The Company collected the full outstanding balance in April and August 2023, respectively. Both loans were interest free.
9. PROPERTY AND EQUIPMENT, NET
Property and equipment, net consist of the following:
| December 31, 2024 |
December 31, 2023 |
|||||||
| Land and buildings | $ | 6,209,058 | $ | 3,348,814 | ||||
| Office equipment | 8,409 | 18,287 | ||||||
| Leasehold improvements | 50,320 | 51,732 | ||||||
| Less: accumulated depreciation | (400,633 | ) | (196,581 | ) | ||||
| $ | 5,867,154 | $ | 3,222,252 | |||||
Depreciation expenses totaled $226,158, $172,394, and $241,842 for the years ended December 31, 2024, 2023, and 2022, respectively.
F-
ZHONGCHAO INC.
NOTES TO CONSOLIDATED FINANCIAL STATEMENTS
During the year ended December 31, 2024, the Company purchased three properties in Beijing, Shanghai and Japan for a total purchase price of approximately $3.0 million to be used as office for Beijing Boya, Shanghai Huijing and Zhongchao Japan, the VIE’s subsidiaries and one subsidiary of the Company.
During the year ended December 31, 2023, the Company demolished one building in Beijing and disposed certain vehicle and office equipment. In May 2023, the Company received a notice from local government to demolish its building as it violated certain law and location regulation. The total carrying value of the demolished building and disposed vehicle and office equipment was $1,433,889. The Company recorded loss from the disposal of the building and office equipment of $1,402,255 as “Loss from disposal of property and equipment” in the consolidated statements of operations and comprehensive loss.
10. PREPAYMENTS FOR LEASE OF LAND
As of December 31, 2024 and 2023, prepayments for lease of land were $nil and $nil, respectively.
Amortization expenses totaled $nil, $10,561, and $22,226 for the years ended December 31, 2024, 2023, and 2022, respectively.
In June 2023, together with the Company’s demolishment of the building in Beijing (see Note 9), the Company determined that the related prepayment for lease of land should also be impaired. The carrying value of the prepayments for lease of land was $285,553. The Company recorded loss from the impairment of the prepayments for lease of land of $285,553 as “Loss from disposal of property and equipment” in the consolidated statements of operations and comprehensive loss.
11. INTANGIBLE ASSETS, NET
Intangible assets, net consist of the following:
| December 31, 2024 |
December 31, 2023 |
|||||||
| Software | $ | 39,182 | $ | 40,283 | ||||
| Trademark and license | 10,520 | 10,815 | ||||||
| Less: accumulated amortization | (37,525 | ) | (33,559 | ) | ||||
| $ | 12,177 | $ | 17,539 | |||||
For the years ended December 31, 2024, 2023 and 2022, amortization expenses totaled $4,953, $335,538, and $119,218, respectively.
During the year ended December 31, 2023, the Company assessed and concluded that its software acquired as part of the acquisition of the West Angel would not support its ongoing business development. The Company charged impairment loss of $536,206 against software for the year ended December 31, 2023. The charge is recorded as “Impairment of intangible assets” in the consolidated statements of operations and comprehensive loss.
The following is a schedule, by years, of amortization of intangible assets as of December 31, 2024:
| For the year ended December 31, 2025 | $ | 4,882 | ||
| For the year ended December 31, 2026 | 4,849 | |||
| For the year ended December 31, 2027 | 2,446 | |||
| $ | 12,177 |
12. INVESTMENTS IN EQUITY METHOD INVESTEES
As of December 31, 2024 and 2023, the Company’s investments in equity investments were comprised of investment in one limited partnership, Ningbo Meishan Xinaishan Equity Investment Limited Partnership. The carrying balance of the equity method investment as of December 31, 2024 and 2023 are $1,089,960 and $1,145,404, respectively.
On November 5, 2020, the Company entered into a five-year partnership agreement to invest $1,217,039, for 28% partnership interest in the limited partnership. The funds raised by the limited partnership are invested in one PRC private company engaged in immunotherapy. For the years ended December 31, 2024, 2023 and 2022, equity investment loss of $24,502, $229, and $80 have been recorded in other income, net for the Company’s share of the operating loss of the limited partnership. As of December 31, 2024 and 2023, no significant impairment indicators have been noted in connection with the investment.
F-
ZHONGCHAO INC.
NOTES TO CONSOLIDATED FINANCIAL STATEMENTS
13. INVESTMENT IN AN EQUITY SECURITY
During the year ended December 31, 2021, the Company made an investment of $150,000 in Elite Ivy Investment LLC (“Elite Ivy”), accounting for 0.6% of the investee. During the year ended December 31, 2023 and 2022, the Company has reinvested $13,408 and $2,463, respectively, of dividend and the total initial investment changed to $165,871, accounting for 0.7% ownership as of December 31, 2023. Elite Ivy was mainly engaged in investments in equities, options, futures, debt securities and commodities, and interim investments in money market or equivalent instruments. The Company can withdraw the investment after six months of the investment.
As a practical expedient, the Company uses Net Asset Value (“NAV”) or its equivalent to measure the fair value of the investment in the Elite Ivy. For the years ended December 31, 2023 and 2022, the Company recorded upward adjustments of $81,625 and downward adjustment of $65,394 on the investment.
The Company considers both qualitative and quantitative factors that may have a significant effect on the fair value of the equity security. For the year ended December 31, 2023 and 2022, the Company did not record impairment against the investment. The Company withdrew the investment in June 2024 and received $195,169 and recorded $29,298 upward adjustment on the investment for the year ended December 31, 2024.
14. ACCRUED EXPENSES AND OTHER CURRENT LIABILITIES
Accrued expenses and other current liabilities consist of the following:
| December 31, 2024 |
December 31, 2023 |
|||||||
| Other tax payable | $ | 246,002 | $ | 135,746 | ||||
| Accrued payroll | 199,418 | 227,884 | ||||||
| Customer deposits payable | 118,296 | 95,184 | ||||||
| Commission payable | 81,932 | 403,001 | ||||||
| Other current liabilities | 112,237 | 50,743 | ||||||
| $ | 757,885 | $ | 912,558 | |||||
Amongst, other tax payables consist of the following:
| December 31, 2024 |
December 31, 2023 |
|||||||
| Value added tax payable | $ | 245,024 | $ | 128,570 | ||||
| Local taxes payable | 978 | 7,176 | ||||||
| $ | 246,002 | $ | 135,746 | |||||
15. INCOME TAXES
Cayman Islands
Under the current tax laws of the Cayman Islands, the Company is not subject to tax on income or capital gain. Additionally, upon payments of dividends to the shareholders, no Cayman Islands withholding tax will be imposed.
British Virgin Islands
Under the current tax laws of BVI, the Company’s subsidiary incorporated in the BVI is not subject to tax on income or capital gains.
F-
ZHONGCHAO INC.
NOTES TO CONSOLIDATED FINANCIAL STATEMENTS
Hong Kong
Zhongchao HK is incorporated in Hong Kong and is subject to Hong Kong Profits Tax on the taxable income as reported in its statutory financial statements adjusted in accordance with relevant Hong Kong tax laws. The applicable tax rate for the first HKD$2 million of assessable profits is 8.25% and assessable profits above HKD$2 million will continue to be subject to the rate of 16.5% for corporations in Hong Kong, effective from the year of assessment 2018/2019. Before that, the applicable tax rate was 16.5% for corporations in Hong Kong. The Company did not make any provisions for Hong Kong profit tax as there were no assessable profits derived from or earned in Hong Kong since inception. Under Hong Kong tax laws, Zhongchao HK is exempted from income tax on its foreign-derived income and there is no withholding taxed in Hong Kong on remittance of dividends.
USA
Zhongchao USA is incorporated in the United States and is subject to a federal tax rate of 21%.
Japan
Under the current tax laws of Japan, Zhongchao Japan is incorporated in Japan and is subject to an income tax rate of 30%. For the years ended December 31, 2024, 2023 and 2022, Zhongchao Japan did not have taxable income.
PRC
For the years ended December 31, 2024 and 2023, Zhongchao Shanghai was subject to PRC Enterprise Income Tax (“EIT”) on the taxable income in accordance with the relevant PRC income tax laws. The EIT rate for companies operating in the PRC is 25%. The Company’s other subsidiary and the VIE’s subsidiaries that are located in the PRC were qualified as Small and Micro-sized Enterprises (“SMEs”).
For the year ended December 31, 2022, Zhongchao Shanghai and Beijing Branch of Shanghai Zhongxun were subject to PRC EIT on the taxable income in accordance with the relevant PRC income tax laws. The EIT rate for companies operating in the PRC is 25%. The Company’s other subsidiary and the VIE’s subsidiaries that are located in the PRC were qualified as SMEs.
SMEs are entitled to a reduced EIT rate of a reduced EIT rate of 20%, 75.0% reduction of taxable income for the first RMB 3,000,000 and no reduction for the remaining taxable income for the year ended December 31,2024 and 2023; a reduced EIT rate of 20%, 87.5% reduction of taxable income for the first RMB1,000,000 taxable income and 75% reduction of taxable income between RMB 1,000,000 and RMB 3,000,000, and no reduction for the remaining taxable income for the year ended December 31, 2022.
In September 2018, the State Taxation Administration of the PRC announced a preferential tax treatment for research and development expenses. Qualified entities are entitled to deduct 175% research and development expenses against income to reach a net operating income.
The components of profit (loss) before income tax benefits (expenses) are summarized as follows:
| For the Years Ended December 31, |
||||||||||||
| 2024 | 2023 | 2022 | ||||||||||
| PRC | $ | 3,233,722 | $ | (11,527,235 | ) | $ | (1,243,361 | ) | ||||
| Non-PRC | (3,171,966 | ) | (449,764 | ) | (1,306,645 | ) | ||||||
| Total | $ | 61,756 | $ | (11,976,999 | ) | $ | (2,550,006 | ) | ||||
F-
ZHONGCHAO INC.
NOTES TO CONSOLIDATED FINANCIAL STATEMENTS
Income tax benefits (expenses) consist of the following:
| For the Years Ended December 31, |
||||||||||||
| 2024 | 2023 | 2022 | ||||||||||
| Current income tax expenses | $ | (47,518 | ) | $ | (69,467 | ) | $ | (138,188 | ) | |||
| Deferred income tax (expenses) benefits | (287,651 | ) | 739,227 | (134,125 | ) | |||||||
| Income tax (expenses) benefits | $ | (335,169 | ) | $ | 669,760 | $ | (272,313 | ) | ||||
Below is a reconciliation of the statutory tax rate to the effective tax rate:
| For the Years Ended December 31, |
||||||||||||
| 2024 | 2023 | 2022 | ||||||||||
| PRC statutory income tax rate | 25 | % | 25 | % | 25 | % | ||||||
| Effect of different tax rates for preferential tax benefits and other jurisdiction | (788.22 | )% | 2.57 | % | 10.61 | % | ||||||
| Effect of non-deductible expenses | 96.85 | % | (2.61 | )% | (1.22 | )% | ||||||
| Effect of research and development credits | (20.44 | )% | 3.57 | % | 3.06 | % | ||||||
| Effect of deferred tax rate change | - | % | (19.63 | )% | (34.22 | )% | ||||||
| Effect of changes in valuation allowance | (1,229.54 | )% | (3.31 | )% | (13.91 | )% | ||||||
| Effective tax rate | 542.73 | % | 5.59 | % | (10.68 | )% | ||||||
Deferred tax assets as of December 31, 2024 and 2023 consist of the following:
| December 31, 2024 |
December 31, 2023 |
|||||||
| Deferred tax assets: | ||||||||
| Excess advertising expense | $ | $ | 47,503 | |||||
| Net operating loss carrying forward | 1,706,177 | 1,049,699 | ||||||
| Share-based compensation | 195,422 | 186,497 | ||||||
| Lease liabilities | 21,281 | 109,499 | ||||||
| Others | 25,249 | 26,727 | ||||||
| Less: Deferred tax liability | (201,872 | ) | (346,059 | ) | ||||
| Less: Valuation allowance on deferred tax assets | (1,626,832 | ) | (715,989 | ) | ||||
| Deferred tax assets, net | $ | 119,425 | $ | 357,878 | ||||
| Deferred tax liability | ||||||||
| Changes in fair value of short-term investments | 22,879 | 137,546 | ||||||
| Upward adjustments in investments in an equity security | (6,153 | ) | 3,333 | |||||
| Right-of-use assets | 15,739 | 114,666 | ||||||
| Unbilled revenue | 349,045 | 218,764 | ||||||
| Less: Deferred tax assets | (201,872 | ) | (346,059 | ) | ||||
| Deferred tax liability, net | $ | 179,638 | $ | 128,250 | ||||
As of December 31, 2024 and 2023, the Company had net operating loss carryforwards of $11,418,259 and $9,089,697, respectively. The net operating loss carryforwards $6,267,424 from Unite States on December 31, 2024 could be carried forward indefinitely and shall not expire. The Company also has net operating loss carryforwards from PRC of 5,150,835 which expire starting in 2025 through 2035. The Company reviews deferred tax assets for a valuation allowance based upon whether it is more likely than not that the deferred tax asset will be fully realized. As of December 31, 2024 and 2023, the Company recorded valuation allowance of $1,626,832 and $715,989 against the deferred tax assets arising from net operating loss carrying forward based upon management’s assessment that it is more likely than not that part of deferred tax assets will not be realized.
F-
ZHONGCHAO INC.
NOTES TO CONSOLIDATED FINANCIAL STATEMENTS
The Company evaluates its valuation allowance requirements at end of each reporting period by reviewing all available evidence, both positive and negative, and considering whether, based on the weight of that evidence, a valuation allowance is needed. When circumstances cause a change in management’s judgement about the recoverability of deferred tax assets, the impact of the change on the valuation allowance is generally reflected in income from operations. The future realization of the tax benefit of an existing deductible temporary difference ultimately depends on the existence of sufficient taxable income of the appropriate character within the carryforward period available under applicable tax law.
Unrecognized tax benefits
As of December 31, 2024 and 2023, there were no unrecognized tax benefits that if recognized would affect the annual effective tax rate.
The Company recognizes interest and penalty charges related to income tax payable as necessary in the provision for income taxes. For the years ended December 31, 2024 and 2023, no interest expense or penalty was accrued in relation to the income tax payable. The Company had no liability for accrued interest and penalty as of December 31, 2024 and 2023.
ASC 740 states that a tax benefit from an uncertain tax position may be recognized when it is more likely than not that the position will be sustained upon examination, including resolutions of any related appeals or litigation processes, on the basis of the technical merits. We record unrecognized tax benefits as liabilities in accordance with ASC 740 and adjust these liabilities when our judgment changes as a result of the evaluation of new information not previously available. However, due to the uncertain and complex application of tax regulations, it is possible that the ultimate resolution of uncertain tax positions may result in liabilities which could be materially different from these estimates. In such an event, the Company will record additional tax expense or tax benefit in the period in which such resolution occurs.
As a result of the Tax Act, the Company has evaluated whether it has an additional tax liability from the Global Intangible Low Taxed Income (“GILTI”) inclusion on current earnings and profits of its foreign controlled corporations. The law also provides that corporate taxpayers may benefit from a 50% reduction in the GILTI inclusion, which effectively reduces the tax rate on the foreign income to 10.5%. The GILTI inclusion further provides for a foreign tax credit in connection with the foreign taxes paid. As of December 31, 2024 and 2023 the Company does not have any aggregated positive tested income; and as such, did not record a liability for GILTI tax. With the effective date of January 1, 2018, the Tax Act introduced a provision to tax global intangible low-taxed income (“GILTI”). The Company will account for future tax liability arising from Global Intangible Low-Taxed Income, if any, as a period cost.
16. LOSS PER SHARE
The following table sets forth the computation of basic and diluted loss per ordinary share for the years ended December 31, 2024, 2023 and 2022, respectively:
| For the Years Ended December 31, |
||||||||||||
| 2024 | 2023 | 2022 | ||||||||||
| Net Loss Attributable to Zhongchao Inc.’s shareholders | $ | (643,229 | ) | $ | (11,335,911 | ) | $ | (2,940,891 | ) | |||
| Weighted average number of ordinary share outstanding | ||||||||||||
| Basic and Diluted* | 5,205,425 | 2,603,354 | 2,599,776 | |||||||||
| Loss per share | ||||||||||||
| Basic and Diluted | $ | (0.12 | ) | $ | (4.35 | ) | $ | (1.13 | ) | |||
| * | Retrospectively restated for the effect of share consolidation (see Note 18) |
F-
ZHONGCHAO INC.
NOTES TO CONSOLIDATED FINANCIAL STATEMENTS
On August 14, 2019, Zhongchao Cayman completed a reorganization of entities under common control of its then existing shareholders, who collectively owned a majority of the equity interests of Zhongchao Cayman prior to the reorganization. All references to numbers of common shares and per-share data in the consolidated financial statements have been adjusted to reflect such issuance of shares on a retrospective basis. In addition, the contingently issuable ordinary shares of 135,007 shares of Class A ordinary share underlying the warrant (Note 1) issued to one existing shareholder of Zhongchao Shanghai is included in calculation of basic and diluted weighted average number of ordinary share outstanding, as the Company does not expect any circumstances under which those shares would not be issued.
Potential ordinary shares that have an anti-dilutive effect (i.e., those that increase income per share or decrease loss per share) are excluded from the calculation of diluted loss per share. For the years ended December 31, 2024, 2023 and 2022, the Company had no dilutive shares.
17. RELATED PARTY TRANSACTIONS AND BALANCES
| 1) | Nature of relationships with related parties |
| Name | Relationship with the Company | |
| Beijing Ougaini Trading Co., Ltd (“Beijing Ougaini”) | Controlled by an immediate family member of Mr. Yang Weiguang |
| 2) | Transactions with related parties |
Purchase from a related party
| For the Years Ended December 31, |
||||||||||||
| 2024 | 2023 | 2022 | ||||||||||
| Beijing Ougaini | $ | $ | 112,980 | $ | 19,696 | |||||||
During the year ended December 31, 2022, the Company prepaid $112,980 to Beijing Ougaini for purchase of products for employee welfare and marketing promotion. The Company received the purchase in January 2023.
18. EQUITY
Ordinary share
The Company’s authorized share capital is 500,000,000 ordinary shares consisting of 450,000,000 Class A Ordinary Shares and 50,000,000 Class B ordinary shares, par value $0.0001 per share (each, a “Class B Ordinary Share”; collectively, “Class B Ordinary Shares”). On April 16, 2019, the Company issued 10,000 Class B Ordinary Shares. On August 14, 2019, the Company issued 14,752,352 Class A Ordinary Shares and 5,497,715 Class B Ordinary Shares. Holders of Class A Ordinary Shares and Class B Class A Ordinary Shares have the same rights except for voting and conversion rights. In respect of matters requiring a shareholder vote, each Class A Ordinary Share will be entitled to 1 vote and each Class B Ordinary Share will be entitled to 15 votes. The Class A Ordinary Shares are not convertible into shares of any other class. The Class B Ordinary Shares are convertible into Class A Ordinary Shares at any time after issuance at the option of the holder on a one to one basis.
F-
ZHONGCHAO INC.
NOTES TO CONSOLIDATED FINANCIAL STATEMENTS
In addition, the Company was committed to issue 135,007 Class A Ordinary Shares to a 6.25% shareholder of Zhongchao Shanghai, who is now in the progress of changing from a shareholder of Zhongchao Shanghai to a direct investor of Zhongchao Cayman (Note 1). The 135,007 Class A Ordinary Shares, representing 0.53% economic beneficial interest, or 0.41% of the voting ownership interest of the Company as of December 31, 2024 will be issued to the shareholder upon its capital contribution in Zhongchao Cayman and the Company released its paid-in capital in Zhongchao Shanghai. Such ordinary shares are included in the shares issued and outstanding as of December 31, 2024 and 2023 and in the calculation of earnings per share as such commitment to issue the shares is considered to be part the reorganization, and the shares are considered to be in existence from the time this shareholder made the investment.
On December 17, 2021, the Company, entered into a Sales Agreement with U.S. Tiger Securities, acting as Sales Agent, pursuant to which the Company may offer and sell, from time to time, through the Sales Agent, its Class A Ordinary Shares. Class A Ordinary Shares will be offered and sold pursuant to the prospectus supplement, dated December 17, 2021, to the Registration Statement on Form F-3 (File No. 333-256190) that forms a part of such Form F-3, for an aggregate offering price of up to $10,400,000. On January 6, 2022, the Sales Agent sold an aggregate of 1,060,000 Class A Ordinary Shares at an offering price of $1.8 per share for gross proceeds of $1,908,000.
On October 3, 2023 and October 10, 2022, the Company granted 18,000 and 18,000 Class A Ordinary Shares to three non-executive directors as one-year service compensations, respectively.
On February 20, 2024, the Company held an extraordinary general meeting of shareholders where the shareholders approved the proposed 1-for-10 share consolidation of the Company’s ordinary shares of US$0.0001 par value each (the “Share Consolidation”). The Share Consolidation was effective on February 29, 2024. The Company’s amended and restated articles of association (the “Amended Charter”) in connection with the Share Consolidation became effective on February 29, 2024. The number of shares of the Company Class A and Class B ordinary shares disclosed above in Note 18, except 135,007 Class A Ordinary Shares committed to issue, are not retrospectively adjusted considering the Share Consolidation.
On October 1, 2024, the Company entered into securities purchase agreements with investors providing for the issuance and sale by the Company of 3,094,000 Class A ordinary shares, par value $0.001 per share, in the aggregate (the “Shares”), in a registered direct offering (the “Offering”). On October 2, 2024, the Company consummated the Offering and issued the Shares to the investors at a price of $0.30 per Share, generating the gross proceeds to the Company in the total amount of $928,200. The Company did not retain an underwriter or placement agent with respect to the Offering and therefore was not paying any underwriting discounts or commissions.
On November 14, 2024, the Company entered into securities purchase agreements (the “Securities Purchase Agreements”) with certain purchasers listed on the signature pages thereto (the “Purchasers”), in connection with the issuance and sale (the “Private Placement”) of (i) an aggregate of 10,000,000 Class A ordinary shares, par value US$0.001 per share, of the Company (the “Class A Ordinary Shares”) and (ii) warrants (the “Warrants,” and, together with the Class A Ordinary Shares, the “Securities”) to purchase an aggregate of 40,000,000 Class A Ordinary Shares at an exercise price of $1.80 per share with respect to 50% of the Warrants and an exercise price of $2.00 per share with respect to the other 50% of the Warrants, subject to adjustment as provided therein, for an aggregate purchase price of $3,000,000. The Warrants will become exercisable for cash or on a cashless basis upon issuance and will expire one year after the issuance date.
On December 12, 2024, the Company issued an aggregate of 9,600,000 Class A Ordinary Shares to the Purchasers upon cashless exercise of the Warrants, pursuant to the terms of the Warrants (the “Issuance”). As of the date hereof, no Warrants remain outstanding. The Issuance was made pursuant to an exemption from the registration requirements of the Securities Act of 1933, as amended (the “Act”), pursuant to Section 3(a)(9) of the Act.
On December 27, 2024, the Company granted 39,000 Class A Ordinary Shares to three non-executive directors as one-year service compensations.
Restricted net assets
The Company’s ability to pay dividends is primarily dependent on the Company receiving distributions of funds from its subsidiary or VIE. Relevant PRC statutory laws and regulations permit payments of dividends by Zhongchao WFOE and its subsidiaries only out of its retained earnings, if any, as determined in accordance with PRC accounting standards and regulations and after it has met the PRC requirements for appropriation to statutory reserves. Paid in capital of the PRC subsidiary and VIE and VIE’s subsidiaries included in the Company’s consolidated net assets are also non-distributable for dividend purposes. The results of operations reflected in the accompanying consolidated financial statements prepared in accordance with U.S. GAAP differ from those reflected in the statutory financial statements of Zhongchao WFOE, Zhongchao Shanghai and its subsidiaries. The Company is required to set aside at least 10% of their after-tax profits each year, if any, to fund certain statutory reserve funds until such reserve funds reach 50% of its registered capital. In addition, the Company may allocate a portion of its after-tax profits based on PRC accounting standards to enterprise expansion fund and staff bonus and welfare fund at its discretion. The statutory reserve funds and the discretionary funds are not distributable as cash dividends.
F-
ZHONGCHAO INC.
NOTES TO CONSOLIDATED FINANCIAL STATEMENTS
During the years ended December 31, 2024, 2023 and 2022, the Company accrued statutory reserve funds of $161,208, $56,151 and $115,963, respectively, which is 10% of the retained earnings of profit-making PRC subsidiaries, VIE or VIE’s subsidiaries as of December 31, 2024, 2023 and 2022, respectively. During the year ended December 31, 2024, the Company recorded a reversal of statutory reserve of $113,186 of the discontinued subsidiaries. As of December 31, 2024 and 2023, the Company had statutory reserve of $1,419,190 and $1,371,168, respectively.
As of December 31, 2024 and 2023, the Company had net assets restricted in the aggregate, which include paid-in capital and statutory reserve of the Company’s PRC subsidiary and VIE and VIE’s subsidiaries that are included in the Company’s consolidated net assets, were approximately $13,139,835 and $13,370,283, respectively.
The current PRC Enterprise Income Tax (“EIT”) Law also imposed a 10% withholding income tax for dividends distributed by a foreign invested enterprise to its immediate holding company outside China. A lower withholding tax rate will be applied if there is a tax treaty arrangement between mainland China and the jurisdiction of the foreign holding company. Holding companies in Hong Kong, for example, will be subject to a 5% withholding tax rate, subject to approval from the related PRC tax authorities.
The ability of the Company’s PRC subsidiary and VIE and VIE’s subsidiaries to make dividends and other payments to the Company may also be restricted by changes in applicable foreign exchange and other laws and regulations. Foreign currency exchange regulation in China is primarily governed by the following rules:
| ● | Foreign Exchange Administration Rules (1996), as amended in August 2008, or the Exchange Rules; | |
| ● | Administration Rules of the Settlement, Sale and Payment of Foreign Exchange (1996), or the Administration Rules. |
Currently, under the Administration Rules, Renminbi is freely convertible for current account items, including the distribution of dividends, interest payments, trade and service related foreign exchange transactions, but not for capital account items, such as direct investments, loans, repatriation of investments and investments in securities outside of China, unless the prior approval of the State Administration of Foreign Exchange (the “SAFE”) is obtained and prior registration with the SAFE is made. Foreign-invested enterprises like Rise King WFOE that need foreign exchange for the distribution of profits to its shareholders may affect payment from their foreign exchange accounts or purchase and pay foreign exchange rates at the designated foreign exchange banks to their foreign shareholders by producing board resolutions for such profit distribution. Based on their needs, foreign-invested enterprises are permitted to open foreign exchange settlement accounts for current account receipts and payments of foreign exchange along with specialized accounts for capital account receipts and payments of foreign exchange at certain designated foreign exchange banks.
Although the current Exchange Rules allow the convertibility of Chinese Renminbi into foreign currency for current account items, conversion of Chinese Renminbi into foreign exchange for capital items, such as foreign direct investment, loans or securities, requires the approval of SAFE, which is under the authority of the People’s Bank of China. These approvals, however, do not guarantee the availability of foreign currency conversion. The Company cannot be sure that it will be able to obtain all required conversion approvals for its operations or the Chinese regulatory authorities will not impose greater restrictions on the convertibility of Chinese Renminbi in the future. Currently, most of the Company’s retained earnings are generated in Renminbi. Any future restrictions on currency exchanges may limit the Company’s ability to use its retained earnings generated in Renminbi to make dividends or other payments in U.S. dollars or fund possible business activities outside China.
F-
ZHONGCHAO INC.
NOTES TO CONSOLIDATED FINANCIAL STATEMENTS
As of December 31, 2024 and 2023, there was $nil retained earnings in the aggregate, respectively, which was generated by the Company’s VIE and its subsidiaries in Renminbi included in the Company’ consolidated net assets, aside from $1,419,190 and $1,371,168 statutory reserve funds as of December 31, 2024 and 2023, that may be affected by increased restrictions on currency exchanges in the future and accordingly may further limit the Company’s PRC subsidiary and VIE and VIE’s subsidiaries’ ability to make dividends or other payments in U.S. dollars to the Company, in addition to $13,139,835 and $13,370,283 restricted net assets as of December 31, 2024 and 2023, respectively, as discussed above.
19. CONCENTRATION RISK
The Company has a concentration of its account receivables with specific customers. As of December 31, 2024, three customers accounted for 18.4%, 14.4% and 11.4% of net accounts receivable, respectively. As of December 31, 2023, two customers accounted for 18.3% and 17.8% of net accounts receivable, respectively.
For the year ended December 31, 2024, two customers accounted for approximately 15.4%, and 13.8% of the total revenue, respectively. For the year ended December 31, 2023, one customer accounted for approximately 13.7% of the total revenue. For the year ended December 31, 2022, one customer accounted for approximately 15.9% of the total revenue.
As of December 31, 2024 and 2023, the Company had insignificant balance of accounts payable and did not further assess the concentration risk of accounts payable.
For the year ended December 31, 2024, two suppliers accounted for approximately 14.4% and 13.3% of the total cost of service revenue and product purchase, respectively. For the year ended December 31, 2023, two suppliers accounted for approximately 29.4% and 15.7% of the total cost of service revenue and product purchase, respectively. For the year ended December 31, 2022, one supplier accounted for approximately 22.9% of the total cost of revenue.
20. SHARE BASED COMPENSATION
The following table summarizes our unvested restricted share units:
| Number of shares |
Weighted- Average Grant-Date Fair Value |
|||||||
| Unvested on December 31, 2022 | 30,720 | $ | 25.2 | |||||
| Granted | 1,800 | $ | 11.1 | |||||
| Vested | (1,800 | ) | $ | 11.6 | ||||
| Unvested on December 31, 2023 | 30,720 | $ | 25.2 | |||||
| Granted | 39,000 | $ | 1.65 | |||||
| Vested | (52,500 | ) | $ | 1.65 | ||||
| Unvested on December 31, 2024 | 17,220 | $ | 25.2 | |||||
Among the outstanding restricted share units brought forward from December 31, 2020, 11,988 restricted shares were vest in May 2022. The remaining restricted share units will vest in February 2029, upon fulfilment of requisite service period by the employees.
On October 10, 2022, the Company granted and issued 1,800 shares of restricted Class A Ordinary Shares to three non-executive directors as their compensation for the year from March 1, 2022. The restricted shares were vested in a straight-line method over the service period, and will be transferable after a lock-up period of six months. As of December 31, 2022, 1,500 share were vested. The grant-date value of each restricted share units was $11.6 by reference to the closing price on October 10, 2022, and the total fair value of these restricted Class A Ordinary Share units aggregated $20,880.
F-
ZHONGCHAO INC.
NOTES TO CONSOLIDATED FINANCIAL STATEMENTS
On October 3, 2023, the Company granted and issued 1,800 shares of restricted Class A Ordinary Shares to three non-executive directors as their compensation for the year from March 1, 2023. The restricted shares were vested in a straight line method over the service period, and will be transferable after a lock-up period of six months. As of December 31, 2023, 1,500 share were vested. The grant-date value of each restricted share units was $11.1 by reference to the closing price on October 3, 2023, and the total fair value of these restricted Class A Ordinary Share units aggregated $19,980.
On December 27, 2024, the Company granted and issued 39,000 shares of restricted Class A Ordinary Shares to three non-executive directors as their compensation for the year of 2024. The restricted shares were vested in a straight-line method over the service period, and will be transferable after a lock-up period of six months. As of December 31, 2024, 39,000 share were vested. The grant-date value of each restricted share units was $1.65 by reference to the closing price on December 27, 2024, and the total fair value of these restricted Class A Ordinary Share units aggregated $64,350.
For the years ended December 31, 2024, 2023 and 2022, the Company had share-based compensation expenses of $109,714, $135,547 and $160,777, respectively. As of December 31, 2024, the Company expected to incur share-based compensation expenses of $183,762 over a weighted average period of 4.16 years.
The following table summarizes share-based compensation expenses charged to operating expenses:
| For the Years Ended December 31, |
||||||||||||
| 2024 | 2023 | 2022 | ||||||||||
| Selling and marketing expenses | $ | 342 | $ | 42,300 | $ | 61,607 | ||||||
| General and administrative expenses | 109,372 | 93,247 | 99,170 | |||||||||
| Total share-based compensation expenses | $ | 109,714 | $ | 135,547 | $ | 160,777 | ||||||
21. SEGMENT REPORTING
The Company’s organizational structure is based on a number of factors that the CODM uses to evaluate, view and run its business operations which include, but not limited to, customer base, homogeneity of service and technology. The Company’s operating segments are based on such organizational structure and information reviewed by the CODM to evaluate the operating segment results. Based on management’s assessment, the Company has determined that it had two operating segments for the years ended December 31, 2024, 2023 and 2022: (i) MDMOOC services, and (ii) sales of patented drugs.
The following table presents major accounts of statements of operations by segments for the year ended December 31, 2024.
| MDMOOC Services |
Sales of patented drugs |
Total | ||||||||||
| Revenues | $ | 13,712,964 | $ | 2,151,809 | $ | 15,864,773 | ||||||
| Cost of revenues | (5,510,088 | ) | (1,442,472 | ) | (6,952,560 | ) | ||||||
| Selling and marketing expenses | (3,799,558 | ) | (210,824 | ) | (4,010,382 | ) | ||||||
| General and administrative expenses | (4,815,112 | ) | (174,672 | ) | (4,989,784 | ) | ||||||
| Research and development expenses | (252,451 | ) | (252,451 | ) | ||||||||
| Loss from disposal of property and equipment | (863 | ) | (863 | ) | ||||||||
| Total operating expenses | $ | (8,867,984 | ) | $ | (385,496 | ) | $ | (9,253,480 | ) | |||
| Segment operating (loss) income | $ | (665,108 | ) | $ | 323,841 | $ | (341,267 | ) | ||||
| Interest income, net | 242,848 | 160 | 243,008 | |||||||||
| Other income, net | 148,089 | 11,926 | 160,015 | |||||||||
| Segment net (loss) income | $ | (622,577 | ) | $ | 349,164 | $ | (273,413 | ) | ||||
F-
ZHONGCHAO INC.
NOTES TO CONSOLIDATED FINANCIAL STATEMENTS
The following table presents major accounts of statements of operations by segments for the year ended December 31, 2023.
| MDMOOC Services | Sales of patented drugs | Total | ||||||||||
| Revenues | $ | 10,406,734 | $ | 9,027,211 | $ | 19,433,945 | ||||||
| Cost of revenues | (5,162,438 | ) | (5,759,315 | ) | (10,921,753 | ) | ||||||
| Selling and marketing expenses | (5,327,266 | ) | (1,383,491 | ) | (6,710,757 | ) | ||||||
| General and administrative expenses | (6,470,944 | ) | (226,365 | ) | (6,697,309 | ) | ||||||
| Research and development expenses | (514,411 | ) | (514,411 | ) | ||||||||
| Loss from disposal of property and equipment | (1,719,442 | ) | (1,719,442 | ) | ||||||||
| Impairment of goodwill | (5,617,865 | ) | (5,617,865 | ) | ||||||||
| Impairment of intangible assets | (536,206 | ) | (536,206 | ) | ||||||||
| Total operating expenses | $ | (20,186,134 | ) | $ | (1,609,856 | ) | $ | (21,795,990 | ) | |||
| Segment operating (loss) income | $ | (14,941,838 | ) | $ | 1,658,040 | $ | (13,283,798 | ) | ||||
| Interest income, net | 216,528 | 20,526 | 237,054 | |||||||||
| Other income, net | 1,069,603 | 142 | 1,069,745 | |||||||||
| Segment net (loss) income | $ | (12,955,659 | ) | $ | 1,648,420 | $ | (11,307,239 | ) | ||||
The following table presents major accounts of statements of operations by segments for the year ended December 31, 2022.
| MDMOOC Services |
Sales of patented drugs |
Total | ||||||||||
| Revenues | $ | 12,935,420 | $ | 1,216,096 | $ | 14,151,516 | ||||||
| Cost of revenues | (7,166,871 | ) | (627,981 | ) | (7,794,852 | ) | ||||||
| Selling and marketing expenses | (2,091,943 | ) | (8,025 | ) | (2,099,968 | ) | ||||||
| General and administrative expenses | (6,649,906 | ) | (149,728 | ) | (6,799,634 | ) | ||||||
| Research and development expenses | (411,524 | ) | (411,524 | ) | ||||||||
| Total operating expenses | $ | (9,153,373 | ) | $ | (157,753 | ) | $ | (9,311,126 | ) | |||
| Segment operating (loss) income | $ | (3,384,824 | ) | $ | 430,362 | $ | (2,954,462 | ) | ||||
| Interest income, net | 141,866 | 148 | 142,014 | |||||||||
| Other income, net | 262,131 | 311 | 262,442 | |||||||||
| Segment net (loss) income | $ | (3,235,426 | ) | $ | 413,107 | $ | (2,822,319 | ) | ||||
F-
ZHONGCHAO INC.
NOTES TO CONSOLIDATED FINANCIAL STATEMENTS
| December 31, 2024 |
December 31, 2023 |
|||||||
| Total assets | ||||||||
| MDMOOC services | $ | 24,890,290 | $ | 22,491,770 | ||||
| Sales of patented drugs | 994,663 | 1,924,873 | ||||||
| $ | 25,884,953 | $ | 24,416,643 | |||||
Substantially all of the Company’s revenues are derived from China based on the geographical locations where services are provided to customers. In addition, the Company’s long-lived assets are substantially all located in and derived from China, and the amount of long-lived assets attributable to any individual other country is not material. Therefore, no geographical segments are presented.
22. COMMITMENTS AND CONTINGENCIES
Contingencies
From time to time, the Company may be subject to certain legal proceedings, claims and disputes that arise in the ordinary course of business. Although the outcomes of these legal proceedings cannot be predicted, the Company does not believe these actions, in the aggregate, will have a material adverse impact on its financial position, results of operations or liquidity.
Lease commitment
As of December 31, 2024, the Company leases offices space under 3 non-cancellable operating lease arrangements, which had a term over 12 months. The Company considers those renewal or termination options that are reasonably certain to be exercised in the determination of the lease term and initial measurement of right of use assets and lease liabilities. Lease expense for lease payment is recognized on a straight-line basis over the lease term.
The Company determines whether a contract is or contains a lease at inception of the contract and whether that lease meets the classification criteria of a finance or operating lease. When available, the Company discounted lease payments based on an estimate of its incremental borrowing rate to present value.
The Company’s lease agreements do not contain any material residual value guarantees or material restrictive covenants.
The table below presents the operating lease related assets and liabilities recorded on the balance sheet.
| December 31, 2024 |
December 31, 2023 |
|||||||
| Rights of use lease assets | $ | 89,020 | $ | 796,653 | ||||
| Operating lease liabilities, current | 33,685 | 236,294 | ||||||
| Operating lease liabilities, noncurrent | 23,832 | 571,862 | ||||||
| Total operating lease liabilities | $ | 57,517 | $ | 808,156 | ||||
F-
ZHONGCHAO INC.
NOTES TO CONSOLIDATED FINANCIAL STATEMENTS
As of December 31, 2024 and 2023, the weighted average remaining lease term was 1.42 and 1.52 years, respectively, and discount rates were 4.75% for all of the operating leases.
Rental expenses for the years ended December 31, 2024, 2023, and 2022 were $218,227, $412,891 and $498,166, respectively. For the years ended December 31, 2024, 2023 and 2022, the cash payment for amounts included in the measurement of lease liabilities was $249,133, $427,278 and $409,595, respectively.
The following is a schedule, by years, of maturities of lease liabilities as of December 31, 2024:
| 2025 | $ | 53,597 | ||
| 2026 | 5,817 | |||
| Total lease payments | 59,414 | |||
| Less: imputed interest | (1,897 | ) | ||
| Present value of lease liabilities | $ | 57,517 |
23. SUBSEQUENT EVENTS
The Company has evaluated subsequent events through the issuance of the consolidated financial statements and no other subsequent event is identified that would have required adjustment or disclosure in the consolidated financial statements.
24. CONDENSED FINANCIAL INFORMATION OF THE PARENT COMPANY
The subsidiary did not pay any dividend to the parent company for the periods presented. For the purpose of presenting parent only financial information, the parent company records its investment in its subsidiary under the equity method of accounting. Such investment is presented on the separate condensed balance sheets of the parent company as “Investment in subsidiaries and the income of the subsidiary is presented as “share of income of subsidiary”. Certain information and footnote disclosures generally included in financial statements prepared in accordance with U.S. GAAP have been condensed and omitted.
The parent company did not have significant capital and other commitments, long-term obligations, or guarantees as of December 31, 2024 and 2023.
PARENT COMPANY BALANCE SHEETS
| December 31, 2024 |
December 31, 2023 |
|||||||
| ASSETS | ||||||||
| Cash and cash equivalents | $ | 1,088,565 | $ | 150,071 | ||||
| Short-term investment | 4,040,000 | 5,241,677 | ||||||
| Other current assets | 54,383 | 143,208 | ||||||
| Due from subsidiaries, VIE and VIE’s subsidiaries | 12,247,807 | 7,948,307 | ||||||
| Investment in subsidiaries, VIE and VIE’s subsidiaries | 5,113,612 | 5,756,419 | ||||||
| Total Assets | $ | 22,544,367 | $ | 19,239,682 | ||||
| LIABILITIES AND EQUITY | ||||||||
| Total Liabilities | $ | $ | ||||||
| Commitments and Contingencies | ||||||||
| Shareholders’ Equity | ||||||||
| Class A Ordinary Share (par value $0.001 per share, 450,000,000 shares authorized; 24,839,131 and 2,054,943* shares issued and outstanding on December 31, 2024 and 2023, respectively) | 24,840 | 2,056 | ||||||
| Class B Ordinary Share (par value $0.001 per share, 50,000,000 shares authorized; 549,772 and 549,772* shares issued and outstanding on December 31, 2024 and 2023, respectively) | 550 | 550 | ||||||
| Additional paid-in capital | 29,059,063 | 25,133,933 | ||||||
| Accumulated deficit | (6,540,086 | ) | (5,896,857 | ) | ||||
| Total Shareholders’ Equity | 22,544,367 | 19,239,682 | ||||||
| Total Liabilities and Shareholders’ Equity | $ | 22,544,367 | $ | 19,239,682 | ||||
| * | Retrospectively restated for the effect of share consolidation (see Note 18). |
F-
ZHONGCHAO INC.
NOTES TO CONSOLIDATED FINANCIAL STATEMENTS
PARENT COMPANY STATEMENTS OF OPERATIONS
| For the Years Ended December 31, |
||||||||||||
| 2024 | 2023 | 2022 | ||||||||||
| Equity in loss of subsidiaries | $ | (642,807 | ) | $ | (11,440,721 | ) | $ | (2,919,423 | ) | |||
| General and administrative expenses | (192,233 | ) | (82,620 | ) | (23,193 | ) | ||||||
| Interest income | 191,811 | 187,430 | 1,725 | |||||||||
| Net Loss | $ | (643,229 | ) | (11,335,911 | ) | (2,940,891 | ) | |||||
PARENT COMPANY STATEMENTS OF CASH FLOWS
| For the Years Ended December 31, |
||||||||||||
| 2024 | 2023 | 2022 | ||||||||||
| Cash Flows from Operating Activities: | ||||||||||||
| Net Cash Provided by (Used in) Operating Activities | $ | 198,117 | $ | (193,778 | ) | $ | 139,309 | |||||
| Cash Flows from Investing Activities: | ||||||||||||
| Proceeds from redemption of short-term investments | 10,269,677 | |||||||||||
| Investments in short-term investments | (9,068,000 | ) | (5,241,677 | ) | ||||||||
| Loans (made to) repaid from subsidiaries, VIE and VIE’s subsidiaries | (4,299,500 | ) | 1,475,310 | (1,638,455 | ) | |||||||
| Net Cash Used in Investing Activities | (3,097,823 | ) | (3,766,367 | ) | (1,638,455 | ) | ||||||
| Cash Flows from Financing Activities: | ||||||||||||
| Proceeds from issuance of common stocks in connection with direct offering, net off issuance cost | 3,838,200 | 1,850,744 | ||||||||||
| Net Cash Provided by Financing Activities | 3,838,200 | 1,850,744 | ||||||||||
| Net increase (decrease) in cash and cash equivalents | 938,494 | (3,960,145 | ) | 351,598 | ||||||||
| Cash and cash equivalents at beginning of year | 150,071 | 4,110,216 | 3,758,618 | |||||||||
| Cash and cash equivalents at end of year | $ | 1,088,565 | $ | 150,071 | $ | 4,110,216 | ||||||
F-
Exhibit 2.3
DESCRIPTION OF SHARE CAPITAL
The following description of our shar capital (which includes a description of securities we may offer pursuant to the registration statement of which this prospectus, as the same may be supplemented, forms a part) does not purport to be complete and is subject to and qualified in its entirety by our Amended and Restated Memorandum and Articles of Association (“M&A”) and by the applicable provisions of Cayman Islands law.
Our authorized share capital consists of 450,000,000 Class A Ordinary Shares and 50,000,000 Class B Ordinary Shares. As of April 25, 2025, there were 24,704,124 Class A Ordinary Shares and 549,772 Class B Ordinary Shares issued and outstanding.
The following description of our capital stock is intended as a summary only and is qualified in its entirety by reference to our M&A, which have been filed previously with the SEC, and applicable provisions of Cayman Islands law.
We, directly or through agents, dealers or underwriters designated from time to time, may offer, issue and sell, together or separately, up to $45,000,000 in the aggregate of:
| ● | ordinary shares; |
| ● | preferred shares; |
| ● | secured or unsecured debt securities consisting of notes, debentures or other evidences of indebtedness which may be senior debt securities, senior subordinated debt securities or subordinated debt securities, each of which may be convertible into equity securities; |
| ● | warrants to purchase our securities; |
| ● | rights to purchase our securities; or |
| ● | units comprised of, or other combinations of, the foregoing securities. |
Our authorized capital stock consists of 450,000,000 Class A Ordinary Shares and 50,000,000 Class B Ordinary Shares. As of April 25, 2025, there were 24,704,124 Class A Ordinary Shares and 549,772 Class B Ordinary Shares issued and outstanding (not including 135,007 Class A Ordinary Shares to be issued upon exercise of the HF Warrant issued to HF Capital. For more details regarding the HF Warrant, please see “Our Corporate History and Structure”).
We may issue the debt securities as exchangeable for or convertible into Ordinary Shares, preferred shares or other securities. The preferred shares may also be exchangeable for and/or convertible into Ordinary Shares, another series of preferred shares or other securities. The debt securities, the preferred shares, the Ordinary Shares and the warrants are collectively referred to in this prospectus as the “securities.” When a particular series of securities is offered, a supplement to this prospectus will be delivered with this prospectus, which will set forth the terms of the offering and sale of the offered securities.
Ordinary Shares
The following are summaries of material provisions of our M&A, corporate governance policies and the Companies Act (Revised) of the Cayman Islands (“Companies Act”) insofar as they relate to the material terms of our Class A Ordinary Shares and Class B Ordinary Shares.
Objects of Our Company
Under our M&A, the objects of our Company are unrestricted and we have the full power and authority to carry out any object not prohibited by the law of the Cayman Islands.
Share Capital
Our authorized share capital is divided into Class A Ordinary Shares and Class B Ordinary Shares. Holders of our Class A Ordinary Shares and Class B Ordinary Shares will have the same rights except for voting rights and conversion rights.
The holders of Class A Ordinary Shares are entitled to 1 vote for each such share held and shall be entitled to notice of any shareholders’ meeting, and, subject to the terms of M&A, to vote thereat. The Class A Ordinary Shares are not redeemable at the option of the holder and are not convertible into shares of any other class.
The holders of Class B Ordinary Shares shall have the right to 100 votes for each such share held, and shall be entitled to notice of any shareholders’ meeting and, subject to the terms of the M&A, to vote thereat. The Class B Ordinary Shares are not redeemable at the option of the holder but are convertible into Class A Ordinary Shares at any time after issue at the option of the holder on a one to one basis.
Dividends
The holders of our Class A Ordinary Shares and Class B Ordinary Shares are entitled to such dividends as may be declared by our Board of Directors subject to the Companies Act and to our M&A.
Voting Rights
In respect of all matters subject to a shareholders’ vote, each Class B Ordinary Share is entitled to 100 votes, and each Class A Ordinary Share is entitled to 1 vote, voting together as one class. At any general meeting a resolution put to the vote of the meeting shall be decided on a poll which shall be taken at such time and in such manner as the Chairman of the meeting directs and the result of the poll shall be deemed to be the resolution of the meeting
No business shall be transacted at any general meeting unless a quorum of members is present at the time when the meeting proceeds to business; one or more members holding Ordinary Shares which carry in aggregate (or representing by proxy) not less than one-third of all votes attaching to all Ordinary Shares in issue and entitled to vote at such general meeting, present in person or by proxy or, if a corporation or other non-natural person, by its duly authorised representative, shall be a quorum for all purposes provided always that if the Company has one (1) member of record, the quorum shall be that one (1) member present in person or by proxy. To avoid confusion for the purpose, when counting the quorum, each issued and outstanding Class A Ordinary Share has one (1) vote and each issued and outstanding Class B Ordinary Share has one hundred (100) votes. An ordinary resolution to be passed at a general meeting requires the affirmative vote of a simple majority of the votes cast, while a special resolution requires the affirmative vote of at least two-thirds of votes cast at a general meeting. A special resolution will be required for important matters.
Conversion
Class A Ordinary Shares are not convertible. Each Class B Ordinary Share shall be convertible, at the option of the holder thereof, into such number of fully paid and non-assessable Class A Ordinary Shares on the basis that one Class B Ordinary Share shall be converted into one Class A Ordinary Share (being a 1:1 ratio and hereafter referred to as the “Conversion Rate”), subject to adjustment.
Transfer of Ordinary Shares
Subject to the restrictions set out below, any of our shareholders may transfer all or any of his, its or her Class A Ordinary Shares or Class B Ordinary Shares by an instrument of transfer in the usual or common form or any other form approved by our Board of Directors or in a form prescribed by the stock exchange on which our shares are then listed.
Our Board of Directors may, in its sole discretion, decline to register any transfer of any Class A Ordinary Shares or Class B Ordinary Shares whether or not it is fully paid up to the total consideration paid for such shares. Our directors may also decline to register any transfer of any Class A Ordinary Shares or Class B Ordinary Shares if (a) the instrument of transfer is not accompanied by the certificate covering the shares to which it relates or any other evidence as our Board of Directors may reasonably require to prove the title of the transferor to, or his/her right to transfer the shares; or (b) the instrument of transfer is in respect of more than one class of shares.
If our directors refuse to register a transfer, they shall, within two months after the date on which the instrument of transfer was lodged, send to the transferee notice of such refusal.
The registration of transfers may be suspended and the register closed at such times and for such periods as our Board of Directors may from time to time determine, provided, however, that the registration of transfers shall not be suspended nor the register closed for more than 30 days in any year.
Winding-Up/Liquidation
On a return of capital on winding up or otherwise (other than on conversion, redemption or purchase of shares), a liquidator may be appointed to determine how to distribute the assets among the holders of the Class A Ordinary Shares and Class B Ordinary Shares. If our assets available for distribution are insufficient to repay all of the paid-up capital, the assets will be distributed so that the losses are borne by our shareholders proportionately; a similar basis will be employed if the assets are more than sufficient to repay the whole of the capital at the commencement of the winding up.
Calls on Ordinary Shares and Forfeiture of Ordinary Shares
Our Board of Directors may from time to time make calls upon shareholders for any amounts unpaid on their Class A Ordinary Shares or Class B Ordinary Shares in a notice served to such shareholders at least 14 days prior to the specified time and place of payment. The shares that have been called upon and remain unpaid on the specified time are subject to forfeiture.
Redemption of Shares
We may issue shares on terms that are subject to redemption, at our option or at the option of the holders, on such terms and in such manner as may be determined by our Board of Directors.
Variations of Rights of Shares
All or any of the special rights attached to any class of shares may, be varied with the resolution of at least two thirds of the issued shares of that class or a resolution passed at a general meeting of the holders of the shares of that class present in person or by proxy or with the consent in writing of the holders of at least two-thirds of the issued shares of that class.
Inspection of Books and Records
Directors shall from time to time determine whether and to what extent and at what times and places and under what conditions or regulations the accounts and books of the Company or any of them shall be open to the inspection of members not being Directors and no member (not being a Director) shall have any right of inspecting any account or book or document of the Company except as conferred by Companies Act or authorized by the Directors or by the Company in a general meeting. However, the Directors shall from time to time cause to be prepared and to be laid before the Company in a general meeting, profit and loss accounts, balance sheets, group accounts (if any) and such other reports and accounts as may be required by Companies Act. (See “Where You Can Find More Information”)
Issuance of Additional Shares
Our M&A authorize our Board of Directors to issue additional Class A Ordinary Shares or Class B Ordinary Shares from time to time as our Board of Directors shall determine, to the extent there are available authorized but unissued shares.
Our Board of Directors may, issue preferred shares without action by our shareholders to the extent there are authorized but unissued shares available. Issuance of additional shares may dilute the voting power of holders of Class A Ordinary Shares and Class B Ordinary Shares. However, our Memorandum of Association provides for authorized share capital comprising Class A Ordinary Shares and Class B Ordinary Shares and to the extent the rights attached to any class may be varied, the Company must comply with the provisions in the M&A relating to variations to rights of shares.
Anti-Takeover Provisions
Some provisions of our M&A may discourage, delay or prevent a change of control of our Company or management that shareholders may consider favorable, including provisions that:
| ● | authorize our Board of Directors to issue preferred shares in one or more series and to designate the price, rights, preferences, privileges and restrictions of such preferred shares without any further vote or action by our shareholders (subject to variation of rights of shares provisions in our M&A); and |
| ● | limit the ability of shareholders to requisition and convene general meetings of shareholders. Our M&A allow our shareholders holding shares representing in aggregate not less than ten percent of our paid up share capital (as to the total consideration paid for such shares) in issue to requisition an extraordinary general meeting of our shareholders, in which case our directors are obliged to call such meeting and to put the resolutions so requisitioned to a vote at such meeting. |
However, under Cayman Islands law, our directors may only exercise the rights and powers granted to them under our M&A for a proper purpose and for what they believe in good faith to be in the best interests of our Company.
General Meetings of Shareholders and Shareholder Proposals
Our shareholders’ general meetings may be held in such place within or outside the Cayman Islands as our Board of Directors considers appropriate.
As a Cayman Islands exempted company, we are not obliged by the Companies Act to call shareholders’ annual general meetings. However, our M&A provide that we shall hold a general meeting in each year as our annual general meeting other than the year in which the M&A were adopted at such time and place as determined by the directors. The directors may, whenever they think fit, convene an extraordinary general meeting.
Shareholders’ annual general meetings and any other general meetings of our shareholders may be convened by a majority of our Board of Directors. Our Board of Directors shall give not less than seven days’ written notice of a shareholders’ meeting to those persons whose names appear as members in our register of members on the date the notice is given (or on any other date determined by our directors to be the record date for such meeting) and who are entitled to vote at the meeting.
Cayman Islands law provides shareholders with only limited rights to requisition a general meeting, and does not provide shareholders with any right to put any proposal before a general meeting. However, these rights may be provided in a company’s articles of association. Our M&A allow our shareholders holding shares representing in aggregate not less than ten percent of our paid up share capital (as to the total consideration paid for such shares) in issue to requisition an extraordinary general meeting of our shareholders, in which case our directors are obliged to call such meeting and to put the resolutions so requisitioned to a vote at such meeting; otherwise, our M&A do not provide our shareholders with any right to put any proposals before annual general meetings or extraordinary general meetings not called by such shareholders.
Exempted Company
We are an exempted company with limited liability under the Companies Act. The Companies Act distinguishes between ordinary resident companies and exempted companies. A Cayman Islands exempted company:
| ● | is a company that conducts its business mainly outside of the Cayman Islands; |
| ● | is exempted from certain requirements of the Companies Act, including the filing an annual return of its shareholders with the Registrar of Companies or the Immigration Board; |
| ● | does not have to make its register of members open for inspection; |
| ● | does not have to hold an annual general meeting; |
| ● | may issue negotiable or bearer shares or shares with no par value (subject to the provisions of the Companies Act); |
| ● | may obtain an undertaking against the imposition of any future taxation (such undertakings are usually given for 20 years in the first instance); and |
| ● | may register by way of continuation in another jurisdiction and be deregistered in the Cayman Islands. |
“Limited liability” means that the liability of each shareholder is limited to the amount unpaid by the shareholder on the shares of the company (except in exceptional circumstances, such as involving fraud, the establishment of an agency relationship or an illegal or improper purpose or other circumstances in which a court may be prepared to pierce or lift the corporate veil).
Register of Members
Under Cayman Islands law, we must keep a register of members and there should be entered therein:
| ● | the names and addresses of the members, a statement of the shares held by each member, and of the amount paid or agreed to be considered as paid, on the shares of each member; |
| ● | the date on which the name of any person was entered on the register as a member; and |
| ● | the date on which any person ceased to be a member. |
Under Cayman Islands law, the register of members of our Company is prima facie evidence of the matters set out therein (i.e. the register of members will raise a presumption of fact on the matters referred to above unless rebutted) and a member registered in the register of members is deemed as a matter of Cayman Islands law to have legal title to the shares as set against its name in the register of members. Once our register of members has been updated, the shareholders recorded in the register of members are deemed to have legal title to the shares set against their name.
If the name of any person is incorrectly entered in, or omitted from, our register of members, or if there is any default or unnecessary delay in entering on the register the fact of any person having ceased to be a member of our Company, the person or member aggrieved (or any member of our Company or our Company itself) may apply to the Cayman Islands Grand Court for an order that the register be rectified, and the Court may either refuse such application or it may, if satisfied of the justice of the case, make an order for the rectification of the register.
Indemnification of Directors and Executive Officers and Limitation of Liability
Cayman Islands law does not limit the extent to which a company’s M&A may provide for indemnification of officers and directors, except to the extent any such provision may be held by the Cayman Islands courts to be contrary to public policy, such as to provide indemnification against civil fraud or the consequences of committing a crime. Our M&A require us to indemnify our officers and directors for actions, proceedings, claims, losses, damages, costs, liabilities and expenses (“Indemnified Losses”) incurred in their capacities as such unless such Indemnified Losses arise from dishonesty of such directors or officers. This standard of conduct is generally the same as permitted under the Delaware General Corporation Law for a Delaware corporation.
Insofar as indemnification for liabilities arising under the Securities Act may be permitted to our directors, officers or persons controlling us under the foregoing provisions, we have been informed that in the opinion of the SEC, such indemnification is against public policy as expressed in the Securities Act and is therefore unenforceable.
Preferred Shares
As all the current authorized share capital is designated as Ordinary Shares, shareholders’ special resolution will be needed to amend the Company’s M&A to alter its authorized share capital if the Company decides to issue preferred shares. After such resolution and amendment, the Board is empowered to allot and/or issue (with or without rights of renunciation), grant options over, offer or otherwise deal with or dispose of any unissued shares of the Company (whether forming part of the original or any increased share capital), either at a premium or at par, with or without preferred, deferred or other special rights or restrictions, whether in regard to dividend, voting, return of capital or otherwise and to such persons, on such terms and conditions, and at such times as the Board may decide and they may allot or otherwise dispose of them to such persons (including any director of the Board) on such terms and conditions and at such time as the Board may determine.
You should refer to the prospectus supplement relating to the series of preferred shares being offered for the specific terms of that series, including:
| ● | title of the series and the number of shares in the series; |
| ● | the price at which the preferred shares will be offered; |
| ● | dividend rate or rates or method of calculating the rates, the dates on which the dividends will be payable, whether or not dividends will be cumulative or noncumulative and, if cumulative, the dates from which dividends on the preferred shares being offered will cumulate; |
| ● | the voting rights, if any, of the holders of preferred shares being offered; |
| ● | the provisions for a sinking fund, if any, and the provisions for redemption, if applicable, of the preferred shares being offered, including any restrictions on the foregoing as a result of arrearage in the payment of dividends or sinking fund installments; |
| ● | the liquidation preference per share; |
| ● | the terms and conditions, if applicable, upon which the preferred shares being offered will be convertible into our Ordinary Shares, including the conversion price, or the manner of calculating the conversion price, and the conversion period; |
| ● | the terms and conditions, if applicable, upon which the preferred shares being offered will be exchangeable for debt securities, including the exchange price, or the manner of calculating the exchange price, and the exchange period; |
| ● | any listing of the preferred shares being offered on any securities exchange; |
| ● | a discussion of any material federal income tax considerations applicable to the preferred shares being offered; |
| ● | any preemptive rights; |
| ● | the relative ranking and preferences of the preferred shares being offered as to dividend rights and rights upon liquidation, dissolution or the winding up of our affairs; |
| ● | any limitations on the issuance of any class or series of preferred shares ranking senior or equal to the series of preferred shares being offered as to dividend rights and rights upon liquidation, dissolution or the winding up of our affairs; and |
| ● | any additional rights, preferences, qualifications, limitations and restrictions of the series. |
Upon issuance, the preferred shares will be fully paid and nonassessable, which means that its holders will have paid their purchase price in full and we may not require them to pay additional funds.
Any preferred share terms selected by the Board could decrease the amount of earnings and assets available for distribution to holders of our Ordinary Shares or adversely affect the rights and power, including voting rights, of the holders of our Ordinary Shares without any further vote or action by the stockholders. The rights of holders of our Ordinary Shares will be subject to, and may be adversely affected by, the rights of the holders of any preferred shares that may be issued by us in the future. The issuance of preferred shares could also have the effect of delaying or preventing a change in control of our company or make removal of management more difficult.
Exhibit 8.1
Zhongchao Inc.
Subsidiaries and VIEs of the Registrant
| Name of Subsidiary | Jurisdiction of Incorporation or Organization | |
| Zhongchao Group Inc. | British Virgin Islands | |
| Zhongchao USA LLC | The United States | |
| Zhongchao Japan | Japan | |
| Zhongchao Group Limited | Hong Kong | |
| Beijing Zhongchao Zhongxing Technology Limited | People’s Republic of China |
| Name of the Variable Interest Entity | Jurisdiction of Incorporation or Organization | |
| Zhongchao Medical Technology (Shanghai) Corp. | People’s Republic of China | |
| Shanghai Huijing Information Technology Co., Ltd. | People’s Republic of China | |
| Beijing Zhongchao Boya Medical Technology Co., Ltd. | People’s Republic of China | |
| Shanghai Zhongxun Medical Technology Co., Ltd. | People’s Republic of China | |
| Shanghai Zhongxin Medical Technology Co., Ltd. | People’s Republic of China | |
| Hainan Muxin Medical Technology Co., Ltd. | People’s Republic of China | |
| West Angel (Beijing) Health Technology Co., Ltd. | People’s Republic of China | |
| Chongqing Xinjiang Pharmaceutical Co., Ltd. | People’s Republic of China | |
| Shanghai Zhongxuanboya Medical Technology Co., Ltd. | People’s Republic of China | |
| Beijing Zhongxuanboya Medical Technology Co., Ltd. | People’s Republic of China | |
| Shanghai Maidemu Health Management Co., Ltd. | People’s Republic of China |
Exhibit 12.1
Certification
Pursuant to Rule 13a-14(a) of the Exchange Act
I, Weiguang Yang, certify that:
| 1. | I have reviewed this annual report on Form 20-F of Zhongchao Inc.; |
| 2. | Based on my knowledge, this report does not contain any untrue statement of a material fact or omit to state a material fact necessary to make the statements made, in light of the circumstances under which such statements were made, not misleading with respect to the period covered by this report; |
| 3. | Based on my knowledge, the financial statements, and other financial information included in this report, fairly present in all material respects the financial condition, results of operations and cash flows of the company as of, and for, the periods presented in this report; |
| 4. | The company’s other certifying officer(s) and I are responsible for establishing and maintaining disclosure controls and procedures (as defined in Exchange Act Rules 13a-15(e) and 15d-15(e)) and internal control over financial reporting (as defined in Exchange Act Rules 13a-15(f) and 15d-15(f)) for the company and have: |
| a. | Designed such disclosure controls and procedures, or caused such disclosure controls and procedures to be designed under our supervision, to ensure that material information relating to the company, including its consolidated subsidiaries, is made known to us by others within those entities, particularly during the period in which this report is being prepared; |
| b. | Designed such internal control over financial reporting, or caused such internal control over financial reporting to be designed under our supervision, to provide reasonable assurance regarding the reliability of financial reporting and the preparation of financial statements for external purposes in accordance with generally accepted accounting principles; |
| c. | Evaluated the effectiveness of the company’s disclosure controls and procedures and presented in this report our conclusions about the effectiveness of the disclosure controls and procedures, as of the end of the period covered by this report based on such evaluation; and |
| d. | Disclosed in this report any change in the company’s internal control over financial reporting that occurred during the period covered by the annual report that has materially affected, or is reasonably likely to materially affect, the company’s internal control over financial reporting; and |
| 5. | The company’s other certifying officer(s) and I have disclosed, based on our most recent evaluation of internal control over financial reporting, to the company’s auditors and the audit committee of the company’s board of directors (or persons performing the equivalent functions): |
| a. | All significant deficiencies and material weaknesses in the design or operation of internal control over financial reporting which are reasonably likely to adversely affect the company’s ability to record, process, summarize and report financial information; and |
| b. | Any fraud, whether or not material, that involves management or other employees who have a significant role in the company’s internal control over financial reporting. |
Date: April 25, 2025
| By: | /s/ Weiguang Yang | |
| Name: | Weiguang Yang | |
| Title: |
Chief Executive Officer (Principal Executive Officer) |
Exhibit 12.2
Certification
Pursuant to Rule 13a-14(a) of the Exchange Act
I, Pei Xu, certify that:
| 6. | I have reviewed this annual report on Form 20-F of Zhongchao Inc.; |
| 7. | Based on my knowledge, this report does not contain any untrue statement of a material fact or omit to state a material fact necessary to make the statements made, in light of the circumstances under which such statements were made, not misleading with respect to the period covered by this report; |
| 8. | Based on my knowledge, the financial statements, and other financial information included in this report, fairly present in all material respects the financial condition, results of operations and cash flows of the company as of, and for, the periods presented in this report; |
| 9. | The company’s other certifying officer(s) and I are responsible for establishing and maintaining disclosure controls and procedures (as defined in Exchange Act Rules 13a-15(e) and 15d-15(e)) and internal control over financial reporting (as defined in Exchange Act Rules 13a-15(f) and 15d-15(f)) for the company and have: |
| e. | Designed such disclosure controls and procedures, or caused such disclosure controls and procedures to be designed under our supervision, to ensure that material information relating to the company, including its consolidated subsidiaries, is made known to us by others within those entities, particularly during the period in which this report is being prepared; |
| f. | Designed such internal control over financial reporting, or caused such internal control over financial reporting to be designed under our supervision, to provide reasonable assurance regarding the reliability of financial reporting and the preparation of financial statements for external purposes in accordance with generally accepted accounting principles; |
| g. | Evaluated the effectiveness of the company’s disclosure controls and procedures and presented in this report our conclusions about the effectiveness of the disclosure controls and procedures, as of the end of the period covered by this report based on such evaluation; and |
| h. | Disclosed in this report any change in the company’s internal control over financial reporting that occurred during the period covered by the annual report that has materially affected, or is reasonably likely to materially affect, the company’s internal control over financial reporting; and |
| 10. | The company’s other certifying officer(s) and I have disclosed, based on our most recent evaluation of internal control over financial reporting, to the company’s auditors and the audit committee of the company’s board of directors (or persons performing the equivalent functions): |
| c. | All significant deficiencies and material weaknesses in the design or operation of internal control over financial reporting which are reasonably likely to adversely affect the company’s ability to record, process, summarize and report financial information; and |
| d. | Any fraud, whether or not material, that involves management or other employees who have a significant role in the company’s internal control over financial reporting. |
Date: April 25, 2025
| By: | /s/ Pei Xu | |
| Name: | Pei Xu | |
| Title: |
Chief Financial Officer (Principal Financial and Accounting Officer) |
Exhibit 13.1
Certification
Pursuant to 18 U.S.C. Section 1350
Pursuant to U.S.C. Section 1350 of the Sarbanes-Oxley Act of 2002 (subsections (a) and (b) of Section 1350, Chapter 63 of Title 18, United States Code), each of the undersigned officers of Zhongchao Inc. (the “Company”), does hereby certify, to such officer’s knowledge, that the Annual Report on Form 20-F for the year ended December 31, 2024 of the Company fully complies with the requirements of Section 13(a) or 15(d) of the Securities Exchange Act of 1934 and information contained in the Form 20-F fairly presents, in all material respects, the financial condition and results of operations of the Company.
Date: April 25, 2025
| Zhongchao Inc. | ||
| By: | /s/ Weiguang Yang | |
| Name: | Weiguang Yang | |
| Title: |
Chief Executive Officer (Principal Executive Officer) |
|
Date: April 25, 2025
| By: | /s/ Pei Xu | |
| Name: | Pei Xu | |
| Title: |
Chief Financial Officer (Principal Financial and Accounting Officer) |