UNITED STATES
SECURITIES AND EXCHANGE COMMISSION
Washington, D.C. 20549
| FORM 40-F |
☐ REGISTRATION STATEMENT PURSUANT TO SECTION 12 OF THE SECURITIES EXCHANGE ACT OF 1934
OR
☒ ANNUAL REPORT PURSUANT TO SECTION 13(a) OR 15(d) OF THE SECURITIES EXCHANGE ACT OF 1934
For the fiscal year ended December 31, 2024
Commission file number: 001-42015

SOLARIS RESOURCES INC.
(Exact Name of Registrant as Specified in its Charter)
| British Columbia | 1040 | N/A | ||
| (Province or other jurisdiction of incorporation or organization) | (Primary Standard Industrial Classification Code) | (I.R.S. Employer Identification No.) |
| Neuhofstrasse 5A, 6340 |
| Baar, Switzerland |
| +41 417695000 |
| (Address and Telephone Number of Registrant’s Principal Executive Offices) |
| Cogency Global Inc. 122 E. 42nd Street, 18th Floor New York, New York 10168 (800) 221-0102 |
| (Name, address (including zip code) and telephone number (including area code) of agent for service in the United States) |
Securities registered or to be registered pursuant to Section 12(b) of the Act:
| Title of Each Class: | Trading Symbol(s) | Name of Each Exchange On Which Registered: | ||
| Common Shares, no par value | SLSS | NYSE American LLC |
Securities registered or to be registered pursuant to Section 12(g) of the Act: None
Securities for which there is a reporting obligation pursuant to Section 15(d) of the Act: None
For annual reports, indicate by check mark the information filed with this form:
☒ Annual Information Form ☒ Audited Annual Financial Statements
Indicate the number of outstanding shares of each of the issuer’s classes of capital or common stock as of the close of the period covered by the annual report: N/A
Indicate by check mark whether the Registrant (1) has filed all reports required to be filed by Section 13 or 15(d) of the Exchange Act during the preceding 12 months (or for such shorter period that the Registrant was required to file such reports) and (2) has been subject to such filing requirements for the past 90 days. ☒ Yes ☐ No
Indicate by check mark whether the Registrant has submitted electronically every Interactive Data File required to be submitted pursuant to Rule 405 of Regulation S-T during the preceding 12 months (or for such shorter period that the Registrant was required to submit such files). ☒ Yes ☐ No
Indicate
by check mark whether the registrant is an emerging growth company as defined in Rule 12b-2 of the Exchange Act.
☒ Emerging growth company
If an emerging growth company that prepares its financial statements in accordance with U.S. GAAP, indicate by check mark if the registrant has elected not to use the extended transition period for complying with any new or revised financial accounting standards provided pursuant to Section 13(a) of the Exchange Act. ☐
Indicate by check mark whether the registrant has filed a report on and attestation to its management’s assessment of the effectiveness of its internal control over financial reporting under Section 404(b) of the Sarbanes-Oxley Act (15 U.S.C. 7262(b)) by the registered public accounting firm that prepared or issued its audit report: ☐
If securities are registered pursuant to Section 12(b) of the Act, indicate by check mark whether the financial statements of the registrant included in the filing reflect the correction of an error to previously issued financial statements. ☐
Indicate by check mark whether any of those error corrections are restatements that required a recovery analysis of incentive-based compensation received by any of the registrant’s executive officers during the relevant recovery period pursuant to §240.10D-1(b). ☐
EXPLANATORY NOTE
Solaris Resources Inc. (the “Company”) is a Canadian issuer eligible to file this annual report pursuant to Section 13 of the Securities Exchange Act of 1934, as amended (the “Exchange Act”), on Form 40-F pursuant to the multi-jurisdictional disclosure system of the Exchange Act. The Company is a “foreign private issuer” as defined in Rule 3b-4 under the Exchange Act. Equity securities of the Company are accordingly exempt from Sections 14(a), 14(b), 14(c), 14(f) and 16 of the Exchange Act pursuant to Rule 3a12-3.
FORWARD LOOKING STATEMENTS
This annual on Form 40-F, including the exhibits hereto and the documents incorporated herein by reference, contains forward-looking statements. All statements, other than statements of historical facts, are forward-looking statements, including but not limited to estimates and statements that describe the Company’s future plans, objectives or goals, including words to the effect that the Company or management expects a stated condition or result to occur; exploration and development plans; timing of such exploration plans, and potential results of such exploration plans; financial capacity and availability of capital; statements regarding perceived merit of properties, budgets, work programs, use of available funds, and operational information; the Company’s intention to retain all future earnings and other cash resources for the future development and operation of its business; the Company’s intention not to declare or pay any cash dividends in the foreseeable future; the anticipated benefits and results of the emigration; the benefits of the Company’s management and board of directors (the “Board of Directors”) changes; timing and completion, if at all, of the proposed spin-out of non-core assets to create Solaris Exploration Inc. (the “Spin-Out”); the anticipated benefits and results of the Spin-Out; and the closing of the undrawn portion of the financing with OMF Fund IV SPV D LLC and OMF Fund IV SPV E LLC, entities managed by Orion Mine Finance Management LP (collectively, “Orion”). In certain cases, forward-looking statements can be identified by the use of words such as “plans”, “is expected”, “scheduled”, “estimates”, “intends”, “anticipates”, or “believes”, or variations of such words and phrases or state that certain actions, events or results “may”, “could”, “would”, or “might” occur or be achieved. Any such forward-looking statements are based, in part, on assumptions and factors that may change, thus causing actual results or achievements to differ materially from those expressed or implied by the forward-looking statements. Such factors and assumptions may include, but are not limited to: assumptions concerning copper, gold and other base and precious metal prices; cut-off grades; accuracy of mineral resource estimates and resource modeling; timing and reliability of sampling and assay data; representativeness of mineralization; timing and accuracy of metallurgical test work; anticipated political and social conditions; expected government policy, including reforms; ability to successfully raise additional capital; assumptions regarding obtaining required approvals; assumptions regarding Solaris’ ability to satisfy the requirements to draw down the remaining portion of the Orion financing; and other assumptions used as a basis for preparation of the technical report titled “Mineral Resource Estimate Update – NI 43-101 Technical Report for the Warintza Project, Ecuador”, effective July 1, 2024 (filed on SEDAR+ on September 5, 2024) prepared by Mario E. Rossi of GeoSystems International, Inc.
Forward-looking statements involve known and unknown risks, uncertainties and other factors which may cause the actual results, performance or achievements of the Company to be materially different from any future results, performance or achievements expressed or implied by the forward-looking statements. Such risks and other factors include, among others, and without limitation: the ability to raise funding to continue exploration, development and mining activities; debt risk; global economic conditions; limited supplies, supply chain disruptions and inflation; negative operating cash flow; uncertainty of future revenues or of a return on investment; no defined reserves with no mineral properties in production or under development; uncertainty relating to inferred mineral resources; speculative nature of mineral exploration and development; spin-out of non-core assets; risks from international operations; risks associated with an emerging and developing market; relationships with, and claims by, local communities and Indigenous Groups; geopolitical risk; risks related to obtaining future environmental licenses for exploitation; permitting risk; Ecuadorian constitutional court rulings suspending licenses; anti-mining sentiment; failure to comply strictly with applicable laws, regulations and local practices; pressure from artisanal and illegal miners; risks associated with mining, exploration and development; land title risk; surface rights and access risks; changes in U.S. laws and policies regulating international trade; Middle Eastern conflicts; Russia-Ukraine conflict; global outbreaks and contagious diseases; fraud and corruption; ethics and business practices; future legal proceedings; tax regime in Ecuador; mineral assets being located outside Canada and held indirectly through foreign affiliates; commodity price risk; exchange rate fluctuations; joint ventures; property commitments; infrastructure; water management; properties located in remote areas; lack of availability of resources; dependence on highly skilled personnel; competition; significant shareholders; reputational risk; conflicts of interest; uninsurable risks; information systems; public company obligations; reliability of financial reporting and financial statement preparation; foreign subsidiary operations may impact the Company’s ability to fund operations efficiently; share price fluctuation; value of the Company’s common shares (the “Common Shares”); future sales of Common Shares by existing shareholders; costs of land reclamation; measures to protect endangered species; environmental risks and hazards and changes in climate conditions; differences in U.S. and Canadian reporting of mineral reserves and resources; the Company’s “foreign private issuer” status; claims under U.S. securities laws, as well as those factors discussed in ITEM 7: “Risk Factors” in the Company’s Annual Information Form (“AIF”) for the fiscal year ended December 31, 2024, filed with this annual report on Form 40-F as Exhibit 99.1.
Although the Company has attempted to identify important factors and risks that could affect the Company and might cause actual actions, events or results to differ, perhaps materially, from those described in forward-looking statements, there may be other factors and risks not identified herein that cause actions, events or results not to occur as projected, estimated or intended. There can be no assurance that forward-looking statements will prove to be accurate, as actual results and future events could differ materially from those anticipated in such statements. Accordingly, readers should not place undue reliance on forward-looking statements. The forward-looking statements in this annual report and the documents incorporated herein by reference speak only as of the date hereof. The Company does not undertake any obligation to release publicly any revisions to these forward-looking statements to reflect events or circumstances after the date hereof or to reflect the occurrence of unanticipated events, except as required by law.
MINERAL RESOURCE AND MINERAL RESERVE ESTIMATES
The Company’s AIF filed as Exhibit 99.1 to this annual report on Form 40-F and Management’s Discussion and Analysis for the fiscal year ended December 31, 2024 filed as Exhibit 99.3 have been prepared in accordance with the requirements of Canadian provincial securities laws, which differ from the requirements of United States securities laws.
As a result, the Company reports the mineral reserves and resources of the projects it has an interest in according to Canadian standards. Canadian reporting requirements for disclosure of mineral properties are governed by National Instrument 43 101 - Standards of Disclosure for Mineral Projects (“NI 43 101”). NI 43 101 is a rule developed by the Canadian Securities Administrators that establishes standards for all public disclosure an issuer makes of scientific and technical information concerning mineral projects. These standards differ from the requirements of the SEC that are applicable to domestic United States reporting companies under subpart 1300 of Regulation S-K (“SK 1300”) under the Exchange Act. As an issuer that prepares and files its reports with the SEC pursuant to the multijurisdictional disclosure system, the Company is not subject to the requirements of sub part1300 of Regulation S-K. Any mineral reserves and mineral resources reported by the Company in accordance with NI 43 101 may not qualify as such under or differ from those prepared in accordance with SK 1300. Accordingly, information included or incorporated by reference in the Company’s AIF filed as Exhibit 99.1 to this annual report on Form 40-F and management’s discussion and analysis for the fiscal year ended December 31, 2024 filed as Exhibit 99.3 concerning descriptions of mineralization and estimates of mineral reserves and resources under Canadian standards may not be comparable to similar information made public by United States companies subject to the reporting and disclosure requirements of SK 1300.
DIFFERENCES IN UNITED STATES AND CANADIAN REPORTING PRACTICES
The Company is permitted, under a multi-jurisdictional disclosure system adopted by the United States and Canada, to prepare this annual report on Form 40-F in accordance with Canadian disclosure requirements, which are different from those of the United States. The Company prepares its financial statements, which are filed with this annual report Form 40-F, in accordance with IFRS Accounting Standards as issued by the International Accounting Standards Board (“IFRS”), and the audit is subject to the standards of the Public Company Accounting Oversight Board (United States). Such financial statements may not be comparable to financial statements of United States companies prepared in accordance with United States generally accepted accounting principles.
CURRENCY
Unless otherwise indicated, all dollar amounts in this annual report on Form 40-F are in United States dollars. The exchange rate of Canadian dollars into United States dollars, on December 31, 2024, based upon the closing exchange rate as quoted by the Bank of Canada, was U.S.$1.00 = CAD$ 1.4389 (CAD$1.00 = U.S.$ 0.6950).
ANNUAL INFORMATION FORM
The Company’s AIF for the fiscal year ended December 31, 2024 is filed as Exhibit 99.1 to this annual report on Form 40-F and is incorporated by reference herein.
AUDITED ANNUAL FINANCIAL STATEMENTS
The audited consolidated financial statements of the Company for the years ended December 31, 2024 and 2023, including the report of the Independent Registered Public Accounting Firm with respect thereto, are filed as Exhibit 99.2 to this annual report on Form 40-F and are incorporated by reference herein.
MANAGEMENT’S DISCUSSION AND ANALYSIS
The Company’s Management’s Discussion and Analysis for the fiscal year ended December 31, 2024 is filed as Exhibit 99.3 to this annual report on Form 40-F and is incorporated by reference herein.
TAX MATTERS
Purchasing, holding, or disposing of the Company’s securities may have tax consequences under the laws of the United States and Canada that are not described in this annual report on Form 40-F or the documents incorporated by reference herein.
CONTROLS AND PROCEDURES
Disclosure Controls and Procedures
At the end of the period covered by this annual report on Form 40-F for the fiscal year ended December 31, 2024, an evaluation was carried out under the supervision of, and with the participation of, the Company’s management, including its Chief Executive Officer (“CEO”) and Chief Financial Officer (“CFO”), of the effectiveness of the design and operation of the Company’s disclosure controls and procedures (as defined in Rule 13a-15(e) of the Exchange Act). Based upon that evaluation, the Company’s CEO and CFO have concluded that the Company’s disclosure controls and procedures were effective to give reasonable assurance that the information required to be disclosed by the Company in reports that it files or submits under the Exchange Act is (i) recorded, processed, summarized and reported, within the time periods specified in the SEC’s rules and forms, and (ii) accumulated and communicated to management, including its principal executive and principal financial officers, or persons performing similar functions, as appropriate to allow timely decisions regarding required disclosure.
Management’s Report on Internal Control over Financial Reporting and Auditor’s Attestation Report
This annual report does not include a report of management’s assessment regarding internal control over financial reporting or an attestation report of the Company’s registered public accounting firm due to a transition period established by rules of the SEC for newly public companies.
Changes in Internal Control over Financial Reporting
There have been no changes in internal control over financial reporting that occurred during the fiscal year ended December 31, 2024 that have materially affected, or are reasonably likely to materially affect, the Company’s internal control over financial reporting.
CORPORATE GOVERNANCE
The Company is listed on the Toronto Stock Exchange (“TSX”) and is required to describe its practices and policies with regards to corporate governance with specific reference to TSX guidelines by way of an annual corporate governance statement in the Company’s annual report or information circular filed with the appropriate securities regulators in Canada. The Company is also listed on the NYSE American LLC (“NYSE American”) and additionally complies as necessary with the rules and guidelines of the NYSE American as well as the SEC. The Company reviews its governance practices on an ongoing basis to ensure it is in compliance with all applicable requirements.
The Company’s Board of Directors is responsible for the Company’s Corporate Governance policies and has separately designated standing Audit, Compensation and Nominating & Corporate Governance Committees. The Company’s Board of Directors has determined that all the members of the Audit, Compensation, and Nominating & Corporate Governance Committees are independent, based on the criteria for independence and unrelatedness prescribed by the TSX and Section 803A of the NYSE American Company Guide.
Compensation Committee
Compensation of the Company’s CEO and all other officers is recommended to the Board of Directors for determination by the Compensation Committee. The Compensation Committee develops, reviews and monitors director and executive officer compensation and policies. The Compensation Committee is also responsible for annually reviewing the adequacy of compensation to directors, officers, and other consultants and the composition of compensation packages. The Company’s CEO cannot be present during the Compensation Committee’s deliberations or vote on the CEO’s compensation.
The Compensation Committee is composed of Donald Taylor and Rodrigo Borja, each of whom, in the opinion of the Board of Directors, is independent under the rules of the TSX and pursuant to Sections 803A and 805(c)(1) of the NYSE American Company Guide. The Company’s Compensation Committee Charter is available on the Company’s website at www.solarisresources.com.
Nominating & Corporate Governance Committee
Nominees for the election to the Company’s Board of Directors are recommended by the Nominating & Corporate Governance Committee. The Company has adopted a formal written board resolution addressing the nomination process and such related matters as may be required under the rules of the TSX and the NYSE American and any applicable securities laws.
The Nominating & Corporate Governance Committee is composed of Rodrigo Borja and Hans Wick, each of whom, in the opinion of the Board of Directors, is independent under the rules of the TSX and the NYSE American. The Company’s Nominating and Corporate Governance Committee Charter is available on the Company’s website at www.solarisresources.com.
AUDIT COMMITTEE
Composition and Responsibilities
The Company’s Board of Directors has a separately designated standing Audit Committee established in accordance with Section 3(a)(58)(A) of the Exchange Act and Section 803B of the NYSE American Company Guide. During the Company’s year ended December 31, 2021, the Company’s Audit Committee is composed of Donald Taylor, Hans Wick and Rodrigo Borja, each of whom, in the opinion of the Company’s Board of Directors, is independent (as determined under Rule 10A-3 of the Exchange Act, Section 803A of the NYSE American Company Guide, and the rules of the TSX) and each of whom is financially literate. The Audit Committee meets the composition requirements set forth by Section 803B(2) of NYSE American Company Guide.
Donald Taylor has over 30 years of domestic and international mining executive experience taking projects from exploration to mining. He is currently the Chief Executive Officer of Titan Metals Corporation. Donald has worked extensively for large and small cap companies, including Arizona Mining, BHP Minerals, Bear Creek Mining, American Copper and Nickel, Doe Run Resources, Westmont Mining Company, Titan Mining, and Augusta Gold Corp.
Hans Wick has decades of experience in the financial services and investment sector, with his most recent role as the Managing Director of a Swiss private bank. As a senior financial services and investment professional, Hans benefits from an in-depth knowledge of the sector and a wide network of contacts which he applies to his mandates and lends to the boards of directors he serves on. Over the course of his banking career, Hans has also been active in the mining sector for decades as an investor and advisor to numerous companies.
Rodrigo Borja is a senior lawyer with decades of experience in Ecuador, including as the Chief Legal Officer (“CLO”) of several foreign companies with operations in the mining and oil sectors. In the mining sector, Rodrigo was CLO of Kinross’ Ecuador subsidiary, where he managed all legal aspects of the company. He led the negotiations with the Ecuadorian state for the Mining Exploitation Contract for the Fruta del Norte project and the investment contract that protects foreign investment. Rodrigo is currently a partner with AVL Abogados where he leads its mining practice. Prior to this, Rodrigo was the CLO of the Brazilian oil company Petrobras, responsible for all legal aspects of its operation from 2002 to 2010. He was also a member of the Executive Committee, as well as an alternate member of the board of directors of OCP Ecuador, Ecuador’s main oil pipeline.
The members of the Audit Committee do not have fixed terms and are appointed and replaced from time to time by resolution of the Board of Directors.
The Audit Committee meets with the Company’s CEO, President and CFO, and the Company’s independent auditors to review and inquire into matters affecting financial reporting, the system of internal accounting and financial controls, and the Company’s audit procedures and audit plans. The Audit Committee also recommends to the Board of Directors the independent auditors to be appointed for each fiscal year. In addition, the Audit Committee reviews and recommends to the Board of Directors for approval the annual and quarterly financial statements and management’s discussion and analysis. Finally, the Audit Committee undertakes other activities as required by the rules and regulations of the TSX and the NYSE American and other governing regulatory authorities.
The full text of the Audit Committee Charter is set forth in the Company’s AIF, filed as Exhibit 99.1 to this annual report on Form 40-F and incorporated by reference herein.
Audit Committee Financial Expert
The Company’s Board of Directors determined that Mr. Taylor qualifies as the Audit Committee “financial expert,” as defined in Item 407(d)(5)(ii) of Regulation S-K under the Exchange Act and is “financially sophisticated” as determined under Section 803(B)(2)(iii) of the NYSE American Company Guide.
PRINCIPAL ACCOUNTING FEES AND SERVICES – INDEPENDENT AUDITORS
KPMG LLP, Chartered Professional Accountants (“KPMG”) has served as our Independent Registered Public Accounting Firm in each of the last two years. The fees billed to the Company by KPMG can be found in “External Audit Services Fees (By Category)” in the Company’s AIF filed as Exhibit 99.1 to this annual report on Form 40-F, which is incorporated herein by reference.
PRE-APPROVAL OF AUDIT
AND NON-AUDIT SERVICES PROVIDED BY
INDEPENDENT AUDITORS
The Audit Committee pre-approves all audit services to be provided to the Company by its independent auditors. Non-audit services that are prohibited to be provided to the Company by its independent auditors may not be pre-approved. In addition, prior to the granting of any pre-approval, the Audit Committee must be satisfied that the performance of the services in question will not compromise the independence of the independent auditors. All non-audit services performed by the Company’s auditor for the fiscal year ended December 31, 2024 were pre-approved by the Audit Committee of the Company. No non-audit services were approved pursuant to the de minimis exemption to the pre-approval requirement.
OFF-BALANCE SHEET ARRANGEMENTS
The Company does not have any off-balance sheet transactions that have or are reasonably likely to have a current or future effect on the Company’s financial condition, changes in financial condition, revenues or expenses, results of operations, liquidity, capital expenditures or capital resources that are material to investors, other than the Company’s obligation for future rental payments described in “Related Party Transactions” in the Management’s Discussion and Analysis for the year ended December 31, 2024 included as Exhibit 99.3 to this annual report on Form 40-F which is incorporated herein by reference.
CASH REQUIREMENTS
The information provided under the heading “Commitments and Contingencies” in the Management’s Discussion and Analysis for the year ended December 31, 2024 included as Exhibit 99.3 to this annual report on Form 40-F, is incorporated herein by reference.
CODE OF ETHICS
The Company has adopted a Code of Business Conduct and Ethics (the “Code”) that applies to all the Company’s directors, executive officers and employees, which is available on the Company’s website at www.solarisresources.com and in print to any shareholder who requests it. The Code meets the requirements for a “code of ethics” within the meaning of that term in General Instruction 9(b) of Form 40-F.
All amendments to the Code, and all waivers of the Code with respect to any of the officers covered by it, will be posted on the Company’s website, www.solarisresources.com within five business days of the amendment or waiver and will remain available for a twelve-month period and provided in print to any shareholder who requests them. During the fiscal year ended December 31, 2024, the Company did not substantively amend, waive or implicitly waive any provision of the Code with respect to any of the directors, executive officers or employees subject to it.
CASH REQUIREMENTS
The Company’s material cash requirements are discussed in management’s discussion and analysis for the fiscal year ended December 31, 2024 filed as Exhibit 99.3 under the headings “Capital Management” and “Commitments and Contingencies”.
NOTICES PURSUANT TO REGULATION BTR
There were no notices required by Rule 104 of Regulation BTR that the Company sent during the year ended December 31, 2024 concerning any equity security subject to a blackout period under Rule 101 of Regulation BTR.
NYSE AMERICAN CORPORATE GOVERNANCE
A foreign private issuer that follows home country practices in lieu of certain provisions of the listing rules of the NYSE American must disclose the ways in which its corporate governance practices differ from those followed by U.S. domestic companies. As required by Section 110 of the NYSE American Company Guide, the Company discloses on its website, www.solarisresources.com, a description of the significant ways in which the Company’s corporate governance practices differ from those followed by United States domestic companies pursuant to NYSE American standards.
A description of the significant ways in which the governance practices of the Company differ from those followed by domestic companies pursuant to NYSE American standards is as follows:
Proxy Solicitations Under Section 705, listed companies must comply with applicable state and federal laws and rules (including interpretations thereof), including without limitation, Exchange Act Regulations 14A and 14C. The Company is a “foreign private issuer” as defined in Rule 3b-4 under the Exchange Act, and the equity securities of the Company are accordingly exempt from the proxy rules set forth in Sections 14(a), 14(b), 14(c) and 14(f) of the Exchange Act. The Company solicits proxies in accordance with applicable rules and regulations in Canada.
Quorum Requirements Under Section 123, the NYSE American expects that an appropriate quorum of the shares issued and outstanding and entitled to vote will be provided for by the by-laws of companies listing voting securities. The NYSE American recommends a quorum of at least 33 1/3%. The Company is subject to the Business Corporations Act (British Columbia), which permits the Company to specify a quorum requirement in its memorandum or articles. Under the Company’s articles, quorum for the transaction of business at any meeting of shareholders is at least one shareholder represented in person or by proxy.
Shareholder Approval Requirements Sections 711-713 require that a listed company obtain shareholder approval for: (i) the establishment or material amendment of a plan or other equity compensation arrangement, subject to exceptions; (ii) the issuance of shares as sole or partial consideration for an acquisition of the stock or assets of another company in certain circumstances; and (iii) certain transactions other than public offerings that may result in the issuance of common shares (or securities convertible into common shares) equal to 20% or more of presently outstanding shares for less than the greater of book or market value of the shares. Neither Canadian securities laws nor Canadian corporate law require shareholder approval for such transactions, except where such transactions constitute a “related party transaction” or a “business combination” under Canadian securities laws or where such transaction is structured in a way that requires shareholder approval under the Business Corporations Act (British Columbia), or where the Toronto Stock Exchange requires shareholder approval for a transaction involving a change of control of the Company, or the establishment of or amendments to equity-based compensation plans, in which case, the Company intends to follow its home country requirements. In addition, the Company may from time-to-time seek relief from NYSE American corporate governance requirements on specific transactions under Section 110 of the NYSE American Company Guide by providing written certification from independent local counsel that the non-complying practice is not prohibited by our home country law, in which case, the Company shall make the disclosure of such transactions available on its website at www.solarisresources.com.
MINE SAFETY DISCLOSURE
Pursuant to Section 1503(a) of the Dodd-Frank Wall Street Reform and Consumer Protection Act of 2010 (“Dodd-Frank Act”), issuers that are operators, or that have a subsidiary that is an operator, of a coal or other mine in the United States are required to disclose in their periodic reports filed with the SEC information regarding specified health and safety violations, orders and citations, related assessments and legal actions, and mining-related fatalities under the regulation of the Federal Mine Safety and Health Administration (“MSHA”) under the Federal Mine Safety and Health Act of 1977 (the “Mine Act”). During the fiscal year ended December 31, 2024, the Company had no mines in the United States subject to regulation by MSHA under the Mine Act.
RECOVERY OF ERRONEOUSLY AWARDED COMPENSATION
The Company has adopted a compensation recovery policy (referred to as the “Incentive Compensation Clawback Policy”) as required by NYSE American listing standards and pursuant to Rule 10D-1 of the Exchange Act. The Incentive Compensation Clawback Policy is incorporated by reference to Exhibit 97 to this annual report on Form 40-F. At no time during or after the fiscal year ended December 31, 2024 (as of the date of this annual report), was the Company required to prepare an accounting restatement that required recovery of erroneously awarded compensation pursuant to the Incentive Compensation Clawback Policy and, as of December 31, 2024, there was no outstanding balance of erroneously awarded compensation to be recovered from the application of the Incentive Compensation Clawback Policy to a prior restatement.
DISCLOSURE REGARDING FOREIGN JURISDICTIONS THAT PREVENT INSPECTIONS
Not applicable.
UNDERTAKING
The Company undertakes to make available, in person or by telephone, representatives to respond to inquiries made by the Commission staff, and to furnish promptly, when requested to do so by the Commission staff, information relating to: the securities registered pursuant to Form 40-F; the securities in relation to which the obligation to file an annual report on Form 40-F arises; or transactions in said securities.
CONSENT TO SERVICE OF PROCESS
The Company filed an Appointment of Agent for Service of Process and Undertaking on Form F-X with the SEC on April 12, 2024, with respect to the class of securities in relation to which the obligation to file this annual report on Form 40-F arises. Any change to the name or address of the agent for service of process will be communicated promptly to the SEC by amendment to Form F-X/A referencing the Company’s file number.
EXHIBIT INDEX
The following exhibits have been filed as part of this annual report on Form 40-F:
| Exhibit | Description | |
| Incentive Compensation Recovery Policy | ||
| 97 | Incentive Compensation Clawback Policy | |
| Annual Information | ||
| 99.1 | Annual Information Form of the Company for the year ended December 31, 2024 | |
| 99.2 | The following audited consolidated financial statements of the Company, are exhibits to and form a part of this annual report: | |
| Independent Registered Public Accounting Firm’s Reports on Consolidated Financial Statements as at December 31, 2024 and 2023 and for each of the years then ended (KPMG LLP, Vancouver, BC, Canada, Auditor Firm ID:85) | ||
| Consolidated Statements of Financial Position as of December 31, 2024 and December 31, 2023 | ||
| Consolidated Statements of Net Loss and Comprehensive Loss for the years ended December 31, 2024 and December 31, 2023 | ||
| Consolidated Statements of Cash flows for the years ended December 31, 2024 and December 31, 2023 | ||
| Consolidated Statements of Changes in Shareholders; Equity for the years ended December 31, 2024 and December 31, 2023 | ||
| Notes to Consolidated Financial Statements | ||
| 99.3 | Management’s Discussion and Analysis | |
| Certifications | ||
| 99.4 | Certificate of Chief Executive Officer Pursuant to Rule 13a-14(a) of the Exchange Act | |
| 99.5 | Certificate of Chief Financial Officer Pursuant to Rule 13a-14(a) of the Exchange Act | |
| 99.6 | Certificate of Chief Executive Officer Pursuant to 18 U.S.C. Section 1350, as adopted pursuant to Section 906 of the Sarbanes-Oxley Act of 2002 | |
| 99.7 | Certificate of Chief Financial Officer Pursuant to 18 U.S.C. Section 1350, as adopted pursuant to Section 906 of the Sarbanes-Oxley Act of 2002 | |
| Consents | ||
| 99.8 | Consent of KPMG LLP, Independent Registered Public Accounting Firm | |
| 99.9 | Consent of Jorge Fierro, M.Sc., DIC, PG | |
| 99.10 | Consent of Mario E. Rossi, MSc, Min. Eng | |
| 101 | XBRL Instance Document | |
| 101.SCH | XBRL Taxonomy Extension Schema Document | |
| 101.CAL | XBRL Taxonomy Extension Calculation Linkbase Document | |
| 101.DEF | XBRL Taxonomy Extension Definition Linkbase Document | |
| 101.LAB | XBRL Taxonomy Extension Label Linkbase Document | |
| 101.PRE | XBRL Taxonomy Extension Presentation Linkbase Document | |
| 104 | Cover Page Interactive Data File (formatted as Inline XBRL and contained in Exhibit 101) | |
SIGNATURES
Pursuant to the requirements of the Exchange Act, the Registrant certifies that it meets all of the requirements for filing on Form 40-F and has duly caused this Registration Statement to be signed on its behalf by the undersigned, thereunto duly authorized.
|
|
SOLARIS RESOURCES INC. | |
| By: | /s/ Matthew Rowlinson | |
| Name: | Matthew Rowlinson | |
| Title: |
Chief Executive Officer (Principal Executive Officer) |
|
Date: March 20, 2025
Exhibit 97
SOLARIS RESOURCES INC.
INCENTIVE COMPENSATION RECOVERY POLICY
1. Introduction.
The Board of Directors of Solaris Resources Inc. (the “Company”) believes that it is in the best interests of the Company and its shareholders to create and maintain a culture that emphasizes integrity and accountability and that reinforces the Company's compensation philosophy. The Board has therefore adopted this policy, which provides for the recovery of erroneously awarded incentive compensation in the event that the Company is required to prepare an accounting restatement due to material noncompliance of the Company with any financial reporting requirements under the federal securities laws (the “Policy”). This Policy is designed to comply with Section 10D of the Securities Exchange Act of 1934, as amended (the “Exchange Act”), related rules and the listing standards of the NYSE American LLC (“NYSE American”), including but not limited to Section 811 of the NYSE American Company Guide, or any other securities exchange on which the Company’s shares are listed in the future.
2. Administration.
This Policy shall be administered by the Board or, if so designated by the Board, the Compensation Committee (the “Committee”), in which case, all references herein to the Board shall be deemed references to the Committee. Any determinations made by the Board shall be final and binding on all affected individuals.
3. Covered Executives.
Unless and until the Board determines otherwise, for purposes of this Policy, the term “Covered Executive” means a current or former employee who is or was identified by the Company as the Company’s president, principal financial officer, principal accounting officer (or if there is no such accounting officer, the controller), any vice-president of the Company in charge of a principal business unit, division, or function (such as sales, administration, or finance), any other officer who performs a policy-making function, or any other person who performs similar policy-making functions for the Company. Executive officers of the Company’s subsidiaries are deemed “Covered Executives” if they perform such policy-making functions for the Company. “Policy-making function” is not intended to include policy-making functions that are not significant. “Covered Executives” will include, at minimum, the executive officers identified by the Company in its disclose prepared in response to Item B.19 of Form 40-F if the Company files its annual report with the SEC on Form 40-F or Item 6.B of Form 20-F if the Company files its annual report with the SEC on Form 20-F. For the avoidance of doubt, “Covered Executives” will include at least the following Company officers: (a) Executive Chairman, (b) Chief Executive Officer, (c) President, (d) Chief Financial Officer, (e) Chief Operating Officer and (f) Senior Vice Presidents.
This Policy covers Incentive Compensation received by a person after beginning service as a Covered Executive and who served as a Covered Executive at any time during the performance period for that Incentive Compensation.
4. Recovery: Accounting Restatement.
In the event of an Accounting Restatement, the Company will recover reasonably promptly any excess Incentive Compensation received by any Covered Executive during the three completed fiscal years immediately preceding the date on which the Company is required to prepare an Accounting Restatement, including transition periods resulting from a change in the Company’s fiscal year as provided in Rule 10D-1 of the Exchange Act. Incentive Compensation is deemed “received” in the Company’s fiscal period during which the Financial Reporting Measure specified in the Incentive Compensation award is attained, even if the payment or grant of the Incentive Compensation occurs after the end of that period.
| (a) | Definition of Accounting Restatement. |
For the purposes of this Policy, an “Accounting Restatement” means the Company is required to prepare an accounting restatement of its financial statements filed with the Securities and Exchange Commission (the “SEC”) due to the Company’s material noncompliance with any financial reporting requirements under the federal securities laws (including any required accounting restatement to correct an error in previously issued financial statements that is material to the previously issued financial statements, or that would result in a material misstatement if the error were corrected in the current period or left uncorrected in the current period).
The determination of the time when the Company is “required” to prepare an Accounting Restatement shall be made in accordance with applicable SEC and national securities exchange rules and regulations.
An Accounting Restatement does not include situations in which financial statement changes did not result from material non-compliance with financial reporting requirements, such as, but not limited to retrospective: (i) application of a change in accounting principles; (ii) revision to reportable segment information due to a change in the structure of the Company’s internal organization; (iii) reclassification due to a discontinued operation; (iv) application of a change in reporting entity, such as from a reorganization of entities under common control; (v) adjustment to provision amounts in connection with a prior business combination; and (vi) revision for stock splits, stock dividends, reverse stock splits or other changes in capital structure.
| (b) | Definition of Incentive Compensation. |
For purposes of this Policy, “Incentive Compensation” means any compensation that is granted, earned, or vested based wholly or in part upon the attainment of a Financial Reporting Measure, including, for example, bonuses or awards under the Company’s short and long-term incentive plans, grants and awards under the Company’s equity incentive plans, and contributions of such bonuses or awards to the Company’s deferred compensation plans or other employee benefit plans that are not tax-qualified plans. For avoidance of doubt, Incentive Compensation that is deferred (either mandatorily or voluntarily) under the Company’s non-qualified deferred compensation plans, as well as any matching amounts and earnings thereon, are subject to this Policy. Incentive Compensation does not include awards which are granted, earned and vested without regard to attainment of Financial Reporting Measures, such as time-vesting awards, discretionary awards and awards based wholly on subjective standards, strategic measures or operational measures.
| (c) | Financial Reporting Measures. |
“Financial Reporting Measures” are those that are determined and presented in accordance with the accounting principles used in preparing the Company’s financial statements (including non-GAAP financial measures) and any measures derived wholly or in part from such financial measures. For the avoidance of doubt, Financial Reporting Measures include stock price and total shareholder return. A measure need not be presented within the financial statements or included in a filing with the SEC or other applicable securities regulators to constitute a Financial Reporting Measure for purposes of this Policy.
| (d) | Excess Incentive Compensation: Amount Subject to Recovery. |
The amount(s) to be recovered from the Covered Executive will be the amount(s) by which the Covered Executive’s Incentive Compensation for the relevant period(s) exceeded the amount(s) that the Covered Executive otherwise would have received had such Incentive Compensation been determined based on the restated amounts contained in the Accounting Restatement. All amounts shall be computed without regard to taxes paid.
For Incentive Compensation based on Financial Reporting Measures such as stock price or total shareholder return, where the amount of excess compensation is not subject to mathematical recalculation directly from the information in an Accounting Restatement, the Board will calculate the amount to be reimbursed based on a reasonable estimate of the effect of the Accounting Restatement on such Financial Reporting Measure upon which the Incentive Compensation was received. The Company will maintain documentation of that reasonable estimate and will provide such documentation to the applicable national securities exchange.
| (e) | Method of Recovery. |
The Board will determine, in its sole discretion, the method(s) for recovering reasonably promptly excess Incentive Compensation hereunder. Such methods may include, without limitation:
| (i) | requiring reimbursement of Incentive Compensation previously paid; |
| (ii) | forfeiting any Incentive Compensation contribution made under the Company’s deferred compensation plans; |
| (iii) | offsetting the recovered amount from any compensation or Incentive Compensation that the Covered Executive may earn or be awarded in the future; |
| (iv) | some combination of the foregoing; or |
| (v) | taking any other remedial and recovery action permitted by law, as determined by the Board. |
Before the Board makes a final determination as to whether an Accounting Restatement is required and any recovery of excess Incentive Compensation is payable under the Policy from a Covered Officer, the Board shall provide the Covered Officer with written notice thereof and the opportunity to be heard at a duly held meeting of the Board, which may take place either in person or by way of a conference or video call, as determined by the Board.
If the Board makes a final determination that an Accounting Restatement is required and recovery of excess Incentive Compensation is payable under the Policy, the Board shall reasonably promptly make a written demand for recovery from the Covered Officer, and in the event that the Covered Officer does not, within a reasonably promptly period thereafter, tender repayment and/or reimbursement in response to such demand, the Board shall be entitled to pursue such other actions or remedies, including, without limitation, legal recourse against the Covered Officer to obtain such repayment and/or reimbursement of excess Incentive Compensation under this Policy, as applicable.
To the extent practicable and as permitted by all applicable laws, including, without limitation, securities legislation and stock exchange rules, all investigations and related findings under this Policy shall be conducted, undertaken and treated in a confidential manner.
5. No Indemnification or Advance.
Subject to applicable law, the Company shall not indemnify, including by paying or reimbursing for premiums for any insurance policy covering any potential losses, any Covered Executives against the loss of any erroneously awarded Incentive Compensation, nor shall the Company advance any costs or expenses to any Covered Executives in connection with any action to recover excess Incentive Compensation.
6. Interpretation.
The Board is authorized to interpret and construe this Policy and to make all determinations necessary, appropriate or advisable for the administration of this Policy. It is intended that this Policy be interpreted in a manner that is consistent with the requirements of Section 10D of the Exchange Act and any applicable rules or standards adopted by the SEC or any national securities exchange on which the Company's securities are listed.
7. Effective Date.
The effective date of this Policy is April 5, 2024 (the “Effective Date”). This Policy applies to Incentive Compensation received by Covered Executives on or after the Effective Date that results from attainment of a Financial Reporting Measure based on or derived from financial information for any fiscal period ending on or after the Effective Date. In addition, this Policy is intended to be and will be incorporated as an essential term and condition of any Incentive Compensation agreement, plan or program that the Company establishes or maintains on or after the Effective Date.
8. Amendment and Termination.
The Board may amend this Policy from time to time in its discretion, and shall amend this Policy as it deems necessary to reflect changes in regulations adopted by the SEC under Section 10D of the Exchange Act and to comply with any rules or standards adopted by NYSE American or any other securities exchange on which the Company’s shares are listed in the future.
9. Other Recovery Rights.
The Board intends that this Policy will be applied to the fullest extent of the law. The Board may require that any employment agreement or similar agreement relating to Incentive Compensation received on or after the Effective Date shall, as a condition to the grant of any benefit thereunder, require a Covered Executive to agree to abide by the terms of this Policy. Any right of recovery under this Policy is in addition to, and not in lieu of, any (i) other remedies or rights of compensation recovery that may be available to the Company pursuant to the terms of any similar policy in any employment agreement, or similar agreement relating to Incentive Compensation, unless any such agreement expressly prohibits such right of recovery, and (ii) any other legal remedies available to the Company. The provisions of this Policy are in addition to (and not in lieu of) any rights to repayment the Company may have under Section 304 of the Sarbanes-Oxley Act of 2002 and other applicable laws.
10. Impracticability.
The Company shall recover any excess Incentive Compensation in accordance with this Policy, except to the extent that certain conditions are met and the Board has determined that such recovery would be impracticable, all in accordance with Rule 10D-1 of the Exchange Act and Section 811 of the NYSE American Company Guide or any other securities exchange on which the Company’s shares are listed in the future.
11. Successors.
This Policy shall be binding upon and enforceable against all Covered Executives and their beneficiaries, heirs, executors, administrators or other legal representatives.
Schedule A
INCENTIVE-BASED COMPENSATION RECOVERY POLICY
RECEIPT AND ACKNOWLEDGEMENT
I, __________________________________________, hereby acknowledge that I have received and read a copy of the Incentive Compensation Recovery Policy. As a condition of my receipt of any Incentive Compensation as defined in the Policy, I hereby agree to the terms of the Policy. I further agree that if recovery of excess Incentive Compensation is required pursuant to the Policy, the Company shall, to the fullest extent permitted by governing laws, require such recovery from me up to the amount by which the Incentive Compensation received by me, and amounts paid or payable pursuant or with respect thereto, constituted excess Incentive Compensation. If any such reimbursement, reduction, cancelation, forfeiture, repurchase, recoupment, offset against future grants or awards and/or other method of recovery does not fully satisfy the amount due, I agree to immediately pay the remaining unpaid balance to the Company.
| Signature | Date |
Exhibit 99.1

ANNUAL INFORMATION FORM
For the Year Ended December 31, 2024
(Dated March 20, 2025)
SOLARIS RESOURCES INC.
Neuhofstrasse 5A Baar
6340 Switzerland
TABLE OF CONTENTS
| ITEM 1: PRELIMINARY NOTES | 1 | |
| 1.1 | Effective Date of Information | 1 |
| 1.2 | Financial Statements and Management Discussion and Analysis | 1 |
| 1.3 | Currency | 1 |
| 1.4 | Scientific and Technical Information | 1 |
| ITEM 2: CAUTIONARY NOTES | 1 | |
| 2.1 | Cautionary Note Regarding Forward-Looking Statements and Forward-Looking Information | 1 |
| 2.2 | Cautionary Note to United States Investors Regarding Classification of Mineral Resource Estimates | 2 |
| ITEM 3: CORPORATE STRUCTURE | 3 | |
| 3.1 | Name, Address and Incorporation | 3 |
| 3.2 | Inter-corporate Relationships | 3 |
| ITEM 4: GENERAL DEVELOPMENT OF THE BUSINESS | 4 | |
| 4.1 | Three Year History | 4 |
| ITEM 5: DESCRIPTION OF THE BUSINESS | 6 | |
| ITEM 6: MATERIAL MINERAL PROJECT | 7 | |
| 6.1 | Current Technical Report | 7 |
| ITEM 7: RISK FACTORS | 14 | |
| ITEM 8: DIVIDENDS | 30 | |
| ITEM 9: DESCRIPTION OF CAPITAL STRUCTURE | 30 | |
| ITEM 10: MARKET FOR SECURITIES | 30 | |
| 10.1 | Trading Price and Volume | 30 |
| ITEM 11: ESCROWED SECURITIES AND SECURITIES SUBJECT TO CONTRACTUAL RESTRICTION ON TRANSFER | 30 | |
| ITEM 12: DIRECTORS AND OFFICERS | 31 | |
| 12.1 | Name, Occupation and Security Holding | 31 |
| 12.2 | Cease Trade Orders, Bankruptcies, Penalties or Sanctions | 32 |
| 12.3 | Conflicts of Interest | 32 |
| ITEM 13: PROMOTERS | 33 | |
| ITEM 14: LEGAL PROCEEDINGS AND REGULATORY ACTIONS | 33 | |
| 14.1 | Legal Proceedings | 33 |
| 14.2 | Regulatory Actions | 33 |
| ITEM 15: INTEREST OF MANAGEMENT AND OTHERS IN MATERIAL TRANSACTIONS | 33 | |
| ITEM 16: TRANSFER AGENT AND REGISTRAR | 33 | |
| ITEM 17: MATERIAL CONTRACTS | 33 | |
| ITEM 18: INTERESTS OF EXPERTS | 34 | |
| 18.1 | Names of Experts | 34 |
| 18.2 | Interests of Experts | 34 |
| ITEM 19: AUDIT COMMITTEE | 34 | |
| 19.1 | The Audit Committee Charter | 34 |
| 19.2 | Composition of Audit Committee | 34 |
| 19.3 | Relevant Education and Experience | 35 |
| 19.4 | Reliance on Certain Exemptions | 35 |
| 19.5 | Audit Committee Oversight | 35 |
| 19.6 | Pre-Approval Policies and Procedures | 35 |
| 19.7 | External Audit Service Fees (By Category) | 36 |
| ITEM 20: ADDITIONAL INFORMATION | 36 | |
| SCHEDULE “A” AUDIT COMMITTEE CHARTER | A-1 | |
| 1.1 | Effective Date of Information |
References to “Solaris Resources Inc.”, “Solaris”, “Solaris Resources”, “SLS”, the “Company”, “its”, “our” and “we”, or related terms in this Annual Information Form (“AIF”), refer to Solaris Resources Inc. and include, where the context requires, its subsidiaries.
All information contained in this AIF is as at March 20, 2025, unless otherwise stated.
| 1.2 | Financial Statements and Management Discussion and Analysis |
This AIF should be read in conjunction with the Company’s audited consolidated annual financial statements for the years ended December 31, 2024 and December 31, 2023 (the “Financial Statements”), as well as the accompanying Management’s Discussion and Analysis (“MD&A”) for such periods. The Financial Statements and MD&A are available on the System for Electronic Data Analysis and Retrieval (“SEDAR+”) at www.sedarplus.ca and on Electronic Data Gathering, Analysis, and Retrieval (“EDGAR”) at www.sec.gov.
| 1.3 | Currency |
All references to “$” or “dollars” in this AIF are to United States dollars, unless otherwise expressly stated. References to “C$” are to Canadian dollars.
| 1.4 | Scientific and Technical Information |
Unless otherwise indicated, scientific and technical information in this AIF has been reviewed and approved by Jorge Fierro, M.Sc., DIC, PG, Vice President Exploration of Solaris and a “Qualified Person” (“QP”) as defined in National Instrument 43-101 – Standards of Disclosure for Mineral Projects (“NI 43-101”).
| 2.1 | Cautionary Note Regarding Forward-Looking Statements and Forward-Looking Information |
Certain information contained in this document constitutes forward-looking statements. All statements, other than statements of historical facts, are forward-looking statements, including but not limited to estimates and statements that describe the Company’s future plans, objectives or goals, including words to the effect that the Company or management expects a stated condition or result to occur; exploration and development plans; timing of such exploration plans, and potential results of such exploration plans; financial capacity and availability of capital; statements regarding perceived merit of properties, budgets, work programs, use of available funds, and operational information; the Company’s intention to retain all future earnings and other cash resources for the future development and operation of its business; the Company’s intention not to declare or pay any cash dividends in the foreseeable future; the anticipated benefits and results of the Emigration (as defined below); the benefits of the Company’s management and board of directors (the “Board”) changes; and the closing of the undrawn portion of the Orion (as defined below) financing. In certain cases, forward-looking statements can be identified by the use of words such as “plans”, “is expected”, “scheduled”, “estimates”, “intends”, “anticipates”, or “believes”, or variations of such words and phrases or state that certain actions, events or results “may”, “could”, “would”, or “might” occur or be achieved. Any such forward-looking statements are based, in part, on assumptions and factors that may change, thus causing actual results or achievements to differ materially from those expressed or implied by the forward-looking statements. Such factors and assumptions may include, but are not limited to: assumptions concerning copper, gold and other base and precious metal prices; cut-off grades; accuracy of mineral resource estimates and resource modeling; timing and reliability of sampling and assay data; representativeness of mineralization; timing and accuracy of metallurgical test work; anticipated political and social conditions; expected government policy, including reforms; ability to successfully raise additional capital; assumptions regarding obtaining required approvals; assumptions regarding Solaris’ ability to satisfy the requirements to draw down the remaining portion of the Orion financing; and other assumptions used as a basis for preparation of the Technical Report (as defined below).
Forward-looking statements involve known and unknown risks, uncertainties and other factors which may cause the actual results, performance or achievements of the Company to be materially different from any future results, performance or achievements expressed or implied by the forward-looking statements. Such risks and other factors include, among others, and without limitation: the ability to raise funding to continue exploration, development and mining activities; debt risk; global economic conditions; limited supplies, supply chain disruptions and inflation; negative operating cash flow; uncertainty of future revenues or of a return on investment; no defined reserves with no mineral properties in production or under development; uncertainty relating to inferred mineral resources; speculative nature of mineral exploration and development; risks from international operations; risks associated with an emerging and developing market; relationships with, and claims by, local communities and Indigenous Groups; geopolitical risk; risks related to obtaining future environmental licenses for exploitation; permitting risk; Ecuadorian constitutional court rulings suspending licenses; anti-mining sentiment; failure to comply strictly with applicable laws, regulations and local practices; pressure from artisanal and illegal miners; risks associated with mining, exploration and development; land title risk; surface rights and access risks; changes in U.S. laws and policies regulating international trade; Middle Eastern conflicts; Russia-Ukraine conflict; global outbreaks and contagious diseases; fraud and corruption; ethics and business practices; future legal proceedings; tax regime in Ecuador; mineral assets being located outside Canada and held indirectly through foreign affiliates; commodity price risk; exchange rate fluctuations; joint ventures; property commitments; infrastructure; water management; properties located in remote areas; lack of availability of resources; dependence on highly skilled personnel; competition; significant shareholders; reputational risk; conflicts of interest; uninsurable risks; information systems; public company obligations; reliability of financial reporting and financial statement preparation; foreign subsidiary operations may impact the Company’s ability to fund operations efficiently; Common Share (as defined below) price fluctuation; value of the Company’s common shares (the “Common Shares”); future sales of Common Shares by existing shareholders; costs of land reclamation; measures to protect endangered species; environmental risks and hazards and changes in climate conditions; differences in U.S. and Canadian reporting of mineral reserves and resources; the Company’s “foreign private issuer” status; claims under U.S. securities laws, as well as those factors discussed in ITEM 7: “Risk Factors” below.
Although the Company has attempted to identify important factors and risks that could affect the Company and might cause actual actions, events or results to differ, perhaps materially, from those described in forward-looking statements, there may be other factors and risks not identified herein that cause actions, events or results not to occur as projected, estimated or intended. There can be no assurance that forward-looking statements will prove to be accurate, as actual results and future events could differ materially from those anticipated in such statements. Accordingly, readers should not place undue reliance on forward-looking statements. The forward-looking statements in this AIF speak only as of the date hereof. The Company does not undertake any obligation to release publicly any revisions to these forward-looking statements to reflect events or circumstances after the date hereof or to reflect the occurrence of unanticipated events, except as required by law.
| 2.2 | Cautionary Note to United States Investors Regarding Classification of Mineral Resource Estimates |
This AIF was prepared in accordance with Canadian standards for reporting of mineral resource estimates, which differ from United States standards. In particular, and without limiting the generality of the foregoing, the technical and scientific information contained and incorporated by reference in this AIF was prepared in accordance with NI 43-101 under the guidelines set out in the Canadian Institute of Mining, Metallurgy and Petroleum Standards for Mineral Resources and Mineral Reserves, Definitions and Guidelines (“CIM Definition Standards”), which differs from the standards adopted by the U.S. Securities and Exchange Commission (the “SEC”) under the U.S. Securities Exchange Act of 1934, as amended (the “Exchange Act”). Accordingly, estimates of the Company’s mineral reserves and mineral resources, and other technical and scientific information included or incorporated by reference in this AIF, may differ materially from the information that would be disclosed by a United States company subject to the SEC standards under the Exchange Act.
Investors are cautioned not to assume that any part, or all, mineral deposits categorized as inferred mineral resources or indicated mineral resources will ever be converted into mineral reserves. Inferred mineral resources are mineral resources for which quantity and grade or quality are estimated based on limited geological evidence and sampling. Geological evidence is sufficient to imply but not verify geological and grade or quality continuity. Inferred mineral resources are based on limited information and have a great amount of uncertainty as to their existence and as to their economic and legal feasibility, although it is reasonably expected that the majority of inferred mineral resources could be upgraded to indicated mineral resources with continued exploration.
Under Canadian securities laws, estimates of inferred mineral resources are considered too speculative geologically to have economic considerations applied to them that would enable them to be characterized as mineral reserves and, accordingly, may not form the basis of feasibility or pre-feasibility studies, or economic studies except for a preliminary economic assessment as defined under NI 43-101. Indicated and inferred mineral resources that are not mineral reserves do not have demonstrated economic viability.
| 3.1 | Name, Address and Incorporation |
The Company was incorporated on June 18, 2018 under the Business Corporations Act (British Columbia) (“BCBCA”) under the name “Solaris Copper Inc.” On November 26, 2019, Solaris amended its articles of incorporation to change its name from “Solaris Copper Inc.” to “Solaris Resources Inc.”. The registered and head office of the Company is located at Neuhofstrasse 5A Baar 6340 Switzerland.
| 3.2 | Inter-corporate Relationships |
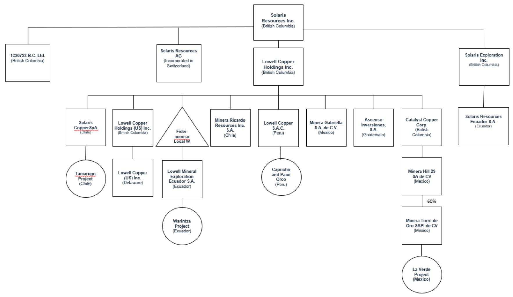
The following diagram illustrates the organizational structure of Solaris, including its subsidiaries, as of the date of this AIF. In certain instances, subsidiaries have been excluded where the total assets of that subsidiary does not exceed 10% of the consolidated assets of Solaris or, for the omitted subsidiaries together, in aggregate of 20% of the consolidated assets of Solaris.

All entities noted in the chart above are 100% owned, except as indicated below:
| 1. | Minera Ricardo Resources Inc. S.A. is 100% owned by Lowell Copper Holdings Inc., except for one share held by Solaris. |
| 2. | Lowell Copper S.A.C. is 100% owned by Lowell Copper Holdings Inc., except for one share held by Solaris. |
| 3. | Lowell Mineral Exploration Ecuador S.A. (“Lowell Ecuador”), a subsidiary of Solaris, owns and operates the Warintza Project (as defined below). Solaris’ wholly owned subsidiary, LCH, is the registered trustor of a guarantee trust that owns all of the issued and outstanding common shares of Lowell Ecuador, and holds the sole and exclusive right to claim restitution of the common shares of Lowell Ecuador upon complying with certain terms of a credit agreement dated December 11, 2023 among Solaris, LCH, Lowell Ecuador and OMF Fund IV SPV relating to the Company’s $60 million senior secured term facility (the “Senior Loan”). |
| 4. | Minera Gabriella S.A. de C.V. is 100% owned by Lowell Copper Holdings Inc., except for one share registered in the name of J. David Lowell. |
| 5. | Minera Torre de Oro, S.A. de C.V. is 60% owned by Minera Hill 29 SA de CV (an indirect subsidiary of Solaris) and 40% owned by Aur Mexcay Inc., a subsidiary of Teck Resources Limited. |
| 6. | Ascenso Inversiones, S.A. is 100% owned by Lowell Copper Holdings Inc., except for 0.01% of shares held by a legal representative. |
| 4.1 | Three Year History |
Set out below is a summary of how the Company’s business has developed over the last three completed financial years. In accordance with Form 51-102F2 – Annual Information Form, the below summary includes only events, such as acquisitions or dispositions, or conditions that have influenced the general development of the business.
2022
On January 18, 2022, Solaris announced a new discovery at Warintza South.
On March 21, 2022, Solaris and Electric Corporation of Ecuador (“CELEC EP”) announced a memorandum of understanding for CELEC EP to supply low cost, emission-free hydroelectric power to the Warintza Project (“Warintza”, the “Project” or the “Warintza Project”) located in southeastern Ecuador and owned by Solaris.
On April 4, 2022, Solaris announced drill results adding to the near surface, high-grade northeast and southeast extensions of the Warintza Project, signaling priorities for further growth beyond mineral resources.
On April 18, 2022, Solaris announced an updated mineral resource estimate at its Warintza Project.
On June 9, 2022, Solaris and the government of Ecuador announced an Investment Protection Agreement for the Warintza Project. The agreement was signed on December 22, 2022, securing the stability of regulations and tax incentives to accelerate development.
On November 14, 2022, Solaris announced a significant expansion at Warintza East.
2023
On February 24, 2023, Solaris announced the appointment of Ms. Poonam Puri to the Board.
On June 14, 2023, Solaris announced a new discovery in its first hole drilled at Patrimonio, a new porphyry southwest of Warintza Central.
On November 6, 2023, Solaris announced the appointment of Mr. Javier Toro as Chief Operating Officer of Solaris to lead the advancement of the Warintza Project.
On December 11, 2023, Solaris announced that Solaris and OMF Fund IV SPV D LLC and OMF Fund IV SPV E LLC, entities managed by Orion Mine Finance Management LP (collectively, “Orion”), had entered into definitive agreements with respect to an $80 million financing package for the advancement of the Warintza Project in Ecuador, comprised of the Senior Loan, a subscription for $10 million in equity at a price of C$5.11 per Common Share and a commitment for $10 million in additional equity financing (the “Orion Subscription Agreement”). In connection with the Orion financing, Solaris entered into a copper offtake agreement (the “Copper Offtake Agreement”) and a molybdenum offtake agreement (the “Molybdenum Offtake Agreement” and, collectively, the “Offtakes”) with Orion for the sale of 20% of metals produced from the Warintza Project for a period of 20 years from the start of production, subject to adjustment in accordance with the Offtakes. If prior to the 18-month anniversary of the Senior Loan closing date a change of control transaction (as defined in the offtake agreements) is approved by the Board and announced, either party may terminate the offtake agreements prior to the end of the term which will require the Company to then pay $27 million to Orion to terminate the Copper Offtake Agreement and $3 million to terminate the Molybdenum Offtake Agreement.
2024
On January 8, 2024, the Company announced a preview of 2024 plans including the intent to list the Common Shares on the NYSE American LLC (“NYSE American”).
On January 11, 2024, Solaris announced that it had entered into a subscription agreement in respect of an approximately C$130 million private placement of Common Shares by an affiliate of Zijin Mining Group Co., Ltd. at a subscription price of C$4.55 per Common Share (the “Zijin Private Placement”). The Company announced the termination of the Zijin Private Placement on May 21, 2024.
On January 22, 2024, Solaris announced the 2024 drill program with a total of six drill rigs at Warintza including the delivery of an updated mineral resource estimate due in late Q2 2024 and ongoing drilling thereafter focused on growth and infill drilling of at least 30 kilometers.
On March 1, 2024, Solaris announced a cooperation agreement with the Interprovincial Federation of Shuar Centers and the Alliance for Entrepreneurship and Innovation of Ecuador.
On April 19, 2024, Solaris’ Common Shares commenced trading on the NYSE American under the symbol “SLSR”. Concurrent with the start of trading on the NYSE American, the Common Shares ceased trading on the OTCQB Venture Market.
On April 17, 2024, Solaris announced it has signed an updated Impact and Benefits Agreement for the Warintza Project (the “IBA”).
On June 10, 2024, Solaris announced it closed a bought deal equity offering for aggregate gross proceeds of C$40,290,250. The Company also issued, on private placement basis, 2,795,102 Common Shares at a price of C$4.90 per Common Share for aggregate gross proceeds of C$13,696,000.
On June 10, 2024, Solaris filed a preliminary short form base shelf prospectus allowing the Company to offer for sale from time to time, for a 25-month period, Common Shares, debt securities, subscription receipts, Common Share purchase contracts, units and warrants in one or more series or issuances, with a total offering price, in the aggregate, of up to $200 million. On June 14, 2024, Solaris filed a final short form base shelf prospectus with the same offering terms.
On July 22, 2024, Solaris announced an updated mineral resource estimate (“MRE” or the “Resource”) for the Warintza Project.
On July 26, 2024, Solaris announced the appointment of Mr. Arun Lamba as Vice President, Corporate Development.
On September 9, 2024, Solaris announced it has submitted an Environmental Impact Assessment to the Ministry of Environment, Water and Ecological Transition for the construction of the Warintza Project.
On November 20, 2024, Solaris announced that the Company would complete its emigration by year-end (the “Emigration”). As part of the final Emigration steps, the Company’s Canadian offices will be closed, the Company and its subsidiaries will have no individuals in Canada who are employed or self-employed in connection with the Company. In connection with the Emigration, the Company announced the appointment of Mr. Matthew Rowlinson as President and Chief Executive Officer of the Company. Solaris also announced the appointment of Mr. Matthew Rowlinson, Mr. Rodrigo Borja, and Mr. Hans Wick to the Board.
2025
On January 8, 2025, Solaris announced the appointment of Mr. Richard Hughes as Chief Financial Officer and Company Secretary, Mr. Patrick Chambers as Vice President, Investor Relations and Mr. Ignacio Shimamoto as Vice President, Finance. The Company further announced that the final Emigration steps were complete, subject to a few administerial matters.
On March 3, 2025, Solaris announced the formation of an Inter-Institutional working group together with the Pueblo Shuar Arutam organization, Solaris’ host communities of Warints and Yawi and the Ecuadorian State.
Summary
Solaris is a copper-gold exploration and development company, committed to a sustainable future by empowering communities and stakeholders through our dedication to participatory and responsible mining. The Warintza Project, a large copper-gold porphyry deposit, is a unique, global scale asset located in southeast Ecuador. The Company also owns a series of grassroot exploration projects with discovery potential in Peru and Chile and a 60% interest in the La Verde joint-venture project with a subsidiary of Teck Resources in Mexico. The Common Shares trade on the TSX under the symbol “SLS” and on NYSE American under the symbol “SLSR”.
Solaris’ headquarters is located at Neuhofstrasse 5A Baar 6340 Switzerland. Further information is available at www.solarisresources.com.
Specialized Skill and Knowledge
Management is comprised of a team of individuals who have extensive expertise and experience in the mineral exploration industry and exploration finance and are complemented by an experienced Board. See ITEM 12: “Directors and Officers” below.
Competitive Conditions
The Company competes with other mineral exploration and mining companies for mineral properties, joint venture partners, equipment and supplies, qualified personnel and exploration and development capital. See ITEM 7: “Risk Factors” below.
Environmental Protection
The current and future operations of the Company are subject to laws and regulations governing exploration, development, tenure, production, taxes, labour standards, occupational health, waste disposal, greenhouse gas emissions, protection and remediation of the environment, reclamation, mine safety, toxic substances and other matters. Specifically, the Warintza Project is being advanced in accordance with Ecuador’s Mining Law, Environmental Organic Code, Mining Environmental Regulations, Unified Text of Secondary Environmental Legislation, and an array of other applicable norms, standards, laws and regulations.
Compliance with such laws and regulations increases costs and may cause delays in planning, designing, drilling and developing the Warintza Project. The Company attempts to diligently apply technically proven and economically feasible measures to advance protection of the environment throughout the exploration and development process, however it is often impossible to anticipate and mitigate all administrative delays. Currently, costs associated with compliance are considered to be normal compared to other South American countries.
Employees
As of December 31, 2024, the Company directly employed 66 employees.
Foreign Operations
The Company’s mineral properties are located in Ecuador, Mexico, Chile and Peru, and its operations are substantially carried out in those countries. See ITEM 7: “Risk Factors” below.
Social or Environmental Policies
Solaris and the local Shuar communities of Warints and Yawi announced the signing of the IBA in September 2020, which was subsequently updated in March 2022 and in April 2024. The IBA provides certainty of community support for the responsible advancement of the project from exploration and development through to production and is a major milestone in the Company’s innovative CSR program. This was the first IBA established in Ecuador and set the precedent for industry best practice for inclusive and mutually-beneficial resource development in partnership with Indigenous Communities. The IBA formalizes commitments toward supporting partner communities in their social and cultural practices. It also provides for eliminating or mitigating adverse impacts, employment, contracting and business opportunities supported by a robust program of education, skills and training together with community infrastructure development and financial benefits to maximize community participation and positive outcomes for Indigenous partners. Solaris continues to work with the applicable regulatory officials in Ecuador and the Shuar Indigenous Community to proceed with further exploration and development of the project, while working to ensure the health and safety of employees, contractors and the community.
| 6.1 | Current Technical Report |
The Company’s only material mineral project is the Warintza Project. The technical report titled “Mineral Resource Estimate Update – NI 43-101 Technical Report for the Warintza Project, Ecuador”, effective July 1, 2024 (filed on SEDAR+ on September 5, 2024) prepared by Mario E. Rossi of GeoSystems International, Inc. (the “Technical Report”) is incorporated by reference herein and the summary of the Technical Report is reproduced below.
Introduction
The purpose of the Technical Report is to disclose an MRE for the Warintza Project.
Mario E. Rossi, FAusIMM, SME, IAMG, Principal Geostatistician of Geosystems International Inc. (“GSI”), prepared the Technical Report. Mr. Rossi is a QP pursuant to NI 43-101 and is independent of Solaris under Section 1.5 of NI 43-101. Mr. Rossi has over 30 years of experience in mining and geostatistics, mineral resource and reserves estimation, audits, and reviews in over 100 mining projects at various stages of development and operation. GSI is an independent, international mining consulting practice offering services specializing in porphyry deposits from exploration through feasibility, mine planning, and production.
The Technical Report has an effective date of July 1, 2024. All information and assumptions discussed in the Technical Report were determined as of the effective date.
The Technical Report supersedes the technical report titled “NI 43-101 Technical Report for the Warintza Project, Ecuador (Amended)” with an effective date of April 1, 2022.
Property Description and Ownership
The Warintza Project is located in southeastern Ecuador, in the Province of Morona Santiago. It occupies the district of San Miguel de Conchay and San Antonio in the Limón Indanza Canton and San Carlos de Limón in the San Juan Bosco Canton. In the Project area, there are communities that identify themselves as belonging to the Shuar original peoples (96%) and to mixed ethnicity (4%).
The Project is situated 85 kilometers (“km”) east of the major city of Cuenca in a rural part of the Cordillera del Cóndor, an inland mountain range forming the border between Ecuador and Peru. The Property (as defined below) is centered at 3°10’ S latitude and 78°17’ W longitude (PSAD-56 UTM Zone 17S: 800186E; 9648676N). The Project can be accessed by an unpaved road from the nearest national Highway 45, approximately 20 km from the Warintza Project. An unsealed, approximately 550 meters (“m”) long, airstrip at the village of Warintza provides additional access to the Project by airplane or helicopter.
The Project is 100% owned by Solaris and includes nine metallic mineral concessions covering 268 square kilometers (“km2”) (“Warintza Property” or the “Property”). Four concessions with an area of 10 km2 are permitted for exploration activities, including drilling and path construction. There are four additional concessions contiguous with the original concession and one concession to the northwest. In April 2024, the Company announced an option to acquire up to a 100% interest in 10 new explorations concessions, comprising a land package of ~40 km² adjacent to the Warintza Property and interpreted to host porphyry copper and epithermal gold potential.
The climate of the Project is classified as tropical, with an average annual temperature of 23.0°C and average annual rainfall of 1,827 millimetres (“mm”). Rainfall is significant year-round but peaks in March, whereas the temperature is consistent year-round. From a mineral exploration point of view, the Property can be explored year- round.
The terrain surrounding the Project is mountainous to rolling hills and valleys, with elevations from 1,000 m to 2,700 m above mean sea level.
History
Warintza was a target that was generated from grassroots exploration in the Cordillera del Cóndor initiated by Gencor Limited in 1994. Records of this early work at Warintza are unavailable. The first-pass exploration technique was panned concentrate stream sediment sampling. Anomalous drainages were followed up with prospecting and mapping in creeks and soil sampling of ridges in easily accessible areas. Collectively, these data sets led to the identification of four porphyry targets: Warintza Central, Warintza East, Warintza West, and Warintza South.
Once Billiton PLC (“Billiton”) awarded the continuation of the exploration of the Warintza Project to Corriente Resources Inc., (“Corriente”) they proceeded to scout drill test the Warintza Central target, and based on early success, ultimately drilled 33 core holes (6,530 m) in two campaigns: February-April 2000 (16 holes; 2,391 m) and July-August 2001 (17 holes; 4,140 m). Drilling confirmed Warintza Central as a supergene-enriched copper (“Cu”)- molybdenum (“Mo”) porphyry deposit. At the same time, mapping and litho-geochemical sampling were carried out over Warintza West.
Geology and Mineralization
The Property is underlain by Jurassic supracrustal volcanic and sedimentary rocks of the Misahuallí Member of the Chapiza Formation, as well as Jurassic granitoids of the Zamora Batholith. These rocks are intruded by a series of plutonic and porphyritic intrusions of intermediate composition, from quartz- monzonite, through to granodiorite, to diorite, emplaced as outliers of the Zamora batholith in proximity to its eastern contact with Misahuallí volcanic and volcano-sedimentary rocks.
The Warintza porphyry cluster consists of six known deposits. Porphyry copper bearing dikes and stocks at Warintza Central, the original discovery, were principally emplaced in precursor plutonic stocks, whereas Warintza South and Warintza East intruded Misahuallí volcanic and volcano- sedimentary rocks. Late Jurassic syn-mineralization porphyry that hosts the Warintza Central deposit is of similar age to other nearby porphyry and epithermal deposits in the Zamora copper-gold belt (e.g., Fruta del Norte, Mirador).
Warintza Central is a calc-alkalic copper-molybdenum porphyry deposit with copper mineralization (but not molybdenum) partly redistributed by supergene processes to form leached and underlying supergene- enriched zones that both overlie primary mineralization. Warintza East has been further explored in the 2022-20224 period, with now 40 drill holes. Other discoveries have been made on the Property, including Warintza Southeast, Warintza West, Warintza South, and Patrimonio but only partially drill-tested, with additional copper- molybdenum anomalies at El Trinche and elsewhere on the Property.
Exploration
Billiton commissioned a regional helicopter magnetic and electromagnetic survey that was flown over the region in January to February 1999. They found that the areas now known to contain porphyry deposits are partially encircled by resistivity highs and are centered on reduced-to-pole magnetic lows. No exploration was conducted on the Project between 2006 and 2019.
From 2020, an extensive program of geological mapping and surface sampling was conducted at the Warintza Property. Geological mapping was performed at a 10K scale, and rock samples were taken mainly from outcrops in creeks. Soil samples were collected at 100 m and 50m spacing in order to identify Cu-Mo porphyry centers and gold (“Au”) occurrences. Rock chip sampling was also performed where outcropping is altered and mineralized rocks were found. Soil sampling patterns differ from a regular grid to one that follows topographic contours in steep terrain.
A ZTEM AFMAG EM and magnetic survey was carried out by Geotech Ltd. between August-October 2020. This advanced airborne ZTEM survey covered approximately 1,666 line-km over the entire Warintza and area land package, totaling 268 km².
In 2021, Solaris retained Condor Consulting Inc. (“Condor”), recognized experts in the field of airborne EM, to perform detailed modelling and interpretation of the previously completed advanced airborne ZTEM survey. Condor carried out a full 3D inversion of the EM and magnetic results using commercial and proprietary software, producing enhanced images based on a greatly expanded dataset, including a considerable amount of additional drilling since the prior interpretation and detailed geology, weathering, and density models for the Project.
In general, the refined high conductivity volumes capture mineralization closer to surface and correlate more closely to networked sulfide mineralization in stockwork veining, with the anomalies now starting at surface and better reflecting the vertical zonation of the Warintza porphyries from higher density stockwork veining to lower density veining and disseminated mineralization. After drilling several of the target areas, it has been observed that portions of the higher-grade sulfides are conductive.
Drilling
The Warintza Property was first drilled in two campaigns executed by Lowell Ecuador and Corriente during 2000 and 2001. 33 diamond drill holes were completed at Warintza Central for a total of 6,530 m. Solaris initiated a new drilling campaign in February 2020 which is still underway. Drill hole assays and data completed for the Technical Report include 163 drills holes and 101,259 m drilled.
Sampling, Analysis and Data Verification
Corriente explored Warintza Central, drilling in 33 diamond drill holes (6,502.37 m) in two campaigns from February-April 2000 (16 diamond drill hole (“DDH”)) and July-August 2001 (17 DDH). The total samples taken were 2,142. During 2020 and 2021, Lowell Ecuador (Solaris Resources) drilled a total of 58,011.17 m in 66 drill holes. The total number of samples taken was 28,915 through December 2021.
The QP reviewed Lowell Ecuador’s (Solaris Resources) exploration work at the Project site, as well as all other installations where sample preparation and storage are completed both in Macas and Quito.
Additionally, the QP visited ALS’ sample preparation laboratory in Quito in late November 2021 and the assaying laboratory in Lima (Perú) in February 2022.
Drill holes were sampled initially on a 2 m interval in mineralization and 5 m intervals in waste/barrenrock. Currently, sampling is done at a fixed 2 m length. Core is sawed in half for most of the competent rock. If necessary, a guillotine is used in softer areas, such as oxidized intervals. Core is cut following an axis line drawn by the geologist. According to protocol, the sample is always taken from the right side of the core. Field duplicates are cut in half, obtaining a quarter core. A record is created with the sampling sequence, technical person in charge, bag number, codes, quality assurance/quality control (“QA/QC”), weight, and number of total samples of the bag. The sealed samples are placed inside the bags (usually three samples per bag) and sealed with disposable plastic ties.
The main laboratory of the Warintza Project is ALS Chemex, a commercial laboratory that has ISO/IEC 17025:2017 certification (Accredited Laboratory No. 670) valid from March 2010 to March 2026.
Core boxes (pallets) from the Warintza Project are transported by helicopter from the drill platforms to Patuca (Morona-Santiago). Then, the samples are transported by truck to the Quito logging facility for processing. The core samples are then transported to the ALS laboratory in Quito for crushing and pulverizing. The chain of custody from the moment the samples leave the Warintza Project until their analysis in the ALS laboratory was reviewed by the QP during its visit in November 2021 to Ecuador and in February 2022 to Peru. The QP has verified the chain of custody of the samples from the field to the ALS main laboratory and is satisfied that the procedures in place are safe and guarantee sample provenance.
In the Warintza Project, Lowell Ecuador (Solaris Resources) determined by protocol the minimum insertion of 20% of control samples for the QA/QC with its main laboratory (ALS), with the following characteristics:
1. Field Duplicate, which is a quarter core.
2. Pulp Blank: sterile commercial material (quartz), certified, with fine granulometry.
3. Coarse Blank: sterile commercial material (quartz), with coarse granulometry.
4. Certified Reference Material-High grade.
5. Certified Reference Material-Low grade.
Mineral Processing and Metallurgical Testing
In 2022, Warintza commissioned a preliminary metallurgical test work program with FLSmidth USA Inc. for the Warintza Project, utilizing core from the latest exploration drilling campaign. In early 2024, Ausenco was appointed to conduct metallurgical studies and process plant design for the Project. Activities are focused on throughput definition, metallurgical recovery for copper, molybdenum and gold to supplement the test work completed in 2023, in addition to tailings testing and process plant design.
Mineral Resource Estimate
The MRE was prepared by GSI and includes estimates of Cu, Mo and Au resources and was based on over 101,000 m of diamond drilling data. Additionally, GSI also estimated in-situ bulk density values from 3,166 samples available.
Cu grades were estimated based on 16 separate domains, while Mo was based on seven domains and Au on eight domains. These domains are, in turn, based on the underlying geologic model prepared by Solaris, validated by GSI, and include a lithology model, an alteration model, and a mineralization model. Available structural information was used in the interpretation of the Warintza geologic model by conditioning the three-dimensional shapes of the interpreted lithologies, alterations, and mineralization types.
Detailed statistical and geostatistical analyses were used to develop the grade estimation strategy, including the definition of an appropriate composite length; the restriction of outlier grades (capping); contact (grade profile) analysis for all domains and for the three metals; the use of correlogram models to understand and apply the continuity of grades within each domain; and the overall grade estimation strategy applied in the resource estimates.
The grades estimated into the block model were properly validated using statistical and visual tools, concluding that the grade estimates are reasonable.
Resource classification was implemented on the nominal notion that at least two drill holes are required within distances of between 30 m and 60 m, depending on the geologic domain, to declare a block Measured mineral resources; blocks with two drill holes up to 100 m distance were classified as Indicated mineral resources. And blocks with two drill holes within distances of up to 220 m were classified as Inferred mineral resources. The final coding into the resource model blocks of the classification was completed by interpreting by hand, on plan level, the measured and indicated mineral resource areas. Additional conditions were imposed, such as no Measured mineral resources in the Warintza East. Also, there are no Measured or Indicated mineral resources in El Trinche and Patrimonio areas.
The mineral resources have been developed according to the CIM Definition Standards and were prepared according to CIM Best Practice Guidelines (CIM, 2019), reported in accordance with Canadian Securities Administrators’ NI 43-101. Mineral resources are not mineral reserves and do not have demonstrated economic viability. There is no certainty that all or any part of the mineral resources will be converted into mineral reserves.
To assess the “Reasonable Prospects for Eventual Economic Extraction”, GSI constrained the overall estimated grades by running a pit optimization on the block model. The results of the pit optimization were used solely to test the “Reasonable Prospects for Eventual Economic Extraction” by an open-pit and do not represent an attempt to estimate mineral reserves.
The open- pit mineral resources in the Warintza Project within the constraining optimized pit shell are reported at a 0.25% Copper equivalent (“CuEq”) cut-off grade, summarized in Table 1.
Table 1: Warintza Mineral Resource at 0.25% CuEq Cut-Off Grade, Effective July 1, 2024
|
CuEq (%)
Cut- |
Resource Category | Tonnage
Above Cutoff (Mt) |
Grade Above Cutoff | Contained Metal Above Cutoff | |||||
|
CuEq (%) |
Cu (%) |
Mo (%) |
Au (g/t) |
Cu (Mt) |
Mo (Mt) |
Au (Moz) |
|||
| 0.25 | Measured | 232 | 0.64 | 0.47 | 0.02 | 0.05 | 1.1 | 46.4 | 0.4 |
| Indicated | 677 | 0.49 | 0.34 | 0.02 | 0.04 | 2.3 | 135.4 | 0.9 | |
| M&I | 909 | 0.53 | 0.37 | 0.02 | 0.05 | 3.4 | 181.8 | 1.5 | |
| Inferred | 1,426 | 0.37 | 0.27 | 0.01 | 0.04 | 3.9 | 142.6 | 1.8 | |
Notes to Table 1:
| 1. | The MRE was prepared in accordance with the CIM Definition Standards, adopted by the CIM Council on May 10, 2014. |
| 2. | Reasonable prospects for eventual economic extraction assume open-pit mining with conventional flotation processing and were tested using Whittle and Minesight pit optimization software with the following assumptions: metal prices of $4.00/lb Cu, $20.00/lb Mo, and $1,850/oz Au; operating costs of $1.50/t+$0.02/t per bench mining, $5.0/t milling, $1.0/t G&A, and recoveries of 90% Cu, 85% Mo, and 70% Au based on preliminary metallurgical testwork. |
| 3. | Metal price assumptions for copper, molybdenum and gold are based on a discount to the lesser of the 3-year trailing average (in accordance with the SEC guidance) and current spot prices for each metal. |
| 4. | Mineral resources include grade capping and dilution. Grade was interpolated by ordinary kriging populating a block model with block dimensions of 25m x 25m x 15m. |
| 5. | Mineral resources that are not Mineral reserves do not have demonstrated economic viability. |
| 6. | Copper-equivalent grade calculation for reporting assumes metal prices of $4.00/lb Cu, $20.00/lb Mo, and $1,850/oz Au, and recoveries of 90% Cu, 85% Mo, and 70% Au based on preliminary metallurgical testwork and includes provisions for downstream selling costs. CuEq formula: CuEq (%) = Cu (%) + 5.604 × Mo (%) + 0.623 × Au (g/t). |
| 7. | The MRE was prepared by Mario E. Rossi, FAusIMM, RM-SME, Principal Geostatistician of Geosystems International Inc., who is an Independent Qualified Person under NI 43-101. The MRE is at a 0.25% CuEq cut-off grade. |
| 8. | In Mr. Rossi’s opinion, there are currently no relevant factors or legal, political, environmental, or other risks that could materially affect the potential development of Mineral resources. |
| 9. | All figures are rounded to reflect the relative accuracy of the estimate and therefore may not appear to add precisely. |
| 10. | The effective date of the MRE is July 1, 2024. |
The sensitivity of Warintza mineralization to cut-off grades is shown in Table 2.
Table 2: Warintza Mineralization and Cut-Off Grade Sensitivity
| Cut-off | Category | Tonnage | Grade | |||
|
CuEq (%) |
(Mt) |
CuEq (%) |
Cu (%) |
Mo (%) |
Au
(g/t) |
|
|
0.15% |
Measured | 246 | 0.61 | 0.45 | 0.02 | 0.05 |
| Indicated | 836 | 0.44 | 0.30 | 0.02 | 0.04 | |
| M&I | 1,082 | 0.48 | 0.34 | 0.02 | 0.04 | |
| Inferred | 3,135 | 0.27 | 0.20 | 0.01 | 0.04 | |
|
0.25%
|
Measured | 232 | 0.64 | 0.47 | 0.02 | 0.05 |
| Indicated | 677 | 0.49 | 0.34 | 0.02 | 0.04 | |
| M&I | 909 | 0.53 | 0.37 | 0.02 | 0.05 | |
| Inferred | 1,426 | 0.37 | 0.27 | 0.01 | 0.04 | |
|
0.35%
|
Measured | 207 | 0.68 | 0.50 | 0.03 | 0.06 |
| Indicated | 497 | 0.56 | 0.40 | 0.02 | 0.05 | |
| M&I | 704 | 0.60 | 0.43 | 0.02 | 0.05 | |
| Inferred | 640 | 0.47 | 0.34 | 0.02 | 0.05 | |
|
0.50%
|
Measured | 157 | 0.76 | 0.56 | 0.03 | 0.06 |
| Indicated | 269 | 0.69 | 0.50 | 0.03 | 0.05 | |
| M&I | 427 | 0.71 | 0.52 | 0.03 | 0.06 | |
| Inferred | 177 | 0.62 | 0.45 | 0.02 | 0.07 | |
Notes to Table 2:
| 1. | The MRE was prepared in accordance with the CIM Definition Standards, adopted by the CIM Council on May 10, 2014. |
| 2. | Reasonable prospects for eventual economic extraction assume open-pit mining with conventional flotation processing and were tested using Whittle and Minesight pit optimization software with the following assumptions: metal prices of $4.00/lb Cu, $20.00/lb Mo, and $1,850/oz Au; operating costs of $1.50/t+$0.02/t per bench mining, $5.0/t milling, $1.0/t G&A, and recoveries of 90% Cu, 85% Mo, and 70% Au based on preliminary metallurgical testwork. |
| 3. | Metal price assumptions for copper, molybdenum and gold are based on a discount to the lesser of the 3-year trailing average (in accordance with the SEC guidance) and current spot prices for each metal. |
| 4. | Mineral resources include grade capping and dilution. Grade was interpolated by ordinary kriging populating a block model with block dimensions of 25m x 25m x 15m. |
| 5. | Mineral resources that are not mineral reserves do not have demonstrated economic viability. |
| 6. | Copper-equivalent grade calculation for reporting assumes metal prices of $4.00/lb Cu, $20.00/lb Mo, and $1,850/oz Au, and recoveries of 90% Cu, 85% Mo, and 70% Au based on preliminary metallurgical testwork and includes provisions for downstream selling costs. CuEq formula: CuEq (%) = Cu (%) + 5.604 × Mo (%) + 0.623 × Au (g/t). |
| 7. | The MRE was prepared by Mario E. Rossi, FAusIMM, RM-SME, Principal Geostatistician of Geosystems International Inc., who is an Independent Qualified Person under NI 43-101. The MRE is at a base case of 0.25% CuEq cut-off grade and other estimates at varying cut-off grades are included only to demonstrate the sensitivity of the MRE and are not the QP’s estimate of the mineral resources for the Property. |
| 8. | In Mr. Rossi’s opinion, there are currently no relevant factors or legal, political, environmental, or other risks that could materially affect the potential development of mineral resources. |
| 9. | All figures are rounded to reflect the relative accuracy of the estimate and therefore may not appear to add precisely. |
| 10. | The effective date of the MRE is July 1, 2024. |
Cautionary Note
Mineral resources that are not mineral reserves do not have demonstrated economic viability. The reported mineral resources include material classified as Inferred mineral resources that have a lower level of confidence than Measured and Indicated mineral resources and, as such, cannot be converted to mineral reserves. It is reasonably expected that most of the Inferred mineral resources could be upgraded to the Indicated category through further exploration.
Conclusions and Recommendations
Warintza is a highly prospective Cu-Mo-Au porphyry deposit within the Cordillera del Cóndor. Exploration efforts in the belt have identified numerous porphyries, Au skarn, and epithermal Au deposits, all related to Late Jurassic magmatism. Warintza is a typical cluster of porphyry systems that has the potential to become an important Cu- Mo-Au resource, while the potential for other deposit types exists but have not been explored.
Warintza Central and Warintza East are the main subjects of this MRE. Mineralization extensions are known at Warintza Southeast located southeast of Warintza East, and El Trinche and Patrimonio, to the South and Southwest of Warintza Central.
After over 101,000 m of core drilling, which have tested mainly the Warintza Central and Warintza East areas, with some additional drilling in El Trinche and Patrimonio areas, this MRE confirms previous estimates and shows increased tonnage amenable to open-pit mining. It also shows that the mineralization is open in several directions and that there are additional areas which have significant target footprints, adjacent and nearby to the MRE, that require further exploration.
Infill drilling is required within both Warintza Central and Warintza East, and to a more limited extent, El Trinche and Patrimonio. Drilling to date has mostly defined all limits of mineralization, so the main priority is to further increase confidence. There is a reasonable expectation that additional drilling to the southwest of Warintza Central may result in an increase in the known dimensions of the deposit.
Straightforward grass-roots exploration techniques work well in the Cordillera del Cóndor. Numerous porphyry deposits have been discovered in the area by initial panned concentrate stream sediment sampling, followed by prospecting, rock sampling, ridge soil sampling, grid soil sampling, and finally, scout drill-testing of geochemical anomalies. At Warintza, there are additional targets that have yet to be investigated by drilling.
Early exploration at Warintza prior to Solaris’ involvement was hampered by community and social issues, and although this still presents a risk, efforts by the Company have allowed for the development of a supportive relationship and advancement of the Project. The return of the surface rights covering the Shuar communities, along with ongoing community consultation and community development efforts, have culminated in the Company entering into an IBA with the host communities.
Significant additional metallurgical testing is ongoing, and a full characterization of Warintza’s mineralization is still pending. In the meantime, this MRE utilizes the same metallurgical recovery assumptions as in past estimates. It is merited that, after completing a more detailed metallurgical characterization, a Pre-Feasibility Study (“PFS”) be developed, which will require a more complete understanding of the mineralization’s response to beneficiation methods. It has been assumed from the testing completed to date, plus comparisons to similar porphyry deposits, it is likely that mineralization is amenable to conventional metallurgical processes.
Additional diamond core drilling for the Warintza Central deposit is recommended. There are two simultaneous objectives: resources expansion and increase in resource confidence (categorization). While there has been a significant upgrade in terms of Measured and Indicated categories, further infill drilling should be completed to increase confidence in the central part of Warintza Central and Warintza East, mainly targeting the expected minable portions of the deposit. The QP recommends a drill program to provide improved drilling coverage targeting open lateral extensions, upgrading mineral resources and converting remaining uncategorized blocks within the pit shell to support completion of a PFS. The main objective is to increase resource confidence (categorization). If additional geologic information warrants it, targeting new areas of higher-grade mineralization (supergene enrichment or high-grade primary mineralization) should be prioritized.
Recent drilling has extended near surface, high-grade mineralization to the north, northwest and southeast of the MRE. The primary open vectors are to the northwest, southwest and to the southeast. Drilling is underway from a step-out platform to the northwest to test the connection to West and Central. The same approach is being taken with step-out platforms to the southwest. These represent opportunities for a major expansion of the MRE in a significantly enlarged pit.
The same approach is being taken with step-out platforms to the southwest. These represent opportunities for a major expansion of the MRE in a significantly enlarged pit.
A geometallurgical program is recommended and ongoing for flowsheet development and optimization, in addition to assessing the mineralization’s heterogeneity. Comminution variables such as SAG power and Bond Mill indices should be tested for in different domains, as well as metallurgical recovery variability from composites and variability tests. This program is expected to cost $4 million and will support the preparation of the PFS below.
Infill drilling, resource expansion drilling testing lateral open extensions, geo-metallurgical and geotechnical drilling to support a PFS based on an updated mineral resource estimate should be completed. The combined objectives are likely to require approximately an additional 60,000 m of drilling. Together, these drilling programs are expected to cost approximately $20 million.
It is also recommended that a total of no less than 5% of the meters drilled in mineralization be tested for in-situ bulk density.
Based on the results of the MRE for Warintza, the QP recommends further developing the Project through the completion of a PFS. The PFS will form the basis for the mine development plan and will include detailed scopes, schedules, and work plans for inputs to a Feasibility Study. It is recommended that the PFS be advanced contemporaneously with, and not be contingent on positive results from, the drilling and geometallurgical program. In addition to the aforementioned drilling and geometallurgical program to support the PFS, Solaris has estimated a budget of $8 million to complete the PFS. Solaris will continue to develop environmental, social, health, safety, and security programs in parallel to support the exploration program and technical studies.
Solaris’ business activities are subject to significant risks, but not limited the risks described below. Any of the following risks could have an adverse material effect on Solaris, its business and prospects, and could cause actual events to differ materially from those described in forward-looking statements relating to Solaris. These risks are in addition to those discussed in technical reports and other documents filed by Solaris from time to time on SEDAR+. In addition, other risks and uncertainties not presently known by management of Solaris or that management currently believes are immaterial could affect Solaris, its business and prospects. The following risk factors are not a definitive list or description of all the risks associated with Solaris’ business but are intended to indicate what management considers to be significant considerations as of the date of this AIF:
Ability to raise funding to continue exploration, development and mining activities
The Company does not generate operating cash flow from a producing mine and has incurred operating losses to date. The Company expects to incur operating losses in future periods due to continuing expenses associated with advancing its mineral projects, seeking new business opportunities, and general and administrative costs. The Company has relied on cash received from Common Share issuances and advances from the senior secured debt facility to fund its business activities, including planned corporate expenditures, exploration expenses, as well as the development activities for the Warintza Project. The Company’s ability to continue as a going concern is dependent upon the successful execution of its business plan, meeting certain Warintza Project milestones, raising additional capital and/or evaluating strategic alternatives for its mineral property interests. The Company expects to continue to raise the necessary funds primarily through the issuance of Common Shares and/or advances from the senior secured debt facility in support of its business objectives. While the Company has been successful in securing financing to date, there can be no assurances that future equity financing, debt facilities or strategic alternatives will be available on acceptable terms to the Company or at all, in which case the Company may need to reduce its longer-term exploration plans. These financing requirements will result in dilution of existing Solaris shareholders. Failure to obtain such financing may result in delay or indefinite postponement of Solaris’ activities.
In December 2023, the Company entered into definitive agreements to a financing package consisting of up to $80 million in financing including the Senior Loan of which $45 million has been received and the remaining amount to be made available based on achieving certain milestones. The Company also received $20 million on issuance of Common Shares. There are no guarantees that the Company will meet the conditions to receive the additional amounts under the financing package. In addition, the Senior Loan has a financial covenant which requires the Company to maintain an unrestricted cash balance of $5 million in Canada.
Changes, if any, in mining or investment policies, or shifts in geopolitical dynamics, in the countries where the Company operates may adversely affect our exploration and possible future development activities. In recent years, there has been a substantial increase in political focus on the production and sale of “critical minerals”. Copper has been identified as such a “critical mineral” in multiple jurisdictions, and is the subject of increasingly active industrial policy. The Company expects that, over time, this industrial policy, and the associated political tensions, may limit our ability to undertake business opportunities with actors from non-Western countries. We may also be affected to varying degrees by government regulations with respect to, but not limited to, foreign investment, maintenance of claims, environmental legislation, land use, land claims of Indigenous Groups, water use and mine safety. Failure to comply strictly with applicable laws, regulations and local practices relating to mineral right applications and tenure could result in loss, reduction or expropriation.
Debt risk
The Company is a party to the Senior Loan with Orion. The Company’s ability to make scheduled payments under the Senior Loan and any other indebtedness will depend on its financial condition and operating performance, which are subject to prevailing economic and competitive conditions and to certain financial, business, legislative, regulatory and other factors beyond its control. There is no guarantee that additional funding will be available for development of projects or to refinance existing corporate and project debt.
The Company is exposed to interest rate risk on variable rate debt. Liquidity risk is the risk that the Company will not be able to meet its financial obligations as they become due, including, among others, debt repayments, interest payments and contractual commitments. If the Company’s cash flows and capital resources are insufficient to fund its debt service obligations, the Company could face substantial liquidity problems and could be forced to reduce or delay investments and capital expenditures or to dispose of material assets or operations, seek additional debt or equity capital or restructure or refinance the Company’s indebtedness, including indebtedness under the Senior Loan. The Company may not be able to effect any such alternative measures on commercially reasonable terms or at all and, even if successful, those alternatives may not allow the Company to meet its scheduled debt service obligations.
In addition, a breach of debt covenants to third parties, including under the Senior Loan or the Company’s other debt instruments from time to time could result in an event of default under the applicable indebtedness. Such a default may allow the lenders to impose default interest rates or accelerate the related debt, which may result in the acceleration of any other debt to which a cross acceleration or cross default provision applies. In the event a lender accelerates the repayment of the Company’s borrowings, the Company may not have sufficient assets to repay its indebtedness.
The Senior Loan and other debt instruments contain several covenants that impose significant operating and financial restrictions on the Company and may limit the Company’s ability to engage in acts that may be in its long-term best interest. In particular, the Senior Loan restricts the Company’s ability to dispose of assets and to incur additional indebtedness and grant security interests or encumbrances. As a result of these restrictions, the Company may be limited in how it conducts its business, may be unable to raise additional debt or equity financing, or may be unable to compete effectively or to take advantage of new business opportunities.
Global economic conditions
The unprecedented events in global financial markets in the past several years have had a profound impact on the global economy. Many industries, including the mining industry, are impacted by these market conditions. Market events and conditions, including disruptions in the international credit markets and other financial systems and the deterioration of global economic conditions, could impede Solaris’ access to capital or increase the cost of capital and may adversely affect Solaris’ operations.
Solaris is also exposed to liquidity risks in meeting its operating and capital expenditure requirements in instances where its cash position is unable to be maintained or appropriate financing is unavailable. These factors may impact Solaris’ ability to obtain capital on terms favourable to it or at all. Increased market volatility may impact Solaris’ operations which could adversely affect the trading price of Common Shares.
Limited supplies, supply chain disruptions, and inflation
Our exploration activities require skilled personnel and a supply of other resources, such as natural gas, diesel, oil and electricity. Supply may be interrupted due to a shortage or the scarce nature of inputs. Supply might also be interrupted due to transportation and logistics associated with the remote location of some of our operations, and government restrictions or regulations which delay importation of necessary items. Global supply chains have been further affected by the current Ukraine-Russia and Israel-Palestine conflicts. Any interruptions to the procurement and supply of resources, or the availability of skilled personnel, as well as increasing rates of inflation, import tariffs imposed by the United States and potential retaliatory tariffs, could have an adverse impact on our future cash flows, earnings, results of operations, and financial condition.
Negative operating cash flow
Solaris has negative operating cash flow and may continue to have negative operating cash flow in future periods. To the extent that Solaris has negative operating cash flow, Solaris will need to continue to deploy a portion of its cash reserves to fund such negative operating cash flow. Solaris expects to continue to sustain losses in the future until it begins to generate revenue from the commercial production of its properties. There is no guarantee that Solaris will ever have commercial production or be profitable.
Uncertainty of future revenues or of a return on investment
It is difficult to evaluate Solaris’ business and future prospects. Solaris has no history of earnings, and operating losses are expected to continue for the foreseeable future. There is no certainty that anticipated outcomes and sustainable revenue streams will be achieved. There is no assurance that Common Shares will provide a return on investment in the future. Solaris has no plans to pay dividends in the future.
No defined reserves with no mineral properties in production or under development
Solaris is an early exploration and development company and all properties are in the exploration stage. Management has not defined or delineated any proven or probable reserves on any of Solaris’ properties. Mineral exploration involves significant risk and few properties that are explored contain bodies of ore that would be commercially economic to develop into producing mines. Management cannot confirm the presence of any proven or probable reserves at Warintza or any other properties. The failure to establish proven or probable reserves could severely restrict Solaris’ ability to implement its strategies for long-term growth. In addition, mineral resource figures are estimates only. The estimates are expressions of judgment based on knowledge, mining industry experience, the analysis of drill and other results, as well as industry practices.
Further, mineral resources are not mineral reserves and there is no assurance that any mineral resource estimate will ultimately be classified as proven or probable mineral reserves. Mineral resources which are not mineral reserves do not have demonstrated economic viability.
Uncertainty relating to inferred mineral resources
Inferred mineral resources are not mineral reserves and do not have demonstrated economic viability. Due to the uncertainty which may attach to inferred mineral resources, there is no assurance that inferred mineral resources will be upgraded through further exploration to the measured and indicated resource classification level of confidence necessary for their potential conversion to proven or probable mineral reserves as a result of a pre-feasibility or feasibility level technical study.
Speculative nature of mineral exploration and development
The exploration for and development of mineral deposits involves significant risk. Few properties that are explored are ultimately developed into producing mines. Substantial expenditures are required to establish mineral reserves through drilling, to develop processes to extract the mineral resources and, in the case of new properties, to develop the extraction and processing facilities and infrastructure at any site chosen for extraction. Development of Solaris’ mineral projects will only follow upon obtaining satisfactory results. There is no assurance that Solaris’ exploration and development activities will result in any discoveries of commercial bodies of ore, or that any of Solaris’ mineral projects will be brought into commercial production. Whether a mineral deposit will be commercially viable depends on a number of factors, some of which are: the particular attributes of the deposit, accuracy of estimated size, continuity of mineralization, average grade, proximity to infrastructure, availability and cost of water and power, anticipated climatic conditions, commodity prices and government regulations, including regulations relating to prices, taxes, royalties, land tenure, land use, importing and exporting of minerals and environmental protection. The exact effect of these factors cannot be accurately predicted but the combination of these factors may result in Solaris being unable to receive an adequate return on invested capital.
The process of mining, exploration and development also involves risks and hazards, including environmental hazards, industrial accidents, labour disputes, unusual or unexpected geological conditions or acts of nature. These risks and hazards could lead to events or circumstances, which could result in the complete loss of a project or could otherwise result in damage or impairment to, or destruction of, mineral properties and future production facilities, environmental damage, delays in exploration and development interruption, and could result in personal injury or death.
Although Solaris evaluates the risks and carries insurance policies to mitigate the risk of loss where economically feasible, not all of these risks are reasonably insurable and insurance coverages may contain limits, deductibles, exclusions and endorsements. Solaris cannot assure that its coverage will be sufficient to meet its needs. Such a loss may have a material adverse effect on Solaris. See “Uninsurable Risks” below for more details.
Risks from international operations
Changes in political situations may affect the manner in which Solaris operates. The operations of Solaris are conducted in Ecuador, Mexico, Chile and Peru which are exposed to various levels of economic, political, currency and other risks and uncertainties. These risks and uncertainties include, but are not limited to: terrorism, hostage taking, military repression, crime, violence, more prevalent or stronger organized crime groups, political instability, corruption, currency controls, extreme fluctuations in currency exchange rates, high rates of inflation, uncertainty of the rule of law and legal system, corruption of public officials and/or courts of law, labour unrest, the risks of war or civil unrest, expropriation and nationalization, renegotiation or nullification of existing concessions, licenses, permits, approvals and contracts, illegal mining, changes in taxation and mining laws, regulations and policies, restrictions on foreign exchange and repatriation, and changing political conditions and governmental regulations relating to foreign investment and the mining business. These countries have experienced political, social and economic unrest in the past and protestors have, from time to time, targeted foreign mining companies and their mining operations. The occurrence of mining regime changes adds uncertainties that cannot be accurately predicted and any future material adverse changes in government policies or legislation in the jurisdictions in which Solaris operates that affect foreign ownership, mineral exploration, development of mining activities and may affect Solaris’ viability.
Risk associated with an emerging and developing market
The disruptions recently experienced in the international and domestic capital markets have led to reduced liquidity and increased credit risk premiums for certain market participants and have resulted in a reduction of available financing. Companies located in countries in the emerging markets may be particularly susceptible to these disruptions and reductions in the availability of credit or increases in financing costs, which could result in them experiencing financial difficulty.
In addition, the availability of credit to entities operating within the emerging and developing markets is significantly influenced by levels of investor confidence in such markets as a whole and as such any factors that impact market confidence (for example, a decrease in credit ratings, state or central bank intervention in one market or terrorist activity and conflict) could affect the price or availability of funding for entities within any of these markets.
Relationships with, and claims by, local communities and Indigenous Groups
Warintza was in a period of inactivity from late 2006 as a result of social unrest within the surrounding communities and lack of support for mineral exploration within Ecuador. In 2018, Solaris restored the relationship with local communities and started to coordinate with the Ministry of Energy and Mines the process for the implementation of the assessment of prior, free and informed consultation mechanism and the identification of consultation subjects. Once the prior consultation finished and with the community’s support Solaris initiated exploration activities in 2019. Solaris has committed to on-going community engagement and returned 2,349.67 ha surface rights to local Shuar Nations of Warints and Yawi as an integral step to restoring the community’s acceptance of activity on Warintza.
During the third quarter of 2020, Solaris and the local Shuar communities of Warints and Yawi announced the signing of the IBA, which was subsequently updated in the first quarter of 2022 and subsequently in the second quarter of 2024. Solaris considers that the consent of the Shuar Centres of Warints and Yawi is important for the development of the project. However, Solaris is open to dialogue with other Shuar Center which are located out of the direct area of influence even it does not means that its consent be necessary to continue with activities of the project. While the IBA represents significant progress for the development of Warintza, continued development at Warintza is largely contingent on the continued support of these local communities. Any deterioration in Solaris’ relationship with these communities would significantly negatively impact the development of Warintza.
In addition, despite the steps taken to restore the local Shuar communities’ acceptance of activity at Warintza, opposition to mining activities in Ecuador by a number of non-governmental organizations (“NGOs”) and their influence on Indigenous Groups may ultimately affect permitting, operations, and Solaris’ reputation. Solaris undertakes various initiatives, involving or for the benefits of local communities, in accordance with its responsible and transparent mining strategies. While Solaris is committed to operating in a socially responsible manner, there can be no assurance that its efforts, in this respect, will mitigate any country risk.
The organization of Shuar Artuam People (“PSHA”) is a representative of certain local communities. While PSHA has voiced complaints regarding Solaris, such complaints have been made without consulting the communities of Warints and Yawi, without consideration of these communities’ rights to self-determination and without consideration of these communities’ voluntary choice to work with Solaris. Regardless, PSHA’s complaints have the potential to harm Solaris’ reputation and, any growth in the influence of PSHA could have the potential to have a material adverse effect on Solaris and its operations. In February 2025 the Company formed an inter-institutional working group with the PSHA, ratified through the signing of a Letter of Intent.
Geopolitical risk
Warintza is located in Ecuador, South America. As a result, the Project is subject to certain risks and possible political and economic instability specific to Ecuador, such as the outcome of political elections and the possible turnover of government, political unrest, labour disputes, invalidation of government orders, permits or property rights, risk of corruption including violations under applicable foreign corrupt practices laws, military repression, war, civil disturbances, criminal and terrorist acts, arbitrary changes in laws, expropriation, nationalization, renegotiation or nullification of existing agreements and changes to monetary or taxation policies. The occurrence of any of these risks may adversely affect the mining industry, mineral exploration and mining activities generally or the Company and, among impacts, could result in the impairment or loss of mineral concessions or other mineral rights.
Exploration, development or production may also be affected to varying degrees by government regulations with respect to, but not limited to, restrictions on future exploitation and production, price controls, export controls, income taxes, labour and immigration, and by delays in obtaining or the inability to obtain necessary permits, opposition to mining from environmental and other non-governmental organizations, limitations on foreign ownership, expropriation of property, ownership of assets, environmental legislation, labour relations, limitations on repatriation of income and return of capital, high rates of inflation, increased financing costs and site safety. These factors may affect both Solaris’ ability to undertake exploration and development activities in respect of future properties in the manner contemplated, as well as its ability to continue to explore, develop and operate those properties in which it has an interest or in respect of which it has obtained exploration and development rights to date.
In 2023, former President Guillermo Lasso did not complete his term due to the triggering of “muerte cruzada”, a constitutional mechanism whereby the Presidency and the National Assembly was dissolved, and elections were held. A new National Assembly was elected and Daniel Noboa, from the National Democratic Action party was elected as president. In February 2025, a presidential election was held, with no candidate reaching the required level of votes for outright victory. The two leading candidates Daniel Noboa and Luisa Gonzalez will now compete in a presidential run off election which is scheduled to occur in April 2025, to select the next president.
At the beginning of 2024, due to the issues regarding a definition of the “Prior Consultation” and ruling in the Constitutional Court, the indigenous sector and communities have been making statements of alert and monitoring of the Consultation process and statements regarding public rejection of the advance of mining in their territories.
Any shifts in political attitudes or changes in laws that may result in, among other things, significant changes to mining laws or any other national legal body of regulations or policies are beyond the control of Solaris and may adversely affect its business.
The Company also faces the risk that future governments may adopt substantially different policies. In addition, changes in resource development or investment policies, increases in taxation rates, higher mining fees and royalty payments, revocation or cancellation of mining concession rights or shifts in political attitudes in Ecuador may adversely affect Solaris’ business.
Environmental licenses for exploitation
In order to execute the exploitation phase of mining activities, Solaris must obtain the environmental licenses for such stage, for which it is necessary to comply with a process of prior indigenous consultation and environmental consultation. Prior indigenous consultation, which conforms with the free, prior and informed consultation process, should be regulated by an independent law and currently, in Ecuador, there is no law that regulates the prior indigenous consultation process. This law must be issued by the Ecuadorian National Assembly. The Ecuadorian Constitutional Court ordered the Ecuadorian National Assembly to issue the Prior Indigenous Peoples Consultation Law within one year since its possession in December 2023. Additionally, the Ecuadorian Constitutional Court ordered the Ecuadorian National Assembly to issue a law to regulate the environmental consultation process. Prior indigenous consultation is a different type of process that differs from environmental consultation.
Regarding free, prior and informed consultation, in March 2024 the Ministry of Energy and Mines issued the Manual for the Operationalization of Free, Prior and Informed Consultation, contained in numeral 7 of Article 57 of the Constitution of the Republic of Ecuador for the Issuance of Administrative Measures in Mining Concessions “(the Manual”)”. On March 13, 2024, the Confederation of Indigenous Nationalities of Ecuador filed a claim of unconstitutionality against this Manual, which has not been admitted to date.
It is not clear at this time if Solaris will be able or will need to apply for a consultation process following the Manual, or if it will be necessary to wait for the issuance of the corresponding law by the National Assembly. In any case, prior to commencing the exploitation phase of the Warintza Project, the Ecuadorian State (and not Solaris) should conduct further consultation in the area of influence of the project, under the terms and standards provided for in the Constitution, international instruments, the law and the decisions of the Constitutional Court. Prior consultation corresponds exclusively to the Ecuadorian State and not to Solaris. Among the subjects to be consulted are the centres of Warints and Yawi, as well as those other centres defined by the State for such purposes. As the Constitutional Court has stated in reiterated jurisprudence, the project executor (in this case Solaris) cannot participate in the consultation process, since it is an exclusive responsibility of the State. If the State does not apply consultation processes, Solaris may not be able to obtain the environmental license for continuing with its operations in the exploitation stage.
To obtain the environmental license, in accordance with current regulations, an Environmental Impact Assessment (“EIA”) must be submitted to the Ministry of the Environment, Water, and Ecological Transition (“MAATE”). For its preparation, a consultant qualified by MAATE was hired, who began the process of gathering field information, including biotic, physical, and social characterization, as well as the analysis of historical data. This process is essential to establish a baseline that, based on the projected exploitation activities, will help define the project’s area of influence, risk management, and ultimately, the environmental management plan for the exploitation phase. The EIA was submitted to MAATE in Q3 2024, and dialogue is ongoing.
Permitting risk
Solaris’ mineral exploration and development activities are subject to receiving and maintaining licenses, permits and approvals (collectively, “permits”) from appropriate governmental authorities in Ecuador, Mexico, Chile and Peru. Solaris may be unable to obtain on a timely basis or maintain in the future all necessary permits to explore and develop its properties. Delays may occur in connection with obtaining necessary renewals or permits for Solaris’ existing operations and activities, additional permits for existing or future operations or activities, or additional permits associated with new legislation. It is possible that previously issued permits may become suspended or revoked for a variety of reasons, including through government or court action. Solaris can provide no assurance that it will continue to hold or obtain, if required to, all permits necessary to develop or continue operating at any particular site, which could adversely affect its operations.
Ecuadorian constitutional court rulings suspending licenses
The Constitutional Court of Ecuador has ordered that the Ecuadorian State issue laws to regulate the exercise of free, prior and informed consultation and environmental consultation which, to date, has not occurred. Even though this has not yet occurred, several courts (including the Ecuadorian Constitutional Court) have issued rulings ordering the suspension of environmental licensing processes and environmental licenses until free and informed prior consultation is carried out. These cases were initiated by constitutional actions filed by people claiming to be members of Indigenous Peoples living in the project’s area of influence, specifically against the licenses and other administrative acts issued for these projects.
As the communities within the direct area of influence of Warintza, the local Shuar communities of Warints and Yawi, have consented to Solaris’ activities at Warintza, Solaris currently views the risk of a Constitutional Court ruling suspending its licenses as low. Notwithstanding the foregoing, any deterioration in the Company’s relationship with the local communities of Warints and Yawi, or any Constitutional Court ruling suspending Solaris’ environmental license to operate at the Warintza Project coming to fruition, would have a material adverse effect on Solaris and its operations.
Anti-mining sentiment
Anti-mining sentiment in Ecuador has previously resulted in protests at certain extractive projects and multiple mining projects being paralyzed due to opposition and legal action. The Ecuadorian provinces of Pichincha and Azuay are the two provinces that have turned out the most protestors and typically have the highest anti-mining sentiment, in general, in Ecuador. Pichincha is located to the north where referendum results late last year halted mining activity at the Chocó Andino UNESCO site near Quito where there is no activity from the formal sector. The Azuay province is located in the southern region of the country and has a historical anti-mining posture.
By contrast, there has been very little anti-mining sentiment in the Ecuadorian states of Morona Santiago (which hosts the Warintza Project) and Zamora-Chinchipe (which hosts the Fruta del Norte and Mirador projects). For example, to Solaris’ knowledge, the national anti-mining protests in June 2023 turned out zero protestors in the provinces of Morona Santiago and Zamora Chinchipe in the southeastern region of the country where the formal mining sector is located.
The existing anti-mining sentiment in Ecuador has not had a significant impact on the Warintza Project. Notwithstanding the foregoing, any growth of anti-mining sentiment at Warintza or in the province of Morona Santiago could have a material adverse effect on Solaris and its operations.
Failure to comply strictly with applicable laws, regulations and local practices
While the Company seeks to fully comply with applicable laws, regulations and local practices, failure to comply strictly with applicable laws, regulations and local practices relating to mineral rights applications and tenure could result in loss, reduction, cancellation or expropriation of entitlements, or the imposition of additional local or foreign parties as joint venture partners with carried or other interests. Any such loss, reduction or imposition of partners could have a material adverse impact on the Company’s operations or business. Furthermore, increasing complexity of mining laws and regulations may render the Company incapable of strict compliance.
The Company’s concessions are subject to pressure from artisanal and illegal miners
Several of the Company’s concessions are located close to communities with long-standing artisanal, often illegal, mining traditions. Limited economic opportunities in these areas contribute to making gold mining an attractive field of work for local individuals and small associations and companies, who at times view concessions belonging to the Company as particularly attractive targets for alluvial or hard rock mining. In some cases, the local operators (occasionally financed by outsiders), having exhausted development opportunities at their current location may seek to expand or relocate their activities into areas controlled by the Company. In other cases, illegal miners may relocate to one of the Company’s concession areas in response to government pressure that has shut down their prior operations. Local and national political and regulatory authorities may come under pressure to support or not impede the ambitions of these local actors. The Company monitors local mining activities and is in regular contact with regulatory and political authorities to anticipate and manage issues as they arise, however not every incursion can be readily identified. Nonetheless, there is a risk that in the future, due to political or social factors, regulators may make decisions to grant access to artisanal miners that impact the viability of the Company’s projects.
The inherent operational risks associated with mining, exploration and development, many of which are beyond the Company’s control
The Company’s activities are subject to a high degree of risk due to factors that, in some cases, cannot be foreseen or anticipated, or controlled. These risks include, but are not limited to, tectonic or weather activity that may provoke landslides or other impacts, labour disruptions, legislative and regulatory changes, crime, the inability to obtain adequate sources of power, water, labour, suitable or adequate machinery and equipment, and expert attorneys and consultants. In addition, the Company may be unable to acquire or obtain such requirements as water rights and surface rights, which may be critical for the continued advancement of exploration, development and operational activities on its mineral concessions. These processes could generate delays and adverse decisions, however unexpected, could negatively impact project development and the Company’s prospects.
Land title risk
Although Solaris has investigated the right to explore and exploit its various properties and obtained records from government offices with respect to all the mineral claims, licenses, concessions and other rights in and to lands comprising its properties, there is no guarantee of title. Other parties may dispute the title to a property or the property may be subject to prior unregistered agreements and transfers or land claims by aboriginal, native, or Indigenous Peoples. The title to Solaris’ properties may be affected by undetected encumbrances or defects or governmental actions. Solaris has not conducted surveys of all of its properties and the precise area and location of claims or the properties may be challenged. Title insurance is generally not available for mineral properties. Failure by Solaris to meet its payment and other obligations pursuant to laws governing its mineral claims, licenses, concessions and other forms of land and mineral tenure could result in the loss of its material property interests which could have a material adverse effect on Solaris, which could cause a significant decline in Common Share price.
Surface rights and access risks
Although the Company acquired the rights to some or all of the minerals in the ground pursuant to its mining concessions, it does not thereby acquire all rights to, or ownership of, the surface to the areas covered by its mining concessions. In such cases, applicable mining laws usually provide for rights of access to the surface for the purpose of carrying on mining activities, however, the enforcement of such rights can be costly and time consuming. In areas where there are no existing surface rights holders, this does not usually cause a problem, as there are no impediments to surface access. However, in areas where there are local populations or landowners, it is necessary, as a practical matter, to negotiate surface access. There can be no guarantee that, despite having the legal right to access the surface and carry on mining activities, the Company will be able to negotiate a satisfactory agreement with any such existing landowners/occupiers for such access, and therefore it may be unable to carry out significant exploration work or mining activities. In addition, in circumstances where such access is denied, or no agreement can be reached, the Company may need to rely on the assistance of local officials or the courts in the local jurisdictions in which the Company operates.
Changes in U.S. laws and policies regulating international trade
The recent election of President Trump in the United States may result in legislative and regulatory changes that could have an adverse effect on the Company and its financial condition. In particular, there is uncertainty regarding U.S. tariffs and support for existing treaty and trade relationships, including with Canada. Implementation of new legislative or regulatory policies by the U.S. government could impose additional costs on the Company, decrease U.S. demand for the Company’s products or otherwise negatively impact the Company, which could have a material adverse impact on the Company’s business.
In early February 2025, the U.S. announced a 25% broad-based tariff on goods exported out of Canada into the United States, other than energy products, which would be subject to a 10% tariff. In response, the Canadian government announced that it would impose a 25% tariff on $155 billion of goods imported from the U.S. The U.S. also announced a 25% tariff on goods imported from Mexico and a 10% tariff on goods imported from China. Representatives of the U.S. government have also publicly stated that they are considering imposing tariffs on goods imported from other countries.
The U.S. has signaled that the U.S. tariffs will become effective initially on March 4 which has largely been delayed to April 2, 2025 for most goods. If enacted, these tariffs, and any changes to these tariffs or imposition of any new tariffs, taxes or import or export restrictions or prohibitions, could have a material adverse effect on the Company’s business. Furthermore, there is a risk that the tariffs imposed by the U.S. on other countries will trigger a broader global trade war which could have a material adverse effect on the Canadian, U.S. and global economies.
Middle Eastern Conflicts
On October 7, 2023, Hamas terrorists infiltrated Israel’s southern border from the Gaza Strip and conducted a series of attacks on civilian and military targets. Hamas also launched extensive rocket attacks on the Israeli population and industrial centres located along Israel’s border with the Gaza Strip and in other areas within the State of Israel. Following the attack, Israel’s security cabinet declared war against Hamas and the military campaign against these terrorist organizations has launched a series of responding attacks in Palestine. This conflict has significantly broadened with Israel also battling Hezbollah in Lebanon and significant conflict between Israel and Iran and other Iran backed proxies in the area. In addition, recently the Syrian Assad regime has fallen and it is unknown whether a stable Syrian government will develop.
The outcome of these conflicts has the potential to have wide-ranging consequences on the world economy. There is a risk that these conflicts and developments could lead to wider regional instability in the Middle East, home to some of the world’s biggest oil producers. The long-term impacts of these conflicts remain uncertain.
Russia-Ukraine conflict
In late February 2022, Russia launched a large-scale military attack on Ukraine, which amplified global geopolitical tensions. In response to the military action by Russia, various countries, including Canada, issued broad-ranging economic sanctions against Russia. Such sanctions and any future sanctions against Russia may adversely impact, among other things, the Russian economy, which directly and indirectly affect various sectors of the economy, disrupt the global supply chain, and increase inflationary pressures. Accordingly, the actions discussed above and the potential for a wider conflict could increase financial market volatility and cause severe negative effects on regional and global economic markets, and therefore have a significant negative effect on the ability of the Company to obtain equity financing to fund additional exploration activities.
Risk of global outbreaks and contagious diseases
Disruptions caused by pandemics, epidemics or infectious disease outbreaks could materially adversely affect our business, operations, financial results and forward-looking expectations. Governments’ emergency measures to combat the spread could include restrictions on business activity and travel, as well as requirements to isolate or quarantine. The duration and magnitude of such impacts will depend on many factors that we may not be able to accurately predict.
Fraud and corruption
Solaris’ operations are governed by, and involve interactions with, many levels of government in numerous countries. Solaris is required to comply with anti-corruption and anti-bribery laws, as well as similar laws in the countries in which Solaris conducts business. In recent years, there has been a general increase in both the frequency of enforcement and the severity of penalties under such laws, resulting in greater scrutiny and punishment to companies convicted of violating anti-corruption and anti-bribery laws.
Furthermore, a company may be found liable for violations by not only its employees, but also by its contractors and third-party agents. Solaris’ internal procedures and programs may not always be effective in ensuring that Solaris, its employees, contractors or third-party agents will comply strictly with such laws. If Solaris becomes subject to an enforcement action or in violation of such laws, this may have a material adverse effect on its reputation, result in significant penalties, fines, monitoring and investigation costs and/or sanctions imposed on it, and/or have a material adverse effect on Solaris’ operations.
Ethics and business practices
Solaris maintains and requires adherence to policies governing ethical business conduct and practices, including prohibition of illegal payments, and respect for human rights and the individual. All personnel are expected to promote a respectful and inclusive workplace environment irrespective of ethnic background, gender, age or experience. Nevertheless, there is no assurance of compliance and the Company may be subject to allegations of discriminatory practices, harassment, unethical behavior, or breach of human rights.
Solaris may in the future become subject to legal proceedings
Solaris may, from time to time, become involved in various claims, legal proceedings, regulatory investigations and complaints. Solaris cannot reasonably predict the likelihood or outcome of any actions should they arise. If Solaris is unable to resolve any such disputes favorably, it may have a material adverse effect on Solaris’ financial performance, cash flows, and results of operations. Solaris’ assets and properties may become subject to further liens, agreements, claims, or other charges as a result of such disputes. Any claim by a third party on or related to any of Solaris’ properties, especially where mineral reserves have been located, could result in Solaris losing a commercially viable property. Even if a claim is unsuccessful, it may potentially affect Solaris’ operations due to the high costs of defending against the claim. If Solaris loses a commercially viable property, such a loss could lower its future revenues, or cause Solaris to cease operations if the property represents all or a significant portion of Solaris’ mineral reserves.
Tax regime in Ecuador
The tax regime in Ecuador may be subject to differing interpretations, is subject to change without notice and the Company’s interpretations may not coincide with that of the Ecuadorian tax authorities. In order for there to be restrictions on the repatriation of earnings, the Government of Ecuador would need to reform through the National Assembly the Organic Code of Production, Commerce and Investment that grant rights to freely repatriate earnings. As a result, the taxation applicable to transactions and operations may be challenged or revised by the Ecuadorian tax authorities, which could result in significant additional taxes, penalties and/or interest. Given the complexity of the tax calculations and interpretations, there is a risk that the currently expected taxation regime will not be applied or that different tax authorities will not agree with the calculations which may negatively impact the Company and the economic feasibility of the Warintza Project.
There is also a risk that restrictions on the repatriation of earnings from Ecuador to foreign entities will be imposed in the future and the Company has no control over withholding tax rates. In addition, there are certain laws and regulations enacted in Ecuador that impose a capital gains tax on profits derived from the sale of Common Shares, ownership interests and other rights, such as grant of rights for exploration concessions, exploitation, or similar activities of companies with permanent establishments in the country. The impact of these laws and regulations on the Company or its shareholders has not yet been determined.
Solaris’ mineral assets are located outside Canada and are held indirectly through foreign affiliates
It may be difficult if not impossible to enforce judgements obtained in Canadian courts predicted upon the civil liability provisions of the securities laws of certain provinces against substantially all of Solaris’ assets which are located outside Canada.
Commodity price risk
The price of Common Shares, financial results and exploration, and development and mining activities in the future may be materially adversely affected by declines in the price of copper, molybdenum and gold. Copper, molybdenum and gold prices fluctuate widely and are affected by numerous factors beyond Solaris’ control, such as the sale or purchase of metals by various central banks and financial institutions, interest rates, exchange rates, inflation or deflation, fluctuation in the value of the United States dollar and foreign currencies, global and regional supply and demand, and the political and economic conditions of major metals-producing and metals-consuming countries throughout the world.
Exchange rate fluctuations
Solaris reports its results in U.S. dollars, while many of Solaris’ investments, costs and revenues may be denominated in other currencies. This may result in additions to Solaris’ reported costs or reductions in Solaris’ reported revenues. Fluctuations in exchange rates between currencies in which Solaris invests, reports, or derives income may cause fluctuations in its financial results that are not necessarily related to Solaris’ underlying operations.
Joint ventures
Solaris may enter into joint venture or similar arrangements with regard to future exploration, development and production properties (including potentially Solaris’ concessions). There is a risk any future joint venture partner does not meet its obligations and Solaris may therefore suffer additional costs or other losses. It is also possible that the interests of Solaris or future joint venture partners are not aligned resulting in project delays or additional costs and losses. Solaris may have minority interests in the companies, partnerships and ventures in which it invests and may be unable to exercise control over the operations of such companies.
Property commitments
The properties held by Solaris may be subject to various land payments and/or work commitments. Failure by Solaris to meet its payment obligations or otherwise fulfill its commitments under these agreements could result in the loss of related property interests.
Infrastructure
Mineral exploration and development activities depend, to one degree or another, on adequate infrastructure. The costs, timing and complexities of developing Solaris’ projects may be greater than anticipated for certain property interest without access to reliable roads, bridges, power sources and water supply. Unusual or infrequent weather phenomena, terrorism, sabotage, government or other interference in the maintenance or provision of such infrastructure could adversely affect Solaris’ operations, financial condition and results of operations.
Water management
Water is a critical resource for the Company’s operations and inadequate water management and stewardship could have a material adverse effect on the Company and its operations. While certain aspects relating to water management are within the Company’s control, extreme weather events can negatively impact the Company’s water management practices. These can consequently impact operations, disrupt production, increase costs and damage site and ancillary infrastructure.
The Company’s production estimates are dependent on, among other things, water supply, water storage and water quality, and production may be adversely impacted by availability of any of those conditions. Inadequate water supply or poor water management can directly affect capital and operating costs. Solaris could encounter business disruptions and operational difficulties in addressing too much water or too little water resulting in an under supply of water at the Company’s operations, which the mills require to operate. Both of which could lead to production and other disruptions and impact the Company’s business, financial position and results of operations.
Mining, processing, development and exploration activities are dependent on adequate infrastructure and reliable water supply and water management. Failure to properly manage water levels or properly treat water can lead to treated water quality that is too low to allow for discharge when needed or other challenges in the ability to store water in the amounts required. The Company may also not be able to discharge water when needed for regulatory reasons outside of its control, including drought conditions where the receiving environment has insufficient capacity. Poor water management and discharge control may not only result in contaminants exceeding permitted limits, but also the suspension of operations at the Company’s mine sites. There can be no guarantees that Company’s current water management plans will be sufficient or perform as intended, and there can be no assurances that the Company will be able to discharge water when needed, which could subject the Company to liability and affect the Company’s business, financial condition and results of operations.
Insufficient water management practices could lead to damage to site infrastructure and have a direct impact on the Company’s operations and production. Underperformance or ineffective maintenance of the stabilization and dewatering of its tailings storage facility structures, or improper management of site water could contribute to dam failure or tailings release and may also result in damage or injury to people or property.
Properties located in remote areas
Solaris’ exploration and development properties may be located in remote areas with challenging terrain, climate and access, resulting in technical challenges for conducting geological exploration. The remote location of Solaris’ operations may also result in increased costs and transportation difficulties, which could have a material adverse effect on Solaris’ business and results of operations.
Lack of availability of resources
Mining exploration requires ready access to mining equipment such as drills, and crews to operate that equipment. There can be no assurance that such resources will be available to Solaris on a timely basis or at a reasonable cost. Failure to obtain these resources when needed may result in delays in Solaris’ exploration programs.
Dependence on highly skilled personnel
Solaris’ prospects depend in part on the services of key Board members, executives and other highly skilled and experienced personnel focused on managing Solaris’ interests and the advancement of its mineral projects, as well as its other interests, in addition to the identification of new opportunities for growth and funding. The loss of these persons or Solaris’ inability to attract and retain additional highly skilled employees required for Solaris’ activities may have a material adverse effect on its business or future operations. Solaris does not currently maintain “key person” life insurance on any of its key employees.
Competition
There is competition within the mining industry for the discovery and acquisition of properties considered to have commercial potential. Solaris competes with other mining companies, many of which have greater financial resources than Solaris, for the acquisition of mineral claims, leases and other mineral interests as well as for the recruitment and retention of qualified employees and other personnel.
Significant shareholders
Each of Solaris’ significant shareholders has or will have the ability to significantly influence the outcome of corporate actions requiring shareholder approval, including the election of directors of Solaris and the approval of certain corporate transactions. Solaris’ significant shareholders’ respective interests may differ from the interests of Solaris or its other shareholders. The concentration of ownership of the Common Shares may also have the effect of dissuading third-party offers or delaying or preventing other possible strategic transactions of Solaris.
Reputational risk
As a result of the increased usage and the speed and global reach of social media and other web-based tools used to generate, publish and discuss user-generated content and to connect with other users, companies today are at much greater risk of losing control over how they are perceived in the marketplace. Damage to the Company’s reputation can be the result of the actual or perceived occurrence of any number of events, and could include any negative publicity (for example, with respect to the Company’s handling of environmental matters or the Company’s dealings with community groups), whether true or not. The Company places a great emphasis on protecting its image and reputation, but the Company does not ultimately have direct control over how it is perceived by others. Reputation loss may lead to increased challenges in developing and maintaining community relations, decreased investor confidence and an impediment to the Company’s overall ability to advance its projects, thereby having a material adverse impact on financial performance, cash flows and growth prospects.
Conflicts of interest
Certain of the directors and/or officers of Solaris also serve as directors and/or officers of other companies involved in natural resource exploration, development and mining operations and consequently there exists the possibility for such directors and/or officers to be in a position of conflict. Any decision made by any of such directors and/or officers will be made in accordance with their duties and obligations to deal fairly and in good faith with a view to the best interests of Solaris and Solaris shareholders. In addition, each director is required to declare and refrain from voting on any matter in which such director may have a conflict of interest in accordance with the procedures set forth in the BCBCA and other applicable laws.
Uninsurable risks
As mentioned above, Solaris’ business is subject to a number of risks and hazards including adverse environmental conditions, industrial accidents, labour disputes, and technical difficulties due to unusual or unexpected geologic formations. Such risks could result in personal injury or death, environmental damage, damage to and destruction of the facilities, delays in exploration and development, monetary losses and legal liability. For some of these risks, Solaris maintains insurance to protect against these losses at levels consistent with industry practice. However, Solaris may not be able to maintain current levels of insurance, particularly if there is a significant increase in the cost of premiums. Moreover, insurance against risks such as environmental pollution or other hazards as a result of exploration and production may not be generally available to Solaris or to other companies in the mining industry on acceptable terms.
Solaris might also become subject to environmental liability or other hazards which may not be insured against or which we may elect not to insure against because of premium costs or other reasons. Losses from these events may cause Solaris to incur significant costs that could have a material adverse effect upon its financial condition and results of operations.
Information systems
Targeted attacks on Solaris’ systems (or on systems of third parties that Solaris relies on), failure or non-availability of key information technology (“IT”) systems or a breach of security measures designed to protect Solaris’ IT systems could result in disruptions to Solaris’ operations, extensive personal injury, property damage or financial or reputational risks. As the threat landscape is ever-changing, Solaris must make continuous mitigation efforts, including risk prioritized controls to protect against known and emerging threats, tools to provide automate monitoring and alerting and backup and recovery systems to restore systems and return to normal operations.
Public company obligations
Solaris is subject to evolving corporate governance and public disclosure regulations that have increased both Solaris’ compliance costs and the risk of non-compliance, which could adversely impact the Common Share price.
Solaris is subject to changing rules and regulations promulgated by a number of governmental and self-regulated organizations, including the Canadian Securities Administrators, the SEC, the TSX, NYSE American and the International Accounting Standards Board. These rules and regulations continue to evolve in scope and complexity creating many new requirements.
Internal controls provide no absolute assurances as to reliability of financial reporting and financial statement preparation, and ongoing evaluation may identify areas in need of improvement
Solaris may fail to maintain the adequacy of its internal control over financial reporting as such standards are modified, supplemented or amended from time to time, and Solaris may not be able to ensure that it can conclude on an ongoing basis that it has effective internal controls over financial reporting. Solaris’ failure to satisfy the requirements of Canadian legislation on an ongoing, timely basis could result in the loss of investor confidence in the reliability of its financial statements, which in turn could harm Solaris’ business and negatively impact the trading price of the Common Shares or market value of its other securities. In addition, any failure to implement required new or improved controls, or difficulties encountered in their implementation, could harm Solaris’ operating results or cause it to fail to meet its reporting obligations.
Solaris may fail to maintain the adequacy of its disclosure controls. Disclosure controls and procedures are designed to ensure that the information required to be disclosed by Solaris in reports filed with securities regulatory agencies is recorded, processed, summarized and reported on a timely basis and is accumulated and communicated to Solaris’ management, as appropriate, to allow timely decisions regarding required disclosure.
No evaluation can provide complete assurance that Solaris’ financial and disclosure controls will detect or uncover all failures of persons within Solaris to disclose material information otherwise required to be reported. A control system, no matter how well designed and operated, can provide only reasonable, not absolute, assurance with respect to the reliability of financial reporting and financial statement preparation. The effectiveness of Solaris’ controls and procedures could also be limited by simple errors or faulty judgments.
The Company’s foreign subsidiary operations may impact its ability to fund operations efficiently, as well as the Company’s valuation and Common Share price
The Company conducts operations through foreign subsidiaries and substantially all of its assets are held in such entities. Accordingly, any limitation on the transfer of cash or other assets between the parent corporation and such entities, or among such entities, could restrict the Company’s ability to fund its operations efficiently. Any such limitations, or the perception that such limitations may exist now or in the future, could have an adverse impact on the Company’s valuation and Common Share price.
Common Share price fluctuation
Securities markets have experienced a high degree of price and volume volatility, and the market price of securities of many companies have experienced wide fluctuations which have not necessarily been related to their operating performance, underlying asset values or prospects. Additionally, companies like Solaris often experience periods where their shares are thinly traded. There can be no assurance that these kinds of Common Share price fluctuations or lack of liquidity will not occur in the future, and if they do occur, Solaris does not know how severe the impact may be on its ability to raise additional funds through equity issues. If Solaris is unable to obtain such additional financing, any investment in Solaris may be materially diminished in value or lost.
The value of the Common Shares, as well as Company’s ability to raise equity capital, may be impacted by future issuances of Common Shares
The Company is authorized to issue an unlimited number of Common Shares without par value. The Company may issue more Common Shares in the future. Sales of substantial amounts of Common Shares (including Common Shares issuable upon the exercise of stock options), or the perception that such sales could occur, could materially adversely affect prevailing market prices for the Common Shares and the ability of the Company to raise equity capital in the future.
Future sales of Common Shares by existing shareholders
Sales of a large number of Common Shares in the public markets, or the potential for such sales, could decrease the trading price of the Common Shares and could impair the ability of the Company to raise capital through future sales of Common Shares.
Costs of land reclamation
It is difficult to determine the exact amounts which will be required to complete all land reclamation activities in connection with the properties in which the Company holds an interest. Reclamation bonds and other forms of financial assurance represent only a portion of the total amount of money that will be spent on reclamation activities over the life of a mine. Accordingly, it may be necessary to revise planned expenditures and operating plans in order to fund reclamation activities. Such costs may have a material adverse impact upon the consolidated financial condition and results of operations of the Company.
Measures to protect endangered species may adversely affect the Company’s operations
The countries in which Company operates (including in particular, Ecuador) have diverse and fragile ecosystems and the federal government, regional governments, politicians, community leaders, and NGOs are vigilant in the protection of endangered species. The existence or discovery of an endangered species at or near the Company’s projects may have a number of adverse consequences to the Company’s plans and operations. For instance, the presence of an endangered species could require the Company to modify its design plans and construction, to take extraordinary measures to protect the species or to cease its activities temporarily or permanently, all of which would delay the Company’s exploration activities and have an adverse economic impact on the Company, which could be material. The existence or discovery of an endangered species at Warintza could also ignite NGO and local community opposition to the Company’s projects, which could present further challenges to exploration and development activities.
Environmental risks and hazards
All phases of the Company’s consolidated operations are subject to environmental regulation in the various jurisdictions in which it operates. These regulations mandate, among other things, the maintenance of air and water quality standards and land reclamation. They also set forth limitations on the generation, transportation, storage and disposal of solid and hazardous waste. Environmental legislation is evolving in a manner which will require stricter standards and enforcement, increased fines and penalties for non-compliance, including potential loss of title, more stringent environmental assessments of proposed projects, and a heightened degree of responsibility for companies and their officers, directors and employees. There is no assurance that future changes in environmental regulation, if any, will not adversely affect the Company’s operations. Environmental hazards may exist on the properties on which the Company holds interests which are unknown to the Company at present and which have been caused by previous or existing owners or operators of the properties.
Failure to comply with applicable environmental laws, regulations and permitting requirements may result in enforcement actions thereunder, including orders issued by regulatory or judicial authorities causing operations to cease or be curtailed, and may include corrective measures requiring capital expenditures, installation of additional equipment, or remedial actions. Parties engaged in mining operations or in the exploration or development of mineral properties may be required to compensate those suffering loss or damage by reason of the mining activities and may have civil or criminal fines or penalties imposed for violations of applicable laws or regulations.
Amendments to current environmental laws, regulations and permits governing operations and activities of mining and exploration companies, or more stringent implementation thereof, could have a material adverse impact on the Company and cause increases in exploration expenses, capital expenditures or production costs, reductions in levels of production at producing properties or require abandonment or delays in development of new mining properties.
Changes in climate conditions
Governments are moving to introduce climate change legislation and treaties at the international, national, state/provincial and local levels. Regulation relating to emission levels (such as carbon taxes) and energy efficiency is becoming more stringent. If the current regulatory trend continues, the Company expects that this may result in increased costs at some of its operations. In addition, the physical risks of climate change may also have an adverse effect on the Company’s operations. These risks include extreme weather events such as increased frequency or intensity of wildfire seasons or prolonged drought which could have the potential to disrupt the Company’s operations. Effects of climate change or extreme weather events could cause prolonged disruption to the delivery of essential commodities, which may cause the Company’s production efficiency to be reduced.
The Company can provide no assurance that efforts to mitigate the risks of climate changes will be effective and that the physical risks of climate change will not have an adverse effect on the Company’s operations and profitability.
Differences in U.S. and Canadian reporting of mineral reserves and resources
The Company’s mineral reserve and resource estimates are not directly comparable to those made in filings subject to SEC reporting and disclosure requirements as the Company generally reports mineral reserves and resources in accordance with Canadian practices. These practices are different from those used to report mineral reserve and resource estimates in reports and other materials filed with the SEC.
Accordingly, information concerning descriptions of mineralization, reserves and resources contained in this AIF, or in the documents incorporated herein by reference, may not be comparable to information made public by United States companies subject to the reporting and disclosure requirements of the SEC.
As a “foreign private issuer”, the Company is exempt from Section 14 Proxy Rules and Section 16 of the Securities Exchange Act of 1934
The Company is a “foreign private issuer” as defined in Rule 3b-4 under the United States Securities Exchange Act of 1934, as amended (the “U.S. Exchange Act”). Equity securities of the Company are accordingly exempt from Sections 14(a), 14(b), 14(c), 14(f) and 16 of the U.S. Exchange Act pursuant to Rule 3a12-3 of the U.S. Exchange Act. Therefore, the Company is not required to file a Schedule 14A proxy statement in relation to the annual meeting of shareholders. The submission of proxy and annual meeting of shareholder information on Form 6-K may result in shareholders having less complete and timely information in connection with shareholder actions. The exemption from Section 16 rules regarding reports of beneficial ownership and purchases and sales of common shares by insiders and restrictions on insider trading in the Company’s securities may result in shareholders having less data and there being fewer restrictions on insiders’ activities in the Company’s securities.
Claims under U.S. securities laws
The enforcement by investors of civil liabilities under the federal securities laws of the United States may be affected adversely by the fact that the Company is incorporated under the laws of British Columbia, Canada, that the Independent Registered Public Accounting Firm who have audited the Company’s financial statements and some or all of the Company’s directors and officers may be residents of Canada or elsewhere, and that all or a substantial portion of the Company’s assets and said persons are located outside the United States. As a result, it may be difficult for holders of the Common Shares to effect service of process within the United States upon people who are not residents of the United States or to realize in the United States upon judgments of courts of the United States predicated upon civil liabilities under the federal securities laws of the United States.
Readers are cautioned that the foregoing list of risks, uncertainties and other factors is not exhaustive.
All of the Common Shares are entitled to an equal share in the dividends declared and paid by the Company. There are no restrictions in the Company’s articles which could prevent the Company from paying dividends as long as there are no reasonable grounds for believing that the Company is insolvent or the payment of dividends would render the Company insolvent.
The Company intends to retain all future earnings, if any, and other cash resources for the future operation and development of its business, and accordingly, does not intend to declare or pay any cash dividends in the foreseeable future. Payment of any future dividends will be at the discretion of the Board after taking into account many factors including the Company’s operating results, financial condition and current and anticipated cash needs.
As of December 31, 2024, the Company had 163,234,932 Common Shares, 26,085 Common Shares underlying outstanding restricted share units and 14,165,000 stock options outstanding.
The holders of the Common Shares are entitled to receive notice of all meetings of shareholders and to attend and vote the Common Shares at the meetings. Each Common Share carries with it the right to one vote. The Common Shares have no pre-emptive, conversion, exchange, redemption, retraction, purchase for cancellation or surrender provisions and there are no sinking fund provisions in relation to the Common Shares.
In the event of a liquidation, dissolution or winding-up of the Company or other distribution of its assets, the holders of the Common Shares will be entitled to receive, on a pro rata basis, all of the assets remaining after the Company has paid out its liabilities. Distribution in the form of dividends, if any, will be set by the Board. See ITEM 8: “Dividends” above for particulars of the Company’s dividend policy.
| 10.1 | Trading Price and Volume |
The Common Shares currently trade on the TSX under the symbol “SLS” and on NYSE American under the symbol “SLSR”. The following table sets out the high and low sale prices and the volume of trading of the Common Shares on the TSX on a monthly basis for the year ended December 31, 2024.
| Period | Price (High) (C$) | Price (Low) (C$) | Volume |
| January | 4.48 | 3.75 | 4,021,047 |
| February | 4.03 | 3.61 | 1,932,521 |
| March | 4.82 | 3.70 | 3,728,151 |
| April | 5.60 | 4.32 | 5,001,344 |
| May | 5.63 | 4.32 | 5,320,136 |
| June | 4.95 | 3.69 | 5,430,007 |
| July | 4.06 | 3.23 | 4,812,723 |
| August | 3.45 | 2.82 | 7,337,887 |
| September | 3.76 | 2.58 | 4,954,432 |
| October | 3.56 | 3.00 | 3,059,987 |
| November | 4.62 | 3.08 | 8,031,928 |
| December | 4.85 | 4.16 | 5,460,064 |
As of the date of this AIF, no securities of the Company are held in escrow.
| 12.1 | Name, Occupation and Security Holding |
The following are the names and provinces/states/countries of residence of the directors and executive officers of the Company, the positions and offices they currently hold with the Company, their principal occupations during the five preceding years and the date they were appointed to their current office with the Company. Each director will hold office until the next annual general meeting of the Company unless his office is earlier vacated in accordance with the provisions of the BCBCA or the articles of the Company.
| Name, Residence and Office(s) | Principal Occupation During Past Five Years | Date of Appointment |
|
Richard Warke Director, Executive Chairman West Vancouver, BC, Canada
|
Executive Chairman of Titan Mining Corporation since October 2012; Executive Chairman of Augusta Gold Corp. since January 7, 2021; President and CEO of Armor Minerals Inc. since February 2015. | January 6, 2020 |
|
Donald Taylor Director Oro Valley, AZ, USA
|
Director, President and CEO of Titan Mining Corporation and Augusta Gold Corp. | January 6, 2020 |
|
Matthew Rowlinson Director, President, CEO Zug, Switzerland
|
Head of Copper Business Development at Glencore Plc from 2021 to 2024; Chief Finance Officer for Copper Americas division at Glencore Plc from 2018 to 2021. | January 1, 2025 |
|
Rodrigo Borja Director Quito, Ecuador
|
Partner, AVL Abogados. | January 1, 2025 |
|
Hans Wick Director Bern, Switzerland
|
Retired, previously Managing Director of a Swiss private bank. | January 1, 2025 |
|
Richard Hughes CFO, Corporate Secretary London, UK
|
CFO and Executive Director of Trident Royalties PLC, from 2022 to 2024. Independent corporate finance advisor from 2018 to 2022, Metals and Mining Investment Banking at RBC Capital Markets from 2010 to 2018. | January 8, 2025 |
|
Javier Toro Chief Operating Officer Tucson, AZ, USA |
Vice President, Mining Technical Services at Hudbay Minerals Inc., a mining company, with prior executive and director-level roles in mining, technical services, and mine optimization, from 2016 to 2024. | January 1, 2024 |
| Jorge Fierro Vice President, Exploration Lima, Peru |
Vice President, Exploration of the Company. | January 1, 2015 |
|
Patrick Chambers Vice President, Investor Relations London, UK
|
Head of Investor Relations at Horizonte Minerals, from 2022 to 2024, Investor Relations at Fresnillo Plc from 2016 to 2022. | January 8, 2025 |
|
Ignacio Shimamoto Vice President, Finance Lima, Peru
|
Latin America Business Improvement Manager and Finance Manager Copper Peru at Glencore Plc. | January 8, 2025 |
|
Ricardo Obando Vice President, Community and Government Affairs Quito, Ecuador
|
Country Manager, Ecuador of the Company since 2019. | November 20, 2024 |
The Company has an Audit Committee, a Compensation Committee, and a Nominating and Corporate Governance Committee. The Audit Committee is comprised of Donald Taylor, Hans Wick and Rodrigo Borja. See ITEM 19: “Audit Committee” below. The Compensation Committee is comprised of Donald Taylor and Rodrigo Borja. The Nominating and Corporate Governance Committee is comprised of Rodrigo Borja and Hans Wick.
As of the date hereof, the directors and executive officers of the Company, as a group, beneficially owned, controlled or directed, directly or indirectly, 66,642,914 Common Shares representing 40.77% of the total issued and outstanding Common Shares.
| 12.2 | Cease Trade Orders, Bankruptcies, Penalties or Sanctions |
Corporate Cease Trade Orders
No director or executive officer of the Company is, or was within the ten years prior to the date of this AIF, a director, chief executive officer or chief financial officer of any company that was the subject of a cease trade or similar order, or an order that denied the other issuer access to any statutory exemptions, for a period of more than thirty consecutive days:
| 1. | while that person was acting as a director, chief executive officer or chief financial officer; or |
| 2. | after that person ceased acting as a director, chief executive officer or chief financial officer which resulted from an event that occurred while that person was acting in that capacity. |
Corporate Bankruptcies
No director, executive officer or securityholder holding a sufficient number of securities of the Company to affect materially the control of the Company, is, or has been within the ten years before the date of this AIF, a director or executive officer of any company that, while that person was acting in that capacity, or within one year of that person ceasing to act in that capacity, became bankrupt, made a proposal under any legislation relating to bankruptcy or insolvency or was subject to or instituted any proceedings, arrangement or compromise with creditors or had a receiver, receiver manager or trustee appointed to hold its assets.
Personal Bankruptcies
No director, executive officer or securityholder holding a sufficient number of securities of the Company to affect materially the control of the Company has, within the ten years prior to the date of this AIF, become bankrupt, made a proposal under any legislation relating to bankruptcy or insolvency, or become subject to or instituted any proceedings, arrangement or compromise with creditors, or had a receiver, receiver manager or trustee appointed to hold his or her assets.
Penalties or Sanctions
No director, executive officer or securityholder holding a sufficient number of securities to materially affect the control of the Company has been subject to any penalties or sanctions imposed by a court relating to securities legislation or by a securities regulatory authority or has entered into a settlement agreement with a securities regulatory authority or been subject to any other penalties or sanctions imposed by a court or regulatory body that would likely be considered important to a reasonable investor in making an investment decision.
| 12.3 | Conflicts of Interest |
The directors and officers of the Company may, from time to time, serve as directors or officers of other issuers or organizations or may be involved with the business and operations of other issuers or organizations, in which case a conflict of interest may arise between their duties as a director or officer of the Company and their duties as a director or officer of such other issuers or organizations. In particular, certain of the directors and officers of the Company are involved in executive or director positions with other mineral exploration companies whose operations may, from time to time, be in direct competition with those of the Company or with entities which may, from time to time, provide financing to, or make equity investments in, competitors of the Company. See ITEM 12.1: “Directors And Officers - Name, Occupation and Security Holding” above for a description of other mineral exploration companies in which the directors and officers of the Company are currently involved.
The directors and officers of the Company are aware of the existence of laws governing accountability of directors and officers for corporate opportunity and requiring disclosure by directors of conflicts of interest and the Company will rely upon such laws in respect of any directors’ or officers’ conflicts of interest or in respect of any breaches of duty by any of its directors or officers. All such conflicts will be disclosed by such directors or officers in accordance with the BCBCA and they will govern themselves in respect thereof to the best of their ability in accordance with the obligations imposed upon them by law.
Save and except as aforesaid or otherwise disclosed in this AIF, to the Company’s knowledge, there are no known existing or potential conflicts of interest between the Company and any director or officer of the Company.
No person has acted as a promoter of the Company within the two most recently completed financial years or during the current financial year.
| 14.1 | Legal Proceedings |
During the fiscal year ended December 31, 2024 and as of the date of this AIF, the Company is not and was not a party to, and its property is not and was not the subject of, any legal proceedings and no such proceedings are known by the Company to be contemplated.
| 14.2 | Regulatory Actions |
During the fiscal year ended December 31, 2024 and as of the date of this AIF, there were no penalties or sanctions imposed against, or settlement agreements with any court relating to securities legislation or with securities regulatory authority entered into by the Company or any other penalties or sanctions imposed by a court or regulatory body against the Company that would likely be considered important to a reasonable investor in making an investment decision.
Other than as disclosed in this AIF, in the notes to the Company’s Financial Statements and its MD&A, no director or executive officer of the Company, and no shareholder holding of record or beneficially, directly or indirectly, more than 10% of the Company’s outstanding Common Shares, and none of the respective associates or affiliates of any of the foregoing, had any material interest, direct or indirect, in any transaction with the Company or in any proposed transaction within the three most recently completed financial years or the current financial year of the Company that has materially affected or is reasonably expected to materially affect the Company.
The Company’s registrar and transfer agent for its Common Shares is Computershare Investor Services Inc. located at 3rd Floor - 510 Burrard Street, Vancouver, British Columbia, Canada V6C 3B9.
Other than contracts entered into in the ordinary course of business, no material contracts were entered into by the Company since the commencement of the Company’s fiscal year ended December 31, 2024 or before such time that are still in effect, other than: the Senior Loan, the Copper Offtake Agreement and the Molybdenum Offtake Agreement. See ITEM 4.1 “General Development of the Business – Three Year History” of this AIF for additional information on these agreements.
| 18.1 | Names of Experts |
The following table lists the persons and companies who have prepared or certified a report, valuation, statement or opinion described or included in a filing, or referred to in a filing, made under National Instrument 51-102 – Continuous Disclosure Obligations by the Company during the fiscal year ended December 31, 2024 or subsequent thereto:
|
Name of Individual or Company |
Document Prepared or Certified |
| Jorge Fierro, M.Sc., DIC, PG | Technical disclosure in the MD&A, AIF, Circular (as defined below) and Company’s news releases. |
| Mario E. Rossi, MSc, Min. Eng | Mineral Resource Estimate Update – NI 43-101 Technical Report for the Warintza Project, Ecuador with an effective date of July 1, 2024. |
| KPMG LLP | Audited consolidated financial statements of the Company as at December 31, 2024 and 2023 and for each of the years then ended. |
| 18.2 | Interests of Experts |
To the knowledge of the Company, none of the experts named above or their respective associates or affiliates held, as of the date of the applicable report, valuation, statement or opinion referred to in ITEM 18.1: “Interests of Experts - Names of Experts” above, currently hold or will receive any registered or beneficial interests, direct or indirect, in any securities or other property of the Company.
The auditor of the Company is KPMG LLP, Chartered Professional Accountants (“KPMG”), 777 Dunsmuir Street, 11th Floor, Vancouver, BC V7Y 1K3. KPMG is independent from the Company within the meaning of the relevant rules and related interpretations prescribed by the relevant professional bodies in Canada and any applicable legislation or regulations, and also are independent accountants from the Company under all relevant U.S. professional and regulatory standards.
National Instrument 52-110 – Audit Committees of the Canadian Securities Administrators (“NI 52-110”) requires the Company to disclose annually in its AIF certain information concerning the constitution of its audit committee and its relationship with its external auditor, as set forth below.
| 19.1 | The Audit Committee Charter |
The text of the Company’s Audit Committee Charter (the “Audit Committee Charter”) is attached as Schedule “A” hereto.
| 19.2 | Composition of Audit Committee |
The following are the members of the Audit Committee:
|
Audit Committee Member |
Independence | Financial Literacy |
| Donald Taylor | Independent (1) | Financially literate (1) |
| Hans Wick | Independent (1) | Financially literate (1) |
| Rodrigo Borja | Independent (1) | Financially literate (1) |
| (1) | As defined by NI 52-110. |
| 19.3 | Relevant Education and Experience |
As a result of their respective experience, each member of the Audit Committee (i) has an understanding of the accounting principles used by Solaris to prepare its financial statements, (ii) has the ability to assess the general application of such accounting principles in connection with the accounting for estimates, accruals and provisions, (iii) has experience in analyzing and evaluating financial statements that present a breadth and level of complexity of accounting issues that are generally comparable to that that can reasonably be expected to be raised by Solaris’ financial statements, and (iv) has an understanding of internal controls and procedures for financial reporting.
Donald Taylor has over 30 years of domestic and international mining executive experience taking projects from exploration to mining. He is currently the Chief Executive Officer of Titan Metals Corporation. Donald has worked extensively for large and small cap companies, including Arizona Mining, BHP Minerals, Bear Creek Mining, American Copper and Nickel, Doe Run Resources, Westmont Mining Company, Titan Mining, and Augusta Gold Corp.
Hans Wick has decades of experience in the financial services and investment sector, with his most recent role as the Managing Director of a Swiss private bank. As a senior financial services and investment professional, Hans benefits from an in-depth knowledge of the sector and a wide network of contacts which he applies to his mandates and lends to the boards of directors he serves on. Over the course of his banking career, Hans has also been active in the mining sector for decades as an investor and advisor to numerous companies.
Rodrigo Borja is a senior lawyer with decades of experience in Ecuador, including as the Chief Legal Officer (“CLO”) of several foreign companies with operations in the mining and oil sectors. In the mining sector, Rodrigo was CLO of Kinross’ Ecuador subsidiary, where he managed all legal aspects of the company. He led the negotiations with the Ecuadorian state for the Mining Exploitation Contract for the Fruta del Norte project and the investment contract that protects foreign investment. Rodrigo is currently a partner with AVL Abogados where he leads its mining practice. Prior to this, Rodrigo was the CLO of the Brazilian oil company Petrobras, responsible for all legal aspects of its operation from 2002 to 2010. He was also a member of the Executive Committee, as well as an alternate member of the board of directors of OCP Ecuador, Ecuador’s main oil pipeline.
| 19.4 | Reliance on Certain Exemptions |
Except as set out below, at no time since the commencement of the Company’s most recently completed financial year has the Company relied on an exemption in Sections 2.4, 3.2, 3.4, 3.5 of Part 8 of NI 52-110.
| 19.5 | Audit Committee Oversight |
At no time since the commencement of the Company’s most recently completed financial year was a recommendation of the Audit Committee to nominate or compensate an external auditor not adopted by the Board.
| 19.6 | Pre-Approval Policies and Procedures |
The Audit Committee has adopted specific policies and procedures for the engagement of non-audit services as described in Item 5.2(j) of the Audit Committee Charter.
| 19.7 | External Audit Service Fees (By Category) |
The aggregate fees paid or payable by the Company’s external auditors in each of the last two financial years for audit and related services are as follows:
|
Financial Year |
Audit Fees(1) | Audit Related Fees(2) |
Tax Fees(3) | All Other Fees(4) |
| 2024 | C$418,289 | Nil | Nil | Nil |
| 2023 | C$160,500 | Nil | Nil | Nil |
| (1) | “Audit Fees” include fees necessary to perform the annual audit and quarterly reviews of the Company’s consolidated financial statements. Audit Fees include fees for review of tax provisions and for accounting consultations on matters reflected in the financial statements. Audit Fees also include audit or other attest services required by legislation or regulation, such as comfort letters, consents, reviews of securities filings and statutory audits. |
| (2) | “Audit-Related Fees” include fees for services that are traditionally performed by the auditor. These audit-related services include employee benefit audits, due diligence assistance, accounting consultations on proposed transactions, internal control reviews and audit or attest services not required by legislation or regulation. |
| (3) | “Tax Fees” include fees for all tax services other than those included in “Audit Fees” and “Audit-Related Fees”. This category includes fees for tax compliance, tax planning and tax advice. Tax planning and tax advice includes assistance with tax audits and appeals, tax advice related to mergers and acquisitions, and requests for rulings or technical advice from tax authorities. |
| (4) | “All Other Fees” include all other non-audit services. |
Additional information, including directors’ and officers’ remuneration and indebtedness, principal holders of the Company’s securities, and securities authorized for issuance under equity compensation plans, is contained in the Company’s Management Information Circular (the “Circular”) filed on the Company’s profile on SEDAR+ on May 9, 2024 for its 2024 Annual General Meeting of Shareholders held on June 24, 2024.
Additional financial information is also provided in the Company’s audited consolidated financial statements and related MD&A for its fiscal year ended December 31, 2024.
Additional information relating to the Company may be found on SEDAR+ at www.sedarplus.ca and on EDGAR at www.sec.gov.
SCHEDULE “A” AUDIT COMMITTEE CHARTER
[Attached.]
Schedule A-

AUDIT COMMITTEE CHARTER OF SOLARIS RESOURCES INC.
AUDIT COMMITTEE CHARTER
ARTICLE 1 - PURPOSE
The primary function of the Audit Committee (the “Committee”) is to assist the Board of Directors of Solaris Resources Inc. (the “Corporation”) in fulfilling its financial oversight responsibilities by reviewing the financial reports and other financial information provided by the Corporation to regulatory authorities and shareholders, the Corporation’s systems of internal controls regarding finance and accounting, the fairness of transactions between the Corporation and related parties and the Corporation’s auditing, accounting and financial reporting processes. Consistent with this function, the Committee will encourage continuous improvement of, and should foster adherence to, the Corporation’s policies, procedures and practices at all levels. The Committee’s primary duties and responsibilities are to:
| · | Serve as an independent and objective party to monitor the Corporation’s financial reporting and internal control system and review the Corporation’s financial statements; |
| · | Review and appraise the performance and compensation of the Corporation’s external auditors; |
| · | Provide an open avenue of communication among the Corporation’s auditors, financial and senior management, the Committee and the Board of Directors; and |
| · | Such other matters as the Board may delegate to the Committee. |
ARTICLE 2 - COMPOSITION
The composition of the Committee shall include a minimum of three Directors as determined by the Board of Directors, and shall meet the independence requirements within the meaning of (i) National Instrument 52-110 - Audit Committees, Part 6, (ii) Rule 10A-3 of the United States Securities Exchange Act of 1934, as amended, and (iii) applicable stock exchange requirements, including those of Section 803(B)(2) of the NYSE American Company Guide, and further shall be free from any relationship that, in the opinion of the Board of Directors, could reasonably be expected to interfere with the exercise of his or her independent judgment as a member of the Committee.
All members of the Committee shall have financial management experience and be financially literate and at least one member shall have accounting experience and be “financially sophisticated” under Section 803(B)(2) of the NYSE American Company Guide. For the purposes of the Corporation’s Charter, the definition of “financially literate” is the ability to read and understand a set of financial statements that present a breadth and level of complexity of accounting issues that are generally comparable to the breadth and complexity of the issues that can reasonably be expected to be raised by the Corporation’s financial statements.
The members of the Committee shall be appointed by the Board of Directors. Unless a Chair is elected by the full Board of Directors, the members of the Committee may designate a Chair by a majority vote of the full Committee membership.
ARTICLE 3 - MEETINGS
The Committee shall meet at least quarterly, or more frequently as circumstances dictate. The meetings will take place as the Committee or the Chair of the Committee shall determine, upon 48 hours’ notice to each of its members. The notice period may be waived by a quorum of the Committee. The Committee may ask members of Management or others to attend meetings or to provide information as necessary.
Schedule A-
The quorum for the transaction of business at any meeting of the Committee shall be a majority of the members of the Committee or subcommittee present in person or by telephone or other telecommunication device that permits all persons participating in the meeting to speak and to hear each other. Decisions by the Committee will be by the affirmative vote of a majority of the members of the Committee, or by consent resolutions in writing signed by each member of the Committee.
The Committee shall prepare and maintain minutes of its meetings, and periodically report to the Board of Directors regarding such matters as are relevant to the Committee’s discharge of its responsibilities, and shall report in writing on request of the Chairman of the Board. As part of its duty to foster open communication, the Committee will meet at least annually with the Chief Financial Officer and the external auditors in separate sessions.
ARTICLE 4 - SUBCOMMITTEES
The Committee may form and delegate authority to one or more subcommittees, which may consist of one or more members, as it deems necessary or appropriate from time to time under the circumstances. The quorum for the transaction of business at any meeting of the Subcommittee shall be a majority of the members of the subcommittee.
ARTICLE 5 - RESPONSIBILITIES AND DUTIES
To fulfill its responsibilities and duties, the Committee shall:
| 5.1 | Financial Reporting Processes |
| (a) | Review and recommend to the Board for approval the Corporation’s annual and interim (quarterly) financial statements, MD&A, and any annual and interim earnings-related press releases, before the Corporation publicly discloses this information and any reports or other material financial information that are submitted to any governmental body, stock exchange or to the public, including any certification, report, opinion, or review rendered by the external auditors. |
| (b) | Ensure that the Corporation has the proper systems and procedures, internal controls over financial reporting, information technology systems, and disclosure controls and procedures in place so that the Corporation’s financial statements, MD&A, and other financial reports, other financial information, including all Corporation disclosure of financial information extracted or derived from the Corporation’s financial statements and other reports, satisfy all legal and regulatory requirements. The Audit Committee shall periodically assess the adequacy of such systems, procedures and controls. |
| (c) | In consultation with the external auditors, review with management the integrity of the Corporation’s financial reporting process, both internal and external. |
| (d) | In connection with the annual audit, review material written matters between the external auditors and management, such as management letters, schedules of unadjusted differences and analyses of alternative assumptions, estimates or generally accepted accounting methods. |
| (e) | Consider the external auditors’ judgments about the quality and appropriateness of the Corporation’s accounting principles, practices and internal controls as applied in its financial reporting. |
| (f) | Consider and approve, if appropriate, changes to the Corporation’s auditing and accounting principles, practices and internal controls over financial reporting as suggested by the external auditors and management. |
| (g) | Review significant judgments made by management in the preparation of the financial statements and the view of the external auditors as to appropriateness of such judgments. |
Schedule A-
| (h) | Following completion of the annual audit, review separately with management and the external auditors any significant difficulties encountered during the course of the audit, including any restrictions on the scope of work or access to required information. |
| (i) | Review and assist in the resolution of any significant disagreement between management and the external auditors in connection with the preparation of the financial statements and financial reporting generally. |
| (j) | Review with the external auditors and management the extent to which changes and improvements in financial or accounting practices have been implemented. |
| (k) | Review certification processes relating to preparation and filing of reports and financial information. |
| (l) | Establish procedures for the receipt, retention and treatment of complaints or concerns received by the Corporation regarding accounting, internal accounting controls or auditing matters, and for the confidential, anonymous submission by employees of the Corporation of concerns regarding questionable accounting or auditing matters. |
| (m) | Review with management financial and earnings guidance provided to analysts and rating agencies. |
| 5.2 | External Auditors |
| (a) | Review annually the performance of the external auditors who shall be ultimately accountable to the Board of Directors and the Committee as representatives of the shareholders of the Corporation. |
| (b) | Obtain annually a formal written statement by the external auditors setting forth all relationships between the external auditors and the Corporation, consistent with Independence Standards Board Standard 1 and The Public Company Accounting Oversight Board Rule 3526, and confirming that the external auditors are registered and in good standing with the Canadian Public Accounting Board and The Public Company Accounting Oversight Board. |
| (c) | Review and discuss with the external auditors any disclosed relationships or services that may affect the objectivity and independence of the external auditors. |
| (d) | Take, or recommend that the Board of Directors take, appropriate action to oversee the independence of the external auditors. |
| (e) | Select, and where applicable, replace the external auditors nominated annually for shareholder approval. |
| (f) | At each meeting, consult with the external auditors, without the presence of management, about the quality of the Corporation’s accounting principles, internal controls and the completeness and accuracy of the Corporation’s financial statements. |
| (g) | Review and approve the Corporation’s hiring policies regarding partners, employees and former partners and employees of the present and former external auditors of the Corporation. |
| (h) | Review with management and the external auditors the audit plan for the year end financial statements, the intended template for such statements and oversee the audit, including resolving any disagreements between management and the auditor regarding financial reporting. |
Schedule A-
| (i) | Review and pre-approve all audit and audit-related services and the fees and other compensation related thereto, and any non-audit services provided by the Corporation’s external auditors and the fees and other compensation related thereto in excess of $50,000. |
The pre-approval requirement is waived with respect to the provision of non-audit services if:
| (j) | the aggregate amount of all such non-audit services provided to the Corporation constitutes not more than five percent of the total amount of fees paid by the Corporation to its external auditors during the fiscal year in which the non-audit services are provided; |
| (k) | such services were not recognized by the Corporation at the time of the engagement to be non-audit services; and |
| (l) | such services are promptly brought to the attention of the Committee by the Corporation and approved, prior to the completion of the audit, by the Committee or by one or more members of the Committee who are members of the Board of Directors to whom authority to grant such approvals has been delegated by the Committee. |
Provided the pre-approval of the non-audit services is presented to the Committee’s first scheduled meeting following such approval such authority may be delegated by the Committee to one or more independent members of the Committee.
ARTICLE 6 - OTHER RESPONSIBILITIES
| (a) | Review with management the Corporation’s major financial risk exposure, including a regular review of the top risks identified by management, and the policies and practices adopted by the Corporation. |
| (b) | Review for fairness any proposed related-party transactions and make recommendations to the Board of Directors whether any such transactions should be approved. |
| (c) | Recommend to the Compensation & Corporate Governance Committee the qualifications and criteria for membership on the Committee. |
| (d) | The Committee may retain and terminate the services of outside specialists, counsel, accountants or other consultants and advisors to the extent it deems appropriate and shall have the sole authority to approve their fees and other retention terms. The Corporation shall provide for appropriate funding, as determined by the Committee, for payment to (i) any registered public accounting firm engaged for the purpose of preparing or issuing an audit report or performing other audit, review or attest services for the Corporation, (ii) any advisors retained by the Committee and (iii) ordinary administrative expenses of the audit committee that are necessary or appropriate in carrying out its duties. |
| (e) | The Committee shall evaluate its own performance at least annually and recommend to the Compensation and Corporate Governance Committee the qualifications and criteria for membership on the Committee. |
| (f) | Perform other activities related to this Charter as requested by the board of directors. |
| (g) | Review annually the adequacy of this Charter and recommend appropriate revisions to the Board of Directors. |
Schedule A-
ARTICLE 7 - OVERSIGHT FUNCTION
While the Committee has responsibilities set out in this Charter, the members of the Committee are members of the Board appointed to provide broad oversight of the Corporation’s affairs, and are specifically not accountable or responsible for the day to day activities, nor the administration or implementation or arrangements relating thereto.
APPROVED BY THE BOARD OF DIRECTORS OF SOLARIS RESOURCES INC.
Date: March 14, 2024
Schedule A-
Exhibit 99.2

Solaris Resources Inc.
CONSOLIDATED FINANCIAL STATEMENTS
For the Years Ended December 31, 2024 and 2023
Page
REPORT OF INDEPENDENT REGISTERED PUBLIC ACCOUNTING FIRM
To the Shareholders and Board of Directors
Solaris Resources Inc.
Opinion on the Consolidated Financial Statements
We have audited the accompanying consolidated statements of financial position of Solaris Resources Inc. and subsidiaries (the Company) as of December 31, 2024 and 2023, the related consolidated statements of net loss and comprehensive loss, cash flows and changes in equity for each of the years then ended, and the related notes (collectively, the consolidated financial statements). In our opinion, the consolidated financial statements present fairly, in all material respects, the financial position of the Company as of December 31, 2024 and 2023, and its financial performance and its cash flows for each of the years then ended in conformity with International Financial Reporting Standards as issued by the International Accounting Standards Board.
Going Concern
The accompanying consolidated financial statements have been prepared assuming that the Company will continue as a going concern. As discussed in Note 1 to the consolidated financial statements, the Company does not generate operating cash flow from a producing mine, has incurred operating losses to date and requires additional financing to continue operations. Management's plans in regard to these matters are also described in Note 1. The consolidated financial statements do not include any adjustments that might result from the outcome of this uncertainty.
Basis for Opinion
These consolidated financial statements are the responsibility of the Company’s management. Our responsibility is to express an opinion on these consolidated financial statements based on our audits. We are a public accounting firm registered with the Public Company Accounting Oversight Board (United States) (PCAOB) and are required to be independent with respect to the Company in accordance with the U.S. federal securities laws and the applicable rules and regulations of the Securities and Exchange Commission and the PCAOB.
We conducted our audits in accordance with the standards of the PCAOB. Those standards require that we plan and perform the audit to obtain reasonable assurance about whether the consolidated financial statements are free of material misstatement, whether due to error or fraud. Our audits included performing procedures to assess the risks of material misstatement of the consolidated financial statements, whether due to error or fraud, and performing procedures that respond to those risks. Such procedures included examining, on a test basis, evidence regarding the amounts and disclosures in the consolidated financial statements. Our audits also included evaluating the accounting principles used and significant estimates made by management, as well as evaluating the overall presentation of the consolidated financial statements. We believe that our audits provide a reasonable basis for our opinion.
/s/ KPMG LLP
Chartered Professional Accountants
We have served as the Company’s auditor since 2018.
Vancouver, Canada
March 20, 2025
Page
Solaris Resources Inc.
Consolidated Statements of Financial Position
As at December 31, 2024 and 2023
(Unaudited – In thousands of United States dollars)
| Note | 2024 | 2023 | ||||||||
| Assets | ||||||||||
| Current assets | ||||||||||
| Cash and cash equivalents | $ | 31,738 | $ | 38,865 | ||||||
| Prepaids and other | 5 | 842 | 523 | |||||||
| 32,580 | 39,388 | |||||||||
| Restricted cash | 9 | 571 | 571 | |||||||
| Exploration and evaluation assets | 6 | 20,179 | 19,929 | |||||||
| Property, plant and equipment | 7 | 3,866 | 1,932 | |||||||
| Total assets | $ | 57,196 | $ | 61,820 | ||||||
| Liabilities and Equity | ||||||||||
| Current liabilities | ||||||||||
| Accounts payable and accrued liabilities | $ | 12,839 | $ | 5,274 | ||||||
| Lease liability | 8 | 216 | 88 | |||||||
| 13,055 | 5,362 | |||||||||
| Long-term liabilities | ||||||||||
| Lease liability | 8 | 217 | 3 | |||||||
| Reclamation provision | 9 | 3,765 | 1,529 | |||||||
| Loans and borrowings | 10 | 49,206 | 29,363 | |||||||
| Other long-term liability | 240 | 137 | ||||||||
| Total liabilities | 66,483 | 36,394 | ||||||||
| Shareholders’ equity | ||||||||||
| Common shares | 12 | 244,718 | 206,357 | |||||||
| Reserves | 12 | 20,664 | 16,724 | |||||||
| Deficit | (282,583 | ) | (205,566 | ) | ||||||
| Equity attributable to shareholders of the Company | (17,201 | ) | 17,515 | |||||||
| Non-controlling interests | 16 | 7,914 | 7,911 | |||||||
| Total shareholders’ equity | (9,287 | ) | 25,426 | |||||||
| Total liabilities and equity | $ | 57,196 | $ | 61,820 | ||||||
Nature of operations and
going concern (Note 1)
Commitments and contingencies (Notes 8, 10, 19(c), 21, 22)
Subsequent event (Note 21, 24)
| Approved on behalf of the Board: | ||
| “Donald Taylor” | “Rodrigo Borja” | |
| Donald Taylor – Director | Rodrigo Borja – Director | |
The accompanying notes form an integral part of these consolidated financial statements.
Page
Solaris Resources Inc.
Consolidated Statements of Net Loss and Comprehensive Loss
For the years ended December 31, 2024 and 2023
(In thousands of United States dollars, except share and per share amounts)
| Note | 2024 | 2023 | ||||||||
| Exploration expenses | 13 | $ | 61,507 | $ | 30,953 | |||||
| General and administrative expenses | 14 | 11,469 | 10,218 | |||||||
| Loss from operations | 72,976 | 41,171 | ||||||||
| Change in fair value of derivatives | 11 | 105 | ||||||||
| Finance cost | 5,070 | 146 | ||||||||
| Impairment of exploration and evaluation assets | 6 | 251 | ||||||||
| Interest income, other income and loan revaluation, net | (965 | ) | (590 | ) | ||||||
| Net loss | $ | 77,081 | $ | 41,083 | ||||||
| Other comprehensive loss (income) | ||||||||||
| Items that may be reclassified to profit or loss: | ||||||||||
| Foreign currency translation | (542 | ) | (532 | ) | ||||||
| Total comprehensive loss | $ | 76,539 | $ | 40,551 | ||||||
| Net loss attributable to: | ||||||||||
| Shareholders of the Company | $ | 77,017 | $ | 41,008 | ||||||
| Non-controlling interest | 16 | 64 | 75 | |||||||
| $ | 77,081 | $ | 41,083 | |||||||
| Total comprehensive loss attributable to: | ||||||||||
| Shareholders of the Company | $ | 76,475 | $ | 40,476 | ||||||
| Non-controlling interest | 16 | 64 | 75 | |||||||
| $ | 76,539 | $ | 40,551 | |||||||
| Net loss per share attributable to shareholders of the Company | ||||||||||
| Basic and diluted | $ | 0.49 | $ | 0.29 | ||||||
| Weighted average number of shares outstanding | ||||||||||
| Basic and diluted | 157,319,752 | 142,119,975 | ||||||||
The accompanying notes form an integral part of these consolidated financial statements.
Page
Solaris Resources Inc.
Consolidated Statements of Cash Flows
For the years ended December 31, 2024 and 2023
(In thousands of United States dollars)
| Note | 2024 | 2023 | ||||||||
| Cash provided by (used in): | ||||||||||
| Operations | ||||||||||
| Net loss for the year | $ | (77,081 | ) | $ | (41,083 | ) | ||||
| Adjustments for: | ||||||||||
| Change in fair value of derivatives | 11 | 105 | ||||||||
| Finance cost | 5,070 | 146 | ||||||||
| Finance income | (2,013 | ) | (653 | ) | ||||||
| Foreign exchange and other | 1,042 | 3 | ||||||||
| Share-based compensation | 12 | 3,998 | 5,134 | |||||||
| Amortization | 7 | 1,012 | 928 | |||||||
| Impairment of exploration and evaluation assets | 6 | 251 | ||||||||
| Reclamation provision | 2,216 | 304 | ||||||||
| Other | 6 | 14 | ||||||||
| Net changes in non-cash working capital items: | ||||||||||
| Prepaids and other | (299 | ) | (37 | ) | ||||||
| Accounts payable and accrued liabilities | 7,565 | (3,395 | ) | |||||||
| Reclamation provision settlement | (13 | ) | (69 | ) | ||||||
| Other long-term liability | 103 | 39 | ||||||||
| (58,394 | ) | (38,314 | ) | |||||||
| Financing | ||||||||||
| Proceeds from private placements of common shares | 10,12 | 10,355 | 10,000 | |||||||
| Proceeds from Public Offering | 12 | 29,270 | ||||||||
| Proceeds from issuance of loans and borrowings | 10 | 15,000 | 30,000 | |||||||
| Share issuance and loan finance costs paid | (1,895 | ) | (617 | ) | ||||||
| Proceeds from the exercise of Equinox Warrants, warrants | ||||||||||
| Proceeds from the exercise of Equinox Warrants, warrants and stock options | 26 | 22,336 | ||||||||
| Payment of lease liability | (240 | ) | (162 | ) | ||||||
| Contribution from non-controlling interest | 67 | 74 | ||||||||
| Finance income received and other, net | 1,888 | 637 | ||||||||
| 54,471 | 62,268 | |||||||||
| Investing | ||||||||||
| Restricted cash contribution | 9 | (258 | ) | |||||||
| Capital expenditures | (2,406 | ) | (89 | ) | ||||||
| Mineral Property Investment | (250 | ) | ||||||||
| (2,656 | ) | (347 | ) | |||||||
| Effect of exchange rate change on cash and cash equivalents | (548 | ) | 488 | |||||||
| Increase (decrease) in cash and cash equivalents | (7,127 | ) | 24,095 | |||||||
| Cash and cash equivalents, beginning of year | 38,865 | 14,770 | ||||||||
| Cash and cash equivalents, end of year | $ | 31,738 | $ | 38,865 | ||||||
Supplemental cash flow information (Note 23)
The accompanying notes form an integral part of these consolidated financial statements.
Page
Solaris Resources Inc.
Consolidated Statements of Changes in Equity
For the years ended December 31, 2024 and 2023
(In thousands of United States dollars, except number of shares)
| Share Capital | Reserves | |||||||||||||||||||||||||||||||||
| Note | Number of Shares |
Amount | Options, RSUs and warrants |
Foreign currency translation |
Total | Deficit | Non- controlling interest |
Total equity |
||||||||||||||||||||||||||
| Balance, December 31, 2022 | 122,660,841 | $ | 169,952 | $ | 13,880 | $ | 1,044 | $ | 14,924 | $ | (164,558 | ) | $ | 7,912 | $ | 28,230 | ||||||||||||||||||
| Private placement equity financing, net of share issue costs | 10 | 2,659,099 | 9,734 | 9,734 | ||||||||||||||||||||||||||||||
| Shares issued on exercise of stock options | 12 | 340,666 | 253 | (105 | ) | (105 | ) | 148 | ||||||||||||||||||||||||||
| Shares issued on exercise of Solaris warrants and Equinox Warrants | 12 | 25,150,589 | 26,418 | (3,761 | ) | (3,761 | ) | 22,657 | ||||||||||||||||||||||||||
| Share-based compensation | 12 | – | 5,134 | 5,134 | 5,134 | |||||||||||||||||||||||||||||
| Contribution from non-controlling interest | – | 74 | 74 | |||||||||||||||||||||||||||||||
| Net loss and comprehensive loss | – | 532 | 532 | (41,008 | ) | (75 | ) | (40,551 | ) | |||||||||||||||||||||||||
| Balance, December 31, 2023 | 150,811,195 | $ | 206,357 | $ | 15,148 | $ | 1,576 | $ | 16,724 | $ | (205,566 | ) | $ | 7,911 | $ | 25,426 | ||||||||||||||||||
| Private placements equity financings, net of share issue costs | 10,12 | 2,938,369 | 10,300 | 10,300 | ||||||||||||||||||||||||||||||
| Public offering, net of share issue costs | 8,222,500 | 27,435 | 27,435 | |||||||||||||||||||||||||||||||
| Shares issued on exercise of stock options | 12 | 1,262,868 | 626 | (600 | ) | (600 | ) | 26 | ||||||||||||||||||||||||||
| Shares issued on exercise of Solaris warrants and Equinox Warrants | 12 | |||||||||||||||||||||||||||||||||
| Share-based compensation | 12 | – | 3,998 | 3,998 | 3,998 | |||||||||||||||||||||||||||||
| Contribution from non-controlling interest | – | 67 | 67 | |||||||||||||||||||||||||||||||
| Net loss and comprehensive loss | – | 542 | 542 | (77,017 | ) | (64 | ) | (76,539 | ) | |||||||||||||||||||||||||
| Balance, December 31, 2024 | 163,234,932 | $ | 244,718 | $ | 18,546 | $ | 2,118 | $ | 20,664 | $ | (282,583 | ) | $ | 7,914 | $ | (9,287 | ) | |||||||||||||||||
The accompanying notes form an integral part of these consolidated financial statements.
Page
Solaris Resources Inc.
Notes to the Consolidated Financial Statements
For the years ended December 31, 2024 and 2023
(In thousands of United States dollars, unless otherwise noted)
Solaris Resources Inc. (the “Company” or “Solaris”) was incorporated under the Business Corporations Act of British Columbia on June 18, 2018 as a wholly owned subsidiary of Equinox Gold Corp. (“Equinox”). Equinox subsequently completed a spin-out of Solaris pursuant to a plan of arrangement (the “Arrangement”). Solaris’ common shares trade on the Toronto Stock Exchange under the symbol “SLS” and the NYSE American under the symbol “SLSR”.
The Company is engaged in the acquisition, exploration and development of mineral property interests. The Company’s assets consist primarily of the Warintza property (“Warintza”) in Ecuador, the 60% owned La Verde property (“La Verde”) in Mexico and the Tamarugo property (“Tamarugo”) in Chile. The Company has not yet determined whether the properties contain mineral reserves where extraction is both technically feasible and commercially viable. The business of mining and exploration for minerals involves a high degree of risk and there can be no assurance that such activities will result in profitable mining operations.
These consolidated financial statements have been prepared in accordance with IFRS Accounting Standards applicable to a going concern, which assumes that the Company will be able to realize its assets and discharge its liabilities in the normal course of operations as they come due for the foreseeable future. The Company does not generate operating cash flow from a producing mine and has incurred operating losses to date. The Company has relied on cash received from share issuances and advances from the senior secured debt facility (the “Senior Loan”) to fund its business activities, including planned corporate expenditures, exploration expenses, as well as the development activities for the Warintza project. The Company’s ability to continue as a going concern is dependent upon the successful execution of its business plan, meeting certain Warintza project milestones, raising additional capital and/or evaluating strategic alternatives for its mineral property interests. The Company expects to continue to raise the necessary funds primarily through the issuance of common shares and/or advances from the Senior Loan (see below) in support of its business objectives. While the Company has been successful in securing financing to date, there can be no assurances that future equity financing, debt facilities or strategic alternatives will be available on acceptable terms to the Company or at all.
As at December 31, 2024, the Company had cash and cash equivalents of $31,738. In December 2023, the Company entered into definitive agreements to a financing package consisting of up to $80,000 in financing including a $60,000 Senior Loan of which $45,000 has been received to date with the remaining amount to be made available in a final tranche based on achieving certain milestones. There are no guarantees that the Company will meet the conditions to receive the additional amount under the financing package. In addition, the Senior Loan has a financial covenant which requires the Company to maintain an unrestricted cash balance of $5,000 in Canada. Based on its current forecasted expenditures, the Company requires the additional financing from the Senior Loan or additional new financing to fund ongoing operations for the next twelve months and to ensure it meets the covenant requirement under the Senior Loan. As a result, material uncertainty exists that casts significant doubt about the Company’s ability to continue as a going concern. These consolidated financial statements do not reflect the adjustments to the carrying values of assets and liabilities, the reported expenses and the consolidated statement of financial position classifications that would be necessary if the going concern assumption was inappropriate. These adjustments could be material.
| a) | Statement of compliance |
These consolidated financial statements have been prepared in accordance with IFRS Accounting Standards (“IFRS”) as issued by the International Accounting Standards Board (“IASB”).
These consolidated financial statements were approved and authorized for issuance by the Board of Directors on March 20, 2025.
| b) | Basis of presentation |
These consolidated financial statements have been prepared on a historical cost basis except for certain financial assets and financial liabilities recognized at fair value. In addition, these consolidated financial statements have been prepared using the accrual basis of accounting except for cash flow information. These consolidated financial statements are presented in United States dollars (“US dollars”).
Page
Solaris Resources Inc.
Notes to the Consolidated Financial Statements
For the years ended December 31, 2024 and 2023
(In thousands of United States dollars, unless otherwise noted)
| c) | Basis of consolidation |
These consolidated financial statements include the accounts of the Company and its subsidiaries. Subsidiaries are all entities (including structured entities) over which the Company has control. The Company controls an entity when it is exposed to, or has rights to, variable returns from its involvement with the entity and has the ability to affect those returns through its power over the entity. The financial statements of subsidiaries are included in the consolidated financial statements from the date on which control is transferred to the Company until the date that control ceases. All intercompany transactions and balances have been eliminated on consolidation.
These consolidated financial statements include the accounts of the Company and its subsidiaries as described below:
| Company | Location | Ownership interest | ||||
| Lowell Copper Holdings Inc. | Canada | 100 | % | |||
| 1330783 B.C. Ltd. | Canada | 100 | % | |||
| Lowell Copper Holdings (US) Inc. | Canada | 100 | % | |||
| Solaris Exploration Inc. | Canada | 100 | % | |||
| Lowell Copper (US) Inc. | United States | 100 | % | |||
| Lowell Mineral Exploration Ecuador S.A. | Ecuador | 100 | % | |||
| Solaris Resources Ecuador S.A.S. | Ecuador | 100 | % | |||
| Minera Ricardo Resources Inc. S.A. | Chile | 100 | % | |||
| Solaris Copper SpA | Chile | 100 | % | |||
| Lowell Copper S.A.C. | Peru | 100 | % | |||
| Minera Gabriella S.A. de C.V. | Mexico | 100 | % | |||
| Ascenso Inversiones S.A. | Guatemala | 100 | % | |||
| Catalyst Copper Corp. | Canada | 100 | % | |||
| Solaris Resources AG | Switzerland | 100 | % | |||
| Minera Hill 29, S.A. de C.V. | Mexico | 100 | % | |||
| Minera Torre de Oro, S.A.P.I. de C.V. | Mexico | 60 | % | |||
| d) | Functional and presentation currency |
The functional currency of the Company and each of its subsidiaries is determined by the currency of the primary economic environment in which the entity operates. The functional currency of the Company is the Canadian dollar. The functional currency of the Company’s subsidiaries and the Company’s reporting currency is the US dollar.
For the purpose of preparing the consolidated financial statements, the assets and liabilities are first expressed in the entity’s respective functional currency and translated into the US dollar presentation currency using exchange rates prevailing at the reporting date, while the income and expense items are translated at the average exchange rates for the period. Translation differences are recognized in other comprehensive income (loss) and recorded in the “foreign currency translation reserves” included in equity.
| a) | Exploration and evaluation |
Exploration and evaluation expenditures relate to costs incurred in the search for mineral resources, the determination of technical feasibility and the assessment of commercial viability of an identified resource. Exploration and evaluation activities include permitting, community engagement, exploratory drilling and sampling, surveying transportation and infrastructure requirements, and gathering of exploration data through geophysical studies.
The Company capitalizes significant direct costs of acquiring resource property interests. Option payments are considered acquisition costs if the Company has the intention of exercising the underlying option.
Page
Solaris Resources Inc.
Notes to the Consolidated Financial Statements
For the years ended December 31, 2024 and 2023
(In thousands of United States dollars, unless otherwise noted)
Subsequent to the acquisition of a mineral interest, exploration and evaluation costs incurred, including those related to asset retirement obligations, are expensed as incurred up to the date the technical feasibility and commercial viability of extracting a mineral resource are demonstrable for a project and on receipt of project development approval from the Board of Directors. The approval from the Board of Directors will be dependent on the Company obtaining necessary permits and licenses to develop the mineral property. At this point, exploration and evaluation assets are assessed for impairment and then reclassified to property, plant and equipment. Capitalized acquisition costs are assessed for impairment at least annually or when facts and circumstances suggest that the carrying amount of an exploration and evaluation asset may exceed its recoverable amount, with any impairment loss recognized as an expense.
Value-added taxes are included in exploration and evaluation costs when the recoverability of these amounts is uncertain.
Although the Company has taken steps to verify title to exploration and evaluation properties in which it has an interest, these procedures do not guarantee the Company’s title. Such properties may be subject to prior agreements or transfers, non-compliance with regulatory requirements or title may be affected by undetected defects.
| b) | Property, plant and equipment |
Property, plant and equipment is carried at cost less accumulated amortization and accumulated impairment losses. The cost of an item of property, plant and equipment consists of purchase price, any costs directly attributable to bringing the asset to the location and condition necessary for its intended use, initial estimates of the costs of dismantling and removing an item and restoring the site on which it is located, and, where applicable, borrowing costs.
When parts of an item of property, plant and equipment have different useful lives, they are accounted for as separate items (major components) of property, plant and equipment.
Property, plant and equipment, including major components, are depreciated using the straight-line method over their estimated useful lives, typically ranging from 3 to 10 years.
Right-of-use assets are depreciated using the straight-line method from the date the asset is available for use by the Company to the earlier of the end of the useful life of the right-to-use asset or the end of the lease term. The estimated useful life of the right-to-use assets are determined on the same basis as that of property, plant and equipment.
The Company conducts an annual assessment of the residual balances, useful lives and amortization methods being used for property, plant and equipment and any changes arising from the assessment are applied by the Company prospectively.
| c) | Leases |
At inception of a contract, the Company assesses whether a contract is, or contains, a lease. A contract is, or contains, a lease if the contract conveys the right to control the use of an identified asset for a period of time in exchange for a consideration. To assess whether a contract conveys the right to control the use of an identified asset, the Company assesses whether:
| ● | The contract involves the use of an identified asset that is physically distinct or represent substantially all of the capacity of a physically distinct asset. If the supplier has a substantive substitution right, then no right of use asset is identified. |
| ● | The Company has the right to obtain substantially all the economic benefits from use of the asset throughout the period of use; and |
| ● | The Company has the right to direct the use of the asset. The Company has this right when it has the decision-making rights that are most relevant to changing how and for what purpose the asset is used. |
Payments related to short-term leases and leases of low-value assets are recognized as an expense in profit or loss. Short-term leases are leases with a lease term of 12 months or less.
The Company recognizes a right-to-use asset and a corresponding lease liability on the date the leased asset is available for use by the Company.
Page
Solaris Resources Inc.
Notes to the Consolidated Financial Statements
For the years ended December 31, 2024 and 2023
(In thousands of United States dollars, unless otherwise noted)
The right of use asset and corresponding lease liability are initially measured at the present value of the lease payments that are not paid at the commencement date, discounted using the interest rate implicit in the lease or, if that rate cannot be readily determined, the Company’s incremental borrowing rate. The cost of the right of use asset also includes any initial direct costs incurred and an estimate of costs to dismantle and remove the underlying asset or restore the underlying asset or the site on which it is located, less any lease incentives received.
| d) | Reclamation provision |
A reclamation provision is recognized at the time the legal or constructive obligation first arises which is generally the time when the environmental disturbance occurs. Provisions are determined by discounting the expected future cash flows at a rate that reflects current market assessments of the time value of money and the risks specific to the liability. Upon initial recognition, reclamation costs related to exploration and evaluation activities are included as exploration expenses in net loss. Following the initial recognition of the provision, the carrying amount of the provision is increased for unwinding of the discount and for changes to the discount rate and the amount or timing of cash flows needed to settle the obligation. The unwinding of the discount is recognized as finance expense in net loss while the effect of the changes to the discount rate and the amount or timing of cash flows are recognized in exploration expenses.
| e) | Financial instruments |
Financial instruments are recognized initially at fair value. Subsequent to initial recognition, financial instruments are classified and measured as described below.
Transaction costs associated with financial instruments carried at fair value through profit or loss are expensed as incurred, while transaction costs associated with all other financial instruments are included in the initial carrying amount of the asset or the liability.
| (i) | Financial asset at amortized cost |
Financial assets are recorded at amortized cost if both of the following criteria are met: 1) the objective of the Company’s business model for these financial assets is to collect their contractual cash flows; and 2) the asset’s contractual cash flows represent solely payments of principal and interest.
The Company’s cash and cash equivalents, amounts receivable and due from a related party are recorded at amortized cost as they meet the required criteria.
| (ii) | Financial liabilities |
Accounts payable and accrued liabilities and loans and borrowings are accounted for at amortized cost using the effective interest rate method.
| (iii) | Derivatives |
Derivatives are initially recognized at their fair value on the date the derivative contract is entered into and transaction costs are expensed. The Company’s derivatives are subsequently re-measured at their fair value at each statement of financial position date with changes in fair value recognized in net income or loss. Derivatives embedded in other financial instruments or other host contracts are treated as separate derivatives when their risks and characteristics are not closely related to their host contracts. The obligation to issue shares on exercise of Equinox Warrants met the definition of a derivative.
| f) | Share capital |
Common shares are classified as equity. Incremental costs directly attributable to the issuance of common shares are recognized as a deduction from equity, net of any tax effects. If the completion of a share equity transaction is considered likely, professional, consulting, regulatory and other costs directly attributable to financing transactions are recorded as deferred share issue costs until the financing transactions are completed; otherwise, they are expensed as incurred. Deferred share issue costs related to financing transactions that are not completed are charged to expenses. Proceeds related to the issuance of units are allocated between the common shares and warrants on a relative fair value basis where warrants are classified as equity instruments. For warrants classified as derivative liabilities, the fair value of the warrants is determined with the residual amount allocated to common shares.
Page
Solaris Resources Inc.
Notes to the Consolidated Financial Statements
For the years ended December 31, 2024 and 2023
(In thousands of United States dollars, unless otherwise noted)
| g) | Impairment |
Non-financial assets
The carrying amounts of the Company’s non-financial assets are reviewed at each reporting date to determine whether there is any indication of impairment. If any such indication exists, then the asset’s recoverable amount is estimated.
The recoverable amount of an asset is the greater of its value in use and its fair value less costs to sell. In assessing value in use, the estimated future cash flows are discounted to their present value using a pre-tax discount rate that reflects current market assessments of the time value of money and the risks specific to the asset. Fair value less costs to sell is the amount obtainable from the sale of an asset or cash generating unit in an arm’s length transaction between knowledgeable, willing parties, less costs of disposal. When a binding sale agreement is not available, fair value less costs to sell is estimated using a discounted cash flow approach with inputs and assumptions consistent with those at market. For the purpose of impairment testing, assets are grouped together into the smallest group of assets that generate cash inflows from continuing use that are largely independent of cash inflows of other assets or groups of assets (the “cash generating unit” or “CGU”). This generally results in the Company evaluating its non-financial assets on a property-by-property basis.
An impairment loss is recognized if the carrying amount of an asset or CGU exceeds its estimated recoverable amount. Impairment losses are recognized in net income or loss. Where an impairment loss subsequently reverses, the carrying amount of the asset or CGU is increased to the revised estimate of its recoverable amount. An impairment charge is reversed through net income or loss only to the extent that the asset’s carrying amount does not exceed the carrying amount that would have been determined, net of any applicable amortization, if no impairment loss had been recognized.
Financial assets
The Company recognizes a loss allowance for expected credit losses on financial assets that are measured at amortized cost. At each reporting date, the loss allowance for the financial asset is measured at an amount equal to the lifetime expected credit losses if the credit risk on the financial asset has increased significantly since initial recognition. If, at the reporting date, the credit risk on the financial asset has not increased significantly since initial recognition, the loss allowance is measured for the financial asset at an amount equal to twelve month expected credit losses. For amounts receivable and due from a related party, the Company applies the simplified approach to providing for expected credit losses, which allows the use of a lifetime expected loss provision. Impairment losses on financial assets carried at amortized cost are reversed in subsequent periods if the amount of the loss decreases and the decrease can be objectively related to an event occurring after the impairment was recognized.
| h) | Share-based payments |
Stock options
The Company grants stock options to acquire common shares to directors, officers, employees and consultants. The Board of Directors determines the specific grant terms within the limits set by the Company’s stock option plan.
The fair value of the estimated number of stock options that will eventually vest, determined as of the date of the grant, is recognized as share-based compensation expense over the vesting period of the stock options, with a corresponding increase in shareholders’ equity (in other reserves). The total amount recognized as an expense is adjusted to reflect the number of options expected to vest at each reporting date.
Restricted share units
The Company grants to employees, officers, directors and consultants, restricted share units (“RSUs”) in such numbers and for such terms as may be determined by the Board of Directors. RSUs granted under the RSU plan are exercisable into common shares for no additional consideration after the vesting conditions, as specified by the Board of Directors, are met. The Company intends to settle each RSU with one common share of the Company and therefore RSUs are accounted for as equity-settled instruments.
Page
Solaris Resources Inc.
Notes to the Consolidated Financial Statements
For the years ended December 31, 2024 and 2023
(In thousands of United States dollars, unless otherwise noted)
RSUs are measured at fair value on the date of grant and the corresponding share-based compensation is recognized over the vesting period in exploration or general and administration expenses, as applicable.
In addition to service conditions, RSUs may have non-market-based performance vesting conditions (“pRSUs”). Share-based compensation for these pRSUs is measured on the grant date but is recognized only when it is more likely than not that the performance vesting conditions will be met.
| i) | Income tax |
Income tax on income or loss comprises current and deferred tax. Income tax is recognized in net income or loss except to the extent that it relates to items recognized directly in equity, in which case it is recognized in equity.
Current tax expense is the expected tax payable on the taxable income for the year, using tax rates enacted or substantively enacted at period end, adjusted for amendments to tax payable or receivable related to previous years.
Deferred tax is recognized for differences between the carrying amounts of assets and liabilities for financial reporting purposes and the amounts used for taxation purposes. Deferred taxes are not recorded for temporary differences related to the initial recognition of assets or liabilities that affect neither accounting nor taxable profit, temporary differences arising on the initial recognition of goodwill and temporary differences relating to the investments in subsidiaries to the extent that it is probable that they will not reverse in the foreseeable future. Deferred taxes are measured at the tax rates that are expected to be applied to temporary differences when they reverse based on laws that have been enacted or substantively enacted at period end.
A deferred tax asset is recognized only to the extent that it is probable that future taxable profits will be available against which the asset can be utilized.
| j) | Earnings per share |
Basic earnings (loss) per share (“EPS”) is calculated by dividing the income or loss attributable to common shareholders of the Company by the weighted average number of common shares outstanding during the period. Diluted EPS is determined by adjusting the income or loss attributable to common shareholders and the weighted average number of shares outstanding for the effects of all dilutive potential common shares, which comprise the Company’s obligation to issue shares on exercise of Equinox Warrants, the Company’s own warrants, stock options, RSUs and pRSUs. The dilutive effect of these instruments assumes that the proceeds to be received on exercise are applied to repurchase common shares. Dilutive instruments are only included in the dilutive calculations to the extent exercise prices are below the average market price of the common shares. None of the shares issuable on the exercise of options, RSUs, pRSUs, warrants issued by the Company and Equinox Warrants were included in the computation of diluted EPS for periods presented because they are anti-dilutive.
| k) | Adoption of new accounting standards |
Effective January 1, 2024, the Company has adopted ‘Classification of Liabilities as Current or Non-current (Amendments to IAS 1) and Noncurrent Liabilities with Covenants (Amendments to IAS 1)’. In January 2020, the IASB published narrow scope amendments to IAS 1 Presentation of Financial Statements. The narrow scope amendment clarifies that liabilities are classified as either current or non-current, depending on the rights that exist at the end of the reporting period. Classification is unaffected by the expectations of the entity or events after the reporting date. In October 2022, the IASB published an additional narrow scope amendment to IAS 1 Presentation of Financial Statements and reconfirmed that only covenants with which a company must comply on or before the reporting date affect the classification of a liability as current or non-current. Covenants with which the Company must comply after the reporting date do not affect a liability’s classification at that date. The Company has considered the amendments and concluded that there is no material impact on the consolidated financial statements from the adoption of this amendment.
| l) | Accounting standards not yet adopted |
Certain new standards, interpretations, and amendments to existing standards have been issued by the IASB or the International Financial Reporting Interpretations Committee but not yet adopted by the Company. However, these updates either are not applicable to the Company or are not material to the consolidated financial statements.
Page
Solaris Resources Inc.
Notes to the Consolidated Financial Statements
For the years ended December 31, 2024 and 2023
(In thousands of United States dollars, unless otherwise noted)
In preparing these consolidated financial statements, management has made judgements, estimates and assumptions that affect the application of the Company’s accounting policies and the reported amounts of assets, liabilities, income and expense. Actual results may differ. Estimates and underlying assumptions are reviewed on an on-going basis. Revisions to accounting estimates are recognized in the period in which the estimates are revised and in any future periods affected.
Judgements and estimates that have the most significant effect on the amounts recognized in the Company’s consolidated financial statements are as follows:
| a) | Determination of functional currencies |
The functional currency for the Company and its subsidiaries is the currency of the primary economic environment in which the entity operates. The Company has determined the functional currency of Solaris is the Canadian dollar, and the functional currency of each subsidiary entity is the US dollar. Assessment of functional currency involves certain judgements to determine the primary economic environment and the Company reconsiders the functional currency of its entities if there is a change in events and conditions which determined the primary economic environment.
| b) | Reclamation provision |
The ultimate costs for reclamation and rehabilitation are uncertain, and cost estimates can vary in response to many factors, including estimates of the nature, extent and timing of rehabilitation activities, technological changes, regulatory changes, changes in inflation rates, the risk-free interest rate used for discounting future cash flows, foreign exchange rates, and estimates of the underlying currencies in which the provisions will ultimately be settled. The Company estimates its costs based on studies using current restoration standards and techniques, and the provision at the reporting date represents management’s best estimate of the present value of the future rehabilitation costs required. Significant assumptions related to the reclamation provision are disclosed in Note 9.
| c) | Valuation of exploration and evaluation assets |
The application of the Company’s accounting policy for exploration and evaluation assets requires estimates in determining whether it is likely that future economic benefits will flow to the Company, which may be based on assumptions about future events or circumstances. Capitalized acquisition costs are assessed for impairment at least annually or when facts and circumstances suggest that the carrying amount of an exploration and evaluation asset may exceed its recoverable amount. Judgement is required in determining whether indicators of impairment exist, including factors such as the period for which the Company has the right to explore, expected renewals of exploration rights, whether expenditures on further exploration and evaluation of resource properties are planned, results of exploration and evaluation activities on the exploration and evaluation assets and future commodity prices.
| d) | Share-based compensation |
The Company utilizes the Black-Scholes option pricing model to estimate the fair value of stock options granted to directors, officers,
employees and consultants of the Company. The use of the Black-Scholes option pricing model requires management to make various estimates
and assumptions that impact the value assigned to the stock options including the expected volatility of the stock price, the risk-free
interest rate, dividend yield, the expected life of the stock options and the number of options expected to vest. The expected term of
the options granted is determined based on historical data of the average hold period before exercise, cancellation or expiry. Expected
volatility is estimated with reference to the historical volatility of the share price of a peer group of companies as applicable given
the short period for which the Company’s shares have been publicly listed. Any changes in these assumptions could change the amount
of share-based compensation recognized. Significant assumptions related to share-based payments are disclosed in Note 12.
| e) | Going concern evaluation |
As discussed in Note 1, these consolidated financial statements have been prepared under the assumptions applicable to a going concern. If the going concern assumption were not appropriate for these consolidated financial statements, then adjustments would be necessary to the carrying value of assets and liabilities, the reported expenses, and the statement of financial position classifications used and such adjustments could be material. The Company reviews the going concern assessment at the end of each reporting period. The Company’s assessment of its ability to continue as a going concern requires significant judgement about whether there are material uncertainties that may cast significant doubt about the Company’s ability to continue as a going concern. The Company must determine whether sufficient financing will be obtained in the near term.
Page
Solaris Resources Inc.
Notes to the Consolidated Financial Statements
For the years ended December 31, 2024 and 2023
(In thousands of United States dollars, unless otherwise noted)
| 5. | Prepaids and other |
| As at December 31, | Note | 2024 | 2023 | |||||||
| Prepaid expenses and deposits | $ | 534 | $ | 230 | ||||||
| Supplies inventory | 143 | 95 | ||||||||
| Taxes recoverable | 101 | 118 | ||||||||
| Amounts receivable and other | 38 | 55 | ||||||||
| Due from a related party | 21 | 26 | 25 | |||||||
| $ | 842 | $ | 523 | |||||||
| 6. | Exploration and evaluation assets |
| As at December 31, | Note | 2024 | 2023 | |||||||
| La Verde (Mexico) | a) | $ | 19,741 | $ | 19,741 | |||||
| Warintza (Ecuador) | b) | 188 | 188 | |||||||
| ENAMI Concessions (Ecuador) | c) | 250 | ||||||||
| Ricardo (Chile) | d) | 251 | ||||||||
| 20,179 | 20,180 | |||||||||
| Impairment of exploration and evaluation assets | d) | (251 | ) | |||||||
| $ | 20,179 | $ | 19,929 | |||||||
| a) | La Verde |
La Verde is situated in the Sierra Madre del Sur west of Mexico City in Michoacán State, Mexico and consists of the Unificación Santa Maria claim. The project is held 60% by the Company and 40% by a subsidiary of Teck Resources Ltd. The joint venture agreement governing the operation and funding of La Verde was formalized effective February 28, 2015 (the “Agreement”). The Agreement provides that Solaris is the operator of the project. The Agreement further provides for dilution of either parties’ ownership should funding not be provided in accordance with their respective participating interests. La Verde is subject to a 0.5% net smelter royalty held by Minera CIMA, S.A. de C.V.
| b) | Warintza |
The Company owns a 100% interest in Warintza. Warintza is located in southeastern Ecuador in the province of Morona Santiago, Canton Limon Indanza. It consists of nine mining concessions (the “Concessions”) covering a total of 26,774 hectares. The Concessions have a term of 25 years and can be renewed for additional periods of 25 years. South32 Royalty Investments Pty Ltd holds a 2% net smelter royalty on the original four concessions covering a total of 10,000 hectares.
| c) | ENAMI Concessions |
Solaris has entered into an option agreement to acquire up to a 100% interest in 10 new explorations concessions from the Ecuadorian state-owned mining company, Empresa Nacional Minera (“ENAMI EP”). These concessions comprise a land package of ~40,000 hectares adjacent to the Warintza Project and the San Carlos-Panantza porphyry copper-molybdenum deposits in southeastern Ecuador.
The Company made an upfront payment to ENAMI EP of $250 on May 10, 2024 and, in order to exercise the option to acquire one or more of the 10 concessions, the Company is required to (i) incur exploration expenditures of $25,000 during the exploration phase of the concessions, as defined by the Ecuadorian Mining Law and (ii) pay the exercise price, the amount of which will be determined for each of the concessions that the Company elects to acquire by independent experts at the time of exercise. The term of the option agreement ends at the earlier of (i) the execution of the specific commercial agreement for each concession, which will stipulate a new term or (ii) four years from May 7, 2024 and is renewable with the agreement of the parties.
Page
Solaris Resources Inc.
Notes to the Consolidated Financial Statements
For the years ended December 31, 2024 and 2023
(In thousands of United States dollars, unless otherwise noted)
| d) | Ricardo |
The Company owned a 100% interest in exploration concessions for Ricardo, an early-stage exploration porphyry copper prospect located near Calama, Chile in the Calama Mining District. The Ricardo claim block covers approximately 16,000 hectares. During 2023, the Company decided not to renew the annual concession fees for Ricardo, resulting in a $251 impairment of the exploration and evaluation assets recognized in the statement of net loss and comprehensive loss for the year ended December 31, 2023.
| e) | Tamarugo |
Tamarugo is a grass-roots copper porphyry target strategically located in northern Chile approximately 85 kilometres northeast of Copiapo and approximately 65 kilometres southwest of Codelco’s El Salvador Copper Mine. The Company owns a 100% interest in Tamarugo, which consists of claim blocks covering a total of approximately 12,300 hectares.
| f) | Other projects |
Solaris has earn-in agreements on certain other projects including the Capricho and Paco Orco projects in Peru. The Capricho project is a 4,200-hectare copper-molybdenum-gold property. The Paco Orco project is a 4,400-hectare lead, zinc and silver property.
| 7. | Property, plant and equipment |
| Site
infra-structure and equipment |
Construction
in progress |
Warehouse
& office equipment & furniture |
Right-of-use
assets |
Total | ||||||||||||||||
| Cost | ||||||||||||||||||||
| As at December 31, 2022 | $ | 2,788 | $ | 31 | $ | 605 | $ | 526 | $ | 3,950 | ||||||||||
| Additions | 39 | 8 | 42 | 89 | ||||||||||||||||
| Transfers | 34 | (39 | ) | 5 | ||||||||||||||||
| Disposals | (17 | ) | (4 | ) | (21 | ) | ||||||||||||||
| As at December 31, 2023 | $ | 2,844 | $ | $ | 648 | $ | 526 | $ | 4,018 | |||||||||||
| Additions | 292 | 1,890 | 225 | 549 | 2,956 | |||||||||||||||
| Transfers | 655 | (655 | ) | |||||||||||||||||
| Disposals | (23 | ) | (73 | ) | (96 | ) | ||||||||||||||
| As at December 31, 2024 | $ | 3,768 | $ | 1,235 | $ | 873 | $ | 1,002 | $ | 6,878 | ||||||||||
| Accumulated amortization | ||||||||||||||||||||
| As at December 31, 2022 | $ | 708 | $ | $ | 255 | $ | 205 | $ | 1,168 | |||||||||||
| Amortization | 576 | 176 | 176 | 928 | ||||||||||||||||
| Disposals | (10 | ) | (10 | ) | ||||||||||||||||
| As at December 31, 2023 | $ | 1,274 | $ | $ | 431 | $ | 381 | $ | 2,086 | |||||||||||
| Amortization | 585 | 187 | 240 | 1,012 | ||||||||||||||||
| Disposals | (17 | ) | (69 | ) | (86 | ) | ||||||||||||||
| As at December 31, 2024 | $ | 1,842 | $ | $ | 618 | $ | 552 | $ | 3,012 | |||||||||||
| Net book value | ||||||||||||||||||||
| As at December 31, 2023 | $ | 1,570 | $ | $ | 217 | $ | 145 | $ | 1,932 | |||||||||||
| As at December 31, 2024 | $ | 1,926 | $ | 1,235 | $ | 255 | $ | 450 | $ | 3,866 | ||||||||||
Page
Solaris Resources Inc.
Notes to the Consolidated Financial Statements
For the years ended December 31, 2024 and 2023
(In thousands of United States dollars, unless otherwise noted)
| As at December 31, | 2024 | 2023 | ||||||
| Balance, start of year | $ | 91 | $ | 235 | ||||
| Additions | 430 | |||||||
| Modifications | 119 | |||||||
| Interest on lease liability recognized in net loss | 36 | 18 | ||||||
| Termination of leases | (3 | ) | ||||||
| Lease payments for the year | (240 | ) | (162 | ) | ||||
| Balance, end of year | $ | 433 | $ | 91 | ||||
| Less current portion | 216 | 88 | ||||||
| Long-term lease liability | $ | 217 | $ | 3 | ||||
During the year ended December 31, 2024, the Company recognized $369 (2023 – $338) in rent payments in office and other expense for two premises that do not meet the definition of a lease (Note 21). As at December 31, 2024 and 2023, the Company was jointly liable for rent payments and used the assets jointly.
| 9. | Reclamation provision |
| As at December 31, | 2024 | 2023 | ||||||
| Balance, start of year | $ | 1,529 | $ | 1,271 | ||||
| Additions | 2,244 | 291 | ||||||
| Accretion | 33 | 23 | ||||||
| Settlement | (13 | ) | (69 | ) | ||||
| Change in estimate | (28 | ) | 13 | |||||
| Balance, end of year | $ | 3,765 | $ | 1,529 | ||||
The reclamation provision represents the estimated costs for restoration and rehabilitation for environmental disturbances at Warintza, estimated to be incurred in the year 2027. The total undiscounted estimated cash flows required to settle these obligations as at December 31, 2024 are $4,274 (December 31, 2023 – $1,786), which have been inflated at an average rate of 2.07% per annum (December 31, 2023 – 2.10%) and discounted at an average rate of 4.27% (December, 31, 2023 – 3.93%).
Restricted cash of $571 (December 31, 2023 – $571) represents funds being used to collateralize guarantees issued to support environmental bonding requirements with respect to the environmental disturbances at Warintza.
On December 11, 2023, the Company entered into a financing package with OMF Fund IV SPV D LLC and OMF Fund IV SPV E LLC (collectively “OMF”), entities managed by Orion Mine Finance Management LP, to provide up to approximately $80,000 in aggregate funding for the advancement of the Warintza project in Ecuador. The financing package is comprised of a $60,000 Senior Loan, a subscription for $10,000 in common shares with a commitment for $10,000 in additional equity financing and a copper offtake agreement to purchase concentrate produced by the Warintza project. On December 19, 2023, the Company also signed a molybdenum offtake agreement with OMF.
| i. | Senior Loan – OMF Fund IV SPV D LLC |
A first advance of $30,000 was received on December 21, 2023. An additional advance of $15,000 was received on September 13, 2024. A subsequent advance of $15,000 will be made available upon the approval and adoption of a pre-feasibility study by the Company’s Board of Directors.
The following table sets out the details of the Company’s loans and borrowings as of December 31, 2024
| As at December 31, | 2024 | 2023 | ||||||
| Balance, start of year | $ | 29,363 | $ | |||||
| Advances | 15,000 | 30,000 | ||||||
| Transaction Costs | (4 | ) | (727 | ) | ||||
| Accrued Interest | 4,746 | 87 | ||||||
| Amortization of transaction cost | 101 | 3 | ||||||
| Balance, end of year | $ | 49,206 | $ | 29,363 | ||||
Page
Solaris Resources Inc.
Notes to the Consolidated Financial Statements
For the years ended December 31, 2024 and 2023
(In thousands of United States dollars, unless otherwise noted)
Amounts drawn on the Senior Loan bears interest payable quarterly at the higher of (a) adjusted term secured overnight financing rate (“SOFR”) and (b) 2.00%, plus either 7.00% per annum in the case of interest paid in cash, or 7.50% in the case of interest that is accrued to the loan balance in accordance with the Senior Loan agreement. At December 31, 2024, the Senior Loan is measured at amortized cost using an effective interest rate of 12.80%.
The Company has the option quarterly to elect to pay the interest in cash or accruing it to the principal amount of the Senior Loan and pay it upon maturity. The quarterly interest for the year ended December 31, 2024 was accrued to the principal amount of the Senior Loan. The principal amount and all accrued and unpaid interest are due on its maturity date on December 11, 2027. The Company may prepay all or any part of the principal amount owing at any time without any premium or penalty.
Any net proceeds received by the Company from the sale of particular assets, the issuance of securities, or compensation for liquidated damages must be allocated toward repaying a portion or all of the Senior Loan, along with accrued interest. However, this repayment requirement does not apply to net proceeds raised from the issuance of securities, provided such net proceeds are: (i) used in connection with the Warintza project; or (ii) used for general corporate and administrative expenses unrelated to the Warintza project in an amount up to $2,500 annually.
The Senior Loan is secured by a first-priority security ranking over the Warintza property and all the presently held and acquired undertakings, property, and assets including the equity interests in Lowell Mineral Exploration Ecuador S.A. and Lowell Copper Holdings Inc. but excluding subsidiaries and assets that are not related to the Warintza project. The Company must comply with certain covenants including maintaining a minimum unrestricted balance of $5,000 in cash in Canada.
| ii. | Equity subscription agreements – OMF Fund IV SPV E LLC (the “Investor”) |
On December 11, 2023, under the terms of the subscription agreement, the Investor purchased an initial tranche of 2,659,099 common shares from the Company at C$5.11 per share for net proceeds of $9,734, net of $266 in transaction costs. On June 10, 2024, under the terms of the subscription agreement, the Investor purchased a second tranche of 2,795,102 common shares at a price of C$4.90 per share for net proceeds of $9,945, net of $55 in transaction costs.
| iii. | Offtake agreements |
Under the terms of the offtake agreements, OMF will purchase the greater of (i) 20% of the copper and molybdenum concentrates produced from the Warintza project in each contract year, and (ii) the percentage of production of concentrates required to deliver a minimum 30,000 tonnes of copper and 1,500 tonnes of molybdenum in each contract year as well as the corresponding amount of gold and silver contained in the copper concentrate.
The offtake agreements will expire 20 years after the achievement of commercial production as defined in the agreements. If commercial production has not been achieved by December 31, 2027, then the term will extend by one year for each calendar year that commercial production has not been achieved, and if commercial production has not been achieved by December 31, 2032, then the term is extended for the duration of the mine life as defined in the offtake agreements.
If prior to the 18-month anniversary of the Senior Loan closing date a change of control transaction (as defined in the offtake agreements) is approved by the Company’s board and announced, either party may terminate the offtake agreements prior to the end of the term which will require the Company to then pay $27,000 to OMF to terminate the copper offtake agreement and $3,000 to terminate the molybdenum offtake agreement.
Pursuant to the Arrangement under which Equinox distributed 60% of the shares of the Company to its shareholders in August of 2018, the Company became obligated to issue Solaris common shares on any exercise of then existing Equinox Warrants. The obligation to issue shares on exercise of Equinox Warrants met the definition of a derivative.
As at December 31, 2023, the Company no longer had an obligation with respect to the Equinox Warrants as the last tranche of the Equinox Warrants expired on May 7, 2023 (Note 12(iv)). During the year ended December 31, 2023, the Company issued 150,589 common shares on exercise of 3,011,765 Equinox Warrants. A continuity of the derivative liability is as follows:
| As at December 31, | 2023 | |||
| Balance, start of year | $ | 365 | ||
| Exercise of warrants | (469 | ) | ||
| Change in fair value | 105 | |||
| Foreign exchange on translation | (1 | ) | ||
| Balance, end of year | $ | |||
Page
Solaris Resources Inc.
Notes to the Consolidated Financial Statements
For the years ended December 31, 2024 and 2023
(In thousands of United States dollars, unless otherwise noted)
| i. | Common shares |
Authorized: Unlimited common shares, with no par value
Issued and fully paid: 163,234,932 (December 31, 2023 – 150,811,195)
| ii. | Share placements |
In addition to the shares issued in connection with the Warintza project financing (note 10(ii)), on June 10, 2024 the Company issued 8,222,500 common shares at a price of C$4.90 for gross proceeds of $29,270 in a public offering and on December 4, 2024, the Company issued 143,267 common shares at a price of C$3.49 for gross proceeds of $355 in a private placement.
| iii. | Share purchase options |
For the year ended December 31, 2024 the Company recognized a share-based compensation expense included in general and administrative expenditures of $3,998 (December 31, 2023 – $5,135). The following table shows the change in the shares issuable for Arrangement options and Solaris options during the years ended December 31, 2024 and 2023:
| As at December 31, | 2024 | 2023 | ||||||
| Balance, start of year | 10,556,688 | 8,131,226 | ||||||
| Granted | 5,880,000 | 2,950,000 | ||||||
| Exercised | (1,262,868 | ) | (340,666 | ) | ||||
| Forfeited / Expired / Cancelled1 | (1,008,820 | ) | (183,872 | ) | ||||
| Balance, end of year | 14,165,000 | 10,556,688 | ||||||
| 1 | Includes options cancelled as part of an exercise on a cashless basis. |
The weighted average exercise price per share of options granted, exercised and forfeited / expired / cancelled during the year ended December 31, 2024 was C$4.56, C$0.71 and C$8.95, respectively (December 31, 2023 – C$5.94, C$0.59 and C$4.81, respectively). The weighted average share price at the date of exercise of stock options during the year ended December 31, 2024 was $2.83 (December 31, 2023 – $6.00).
The assumptions used in the Black-Scholes option pricing model for the options granted in the years ended December 31, 2024 and 2023 were as follows:
| Weighted average | 2024 | 2023 | ||||||
| Exercise price per share issuable | C$ | 3.65 | C$ | 5.94 | ||||
| Expected term (years) | 5 | 5 | ||||||
| Volatility1 | 56 | % | 61 | % | ||||
| Expected dividend yield | ||||||||
| Risk-free interest rate | 3.02 | % | 3.59 | % | ||||
| Weighted average fair value per share | 1.78 | 3.06 | ||||||
| 1 | The expected volatility of Solaris is based on the historical volatility of the shares of a comparative peer group of companies. |
Arrangement options
Pursuant to the Arrangement under which Equinox distributed the shares of the Company to its shareholders, option holders of Equinox received options of Solaris which were proportionate to, and reflective of the terms of, their existing options of Equinox (“Arrangement options”). As at December 31, 2023, a total of 325,194 Arrangement options were outstanding with each option entitling the holder to one-tenth of a Solaris share. As at December 31, 2024, there are no Arrangement options outstanding, as a total of 25,100 shares were issued for the exercise of 250,998 Arrangement options before the expiry date on June 15, 2024 and the remainder expired unexercised.
Page
Solaris Resources Inc.
Notes to the Consolidated Financial Statements
For the years ended December 31, 2024 and 2023
(In thousands of United States dollars, unless otherwise noted)
Solaris options
The following is a summary of the Company’s outstanding and exercisable options as at December 31, 2024:
| Outstanding | Exercisable | |||||||||||||||||||
| Grant date | Exercise price (C$) | Number of options | Weighted average remaining contractual life (years) | Number of options | Weighted average remaining contractual life (years) | |||||||||||||||
| January 2, 2020 | $ | 0.80 | 100,000 | 0.01 | 100,000 | 0.01 | ||||||||||||||
| March 20, 2020 | $ | 0.80 | 100,000 | 0.22 | 100,000 | 0.22 | ||||||||||||||
| May 27, 2020 | $ | 0.80 | 2,510,000 | 0.40 | 2,510,000 | 0.40 | ||||||||||||||
| November 2, 2020 | $ | 4.90 | 2,050,000 | 0.84 | 2,050,000 | 0.84 | ||||||||||||||
| March 16, 2021 | $ | 7.24 | 300,000 | 1.21 | 300,000 | 1.21 | ||||||||||||||
| November 10, 2021 | $ | 12.45 | 150,000 | 1.86 | 112,500 | 1.86 | ||||||||||||||
| August 9, 2022 | $ | 7.36 | 300,000 | 2.61 | 150,000 | 2.61 | ||||||||||||||
| February 24, 2023 | $ | 5.94 | 2,775,000 | 3.15 | 1,143,750 | 3.15 | ||||||||||||||
| February 23, 2024 | $ | 3.79 | 900,000 | 4.15 | 300,000 | 4.15 | ||||||||||||||
| September 18, 2024 | $ | 3.30 | 2,415,000 | 4.72 | 200,000 | 4.72 | ||||||||||||||
| October 4, 2024 | $ | 3.32 | 305,000 | 4.76 | ||||||||||||||||
| November 19, 2024 | $ | 3.44 | 1,300,000 | 4.89 | 150,000 | 4.89 | ||||||||||||||
| December 13, 2024 | $ | 4.56 | 175,000 | 4.95 | ||||||||||||||||
| December 20, 2024 | $ | 4.56 | 300,000 | 4.97 | ||||||||||||||||
| December 27, 2024 | $ | 5.00 | 485,000 | 4.99 | ||||||||||||||||
| 3.98 | 14,165,000 | 2.88 | 7,116,250 | 1.44 | ||||||||||||||||
| iv. | Restricted share units |
Pursuant to the Arrangement, holders of Equinox restricted share units (“RSUs”) or RSUs with non-market-based performance vesting conditions (“pRSUs”) received RSUs or pRSUs of Solaris (“Arrangement RSUs”), which were proportionate to, and reflective of the terms of, their existing RSUs or pRSUs of Equinox. The holder of the Arrangement RSUs acquires one-tenth of a Solaris share upon vesting. During the year ended December 31, 2024, there were no RSUs redeemed under the provision of the Company’s RSU plan and as of December 31, 2024, 260,836 RSUs and pRSUs are outstanding with 26,085 of Solaris shares issuable.
| v. | Shares issuable for Equinox Warrants |
Pursuant to the Arrangement, upon exercise of each pre-existing Equinox Warrant, warrant holders were entitled to receive one-fifth of a common share of Equinox and one-twentieth of a Solaris share. Equinox was obligated to pay to Solaris an amount equal to one-tenth of the proceeds received by Equinox on exercise of the warrants. During the year ended December 31, 2023, 150,589 Solaris common shares were issued for the exercise of Equinox Warrants at a price of 2.12 per Solaris share ($5.30 per Equinox share), which represented all the outstanding Equinox Warrants under the Arrangement.
| vi. | Share purchase warrants |
During the year ended December 31, 2023, the Company received proceeds from exercises of 25,000,000 common share purchase warrants totaling $21,951 (C$30,000), representing all outstanding warrants of the Company.
The Company’s exploration expenditures by activity are as follows:
| For the year ended December 31, | 2024 | 2023 | ||||||
| Salaries, geological consultants and support, and travel | $ | 14,800 | $ | 8,775 | ||||
| Site preparation, supplies, field and general | 12,805 | 8,195 | ||||||
| Drilling and drilling related costs | 14,877 | 4,339 | ||||||
| Assay and analysis | 2,735 | 502 | ||||||
| Community relations, environmental and permitting | 8,631 | 7,303 | ||||||
| Concession fees | 553 | 565 | ||||||
| Studies | 3,878 | 42 | ||||||
| Reclamation provision | 2,216 | 304 | ||||||
| Amortization | 1,012 | 928 | ||||||
| $ | 61,507 | $ | 30,953 | |||||
Page
Solaris Resources Inc.
Notes to the Consolidated Financial Statements
For the years ended December 31, 2024 and 2023
(In thousands of United States dollars, unless otherwise noted)
Pursuant to agreements with local communities, the Company is required to make certain monthly community support payments.
The Company’s exploration expenditures by jurisdiction are as follows:
| For the year ended December 31, | 2024 | 2023 | ||||||
| Ecuador | $ | 59,547 | $ | 29,365 | ||||
| Chile | 86 | 306 | ||||||
| Mexico | 162 | 176 | ||||||
| Peru and other | 1,712 | 1,106 | ||||||
| $ | 61,507 | $ | 30,953 | |||||
| For the year ended December 31, | 2024 | 2023 | ||||||
| Share-based compensation | $ | 3,998 | $ | 5,134 | ||||
| Salaries and benefits | 3,007 | 2,251 | ||||||
| Office and other | 1,139 | 736 | ||||||
| Filing and regulatory fees | 352 | 217 | ||||||
| Professional fees | 2,274 | 1,425 | ||||||
| Marketing and travel | 699 | 455 | ||||||
| $ | 11,469 | $ | 10,218 | |||||
The Company has determined that it has one operating segment, being the exploration of mineral properties.
Information about the Company’s non-current assets by jurisdiction is detailed below:
| As at December 31, | 2024 | 2023 | ||||||
| Mexico | $ | 19,750 | $ | 19,755 | ||||
| Ecuador | 4,774 | 2,627 | ||||||
| Chile | 7 | 12 | ||||||
| Peru | 79 | 32 | ||||||
| Canada | 6 | 6 | ||||||
| $ | 24,616 | $ | 22,432 | |||||
Information about the Company’s impairment losses by jurisdiction is detailed in Note 6 and exploration expenditures by jurisdiction is detailed in Note 13.
The Company, through its 60% ownership of Minera Torre de Oro, S.A.P.I. de C.V., controls the La Verde project, with a non-controlling interest accounting for the 40% owned by a subsidiary of Teck Resources Ltd.
Summarized financial information for the La Verde project is as follows:
| As at December 31, | 2024 | 2023 | ||||||
| Current assets | $ | 36 | $ | 5 | ||||
| Non-current assets | 19,742 | 19,743 | ||||||
| Current liabilities | (8 | ) | 17 | |||||
| For the year ended December 31, | 2024 | 2023 | ||||||
| Net loss | $ | 160 | $ | 189 | ||||
| Attributable to shareholders of the Company | 96 | 114 | ||||||
| Attributable to non-controlling interest | 64 | 75 | ||||||
Page
Solaris Resources Inc.
Notes to the Consolidated Financial Statements
For the years ended December 31, 2024 and 2023
(In thousands of United States dollars, unless otherwise noted)
Income tax recovery differs from the amount that would result from applying the Canadian federal and provincial income tax rates to loss before income taxes. These differences result from the following items:
| For the year ended December 31, | 2024 | 2023 | ||||||
| Loss before income taxes | $ | (77,081 | ) | $ | (41,083 | ) | ||
| Combined federal and provincial income tax rates | 27 | % | 27 | % | ||||
| Expected income tax recovery | $ | (20,812 |
) | $ | (11,092 | ) | ||
| Non-deductible expenses | 1,730 |
1,679 | ||||||
| Expiry of losses | 308 |
|||||||
| Difference in tax rates in foreign jurisdictions | 1,140 |
564 | ||||||
| Tax effect of temporary differences for which no tax benefit has been recognized | 17,034 |
9,768 | ||||||
| Foreign exchange and other | 600 |
(919 | ) | |||||
| Income tax recovery | $ | $ | ||||||
Unused tax losses and other deductible temporary differences for which deferred tax assets have not been recognized are as follows:
| As at December 31, | 2024 | 2023 | ||||||
| Non-capital losses (see below for expiry) | $ | 45,978 | $ | 36,183 | ||||
| Exploration and evaluation expenditures | 205,854 |
149,503 | ||||||
| Other | 2,768 |
1,403 | ||||||
| $ | 254,600 | $ | 187,089 | |||||
In assessing the recoverability of deferred tax assets other than deferred tax assets resulting from the initial recognition of assets and liabilities that do not affect accounting or taxable profit, management considers whether it is probable that some portion or all of the deferred tax assets will be realized. The ultimate realization of deferred tax assets is dependent upon the generation of future taxable income during the periods in which those temporary differences become deductible. The Company has not recognized deferred tax assets for any temporary differences as their utilization is not considered probable at this time.
The non-capital losses may be applied to reduce future taxable income. The loss carry-forwards are in respect of Canadian, Peruvian, Chilean, Mexican, Ecuadorian and United States of America operations and expire as follows:
| As at December 31, | 2024 | Expiry | 2023 | Expiry | ||||||||
| Canada | $ | 26,818 | 2033-2044 | $ | 17,654 | 2033-2043 | ||||||
| Peru | 4,990 |
2025-2028 | 4,001 | 2024-2027 | ||||||||
| Chile | 2,284 |
No expiry | 2,501 | No expiry | ||||||||
| Mexico | 3,621 |
2025-2034 | 5,534 | 2024-2033 | ||||||||
| Ecuador | 8,249 |
2025-2029 | 6,487 | 2024-2028 | ||||||||
| USA | 16 |
No expiry | 6 | No expiry | ||||||||
| $ | 45,978 | $ | 36,183 | |||||||||
The Company’s primary objective when managing capital is to ensure that it will be able to continue as a going concern and that it has the ability to satisfy its capital obligations and ongoing operational expenses, as well as having sufficient liquidity to fund suitable business opportunities as they arise.
The capital of the Company includes the components of equity attributable to shareholders of the Company and loans and borrowings, net of cash and cash equivalents. Capital is summarized in the following table:
| As at December 31, | 2024 | 2023 | ||||||
| Equity attributable to shareholders of the Company | $ | (17,201 | ) | $ | 17,515 | |||
| Loans and borrowings | 49,206 | 29,363 | ||||||
| 32,005 | 46,878 | |||||||
| Less: Cash and cash equivalents | (31,738 | ) | (38,865 | ) | ||||
| $ | 267 | $ | 8,013 | |||||
Page
Solaris Resources Inc.
Notes to the Consolidated Financial Statements
For the years ended December 31, 2024 and 2023
(In thousands of United States dollars, unless otherwise noted)
The Company manages its capital structure and makes adjustments to it as necessary in light of economic conditions. In order to maintain the capital structure, the Company may, from time to time, issue or buy back equity, repay debt, or sell assets. The Company, upon approval from its Board of Directors, intends to balance its overall capital structure through a combination of equity financing, debt and other forms of financing. The Company did not have any externally imposed restrictions as at December 31, 2024 other than those imposed by the Senior Loan. To effectively manage its capital requirements, the Company has in place a planning and budgeting process to help determine the funds required to ensure the Company has appropriate liquidity to meet its business activities, including planned corporate expenditures, exploration expenses, as well as the development activities for the Warintza project.
The Company is exposed in varying degrees to a variety of financial instrument related risks. The Board of Directors approves and monitors the risk management process.
| a) | Credit risk |
Credit risk is the risk of financial loss to the Company if a counterparty to a financial instrument fails to meet its contractual obligations and arises principally from the Company’s financial assets.
The Company is primarily exposed to credit risk on its cash and cash equivalents and amounts receivable. Credit risk exposure is limited through maintaining its cash with high-credit quality financial institutions. The carrying value of these financial assets of $32,474 represents the maximum exposure to credit risk.
| b) | Interest rate risk |
Interest rate risk is the risk that the fair value or future cash flows of a financial instrument will fluctuate because of changes in market interest rates. The Company’s exposure to the risk of changes in market interest rates relates primarily to the Senior Loan which has a floating interest rate.
With all other variables held constant, a 1% change in secured overnight financing rate would have changed net loss by approximately $9 for the year ended December 31, 2024 (December 31, 2023 – $7).
| c) | Liquidity risk |
Liquidity risk is the risk that the Company will not be able to meet its financial obligations as they become due. The Company ensures that there is sufficient capital in order to meet short term business requirements after taking into account the Company’s holdings of cash (Note 1). In December 2023, the Company completed a financing package consisting of up to $80,000 in financing including a $60,000 Senior Loan of which $45,000 has been received and the remaining amount to be made available based on achieving certain milestones, and the Company received $20,000 on issuance of common shares in two tranches including $10,000 received on December 11, 2023 and $10,000 on June 10, 2024.
At December 31, 2024, the Company had contractual cash flow commitments as follows:
| < 1 Year | 1-3 Years | 4-5 Years | > 5 Years | Total | ||||||||||||||||
| Accounts payable and accrued liabilities | $ | 12,839 | $ | $ | $ | $ | 12,839 | |||||||||||||
| Lease liabilities | 216 | 217 | 433 | |||||||||||||||||
| Senior loan principal and interest1 | 71,927 | 71,927 | ||||||||||||||||||
| Other long-term liability | 240 | 240 | ||||||||||||||||||
| Exploration expenses and other | 820 | 1,412 | 2,232 | |||||||||||||||||
| $ | 13,875 | $ | 73,556 | $ | $ | 240 | $ | 87,671 | ||||||||||||
| 1 | The interest is calculated using the interest rate in effect at December 31, 2024. |
| d) | Foreign currency risk |
The Company is exposed to currency risk on transactions and balances in currencies other than the functional currency. At December 31, 2024, the Company had not entered into any contracts to manage foreign exchange risk.
The functional currency of the Company is the Canadian dollar, therefore, the Company is exposed to currency risk from the assets and liabilities denominated in the US dollar. As at December 31, 2024, cash of $15,858 (December 31, 2023 – $37,245), loans and borrowings of $49,205 (December 31, 2023 – $29,363), and accounts payable and accrued liabilities of $421 (December 31, 2023 - $94) are denominated in the US dollar. For the year ended December 31, 2024, if the US dollar to Canadian dollar currency exchange rate changes by 5% with all other variables held constant, the impact on the Company’s net gain of $1,774 (December 31, 2023 – $378).
Page
Solaris Resources Inc.
Notes to the Consolidated Financial Statements
For the years ended December 31, 2024 and 2023
(In thousands of United States dollars, unless otherwise noted)
The Company is also exposed to currency risk on financial assets and liabilities denominated in Peruvian soles, Mexican pesos and Guatemalan quetzals. However, the impact on such exposure is not currently material.
The carrying values of cash and cash equivalents, amounts receivable, due from a related party, restricted cash and accounts payable and accrued liabilities approximate fair value due to their short terms to maturity. The fair value of loans and borrowings is $49,834. There were no transfers between fair value levels in the periods presented.
Compensation of key management personnel
Key management personnel include those persons having authority and responsibility for planning, directing and controlling the activities of the Company, and comprises the Company’s Executive Chairman, President and Chief Executive Officer, Chief Financial Officer, Senior Vice President Corporate Affairs and Corporate Secretary and Directors.
Key management compensation for the years ended December 31, 2024 and 2023 is comprised of the following:
| For the year ended December 31, | 2024 | 2023 | ||||||
| Share-based compensation | $ | 3,054 | $ | 4,029 | ||||
| Salaries and benefits | 1,704 | 1,069 | ||||||
| Professional fees | 552 | 602 | ||||||
| $ | 5,310 | $ | 5,700 | |||||
During 2021, the Company entered an agreement with Augusta Capital Corporation (“Augusta”) for consulting services. The owner of Augusta Capital Corporation is the Executive Chairman and a major shareholder of the Company. The total amount charged by Augusta for the year ended December 31, 2024 was $552 (December 31, 2023 – $602).
Related party arrangement
On January 2, 2020, the Company entered into an arrangement to share office space, equipment, personnel, consultants and various administrative services with other companies related by virtue of certain directors and management in common. These services have been provided through a management company equally owned by each company party to the arrangement. Costs incurred by the management company are allocated and funded by the shareholders of the management company based on time incurred and use of services. All of the parties have jointly entered into a rental agreement for office space. If the Company’s participation in the arrangement is terminated, the Company will be obligated to pay its share of the rent payments for the remaining term of the office space rental agreement. On January 1, 2025, the Company terminated the arrangement to share office space, equipment, personnel, consultants and various administrative services with other companies related by virtue of certain directors and management in common. The agreed settlement cost associated with the termination of the agreement was $104.
The Company was charged for the following with respect to these arrangements in the year ended December 31, 2024 and 2023:
| For the year ended December 31, | 2024 | 2023 | ||||||
| Salaries and benefits | $ | 2,244 | $ | 2,071 | ||||
| Office and other | 469 | 412 | ||||||
| Filing and regulatory fees | 54 | 54 | ||||||
| Marketing and travel | 19 | 20 | ||||||
| $ | 2,786 | $ | 2,557 | |||||
Page
Solaris Resources Inc.
Notes to the Consolidated Financial Statements
For the years ended December 31, 2024 and 2023
(In thousands of United States dollars, unless otherwise noted)
The Company is committed to payments related to exploration expenses and other of $820 in 2025, $844 in 2026 and $568 in 2027.
| For the year ended December 31, | 2024 | 2023 | ||||||
| Non-cash items: | ||||||||
| Accrued share issuance and finance costs | $ | 43 | $ | 376 | ||||
| Accrued interest expense | $ | 4,746 | $ | 87 | ||||
| Right of use asset acquired | $ | 549 | $ | |||||
| 24. | SUBSEQUENT EVENT |
On January 15, 2025, the Company issued 83,333 common shares at a price of C$4.20 for gross proceeds of $244 in a private placement.
Page
Exhibit 99.3

Solaris Resources Inc.
Management’s Discussion and Analysis
For the Years Ended December 31, 2024 and 2023
Solaris Resources Inc.
Management’s Discussion and Analysis
For the years ended December 31, 2024 and 2023
(Expressed in thousands of United States dollars, unless otherwise noted
INTRODUCTION
This management’s discussion and analysis (“MD&A”) of Solaris Resources Inc. (the “Company”, “Solaris”, “we”, “us”, or “our”) covers the year ended December 31, 2024, with comparative information for the year ended December 31, 2023. This MD&A is dated March 20, 2025 and takes into account information available up to and including that date. This MD&A should be read in conjunction with the Company’s consolidated financial statements for the years ended December 31, 2024 and December 31, 2023, and the related notes contained therein, which are available on the Company’s website at www.solarisresources.com and on System for Electronic Data Analysis and Retrieval (“SEDAR+”) at www.sedarplus.ca and on Electronic Data Gathering, Analysis, and Retrieval (“EDGAR”) at www.sec.gov. Additional information relating to the Company, including the Company’s Annual Information Form, is also set out on SEDAR+ at www.sedarplus.ca and on EDGAR at www.sec.gov.
The Company has prepared the consolidated financial statements in accordance with IFRS Accounting Standards (“IFRS”) as issued by the International Accounting Standards Board (“IASB”).
All dollar amounts reported herein are expressed in thousands of US dollars unless indicated otherwise.
Solaris was incorporated under the Business Corporations Act of British Columbia on June 18, 2018 as a wholly owned subsidiary of Equinox Gold Corp. (“Equinox”). Equinox subsequently completed a spin-out of Solaris pursuant to a plan of arrangement (the “Arrangement”). Solaris’ common shares (the “Common Shares”) are listed on the Toronto Stock Exchange (“TSX”) and trade under the symbol “SLS” as well as on the NYSE American LLC (“NYSE American”) and trade under the symbol “SLSR”.
CAUTIONARY NOTE REGARDING FORWARD-LOOKING INFORMATION
Certain information contained in this document constitutes forward-looking statements. All statements, other than statements of historical facts, are forward looking statements, including but not limited to statements with respect to future plans and objectives of Solaris; Solaris’ exploration plans, including plans for follow-up drilling and other work, that exploration activities continue to target growth of the MRE (as defined below), timing of such exploration plans, and potential results of such exploration plans; the Company’s plans for the ensuing year; the timing, content, and results of the Company’s upcoming MRE; the update of the Investment Protection Agreement (“IPA”); the publication of the PFS (as defined below); use of proceeds from the Company’s financings; closing of the undrawn portion of the Orion (as defined below) financing; the anticipated benefits and results of the Emigration (as defined below); the benefits of the Company’s management and board of directors (the “Board”) changes; approval of the Environmental Impact Assessment (“EIA”) for the Warintza Project (as defined below); that further funds may be required to fund future obligations and exploration plans; potential mineralization; exploration results; the availability of financial resources; capital, operating and cash flow estimates; and intentions for its Warintza Project in Ecuador. Forward-looking statements are often, but not always, identified by the use of words such as may, will, seek, anticipate, believe, plan, estimate, budget, schedule, forecast, project, expect, intend, or similar expressions.
The forward-looking statements are based on a number of assumptions which, while considered reasonable by the Company, are subject to risks and uncertainties, including assumptions made about the Company satisfying all closing conditions for the unclosed portion of the $80,000 financing; the Company’s ability to advance exploration and development efforts at its projects; the results of such exploration and development efforts; copper, gold and other base and precious metal prices; cut-off grades; accuracy of mineral resource estimates and resource modeling; timing and reliability of sampling and assay data; representativeness of mineralization; timing and accuracy of metallurgical test work; anticipated political and social conditions; expected government policy, including reforms; ability to successfully raise additional capital; and other assumptions used as a basis for preparation of the Company’s current technical reports. The Company cautions readers that forward-looking statements involve and are subject to known and unknown risks, uncertainties and other factors which may cause actual results, performance or achievements to differ materially from those expressed in or implied by such forward-looking statements and forward-looking statements are not guarantees of future results, performance or achievement.
Page
Solaris Resources Inc.
Management’s Discussion and Analysis
For the years ended December 31, 2024 and 2023
(Expressed in thousands of United States dollars, unless otherwise noted
These risks, uncertainties and factors include the ability to raise funding to continue exploration, development and mining activities; debt risk; global economic conditions; limited supplies, supply chain disruptions and inflation; negative operating cash flow; uncertainty of future revenues or of a return on investment; no defined reserves with no mineral properties in production or under development; uncertainty relating to inferred mineral resources; speculative nature of mineral exploration and development; risks from international operations; risks associated with an emerging and developing market; relationships with, and claims by, local communities and Indigenous Groups; geopolitical risk; risks related to obtaining future environmental licenses for exploitation; permitting risk; Ecuadorian constitutional court rulings suspending licenses; anti-mining sentiment; failure to comply strictly with applicable laws, regulations and local practices; pressure from artisanal and illegal miners; risks associated with mining, exploration and development; land title risk; surface rights and access risks; changes in U.S. laws and policies regulating international trade; Middle Eastern conflicts; Russia-Ukraine conflict; global outbreaks and contagious diseases; fraud and corruption; ethics and business practices; future legal proceedings; tax regime in Ecuador; mineral assets being located outside Canada and held indirectly through foreign affiliates; commodity price risk; exchange rate fluctuations; joint ventures; property commitments; infrastructure; water management; properties located in remote areas; lack of availability of resources; dependence on highly skilled personnel; competition; significant shareholders; reputational risk; conflicts of interest; uninsurable risks; information systems; public company obligations; reliability of financial reporting and financial statement preparation; foreign subsidiary operations may impact the Company’s ability to fund operations efficiently; Common Share (as defined below) price fluctuation; value of Common Shares; future sales of Common Shares by existing shareholders; costs of land reclamation; measures to protect endangered species; environmental risks and hazards and changes in climate conditions; differences in U.S. and Canadian reporting of mineral reserves and resources; the Company’s “foreign private issuer” status; and claims under U.S. securities law.
Although the Company has attempted to identify important risks, uncertainties and other factors that could cause actual performance, achievements, actions, events, results or conditions to differ materially from those expressed in or implied by the forward-looking information, there may be other risks, uncertainties and other factors that cause performance, achievements, actions, events, results or conditions to differ from those anticipated, estimated or intended. Unless otherwise indicated, forward-looking statements contained herein are as of the date hereof and the Company disclaims any obligation to update any forward-looking statements, whether due to new information, future events or results or otherwise, except as required by applicable law.
CAUTIONARY NOTE REGARDING PRESENTATION OF MINERAL RESERVE AND MINERAL RESOURCE ESTIMATES
This MD&A was prepared in accordance with Canadian standards for reporting of mineral resource estimates, which differ from United States standards. In particular, and without limiting the generality of the foregoing, the technical and scientific information contained and incorporated by reference in this MD&A was prepared in accordance with 43-101 – Standards of Disclosure for Mineral Projects (“NI 43-101”) under the guidelines set out in the Canadian Institute of Mining, Metallurgy and Petroleum Standards for Mineral Resources and Mineral Reserves, Definitions and Guidelines (the “CIM Standards”), which differs from the standards adopted by the U.S. Securities and Exchange Commission (the “SEC”) under the U.S. Securities Exchange Act of 1934, as amended (the “Exchange Act”). Accordingly, estimates of the Company’s mineral reserves and mineral resources, and other technical and scientific information included or incorporated by reference in this MD&A, may differ materially from the information that would be disclosed by a United States company subject to the SEC standards under the Exchange Act.
DESCRIPTION OF BUSINESS
Solaris is a copper-gold exploration and development company, committed to a sustainable future by empowering communities and stakeholders through our dedication to participatory and responsible mining. The Warintza Project, a large copper-gold porphyry deposit, is a unique, global scale asset located in southeast Ecuador. The Company also owns a series of grassroot exploration projects with discovery potential in Peru and Chile and a 60% interest in the La Verde joint-venture project with a subsidiary of Teck Resources in Mexico.
HIGHLIGHTS AND ACTIVITIES
The following activities and developments were achieved during 2024:
Corporate:
| ● | The Company entered into a subscription agreement in respect of an approximately C$130,000 private placement of Common Shares by an affiliate of Zijin Mining Group Co., Ltd. at a subscription price of C$4.55 per Common Share intended to support the growth of the Warintza Project. Closing of the private placement was subject to customary conditions precedent and applicable regulatory approvals, including the receipt of regulatory approval under the Investment Canada Act.1 |
| ● | After four months of Canadian regulatory review in an evolving environment, approval was not obtained and the transaction no longer adequately reflected market value. As such, the Company voluntarily terminated the minority equity investment.2 |
| 1 | Refer to the Company’s news release titled “Solaris Announces $130 Million Strategic Investment by Zijin Mining Group” dated January 11, 2024 |
| 2 | Refer to the Company’s news release titled “Terminates Minority Equity Investment, Pursues Focused Warintza Strategy” dated May 21, 2024 |
Page
Solaris Resources Inc.
Management’s Discussion and Analysis
For the years ended December 31, 2024 and 2023
(Expressed in thousands of United States dollars, unless otherwise noted
| ● | On June 10, 2024, Solaris filed a preliminary short form base shelf prospectus allowing the Company to offer for sale from time to time, for a 25-month period, Common Shares, debt securities, subscription receipts, Common Share purchase contracts, units and warrants in one or more series or issuances, with a total offering price, in the aggregate, of up to $200 million. On June 14, 2024, Solaris filed a final short form base shelf prospectus with the same offering terms.3 |
| ● | The Company closed a bought deal equity offering and issued 8,222,500 Common Shares, including 1,072,500 Common Shares pursuant to the underwriters’ full exercise of the over-allotment option, at a price of C$4.90 per Common Share for aggregate gross proceeds of C$40,290. The Company also issued, on a private placement basis, 2,795,102 Common Shares at a price of C$4.90 per Common Share for aggregate gross proceeds of C$13,696 ($10,000) pursuant to the drawdown of its second equity tranche of the Company’s previously announced offtake financing package (see the Company’s news release dated December 11, 2023 for additional information). The net proceeds of the offering, inclusive of the over-allotment option, and the drawdown of the second equity tranche of the offtake financing, will be used to fund an expanded exploration and infill drilling program at Warintza, together with enhanced regional exploration activities, including fieldwork on ten new exploration concessions recently awarded to the Company, and for general corporate purposes.4 |
| ● | The Company announced the final steps to complete its emigration by year-end following the Company’s previous announcement to position the Company to maximize returns for shareholders and protect the interests of stakeholders by aligning with regulators in Ecuador as Warintza completes the permitting process (the “Emigration”). In connection with the Emigration, the Company was pleased to announce the appointment of Matthew Rowlinson as President and Chief Executive Officer of the Company, effective January 1, 2025, to be based in a new office in Zug, Switzerland, with further appointments in this office to follow. Mr. Rowlinson is uniquely well positioned for this role having most recently served as the Head of Copper Business Development for Glencore, one of the world’s largest copper miners. The Company was also pleased to announce the appointment of Mr. Matthew Rowlinson, Mr. Rodrigo Borja, and Mr. Hans Wick to the Board effective January 1, 2025. The Company’s directors in Canada, Mr. Daniel Earle, Ms. Poonam Puri, Mr. Kevin Thomson and Mr. Ron Walsh resigned from their roles on the Board effective January 1, 2025.5 |
Project advancement:
The following activities and developments were achieved during 2024:
| ● | Announced a trilateral cooperation agreement with the Interprovincial Federation of Shuar Centers (“FICSH”) and the Alliance for Entrepreneurship and Innovation (“AEI”) of Ecuador. The agreement aims to promote the economic and social development of Shuar communities represented by FICSH, including the communities of Warints and Yawi which host the Warintza Project on their lands, with programs in health, education, skills training, entrepreneurship, innovation and sustainable mineral resource development. 6 |
| ● | Signed an updated Impact and Benefits Agreement (“IBA”) for Warintza to reflect the continued growth and advancement of the Project. The updated IBA reaffirms certainty of community support for the responsible development of the Project.7 |
| ● | The Company has been awarded an option to acquire up to a 100% interest in 10 new explorations concessions by the Ecuadorian state-owned mining company, Empresa Nacional Minera (“ENAMI EP”). These concessions comprise a land package of ~40,000 hectares adjacent to the Warintza Project and the San Carlos-Panantza porphyry copper-molybdenum deposits. The new concessions are interpreted to host porphyry copper and epithermal gold potential. Terms include: (i) an upfront payment to ENAMI EP of $250; (ii) an exploration program of up to $25,000 over the exploration phase; and (iii) the exclusive option to acquire the claims from ENAMI EP at a price determined by independent experts.8 |
| 3 | Refer to the Company’s news release titled “Solaris Files Final Short Form Prospectus in connection with Common Share Bought Deal Offering Final Short Form Prospectus Accessible on SEDAR+” dated June 3, 2024 |
| 4 | Refer to the Company’s news release titled “Solaris Closes $54 Million in Financing” dated June 10, 2024 |
| 5 | Refer to the Company’s news release titled “Solaris Announces Final Steps to Complete Emigration by Year-End, Including Management and Board Changes; Growth-Oriented Spin-out Anticipated in 2025” dated November 20, 2024 |
| 6 | Refer to the Company’s news release titled “Solaris Announces Cooperation Agreement with Interprovincial Federation of Shuar Centers and the Alliance for Entrepreneurship and Innovation of Ecuador” dated March 1, 2024 |
| 7 | Refer to the Company’s news release titled “Solaris Signs Updated Impact and Benefits Agreement for Warintza Project” dated April 17, 2024 |
| 8 | Refer to the Company’s news release titled “Solaris Announces Award of Option to Acquire Key Concessions Hosting Porphyry Copper and Epithermal Gold Potential Adjacent to Warintza” dated April 30, 2024 |
Page
Solaris Resources Inc.
Management’s Discussion and Analysis
For the years ended December 31, 2024 and 2023
(Expressed in thousands of United States dollars, unless otherwise noted
| ● | Reported the results of an updated mineral resource estimate (“MRE”) for the Warintza Project with In-Pit Measured and Indicated Mineral Resources of 909 Mt at 0.53% copper equivalent (“CuEq”) (0.37% Cu, 0.02% Mo, 0.05 g/t Au) and additional Inferred Mineral Resources of 1,426 Mt at 0.37% CuEq (0.27% Cu, 0.01% Mo, 0.04 g/t Au) at a base case 0.25% CuEq cut-off grade. The MRE formed the basis for an EIA that was submitted in Q3 2024 as well as ongoing drilling with >30,000m scheduled for H2/24 to provide improved drilling coverage targeting open lateral extensions, upgrading Inferred mineral resources and converting remaining uncategorized blocks within the pit shell to support a Pre-Feasibility Study (“PFS”) in H2/25. Concurrent district exploration programs are targeting complementary discoveries from an expanded portfolio of epithermal gold/silver and porphyry copper targets. See the Company’s news release dated July 22, 2024, for additional information.9 |
| ● | The Company submitted an EIA to the Ministry of Environment, Water and Ecological Transition (“MAATE”) for the construction of Warintza. With the successful completion of this milestone, the Company received the second tranche of $15 million on its previously announced senior secured debt facility (the “Senior Loan”). The next update on permitting is the technical approval of the EIA expected in H1/25.10 |
| ● | Provided a Warintza Project update including the latest assay results from its ongoing 2024 drilling program, which exceeds 75,000m, and also report on technical programs and early works infrastructure development.11 |
Subsequent to year-end:
| ● | Announced the expansion of the Solaris leadership team as well as announcing that the final Emigration steps are complete, subject to a few administerial matters.12 |
| ● | Signed a letter of intent with the Pueblo Shuar Arutam (“PSHA”) to establish an inter-institutional working group alongside the host communities of Warints and Yawi and the Ecuadorian State, aiming to advance dialogue towards a cooperation agreement. The company has completed its resource drilling program at Warintza and expects to publish an updated MRE in mid-2025, based on over 80,000 meters of drilling. This update will be incorporated into the PFS, scheduled for release in Q3 2025.13 |
OUTLOOK
The Company plans to update the existing IPA previously announced on December 22 2022, to reflect the next stage of the Warintza Project, as it looks to enters the development phase.
Following the submission of the EIA for the Warintza Project for regulatory review and approval, submitted in August 2024, the Company will work alongside the Government of Ecuador’s technical teams and seek the technical approval around mid-year 2025.
In addition, following over 75,000m of drilling in 2024 and over 5,000m of drilling in early 2025, the Company will look to publish an updated MRE in 2025, encompassing the forementioned drilling.
As announced in May 2024, the Company has been working alongside leading international consulting firms, including: Ausenco Engineering, Knight Piésold Consulting and AMC Consultants to deliver a PFS. The Company intends to publish this study in 2025, encompassing the updated MRE noted above.
On delivery of the PFS, the Company will look to begin working on a Feasibility Study for the Warintza Project, working alongside the same leading international consultancy firms noted above. Publication of this study would be in the latter half of 2026.
The receipt of the technical approval for the EIA for the Warintza Project in addition to the publication of the PFS will form the basis for the Exploitation permitting application, working alongside the Government of Ecuador’s technical teams. The Company will look to begin this process in late 2025.
The Company plans to continue additional field work in support of defining high-impact targets within the Warintza porphyry cluster.
| 9 | Refer to the Company’s news release titled “Solaris Reports In-Pit Mineral Resources Including Higher Grade Mineralization; Over 30,000m Drilling in H2/24 Targeting Open Extensions and Infill to Upgrade Resources; Concurrent District Exploration” dated July 22, 2024 |
| 10 | Refer to the Company’s news release titled “Solaris Submits Environmental Impact Assessment for Construction of Warintza; Announces Initial Steps to Emigrate to Ecuador” dated September 9, 2024 |
| 11 | Refer to the Company’s news release titled, “Solaris Provides Warintza Operations Update, 2024 Drilling to Exceed 75,000m and Early Works Infrastructure Development Underway”, dated November 12, 2024. |
| 12 | Refer to the Company’s news release titled “Solaris Expands Leadership Team” dated January 8, 2025 |
| 13 | Refer to the Company’s news release titled “Solaris Signs Letter of Intent With Influential Indigenous Organization in Morona Santiago, Ecuador” dated March 4, 2025 |
Page
Solaris Resources Inc.
Management’s Discussion and Analysis
For the years ended December 31, 2024 and 2023
(Expressed in thousands of United States dollars, unless otherwise noted
Warintza
Warintza is a large-scale porphyry copper-molybdenum-gold project located in southeastern Ecuador in the province of Morona Santiago, Canton Limon Indanza, north of the Mirador copper-gold mine (owned by CRCC-Tongguan) and the Fruta del Norte gold mine (owned by Lundin Gold) and adjacent to the San Carlos-Panantza copper project (owned by CRCC-Tongguan) (the “Warintza”, the “Warintza Project” or the “Project”).
The property includes nine metallic mineral concessions covering 26,774 hectares. Four concessions with an area of 9,997 hectares are permitted for exploration activities including drilling and path construction. South32 Royalty Investments Pty Ltd holds a 2% net smelter royalty on the original four concessions. Concessions have a term of 25 years and can be renewed for additional periods of 25 years. As at December 31, 2024, the Company has incurred approximately $206,000 in exploration expenses at Warintza.
Warintza enjoys the support of its local Shuar Centres of Warints and Yawi with whom the Company shares an IBA, which was first signed in September 2020, renewed in March 2022 and again renewed in April 2024. The IBA provides certainty of community support for the responsible advancement of the Warintza Project from exploration and development through to production and is a major milestone in the Company’s innovative corporate social responsibility program. This was the first IBA established in Ecuador and set the precedent for industry best practice for inclusive and mutually beneficial resource development in partnership with Indigenous Peoples. The IBA formalizes commitments toward supporting partner communities in their social and cultural practices. It also provides for eliminating or mitigating adverse impacts, employment, contracting and business opportunities supported by a robust program of education, skills and training together with community infrastructure development and financial benefits to maximize community participation and positive outcomes for Indigenous Peoples. In March 2024, Solaris announced a trilateral cooperation agreement with FICSH, the highest authority and largest Shuar indigenous organization legally established by statute of the Ministry of Social Welfare of Ecuador in 1964 and includes 50 associations comprising 500 Shuar communities and approximately 143,000 Shuar indigenous people, and with the AEI of Ecuador. The agreement aims to promote the economic and social development of Shuar communities represented by FICSH, including the communities of Warints and Yawi, with programs in health, education, skills training, entrepreneurship, innovation and sustainable mineral resource development.
In July 2024, the Company reported the results of an updated MRE for the Warintza Project with In-Pit Measured and Indicated Mineral Resources of 909 Mt at 0.53% CuEq (0.37% Cu, 0.02% Mo, 0.05 g/t Au) and additional Inferred Mineral Resources of 1,426 Mt at 0.37% CuEq (0.27% Cu, 0.01% Mo, 0.04 g/t Au) at a base case 0.25% CuEq cut-off grade.
The Warintza Project successfully completed a phase change of the environmental license from initial exploration to advanced exploration following the completion of an EIA and community consultation process late 2022. The Company continues to work with the Government of Ecuador on obtaining key permits and licenses for the advancement of the Project.
In December 2022, Solaris and the Government of
Ecuador signed an Investment Contract for the Warintza Project which provides for the following protections and incentives for the duration
of the title of the Project which extends with renewal to 2066: security of investment, stability of mining law, stability of taxes at
a reduced income tax rate of 20% (25% previously), exemption from capital outflow tax (5% previously), exemption from import duties (up
to 5% previously), and detailed procedures for dispute resolution and international arbitration protection.
Page
Solaris Resources Inc.
Management’s Discussion and Analysis
For the years ended December 31, 2024 and 2023
(Expressed in thousands of United States dollars, unless otherwise noted
La Verde
La Verde is situated in the Sierra Madre del Sur west of Mexico City in Michoacán State, Mexico and consists of the Unificación Santa Maria claim. The project is accessible year-round by paved roads and is strategically located next to key infrastructure with easy access to water, power and rail.
The project is held 60% by the Company and 40% by a subsidiary of Teck Resources Ltd.
The joint venture agreement governing the operation and funding of La Verde was formalized effective February 28, 2015 (the “La Verde Agreement”). The La Verde Agreement provides that Solaris is the operator of the project. The La Verde Agreement further provides for dilution of either parties’ ownership should funding not be provided in accordance with their respective participating interests. La Verde is subject to a 0.5% net smelter royalty held by Minera CIMA, S.A. de C.V.
ENAMI CONCESSIONS
Solaris has entered an option agreement to acquire up to a 100% interest in 10 new explorations concessions from the Ecuadorian state-owned mining company, ENAMI EP. These concessions comprise a land package of ~40,000 hectares adjacent to the Warintza Project and the San Carlos-Panantza porphyry copper-molybdenum deposits in southeastern Ecuador. The new concessions are interpreted to host porphyry copper and epithermal gold potential.
The Company made an upfront payment to ENAMI EP of $250 and, in order to exercise the option to acquire one or more of the 10 concessions, the Company is required to (i) incur exploration expenditures of $25,000 during the exploration phase of the concessions, as defined by the Ecuadorian Mining Law; and (ii) pay the exercise price, the amount of which will be determined for each of the concessions that the Company elects to acquire by independent experts at the time of exercise. The term of the option agreement ends at the earlier of (i) the execution of the specific commercial agreement for each concession, which will stipulate a new term; or (ii) four years from May 7, 2024 and is renewable with the agreement of the parties.
Fieldwork at the new ENAMI EP exploration concessions have identified targets with a similar signature across multiple layers of data to Warintza. A number of porphyry copper targets have been identified by open-ended annular magnetic highs enclosing magnetic lows and erosional depressions, consistent with outcropping deposits within the Warintza porphyry cluster for follow-up.
Tamarugo
Tamarugo is a grass-roots copper porphyry target strategically located in northern Chile approximately 85 kilometres northeast of Copiapo and approximately 65 kilometres southwest of Codelco’s El Salvador Copper Mine. The Company owns a 100% interest in Tamarugo, which consists of claim blocks covering a total of approximately 12,300 hectares.
Other projects
Solaris has earn-in agreements on certain other projects including the Capricho and Paco Orco projects in Peru. The Capricho project is a 4,200-hectare copper-molybdenum-gold property. The Paco Orco project is a 4,400-hectare lead, zinc and silver property. Solaris is focused on obtaining surface access agreements with local landholders and communities for the purposes of permitting exploration programs at both Capricho and Paco Orco.
Page
Solaris Resources Inc.
Management’s Discussion and Analysis
For the years ended December 31, 2024 and 2023
(Expressed in thousands of United States dollars, unless otherwise noted
Exploration expenses
The following tables summarize exploration expenses by activity and jurisdiction.
For the year ended December 31, 2024:
| Ecuador | Mexico | Chile | Peru and other | Total | ||||||||||||||||
| Salaries, geological consultants and support, and travel | $ | 13,534 | $ | – | $ | – | $ | 1,266 | $ | 14,800 | ||||||||||
| Site preparation, supplies, field and general | 12,442 | 98 | 48 | 216 | 12,804 | |||||||||||||||
| Drilling and drilling related costs | 14,877 | – | – | – | 14,877 | |||||||||||||||
| Assay and analysis | 2,735 | – | – | – | 2,735 | |||||||||||||||
| Community relations, environmental and permitting | 8,498 | – | – | 134 | 8,632 | |||||||||||||||
| Concession fees | 420 | 60 | 33 | 40 | 553 | |||||||||||||||
| Studies | 3,878 | – | – | – | 3,878 | |||||||||||||||
| Reclamation provision | 2,216 | – | – | – | 2,216 | |||||||||||||||
| Amortization | 947 | 4 | 5 | 56 | 1,012 | |||||||||||||||
| $ | 59,547 | $ | 162 | $ | 86 | $ | 1,712 | $ | 61,507 | |||||||||||
For the year ended December 31, 2023
| Ecuador | Mexico | Chile | Peru and other | Total | ||||||||||||||||
| Salaries, geological consultants and support, and travel | $ | 8,021 | $ | – | $ | – | $ | 754 | $ | 8,775 | ||||||||||
| Site preparation, supplies, field and general | 7,767 | 115 | 153 | 160 | 8,195 | |||||||||||||||
| Drilling and drilling related costs | 4,339 | – | – | – | 4,339 | |||||||||||||||
| Assay and analysis | 502 | – | – | – | 502 | |||||||||||||||
| Community relations, environmental and permitting | 7,170 | – | – | 133 | 7,303 | |||||||||||||||
| Concession fees | 321 | 58 | 146 | 40 | 565 | |||||||||||||||
| Studies | 42 | – | – | – | 42 | |||||||||||||||
| Reclamation provision | 304 | – | – | – | 304 | |||||||||||||||
| Amortization | 899 | 3 | 7 | 19 | 928 | |||||||||||||||
| $ | 29,365 | $ | 176 | $ | 306 | $ | 1,106 | $ | 30,953 | |||||||||||
The increase in exploration expenses to $61,507 for the year ended December 31, 2024, from $30,953 for the year ended December 31, 2023, was primarily related to the increase in the drilling activities at Warintza in Ecuador with the completion of an MRE update which was reported in July 2024 and ongoing drilling in H2 2024.
Salaries, geological consulting and support, and travel costs were higher in Ecuador for the year ended December 31, 2024, compared to the same period in 2023, mainly due to the increase in geological consultants’ costs in support of drilling activities, as well as higher mobilization of supplies, materials and personnel to and within the site.
The increase in site preparation, supplies, field and general costs is commensurate with the increase in drilling activities with more drilling platforms, civil works and site infrastructure, as well as an increase in supplies and materials consumed at the Warintza Project.
Drilling and drilling-related costs at Warintza, as well as the corresponding assay and analysis costs, increased for the year ended December 31, 2024, compared to the same period in 2023, as the Company conducted a higher volume of drilling activities to provide for the update of the MRE at Warintza Central, which published in July 2024.
Pursuant to agreements with local communities, the Company is required to make certain monthly community support payments, included in community relations, environmental, and permitting costs. Community relations, environmental, and permitting costs increased for the year ended December 31, 2024, compared to the same period in 2023, due to the regulatory permitting fees incurred to obtain the advanced exploration environmental license for the Warintza Project.
Page
Solaris Resources Inc.
Management’s Discussion and Analysis
For the years ended December 31, 2024 and 2023
(Expressed in thousands of United States dollars, unless otherwise noted
Reclamation provision represents the estimated costs for restoration and rehabilitation for environmental disturbances at Warintza. For the year ended December 31, 2024, the reclamation provision expensed was higher than the prior year primarily due to additional drilling platforms and expansion of the existing ones for the infill drilling programme. This includes consideration of the advance exploration EMP.
LOSS FROM OPERATIONS
Three Months Ended December 31, 2024 Compared to the Three Months Ended December 31, 2023
The Company incurred exploration expenses of $19,271 for the three months ended December 31, 2024 (December 31, 2023 – $6,869). The increase is mainly attributable to the continued increase in exploration and drilling activities at Warintza since the completion of the MRE which was published in July 2024.
The Company incurred general and administrative expenses of $4,034 for the three months ended December 31, 2024 (December 31, 2023 – $2,778). The increase is mainly due to higher costs in professional fees as a consequence of the increase in exploration and drilling activities at Warintza partially offset by lower share-based compensation for the three months ended December 31, 2024 compared to the same period for 2023.
In 2023, the Company decided not to renew the annual concession fees for Ricardo, resulting in a $251 impairment of the exploration and evaluation assets recognized in the statement of net loss and comprehensive loss for the three months ended December 31, 2023.
Year Ended December 31, 2024 Compared to the Year Ended December 31, 2023
The Company incurred exploration expenses of $61,507 for the year ended December 31, 2024 (December 31, 2023 – $30,953). The increase is mainly attributable to increased exploration and drilling activities at Warintza throughout the year.
The Company incurred general and administration expenses of $11,469 for the year ended December 31, 2024 (December 31, 2023 – $10,218). The increase is mainly due to higher salary costs, an increase in insurance costs and higher professional fees partially offset by lower share-based compensation, a non-cash cost, of $3,998 for the year ended December 31, 2024 (December 31, 2023 – $5,135).
SELECTED ANNUAL FINANCIAL INFORMATION
Information for the three years ended December 31, 2024, 2023 and 2022, as extracted from the Company’s audited consolidated financial statements, is presented as follows:
| $ in thousands, except per share amounts | 2024 | 2023 | 2022 | |||||||||
| Exploration expenses | $ | 61,507 | $ | 30,953 | $ | 51,492 | ||||||
| General and administrative expenses | 11,468 | 10,218 | 8,816 | |||||||||
| Impairment of exploration and evaluation assets | – | 251 | – | |||||||||
| Change in fair value of derivatives | – | 105 | (1,377 | ) | ||||||||
| Net loss | 76,539 | 41,083 | 58,716 | |||||||||
| Comprehensive loss | 76,539 | 40,551 | 59,392 | |||||||||
| Net loss attributable to Solaris shareholders | 77,017 | 41,008 | 58,657 | |||||||||
| Net loss per share attributable to Solaris shareholders – basic and diluted | 0.49 | 0.29 | 0.52 | |||||||||
| Total assets | 57,196 | 61,820 | 38,535 | |||||||||
| Total non-current liabilities | 53,428 | 31,032 | 1,459 | |||||||||
Exploration expense increased from 2023 to 2024 primarily due to the increase in exploration and drilling activities at Warintza since the completion of the MRE which was published in July 2024. Exploration expense decreased from 2022 to 2023 primarily due to the decrease in exploration activities in Ecuador at Warintza, since the completion of the MRE which was reported in April 2022.
The increase in general and administrative costs from 2023 to 2024 is attributable to an increase in professional fees as a consequence of the increase in exploration and drilling activities at Warintza partially offset by lower share-based compensation.
Page
Solaris Resources Inc.
Management’s Discussion and Analysis
For the years ended December 31, 2024 and 2023
(Expressed in thousands of United States dollars, unless otherwise noted
Total assets decreased from 2023 to 2024 primarily due the use of cash to fund the exploration activities for the Warintza Project. Total assets increased from 2022 to 2023 primarily due to the increase in cash balance from the drawdown of the Senior Loan and the receipt of the equity financing in December 2023, offset with the use of cash to fund the exploration activities for the Warintza Project.
SUMMARY OF QUARTERLY FINANCIAL INFORMATION
The Company’s quarterly financial statements are reported under IFRS, as applicable to interim financial reporting. The following table provides highlights from the quarterly results of the Company’s unaudited condensed consolidated interim financial statements for the past eight quarters.
|
2024 Q4 |
2024 Q3 |
2024 Q2 |
2024 Q1 |
|||||||||||||
| Exploration expenses | $ | 19,271 | $ | 17,659 | $ | 14,384 | $ | 10,193 | ||||||||
| General and administration expenses | 4,033 | 2,808 | 2,482 | 2,146 | ||||||||||||
| Net loss | 25,881 | 20,805 | 17,643 | 12,752 | ||||||||||||
| Comprehensive loss | 25,491 | 20,671 | 17,478 | 12,899 | ||||||||||||
| Net loss attributable to Solaris shareholders | 25,868 | 20,785 | 17,633 | 12,731 | ||||||||||||
| Net loss per share – basic and diluted | $ | 0.16 | $ | 0.13 | $ | 0.12 | $ | 0.08 | ||||||||
|
2023 Q4 |
2023 Q3 |
2023 Q2 |
2023 Q1 |
|||||||||||||
| Exploration expenses | $ | 6,869 | $ | 7,001 | $ | 7,682 | $ | 9,401 | ||||||||
| General and administration expenses | 2,778 | 2,323 | 2,485 | 2,632 | ||||||||||||
| Impairment of exploration and evaluation assets | 251 | – | – | – | ||||||||||||
| Change in fair value of derivatives – loss (gain) | – | – | – | 105 | ||||||||||||
| Net loss | 10,049 | 9,060 | 9,996 | 11,978 | ||||||||||||
| Comprehensive loss | 9,873 | 9,311 | 9,616 | 11,751 | ||||||||||||
| Net loss attributable to Solaris shareholders | 10,037 | 9,039 | 9,973 | 11,959 | ||||||||||||
| Net loss per share – basic and diluted | $ | 0.07 | $ | 0.06 | $ | 0.06 | $ | 0.10 | ||||||||
The Company has not generated any income to date other than interest income. Exploration expenditures in the last quarter of 2024 were highest among the last eight quarters to support the drilling activities at the Warintza Project.
LIQUIDITY AND CAPITAL RESOURCES
| As at December 31, | 2024 | 2023 | ||||||
| Cash and cash equivalents | $ | 31,738 | $ | 38,865 | ||||
| Prepaids and other | 842 | 523 | ||||||
| Accounts payable and accrued liabilities | 12,839 | 5,274 | ||||||
| Lease liability – current | 216 | 88 | ||||||
| Total current assets | 32,580 | 39,388 | ||||||
| Total current liabilities | $ | 13,055 | $ | 5,362 | ||||
Cash used in operating activities during the year ended December 31, 2024 was $58,394 (December 31, 2023 – $38,314). The increased use of cash during the year ended December 31, 2024, compared to the same period in 2023, is primarily attributable to the increase in exploration expenses. Cash used in operating activities was also impacted by the timing of receipts and payments from non-cash working capital items, primarily accounts payable and accrued liabilities.
Cash inflow from financing activities during the year ended December 31, 2024, was $54,471 (December 31, 2023 – $62,268). The main source of cash provided by financing activities during the year ended December 31, 2024, was the receipt of the proceeds from public offerings of $29,270, proceeds from a private placement equity financing of $10,000 and drawdown of the Senior Loan of $15,000. Cash inflow from financing activities during the year ended December 31, 2023, was the receipt of the drawdown of the Senior Loan and proceeds from the exercise of warrants and stock options.
Cash outflow from investing activities during the year ended December 31, 2024 was $2,656 (December 31, 2023 – $347). The increase in cash outflow from investing activities for the year ended December 31, 2024, relates primarily to more purchases of equipment and infrastructure at Warintza compared to the year ended December 31, 2023.
Page
Solaris Resources Inc.
Management’s Discussion and Analysis
For the years ended December 31, 2024 and 2023
(Expressed in thousands of United States dollars, unless otherwise noted
The Company does not generate operating cash flow from a producing mine and has incurred operating losses to date. The Company has relied on cash received from share issuances and loan financing to fund its business activities, including planned corporate expenditures, exploration expenses, as well as the development activities for the Warintza Project.
The consolidated financial statements have been prepared in accordance with IFRS applicable to a going concern, which assumes that the Company will be able to realize its assets and discharge its liabilities in the normal course of operations as they come due for the foreseeable future.
As at December 31, 2024, the Company had cash and cash equivalents of $31,738. In December 2023, the Company entered into definitive agreements to a financing package consisting of up to $80,000 in financing including a $60,000 Senior Loan of which $45,000 has been received to date the remaining amount to be made available based on achieving certain milestones. There are no guarantees that the Company will meet the conditions to receive the additional amount under the financing package. In addition, the Senior Loan has a financial covenant which requires the Company to maintain an unrestricted cash balance of $5,000 in Canada. Based on its current forecasted expenditures, the Company requires the additional financing from the Senior Loan and equity financings or additional new financing to fund ongoing operations for the next twelve months and to ensure it meets the covenant requirement under the Senior Loan.
Management is committed to diligently managing its liquidity and capital resources, including prioritizing spending in the areas of the business with the highest impact, such as advancing the development of the Company’s Warintza Project. Should it be necessary, Management has the ability to relatively quickly curtail cash outflows, including exploration expenditures, and to prudently manage the Company’s liquidity position to conserve cash resources. The Company’s ability to continue as a going concern is dependent upon the successful execution of its business plan, raising additional capital and/or evaluating strategic alternatives for its mineral property interests.
The Company expects to continue to raise the necessary funds primarily through the issuance of Common Shares and/or advances from the Senior Loan in support of its business objectives. While the Company has been successful in securing financing to date, there can be no assurances that future equity financing, debt facilities or strategic alternatives will be available on acceptable terms to the Company or at all, and therefore, a material uncertainty exists that casts significant doubt about the Company’s ability to continue as a going concern.
FINANCING USE OF PROCEEDS
Orion Financing Package
In December 2023, the Company completed a financing package with OMF Fund IV SPV D LLC and OMF Fund IV SPV E LLC, entities managed by Orion Mine Finance Management LP (collectively, “Orion”), consisting of up to $80,000 in financing for the advancement of the Warintza Project in Ecuador. The Orion financing package includes a $60,000 Senior Loan of which $30,000 was received on closing, $15,000 received in September 2024, and the remaining $15,000 to be made available upon the approval and adoption by the Board of a PFS for the Warintza project. Additionally, $20,000 was received on issuance of Common Shares.
In relation to the $45,000 Senior Loan and $20,000 equity financing received by the Company, funds were spent in the following manner, as compared with the planned use of proceeds.
| Planned use of proceeds of $65,000 | Warintza Project | Approximate use of proceeds spent to December 31, 2024 |
||||
| The intended use of proceeds is (i) to fund the development and working capital requirements of the Warintza Project, including exploration, infill drilling, technical and environmental programs and studies, permitting and community social relations programs, and (ii) general corporate and administrative expenses of the Company in respect of the Warintza Project, while maintaining a minimum unrestricted cash balance of $5,000 in Canada. | Salaries, geological consultants and support, and travel | $ | 11,553 | |||
| Site preparation, supplies, field and general | 11,022 | |||||
| Drilling and drilling related costs | 4,504 | |||||
| Assay and analysis | 469 | |||||
| Community relations, environmental and permitting | 8,283 | |||||
| Concession fees | 420 | |||||
| Studies | 2,230 | |||||
| Reclamation provision settlement | 12 | |||||
| Property, plant and equipment | 1,250 | |||||
| Payment of lease liability | 246 | |||||
| Working capital changes | (2,845 | ) | ||||
| Total | $ | 37,144 | ||||
Page
Solaris Resources Inc.
Management’s Discussion and Analysis
For the years ended December 31, 2024 and 2023
(Expressed in thousands of United States dollars, unless otherwise noted
As at December 31, 2024, the Company has used the proceeds as intended, with approximately $37,144, of total spent to-date since the receipt of the proceeds to fund the development and working capital requirements of the Warintza Project, including exploration, environmental programs and studies, community social relations programs and general corporate and administrative expenses of the Company.
Bought Deal Equity Offering
In June 2024, the Company closed a bought deal equity offering and issued 8,222,500 Common Shares, including 1,072,500 Common Shares pursuant to the underwriters’ full exercise of the over-allotment option, at a price of C$4.90 per Common Share for aggregate gross proceeds of $29,270 (C$40,290). Issue costs amounted to $1,838 (C$2,528) and were offset against the proceeds.
In relation to the bought deal equity offering received by the Company, funds were spent in the following manner, as compared with the planned use of proceeds.
| Planned
use of proceeds of $29,270 (C$40,290), net of issue costs of $1,838 (C$2,528) |
Description | Approximate use of proceeds spent to December 31, 2024 | ||||||
| (in US$) | (in C$) | |||||||
| The intended use of proceeds is to: (i) fund an expanded exploration and infill drilling program at the Company’s Warintza Project; (ii) fund regional exploration activities in prospective areas surrounding the Warintza Project, including fieldwork on ten new exploration concessions which comprise a land package of approximately 40,000 hectares surrounding the Warintza Project for which an option to acquire was awarded to the Company; and (iii) for working capital and general corporate purposes. | Expanded exploration and infill drilling program at the Company’s Warintza Project | |||||||
| · Drilling, site preparation, supplies, assays and analysis, property, plant and equipment | $ | 15,874 |
$ | 22,195 |
||||
| · Studies | 1,703 |
2,381 |
||||||
| · Salaries, geological consultants and travel | 4,211 |
5,888 |
||||||
| · Community relations, environmental and permitting | 747 |
1,044 |
||||||
| Regional exploration activities in prospective areas surrounding the Warintza Project, including fieldwork of ten new exploration concessions for which an option to acquire was recently awarded to the Company | 2,581 |
3,609 |
||||||
| Working Capital and general corporate purposes | (285 |
) | (398 | ) | ||||
| Total | $ | 24,832 | $ | 34,719 |
||||
As at December 31, 2024, the Company has used the proceeds as intended, with approximately $24,832 (C$34,719), of total spent-to-date since the receipt of the proceeds to fund an expanded exploration and infill drilling program at the Company’s Warintza Project, regional exploration activities, including fieldwork on ten new exploration concessions for which an option to acquire was awarded to the Company, and for working capital and general corporate purposes.
COMMITMENTS AND CONTINGENCIES
At December 31, 2024, the Company had contractual cash flow commitments as follows:
| < 1 Year | 1-3 Years | 4-5 Years | > 5 Years | Total | ||||||||||||||||
| Accounts payable and accrued liabilities | $ | 12,839 | $ | – | $ | – | $ | – | $ | 12,839 | ||||||||||
| Lease liabilities | 216 | 217 | – | – | 433 | |||||||||||||||
| Senior loan principal and interest1 | – | 71,927 | – | 71,927 | ||||||||||||||||
| Other long-term liability | – | – | – | 240 | 240 | |||||||||||||||
| Exploration expenses and other | 820 | 1,412 | – | – | 2,232 | |||||||||||||||
| $ | 13,875 | $ | 73,556 | $ | – | $ | 240 | $ | 87,671 | |||||||||||
| 1 | The interest is calculated using interest rate in effect at December 31, 2024. |
Page
Solaris Resources Inc.
Management’s Discussion and Analysis
For the years ended December 31, 2024 and 2023
(Expressed in thousands of United States dollars, unless otherwise noted
SHARE CAPITAL INFORMATION
As at December 31, 2024, the Company had the following securities issued and outstanding:
| ● | 163,234,932 Common Shares |
| ● | 14,165,000 Common Shares issuable pursuant to exercise of stock options |
PROPOSED TRANSACTIONS
There are no undisclosed proposed transactions that will materially affect the performance of the Company.
OFF-BALANCE SHEET ARRANGEMENTS
The Company does not have any material off-balance sheet arrangements, other than the Company’s obligation for future rental payments described in “Related Party Transactions”.
RELATED PARTY TRANSACTIONS
Compensation of key management personnel
Key management personnel include those persons having authority and responsibility for planning, directing and controlling the activities of the Company, and comprises the Company’s Executive Chairman, President and Chief Executive Officer, Chief Financial Officer, Senior Vice President Corporate Affairs and Corporate Secretary and Directors.
Key management compensation for the years ended December 31, 2024 and 2023 is comprised of the following:
| For the year ended December 31, | 2024 | 2023 | ||||||
| Share-based compensation | $ | 3,054 | $ | 4,029 | ||||
| Salaries and benefits | 1,704 | 1,069 | ||||||
| Professional fees | 552 | 602 | ||||||
| $ | 5,310 | $ | 5,700 | |||||
During 2021, the Company entered an agreement with Augusta Capital Corporation (“Augusta”) for consulting services. The owner of Augusta is the Executive Chairman and a major shareholder of the Company. Total amount charged by Augusta for the year ended December 31, 2024 was $552 (December 31, 2023 – $602).
Page
Solaris Resources Inc.
Management’s Discussion and Analysis
For the years ended December 31, 2024 and 2023
(Expressed in thousands of United States dollars, unless otherwise noted
Related party arrangement
On January 2, 2020, the Company entered into an arrangement to share office space, equipment, personnel, consultants and various administrative services with other companies related by virtue of certain directors and management in common. These services have been provided through a management company equally owned by each company party to the arrangement. Costs incurred by the management company are allocated and funded by the shareholders of the management company based on time incurred and use of services. All of the parties have jointly entered into a rental agreement for office space. If the Company’s participation in the arrangement is terminated, the Company will be obligated to pay its share of the rent payments for the remaining term of the office space rental agreement. On January 1, 2025, the Company terminated the arrangement to share office space, equipment, personnel, consultants and various administrative services with other companies related by virtue of certain directors and management in common. The agreed settlement cost associated with the termination of the agreement was $104.
The Company was charged for the following with respect to these arrangements in the year ended December 31, 2024 and 2023:
| For the year ended December 31, | 2024 | 2023 | ||||||
| Salaries and benefits | $ | 2,244 | $ | 2,071 | ||||
| Office and other | 469 | 412 | ||||||
| Filing and regulatory fees | 54 | 54 | ||||||
| Marketing and travel | 19 | 20 | ||||||
| $ | 2,786 | $ | 2,557 | |||||
MATERIAL ACCOUNTING POLICIES AND ESTIMATES
THE COMPANY’S ACCOUNTING POLICIES ARE DESCRIBED IN ITS CONSOLIDATED FINANCIAL STATEMENTS FOR THE YEAR ENDED DECEMBER 31, 2024. THE PREPARATION OF THE COMPANY’S CONSOLIDATED FINANCIAL STATEMENTS REQUIRES MANAGEMENT TO MAKE JUDGMENTS, ESTIMATES AND ASSUMPTIONS THAT AFFECT THE APPLICATION OF THE COMPANY’S ACCOUNTING POLICIES AND THE REPORTED AMOUNTS OF ASSETS, LIABILITIES, INCOME AND EXPENSE. ACTUAL RESULTS MAY DIFFER. ESTIMATES AND UNDERLYING ASSUMPTIONS ARE REVIEWED ON AN ON-GOING BASIS. REVISIONS TO ACCOUNTING ESTIMATES ARE RECOGNIZED IN THE PERIOD IN WHICH THE ESTIMATES ARE REVISED AND IN ANY FUTURE PERIODS AFFECTED.
Effective January 1, 2024, the Company has adopted 'Classification of Liabilities as Current or Non-current (Amendments to IAS 1) and Noncurrent Liabilities with Covenants (Amendments to IAS 1)'. In January 2020, the IASB published narrow scope amendments to IAS 1 Presentation of Financial Statements. The narrow scope amendment clarifies that liabilities are classified as either current or non-current, depending on the rights that exist at the end of the reporting period. Classification is unaffected by the expectations of the entity or events after the reporting date. In October 2022, the IASB published an additional narrow scope amendment to IAS 1 Presentation of Financial Statements and reconfirmed that only covenants with which a company must comply on or before the reporting date affect the classification of a liability as current or non-current. Covenants with which the Company must comply after the reporting date do not affect a liability’s classification at that date. The Company has considered the amendments and concluded that there is no material impact on the consolidated financial statements from the adoption of this amendment.
Judgements and estimates that have the most significant effect on the amounts recognized in the Company’s consolidated financial statements are as follows:
| a) | Determination of functional currencies |
The functional currency for the Company and its subsidiaries is the currency of the primary economic environment in which the entity operates. The Company has determined the functional currency of Solaris is the Canadian dollar, and the functional currency of each subsidiary entity is the US dollar. Assessment of functional currency involves certain judgements to determine the primary economic environment and the Company reconsiders the functional currency of its entities if there is a change in events and conditions which determined the primary economic environment.
Page
Solaris Resources Inc.
Management’s Discussion and Analysis
For the years ended December 31, 2024 and 2023
(Expressed in thousands of United States dollars, unless otherwise noted
| b) | Reclamation provision |
The ultimate costs for reclamation and rehabilitation are uncertain, and cost estimates can vary in response to many factors, including estimates of the nature, extent and timing of rehabilitation activities, technological changes, regulatory changes, changes in inflation rates, the risk-free interest rate used for discounting future cash flows, foreign exchange rates, and estimates of the underlying currencies in which the provisions will ultimately be settled. The Company estimates its costs based on studies using current restoration standards and techniques, and the provision at the reporting date represents management’s best estimate of the present value of the future rehabilitation costs required. Significant assumptions related to the reclamation provision are disclosed in Note 9 of the consolidated financial statements.
| c) | Valuation of exploration and evaluation assets |
The application of the Company’s accounting policy for exploration and evaluation assets requires estimates in determining whether it is likely that future economic benefits will flow to the Company, which may be based on assumptions about future events or circumstances. Capitalized acquisition costs are assessed for impairment at least annually or when facts and circumstances suggest that the carrying amount of an exploration and evaluation asset may exceed its recoverable amount. Judgement is required in determining whether indicators of impairment exist, including factors such as the period for which the Company has the right to explore, expected renewals of exploration rights, whether expenditures on further exploration and evaluation of resource properties are planned, results of exploration and evaluation activities on the exploration and evaluation assets and future commodity prices.
| d) | Share-based compensation |
The Company utilizes the Black-Scholes option pricing model to estimate the fair value of stock options granted to directors, officers, employees and consultants of the Company. The use of the Black-Scholes option pricing model requires management to make various estimates and assumptions that impact the value assigned to the stock options including the expected volatility of the stock price, the risk-free interest rate, dividend yield, the expected life of the stock options and the number of options expected to vest. The expected term of the options granted is determined based on historical data of the average hold period before exercise, cancellation or expiry. Expected volatility is estimated with reference to the historical volatility of the share price of a peer group of companies as applicable given the short period for which the Company’s shares have been publicly listed. Any changes in these assumptions could change the amount of share-based compensation recognized. Significant assumptions related to share-based payments are disclosed in Note 12 of the consolidated financial statements.
| e) | Going concern evaluation |
As discussed in Note 1 of the consolidated financial statements, the consolidated financial statements have been prepared under the assumptions applicable to a going concern. If the going concern assumption were not appropriate for the consolidated financial statements, then adjustments would be necessary to the carrying value of assets and liabilities, the reported expenses, and the statement of financial position classifications used and such adjustments could be material. The Company reviews the going concern assessment at the end of each reporting period. The Company’s assessment of its ability to continue as a going concern requires significant judgement about whether there are material uncertainties that may cast significant doubt about the Company’s ability to continue as a going concern. The Company must determine whether sufficient financing will be obtained in the near term.
Page
Solaris Resources Inc.
Management’s Discussion and Analysis
For the years ended December 31, 2024 and 2023
(Expressed in thousands of United States dollars, unless otherwise noted
FINANCIAL INSTRUMENT RISK EXPOSURE AND RISK MANAGEMENT
The Company is exposed in varying degrees to a variety of financial instrument related risks. The Board approves and monitors the risk management process.
| a) | Credit risk |
Credit risk is the risk of financial loss to the Company if a counterparty to a financial instrument fails to meet its contractual obligations and arises principally from the Company’s financial assets.
The Company is primarily exposed to credit risk on its cash and cash equivalents and amounts receivable. Credit risk exposure is limited through maintaining its cash with high-credit quality financial institutions. The carrying value of these financial assets of $32,474 represents the maximum exposure to credit risk.
| b) | Interest rate risk |
Interest rate risk is the risk that the fair value or future cash flows of a financial instrument will fluctuate because of changes in market interest rates. The Company’s exposure to the risk of changes in market interest rates relates primarily to the Company’s Senior Loan which has a floating interest rate.
With all other variables held constant, a 1% change in secured overnight financing rate would have changed net loss by approximately $9 for the year ended December 31, 2024 (December 31, 2023 – $7).
| c) | Liquidity risk |
Liquidity risk is the risk that the Company will not be able to meet its financial obligations as they become due. The Company ensures that there is sufficient capital in order to meet short term business requirements after taking into account the Company’s holdings of cash (discussed in Note 1 of the consolidated financial statements). As at December 31, 2024, the Company had cash and cash equivalents of $31,738. In December 2023, the Company entered into definitive agreements to a financing package consisting of up to $80,000 in financing including a $60,000 Senior Loan of which $45,000 has been received with the remaining amount to be made available based on achieving certain milestones. The Company also received $20,000 on issuance of common shares including $10,000 received on December 11, 2023 and $10,000 on June 10, 2024.
| d) | Foreign currency risk |
The Company is exposed to currency risk on transactions and balances in currencies other than the functional currency. At December 31, 2024, the Company had not entered into any contracts to manage foreign exchange risk.
The functional currency of the Company is the Canadian dollar, therefore, the Company is exposed to currency risk from the assets and liabilities denominated in the US dollar. As at December 31, 2024, cash of $15,858 (December 31, 2023 – $37,245), loans and borrowings of $49,206 (December 31, 2023 – $29,363), and accounts payable and accrued liabilities of $421 (December 31, 2022 - $93) are denominated in the US dollar. For the year ended December 31, 2024, if the US dollar to Canadian dollar currency exchange rate changes by 5% with all other variables held constant, the impact on the Company’s net gain of $1,774 (December 31, 2023 – $378).
The Company is also exposed to currency risk on financial assets and liabilities denominated in Peruvian soles, Mexican pesos and Guatemalan quetzals. However, the impact on such exposure is not currently material.
Page
Solaris Resources Inc.
Management’s Discussion and Analysis
For the years ended December 31, 2024 and 2023
(Expressed in thousands of United States dollars, unless otherwise noted
Capital management
The Company’s primary objective when managing capital is to ensure that it will be able to continue as a going concern and that it has the ability to satisfy its capital obligations and ongoing operational expenses, as well as having sufficient liquidity to fund suitable business opportunities as they arise.
The capital of the Company includes the components of equity attributable to shareholders of the Company and loans and borrowings, net of cash and cash equivalents. Capital is summarized in the following table:
| As at December 31, | 2024 | 2023 | ||||||
| Equity attributable to shareholders of the Company | $ | (17,201 | ) | $ | 17,515 | |||
| Loans and borrowings | 49,206 | 29,363 | ||||||
| 32,005 | 46,878 | |||||||
| Less: Cash and cash equivalents | (31,738 | ) | (38,865 | ) | ||||
| $ | 267 | $ | 8,013 | |||||
The Company manages its capital structure and
makes adjustments to it as necessary in light of economic conditions. In order to maintain the capital structure, the Company may, from
time to time, issue or buy back equity, repay debt, or sell assets. The Company, upon approval from its Board, intends to
balance its overall capital structure through a combination of equity financing, debt and other forms of financing. The Company did not
have any externally imposed restrictions as at December 31, 2024 other than those imposed by the Senior Loan. To effectively manage its
capital requirements, the Company has in place a planning and budgeting process to help determine the funds required to ensure the Company
has appropriate liquidity to meet its business activities, including planned corporate expenditures, exploration expenses, as well as
the development activities for the Warintza Project.
RISKS AND UNCERTAINTIES
An investment in the Common Shares is highly speculative and subject to a number of risks and uncertainties. Only those persons who can bear the risk of the entire loss of their investment should invest in the Common Shares. An investor should carefully consider the risks and the other information filed with the Canadian securities regulators before investing in the Common Shares. A discussion of these risks and other factors that may affect the Company’s actual results, performance, achievements or financial position is contained below and in the Company’s Annual Information Form filed under the Company’s profile on SEDAR+ at www.sedarplus.ca and on EDGAR at www.sec.gov.
Any of the risks and uncertainties described below could have a material adverse effect on the Company’s business and financial condition and accordingly, should be carefully considered in evaluating the Company’s business. The following risk factors are not a definitive list or description of all the risks associated with Solaris’ business but are intended to indicate what management considers to be significant considerations for anyone who reads this MD&A.
Ability to raise funding to continue exploration, development and mining activities
The Company does not generate operating cash flow from a producing mine and has incurred operating losses to date. The Company expects to incur operating losses in future periods due to continuing expenses associated with advancing its mineral projects, seeking new business opportunities, and general and administrative costs. The Company has relied on cash received from Common Share issuances and advances from the senior secured debt facility to fund its business activities, including planned corporate expenditures, exploration expenses, as well as the development activities for the Warintza Project. The Company’s ability to continue as a going concern is dependent upon the successful execution of its business plan, meeting certain Warintza Project milestones, raising additional capital and/or evaluating strategic alternatives for its mineral property interests. The Company expects to continue to raise the necessary funds primarily through the issuance of Common Shares and/or advances from the senior secured debt facility in support of its business objectives. While the Company has been successful in securing financing to date, there can be no assurances that future equity financing, debt facilities or strategic alternatives will be available on acceptable terms to the Company or at all, in which case the Company may need to reduce its longer-term exploration plans. These financing requirements will result in dilution of existing Solaris shareholders. Failure to obtain such financing may result in delay or indefinite postponement of Solaris’ activities.
Page
Solaris Resources Inc.
Management’s Discussion and Analysis
For the years ended December 31, 2024 and 2023
(Expressed in thousands of United States dollars, unless otherwise noted
In December 2023, the Company entered into definitive agreements to a financing package consisting of up to $80,000 in financing including a $60,000 Senior Loan of which $45,000 has been received and the remaining amount to be made available based on achieving certain milestones. The Company also received $20,000 on issuance of Common Shares. There are no guarantees that the Company will meet the conditions to receive the additional amounts under the financing package. In addition, the Senior Loan has a financial covenant which requires the Company to maintain an unrestricted cash balance of $5,000 in Canada.
Changes, if any, in mining or investment policies, or shifts in geopolitical dynamics, in the countries where the Company operates may adversely affect our exploration and possible future development activities. In recent years, there has been a substantial increase in political focus on the production and sale of “critical minerals”. Copper has been identified as such a “critical mineral” in multiple jurisdictions, and is the subject of increasingly active industrial policy. The Company expects that, over time, this industrial policy, and the associated political tensions, may limit our ability to undertake business opportunities with actors from non-Western countries. We may also be affected to varying degrees by government regulations with respect to, but not limited to, foreign investment, maintenance of claims, environmental legislation, land use, land claims of Indigenous Groups, water use and mine safety. Failure to comply strictly with applicable laws, regulations and local practices relating to mineral right applications and tenure could result in loss, reduction or expropriation.
Debt risk
The Company is a party to a $60,000 Senior Loan with Orion. The Company’s ability to make scheduled payments under the Senior Loan and any other indebtedness will depend on its financial condition and operating performance, which are subject to prevailing economic and competitive conditions and to certain financial, business, legislative, regulatory and other factors beyond its control. There is no guarantee that additional funding will be available for development of projects or to refinance existing corporate and project debt.
The Company is exposed to interest rate risk on variable rate debt. Liquidity risk is the risk that the Company will not be able to meet its financial obligations as they become due, including, among others, debt repayments, interest payments and contractual commitments. If the Company’s cash flows and capital resources are insufficient to fund its debt service obligations, the Company could face substantial liquidity problems and could be forced to reduce or delay investments and capital expenditures or to dispose of material assets or operations, seek additional debt or equity capital or restructure or refinance the Company’s indebtedness, including indebtedness under the Senior Loan. The Company may not be able to effect any such alternative measures on commercially reasonable terms or at all and, even if successful, those alternatives may not allow the Company to meet its scheduled debt service obligations.
In addition, a breach of debt covenants to third parties, including under the Senior Loan or the Company’s other debt instruments from time to time could result in an event of default under the applicable indebtedness. Such a default may allow the lenders to impose default interest rates or accelerate the related debt, which may result in the acceleration of any other debt to which a cross acceleration or cross default provision applies. In the event a lender accelerates the repayment of the Company’s borrowings, the Company may not have sufficient assets to repay its indebtedness.
The Senior Loan and other debt instruments contain several covenants that impose significant operating and financial restrictions on the Company and may limit the Company’s ability to engage in acts that may be in its long-term best interest. In particular, the Senior Loan restricts the Company’s ability to dispose of assets and to incur additional indebtedness and grant security interests or encumbrances. As a result of these restrictions, the Company may be limited in how it conducts its business, may be unable to raise additional debt or equity financing, or may be unable to compete effectively or to take advantage of new business opportunities.
Page
Solaris Resources Inc.
Management’s Discussion and Analysis
For the years ended December 31, 2024 and 2023
(Expressed in thousands of United States dollars, unless otherwise noted
Global economic conditions
The unprecedented events in global financial markets in the past several years have had a profound impact on the global economy. Many industries, including the mining industry, are impacted by these market conditions. Market events and conditions, including disruptions in the international credit markets and other financial systems and the deterioration of global economic conditions, could impede Solaris’ access to capital or increase the cost of capital and may adversely affect Solaris’ operations.
Solaris is also exposed to liquidity risks in meeting its operating and capital expenditure requirements in instances where its cash position is unable to be maintained or appropriate financing is unavailable. These factors may impact Solaris’ ability to obtain capital on terms favourable to it or at all. Increased market volatility may impact Solaris’ operations which could adversely affect the trading price of the Common Shares.
Limited supplies, supply chain disruptions, and inflation
Our exploration activities require skilled personnel and a supply of other resources, such as natural gas, diesel, oil and electricity. Supply may be interrupted due to a shortage or the scarce nature of inputs. Supply might also be interrupted due to transportation and logistics associated with the remote location of some of our operations, and government restrictions or regulations which delay importation of necessary items. Global supply chains have been further affected by the current Ukraine-Russia and Israel-Palestine conflicts. Any interruptions to the procurement and supply of resources, or the availability of skilled personnel, as well as increasing rates of inflation, import tariffs imposed by the United States and potential retaliatory tariffs, could have an adverse impact on our future cash flows, earnings, results of operations, and financial condition.
Negative operating cash flow
Solaris has negative operating cash flow and may continue to have negative operating cash flow in future periods. To the extent that Solaris has negative operating cash flow, Solaris will need to continue to deploy a portion of its cash reserves to fund such negative operating cash flow. Solaris expects to continue to sustain losses in the future until it begins to generate revenue from the commercial production of its properties. There is no guarantee that Solaris will ever have commercial production or be profitable.
Uncertainty of future revenues or of a return on investment
It is difficult to evaluate Solaris’ business and future prospects. Solaris has no history of earnings, and operating losses are expected to continue for the foreseeable future. There is no certainty that anticipated outcomes and sustainable revenue streams will be achieved. There is no assurance that the Common Shares will provide a return on investment in the future. Solaris has no plans to pay dividends in the future.
No defined reserves with no mineral properties in production or under development
Solaris is an early exploration and development company and all properties are in the exploration stage. Management has not defined or delineated any proven or probable reserves on any of Solaris’ properties. Mineral exploration involves significant risk and few properties that are explored contain bodies of ore that would be commercially economic to develop into producing mines. Management cannot confirm the presence of any proven or probable reserves at Warintza or any other properties. The failure to establish proven or probable reserves could severely restrict Solaris’ ability to implement its strategies for long-term growth. In addition, mineral resource figures are estimates only. The estimates are expressions of judgment based on knowledge, mining industry experience, the analysis of drill and other results, as well as industry practices.
Further, mineral resources are not mineral reserves and there is no assurance that any mineral resource estimate will ultimately be classified as proven or probable mineral reserves. Mineral resources which are not mineral reserves do not have demonstrated economic viability.
Page
Solaris Resources Inc.
Management’s Discussion and Analysis
For the years ended December 31, 2024 and 2023
(Expressed in thousands of United States dollars, unless otherwise noted
Speculative nature of mineral exploration and development
The exploration for and development of mineral deposits involves significant risk. Few properties that are explored are ultimately developed into producing mines. Substantial expenditures are required to establish mineral reserves through drilling, to develop processes to extract the mineral resources and, in the case of new properties, to develop the extraction and processing facilities and infrastructure at any site chosen for extraction. Development of Solaris’ mineral projects will only follow upon obtaining satisfactory results. There is no assurance that Solaris’ exploration and development activities will result in any discoveries of commercial bodies of ore, or that any of Solaris’ mineral projects will be brought into commercial production. Whether a mineral deposit will be commercially viable depends on a number of factors, some of which are: the particular attributes of the deposit, accuracy of estimated size, continuity of mineralization, average grade, proximity to infrastructure, availability and cost of water and power, anticipated climatic conditions, commodity prices and government regulations, including regulations relating to prices, taxes, royalties, land tenure, land use, importing and exporting of minerals and environmental protection. The exact effect of these factors cannot be accurately predicted but the combination of these factors may result in Solaris being unable to receive an adequate return on invested capital.
The process of mining, exploration and development also involves risks and hazards, including environmental hazards, industrial accidents, labour disputes, unusual or unexpected geological conditions or acts of nature. These risks and hazards could lead to events or circumstances, which could result in the complete loss of a project or could otherwise result in damage or impairment to, or destruction of, mineral properties and future production facilities, environmental damage, delays in exploration and development interruption, and could result in personal injury or death.
Although Solaris evaluates the risks and carries insurance policies to mitigate the risk of loss where economically feasible, not all of these risks are reasonably insurable and insurance coverages may contain limits, deductibles, exclusions and endorsements. Solaris cannot assure that its coverage will be sufficient to meet its needs. Such a loss may have a material adverse effect on Solaris. See “Uninsurable Risks” below for more details.
Risks from international operations
Changes in political situations may affect the manner in which Solaris operates. The operations of Solaris are conducted in Ecuador, Mexico, Chile and Peru which are exposed to various levels of economic, political, currency and other risks and uncertainties. These risks and uncertainties include, but are not limited to: terrorism, hostage taking, military repression, crime, violence, more prevalent or stronger organized crime groups, political instability, corruption, currency controls, extreme fluctuations in currency exchange rates, high rates of inflation, uncertainty of the rule of law and legal system, corruption of public officials and/or courts of law, labour unrest, the risks of war or civil unrest, expropriation and nationalization, renegotiation or nullification of existing concessions, licenses, permits, approvals and contracts, illegal mining, changes in taxation and mining laws, regulations and policies, restrictions on foreign exchange and repatriation, and changing political conditions and governmental regulations relating to foreign investment and the mining business. These countries have experienced political, social and economic unrest in the past and protestors have, from time to time, targeted foreign mining companies and their mining operations. The occurrence of mining regime changes adds uncertainties that cannot be accurately predicted and any future material adverse changes in government policies or legislation in the jurisdictions in which Solaris operates that affect foreign ownership, mineral exploration, development of mining activities and may affect Solaris’ viability.
Page
Solaris Resources Inc.
Management’s Discussion and Analysis
For the years ended December 31, 2024 and 2023
(Expressed in thousands of United States dollars, unless otherwise noted
Risk associated with an emerging and developing market
The disruptions recently experienced in the international and domestic capital markets have led to reduced liquidity and increased credit risk premiums for certain market participants and have resulted in a reduction of available financing. Companies located in countries in the emerging markets may be particularly susceptible to these disruptions and reductions in the availability of credit or increases in financing costs, which could result in them experiencing financial difficulty.
In addition, the availability of credit to entities operating within the emerging and developing markets is significantly influenced by levels of investor confidence in such markets as a whole and as such any factors that impact market confidence (for example, a decrease in credit ratings, state or central bank intervention in one market or terrorist activity and conflict) could affect the price or availability of funding for entities within any of these markets.
Relationships with, and claims by, local communities and indigenous groups
Warintza was in a period of inactivity from late 2006 as a result of social unrest within the surrounding communities and lack of support for mineral exploration within Ecuador. In 2018, Solaris restored the relationship with local communities and started to coordinate with the Ministry of Energy and Mines the process for the implementation of the assessment of prior, free and informed consultation mechanism and the identification of consultation subjects. Once the prior consultation finished and with the community’s support Solaris initiated exploration activities in 2019. Solaris has committed to on-going community engagement and returned 2,349.67 ha surface rights to local Shuar Nations of Warints and Yawi as an integral step to restoring the community’s acceptance of activity on Warintza.
During the third quarter of 2020, Solaris and the local Shuar communities of Warints and Yawi announced the signing of the IBA, which was subsequently updated in the first quarter of 2022 and subsequently in the second quarter of 2024. Solaris considers that the consent of the Shuar Centres of Warints and Yawi is important for the development of the project. However, Solaris is open to dialogue with other Shuar Center which are located out of the direct area of influence even it does not means that its consent be necessary to continue with activities of the project. While the IBA represents significant progress for the development of Warintza, continued development at Warintza is largely contingent on the continued support of these local communities. Any deterioration in Solaris’ relationship with these communities would significantly negatively impact the development of Warintza.
In addition, despite the steps taken to restore the local Shuar communities acceptance of activity at Warintza, opposition to mining activities in Ecuador by a number of non-governmental organizations (“NGOs”) and their influence on indigenous groups may ultimately affect permitting, operations, and Solaris’ reputation. Solaris undertakes various initiatives, involving or for the benefits of local communities, in accordance with its responsible and transparent mining strategies. While Solaris is committed to operating in a socially responsible manner, there can be no assurance that its efforts, in this respect, will mitigate any country risk.
PSHA is a representative of certain local communities. While PSHA has voiced complaints regarding Solaris, such complaints have been made without consulting the communities of Warints and Yawi, without consideration of these communities’ rights to self-determination and without consideration of these communities’ voluntary choice to work with Solaris. Regardless, PSHA’s complaints have the potential to harm Solaris’ reputation and, any growth in the influence of PSHA could have the potential to have a material adverse effect on Solaris and its operations. In March 2025 the Company has formed an inter-institutional working group with the PSHA, ratified through the signing of a Letter of Intent.
Geopolitical risk
Warintza is located in Ecuador, South America. As a result, the Project is subject to certain risks and possible political and economic instability specific to Ecuador, such as the outcome of political elections and the possible turnover of government, political unrest, labour disputes, invalidation of government orders, permits or property rights, risk of corruption including violations under applicable foreign corrupt practices laws, military repression, war, civil disturbances, criminal and terrorist acts, arbitrary changes in laws, expropriation, nationalization, renegotiation or nullification of existing agreements and changes to monetary or taxation policies. The occurrence of any of these risks may adversely affect the mining industry, mineral exploration and mining activities generally or the Company and, among impacts, could result in the impairment or loss of mineral concessions or other mineral rights.
Page
Solaris Resources Inc.
Management’s Discussion and Analysis
For the years ended December 31, 2024 and 2023
(Expressed in thousands of United States dollars, unless otherwise noted
Exploration, development or production may also be affected to varying degrees by government regulations with respect to, but not limited to, restrictions on future exploitation and production, price controls, export controls, income taxes, labour and immigration, and by delays in obtaining or the inability to obtain necessary permits, opposition to mining from environmental and other non-governmental organizations, limitations on foreign ownership, expropriation of property, ownership of assets, environmental legislation, labour relations, limitations on repatriation of income and return of capital, high rates of inflation, increased financing costs and site safety. These factors may affect both Solaris’ ability to undertake exploration and development activities in respect of future properties in the manner contemplated, as well as its ability to continue to explore, develop and operate those properties in which it has an interest or in respect of which it has obtained exploration and development rights to date.
In 2023, former President Guillermo Lasso did not complete his term due to the triggering of “muerte cruzada”, a constitutional mechanism whereby the Presidency and the National Assembly was dissolved, and elections were held. A new National Assembly was elected and Daniel Noboa, from the National Democratic Action party was elected as president. In February 2025, a presidential election was held, with no candidate reaching the required level of votes for outright victory. The two leading candidates Daniel Noboa and Luisa Gonzalez will now compete in a presidential run off election which is scheduled to occur in April 2025, to select the next president.
At the beginning of 2024, due to the issues regarding a definition of the “Prior Consultation” and ruling in the Constitutional Court, the indigenous sector and communities have been making statements of alert and monitoring of the Consultation process and statements regarding public rejection of the advance of mining in their territories.
Any shifts in political attitudes or changes in laws that may result in, among other things, significant changes to mining laws or any other national legal body of regulations or policies are beyond the control of Solaris and may adversely affect its business.
The Company also faces the risk that future governments may adopt substantially different policies. In addition, changes in resource development or investment policies, increases in taxation rates, higher mining fees and royalty payments, revocation or cancellation of mining concession rights or shifts in political attitudes in Ecuador may adversely affect Solaris’ business.
Environmental licenses for exploitation
In order to execute the exploitation phase of mining activities, Solaris must obtain the environmental licenses for such stage, for which it is necessary to comply with a process of prior indigenous consultation and environmental consultation. Prior indigenous consultation, which conforms with the free, prior and informed consultation process, should be regulated by an independent law and currently, in Ecuador, there is no law that regulates the prior indigenous consultation process. This law must be issued by the Ecuadorian National Assembly. The Ecuadorian Constitutional Court ordered the Ecuadorian National Assembly to issue the Prior Indigenous Peoples Consultation Law within one year since its possession in December 2023. Additionally, the Ecuadorian Constitutional Court ordered the Ecuadorian National Assembly to issue a law to regulate the environmental consultation process. Prior indigenous consultation is a different type of process that differs from environmental consultation.
Regarding free, prior and informed consultation, in March 2024 the Ministry of Energy and Mines issued the Manual for the Operationalization of Free, Prior and Informed Consultation, contained in numeral 7 of Article 57 of the Constitution of the Republic of Ecuador for the Issuance of Administrative Measures in Mining Concessions “(the “Manual”)”. On March 13, 2024, the Confederation of Indigenous Nationalities of Ecuador (CONAIE) filed a claim of unconstitutionality against this Manual, which has not been admitted to date.
It is not clear at this time if Solaris will be able or will need to apply for a consultation process following the Manual, or if it will be necessary to wait for the issuance of the corresponding law by the National Assembly. In any case, prior to commencing the exploitation phase of the Warintza Project, the Ecuadorian State (and not Solaris) should conduct further consultation in the area of influence of the project, under the terms and standards provided for in the Constitution, international instruments, the law and the decisions of the Constitutional Court. Prior consultation corresponds exclusively to the Ecuadorian State and not to Solaris. Among the subjects to be consulted are the centres of Warints and Yawi, as well as those other centres defined by the State for such purposes. As the Constitutional Court has stated in reiterated jurisprudence, the project executor (in this case Solaris) cannot participate in the consultation process, since it is an exclusive responsibility of the State. If the State does not apply consultation processes, Solaris may not be able to obtain the environmental license for continuing with its operations in the exploitation stage.
To obtain the environmental license, in accordance with current regulations, an EIA must be submitted to MAATE. For its preparation, a consultant qualified by MAATE was hired, who began the process of gathering field information, including biotic, physical, and social characterization, as well as the analysis of historical data. This process is essential to establish a baseline that, based on the projected exploitation activities, will help define the project’s area of influence, risk management, and ultimately, the environmental management plan for the exploitation phase. The EIA was submitted to MAATE in Q3 2024, and dialogue is ongoing.
Page
Solaris Resources Inc.
Management’s Discussion and Analysis
For the years ended December 31, 2024 and 2023
(Expressed in thousands of United States dollars, unless otherwise noted
Permitting risk
Solaris’ mineral exploration and development activities are subject to receiving and maintaining licenses, permits and approvals (collectively, “permits”) from appropriate governmental authorities in Ecuador, Mexico, Chile and Peru. Solaris may be unable to obtain on a timely basis or maintain in the future all necessary permits to explore and develop its properties. Delays may occur in connection with obtaining necessary renewals or permits for Solaris’ existing operations and activities, additional permits for existing or future operations or activities, or additional permits associated with new legislation. It is possible that previously issued permits may become suspended or revoked for a variety of reasons, including through government or court action. Solaris can provide no assurance that it will continue to hold or obtain, if required to, all permits necessary to develop or continue operating at any particular site, which could adversely affect its operations.
Ecuadorian constitutional court rulings suspending licenses
The Constitutional Court of Ecuador has ordered that the Ecuadorian State issue laws to regulate the exercise of free, prior and informed consultation and environmental consultation which, to date, has not occurred. Even though this has not yet occurred, several courts (including the Ecuadorian Constitutional Court) have issued rulings ordering the suspension of environmental licensing processes and environmental licenses until free and informed prior consultation is carried out. These cases were initiated by constitutional actions filed by people claiming to be members of indigenous peoples living in the project’s area of influence, specifically against the licenses and other administrative acts issued for these projects.
As the communities within the direct area of influence of Warintza, the local Shuar communities of Warints and Yawi, have consented to Solaris’ activities at Warintza, Solaris currently views the risk of a Constitutional Court ruling suspending its licenses as low. Notwithstanding the foregoing, any deterioration in the Company’s relationship with the local communities of Warints and Yawi, or any Constitutional Court ruling suspending Solaris’ environmental license to operate at the Warintza Project coming to fruition, would have a material adverse effect on Solaris and its operations.
Anti-mining sentiment
Anti-mining sentiment in Ecuador has previously resulted in protests at certain extractive projects and multiple mining projects being paralyzed due to opposition and legal action. The Ecuadorian provinces of Pichincha and Azuay are the two provinces that have turned out the most protestors and typically have the highest anti-mining sentiment, in general, in Ecuador. Pichincha is located to the north where referendum results late last year halted mining activity at the Chocó Andino UNESCO site near Quito where there is no activity from the formal sector. The Azuay province is located in the southern region of the country and has a historical anti-mining posture.
By contrast, there has been very little anti-mining sentiment in the Ecuadorian states of Morona Santiago (which hosts the Warintza Project) and Zamora-Chinchipe (which hosts the Fruta del Norte and Mirador projects). For example, to Solaris’ knowledge, the national anti-mining protests in June 2023 turned out zero protestors in the provinces of Morona Santiago and Zamora Chinchipe in the southeastern region of the country where the formal mining sector is located.
The existing anti-mining sentiment in Ecuador has not had a significant impact on the Warintza Project. Notwithstanding the foregoing, any growth of anti-mining sentiment at Warintza or in the province of Morona Santiago could have a material adverse effect on Solaris and its operations.
Failure to comply strictly with applicable laws, regulations and local practices
While the Company seeks to fully comply with applicable laws, regulations and local practices, failure to comply strictly with applicable laws, regulations and local practices relating to mineral rights applications and tenure could result in loss, reduction, cancellation or expropriation of entitlements, or the imposition of additional local or foreign parties as joint venture partners with carried or other interests. Any such loss, reduction or imposition of partners could have a material adverse impact on the Company’s operations or business. Furthermore, increasing complexity of mining laws and regulations may render the Company incapable of strict compliance.
Page
Solaris Resources Inc.
Management’s Discussion and Analysis
For the years ended December 31, 2024 and 2023
(Expressed in thousands of United States dollars, unless otherwise noted
The Company’s concessions are subject to pressure from artisanal and illegal miners
Several of the Company’s concessions are located close to communities with long-standing artisanal, often illegal, mining traditions. Limited economic opportunities in these areas contribute to making gold mining an attractive field of work for local individuals and small associations and companies, who at times view concessions belonging to the Company as particularly attractive targets for alluvial or hard rock mining. In some cases, the local operators (occasionally financed by outsiders), having exhausted development opportunities at their current location may seek to expand or relocate their activities into areas controlled by the Company. In other cases, illegal miners may relocate to one of the Company’s concession areas in response to government pressure that has shut down their prior operations. Local and national political and regulatory authorities may come under pressure to support or not impede the ambitions of these local actors. The Company monitors local mining activities and is in regular contact with regulatory and political authorities to anticipate and manage issues as they arise, however not every incursion can be readily identified. Nonetheless, there is a risk that in the future, due to political or social factors, regulators may make decisions to grant access to artisanal miners that impact the viability of the Company’s projects.
The inherent operational risks associated with mining, exploration and development, many of which are beyond the Company’s control
The Company’s activities are subject to a high degree of risk due to factors that, in some cases, cannot be foreseen or anticipated, or controlled. These risks include, but are not limited to, tectonic or weather activity that may provoke landslides or other impacts, labour disruptions, legislative and regulatory changes, crime, the inability to obtain adequate sources of power, water, labour, suitable or adequate machinery and equipment, and expert attorneys and consultants. In addition, the Company may be unable to acquire or obtain such requirements as water rights and surface rights, which may be critical for the continued advancement of exploration, development and operational activities on its mineral concessions. These processes could generate delays and adverse decisions, however unexpected, could negatively impact project development and the Company’s prospects.
Land title risk
Although Solaris has investigated the right to explore and exploit its various properties and obtained records from government offices with respect to all the mineral claims, licenses, concessions and other rights in and to lands comprising its properties, there is no guarantee of title. Other parties may dispute the title to a property or the property may be subject to prior unregistered agreements and transfers or land claims by aboriginal, native, or indigenous peoples. The title to Solaris’ properties may be affected by undetected encumbrances or defects or governmental actions. Solaris has not conducted surveys of all of its properties and the precise area and location of claims or the properties may be challenged. Title insurance is generally not available for mineral properties. Failure by Solaris to meet its payment and other obligations pursuant to laws governing its mineral claims, licenses, concessions and other forms of land and mineral tenure could result in the loss of its material property interests which could have a material adverse effect on Solaris, which could cause a significant decline in Solaris’ stock price.
Surface rights and access risks
Although the Company acquired the rights to some or all of the minerals in the ground pursuant to its mining concessions, it does not thereby acquire all rights to, or ownership of, the surface to the areas covered by its mining concessions. In such cases, applicable mining laws usually provide for rights of access to the surface for the purpose of carrying on mining activities, however, the enforcement of such rights can be costly and time consuming. In areas where there are no existing surface rights holders, this does not usually cause a problem, as there are no impediments to surface access. However, in areas where there are local populations or landowners, it is necessary, as a practical matter, to negotiate surface access. There can be no guarantee that, despite having the legal right to access the surface and carry on mining activities, the Company will be able to negotiate a satisfactory agreement with any such existing landowners/occupiers for such access, and therefore it may be unable to carry out significant exploration work or mining activities. In addition, in circumstances where such access is denied, or no agreement can be reached, the Company may need to rely on the assistance of local officials or the courts in the local jurisdictions in which the Company operates.
Page
Solaris Resources Inc.
Management’s Discussion and Analysis
For the years ended December 31, 2024 and 2023
(Expressed in thousands of United States dollars, unless otherwise noted
Changes in U.S. laws and policies regulating international trade
The recent election of President Trump in the United States may result in legislative and regulatory changes that could have an adverse effect on the Company and its financial condition. In particular, there is uncertainty regarding U.S. tariffs and support for existing treaty and trade relationships, including with Canada. Implementation of new legislative or regulatory policies by the U.S. government could impose additional costs on the Company, decrease U.S. demand for the Company’s products or otherwise negatively impact the Company, which could have a material adverse impact on the Company’s business.
In early February 2025, the U.S. announced a 25% broad-based tariff on goods exported out of Canada into the United States, other than energy products, which would be subject to a 10% tariff. In response, the Canadian government announced that it would impose a 25% tariff on $155 billion of goods imported from the U.S. The U.S. also announced a 25% tariff on goods imported from Mexico and a 10% tariff on goods imported from China. Representatives of the U.S. government have also publicly stated that they are considering imposing tariffs on goods imported from other countries. Prior to the U.S. tariffs on Canadian and Mexican goods becoming effective, they were paused for a month pending further negotiations.
If enacted, these tariffs, and any changes to these tariffs or imposition of any new tariffs, taxes or import or export restrictions or prohibitions, could have a material adverse effect on the Company’s business. Furthermore, there is a risk that the tariffs imposed by the U.S. on other countries will trigger a broader global trade war which could have a material adverse effect on the Canadian, U.S. and global economies.
Middle Eastern Conflicts
On October 7, 2023, Hamas terrorists infiltrated Israel’s southern border from the Gaza Strip and conducted a series of attacks on civilian and military targets. Hamas also launched extensive rocket attacks on the Israeli population and industrial centres located along Israel’s border with the Gaza Strip and in other areas within the State of Israel. Following the attack, Israel’s security cabinet declared war against Hamas and the military campaign against these terrorist organizations has launched a series of responding attacks in Palestine. This conflict has significantly broadened with Israel also battling Hezbollah in Lebanon and significant conflict between Israel and Iran and other Iran backed proxies in the area. In addition, recently the Syrian Assad regime has fallen and it is unknown whether a stable Syrian government will develop.
The outcome of these conflicts has the potential to have wide-ranging consequences on the world economy. There is a risk that these conflicts and developments could lead to wider regional instability in the Middle East, home to some of the world’s biggest oil producers. The long-term impacts of these conflicts remain uncertain.
Russia-Ukraine conflict
In late February 2022, Russia launched a large-scale military attack on Ukraine, which amplified global geopolitical tensions. In response to the military action by Russia, various countries, including Canada, issued broad-ranging economic sanctions against Russia. Such sanctions and any future sanctions against Russia may adversely impact, among other things, the Russian economy, which directly and indirectly affect various sectors of the economy, disrupt the global supply chain, and increase inflationary pressures. Accordingly, the actions discussed above and the potential for a wider conflict could increase financial market volatility and cause severe negative effects on regional and global economic markets, and therefore have a significant negative effect on the ability of the Company to obtain equity financing to fund additional exploration activities.
Risk of global outbreaks and contagious diseases
Disruptions caused by pandemics, epidemics or infectious disease outbreaks could materially adversely affect our business, operations, financial results and forward-looking expectations. Governments’ emergency measures to combat the spread could include restrictions on business activity and travel, as well as requirements to isolate or quarantine. The duration and magnitude of such impacts will depend on many factors that we may not be able to accurately predict.
Page
Solaris Resources Inc.
Management’s Discussion and Analysis
For the years ended December 31, 2024 and 2023
(Expressed in thousands of United States dollars, unless otherwise noted
Fraud and corruption
Solaris’ operations are governed by, and involve interactions with, many levels of government in numerous countries. Solaris is required to comply with anti-corruption and anti-bribery laws, as well as similar laws in the countries in which Solaris conducts business. In recent years, there has been a general increase in both the frequency of enforcement and the severity of penalties under such laws, resulting in greater scrutiny and punishment to companies convicted of violating anti-corruption and anti-bribery laws.
Furthermore, a company may be found liable for violations by not only its employees, but also by its contractors and third-party agents. Solaris’ internal procedures and programs may not always be effective in ensuring that Solaris, its employees, contractors or third-party agents will comply strictly with such laws. If Solaris becomes subject to an enforcement action or in violation of such laws, this may have a material adverse effect on its reputation, result in significant penalties, fines, monitoring and investigation costs and/or sanctions imposed on it, and/or have a material adverse effect on Solaris’ operations.
Ethics and business practices
Solaris maintains and requires adherence to policies governing ethical business conduct and practices, including prohibition of illegal payments, and respect for human rights and the individual. All personnel are expected to promote a respectful and inclusive workplace environment irrespective of ethnic background, gender, age or experience. Nevertheless, there is no assurance of compliance and the Company may be subject to allegations of discriminatory practices, harassment, unethical behavior, or breach of human rights.
Solaris may in the future become subject to legal proceedings
Solaris may, from time to time, become involved in various claims, legal proceedings, regulatory investigations and complaints. Solaris cannot reasonably predict the likelihood or outcome of any actions should they arise. If Solaris is unable to resolve any such disputes favorably, it may have a material adverse effect on Solaris’ financial performance, cash flows, and results of operations. Solaris’ assets and properties may become subject to further liens, agreements, claims, or other charges as a result of such disputes. Any claim by a third party on or related to any of Solaris’ properties, especially where mineral reserves have been located, could result in Solaris losing a commercially viable property. Even if a claim is unsuccessful, it may potentially affect Solaris’ operations due to the high costs of defending against the claim. If Solaris loses a commercially viable property, such a loss could lower its future revenues, or cause Solaris to cease operations if the property represents all or a significant portion of Solaris’ mineral reserves.
Tax regime in Ecuador
The tax regime in Ecuador may be subject to differing interpretations, is subject to change without notice and the Company’s interpretations may not coincide with that of the Ecuadorian tax authorities. In order for there to be restrictions on the repatriation of earnings, the Government of Ecuador would need to reform through the National Assembly the Organic Code of Production, Commerce and Investment that grant rights to freely repatriate earnings. As a result, the taxation applicable to transactions and operations may be challenged or revised by the Ecuadorian tax authorities, which could result in significant additional taxes, penalties and/or interest. Given the complexity of the tax calculations and interpretations, there is a risk that the currently expected taxation regime will not be applied or that different tax authorities will not agree with the calculations which may negatively impact the Company and the economic feasibility of the Warintza Project.
There is also a risk that restrictions on the repatriation of earnings from Ecuador to foreign entities will be imposed in the future and the Company has no control over withholding tax rates. In addition, there are certain laws and regulations enacted in Ecuador that impose a capital gains tax on profits derived from the sale of shares, ownership interests and other rights, such as grant of rights for exploration concessions, exploitation, or similar activities of companies with permanent establishments in the country. The impact of these laws and regulations on the Company or its shareholders has not yet been determined.
Page
Solaris Resources Inc.
Management’s Discussion and Analysis
For the years ended December 31, 2024 and 2023
(Expressed in thousands of United States dollars, unless otherwise noted
Solaris’ mineral assets are located outside Canada and are held indirectly through foreign affiliates
It may be difficult if not impossible to enforce judgements obtained in Canadian courts predicted upon the civil liability provisions of the securities laws of certain provinces against substantially all of Solaris’ assets which are located outside Canada.
Commodity price risk
The price of Common Shares, financial results and exploration, and development and mining activities in the future may be materially adversely affected by declines in the price of copper, molybdenum and gold. Copper, molybdenum and gold prices fluctuate widely and are affected by numerous factors beyond Solaris’ control, such as the sale or purchase of metals by various central banks and financial institutions, interest rates, exchange rates, inflation or deflation, fluctuation in the value of the United States dollar and foreign currencies, global and regional supply and demand, and the political and economic conditions of major metals-producing and metals-consuming countries throughout the world.
Exchange rate fluctuations
Solaris reports its results in U.S. dollars, while many of Solaris’ investments, costs and revenues may be denominated in other currencies. This may result in additions to Solaris’ reported costs or reductions in Solaris’ reported revenues. Fluctuations in exchange rates between currencies in which Solaris invests, reports, or derives income may cause fluctuations in its financial results that are not necessarily related to Solaris’ underlying operations.
Joint ventures
Solaris may enter into joint venture or similar arrangements with regard to future exploration, development and production properties (including potentially Solaris’ concessions). There is a risk any future joint venture partner does not meet its obligations and Solaris may therefore suffer additional costs or other losses. It is also possible that the interests of Solaris or future joint venture partners are not aligned resulting in project delays or additional costs and losses. Solaris may have minority interests in the companies, partnerships and ventures in which it invests and may be unable to exercise control over the operations of such companies.
Property commitments
The properties held by Solaris may be subject to various land payments and/or work commitments. Failure by Solaris to meet its payment obligations or otherwise fulfill its commitments under these agreements could result in the loss of related property interests.
Infrastructure
Mineral exploration and development activities depend, to one degree or another, on adequate infrastructure. The costs, timing and complexities of developing Solaris’ projects may be greater than anticipated for certain property interest without access to reliable roads, bridges, power sources and water supply. Unusual or infrequent weather phenomena, terrorism, sabotage, government or other interference in the maintenance or provision of such infrastructure could adversely affect Solaris’ operations, financial condition and results of operations.
Water management
Water is a critical resource for the Company’s operations and inadequate water management and stewardship could have a material adverse effect on the Company and its operations. While certain aspects relating to water management are within the Company’s control, extreme weather events can negatively impact the Company’s water management practices. These can consequently impact operations, disrupt production, increase costs and damage site and ancillary infrastructure.
The Company’s production estimates are dependent on, among other things, water supply, water storage and water quality, and production may be adversely impacted by availability of any of those conditions. Inadequate water supply or poor water management can directly affect capital and operating costs. Solaris could encounter business disruptions and operational difficulties in addressing too much water or too little water resulting in an under supply of water at the Company’s operations, which the mills require to operate. Both of which could lead to production and other disruptions and impact the Company’s business, financial position and results of operations.
Page
Solaris Resources Inc.
Management’s Discussion and Analysis
For the years ended December 31, 2024 and 2023
(Expressed in thousands of United States dollars, unless otherwise noted
Mining, processing, development and exploration activities are dependent on adequate infrastructure and reliable water supply and water management. Failure to properly manage water levels or properly treat water can lead to treated water quality that is too low to allow for discharge when needed or other challenges in the ability to store water in the amounts required. The Company may also not be able to discharge water when needed for regulatory reasons outside of its control, including drought conditions where the receiving environment has insufficient capacity. Poor water management and discharge control may not only result in contaminants exceeding permitted limits, but also the suspension of operations at the Company’s mine sites. There can be no guarantees that Company’s current water management plans will be sufficient or perform as intended, and there can be no assurances that the Company will be able to discharge water when needed, which could subject the Company to liability and affect the Company’s business, financial condition and results of operations.
Insufficient water management practices could lead to damage to site infrastructure and have a direct impact on the Company’s operations and production. Underperformance or ineffective maintenance of the stabilization and dewatering of its tailings storage facility structures, or improper management of site water could contribute to dam failure or tailings release and may also result in damage or injury to people or property.
Properties located in remote areas
Solaris’ exploration and development properties may be located in remote areas with challenging terrain, climate and access, resulting in technical challenges for conducting geological exploration. The remote location of Solaris’ operations may also result in increased costs and transportation difficulties, which could have a material adverse effect on Solaris’ business and results of operations.
Lack of availability of resources
Mining exploration requires ready access to mining equipment such as drills, and crews to operate that equipment. There can be no assurance that such resources will be available to Solaris on a timely basis or at a reasonable cost. Failure to obtain these resources when needed may result in delays in Solaris’ exploration programs.
Dependence on highly skilled personnel
Solaris’ prospects depend in part on the services of key Board members, executives and other highly skilled and experienced personnel focused on managing Solaris’ interests and the advancement of its mineral projects, as well as its other interests, in addition to the identification of new opportunities for growth and funding. The loss of these persons or Solaris’ inability to attract and retain additional highly skilled employees required for Solaris’ activities may have a material adverse effect on its business or future operations. Solaris does not currently maintain “key person” life insurance on any of its key employees.
Competition
There is competition within the mining industry for the discovery and acquisition of properties considered to have commercial potential. Solaris competes with other mining companies, many of which have greater financial resources than Solaris, for the acquisition of mineral claims, leases and other mineral interests as well as for the recruitment and retention of qualified employees and other personnel.
Significant shareholders
Each of Solaris’ significant shareholders has or will have the ability to significantly influence the outcome of corporate actions requiring shareholder approval, including the election of directors of Solaris and the approval of certain corporate transactions. Solaris’ significant shareholders’ respective interests may differ from the interests of Solaris or its other shareholders. The concentration of ownership of the Common Shares may also have the effect of dissuading third-party offers or delaying or preventing other possible strategic transactions of Solaris.
Page
Solaris Resources Inc.
Management’s Discussion and Analysis
For the years ended December 31, 2024 and 2023
(Expressed in thousands of United States dollars, unless otherwise noted
Reputational risk
As a result of the increased usage and the speed and global reach of social media and other web-based tools used to generate, publish and discuss user-generated content and to connect with other users, companies today are at much greater risk of losing control over how they are perceived in the marketplace. Damage to the Company’s reputation can be the result of the actual or perceived occurrence of any number of events, and could include any negative publicity (for example, with respect to the Company’s handling of environmental matters or the Company’s dealings with community groups), whether true or not. The Company places a great emphasis on protecting its image and reputation, but the Company does not ultimately have direct control over how it is perceived by others. Reputation loss may lead to increased challenges in developing and maintaining community relations, decreased investor confidence and an impediment to the Company’s overall ability to advance its projects, thereby having a material adverse impact on financial performance, cash flows and growth prospects.
Conflicts of interest
Certain of the directors and/or officers of Solaris also serve as directors and/or officers of other companies involved in natural resource exploration, development and mining operations and consequently there exists the possibility for such directors and/or officers to be in a position of conflict. Any decision made by any of such directors and/or officers will be made in accordance with their duties and obligations to deal fairly and in good faith with a view to the best interests of Solaris and Solaris shareholders. In addition, each director is required to declare and refrain from voting on any matter in which such director may have a conflict of interest in accordance with the procedures set forth in the Business Corporations Act (British Columbia) and other applicable laws.
Uninsurable risks
As mentioned above, Solaris’ business is subject to a number of risks and hazards including adverse environmental conditions, industrial accidents, labour disputes, and technical difficulties due to unusual or unexpected geologic formations. Such risks could result in personal injury or death, environmental damage, damage to and destruction of the facilities, delays in exploration and development, monetary losses and legal liability. For some of these risks, Solaris maintains insurance to protect against these losses at levels consistent with industry practice. However, Solaris may not be able to maintain current levels of insurance, particularly if there is a significant increase in the cost of premiums. Moreover, insurance against risks such as environmental pollution or other hazards as a result of exploration and production may not be generally available to Solaris or to other companies in the mining industry on acceptable terms.
Solaris might also become subject to environmental liability or other hazards which may not be insured against or which we may elect not to insure against because of premium costs or other reasons. Losses from these events may cause Solaris to incur significant costs that could have a material adverse effect upon its financial condition and results of operations.
Information systems
Targeted attacks on Solaris’ systems (or on systems of third parties that Solaris relies on), failure or non-availability of key information technology (“IT”) systems or a breach of security measures designed to protect Solaris’ IT systems could result in disruptions to Solaris’ operations, extensive personal injury, property damage or financial or reputational risks. As the threat landscape is ever-changing, Solaris must make continuous mitigation efforts, including risk prioritized controls to protect against known and emerging threats, tools to provide automate monitoring and alerting and backup and recovery systems to restore systems and return to normal operations.
Public company obligations
Solaris is subject to evolving corporate governance and public disclosure regulations that have increased both Solaris’ compliance costs and the risk of non-compliance, which could adversely impact Common Share price.
Solaris is subject to changing rules and regulations promulgated by a number of governmental and self-regulated organizations, including the Canadian Securities Administrators, the SEC, the TSX, NYSE American and the International Accounting Standards Board. These rules and regulations continue to evolve in scope and complexity creating many new requirements.
Page
Solaris Resources Inc.
Management’s Discussion and Analysis
For the years ended December 31, 2024 and 2023
(Expressed in thousands of United States dollars, unless otherwise noted
Internal controls provide no absolute assurances as to reliability of financial reporting and financial statement preparation, and ongoing evaluation may identify areas in need of improvement
Solaris may fail to maintain the adequacy of its internal control over financial reporting as such standards are modified, supplemented or amended from time to time, and Solaris may not be able to ensure that it can conclude on an ongoing basis that it has effective internal controls over financial reporting. Solaris’ failure to satisfy the requirements of Canadian legislation on an ongoing, timely basis could result in the loss of investor confidence in the reliability of its financial statements, which in turn could harm Solaris’ business and negatively impact the trading price of the Common Shares or market value of its other securities. In addition, any failure to implement required new or improved controls, or difficulties encountered in their implementation, could harm Solaris’ operating results or cause it to fail to meet its reporting obligations.
Solaris may fail to maintain the adequacy of its disclosure controls. Disclosure controls and procedures are designed to ensure that the information required to be disclosed by Solaris in reports filed with securities regulatory agencies is recorded, processed, summarized and reported on a timely basis and is accumulated and communicated to Solaris’ management, as appropriate, to allow timely decisions regarding required disclosure.
No evaluation can provide complete assurance that Solaris’ financial and disclosure controls will detect or uncover all failures of persons within Solaris to disclose material information otherwise required to be reported. A control system, no matter how well designed and operated, can provide only reasonable, not absolute, assurance with respect to the reliability of financial reporting and financial statement preparation. The effectiveness of Solaris’ controls and procedures could also be limited by simple errors or faulty judgments.
The Company’s foreign subsidiary operations may impact its ability to fund operations efficiently, as well as the Company’s valuation and Common Share price
The Company conducts operations through foreign subsidiaries and substantially all of its assets are held in such entities. Accordingly, any limitation on the transfer of cash or other assets between the parent corporation and such entities, or among such entities, could restrict the Company’s ability to fund its operations efficiently. Any such limitations, or the perception that such limitations may exist now or in the future, could have an adverse impact on the Company’s valuation and stock price.
Common Share price fluctuation
Securities markets have experienced a high degree of price and volume volatility, and the market price of securities of many companies have experienced wide fluctuations which have not necessarily been related to their operating performance, underlying asset values or prospects. Additionally, companies like Solaris often experience periods where their shares are thinly traded. There can be no assurance that these kinds of share price fluctuations or lack of liquidity will not occur in the future, and if they do occur, Solaris does not know how severe the impact may be on its ability to raise additional funds through equity issues. If Solaris is unable to obtain such additional financing, any investment in Solaris may be materially diminished in value or lost.
The value of the Common Shares, as well as Company’s ability to raise equity capital, may be impacted by future issuances of Common Shares
The Company is authorized to issue an unlimited number of Common Shares without par value. The Company may issue more Common Shares in the future. Sales of substantial amounts of Common Shares (including Common Shares issuable upon the exercise of stock options), or the perception that such sales could occur, could materially adversely affect prevailing market prices for the Common Shares and the ability of the Company to raise equity capital in the future.
Future sales of Common Shares by existing shareholders
Sales of a large number of Common Shares in the public markets, or the potential for such sales, could decrease the trading price of the Common Shares and could impair the ability of the Company to raise capital through future sales of Common Shares.
Page
Solaris Resources Inc.
Management’s Discussion and Analysis
For the years ended December 31, 2024 and 2023
(Expressed in thousands of United States dollars, unless otherwise noted
Costs of land reclamation
It is difficult to determine the exact amounts which will be required to complete all land reclamation activities in connection with the properties in which the Company holds an interest. Reclamation bonds and other forms of financial assurance represent only a portion of the total amount of money that will be spent on reclamation activities over the life of a mine. Accordingly, it may be necessary to revise planned expenditures and operating plans in order to fund reclamation activities. Such costs may have a material adverse impact upon the consolidated financial condition and results of operations of the Company.
Measures to protect endangered species may adversely affect the Company’s operations
The countries in which Company operates (including in particular, Ecuador) have diverse and fragile ecosystems and the federal government, regional governments, politicians, community leaders, and NGOs are vigilant in the protection of endangered species. The existence or discovery of an endangered species at or near the Company’s projects may have a number of adverse consequences to the Company’s plans and operations. For instance, the presence of an endangered species could require the Company to modify its design plans and construction, to take extraordinary measures to protect the species or to cease its activities temporarily or permanently, all of which would delay the Company’s exploration activities and have an adverse economic impact on the Company, which could be material. The existence or discovery of an endangered species at Warintza could also ignite NGO and local community opposition to the Company’s projects, which could present further challenges to exploration and development activities.
Environmental risks and hazards
All phases of the Company’s consolidated operations are subject to environmental regulation in the various jurisdictions in which it operates. These regulations mandate, among other things, the maintenance of air and water quality standards and land reclamation. They also set forth limitations on the generation, transportation, storage and disposal of solid and hazardous waste. Environmental legislation is evolving in a manner which will require stricter standards and enforcement, increased fines and penalties for non-compliance, including potential loss of title, more stringent environmental assessments of proposed projects, and a heightened degree of responsibility for companies and their officers, directors and employees. There is no assurance that future changes in environmental regulation, if any, will not adversely affect the Company’s operations. Environmental hazards may exist on the properties on which the Company holds interests which are unknown to the Company at present and which have been caused by previous or existing owners or operators of the properties.
Failure to comply with applicable environmental laws, regulations and permitting requirements may result in enforcement actions thereunder, including orders issued by regulatory or judicial authorities causing operations to cease or be curtailed, and may include corrective measures requiring capital expenditures, installation of additional equipment, or remedial actions. Parties engaged in mining operations or in the exploration or development of mineral properties may be required to compensate those suffering loss or damage by reason of the mining activities and may have civil or criminal fines or penalties imposed for violations of applicable laws or regulations.
Amendments to current environmental laws, regulations and permits governing operations and activities of mining and exploration companies, or more stringent implementation thereof, could have a material adverse impact on the Company and cause increases in exploration expenses, capital expenditures or production costs, reductions in levels of production at producing properties or require abandonment or delays in development of new mining properties.
Page
Solaris Resources Inc.
Management’s Discussion and Analysis
For the years ended December 31, 2024 and 2023
(Expressed in thousands of United States dollars, unless otherwise noted
Changes in climate conditions
Governments are moving to introduce climate change legislation and treaties at the international, national, state/provincial and local levels. Regulation relating to emission levels (such as carbon taxes) and energy efficiency is becoming more stringent. If the current regulatory trend continues, the Company expects that this may result in increased costs at some of its operations. In addition, the physical risks of climate change may also have an adverse effect on the Company’s operations. These risks include extreme weather events such as increased frequency or intensity of wildfire seasons or prolonged drought which could have the potential to disrupt the Company’s operations. Effects of climate change or extreme weather events could cause prolonged disruption to the delivery of essential commodities, which may cause the Company’s production efficiency to be reduced.
The Company can provide no assurance that efforts to mitigate the risks of climate changes will be effective and that the physical risks of climate change will not have an adverse effect on the Company’s operations and profitability.
Differences in U.S. and Canadian reporting of mineral reserves and resources
The Company’s mineral reserve and resource estimates are not directly comparable to those made in filings subject to SEC reporting and disclosure requirements as the Company generally reports mineral reserves and resources in accordance with Canadian practices. These practices are different from those used to report mineral reserve and resource estimates in reports and other materials filed with the SEC.
Accordingly, information concerning descriptions of mineralization, reserves and resources contained in this MDA, or in the documents incorporated herein by reference, may not be comparable to information made public by United States companies subject to the reporting and disclosure requirements of the SEC.
As a “foreign private issuer”, the Company is exempt from Section 14 Proxy Rules and Section 16 of the Securities Exchange Act of 1934
The Company is a “foreign private issuer” as defined in Rule 3b-4 under the United States Securities Exchange Act of 1934, as amended (the “U.S. Exchange Act”). Equity securities of the Company are accordingly exempt from Sections 14(a), 14(b), 14(c), 14(f) and 16 of the U.S. Exchange Act pursuant to Rule 3a12-3 of the U.S. Exchange Act. Therefore, the Company is not required to file a Schedule 14A proxy statement in relation to the annual meeting of shareholders. The submission of proxy and annual meeting of shareholder information on Form 6-K may result in shareholders having less complete and timely information in connection with shareholder actions. The exemption from Section 16 rules regarding reports of beneficial ownership and purchases and sales of Common Shares by insiders and restrictions on insider trading in the Company’s securities may result in shareholders having less data and there being fewer restrictions on insiders’ activities in the Company’s securities.
Claims under U.S. securities laws
The enforcement by investors of civil liabilities under the federal securities laws of the United States may be affected adversely by the fact that the Company is incorporated under the laws of British Columbia, Canada, that the independent chartered public accountants who have audited the Company’s financial statements and some or all of the Company’s directors and officers may be residents of Canada or elsewhere, and that all or a substantial portion of the Company’s assets and said persons are located outside the United States. As a result, it may be difficult for holders of the Common Shares to effect service of process within the United States upon people who are not residents of the United States or to realize in the United States upon judgments of courts of the United States predicated upon civil liabilities under the federal securities laws of the United States.
Readers are cautioned that the foregoing list of risks, uncertainties and other factors is not exhaustive.
Page
Solaris Resources Inc.
Management’s Discussion and Analysis
For the years ended December 31, 2024 and 2023
(Expressed in thousands of United States dollars, unless otherwise noted
DISCLOSURE CONTROLS AND PROCEDURES AND INTERNAL CONTROL OVER FINANCIAL REPORTING
The Chief Executive Officer (“CEO”) and Chief Financial Officer (“CFO”) have designed or caused to be designed under their supervision the Company’s disclosure controls and procedures (“DC&P”) to provide reasonable assurance that material information regarding the Company is accumulated and communicated to the Company’s management, including its CEO and CFO, in a timely manner. In addition, the CEO and CFO have designed or caused to be designed under their supervision internal controls over financial reporting (“ICFR”) to provide reasonable assurance regarding the reliability of financial reporting and the preparation of financial statements, as well as an evaluation on whether there were changes to its ICFR during most recent fiscal quarter that have materially affected, or are reasonably likely to materially affect, the Company’s ICFR. The control framework used to design the Company’s ICFR is based on the 2013 control framework developed by the Committee of Sponsoring Organizations of the Treadway Commission.
For the year ended December 31, 2024, the DC&P have been designed and are operating effectively to provide reasonable assurance that material information relating to the Company is made known to the CEO and CFO, particularly during the period in which the relevant annual filings are prepared and the information required to be disclosed by the Company in its filings or other reports filed or submitted by it under securities legislation is recorded, processed, summarized and reported within the time periods specified. In addition, ICFR have also been designed and are operating effectively to provide reasonable assurance regarding the reliability of financial reporting and the preparation of financial statements.
A control system, no matter how well conceived and operated, can provide only reasonable, not absolute, assurance that its objectives are met. Due to inherent limitations in all such systems, no evaluations of controls can provide absolute assurance that all control issues, if any, within a company are detected on a timely basis. Accordingly, our DC&P and our ICFR are effective in providing reasonable, not absolute, assurance that the objectives of our control systems have been met.
CHANGES IN INTERNAL CONTROL OVER FINANCIAL REPORTING
National Instrument 52-109 – Certification of Disclosure in Issuers’ Annual and Interim Filings requires Canadian public companies to disclose any changes in ICFR during the most recent fiscal quarter that have materially affected, or are reasonably likely to materially affect, ICFR. No material changes were made to internal controls in the three months ended December 31, 2024.
QUALIFIED PERSON
The technical information contained in this document related to the MRE was based upon the Technical Report entitled “Mineral Resource Estimate Update - NI 43-101 Technical Report, Warintza Project, Ecuador” with an effective date of July 1, 2024, prepared under the supervision of Mario E. Rossi, FAusIMM, RM-SME, Principal Geostatistician of Geosystems International Inc., who is a “Qualified Person” as defined in NI 43-101. The corresponding Technical Report disclosing the MRE in accordance with NI 43-101 is available on the Company’s website and on SEDAR+ under the Company’s profile at www.sedarplus.ca and on EDGAR at www.sec.gov. The remaining technical information contained in this document has been reviewed and approved by Jorge Fierro, M.Sc., DIC, PG, Vice President Exploration of Solaris who is a “Qualified Person” as defined in NI 43-101. Jorge Fierro is a Registered Professional Geologist through the SME (registered member #4279075).
Page
Exhibit 99.4
CERTIFICATION REQUIRED BY RULE 13a-14(a) UNDER THE SECURITIES EXCHANGE ACT OF 1934
I, Matthew Rowlinson, of Solaris Resources Inc. certify that:
| 1. | I have reviewed this annual report on Form 40-F of Solaris Resources Inc. (the “Issuer”); |
| 2. | Based on my knowledge, this report does not contain any untrue statement of a material fact or omit to state a material fact necessary to make the statements made, in light of the circumstances under which such statements were made, not misleading with respect to the period covered by this report; |
| 3. | Based on my knowledge, the financial statements, and other financial information included in this report, fairly present in all material respects the financial condition, results of operations and cash flows of the Issuer as of, and for, the periods presented in this report; |
| 4. | The Issuer’s other certifying officer and I are responsible for establishing and maintaining disclosure controls and procedures (as defined in Exchange Act Rules 13a-15(e) and 15d-15(e)) for the Issuer and have: |
| a) | Designed such disclosure controls and procedures, or caused such disclosure controls and procedures to be designed under our supervision, to ensure that material information relating to the Issuer, including its consolidated subsidiaries, is made known to us by others within those entities, particularly during the period in which this report is being prepared; |
| b) | [Reserved]; |
| c) | Evaluated the effectiveness of the Issuer’s disclosure controls and procedures and presented in this report our conclusions about the effectiveness of the disclosure controls and procedures, as of the end of the period covered by this report based on such evaluation; and |
| d) | Disclosed in this report any change in the Issuer’s internal control over financial reporting that occurred during the period covered by the annual report that has materially affected, or is reasonably likely to materially affect, the Issuer’s internal control over financial reporting. |
| 5. | The Issuer’s other certifying officer and I have disclosed, based on our most recent evaluation of internal control over financial reporting, to the Issuer’s auditor and the audit committee of the Issuer’s board of directors (or persons performing the equivalent functions): |
| a) | All significant deficiencies and material weaknesses in the design or operation of internal control over financial reporting which are reasonably likely to adversely affect the Issuer’s ability to record, process, summarize and report financial information; and |
| b) | Any fraud, whether or not material, that involves management or other employees who have a significant role in the Issuer’s internal control over financial reporting. |
| Date: March 20, 2025 | By: | /s/ Matthew Rowlinson |
| Matthew Rowlinson | ||
| Chief Executive Officer | ||
| (Principal Executive Officer) |
Exhibit 99.5
CERTIFICATION REQUIRED BY RULE 13a-14(a) UNDER THE SECURITIES EXCHANGE ACT OF 1934
I, Richard Hughes, of Solaris Resources Inc. certify that:
| 1. | I have reviewed this annual report on Form 40-F of Solaris Resources Inc. (the “Issuer”); |
| 2. | Based on my knowledge, this report does not contain any untrue statement of a material fact or omit to state a material fact necessary to make the statements made, in light of the circumstances under which such statements were made, not misleading with respect to the period covered by this report; |
| 3. | Based on my knowledge, the financial statements, and other financial information included in this report, fairly present in all material respects the financial condition, results of operations and cash flows of the Issuer as of, and for, the periods presented in this report; |
| 4. | The Issuer’s other certifying officer and I are responsible for establishing and maintaining disclosure controls and procedures (as defined in Exchange Act Rules 13a-15(e) and 15d-15(e)) for the Issuer and have: |
| a) | Designed such disclosure controls and procedures, or caused such disclosure controls and procedures to be designed under our supervision, to ensure that material information relating to the Issuer, including its consolidated subsidiaries, is made known to us by others within those entities, particularly during the period in which this report is being prepared; |
| b) | [Reserved]; |
| c) | Evaluated the effectiveness of the Issuer’s disclosure controls and procedures and presented in this report our conclusions about the effectiveness of the disclosure controls and procedures, as of the end of the period covered by this report based on such evaluation; and |
| d) | Disclosed in this report any change in the Issuer’s internal control over financial reporting that occurred during the period covered by the annual report that has materially affected, or is reasonably likely to materially affect, the Issuer’s internal control over financial reporting. |
| 5. | The Issuer’s other certifying officer and I have disclosed, based on our most recent evaluation of internal control over financial reporting, to the Issuer’s auditor and the audit committee of the Issuer’s board of directors (or persons performing the equivalent functions): |
| a) | All significant deficiencies and material weaknesses in the design or operation of internal control over financial reporting which are reasonably likely to adversely affect the Issuer’s ability to record, process, summarize and report financial information; and |
| b) | Any fraud, whether or not material, that involves management or other employees who have a significant role in the Issuer’s internal control over financial reporting. |
| Date: March 20, 2025 | By: | /s/ Richard Hughes |
| Richard Hughes | ||
| Chief Financial Officer | ||
| (Principal Financial and Accounting Officer) |
Exhibit 99.6
CERTIFICATION PURSUANT TO
18 U.S.C. §1350,
AS ADOPTED PURSUANT TO
SECTION 906 OF THE SARBANES-OXLEY ACT OF 2002
In connection with the Annual Report of Solaris Resources Inc. (the “Company”) on Form 40-F for the period ended December 31, 2024 as filed with the Securities and Exchange Commission on the date hereof (the “Report”), I, Matthew Rowlinson, Chief Executive Officer of the Company, certify, pursuant to 18 U.S.C. §1350, as adopted pursuant to Section 906 of the Sarbanes-Oxley Act of 2002, that:
| (1) | The Report fully complies with the requirements of Section 13(a) or 15(d) of the Securities Exchange Act of 1934, as amended; and |
| (2) | The information contained in this Report fairly presents, in all material respects, the financial condition and results of operations of the Company. |
| March 20, 2025 | /s/ Matthew Rowlinson |
| Matthew Rowlinson | |
| Chief Executive Officer | |
| (Principal Executive Officer) |
A signed original of this written statement required by Section 906 has been provided to Solaris Resources Corp. and will be retained by Solaris Resources Corp. and furnished to the Securities and Exchange Commission or its staff upon request.
Exhibit 99.7
CERTIFICATION PURSUANT TO
18 U.S.C. §1350,
AS ADOPTED PURSUANT TO
SECTION 906 OF THE SARBANES-OXLEY ACT OF 2002
In connection with the Annual Report of Solaris Resources Inc. (the “Company”) on Form 40-F for the period ended December 31, 2024 as filed with the Securities and Exchange Commission on the date hereof (the “Report”), I, Richard Hughes, Chief Financial Officer of the Company, certify, pursuant to 18 U.S.C. §1350, as adopted pursuant to Section 906 of the Sarbanes-Oxley Act of 2002, that:
| (1) | The Report fully complies with the requirements of Section 13(a) or 15(d) of the Securities Exchange Act of 1934, as amended; and |
| (2) | The information contained in this Report fairly presents, in all material respects, the financial condition and results of operations of the Company. |
|
March 20, 2025 |
/s/ Richard Hughes |
| Richard Hughes | |
| Chief Financial Officer | |
| (Principal Financial and Accounting Officer) |
A signed original of this written statement required by Section 906 has been provided to Solaris Resources Corp. and will be retained by Solaris Resources Corp. and furnished to the Securities and Exchange Commission or its staff upon request.
Exhibit 99.8
CONSENT OF INDEPENDENT REGISTERED PUBLIC ACCOUNTING FIRM
The Board of Directors
Solaris Resources Inc.
We consent to the use of our report dated March 20, 2025 on the consolidated financial statements of Solaris Resources Inc. (the Entity) which comprise the consolidated statements of financial position as of December 31, 2024 and 2023, the related consolidated statements of net loss and comprehensive loss, cash flows and changes in equity for each of the years then ended, and the related notes (collectively the consolidated financial statements) which is included in the Annual Report on Form 40-F of the Entity for the fiscal year ended December 31, 2024.
We also consent to the incorporation by reference of such report in the Registration Statement (No. 333-283247) on Form S-8 and Registration Statement (No. 333-280241) on Form F-10 of the Entity.
/s/ KPMG LLP
Chartered Professional Accountants
March 20, 2025
Vancouver, Canada
Exhibit 99.9
CONSENT OF JORGE FIERRO
The undersigned hereby the use of their name in connection with references to their involvement in the preparation of certain technical information where used or incorporated by reference in the annual report on Form 40-F of Solaris Resources Inc. (the “Company”) being filed with the United States Securities and Exchange Commission and in the Company’s Registration Statements on Form S-8 (333-283247) and Form F-10 (333-280241).
Yours truly,
| /s/ Jorge Fierro | |
| Jorge Fierro, M.Sc., DIC, PG | |
| Solaris Resources Inc. | |
| Dated: March 20, 2025 |
Exhibit 99.10
CONSENT OF MARIO E. ROSSI
The undersigned hereby consents to the use of the technical report titled “Mineral Resource Estimate Update – NI 43-101 Technical Report for the Warintza Project, Ecuador” with an effective date of July 1, 2024, including as amended and restated, and the information derived therefrom, as well as the reference to their name, in each case where used or incorporated by reference in the annual report on Form 40-F of Solaris Resources Inc. (the “Company”) being filed with the United States Securities and Exchange Commission and in the Company’s Registration Statements on Form S-8 (333-283247) and Form F-10 (333-280241)
| /s/ Mario E. Rossi | |
| Mario E. Rossi, MSc, Min. Eng. | |
| Dated: March 20, 2025 |