株探米国株
英語
エドガーで原本を確認する
6-K 1 d131315d6k.htm 6-K 6-K

 

 

UNITED STATES

SECURITIES AND EXCHANGE COMMISSION

WASHINGTON, D.C. 20549

 

 

Form 6-K

 

 

REPORT OF FOREIGN PRIVATE ISSUER

PURSUANT TO RULE 13a-16 OR 15d-16

UNDER THE SECURITIES EXCHANGE ACT OF 1934

For the month of March 2025

Commission File Number: 1-9059

 

 

Barrick Gold Corporation

(Registrant’s name)

 

 

 

Brookfield Place, TD Canada Trust Tower,

Suite 3700

161 Bay Street, P.O. Box 212

Toronto, Ontario Canada M5J 2S1

(800) 720-7415

 

310 South Main Street

Suite 1150

Salt Lake City, Utah 84101

(801) 990-3745

(Address of principal executive offices)

 

 

Indicate by check mark whether the registrant files or will file annual reports under cover of Form 20-F or Form 40-F.

Form 20-F ☐   Form 40-F ☒

 

 

 


SIGNATURES

Pursuant to the requirements of the Securities Exchange Act of 1934, the registrant has duly caused this report to be signed on its behalf by the undersigned, thereunto duly authorized.

 

Date: March 14, 2025     BARRICK GOLD CORPORATION
    By:  

/s/ Poupak Bahamin

    Name:   Poupak Bahamin
    Title:   General Counsel


EX-99.1 2 d131315dex991.htm EX-99.1 EX-99.1

Exhibit 99.1

 

LOGO

NI 43-101 Technical Report on the Carlin

Complex, Eureka and Elko County,

Nevada, USA

 

LOGO

March 14, 2025

Effective Date: 31 December 2024

Prepared for Barrick Gold Corporation

Prepared by:

Craig Fiddes, SME (RM)

John Langhans, MMSA (QP)

Paul Schmiesing, SME (RM)

Joseph Becker, SME (RM)

Timothy Webber, SME (RM)

Simon Bottoms, CGeol, FGS, FAusIMM


LOGO

 

   NI 43-101 Technical Report on the Carlin Complex   

LOGO

 

 

Cautionary Statement on Forward-Looking Information

This Technical Report contains forward-looking statements. All statements, other than statements of historical fact regarding Nevada Gold Mines LLC, Barrick Gold Corporation, Newmont Corporation or the Carlin Complex, are forward-looking statements. The words “believe”, “expect”, “anticipate”, “contemplate”, “target”, “plan”, “intend”, “project”, “continue”, “budget”, “estimate”, “potential”, “may”, “will”, “can”, “could” and similar expressions identify forward-looking statements. In particular, this Technical Report contains forward-looking statements with respect to projected capital, operating and exploration expenditure, targeted cost reductions, mine life and production rates, potential mineralization and metal or mineral recoveries, anticipated timelines, costs and plans for operation and closure; the ability and timeline to secure all relevant rights, licenses, permits and authorizations; Nevada Gold Mines LLC’s and Barrick’s strategy, plans, targets and goals in respect of environmental and social issues and sustainability matters; stakeholder engagement; sufficiency of infrastructure, systems and consultants and personnel; operating or technical challenges in connection with mining or development activities, including geotechnical challenges, tailings dam and storage facilities, and the maintenance or provision of required infrastructure and information technology systems, and information pertaining to potential improvements to financial and operating performance and mine life at the Carlin Complex. All forward-looking statements in this Technical Report are necessarily based on opinions and estimates made as of the date such statements are made and are subject to important risk factors and uncertainties, many of which cannot be controlled or predicted. Material assumptions regarding forward-looking statements are discussed in this Technical Report, where applicable. In addition to such assumptions, the forward-looking statements are inherently subject to significant business, economic, political, security and competitive uncertainties, and contingencies. Known and unknown factors could cause actual results to differ materially from those projected in the forward-looking statements. Such factors include, but are not limited to: fluctuations in the spot and forward price of commodities (including gold, diesel fuel, natural gas and electricity); the speculative nature of mineral exploration and development; changes in mineral production performance, exploitation and exploration successes; diminishing quantities or grades of reserves; increased costs, delays, suspensions, and technical challenges associated with the construction of capital projects; operating or technical difficulties in connection with mining or development activities, including disruptions in the maintenance or provision of required infrastructure and information technology systems; damage to Nevada Gold Mines LLC’s, Barrick Gold Corporation’s, or Newmont Corporation’s reputation due to the actual or perceived occurrence of any number of events, including negative publicity with respect to the handling of environmental matters or dealings with community groups, whether true or not; risk of loss due to acts of war, terrorism, sabotage and civil disturbances; uncertainty whether the Carlin Complex will meet Nevada Gold Mines LLC’s or Barrick Gold Corporation’s capital allocation objectives; the impact of inflation; fluctuations in the currency markets; changes in interest rates; changes in national and local government legislation, taxation, controls or regulations and/or changes in the administration of laws, policies and practices, expropriation or nationalization of property and political or economic developments in the United States; failure to comply with environmental and health and safety laws and regulations; timing of receipt of, or failure to comply with, necessary permits and approvals; litigation; contests over title to properties or over access to water, power and other required infrastructure; increased costs and physical risks including extreme weather events and resource shortages, related to climate change; and availability and increased costs associated with mining inputs and labour. In addition, there are risks and hazards associated with the business of mineral exploration, development, risks associated with working with partners in jointly controlled assets; and mining, including environmental hazards, industrial accidents, unusual or unexpected formations, ground conditions, pressures, cave-ins, flooding and gold ore losses (and the risk of inadequate insurance, or inability to obtain insurance, to cover these risks).

Many of these uncertainties and contingencies can affect Nevada Gold Mines LLC’s actual results and could cause actual results to differ materially from those expressed or implied in any forward-looking statements made by, or on behalf of, Nevada Gold Mines LLC. All of the forward-looking statements made in this Technical Report are qualified by these cautionary statements. None of Nevada Gold Mines LLC, Barrick Gold Corporation, Newmont Corporation, and the Qualified Persons who authored this Technical Report undertake no obligation to update publicly or otherwise revise any forward-looking statements whether as a result of new information or future events or otherwise, except as may be required by law.

 

 

March 14, 2025

       

 

Page i


LOGO

 

   NI 43-101 Technical Report on the Carlin Complex   

LOGO

 

 

 

Table of Contents

 

1   Summary      12  
  1.1    Description, Location, and Ownership      12  
  1.2    Geology and Mineralization      12  
  1.3    Exploration Status      13  
  1.4    Mineral Resource Estimate      13  
  1.5    Mineral Reserve Estimate      17  
  1.6    Mining Methods      20  
  1.7    Mineral Processing      20  
  1.8    Project Infrastructure      21  
  1.9    Environmental, Permitting and Social Considerations      21  
  1.10    Capital and Operating Costs      21  
  1.11    Interpretations and Conclusions      22  
  1.12    Recommendations      28  
2   Introduction      29  
  2.1    Effective Date      32  
  2.2    Qualified Persons      32  
  2.3    Site Visits of Qualified Persons      33  
  2.4    Information Sources      34  
  2.5    List of Abbreviations      34  
3   Reliance on Other Experts      36  
4   Property Description and Location      37  
  4.1    Project Location      37  
  4.2    Property Rights and Ownership      42  
  4.3    Royalties, Payments, and Other Obligations      56  
  4.4    Permits      58  
  4.5    Environmental Liabilities      59  
  4.6    QP Comments on Property Description and Location      59  
5   Accessibility, Climate, Local Resources, Infrastructure and Physiography      60  
  5.1    Accessibility      60  
  5.2    Climate      60  
  5.3    Physiography      60  
  5.4    Seismicity      61  
  5.5    Local Resources and Infrastructure      61  

 

 

March 14, 2025

       

 

Page ii


LOGO

 

   NI 43-101 Technical Report on the Carlin Complex   

LOGO

 

 

  5.6    Sufficiency of Surface Rights      61  

6

  History      62  
  6.1    Development and Operations      62  
  6.2    Production History      63  

7

  Geological Setting and Mineralization      65  
  7.1    Regional Geology      65  
  7.2    Local Geology      67  
  7.3    Property Geology      68  
  7.4    Mineralization      71  
  7.5    QP Comments on Geological Setting and Mineralization      81  

8

  Deposit Types      82  
  8.1    QP Comments on Deposit Types      83  

9

  Exploration      84  
  9.1    Exploration Concept      84  
  9.2    Geologic Mapping and Geochronology      84  
  9.3    Geophysics and Remote Sensing      85  
  9.4    Geochemical Sampling      88  
  9.5    Exploration Potential      91  
  9.6    QP Comments on Exploration      91  

10

  Drilling      92  
  10.1    Drilling Summary      92  
  10.2    Drilling Used to Support Mineral Resource Estimation      95  
  10.3    Drill Methods      98  
  10.4    Drill Planning      101  
  10.5    Collar Surveys      103  
  10.6    Down Hole Surveys      103  
  10.7    Grade Control Drilling      104  
  10.8    QP Comments on Drilling      105  

11

  Sample Preparation, Analyses and Security      106  
  11.1    Sample Preparation      106  
  11.2    Sample Analysis      108  
  11.3    Sample Security      110  
  11.4    Quality Assurance and Quality Control      110  
  11.5    QP Comments on Sample Preparation, Analyses, and Security      119  

12

  Data Verification      120  

 

 

March 14, 2025

       

 

Page iii


LOGO

 

   NI 43-101 Technical Report on the Carlin Complex   

LOGO

 

 

  12.1    Internal Reviews and Audits      120  
  12.2    External Reviews and Audits      121  
  12.3    QP Comments on Data Verification      122  
13   Mineral Processing and Metallurgical Testing      123  
  13.1    Metallurgical Testwork      124  
  13.2    Metallurgical Studies      127  
  13.3    Blending      136  
  13.4    Recovery Estimates      143  
  13.5    Historical Performance      146  
  13.6    Deleterious Elements      149  
  13.7    QP Comments on Mineral Processing and Metallurgical Testing      150  
14   Mineral Resource Estimates      151  
  14.1    Geological Modelling      154  
  14.2    Estimation Domains      155  
  14.3    Resource Database      157  
  14.4    Bulk Density      158  
  14.5    Compositing      159  
  14.6    Capping and Outliers      167  
  14.7    Variography      171  
  14.8    Block Models      173  
  14.9    Grade Estimation      174  
  14.10    Block Model Validation      179  
  14.11    Resource Classification      185  
  14.12    Stockpiles      187  
  14.13    Cut-off grade      187  
  14.14    Mineral Resource Statement      188  
  14.15    2024 Versus 2023 End of Year Model Comparison      192  
  14.16    QP Comments on Mineral Resource Estimates      194  
15   Mineral Reserve Estimate      196  
  15.1    Mineral Reserves Estimation Process      199  
  15.2    Mining Recovery and Dilution      207  
  15.3    Economic Parameters      208  
  15.4    Optimization Process      213  
  15.5    Sensitivities      214  
  15.6    Reconciliation      215  

 

 

March 14, 2025

       

 

Page iv


LOGO

 

   NI 43-101 Technical Report on the Carlin Complex   

LOGO

 

 

  15.7    Mineral Reserve Statement      218  
  15.8    QP Comments on Mineral Reserve Estimates      221  
16   Mining Methods      222  
  16.1    Surface Mining Operations      223  
  16.2    Underground Mining Operations      224  
  16.3    Geotechnical and Hydrogeological Considerations      234  
  16.4    Mine Design      248  
  16.5    Mining Equipment      253  
  16.6    LOM Production Schedule      255  
  16.7    QP Comments on Mining Methods      260  

17

  Recovery Methods      261  
  17.1    Current Operations      261  
  17.2    Power, Water, and Process Reagents Requirements      273  
  17.3    QP Comments on Recovery Methods      280  

18

  Project Infrastructure      281  
  18.1    Supply Chain      281  
  18.2    Energy Supply      284  
  18.3    Water Management      284  
  18.4    Water Supply      286  
  18.5    Mine Roads      286  
  18.6    Site Common Purpose Infrastructure      286  
  18.7    Tailings Storage Facilities      288  
  18.8    Waste Rock Storage Facilities      290  
  18.9    Leach Pads      292  
  18.10    Stockpiles      292  
  18.11    QP Comments on Infrastructure      292  

19

  Market Studies and Contracts      293  
  19.1    Market Studies      293  
  19.2    Commodity Price Assumptions      293  
  19.3    Contracts      293  
  19.4    QP Comment on Market Studies and Contracts      294  

20

  Environmental Studies, Permitting, and Social or Community Impact      295  
  20.1    Environmental Assessment and Studies      295  
  20.2    Environmental Considerations      296  
  20.3    Permitting      302  

 

 

March 14, 2025

       

 

Page v


LOGO

 

   NI 43-101 Technical Report on the Carlin Complex   

LOGO

 

 

  20.4    Social and Community Requirements      305  
  20.5    Mine Closure and Reclamation      306  
  20.6    QP Comments on Environmental Studies, Permitting, and Social or Community Impact      307  
21   Capital and Operating Costs      308  
  21.1    Capital Costs      308  
  21.2    Operating Costs      309  
  21.3    QP Comments on Capital and Operating Costs      309  
22   Economic Analysis      311  
23   Adjacent Properties      312  
24   Other Relevant Data and Information      313  
25   Interpretation and Conclusions      314  
  25.1    Mineral Tenure, Rights, Permitting, Royalties and Agreements      314  
  25.2    Geology and Mineral Resources      314  
  25.3    Mining and Mineral Reserves      315  
  25.4    Mineral Processing      316  
  25.5    Infrastructure      317  
  25.6    Environment and Social Aspects      317  
  25.7    Project Economics      317  
  25.8    Project Risk Analysis      318  
26   Recommendations      320  
  26.1    Geology and Mineral Resources      320  
  26.2    Mining and Mineral Reserves      320  
  26.3    Mineral Processing      320  
27   References      322  
28   Date and Signature Page      324  
29   Certificates of Qualified Persons      326  
  29.1    Craig Fiddes      326  
  29.2    John Langhans      328  
  29.3    Paul Schmiesing      330  
  29.4    Joseph Becker      332  
  29.5    Timothy Webber      334  
  29.6    Simon P. Bottoms      336  

 

 

March 14, 2025

       

 

Page vi


LOGO

 

   NI 43-101 Technical Report on the Carlin Complex   

LOGO

 

 

List of Tables

 

Table 1-1

  

Carlin Complex Mineral Resources Summary, 100% Basis, as of December 31, 2024

     16  

Table 1-2

  

Carlin Complex Mineral Reserves Summary, December 31, 2024, 100% Basis

     19  

Table 1-3

  

Carlin Complex Risk Analysis

     27  

Table 2-1

  

Carlin Complex Operations Resources and Reserves Estimation List

     32  

Table 2-2

  

QP Responsibilities

     33  

Table 2-3

  

Table of Abbreviations

     35  

Table 4-1

  

Plans of Operations Approximate Centroid Location Summary Table

     38  

Table 4-2

  

Effective AB495 Tax Rates

     56  

Table 4-3

  

Carlin Complex Royalties Summary

     58  

Table 6-1

  

Carlin Complex Historic Ore Production

     63  

Table 6-2

  

Carlin Complex Historic Gold Production

     64  

Table 7-1

  

Geologic Zones and Mine Operations

     72  

Table 7-2

  

Mineralized Domain Approximate Dimensions

     73  

Table 10-1

  

Carlin Complex Drill Summary Table

     93  

Table 10-2

  

Drilling Supporting Mineral Resource Estimates

     95  

Table 10-3

  

Summary of Mineral Resource Drilling Cut-off Dates

     96  

Table 11-1

  

Carlin Labs Used by Deposit

     106  

Table 11-2

  

Submitted Samples

     109  

Table 11-3

  

QA/QC Samples and Insertion Rates

     111  

Table 11-4

  

Highest Usage CRM Failure Rates by Laboratory Returns

     112  

Table 11-5

  

Coarse and Pulp Duplicate Performance

     116  

Table 13-1

  

Summary of Recent Relevant Metallurgical Testwork

     128  

Table 13-2

  

Geological Abundance and Metallurgical Samples for Rita K

     131  

Table 13-3

  

2024 Monthly Rita K Amenability Results

     133  

Table 13-4

  

Summary of Future Metallurgical Testwork

     134  

Table 13-5

  

Summary of Amenability Testwork Results by Year

     135  

Table 13-6

  

Constituent Ranges and Variability by Source

     136  

Table 13-7

  

Goldstrike Roaster Feed Parameters

     142  

Table 13-8

  

Gold Quarry Roaster Feed Parameters

     142  

Table 13-9

  

Goldstrike Autoclave Alkaline POX Feed Parameters

     142  

Table 13-10

  

Goldstrike Autoclave Acidic POX Feed Parameters

     142  

Table 13-11

  

Goldstrike Oxide Mill Feed Parameters

     142  

Table 13-12

  

Goldstrike Roaster-CIL Au Recovery

     143  

Table 13-13

  

Goldstrike Alkaline POX-CIL Gold Recovery

     145  

Table 13-14

  

Goldstrike Acid POX-CIL Gold Recovery

     145  

Table 13-15

  

Goldstrike Oxide-CIL Gold Recovery

     146  

Table 13-16

  

Gold Quarry Roaster-CIL Gold Recovery

     146  

Table 14-1

  

Carlin Complex Mineral Resources Summary, 100% Basis, as of December 31, 2024

     153  

Table 14-2

  

Summary of Mineral Resource Drilling and Model Dates

     158  

Table 14-3

  

Carlin Complex Deposits Density Summary

     159  

Table 14-4

  

Carlin Complex Composite Length Summary

     159  

Table 14-5

  

Gold Quarry Composite Statistics

     161  

Table 14-6

  

Goldstar Composite Statistics

     161  

Table 14-7

  

Goldstrike OP & UG Composite Statistics

     162  

Table 14-8

  

South Arturo OP Composite Statistics

     164  

Table 14-9

  

South Arturo UG Composite Statistics

     165  

Table 14-10

  

Leeville, Fallon & Rita K Summary Statistics

     165  

Table 14-11

  

Exodus Composite Statistics

     166  

 

 

March 14, 2025

       

 

Page vii


LOGO

 

   NI 43-101 Technical Report on the Carlin Complex   

LOGO

 

 

Table 14-12

  

Pete Bajo Composite Statistics

     166  

Table 14-13

  

Ren Composite Statistics

     166  

Table 14-14

  

Leeville UG Capping and Outlier Restriction Summary

     169  

Table 14-15

  

Gold Quarry OP Capping and Outlier Restriction Summary

     170  

Table 14-16

  

Resource Model Block Sizes

     174  

Table 14-17

  

Example of Leeville UG Estimation Parameters

     177  

Table 14-18

  

Example of Gold Quarry OP Estimation Parameters

     178  

Table 14-19

  

Carlin Complex Resource Classification Maximum Spacing Summary

     186  

Table 14-20

  

Carlin Complex Mineral Resources Cut-off Grades

     188  

Table 14-21

  

Carlin Mineral Resource Statement, 100% Basis, December 31, 2024

     190  

Table 14-22

  

Carlin Mineral Resource Statement, Barrick Attributable Basis, December 31, 2024

     191  

Table 14-23

  

2023 vs 2024 Resources Comparison

     193  

Table 15-1

  

Carlin Complex Mineral Reserves Summary, December 31, 2024, 100% Basis

     198  

Table 15-2

  

Carlin Complex Underground Mining Dilution and Recovery Assumptions

     208  

Table 15-3

  

Carlin Complex Process Cost Summary

     209  

Table 15-4

  

Carlin Complex UG Unit Mining Cost Summary

     210  

Table 15-5

  

Carlin Complex OP Unit Mining Cost Summary

     210  

Table 15-6

  

Carlin Complex Underground Mines Surface Haulage Costs

     210  

Table 15-7

  

Long Term Stockpile Reclaim Costs

     211  

Table 15-8

  

Underground Metal Removal Costs

     211  

Table 15-9

  

BCOG(In-Pit) for Carlin Complex Surface Operations

     212  

Table 15-10

  

COG for Carlin Complex Stockpiles

     212  

Table 15-11

  

Mine Design SO-COG for Carlin Underground Operations

     212  

Table 15-12

  

Relative Reserves Sensitivity to $1,400/oz Gold Price

     214  

Table 15-13

  

Goldstrike Roaster Reconciliation 2024

     215  

Table 15-14

  

Gold Quarry Roaster Reconciliation 2024

     216  

Table 15-15

  

Goldstrike Autoclave Reconciliation 2024

     217  

Table 15-16

  

Carlin Complex Mineral Reserves Statement, December 31, 2024

     220  

Table 16-1

  

Carlin Complex Mining Operations

     223  

Table 16-2

  

Carlin Complex Underground Operation General Descriptions

     225  

Table 16-3

  

Carlin Complex Ground Control Generalized Document Framework

     235  

Table 16-4

  

Carlin Underground Ground Control Document Framework

     235  

Table 16-5

  

Geotechnical Control Effectiveness

     236  

Table 16-6

  

Typical stope geometry for Carlin Underground operations

     238  

Table 16-7

  

Carlin Open Pit Ground Control Document Framework

     240  

Table 16-8

  

Carlin Open Pit Slope Design Parameters

     243  

Table 16-9

  

Carlin Complex Dewatering Areas Summary

     247  

Table 16-10

  

South Arturo Reserve Pit Design vs Optimization Shell Comparison

     249  

Table 16-11

  

Goldstrike Reserve Pit Design vs Optimization Shell Comparison

     250  

Table 16-12

  

Gold Quarry Reserve Pit Design vs Optimization Shell Comparison

     251  

Table 16-13

  

Carlin Complex Surface LOM Equipment Requirements

     254  

Table 16-14

  

Underground LOM Mine Equipment Requirements

     254  

Table 16-15

  

Carlin Complex Reserves Mining LOM Plan Summary

     258  

Table 16-16

  

Carlin Complex Reserves Processing LOM Plan Summary

     259  

Table 17-1

  

Goldstrike Roaster Power Consumption Drivers

     274  

Table 17-2

  

Carlin Processing Water Consumption (m3/hr)

     275  

Table 17-3

  

Carlin Complex Process Reagents Consumption Forecast by Facility

     279  

Table 20-1

  

NGM Carlin Complex NDEP and NDWR Licences and Permits Acquired and Maintained

     297  

Table 20-2

  

Carlin Complex EPA Identification Numbers

     300  

Table 20-3

  

Carlin Complex PoO List and Status

     304  

 

 

March 14, 2025

       

 

Page viii


LOGO

 

   NI 43-101 Technical Report on the Carlin Complex   

LOGO

 

 

Table 20-4

  

Trusts and Funds for Carlin Complex Closure

     307  

Table 21-1

  

Capital Cost Summary

     308  

Table 21-2

  

Expansion Project Capital Expenditure Summary

     309  

Table 21-3

  

LOM Operating Costs Summary

     309  

Table 25-1

  

Carlin Complex Risk Analysis

     319  

List of Figures

 

Figure 2-1

  

Carlin Complex Mines Location Map

     31  

Figure 4-1

  

Project Location Map

     39  

Figure 4-2

  

PoO Layout Plan (Operations), 2024

     40  

Figure 4-3

  

PoO Layout Plan (Exploration), 2024

     41  

Figure 4-4

  

NGM Area of Interest

     43  

Figure 4-5

  

Carlin North Area PoO’s Land Status

     47  

Figure 4-6

  

Carlin South Area PoO’s Land Status

     48  

Figure 4-7

  

Rain-Emigrant PoO’s Land Status

     49  

Figure 4-8

  

Carlin - North Area Exploration Land Status

     50  

Figure 4-9

  

Carlin - South Area Exploration Land Status

     51  

Figure 4-10

  

Carlin - Emigrant and Woodruff Exploration Land Status

     52  

Figure 4-11

  

Carlin North Area NOI Land Status

     53  

Figure 4-12

  

Carlin South Area NOI Land Status

     54  

Figure 7-1

  

Simplified Geologic Map, Carlin Trend

     66  

Figure 7-2

  

Carlin Trend Stratigraphy

     70  

Figure 7-3

  

South Arturo UG Geological Map

     74  

Figure 7-4

  

Representative Geological Cross-section of the Goldstrike Deposit.

     76  

Figure 7-5

  

Representative Geological Cross-section of the Goldstar Deposit.

     77  

Figure 7-6

  

Exodus Geological Map

     78  

Figure 7-7

  

Greater Leeville Geological Map – A-A’ and B-B’

     79  

Figure 7-8

  

Greater Leeville Geological Map – C-C’ and D-D’

     80  

Figure 7-9

  

Geologic Cross-section of Gold Quarry Deposit

     81  

Figure 9-1

  

Carlin District with Geophysical Surveys Outlined in Blue

     87  

Figure 9-2

  

Carlin District Geology with Rock Chip Sample Locations

     89  

Figure 9-3

  

Carlin District Geology with Soil and Stream Sample Locations

     90  

Figure 10-1

  

Carlin Complex Drill Collar Location Plan

     94  

Figure 10-2

  

Drill Collar Location Map Carlin Supporting Mineral Resource Estimates

     97  

Figure 11-1

  

OREAS 277 and OREAS 279 Control Charts for ALS

     113  

Figure 11-2

  

Blank Sample Performance Chart for ALS

     114  

Figure 11-3

  

Field Duplicate Q-Q Plot Performance Chart for ALS

     115  

Figure 11-4

  

Coarse Duplicate Performance Chart for ALS

     116  

Figure 11-5

  

Pulp Duplicate Performance Chart for ALS

     116  

Figure 11-6

  

Umpire Q-Q Plot Performance Chart

     118  

Figure 13-1

  

Rita K Metallurgical Samples Spatial Distribution

     132  

Figure 13-2

  

Example Sample Selection of Fallon Metallurgical Testwork

     134  

Figure 13-3

  

Overhead View of the Goldstrike Roaster ROM Pad

     137  

Figure 13-4

  

Overhead View of the Gold Quarry Roaster ROM Pad

     138  

Figure 13-5

  

Overhead View of the Goldstrike Autoclave ROM Pad

     139  

Figure 13-6

  

Long-term SP Location, Goldstrike Area

     140  

Figure 13-7

  

Long-term SP Location, Gold Quarry Area

     141  

Figure 13-8

  

Goldstrike Roaster Feed Blend Lab Amenabilities vs. Head Grade Curve

     144  

Figure 13-9

  

Goldstrike Roaster – Leeville Lab Amenabilities vs. Head Grade Curve

     145  

Figure 13-10

  

Goldstrike Roaster Shift Recovery vs. 2023 Recovery Model

     147  

 

 

March 14, 2025

       

 

Page ix


LOGO

 

   NI 43-101 Technical Report on the Carlin Complex   

LOGO

 

 

Figure 13-11

  

Goldstrike Roaster Shift Recovery vs. Feed Grade

     147  

Figure 13-12

  

Gold Quarry Roaster Historical Gold Recovery

     148  

Figure 13-13

  

Goldstrike Autoclave Plant vs Predicted Recovery

     149  

Figure 14-1

  

Example CDP and Histogram for Grade Capping Leeville UG Domain 61

     167  

Figure 14-2

  

Example r-gram for Leeville UG Domain 61

     168  

Figure 14-3

  

Leeville UG Example Variogram

     172  

Figure 14-4

  

Gold Quarry OP Example Variogram

     173  

Figure 14-5

  

Leeville UG Contact Analysis Example

     175  

Figure 14-6

  

Gold Quarry OP Contact Analysis Example

     176  

Figure 14-7

  

Leeville UG Block Estimate vs Drilling Example

     179  

Figure 14-8

  

Gold Quarry OP Block Estimate vs Drilling Example

     180  

Figure 14-9

  

Support Corrected Distributions Compared to Declustered Drilling and Block Estimate Leeville UG Examples

     181  

Figure 14-10

  

Support Corrected Distributions Compared to Declustered Drilling and Block Estimate Gold Quarry OP Examples

     182  

Figure 14-11

  

Leeville UG Example Swath Plots

     183  

Figure 14-12

  

Gold Quarry OP Example Swath Plots

     184  

Figure 14-13

  

Leeville UG Resource Category Cross-section

     186  

Figure 14-14

  

Gold Quarry OP Resource Category Cross-section

     186  

Figure 15-1

  

Gold Quarry OP Reserves

     200  

Figure 15-2

  

Goldstrike OP Reserves

     201  

Figure 15-3

  

South Arturo OP Reserves

     202  

Figure 15-4

  

South Arturo UG Isometric View Showing Mineral Reserves

     204  

Figure 15-5

  

Goldstrike UG Isometric View Showing Mineral Reserves

     204  

Figure 15-6

  

Exodus UG Isometric View Showing Mineral Reserves

     205  

Figure 15-7

  

Pete Bajo UG Isometric View Showing Mineral Reserves

     205  

Figure 15-8

  

Rita K UG Isometric View Showing Mineral Reserves

     206  

Figure 15-9

  

Leeville UG Isometric View Showing Mineral Reserves

     206  

Figure 15-10

  

Integration of Optimization and Reserve Estimation Process

     214  

Figure 15-11

  

Goldstrike Roaster Monthly Tonnage Comparison

     216  

Figure 15-12

  

Goldstrike Roaster Monthly Grade Comparison

     216  

Figure 15-13

  

Gold Quarry Roaster Monthly Tonnage Comparison

     217  

Figure 15-14

  

Gold Quarry Roaster Monthly Grade Comparison

     217  

Figure 15-15

  

Goldstrike Autoclave Monthly Tonnage Comparison

     218  

Figure 15-16

  

Goldstrike Autoclave Monthly Grade Comparison

     218  

Figure 16-1

  

Long-hole Stoping Mining Method Schematic

     227  

Figure 16-2

  

Typical Long-hole Stoping Mining Sequence

     227  

Figure 16-3

  

Overhand Drift and Fill

     228  

Figure 16-4

  

Underhand Drift and Fill with Cemented Aggregate Backfill Mining Method Schematic

     229  

Figure 16-5

  

Open Pit Geotechnical Slope Design Workflow

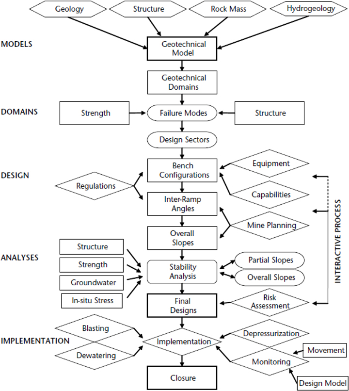
     241  

Figure 16-6

  

South Arturo Final Pit Design and $1,400MI R&R Shell

     249  

Figure 16-7

  

Goldstrike Final Pit Design and $1,400MI R&R Shell

     250  

Figure 16-8

  

Gold Quarry Final Pit Design and $1,400MI R&R Shell

     251  

Figure 16-9

  

Carlin Reserves LOM Mining Plan Summary

     256  

Figure 16-10

  

Carlin Reserves Processing Plan Summary

     257  

Figure 17-1

  

Simplified Goldstrike Roaster Process Flow Diagram

     263  

Figure 17-2

  

Simplified Goldstrike Autoclave Process Flow Diagram

     266  

Figure 17-3

  

Gold Quarry Roaster Block Flow Diagram

     270  

Figure 17-4

  

Gold Quarry Roaster Simplified Process Flowsheet

     271  

Figure 17-5

  

Heap Leach and CIC Gold Recovery Flowsheet

     273  

Figure 18-1

  

Carlin Complex North Area Facilities and Infrastructure Plan

     282  

 

 

March 14, 2025

       

 

Page x


LOGO

 

   NI 43-101 Technical Report on the Carlin Complex   

LOGO

 

 

Figure 18-2

  

Carlin Complex South Area Facilities and Infrastructure Plan

     283  

 

 

 

March 14, 2025

       

 

Page xi


LOGO

 

   NI 43-101 Technical Report on the Carlin Complex   

LOGO

 

 

 

1

Summary

This Technical Report on the Carlin Complex (also referred to as the Project or Carlin Project), located in Nevada, USA, has been prepared by Nevada Gold Mines, LLC (NGM) on behalf of Barrick Gold Corporation (Barrick). The purpose of this Technical Report is to support public disclosure of updated Mineral Resource and Mineral Reserve estimates at the Project as of December 31, 2024.

Barrick is a Canadian publicly traded mining company with a portfolio of operating mines and advanced exploration and development projects. Barrick is the issuer of this Technical Report as the 61.5% shareholder in NGM. This Technical Report conforms to NI 43-101 Standards of Disclosure for Mineral Projects.

Except for the purposes legislated under provincial securities laws, any use of this Technical Report by any third party is at that party’s sole risk.

All costs and values presented in this document are in USD (US$ or $) unless otherwise noted.

 

1.1

Description, Location, and Ownership

The Carlin Complex is a gold mining operation utilizing both underground and open pit mining methods located in Eureka and Elko Counties. The Carlin Complex is approximately 46 km west of Elko, Nevada, and north of Carlin, which is the closest town to the mine sites.

The Carlin Complex is within a mature mineral district with a long history of exploration and mining of various commodities. Gold has been intermittently exploited from the area since 1925 and consistently from 1965 until today.

The Project is operated as a joint venture (JV) through Nevada Gold Mines (NGM) which was formed in 2019. Barrick is the JV operator and owns 61.5%, with Newmont owning the remaining 38.5% JV interest.

 

1.2

Geology and Mineralization

Gold deposits in the Carlin Complex operations are hosted by lower Paleozoic sedimentary rocks that are subdivided into three major packages:

 

   

An autochthonous shelf to outer shelf carbonate and clastic sequence (eastern assemblage rocks);

 

 

March 14, 2025

       

 

Page 12


LOGO

 

   NI 43-101 Technical Report on the Carlin Complex   

LOGO

 

 

   

An allochthonous, predominantly eugeoclinal sequence (western assemblage rocks); and

 

   

A late Mississippian overlap assemblage.

Early phase contractional thrusts and anticlines form important structural traps across the Carlin Trend. The orientation of mineralized stratigraphy and structures across the entire Carlin Trend correlate with orientations generated by earlier deformational events. These orogenic and tectonic events formed broad amplitude, NNW trending, northerly-plunging anticlines within autochthonous carbonate assemblage rocks that are now preserved in uplifted tectonic windows. All Carlin Complex deposits discovered have been within or adjacent to these windows. Structures on the Carlin Complex record a complex history of contractional and extensional tectonics and later reactivation during successive periods of deformation.

Gold mineralization was emplaced approximately 39 Ma ago along favorable stratigraphy and structural features such as faults and folds, and along contacts between sedimentary rocks and the intrusive rocks. Faulting provided major conduits for mineralizing fluids and may also have produced clay alteration that acted as a barrier to mineralizing fluids. Also, lithology and alteration contacts act as permeability barriers to fluids causing mineralization to pond along them particularly where feeder structures intersect these contacts.

Mineralization consists primarily of micrometer-sized gold and sulfides disseminated in zones of siliciclastic and decarbonated calcareous rocks and commonly associated with jasperoids. Mineralization is predominantly oxides, sulfides, or sulfide minerals in carbonaceous rocks, and the ore type determines how it is processed.

 

1.3

Exploration Status

Current exploration on the Carlin Complex is focused both on extending current known deposits and stepping out from the current mining areas, both along the preferred lithologic host rocks as well as at depth along the structural controls. In addition, underground development is currently being established to provide drill platforms for conversion of existing Mineral Resources at Ren and Fallon.

Significant regional potential remains in and around the Plan of Operation (PoO) areas and regional exploration efforts are ongoing to identify, delineate, and prioritize drill targets.

 

1.4

Mineral Resource Estimate

The Mineral Resource estimates have been prepared according to the Canadian Institute of Mining, Metallurgy and Petroleum (CIM) 2014 Definition Standards for Mineral Resources and Mineral Reserves dated 19 May 2014 (CIM (2014) Standards) as incorporated with National Instrument 43-101 Standards of Disclosure for Mineral Projects (NI 43-101). Mineral Resource estimates were also

 

 

March 14, 2025

       

 

Page 13


LOGO

 

   NI 43-101 Technical Report on the Carlin Complex   

LOGO

 

 

prepared using the guidance outlined in CIM Estimation of Mineral Resources and Mineral Reserves (MRMR) Best Practice Guidelines 2019 (CIM (2019) MRMR Best Practice Guidelines).

Since the previous technical report was filed for the Carlin Complex (NGM, 2020) there have been a number of changes to Resource estimates. The main drivers of these changes were:

 

   

Depletion of the previously estimated Resources through Open Pit and Underground mining activities, and processing of stockpiled ore.

 

   

Updates to the interpreted geologic framework as a result of additional drilling and field observations.

 

   

Improvements to estimation domaining to better align with current understanding of geologic controls.

 

   

Ongoing development of estimation methodology and updates to parameters to align with current geologic and domain interpretations.

 

   

Updates to Resource optimization methodology and parameters to reflect changes to input costs, process recoveries, and metal price assumptions.

 

   

Acquisition of the remaining 40% of South Arturo Joint Venture.

 

   

Removal of Emigrant Resources as the project moved to closure.

Mineral Resources considered amenable to open pit mining methods were constrained within an optimized pit shell that used $1,900/oz gold price. Value-based routing was used in generating the cost and cash value of each block to determine reasonable prospects for eventual economic extraction and are demonstrated as an output of this pit optimization process. The pit optimization process is described in Section 15.4.1.

Mineral Resources for the stockpiles were determined using a revenue-based approach with a gold price of US$1,900/oz and appropriate mining costs. Stockpiles that showed positive profitability were then considered as Mineral Resources.

Underground Mineral Resources were reported using Deswik Stope Optimizer (Deswik SO) applying appropriate cut-off grades for the methods utilized, minimum mineable stope shape, reasonable mineability constraints (including a minimum mining width, a reasonable distance from current or planned development), and a positive profitability at a $1,900/oz gold price demonstrating a reasonable prospect for eventual economic extraction.

The estimate was reviewed internally as well as externally and approved by NGM prior to release.

Mineral Resources were estimated for the following areas:

 

   

Open Pit:

 

 

March 14, 2025

       

 

Page 14


LOGO

 

   NI 43-101 Technical Report on the Carlin Complex   

LOGO

 

 

   

Gold Quarry, Goldstar, Green Lantern, Goldstrike, and South Arturo Open Pit.

 

   

Underground:

 

   

Leeville, Fallon, Rita K, Exodus, Pete Bajo, Goldstrike, Ren, and South Arturo Underground.

 

   

Stockpiles:

 

   

Gold Quarry, Goldstrike, Goldstar, and South Arturo.

Table 1-1 summarizes the Carlin Mineral Resources, inclusive of Mineral Reserves as of December 31, 2024.

 

 

March 14, 2025

       

 

Page 15


LOGO

 

   NI 43-101 Technical Report on the Carlin Complex   

LOGO

 

 

Table 1-1  Carlin Complex Mineral Resources Summary, 100% Basis, as of December 31, 2024

 

         

Location

  Measured   Indicated   Measured + Indicated   Inferred
   Tonnes    Grade    Contained     Tonnes    Grade    Contained     Tonnes    Grade    Contained     Tonnes    Grade    Contained 
  (Mt)    (g/t Au)    (Moz Au)   (Mt)    (g/t Au)    (Moz Au)   (Mt)    (g/t Au)    (Moz Au)   (Mt)    (g/t Au)    (Moz Au)
                         

Open Pits

  -   -   -   120   1.99   7.9   120   1.99   7.9   42   1.2   1.7
                         

Carlin Stockpiles

  14   1.29   0.59   32   2.34   2.4   47   2.02   3   4.5   1.9   0.27
                         

Surface Total

  14   1.29   0.59   160   2.06   10   170   2.00   11   47   1.3   2.0
                         

Underground Total

  0.14   8.55   0.038   54   7.92   14   55   7.93   14   31   7.3   7.3
                         

Carlin Complex Total

  14   1.36   0.63   210   3.57   24   230   3.43   25   78   3.7   9.3

Notes:

 

   

Mineral Resources are reported on 100% basis. Barrick’s attributable share of the Mineral Resource is based on its 61.5% interest in NGM.

   

The Mineral Resource estimate has been prepared according to CIM (2014) Standards and using CIM (2019) MRMR Best Practice Guidelines.

   

Mineral Resources are reported using a long-term price of US$1,900/oz Au.

   

Mineral Resources are inclusive of Mineral Reserves.

   

All Mineral Resource estimates of tonnes and ounces of gold are reported to the second significant digit.

   

Numbers may not add due to rounding.

   

Measured and Indicated Resources are reported to two decimals on grade and Inferred Resources are reported to one decimal on grade.

   

The QP responsible for this Mineral Resource Estimate is Craig Fiddes, SME Reg.

 

 

March 14, 2025

       

 

Page 16


LOGO

 

   NI 43-101 Technical Report on the Carlin Complex   

LOGO

 

 

 

1.5

Mineral Reserve Estimate

The Mineral Reserve estimates have been prepared according to the Canadian Institute of Mining, Metallurgy and Petroleum (CIM) 2014 Definition Standards for Mineral Resources and Mineral Reserves dated 19 May 2014 (CIM (2014) Standards) as incorporated in National Instrument 43-101 Standards of Disclosure for Mineral Projects (NI 43-101). Mineral Resource estimates were also prepared using the guidance outlined in CIM Estimation of Mineral Resource and Mineral Reserve Best Practice Guidelines 2019 (CIM (2019) MRMR Best Practice Guidelines).

The Mineral Reserves have been estimated from the Measured and Indicated Mineral Resources and do not include any Inferred Mineral Resources. Mineral Reserves include material that will be mined by open pit and underground mining methods, and stockpiles.

The estimate uses updated economic and modifying factors, the latest Mineral Resource and geological models (as described in Section 14), geotechnical and hydrogeological inputs, and metallurgical processing and recovery updates.

For the open pit, economic pit shells were generated using the Pseudoflow algorithm within Vulcan software and then used in the open pit mine design process and Mineral Reserve estimation. The final pit limit selection and design process is outlined in Section 16. Each block within these final pit designs was evaluated with cost, revenue, and a resulting net value. Blocks with a positive net value were included in the Mineral Reserves estimate.

For the underground operations, Deswik SO software was used to evaluate the geological block model to create preliminary stope designs. The development necessary to access and extract the preliminary stope designs was then created. Planned dilution and mining recovery factors are applied to create mineable stope shapes. The Pseudoflow algorithm within Deswik software was used to evaluate the cost, revenue, and resulting net value associated with each shape; and determines which stopes and associated development contribute to maximizing the cumulative net value of the mine. Stopes and development that maximize the cumulative net value of the mine at the Reserve gold price of $1,400/oz were included in the Mineral Reserves estimate.

A summary of the Mineral Reserves is shown in Table 1-2.

Mineral Reserves are estimated under the following general assumptions:

 

   

As of December 31, 2024.

 

   

Using a gold price of $1,400/oz.

 

   

Including Gold Quarry, Goldstrike, and South Arturo Open Pits; South Arturo Underground, Goldstrike, Exodus, Leeville, Rita K, and Pete Bajo underground mines; and numerous historically mined surface ore stockpiles.

 

 

March 14, 2025

       

 

Page 17


LOGO

 

   NI 43-101 Technical Report on the Carlin Complex   

LOGO

 

 

   

Presented as ROM grades and tonnage delivered to the primary crushing facilities.

 

   

Mineral Reserves consider depletion through December 31, 2024.

 

   

Excludes material considered to be within process inventory or in-situ on leach pads.

 

 

March 14, 2025

       

 

Page 18


LOGO

 

   NI 43-101 Technical Report on the Carlin Complex   

LOGO

 

 

Table 1-2  Carlin Complex Mineral Reserves Summary, December 31, 2024, 100% Basis

 

       
Location    Proven    Probable    Proven + Probable
   Tonnes    Grade     Contained      Attributable      Tonnes     Grade     Contained      Attributable      Tonnes     Grade     Contained     Attributable
  (Mt)    (g/t Au)     (Moz Au)    (Moz Au)    (Mt)     (g/t Au)     (Moz Au)    (Moz Au)    (Mt)     (g/t Au)     (Moz Au)    (Moz Au)
                         

Open Pits

  -   -    -    -    62    2.41    4.8    2.9    62    2.41    4.8    2.9
                         

Stockpiles

  6.6   1.60    0.34    0.21    32    2.34    2.4    1.5    39    2.21    2.8    1.7
                         

Surface Total

  6.6   1.60    0.34    0.21    94    2.39    7.2    4.4    100    2.33    7.6    4.6
                         

Underground

Total

  0.082   6.17    0.016    0.010    32    7.69    7.9    4.8    32    7.69    7.9    4.8
                         

Carlin

Complex Total 

  6.7   1.66    0.36    0.22    130    3.73    15    9.3    130    3.62    15    9.5

Notes

 

   

Proven and Probable Mineral Reserves tonnes are reported on 100% basis. Barrick’s attributable share of the Mineral Reserve is 61.5% based on its interest in NGM.

   

The Mineral Reserve estimate has been prepared according to CIM (2014) Standards and using CIM (2019) MRMR Best Practice Guidelines.

   

Mineral Reserves are reported at a gold price of US$1,400/oz.

   

Underground Mineral Reserves are estimated based on a positive net value stope economic analysis applying appropriate cost and modifying factors.

   

Surface Mineral Reserves are estimated based on an economic pit design applying appropriate costs and modifying factors.

   

All Mineral Reserve estimates of tonnes and ounces of gold are reported to the second significant digit.

   

Numbers may not add due to rounding.

   

Proven and Probable Mineral Reserves are reported to two decimals on grade.

   

The QP responsible for the Surface Mineral Reserve Estimate is Timothy Webber, SME RM.

   

The QP responsible for the Underground Mineral Reserve Estimate is Paul Schmiesing, SME RM.

 

 

March 14, 2025

       

 

Page 19


LOGO

 

   NI 43-101 Technical Report on the Carlin Complex   

LOGO

 

 

 

1.6

Mining Methods

The Carlin Complex consists of several open pit and underground mines, stockpiles, and leach pads. The open pit mines utilize traditional drill and blast, truck and shovel methods, while the underground operations utilize a variety of methods, including drift and fill and longhole stoping, and are accessed by shafts or portals.

The pit stages and underground mining sequences have been designed to prioritize the early extraction of higher net value ore. Consideration is also given to geochemical composition to enable blending of the feed for optimal processing which benefits from consistency and low variability.

Ore is mined to either direct feed or to stockpiles for later reclamation and processing. Waste rock is hauled to dedicated waste dump locations or to underground backfill when available.

The ore stockpiles are classified based on grade and process characteristics and are reclaimed using the shared open pit mining fleets.

Total Mineral Reserves (underground, open pits plus stockpiles) are estimated to be 130 Mt at 3.62 g/t.

The combination of direct feed and stockpile re-handle is the current blending strategy at the mine. Ore blending for early processing of high-grade ore with consideration to processing characteristics and targets is practiced, attempting to maximize the net present value (NPV).

The remaining mine life, based on the Mineral Reserves estimate, is projected to be 13 years until 2037, with the processing of stockpiled ore continuing until 2044. To maximize project economics, higher grade ore is processed in the early years, while lower grade ore is stockpiled for later processing. Stockpiled ore is mined with a reclamation sequence to maximize ore delivery and revenue.

 

1.7

Mineral Processing

The Carlin Complex includes a series of integrated facilities to process ores from multiple open pit and underground sources. Ores are classified based on gold grade, level of oxidation, refractory characteristics (e.g., presence of preg-robbing components in ore) and proximity to processing facilities. An integrated process production plan is used to maximize economic returns as a synergy that was unlocked by the formation of NGM.

The processing operations contained in the Carlin Complex are:

 

 

March 14, 2025

       

 

Page 20


LOGO

 

   NI 43-101 Technical Report on the Carlin Complex   

LOGO

 

 

   

Gold Quarry Roaster: Historically referred to as “Mill 6”, process capacity of 4.3 Mtpa. This facility had an expansion/rebuild/upgrade project completed in Q2 2024 to increase the processing throughput, which included upgrades to airslides, mill recycle bucket elevator, seal pot re-design in quench, and a new SO2 converter.

 

   

Goldstrike Autoclave: Process capacity of 5.0 Mtpa. A $30M conversion from the calcium thiosulphate RIL process to standard cyanide leaching with CIL was completed in Q1 2023. This conversion accommodates additional single refractory Autoclave amenable ore for processing in a conventional POX/CIL circuit with higher gold recoveries and lower overall operating costs compared to RIL processing. In addition to refractory ore, the Goldstrike Autoclave processes oxide ore (fresh rock containing minute particles of finely disseminated native free milling gold) where the POX circuit is bypassed, and oxide ore and refractory ore are then comingled in neutralization before CIL.

 

   

Goldstrike Roaster: Process capacity of 6.6 Mtpa.

 

   

South Area Leach: Total remaining capacity of 10.5 Mt.

 

   

North Area Leach: Total remaining capacity of 4.5 Mt.

 

1.8

Project Infrastructure

The Carlin Complex is a mature site which has been in continuous operation for more than 50 years. A considerable amount of infrastructure, including process plants, workshops, tailings, leach and waste facilities, offices, roads and rail connections, power, process and potable water facilities, and communication facilities, have been built to support the project by various operators prior to the formation of the NGM joint venture. Additions and upgrades of various infrastructure have also been completed by NGM for continuing operations and which support the Resources and Reserves.

 

1.9

Environmental, Permitting and Social Considerations

NGM has a regional permitting team as well as site based environmental teams and management systems to ensure that the necessary permits and licenses are obtained and maintained. These teams also carry out the required monitoring and reporting.

There are no major challenges at the Carlin Complex with respect to government relations, non-governmental organizations, social or legal issues, or community development.

 

1.10

Capital and Operating Costs

Capital and operating costs for the Carlin Complex are based on extensive experience gained from many years of operating these mines and an extensive number of years operating other gold mines in Nevada and within NGM. Capital costs reflect current price trends and supporting studies. Operating costs are in-line with historical averages.

 

 

March 14, 2025

       

 

Page 21


LOGO

 

   NI 43-101 Technical Report on the Carlin Complex   

LOGO

 

 

1.11

Interpretations and Conclusions

 

1.11.1

Mineral Tenure, Rights, Permitting, Royalties and Agreements

 

   

Information from NGM’s in-house experts supports that the tenure held is valid and sufficient to support a declaration of Mineral Resources and Mineral Reserves.

 

   

NGM holds sufficient surface rights to allow mining activities. The surface rights are sufficient to support mining operations.

 

   

There are numerous royalties payable on portions of the production from the Carlin Complex that vary from 1% to 9%. Royalty payments vary each year depending upon actual tonnages mined, location, and the amount of gold recovered from that mined material as described in 4.3.3.

 

   

The State of Nevada imposes a 5% net proceeds tax on the value of all minerals severed in the State.

 

   

Environmental liabilities are typical of those that would be expected to be associated with long-life mining operations. NGM complies with all required permit and regulatory obligations to manage these liabilities.

 

   

To the extent known to the QP, there are no other significant factors and risks that may affect access, title, or the right or ability to perform work on the Project that are not discussed in this Report.

 

1.11.2

Geology and Mineral Resources

 

   

The Carlin Complex comprise of a suite of carbonate-hosted disseminated gold deposits. Extensive exploration, drilling and available operational data has provided a good understanding and foundation of the geometry, thickness and grade/ geological continuity of the mineralization across the complex.

 

   

The exploration programs completed to date are appropriate for the style of the deposits in the Project area.

 

   

Appropriate procedures are in place to ensure that the drilling logging, sampling, assay analysis and security meet industry and reporting standards.

 

   

Data validation and verification support the use of the data as suitable for input into Mineral Resource Estimation.

 

   

During 2024 a review of the databases for Leeville, Goldstrike and Gold Quarry was completed. This included independent verification of source data inputs. The validated data within the database are considered appropriate for use in informing the Mineral Resource Estimate.

 

   

In 2024 an external audit of the Mineral Resource and its informing data and processes was completed. The audit identified no concerns that would materially impact the Mineral Resource Estimation and concluded that the processes underlying the generation and declaration of the Mineral Resource reflected good practice.

 

   

The Mineral Resource and Mineral Reserve estimates have been prepared according to the Canadian Institute of Mining, Metallurgy and Petroleum CIM (2014) Standards as incorporated by reference in NI 43-101. Mineral Resource and Mineral Reserve estimates were also prepared using the guidance outlined in CIM Estimation of Mineral Resources and

 

 

March 14, 2025

       

 

Page 22


LOGO

 

   NI 43-101 Technical Report on the Carlin Complex   

LOGO

 

 

 

Mineral Reserves Best Practice Guidelines 2019 (CIM (2019) MRMR Best Practice Guidelines).

 

   

In the QP’s opinion, the Mineral Resources top capping, domaining and estimation approach are appropriate, using industry accepted methods. Furthermore, the constraint of Mineral Resource reporting to use optimized mineable stope shapes in the underground and pit shells in the Open Pit reflects best practice. The QP considers the Carlin complex Mineral Resources as appropriately estimated and classified.

 

   

The QP is not aware of any environmental, permitting, legal, title, taxation, socioeconomic, marketing, political, metallurgical, fiscal, or other relevant factors that are not discussed in this Report, that could materially affect the Mineral Resource estimate.

 

   

In the QP’s opinion there is upside potential to the estimates if mineralization that is currently classified as Inferred can be upgraded to higher-confidence Mineral Resource categories.

 

   

The strategic focus for Carlin is to continue to drill and delineate additional Mineral Resource (and subsequent Mineral Reserve) growth to feed the LOM.

 

1.11.3

Mining and Mineral Reserves

 

   

Mining operations are conducted year-round.

 

   

The mine plans are based on the current knowledge of geotechnical, hydrogeological, mining and processing information.

 

   

Underground mine designs incorporate underground infrastructure and ventilation requirements.

 

   

The Carlin Complex surface operations use conventional open pit methods, and a conventional mining fleet.

 

   

The Carlin Complex underground operations use conventional drift-and-fill and longhole stoping mining methods and conventional equipment fleets.

 

   

Barrick, as the operator of the Project, has significant experience in other mining operations within the region and North America. The production rates, modifying factors, and costs are benchmarked against other operations to ensure they are suitable.

 

   

The current Mineral Reserves for Carlin Complex support a total mine life of 20 years, 12 years of open pit operations, 13 years of underground mining, and 20 years of processing operations. Gold mined averages more than 1 Moz Au per year for the first 12 years based only on Mineral Reserves.

 

   

The QPs are not aware of any environmental, legal, title, socioeconomic, marketing, mining, metallurgical, infrastructure, permitting, fiscal, or other relevant factors that are not discussed in this Report, that could materially affect the Mineral Reserve estimate.

 

   

The Mineral Reserve estimation for the Project incorporates industry-accepted practices and meets the requirements of the CIM (2014) Standards as incorporated with National Instrument 43-101 Standards of Disclosure for Mineral Projects (NI 43-101). Mineral Resource estimates were also prepared using the guidance outlined in CIM (2019) MRMR Best Practice Guidelines.

 

   

Mineral Resources were converted to Mineral Reserves using a detailed mine plan, an engineering analysis, and consideration of appropriate modifying factors. Modifying factors include the consideration of dilution and ore losses, underground and surface mining

 

 

March 14, 2025

       

 

Page 23


LOGO

 

   NI 43-101 Technical Report on the Carlin Complex   

LOGO

 

 

 

methods, geotechnical and hydrogeological considerations, metallurgical recoveries, permitting, and infrastructure requirements.

 

1.11.4

Mineral Processing

 

   

The process plant flowsheet designs were based on testwork results and ore source availability, previous study designs and industry-standard practices.

 

   

The process methods are generally conventional to the industry.

 

   

The process plants will produce variations in recovery due to the day-to-day changes in ore type or combinations of ore type being processed. These variations are expected to trend to the forecast recovery value for monthly or longer reporting periods through manipulation of blends and blending materials, varying reagent additions, adjusting throughput, and planned maintenance of key operational equipment.

 

   

Metallurgical testwork and associated analytical procedures were appropriate to the mineralization type, appropriate to establish the optimal processing routes, and were performed using samples that are typical of the mineralization styles.

 

   

Samples selected for testing were representative of the various types and styles of mineralization. Samples were selected from a range of depths and spatial distribution within the deposits. Sufficient samples were taken so that tests were performed on appropriate sample mass.

 

   

Recovery factors estimated are based on appropriate metallurgical testwork and are relevant to the mineralization types and the selected process routes. Recovery forecasts are periodically adjusted based on both plant performance, which is tracked on at least a monthly basis, and lab test results.

 

   

Depending upon the specific processing facility, several processing factors or deleterious elements could have an economic impact on extraction efficiency of a certain ore source, based either on the presence, absence, or concentration of the following constituents in the processing stream: organic carbon; sulfide sulfur; carbonate carbon; arsenic; mercury; antimony; and copper. However, under normal ore routing and blending practices at NGM where material from several sites may be processed at one facility, the above list of constituents is typically not a concern.

 

   

The QP considers the modelled recoveries for all ore sources, the process and plant engineering, and the unit costs applied for the processing activities to be acceptable for the estimation of Mineral Resources and Mineral Reserves

 

1.11.5

Infrastructure

 

   

The majority of the infrastructure required for operations is constructed and operational. Some additional facilities, such as construction of a new TSF will be required to support the LOM plan.

 

   

The existing infrastructure, staff availability, existing power, water, and communications facilities, and the methods whereby goods are transported to the mines are all in place and well-established and support the estimation of Mineral Resources and Mineral Reserves.

 

 

March 14, 2025

       

 

Page 24


LOGO

 

   NI 43-101 Technical Report on the Carlin Complex   

LOGO

 

 

1.11.6

Environment and Social Aspects

 

   

NGM maintains a number of permits for the operation. These compliance permits cover areas such as air quality, water rights, wastewater treatment, tailings storage, hazardous materials storage, and land reclamation. NGM maintains a legal obligation register to track permitting and ensure on-going compliance. As of the date of this report, all material permits were in compliance or were in the process of renewal.

 

   

The Carlin Complex is operating in compliance in all material respects with all applicable regulations and permit requirements as required by the BLM and the NDEP.

 

   

Closure and reclamation strategies and methods remain in accordance with the existing, approved Reclamation Plans. The Carlin Complex closure costs are updated each year, with increases or decreases in disturbed areas noted and costed; the current cost for rehabilitation and closure of the mines according to the calculation model is approximately $328 million for the entire complex.

 

   

There are no major challenges with respect to government relations, non-governmental organizations, social or legal issues, and community development. A community and social relations policy is in place at the Carlin Complex.

 

   

The Carlin Complex is a significant employer to members of the local communities. Stakeholder engagement activities, community development projects and local economic development initiatives contribute to the maintenance and strengthening of the social licence to operate.

 

   

The QP considers the extent of all environmental liabilities, to which the Complex is subject, to have been appropriately met.

 

1.11.7

Project Economics

 

   

Using the assumptions detailed in this Report, the Carlin Complex mines have positive economics in the LOM plan, which confirms the economic viability of the Mineral Reserves at $1,400/oz gold sales price.

 

   

The basis for the combined LOM plan is the Proven and Probable Mineral Reserves estimate described in Section 15 of this Technical Report. Cost inputs have been priced in real Q4 2024 US dollars, without any allowance for inflation.

 

   

In the QP’s opinion, the open pit and underground LOM and cost estimates have been completed in sufficient detail to be satisfied that economic extraction of the Proven and Probable Mineral Reserves is justified.

 

   

Capital cost estimates contained in this report are based on quantities generated from the open pit and underground development requirements are based on operating experience gained in the many years of current operations and where appropriate equipment capital costs are based upon quotes received from manufacturers. Sustaining (replacement) capital costs reflect current price trends. Any potential exploration expenditure has not been included in the economic forecasts due to being a variable cost that is justified on the basis of individual motivations.

 

   

Capital expenditure over the remaining LOM is estimated to be $2,429.3 million (from 2025) based on Mineral Reserves.

 

   

Operating cost estimates were developed based on a combination of actual costs to the end of 2024 and forecast figures over the LOM plan.

 

 

March 14, 2025

       

 

Page 25


LOGO

 

   NI 43-101 Technical Report on the Carlin Complex   

LOGO

 

 

   

Open pit mining costs range from $2.74–$3.91/t over the expected open pit LOM, with an average LOM cost of $3.17/t. Underground mining costs range from $112.29–$134.37/t over the expected underground LOM, with an average LOM cost of $126.51/t. Goldstrike Autoclave processing cost range from $34.23-52.27/t, with an average LOM cost of $43.76/t. Roaster processing costs range from $29.53-$38.62/t, with an average LOM cost of $33.23/t. Leach processing LOM average costs are $6.47/t.

 

1.11.8

Project Risk Analysis

The QPs have examined the various risks and uncertainties known or identified that could reasonably be expected to affect reliability or confidence in the exploration information, the Mineral Resources or Mineral Reserves of the Project, or projected economic outcomes contained in this Report. They have considered the controls that are in place or proposed to be implemented and determined the residual risk post mitigation measures. The post mitigation risk rating is evaluated consistent with guidance provided by Barrick’s Formal Risk Assessment Procedure (FRA) and considers the likelihood and consequence of the risk’s occurrence and impact.

Table 1-3 details the significant risks and uncertainties as determined by the QPs for the Carlin Complex.

 

 

March 14, 2025

       

 

Page 26


LOGO

 

   NI 43-101 Technical Report on the Carlin Complex   

LOGO

 

 

Table 1-3  Carlin Complex Risk Analysis

 

       
Area    Risk    Mitigation    Post Mitigation
Risk Rating
       

Geology and

Mineral

Resources

   Confidence in Mineral Resource Models   

Additional scheduled GC drilling maintaining 18 months of partial grade control coverage ahead of mining.

Resource model updated on a regular basis using new drilling and updated geologic interpretation

   Low
       

Mining and

Mineral

Reserves

   Uncertainties around the geological model and hydrogeological conditions associated with the Carlin formation at the Gold Quarry Open Pit could impact geotechnical slope design and performance   

Drilling program commenced in Q4 2024 to gather additional geology and hydrogeology information to better-inform geotechnical slope design for the Carlin formation

2024 Reserve pit design slopes reviewed by Piteau and updated to account for uncertainty in Carlin formation and only assume depressurisation that has been historically achieved

   Medium
       
Processing    Increased carbonate content of future autoclave ore sources leading to poor oxidation performance, higher OPEX costs, and resulting lower gold recoveries    Pursue sulphur concentrate additions post closure of Golden Sunlight Tailings reclamation, other ore sources for blending, selective removal of the carbonate rock to improve the SS:CO3 ratio, or capital improvements in the acidulation circuit.    Medium
       
Processing    Gold Quarry recovery curves based only on recent lab test work    Review recovery curves and identify/utilize additional drivers by source    Medium
       
Processing    Goldstrike Autoclave recovery curves need to be validated and updated    Update and validate recovery curves for autoclave (acid, alkaline, and oxide) based on lab testing and plant performance for metallurgical constraints document and LOM planning    Medium
       
Environmental    Tailings failure    Engineering design and construction of TSFs to international standards, proper water management at the TSFs; buttressing if required.    Low
       
Permitting    Permitting delays    Carlin Reserves are not currently impacted by any pending permitting actions    Low
       

Capital and

Operating

Costs

   Continued cost escalation due to inflation of labor, consumables, and contractor costs    Continue to track actual costs and LOM forecast costs, including considerations for inflation. Ongoing continuous improvement projects at all Carlin operations.    Medium

 

 

March 14, 2025

       

 

Page 27


LOGO

 

   NI 43-101 Technical Report on the Carlin Complex   

LOGO

 

 

 

1.12

Recommendations

 

1.12.1

Geology and Mineral Resources

 

   

The Carlin Complex, as well as the rest of the Nevada Gold Mines business, will benefit from the ongoing implementation of an externally operated lab that is able to be ISO Accredited and align with highest quality industry standards. This would apply to all methods currently being utilized across the NGM business internally and externally.

 

   

The implementation of PhotonAssayTM as a superior method to analyze for gold for both production and drilling, will increase the precision, accuracy, and turn around time across the business. This will positively impact low grade processing determinations.

 

   

Current academic studies occurring at Arturo, Rita K, Ren, and Leeville are providing valuable research that will drive higher quality models and ore control decisions well into the future. It is recommended that these types of ore body studies remain supported and identify areas of future study work.

 

1.12.2

Mining and Mineral Reserves

 

   

Complete planned geological and hydrogeological drilling program for the Carlin formation at Gold Quarry to validate geotechnical slope design assumptions.

 

   

Leverage the Pseudoflow algorithm to identify areas of underground mines that could be added to reserves by iterating on the mine designs to improve economics (e.g. reduce development, mining method changes, stope size changes, backfill type changes, material handling improvements, etc.).

 

   

Incorporate equipment resourcing constraints into underground mine scheduling in addition to quantity-limit constraints.

 

   

Standardize the methodology to determine dilution and mining recovery modifying factors to apply to Mineral Reserves.

 

1.12.3

Mineral Processing

 

   

Generate new predicted recovery equations that are based on head grade or other relevant drivers for each ore source processed at the Gold Quarry roaster.

 

   

Update and calibrate the predicted recovery curves used for current autoclave ore sources and configuration – acid, alkaline, and oxide, by ore source.

 

   

Investigate and determine which process samples could potentially be assayed by PhotonAssayTM in the future. The ability to quantify larger (mass) samples by this method could benefit the processing circuits with more accurate results and faster turn around times.

 

 

March 14, 2025

       

 

Page 28


LOGO

 

   NI 43-101 Technical Report on the Carlin Complex   

LOGO

 

 

 

2

Introduction

This Technical Report on the Carlin Complex (also referred to as the Project or Carlin Project), located in Nevada, USA, has been prepared by Nevada Gold Mines, LLC (NGM) on behalf of Barrick Gold Corporation (Barrick). The purpose of this Technical Report is to support public disclosure of updated Mineral Resource and Mineral Reserve estimates at the Project as of December 31, 2024.

This Technical Report conforms to National Instrument 43-101 Standards of Disclosure for Mineral Projects (NI 43-101).

Except for the purposes legislated under provincial securities laws, any use of this Technical Report by any third party is at that party’s sole risk.

All costs and values presented in this document are in USD (US$ or $) unless otherwise noted.

The Carlin Complex is operated as a joint venture (JV) through NGM. Barrick is the JV operator and owns 61.5%, with Newmont Corporation (Newmont) owning the remaining 38.5% JV interest.

Barrick is a Canadian publicly traded mining company with a portfolio of operating mines and advanced exploration and development projects across four continents. Barrick is the issuer of this Technical Report as the operator of the Carlin Complex.

Newmont is a publicly traded gold producer with a portfolio of operations and exploration projects, based in Denver, Colorado, USA.

On March 10, 2019, Barrick entered into an implementation agreement with Newmont to create a joint venture combining the companies’ respective mining operations, assets, Reserves and talent in Nevada, USA. This included Barrick’s Cortez, Goldstrike, Turquoise Ridge and Goldrush properties and Newmont’s Carlin, Twin Creeks, Phoenix, Long Canyon and Lone Tree properties. On July 1, 2019, the transaction closed, establishing NGM and Barrick began consolidating the operating results, cash flows and net assets of NGM from that date forward.

The Carlin Complex consists of multiple underground (UG) and open pit (OP) mining areas, long-term ore stockpiles, and supporting infrastructure. The current and planned mining operations are shown in Figure 2-1 and consist of the following:

 

   

Goldstrike Underground Mine;

 

   

Ren Underground Project (in active development);

 

   

South Arturo Underground Mine (locally also known as El Niño);

 

   

Leeville Underground Mine (includes West Leeville, Turf, Four Corners);

 

   

Fallon Underground Project (in active development, renamed from North Leeville in 2023);

 

 

March 14, 2025

       

 

Page 29


LOGO

 

   NI 43-101 Technical Report on the Carlin Complex   

LOGO

 

 

   

Pete Bajo Underground Mine;

 

   

Rita K Underground Mine;

 

   

Exodus Underground Mine;

 

   

South Arturo Open Pit (locally also known as Arturo);

 

   

Goldstrike Open Pit;

 

   

Goldstar Open Pit Project;

 

   

Green Lantern Open Pit Project; and

 

   

Gold Quarry Open Pit.

Mining areas are also referred to as North Area and South Area which are differentiated by the geography of the deposits. South Area consists of Gold Quarry Open Pit and associated infrastructure while North Area incorporates all other mining and infrastructure.

References to the geological setting or descriptions of the Carlin Complex is referred to as the Carlin Trend, reflecting conventional nomenclature in published geological literature.

Carlin Complex open pits are mined as conventional drill, blast, load and haul. Varying bench heights are used to reduce dilution or increase mining rate in known ore/waste zones. Carlin Complex underground operations are mined as a combination of longhole stoping (LHS) or drift and fill (D&F) mining methods. The mined underground areas are then generally backfilled using either paste, cemented rock fill (CRF), or mining waste material.

Current ore processing facilities consist of numerous processing facilities including heap leaching, milling and cyanide leaching, autoclaving and leaching as well as roasting and cyanide leaching, and associated infrastructure. The processing facilities process the ore from across the Carlin Complex, other NGM sites, as well as toll milled ore if beneficial for NGM.

 

 

March 14, 2025

       

 

Page 30


LOGO

 

   NI 43-101 Technical Report on the Carlin Complex   

LOGO

 

 

 

 

LOGO

Source: NGM, 2025

Figure 2-1   Carlin Complex Mines Location Map

 

 

March 14, 2025

       

 

Page 31


LOGO

 

   NI 43-101 Technical Report on the Carlin Complex   

LOGO

 

 

The Mineral Resource and Mineral Reserve estimates have been prepared according to the Canadian Institute of Mining Metallurgy and Petroleum (CIM) Definition Standards for Mineral Resources and Mineral Reserves (CIM (2014) Standards) as incorporated by reference in the NI 43-101. Mineral Resource and Mineral Reserve estimates were also prepared using the guidance outlined in CIM Estimation of Mineral Resources and Mineral Reserves Best Practice Guidelines 2019 (CIM (2019) MRMR Best Practice Guidelines).

Mineral Resources and/or Mineral Reserves are estimated for the areas shown in Table 2-1:

Table 2-1   Carlin Complex Operations Resources and Reserves Estimation List

Mine / Project    Technique    Resources / Reserves
South Arturo OP    Open Pit    Both
South Arturo UG    Underground    Both
Goldstrike    Open Pit    Both
Goldstrike    Underground    Both
Ren    Underground Project    Resources only
Gold Quarry    Open Pit    Both
Goldstar    Open Pit Project    Resources only
Green Lantern    Open Pit Project    Resources only
Exodus    Underground    Both
Leeville    Underground    Both
Fallon    Underground Project    Resources only
Pete Bajo    Underground    Both
Rita K    Underground    Both
Gold Quarry Stockpile    Stockpile    Both
Goldstar Stockpile    Stockpile    Both
Goldstrike Stockpile    Stockpile    Both
South Arturo Stockpile    Stockpile    Both

 

2.1

Effective Date

The effective date of this Technical Report is December 31, 2024.

 

2.2

Qualified Persons

This Technical Report was prepared by NGM on behalf of Barrick.

The Qualified Persons (QPs) and their responsibilities for this Technical Report are listed in Section 29 Certificates of Qualified Persons and summarized in Table 2-2.

 

 

March 14, 2025

       

 

Page 32


LOGO

 

   NI 43-101 Technical Report on the Carlin Complex   

LOGO

 

 

Table 2-2    QP Responsibilities

Qualified Person    Company    Title/Position    Sections
Craig Fiddes, SME (RM)    Nevada Gold Mines, LLC   

Lead, Resource and Reserve

Governance

   102, 112, 12, 14, 25.26, and 26.12
John Langhans, MMSA (QP)    Nevada Gold Mines, LLC    Lead Technical Specialist, Metallurgy    13, 17, 185, 25.4, 25.56, and 26.3
Paul Schmiesing, SME (RM)    Nevada Gold Mines, LLC    Lead, Underground Mine Engineering    154, 164,184, 25.36, 25.56, and 26.24
Joseph Becker, SME (RM)    Nevada Gold Mines, LLC    Lead, Growth and Innovation    66, 7 to 9, 101, 111, 25.26 and 26.11
Timothy Webber, SME (RM)    Nevada Gold Mines, LLC    Chief, Long Term Planning    153, 163,183, 25.36, 25.56, and 26.23
Simon Bottoms, (CGeol, MGeol, FGS, FAusIMM)    Barrick Gold Corporation    Mineral Resource Management and Evaluation Executive    3, 4, 5, 66, 19 to 24, 25.1, 25.6, and 25.7
All    -    -    1, 2, 25.8, and 27

 Notes:

 

  1.

Geology

 

  2.

Mineral Resources

 

  3.

Mining and Mineral Reserves – Open Pit and Stockpiles

 

  4.

Mining and Mineral Reserves – Underground

 

  5.

Processing

 

  6.

Shared with other QP

 

2.3

Site Visits of Qualified Persons

Below are the most recent site visits of the QPs:

 

   

Craig Fiddes is employed by NGM as Lead, Resource and Reserve Governance and has conducted regular visits to the Project in his current role and previous role as Lead, Resource Modeling since the inception of NGM. He oversaw the Resource estimation for this Technical Report through numerous remote and in-person technical reviews. His most recent visit to site was November 20, 2024, to review progress with open pit Resource optimization, prepare for year-end ore stockpile reporting, and discuss progress with technical documentation.

 

   

John Langhans is employed by NGM as Lead Technical Specialist, Metallurgy and visits the Project several times a year. He reviews metallurgical improvements, including recovery predictions as well as provides guidance as required for improved plant performance. His most recent visit to site was November 26, 2024.

 

   

Paul Schmiesing is employed by NGM as Lead, Underground Mine Engineering. He worked at the Project from 2012 to 2016 as Senior Mine Engineer at Leeville. He has visited the Carlin Complex several times throughout 2024 for underground mine inspections and mine plan reviews. His most recent visit to site was December 17, 2024.

 

   

Joseph Becker is employed by NGM as Lead, Growth and Innovation and visits the Project several times a year. He has intermittently worked across the Project from 2005 to 2024 through a variety of roles and responsibilities. His most recent visit to the Project was November 19, 2024.

 

 

March 14, 2025

       

 

Page 33


LOGO

 

   NI 43-101 Technical Report on the Carlin Complex   

LOGO

 

 

   

Tim Webber is employed by NGM as the Chief, Long Term Planning and visits the Project several times a year. He reviews both open pit and underground mine engineering functions. His most recent visit to the Project was November 7, 2024.

 

   

Simon Bottoms is employed by Barrick as the Mineral Resource Management and Evaluation Executive. He visited the Carlin Complex several times in 2024, and his most recent visit to the Project was October 23, 2024, where he reviewed the exploration programme results, Mineral Resource and grade control model updates, mine plans, mining performance results and associated financials, mine strategy, results of external audits, and board meeting reviews.

 

2.4

Information Sources

NGM has utilized various internal presentations, memos, reports, and previous Technical Reports in the compilation of this Technical Report. The documentation reviewed, and other sources of information, are listed at the end of this report in Section 27 – References.

 

2.5

List of Abbreviations

Units of measurement used in this Technical Report conform to the metric system unless otherwise noted. All currency in this Technical Report is in US dollars (US$ or $) unless otherwise noted.

Abbreviations used in this Technical Report are included in Table 2-3.

 

 

March 14, 2025

       

 

Page 34


LOGO

 

   NI 43-101 Technical Report on the Carlin Complex   

LOGO

 

 

Table 2-3    Table of Abbreviations

Unit    Measure    Unit    Measure
$    United States dollar    m    metre
°    degree    m2    square metre
°C    degree Celsius    m3    cubic metre
µg    microgram    m3/hr    cubic metres per hour
µm    micrometre    m3/s    cubic metres per second
AMSL    above mean sea level    Ma    million years
ANFO    ammonium nitrate fuel oil    min    minute
Au    gold    ML    million litres
CFM    cubic feet per minute    mm    millimetre
CIL    carbon-in-Leach    Moz    million ounces
cm    centimetre    Mt    million metric tonnes
CoG    cut-off grade    Mtpa    million metric tonnes per annum
DD    diamond drill hole    MW    megawatt
ft    foot    NPV    Net Present Value
G    giga (billion)    oz    Troy ounce (31.10348 g)
g    gram    P80    80% passing
g/cm3    grams per cubic centimetre    PoO    Plan of Operation
g/t    grams per tonne*    ppm    parts per million*
ha    hectare    QA/QC    quality assurance and quality control
hp    horsepower    QP    Qualified Person
hr    hour    RC    reverse circulation drilling
in    inch    ROM    run of mine
k    kilo (thousand)    s    second
kg    kilogram    SAG    semi-autogenous grinding
km    kilometre    t    metric tonne
km2    square kilometre    t/m3    metric tonne per cubic metre
koz    thousand ounces    tpa    metric tonnes per annum
kt    thousand metric tonnes    tpd    metric tonnes per day
ktpd    thousand metric tonnes per day    tph    metric tonnes per hour
kW    kilowatt    TSF    tailings storage facility
kWhr    kilowatt-hour    US$    United States dollar
L    litre    W    watt
L/min    litres per minute    wt%    percentage content by weight
LOM    life of mine    yr    year
M    mega (million)          

* ppm and g/t are equivalent and interchangeable units for gold grade

 

 

March 14, 2025

       

 

Page 35


LOGO

 

   NI 43-101 Technical Report on the Carlin Complex   

LOGO

 

 

 

3

Reliance on Other Experts

This report has been prepared by NGM on behalf of Barrick. The information, conclusions, opinions, and estimates contained herein are based on:

 

   

Information available at the time of preparation of this Technical Report,

 

   

Assumptions, conditions, and qualifications as set forth in this Technical Report.

For the purpose of this report, the QPs have relied upon information provided by NGM’s legal counsel regarding the validity of the permits and the fiscal regime applicable in accordance with the federal laws of the United States of America, and Nevada state laws as part of ongoing annual reviews. This opinion has been relied upon in Section 4 – Property Description and Location and in the summary of this report.

 

 

March 14, 2025

       

 

Page 36


LOGO

 

   NI 43-101 Technical Report on the Carlin Complex   

LOGO

 

 

 

4

Property Description and Location

 

4.1

Project Location

The Carlin Complex is situated in Eureka and Elko Counties, near the towns of Carlin and Elko, Nevada, USA. The Project is located within the Carlin Trend, an approximately 64 km concentration of multiple gold deposits, in the high desert of the Basin and Range physiographic providence (see Figure 4-1). The mines are spread over the entirety of this trend, at an elevation range of 1,585 m to 2,072 m above mean sea level (AMSL).

The Carlin Project is defined as the area covered by 22 Plans of Operations (PoOs); 11 operational and 11 exploration PoOs; and 9 areas with notice of intents (NOIs) where exploration activities are currently being undertaken. The centroid location of the current PoOs and NOIs are summarized in Table 4-1 and covers a total area of approximately 36,411 ha. which include about 13,352 ha of private land (surface and minerals) owned or controlled by NGM, and approximately 23,059 ha owned by the United States government that are administered by the United States Bureau of Land Management (BLM).

Figure 4-2 shows the PoOs that cover the operations area and shows the Mike and Ivanhoe -Hollister areas excluded from the NGM JV. Figure 4-3 shows the locations of the exploration PoOs.

 

 

March 14, 2025

       

 

Page 37


LOGO

 

   NI 43-101 Technical Report on the Carlin Complex   

LOGO

 

 

Table 4-1 Plans of Operations Approximate Centroid Location Summary Table

 Plan Of Operations Name     Type    Easting    Northing    Projection Datum
Rain    Operations PoO    583602.96    4495804.12    NAD83_UTM_Zone_11N
Emigrant    Operations PoO    587023.17    4495607.30    NAD83_UTM_Zone_11N
Arturo    Operations PoO    547695.27    4542373.89    NAD83_UTM_Zone_11N
Bootstrap    Operations PoO    549530.93    4540070.80    NAD83_UTM_Zone_11N
Meikle    Operations PoO    552090.40    4538617.49    NAD83_UTM_Zone_11N
Goldstrike    Operations PoO    551915.78    4537162.35    NAD83_UTM_Zone_11N
North Area Leach    Operations PoO    555483.91    4533912.32    NAD83_UTM_Zone_11N
Genesis-Bluestar    Operations PoO    553286.53    4531560.79    NAD83_UTM_Zone_11N
Leeville    Operations PoO    556455.63    4531494.14    NAD83_UTM_Zone_11N
Carlin    Operations PoO    558233.17    4528248.53    NAD83_UTM_Zone_11N
Gold Quarry    Operations PoO    567325.95    4514448.36    NAD83_UTM_Zone_11N
Woodruff Creek    Exploration PoO    579980.55    4497987.35    NAD83_UTM_Zone_11N
Emigrant Springs    Exploration PoO    586738.41    4495893.28    NAD83_UTM_Zone_11N
Rodeo Creek Exploration    Exploration PoO    546470.15    4545423.48    NAD83_UTM_Zone_11N
Dee Exploration    Exploration PoO    546566.16    4542071.93    NAD83_UTM_Zone_11N
Ren    Exploration PoO    551402.21    4542097.46    NAD83_UTM_Zone_11N
Tara    Exploration PoO    548105.60    4538989.50    NAD83_UTM_Zone_11N
Pearl    Exploration PoO    557737.39    4536333.06    NAD83_UTM_Zone_11N
Chevas    Exploration PoO    558531.89    4533230.12    NAD83_UTM_Zone_11N
High Desert    Exploration PoO    558653.73    4530647.69    NAD83_UTM_Zone_11N
Richmond    Exploration PoO    553756.71    4522695.02    NAD83_UTM_Zone_11N
Mike    Exploration PoO    563121.07    4516710.89    NAD83_UTM_Zone_11N
Western Spur    NOI    550254.60    4543594.29    NAD83_UTM_Zone_11N
Vivian    NOI    559377.88    4539247.77    NAD83_UTM_Zone_11N
Richmond Summit    NOI    557364.25    4520787.53    NAD83_UTM_Zone_11N
Maggie Creek    NOI    569898.99    4517646.05    NAD83_UTM_Zone_11N
Reservoir East    NOI    573133.28    4517479.51    NAD83_UTM_Zone_11N
New Cherry    NOI    563753.48    4511174.18    NAD83_UTM_Zone_11N
Carlin Basin    NOI    572366.83    4511768.77    NAD83_UTM_Zone_11N
Mary’s Creek    NOI    569898.99    4517646.05    NAD83_UTM_Zone_11N
Agreement Land Boundary    NOI    569978.16    4509311.49    NAD83_UTM_Zone_11N

 

 

March 14, 2025

       

 

Page 38


LOGO

 

   NI 43-101 Technical Report on the Carlin Complex   

LOGO

 

 

 

LOGO

Figure 4-1    Project Location Map

 

 

March 14, 2025

       

 

Page 39


LOGO

 

   NI 43-101 Technical Report on the Carlin Complex   

LOGO

 

 

 

LOGO

Figure 4-2    PoO Layout Plan (Operations), 2024

 

 

March 14, 2025

       

 

Page 40


LOGO

 

   NI 43-101 Technical Report on the Carlin Complex   

LOGO

 

 

 

LOGO

Figure 4-3    PoO Layout Plan (Exploration), 2024

 

 

March 14, 2025

       

 

Page 41


LOGO

 

   NI 43-101 Technical Report on the Carlin Complex   

LOGO

 

 

 

4.2

Property Rights and Ownership

 

4.2.1

Project Ownership

NGM is a JV between Barrick and Newmont. Barrick is the JV operator and owns 61.5%, with Newmont owning the remaining 38.5%. The JV area of interest (AOI) covers a significant portion of northern Nevada (Figure 4-4). The AOI includes the Carlin Complex area.

 

 

March 14, 2025

       

 

Page 42


LOGO

 

   NI 43-101 Technical Report on the Carlin Complex   

LOGO

 

 

 

LOGO

     

Figure 4-4    NGM Area of Interest

 

 

March 14, 2025

       

 

Page 43


LOGO

 

   NI 43-101 Technical Report on the Carlin Complex   

LOGO

 

 

 

4.2.2

Mineral Rights

Federal (30 USC and 43 CFR) and Nevada (NRS 517) laws concerning mining claims on Federal land are based on an 1872 Federal law titled “An Act to Promote the Development of Mineral Resources of the United States.” Mining claim procedures still are based on this law, but the original scope of the law has been reduced by several legislative changes.

The Mineral Leasing Act of 1920 (30 USC Chapter 3A) provided for leasing of some non-metallic materials; and the Multiple Mineral Development Act of 1954 (30 USC Chapter 12) allowed simultaneous use of public land for mining under the mining laws and for lease operation under the mineral leasing laws. Additionally, the Multiple Surface Use Act of 1955 (30 USC 611-615) made “common variety” materials non- locatable; the Geothermal Steam Act of 1970 (30 USC Chapter 23) provided for leasing of geothermal resources; and the Federal Land Policy and Management Act of 1976 (the “BLM Organic Act,” 43 USC Chapter 35) granted the Secretary of the Interior broad authority to manage public lands. Most details regarding procedures for locating claims on Federal lands have been left to individual states, providing that state laws do not conflict with Federal laws (30 USC 28; 43 CFR 3831.1).

A mining claim is a parcel of land for which the claimant has asserted a right of possession and the right to develop and extract a discovered, valuable, mineral deposit. This right does not include exclusive surface rights. The two types of mining claims are lode and placer. In addition, “mineral entries” consisting of either mill sites and tunnel sites, may be located to provide support facilities for lode and placer mining claims (43 CFR Part 3832).

Lode claims cover classic veins or lodes having well-defined boundaries and also include other rock in-place bearing valuable mineral deposits. Federal statue limits a lode claim to a maximum of 1,500 feet in length along the vein or lode and a maximum width of 600 feet, 300 feet on either side of the centerline of the vein or lode.

Placer claims cover all those deposits not subject to lode claims. Where possible, placer claims are to be located by legal subdivision. The maximum size a placer claim may be is 20 acres. An association of two locators may locate 40 acres, and three may locate 60 acres, etc. The maximum area of an association placer claim permitted by law is 160 acres for eight or more persons.

Claims may be patented or unpatented. A patented claim is a lode, placer claim, or mill site for which the Federal Government has passed its title to the claimant, making it private land. It gives the owner exclusive title to the locatable minerals. It also generally gives the owner title to the surface and other resources. An unpatented claim means a lode or placer claim, tunnel right, or mill site located under the Federal (30 USC) act, for which an individual has asserted a right of possession. The possession is restricted to a leasing of the right to extract minerals without conveyance of land ownership.

 

 

March 14, 2025

       

 

Page 44


LOGO

 

   NI 43-101 Technical Report on the Carlin Complex   

LOGO

 

 

A mill site must be located on “non-mineral lands” and must be non-contiguous to the lode or placer with which it is associated. Its purpose is to support a lode or placer mining operation. A mill site must include the erection of a mill or reduction works and/or may include other uses in support of a mining operation. Descriptions are by metes and bounds if on un-surveyed land and by legal subdivision if on surveyed lands. The maximum size is 5 acres.

A tunnel site is a subsurface right-of-way under Federal land open to mineral entry. It is used for access to lode mining claims or to explore for blind or undiscovered veins, lodes, or ledges not currently claimed or known to exist on the surface. A tunnel site can be up to 3,000 feet in length.

Carlin Complex Mining Claims and Entries

The Carlin Complex, including the PoOs and exploration boundaries, covers a total area of approximately 36,411 ha. The PoO areas include private land (surface and minerals) owned or controlled by NGM, and land owned by the Federal Government that is administered by the BLM.

NGM’s rights are owned or controlled through ownership of a total of 2,990 unpatented lode mining claims and mill site claims held subject to the paramount title of the Federal Government and 485 owned patented claims.

 

   

Lode claims: 2,565;

 

   

Mill site claims: 425 claims; and

 

   

Patented claims: 485 claims.

Each unpatented claim is marked on the ground and does not require a mineral survey. The unpatented and mill-site claims are maintained on an annual basis, and do not expire as long as the maintenance fee payments are timely filed with the BLM.

Patented ground or claims are surveyed by a certified mineral surveyor, and appropriate monuments are placed in the ground.

All mining leases and subleases are managed and reviewed monthly by the NGM Land Department, and all payments and commitments are made as required by the specific agreements.

All property ownership information including private land ownership and mining claims is available to the general public through local government agencies. All records are available for review in the respective agencies’ offices or can be found on the following websites:

 

   

Elko County - https://www.elkocountynv.net/

 

   

Eureka County - https://www.eurekacountynv.gov/

 

   

BLM - https://reports.blm.gov/reports/mlrs

 

 

March 14, 2025

       

 

Page 45


LOGO

 

   NI 43-101 Technical Report on the Carlin Complex   

LOGO

 

 

Fee Property

Fee properties are privately owned property, which property taxes are paid yearly to the respective county that the property is located in.

Patented and fee property require annual payment of tax assessments to the relevant Nevada county. NGM holds several fee properties in the Carlin Complex. These properties can be reviewed in person at the relevant Nevada county or online at the websites listed above.

Figure 4-5 to Figure 4-12 show the ownership status of the Carlin Complex property.

In the QP’s opinion, all appropriate ownership or mineral rights for operations and exploration have been acquired or obtained to conduct the work proposed for the property.

The QP is not aware of any risks that could result in the loss of land control or loss of the permits for the Carlin Complex, in part or in whole.

 

 

March 14, 2025

       

 

Page 46


LOGO

 

   NI 43-101 Technical Report on the Carlin Complex   

LOGO

 

 

 

LOGO

Figure 4-5   Carlin North Area PoO’s Land Status

 

 

March 14, 2025

       

 

Page 47


LOGO

 

   NI 43-101 Technical Report on the Carlin Complex   

LOGO

 

 

 

LOGO

Figure 4-6  Carlin South Area PoO’s Land Status

 

 

March 14, 2025

       

 

Page 48


LOGO

 

   NI 43-101 Technical Report on the Carlin Complex   

LOGO

 

 

 

LOGO

Figure 4-7   Rain - Emigrant PoO’s Land Status

 

 

March 14, 2025

       

 

Page 49


LOGO

 

   NI 43-101 Technical Report on the Carlin Complex   

LOGO

 

 

 

LOGO

Figure 4-8   Carlin - North Area Exploration Land Status

 

 

March 14, 2025

       

 

Page 50


LOGO

 

   NI 43-101 Technical Report on the Carlin Complex   

LOGO

 

 

 

LOGO

Figure 4-9   Carlin - South Area Exploration Land Status

 

 

March 14, 2025

       

 

Page 51


LOGO

 

   NI 43-101 Technical Report on the Carlin Complex   

LOGO

 

 

 

LOGO

Figure 4-10   Carlin - Emigrant and Woodruff Exploration Land Status

 

 

March 14, 2025

       

 

Page 52


LOGO

 

   NI 43-101 Technical Report on the Carlin Complex   

LOGO

 

 

 

LOGO

Figure 4-11   Carlin North Area NOI Land Status

 

 

March 14, 2025

       

 

Page 53


LOGO

 

   NI 43-101 Technical Report on the Carlin Complex   

LOGO

 

 

 

LOGO

Figure 4-12   Carlin South Area NOI Land Status

 

 

March 14, 2025

       

 

Page 54


LOGO

 

   NI 43-101 Technical Report on the Carlin Complex   

LOGO

 

 

 

4.2.3

Surface Rights

In Nevada, the Federal Government controls approximately 85% of the total land in the state. It is administered primarily by the US Bureau of Land Management (BLM), the US Forest Service (USFS), the US Department of Energy, or the US Department of Defense. Much of the land controlled by the BLM and the USFS is open to prospecting and claim location. The distribution of public lands in Nevada is shown on the BLM “Land Status Map of Nevada” (1990) at scales of 1:500,000 and 1:1,000,000.

BLM regulations regarding surface disturbance and reclamation require that a notice be submitted to the appropriate BLM Field Office for exploration activities in which five acres or fewer are proposed for disturbance (43 CFR 3809.1-1 through 3809.1-4). A PoO is needed for all mining and processing activities, plus all activities exceeding five acres of proposed disturbance. A PoO is also needed for any bulk sampling in which 1,000 or more tons of presumed mineralized material are proposed for removal (43 CFR 3802.1 through 3802.6, 3809.1-4, 3809.1-5). The BLM also requires the posting of bonds for reclamation for any surface disturbance caused by more than casual use (43 CFR 3809.500 through 3809.560). The USFS has regulations regarding land disturbance in forest lands (36 CFR Subpart A). Both agencies also have regulations pertaining to land disturbance in proposed wilderness areas.

The Nevada Division of Environmental Protection (NDEP), Reclamation Branch, manages mining, milling, exploration, or other beneficiation process activity that creates disturbance over 5 acres under the authority of the Nevada Revised Statutes 519A.010-NRS 519A.280 and Nevada Administrative Code (NAC) 519A.101 – NAC finA.415. The NDEP the BLM and the US Forest Service coordinate their respective management authorities under a Memorandum of Understanding (MOU) for Mining in Nevada. Under this MOU, mining plans, authorizations and financial bonds are coordinated with both agencies for approvals.

The QP has been informed by the NGM teams responsible for Land and Permits that all rights have been granted and there are no impediments to the current operations. Further rights for future operations will be acquired on an as-needed basis.

In the QP’s opinion, the surface rights secured for the Carlin Complex are sufficient to allow for the operation of all required Project infrastructure, and sufficient surface area remains if expansions to the existing infrastructure are required.

 

4.2.4

Water Rights

In the State of Nevada, “the water of all sources of water supply within the boundaries of the State whether above or beneath the surface of the ground, belongs to the public” (NRS 533.025). Furthermore, “except as otherwise provided in NRS 533.027 and 534.065, any person who wishes to appropriate any of the public waters, or to change the place of diversion, manner of use or place of use of water already appropriated, shall, before performing any work in connection with such

 

 

March 14, 2025

       

 

Page 55


LOGO

 

   NI 43-101 Technical Report on the Carlin Complex   

LOGO

 

 

appropriation, change in place of diversion or change in manner or place of use, apply to the State Engineer for a permit to do so” (NRS 533.325).

At the Carlin Complex pumping occurs from both underground and open pit operations, per Water Rights Permits obtained from the Nevada Division of Water Resources (NDWR). Groundwater withdrawals are monitored, and this information is reported to NDWR monthly. The Carlin Complex is compliant with all permit requirements.

 

4.3

Royalties, Payments, and Other Obligations

 

4.3.1

Government Mining Taxes, Levies, and Royalties

There are no State or Federal royalties payable on gold produced from the Carlin Complex.

The state of Nevada imposes a 5% net proceeds tax on the value of all minerals severed in the State. This tax is calculated and paid based on a prescribed net income formula which is different from book income.

Effective 1 July 2021, the Nevada State Legislature passed Assembly Bill 495 (AB 495), a new mining excise tax. This tax is directed towards the funding of public education. The tax is levied on gross revenue from gold and silver mined in the State of Nevada and is calculated as follows:

 

   

First $20 million of gross revenue: exempt;

 

   

>$20 million to $150 million of gross revenue: taxed at a flat rate of 0.75%; and

 

   

>$150 million of gross revenue: taxed at a flat rate of 1.1%.

For the Carlin Complex, the effective life of mine (LOM) AB 495 tax rates are shown in Table 4-2. These effective rates account for the exemption, tiered tax rates, and royalty interests.

Table 4-2    Effective AB495 Tax Rates

Mine   

LOM Effective Tax Rate Applied to Gold and

Silver Gross Revenue

Goldstrike Open Pit    0.88%
South Arturo Open Pit    0.68%
Carlin OP (Gold Quarry, Tristar, Green Lantern)    1.07%
Goldstrike Underground    0.88%
Leeville Underground    1.07%
Exodus, Pete Bajo, Rita K    1.07%
South Arturo Underground    0.68%

 

 

March 14, 2025

       

 

Page 56


LOGO

 

   NI 43-101 Technical Report on the Carlin Complex   

LOGO

 

 

 

4.3.2

NGM Royalty

In connection with the formation of NGM, both Barrick and Newmont were granted a 1.5% net smelter returns royalty over the respective properties they contributed to the NGM JV. Each of these “retained royalties” is only payable once the aggregate production from the properties subject to the royalty exceeds the publicly reported Reserves and Resources as of December 31, 2018.

Current estimated Mineral Reserves for NGM are not sufficient to trigger payment of this royalty to either Barrick or Newmont. However, there is potential for new discoveries and future conversion of Resources to Reserves (with subsequent mining and processing) that may trigger this royalty. Currently this royalty is not considered material to, nor used as an input into, the Mineral Resource or Mineral Reserve estimates.

 

4.3.3

Claims Royalties

There are numerous royalties in addition to the NGM royalty discussed in Section 4.3.2 that pertain to the active mines within the Carlin Complex. Royalty payments vary each year depending upon actual tonnages mined, and the amount of gold recovered from that mined material. The Goldstrike area has various royalty holders with a maximum overriding net smelter royalty of 4% and net profit interest royalties of between 2.4% and 6% over various parts of the property. With respect to various other Carlin deposits, Nevada Gold Mines pays third-party royalties that vary from 1% to 9% of production. These royalties are summarized in Table 4-3.

 

 

March 14, 2025

       

 

Page 57


LOGO

 

   NI 43-101 Technical Report on the Carlin Complex   

LOGO

 

 

Table 4-3    Carlin Complex Royalties Summary

Deposit    Royalty
Arturo    Franco-Nevada U.S. Corp.: South Arturo, 4% - 9% variable GSR
Carlin   

RG Royalties LLC: 2% NVR

EMX Inc. (Bullion Monarch Mining Inc.): 1% NSR

Hill Group: 1.75% NSR

Genesis-Bluestar   

EMX Inc. (Bullion Monarch Mining Inc.): 1% NSR

Franco-Nevada U.S. Corp.: 6% NPI; 5% NPI; 4% NSR

RG Royalties LLC: 2% Net Value

Goldstrike   

Franco-Nevada U.S. Corp.: 2- 4% NSR, 2.4-6% NPI

Royal Gold Inc.: 1% NSR

Rhoads: 5% NSR (Net 2.5%)

Kennecott Nevada Company: 5% NSR

White: 9% NPI

Bilbao, Alcor Inc., Alloyed Associates, Inc: 5% NSR

Gold Quarry   

Various: 8% NSR and 62.7% of 8% NSR Mill and 68.7% of 8% NSR Leach

Tomera: 50% of 8% NSR

Jones: 50% of 8% NSR

Pacini: 1% NSR

Ash Danko Hanna & Co: 22.5% of 18% NSR

Roy Ash: 22.5% of 18% NSR

Franco-Nevada U.S. Corp.: 40.5% of 18% NSR

Gold Quarry Royalty Trust: 4.5% of 18% NSR

Leeville   

RG Royalties LLC: 2% Net Value

EMX Inc. (Bullion Monarch Mining Inc.): 1% GSR(Unpatented); 0.775% NSR (Patented)

Rain-Emigrant   

Franco-Nevada: 1.5% NSR

Franco-Nevada /Boyack/Montrose: 2.5% NSR

Boyack: 1% NSR

Tomera: 3% GPR

Jay Valcarce: 0.625% NSR

Tomera Stonehouse 50% and Tomera Clan 50%: 2.5% NSR

Ren   

VEK: 3-5% NSR based on PPI

Wallace: 3.5% NPR

Weiss: 4% GPR

When ore is subject to royalties as described in Table 4-3, it is referred to as “property” ore. Ore material that is not subject to royalties as described in Table 4-3 is referred to as “non-property” ore.

 

4.4

Permits

There are numerous State and Federal permits required for the operation of the Carlin Complex. NGM has attained all required permits to enable current operations. The processes to obtain and renew permits are well understood by NGM and similar permits have been granted to the operations in the past. NGM expects to be granted any additional permits and approvals as necessary and foresees no impediment to the receipt of such permits. For permits that require renewal, NGM expects to obtain them in the normal course of business.

Details of the permitting requirements and permit status are outlined in Section 20.

 

 

March 14, 2025

       

 

Page 58


LOGO

 

   NI 43-101 Technical Report on the Carlin Complex   

LOGO

 

 

 

4.5

Environmental Liabilities

Environmental liabilities at the Carlin Complex consist of compliance obligations related to State and Federal permits and regulations. The site has obtained and is in compliance with all required state and federal permits. The site conducts quarterly and annual monitoring of surface, groundwater, and air quality, as well as ongoing review of closure and reclamation obligations to ensure the best management of these liabilities.

Environmental considerations and monitoring programs for the Carlin Complex are discussed in Section 20.

The QP understands the extent of all environmental liabilities to which the property is subject to, have been appropriately met.

 

4.6

QP Comments on Property Description and Location

All the taxes relating to the permits have been paid to date and the concessions are in good standing.

In the QP’s opinion, all appropriate permits have been acquired and obtained for continuation of current operations on the property.

The processes to obtain and renew required permits, access, and rights are well understood by NGM and similar have been granted to the operations in the past. NGM expects to be granted all permits, access, and rights necessary and see no impediment to approval of these in the future.

The QP is not aware of any risks that could result in the loss of ownership of the deposits or loss of the Exploitation Permits, in part or in whole.

 

 

March 14, 2025

       

 

Page 59


LOGO

 

   NI 43-101 Technical Report on the Carlin Complex   

LOGO

 

 

 

5

Accessibility, Climate, Local Resources, Infrastructure

 

and Physiography

 

5.1

Accessibility

Primary access to the Carlin Complex is from Elko, Nevada, approximately 46 kilometers west on Interstate I-80 to Carlin, Nevada, which is the closest town to the mine sites and is located just off the I-80. In addition, various alternate access routes use Nevada State Route 766 as well as Elko and Eureka County roads.

The Project area is accessible via a mixture of county and state highways and unpaved minor roads. The majority of the roads are suitable for most weather conditions; however, travel can be restricted during extreme weather events including heavy snow and rain.

The Union Pacific Rail line runs parallel to I-80. NGM operates the Dunphy Rail Terminal, which is located about 43 km west of Carlin, for the transportation of bulk commodities such as lubricants, fuel, and ball mill consumables. These bulk commodities are road-transported from the Dunphy Rail Terminal to the Carlin Complex using commercial trucking services.

There are regional airports at Reno (approximately 330 km WSW of the operations) and Elko (approximately 50 km ESE of the operations).

 

5.2

Climate

The Carlin Complex is situated in the high desert region of the Basin and Range physiographic province. Precipitation averages 23 to 33 centimeters (cm) per year across the Carlin Complex, primarily derived from snow and summer thunderstorms. There are warm summers and generally mild winters; however, overnight freezing conditions are common during winter. The effect of climate on the operations is minimal and operations are possible at the property year-round.

 

5.3

Physiography

The South Operations Area (Gold Quarry) is located at the eastern edge of the Tuscarora Mountains in the Maggie Creek Basin. In the north, Goldstrike, South Arturo, and the North Area Operations are located near the north-central portion of the Great Basin in the Boulder Flat Watershed. The area is located between the Tuscarora Mountain Range to the north of Boulder Flat and the Sheep Creek Range to the SW. Elevations of the Carlin Complex range from approximately 1,600 to 2,100 m AMSL. The surrounding terrain consists of alternating mountain ranges and sagebrush-covered

 

 

March 14, 2025

       

 

Page 60


LOGO

 

   NI 43-101 Technical Report on the Carlin Complex   

LOGO

 

 

valleys. The vegetative landscape in the vicinity of the Carlin Complex is characterized by sagebrush steppe and a scattering of riparian communities bordering drainages, springs and seeps.

 

5.4

Seismicity

The Carlin Complex is located within a region classified by the United States Geological Survey (USGS) as having a moderate earthquake hazard.

The operations are not considered as seismically active mines and do not have a history of seismically induced failures.

 

5.5

Local Resources and Infrastructure

The Carlin Complex is located in a major mining region and local resources including labor, water, power, natural gas, and local infrastructure for transportation of supplies are well established. Mining has been an active industry in northern Nevada for more than 150 years. Elko has a population of approximately 20,300, is a local hub for mining operations, and services necessary for mining operations are readily available.

There are adequate schools, medical services and businesses to support the work force. A skilled and semi-skilled mining workforce has been established in the region as a result of on-going mining activities. Workers live in the surrounding communities.

Extensive infrastructure, including process plants, workshops, tailings, leach and waste facilities, offices, roads and rail connections, power, process and potable water facilities, and communication facilities, have been built to support the project. Site infrastructure is discussed in Section 18.

 

5.6

Sufficiency of Surface Rights

The existing and planned infrastructure, availability of staff, existing power, water, and communications facilities, and methods whereby goods can be transported to the mining operations are well-established and well-understood by NGM given the decades of experience that Barrick and Newmont each have from their previous mining operations in the area.

The surface rights secured for the Carlin Complex are sufficient to allow for the operation of all required Project infrastructure, and sufficient surface area remains if expansions to the existing infrastructure are required.

Surface rights to support current and planned mining operations are discussed in Section 4.

 

 

March 14, 2025

       

 

Page 61


LOGO

 

   NI 43-101 Technical Report on the Carlin Complex   

LOGO

 

 

 

6

History

 

6.1

Development and Operations

The Carlin Complex is within a mature mineral district with a long history of exploration and mining of various commodities. Initial prospecting focused on the South Area in 1870. By 1935, several small underground and surface mines had produced a few hundred tonnes of copper, lead, and barite. In 1925, a gold deposit was developed about 19 km SE of the Carlin deposit and is known as the Maggie Creek claims. The earliest gold mining activity in the North Area occurred at the Bootstrap mine, with antimony discovered in 1918, followed by gold in 1946, which was produced from 1957 to 1960. Gold was also identified in the nearby Blue Star mine in 1957.

Newmont commenced exploration on the Carlin Trend in 1961, investigating the Blue Star mine and Maggie Creek claims but their acquisitions were unsuccessful. Around this time, inspired by a talk in 1961 by Ralph Roberts, Newmont Geologists John Livermore and Alan Poole decided to explore for ‘tectonic windows’ north of the small township of Carlin. This led to the identification of mineralized jasperoid outcrops, delineating first major gold discovery and the archetype Carlin-type deposit located in the South Area, about 4.5 km SE of Blue Star. This discovery transformed the area into a major mining complex, an open pit at Carlin in 1965. The South Area mines include the Gold Quarry and Rain deposits, were discovered in 1980, and an additional 10 deposits were identified by 1988. In the late 1980s, higher grade refractory mineralization was discovered in the North Area.

The first discovery of gold at Goldstrike was in 1962 by Atlas Minerals. PanCana Minerals Ltd. (“PanCana”) first mined the property for gold in 1976. In 1978, Western States Minerals Corporation (“WSMC”) became the operator in a 50/50 joint venture with PanCana. Barrick acquired a 50% interest and assumed management of the Goldstrike property on December 31, 1986, with the acquisition of WSMC’s 50% interest in the property. Barrick completed the acquisition of 100% ownership of the property pursuant to a plan of arrangement entered into with PanCana in January 1987.

Continued exploration by soil samples and drilling discovered low-grade gold mineralization at shallow depth until the first deep hole was drilled in 1986 at Post, discovering the Deep Post deposit. Exploration drilling from 1987 to 1988 led to the discovery of several deposits similar to Deep Post, including Betze and Screamer which, together with Deep Post, comprise the Betze-Post deposit. Other discoveries in 1987 and 1988 included Deep Star, Rodeo, Meikle (previously named Purple Vein), South Meikle and Griffin.

On July 1, 2019, Barrick’s interest in Goldstrike was contributed to NGM, a joint venture with Newmont in which Barrick has a 61.5% interest and is the operator. Goldstrike, together with the Newmont Contributed Mines, is now the Carlin Complex.

 

 

March 14, 2025

       

 

Page 62


LOGO

 

   NI 43-101 Technical Report on the Carlin Complex   

LOGO

 

 

 

6.2

Production History

The historic ore production from the Carlin Complex is summarized in Table 6-1

The historic gold production from the Carlin Complex is summarized in Table 6-2

As production from the Carlin Complex has spanned more than 60 years across numerous sites operated by various parties, there are inherent uncertainties in the production history prior to Barrick and Newmont acquiring their respective interests in the applicable mines that were contributed to NGM. NGM has used the most reliable information available to quantify and update the previously reported historic production numbers from prior and current mines comprising the Carlin Complex presented in Table 6-1 and Table 6-2.

Table 6-1    Carlin Complex Historic Ore Production

            Ore Produced (Mt)
      Mine    2010-2019    2020    2021    2022    2023    2024

 

LOGO

 

   Gold Quarry    54.8    3.3    4.1    0.8    1.3    2.4
   Emigrant    71.6    Inactive    -    -    -    -
   East Carlin    4.5    Inactive    -    -    -    -
   Pete    1.2    Inactive    -    -    -    -
   Lantern    2.7    Inactive    -    -    -    -
   Tri-Star    38.1    2.3    6.4    6.4    4.5    0.1
   Goldstrike Open Pit    56.1    4.2    0.0    3.3    0.2    0.0
   South Arturo OP    4.3    0.0    0.0    0.0    0.5    2.1

 

LOGO

 

   Goldstrike Underground    12.7    1.3    1.2    1.2    1.0    1.1
   Chukar    3.7    Inactive    -    -    -    -
   Exodus    3.3    0.5    0.6    0.6    0.6    0.7
   Leeville    16.9    1.5    1.4    1.4    1.5    1.5
   Pete Bajo/Rita K    2.1    0.3    0.4    0.5    0.4    0.4
   South Arturo UG    0.1    0.2    0.2    0.2    0.1    0.2
   Storm UG    0.6    Inactive    -    -    -    -
   Carlin East    0.3    Inactive    -    -    -    -
   Deep Star    0.0    Inactive    -    -    -    -
     Total    272.9    13.7    14.3    14.3    10.2    8.6

Totals may not add due to rounding.

 

 

March 14, 2025

       

 

Page 63


LOGO

 

   NI 43-101 Technical Report on the Carlin Complex   

LOGO

 

 

Table 6-2    Carlin Complex Historic Gold Production

            Contained Gold (Moz)
      Mine    2010-2019    2020    2021    2022    2023    2024

 

LOGO

 

   Gold Quarry    2.6    0.13    0.083    0.021    0.077    0.18
   Emigrant    1.3    Inactive    -    -    -    -
   East Carlin    0.31    Inactive    -    -    -    -
   Pete    0.21    Inactive    -    -    -    -
   Lantern    0.15    Inactive    -    -    -    -
   Tri-Star    1.2    0.82    0.082    0.18    0.35    0.39
   Goldstrike Open Pit    7.5    0.45    0.45    -    0.33    0.027
   South Arturo OP    0.52    0    -    -    -    0.011

 

LOGO

 

   Goldstrike Underground    3.9    0.41    0.41    0.36    0.29    0.24
   Chukar    0.79    Inactive    -    -    -    -
   Exodus    0.84    0.14    0.14    0.14    0.13    0.12
   Leeville    5.8    0.46    0.46    0.44    0.44    0.46
   Pete Bajo    0.59    0.88    0.088    0.09    0.11    0.085
   South Arturo UG    0.027    0.62    0.062    0.055    0.042    0.023
   Storm UG    0.23    Inactive    -    -    -    -
   Carlin East    0.08    Inactive    -    -    -    -
   Deep Star    0.01    Inactive    -    -    -    -
     Total    26    1.8    1.3    1.7    1.4    1.2

Totals may not add due to rounding.

 

 

March 14, 2025

       

 

Page 64


LOGO

 

   NI 43-101 Technical Report on the Carlin Complex   

LOGO

 

 

 

7

Geological Setting and Mineralization

 

7.1

Regional Geology

Nevada records a complex tectonic history evidenced by repeated accretion-subduction and extensive rifting events. The assembly and breakup of the supercontinent Rodinia reworked the lithosphere significantly effecting the western US margin. Rifting related to the breakup of Rodinia subsided in the early-Cambrian when sedimentation began depositing along the resultant passive margin. From the Cambrian to Early Mississippian, a westward-thickening, prism-shaped sedimentary package was deposited from the outer margins of the continental shelf into an adjacent oceanic basin in northern Nevada. The western sedimentary package is dominantly siliciclastic rocks compared to the eastern portion of the sedimentary package which are dominantly silty carbonate rocks.

Major gold deposits within northeastern Nevada formed along discrete linear trends that reflect ancient lithospheric-scale structures related to rifting of the Precambrian basement along the craton margin. Local trends are complicated by sub-basin development along the continental margin disrupting the passive margin leading to a concentration of slope-facies sequences (Christensen, 1993). Faulting or underwater avalanches deposited extensive debris flow and turbidite sub-facies within the shelf environment (Crafford and Grauch, 2002). Periods of transgression flooded sub-basins with platform carbonates followed by intermittent periods of regression oxidizing iron-bearing minerals to ferrous-iron in siliciclastic components (Cook and Corboy, 2004).

The dynamic and prolonged depositional environment within heterogeneous sub-basins concentrated the deposition of high-energy shelf-facies that are characterized by highly permeable mixtures of siliciclastic and carbonate components that are important hosts to Eocene Carlin mineralization.

A simplified geologic plan of the Carlin area is shown in Figure 7-1, and is comprised predominantly of the major deposits identified to date on the trend, including deposits that are not held by NGM.

 

 

March 14, 2025

       

 

Page 65


LOGO

 

   NI 43-101 Technical Report on the Carlin Complex   

LOGO

 

 

LOGO

Source: Rhys et al., 2015.

Figure 7-1   Simplified Geologic Map, Carlin Trend

 

 

March 14, 2025

       

 

Page 66


LOGO

 

   NI 43-101 Technical Report on the Carlin Complex   

LOGO

 

 

 

7.2

Local Geology

The Carlin Trend is an approximately 64 km long, NW-trending alignment of predominantly carbonate-hosted gold deposits. Paleozoic tectonothermal events of the western United States shaped the geology of the Carlin Trend, principally characterized by broad amplitude, NW-trending, northerly-plunging anticlines within autochthonous carbonate assemblage rocks that are now preserved in uplifted tectonic windows. From north to south these tectonic windows include Bootstrap, Lynn, Carlin, Maggie Creek, and Rain. All Carlin Trend gold deposits discovered to date occur either within or proximal to these tectonic windows.

Rhys et al., 2015 summarized the phases of deformation that are observed across the Carlin Trend and most relevant to the controls on Nevadan Carlin mineralization.

 

  1.

Phase I: thick-skinned contraction thrusted the deep marine sediments of the Roberts Mountain Allochthon eastwardly over and collapsing the passive margin shelf and platform deposition in the late Devonian.

 

  2.

Phase II: thin-skinned contraction evidenced by low-angle thrust faults propagated east-verging inclined to recumbent folds that trend north-south (local northwest to west vergence also observed). This Jurassic event refolded Phase I folds.

 

  3.

Phase III: far-field contraction in the hinterland of the Cretaceous Sevier Orogeny resulted in NE to NW-trending upright open folds refolding both Phase II and I folding.

 

  4.

Phase IV: Eocene extension and magmatism introduced Carlin gold mineralization. Fluid-rock interaction was highest at Phase II and III-fold intersections, where high displacement oblique-normal faults commonly activate along the steep limbs of deposit-scale Phase II recumbent folds.

The Late Devonian to Mississippian ‘Phase I’ Antler Orogeny collapsed passive margin deposition by thrusting deeper marine sediments of the kilometers-thick Roberts Mountains Allochthon eastwardly over the continental shelf and platform forming a foreland basin. Following this period was the Permian to Triassic Sonoma Orogeny resulting in the Golconda allochthon that also thrusted deep marine siliciclastic rocks eastwardly. This event indirectly effected the Carlin Trend, as the Golconda Thrust is located within the Getchell and Battle Mountain Trends about 70 km west of the Robert’s Mountain Thrust.

Subduction of the east-dipping Farallon slab began in the late Triassic to early Jurassic leading to development of the Cascade magmatic arc west of Nevada. Back-arc magmatism focused in central-north Nevada as felsic plutons utilized ancient lithospheric crustal structures. Minor lamprophyre dikes are also evident reflecting a deeper, modified mantle source initiated at the tectonic switch to regional shortening from local extension. Contraction resulted in thin-skinned ‘Phase II’ deformation of the Elko Orogeny that significantly effected host rocks across all Carlin Districts (Thorman, 2003). Local features typically manifest as low-angle thrusts propagating recumbent folding, including overturning earlier Phase I folding, with a north- to NNW-trending axial plane regionally.

 

 

March 14, 2025

       

 

Page 67


LOGO

 

   NI 43-101 Technical Report on the Carlin Complex   

LOGO

 

 

Continued subduction led to the next major ‘Phase III’ deformation event effecting NE Nevada in the hinterland of the Cretaceous Sevier Orogeny (Rhys et al., 2015). Regional strain in response to north-south directed intraplate shortening resulted in open, upright folding of both Phase I, and Phase II folds, as well as deformation of Jurassic intrusive rocks and steep reverse faults.

The final phase of pre-mineralization deformation is ‘Phase IV’ extension associated with slab rollback and inboard migration of magmatism in response to asthenospheric upwelling during the middle-Eocene. All contractional structures and fabrics are overprinted by NE trending, steep oblique-normal faults that are evidenced across all Carlin Districts. Faults typically activate along the steep limbs of Phase II recumbent folds resulting in significant stratigraphic offsets, as well as offering favorable conduits along faults interacting with Phase II and Phase III axial planes.

Post-mineral deformation is dominantly associated with the Miocene (20-14 Ma) basin-and-range extension that overprints the Carlin Trend. Resultant north–south normal fault activation abuts pre-existing structures typically developing half-graben basins that focused deposition of the Carlin Formation volcaniclastic sediments.

 

7.3

Property Geology

Gold mineralization of the Carlin Trend is hosted within the autochthonous sequence that includes the Roberts Mountain, Popovich and Rodeo Creek formations. The Popovich formation is the most favorable, hosting around 45% of the economic gold mineralization within the Carlin Trend. Host rocks are permeable shelf-facies that are highly susceptible to erosion but were ultimately preserved as the Roberts Mountain Allochthon was thrusted above sealing the sequence. This is otherwise referred to as tectonic windows and were critical to the discovery of Carlin Trend gold deposits. Mineralization typically occurs within 400 m to 500 m below the Roberts Mountain Thrust, reflecting a major geological boundary that restricted hydrothermal fluid flow, focusing high fluid-rock interaction within the lower shelf-facies rocks. Where gold mineralization does breach the Roberts Mountain Thrust, it is usually in structurally complex deposits that host narrow, discontinuous zones of low-grade mineralization within Vinini Formation.

 

7.3.1

Lithology

The stratigraphic sequence in chronological order from the oldest to youngest is shown in Figure 7-2. The primary units relevant to gold mineralization are described.

The Rodeo Creek Formation is subdivided into four units: i) lower calcareous mudstone-argillite, ii) calcareous sandstone, iii) interbedded calcareous mudstone, siltstone and argillite, and iv) upper carbonaceous limestone.

The Popovich Formation is subdivided into four units: i) wispy laminated muddy to silty limestone with abundant interbedded debris flows (Wispy unit), ii) thinly bedded muddy limestone (Planar unit),

 

 

March 14, 2025

       

 

Page 68


LOGO

 

   NI 43-101 Technical Report on the Carlin Complex   

LOGO

 

 

iii) thick to medium bedded muddy to micritic limestone with characteristic soft-sediment deformation features (Soft Sediment Deformation unit), and iv) thin to medium bedded muddy limestone (Upper Mud unit).

The Roberts Mountains Formation is not subdivided, but certain facies are recognized locally at the mine scale. Facies changes reflect a paleo-topographic high related to reef development along the Paleozoic continental margin. The Popovich Formation thins to the north in response to the Roberts Mountains high, and both the Popovich and the Roberts Mountains units show local facies transitions with the Bootstrap limestone.

The Vinini Formation rocks were thrust over younger units along the Roberts Mountains Thrust, typically the Rodeo Creek Formation. These formations were intruded by the Goldstrike stock and Jurassic diorite dikes and sills as well as by Tertiary dikes and sills. Unconformably overlying the older units are volcaniclastic sedimentary rocks, tuffs, and gravels of the Tertiary-aged Carlin Formation, which itself is overlain by younger Quaternary alluvium.

 

 

March 14, 2025

       

 

Page 69


LOGO

 

   NI 43-101 Technical Report on the Carlin Complex   

LOGO

 

 

Carlin Trend Tectono-Stratigraphy

 

LOGO

Source: NGM, 2017

Figure 7-2  Carlin Trend Stratigraphy

 

7.3.2

Structure

Carlin Trend deposits are strongly controlled by a spectrum of structures. While the depositional environment is a first-order control, gold mineralization and resultant geometries are governed by the complex interplay of deformation events that followed. Tectonic events pre-conditioned chemically reactive, favorable lithologies by further enhancing the permeability through folding, faulting and fracturing, allowing meteoric fluids to interact with carbonate-bearing rocks causing varying degrees of pre-mineral dissolution-collapse breccia.

 

 

March 14, 2025

       

 

Page 70


LOGO

 

   NI 43-101 Technical Report on the Carlin Complex   

LOGO

 

 

Deposit characteristics are too often simplified to high-angle faults with disseminated mineralization zoning out into favorable sub-units. While this is an observed control at some Carlin Trend deposits, it is minor as most mineralized zones are strongly influenced by complex fold-thrust geometries resultant from this protracted history of contractional deformation. Penetrative or well-developed tectonic fabrics introduce a tertiary structural conduit assisting in later hydrothermal fluid flow.

Thinly bedded carbonaceous host rocks not only offer reactive chemistry, but also focus high-strain deformation as they are wedged between relatively more competent or homogenous units. This resulted in highly localized, imbricate sets of thrust-propagated inclined to recumbent anticlinal folding. A later deformation event refolded these folds resulting in complex structural intersections that usually reactivate as planes of relative weakness, focusing fault slip and fluid flow.

 

7.3.3

Alteration

The gold-bearing hydrothermal fluid was low-temperature, estimated to be less than 150-200°C, and mildly acidic. Within platform-facies rocks like limestone, the acidic fluid is rapidly buffered due to the alkalizing effect of pure carbonate, restricting the intensity of alteration. Conversely, deep siliciclastics of ocean basin facies are non-reactive, resulting in low fluid-rock interaction and therefore minor to no alteration.

Shelf-facies rocks are favorable not only for their high permeability but because of the heterogeneous combination of highly reactive carbonate components balanced with siliciclastics of varying composition. The acidic fluid reacts with aluminosilicates causing argillization (feldspars altered to phyllosilicates and clay minerals), releasing hydrogen ions into solution driving further acidity. Reaction with carbonate components is propelled by the acid generation, and not buffered by the carbonates, causing laterally extensive zones of decalcification (the dissolution of carbonate components). This process also causes collapse-dissolution breccia development in local areas of higher carbonate components.

 

7.4

Mineralization

The Carlin Complex can be divided into 6 main geologic zones or windows which host the active and prospective mining areas. These mining areas are extracted via open pit methods, underground methods or both. The geologic zones are distinguished by geologic controls which are described later. Table 7-1 outlines the geologic zones, the mines present within each zone and the technique(s) used for extraction.

 

 

March 14, 2025

       

 

Page 71


LOGO

 

   NI 43-101 Technical Report on the Carlin Complex   

LOGO

 

 

Table 7-1    Geologic Zones and Mine Operations

Geologic Zone    Deposits    Technique
South Arturo    South Arturo OP    Open Pit
   South Arturo UG (El Niño)    Underground
Goldstrike    Goldstrike    Open Pit
   Goldstrike    Underground
   Ren
Goldstar    Goldstar    Open Pit
Green Lantern and Exodus    Green Lantern    Underground
   Exodus
Greater Leeville    Leeville    Underground
   Fallon
   Pete Bajo
   Rita K
Gold Quarry    Gold Quarry    Open Pit

Gold mineralization was emplaced approximately 39 Ma ago in response to slab rollback induced extension and asthenospheric upwelling, which generated voluminous magmatism simultaneously with mineralization. Eocene intrusions within the Carlin Trend are presumed to exist at depth beneath the district, with discrete felsic dikes intruding various deposits. Muntean et al., 2011 and references therein propose that the source of gold is magmatic-hydrothermal related to this event.

The culmination of structural preparation through the complex evolution of Nevada generated intensely altered rocks and localized dissolution-collapse breccia that focused along favorable structural intersections. This resulted in discrete, prolate zones of hyper-focused fluid-rock interaction that typically hosts the highest gold grades. Where fluid-rock interaction was lower, or adjacent to the discrete, high-grade zones, are laterally extensive, oblate mineralization that is dominantly stratabound, albeit at relatively lower grades.

Gold is transported by bisulfide complexes that are destabilized during high fluid-rock reaction facilitated by available ferrous iron. Sulfidation occurs at the interaction with reactive ferrous iron destabilizing the sulfur from solution and is the principal mechanism for gold precipitation. Gold is structurally bound to the crystal lattice of the resultant hydrothermal pyrite, which is commonly arsenian and/or trace element enriched. Hydrothermal pyrite forms a rim on pre-ore pyrite. Muntean et al. (2011) postulated that gold traveled in its ionic form (Au1+), resulting in a highly efficient scavenging of gold from solution due to the strong affinity to the negatively charged surface of hydrothermal pyrite. This may explain the extraordinary size and tenor of gold deposits along the Carlin Trend.

The dimensions and orientations of the modelled mineralized domains for all deposits are summarized in Table 7-2.

 

 

March 14, 2025

       

 

Page 72


LOGO

 

   NI 43-101 Technical Report on the Carlin Complex   

LOGO

 

 

Table 7-2    Mineralized Domain Approximate Dimensions

Deposit    Length (m)    Width (m)   

True

Thickness (m)

   Approximate
Strike Direction
South Arturo    520 – 1,500    70 – 550    25 – 170    NNW
Goldstrike    300 – 4,500    30 – 490    15 – 600    NNW
Goldstar    840 – 1,420    250 – 510    60 – 390    NNW
Green Lantern and Exodus     840 – 1,420    240 – 510    60 – 460    NNW
Greater Leeville    40 – 4,000    30 – 1,900    5 – 570    NNE
Gold Quarry    490 – 1,490    360 – 1,160    40 – 200    NNE

 

7.4.1

South Arturo

South Arturo is a regionally distal Carlin-type deposit located in far north of the Carlin Trend that forms three structurally discrete ore bodies; the west, east and north. The western ore body (Phase 1) has an active open pit operation named South Arturo OP, which contains Mineral Resources and Mineral Reserves. Phase 1 was historically mined as both an open pit and underground. The eastern ore body (Phase 2) is an active underground operation named South Arturo UG (locally known as El Niño), which contains Mineral Resources and Mineral Reserves. Phase 2 was previously mined as an open pit.

A geologic cross section of South Arturo UG, also showing the South Arturo Phases, is shown in Figure 7-3.

South Arturo is a regionally distal Carlin-type deposit characterized by prolate mineralization geometries that are dominantly structurally controlled. Stratabound mineralization is apparent but far less continuous than similar deposits on the Carlin Trend. This likely reflects relatively lower hydrothermal fluid-rock interaction coupled with less favorable host rocks where planar faulting and fold features were the most permeable traps. Thus, mineralization orientations are highly variable due to the locally complex structural controls.

Mineralization is primarily hosted within the shelf-facies Rodeo Creek Formation. Discontinuous zones of mineralization occur within the allochthonous sequence of Vinini Formation but are minor. The platform-facies Bootstrap limestone is not a major host to mineralization but plays an important chemical and rheological competency contrast focusing fluid flow along its contact with Rodeo Creek Formation. This lithological contact is highly attenuated by pre-mineral deformation causing significant fault and dissolution breccias forming a highly permeable pathway.

The complex deformation history resulted in two oppositely plunging asymmetric anticlines. The intersection lineation of the two axial planes steeply plunges to the NW, which is the dominant control on the prolate mineralization geometries hosted within favorable Rodeo Creek sub-units of Phase 1. Conversely, Phase 2 mineralization is hosted within the brecciated contact of Rodeo Creek and Bootstrap, of which the widest zones of high-grade gold focuses in the apex of the local NE-trending anticlinal axial plane.

 

 

March 14, 2025

       

 

Page 73


LOGO

 

   NI 43-101 Technical Report on the Carlin Complex   

LOGO

 

 

Mineralization also focuses in discrete dissolution breccia within high-angle normal faults that activate on the steep limb of the two regional anticlines, with highest grades focused in the Rodeo Creek Formation. Jurassic and Eocene dikes locally trend NW, and host volumetrically minor mineralization. All mineralization is associated with variable intensities of decalcification and argillization alteration. Mineralization occurs as oxide, sulfide refractory and carbonaceous refractory.

 

LOGO

Source: NGM, 2024

Figure 7-3   South Arturo UG Geological Map

 

7.4.2

Goldstrike

The Goldstrike deposit, is the largest gold deposit on the Carlin Trend divided into three sub-deposits; Goldstrike OP, Goldstrike UG, and the Ren Project.

Mineralization is dominantly hosted within the Popovich, and lesser so within the Rodeo Creek and Roberts Mountain formations. Geometrically complex breccia development occurs in variably orientated structures, which concentrate the highest-grade mineralization. Jurassic dike swarms of varying compositions also utilize these structures and may also be a significant host to mineralization, particularly within the Goldstrike Open Pit. Consequently, disconcordant mineralization can be hosted within less favorable units such as the Bootstrap limestone.

 

 

March 14, 2025

       

 

Page 74


LOGO

 

   NI 43-101 Technical Report on the Carlin Complex   

LOGO

 

 

The gold endowment at the Goldstrike deposit is uniquely large, attributed to its favorable structural preparation. The deposit is adjacent to the felsic Goldstrike stock that intruded during Jurassic extension resulting in a district-scale flexure of the regional north-trending axial trace of the regional Phase 1 anticline. Strain partitioning focused subsequent Jurassic dike swarms during a tectonic switch back to contraction reactivating local structures as dominantly oblique slip further enhancing permeability pathways. The largest structural feature that resulted was the district-scale Post-Genesis fault zone along the steep limb of the Tuscarora anticline, where Mineralization is dominantly focused.

The culmination of deformation events created a significant volume of highly permeable, continuous structural zones often characterized by dissolution and fault breccia. Structural preparation thus hyper-focused intense fluid-rock interaction with highly reactive rocks concentrating large quantities of high-grade gold mineralization with great efficacy.

Mineralization is dominantly refractory in Goldstrike UG and the Ren Project. Significant oxide material is present in Goldstrike OP, with gold associated with secondary oxides. Weathering alteration extends up to 200 m in depth resulting in oxide mineralization, which overlies the refractory sulphides. Gold is alteration liberated through the chemical degradation of pyrite resulting in the formation of iron oxides and secondary sulphate minerals, which include goethite, hematite, jarosite, scorodite, alunite, and gypsum.

A representative geologic cross section of the Goldstrike deposit is shown in Figure 7-4.

 

 

March 14, 2025

       

 

Page 75


LOGO

 

   NI 43-101 Technical Report on the Carlin Complex   

LOGO

 

 

 

LOGO

Source: NGM, 2024

Figure 7-4   Representative Geological Cross-section of the Goldstrike Deposit.

 

7.4.3

Goldstar

Goldstar is a Project, which has Mineral Resources. Goldstar, and adjacent deposits that were historically mined, are located south of the Goldstrike stock sharing similar geological controls to mineralization as Goldstrike deposits. Mineralization is preferentially hosted in the Wispy sub-unit of the Popovich Formation and in breccia along upper Roberts Mountain sub-unit contacts. The highest-grade gold mineralization is hosted within the Tuscarora anticline axial plane extending into the overturn east limb. This zone of the Roberts Mountain Formation is significantly jointed and intensely sicilfied at the contact with the Popovich Formation. Localized mineralization also concentrates at the structural intersection of the Wispy sub-unit with high-angle structures that are variably infilled with pre-mineral, undifferentiated dikes.

A representative geologic cross section of the Goldstar deposit is shown in Figure 7-5.

 

 

March 14, 2025

       

 

Page 76


LOGO

 

   NI 43-101 Technical Report on the Carlin Complex   

LOGO

 

 

 

 

LOGO

Source: NGM, 2024

Figure 7-5   Representative Geological Cross-section of the Goldstar Deposit.

 

7.4.4

Green Lantern and Exodus

Exodus has both Mineral Resources and Mineral Reserves and is currently in operation, whereas Green Lantern is a Project, which has Mineral Resources.

Mineralization is preferentially hosted in Popovich, Rodeo Creek and Roberts Mountains units, with locally discrete zones of mineralization associated with pre-mineral dikes of various composition and orientations. Both deposits exhibit strong structural controls on mineralization with emphasis on the high-angle Castle Reef Fault. Pre-mineral dike swarms of various compositions utilize this structure further promoting permeability enhancement through the development of dissolution and fault breccia. The Castle Reef Fault acts as a hard western boundary for both deposits with discernible offset through later reactivation, juxtaposing Roberts Mountain against favorable Popovich and Rodeo Creek formations. Tight to isoclinal folding of Rodeo Creek and Popovich formations occur in the eastern fault block. Locally complex Phase II thrust-propagated folding focuses mineralization within the intersection of favorable sub-units and local axial planes.

An example cross-section of the Exodus deposit is provided in Figure 7-6.

 

 

March 14, 2025

       

 

Page 77


LOGO

 

   NI 43-101 Technical Report on the Carlin Complex   

LOGO

 

 

 

LOGO

Scale in ft; Source: NGM, 2024

Figure 7-6  Exodus Geological Map

 

7.4.5

Greater Leeville

Deposits of the Greater Leeville area include Leeville, Fallon, Pete Bajo and Rita K as shown in Figure 2-1. Leeville, Pete Bajo and Rita K contain both Mineral Resources and Mineral Reserves and are currently in operation. Fallon is a Mineral Resource and in development for future mining.

Gold mineralization is hosted within Popovich, Rodeo Creek, and Roberts Mountains formations, and associated with a series of variably orientated, discordant undifferentiated dikes that are intensely argillized. Local Phase II thrust-propagated folding structurally controls the highest-grade zones of mineralization within the anticline axial planes, disseminating outwards as stratabound mineralization in favorable sub-units. Subsequent high-angle normal faulting offsets the fold-thrust package and provide feeder-style transport for the hydrothermal fluid event often hosting mineralization associated with dikes.

A geologic cross section of Greater Leeville can be seen in Figure 7-7 and Figure 7-8.

Pete Bajo is the down-dip extension of the mineralization mined in the Pete Open Pit and the down dip extension of the Carlin East deposit that was mined in the 1990s offset by the Bullmoose Fault. Mineralization is exclusively hosted within the lower Wispy sub-unit of the Popovich Formation, with rare occurrences in Roberts Mountain Formation. Phase II thrust-propagated folding highly attenuates the Wispy sub-unit resulting in highly discontinuous mineralization. These units are subsequently offset by a series of northwest striking apparent normal faults that dip to the northeast.

 

 

March 14, 2025

       

 

Page 78


LOGO

 

   NI 43-101 Technical Report on the Carlin Complex   

LOGO

 

 

 

LOGO

Scale in ft; Source: NGM, 2024

Figure 7-7   Greater Leeville Geological Map – A-A’ and B-B’

 

 

March 14, 2025

       

 

Page 79


LOGO

 

   NI 43-101 Technical Report on the Carlin Complex   

LOGO

 

 

 

LOGO

Scale in ft; Source: NGM, 2024

Figure 7-8   Greater Leeville Geological Map – C-C’ and D-D’

 

7.4.6

Gold Quarry

The Gold Quarry deposit contains both Mineral Resources and Mineral Reserves and is currently in operation as the Gold Quarry OP. This deposit was historically mined as the Chukar underground in conjunction with open pit operations.

Gold mineralization is principally hosted within Rodeo Creek, Popovich and Roberts Mountain formations. High-grade mineralization is structurally controlled along complex intersections of Phase II thrust-propagated folds with upright Phase III folds, forming discrete, prolate geometries. The deposit is bound to the west by the NE-trending Chukar-Alunite fault zone, to the east by the NE-trending Deep Sulfide Feeder fault zone, and to the north, the Good Hope fault, all host variable degrees of mineralization.

Gold Quarry exhibits an east verging fold and thrust architecture which has been overprinted by extensional faults and brecciation/de-calcification associated with hydrothermal fluid flow. Dominant extensional features include the Chukar-Alunite fault zone and the deep sulphide feeder, which have served as major fluid conduits to gold mineralization.

 

 

March 14, 2025

       

 

Page 80


LOGO

 

   NI 43-101 Technical Report on the Carlin Complex   

LOGO

 

 

Locally, gold mineralization exploits preferential sub-units of the Rodeo Creek and Popovich formations, particularly where they have been thickened by early compressional events. Highest grade mineralization is typically observed along major fluid conduits and regional scale fold hinges, concentrating higher grades along their structural intersection.

A representative geologic cross section with representative examples of the final estimation domains is shown in Figure 7-9.

 

LOGO

Source: NGM, 2024

Figure 7-9   Geologic Cross-section of Gold Quarry Deposit

 

7.5

QP Comments on Geological Setting and Mineralization

In the opinion of the QP, the mineralization styles and geological setting of the deposits of the Carlin Trend are well understood and can support declaration of Mineral Resources and Mineral Reserves.

The QP has reviewed the mineralization within the Carlin ore bodies, and confirms that the controls are well understood, sampled appropriately, and modeled accurately within the known geometry of the mineralization style.

 

 

March 14, 2025

       

 

Page 81


LOGO

 

   NI 43-101 Technical Report on the Carlin Complex   

LOGO

 

 

 

8

Deposit Types

The mineral deposits along the Carlin Trend form a suite of deposits known as Carlin type deposits and includes the archetype Carlin deposit that was discovered in 1961.

Carlin mineral systems are a unique class of epigenetic ore deposits with enigmatic origins. They are unique due to the size and scale of deposits that formed exclusively within NE Nevada during the middle-Eocene period (42-35 Ma), establishing this area as a world-class gold complex. Carlin mineral systems are enigmatic due to their unknown, distal source of gold, as well as deposit characteristics and hydrothermal conditions that culminate to being atypical of most documented mineral systems.

Carlin-type deposits are summarized by Cline et al. (2005), including 8 common features that culminate to define the unique deposit type: i) protracted tectonic evolution of accretion-subduction, ii) carbonate shelf-facies host rocks, iii) replacement-style mineralization with structural and stratigraphic ore controls and a lack of veins, iv) hydrothermal alteration characterized by decalcification, silicification and argillization, v) ore paragenesis characterized by auriferous arsenian pyrite formed by sulfidation during replacement where the majority of gold is invisible, in the form of Au+1, followed by late orpiment, realgar, and stibnite, vi) Au-Tl-As-Hg-Sb-(Te) geochemical signature in both the ore and ore-stage pyrite that is low in Ag (Ag/Au < 1) and base metals, vii) low temperatures (<240°C) and shallow depth of formation (<2 km to 3 km), and viii) lack of clear relationship with upper crustal intrusions, as exemplified by the lack of mineralogical or elemental zoning at scales of <5 km to 10 km laterally and <2 km vertically.

The leading hypothesis for the genesis of Carlin-type deposits is a magmatic-hydrothermal origin (Muntean et al., 2011). Terrane accretion around 45 Ma jammed up the subduction zone resulting in arc cessation and inward migration towards Nevada. Down-going pelagic sediments hydrated the lithosphere lowering the melting point of crustal rocks. As the plate progressively cooled and became denser, it tore causing the slab to roll back exposing the asthenosphere, resulting in crustal extension during upwelling.

A siderophile-enriched resistate likely exists within metasomatized sub-continental lithospheric mantle from Precambrian rifting and enriched through a protracted accretion-subduction tectonic evolution. Exposure to the asthenosphere induces mass-scale crustal anatexis enriched in siderophiles resulting in a siliceous large igneous province as the magma advances through the crust.

Nevada is possibly unique due to the crustal composition that significantly influences the magmatic redox state. Crustal compositions in Utah are oxidizing resulting in porphyry style mineralization that is copper-enriched; whereas in Nevada, the high proportion of carbon-bearing upper crustal rocks

 

 

March 14, 2025

       

 

Page 82


LOGO

 

   NI 43-101 Technical Report on the Carlin Complex   

LOGO

 

 

has a strong reducing impact on the magma producing metalumninous plutons that can host intrusion-related gold-rich deposits.

Other hypotheses have been proposed including meteoric fluid circulation resulting from crustal extension and widespread magmatism; metamorphic fluids, possibly with a magmatic contribution, from deep or mid-crustal levels, and; upper crustal orogenic-gold processes within an extensional tectonic regime.

 

8.1

QP Comments on Deposit Types

In the opinion of the QP, the understanding of the deposit type is suitable for current exploration programs and is sufficient to support estimation of Mineral Resources and Mineral Reserves.

 

 

March 14, 2025

       

 

Page 83


LOGO

 

   NI 43-101 Technical Report on the Carlin Complex   

LOGO

 

 

 

9

Exploration

This section summarizes some of the concepts and techniques implemented and integrated by NGM and the previous operators over the years to assist with extending the LOM as well as discovering new deposits in and around the Carlin Complex. Proposed greenfield and brownfield targets have been highlighted, which present further opportunity to define additional Resources.

 

9.1

Exploration Concept

The Carlin Complex is within a mature mineral district with a long history of exploration and mining of various commodities. Modern gold exploration started in the early 1960s with near continuous activity to present day. NGM has integrated legacy data from numerous operators and continues to generate data in pursuit of new discoveries throughout the district. Significant opportunities remain along strike and down dip of fertile structures, and below Upper Plate and post-mineral cover peripheral to the deposits.

Near-mine drill programs incrementally stepping out from known controls to mineralization continue to replenish current Resources and Reserves. Outboard of the deposits, greenfield exploration activities including geologic mapping, surface sampling, and framework drilling in an effort to define areas of prospectivity and generate targets for drill testing.

Current exploration on the Carlin Complex is primarily focused on stepping out from the current mining areas, both along the preferred lithologic host rocks as well as at depth along the structural controls.

The exploration potential of the Carlin Complex is discussed in Section 9.5.

 

9.2

Geologic Mapping and Geochronology

Pre-mine geologic mapping was completed in eastern Nevada by geologists from the United States Geological Survey (USGS). Post 1961, mapping at various scales from previous operators has been compiled and integrated by NGM. Figure 4-2 shows a district compilation map detailing significant geologic domains, intrusions and deposits.

Geologic mapping was historically done on paper with geologists recording lithology, alteration, contacts, faults, joints, and bedding. Open pit and underground production mapping are usually at a 1:20 to 1:50 scale. Outcrops outside of the mine were commonly mapped at a 1:1,200 scale. Paper maps were digitized into 3D space to support geologic interpretation and modeling. Currently all mapping is collected digitally utilizing tablets, ArcGIS databases and other 3D software.

 

 

March 14, 2025

       

 

Page 84


LOGO

 

   NI 43-101 Technical Report on the Carlin Complex   

LOGO

 

 

Geologic interpretation is supported by geochronology of both sedimentary and igneous lithologies. Over the past 40 years numerous academic studies utilizing a variety of age determination methods have provided a robust data set. For intrusives U/Pb and Ar/Ar produce the most consistent results with the majority of igneous activity found to be Mesozoic or Eocene. For the Paleozoic carbonates biostratigraphy is used to constrain ages. NGM continues to collect and compile legacy geochronology data, leveraging it for both production and exploration activities.

Pre-mine geologic mapping was completed in eastern Nevada by geologists from the USGS and previous operators. From 1961 to 2019, NGM has surface-mapped the NGM ground holdings at various scales, ranging from pit wall to district scale.

The final walls of the open pit mines are generally mapped as mine requirements allow.

Survey control for mapping is generated from surveyed exploration drill holes, geo-points staked by the geologists, and by using GPS. Control points and as-built topography are plotted on a base map with structural, lithological, and alteration overlays. Map boards, 43 cm by 61 cm (17 in by 24 in) in size, were previously used to encourage geological interpretation in the field as mapping is conducted. Interpretive maps were digitized into AutoCAD and used as the basis for the 3D geologic model. Current mapping is conducted on Tablet PCs using ArcGIS mapping software. Historically all underground mapping has been conducted in 2D on paper at mid-rib height; an imaginary plane at approximately chest height (1.5 m) extending along both ribs and the face. Survey detail of the face and rib outlines are used when available, however this is very rare. The geologist commonly uses the engineering heading plan scaled to 1:20. The geologists record mainly lithologic contacts, faults, joints, alteration and punctual bedding measurements. Mapping is generally limited to no more than 3.0 m (10 ft) back from the mining face due to placement of shotcrete for ground support, particularly at the Leeville mine. The paper maps are digitally scanned into Maptek Vulcan™ 3D software (Vulcan) into 3D space where the mapped geology is digitized to specific mapping layers and into the geotechnical database in Vulcan.

 

9.3

Geophysics and Remote Sensing

Geophysical methods have been used in Barrick, Newmont and NGM work programs on the Carlin Complex since 1973. From 1973 to 1993, geophysical tools were primarily regarded as support tools due to the initial discoveries cropping out on surface, or only having a thin veneer of cover, and the inability of the early methods to directly detect the deposits. During the 1990s, previous operators recognized that geophysical methods could be used as a structural mapping and deposit vectoring tool. Methods adopted included modern airborne and ground magnetics, radiometrics and electromagnetics (EM), gravity, galvanic resistivity, controlled source audio magnetotellurics (CSAMT), magnetotellurics (MT), self-potential (SP), induced polarization (IP), electrical logging of drill holes, and downhole IP. Gold mineralization is not directly detectable by geophysical methods; however, these surveys identify subsurface properties that are useful in interpreting lithology,

 

 

March 14, 2025

       

 

Page 85


LOGO

 

   NI 43-101 Technical Report on the Carlin Complex   

LOGO

 

 

alteration, and structure as guides to gold mineralization. Typically, airborne surveys were performed by contract companies; whereas ground surveys were performed by Newmont or contract crews under the supervision of Barrick, Newmont and NGM personnel.

Key uses of geophysical data include to delineate:

 

   

Intrusive rocks and contact metamorphic aureoles associated with such intrusions;

 

   

Normally and remanently-magnetized volcanic rocks;

 

   

Lithology mapping;

 

   

Fault mapping;

 

   

Basin fill mapping;

 

   

Pyrite zones, at depth; and

 

   

Alteration, in particular zones of decalcification.

From 1987 to 2019, a total of 91 surveys were completed (see Figure 9-1).

 

 

March 14, 2025

       

 

Page 86


LOGO

 

   NI 43-101 Technical Report on the Carlin Complex   

LOGO

 

 

 

LOGO

Source: NGM, 2024

Figure 9-1   Carlin District with Geophysical Surveys Outlined in Blue

 

 

March 14, 2025

       

 

Page 87


LOGO

 

   NI 43-101 Technical Report on the Carlin Complex   

LOGO

 

 

 

9.4

Geochemical Sampling

During the 60 years of modern prospecting in the district over 50-thousand rock chips (see Figure 9-2), and 98-thousand soil and 13-thousand stream samples (see Figure 9-3) have been collected. Within and around mine workings most of the surface samples have been superseded by drill and production data.

Rock chip and soil sample collection continues in prospective areas peripheral to the deposits. Spacing of soil grids vary to project needs, minimum sample weight is two kilograms, sieved down to 80-mesh and analyzed by fire assay with four acid multi-element digestion with ICP spectrometry finish. Rock chip sampling is done by a geologist collecting at least one kilogram of sample, analyzed by fire assay with four acid multi-element digestion with ICP spectrometry finish. Alteration exposed by new disturbance (road or drill pad) is systematically channelled sampled at 3-5 m intervals. All surface samples follow same QA/QC insertion rates of two standard, two blanks, and one field duplicated per 50 samples.

This testing is supplemented by petrographic examination, multi-element geochemistry, semi-quantitative X-ray diffraction (XRD) and X-ray fluorescence (XRF) analysis as required.

 

 

March 14, 2025

       

 

Page 88


LOGO

 

   NI 43-101 Technical Report on the Carlin Complex   

LOGO

 

 

 

LOGO

Source: NGM, 2024

Figure 9-2   Carlin District Geology with Rock Chip Sample Locations

 

 

March 14, 2025

       

 

Page 89


LOGO

 

   NI 43-101 Technical Report on the Carlin Complex   

LOGO

 

 

 

LOGO

Source: NGM, 2024

Figure 9-3   Carlin District Geology with Soil and Stream Sample Locations

 

 

March 14, 2025

       

 

Page 90


LOGO

 

   NI 43-101 Technical Report on the Carlin Complex   

LOGO

 

 

 

9.5

Exploration Potential

 

9.5.1

Near Mine

Significant exploration targets include the below:

 

   

The Greater Leeville area continues to support multi-million ounce Resource additions expanding the know deposits in multiple directions and subsequent robust Reserve conversion rates. Targeting has benefited from the upgraded geologic model that constrains structural ore controls within the preferred carbonate stratigraphy. Drilling will continue along projections of known ore controls to define extensions to the existing mineralized systems.

 

   

At Goldstrike, Ren is the newest UG Mineral Resource, which is currently being developed for conversion drilling and is expected to form the next UG operation in Carlin. Significant upside remains as drilling continues to realize full potential of the deposit. 250 m to the west the Corona Corridor is a high-grade new discovery, striking >1.5 km and remains open.

 

   

At Leeville there are multiple targets testing along the preferred lithologic host (Devonian Popovich Formation) both north and northeast from Leeville.

 

9.5.2

Regional Exploration

 

   

Three to five kilometers north of Leeville surface sampling has identified multiple northeast and northwest oriented trends in surface gold anomalism over a 40 km2 area. Field mapping and sampling has identified several new fertile structures and dikes. Favorable carbonate stratigraphy is covered by several 100 m of unfavorable Upper Plate and is untested. Field work continues to delineate and prioritize drill targets.

 

   

Near Gold Quarry, shallow reverse circulation drilling has defined multiple broad anomalies below post mineral cover, which correlates with known ore controlling structures and trends.

 

9.6

QP Comments on Exploration

In the opinion of the QP:

 

   

The exploration programs completed to date are appropriate to the style of the deposits and prospects within the Carlin Complex.

 

   

All samples collected to date by the current and previous operators are representative and unbiased. Over many years of exploring and mining the sampling programs done on the surface and through drilling have shown to be adequate to find and characterize the deposits of the Carlin Complex. The operation has and continues to show acceptable reconciliation results on a monthly and quarterly basis.

 

   

The Carlin Complex retains significant exploration potential, and additional work is planned to both expand existing known ore bodies and mines as well as test for the discovery of new deposits throughout the entirety of the Carlin Trend. This has been demonstrated by the past and ongoing success of increasing the LOM over many years.

 

 

March 14, 2025

       

 

Page 91


LOGO

 

   NI 43-101 Technical Report on the Carlin Complex   

LOGO

 

 

 

10

Drilling

Reverse circulation and diamond drill holes have been used to support Mineral Resource estimation. Rotary air blast (RAB) drilling has previously been used in regional first pass exploration and for sterilisation purposes. Sample data from RAB drilling trenches, open pit rip-lines, and underground channels are not used for Mineral Resource estimation.

 

10.1

Drilling Summary

A total of 108,081 drill holes totalling approximately 11,335,753 m have been completed at the Carlin Complex and recorded in the drillhole database as of December 31, 2024. This drilling is summarized in Table 10-1. The cut-off dates for the drilling defining the Resources are detailed in Section 10.2.

Collar locations are shown in Figure 10-1. The drilling shown in this figure, as well as outside of it, encompasses drilling that has occurred during the majority of the exploration history of the Carlin Complex. Not all drilling shown is included in a Mineral Resource estimate, though it is relevant in the geologic and mineralization interpretations on a larger scale. This data has been validated and used in a regional scale exploration model for vectoring and targeting purposes supporting their accuracy and reliability for inclusion.

Over the history of the Carlin Complex a number of different drilling techniques have been employed, including:

 

   

Reverse circulation (RC);

 

   

Diamond drill (DD; also called diamond core drilling, “core”);

 

   

Rotary (air and mud); and

 

   

Cubex.

Drilling fluids used during coring include water-based mud systems with bentonite (clay) and inorganic polymer added. Drilling muds are also employed in mud conventional and RC drilling. Drill muds are used based on recommendation from NGM drill services or third party mud consultants when required.

Currently, core drilling is primarily used for Mineral Resource definition. Core and RC drilling is used for grade control in both open pit and underground operations.

 

 

March 14, 2025

       

 

Page 92


LOGO

 

   NI 43-101 Technical Report on the Carlin Complex   

LOGO

 

 

Table 10-1   Carlin Complex Drill Summary Table

Drill Type   Number of Drill Holes   Drilled Meters (m)
DD   20,943   3,206,918
RC   66,536   6,605,886
Rotary Air   87   1,148
ROTARY_MUD   872   333,344
DD ROTARY_UNK   13,239   662,612
Unclassified   6,322   523,401
Core_Sonic   82   2,444
Total   108,081   11,335,753

 Totals may not add due to rounding.

 

 

March 14, 2025

       

 

Page 93


LOGO

 

   NI 43-101 Technical Report on the Carlin Complex   

LOGO

 

 

 

LOGO

Source: NGM, 2024

Figure 10-1   Carlin Complex Drill Collar Location Plan

 

 

March 14, 2025

       

 

Page 94


LOGO

 

   NI 43-101 Technical Report on the Carlin Complex   

LOGO

 

 

 

10.2

Drilling Used to Support Mineral Resource Estimation

The drilling used to support Mineral Resource estimation does not include all drilling contained in the database. Each estimation has a defined boundary that is a subset of the total drilling. There is drilling located outside of the defined Mineral Resource estimation boundaries but still within the overall Carlin Complex project definition. In some cases, drill holes may appear in two different estimations. An example of this would be the Goldstar open pit and Exodus underground, which overlap spatially. Additionally, as part of the QA/QC process some of the historical drilling was found to be unsuitable to be used to estimate Mineral Resources but may be used for other purposes such as geologic modeling.

Drilling used to support Mineral Resource estimation is summarized in Figure 10-2 and the cut-off dates for this drilling data is shown in Table 10-3.

Drill collar location maps are provided for the deposits with current Mineral Resource estimates in Figure 10-2.

Table 10-2   Drilling Supporting Mineral Resource Estimates

 Company    Period  

Drill hole

count

  DD (m)   RC (m)  

Rotary

(m)

 

Un-

classified

(m)

  Total (m)  

Company

(%)

Pete Bajo
Newmont   1962-2020   5,802   305,620   282,195   34,904   25,987   648,706   94%
NGM   2020-2023   1,027   12,175   26,775   0   0   38,950   6%
Total (m)           317,795   308,970   34,904   25,987   687,656   100%
%           46%   45%   5%   4%   100%    
Exodus
GFEX   1977-2006   110   693   22,988   2,341   0   26,022   5%
Newmont   1967-2019   2,703   225,139   257,749   7,726   0   490,614   87%
NGM   2019-2024   475   27,450   21,567   21   0   49,038   9%
Unknown   1987-2021   9       1,195   0   0   1,195   0%
Total (m)           253,282   303,499   10,088   0   566,869   100%
%           45%   54%   2%   0%   100%    
South Arturo (Including OP and UG)
Dee/Rossi   1980-1999   1,918   13,803   148,279   12,352   37,112   211,546   38%
Barrick   1998-2019   1,612   73,913   204,289   0   3,289   281,491   51%
Halliburton   2015-2015   19       2,408   0   0   2,408   0%
Unknown   2015-2015   5   521   49   0   0   570   0%
NGM   2019-2023   559   23,404   30,427   734   0   54,565   10%
Total (m)           111,641   385,452   13,086   40,401   550,580   100%
%           20%   70%   2%   7%   100%    
Gold Quarry
GFEX   1962-1991   16       722   484   0   1,206   0%
Newmont   1962-2019   9,341   306,764   868,250   259,590   205   1,434,809   98%
NGM   2020-2023   217   7,135   27,635   520   26   35,316   2%
Total (m)           313,899   896,607   260,594   231   1,471,331   100%
%           21%   61%   18%   0%   100%    

 

 

March 14, 2025

       

 

Page 95


LOGO

 

   NI 43-101 Technical Report on the Carlin Complex   

LOGO

 

 

 

Greater Leeville (Including Fallon and Rita K)

 Newmont    1965-2019   14,670   638,868   409,938   123,753   1,099   1,173,658   77%
NGM   2019-2024   3,127   202,426   155,564   1,216   63   359,269   23%
Total (m)           841,294   565,502   124,969   1,162   1,532,927   100%
%           55%   37%   8%   0%   100%    
Goldstrike
Barrick   1991-2019   5,682   297,460   684,152   364   732   982,708   32%
Cameco   Unknown   79   1,881   15,570   0   0   17,451   1%
Newmont   1968-2009   5,199   257,730   422,747   83,850   77,604   841,931   28%
NGM   2018-2023   1,064   55,658   61,984   492   0   118,134   4%
Santa Fe   Unknown   43   1,167   9,532   0   0   10,699   0%
Unknown   1995-2022   19,155   221,846   842,631   890   0   1,065,367   35%
Western   Unknown   472   390   21,733   0   0   22,123   1%
Pancana   Unknown   24   0   652   0   0   652   0%
GFEX   1980-1980   14   0   2,579   0   0   2,579   0%
Total (m)           836,132   2,061,580   85,596   78,336   3,061,644   100%
%           27%   67%   3%   3%   100%    
Green Lantern
Newmont   1963-2019   3,431   288,098   267,873   32,529   1,321   589,821   82%
GFEX   1977-2006   128   1,939   26,141   2,341   4   30,425   4%
NGM   2019-2023   934   48,637   43,883   298   1   92,819   13%
Unknown   1987-2021   31   1,048   8,035           9,083   1%
Total (m)           339,722   345,932   35,168   1,326   722,148   100%
%           47%   48%   5%   0%   100%    
Ren
Barrick   2009-2014   876   67,703   108,618   0   0   176,321   23%
Cameco   Unknown   291   32,517   65,439   231   0   98,188   13%
Newmont   1980-1997   92   9,776   31,262   5,070   776   46,884   6%
NGM   2019-2020   261   23,489   6,954   104   0   30,547   4%
Unknown   1995-2019   7,509   174,336   250,189   796   0   425,321   55%
Total (m)           307,822   462,463   6,200   776   777,260   100%
%           40%   59%   1%   0%   100%    

Table 10-3    Summary of Mineral Resource Drilling Cut-off Dates

Deposit    Producing Status    Drilling Cut-Off Date
Greater Leeville Underground    Active    2-Apr-24
Pete Bajo Underground    Active    2-May-24
Exodus Underground    Active    28-May-24
South Arturo Open Pit    Active    14-Feb-24
Gold Quarry Open Pit    Active    27-Mar-24
Goldstrike    Active    10-Apr-24
South Arturo Underground    Active    1-Mar-23
Ren    Project    9-May-22
Green Lantern    Project    11-Sep-12
Goldstar    Project    23-Sep-22

 

 

March 14, 2025

       

 

Page 96


LOGO

 

   NI 43-101 Technical Report on the Carlin Complex   

LOGO

 

 

 

LOGO

Source: NGM 2024

Figure 10-2    Drill Collar Location Map Carlin Supporting Mineral Resource Estimates

 

 

March 14, 2025

       

 

Page 97


LOGO

 

   NI 43-101 Technical Report on the Carlin Complex   

LOGO

 

 

 

10.3

Drill Methods

The Carlin Complex is an advanced operation with producing open pits and underground mines. Drilling is completed regularly as part of ongoing operations. All drilling falls into three categories, each with specific objectives and outcomes as follows:

 

   

Exploration Drilling – Greenfields and brownfields exploration type drilling within and adjacent to plan of operations boundaries focused on regional and district scale controls and mineralization of potentially new mines.

 

   

Growth Drilling – Brownfields to near mine exploration within plan of operations boundaries with the focus on development of new ore pods within existing mines and conversion of mineral inventory through Resources and Reserves.

 

   

Grade Control (GC) Drilling – Consists of close spaced grade control drilling for final production definition to inform Measured Mineral Resources/Proven Mineral Reserves. Generally, the Carlin Complex targets infill GC drilling to convert 12 to 18 months of production coverage for open pits and underground to 80% measured ounces.

During the over 50-year history of the Carlin Complex, numerous different drilling techniques have been employed. In its recent history, the Carlin Complex utilizes only two methods of drilling for Resource definition and estimation: DD and RC drilling.

DD is used for exploration, Resource and Reserve evaluation work, hydrogeological work, geotechnical work, collecting metallurgical samples, and for checking/twinning previous RC intercepts.

RC holes are used during all categories of drilling outlined above where discrete geologic and mineralogical controls are not required. If penetration rates of the RC drilling decrease significantly or if groundwater inflows prevented the collection of a dry sample, then the drill hole is continued with a DD tail.

 

10.3.1

Diamond Core Drilling

Drilling Procedure

DD is primarily used to establish a robust geological understanding of the controls on mineralization, for Mineral Resource/Reserve extension work, for geotechnical, hydrogeological, or metallurgical investigation.

Core sizes range from PQ (85 mm), HQ (63.5 mm diameter), to NQ (47.6 mm) depending on the application and requirement to reduce diameter if difficulties in drilling arise. Generally, if no adverse conditions are expected, HQ size core is used and carried through total depth of hole.

 

 

March 14, 2025

       

 

Page 98


LOGO

 

   NI 43-101 Technical Report on the Carlin Complex   

LOGO

 

 

DD and RC drilling is typically completed by various third party drilling companies with accepted industry experience. These companies have experience with Carlin style deposits or have training programs established when bringing on inexperienced employees to maintain acceptable standards.

A geologist or drill services supervisor must be on site prior to drilling commencing. They will ensure that the drill pad/station is safe, and drill program can be completed as designed. If program is unachievable, it will be re-designed according to limitations of the area. The drill services supervisor ensures that the third party contractors adhere to NGM standards and work plan as designed by the geologists.

Logging and Sampling

The Carlin Complex has comprehensive logging and sampling procedures for core including both geological and geotechnical logging.

Core samples from DD are taken from the core tube and placed into coated cardboard boxes. Intact core may be broken to make it fit into the box slots. Core boxes are transported from the drill site to various locations (Maggie Creek Complex, Goldstrike Main Complexes) for detailed logging. Core is measured and checked against run footage blocks and box labels for accuracy and sequence. Out of place core is reorganized and/or driller’s footage blocks are relabelled as needed.

Core is digitally logged at the core shed using portable tablets loaded with acQuire™ Logger software. Logger utilizes the same software as RC logging to ensure codes and methods are consistent. The logging includes data for lithology, stratigraphy, basic structural data, recovery, alteration, and mineralization. Detailed structural information such as faults and bedding angles as well as rock mass rating is also recorded. Geotechnical logging is completed on core using industry standards as directed by the project geologist or geotechnical engineer.

Prior to the implementation of digital logging, the project geologist directly typed the hand-written logging information into the database. No validation or double data-entry techniques were employed at the time. Hardcopy logs that were used prior to the inception of electronic logging were archived and have since been digitized.

Where core retention is required, the logging is completed, the core is halved with a diamond saw or split rough by 50% where poor rock quality prohibits cutting and sampled. Where core retention is not required, the entire core is sampled. The core is photographed prior to cutting or sampling. Sample intervals range from approximately 0.6 m with the minimum length determined by the minimum weight required for a repeatable sample at the selected laboratory and maximum length may vary but rarely exceeds 1.5 m for consistency of data. Samples are split by geologic boundaries such as lithology, structures, alteration, mineralization or other discerning characteristics identified by the geologist. Samples are placed in a sample bag with a barcode and sample ID that correlate to the cut sheet which identifies the hole number and the starting and ending depth of the sample. This information is also written on the sample bags. NGM maintains a written protocol for drill core

 

 

March 14, 2025

       

 

Page 99


LOGO

 

   NI 43-101 Technical Report on the Carlin Complex   

LOGO

 

 

logging and sampling. When half of the core is submitted for sampling, the other half is stored for future reference.

The average drill core recovery range is driven by the quality of the rock that is drilled. Overall average recovery is approximately 95%.

 

10.3.2

Reverse Circulation Drilling

Drilling Procedure

RC drill rigs are either truck-mounted or track-mounted. Drill bits are standard carbide-buttoned hammer bits and carbide-buttoned tri-cone (rock) bits. The hammer bits are efficient in dry drilling conditions but lose their effectiveness in wetter conditions. Tri-cone bits are used after significant water is encountered in the hole.

Depths to which RC drilling is used depend on water table depths, air pressure available to the rig via compressor or booster, and strength of rig for pull back.

Drilling is completed using a center return style bit where possible as this sample collection method is preferred to limit contamination of the sample and where not possible a cross over sub style bit is used to collect the sample within 0.5 m of the bit.

Logging and Sampling

The Carlin Complex has comprehensive logging and sampling procedures for RC holes. NGM uses the Barrick logging procedures and codes, which were standardized in the 1990s and have undergone minor subsequent updates.

Drill samples (typically less than 1.2 cm rock chips) are collected by the drillers in 1.5 m intervals in plastic chip trays for geologic logging. Each chip tray represents a maximum of 30 m of drilling. Trays are labelled with hole ID and each compartment is labelled with depth for logging.

RC holes are digitally logged directly into an acQuire database, and verified by the geology team before the drill hole is finalized and loaded into the database. Geologic logging is completed using a standardized set of pull-down fields in each column for structure, lithology (formation and rock type), metallurgical type, and intensity codes for metallurgy and alteration. Comments can be added at the geologist’s discretion. Once each chip tray is logged, it is marked with a red “L” on the end of the chip tray and then sent to the core shed where the trays are photographed.

Prior to the implementation of digital logging, the project geologist directly typed the hand-written logging information into the database. No validation or double data-entry techniques were employed at the time. Hardcopy logs that were used prior to the inception of electronic logging were archived and have since been digitized.

 

 

March 14, 2025

       

 

Page 100


LOGO

 

   NI 43-101 Technical Report on the Carlin Complex   

LOGO

 

 

Recovery is measured in the field by actual weight of sample compared to expected weight and is generally good in all deposits, averaging greater than 95%.

 

10.3.3

Air and Mud Drilling Methods

The former Newmont operations used conventional air drilling methods until about 1985. The drilling method used air to pull the sample from the bit to the hole collar up the outside of the drill stem. Typically, conventional air holes were short, <152 m (500 ft), and terminated at the water table. The drill diameter range was from 140 mm to 165 mm (5.5 in to 6.5 in).

Conventional mud drilling by Newmont used a similar sampling technique, with drill muds employed facilitating drill sample return.

These are no longer standard industry drilling methods as they do not provide a quality sample; as such, NGM does not utilize these methods. None of the historical drilling results using this method are used for Resource estimation, or as geologic controls within mining areas. In limited instances information from this method may be used to influence broad scale geologic interpretations external to mining areas.

 

10.4

Drill Planning

There are two fundamental stages to drill planning:

 

   

A conceptual plan against a target zone of mineralization to convert to a Mineral Resource or a higher confidence Mineral Resource category and which acts a drill budget placeholder; and

 

   

Detailed designs to execute the conceptual plan with optimal design orientations, lengths, appropriate geological controls as well as consideration of drill platforms and mining services available at the time.

Growth target volumes are constructed to focus staged conceptual drill plans that are strategically aligned to the NGM rolling 3-, 5- and 10-year mine plans and Mineral Reserve replenishment strategies. Drillholes are designed to be as perpendicular to the interpreted mineralization geometry as possible per the constructed target volume. In final design stages, deviation checks are calculated if there are known void hazards within the projected hazard cone of each drillhole reporting a minimum and maximum tolerance range of safe dip and azimuth deviation. As drilling is executed, geological control is necessary to manage deviation and to allow for adjustments to dip and azimuths to ensure drilling is as close to perpendicular to mineralization as possible from permissible drill locations. At times, this is unavoidable due to available development underground, highwall or other surface features or infrastructure. In such cases, the apparent mineralization thickness may be wider than the true thickness due to sub-optimal drilling orientations.

 

 

March 14, 2025

       

 

Page 101


LOGO

 

   NI 43-101 Technical Report on the Carlin Complex   

LOGO

 

 

 

10.4.1

Surface Drilling

Following the basic principles stated above, additional factors for the safe execution of surface drilling include active bench production, post-blasting rockfall patterns, permitting limitations, physical voids, and other safety concerns relevant to the local drilling areas. Planned drillhole collars are marked in the field by trained surveyors using GPS equipment that is sent to the geologist for review and database input. An appropriately sized drill pad can then be cleared, centered around the collar marker that allows a safe perimeter for the drill rig to operate within, as well as all auxiliary equipment and sample collection. For diamond drillholes, a sump is dugout within the corner of the drill pad to collect the drilling returns. This hazard is fenced off with access only granted to those with appropriate training and site induction. Once drilling is completed, the drill pad site is remediated if required, including all sumps are backfilled. A short length of casing is left to identify the collar location with a concrete enclosure labelled with the drill hole ID. These labelled collars are then resurveyed to ensure accurate collar location on the executed drillhole, which is sent to the responsible geologists for review and database input.

 

10.4.2

Underground Drilling

Following the basic principles stated above, site hazard assessments are conducted to ensure the walls, ribs, backs and floors are appropriately scaled and geotechnically safe. When necessary, a pad may be poured to stabilize the surface for safe drill rig placement. Other factors that are considered are the level of water flow into that drive and whether there are appropriate controls in place to mitigate flooding, lighting considerations, vehicle interactions relative to the site location, and other local factors. Planned collars are marked in the field by trained surveyors that are sent to the geologist to triangulate the collar location in the local mine grid for review and database input. Voids, including active development headings, are the chief focus during drillhole design and deviation analysis, which may result in the compromise of optimal drilling orientations but is necessary for the safe execution of drilling.

 

10.4.3

Twin Drilling Studies

Due to the Project’s long mining history, most deposits have a spectrum of data quality that is regularly reviewed and tested for quality control purposes before continued or new inclusion of our Resource approved database. Potential issues of concern are downhole contamination of gold assays of RC drillhole samples below the water table. A key mitigation to this risk is to drill new core holes (or RC in dewatered areas) that either twin or is spatially close to the drillhole of interest to provide a modern sample with appropriate quality assurance controls in place to directly compare the results. With this data, a bias study can be completed with final recommendations documented as to whether we retain or reject these samples for use in the Resource approved database.

 

 

March 14, 2025

       

 

Page 102


LOGO

 

   NI 43-101 Technical Report on the Carlin Complex   

LOGO

 

 

 

10.4.4

Drillhole Spacing Studies

Drillhole spacing studies support Resource classification decisions as they quantify the value of information by relating revenue to relative confidence gleaned by data density. Many spacing study methods exist that offer varying benefits usually at the trade-off of time and specialist resources. NGM utilizes a single block kriging (SBK) method due to its simple, fast approach. An SBK study computes an estimation variance of an attribute in a large production block given a set of samples to deduce a relative confidence. The biggest limitation is that results are highly sensitive to chosen quarterly or annual production volumes. The output is a series of drillhole spacings against confidence intervals. It does not factor in other criteria such as estimation domain geometry, geologic certainty, data quality and assumes stationarity. The SBK workflow is designed to aid in Resource classification decisions as it is fast and reproducible, but must be balanced by all other necessary criteria, such as database quality and geological controls to mineralization.

 

10.5

Collar Surveys

The Complex uses the UTM Zone 29N datum WGS84 grid for all drill hole coordinates.

All surface drill collar locations are surveyed using high precision differential GPS. Drill collars are typically surveyed at the end of a drilling program. Both NGM and external contractors are used to perform drill hole survey tasks. Drill hole locations are field checked by either geologists or support staff, plotted on maps, and visually checked for reasonableness in the database.

Underground drill collar locations are marked by underground surveyors. Dips are set by the drillers based on the designed collar orientations and measured using a Reflex TN-14 gyro compass to determine the azimuth and dip of each core hole. When drilling is complete, the collars of the exploration holes are surveyed to determine their final elevation, northing, easting, azimuth, and dip. If circumstances do not allow for survey of the collar, the planned location, azimuth, and dip are used. Collar locations are verified by the geologist and the database analysts before the data is finalized.

 

10.6

Down Hole Surveys

Underground

Prior to 2020, underground core surveys were conducted with a REFLEX EZ-TRAC single shot (magnetic) downhole survey tool. Surveys were conducted at 15.2 m (50 ft) and then every 30.5 m (100 ft) thereafter. A final survey was then conducted at total depth (TD). When utilizing a magnetic survey tool, the tool was attached to 4.6 m (15 ft) of aluminum rods and was lowered with the wireline winch through the drill rods with the survey tool extending out past the drill bit.

 

 

March 14, 2025

       

 

Page 103


LOGO

 

   NI 43-101 Technical Report on the Carlin Complex   

LOGO

 

 

Surveys for underground RC drilling are completed with a North seeking gyro survey tool (OMNIx or similar). The survey is conducted directly inside the drill rods, every 3.0 m (10 ft) for the length of the hole both going in the hole and when the tool is removed (IN/OUT). The survey tool is attached to a lightweight fiberglass rod and manually pushed up the drill pipe by the driller and helper.

Survey tool calibration is done by the survey tool supplier on a yearly basis.

Currently, both DD and RC underground drills utilize a north-seeking gyroscopic tool that allows surveys to be conducted inside the drill pipe.

Surveys on core drills are taken at 15.2 m and then every 30.5 m thereafter. After a hole reaches TD a final IN/OUT survey is conducted at 15.2 m intervals from collar to TD. The drills wireline winch is utilized in lowering the survey tool into the drill rods along with a wireline counter that determines depth.

Surveys on RC drills are completed after hole has reached TD. An IN/OUT survey is conducted at 3.0 m intervals from collar to TD. The lightweight fiberglass rod is utilized to manually push the survey tool down the drill rods.

Survey tool calibration is done by the survey tool supplier on a yearly basis.

Surface

Prior to 2020, IDS was contracted to survey all surface drill holes utilizing a north seeking gyro. Surveys would be conducted from collar to TD after hole was completed.

Currently, some surface programs are surveyed by the drill crews with a rented north seeking gyro survey tool along with a third party survey company such as IDS.

When surveying with rented tools, surveys are conducted at 15.2 m and every 30.5 m thereafter with a final IN/OUT survey conducted at 15.2 m intervals from collar to TD at hole completion.

When IDS or third party is used, surveys are taken at 15.2 m intervals from collar to TD.

 

10.7

Grade Control Drilling

GC drilling is the final stage of the drilling lifecycle principally designed to upgrade confidence in Resource estimates to support final mine designs and ore routing decisions. It is typically the last sample collected prior to production that is utilized within the Resource estimation process. Both DD and RC drill methods are utilized as determined by local site logistics and economic considerations. Production samples are used to supplement information gaps, with sampling methods including

 

 

March 14, 2025

       

 

Page 104


LOGO

 

   NI 43-101 Technical Report on the Carlin Complex   

LOGO

 

 

bench drilling for surface operations and jumbo drill cuttings, or muck samples from face or truck dumps for underground operations.

 

10.8

QP Comments on Drilling

In the opinion of the QPs:

 

   

The quantity and quality of lithological, geotechnical, collar and downhole survey data collected in the drill programs are sufficient to support Mineral Resource and Mineral Reserve estimation.

 

   

The drilling, sampling methods, and collection process are representative of the material with no known factors that would introduce any biases of significant note. The QA/QC results show that there are no major issues and demonstrate the homogeneity of the ore bodies.

 

   

The recovery, while variable, is adequate to collect a sample that is representative over that interval. The zones of “no recovery” or “no sample” are indicated properly in areas of low to no recovery and aligned to a best practice in these deposits.

 

   

No other material factors were identified with the data collection from the drill programs that would significantly affect the accuracy and reliability of drilling results nor the Mineral Resource and Mineral Reserve estimation.

 

 

March 14, 2025

       

 

Page 105


LOGO

 

   NI 43-101 Technical Report on the Carlin Complex   

LOGO

 

 

 

11

Sample Preparation, Analyses and Security

 

11.1

Sample Preparation

The internal laboratories utilized by the Carlin Complex are Goldstrike (GS) Internal Lab and Gold Quarry (GQ) Internal Lab, both of which are located within the Carlin Area mine property. Neither of these labs carry an ISO 17025 or ISO 9002 certification, but they maintain extensive quality check programs to ensure sample preparation quality.

Samples sent to these Internal Laboratories include blasthole drill samples, underground muck and channel samples and grade control samples. Sample distribution by Carlin Area Deposits are listed in Table 11-1.

Table 11-1   Carlin Labs Used by Deposit

Deposit    Internal Lab Utilized
Leeville Underground    Gold Quarry
Fallon Underground
Rita K Underground
Pete Bajo Underground
Exodus Underground
Gold Quarry Open Pit
Goldstrike Open Pit    Goldstrike
Goldstrike Underground
Goldstar Open Pit
South Arturo Open Pit
Green Lantern Open Pit
South Arturo Underground
Ren Underground

Samples delivered to the Goldstrike Internal Laboratory are received and logged into the Laboratory Information Management System (LIMS). Sample weights are recorded if requested. Samples are dried in ovens set to 121°C until no moisture is visible on a watch glass. For the automated and manual sample preparation areas, dried samples are crushed to 65% passing 2 mm (10-mesh). The crushers are cleaned out with an automated air blow down system after each sample. The crushed sample is then split down to 150 g by a rotary splitting system on the automated prep area and 250 g for the manual preparation area. Samples are then pulverized using continuous ring mills to 80% passing (P80) 75 µm (200-mesh). The continuous ring mills are cleaned out with barren control rock every 19 samples.

Goldstrike Internal Laboratory undertakes regular screen sieve tests on the crushing and pulverizing to ensure sample preparation quality is maintained.

The remaining coarse reject is discarded. The remaining pulp sample after all analyses are completed is discarded after 7 days or returned to originator upon request.

 

 

March 14, 2025

       

 

Page 106


LOGO

 

   NI 43-101 Technical Report on the Carlin Complex   

LOGO

 

 

Samples delivered to the Gold Quarry Internal Laboratory are received and logged into the LIMS. Sample weights are recorded if requested. Samples are dried in ovens set to 121°C for a minimum of 6 hours or until sufficient dryness is reached. For the automated sample preparation area, dried samples are crushed to 90% passing 3.36 mm (6-mesh). The crusher is cleaned out with an automated air blow down system after each sample. A 1,060 g split is taken using linear splitting equipment, with 60 g directed to the pulveriser, and 1,000 g directed as reject which is saved. The 60 g split is pulverized using a continuous ring mill pulverization system to 90% passing 150 µm (100-mesh) and either distributed to various robotic lines for analytical analyses weighing or placed in sample bags. The continuous ring mill pulverisers are also cleaned out with an automated air blow down system after each sample. A barren rock control is inserted every 15 samples, and a crushed duplicate is taken every 50 samples.

For the manual sample preparation area, dried samples are crushed to 90% passing 3.36 mm (6-mesh). The crusher is cleaned out with an air hose between samples. The crushed sample is then split down to 150-200 g using a vibrating splitting system attached to the crusher. The 150-200 g coarse split if then pulverized using a continuous ring mill system to 90% passing 150 µm (100-mesh) and placed into a sample bag for analytical analyses. Barren control rock material is passed through the crusher with each change of deposit defined in Table 11-1, and the continuous ring mill system has an automated air blow down system and a silica wash to clean out the system in between each sample.

Gold Quarry Internal Laboratory undertakes regular screen sieve tests on the crushing and pulverizing to ensure sample preparation quality is maintained.

The remaining pulp reject is discarded. For underground samples, the remaining crushed sample is discarded after 7 days or returned to originator upon request. All surface samples are discarded after completion of all analyses.

The independent commercial laboratories utilized by the Carlin Complex are ALS Global, American Assay, Bureau Veritas and SGS Minerals, all of which are ISO 9002 / ISO 17025 accredited.

ALS Global has two sample preparation facilities where NGM samples are prepared, one located at Elko, Nevada, USA and the other located at Reno, Nevada, USA. The two ALS facilities that complete analyses on NGM samples are located at Reno, Nevada, USA and North Vancouver, British Columbia, Canada.

Bureau Veritas has two sample preparation facilities where NGM samples are prepared: one located at Elko, Nevada USA and the other located at Sparks, Nevada USA. The two Bureau Veritas facilities that complete analyses on NGM samples are located at Sparks, Nevada, USA and Vancouver, British Columbia, Canada.

American Assay prepares and analyzes NGM samples in their facility located at Sparks, Nevada, USA.

 

 

March 14, 2025

       

 

Page 107


LOGO

 

   NI 43-101 Technical Report on the Carlin Complex   

LOGO

 

 

SGS Minerals prepares and analyzes NGM samples in their facility located at Burnaby, British Columbia, Canada.

Samples delivered to all above stated commercial laboratories are received and logged into the LIMS. Sample weights are recorded prior to the samples being loaded into drying ovens. Samples are dried in ovens set to 104°C for a minimum of 24 hours. All dried samples are crushed to 70% passing 2 mm (10-mesh). The crusher is cleaned with an air hose in between samples. The crushed sample is then split down to a 250 g cut of the original material using rotary splitting equipment. The 250 g coarse split is then pulverized using a ring and puck pulverization system to 85% passing 75 µm (200-mesh) and placed into a sample envelope for analytical analyses. The ring and puck pulverization system is cleaned with an air hose in between samples and barren silica sand is used as needed to clean the pulverization bowls and rings.

ALS Global, American Assay, Bureau Veritas and SGS Minerals all undertake regular screen sieve tests on the crushing and pulverizing to ensure sample preparation quality is maintained.

The remaining coarse reject is bagged with a barcode tag, saved for 90 days after which it is then discarded. The remaining pulp sample after all analyses are completed is held at each lab facility for 90 days and then returned to the Maggie Creek or Goldstrike Area Core Sheds.

 

11.2

Sample Analysis

All samples delivered to the Goldstrike Internal Laboratory are analyzed by lead collection fire assay on a 15 g pulverized sample aliquot with an atomic absorption (AA) finish and by a gravimetric finish for any samples reporting greater than 15 ppm Au (ppm and g/t are equivalent and interchangeable units). All samples delivered to the Gold Quarry Internal Laboratory are analyzed by lead collection fire assay on a 10 g pulverized sample aliquot with an atomic absorption finish.

Neither lab is ISO 17025 or ISO 9002 accredited, but both maintain a robust quality check sample program that includes blanks, certified reference materials (CRMs) and duplicates within their fire assay batches to ensure assay quality.

Other analyses that are provided by both Goldstrike and Gold Quarry Internal Laboratories include:

 

   

Gold by cyanide leach and preg-rob leach with atomic absorption finish;

 

   

Carbon and sulphur analyses including organic carbon and sulphide sulphur by LECO Fourier transform infrared detection;

 

   

Arsenic and mercury by x-ray fluorescence;

 

   

Mercury by direct mercury analyzer (fixed wavelength absorption); and

 

   

Multi-element analysis by aqua regia digestion with inductively couple plasma finish.

 

 

March 14, 2025

       

 

Page 108


LOGO

 

   NI 43-101 Technical Report on the Carlin Complex   

LOGO

 

 

Samples delivered to ALS Global, American Assay, Bureau Veritas or SGS Minerals laboratory facilities are analyzed by lead collection fire assay on a 30g pulverized sample aliquot with an AA finish and by a gravimetric finish for any samples reporting greater than 10ppm Au. All laboratories carry ISO 17025 and ISO 9002 certifications. Check samples are inserted internally including blanks, CRMs, and duplicates to monitor the quality of the fire assay results.

Other analyses that are provided by ALS Global, American Assay, Bureau Veritas and SGS Minerals include:

 

   

Gold by cyanide leach and preg-rob leach with atomic absorption finish;

 

   

Carbon and sulphur analyses including organic carbon and sulphide sulphur by LECO Fourier transform infrared detection; and

 

   

Multi-element analysis by aqua regia and multi-acid digestions with inductively couple plasma finishes

Samples taken from DD core for density analysis are completed by staff at the Maggie Creek Core Shed complex. Samples are weighed, sealed with a tile sealant, immersed in water and weighed. The density is calculated from the weights and reported in g/cm3.

Results discussed include samples from exploration, Resource evaluation, and both open pit and underground grade control. A total of 489,297 samples were submitted over the reporting period between January 1, 2022, and December 31, 2024. Approximately 18% of the total samples received are check samples inserted into the sample streams (see Table 11-2). Check samples consist of field duplicates for RC, pulp duplicates for DD cores, CRMs, and coarse blanks.

Table 11-2   Submitted Samples

Sample Type    Number of Samples    Percentage of Total Samples
DD    182,958    42.3%
RC    140,907    32.6%
Composite    100,891    23.3%
Density    7,543    1.7%
Subtotal    432,299    100%
           
Certified Reference Materials    14,182    4.4%
Coarse Blanks    14,365    4.4%
Field Duplicates    4,966    1.5%
Coarse Duplicates    4,577    1.4%
Pulp Duplicates    2,626    0.8%
Umpires    16,282    5.0%
Subtotal    56,998    17.6%
           
Total    489,297     

Totals may not add due to rounding.

 

 

March 14, 2025

       

 

Page 109


LOGO

 

   NI 43-101 Technical Report on the Carlin Complex   

LOGO

 

 

 

11.3

Sample Security

Samples are under secure observation from collection at rig, to processing at the core shed area, to sample pick up by the laboratory.

RC samples on the rig are bagged, tied with custom tags, weighed, and documented. The samples are stored at the core shed area until the lab is contacted for pick up. DD core samples are stored in core boxes with the appropriate numbering and markings, at the core shed area.

Sample dispatch forms are completed and sent to the laboratory with the samples as part of the chain of custody. These are checked at the laboratory to ensure that all samples are received. Sample security relies on samples always being attended in appropriate sample storage areas, prior to dispatch to sample preparation facilities.

Coarse reject samples from all sample types are discarded and not returned to the core shed. Pulp rejects are saved and stored at the core shed in a dedicated storage area, under clean and dry conditions to avoid contamination. The pulp sample boxes are catalogued with details such as dispatch number, laboratory job number and same from and to information on each box.

 

11.4

Quality Assurance and Quality Control

To ensure the accuracy of the assay results, NGM has a robust quality assurance and quality control (QA/QC) system in place to minimize errors at all assay stages as well as procedures to be followed when errors are identified.

Quality Assurance (QA) is used to demonstrate that the sampling and analytical protocols are appropriate and optimal for the samples analysed. NGM has performed heterogeneity studies on the Carlin Complex to determine proper sample size and appropriate sampling protocols. Insertion of QA/QC related samples are in place for all drilling projects to include checks for accuracy, bias and precision. Regular audits of analytical laboratories are performed to ensure methodologies and analyses are proper for sample type and data produced meets qualifications.

Quality Control (QC) is a real-time monitoring and analysis to ensure the protocols developed in QA are being adhered to and are returning precise and accurate results. Monthly and quarterly reports are generated for each drilling project within the Carlin Complex to include Levey-Jennings Control Charts, quantile-quantile (QQ plots) and monitoring insertion rates of QA/QC samples. Database protocols are in place to flag failures, and appropriate actions are applied for re-analysis of sample material.

All laboratories maintain their own internal QA/QC checks which include blanks, duplicates and CRMs. These checks are reported with assay results and are monitored and reviewed by NGM.

 

 

March 14, 2025

       

 

Page 110


LOGO

 

   NI 43-101 Technical Report on the Carlin Complex   

LOGO

 

 

Quality control checks are inserted into the sample stream prior to dispatch to the laboratory. Overall, the QA/QC sampling accounts for approximately 20% of the sample stream and includes blanks, duplicates, CRM, and check assay samples. The types of samples and insertion rates are listed in the table below.

Table 11-3    QA/QC Samples and Insertion Rates

 

 QA/QC Type    

Insertion

Percentage

(%)

  

Insertion

Rate

   Note
Coarse Blanks    5    1 in 20     
Pulp blanks   

Project

specific

   N/A    Project specific as determined by site competent person

Certified

Reference

Materials

(CRMs)

   5    1 in 20     

RC field

duplicate

   5    1 in 20     

Core field

duplicate

  

Project

specific

   N/A    Project specific as determined by site competent person
Whole core field duplicate    N/A    N/A    Not inserted

Coarse

duplicates

   2.5    1 in 40    Geologist designates (wide spectrum must be selected: barren to mineralized), external laboratory creates rejects duplicate and analyzes in batch workflow
Pulp duplicates    2.5    1 in 40    Geologist designates (wide spectrum must be selected: barren to mineralized), external laboratory creates rejects duplicate and analyzes in batch workflow
Check assays (umpire assays)    5    1 in 20   

Geologist designates (wide spectrum must be selected: barren to mineralized), external laboratory creates pulp duplicates, returned to NGM and NGM resubmits to secondary laboratory with new CRMs inserted.

Additional samples can be selected at the geologists’ discretion

 

11.4.1

Certified Reference Materials

CRMs are inserted into RC and DD holes at a frequency of 1 and 20, targeting a 5% insertion rate per hole to validate results reported by the laboratory and monitor the control and calibration of the instruments used by the laboratory.

During the review period January 1, 2022, to December 31, 2024, a total of 14,182 CRMs were submitted, representing a 4.38% overall insertion rate.

All CRMs used during the review period were sourced from Ore Research & Exploration Pty Ltd (OREAS), CDN Resource Laboratories, Rocklabs Inc. and Geostats Pty Ltd. CRMs are a wide range of oxide and sulphide matrices with similar minerology to the samples submitted. CRMs are selected that best represents the Au content and mineralogical composition of the surrounding samples.

 

 

March 14, 2025

       

 

Page 111


LOGO

 

   NI 43-101 Technical Report on the Carlin Complex   

LOGO

 

 

CRM results are monitored and classified as a failure if the returned result is outside ±3 certified standard deviations from the certified mean, or if two consecutive samples fall outside of ±2 certified standard deviations (on the same side) of the mean.

If a CRM failure occurs, the protocols for re-assay are as follows:

 

   

For barren intervals (<0.5 ppm Au): Re-assay is at the geologist’s discretion (recommendation is not to re-run barren intervals).

 

   

For low grade intervals (>0.5-3 ppm Au): The CRM, the 5 routine samples prior to the CRM and the 5 routine samples following the CRM are submitted for re-analysis not to exceed a maximum of 11 total samples.

 

   

For mineralized intervals (>3 ppm Au): The CRM, the 10 routine samples prior to the CRM and the 10 routine samples following the CRM are submitted for re-analysis not to exceed a maximum of 21 total samples.

Of the 14,182 CRMs submitted during the review period, 375 (2.64%) were classified as failures. Upon geologist evaluation, 2,122 routine samples were submitted for re-analysis according to protocol.

Table 11-4 lists the CRMs with the highest insertion rates during the review period, their certified Au value in ppm, and a count of submitted and failed per laboratory.

Table 11-4    Highest Usage CRM Failure Rates by Laboratory Returns

 CRM Name   

Au Value

(ppm)

 

ALS
#Submitted /

# Failure

 

BVL
#Submitted /

# Failure

 

AAL
#Submitted /

# Failure

 

GS Internal
#Submitted /

# Failure

 

GQ Internal
#Submitted /

# Failure

OREAS 264   0.307   940 / 45   56 / 1   40 / 0   94 / 12   37 / 10
CDN-GS-2T   1.75   227 / 17   121 / 7   N/A   326 / 37   N/A
OREAS 277   3.39   1,414 / 28   501 / 12   746 / 0   N/A   85 / 9
OREAS 278   4.99   721 / 16   219 / 4   431 / 2   N/A   N/A
OREAS 279   6.55   1,130 / 38   562 / 8   656 / 0   N/A   75 / 7
OREAS 273   10.76   317 / 7   N/A   N/A   N/A   N/A
OREAS 282   13.71   225 / 11   66 / 2   N/A   N/A   N/A

Figure 11-1 shows the CRM control charts for OREAS 277 and OREAS 279 during the review period as examples of CRM performance.

 

 

March 14, 2025

       

 

Page 112


LOGO

 

   NI 43-101 Technical Report on the Carlin Complex   

LOGO

 

 

 

LOGO

Figure 11-1    OREAS 277 and OREAS 279 Control Charts for ALS

Overall, the QPs consider the performance of the CRM quality control checks to be very good and suitable and is of the opinion that it supports the Mineral Resource estimation.

 

11.4.2

Blanks

Blank samples are free media (gold-free for these analyses) assayed to help ensure no false-positives are obtained from the laboratories and to check for contamination. These samples return gold assay values below the analytical detection limit (i.e., less than 0.025 ppm). All blank material used for the Carlin Complex is sourced from Ruby Mountain Sand and Gravel in Spring Creek, Nevada.

Blank samples are inserted into RC and DD holes at a frequency of 1 and 20, targeting a 5% insertion rate per hole. Insertion position in the hole is targeting mineralized zones or significant geologic breaks. These samples undergo the same sample preparation as the field samples and are used to

 

 

March 14, 2025

       

 

Page 113


LOGO

 

   NI 43-101 Technical Report on the Carlin Complex   

LOGO

 

 

detect inter-contamination due to poor cleaning of sample preparation equipment throughout the various sub-sampling process.

Blank results are monitored and classified as a failure if the returned result is >5 times the detection limit and where there is >1% carryover from the preceding 3 routine samples.

If a blank failure occurs, the blank, the 10 routine samples prior to the blank and the 10 routine samples following the blank are submitted for re-preparation from the coarse reject and re-analysis for Au by Fire Assay.

During the review period January 1, 2022, to December 31, 2024, a total of 14,365 blank samples were submitted, representing a 4.44% insertion rate. Of the blanks submitted, 440 (3.06%) returned with a result >5 times the detection limit, and 23 (0.16%) returned with a >1% carryover from the preceding 3 routine samples.

Figure 11-2 shows the blank sample returns from ALS Global during the review period as an example of blank performance.

 

LOGO

Figure 11-2    Blank Sample Performance Chart for ALS

Overall, the QPs consider the performance of the blanks used in the quality control checks to be within specification and to support the reporting of a Mineral Resource estimation.

 

 

March 14, 2025

       

 

Page 114


LOGO

 

   NI 43-101 Technical Report on the Carlin Complex   

LOGO

 

 

 

11.4.3

Duplicates

Duplicate samples are primarily used to assess precision (repeatability) of the assay data and to check for the presence of bias in the sample preparation chain from each sample reduction stage. A duplicate sample is a second split from the original, prepared and analyzed separately with a unique sample number. Duplicate samples are inserted into RC and DD holes at a frequency of 1 and 20 for all duplicate types, targeting a 5% insertion rate per hole. Insertion position in the hole is up to the geologist discretion, but a wide spectrum is selected from barren to mineralized for optimal representation.

Duplicate samples can be obtained from three sources and are as follows:

 

   

Field Duplicates are obtained from the initial splitting of the RC sample during sampling at the rig;

 

   

Coarse Crushed (Reject) Duplicates are obtained from the coarse reject sample after the initial crush to 2 mm of the entire sample submitted; and

 

   

Pulp Duplicates are obtained from the pulverized 75 µm sample.

During the review period January 1, 2022, to December 31, 2024, a total of 4,966 Field Duplicates, 4,557 Coarse Duplicates and 2,626 Pulp Duplicates were submitted, representing an overall 3.76% insertion rate across all duplicate types.

Figure 11-3 shows Field Duplicate performance from ALS Global during the review period.

 

LOGO

Figure 11-3    Field Duplicate Q-Q Plot Performance Chart for ALS

Precision performance acceptance is 80% of Coarse Duplicates within ±20% Difference and 90% of Pulp Duplicates within ±10% Difference. Both coarse and pulp duplicates performed within these criteria as shown in Table 11-5.

 

 

March 14, 2025

       

 

Page 115


LOGO

 

   NI 43-101 Technical Report on the Carlin Complex   

LOGO

 

 

Figure 11-4 and Figure 11-5 show Coarse and Pulp Duplicate performance from ALS Global during the review period.

Table 11-5 Coarse and Pulp Duplicate Performance

Duplicate Type   #Submitted   # Outside Threshold   % Within Acceptance
Coarse   4,557   201   96%
Pulp   2,626   119   95%

 

LOGO

Figure 11-4    Coarse Duplicate Performance Chart for ALS

 

LOGO

Figure 11-5    Pulp Duplicate Performance Chart for ALS

The QPs consider the process used for duplicates as suitable and is of the opinion that it supports the Mineral Resource estimation.

 

 

March 14, 2025

       

 

Page 116


LOGO

 

   NI 43-101 Technical Report on the Carlin Complex   

LOGO

 

 

 

11.4.4

Umpire Assays

Umpire or check assay duplicate samples are a duplicate sample from the pulverized 75µm sample that are submitted to an alternate laboratory to independently confirm the accuracy of the primary laboratory.

The laboratories utilized for umpire assays are ALS Global located at North Vancouver, British Columbia, Canada; American Assay located at Sparks, Nevada, USA; Bureau Veritas located at Sparks, Nevada, USA; and SGS Minerals located at Burnaby, British Columbia, Canada. The laboratory chosen for the umpire assays must be independent of the original sample assays, i.e. if the samples were initially analyzed at ALS Global, then a suitable umpire laboratory would be Bureau Veritas.

Umpire assays represent approximately 5% of the samples submitted for each project. Umpire samples are chosen at random for each RC or DD hole when it is logged into the database and submitted every quarter with their own independent CRMs as an accuracy check of the umpire laboratory. This practice is to ensure that the umpire assays are submitted, and assays are returned within the same year the routine samples are assayed. With this practice, if there is a significant bias present in any data set, it can be mitigated timely and within drilling budgetary timelines.

During the review period January 1, 2022, to December 31, 2024, a total of 16,282 Umpire samples were submitted, representing an overall insertion rate of 5.03%%.

General acceptance criteria for Umpire assays are a total bias and RMA errors of less than ±5%. For the umpire samples submitted and returned within the review period, total bias was -0.3% with RMA errors of 0.05% and 0.2% both well within the acceptance criteria as shown in Figure 11-6.

 

 

March 14, 2025

       

 

Page 117


LOGO

 

   NI 43-101 Technical Report on the Carlin Complex   

LOGO

 

 

LOGO

Figure 11-6    Umpire Q-Q Plot Performance Chart

The QPs consider the performance to be very good and supports the Mineral Resource estimation.

 

11.4.5

Database

All project data is stored in an acQuire geoscience database on an SQL Server. Assay data is imported directly from laboratory certificates, application programming interface (API) connections, or direct laboratory SQL server integration services (SSIS) packages. Down hole survey data is imported from certificates either directly from the survey company or from the project geologist when it is performed by drilling crew. Collar surveys are either imported or direct data import by project geologist.

The Carlin Complex projects are a mix of former Newmont and Barrick operations. Formerly, Newmont projects logged geology and geotechnical information into a program called Visual Logger and uploaded to their Global Exploration Databases. Barrick projects used acQuire to log geology and geotechnical information prior to the joint venture and were logging into acQuire using tools built in the workflow for each site. All projects have an archive of paper logs from before digital logs were commonplace.

Since 2019 all geology and geotechnical information is directly logged into acQuire using tools in a format standardized for NGM. These tools have validated codes for each project to ensure logs with less errors.

Data is checked for QA/QC and validated by the importing database administrator. Integrated sub-programs called “triggers” and “constraints” automatically validate data whenever new information is

 

 

March 14, 2025

       

 

Page 118


LOGO

 

   NI 43-101 Technical Report on the Carlin Complex   

LOGO

 

 

added to, or changed within, the database. These sub-programs perform calculations, validation, verification, and range bound checks on the data to ensure that data errors are flagged and excluded from the data sets.

Data must be checked and approved by a geologist even if it has passed QA/QC and been verified by the database administrator. Only verified and approved assays are exported for Resource estimation purposes. Data extractions are accomplished using the acQuire export object and checked against previous exports to ensure data is not being altered and that exports are exporting the same historical data. The data extract may also be validated within Leapfrog or Vulcan 3D modelling software using the validation tools in those software systems.

Database security and integrity is accomplished by restricting access and user level permissions that are set by the Database Manager. Once data entry and validation are completed for a drill hole, access is locked. There are procedures for version control on any updates that may happen over time, so that the database will retain all original information and prioritize use of any updates.

Data extractions are requested through the centralized SharePoint system. Additionally, an onsite database administrator is available for direct consultation. The new data extraction is compared to previous extractions. It may also be validated within Leapfrog or Vulcan using the validation tools. Once the data is validated and database constructed, the data is visually validated within Vulcan, and new drill hole additions are checked within Vulcan for completeness.

 

11.5

QP Comments on Sample Preparation, Analyses, and Security

The QPs are of the opinion that:

 

   

The sampling, chain of custody, security, sample preparation and analytical methods are acceptable, are in line with industry-standard practices, and are adequate for Mineral Resource and Mineral Reserve estimation and mine planning purposes.

 

   

The QA/QC procedures and data management are consistent with industry standards and the assay results within the database are suitable for use in Mineral Resource estimation.

 

   

There are no issues that could materially affect the accuracy, reliability, or representativeness of the results.

 

   

The samples that have been processed at an internal production lab are of sufficient quality for their designed purposes, however the ability to send samples to an independent accredited lab with sufficient turn around time and quality would be a better practice.

 

 

March 14, 2025

       

 

Page 119


LOGO

 

   NI 43-101 Technical Report on the Carlin Complex   

LOGO

 

 

 

12

Data Verification

All geoscience data is stored in a standard acQuire database on a Microsoft SQL Enterprise Server that is kept on site, it is backed up and stored by IT as per IT’s data backup procedures. There are many standard triggers and validation rules on an acQuire database and NGM standard business rules for geoscience data have been added. When entering or importing data, all rules must be passed for data to commit to the database. Data that does not meet the validations is not committed and is sent for correction prior to entering the database. Full time database administrators are employed to ensure a smooth process.

Data entry and importing are both done through acQuire tools and API connections. These tools all have validation built and codes built in to ensure successful data entry. All certified data is imported by database administrators from certificates, APIs or SSIS packages directly from the sources. Down hole surveys done by drilling crews and not by a survey company are imported by database administrators but received from project geologists.

QA/QC reporting is always available through SQL Server Report Service (SSRS) reporting built and maintained on a SQL report server. These reports cover collar checks, down hole survey deviation and assay quality. Additional reports are available with status of drilling life cycle and viewing of actual data. There is also an export portal available to export collars, down hole surveys, geology, geotechnical, and assays with checks on any drilling in the database.

Aside from the availability of the reports and data a quarterly QA/QC check is run and analysed by the Senior QA/QC Analyst. These reports are complied, and comments are added for clarity. The reports are presented to the projects drilling geologists, the qualified person for geology, and the database team. Any issues seen are addressed and corrected or given a plan for moving forward.

 

12.1

Internal Reviews and Audits

The QP visits Carlin more than 12 times per year. These visits include:

 

   

Observing DD and RC drilling to ensure that drilling, core handling, and RC sample handling procedures are followed.

 

   

Reviews of the latest core intersections along with spot checks of core against database entries and assay results.

 

   

Database reviews to ensure validation checks are completed appropriately and that extractions from the database are valid.

 

   

Visits to the Goldstrike and Gold Quarry laboratories to observe sample preparation and analytical procedures.

 

 

March 14, 2025

       

 

Page 120


LOGO

 

   NI 43-101 Technical Report on the Carlin Complex   

LOGO

 

 

The QP also reviews monthly, quarterly, and annual QA/QC reports and attends monthly meetings with both internal and external laboratories to discuss performance, and resolution of any issues.

Internal reviews of the database were conducted annually from 2011–2023 in support of Mineral Resource estimates. New data is reviewed at completion of drilling when assays are returned. Data extractions are reviewed as an initial step for each model update. During 2024 an extensive and detailed internal review of the Goldstrike, Gold Quarry and Leeville data was undertaken to confirm the quality of historic data.

 

12.2

External Reviews and Audits

During 2024, RSC Consulting Ltd. (RSC) conducted an extensive independent review of the Carlin Mineral Resource estimates for Goldstrike, Leeville and Gold Quarry. A material portion of this estimate focussed on data validation and verification. No material issues were highlighted in RSC’s review, however, the QP noted the following key recommendations including:

 

   

Investigate the observed bias between underground RC and DD at Leeville and Goldstrike;

 

   

Investigate long term trends in Bulk density and main lithology to determine whether it is factual or the result of measurement error;

 

   

Perform a study to support the global 5% porosity value that is assigned in the Mineral Resource estimation process; and

 

   

Ensure model process and validation checklists are created and recorded, with up-to-date version control, in repositories accessible to all Resource model stakeholders.

The recommended items will be prioritized and addressed during 2025.

In addition, RSC conducted an independent database review with the purpose of highlighting issues associated with the integrity of the database. No material issues were highlighted in RSC’s review, however, the QP noted the following key recommendations

 

   

Survey all drillhole collars and retain collar pick-up data;

 

   

Retain all downhole survey data. Avoid pausing downhole survey data collection mid-hole and recommencing it significantly further downhole;

 

   

Regularly complete data integrity checks, including in 3D; for example:

 

   

Check collar coordinates and downhole surveys against DTM or as-built meshes;

 

   

Check for identical collar coordinates; and

 

   

Check downhole surveys for severe doglegs.

 

   

Avoid projecting downhole survey data from the last measured depth to EOH — modern software does not require a downhole survey value at EOH.

 

 

March 14, 2025

       

 

Page 121


LOGO

 

   NI 43-101 Technical Report on the Carlin Complex   

LOGO

 

 

Most of the issues highlighted include verifying the source data, unsurveyed data, and a lack of Data Quality Objectives (DQO) to support updated safe operation procedure. These areas have been highlighted and NGM will update appropriately.

 

12.3

QP Comments on Data Verification

The QP considers an appropriate level of verification has been completed, and no material issues have been identified from the programs undertaken. The QP has reviewed and completed checks on the data and is of the opinion that the data verification and QA/QC programs undertaken on the database adequately support the geological interpretations and Mineral Resource estimation process.

 

 

March 14, 2025

       

 

Page 122


LOGO

 

   NI 43-101 Technical Report on the Carlin Complex   

LOGO

 

 

 

13

Mineral Processing and Metallurgical Testing

This section reviews the metallurgical testing that has been completed to illustrate the amenability of both open pit and underground ore sources routed to the Carlin processing facilities. Historical work on ores yet to be mined and processed, as well as bench testing of monthly composites from current processing have been reviewed. Both the past plant performance and more recent testing confirm the amenability of the ore routed to the Carlin processing facilities.

Processing of oxide and refractory ores at the Carlin Complex is completed through the Goldstrike Autoclave, the Goldstrike Roaster, the Gold Quarry Roaster, and several heap leach pads:

 

   

Low-grade oxide ores have been leached on multiple run-of-mine heap leach pads since at least 1988.

 

   

Oxide ore from the open pits is processed through either the existing Goldstrike Autoclave Mill 1 circuit (bypassing the autoclave directly to conventional cyanidation) or heap leach facilities, depending on ore grade. Oxide ores are those in which the gold is available for direct leaching by cyanide via conventional leach or milling methods. Oxide ores have been processed most recently through the Goldstrike Autoclave circuit since 2023.

 

   

Single refractory ore from underground and open pit sources is processed through the Goldstrike Autoclave pressure oxidation autoclaves, where the sulphide sulphur (SS) holding the gold is oxidized to liberate the gold so it can be recovered through conventional cyanidation (CIL). Refractory ores have been processed through the Goldstrike Autoclave since 1990.

 

   

Double refractory ore from underground and open pit sources is processed through the Goldstrike Roaster’s Dorr-Oliver bubbling fluid bed roasters or the Gold Quarry Roaster’s Lurgi circulating fluid bed roasters. In both roasters the sulphide sulphur (SS) and organic carbon (total carbonaceous material, TCM) holding the gold is oxidized to liberate the gold so it can be recovered through conventional cyanidation (CIL). Refractory ores have been processed through the Goldstrike Roaster since 2000 and the Gold Quarry Roaster (originally Mill 6) since 1994.

On an ad-hoc basis the Carlin processing facilities have periodically toll treated ores from other sources of non-owned regional operations when excess process capacity is available and if there is a benefit to NGM in doing so.

Over the Project history, test work has been completed by a number of independent and non-independent metallurgical facilities, including: Amtel (London, Ontario, Canada); AuTec Innovative Extraction Solutions Inc (Vancouver, British Columbia, Canada); Carlin Metallurgical Services (Eureka County, Nevada, USA); FLSmidth (Salt Lake City, Utah, USA), Hazen (Boulder, Colorado, USA), Kappes Cassiday and Associates (Reno, Nevada, USA); McClelland Labs (Sparks, Nevada, USA), and Newmont Metallurgical Services (Englewood, Colorado, USA). Metallurgical test work facilities are typically not accredited for metallurgical test work techniques.

 

 

March 14, 2025

       

 

Page 123


LOGO

 

   NI 43-101 Technical Report on the Carlin Complex   

LOGO

 

 

The test work completed in these programs is considered acceptable to support recovery and deleterious element assumptions for LOM planning purposes.

Metallurgy testwork, as described in Section 13.1, is completed on new deposits and mine extensions to confirm the amenability of ores in the new areas/zones to the current process methods. The majority of this test work has been completed in the on-site testing facility with some specialty work completed off site.

 

13.1

Metallurgical Testwork

 

13.1.1

Geometallurgy

Samples are screened through geometallurgical filters by first running a standard set of tests which help define additional work required. Analyses that are typically run include:

 

   

Gold by fire assay, to determine total gold content

 

   

Gold by cyanide leach (CNL), to determine total gold content which is readily available by cyanidation

 

   

LECO with digest; to determine total carbon, total sulphur, inorganic and organic carbon, and sulphide sulphur and sulphate sulphur

 

   

Preg Rob, to determine extent of preg robbing behavior; e.g. the extent of which naturally occurring carbon in ore competes with activated carbon in the gold adsorption process

 

   

X-ray fluorescence (XRF) or inductively coupled plasma (ICP) for other metals, including but not limited to arsenic, mercury, and copper

 

   

Silica encapsulation

 

13.1.2

Mineralogical

Several mineralogical tests that are typically performed on Carlin ore bodies include XRD, optical microscopy, and scanning electron microscopy with mineral liberation analysis (SEM-MLA). These different techniques are used to collect gold distribution, host mineralogical, and mineral liberation data. This information is used to influence additional test work needed, and to provide insight into results observed from other metallurgical test work.

The findings from this test work are generally consistent with what has been published in literature over many years, that the gold is almost exclusively related to sub-micron gold within an arsenian pyrite lattice either as rims on diagenetic pyrite or as self-nucleating, ore stage, fine grained arsenian pyrite grains. Another reason that this test work, particularly mineral liberation analysis, is done is to understand to what degree mineralization may be encapsulated in ore stage silicification, a common alteration assemblage in the systems. This encapsulation can have implications for recovery in any of the gold recovery methods from heap leach to roasting.

 

 

March 14, 2025

       

 

Page 124


LOGO

 

   NI 43-101 Technical Report on the Carlin Complex   

LOGO

 

 

Physical test work is also performed to understand how ores will behave in Carlin processing circuits, including specific gravity, viscosity, and settling tests. These results may impact processing or planning decisions.

 

13.1.3

Grindability (Comminution)

Grinding is a pre-treatment step in the processing of gold ores which reduces the particle size of the ore liberating gold particles to improve gold recovery. The Carlin labs regularly perform Bond ball mill work index tests, in which a batch of ore with a top size of 3.36 mm (6 mesh) is ground in a lab scale ball mill with a standard ball charge to measure the Bond work index (BWI). The BWI is used to estimate energy requirements from grinding to ensure that future ores will not require significant changes to the grinding circuit, determine the grinding efficiency of current ores, and adjust ore blending to optimize mill performance.

Other grinding test work can be completed at external labs, including Bond crushing (impact) work index (CWI), SMC, Bond abrasion index (Ai), and JK drop-weight testing, to further classify the ore’s hardness, abrasion, mill energy requirements, and media and liner wear time.

 

13.1.4

Heap Leach (Column Testing)

Heap leaching is a process for extracting gold by spraying a chemical solution over a pile of crushed or run-of-mine ore and collecting the gold bearing solution after it has percolated through the pile. Lab heap leaching testing, also known as a column test, involves placing crushed ore into a cylindrical container, typically several meters tall, then percolating a cyanide solution through the column over an extended period to leach any available gold. The results of the column test are used to simulate leach pad performance to determine gold extraction, reagent addition rates, leaching kinetics, and solution to ore ratios necessary for leaching.

 

13.1.5

Bench Top Roasting

Roasting is a pre-treatment step in the processing of double refractory gold ores to oxidize organic carbon and sulphide minerals such as pyrite and arsenopyrite to improve gold recovery in the cyanidation process. In bench top roasting tests (BTR), a batch of ore, typically several hundred grams, is placed into a batch rotary kiln roaster that is heated and an oxygen mixture in fed into the roaster. The results of the bench tests can be used to measure the effects of roasting temperatures, residence time, feed gas composition, roaster feed particle size, and quenching on gold extraction.

 

13.1.6

Bench Top Autoclave

Pressure oxidation through autoclaving is a pre-treatment step in the processing of gold ores to oxidize sulphide minerals such as pyrite and arsenopyrite to improve gold recovery. In bench-top autoclave (BTAC) tests, a batch of ore, typically a couple hundred grams, is suspended in water and

 

 

March 14, 2025

       

 

Page 125


LOGO

 

   NI 43-101 Technical Report on the Carlin Complex   

LOGO

 

 

placed inside an agitated pressure vessel. The vessel is heated, pressurized, and an oxygen mixture is fed into the vessel. The results of the bench tests can be used to measure the effects of autoclave temperatures, residence time, oxygen partial pressure, autoclave feed particle size, acidulation procedures, pretreatment options, and other acid (BTAC) or alkaline (BTALK) conditions on gold extraction. Expected reagent consumption of sulphuric acid (H2SO4) in the BTAC test can also be evaluated through this test work.

 

13.1.7

Bench Flotation

Flotation is a separation process that is used to treat low-grade or complex ores. Bench flotation tests are performed in a Denver laboratory cell unit, which is a few litres in volume. A batch of ore is floated in the cell for a set amount of time, and froth is manually scraped from the cell. The results of bench flotation tests can help determine how the ore will respond to the flotation process, the best pH range for flotation, expected gold extraction at different mass pulls, and the reagent scheme (collectors, frothers, activators) to use with expected dosages.

 

13.1.8

Carbon in Leach

Carbon in leach (CIL) in gold mining refers to a process where activated carbon is added directly to the leaching solution during gold extraction. Lab tests such as bottle roll tests and hot agitated CIL (HACIL) tests are where slurry, cyanide (NaCN), and activated carbon are added into a vessel for leaching. These tests are used to measure the effects of leach time, slurry density, activated carbon properties (e.g. manufacturer, source, loading, size, concentration, etc.), pH, dissolved oxygen, NaCN addition, particle size distribution, and temperature on gold extraction. Expected reagent consumption of lime (CaO) and NaCN can also be evaluated through this test work.

 

13.1.9

Diagnostic Leach

Diagnostic leaching is a series of acid leaches, each more aggressive than the previous and is combined with inter-stage cyanidation to determine gold liberated from selective minerals. In general, hydrochloric acid and nitric acid are used. Depending upon the mineralogy sulphuric acid, sodium carbonate, and ammoniacal cyanidation may also be included. The results from these tests are used to characterize gold association within the mineral matrix.

 

13.1.10

Magnetic Separation

Magnetic separation is a process by which gold rich iron minerals are separated from a whole ore through means of a magnetic field. In lab magnetic separation tests roaster tailings, either plant or lab, are run through either a rare earth or electromagnet to separate magnetic particles. The results from these tests are used to determine gold extraction, and operating parameters of the magnetic separation circuit.

 

 

March 14, 2025

       

 

Page 126


LOGO

 

   NI 43-101 Technical Report on the Carlin Complex   

LOGO

 

 

 

13.1.11

Pilot Roasting

Pilot roasting test work may be performed as a step up from bench top roasting to understand how an ore will behave in a roasting circuit under different parameters such as temperature, oxygen concentration, oxygen flow, and residence times. Pilot roasting can be set up to simulate either of the Carlin roasting circuits to help determine best routing options and interactions with other ore bodies. Pilot roasting may also be helpful in understanding downstream impacts such as gas cleaning requirements.

 

13.2

Metallurgical Studies

The Carlin Complex has a long history of operations with a large amount of testwork completed on the ores to support the various processing methods during this time.

Long-standing areas such as Goldstrike Underground (Meikle/Rodeo) and Goldstrike Open Pit originally used metallurgical test program results to generate recovery assumptions. Over the more than 20 years of mining, monthly composite metallurgical test work and actual plant data have replaced this in creating assumptions for planning. Due to the consistency of these ore bodies, the composites are considered geologically representative of future mining. As new zones are added to the LOM, geometallurgical test programs are created to define these regions metallurgically.

A summary of the historical test work most relevant to the current operations supporting the LOM plan is shown in Table 13-1.

 

 

March 14, 2025

       

 

Page 127


LOGO

 

   NI 43-101 Technical Report on the Carlin Complex   

LOGO

 

 

Table 13-1   Summary of Recent Relevant Metallurgical Testwork

Samples   Test Work
Description
  Laboratory   Report Name   Summary Results
Core Intervals   Column Leaching   Carlin (2011)   Green Lantern Metallurgy Testing   Heap leach recovery between 80% and 90% of AuCN can be expected and application of the standard NAL recovery is appropriate.
Core Intervals   BTR-CIL, XRD, BWI   Carlin (2011)   Pete Bajo 2011 Met Testing 2011-PD-001   All of the samples were carbonaceous-sulphidic refractory and showed a strong preg-robbing tendency. Recoveries ranged between 88% and 97% when subjected to the standard GQ condition BTR-CIL. Roasting is the only option for this ore hosts a significant quantity of very preg-robbing carbon. Bond Work Indices were slightly harder than the typical blended GQR feeds. The arsenic was in the form of orpiment and did not impact recovery.
Core Intervals   Column Leaching   Carlin (2012)   Green Lantern 2012-13 Development (2012-PD-005)   Continue to apply standard NAL recovery and cost factors to the Green Lantern ore.
Core Intervals, Composites   BTR-CIL, BWI, Grind Size   Carlin (2014)   Northwest Exodus Stage 2a Metallurgy   The tests reaffirmed that the ore in the Northwest Exodus Ore Body is carbonaceous and sulphidic refractory and responds well to roasting. The average recovery was slightly different from each rock type ranging from 82% to 93%. The ore also has a similar Bond Work Index, lime demand, and NaCN demand as other ores on the Carlin Trend suggesting that the Northwest Exodus ore should not pose any operating challenges.
Stockpile Composites   Flotation   Carlin (2019)   2019-PD-003 Flots on Barrick Stockpile BR-17   Flotation recovery from the BR-17 stockpile ranged between 16% and 54% with no additional gold recovered through a cyanide leach of the tails due to high organic carbon in the ore. Recoveries are lower than expected recovery from roasting.
Stockpile Composites   Flotation   Carlin (2019)   2019-PD-009 AR17 and AR19 Stockpile   Overall recoveries ranged between 21% and 77% of the South Arturo stockpiles. Recoveries are lower than expected recovery from roasting.
Core Intervals   Column Leaching   Carlin (2019)   Arturo Column Leach   Recovery is strongly dependent of particle sizes for all composites tested. ROM recovery between 0% and 35% should be expected from this ore body for heap leaching.
Core Intervals, Composites   BTR-CIL, AC-CIL   Carlin (2019)   2019-PD-001 Leeville Zone 25 Variability Testing Data Summary   The Zone 25 deposit would be classified as refractory feed material with a wide range of carbonate and sulphide values with variable arsenic grades. The variability composite results show that the roaster recovery is strongly correlated to the arsenic grade and the head grade with recovery averaging 79%. Autoclave recoveries averaged 76%.

 

 

March 14, 2025

       

 

Page 128


LOGO

 

   NI 43-101 Technical Report on the Carlin Complex   

LOGO

 

 

 

Core Intervals   BTR-CIL, AC-CIL   Carlin (2019)   2019-PD-007 Leeville 4 Corners Variability Testing Data Summary   The variability composite results show that the roaster recovery is correlated to the arsenic grade and the head grade with recovery averaging 79%. Autoclave recoveries averaged 70%; however, autoclave recoveries in the subset of samples with low organic carbon averaged 89%.
Core Intervals   BTR-CIL at GSR and GQR conditions, AC-CIL, AC-RIL   Carlin (2020)   Rita K Phase 2 Summary Metallurgical Report   Organic carbon is pervasive throughout the Rita K composites making this double refractory ore that benefits from oxidation of both the sulphides and TCM. Gold recoveries averaged from 86% to 90% using the GQ and GS roast methods, respectively, and only 56% for the autoclave/CIL tests.
Stockpile Composites   Flotation   Carlin (2021)   BR19 Flotation and CIL Testing – Report   Overall recoveries ranged between 22% and 42% of the BR-19 stockpile. Recoveries are lower than expected recovery from roasting.
Core Intervals   CIL, BTR-CIL, XRD, BWI, AC-CIL   Carlin (2022)   MLW22-090 REN Project CIL, BTR-CIL, Bond Data   Organic carbon is pervasive throughout the Ren composites making this double refractory ore that benefits from oxidation of both the sulphides and TCM. Gold recoveries ranged from 77% to 90% confirming roaster recoveries in line with the standard GSR curve. AC-CIL recoveries averaged only 7%.
Core Intervals   Column Leaching   Carlin (2023)   Arturo Columns Update   Confirmation of prior test work that recovery is strongly dependent of particle sizes for all composites tested. ROM recovery between 0% and 35% should be expected from this ore body for heap leaching.
Stockpile Composites   BTALK-CIL   Carlin (2023)   Goldstar Alkaline Autoclave Amenability   Standard alkaline condition (410 F, 410 PSI) showed the best amenability of any conditions tested with the exception of the full acidulation test. The alternative conditions tested failed to show any notable improvement to gold amenability or sulfide oxidation.
Core Intervals, Composites   CIL   Carlin (2023)   23-024 Arturo Explo CIL Results   Confirmation of prior test work indicating recovery is strongly dependent of particle size. Recoveries ranged between 54% and 97% at nominal mill grind sizes showing suitability for milling.
Roaster Feed and Discharge Samples   BTR-CIL, XRD   Carlin (2024)   Throughput and Oxygen Recovery Trials   Multiple plant trials examining relationship between throughput and oxygen flow to the Gold Quarry Roaster. Results confirmed planned recoveries at higher throughputs, new targets for oxygen flow to calcines to maximize recovery.
Monthly Ore Source Composites   BTR-CIL   Carlin (2024)   Monthly Amenability (GQ and GS metallurgical labs)   Composites for each roaster plant’s ore sources are created and tested via BTR-CIL to allocate and verify recoveries. This test work also informs recovery updates required for LOM planning.
Mag Con Stockpile and   BTAC-CIL   Carlin (2024)   GQ Mag Con Autoclave Amenability   Initial testing confirmed that a sufficient amount of free acid is required to achieve acceptable autoclave recoveries from the

 

 

March 14, 2025

       

 

Page 129


LOGO

 

   NI 43-101 Technical Report on the Carlin Complex   

LOGO

 

 

 

Autoclave Feed Composite               magnetic concentrate produced at Gold Quarry. Further testing is being completed on a blend of representative samples.
Roaster Stockpile Composites   Abrasion Index – Bond Impeller-Tumbler Impact Method   Carlin (2024)   Abrasion Test Summary Results   14 samples taken from the coarse ore stockpiles (Leeville, Goldstrike UG, Goldstrike OP, South Arturo UG, Exodus, Cortez Hills UG*) were sampled and analysed for abrasion index to add to BWI data to predict impact to throughput and liner wear rates. Leeville and South Arturo UG found to be most abrasive ore sources (very abrasive); Cortez Hills UG and Exodus found to be least abrasive (lightly abrasive).
Autoclave Thickener Feed Samples   Lab Settling Tests   Carlin (2024)   Goldstrike Pre-acidulation Thickener Product Optimization   Magnafloc-10 outperforms the incumbent MG-655 flocculant, achieving higher settling rates and improved turbidity. Test results indicate it can be used for both autoclave refractory feed and oxide ore across a pH range of 6-8 without requiring a pH modifier.
*

Cortez Hills UG is a NGM owned, non-Carlin Complex ore source.

 

 

March 14, 2025

       

 

Page 130


LOGO

 

   NI 43-101 Technical Report on the Carlin Complex   

LOGO

 

 

 

13.2.1

Sample Representativeness

During mid to late stages of drilling, samples are assayed for gold, LECO suite, and ICP metals to determine potential processing streams. Ore routing from a characterization standpoint is determined by evaluating AA/FA ratio, sulphide %, carbonate %, organic carbon, and preg-rob %. These characteristics are used to determine potential processing sources, including roast and autoclave feed. Sample intervals are selected based on factors such as lithology, alteration, mineralization (gold grade), geochemistry, and spatial location. The size of the deposit and consistency of results will determine the number and nature of samples selected. Smaller deposits of a single material type that shows consistent results may only require a few samples while larger deposits with multiple material types may require over 100 samples. Based on the thickness of the lithology, alteration and mineralization that is being sampled it is sometimes required that intervals of similar characteristics from multiple holes be composited for sufficient sample mass. Depending on availability of drill samples, it may be necessary to pare back interval selection to the most impactful factors. Intervals are selected and approved by both geology and metallurgy.

One example of the sample representativeness is reflected with the selection for Rita K metallurgical test work. Initial selection of samples for the metallurgical programs (2019 and 2020) was conducted with input from both Geology and Metallurgy. The basis for selection includes geological variability and abundance, gold grades (mineralization), geochemical variability (ore routing), and spatial location. Figure 13-1 shows the current mineralization shapes for Rita K with metallurgical samples from the initial testing programs highlighted. Table 13-2 shows the current abundance of mineralized rock by geological association and corresponding metallurgical samples from each category that have been evaluated.

Table 13-2   Geological Abundance and Metallurgical Samples for Rita K

FM Sub-unit    Percentage    # Met Samples
Devonian Rodeo Creek 1    13    8
Devonian Rodeo Creek 3    1    8
Devonian Popovich Planar    10    11
Silurian Roberts Mountain    10    2
Devonian Popovich Soft Sediment Deformation    10    6
Devonian Popovich Upper Mud    6    12
Devonian Popovich Wispy    49    12
Grand Total    100    61*

*Includes testing of 2 intrusive samples;

Totals may not add due to rounding

 

 

March 14, 2025

       

 

Page 131


LOGO

 

   NI 43-101 Technical Report on the Carlin Complex   

LOGO

 

 

 

LOGO

Scale in ft; Source: NGM, 2024

Figure 13-1   Rita K Metallurgical Samples Spatial Distribution

 

 

March 14, 2025

       

 

Page 132


LOGO

 

   NI 43-101 Technical Report on the Carlin Complex   

LOGO

 

 

Although selection of the metallurgical samples was spatially representative at the time of initial sample selection, Figure 13-1 shows that growth of the Rita K mining area since 2020 has left gaps in the sample coverage. However, as shown in Figure 13-1, the geological representativeness of the initial sample set was good and included coverage for all sub-units. This geological continuity provides confidence that metallurgical testwork conducted by each geological sub-unit is applicable across the deposit.

Further support that the metallurgical work is representative of the deposit over time is captured through bench-scale amenability testing of monthly composites. Feed samples of the processed material are collected throughout the month and then combined to generate a monthly composite for amenability testing. Table 13-3 shows the results from amenability testing of Rita K monthly composites for 2024.

Table 13-3   2024 Monthly Rita K Amenability Results

                     
Month    LOGO    LOGO    LOGO    LOGO    LOGO    LOGO    LOGO    LOGO    LOGO    LOGO
Gold Recovery (%)     89.5      83.1      84.2      88.8      84.5      88.6      81.8      81.4      86.8      87.7 
Au Head Grade (g/t)    8.37    5.71    7.20    7.20    5.74    8.64    9.21    6.43    5.21    7.47
Sulphide Sulphur (%)    0.9    0.8    1.0    1.1    1.0    0.9    1.0    0.8    0.6    1.0
TCM (%)    1.0    1.6    1.4    2.3    1.5    0.6    0.9    0.6    1.0    1.1
Carbonate (%)    19.0    21.7    20.1    8.2    22.6    15.2    15.6    20.3    27.9    11.1

Data from the amenability testwork above shows gold recoveries ranging from 81.4% to 89.5% and averages 85.6%. Gold grades, sulphide sulphur, TCM, and carbonate values were within similar ranges to those from the initial metallurgical testing programs. This shows that Rita K recoveries on actual mined and processed material are in line with previous testwork and recovery estimates.

The above information on sample representativeness is specific to Rita K, but this same methodology is utilized and is applicable across the Carlin district deposits.

 

13.2.2

Future Testing

Future ore testing will be completed according to the needs of the optimized blend planning for the combined NGM operations. Sample variability is checked on gold and geochemical data, and metallurgical samples are selected to be as representative of the entire data set as reasonably possible.

Figure 13-2 shows the selection of samples for the Fallon deposit based on gold, sulfide sulfur, and CO3 as an example. In the figures, “all” represents all data available, “Au only” represents samples with gold grade over 2.7 g/t, and “comp” represents the samples selected for metallurgical testwork. Samples were selected such that the ore to be processed is represented across relevant ore characteristics for the NGM processing facilities.

 

 

March 14, 2025

       

 

Page 133


LOGO

 

   NI 43-101 Technical Report on the Carlin Complex   

LOGO

 

 

LOGO

Figure 13-2   Example Sample Selection of Fallon Metallurgical Testwork

These selections are used to perform an extraction on the Resource model to determine tonnes in each matrix category. Core logs are utilized to build variability composites for each matrix category targeting a minimum of one variability composite for every 1.5-million tonnes. All variability composites are tested in the lab given the following parameters: minerology test work, grindability test work, column test work, bottle roll leach test work, roast and bottle roll leach test work, autoclave and bottle roll test work, and flotation and bottle roll leach test work as applicable. Master composites are generated from the variability composites to identify any negative or positive synergies by mixing ore types. A list of planned future metallurgical testing and target criteria is listed in Table 13-4.

Table 13-4   Summary of Future Metallurgical Testwork

Deposit    Sample Type    Test Work Plan    Purpose
Green Lantern    Core Intervals, Composites    Grindability and CIL test work for mill oxide recovery determination, BTR-CIL and BTAC-CIL for refractory recovery determination.    Lacking test work on mill oxide, autoclave, and roaster recovery.
Fallon    Core Intervals, Composites    BTR-CIL and BTAC-CIL for refractory recovery determination.    Areas in deposit have not yet been tested. Test work for more complete representation of deposit.
Rita K    Core Intervals, Composites    BTAC-CIL for refractory recovery determination.    Areas in deposit have not yet been tested. Test work for more complete representation of deposit.
Ren    Core Intervals, Composites    BTAC-CIL for refractory recovery determination.    Areas in deposit have not yet been tested. Test work for more complete representation of deposit.
South Arturo UG    Core Intervals, Composites    BTAC-CIL for refractory recovery determination.    Drill program was completed for MRM. Metallurgical test work due to sample availability and for continued confirmation of adherence to forecasted recovery.

Current ore testing is completed monthly by performing test work on feed stockpile samples and crusher cross-belt samples. The stockpile and crusher samples are taken weekly and composited at the end of the month for column test work, roast and CIL leach test work, and autoclave and CIL leach test work as applicable. The stockpile metallurgical test work is completed on individual mine

 

 

March 14, 2025

       

 

Page 134


LOGO

 

   NI 43-101 Technical Report on the Carlin Complex   

LOGO

 

 

sources so that recovery results can be compared to budget/Reserve recoveries and adjusted as needed. Table 13-5 summarizes the average lab recoveries of the ore sources by year.

Table 13-5   Summary of Amenability Testwork Results by Year

Ore Source      2020        2021        2022        2023        2024  
Pete Bajo – non-property    91.1%    90.7%    90.5%    90.8%    89.6%
Pete Bajo – property    89.9%    91.0%    89.3%    86.9%    85.2%
Leeville non – property    81.4%    80.9%    81.2%    81.4%    80.7%
Leeville – property    81.8%    81.6%    84.2%    79.4%    79.5%
Exodus    82.3%    84.6%    87.1%    89.1%    89.7%
Stockpile 72    82.5%    84.4%    82.5%    84.1%    76.5%
Stockpile 73    85.0%    86.6%    85.1%    80.0%    72.7%
Turf    80.0%    79.2%    80.3%    80.3%    78.0%
West Leeville    81.5%    83.1%    86.5%    84.0%    83.8%
Four Corners    86.6%    78.3%    80.8%    80.5%    78.4%
Rita K    78.2%    85.5%    87.5%    84.3%    85.6%

Decreasing recoveries for Stockpiles 72 and 73 in 2024 are caused by gradually decreasing head grades as the stockpiles are being depleted. Pete Bajo – property ores decreasing recoveries the last two years are caused by gradually increasing TCM content in the ore coupled with insufficient TCM oxidation. Increasing recoveries in Exodus are correlated with decreasing arsenic head grades, which positively impacts roasting performance, and subsequent CIL recovery.

 

13.2.3

Metallurgical Variability

Carlin processes multiple ore sources with significant metallurgical variability from Carlin open pits and undergrounds, Cortez open pits and underground, concentrate sources, and other toll sources as required. Carlin is unique in the flexibility of processing to account for metallurgical variability through ore routing to the different facilities (oxide milling, autoclaving, roasting). Ore routing is performed at a high level using a blend simulator (Deswik.Blend) taking into account gold grade, fuel value, preg rob, and other considerations impacting total ounce production and cash flow. Daily blending is performed at each plant based on fuel value requirements and may require rerouting in order maintain maximum performance for the site due to ore body variability. Metallurgical test work requirements also vary dependent on routing options and alternative conditions.

Some of the major considerations to metallurgical variability, apart from gold grade, for Carlin Processing are as follows:

 

   

Sulphide-Sulphur (SS): sulphide sulphur is associated with both single and double refractory ores. Sulphide minerals lock up gold particles, preventing the gold from being readily amenable to cyanide leaching. The SS must be oxidized to first release the gold for subsequent recovery in the leach circuit. Sufficient SS content is also instrumental to autoclave and roaster processing as it provides fuel for the oxidation. Ores with insufficient SS can be supplemented with sulphide concentrate, sulphur prill, or molten sulphur.

 

   

Organic Carbon (TCM): organic carbon, or total carbonaceous material (TCM) is associated with double refractory ores. It is naturally occurring carbon in the ores which competes with

 

 

March 14, 2025

       

 

Page 135


LOGO

 

   NI 43-101 Technical Report on the Carlin Complex   

LOGO

 

 

 

activated carbon in the recovery circuits. TCM must be oxidized prior to leaching to prevent its interference with the recovery process.

 

   

Preg-Rob / Preg-Borrow (PR): preg-robbing is an undesirable process where gold cyanide complexes are removed from solution by minerals in the ore, thereby competing with activated carbon and reducing overall leaching efficiency. In cases of preg-robbing, these robbed complexes cannot be recovered. In cases of preg-borrowing, the process can be reversed given sufficient concentration of active carbon. The extent of preg-robbing behavior can be analyzed in a lab setting using the standard preg-rob test.

 

   

Carbonate (CO3): Carbonates are the inorganic portion of carbon present in ores. Carbonates have different impacts on the various processing circuits at Carlin.

 

   

CNL: Analytical test which determines gold readily leachable by cyanidation without pretreatment. Used for routing in oxide environments.

 

   

AA/FA: Ratio of analytical tests which determines percentage of gold readily leachable by cyanidation without pretreatment. Used for routing in oxide environments.

Table 13-6 outlines the variability in constituents for each ore source at Carlin. Ore routing by geochemistry and blending is used to mitigate the impact to the plants of this variability. See Section 13.3 for details on the overall routing and blending strategy.

Table 13-6   Constituent Ranges and Variability by Source

Source    Sulphide
 Sulphur (%) 
   Organic
 Carbon (%)  
    Preg Rob (%)    

 Carbonate 

 (%) 

    AA/FA 
South Arturo OP    0.02-2.46    0.03-1.31    0-100    0.07-34.4    0.06-1.00
South Arturo UG    0.17-3.10    0.07-2.00    80.0-100    0.32-11.6    0.00-0.20
Exodus UG    0.54-0.74    0.74-1.60    80.0-100    24.0-39.0    0.00-0.20
Gold Quarry OP    0.00-3.76    0.03-3.53    0.00-99.5    0.02-42.0    0.01-1.00
Green Lantern OP    0.00-1.95    0.01-2.07    0.02-97.8    0.06-37.2    0.01-1.00
Meikle UG    1.82-2.65    0.42-1.05    80.0-100    1.32-11.65    0.00-0.20
Pete Bajo UG    0.54-0.75    0.40-1.71    80.0-100    18.1-31.9    0.00-0.20
Rodeo UG    1.02-1.80    0.29-2.71    80.0-100    2.32-20.1    0.00-0.20
Rita K UG    0.89-1.15    0.20-1.95    80.0-100    9.30-20.1    0.00-0.20
Leeville UG    0.11-1.76    0.08-1.16    80.0-100    0.41-20.5    0.00-0.20

 

13.3

Blending

Double refractory and single refractory ore is mined at the various Carlin and Cortez open pits and underground mines and is processed at the Goldstrike Roaster, the Gold Quarry Roaster, and the Goldstrike Autoclave. Oxide ore (mineralized fresh rock consisting of minute particles of finely disseminated native gold) is mined at the Carlin open pits and is processed at the Goldstrike Autoclave and Carlin leach pads.

Ore blending is a very effective strategy to allow for processing ores having a wide variability of geochemistry. Ore is sorted into separate bins using a geochemistry-based classification system (sulphide, organic carbon, carbonate, preg-rob, CNL, etc.). These bins separate ore to be routed to either roaster (double refractory), the autoclave (single refractory and oxide), and the leach pads (oxide). Ore is further divided into grade bins – high grade, mid grade, and low grade.

 

 

March 14, 2025

       

 

Page 136


LOGO

 

   NI 43-101 Technical Report on the Carlin Complex   

LOGO

 

 

Figure 13-3 to Figure 13-7 show overhead views of the ROM pads at all three processing facilities and the long term ore stockpiles.

Ore is blended into the refractory plants’ crushers according to geochemistry blending requirements at each plant. The roasting facilities require a specific range of sulphide-sulphur, TCM, carbonate, arsenic, and mercury (detailed in Table 13-7 and Table 13-8) to maintain semi-autogenous roasting. The autoclave facility has varying requirements (Table 13-9 to Table 13-11) depending on autoclaving method (acid vs. alkaline) and oxide processing availability.

 

LOGO

Source: NGM, 2024

Figure 13-3   Overhead View of the Goldstrike Roaster ROM Pad

 

 

March 14, 2025

       

 

Page 137


LOGO

 

   NI 43-101 Technical Report on the Carlin Complex   

LOGO

 

 

 

LOGO

Source: NGM, 2024

Figure 13-4  Overhead View of the Gold Quarry Roaster ROM Pad

 

 

March 14, 2025

       

 

Page 138


LOGO

 

   NI 43-101 Technical Report on the Carlin Complex   

LOGO

 

 

 

LOGO

Source: NGM, 2024

Figure 13-5  Overhead View of the Goldstrike Autoclave ROM Pad

 

 

March 14, 2025

       

 

Page 139


LOGO

 

   NI 43-101 Technical Report on the Carlin Complex   

LOGO

 

 

LOGO

Source: NGM 2024

Figure 13-6   Long-term SP Location, Goldstrike Area

 

 

March 14, 2025

       

 

Page 140


LOGO

 

   NI 43-101 Technical Report on the Carlin Complex   

LOGO

 

 

LOGO

Source: NGM, 2024

Figure 13-7   Long-term SP Location, Gold Quarry Area

 

 

March 14, 2025

       

 

Page 141


LOGO

 

   NI 43-101 Technical Report on the Carlin Complex   

LOGO

 

 

Table 13-7 and Table 13-8 summarize the general blend geochemistry targets for each roaster facility.

Table 13-7   Goldstrike Roaster Feed Parameters

Variable   Target Range   Optimum
SS (%)   0.8 - 1.8   1.6
CO3 (%)   >14   >14
TCM (%)   0.8 - 1.2   0.95
Au (g/t)   Max   Max
As (ppm)   <1,800   <1,200

Table 13-8   Gold Quarry Roaster Feed Parameters

Variable   Target Range   Optimum
SS (%)   1.4 - 2.5   2.1
CO3 (%)   10 - 18   12
TCM (%)   0.4 - 0.75   0.6
Au (g/t)   Max   Max
As (ppm)   <1,800   <1,200
Hg (ppm)   <25   <25

Autoclave ore is also blended as it is fed into the primary crushers. Table 13-9 to Table 13-11 summarize ore blend geochemistry targets for alkaline POX, acidic POX, and oxide milling, respectively.

Table 13-9   Goldstrike Autoclave Alkaline POX Feed Parameters

Variable   Target Range   Optimum
CO3 (%)   >8   >8
Au (g/t)   Max   Max
Preg-rob (%)   <40-<60[1]   Min

[1] Preg-rob % maximum depends on the source: <40% for Goldstrike and South Arturo OP sources, <60% for Gold Quarry and Goldstar OP sources based on metallurgical test work.

Table 13-10   Goldstrike Autoclave Acidic POX Feed Parameters

Variable   Target Range   Optimum
SS (%)   <2.8   2.8
CO3 (%)   <8   Min
Au (g/t)   Max   Max
Preg-rob (%)   <40-<60[1]   Min

[1] Preg-rob % maximum depends on the source: <40% for Goldstrike and South Arturo OP sources, <60% for Gold Quarry and Goldstar OP sources based on metallurgical test work.

Table 13-11   Goldstrike Oxide Mill Feed Parameters

Variable   Target Range   Optimum
SS (%)   <0.6   <0.6
Au (g/t)   Max   Max
Preg-rob (%)   <40   Min

 

 

March 14, 2025

       

 

Page 142


LOGO

 

   NI 43-101 Technical Report on the Carlin Complex   

LOGO

 

 

 

13.4

Recovery Estimates

Recovery curves have been developed for each processing plant based on a combination of metallurgical testing and historical plant operational data. The major factors generally found to be associated with gold recovery at the Carlin plants are gold head grade, plant throughput, oxidation extent, residual TCM, preg-rob, and sulphide concentration, among others. Many of these factors are held constant for LOM recovery planning to simplify the process and the rest are reviewed regularly and updated as required. Recovery curves are calibrated by ore source and plant, as detailed in the following sections.

 

13.4.1

Goldstrike Roaster

The Goldstrike Roaster recovery curve was originally developed in 2018 using historical data from 2014-2018. A suite of factors was reviewed for model development and the feed grade was found to be most significant in the prediction of recovery. The short range (2024-2026) curve was updated in 2023 to account for source changes in 2019 after the formation of the NGM JV, a throughput increase after the main exhaust fan upgrade in 2020, and a period of high feed TCM impacting roaster operational philosophy, which resulted in a negative recovery shift. Due to continual evolution of ores processed and the dependency of recovery on the properties of the ore, the roaster recovery curve is continuously evaluated and can be updated annually as needed. As new ores are added to the LOM, their expected recovery based on laboratory evaluations and impact to processing is reviewed and included in the planning process. The method for building the current curve is as follows:

 

   

Head grade and recovery were organized in 12 hour shifts;

 

   

Obvious outliers were removed for data analysis integrity;

 

   

In order to avoid upset plant conditions and false CIL retention times, shifts with less than 90% availability were removed; and

 

   

One shift before and after 90% availability shifts were removed as well.

After applying these limits to the historical head grade and recovery data, the recovery curve was calculated as shown in Table 13-12.

Table 13-12   Goldstrike Roaster-CIL Au Recovery

Source    LOM Au Recovery (%)
West Leeville    92.03 - 37.36e^(-12.94*(Au*0.029167))
Turf    87.53 - 37.36e^(-12.94*(Au*0.029167))
Four Corners    87.53 - 37.36e^(-12.94*(Au*0.029167))
Pete Bajo    97.71 + (0.055*ln(Au*0.029167))*100
All Others    92.03 - 37.36e^(-12.94*(Au*0.029167))

Au is gold head grade in g/t

Monthly composites are also evaluated on a lab scale using BTR to verify the curve is representative of the overall feed and individual ore sources and to determine required adjustments per source. Overall Goldstrike Roaster blend recovery is compared to the model in Figure 13-8.

 

 

March 14, 2025

       

 

Page 143


LOGO

 

   NI 43-101 Technical Report on the Carlin Complex   

LOGO

 

 

LOGO

Data from 2019-2023

Figure 13-8   Goldstrike Roaster Feed Blend Lab Amenabilities vs. Head Grade Curve

The individual ore sources can also be compared against the average plant model to identify deviations requiring alternate models. Lab recovery results for Leeville, as an example, indicate that the ore follows the curve with a 4.5% reduction, as observed in the model shown in Figure 13-9. This 4.5% reduction shown in the plot is the basis for deciding to apply a separate recovery curve to the Leeville ore sources, as shown above in Table 13-12.

 

 

March 14, 2025

       

 

Page 144


LOGO

 

   NI 43-101 Technical Report on the Carlin Complex   

LOGO

 

 

LOGO

Data from 2019-2023

Figure 13-9   Goldstrike Roaster – Leeville Lab Amenabilities vs. Head Grade Curve

 

13.4.2

Goldstrike Autoclave

Autoclave recovery estimates are based on a combination of historical plant performance where available and bench top autoclave testing under both acid and alkaline conditions. Table 13-13 to Table 13-15 show the various recoveries for ores processed at the Goldstrike Autoclave.

Table 13-13   Goldstrike Alkaline POX-CIL Gold Recovery

Au Grade (g/t)    Recovery (%)
Goldstar ores    50
Au > 45    88.14
45 ≥ Au ≥ 9.6    6.4334*(Au*0.029167)^3 - 23.02*(Au*0.029167)^2 + 28.56*(Au*0.029167) + 75.387
Au ≤ 9.6    661.36*(Au*0.029167)^3 - 628.91*(Au*0.029167)^2 + 208.23*(Au*0.029167) + 58.254

Au is gold head grade in g/t

Table 13-14   Goldstrike Acid POX-CIL Gold Recovery

Au Grade (g/t)    Recovery (%)
Au > 45    96.23
45 ≥ Au ≥ 9.6    6.4334*(Au*0.029167)^3 - 23.02*(Au*0.029167)^2 + 28.56*(Au*0.029167) + 83.48
Au ≤ 9.6    661.36*(Au*0.029167)^3 - 628.91*(Au*0.029167)^2 + 208.23*(Au*0.029167) + 66.344

Au is gold head grade in g/t

 

 

March 14, 2025

       

 

Page 145


LOGO

 

   NI 43-101 Technical Report on the Carlin Complex   

LOGO

 

 

Table 13-15   Goldstrike Oxide-CIL Gold Recovery

Au Grade (g/t)    Recovery (%)
South Arturo Open Pit Oxide    72%

While the autoclave is currently processing a different suite of ores than when these curves were originally developed, the performance of the plant aligns well with predicted recovery to show that these assumptions are relatively accurate, as seen in Figure 13-13. Additional work is being conducted to refine these assumptions with the ores being processed in the future.

 

13.4.3

Gold Quarry Roaster

A combination of bench top roast amenabilities of monthly composites of individual ore sources and metallurgical test work of drill hole composites are used as the basis for the Gold Quarry Roaster recovery models.

The stockpile metallurgical testwork is completed individually so recovery results can be compared to budget/Reserve recoveries. The original recovery curves established by Newmont were based on historic grade curves from extensive bench top metallurgical test work. Sources that are not typically run at the Gold Quarry Roaster or are being mined and processed later in the LOM use the established Goldstrike Roaster recovery curve. The recoveries by source have been adjusted in the short-term window (2025-2026) based on recent plant performance and lab amenabilities. Leeville is split by mine area due to marked differences in amenability in results but combined to reduce noise in the LOM. Table 13-16 outlines the recovery estimates used for the Gold Quarry Roaster.

Table 13-16   Gold Quarry Roaster-CIL Gold Recovery

Source    LOM Au Recovery (%)
Exodus    84.0
Gold Quarry    85.4
Pete Bajo    97.71 + (0.055*ln(Au*0.029167))*100
West Leeville    85.1
Turf    85.1
Four Corners    Au*0.029167-((As*1.821*10^-5)+( Au*0.029167*0.127)-4.890*10^-4))/(Au*0.029167)
Rita K    85.38

Au is gold head grade in g/t

As is arsenic head grade in ppm

 

13.5

Historical Performance

Goldstrike Roaster’s historical performance is shown in Figure 13-10 and Figure 13-11. Test work and modelling shows a high dependency of recovery on head grade, which is reflected in the recovery reconciliation. With the introduction of new ore sources as a result of the formation of NGM JV in 2019 and operational changes from plant upgrades, a shift in recovery was observed. This has been incorporated into the updated short-term (2024-2026) recovery curve.

 

 

March 14, 2025

       

 

Page 146


LOGO

 

   NI 43-101 Technical Report on the Carlin Complex   

LOGO

 

 

LOGO

Figure 13-10   Goldstrike Roaster Shift Recovery vs. 2023 Recovery Model

 

LOGO

Figure 13-11   Goldstrike Roaster Shift Recovery vs. Feed Grade

In contrast, the Gold Quarry roaster recovery does not exhibit the same dependence on feed grade and rather shows a dependence on the ore sources themselves. The predicted recoveries are calculated on a monthly basis and checked against actual allocated recoveries. Figure 13-12 shows the updated model’s compliance to actual and lab recoveries.

 

 

March 14, 2025

       

 

Page 147


LOGO

 

   NI 43-101 Technical Report on the Carlin Complex   

LOGO

 

 

LOGO

Figure 13-12   Gold Quarry Roaster Historical Gold Recovery

The gold amenability and recovery work conducted in 2023 demonstrates that the overall plant recovery performance aligns more closely with the results observed in the latest bench top tests, broken out by source below, as opposed to historical recovery curves and assumptions, which prompted an adjustment in the two year window in the metal plan models. Data reveals that compared to earlier projections based on outdated legacy models, the recovery rates achieved in 2023 are more variable by source and not strongly correlated with prior assumptions derived by legacy test work and recovery curves, indicating that the current allocation methods are more effective for the Gold Quarry Roaster. The updated method supports a more accurate reflection of the plant’s true recovery potential by source vs a flat recovery, underscoring the relevance of the recent work and variability based on source zones, and its alignment with recent plant performance as supported and identified by Figure 13-13.

Goldstrike Autoclave’s historical recovery is displayed in Figure 13-13. Data supports the predicted recovery as planned in the LOM. Autoclave predicted recovery is regularly evaluated against plant data to continue improving forecasting accuracy.

 

 

March 14, 2025

       

 

Page 148


LOGO

 

   NI 43-101 Technical Report on the Carlin Complex   

LOGO

 

 

LOGO

Figure 13-13   Goldstrike Autoclave Plant vs Predicted Recovery

 

13.6

Deleterious Elements

Depending upon the specific processing facility, several processing factors or deleterious elements could have an economic impact on extraction efficiency of a certain ore source, based either on the presence, absence, or concentration of the following constituents in the processing stream:

 

   

Organic carbon;

 

   

Sulphide sulphur;

 

   

Carbonate carbon;

 

   

Arsenic;

 

   

Mercury;

 

   

Antimony; and

 

   

Copper.

However, the above list of constituents is typically not a concern under normal ore routing and blending practices at NGM where either material from several mines and properties may be processed at one facility, and/or the large number of stockpiles held at the processing site and segregated by chemistry allow for flexibility in processing of the ore at the Carlin Complex.

Elevated mercury concentration (greater than 100 ppm) has been a concern for the blending at Gold Quarry Roaster in the past and required mercury-based routing for Cortez Hills UG material. However, there are currently no limits imposed based on recent performance. In the event that a particularly high mercury lot of material is processed at either facility, the ore will be blended in order to minimize downstream impacts.

 

 

March 14, 2025

       

 

Page 149


LOGO

 

   NI 43-101 Technical Report on the Carlin Complex   

LOGO

 

 

Mercury and arsenic pose hazards to the health of employees, and personal protective equipment requirements and engineering designs are in place to limit exposure. Employees with potential exposure are subject to routine health monitoring to ensure that levels remain below the regulatory limits.

 

13.7

QP Comments on Mineral Processing and Metallurgical Testing

The QP considers that the samples selected are representative for the intended testwork and studies. In addition to metallurgical test work the large volume of historical, monthly amenability, and mine-specific testwork completed in these programs along with blending practices associated with the operating plants has been utilized to support recovery and deleterious element assumptions for Mineral Resource and Mineral Reserve LOM planning purposes.

The QP acknowledges that regular reviews conducted on the predictive equations allows for necessary adjustments to be made based on a variety of factors, including changing feed ore sources and plant upgrades. An opportunity does exist, however, to explore predicted recoveries at the Gold Quarry roaster to be expressed as a function of head grade.

There are no known processing factors or deleterious elements that could have a significant effect on economic extraction.

 

 

March 14, 2025

       

 

Page 150


LOGO

 

   NI 43-101 Technical Report on the Carlin Complex   

LOGO

 

 

 

14

Mineral Resource Estimates

This section describes the work undertaken by the NGM staff to prepare the Mineral Resource Estimate, including the key assumptions and parameters applied.

The Mineral Resource estimates have been prepared according to the Canadian Institute of Mining, Metallurgy and Petroleum (CIM) 2014 Definition Standards for Mineral Resources and Mineral Reserves dated 19 May 2014 (CIM (2014) Standards) as incorporated with National Instrument 43-101 Standards of Disclosure for Mineral Projects (NI 43-101). Mineral Resource estimates were also prepared using the guidance outlined in CIM Estimation of Mineral Resources and Mineral Reserves (MRMR) Best Practice Guidelines 2019 (CIM (2019) MRMR Best Practice Guidelines).

Since the previous technical report was filed for the Carlin Complex (NGM, 2020), there have been several changes to Resource estimates. The main drivers of these changes were:

 

   

Depletion of the previously estimated Resources through open pit and underground mining activities, and processing of stockpiled ore.

 

   

Updates to the interpreted geologic framework as a result of additional drilling and field observations.

 

   

Improvements to estimation domaining to better align with current understanding of geologic controls.

 

   

Ongoing development of estimation methodology and updates to parameters to align with current geologic and domain interpretations.

 

   

Updates to Resource optimization methodology and parameters to reflect changes to input costs, process recoveries, and metal price assumptions.

 

   

Acquisition of the remaining 40% of South Arturo Joint Venture.

 

   

Removal of Emigrant Resources as the project moved to closure.

Mineral Resources considered amenable to open pit mining methods were constrained within an optimized pit shell that used $1,900/oz gold price. Value-based routing was used in generating the cost and cash value of each block. Blocks with a positive net value satisfy reasonable prospects for eventual economic extraction and are determined as an output of this pit optimization process. The pit optimization process is described in Section 15.4.1.

Mineral Resources for the stockpiles were determined using a revenue-based approach with a gold price of US$1,900/oz and appropriate mining costs. Stockpiles with a positive net value were then considered Mineral Resources.

 

 

March 14, 2025

       

 

Page 151


LOGO

 

   NI 43-101 Technical Report on the Carlin Complex   

LOGO

 

 

Underground Mineral Resources were reported using Deswik Stope Optimizer (Deswik SO) applying appropriate cut-off grades for the methods utilized, minimum mineable stope shape, reasonable mineability constraints (including a minimum mining width, a reasonable distance from current or planned development), and a positive net value at a $1,900/oz gold price demonstrating a reasonable prospect for eventual economic extraction.

The estimate was reviewed internally as well as externally and approved by NGM prior to release.

Mineral Resources were estimated for the following areas:

 

   

Open Pit

 

   

Gold Quarry, Goldstar, Green Lantern, Goldstrike, and South Arturo OP.

 

   

Underground

 

   

Leeville, Fallon, Rita K, Exodus, Pete Bajo, Goldstrike, Ren, and South Arturo UG.

 

   

Stockpiles

 

   

Gold Quarry, Goldstrike, Goldstar, and South Arturo.

Table 14-1 summarizes the Carlin Mineral Resources, inclusive of Mineral Reserves as of December 31, 2024.

 

 

March 14, 2025

       

 

Page 152


LOGO

 

   NI 43-101 Technical Report on the Carlin Complex   

LOGO

 

 

Table 14-1  Carlin Complex Mineral Resources Summary, 100% Basis, as of December 31, 2024

Location   Measured   Indicated   Measured + Indicated   Inferred
   Tonnes     Grade     Contained     Tonnes     Grade     Contained     Tonnes     Grade     Contained     Tonnes     Grade     Contained 
 

 

(Mt)

 

 

(g/t Au)

 

 

(Moz Au)

 

 

(Mt)

 

 

(g/t Au)

 

 

(Moz Au)

 

 

(Mt)

 

 

(g/t Au)

 

 

(Moz Au)

 

 

(Mt)

 

 

(g/t Au)

 

 

(Moz Au)

Open Pits

  -    -    -    120   1.99   7.9   120   1.99   7.9   42   1.2   1.7

Carlin Stockpiles

  14   1.29   0.59   32   2.34   2.4   47   2.02   3   4.5   1.9   0.27

Surface Total

  14   1.29   0.59   160   2.06   10   170   2.00   11   47   1.3   2.0

Underground Total

  0.14   8.55   0.038   54   7.92   14   55   7.93   14   31   7.3   7.3

Carlin Total

  14   1.36   0.63   210   3.57   24   230   3.43   25   78   3.7   9.3

Notes:

 

   

Mineral Resources are reported on 100% basis. Barrick’s attributable share of the Mineral Resource is based on its 61.5% interest in NGM.

 

   

The Mineral Resource estimate has been prepared according to CIM (2014) Standards and using CIM (2019) MRMR Best Practice Guidelines.

 

   

Mineral Resources are reported using a long-term price of US$1,900/oz Au.

 

   

Mineral Resources are inclusive of Mineral Reserves.

 

   

All Mineral Resource estimates of tonnes and ounces of gold are reported to the second significant digit.

 

   

Numbers may not add due to rounding.

 

   

Measured and Indicated Resources are reported to two decimals on grade and Inferred Resources are reported to one decimal on grade.

 

   

The QP responsible for this Mineral Resource Estimate is Craig Fiddes, SME Reg.

 

 

March 14, 2025

       

 

Page 153


LOGO

 

   NI 43-101 Technical Report on the Carlin Complex   

LOGO

 

 

 

14.1

Geological Modelling

Geological interpretation and modelling is based on internal NGM Guidelines that outline standard practices for the construction, maintenance and version control of a three-dimensional geological model using the Seequent Leapfrog Geo software package. Each model adheres to a detailed review process performed by NGM Subject Matter Experts to ensure geological integrity and compliance to Guidelines.

NGM uses Seequent Central, a server-hosted database, to store, share and review all geological models that have been constructed in Leapfrog Geo. Each Geo project retains a chain of custody version control showing each published change, the user, project status (Draft, Ready for Review or Peer Review) and the date it was uploaded. Central enables multiple users to work on a model at one time while retaining model integrity. Subject Matter Experts are regional administrators that can grant or refuse access to any user at any time, as well as change project permissions including read or write access.

Construction and maintenance of representative geologic cross sections is required at each deposit that adequately describes the underlying geologic framework and controls on mineralization. Interpretations are supported by geologic observations (both drillholes and mapping), multi-elemental assay data, and field verification. Once approved, representative sections are expanded into a three-dimensional lithostructural geological model.

A comprehensive visual review of the updated drillhole and/or mapping database, including a comparison to previous extractions, is required prior to its incorporation or use in the geological model. A focus on the spatial validity and verification of collar and downhole survey data is paramount to ensure data integrity. Any issues are raised to the database teams using a Digital Service Request system for further investigation to include or exclude from future extractions.

Mature districts like the Carlin Trend often have inconsistent logging databases as hundreds of geologists have contributed data reflecting periods of changing geological thinking or priorities. Initial lithological models were built utilizing the interval selection tool in Geo as it enables the user to modify or reinterpret the lithology logs onto a new table thus preserving the original data. Additionally, if an existing model from a different software or external source exists, it can be evaluated on to the new lithology field.

In 2021, each deposit on the Carlin Trend underwent this process to produce a foundational litho-structural model using the reinterpreted selection field. Geological Models were constructed using the deposit interpolation method in Geo, locally manipulating contact geometries using explicit points to honor the geological interpretations in areas of low data support. Deposit-scale structures were modeled and those with discernible offsets were activated.

 

 

March 14, 2025

       

 

Page 154


LOGO

 

   NI 43-101 Technical Report on the Carlin Complex   

LOGO

 

 

Deposits with active operations are prioritized for further refinements of the geological model to honor local geologic controls on mineralization closer to the scale of the selective mining unit. This involves translating the lithology selection table into a drillhole correlation table to allow meter-scale refinements using lithogeochemical signatures. Local-scale structures gleaned from open pit or underground mapping are modeled as a separate structural model to appropriately restrict the strike continuity to relevant geological regions and minimize the number of active fault blocks.

Large deposits with many sub-regions manage each refined model as a separate branch so multiple geologists can manage the workload. These models undergo the same rigorous model reviews as the foundational models. As models are further refined, the more explicit functions are used to control the modelled outputs to the geological interpretation.

Extensive model validation is conducted annually to ensure model integrity and general representativeness to the input datasets. Standard practices include proportional volume comparisons of lithology units using a nearest neighbour estimate as a baseline for comparison against modeled outputs. Additionally, swath plots in northing, easting and depth at regular increments are also completed to understand major changes spatially. This can be easily visualized using the Combined Model function in Geo that creates a common, gain and loss volume in reference to the old model.

 

14.2

Estimation Domains

A critical output of the geological modeling process are estimation domains of mineralized zones. Estimation domaining is based on a global Barrick Guideline supported by internal NGM Guidelines. These Guidelines outline minimum standard practices of the construction, maintenance and version control of a three-dimensional estimation domain model using the Seequent Leapfrog Geo software package.

Estimation domains for use in grade estimation are geologically driven implicit models that require significant explicit control points to ensure the resultant geometry accurately honors the local mineralization controls. The minimum standard to achieve this is to utilize implicit grade shells in Geo, though, some deposits have evolved to using an intrusion or vein geological model method to ultimately have better explicit control.

Each deposit determines grade thresholds for estimation domains through visual analysis of the grade distribution in three-dimensions supported by exploratory data analysis. Analysis includes reviewing inflections in cumulative distribution frequency plots to help focus on specific grade ranges against local geological controls. A low-grade volume is constructed to isolate the mineralization footprint that is inclusive of the main mineralized zones. Most deposits also utilize an internal high-grade mineralization domain to constrain discrete mineralization controls, such as breccias and complex structural intersections, as discussed in Chapter 7.4. Exceptions occur within local sub-

 

 

March 14, 2025

       

 

Page 155


LOGO

 

   NI 43-101 Technical Report on the Carlin Complex   

LOGO

 

 

domains of a deposit that may use single or additional thresholds to better honor the local geological controls.

Structural trends are constructed to represent the orientation of mineralization controls, significantly influencing the final geometry of the domain. The construction uses a combination of existing lithostructural modeling products with additional structural inputs that align to the interpreted plunges of the local grade distribution. A series of estimation domain sensitivities are subsequently created to determine the appropriate strength and ranges for each structural trend, including the trend type.

In addition to structural trends, explicit points are used, particularly in areas of low data density, to help control the domain geometry to accurately honor the geologic controls and avoid model artifacts. All explicit functions are critically reviewed to not only minimize their usage but to reduce subjectivity while honoring the local interpretation. Parameter selections are typically standardized depending on the adopted Geo method and sensitivities are regularly explored.

Estimation domain logic and final products undergo an extensive Critical Checkpoint review process to not only ensure compliance to Standards, but to verify that the project owner can adequately justify the volume against the interpreted mineralization controls. Validation uses a suite of statistical analyses performed on raw and normal score transformed composite data, and an evaluation of summary statistics (including mean, variance, standard deviation, coefficient of variation, ranges and quantiles). This is balanced with visual measures such as histograms and probability plots. Contact analysis plots are used along with visual validation of the three-dimensional domains against the geologic understanding to guide the treatment of grades across domain boundaries.

 

14.2.1

Open Pit Deposits

All open pit deposits in the Carlin Complex, including Gold Quarry, Goldstar, Green Lantern and South Arturo, utilize an implicit grade shell approach using an Indicator interpolant method in Geo. An added complexity to these deposits is accurately representing the spectrum of material types including oxide leach, single, and double refractory ores. Leach usually has an economic cut-off grade close to the detection limit of a gold assay, so a very low-grade, global grade shell is constructed to not only constrain the mineralization footprint, but to best represent the leach population without incorporating below detection-limit waste.

Low-grade leach domains typically represent oblate, stratabound mineralization controls that is reflected in the lithostructural model. In the context of these deposits, the Popovich, Rodeo Creek and Roberts Mountain stratigraphic contacts were utilized. This simplified structural trend interpretation is constructed for the leach domain. Across the Carlin Trend, the chosen grade threshold to represent this domain is 0.1 ppm.

Once the grade thresholds are determined for each geological sub-domain, a series of indicator grade shell sensitivities are constructed for visual and statistical review before final selection. This is conducted for the remaining domain volumes, which ranges between two to three nested grade

 

 

March 14, 2025

       

 

Page 156


LOGO

 

   NI 43-101 Technical Report on the Carlin Complex   

LOGO

 

 

shells. For Gold Quarry and South Arturo, a medium-grade volume was created to reflect higher-grade stratabound mineralization adjacent to structural intersections. These thresholds range from 1 ppm to 2 ppm. Both deposits utilized the high-grade structural trend to control the geometry.

All deposits used a high-grade volume utilizing a grade threshold typically between 3 ppm and 7 ppm reflecting prolate mineralization concentrated within the core of complex structural intersections. An example is at South Arturo, where structural trend planes were interpreted to follow the intersection lineation of Phase II and III folds resulted in steep NW-trending grade plunges that reflected the mineralization geometry well yet did not correlate to any modeled lithology or fault.

 

14.2.2

Underground Deposits

Underground deposits usually represent the most structurally complex and discrete zones of discontinuous high-grade mineralization meaning domains are far more sensitive to local inflections in mineralization controls and orientations. Additionally, they use a smaller selective mining unit further sensitizing the importance of local accuracy. To control this reality requires a significant increase in explicit control points, as well as fine-tuning the local accuracy of structural trend interpretations. Thus, all underground deposits, including Goldstrike, Greater Leeville, Exodus and South Arturo, manage independent domain workflows for each geological sub-domain.

No global, low-grade domain of 0.1 ppm like open pits is used as there is no economic ore, oxide or not, that is mined underground at or near those grades. Each deposit has two domains, with one representing the relative mineralization footprint that is typically around 3 ppm to 6 ppm, and the other, a high-grade domain nested within, typically using a grade threshold of between 7 ppm and 10 ppm. Each of these deposits used significant explicit control points on the high-grade domain ultimately shifting the expected population away from a strict grade shell approach.

Exodus, South Arturo and Goldstrike exclusively used Indicator grade shell interpolants with structural trends and explicit control points to construct their domains. Mineralization controls outlined in Section 7 were incorporated into these structural trends. Leeville, however, adopted an intrusion geological model that used an interpreted selection table flagged to the drillholes, as well as the structural trend and explicit control points. To achieve this, once grade thresholds are decided they are evaluated onto a new drillhole variable. The geologists proceeds to refine the domain intervals with meter-scale precision to ensure local accuracy to mineral controls.

 

14.3

Resource Database

Table 10-2 summarizes the drilling supporting Mineral Resource estimates

Table 14-2 summarizes the cut-off dates for drilling used to support the Mineral Resource estimate.

 

 

March 14, 2025

       

 

Page 157


LOGO

 

   NI 43-101 Technical Report on the Carlin Complex   

LOGO

 

 

Table 14-2   Summary of Mineral Resource Drilling and Model Dates

Deposit   

Producing

Status

  

Drilling Cut-Off

Date

   Model Release Date
Greater Leeville Underground    Active    2-Apr-24    1-Oct-24
Pete Bajo Underground    Active    2-May-24    19-Aug-24
Exodus Underground    Active    28-May-24    11-Sept-24
South Arturo Open Pit    Active    14-Feb-24    8-Oct-24
Gold Quarry Open Pit    Active    27-Mar-24    3-Oct-24
Goldstrike    Active    10-Apr-24    9-Jul-24
South Arturo Underground    Active    1-Mar-23    14-Aug-23
Ren    Project    9-May-22    27-Jun-23
Green Lantern    Project    11-Sep-12    14-Nov-12
Goldstar    Project    23-Sep-22    28-Apr-23

Before Mineral Resource estimation, the database was validated. Drill holes with incorrect or missing collar coordinates, incorrect or inaccurate downhole surveys, or other downhole data errors that could not be corrected (for example, overlapping intervals), were removed from the database.

RC drilling completed for grade control accounts for 57% of the drilled meters in the Mineral Resource database and DD makes up 35% drilled meters which combined accounts for 92% of the total drilling meters (see Table 10-2). The remaining 8% of the drilled meters are conventional or unclassified. Although the conventional holes and unclassified holes pose some risk to the model a large portion of this drilling occurs mainly in depleted areas and is primarily used for building geologic interpretations. The open pits typically see a larger proportion of RC vs DD as the mining volumes are significantly larger. A more balanced ratio of RC drilling vs DD is achieved in the underground to better define geologic units in the smaller underground mining volumes. Prior studies investigating bias between samples from the different drill types show negligible difference between the assay results, although a low-grade bias is observed between RC and DD data at Leeville and is under investigation.

 

14.4

Bulk Density

Where there is sufficient data available the block density may be estimated using local data; otherwise, a density is assigned considering lithology, alteration, mineralization, or other relevant factors. Blocks are flagged with zero density within unfilled underground mined volumes, and above current topography. Backfilled mined volumes are assigned density values based on fill material. A summary of the range of density values for the Carlin Complex deposits is shown in Table 14-3.

 

 

March 14, 2025

       

 

Page 158


LOGO

 

   NI 43-101 Technical Report on the Carlin Complex   

LOGO

 

 

Table 14-3  Carlin Complex Deposits Density Summary

Deposit   Block Density (t/m3)
     Minimum         Maximum         Mean   

Open Pit

Gold Quarry

  2.34   2.59   2.47

Goldstar

  2.05   2.50   2.27

Goldstrike

  2.54   2.57   2.56

Green Lantern

  2.02   2.56   2.37

South Arturo OP

  2.02   2.66   2.53

Underground

Sout Arturo UG

  2.51   2.67   2.57

Exodus

  2.52   2.67   2.59

Fallon

  1.95   2.81   2.46

Goldstrike

  2.47   2.62   2.57

Leeville

  1.89   2.82   2.47

Pete Bajo

  2.50   2.76   2.63

Ren

  2.59   2.69   2.63

Rita K

  1.89   2.63   2.43

 

14.5

Compositing

Drill hole data is composited using Vulcan to provide consistent support for statistical analysis and estimation. Downhole compositing is applied to an appropriate length considering the distribution of sample interval lengths, domain geometry and resolution, and expected mining method. Composites range from 1.5 m (the shortest common rod length for sample drilling) up to 6.1 m (suitable for estimation of larger blocks in less informed areas). Composites are constrained within the interpreted estimation domains. Residual sample intervals are distributed within the domain. Missing sample intervals are excluded from composites. Table 14-4 summarizes the composite lengths used for each Carlin deposit.

Table 14-4   Carlin Complex Composite Length Summary

Deposit         Composite Length  (m)      

Open Pit

Gold Quarry

  6.1

Goldstar

  6.1

Goldstrike

  3.0 - 6.1

Green Lantern

  6.1

South Arturo OP

  3.0

Underground

South Arturo UG

  1.5 - 6.1

Exodus

  1.5

Fallon

  1.5

Goldstrike

  3.0 - 6.1

Leeville

  1.5

Pete Bajo

  1.5

Ren

  1.5

Rita K

  1.5

 

 

March 14, 2025

       

 

Page 159


LOGO

 

   NI 43-101 Technical Report on the Carlin Complex    LOGO

 

Statistical review of the composite data is completed by domain using Supervisor software. Tables of summary statistics are reviewed (shown by deposit in Table 14-5 to Table 14-13), along with log-histograms and log-probability plots.

 

 

March 14, 2025

       

 

Page 160


LOGO

 

   NI 43-101 Technical Report on the Carlin Complex   

LOGO

 

 

Table 14-5   Gold Quarry Composite Statistics

Domain     Subdomain      Composites      Mean      Variance      C.V.      Min      25%      50%      75%      Max 

Chukar

   0.0ppm    12,679    0.04    0.01    2.01    0.002    0.00    0.03    0.06    5.30

Chukar

   0.1ppm    19,271    0.38    0.16    1.06    0.002    0.19    0.32    0.47    24.41

Chukar

   0.7ppm    9,187    1.16    0.92    0.82    0.003    0.79    1.01    1.27    31.93

Chukar

   1.5ppm    5,832    2.35    2.48    0.67    0.003    1.65    2.04    2.58    38.19

Chukar

   3.0ppm    3,343    5.89    13.83    0.63    0.111    3.61    4.70    6.84    36.62

Chukar Underground

   0.0ppm    15,959    0.03    0.02    4.28    0.002    0.00    0.01    0.04    9.56

Chukar Underground

   0.1ppm    9,861    0.40    0.39    1.59    0.002    0.16    0.27    0.45    24.11

Chukar Underground

   0.7ppm    5,690    1.16    1.33    0.99    0.002    0.66    0.95    1.32    26.51

Chukar Underground

   1.5ppm    6,450    2.37    3.63    0.80    0.002    1.49    2.02    2.71    43.70

Chukar Underground

   3.0ppm    9,703    6.81    29.48    0.80    0.031    3.92    5.56    8.13    274.60

Deep Sulphide Feeder

   0.0ppm    11,804    0.05    0.01    2.34    0.002    0.01    0.04    0.07    4.66

Deep Sulphide Feeder

   0.1ppm    22,037    0.35    0.07    0.78    0.003    0.19    0.30    0.45    11.72

Deep Sulphide Feeder

   0.7ppm    12,072    1.52    1.07    0.68    0.003    0.91    1.25    1.82    22.66

Deep Sulphide Feeder

   3.0ppm    1,296    5.62    12.14    0.62    0.682    3.38    4.60    6.70    29.56

Rogue

   0.0ppm    16,327    0.04    0.01    2.86    0.002    0.00    0.02    0.05    7.54

Rogue

   0.1ppm    9,159    0.32    0.11    1.04    0.002    0.15    0.23    0.38    8.00

Rogue

   0.7ppm    1,146    2.08    20.26    2.16    0.003    0.94    1.28    1.90    68.72

Rogue

   2.0ppm    222    4.61    9.91    0.68    1.371    2.60    3.71    5.72    26.25

Wedge

   0.0ppm    20,215    0.05    0.04    4.17    0.002    0.00    0.02    0.06    11.91

Wedge

   0.1ppm    28,145    0.36    0.07    0.74    0.002    0.20    0.33    0.47    13.49

Wedge

   0.7ppm    10,805    1.04    0.25    0.48    0.002    0.80    0.98    1.20    17.95

Wedge

   1.5ppm    7,648    2.93    5.71    0.82    0.003    1.76    2.26    3.29    92.03

Table   14-6 Goldstar Composite Statistics

Domain     Composites    Mean   Variance   C.V.   Min   25%   50%   75%   Max

bst_1

  220   0.39   0.96   2.52   0.003   0.09   0.19   0.33   12.68

bls_2

  958   0.54   1.16   1.99   0.003   0.16   0.24   0.44   10.59

dst_3

  4,849   7.18   328.36   2.52   0.002   0.24   0.80   4.52   211.52

esh_4

  505   0.83   2.90   2.05   0.002   0.12   0.26   0.69   15.34

est_5

  366   1.64   9.66   1.90   0.003   0.17   0.41   1.34   22.71

exo_6

  7,552   3.28   18.73   1.32   0.002   0.35   1.44   4.68   39.42

gen_7

  14,190   1.11   12.66   3.21   0.002   0.12   0.29   0.83   312.26

gns_8

  2,187   0.41   0.16   0.98   0.003   0.18   0.31   0.53   7.35

kcr_9

  105   0.37   0.14   1.03   0.006   0.11   0.24   0.47   2.05

nsb_10

  583   0.55   0.61   1.41   0.002   0.09   0.26   0.64   6.02

 

 

March 14, 2025

       

 

Page 161


LOGO

 

   NI 43-101 Technical Report on the Carlin Complex   

LOGO

 

 

rev_11

  14,459   0.89   4.56   2.40   0.002   0.19   0.40   0.90   97.37

rdg_12

  1,878   1.00   7.13   2.66   0.002   0.16   0.32   0.75   46.96

rjn_13

  930   0.58   0.70   1.44   0.003   0.17   0.31   0.62   8.59

rjs_14

  124   0.46   0.16   0.87   0.003   0.19   0.30   0.59   2.30

sn3_15

  2,260   0.77   1.59   1.63   0.001   0.18   0.32   0.77   15.95

sn6_16

  2,062   0.74   1.71   1.77   0.001   0.17   0.33   0.79   24.04

sws_17

  123   0.41   0.39   1.52   0.003   0.17   0.21   0.37   3.64

Table 14-7   Goldstrike OP & UG Composite Statistics

Domain     Composites      Mean      Variance      C.V.      Min      25%      50%      75%      Max 

dom_10109999

   24,965    0.53    0.76    1.64    0.00    0.14    0.31    0.72    47.79

dom_10119999

   11,997    7.24    104.87    1.41    0.00    2.51    4.15    8.04    215.35

dom_11109999

   10,283    0.58    0.88    1.62    0.00    0.12    0.30    0.76    31.36

dom_11119915

   5,882    22.15    410.06    0.91    0.00    9.15    16.19    29.46    259.73

dom_11119999

   7,773    4.52    13.62    0.82    0.00    2.20    3.62    5.86    64.44

dom_12109999

   11,628    0.56    1.67    2.31    0.00    0.12    0.27    0.67    65.74

dom_12119911

   2,345    15.91    157.71    0.79    0.07    8.40    12.21    19.37    110.00

dom_12119999

   4,324    3.65    6.94    0.72    0.00    2.02    3.13    4.77    36.11

dom_13109999

   9,285    0.82    0.80    1.09    0.00    0.34    0.67    1.13    45.23

dom_13119913

   2,435    12.87    85.28    0.72    0.02    8.14    10.72    14.99    129.67

dom_13119999

   8,687    3.77    6.40    0.67    0.04    2.10    3.20    4.94    30.69

dom_14109999

   17,805    0.58    0.86    1.60    0.00    0.19    0.35    0.69    39.60

dom_14119916

   2,424    19.01    189.68    0.72    0.00    9.82    15.53    26.22    117.26

dom_14119999

   5,449    4.06    13.94    0.92    0.00    1.82    3.03    5.31    43.37

dom_15109999

   902    0.50    0.29    1.07    0.00    0.13    0.29    0.70    5.69

dom_15119999

   112    5.36    70.34    1.57    0.08    1.89    3.07    5.05    60.50

dom_16109999

   6,431    0.39    0.41    1.63    0.00    0.10    0.21    0.46    22.08

dom_16119999

   451    5.19    53.31    1.41    0.03    2.22    3.09    5.55    68.19

dom_17109999

   21,541    0.68    1.19    1.61    0.00    0.18    0.46    0.94    61.41

dom_17111017

   4,181    17.58    139.52    0.67    0.07    10.42    14.59    22.28    151.66

dom_17111099

   7,216    5.88    10.53    0.55    0.00    4.32    5.68    7.19    68.67

dom_17119999

   10,434    2.95    3.54    0.64    0.00    1.97    2.74    3.72    48.77

dom_18109999

   655    0.62    0.38    0.99    0.01    0.17    0.41    0.90    5.43

dom_18111099

   19    6.42    27.43    0.82    0.14    1.76    5.55    8.69    21.02

dom_18119999

   123    2.85    3.19    0.63    0.12    1.90    2.52    3.24    12.67

dom_19109999

   8,360    0.56    0.66    1.46    0.00    0.13    0.31    0.79    40.95

dom_19119914

   1,905    10.61    38.66    0.59    0.00    7.28    9.39    12.32    73.08

 

 

March 14, 2025

       

 

Page 162


LOGO

 

   NI 43-101 Technical Report on the Carlin Complex   

LOGO

 

 

dom_19119999

   7,173    4.33    9.08    0.70    0.00    2.37    3.85    5.76    79.99

dom_20109999

   19,445    0.78    0.66    1.04    0.00    0.26    0.62    1.12    28.18

dom_20111018

   7,628    16.31    121.73    0.68    0.00    10.41    13.52    19.49    140.11

dom_20111099

   13,703    5.94    11.16    0.56    0.00    4.17    5.76    7.47    187.89

dom_20119999

   16,640    2.92    4.37    0.72    0.00    1.94    2.66    3.62    156.38

dom_21109999

   41,554    0.83    11.27    4.04    0.00    0.19    0.45    0.93    290.70

dom_21111121

   6,993    49.26    2386.26    0.99    0.00    21.98    34.44    60.48    596.34

dom_21111199

   14,079    8.64    58.72    0.89    0.00    3.57    7.42    11.76    162.33

dom_21119999

   20,830    3.99    34.69    1.48    0.00    1.66    2.85    4.76    257.62

dom_22109999

   23,269    0.67    0.87    1.38    0.00    0.17    0.43    0.94    40.46

dom_22111019

   4,954    16.68    149.51    0.73    0.00    10.08    13.18    20.43    112.77

dom_22111099

   9,153    5.56    11.34    0.61    0.00    3.44    5.47    7.23    102.86

dom_22119999

   11,506    2.82    3.36    0.65    0.00    1.71    2.57    3.65    37.54

dom_23109999

   10,607    0.81    0.45    0.83    0.00    0.25    0.68    1.23    10.39

dom_23119910

   4,685    9.89    21.52    0.47    0.02    7.17    8.99    11.73    66.73

dom_23119999

   13,571    3.54    3.43    0.52    0.00    2.26    3.19    4.54    33.91

dom_24109999

   16,516    0.67    0.43    0.98    0.00    0.20    0.48    0.97    17.69

dom_24119999

   5,035    4.18    15.47    0.94    0.00    2.16    2.98    4.73    63.46

dom_25109999

   3,644    0.25    0.17    1.69    0.00    0.10    0.14    0.24    10.11

dom_25119999

   110    3.42    13.20    1.06    0.00    1.88    2.53    3.74    32.09

dom_26109999

   49,801    0.47    0.46    1.45    0.00    0.12    0.24    0.60    50.37

dom_26119999

   16,725    5.36    28.14    0.99    0.00    2.38    3.77    6.51    100.49

dom_27109999

   15,568    0.63    1.33    1.83    0.00    0.17    0.35    0.81    44.86

dom_27111122

   1,428    29.34    446.90    0.72    0.09    14.78    25.95    38.60    197.46

dom_27111199

   4,908    10.95    101.56    0.92    0.00    4.16    8.45    14.36    143.42

dom_27119999

   6,048    3.78    18.18    1.13    0.00    1.68    2.79    4.63    117.54

dom_28109999

   9,618    0.38    0.67    2.14    0.00    0.11    0.21    0.45    62.91

dom_28119999

   1,444    6.03    50.38    1.18    0.00    2.36    3.67    7.01    86.40

dom_29109999

   12,068    0.60    0.73    1.42    0.00    0.20    0.41    0.78    36.42

dom_29119912

   1,662    13.09    181.12    1.03    0.00    4.02    9.07    17.30    94.19

dom_29119999

   2,590    4.21    27.83    1.25    0.00    1.71    2.73    4.56    85.28

dom_30109999

   11,796    0.65    1.06    1.59    0.00    0.19    0.41    0.86    51.55

dom_30119920

   2,029    13.69    101.82    0.74    0.00    6.58    12.14    18.36    82.70

dom_30119999

   7,254    4.88    20.01    0.92    0.00    2.02    3.55    6.38    52.86

unset

   271,394    0.04    0.08    6.82    0.00    0.00    0.02    0.03    47.73

 

 

March 14, 2025

       

 

Page 163


LOGO

 

   NI 43-101 Technical Report on the Carlin Complex    LOGO

 

Table 14-8   South Arturo OP Composite Statistics

 Domain     Composites     Mean     Variance       C.V.       Min     25%     50%     75%     Max 

1

  53,324   0.08   0.22   5.66   0.00   0.01   0.03   0.06   34.74

2

  11,694   0.10   0.30   5.50   0.00   0.02   0.03   0.09   23.73

3

  18,530   0.11   0.61   7.00   0.00   0.01   0.03   0.07   38.50

301

  286   0.57   0.47   1.20   0.03   0.34   0.44   0.64   10.26

302

  2,209   0.64   0.44   1.04   0.00   0.35   0.52   0.81   16.08

303

  1,402   0.69   1.10   1.52   0.00   0.35   0.52   0.80   23.54

304

  7,303   0.65   0.38   0.95   0.00   0.33   0.53   0.84   11.21

305

  3,412   0.58   0.18   0.73   0.00   0.31   0.48   0.77   5.11

306

  1,514   0.63   0.18   0.68   0.02   0.37   0.52   0.79   5.04

307

  223   0.49   0.08   0.57   0.01   0.28   0.44   0.62   1.58

308

  1,374   0.61   0.17   0.68   0.01   0.33   0.49   0.79   4.36

309

  239   0.56   0.33   1.02   0.00   0.32   0.45   0.68   6.11

321

  1,544   0.63   0.50   1.12   0.01   0.31   0.45   0.72   9.15

1502

  856   2.07   2.27   0.73   0.03   1.20   1.79   2.53   13.41

1503

  517   2.09   2.60   0.77   0.03   1.30   1.84   2.50   16.42

1504

  2,094   2.03   3.31   0.90   0.00   1.14   1.75   2.40   30.80

1505

  657   1.72   1.30   0.66   0.00   0.97   1.55   2.30   10.97

1506

  139   3.40   11.68   1.00   0.07   1.59   2.33   3.90   23.19

1507

  411   2.38   3.65   0.80   0.03   1.45   1.93   2.79   20.50

1508

  1,893   1.99   1.82   0.68   0.00   1.26   1.82   2.47   17.38

1509

  694   1.80   1.67   0.72   0.03   1.07   1.64   2.29   15.24

1510

  231   2.86   7.97   0.99   0.10   1.23   1.98   3.28   20.35

1519

  1,189   1.65   1.69   0.79   0.00   0.88   1.49   2.11   18.81

1520

  1,079   1.84   1.53   0.67   0.01   1.06   1.61   2.31   11.48

3502

  305   6.52   17.53   0.64   0.07   3.96   5.22   7.67   27.78

3503

  183   6.00   8.58   0.49   1.88   4.09   5.09   7.18   20.98

3504

  1,467   6.00   19.90   0.74   0.03   3.49   4.74   7.32   39.74

3506

  1,765   7.85   38.59   0.79   0.02   3.99   5.99   9.96   54.41

3507

  1,142   11.86   163.45   1.08   0.05   4.80   8.35   13.95   147.16

3508

  524   10.43   158.38   1.21   0.07   3.97   6.15   12.26   100.77

3510

  255   14.21   177.02   0.94   0.32   5.16   9.85   18.17   71.06

3519

  1,036   10.85   120.49   1.01   0.05   4.19   7.11   13.25   76.50

3520

  634   8.68   64.10   0.92   0.61   4.26   6.25   10.39   69.31

 

 

March 14, 2025

       

 

Page 164


LOGO

 

   NI 43-101 Technical Report on the Carlin Complex   

LOGO

 

 

Table 14-9   South Arturo UG Composite Statistics

 Domain     Composites     Mean     Variance     C.V.     Min     25%     50%     75%     Max 

114h

  2,580   9.33   93.55   1.04   0.0017   4.33   6.75   11.04   89.62

1045h

  3,128   2.39   3.44   0.78   0.0058   1.23   2.02   3.14   21.05

2045h

  9   7.78   74.39   1.11   0.0446   2.36   4.58   6.58   23.55

10005h

  5,096   0.53   0.37   1.16   0.0014   0.17   0.34   0.71   9.22

20005h

  14   0.51   0.27   1.02   0.0178   0.16   0.19   0.90   1.47

114v

  2,210   9.82   117.18   1.10   0.0014   4.01   6.62   11.46   118.52

1045v

  3,583   2.39   2.76   0.70   0.0017   1.36   2.04   3.14   23.69

2045v

  3   2.41   1.75   0.55   1.5051   1.65   1.80   2.86   3.93

10005v

  8,023   0.59   0.54   1.25   0.0014   0.22   0.41   0.77   27.33

20005v

  9   0.41   0.05   0.53   0.1649   0.24   0.34   0.52   0.80

414

  26   6.85   9.33   0.45   1.3001   5.31   6.35   8.24   13.00

514

  21   5.79   6.03   0.42   1.3320   4.46   5.25   7.34   10.97

614

  81   7.74   42.81   0.85   0.0223   3.63   6.21   10.15   37.03

714

  74   5.62   8.34   0.51   0.1800   3.56   5.38   7.30   14.91

3045

  23   4.20   16.25   0.96   0.2743   1.62   2.02   5.98   12.50

4045

  81   2.32   1.71   0.56   0.1419   1.40   2.10   3.01   6.40

5045

  23   1.42   1.21   0.78   0.0521   0.43   0.83   2.44   3.12

6045

  158   2.22   1.67   0.58   0.1714   1.49   2.05   2.79   12.86

7045

  295   2.53   3.41   0.73   0.0350   1.64   2.11   3.15   17.80

30005

  106   0.53   0.71   1.59   0.0189   0.21   0.33   0.63   8.30

40005

  426   0.52   0.37   1.17   0.0120   0.17   0.34   0.65   7.05

50005

  142   0.41   0.22   1.16   0.0250   0.17   0.30   0.48   3.79

60005

  633   0.47   0.16   0.86   0.0017   0.19   0.35   0.62   3.14

70005

  2,666   0.42   0.39   1.49   0.0003   0.13   0.26   0.53   19.90

80005

  791   0.82   14.59   4.64   0.0003   0.19   0.29   0.57   90.46

90005

  152   0.36   0.30   1.54   0.0161   0.18   0.25   0.36   6.47

Table 14-10   Leeville, Fallon & Rita K Summary Statistics

 Domain     Composites     Mean     Variance     C.V.     Min     25%     50%     75%     Max 

11

  1,604   6.53   40.14   1.0   0.016   3.12   4.57   7.10   57.01

12

  297   15.12   169.96   0.9   0.082   5.43   10.90   21.59   58.06

21

  36,579   6.98   39.49   0.9   0.002   3.18   5.26   8.02   118.68

22

  22,855   18.16   165.41   0.7   0.014   9.99   14.97   22.63   211.55

23

  358   14.25   124.57   0.8   0.079   6.29   11.05   19.56   49.87

24

  42   10.75   52.74   0.7   0.744   4.98   8.31   17.74   22.11

 

 

March 14, 2025

       

 

Page 165


LOGO

 

   NI 43-101 Technical Report on the Carlin Complex   

LOGO

 

 

  31  

  7,879   5.45   22.96   0.9   0.099   2.70   4.27   5.98   84.51

32

  4,125   16.59   199.49   0.9   0.051   8.50   12.79   20.07   225.03

41

  61,467   6.09   22.73   0.8   0.004   3.25   4.95   7.12   126.12

42

  37,643   16.58   138.43   0.7   0.007   9.44   13.71   20.66   285.15

43

  570   12.46   77.17   0.7   0.202   7.18   10.28   15.21   64.20

44

  1,379   15.28   130.06   0.7   0.081   7.69   11.72   19.30   65.43

51

  924   6.89   39.63   0.9   0.013   3.00   4.73   8.65   81.71

61

  13,257   6.63   18.12   0.6   0.004   3.66   5.48   8.20   60.43

Table 14-11   Exodus Composite Statistics

Domain    Subdomain    Composites   Mean   Variance   C.V.   Min   25%   50%   75%   Max

HW 

  11   10555   7.99   35.68   0.75   0.00   4.34   6.21   9.63   51.71

HW 

  12   7001   6.97   27.35   0.75   0.01   4.06   5.45   7.92   41.91

FW 

  23   13029   5.69   13.95   0.66   0.01   3.79   4.76   6.43   39.58

Table 14-12   Pete Bajo Composite Statistics

Domain     Composites     Mean     Variance     C.V.     Min     25%     50%     75%     Max 

WLTC 

  2,327   8.25   49.89   0.86   0.07   3.99   6.27   10.07   72.33

ELTC 

  2,539   11.3   151.79   1.09   0.01   4.08   7.06   13.92   118.20

WPKT 

  10,472   9.77   100.67   1.03   0.01   3.94   6.48   11.69   131.40

EPKT 

  17,295   9.55   84.95   0.97   0.00   4.07   6.68   11.93   167.50

Table 14-13   Ren Composite Statistics

Domain     Composites     Mean     Variance     C.V.     Min     25%     50%     75%     Max 

cor_1 

  734   7.23   141.04   1.64   <0.001   1.73   3.19   6.89   85.82

jbn_2 

  1,381   5.65   76.54   1.55   <0.001   1.68   2.98   6.34   126.51

jbs_3 

  569   4.83   17.24   0.86   <0.001   2.03   3.53   6.14   32.47

 

 

March 14, 2025

       

 

Page 166


LOGO

 

   NI 43-101 Technical Report on the Carlin Complex   

LOGO

 

 

 

14.6

Capping and Outliers

The upper tail of the grade distribution is evaluated for composite data within each estimation domain. To mitigate the impact of these outlier values to the final estimate and to ensure an appropriate influence on block estimates, the application of the following outlier treatments are considered:

 

   

Capping - where high grade outlier grades are reduced to a selected cap grade; and

 

   

High yield limit (HYL) - where the high grade outliers only influence block estimates within specified anisotropic radii.

Composite data is evaluated by domain to determine an appropriate combination of capping values and HYL constraints. Statistical methods used to decide appropriate cap grades and HYL parameters include:

 

   

Log-probability plots and histograms, considering the distribution of high grade composites in the upper tail. Where the high grade tail of the data distribution breaks up is indicative of an appropriate capping value. Figure 14-1 shows an example of this for Leeville UG (LVUG).

 

   

Visual review on-screen using appropriate color schemes to evaluate the continuity of high grade data. Clustered high grade data tends to support less restrictive treatment, or even consideration of an additional higher grade domain, where supported, by the interpreted mineralization. Spatially separated high grades surrounded by lower grades support consideration of more restrictive treatment. Figure 14-2 shows an example of a typical p-rho plot.

 

   

Calculation of indicator variograms, r(rho)-grams, (or similar geostatistical plots) at elevated thresholds can be used to evaluate anisotropic spatial relationships and support HYL parameters.

 

LOGO

Figure 14-1    Example CDP and Histogram for Grade Capping Leeville UG Domain 61

 

 

March 14, 2025

       

 

Page 167


LOGO

 

   NI 43-101 Technical Report on the Carlin Complex   

LOGO

 

 

LOGO

Figure 14-2    Example r-gram for Leeville UG Domain 61

The final decision on treatment of high grade outliers is an iterative process that includes numerous alternate grade estimations. These alternative scenarios test sensitivity to various combinations of outlier controls along with other estimation parameters under consideration. This is one of the factors that is considered during model validation. Note that in some instances the spatial distribution of the data, and particularly the highest grade data, will support the application of capping only. Gold Quarry OP is an example of this. Table 14-14 and Table 14-15 are examples of the capping and high yield limitations applied to Leeville UG and capping only for Gold Quarry OP (for underground and open pits respectively these are the largest contributors to Mineral Resources).

 

 

March 14, 2025

       

 

Page 168


LOGO

 

   NI 43-101 Technical Report on the Carlin Complex   

LOGO

 

 

Table 14-14   Leeville UG Capping and Outlier Restriction Summary

Domain    Capping    High yield limit
   Cap Grade
(g/t)
   Number
Capped
   Mean Grade (g/t)    CV    Threshold
(g/t)
   Distance (m)
   Uncapped    Capped     Uncapped     Capped    Major    Semi-
Major
   Minor

11

   55.21    7    7.67    7.53    1.33    1.08    35    3.048    3.048    3.048

12

   58.06    6    16.13    15.12    1.14    0.86    35    3.048    3.048    3.048

21

   60.89    31    6.22    6.21    1    0.99    50    3.048    3.048    3.048

22

   99.7    29    18.25    18.23    0.7    0.7    75    3.048    3.048    3.048

23

   49.87    8    14.51    14.25    0.84    0.78    35    3.048    3.048    3.048

24

   19.86    7    12.67    10.75    70.78    22.11    15    3.048    3.048    3.048

31

   45.16    12    5.05    5.04    0.9    0.86    30    3.048    3.048    3.048

32

   90    19    16.69    16.54    0.86    0.79    70    3.048    3.048    3.048

41

   50    76    5.59    5.58    0.91    0.88    40    3.048    3.048    3.048

42

   87.53    63    16.64    16.58    0.71    0.67    75    3.048    3.048    3.048

43

   34    18    12.78    12.39    0.69    0.59    28    3.048    3.048    3.048

44

   55.21    8    15.3    15.28    0.75    0.75    35    3.048    3.048    3.048

51

   30.65    12    7.02    6.86    0.95    0.85    20    3.048    3.048    3.048

61

   32.48    10    6.03    6.03    0.71    0.7    28    3.048    3.048    3.048

 

 

March 14, 2025

       

 

Page 169


LOGO

 

   NI 43-101 Technical Report on the Carlin Complex   

LOGO

 

 

Table 14-15   Gold Quarry OP Capping and Outlier Restriction Summary

Domain   Capping   High yield limit
   Cap Grade 
 (g/t) 
   Number 
 Capped 
  Mean Grade (g/t)   CV    Threshold 
 (g/t) 
  Distance (m)
   Uncapped     Capped     Uncapped     Capped     Major   

 Semi- 

 Major 

   Minor 
Chukar_0.0ppm   0.7   16   0.04   0.04   2.01   1.38   N/A   N/A   N/A   N/A
Chukar_0.1ppm   6   13   0.38   0.37   1.06   0.85   N/A   N/A   N/A   N/A
Chukar_0.7ppm   13   10   1.16   1.16   0.82   0.75   N/A   N/A   N/A   N/A
Chukar_1.5ppm   13   14   2.35   2.33   0.67   0.59   N/A   N/A   N/A   N/A
Chukar_3.0ppm   28   8   5.89   5.88   0.63   0.62   N/A   N/A   N/A   N/A
Chukar Underground_0.0ppm    1.5   16   0.03   0.03   4.28   2.67   N/A   N/A   N/A   N/A
Chukar Underground_0.1ppm    7   14   0.4   0.39   1.59   1.34   N/A   N/A   N/A   N/A
Chukar Underground_0.7ppm    10   14   1.16   1.16   0.99   0.87   N/A   N/A   N/A   N/A
Chukar Underground_1.5ppm    15   14   2.37   2.35   0.8   0.71   N/A   N/A   N/A   N/A
Chukar Underground_3.0ppm    32   41   6.81   6.75   0.8   0.66   N/A   N/A   N/A   N/A
Deep Sulfide Feeder_0.0ppm    1   33   0.05   0.05   2.34   1.58   N/A   N/A   N/A   N/A
Deep Sulfide Feeder_0.1ppm    6   4   0.35   0.35   0.78   0.74   N/A   N/A   N/A   N/A
Deep Sulfide Feeder_0.7ppm    9   20   1.52   1.51   0.68   0.64   N/A   N/A   N/A   N/A
Deep Sulfide Feeder_3.0ppm    16   27   5.62   5.54   0.62   0.56   N/A   N/A   N/A   N/A
Rogue_0.0ppm   1   22   0.04   0.04   2.86   1.7   N/A   N/A   N/A   N/A
Rogue_0.1ppm   3   25   0.32   0.32   1.04   0.94   N/A   N/A   N/A   N/A
Rogue_0.7ppm   13   19   2.08   1.8   2.16   1.06   N/A   N/A   N/A   N/A
Rogue_2.0ppm   17   3   4.61   4.56   0.68   0.63   N/A   N/A   N/A   N/A
Wedge_0.0ppm   2   16   0.05   0.04   4.17   2.21   N/A   N/A   N/A   N/A
Wedge_0.1ppm   4   10   0.36   0.36   0.74   0.67   N/A   N/A   N/A   N/A
Wedge_0.7ppm   9   3   1.04   1.04   0.48   0.45   N/A   N/A   N/A   N/A
Wedge_1.5ppm   25   4   2.93   2.92   0.82   0.74   N/A   N/A   N/A   N/A

 

 

March 14, 2025

       

 

Page 170


LOGO

 

   NI 43-101 Technical Report on the Carlin Complex   

LOGO

 

 

 

14.7

Variography

Variography was undertaken for all gold estimation domains. The typical approach taken for each proposed estimation domain was:

 

   

Apply capping, declustering, and despiking to the composite data as required, followed by normal scores transform;

 

   

Consider underlying controls on mineralization within the domain, calculate downhole, omnidirectional, and 3D experimental variography to determine the underlying structure and anisotropy in grade continuity;

 

   

Model 3D variograms using a combination of nugget and spatial continuity models (either spherical or exponential) to represent the experimental variography;

 

   

Back-transform the domain normal scores variogram models for use as inputs to the subsequent estimation steps in the Resource Estimation workflow; then

 

   

Visually verify the geometry of the variogram models against the underlying geologic controls and grade data in 3D to ensure the models are supported by geologic understanding and no errors in rotation conventions were made.

For domains with limited data, variography could be supplemented by evaluation against variogram models from geologically and statistically comparable domains. Where a suitable variogram model could not be developed this was noted and considered in selection of estimation method. Examples of variograms at Leeville UG and Gold Quarry OP are presented in Figure 14-3 and Figure 14-4 respectively.

 

 

March 14, 2025

       

 

Page 171


LOGO

 

   NI 43-101 Technical Report on the Carlin Complex   

LOGO

 

 

LOGO

Figure 14-3    Leeville UG Example Variogram

 

 

March 14, 2025

       

 

Page 172


LOGO

 

   NI 43-101 Technical Report on the Carlin Complex   

LOGO

 

 

LOGO

Figure 14-4    Gold Quarry OP Example Variogram

 

14.8

Block Models

The general approach to gold grade estimation at Carlin was consistent across all deposits. Key aspects of the workflow are:

 

   

Block models are constructed using Vulcan, with block sizes (see Table 14-16) and extents considering:

 

   

Mineralized domain extents;

 

 

March 14, 2025

       

 

Page 173


LOGO

 

   NI 43-101 Technical Report on the Carlin Complex   

LOGO

 

 

   

Potential Resource optimization and Reserve design requirements, such as spatial allowance for open pit stripping, underground mine access, geotechnical and hydrology considerations; and

 

   

Block resolution necessary to represent the mineralized domains and expected mine design geometry.

 

   

During model construction, 3D wireframe solids and surfaces are used to flag blocks for:

 

   

Domains for all required estimation components;

 

   

Required geologic, geotechnical, and hydrology aspects;

 

   

Topography (original, interim period, and current as applicable); and

 

   

Historic mining and backfill volumes.

 

   

Visual validation of the block model prior to estimation, to ensure correct flagging codes as required for the subsequent estimation workflows.

Table 14-16    Resource Model Block Sizes

Deposit

   Parent Block (m)    Sub-block (m)
   X    Y    Z    X    Y    Z

Open Pit

Gold Quarry

   9.1    9.1    6.1    No sub-blocking

Goldstar

   9.1    9.1    6.1    No sub-blocking

Goldstrike

   12.2    12.2    6.1    3.0    3.0    3.0

Green Lantern

   15.2    15.2    6.1    No sub-blocking

South Arturo OP

   12.2    12.2    6.1    No sub-blocking

Underground

South Arturo UG

   12.2    12.2    12.2    1.5    1.5    1.5

Exodus

   6.1    6.1    6.1    1.5    1.5    1.5

Leeville, Fallon, Rita K

   15.2    15.2    7.6    1.5    1.5    1.5

Pete Bajo

   6.1    6.1    6.1    1.5    1.5    1.5

Goldstrike

   6.1 - 12.2    6.1 - 12.2    6.1 - 12.2    3.0    3.0    3.0

Ren

   6.1    6.1    6.1    1.5    1.5    1.5

 

14.9

Grade Estimation

Resource estimation uses a conventional linear estimation approach (Ordinary Kriging) within the domains discussed previously. The estimation workflows and parameter selections are developed by NGM staff, with internal and external review. This section describes the typical approach taken in grade estimation, with examples given from Leeville UG and Gold Quarry OP.

Peer review of the estimation workflow, inputs and final estimates is conducted prior to final approval of models. The broader technical team for the deposit is invited to review, question, and comment on the model prior to final release for downstream use.

 

 

March 14, 2025

       

 

Page 174


LOGO

 

   NI 43-101 Technical Report on the Carlin Complex   

LOGO

 

 

 

14.9.1

Search Strategy

Estimation search neighborhood criteria (including ellipse geometry, total sample count limits, numbers of drillholes, and samples per drillhole) are determined by domain through iterative sensitivity testing and validation of results.

Selection of samples from adjacent domains that fall within the search neighbourhood and sample selection criteria is allowed on the basis of domain contact analysis. This analysis includes review of composite grade profiles across domain boundaries. Consideration is also given to the interpreted mineralization controls and visual review of the estimation output across domain boundaries. Examples of composite grade profiles at Leeville UG and Gold Quarry OP are presented in Figure 14-5 and Figure 14-6 respectively.

 

LOGO

Figure 14-5    Leeville UG Contact Analysis Example

 

 

March 14, 2025

       

 

Page 175


LOGO

 

   NI 43-101 Technical Report on the Carlin Complex   

LOGO

 

 

LOGO

Figure 14-6    Gold Quarry OP Contact Analysis Example

Multiple pass estimates may be used to manage grade smoothing in the estimation, in conjunction with variable estimation cell sizes based on nominal data spacing. As data density increases a corresponding increase in sample counts is used with reduced estimation cell dimensions to improve accuracy of estimates informing short term mine plans. For areas with wider spaced data a reduction in sample counts is used to align larger block estimates with support-corrected sample grade distributions. Locally varying anisotropy is used to adjust sample search orientation on the basis of local mineralization controls. Consideration is given to the relationship between estimation cell sizes and composite lengths when limiting sample counts per drillhole in an estimation pass. Examples of

 

 

March 14, 2025

       

 

Page 176


LOGO

 

   NI 43-101 Technical Report on the Carlin Complex   

LOGO

 

 

search criteria are presented in Table 14-17 and Table 14-18 for estimation domains at Leeville (multiple pass estimate) and Gold Quarry (single pass estimate).

Table 14-17    Example of Leeville UG Estimation Parameters

Domain    Pass  

Estimation Cell

Size (m)

  Search Ranges (m)   Sample Count   Max
Sample
per
Drillhole
  Major  

Semi-

major

  Minor   Min   Max     

11

  1   3.1x3.1x3.1   18.3   12.2   4.6   12   18   3

11

  2   3.1x3.1x3.1   36.6   24.4   9.1   9   12   3

11

  3   3.1x3.1x3.1   73.2   48.8   16.8   6   10   3

11

  4   3.1x3.1x3.1   292.6   195.1   64.0   3   9   3

12

  1   3.1x3.1x3.1   18.3   12.2   4.6   12   18   3

12

  2   3.1x3.1x3.1   36.6   24.4   9.1   9   12   3

12

  3   3.1x3.1x3.1   73.2   48.8   16.8   6   10   3

12

  4   3.1x3.1x3.1   292.6   195.1   64.0   3   9   3

21

  1   3.1x3.1x3.1   18.3   12.2   4.6   12   18   3

21

  2   3.1x3.1x3.1   36.6   24.4   9.1   9   12   3

21

  3   3.1x3.1x3.1   73.2   48.8   16.8   6   10   3

21

  4   3.1x3.1x3.1   292.6   195.1   64.0   3   9   3

22

  1   3.1x3.1x3.1   18.3   12.2   4.6   12   18   3

22

  2   3.1x3.1x3.1   36.6   24.4   9.1   9   12   3

22

  3   3.1x3.1x3.1   73.2   48.8   16.8   6   10   3

22

  4   3.1x3.1x3.1   292.6   195.1   64.0   3   9   3

23

  1   3.1x3.1x3.1   18.3   12.2   4.6   12   18   3

23

  2   3.1x3.1x3.1   36.6   24.4   9.1   9   12   3

23

  3   3.1x3.1x3.1   73.2   48.8   16.8   6   10   3

23

  4   3.1x3.1x3.1   292.6   195.1   64.0   3   9   3

24

  1   3.1x3.1x3.1   18.3   12.2   4.6   12   18   3

24

  2   3.1x3.1x3.1   36.6   24.4   9.1   9   12   3

24

  3   3.1x3.1x3.1   73.2   48.8   16.8   6   10   3

24

  4   3.1x3.1x3.1   292.6   195.1   64.0   3   9   3

31

  1   3.1x3.1x3.1   18.3   12.2   4.6   12   18   3

31

  2   3.1x3.1x3.1   36.6   24.4   9.1   9   12   3

31

  3   3.1x3.1x3.1   73.2   48.8   16.8   6   10   3

31

  4   3.1x3.1x3.1   292.6   195.1   64.0   3   9   3

32

  1   3.1x3.1x3.1   18.3   12.2   4.6   12   18   3

32

  2   3.1x3.1x3.1   36.6   24.4   9.1   9   12   3

32

  3   3.1x3.1x3.1   73.2   48.8   16.8   6   10   3

32

  4   3.1x3.1x3.1   292.6   195.1   64.0   3   9   3

41

  1   3.1x3.1x3.1   18.3   12.2   4.6   12   18   3

41

  2   3.1x3.1x3.1   36.6   24.4   9.1   9   12   3

41

  3   3.1x3.1x3.1   73.2   48.8   16.8   6   10   3

41

  4   3.1x3.1x3.1   292.6   195.1   64.0   3   9   3

42

  1   3.1x3.1x3.1   18.3   12.2   4.6   12   18   3

42

  2   3.1x3.1x3.1   36.6   24.4   9.1   9   12   3

42

  3   3.1x3.1x3.1   73.2   48.8   16.8   6   10   3

42

  4   3.1x3.1x3.1   292.6   195.1   64.0   3   9   3

43

  1   3.1x3.1x3.1   18.3   12.2   4.6   12   18   3

43

  2   3.1x3.1x3.1   36.6   24.4   9.1   9   12   3

43

  3   3.1x3.1x3.1   73.2   48.8   16.8   6   10   3

43

  4   3.1x3.1x3.1   292.6   195.1   64.0   3   9   3

44

  1   3.1x3.1x3.1   18.3   12.2   4.6   12   18   3

 

 

March 14, 2025

       

 

Page 177


LOGO

 

   NI 43-101 Technical Report on the Carlin Complex   

LOGO

 

 

44

  2  

3.1x3.1x3.1

  36.6   24.4   9.1   9   12   3

44

  3  

3.1x3.1x3.1

  73.2   48.8   16.8   6   10   3

44

  4  

3.1x3.1x3.1

  292.6   195.1   64.0   3   9   3

51

  1  

3.1x3.1x3.1

  18.3   12.2   4.6   12   18   3

51

  2  

3.1x3.1x3.1

  36.6   24.4   9.1   9   12   3

51

  3  

3.1x3.1x3.1

  73.2   48.8   16.8   6   10   3

51

  4  

3.1x3.1x3.1

  292.6   195.1   64.0   3   9   3

61

  1  

3.1x3.1x3.1

  18.3   12.2   4.6   12   18   3

61

  2  

3.1x3.1x3.1

  36.6   24.4   9.1   9   12   3

61

  3  

3.1x3.1x3.1

  73.2   48.8   16.8   6   10   3

61

  4  

3.1x3.1x3.1

  292.6   195.1   64.0   3   9   3

Table 14-18    Example of Gold Quarry OP Estimation Parameters

Domain   Pass  

 Estimation 

Cell Size

(m)

  Search Ranges (m)  

Sample

Count

  Max
Sample
per
 Drillhole 
  Major   Semi-
major
  Minor   Min   Max

Chukar_0.0ppm

  1   9.1x9.1x6.1    152.4    152.4    76.2   4   8   2

Chukar_0.1ppm

  1   9.1x9.1x6.1    152.4    152.4    76.2   4   8   2

Chukar_0.7ppm

  1   9.1x9.1x6.1    152.4    152.4    76.2   4   8   2

Chukar_1.5ppm

  1   9.1x9.1x6.1    152.4    152.4    76.2   4   8   2

Chukar_3.0ppm

  1   9.1x9.1x6.1    152.4    152.4    76.2   4   8   2

Chukar Underground_0.0ppm

  1   9.1x9.1x6.1    152.4    152.4    76.2   4   8   2

Chukar Underground_0.1ppm

  1   9.1x9.1x6.1    152.4    152.4    76.2   4   8   2

Chukar Underground_0.7ppm

  1   9.1x9.1x6.1    152.4    152.4    76.2   4   8   2

Chukar Underground_1.5ppm

  1   9.1x9.1x6.1    152.4    152.4    76.2   4   8   2

Chukar Underground_3.0ppm

  1   9.1x9.1x6.1    152.4    152.4    76.2   4   8   2

Deep Sulfide Feeder_0.0ppm

  1   9.1x9.1x6.1    152.4    152.4    76.2   4   8   2

Deep Sulfide Feeder_0.1ppm

  1   9.1x9.1x6.1    152.4    152.4    76.2   4   8   2

Deep Sulfide Feeder_0.7ppm

  1   9.1x9.1x6.1    152.4    152.4    76.2   4   8   2

Deep Sulfide Feeder_3.0ppm

  1   9.1x9.1x6.1    152.4    152.4    76.2   4   8   2

Rogue_0.0ppm

  1   9.1x9.1x6.1    152.4    152.4    76.2   4   8   2

Rogue_0.1ppm

  1   9.1x9.1x6.1    152.4    152.4    76.2   4   8   2

Rogue_0.7ppm

  1   9.1x9.1x6.1    152.4    152.4    76.2   4   8   2

Rogue_2.0ppm

  1   9.1x9.1x6.1    152.4    152.4    76.2   4   8   2

Wedge_0.0ppm

  1   9.1x9.1x6.1    152.4    152.4    76.2   4   8   2

Wedge_0.1ppm

  1   9.1x9.1x6.1    152.4    152.4    76.2   4   8   2

Wedge_0.7ppm

  1   9.1x9.1x6.1    152.4    152.4    76.2   4   8   2

Wedge_1.5ppm

  1   9.1x9.1x6.1    152.4    152.4    76.2   4   8   2

 

 

March 14, 2025

       

 

Page 178


LOGO

 

   NI 43-101 Technical Report on the Carlin Complex   

LOGO

 

 

 

14.9.2

Grade Interpolation

Gold grades are interpolated into model blocks using Ordinary Kriging (OK), using parameter selections, cell sizes, and related estimation pass criteria as discussed above. In addition to gold, other elements to support ore and waste routing or other process considerations may be estimated. These elements may include total carbonaceous material, sulphide sulphur, preg-rob potential, Arsenic, Mercury, Carbonate, or cyanide-soluble gold. For most elements the workflow for estimation is generally aligned with that described above for Gold, with Inverse Distance Weighting methods applied in some cases instead of OK. For elements where linear estimation methods are not appropriate (e.g. preg-rob), alternate methods of estimation are applied.

 

14.10

Block Model Validation

Validation of estimation results, generally undertaken across a number of alternate scenarios, using an array of approaches to support selection of a final model for subsequent optimization and mine planning.

Visual validation compares block grade estimates against drillhole data and geologic interpretations on sections and in 3D. This is an important check comparing aspects of the estimation such as continuity trends, smoothing, and domain boundary transitions against expectations. Example cross sections from Leeville UG and Gold Quarry OP are presented in Figure 14-7 and Figure 14-8 respectively.

 

LOGO

Source: NGM, 2024

Figure 14-7    Leeville UG Block Estimate vs Drilling Example

 

 

March 14, 2025

       

 

Page 179


LOGO

 

   NI 43-101 Technical Report on the Carlin Complex   

LOGO

 

 

 

 

LOGO

Source: NGM, 2024.

Figure 14-8  Gold Quarry OP Block Estimate vs Drilling Example

This includes review of changes from previous models to ensure they were supported by updates to the dataset, interpretation, and general understanding of the orebody.

 

   

Comparison of the block grade distribution against the support-corrected distribution of composite grades, checking that the smoothing imparted by the estimation is globally appropriate.

 

   

Swath plot analysis comparing declustered data and block grades by North/South, East/West, and Level sections.

 

   

Reconciliation against grade control and production results where available.

 

   

Reconciliation against the previous Resource model to ensure differences are understood.

Statistical comparison of the declustered composite means and the estimated means for each of the domains were found to be comparable. Additional checks on the grade distribution include plotting the theoretical support-corrected distribution against the distribution of block estimates to ensure an appropriate amount of smoothing is imparted by the selected estimation parameters. Figure 14-9 are Figure 14-10 examples of statistical validations performed at Leeville UG and Gold Quarry OP.

 

 

March 14, 2025

       

 

Page 180


LOGO

 

   NI 43-101 Technical Report on the Carlin Complex   

LOGO

 

 

LOGO

Figure 14-9  Support Corrected Distributions Compared to Declustered Drilling and Block Estimate Leeville UG Examples

 

 

March 14, 2025

       

 

Page 181


LOGO

 

   NI 43-101 Technical Report on the Carlin Complex   

LOGO

 

 

LOGO

Figure 14-10  Support Corrected Distributions Compared to Declustered Drilling and Block Estimate Gold Quarry OP Examples

Swath plots were created for each geological domain to compare the estimated block grade with the composite grade in the X, Y, and Z directions. The swath plots demonstrate that the grades and trends across the domain are consistent between block estimates and informing composite data (where sufficient data is available). Example swath plots for selected domains at Leeville UG and Gold Quarry OP are presented in Figure 14-11 and Figure 14-12.

 

 

March 14, 2025

       

 

Page 182


LOGO

 

   NI 43-101 Technical Report on the Carlin Complex   

LOGO

 

 

LOGO

Figure 14-11  Leeville UG Example Swath Plots

 

 

March 14, 2025

       

 

Page 183


LOGO

 

   NI 43-101 Technical Report on the Carlin Complex   

LOGO

 

 

LOGO

Figure 14-12  Gold Quarry OP Example Swath Plots

 

 

March 14, 2025

       

 

Page 184


LOGO

 

   NI 43-101 Technical Report on the Carlin Complex   

LOGO

 

 

 

14.11

Resource Classification

Resource classification at Carlin is based on the underlying philosophy that data density is the primary driver for confidence in the Resource estimate. Drilling data provides not only gold grade assay information, but various geochemical assays and geological observations. This other information informs the geologic interpretations that underpin estimation domaining, and the confidence in those domains contributes to the overall confidence in our Resource estimates.

The typical approach taken for Resource classification is firstly to decide for each domain what an appropriate data density is to support each Resource classification category. This is defined in terms of a regular spaced drilling grid, determined using geostatistical methods (including single block kriging, various Quantitative Kriging Neighbourhood Analyses, or conditional simulation studies), with support from historical production performance at producing mines. During Resource estimation an additional estimate is made for each block that records the average distance to the nearest 3 drillholes informing the estimate. Those average distances are then converted using basic trigonometry to determine the nominal drill grid for the informing data. A scripted workflow is then applied that flags each block depending on whether it meets the nominal spacing requirements for Indicated or Inferred Resources.

Using the first-pass classification of blocks as a basis, the block model is then evaluated against various other components in the model that are relevant to confidence in the estimation, including aspects such as local geologic complexity, quality of informing data and interpretations, or confidence in understanding of the underlying geologic controls. This review is largely qualitative in nature, and decisions made undergo review with peers to ensure consistency both within the model and between models across the site. An example of this in Table 14-19 shows an indicated drill spacing at Leeville and Pete Bajo of 31m and 21m respectively. This reflects the increased local variability in the geological and mineralization continuity and control for Pete Bajo, which directly impacts the applied classification spacing. An additional evaluation looks at continuity in confidence classification, to avoid “spotted dog” classifications. A summary of the maximum spacings used for the Carlin Complex deposits is shown in Table 14-19. Example cross sections at Leeville UG and Gold Quarry OP showing Resource classification across the deposits are presented below in Figure 14-13 and Figure 14-14.

 

 

March 14, 2025

       

 

Page 185


LOGO

 

   NI 43-101 Technical Report on the Carlin Complex   

LOGO

 

 

Table 14-19  Carlin Complex Resource Classification Maximum Spacing Summary

Deposits    Nominal Maximum Data Spacing Ranges (m)
   Measured Resources    Indicated Resources    Inferred Resources
Gold Quarry    15    46    61
Goldstar    8    46    91
Green Lantern    19    35    70
Goldstrike UG    8    21    37
South Arturo OP    12    21    43
South Arturo UG    11    20    26
Leeville    15    31    60
Fallon    15    31    60
Rita K    15    31    60
Exodus    11    23    46
Pete Bajo    11    21    43
Ren    11    20    27

 

LOGO

Source: NGM, 2024.

Figure 14-13  Leeville UG Resource Category Cross-section

 

LOGO

Source: NGM, 2024.

Figure 14-14  Gold Quarry OP Resource Category Cross-section

 

 

March 14, 2025

       

 

Page 186


LOGO

 

   NI 43-101 Technical Report on the Carlin Complex   

LOGO

 

 

 

14.12

Stockpiles

Carlin Complex maintains stockpiles of various material types that are evaluated for inclusion as Mineral Resources. These stockpiles comprise material mined historically that has not yet been processed for various reasons, including economic and geometallurgical constraints within LOM plans. All of the available stockpiles are considered for inclusion as Measured, Indicated, or Inferred Resources. Tonnage and grade of each stockpile is estimated based on tracking of material movements on and off. Adjustments to tonnes and grades are made on the basis of stockpile surveys and periodic drilling programs evaluating gold content and geometallurgical characteristics.

For the stockpiles, a net value-based approach was used to analyze each stockpile which took into consideration the grade, ounces, total carbonaceous material content (and the resulting metallurgical recovery), the processing costs including rehandle (to the required processing facility), refining costs, and the AB 495 Nevada tax.

Using a gold price of $1,900/oz the potential revenue that could be generated from the stockpile was calculated. Stockpiles with a positive net value were then considered as Mineral Resources.

 

14.13

Cut-off grade

To demonstrate reasonable prospects for eventual economic extraction, Mineral Resources are evaluated within each deposit block model using Deswik to produce an optimized open pit shell or underground conceptual stope or drift-and-fill layout.

Underground mining shapes for both drift-and-fill and long hole stoping methods were created, based on the block model, and understanding of the geological domains at appropriate cut-off grades using Deswik Stope Optimizer (Deswik SO). Mining costs were used to calculate a Resource cut-off grade at a $1,900/oz gold price. Mining shapes were evaluated using only Measured, Indicated, and Inferred material. Mining shapes with grades above the Resource cut-off grade were included in the Mineral Resource estimation.

For open pits, Mineral Resources are estimated by creating optimal pit shells with the Pseudoflow algorithm using the same cost and geotechnical inputs as Reserves but using the higher $1,900/oz Resource gold price.

The assumptions used to generate cut-off grades (COG) for Mineral Resource estimation are based on extensive NGM operational data and technical studies. A gold price of $1,900/oz is used in line with Barrick corporate guidance, which considers long-term gold price forecasts. COGs can vary within each deposit based on location, material types, and potential processing options; the COG ranges are presented in Table 14-20.

 

 

March 14, 2025

       

 

Page 187


LOGO

 

   NI 43-101 Technical Report on the Carlin Complex   

LOGO

 

 

Table 14-20  Carlin Complex Mineral Resources Cut-off Grades

Deposit    Non-Refractory Cutoff Grades (g/t)    Refractory Cutoff Grades (g/t)
Open Pit          
Gold Quarry    0.27    0.80
Goldstar    0.25    0.79
Goldstrike    -     0.78
Green Lantern    0.21    0.79
South Arturo OP    0.36    0.79
Underground          
South Arturo UG    -     5.14 – 5.29
Exodus    -     3.13 – 4.04
Fallon    -     4.17 – 5.04
Goldstrike    -     5.92 – 6.88
Leeville    -     3.95 – 5.36
Pete Bajo    -     3.90 – 4.68
Ren    -     3.96 – 4.55
Rita K    -     3.97 – 4.88

 

14.14

Mineral Resource Statement

The Mineral Resource estimates have been prepared according to CIM (2014) Standards as incorporated with NI 43-101. Mineral Resource estimates were also prepared using the guidance outlined in CIM (2019) MRMR Best Practice Guidelines.

Underground Mineral Resources are constrained within mining shapes for both underhand drift-and-fill and long hole stoping methods at appropriate cut-off grades using Deswik Stope Optimizer (Deswik SO).

For open pits, Resources are estimated by created optimal pit shells with the Pseudoflow algorithm using the same cost and geotechnical inputs as Reserves but using the higher $1,900/oz Resource gold price.

Total Mineral Resources for the Carlin Complex on a 100% basis, shown in Table 14-21, are estimated to be the following:

 

   

Estimated for the following areas/deposits:

 

   

Gold Quarry;

 

   

Goldstar;

 

   

Green Lantern;

 

   

Goldstrike OP;

 

   

South Arturo OP;

 

   

Goldstrike UG;

 

   

Leeville;

 

   

Fallon;

 

 

March 14, 2025

       

 

Page 188


LOGO

 

   NI 43-101 Technical Report on the Carlin Complex   

LOGO

 

 

   

Rita K;

 

   

Exodus;

 

   

Pete Bajo;

 

   

Ren;

 

   

South Arturo UG; and

 

   

Stockpiles (Gold Quarry, Goldstar, Goldstrike, and South Arturo)

 

   

Measured and Indicated categories: 230 Mt at an average grade of 3.43 g/t Au for 25 Moz; and

 

   

Inferred category: 78 Mt at an average grade of 3.7 g/t Au for 9.3 Moz Au.

Barrick’s attributable Mineral Resources are based on its 61.5% interest in NGM and is shown in Table 14-22.

The QP is not aware of any environmental, permitting, legal, title, taxation, socioeconomic, marketing, political, metallurgical, fiscal, or other relevant factors, that could materially affect the Mineral Resource estimate.

 

 

March 14, 2025

       

 

Page 189


LOGO

 

   NI 43-101 Technical Report on the Carlin Complex   

LOGO

 

 

Table 14-21  Carlin Mineral Resource Statement, 100% Basis, December 31, 2024

 

Location    Measured    Indicated    Measured + Indicated    Inferred
    Tonnes     Grade     Contained      Tonnes     Grade     Contained      Tonnes     Grade     Contained      Tonnes     Grade     Contained 
   (Mt)     (g/t Au)     (Moz Au)    (Mt)     (g/t Au)     (Moz Au)    (Mt)     (g/t Au)     (Moz Au)    (Mt)     (g/t Au)     (Moz Au)

Surface

    

Gold Quarry

   -    -    -    89    1.99    5.7    89    1.99    5.7    36    1.2    1.4

Goldstar

   -    -    -    5.1    2.05    0.34    5.1    2.05    0.34    1.6    1.6    0.083

Goldstrike

   -    -    -    6.1    2.65    0.52    6.1    2.65    0.52    0.47    1.7    0.025

Green Lantern

   -    -    -    13    1.31    0.54    13    1.31    0.54    1.9    1.0    0.058

South Arturo OP

   -    -    -    11    2.41    0.82    11    2.41    0.82    1.8    2.8    0.17

Open Pit Total

   -    -    -    120    1.99    7.9    120    1.99    7.9    42    1.2    1.7

Carlin Stockpiles

   14    1.29    0.59    32    2.34    2.4    47    2.02    3    4.5    1.9    0.27

Surface Total

   14    1.29    0.59    160    2.06    10    170    2.00    11    47    1.3    2.0

Underground

    

Exodus

   -    -    -    5.6    4.49    0.81    5.6    4.49    0.81    0.46    4.1    0.06

Fallon

   -    -    -    -    -    -    -    -    -    6.6    8.2    1.8

Goldstrike

   -    -    -    12    9.99    4.0    12    9.99    4.0    0.81    9.6    0.25

Leeville

   -    -    -    28    7.82    7.0    28    7.82    7.0    8.1    7.3    1.9

Pete Bajo

   -    -    -    3.7    7.87    0.93    3.7    7.87    0.93    1.8    7.4    0.42

Ren

   -    -    -    0.15    12.56    0.062    0.15    12.56    0.062    6.9    6.9    1.5

Rita K

   -    -    -    4.4    7.01    0.99    4.4    7.01    0.99    5.6    6.6    1.2

South Arturo UG

   0.14    8.55    0.038    0.29    7.66    0.072    0.43    7.95    0.11    0.93    7.7    0.23

Underground

Total

   0.14    8.55    0.038    54    7.92    14    55    7.93    14    31    7.3    7.3
 

Carlin Total

   14    1.36    0.63    210    3.57    24    230    3.43    25    78    3.7    9.3

Notes:

 

   

Mineral Resources are reported on 100% basis. Barrick’s attributable share of the Mineral Resource is based on its 61.5% interest in NGM.

   

The Mineral Resource estimate has been prepared according to CIM (2014) Standards and using CIM (2019) MRMR Best Practice Guidelines.

   

Mineral Resources are reported using a long-term price of US$1,900/oz Au.

   

Mineral Resources are inclusive of Mineral Reserves.

   

All Mineral Resource estimates of tonnes and ounces of gold are reported to the second significant digit.

   

Numbers may not add due to rounding.

   

Measured and Indicated Resources are reported to two decimals on grade and Inferred Resources are reported to one decimal on grade.

   

The QP responsible for this Mineral Resource Estimate is Craig Fiddes, SME Reg.

 

 

March 14, 2025

       

 

Page 190


LOGO

 

   NI 43-101 Technical Report on the Carlin Complex   

LOGO

 

 

Table 14-22  Carlin Mineral Resource Statement, Barrick Attributable Basis, December 31, 2024

 

Location    Measured    Indicated    Measured + Indicated    Inferred
    Tonnes     Grade     Contained      Tonnes     Grade     Contained      Tonnes     Grade     Contained      Tonnes     Grade     Contained 
   (Mt)     (g/t Au)     (Moz Au)    (Mt)     (g/t Au)     (Moz Au)    (Mt)     (g/t Au)     (Moz Au)    (Mt)     (g/t Au)     (Moz Au)

Surface

    

Gold Quarry

   -    -    -    55    1.99    3.5    55    1.99    3.5    22    1.2    0.86

Goldstar

   -    -    -    3.1    2.05    0.21    3.1    2.05    0.21    0.98    1.6    0.051

Goldstrike

   -    -    -    3.8    2.65    0.32    3.8    2.65    0.32    0.29    1.7    0.015

Green Lantern

   -    -    -    8.0    1.31    0.33    8.0    1.31    0.33    1.2    1.0    0.036

South Arturo OP

   -    -    -    6.8    2.41    0.5    6.8    2.41    0.5    1.1    2.8    0.10

Open Pit Attrib.

   -    -    -    74    1.99    4.9    74    1.99    4.9    26    1.2    1.0

Carlin Stockpiles Attrib.

   8.6    1.29    0.36    20    2.34    1.5    29    2.02    1.8    2.8    1.9    0.17

Surface Attrib.

   8.6    1.29    0.36    98    2.06    6.2    100    2.00    6.8    29    1.3    1.2

Underground

    

Exodus

   -    -    -    3.4    4.49    0.5    3.4    4.49    0.5    0.28    4.1    0.037

Fallon

   -    -    -    -    -    -    -    -    -    4.1    8.2    1.1

Goldstrike

   -    -    -    7.4    9.99    2.5    7.4    9.99    2.5    0.5    9.6    0.15

Leeville

   -    -    -    17    7.82    4.0    17    7.82    4.3    5.0    7.3    1.2

Pete Bajo

   -    -    -    2.3    7.87    0.57    2.3    7.87    0.57    1.1    7.4    0.26

Ren

   -    -    -    0.092    12.56    0.038    0.092    12.56    0.038    4.2    6.9    0.92

Rita K

   -    -    -    2.7    7.01    0.61    2.7    7.01    0.61    3.4    6.6    0.74

South Arturo UG

   0.086    8.55    0.023    0.18    7.66    0.044    0.26    7.95    0.068    0.57    7.7    0.14

Underground Attributable

   0.086    8.55    0.023    33    7.92    8.6    34    7.93    8.6    19    7.3    4.5
                                                             

Carlin Barrick Attributable

Total

   8.6    1.36    0.39    130    3.57    15    140    3.43    15    48    3.7    5.7

Notes:

 

   

Mineral Resources are reported on Barrick’s 61.5% attributable share of the Mineral Resource based on its interest in NGM.

   

The Mineral Resource estimate has been prepared according to CIM (2014) Standards and using CIM (2019) MRMR Best Practice Guidelines.

   

Mineral Resources are reported using a long-term price of US$1,900/oz Au.

   

Mineral Resources are inclusive of Mineral Reserves.

   

All Mineral Resource estimates of tonnes and ounces of gold are reported to the second significant digit.

   

Numbers may not add due to rounding.

   

Measured and Indicated Resources are reported to two decimals on grade and Inferred Resources are reported to one decimal on grade.

   

The QP responsible for this Mineral Resource Estimate is Craig Fiddes, SME Reg.

 

 

March 14, 2025

       

 

Page 191


LOGO

 

   NI 43-101 Technical Report on the Carlin Complex   

LOGO

 

 

 

14.15

2024 Versus 2023 End of Year Model Comparison

Annual comparisons of Mineral Resources are completed to quantify and verify changes due to model updates, depletion, and changes in cut-off grade, where actual declared 2024 Mineral Resources are compared to the actual declared 2023 Mineral Resources. Table 14-23 compares the previous year, 2023, with current estimates.

 

 

March 14, 2025

       

 

Page 192


LOGO

 

   NI 43-101 Technical Report on the Carlin Complex   

LOGO

 

 

Table 14-23  2023 vs 2024 Resources Comparison

 

Deposit          M&I Resources    Inferred Resources
  

Year /

Net Change

  

Tonnes

(kt)

  

Grade

(g/t)

  

Contained

Au (koz)

  

Tonnes

(kt)

  

Grade

(g/t)

  

 Contained 

Au (koz)

Carlin Complex Open Pit Deposits

Gold

Quarry

   2023    99,423    2.19    7,001    52,068    1.17    1,965
   2024    89,362    1.99    5,714    36,211    1.2    1,351
  

Net Change 

   -10,060    -0.2    -1,287    -15,858    0.03    -614

Goldstar

   2023    7,372    1.85    437    2,893    1.36    127
   2024    5,093    2.05    335    1,627    1.6    83
  

Net Change 

   -2,279    0.2    -102    -1,266    0.24    -43

Goldstrike

   2023    6,056    2.7    527    489    1.76    28
   2024    6,100    2.65    520    466    1.7    25
  

Net Change 

   43    -0.05    -6    -23    -0.06    -2

Green

Lantern

   2023    16,932    1.13    613    2,747    0.82    72
   2024    12,961    1.31    544    1,908    1    58
  

Net Change 

   -3,970    0.18    -69    -839    0.18    -14

Perry

   2023    4,623    0.64    96    17    0.28    0
   2024    0    -    0    0    -    0
  

Net Change 

   -4,623    -0.64    -96    -17    -0.28    0

South

Arturo

   2023    35,987    2.36    2,726    5,129    1.91    314
   2024    10,642    2.51    824    1,846    2.8    167
  

Net Change 

   -25,345    0.15    -1,901    -3,283    0.89    -147

Carlin Complex Underground Deposits

South

Arturo UG

   2023    684    6.32    139    15    5.51    3
   2024    432    7.95    110    926    7.7    231
  

Net Change 

   -252    1.63    -29    911    2.19    228

Exodus

   2023    4,553    4.77    698    553    3.93    70
   2024    5,612    4.49    811    461    4.1    60
  

Net Change 

   1,059    -0.28    113    -92    0.17    -9

Fallon

   2023    0    0    0    4,457    9.66    1,384
   2024    0    0    0    6,605    8.2    1,751
  

Net Change 

   0    0    0    2,147    -1.46    368

Goldstrike

   2023     13,429    8.3    3,582    2,748    9.1    804
   2024     12,397    9.99    3,981    815    9.6    251
  

Net Change 

   -1,032    1.69    400    -1,933    0.5    -553

Leeville

   2023     23,285    7.89    5,907    11,266    6.75    2,445
   2024     27,924    7.82    7,025    8,123    7.3    1,895
  

Net Change 

   4,640    -0.07    1,117    -3,143    0.55    -550

Pete Bajo

   2023     3,059    6.84    673    1,196    6.63    255
   2024     3,692    7.87    934    1,776    7.4    423
  

Net Change 

   633    1.03    262    579    0.77    168

Ren

   2023     175    11.04    62    7,398    6.61    1,572
   2024     152    12.56    62    6,938    6.9    1,535
  

Net Change 

   -22    1.52    -1    -460    0.29    -37

Rita K

   2023     4,663    5.84    876    3,166    6.76    688
   2024     4,401    7.01    992    5,597    6.6    1,182
  

Net Change 

   -263    1.17    117    2,431    -0.16    493

Note: Totals may not add due to rounding

 

 

March 14, 2025

       

 

Page 193


LOGO

 

   NI 43-101 Technical Report on the Carlin Complex   

LOGO

 

 

 

14.16

QP Comments on Mineral Resource Estimates

 

14.16.1

External Mineral Resource Audit

In 2024 RSC completed an independent audit of the Mineral Resource estimation at Carlin, with a focus on Resource estimation at the Gold Quarry, Goldstrike, and Leeville deposits. Their conclusions indicate that the Mineral Resource estimates, and the data collected to inform them, do not present any fatal flaws. Following the audit, RSC provided a number of recommendations classified by them in the categories Critical, Recommended, and Value-Added. While there were no aspects that met their Critical level of recommendation, the QP noted the following recommended actions:

 

   

Investigate the observed bias between underground RC and DD at Leeville and Goldstrike;

 

   

Investigate long term trends in Bulk density and main lithology to determine whether it is factual or the result of measurement error;

 

   

Perform a study to support the global 5% porosity value that is assigned in the Mineral Resource estimation process;

 

   

Ensure model process and validation checklists are created and recorded, with up-to-date version control, in repositories accessible to all Resource-model stakeholders;

 

   

Create an SOP for database extraction of a fit for purpose estimation dataset based on the inclusion of early exploratory data analysis outcomes to the triple approval sign-off process; and

 

   

Consider the use of increase composite numbers to improve the estimation and mitigate the potential for conditional bias.

NGM has developed plans to address these issues this year, with the following actions to be completed prior to the next Mineral Resource estimate at Carlin:

 

   

The Resource geology team will conduct an independent analysis of the observed bias (RC vs. DD) and will physically review the drilling practices to determine areas of concern.

 

   

The Resource geology team will review the current lithology based density trends and implement improvements identified from this work in subsequent resource model updates.

 

   

The Resource and database team will develop an SOP to standardize the database extraction supporting a fit for purpose estimation.

 

   

An independent workflow will be proposed to test the 5% porosity concerns. This will be presented during the year

 

   

Ongoing work with the Resource team to improve the model documentation and validation checklists

 

   

The Resource team will run sensitivities on the use of various amounts of composites. This will be reviewed and presented during year.

 

 

March 14, 2025

       

 

Page 194


LOGO

 

   NI 43-101 Technical Report on the Carlin Complex   

LOGO

 

 

 

14.16.2

Relative Accuracy/Confidence of the 2024 Mineral Resource Estimate

The QP considers the Mineral Resource estimation process including the data quality, geological modelling, treatment of outliers, grade estimation processes, and Resource classification to be in line with industry best practices and free of any material forms of error.

The QP offers the following conclusions regarding the relative accuracy/confidence of the 2024 Mineral Resource estimate:

 

   

The Mineral Resource estimate has been prepared according to the CIM (2014) Standards as incorporated with NI 43-101, as well as using the guidance outlined in the CIM (2019) MRMR guidelines.

 

   

A robust and industry standard QA/QC system is in place to minimize errors and timeously detect and rectify any issues.

 

   

The Mineral Resource and informing data have been reviewed independently by RSC. RSC did not identify any fatal flaws and concluded that there was minimal risk associated with the data informing the Mineral Resource estimate and that the processes underlying the generation and declaration of the Mineral Resources reflected good practice (RSC, 2024).

 

   

The Mineral Resource classification is largely defined by drill spacing and geological/ mineralization continuity controls, as per the current operational drilling strategy, only requires infill drilling to Measured classification prior to production.

 

   

The Mineral Resource is constrained within optimized mineable shapes for underground Mineral Resources and within pit shells and reported above the in-situ marginal cut-off grades for open pit Mineral Resources, both of which are based on a $1,900/oz gold price which demonstrates reasonable prospects for eventual economic extraction.

 

   

The QP is not aware of any environmental, permitting, legal, title, taxation, socioeconomic, marketing, political, metallurgical, fiscal, or other relevant factors that are not discussed in this Report, that could materially affect the Mineral Resource estimate.

 

 

March 14, 2025

       

 

Page 195


LOGO

 

   NI 43-101 Technical Report on the Carlin Complex   

LOGO

 

 

 

15

Mineral Reserve Estimate

The Mineral Reserve estimates have been prepared according to the Canadian Institute of Mining, Metallurgy and Petroleum (CIM) 2014 Definition Standards for Mineral Resources and Mineral Reserves dated 19 May 2014 (CIM (2014) Standards) as incorporated with National Instrument 43-101 Standards of Disclosure for Mineral Projects (NI 43-101). Mineral Resource estimates were also prepared using the guidance outlined in CIM Estimation of Mineral Resource and Mineral Reserve Best Practice Guidelines 2019 (CIM (2019) MRMR Best Practice Guidelines).

The Mineral Reserves have been estimated from the Measured and Indicated Mineral Resources and do not include any Inferred Mineral Resources. Mineral Reserves include material that will be mined by open pit and underground mining methods, and stockpiles.

The estimate uses updated economic and modifying factors, the latest Mineral Resource and geological models (as described in Section 14), geotechnical and hydrological inputs, and metallurgical processing and recovery updates.

For the open pit, economic pit shells were generated using the Pseudoflow algorithm within Vulcan software and then used in the open pit mine design process and Mineral Reserve estimation. The final pit limit selection and design process is outlined in Section 16. Each block within these final pit designs was evaluated with cost, revenue, and a resulting net value. Blocks with a positive net value were included in the Mineral Reserves estimate.

For the underground operations, Deswik SO software was used to evaluate the geological block model to create preliminary stope designs. The development necessary to access and extract the preliminary stope designs was then created. Planned dilution and mining recovery factors are applied to create mineable stope shapes. The Pseudoflow algorithm within Deswik software was used to evaluate the cost, revenue, and resulting net value associated with each shape; and determines which stopes and associated development contribute to maximizing the cumulative net value of the mine. Stopes and development that maximize the cumulative net value of the mine at the Reserve gold price of $1,400/oz were included in the Mineral Reserves estimate.

A summary of the Mineral Reserves is shown in Table 15-1.

Mineral Reserves are estimated under the following general assumptions:

 

   

As of December 31, 2024.

 

   

Using a gold price of $1,400/oz.

 

   

Includes Gold Quarry, Goldstrike, and South Arturo Open Pits; South Arturo UG, Goldstrike, Exodus, Leeville, Rita K, and Pete Bajo underground mines; and numerous historically mined surface ore stockpiles.

 

 

March 14, 2025

       

 

Page 196


LOGO

 

   NI 43-101 Technical Report on the Carlin Complex   

LOGO

 

 

   

Presented as ROM grades and tonnage delivered to the primary crushing facilities.

 

   

Mineral Reserves are depleted through December 2024.

 

   

Excludes material considered to be within process inventory or placed on leachpads.

 

 

March 14, 2025

       

 

Page 197


LOGO

 

   NI 43-101 Technical Report on the Carlin Complex   

LOGO

 

 

Table 15-1  Carlin Complex Mineral Reserves Summary, December 31, 2024, 100% Basis

 

Location    Proven    Probable    Proven + Probable
    Tonnes     Grade     Contained      Attributable      Tonnes     Grade     Contained      Attributable      Tonnes     Grade     Contained      Attributable 
   (Mt)     (g/t Au)     (Moz Au)    (Moz Au)    (Mt)     (g/t Au)     (Moz Au)    (Moz Au)    (Mt)     (g/t Au)     (Moz Au)    (Moz Au)

Open Pits

   -    -    -    -    62    2.41    4.8    2.9    62    2.41    4.8    2.9

Stockpiles

   6.6    1.60    0.34    0.21    32    2.34    2.4    1.5    39    2.21    2.8    1.7

Surface Total

   6.6    1.60    0.34    0.21    94    2.39    7.2    4.4    100    2.33    7.6    4.6

Underground

Total

   0.082    6.17    0.016    0.01    32    7.69    7.9    4.8    32    7.69    7.9    4.8

Carlin

Complex Total 

   6.7    1.66    0.36    0.22    130    3.73    15    9.3    130    3.62    15    9.5

Notes

 

   

Proven and Probable Mineral Reserves tonnes are reported on 100% basis. Barrick’s attributable share of the Mineral Reserve is 61.5% based on its interest in NGM.

   

The Mineral Reserve estimate has been prepared according to CIM (2014) Standards and using CIM (2019) MRMR Best Practice Guidelines.

   

Mineral Reserves are reported at a gold price of US$1,400/oz.

   

Underground Mineral Reserves are estimated based on a positive net value stope economic analysis applying appropriate cost and modifying factors.

   

Surface Mineral Reserves are estimated based on an economic pit design applying appropriate costs and modifying factors.

   

All Mineral Reserve estimates of tonnes and ounces of gold are reported to the second significant digit.

   

Numbers may not add due to rounding.

   

Proven and Probable Mineral Reserves are reported to two decimals on grade.

   

The QP responsible for the Surface Mineral Reserve Estimate is Timothy Webber, SME RM.

   

The QP responsible for the Underground Mineral Reserve Estimate is Paul Schmiesing, SME RM.

 

 

March 14, 2025

       

 

Page 198


LOGO

 

   NI 43-101 Technical Report on the Carlin Complex   

LOGO

 

 

 

15.1

Mineral Reserves Estimation Process

 

15.1.1

Open Pit

The Mineral Reserve estimates use the depleted Resource block models as described in Section 14. Only Measured and Indicated Mineral Resources inside the final pit design were used in the Reserve estimation. The final pit design is developed using the optimization shell as guidance. The details of the optimization process are described in Section 15.4.1.

The general process for estimation of open pit Mineral Reserves is as follows:

 

   

Review the historical and forecasted LOM planned costs for each mining area to evaluate suitable unit costs for all mining, processing, and other activities.

 

   

Perform pit optimization to develop a series of pit shells using cost, revenue, geotechnical, mining recovery and dilution, processing recovery, and other input factors.

 

   

Select the desired pit shell for basis of detailed ultimate pit design.

 

   

Material within the ultimate design pit shell was evaluated and classified according to cut-off parameters based upon gold grade, gold cyanide to gold fire assay ratio (AuCN/AuFA), sulphide sulphur content, carbonate content, and preg-rob value, and Resource classification.

 

   

Ultimate pit shape is scheduled to create a LOM plan. Blocks that are classified as Proven or Probable, flagged as ore, and mined within the LOM plan are included in the Reserves estimate.

Figure 15-1 to Figure 15-3 show the open pit Reserves for the Carlin Complex.

 

 

March 14, 2025

       

 

Page 199


LOGO

 

   NI 43-101 Technical Report on the Carlin Complex   

LOGO

 

 

LOGO

Source: NGM, 2024

Figure 15-1  Gold Quarry OP Reserves

 

 

March 14, 2025

       

 

Page 200


LOGO

 

   NI 43-101 Technical Report on the Carlin Complex   

LOGO

 

 

LOGO

Source: NGM, 2024

Figure 15-2  Goldstrike OP Reserves

 

 

March 14, 2025

       

 

Page 201


LOGO

 

   NI 43-101 Technical Report on the Carlin Complex   

LOGO

 

 

LOGO

Source: NGM, 2024

Figure 15-3  South Arturo OP Reserves

 

15.1.2

Underground

The Mineral Reserve estimates use the depleted Resource block models as described in Section 14. Only Measured and Indicated Mineral Resources were used in the Reserve estimation.

NGM utilizes an activity-based approach to Reserve estimation. The estimation is an iterative process utilizing several software packages and follows the general process below:

 

   

Review the historical and LOM planned costs for each mining area to evaluate suitable unit costs for all mining, processing, and other activities.

 

   

Develop a “Stope Optimizer COG” (SO-COG) based on the cost and revenue inputs that represents the grade at which a stope shape produces enough revenue to cover the cost of

 

 

March 14, 2025

       

 

Page 202


LOGO

 

   NI 43-101 Technical Report on the Carlin Complex   

LOGO

 

 

 

mining and processing the contained material (both variable and fixed costs) but excludes any expensed or capital development cost allocations.

 

   

With the SO-COG as an input, utilize Deswik stope optimizer software to develop preliminary stope outlines/limits for the deposit.

 

   

Eliminate or modify shapes based on defined criteria for mineability, practicality, geotechnical considerations, and eligibility for Reserves estimation.

 

   

Design required development for mining including access, ventilation, infrastructure, etc. Design parameters can be found in Section 16.2.1.

 

   

Re-estimate the mined tonnes, grades and contained metal. Mining dilution and mining recovery is added as a differing percentage depending on the mining method, location, and stope sequence. The assumptions are summarized in Section 15.2 and are based on reconciliation of actual performance.

 

   

Evaluate the stope shapes profitability using Pseudoflow in Deswik Scheduler software. Each shape is linked to the development required to mine it and cost and revenue are calculated to determine the net value of each mining shape (see 15.3.4 Net Value Calculation). The Pseudoflow algorithm is used to determine the set of mining shapes that contribute to maximizing the cumulative net value of the mine at the Reserve gold price of $1,400/oz. The mining shapes the Pseudoflow algorithm selects qualify for Reserve declaration. More details regarding the optimization process are included in 15.4.2.

A section through each of the deposits showing the Mineral Reserve layout of the Carlin Complex underground operations is shown in Figure 15-4 to Figure 15-9.

 

 

March 14, 2025

       

 

Page 203


LOGO

 

   NI 43-101 Technical Report on the Carlin Complex   

LOGO

 

 

LOGO

Source: NGM, 2024

Figure 15-4  South Arturo UG Isometric View Showing Mineral Reserves

 

LOGO

Source: NGM, 2024

Figure 15-5  Goldstrike UG Isometric View Showing Mineral Reserves

 

 

March 14, 2025

       

 

Page 204


LOGO

 

   NI 43-101 Technical Report on the Carlin Complex   

LOGO

 

 

LOGO

Source: NGM, 2024

Figure 15-6  Exodus UG Isometric View Showing Mineral Reserves

 

LOGO

Source: NGM, 2024

Figure 15-7  Pete Bajo UG Isometric View Showing Mineral Reserves

 

 

March 14, 2025

       

 

Page 205


LOGO

 

   NI 43-101 Technical Report on the Carlin Complex   

LOGO

 

 

LOGO

Source: NGM, 2024

Figure 15-8  Rita K UG Isometric View Showing Mineral Reserves

 

LOGO

Source: NGM, 2024

Figure 15-9  Leeville UG Isometric View Showing Mineral Reserves

 

 

March 14, 2025

       

 

Page 206


LOGO

 

   NI 43-101 Technical Report on the Carlin Complex   

LOGO

 

 

 

15.1.3

Stockpiles

Stockpiles Reserves are estimated by using a net value calculation. The net value of each stockpile is calculated by subtracting the total costs to process the stockpile from the revenue generated from the recovered ounces in the stockpile. Only stockpiles that have a positive net value at the Reserve gold price and are reclaimed for processing in the LOM plan are included in the Reserves estimate. If a stockpile has a positive net value, but it is not scheduled to be reclaimed in the LOM processing plan, that stockpile is excluded from Reserves but will remain part of the Mineral Resources.

The location of the ore stockpiles is shown in Figure 13-3 to Figure 13-7.

 

15.2

Mining Recovery and Dilution

 

15.2.1

Surface Mining Dilution

The Resource block model used for mine planning at the Carlin Complex open pits have regular block sizes varying between models. All models have block height of 6.1m (20 ft) and lateral length/widths of either 15.2 m (50 ft), 12.2 m (40 ft), 9.1 m (30 ft), or 7.6 m (25 ft). These sizes represent the practical SMU suitable for the geologic estimation and equipment in use at the operations. Grades are smoothed over this block size, with the mining recovery and dilution being considered inherent with the SMU block of the Resource model. No additional mining recovery or dilution assumptions are applied for the optimization and block value calculations.

The QP considers that the dilution and loss factors are reasonable assumptions for the estimation of Mineral Reserves.

 

15.2.2

Underground Mining Dilution

Mining dilution is defined as additional tonnes at zero grade that is added to the in-situ value for each shape to account for unplanned overbreak into waste or backfill. Mining recovery is applied to the estimated tonnes for each shape to account for mining recovery losses (underbreak) and grade dilution during rehandle activities.

Mining dilution and mining recovery for the Carlin Complex underground operations is added as a differing percentage depending on the mining method, location, and stope sequence. The assumptions are summarized in Table 15-2 and are based on reconciliation of actual performance or business guidance values. Primary stope mining dilution is set to zero at several sites because overbreak typically occurs into adjacent planned stopes and so is not dilutive in nature.

 

 

March 14, 2025

       

 

Page 207


LOGO

 

   NI 43-101 Technical Report on the Carlin Complex   

LOGO

 

 

Table 15-2  Carlin Complex Underground Mining Dilution and Recovery Assumptions

Factor    Method/Mine   

South
Arturo

UG

   Goldstrike    Exodus    Leeville    Pete Bajo    Rita K

LOGO

   Primary Stope    0%    10%    0%    0-2%    0%    0%
   Secondary Stope    11%    10%    7.5%    3-12%    3.6%    3.6%
   Floor Pull & Bench    0%    10%    0%    3-7%    2%    5%
   Development    14-16%    15%    9.5-15%    5-15%    13-15%    10%

LOGO

   Primary Stope    95%    93%    95%    95%    95%    95%
   Secondary Stope    95%    93%    95%    95%    95%    95%
   Floor Pull & Bench    95%    85%    99%    95%    95%    95%
   Development    99%    99%    99%    99%    99%    99%

The QP considers that the dilution and loss factors are reasonable assumptions for the estimation of Mineral Reserves.

 

15.3

Economic Parameters

 

15.3.1

Metal Price Assumptions

Metal prices used in the Mineral Reserves estimate for the Carlin Complex are the Barrick corporate guidance assumptions for long-term metal prices. A gold price of US$1,400 per troy ounce is used.

 

15.3.2

Revenue Calculation

Revenue for each deposit of the operations is calculated the same way which is according to the following:

Revenue = Au Price x Recovered Ounces x (1 - Royalty % - AB495 Revenue Tax %) - Refining and Selling cost

The “Recovered Ounces” is a function of the contained ounces of a mining shape or pit, factored with a mining recovery and dilution and the processing recovery. These factors are dependent on the deposit and mining method as detailed in the following sections with the processing recoveries detailed in Section 13.4.

The AB495 tax and applicable rates by mine area is described in Section 4.3.1. These effective tax rates are applied to gross revenue as they have been adjusted to account for applicable exemptions and royalty interests.

 

 

March 14, 2025

       

 

Page 208


LOGO

 

   NI 43-101 Technical Report on the Carlin Complex   

LOGO

 

 

 

15.3.3

Costs Assumptions

The Carlin Complex utilizes a series of cost assumptions that have been estimated using historic performance and modified for future changes in the LOM plan.

The costs are calculated based on the relevant operation specific factors and use the assumptions outlined following.

External refining and selling costs are $0.38 per recovered gold ounce.

G&A costs are calculated to be 10.9% of the total direct operating costs (OPEX) and include both site specific and NGM regional cost allowances. CSR expenses are included as a portion of the G&A costs.

Processing costs are described by facility and ore type (as applicable) in Table 15-3 below:

Table 15-3 Carlin Complex Process Cost Summary

Facility   Unit    OPEX    CAPEX    G&A    Total
Goldstrike Roaster   ($/t processed)    $26.35    $1.21    $2.87    $30.43
Gold Quarry Roaster   ($/t processed)    $35.14    $2.23    $3.83    $41.20
Goldstrike Autoclave (Refractory)    ($/t processed)    $41.77    $1.79    $4.55    $48.11
Goldstrike Autoclave (Oxide)   ($/t processed)    $12.28    $1.79    $1.34    $15.41
Carlin Leach   ($/t processed)    $7.84    $0.66    $0.85    $9.35

Totals may not add due to rounding.

The processing OPEX includes direct and indirect operating costs, while the processing CAPEX includes items such as periodic plant and equipment replacements and tailings dam construction.

The underground mining costs are estimated on a method-by-site basis. The estimation is created using approximately 1 year of historical and 6 years of future planned activity costs (i.e. the 7 years of 2024-2030) and based on the areas mined in the same 7-year time period of the LOM plan. The costs used for the UG Reserves estimation are summarized in Table 15-4.

 

 

March 14, 2025

       

 

Page 209


LOGO

 

   NI 43-101 Technical Report on the Carlin Complex   

LOGO

 

 

Table 15-4    Carlin Complex UG Unit Mining Cost Summary

Mining Zone    Mining Method   OPEX ($/t)   CAPEX ($/t)   G&A ($/t)   Total Mining
Cost ($/t)

West Leeville

  LHS   $90.91   $7.07   $9.91   $107.88
  D&F   $135.98   $14.82   $157.87

Four Corners

  LHS   $93.11   $7.07   $10.15   $110.33
  D&F   $138.19   $15.06   $160.32

Turf

  LHS   $97.52   $7.07   $10.63   $115.22
  D&F   $142.60   $15.54   $165.21

Goldstrike UG

  LHS   $123.65   $11.22   $13.48   $148.35
  D&F   $183.22   $19.97   $214.42

Pete Bajo & Rita K

  LHS   $88.71   $9.60   $9.67   $107.98
  D&F   $137.38   $14.97   $161.96

Exodus

  LHS   $65.55   $1.75   $7.15   $74.45
  D&F   $126.12   $13.75   $141.62

South Arturo UG

  LHS   $123.57   $0.00   $13.47   $137.04
  D&F   $126.80   $13.82   $140.62

All costs are based on $/t of ore mined.

Totals may not add due to rounding.

The UG mining OPEX includes direct and indirect operating costs, while the UG mining CAPEX includes periodic equipment replacements.

As all surface mining operations are completed using the same equipment and personnel, the open pit mining costs are estimated on a whole complex basis. The estimation is calculated using historic and future planned activity costs and based on the LOM plan. The costs used for the OP Reserves estimation are summarized in Table 15-5.

Table 15-5    Carlin Complex OP Unit Mining Cost Summary

Mining Zone  

OPEX

($/t mined)

 

CAPEX

($/t mined)

 

G&A

($/t mined)

 

Total Mining Cost

($/t mined)

Carlin Complex OP   3.17   0.34   0.34   3.85

Totals may not add due to rounding. In this instance, CAPEX and G&A are coincidentally the same amount after rounding.

Surface haulage costs are the costs required to transport ore material from the mines’ surface ROM to the respective processing facilities. These costs are summarized in Table 15-6.

Table 15-6    Carlin Complex Underground Mines Surface Haulage Costs

UG Mine  

Goldstrike Roaster

($/t processed)

 

Gold Quarry Roaster

($/t processed)

Goldstrike UG   $2.31   N/A
Leeville   $2.26   $4.99
Exodus   $2.72   N/A
Pete Bajo/Rita K   $3.26   $4.02
South Arturo UG   $3.05*   N/A

* Scale-up of Goldstrike UG based on 32% increased haulage distance from South Arturo UG

Surface stockpile reclaim costs are estimated based on SP location and ore destination. They are summarized in Table 15-7.

 

 

March 14, 2025

       

 

Page 210


LOGO

 

   NI 43-101 Technical Report on the Carlin Complex   

LOGO

 

 

Table 15-7    Long Term Stockpile Reclaim Costs

SP Location  

Goldstrike Roaster or Autoclave

($/t reclaimed)

 

Gold Quarry Roaster

($/t reclaimed)

Goldstrike/South Arturo   $1.61   -
Gold Quarry   -   $2.54
Goldstar   $1.41   -

Some Carlin Complex mines require metal removal from the ores prior to processing. This metal is generally from mining areas that have previously been mined with underground methods and typically consists of things such as ground support (mesh, straps, bolts, etc.). Metal removal is necessary to prevent damage and downtime to the material handling infrastructure at the process plants. The cost allocation for this is summarized in Table 15-8.

Table 15-8    Underground Metal Removal Costs

Roaster   OPEX ($/t processed)
Goldstrike Roaster   $2.07
Gold Quarry Roaster   $1.28

 

15.3.4

Net Value Calculation

Each mining block (both surface and underground) is flagged for routing to one of several processing streams or waste based on geochemical constituents (e.g., carbonate content and sulfide sulphur content) and a net value calculation. The net value calculation considers the revenue and costs to evaluate a margin. For blocks that can be processed at multiple process destinations (leach, oxide mill, and/or refractory mill), the process destination that results in the highest margin is used. If the highest net value destination of a block is waste (i.e. the least negative value), the block is considered waste.

Revenue is estimated as described in Section 15.3.2.

Costs are estimated using the direct and indirect operating costs outlined in Section 15.3.3.

For open pits, the Pseudoflow algorithm is used to determine which set of mined blocks maximizes the cumulative net value to create an optimal pit shell. The final pit design is created using the optimal pit shell as a guide. This Pseudoflow optimization process is further detailed in Section 15.4.1.

For underground mines, the Pseudoflow algorithm is used to determine which set of mining activities maximize the cumulative net value of the underground mine design. The Pseudoflow algorithm considers the unique cost dependencies of each individual mining activity, making it superior to simply evaluating stope head grades against an average COG. This Pseudoflow optimization process is detailed further in Section 15.4.2.

 

 

March 14, 2025

       

 

Page 211


LOGO

 

   NI 43-101 Technical Report on the Carlin Complex   

LOGO

 

 

For open pits, the results of the net value calculation can be represented as a cut off grade for each area by a combination of operation, mining method, and/or process stream; the in-pit break even cutoff grade (BCOG(In-Pit)). The optimal open pit extents are determined in the pit design process, meaning all material within the design will be mined. The BCOG(In-Pit) determines whether the mined material should be sent to a process facility or to a waste dump. As noted previously, the material routing is a function of the net margin such that material which may satisfy the COG for several processes, will be routed to the process that produces the highest margin.

The calculated BCOG(In-Pit) for the Carlin Complex Surface operations are estimated on a source and process destination basis shown in Table 15-9.

Table 15-9    BCOG(In-Pit) for Carlin Complex Surface Operations

Cut-Off Parameter     Units      Gold Quarry      Goldstrike    

 South Arturo 

OP

GQ Roaster    g/t    1.08    -    -
GS Roaster    g/t    1.09    1.05    1.07
Autoclave Ref.    g/t    1.51    -    1.37
Autoclave Ox.    g/t    -    -    0.52
Leach    g/t    0.27    -    -

The calculated COGs for the Carlin Complex long-term stockpiles are estimated on a source and process destination basis shown in Table 15-10.

Table 15-10    COG for Carlin Complex Stockpiles

Cut-Off Parameter     Units    

 Goldstrike/ South 

Arturo OP

    Goldstar      Gold Quarry 

GQ Roaster

   g/t    -    -    1.08

GS Roaster

   g/t    1.06    1.03    -

Autoclave Ref.

   g/t    -    1.03    -

The Carlin underground operations utilize Stope Optimizer software to create stope designs to consider for inclusion in Reserves. The cut off grades used as inputs to the Stope Optimizer software (commonly referred to as “SO-COG”) are shown in Table 15-11. It is important to note that these SO-COGs are not traditional breakeven cut off grades (BCOGs). Instead, NGM utilize the Pseudoflow algorithm to consider the unique cost dependencies of each individual stope to determine which stopes are included in the final Reserve estimate.

Table 15-11    Mine Design SO-COG for Carlin Underground Operations

Mining Zone    Mining Method  COG (g/t)
       LHS            D&F    

West Leeville

   4.02    5.30

Turf

   4.30    5.60

Four Corners

   4.56    5.90

Goldstrike UG

   5.19    6.61

Pete Bajo

   3.99    5.38

Rita K (Royalty)

   4.18    5.45

Rita K (Non-Royalty)

   4.06    5.30

Exodus

   3.15    4.71

South Arturo UG

   4.70    4.67

 

 

March 14, 2025

       

 

Page 212


LOGO

 

   NI 43-101 Technical Report on the Carlin Complex   

LOGO

 

 

 

15.4

Optimization Process

 

15.4.1

Open Pit Optimization

Optimized pit shell shapes were generated in Vulcan software by using a Pseudoflow algorithm. The optimization uses specific geotechnical slope parameters and is constrained by infrastructure and permitting limits where applicable. The geotechnical details are described in Section 16.3.1.

Each mining block was evaluated with a net value calculation and designated as either Proven or Probable ore, or waste based on various parameters including: economics (as described in Section 15.3), the Resource classification, geochemical constituents (e.g., carbonate content and sulfide sulphur content), mining dilution and recovery, and processing recovery. Each block is routed to the destination where it generates the highest value (or least negative for unprofitable blocks). For blocks that can be processed at multiple process destinations (leach, oxide mill, refractory mill, autoclave mill), the process destination that results in the highest margin is used. If the highest net value of a block is waste (least negative value), the block is routed to a waste dump in the LOM schedule.

The optimization results in a series of nested pit shells with increasing total value and varying costs. The shells are evaluated for a resulting net value and an ultimate pit shell is selected based on various factors including Barrick corporate guidance, total NPV, contained and recovered ounces, total capital costs and stripping, desired ounce delivery and stripping profile.

The selected ultimate pit shell is then used as the basis for detailed mine planning. The mine design process and parameters used are detailed in Section 16.4.

 

15.4.2

Underground Optimization

All underground operations at NGM utilize the Pseudoflow algorithm that is part of the Deswik underground scheduling software. The software applies specific costs and revenues to individual stope shapes which considers in its evaluation numerous factors including spatial dependencies and interactions, metallurgical recoveries, royalties, state taxes, development costs, haulage costs, dewatering costs, backfill costs, ground support costs, G&A, and dilution. This enables a more accurate representation of the net value of any specific mining shape that is not achieved with a more traditional cut-off grade decision.

The net value of each minable Reserve shape is calculated by subtracting the total costs of mining that shape from the revenue estimated from the shape. Revenue is estimated as described in Section 15.3.2. Costs are summarized in 15.3.3. Underground mines that are split between the Goldstrike and Gold Quarry roasters (Leeville, Pete Bajo/Rita K) utilize a LOM tonne-weighted average of processing costs, and a LOM contained ounce-weighted average of process recoveries for the optimization.

 

 

March 14, 2025

       

 

Page 213


LOGO

 

   NI 43-101 Technical Report on the Carlin Complex   

LOGO

 

 

The software then evaluates the net value of multiple mining scenarios or paths (numbered in the thousands) to determine a maximum value option for a given design configuration. These evaluations are able to be performed in minutes giving the planning team an ability to evaluate numerous iterations of mine designs to maximize the net value of the mine design.

The process is integral with the Reserve estimation and is presented in a simplified form in Figure 15-10.

 

LOGO

Source: NGM; 2024.

Figure 15-10    Integration of Optimization and Reserve Estimation Process

 

15.5

Sensitivities

A series of sensitivities were performed on the Reserve shapes by adjusting the gold metal price. The ore tonnes and contained gold ounces within the selected shapes is most sensitive to a lower long-term gold price with a lesser impact resulting from an increased gold price (Table 15-12). Gold price is considered a proxy for gold grade with changes in metal prices being representative of changes in grade.

Table 15-12    Relative Reserves Sensitivity to $1,400/oz Gold Price

                                                                                                                                                     
Gold Price ($/oz)    $1,200   $1,300   $1,400   $1,500   $1,600   $1,700

Gold Quarry Open Pit

   -32%   -11%   0%   9%   25%   37%

Goldstrike Open Pit

   -16%   -6%   0%   8%   24%   29%

South Arturo Open Pit

   -12%   -5%   0%   1%   4%   7%

Exodus Underground

   -9%   -3%   0%   1%   1%   1%

Goldstrike Underground

   -24%   -19%   0%   19%   31%   40%

Leeville Underground

   -20%   -12%   0%   4%   7%   9%

Pete Bajo Underground

   -11%   -5%   0%   4%   7%   8%

Rita K Underground

   -21%   -10%   0%   8%   15%   21%

South Arturo Underground

   -16%   -7%   0%   5%   10%   14%

 

 

March 14, 2025

       

 

Page 214


LOGO

 

   NI 43-101 Technical Report on the Carlin Complex   

LOGO

 

 

The QPs consider that these sensitivities are representative of the expected changes in Mineral Reserves that would be seen with changes in the Reserve gold price.

 

15.6

Reconciliation

Barrick has a standard weekly, end-of-month (EoM), and end-of-quarter (EoQ) production measurement system that reports and provides reconciliation between Mineral Resource model, grade control and the monthly mine production.

Carlin tracks weekly, monthly, quarterly, and year-to-date production GC results versus the plant. Daily tracking is also conducted but at lower resolution due to material movements. Weekly reporting is done at a higher resolution, but end of month is the accepted timeframe for official reporting. Information is summarized for weekly, monthly, and quarterly reporting intervals.

Table 15-13 to Table 15-15 and Figure 15-11 to Figure 15-16 outline the reconciliation for the process plants at Carlin. This includes all Carlin sources as well as third party ores from Cortez and concentrates from Golden Sunlight and Phoenix. Due to the comingling of ore prior to processing, it is not possible to break out individual sources beyond what is back allocated from the processing plants.

Table 15-13    Goldstrike Roaster Reconciliation 2024

Recon Ore Mine, Stockpiles and Plant Out    Tonnes (Mt)    Grade (g/t)    Contained  Metal
(koz)

Mined

   5.38    6.09    1,053

Opening Stockpile1

   0.19    3.94    24

Closing Stockpile1

   0.16    4.49    22

Stockpile Change1

   -0.03    0.55    -1

GC Theoretical Feed

   5.41    6.22    1,054

GC Actual Feed

   5.25    5.95    1,006

GC Adjustment

   -0.15    -0.27    -49

GC Call

   5.25    5.95    1,006

Mills Check in

   5.74    5.68    1,049

Mills check out

   5.74    5.59    1,031

MCF out

   109%    94%    102%

1 Stockpiles reported on feeder pad only, no long-term stockpiles included

Figure 15-11 and Figure 15-12 present the Goldstrike Roaster monthly comparison between GC call and Plant check out.

 

 

March 14, 2025

       

 

Page 215


LOGO

 

   NI 43-101 Technical Report on the Carlin Complex   

LOGO

 

 

LOGO

Figure 15-11    Goldstrike Roaster Monthly Tonnage Comparison

 

LOGO

Figure 15-12    Goldstrike Roaster Monthly Grade Comparison

Table 15-14    Gold Quarry Roaster Reconciliation 2024

Recon Ore Mine, Stockpiles and Plant Out    Tonnes (Mt)    Grade (g/t)    Contained Metal
(koz)

Mined

   2.86    6.53    600

Opening Stockpile1

   0.09    4.17    12

Closing Stockpile1

   0.08    3.98    10

Stockpile Change1

   -0.01    -0.19    -2

GC Theoretical Feed

   2.86    6.72    601

GC Actual Feed

   2.94    6.57    621

GC Adjustment

   0.07    -0.15    20

GC Call

   2.94    6.57    621

Mills Check in

   2.92    6.5    610

Mills check out

   2.92    6.37    598

MCF out

   99%    97%    96%

1 Stockpiles reported on feeder pad only, no long-term stockpiles included

 

 

March 14, 2025

       

 

Page 216


LOGO

 

   NI 43-101 Technical Report on the Carlin Complex   

LOGO

 

 

Figure 15-13 and Figure 15-14 present the Gold Quarry Roaster monthly comparison between GC call and Plant check out.

 

LOGO

Figure 15-13    Gold Quarry Roaster Monthly Tonnage Comparison

 

LOGO

Figure 15-14    Gold Quarry Roaster Monthly Grade Comparison

Table 15-15    Goldstrike Autoclave Reconciliation 2024

Recon Ore Mine, Stockpiles and Plant Out    Tonnes (Mt)    Grade (g/t)    Contained Metal
(koz)

Mined

   3.83    1.44    178

Opening Stockpile1

   0.85    1.87    51

Closing Stockpile1

   1.26    1.01    41

Stockpile Change1

   0.41    -0.86    -10

GC Theoretical Feed

   3.42    1.71    188

GC Actual Feed

   3.71    1.79    213

GC Adjustment

   0.29    0.08    25

GC Call

   3.71    1.79    213

Mills Check in

   3.67    1.72    203

Mills check out

   3.67    1.76    208

MCF out

   99%    98%    97%

1 Stockpiles reported on feeder pad only, no long-term stockpiles included

 

 

March 14, 2025

       

 

Page 217


LOGO

 

   NI 43-101 Technical Report on the Carlin Complex   

LOGO

 

 

Figure 15-15 and Figure 15-16 show the Goldstrike Autoclave monthly comparison between GC call and Plant check out.

 

LOGO

Figure 15-15    Goldstrike Autoclave Monthly Tonnage Comparison

LOGO

Figure 15-16    Goldstrike Autoclave Monthly Grade Comparison

The QPs consider the reconciliation performance for 2024 was within industry acceptable ranges.

 

15.7

Mineral Reserve Statement

The Mineral Reserve estimates have been prepared according to the Canadian Institute of Mining, Metallurgy and Petroleum (CIM) 2014 Definition Standards for Mineral Resources and Mineral Reserves dated 19 May 2014 (CIM (2014) Standards) as incorporated with National Instrument 43-101 Standards of Disclosure for Mineral Projects (NI 43-101). Mineral Resource estimates were also prepared using the guidance outlined in CIM Estimation of Mineral Resource and Mineral Reserve Best Practice Guidelines 2019 (CIM (2019) MRMR Best Practice Guidelines).

The Mineral Reserves have been estimated from the Measured and Indicated Mineral Resources and do not include any Inferred Mineral Resources. Mineral Reserves include material that will be mined by open pit and underground mining methods, and stockpiles.

 

 

March 14, 2025

       

 

Page 218


LOGO

 

   NI 43-101 Technical Report on the Carlin Complex   

LOGO

 

 

The estimate uses updated economic factors, the latest Mineral Resource and geological models (as described in Section 14), geotechnical and hydrological inputs, and metallurgical processing and recovery updates.

For the open pit, economic pit shells were generated using the Pseudoflow algorithm within Deswik software and then used in the open pit mine design process and Mineral Reserve estimation. The final pit limit selection and design process is outlined in Section 16.

For the underground operations, the Deswik SO was used to evaluate the geological block model. Preliminary stope wireframes and development necessary to access and extract the stopes were created. Planned dilution and mining recovery factors are applied to create mineable stope shapes. The Pseudoflow algorithm within Deswik software was used to evaluate the cost, revenue, and resulting net value associated with each shape; and determine which stopes and associated development contribute to maximizing the cumulative net value of the mine. Stopes and development that maximize the cumulative net value of the mine at the Reserve gold price of $1,400/oz were included in the Mineral Reserves estimate.

The Mineral Reserves Statement is shown in Table 15-16. Mineral Reserves are estimated:

 

   

As of December 31, 2024.

 

   

Using a gold price of $1,400/oz.

 

   

Includes Gold Quarry, Goldstrike, and South Arturo Open Pits; South Arturo UG, Goldstrike, Exodus, Leeville, Rita K, and Pete Bajo underground mines; and numerous historically mined surface ore stockpiles.

 

   

Presented as ROM grades and tonnage delivered to the primary crushing facilities.

 

   

Mineral Reserves are depleted through December 2024.

 

   

Excludes material considered to be within process inventory or placed on leachpads.

 

 

March 14, 2025

       

 

Page 219


LOGO

 

   NI 43-101 Technical Report on the Carlin Complex   

LOGO

 

 

Table 15-16   Carlin Complex Mineral Reserves Statement, December 31, 2024

Location   Proven   Probable   Proven + Probable
 

Tonnes

 

(Mt)

 

Grade

 

(g/t Au)

 

Contained

 

(Moz Au)

 

Attributable

(61.5%)

(Moz Au)

 

Tonnes

 

(Mt)

 

Grade

 

(g/t Au)

 

Contained

 

(Moz Au)

 

Attributable

(61.5%)

(Moz Au)

 

Tonnes

 

(Mt)

 

Grade

 

(g/t Au)

 

Contained

 

(Moz Au)

 

Attributable

-61.50%

(Moz Au)

Surface

Gold Quarry Open Pit

  -   -   -   -   53   2.35   4   2.5   53   2.35   4   2.5

Goldstrike Open Pit

  -   -   -   -   2.2   3.46   0.24   0.15   2.2   3.46   0.24   0.15

South Arturo Open Pit

  -   -   -   -   6.5   2.52   0.53   0.32   6.5   2.52   0.53   0.32

Open Pit Total

  -   -   -   -   62   2.41   4.8   2.9   62   2.41   4.8   2.9

Stockpiles Total

  6.6   1.60   0.34   0.21   32   2.34   2.4   1.5   39   2.21   2.8   1.7

Surface Total

  6.6   1.60   0.34   0.21   94   2.39   7.2   4.4   100   2.33   7.6   4.6

Underground

Exodus Underground

  -   -   -   -   4.9   4.59   0.73   0.45   4.9   4.59   0.73   0.45

Goldstrike Underground

  -   -   -   -   4.4   9.90   1.4   0.87   4.4   9.90   1.4   0.87

Leeville Underground

  -   -   -   -   18   8.17   4.8   2.9   18   8.17   4.8   2.9

Pete Bajo Underground

  -   -   -   -   1.4   7.91   0.36   0.22   1.4   7.91   0.36   0.22

Rita K Underground

  -   -   -   -   2.7   6.62   0.57   0.35   2.7   6.62   0.57   0.35

South Arturo Underground

  0.082   6.17   0.016   0.01   0.19   4.71   0.028   0.017   0.27   5.16   0.044   0.027

Underground Total

  0.082   6.17   0.016   0.01   32   7.69   7.9   4.8   32   7.69   7.9   4.8
 

Carlin Complex Total

  6.7   1.66   0.36   0.22   130   3.73   15   9.3   130   3.62   15   9.5

Notes:

 

   

Proven and Probable Mineral Reserves tonnes are reported on 100% basis. Barrick’s attributable share of the Mineral Reserve is 61.5% based on its interest in NGM.

   

The Mineral Reserve estimate has been prepared according to CIM (2014) Standards and using CIM (2019) MRMR Best Practice Guidelines.

   

Mineral Reserves are reported at a gold price of US$1,400/oz.

   

Underground Mineral Reserves are estimated based on economic mine designs applying appropriate cost and modifying factors.

   

Surface Mineral Reserves are estimated based on an economic pit design applying appropriate costs and modifying factors.

   

All Mineral Reserve estimates of tonnes and ounces of gold are reported to the second significant digit.

   

Numbers may not add due to rounding.

   

Proven and Probable Mineral Reserves are reported to two decimals on grade.

   

The QP responsible for the Surface Mineral Reserve Estimate is Timothy Webber, SME RM.

   

The QP responsible for the Underground Mineral Reserve Estimate is Paul Schmiesing, SME RM.

 

 

March 14, 2025

       

 

Page 220


LOGO

 

   NI 43-101 Technical Report on the Carlin Complex   

LOGO

 

 

 

15.8

QP Comments on Mineral Reserve Estimates

The QPs responsible for the Mineral Reserves have supervised the Mineral Reserve estimation process. In the QPs opinion, Mineral Reserve estimation has been carried out to industry standards using appropriate modifying factors for the conversion of Mineral Resources to Mineral Reserves.

The QPs are not aware of any environmental, legal, title, socioeconomic, marketing, mining, metallurgical, infrastructure, permitting, fiscal, or other relevant factors that are not discussed in this Report, that could materially affect the Mineral Reserve estimate.

 

 

March 14, 2025

       

 

Page 221


LOGO

 

   NI 43-101 Technical Report on the Carlin Complex   

LOGO

 

 

 

16

Mining Methods

The Carlin Complex consists of several large open pit and underground mines, stockpiles, and leach pads.

The open pit mines utilize traditional drill and blast, truck and loader methods, while the underground operations utilize a variety of methods, including drift and fill and longhole stoping, and are accessed by shafts or portals.

Table 16-1 lists the mines operated by NGM at the Carlin Complex.

The pit stages and underground mining sequences have been designed to prioritize the early extraction of higher net value ore. Consideration is also given to geochemical composition to enable blending of the feed for optimal processing which benefits from consistency and low variability.

Ore is mined to either direct feed or to stockpiles for later reclamation and processing. Waste rock is hauled to dedicated waste dump locations or to underground backfill when available.

The ore stockpiles are classified based on grade and process characteristics and are reclaimed using the shared open pit mining fleets.

Total Mineral Reserves (underground, open pits plus stockpiles) are estimated to be 130 Mt at 3.62 g/t.

The combination of direct feed and stockpile re-handle is the current blending strategy at the mine. Ore blending for early processing of high-grade ore with consideration to processing characteristics and targets is practiced attempting to maximize the NPV.

The remaining mine life, based on the Mineral Reserves estimate is projected to be 13 years, until 2037, with the processing of stockpiled ore continuing until 2044. To maximize project economics, higher net value ore is preferentially processed in the early years where possible, while lower net value ore is stockpiled for later processing. Stockpiled ore is mined with a reclamation sequence to maximize ore delivery and revenue.

 

 

March 14, 2025

       

 

Page 222


LOGO

 

   NI 43-101 Technical Report on the Carlin Complex   

LOGO

 

 

Table 16-1 Carlin Complex Mining Operations

Technique    Mine
Open Pit    South Arturo OP
   Goldstrike
   Gold Quarry
   Goldstar
   Green Lantern
Underground    South Arturo UG
   Goldstrike
   Ren
   Exodus
   Leeville
   Fallon
   Pete Bajo
   Rita K

 

16.1

Surface Mining Operations

Open pit mining in the LOM plan occurs in the Gold Quarry, Goldstar, Goldstrike, and South Arturo pits. Mining utilizes conventional drill, blast, load, and haul surface mining methods. The open pit mining operations also include rehandling from the long-term ore stockpiles, and surface transfer of mined underground ores.

The open pits are designed into stages which have been designed to optimize the early extraction of the higher-value ores with consideration to operational factors such as mining rates, equipment size and geotechnical considerations.

Varying bench heights are used to reduce ore dilution and to increase mining rates. In refractory ore zones, mining is completed on 6.1 m benches. In known waste and leach ore zones, mining is completed on 12.2 m benches.

Production drilling is completed by rotary drilling rigs using varying spaced drill patterns which account for material hardness and required blast performance. Grade control is completed with samples being taken from the production drill holes.

Blasting uses ANFO or emulsion bulk explosives, depending on the presence of ground water. The explosives are provided by a contractor under a delivered to hole contract.

Mined ore material is hauled to either short or long term stockpiles which are classified primarily based on properties such as grade, oxidation, sulphur, carbonate and TCM. The stockpiles are reclaimed to create a blended feed which aims to meet the requirements of the particular processing facility and the LOM plan.

Waste material is mined and hauled to dedicated waste rock storage facilities used as construction media for tailings facilities or backfill for UG mines.

 

 

March 14, 2025

       

 

Page 223


LOGO

 

   NI 43-101 Technical Report on the Carlin Complex   

LOGO

 

 

 

16.2

Underground Mining Operations

The Carlin Complex has planned underground mining from the Leeville, Fallon, Rita K, Exodus, Pete Bajo, Goldstrike, Ren, and South Arturo Underground (locally known as El Niño) zones/operations. These are all highly mechanised mining operations with underground access from various shafts and declines.

The Greater Leeville area consists of Leeville, Fallon Underground Project, Pete Bajo, and Rita K. These underground mines are interconnected by drifts.

Goldstrike and Ren Underground Project are also interconnected by underground drifts.

The primary mining methods used at the Carlin Complex underground operations are:

 

   

Long hole stoping; and

 

   

Drift and fill.

Both mining methods require various degrees and types of backfilling. A general summary of each of the Carlin Complex underground operations is given in Table 16-2.

 

 

March 14, 2025

       

 

Page 224


LOGO

 

   NI 43-101 Technical Report on the Carlin Complex   

LOGO

 

 

Table 16-2 Carlin Complex Underground Operation General Descriptions

Mine    Primary Mining Method   Secondary Mining Method    Typical Mining Dimensions   Backfill Type    Access type
Goldstrike Underground    LHOS   Underhand Drift and Fill    6.1-7.6m Wide, 10.7-30.5m High, length varies   CRF, Paste, Mine Waste   

2 x Portal to Betze-Post pit;

Meikle shaft

Ren    LHOS   Underhand Drift and Fill    7.6m Wide, 21.3m High, length varies   Paste, Mine Waste    Lower haulage level connected to Banshee & Meikle
Exodus    LHOS   Overhand Drift and Fill    6.1-12.2m Wide, 19.8m High, length varies   CRF, Mine Waste    3 x Portal (Main portal to Lantern Open Pit)
Leeville Underground    LHOS   Underhand Drift and Fill    9.1m Wide, 18.3m High, length varies   CRF, Paste, Mine Waste    Leeville Shaft and connection drift to Pete Bajo
Fallon    LHOS        9.1m Wide, 18.3m High, length varies   Paste, Mine Waste    upper and lower connection drift to Leeville
Pete Bajo Underground    LHOS transitioning to Underhand Drift and Fill   Drift and Fill   

4.6-9.1m Wide, 13.7m

High, length varies

  CRF, Mine Waste    2 x Portal to Pete Open Pit and 1 Portal to East Carlin pit
Rita K    Drift and Fill   LHOS    5.2-10.4m Wide, 20.7m High, length varies   CRF, Mine Waste    Pete Bajo portal and Leeville shaft. Portal from East Carlin open pit being built
South Arturo UG    LHOS   Underhand Drift and Fill    6.1m Wide, 22.9m high, length varies   CRF, Mine Waste    2 x Portal to South Arturo Open Pit

 

 

March 14, 2025

       

 

Page 225


LOGO

 

   NI 43-101 Technical Report on the Carlin Complex   

LOGO

 

 

 

16.2.1

Long Hole Stoping

Long-hole stoping is used in areas with vertically continuous ore geometries which have fair to good ground conditions. Approximately 60% of the LOM plan for the Carlin Complex underground operations is scheduled to be mined using long-hole stoping. Multiple variants of the method are employed with transverse longhole open stoping being the most common. Other variations include:

 

   

Longitudinal open stoping, for narrow ore zones where the stope strike is parallel to the orebody strike.

 

   

Blind benching, similar to a traditional longhole stope, but a full bottom cut is not developed. This is used where the vertical extent of the ore is 9-13 m and requires sublevels to be on opposite sides of the orebody.

 

   

Floor pulls, where after completing either a topcut or a drift and fill cut, short 2-9 m blastholes are drilled into the sill of the drift. The floor pull and drift are backfilled concurrently after mining. These are used around stopes to improve the overall recovery of the zone, and where there is insufficient ore to justify adding a deeper level.

 

   

Uphole stoping, where a top cut is not driven to reduce costs. Both blasthole drilling and mucking occur from the bottom cut. This method is used in zones where paste backfill is available.

Planned stope level spacing is 10.6–30.5 m (35–100 ft) high based on ground conditions and orebody geometry.

Primary stopes are stopes that are mined first in the sequence. These stopes are backfilled with a cemented backfill (cemented rock fill (CRF), or pastefill) and stopes mined between these areas are referred to as secondary stopes. Secondary stopes are backfilled with paste or a combination of CRF and waste rock based on geotechnical requirements. Stopes are typically sequenced to be mined from the bottom up.

Generally, the CRF placed in the primary stopes has a greater strength than the host rock allowing the secondary stopes, with CRF on either side, to be mined with greater width and length parameters. Primary stopes have dimensions ranging from 4.6-9.1 m (15-30 ft) wide, while secondary stopes are 4.6-12.2 m (15-40 ft).

Stope strike length varies, typically from 9.1–21.3 m (30–70 ft) and is dictated by geotechnical criteria for wall exposure or the transverse width of the orebody, whichever is less. Multiple panels are taken with a backfill cycle in between where the orebody is wider than the maximum allowable strike length.

Figure 16-1 shows a schematic of the long-hole stoping and nomenclature used.

Figure 16-2 shows the typical mining sequence of the long-hole mining method employed at the Carlin Complex operations.

 

 

March 14, 2025

       

 

Page 226


LOGO

 

   NI 43-101 Technical Report on the Carlin Complex   

LOGO

 

 

LOGO

Source: NGM, 2024; not to scale.

Figure 16-1   Long-hole Stoping Mining Method Schematic

 

LOGO

Source: NGM, 2024; not to scale.

Figure 16-2   Typical Long-hole Stoping Mining Sequence

 

 

March 14, 2025

       

 

Page 227


LOGO

 

   NI 43-101 Technical Report on the Carlin Complex   

LOGO

 

 

 

16.2.2

Drift and Fill

Drift and fill mining is a method of mining typically used for wide underground deposits with poor rock mass quality. Approximately 20% of the LOM plan for the Carlin Complex underground operations is scheduled to be mined using drift and fill. A tunnel (drift) is mined into the orebody extracting the ore and backfilled, then another drift is mined adjacent to the first drift and then also backfilled. This continues until all of the ore at that elevation is extracted. There are two variations of this method utilized at the Carlin Complex operations, underhand drift and fill and overhand drift and fill. Overhand drift and fill is where the vertical progression of mining is in an upward direction such that each new level of drifts are mined above (on-top of) the previously mined and backfilled drifts (see Figure 16-3). This method is employed in areas where high strength cemented backfill is not available or where there is insufficient vertical thickness of the orebody to justify the added cost. Underhand drift and fill is where the vertical progression is in a downwards direction; each new level of drifts occurs underneath the previously mined and backfilled drifts. This variation is generally more suitable for poorer in-situ rock conditions where the backfill is stronger and more competent than the surrounding/host rock mass.

Figure 16-4 shows the mine method and progression for underhand drift and fill.

 

LOGO

Source: Adapted from Williams et al., 2007

Figure 16-3   Overhand Drift and Fill

 

 

March 14, 2025

       

 

Page 228


LOGO

 

   NI 43-101 Technical Report on the Carlin Complex   

LOGO

 

 

LOGO

Source: NGM, 2021; not to scale

Figure 16-4   Underhand Drift and Fill with Cemented Aggregate Backfill Mining Method Schematic

 

16.2.3

Underground Operations Support Facilities and Infrastructure

Blasting and Explosives

Each underground operation stores explosives underground in dedicated powder and cap magazines located away from active areas. The mines comply with Mine Safety and Health Administration (MSHA) and all other regulatory agencies. Both emulsion and ANFO are used as blasting agents based on loading conditions. Goldstrike, South Arturo UG, and sections of Leeville have reactive ground and utilize a buffered emulsion in those areas. Development rounds are timed with non-electric LP detonators and stope blastholes are timed with electronic detonators. Blasts occur twice per day during shift change and are initiated remotely from surface.

Goldstrike Underground

Material Handling

Goldstrike has two shafts and three portals: including the Meikle and Rodeo Shafts, and the North Post, Betze No. 1 and No. 2 portals. The Meikle shaft is 5.5 m (18 ft) in diameter and approximately

 

 

March 14, 2025

       

 

Page 229


LOGO

 

   NI 43-101 Technical Report on the Carlin Complex   

LOGO

 

 

549 m (1,800 ft) deep, extending to the 1,128 m (3,700 ft) level. The Rodeo shaft is 5.5 m in diameter and 396 m (1,300 ft) deep and extends to the 1,250 m (4,100 ft) level. Hoist operation in both shafts is automated with human oversight provided. The three portals all are accessed from the Goldstrike open pit.

There are shafts and boreholes for ventilation in both the Meikle and Rodeo sections of the mine. The Betze No. 1 portal is a fresh air intake and used for both vehicular traffic and movement of ore to the pit. The Betze No. 2 portal is an emergency exit and a fresh air intake for the North Post. The third access to surface, the North Post portal, is also used for vehicular and material supply traffic, and as air exhaust. Some ore from the underground is hauled by truck to a dump area in the pit and subsequently moved by open pit haulage trucks to the mill area. The remainder of the ore is hoisted out the Meikle shaft and transferred into surface haul trucks within the headframe. Supplies are transferred underground through the portals.

Backfill

Backfill is used in all stoping methods at the Goldstrike mine. At Meikle the backfill system consists of passes and underground aggregate storage. Rodeo uses a surface paste plant which delivers paste fill via a bore hole to mine levels. The aggregate is delivered through a lined borehole from the surface to the 925 level bins at Meikle. The Meikle backfill plant is located on the 1075 level. Backfill is delivered to stopes via trucks. The Rodeo paste fill plant is located on the surface adjacent to the Rodeo headframe. It includes cyclones, a thickener tank and disc filters to size the material and reach 77.5% solids. At this point the material is mixed with cement and is then pumped down a borehole to the underground. Bulkheads are used while filling stopes to hold the material in place as it cures.

Ventilation

Primary ventilation is achieved using a system comprised of intake and exhaust fans. The Banshee raise (3 m diameter, 402 m deep) uses two 520 kW (700 hp) axial fans to downcast 150 m3/s (320 kCFM) of fresh air. The Meikle shaft uses four 185 kW (250 hp) axial fans to provide 240 m3/s (510 kCFM) of fresh air. The Rodeo shaft uses four 185 kW (250 hp) axial fans to provide 260 m3/s (550 kCFM) of fresh air. There are 520 m3/s (1.1 million CFM) being pulled through the Betze No. 1 and No. 2 portals from the pit.

Mine air is exhausted by two 520 kW (700 hp) centrifugal fans on the Meikle borehole (3 m diameter 262 m deep), two 1,300 kW (1,750 hp) centrifugal fans on the Meikle exhaust shaft (4.9 m diameter 533 m deep), two 1,120 kW (1,500 hp) axial fans on the Rodeo exhaust shaft (3.7 m diameter) and two 520 kW (700 hp) axial fans forcing air out the North Post portal. In addition, there are 130 kW (175 hp) auxiliary fans spread throughout the underground, installed to ventilate workplaces away from the primary ventilation circuits.

 

 

March 14, 2025

       

 

Page 230


LOGO

 

   NI 43-101 Technical Report on the Carlin Complex   

LOGO

 

 

There are mine air coolers on the mine air intakes as well as three spray chambers for mine air cooling and dust removal. The intake air is cooled through two surface refrigeration plants, with a total of 20 MW of cooling capacity. Maintaining effective temperatures in the working areas is a primary driver of the ventilation system design due to the geothermal gradient. This is a unique issue to Goldstrike and Ren and is not a constraint at the other Carlin Underground mines.

Leeville

Material Handling

Leeville has three shafts; the No. 1 shaft has two 5.4 m3 (7-cubic yard, approximately 9 tonne) skips for transporting aggregate for CRF underground and one station on the 4675 Level; the No. 2 shaft has two 5.4 m3 (7-cubic yard, approximately 9 tonne) skips for transporting ore and waste to surface, a two-deck service cage for personnel and supplies transport, a six person chippy cage for personnel transport, and stations at the 4450 and 4315 Levels. The No. 3 shaft has one station, at the 4100 Level. Electrical power feeds enter the mine through the shafts to five switchgears which distribute power to approximately 50 load centers. Most of the main infrastructure is located on the 4315, 4450, and 4675 Levels. A contractor shop, a pump skid and the bottom of an underground shotcrete slickline have been established on the 4675 Level. On 4450 Level are a main shop with offices, three rock breakers for ore and waste delivery to surface, a CRF mixer plant, a fuel bay, and a powder magazine. On 4315 Level are a pump skid, shaft loading pocket, the bottom of an underground shotcrete slickline, and a laydown. Personnel and supplies are transported underground primarily through the No. 2 Shaft; however, the mine is connected to Pete Bajo through a connection drift. Large materials and equipment are transported out through the Pete Bajo portals to eliminate the need for disassembly.

Ore hoisted from underground is transferred to a conveyor where a final magnet removes tramp metal, and a radial stacker stockpiles the ore. Ore is rehandled to the processing facilities by open pit haul trucks.

Backfill

The Leeville Complex uses three forms of backfill:

 

   

CRF;

 

   

Uncemented run of mine waste; and

 

   

Paste fill.

Primary stopes mined prior to 2018 were backfilled with CRF, and secondary stopes with uncemented run of mine waste, dependent on future mining plans. Leeville now uses a surface paste plant and underground reticulated paste fill system. The paste consists of different ratios of crushed aggregate, processing tails and cement slurry. Paste is used to fill the majority of the stope and CRF, as well as for the jamming and capping of backfilled areas. Uncemented run of mine waste will

 

 

March 14, 2025

       

 

Page 231


LOGO

 

   NI 43-101 Technical Report on the Carlin Complex   

LOGO

 

 

continue to be used for secondary stopes and drifts in which future mining is not planned directly adjacent.

Ventilation

The Leeville Complex deposit is accessed via a production shaft at West Leeville and a portal/decline out of the Pete pit, via the Pete Bajo underground mine. Ventilation is provided to dilute and remove pollutants from the diesel engines operating in the mine.

The ventilation system is currently delivering 625 m3/s (1.3 MCFM) but is capable of delivering up to 1,133 m3/s (2.4 MCFM) in the future. The No.1 (production) and No. 2 (ventilation) shafts serve as the main intake points (approximately 85%); the remaining fresh air enters the mine via Pete Bajo and the Carlin East open pit raise from surface. All air exhausts out the No. 3 shaft.

Exodus

Material Handling

Exodus maintains three portals, two of which are used for primary access and production haulage. Surface infrastructure includes offices, a dry facility, fixed maintenance and electrical shop, fuel bay, shotcrete plant, and backfill plant. A mobile maintenance shop, and fuel bay are located underground. Ore and waste is dumped on surface by underground haul trucks and is rehandled with open pit haul trucks to the ROM pads for metal removal at the processing facilities.

Backfill

Backfill at Exodus is a CRF produced via a pugmill plant. The pugmill plant consists of an aggregate hopper, cement silo, fly ash silo, belt conveyor, and paddle mixer. Aggregate is loaded into the hopper and is carried on the conveyor belt toward the mixer. Cement and fly ash are added onto the belt as a percentage of the aggregate weight. The conveyor belt feeds the dry components into the paddle mixer where water is sprayed into the mix before dropping into the haul truck. A water-reducing admixture (TamCem11) is dosed into the mixing water. The typical CRF mix is 6.25% binder (cement and fly ash) with a <5 cm aggregate and water to binder ratio of 0.70. The binder is an 80/20 blend of cement and fly ash; however, if fly ash is unavailable straight cement is used. The aggregate is crushed limestone.

Ventilation

A 4.9 m (16 ft) diameter 305 m deep surface ventilation raise is the fresh air intake for primary airflow. Two 522 kW (700 hp) fans on the intake side push 260 m3/s (560 kCFM) of air down to the 4700 level. There, the primary flow splits and goes down two internal vent raise networks, supplying air to levels as it descends to the bottom of the Exodus zone at the 3885 level. Air on these levels is exhausted through the level entrances onto the decline, joining the primary airflow as it ascends to the Exodus Footwall zone. The Exodus Footwall zone receives airflow through connection drifts on

 

 

March 14, 2025

       

 

Page 232


LOGO

 

   NI 43-101 Technical Report on the Carlin Complex   

LOGO

 

 

the 4210, 4410, and 4700 levels. At 4210, the airflow splits, going up a decline and down to the bottom of the footwall at the 3985 level, where it enters a raise network. Along the decline, auxiliary ventilation picks up air, supplies the working headings, and exhausts back onto the decline, merging with the primary flow as it ascends. On the 4505 level, two 225 kW (300 hp) booster fans draw air up the raise network, exhausting onto the main decline. The primary airflow ascends through the declines and is then exhausted out of the mine via the Backfill, Haulage, and Ventilation Portals.

Pete Bajo

Material Handling

Pete Bajo has three portals currently established into the mine from two different open pits. Two of which are used for primary access and production haulage. The original decline and surface infrastructure for the mine are located within the Pete open pit. Surface infrastructure includes offices, mobile equipment shop, laydown yard, fuel bay, shotcrete plant, and backfill plant. An ancillary repair bay is located underground. Ore and waste is dumped on surface by underground haul trucks and is rehandled with open pit haul trucks to the ROM pads for metal removal at the processing facilities. The mine is also interconnected with Leeville with an access drift. Minor amounts of ore haulage and backfill for the Rita K zone are handled through this drift to Leeville.

In 2024, a second decline was completed to support the LOM production profile. This decline enters the mine from the East Carlin pit and connects to existing workings underground. It provides for shorter haul routes for some areas as well as alleviates congestion on the original ramp. It will also provide access to the planned backfill plant at Rita K which will be used in areas of the mine requiring a higher strength backfill for underhand drift and fill mining that the current Pete Bajo pugmill plant cannot generate. One additional portal in the East Carlin pit and twin declines is also currently being developed to the Rita K zones for access and haulage.

Backfill

Backfill at Pete Bajo is a CRF produced in the same manner as described for Exodus. Similar admixtures and binding rates are used, and the aggregate type is also crushed limestone.

Ventilation

Total fresh air intake through Pete Bajo is approximately 175 m3/s (370 kCFM) utilizing an exhausting ventilation system. Fresh air is supplied through two separate surface connections: the Pete Bajo decline portal 125 m3/s (270 kCFM) and the Carlin East Raise 50 m3/s (100 kCFM). Air is exhausted through the Pete Bajo exhaust portal by two 225 kW (300 hp) axial vane fans located at the 5050 elevation in a parallel configuration. A set of air lock doors, located on the main haulage connection between the Fence Decline and Bull Moose Corridor, prevents short-circuiting of intake air by isolating the main exhaust fans from the fresh air intake in the Fence decline.

 

 

March 14, 2025

       

 

Page 233


LOGO

 

   NI 43-101 Technical Report on the Carlin Complex   

LOGO

 

 

Fresh air is supplied to the Fence zones through the Fence decline. Active mining levels in Zone 14 and 15 receive air via the main decline through auxiliary ventilation. The air is picked up, distributed to headings, and then exhausted through the Vent 3 raise onto the Bull Moose Corridor using a 185 kW (250 hp) booster fan, and exhausts from the mine through the Pete Bajo exhaust portal. Fresh air is provided to the levels of Zone 16 from the 4825-4975 Ramp using auxiliary ventilation. The air is exhausted either directly onto the Bull Moose Corridor while ascending the decline or through the Vent 3 exhaust raise.

Fresh air is supplied to Full House from the Carlin East raise through the Bull Moose Corridor. The air descends the Full House decline, where auxiliary ventilation distributes it to the active levels. Within Full House, air is exhausted upward through the BMX raise using a 110 kW (150 hp) booster fan. The air exhausts into the Bull Moose Corridor and exits the mine through the Pete Bajo exhaust portal.

Fresh air is supplied to Rita K from the Carlin East raise. Auxiliary fans on the Leeville decline ventilate the working levels. An internal vent raise (4870 to 4859) aids in distributing fresh air within Rita K. The air is exhausted back onto the Leeville decline and exits through Shaft 3 in the Leeville mine.

 

16.3

Geotechnical and Hydrogeological Considerations

 

16.3.1

Geotechnical

The open pit and underground ground control strategy for Carlin Complex is executed under a generalized document framework. Within this framework are several key documents that are adopted by each open pit and underground operation to effectively manage risk and minimize falls of ground (FoG), summarized in Table 16-3.

 

 

March 14, 2025

       

 

Page 234


LOGO

 

   NI 43-101 Technical Report on the Carlin Complex   

LOGO

 

 

Table 16-3   Carlin Complex Ground Control Generalized Document Framework

Ground Control Document    Purpose
Barrick Underground Ground Control Standard    Standard design to ensure systematic planning and effective implementation of ground control systems
UG Geotechnical Mine Design Guidelines    Geotechnical recommendations on how to mine and schedule excavations to minimize damage and deformation
UG Ground Support Guidelines    Description of the standard, engineered support systems adopted by the mine
Barrick Open Pit Ground Control Standard    This Corporate Standard for Ground Control (the Standard) is intended to facilitate compliance with Barrick policies.
Ground Control Management Plan    Systems and processes that the mine uses to manage ground control
Barrick Fatal Risk Standard: Fall of Ground   

The purpose of this standard is to eliminate the potential for fatalities, injuries, and incidents

arising from risks related to Fall of Ground operations

Ground Control TARPs    Trigger Action Response Plans (TARP) provide a previously planned course of action to be taken in the event monitoring trigger points are i) reached, ii) exceeded, and/or iii) otherwise triggered by some specific warning, threshold, or event as defined by each site

Underground Geotechnical

The ground control strategy for Carlin Underground is executed under a generalized document framework. Within the framework are several key documents that are adopted by each underground operation to effectively manage risk and minimize damage to excavations. The framework consists of the documents shown in Table 16-4.

Table 16-4   Carlin Underground Ground Control Document Framework

Ground Control Document    Purpose
Ground Control Standard    Standard design to ensure systematic planning and effective implementation of ground control systems
Ground Control Management Plan    Systems and processes that the mine uses to manage ground control
Geotechnical Mine Design Guidelines    Geotechnical recommendations on how to mine and schedule excavations to minimize damage and deformation
Ground Support Guidelines    Description of the standard, engineered support systems adopted by the mine
Ground Control TARPs    Trigger Action Response Plan (TARP) established to provide consistent response to ground control hazards and/or non conformances.

The systems and processes used to manage ground control at the Carlin Complex are outlined in the site Ground Control Management Plan (GCMP). The purpose of the GCMP is to provide:

 

   

A systematic, consistent approach for the management and communication of geotechnical hazards with regard for the safety and protection of personnel and equipment from rock related hazards, the environment and economic impact.

 

   

A process for prediction, identification, monitoring, assessment and responding to ground control hazards.

 

   

Define responsibilities and actions.

 

   

A central reference for information relating to ground control at the operation.

 

 

March 14, 2025

       

 

Page 235


LOGO

 

   NI 43-101 Technical Report on the Carlin Complex   

LOGO

 

 

   

Effective measurement and monitoring of ground control measures and determination of compliance.

Compliance to the GCMP, ground support standards and any other associated geotechnical system is evaluated during annual Geotechnical Audits. The audit process involves a comprehensive assessment of compliance against the NGM Underground Ground Control Standard. The audit process is conducted by a senior member of the NGM Geotechnical Department, external to the Carlin Complex. Non and partial compliances are used to inform the site on necessary improvements and adjustments to current practices.

Third-party consultants are engaged on an as-needed basis to provide guidance on specific ground control matters and reviewing of standards. Third-party consultants are engaged on an as-needed basis initiated from Site Management.

The evaluation of ground control hazards and implementation of the ground control framework is completed by Geotechnical Engineers employed in the NGM Technical Services Department. Geotechnical Engineers are assigned to each underground operation and are required to evaluate and mitigate ground control hazards for each planned excavation. A hierarchical geotechnical control philosophy is implemented to manage ground deformation at each underground site. This system uses controls of varying effectiveness magnitudes to manage the effects of deformation on accessible excavations. High level controls have a more significant impact on ground performance. The hierarchical system employed at Carlin Underground is listed in Table 16-5.

Table 16-5   Geotechnical Control Effectiveness

Decreasing Level of Effectiveness    Geotechnical Control
High    Mining Method Determination
to    Extraction Direction
   Extraction Sequence
   Positioning of capital and infrastructure
   Excavation profile
Low    Ground support design

Variable ground conditions, in terms of both quality and consistency, are encountered in the Carlin underground environment. Rock mass quality is evaluated from diamond drill core utilizing Mining Rock Mass Rating (Laubscher, 1990) and Rock Mass Rating (Bieniawski, 1976, 1989) systems. Rock quality information is stored in a centralized database and used to inform Geotechnical Models. Each underground operation collects geotechnical data to compile a geotechnical model. Geotechnical models are either a collection of individual geotechnical data sets or the application of those data sets into a unified geotechnical model. A unified model includes the following geotechnical characteristics:

 

   

Rock and/or alteration type;

 

   

Rock mass classification;

 

   

Geological features including but not limited to faults, shears and contacts;

 

 

March 14, 2025

       

 

Page 236


LOGO

 

   NI 43-101 Technical Report on the Carlin Complex   

LOGO

 

 

   

Mechanical properties including but not limited to intact rock strength, deformation modulus, Poisson’s ratio, density and abrasivity for each geotechnical domain;

 

   

Orientation of minor discontinuities;

 

   

In-situ stress magnitude and orientation; and

 

   

Conditions that permit higher rates of acidity, such as percentage sulfides.

Where a unified model has not been established for the site, the geotechnical model will consist of accessible folders on the site network that are available for review.

The Carlin Complex underground operations are in a relatively low stress environment, where the weight of overburden material dictates that prevailing stress conditions underground. This type of stress environment can lead to development of tension in the back of the excavation and ground convergence on the side walls. Ground convergence has been experienced at variable rates throughout the underground operations. Over time, converging ground causes damage to existing ground support necessitating rehabilitation for damaged areas.

Rock mass quality is typically characterized as Extremely Poor to Poor quality rock, as defined in Rock Mass Rating (RMR) and Mining Rock Mass Rating (MRMR) systems and can be affected by alteration and faults zones that have disintegrated beyond typical rock classification systems. Rock mass quality impacts the selection of suitable mining methods and the opening geometry of excavations. Ore extraction is completed using a combination of drift-and-fill (over and underhand) and long hole open stoping methods. The decision on which method to employ is based on both economic evaluation and expected ground response.

Development opening geometry is assessed based on factors including, but not limited to, rock mass quality, ground control equipment types, mining equipment dimensions and the purpose of the excavation. Development typically ranges from 4.6-6.1 m wide and 4.6-6.1 m high. Rock mass conditions impact the selection of ground support elements and rock bolts that are less sensitive to final hole diameters are generally required. Sulfide bearing rock types are encountered and when combined with the presence of ground water can result in corrosive conditions. Such conditions impact the lifespan and performance of steel ground support elements and as such corrosive-resistant ground support products are necessary in some locations. Standard ground support elements in the Carlin Complex typically consist of inflatable bolts, fully encapsulated (resin or grout) hollow core bolts, cable bolts, welded wire mesh and shotcrete. Ground behavior and anticipated response to mining is numerically modeled using geotechnical software. These models are constructed for localized geotechnical issues and scenarios. Modeling results are used to provide recommendations on excavation and ground support strategies.

Standard engineered ground support guidelines are developed by the Geotechnical Department and supplied to underground operations. These guidelines specify the minimum ground support regimes necessary to support the rock mass and minimize risk of ground failures. The Geotechnical Engineer

 

 

March 14, 2025

       

 

Page 237


LOGO

 

   NI 43-101 Technical Report on the Carlin Complex   

LOGO

 

 

evaluating excavation stability considers the following main risks, noting that the list may not be exhaustive:

 

   

Mining sequence and excavation strategy;

 

   

Ground conditions;

 

   

Geological information;

 

   

Geometry, pillars and standoffs;

 

   

Characteristics of the excavation design;

 

   

Backfill considerations;

 

   

Necessary control during mining; and

 

   

Ground support considerations.

Each accessible excavation is assigned a standard ground support regime upon review by the Geotechnical Engineer. Non-standard designs are assessed individually, on an as-needed basis. These may include excavations of increased geometry, reduced pillars, or other geotechnically significant features which classify the design as non-standard. All underground ground support designs for excavations that are accessible by people include a design factor of safety ≥1.5.

Large openings, associated with long hole stoping operations, are assessed using Modified Stability Graph methodology and conditioned using local reconciliation data. This method is typically used in conjunction with stope-scale structural features to determine appropriate stope geometry. Stope dimensions are variable across Carlin Underground, but typical geometries are contained in Table 16-6. Operations may exceed the specified values in Table 16-6 dependent on the prevailing ground conditions and assessment of the Geotechnical Engineer.

Table 16-6   Typical stope geometry for Carlin Underground operations

Stope Width (m)    Stope Length (m)    Stope Height (m)
4.6 - 9.1    12.2 - 45.7    9.1 - 22.9

Naturally occurring voids are encountered in the Carlin Complex and in the underground environment are associated with distinct geological features that increase potential for formation. Natural voids can vary in dimension, aspect ratio and infill type. Drill hole information is used to construct natural void models to identify zones of increased probability of intersection. These zones employ probe drilling techniques from development faces and down-hole survey techniques to measure void extents. Geotechnical Engineers assist in the development of mitigation strategies that may include excavation offsets, additional support or void filling.

Backfilling of open void is used to confine stope pillars to retain residual capacity and reduce the risk and impacts of ground failures. Reducing available free void within a stope block restricts the amount of potential wall failure and controls cave propagation. Tight filling of stopes is used to restrict stope wall relaxation thus allowing the surrounding rock mass to retain load carrying capacity. This

 

 

March 14, 2025

       

 

Page 238


LOGO

 

   NI 43-101 Technical Report on the Carlin Complex   

LOGO

 

 

improves load shedding to regional pillars and abutments and leads to less deterioration in ground conditions in the mine. Four forms of backfill are used in the Carlin Complex underground operations:

 

   

Run-of-mine waste;

 

   

Uncemented Aggregate Fill;

 

   

Cemented Aggregate Fill (locally referred to as Cemented Rock Fill); and

 

   

Cemented Paste Fill.

Cement is added to backfill types to permit full orebody extraction by creating a self-supporting backfill product. Cemented backfill exposures can consist of both vertical and horizontal exposures. The determination of cemented backfill strength is dependent on the geometry of the exposure and assessed as part of the Geotechnical evaluation of excavation stability.

Materials used in the production of backfill are sourced from within the Carlin Complex. Waste rock is harvested from open pit operations where the product meets the hardness, friability, particle shape and chemical composition suitable for product selection. Parent rock is crushed at a facility within the Carlin Complex and distributed to each batching facility by surface trucks. Tailings used in the production of paste fill are either dry harvested from tailing impounds and trucked to the batching facility (Leeville), or a direct wet feed from a processing facility (Goldstrike).

Underground excavations are evaluated visually through physical inspections and using quantitative techniques such as Light Detection and Ranging (LiDAR) based scans and instrumentation. The type of monitoring system employed is dependent on the determined geotechnical risk of the excavation. This reconciliation process is an iterative system that allows for adjustments in both the design process and response to hazards created by excavations that do not meet the mining plan.

QA/QC programs are established and implemented at each underground operation to verify intended ground control strategies are effective. Campaigns are designed for ground support elements and engineered backfill used in place of ground support. Testing frequency is included as part of the site GCMP or specified in training documentation and/or procedures.

Trigger Action Response Plans (TARPs) are established, implemented, and maintained to ensure consistent approach and guidance in the response of ground control hazards and/or non-conformances. TARPs are applied to all ground control verification and monitoring campaigns and specify individual responsibilities and actions.

Open Pit Geotechnical

The open pit ground control strategy at Carlin is implemented under the document framework shown in Table 16-7 to manage risk and minimize falls of ground.

 

 

March 14, 2025

       

 

Page 239


LOGO

 

   NI 43-101 Technical Report on the Carlin Complex   

LOGO

 

 

Table 16-7   Carlin Open Pit Ground Control Document Framework

Ground Control Document    Purpose
Barrick Open Pit Ground Control Standard    This Corporate Standard for Ground Control (the Standard) is intended to facilitate compliance with Barrick policies.
Ground Control Management Plan    Systems and processes that the mine uses to manage ground control
Barrick Fatal Risk Standard: Fall of Ground    The purpose of this standard is to eliminate the potential for fatalities, injuries, and incidents arising from risks related to Fall of Ground operations
Ground Control TARPs    Trigger Action Response Plans (TARP) provide a previously planned course of action to be taken in the event monitoring trigger points are i) reached, ii) exceeded, and/or iii) otherwise triggered by some specific warning, threshold, or event as defined by each site

Development of open pit geotechnical slope and waste rock storage facilities (WRSF) design parameters is carried out using industry-accepted procedures. Open pit slope designs are developed using workflows like those illustrated in Figure 16-5 from Guidelines for Open Pit Slope Design (Read and Stacey, 2009). Designs for WRSF are developed using procedures presented in Guidelines for Mine Waste Dump and Stockpile Design (Hawley and Cunning, 2017).

 

 

March 14, 2025

       

 

Page 240


LOGO

 

   NI 43-101 Technical Report on the Carlin Complex   

LOGO

 

 

LOGO

Source: Read and Stacey, 2009

Figure 16-5 Open Pit Geotechnical Slope Design Workflow

Soil and rock properties within the open pit environment vary across the Carlin Complex. Subsurface soil or rock properties are evaluated from diamond drill core. Borehole deviation and televiewer surveys are collected at the completion of core drilling. Soil materials are logged utilizing the American Society of Testing Materials (ASTM) Unified Soil Classification System (USCS; ASTM D2487) while rock materials are logged utilizing procedures developed by the International Society for Rock Mechanics and Rock Engineering (ISRM) and classified utilizing the Bieniawski Rock Mass Rating (RMR76) system (Bieniawski, 1976). The characteristics of the soil and rock logged during the core drilling campaigns is stored in a database and used to inform the geotechnical models. Each

 

 

March 14, 2025

       

 

Page 241


LOGO

 

   NI 43-101 Technical Report on the Carlin Complex   

LOGO

 

 

open pit operation collects geotechnical data to develop a geotechnical model including the following geotechnical characteristics:

 

   

Soil or rock type;

 

   

Alteration type;

 

   

Geological features including but not limited to faults, shears, joints, and contacts;

 

   

Mechanical properties of soil, rock and discontinuities including but not limited to intact strength, shear strength, unconfined compressive strength (UCS), point-load strength index (PLI), ISRM hardness, tensile strength, joint condition and infill, deformability properties, Atterberg limits, grain size distribution, hydrometer, density, etc.;

 

   

Rock mass classification (RMR76);

 

   

Orientation and persistence of discontinuities; and

 

   

In-situ stress magnitude and orientation (where applicable).

In general, external third-party consultants are engaged to develop geotechnical designs for open pit slopes and WRSFs with input by the site open pit geotechnical engineering teams. Meetings with these design consultants are held frequently as part of the design workflow to ensure alignment to industry-accepted practices, local regulations, and Barrick standards. Open pit slope and WRSF design assumptions are validated by comparing expected geological, geotechnical and hydrogeological design criteria against observed conditions (e.g., geologic highwall bench mapping, geotechnical cell mapping, catch bench reliability, etc.). Designs are refined and optimized by feeding historical slope performance observations from prior phases back into the design process.

Open pit slope and WRSF design utilizes a consequence-confidence approach to determine the design acceptance criteria (DAC) for each design sector or slope. Slope sectors with lower consequence of slope failure and higher confidence inputs (e.g., well-defined material properties and pore pressures, analytical results, and historical slope performance permit a lower DAC (e.g., factor of safety = 1.2) while slope sectors with higher consequence (e.g., single access ramps, nearby infrastructure, etc.) and lower confidence inputs result in higher DAC.

Carlin open pit slope design criteria (e.g., inter-ramp slope angle, maximum bench stack height, etc.) vary as a function of material type and pit as illustrated in Table 16-8.

 

 

March 14, 2025

       

 

Page 242


LOGO

 

   NI 43-101 Technical Report on the Carlin Complex   

LOGO

 

 

Table 16-8   Carlin Open Pit Slope Design Parameters

Pit *    Material    IRA Range (°)   

Stack Height Range

(m)

South Arturo OP    Carlin Formation    7-17    122
   Bedrock    40-46    73-128
Goldstrike - West Barrel    Carlin Formation    38    24
   Bedrock    40-45    36-122
Green Lantern    Carlin Fm    17    110
   Bedrock    37-46    61-304
Perry    Bedrock    43    91
Goldstar    Bedrock    34-43    61-225
Gold Quarry GQ6    James Creek Tailings    6    6-18
   Carlin Formation    9-19    49-183
   Bedrock    42-47    91-122
Gold Quarry GQ7    Carlin Formation    N/A    N/A
   Bedrock    30-44    61-122

* Note: The list of pits includes pits which may: be in evaluation stage, not being currently mined, not have Resources and/or Reserves, or not be include the LOM plan.

A geotechnical review board (GRB) was convened at the Carlin Complex on August 26-29, 2024, to review the open pit geotechnical conditions and slope designs for Carlin Gold Quarry Phases 6 and 7 (GQ6 and GQ7). The GRB consisted of three independent, external geotechnical engineering experts, one Barrick regional geotechnical engineer, and the NGM regional geotechnical engineer. The common recommendation from the GRB across both GQ6 and GQ7 was that additional core drilling was needed to resolve uncertainties in the GQ6 and GQ7 geology and structural models before the slope designs can be finalized.

The GRB concluded that the Carlin Complex GQ6, 2024 Budget LOM slope designs were based on a 2008 geology model and 2018 internal geotechnical analyses that was not independently reviewed and did not adequately account for historical slope performance within the Carlin Formation. The GRB reviewed the Carlin Complex GQ6, 2024-Q3 LOM slope designs based on a 2024 Carlin Complex GQ6 Leapfrog geological model and an on-going geotechnical analysis by an external, third-party geotechnical consultant that resulted in flatter recommend inter-ramp slope angles and increased waste stripping. The GRB concluded that the geotechnical design analyses in the Carlin Formation are sensitive to the geometry of Carlin Formation basal clay and other Carlin Formation subunits. The current geology model has several “valleys” and “hills” in the Carlin Formation/bedrock contact that have not been verified by core drilling. A significant core drilling campaign was initiated in 2024-Q4 to addresses the geology and structural model uncertainties identified by the GRB. This core drilling campaign includes up to 72 oriented HQ3 diamond core, directional boreholes surveys, televiewer surveys, geological and geotechnical logging, additional laboratory testing, installation of nested piezometers and time domain reflectometry cables.

A second key recommendation for the Carlin Complex GQ6 was regarding the hydrogeology and the need for slope depressurization in advance of excavation. The GRB recommended the following:

 

   

Vertical drain network drilled from surface;

 

   

Assess need/feasibility of horizontal drains to support vertical dewatering elements;

 

 

March 14, 2025

       

 

Page 243


LOGO

 

   NI 43-101 Technical Report on the Carlin Complex   

LOGO

 

 

   

Conventionally pumped wells from surface;

 

   

The depressurization network must incorporate redundancy in the number of drains and wells needed to achieve the design targets;

 

   

Drains and wells should be designed to accommodate shearing in the Carlin Formation basal clay unit;

 

   

The depressurization program may need to be phased depending on the mine plan;

 

   

The depressurization program must be in place well in advance of any excavations; and

 

   

Targets for the depressurization must be established by the Geotechnical design analysis to achieve the design acceptance criteria (DAC)Sufficient piezometers will be required to confirm that the depressurization targets have been achieved.

A portion of the Gold Quarry Phase 7CN (GQ7CN) highwall began to deform on July 10, 2023, following blasting activities on the active working level. This portion of the highwall continued to deform in response to blasting activities on the active working level beneath the area of deformation. The area of deformation was a structurally controlled block bounded by the Hewatite fault on the SW and the Bartstow and CFB faults on the NW. Mining of the area continued following assessment and modification of blasting procedures to minimize ground vibrations and gas pressures. Deformation continued and the GQ7CN NW highwall failed on February 11, 2024. The volume of the slope failure was approximately one million tonnes.

An interim de-weighting excavation was designed to continue mining of the GQ7CN area. The inter-ramp slope angle for the de-weighting excavation was 38°. Geotechnical drilling, geological modelling, and geotechnical analysis of the GQ7CN slope occurred concurrently as mining of GQ7CN resumed.

A post-failure geotechnical drilling campaign was undertaken to improve the understanding of the geology and structural model. The initial core drilling campaign consisted of 10 diamond core holes including downhole surveys and televiewer surveys. Although the results of this drilling campaign improved NGM’s understanding of the geology and structural model, the 2024 Carlin GRB reviewed the results of the Carlin Complex GQ7 diamond core drilling campaign and identified additional uncertainty in the updated geologic model. The GRB recommended additional core holes be advanced from the 4780 working level in order to resolve uncertainty. Following the findings of the 2024 GRB, the Carlin Complex advanced three additional core holes to address the GRB recommendation.

Back analysis of the Carlin Complex GQ7CN slope failure concluded that the area failed as a result of complex wedge formed by the CFB or Barstow faults and Hewatite fault with a basal structural control involving fault anisotropy. A revised slope design for the GQ7CN area was developed and incorporated in the LOM based on the recent core drilling campaign (e.g., 13 core holes), the back analyses referenced above, and the forward modeling of proposed slopes. The resulting GQ7CN slope design recommendations resulted in changes to the geotechnical slope design sectors with

 

 

March 14, 2025

       

 

Page 244


LOGO

 

   NI 43-101 Technical Report on the Carlin Complex   

LOGO

 

 

slopes with flatter inter-ramp slope angles (e.g., 30° to 41°) than the 2024 LOM pit design but steeper slopes than the interim de-weighting excavation with the exception of one design sector.

Compliance to design is validated using geological and geotechnical bench mapping, spatial compliance, and performance monitoring equipment. Geologists and geotechnical engineers map the highwalls and compare as-built conditions to the design assumptions. Spatial compliance (i.e., bench toes and crests) relative to design is validated using LiDAR scanning and photogrammetry and the Maptek Perfect Dig tool. Bench reliability (i.e., catch bench width and batter angle) relative to design is validated using LiDAR scanning and photogrammetry and the Maptek Inter Ramp Compliance (IRC) tool. The design acceptance criteria (DAC) for bench reliability at the Carlin Complex is 70% reliability, 30% failure using cumulative frequency analyses (CFA). Slope performance is validated using a variety of tools including but not limited to satellite interferometric synthetic aperture radar (InSAR), terrestrial-based radar, robotic total stations and prisms, shaped acceleration arrays (SAAs), time domain reflectometry (TDR), inclinometers, and visual inspections. Hydrogeological conditions are validated by monitoring vibrating wire piezometers installed in boreholes during drilling campaigns. The performance monitoring equipment is determined utilizing a risk-based monitoring approach (Guidelines for Slope Performance Monitoring; Sharon and Eberhardt, 2020).

 

16.3.2

Hydrogeology

Site-based dewatering models have been developed to predict future groundwater-pumping rates. Understanding future pumping rates is required to lower the groundwater table in advance of the vertical mining schedule in the mine plan. Future dewatering wells are sited and drilled in advance to ensure continuous operation of the mine. All dewatering/depressurization efforts are to support geotechnical stability of open pit highwalls and underground working during mining operations.

Pumped groundwater that is not used for mining and milling water use is either returned to the groundwater system via infiltration, used for irrigation, or discharged to a surface-water channel. Excess groundwater from Leeville and Goldstrike is routed to T.S. Ranch Reservoir in the Boulder Valley. Water in the reservoir either infiltrates beneath the unlined reservoir facility, is distributed to rapid infiltration basins (RIBs), or used to irrigate alfalfa, with minimal evaporation loss. Excess groundwater from Gold Quarry is of good water quality; therefore, the water is either used for irrigation at Hadley Fields or temporarily stored in Maggie Creek Reservoir. Water in the reservoir is routed to a cooling tower so that it is cooled before being released to lower Maggie Creek. Current and future-predicted pumping rates to meet LOM plans do not exceed water right permits.

A robust groundwater-monitoring network is in place to monitor water levels and water quality both near and distant from all mining excavations to ensure that mining activities do not adversely impact nearby water resources or other water users. Pumping and groundwater-monitoring data are used in updates to the Carlin Trend regional groundwater-flow model. The regional model is used to

 

 

March 14, 2025

       

 

Page 245


LOGO

 

   NI 43-101 Technical Report on the Carlin Complex   

LOGO

 

 

estimate the maximum drawdown extent from pumping and predict future groundwater-level elevations through the LOM and into closure.

A summary of the Carlin Complex dewatering system and rates is shown in Table 16-9.

 

 

March 14, 2025

       

 

Page 246


LOGO

 

   NI 43-101 Technical Report on the Carlin Complex   

LOGO

 

 

Table 16-9  Carlin Complex Dewatering Areas Summary

       
Mine Area   Water Level (AMSL)   Pumping Rates (L/min)   Planned work to achieve mine plan
  Current   LOM Plan   Current   Max LOM

Goldstrike Open Pit

  No dewatering efforts necessary to support open pit operations   N/A

Gold Quarry

  1,106   1,097   42,396   63,689   Install one new well and deepen two existing wells.

Genesis/Tristar Open Pits

  Mines are dewatered via Goldstrike and Leeville pumping systems   N/A

Goldstrike Underground

  969   737   70,030   117,726   Install six additional production wells.

Exodus/Northwest Exodus

  Mines are dewatered via Goldstrike and Leeville pumping systems   N/A

Leeville (at depth)

  1,044   998   N/A   24,605   Zone 25 dewatering project AFE approved, in execution, two wells and test holes.

Fallon

  1,082   933   N/A   43,532   Additional (3-5) production wells required for Zones 26-27 and 40.

 

 

March 14, 2025

       

 

Page 247


LOGO

 

   NI 43-101 Technical Report on the Carlin Complex   

LOGO

 

 

16.4

Mine Design

 

16.4.1

Open Pit Design

For open pit mines, the mine design is informed by the selected optimized pit shell. The shell, resulting from the optimization described in 15.3 using US$1,400/oz for gold, is the basis of the final pit design.

The mine design process incorporates geotechnical and hydrological recommendations into final high walls, are designed to include ramps and access to haulage routes to waste dumps and processing facilities, producing a practicable final pit design. Some deposits include phased pit designs which are used to sequence the mining operation. Phases are designed to optimize the economics of the operation and/or provide access to selected ore for blending purposes.

The final pit design is based on the following parameters:

 

   

Bench height is 6.1 m with single, double, and triple benching by sectors.

 

   

Main haul roads are designed with 35 m width and maximum 10% gradient.

 

   

Roads within the carbonaceous sediments geotechnical domain are designed with a width of 40 m to account for residual geotechnical risk.

 

   

In-pit single-lane haul roads (typically to within three 6.1 m benches of pit bottom) have a design width of 20 m and a maximum gradient of 12%.

 

   

The minimum mining width for phase design is generally targeted to be 60 m; however, locally can be narrowed to 40 m.

The geotechnical parameters and considerations are described in more detail in Section 16.3.1.

Ultimate Pit Design vs Optimized Shell

The resulting final pit designs and the optimized shells are shown in Figure 16-6 to Figure 16-8. The comparison of these designs with the selected optimized pit shell is presented in Table 16-10 to Table 16-12.

 

 

March 14, 2025

       

 

Page 248


LOGO

 

   NI 43-101 Technical Report on the Carlin Complex   

LOGO

 

 

LOGO

Source: NGM, 2024; Final pit design shown in red, Optimization shell shown in yellow.

Figure 16-6  South Arturo Final Pit Design and $1,400MI R&R Shell

Table 16-10  South Arturo Reserve Pit Design vs Optimization Shell Comparison

Item   Unit   Optimized Pit Shell   Pit Design   % Variance

Ore

  kt   5,409   6,427   19%

Au Grade

  g/t   2.69   2.53   -6%

Au Contained

  koz   467   522   12%

Waste

  kt   41,870   55,785   33%

Total

  kt   47,279   62,212   32%

 

 

March 14, 2025

       

 

Page 249


LOGO

 

   NI 43-101 Technical Report on the Carlin Complex   

LOGO

 

 

LOGO

Source: NGM, 2024; Final pit design shown in red, Optimization shell shown in yellow.

Figure 16-7  Goldstrike Final Pit Design and $1,400MI R&R Shell

Table 16-11  Goldstrike Reserve Pit Design vs Optimization Shell Comparison

Item   Unit   Optimized Pit Shell   Pit Design   % Variance
Ore   kt   3,283   2,195   -33%
Au Grade   g/t   2.69   2.53   -6%
Au Contained   koz   352   244   -31%
Waste   kt   35,115   25,527   -27%
Total   kt   38,398   27,722   -28%

 

 

March 14, 2025

       

 

Page 250


LOGO

 

   NI 43-101 Technical Report on the Carlin Complex   

LOGO

 

 

LOGO

Source: NGM, 2024; Final pit design shown in red, Optimization shell shown in yellow.

Figure 16-8  Gold Quarry Final Pit Design and $1,400MI R&R Shell

Table 16-12   Gold Quarry Reserve Pit Design vs Optimization Shell Comparison

Item   Unit   Optimized Pit Shell   Pit Design   % Variance
Ore   kt   38,487   53,020   38%
Au Grade   g/t   2.69   2.53   -6%
Au Contained   koz   2,981   4,010   35%
Waste   kt   220,134   519,131   136%
Total   kt   258,620   572,151   121%

The Gold Quarry pit design includes a geotechnical de-weight cut (or step-out) needed to remediate the Gold Quarry Phase 7C slope failure that occurred in February 2024. This de-weight cut is located

 

 

March 14, 2025

       

 

Page 251


LOGO

 

   NI 43-101 Technical Report on the Carlin Complex   

LOGO

 

 

on the NW wall of the pit as shown in Figure 16-8 above. Additionally, the Gold Quarry pit design mines outside of the optimized pit shell on the NE-central portion of the pit to help accommodate the ramp system. The southern wall of the pit, while outside of the cash-flow-maximum pit represented by the optimized shell, allows for mining of additional ounces at depth, and still results in a cash-flow positive pit at the Reserve gold price of $1,400/oz.

 

16.4.2

Underground Design Parameters

Underground mine design is performed by NGM site personnel using mine planning software and internal guidance documents.

Each operation uses this guidance in conjunction with site specific information such as the relevant mining vehicle sizes, standard ground support and local experience related to rock mass characteristics including ground water impacts such as quantity and chemistry.

Specific details of typical design parameters have been described in Section 16.2 Underground Mining Operations and the geotechnical considerations are detailed in 16.3.1.

 

16.4.3

Waste Dumps

Waste dumps are designed to meet geotechnical design acceptance criteria and honor the environmental requirements set forth in the Waste Rock Management Plan (WRMP). Typical considerations include storing waste rock in a manner that minimizes acid generation potential and environmental impacts thereof from Potentially-Acid-Generating (PAG) rock, overall slope angles that meet the final reclamation slope requirements and geotechnical studies to determine design and construction parameters.

Dumps permitted to contain PAG will either be limited to a certain percentage of PAG allowed in the entirety of the waste dump or have a low permeability liner installed at the foundation to direct any potentially generated acid to a lined collection facility. PAG is restricted to not be placed within a rind of specified width in the WRMP to minimize acid generation potential through air and water exposure.

Exhausted open pits that are condemned from further mining are considered for backfill. Backfilled pits must either encapsulate PAG with acid neutralizing material or limit PAG placement to a predefined limit above the water table rebound level in that particular pit. Backfilled pits are not required to undergo a stability analysis as long as backfill stays below the native topography level.

Overall slope angles are governed by the shallower of reclamation slope or geotechnical stability analysis results, with reclamation slope usually being the constraint. Geotechnical recommendations will take into consideration the results of both static and pseudo-static stability analyses as well as the liquefaction potential of the foundation under earthquake conditions. Reclamation slopes are between 2.5H:1V and 3H:1V depending on area and when the dump was permitted. Dumps are

 

 

March 14, 2025

       

 

Page 252


LOGO

 

   NI 43-101 Technical Report on the Carlin Complex   

LOGO

 

 

primarily constructed in 15 m lifts with 16 m or 25 m catch benches depending on if it is a 2.5H:1V or 3H:1V design, respectively.

Upon reclamation, dumps are regraded down to a smooth slope and alluvium is spread at a thickness of 15-60 cm depending on permit requirements. The alluvium cover is then corrugated and seeded.

 

16.4.4

Stockpiles

Stockpiles are designed with similar design guidelines as the PAG dumps.

The mine design and scheduling strategy at Carlin focuses on maximizing net present value. An elevated COG strategy is employed where ore is mined at a faster rate than can be processed. Due to the multiple types of gold recovery processes at Carlin, ore is stockpiled according to its geochemistry and grade. Stockpiles are designed to be reclaimed in various phases throughout the LOM. The reclaim strategy considers a combination of gold grade and geochemistry to optimize the performance of each respective process facility. The stockpiles are designed and built intending to enable higher net value material to be reclaimed earlier in the reclaim process to maximize profitability. Typical stockpile design considers a 15 m bench height and a variable berm width depending on available area and stability concerns.

 

16.5

Mining Equipment

 

16.5.1

Open Pit Mining

The current mine equipment fleet will be used throughout the mine operations as well as for stockpile rehandle and reclamation after surface mining has ended. The equipment is deployed to all open pit operations on an as-needed basis determined by the LOM plan mining strategy. The loading fleet includes two P&H 4100 and two P&H 2800 electric and four Hitachi hydraulic shovels. The haul truck fleet currently consists of 40 Komatsu 930E, 15 CAT 793, three CAT 789, two CAT 785, and four CAT 777 haul trucks.

Blast hole drill fleet include two Atlas Copco DML, an Atlas Copco PV231, and eight Atlas Copco PV271. Ancillary equipment includes track and wheeled dozers, graders, water trucks and mill feed loaders. Equipment requirements are summarized in Table 16-13.

 

 

March 14, 2025

       

 

Page 253


LOGO

 

   NI 43-101 Technical Report on the Carlin Complex   

LOGO

 

 

Table 16-13  Carlin Complex Surface LOM Equipment Requirements

Class   Description (Current # units)   Current # of Units  

Future # of Units

(5-year window)

Primary Loading Fleet

Excavator   Hitachi EX3600 (1), EX5500 (3)   4   2
Shovel   P&H 4100 (2), 2800 (2)   4   3

Hauling Fleet

Haul Truck   KOM 930 (40), CAT 793 (15), CAT 789 (3), CAT 785 (2), CAT 777 (4)   64   58

Drilling Fleet

Drill   PV-271 (8), PV-231 (1), IR DML (2)   11   10

Support Fleet

Support Loader   LeTourneau 1850 (3), CAT 994 (1), CAT 993 (1), CAT 992 (7), CAT 6040 (1)   13   14
Dozer   CAT D10   12   10
Grader   CAT 24 (4), CAT 16 (4)   8   7
RTD   CAT 854 (6), CAT 834 (1)   7   7
Scraper   CAT 637   1   1
Water Truck   KOM 930 (3), KOM HM400 (1), CAT 785 (5), CAT 777 (1)   10   10

 

16.5.2

Underground Mining

The Carlin Underground mines mainly utilize diesel powered rubber tired equipment consisting of load-haul-dump (also referred to as LHD, loaders, or muckers), articulated haul trucks, longhole drills, jumbos and bolters. Additionally, there are various fleets of ancillary/support equipment at each operation, including personnel carriers, forklifts, scissor lifts, explosives trucks, shotcrete sprayers, shotcrete remix trucks, lube trucks, graders, dozers and water trucks. Mobile equipment fleets are generally managed by the mines, however, both short- and long-term transfer of equipment between mines is performed on an as-needed basis. Each mine has mobile equipment workshops either on surface or underground to perform routine maintenance and some major rebuilds. The LOM plan average and maximum equipment requirements are summarized in Table 16-14.

Table 16-14   Underground LOM Mine Equipment Requirements

Mine  

Primary

Production

Fleet

  Loaders  

Haul

Trucks

 

Bolter

Drills

  Jumbo
Drills
  Production
Drills
Goldstrike UG   Average #   10   11   8   4   3
  Max #   10   12   8   4   3
Ren   Average #   2   5   2   1   2
  Max #   2   6   3   2   2
Exodus   Average #   5   7   2   2   2
  Max #   6   7   2   2   2
Leeville   Average #   8   12   10   4   5
  Max #   10   16   10   4   5

Pete Bajo

& Rita K

  Average #   5   7   5   3   1
  Max #   8   10   6   3   1
South Arturo UG   Average #   2   2   1   1   1
  Max #   3   2   1   1   1

 

 

March 14, 2025

       

 

Page 254


LOGO

 

   NI 43-101 Technical Report on the Carlin Complex   

LOGO

 

 

16.6

LOM Production Schedule

The open pit mine schedule is based on available truck hours calculated using forecasted fleet size. Open pit mining rates average 200 ktpd in the 5 Year Window (2025-2029), peaking at 252 ktpd in 2025, and taper off to an average of 160 ktpd for the remainder of life of mine. The elevated mining rate in 2025 is due to lower average cycle times across the complex (average of 44 minutes in 2025 versus an average of 48 minutes in 2026).

Mining operations are currently planned to deplete the open pit Reserves in 2036. Mining occurs in South Arturo, Goldstrike, Gold Quarry, and Green Lantern through 2036. Mining in Goldstrike and South Arturo will be finished in 2027 at which point mining in Green Lantern will begin. Gold Quarry has scheduled production from 2025-2036 with no gaps. Green Lantern Reserves are currently scheduled to be depleted in 2034. Scheduled mining from the finish of Green Lantern (2034) to the end of LOM (2036) occurs in Gold Quarry only.

The underground mines’ production schedule is built utilizing the input assumptions from the LOM business plan schedule. This enables consistent mine sequencing and delays in both the Reserve and business plan schedules. In the business plan, Resources are scheduled, and the geology and engineering departments work to put plans in place to drill Resources to the required confidence level for Reserve conversion. For the Reserve LOM plan, any Resource shapes and associated development are excluded to ensure Resource physicals do not contribute to the Reserve LOM plan.

The underground Reserve LOM plan is then constrained utilizing the same quantity constraints and activity based resource assignments as the business plan. In both the business plan and the Reserve schedule, productivity rates are benchmarked to previous performance trends or to expected run rates where changes to operating constraints are planned. Productivity levels for various activities are utilized to constrain the mine plan to achievable levels. These activities include stope drilling rates, stope mucking rates, lateral advance rates, backfilling rates and total tonnes or tonne-kilometers. The resource leveling function within Deswik.Sched generates a mine plan to obey the quantity and resourcing constraints.

The mining LOM plan for the Carlin Complex is summarized in Figure 16-9.

The processing LOM plan for the Carlin Complex is summarized in Figure 16-10.

A tabulated summary of the mining and processing Reserves LOM plan is shown in Table 16-15 and Table 16-16 respectively.

 

 

March 14, 2025

       

 

Page 255


LOGO

 

   NI 43-101 Technical Report on the Carlin Complex   

LOGO

 

 

LOGO

Figure 16-9  Carlin Reserves LOM Mining Plan Summary

 

 

March 14, 2025

       

 

Page 256


LOGO

 

   NI 43-101 Technical Report on the Carlin Complex   

LOGO

 

 

LOGO

Figure 16-10  Carlin Reserves Processing Plan Summary

 

 

March 14, 2025

       

 

Page 257


LOGO

 

   NI 43-101 Technical Report on the Carlin Complex   

LOGO

 

 

Table 16-15  Carlin Complex Reserves Mining LOM Plan Summary

LOM Mine Plan   Units   LOM   2025   2026   2027   2028   2029   2030   2031   2032   2033   2034

Open Pit Waste Mined

  kt   490,550   87,898   54,034   52,361   30,798   37,795   49,835   21,897   38,160   32,711   33,013

Open Pit Ore Mined

  kt   61,711   4,660   3,237   4,558   5,209   8,559   2,504   6,843   1,127   2,212   6,740

Open Pit Grade Mined

  g/t   2.41   2.61   2.13   2.92   1.83   1.87   1.98   2.95   1.04   1.83   2.31

Open Pit Ounces Mined

  koz   4,780   391   222   427   307   515   160   648   38   130   500
                                                 

Underground Waste Mined

  kt   7,571   1,334   1,342   974   684   446   670   414   448   389   394

Underground Ore Mined

  kt   31,861   3,532   3,720   3,810   3,787   3,919   3,518   1,646   1,452   1,451   1,452

Underground Grade Mined

  g/t   7.69   7.69   7.40   6.85   7.97   7.52   7.48   9.78   7.71   9.75   8.89

Underground Ounces Mined 

  koz   7,874   873   885   839   971   947   846   518   360   455   415
                                                 

Total Waste Mined

  kt   498,121   89,232   55,376   53,335   31,482   38,241   50,506   22,311   38,608   33,100   33,407

Total Ore Mined

  kt   93,571   8,192   6,957   8,367   8,996   12,478   6,023   8,489   2,579   3,664   8,192

Total Grade Mined

  g/t   4.21   4.80   4.95   4.71   4.42   3.64   5.19   4.27   4.80   4.97   3.47

Total Ounces Mined

  koz   12,654   1,263   1,107   1,266   1,277   1,462   1,005   1,166   398   585   915
                       
LOM Mine Plan   Units   2035   2036   2037   2038   2039   2040   2041   2042   2043   2044   LOM

Open Pit Waste Mined

  kt   37,176   14,873   -   -   -   -   -   -   -   -   490,550

Open Pit Ore Mined

  kt   6,205   9,855   -   -   -   -   -   -   -   -   61,711

Open Pit Grade Mined

  g/t   1.45   3.64   -   -   -   -   -   -   -   -   2.41

Open Pit Ounces Mined

  koz   289   1,155   -   -   -   -   -   -   -   -   4,780
                                                 

Underground Waste Mined

  kt   291   111   72   -   -   -   -   -   -   -   7,571

Underground Ore Mined

  kt   1,452   1,155   968   -   -   -   -   -   -   -   31,861

Underground Grade Mined

  g/t   7.54   5.96   6.20   -   -   -   -   -   -   -   7.69

Underground Ounces Mined

  koz   352   221   193   -   -   -   -   -   -   -   7,874
                                                 

Total Waste Mined

  kt   37,468   14,984   72   -   -   -   -   -   -   -   498,121

Total Ore Mined

  kt   7,656   11,010   968   -   -   -   -   -   -   -   93,571

Total Grade Mined

  g/t   2.60   3.89   -   -   -   -   -   -   -   -   4.21

Total Ounces Mined

  koz   641   1,376   193   -   -   -   -   -   -   -   12,654

Totals may not add due to rounding.

 

 

March 14, 2025

       

 

Page 258


LOGO

 

   NI 43-101 Technical Report on the Carlin Complex   

LOGO

 

 

Table 16-16  Carlin Complex Reserves Processing LOM Plan Summary

Reserves Process Plan   Units   LOM   2025   2026   2027   2028   2029   2030   2031   2032   2033   2034

Open Pit + Stockpiles Processed 

  kt   100,676   6,833   6,741   4,573   6,460   7,477   3,103   5,059   5,431   6,689   6,990

Underground Processed

  kt   31,861   3,532   3,720   3,810   3,787   3,919   3,232   1,751   1,633   1,451   1,452

Total Ore Processed

  kt   132,537   10,365   10,460   8,383   10,247   11,397   6,335   6,811   7,065   8,140   8,442

Ore Au Grade Processed

  g/t   3.62   4.17   4.28   4.54   4.53   3.83   4.95   4.59   3.66   3.55   3.66

Contained Au oz Processed

  koz   15,429   1,389   1,441   1,224   1,492   1,403   1,009   1,006   832   928   994

Recovery

  %   83.5   84.6   84.0   85.3   84.5   83.7   85.2   83.8   83.5   81.8   82.2

Recovered Au oz Produced

  koz   12,886   1,175   1,210   1,043   1,260   1,174   859   843   695   759   816
                                                 

Reserves Process Plan

  Units   2035   2036   2037   2038   2039   2040   2041   2042   2043   2044   LOM

Open Pit + Stockpiles Processed

  kt   6,957   6,312   2,902   3,515   3,298   4,156   3,872   4,323   3,009   2,973   100,676

Underground Processed

  kt   1,452   1,155   968   -   -   -   -   -   -   -   31,861

Total Ore Processed

  kt   8,409   7,467   3,870   3,515   3,298   4,156   3,872   4,323   3,009   2,973   132,537

Ore Au Grade Processed

  g/t   3.01   4.73   3.01   1.75   1.75   1.75   1.75   1.89   1.53   1.51   3.62

Contained Au oz Processed

  koz   813   1,137   375   198   186   234   218   262   148   145   15,429

Recovery

  %   82.7   82.2   83.7   81.3   81.3   81.3   81.3   81.3   81.3   81.3   83.5

Recovered Au oz Produced

  koz   672   935   314   161   151   190   177   213   120   118   12,886

Totals may not add due to rounding.

 

 

March 14, 2025

       

 

Page 259


LOGO

 

   NI 43-101 Technical Report on the Carlin Complex   

LOGO

 

 

 

16.7

QP Comments on Mining Methods

In the opinion of the QPs, the mining methods, the mining equipment and productivities, the mine designs and input parameters are suitable for the Carlin open pit, underground and surface operations and estimation of Mineral Reserves.

 

 

March 14, 2025

       

 

Page 260


LOGO

 

   NI 43-101 Technical Report on the Carlin Complex   

LOGO

 

 

 

17

Recovery Methods

The Carlin Complex includes a series of integrated facilities to process ores from multiple open pit and underground sources. Ores are classified based on gold grade, level of oxidation, refractory characteristics (e.g., presence of preg-robbing components in ore) and proximity to processing facilities. An integrated process production plan sourcing Carlin Complex and other NGM operated non-Carlin Complex ores is used to maximize economic returns as a synergy that was unlocked by the formation of NGM.

The processing operations contained in the Carlin Complex are1:

 

   

Gold Quarry Roaster: Historically referred to as “Mill 6”, process capacity of 4.3 Mtpa with a LOM average of 3.9 Mtpa . LOM recovery averages 83.6% with a range of 71-89% and gold production averages 0.6 Moz per year. This facility had an expansion/rebuild/upgrade project completed in Q2 2024 to increase the processing throughput, which included upgrades to airslides, mill recycle bucket elevator, seal pot re-design in quench, and a new SO2 converter. The “Mill 5” concentrator has been placed on care and maintenance.

 

   

Goldstrike Autoclave: Process capacity of 5.0 Mtpa with a LOM average of 3.8 Mtpa. LOM recovery averages 80.8% with a range of 74-85% and gold production averages 0.2 Moz per year. A $30M conversion from the calcium thiosulphate RIL process to standard cyanide leaching with CIL was completed in Q1 2023. This conversion creates additional Autoclave amenable ore for processing in a conventional POX/CIL circuit with higher gold recoveries and lower overall operating costs compared to RIL processing. In addition to refractory ore, the Goldstrike Autoclave processes oxide ore where the POX circuit is bypassed, and oxide and refractory ore is then comingled in neutralization before CIL.

 

   

Goldstrike Roaster: Process capacity of 6.6 Mtpa with a LOM average of 5.1 Mtpa. LOM recovery averages 85.1% with a range of 84-90% and gold production averages 0.8 Moz per year.

 

   

South Area Leach: Total remaining capacity of 10.5 Mt with LOM placement scheduled to be 20 Mt at 0.65 g/t gold grade from Carlin sources. Average remaining LOM recovery of 74%.

 

   

North Area Leach: Total remaining capacity of 4.5 Mt with LOM placement scheduled to be 18 Mt at 0.82 g/t gold grade from Carlin sources. Average remaining LOM recovery of 59%.

 

17.1

Current Operations

Carlin process facilities provide the capability to treat single refractory ore (sulphidic) and double refractory ore (sulphidic and carbonaceous) or oxide ores (mineralized fresh rock consisting of minute particles of finely disseminated native gold) through roasting, pressure oxidation, wet milling, or heap leaching. The roaster circuits accommodate Carlin open-pit and underground ore as well as

 

 

 

1 The LOM totals stated include non-Carlin Complex ores and may differ from the LOM plan totals presented in Section 16 which include only Carlin Complex ores.

 

 

March 14, 2025

       

 

Page 261


LOGO

 

   NI 43-101 Technical Report on the Carlin Complex   

LOGO

 

 

other ore from NGM assets including but not limited to Cortez Hills Open Pit, Cortez Hills Underground, and Goldrush underground. A blended feed to the roaster is required to control the circuit heat balance. Pressure oxidation also receives a blended feed from stockpiles at Goldstrike and Carlin ore from North Area Carlin open pits and operates as either alkaline or acid POX dependent upon feed carbonate/sulphide ratios. Pressure oxidation is followed by conventional cyanide leaching, in addition to refractory feed the Goldstrike autoclave processes oxide feed by bypassing the autoclave unit process. Legacy heap leaches are also operated at North and South areas of Carlin with some remaining capacity.

 

17.1.1

Goldstrike Roaster

The Goldstrike roaster circuit primarily consists of the following:

 

   

Primary and secondary crushing circuits;

 

   

Two parallel dry grinding circuits;

 

   

Two parallel dual stage fluid bed roasters;

 

   

Roaster off-gas handling and mercury recovery systems;

 

   

A slurry neutralization circuit;

 

   

A CIL circuit with carbon handling and transfer to autoclave refinery; and

 

   

Cyanide destruction circuit.

Fluidized bed roasters were constructed at site in 1999 to treat double refractory carbonaceous ores that could not be processed in the existing POX circuit due to elevated organic carbon content. The roasters use high purity oxygen (99.5% O2) to burn-off the preg-robbing organic carbon and oxidize sulphide sulphur prior to processing in a conventional CIL circuit. A simplified process flowsheet of the roaster circuit is depicted in Figure 17-1.

The roaster facility includes primary and secondary crushing followed by two parallel dry grinding and dual stage roasters with combined calcine quenching, dust and gas handling, neutralization, and CIL circuits. The loaded carbon is acid washed, pressure stripped and regenerated at site to produce doré bullion which is shipped off site for further refining.

 

 

March 14, 2025

       

 

Page 262


LOGO

 

   NI 43-101 Technical Report on the Carlin Complex   

LOGO

 

 

LOGO

Source: NGM, 2025

Figure 17-1  Simplified Goldstrike Roaster Process Flow Diagram

Crushing

Ore is reclaimed from one of the roaster stockpiles and goes through two stages of open circuit crushing including a gyratory crusher, scalping screen and cone crusher for screen oversize. The screen undersize and the cone crusher product are combined in a coarse ore stockpile.

Dry Grinding

Ore is reclaimed from the coarse ore stockpile by apron feeders and conveyed to one of the two parallel dry grinding circuits. The ore is heated with natural gas and progresses toward the centre of the mill as it is being dried and ground where it is transported with air through grates, a static cyclone classifier and a dynamic classifier for size separation. Oversize is returned to the second stage of the grinding mill for further size reduction while undersize material is transferred to bag houses for further processing. Target grinding circuit product size to roasting is P80 of 74 µm.

 

 

March 14, 2025

       

 

Page 263


LOGO

 

   NI 43-101 Technical Report on the Carlin Complex   

LOGO

 

 

Two Stage Roasting

Material from the roaster silo is fed to the top of the roaster by a bucket elevator and a fluidized feeder. The fluidized feeder distributes ore continuously to the first stage (upper) bed of the two parallel roasters. The exothermic chemical reaction provides the heat required to maintain the first stage temperature between 524°C and 593°C with the addition of sulphur pellets as needed to maintain feed fuel value. Sulfide concentrates can also be used to maintain temperature within the roaster.

Solids flow by gravity to the second stage of the roaster through an inter-stage solid transfer system where material bed temperature is maintained between 524°C and 561°C. Oxidation is essentially complete after the second stage achieving approximately 99% sulphide sulphur oxidation and typically greater than 80% organic carbon oxidation. Calcine from the second stage of the roaster discharges by gravity to the calcine quench system.

High purity oxygen is injected at the bottom of the second stage of the roasters and flows upward, fluidizing the material and supporting the rapid oxidation of carbon, sulphide sulphur and other fuels within the feed.

The exhaust gas from each stage is classified using dry cyclones. The coarse material recovered from the exhaust gas is returned to the roaster for further treatment while the gas is forwarded to gas quenching and final dust scrubbing. The off-gas from the final dust scrubbers of both circuits are recombined for final off-gas cleaning.

Off-Gas Cleaning

The final gas cleaning circuit combines the dust free off-gas from both roasters to capture mercury, sulphur dioxide, carbon monoxide, and nitrous oxides. Mercury removal is achieved through chlorine sparging to produce calomel which is shipped off site for further processing. Sulphur dioxide gases are neutralized with lime and carbon monoxide is oxidized to carbon dioxide through heating of the gases after SO2 removal in a carbon monoxide incinerator. Nitrous oxides are removed by passing off-gases through a mist stream of ammonia in the presence of an iron oxide-titanium oxide catalyst and exit through a stack as nitrogen and water vapor to the atmosphere.

Calcine Quenching/Neutralization

The calcine product from the roaster is cooled rapidly with recycled process water in the quench tanks. The cooled quench tank discharge from both roasters is combined and the resulting slurry feeds two neutralization tanks where milk-of-lime is used to adjust slurry alkalinity to pH 10. Neutralization circuit slurry is dewatered in a thickener with excess water recycled for reuse in the quench tanks. The thickener underflow reports to the roaster CIL circuit.

 

 

March 14, 2025

       

 

Page 264


LOGO

 

   NI 43-101 Technical Report on the Carlin Complex   

LOGO

 

 

Roaster CIL

The slurry from neutralization thickener underflow is pumped to a CIL circuit, which has eight agitated tanks. Cyanide is added to the first tank, with the flexibility to add supplementary cyanide further down the train. Slurry flows through the series of tanks, from Tank 1 through Tank 8. Activated carbon is transferred with recessed impeller pumps counter-current to slurry flow from the eighth tank to the first tank. When loaded carbon is transferred out of the first tank, it passes over a screen that separates the carbon from the slurry. The carbon is then transferred to a loaded carbon holding bin and into a truck that transports it for elution, acid washing and regeneration in a carbon handling circuit located within the autoclave facility. The slurry exiting the final CIL tank is sent to a cyanide detoxification reactor before being transferred for impoundment in the TSF.

 

17.1.2

Goldstrike Autoclave

In late 2023 the Goldstrike Autoclave plant underwent a conversion from a thiosulphate leaching process, complemented by resin-in-leach (RIL) technology, back to a conventional cyanide and carbon-in-leach (CIL) circuit.

The decision to revert to a traditional CIL circuit reflects the availability of single refractory ores with the development of the NGM JV. The transition back to CIL enables a more straightforward process flow and better overall alignment with NGM’s goals due to improved recovery at potentially lower costs and higher throughput for the newly identified single refractory ore types.

The Goldstrike Autoclave has two processing routes, autoclave pressure oxidation and an oxide circuit that bypasses the Autoclave consisting of:

 

   

Two primary crushers (one jaw and one gyratory);

 

   

Two parallel SAG Mill-Ball Mill grinding circuits with pebble crushing;

 

   

Three parallel autoclaves (with an additional two autoclaves in care and maintenance) capable of alkaline or acid POX;

 

   

Two parallel CIL trains;

 

   

Carbon elution circuit;

 

   

A cyanide detoxification circuit and tailings thicker; and

 

   

A refinery producing doré bullion from both the Goldstrike Autoclave and Roaster.

A flow sheet of the Goldstrike autoclave circuit is shown in Figure 17-2.

 

 

March 14, 2025

       

 

Page 265


LOGO

 

   NI 43-101 Technical Report on the Carlin Complex   

LOGO

 

 

 

LOGO

Source: NGM, 2025

Figure 17-2  Simplified Goldstrike Autoclave Process Flow Diagram

The autoclave circuit receives feeds from ore stockpiles located on a pad adjacent to the primary crusher. Ores can be single source or a blend and would be categorized into oxide, acid, or alkaline ores.

Crushing and Grinding Circuit

The grinding circuit was constructed in two phases to accommodate increases in production rate over time. The total installed grinding circuit capacity is approximately 16 ktpd (dry tonnes basis).

The Phase I grinding circuit is fed by a 127 cm by 152 cm jaw crusher which in turn discharges to a primary crushed ore stockpile. Ore is withdrawn from the stockpile by reclaim feeders and fed to a 6.7 m diameter SAG mill operating in closed circuit with a pebble crusher. The SAG mill discharge is pumped to secondary ball mills in closed circuit with a bank of six 76 cm diameter cyclones. There are two ball mills operating, one 3.8 m diameter by 4.3 m long and the other 3.8 m diameter by 5.5 m long. The overflow from the cyclones feeds a tertiary 4.9 m diameter by 7.2 m long ball mill operating in closed circuit with a bank of six 76 cm diameter cyclones. Cyclone overflow feeds dewatering with

 

 

March 14, 2025

       

 

Page 266


LOGO

 

   NI 43-101 Technical Report on the Carlin Complex   

LOGO

 

 

one 30 m diameter thickener and one 38 m diameter thickener providing an ability to operate the grinding circuits separately on Alkaline or Acid POX feed blends.

The Phase II grinding circuit is fed by a 107 cm by 165 cm gyratory crusher followed by a crushed ore stockpile. Ore is withdrawn from the stockpile and fed to a 7.3 m diameter SAG mill operating in closed circuit with a pebble crusher. SAG mill discharge screen undersize is pumped along with ball mill discharge to a bank of twelve 51 cm diameter cyclones. The underflow from the cyclopak returns to a 5 m diameter by 9.3 m long ball mill.

Acidulation

When processing lower carbonate single refractory ores, the thickener underflow is fed to a series of acidulation tanks where sulphuric acid is added to digest carbonate content. Removal of carbonate in advance of POX serves to improve metallurgical performance.

Acid POX Circuit

There are five autoclaves installed at Goldstrike, three of which are operating in parallel, and are configured for both acid and alkaline ore POX. These three autoclaves are permitted by the NDEP to treat non-acidulated ore.

The milled, acidified slurry is fed to a series of preheaters where hot steam from the autoclave discharge flash tank is contacted with incoming feed to preheat the slurry and transfer available heat from the oxidation reactions. Pressure oxidation is carried out under elevated pressure and temperature using high purity oxygen in the autoclaves. The oxidation reaction is exothermic requiring the control of slurry temperature through either the addition of water for cooling or steam when reaction is not autogenous. Autoclave discharge progresses through a series of flash vessels with additional cooling accomplished in tube and shell slurry heat exchangers. The autoclave discharge slurry is acidic due to the formation of sulphuric acid from sulphide oxidation reactions. Neutralization of autoclave discharge is conducted prior to cyanide leaching.

Alkaline POX Circuit

As carbonate levels in a portion of the ores at Goldstrike have increased, three of the autoclaves (#4, #5, #6) have been converted such that they can operate under alkaline conditions. The grinding circuit product is fed to a thickener dedicated to alkaline POX operation. Thickener underflow is directed to the acidulation circuit for storage, but no acid is needed. The circuit is configured so that feed from the storage tank can be pumped to designated preheaters and processed through the autoclave. Due to the higher carbonate concentration, the autoclave reaction, does not generate excess acid.

The alkaline slurry reports through a series of slurry coolers to neutralization, where pH is adjusted as required prior to leaching.

 

 

March 14, 2025

       

 

Page 267


LOGO

 

   NI 43-101 Technical Report on the Carlin Complex   

LOGO

 

 

Oxide Circuit

One SAG mill circuit is typically dedicated to oxide ore processing. This ore does not need any further pretreatment, the gold becomes liberated after milling and can be sent directly to the CIL circuit for leaching.

CIL and Carbon Stripping

Following neutralization Goldstrike autoclave operates parallel convention CIL trains for gold recovery. Loaded activated carbon is stripped and regenerated at an existing stripping circuit adjacent to the CIL trains.

 

17.1.3

Gold Quarry Roaster

The basic processing steps at the Gold Quarry Roaster are as follows:

Crushing

Ore is reclaimed from one of the roaster stockpiles and goes through two stages of open circuit crushing including a gyratory crusher parallel cone crushers then fed to the truck load out (TLO). Ore is then trucked to the feeder pad to one of three feeders (generally “hot”, “cold”, and “concentrate”).

Dry Grinding

Ore and sulphur concentrate are reclaimed from the feeder pad by three apron feeders and conveyed to the dry grinding circuit. The ore is heated with natural gas and progresses toward the centre of the mill as it is being dried and ground where it is transported with air through grates, a static cyclone classifier and a dynamic classifier for size separation. Oversize is returned to the second stage of the grinding mill for further size reduction while undersize material is transferred to bag houses for further processing. Target grinding circuit product size to roasting is P80 of 74 µm.

Single Stage Roasting

Material from the roaster silo is fed to the day bins and preheater by a bucket elevator. The ore is preheated with natural gas and continuously fed to the two parallel roasters. The exothermic chemical reaction provides the heat required to maintain the roaster temperature between 515°C and 538°C with the addition of molten sulphur as needed to maintain feed fuel value.

Solids flow to the repurposed calcine coolers where additional TCM oxidation occurs prior to discharging to the calcine quench system. High purity oxygen is added to the roasters and the calcine coolers to complete greater than 90% sulphide oxidation and greater than 80% TCM oxidation.

 

 

March 14, 2025

       

 

Page 268


LOGO

 

   NI 43-101 Technical Report on the Carlin Complex   

LOGO

 

 

The exhaust gas from each stage is classified using dry cyclones. The coarse material recovered from the exhaust gas is returned to the roaster for further treatment while the gas is forwarded to gas quenching and final dust scrubbing. The off-gas from the final dust scrubbers of both circuits are recombined for final off-gas cleaning.

Off-Gas Cleaning

The final gas cleaning circuit combines the dust free off-gas from both roasters to capture mercury, sulphur dioxide, and carbon monoxide prior to venting to the atmosphere. Mercury removal is achieved through chlorine sparging to produce calomel which is shipped off site for further processing. Sulphur dioxide gases are converted to sulphuric acid in Gold Quarry’s acid plant for internal usage at NGM processing facilities.

Calcine Quenching/Neutralization

The calcine product from the roaster is cooled rapidly with recycled process water in the quench tanks. The cooled quench tank discharge from both roasters is combined and the resulting slurry feeds neutralization tanks where milk-of-lime is used to adjust slurry alkalinity to pH 10. Neutralization circuit slurry is dewatered in a thickener with excess water recycled for reuse in the quench tanks. The thickener underflow reports to the roaster CIL circuit.

Carbon in Leach (CIL)

The slurry from neutralization thickener underflow is pumped to a CIL circuit, which has ten agitated tanks. Cyanide is added to the first tank, with the flexibility to add supplementary cyanide further down the train. Slurry flows through the series of tanks. Activated carbon is transferred with recessed impeller pumps counter-current to slurry flow from the final tank to the first tank. When loaded carbon is transferred out of the first tank, it passes over a screen that separates the carbon from the slurry. The carbon is then transferred to a loaded carbon holding bin and into a truck that transports it for elution, acid washing and regeneration in the Gold Quarry carbon handling circuit. The slurry exiting the final CIL tank is sent to a cyanide detoxification reactor before being transferred for impoundment in the TSF.

Magnetic Separation

A portion of magnetic gold remaining in tails can be separated and concentrated using a magnet circuit prior to discharging to tails. The material obtained from the magnetic separation plant can then be reprocessed within NGM’s autoclaving facilities.

A simplified block flow diagram for the Gold Quarry Roaster is shown in Figure 17-3 and a simplified process flowsheet is included as Figure 17-4.

 

 

March 14, 2025

       

 

Page 269


LOGO

 

   NI 43-101 Technical Report on the Carlin Complex   

LOGO

 

 

 

LOGO

Figure 17-3   Gold Quarry Roaster Block Flow Diagram

 

 

March 14, 2025

       

 

Page 270


LOGO

 

   NI 43-101 Technical Report on the Carlin Complex   

LOGO

 

 

 

LOGO

Source: NGM, 2025

Figure 17-4  Gold Quarry Roaster Simplified Process Flowsheet

Ore processed at the Gold Quarry Roaster primarily comes from the Carlin Complex operations as well as Cortez Undergrounds. Concentrates are processed to increase the ore fuel value in order to maintain roaster throughput.

 

17.1.4

Heap Leaching

Heap leaching is used to treat oxide ores containing low gold grades. Typically, gold grades are in the range of between 0.25 g/t Au and 1 g/t Au. Heap leaching involves stacking large volumes of low-grade ore and applying lixiviant to recover the gold. Leaching ceases when the gold recovery drops below a pre-determined threshold. The basic steps in heap leaching are:

 

   

Run-of-mine or crushed ore are placed onto a prepared surface;

 

   

Gold dissolution is promoted by applying a weak sodium cyanide solution as the lixiviant to the surface of the heap;

 

   

Solution is collected in the leach pad drain system and then pumped to activated carbon in columns (CIC) where gold loads onto activated carbon; and

 

 

March 14, 2025

       

 

Page 271


LOGO

 

   NI 43-101 Technical Report on the Carlin Complex   

LOGO

 

 

   

Gold-laden carbon is reclaimed from the CIC circuit and transported to a centralized carbon stripping system where the gold is stripped from the carbon and recovered by electro-winning. Stripped carbon is recycled and reused.

Gold recovery from heap leaching is a function of solution application and management, particle size distribution, time, and mineralogy. Cyanide leach kinetics in heaps is most strongly affected by ore characteristics.

The Carlin Complex’s heap leach facilities include North Area Leach, South Area Leach – property and non-property pads, and Emigrant Leach. For oxide leach, run-of-mine material is tracked by pit or royalty source. Plant tonnage and contained ounces are based upon truck counts, tonnage factors, and the blast hole kriged grade of the material delivered. The relative proportions of the sources and royalties of both tonnes and ounces are conserved, as is the kriged grade. Leach pad inventory is tracked monthly by using the beginning inventory of recoverable ounces minus ounces recovered plus recoverable ounces placed. Recoverable gold ounces are calculated by taking a percentage of the kriged cyanide to fire assay ratio depending on whether the material is run-of-mine or crushed. The monthly production, based on the metallurgical balance, is adjusted for changes in carbon inventory. Adjusted production, called theoretical production, is used to determine the percentage each leach pad contributed to overall theoretical production. This percentage is used to allocate the poured gold ounces.

A typical flowchart that represents the heap leach and CIC gold recovery process for all three such operations is shown in Figure 17-5.

 

 

March 14, 2025

       

 

Page 272


LOGO

 

   NI 43-101 Technical Report on the Carlin Complex   

LOGO

 

 

 

LOGO

Source: NGM, 2025

Figure 17-5  Heap Leach and CIC Gold Recovery Flowsheet

 

17.2

Power, Water, and Process Reagents Requirements

 

17.2.1

Power

Gold Quarry Roaster

Power consumption for the Gold Quarry Roaster is forecasted using the planned ore tonnes processed through the plant. The consumption rate is set at 115.74 kWhr per processed tonne based on historical averages. Power consumption averages 449.90 GWhr per year, ranging from 430.43 GWhr to 454.68 GWhr.

The majority of the power consumption is driven by the crushing, milling, roasting, and CIL process circuits. The power consumption in these circuits directly correlates with throughput.

 

 

March 14, 2025

       

 

Page 273


LOGO

 

   NI 43-101 Technical Report on the Carlin Complex   

LOGO

 

 

Carlin Leach

The leach pads use forecasted solution tonnes (solution mass through the carbon columns) to forecast power consumption. This is due to the main power driver at the leach pads being the pumps used to circulate solution through the pads. South Area Leach uses a driver of 1.05 kWhr per solution tonne forecasted while North Area Leach uses a driver of 1.71 kWhr per solution tonne forecasted. Forecasted power consumption for South Area Leach averages 8.64 GWhr per year, ranging from 7.40 MWhr to 9.28 MWhr per year. North area leach averages 28.82 MWhr per year, ranging from 24.71 MWhr to 30.88 MWhr per year.

Goldstrike Roaster

The Goldstrike Roaster uses a combination of fixed and variable power drivers to forecast total power consumption, including throughput and operating hours by circuit. Power consumption is calculated for the roasting facility, the oxygen plant, the strip circuit, and the North Block Tailings evaporators separately. The drivers used are summarized in Table 17-1.

Table 17-1   Goldstrike Roaster Power Consumption Drivers

Circuit    Variable    Rate (kWhr per unit variable)
Roaster    Operating Hours    34,399.77
Oxygen Plant    Operating Hours    13,647.35
Strip    Operating Hours    713.19
Tailings Evaporators    Calendar Time [1]    1,005.00

[1]: Tailings evaporators are assumed to be always running, therefore calendar time is used instead of operating hours

Forecasted power consumption typically averages 303.00 GWhr per year, ranging from 387.35 GWhr to 406.08 GWhr per year. Lower power consumption is seen in the last years of the LOM of the Goldstrike Roaster as low-grade stockpiles are depleted and less ore is processed.

Goldstrike Autoclave

The Goldstrike Autoclave uses forecasted operating hours for the autoclave and oxygen plant circuits to drive the power consumption forecasting. The consumption rates used are 22.49 MWhr per operating hour for the autoclave circuit and 10.60 MWhr per operating hour for the oxygen plant. The average forecasted consumption is 248.72 GWhr per year, with a range of 115.66 GWhr to 329.45 GWhr per year. The wider range is due to fluctuations in single refractory ore mining.

 

17.2.2

Tailings and Water

Process Tailings

Tailings material from the refractory facilities (Goldstrike Roaster, Goldstrike Autoclave, and Gold Quarry Roaster) are treated to destroy cyanide and then pumped to tailings storage facilities as described in Section 18. Tailings are deposited to facilitate solids-solution separation and allow reclamation of water for use in the processing facilities. A portion of the Goldstrike Roaster tailings

 

 

March 14, 2025

       

 

Page 274


LOGO

 

   NI 43-101 Technical Report on the Carlin Complex   

LOGO

 

 

is removed prior to deposition to the TSF and used in creating paste backfill for the Goldstrike Underground mine.

Reclaim Water

Solution is reclaimed from process tailings facilities and pumped back to each plant to be used to make up water lost to heat transfer.

Process Water

Process water from plant thickeners is reused through processes. At the roasting facilities, thickener overflow water is cooled in cooling towers and reused in the roaster quenching circuits.

Fresh Water

Fresh water is dewatered from dewatering wells around the Carlin facility and generally discharged to the environment. A small portion of the fresh water is used in the processing facilities where reclaim water is not appropriate due to high scaling potential, including roaster off-gas, lime slaking, and heat exchangers.

Water Treatment

The Goldstrike Autoclave facility operates a water treatment facility to treat reclaim water to replace freshwater use and improve water quality for boilers. In late 2024, NGM obtained approval to discharge this treated water.

Table 17-2  Carlin Processing Water Consumption (m3/hr)

Water Type    Goldstrike Roaster    Goldstrike Autoclave    Gold Quarry
Fresh Water    450-680    270-360    270-400
Reclaim Water    680-900    270-450    680-1,135

 

17.2.3

Reagent Requirements

Many reagents are used across the Carlin processing plants, including some reagents that are primarily used at only one or two facilities, and reagents that are used across all. Each reagent has different drivers as described below, but all reagents are strongly dependent on ore tonnes and their chemical constituents processed. The Carlin processed tonnes vary with plant operation and heap leach tonne placement, resulting in variable unit costs. Due to the Goldstrike autoclave’s ability to operate as a refractory or oxide plant, several of these reagents are also impacted by the alkaline/acid/oxide split.

The forecast reagent usages and unit costs for the next five years of the LOM plan are shown in Table 17-3.

 

 

March 14, 2025

       

 

Page 275


LOGO

 

   NI 43-101 Technical Report on the Carlin Complex   

LOGO

 

 

Natural Gas

Natural gas is used at the roasters to feed burners throughout the process. The burners are used to dry the ore at both dry mill facilities and provide heat for the roasters at Gold Quarry to maintain roaster temperatures and help oxidize the ore. Natural gas fuelled boilers are used to generate steam to supply heat to the autoclaves as the Goldstrike ores do not contain enough sulfide to be autothermic. Consumption of natural gas is driven by tonnes processed and moisture in the ore feed.

Grinding Media

Varying sizes of high chrome and forged steel grinding media are used in the wet and dry milling facilities for ore comminution. Consumption of grinding media is driven by tonnes processed and ore hardness and abrasion. The reduction in grinding media cost as shown below in table 17-3 is driven by reduced tonnage at the Goldstrike Autoclave in the plan, which has a higher cost per unit of grinding media.

Cyanide

Cyanide is used at the processing facilities at Carlin as a lixiviant to dissolve the gold into solution to prepare the gold for carbon absorption. Cyanide is also used in the gold stripping process to remove the gold from carbon after the CIL/CIC processes. Cyanide consumption is driven by tonnes processed, circuit pH, and concentration of other cyanide consuming metals, such as iron and copper. Cyanide is also used on leach pads and cost per tonne processed is impacted significantly by tonnes of ore placed.

Limestone/Lime Slaking

Limestone is procured for the processing facilities and slaked into hydrated lime to manage pH in CIL circuits, heap leaches, and off-gas unit processes. Lime consumption is driven by tonnes processed and ore/calcine acidity from pretreatment. Lime is also added to ore prior to placement on leach pads to control pH of solution. This can impact cost per tonne processed significantly during periods of high leach tonne placement.

Sulphur Prill/Molten Sulphur

Sulphur is used in the roasting facilities is used to supplement fuel in the first stages and maintain roasting temperatures to facilitate the oxidation process. Goldstrike currently utilizes sulphur prill and Gold Quarry utilizes molten sulphur. Sulphur consumption is driven by tonnes processed and natural fuel deficit.

 

 

March 14, 2025

       

 

Page 276


LOGO

 

   NI 43-101 Technical Report on the Carlin Complex   

LOGO

 

 

Sulphur Concentrate

Sulphur concentrate from various sources is also used to supplement fuel at the roasting facilities, most commonly at the Gold Quarry roaster. The Goldstrike Roaster may use concentrate if available, but generally relies on sulphur prill only. The Goldstrike Autoclave is also exploring the option to use sulphur concentrates to supplement low-sulphide ores and improve processing efficiencies. The Gold Quarry Roaster currently receives sulphur concentrates from Barrick’s Golden Sunlight site and NGM’s Phoenix site. Sulphur concentrate consumption is driven by ore tonnes processed, concentrate availability, and natural fuel deficit.

Carbon

Activated carbon is used in the CIL and CIC circuits at all Carlin processing facilities to recover the gold-cyanide complex generated in all processes. Carbon is treated at the strip circuits and regenerated to reuse in the circuits. Carbon consumption is driven by attrition in the circuits due to agitation, pumping, and treatment in the stripping and regeneration process.

Sulphuric Acid

For ores processed vis acidic POX, sulphuric acid at 93 wt% is mixed with the thickened slurry before it is introduced to the autoclaves. Acid is added to reduce the carbonates to achieve the desired sulfide to carbonate ratio so that the oxidation reactions go to completion maximizing gold recovery. Acid consumption is driven by tonnes processed through acid POX, ratio of sulphide to carbonate, and total sulphide in feed. Acid ore is not always readily available in the Carlin district, so acid consumption is highly variable and not directly related to total autoclave tonnes processed. Alkaline ore does not use sulfuric acid but adds to the total autoclave tonnes processed.

Antiscalants

Antiscalants are used throughout all processing facilities treating solution and/or slurry streams to prevent the formation of scale. Antiscalant consumption is driven by water quality factors predictive of scaling such as hardness and temperature.

Caustic Soda

Caustic soda is procured for the processing facilities to manage pH in elution and off-gas unit processes. Caustic soda consumption is driven by tonnes of carbon treated.

Soda Ash

Soda ash is used, along with slaked lime, in the Goldstrike Roaster dual alkali SO2 scrubbing circuit. Soda ash consumption is driven by tonnes processed and acidity in the off-gas circuit from total sulphur in the feed.

 

 

March 14, 2025

       

 

Page 277


LOGO

 

   NI 43-101 Technical Report on the Carlin Complex   

LOGO

 

 

Oxygen

Oxygen is generated at each of the refractory process plants and introduced in the roasters and autoclaves to facilitate the oxidation reactions. Oxygen costs for the autoclave are carried within the operations and maintenance budget and are not included in the oxygen cost center. Oxygen consumption is driven by the oxidation process and is typically close to circuit maximums for the roasting facilities.

 

 

March 14, 2025

       

 

Page 278


LOGO

 

   NI 43-101 Technical Report on the Carlin Complex   

LOGO

 

 

Table 17-3  Carlin Complex Process Reagents Consumption Forecast by Facility

 

          2025-2029 Forecast
            Goldstrike
Roaster
   Goldstrike
Autoclave
   Gold Quarry
Roaster
   Leach    Total

Process Tonnes (Mt)

   28.75    18.51    19.22    14.88    81.36

Natural Gas

   $‘000    $22,419    $45,541    $33,256    $-    $101,216
   GJ    5,145,889    10,628,652    8,047,217    -    23,821,758
   GJ/t    0.18    0.57    0.42    -    0.29
   $/t    $0.78    $2.46    $1.73    $-    $1.24

Grinding Media

   $‘000    $27,963    $25,030    $24,979    $-    $77,972
   t    17,966    17,486    23,065    -    58,516
   kg/t    0.63    0.94    1.20    -    0.72
   $/t    $0.97    $1.35    $1.30    $-    $0.96

Cyanide

   $‘000    $15,501    $14,998    $28,055    $46,041    $104,595
   t    6,180    5,926    11,263    18,432    41,801
   kg/t    0.22    0.32    0.59    1.24    0.51
   $/t    $0.54    $0.81    $1.46    $3.09    $1.29

Lime

   $‘000    $69,641    $27,060    $31,715    $6,152    $134,568
   t    350,987    136,381    138,483    31,006    656,857
   kg/t    12.21    7.37    7.20    2.08    8.07
   $/t    $2.42    $1.46    $1.65    $0.41    $1.65

Sulphur Prill

   $‘000    $20,072    $-    $6,934    $-    $27,005
   t    75,869    -    19,657    -    95,526
   kg/t    2.64    -    1.02    -    1.17
   $/t    $0.70    $-    $0.36    $-    $0.33

Sulphur Concentrate

   $‘000    $52,907    $34,605    $74,952    $-    $162,464
   t    307,390    130,806    844,224    -    1,282,421
   kg/t    10.69    7.07    43.92    -    15.76
   $/t    $1.84    $1.87    $3.90    $-    $2.00

Carbon

   $‘000    $7,244    $6,565    $12,204    $-    $26,012
   t    2,587    2,314    4,613    -    9,514
   kg/t    0.09    0.12    0.24    -    0.12
   $/t    $0.25    $0.35    $0.63    $-    $0.32

Sulphuric Acid

   $‘000    $-    $15,111    $2,373    $-    $17,484
   t    -    93,876    13,454    -    107,330
   kg/t    -    5.07    0.70    -    1.32
   $/t    $-    $0.82    $0.12    $-    $0.21

Antiscalants

   $‘000    $11,839    $11,772    $4,200    $1,894    $29,705
   $/t    $0.41    $0.64    $0.22    $0.13    $0.00

Caustic Soda

   $‘000    $-    $8,712    $19,634    $72    $28,417
   $/t    $-    $0.47    $1.02    $0.00    $0.37

Soda Ash

   $‘000    $12,809    $-    $-    $-    $12,809
   $/t    $0.45    $-    $-    $-    $0.35

Oxygen

   $‘000    $8,910    $530    $18,508    $-    $27,948
   $/t    $0.31    $0.03    $0.96    $-    $0.16

Totals may not add due to rounding.

 

 

March 14, 2025

       

 

Page 279


LOGO

 

   NI 43-101 Technical Report on the Carlin Complex   

LOGO

 

 

 

17.3

QP Comments on Recovery Methods

The Carlin Complex plant facilities have the flexibility to treat the mineralization that is typical of the various style deposits contained within the LOM plan. Recovery factors have been confirmed from production data collected over numerous years of open pit and underground mining and ore processing.

In the opinion of the QP, the current facilities are suitable for processing the ore sources envisaged in the LOM plan.

 

 

March 14, 2025

       

 

Page 280


LOGO

 

   NI 43-101 Technical Report on the Carlin Complex   

LOGO

 

 

 

18

Project Infrastructure

The Carlin Complex is a mature site which has been in continuous operation for more than 50 years. A considerable amount of infrastructure, including process plants, workshops, tailings, leach and waste facilities, offices, roads and rail connections, power, process and potable water facilities, and communication facilities, have been built to support the project by various operators prior to the formation of the NGM JV. Additional and upgrades of various infrastructure has also since been completed by NGM for continuing operations and which support the Resources and Reserves.

Plans showing major Carlin Complex infrastructure and locations are shown in Figure 18-1 and Figure 18-2.

 

18.1

Supply Chain

Access to the Carlin Complex is provided by various roads in the area, and a right-of-way issued by the BLM. Such roads are accessed from Elko, Nevada, by travelling west on US Interstate 80 to Carlin, Nevada, and then on local roads to the Carlin Complex mine sites. The roads are well maintained, and most are paved. Commercial air service is available to Elko.

The Union Pacific Rail line runs parallel to I-80. Summit Terminaling operates the Dunphy Rail Terminal, which is located about 43 km west of Carlin, for the transportation of bulk commodities such as sulphuric acid, lubricants, fuel, and ball mill consumables. These bulk commodities are road-transported from the Dunphy Rail Terminal to the Carlin Complex using commercial trucking services.

There are regional airports at Reno (330 km WSW of the operations) and Elko (50 km ESE of the operations).

 

 

March 14, 2025

       

 

Page 281


LOGO

 

   NI 43-101 Technical Report on the Carlin Complex   

LOGO

 

 

 

LOGO

Figure 18-1  Carlin Complex North Area Facilities and Infrastructure Plan

 

 

March 14, 2025

       

 

Page 282


LOGO

 

   NI 43-101 Technical Report on the Carlin Complex   

LOGO

 

 

 

LOGO

Figure 18-2  Carlin Complex South Area Facilities and Infrastructure Plan

 

 

March 14, 2025

       

 

Page 283


LOGO

 

   NI 43-101 Technical Report on the Carlin Complex   

LOGO

 

 

 

18.2

Energy Supply

Electrical power is transmitted to the Carlin North Area, Carlin UG and Goldstrike mines by NV Energy. Electrical facilities include multiple main substations (Mill, South Block, and Bazza), several smaller substations throughout the property, and transmission lines. Power to the Gold Quarry and Emigrant mines is provided by transmission lines on the Wells Rural Electric Power Company Grid.

In October 2005, Barrick started up the Western 102 power plant that is located approximately 24 kilometers east of Reno, Nevada. It has the capacity to supply 115 MW of electricity to the Goldstrike Mine using 14 reciprocating gas-fired engines and has an additional 1 MW solar plant. The power plant provides the Goldstrike property with the flexibility to generate its own power or buy cheaper power from other producers, with the goals of minimizing the cost of power consumed and enhancing the reliability of electricity availability at its mine (PMEG, 2007). In mid-2008, the TS power plant was constructed, which has the capacity to supply 215 MW, and now provides power for the North Area Carlin and other NGM sites in Nevada, via NV Energy transmission lines. In mid 2024, the TS Solar Photovoltaic power plant entered service. It has the capacity to supply 200 MW and uses the same NV Energy transmission lines as the TS power plant to carry energy to mine sites.

Natural gas is delivered to the mines via natural gas pipelines. The Goldstrike natural gas pipeline is a continuation of the North Elko Pipeline (NEP) which is a lateral of the Ruby Pipeline and extends to a metering station at the fence line at the SE corner of the Goldstrike Mine property. The Goldstrike pipeline starts at the main metering station. The pipeline terminates at several locations where major pieces of equipment are located within the autoclave and roaster facilities. The Gold Quarry area is serviced by a pipeline that is a lateral of the Paiute pipeline.

 

18.3

Water Management

NGM has standards systems and processes to guide the water management approach at each of its operations. Water is a resource requiring diligent management at all NGM operations. Its collection and use for mining operations and its quality for discharge are key objectives of the water management plans. Primary onsite water uses include:

 

   

Process water;

 

   

Fire water;

 

   

Cooling (for process) and heating (for UG ventilation) water;

 

   

Dust suppression;

 

   

Potable water; and

 

   

Sanitary water.

Water management is generally achieved through infrastructure including:

 

 

March 14, 2025

       

 

Page 284


LOGO

 

   NI 43-101 Technical Report on the Carlin Complex   

LOGO

 

 

   

Dewatering wells including perimeter and in pit wells;

 

   

Horizontal and vertical drains;

 

   

Potable water wells and reverse osmosis facilities;

 

   

Pumping stations;

 

   

Distribution piping;

 

   

Sumps, canals, run-off, and sediment collection/control structures;

 

   

Reservoirs;

 

   

Water treatment plants; and

 

   

Discharge infrastructure.

Water is withdrawn from dewatering and production wells onsite where it is then distributed through various infrastructure for use in process plants, water stands and other mine facilities. Excess water not used for mining or process is then routed to infiltration, irrigation, storage structures, and various discharge sites as described below.

Dewatering activities are significant for the Carlin Complex; therefore, the site operates under two monitoring plans, required by the BLM, the NDWR, and the NDEP which utilize monitoring wells, surface water monitoring stations, and seeps and springs monitoring to evaluate potential environmental impacts within and beyond the mine boundaries during and after mining. The Boulder Valley Monitoring Plan for Leeville and Goldstrike dewatering, and the Maggie Creek Basin Monitoring Plan for Gold Quarry dewatering are supported by a combined groundwater model which ensures Carlin understands the combined drawdown effects caused by dewatering activities.

Discharge, external from site, is permitted through state government environmental agencies for flow rate and water quality depending on the location and monitored by NGM for compliance. Dewatering water from Leeville and Goldstrike is ultimately comingled and can be routed for consumption or infiltration/injection in the Boulder Valley water management system depending on operational needs and time of year. From April to October, nearly 100% of the dewatering water is sent to the TS Ranch pivots for consumption in irrigation. Any excess water, or dewatering water pumped from the mines outside of those months, reports to the TS Ranch Dam where it is treated for arsenic and infiltrates into the ground. A portion of the water expresses downstream and is collected in another series of channels and ponds to either be treated and sent to Rapid Infiltration Basins, pumped back to the TS Ranch dam for re-infiltration, or sent to the irrigation pivots. The Boulder Valley water management system also includes infrastructure for injection and discharge to the Humboldt River, however neither of those activities have been completed since the 1990s.

 

 

March 14, 2025

       

 

Page 285


LOGO

 

   NI 43-101 Technical Report on the Carlin Complex   

LOGO

 

 

 

18.4

Water Supply

 

18.4.1

Process and Mining Water

Process water at the Carlin Complex is provided through existing well fields. In the North Area these well fields have been used historically to provide all the process water for the mills and heap leach facilities.

At Gold Quarry, process water is supplied from the pit dewatering system. At the current dewatering pumping rates, water is diverted to the various processes when needed and any excess dewatering water is discharged to Maggie Creek via a permitted water discharge facility. During irrigation season some of the discharge water is utilized by the NGM-owned Hadley Ranch, Leeville and Goldstrike process water is from UG and Open Pit Dewatering systems. Any water not consumed by mining or process is then discharged to Boulder Valley. North Area potable water is provided by permitted potable water wells and supporting treatment and infrastructure facilities. Potable water in the Gold Quarry is provided by three permitted water wells and the related infrastructure.

 

18.4.2

Potable Water

Domestic water is provided by four potable wells in the North Area. EW-14 is operating in Goldstrike, Gen 3 is operating in Genisis, HDDW6 and HDDW8 are in Leeville. The Leeville wells are treated by an on-site treatment plant. There are an additional three potable wells in the South Area.

We are permitted to haul Potable water from EW14 to the El-Niño Dry at a rate of 1.89 ML per year.

 

18.5

Mine Roads

The Carlin Complex has a network of internal mostly unsealed roads interconnecting the various parts of the operations. These roads are suitable for year-round operation of the mining equipment and support activities.

 

18.6

Site Common Purpose Infrastructure

 

18.6.1

Security

The NGM Security Department is responsible for the protection of people, property, and assets for the Carlin Complex. The Security Department has well established controls to ensure that there are no disruptions to mining operations from outside sources. The Carlin Complex has perimeter fencing and designated access control points which are monitored 24/7. The site is equipped with video surveillance (CCTV) which is monitored from a Security Operations Center and maintained by NGM

 

 

March 14, 2025

       

 

Page 286


LOGO

 

   NI 43-101 Technical Report on the Carlin Complex   

LOGO

 

 

security personnel. Security personnel conduct routine patrols of the site and random searches are conducted to detect and deter criminal activity. A robust reporting system is in place for all security related incidents with reviews of the data conducted periodically to determine efficacy of the current controls.

 

18.6.2

Camp

There are no onsite accommodation facilities at the Carlin Complex. Employees reside in mainly Elko or Carlin and commute to site daily. NGM provides bus and light vehicle transportation to all employees from Elko, Spring Creek, and Carlin to the mine sites.

 

18.6.3

Offices, Workshops, and Warehouses

There are five office areas on site; the main administration building for the southern area is located at Gold Quarry in the administrative building. The North area has an administrative building for each of the operating divisions located at Leeville Surface for Leeville; Goldstrike Underground administrating building for Goldstrike underground; Exodus Dry for Exodus, Pete Bajo, South Arturo UG; and Truck Shop 4 and Time Shack for open pits.

The main workshops for open pits are located at Gold Quarry, Goldstrike Truck Shop and Truck Shop 4. Workshops for underground operations are located on surface near portals and/or underground to reduce tramming of equipment.

Warehouses are located at Gold Quarry and Goldstrike with satellite facilities at the operating divisions that manage high volume materials.

 

18.6.4

Emergency Response and Medical Facilities

The Carlin Complex Emergency Response Team consists of 98 members, 50 of whom are trained in surface mine rescue and 48 in underground compliance to support underground operations.

The Carlin Complex is equipped with five ambulances, four fire trucks, two brush trucks, and two hazmat trailers. The facility has 37 Dreager BG4s and 27 MSA SCBAs for breathing apparatus. There are two main Mine Rescue Stations and three satellite stations that house equipment and provide washing and storage facilities. Breathing apparatuses can be refilled at fill stations located at Station One for SCBAs and Station Three for BG4s.

Mine water trucks are available to provide additional water for firefighting efforts. The complex features six landing zones for air ambulance helicopters, with two air ambulance companies ready to respond.

The Carlin Complex has agreements with local entities. Local medical facilities include a hospital and several clinics, one of which is designated for NGM employees. If additional transport is

 

 

March 14, 2025

       

 

Page 287


LOGO

 

   NI 43-101 Technical Report on the Carlin Complex   

LOGO

 

 

necessary, the local hospital can stabilize patients and then transfer them via fixed-wing aircraft to hospitals in Salt Lake City, Utah, or Reno, Nevada.

 

18.6.5

Fuel and Fuel Storage

Diesel fuel is used to operate all mobile mining equipment. Fuel consumption is estimated for each year of operation based on equipment specifications and equipment utilization. NGM has a bulk commodity contract with two distributors to provide fuel for the area. Ultra Low Sulphur Diesel is used to reduce diesel particulate emissions. There are numerous diesel storage facilities onsite with a total capacity of 2.0 ML.

 

18.6.6

Communications

Voice and data communication is provided by cell phone, wireless backhaul, and land-based facilities. The mine sites and exploration areas within the Carlin Complex are connected via hard-line fiber-optic infrastructure to provide ethernet based telephony and computer networking. All sites have two-way radio equipment and dedicated radio frequencies for communications between office personnel and mobile equipment operators. In addition, the entire Carlin Complex is covered by cellular telephone service.

 

18.6.7

Waste Management

Domestic sewage from the various facilities is collected via either an underground gravity sewer system or individual septic systems. Septic system tanks are evacuated as needed and deposited within a rotating biological contactor (RBC) where the sludge combines with the gravity sewer system flow and is ground and filtered. Following grinding in the RBC, effluent is discharged to the tailing’s facilities.

Non-hazardous solid waste, such as lunchroom trash, office trash, and uncontaminated debris, are managed in onsite Class III waivered landfills authorized by the NDEP Bureau of Sustainable Materials Management.

 

18.7

Tailings Storage Facilities

The Carlin site has four active Tailings Storage Facilities (TSFs). Active facilities include the North Block Tailings Disposal Facility (NBTDF) and Tailing Storage Facility #3 (TSF3) at Goldstrike and the Mill 5/6 West Tailings Storage Facility (56 West) and the Mill 5/6 East Tailing Storage Facility (56 East) at Gold Quarry.

All TSFs are designed, permitted and operated following best engineering practices to meet regulatory requirements. The four active TSFs at the Carlin site are in conformance with the GISTM

 

 

March 14, 2025

       

 

Page 288


LOGO

 

   NI 43-101 Technical Report on the Carlin Complex   

LOGO

 

 

and the closed sites are planned to achieve GISTM conformance by August of 2025. The TSFs consist of geotechnically-stable embankments enclosing basins lined with low-permeability soil or high-density polyethylene synthetic liners.

The NBTDF receives tailings from the Goldstrike Roaster and the Goldstrike Autoclave. The NBTDF is a zoned rockfill dam constructed using downstream methods with 2H:1V downstream slopes. The facility has been designed in 12 Stages and currently built to the final Stage 12 Configuration. Maximum height of the facility is 145 m in the SW corner. The design capacity of the NBTDF is 198 Mm3 and is currently storing approximately 169 Mm3 of tailings.

TSF3 receives tailings from the Goldstrike Autoclave. TSF3 is a zoned rockfill dam constructed using downstream methods with 2.5H:1V downstream slopes. The facility has been designed in 6 stages and is currently built and permitted to the Stage 4 configuration. The facility is currently 104 m high along the west leg of the facility. Stage 5 and 6 of the facility are currently under construction with anticipated completion in 2025 which will bring the facility to its full design height of 125 m. The design capacity of TSF3 is 79.2 Mm3 at the full Stage 6 buildout. TSF3 is currently storing approximately 2 Mm3 of tailings.

NBTDF and TSF3 provide tailings storage for the Goldstrike Autoclave and Roaster through 2028. Once NBTDF and TSF3 reach their final capacity, Goldstrike tailings will be diverted to a new facility. The current LOM considers a new 180 Mm3 facility in the Goldstrike area for the remainder of LOM. Currently geotechnical investigation and engineering designs are underway for the new TSF, which will have capacity through the LOM. The permitting process for the new facility began in 2023 and deposition to the new facility is planned to commence in 2029.

The 56 West TSF receives tailings from Gold Quarry Roaster at Gold Quarry. The 56 West TSF is a zoned rockfill dam constructed using downstream methods with 3H:1V downstream slopes. The facility was design in three stages and currently built to its ultimate Stage 3 configuration. Maximum height of the embankment is 102 m in the SE corner of the facility. The facility is designed for storage of 43.5 Mm3 of tailings and is currently storing approximately 41 Mm3 of tailings.

The 56 East TSF receives tailing from Gold Quarry Roaster at Gold Quarry. The 56 East TSF is a zoned rockfill dam constructed using downstream methods with 2.5H:1V downstream slopes. The facility has been designed in three stages and is currently built to its Stage 1 Configuration. The facility is currently 45 m high along its west leg. Stage 2 of the facility is currently under construction and is planned to be completed by 2027 with Stage 3 completion in 2032. Full design height of the facility is 68 m. At its final configuration the facility will store 71 Mm3 of tailings and is currently storing approximately 17 Mm3. The 56 East design does allow for an additional stage 4 contractor placed lift which will provide and additional 9 Mm3 of tailings storage.

With the remaining capacity in 56 West and the full build out of 56 East, there is adequate tailings storage capacity for the LOM of the Gold Quarry Roaster process plant.

 

 

March 14, 2025

       

 

Page 289


LOGO

 

   NI 43-101 Technical Report on the Carlin Complex   

LOGO

 

 

The site has an additional eight closed TSFs that do not receive process tailings and currently in some form of closure (drain down, grading, capping, covering, or tailings removal). All closed facilities have active closure plans on file with the State of Nevada. These facilities and their current status are listed below:

 

   

Rain (Mill 3) TSF – currently being used for water management at the closed Rain site;

 

   

Mill 5/6 Central TSF – currently in drain down;

 

   

James Creek Tailings – currently being mined and relocated as a part GQ Phase 6;

 

   

Mill 1 TSF – graded, capped, and covered, currently working to complete closure spillway;

 

   

Mill 4-2 TSF – currently being mined to provide paste backfill aggregate for the Leeville Underground Operation;

 

   

Mill 4 TSF – graded, capped, covered, and closure spillway in place;

 

   

AA TSF – initial covering in progress to provide closure grading; and

 

   

Arturo TD-1 – grading, cover, and closure spillway in place.

 

18.8

Waste Rock Storage Facilities

 

18.8.1

Goldstrike

Goldstrike has several WRSFs that are used for both the open pit and underground operations.

 

   

Bazza Waste Rock Facility – is located west and SW of the Goldstrike Pit. The Bazza Waste Rock Facility has an approximate plan surface area of 1,150 ha and a maximum height of approximately 213 m above the ground surface. As of the end of 2010 the majority of the Bazza Waste Rock Facility has been reclaimed. This acreage has been re-graded, has had cover and growth media placed as described in the Bazza Waste Rock Management and Permanent Closure plans, and has been seeded with an approved mixture.

 

   

Clydesdale Waste Rock Facility – located approximately 1.0 km west of the Goldstrike Pit with permitted height of 152 m. It is the active facility external of the pit with a remaining capacity of 57 Mt.

 

18.8.2

Gold Quarry and North Area Carlin

The South Dump expansion provides 74.8 Mt of remaining capacity, and the MAC WRSF provides 86.3 Mt of remaining capacity. Based on the current LOM plan requirements, there is insufficient waste rock capacity at Gold Quarry. To meet LOM waste rock storage requirements, an additional expansion of the South Dump will be constructed to provide an additional 62.2 Mt of capacity. In 2024 approval was granted by NDEP to construct a dry stack tailings and waste rock facility on the inactive and closed Mill 5/6 Central TSF. This facility is approved to accept historical James Creek tailings as well as potentially acid-generating (PAG) and non-PAG waste rock and has a storage capacity of 74.1 Mt. To meet future waste rock capacity requirements, a combination of backfilling previously mined pits as well as constructing a new WRSF to the north of Gold Quarry is being

 

 

March 14, 2025

       

 

Page 290


LOGO

 

   NI 43-101 Technical Report on the Carlin Complex   

LOGO

 

 

evaluated. The combined capacity of Tusc backfill and a new WRSF is projected to have capacity of approximately 450 Mt. In the North Area, permitting for the in-pit backfilling of waste rock from the Goldstar pit is approved and planned. There is existing capacity for waste rock from other North Area deposits in existing and permitted WRSF’s. The leach pads, which will become waste storage facilities upon completion, were shown in Figure 4-21.

PAG waste is segregated from non-PAG waste and is placed in internal areas of approved waste dumps above a prepared base. The material is then encapsulated in non- acid-generating waste. Drainage from the prepared base is routed through a dedicated collection system to process facilities. For final closure, the PAG waste dumps are carefully sloped and compacted as necessary, and surface water controls are put in place to prevent the infiltration of surface water. A low permeability cap is then placed over the PAG waste dump and vegetation is established to minimize water infiltration.

 

18.8.3

South Arturo

South Arturo has several WRSFs that are used for both open pit and underground operations. These are:

 

   

West Waste Rock Disposal Facility – located immediately to the west of the South Arturo OP and South Arturo UG, it accepts both PAG and non-PAG material from both the South Arturo OP and South Arturo UG. It has a remaining capacity of 84 Mt which meets the waste rock storage requirements of the LOM plan. Environmental impacts from PAG material is mitigated by constraining the location and quantity of PAG placement. The outer 15 m thick shell of the WRSF will be non-PAG material and the total percentage of PAG that is contained within the West Waste Rock Facility is limited.

 

   

East Waste Rock Disposal Facility – located immediately to the SE of the South Arturo OP and South Arturo UG, it is undergoing closure and reclamation with no remaining capacity.

 

18.8.4

Carlin Underground

Waste generated from underground development is used to backfill secondary stopes and development that is no longer required to the greatest extent possible.

Where necessary, waste from mining is hoisted or hauled to surface and disposed in WRSF or in-pit waste dumps. The existing in-pit and WRSF have sufficient remaining capacity to support the LOM plan. Exodus, Pete Bajo and Rita K utilize in-pit storage within the Lantern, Pete, and East Carlin pits. Waste from Leeville, Goldstrike, and South Arturo UG are comingled with open pit waste in the facilities described above.

 

 

March 14, 2025

       

 

Page 291


LOGO

 

   NI 43-101 Technical Report on the Carlin Complex   

LOGO

 

 

 

18.9

Leach Pads

Two active heap leach facilities are operated by NGM; the North Area Leach Pad in the North Area Carlin and the South Area Leach pads (property and non-property) in Gold Quarry. North Area Leach Pad currently has 4.5 Mt remaining capacity while South Area Leach has 12.3 Mt remaining capacity.

There are three inactive heap leach facilities at the Carlin Complex. The North Block Heap Leach Facility at Goldstrike, has been decommissioned. The spent leach material has been moved to the North Block Tailings Impoundment, and the facilities removed to facilitate development of the North Block Tailings Impoundment embankment and ore stockpiles in the area. The AA Heap Leach Facility has been decommissioned, reclaimed, and is now undergoing closure. The Emigrant Leach Facility is also now being decommissioned and moving into closure.

 

18.10

Stockpiles

There are 56 stockpiles within the Complex area, including the ROM stockpiles and consolidated long-term stockpiles shown in Figure 13-3 to Figure 13-7.

Except for heap leach ore, all ore types will pass through either short- or long-term stockpiles prior to processing through the various processing facilities within the Carlin Complex. Stockpiled ore is classified, managed, blended, and processed based on grade and chemistry (oxidized/reduced, sulfide content, carbonate content, organic carbon content) as discussed in Section 13.

 

18.11

QP Comments on Infrastructure

The Carlin Complex is a mature site which has been in continuous operation for more than 50 years. A considerable amount of infrastructure, including process plants, workshops, tailings, leach and waste facilities, offices, roads and rail connections, power, process and potable water facilities, and communication facilities, have been built to support the project by various operators prior to the formation of the NGM JV. Additional and future planned upgrades of various infrastructure by NGM supports continuing operations. The QP considers the current and future planned infrastructure adequate to support the Mineral Resources and Mineral Reserves.

 

 

March 14, 2025

       

 

Page 292


LOGO

 

   NI 43-101 Technical Report on the Carlin Complex   

LOGO

 

 

 

19

Market Studies and Contracts

 

19.1

Market Studies

No market studies are currently relevant as the Carlin Complex consists of active mining operations producing a readily saleable commodity in the form of doré. Gold is freely traded at prices that are reported daily by reputable trading facilities such as the London Metals Exchange.

Barrick as the operator of NGM has established contracts and buyers for the gold bullion products from the Carlin Complex and has an internal marketing group that monitors markets for its key products. Together with public documents and analyst forecasts, the data supports that there is a reasonable basis to assume that for the LOM plan, the bullion will be saleable at the assumed commodity pricing.

There are no agency relationships relevant to the marketing strategies used.

 

19.2

Commodity Price Assumptions

Barrick sets metal price forecasts by reviewing the LOM for the operations, which is greater than 10 years, and setting the commodity price for that duration. The guidance is based on a combination of historical and current contract pricing, contract negotiations, knowledge of its key markets from a long operations production record, short-term versus long-term price forecasts prepared by the Barrick’s internal marketing group, public documents, and analyst forecasts when considering the long-term commodity price forecasts.

In accordance with industry accepted practices, higher metal prices are used for the Mineral Resource estimates ensuring the Mineral Reserves are a sub-set of, and not constrained by, the Mineral Resources, and which satisfies the test of reasonable prospect of economic extraction.

The long-term commodity price forecasts are:

 

   

Mineral Resources:   US$1,900/oz Au;

 

   

Mineral Reserves:    US$1,400/oz Au.

 

19.3

Contracts

NGM’s bullion is sold on the spot market, by marketing experts retained in-house by NGM/Barrick. The terms contained within the sales contracts are typical and consistent with standard industry practices and are similar to contracts for the supply of bullion elsewhere in the world.

 

 

March 14, 2025

       

 

Page 293


LOGO

 

   NI 43-101 Technical Report on the Carlin Complex   

LOGO

 

 

The Carlin Complex is a large modern operation and NGM is owned by major international firms with policies and procedures for the letting of contracts. NGM has many supply contracts in place for goods and services required to operate the open pit, underground mines and integrated processing facilities. The largest in-place contracts other than for product sales cover items such as bulk commodities, operational and technical services, mining and process equipment, and administrative support services. Contracts are negotiated and renewed as needed.

While there are numerous contracts in place at the Carlin Complex, there are no contracts considered to be material to Barrick or NGM.

 

19.4

QP Comment on Market Studies and Contracts

In the opinion of the QP, the terms contained within the sales contracts are typical and consistent with standard industry practice and are similar to contracts for the supply of doré elsewhere in the world. They also consider the metal price used in this report have been set by Barrick and are appropriate to the commodity and mine life projections.

The QP has reviewed commodity pricing assumptions, marketing assumptions and the current major contract areas, and considers the information acceptable for use in estimating Mineral Resources and Mineral Reserves and in the economic analysis that supports the Mineral Reserves.

 

 

March 14, 2025

       

 

Page 294


LOGO

 

   NI 43-101 Technical Report on the Carlin Complex   

LOGO

 

 

 

20

Environmental Studies, Permitting, and Social or Community Impact

The Carlin Complex is comprised of several operating open pit and underground mines, and process plant facilities. NGM has a regional permitting team as well as site based environmental teams and management systems to ensure that the necessary permits and licenses are obtained and maintained. These teams also carry out the required monitoring and reporting.

There are no major challenges with respect to government relations, non-governmental organizations, social or legal issues, or community development.

 

20.1

Environmental Assessment and Studies

As part of its permitting requirements, NGM has submitted and received approval on numerous PoOs and Reclamation Plans for each area. NGM has additionally submitted and/or provided information to support Environmental Assessments (EA) or Environmental Impact Statements (EIS) for each area containing public lands. The additionally submitted information includes various baseline studies on natural resources. These baseline studies can include, but are not limited to:

 

   

Vegetation surveys;

 

   

Soil Surveys;

 

   

Wildlife surveys:

 

   

Threatened, Endangered, and Special Status species surveys;

 

   

Waters of the United States evaluations;

 

   

Waste Rock Characterization Studies;

 

   

Groundwater modelling;

 

   

Pit Lake Geochemical studies;

 

   

Archaeological Surveys; and

 

   

Air Quality Modelling.

Existing operations have been reviewed by the BLM and Nevada Division of Environmental Protection Bureau of Mining Regulation and Reclamation (NDEP-BMRR). BLM National Environmental Policy Act (NEPA) analysis under an EA or EIS can result in Determination of NEPA Adequacy (DNA), Findings of No Significant Impacts (FONSI), or Record of Decision (ROD). These determinations are issued by the BLM for those operations where PoOs contain public lands.

 

 

March 14, 2025

       

 

Page 295


LOGO

 

   NI 43-101 Technical Report on the Carlin Complex   

LOGO

 

 

The PoOs are updated and amended, as necessary, to allow for continuation of mining or additional mine development. Expansions outside the current LOM may also require additional baseline studies and NEPA analysis.

 

20.2

Environmental Considerations

NGM manages a number of different environmental aspects during mining operations. A total of 13 different operating PoOs and/or reclamation areas encompass all of the mining facilities within the Carlin Complex. These geographic boundaries define areas approved for disturbance by the BLM in the form of DNAs, EAs, and EISs, as well as Nevada State permits under NDEP including water pollution control, air and water quality, reclamation, closure permits, and other permits.

EISs can require the implementation of mitigation plans due to potential identified impacts. Such plans can contain specific actions to be taken to mitigate potential impacts to riparian and wetland areas, springs and seeps, streams and rivers, aquatic habitat and fisheries, threatened, endangered, and candidate species, livestock grazing, terrestrial wildlife, cultural sites, visual resources, and recreation and wilderness.

Each state and federal permit includes monitoring requirements. These requirements can include, but are not limited to:

 

   

Water Pollution Control Permit monitoring of the process facilities to ensure Waters of the State are not compromised (i.e. heap leach pads, tailings facilities, mills, and PAG waste rock disposal facilities);

 

   

Surface and groundwater are monitored under various permits to ensure no degradation of water quality or impacts to resources from dewatering;

 

   

Reclamation and closure activity monitoring to ensure facilities are closed as planned and to prevent environmental degradation;

 

   

Rock blending, isolation, encapsulation and backfilling methods in order to minimize acid generation and leachate migration from waste rock that is potentially acid- generating;

 

   

Monitoring of dewatering and water discharge impacts to ensure regulatory requirements are met; and

 

   

Monitoring of point source emissions to ensure compliance with various state and federal mercury programs and emission standards.

 

20.2.1

Waste Characterization and Permitting

The Carlin Complex has Waste Rock Management Plans (WRMPs), which are approved and administered by the NDEP–BMRR as part of the Water Pollution Control Permits (WPCP). The WRMPs direct where and/or how waste rock is to be placed within a waste rock dump to prevent impacts to Waters of the State. The WPCPs outline the requirements for waste rock to be characterized for acid generating potential and acid neutralizing potential, and results are reported

 

 

March 14, 2025

       

 

Page 296


LOGO

 

   NI 43-101 Technical Report on the Carlin Complex   

LOGO

 

 

to the NDEP-BMRR quarterly or semi-annually, as required by the permits. There are several such permits granted for the Carlin Complex which govern the waste rock characterization requirements.

Future Refractory Ore Stockpiles and Waste Rock Facilities are designed, constructed, and monitored in accordance with the guidance received from the NDEP-BMRR. Existing facilities are managed in accordance with the approved site specific WPCPs and WRMPs.

 

20.2.2

Tailings Characterization

Tailings are analysed and reported quarterly as part of the WPCP requirements. Tailings impoundments are engineered structures requiring separate approval and strict monitoring and reporting requirements as regulated by both the NDEP and the NDWR.

 

20.2.3

Compliance Monitoring

The Carlin Complex maintains over 200 operating permits and associated management plans which mandate monitoring and recordkeeping requirements for compliance in air, water, waste, wildlife, and land media associated with the Rain, Emigrant, South Operations Area (aka Gold Quarry), Carlin, Genesis-Bluestar, North Area Leach, Leeville, Goldstrike, Meikle, and Arturo mining PoOs, as well as the various Exploration PoOs.

A list of current operating permits issued by the NDEP and NDWR is shown in Table 20-1. In addition to these, the Carlin Complex also holds over 200 water rights permits through the NDWR that permit the withdrawal and consumption of groundwater.

Table 20-1    NGM Carlin Complex NDEP and NDWR Licences and Permits Acquired and Maintained

Licenses and Permits

ENV - AP#1041-0402 - Class II Air Quality Operating Permit - North Area

ENV - AP#1041-0793 - Class I Air Quality Operating Permit - Gold Quarry

ENV - AP#1041-2085 - Class II Air Quality Operating Permit - Emigrant

ENV - AP#1041-2221 - MOPTC Phase I - Goldstrike

ENV - AP#1041-2221 - MOPTC Phase II - Goldstrike

ENV - AP#1041-3155 - Class II Air Quality Operating Permit - Arturo

ENV - AP#1041-4623 - Class II Air Quality Operating Permit - Maggie Creek

ENV - AP#1041-0739 - Class I Air Quality Operating Permit - Goldstrike

ENV-MOPTC AP#1041-2219- Mercury Operating Permit to Construct: Phase II-Gold Quarry

ENV-IAP #40070, 40090, 40092, 40095, 40096, 40097 Industrial Artificial Pond Permits - Carlin

ENV-REC #0014-Reclamation Permit-Rain-Saddle Mine

ENV-REC #0026-Reclamation Permit-Goldstrike Mine

ENV-REC #0030-Reclamation Permit-Meikle Mine

ENV-REC #0056-Reclamation Permit-Gold Quarry/South Operations Area

ENV-REC #0096-Reclamation Permit-Genesis-Bluestar Mine

ENV-REC #0101-Reclamation Permit-Bootstrap Project

ENV-REC #0142-Reclamation Permit-Dee Exploration

ENV-REC #0175-Reclamation Permit-Carlin-Pete Operations Area

ENV-REC #0176-Reclamation Permit-North Area Leach

ENV-REC #0179-Reclamation Permit-Goldstrike Exploration

 

 

March 14, 2025

       

 

Page 297


LOGO

 

   NI 43-101 Technical Report on the Carlin Complex   

LOGO

 

 

 

ENV-REC #0208-Reclamation Permit-Leeville Underground Mine

ENV-REC #0312-Reclamation Permit-Emigrant Mine

ENV-REC #0355-Reclamation Permit-Arturo Mine

ENV - RCRA Permit - Dry Hills Facility

ENV-SWC3#SWW050-Solid Waste Class III Waiver-Goldstrike

ENV-SWC3#SWW1760-Solid Waste Class III Waiver-Arturo

ENV-SWC3#SWW364-Solid Waste Class III Waiver-South Area

ENV-SWC3#SWW366-Solid Waste Class III Waiver-North Area

ENV-SWC3#SWW524-Solid Waste Class III Waiver-Emigrant/Rain

HAZ#96863-Hazardous Materials Permit-Emigrant

HAZ#96950 - Hazardous Materials Permit-Genesis

HAZ#97045-Hazardous Materials Permit-Goldstrike

HAZ#97301 - Hazardous Materials Permit - Gold Quarry Project

HAZ#97535-Hazardous Materials Permit-Arturo

ENV - GWD#NV0022268 - Groundwater Discharge Permit - Gold Quarry/Maggie Creek

ENV - GWD#NV0095016 - Groundwater Discharge Permit - Gold Quarry/Mill 5/6

ENV - MSW#46217-Stormwater Mining Permit-Carlin South Area

ENV - PWS#EU-2600-NTNC - Public Water System Permit - Gold Quarry

ENV - WPCP#NEV0088011 - Water Pollution Control Permit - South Area Leach Project

ENV - WPCP#NEV0090056 - Water Pollution Control Permit -Mill 5/6 - Gold Quarry-James Creek Tails

ENV- DAM#J-278-Jurisdictional Dam Permit-1988

ENV- DAM#J-710-Jurisdictional Dam Permit - Arturo East Pit Stormwater Pond

ENV- WPCP#NEV2005107- Water Pollution Control Permit-Emigrant Mine Project

ENV-DAM#J-201-Jurisdictional Dam Permit-Eisenman Tailings Dam

ENV-DAM#J-218- Jurisdictional Dam Permit - James Creek Diversion

ENV-DAM#J-219-Jurisdictional Dam Permit-James Creek Tailings Dam

ENV-DAM#J-262-Jurisdictional Dam Permit-Emergency Overflow Pond

ENV-DAM#J-265-Jurisdictional Dam Permit-North Area Leach Pregnant Pond

ENV-DAM#J-276-Jurisdictional Dam Permit-Rain Preg Pond

ENV-DAM#J-283-Jurisdictional Dam Permit-South Leach Non-Property Ore Ponds

ENV-DAM#J-284-Jurisdictional Dam Permit-South Leach Property Ore Ponds

ENV-DAM#J-287-Jurisdictional Dam Permit-Newmont NAL Preg Pond Expansion

ENV-DAM#J-309-Jurisdictional Dam Permit-Mill 4-1 Dam

ENV-DAM#J-332-Jurisdictional Dam Permit-Rodeo Creek Diversion

ENV-DAM#J-348-Jurisdictional Dam Permit-Phase III Non-Property Solution and Stormwater

ENV-DAM#J-349-Jurisdictional Dam Permit-Phase II Property Facility Stormwater Pond

ENV-DAM#J-354- Jurisdictional Dam Permit - Mill 1 Tails Dam

ENV-DAM#J-374- Jurisdictional Dam Permit - Mill 4/2 Tails Dam

ENV-DAM#J-377-Jurisdictional Dam Permit-NB Emergency Pond

ENV-DAM#J-401- Jurisdictional Dam Permit - Gold Quarry Water Treatment Ponds

ENV-DAM#J-405-Jurisdictional Dam Permit-North Area Leach Expansion Phase V Stormwater

ENV-DAM#J-408-Jurisdictional Dam Permit-ROTP Stormwater Holding Pond

ENV-DAM#J-409-Jurisdictional Dam Permit-ROTP Spill Holding Pond

ENV-DAM#J-410- Jurisdictional Dam Permit - Maggie Creek

ENV-DAM#J-424-Jurisdictional Dam Permit-Phase III Expansion of Mill No. 5/6

ENV-DAM#J-450-Jurisdictional Dam Permit-Wetlands Project North Embankment

ENV-DAM#J-451-Jurisdictional Dam Permit-Wetlands Project Center Embankment

ENV-DAM#J-452-Jurisdictional Dam Permit-Wetlands Project South Embankment

ENV-DAM#J-457-Jurisdictional Dam Permit-Rain Dam Application

ENV-DAM#J-460-Jurisdictional Dam Permit-TS Ranch Dam

ENV-DAM#J-466-Jurisdictional Dam Permit-TS Ranch Dam Outlet Piping Alteration

ENV-DAM#J-486-Jurisdictional Dam Permit-ATS Storage Pond

ENV-DAM#J-487-Jurisdictional Dam Permit-South Area Leach Solutions Storage Pond

ENV-DAM#J-506-Jurisdictional Dam Permit-Willow Creek Dam Reconstruction and Alteration

ENV-DAM#J-507-Jurisdictional Dam Permit-NB Freshwater Pond

 

 

March 14, 2025

       

 

Page 298


LOGO

 

   NI 43-101 Technical Report on the Carlin Complex   

LOGO

 

 

 

ENV-DAM#J-588-Jurisdictional Dam Permit-Mill 5/6 West Tailings Dam

ENV-DAM#J-589-Jurisdictional Dam Permit-Pete Waste Rock Disposal Event Pond

ENV-DAM#J-596-Jurisdictional Dam Permit-Emigrant Process Ponds Dam

ENV-DAM#J-662 - Jurisdictional Dam Permit - TSF 3

ENV-DAM#J-674 - Jurisdictional Dam Permit - Mill 5/6 East Tails Dam

ENV-DAM#J-699- Jurisdictional Dam Permit - North Block Tails Dam

ENV-GWD#NS0094002 - Groundwater Discharge Permit-Goldstrike

ENV-GWD#NV0022675- Groundwater Discharge Permit-Boulder Valley

ENV-MSW#46216-Stormwater Mining Permit-Carlin-North Area

ENV-MSW#46218-Stormwater Mining Permit-Rain

ENV-MSW#46219-Stormwater Mining Permit-Emigrant

ENV-MSW#46230-Stormwater Mining Permit-Goldstrike

ENV-MSW#46360-Stormwater Mining Permit-Arturo

ENV-OSDS#GNEVOSDS09-On-site Sewage Permit- Leeville/TS4

ENV-OSDS#GNEVOSDS09-S-0408-On-Site Sewage Permit-Emigrant Project

ENV-PWS#EU-0338-NTNC - Public Water System Permit - Leeville

ENV-PWS#EU-0338-TP02 - Public Water System Permit - Leeville

ENV-PWS#EU-2603-NTNC- Public Water System Permit - North Area Leach

ENV-PWS#EU-2603-TP02- Public Water System Permit - North Area Leach

ENV-PWS#EU-5077-NTNC- Public Water System Permit - Goldstrike

ENV-PWS#EU-5077-TP04- Public Water System Permit - Goldstrike

ENV-UIC#NEV0093209- Underground Injection Control Permit - Goldstrike Project

ENV-WPCP#NEV0050005- Water Pollution Control Permit-Dee Gold Mine

ENV-WPCP#NEV0087011- Water Pollution Control Permit-Rain Project

ENV-WPCP#NEV0087065-Water Pollution Control Permit-North Area Leach Project

ENV-WPCP#NEV0089068 - Water Pollution Control Permit-Boulder Valley Infiltration Project

ENV-WPCP#NEV0090060-Water Pollution Control Permit-AA Block Project

ENV-WPCP#NEV0091013-Water Pollution Control Permit-Mill 1 Project

ENV-WPCP#NEV0091029 - Water Pollution Control Permit-North Block

ENV-WPCP#NEV2002105-Water Pollution Control Permit -Leeville Infiltration Project

ENV-WPCP#NEV2004109 - Water Pollution Control Permit-Storm Underground Mine Project

ENV-WPCP#NEV2013101- Water Pollution Control Permit-Arturo Mine Project

 

20.2.4

Waste Management

Various federal legislation are applicable to the Carlin Complex regarding waste management and include the following:

 

   

Resource Conservation and Recovery Act of 1976 (RCRA);

 

   

Hazardous and Solid Waste Amendments of 1984 (HSWA);

 

   

Land Disposal Program Flexibility Act of 1996;

 

   

40 CFR Part 260 (Definitions and procedures for “delisting” wastes);

 

   

40 CFR Part 261 (Procedures for identifying hazardous waste);

 

   

40 CFR Part 262 (Standards applicable to hazardous waste generators);

 

   

40 CFR Part 263 (Standards applicable to hazardous waste transporters);

 

   

40 CFR Part 264 (Standards for permitted treatment, storage, and disposal (TSD) facilities;

 

   

40 CFR Part 266 (Recycling of wastes);

 

 

March 14, 2025

       

 

Page 299


LOGO

 

   NI 43-101 Technical Report on the Carlin Complex   

LOGO

 

 

   

40 CFR Part 267 (Standards for treatment or storage facilities operating under a standardized permit);

 

   

40 CFR Part 268 (Land disposal restrictions);

 

   

40 CFR Part 273 (Requirements for managing “universal waste”);

 

   

40 CFR Part 279 (Standards for the management of used oil).

 

   

Hazardous Materials Transport Act of 1975 (HMTA); and

 

   

Hazardous Materials Transportation Uniform Safety Act of 1990 (HMTUSA);

 

   

49 CFR Part 171 (General information, regulations and definitions);

 

   

49 CFR Part 172 (Hazard communications i.e. labels and placarding);

 

   

49 CFR Part 173 (General requirements for shipments and packaging’s)

 

   

49 CFR Part 174-177 (Carrier rules)

 

   

49 CFR Part 178 (Specifications for packaging’s);

 

   

49 CFR Part 179 (Specifications for tank cars);

 

   

49 CFR Part 180 (Qualifications and maintenance of packaging’s)

Carlin has notified the United States Environmental Protection Agency (US EPA) and the NDEP regarding its waste generating activities and has been assigned the EPA identification numbers shown in Table 20-2.

Table 20-2    Carlin Complex EPA Identification Numbers

EPA ID Number    Facility Name
NVD982486300    Rain Mine (includes Emigrant)
NVD000627034    Gold Quarry
NVD000627158    North Area Leach (only Leeville)
NVD000626531    Goldstrike Mine (includes activities within Carlin, Genesis-Bluestar, North Area Leach, Goldstrike, Meikle, and Arturo)

Reviews of the Carlin Solid & Hazardous Waste Management Plan and the Hazardous Waste Contingency Plan are conducted annually. All hazardous waste is shipped offsite to an authorized Treatment, Storage, and/or Disposal Facility, with the exception of elemental mercury. Elemental mercury is authorized to be stored onsite by the 2016 Frank R. Lautenberg Chemical Safety for the 21st Century Act (Lautenberg Amendment). The Lautenberg Amendment amends the Toxic Substances Control Act to allow onsite storage of elemental mercury until the Department of Energy opens the long-term Federal mercury repository as required by the 2008 Mercury Export Ban Act.

Carlin also maintains four Class III waivered landfill permits through the State of Nevada, Bureau of Sustainable Materials Management which cover the onsite landfills. These onsite landfills can accept inert, non-hazardous, solid wastes, such as office and lunchroom waste, construction debris, metal, uncontaminated piping and/or liner materials, and properly managed empty containers, filters, and rags.

 

 

March 14, 2025

       

 

Page 300


LOGO

 

   NI 43-101 Technical Report on the Carlin Complex   

LOGO

 

 

The Carlin Complex administers the RCRA permit for the Dry Hills Facility on behalf of Precious Metals Recovery LLC, a subsidiary of Nevada Gold Mines LLC. The Dry Hills Facility has not been constructed, however the permit, included in the permit list of section 20.3.1 is maintained by the Carlin Environmental team as a contingency for long-term mercury and calomel management, should it ever be required.

 

20.2.5

Acid Rock Drainage

Carlin has developed an intensive program designed to identify sources of PAG rock before it is removed during mining operations. This allows the planned mining of the rock and its placement, in specifically prepared or allocated areas. The specific stockpiles and disposal areas are designed to prevent vertical migration of water and to contain lateral surface flows off the piles. For facilities with high PAG ratios within the stockpile and/or dump, drainage is captured and used in the ore processing circuits. Ponds, ditches and berms are inspected quarterly, and the stockpiles and disposal areas are also inspected regularly. At closure, PAG material will be capped to preclude drainage.

 

20.2.6

Biodiversity and Conservation

The Carlin Complex has developed a Biodiversity Management Plan (BMP), which includes a Biodiversity Action Plan (BAP) that is generated annually, a Master Ledger of all biodiversity obligations and activities completed and required since the beginning of the mine, and a residual impact assessment tool (BRIA) to assist mine sites to facilitate a more systematic approach towards biodiversity management. Carlin’s BMP provides an overview of the commitments, planning processes, targets and actions that will help achieve its long-term vision. The BMP identified 14 key biodiversity features that includes:

 

   

Aquatic resources;

 

   

Riparian and wetland vegetation;

 

   

Terrestrial wildlife/wildlife habitat;

 

   

American white pelican (pelicanus erythrorhynchos);

 

   

California floater (anodonta californiensis);

 

   

Greater sage grouse (centrocercus urophasianus);

 

   

Lahontan cutthroat trout (lct) (oncorhynchus clarkii henshawi);

 

   

Mule deer (odocoileus hemionus);

 

   

White-faced ibis (plegadis chihi);

 

   

Amphibians (e.g., Columbia spotted frog [rana luteiventris]);

 

   

Migratory birds;

 

   

Raptors and raptor habitat;

 

   

Pygmy rabbits; and

 

 

March 14, 2025

       

 

Page 301


LOGO

 

   NI 43-101 Technical Report on the Carlin Complex   

LOGO

 

 

   

Springsnails (Pyrgulopsis spp.).

All management actions in the annual BAP and Master Ledger are developed to manage potential impacts on the key biodiversity features.

 

20.3

Permitting

All of Carlin Complex’s surface activities, including reclamation, comply with all applicable Federal and State laws and regulations. The fundamental requirement, implemented in 43 CFR 3809, is that all hard rock mining under a PoO or Notice on the public lands must prevent unnecessary or undue degradation to the environment. PoOs are the overarching Federal permit which authorize mining activities on public lands. The PoOs and any modifications to the approved PoOs must also meet the requirement to prevent unnecessary or undue degradation.

Mining of pits and associated disturbances are evaluated and approved by the BLM and the NDEP. Regulations associated with open pits are regulated by the Nevada Administrative Code (NAC) Chapter 445A and the Federal regulations 43 CFR 3809. The BLM studies environmental impacts associated with mining under the NEPA.

Proposed mining activities on BLM-administered land are studied and documented in one of the following reports issued by the BLM: Determination of NEPA Adequacy (DNA), Environmental Assessment (EA) that result in a Finding of No Significant Impact (FONSI) determination, or an Environmental Impact Statement (EIS) for potentially larger disturbance or impacts that result in a Record of Decision (ROD) possibly containing mitigation measures of any significant impacts to the environment.

Typically, EISs include mitigation plans developed to offset potential mining impacts. Such plans can contain specific actions to be taken to mitigate potential impacts to riparian and wetland areas, springs and seeps, streams and rivers, aquatic habitat and fisheries, threatened, endangered, and candidate species, livestock grazing, terrestrial wildlife, cultural sites, visual resources, and recreation and wilderness. EISs and EAs can take much longer to study and progress to completion than a DNA. Both EAs and EISs require various public comment periods prior to conclusion.

As part of its permitting requirements, NGM has submitted PoOs and Reclamation Plans for each operation. NGM has submitted and/or provided information to support NEPA evaluation for each area containing public lands. The PoOs are updated and amended as necessary to allow for continuation of mining or additional mine development. The PoOs granted and associated federal permitting activities are summarized in Table 20-3.

Authorization to allow the release of effluents into the environment must be in compliance with the Clean Water Act, Safe Drinking Water Act, Endangered Species Act, and other applicable Federal

 

 

March 14, 2025

       

 

Page 302


LOGO

 

   NI 43-101 Technical Report on the Carlin Complex   

LOGO

 

 

and State environmental laws. NDEP has primacy on many of these programs and issues permits to further support mining activities (see list in Table 20-1).

Permits pertain to environmental and safety obligations by mining companies, and for day-to-day operations compliance. Permit applications and renewals are undertaken as required. As of December 31, 2024, the Carlin Complex operations have the required permits to operate or were in the renewal process. Any renewals underway were submitted within the required timeframes and existing activities authorized under those permits may to continue as previously approved while the renewal permit is being processed by the agency. LOM activities, such as the new Goldstrike TSF and Green Lantern are in the early stages of permitting and it is anticipated that all permits will be received as needed for future mine development.

 

 

March 14, 2025

       

 

Page 303


LOGO

 

   NI 43-101 Technical Report on the Carlin Complex   

LOGO

 

 

Table 20-3    Carlin Complex PoO List and Status

Pit or Facility

 

Plan of Operations

 

  PoO Modification References  

 

Modification Status

Bootstrap Complex (Bootstrap, Capstone, Tara)

 

Tara/Bootstrap Plan of Operations

 

1996 Bootstrap EIS

 

Approved

Genesis Complex (Northstar, Bobcat, Payraise, Bluestar, Genesis, Exodus)

 

Genesis-Bluestar Plan of Operations

 

Genesis EA’s (May 1989, Feb 1995 Section 36, 1996 Lantern)

 

Approved

 

September 2006 North Lantern PoO

 

Approved

 

2007 Lantern 3 Project Plan Amendment

 

Approved

 

2011 Genesis Project EIS

 

Approved

North Area Leach and Mill 4/2 Tailings

 

North Area Leach Reclamation Plan (private lands only)

 

2006 Transfer from Post to NAL

 

Approved

 

Phase VII and VIII Expansion Amendment

 

Approved

 

Phase IX Expansion Amendment

 

Approved

Leeville Underground

 

Leeville Plan of Operations

 

2002 Leeville Project EIS

 

Approved

 

2010 Leeville Supplemental EIS

 

Approved

Carlin-Pete (North of West, Carlin, Pete, Crow, Castle Reef, Pete-Bajo, Rita K, Carlin East) and Mill 1 Tailings

 

Carlin-Pete Operation Area

 

November 1996 Carlin Exploration EA

 

Approved

 

Mill and Tailings Pond EAs

(1987 and 1988)

July 2002 Pete EA

 

Approved

Gold Quarry (Gold Quarry, Tusc, Mac, West of West, Chukar)

 

South Operation Area Project Amendment Plan of Operations

 

1993 SOAP EIS

 

Approved

 

2002 SOAPA EIS

2010 SOAPA Supplemental EIS

 

Approved

Rain, SMZ pits

 

Rain Plan of Operations

 

Rain Closure Plan North Dump and SMZ Pit

 

Approved

Emigrant Pit

 

Emigrant Plan of Operations

 

2007 Emigrant EIS

2010 Emigrant EIS

 

Approved

Goldstrike Mine Project

 

Goldstrike Plan of Operations

 

Goldstrike EIS’s (1990, 1991, 1994, 2000, 2003, 2009)

 

Approved

 

Goldstrike Plan of Operations

 

Goldstrike EA’s (1988, 1990, 1992, 1998)

 

Approved

Meikle Underground Mine Project

 

Meikle Plan of Operations

 

1993 Meikle Mine Development EA

 

Approved

Arturo Project

 

Arturo Plan of Operations

 

2014 Arturo Mine Project EIS

 

Approved

Arturo, Dee, and Storm Projects

 

Arturo Plan of Operations, Dee Plan of Operations, and Storm Plan of Operations

 

2020 Consolidation of three Mine Plan of Operations into Arturo Plan of Operations

 

Approved

 

 

March 14, 2025

       

 

Page 304


LOGO

 

   NI 43-101 Technical Report on the Carlin Complex   

LOGO

 

 

 

20.4

Social and Community Requirements

The rural communities located in NE Nevada rely heavily upon the mining industry for employment and economic stability. This dynamic has subsequently created a supportive, pro-mining culture, whereby NGM has established and maintained positive and collaborative working relationships with local, state, and federal regulatory agencies as well as the surrounding communities where NGM operates.

NGM has successfully partnered with multiple groups throughout Nevada to share and promote the industry’s many benefits to both rural communities as well as the broader State economy. These partnerships include Native American communities, local government and government agencies, Chambers of Commerce, and educational institutions.

The Carlin Complex operates on lands traditionally inhabited by the Western Shoshone. NGM convenes quarterly via dialogue meetings with Tribal Leaders and other interested members. These dialogues provide a forum for NGM stakeholders to listen and learn about Native American culture, interests, concerns, and priorities with regard to mining. The dialogues also enable Native American stakeholders to learn more about NGM’s operations, environmental management, employment opportunities, long-term plans, and the social investment and engagement programming NGM conducts with the ten Native American partner communities.

NGM complies with all mandatory processes regarding permitting and operations, including requirements for public opinion periods, open houses, and public meetings. As necessary, NGM holds and advertises public meetings according to procedure so that citizens in the surrounding areas and communities may come to learn more about NGM’s various projects and express support or concerns. Formal consultation occurs through the permitting process, where comments on permit documents are actively solicited from stakeholders by the BLM and NDEP as part of their legal obligations under NEPA and the NAC. Informal consultation occurs via community outreach, including presentations to the communities in which NGM operates, regarding the project status and future plans for NGM operations. All landowners directly impacted by the project will be individually contacted by the project team.

NGM’s Community Engagement and Development (CED) team prioritizes its engagement through the Community Development and Engagement Strategy, stakeholder matrix and maps social risk analysis, register, and mitigation plans, and stakeholder engagement plans. There are numerous avenues for providing funding to local government agencies and non-profit organizations to support economic development, education, environment, cultural heritage, and health. A prominent social risk associated with mining schedules is the need for childcare in rural Nevada. In an effort to address this, NGM partnered with the Boys and Girls Clubs, investing $4.5M to establish quality, dependable childcare services for three of our host communities and continues to assess ongoing childcare needs.

 

 

March 14, 2025

       

 

Page 305


LOGO

 

   NI 43-101 Technical Report on the Carlin Complex   

LOGO

 

 

 

20.5

Mine Closure and Reclamation

Initial planning for closure is included within all proposals and reclamation plan documents during the permitting process. Closure planning is integrated with mine and reclamation planning to the extent practicable during active operations. Concurrent reclamation of lands as mining progresses is a primary objective of NGM. These reclamation plans are reviewed regularly and are revised at a minimum of every three years to ensure adequate financial assurances have been put in place for required reclamation activities. Approvals are required from both the BLM and NDEP for reclamation and closure plan amendments and bond adjustments.

Various mine facilities are located within the PoO boundaries on both private lands and the federal lands administered by the BLM. Only approved facility disturbance can be constructed within PoO boundaries. All PoO boundaries and private lands within the PoO are administered by the NDEP–BMRR. All but two of the PoO boundaries, North Area Leach (NAL) and Meikle Mine Project, within the Carlin Complex include both public and private lands and therefore have or will require approval from both state and federal agencies. The NAL and Meikle Mine Project solely encompass private land and therefore are only permitted with the NDEP-BMRR.

Approved financial assurances cover the reclamation liabilities of facilities associated with mining activity. Agency permit approval is contingent upon the placement of these financial assurances that are held by the Agencies (BLM and/or NDEP) prior to commencement of mining. They are the beneficiaries in the unlikely case that NGM files bankruptcy. Reclamation cost estimates are detailed in the reclamation plans for each plan area and facility. Additional financial assurances, in the form of a trust, may be required for long-term monitoring and maintenance costs estimated to occur after closure (i.e. long-term management of drain down solution from heap leach pads). An industry Nevada standard method or Standard Reclamation Cost Estimator (SRCE) model is used by NGM to calculate the liabilities.

In general, reclaimed mine sites must be left safe and stable at a minimum, with removal of all infrastructure and rehabilitation of all landforms. Reclamation requirements are regulated by the BLM and NDEP and can include items such as regrading waste rock disposal facilities and heap leach pads, removing and demolishing buildings and structures, regrading disturbed areas, removing and regrading stockpile areas, replacing salvaged growth media, revegetation, diversion and sediment control monitoring, and management of drain down from process facilities (i.e. heap leach pads and tailings). To the extent practicable, NGM attempts to perform reclamation concurrently with mining operations.

Some facilities such as open pits and roads for which post-closure use has been agreed upon with the BLM, will not be reclaimed. As of December 31, 2024, approximately 2,560 ha (25%) of the site disturbance has been reclaimed

 

 

March 14, 2025

       

 

Page 306


LOGO

 

   NI 43-101 Technical Report on the Carlin Complex   

LOGO

 

 

NGM currently has posted approximately $889 million in financial assurances in the form of letters of credit and surety bonds to cover mine closure costs for the Carlin Complex. Carlin has submitted bond updates for six PoOs that are yet to be approved but will increase the total bonded amount to $956 million. Additionally, there are several trusts and long-term monitoring and mitigation (LTMM) funds associated with Carlin operations. These financial instruments are listed in the Table 20-4.

Table 20-4    Trusts and Funds for Carlin Complex Closure

Fund    Approximate Value ($)
Emigrant Long-Term Trust    $582 thousand
South Operations Area Plan Amendment (SOAPA) LTMM    $7.78 million
Leeville LTMM    $1.34 million
Goldstrike Conservation and Mitigation Fund    $214 thousand
Goldstrike Long Term Monitoring Fund    $1.2 million
Goldstrike Environmental Mitigation Fund    $2.8 million
Total    $13.9 million

Totals may not add due to rounding.

The Carlin Complex internal closure liabilities costs are updated each year, with increases or decreases in disturbed areas noted, rate updates (as practicable), and overall costs estimated. The current Provision for Environmental Rehabilitation (IFRS) is approximately $328 million. This forecast is used in the cashflow model that supports the Mineral Reserves.

 

20.6

QP Comments on Environmental Studies, Permitting, and Social or Community Impact

NGM has a regional permitting team as well as site based environmental teams and management systems to ensure that the necessary permits and licenses are obtained and maintained. These teams also carry out the required monitoring and reporting.

The QP considers there are no notable challenges at the Carlin Complex with respect to permitting, licensing, government relations, non-governmental organizations, social or legal issues, or community development.

 

 

March 14, 2025

       

 

Page 307


LOGO

 

   NI 43-101 Technical Report on the Carlin Complex   

LOGO

 

 

 

21

Capital and Operating Costs

Capital and operating costs for the Carlin Complex are based on extensive experience gained from many years of operating these mines and an extensive number of years operating other gold mines in Nevada and within NGM. Capital costs reflect current price trends and supporting studies. Operating costs are in-line with historical averages.

All capital and operating costs are based on Mineral Reserves only and presented in real USD as of Q4 2024.

 

21.1

Capital Costs

Capital costs for the project are summarized in Table 21-1.

Table 21-1    Capital Cost Summary

Capital Expenditure    LOM Value (US$M)
Sustaining Capital    865.5
Capital Drilling    40.3
Open Pit Stripping    779.9
Underground Development    743.6
Total    2,429.3

 

21.1.1

Sustaining Capital

Sustaining capital is capital required for the continuation of the mining operations and includes items such as replacement and additional mobile equipment, tailing storage facilities, capitalized mobile maintenance components, new and upgraded mining infrastructure, geotechnical risk management equipment and light vehicles.

 

21.1.2

Open Pit Stripping

Capitalized open pit stripping covers open pit waste stripping and fleet requirements.

 

21.1.3

Underground Development

Underground development is the capitalized cost of on-going LOM waste development. Underground development costs are based on a calculated average cost per tonne for development such as development of declines, inclines, ventilation drives, ventilation raises, shops, and powder magazines.

 

 

March 14, 2025

       

 

Page 308


LOGO

 

   NI 43-101 Technical Report on the Carlin Complex   

LOGO

 

 

 

21.1.4

Expansion Capital

The Expansion Capital is for the future drilling and development site both open pit and underground and is summarized in Table 21-2.

Table 21-2    Expansion Project Capital Expenditure Summary

Expansion Capital Item    LOM Total (US$M)
Expansion Drilling    48.1
Total    48.1

It is noted that the capital estimates for the project are based on historical values (adjusted as necessary) or are supported by a minimum of PFS level studies. The QP believes that the costs are appropriate for supporting estimation of Mineral Resource and Mineral Reserves.

 

21.2

Operating Costs

The operating costs for the LOM were developed considering the planned mine physicals, equipment hours, labor projections, consumables forecasts, and other expected incurred costs and historical costs.

Open pit mining costs range from $2.74–$3.91/t over the expected open pit LOM, with an average LOM cost of $3.17/t. Underground mining costs range from $112.29–$134.37/t over the expected underground LOM, with an average LOM cost of $126.51/t. Goldstrike Autoclave processing cost range from $34.23-52.27/t, with an average LOM cost of $43.76/t. Roaster processing costs range from $29.53-$38.62/t, with an average LOM cost of $33.23/t. Leach processing LOM average costs are $6.47/t.

A summary of the operating costs for the LOM Mineral Reserves is shown in Table 21-3.

Table 21-3    LOM Operating Costs Summary

Operating Cost Category    LOM Total (US$M)
Mining – OP    1,746.8
Mining – UG    5,134.8
Processing    3,841.0
General & Administration    1,650.5
Production Taxes    180.3
Freight & Refining Costs    4.9
Total Operating Costs    12,558.3

Totals may not add due to rounding.

 

21.3

QP Comments on Capital and Operating Costs

In the opinion of the QP, the capital and operating estimates for the project are based on historical values (adjusted as necessary) and/or are well supported by technical studies.

 

 

March 14, 2025

       

 

Page 309


LOGO

 

   NI 43-101 Technical Report on the Carlin Complex   

LOGO

 

 

The QP has validated that the recent historical and actual costs reconcile well against the projected forecast costs and believe the costs assumptions used for the Mineral Resource and Mineral Reserves are appropriate.

Appropriate provision has been made in the estimates for the expected mine operating usages including labour, fuel and power and for closure and environmental considerations.

 

 

March 14, 2025

       

 

Page 310


LOGO

 

   NI 43-101 Technical Report on the Carlin Complex   

LOGO

 

 

 

22

Economic Analysis

This section is not required as Barrick, the operator of the Carlin Complex, is a producing issuer, the operations are currently in production, and there is no material expansion of current production planned.

An economic analysis of the Carlin Complex has been completed using the Mineral Reserve estimates presented in this Report and the QP has verified that the outcome is a positive cash flow at a $1,400/oz assumed gold sales price which confirms the economic viability of the Mineral Reserves.

 

 

March 14, 2025

       

 

Page 311


LOGO

 

   NI 43-101 Technical Report on the Carlin Complex   

LOGO

 

 

 

23

Adjacent Properties

This section is not applicable for this Technical Report.

 

 

March 14, 2025

       

 

Page 312


LOGO

 

   NI 43-101 Technical Report on the Carlin Complex   

LOGO

 

 

 

24

Other Relevant Data and Information

No additional information or explanation is necessary to make this Technical Report understandable and not misleading.

 

 

March 14, 2025

       

 

Page 313


LOGO

 

   NI 43-101 Technical Report on the Carlin Complex   

LOGO

 

 

 

25

Interpretation and Conclusions

The QPs note the following interpretations and conclusions in their respective areas of expertise, based on the review of data available for this Report.

 

25.1

Mineral Tenure, Rights, Permitting, Royalties and Agreements

 

   

Information from NGM’s in-house experts supports that the tenure held is valid and sufficient to support a declaration of Mineral Resources and Mineral Reserves.

 

   

NGM holds sufficient surface rights to allow mining activities. The surface rights are sufficient to support mining operations,

 

   

There are numerous royalties payable on portions of the production from the Carlin Complex that vary from 1% to 9%. Royalty payments vary each year depending upon actual tonnages mined, location, and the amount of gold recovered from that mined material.as described in 4.3.3.

 

   

The State of Nevada imposes a 5% net proceeds tax on the value of all minerals severed in the State.

 

   

Environmental liabilities are typical of those that would be expected to be associated with a long-life mining operations. NGM complies with all required permit and regulatory obligations to manage these liabilities.

 

   

To the extent known to the QP, there are no other significant factors and risks that may affect access, title, or the right or ability to perform work on the Project that are not discussed in this Report.

 

25.2

Geology and Mineral Resources

 

   

The Carlin Complex comprise of a suite of carbonate-hosted disseminated gold deposits. Extensive exploration, drilling and available operational data has provided a good understanding and foundation of the geometry, thickness and grade/ geological continuity of the mineralization across the complex.

 

   

The exploration programs completed to date are appropriate for the style of the deposits in the Project area.

 

   

Appropriate procedures are in place to ensure that the drilling logging, sampling, assay analysis and security meet industry and reporting standards.

 

   

Data validation and verification support the use of the data as suitable for input into Mineral Resource Estimation.

 

   

During 2024 RSC completed a review of the databases for Leeville, Goldstrike and Gold quarry. This included independent verification of source data inputs. The validated data within the database are considered appropriate for use in informing the Mineral Resource Estimate.

 

 

March 14, 2025

       

 

Page 314


LOGO

 

   NI 43-101 Technical Report on the Carlin Complex   

LOGO

 

 

   

In 2024 RSC also completed a site visit and external audit of the Mineral Resource and its informing data and processes. RSC identified no concerns that would materially impact the Mineral Resource Estimation and concluded that the processes underlying the generation and declaration of the Mineral Resource reflected good practice.

 

   

The Mineral Resource and Mineral Reserve estimates have been prepared according to the CIM (2014) Standards as incorporated by reference in NI 43-101. Mineral Resource and Mineral Reserve estimates were also prepared using the guidance outlined in CIM (2019) MRMR Best Practice Guidelines.

 

   

In the QP’s opinion, the Mineral Resources top capping, domaining and estimation approach are appropriate, using industry accepted methods. Furthermore, the constraint of Mineral Resource reporting to use optimized mineable stope shapes in the underground and pit shells in the Open Pit reflects best practice. The QP considers the Carlin complex Mineral Resources as appropriately estimated and classified.

 

   

The QP is not aware of any environmental, permitting, legal, title, taxation, socioeconomic, marketing, political, metallurgical, fiscal, or other relevant factors that are not discussed in this Report, that could materially affect the Mineral Resource estimate.

 

   

In the QP’s opinion there is upside potential to the estimates if mineralization that is currently classified as Inferred can be upgraded to higher-confidence Mineral Resource categories.

 

   

The strategic focus for Carlin is to continue to drill and delineate additional Mineral Resource (and subsequent Mineral Reserve) growth to feed the LOM.

 

25.3

Mining and Mineral Reserves

 

   

Mining operations are conducted year-round.

 

   

The mine plans are based on the current knowledge of geotechnical, hydrogeological, mining and processing information.

 

   

Underground mine designs incorporate underground infrastructure and ventilation requirements.

 

   

The Carlin Complex surface operations use conventional open pit methods, and a conventional mining fleet.

 

   

The Carlin Complex underground operations use conventional drift-and-fill and longhole stoping mining methods and conventional equipment fleets.

 

   

Barrick, as the operator of the Project, has significant experience in other mining operations within the region and North America. The production rates, modifying factors, and costs are benchmarked against other operations to ensure they are suitable.

 

   

The current Mineral Reserves for Carlin Complex support a total mine life of 20 years, 12 years of open pit operations, 13 years of underground mining, and 20 years of processing operations. Gold mined averages more than 1 Moz Au per year for the first 12 years based only on Mineral Reserves.

 

   

The QP is not aware of any environmental, legal, title, socioeconomic, marketing, mining, metallurgical, infrastructure, permitting, fiscal, or other relevant factors that are not discussed in this Report, that could materially affect the Mineral Reserve estimate.

 

 

March 14, 2025

       

 

Page 315


LOGO

 

   NI 43-101 Technical Report on the Carlin Complex   

LOGO

 

 

   

The Mineral Reserve estimation for the Project incorporates industry-accepted practices and meets the requirements of the CIM (2014) Standards as incorporated with National Instrument 43-101 Standards of Disclosure for Mineral Projects (NI 43-101). Mineral Resource estimates were also prepared using the guidance outlined in CIM (2019) MRMR Best Practice Guidelines.

 

   

Mineral Resources were converted to Mineral Reserves using a detailed mine plan, an engineering analysis, and consideration of appropriate modifying factors. Modifying factors include the consideration of dilution and ore losses, underground and surface mining methods, geotechnical and hydrogeological considerations, metallurgical recoveries, permitting, and infrastructure requirements.

 

25.4

Mineral Processing

 

   

The process plant flowsheet designs were based on testwork results and ore source availability, previous study designs and industry-standard practices.

 

   

The process methods are generally conventional to the industry.

 

   

The process plants will produce variations in recovery due to the day-to-day changes in ore type or combinations of ore type being processed. These variations are expected to trend to the forecast recovery value for monthly or longer reporting periods through manipulation of blends and blending materials, varying reagent additions, adjusting throughput, and planned maintenance of key operational equipment.

 

   

Metallurgical testwork and associated analytical procedures were appropriate to the mineralization type, appropriate to establish the optimal processing routes, and were performed using samples that are typical of the mineralization styles.

 

   

Samples selected for testing were representative of the various types and styles of mineralization. Samples were selected from a range of depths and spatial distribution within the deposits. Sufficient samples were taken so that tests were performed on appropriate sample mass.

 

   

Recovery factors estimated are based on appropriate metallurgical testwork and are relevant to the mineralization types and the selected process routes. Recovery forecasts are periodically adjusted based on both plant performance, which is tracked on at least a monthly basis, and lab test results.

 

   

Depending upon the specific processing facility, several processing factors or deleterious elements could have an economic impact on extraction efficiency of a certain ore source, based either on the presence, absence, or concentration of the following constituents in the processing stream: organic carbon; sulfide sulfur; carbonate carbon; arsenic; mercury; antimony; and copper. However, under normal ore routing and blending practices at NGM where material from several sites may be processed at one facility, the above list of constituents is typically not a concern.

 

   

The QP considers the modelled recoveries for all ore sources, the process and plant engineering, and the unit costs applied for the processing activities to be acceptable for the estimation of Mineral Resources and Mineral Reserves.

 

 

March 14, 2025

       

 

Page 316


LOGO

 

   NI 43-101 Technical Report on the Carlin Complex   

LOGO

 

 

 

25.5

Infrastructure

 

   

The majority of the infrastructure required for operations is constructed and operational. Some additional facilities, such as construction of a new TSF will be required to support the operations as envisaged in the LOM plan.

 

   

The existing infrastructure, staff availability, existing power, water, and communications facilities, and the methods whereby goods are transported to the mines are all in place and well-established and support the estimation of Mineral Resources and Mineral Reserves.

 

25.6

Environment and Social Aspects

 

   

NGM maintains a number of permits for the operation. These compliance permits cover areas such as air quality, water rights, wastewater treatment, tailings storage, hazardous materials storage, land reclamation, and community relations. NGM maintains a legal obligation register to track permitting and ensure on-going compliance. As of the date of this report, all material permits were in compliance or were in the process of renewal.

 

   

The Carlin Complex is operating in compliance in all material respects with all applicable regulations and permit requirements as required by the BLM and the NDEP.

 

   

Closure and reclamation strategies and methods remain in accordance with the existing, approved Reclamation Plans. The Carlin Complex closure costs are updated each year, with increases or decreases in disturbed areas noted and costed; the current cost for rehabilitation and closure of the mine according to the calculation model is approximately $328 million for the entire complex.

 

   

There are no major challenges with respect to government relations, non-governmental organizations, social or legal issues, and community development. A community and social relations policy is in place at the Carlin Complex.

 

   

The Carlin Complex is a significant employer to members of the local communities. Stakeholder engagement activities, community development projects and local economic development initiatives contribute to the maintenance and strengthening of the social licence to operate.

 

   

The QP considers the extent of all environmental liabilities, to which the property is subject, to have been appropriately met.

 

25.7

Project Economics

 

   

Using the assumptions detailed in this Report, the Carlin Complex mines have positive economics in the LOM plan, which confirms the economic viability of the Mineral Reserves at $1,400/oz gold sales price.

 

   

The basis for the combined LOM plan is the Proven and Probable Mineral Reserves estimate described in Section 15 of this Technical Report. Cost inputs have been priced in real Q4 2024 US dollars, without any allowance for inflation.

 

 

March 14, 2025

       

 

Page 317


LOGO

 

   NI 43-101 Technical Report on the Carlin Complex   

LOGO

 

 

   

In the QPs opinion, the open pit and underground LOM and cost estimates have been completed in sufficient detail to be satisfied that economic extraction of the Proven and Probable Mineral Reserves is justified.

 

   

Capital cost estimates contained in this Report are based on quantities generated from the open pit and underground development requirements are based on operating experience gained in the many years of current operations and where appropriate equipment capital costs are based upon quotes received from manufacturers. Sustaining (replacement) capital costs reflect current price trends. Any potential exploration expenditure has not been included in the economic forecasts due to being a variable cost that is justified on the basis of individual motivations.

 

   

Capital expenditure over the remaining LOM is estimated to be $2,429.3 million (from 2025) based on Mineral Reserves and as outlined in Table 21-1).

 

   

Operating cost estimates were developed based on a combination of actual costs to the end of 2024 and forecast figures over the LOM plan.

 

   

Open pit mining costs range from $2.74–$3.91/t over the expected open pit LOM, with an average LOM cost of $3.17/t. Underground mining costs range from $112.29–$134.37/t over the expected underground LOM, with an average LOM cost of $126.51/t. Goldstrike Autoclave processing cost range from $34.23-52.27/t, with an average LOM cost of $43.76/t. Roaster processing costs range from $29.53-$38.62/t, with an average LOM cost of $33.23/t. Leach processing LOM average costs are $6.47/t.

 

25.8

Project Risk Analysis

The QPs have examined the various risks and uncertainties known or identified that could reasonably be expected to affect reliability or confidence in the exploration information, the Mineral Resources or Mineral Reserves of the Project, or projected economic outcomes contained in this Report. They have considered the controls that are in place or proposed to be implemented and determined the residual risk post mitigation measures. The post mitigation risk rating is evaluated consistent with guidance provided by Barrick’s Formal Risk Assessment Procedure (FRA) and considers the likelihood and consequence of the risk’s occurrence and impact.

Table 25-1 details the significant risks and uncertainties as determined by the QPs for the Carlin Complex.

 

 

March 14, 2025

       

 

Page 318


LOGO

 

   NI 43-101 Technical Report on the Carlin Complex   

LOGO

 

 

Table 25-1    Carlin Complex Risk Analysis

Area

 

Risk

 

Mitigation

 

Post Mitigation

Risk Rating

Geology and

Mineral

Resources

 

Confidence in Mineral Resource Models

 

Additional scheduled GC drilling maintaining 18 months of partial grade control coverage ahead of mining.

Resource model updated on a regular basis using new drilling and updated geologic interpretation

 

Low

Mining and

Mineral

Reserves

 

Uncertainties around the geological model and hydrogeological conditions associated with the Carlin formation at the Gold Quarry Open Pit could impact geotechnical slope design and performance

 

Drilling program commenced in Q4 2024 to gather additional geology and hydrogeology information to better-inform geotechnical slope design for the Carlin formation

2024 Reserve pit design slopes reviewed by Piteau and updated to account for uncertainty in Carlin formation and only assume depressurisation that has been historically achieved

 

Medium

Processing

 

Increased carbonate content of future ore sources leading to poor oxidation performance, higher OPEX costs, and resulting lower gold recoveries

 

Pursue sulphur concentrate additions post closure of Golden Sunlight Tailings reclamation, other ore sources for blending, selective removal of the carbonate rock to improve the SS:CO3 ratio, or capital improvements in the acidulation circuit.

 

Medium

Processing

 

Gold Quarry recovery curves based on recent lab test work

 

Review recovery curves and identify additional drivers by source

 

Medium

Processing

 

Goldstrike Autoclave recovery curves need to be validated and updated

 

Update and validate recovery curves for autoclave (acid, alkaline, and oxide) based on lab testing and plant performance for metallurgical constraints document and LOM planning

 

Medium

Environmental

 

Tailings failure

 

Engineering design and construction of TSFs to international standards, proper water management at the TSFs; buttressing if required.

 

Low

Permitting

 

Permitting delays

 

Carlin Reserves are not currently impacted by any pending permitting actions

 

Low

Capital and

Operating

Costs

 

Continued cost escalation due to inflation of labor, consumables, and contractor costs

 

Continue to track actual costs and LOM forecast costs, including considerations for inflation. Ongoing continuous improvement projects at all Carlin operations.

 

Medium

 

 

March 14, 2025

       

 

Page 319


LOGO

 

   NI 43-101 Technical Report on the Carlin Complex   

LOGO

 

 

 

26

Recommendations

The QPs have made the following recommendations and note any attributable costs, if relevant, are incorporated into the operating or capital costs for the Carlin Complex.

 

26.1

Geology and Mineral Resources

 

   

The Carlin Complex, as well as the rest of the Nevada Gold Mines business, will benefit from the ongoing implementation of an externally operated lab that is able to be ISO Accredited and align with highest quality industry standards. This would apply to all methods currently being utilized across the NGM business internally and externally.

 

   

Further, the implementation and adoption of PhotonAssayTM as a superior method to analyze for gold for both production and drilling will increase the precision, accuracy, and turn around time across the business. This will be especially important in low grade processing determinations.

 

   

Current academic studies occurring at Arturo, Rita K, Ren, and Leeville are providing valuable research that will drive higher quality models and ore control decisions well into the future. It is recommended that these types of ore body studies remain supported and identify areas of future study work.

 

26.2

Mining and Mineral Reserves

 

   

Complete planned geological and hydrogeological drilling program for the Carlin formation at Gold Quarry to validate geotechnical slope design assumptions.

 

   

Leverage the Pseudoflow algorithm to identify areas of underground mines that could be added to reserves by iterating on the mine designs to improve economics (e.g. reduce development, mining method changes, stope size changes, backfill type changes, material handling improvements, etc.).

 

   

Incorporate equipment resourcing constraints into underground mine scheduling in addition to quantity-limit constraints.

 

   

Standardize the methodology to determine dilution and mining recovery modifying factors to apply to Mineral Reserves.

 

26.3

Mineral Processing

 

   

Generate new predicted recovery equations that are based on head grade or other relevant drivers for each ore source processed at the Gold Quarr roaster.

 

   

Update and calibrate the predicted recovery curves used for current autoclave ore sources and configuration – acid, alkaline, and oxide, by ore source.

 

 

March 14, 2025

       

 

Page 320


LOGO

 

   NI 43-101 Technical Report on the Carlin Complex   

LOGO

 

 

   

Investigate and determine which process samples could potentially be assayed by PhotonAssayTM in the future. The ability to quantify larger (mass) samples by this method could benefit the processing circuits with more accurate results and faster turn around times.

 

 

March 14, 2025

       

 

Page 321


LOGO

 

   NI 43-101 Technical Report on the Carlin Complex   

LOGO

 

 

 

27

References

Bieniawski, 1976; Bieniawski, Z.T.; Rock Mass Classification in Rock Engineering, in Bieniawski, Z.T., ed.; Symposium on exploration for rock engineering; Balkema: Rotterdam, 1976; p. 97-106

Bieniawski, 1989; Bieniawski, Z.T.; Engineering rock mass classifications: a complete manual for engineers and geologists in mining, civil, and petroleum engineering; Wiley, New York, 1989.

CIM (2014) Standards; Canadian Institute of Mining, Metallurgy and Petroleum (CIM), 2014, CIM Definition Standards for Mineral Resources and Mineral Reserves, adopted by the CIM Council on May 19, 2014.

CIM (2019) MRMR Best Practice Guidelines; Canadian Institute of Mining, Metallurgy and Petroleum (CIM), (2019). CIM Definition Standards for Mineral Resources and Mineral Reserves (MRMR) Best Practice Guidelines 2019.

Christensen, 1993; O.D. Christensen; Carlin trend geologic overview, in Christensen, O.D., ed., Gold Deposits f the Carlin Trend, Nevada: Society of Economic Geologists Guidebook Series, v. 18, p. 3–26.

Cline et al., 2005; Cline J, Hofstra A., Muntean J., and Tosdal R. & Hickey K.; Carlin-type gold deposits in Nevada: Critical geologic characteristics and viable models; Economic Geology 100th Anniversary Volume, 2005; pp. 451-484.

Cook and Corboy, 2004; Cook, H.E., and Corboy, J.J, 2004, Great Basin Paleozoic carbonate platform: Facies, facies transitions, depositional models, platform architecture, sequence stratigraphy and predictive mineral host models: U. S. Geological Survey Open-File Report 2004-1078, 128 p.

Crafford and Grauch, 2002; Crafford, A.E.J., and Grauch, V.J.S., 2002, Geologic and geophysical evidence for the influence of deep crustal structures on Paleozoic tectonics and the alignment of world-class gold deposits, north-central Nevada, USA: Ore Geology Reviews, v. 21, p. 157-184. (2002)

Hausen, 1967; Hausen D.M.; Fine Gold Occurrence at Carlin, Nevada; Ph.D. Thesis, Columbia University, New York, 1967; p. 166.

Hawley and Cunning, 2017; Hawley M., Cunning J.; Guidelines for Mine Waste Dump and Stockpile Design; CSIRO Publishing; 2017.

 

 

March 14, 2025

       

 

Page 322


LOGO

 

   NI 43-101 Technical Report on the Carlin Complex   

LOGO

 

 

Laubscher, 1990; Laubscher, D. H. ; Mine Design: A Geomechanics Classification System for the Rating of Rock Mass in Mine Design; Journal of the South African Institute of Mining & Metallurgy, vol. 90, no. 10, 1990; pg. 257-272.

Muntean et al., 2-11; Muntean, J.L., Cline, J.S., Simon, A., and Longo, A.A., 2011, Origin of Carlin-type gold deposits: Nature Geoscience, v. 4, no. 2, p. 122–127, www.nature.com/articles/ngeo1064.

NGM, 2020; Technical Report on the Carlin Complex, Eureka and Elko Counties, State of Nevada, USA, Prepared for Barrick Gold Corporation and Newmont Corporation, Nevada Gold Mines LLC, 2020

Ramadorai et al., 1991; Ramadorai G.,Hausen D.M., Bucknam C.H.; Metallurgical, analytical and mineralogical features of Carlin refractory ores; Ore Geology Reviews, Volume 6, Issues 2–3, 1991; Pages 119-132.

Read and Stacey, 2009; J. Read, and P. Stacey; Guidelines for Open Pit Slope Design; CSIRO Publishing; 2009

Rhys et al., 2015; Rhys D., Valli F., Burgess R., Heitt D. & Greisel G. and Hart K.; Controls of Fault and Fold Geometry on the Distribution of Gold Mineralization on the Carlin Trend; New concepts and discoveries – Proceedings, Geological Society of Nevada Symposium 2015; pp. 333-389.

Thorman 2003; Thorman C. and Peterson F.; The Middle Jurassic Elko Orogeny – A Major Tectonic Event in Nevada-Utah; AAPG Annual Convention, Salt Lake City, Utah, May 11-14, 2003.

Williams et al., 2007; Williams T, Brady T., Bayer D., Bren M., Pakalnis R., Marjerison J., Langston R.; Underhand Cut and Fill Mining as Practiced in Three Deep Hard Rock Mines in the United States; Proceedings of the CIM Conference and Exhibition, Montreal, Quebec, Canada, April 29-May 2, 2007; Montreal, Quebec, Canada: Canadian Institute of Mining, Metallurgy and Petroleum, 2007.

 

 

March 14, 2025

       

 

Page 323


LOGO

 

   NI 43-101 Technical Report on the Carlin Complex   

LOGO

 

 

 

28

Date and Signature Page

This report titled “NI 43-101 Technical Report on the Carlin Complex, Eureka and Elko County, Nevada, USA” with an effective date of December 31, 2024, and dated March 14, 2025 was prepared and signed by the following authors:

 

  

(Signed) Craig Fiddes

Dated at Elko Nevada, USA

 

March 14, 2025

  

Craig Fiddes, SME (RM)

Lead, Resource and Reserve Governance

Nevada Gold Mines, LLC

  

(Signed) John Langhans

Dated at Elko Nevada, USA

 

March 14, 2025

  

John Langhans, MMSA (QP)

Lead Technical Specialist, Metallurgy

Nevada Gold Mines, LLC

  

(Signed) Paul Schmiesing

Dated at Elko Nevada, USA

 

March 14, 2025

  

Paul Schmiesing, SME (RM)

Lead, Underground Mine Engineering

Nevada Gold Mines, LLC

  

(Signed) Joseph Becker

Dated at Elko Nevada, USA

 

March 14, 2025

  

Joseph Becker, SME (RM)

Lead, Growth and Innovation

Nevada Gold Mines, LLC

  

(Signed) Timothy Webber

Dated at Elko Nevada, USA

 

March 14, 2025

  

Timothy Webber, SME (RM)

Chief, Long Term Planning

Nevada Gold Mines, LLC

 

 

March 14, 2025

       

 

Page 324


LOGO

 

   NI 43-101 Technical Report on the Carlin Complex   

LOGO

 

 

 

  

(Signed) Simon Bottoms

Dated at London, UK

 

March 14, 2025

  

Simon Bottoms, CGeol, MGeol, FGS, FAusIMM

Mineral Resource Management and Evaluation Executive

Barrick Gold Corporation

 

 

March 14, 2025

       

 

Page 325


LOGO

 

   NI 43-101 Technical Report on the Carlin Complex   

LOGO

 

 

 

29

Certificates of Qualified Persons

 

29.1

Craig Fiddes

I, Craig Fiddes, SME (RM), as an author of this report entitled “NI 43-101 Technical Report on the Carlin Complex, Eureka and Elko County, Nevada, USA” prepared for Barrick Gold Corporation by Nevada Gold Mines LLC and dated March 14, 2025 with an effective date of December 31, 2024 do hereby certify that:

 

1.

I am the Lead, Resource and Reserve Governance with Nevada Gold Mines, of 1655 Mountain City Highway, Elko, Nevada, 89801.

 

2.

I am a graduate of the University of Otago, New Zealand, graduating in 1998 with a BSc (Hons) degree in Geology.

 

3.

I am a SME Registered Member, #04197758.

 

4.

I have worked as a geologist and Resource modeler for over 20 years since my graduation. My relevant experience for the purpose of the Technical Report is:

 

   

Over 20 years of mining industry experience, including direct involvement in exploration, geologic interpretation and Resource estimation, mine geology and reconciliation (both open pit and underground), compilation and reporting of Mineral Resource and Mineral Reserve estimates, and pre-feasibility and feasibility studies for gold deposits.

 

5.

I have read the definition of “qualified person” set out in National Instrument 43-101 (NI 43-101) and certify that by reason of my education, affiliation with a professional association (as defined in NI 43-101) and past relevant work experience, I fulfil the requirements to be a “qualified person” for the purposes of NI 43-101.

 

6.

I visited the Carlin Complex most recently on November 20, 2024

 

7.

I am responsible for the following Sections of the Technical Report (see notes); 102, 112, 12, 14, 25.26, and 26.12, and contributions to Sections 1, 2, 25.8, and 27.

 

8.

I am not independent of the Issuer applying the test set out in Section 1.5 of NI 43-101, as I have been a full-time employee of Nevada Gold Mines since 2019.

 

9.

I have had prior involvement with the Carlin Complex since July 2019 in my current role and previous role as Lead, Resource Modeling.

 

10.

I have read NI 43-101, and the parts of the Technical Report that I am responsible for have been prepared in compliance with NI 43-101.

 

11.

At the effective date of the Technical Report, to the best of my knowledge, information, and belief the Technical Report contains all scientific and technical information that is required to be disclosed to make the Technical Report not misleading.

 

 

March 14, 2025

       

 

Page 326


LOGO

 

   NI 43-101 Technical Report on the Carlin Complex   

LOGO

 

 

Dated March 14, 2025

(Signed) Craig Fiddes

Craig Fiddes, SME(RM)

Notes:

  1.

Geology

 

  2.

Mineral Resources

 

  3.

Mining and Mineral Reserves – Open Pit and Stockpiles

 

  4.

Mining and Mineral Reserves – Underground

 

  5.

Processing

 

  6.

Shared with other QP.

 

 

March 14, 2025

       

 

Page 327


LOGO

 

   NI 43-101 Technical Report on the Carlin Complex   

LOGO

 

 

 

29.2

John Langhans

I, John Langhans, MMSA (QP), as an author of this report titled “NI 43-101 Technical Report on the Carlin Complex, Eureka and Elko County, Nevada, USA” (the Technical Report) with an effective date of December 31, 2024 and dated March 14, 2025 prepared for Barrick Gold Corporation, do herby certify that:

 

1.

I am Lead Technical Specialist, Metallurgy, with Nevada Gold Mines, of 1655 Mountain City Highway, Elko, Nevada, 89801.

 

2.

I graduated with a BSc chemical engineering degree from the University of Nevada, Reno in 1984.

 

3.

I am a member of the MMSA (1563QP), and the SME (04062897).

 

4.

I have worked in the mining industry for the past 40 years with roles in gold-related research, metallurgical testing/consulting, operational, growth, and project studies/management. My relevant experience for the purposes of the Technical Report includes:

 

   

Metallurgical and Operational roles within Autoclave and Roaster processing

 

   

Lab, pilot, and plant scale testing

 

   

Ore characterization and routing

 

   

Project studies (scoping, prefeasibility, and feasibility), design review/oversight, and commissioning

 

5.

I have read the definition of “qualified person” set out in National Instrument 43-101 (NI 43-101) and certify that by reason of my education, affiliation with a professional association (as defined in NI 43-101) and past relevant work experience, I fulfil the requirements to be a “qualified person” for the purposes of NI 43-101.

 

6.

I visited the Carlin Complex most recently on November 26, 2024, and at various other times throughout the year (2024).

 

7.

I am responsible for the following Sections of the Technical Report (see notes); 13, 17, 185, 25.4, 25.56, and 26.3 and contributions to Sections 1, 2, 25.8, and 27.

 

8.

I am not independent of the Issuer applying the test set out in Section 1.5 of NI 43-101, as I have been a full-time employee of Nevada Gold Mines since July 2019, and Barrick since April 1999.

 

9.

I have had prior involvement with the property that is the subject of the Technical Report, as Lead Technical Specialist, Metallurgy for Nevada Gold Mines through involvement with site personnel on a variety of improvement topics for the Carlin Complex.

 

10.

I have read NI 43-101, and the sections of the Technical Report for which I am responsible have been prepared in compliance with NI 43-101 and Form 43-101F1.

 

 

March 14, 2025

       

 

Page 328


LOGO

 

   NI 43-101 Technical Report on the Carlin Complex   

LOGO

 

 

11.

At the effective date of the Technical Report, to the best of my knowledge, information, and belief the Technical Report contains all scientific and technical information that is required to be disclosed to make the Technical Report not misleading.

Dated March 14, 2025

(Signed) John Langhans

John W. Langhans, Jr., MMSA (QP)

Notes:

  1.

Geology

 

  2.

Mineral Resources

 

  3.

Mining and Mineral Reserves – Open Pit and Stockpiles

 

  4.

Mining and Mineral Reserves – Underground

 

  5.

Processing

 

  6.

Shared with other QP

 

 

March 14, 2025

       

 

Page 329


LOGO

 

   NI 43-101 Technical Report on the Carlin Complex   

LOGO

 

 

 

29.3

Paul Schmiesing

I, Paul Schmiesing, SME (RM), as an author of this report titled “NI 43-101 Technical Report on the Carlin Complex, Eureka and Elko County, Nevada, USA” (the Technical Report) with an effective date of December 31, 2024 and dated March 14, 2025 prepared for Barrick Gold Corporation, do herby certify that:

 

1.

I am Lead, Underground Mine Engineering, with Nevada Gold Mines, of 1655 Mountain City Hwy, Elko, NV 89801.

 

2.

I graduated with a Bachelor of Science Mining Engineering degree from Virgina Tech in 1994.

 

3.

I am a Registered Member of the Society for Mining, Metallurgy, and Exploration, Inc. SME (Member number 4314033).

 

4.

I have worked in the mining industry for 26 years in operations and engineering roles. My relevant experience for the purposes of the Technical Report includes:

 

   

Working as a mining engineer in Nevada for the last 13 years at Leeville Mine, Midas Mine, Hollister Mine, Vista Mine, Turquoise Ridge Mine, and Nevada Gold Mines regional office. I have been involved with mine planning and design, mine ventilation, geotechnics, paste fill, projects, drill and blast, and operations and engineering management roles.

 

5.

I have read the definition of “qualified person” set out in National Instrument 43-101 (NI 43-101) and certify that by reason of my education, affiliation with a professional association (as defined in NI 43-101) and past relevant work experience, I fulfil the requirements to be a “qualified person” for the purposes of NI 43-101.

 

6.

I visited the Carlin Complex most recently on December 17, 2024.

 

7.

I am responsible for the following Sections of the Technical Report (see notes); 154, 164,184, 25.36, 25.56, and 26.24, and contributions to Sections 1, 2, 25.8, and 27.

 

8.

I am not independent of the Issuer applying the test set out in Section 1.5 of NI 43-101, as I have been a full-time employee of Nevada Gold Mines since December 2019.

 

9.

I have had prior involvement with the property that is the subject of the Technical Report, as a Senior Mine Engineer at Leeville Mine (2012-2016).

 

10.

I have read NI 43-101, and the sections of the Technical Report for which I am responsible have been prepared in compliance with NI 43-101 and Form 43-101F1.

 

11.

At the effective date of the Technical Report, to the best of my knowledge, information, and belief the Technical Report contains all scientific and technical information that is required to be disclosed to make the Technical Report not misleading.

 

 

March 14, 2025

       

 

Page 330


LOGO

 

   NI 43-101 Technical Report on the Carlin Complex   

LOGO

 

 

Dated March 14, 2025

(Signed) Paul Schmiesing

Paul Schmiesing, SME (RM)

Notes:

  1.

Geology

 

  2.

Mineral Resources

 

  3.

Mining and Mineral Reserves – Open Pit and Stockpiles

 

  4.

Mining and Mineral Reserves – Underground

 

  5.

Processing

 

  6.

Shared with other QP

 

 

March 14, 2025

       

 

Page 331


LOGO

 

   NI 43-101 Technical Report on the Carlin Complex   

LOGO

 

 

 

29.4

Joseph Becker

I, Joseph P. Becker, SME (RM), as an author of this report titled “NI 43-101 Technical Report on the Carlin Complex, Eureka and Elko County, Nevada, USA” (the Technical Report) with an effective date of December 31, 2024 and dated March 14, 2025 prepared for Barrick Gold Corporation, do herby certify that:

 

1.

I am Lead, Growth and Innovation, with Nevada Gold Mines, of 1655 Mountain City Highway, Elko, Nevada, USA, 89801.

 

2.

I graduated with a Bachelor of Science in Geology from Oregon State University in 2004.

 

3.

I am a Registered Member of the Society for Mining, Metallurgy & Exploration (#04275986).

 

4.

I have worked in the mining industry for 19 years. My relevant experience for the purposes of the Technical Report includes:

 

   

19 years of hard rock mining and exploration experience spanning diverse roles with exposure to numerous mines, projects, and business development opportunities. Assimilated broad knowledge and expertise of operations, functions, and business processes - from greenfields to brownfields and business development to mining and processing.

 

5.

I have read the definition of “qualified person” set out in National Instrument 43-101 (NI 43-101) and certify that by reason of my education, affiliation with a professional association (as defined in NI 43-101) and past relevant work experience, I fulfil the requirements to be a “qualified person” for the purposes of NI 43-101.

 

6.

I visited the Carlin Complex most recently on November 19, 2024.

 

7.

I am responsible for the following Sections of the Technical Report (see notes); 66, 7, 8, 9, 101, 111, 25.26 and 26.11, and contributions to Sections 1, 2, 25.8, and 27.

 

8.

I am not independent of the Issuer applying the test set out in Section 1.5 of NI 43-101, as I have been a full-time employee of Nevada Gold Mines since 2019.

 

9.

I have had prior involvement with the property that is the subject of the Technical Report, as having worked in the district from 2005 to 2009 as a project geologist and have been involved with the district in my current role since 2020 through a variety of capacities.

 

10.

I have read NI 43-101, and the sections of the Technical Report for which I am responsible have been prepared in compliance with NI 43-101 and Form 43-101F1.

 

11.

At the effective date of the Technical Report, to the best of my knowledge, information, and belief the Technical Report contains all scientific and technical information that is required to be disclosed to make the Technical Report not misleading.

 

 

March 14, 2025

       

 

Page 332


LOGO

 

   NI 43-101 Technical Report on the Carlin Complex   

LOGO

 

 

Dated March 14, 2025

(Signed) Joseph P. Becker

Joseph P. Becker, SME (RM)

Notes:

 

  1.

Geology

 

  2.

Mineral Resources

 

  3.

Mining and Mineral Reserves – Open Pit and Stockpiles

 

  4.

Mining and Mineral Reserves – Underground

 

  5.

Processing

 

  6.

Shared with other QP

 

 

March 14, 2025

       

 

Page 333


LOGO

 

   NI 43-101 Technical Report on the Carlin Complex   

LOGO

 

 

 

29.5

Timothy Webber

I, Timothy Webber, SME (RM), as an author of this report titled “NI 43-101 Technical Report on the Carlin Complex, Eureka and Elko County, Nevada, USA” (the Technical Report) with an effective date of December 31, 2024 and dated March 14, 2025 prepared for Barrick Gold Corporation, do herby certify that:

 

1.

I am the Chief, Long Term Planning for Nevada Gold Mines, of 1655 Mountain City Highway, Elko, NV 89801.

 

2.

I graduated with a Bachelor of Science in Mining Engineering from the Colorado School of Mines in 2003 and a Master of Science in Engineering and Technology Management from the Colorado School of Mines in 2004.

 

3.

I am a Registered Member of the Society for Mining, Metallurgy, and Exploration (SME) #4131311.

 

4.

I have worked in the mining industry for over 20 years. My relevant experience for the purposes of the Technical Report includes:

 

   

Working as a mining engineer in both technical and operational leadership roles across Nevada Gold Mines operations at Carlin, Cortez, and Turquoise Ridge.

 

5.

I have read the definition of “qualified person” set out in National Instrument 43-101 (NI 43-101) and certify that by reason of my education, affiliation with a professional association (as defined in NI 43-101) and past relevant work experience, I fulfil the requirements to be a “qualified person” for the purposes of NI 43-101.

 

6.

I visit the Carlin Complex multiple times per year; most-recently on November 7, 2024, to visit the South Arturo and Gold Quarry open pits.

 

7.

I am responsible for the following Sections of the Technical Report (see notes); 153, 163,183, 25.36, 25.56, and 26.23, and contributions to Sections 1, 2, 25.8, and 27.

 

8.

I am not independent of the Issuer applying the test set out in Section 1.5 of NI 43-101, as I have been a full-time employee of Nevada Gold Mines since December 23, 2019.

 

9.

I have had prior involvement with the property that is the subject of the Technical Report. Including my time with Newmont prior to the formation of the Nevada Gold Mines Joint Venture, I worked at the Carlin Complex in engineering and operations for approximately 14 years.

 

10.

I have read NI 43-101, and the sections of the Technical Report for which I am responsible have been prepared in compliance with NI 43-101 and Form 43-101F1.

 

11.

At the effective date of the Technical Report, to the best of my knowledge, information, and belief the Technical Report contains all scientific and technical information that is required to be disclosed to make the Technical Report not misleading.

 

 

March 14, 2025

       

 

Page 334


LOGO

 

   NI 43-101 Technical Report on the Carlin Complex   

LOGO

 

 

Dated March 14, 2025

(Signed) Timothy Webber

Timothy Webber, SME (RM)

Notes:

 

  1.

Geology

 

  2.

Mineral Resources

 

  3.

Mining and Mineral Reserves – Open Pit and Stockpiles

 

  4.

Mining and Mineral Reserves – Underground

 

  5.

Processing

 

  6.

Shared with other QP

 

 

March 14, 2025

       

 

Page 335


LOGO

 

   NI 43-101 Technical Report on the Carlin Complex   

LOGO

 

 

 

29.6

Simon P. Bottoms

I, Simon P. Bottoms, CGeol, MGeol, FGS, FAusIMM, as an author of this report titled “NI 43-101 Technical Report on the Carlin Complex, Eureka and Elko County, Nevada, USA” (the Technical Report) with an effective date of December 31, 2024 and dated March 14, 2025 prepared for Barrick Gold Corporation, do herby certify that:

 

1.

I am Mineral Resource Management and Evaluation Executive with Barrick Gold Corporation, of the 3rd floor, Unity Chambers, 28 Halkett Street, St. Helier, Jersey, Channel Islands, UK, OJE2.

 

2.

I am a graduate of the University of Southampton, UK in 2009 with a Masters of Geology degree.

 

3.

I am registered as a Chartered Geologist registered (1023769) with the Geological Society of London. I am a current Fellow of the Australasian Institute of Mining and Metallurgy (313276).

 

4.

I have worked as a geologist continuously for 15 years since my graduation from University. My relevant experience for the purpose of the Technical Report is:

 

   

I am the Mineral Resource Management and Evaluation Executive for Barrick, and have direct responsibility for managing all Mineral Resources, Mineral Reserves, mine planning, mine geology, evaluations, including associated technical studies spanning from preliminary economic assessments through to feasibility studies. I am also responsible for reviewing and approving all related public project disclosures by Barrick as the lead Qualified Person in accordance with National Instrument 43-101. Throughout my career, I have experience evaluating, developing and mining, geologically and metallurgically complex ore bodies. Previously, I held positions in exploration and mine geology across Africa, Central Asia, Russia and Australia.

 

5.

I have read the definition of “qualified person” set out in National Instrument 43-101 (NI 43-101) and certify that by reason of my education, affiliation with a professional association (as defined in NI 43-101) and past relevant work experience, I fulfil the requirements to be a “qualified person” for the purposes of NI 43-101.

 

6.

I visited the Carlin Complex most recently on October 23, 2024.

 

7.

I am responsible for the following Sections of the Technical Report; 3, 4, 5, 66, 19 to 24, 25.1, 25.6, and 25.7, and contributions to Sections 1, 2, 25.8, and 27.

 

8.

I am not independent of the Issuer applying the test set out in Section 1.5 of NI 43-101, as I have been a full-time employee of Barrick Gold Corporation (previously Randgold Resources) since 2013.

 

9.

I have had prior involvement with the property that is the subject of the Technical Report, with exploration programme results, Mineral Resource and grade control model updates, mine plans, mining performance results and associated financials, mine strategy, results of external audits, and board meeting reviews.

 

10.

I have read NI 43-101, and the sections of the Technical Report for which I am responsible have been prepared in compliance with NI 43-101 and Form 43-101F1.

 

 

March 14, 2025

       

 

Page 336


LOGO

 

   NI 43-101 Technical Report on the Carlin Complex   

LOGO

 

 

11.

At the effective date of the Technical Report, to the best of my knowledge, information, and belief, the Technical Report contains all scientific and technical information that is required to be disclosed to make the Technical Report not misleading.

Dated March 14, 2025

(Signed) Simon P. Bottoms

Simon P. Bottoms, CGeol, MGeol, FGS, FAusIMM

Notes:

  1.

Geology

 

  2.

Mineral Resources

 

  3.

Mining and Mineral Reserves – Open Pit and Stockpiles

 

  4.

Mining and Mineral Reserves – Underground

 

  5.

Processing

 

  6.

Shared with other QP

 

 

March 14, 2025

       

 

Page 337