UNITED STATES
SECURITIES AND EXCHANGE COMMISSION
Washington, D.C. 20549
Form 6-K
REPORT OF FOREIGN PRIVATE ISSUER
PURSUANT TO SECTION 13a-16 OR 15d-16
UNDER THE SECURITIES EXCHANGE ACT OF 1934
For the month of November 2025
Commission File Number: 001-39880
LUXEXPERIENCE B.V.
(formerly MYT Netherlands Parent B.V.)
(Exact Name of Registrant as Specified in its Charter)
Einsteinring 9
85609 Aschheim/Munich
Germany
+49 89 127695-614
(Address of principal executive offices)
Indicate by check mark whether the registrant files or will file annual reports under cover of Form 20-F or Form 40-F.
Form 20-F x Form 40-F ¨
LuxeExperience B.V. (formerly known as MYT Netherlands Parent B.V.) announced that it will hold its annual general meeting of shareholders (AGM) on December 17, 2025.
SIGNATURE
Pursuant to the requirements of the Securities Exchange Act of 1934, the registrant has duly caused this report to be signed on its behalf by the undersigned, thereunto duly authorized.
| LuxExperience B.V. | ||
| By: | /s/ Dr. Martin Beer | |
| Name: | Dr. Martin Beer | |
| Title: | Chief Financial Officer | |
Date: November 19, 2025
Exhibit 99.1
ANNUAL REPORT
LUXEXPERIENCE B.V.
FOR THE YEAR ENDED JUNE 30, 2025
TABLE OF CONTENTS
| DUTCH STATUTORY DIRECTORS AND SUPERVISORY BOARD REPORT | 1 | |
| 1. | Introduction | 1 |
| 2. | Company and Business Overview | 5 |
| 3. | Financial Overview | 13 |
| 4. | Risk Management and Risk Factors | 40 |
| 5. | Corporate Governance | 102 |
| 6. | Compensation Report | 119 |
| 7. | Related Party Disclosures | 126 |
| 8. | Protective Measures | 126 |
| SIGNATURES | 127 | |
| FINANCIAL STATEMENTS FISCAL YEAR 2025 | 129 | |
| 9. | Consolidated Financial Statements as of June 30, 2025 | 129 |
| 10. | Separate Financial Statements as of June 30, 2025 | 184 |
| OTHER INFORMATION | 201 | |
| 11. | Other information | 201 |
| 12. | Independent auditor’s report | 201 |
Dutch Statutory Directors and Supervisory Board Report
1. Introduction
In this annual report, the terms “we,” “us,” the “company,” or “LuxExperience” or similar terms shall mean LuxExperience B.V. and, as the context requires, its subsidiaries. The consolidated financial statements and financial information included in this Annual Report were prepared for LuxExperience B.V. and its consolidated subsidiaries, including Mytheresa Group GmbH (“MGG”) and YOOX Net-a-Porter Group S.p.A. (together with its subsidiaries, “YNAP” or “YNAP Group”).
Our financial information is presented in Euros. For the convenience of the reader, we have translated some of our financial information into U.S. Dollars. Unless otherwise indicated, these translations were made at the rate of €1.00 to $1.0711 and €1.00 to $1.1724, the noon buying rate of the Federal Reserve Bank of New York on June 30, 2024 and June 30, 2025, respectively. Such U.S. Dollar amounts are not necessarily indicative of the amounts of U.S. Dollars that could actually have been purchased upon exchange of Euros at the dates indicated. All references in this Annual Report to “dollar,” “USD” or “$” mean U.S. Dollars and all references to “€” or “euro” mean Euros.
1.1. Preparation
This annual report has been prepared by LuxExperience’s management and has been approved by LuxExperience’s management board (the “management board”) and LuxExperience’s supervisory board (the “supervisory board”). It contains (i) the Dutch statutory annual report pursuant to Section 2:391 of the Dutch Civil Code (“DCC”), (ii) LuxExperience’s Dutch statutory annual accounts as defined in Section 2:361(1) DCC and (iii) the information to be added pursuant to Section 2:392 DCC (to the extent relevant). The financial statements included in sections 9 and 10 of this annual report have been prepared in accordance with the International Financial Reporting Standards, as adopted by the European Union (“EU IFRS”) and Part 9 of Book 2 of the DCC. The report of LuxExperience’s independent auditor, KPMG Accountants N.V., is included in section 12. The Dutch Corporate Governance Code (“DCGC”) recommends that the report includes separate reports from the management board and the supervisory board. The annual report does not include a separate supervisory annual report but the annual report includes the information that is required to be included in a supervisory annual report.
1.2. Defined Terms and key Performance Indicators in this Annual Report
Defined Terms and key Performance Indicators in this Annual Report
Throughout this Annual Report, we use a number of key terms and provide a number of key performance indicators used by management. These key performance indicators are discussed in more detail in the sections entitled “3. Financial Overview – 3.1. Selected financial data.” We define these terms as follows:
| · | “active customer” means a unique customer account from which an online purchase was made across our sites at least once in the preceding twelve-month period. | |
| · | “Adjusted EBITDA and Adjusted EBITDA margin” means net income before finance expense (net), income taxes, and depreciation and amortization, adjusted to exclude Other transaction-related, certain legal and other expenses, Share-based compensation expense and gain on bargain purchase. Adjusted EBITDA is not calculated in accordance with IFRS. Adjusted EBITDA margin is a non-IFRS financial measure which is calculated in relation to net sales. For an explanation of why we use Adjusted EBITDA and Adjusted EBITDA margin and a reconciliation to the most directly comparable measure calculated in accordance with IFRS, please see “3. Financial Overview – 3.1 Operating and financial review and prospects —A. Operating Results”. |
| · | “average order value” is an operative measure used by management, which is calculated as the total GMV from online orders shipped from our sites during the fiscal year ended on the last day of the period presented divided by the total online orders shipped during the same twelve-month period. When average order value is presented for the segments comprising the recently acquired YNAP business, the LTM figures include results of the acquired business prior to date of the YNAP Acquisition. | |
| · | “contribution profit” means gross profit less shipping, packaging, fulfillment (including personnel), payment expenses and the portion of marketing expenses attributable to retaining existing customers. | |
| · | “Gross Merchandise Value” (GMV) is an operative measure and means the total Euro value of orders processed, either as principal or agent. GMV is inclusive of merchandise value, shipping and duty. It is net of returns, value added taxes, applicable sales taxes and cancellations. GMV does not represent revenue earned by us. We use GMV as an indicator for the usage of our platform that is not influenced by the mix of direct sales and commission sales. The indicators we use to monitor usage of our platform include, among others, active customers, total orders shipped and GMV. When GMV is presented for the segments comprising the recently acquired YNAP business, the LTM figures include results of the acquired business prior to date of the YNAP Acquisition. | |
| · | “customer acquisition cost” or “CAC” means our online marketing expenses, excluding software costs, which we attribute to acquiring new customers, divided by the number of customers who placed their first order in the relevant period. | |
| · | “full-time equivalents” or “FTEs” is presented to quantify the number of employees assuming each employee worked 40 hours per week. Full time employees, who are not conscripted to hours are assumed to work 40 hours per week. | |
| · | “lifetime value” or “LTV” means the cumulative contribution profit attributable to a particular customer cohort, which we define as all of our customers who made their initial purchase between July 1 and June 30 in a given cohort year. | |
| · | “net shipped revenue” is an operating metric used by management, which is calculated using total orders shipped, net of returns, applying a monthly foreign exchange rate for each reporting period. | |
| · | “total gross sales” means all sales after cancellations, before returns, and includes associated shipping revenues and delivery duties collected. | |
| · | “total orders shipped” means the total number of online customer orders shipped to our customers during the last twelve months (LTM) ended on the last day of the period presented. When total orders shipped is presented for the segments comprising the recently acquired YNAP business, the LTM figures include results of the acquired business prior to date of the YNAP Acquisition. | |
| · | “you” refers to the reader of this report. | |
| · | “Basis points” or “BPs” refers to a common unit of measure for interest rates and other percentages in finance. One basis point is equal to 1/100th of 1%, or 0.01%, or 0.0001, and is used to denote the percentage change in a financial instrument. The relationship between percentage changes and basis points can be summarized as follows: 1% change = 100 basis points and 0.01% = 1 basis point. |
| 1.3 | Market and Industry Data |
We obtained the industry, market and competitive position data in this Annual Report from our own internal estimates, surveys and research as well as from publicly available information, industry and general publications and research, surveys and studies conducted by third parties, such as reports by Bain & Company and Capgemini. Note Bain & Company and Capgemini are not affiliated with LuxExperience, and the information contained in this report has not been reviewed or endorsed by Bain & Company or Capgemini, as applicable.
Industry publications, research, surveys, studies and forecasts generally state that the information they contain has been obtained from sources believed to be reliable but that the accuracy and completeness of such information is not guaranteed. Forecasts and other forward-looking information obtained from these sources are subject to the same qualifications and uncertainties as the other forward-looking statements in this report. These forecasts and forward-looking information are subject to uncertainty and risk due to a variety of factors, including those described under “Risk Factors.” These and other factors could cause results to differ materially from those expressed in the forecasts or estimates from independent third parties and us.
1.4 Special note regarding forward-looking statements
This Annual Report contains statements that constitute “forward-looking statements” within the meaning of the U.S. Private Securities Litigation Reform Act of 1995. These statements are neither historical facts nor assurances of future performance. Although we believe that these estimates and forward-looking statements are based upon reasonable assumptions, they are subject to numerous known and unknown risks and uncertainties, some of which are beyond our control, and are made in light of the information currently available to us. Our actual results or performance may differ materially from any future results or performance expressed or implied by these forward-looking statements.
In some cases, you can identify forward-looking statements by the following words: “anticipate,” “believe,” “continue,” “could,” “estimate,” “expect,” “intend,” “may,” “ongoing,” “plan,” “potential,” “predict,” “project,” “should,” “will,” “would” or the negative of these terms or other comparable terminology, although not all forward-looking statements contain these words.
These statements involve risks, uncertainties and other factors that may cause our actual results, levels of activity, performance or achievements to be materially different from the information expressed or implied by these forward-looking statements. Although we believe that we have a reasonable basis for each forward-looking statement contained in this Annual Report, we caution you that these statements are based on a combination of facts and factors currently known by us and our projections of the future, about which we cannot be certain. Should one or more of these risks or uncertainties materialize, or should any of these assumptions prove incorrect, the Company’s actual operating and financial performance may vary in material respects from the performance projected in these forward-looking statements. Forward-looking statements in this Annual Report and the factors that may cause our actual results to differ materially from those expressed or implied by our forward-looking statements include, but are not limited to, statements and factors about:
| · | the highly competitive nature of our industry and our ability to compete effectively; |
| · | our ability to respond to consumer demand, spending and tastes; |
| · | our ability to maintain and enhance our brand; |
| · | our ability to retain our existing customers and acquire new customers; |
| · | the growth of the market for luxury products, and the online market for luxury products in particular; |
| ● | our ability to obtain and maintain differentiated high-quality products from appropriate brands in sufficient quantities from vendors; |
| · | our ability to expand our product offerings; |
| ● | our ability to effectively manage or sustain our growth, including through new distribution models, such as the curated platform model, and to effectively expand our operations; |
| · | our ability to manage currency exchange rate fluctuations; |
| · | our ability to obtain and maintain targeted levels of inventory at prices that will make our business model profitable, and of a quality that will continue to retain existing customers and attract new customers; |
| · | seasonal sales fluctuations and corresponding working capital requirements; |
| ● | our ability to optimize, operate, manage and expand our network infrastructure, and our fulfillment centers and delivery channels; |
| ● | our ability to meet or achieve our sustainability goals and initiatives or scrutiny related to such goals or initiatives; |
| · | the risk that we may fail to realize all of the anticipated benefits of the YNAP Acquisition, including expected synergies, and we will be subject to business uncertainties that could adversely affect our business; |
| ● | if sensitive information about our customers is disclosed, or if we or our third-party providers are subject to real or perceived cyberattacks, our customers may curtail use of our sites; |
| · | our ability to retain existing vendors and brands and to attract new vendors and brands; and |
| · | general economic conditions, including economic conditions resulting from Russia’s war in Ukraine, the Hamas-Israel conflict, inflation, interest rates and other geopolitical and macroeconomic conditions or trends that may impact consumer demand. |
You should refer to the “Risk Factors” section of this Annual Report for a discussion of other important factors that may cause our actual results to differ materially from those expressed or implied by our forward-looking statements. As a result of these factors, we cannot assure you that the forward-looking statements in this Annual Report will prove to be accurate.
In addition, statements that “we believe” and similar statements reflect our beliefs and opinions on the relevant subject. These statements are based upon information available to us as of the date of this Annual Report, and although we believe such information forms a reasonable basis for such statements, such information may be limited or incomplete, and our statements should not be read to indicate that we have conducted an inquiry into, or review of, all potentially available relevant information. These statements are inherently uncertain and investors are cautioned not to unduly rely upon these statements. Furthermore, if our forward-looking statements prove to be inaccurate, the inaccuracy may be material. In light of the significant uncertainties in these forward-looking statements, you should not regard these statements as a representation or warranty by us or any other person that we will achieve our objectives and plans in any specified time frame, or at all. We undertake no obligation to publicly update any forward-looking statements, whether as a result of new information, future events or otherwise, except as required by law.
1.5 Risk Factor Summary
Our ability to execute our strategy is also subject to certain risks. You should carefully consider all of the information set forth in this Annual Report and, in particular, should evaluate the specific factors set forth under the heading “Risk Factors” in deciding whether to invest in our securities. These risks include, but are not limited to, the following:
| · | the highly competitive nature of our industry and our ability to compete effectively; |
| · | consumers of luxury products may not choose to shop online in sufficient numbers; |
| · | the luxury fashion industry can be volatile and difficult to predict; |
| · | our ability to maintain strong relationships with our brand partners; |
| · | any current or future political tensions regarding the war in Ukraine and the sanctioning of Russia or the Hamas-Israel conflict; |
| · | our reliance on consumer discretionary spending, which may be adversely affected by economic downturns, including economic conditions resulting from Russia’s war in Ukraine, the Hamas-Israel conflict, inflation, interest rates and other geopolitical and macroeconomic conditions or trends; |
| · | our ability to acquire new customers and retain existing customers in a cost-effective manner depends on the success of our curation, operational execution and advertising efforts; |
| · | our ability to maintain average order value levels, current cost ratios and attractive gross margins; |
| · | our ability to accurately forecast net sales and appropriately plan our expenses in the future; |
| · | our recent growth rates may not be sustainable or indicative of our future growth; |
| · | our ability to manage currency exchange rate fluctuations; |
| · | our ability to effectively manage our inventory levels and composition as well as overall working capital, including financing of the same; |
| · | loss of, or disruption in, our distribution centers; or our inability to extend or change our network of distribution centers; |
| · | the imposition or increase of tariffs and the uncertainty regarding international economic relations could adversely affect our business; |
| · | changes in customs and international trade laws may result in increased costs which could limit our ability to operate our business and limit our ability to grow; |
| · | compliance with complex and inconsistent ESG regulations may impact our business, results of operations and reputation; |
| · | if sensitive information about our customers is disclosed, or if we or our third-party providers are subject to real or perceived cyberattacks, our customers may curtail use of our sites; |
| · | the loss of senior management or attrition among our buyers or key employees could adversely affect our business; |
| · | the risk that we may fail to realize all of the anticipated benefits of the YNAP Acquisition, including expected synergies as well as time needed to generate these synergies, and we will be subject to business uncertainties that could adversely affect our business; and |
| · | the risk that our future results could suffer if we do not effectively manage our expanded business, operations and employee base following the YNAP Acquisition and operate effectively all of our segments. |
| 2. | Company and Business Overview |
2.1. History and development of the company
LuxExperience B.V. (the “Company”, together with its subsidiaries, “LuxExperience Group”; until April 30, 2025, MYT Netherlands Parent B.V.) is a private company with limited liability under the laws of the Netherlands (besloten vennootschap met beperkte aansprakelijkheid), incorporated by MYT Holding LLC under the laws of the Netherlands on May 31, 2019. The statutory seat of the Company is in Amsterdam, the Netherlands. The Company is registered with the Trade Register of the German Chamber of Commerce under number 261084 (“LuxExperience B.V.”). Except where the context otherwise requires or where otherwise indicated, the terms “LuxExperience,” the “Company,” “we,” “us,” “our,” “our company” and “our business” refer to LuxExperience B.V. together with its other consolidated subsidiaries as a consolidated entity; the term “LuxExperience Netherlands” or “the issuer” refers to LuxExperience B.V. as a stand-alone company; and the term “MYT Holding” refers to MYT Holding LLC, a Delaware limited liability company, as a stand-alone company and, prior to the public offering, the sole shareholder of the Issuer.
LuxExperience B.V. is a private company with limited liability, incorporated under the laws of the Netherlands on May 31, 2019, and with the name MYT Netherlands Parent B.V. On April 30, 2025, MYT Netherlands Parent B.V. changed its legal name to LuxExperience B.V. and our NYSE symbol changed to “LUXE.” The statutory seat of the Company is in Amsterdam, the Netherlands. The registered office address of the Company is at Einsteinring 9, 85609 Aschheim, Germany. Our telephone number at this address is +49 89 127695 614. The Company is registered at the trade register of the German Chamber of Commerce under number 261084.
For a discussion of our principal capital expenditures, refer to “3. Financial Overview – 3.1. Selected financial data.” and our Consolidated financial statements included elsewhere in this Annual Report.
The SEC maintains an internet site that contains reports, proxy and information statements, and other information regarding issuers, such as us, that file electronically with the SEC at www.sec.gov. Our website address is www.investors.luxexperience.com. We use this investors section of our website as a means of disclosing material, non-public information. Accordingly, investors should monitor this section of our website, in addition to following our press releases, SEC filings and public conference calls and webcasts. We have included our website address in this Annual Report solely for informational purposes, and the information contained on our website is not incorporated by reference in this Annual Report.
2.2. Organizational structure
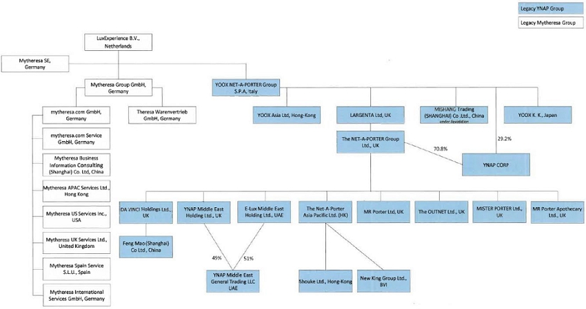
The following chart depicts our corporate structure and percentages of economic interest as of the date hereof based on the number of shares outstanding as of June 30, 2025:

As is denoted in Note 2.4, on April 23, 2025, the Company successfully closed its acquisition of YNAP Group from Richemont (SWX:CFR), through its subsidiary Richemont Italia Holding S.P.A., following the fulfillment of all conditions including receipt of all unconditional approvals from the relevant regulatory authorities. Mytheresa subsequently was globally rebranded as LuxExperience. The organizational chart above has been updated to include the YNAP Group.
2.3. Property, Plant and Equipment
Facilities
Following the YNAP Acquisition in April 2025, LuxExperience now operates a global network of offices and fulfillment centers across Europe, the United States and Asia. Our main corporate headquarters are located in Aschheim (Munich), Germany, with regional offices in London, Milan, New York, Shanghai, Hong Kong, Tokyo, and Bologna. Our distribution network includes Mytheresa’s primary fulfillment center in Leipzig (Germany), together with key distribution centers supporting the Luxury | NAP & MRP segment in Mahwah (United States), Landriano (Italy) and London (United Kingdom), and the Off-Price | YOOX & THE OUTNET segment in Interporto (Italy), Clifton (United States) and Tokyo (Japan).
The following table sets forth information with respect to our facilities as of June 30, 2025:
| Lease | Right of | |||||||||
| Location | Type | Square Meters | Expiration | Renewal | ||||||
| Aschheim, Germany | Corporate Headquarters | 9,830 | Dec. 2032 | Yes | ||||||
| Feldkirchen, Germany | Office space | 521 | Mar. 2030 | Yes | ||||||
| Leipzig, Germany | Fulfillment Center | 54,550 | Apr. 2033 | Yes | ||||||
| Munich, Germany | Store | 1,625 | Dec. 2027 | Yes | ||||||
| Munich, Germany | Store | 102 | Dec. 2027 | Yes | ||||||
| Milan, Italy | Photo Studio | 1,815 | Aug. 2025 | Yes | ||||||
| Milan, Italy | Photo Studio | 80 | Aug. 2027 | Yes | ||||||
| Milan, Italy | Office space | 56 | Dec. 2029 | Yes | ||||||
| Milan, Italy | Office space | 550 | Apr. 2032 | Yes | ||||||
| Shanghai, China | Office space | 49 | Feb. 2026 | Yes | ||||||
| Berlin, Germany | Office space | 250 | Sep. 2025 | Yes | ||||||
| Barcelona, Spain | Office space | 1,575 | Feb. 2028 | No | ||||||
| New York, USA | Office space | 390 | May. 2027 | No | ||||||
| London, United Kingdom | Office space | 180 | Dec. 2025 | Yes | ||||||
| Milan, Italy | Office Space | 10,000 | Feb. 2027 | Yes | ||||||
| Bologna, Italy | Office Space | 13,000 | Jul. 2026 | Yes | ||||||
| London, United Kingdom | Office Space | 9,200 | Dec. 2034 | Yes | ||||||
| London, United Kingdom | Office Space | 8,516 | Oct. 2034 | Yes | ||||||
| Dubai, United Arab Emirates | Office Space | 373 | Aug. 2025 | Yes | ||||||
| New York, USA | Office Space | 1,570 | Nov. 2029 | Yes | ||||||
| Shanghai, China | Office Space | 30 | Nov. 2025 | Yes | ||||||
| Hong Kong, SAR, China | Office space | 281 | Feb. 2026 | Yes | ||||||
| Tokyo, Japan | Warehouse | 569 | Mar. 2028 | Yes | ||||||
| Hong Kong, SAR, China | Office space | 410 | Dec. 2025 | Yes | ||||||
| Bologna, Italy | Warehouse | 132,287 | June. 2026 | Yes | ||||||
| Landriano, Italy | Warehouse | 53,988 | Dec. 2030 | Yes | ||||||
| London, United Kingdom | Warehouse | 12,032 | Nov. 2034 | Yes | ||||||
| Dubai, United Arab Emirates | Office space | 706 | Aug. 2026 | Yes | ||||||
| Mahwah, New Jersey, USA | Warehouse | 15,554 | Apr. 2035 | Yes | ||||||
| Clifton, New Jersey, USA | Warehouse | 33,550 | May. 2030 | Yes | ||||||
| Hong Kong, SAR, China | Warehouse | 25,552 | Feb. 2026 | Yes | ||||||
2.4. Business Overview
Description of Business
LuxExperience is a leading luxury multi-brand digital group for the global luxury consumer shipping worldwide. We offer one of the finest edits in luxury, curated from the world’s most coveted brands of womenswear, menswear, kidswear, lifestyle products and fine jewelry. Our story began over three decades ago with the opening of Theresa, in Munich, one of the first multi-brand luxury boutiques in Germany, followed by the launch of the digital platform Mytheresa in 2006. In April 2025, we completed the acquisition of YOOX Net-a-Porter Group S.p.A. (“YNAP”), with the store brands NET-A-PORTER and MR PORTER forming the luxury segment next to the Mytheresa luxury segment, and acquiring YOOX and THE OUTNET in the Off-Price segment. We subsequently renamed the combined company “LuxExperience.” Our business model combines technology, luxury fashion and differentiated customer service on a global scale. The simplicity of our mobile-first websites and apps (“sites”) creates an efficient and user-friendly shopping experience for our time- constrained, global customers. Our sites offer advanced features, including the ability to personalize the customer experience and other highly attractive customer services. We have an efficient, repeatable playbook for localizing the customer experience through local language, currencies, payment methods, shipping services and marketing.
Segments
In 2025, we reevaluated and changed our reporting segment presentation to correspond with changes to our operating model to reflect our new management structure and organizational responsibilities following the YNAP Acquisition. Beginning in the fourth quarter of fiscal 2025, we reclassified our operations into three reportable segments:
| · | Luxury | Mytheresa: our leading luxury global brand platform that contains a highly curated edit of up to 250 true luxury brands catering to wardrobe-building, high-end customers with a primary geographical focus on Europe. Luxury | Mytheresa offers a unique digital experience based on a sharp focus on high-end luxury shoppers, exclusive product and content offerings, advanced technology and analytical platforms, exceptional service quality, and unique experiences for its top customers. In fiscal 2025, Luxury | Mytheresa generated net sales of €916.1 million and GMV of €988.5 million; |
| · | Luxury | NAP & MRP: our online luxury platforms encompassing the NET-A-PORTER and MR PORTER store brands. NET-A-PORTER is one of the ultimate destination for women’s luxury fashion, while MR PORTER is one of the leading online destinations for men’s style. Together, they serve trend-driven, high-end customers with a strong presence in North America and offer a curated selection of fashion, fine watches and jewelry, grooming, lifestyle products, and home décor from more than 700 of the world’s most sought-after brands, complemented by exclusive experiences for their top customers. In fiscal 2025, Luxury | NAP & MRP generated illustrative net sales of €1,048.8 million and GMV of €1,098.7 million. |
| · | Off-Price | YOOX & THE OUTNET: our off-price platforms consist of the YOOX and THE OUTNET online stores, which are among the leading destinations for multi-brand off-season luxury shopping. Both stores attract a broad base of global customers seeking access to previous-season luxury collections at attractive prices. In fiscal 2025, Off-Price | YOOX & THE OUTNET generated illustrative net sales of €794.0 million and GMV of €809.6 million. |
LuxExperience’s Transformation Plan
We announced a transformation plan in May 2025, which is designed to regain growth and financial strength of YNAP’s businesses after years of decline. As we execute this plan and integrate YNAP into LuxExperience, we expect to realize substantial synergies through a shared infrastructure and technology platform, as well as meaningful operational efficiency improvements.
Since the YNAP Acquisition, we have initiated targeted cost reduction measures across the legacy YNAP operations, including streamlining global warehouse footprint, optimizing customer service provider landscape, and renegotiating global carrier contracts. We expect these initiatives to deliver significant and sustainable savings over time.
We have also started migrating Luxury | NAP & MRP onto LuxExperience’s proprietary technology platform and simplifying the separate off-price technology environment, both of which are designed to enhance technological agility, efficiency, and innovation across all segments. In parallel, we have implemented a joint data analytics layer across the Company1 to leverage insights from differentiated data sources and support more advanced customer and operational analytics.
Finally, we are simplifying and consolidating the corporate administrative structure to align with our new operating model, which is expected to drive further general and administrative expense savings and support long-term profitability.
Distinct Customer Profiles Across Our Platforms
Each of our three segments has established and differentiated customer bases. Our luxury segments, Mytheresa and NAP & MRP, acquire and retain customers who are predominantly working professionals with significant spending power and limited time, shop frequently, seek luxury products that are not easily found elsewhere and demand superior customer service. These customers are high-net worth individuals that value quality over price and curation over assortment breadth, and there is limited overlap of approximately 10% of our customers between our two luxury segments.
Our off-price segment, the YOOX and THE OUTNET online stores, caters to a different audience of global luxury shoppers seeking access to previous-season collections from the world’s leading designers. This customer base is clearly differentiated from that of our luxury segments, with only approximately 6% overlap with our luxury segments.
Mytheresa, NET-A-PORTER, MR PORTER, YOOX, and THE OUTNET have each built a strong reputation for innovation, editorial authority, and exceptional customer service. Together, these storefronts span the full spectrum of the luxury market, offering distinct brand portfolios, customer profiles, and geographical focuses—yet united by a shared positioning toward high-end, discerning consumers.
As LuxExperience, we bring these differentiated strengths together into one cohesive digital group. We deliver a unique experience that combines exclusive product and content offerings with best-in-class technology, advanced analytics, and premium customer service. More than an online retailer, LuxExperience is building a community for global luxury enthusiasts—creating desirability through distinctive digital engagement and curated physical experiences as a global leader in multi-brand luxury e-commerce.
Top Customer Focus
To reward and engage our most valued customers, our luxury segments offer benefits for our most valued customers. These benefits, such as first access to runway and exclusive pieces, previews of new season styles, dedicated personal shopping services and invitations to exclusive events and fashion shows as well as other “money-can’t-buy” experiences. The customers in these programs account for a substantial portion of our GMV across our three segments. For example, in fiscal 2025, Luxury | Mytheresa generated approximately 42.6% of its GMV from approximately 3.8% of its customers who were part of the Top Customer program. The exclusive events, collections and campaigns that we create with our luxury brand partners highlight the innovation and creativity we bring to the luxury fashion world, underpin the strong relationships we have with these brands, and enable us to deepen connections with our most valued customers.
Bespoke Brand Selection
We have longstanding relationships with the world’s most iconic luxury brands, including Bottega Veneta, Brunello Cucinelli, Dolce & Gabbana, Gucci, Loewe, Loro Piana, Moncler, Prada, Saint Laurent, The Row, Valentino, and many more. In fiscal 2025, the average order value was €773 in Luxury | Mytheresa, a 10.0% increase from the prior year, and the average order value was €811 in Luxury | NAP & MRP, a 14.5% increase from the previous year, both among the highest in the industry, reflecting our commitment to true luxury. We curate the most coveted luxury brands, and within those brands, the most luxurious pieces. We use a combination of luxury fashion expertise and data insights to optimize our product assortment architecture.
Our Industry
We operate at the intersection of luxury goods, technology and services. We see ourselves as a winner in an otherwise still tough market environment. We are benefiting from the consolidating landscape of luxury e-commerce players in a market that has significant growth prospects based on changing customer preferences favoring digital channels. We believe we are uniquely positioned to further capture market share as a result of our exclusive, highly curated product assortment, leading service offering and advanced technology.
Luxury Market
The global luxury market, inclusive of luxury apparel, accessories, beauty and hard goods, is expected to accelerate further reaching €460-500 billion by 2030, according to Bain & Company’s Luxury Goods Worldwide Market Study - Luxury in Transition: Securing Future Growth 2025 (the “2025 Bain Study”). We believe luxury is one of the last attractive categories to expand online and is relatively underpenetrated compared to traditional apparel and footwear.
The personal luxury goods market posted a record year in 2024, reaching a market value of €363 billion, despite geopolitical tensions and macroeconomic uncertainty. The growth is expected to continue, with an expected 4% to 6% growth annually until 2030 (based on the 2025 Bain Study).
Consumers generally approach the market in a borderless manner, often purchasing luxury goods across multiple continents, seeking an elevated shopping experience and anytime access wherever their travels take them.
Wealthiest Consumers are Driving Growth and Resilient Demand
The global luxury market continues to be supported by the sustained expansion of high-net-worth individuals (“HNWIs”)—those with investable assets exceeding $1 million—who represent a key customer demographic with significant purchasing power in the luxury sector. According to Capgemini’s World Wealth Report 2025, the global HNWI population grew by 2.6% in 2024, while their total wealth increased by 4.2%, reaching approximately $90.5 trillion. The steady rise in both the number and wealth of HNWIs underscores the resilience of the global luxury customer base and its importance as the primary growth engine of the luxury industry.
Differentiated Value Proposition of LuxExperience for Customers and Brand Partners
LuxExperience creates desirability through digital and physical experiences that bring together millions of luxury and off-price consumers with the world’s most exclusive brands, creating a luxury community.
Our Value Propositions to our Luxury Customers
Trusted discovery platform and curated assortment of the most coveted luxury brands. LuxExperience is a trusted discovery platform, home to some of the most distinguished store brands in digital luxury, offering highly curated and strongly differentiated edits of the most prestigious luxury brands for luxury enthusiasts worldwide. Our highly curated edit of luxury is core to our DNA and allows us to translate fashion from the runway to the wardrobes of our customers. We encourage daily discovery through our “New Arrivals” section on our sites, as well as real-time product recommendations and inspirational content. Across our luxury platforms – Mytheresa, NET-A-PORTER, and MR PORTER – we extend our personalized approach through dedicated Top Customer services. These services offer one-to-one engagement with experienced personal shoppers who understand each client’s unique style and preferences. They provide tailored recommendations, styling advice, and early access to exclusive collections through each customer’s preferred communication channel or, where appropriate, private in-person appointments.
Exclusive access and collaborations. Long-term partnerships with the world’s leading luxury houses enable us to provide exclusive capsule collections, pre-launches, and personalized offerings. In fiscal 2025, we launched more than 70 exclusive collaborations and campaigns with brands including Dolce & Gabbana, Moncler, Valentino, Bottega Veneta, Loro Piana, Gucci, Loewe, and Givenchy, underscoring our ability to create high-impact visibility for our partners and distinctive access for our customers.
Immersive Experiences for Our Most Valued Customers. Creating desirability through experiences is a defining element of LuxExperience’s customer strategy. In fiscal 2025, we hosted more than 30 exclusive “money-can’t-buy” events across Europe, the United States, and Asia, celebrating creativity, craftsmanship, and community together with our most valued clients and brand partners.
Across all our platforms, we brought brand partnerships to life through immersive occasions that blended fashion, culture, and storytelling. Highlights included Mytheresa’s two-day Dolce & Gabbana Taormina experience in Sicily, a mountain experience with Zegna in Italy, a two-day winter experience with Moncler in Oslo and a cocktail party with Pucci in Austin. NET-A-PORTER and MR PORTER continued to strengthen their emotional connection with customers through curated gatherings in London, New York, and Hong Kong, showcasing upcoming collections and reinforcing their shared focus on editorial inspiration and personal connection.
The spirit of physical engagement extended beyond events to lifestyle activations such as Mytheresa’s collaborations with Flamingo Estate in East Hampton and Los Angeles, which transformed retail into immersive spaces merging community, design, and discovery. Another example was Mytheresa´s collaboration with Bemelmans Bar from New York, creating a two-week immersive Après-Ski experience in Aspen to attract and engage with a highly relevant target audience.
Our Value Proposition to our Luxury Brand Partners
Luxury brands value brand image, pricing integrity and the perception of scarcity across their product portfolios. They are highly selective and seek retail partners who increase their visibility to the most affluent luxury consumers while adhering to these core values. Luxury brands are selective with whom they work, terminating relationships, especially with online retailers, if standards are not upheld. These brands prefer partnering with online retailers who have full control over all aspects of the shopping experience and deliver exceptional service to protect and enhance their brand integrity.
Online Visibility to Highly Coveted Global Luxury Customers. In addition to brands appearing on our sites, LuxExperience continued to strengthen its role as a creative partner to the world’s leading luxury houses through exclusive collaborations and high-impact visibility campaigns. New launches included pre-releases and capsules with Alaïa, The Row, Prada, and Bottega Veneta, alongside distinctive seasonal edits with Versace, Chloé, Pucci, La DoubleJ, and Loro Piana. These partnerships were complemented by curated global activations such as a private Kiton presentation in Naples, a Givenchy experience in Shanghai, and art-inspired events like the Frieze New York collaboration with Stone Island and a Patou afternoon salon in Paris. Each initiative was conceived to showcase craftsmanship and innovation within a full-price, editorially controlled environment that protects brand equity while amplifying desirability. By combining content creation, experiential storytelling, and disciplined brand presentation, LuxExperience provides its partners with visibility that drives long-term value rather than short-term volume.
Innovative and Engaging Content Across Media Formats. We produce 100% proprietary content in-house across different media formats including films, music videos, magazines and photography shoots on behalf of, and in partnership with, our brand partners. We place this content across our consumer touchpoints, including our home page, app, mobile first newsletter, paid formats and social media that includes our own managed platforms ranging from Instagram to WeChat and RED. We take a product-focused and experiential approach to content creation, which has differentiated and strengthened our longstanding relationships with some of the world’s leading luxury brands. Our highly stylized production showcases our brand partners’ products at their best, and our brand partners often promote our content and edits on their own social media accounts and websites. We also regularly achieve extensive global publicity for our brand partners and ourselves through features and exclusive stories, as well as through our more than 3.91 million followers, as of June 30, 2025, across social media platforms.
Established Reputation for Being Trusted Brand Stewards and Maintaining Brand Integrity. We are viewed as an integral global partner and have consistently been recognized as such by leading luxury brands including Bottega Veneta, Brunello Cucinelli, Dolce&Gabbana, Gucci, Loewe, Loro Piana, Moncler, Prada, Saint Laurent, Valentino, and many more. Our focus only on the most valuable luxury customers, our ability to deliver a superior service experience and our strong full price sell-through highlight our commitment to maintaining brand integrity for our brand partners.
Data-Driven Analytics and Customer Insights.We have developed significant data capabilities and insights across our platform. We regularly provide our brand partners with detailed aggregated data, analysis, and customer insights on metrics such as product performance, spending and trend patterns, brand affinity, product adjacencies, subcategory penetrations and geographic reach.
3. Financial Overview
3.1. Operating and financial review and prospects
You should read the following discussion and analysis of our financial condition and results of operations in conjunction with our consolidated financial statements and related notes appearing elsewhere in this Annual Report. In addition to historical information, this discussion contains forward-looking statements based on our current expectations that involve risks, uncertainties and assumptions. Our actual results may differ materially from those anticipated in these forward-looking statements as a result of various factors, including those set forth in “Item 4.2 Risk factors” and “Special note regarding forward-looking statements” sections and elsewhere in this Annual Report.
Business Overview
LuxExperience is an operating holding company. Through its subsidiary Mytheresa Group GmbH (together with its subsidiaries, “Mytheresa”), LuxExperience Group operates a digital platform for the global luxury consumer shipping to over 170 countries. Founded as a boutique in 1987, Mytheresa launched online in 2006 and offers ready-to-wear, shoes, bags and accessories for womenswear, menswear, kidswear as well as lifestyle products and fine jewelry. In April 2025, we completed the YNAP Acquisition, with the luxury segments acquiring the store brands NET-A-PORTER and MR PORTER, and the off-price segment acquiring YOOX and THE OUTNET. Our business model combines technology, luxury fashion and differentiated customer service on a global scale. Our highly curated edit of up to 250 brands focuses on true luxury brands such as Bottega Veneta, Brunello Cucinelli, Dolce&Gabbana, Gucci, Loewe, Loro Piana, Moncler, Prada, Saint Laurent, The Row, Valentino, and many more. Mytheresa’s unique digital experience is based on a sharp focus on high-end luxury shoppers, exclusive product and content offerings, leading technology and analytical platforms as well as high quality service operations.
Business Highlights
Despite a challenging macroeconomic environment and continued softness in the global luxury industry, LuxExperience Group delivered a resilient performance in fiscal year 2025, supported by the continued strength of its core luxury business. Group Net Sales amounted to €1,262.3 million, reflecting the consolidation of the YNAP businesses from April 2025 and robust results in the Luxury | Mytheresa segment, which remained the main contributor to profitability. The overall performance demonstrates the Group’s ability to maintain growth and margin discipline despite a weaker demand backdrop across key regions.
Within Luxury | Mytheresa, Net Sales increased by 8.9% to € 916.1 million, driven by strong customer engagement and higher average spending levels. The average order value rose by 10.0% to €773, among the highest in the industry, and the gross profit margin improved by 130 basis points to 47.0%, reflecting a continued focus on full-price sales and operational efficiency. Adjusted EBITDA in fiscal 2025 increased to €44.6 million, representing an Adjusted EBITDA margin of 4.9% compared to 3.1% in fiscal 2024, underlining the segment’s ability to deliver profitable growth even in a more challenging external environment.
Adjusted EBITDA and Adjusted EBITDA margin are measures not defined under IFRS. For further information on their calculation, limitations, and reconciliations to the most comparable IFRS measures, see “Item 5: Operating and Financial Review and Prospects – A. Operating Results.”
Acquisition of YNAP
On April 23, 2025, LuxExperience B.V. completed its acquisition of 100% of the shares of YNAP from Richemont Italia Holding S.P.A., following receipt of all required regulatory approvals. YNAP was transferred with a net cash position of €555 million and no financial debt. The net cash position is subject to post-closing adjustments. As consideration, LuxExperience B.V. issued 49,741,342 ordinary shares to Richemont. Richemont International Holding S.A. also provided a six-year €100 million revolving credit facility to support YNAP’s operations. YNAP is now a wholly owned subsidiary of LuxExperience B.V. and has been fully consolidated since the acquisition date.
Change of company name and ticker symbol
Following the acquisition, we announced that MYT Netherlands Parent B.V. would be renamed LuxExperience B.V. Effective May 1, 2025, LuxExperience B.V. continued to be listed on the NYSE under the new trade name “LuxExperience” with the ticker symbol “LUXE”. This renaming reflects our vision of creating the leading global luxury multi-brand digital platform.
Factors Affecting our Performance and the Comparability of our Operations
To analyze our business performance, determine financial forecasts and help develop long-term strategic plans, we focus on the factors described below. While each of these factors presents significant opportunity for our business, collectively, they also pose important challenges that we must successfully address in order to sustain our growth, improve our operating results and achieve and maintain our profitability, including those discussed below and in the section of this Annual Report titled “Risk Factors”.
Acquisition of YNAP
The impact of the YNAP Acquisition is reflected in our financial results for the fiscal year ended June 30, 2025. Specifically, the transaction materially expanded our revenue base and asset portfolio following its closing in the fourth quarter of the fiscal year. As a result, LuxExperience as of June 30, 2025 may not be comparable to June 30, 2024 due to the addition of YNAP. Additionally, revenue for the fiscal year ended June 30, 2025, is not directly comparable to prior years because it includes revenue from YNAP for the period between April 23, 2025 and June 30, 2025 (following the closing of the YNAP Acquisition). The significant increase in scale and operational scope during the most recent fiscal year introduces complexities when analyzing year-over-year performance.
Given these factors, investors should carefully consider the material impact of the YNAP Acquisition on our financial and operational metrics when evaluating our historical performance and future prospects. The expanded scale, geographic footprint, and synergies associated with the YNAP Acquisition are expected to enhance our competitive positioning globally, but the integration process and related costs may introduce variability to our short-term financial performance.
For the fiscal year ended June 30, 2025, section “A. Operating Results” as well as section “B. Liquidity and Capital Resources” incorporate YNAP’s performance from April 23, 2025, to June 30, 2025, reflecting the period following its acquisition. YNAP’s results are not included in the results for the fiscal years ended June 30, 2024 and 2023.
Overall Economic Trends
The overall economic environment and related changes in consumer behavior have a significant impact on our business. Though it is generally more muted in our high net worth customer cohort versus a broader demographic, positive conditions in the broader economy promote customer spending on our website, while economic weakness, which generally results in a reduction of customer spending, may have a negative effect on customer spend. Global macroeconomic factors can affect customer spending patterns, and consequently our results of operations. These include, but are not limited to, employment rates, trade negotiations and policies (including tariffs), availability of credit, inflation, interest rates and fuel, regional military conflicts and energy costs. In addition, during periods of low unemployment, we generally experience higher labor costs.
Growth in Brand Awareness
We will continue to invest in brand marketing activities to expand brand awareness. As we build our customer base, we will launch additional brand marketing campaigns, host physical “money-can’t-buy” experiences, develop exclusive capsule collections with some of the most luxurious brands and produce in-house product content to attract new customers to our platform. If we fail to cost-effectively promote our brand or convert impressions into new customers, our net sales growth and profitability may be adversely affected.
Luxury Brand Partners
Our business model relies on providing our customers access to a curated assortment of top luxury brands. We believe our longstanding relationships with top luxury fashion brands represent a competitive advantage. We employ a rigorous framework and deep buying expertise, informed by customer data, to meticulously buy and curate an exclusive assortment on our website. As we grow, we strive to maintain our exclusive relationships while forming new relationships with up and coming brands to the extent there is customer demand for such brands. However, if we are unsuccessful in maintaining these relationships or developing new relationships, our business and results of operations may be adversely affected.
Growth of Online Luxury
According to the Bain & Company’s Luxury Goods Worldwide Market Monitor (Fall 2024) (the “2024 Bain Study”), the online penetration of luxury personal goods is expected to increase from 20% to 33% from 2023 to 2030. The growth in online will be driven by online platforms taking share from traditional retailers, driven by consumer preference for online shopping and the ease afforded by multi-brand sites. In response to the online shift, the luxury market is innovating and evolving with new niche collections and customization options. Mytheresa has a long history of being at the forefront of this dialogue experimenting with brand partners through relevant brand collaborations and exclusive product offerings. However, if we fail to capture the future online spending shift with relevant product or if our competitors engage in promotional activity over multiple seasons, our customer growth may decelerate and our results of operations may be adversely affected. The global luxury market, inclusive of luxury apparel, accessories, beauty and hard goods, is expected to accelerate further reaching €460-500 billion by 2030, more than double its size in 2020, according to the 2024 Bain Study.
Growth in Men’s, Kidswear, Life and Fine Jewelry
In 2019 we launched Mytheresa Kids, and in January 2020, we launched Mytheresa Men to expand our curated offering to these large and underserved categories. We believe there is a lack of curated online multi-brand offerings in both categories which we can capture through our differentiated value proposition. We have built out full buying, marketing and merchandising teams, leveraged our brand relationships and are supporting these categories with exclusive capsules, experiences and content. We believe we can curate and assort collections for men, as we have done with women’s, expanding our value proposition to these new categories. We launched the new category “Life” in May 2022, extending Mytheresa’s renowned multi-brand shopping approach into all aspects of luxury lifestyle. Life presents the most elevated selection of home décor and other lifestyle products, further deepening the relationship with our high value customers that have a passion for luxury design in their wardrobes as well as their homes. In the fourth quarter of fiscal 2023 we introduced certified pre-owned luxury watches in collaboration with Bucherer, an extension of fine jewelry assortment. Being the only curated luxury online platform to combine womenswear, menswear, kidswear, lifestyle products and fine jewelry, makes us a truly unique and engaging destination for luxury shoppers.
Inventory Management
We utilize our customer data and collaborate with brand partners to assort a highly relevant assortment of products for our customers. The expertise of our buyers and our data help us gauge demand and product architecture to optimize our inventory position. Through analyzing customer feedback and real- time customer purchase behavior, we are able to efficiently predict demand, sizing and colorways beyond the insights of our buyers. This minimizes our portfolio risk and increases our sell-through. As we scale, our buying process will be further enhanced through the growth in our global data repository and our ability to leverage data science as part of the buying process. Additionally, our investments in different facets of our inventory offering fluctuate alongside shifting consumer trends and the fundamental needs of our business.
Investment in our Operations and Infrastructure
As we enhance our offering and grow our customer base, we will incur additional expenses. Our future investments in operations, like our investments in the new distribution center in Leipzig, and infrastructure will be informed by our understanding of global luxury trends and the needs of our platform. As we continue to scale, we will be required to support our online offering with additional personnel. We will invest capital in inventory, fulfillment capabilities, and logistics infrastructure as we drive efficiencies in our business, localize our offering, enter new categories and partner with new brands. We will also actively monitor our fulfillment capacity needs, investing in capacity and automation in a selective manner.
Curated Platform Model (CPM) and other commission based partnership models
Curated Platform Model (“CPM”) integrates Mytheresa with brand partners’ direct retail operations which provides access to highly desirable products at scale, improves capital efficiency and is accretive to top- and bottom-line. The products are selected by Mytheresa out of a much larger brand retail collection. Through the CPM, we are able to directly maintain the customer relationship and manage the fulfilment of the order up to the shipment to the end customer. Early season deliveries are aligned with retail channels. In addition, Mytheresa receives regular in-season replenishment of core as well as seasonal products. The product is delivered to Mytheresa distribution center; however, the inventory is owned by the brand partner until it is delivered to a customer. Unsold merchandise will either be returned to the brand partner by the end of the season or carried forward for the new season. Mytheresa acts as an agent, with the CPM platform fees recorded as net sales. The Luxury | NAP & MRP segment also has established similar commission-based partnership models.
Integration of YNAP and Realization of Synergies
Our future performance depends on the successful integration of the YNAP business. The combination offers significant potential for operational efficiencies, technology migration, and shared functional platforms. To unlock these benefits, we are implementing a transformation plan focused on brand differentiation, streamlined operations, and disciplined cost control. Effective execution of this plan is essential to realizing the expected synergies and value creation.
Operating Results by Segment
In line with our management’s approach, the operating segments were identified on the basis of LuxExperience Group’s internal reporting and how our chief operating decision maker (CODM) assesses the performance of the business. LuxExperience Group collectively identifies its Chief Executive Officer and Chief Financial Officer as the CODM. Following the completion of the YNAP Acquisition, LuxExperience Group revised its internal reporting structure resulting in a change to its operating segments. As a result, LuxExperience Group now identifies Luxury | Mytheresa, Luxury | NAP & MRP, and Off-Price | YOOX & THE OUTNET as separate operating segments. Luxury | Mytheresa comprises the previously separate online operations and retail store of Mytheresa which were reported independently in prior periods. Luxury | NAP & MRP and Off-Price | YOOX & THE OUTNET represent newly formed operating segments attributable to the acquired operations of YNAP. Luxury | NAP & MRP consists of the in-season luxury online brands NET-A-PORTER and MR PORTER and Off-Price | YOOX & THE OUTNET comprising the off-season luxury brands YOOX and THE OUTNET. Where reference is made to the YNAP subgroup, this collectively includes the Luxury | NAP & MRP and Off-Price | YOOX & The OUTNET segments, as well as the Feng-Mao and Online Flagship Stores (“OFS”) businesses.
Segment EBITDA is used to measure performance, because management believes that this information is the most relevant in evaluating the respective segments relative to other entities that operate in the retail business.
Assets are not allocated to the different business segments for internal reporting purposes.
The following tables show a reconciliation of our net loss and Segment EBITDA from the previous operating segments, online operations and retail store, to the newly combined operating segment, Luxury | Mytheresa, for the fiscal year ended June 30, 2023 and 2024, respectively:
| Fiscal year ended June 30, 2023 (restated)* | ||||||||||||||||||||||||
| Corporate | Luxury | IFRS | ||||||||||||||||||||||
| (in € thousands) | Online | Retail Store | Costs(1) | Mytheresa | Adjustments(2) | Consolidated | ||||||||||||||||||
| Net Sales | 751,299 | 14,704 | — | 766,003 | — | 766,003 | ||||||||||||||||||
| Segment EBITDA(3) | 48,729 | 4,966 | (15,500 | ) | 38,195 | (35,224 | ) | 2,971 | ||||||||||||||||
| Depreciation and amortization | (11,653 | ) | ||||||||||||||||||||||
| Finance income (costs), net | (2,460 | ) | ||||||||||||||||||||||
| Income tax expense | (5,877 | ) | ||||||||||||||||||||||
| Net loss | (17,019 | ) | ||||||||||||||||||||||
| (1) | During the fiscal year ended June 30, 2023, there were €15,500 thousand in corporate administrative expenses that were not assigned to either the online operations or retail stores. Corporate administrative expenses were not allocated to the segments as Group functions were managed centrally. |
| (2) | During the fiscal year ended June 30, 2023, there were €5,446 thousand related to Other transaction-related, certain legal and other expenses and €30,021 thousand related to share-based compensation. |
| (3) | For the definition of Segment EBITDA refer to Note 7 to the Consolidated Financial Statements for the year ended June 30, 2025. |
| Fiscal year ended June 30, 2024 (restated)* | ||||||||||||||||||||||||
| Corporate | Luxury | IFRS | ||||||||||||||||||||||
| (in € thousands) | Online | Retail Store | Costs(1) | Mytheresa | Adjustments(2) | consolidated | ||||||||||||||||||
| Net Sales | 826,690 | 14,162 | — | 840,852 | — | 840,852 | ||||||||||||||||||
| Segment EBITDA(3) | 37,396 | 4,516 | (16,072 | ) | 25,840 | (32,589 | ) | (6,748 | ) | |||||||||||||||
| Depreciation and amortization | (15,205 | ) | ||||||||||||||||||||||
| Finance income (costs), net | (4,772 | ) | ||||||||||||||||||||||
| Income tax expense | 1,814 | |||||||||||||||||||||||
| Net loss | (24,912 | ) | ||||||||||||||||||||||
| (1) | During the year ended June 30, 2024, there were €16,072 thousand in corporate administrative expenses that were not assigned to either the online operations or retail stores. Corporate administrative expenses were not allocated to the segments as Group functions were managed centrally. |
| (2) | During the year ended June 30, 2024, there were €14,081 thousand in expenses related to Other transaction-related, certain legal and other expenses and €18,508 thousand related to share-based compensation. |
| (3) | For the definition of Segment EBITDA refer to Note 7 to the Consolidated Financial Statements for the year ended June 30, 2025. |
| (*) | Prior to fiscal 2025, corporate costs were not allocated to any segment. Starting with fiscal 2025 and driven by the YNAP acquisition, to align with the changes in the group structure, management now includes corporate costs in the respective segments. The effect for the fiscal years 2024 and 2023 is presented in the column “Corporate costs” in the tables above. |
The following table shows a reconciliation of the Company’s Segment EBITDA to consolidated net income in accordance with the revised segment structure following the YNAP Acquisition:
| Fiscal year ended June 30, 2025 | ||||||||||||||||||||||||||||
| Luxury | ||||||||||||||||||||||||||||
| (in € thousands) |
Luxury Mytheresa |
NAP & MRP(1) |
Off- Price(1) |
Other(1)(2) | Segments total |
Reconciliation(3) | IFRS Consolidated |
|||||||||||||||||||||
| Net Sales | 916,103 | 213,829 | 114,740 | 19,772 | 1,264,444 | (2,167 | ) | 1,262,277 | ||||||||||||||||||||
| Segment EBITDA(4) | 44,581 | 8,515 | (6,708 | ) | 1,048 | 47,437 | 556,516 | 603,953 | ||||||||||||||||||||
| Depreciation and amortization | (25,351 | ) | ||||||||||||||||||||||||||
| Finance income (costs), net | (5,072 | ) | ||||||||||||||||||||||||||
| Income tax expense | (3,570 | ) | ||||||||||||||||||||||||||
| Net income | 569,959 | |||||||||||||||||||||||||||
| (1) | Includes the period starting from the date of the YNAP Acquisition. |
| (2) | Represents the OFS and Feng Mao businesses of YNAP, which are being wound down and for which the financial information is not regularly reviewed by the Chief Operating Decision Maker (CODM), and therefore are not considered operating segments. |
| (3) | During the year ended June 30, 2025 there were €52,725 thousand related to Other transaction-related, certain legal and other expenses, €14,287 thousand related to share-based compensation and €623,531 thousand related to gain on bargain purchase. The column includes intersegmental revenue between Luxury | Mytheresa and Off-Price | YOOX & THE OUTNET. |
| (4) | For the definition of Segment EBITDA refer to Note 7 to the Consolidated Financial Statements for the year ended June 30, 2025. |
LuxExperience Group earns revenues worldwide. The following table provides LuxExperience Group net sales by geographic location:
| Fiscal year ended June 30, | ||||||||||||||||||||||||
| (in € thousands) | 2023 | 2024 | 2025(2) | |||||||||||||||||||||
| Germany | 128,109 | 16.7 | % | 127,867 | 15.2 | % | 142,409 | 11.3 | % | |||||||||||||||
| United States | 137,521 | 18.0 | % | 171,795 | 20.4 | % | 323,662 | 25.6 | % | |||||||||||||||
| Europe (excluding Germany)(1) | 298,998 | 39.0 | % | 332,575 | 39.6 | % | 508,989 | 40.3 | % | |||||||||||||||
| Rest of the world(1) | 201,375 | 26.3 | % | 208,615 | 24.8 | % | 287,216 | 22.8 | % | |||||||||||||||
| 766,003 | 100 | % | 840,852 | 100 | % | 1,262,277 | 100 | % | ||||||||||||||||
| (1) | No individual country other than Germany and the United States accounted for more than 10% of net sales. |
| (2) | Including YNAP beginning on April 23, 2025. |
No single customer accounted for more than 10% of LuxExperience Group’s net sales in any of the periods presented.
Components of our Results of Operations
Net sales
Net sales consist of revenues earned from sales of clothing, bags, shoes, accessories, fine jewelry and other categories through our sites and our flagship retail store and our recently opened men´s store, as well as shipping revenue and delivery duties paid when applicable, net of promotional discounts and returns. The platform fees originating from the curated platform model, other commission fees and monetization revenues are also included in our net sales. Revenue is generally recognized upon delivery to the end customer. Changes in our reported net sales are mainly driven by growth in the number of our active customers, changes in average order value, the total number of orders shipped and fees in relation to our curated platform model.
Cost of sales, exclusive of depreciation and amortization
Cost of sales, exclusive of depreciation and amortization includes the cost of merchandise sold, net of trade discounts, in addition to inventory write-offs and delivery costs of product from our brand partners. These costs fluctuate with changes in net sales and changes in inventory write-offs due to inventory aging. For CPM and other commission revenue, we do not incur cost of sales as the purchase price of the goods sold is borne by the CPM brand partner.
Gross Profit
Gross profit equals our net sales reduced by cost of sales, exclusive of depreciation and amortization. Gross profit as a percentage of our net sales is referred to as gross profit margin. The gross profit margin may fluctuate with the degree of promotional intensity in the industry.
Shipping and payment costs
Shipping and payment costs consist primarily of shipping fees paid to our delivery providers, packaging costs, delivery duties paid for international sales and payment processing fees paid to third parties. Shipping and payment costs fluctuate based on the number of orders shipped and net sales. General increases are due to a higher share of international sales and a higher share of countries where the company bears all customs duties for the customer, for example in the United States.
Marketing expenses
Marketing expenses primarily consist of online advertising costs aimed towards acquiring new customers, including fees paid to our advertising affiliates, marketing to existing customers, and other marketing costs, which include events productions, communication, and development of creative content.
Selling, general and administrative expenses
Selling, general and administrative expenses include personnel costs and other types of general and administrative expenses. Personnel costs, which constitute the largest percentage of selling, general and administrative expenses, include salaries, benefits, and other personnel-related costs for all departments within the Company, including fulfillment and marketing operations, creative content production, IT, buying, and general corporate functions. General and administrative expenses include IT expenses, rent expenses for leases not capitalized under IFRS 16, consulting services, insurance costs, share-based compensation expense as well as other transaction related, certain legal and other expenses.
Depreciation and amortization
Depreciation and amortization includes the depreciation of property and equipment, including right-of-use assets capitalized under IFRS 16, leasehold improvements, amortization of technology and other intangible assets and impairment losses recognized in accordance with IAS 36.
Other income (expense), net
Other income (expense), net principally consists of gains or losses from foreign currency fluctuations, gains or losses on disposal of property and equipment and other miscellaneous expenses and income.
Finance costs, net
Finance costs, net in fiscal 2025 consists of our finance costs related to interest expense on our leases as well as on our syndicated revolving credit facilities (the “Syndicated RCFs”) with Commerzbank Aktiengesellschaft (“Commerzbank”), UniCredit Bank AG (“UniCredit”) and J.P. Morgan Chase SE. As of June 30, 2025, LuxExperience Group had drawn €10.0 million in cash under the €100.0 million Syndicated RCFs. In addition, €10.2 million of the credit line was utilized in the form of guarantees issued under the same facility.
A. Operating Results
For a discussion of (i) our results of operations for the year ended June 30, 2025, including a year-over-year comparison between fiscal 2024 and fiscal 2023, and (ii) our liquidity and capital resources for the years ended June 30, 2024 and June 30, 2023, please refer to the section contained in our Annual Report on Form 20-F for the fiscal year ended June 30, 2024, “Item 5: Operating and financial review and prospects.”
Operating Results and Financial Metrics of the Group
The following table sets forth our results of operations for the periods presented. The period-to-period comparison of financial results is not necessarily indicative of future results.
| Fiscal year ended June 30, | ||||||||||||
| (in € thousands) | 2023 | 2024 | 2025(1) | |||||||||
| Net Sales | 766,003 | 840,852 | 1,262,277 | |||||||||
| Cost of sales, exclusive of depreciation and amortization | (386,027 | ) | (456,320 | ) | (659,019 | ) | ||||||
| Gross profit | 379,976 | 384,532 | 603,257 | |||||||||
| Shipping and payment cost | (114,785 | ) | (135,547 | ) | (185,763 | ) | ||||||
| Marketing expenses | (112,001 | ) | (96,708 | ) | (142,784 | ) | ||||||
| Selling, general and administrative expenses | (147,691 | ) | (159,292 | ) | (284,295 | ) | ||||||
| Depreciation and amortization | (11,653 | ) | (15,205 | ) | (25,351 | ) | ||||||
| Other income (loss), net | (2,527 | ) | 267 | 613,538 | ||||||||
| Income (loss) from operations | (8,682 | ) | (21,953 | ) | 578,602 | |||||||
| Finance income (costs), net | (2,460 | ) | (4,772 | ) | (5,072 | ) | ||||||
| Income (Loss) before income taxes | (11,142 | ) | (26,725 | ) | 573,530 | |||||||
| Income tax (expense) benefit | (5,877 | ) | 1,814 | (3,570 | ) | |||||||
| Net (loss) income | (17,018 | ) | (24,911 | ) | 569,959 | |||||||
| (1) | Incorporates YNAP’s results of operations from April 23, 2025 to June 30, 2025, reflecting the period following its acquisition. |
The following table sets forth each line item within the statement of profit as a percentage of net sales for each of the periods presented.
| Fiscal year ended June 30, | ||||||||||||
| (in € thousands) | 2023 | 2024 | 2025 | |||||||||
| Net Sales | 100.0 | % | 100.0 | % | 100.0 | % | ||||||
| Cost of sales, exclusive of depreciation and amortization | (50.4 | )% | (54.3 | )% | (52.2 | )% | ||||||
| Gross profit | 49.6 | % | 45.7 | % | 47.8 | % | ||||||
| Shipping and payment cost | (15.0 | )% | (16.1 | )% | (14.7 | )% | ||||||
| Marketing expenses | (14.6 | )% | (11.5 | )% | (11.3 | )% | ||||||
| Selling, general and administrative expenses | (19.3 | )% | (18.9 | )% | (22.5 | )% | ||||||
| Depreciation and amortization | (1.5 | )% | (1.8 | )% | (2.0 | )% | ||||||
| Other income (loss), net | (0.3 | )% | 0.0 | % | 48.6 | % | ||||||
| Income (loss) from operations | (1.1 | )% | (2.6 | )% | 45.8 | % | ||||||
| Finance income (costs), net | (0.3 | )% | (0.6 | )% | (0.4 | )% | ||||||
| Income (Loss) before income taxes | (1.5 | )% | (3.2 | )% | 45.4 | % | ||||||
| Income tax (expense) benefit | (0.8 | )% | 0.2 | % | (0.3 | )% | ||||||
| Net (loss) income | (2.2 | )% | (3.0 | )% | 45.2 | % | ||||||
| Fiscal year ended June 30, | ||||||||||||||||||||||||
| (in € thousands) | 2023 | 2024 | 2025 | |||||||||||||||||||||
| Gross Merchandise Value (GMV)(1) | 853,190 | 100.0 | % | 913,580 | 100.0 | % | 1,346,002 | 100.0 | % | |||||||||||||||
| Net sales(1) | 766,003 | 89.8 | % | 840,852 | 92.0 | % | 1,262,277 | 93.8 | % | |||||||||||||||
| Cost of sales, exclusive of depreciation and amortization(1) | (386,027 | ) | (45.2 | )% | (456,320 | ) | (49.9 | )% | (659,019 | ) | (49.0 | )% | ||||||||||||
| Gross profit(2) | 379,976 | 49.6 | % | 384,532 | 45.7 | % | 603,257 | 47.8 | % | |||||||||||||||
| Adjusted Shipping and payment cost(1)(3) | (114,785 | ) | (13.5 | )% | (134,221 | ) | (14.7 | )% | (185,668 | ) | (13.8 | )% | ||||||||||||
| Adjusted Marketing expenses(1) (3) | (112,001 | ) | (13.1 | )% | (96,708 | ) | (10.6 | )% | (142,678 | ) | (10.6 | )% | ||||||||||||
| Adjusted Selling, general and administrative expenses(1) (3) | (112,225 | ) | (13.2 | )% | (128,081 | ) | (14.0 | )% | (220,882 | ) | (16.4 | )% | ||||||||||||
| Adjusted Other income (expense), net(1) (3) | (2,527 | ) | (0.3 | )% | 267 | 0.0 | % | (6,592 | ) | (0.5 | )% | |||||||||||||
| Adjusted EBITDA(2) | 38,438 | 5.0 | % | 25,789 | 3.1 | % | 47,437 | 3.8 | % | |||||||||||||||
| (1) | Percentages are in relation to GMV. GMV is an operative measure. For further information on these measure refer to the tables below and see “Operative KPIs and Non-IFRS Measures” below. |
| (2) | Gross Profit and Adjusted EBITDA percentages are in relation to net sales. Adjusted EBITDA is a non-IFRS measure, for further information, please see “Operative KPIs and Non-IFRS Measures” below. |
| (3) | These are non-IFRS measures. For further information, please see “Operative KPIs and Non-IFRS Measures” below. |
For a reconciliation of Adjusted EBITDA to net income (loss), see “Operative KPIs and Non-IFRS Measures”.
Comparison of the Years Ended June 30, 2024 and 2025
Net sales
| Fiscal year ended June 30, | ||||||||||||
| (in € thousands) | 2023 | 2024 | 2025 | |||||||||
| Net sales | 766,003 | 840,852 | 1,262,277 | |||||||||
| Gross Merchandise Value (GMV) | 853,190 | 913,580 | 1,346,002 | |||||||||
| Net sales percentage of GMV | 89.8 | % | 92.0 | % | 93.8 | % | ||||||
Net sales increased by €421.4 million, or 50.1% for the year ended June 30, 2025, compared to the prior year. €348.3 million of this increase is attributable to the YNAP Acquisition, which contributed €213.8 million and €114.7 million for the Luxury | NAP & MRP and Off-Price | YOOX & THE OUTNET segments, respectively. For the Luxury | Mytheresa segment, the higher net sales growth compared to the GMV growth in the year ended June 30, 2025 is due to several wholesale brands performing better than individual CPM brands. Performance of CPM brands is only reflected with the commission we receive in net sales. The share of commission from the CPM is below 10% of net sales. Nine and seven fashion brands had switched from the wholesale model to CPM as of June 30, 2025 and 2024 respectively.
Cost of sales, exclusive of depreciation and amortization
| Fiscal year ended June 30, | ||||||||||||
| (in € thousands) | 2023 | 2024 | 2025 | |||||||||
| Cost of sales, exclusive of depreciation and amortization | (386,027 | ) | (456,320 | ) | (659,019 | ) | ||||||
| Percentage of Net sales | (50.4 | )% | (54.3 | )% | (52.2 | )% | ||||||
| Percentage of GMV | (45.2 | )% | (49.9 | )% | (49.0 | )% | ||||||
Cost of sales, exclusive of depreciation and amortization, increased by €202.7 million, or 44.4%, for the year ended June 30, 2025, compared to the prior year. The increase was primarily driven by the YNAP Acquisition, which contributed €101.6 million from the Luxury | NAP & MRP segment and €58.5 million from the Off-Price | YOOX & THE OUTNET segments. For the Luxury | Mytheresa segment, cost of sales, exclusive of depreciation and amortization increased by 6.3% from €456.3 million to €485.3 million compared to the prior year and this is in line with the increase in GMV and net sales developments, although GMV and net sales show higher growth rates leading to an increase in gross profit margin.
Gross Profit
| Fiscal year ended June 30, | ||||||||||||
| (in € thousands) | 2023 | 2024 | 2025 | |||||||||
| Gross Profit | 379,976 | 384,532 | 603,257 | |||||||||
| Percentage of Net sales | 49.6 | % | 45.7 | % | 47.8 | % | ||||||
| Percentage of GMV | 44.5 | % | 42.1 | % | 44.8 | % | ||||||
Gross profit increased by €218.7 million, or 56.9%, for the year ended June 30, 2025, compared to the prior year. €172.4 million of this increase is due to the YNAP Acquisition. The gross margin for the Luxury | Mytheresa segment improved by 130 basis points in the year ended June 30, 2025, driven by a higher share of full-price sales compared to the prior year.
Shipping and payment costs
| Fiscal year ended June 30, | ||||||||||||
| (in € thousands) | 2023 | 2024 | 2025 | |||||||||
| Shipping and payment cost | (114,785 | ) | (135,547 | ) | (185,763 | ) | ||||||
| Percentage of Net sales | (15.0 | )% | (16.1 | )% | (14.7 | )% | ||||||
| Percentage of GMV | (13.5 | )% | (14.8 | )% | (13.8 | )% | ||||||
Shipping and payment costs increased by €50.2 million, or 37.0% for the year ended June 30, 2025, compared to the prior year, primarily due to the YNAP Acquisition. YNAP contributed €27.6 million from the Luxury | NAP & MRP segment and €22.3 million from the Off-Price | YOOX & THE OUTNET segment. For the Luxury | Mytheresa segment, the shipping and payment cost ratio in relation to net sales and GMV decreased from 16.1% to 14.6% and from 14.8% to 13.6%, respectively, for the year ended June 30, 2025, as a result of continuous focus on improving unit economics, driven by an increase in average order value and lower return rates compared to the prior year.
| Fiscal year ended June 30, | ||||||||||||
| (in € thousands) | 2023 | 2024 | 2025 | |||||||||
| Shipping and payment cost | (114,785 | ) | (135,547 | ) | (185,763 | ) | ||||||
| Other transaction-related, certain legal and other expenses(1) | — | 1,326 | 94 | |||||||||
| Adjusted Shipping and payment cost | (114,785 | ) | (134,221 | ) | (185,668 | ) | ||||||
| Percentage of Net sales | (15.0 | )% | (16.0 | )% | (14.7 | )% | ||||||
| Percentage of GMV | (13.5 | )% | (14.7 | )% | (13.8 | )% | ||||||
| (1) | Other transaction-related, certain legal and other expenses represent (i) professional fees, including advisory and accounting fees, related to potential transactions, (ii) certain legal and other expenses incurred outside the ordinary course of our business, (iii) other non-recurring expenses incurred in connection with the costs of closing our distribution center in Heimstetten, Germany. |
Marketing expenses
| Fiscal year ended June 30, | ||||||||||||
| (in € thousands) | 2023 | 2024 | 2025 | |||||||||
| Marketing expenses | (112,001 | ) | (96,708 | ) | (142,784 | ) | ||||||
| Percentage of Net sales | (14.6 | )% | (11.5 | )% | (11.3 | )% | ||||||
| Percentage of GMV | (13.1 | )% | (10.6 | )% | (10.6 | )% | ||||||
Marketing expenses increased by €46.1 million, or 47.6% for the year ended June 30, 2025, compared to the prior year. The growth is partially attributable to the YNAP Acquisition, which contributed €21.5 million and €5.9 million from the Luxury | NAP & MRP and Off-Price | YOOX & THE OUTNET segments, respectively. For the Luxury | Mytheresa segment, marketing expenses increased from €96.7 million to €115.4 million, which corresponds to increase from 11.5% to 12.6% and from 10.6% to 11.7% as a percentage of net sales and GMV, respectively, mostly driven by an uptick in marketing campaigns and events aimed at attracting high-potential new customers and retaining our existing top customers.
| Fiscal year ended June 30, | ||||||||||||
| (in € thousands) | 2023 | 2024 | 2025 | |||||||||
| Marketing expenses | (112,001 | ) | (96,708 | ) | (142,784 | ) | ||||||
| Other transaction-related, certain legal and other expenses(1) | 106 | |||||||||||
| Adjusted Marketing expenses | (112,001 | ) | (96,708 | ) | (142,678 | ) | ||||||
| Percentage of Net sales | (15.0 | )% | (16.0 | )% | (11.3 | )% | ||||||
| Percentage of GMV | (13.5 | )% | (14.7 | )% | (10.6 | )% | ||||||
| (1) | Other transaction-related, certain legal and other expenses represent (i) professional fees, including advisory and accounting fees, related to potential transactions, (ii) certain legal and other expenses incurred outside the ordinary course of our business, (iii) other non-recurring expenses incurred in connection with the costs of closing our distribution center in Heimstetten, Germany. |
Selling, general and administrative expenses
| Fiscal year ended June 30, | ||||||||||||
| (in € thousands) | 2023 | 2024 | 2025 | |||||||||
| Selling, general and administrative expenses | (147,691 | ) | (159,292 | ) | (284,295 | ) | ||||||
| Percentage of Net sales | (19.3 | )% | (18.9 | )% | (22.5 | )% | ||||||
| Percentage of GMV | (17.3 | )% | (17.4 | )% | (21.1 | )% | ||||||
The total selling, general and administrative (SG&A) expenses increased by €125.0 million, or 78.5% for the year ended June 30, 2025, compared to the prior year. The YNAP Acquisition accounted for a significant portion of this increase, adding €72.3 million and €43.8 million from the Luxury | NAP & MRP and the Off-Price | YOOX & THE OUTNET segments, respectively. The increase in SG&A within the Luxury | Mytheresa segment compared to the prior year is mainly due to other transaction-related, certain legal and other expenses.
| Fiscal year ended June 30, | ||||||||||||
| (in € thousands) | 2023 | 2024 | 2025 | |||||||||
| Personnel expenses | (119,450 | ) | (126,366 | ) | (177,728 | ) | ||||||
| Share-based compensation | 30,021 | 18,361 | 14,287 | |||||||||
| Total Personnel expenses excl. share based compensation | (89,429 | ) | (108,005 | ) | (163,441 | ) | ||||||
| Percentage of Net sales | (11.7 | )% | (12.8 | )% | (12.9 | )% | ||||||
| Percentage of GMV | (10.5 | )% | (11.8 | )% | (12.1 | )% | ||||||
Excluding share-based compensation, personnel expenses increased by €55.4 million, or 51.3% for the year ended June 30, 2025, compared to the prior year. This increase is primarily driven by the YNAP Acquisition, which contributed €53.7 million. Personnel expenses excluding share-based compensation as a percentage of net sales and as a percentage of GMV slightly increased from 12.8% to 12.9% and from 11.8% to 12.1%, respectively,for the year ended June 30, 2025.
| Fiscal year ended June 30, | ||||||||||||
| (in € thousands) | 2023 | 2024 | 2025 | |||||||||
| Personal expenses | (119,450 | ) | (126,366 | ) | (177,728 | ) | ||||||
| Percentage of Net sales | (15.6 | )% | (15.0 | )% | (14.1 | )% | ||||||
| Percentage of GMV | (14.0 | )% | (13.8 | )% | (13.2 | )% | ||||||
| General and administrative expenses | (28,241 | ) | (32,926 | ) | (106,567 | ) | ||||||
| Percentage of Net sales | (3.7 | )% | (3.9 | )% | (8.4 | )% | ||||||
| Percentage of GMV | (3.3 | )% | (3.6 | )% | (7.9 | )% | ||||||
| Selling, general and administrative expenses | (147,691 | ) | (159,292 | ) | (284,295 | ) | ||||||
General and administrative expenses increased by €73.6 million, or 223.7% for the year ended June 30, 2025, compared to prior year, mainly due to other transaction-related, certain legal and other expenses as well as YNAP contribution to the general and administrative expenses.
| Fiscal year ended June 30, | ||||||||||||
| (in € thousands) | 2023 | 2024 | 2025 | |||||||||
| Selling, general and administrative expenses | (147,691 | ) | (159,292 | ) | (284,295 | ) | ||||||
| Share-based compensation (1) | 30,021 | 18,361 | 14,287 | |||||||||
| Other transaction-related, certain legal and other expenses(2) | 5,446 | 12,950 | 49,125 | |||||||||
| Adjusted SG&A | (112,225 | ) | (127,981 | ) | (220,882 | ) | ||||||
| Percentage of Net sales | (14.7 | )% | (15.2 | )% | (17.5 | )% | ||||||
| Percentage of GMV | (13.2 | )% | (14.0 | )% | (16.4 | )% | ||||||
| (1) | Certain members of management and Supervisory Board Members have been granted share-based compensation for which the share-based compensation expense will be recognized upon defined vesting schedules in the future periods. Our methodology to adjust for share-based compensation and subsequently calculate Adjusted EBITDA includes both share-based compensation expense connected to the Initial Public Offering (“IPO”) of LuxExperience B.V. in January 2021 and share-based compensation expense recognized in connection with grants under the Long-Term Incentive Plan (LTI) for LuxExperience key management members and share-based compensation expense due to Supervisory Board Members Plans. We do not consider share-based compensation expense to be indicative of our core operating performance. |
| (2) | Other transaction-related, certain legal and other expenses represent (i) professional fees, including advisory and accounting fees, related to potential transactions, (ii) certain legal and other expenses incurred outside the ordinary course of our business, (iii) other non-recurring expenses incurred in connection with the costs of closing our distribution center in Heimstetten, Germany. |
Excluding the share-based compensation expenses and other transaction-related costs, certain legal and other expenses, the adjusted SG&A expenses as a percentage of net sales and as a percentage of GMV increased for the year ended June 30, 2025 from 15.2% to 17.5% and from 14.0% to 16.4%, respectively, compared to the prior year.
Depreciation and amortization
| Fiscal year ended June 30, | ||||||||||||
| (in € thousands) | 2023 | 2024 | 2025 | |||||||||
| Depreciation and amortization | (11,653 | ) | (15,205 | ) | (25,351 | ) | ||||||
| Percentage of Net sales | (1.5 | )% | (1.8 | )% | (2.0 | )% | ||||||
| Percentage of GMV | (1.4 | )% | (1.7 | )% | (1.9 | )% | ||||||
| Fiscal year ended June 30, | ||||||||||||
| (in € thousands) | 2023 | 2024 | 2025 | |||||||||
| Depreciation and amortization | (11,653 | ) | (15,205 | ) | (25,351 | ) | ||||||
| Impairment loss on property and equipment | — | — | 3,070 | |||||||||
| Adjusted Depreciation and amortization | (11,653 | ) | (15,205 | ) | (22,281 | ) | ||||||
| Percentage of Net sales | (1.5 | )% | (1.8 | )% | (1.8 | )% | ||||||
| Percentage of GMV | (1.4 | )% | (1.7 | )% | (1.7 | )% | ||||||
Depreciation and amortization expenses increased by €10.1 million, or 66.7% for the year ended June 30, 2025, compared to the prior year. The €10.1 million increase is partially driven by the YNAP Acquisition, which contributed €6.4 million of depreciation and amortization expenses. For the Luxury | Mytheresa segment, the €3.8 million increase compared to the prior year is partially driven by an impairment loss recognized, in accordance with IAS 36, on equipment utilized in the Heimstetten distribution center, which was closed in August 2024.
Other income (expense), net
| Fiscal year ended June 30, | ||||||||||||
| (in € thousands) | 2023 | 2024 | 2025 | |||||||||
| Other income (expense), net | (2,527 | ) | 267 | 613,538 | ||||||||
| Percentage of Net sales | (0.3 | )% | 0.0 | % | 48.6 | % | ||||||
| Percentage of GMV | (0.3 | )% | 0.0 | % | 45.6 | % | ||||||
| Fiscal year ended June 30, | ||||||||||||
| (in € thousands) | 2023 | 2024 | 2025 | |||||||||
| Other income (expense), net | (2,527 | ) | 267 | 613,538 | ||||||||
| Other transaction-related, certain legal and other expenses | — | — | 3,400 | |||||||||
| Bargain purchase gain | — | — | (623,531 | ) | ||||||||
| Adjusted Other income (expense), net | (2,527 | ) | 267 | (6,592 | ) | |||||||
| Percentage of Net sales | (0.3 | )% | 0.0 | % | (0.5 | )% | ||||||
| Percentage of GMV | (0.3 | )% | 0.0 | % | (0.5 | )% | ||||||
The bargain gain purchase reflects the difference between the estimated fair value of net assets and the consideration transferred as of the date of the YNAP Acquisition. The gain of €623.5 million arose because the fair value of YNAP’s identifiable net assets (€953.8 million), including a contractually required net financial position of €555 million, exceeded the €330.2 million of consideration we paid for the YNAP Acquisition. In accordance with IFRS 3, we have performed a thorough reassessment of the assets acquired and liabilities assumed to confirm appropriate recognition and measurement.
Finance costs, net
| Fiscal year ended June 30, | ||||||||||||
| (in € thousands) | 2023 | 2024 | 2025 | |||||||||
| Interest expenses on revolving credit facilities | (401 | ) | (1,861 | ) | (3,113 | ) | ||||||
| Interest expenses on leases | (2,417 | ) | (2,916 | ) | (4,167 | ) | ||||||
| Total Finance costs | (2,818 | ) | (4,777 | ) | (7,280 | ) | ||||||
| Other interest income | 358 | 5 | 2,208 | |||||||||
| Total Finance income | 358 | 5 | 2,208 | |||||||||
| Finance costs, net | (2,460 | ) | (4,772 | ) | (5,072 | ) | ||||||
| Percentage of Net sales | (0.3 | )% | (0.6 | )% | (0.4 | )% | ||||||
| Percentage of GMV | (0.3 | )% | (0.5 | )% | (0.4 | )% | ||||||
| Fiscal year ended June 30, | ||||||||||||
| (in € thousands) | 2023 | 2024 | 2025 | |||||||||
| Finance costs, net | (2,460 | ) | (4,772 | ) | (5,072 | ) | ||||||
| Other transaction-related, certain legal and other expenses | — | — | 500 | |||||||||
| Adjusted finance costs, net | (2,460 | ) | (4,772 | ) | (4,572 | ) | ||||||
| Percentage of Net sales | (0.3 | )% | (0.6 | )% | (0.4 | )% | ||||||
| Percentage of GMV | (0.3 | )% | (0.5 | )% | (0.3 | )% | ||||||
Finance costs, net slightly increased by €0.3 million, or 6.3% for the year ended June 30, 2025, compared to the prior year. The YNAP Acquisition contributed net finance income of €0.6 million. The increase in net finance costs of the Luxury | Mytheresa segment compared to the prior year is €0.9 million and is due to higher utilization of the revolving credit facility compared to prior year.
Included in Other transaction-related, certain legal and other expenses for the year ended June 30, 2025 are costs to the amount of €0.5 million which were incurred in order to amend the RCF agreement, to allow for the business combination. These fees were classified as finance costs and expensed as incurred.
Income tax (expense) benefit
| Fiscal year ended June 30, | ||||||||||||
| (in € thousands) | 2023 | 2024 | 2025 | |||||||||
| Income tax (expense) benefit | (5,877 | ) | 1,814 | (3,570 | ) | |||||||
| Percentage of Net sales | (0.8 | )% | 0.2 | % | (0.3 | )% | ||||||
| Percentage of GMV | (0.7 | )% | 0.2 | % | (0.3 | )% | ||||||
Income tax expense for the year ended June 30, 2025 is driven by the deferred tax expense of €0.3 million and current tax expense of €3.3 million.
The change in the effective tax rate and tax expense for the year ended June 30, 2025 compared to the prior year is due to higher taxable income generated compared to the prior year.
Comparison of the Years Ended June 30, 2023 and 2024
LuxExperience’s results for the year ended June 30, 2023, and a discussion of the results for the year ended June 30, 2024 compared to those for the year ended June 30, 2023, were included in the Annual Report on Form 20-F for the year ended June 30, 2024, filed with the SEC on September 12, 2024 and amended on October 7, 2024 (“Annual Report 2024”), discussion for which is hereby incorporated by reference into this document.
Operative KPIs and Non-IFRS Measures
We use the following operating and financial metrics, including the following operative KPIs and non-IFRS financial metrics, to assess the progress of our business, make decisions on where to allocate time and investments and assess the near-term and longer-term performance of our business.
Adjusted EBITDA, Illustrative Adjusted EBITDA, each of their corresponding margins as a percentage of net sales, and Illustrative Net sales are non-IFRS financial measures that are used by our management and frequently used by analysts, investors and other interested parties to evaluate companies in our industry. Further, we believe these measures are helpful in highlighting trends in our operating results, because they exclude the impact of items that are outside the control of management or not reflective of our ongoing core operations and performance.
Adjusted EBITDA and Illustrative Adjusted EBITDA have limitations because they exclude certain types of expenses. Furthermore, other companies in our industry may calculate similarly titled measures differently than we do, limiting their usefulness as comparative measures. We use Adjusted EBITDA, Illustrative Adjusted EBITDA, each of their corresponding margins, and Illustrative Net sales as supplemental information only. You are encouraged to evaluate each adjustment and the reasons we consider it appropriate for supplemental analysis.
The following tables sets forth our non-IFRS financial measures:
| Fiscal year ended June 30, | ||||||||||||
| (in millions) (unaudited) | 2023 | 2024 | 2025 | |||||||||
| Illustrative Net sales | — | — | € | 2,921.3 | ||||||||
| Adjusted EBITDA(3) | € | 38.4 | € | 25.8 | € | 47.4 | ||||||
| Adjusted EBITDA margin(2) (3) | 5.0 | % | 3.1 | % | 3.8 | % | ||||||
| Illustrative Adjusted EBITDA(3), (4) | — | — | € | (75.3 | ) | |||||||
| (1) | Gross Merchandise Value (“GMV”) is an operative measure and means the total Euro value of orders processed, either as principal or as agent. GMV is inclusive of product value, shipping and duty. It is net of returns, value added taxes, applicable sales taxes and cancellations. GMV does not represent revenue earned by us. |
| (2) | As a percentage of net sales. |
| (3) | Adjusted EBITDA, Illustrative Adjusted EBITDA, each of their corresponding margins as a percentage of net sales, and Illustrative Net Sales are measures that are not defined under IFRS. See “Definitions of Operative KPIs and Non-IFRS Measures” below for the definitions of these non-IFRS measures. |
| (4) | Illustrative Net sales and Illustrative Adjusted EBITDA are non-IFRS financial measures that we present for the twelve months ended June 30, 2025 and were prepared by combining the historical standalone statements of operations for each of legacy YNAP and Mytheresa for the twelve months ended June 30, 2025. These measures are provided for illustrative purposes only and do not purport to represent what the actual consolidated results of operations or consolidated financial condition would have been had the acquisition actually occurred on the date indicated, nor do they purport to project the future consolidated results of operations or consolidated financial condition for any future period or as of any future date. In addition, these measures have not been prepared in accordance with Article 11 of Regulation S-X. For further information, see the section below entitled “Definitions of Operative KPIs and Non-IFRS Measures.” |
| (5) | Illustrative GMV excludes Feng Mao and OFS businesses. |
The following tables set forth the reconciliations of net (loss) income to Adjusted EBITDA and its corresponding margin as a percentage of net sales:
| Fiscal year ended June 30, | ||||||||||||
| (in millions) | 2023 | 2024 | 2025 | |||||||||
| Net (loss) income | (17.0 | ) | (24.9 | ) | 570.0 | |||||||
| Finance costs, net | 2.5 | 4.8 | 5.1 | |||||||||
| Income tax expense (benefit) | 5.9 | (1.8 | ) | 3.6 | ||||||||
| Depreciation and amortization | 11.7 | 15.2 | 25.4 | |||||||||
| thereof depreciation of right-of-use assets | 8.5 | 9.5 | 14.5 | |||||||||
| thereof impairment loss on property & equipment(1) | — | — | 3.1 | |||||||||
| EBITDA | 3.0 | (6.7 | ) | 603.9 | ||||||||
| Other transaction-related, certain legal and other expenses (2) | 5.4 | 14.1 | 52.7 | |||||||||
| Share-based compensation(3) | 30.0 | 18.5 | 14.3 | |||||||||
| Gain on bargain purchase(4) | — | — | (623.5 | ) | ||||||||
| Adjusted EBITDA | 38.4 | 25.8 | 47.4 | |||||||||
| Adjusted EBITDA and Net income (loss) margins | ||||||||||||
| Net sales | 766.0 | 840.9 | 1,262.3 | |||||||||
| Net income (loss) margin | (2.2 | )% | (3.0 | )% | 45.2 | % | ||||||
| Adjusted EBITDA margin | 5.0 | % | 3.1 | % | 3.8 | % | ||||||
| (1) | Included in depreciation and amortization is an impairment loss recognized, in accordance with IAS 36, on property plant and equipment utilized in the Heimstetten distribution center, which was closed in August 2024. |
| (2) | Other transaction-related, certain legal and other expenses represent (i) professional fees, including advisory and accounting fees, related to potential transactions, (ii) certain legal and other expenses incurred outside the ordinary course of our business, (iii) other non-recurring expenses incurred in connection with the costs of closing our distribution center in Heimstetten, Germany and (iv) finance costs in the form of RCF amendment fees. |
| (3) | Certain members of management and Supervisory Board Members have been granted share-based compensation for which the share-based compensation expense will be recognized upon defined vesting schedules in the future periods. Our methodology to adjust for share-based compensation and subsequently calculate Adjusted EBITDA includes both share-based compensation expense connected to the IPO and share-based compensation expense recognized in connection with grants under the LTI for LuxExperience key management members and share-based compensation expense due to Supervisory Board Members Plans. We do not consider share-based compensation expense to be indicative of our core operating performance. |
| (4) | Resulting from the YNAP Acquisition. |
The following table shows the illustrative and operative metrics of Luxury | Mytheresa, Luxury | NAP & MRP, and Off-Price | YOOX & THE OUTNET segments for the twelve months ended June 30, 2025:
| Illustrative twelve months ended June 30, 2025 (3) | ||||||||||||||||
| Luxury | Luxury | |||||||||||||||
| (in € millions) (unaudited) | Mytheresa | NAP & MRP | Off-Price | Aggregated | ||||||||||||
| Illustrative GMV(1) | 988.5 | 1,098.7 | 809.6 | 2,896.8 | ||||||||||||
| Illustrative Active customer (LTM in thousands)(2) | 823 | 932 | 1,639 | — | ||||||||||||
| Illustrative Total orders shipped (LTM in thousands)(2) | 2,017 | 2,504 | 4,234 | 8,754 | ||||||||||||
| Illustrative Average order value (LTM)(2) | 773 | 811 | 292 | — | ||||||||||||
| (1) | GMV is an operative measure and means the total Euro value of orders processed, either as principal or as agent. GMV is inclusive of product value, shipping and duty. It is net of returns, value added taxes, applicable sales taxes and cancellations. GMV does not represent revenue earned by us. Illustrative GMV excludes the Feng Mao and OFS businesses. |
| (2) | Active customers, total orders shipped, and average order value are calculated based on the GMV of orders shipped from our sites during the last twelve months (LTM) ended on the last day of the period presented. |
| (3) | Illustrative numbers disclosed above were prepared by combining the relevant operative measures for each of legacy YNAP and Mytheresa for the segments presented. |
Definitions of Operative KPIs and Non-IFRS Measures
Illustrative operative, IFRS, and non-IFRS measures
Throughout this Annual Report we use the term “Illustrative” with respect to certain key operative, IFRS and non-IFRS financial measures that we present both on a segmental basis and aggregated group basis for the twelve months ended June 30, 2025, and were prepared by combining the historical standalone statements of operations for each of legacy YNAP and LuxExperience. Illustrative measures and tables in this document show financial and operating information for LuxExperience Group including YNAP as if it was part of LuxExperience for the full periods presented but do not take into account the financial statement impact from the acquisition accounting. These measures are provided for illustrative purposes only and do not purport to represent what the actual consolidated results of operations or consolidated financial condition would have been had the YNAP Acquisition actually occurred on the date indicated, nor do they purport to project the future consolidated results of operations or consolidated financial condition for any future period or as of any future date. In addition, these measures have not been prepared in accordance with Article 11 of Regulation S-X, and should not be considered pro forma financial information.
With regards to Illustrative EBITDA by segment, this was calculated as Illustrative net income before finance expense (net), taxes, depreciation and amortization (EBITDA), and gain on bargain purchase.
With respect to Illustrative Adjusted EBITDA by segment, this was calculated as Illustrative net income before finance expense (net), taxes, and depreciation and amortization (EBITDA), and gain on bargain purchase adjusted to exclude Other transaction-related, certain legal and other expenses, Share-based compensation expense, one-off intercompany recharges and the release of inventory write-downs. Illustrative Adjusted EBITDA by segment margin is a non-IFRS financial measure which is calculated in relation to illustrative net sales and illustrative GMV. Refer to note 7 of the Consolidated Financial Statements for the twelve months ended June 30, 2025, for information on the identified segments.
Illustrative Adjusted EBITDA is a non-IFRS financial measure that equals the sum of the Illustrative Adjusted Segment EBITDA for each segment.
Adjusted EBITDA and Adjusted EBITDA margin
Adjusted EBITDA is a non-IFRS financial measure that we calculate as net income before finance expense (net), taxes, and depreciation and amortization (EBITDA), adjusted to exclude Other transaction-related, certain legal and other expenses, Share-based compensation expense and gain on bargain purchase. Adjusted EBITDA margin is a non-IFRS financial measure which is calculated in relation to net sales and GMV.
Gross Merchandise Value (GMV)
GMV is an operative measure and means the total Euro value of orders processed, including the value of orders processed on behalf of others for which we earn a commission. GMV is inclusive of product value, shipping and duty. It is net of returns, value added taxes and cancellations. GMV does not represent revenue earned by us. We use GMV as an indicator for the usage of our platform that is not influenced by the mix of direct sales and commission sales. The indicators we use to monitor usage of our platform include, among others, active customers, total orders shipped and GMV.
Active Customers
We define an active customer as a unique customer account from which an online purchase was made across our sites at least once in the preceding twelve-month period. In any particular period, we determine our number of active customers by counting the total number of unique customers who have made at least one purchase across our sites in the preceding twelve-month period, measured from the last date of such period. We view the number of active customers as a key indicator of our growth, the reach of our website, consumer awareness of our value proposition and the desirability of our product assortment. We believe our number of active customers drives both net sales and our appeal to brand partners.
Total Orders Shipped
We define total orders shipped as an operating metric used by management, which is calculated as the total number of online customer orders shipped to our customers during the fiscal year ended on the last day of the period presented. We view total orders as a key indicator of the velocity of our business and an indication of the desirability of our products. Total orders shipped and total orders recognized as net sales in any given period may differ slightly due to orders that are in transit at the end of any particular period.
Average Order Value
We define average order value as an operating metric used by management, which is calculated as our total GMV from online orders shipped from our sites during the fiscal year ended on the last day of the period presented divided by the total online orders shipped during the same twelve-month period. We believe our consistent high average order value reflects our commitment to price integrity and the luxury nature of our products. Average order value may fluctuate due to a number of factors, including merchandise mix and new product categories.
Adjusted shipping and payment costs
Adjusted shipping and payment costs is a non-IFRS financial measure that we calculate as shipping and payment costs adjusted to exclude Other transaction-related, certain legal and other expenses.
Adjusted marketing expenses
Adjusted marketing expenses is a non-IFRS financial measure that we calculate as marketing expenses adjusted to exclude Other transaction-related, certain legal and other expenses.
Adjusted selling, general and administrative expenses
Adjusted selling, general and administrative expenses is a non- IFRS financial measure that we calculate as selling, general and administrative expenses adjusted to exclude Other transaction-related, certain legal and other expenses and Share-based compensation expense.
Adjusted Other income (loss), net
Adjusted other income (loss), net is a non-IFRS financial measure that we calculate as other income (loss), net adjusted to exclude Other transaction-related, certain legal and other expenses.
Adjusted depreciation and amortization
Adjusted depreciation and amortization is a non-IFRS financial measure that we calculate as depreciation and amortization adjusted to exclude impairment losses recognized on property and equipment.
Adjusted finance costs, net
Adjusted finance costs, net is a non-IFRS financial measure that we calculate as finance cost, net adjusted to exclude Other transaction-related, certain legal and other expenses which include revolving credit facility amendment fees.
The following tables sets forth the reconciliation of LuxExperience Net income to illustrative EBITDA by segment and illustrative Adjusted EBITDA by segment for the twelve months ended June 30, 2025:
| Illustrative twelve months ended June 30, 2025 | ||||||||||||||||||||
| Luxury | Luxury | |||||||||||||||||||
| (in € millions) (unaudited) | Mytheresa | NAP & MRP | Off-Price | Other* | Total | |||||||||||||||
| Net Income** | 570.0 | |||||||||||||||||||
| Finance costs, net** | 5.1 | |||||||||||||||||||
| Income tax (expense) benefit** | 3.6 | |||||||||||||||||||
| Depreciation and amortization** | 25.4 | |||||||||||||||||||
| EBITDA** | 603.9 | |||||||||||||||||||
| Addition of pre-acquisition EBITDA of YNAP sub-group segments*** | (89.5 | ) | ||||||||||||||||||
| Removal of gain on bargain purchase from YNAP Acquisition **** | (623.5 | ) | ||||||||||||||||||
| Illustrative EBITDA by segment | 12.9 | (7.5 | ) | (95.1 | ) | (19.3 | ) | (109.0 | ) | |||||||||||
| Adjustments: | ||||||||||||||||||||
| Release of inventory write-down (1) | — | (25.1 | ) | (22.6 | ) | — | (47.7 | ) | ||||||||||||
| Other transaction-related, certain legal and other expenses (2) | 45.2 | 7.7 | 8.7 | (0.4 | ) | 61.2 | ||||||||||||||
| Share-based compensation (3) | 14.3 | 3.0 | 3.0 | — | 20.3 | |||||||||||||||
| One-off Intercompany recharges (4) | (27.8 | ) | 17.4 | 10.4 | — | — | ||||||||||||||
| Illustrative Adjusted EBITDA by segment | 44.6 | (4.5 | ) | (95.6 | ) | (19.8 | ) | (75.3 | ) | |||||||||||
| (*) | Represents the OFS and Feng Mao businesses of YNAP, which are being wound down and for which the financial information is not regularly reviewed by the Chief Operating Decision Maker (CODM), and therefore are not considered operating segments. | |
| (**) | Financial metrics include YNAP’s results of operations from April 23, 2025 to June 30, 2025, reflecting the period following its acquisition. | |
| (***) | This reflects YNAP’s results of operations from July 1, 2024 to April 22, 2025. | |
| (****) | This reflects the gain recognized in terms of IFRS 3 in relation to the YNAP Acquisition which is one-off, non-recurring item. |
| (1) | In fiscal year 2024, YNAP sub-group management decided to recognize an extraordinary inventory write-down in accordance with IAS 2. These adjustments represent the release of a significant portion of this write-down reserve upon the sale of corresponding inventory in 2025. This adjustment impacts cost of goods sold. | |
| (2) | Other transaction-related, certain legal and other expenses represent (i) professional fees, including advisory and accounting fees, related to potential transactions, (ii) certain legal and other expenses incurred outside the ordinary course of our business, (iii) other non-recurring expenses incurred in connection with the costs of closing our distribution center in Heimstetten, Germany and (iv) finance costs in the form of RCF amendment fees. These adjustments have an impact on sales, general and administrative expenses and other income (expense), net. | |
| (3) | Share-based compensation [expense] includes expenses related to share-based compensation grants made to certain members of our management and Supervisory Board for which the share-based compensation expense will be recognized upon defined vesting schedules in the future periods. Our methodology to adjust for share-based compensation and subsequently calculate Adjusted EBITDA includes both share-based compensation expense connected to the IPO and share-based compensation expense recognized in connection with grants under the LTI for LuxExperience key management members and share-based compensation expense due to Supervisory Board Members Plans. We do not consider share-based compensation expense to be indicative of our core operating performance. This adjustment impacts sales, general and administrative expenses. | |
| (4) | One-off intercompany recharges represent personnel, administrative and consulting expenses incurred by Luxury | Mytheresa on behalf of and for the benefit of YNAP sub-group for YNAP Acquisition. This adjustment impacts other income (expense), net. |
The following table sets forth the reconciliation of LuxExperience Net sales by segment to Illustrative Net sales by segment for the twelve months ended June 30, 2025:
| Illustrative twelve months ended June 30, 2025 | |||||||||||||||||||
| Luxury | Luxury | ||||||||||||||||||
| (in € millions) (unaudited) | Mytheresa | NAP & MRP | Off-Price | Other(*) | Reconciliation(**) | Total | |||||||||||||
| Net sales | 916.1 | 213.8 | 114.7 | 19.8 | (2.2 | ) | 1,262.3 | ||||||||||||
| Addition of pre-acquisition Net sales of YNAP sub-group segments | — | 835.0 | 679.3 | 144.7 | — | 1,659.0 | |||||||||||||
| Illustrative Net sales | 916.1 | 1,048.8 | 794.0 | 164.5 | (2.2 | ) | 2,921.3 | ||||||||||||
| (*) | Represents the OFS and Feng Mao businesses of YNAP, which are being wound down and for which the financial information is not regularly reviewed by the Chief Operating Decision Maker (CODM), and therefore are not considered operating segments. |
| (**) | The column includes intersegmental revenue between Luxury | Mytheresa and Off-Price | YOOX & THE OUTNET. |
B. Liquidity and Capital Resources
Our primary sources of liquidity are cash generated from our operations, available cash and cash equivalents, and our revolving credit facilities, which have a combined credit line of €200 million. As of June 30, 2025, LuxExperience Group had drawn €10.0 million in cash under the €100.0 million syndicated revolving credit facility with Commerzbank, UniCredit and J.P. Morgan SE (“J.P. Morgan”) (together, the “Syndicated RCF”). In addition, €10.2 million of that credit line was utilized in the form of guarantees issued under the same facility. In May 2025, we increased the size of the Syndicated RCF from €75.0 million to €100.0 million and extended its maturity by twelve months to September 2027.
In addition, YNAP maintains a separate €100.0 million revolving credit facility with Richemont International Holding S.A, maturing in 2031 (the “YNAP RCF”).
As of June 30, 2025, our cash and cash equivalents were €603.6 million, and approximately 76% of our cash and cash equivalents were held in the United Kingdom, of which approximately 55% and 29% were denominated in Euro and U.S. Dollars, respectively. No other currency held accounted for more than 10% of our cash and cash equivalents. Approximately 6.8% of our cash and cash equivalents were held inside the European Union, 8.5% was held in the United States in U.S. Dollars and 6.1% was held in the United Arab Emirates in UAE Dirham.
The interest rate on the Syndicated RCF is based on the 3-month Euribor plus an applicable margin for any utilized portion of the facility when used as short- term borrowings. Additionally, we may draw money market loans under the Syndicated RCF agreement with typical maturities ranging from one to six months, also bearing interest at the 3-month Euribor plus the applicable margin. Both the Syndicated RCF and YNAP RCF include financial covenants relating to working capital (as a borrowing base) and a maximum Group net debt leverage ratio. During the year ended June 30, 2025, we were in full compliance with all covenants under both the Syndicated RCF and YNAP RCF.
Our ability to make principal and interest payments on both the Syndicated RCF and YNAP RCF, in addition to funding planned capital expenditures, will depend on our ability to generate cash in the future. Our future ability to generate cash from operations is, to a certain extent, subject to general economic, financial, competitive, regulatory and other conditions. Based on our current level of operations we believe that our existing cash balances and expected cash flows generated from operations, as well as our financing arrangements under both the Syndicated RCF and YNAP RCF, are sufficient to meet our operating requirements for at least the next twelve months.
Consolidated Cash Flow Fiscal 2025, 2024 and 2023
The following table shows a summary of consolidated cash flow information for the years ended June 30, 2023, 2024 and 2025:
| Fiscal year ended June 30, | ||||||||||||
| (in € thousands) | 2023 | 2024 | 2025 | |||||||||
| Consolidated Statement of Cash Flow Data: | ||||||||||||
| Net cash (outflow) inflow from operating activities | (55,050 | ) | 10,015 | (30,533 | ) | |||||||
| Net cash (outflow) inflow from investing activities | (22,758 | ) | (11,809 | ) | 617,496 | |||||||
| Net cash (outflow) inflow from financing activities | (5,442 | ) | (13,277 | ) | 89 | |||||||
Cash and cash equivalents as of July 1, 2024 was €15.1 million. During the fiscal year ended June 30, 2025, there were €1.8 million net cash inflows from LuxExperience Group excluding YNAP Group. In addition, €621.4 million net cash inflows from the YNAP Acquisition, and €35.9 million net cash outflows from the YNAP sub-group contributed to cash and cash equivalents between April 23, 2025 and June 30, 2025. The ending balance cash and cash equivalents was €603.6 million as of June 30, 2025.
Net cash flow from operating activities
The cash flow from operating activities changed from €10.0 million cash inflow for the year ended June 30, 2024 to a €30.5 million cash outflow for the year ended June 30, 2025. This is mainly driven by a decrease in trade payables and increase in inventories which was partially offset by an increase in other liabilities.
Net cash flow from investing activities
The cash flow from investing activities has changed from €11.8 million cash outflow for the year ended June 30, 2024 to a €617.5 million cash inflow for the year ended June 30, 2025. This change mainly resulted from cash and cash equivalents acquired in connection with the YNAP Acquisition.
Net cash flow from financing activities
The cash flow from financing activities changed from a €13.3 million cash outflow for the year ended June 30, 2024 to a €0.1 million cash inflow for the year ended June 30, 2025. This difference is largely attributable to proceeds from exercise of share options and net proceeds from the Group RCF which offset the interest and lease payments.
C. Research and Development, Patents and Licenses
LuxExperience does not perform any research and development activities. There are also currently no intentions to do so.
D. Trend information
Other than as disclosed elsewhere in this Annual Report, we are not aware of any trends, uncertainties, demands, commitments or events since June 30, 2025 that are reasonably likely to have a material adverse effect on our revenues, income, profitability, liquidity or capital resources, or that would cause the disclosed financial information to be not necessarily indicative of future operating results or financial conditions.
E. Critical Accounting Estimates
Please refer to Note 5 to our consolidated financial statements (“Critical accounting judgments and key estimates and assumptions”) for further details.
4. Risk Management and Risk Factors
The management board and supervisory board are responsible for reviewing the Company’s risk management and control systems in relation to the financial reporting by the Company. These risk management and control systems have been established to mitigate the risk the Company faces as described in section 4.2. Risk Factors. The supervisory board has charged its audit committee (the “Audit Committee”) with the periodic oversight of these risk management and control systems, with reports being provided to the supervisory board. The Audit Committee assists the supervisory board in monitoring (i) the integrity of the Company’s financial statements and its accounting and financial reporting processes, (ii) the effectiveness of the Company’s internal control over financial reporting, (iii) the Company’s compliance with applicable legal and regulatory requirements (including United States federal securities laws), (iv) the qualifications, independence and performance of the independent auditors, (v) the Company’s internal audit function, (vi) the Company’s processes and procedures relating to risk assessment and risk management, and (vii) related party transactions.
Our success as a business depends on our ability to identify opportunities while assessing and maintaining an appropriate risk appetite. Our risk management considers a variety of risks, including those related to our industry and business, those related to our ongoing relationship with our shareholders; those related to our intellectual property and those related to the ownership of our ordinary shares represented by American Depositary Shares (‘ADS’)s. Within each category of risk, we have included risk factors in section 4.2. Risk Factors that describe our current view of the significance of each risk described therein and have summarized those that we consider as key risks in the section 4.2.1. Summary of key risk factors. The summary of key risk factors may not include all risks that may affect the Company, and other risks included in section 4.2. Risk Factors as well as others not described in this report may have a material and adverse impact on our business, strategic objectives, revenues, income, assets, liquidity, capital resources and achievement of our strategic initiatives. Our approach to risk management is designed to provide reasonable, but not absolute, assurance that our assets are safeguarded, the risks facing the business are being assessed and mitigated and all information that may be required to be disclosed is reported to our senior management including, where appropriate, to our Chief Executive Officer and Chief Financial Officer. Our risk appetite is also described in various chapters of this report, including in the Note of the consolidated financial statement A.5.29 Financial instruments and financial risk management.
4.1. Controls and Procedures
4.1.1. Disclosure controls and procedures
We maintain disclosure controls and procedures, as defined in Rules 13a-15(e) and 15d-15(e) under the Exchange Act. Our management, with the participation of our chief executive officer and chief financial officer, has evaluated the effectiveness of the design of our controls and procedures as of June 30, 2025. Based upon that evaluation, our chief executive officer and chief financial officer concluded that, as of June 30, 2025, the design of our disclosure controls and procedures were not effective to accomplish their objectives due to the existence of material weaknesses in the Company’s internal control over financial reporting described below.
4.1.2 Management’s annual report on internal control over financial reporting
Our management is responsible for establishing and maintaining adequate internal control over financial reporting, as defined in Rule 13a15(f) and 15d-15(f) of the Exchange Act. Internal control over financial reporting is a process designed to provide reasonable assurance regarding the reliability of financial reporting and the preparation of financial statements in accordance with IFRS.
Management has excluded the acquired business from management’s report on internal control over financial reporting for the year ended on June 30, 2025. The SEC’s general guidance permits the exclusion of an assessment of the effectiveness of a registrant’s controls and procedures as they relate to its internal control over financial reporting for an acquired business during the first year following such acquisition if, among other circumstances and factors, there is not an adequate amount of time between the acquisition date and the date of assessment. On April 23, 2025, we completed the acquisition of YNAP and did not have time to perform an adequate assessment of their internal control environment. In accordance with the SEC guidance, the scope of our evaluation of internal controls over financial reporting as of June 30, 2025, did not include an assessment of the internal controls over financial reporting of these acquired operations. Net Revenue generated from the acquired operations represented 27% for the fiscal year ended June 30, 2025 and total assets of the acquired business represented approximately 69% of the Company’s total assets as of June 30, 2025.
For LuxExperience, management conducted an evaluation of the effectiveness of our internal control over financial reporting based on the criteria for effective control over financial reporting described in Internal Control - Integrated Framework (2013) issued by the Committee of Sponsoring Organizations of the Treadway Commission.
Based on this evaluation, as of June 30, 2025, management has concluded that material weaknesses in the Company’s internal control over financial reporting exist. These relate to maintaining effective control activities over financial statement disclosures, as well as to our risk assessment and monitoring processes, where the Company did not consistently design its risk assessment and monitoring activities to identify and respond to financial reporting risks. This also included controls affected by changes in business operations, controls maintained by service organizations, information technology general and application controls, controls over information supporting financial reporting and manual journal entries.
Management has developed and started to implement a remediation plan designed to address all material weaknesses, which includes the formalization of the risk assessment and the subsequent implementation of required controls, such as the implementation of additional IT dependent and manual controls, monitoring controls for service organizations and compensating review controls and procedures for manual journal entries.
The effectiveness of any system of internal control over financial reporting is subject to inherent limitations, including the exercise of judgment in designing, implementing, operating, and evaluating the controls and procedures, and the inability to eliminate misconduct completely. Accordingly, any system of internal control over financial reporting can only provide reasonable, not absolute, assurances. In addition, projections of any evaluation of effectiveness to future periods are subject to the risk that controls may become inadequate because of changes in conditions, or that the degree of compliance with the policies or procedures may deteriorate. We intend to continue to monitor and upgrade our internal controls as necessary or appropriate for our business, but cannot assure that such improvements will be sufficient to provide us with effective internal control over financial reporting.
| C. | Attestation report of the registered public accounting firm |
Not applicable.
| D. | Changes in internal control over financial reporting |
The internal controls over financial reporting (as defined in Rule 13a-15(f) and 15d-15(f) under the Securities and Exchange Act of 1934) were reviewed, updated, and enhanced to cover all risks inherent with the prior year’s material weakness, as well as with the change in business operations due to the recent acquisition.
As mentioned in prior year’s management assessment (Item 15.B. - 2024), the material weakness relating to an ineffective risk assessment and monitoring process to identify and assess the financial reporting risks caused by changes in the business operations, including the related implications to make necessary changes to its financial reporting processes and related internal controls, has not been fully remediated as of June 30, 2025, and therefore continues to be a material weakness.
In addition, new material weaknesses were identified during the fiscal year as further mentioned in Item 15.B. These material weaknesses relate to maintaining effective control activities over financial statement disclosures, as well as controls affected by changes in business operations, controls maintained by service organizations, information technology general and application controls, controls over information supporting financial reporting, and manual journal entries.
In response to the material weaknesses identified, Management performed a route cause assessment, to fully assess each one of them properly and created a remediation plan to address the weaknesses identified and to test all changes made to the controls over financial reporting (as defined in Rule 13a-15(f) and 15d-15(f)). Based on this remediation plan, Management has already implemented a more detailed risk assessment and monitoring process to properly identify and assess the financial reporting risks.
To resolve and fully address the identified disclosure weakness, Management will improve the design and execution of the current set of controls, including further preventive and detective manual actions. For the changes in business operations, Management already designed and implemented a detailed set of business combination controls to resolve the weakness. In addition, Management has further assessed the necessary changes in the control environment (i.e. non-routine transactions) to fully address all weaknesses related to the changes in business operations. This will include further preventive and detective manual controls.
A detailed assessment of all service organizations in place has been performed to identify the missing and necessary controls. This was also performed to further improve the ongoing monitoring process, including an enhanced control design for the already existing controls. In addition, preventive and detective information technology general and application controls have been redesigned for all systems, including additional controls required to fully address the underlying causes of the identified weaknesses. Furthermore, controls over information supporting financial reporting, as well as manual journal entries, have been reviewed and updated accordingly. This included additional detective review controls designed to address the identified weaknesses.
4.2. Risk Factors
Investing in our securities involves a high degree of risk. Before making an investment decision, you should carefully consider the risks and uncertainties described below, which we believe are material risks of our business. Our business, financial condition, results of operations or growth prospects could be harmed by any of these risks. In such an event, the value of our securities could decline, and you may lose all or part of your investment. In assessing these risks, you should also refer to all of the other information contained in this report, including our consolidated financial statements and related notes. Please also see “Special Note Regarding Forward-Looking Statements.”
Risks Related to Our Business and Industry
The online luxury sector is highly competitive and if we do not compete effectively, our results of operations could be adversely affected.
The online luxury sector is highly competitive and fragmented. We compete for customers primarily with other global multi-brand online luxury retailers and online marketplaces, luxury mono-brand retailers and luxury multi-brand retailers and, to a lesser extent, specialty retailer, department stores, apparel chains, stand-alone boutiques, traffic aggregators, luxury pre-owned and consignment stores, off-price retailers and flash sale websites. We believe our ability to compete depends on many factors within and beyond our control, including:
| · | attracting new customers; |
| · | retaining and enhancing our relationships with existing customers; |
| · | attracting customers from our brand partners’ increasing online offerings and capabilities; |
| · | converting online viewing to online purchases; |
| · | further developing our data analytics capabilities; |
| · | maintaining favorable brand recognition and effectively marketing our services to customers; |
| · | the amount, diversity and quality of brands and merchandise that we or our competitors offer; |
| · | the price at which we are able to offer our merchandise; |
| · | maintaining and growing our market share; |
| · | price fluctuations or demand disruptions of our brand partners or other third-party vendors; |
| · | inventory management; |
| · | the speed and cost at which we can deliver merchandise to our customers and the ease with which they can use our services to return merchandise; and |
| · | anticipating and quickly responding to changing fashion trends and customer shopping preferences. |
These and other factors, combined with the competitiveness of the luxury retail industry, have created an environment where several retail luxury companies have recently filed for protection under local insolvency laws, including each of LuisaViaRoma and Ssense in August 2025. The continued changes and reorganizations among luxury multi-brand retailers highlights the significant challenges currently impacting the industry, as well as the risk that failing to execute the strategy of the business may result in significant adverse financial impacts. If we fail to compete effectively or execute our strategy, our business and results of operations may be adversely affected.
Competition may increase as other established and emerging companies enter the markets in which we compete, as customer requirements evolve and as new products and technologies are introduced.
Many of our current competitors have, and potential competitors may have, longer operating histories, larger fulfillment infrastructures, greater technical capabilities, faster shipping times, lower-cost shipping, larger databases, greater financial, marketing, institutional and other resources and larger customer bases than we do. These factors may allow our competitors to derive greater net sales and profits from their existing customer bases, acquire customers at lower costs or respond more quickly than we can to new or emerging technologies and changes in fashion trends and customer shopping behavior. These competitors may engage in extensive research and development efforts, enter or expand their presence in the online luxury market, undertake more far-reaching marketing campaigns, build stronger relationships with our brand partners, more effectively address our customers’ needs or adopt more aggressive pricing policies. Any of the foregoing may allow our competitors to acquire a larger and more lucrative customer base or generate net sales from their existing customer bases more effectively than we do and, as a result, may have an adverse impact on our business and results of operations.
Competition, along with other factors such as the recent trend of consolidation within the luxury retail industry, deeply discounted merchandise sales by struggling or exiting competitors, and changes in customer spending patterns, could also result in significant pricing pressure. Such factors may result in the loss of brand partners or customers. Due to costs associated with our promotional activities, a loss of customers could directly reduce our retail sales margins or lead our brand partners to reduce or terminate their relationships with us, all of which would adversely impact our business, financial condition, results of operations and prospects.
If we are unable to anticipate and respond to changing customer preferences and shifts in fashion and industry trends in a timely manner, our business, financial condition and results of operations could be harmed.
The online personal goods luxury sector is driven in part by fashion and beauty trends, which may shift quickly. Our continued success depends on our ability to anticipate, gauge and react in a timely and cost-effective manner to the latest fashion trends, changes in customer preferences for products, customer attitudes toward our industry and brands and where and how customers shop for those products. We must continually work to develop, produce and market new and highly curated content to our sites, provide customers with products from coveted luxury brands, offer unique products, maintain and enhance the recognition of our brand and develop our approach as to how and where we market and sell products. We typically enter into agreements to purchase our merchandise in advance of the applicable selling season and our failure to anticipate, identify or react appropriately, or in a timely manner to changes in customer preferences, tastes and trends or economic conditions could lead to, among other things, missed opportunities, excess inventory or inventory shortages or delays, markdowns and write-offs, any of which could reduce our margins, negatively impact our profitability and have a material adverse effect on our business, financial condition and results of operations. Failure to respond to changing customer preferences and to gauge and anticipate upcoming fashion trends could also negatively impact our brand image with our customers and result in diminished customer loyalty.
There is no assurance that customers will continue to purchase goods from us in the future. Customers may purchase fewer or lower-priced products if their discretionary income decreases. During periods of economic uncertainty, we may need to reduce prices in response to competitive pressures or otherwise to maintain sales, which could adversely affect relationships with our brand partners and consequently our business, financial condition, results of operations and prospects.
The luxury fashion industry can be volatile and difficult to predict.
In the luxury fashion industry, customer demand can quickly change depending on many factors, including the behavior of both online and brick and mortar competitors, promotional activities of competitors, rapidly changing tastes and preferences, frequent introductions of new products and services, advances in technology and the internet and macroeconomic factors, many of which are beyond our control. With this constantly changing environment, our future business strategies, practices and results may not meet expectations or respond quickly enough to customer demand, and we may face operational difficulties in adjusting to any changes. Any of these developments could harm our business, financial condition, results of operations and prospects.
Our continued success is substantially dependent on positive perceptions of our brand which, if eroded, could adversely affect our customer, employee and brand partner relationships.
Customer complaints or negative publicity about our sites, products, third-party vendors, product delivery times, logistics providers, such as DHL, FedEx and UPS, social media providers, customer support, customer data handling or security practices, especially on blogs and social media platforms, could rapidly and severely diminish use of our sites and current and potential customers’ and brand partners’ confidence in us, which could result in harm to our brand and our business. We believe that some of the growth in our customer base to date has originated from social media, influencer marketing and affiliate marketing. If we are not able to develop and maintain positive relationships with our influencer and affiliate marketing partners, or if we or such partners are targets of negative publicity, including in connection with reactions to social or political events, such as the war in Ukraine, Hamas-Israel War, tariff wars, or protests against the use of fur, on social media, our ability to promote and maintain awareness of our sites and brands and leverage social media platforms to drive customers to our sites may be adversely affected, which could have a material adverse effect on our business, financial condition, results of operations and prospects.
We depend on the success of our advertising efforts. If we fail to acquire new customers through our marketing efforts in a cost-effective manner or at all we may not be able to increase net sales or maintain profitability.
Our success depends on the success of our marketing efforts in acquiring customers in a cost-effective manner. Our advertising efforts primarily comprise brand and performance-based advertising, public relations and events. In order to expand our customer base, we must appeal to and acquire customers who have historically used other means of shopping for luxury goods and may prefer alternatives to our offerings, such as traditional brick-and-mortar retailers and the websites of our competitors. We make significant investments related to customer acquisition and expect to continue to spend significant amounts to acquire additional customers. For example, our performance-based advertising includes paid search/product listing ads, affiliate networks, display prospecting and retargeting and other digital channels.
In addition to our performance-based advertising, we may use third-party social media platforms as, among other things, marketing tools. For example, we currently maintain TikTok, Instagram, Facebook, X (formerly Twitter), Pinterest, YouTube, Weibo, WeChat, and Naver accounts. As existing e- commerce and social media platforms continue to rapidly evolve and new platforms develop, we must continue to maintain a presence on these platforms and establish a presence on new or emerging popular social media platforms. If we are unable to cost-effectively use some of our social media platforms as marketing tools or if the social media platforms we use do not evolve quickly enough for us to optimize our use of such platforms, our ability to attract new customers and our financial condition may suffer. Furthermore, as laws and regulations rapidly evolve to govern the use of these platforms, the failure by us or our employees to abide by applicable laws and regulations in the use of these platforms or otherwise could subject us to regulatory investigations, class action lawsuits, liability, fines or other penalties and have a material adverse effect on our business, financial condition and results of operations.
We are also subject to certain risks due to our reliance on digital channels in our advertising efforts. Digital channels change their algorithms and policies periodically, and our rankings in organic searches and visibility in social media feeds could be adversely affected by those changes. This has occurred in the past and required us to increase our spending on paid marketing to offset the loss in traffic. Further, digital platforms such as Apple and Google have announced changes to their privacy policies that, as implemented, could adversely affect our ability to provide more relevant online advertisements to the most relevant potential customers. Search engine companies may also determine that we are not in compliance with their guidelines and penalize us in their algorithms. Even with an increase in marketing spend to offset any loss in search engine optimization traffic as a result of algorithm changes, the recovery period in organic traffic may span multiple quarters or years. If digital platforms change their policies or penalize us with their algorithms, terms of service, display and featuring of search results, or if competition increases for advertisements, we may be unable to cost-effectively attract customers. As competition for online advertising has increased, the cost for some of these services has also increased.
In addition, we partner with influential figures and social media and celebrity influencers within the fashion and entertainment industry in order to promote our sites. Such campaigns are expensive and may not result in the cost-effective acquisition of new customers. Further, the competition for relationships with influencers is increasing, and the cost of maintaining such relationships will likely increase. In addition, we do not prescribe what our influencers post, and if we were held responsible for the content of their posts or their actions, we could be forced to alter our practices, which could have an adverse impact on our business. Influencers, designers and celebrities with whom we maintain relationships could engage in behavior or use their platforms to communicate directly with our customers in a manner that reflects poorly on our brand and may be attributed to us or otherwise adversely affect us. The harm may be immediate, without affording us an opportunity for redress or correction.
The net profit from new customers we acquire may not ultimately exceed the cost of acquiring those customers. Furthermore, we may have to increase the intensity of our promotional efforts and expenditures or offer more incentives than we currently anticipate in order to attract additional online consumers and convert them into purchasing consumers, which could negatively impact our margins. If we fail to deliver an exclusive shopping experience, or if customers do not perceive the products we offer as unique luxury pieces reflecting the latest fashion trends, we may not be able to acquire new customers. If we are unable to acquire new customers who purchase an amount of merchandise sufficient to grow our business, we may not be able to generate the necessary growth to drive beneficial network effects with our brand partners, our net sales may decrease, and our business, financial condition and results of operations may be adversely affected.
Our failure to retain existing customers, to maintain average order values or customer spending levels may impair our net sales growth, and these factors combined with our failure to maintain our cost ratios could impair our ability to maintain attractive gross margins, all of which could have a material adverse effect on our business and results of operations.
A significant portion of our net sales are generated from sales to existing customers, particularly those existing customers who are highly engaged and make frequent and/or large purchases of the merchandise we offer. For example, in fiscal 2025, the top 3.8% of our Luxury | Mytheresa customers accounted for approximately 42.6% of its GMV. If existing customers no longer find our offerings appealing or shift their shopping and purchasing preferences back to brick-and-mortar stores, or if we are unable to timely update our offerings to meet current trends and customer demands, our existing customers may make fewer or smaller purchases in the future. A decrease in the number of our existing customers who make repeat purchases or a decrease in their spending on the merchandise we offer could negatively impact our results of operations. Further, we believe that our future success will depend in part on our ability to increase sales to our existing customers over time, and if we are unable to do so, our business may suffer. If we fail to generate repeat purchases or maintain high levels of customer engagement and average spend, our financial condition, results of operations and growth prospects could be adversely affected.
In addition, for our most valued customers, we invest in hosting exclusive events, personal shoppers and in-person styling sessions in various international locations. If our investments in such personal events do not generate sufficient net sales growth from our top customers, if we are unable to retain our most valued customers or if they do not purchase an amount of merchandise sufficient to grow our business, we may not be able to generate the necessary growth to drive beneficial network effects with our brand partners, our net sales may decrease. In addition, a failure to maintain our current cost ratios, including shipping rates and costs associated with promotional and curating activities, or a failure to reduce such cost ratios in the event that customer activity decreases, may impair our ability to maintain attractive gross margins. All of these factors may adversely impact our business, financial condition and results of operations may be adversely affected.
Our failure to maintain strong relationships with our brand partners could limit our ability to provide differentiated luxury merchandise and harm our business and prospects.
Our relationships with established brand partners are a key factor in our success. Many of our brand partners limit the number of retail and wholesale channels that they use to sell their merchandise, and we have no guaranteed supply arrangements with our brand partners. Nearly all of our luxury brands are sold by competing retailers and have their own proprietary retail stores and/or websites that compete with us. Accordingly, there can be no assurance that any of our brand partners will continue to sell to us or to meet our quality, style and volume requirements. Some of our brand partners also impose geographical restrictions where we are allowed to sell their products. Other brand partners may, in the future, also restrict our ability to sell their products in certain regions. Our failure to offer our brand partners the ability to present their products in a manner that preserves brand integrity could have an adverse impact on our relationships with such brand partners.
Our distribution model has evolved, including in connection with integrating the YNAP businesses into LuxExperience, and will likely continue to evolve over time. Our model currently includes, among other distribution models, arrangements where a brand partner retains inventory ownership and, in some cases, directly ships to the customer while we are paid a commission by the brand partner. Any such distribution model could result in changes to our future revenue composition, inventory levels and margins, with a possible negative effect on our future net sales growth rate and gross margin, which could result in an adverse market reaction. In addition, our brand and reputation could be adversely affected if we are not able to continue controlling the full customer experience associated with shopping on our site. In addition, under the curated platform model, we may be required by the brand partner to share customer data, subject to the customer’s active consent in compliance with the EU General Data Protection Regulation (“GDPR”) and other privacy laws, which could result in a dilution of the customer relationship over time.
Brand partner relationships could also be adversely impacted if we are not able to sell our brand partners’ products at full price and instead offer such products at discounted prices. Where we do consider it commercially sensible to discount our brand partners’ products to manage inventory or for other reasons (which we carefully evaluate in each case), this action could undermine the pricing and customer acquisition strategies of our brand partners and in turn indirectly reduce their net sales.
Our partnership with the Vestiaire Collective, which offers a resale service dedicated to our high-end luxury customers, could also adversely affect our brand partner relationships. Engaging in partnerships with resale service providers could be perceived by our brand partners as competitive with their own luxury goods, which could result in reduced sales for the brand partners’ goods. Accordingly, brand partners may be less willing to provide us with differentiated luxury merchandise for upcoming seasons, which could have an adverse effect on our relationships with high-end customers. Our acquisition of YOOX and THE OUTNET could have similar adverse effects on our brand partner relationship, since this led to a significant increase of our sales of off-price merchandise as part of these off-price business models.
During periods of adverse change in general economic, industry or competitive conditions, some of our brand partners may experience cash flow issues, reductions in available credit from banks, factors or other financial institutions, or increases in the cost of capital. In response to those conditions or to concerns about the financial condition of us or our affiliates, such brand partners may attempt to increase their prices, alter historical credit and payment terms available to us or take other actions. Certain of our brand partners use third party trade credits on the basis of orders placed by us to subsidize a portion of their production costs. In certain cases, this has prompted brand partners to alter historical credit and payment terms available to us. They may also experience problems in their supply chains which could delay deliveries of their products to us. If this were to recur in the future, it could disrupt our merchandise sourcing and order fulfilment and adversely affect our business, results of operations and financial condition, including our liquidity.
We rely on customer discretionary spending, which may be adversely affected by economic downturns, inflation and other macroeconomic conditions or trends.
We sell luxury fashion merchandise. Although the market for luxury goods is less sensitive to economic downturns than markets for ordinary goods, purchases of merchandise by our customers are nonetheless discretionary, and therefore dependent upon the level of customer spending, particularly among affluent customers. As a result, our business and results of operations are subject to global economic and political conditions and their impact on customer discretionary spending. Some factors that may negatively influence customer spending include high levels of unemployment, increased inflation, higher customer debt levels, reductions in net worth, adverse health developments, declines in asset values and related market uncertainty, home foreclosures and reductions in home values, fluctuating interest rates and credit availability, fluctuating fuel and other energy costs, fluctuating commodity prices, fluctuations in foreign exchange rates and national and global geopolitical and economic uncertainty, including in connection with tariffs or trade laws.
Economic conditions in any jurisdiction may be affected by changes in political and economic policies due to frequent elections and changes in government, such as recent events in the United Kingdom, France and potentially the United States. Any such changes in political and economic policies as a result of changes in government could have a negative material effect on consumer discretionary spending and consequently our business and results of operations.
Economic conditions in certain regions may also be affected by natural disasters, such as earthquakes, hurricanes, tropical storms and wildfires, public health crises, political crises, such as the war in Ukraine, terrorist attacks, war and other political instability or other unexpected events, and such events could also disrupt our operations, internet or mobile networks or the operations of one or more of our third-party service providers. For example, if any such disaster were to impact our flagship store or distribution centers, our results of operations could be adversely affected. Customer purchases of discretionary items, including the merchandise that we offer, may decline during periods of economic uncertainty, when disposable income is reduced or when there is a reduction in customer confidence.
Adverse economic changes could reduce customer confidence, and thereby could negatively affect our business and results of operations. A reduction in customer spending or disposable income may affect us more significantly than companies in other industries and companies with a more diversified product offering. In addition, negative national or global economic conditions may adversely affect our access to and cost of capital, our brand partners’ financial performance, liquidity and access to capital, which may affect their production levels and/or product quality and could cause them to raise prices, lower production levels or cease their operations. In challenging and uncertain economic environments, we cannot predict when macroeconomic uncertainty may arise, whether or when such circumstances may improve or worsen or what impact such circumstances could have on our business.
Any adverse impact on our relationship with the limited number of brand partners from whom we generate a significant portion of our net sales could have a material adverse effect on our business, financial condition, results of operations and prospects.
If one or more of our brand partners were to (i) limit the supply of merchandise made available to us, (ii) increase the supply of merchandise made available to our competitors, (iii) increase the supply of merchandise made available to their own proprietary retail stores and websites or significantly increase the number of their proprietary retail stores, or (iv) cease the distribution of their merchandise to us, our business, net sales, earnings and profitability could be adversely affected. Any decline in the quality or popularity of our top designer brands could also adversely affect our business.
The failure of one or more of our brand partners to supply their products to us on a timely basis, or at all, or at the prices we expect, may have a material adverse effect on our business, financial condition and results of operations. Further, our brand partners may:
| · | have economic or business interests or goals that are inconsistent with ours; |
| · | take actions contrary to our requests, policies or objectives; |
| · | be unable or unwilling to fulfill their obligations under relevant purchase orders, including obligations to meet certain production deadlines, quality standards, pricing guidelines and product specifications, and to comply with applicable regulations, including those regarding the safety and quality of products; |
| · | have financial difficulties; |
| · | encounter raw material or labor shortages; |
| · | encounter increases in raw material or labor costs which may affect their procurement costs, potentially resulting in an increase in their prices; |
| · | engage in activities or in the employment of practices that may harm our reputation; or |
| · | work with, be acquired by, or come under the control of, our competitors. |
Any of these factors could have an adverse impact on our relationships with such brand partners and the volume or timing of our purchases from such brand partners and could adversely affect our business, financial condition, results of operations and prospects.
If our brand partners or service providers do not continue to produce products or provide services that are consistent with our standards or applicable regulatory requirements, this could adversely affect the quality of our collections, cause customer dissatisfaction and harm our reputation.
We do not own or operate any manufacturing facilities or design the merchandise we sell. The ability of our brand partners to design, manufacture and supply us with their products may be affected by competing orders placed by other retailers and the demands of those retailers. In addition, our off-price segment relies on the availability of off-season merchandise from third party suppliers. If we experience significant increases in demand, or need to replace a significant amount of merchandise, there can be no assurance that additional supply will be available when required on terms that are acceptable to us, or at all, or that any brand supplier or third party off-price supplier will allocate sufficient capacity to us in order to meet our requirements.
In addition, quality control problems, such as the use of materials and delivery of products that do not meet our quality control standards and specifications or comply with applicable laws or regulations, could harm our business. All products presented on our website have followed a rigorous selection process and quality is an integral part of this selection process. Upon receipt of all goods within our distribution centers, the quality of the product is controlled and quality control problems could result in regulatory action, such as restrictions on importation, products of inferior quality or product stock outages or shortages, which could harm our sales and create inventory write-downs for unusable products. We have also outsourced portions of our distribution process, as well as certain technology-related functions, to third-party service providers. Specifically, we rely on third parties in a number of foreign countries and territories to provide distribution and fulfillment services, and we rely on third parties for credit card processing, hosting and networking for our sites. The failure of one or more of these entities to provide the expected services on a timely basis, or at all, or at the prices we expect, or the costs and disruption incurred in moving these outsourced functions under our management and direct control or that of another third party, may have a material adverse effect on our business, financial condition and results of operations.
Our failure to successfully introduce new product categories could harm our business, financial condition, results of operations and prospects.
As part of our ongoing strategy, we continue to expand our offerings within traditional categories of clothing, shoes, bags and accessories, while also extending into adjacent areas where we have limited experience. These initiatives include Mytheresa Kids, Mytheresa Men as well as category extensions in fine jewelry, watches, lifestyle and home. Within the off-price segment, comprising YOOX and THE OUTNET, our focus is on improving the quality and profitability of the customer base through a more curated assortment and tighter brand architecture, while selectively enhancing the range where it supports this repositioning.
There can be no assurance that these initiatives will resonate with customers or achieve the desired returns. Challenges in sourcing, inventory management or scaling new categories could limit growth and have a material adverse effect on our business, financial condition, results of operations and prospects.
We may be unable to accurately forecast net sales and appropriately plan our expenses in the future.
We base our current and future expense levels on our operating forecasts and estimates of future net sales, gross margins and bottom-up estimates of functional cost increases. Net sales and results of operations are difficult to forecast because the purchasing behavior of our existing customers as well as our success in acquiring new customers may vary and is subject to global economic and customer sentiment conditions. In addition, our historical growth rates, trends and other key performance metrics may not be meaningful predictors of future growth. Our business is affected by general economic and business conditions in the European Union and in the other international markets in which we operate. In addition, we experience shifts in overall sale seasons in our business, significantly changing brand perceptions at customers and our mix of product offerings is variable from day-to-day and quarter-to-quarter. This variability makes it difficult to predict sales and could result in significant fluctuations in our net sales, margins and profitability. Some of our expenses are fixed, and as a result, we may be unable to adjust our spending in a timely manner to compensate for any unexpected shortfall in net sales. Any failure to accurately predict net sales could cause our results of operations to be lower than expected, which could adversely affect our financial condition and the value of our securities.
Our recent growth rates may not be sustainable or indicative of our future growth.
Our historical net sales and profitability may not be indicative of our future performance. We may not be successful in executing our growth strategy, and even if we achieve our strategic plan, we may not be able to sustain profitability. In future periods, our net sales and profitability could decline or grow more slowly than we expect.
We believe that our continued growth will depend upon, among other factors, our ability to:
| · | successfully integrate the legacy YNAP businesses into LuxExperience; |
| · | successfully execute on our transformation plan to regain financial strength to the legacy YNAP businesses; |
| · | identify new and emerging brands and maintain relationships with our established brand partners; |
| · | acquire new customers and retain existing customers; |
| · | develop new features to enhance the customer experience on our sites; |
| · | increase the frequency with which new and existing customers purchase products on our sites through merchandising, data analytics and technology; |
| · | invest in our online infrastructure to enhance and scale the systems our customers use to interact with our site; |
| · | access new complementary categories; and |
| · | expand internationally. |
We cannot assure you we will be able to achieve any of the foregoing. Our customer base may not continue to grow or may decline as a result of increased competition and the maturation of our business. Failure to sustain our growth could have an adverse effect on our business, financial condition and results of operations and on the value of our securities.
Additionally, we expect our costs to continue to increase in future periods due to, among other items, inflation, regulatory requirements, competitive pressures, commodity price increases and increased labor costs, which could negatively affect our future results of operations and ability to sustain profitability. We expect to continue to expend substantial financial and other resources on acquiring and retaining customers, our technology infrastructure and the development of new features, sales and marketing, international expansion, including expansion into the United States, and expenses related to being a public company. These investments may not result in increased net sales or growth in our business. If we cannot successfully earn net sales at a rate that exceeds the costs associated with our business, we will not be able to sustain profitability or generate positive cash flow on a sustained basis and our net sales growth rate may decline. If we fail to continue to increase our net sales and grow our overall business, our business, financial condition, results of operations and prospects could be adversely affected.
We are also required to manage numerous relationships with various brand partners and other third parties. Further growth of our operations, fulfillment infrastructure, information technology systems or internal controls and procedures may not be adequate to support our operations. If we are unable to manage the growth of our organization effectively, our business, financial condition and results of operations may be adversely affected.
Our quarterly results of operations may fluctuate, which could cause the value of our securities to decline.
Our quarterly results of operations may fluctuate for a variety of reasons, many of which are beyond our control. These reasons include those described in these risk factors as well as the following:
| · | fluctuations in gross profit margin as a result of price competition with struggling or exiting competitors selling similar goods at deeply discounted prices; |
| · | fluctuations in net sales generated from the brands on our sites, including as a result of shifts in brand attractiveness perceptions, in overall sale seasons, changes in regional mix and changes in brand delivery patterns and timing; |
| · | fluctuations in sales margin due to shifts in seasonal sales calendars or competitive behaviors; |
| · | fluctuations in product mix; |
| · | our ability to effectively manage our sites and new and existing brands; |
| · | fluctuations in the levels of inventory and our ability to procure the desired level of merchandise from our brand partners; |
| · | fluctuations in capacity as we expand our operations; |
| · | our success in engaging existing customers and attracting new customers; |
| · | the amount and timing of our operating expenses; |
| · | the timing and success of new products and brands we introduce; |
| · | the impact of competitive developments and our response to those developments; |
| · | our ability to manage our existing business and future growth; |
| · | disruptions or defects in our sites, such as privacy or data security breaches; and |
| · | economic and market conditions, particularly those affecting our industry. |
Fluctuations in our quarterly results of operations may cause those results to fall below the expectations of analysts or investors, which could cause the value of our securities to decline. Fluctuations in our results could also cause a number of other difficulties. For example, analysts or investors might change their models for valuing our securities, we could experience short-term liquidity issues, our ability to retain or attract key personnel may diminish and other unanticipated issues may arise.
In addition, we believe that our quarterly results of operations may vary in the future and that period-to-period comparisons of our results of operations may not be meaningful. For example, our historical growth may have overshadowed the shifts in the overall effect of sale seasons on our historical results of operations. These shifts in the overall effect of sale seasons may become more pronounced over time, which could also cause our results of operations to fluctuate. You should not rely on the results of any one quarter as an indication of future performance.
Furthermore, due to the YNAP Acquisition in April 2025 quarters from previous fiscal year have limited comparability to our actual performance and may be distorted due to different accounting policies applied before the acquisition date.
If we are unable to manage fluctuations in exchange rates effectively, our results of operations may be adversely affected.
We are exposed to market risk from fluctuations in foreign currencies. Material portions of our net sales and expenses have been generated by our operations outside the European Union, and we expect that these operations will account for a material portion of our net sales and expenses in the future. We use foreign service vendors whose costs are affected by the fluctuation of their local currency against the Euro or who price their services in currencies other than the Euro, including the British Pound, U.S. Dollar and Swiss Franc. We have also generated significant sales in foreign locations, principally the United Kingdom, the United States, United Arab Emirates, China, South Korea, and the Middle East. Our brand partners may also be impacted by currency exchange rate fluctuations with respect to the purchase of fabric and other raw materials and could pass any such increased costs on to us. We may not be able to pass increased prices on to customers, which could adversely affect our business, results of operations and financial condition.
Certain of our key operating metrics are subject to inherent challenges in measurement, and real or perceived inaccuracies in such metrics may harm our reputation and negatively affect our business.
We track certain key operating metrics using internal data analytics tools, which have certain limitations. In addition, we rely on data received from third parties, including third- party platforms, to track certain performance indicators. Data from such sources may include information relating to fraudulent accounts and interactions with our sites (including as a result of the use of bots, or other automated or manual mechanisms to generate false impressions that are delivered through our sites or their accounts). We have only a limited ability to verify data from our sites or third parties, and perpetrators of fraudulent impressions may change their tactics and may become more sophisticated, which would make it more difficult to detect such activity.
Our methodologies for tracking metrics may also change over time, which could result in changes to the metrics we report. If we under or over count performance due to the internal data analytics tools we use or issues with the operating data received from third parties, or if our internal data analytics tools contain algorithmic or other technical errors, the operating data we report may not be accurate or comparable with prior periods. In addition, limitations, changes or errors with respect to how we measure operating data may affect our understanding of certain details of our business, which could affect our longer-term strategies.
If our operating metrics are not accurate representations of the reach or monetization of our offerings and network, if we discover material inaccuracies in our metrics or the operating data on which such metrics are based, or if we can no longer calculate any of our key operating metrics with a sufficient degree of accuracy and cannot find an adequate replacement for such metrics, our business, financial condition and results of operations could be adversely affected.
If we are unable to manage our inventory effectively, our business, financial condition and results of operations could be adversely affected.
Our business requires us to manage a large volume of inventory effectively. Each year we add a significant portion of new inventory that relate to new products, which did not exist the year before. We therefore depend on our forecasts of demand for and popularity of various products to make purchase decisions and to manage our inventory of SKUs. Demand for products, however, can change significantly between the time inventory is ordered and the date of sale. Demand may be affected by shifts in overall sale seasons, new product launches, rapid changes in product cycles and pricing, product defects, excess inventory at peers and thus an unforeseen high level of promotions in the market, changes in customer spending patterns, changes in customer tastes with respect to the products we offer and other factors, and our customers may not purchase products in the quantities that we expect.
Seasonality in our business does not follow that of traditional retailers, such as typical concentration of net sales in the holiday quarter since our business is worldwide. Given shifts in overall sale seasons, it may be difficult to accurately forecast demand and determine appropriate levels of product. We generally do not have the right to return unsold products to our brand partners, and in the cases where we do have a right to return to vendor in exchange for a credit note, we remain subject to credit risk of our brand partners. In additional, our ability to respond to seasonal demands on our working capital may be negatively affected if we are unable to maintain continued access to working capital financing, whether provided by bank financing or by supplier financing, on favorable terms and conditions. If we fail to manage our inventory effectively or negotiate favorable credit and return to vendor terms with third-party suppliers, we may be subject to a heightened risk of inventory obsolescence, a decline in inventory values, reduced margins and inventory write-downs or write- offs. In addition, if we are required to lower sale prices in order to reduce inventory levels, our profit margins might be negatively affected, and such price reductions may harm our relationships with our brand partners. Any of the above, including the economic uncertainty resulting from current geopolitical conditions, such as the continued war in Ukraine or the global trade war, may materially and adversely affect our business, financial condition and results of operations.
Increased merchandise returns above current levels could harm our business.
We allow our customers to return products, subject to our return policy. If the rate of merchandise returns increases significantly or if merchandise return economics become less efficient, our business, financial condition and results of operations could be harmed. Further, we modify our policies relating to returns from time to time, which may result in customer dissatisfaction or an increase in the number of product returns. From time to time, our products are damaged in transit, and any increase in the occurrence of such damages can increase return rates and harm our business.
Our ability to timely deliver merchandise to customers is currently primarily dependent on the setup of multiple distribution centers in various countries and regions. If we suffer a loss of, or disruption in, our distribution centers, our business, financial condition and results of operations could be adversely affected.
Our ability to timely deliver merchandise to customers is primarily dependent on an effective merchandise allocation on Luxury | Mytheresa’s distribution center in Leipzig (Germany), the distribution centers of our Luxury | NAP & MRP segment in Mahwah (United States), London (United Kingdom) and Landriano (Italy), and the distribution centers of our off-price segment (YOOX and THE OUTNET) in Interporto (Bologna, Italy), Clifton (United States) and Tokyo (Japan). If we do not have sufficient fulfillment capacity, experience operational disruptions, or deliveries are delayed, our customers may experience longer delivery times, which could harm our reputation and customer relationships.
Following the acquisition of YOOX Net-A-Porter Group, we are aligning our expanded distribution and fulfillment network with LuxExperience’s operating structure and technology systems. The integration and potential consolidation of logistics functions may involve temporary inefficiencies, increased costs or delays that could impact our ability to deliver orders in a timely and cost-effective manner.
We have designed our fulfillment infrastructure to meet the specific needs of our business. As we reduce, modify or expand our distribution capabilities, add new categories with different fulfillment requirements, or adjust our product mix, our operations may become interrupted, more complex and subject to higher costs and workforce-related risks. In addition, our distribution centers in Interporto and Landriano are operated by third party service providers that we cannot directly control. If these third party service providers fail to perform effectively, if we are unable to adequately staff our facilities to meet demand, or if staffing costs increase due to wage pressures or regulatory changes, our results of operations could be adversely affected. In addition, operating fulfillment centers exposes us to potential workplace safety issues and labor-related claims, which could disrupt operations and negatively affect our reputation.
We expect our current capacity to support near-term growth. Over the longer term, if our growth exceeds expectations, we may exceed capacity sooner than anticipated and need to make additional capital investments. Because many of our fulfillment-related costs are fixed, we may incur expenses or make investments ahead of sales that may not materialize. Failure to secure suitable new facilities or effectively manage expansion-related costs could adversely affect our business, financial condition, results of operations and prospects.
Our business and results of operations could be adversely affected by natural disasters, public health crises, political crises or other catastrophic events.
Natural disasters, unforeseen public health crises, political crises or other catastrophic events, whether occurring in the European Union or internationally, could disrupt our operations in any of our offices and logistics centers or the operations of one or more of our brand partners or other third parties we do business with. In particular, these types of events could impact our merchandise supply chain, including our ability to ship merchandise to customers from or to the impacted region, and could impact our ability or the ability of third parties to operate our sites and ship merchandise. In addition, these types of events could negatively impact customer spending in the impacted regions. To the extent any of these events occur, our business and results of operations could be adversely affected.
Any changes in our shipping arrangements or any interruptions in shipping could adversely affect our business, financial condition and results of operations.
We primarily rely on three major vendors for our shipping, DHL, FedEx, and UPS. In connection with the YNAP Acquisition, we are currently renegotiating certain terms with these vendors. If we are not able to renegotiate acceptable pricing and other terms with these entities, if they significantly increase their shipping charges or they experience performance problems, such as responses to adverse health developments, inflation or worker shortages or work stoppages, or other difficulties, it could negatively impact our results of operations and our customer experience. In addition, our ability to receive inbound inventory efficiently and ship merchandise to customers may be negatively affected by adverse health developments and related response measures, inclement weather, fire, flood, power loss, earthquakes, labor disputes, acts of war or terrorism, trade embargoes and similar factors. For example, strikes at major international shipping ports may in the future impact our supply of inventory from our brand partners, and the trade disputes between the United States, the European Union, Russia, China and certain other regions could lead to increased tariffs on our goods and restrict the flow of the goods between the United States, the European Union, Russia and China. We are also subject to risks of damage or loss during delivery by our shipping vendors. Any of these factors could result in reduced sales or canceled orders, which may limit our growth and damage our reputation. If our merchandise is not delivered in a timely fashion or is damaged or lost during the delivery process, our customers could become dissatisfied and cease shopping on our sites, which would have a material adverse effect on our business, financial condition, results of operations and prospects.
Our business, including our costs and supply chain, is subject to risks associated with sourcing and warehousing.
A substantial portion of the merchandise we offer on our sites is sourced directly from our brand partners, and as a result we may be subject to price fluctuations or supply disruptions. Our results of operations would be negatively impacted by increases in the prices of our merchandise, and we have no guarantees that prices will not rise. In addition, as we expand into new categories and product types, it is possible that we may not have strong purchasing power in these new areas, which could lead to higher prices than we have historically seen in our current categories. We may not be able to pass increased prices on to customers, which could adversely affect our results of operations. Moreover, in the event of a significant disruption in the supply of the fabrics or raw materials used in the manufacture of the merchandise we offer, our brand partners may not be able to locate alternative suppliers of materials of comparable quality at an acceptable price. We may incur additional expenses and our reputation could be harmed if customers or potential customers believe that our merchandise does not meet their expectations, is not properly labeled or is damaged.
We are subject to payment-related risks.
We accept payments using a variety of methods, including credit card, Mytheresa gift cards, debit card, PayPal, Alipay and WeChat Pay, among others, as well as cash in our store, which subjects us to certain regulations and the risk of fraud, and we may in the future offer new payment options to customers that would be subject to additional regulations and risks. We pay interchange and other fees in connection with credit card payments, which may increase over time and adversely affect our operating results. We primarily rely on Adyen as payment processor. If this third-party payment processor were to experience an interruption, delay or service unavailability or if we transition to a new third party payment processor and the transition results in interruption, delay or service unavailability, we may not be able to process payments on a timely basis. Although we use third parties to process payments, our processes must comply with payment card association operating rules and certification requirements, including the Payment Card Industry Data Security Standard (“PCI-DSS”) and rules governing electronic funds transfers, the EU Regulation on regulatory technical standards for strong customer authentication and common and secure open standards of communication and the EU Directive on payment services in the internal market. If we fail to comply with applicable rules and regulations of any provider of a payment method we accept, if the volume of fraud in our transactions triggers limits or terminates our rights to use payment methods we currently accept, or if a data breach occurs relating to our payment systems, we may be subject to fines or higher transaction fees and may lose our ability to accept online payments or other payment card transactions. If services of our payment providers are interrupted, harmed or such payment providers are subject to fraud or cyber security attacks, this may result in the data protection of our customers being compromised and the access, public disclosure, loss or theft of their personal information, as well as an inability to process their payments. Further, we occasionally receive orders placed with fraudulent data. Under current credit and debit card practices, we may be liable for fraudulent transactions. As a result, we may suffer losses as a result of orders placed with fraudulent data even if the associated financial institution approved payment of the orders. We would also likely suffer a reputational impact with our customers. If any of these events were to occur, our business, financial condition and results of operations could be adversely affected.
We may incur significant losses from fraud.
We have in the past incurred and may in the future incur losses from various types of fraud, including stolen credit card numbers, claims that a customer did not authorize a purchase, merchant fraud and customers who have closed bank accounts or have insufficient funds in bank accounts to satisfy payments. Although we have measures in place to detect and reduce the occurrence of fraudulent activity on our sites and in our store, those measures may not always be effective. In addition to the direct costs of such losses, if the fraud is related to credit card transactions and becomes excessive, it could potentially result in us paying higher fees or losing the right to accept credit cards for payment. In addition, under current credit card practices, we are liable for fraudulent credit card transactions because we do not obtain a cardholder’s signature.
Our failure to adequately prevent fraudulent transactions could damage our reputation, result in litigation or regulatory action and lead to expenses that could substantially impact our results of operations.
Parties with whom we do business may be subject to insolvency risks or may otherwise become unable or unwilling to perform their obligations with us.
In addition to our brand partners, we are party to contracts, transactions and business relationships with third parties, including with respect to shipping, payment processing and data hosting, pursuant to which such third parties have performance, payment and other obligations. If any of these third parties were to become subject to bankruptcy, receivership or similar proceedings, our rights and benefits in relation to our contracts, transactions and business relationships with such third parties could be terminated, modified in a manner adverse to us, or otherwise impaired.
We may be unable to arrange for alternate or replacement contracts, transactions or business relationships on terms as favorable as our existing contracts, transactions or business relationships, if at all. Any inability on our part to do so could have a material adverse effect on our business and results of operations.
We may expand our business through future transactions including acquisitions of other businesses and execute other strategic transactions including dispositions or divestitures, which may divert management’s attention, harm the market price of our ordinary shares or require us to seek additional funds, result in shareholder dilution and increase our leverage ratios and/or prove to be unsuccessful.
We regularly review potential transactions related to our business that are complementary or strategic to our business and may acquire additional businesses or technologies, or dispose of assets, businesses or technologies, from time to time. Acquisitions, dispositions and other strategic transactions may divert management’s time and focus from operating our business. Acquisitions, dispositions and other strategic transactions also may require us to spend a substantial portion of our available cash, issue additional shares, incur debt or other liabilities, amortize expenses related to intangible assets or incur write-offs of goodwill or other assets. In addition, integrating or disposing a business or technology is risky. Disposing of businesses may involve providing services in an interim period for a certain amount of time to the purchaser. In some cases these transition services may first need to be setup and may divert management’s time and focus from operating our business.
In order to finance such acquisitions or strategic transactions, we may require additional funds, and we may seek such funds through various sources, including debt and equity offerings, corporate collaborations, bank borrowings, arrangements relating to assets or other financing methods or structures. The source, timing and availability of any financing will depend on global economic conditions, credit and financial market conditions, interest rates and other factors. If we issue additional equity securities or securities convertible into equity securities, our shareholders would suffer dilution of their investment, and it may adversely affect the market price of our ordinary shares.
In addition, future investors or lenders may demand, and may be granted, rights superior to those of existing shareholders. If we issue additional debt securities, our existing debt service obligations will increase further. If we are unable to generate sufficient cash to meet these obligations and need to use existing cash or liquidate investments in order to fund our debt service obligations or to repay our debt, we may be forced to curtail our operations. We cannot be certain that additional financing will be available from any of these sources when needed or, if available, will be on acceptable terms.
Moreover, we may not benefit from our acquisitions or dispositions in the manner or time frame we expect. For example, we may not be able to close any announced acquisition or disposition as anticipated due to execution risk, we may not be able to achieve desired synergies to reduce cost and we may not be able to expand into new markets or product categories as anticipated, etc. The issuance of issue additional shares in connection with an acquisition would also likely cause dilution to our shareholders. Finally, acquisitions, dispositions or other strategic transactions could be viewed negatively by analysts, investors or our customers.
Each of our business and the legacy YNAP businesses will be subject to business uncertainties until YNAP has been fully integrated.
On April 23, 2025, MYT Netherlands Parent B.V. acquired 100% shares of ,YNAP (the “YNAP Acquisition”) from Richemont Italia Holding S.p.A. (“Richemont”) and Compagnie Financière Richemont S.A. (“CFR”). The YNAP Acquisition has required, and will likely continue to require, substantial time and focus from management, which could adversely affect their ability to operate LuxExperience.
In addition, uncertainty about the effect of the YNAP Acquisition or our transformation plan on employees and customers may have an adverse effect on the legacy YNAP businesses and consequently on us. These uncertainties may impair the ability of the legacy YNAP businesses to attract, retain or motivate key personnel. Retention of certain of our employees and of the legacy YNAP businesses may be challenging until YNAP has been fully integrated, as certain employees may experience uncertainty about their future roles with us. If key employees depart because of issues relating to the uncertainty and difficulty of integration or a desire not to remain with or be employed by us, the business of the combined company could be harmed.
We may fail to realize all of the anticipated benefits of the YNAP Acquisition, including expected synergies, and we will be subject to business uncertainties that could adversely affect our business.
The success of the YNAP Acquisition will depend, in part, on our ability to execute on our transformation plan and realize anticipated synergies. Our success in realizing these benefits, and the timing of this realization, depends on the successful integration of our business and operations with YNAP’s business and may require significant internal and external investment. Even if we are able to integrate YNAP’s business successfully, this integration may not result in the realization of the full benefits of the YNAP Acquisition that we currently expect within the anticipated time frame or at all.
There is also the possibility that:
| · | the YNAP Acquisition may result in our assuming unexpected liabilities; |
| · | we may experience difficulties integrating operations and systems, for example with respect to accounting and IT controls, IT systems as well as company policies and cultures; |
| · | we may fail to retain and assimilate employees of YNAP’s business; and |
| · | problems may arise in entering new markets in which we have little or no experience. |
Uncertainty about the transformation plan and the effect of integrating the legacy YNAP businesses into LuxExperience on employees, customers and suppliers may have an adverse effect on the combined company. These uncertainties may impair our ability to attract, retain and motivate key personnel until the legacy YNAP businesses are fully integrated and for a period of time thereafter, and could cause our customers, suppliers and other business partners to delay or defer certain business decisions or to seek to change existing business relationships with us. With the YNAP Acquisition our credit rating may change and might increase uncertainty at our financing partners, brands and their credit insurer. This might lead to a shortening of payment terms with our creditors and increase our cash need. Any of these events could have a material adverse effect on our operating results, particularly during the period where we execute our transformation plan and integrate the legacy YNAP businesses.
LuxExperience’s future results could suffer if it does not effectively manage its expanded business, operations and employee base following the YNAP Acquisition.
The size of our business, operations and employee base following the YNAP Acquisition is greater than the standalone size of the business, operations and employee base of either Mytheresa or the legacy YNAP’s businesses prior to the YNAP Acquisition. Our future success depends, in part, upon our ability to manage our expanded business, operations and employee base, which will pose substantial challenges for management, including challenges related to the management and monitoring of new operations and associated increased costs and complexity. As we execute on our transformation plan and integrate the legacy YNAP businesses into LuxExperience, we may not be able to successfully manage the combined company’s expanded business, operations and employee base.
YNAP was not a publicly reporting company and the obligations associated with integrating into a public company will require significant resources and management attention.
Prior to the YNAP Acquisition, YNAP was a private company that was not subject to reporting requirements and does not have accounting personnel specifically employed to review internal controls over financial reporting. Upon completion of the YNAP Acquisition, the legacy YNAP businesses became subject to the rules and regulations established from time to time by the Securities and Exchange Commission (the “SEC”) and the New York Stock Exchange (the “NYSE”). In addition, as a public company, we are required to document and test our internal controls over financial reporting pursuant to Section 404(b) of the Sarbanes-Oxley Act of 2002 so that our management can certify as to the effectiveness of our internal controls over financial reporting. Bringing YNAP into compliance with these rules and regulations and integrating YNAP into our current compliance and accounting system may require us to make and document significant changes to YNAP’s internal controls over financial reporting, increase our legal and financial compliance costs, make some activities more difficult, time-consuming or costly and increase demand on our systems and resources. Furthermore, the need to establish the necessary corporate infrastructure to integrate YNAP may divert management’s attention from implementing our growth strategy, which could prevent us from improving our business, financial condition and results of operations. However, the measures we take may not be sufficient to satisfy our obligations as a public company. If we do not continue to develop and implement the right processes and tools to manage our changing enterprise and maintain our culture, our ability to compete successfully and achieve our business objectives could be impaired, which could negatively impact our business, financial condition and results of operations. In addition, we cannot predict or estimate the amount of additional costs we may incur to bring YNAP into compliance with these requirements. These additional obligations could have a material adverse effect on our business, financial condition, results of operations and cash flow.
YNAP may have liabilities that are not known to us and the indemnities we have negotiated in the Share Purchase Agreement may not adequately protect us.
As part of the YNAP Acquisition, we have assumed certain liabilities of YNAP. There may be liabilities that we failed or were unable to discover in the course of performing due diligence investigations into YNAP. Any such liabilities, individually or in the aggregate, could have a material adverse effect on our business, financial condition and results of operations. The purchase price allocation relating to the YNAP Acquisition may result in significant adjustments to the historical values of property, plant and equipment, intangible assets, liabilities and provisions, which could, in turn, result in additional depreciation and amortization expense. As we integrate YNAP, we may learn additional information about YNAP that may adversely impact us, such as unknown or contingent liabilities, adequacy of financial reserves and issues relating to non-compliance with applicable laws.
Due to our global business we are exposed to different local cultures, standards and policies.
Given that we operate globally, with customers in over 170 countries, we are exposed to many different local cultures, standards and policies. The business model we employ and the merchandise we currently offer may not have the same appeal to our various international customers, and purchasing behaviors may vary region to region. Due to the international nature of our business, our success in the international markets may depend on a variety of factors, including:
| · | localization of our merchandise offerings, including translation into foreign languages and adaptation for local practices; |
| · | navigating shipping and returns in a more fragmented geography; |
| · | different customer demand dynamics, which may make our model and the merchandise we offer less successful elsewhere compared to the European Union and significant fluctuations of customer sentiment across multiple countries and regions; |
| · | competition from local incumbents that understand the local market and may operate more effectively; |
| · | regulatory requirements, taxes, trade laws, trade sanctions and economic embargoes, tariffs, export quotas, custom duties or other trade restrictions or any unexpected changes thereto; |
| · | laws and regulations regarding anti-bribery, anti-corruption, anti-trust and fair competition compliance or any changes to such laws or regulations; |
| · | changes in a specific country’s or region’s political or economic conditions; and |
| · | risks resulting from changes in currency exchange rates. |
If we invest substantial time and resources to establish and expand our operations in various international markets and are unable to do so successfully and in a timely manner, our results of operations would suffer. In addition, if we are not able to attract new customers and retain existing customers in such markets, we might not be able to grow our business, which may have an adverse effect on our business, financial condition, results of operations and prospects.
We conduct business in China, and we and our brand partners may be subject to negative publicity in China and other risks, which could damage our reputation and have an adverse effect on our business and results of operations.
We sell goods and ship products into China. Conducting business in China exposes us to political, legal and economic risks. In particular, the political, legal and economic climate in China, both nationally and regionally, is fluid and unpredictable. Our brand could be subject to adverse publicity if incidents related to our image or the products we sell occur or are perceived to have occurred, whether or not we are at fault. In particular, given the popularity of social media, including WeChat and Weibo in China, any negative publicity, regardless of its truthfulness, could quickly proliferate and harm consumer perceptions of and confidence in our company. Furthermore, our ability to successfully position our brand could be adversely affected by perceptions of the quality of our brand partners’ products and services. We may also be affected by adverse publicity related to our brand partners or our marketing partners, whether or not such publicity is related to their collaboration with us. In recent years, luxury fashion brands have experienced Chinese boycotts of their products as a result of politically or racially offensive products, ads and statements made by individuals associated with the brands. In addition, ongoing trade restrictions between the United States and China may have a negative impact on us trading products made in one territory and selling it into the other territory. Incidents such as these may have an adverse effect on our business, financial condition and results of operations.
Further, recent regulatory efforts in China to limit or restrict luxury consumption and displays of wealth by high net worth individuals in China could have an adverse effect on our business and results of operations in China.
In addition, our ability to ensure a significant step-change sales growth in China depends on our ability to secure a partner to provide better access to high-end luxury consumers in China. If we are unable to secure a partner in China, we may experience an adverse effect on our business, financial condition and results of operations in China, which may result in an adverse market reaction from institutional investors and analysts.
Climate change and related regulatory responses as well as customer and investor awareness of sustainability issues may adversely impact our business and results of operations.
There is increasing concern that a gradual increase in global average temperatures due to increased concentration of carbon dioxide and other greenhouse gases in the atmosphere will cause significant changes in weather patterns around the globe and an increase in the frequency and severity of natural disasters. Changes in weather patterns and an increased frequency, intensity and duration of extreme weather conditions could, among other things, adversely impact the cultivation of cotton, which is a key resource our brand partners use to make the products that we sell, disrupt our own supply chain operations as well as our brand partners’ supply chain operations, increase the cost of our brand partners’ products and impact the types and seasons of products that customers purchase. As a result, the effects of climate change could have an adverse impact on our business and results of operations.
Compliance with complex, evolving, and inconsistent Environmental, Social and Governance (“ESG”) and sustainability regulations across jurisdictions may adversely affect our business, financial condition, results of operations and reputation.
There has been heightened and sometimes conflicting stakeholder focus on ESG matters, particularly within the fashion industry, from consumers, investors, regulators, policymakers, employees, and others. This increased attention may affect aspects of our operations and requires ongoing monitoring of evolving laws, regulations, standards, expectations, and related reporting obligations. Governments in various countries have enacted ESG-related legislation, such as Germany’s 2023 Supply Chain Due Diligence Act, which mandates human rights and environmental protections across global supply chains. Such laws may indirectly impact our operations through compliance obligations placed on our brand partners and manufacturers. Additionally, regulators are increasingly scrutinizing environmental marketing claims, including terms like “sustainable,” “eco-friendly,” and “recyclable,” which may require enhanced data collection, disclosures, and internal controls, potentially increasing costs and affecting our financial performance. Any of the foregoing may require us to make additional investments or incur additional costs for the collection of data and/or preparation of disclosures and associated internal controls, and in turn, may adversely impact our business, financial condition and results of operations. Any assessment of the potential impact of future climate change legislation, regulations or industry standards, as well as any international treaties and accords, is uncertain given the wide scope of potential regulatory change in the countries in which we operate or conduct business. Further, the complex and inconsistent patchwork of ESG and sustainability related regulations across jurisdictions makes compliance increasingly difficult, exposing us to heightened regulatory, reputational, and operational risks.
Our industry is generally not considered environmentally sustainable, and our reliance on shipping logistics contributes to high carbon emissions. As sustainability standards evolve, meeting these requirements may become more challenging for us and our third-party partners, potentially leading customers to favor more sustainable competitors or reduce demand for luxury products. Delays or perceived failures in achieving our sustainability goals— or shifts in their prioritization or scope—could erode stakeholder confidence, negatively impacting our brand, customer base, and investor relations. Achieving these goals may also increase energy and transportation costs, operating expenses, capital expenditures, and insurance premiums and could have a material adverse effect on our business, financial condition and results of operations. If our sustainability performance is perceived to lag behind competitors, we risk losing customers, employees, and investors. Given the growing focus on sustainability matters, there is no certainty we will meet stakeholder expectations or achieve our sustainability and financial goals.
Further, by electing to publicly set and share our ESG metrics, we also face increased scrutiny related to such activities. “Anti-ESG” sentiment has gained traction across the United States, and corporate diversity initiatives are also facing heightened scrutiny. We may face adverse reactions from government actors, customers, or other stakeholders who have conflicting views regarding ESG matters, which could harm our reputation, business, financial condition and results of operations.
System interruptions that impair customer access to our sites or other performance failures in our technology infrastructure could damage our business, reputation and brand and substantially harm our business, financial condition and results of operations.
Almost all of our consolidated net sales for fiscal 2025 were generated from sales on our sites. The satisfactory performance, reliability and availability of our sites, transaction-processing systems and technology infrastructure are critical to our reputation and our ability to acquire and retain customers, as well as maintain adequate customer service levels.
We outsource the vast majority of our cloud infrastructure to Amazon Web Services (“AWS”), which hosts our sites and products. In addition, we use Akamai Technologies, Inc. as our primary content delivery network vendor, which focuses on delivering point-cloud solutions (together with AWS, our “Hosting Providers”). Our customers must have the ability to access our sites at any time, without interruption or degradation of performance. Our Hosting Providers run their own platforms upon which our sites and products depend, and we are, therefore, vulnerable to service interruptions at each Hosting Provider. We have experienced, and in the future we may experience interruptions, delays and outages in service and availability from time to time due to a variety of factors, including infrastructure changes, human or software errors, website hosting disruptions and capacity constraints. Capacity constraints could be due to a number of potential causes including technical failures, natural disasters, fraud or security attacks. In addition, if our security, or that of one of our Hosting Providers, is compromised, our sites or products are unavailable or our users are unable to access our products within a reasonable amount of time or at all, then our business, financial condition and results of operations could be adversely affected. We note that our ability to conduct security audits on our Hosting Providers is limited. In some instances, we may not be able to identify and/or remedy the cause or causes of these performance problems within a period of time acceptable to our customers. It may become increasingly difficult to maintain and improve our sites performance, especially during peak usage times. To the extent that we do not effectively address capacity constraints, either through our Hosting Providers or alternative providers of cloud infrastructure, our business, financial condition and results of operations may be adversely affected. In addition, any changes in service levels from our Hosting Providers may adversely affect our ability to meet our customers’ requirements.
Our increased reliance on cloud-based services may subject us to increased risk of slowdown or interruption as a result of integration with such services or failures by such third parties, which are out of our control. Our net sales depend on the number of visitors who shop on our sites and the volume of orders we can handle. Unavailability of our sites or reduced order fulfillment performance would reduce the volume of goods sold and could also adversely affect customer perception of our brand. In particular, we have in the past and may in the future experience slowdowns or interruptions on our sites during updates. Currently, our sites are typically unavailable for a short period of time while software updates are being installed. We may also experience other periodic system interruptions from time to time. In addition, continued growth in our transaction volume, as well as surges in online traffic and orders associated with promotional activities or shifts in overall sale seasons in our business, place additional demands on our third-party cloud-based services and technology infrastructure and could cause or increase the frequency or magnitude of slowdowns or interruptions. We may not be able to accurately project the rate or timing of increases, if any, in the use of our sites or expand, scale and upgrade our technology, systems, infrastructure and third-party cloud-based services to accommodate such increases on a timely basis. In order to remain competitive, we must continue to enhance and improve the responsiveness, functionality and features of our sites, which is particularly challenging given the rapid rate at which new technologies, customer preferences and expectations, industry standards and practices are evolving in the e-commerce industry.
Any slowdown or failure of our sites and the underlying third-party cloud-based services could harm our business, reputation and our ability to acquire, retain and serve our customers, which could adversely affect our results of operations and our business interruption insurance may not be sufficient to compensate us for the losses that could occur. Furthermore, compensation for, or indemnification from, damages resulting from capacity constraints or other limitations of our contractual partners might be limited due to contractual exclusions, limitations of liability or warranty provisions.
If sensitive information about our customers is disclosed, or if we or our third- party providers are subject to real or perceived cyberattacks, our customers may curtail use of our sites, we may be unable to process or fulfill orders, we may lose or be unable to access data, we may be exposed to liability and our reputation would suffer.
We collect, transmit, and store personal information provided by our customers, such as names, email addresses, the details of transactions. Some of our third-party service providers, such as identity verification and payment processing providers, also regularly have access to customer data. In an effort to protect sensitive information, we rely on a variety of security measures, including encryption and authentication technology licensed from third parties. However, advances in computer capabilities, increasingly sophisticated tools and methods used by hackers and cyber terrorists, new discoveries in the field of cryptography or other developments may result in our failure or inability to adequately protect sensitive information.
Like other online services, we are also vulnerable to computer viruses, unauthorized access, phishing or social engineering attacks, ransomware attacks, data corruption, encryption or deletion attacks, denial-of-service attacks and other real or perceived cyberattacks. Any of these incidents could lead to interruptions or shutdowns of our sites, loss or corruption of data, or unauthorized access to or disclosure of personal data or other sensitive information. Cyberattacks could also result in the theft of our intellectual property. We have been subject to attempted cyber, phishing or social engineering attacks in the past and may continue to be subject to such attacks in the future. As we gain greater visibility, we may face a higher risk of being targeted by cyberattacks.
Advances in computer capabilities, new technological discoveries or other developments may result in cyberattacks becoming more sophisticated and more difficult to detect. We and our third-party service providers may not have the resources or technical sophistication to anticipate or prevent all such cyberattacks. Moreover, techniques used to obtain unauthorized access to systems change frequently and may not be known until launched against us or our third-party service providers. Security breaches can also occur as a result of non-technical issues, including intentional or inadvertent actions by our employees, our third-party service providers, or their personnel.
We and our third- party service providers regularly experience cyberattacks aimed at disrupting our and their services. If we or our third party service providers experience, or are believed to have experienced, security breaches that result in our sites’ performance or availability problems or the loss or corruption of, or unauthorized access to or disclosure of, personal data or confidential information, people may become unwilling to provide us the information necessary make purchases on our sites. Existing customers may also decrease their purchases or close their accounts altogether. We could also face potential liability and litigation, which may not be adequately covered by insurance. Any of these results could harm our growth prospects, our business and our reputation.
The loss or corruption (or other unauthorized access or disclosure) of personal data may constitute a personal data breach under the GDPR. In the event of such a personal data breach, we could be required to notify applicable government authorities and/or potential victims and could face continued governmental investigations, fines and private claims for compensation from individuals whose personal data was involved.
Customer growth and activity on mobile devices depends upon effective use of mobile operating systems, networks and standards that we do not control.
Purchases using mobile devices by customers generally, and by our customers specifically, have increased significantly, and we expect this trend to continue. To optimize the mobile shopping experience, we are dependent on our customers downloading our specific mobile applications for their particular device or accessing our sites from an internet browser on their mobile device. As new mobile devices and operating systems are released, it is difficult to predict the problems we may encounter in developing applications for these alternative devices and operating systems, and we may need to devote significant resources to the creation, support and maintenance of such applications. In addition, our future growth and our results of operations could suffer if we experience difficulties in the future in integrating our mobile applications into mobile devices, if problems arise with our relationships with providers of mobile operating systems or mobile application stores, such as those of the Apple App Store or Google Play, if our applications receive unfavorable treatment compared to competing applications, such as the order of our products within application stores, or if we face increased costs to distribute or have customers use our mobile applications. We are further dependent on the interoperability of our sites with popular mobile operating systems that we do not control, such as iOS and Android, and any changes in such systems that degrade the functionality of our sites or give preferential treatment to competitive products could adversely affect the usage of our sites on mobile devices. In the event that it is more difficult for our customers to access and use our sites on their mobile devices, or if our customers choose not to access or to use our sites on their mobile devices or to use mobile products that do not offer access to our sites, our customer growth could be harmed and our business, financial condition and results of operations may be materially and adversely affected.
Further, we continually upgrade existing technologies and business applications, and we may be required to implement new technologies or business applications in the future. The implementation of upgrades and changes requires significant investments. Our results of operations may be affected by the timing, effectiveness and costs associated with the successful implementation of any upgrades or changes to our systems and infrastructure.
A failure to comply with current laws, rules and regulations related to internet, e-commerce and trade sanctions or changes to such laws, rules and regulations and other legal uncertainties may adversely affect our business, financial performance, results of operations or business growth.
Our business and financial performance could be adversely affected by unfavorable changes in or interpretations of existing laws, rules and regulations or the promulgation of new laws, rules and regulations applicable to us and our businesses, including those relating to the internet and e- commerce, such as geo-blocking and other geographically based restrictions, internet advertising and price display, economic and trade sanctions, coordination with suppliers and financial transactions. As a result, regulatory authorities could prevent or temporarily suspend us from carrying on some or all of our activities or otherwise penalize us if our practices were found not to comply with applicable regulatory requirements or any binding interpretation of such requirements. Unfavorable changes or interpretations could decrease demand for our services, limit marketing methods and capabilities, affect our margins, increase costs or subject us to additional liabilities.
For example, the European Commission adopted distribution rules (known as the new Vertical Block Exemption and Vertical Guidelines), which came into force on 1 June 2022, which explicitly address the growth of e-commerce and the evolution of the online platform economy, which may adversely affect our relationships with brand partners. In addition, the United States, the United Kingdom, the European Union and other foreign regulatory authorities continue to enforce economic and trade regulations and anti-corruption laws, across industries. U.S. trade sanctions relate to transactions with designated foreign countries and territories, including Belarus, Cuba, Iran, North Korea, the Russian Federation, and the Crimea region of Ukraine and the occupied portions of the Donetsk and Luhansk regions of Ukraine as well as specifically targeted individuals and entities that are identified on U.S. and other restricted parties, including especially numerous entities in Belarus, the Russian Federation and the People’s Republic of China, and entities owned by, or acting on behalf of, any of those sanctioned individuals or entities. In addition, the U.S. trade regulations prohibit the importation of products manufactured in whole or in part by certain entities in the Xinjiang Uyghur Autonomous Region (“XUAR”) of China.
Anti-corruption laws, including FCPA (U.S. Foreign Corrupt Practices Act of 1977) and the U.K. Bribery Act, generally prohibit direct or indirect corrupt payments to government officials and, under certain laws, private persons to obtain or retain business or an improper business advantage.
Although we have policies and procedures in place designed to promote compliance with such laws and regulations, which we review and update as we expand our operations, our employees, partners, or agents could take actions in contravention of our policies and procedures or violate applicable laws or regulations, for example, by unknowingly shipping merchandise to customers who are themselves or are family members of specifically targeted individuals subject to economic sanctions. As regulations continue to develop and regulatory oversight continues to focus on these areas, we cannot guarantee that our policies and procedures will ensure compliance at all times with all applicable laws or regulations. In the event our controls should fail or we are found to be not in compliance for other reasons, we could be subject to monetary damages, civil and criminal monetary penalties, withdrawal of business licenses or permits, a prohibition on our ability to supply certain Chinese-made or sourced products to customers in the United States, litigation, and damage to our reputation and the value of our brand.
Compliance with current and future laws and regulations and our contractual obligations relating to privacy, data protection and customer protection increases our operating costs. Failure to comply with such laws or regulations could adversely affect our business, financial condition and results of operations.
We collect and maintain significant amounts of data relating to our customers, employees and others. We use this information for a variety of business purposes, including to provide services and relevant products to consumers, to support, expand and improve our business, and for marketing and advertising efforts. We store, handle, and process personal data on our own information systems, as well as through arrangements with third-parties and service providers. A variety of European and other region’s and countries’ laws and regulations, and certain industry standards, govern or apply to our collection, use, retention, sharing and security of personal data. We are subject to certain laws, regulations, contractual obligations and industry standards (including, for example, the PCI-DSS, the GDPR and the German Federal Data Protection Act) relating to privacy, data protection and localization, information security and customer protection. These requirements increase our operating costs and may be interpreted and applied in a manner that is inconsistent from one jurisdiction to another or may conflict with other rules or our practices. As a result, our practices may not have complied or may not comply in the future with all such laws, regulations, requirements and obligations. Existing and future laws and regulations, or the enforcement of such laws and regulations, including with regard to data localization requirements and restrictions on data sharing and cross-border data transfers, could impede the growth of e-commerce or online marketplaces and negatively impact our business and operations. Any failure, or perceived failure, by us to comply with our privacy policies or with any Dutch, German, European, or other regions’ or countries’ laws, regulations, industry self-regulatory principles, industry standards or codes of conduct, regulatory guidance, orders to which we may be subject or other legal or contractual obligations relating to privacy, data protection and localization, information security or customer protection could adversely affect our reputation, brand and business, and may result in claims, proceedings or actions against us by governmental entities or others or other liabilities or require us to change our operations and/or cease or modify our use of certain data sets. Any such claim, proceeding or action could hurt our reputation, brand and business, force us to incur significant expenses in defense of such proceedings, distract our senior management, increase our costs of doing business, result in a loss of customers and suppliers or an inability to process credit card payments and may result in the imposition of monetary penalties.
In Europe, where we have significant business operations, the data privacy and information security regime has been through a significant change and continues to evolve. The collection and processing of personal data is subject to increasing regulatory scrutiny in the European Union and the United Kingdom. The GDPR and the UK data protection regime (“UK GDPR”) have stringent operational requirements for companies, including retailers, regarding information practices, such as expanded disclosures to consumers about how we collect and process their personal data, increased controls on profiling consumers and increased rights for consumers to access, control and delete their personal data. Recent case law has also increased requirements in relation to international transfers of personal data. We have been required to comply with GDPR and the UK GDPR since January 1, 2021. Each regime has the ability to fine us up to the greater of €20 million (£17.5 million) or 4% of global turnover for non-compliance.
In recent years, U.S. and EU lawmakers and regulators have expressed concern over the use of third-party cookies and similar technologies for online behavioral advertising, and enacted and enforced with increasing efforts laws and regulations significantly restricting companies’ ability to engage in online behavioral advertising without burdensome and costly compliance measures. In the European Union, regulators are increasingly focusing on compliance with requirements in the online behavioral advertising ecosystem. In the European Economic Area (EEA) and United Kingdom, informed consent is required for the placement of a cookie on a user’s device, unless such cookie is strictly necessary to provide explicitly requested services. Consent is already required for many forms of direct electronic marketing. The GDPR and UK GDPR impose conditions on obtaining valid consent, such as, according to authorities and courts, a prohibition on pre-checked consents and a requirement to ensure separate consents are sought for each type of cookie or similar technology. Recent European court decisions and regulators’ recent guidance are driving increased attention to cookies and tracking technologies. Changes to how we use cookies and related technology could lead to substantial costs, require significant systems changes, limit the effectiveness of our marketing activities, divert the attention of our technology personnel, adversely affect our margins, increase costs and subject us to additional liabilities. Regulation of cookies and similar technologies may lead to broader restrictions on our marketing and personalization activities and may negatively impact our efforts to understand users’ online shopping and other relevant online behaviors, as well as the effectiveness of our marketing and our business generally. The advertising technology ecosystem may not be able to adapt to the legal changes around the use of tracking technologies, which may have a negative effect on businesses, including ours, that collect and use online user information for consumer acquisition and marketing. Any decline of cookies or other online tracking technologies as a means to identify and target potential purchasers may increase the cost of operating our business and lead to a decline in revenues. In addition, uncertainties about the legality of cookies and other tracking technologies may lead to regulatory scrutiny and increase potential civil liability under data protection or consumer protection laws. In response to marketplace concerns about the use of third-party cookies and web beacons to track user behaviors, providers of major browsers have included features that allow users to limit the collection of certain data generally or from specified websites. These developments and other privacy-oriented software changes by operating systems or other third-parties, such as Google’s and Apple’s app tracking transparency features, have impaired our ability to collect user information, including personal data and usage information, that helps us provide more targeted advertising to our current and prospective consumers, and could adversely affect our business, in light of our use of cookies and similar technologies to target our marketing and personalize the customer experience.
In the United States, which is also a significant market for our goods and services, federal and state governments have adopted and are considering, laws, guidelines or rules for the collection, distribution, use and storage of information collected from or about consumers or their devices. For example, California has enacted the California Consumer Privacy Act (“CCPA”) which went into effect on January 1, 2020. The law imposes new requirements on companies doing business in California and meeting other size or scale criteria for collecting or using information collected from or about California residents, affords California residents the ability to opt out of certain disclosures of personal information, and grants rights to access or request deletion of personal information. The CCPA implementing regulations are being supplemented by the California Privacy Protection Agency, which was established in 2021 to enact the California Privacy Rights Act (“CPRA”). The CPRA imposes additional data protection obligations on companies doing business in California, including additional consumer rights processes and opt-outs for certain uses of sensitive data and sharing of personal data for cross-context behavioral advertising. Additional regulations enacted pursuant to CPRA regulating the use of automated decision making technologies and requiring risk assessments for certain data processing activities will take effect in 2026. The CCPA, as amended by the CPRA, and similar laws passed by other U.S. states, including Colorado, Connecticut, Delaware, Florida, Indiana, Iowa, Kentucky, Maryland, Minnesota, Montana, Nebraska, Nevada, New Hampshire, New Jersey, Oregon, Rhode Island, Tennessee, Texas, Utah, or Virginia could have a material adverse effect on our business, results of operations, and financial condition.
The effects of the CCPA and similar state laws are potentially significant and may require us to modify our data collection or processing practices and policies, may incur substantial costs and expenses in an effort to comply and increase our potential exposure to regulatory enforcement or litigation. Similar laws have been proposed in other states and at the federal level, reflecting a trend toward more stringent privacy legislation in the United States. The enactment of such laws could have potentially conflicting requirements that could make compliance with such laws challenging.
The People’s Republic of China (the “PRC”) have enacted numerous laws, regulations and guidelines concerning data security (collectively “Data Security Law”) to regulate data activities, safeguard data security, promote data development and usage, protect individuals and entities’ legitimate rights and interests, and safeguard state sovereignty, state security and development interests. The Data Security Law applies to a broad range of activities that involve “data” (not only personal or sensitive data).
The evolving data security landscape and potential for heightened government enforcement actions could lead to compliance risks and increased costs in our operations in the PRC. Failure to comply with such requirements may adversely affect our business and operations in the PRC region.
In addition to the privacy, data protection and data security laws discussed above, many other countries and jurisdictions continue to pass laws related to data protection, such as data privacy and data breach notification laws, resulting in a diverse set of requirements across states, countries and regions. The complexity of navigating these varying data protection laws is particularly acute for our business due to our global reach. In addition, the legal landscape relating to the transfer of personal data continues to evolve and remains uncertain in many jurisdictions. Many data protection regimes apply based on where the consumer is located, and as we expand and new laws are enacted or existing laws change, we may be subject to new laws, regulations or standards or new interpretations of existing laws, regulations or standards, including those in the areas of data security, data privacy and regulation of email providers and those that require localization of certain data (such as in Russia, the PRC and Indonesia), which could require us to incur additional costs and restrict our business operations.
Failures or perceived failures by us to comply with rapidly evolving privacy or security laws, policies (including our own stated privacy policies), legal obligations or industry standards or any security incident that results in the unauthorized release or transfer of personally identifiable information or other personal or consumer data may result in governmental enforcement actions, litigation (including consumer class actions), fines and penalties or adverse publicity and could cause our consumers to lose trust in us, which could have a material adverse effect on our business, results of operations, financial condition and prospects.
Our failure to invest in and adapt to technological developments and industry trends could harm our business.
We have identified the need to expand, scale and improve our information technology systems and personnel to support recent and expected future growth. In this regard, we are investing in and establishing a modular e-commerce platform to enhance our online customer experience and to allow us to react faster and independently across our front- and back-ends. To minimize the risk of disruption during this upgrade, we instituted a modular approach that allows us to migrate one capability at a time. We also continuously invest in and implement, significant modifications and upgrades to our information technology systems and procedures, including replacing legacy systems with successor systems, making changes to legacy systems or acquiring new systems with new functionality, hiring employees with information technology expertise and building new policies, procedures, training programs and monitoring tools. In the future, these may include new software applications or related services based on artificial intelligence or machine learning. These implementations, modifications and upgrades may not result in productivity improvements at a level that outweighs the costs of implementation, or at all. These new technologies, including artificial intelligence technologies, may also generate output that is misleading, insecure, inaccurate, harmful, or otherwise flawed, which may harm our reputation, business, or customers, or expose us to legal liability. We may be exposed to competitive risks related to the adoption and application of new technologies by established market participants or new entrants, start-up companies and others. Additionally, difficulties with implementing new technology systems, delays in our timeline for planned improvements, significant system failures, or our inability to successfully modify our information systems to respond to changes in our business needs may cause disruptions in our business operations and have a material adverse effect on our business, financial condition and results of operations. Furthermore, the use of artificial intelligence may involve the processing of personal data and may be subject to laws, policies, legal obligations, and codes of conduct related to privacy and data protection. While there is current uncertainty about the extent to which privacy and data protection laws apply to artificial intelligence technologies, any delay in addressing privacy or data protection concerns relating to new technologies may result in liability or regulatory investigations and fines, as well as damage to our sales and reputation. In addition, we may rely on third-party service providers and sub-processors with limited artificial intelligence-related privacy and data protection practices. As such, any improper processing of personal data by these service providers and sub-processors could harm our reputation, business, or customers, or expose us to legal liability.
Additionally, advancements in technology such as artificial intelligence may also enhance consumer access to luxury goods and services through alternative channels, including online marketplaces and digital resale platforms, which could diminish demand for our services from our existing customers and make us less attractive to new customers. New technologies, including those based on artificial intelligence, can provide more immediate information technology and data management solutions and responses than traditional tools, further accelerating the pace of change in our industry. Over time, the accuracy of artificial intelligence tools and their ability to handle complex tasks may improve, enabling more accurate personalization, automated curation, and streamlined transactions, and these technologies may disrupt traditional business models and intensify competition. If we are unable to effectively leverage emerging technologies, anticipate or respond to new market entrants, adapt to shifting consumer preferences, or evolve our business model accordingly, this could have a material adverse effect on our competitive position, business, financial condition and results of operations.
Some of our software and systems contain open source software, which may pose particular risks to our proprietary applications.
We use open source software in the applications we have developed to operate our business and will continue to use open source software in the future. We may face claims from third parties demanding the release or license of the open source software or derivative works that we developed from such software (which could include our proprietary source code) or otherwise seeking to enforce the terms of the applicable open source license. These claims could result in litigation and could require us to purchase a costly license, publicly release the affected portions of our source code, or cease offering the implicated solutions unless and until we can re-engineer them to avoid infringement. In addition, our use of open source software may present additional security risks because the source code for open source software is publicly available, which may make it easier for hackers and other third parties to determine how to breach our sites and systems that rely on open source software. Any of these risks could be difficult to eliminate or manage and, if not addressed, could have a material adverse effect on our business and results of operations.
Our software is highly complex and may contain undetected errors.
The software underlying our sites is highly complex and may contain undetected errors or vulnerabilities, some of which may only be discovered after the code has been released. In the future, we expect to rely heavily on a software engineering practice known as “continuous deployment,” meaning that we will typically release software code multiple times per day. This practice may result in the more frequent introduction of errors or vulnerabilities into the software underlying our sites. Any errors or vulnerabilities discovered in our code after release could result in damage to our reputation, loss of customers, disruption to our operations, decline of net sales or liability for damages, any of which could adversely affect our business, financial conditions, results of operations and prospects.
Any failure to enforce our intellectual property rights could adversely affect our business or results of operations.
We rely on trademark, copyright, trade secrets, domain name, confidentiality agreements and other practices to protect our proprietary information, technologies, products and processes. Our principal trademark assets include: (i) the registered trademark “Mytheresa” in addition to our logo, and (ii) the trademarks “YOOX”, “NET-A-PORTER”, “MR PORTER” and “THE OUTNET”.
Our trademarks and domain names are valuable assets that support our brand and customers’ perception of our services, image and merchandise. In this respect, we have the rights to the “mytheresa.com”, “YOOX.com”, “mrporter.com”, “net-a-porter.com” and “theoutnet.com” internet domain names and various other related domain names and extensions, which are subject to internet regulatory bodies and trademark and other related laws of each applicable jurisdiction. For example, we are required to register our trademark in China and with reference to “MY THERESA” we have been subject to trademark infringement claims in China. Although we believe that these and similar claims are without merit, they may result in additional costs. As a result of the international nature of our business, we may be required to register our trademarks in the countries in which we operate or conduct business. With reference to the YNAP stores, all trademarks are registered globally across key markets where we do business.
We have in the past been, and may in the future, be forced to rely on litigation and other enforcement actions to protect our intellectual property, including to dispute the registration or improper use of our trademarks, particularly if any such intellectual property is related to apparel or e-commerce products and brands where the risk of dilution is strongest. Further, our efforts to enforce our intellectual property rights may be met with defensive actions attacking the scope, validity, and enforceability of our intellectual property rights. Our failure to secure, protect, and enforce our intellectual property rights could adversely affect our brand and our business.
We currently have no registered copyrights, applications for copyright registrations, patents issued or applications pending in any jurisdiction. Any registered copyrights or patents that may be issued in the future may not provide us with any competitive advantages or may be challenged by third parties, and future registered copyrights or patent applications may never be granted. Even if issued, there can be no assurance that registered copyrights or patents will adequately protect our intellectual property or survive a legal challenge, as the legal standards relating to the validity, enforceability and scope of protection of registered copyright, patent and other intellectual property rights are uncertain. Our limited registered copyright and patent protection may restrict our ability to protect our technologies and processes from competition.
We may also be required to spend significant resources to monitor and protect our intellectual property rights, and the efforts we take to protect our proprietary rights may not be sufficient.
We may be accused of infringing intellectual property or other proprietary rights of third parties.
We are also at risk of claims by others that we have infringed their copyrights, trademarks or patents, or improperly used or disclosed their trade secrets, or otherwise infringed or violated their proprietary rights, such as the right of publicity. The costs of supporting any litigation or disputes related to these claims can be considerable, and we cannot assure you that we will achieve a favorable outcome of any such claim. If any such claim is valid, we may be compelled to cease our use of such intellectual property or other proprietary rights and pay damages, which could adversely affect our business. Even if such claims were not valid, defending them could be expensive and distracting, adversely affecting our results of operations. In addition, certain merchandise we purchase from brand partners has in the past been, and may in the future be, alleged to have infringed a third-party’s intellectual property rights. Although the respective brand partner typically addresses all claims relating to such infringement, our business or results of operations could be adversely affected as a result of such claims. We may be subject to third-party claims related to products sold through our YNAP stores. In response to such claims, we typically remove the affected products from sale and seek reimbursement of any costs incurred in connection with the claims from the brands supplying those products, pursuant to the terms and conditions agreed upon with each brand partner, as well as advising our business teams about steps they should take to mitigate the risks associated with these products. However, there can be no assurance that these measures will be sufficient to prevent future claims, and any failure to adequately identify and address intellectual property risks could result in financial losses, disruptions to our operations, or damage to our reputation.
As an online luxury retailer, our success depends on the accuracy of our authentication process, particularly with respect to returned merchandise, and any failure by us to identify counterfeit goods could adversely affect our reputation, customer acceptance and relationships with brand partners.
Our success as an online luxury retailer depends on our ability to accurately and cost-effectively determine whether an item offered for sale or submitted for a return is an authentic product. While we have invested heavily in our authentication processes and we reject any merchandise we believe to be counterfeit, we cannot be certain that we will identify every counterfeit item delivered or returned to us. As the sophistication of counterfeiters increases, it may be increasingly difficult to identify counterfeit products. The sale or return of any counterfeit goods may damage our reputation as a trusted online luxury retailer, which may adversely affect our reputation, customer acceptance and relationships with brand partners.
The inability to acquire, use or maintain our trademarks and domain names for our sites could substantially harm our business, financial condition and results of operations.
We currently are the registrant of marks for our brand in numerous jurisdictions and are the registrant of the internet domain name for our sites, as well as various related domain names. However, we have not registered our marks or domain names in all major international jurisdictions. Domain names generally are regulated by internet regulatory bodies. As our business grows we may incur material costs in connection with the registration, maintenance, and protection of our marks. If we do not have or cannot obtain on reasonable terms the ability to use our marks in a particular country, or to use or register our domain name in a particular country, we could be forced either to incur significant additional expenses to market our offerings within that country, including the development of a new brand and the creation of new promotional materials and packaging, or to elect not to sell products in that country. Either result could adversely affect our business, financial condition and results of operations.
Furthermore, the regulations governing domain names and laws protecting marks and similar proprietary rights could change in ways that block or interfere with our ability to use relevant domains or our current brand. Also, we might not be able to prevent third parties from registering, using or retaining domain names that interfere with our customer communications or infringe or otherwise decrease the value of our marks, domain names and other proprietary rights. Regulatory bodies also may establish additional generic or country-code top-level domains or may allow modifications of the requirements for registering, holding or using domain names. As a result, we might not be able to register, use or maintain the domain names that use the names associated with our and store brands in all of the countries and territories in which we currently or intend to conduct business.
The loss of senior management or attrition among our buyers or key employees could adversely affect our business.
Our success in the global luxury fashion industry, including our ability to anticipate and effectively respond to changing fashion trends, is dependent on our ability to attract and retain qualified personnel, including, but not limited to, our executive team, particularly our chief executive officer, chief commercial officer and chief financial officer, specialized information technology personnel, our buyers and members of our merchandising customer experience, marketing and creative and content production teams as well as our customer care, processing and personal shopper teams. Competition for qualified personnel is strong, and we cannot be sure that we will be able to attract and retain a sufficient number of qualified personnel in the future, or that the compensation costs of doing so will not adversely affect our results of operations. If we are unable to retain, attract and motivate talented employees with the appropriate skills, particularly specialists in information technology, at cost-effective compensation levels, or if changes to our business adversely affect morale or retention, our ability to benefit from long-standing relationships with qualified brand partners or to provide relationship-based customer service could suffer.
In addition, the loss of one or more of our qualified personnel or the inability to promptly identify a suitable successor to a key role or the loss of any of our technicians could have a material adverse effect on our business. For example, our chief executive officer and chief financial officer have unique and valuable experiences leading our company. Our managing director contracts provide for only a six-month notice period, which may be an insufficient amount of time to identify and recruit a qualified replacement. In addition, certain roles within our fashion buying team are freelance contractors under individual consulting agreements with a limited term. If any of these employees or contractors were to depart or otherwise reduce their focus on our company, our business may be disrupted. We do not currently maintain key-person life insurance policies on any member of our senior management team or other key employees.
If we fail to effectively manage our employees and hiring needs in connection with our growth, our business, financial condition and results of operations could be harmed.
We have grown rapidly, with our net sales increasing from €766.0 million in fiscal 2023 to €1,262.3 million in fiscal 2025.
To effectively manage our growth, we must continue to implement our operational plans and strategies, improve and expand our infrastructure of people and sales information systems and expand, train and manage our employee base. Since our inception, we have rapidly increased our employee headcount to support the growth of our business, including as a result of the YNAP Acquisition. As of June 30, 2025, we had a total of 4,262 employees, an increase from 1,817 FTEs as of June 30, 2024, and we have expanded across all areas of our business. To support continued growth, we must effectively integrate, develop and motivate a large number of new employees while maintaining our corporate culture. We face significant competition for personnel, particularly in Munich, where our principal offices and fulfillment center and the majority of our employees are located. To attract top talent, we have had to offer, and expect to continue to offer, competitive compensation and benefits packages before we can validate the productivity of new employees. We may also need to increase our employee compensation levels to remain competitive in attracting and retaining talented employees. The risks associated with a rapidly growing workforce will be particularly acute if we choose to expand into new merchandise categories and internationally. Additionally, we may not be able to hire new employees quickly enough to meet our needs. If we fail to effectively manage our hiring needs or successfully integrate new hires or retain key employees, our efficiency, our ability to meet forecasts and our employee morale, productivity and retention could suffer, which may adversely affect our business, financial condition, results of operations and prospects.
Increases in labor costs, including wages, or other developments in labor and employment law, including any unionizing efforts by employees, could adversely affect our business, financial condition and results of operations.
Labor is a significant portion of our cost structure and is subject to many external factors, including unemployment levels, prevailing wage rates, minimum wage laws, potential collective bargaining arrangements, health insurance costs and other insurance costs and changes in employment and labor legislation or other workplace regulation. A significant portion of our workforce is in Germany, the United Kingdom, and Italy. From time to time, legislative proposals are made to increase the minimum wage and to reform entitlement programs, such as health insurance and paid leave programs. As minimum wage rates increase or related laws and regulations change, we may need to increase not only the wage rates of our minimum wage employees, but also the wages paid to our other hourly or salaried employees. In Germany, the minimum wage is set every two years for the following two years. Since its last increase effective as from January 1, 2025 the minimum wage is currently €12.82 per hour in Germany. The Minimum Wage Commission’s recommendation is subject to Government approval. Several German political parties are calling for a significant increase. Any increase in the cost of our labor could have an adverse effect on our business, financial condition and results of operations or if we fail to pay such higher wages we could suffer increased employee turnover. Increases in labor costs could force us to increase prices, which could adversely impact our sales. If competitive pressures or other factors prevent us from offsetting increased labor costs by increases in prices, our profitability may decline and could have a material adverse effect on our business, financial condition and results of operations. In particular, the job market in Munich, Germany, where our principal offices and fulfillment center as well as a substantial number of our employees are located, is very competitive.
We also face the risk that the European Union, the United Kingdom, Italy or the German legislatures could approve legislation or regulations and respond to rulings of higher courts that significantly affect our businesses and our relationship with our employees. None of our employees are currently covered by a collective bargaining agreement, but any attempt by our employees to organize a labor union could result in increased legal and other associated costs. If we enter into a collective bargaining agreement with our employees, the terms could adversely affect our costs, efficiency and ability to generate acceptable returns on the affected operations.
Adverse litigation judgments or settlements resulting from legal proceedings in which we may be involved could expose us to monetary damages or limit our ability to operate our business.
We have in the past and may in the future become involved in private actions, collective actions, investigations and various other legal proceedings by customers, employees, brand partners, third- party suppliers, competitors, government agencies or others. Examples of such claims include product defect and qualify claims, deceptive trade practices claims, such as the posting of strike-through prices for merchandise, employment-related claims and other claims related to our business practices. The results of any such litigation, investigations and other legal proceedings are inherently unpredictable and expensive. Any claims against us, whether meritorious or not, could be time-consuming, result in costly litigation, damage our reputation, require significant amounts of management time and divert significant resources. If any of these legal proceedings were to be determined adversely to us, or we were to enter into a settlement arrangement, we could be exposed to monetary damages or limits on our ability to operate our business, which could have a material adverse effect on our business, financial condition and results of operations.
Our reliance on brand partners located in jurisdictions presenting an increased risk of bribery and corruption, exposes us to legal, reputational, and supply chain risk through the potential for violations of federal and international anti-corruption law.
We are subject to certain provisions of the U.S. Foreign Corrupt Practices Act of 1977 (“FCPA”). The FCPA prohibits providing, offering, promising, or authorizing, directly or indirectly, anything of value to government officials, political parties, or political candidates for the purposes of obtaining or retaining business or securing any improper business advantage. Our suppliers, brand partners and other business partners may do business in countries where there is a high risk of corruption and extortion and in some cases, where corruption and extortion are considered to be widespread and where our companies may have to obtain approvals, licenses, permits, or other regulatory approvals from public officials. Therefore, we are exposed to the risk that our business partners, consultants, agents, or other third parties working on behalf of us, our partners or suppliers, could make, offer, promise or authorize payments or other benefits in violation of anti-corruption laws and regulations, especially in response to demands or attempts at extortion. If we or our brand partners were determined to have violated the FCPA, the U.K. Bribery Act of 2010, or any of the anti-corruption and anti-bribery laws in the countries and territories where we and our brand partners do business, we could suffer severe fines and penalties, profit disgorgement, injunctions on future conduct, securities litigation, bans on transacting certain business, and other consequences that may have a material adverse effect on our business, financial condition and results of operations. In addition, the costs we may incur in defending against any anti-corruption investigations stemming from our or our brand partners’ actions could be significant. Moreover, any actual or alleged corruption in our supply chain could carry significant reputational harms, including negative publicity, loss of goodwill, and decline in share price.
Any actual or perceived violation or breach of these anti-corruption laws and regulations, including any potential governmental or internal investigations of perceived or actual misconduct, could affect our overall reputation and, depending on the case, expose us to administrative or judicial proceedings, which could result in criminal and civil judgments, including fines and monetary penalties, a possible prohibition on maintaining business relationships with brand partners or customers in certain countries, and other negative consequences which could have a material adverse effect on our business, financial condition, results of operations and prospects.
We are subject to customs and international trade laws that could require us to modify our current business practices and incur increased costs or could result in a delay in getting products through customs and port operations, which may limit our growth and cause us to suffer reputational damage.
Our business is conducted worldwide, with goods imported from and exported to a substantial number of countries. A significant portion of the products we sell are shipped internationally. We are subject to numerous regulations, including customs and international trade laws that govern the importation and sale of luxury goods. Therefore, we are exposed to the risk that we are in non-compliance with some of these regulations and laws (the non-compliance of which could result in administrative proceedings initiated by competent authorities against us). Further, these regulations and laws may change unpredictably, and have done so recently in view of the global pandemic, economic pressures and potential trade wars. For example, the United Kingdom’s exit from the European Union has resulted in, and may result in additional, restrictions, regulations or other non-tariff barriers to trade as a result, in part, of a divergence in the UK and the EU’s respective regulatory regimes, in each case concerning our cross-border operations between the United Kingdom and European Union. More recently, the global trade war that has escalated since early 2025 has resulted in the adoption of tariffs or trade restrictions by other countries, which has, and could further affect, the movement of our goods, and further tariffs by any country could lead to an escalation in the global trade war. Our failure to comply with import or export rules and restrictions or to properly classify items under tariff regulations and pay the appropriate duties could expose us to fines and penalties. If these laws or regulations were to change or were violated by our management, employees, or our luxury sellers, we could experience delays in the shipments of our goods, be subject to fines or penalties, or suffer reputational harm, which could reduce demand for our services and negatively impact our results of operations.
Legal requirements are frequently changed and subject to interpretation, and we are unable to predict the ultimate cost of compliance with these requirements or their effects on our operations. We may be required to make significant expenditures or modify our business practices to comply with existing or future laws and regulations, which may increase our costs and materially limit our ability to operate our business.
Our business depends on our ability to source and distribute products in a timely manner. As a result, we rely on the free flow of goods through open and operational ports worldwide. Labor disputes or other disruptions at ports create significant risks for our business, particularly if work slowdowns, lockouts, strikes or other disruptions occur. Any of these factors could result in reduced sales or canceled orders, which may limit our growth and damage our reputation and may have a material adverse effect on our business, results of operations, financial condition and prospects.
The imposition or increase of tariffs, the imposition of international trade regulations, and the current uncertainty regarding international economic relations could have a material adverse effect on our business, financial condition and results of operations.
The acquisition, delivery, import and export of our products are subject to various countries’ export control laws and regulations, financial sanctions, import regulations, customs duties and tariffs, and trade protection measures, which we refer to as“international trade regulations”. Those international trade regulations have a significant impact on the costs to us and to our customers of our products. Changes to those international trade regulations may have a further material impact on the cost of our products, and. as such, they may affect the competitiveness of our products in various markets. Other changes to the international trade regulations could affect our ability to acquire products from specific sources or suppliers and/or our ability to deliver our products to customers in specific countries.
The failure to comply with those international trade regulations that are, or may be, applicable to our products may expose our company to adverse consequences, including: (i) the imposition of fines and penalties; (ii) the imposition of government orders restricting our ability to export our products to, or import our products into, specified countries; (iii) delay or impair our ability to ship and deliver our products to our customers; and/or (iv) damage to our reputation as a compliant company and a reliable supplier of our products.
Some of our products are manufactured in the People’s Republic of China. Commencing in 2018, as part of a series of trade-related disputes between the governments of the United States and the People’s Republic of China, the United States Government imposed punitive customs duties on Chinese merchandise imported into the United States, under section 301 of the U.S. Trade Act of 1974. Those “section 301” duties on Chinese origin goods range from 7.5 percent to 25 percent, and apply directly to products that we procure from Chinese suppliers for importation into the United States. The section 301 duties are currently under review by the United States Government, and the consequences of that review are uncertain. If the section 301 duties are maintained in effect, they will likely continue to have a negative impact on the competitiveness of our products in the United States, and on our overall financial results. Since May 2025, the United States government has imposed incremental tariffs of 30% on most goods imported from China, subject to certain exceptions. In July 2025, a United States executive order was issued imposing further modification to the reciprocal tariff rates for certain countries, including higher reciprocal tariff rates for countries such as Japan, Turkey, Indonesia and India.
Section 307 of the United States Tariff Act prohibits the importation into the United States of products manufactured abroad in whole or in part with forced labor. On June 21, 2022, the Uyghur Forced Labor Prevention Act (the “UFLPA”) went into effect in the United States. The UFLPA establishes a presumption that any product that is produced or manufactured in the XUAR, or that is produced or manufactured by an entity that is working with the XUAR regional government forced labor programs, is the product of forced labor and is therefore ineligible for importation into the United States. Textiles and apparel, particularly cotton apparel, are a particular focus of the UFLPA enforcement effort, and the regulations can be, in certain situations, unclear, leaving a great deal of discretion in the hands of customs inspectors. If any of the products that we supply to our customers in the United States are suspected of being subject to the forced labor restrictions of the UFLPA, we may experience delays in importing products into the United States or seizure of our goods, which would likely lead to customer dissatisfaction as orders are delayed or cancelled. Moreover, any shipment of products to the United States which are ultimately determined to be subject to the UFLPA may expose us to fines and penalties under the United States Customs & Border Protection regulations.
The UFLPA is a United States law. Other countries, however, may in the future enact similar laws banning the importation of products from the XUAR or otherwise determined to be produced in whole or in part with forced labor. To the extent that any entity in the supply chain for our products (of any tier, including raw materials suppliers) is determined to be using forced labor, that determination could have a significant impact on our ability to supply our products to customers in other markets.
In response to the Russian war in Ukraine, various countries, including the United States, Canada, the United Kingdom, the European Union member states, and other countries have imposed a series of enhanced export control restrictions and financial sanctions on transactions with or in the Russian Federation and Belarus. In particular, the United States, the United Kingdom and the European Union have imposed export control restrictions or prohibitions on the export of luxury goods, including especially fashion apparel, to: (i) any person in the Russian Federation and Belarus; and (ii) certain specified Russian and Belarussian individuals (i.e., so-called “oligarchs” and “malign actors”) wherever located. Those luxury goods export control restrictions, especially those adopted by the European Union, have the effect of prohibiting the export of many of our products from the European Union to customers in Russia and Belarus.
The imposition of additional duties by the United States, and retaliatory actions taken by other countries, may result in a global trade war. Those tariff measures are one manifestation of global economic tensions, which could result in the imposition of various forms of taxation, tariff measures and customs duties on our products, which could then have a significant impact on our business, financial condition and results of operations. Other governmental action related to tariffs or international trade agreements may adversely impact demand for our products, our costs, customers, suppliers and global economic conditions and cause higher volatility in financial markets. The luxury industry has been impacted by ongoing uncertainty surrounding tariffs and import duties, and international trade relations generally. While we actively review existing and proposed measures to seek to assess the impact of them on our business, changes in tariff rates, import duties and other new or augmented trade restrictions could have a number of negative impacts on our business, including higher consumer prices and reduced demand for our products and higher input costs. The imposition or increase of tariffs might cause us to consider increasing prices to our end customers. However, this could reduce the competitiveness of our merchandise and customers might refrain from purchasing products from us, and/or might switch to competitors, which could adversely affect net sales. If we fail to manage these dynamics successfully, gross margins and profitability could be adversely affected. Increased tariffs or trade restrictions implemented by the United States or other countries in connection with a global trade war could have a material adverse effect on our business, financial condition and results of operations.
Unfavorable conditions in the global economy and the occurrence of other events, including changes in international trade policies and international barriers to trade, or the emergence of a trade war, may have a material adverse effect on our business, financial condition and results of operations.
Changes to trade policies, treaties and tariffs in jurisdictions in which we operate, or the perception that these changes could occur, could adversely affect the financial and economic conditions in jurisdictions in which we operate, as well as our financial condition and results of operations. Significant changes in trade policies have recently occurred, including the imposition of new tariffs to countries across the globe, and other countries have implemented retaliatory tariffs, which has, and could further, affect cross-border commerce and could lead to further corresponding punitive actions by countries across the globe. As we are selling goods to customers globally, including in the United States, any unfavorable changes in international trade policies and international barriers to trade, such as capital controls or tariffs, may affect the demand for our products, impact the competitive position of our products or prevent us from being able to sell products in certain countries.
Historically, certain export shipments of products to the United States have qualified for exemption from import duties under Section 321 of the Tariff Act of 1930, provided they fell below a defined de minimis monetary threshold and satisfied certain criteria. Effective as of August 29, 2025, the duty-free treatment under the de minimis exemption no longer applies. This may have a material adverse effect on our business, financial condition and results of operations.
Any international trade policies and barriers, including those that result in to a trade war, would have an adverse effect on trade levels and industries, including logistics, retail sales and other businesses and services that rely on trade and commerce. Any such escalation in trade tensions or a trade war, or news and rumors of the escalation of a potential trade war, could have a material adverse effect on our business and results of operations. Unfavorable economic and market conditions and other events, whether in the United States or globally, could have an adverse impact on our ADSs, including their trading, liquidity, markets, actual and perceived value, and trading price. In addition, increased inflation may result in reduced liquidity and limitations on our ability to access credit or otherwise raise debt and equity capital.
We cannot predict the extent to which countries will impose quotas, duties, tariffs, taxes or other similar restrictions upon the import of our products in the future and their impact on our business. The adoption and expansion of trade restrictions, the occurrence of a trade war, or other governmental action related to tariffs or trade agreements or policies has the potential to materially and adversely impact demand for our products, our costs, our consumers, and the global economy, which in turn could have an adverse effect on our business, financial condition, results of operations and prospects.
General political, economic and military conditions, including economic conditions resulting from Russia’s war in Ukraine, the Hamas-Israel conflict, inflation, interest rates and deteriorating geopolitical and macroeconomic conditions, such as the implementation of wide-ranging, reciprocal and retaliatory tariffs, may adversely impact consumer demand and our business, prospects, results of operations and financial performance.
Changes in political and geopolitical conditions may be difficult to predict and may adversely affect our business, prospects, results of operations and financial performance. For example, changes in political and geopolitical conditions may lead to changes in governmental policies, laws and regulations, including with respect to sanctions, taxes, tariffs, surtaxes and other similar import or export duties, import and export controls or restrictions, tariff rate quotas, and the general movement of goods, materials, services and capital, or may lead to uncertainty as to the potential for such changes.
For example, global markets are experiencing volatility and disruption following the escalation of geopolitical tensions and the ongoing crisis related to Russia’s war in Ukraine and the ongoing war between Hamas and Israel. The ongoing crisis related to Russia’s war in Ukraine has resulted in the application of enhanced sanctions against Russia by a number of jurisdictions, including the United States, United Kingdom, and European Union, and vice versa. These measures, and any additional measures that may be imposed should Russia’s war against Ukraine continue, have and may continue to have material impact on our ability to operate in the ordinary course of business with customers in Russia. Our sales in Russia used to be relatively immaterial. The ongoing war between Israel and Hamas may also disrupt or otherwise negatively impact manufacturing, delivery and supply chains at a global scale and may also have a material impact on business relationships with customers and investors in the region. We cannot yet foresee the full extent of the impact that these wars and the sanctions imposed as a result thereof, as well as any future sanctions that may be imposed in connection with these wars, will have on our business and operations. Such impact will depend on future developments of the wars, which are highly uncertain and unpredictable.
Any failure by us or our brand partners to comply with product safety, labor or other laws, or to provide safe conditions for our or their workers may damage our reputation and brand and could have an adverse impact on our business, financial condition, results of operations and prospects.
The merchandise we sell to our customers is subject to regulation by the Federal Customer Product Safety Commission, the Federal Trade Commission, the European Commission and similar national and international regulatory authorities. Products marketed in the European Union are subject to several European Union legislative acts regulating products such as the EU Regulation on requirements for accreditation and market surveillance relating to the marketing of products ((EC) No 765/2008), the EU Directive on general product safety (2001/95/EC) and the EU Directive concerning liability for defective products (85/374/EEC). As a result, such merchandise could be subject to market surveillance and accreditation measures by European and national authorities, as well as recalls and other remedial actions. Product safety, labeling and licensing concerns, including customer disclosure and warning regarding chemical exposure, may require us to voluntarily remove selected merchandise from our inventory. Such recalls or voluntary removal of merchandise can result in, among other things, lost sales, diverted resources, potential harm to our reputation and increased customer service costs and legal expenses, which could have a material adverse effect on our results of operations.
We purchase our merchandise from numerous international and European brand partners. Failure of our brand partners to comply with applicable laws and regulations and contractual requirements could lead to litigation against us, resulting in increased legal expenses and costs. In addition, the failure of any such brand partners or their manufacturers to provide safe and humane factory conditions and oversight at their facilities could damage our reputation with customers or result in legal claims against us, any of which could have an adverse impact on our business, financial condition, results of operations and prospects.
We are required to collect sales and use taxes in most U.S. states or be subject to other tax liabilities (including penalties and interest) that may increase the costs our customers would have to pay and adversely affect our results of operations.
Although we believe that we currently collect sales taxes in all U.S. states that have adopted laws imposing sales tax collection obligations on out-of-state retailers, a new imposition or a successful assertion by one or more U.S. states requiring us to collect sales taxes where we presently do not do so, or to collect more taxes in a jurisdiction in which we currently do collect some sales taxes, could result in substantial tax liabilities, including taxes on past sales, as well as penalties and interest. The imposition by U.S. state governments of sales tax collection obligations on out-of-state retailers in U.S. jurisdictions where we do not currently collect sales taxes, whether for prior years or prospectively, could also create additional administrative burdens for us, put us at a competitive disadvantage if they do not impose similar obligations on our competitors and decrease our future sales, which could have a material adverse impact on our business and results of operations.
We may experience fluctuations in our tax obligations and effective tax rate, which could adversely affect our financial condition and results of operations.
As a global company, we are subject to taxation in certain other countries. Judgment is required to determine and estimate worldwide tax liabilities. Our future annual and quarterly effective tax rates could be affected by numerous factors, including changes in applicable tax laws, the amount and composition of pre-tax income in countries with differing tax rates or valuation of our deferred tax assets and liabilities. This includes changes in applicable tax laws in the jurisdictions in which we (or our subsidiaries) are organized or operate, as well as certain proposals agreed to by 140 countries, including Germany and the Netherlands. These proposals include the Pillar I proposal to allocate certain amounts of taxable income to market jurisdictions for large profitable groups and the Pillar II proposal to introduce mechanisms to ensure all profits are subject to a global minimum tax. For example, European Union Member States unanimously adopted the EU Pillar II Directive in December 2023, requiring all EU Member States to implement these Pillar II rules. It is also possible that a unified approach will not be agreed upon while a significant number of countries enact new unilateral tax measures without mechanisms to avoid double taxation. Any of these potential developments could have a material adverse effect on our financial condition and results of operations. In addition, there are, and will likely continue to be, an increasing number of tax laws and regulations pertaining to the internet and online commerce (including but not limited to sales, VAT and other taxes) that could have a material impact on our financial condition and results of operations.
Our actual effective tax rate may vary from our expectation and that variance may be material. A number of factors may increase our future effective tax rates, including:
| · | the jurisdictions in which profits are determined to be earned and taxed; |
| · | the resolution of issues arising from any future tax audits with various tax authorities; |
| · | changes in the valuation of our deferred tax assets and liabilities; |
| · | increases in expenses not deductible for tax purposes, including transaction costs and impairments of goodwill in connection with acquisitions; |
| · | changes in the taxation of share-based compensation; |
| · | changes in tax laws or the interpretation of such tax laws, and changes in generally accepted accounting principles; and |
| · | changes to the transfer pricing policies related to our structure. |
From time to time we initiate amendments to previously filed tax returns. We regularly assess the likelihood of favorable or unfavorable outcomes resulting from these amendments and audits conducted by tax authorities to determine the adequacy of our provision for income taxes, which requires estimates and judgments. Although we believe our tax estimates are reasonable, we cannot assure you that the tax authorities will agree with such estimates. We may have to engage in litigation to achieve the results reflected in the estimates, which may be time-consuming and expensive. We cannot assure you that we will be successful or that any final determination will not be materially different from the treatment reflected in our historical income tax liabilities and accruals, which could materially and adversely affect our financial condition and results of operations.
Our tax burden could increase due to changes in tax laws, tax rates, tax practices, tax treaties, or tax regulations, their application or interpretation, or as a result of future tax audits.
The tax treatment of us and our subsidiaries depends in some instances on determinations of fact and interpretations of complex provisions of applicable tax law, including those related to transfer pricing, for which no clear precedent or authority may be available. Relevant tax rules are consistently under review by persons involved in the legislative process and taxing authorities, which may result in revised interpretations of established concepts, statutory changes, new reporting obligations, revisions to regulations and other modifications and interpretations. The present tax treatment of us and our subsidiaries may be modified by administrative, legislative or judicial interpretation at any time, and any such action may apply on a retroactive or retrospective basis. Changes to applicable tax laws and interpretations thereof could result in a higher taxable income and a higher tax burden for the Company and its operating subsidiaries and could affect or cause us to change the structure of our business and operations or change the character or treatment of portions of our income, among other results.
The original treatment of a tax-relevant matter in a tax return, tax assessment or otherwise could later be found incorrect and as a result, we may be subject to additional taxes, interest, penalty payments and/or social security payments. Such reassessment may be due to an interpretation or view of laws and/or facts by tax authorities, including those related to transfer pricing, in a manner that deviates from our view and may emerge as a result of tax audits or other review actions by the relevant financial or tax authorities. For example, certain predecessors in interest were incorporated in Luxembourg, and the Luxembourg tax authorities may disagree with tax positions taken by those entities, including with regards to the transactions pursuant to which LuxExperience B.V. obtained ownership of MGG. We and our subsidiaries are subject to tax audits by tax authorities on a regular basis. As a result of future tax audits or other reviews by the tax authorities, additional taxes could be imposed on us and our subsidiaries exceeding the provisions reflected in our financial statements. This could lead to an increase in our tax obligations, either as a result of the relevant tax payment being assessed directly against us or as a result of us becoming liable for the relevant tax as a secondary obligor due to the primary obligor’s failure to pay. We currently have considerable tax loss carryforwards and other tax carryforwards, including those related to interest or expense deductions. The utilization of these tax carryforwards may be restricted under applicable tax laws, for instance, if they cannot be carried forward indefinitely or if they forfeit upon occurrence of certain events (e.g., a direct or indirect transfer of shares or a change of control). In addition, any such restriction may require a write-down of the deferred tax assets in our consolidated financial statements to the extent we have any future tax loss carryforwards. This could negatively affect our financial condition and results of operations. Furthermore, applicable tax laws may limit or restrict the ability to take current tax deductions for certain expenses.
Due to changes in tax laws, tax rates, tax practices, tax treaties, or tax regulations, we could be required to collect additional sales taxes and VAT, or be subject to other tax liabilities. As a result, the costs our customers would have to pay for our offerings may increase, or our margin generated from our offerings may be reduced, which would adversely affect our results of operations.
We may require additional capital to support business growth, and this capital might not be available or may be available only by diluting existing shareholders.
We intend to continue making investments to support our business growth and may require additional funds to support this growth and respond to business challenges, including the need to develop our services, expand our inventory, enhance our operating infrastructure, expand the markets in which we operate and potentially acquire complementary businesses and technologies. Accordingly, we may seek to engage in equity or debt financings to secure additional funds. If we raise additional funds through further issuances of equity or convertible debt securities, our existing shareholders could suffer significant dilution. In addition, any debt financing secured by us in the future could involve restrictive covenants relating to our capital-raising activities and other financial and operational matters, which may make it more difficult for us to obtain additional capital and to pursue business opportunities.
We may not be able to obtain additional financing on terms favorable to us, if at all. If we are unable to obtain adequate financing or financing on terms satisfactory to us, when we require it, our ability to continue to support our business growth and to respond to business challenges could be significantly limited, and our business and prospects could be adversely affected.
We have identified material weaknesses in our internal control over financial reporting, and if we are not successful in remediating our internal control over financial reporting or if additional material weaknesses arise in the future, we may not be able to accurately report our financial results, prevent fraud or file our periodic reports in a timely manner, which may cause investors to lose confidence in our reported financial information and may lead to a decline in the value of our securities.
Pursuant to SEC rules, our management must report on the effectiveness of our disclosure controls and procedures. Additionally, under Section 404 of the Sarbanes-Oxley Act of 2002, as amended (the “Sarbanes-Oxley Act”), our management is required to report on the effectiveness of our internal control over financial reporting at the end of each fiscal year. Furthermore, we are required to comply with the auditor attestation requirements of Section 404 of the Sarbanes-Oxley Act.
Our management conducted an evaluation of the effectiveness of our internal control over financial reporting based on the criteria described in Internal Control — Integrated Framework (2013) issued by the Committee of Sponsoring Organizations of the Treadway Commission. Based on this evaluation, as of June 30, 2025, management concluded that material weaknesses exist in our internal control over financial reporting. These weaknesses relate to maintaining effective control activities over financial statement disclosures, as well as our risk assessment and monitoring processes. Specifically, we did not consistently formalize and document our risk assessment and monitoring to identify and respond to financial reporting risks. This includes controls affected by changes in business operations, controls maintained by service organizations, information technology general and application controls, controls over information supporting financial reporting, and manual journal entries.
The scope of our evaluation did not include the internal controls over financial reporting of our acquired business, YNAP, as permitted under SEC guidance. We completed the acquisition of YNAP on April 23, 2025, and did not have sufficient time to perform an adequate assessment of their internal control environment. Net revenue generated from YNAP represented approximately 27% of our consolidated net revenue, and total assets of YNAP represented approximately 70% of our total assets as of June 30, 2025.
Management has developed and started to implement a remediation plan designed to address all material weaknesses. This includes formalizing our risk assessment processes, implementing additional IT-dependent and manual controls, enhancing monitoring controls over service organizations, and establishing compensating review controls and procedures for manual journal entries. While these remediation efforts are underway, there is no assurance that we will fully remediate all material weaknesses in a timely manner or prevent the identification of additional weaknesses in the future.
The effectiveness of any system of internal control over financial reporting is subject to inherent limitations, including the exercise of judgment in designing, implementing, operating, and evaluating controls, and the inability to eliminate the risk of errors or fraud completely. Accordingly, any system of internal control can only provide reasonable, not absolute, assurance regarding the reliability of financial reporting. Failure to maintain effective internal control over financial reporting could result in material misstatements in our consolidated financial statements, which could reduce investor confidence, limit access to capital, negatively affect our results of operations, and lead to a decline in the trading price of our securities. Additionally, ineffective internal controls could expose us to increased risk of fraud, misuse of corporate assets, potential listing violations, regulatory investigations, and civil or criminal sanctions.
Operating as a publicly traded company in the United States subjects us to additional rules and regulations, requires us to incur substantial costs and requires substantial management attention. In addition, our management team has limited experience managing a public company.
As a publicly traded company in the United States, we incur substantial legal, accounting, director and officer insurance and other expenses that we did not incur as a private company. For example, we will be subject to the reporting requirements of the Exchange Act, the applicable requirements of the Sarbanes-Oxley Act and the Dodd-Frank Wall Street Reform and Consumer Protection Act, and the rules and regulations of the SEC. The NYSE listing requirements applicable to foreign private issuers and the Dutch regulations applicable to private companies with limited liability under the laws of the Netherlands and the Dutch Corporate Governance Code, as well as other applicable securities rules and regulations, also apply to us. As part of these requirements, we need to maintain effective disclosure and financial controls and continue to make changes to our corporate governance practices. Compliance with these requirements has increased our legal and financial compliance costs and will continue to make some activities more time consuming.
Most of our management and other personnel have little experience managing a public company and preparing public filings. In addition, our management and other personnel have needed to divert attention from other business matters to devote substantial time to the reporting and other requirements of being a public company. In particular, we have incurred and expect to continue to incur significant expense and devote substantial management effort to complying with the requirements of Section 404 of the Sarbanes-Oxley Act. We have hired and expect to continue to hire additional accounting and financial staff with appropriate public company experience and technical accounting knowledge.
In addition, changing laws, regulations and standards relating to corporate governance and public disclosure are creating uncertainty for public companies, increasing legal and financial compliance costs and making some activities more time consuming. These laws, regulations and standards are subject to varying interpretations, in many cases due to their lack of specificity, and, as a result, their application in practice may evolve over time as new guidance is provided by regulatory and governing bodies. This could result in continuing uncertainty regarding compliance matters and higher costs necessitated by ongoing revisions to disclosure and governance practices. We expect to continue to invest resources to comply with evolving laws, regulations and standards, and this investment may result in increased general and administrative expenses and a diversion of management’s time and attention from revenue-generating activities to compliance activities. If our efforts to comply with new laws, regulations and standards differ from the activities intended by regulatory or governing bodies due to ambiguities related to their application and practice, regulatory authorities may initiate legal proceedings against us and our business may be adversely affected.
These new rules and regulations may make it more expensive for us to obtain director and officer liability insurance, and in the future, we may be required to accept reduced coverage or incur substantially higher costs to obtain coverage. These factors could also make it more difficult for us to attract and retain qualified members of our Supervisory Board, particularly to serve on our Audit Committee, Nominating, Governance and Sustainability Committee, and Compensation Committee, and qualified senior management.
By disclosing information in this report and in filings required of a public company, our business and financial condition will become more visible, which we believe may result in threatened or actual litigation, including by competitors and other third parties. If those claims are successful, our business could be seriously harmed. Even if the claims do not result in litigation or are resolved in our favor, the time and resources needed to resolve them could divert our management’s resources and seriously harm our business.
We qualify as a foreign private issuer and, as a result, we are not subject to U.S. proxy rules and are subject to Exchange Act reporting obligations that, to some extent, are more lenient and less frequent than those of a U.S. domestic public company.
We report under the Securities Exchange Act of 1934, as amended (“Exchange Act”) as a non-U.S. company with foreign private issuer status. Because we qualify as a foreign private issuer under the Exchange Act and although we are subject to the laws of the Netherlands and the Dutch Corporate Governance Code with regard to such matters and intend to furnish quarterly financial information to the SEC, we are exempt from certain provisions of the Exchange Act that are applicable to U.S. domestic public companies, including, among others: (1) the sections of the Exchange Act regulating the solicitation of proxies, consents or authorizations in respect of a security registered under the Exchange Act, (2) the sections of the Exchange Act requiring insiders to file public reports of their share ownership and trading activities and liability for insiders who profit from trades made in a short period of time, (3) the rules under the Exchange Act requiring the filing with the SEC of Quarterly Reports on Form 10-Q containing unaudited financial and other specified information, although we intend to provide selected quarterly information on Form 6-K, and (4) the rules under the Exchange Act requiring filing with the SEC of Current Reports on Form 8-K information upon the occurrence of specified events. In addition, foreign private issuers are required to file their annual report on Form 20-F within four months after the end of each fiscal year, while U.S. domestic issuers that are accelerated filers are required to file their annual report on Form 10-K within seventy-five days after the end of each fiscal year and U.S. domestic issuers that are large accelerated filers are required to file their annual report on Form 10-K within sixty days after the end of each fiscal year. As a result of all of the above, you may not have the same protections afforded to shareholders of a company that is not a foreign private issuer. To the extent the SEC adopts rules amending the definition of “foreign private issuer,” we may no longer qualify as a foreign private issuer.
We may lose our foreign private issuer status in the future, which could result in significant additional costs and expenses.
As discussed above, we are a foreign private issuer, and therefore, we are not required to comply with all of the periodic disclosure and current reporting requirements of the Exchange Act that are applicable to U.S. domestic public companies. The determination of foreign private issuer status is made annually on the last business day of an issuer’s most recently completed second fiscal quarter, and, accordingly, the next determination will be made with respect to us on December 31, 2025. In the future, we would lose our foreign private issuer status if (1) more than 50% of our outstanding voting securities are owned by U.S. residents and (2) a majority of our directors or executive officers are U.S. citizens or residents, or we fail to meet additional requirements necessary to avoid loss of foreign private issuer status.
On June 4, 2025, the SEC published a Concept Release on Foreign Private Issuer Eligibility, inviting public comment on potential amendments to the definition of “foreign private issuer.” The Concept Release highlights six possible approaches to amending the foreign private issuer definition, including updating the existing eligibility requirements, adding a non-U.S. trading volume requirement, adding a “Major Foreign Exchange” listing requirement, requiring that each foreign private issuer be incorporated in a jurisdiction that the SEC determines to have a robust regulatory and oversight framework, developing robust mutual recognition systems and adding an international cooperation arrangement requirement. If the SEC adopts rules amending the definition of “foreign private issuer” to include requirements that we may not currently comply with, such as a minimum non-U.S. trading volume requirement or major foreign exchange requirement, we may lose our status as a foreign private issuer.
If we lose our foreign private issuer status, we would be required to file with the SEC periodic reports and registration statements on U.S. domestic issuer forms, which are more detailed and extensive than the forms available to a foreign private issuer. We would also have to mandatorily comply with U.S. federal proxy requirements, and our officers, directors and principal shareholders would become subject to the short-swing profit disclosure and recovery provisions of Section 16 of the Exchange Act. In addition, we would lose our ability to rely upon exemptions from certain corporate governance requirements under the NYSE listing rules. As a U.S. listed public company that is not a foreign private issuer, we would incur significant additional legal, accounting, reporting and other expenses that we do not incur as a foreign private issuer. These expenses would relate to, among other things, the obligation to present our financial information in accordance with U.S. GAAP in the future.
Our credit facilities contain restrictive covenants that may limit our operating flexibility.
Our credit facilities contain restrictive covenants that limit our ability to transfer or dispose of assets, merge with other companies or consummate certain changes of control, acquire other companies, incur additional indebtedness and liens and enter into new businesses. We therefore may not be able to engage in any of the foregoing transactions unless we obtain the consent of the lender or terminate the respective credit facilities, which may limit our operating flexibility. There is no guarantee that we will be able to generate sufficient cash flow or sales to meet these financial covenants or pay the principal and interest on any debt under our facilities. Furthermore, there is no guarantee that future working capital, borrowings or equity financing will be available to repay or refinance any such debt. Any inability to make scheduled payments or meet the financial covenants on our credit facilities would adversely affect our business.
Changes in IFRS could have an adverse effect on our previously reported results of operations.
The standards comprising IFRS are subject to revision and interpretation by the IASB and by various bodies formed to promulgate and to interpret appropriate accounting principles including the International Financial Reporting Interpretations Committee and the Standard Interpretations Committee. A change in these standards or interpretations could have a significant effect on our previously reported results of operations and could affect the reporting of transactions completed before the announcement of a change.
Additionally, our assumptions, estimates and judgments related to complex accounting matters could significantly affect our financial results. IFRS and related accounting pronouncements, implementation guidelines and interpretations with regard to a wide range of matters that are relevant to our business, including, but not limited to, revenue recognition, impairment of long-lived assets, leases and related economic transactions, intangibles, self-insurance, income taxes, property and equipment, litigation and equity-based compensation are highly complex and involve many subjective assumptions, estimates and judgments by us. Changes in these rules or their interpretation or changes in underlying assumptions, estimates or judgments by us could require us to make changes to our accounting systems to implement these changes that could increase our operating costs and could significantly change our reported or expected financial performance.
The value of goodwill, brand names or other intangible assets reported in our consolidated financial statements may need to be partially or fully impaired as a result of revaluations.
As of June 30, 2025, our carrying amount of goodwill, brand names and other intangible assets recorded on our consolidated balance sheet was € 156.7 million. Under IFRS, we are required to annually test our recorded goodwill and indefinite-lived intangible assets, such as brand names, and to assess the carrying values of other intangible assets when impairment indicators exist. As a result of such tests, we could be required to recognize impairment losses in our income statement if the carrying value is in excess of the fair value. If we are required to book losses with respect to such intangibles, we may need to shorten the amortization period, which could have a material adverse effect on our business, financial condition and results of operations.
Dutch law provides that the courts at the corporate seat of the issuer have jurisdiction for certain disputes between us and our shareholders, which could limit our shareholders’ ability to obtain a favorable judicial forum for disputes with us or members of our Management or Supervisory Boards, senior management or employees.
Dutch law provides that the courts at the corporate seat of the issuer are the exclusive forum for, inter alia, any legal challenge by a shareholder of a resolution of the general meeting of shareholders.
This may limit a shareholder’s ability to bring a claim in a judicial forum that it finds favorable for disputes with LuxExperience B.V. or members of our Management or Supervisory Boards, senior management or other employees, which may discourage lawsuits against LuxExperience B.V. and members of our Management or Supervisory Boards, senior management and other employees. The exclusive forum does not apply to claims under the Securities Act or the Exchange Act.
The rights of shareholders in a Dutch private company with limited liability (besloten vennootschap met beperkte aansprakelijkheid) differ in material respects from the rights of shareholders of corporations incorporated in the United States.
LuxExperience B.V. is a Dutch private company with limited liability (besloten vennootschap met beperkte aansprakelijkheid) with its registered office in the Netherlands. Its corporate affairs are governed by the laws governing private companies with limited liability formed in the Netherlands set forth in the Dutch Civil Code, the Dutch Corporate Governance Code, its Articles of Association, the Rules of Procedure of its Supervisory Board and the Rules of Procedure of its Management Board. The rights of our shareholders may be different from the rights and obligations of shareholders in companies governed by the laws of U.S. jurisdictions.
In addition, rights of shareholders and the responsibilities of members of our Management Board and Supervisory Board may differ from the rights of shareholders and the duties of directors of U.S. corporations. In the performance of their duties, our Management Board and Supervisory Board are required by Dutch law to consider our interests and the interests of our shareholders, employees and other stakeholders, in all cases with due observation of the principles of reasonableness and fairness. It is possible that some of these parties will have interests that are different from, or in addition to, your interests as a holder of our securities.
Dutch and European insolvency laws are substantially different from U.S. insolvency laws and may offer our shareholders less protection than they would have under U.S. insolvency laws.
As a private company with limited liability under the laws of the Netherlands (besloten vennootschap met beperkte aansprakelijkheid), LuxExperience B.V. is subject to Dutch insolvency laws in the event any insolvency proceedings are initiated against us including, among other things, Regulation (EU) 2015/848 of the European Parliament and of the Council of May 20, 2015 on insolvency proceedings as of June 2017. Further, our principal operating subsidiaries have their registered offices in Germany and are subject to German insolvency laws and EU regulations in the event any insolvency proceedings are initiated against such subsidiaries. Should courts in another European country determine that the insolvency laws of that country apply to us or our principal operating subsidiaries in accordance with and subject to such EU regulations, the courts in that country could have jurisdiction over the insolvency proceedings initiated against us. Insolvency laws in the Netherlands, Germany or the relevant other European country, if any, may offer our shareholders less protection than they would have under U.S. insolvency laws and make it more difficult for them to recover the amount they could expect to recover in a liquidation under U.S. insolvency laws.
Conflicts of interest may arise inside our Management Board and because of our shareholder structure and because some members of our Supervisory Boards are employed by our Significant Shareholders.
Due to the size of their shareholding, Ares Management Corp. (“Ares”), Canada Pension Plan Investment Board (“CPPIB”) and Richemont (together with CPPIB and Ares, the “Significant Shareholders”), are able to adopt any resolution in the general meeting of shareholders regardless of how other shareholders vote, including, but not limited to, resolutions on the election of Supervisory Board Members, on capital measures and on the allocation of profits and, hence, our dividend policy. In this context, the interests of Ares, affiliates of CPPIB, and Richemont, for example with respect to the allocation of profits and the distribution of dividends, may differ from the interests of some or all of our other shareholders.
Entities affiliated with Ares, affiliates of CPPIB and Richemont may hold equity interests in entities that directly or indirectly compete with us, and companies in which they currently invest may begin competing with us. In addition, certain members of our Supervisory Board are affiliated with Ares, CPPIB and Richemont. As a result of these relationships, when conflicts arise between the interests of Ares, CPPIB, Richemont and their affiliates, on the one hand, and the interests of the Company and our other shareholders, on the other hand, these members of our Supervisory Board may have an interest in the matter different from the interests of the Company and our other shareholders.
Dutch law provides that a member of the management board of a Dutch private company with limited liability (besloten vennootschap met beperkte aansprakelijkheid), such as the Company, may not participate in the adoption of resolutions (including deliberations in respect of these) if he or she has a direct or indirect personal interest conflicting with the interests of the company. Such a conflict of interest only exists if in the situation at hand the member of our Management Board is deemed to be unable to serve the interests of the Company and the business connected with it with the required level of integrity and objectivity. Pursuant to the Rules of Procedure for the Management Board, each member of our Management Board shall immediately report any (potential) personal conflict of interest concerning a member of our Management Board to the chairperson of the Supervisory Board and to the other members of our Management Board and shall provide all information relevant to the conflict.
If no resolution can be adopted by our Management Board as a consequence of such a personal conflict of interest, the resolution concerned will be adopted by our Supervisory Board. All transactions in which there are conflicts of interests with members of our Management Board will be agreed on terms that are customary in the sector concerned and disclosed in the Company’s Annual Report. The existence of an actual or potential conflict of interest does not affect the authority of a member of our Management and Supervisory Boards to represent the Company.
We may not pay dividends on our ordinary shares in the future and, consequently, your ability to achieve a return on your investment will depend on the appreciation in the value of our securities.
We may not pay any cash dividends on our ordinary shares in the future. Any decision to declare and pay dividends in the future will depend on, among other things, our results of operations, financial condition, cash requirements, contractual restrictions. In addition, our ability to pay dividends is, and may be, limited by covenants of existing and any future outstanding indebtedness we or our subsidiaries incur. Therefore, any return on investment on our securities is solely dependent upon the appreciation of the value of our securities on the open market, which may not occur. In addition, withholding taxes, if applicable, could reduce the amount of any dividend that you receive.
LuxExperience B.V. is an operating holding company with no external revenue generating activities of its own and, as such, it depends on its subsidiaries for cash to fund its operations and expenses, including future dividend payments, if any.
As an operating holding company, our principal source of cash flow will be distributions or payments from our operating subsidiaries. Therefore, our ability to fund and conduct our business, service our debt and pay dividends, if any, in the future will depend on the ability of our subsidiaries and intermediate holding companies to make upstream cash distributions or payments to us, which may be impacted, for example, by their ability to generate sufficient cash flow or limitations on the ability to repatriate funds whether as a result of currency liquidity restrictions, monetary or exchange controls or otherwise. Our operating subsidiaries and intermediate holding companies are separate legal entities, and they are directly or indirectly wholly owned and controlled by us, with profit-transfer and cash-pooling agreements in place. Additionally, they might make funds available to us, whether in the form of loans, dividends or otherwise, except as may be provided through intercompany agreements from time to time. To the extent the ability of any of our subsidiaries to distribute dividends or other payments to us is limited in any way, our ability to fund and conduct our business, service our debt and pay dividends, if any, could be materially adversely affected.
Investors may have difficulty enforcing civil liabilities against us or the members of our Management or Supervisory Board.
We are incorporated in the Netherlands and conduct substantially all of our operations in the European Union through our subsidiaries. All members of our Management Board and five members of our Supervisory Board are non-residents of the United States. The majority of our assets and a significant portion of the assets of the members of our Management Board and Supervisory Board are located outside the United States. As a result, it may not be possible, or may be very difficult, to serve process on company representatives or the company in the United States, or to enforce judgments obtained in U.S. courts against company representatives or the company based on civil liability provisions of the securities laws of the United States.
There is no treaty between the United States and the Netherlands for the mutual recognition and enforcement of judgments (other than arbitration awards) in civil and commercial matters. Therefore, a final judgment for the payment of money rendered by any federal or state court in the United States based on civil liability, whether or not predicated solely upon the U.S. federal securities laws, would not be enforceable in the Netherlands unless the underlying claim is re- litigated before a Dutch court of competent jurisdiction. However, if a person has obtained a final judgment without appeal in such a matter rendered by a court in the United States that is enforceable in the United States and files his claim with the competent Dutch court, the Dutch court will recognize and give effect to such foreign judgment insofar as it finds that (i) the jurisdiction of the U.S. court has been based on grounds which are internationally acceptable, (ii) proper legal procedures have been observed, (iii) the judgment does not contravene Dutch public policy and, (iv) the judgment is not irreconcilable with a judgment of a Dutch court or an earlier judgment of a foreign court that is capable of being recognized in the Netherlands.
Based on the foregoing, there can be no assurance that U.S. investors will be able to enforce any judgments obtained in U.S. courts in civil and commercial matters, including judgments under the U.S. federal securities laws, against us, members of our Management Board and Supervisory Board, or our senior management. In addition, there is doubt as to whether a Dutch court would impose civil liability on us, the members of our Management and Supervisory Board or our senior management in an original action predicated solely upon the U.S. federal securities laws brought in a court of competent jurisdiction in the Netherlands against us or such members, respectively.
The Issuer may be treated as a passive foreign investment company, which could result in adverse tax consequences for investors in our securities that are subject to U.S. federal income tax.
Based on the anticipated market price of LuxExperience B.V.’s securities and the composition of LuxExperience B.V.’s income, assets (and such assets’ adjusted bases) and operations, LuxExperience B.V. does not expect to be treated as a passive foreign investment company (“PFIC”) for U.S. federal income tax purposes for the current taxable year or in the foreseeable future. However, this is a factual determination that must be made annually after the close of each taxable year. Therefore, there can be no assurance that LuxExperience B.V. will not be classified as a PFIC for the current taxable year or for any future taxable year. LuxExperience B.V. would be classified as a PFIC for any taxable year if, after the application of certain look-through rules, either: (1) 75% or more of its gross income for such year is “passive income” (as defined in the relevant provisions of the Internal Revenue Code of 1986, as amended (the “Code”)), or (2) 50% or more of the value of its assets (determined on the basis of a quarterly average) during such year is attributable to assets that produce or are held for the production of passive income. Certain adverse U.S. federal income tax consequences could apply to a U.S. holder (defined below) if LuxExperience B.V. is treated as a PFIC for any taxable year during which such U.S. holder holds equity securities. If a U.S. holder actually or constructively acquires equity securities resulting in the U.S. holder actually or constructively owning 10% or more of the combined voting power of LuxExperience B.V. voting stock or of the total value of our stock, different U.S. federal income tax consequences may apply.
The U.S. Internal Revenue Service (the “IRS”) may not agree that LuxExperience B.V. is a foreign corporation for U.S. federal tax purposes.
For U.S. federal tax purposes, a corporation is generally considered to be a foreign corporation if it is organized or incorporated outside of the United States. Because LuxExperience B.V. is incorporated under the laws of the Netherlands, it would be classified as a foreign corporation under these rules. Section 7874 of the Code provides an exception to this general rule under which a foreign incorporated entity may, in certain circumstances, be classified as a U.S. corporation for U.S. federal tax purposes.
As part of a prior internal reorganization, and notwithstanding the fact that LuxExperience B.V.’s operating assets were already owned through a foreign corporation, LuxExperience B.V. may be considered as a technical matter to have acquired substantially all of the assets indirectly held by of one or more U.S. corporations. Under Section 7874, LuxExperience B.V. could be treated as a U.S. corporation for U.S. federal tax purposes if the former shareholders of the U.S. corporations are treated as receiving a requisite ownership percentage of the Issuer shares “by reason of” holding shares of the U.S. corporations.
We do not believe that Section 7874 caused LuxExperience B.V. or any of its affiliates to be treated as a U.S. corporation for U.S. tax purposes as a result of the prior internal reorganization because, among other things, the requisite ownership test should not be satisfied. However, the law and Treasury Regulations promulgated under Section 7874 are complex and unclear in many regards, and there is limited guidance regarding the application of Section 7874. Moreover, the IRS could assert that subsequent transactions that resulted in ownership changes should be considered part of the prior internal reorganization and that Section 7874 applies to the combined transactions.
Accordingly, there can be no assurance that the IRS will not challenge the status of LuxExperience B.V. or the status of any of its foreign affiliates as a foreign corporation under Section 7874 or that such challenge would not be sustained by a court. If the IRS were to successfully challenge such status under Section 7874, LuxExperience B.V. and its affiliates could be subject to substantial additional U.S. federal tax liability. In addition, LuxExperience B.V. and certain of its foreign affiliates are expected to be treated as tax residents of countries other than the United States for foreign tax purposes. Consequently, if LuxExperience B.V. or any such affiliate is treated as a U.S. corporation for U.S. federal tax purposes under Section 7874, LuxExperience B.V. or such affiliate could be liable for both U.S. and non-U.S. taxes.
One or more taxing authorities could challenge the tax residency of LuxExperience B.V., and if such challenge were to be successful, we could be subject to increased and/or different taxes than we expect.
LuxExperience B.V. became a tax resident in Germany for German tax purposes as of September 7, 2020. By reason of LuxExperience B.V.’s incorporation under Dutch law, it is also deemed tax resident in the Netherlands for purposes of the Dutch Dividend Withholding Tax Act 1965 and the Dutch Corporation Tax Act 1969. As long as it continues to have its place of effective management in Germany, and not in the Netherlands, under the Convention of 2012 between the Federal Republic of Germany and the Netherlands for the avoidance of double taxation with respect to taxes on income (the “Convention”), LuxExperience B.V. should be considered to be tax resident exclusively in Germany. The application of the Convention changed since the Protocol to amend the Convention dated 24 March 2021 entered into effect on 1 January 2023. For LuxExperience B.V., the Protocol to amend the Convention dated 24 March 2021, applies as of the fiscal year starting on 1 July 2023, i.e., the first fiscal year following 1 January 2023. Based on this Protocol, the Dutch tax authorities could try to deny the granting of benefits under the Convention by taking the position that one of the principal purposes for LuxExperience B.V. to move its place of effective management to Germany was to obtain the benefits of the Convention. LuxExperience B.V. believes that it has strong arguments that the benefits of the Convention cannot be denied under the principal purpose test of the Protocol to Amend the Convention given the location of relevant activities at the current time. This determination, however, depends on the relevant facts and circumstances, so there can be no assurance that a court will uphold LuxExperience B.V.’s position, if it is challenged. Furthermore, whether LuxExperience B.V. has its place of effective management in Germany and is as such tax resident in Germany is largely a question of fact and degree based on all the circumstances, rather than a question of law, which facts and degree may also change. Changes to applicable laws or interpretations thereof and changes to applicable facts and circumstances (e.g., a change of board members or the place where board meetings take place), may result in LuxExperience B.V. becoming a tax resident of a jurisdiction other than Germany, potentially also triggering an exit tax liability in Germany, or in the denial of benefits under the Convention. These changes could have a material adverse impact on LuxExperience B.V.’s financial results and/or the future marketability of LuxExperience B.V.’s ADSs. For further discussion, see “Taxation — German Taxation — Tax Residence of LuxExperience B.V.”.
If LuxExperience B.V. pays dividends, it may need to withhold tax on such dividends payable to holders of its equity securities in both Germany and the Netherlands.
As an entity incorporated under Dutch law, but with its place of effective management in Germany (and not in the Netherlands), LuxExperience B.V.’s dividends are generally subject to German dividend withholding tax and not Dutch withholding tax. However, Dutch dividend withholding tax, in addition to German withholding tax, will be required to be withheld from dividends if and when paid to Dutch resident holders of LuxExperience B.V.’s ADSs (and non-Dutch resident holders of LuxExperience B.V.’s ADSs that have a permanent establishment in the Netherlands to which their shareholding is attributable). In addition, the Protocol dated March 24, 2021 to amend the Convention entered into effect on 1 January 2023 and applies to LuxExperience B.V. as of the fiscal year starting on 1 July 2023. Starting from 1 July 2023, due to the application of the Protocol, the Dutch tax authorities could take the position that the exemption from Dutch dividend withholding tax for non-Dutch resident holders of equity securities is not applicable, by taking the position that one of the principal purposes for LuxExperience B.V. to move its place of effective management to Germany was to obtain the benefits of the Convention. LuxExperience B.V. believes that it has strong arguments that the benefits of the Convention cannot be denied under the principal purpose test of the Protocol to amend the Convention. This determination, however, depends on the relevant facts and circumstances, so there can be no assurance that a court will uphold LuxExperience B.V.’s position, if it is challenged. LuxExperience B.V. will be required to identify its shareholders and/or ADS holders in order to assess whether there are Dutch residents (or non-Dutch residents with a permanent establishment to which the shares are attributable) in respect of which Dutch dividend tax has to be withheld. Such identification may not always be possible in practice. If the identity of LuxExperience B.V.’s shareholders and/or ADS holders cannot be assessed upon a payment of dividend, withholding of both German and Dutch dividend tax from such dividend may occur. Non-Dutch resident holders of LuxExperience B.V.’s ADSs may apply for a refund of Dutch dividend tax, if withheld on the distribution.
Holders of our securities may be subject to limitations on transfer of their securities.
Our registrar and transfer agents may close its transfer books at any time or from time to time when it deems expedient in connection with the performance of its duties. In addition, our registrar and transfer agents may refuse to deliver, transfer or register transfers of our securities generally when our books or the books of such registrar and transfer agent are closed, or at any time if we or such registrar and transfer agent deems it advisable to do so because of any requirement of law or of any government or governmental body, or under any provision of our articles of association, or for any other reason.
German Taxation
The following discussion addresses certain German tax consequences of acquiring, owning or disposing of the ADSs. With the exception of the subsection “German Taxation of Holders of ADSs—Taxation of Holders Tax Resident in Germany” below, which provides an overview of dividend taxation to holders that are residents of Germany, this discussion applies only to U.S. treaty beneficiaries (defined below) that hold ADSs.
This discussion is based on domestic German tax laws, including, but not limited to, circulars issued by German tax authorities, which are not binding on the German courts, and the Treaty (defined below). It is based upon tax laws in effect at the time of filing of this Annual Report. These laws are subject to change, possibly with retroactive effect. In addition, this discussion is based upon the assumption that each obligation in the deposit agreement and any related agreement will be performed in accordance with its terms. It does not purport to be a comprehensive or exhaustive description of all German tax considerations that may be of relevance in the context of acquiring, owning and disposing of ADSs.
The tax information presented in this section is not a substitute for tax advice. Holders of ADSs should consult their own tax advisors regarding the German tax consequences of the purchase, ownership, disposition, donation or inheritance of ADSs in light of their particular circumstances, including the effect of any state, local, or other foreign or domestic laws or changes in tax law or interpretation. The same applies with respect to the rules governing the refund of any German dividend withholding tax (Kapitalertragsteuer) withheld. Only an individual tax consultation can appropriately account for the particular tax situation of each investor.
Tax Residence of LuxExperience B.V.
LuxExperience B.V. operates its business from Germany. The place of effective management of LuxExperience B.V. is in Germany as the Management Board of the Company currently consists entirely of German residents who work at the German offices of the company, all meetings of the Management Board are held in Germany, a majority of the other members of senior management are currently German residents, and LuxExperience B.V. has its registered address (Geschäftsadresse) and principal place of business in Germany. Since the effective place of management of LuxExperience B.V. is in Germany, LuxExperience B.V. is tax resident in Germany and subject to German income taxes applicable to commercial corporate entities. Nevertheless, the effective place of management test depends upon facts and circumstances.
German Taxation of Holders of ADSs
General
Based on the circular issued by the German Federal Ministry of Finance (BMF-Schreiben), dated May 24, 2013, reference number IV C 1-S2204/12/10003, as amended by the circular dated December 18, 2018 (reference number IV C 1-S 2204/12/10003), in respect of the taxation of American Depositary receipts (“ADRs”) on domestic shares (the “ADR Tax Circular”), for German tax purposes, the ADSs represent a beneficial ownership interest in the underlying shares of LuxExperience B.V. and qualify as ADRs for the purpose of the ADR Tax Circular. If the ADSs qualify as ADRs under the ADR Tax Circular, dividends would accordingly be attributable to holders of the ADSs for German tax purposes, and not to the legal owner of the ADSs (i.e., the financial institution on behalf of which the ADSs are stored at depository for the ADS holders). Furthermore, holders of the ADSs should be treated as beneficial owners of the capital of LuxExperience B.V. with respect to capital gains (see below in section “—German Taxation of Capital Gains of the U.S. Treaty Beneficiaries of the ADSs”). However, investors should note that circulars published by the German tax authorities (including the ADR Tax Circular) are not binding on German courts, including German tax courts, and it is unclear whether a German court would follow the ADR Tax Circular in determining the German tax treatment of the ADSs.
Under a newly introduced German law (section 45b para. 9 of the German Income Tax Code (Einkommensteuergesetz)), German domestic listed companies in the future are obliged to collect information about the identity of their shareholders (in accordance with section 67d German Stock Corporation Act (Aktiengesetz)) at the time of a resolution about a profit distribution. This information must be electronically forwarded to the German Federal Central Tax Office (Bundeszentralamt für Steuern). The new rule shall be applicable for capital income that accrues to the respective creditor after December 31, 2026. There is no specific guidance by the German tax authorities or case law that is available regarding the interpretation of this law in the case of ADRs issued by foreign corporations with place of effective management in Germany. Based on the wording of the law it could be questioned whether LuxExperience B.V. is a “domestic listed company” and whether the holders of ADSs are “shareholders”. As this law is still rather new and not yet effective it cannot be finally assessed whether the new law would apply with respect to the holders of the ADSs of LuxExperience B.V..
Taxation of Holders Not Tax Resident in Germany
The following discussion describes the material German tax consequences for a holder that is a U.S. treaty beneficiary of acquiring, owning and disposing of the ADSs. For purposes of this discussion, a “U.S. treaty beneficiary” is a resident of the United States for purposes of the Convention Between the United States of America and the Federal Republic of Germany for the Avoidance of Double Taxation and the Prevention of Fiscal Evasion with Respect to Taxes on Income and Capital and to Certain Other Taxes as of June 4, 2008 (Abkommen zwischen der Bundesrepublik Deutschland und den Vereinigten Staaten von Amerika zur Vermeidung der Doppelbesteuerung und zur Verhinderung der Steuerverkürzung auf dem Gebiet der Steuern vom Einkommen und vom Vermögen und einiger anderer Steuern in der Fassung vom 4. Juni 2008) (the “Treaty”), who is fully eligible for benefits under the Treaty.
A holder will be a U.S. treaty beneficiary entitled to full Treaty benefits in respect of the ADSs if it is, inter alia:
| · | the beneficial owner of the ADSs (and the dividends paid with respect thereto); |
| · | a U.S. holder; |
| · | not also a resident of Germany for German tax purposes; and |
| · | not subject to the limitation on benefits (i.e., anti-treaty shopping) article of the Treaty that applies in limited circumstances. |
Special rules apply to pension funds and certain other tax-exempt investors.
This discussion does not address the treatment of ADSs that are (i) held in connection with a permanent establishment or fixed base through which a U.S. treaty beneficiary carries on business or performs personal services in Germany or (ii) part of business assets for which a permanent representative in Germany has been appointed.
General Rules for the Taxation of Holders Not Tax Resident in Germany
The full amount of a dividend distributed by LuxExperience B.V. to a non-German resident holder which does not maintain a permanent establishment or other taxable presence in Germany is subject to (final) German withholding tax at an aggregate rate of 26.375% if and to the extent such dividend is not sourced out of a tax recognized contribution account (steuerliches Einlagekonto). German withholding tax is withheld and remitted to the German tax authorities by LuxExperience B.V., regardless of whether a holder must report the dividend for tax purposes and regardless of whether or not a holder is a resident of Germany.
Pursuant to the Treaty, the German withholding tax may not exceed 15% of the gross amount of the dividends received by U.S. treaty beneficiaries. The excess of the total withholding tax, including the solidarity surcharge (Solidaritätszuschlag), over the maximum rate of withholding tax permitted by the Treaty is refunded to U.S. treaty beneficiaries upon application. For example, for a declared dividend of 100, a U.S. treaty beneficiary initially receives 73.625 (100 minus the 26.375% withholding tax including solidarity surcharge). The U.S. treaty beneficiary is entitled to a partial refund from the German tax authorities in the amount of 11.375% of the gross dividend (of 100) if the 15% rate of the Treaty applies. As a result, the U.S. treaty beneficiary ultimately receives a total of 85 (85% of the declared dividend) following the refund of the excess withholding. Further, such refund is subject to the German anti-avoidance treaty shopping rule (as described below in section “—Withholding Tax Refund for U.S. Treaty Beneficiaries”).
German Taxation of Capital Gains of the U.S. Treaty Beneficiaries of the ADSs
The capital gains from the disposition of the ADSs realized by a non-German resident holder which does not maintain a permanent establishment or other taxable presence in Germany would be treated as German source income and be subject to German tax if such holder at any time during the five years preceding the disposition, directly or indirectly, owned 1% or more of LuxExperience B.V.’s share capital irrespective of whether through the ADSs or shares of LuxExperience B.V.. If such holder had acquired the ADSs without consideration, the previous owner’s holding period and quota would be taken into account.
Pursuant to the Treaty, U.S. treaty beneficiaries are not subject to German tax even under the circumstances described in the preceding paragraph and therefore should not be taxed on capital gains from the disposition of the ADSs.
German statutory law generally requires the disbursing agent to levy withholding tax on capital gains from the sale of ADSs or other securities held in a custodial account in Germany. With regard to the German taxation of capital gains, disbursing agent means a German credit institution, a financial services institution, a securities trading enterprise or a securities trading bank (each as defined in the German Banking Act (Kreditwesengesetz) and, in each case including a German branch of a foreign enterprise, but excluding a foreign branch of a German enterprise) that holds the ADSs in custody or administers the ADSs for the investor or conducts sales or other dispositions and disburses or credits the income from the ADSs to the holder of the ADSs (“Disbursing Agent”).
However, a circular issued by the German Federal Ministry of Finance, dated May 14, 2025, reference number IV C 1 - S 2252/00075/016/070, provides that taxes need not be withheld when the holder of the custody account is not a resident of Germany for tax purposes and the income is not subject to German taxation. The circular further states that there is no obligation to withhold such tax even if the non-resident holder owns 1% or more of the share capital of a German company. While circulars issued by the German Federal Ministry of Finance are only binding on the German tax authorities but not on the German courts, in practice, the Disbursing Agents nevertheless typically rely on guidance contained in such circulars, in particular as the view is also in line with the statutory law regarding the applicability of withholding taxation on capital gains realized by non-German residents. Therefore, a Disbursing Agent would only withhold tax at 26.375% on capital gains derived by a U.S. treaty beneficiary from the sale of ADSs held in a custodial account in Germany in the event that the Disbursing Agent did not follow the abovementioned guidance. In this case, the U.S. treaty beneficiary may be entitled to claim a refund of the withholding tax from the German tax authorities under the Treaty, as described below in the section “—Withholding Tax Refund for U.S. Treaty Beneficiaries.”
Withholding Tax Refund for U.S. Treaty Beneficiaries
U.S. treaty beneficiaries are generally eligible for treaty benefits under the Treaty, as described above in Section “—Taxation of Holders Not Tax Resident in Germany.” Accordingly, U.S. treaty beneficiaries are in general entitled to claim a refund of the portion of the otherwise applicable 26.375% German withholding tax (including solidarity surcharge) on dividends that exceeds the applicable Treaty rate. Under German law, a refund of withholding tax is in certain cases of dividend income only possible if pursuant to special rules on the restriction of withholding tax credit, the following three cumulative requirements are met: (i) the shareholder must qualify as beneficial owner of the ADSs for an uninterrupted minimum holding period of 45 days within a period starting 45 days prior to and ending 45 days after the due date of the dividends, (ii) the shareholder has to bear at least 70% of the change in value risk related to the ADSs during the minimum holding period as described under (i) of this paragraph and has not entered into (acting by itself or through a related party) hedging transactions which lower the change in value risk by more than 30%, and (iii) the shareholder must not be obliged to fully or largely compensate directly or indirectly the dividends to third parties. If these requirements are not met, then for a shareholder not being tax-resident in Germany who applied for a full or partial refund of the withholding tax pursuant to a double taxation treaty, no refund is available. This restriction generally does only apply, if (i) the tax underlying the refund application is below a tax rate of 15% based on the gross amount of the dividends and (ii) the shareholder does not directly own 10% or more in the shares of LuxExperience B.V. and is subject to income taxes in its state of residence, without being tax- exempt. The restriction does also not apply to a shareholder that has been the beneficial owner of the ADSs in LuxExperience B.V. for at least one uninterrupted year upon receipt of the dividends. It cannot finally be assessed whether the specified rules on the restrictions of withholding tax credit apply with respect to dividend income received by the holders of the ADSs, as the interpretation of these rules is unclear. In addition to the aforementioned restrictions, in particular, pursuant to a decree published by the German Federal Ministry of Finance dated July 9, 2021 (BMF, Schreiben vom 9.7.2021—IV C 1-S 2252/19/10035:014, DOK 2021/0726914)), as amended, the withholding tax credit may also be denied as an anti-abuse measure.
Further, such refund is subject to the German anti-avoidance treaty shopping rule, which was revised as of June 2, 2021 by the Act for the Modernisation of the Relief of Withholding Taxes and of the Certificate for Capital Withholding Taxes (Gesetz zur Modernisierung der Entlastung von Abzugssteuern und der Bescheinigung der Kapitalertragsteuer). Generally, the U.S. treaty beneficiary (in case it is a non-German resident company, association of persons, or an asset pool) shall not be entitled to a treaty benefit, here the tax refund, (i) to the extent its shareholders would not be entitled to such claim, if they had directly received the (dividend) income, and (ii) to the extent the source of income, here the shares in the dividend paying entity, has no substantial connection with an economic activity of the foreign company, the association of persons or asset pool. For purposes of this rule, the generation of the respective income, its transfer to the beneficiaries, as well as any activity, that is carried out with a business operation that is not appropriately set up for the business purpose, is not deemed to be an economic activity. As back-exemption to the test under (i) and (ii), the refund will be granted to the extent the non-German resident company, association of persons or an asset pool can prove that the main purpose of its interposition was not to obtain a tax benefit, or if the foreign company’s principal class of stock is regularly traded in substantial volume on a recognized stock exchange. Whether or not and to which extent the anti-avoidance treaty shopping rule applies, has to be analyzed on a case by case basis taking into account all relevant tests. In addition, the interpretation of these Germany anti-avoidance treaty shopping rules are subject to ongoing discussions and especially for the new rules described above, to date there are no published decisions of the German Federal Finance Court.
The aforementioned refund or reduction of German withholding tax under the Treaty requires the investor to make tax filings with the competent German tax office using a withholding tax certificate issued under German law by the agent, who has withheld and remitted the withholding tax (the Paying Agent). In the absence of such withholding tax certificate, an ADS holder will not be entitled to receive a tax refund from the German tax authorities and may not credit the German withholding tax against its tax liability.
Claims for refunds have to be filed with the German Federal Central Tax Office. As of 2025 refund applications can only be submitted electronically in accordance with an officially prescribed data set via an official interface, unless the German Federal Central Tax Office has specifically agreed to an application on an officially prescribed form due to a case of hardship. The refund claim becomes time-barred after four years following the calendar year in which the dividend or capital gain is received unless the commencement starts later, the period is interrupted or suspended. As described above, an investor must submit to the German tax authorities the original withholding tax certificate (or a certified copy thereof) issued by the Paying Agent and documenting the tax withheld. Furthermore, an official certification of tax residency must be submitted.
Taxation of Holders Tax Resident in Germany
This subsection provides an overview of dividend and capital gains taxation with regard to the general principles applicable to LuxExperience B.V.’s holders that are tax resident in Germany. A holder is a German tax resident if, in case of an individual, he or she maintains a domicile (Wohnsitz) or a usual residence (gewöhnlicher Aufenthalt) in Germany or if, in case of a corporation, it has its place of management (Geschäftsleitung) or registered office (Sitz) in Germany.
The German dividend and capital gains taxation rules applicable to German tax residents require a distinction between ADSs held as private assets (Privatvermögen) and ADSs held as business assets (Betriebsvermögen).
ADSs as Private Assets (Privatvermögen)
If the ADSs are held as private assets by a German tax resident, dividends (to the extent such dividends are not sourced out of a tax recognized contribution account) and capital gains are taxed as investment income and are principally subject to 25% German flat income tax on capital income (Abgeltungsteuer) (plus a 5.5% solidarity surcharge thereon, resulting in an aggregate rate of 26.375%), which is levied in the form of withholding tax (Kapitalertragsteuer). In other words, once deducted, the shareholder’s income tax liability on the dividends will be settled (mit abgeltender Wirkung). The withholding tax is withheld and remitted to the German tax authorities by LuxExperience B.V. in case of dividends and by the Disbursing Agent in case of capital gains. If the withholding tax has not been levied, such as in the case of capital gains from ADSs kept in custody abroad, the individual holder must include relevant income derived from the ADSs in his or her tax return and will then also be taxed at a rate of 25% (plus solidarity surcharge and, church tax, if applicable, thereon).
Shareholders may apply to have their capital investment income assessed in accordance with the general rules and with an individual’s personal income tax rate if this would result in a lower tax burden in which case actually incurred expenses are not deductible. The holder would be taxed on gross personal investment income (including dividends or gains with respect to ADSs), less the saver’s allowance of €1,000 for an individual or €2,000 for a married couple and a registered civil union (eingetragene Lebenspartnerschaft) filing taxes jointly. The deduction of expenses related to the investment income (including dividends or gains with respect to ADSs) is generally not possible for private investors.
Losses resulting from the disposal, redemption, assignment/transfer or derecognition of ADSs can only be offset by capital gains from the sale of any ADSs and other shares. If, however, a holder directly or indirectly held at least 1% of the share capital of LuxExperience B.V. at any time during the five years preceding the sale, 60% of any capital gains resulting from the sale are taxable at the holder’s personal income tax rate (plus 5.5% solidarity surcharge thereon). Conversely, 60% of any capital losses are recognized for tax purposes.
Church tax generally has to be withheld, if applicable, based on an automatic data access procedure, unless the shareholder has filed a blocking notice (Sperrvermerk) with the Federal Central Tax Office. Where church tax is not levied by way of withholding, it is determined by means of income tax assessment and the individual holder must include relevant income derived from the ADSs in his or her tax return.
ADSs as Business Assets (Betriebsvermögen)
In case the ADSs are held as business assets, the taxation depends on the legal form of the holder (i.e., whether the holder is a corporation or an individual). Irrespective of the legal form of the holder, dividends (to the extent such dividends are not sourced out of a tax recognized contribution account) and capital gains (except for capital gains realized by a holder that directly or indirectly held at least 1% of the share capital of LuxExperience B.V. at any time during the five years preceding the sale) are subject to the aggregate withholding tax rate of 26.375%. The withholding tax is withheld and remitted to the German tax authorities by LuxExperience B.V. in case of dividends and by the Disbursing Agent in case of capital gains. The Disbursing Agent will not levy the withholding tax on capital gains, provided that (i) the ADS holder is a corporation, association of persons or estate with a tax domicile in Germany, or (ii) the ADSs belong to the domestic business assets of an ADS holder, and the ADS holder declares so to the Disbursing Agent using the designated official form and certain other requirements are met. The withholding tax is credited against the respective holder’s income tax liability, provided that in certain cases of dividend income pursuant to special rules on the restriction of withholding tax credit, the following three cumulative requirements are met: (i) the shareholder must qualify as beneficial owner of the ADSs for an uninterrupted minimum holding period of 45 days occurring within a period starting 45 days prior to and ending 45 days after the due date of the dividends, (ii) the shareholder has to bear at least 70% of the change in value risk related to the ADSs during the minimum holding period as described under (i) of this paragraph and has not entered into (acting by itself or through a related party) hedging transactions which lower the change in value risk for more than 30%, and (iii) the shareholder must not be obliged to fully or largely compensate directly or indirectly the dividends to third parties. If these requirements are not met, three-fifths of the withholding tax imposed on the dividends must not be credited against the shareholder’s (corporate) income tax liability, but may, upon application, be deducted from the shareholder’s tax base for the relevant tax assessment period. A shareholder that is generally subject to German income tax or corporate income tax and that has received gross dividends without any deduction of withholding tax or that has received a withholding tax refund, in particular due to a tax exemption, without qualifying for a full tax credit under the aforementioned requirements has to notify the competent local tax office accordingly and has to make a payment in the amount of 15% of the dividend. The special rules on the restriction of withholding tax credit do not apply to a shareholder whose overall dividend earnings within an assessment period do not exceed €20,000 or that has been the beneficial owner of the ADSs in LuxExperience B.V. for at least one uninterrupted year upon receipt of the dividends. It cannot finally be assessed whether the before specific rules on the restrictions of withholding tax credit apply with respect to dividend income received by the holders of the ADSs, as these rules are complex and unclear in many regards. In addition to the aforementioned restrictions, in particular, pursuant to a decree published by the German Federal Ministry of Finance dated July 9, 2021 (BMF, Schreiben vom 9.7.2021—IV C 1-S 2252/19/10035:014, DOK 2021/0726914), as amended, the withholding tax credit may also be denied as an anti-abuse measure.
To the extent the amount withheld exceeds the income tax liability, the withholding tax will be refunded, provided that certain requirements are met (including the aforementioned requirements), in particular a withholding tax certificate issued under German law is required.
Special rules apply to credit institutions (Kreditinstitute), financial services institutions (Finanzdienstleistungsinstitute), financial enterprises (Finanzunternehmen), life insurance and health insurance companies, and pension funds.
With regard to holders in the legal form of a corporation, dividends and capital gains are in general 95% tax exempt from corporate income tax (including solidarity surcharge), however with respect to dividends inter alia only, if the shareholder held at least 10% of the registered share capital of LuxExperience B.V. at the beginning of the calendar year. The remaining 5% is treated as non-deductible business expense and, as such, is subject to corporate income tax (including solidarity surcharge). The acquisition of a participation of at least 10% in the course of a calendar year is deemed to have occurred at the beginning of such calendar year for the purpose of this rule. Participations in the share capital of LuxExperience B.V. held through a partnership, including co-entrepreneurships, are attributable to the respective shareholders only on a pro rata basis at the ratio of their entitlement to the profits of the relevant partnership. Moreover, actual business expenses incurred to generate the dividends or capital gains may be deducted.
However, the amount of any dividends after deducting business expenses related to the dividends is subject to the trade tax, unless the corporation held at least 15% of LuxExperience B.V.’s registered share capital at the beginning of the relevant tax assessment period. In the latter case, the aforementioned exemption of 95% of the dividend income also applies for trade tax purposes. Losses from the sale of ADSs are generally not tax deductible for corporate income tax and trade tax purposes.
With regard to individuals holding ADSs as business assets, 60% of dividends and capital gains are taxed at the individual’s personal income tax rate (plus 5.5% solidarity surcharge thereon, if applicable, see below section “Abolishment of Solidarity Surcharge”). Correspondingly, only 60% of business expenses related to the dividends and capital gains as well as losses from the sale of ADSs are principally deductible for income tax purposes.
If a shareholder is a partnership, the personal income tax or corporate income tax, as the case may be, and the solidarity surcharge are levied at the level of each partner rather than at the level of the partnership. The taxation of each partner depends upon whether the partner is a corporation or an individual.
In addition, if the shares are held as business assets of a domestic permanent establishment of an actual or presumed commercial partnership, the full amount of dividend income is generally also subject to trade tax at the level of the partnership. In the case of partners who are individuals, the trade tax that the partnership pays on the relevant partner’s portion of the partnership’s income is generally credited as a lump sum—fully or in part against the individual’s personal income tax liability, depending on the tax rate imposed by the local municipality and certain individual tax-relevant circumstances of such shareholder. If the partnership held at least 15% of the Company’s registered share capital at the beginning of the relevant tax assessment period, the dividends (after deduction of business expenses economically related thereto) should generally not be subject to trade tax. In this case, trade tax should, however, be levied on 5% of the dividends to the extent they are attributable to the profit share of such corporate partners to whom at least 10% of the shares in the Company are attributable on a look-through basis, since this portion of the dividends should be deemed to be non-deductible business expenses. The remaining portion of the dividend income attributable to partners other than such specific corporate partners (which includes individual partners and should, according to a literal reading of the law, also include corporate partners to whom, on a look-through basis, only portfolio participations are attributable) should not be subject to trade tax. Capital gains from the ADSs are subject to trade tax at the level of the partnership generally, (i) at 60% as far as they are attributable to the profit share of an individual as the partner of the partnership, and, (ii) at 5% as far as they are attributable to the profit share of a corporation as the partner of the partnership.
Abolishment of Solidarity Surcharge
The solidarity surcharge was partially abolished as of the assessment period 2021 for certain taxpayers. It is, however, currently not envisaged to abolish the solidarity surcharge with respect to withholding taxes on dividends or interest. The constitutionality of the only partial abolition of the solidarity surcharge was confirmed by the Federal Constitutional Court (BVerfG,26 March 2025, 2 BvR 1505/20). In case the individual income tax burden for an individual holder is lower than 25%, the holder may apply for his/her capital investment income to be assessed at his/her personal income tax rate, in which case solidarity surcharge could be refunded.
Reduction of Corporate Income Tax
As of the assessment period 2028 the German corporate income tax rate of currently 15% will be reduced by one percentage point each year in the assessment periods from 2028 onwards to 10% from the assessment period 2032. According to the legislative materials further statutory regulations shall be adjusted in line with the reduction of the corporate income tax rate, inter alia the German withholding tax procedure. However, there is no specific information or draft law available in this respect.
German Inheritance and Gift Tax (Erbschaft- und Schenkungsteuer)
The transfer of ADSs to another person by inheritance or gift should be generally subject to German inheritance and gift tax only if:
| (1) | the decedent or donor or heir, beneficiary or other transferee maintained his or her domicile or a usual residence in Germany or had its place of management or registered office in Germany at the time of the transfer, or is a German citizen who has spent no more than five consecutive years outside of Germany without maintaining a domicile in Germany or is a German citizen who serves for a German entity established under public law and is remunerated for his or her service from German public funds (including family members who form part of such person’s household, if they are German citizens) and is only subject to estate or inheritance tax in his or her country of domicile or usual residence with respect to assets located in such country (special rules apply to certain former German citizens who neither maintain a domicile nor have their usual residence in Germany); |
| (2) | at the time of the transfer, the ADSs are held by the decedent or donor as business assets forming part of a permanent establishment in Germany or for which a permanent representative in Germany has been appointed; or |
| (3) | the ADSs subject to such transfer form part of a portfolio that represents at the time of the transfer 10% or more of the registered share capital of LuxExperience B.V. and that has been held directly or indirectly by the decedent or donor, either alone or together with related persons. |
The Agreement between the Federal Republic of Germany and the United States of America for the avoidance of double taxation with respect to taxes on inheritances and gifts as of December 21, 2000 (Abkommen zwischen der Bundesrepublik Deutschland und den Vereinigten Staaten von Amerika zur Vermeidung der Doppelbesteuerung auf dem Gebiet der Nachlass-, Erbschaft- und Schenkungssteuern in der Fassung vom 21. Dezember 2000) (the “United States-Germany Inheritance and Gifts Tax Treaty”), provides that the German inheritance tax or gift tax can, with certain restrictions, only be levied in the cases of (1) and (2) above. Special provisions apply to certain German citizens living outside of Germany and former German citizens.
Other Taxes
No German transfer tax, value-added tax, stamp duty or similar taxes are assessed on the purchase, sale or other transfer of ADSs. Provided that certain requirements are met, an entrepreneur may, however, opt for the payment of value-added tax on transactions that are otherwise tax-exempt. Net wealth tax (Vermögensteuer) is currently not imposed in Germany. Certain member states of the European Union (including Germany) are considering introducing a financial transaction tax (Finanztransaktionssteuer) which, if and when introduced, may also be applicable on sales and/or transfer of ADSs.
Netherlands Tax Considerations
General
The following is a summary of material Netherlands tax consequences of the acquisition, ownership and disposal of our ADSs. This summary does not purport to describe all possible tax considerations or consequences that may be relevant to all categories of investors, some of which may be subject to special treatment under applicable law (such as trusts or other similar arrangements), and in view of its general nature, it should be treated with corresponding caution.
Holders should consult with their tax advisors with regard to the tax consequences of investing in the ADSs in their particular circumstances. The discussion below is included for general information purposes only. In general, for Dutch tax purposes, beneficial owners of ADSs should be treated as the beneficial owners of the capital of LuxExperience B.V. represented by such ADSs.
Please note that this summary does not describe the tax considerations for:
| (1) | holders of ADSs, if such holders, and in the case of individuals, his/her partner or certain of their relatives by blood or marriage in the direct line (including foster children), have a substantial interest or deemed substantial interest in us under the Netherlands Income Tax Act 2001 (Wet inkomstenbelasting 2001). A holder of securities in a company is considered to hold a substantial interest in such company if such holder alone or, in the case of individuals, together with his/her partner (statutorily defined term), directly or indirectly holds (i) an interest of 5% or more of the total issued and outstanding capital of that company or of 5% or more of the issued and outstanding capital of a certain class of shares of that company; (ii) rights to acquire, directly or indirectly, such interest; or (iii) certain profit sharing rights in that company that relate to 5% or more of the company’s annual profits and/or to 5% or more of the company’s liquidation proceeds. A deemed substantial interest may arise if a substantial interest (or part thereof) in a company has been disposed of, or is deemed to have been disposed of, on a non-recognition basis; |
| (2) | a holder of an ADS that is not an individual for which its shareholdings qualify or qualified as a participation for purposes of the Netherlands Corporate Income Tax Act 1969 (Wet op de vennootschapsbelasting 1969). A taxpayer’s shareholding of 5% or more in a company’s nominal paid-up share capital generally qualifies as a participation. A holder may also have a participation if such holder does not have a 5% shareholding but a related entity (statutorily defined term) has a participation or if the company in which the shares are held is a related entity (statutorily defined term); |
| (3) | holders of ADSs who are individuals for whom the ADSs or any benefit derived from the ADSs are a remuneration or deemed to be a remuneration for (employment) activities performed by such holders or certain individuals related to such holders (as defined in the Netherlands Income Tax Act 2001); |
| (4) | pension funds, investment institutions (fiscale beleggingsinstellingen), exempt investment institutions (vrijgestelde beleggingsinstellingen) and other entities that are, in whole or in part, not subject to or exempt from corporate income tax in the Netherlands; and |
| (5) | Holders of ADSs, if such holders are acting jointly with the main purpose or one of the main purposes of avoiding the levying of tax on any of those holders. |
Except as otherwise indicated, this summary only addresses Netherlands national tax legislation and published regulations, whereby the Netherlands and Netherlands law means the part of the Kingdom of the Netherlands located in Europe and its law respectively, as in effect on the date hereof and as interpreted in published case law until this date as available in printed form, without prejudice to any amendment introduced (or to become effective) at a later date and/or implemented with or without retroactive effect. The applicable tax laws or interpretations thereof may change, or the relevant facts and circumstances may change, and such changes may affect the contents of this section, which will not be updated to reflect any such changes.
Dividend withholding tax
LuxExperience B.V. is required to withhold Dutch dividend withholding tax at a rate of 15% from dividends distributed by it (which withholding tax will not be borne by LuxExperience B.V., but will be withheld by LuxExperience B.V. from the gross dividends paid). However, as long as it continues to have its place of effective management in Germany, and not in the Netherlands, under the Convention between Germany and the Netherlands for the avoidance of double taxation with respect to taxes on income of 2012, LuxExperience B.V. should be considered to be exclusively tax resident in Germany and should not be required to withhold Dutch dividend withholding tax. The exemption from Dutch dividend withholding tax under the Convention does not apply to dividends distributed to a holder who is resident or deemed to be resident in the Netherlands for Dutch income tax purposes or Dutch corporate income tax purposes or to holders of ADSs that neither resident nor deemed to be resident of the Netherlands if the ADSs are attributable to a Netherlands permanent establishment of such non-resident holder. The Protocol to amend the Convention dated March 24, 2021 entered into effect on January 1, 2023. The Dutch tax authorities could take the position that the exemption from Dutch dividend withholding tax for non-Dutch resident ADS holders under the Convention should be denied pursuant to the principal purpose test of the Protocol to amend the Convention. LuxExperience B.V. believes that it has strong arguments that the benefits of the Convention cannot be denied under the principal purpose test of the Protocol to amend the Convention. This determination, however, depends on the relevant facts and circumstances, so there can be no assurance that a court will upheld LuxExperience B.V.’s position, if it is challenged.
Dividends distributed by LuxExperience B.V. to individuals and corporate legal entities who are resident or deemed to be resident in the Netherlands for Netherlands tax purposes (“Netherlands Resident Individuals” and “Netherlands Resident Entities” as the case may be) or to holders of ADSs that are neither resident nor deemed to be resident of the Netherlands if the ADSs are attributable to a Netherlands permanent establishment of such non- resident holder are subject to Netherlands dividend withholding tax at a rate of 15%. The expression “dividends distributed” includes, among other things:
| · | distributions in cash or in kind, deemed and constructive distributions and repayments of paid-in capital not recognized for Netherlands dividend withholding tax purposes; |
| · | liquidation proceeds, proceeds of redemption of ordinary shares, or proceeds of the repurchase of ordinary shares by LuxExperience B.V. or one of its subsidiaries or other affiliated entities to the extent such proceeds exceed the average paid-in capital of those ordinary shares as recognized for purposes of Netherlands dividend withholding tax, unless, in case of a repurchase, a particular statutory exemption applies; |
| · | an amount equal to the par value of ordinary shares issued or an increase of the par value of ordinary shares, to the extent that it does not appear that a contribution, recognized for purposes of Netherlands dividend withholding tax, has been made or will be made; and |
| · | partial repayment of the paid-in capital, recognized for purposes of Netherlands dividend withholding tax, if and to the extent that LuxExperience B.V. has net profits (zuivere winst), unless the holders of ordinary shares have resolved in advance at a general meeting to make such repayment and the par value of the ordinary shares concerned has been reduced by an equal amount by way of an amendment of our articles of association. |
Netherlands Resident Individuals and Netherlands Resident Entities can generally credit the Netherlands dividend withholding tax against their income tax or corporate income tax liability. The same applies to holders of ADSs that are neither resident nor deemed to be resident of the Netherlands if the ADSs are attributable to a Netherlands permanent establishment of such non-resident holder.
Pursuant to legislation to counteract “dividend stripping,” a reduction, exemption, credit or refund of Netherlands dividend withholding tax is denied if the recipient of the dividend is not the beneficial owner as described in the Netherlands Dividend Withholding Tax Act 1965. This legislation targets situations in which a shareholder retains its economic interest in shares but reduces the withholding tax costs on dividends by a transaction with another party. It is not required for these rules to apply that the recipient of the dividends is aware that a dividend stripping transaction took place.
Taxes on income and capital gains
Netherlands Resident Individuals
If a holder of ADSs is a Netherlands Resident Individual, any benefit derived or deemed to be derived from the ADSs is taxable at the progressive income tax rates (with a maximum of 49.5%, rate for 2025), if:
| (a) | the ADSs are attributable to an enterprise from which the Netherlands Resident Individual derives a share of the profit, whether as an entrepreneur or as a person who has a co-entitlement to the net worth (medegerechtigd tot het vermogen) of such enterprise, without being an entrepreneur or a shareholder in such enterprise, as defined in the Netherlands Income Tax Act 2001; or |
| (b) | the holder of the ADSs is considered to perform activities with respect to the ADSs shares that go beyond ordinary asset management (normaal, actief vermogensbeheer) or derives benefits from the ADSs that are taxable as benefits from other activities (resultaat uit overige werkzaamheden). |
If the above-mentioned conditions (a) and (b) do not apply to the individual holder of ADSs, the ADSs are recognized as investment assets and included as such in such holder’s net investment asset base (rendementsgrondslag). In 2025, such holder will in principle be taxed annually on the deemed income from their net investment assets for the year at an income tax rate of 36%. For 2025, the deemed income is calculated based on a return of 5.88%, on assets other than bank savings and cash. The net investment assets for the year are the fair market value of the investment assets less the allowable liabilities on January 1 of the relevant calendar year. A tax free allowance may be available. Actual benefits derived from the ADSs are as such not subject to Netherlands income tax.
Netherlands Resident Entities
Any benefit derived or deemed to be derived from the ADSs held by Netherlands Resident Entities, including any capital gains realized on the disposal thereof, will be subject to Netherlands corporate income tax at a rate of 25.8% in 2025 (a corporate income tax rate of 19% applies with respect to taxable profits up to €200,000).
Non-residents of the Netherlands
Holders of ADSs other than Netherlands Resident Individuals or Netherlands Resident Entities will not be subject to Netherlands taxes on any benefits derived or deemed to be derived from ADSs shares, provided that:
| (i) | such holder does not have an interest in an enterprise or a deemed enterprise (statutorily defined term) which, in whole or in part, is either effectively managed in the Netherlands or is carried out through a permanent establishment, a deemed permanent establishment or a permanent representative in the Netherlands and to which enterprise or part of an enterprise the ADSs are attributable; and |
| (ii) | in the event such holder is an individual, such holder does not carry out any activities in the Netherlands with respect to the ADSs shares that go beyond ordinary asset management and does not derive benefits from the ADSs that are taxable as benefits from other activities in the Netherlands. |
Gift and inheritance taxes
Residents of the Netherlands
Gift and inheritance taxes will arise in the Netherlands with respect to a transfer of the ADSs by way of a gift by, or on the death of, a holder of ADSs who is resident or deemed to be resident in the Netherlands at the time of the gift or his/her death.
Non-residents of the Netherlands
No Netherlands gift or inheritance taxes will arise on the transfer of the ADSs by way of gift by, or on the death of, a holder of ADSs who is neither resident nor deemed to be resident in the Netherlands, unless:
| (i) | in the case of a gift of ADSs by an individual who at the date of the gift was neither resident nor deemed to be resident in the Netherlands, such individual dies within 180 days after the date of the gift, while being resident or deemed to be resident in the Netherlands; or |
| (ii) | the transfer is otherwise construed as a gift or inheritance made by, or on behalf of, a person who, at the time of the gift or death, is or is deemed to be resident in the Netherlands. |
For purposes of Netherlands gift and inheritance taxes, amongst others, a person that holds the Netherlands nationality will be deemed to be resident in the Netherlands if such person has been resident in the Netherlands at any time during the ten years preceding the date of the gift or his/her death. Additionally, for purposes of Netherlands gift tax, amongst others, a person not holding the Netherlands nationality will be deemed to be resident in the Netherlands if such person has been resident in the Netherlands at any time during the twelve months preceding the date of the gift. Applicable tax treaties may override deemed residency.
Other taxes and duties
No Netherlands value added tax (omzetbelasting) and no Netherlands registration tax, stamp duty or any other similar documentary tax or duty will be payable by a holder of ADSs on any payment in consideration for the acquisition, ownership or disposal of the ADSs.
U.S. Taxation
Material U.S. Federal Income Tax Consideration for U.S. Holders
Subject to the limitations and qualifications stated herein, this section describes the material U.S. federal income tax consequences to U.S. holders (as defined below) of the ownership and disposition of ADSs. This summary is not a comprehensive description of all U.S. tax considerations that may be relevant to a particular person’s decision to acquire ADSs. This summary applies only to U.S. holders that acquired ADSs for cash and hold the ADSs as capital assets within the meaning of Section 1221 of the Code. This discussion addresses only U.S. federal income taxation and does not discuss all of the tax consequences that may be relevant to you in light of your individual circumstances, including non- U.S., state or local tax consequences, estate and gift tax consequences, and tax consequences arising under the Medicare contribution tax on net investment income, or the alternative minimum tax. This summary does not describe all the tax consequences that may be relevant to any particular investor or to any special class of holder, including:
| · | a broker or dealer in securities, |
| · | a trader in securities that elects to use a mark-to-market method of accounting for securities holdings, |
| · | a tax-exempt organization or governmental organization, |
| · | a tax-qualified retirement plan or other tax-deferred account, |
| · | a bank, insurance company or other financial institution, |
| · | a real estate investment trust or regulated investment company, |
| · | a person that actually or constructively owns 10% or more of the combined voting power of our voting stock or of the total value of our stock, |
| · | a person that holds ADSs as part of a straddle, hedging, conversion, or other “integrated” transaction, |
| · | a person that purchases or sells ADSs as part of a wash sale for tax purposes, |
| · | a U.S. holder (as defined below) whose functional currency is not the U.S. Dollar, |
| · | a U.S. expatriate or former citizen or long-term resident of the United States, |
| · | persons that are resident or ordinarily resident in or have a permanent establishment in a jurisdiction outside the United States, |
| · | a person who acquired ADSs pursuant to the exercise of any employee stock option or otherwise as compensation, |
| · | a corporation that accumulates earnings to avoid U.S. federal income tax, |
| · | an S corporation, partnership or other entity or arrangement treated as a partnership or other “pass-through” entity for U.S. federal income tax purposes (and investors therein), |
| · | a person deemed to sell ADSs under the constructive sale provisions of the Code, and |
| · | a person subject to special tax accounting rules as a result of any item of gross income with respect to the ADSs being taken into account in an applicable financial statement. |
This discussion is based on the tax laws of the United States as in effect on the date of this report, including the Code, and U.S. Treasury regulations in effect or, in some cases, proposed, as of the date of this annual report, the Treaty, as well as judicial and administrative interpretations thereof available on or before such date. All of the foregoing authorities are subject to change, and any such change could apply retroactively and could affect the U.S. federal income tax consequences described below. The statements in this summary are not binding on the IRS or any court, and thus we can provide no assurance that the U.S. federal income tax consequences discussed below will not be challenged by the IRS or will be sustained by a court if challenged by the IRS. In addition, this discussion is based in part upon the representations of the depositary in the deposit agreement and the assumption that each obligation in the deposit agreement and any related agreement are being performed in accordance with its terms. See “Item 12.D in Form 20- F - American Depositary Shares” and the form of deposit agreement incorporated by reference as Exhibit 2.1 to this report.
If an entity or arrangement that is treated as a partnership for U.S. federal income tax purposes holds the ADSs, the U.S. federal income tax treatment of a partner will generally depend on the status of the partner and the tax treatment of the partnership. Partnerships holding the ADSs and partners in such a partnership should consult their tax advisors with regard to the U.S. federal income tax treatment of an investment in the ADSs.
As used herein, the term “U.S. holder” means a beneficial owner of ADSs that, for U.S. federal income tax purposes, is or is treated as:
| · | a citizen or resident of the United States, |
| · | a corporation created or organized in or under the laws of the United States, any state thereof or the District of Columbia, |
| · | an estate whose income is subject to U.S. federal income tax regardless of its source, or |
| · | a trust that (1) is subject to the supervision of a court within the United States and the control of one or more U.S. persons or (2) has a valid election in effect under applicable U.S. Treasury regulations to be treated as a U.S. person. |
In general, and taking into account the foregoing assumptions, for U.S. federal income tax purposes, a holder of ADSs will be treated as the owner of the shares represented by those ADSs. Exchanges of shares for ADSs, and ADSs for shares, generally will not be subject to U.S. federal income tax.
You should consult your tax advisor regarding the U.S. federal, state and local tax consequences of owning and disposing of shares and ADSs in your particular circumstances.
Tax Status of LuxExperience B.V. for U.S. Federal Tax Purposes
For U.S. federal tax purposes, a corporation is generally considered to be a foreign corporation if it is organized or incorporated outside of the United States. Because LuxExperience B.V. is incorporated under the laws of the Netherlands, it would be classified as a foreign corporation under these rules. Section 7874 of the Code provides an exception to this general rule under which a foreign incorporated entity may, in certain circumstances, be classified as a U.S. corporation for U.S. federal tax purposes.
Under Section 7874, a corporation created or organized outside the U.S. (i.e., a foreign corporation) will nevertheless be treated as a U.S. corporation for U.S. federal tax purposes if (i) the foreign corporation directly or indirectly acquires substantially all of the properties held directly or indirectly by a U.S. corporation (the “Substantially All Test”), (ii) the former shareholders of the U.S. corporation from which the assets are acquired hold at least 80% (by either vote or value) of the shares of the foreign acquiring corporation after the acquisition by reason of holding shares in the U.S. corporation from which the assets are acquired (the “Ownership Test”), and (iii) the foreign corporation’s “expanded affiliated group” does not have substantial business activities in the foreign corporation’s country of organization or incorporation relative to such expanded affiliated group’s worldwide activities. If all of the aforementioned requirements are not satisfied, but would be satisfied if 80% was substituted for 60% in the Ownership Test, the foreign corporation is respected as a foreign corporation for U.S. federal tax purposes but limitations under Section 7874 can apply (the “Additional Limitations”).
In July 2019, LuxExperience B.V. was a party to an internal “foreign-to-foreign” Section 368(a)(1)(F) reorganization (the “F Reorganization”), and notwithstanding the fact that its operating assets were both non-U.S. and already owned through a foreign corporation prior to the F Reorganization, the IRS could assert that the Substantially All Test was satisfied. Even if such an assertion were to be successful, however, we do not believe that such F Reorganization caused LuxExperience B.V. (or any of its affiliates) to be treated as a U.S. corporation for U.S. tax purposes under Section 7874 (or that the Additional Limitations thereunder are applicable) because, among other things, the Ownership Test should not be satisfied. However, the law and Treasury Regulations promulgated under Section 7874 are complex and unclear in many regards, and there is limited guidance regarding the application of Section 7874. Moreover, the IRS could assert that subsequent transactions that resulted in ownership changes should be considered part of the F Reorganization and that Section 7874 applies to the combined transactions. Accordingly, there can be no assurance that the IRS will not challenge its status as a foreign corporation or that such challenge would not be sustained by a court. If the IRS were to successfully challenge such status under Section 7874, LuxExperience B.V. and its affiliates could be subject to substantial additional U.S. federal income tax liability, and the U.S. federal tax consequences to the holders of the ADSs would be materially different than set forth herein. The remainder of this discussion assumes that LuxExperience B.V. will be respected as a foreign corporation for U.S. federal tax purposes under Section 7874.
Dividends and Other Distributions on ADSs
Subject to the discussion below under “—Passive Foreign Investment Company Rules,” under the U.S. federal income tax laws, if you are a U.S. holder, the gross amount of any distribution we pay out of our current or accumulated earnings and profits (as determined for U.S. federal income tax purposes), other than certain pro-rata distributions of ADSs, will be treated as a dividend that is subject to U.S. federal income taxation. Distributions in excess of current and accumulated earnings and profits will be treated as a non-taxable return of capital to the extent of the U.S. holders’ basis in the ADSs and any additional amounts thereafter will be treated as capital gain from the sale or exchange of the ADSs (see “—Sale or Other Taxable Disposition of ADSs” below). LuxExperience B.V. does not expect to maintain calculations of its earnings and profits under U.S. federal income tax principles and, in such case, a U.S. Holder should expect that any distribution will generally be reported as a dividend even if that distribution would otherwise be treated as a non-taxable return of capital or as capital gain under the rules described above. The depositary will be in constructive receipt of the dividend when the dividend is made unqualifiedly subject to the demand of the depositary. Dividends generally will not be eligible for the “dividends received deduction” allowed to U.S. corporations with respect to dividends received from other corporations.
Dividends received by noncorporate U.S. holders (including individuals) generally will be “qualified dividend income,” which is taxed at the lower rates applicable to long term capital gains, provided that (1) (i) ADSs are readily tradeable on an established securities market in the United States, or (ii) LuxExperience B.V. is eligible for the benefits of the Treaty, (2) LuxExperience B.V. is not a PFIC (as discussed below) for either the taxable year in which the dividend was paid or the preceding taxable year, (3) the U.S. holder satisfies certain holding period requirements, and (4) the U.S. holder is not under an obligation to make related payments with respect to positions in substantially similar or related property. LuxExperience B.V. has listed its ADSs on the NYSE and anticipates that such ADSs will be readily tradeable on such established securities market. LuxExperience B.V. also anticipates that it will be eligible for the benefits of the Treaty. Accordingly, subject to the PFIC discussion below, LuxExperience B.V. generally expects that dividends it would pay will constitute qualified dividend income, provided that the U.S. holder satisfies the other requirements for such treatment set forth above. U.S. holders should consult their tax advisors regarding the availability of the preferential rate for qualified dividend income on dividends paid with respect to the ADSs.
The amount of any distribution paid in Euros (or other foreign currency) will be equal to the U.S. Dollar value of the Euros (or other foreign currency) received, translated at the spot rate of exchange on the date such distribution is includible in the U.S. holder’s income, regardless of whether the payment is in fact converted into U.S. Dollars at that time. The amount of any distribution of property other than cash will be the U.S. Dollar fair market value of such property on the date of distribution.
Certain distributions on the ADSs may be subject to German withholding tax, as discussed in “— German Taxation” above and the risk factor “If LuxExperience B.V. pays dividends, it may need to withhold tax on such dividends payable to holders of its ADSs in both Germany and the Netherlands.” above. For U.S. federal income tax purposes, U.S. holders will be treated as having received the amount of any German taxes withheld with respect to any such distribution and, as a result, the amount of dividend income a U.S. holder is required to include in gross income for U.S. federal income tax purposes with respect to a payment of dividends may be greater than the amount of cash actually received (or receivable) by such U.S. holder with respect to the payment. Subject to certain limitations (some of which vary depending upon the U.S. holder’s circumstances), any such German tax withheld and paid over to Germany will generally be creditable or deductible against your U.S. federal income tax liability. However, under recently finalized U.S. Treasury regulations, it is possible that such withholding tax will not be creditable unless the U.S. holder is eligible to claim the benefits of the Treaty and elects to apply the Treaty. Special rules also apply in determining the foreign tax credit limitation with respect to dividends that are subject to the preferential tax rates. To the extent a reduction or refund of the tax withheld is available to you under German law or under the Treaty, the amount of tax withheld that could have been reduced or that is refundable will not be eligible for credit against your U.S. federal income tax liability. See “— German Taxation—German Taxation of Holders of ADSs—Withholding Tax Refund for U.S. Treaty Beneficiaries,” above, for the procedures for obtaining a tax refund in Germany. The rules governing the treatment of foreign taxes and foreign tax credits for U.S. federal income tax purposes are complex, and U.S. holders should consult their tax advisors about the impact of these rules in their particular situations.
Dividends will generally be income from sources outside the United States and will generally be “passive” income for purposes of computing the foreign tax credit allowable to you. However, if LuxExperience B.V. is 50% or more owned, by vote or value, by United States persons, then solely for foreign tax credit purposes, a portion of its dividends allocable to its United States source earnings and profits may be treated as derived from sources within the United States. This rule does not apply to United States-owned foreign corporations with less than 10% of earnings and profits attributable to sources within the United States. LuxExperience B.V. expects to be 50% or more owned, by vote or value, by United States persons for the current taxable year, and therefore a portion of any dividends LuxExperience B.V. pays may be treated as derived from sources within the United States for purposes of these rules subject to the exception. A U.S. holder may not be able to offset any foreign tax withheld as a credit against U.S. federal income tax imposed on that portion of any dividend that is from sources within the United States, unless the U.S. holder has income from sources outside the United States in the same foreign tax credit category from other sources. LuxExperience B.V. does not intend to provide to any U.S. holders any information that may be necessary to determine the portion of the dividends (if any) that would be treated as from sources within the United States for any particular year for purposes of these rules. The rules governing the treatment of foreign taxes and foreign tax credits for U.S. federal income tax purposes are complex, and U.S. holders should consult their own tax advisors about the impact of these rules in their particular situations.
Sale or Other Taxable Disposition of ADSs
Subject to the discussion below under “—Passive Foreign Investment Company Rules,” if you are a U.S. holder and you sell or otherwise dispose of your ADSs, you will recognize capital gain or loss for U.S. federal income tax purposes equal to the difference between the U.S. Dollar amount that you realize and your tax basis in your ADSs. A U.S. holder’s tax basis in the ADSs generally will equal the U.S. Dollar cost of such ADSs. Any such gain or loss generally will be treated as long term capital gain or loss if the U.S. holder’s holding period in the ADSs exceeds one year. Generally, for U.S. holders who are individuals (as well as certain trusts and estates), long-term capital gains are subject to U.S. federal income tax at preferential rates. The deductibility of capital losses is subject to significant limitations. Any such gain or loss will generally be income or loss from sources within the United States for foreign tax credit limitation purposes.
Passive Foreign Investment Company Rules
The Issuer will be classified as a PFIC for U.S. federal income tax purposes in any taxable year in which, after applying certain look-through rules, either: (1) at least 75% of its gross income is “passive income” for purposes of the PFIC rules or (2) at least 50% of the value of its assets (generally determined on the basis of a quarterly average) is attributable to assets that produce “passive income” or are held for the production of passive income. Subject to various exceptions, passive income for this purpose generally includes, among other things, dividends, interest, royalties, rents and gains from commodities and securities transactions and from the sale or exchange of property that gives rise to passive income. In determining whether LuxExperience B.V. is a PFIC, it will be treated as owning its proportionate share of the assets, and earning its proportionate share of the income, of any other corporation in which it owns, directly or indirectly, 25% or more (by value) of the stock.
Under the PFIC rules, if LuxExperience B.V. were considered a PFIC at any time that a U.S. holder holds ADSs, LuxExperience B.V. would continue to be treated as a PFIC for all succeeding years during which such U.S. holder holds ADSs unless (1) LuxExperience B.V. ceases to be a PFIC and (2) the U.S. holder has made a mark-to-market election under the PFIC rules, the U.S. holder has made a QEF Election (as discussed below) for the first taxable year of the U.S. holder’s holding period during which LuxExperience B.V. is a PFIC, or the U.S. holder has made a QEF Election for a later taxable year and has also made a “purging” election to recognize gain (which will be taxed under the rules applicable to “excess distributions” described below) as if the ADSs were sold for their fair market value on the day the QEF Election is effective.
Based on the expected market price of LuxExperience B.V.’s ADSs and the composition of LuxExperience B.V.’s income, assets and operations, LuxExperience B.V. does not expect to be treated as a PFIC for U.S. federal income tax purposes for the current taxable year or in the foreseeable future. However, the determination of PFIC status is based on an annual determination that must be made at the close of each taxable year, involves extensive factual investigation, including ascertaining the applicable value of all of LuxExperience B.V.’s assets on a quarterly basis and the character of each item of income that it earns, and is subject to uncertainty in several respects. Therefore, there can be no assurance that LuxExperience B.V. will not be classified as a PFIC for the current taxable year or for any future taxable year or that the IRS will not take a contrary position.
If LuxExperience B.V. were considered a PFIC at any time that a U.S. holder holds ADSs (assuming such U.S. holder has not made a timely mark-to-market election, as described below), any gain recognized by the U.S. holder on a sale or other disposition (including certain pledges) of the ADSs, as well as the amount of any “excess distribution” (defined below) received by the U.S. holder, would be allocated ratably over the U.S. holder’s holding period for the ADSs. The amounts allocated to the taxable year of the sale or other disposition (or the taxable year of receipt, in the case of an excess distribution) and to any year before we became a PFIC would be taxed as ordinary income. The amount allocated to each other taxable year would be subject to tax (without reduction for losses) at the highest rate in effect for individuals or corporations, as appropriate, for that taxable year, and an interest charge would be imposed on the amount allocated to that taxable year. For purposes of these rules, “excess distributions” for a taxable year are the amount by which any distributions received by a U.S. holder on ADSs in that taxable year exceeds 125% of the average of the annual distributions on the ADSs received during the preceding three-years or the U.S. holder’s holding period, whichever is shorter.
A U.S. holder can avoid certain of the adverse rules described above by making a mark-to- market election with respect to its ADSs, provided that the ADSs are “marketable.” The ADSs are marketable if they are “regularly traded” on a “qualified exchange” or other market within the meaning of applicable U.S. Treasury regulations. LuxExperience B.V. believes that the ADSs are generally “regularly traded” on a “qualified exchange” for this purpose and therefore, in any year in which the ADSs are regularly traded, the mark-to- market election may be available to a holder of ADSs if LuxExperience B.V. becomes a PFIC. If a U.S. holder makes the mark-to- market election, it generally will recognize as ordinary income any excess of the fair market value of the ADSs at the end of each taxable year over their adjusted tax basis, and will recognize an ordinary loss in respect of any excess of the adjusted tax basis of the ADSs over their fair market value at the end of the taxable year (but only to the extent of the net amount of income previously included as a result of the mark-to-market election). If a U.S. holder makes the election, the holder’s tax basis in the ADSs will be adjusted to reflect the income or loss amounts recognized. Any gain recognized on the sale or other disposition of ADSs in a year when LuxExperience B.V. is a PFIC will be treated as ordinary income and any loss will be treated as an ordinary loss (but only to the extent of the net amount of income previously included as a result of the mark-to-market election).
In addition, a U.S. holder that owns stock in a PFIC for U.S. federal income tax purposes will not be subject to the foregoing rules if the U.S. holder makes a “qualified electing fund” election (a “QEF Election”) for the first taxable year of the U.S. holder’s holding period during which we are a PFIC. If a U.S. holder makes such a QEF Election with respect to a PFIC, the U.S. holder will be currently taxable on its pro rata share of the PFIC’s ordinary earnings and net capital gain (at ordinary income and capital gain rates, respectively) for each taxable year that the entity is classified as a PFIC (regardless of whether such amounts are distributed to the U.S. holder), and will not be required to include such amounts in income when actually distributed by the PFIC. If LuxExperience B.V. determines that it is a PFIC for any taxable year, it may not provide U.S. holders with the information necessary to make and maintain a valid QEF Election. Prospective U.S. holders should assume that a QEF Election will not be available.
In addition, if LuxExperience B.V. were a PFIC or, with respect to a particular U.S. holder, were treated as a PFIC, (i) for the taxable year in which we paid a dividend or for the prior taxable year, the preferential dividend rates discussed above in “—Dividends and Other Distributions on ADSs” with respect to dividends paid to certain non-corporate U.S. holders would not apply and (ii) a U.S. holder will be subject to annual information reporting requirements.
The U.S. federal income tax rules relating to PFICs are complex. U.S. holders should consult their tax advisors with respect to the acquisition, ownership, and disposition of our ADSs and the consequences to them of an investment in a PFIC.
U.S. Information Reporting and Backup Withholding
Dividend payments with respect to ADSs and proceeds from the sale, exchange or redemption of ADSs may be subject to information reporting to the IRS and U.S. backup withholding. Backup withholding will not apply, however, to a U.S. holder who furnishes a correct taxpayer identification number and makes any other required certification or is otherwise exempt from backup withholding. U.S. holders who are required to establish their exempt status may be required to provide such certification on IRS Form W-9. U.S. holders should consult their tax advisors regarding the application of the U.S. information reporting and backup withholding rules.
Backup withholding is not an additional tax. Amounts withheld as backup withholding may be credited against a U.S. holder’s U.S. federal income tax liability, and such U.S. holder may obtain a refund of any excess amounts withheld under the backup withholding rules by timely filing an appropriate claim for refund with the IRS and furnishing any required information.
Information With Respect to Foreign Financial Assets
Certain U.S. holders treated as individuals may be required to report information relating to an interest in ADSs, subject to certain exceptions (including an exception for ADSs held in accounts maintained by certain U.S. financial institutions). Penalties can apply if U.S. holders fail to satisfy such reporting requirements. U.S. holders should consult their tax advisors regarding the applicability of these requirements to their acquisition and ownership of ADSs.
THE DISCUSSION ABOVE IS A GENERAL SUMMARY. IT DOES NOT COVER ALL TAX MATTERS THAT MAY BE IMPORTANT TO YOU. EACH PROSPECTIVE PURCHASER SHOULD CONSULT THEIR TAX ADVISOR ABOUT THE TAX CONSEQUENCES OF AN INVESTMENT IN ADSs UNDER THE INVESTOR’S OWN CIRCUMSTANCES.
5. Corporate Governance
5.1. General
LuxExperience B.V. (LuxExperience) is a private company with limited liability under the laws of the Netherlands (besloten vennootschap met beperkte aansprakelijkheid) with its corporate seat (statutaire zetel) in Amsterdam, the Netherlands, and its registered address and principal place of business at Einsteinring 9, 85609 Aschheim, Germany. LuxExperience is subject to Dutch corporate law, subject to the Dutch Corporate Governance Code (Jaarboek ext verslaggeving 41043), its articles of association (statuten) and the rules of procedure ( reglementen) for the Management Board ( bestuur) and Supervisory Board (raad van commissarissen). Since September 7, 2020, LuxExperience has its place of effective management in Germany. LuxExperience has a two-tiered board structure consisting of a Management Board and a Supervisory Board. The Management Board and the Supervisory Board are entirely separate corporate bodies, and, as a rule, no individual will simultaneously be a member of both boards. The below summary describes our corporate governance.
5.2 Management Board
The Management Board is responsible for the day-to-day management of the business in accordance with applicable laws, the articles of association of LuxExperience and the Management Board’s rules of procedure. In this role, the Management Board follows defined company principles geared towards our long-term value creation. With that, the Management Board aims to guide the company to take responsibility and takes actions that are in the best interest for the company. Therefore, it is essential to make things happen to generate an impact and to strive for obtaining the results the Company wants to achieve.
Pursuant to article 13 clause 1 of the articles of association, the Management Board consists of one or more members to be determined by the Supervisory Board. In fulfilling their duties, the members of the Management Board must act in the interest of LuxExperience and its related business. Under the articles of association of LuxExperience , members of the Management Board are appointed by the general meeting (algemene vergadering) upon a binding nomination by the Supervisory Board for a four-year term, with the possibility of re- appointment for another term of four years. The general meeting and the Supervisory Board are each authorized to suspend or dismiss a member of the Management Board from office at any time. A resolution of the general meeting to suspend or dismiss a member of the Management Board can be adopted by a majority of the votes cast, without a quorum being required. The Supervisory Board has established rules regarding the decision-making process, working methods and specific tasks of the members of the Management Board in accordance with article 16 clause 2 of the articles of association of LuxExperience. These rules of procedure for the Management Board are available on the LuxExperience website. The general meeting appoints the members of the Management Board. At least once annually, the Management Board evaluates its own functioning as a whole and that of the individual Management Board members.
The following table sets forth the names and functions of the current members of our Management Board, their ages and their terms as of the date of this Annual Report:
| Name | Nationality | Gender | Age | Term Ends | Position | |||||
| Michael Kliger | German | Male | 58 | 2028 | Chief Executive Officer | |||||
| Dr. Martin Beer | German | Male | 57 | 2028 | Chief Financial Officer | |||||
| Sebastian Dietzmann | German | Male | 51 | Term ended 23.04.2025 | Chief Operating Officer | |||||
| Gareth Locke | French | Male | 50 | Term ended 23.04.2025 | Chief Growth Officer | |||||
| Amber Pepper | Great Britain | Female | 45 | Term ended 23.04.2025 | Chief Customer Experience Officer |
The business address of the members of our Management Board is the same as our business address: Einsteinring 9, 85609 Aschheim/Munich, Germany.
The following is a brief summary of the business experience of the members of our Management Board:
Michael Kliger. Mr. Kliger has served as Chief Executive Officer and as a member of our Management Board since September 2020. He has served as President and Chief Executive Officer of mytheresa.com GmbH, Theresa Warenvertrieb GmbH and MGG since March 2015. He previously served as VP International at eBay Enterprise from March 2013 to February 2015. Previously, Mr. Kliger served as Executive Director at Accenture from September 2010 to December 2012. Prior to that, Mr. Kliger served as Managing Director at First Capital Partners GmbH from September 2007 to September 2010. Prior to that, Mr. Kliger served as Vertriebsgeschäftsführer at real,-SB-Warenhaus GmbH from January 2005 to April 2007. Prior to that, Mr. Kliger worked at McKinsey & Company from February 1992 to December 2004 serving last as Principal. Mr. Kliger also served as a member of the Board of Directors of Valora AG from March 2017 until October 2022 and served as Chair of the Nomination and Compensation Committee. He holds an MBA from Kellogg School of Management and a Diploma degree from the Berlin University of Technology.
Dr. Martin Beer. Dr. Beer has served as Chief Financial Officer and as a member of our Management Board since September 2020. Before joining Mytheresa in 2019, Martin Beer spent 14 years in CFO and COO roles in fast growth digital focused and B2C and B2B e-commerce companies, namely RUBIX, SYNLAB, Weltbild and DBH. Prior to this, he worked at McKinsey & Company for five years, where he was part of the European Consumer Goods Leadership Team. He holds a Masters degree in Finance and Entrepreneurial Leadership and a PHD from the European Business School.
Sebastian Dietzmann. Mr. Dietzmann has served as Chief Operating Officer since November 2020 and as a member of our Management Board since February 2021. He has served as Chief Operating Officer and Managing Director of each of mytheresa.com GmbH, Theresa Warenvertrieb GmbH and Mytheresa Service GmbH since July 2015. He previously served as Senior Director & Head of eCommerce Services International at eBay Enterprise from August 2011 to June 2015. Prior to that, he served as Senior Director Business Management at GSI Commerce from January 2010 to July 2011. Prior that, he served as Vice President of Product Management and Distribution at product + concept GmbH from March 2005 to March 2008. He holds a Diplom-Kaufmann degree from the Berlin School of Economics and Law.
Gareth Locke. Mr. Locke has served as Chief Growth Officer since November 2020 and as member of our Management Board since February 2021. Mr. Locke has served as Chief Growth Officer of mytheresa.com GmbH since July 2016. He previously served as Head of Marketing for Zooplus AG from January 2012 until May 2016. Mr. Locke also served as Managing Director of Zooplus France SARL. Prior to that, he was Associate Partner at Aquarius Consulting GmbH from April 2010 until December 2011. Prior to that, he served as Manager Corporate Development at PAYBACK GmbH from May 2005 to March 2010, as Project Manager at Ayming GmbH from January 2003 to May 2005 and as a Consultant at Accenture in London from September 1999 to November 2002. Mr. Locke holds a Graduate business degree from the Burgundy School of Business and an MA in Economics and Finance from Leeds University Business School.
Amber Pepper. Ms. Pepper was appointed as new Chief Customer Experience Officer in October 2024. She possesses extensive experience with almost 25 years in the luxury sector both in digital as well as physical experience-focused roles. She served as Vice President Marketing, Communications & E-Commerce for Tapestry and prior to that as Chief Marketing Officer for Farfetch. Before this role she worked at Harrods as Head of Marketing & Communications as well as at Brower Lewis PRCo as Managing Director. She is a true expert in luxury consumer needs and luxury brand management. She brings comprehensive experience in executing growth strategies for world class luxury, retail and fashion businesses. Ms. Pepper holds a law degree from the University College of London.
Changes to our Management Board in fiscal year 2025
In view of the increased size and scope of our Company following the transaction regarding the acquisition of all shares in YOOX Net-a- Porter Group S.p.A. by the Company, an executive committee (the “Executive Committee”) was established at the Company to support the Management Board in the fulfilment of its managerial duties, without delegation of any authority to the Executive Committee. The Executive Committee comprises the members of the Management Board and certain key senior managers within the LuxExperience Group. The rights and obligations of the Management Board under Dutch law, the articles of association of the Company (the “Articles of Association”) and the Dutch Corporate Governance Code, remain in full force and effect with respect to the Management Board exclusively in such capacity. At the time of establishment of the Executive Committee, the Supervisory Board determined that the number of members of the Management Board will be decreased from five to two members. Michael Kliger (CEO) and Dr. Martin Beer (CFO) are the remaining members of the Management Board. Sebastian Dietzmann, Gareth Locke and Amber Pepper stepped down as members of the Management Board effective April 23, 2025.
5.3 Supervisory Board
The Supervisory Board supervises the Management Board, the Company’s general course of affairs, and its affiliated business. The Supervisory Board is accountable for these matters to the general meeting. The Supervisory Board also provides advice to the Management Board. According to the articles of association, the Supervisory Board has a binding nomination right with respect to the appointment of members of the Management Board by the general meeting. Furthermore, prior approval of the Supervisory Board is required for certain significant matters that will be resolved upon by the Management Board. These are further set out in the rules of procedure for the Management Board which are available on the Lux Experience website.
In the fulfilment of their duty, the members of the Supervisory Board shall act in the interest of Lux Experience and its related business. The articles of association provide that the Supervisory Board consists three or more members; the exact number is determined by the Supervisory Board. The Supervisory Board currently consists of eight members. Members of the Supervisory Board are appointed by the general meeting for a four-year term, with the possibility of re-appointment of another four-year term. So long as MYT Holding directly or indirectly owns 25% or more of the issued and outstanding share capital of Lux Experience, members of the Supervisory Board will be appointed for a maximum period of four years, provided that, unless a member of the Supervisory Board resigns, dies or is removed earlier or upon his or her appointment a term shorter than four years has been determined, his or her appointment period shall expire at the closing of the annual general meeting that will be held in the fourth calendar year after the year of his or her appointment. Members of the Supervisory Board may be reappointed once more for another four-year period and then subsequently be reappointed again for a period of two years, which reappointment may be extended by at most two years. In the event of a reappointment after an eight-year period, reasons are given in the Dutch annual report.
From and after the date MYT Holding directly or indirectly owns less than 25% of the issued and outstanding share capital of Lux Experience, Lux Experience will be required to file a declaration confirming such event with the Dutch Trade Register of the Chamber of Commerce and to publish a public announcement confirming such filing. Effective at the time of filing of such declaration, the terms of the members of the Supervisory Board then in office will automatically be reduced to expire at the closing of the next annual general meeting, and thereafter the term of all members of the Supervisory Board will expire each year at the closing of the annual general meeting. The general meeting appoints the members of the Supervisory Board. A resolution of the general meeting to appoint a member of the Supervisory Board requires a simple majority. Members of our Supervisory Board may be dismissed at any time during their term of office by a resolution of the general meeting with a simple majority of the votes cast. In addition, any member of our Supervisory Board may resign at any time by giving written notice of his or her resignation to the Company. The resignation or dismissal does not require cause.
To ensure that the Supervisory Board can carry out these functions properly, the Management Board shall timely provide the Supervisory Board with the information necessary for the performance of the Supervisory Board’s duties. The Management Board is required to keep the Supervisory Board informed and to consult with the Supervisory Board on all important matters.
The Supervisory Board has determined that certain matters will require its prior written consent as set forth in the rules of procedure of the Management which are available on the Lux Experience website.
The following table sets forth the names and functions of the current members of our Supervisory Board, their ages, their terms as of (which expire on the date of the relevant year’s general meeting of shareholders) and their principal occupations outside of our Company:
| Name | Gender | Age | Term Expires |
Principal Occupation | ||||
| Nora Aufreiter* | female | 65 | 2028 | Director, The Bank of Nova Scotia and The Kroger Company | ||||
| Burkhart Grund | male | 60 | 2029 | Chief Financial Officer of Compagnie Financière Richemont SA | ||||
| David B. Kaplan | male | 57 | 2028 | Co-Founder, Director, Partner of Ares Management Corporation Co-Chairman and Chief Executive Officer of Ares Acquisition Corporation, Chairman of the Board of Directors of Cedars-Sinai Medical Center, and member of the President’s Advisory Group of the University of Michigan, member of the board of directors of X-Energy Reactor Company, LLC and Chairman of the board of directors of the parent entity of Cooper’s Hawk Winery & Restaurants | ||||
| Marjorie Lao* | female | 51 | 2028 | Director, Logitech SA, Monde Nissin UK Ltd and Sitecore Holding II A/S and on the Board of Commissioners of GoTo Gojek Tokopedia Group (Indonesia) | ||||
| Cesare Ruggiero | male | 48 | 2028 | Managing Director, CPPIB, member of the Board of Informatica Inc. and of Ports of America | ||||
| Susan Gail Saideman* | female | 63 | 2028 | Director, Church & Dwight Co., Inc. and serves on the advisory board of Endeavor.org | ||||
| Michaela Tod* | female | 55 | 2028 | Director, a member of the Supervisory board of Robert Walters PLC, member of the board of Illy S.p.A. | ||||
| Sascha Zahnd* | male | 50 | 2028 | Director, member of the Board and Audit Committee of Logitech and independent board member and member of the strategy committee of Valeo in France. |
* Independent Directors for purposes of the Dutch Corporate Governance Code
The following is a brief summary of the prior business experience of the members of our Supervisory Board:
Nora Aufreiter. Ms. Aufreiter was appointed as member and chairperson of our Supervisory Board effective 1 July 2021. She currently serves on the Audit Committee and the Nominations, Governance and Compensation Committee. She is a former director and senior partner of McKinsey & Company, a global management consulting firm. Throughout her 27 year career at McKinsey, Ms. Aufreiter held multiple leadership roles including Managing Director of McKinsey’s Toronto office, leader of the North American Retail practice, the Digital and Omni Channel service line and was a member of the firm’s global personnel committees. She has worked extensively in the U.S., Canada and internationally serving her clients in consumer facing industries including major retailers, financial institutions and other consumer-facing companies. Before joining McKinsey, Ms. Aufreiter spent three years in financial services working in corporate finance and investment banking. She is a member of the Board of Directors of The Bank of Nova Scotia where she is chair of the compensation committee and is a member of the Risk committee. She is also a member of the Board of Directors of The Kroger Company where she is chair of the public responsibilities committee and a member of the finance committee. In addition, Ms. Aufreiter is on the board of a privately held company, Cadillac Fairview Property Trust, a subsidiary of Ontario Teacher’s Pension Plan. Ms. Aufreiter also serves on the boards of Unity Health Toronto, The Canadian Opera Company and is a member of the Dean’s Advisory Board for the Ivey Business School in Ontario, Canada. Ms. Aufreiter holds a B.A. (Honours) in business administration from the Ivey Business School at the University of Western Ontario and an M.B.A. from Harvard Business School. In June, 2018, Ms. Aufreiter was awarded an Honorary Doctor of Laws at The University of Western Ontario.
Burkhart Grund. Mr. Grund was appointed as member of our Supervisory Board effective 23 April 2025. He currently serves on the Compensation Committee and the Nominations, Governances and Sustainability Committee. Mr. Burkhart is Richemont’s Chief Financial Officer and was appointed to the Board of Compagnie Financière Richemont SA (“Richemont”) in 2017 and is a member of the Senior Executive Committee of Richemont. Prior to joining the Richemont Group, he held various positions in the Finance department at Wella AG. He moved to Richemont in 2000 to be Chief Financial Officer of Montblanc France, a position which he held until 2006 when he joined Van Cleef & Arpels as Vice President and Chief Financial Officer. In 2016, Mr. Grund was appointed Group Deputy Finance Director, and became a member of the Senior Executive Committee. In August 2017, Mr. Grund was appointed the Richemont Group’s Chief Financial Officer. Mr. Grund is a graduate in Business Administration of Georgia Southern University, US and completed his graduate studies in International Finance at Münster University, Germany in 1993.
David B. Kaplan. Mr. Kaplan was appointed to our Supervisory Board in January 2021 and was Chairperson until June 30, 2021. He currently serves as member of the Nominations, Governance and Compensation Committee. Mr. Kaplan is a Co-Founder, Director and Partner of Ares Management Corporation. He serves on several Ares Investment Committees including, among others, the Ares Private Equity Group’s Corporate Opportunities, Energy Opportunities and Extended Value Investment Committees and the Ares Credit Group’s Opportunistic Credit Investment Committee. Additionally, Mr. Kaplan is the Co-Chairman and Chief Executive Officer of Ares Acquisition Corporation II (“AACT”). Mr. Kaplan joined Ares in 2003 from Shelter Capital Partners, LLC, where he was a Senior Principal from June 2000 to April 2003. From 1991 through 2000, Mr. Kaplan was a Senior Partner of Apollo Management, L.P. and its affiliates. Prior to Apollo, Mr. Kaplan was a member of the Investment Banking Department at Donaldson, Lufkin & Jenrette Securities Corp. Mr. Kaplan currently serves as a member of the board of directors of X-Energy Reactor Company, LLC and as the Chairman of the board of directors of the parent entity of Cooper’s Hawk Winery & Restaurants. Mr. Kaplan’s previous public company board experience includes Floor & Decor Holdings, Inc., Maidenform Brands, Inc., where he served as the company’s Chairman, GNC Holdings, Inc., Dominick’s Supermarkets, Inc., Stream Global Services, Inc., Orchard Supply Hardware Stores Corporation, Smart & Final, Inc. and Allied Waste Industries Inc. Mr. Kaplan also currently serves as Chairman of the Board of Directors of Cedars-Sinai Medical Center and is on the Board of Trustees at the Los Angeles County Museum of Art (LACMA). Mr. Kaplan sits on the President’s Advisory Group of the University of Michigan, where he graduated with High Distinction, Beta Gamma Sigma, with a Bachelor of Business Administration degree, concentrating in Finance.
Marjorie Lao. Marjorie Lao was appointed to our Supervisory Board in November 2020 and currently serves as Vice-Chairperson of the Board and Chairperson of the Audit Committee. Ms. Lao is the former Executive Vice President and Chief Financial Officer of the LEGO Group, a position she held from February 2017 to March 2020, after serving as Senior Vice President - Finance and Senior Vice President - Corporate Finance from January 2014 to January 2017. Prior to joining the LEGO Group, Ms. Lao was the Vice President – Projects at Seadrill Limited during 2013. She served as the Senior Vice President - Finance and Chief Financial Officer at Tandberg ASA from 2006 to 2010, and as Vice President – Business Development and M&A in 2006. When Tandberg was acquired by Cisco Systems, Inc., Ms. Lao joined Cisco as Senior Director – Finance and Senior Director – Strategy and Business Analytics from 2010 to 2012. Previously, she held Finance and Strategy managerial positions at McKinsey & Company and Procter & Gamble Company in Asia. Ms. Lao currently serves on the Board of Directors of Logitech SA, Monde Nissin UK Ltd, and Sitecore Holding II A/S, and on the Board of Commissioners of GoTo Gojek Tokopedia (Indonesia). She is also a member of the Harvard Business School European and Global Advisory Boards. Born in the Philippines, Ms. Lao holds a BSc degree in Business Administration and Accountancy from the University of the Philippines, and an MBA from Harvard Business School. She was certified as a public accountant in the Philippines in 1996.
Cesare J. Ruggiero. Mr. Ruggiero has served as a member of our Supervisory Board since September 2020 and currently serves on the Compensation Committee and the Nominations, Governance and Sustainability Committee. Mr. Ruggiero is a managing director with CPP Investments and leads the Portfolio Value Creation group. He works with portfolio companies across private equity, infrastructure and sustainable energies investments to achieve full value potential. He serves on the Private Equity Investment Committee. Prior to joining CPP Investments in 2014, Cesare worked at The Boston Consulting Group (BCG) where he advised companies in business strategy and operational improvement. Prior to BCG, Cesare worked at Capgemini (formerly Cap Gemini Ernst & Young) as the head of the U.S. M&A practice area and co-led the global M&A practice. Mr. Ruggiero is a member of the Board and the Nomination and Governance Committee of Informatica Inc. since July 2023. He serves on the board of Ports of America and is member of the Compensation Committee and Operations Committee since December 2021. Cesare holds an Hons. BA with high distinction in International Relations from the University of Toronto.
Susan Gail Saideman. Ms. Saideman was appointed to our Supervisory Board in November 2020 and currently serves on the Audit Committee and is Chairperson of the Nominations, Governance and Sustainability Committee. Ms. Saideman is the Chief Executive Officer and founder of Portage Bay Limited which provides consulting and advisory services. Previously, Ms. Saideman served as the General Manager for Amazon, Inc. (e-commerce) in Seattle from November 2013 to November 2016 and January 2019 to August 2019, and in London as head of Amazon Fashion from November 2016 to December 2018. Prior to joining Amazon, Ms. Saideman held a series of General Management roles at Mars, Mikasa, Newell Rubbermaid and Campbell Soup. In these roles, she worked across channels that included retail stores, wholesale and ecommerce as well as geographies that included the United States, Canada, Europe, China, India, Japan and the Middle East. Ms. Saideman started her career in finance at Chase Manhattan and as a strategy consultant at Bain & Company before joining PepsiCo where she was promoted through increasingly responsible positions at Pepsi-Cola North America and KFC. Currently, Ms. Saideman is a board member of Church & Dwight since June 2019 where she is also on the Audit and Governance, Nominating & Corporate Responsibility Committees. She also volunteers with Endeavor.org as a mentor and panelist. Previously, she was on the board of PrePac Manufacturing and DevaCurl. She also previously served on the boards of FIRST Washington and Harvey Mudd College. Ms. Saideman holds an MBA from Harvard business School and a BA from Dartmouth College.
Michaela Tod. Ms. Tod was appointed to our Supervisory Board in January 2021, currently chairs the Compensation Committee. She previously served as the co-Chief Executive Officer of ProSiebenSat1 TVD GmbH from April 2019 to July 2020. Prior to this she spent 14 years at Dyson where she latterly served as the President Greater China of Dyson Technology Ltd. from July 2015 to February 2019 and was responsible for the leadership of the Greater China business. Previously she led Dyson’s commercial growth in Japan and Dyson’s global product department. Prior to joining Dyson Ms. Tod worked in advertising in a series of global agencies. Ms. Tod is currently also a member of the Supervisory Board of Robert Walters plc and serves on the Audit and Risk Committee, Nominations Committee and Remuneration Committee. She is also a member of the board of Illy S.p.A. and serves on the Risk and Control committee. She has served on the board of Auga, a Farming and Agtech company, Hero Holdco/PGG, a gaming company and Elvie/Chiaro, an innovative consumer electronics company and women’s health campaigner, where she also stepped form the board into an acting CEO role in 2023/24 to bridge a leadership transition. Ms. Tod holds an M.A. in Business and Economics from Wirtschaftsuniversität Vienna, Austria.
Sascha Zahnd. Mr. Zahnd was appointed to our Supervisory Board in December 2020 and serves on our Audit Committee. Mr. Zahnd is the former Vice President Global Supply Chain from 2016 to 2019 and Vice President EMEA at Tesla Inc. from 2019 until end of 2020, an automotive and clean energy company. Prior to joining Tesla, Mr. Zahnd was the Vice President, Supply & Procurement at ETA S.A./The Swatch Group, a company designing and manufacturing watches, from 2010 to 2016. From 2001 to 2010, Mr. Zahnd held a series of management positions at IKEA, a multinational conglomerate in the home furnishing space. Mr. Zahnd is the former non-executive chairman and a member of the Audit Committee of Valora Holding AG, a Swiss retail holding company. He also served as president and a member of the Executive and Steering Committees of the Board of digitalswitzerland, an association and foundation of leading companies, organizations, academia and politics with the goal of establishing Switzerland as a leading global digital innovation hub. Mr. Zahnd currently serves on the Board and Audit Committee of Logitech, a Swiss public company listed on the SIX Swiss Exchange. Since 2024, he also serves as an independent board member and member of the Strategy Committee of Valeo, a European company listed at Euronext in Paris governed by the laws of France and Europe. Mr. Zahnd holds an Executive MBA degree from IMD Business School in Lausanne and a BA degree in Business Administration from University of Applied Sciences in Basel.
The Supervisory Board has established three committees: the Audit Committee, the Compensation Committee and the Nominations, Governance and Sustainability Committee. These committees assist the Supervisory Board in its decision-making and report their findings to the full Supervisory Board, which takes the final decision in all matters. Their tasks are laid down in the rules for procedure of the Supervisory Board, which is available on MYT Netherland’s website.
Agreements regarding the Supervisory Board and the Management Board
No arrangements or understandings exist with any major shareholder, customer, supplier or other person pursuant to which any member of our supervisory board or management board has been appointed or elected.
Supervisory Board Committees
The Supervisory Board has established three committees: the Audit Committee, the Compensation Committee and the Nominations, Governance and Sustainability Committee. These committees assist the Supervisory Board in its decision-making and report their findings to the full Supervisory Board, which takes the final decision in all matters. Their tasks are laid down in the rules for procedure of the Supervisory Board, which is available on LuxExperience’s website.
| Name of Committee | Current Members | |
| Audit Committee | Marjorie Lao (Chairperson) | |
| Nora Aufreiter | ||
| Susan Gail Saideman | ||
| Sascha Zahnd | ||
| Compensation Committee | Michaela Tod (Chairperson) | |
| Burkhart Grund | ||
| David B. Kaplan | ||
| Cesare J. Ruggiero | ||
| Nora Aufreiter | ||
| Nominations, Governance and Sustainability Committee | Susan Saideman (Chairperson) | |
| Burkhart Grund | ||
| David B. Kaplan | ||
| Cesare J. Ruggiero | ||
| Nora Aufreiter |
Audit Committee
The Audit Committee is comprised of four persons, one of whom is the chair. The Audit Committee undertakes preparatory work for the Supervisory Board’s decision making regarding the supervision of the integrity and quality of financial reporting and the effectiveness of the internal risk management and control systems of LuxExperience As set forth in the Audit Committee charter included in the rules of procedure of the Supervisory Board, the Audit Committee’s duties and responsibilities to carry out its purpose, include, among others:
The Audit Committee is comprised of four persons, one of whom is the chair. The Audit Committee undertakes preparatory work for the Supervisory Board’s decision making regarding the supervision of the integrity and quality of financial reporting and the effectiveness of the internal risk management and control systems of LuxExperience As set forth in the Audit Committee charter included in the rules of procedure of the Supervisory Board, the Audit Committee’s duties and responsibilities to carry out its purpose, include, among others:
| · | monitoring effectiveness of the internal risk management and control systems of LuxExperience; | |
| · | monitoring the accounting process, the effectiveness of the internal control system, the risk management system and the internal audit system as well as the audit of the financial statements; | |
| · | monitoring of the Management Board with regard to: (i) the application of information and communication technology by LuxExperience, including risks relating to cyber security and data privacy; and (ii) the tax policy of the Company. | |
| · | recommendations and proposals to ensure the integrity and quality of the financial reporting process; | |
| · | evaluating the qualification, independence and performance of the independent external auditor, and reviewing additional services to be performed by external auditor; | |
| · | reviewing and discussing with the external auditor and the Management Board the annual audit plan, including critical accounting policies and practices to be used; | |
| · | reviewing and discussing with the external auditor and the Management Board the adequacy and effectiveness of the internal accounting controls and critical accounting policies; | |
| · | preparation of the review and discussion with the external auditor and the Management Board the results of the annual audit and the review of the quarterly unaudited financial statements; | |
| · | reviewing and discussing with the external auditor and the Management Board any quarterly or annual earnings announcements; | |
| · | reviewing and approving, as appropriate, any related party transactions and reviewing and monitoring, investigating and addressing potential conflict of interest or other ethical or compliance situations involving any members of the Management Board or any employee of LuxExperience or any of its subsidiaries on an ongoing basis for compliance with the Code of Conduct; | |
| · | overseeing procedures for the receipt, retention and treatment of complaints received regarding accounting, internal accounting controls or auditing matters; | |
| · | reviewing and evaluating the performance of the Audit Committee and its members; and | |
| · | preparation of the Supervisory Board’s resolution on the consolidated and unconsolidated financial statements. The Audit Committee will meet as often as required for a proper functioning of the Audit Committee, but in any event at least four times a year and additionally whenever one or more members have requested a meeting. The Audit Committee will in any event meet before the publication of the annual results. |
Compensation Committee
Our Compensation Committee is comprised of five persons, one of whom is the chair. As set forth in the charter of the Compensation Committee included in the rules of procedure of the Supervisory Board, the committee’s duties and responsibilities to carry out its purpose include, among others:
| · | making recommendations regarding the remuneration policy for our Management Board, the Executive Committee (the “Executive Committee”) and our Supervisory Board and monitoring its implementation; | |
| · | considering all aspects of compensation and employment terms for our Management Board and (other members of) our Executive Committee, making recommendations to and preparing decisions of the Supervisory Board, discussing the terms of new service agreements for our managing directors and (other members of) our Executive Committee and amendments to existing agreements, including compensation guidelines, incentive programs, strategy and framework; | |
| · | commissioning, when appropriate, an independent review of the compensation guidelines and the compensation packages paid to our managing directors and (other members of) our Executive Committee to ensure that the guidelines reflect the best practices and that the packages remain competitive and in line with market practice; |
| · | presenting an evaluation of our Management Board’s performance vis-à-vis the agreed individual performance targets and making a recommendation to our Supervisory Board regarding the individual employment terms and compensation of our Management Board; | |
| · | assisting our Supervisory Board in the oversight of regulatory compliance with respect to compensation matters, including monitoring the system for compliance with the relevant provisions of the Dutch Corporate Governance Code and the listing rules of any relevant securities exchange upon which LuxExperience’s shares are listed concerning the disclosure of information about compensation for our Management Board and other senior executives; | |
| · | reviewing and recommending any severance or similar termination payments proposed to be made to any current or former managing directors; | |
| · | administering LuxExperience’s incentive compensation plans and equity compensation plans, including but not limited to the review of the dilution tracking process with an annual estimation of dilution prior to execution of any and all annual granting of Long Term Incentive compensation by LuxExperience and confirmatory reporting afterwards on the actual dilution impact of the award of equity based remuneration; and | |
| · | making recommendations to the Supervisory Board with respect to the incentive compensation plans and equity based compensation plans of LuxExperience and discussing and determining amendments to existing plans or the establishment of new management and employee compensation plans. |
Nominations, Governance and Sustainability Committee
Our Nominations, Governance and Sustainability Committee is comprised of five persons, one of whom is the chair. As set forth in the charter of the Nominations, Governance and Sustainability Committee included in the rules of procedure of the Supervisory Board, the committee’s duties and responsibilities to carry out its purpose include, among others:
| · | keeping under review the size and composition (including the skills, experience, independence, knowledge and length of service) of the Management Board and the Supervisory Board and making recommendations to the Supervisory Board with regard to any changes that are deemed necessary; | |
| · | keeping under review the talent development senior executives of LuxExperience in view of appropriate succession planning taking into account the balance in the requisite expertise and experience; | |
| · | preparing and updating the Supervisory Board profile; | |
| · | drafting the selection criteria and appointment procedures for the recruitment of new managing directors and supervisory directors taking into account the specific requirements as included in the Articles of Association of LuxExperience; | |
| · | making proposals for appointment and reappointment of suitable Management Board candidates and Supervisory Board candidates to be presented to the general meeting; | |
| · | recommending supervisory directors to serve on the Committees of the Supervisory Board, giving consideration to the criteria for service on each committee as set out in the Charter for such committees; | |
| · | recommending supervisory directors to serve as the chairperson of the Committees of the Supervisory Board; | |
| · | reviewing and discussing sustainability and Environmental, Social, and Governance (ESG) strategy of LuxExperience; | |
| · | overseeing the corporate governance structure of the LuxExperience and developing, recommending to the Supervisory Board and monitoring compliance with the Dutch Corporate Governance Code and any other applicable corporate governance policies and regulations; | |
| · | if delegated to it, overseeing the annual evaluation of the Supervisory Board and reporting on its performance and effectiveness; | |
| · | establishing, monitoring and recommending the purpose, structure and duties of the Committees of the Supervisory Board, the qualifications and criteria for membership on each Committee of the Supervisory Board and, as circumstances dictate, making any recommendations regarding periodic rotation of supervisory directors among the committees; and |
| · | reviewing and evaluating the performance of the Nominations, Governance and Sustainability Committee and its members. |
Changes to our Supervisory Board in fiscal year 2025
Following the completion of the transaction regarding the acquisition of all shares in YNAP by the Company in April 2025, Mr. Burkhart Grund was appointed as member of the Supervisory Board of the Company. The Supervisory Board now comprises eight members. At all times, the composition of the Supervisory Board was such that the members were able to act critically and independently of one another as provided for under best practice provisions 2.1.7 to 2.1.9 of the Dutch Corporate Governance Code.
5.3.1. Activities of and evaluation by the Supervisory Board
The Supervisory Board provides oversight, evaluates progress and performance, maintains a sound and transparent system of checks and balances and advises the Management Board, when appropriate. It oversees the steps taken by the Management Board to formulate a sustainable strategy that is appropriate for the Company. The focus is on long-term sustainable value creation to the best interest of all stakeholders of the company.
In fiscal year 2025, the Supervisory Board held nine meetings. Of these, three meetings had a (virtual) attendance of 100%, and six meetings had a (virtual) attendance of 85%. At the meetings standard items like financial and operational performance, governance and compliance and risks associated with operations, IR updates and reports from the committees were discussed. During the month of July 2025 the budget for the upcoming year fiscal year 2026 was approved. The Supervisory Board discussed the company strategy, it received updates on the logistics infrastructure and on technology and cyber security. The Supervisory Board discussed the Company strategy in February 2025 during an all-day meeting and the Strategy Plan. The Supervisory Board received regular updates and finally approved the transaction regarding the acquisition of all shares in YOOX Net-a-Porter Group S.p.A. by the Company and discussed the transformation of the Company following the completion of the transaction. It also approved a simplified governance that was implemented at the Company, including the establishment of an executive committee and the downsizing of the Management Board from five members to two members. During fiscal year 2025, two sustainability updates were presented to the Supervisory Board: in September 2024 on the achievements of FY 24 and our FY 24 Positive Change Report, and in February 2025 on the sustainability progress of the first months of the fiscal year. The Supervisory Board approved the agenda and explanatory notes of the extraordinary general meeting of shareholders held on March 6, 2025, that included the change of the statutory name of the Company to LuxExperience B.V.
The Supervisory Board approved the updated policies of the Company to reflect the new name of the Company in May 2025, including the rules of procedure for both the Management Board and the Supervisory Board. In July 2025, the Supervisory Board approved the short-term incentive plan (“STI”) for fiscal year 2026 and the long-term incentive plan (“LTI”) for fiscal years 2026 - 2028. After each meeting, the Supervisory Board met without management present.
The Audit Committee held four meetings all with a (virtual) attendance of nearly 100%. At the meetings regular items such as the review of the financial results, accounting, tax, risk management, legal and compliance, data protection and privacy, internal controls (SOX), treasury and insurance were discussed. In addition, there were in depth discussions about the design and operation of the internal control framework and risk management of LuxExperience B.V., the group policy on risk management, internal audit, cyber security and data protection. The Audit Committee approved services to be provided by KPMG. The external auditor was present at four meetings. The Audit Committee met twice with the external auditor without management present. The Audit Committee discussed the Dutch statutory accounts for financial year 2025 in the presence of KPMG, and the quarterly financial statements and the earnings announcements. The head of internal audit has direct access to the Audit Committee and reports periodically to the Audit Committee regarding the activities of the Internal Audit Department’s activities. The Audit Committee met with the head of internal audit without management present regularly. The Audit Committee approved the audit plan for fiscal year 2025 in May 2025.
The Compensation Committee met eight times in the fiscal year 2025. At these meetings the Compensation Committee discussed the short term and long term executive incentive plans and its targets, the format of a transaction related incentive and the transformation incentive for individuals. After a benchmarking exercise, the Compensation Committee discussed an amendment to the remuneration of the Supervisory Board and reviewed an amendment and restatement of the 2023 Omnibus Long Term Incentive Plan, reviewed an amendment of the charter of the Compensation Committee and discussed an amendment of the remuneration of the members of the Management Board.
The Nominations, Governance and Sustainability Committee met four times during the 2025 fiscal year. At its meetings the Nominations, Governance and Sustainability Committee discussed the implementation of the inclusion initiatives and policies, it reviewed the composition of the Boards, the succession matrix for the Management Board and it reviewed the skills matrix of the Supervisory Board. During the year, the Committee discussed the future organizational model of the Company following the transaction regarding the acquisition of all shares in YOOX Net-a-Porter Group S.p.A. by the Company and the simplified internal governance that was implemented. The Impact report and the charter of the Nominations, Governance and Sustainability Committee were reviewed.
The Supervisory Board considers the evaluation of the boards, its committees and its members to be an important aspect of corporate governance. The Supervisory Board undertakes an annual evaluation of its own effectiveness and performance, of its Committees and individual members and of the Management Board and its individual members. In May 2025, the evaluation process was conducted internally and supported by the company secretary. Using questionnaires completed by all directors, the key areas which were explored included: board composition and functioning, access to and relationship with management, board expertise and dynamics, talent and succession planning, the Supervisory Board’s key areas of supervision in relation to strategy development, setting and monitoring the Company’s culture and values, financial performance, market developments and risk and governance. The review also covered the performance of the Committees and their effectiveness in achieving objectives and fulfilling their terms of reference. The results of the board evaluation were discussed in the Nominations, Governance and Sustainability Committee and subsequently presented to the Supervisory Board and the Management Board. The outcome of the evaluation confirmed that the Management Board, the Supervisory Board and the Committees continue to operate effectively, and that all of our directors continue to demonstrate commitment to their role.
In accordance with the Articles of Association, all members of the Management Board and all members of the Supervisory Board at that moment in office have been re-appointed at the 2024 Annual General Meeting for a period starting on the date of the 2024 Annual General Meeting and ending at the close of the 2028 Annual General Meeting.
According to Articles of Association, the Supervisory Board meets as often as its chairperson or at least two members of the Supervisory Board or the Management Board deem necessary. Our Articles of Association provide that a quorum of the Supervisory Board members is present if at least half of its members entitled to vote are present or represented during such meeting.
Resolutions of our Supervisory Board are passed by a simple majority of the votes cast unless otherwise required by law, our Articles of Association or the rules of procedure of our Supervisory Board. In the event of a tie vote, the proposal is rejected.
5.4 Diversity Policy
The Company recognizes that a mix of ability, skills, experience, and education aids the functioning of the Company and its business. The Company similarly recognizes the importance of balanced composition and viewpoints within the Management Board and the Supervisory Board. The Company believes that merit and inclusive composition drive balanced decision-making and the proper functioning of the Management Board and the Supervisory Board. In compliance with Dutch law, the Company established a policy pursuant to best practice provision 2.1.5 of the Dutch Corporate Governance Code to address balance in board composition. As of May 2025, the policy applies to the Management Board, Executive Committee, and the Supervisory Board.
The Company believes that the current composition of the Management Board and the Supervisory Board meets the requirements of applicable law and achieves a good balance between sector knowledge, experience, education, financial expertise, and geographic background. Dutch law requires a balanced representation within each of the Management Board, Executive Committee and Supervisory Board. Since May 2025, the Management Board, Executive Committee and Supervisory Board have a balanced composition in terms of gender representation with relevant expertise and knowledge of digital, high-growth or international businesses and combined were composed of 66% men and 33% women. The Supervisory Board was composed of 50% women and the two boards combined were composed of 60% men and 40% women respectively, by the end of June 2025 (FY 24: 57% women - the Supervisory Board) and (FY 24: 36% women both boards), which is consistent with applicable requirements.
5.5 General Meeting and Voting Rights
Each ordinary share is entitled to one vote.
Pursuant to article 36 of the articles of association, general meetings may be held in the district of Munich, Germany or in certain other municipalities within the Federal Republic of Germany. There is in principle no quorum required for a general meeting. In principle, the adoption of any resolution by the general meeting requires the affirmative vote of a simple majority of the votes permitted to be cast by persons present and voting at a general meeting at which a quorum is present or, in each case, a unanimous resolution in writing. At least once a year, a general meeting is held. Pursuant to Dutch law and our articles of association, the convening notice for a general meeting must be made public at least eight days prior to the meeting by announcement on the LuxExperience website. The agenda and explanatory notes for the general meeting are published in advance on the website and are available at the depositary agent and at the offices of LuxExperience from the day of the notice. No resolutions may be adopted on items other than those that have been included in the agenda. Resolutions may be adopted if not all meeting formalities have been met, subject to the requirements set out in Dutch law, including that all persons with meeting rights consent to such method of decision-making.
The annual general meeting discusses the annual report, adopts the annual accounts and votes on the discharge of the members of the Management Board and the Supervisory Board from liability as separate agenda items in the annual general meeting. The previous annual general meeting was held on November 12, 2024. This year’s annual general meeting will be held on December 17, 2025.
5.6 Share Capital
Under Dutch law and the LuxExperience articles of association, the general meeting is authorized to issue shares. The general meeting may delegate its powers in this respect to another corporate body of LuxExperience and may revoke such delegation. On November 12, 2024, the general meeting resolved to delegate the authority to issue shares to the Management Board for a period of five years. The authority to issue shares is unlimited. A share issue is effective as of the moment of the execution of a notarial deed of issuance of shares before a Dutch notary.
5.7 Corporate Governance Compliance
The Company acknowledges the importance of good corporate governance and seeks to consistently enhance and improve corporate governance performance, emphasizing transparency and a sustainable culture of long- term value creation. Lux Experience B.V. has implemented standards of corporate governance and disclosure policies applicable to companies listed on the stock exchange in New York. The Management Board and the Supervisory Board support the principles and provisions of corporate governance contained the Dutch Corporate Governance Code 2022 (the Dutch Code), with due regard for the recommendations of the Monitoring Committee in its annual reports and subject to certain exceptions as explained below. The Dutch Code contains principles and best practice provisions that regulate relations between the Management Board, the Supervisory Board and the general meeting. Dutch companies whose shares are listed on a government-recognized stock exchange, such as the NYSE, are required under Dutch law to disclose in their statutory annual reports, filed in the Netherlands whether or not they apply the provisions of the Dutch Code and, in the event that they do not apply a certain provision, to explain the reasons why they have chosen to deviate from such provisions (for example, because of a conflicting NYSE requirement). The Company does not comply with all best practices of the Dutch Code in order to follow market governance practices pursuant to the NYSE and US securities laws for companies listed in the United States.
The following recommendations of the Dutch Code are not fully applied for reasons explained below:
Best practice provision 1.1.3 Report on the role of the supervisory board in sustainable long term value creation
For purposes of consistency with our US annual report, the Dutch statutory annual report does not include a separate report of the Supervisory Board. The reporting by the Supervisory Board is included in the Dutch annual report.
Best practice provision 1.2.1 Risk assessment and risk appetite, best practice provision 1.2.3 Monitoring of design and operation of internal risk management and control systems, best practice provision 1.4.3 Statement by the management board on risk management and internal control
As LuxExperience B.V. no longer qualifies as an emerging growth company as defined in Section 2(a)(19) of the U.S. Securities Act of 1933, the company is now subject to the full disclosure and attestation requirements of Section 404(b) of the Sarbanes-Oxley Act of 2002. As a result, the company’s independent registered public accounting firm has issued an attestation report on management’s assessment of the effectiveness of internal control over financial reporting, which is included in this Annual Report. The company continues to enhance its disclosure controls and procedures to ensure compliance with its expanded obligations as a fully reporting issuer.
Best practice provision 2.1.7 and 2.1.8 of the Dutch Code: Independence of Supervisory Board members
Three out of the eight Supervisory Board members at the end of the financial year, being Mr. Ruggiero (CPPIB), Mr. Kaplan (Ares) and Mr. Grund (Richemont) are not considered independent in accordance with the Dutch Corporate Governance Code as Mr. Ruggiero and Mr. Kaplan are representatives of CPPIB and Ares being respective shareholders of MYT Holding, and Mr. Grund is a representative of Richemont, being a shareholder of the Issuer. Messrs. Ruggiero, Kaplan and Grund are considered independent for NYSE and SEC purposes. As is customary for companies listed on the NYSE, the Company believes that having these directors on the Supervisory Board would better align their interests with those of the shareholders and provide the benefit of the expertise and historical experience with the Company’s business to the other members of the Supervisory Board.
Best practice provision 2.3.11 Report of the supervisory board
For purposes of consistency with the Company’s US annual report, the Dutch statutory annual report does not include a separate report of the Supervisory Board. However, this Dutch statutory Directors and Supervisory Board report contains all information required to be included in the report of the Supervisory Board.
Best practice provision 2.3.4 of the Dutch Code: Composition of the Committees
The Compensation Committee consists of five supervisory directors, three of whom are not considered to be independent under the Dutch Code. Mr. Ruggiero, an affiliate of CPPIB (one of the shareholders of MYT Holding), is a member of the Compensation Committee. Mr. Kaplan, an affiliate of Ares (one of the shareholders of MYT Holding), is a member of the Compensation Committee. Mr. Grund, an affiliate of Richemont (one of the shareholders of LuxExperience B.V.), is a member of the Compensation Committee. Messrs. Ruggiero, Kaplan, and Grund are considered independent for NYSE and SEC purposes. As is customary for companies listed on the NYSE, the Company believes that having both directors on the Compensation Committee would better align their interests with those of the shareholders and provide the benefit of the expertise and historical experience with the Company’s business to the other members of the Compensation Committee.
The Audit Committee consists of four supervisory directors who are all considered to be independent under the Dutch Code since Ms. Saideman stood down as member of the Board of MYT Holding in November 2023. Ms. Saideman is considered to be independent under the SEC and NYSE rules for service on the Audit Committee. The Supervisory Board deemed Ms. Saideman as most suitable for her role in the Audit Committee given her professional experience supervising auditing and financial reporting matters.
Best practice provision 3.3.2: Remuneration of the Supervisory Board members
As the Company is listed on the NYSE, the Company also follows certain common U.S. governance practices, among others the customary practice of global companies listed on NYSE to remunerate Supervisory Board members partly with share grants. The members of the Supervisory Board will be granted restricted share unit awards, in the form of ADSs that will vest in their entirety after a full year of serving on the Supervisory Board by the respective members of the Supervisory Board. The restricted share awards are intended to align the interests of the members of the Supervisory Board with those of the public shareholders.
Best practice provision 4.3.3: Cancelling the binding nature of a nomination or dismissal
This best practice provision provides that the general meeting of a company not having a statutory two- tier status (structuurregime) may pass a resolution to cancel the binding nature of a nomination for the appointment of a member of the management board or of the supervisory board and/or a resolution to dismiss a member of the management board or of the supervisory board by a majority of the votes cast. It may be provided that this majority should represent a given proportion of the issued capital, which proportion may not exceed one-third. However, pursuant to the articles of association, a qualified majority of at least two-third of the votes cast, representing more than one half of the Company’s share capital, is required to cancel the binding nature of a nomination for the appointment of a member of the Management Board to better align the Company’s governance with the governance practices of companies listed in the U.S. where senior management is appointed by the board of directors, or in this case the Supervisory Board.
Material transactions
To the best of the Supervisory Board’s knowledge, there are no:
· material transactions between legal or natural persons who hold at least 10% of the shares in LuxExperience B.V. as meant by provision 2.7.5 of the Dutch Corporate Governance Code;
· material transactions of the Company with a related party that are outside the framework of normal operations or not in line with normal market conditions (Article 2:167 Dutch Civil Code); and
· restrictive agreements with shareholders. To the best of LuxExperience B.V.’s knowledge, its shareholders are not a party to an agreement that could lead to restrictions on trading in LuxExperience B.V. shares or on voting rights.
5.8 Code of Business Conduct and Ethics and culture
LuxExperience has adopted a Code of Business Conduct & Ethics (“Code of Conduct”), which covers a broad range of matters, including the handling of conflicts of interest, compliance issues and other corporate policies such as equal opportunity and non-discrimination standards. To ensure the Company continues to uphold the highest standards of integrity and ethics, this group-wide framework is in place to formalize and strengthen these principles. It includes the Company’s commitment to diversity, equity and inclusion and is available on the Company website. The Company also has a diversity, equity & inclusion committee. The Code of Conduct is embraced by the entire organization.
5.9 Risk management and control systems
See chapter 4.2 Risk management, risk appetite and control systems of this report for an overview of the main characteristics of the Company’s risk management and control systems relating to the process of financial reporting by the Company and the Company’s group companies whose financial information is included in the Consolidated Financial Statements. It is our view that given the nature of our business and the practice in our industry and considering our shareholder structure, it is justified that only five Supervisory Board members are independent as set out in the Dutch Code . We may need to deviate from the DCGC’s independence definition for supervisory board members either because such provisions conflict with or are inconsistent with the corporate governance rules of the NYSE and U.S. securities laws that apply to us, or because such provisions do not reflect best practices of global companies listed on the NYSE. We may need to further deviate from the DCGC’s independence definition for supervisory board members when looking for the most suitable candidates. For example, a future supervisory board candidate may have particular knowledge of, or experience in our industry, but may not meet the definition of independence in the DCGC. As such background is very important to the efficacy of our supervisory board, our supervisory board may decide to nominate candidates for appointment who do not fully comply with the criteria as listed under best practice provision 2.1.8 of the DCGC.
5.10 Environmental, Social and Governance (ESG)
The Management Board believes that contributing to a sustainable economy is a key responsibility for any company, and therefore also for LuxExperience. For the Management Board, working to move LuxExperience’s business activities towards greater sustainability is, therefore, a key and integrated part of the business strategy. The Management Board considers it its duty to support and encourage LuxExperience to (further) develop its sustainability policy and to take the right steps towards achieving its goals. In 2026, the Management Board will keep close track of the further integration of sustainability into the company’s long-term strategy.
ESG criteria are embedded in our strategy, organizational structure and also planned to be in operations. In the second quarter of FY 22, the governance structure for sustainability was defined. A sustainability committee was established and it comprises five members:
| · | Chief Executive Officer |
| · | Chief Customer Experience Officer & Managing Director |
| · | Chief Commercial and Sustainability Officer |
| · | VP of Merchandise Planning and Sustainability Management |
| · | Senior Sustainability Manager |
The sustainability committee meets at least quarterly to address all sustainability aspects, including new laws and regulations, and to monitor progress towards our ESG commitments. During FY25, the sustainability committee held 9 meetings. The sustainability committee reports its findings to the full Management Board and twice a year to the Supervisory Board.
The Company is committed to contributing its fair share to the societies in which it operates through the transparent and timely payment of taxes. Our tax approach is guided by the principles of compliance, integrity, and responsibility, ensuring that we meet all legal obligations and support the sustainable development of the countries where we conduct business. Our legal and sustainability departments are in charge of monitoring new law and regulations regarding ESG accountability and of monitoring implementation. When new regulations on sustainability that may concern LuxExperience are detected, they are directly presented to the sustainability committee, which decides on its implementation and deadlines.
Mytheresa Commitment
The first Mytheresa Commitments were published in March 2023 on our website with an update in October 2024. These strategy commitments are based on the E-Commerce Standard of October 2018, issued by the Sustainability Accounting Standards Board (SASB) and incorporates the perspectives of our employees, customers and investors. Sustainability is being integrated into our organization’s long-term strategy through our commitments, which have a clear timeline and clear KPIs.
In November 2023, the European Union adopted the Corporate Sustainability Reporting Directive (CSRD). CSRD is a non-financial disclosure regime from the EU for companies of 250+ employees and/or € 50 million + revenue. Disclosure should provide a holistic picture of sustainability performance across ESG topics from reporting year 2026 starting on July 1st, 2025 onwards. Aim of this legislation is to stimulate investments in sustainable stocks by making ESG performance more transparent.
In FY 2024, LuxExperience has performed the first double materiality assessment following the recommendations of CSRD, which are formulated in the European Sustainability Reporting Standards (ESRS). This assessment has been reviewed in FY 2025. As indicated in the ESRS 1, engagement is central to the sustainability double materiality assessment process, for this reason 11 stakeholders, both internal and external were involved in this initial process. The results of this assessment were reflected in the updated version of the Mytheresa Commitments. The Mytheresa Commitments formalise the inclusion of CSRD into the strategy of LuxExperience until the end of June 2026. In October 2024, new commitments were identified and published on our Website. LuxExperience, like other companies, is and will be confronted with the impact of global trends such as climate change. Since October 2023, LuxExperience publishes yearly ESG reports, the LuxExperience Positive Change Report, covering the performance and progress addressing its ESG goals during the reporting year with transparency and accountability. This report is based on the LuxExperience Commitments with focus on its four pillars: MyPlanet, MyTalent, MyProduct and MyPolicy. The report focusses not only on people and environment but also our brand partners, products and corporate governance. We have defined and communicated relevant key performance indicators (KPIs) to ensure we efficiently track and communicate our progress. The most recently published LuxExperience Positive Change Report is available on our Company’s website. Moving forward, we will publish an ESG report each year, until integration at the end of FY 26 of the sustainability information within the management report, in accordance with the CSRD.
There are various reasons that have led to ESG becoming an increasingly important factor, not only to investors but to all other relevant stakeholders. As a public company, we report results on a quarterly basis to investors and analysts and address relevant topics on a continuous basis. By securing an ongoing dialogue with our stakeholders, we ensure their confidence in our sustainable long-term value creation which we believe is a crucial part of our business and to maintain a competitive advantage in a clearly consolidation luxury environment.
6. Compensation Report
6.1. Compensation policy
Pursuant to Section 2:135(1) DCC, our General Meeting has adopted a compensation policy for our management board members (the “Compensation Policy”). The Compensation Policy is designed to:
| · | attract, retain and motivate management board members with the leadership qualities, skills and experience needed to support and promote the growth and sustainable success of the Company and its business; | |
| · | drive strong business performance, promote accountability, give management board members the incentive to achieve short and long-term performance targets with the objective of substantially increasing the Company’s equity value; | |
| · | assure that the interests of the management board members are closely aligned to those of the Company, its business and its stakeholders; and | |
| · | ensure the overall market competitiveness of the compensation packages which may be granted to the management board members, while providing the supervisory board sufficient flexibility to tailor the Company’s compensation practices on a case-by-case basis, depending on the market conditions from time to time. |
We believe that this approach and philosophy will benefit the realization our long-term objectives while keeping with our risk profile.
We are not proposing any change to the compensation policy other than to reflect the recommended changes to Supervisory board compensation.
Second Amended and Restated LuxExperience 2023 Omnibus Incentive Compensation Plan
In connection with the IPO we adopted the 2020 Plan, under which we granted equity-based awards in order to attract, motivate and retain employees and other service providers, align the interests of such persons with our shareholders, and promote ownership of our equity or pay incentive compensation, including incentive compensation measured by reference to the value of our equity. This package consists of the “Alignment Grant” and the “Restoration Grant”. Furthermore, restricted shares were granted to Supervisory Board Members as part of the annual plan and selected employees. All equity instruments that were granted under the IPO related award package and the annual plan are accounted for as equity-settled plans in accordance with IFRS 2. At the annual general meeting held in November 2023, the general meeting of the company adopted an amended and restated incentive compensation plan, referred as the LuxExperience B.V. 2023 Omnibus Incentive Compensation Plan (the “2023 Plan”). The 2023 Plan no longer includes the Alignment Grant and the Restoration Grant. From 2023, restricted share units are granted to Supervisory Board Members as part of their remuneration. The 2023 Plan was further amended and restated at the extraordinary general meeting of shareholders held on March 6, 2025 (the “Second Amended 2023 Plan”). The changes implemented in the Second Amended 2023 Plan include, inter alia, an adjustment of the pool of reserved shares that may be granted under the 2023 Plan, ratification of any and all grants made under the 2023 Plan from the date it became effective on November 8, 2023, and a further increase of the pool of reserved shares effective as of, and subject to the completion of the YNAP Acquisition.
Remuneration of the Members of Our Management Board
Service Agreements with Management Board Members. We established service agreements with all current members of our Management Board. We believe that the service agreements between us and the members of our Management Board provide for payments and benefits that are in line with customary market practice.
Each of the service agreements has an indefinite term, subject to earlier termination by either party with six months’ advance notice in writing to the other party at the end of any calendar month during which period the Management Board member may be placed on garden leave until the time of actual termination of service. The compensation provided to the Management Board member pursuant to these agreements has three primary elements: (i) base compensation, (ii) variable compensation, in the form of an annual bonus (“STI”) that may be earned based on the achievement of certain objectives mutually agreed between us and the Management Board member, and (iii) long term incentive compensation, in the form of equity or equity-based awards in respect of our ADSs (“LTI”), that may be granted to the Management Board member as determined in the discretion of the Supervisory Board and subject to the terms of our remuneration policy, as in effect from time to time. In addition, the Management Board member is entitled to participate in employee benefit programs, including health insurance, disability benefits and annual vacation entitlement pursuant to the service agreement. The service agreement provides for a non-competition covenant that applies during the twenty-four month period following a termination of the Management Board member’s service in consideration for the continued payment of the Management Board member’s half of monthly base compensation during such period. In addition, the service agreement includes a perpetual confidentiality covenant and invention assignment covenant.
Base Compensation. Pursuant to our remuneration policy, the Supervisory Board will determine each Management Board member’s annual base compensation for his or her full term of appointment as a Management Board member, provided, that the Supervisory Board will, on an annual basis, review each Management Board member’s base compensation for adjustment in the Supervisory Board’s sole discretion. The Supervisory Board is under no obligation to increase any Management Board member’s annual base compensation year over year.
STI. The annual STI is a cash incentive award provided to Management Board members that is intended to reward performance based on the achievement of annual short-term objectives that are consistent with our long-term strategic objectives and economic value creation for our shareholders and other stakeholders. Pursuant to our remuneration policy, each year, the members of the Management Board will be eligible to earn an STI award based on the achievement of specific targets established annually by the Supervisory Board no later than 60 days after the beginning of the financial year to which the STI award relates. The STI award for a given financial year will be paid in the following financial year, after our adopted annual accounts for the relevant financial year have been filed with the competent authorities. Individual and collective targets qualify as commercially sensitive information and, as such, we do not disclose these targets except as may be required under applicable law or the rules and regulations of the relevant listing exchange. The Supervisory Board has the authority to adjust any STI award payout if changed circumstances have arisen during the performance period, such as a change in economic and business conditions, a significant acquisition or disposition or a change in business strategy.
Effective for the financial year following the completion of this Annual Report, we established that the annual STI award has two performance goals: (i) a Gross Merchandise Value (GMV) goal, and (ii) an adjusted EBITDA goal, each of which is weighted in such amounts as determined by the Supervisory Board. The Supervisory Board may also adopt new or different performance goals at the beginning of the financial year. The GMV and the adjusted EBITDA goals are set by the Supervisory Board at the beginning of such financial year based on the approved budget for such financial year.
LTI. The LTI is an award of equity or equity-based compensation that is intended to encourage long-term economic and shareholder value creation, align the interests of the Management Board with those of the shareholders and ensure retention of the members of the Management Board. The LTI consist of an award of ordinary shares or ADSs, which takes the form of restricted share units, that are subject to the terms and conditions of the MYT Netherlands Parent B.V. 2023 Omnibus Incentive Compensation Plan, as in effect from time to time (the “2023 Plan”), and an award agreement to be entered into between the Company and the Management Board member. The number, terms and frequency of LTI awards granted to members of the Management Board is determined by the Supervisory Board after taking into account market levels and company-specific circumstances.
Effective for the financial year 2025 the LTI consist of a combination of performance-vesting equity awards, time-vesting equity awards and awards of share options in each case, which represents the right to receive or purchase ADSs following satisfaction of the applicable vesting criteria, for members of the Management Board and the senior management group.
Annual LTI grants of performance-vesting equity awards, time-vesting equity awards and share options are made to each member of the Management Board in such amount, including the weighting of such amount, and subject to such other terms and conditions as determined by the Supervisory Board in accordance with the terms of our remuneration policy, as in effect from time to time.
The performance-vesting equity awards are in the form of restricted share units (which are referred to as “LTI Performance Shares”). Subject to achievement of the applicable performance goals and the recipient’s continued employment, the LTIP Performance Shares award is paid out in the form of ADSs at the end of the applicable performance period.
The time-vesting equity awards are in the form of restricted share units that will generally vest annually over a three year period from the date of grant, subject to continued employment through each vesting date.
Share option awards represent the right to purchase ADSs at a predetermined exercise price. The awards will generally vest annually over a three year period from the date of the grant, subject to continued employment through each vesting date.
We anticipate that other employees who do not participate in the LTI award program may receive grants of time-vesting equity awards from time to time in the form of restricted share units that generally vest annually over three years.
6.2. Compensation of Management Board Members
The amount of compensation, including benefits in kind, accrued or paid to our management board members with respect to their service on the management board in the year ended June 30, 2025 was in total combined €15,870 thousand (previous year: €17,481 thousand). See note 27 in the Notes in the Consolidated Financial Statements for further details.
Our management board held the following shares and/or options (both vested and unvested) as of June 30, 2025:
a) Description of share-based compensation arrangements
In connection with the Initial Public Offering (“IPO”) of LuxExperience B.V. in January 2021, we adopted the 2020 Plan (MYT Netherlands Parent B.V. 2020 Omnibus Incentive Compensation Plan), under which we granted equity-based awards to selected key management members and Supervisory Board Members on January 20, 2021. Selected key management members were granted an IPO-related award package. This package consists of the “Alignment Grant” and the “Restoration Grant”. Furthermore, restricted shares were granted to Supervisory Board Members as part of the annual plan. Additionally, the Compensation Committee of the Supervisory Board recommends and Supervisory Board approves annually the LTI. As of July 1, 2021, 2022, 2023 and 2024 the LTI was granted to certain key management members consisting of restricted share units (“RSUs”) with time and performance obligations and for the LTI granted on July 1, 2023 and on July 1, 2024 certain stock options were granted to selected key management members under the new 2023 Omnibus Incentive Compensation Plan adopted on the 8th of November 2023 (the “2023 Plan”). The 2023 Plan was further amended and restated at the extraordinary general meeting of shareholders held on March 6, 2025 (the “Second Amended 2023 Plan”). The changes implemented in the Second Amended 2023 Plan include, inter alia, an adjustment of the pool of reserved shares that may be granted under the 2023 Plan, ratification of any and all grants made under the 2023 Plan from the date it became effective on November 8, 2023, and a further increase of the pool of reserved shares effective as of, and subject to the completion of the YNAP Acquisition. LuxExperience Group established an Employee Share Purchase Plan, with the intent to encourage long-term relationships with the company and its employees. Pursuant to paragraphs 21(g) and 24 of IAS 33, as certain shares are fully vested and contingently issuable for no consideration, they are treated as outstanding and included in the calculation of both basic and diluted earnings per share.
i) IPO Related One-Time Award Package
Alignment Grant
Under the 2020 Omnibus Incentive Compensation Plan share-based payment program, options were granted to selected key management members. The options vest and become exercisable with respect to 25% on each of the first four anniversaries of the grant date (January 20, 2021). After vesting, each option grants the right to purchase one American Depositary Share (each, an “ADS”) at a predefined exercise price per share. The vested options can be exercised up to 10 years after the grant date. The options granted are divided into three different tranches which have varying exercise prices. Overall, 5,033,988 options with a weighted average exercise price of USD 8.30 were granted to management board members.
In connection with a Rule 10b5-1 plan, established in December 2021, during the fiscal year ended June 30, 2025, certain members of our Management Board exercised 1,194,084 (2024: none; 2023: 186,073; 2022: 71,086) Options of the Company’s ADSs, granted as part of the Alignment Grant, on the open market at a weighted average exercise price per ADS of $5.79.
Restoration Grant
Under this share-based payment program, phantom shares were granted to the management board members. Each phantom share represents the right of the grantee to receive one ADS in exchange for a phantom share. The granted phantom share vested immediately on the grant date and can be converted into an ADS at any time for no consideration but are subject to transfer restrictions after conversion. Up to 25% of the granted phantom shares can be transferred after conversion at any time after the second anniversary of the grant date. The remaining 75% of the granted phantom shares can be transferred after conversion if certain conditions are met or at the fourth anniversary of the grant date at latest. The phantom shares can be converted into ADSs up to 10 years after the grant date. Overall, 1,597,751 phantom shares were granted to the management board members.
ii) Annual Plans
On July 1, 2022, 294,424 restricted share units (“RSUs”) were granted to selected key management members. Each RSU represents the right to receive an ADS (and the ordinary shares represented thereby) of LuxExperience B.V. upon vesting, based on the deemed value of award on grant date. Out of the granted RSUs, 103,048 RSUs; “time-vesting RSUs” will be subject to a time-based vesting and 191,376 RSUs, “non-market performance RSUs” will be subject to a time and performance-based vesting. One-third (1/3) of the time-vesting RSUs awarded vested in substantially equal installments on each of June 30, 2023, June 30, 2024 and June 30, 2025, subject to continued service on such vesting dates.
The non-market performance RSUs vest after 3 years on June 30, 2025 and contain a performance condition that will determine the number of shares awardable at the end of the performance period pursuant to the respective vested restricted share units. The performance condition is based upon the three-year cumulative gross profit target. Potential award levels range from 25-200% of the grant depending on the achievement of a gross profit target over the three-year period. As the RSUs are not subject to an exercise price, the grant date fair value amounts to USD 9.68 for the closing share price of the grant date.
On July 1, 2023, 1,968,750 RSUs were granted to selected key management members. Each RSU represents the right to receive an ADS (and the ordinary shares represented thereby) of LuxExperience B.V. upon vesting, based on the deemed value of award on grant date. As the LTI awarded on July 1, 2023 was subject to approval by the shareholders, the grant date was the date of the Annual General Meeting (AGM) when approval was obtained on November 8, 2023. Out of the granted RSUs, 1,063,125 RSUs; “time-vesting RSUs” will be subject to a time-based vesting and 905,625 RSUs, “non-market performance RSUs” will be subject to a time and performance-based vesting. One-third (1/3) of the time-vesting RSUs awarded will vest in substantially equal installments on each of June 30, 2024, June 30, 2025 and June 30, 2026, subject to continued service on such vesting dates.
The non-market performance RSUs will vest after 3 years on June 30, 2026 and contain a performance condition that will determine the number of shares awardable at the end of the performance period pursuant to the respective vested restricted share units. Potential award levels range from 25-200% of the grant depending on the achievement of a GMV growth and an Adjusted EBITDA margin target over the three-year period. As the RSUs are not subject to an exercise price, the grant date fair value amounts to USD 3.41 for 1,968,750 RSUs, which was approved in the AGM on November 8, 2023.
On July 1, 2023, 1,868,195 stock options were granted to selected key management members. One third (1/3) of the options vest and become exercisable on each of the first three anniversaries of the service commencement date. After vesting, each option grants the right to purchase one share at a price of USD 4.00. The vested options can be exercised up to 10 years after the service commencement date. The granted options are divided into three different tranches which have varying grant date fair value. As the stock options awarded on July 1, 2023 were subject to approval by the shareholders, the grant date is the date of the AGM when approval was obtained on November 8, 2023.
Additionally, on December 15, 2023 further 435,854 stock options were granted, with service commencement date July 1, 2023 on similar terms to same selected key management members. One third (1/3) of the options vest and become exercisable on each of the first three anniversaries of the service commencement date. After vesting, each option grants the right to purchase one share at a price of USD 4.00. The vested options can be exercised up to 10 years after the service commencement date. The granted options are divided into three different tranches which have varying grant date fair value. As the stock options awarded on July 1, 2023 were subject to approval by the shareholders, the grant date is the time of communication on December 15, 2023 after approval of the AGM.
On July 1, 2024, 1,405,330 RSUs were granted to selected key management members. Each RSU represents the right to receive an ADS (and the ordinary shares represented thereby) of LuxExperience B.V. upon vesting, based on the deemed value of award on grant date. Out of the granted RSUs, 758,878 RSUs; referred to as “time-vesting RSUs,” will be subject to a time-based vesting, and 646,452 RSUs, referred to as “non-market performance RSUs,” will be subject to a time and performance-based vesting. One-third (1/3) of the time-vesting RSUs awarded will vest in substantially equal installments on each of June 30, 2025, June 30, 2026 and June 30, 2027, subject to continued service on such vesting dates.
The non-market performance RSUs will vest after 3 years on June 30, 2027 and include a performance condition that will determine the number of shares awarded at the end of the performance period, based on the respective vested restricted share units. Potential award levels range from 25% to 200% of the initial grant, contingent upon achieving specified GMV growth and an Adjusted EBITDA margin target over the three-year period.
On July 1, 2024, 2,031,045 stock options were granted to selected key management members. One third of these options will vest and become exercisable on each of the first three anniversaries of the service commencement date. Once vested, each option grants the right to purchase one share at a price of $5.07. The vested options can be exercised for up to 10 years after the service commencement date. These granted options are divided into three different tranches, each with varying grant date fair values.
On October 1, 2024, an additional 102,704 RSUs were granted to selected key management members, with service commencement date October 1, 2024. The restricted shares Units vested in full on July 1, 2025.
In connection with a Rule 10b5-1 plan established in December 2021, during the fiscal year ended June 30, 2025, certain members of our Management Board exercised 204,313 (2024: none) options to purchase the Company’s ADSs. These options, granted on July 1, 2023, as part of the LTI, were exercised on the open market at a weighted average exercise price per ADS of $4.00.
The following table summarizes the main features of time-vesting RSUs under the annual plan:
| Type of arrangement |
Managing
Directors Long-Term Incentive Plan |
|||||||||
| Type of Award | Time-vesting RSUs | |||||||||
| Service commencement date | July 1, 2021 | July 1, 2022 | July 1, 2023 | July 1, 2024 | Oct. 1, 2024 | |||||
| Grant date | July 1, 2021 | July 1, 2022 | Nov. 8, 2023 | July 1, 2024 | Oct. 1, 2024 | |||||
| Number granted | 32,219 | 103,048 | 1,063,125 | 758,878 | 102,740 | |||||
| Vesting conditions | Graded vesting of 1/3 of the time vesting RSUs over the next three years. | Graded vesting of 1/3 of the time vesting RSUs over the next three years. | Graded vesting of 1/3 of the time vesting RSUs over the next three years. | Graded vesting of 1/3 of the time vesting RSUs over the next three years. | Vest in full on July 1, 2025 | |||||
The following table summarizes the main features non-market performance RSUs and stock option awards under the annual plan:
| Type of | Managing Directors | |||||||||||
| arrangement | Long-Term Incentive Plan | |||||||||||
| Type of Award | Non-market performance RSUs | Stock options | ||||||||||
| Service commencement date | July 1, 2021 | July 1, 2022 | July 1, 2023 | July 1, 2024 | July 1, 2023 | July 1, 2024 | ||||||
| Grant date | July 1, 2021 | July 1, 2022 | Nov. 8, 2023 | July 1, 2024 | Various dates1 | July 1, 2024 | ||||||
| Number granted | 59,836 | 191,376 | 905,625 | 646,452 | 2,304,049 | 2,031,045 | ||||||
| Vesting conditions | 3-year’s services from grant date and achievement of a certain level of cumulative gross profit. | 3-year’s services from grant date and achievement of a certain level of cumulative gross profit. | 3-year’s services from service commencement date and achievement of a certain level of cumulative GMV growth and Adjusted EBITDA margin. | 3-year’s services from service commencement date and achievement of a certain level of cumulative GMV growth and Adjusted EBITDA margin. | Graded vesting of 1/3 of the granted share options in each of the next three years of service from service commencement date. | Graded vesting of 1/3 of the granted share options in each of the next three years of service from service commencement date. | ||||||
6.3 Supervisory Board Members
The amount of compensation, including benefits in kind, accrued or paid to our supervisory board members with respect to the year ended June 30, 2025 was in total combined €875 thousand (previous year: €1,001 thousand). The Supervisory Board compensation consists of cash payments as well as RSU awards.
i) Annual Plans
Supervisory Board Members Plan
On July 1, 2022, 11,467 RSUs were granted to one Supervisory Board Member. Each RSU represents the right to receive an ADS (and the ordinary shares represented thereby) of LuxExperience B.V. upon vesting, based on the deemed value of award on grant date. The total number of RSU’s vested on June 30, 2023. As the restricted share awards are not subject to an exercise price, the grant date fair value amounts to USD 9.68, the closing share price on the grant date.
On May 8, 2023, 67,264 RSUs were granted to four Supervisory Board Members. Each RSU represents the right to receive an ADS (and the ordinary shares represented thereby) of LuxExperience B.V. upon vesting, based on the deemed value of award on grant date. The total number of RSU’s vested on May 8, 2024. As the RSUs are not subject to an exercise price, the grant date fair value amounts to USD 4.46, the closing share price of the grant date.
On September 5, 2023, 11,478 RSUs were granted to one Supervisory Board Member. Each RSU represents the right to receive an ADS (and the ordinary shares represented thereby) of LuxExperience B.V. upon vesting, based on the deemed value of award on grant date. The total number of RSU’s vested on September 5, 2024. As the RSUs are not subject to an exercise price, the grant date fair value amounts to USD 3.63, the closing share price of the grant date.
On November 8, 2023, 149,147 RSUs were granted to five Supervisory Board Members. Each RSU represents the right to receive an ADS (and the ordinary shares represented thereby) of LuxExperience B.V. upon vesting, based on the deemed value of award on grant date. The total number of RSU’s vested on November 8, 2024. As the RSUs are not subject to an exercise price, the grant date fair value amounts to USD 3.52, the closing share price of the day before the grant date.
On November 12, 2024, 85,502 RSUs were granted to five Supervisory Board Members. Each RSU represents the right to receive an ADS (and the ordinary shares represented thereby) of LuxExperience B.V. upon vesting, based on the deemed value of award on grant date. The total number of RSU’s will vest on November 12, 2025. As the RSUs are not subject to an exercise price, the grant date fair value amounts to USD 6.14, the closing share price of the grant date.
The following table summarizes the main features of the awards Supervisory Board:
The following table summarizes the main features of the annual plan:
| Type of arrangement |
Supervisory Board Members Plan | |||||||||||
| Type of Award | Restricted Shares / Restricted Share Units | |||||||||||
| Date of first grant | February 9, 2022 | July 1, 2022 | May 8, 2023 | September 5, 2023 | November 8, 2023 | November 12, 2024 | ||||||
| Number granted | 22,880 | 11,467 | 67,264 | 11,478 | 149,147 | 85,502 | ||||||
| Vesting conditions | The restricted shares vested in full on February 8, 2023. | The restricted shares vested in full on June 30, 2023 | The restricted shares Units vested in full on May 8, 2024 | The restricted shares Units are scheduled to vest in full on September 5, 2024 | The restricted shares Units are scheduled to vest in full on November 8, 2024 | The restricted share units vest in full on November 12, 2025 | ||||||
7. Related Party Disclosures
For related party transactions that occurred in fiscal 2025, see Note A.5.27- Related Party Disclosures in the Notes to the Company Financial Statements (section 9). Best practice provision 2.7.5 of the DCGC, has been observed with regard to such transactions. No transactions of significance in which members of our management board or our supervisory board had a conflict of interest, occurred in fiscal 2025.
7.1. Agreements with management board or supervisory board members
For a description of our agreements with our management board and supervisory board members, please see section 5.2. Management Board and 5.3. Supervisory Board.
7.2. Indemnification agreements
We have entered into indemnification agreements with members of our management board and our supervisory board. Our articles of association require us to indemnify our management board members and supervisory board members to the fullest extent permitted by law.
8. Protective Measures
Dutch law allows Dutch companies to have certain protective measures in place, in order to safeguard the interests of a company, its business and its stakeholders. The Articles include certain provisions that may discourage a potential bidder and may be perceived as protective measures.
| · | Management board members and supervisory board members can be appointed only pursuant to a binding nomination prepared by the supervisory board. This means that the nominee shall be appointed to the management board or supervisory board, as the case may be, unless the General Meeting strips the binding nature of the nomination, which requires a resolution by a two thirds majority representing at least half of the issued share capital. | |
| · | Certain material resolutions can only be adopted by the General Meeting at the proposal of the management board subject to the approval of the supervisory board. These resolutions include the resolutions to issue shares, to exclude preemption rights, to decrease the issued share capital, to amend the Articles, to enter into a merger or demerger or to liquidate the company. |
SIGNATURES
| Munich, November 4, 2025 | ||
| The Management Board, | ||
| M. Kliger | M. Beer | |
| CEO | CFO | |
| [appointed on September 21, 2020] | [appointed on September 21, 2020] |
| Supervisory Board, | ||
| M.D. Kaplan | C. Ruggiero | |
| [appointed on January 7, 2023] | [appointed on September 17, 2020] | |
| M. Lao | S. G. Saidemann | M. Tod |
| [appointed on November 19, 2020] | [appointed on November 19, 2020] | [appointed on January 7, 2023] |
| S. Zahnd | N. Aufreiter | B. Grund |
| [appointed on December 12, 2020] | [appointed on June 30, 2023] | [appointed on April 23, 2025] |
Financial Statements Fiscal Year 2025
9. Consolidated Financial Statements as of June 30, 2025
LuxExperience B.V.
A.1 Consolidated Statements of Profit and loss and Comprehensive Loss
| Year Ended June 30, | |||||||||||||||
| (in € thousands, except share and per share data) | Note | 2023 | 2024 | 2025 | |||||||||||
| Net sales | A.5.14 | 766,003 | 840,852 | 1,262,277 | |||||||||||
| Cost of sales, exclusive of depreciation and amortization | A.5.19 | (386,027 | ) | (456,320 | ) | (659,019 | ) | ||||||||
| Gross profit | 379,976 | 384,532 | 603,257 | ||||||||||||
| Shipping and payment cost | (114,785 | ) | (135,547 | ) | (185,763 | ) | |||||||||
| Marketing expenses | (112,001 | ) | (96,708 | ) | (142,784 | ) | |||||||||
| Selling, general and administrative expenses | A.5.9 | (147,691 | ) | (159,292 | ) | (284,295 | ) | ||||||||
| Depreciation and amortization | A.5.15, A.5.16, A.5.17 | (11,653 | ) | (15,205 | ) | (25,351 | ) | ||||||||
| Other income (loss), net | A.5.10 | (2,527 | ) | 267 | 613,538 | ||||||||||
| Operating income (loss) | (8,682 | ) | (21,953 | ) | 578,602 | ||||||||||
| Finance income | 358 | 5 | 2,208 | ||||||||||||
| Finance costs | (2,818 | ) | (4,777 | ) | (7,280 | ) | |||||||||
| Finance income (costs), net | A.5.11 | (2,460 | ) | (4,772 | ) | (5,072 | ) | ||||||||
| Income (Loss) before income taxes | (11,142 | ) | (26,725 | ) | 573,530 | ||||||||||
| Income tax (expense) benefit | A.5.12, A.5.26 | (5,877 | ) | 1,814 | (3,570 | ) | |||||||||
| Net (loss) income | (17,019 | ) | (24,911 | ) | 569,959 | ||||||||||
| Foreign currency translation | (19 | ) | (13 | ) | (5,965 | ) | |||||||||
| Other comprehensive loss | (19 | ) | (13 | ) | (5,965 | ) | |||||||||
| Comprehensive (loss) income | (17,038 | ) | (24,923 | ) | 563,994 | ||||||||||
| Basic earnings (loss) per ordinary share – in € | A.5.13 | € | (0.20 | ) | (0.29 | ) | € | 5.89 | |||||||
| Diluted earnings (loss) per ordinary share – in € | € | (0.20 | ) | (0.29 | ) | € | 5.65 | ||||||||
| Weighted average number of ordinary shares (basic) – in millions (1) | 86.6 | 86.8 | 96.8 | ||||||||||||
| Weighted average number of ordinary shares (diluted) – in millions | 86.6 | 86.8 | 100.9 | ||||||||||||
| (1) | In accordance with IAS 33, includes contingently issuable shares that are fully vested and can be converted at any time for no consideration. For further details, refer to note A.5.13. |
The accompanying notes are an integral part of these consolidated financial statements.
LuxExperience B.V.
A.2 Consolidated Statements of Financial Position
(after profit appropriation)
| (in € thousands) | Note | June 30, 2024 | June 30, 2025 | ||||||||
| Assets | |||||||||||
| Non-current assets | |||||||||||
| Intangible assets and goodwill | A.5.15 | 154,951 | 156,731 | ||||||||
| Property and equipment | A.5.16 | 43,653 | 55,901 | ||||||||
| Right-of-use assets | A.5.17 | 45,468 | 201,131 | ||||||||
| Deferred tax assets | A.5.26 | 1,999 | 1,683 | ||||||||
| Other non-current assets | A.5.18 | 7,572 | 11,878 | ||||||||
| Total non-current assets | 253,643 | 427,323 | |||||||||
| Current assets | |||||||||||
| Inventories | A.5.19 | 370,635 | 1,019,539 | ||||||||
| Trade and other receivables | A.5.20 | 11,819 | 96,676 | ||||||||
| Other assets | A.5.18 | 45,306 | 134,766 | ||||||||
| Cash and cash equivalents | 15,107 | 603,593 | |||||||||
| Total current assets | 442,867 | 1,854,574 | |||||||||
| Total assets | 696,511 | 2,281,897 | |||||||||
| Shareholders’ equity and liabilities | |||||||||||
| Subscribed capital | A.5.21 | 1 | 2 | ||||||||
| Capital reserve | A.5.21 | 546,913 | 912,039 | ||||||||
| Retained earnings (losses) | (112,767 | ) | 457,192 | ||||||||
| Accumulated other comprehensive income (losses) | 1,496 | (4,469 | ) | ||||||||
| Total shareholders’ equity | 435,643 | 1,364,764 | |||||||||
| Non-current liabilities | A.5.24 | ||||||||||
| Provisions | A.5.17, | 2,789 | 4,484 | ||||||||
| Lease liabilities | A.5.30 | 40,483 | 176,718 | ||||||||
| Deferred income tax liabilities | A.5.26 | 12 | 11 | ||||||||
| Other non-current liabilities | - | 364 | |||||||||
| Total non-current liabilities | 43,284 | 181,578 | |||||||||
| Current liabilities | |||||||||||
| Liabilities to banks | A.5.22 | - | 10,000 | ||||||||
| Tax liabilities | A.5.26 | 10,643 | 2,764 | ||||||||
| Lease liabilities | A.5.17, A.5.30 | 9,282 | 32,085 | ||||||||
| Contract liabilities | 17,104 | 49,343 | |||||||||
| Trade and other payables | 85,322 | 285,722 | |||||||||
| Other current liabilities | A.5.25 | 95,235 | 346,835 | ||||||||
| Current provisions | A.5.24 | - | 8,807 | ||||||||
| Total current liabilities | 217,585 | 735,555 | |||||||||
| Total liabilities | 260,867 | 917,133 | |||||||||
| Total shareholders’ equity and liabilities | 696,511 | 2,281,897 | |||||||||
The accompanying notes are an integral part of these consolidated financial statements.
LuxExperience B.V.
A.3 Consolidated Statements of Changes in Equity
| Foreign | ||||||||||||||||||||||
| Retained | currency | Total | ||||||||||||||||||||
| Subscribed | Capital | earnings | translation | shareholders’ | ||||||||||||||||||
| (in € thousands) | Note | capital | reserve | (losses) | reserve | equity | ||||||||||||||||
| Balance as of July 1, 2022 | 1 | 498,872 | (70,837 | ) | 1,528 | 429,564 | ||||||||||||||||
| Net loss | - | - | (17,019 | ) | - | (17,019 | ) | |||||||||||||||
| Other comprehensive loss | - | - | - | (19 | ) | (19 | ) | |||||||||||||||
| Comprehensive loss | - | - | (17,019 | ) | (19 | ) | (17,038 | ) | ||||||||||||||
| Share options exercised | A.5.21 | - | 1,077 | - | - | 1,077 | ||||||||||||||||
| Share-based compensation | A.5.29 | - | 29,882 | - | - | 29,882 | ||||||||||||||||
| Reclassification due to cash-settlement of Share-based compensation | - | (57 | ) | - | - | (57 | ) | |||||||||||||||
| Balance as of June 30, 2023 | 1 | 529,775 | (87,856 | ) | 1,509 | 443,429 | ||||||||||||||||
| Balance as of July 1, 2023 | 1 | 529,775 | (87,856 | ) | 1,509 | 443,429 | ||||||||||||||||
| Net loss | - | - | (24,911 | ) | - | (24,911 | ) | |||||||||||||||
| Other comprehensive loss | - | - | - | (13 | ) | (13 | ) | |||||||||||||||
| Comprehensive loss | - | - | (24,911 | ) | (13 | ) | (24,923 | ) | ||||||||||||||
| Share-based compensation | A.5.29 | - | 18,508 | - | - | 18,508 | ||||||||||||||||
| Reclassification due to cash-settlement of Share-based compensation | - | (1,370 | ) | - | - | (1,370 | ) | |||||||||||||||
| Balance as of June 30, 2024 | 1 | 546,913 | (112,767 | ) | 1,496 | 435,643 | ||||||||||||||||
| Balance as of July 1, 2024 | 1 | 546,913 | (112,767 | ) | 1,496 | 435,643 | ||||||||||||||||
| Net income | - | - | 569,959 | - | 569,959 | |||||||||||||||||
| Other comprehensive loss | - | - | - | (5,965 | ) | (5,965 | ) | |||||||||||||||
| Comprehensive income (loss) | - | - | 569,959 | (5,965 | ) | 563,994 | ||||||||||||||||
| Capital increase | A.5.26, A.5.29 | 1 | 345,552 | - | - | 345,553 | ||||||||||||||||
| Share-based compensation | A.5.29 | - | 14,287 | - | - | 14,287 | ||||||||||||||||
| Share options exercised | A.5.29 | - | 7,133 | - | - | 7,133 | ||||||||||||||||
| Reclassification due to cash-settlement of Share-based compensation | A.5.29 | - | (1,846 | ) | - | - | (1,846 | ) | ||||||||||||||
| Balance as of June 30, 2025 | 2 | 912,039 | 457,192 | (4,469 | ) | 1,364,764 | ||||||||||||||||
The accompanying notes are an integral part of these consolidated financial statements.
LuxExperience B.V.
A.4 Consolidated Statements of Cash Flows
| Year ended June 30, | ||||||||||||||
| (in € thousands) | Note | 2023 | 2024 | 2025 | ||||||||||
| Net income/(loss) | (17,019 | ) | (24,911 | ) | 569,959 | |||||||||
| Adjustments for | ||||||||||||||
| Depreciation, amortization, impairment & asset disposals | A.5.15, A.5.16, A.5.17 | 11,653 | 15,205 | 25,552 | ||||||||||
| Finance costs, net | A.5.11 | 2,460 | 4,772 | 5,072 | ||||||||||
| Share-based compensation | A.5.29 | 29,963 | 18,370 | 14,287 | ||||||||||
| Income tax expense | A.5.12 | 5,877 | (1,814 | ) | 3,570 | |||||||||
| Gain from bargain purchase | - | - | (623,531 | ) | ||||||||||
| Change in operating assets and liabilities | ||||||||||||||
| Increase in inventories | A.5.19 | (130,118 | ) | (10,374 | ) | (6,640 | ) | |||||||
| (Increase) decrease in trade and other receivables | 755 | (4,293 | ) | (3,473 | ) | |||||||||
| Decrease (increase) in other assets | A.5.18, A.5.20 | 14,077 | (3,609 | ) | (14,066 | ) | ||||||||
| Increase in other liabilities | A.5.25 | 4,047 | 15,022 | 42,967 | ||||||||||
| Increase in contract liabilities | 3,287 | 172 | 1,006 | |||||||||||
| Increase (decrease) in trade and other payables | 25,886 | 14,233 | (38,221 | ) | ||||||||||
| Interest received | - | - | 2,208 | |||||||||||
| Income taxes paid | (5,918 | ) | (12,758 | ) | (9,223 | ) | ||||||||
| Net cash provided by (used in) operating activities | (55,050 | ) | 10,015 | (30,533 | ) | |||||||||
| Expenditure for property and equipment and intangible assets | (22,760 | ) | (11,809 | ) | (3,996 | ) | ||||||||
| Proceeds from sale of property and equipment and intangible assets | 2 | - | 140 | |||||||||||
| Cash acquired in business combinations | - | - | 621,352 | |||||||||||
| Net cash provided by (used in) investing activities | (22,758 | ) | (11,809 | ) | 617,496 | |||||||||
| Interest paid | A.5.11 A.5.30 | (2,460 | ) | (5,352 | ) | (6,987 | ) | |||||||
| Proceeds from bank borrowings | - | - | 25,000 | |||||||||||
| Repayment of liabilities from banks | - | - | (15,000 | ) | ||||||||||
| Proceeds from exercise of option awards | A.5.29 | 1,077 | - | 7,133 | ||||||||||
| Lease payments | A.5.17 | (4,059 | ) | (7,925 | ) | (10,057 | ) | |||||||
| Net cash provided by (used in) financing activities | (5,442 | ) | (13,277 | ) | 89 | |||||||||
| Net increase (decrease) in cash and cash equivalents | (83,250 | ) | (15,071 | ) | 587,052 | |||||||||
| Cash and cash equivalents at the beginning of the period | 113,507 | 30,136 | 15,107 | |||||||||||
| Effects of exchange rate changes on cash and cash equivalents | (122 | ) | 42 | 1,432 | ||||||||||
| Cash and cash equivalents at end of the period | 30,136 | 15,107 | 603,593 | |||||||||||
The accompanying notes are an integral part of these consolidated financial statements.
LuxExperience B.V.
A.5 Notes to the Consolidated Financial Statements
(Amounts in € thousands, except share and per share data)
A.5.1 General
a) Reporting entity and relationship with parent company (companies)
LuxExperience B.V. (the “Company”, together with its subsidiaries, “LuxExperience Group”; until April 30, 2025, MYT Netherlands Parent B.V.) is a private company with limited liability, incorporated by MYT Holding LLC under the laws of the Netherlands on May 31, 2019. The statutory seat of the Company is in Amsterdam, the Netherlands. The registered office address of the Company is at Einsteinring 9, 85609 Aschheim, Germany. The Company is registered at the trade register of the German Chamber of Commerce under number 261084.
The Company is an operating holding company. Through its subsidiary Mytheresa Group GmbH (“MGG”), LuxExperience Group operates a digital platform for the global luxury fashion consumer, in addition to its flagship retail store and men’s location in Munich. LuxExperience Group started as one of the first multi-brand luxury boutiques in Germany and launched its online business in 2006. LuxExperience Group provides customers with a highly curated selection of products, access to exclusive capsule collections, in-house produced content, and a personalized, memorable shopping experience.
On April 23, 2025, the Company acquired 100% shares of YOOX Net-A-Porter Group S.p.A. (“YNAP”) (together with its subsidiaries, “YNAP Group”), pursuant to a Share Purchase Agreement (“SPA”) that was entered into on October 7, 2024 (the “Transaction”). YNAP is an online luxury and fashion retailer, with a distinctive offering including multi- brand in-season online luxury stores NET-A-PORTER and MR PORTER, and multi-brand off-season off-price online stores YOOX and THE OUTNET. The Group has offices and operations in the United States, Europe, Middle East, Japan, mainland China and Hong Kong SAR, China. It delivers to over 170 countries around the world.
As of June 30, 2025, 48.6% of the shares of the Company were held by MYT Holding LLC, USA, and 36.4% of the shares of the Company were held by Richemont Italia Holding S.p.A., Italia, a subsidiary of Compagnie Financière Richemont SA.
The consolidated financial statements of LuxExperience Group were authorized for issue by the Management and Supervisory Board on November 4, 2025.
b) Financial reporting period
These financial statements cover the financial year which ended at the balance sheet date of June 30, 2025.
c) Going concern
The financial statements are prepared under the assumption that the business will continue as a going concern. Management believes that the LuxExperience Group has adequate resources to continue operations for the foreseeable future.
d) Application of Section 402, Book 2 of the Dutch Civil Code
The financial information of the Company is included in the consolidated financial statements. For this reason, in accordance with Section 402, Book 2 of the Dutch Civil Code, the separate profit and loss account of the Company exclusively states the share of the result of participating interests after tax and the other income and expenses after tax.
For an appropriate interpretation of these statutory financial statements, the consolidated financial statements of the Company should be read in conjunction with the separate financial statements, as included elsewhere in this report.
A.5.2 Basis of presentation
a) Statement of compliance
The consolidated financial statements of the Company are part of the statutory financial statements of the Company. These consolidated financial statements have been prepared in accordance with International Financial Reporting Standards as adopted by the European Union (“EU IFRS”), taking into account the recommendations of the International Financial Reporting Standards Interpretations Committee (“IFRIC”), and with Section 2:362(9) of the Dutch Civil Code.
The consolidated financial statements of LuxExperience Group were authorized for issue by the Management and Supervisory Board on November 4, 2025.
b) Basis of measurement
The accounting principles set out below, unless stated otherwise, have been applied consistently for all periods presented in the consolidated financial statements.
The consolidated financial statements have been prepared on a historical cost basis, unless otherwise stated. All amounts presented are rounded to the nearest thousand except when otherwise indicated. Due to rounding, differences may arise when individual amounts or percentages are added together.
A.5.3 Comparability between periods
As a result of the Company’s acquisition of YNAP in fiscal year 2025, the current year financial statements include the results and financial position of the acquired business from the acquisition date. Accordingly, the amounts presented for the fiscal year ended 30 June 2025 are not entirely comparable with those for the fiscal year ended 30 June 2024, which did not include the acquired operations. Further details of the business combination are provided in Note A.5.7 – Business Combinations.
A.5.4 Functional and presentation currency
The consolidated financial statements are presented in EUR (“EUR”) which is the Group’s functional currency.
A.5.5 Material Accounting Policies
A.5.5.1 Scope of consolidation
The consolidated financial statements include the accounts and results of the Company and its wholly owned subsidiaries.
Subsidiaries are entities controlled by the Company. The Company controls an entity when it is exposed to, or has the right to, variable returns from its involvement with the entity and has the ability to affect those returns through its power over the entity. Subsidiaries are consolidated from the date on which control commences until the date on which control ceases.
Besides LuxExperience B.V. the following subsidiaries are included in the scope of consolidation:
| Percentage of ownership | ||||||||||
| As of June 30, | As of June 30, | |||||||||
| Subsidiary | Location | 2024 | 2025 (5) | |||||||
| Mytheresa Group GmbH | Munich, Germany | 100 | % | 100 | % | |||||
| Mytheresa SE | Munich, Germany | 100 | % | 100 | % | |||||
| Theresa Warenvertrieb GmbH | Munich, Germany | 100 | % | 100 | % | |||||
| mytheresa.com GmbH | Munich, Germany | 100 | % | 100 | % | |||||
| mytheresa.com Service GmbH | Munich, Germany | 100 | % | 100 | % | |||||
| mytheresa Business Information Consulting Co. Ltd. | Shanghai, China | 100 | % | 100 | % | |||||
| Mytheresa US Services Inc. | Delaware, United States | 100 | % | 100 | % | |||||
| Mytheresa International Services GmbH (1) | Schkeuditz, Germany | 100 | % | 100 | % | |||||
| Mytheresa APAC Services Limited (2) | Hong Kong, China | 100 | % | 100 | % | |||||
| Mytheresa UK Services Ltd.(3) | London, United Kingdom | 100 | % | 100 | % | |||||
| Mytheresa Spain Services S.L.U.(4) | Barcelona, Spain | 100 | % | 100 | % | |||||
| YOOX NET-A-PORTER GROUP S.p.A. | Milan, Italy | - | 100 | % | ||||||
| YOOX K. K. | Tokyo, Japan | - | 100 | % | ||||||
| Mishang Trading (Shanghai) Co. Ltd. | Shanghai, China | - | 100 | % | ||||||
| YOOX Asia Ltd. | Hong Kong, China | - | 100 | % | ||||||
| Largenta Ltd. | London, United Kingdom | - | 100 | % | ||||||
| The Net-a-Porter Group Ltd. | London, United Kingdom | - | 100 | % | ||||||
| YNAP Corporation | New York, United States | - | 100 | % | ||||||
| Mister Porter Ltd. | London, United Kingdom | - | 100 | % | ||||||
| Mr Porter Ltd. | London, United Kingdom | - | 100 | % | ||||||
| theOutnet Ltd. | London, United Kingdom | - | 100 | % | ||||||
| Mr Porter Apothecary Ltd. | London, United Kingdom | - | 100 | % | ||||||
| Da Vinci Holdings Ltd. | London, United Kingdom | - | 100 | % | ||||||
| Feng Mao Trading (Shanghai) Co. Ltd. | Shanghai, China | - | 100 | % | ||||||
| The Net-a-Porter Asia Pacific Ltd. | Hong Kong, China | - | 100 | % | ||||||
| New King Group Ltd. | British Virgin Islands | - | 100 | % | ||||||
| Shouke Ltd. | Hong Kong, China | - | 100 | % | ||||||
| YNAP Middle East Holding Ltd. | London, United Kingdom | - | 100 | % | ||||||
| E-LUX Middle East Holding Ltd. | Dubai, United Arab Emirates | - | 100 | % | ||||||
| YNAP Middle East General Trading LLC | Dubai, United Arab Emirates | - | 100 | % | ||||||
| (1) | Mytheresa International Services GmbH was founded in February 22, 2022. | |
| (2) | Mytheresa APAC Services Limited was founded in February 28, 2022. | |
| (3) | Mytheresa UK Services Ltd. was founded in May 13, 2022. | |
| (4) | Mytheresa Spain Services S.L.U was founded in October 30, 2023. | |
| (5) | All subsidiaries newly included as of June 30, 2025, relate to the acquisition of YNAP on April 23, 2025. As a result of this acquisition, LuxExperience B.V. obtained control over YNAP and its subsidiaries, which are fully consolidated as of June 30, 2025. |
a) Current versus non-current classification
LuxExperience Group classifies assets and liabilities by maturity. They are regarded as current if they mature within one year or within the normal operating business cycle of LuxExperience Group. The normal operating business cycle, which is less than one year, begins with the procurement of inventory and ends with the receipt of cash or cash equivalents as consideration for the sale of inventory. Inventories, trade and other receivables, and trade and other payables are always presented as current items.
b) Foreign currency translation
LuxExperience Group’s consolidated financial statements are presented in Euro. For each entity, the Group determines the functional currency and items included in the financial statements of each entity are measured using that functional currency. Functional currency is defined as the currency of the primary economic environment in which each entity operates.
The assets and liabilities of entities with a functional currency other than the Euro, are translated into Euro at the exchange rates at the reporting date. The income and expenses of such companies are translated into Euro at the exchange rates at the dates of the transactions. Foreign currency translation differences are recognized in other Comprehensive Loss and accumulated in the foreign currency translation reserve.
For entities with Euro as their functional currency, transactions denominated in foreign currencies are translated at the exchange rates prevailing on the date of transaction. Balance sheet items denominated in currencies other than Euro, are translated at the closing rate for each reporting period, with resulting translation differences recognized within finance expenses, net.
c) Revenue recognition
All revenue generated by LuxExperience Group is included within net sales on the consolidated statement of profit or loss and comprehensive income or loss.
LuxExperience Group generates revenue primarily from the sale of merchandise shipped to customers. In addition, LuxExperience also recognizes commission revenue for the rendering of services resulting from its Curated Platform Model (CPM), other commission-based services and certain Online Flagship Stores (OFS). Furthermore, LuxExperience generates additional revenue from advertising services, which represent an immaterial portion of total revenues compared to the primary revenue streams described above.
Management applies the following five step model when determining the timing and amount of revenue recognition:
| 1. | Identifying the contracts with customers; | |
| 2. | Identifying the separate performance obligations; | |
| 3. | Determining the transaction price; | |
| 4. | Allocating the transaction price to separate performance obligations; and | |
| 5. | Recognizing revenue when each performance obligation is satisfied. |
All revenues of LuxExperience Group qualify as contracts with customers and fall in the scope of IFRS 15.
LuxExperience Group recognizes revenues to reflect the transfer of goods or services to customers at an amount that represents the consideration the entity expects to receive including fixed amounts, variable amounts or both, such as returns, rebates and discounts.
Shipping and payment costs consist primarily of shipping fees paid to our delivery providers, packaging costs, delivery duties paid for international sales and payment processing fees paid to third parties. Shipping and payment costs fluctuate based on the number of orders shipped.
Retail sales
LuxExperience acts as a principal and sells merchandise through its online website as well as physical stores. Revenue is recognized when control of the goods is transferred to the customer, which occurs upon delivery to the customer or point of sale for sales in physical stores.
Goods sold for online sales to the customers can in most cases be returned or exchanged within 14 to 30 days of receipt of the goods based on the General Terms and Conditions. For expected returns, LuxExperience Group recognizes a refund liability as a reduction of revenue and a corresponding right of return asset as reduction of cost of sales, based on actual returns as of the date of authorization for issue of the financial statements as well as and expected future return rates that is derived from historical data.
Delivery occurs when the products have been shipped to the specific location, the risks of loss have been transferred to the customer, and either the customer has accepted the products in accordance with the sales contract, the acceptance provisions have lapsed or LuxExperience Group has objective evidence that all criteria for acceptance have been satisfied. A contract liability is therefore recognized for products which have been shipped, but delivery to the customer has not yet occurred. The related revenue is recognized when the customer obtains control of the product. A contract liability is also recognized from the sale of gift cards and vouchers. As the entity expects to be entitled to a breakage amount, it recognizes the expected breakage amount as revenue in proportion to the pattern of rights exercised by the customer. The expected breakage is based on historical data adjusted for current expectations.
LuxExperience Group assesses all promised goods and services and identified performance obligations at contract inception. Contracts with customers include a single performance obligation, for example, the sale of a distinct bundle of goods, including related activities to provide these goods and services (packaging, shipping, credit card processing, settlement of duties and other transaction processing activities). As these related activities are not distinct performance obligations, revenue for these services is recognized concurrently with the delivery of the product.
No element of financing is deemed present as sales require immediate upfront payment from the customer, and satisfaction of the performance obligation is within a short period of time, which is consistent with market practice.
Variable consideration might occur in form of promotional discounts, discounts and right of returns or return vouchers. LuxExperience Group includes variable consideration estimated in accordance with IFRS 15.53 in the transaction price only to the extent that it is highly probable that a significant reversal in the amount of cumulative revenue recognized will not occur when the uncertainty associated with the variable consideration is subsequently resolved. As the contracts include only a single performance obligation, the transaction price is allocated to that performance obligation.
Commission sales
This revenue stream is related to the sale of goods which are stored in LuxExperience’s warehouses but not owned by LuxExperience as a transfer of ownership to LuxExperience does not happen (e.g. the Curated Platform Model (CPM), which provides sellers (brand partners) the ability to sell their goods to customers on the Mytheresa platform.) In this case, LuxExperience generates a commission fee (normally a percentage of the selling price), which is based on agreements with brand partners.
LuxExperience’s performance obligation with respect to these transactions is to arrange the transaction through its online platform and to provide related services, which include shipping and payment-related activities.
Those are not considered separate promises to the end customer and therefore the revenue recognition of the related fees occurs concurrently with the commission which is when goods are delivered to the end customer.
However, the Group does not obtain control over the goods in advance of transferring the goods to the end customer and does not have any discretion in setting the price of the goods to be sold, nor does it bear the inventory risk for the goods to be shipped to the customer. As such, the Group is considered to be an agent in these transactions and recognizes revenue on a net basis for the agreed upon commission at the point in time when the goods are delivered to the end customer. For expected returns, LuxExperience Group recognizes a refund liability for commissions that will be refunded upon return of the goods.
d) Intangible assets and goodwill
LuxExperience Group’s intangible assets and goodwill primarily result from the acquisition of the Mytheresa operations by Mytheresa Group GmbH (“MGG”) in 2014. Following initial recognition, intangible assets are carried at cost less any accumulated amortization and accumulated impairment losses, if any. The useful life of intangible assets is assessed as either finite or indefinite.
Intangible assets with a finite useful life
Intangible assets with a finite useful life consist of licenses and software. Development costs for internally generated intangible assets are only capitalized if the recognition criteria in IAS 38 are met. Intangible assets with a finite life are amortized over their estimated useful economic life on a straight-line basis and assessed for impairment whenever there is an indication that the intangible asset may be impaired. The amortization period and the amortization method of intangible assets with a finite useful life are reviewed at least annually, with any changes treated as changes in accounting estimates. Changes in the expected useful life or the expected pattern of consumption of the assets’ future economic benefits are considered when assessing the amortization method and useful life of the asset.
Amortization expense on intangible assets with finite lives is recognized in the consolidated statement of profit or loss and comprehensive income or loss within depreciation and amortization.
The estimated useful life of licenses is based on the contractual term period and for software is typically three years.
Intangible asset with indefinite life
LuxExperience Group recognizes trademarks intangible assets for Mytheresa brand names. As the trademarks are core to the business and as there is no foreseeable limit to the future cash flows generated by the intangible asset, trademarks are assessed as indefinitely lived. LuxExperience Group assesses trademarks for impairment and potential changes in useful life annually in the fourth fiscal quarter, or when an event becomes known that may trigger impairment.
Goodwill
LuxExperience Group’s goodwill originated from the MGG acquisition in 2014 and represents the difference between the purchase price and the net identifiable assets acquired.
Goodwill is not amortized but reviewed for impairment at least annually. LuxExperience Group consists of cash-generating units (“CGUs”), which represent the lowest level at which goodwill is monitored for internal management purposes.Any potential impairment of goodwill is identified by comparing the recoverable amount of a CGU to its carrying value. Goodwill is reduced by the amount of impairment, if any. If the impairment exceeds the carrying amount of goodwill, the carrying values of the remaining assets in the CGU are reduced by the excess on a pro-rata basis. The Company tests goodwill for impairment annually in the fourth fiscal quarter of the year, or when an event becomes known that may trigger impairment.
e) Property and equipment
Property and equipment is stated at historical cost, net of accumulated depreciation and accumulated impairment losses, if any. Historical cost includes any expenditures that are directly attributable to the acquisition of the asset, including costs incurred to prepare the asset for its intended use.
Property and equipment is depreciated on a straightline basis over each asset’s expected useful life. When significant parts of a fixed asset have different useful lives, they are accounted for as separate components and depreciated separately. Depreciation methods, useful lives and residual values are reviewed at least annually and adjusted prospectively, if appropriate.
LuxExperience Group applies the following useful lives when estimating depreciation of property and equipment, net:
| Asset type | Estimated useful life | |
| Construction in progress | - | |
| Leasehold improvements | over the period of the lease | |
| Other fixed assets and office equipment | 3 - 15 years |
Construction in progress are being capitalized but not depreciated yet.
If a leasehold improvement is expected to be in use after the expected expiration date of its associated lease, then it is depreciated over its estimated useful life.
All repair and maintenance costs are expensed when incurred.
LuxExperience Group assesses property and equipment, net for impairment whenever there is an indication of potential impairment.
f) Leases
The determination of whether an arrangement is, or contains, a lease is based on the substance of the arrangement at inception. The arrangement is, or contains, a lease if fulfilment of the arrangement is dependent on the use of a specific asset or assets and the arrangement conveys a right to use the asset or assets, even if that right is not explicitly specified in an arrangement. LuxExperience Group assesses at the inception of the contract whether the contract is or contains a lease.
LuxExperience Group’s leases consist of real estate, company cars and equipment. Lease terms are negotiated on an individual basis and may contain a range of different terms and conditions. Lease contracts may be negotiated for fixed periods or include extension options.
To determine the lease terms, all facts and circumstances which offer economic incentives to exercise extension options are included. If it is reasonably certain that a lease term will be extended, the related extension option is included. The lease terms include fixed payments as well as variable payments that depend on an index.
Extension options are included in the determination of the lease liability to the extent that it is reasonably certain that those options will be exercised by LuxExperience Group. Management of LuxExperience Group reviews forecasts, planned growth and facility capacity when determining whether an extension option is reasonably certain to be exercised.
The lease liability is subsequently measured as the present value of the expected lease payments. To determine the present value, LuxExperience Group discounts the remaining lease payments with the incremental borrowing rate of the lessee. The incremental borrowing rate is the interest rate that LuxExperience Group would be required to pay to borrow over a similar term, and with a similar security, the funds necessary to obtain an asset of a similar value to the right-of- use asset as the underlying lease agreement in a similar economic environment. LuxExperience Group applied incremental borrowing rates between 0.96% and 7.5% for the periods presented.
Right-of-use assets are measured at cost at the date of lease commencement. The cost is comprised of the initial lease liability measurement and any lease payments made before the commencement date, less any lease incentives received and estimated cost of dismantling and removing the underlying asset incurred by the lessee.
After the commencement date, LuxExperience Group measures right-of-use assets at cost less accumulated depreciation and any accumulated impairment losses.
For subsequent measurement, the carrying amount of the lease liability is increased to reflect the interest on the lease liability and reduced to reflect the lease payments made. The finance expenses associated with the lease term are recognized in the consolidated statement of profit or loss and comprehensive income or loss over the lease term.
To date, no impairment losses have been identified on LuxExperience Group’s right-of-use assets.
LuxExperience Group elected to apply the exemptions for short-term leases and low-value leases in accordance with IFRS 16. Short-term leases are leases with a duration of 12 months or less from the date of the inception. Low value leases are leases of equipment with contract amounts below EUR 10 thousand. Lease payments associated with short-term leases or low value leases are expensed on a straight-line basis over the lease term. Accordingly, no right-of-use assets or lease liabilities are recognized for short-term leases or low value leases.
g) Inventories and Cost of Sales
Inventories are measured at the lower of cost and net realizable value. The cost of inventories in the Luxury | Mytheresa and Luxury | NAP & MRP segments is determined using the weighted average cost method. Within the Off- Price | YOOX & THE OUTNET segment, inventories of the Outnet are also measured using the weighted average cost method, while inventories of YOOX are measured using the retail inventory method. Under the retail inventory method, cost is determined by applying a cost-to-retail percentage across groupings of similar items, which are defined as individual purchases from suppliers and purchases made in bulk. The cost-to-retail percentage is applied to ending inventory at its current owned retail valuation to determine the cost of ending inventory for each grouping. In applying the retail inventory method, the Group establishes reserves to reduce the carrying amount of inventories to net realizable value based on current selling prices when items have not yet been marked down to market. Costs of purchased inventory are determined net of applicable rebates and discounts.Inventory is written down when its net realizable value is below its carrying amount. LuxExperience Group estimates net realizable value as the amount at which inventories are expected to be sold, taking into consideration fluctuations in selling prices due to seasonality, less estimated costs necessary to complete the sale. When circumstances that previously caused inventories to be written down below cost no longer exist or when there is clear evidence of an increase in selling prices, the amount of the write-down previously recorded is reversed.
The carrying amount of inventories is expensed as inventories are sold and recognized in cost of goods sold. Write-downs to net realizable value and losses are expensed in the period they occur. Any reversal of write-downs is recognized in the period the reversal occurs.
Cost of sales, exclusive of depreciation and amortization includes the cost of merchandise sold, net of trade discounts, in addition to inventory write-offs and delivery costs of product from our brand partners to our distribution centers, where we act as the principal. These costs fluctuate with changes in net sales and changes in inventory write-offs due to inventory aging. For commission sales, we do not incur cost of sales as the purchase price of the goods sold is borne by the brand partner.
h) Financial instruments—Initial recognition and subsequent measurement
A financial instrument is any contract that gives rise to a financial asset of one party and a financial liability or equity instrument of another party. These include both non-derivative financial instruments, such as trade and other receivables and payables, and derivative financial instruments, such as foreign exchange contracts.
Financial instruments are recognized when LuxExperience Group becomes party to the contractual provisions of the financial instrument. Generally, purchases and sales of financial assets are initially recognized at the settlement date.
Upon initial recognition, all financial assets and financial liabilities are measured at fair value plus or minus any directly attributable transaction costs, unless a financial instrument is classified at fair value through profit or loss.
LuxExperience Group categorizes all financial assets and financial liabilities at initial recognition. LuxExperience Group generally do not require collateral or other security from our customers.
Measurement categories
Financial assets and financial liabilities are grouped into the following categories according to IFRS 9:
| · | measured at amortized cost (“AC”), which includes LuxExperience Group’s cash and cash equivalents, trade and other receivables and other assets, as well as trade and other payable, liabilities to banks, and |
| · | measured at fair value through profit or loss (“FVTPL”), which includes LuxExperience Group’s free-standing derivatives (foreign exchange options) with a positive or negative fair value. |
Classification of financial assets depends on the business model used for managing financial assets and on the characteristics of the contractual cash flows involved. Financial assets are classified within AC category only when they are held exclusively to collect the contractual cash flows and when their contractual terms comprise cash flows that are solely payments of principal and interest on the principal amount outstanding. With the exception of derivatives, all financial assets are classified at AC.
Cash and cash equivalents consist of cash held at banks or financial institutions, with a bank license e.g. PayPal and cash on hand. Trade and other receivables are generally accounted for at AC less any impairment using the simplified approach. Deposits granted for rent which are not related to credit lines are recorded under Non-current financial assets as restricted cash since they are not available for use in the operating business of LuxExperience Group. Non-current financial assets are recognized at nominal value.
Financial liabilities are generally classified at amortized cost. There are some exceptions, for example financial liabilities at fair value through profit or loss including derivatives not designated as hedging instruments. Financial liabilities need to be analyzed to determine whether they contain any embedded derivative. If the embedded derivative is not closely related to the host contract, such derivatives must be separated and be accounted for separately at FVPL.
Subsequent measurement
Financial assets and financial liabilities in the AC category are subsequently measured using the effective interest method. Using the effective interest method, all directly attributable fees, consideration paid or received, transaction costs and other premiums or discounts included in the calculation of the effective interest rate are amortized over the expected term of the financial instrument. Interest income and expenses from the application of the effective interest method are presented as finance income, net in the consolidated statement of profit or loss and comprehensive income or loss.
Financial assets and financial liabilities in the FVTPL category are subsequently measured at fair value, with changes in value recognized in the consolidated statement of profit or loss and comprehensive income or loss.
Impairment
The Group applies the simplified approach in accordance with IFRS 9.5.5.15 for its trade receivables where the loss allowance is always measured at an amount equal to lifetime expected credit losses. Each exposure is allocated to a credit risk grade based on data that is determined to be predictive of the risk of loss (including but not limited to external ratings, audited financial statements, management accounts and cash flow projections and available press information about customers). Credit risk grades are defined using qualitative and quantitative factors that are indicative of the risk of default. Exposures within each credit risk grade are segmented by geographic region and industry classification and an ECL rate is calculated for each segment based on delinquency status and actual credit loss experience over the past years. These rates are adjusted to reflect differences between economic conditions during the period over which the historical data has been collected, current conditions as well as the Group’s view of economic conditions over the expected life of the receivables.
LuxExperience Group considers a financial asset to be in default when:
| · | the debtor is unlikely to pay its credit obligations to the Group in full, without recourse by the Group to actions such as realizing security (if any is held); or |
| · | the financial asset is more than 90 days past due. |
LuxExperience Group applies this general approach for cash and cash equivalents as well as other assets. These assets are considered to have a low credit risk when the issuer has a strong capacity to meet its contractual cash flow obligations in the near term. Cash and cash equivalents are only placed at banks and financial institutions with a bank license with credit ratings of investment grade or higher. Rental deposits are trust assets that, in case of a default of the counterparty, are separated from insolvency estate and are paid back primarily. Considering that, the impairment for these assets is not material.
Hedge Accounting
LuxExperience Group is exposed to currency risks as a result of participating in business activities outside the Euro zone. LuxExperience Group uses selected foreign currency forward contracts to hedge and thus limit currency risks from sales in foreign currencies. The sales are hedged each fiscal year so that no forward contracts are still in place at the balance sheet date. Currency risks are managed centrally within LuxExperience Group. Regular reports on the Group-wide development of risks and open positions with currency risk are made.
Derivatives are initially recognized at fair value on the date a derivative contract is entered into and are subsequently remeasured to their fair value at the end of each reporting period. The accounting for subsequent changes in fair value depends on whether the derivative is designated as a hedging instrument, and if so, the nature of the item being hedged. LuxExperience Group only enters into foreign exchange derivatives (“foreign exchange forwards”) that are all designated as hedges of the foreign currency risk associated with the cash flows of highly probable forecast sales denominated in foreign currency. LuxExperience Group determines the existence of an economic relationship between the hedging instrument and the hedged underlying sales transaction on the basis of the currency, amount and timing of their respective cash flows. As changes in the cash flows of the hedging instrument offset changes in the cash flows of the hedged transaction offset, the relationship is effective. Potential sources of ineffectiveness are changes of the payment dates or a reduction in the total amount of the hedged item and a significant change of the credit risk of either party to the hedging relationship. Ineffective cash flow hedges in the periods presented were immaterial.
At the inception of a hedge relationship, LuxExperience Group documents the economic relationship between the hedging instruments and hedged items, including whether changes in the fair value of the hedged items are offset by changes in the fair value of the hedging instruments. LuxExperience Group documents its risk management objective and strategy for undertaking its hedging transactions. Detailed information on risk management and risks arising from LuxExperience Group’s financial instruments can be found in Note A.5.30.
A hedging relationship qualifies for hedge accounting only if all of the following requirements for hedge effectiveness are met: there is an economic relationship between the hedged item and the hedging instrument, the effect of the credit risk does not dominate the changes in value that result from this economic relationship, the hedging relationship is the same as that which results from the amount of the hedged item that the Company actually hedges and the amount of the hedging instrument that the Company actually uses to hedge that amount of the hedged item. Hedging instruments are expected to be highly effective in achieving offsetting changes in cash flows. Hedging instruments are reviewed on an ongoing basis to determine that they have actually been highly effective throughout the financial year for which they are designated.
LuxExperience Group applies cash flow hedge accounting, whereby the spot component of the forward exchange contracts is designated as the hedging instrument. The effective portion of changes in the fair value of the designated cash component is recognized in the hedge reserve in other comprehensive income (“OCI I”, “cash flow hedge reserve”) within equity. The gain or loss relating to the ineffective portion is recognized immediately in profit or loss. In addition, LuxExperience Group recognizes changes in fair value related to the forward element in other comprehensive income (“OCI II”, “Cost of Hedging Reserve”) within equity. Amounts accumulated in equity are reclassified in the periods in which the hedging instrument affects profit or loss.
Application of hedge accounting in fiscal year 2025 resulted in a €953 thousand decrease to net sales. If hedge accounting had not been applied, the amounts would have been recognized immediately within other income (expense), as free-standing derivatives.
Derecognition
A financial asset is derecognized when the contractual rights to receive cash flows from the financial assets have expired or have been transferred and LuxExperience Group substantially transferred all rewards and risks associated with the ownership. In the case of sales of trade receivables, essentially all rewards and risks are transferred to the buyer of the receivables.
Financial liabilities are derecognized when the obligation under the liability is settled, cancelled or expired.
Fair value measurement
Fair value is the price that would be received to sell an asset or paid to settle or transfer a liability in an orderly transaction between market participants as of the measurement date in the principal or, in its absence, the most advantageous market to which LuxExperience Group has access at that date. The fair value of a liability reflects its non-performance risk.
A number of LuxExperience Group’s accounting policies and disclosures require the measurement of fair value for both financial and non-financial assets and liabilities. LuxExperience Group measures the fair value of an instrument using the quoted price in an active market for that instrument, if such price is available. A market is regarded as “active” if transactions for the asset or liability take place with sufficient frequency and volume to provide pricing information on an ongoing basis.
If there is no quoted price in an active market, then LuxExperience Group uses valuation techniques that maximize the use of relevant observable inputs and minimize the use of unobservable inputs. The chosen valuation technique incorporates all factors that market participants would take into account in pricing a transaction.
Based on the input parameters used for valuation the fair values have to be assigned to one of the following levels of the fair value hierarchy:
| · | Level 1: Quoted (unadjusted) market prices in active markets for identical assets and liabilities, |
| · | Level 2: Inputs other than quoted prices included within level 1 that are observable for the asset or liability, either directly (that is, as prices) or indirectly (that is, derived from prices), and |
| · | Level 3: Inputs for the asset or liability that are not based on observable market data (that is, unobservable inputs). |
Foreign exchange forwards are valued according to their present value of future cash flows based on forward exchange rates at the balance sheet date. The fair values of these instruments are also considered as level 2 fair values.
There were no transfers between the different levels of the fair value hierarchy as of June 30, 2024 and June 30, 2025. LuxExperience Group’s policy is to recognize transfers into and transfers out of fair value hierarchy levels as at the end of the reporting period.
i) Provisions
LuxExperience Group recognizes provisions when it has a present obligation, legal or constructive, as a result of a past event, it is probable that an outflow of resources embodying economic benefits will be required to settle the obligation and a reliable estimate can be made of the amount of the obligation. Provisions are measured at the present value of management’s best estimate of the expenditure required to settle the present obligation at the end of the reporting period. The increase in provision due to the passage of time is recognized as finance expenses.
j) Income taxes
Current income taxes
Current income tax is the expected tax payable or receivable based on the taxable income or loss for the period and the tax laws that have been enacted or substantively enacted as of the reporting date. Management periodically evaluates positions taken in tax returns with respect to situations in which applicable tax regulation is subject to interpretation. It establishes tax liabilities where appropriate on the basis of amounts expected to be paid to the tax authorities. In case of uncertainties related to income taxes, they are accounted for in accordance with IFRIC 23 and IAS 12 based on the best estimate of those uncertainties.
Current income taxes are calculated based on the respective local taxable income and local tax rules for the period. In addition, current income taxes presented for the period include adjustments for uncertain tax payments or tax refunds for periods not yet finally assessed, however, excluding interest expenses and interest refunds and penalties on the underpayment of taxes. In cases for which it is probable that amounts declared as expenses in the tax returns might not be recognized (uncertain tax positions), a liability for income taxes is recognized. The amount is based on the best estimate of the expected tax payment (expected value or most likely amount).
Deferred taxes
Deferred taxes are recognized on temporary differences between the carrying amounts of assets and liabilities in the financial statements and the corresponding tax bases used in the computation of taxable income and are accounted for using the balance sheet-liability method.
Deferred tax liabilities are generally recognized for all taxable temporary differences and deferred tax assets are recognized to the extent that it is probable that taxable income will be available against which deductible temporary differences can be utilized.
Current and deferred tax is charged or credited in the consolidated statement of profit or loss and comprehensive income or loss, except when it relates to items charged or credited directly to equity, in which case the current or deferred tax is also recognized directly in equity.
Deferred tax assets or liabilities are calculated on the basis of temporary differences between the tax basis and the financial reporting of assets and liabilities including differences from consolidation and on unused tax losses carried forward. For this purpose, deferred tax assets and liabilities are measured at the tax rates that are expected to apply to the period when the asset is realized or the liability is settled, based on tax rates and tax laws that have been enacted or substantively enacted by the end of the reporting period. Deferred tax assets are recognized to the extent that it is probable that there will be future taxable income available against which the deductible temporary differences and tax-losses carried forward can be utilized.
The carrying amount of deferred tax assets is reviewed at each reporting date and reduced to the extent that it is no longer probable that sufficient taxable income will be available to allow all or part of the asset to be recovered.
LuxExperience Group establishes tax liabilities on the basis of expected tax payments. Liabilities for trade taxes, corporate taxes and similar taxes on income are determined based on the taxable income of the consolidated entities less any prepayments made. Calculation of tax liabilities is based on the recent tax rates applicable in the tax jurisdiction of LuxExperience Group.
k) Segment reporting
An operating segment is a component of LuxExperience Group that engages in business activities from which it may earn revenues and incur expenses and for which discrete financial information is available and used by the Chief Operating Decision Maker (“CODM”) to make decisions around resource allocation and review operating results of LuxExperience Group. LuxExperience Group identified its Chief Executive Officer and Chief Financial Officer as the CODM, collectively. LuxExperience Group does not separately present net sales by product category, because such information is not maintained on a basis consistent with IFRS and the preparation of such information would be unduly costly.
l) Impairment of non-financial assets excluding Goodwill and intangible assets
LuxExperience Group assesses whether an asset may be impaired at each reporting date. If any indication of impairment exists, or when annual impairment testing for such an asset is required, LuxExperience Group estimates the asset’s recoverable amount. An asset’s recoverable amount is the higher of an asset’s or CGU’s fair value less costs of disposal or its value in use. The recoverable amount is determined for an individual asset, unless the asset does not generate cash inflows that are largely independent of those from other assets or groups of assets. When the carrying amount of an asset or CGU exceeds its recoverable amount, the asset is considered impaired and written down to its recoverable amount.
In assessing value in use, the estimated future cash flows are discounted to their present value using a discount rate that reflects current market assessments of the time value of money and the risks specific to the asset.
LuxExperience Group bases its impairment calculation on detailed budgets and forecasted cash flows, which generally cover a period of five years. Impairment losses are recognized in the consolidated statement of profit or loss and comprehensive income or loss in expense categories consistent with the function of the impaired asset.
For assets excluding goodwill and indefinite lived intangible assets, an assessment is made at each reporting date to determine whether there is an indication that previously recognized impairment losses no longer exist or has decreased. If such indication exists, LuxExperience Group estimates the asset’s or CGU’s recoverable amount.
Impairment losses relating to goodwill cannot be reversed in future periods.
m) Management equity incentive plan
Share-based compensation arrangements
The grant-date fair value of equity-settled share-based compensation arrangements granted to employees is generally recognized as an expense, with a corresponding increase in equity, over the vesting period of the awards. The amount recognized as an expense is adjusted to reflect the number of awards for which the related service and non-market performance conditions are expected to be met, such that the amount ultimately recognized is based on the number of awards that meet the related service and non-market performance conditions at the vesting date. For share-based payment awards with non- vesting conditions, the grant-date fair value of the share-based payment is measured to reflect such conditions and there is no true-up for differences between expected and actual outcomes.
Cash-settled transactions
For cash-settled share-based payments, a liability is recognized for the goods or services acquired, measured at the fair value of the liability. At each balance sheet date until the liability is settled, and at the date of settlement, the fair value of the liability is remeasured, with any changes in fair value recognized in profit or loss for the reporting period. See note A.5.29 on share-based compensation for further details. The company intends to continue to settle all remaining awards in equity.
A.5.5.2. Changes in accounting policies and disclosures
| New and Revised standards |
| Classification of Liabilities as Current or Non-current, and Non-current Liabilities with Covenants (Amendments to IAS 1, Presentation of Financial Statements) |
| Lease Liability in a Sale-and-Leaseback (Amendments to IFRS 16, Leases) |
| Supplier Finance Arrangements (Amendment to IAS 7, Statement of Cash Flows and IFRS 7, Financial Instruments: Disclosures) |
The amendments included above do not have a material effect on the consolidated financial statements and thus no further details are disclosed.
a) New and revised standards issued, but not yet effective
At the date of authorization of these financial statements, LuxExperience Group has not applied the following new and revised IFRS standards that have been issued, but are not yet effective:
| Revised standard | Effective date | |
| Lack of Exchangeability (Amendments to IAS 21, The Effects of Changes in Foreign Exchange Rates) | January 1, 2025 | |
| Classification and Measurement of Financial Instruments, and Contracts Referencing Nature-dependent Electricity (Amendments to IFRS 9, Financial Instruments and IFRS 7, Financial Instruments: Disclosures) | January 1, 2026 | |
| Annual Improvements to IFRS Accounting Standards (Volume 11) | January 1, 2026 | |
| IFRS 18 Presentation and Disclosure in Financial Statements | January 1, 2027 | |
| IFRS 19 Subsidiaries without Public Accountability: Disclosures | January 1, 2027 |
(A) Amendment
A number of new accounting standards, amendments and interpretations have been published that are not mandatory for reporting periods ended June 30, 2025 and have not been early adopted by LuxExperience. Except for IFRS 18, Presentation and Disclosure in Financial Statements, these standards, amendments, and interpretations not yet effective are not expected to have a significant impact on the Group’s consolidated financial statements as of the date of authorization for issuance. IFRS 18, Presentation and Disclosure in Financial Statements will be effective for periods beginning on or after January 1, 2027. The Group is currently assessing the potential impact of this standard.
b) Global minimum top-up tax
LuxExperience applied “International Tax Reform - Pillar Two Model Rules (Amendments to IAS 12)” after its publication on May 23, 2023. The amendments contain a temporary, mandatory, and immediately applicable exemption from the recognition of deferred taxes resulting from the introduction of global minimum taxation; they also require, if already possible, specific disclosures in the notes on the impact of the minimum taxation (see note A.5.27).
The mandatory exemption is to be applied retrospectively. However, for the fiscal year 2025, the Group applied the temporary IAS 12 exemption related to Pillar Two and made use of the Transitional CbCR Safe Harbour exemption, resulting in no deferred taxes recognized in connection with global minimum taxation.
A.5.6 Critical accounting judgments and key estimates and assumptions
The preparation of LuxExperience Group’s consolidated financial statements in accordance with IFRS requires management to make judgments, estimates and assumptions that affect the reported amounts of net sales, expenses, assets and liabilities, and the accompanying note disclosures and the disclosure of contingent liabilities. Uncertainty about these assumptions and estimates could result in outcomes that require a material adjustment to the carrying amount of assets or liabilities in future periods. The estimates and underlying assumptions are subject to continuous review.
Below is a summary of the critical measurement processes and the key assumptions used by management in applying accounting policies with regard to the future, and which could have significant effects on carrying amounts stated in the consolidated financial statements, or for which there is a risk that significant adjustments may be made to the carrying amount of assets and liabilities in subsequent years.
Inventory write-downs
Inventory is carried at the lower of cost or net realizable value, which requires an estimation of the products future net selling prices. When assessing the net realizable value of the inventory, LuxExperience Group considers multiple factors and assumptions including the quantity and aging of inventory on hand, anticipated sales volume, expected selling prices and selling cost, as well as historical recovery experience and risk of obsolescence from changes in economic conditions. Refer to Note A.5.19 for further details.
Share-based compensation
Determining the fair value of share-based compensation options at the grant date requires judgment, including estimating the expected term that options will be outstanding prior to exercise, the associated volatility, the appropriate risk-free interest rate, dividend yield and the expected achievement of non-market performance conditions. Upon grant of the awards, we also estimate an amount of forfeitures that will occur prior to vesting. If actual forfeitures differ significantly from the estimates, share-based compensation expense could be impacted. For further disclosures relating to share-based payments, see A.5.29.
Impairment of Goodwill
Impairment exists when the carrying value of an asset, CGU or group of CGU’s exceeds its recoverable amount, which is the higher of its fair value less costs of disposal and its value in use. The value in use calculation is based on a discounted cash flow model. The cash flows are derived from the budget and projections for the next five years, according to the development and maturity of each CGU. The key judgements and assumptions used in calculating the recoverable amount are
| (i) | budgeted revenue growth rate (CAGR for the next five years), including the terminal growth rate, |
| (ii) | EBITDA margin in Terminal value and |
| (iii) | the discount rates applied to the future cash flows of the CGUs. |
These estimates are relevant to goodwill recognized by the Group. Refer to Note A.5.15, Intangible assets and goodwill for further details on the assumptions and associated sensitivities.
Business Combination - Purchase Price Allocation
In connection with the acquisition of YNAP, management was required to make significant judgments and estimates in applying the acquisition method under IFRS 3. These related primarily to the purchase price allocation (PPA), including the identification of the acquired assets and liabilities and the determination of their fair values at the date of acquisition. The most material fair value adjustments were recorded in right-of-use assets and inventory.
Key assumptions applied in the valuation of identifiable intangible assets included cash flow projections and royalty rates. For acquired inventory, a key assumption applied was the estimated selling prices taking into consideration alternative sales channels for certain inventory categories, which would be considered by a market participant.
As a result, the company attributed a fair value of zero to the identified trademarks and customer relationships, whereas for the trademarks a royalty rate of 0% was applied, given the current performance of the acquired business and the expected period of transformation and brand investment.
As a result of the purchase price allocation, the fair value of YNAP’s identifiable net assets of € 953.8 million, including the contractually required net cash position of € 555 million, exceeded the total consideration transferred of €330.2 million. Consequently, LuxExperience recognized a gain on bargain purchase of €623.5 million in accordance with IFRS 3.
For further details on the PPA, refer to Note A.5.7, Business combinations.
A.5.7 Business Combinations
On April 23, 2025, the Company acquired 100% shares of YNAP from Richemont Italia Holding S.p.A (“Richemont”) and obtained control of YNAP Group, which is identified as a business under IFRS 3. The transaction aims to create a leading, global, multi-brand digital luxury group offering a highly curated and strongly differentiated edit of the most prestigious luxury brands and products to luxury enthusiasts worldwide.
Consideration transferred
The total consideration transferred amounts to € 330.2 million. This comprises the issuance of 49,741,342 ordinary shares with a fair value of €345.6 million, based on the closing share price of €6.95 ($7.93) as of April 23, 2025, offset by a €15.3 million receivable from Richemont based on a provisional assessment of the net financial position at closing.
Identifiable assets acquired and liabilities assumed
The following table summarizes the recognized amounts of assets acquired and liabilities assumed at the date of acquisition:
| Fair value at | ||||
| the time of | ||||
| (in € thousands) | acquisition | |||
| Intangible assets | 1,605 | |||
| Property and equipment | 19,993 | |||
| Right-of-use assets | 166,431 | |||
| Other non-current assets | 1,106 | |||
| Inventories | 648,225 | |||
| Trade and other receivables | 64,228 | |||
| Cash and cash equivalents | 621,352 | |||
| Other current assets | 83,640 | |||
| Lease liabilities, non-current | (142,162 | ) | ||
| Other liabilities, non-current | (2,656 | ) | ||
| Lease liabilities, current | (24,269 | ) | ||
| Trade and other payables | (234,208 | ) | ||
| Other liabilities, current | (249,533 | ) | ||
| Total identifiable net assets | 953,752 | |||
The identifiable intangible assets acquired, including trademarks and customer relationships, were evaluated as part of the purchase price allocation process. Management determined that the fair value of these assets was zero as of the acquisition date.
Pursuant to the SPA, at the time of the closing of the Transaction, YNAP were to have a net financial position (cash less financial indebtedness as defined in the SPA) of €555.0 million, subject to adjustments upon the final net financial position calculation – pursuant to the timeline outlined in the SPA - with the right to challenge and review by LuxExperience Group. If the final net financial position at completion differs from € 555.0 million, the party on the shortfall side must compensate the other party for the difference, with Richemont paying LuxExperience if it is less, and LuxExperience paying Richemont if it is more than €555.0 million. As of the date of the issuance of these financial statements, the review of the net financial position amount has not been completed.
Trade and other receivables comprise gross contractual amounts of €66.9 million, of which €2.6 million were expected to be uncollectable at the date of acquisition.
For the period between April 23, 2025, and June 30, 2025, YNAP Group contributed revenue of €348.3 million and net loss of €40.5 million to LuxExperience Group’s results.
As of the date of issuance of these consolidated financial statements, the purchase price allocation is provisional with respect to the final determination of the net financial position at completion and its related impact on the consideration transferred and the gain on bargain purchase. This amount is based on a provisional assessment that is not yet final, and therefore the determination of the net financial position remains subject to finalization. The final settlement of the net financial position with Richemont is pending. The Group will update the purchase price allocation upon completion of the net financial position review within the measurement period, after which the accounting for the acquisition will be revised.
Bargain purchase
A gain on the bargain purchase arising from the acquisition has been recognized in Other income (loss), net as follows:
| (in € thousands) | April 23, 2025 | |||
| Total identifiable net assets | 953,752 | |||
| Consideration paid | 330,221 | |||
| Bargain purchase gain | 623,531 | |||
The bargain purchase reflects the difference between the estimated fair value of net assets and the consideration transferred as of the date of acquisition. The gain of €623.5 million arose because the fair value of YNAP’s identifiable net assets €953.8 million, including a contractually required net financial position of €555 million, exceeded the €330.2 million consideration transferred. In accordance with IFRS 3, the Group has performed a reassessment of the assets acquired and liabilities assumed to confirm appropriate recognition and measurement. The gain on bargain purchase reflects that the Group expects that it will incur significant additional costs in the coming years to integrate YNAP and improve its operational efficiency.
Acquisition-related costs
The Group incurred acquisition-related costs of €16.8 million on legal fees, due diligence and other professional costs. These costs have been included under “selling, general and administrative expenses”.
Pro forma financial information
LuxExperience’s unaudited pro-forma results discussed in this paragraph include the effects as if the business combination had been consummated as of July 1, 2024. If the acquisition had occurred on July 1, 2024, management estimates that consolidated revenue would have been €2,918.6 million, and consolidated net loss for the year would have been €88.8million, excluding the bargain purchase gain of €623.5 million. In determining these amounts, management has assumed that the fair value adjustments, determined provisionally, that arose on the date of acquisition would have been the same if the acquisition had occurred on July 1, 2024.
A.5.8 Segment and geographic information
In line with the management approach, the operating segments were identified on the basis of LuxExperience Group’s internal reporting and how our chief operating decision maker (CODM), assesses the performance of the business. LuxExperience Group collectively identifies its Chief Executive Officer and Chief Financial Officer as the CODM.
Pre-acquisition
Prior to the acquisition of YNAP on April 23, 2025, LuxExperience Group reported two operating segments:
| · | Online operations, primarily represented by the Mytheresa online platform, and |
| · | Retail store, comprising the single physical store located in Munich, Germany. |
Post-acquisition and reporting changes
Following the acquisition and updates to the monthly management reporting effective May 2025, the Company revised its segment reporting structure to accurately reflect how the CODM now monitors the Group’s business.
The CODM remains the Chief Executive Officer and Chief Financial Officer, who collectively allocate resources and assess performance across operating segments. The expanded LuxExperience Group operates five online brands – Mytheresa, Net-A- Porter (NAP), Mr Porter (MRP), YOOX, and THE OUTNET (TON) – as well as the retail store that is now included within the Luxury | Mytheresa segment.
Accordingly, the Group has identified the following three operating segments, which represent components of the business whose operating results are regularly reviewed by the CODM for resource allocation and performance assessment purposes:
| · | Luxury | Mytheresa, represents Mytheresa business including the Mytheresa online platform and the retail store in Munich, |
| · | Luxury | NAP & MRP comprises the in-season luxury online brands Net-A-Porter and Mr Porter, |
| · | Off-Price, represents the off-season luxury brands YOOX and THE OUTNET. |
Segment EBITDA is used to measure performance, because management believes that this information is the most relevant in evaluating the respective segments relative to other entities that operate in the retail business.
Segment EBITDA is defined as operating income excluding depreciation and amortization.
Assets are not allocated to the different business segments for internal reporting purposes.
The following is a reconciliation of the Company’s segment EBITDA to consolidated net income from the previous operating segments online operations and retail store to the newly combined operating segment Luxury | Mytheresa for the fiscal year ended June 30, 2023 and 2024, respectively.
| June 30, 2023 (restated)* | ||||||||||||||||||||||||
| Retail | Corporate | Luxury | IFRS | |||||||||||||||||||||
| (in € thousands) | Online | Store | Costs(1) | Mytheresa | Adjustment(2) | consolidated | ||||||||||||||||||
| Net Sales | 751,299 | 14,704 | - | 766,003 | - | 766,003 | ||||||||||||||||||
| Segment EBITDA | 48,729 | 4,966 | (15,500 | ) | 38,195 | (35,224 | ) | 2,971 | ||||||||||||||||
| Depreciation and amortization | (11,653 | ) | ||||||||||||||||||||||
| Finance income (costs), net | (2,460 | ) | ||||||||||||||||||||||
| Income tax expense | (5,877 | ) | ||||||||||||||||||||||
| Net loss | (17,019 | ) | ||||||||||||||||||||||
| (1) | During the fiscal year ended June 30, 2023, there were €15,500 thousand in corporate administrative expenses that were not assigned to either the online operations or retail stores. | |
| (2) | There were €5,446 thousand related to Other transaction-related, certain legal and other expenses and Share-based compensation expenses totaling €30,021 thousand. |
| June 30, 2024 (restated)* | ||||||||||||||||||||||||
| Corpor- | ||||||||||||||||||||||||
| ate | Luxury | Adjust- | IFRS | |||||||||||||||||||||
| (in € thousands) | Online | Retail Store | Costs(1) | Mytheresa | ment(2) | consolidated | ||||||||||||||||||
| Net Sales | 826,690 | 14,162 | 840,852 | - | 840,852 | |||||||||||||||||||
| Segment EBITDA | 37,396 | 4,516 | (16,072 | ) | 25,840 | (32,589 | ) | (6,748 | ) | |||||||||||||||
| Depreciation and amortization | (15,205 | ) | ||||||||||||||||||||||
| Finance income (costs), net | (4,772 | ) | ||||||||||||||||||||||
| Income tax expense | 1,814 | |||||||||||||||||||||||
| Net loss | (24,912 | ) | ||||||||||||||||||||||
(1) During the year ended June 30, 2024, there were €16,072 thousand in corporate administrative expenses that were not assigned to either the online operations or retail stores.
(2) There were €14,081 thousand in expenses related to Other transaction-related, certain legal and other expenses. Share-based compensation expenses amounts to €18,508 thousand.
(*) Prior to fiscal year 2025, corporate costs were not allocated to any segment. Starting with fiscal year 2025 and driven by the YNAP acquisition, to align with the changes in the group structure, management now includes corporate costs in the respective segments. No restatement needed for the comparative period due to the changes in the identified segments. Restated segmental disclosures for fiscal year 2024 and 2023 provide the reconciliation between old and new segmental structures.
The following is a reconciliation of the Company’s segment EBITDA to consolidated net income for the fiscal year ended June 30, 2025, in accordance with the revised segment structure following the YNAP acquisition.
| June 30, 2025 | ||||||||||||||||||||||||||||
| Luxury | | | | |||||||||||||||||||||||||
| (in € thousands) | Luxury Mytheresa |
NAP & MRP(1) | Off- Price(1) |
Other(1) (2) | Segments total |
Reconciliation(3) | IFRS consolidated |
|||||||||||||||||||||
| Net sales | 916,103 | 213,829 | 114,740 | 19,772 | 1,264,444 | (2,167 | ) | 1,262,277 | ||||||||||||||||||||
| Segment EBITDA | 44,581 | 8,515 | (6,708 | ) | 1,048 | 47,437 | 556,516 | 603,953 | ||||||||||||||||||||
| Depreciation and amortization | | (25,351 | ) | |||||||||||||||||||||||||
| Finance income (costs), net | | (5,072 | ) | |||||||||||||||||||||||||
| Income tax expense | | (3,570 | ) | |||||||||||||||||||||||||
| Net loss | | 569,959 | ||||||||||||||||||||||||||
| (1) | Includes the period starting from the date of acquisition. | |
| (2) | Represents the OFS and Feng Mao businesses of YNAP which are being wound down and therefore are not considered as part of operating segments | |
| (3) | During the year ended June 30, 2025 there were €52,684 thousand related to Other transaction-related, certain legal and other expenses, €14,287 thousand related to share-based compensation and €623,531 thousand related to gain on bargain purchase. The column includes intersegmental revenue between Luxury | Mytheresa and THE OUTNET. |
Geographic information
Non-current assets excluding deferred tax assets:
| (in € thousands) | June 30, 2024 | June 30, 2025 | ||||||
| Germany | 251,644 | 237,880 | ||||||
| Italy | - | 80,185 | ||||||
| United Kingdom | - | 60,701 | ||||||
| USA | - | 41,256 | ||||||
| Other | - | 5,618 | ||||||
| 251,644 | 425,640 | |||||||
Information on net sales by geographic area is presented in Note A.5.14, Net sales. Geographic results are not regularly reviewed by the CODM for resource allocation or performance evaluation and therefore are not considered in operating segments.
A.5.9 Selling, general and administrative expenses
Selling, general and administrative expenses include all personnel costs for LuxExperience Group, IT expenses, costs associated with the distribution centers, and other overhead costs. Selling, general and administrative expenses consist of the following:
| Year ended June 30, | ||||||||||||
| (in € thousands) | 2023 | 2024 | 2025 | |||||||||
| Personnel-related expenses | (119,450 | ) | (126,366 | ) | (168,326 | ) | ||||||
| Rental and other facility-related expenses | (2,668 | ) | (4,902 | ) | (13,033 | ) | ||||||
| IT expenses | (8,911 | ) | (8,409 | ) | (28,620 | ) | ||||||
| Insurances and fees | (3,082 | ) | (1,901 | ) | (2,945 | ) | ||||||
| Travel costs | (2,896 | ) | (3,501 | ) | (5,859 | ) | ||||||
| Other transaction-related, certain legal & other expenses (1), (2) | (5,446 | ) | (2,366 | ) | (49,125 | ) | ||||||
| Consulting and other services | (920 | ) | (4,247 | ) | (11,391 | ) | ||||||
| Other | (4,319 | ) | (7,600 | ) | (4,995 | ) | ||||||
| Total Selling, general and administrative expenses | (147,692 | ) | (159,292 | ) | (284,295 | ) | ||||||
(1) Other transaction-related, certain legal and other expenses represent in fiscal year 2023 and 2024 (i) professional fees, including advisory and accounting fees, related to potential transactions, (ii) certain legal expenses incurred outside the ordinary course of our business and (iii) other non-recurring expenses incurred in connection with the costs of establishing our new central distribution center in Leipzig, Germany.
(2) Other transaction-related, certain legal and other expenses represent in fiscal year 2025 (i) professional fees, including advisory and accounting fees, related to the YNAP acquisition and other potential transactions and (ii) certain legal expenses incurred outside the ordinary course of our business.
The total selling, general and administrative (SG&A) expenses increased by €125.0 million from €159.3 million in fiscal year ended June 30, 2024 to €284.3 million in fiscal year ended June 30, 2025. The increase is primarily attributed to the acquisition of YNAP and the associated expenses, including consulting, legal, and accounting advisory fees Share based compensation expenses amounted to €14.3 million for the fiscal year ended June 30, 2025 and €18.5 million for the fiscal year ended June 30, 2024.
A.5.10 Other income (loss), net
Other income, net consists of the following:
| Year ended June 30, | ||||||||||||
| (in € thousands) | 2023 | 2024 | 2025 | |||||||||
| Other income | ||||||||||||
| Other income | 1,863 | 1,471 | 626,311 | |||||||||
| Foreign exchange gains, net | - | 1,349 | - | |||||||||
| 1,863 | 2,820 | 626,311 | ||||||||||
| Other expenses | ||||||||||||
| Foreign exchange losses, net | (2,057 | ) | - | (3,768 | ) | |||||||
| Other operational expenses | (2,332 | ) | (2,553 | ) | (9,006 | ) | ||||||
| (4,390 | ) | (2,553 | ) | (12,774 | ) | |||||||
| (2,527 | ) | 267 | 613,538 | |||||||||
Other income, net increased by €613.3 million from €267 thousand in fiscal year ended June 30, 2024 to €613.5 million in fiscal year ended June 30, 2025 due to a gain on bargain purchase (€623.5 million) resulting from the acquisition of YNAP.
A.5.11 Finance income (costs), net
Finance expenses, net consists of the following:
| Year ended June 30, | ||||||||||||
| (in € thousands) | 2023 | 2024 | 2025 | |||||||||
| Finance costs | ||||||||||||
| Interest expenses on revolving credit facility | (401 | ) | (1,861 | ) | (3,113 | ) | ||||||
| Interest expenses on leases | (2,417 | ) | (2,916 | ) | (4,167 | ) | ||||||
| Total Finance costs | (2,818 | ) | (4,777 | ) | (7,280 | ) | ||||||
| Other interest income | - | - | 2,208 | |||||||||
| Total Finance income | 358 | 5 | 2.208 | |||||||||
| Finance income (costs), net | (2,460 | ) | (4,772 | ) | (5,072 | ) | ||||||
Further information on interest expenses on leases can be found in Note A.5.17.
A.5.12 Income tax expense
Income taxes are comprised of current income taxes and deferred taxes and consists of the following:
| (in € thousands) | 2023 | 2024 | 2025 | |||||||||
| Total current tax income / (expense) | (3,210 | ) | (411 | ) | (3,253 | ) | ||||||
| Thereof prior year adjustments | (476 | ) | 189 | 252 | ||||||||
| Thereof other current income tax effects for the period | (2,734 | ) | (600 | ) | (3,504 | ) | ||||||
| Total deferred tax income / (expense) | (2,666 | ) | 2,226 | (317 | ) | |||||||
| Thereof effects from origination and reversal of temporary balance sheet differences | 1,101 | 61 | (338 | ) | ||||||||
| Thereof prior year adjustments | (31 | ) | 30 | 195 | ||||||||
| Thereof effects from (non-) recognition of deferred tax assets on tax losses and interest carried forward | (3,736 | ) | 2,135 | (175 | ) | |||||||
| Total income tax income (expense) | (5,876 | ) | 1,814 | (3,570 | ) | |||||||
During fiscal year 2025, LuxExperience Group’s primary statutory tax rate for current income taxes was 27.74% (2024: 27.74% and 2023: 27.74%), consisting of the German corporate tax rate of 15%, a 5.5% solidarity surcharge on the German corporate tax rate, and in fiscal year 2025 a trade tax rate of 11.92%, being the statutory income tax rate of the German income tax group parent, LuxExperience B.V., located in Aschheim, Germany which changed due to the change in composition of the weighted average trade tax rate. The primary deferred tax rate for German entities in 2025 was 27.74% (2024: 27.74%). For non-German companies, the current and deferred taxes at period-end were calculated using a range of applicable income tax rates between 0% to 35% (2024: 8.25% to 31.0%).
The table below reconciles the expected income tax expense amount, based on LuxExperience Group’s expected tax rate (2025: 27.74%, 2024: 27.74%, 2023: 27.74%) to the actual income tax expense amounts for fiscal year 2023, fiscal year 2024 as well as fiscal year 2025.
| Year ended June 30, | ||||||||||||
| (in € thousands) | 2023 | 2024 | 2025 | |||||||||
| Income (loss) before tax | (11,142 | ) | (26,725 | ) | 573,530 | |||||||
| Tax (expense) income based on expected group tax rate | 3,091 | 7,414 | (159,097 | ) | ||||||||
| Tax effects of: | ||||||||||||
| Non-recognition of interest expenses due to interest cap | - | - | — | |||||||||
| Utilization of interest expense carried forward and recognition of related deferred tax assets | - | - | — | |||||||||
| Non-deductible expenses (for local taxes) | (92 | ) | (218 | ) | (304 | ) | ||||||
| Other non-deductible expenses | (8,693 | ) | (5,993 | ) | 167,289 | |||||||
| Tax free income | 239 | 90 | (238 | ) | ||||||||
| Tax rate difference between group and local tax rates and changes in tax rates | 58 | 64 | (2,174 | ) | ||||||||
| Prior year adjustments | (507 | ) | 53 | 447 | ||||||||
| (Non-) recognition on deferred tax assets on tax losses carried forward, utilization of tax losses and tax credits without recognition of deferred tax assets | 42 | 6 | (9,211 | ) | ||||||||
| Others | (14 | ) | 397 | (282 | ) | |||||||
| Income tax income (expense) | (5,876 | ) | 1,814 | (3,570 | ) | |||||||
| Effective total income tax rate (%) | 52.7 | % | (6.8) | % | (0.62) | % | ||||||
The material drivers leading to the difference between expected income tax expense and income tax expense are as follows:
Other non-deductible expenses in fiscal year 2025 mainly include the tax effect of expenses related to share-based payments under IFRS of €3,963 thousand (2024: €5,134 thousand, 2023: €8,328 thousand) which are not deductible for German income tax purposes.
The gain on bargain purchase from the YNAP acquisition is considered in the income before tax. The tax related relief amount of €172,767 thousand is presented as a permanent difference.
On July 11, 2025, the German Bundesrat approved a reduction in the corporate income tax rate from 15% to 10% in five annual steps of 1% each, starting in the 2028 assessment period. This change affects the measurement of deferred tax assets and liabilities, as the tax rate to be used for this measurement is the rate expected to apply at the time of reversal of temporary differences or utilization of tax losses carried forward and interest carried forward. As this is an event that occurred after the reporting date, the effect of the valuation of deferred taxes at the lower tax rate is not recognized in the reported balance sheet as of end of fiscal year 2025. Taking this into account, a tax income in the range of hundreds of thousands of euros is expected in the coming fiscal year.
In 2025, the utilization of tax losses carried forward by LuxExperience B.V decreased the deferred tax assets by an amount of €343 thousand. At the end of fiscal year 2025 LuxExperience B.V has remaining losses carried forward for which deferred tax assets of €4,272 thousand were recognized. Management expects utilization of the tax losses carried forward and deductible temporary differences within a forecasting period of five years to be sufficiently probable. For temporary differences associated with investments in subsidiaries at the amount of €43,404 thousand (2024: €5,733 thousand, 2023: €5,370 thousand), no deferred taxes have been recognized as the respective parent is able to control the timing of the reversal of the temporary differences, and it is probable that the temporary difference will not reverse in the foreseeable future.
A.5.13 Earnings per Share
Basic earnings per share are determined by dividing the net income for the period attributable to the ordinary shareholders of LuxExperience B.V. by the basic weighted average number of ordinary shares outstanding during the period.
| (in € thousands, except share and per share data) | Year Ended June 30, | |||||||||||
| 2023 | 2024 | 2025 | ||||||||||
| Net income (loss) attributable to shareholders | (17,019 | ) | (24,911 | ) | 569,959 | |||||||
| Weighted average ordinary shares outstanding (basic) – in millions | 86.6 | 86.8 | 96.8 | |||||||||
| Adjustments for calculation of diluted earnings per share: | ||||||||||||
| Long-Term Incentive Plan (Restricted Share Units) | - | - | 1.7 | |||||||||
| Long-Term Incentive Plan (Options) | - | - | 1.9 | |||||||||
| Alignment Award (Options) | - | - | 0.4 | |||||||||
| Weighted average ordinary shares outstanding (diluted) – in millions | 86.6 | 86.8 | 100.9 | |||||||||
| Basic earnings per share | (0.20 | ) | (0.29 | ) | 5.89 | |||||||
| Diluted earnings per share | (0.20 | ) | (0.29 | ) | 5.65 | |||||||
Basic earnings per share are calculated in accordance with IAS 33 (“Earnings per Share”) based on earnings attributable to the Company’s shareholders and the weighted average number of shares outstanding during the period. The ordinary shares outstanding used for computation of earnings per share reflect the Legal Reorganization, adjusted for the share split described in Note A.5.21. This presentation is consistent with the principles in IAS 33.64, which requires calculation of basic and diluted earnings per share for all periods presented to be adjusted retrospectively if changes occur to the capital structure after the reporting period but before the financial statements are authorized for issue.
Diluted earnings per share are determined by dividing the net income for the period attributable to the ordinary shareholders by the diluted weighted average number of shares outstanding during the period. In 2023 and 2024, potential ordinary shares with a dilutive effect (stock options) were excluded, because the effect would be anti-dilutive. Hence, the basic earnings per share correspond to diluted earnings per share in fiscal years 2023 and 2024.
Pursuant to paragraphs 21(g) and 24 of IAS 33, as certain shares are fully vested and contingently issuable for no consideration, they are treated as outstanding and included in the calculation of both basic and diluted earnings per share.
The following table provides a summary of potential ordinary shares that were excluded in fiscal years 2023, 2024 and 2025 due to their antidilutive effect for the diluted EPS (in millions):
| As of June 30, | ||||||||||||
| (in millions) | 2023 | 2024 | 2025 | |||||||||
| Long-Term Incentive Plan (Restricted Share Units) | 0.9 | 2.5 | 0.6 | |||||||||
| Long-Term Incentive Plan (Options) | - | 3.3 | - | |||||||||
| Alignment Award (Options) | 6.2 | 6.1 | 3.3 | |||||||||
| Total | 7.1 | 11.9 | 3.9 | |||||||||
A.5.14 Net sales
LuxExperience Group earns revenues worldwide through its online operations, while all revenue associated with the two retail stores is earned in Germany. Geographic location of online revenue is determined based on the location of delivery. LuxExperience Group generates revenue from the sale of merchandise shipped to customers as well as from commission for the rendering of services in connection with the Curated Platform Model (CPM) and certain Online Flagship Stores. Furthermore, LuxExperience recognizes revenues from advertising services.
The following table provides LuxExperience Group’s net sales by geographic location:
| For the fiscal year ended June 30, | ||||||||||||||||||||||||
| (in € thousands) | 2023 | 2024 | 2025 | |||||||||||||||||||||
| Germany | 128,109 | 16.7 | % | 127,867 | 15.2 | % | 142,409 | 11 | % | |||||||||||||||
| United States | 137,521 | 18.0 | % | 171,795 | 20.4 | % | 323,662 | 26 | % | |||||||||||||||
| Europe (excluding Germany) (1) | 298,998 | 39.0 | % | 332,575 | 39.6 | % | 508,989 | 40 | % | |||||||||||||||
| Rest of the world (1) | 201,375 | 26.3 | % | 208,615 | 24.8 | % | 287,216 | 23 | % | |||||||||||||||
| 766,003 | 100.0 | % | 840,852 | 100.0 | % | 1,262,277 | 100 | % | ||||||||||||||||
(1) No individual country other than Germany and the United States accounted for more than 10% of net sales.
Substantially all amounts classified within net sales are derived from the sale of luxury goods and rendering of services. Net sales related to rendering of services is below 10% of total net sales and is therefore not separately disclosed. No single customer accounted for more than 10% of LuxExperience Group’s net sales in any of the periods presented.
Net sales recognized from contract liabilities were €3,593 thousand in fiscal year 2025 (2024: €2,007 thousand, 2023: (€1,233) thousand.
Application of hedge accounting in fiscal year 2025 resulted in a €953 thousand (2024: €1,511 thousand decrease; 2023: €1,650 thousand decrease) decrease to net sales.
A.5.15 Intangible assets and goodwill
LuxExperience Group’s intangible assets and goodwill consist of the following:
| Year Ended June 30, | ||||||||
| (in € thousands) | 2024 | 2025 | ||||||
| Intangible assets with finite life | ||||||||
| Software and license | 473 | 1,938 | ||||||
| Development cost under construction | - | 315 | ||||||
| Intangible assets with indefinite life | ||||||||
| Trademark | 15,585 | 15,585 | ||||||
| Goodwill | 138,892 | 138,892 | ||||||
| 154,950 | 156,731 | |||||||
Intangible assets with a finite useful life
LuxExperience Group has intangible assets with a finite useful life, consisting of licenses and software. Amortization expense of the intangible assets is entirely classified within depreciation and amortization in the consolidated statements of profit and comprehensive loss.
The following table presents the changes in LuxExperience Group’s finite-lived intangible assets during fiscal year 2024 and fiscal year 2025:
| Year ended June 30, | ||||||||
| (in € thousands) | 2024 | 2025 | ||||||
| Cost | ||||||||
| Beginning of fiscal year | 5,179 | 5,324 | ||||||
| Additions | 145 | 1,197 | ||||||
| Disposals | - | (283 | ) | |||||
| Additions through business combination | - | 1,605 | ||||||
| Currency translation | - | (32 | ) | |||||
| End of fiscal year | 5,324 | 7,811 | ||||||
| Accumulated depreciation and impairment | ||||||||
| Beginning of fiscal year | 4,373 | 4,850 | ||||||
| Amortization charge for the year | 477 | 707 | ||||||
| End of fiscal year | 4,850 | 5,557 | ||||||
| Carrying amount at end of year | 474 | 2,253 | ||||||
Indefinite-lived intangible assets - Trademark
LuxExperience Group’s Mytheresa and mytheresa.com trademarks represent an indefinite-lived intangible asset. LuxExperience Group assessed the trademarks for potential impairment during the fourth quarters of each fiscal year, determining that no impairments occurred. The recoverable amount of LuxExperience Group’s two identified trademarks was based on fair value less costs of disposal, estimated using discounted cash flows. The fair value measurement was categorized as Level 3 fair value based on the inputs in the valuation technique used. When assessing the trademarks for potential impairment, the fair value of the trademarks was determined using the relief from royalty income approach. Under this approach, management estimated future cash flows based on internal projections considering LuxExperience Group’s past performance and forecasted growth which includes also industry terminal growth revenue growth rate forecast of 2.0% p.a. (2024: 2.0%) in the five planning periods, an assumed royalty rate of 2.0% (2024: 2.0%) and discount rate of 9.4% (2024:9.4%) for Mytheresa and 10.4% (2024: 8.8%) for the THERESA (retail store CGU) Trademark. The discount rate used was a trademark specific post-tax discount rate. Revenue growth is estimated based on internal projections considering LuxExperience Group’s past performance and forecasted growth which includes also industry growth forecast. The revenue growth rates over the 5-year period are the same for trademarks as for the goodwill for the CGU-Online and retail store. The terminal growth rates applied in the impairment assessments do not exceed the average long-term growth rate for either the online operations or retail store CGUs. The discount rate and royalty rate are based on market participant assumptions. The assumed terminal growth rates applied in LuxExperience Group’s trademark impairment assessments were as follows:
| Fiscal Year | ||||||||
| (in € thousands) | 2024 | 2025 | ||||||
| Discount rate Mytheresa | 9.4 | % | 9.4 | % | ||||
| Discount rate THERESA | 8.8 | % | 10.4 | % | ||||
| Royalty rate | 2.0 | % | 2.0 | % | ||||
| Terminal revenue growth rate | 2.0 | % | 2.0 | % | ||||
Goodwill
MGG acquired 100% of the outstanding shares of mytheresa.com GmbH on October 9, 2014 and Theresa Warenvertrieb GmbH on October 31, 2014. The goodwill resulting from this acquisition is attributable to LuxExperience Group’s online operations and retail store and is not deductible for tax purposes. No goodwill has been recognized from the YNAP acquisition.
Goodwill has been allocated to two cash-generating units (CGUs) within the Group – the online operations of the Luxury | Mytheresa segment (the “online CGU”) and the Mytheresa retail store in Munich – which represent the lowest levels within the Group at which goodwill is monitored for internal management purposes. LuxExperience Group allocates €137,933 thousand and € 959 thousand of goodwill to the online CGU and the retail store, respectively. The allocation of goodwill has remained unchanged for all periods presented.
The recoverable amounts of the CGUs are determined based on each respective CGU’s value in use. The present value of the future cash flows expected to be derived from an asset or CGU based on the value in use (VIU) approach. The key assumptions for determining the value in use are the discount rates, budgeted and expected revenue growth rates (CAGR for the next five years) and EBITDA margin in Terminal value. Management estimates discount rates using pre-tax rates that reflect current market assessments of the time value of money and the risks specific to the CGU’s. The budgeted and expected revenue growth rates are based on internal projections considering LuxExperience Group’s historical growth rates and the estimated sales volume in the next five years taking into account external industry growth forecasts and an increase of LuxExperience’s overall market share. Further we expect that the effects on growth rates from overall economic trends, such as inflation, recessionary trends as well as political tension all around the world are only temporary and will return back to historic levels in the mid- term. The terminal value considers an expected growth rate in net sales by 2.0% (2024: 2.0%), and EBITDA margin of 7.8% (2024: 7.5%) in the online CGU. The budgeted terminal value EBITDA margin takes into account an expected increase in gross profit margin, related to the focus in Top Customers and sale of full-price items, as well as a decrease in Selling, general and administrative expenses ratio over the next 5 years in each of the CGU’s.
LuxExperience Group prepares cash flow forecasts derived from the most recent financial budgets approved by management for the next five years. The assumed key assumptions for terminal growth rates and discount rates applied in LuxExperience Group’s goodwill impairment assessments were as follows:
| Fiscal Year | ||||||||
| (in € thousands) | 2024 | 2025 | ||||||
| Online | ||||||||
| Budgeted revenue growth rate (CAGR for the next five years) | 14.33 | % | 9.6 | % | ||||
| EBITDA margin in Terminal value | 7.5 | % | 7.8 | % | ||||
| Terminal growth rate | 2.0 | % | 2.0 | % | ||||
| Pre-Tax Discount rate | 12.2 | % | 12.2 | % | ||||
| Retail store | ||||||||
| Budgeted revenue growth rate (CAGR for the next five years) | 2.2 | % | 0.9 | % | ||||
| EBITDA margin in Terminal value | 32.9 | % | 30.1 | % | ||||
| Terminal growth rate | 2.0 | % | 2.0 | % | ||||
| Pre-Tax Discount rate | 12.0 | % | 13.2 | % | ||||
The terminal growth rates applied in the impairment assessments do not exceed the average long-term growth rate for either the online operations or retail store CGUs. The terminal value growth rate was determined based on management’s estimate of the long-term growth rate of the relevant markets, consistent with the assumptions that a market participant would make.
The discount rate is based on a risk free rate of 3.0% (FY24: 2.50%) and a market risk premium of 6.5% (FY24: 7.00%). In addition, individual beta factors derived from the respective peer group, the cost of debt and the capital structure are taken into account for the respective CGUs.
The estimated recoverable amount of the online CGU exceeded its carrying amount by approximately €212 million (FY24: €205 million). Management has identified that a reasonably possible change in three key assumptions could cause the carrying amount to exceed the recoverable amount. The following table shows the amount by which these three assumptions would need to change individually for the estimated recoverable amount to be equal to the carrying amount.
| Change required for carrying amount to be equal to | ||||||||
| recoverable amount | ||||||||
| (in percentage) | 2024 | 2025 | ||||||
| Online | ||||||||
| Discount rate | 2.4 | % | 2.7 | % | ||||
| EBITDA margin in Terminal value | (1.9 | )% | (2.2 | )% | ||||
| Budgeted revenue growth rate (CAGR for the next five years) | (5.4 | )% | (6.0 | )% | ||||
A.5.16 Property and equipment
Changes in Property and equipment during the years presented were as follows:
| Other fixed | ||||||||||||||||
| assets and | ||||||||||||||||
| Construction | Leasehold | office | Total property and | |||||||||||||
| (in € thousands) | in progress | improvements | equipment | equipment | ||||||||||||
| Cost | ||||||||||||||||
| As of July 1, 2023 | 26,873 | 11,608 | 17,742 | 56,223 | ||||||||||||
| Additions | 5,445 | 1,789 | 5,224 | 12,459 | ||||||||||||
| Transfer | (31,909 | ) | 5,139 | 26,770 | - | |||||||||||
| Disposals | (409 | ) | (321 | ) | (64 | ) | (794 | ) | ||||||||
| As of June 30, 2024 | 0 | 18,215 | 49,672 | 67,888 | ||||||||||||
| Accumulated depreciation and impairment | ||||||||||||||||
| As of July 1, 2023 | - | 6,995 | 12,001 | 18,996 | ||||||||||||
| Depreciation charge of the year | - | 1,055 | 4,183 | 5,238 | ||||||||||||
| As of June 30, 2024 | - | 8,050 | 16,184 | 24,234 | ||||||||||||
| Carrying amount | ||||||||||||||||
| As of July 1, 2023 | 26,873 | 4,614 | 5,740 | 37,227 | ||||||||||||
| As of June 30, 2024 | 0 | 10,166 | 33,487 | 43,653 | ||||||||||||
| Cost | ||||||||||||||||
| As of July 1, 2024 | 0 | 18,215 | 49,672 | 67,888 | ||||||||||||
| Additions through business combination | 360 | 2,547 | 17,086 | 19,993 | ||||||||||||
| Additions | 843 | 590 | 1,462 | 2,895 | ||||||||||||
| Transfer | (1,012 | ) | (670 | ) | 1,682 | - | ||||||||||
| Disposals | - | (50 | ) | (7,997 | ) | (8,047 | ) | |||||||||
| Currency Translation | (12 | ) | (39 | ) | 45 | (6 | ) | |||||||||
| As of June 30, 2025 | 180 | 20,593 | 61,950 | 82,723 | ||||||||||||
| Accumulated depreciation and impairment | ||||||||||||||||
| As of July 1, 2024 | - | 8,050 | 16,184 | 24,234 | ||||||||||||
| Depreciation charge of the year | - | 1,322 | 6,183 | 7,505 | ||||||||||||
| Impairment losses | 2,332 | 739 | 3,071 | |||||||||||||
| Disposals | - | - | (7,988 | ) | (7,988 | ) | ||||||||||
| As of June 30, 2025 | - | 11,704 | 15,117 | 26,821 | ||||||||||||
| Carrying amount | ||||||||||||||||
| As of July 1, 2024 | 0 | 10,166 | 33,487 | 43,653 | ||||||||||||
| As of June 30, 2025 | 180 | 8,889 | 46,832 | 55,901 | ||||||||||||
Property and equipment increased from €43,653 thousand as of June 30, 2024 to €55,901 thousand as of June 30, 2025 mainly due to the acquisition of YNAP. Included in depreciation and amortization expense is an impairment loss of € 3.1 million, recognized in accordance with IAS 36, relating to property, plant and equipment used in the Luxury | Mytheresa segment’s distribution center in Heimstetten, which was closed in August 2024. The recoverable amount of these assets, as determined under IAS 36, was assessed to be nil.
A.5.17 Leases
Expenses on leases under the low value and short-term exemptions amounted to €2,896 thousand in fiscal year 2025 (2024: €197 thousand, 2023: €191 thousand). Expenses relating to variable lease payments not included in the measurement of lease liabilities amounted to €0 thousand in fiscal year 2025 (2024: €0 thousand, 2023: €0 thousand). LuxExperience Group incurred depreciation and interest expenses in an amount of €18,622 thousand in fiscal year 2025 (2024: €12,406 thousand, 2023: €10,909 thousand). No rent concessions were granted or recognized in fiscal year 2025 (2024: none, 2023: none). The non-current lease liabilities in fiscal year 2025 amounted to €176,718 thousand (2024: €40,483 thousand, 2023: €49,518 thousand) and the current lease liabilities amounted to €32,085 thousand (2024: €9,282 thousand, 2023: €8,155 thousand). See Note 29 for a maturity analysis of the Company’s future lease payments.
Some property leases contain extension options exercisable by LuxExperience Group up to one year before the end of the non-cancellable contract period. Where practicable, LuxExperience Group seeks to include extension options in new leases to provide operational flexibility. The extension options held are exercisable only by LuxExperience Group and not by the lessors. LuxExperience Group assesses at the lease commencement date whether it is reasonably certain to exercise the extension options. LuxExperience Group reassesses whether it is reasonably certain to exercise the options if there is a significant event or significant changes in circumstances within its control. LuxExperience Group estimated, if all extension options would be exercised for current leases, it would result in an additional cash outflow of €119.7 million.
LuxExperience Group classified rent cash deposits under other non-current asset of €1,846 thousand (2024: €1,431 thousand).
The total cash outflow for leases amounted € 10,057 thousand in fiscal year 2025 (2024: €7,924 thousand, 2023: €4,059 thousand). Interest expenses from lease liabilities amounted to €4,167 thousand in fiscal year 2025 (2024: €2,916 thousand, 2023: €2,417 thousand).
Right-of-use asset activity during the reporting periods presented is comprised of the following:
| Company | ||||||||||||
| Land and | Cars and | Total right-of- | ||||||||||
| (in € thousands) | buildings | Equipment | use assets | |||||||||
| Cost | ||||||||||||
| As of July 1, 2023 | 89,369 | 193 | 89,561 | |||||||||
| Additions | 141 | 20 | 161 | |||||||||
| As of June 30, 2024 | 89,510 | 213 | 89,722 | |||||||||
| Accumulated Depreciation and Impairment | ||||||||||||
| As of July 1, 2023 | 34,673 | 92 | 34,765 | |||||||||
| Depreciation Charge of the year | 9,446 | 43 | 9,489 | |||||||||
| As of June 30, 2024 | 44,119 | 135 | 44,254 | |||||||||
| Carrying Amount | ||||||||||||
| As of July 1, 2023 | 54,696 | 101 | 54,797 | |||||||||
| As of June 30, 2024 | 45,390 | 78 | 45,468 | |||||||||
| Company | ||||||||||||
| (in € thousands) | Land and buildings |
Cars and Equipment |
Total right-of- use assets |
|||||||||
| Cost | ||||||||||||
| As of July 1, 2024 | 89,510 | 213 | 89,722 | |||||||||
| Additions | 3,935 | 1,068 | 5,003 | |||||||||
| Additions through business combination | 158,254 | 8,177 | 166,431 | |||||||||
| Currency Translation | (1,289 | ) | (28 | ) | (1,317 | ) | ||||||
| As of June 30, 2025 | 250,411 | 9,431 | 259,841 | |||||||||
| Accumulated Depreciation and Impairment | ||||||||||||
| As of July 1, 2024 | 44,119 | 135 | 44,254 | |||||||||
| Additions | 13,658 | 798 | 14,456 | |||||||||
| As of June 30, 2025 | 57,777 | 933 | 58,710 | |||||||||
| Carrying Amount | ||||||||||||
| As of July 1, 2024 | 45,390 | 78 | 45,468 | |||||||||
| As of June 30, 2025 | 192,633 | 8,498 | 201,130 | |||||||||
A.5.18 Other current and non-current assets
Other assets consist of the following:
| As of June 30, | ||||||||
| (in € thousands) | 2024 | 2025 | ||||||
| Right of return assets | 13,205 | 51,373 | ||||||
| Current VAT receivables | - | 3,223 | ||||||
| Prepaid expenses | 4,233 | 20,852 | ||||||
| Receivables from payment service providers | 1,086 | 9,033 | ||||||
| Advance payments | 2,582 | 10,043 | ||||||
| DDP duty drawbacks (1) | 14,352 | 9,722 | ||||||
| Other current assets (2) | 7,604 | 23,336 | ||||||
| Current tax receivables | 2,244 | 7,183 | ||||||
| 45,306 | 134,766 | |||||||
| (1) | The position is related to DDP duty drawbacks for international customs. | |
| (2) | Other current assets consist mostly of creditors with debit balances. |
Details of other non-current assets consist of the following:
| (in € thousands) | June 30, 2024 | June 30, 2025 | ||||||
| Other non-current receivables | 29 | 1 | ||||||
| Non-current deposits | 1,431 | 5,186 | ||||||
| Non-current prepaid expenses (1) | 6,112 | 6,691 | ||||||
| 7,572 | 11,878 | |||||||
| (1) | This amount relates mostly to prepayments made to Climate Partner, an organization that invests in certain Gold Standard Projects, to offset our carbon emissions and reduce our overall carbon footprint. |
A.5.19 Inventories
LuxExperience Group’s inventories consist mainly of finished goods merchandise acquired from fashion designers. Inventories are measured at the lower of cost or net realizable value. Cost of inventories sold amounted to €662,389 thousand in fiscal year 2025 (2024: €449,590 thousand, 2023: €383,115 thousand). during fiscal year 2025, net reversals of previous inventory write-downs amounting to €4,031 thousand (2024: write-downs of €6,658 thousand, 2023: write-downs of €2,913 thousand). Inventory is written down when its net realizable value falls below its carrying amount and reversed when the circumstances that previously caused the write-down no longer exist or when there is clear evidence of an increase in net realizable value. Net realizable value is estimated as the amount at which inventories are expected to be sold, considering seasonal fluctuations in selling prices, less estimated costs necessary to complete the sale. Specific inventory located in the Leipzig warehouse, with a carrying amount of approximately €348 million as of June 30, 2025, serves as collateral under the Group’s revolving credit facility agreement. The pledged inventory remains in the Group’s possession and is used and managed in the ordinary course of business.
A.5.20 Trade and other receivables
The carrying amount of trade and other receivables approximates their fair value due to their short -term nature. The trade and other receivables are non-interest bearing. The maximum credit risk at the balance sheet date, which corresponds to the carrying amount of trade and other receivables, was taken into account in accordance with IFRS 9 when measuring the allowance for expected credit losses. Information about the impairment of trade and other receivables and LuxExperience Group’s exposure to credit risk, currency risk and interest rate risk can be found in Note A.5.30. The amount of impairment allowance at June 30, 2025 is €4,131 thousand (2024: €0 thousand).
A.5.21 Shareholder’s equity
Subscribed capital
As of June 30, 2024, Subscribed capital is €1 thousand, representing 85,265,962 shares outstanding with a nominal value per share of USD €0.000015.
On April 23, 2025, LuxExperience completed the YNAP acquisition and, pursuant to the Share Purchase Agreement, LuxExperience issued an aggregate 49,741,342 of its Ordinary Shares to Richemont Italia, which represent 33.0% of the post-issuance fully diluted share capital of LuxExperience. Immediately after the issuance of these shares, there were 136,374,256 Ordinary Shares outstanding.
Capital reserve
On January 21, 2021, the Company completed its initial public offering (“IPO”) of 17,994,117 American Depositary Shares (“ADSs”), representing an equal number of 17,994,117 ordinary shares, including the full exercise by the underwriters of their option to purchase 2,347,058 additional ADSs, representing 2,347,058 ordinary shares, at a public offering price of $26.00 per ADS.
The Company issued 14,233,823 ADSs in its IPO and received proceeds, net of underwriting discounts and before related expenses of $344.2 million.
Its sole shareholder sold 3,760,294 ADSs in the offering, including 586,764 ADSs sold by the Company and 1,760,294 ADSs sold by the sole shareholder pursuant to the exercise in full of the underwriters’ option to purchase additional ADSs.
Total transaction costs of €16,740 thousand relating to the initial public offering were incurred, of which €12,190 thousand have been expensed and are included in the selling, general and administrative expenses within the condensed consolidated statement of operations and are part of operating cash flows in the statement of cash flow. Transaction costs of €4,550 thousand have been directly deducted from the capital reserve, after recognizing €1,249 thousand taxes connected to the Transaction costs.
On April 23, 2025, LuxExperience completed the YNAP acquisition. The difference of €345,552 thousand between the nominal value and the market price at acquisition of the 49,741,342 Ordinary Shares issued to Richemont Italia was allocated to the capital reserve.
Profits are reflected within the Retained earnings (losses) of LuxExperience Group.
Ordinary shares issued
| As of June 30, | ||||||||
| (ADSs, representing an equal number of ordinary shares) | 2024 | 2025 | ||||||
| Basic shares (post-split) | 70,190,687 | 70,190,687 | ||||||
| IPO shares (post-split) | 14,233,823 | 14,233,823 | ||||||
| Shares issued as consideration for the YNAP acquisition | - | 49,741,342 | ||||||
| Supervisory Board Award (Restricted Shares) | 57,124 | 124,388 | ||||||
| Long-Term Incentive Plan (Restricted Share Units) | 92,931 | 624,449 | ||||||
| Sign-On Award (Restricted Share Units) | 6,269 | 6,269 | ||||||
| Restoration Award (Phantom Shares) - Converted | 398,328 | 847,525 | ||||||
| Alignment Award (Options) - Exercised | 257,159 | 1,451,243 | ||||||
| Employee stock purchase plan (ESPP) | 29,641 | 41,882 | ||||||
| Number of ordinary shares | 85,265,962 | 137,261,608 | ||||||
Please see Note A.5.13 for further explanation of the weighted average number of ordinary shares outstanding used in the EPS calculation.
All ordinary shares rank equally with regard to the Company’s residual assets. Holders of these shares are entitled to dividends as declared from time to time and are entitled to one vote per share at general meetings of the Company. All rights attached to the Company’s shares held by the Group are suspended until those shares are reissued.
Please see Note A.5.29 for further explanation on types of awards.
Foreign currency translation reserve
The translation reserve comprises all foreign currency differences arising from the translation of the financial statements of foreign operations.
A.5.22 Liabilities to banks
As of June 30, 2025, LuxExperience Group has entered into a new Revolving Credit Facility agreement totaling €100.0 million that replaced the existing Revolving Credit Facilities. The new Revolving Credit Facility matures in September 2027. Under the new Revolving Credit Facility, Mytheresa is subject to financial covenants that include requirements related to working capital as a borrowing base and a maximum group net debt leverage ratio. As of June 30, 2025, LuxExperience Group had drawn €10.0 million in cash under the €100.0 million Syndicated RCF. In addition, €10.2 million of the credit line was utilized in the form of guarantees issued under the same facility.
A.5.23 Tax liabilities
Tax liabilities result from current income taxes.
Changes in LuxExperience Group’s tax liabilities were as follows:
| As of June 30, | ||||||||||||
| (in € thousands) | 2023 | 2024 | 2025 | |||||||||
| Beginning of fiscal year | 25,096 | 22,987 | 10,643 | |||||||||
| Additions | 3,410 | 1,725 | 1,536 | |||||||||
| Additions through business combination | 1,601 | |||||||||||
| Utilizations | (4,883 | ) | (13,477 | ) | (11,017 | ) | ||||||
| Release | (637 | ) | (592 | ) | 0 | |||||||
| End of fiscal year | 22,987 | 10,643 | 2,764 | |||||||||
The decrease in tax liabilities is due to the current income taxes which are calculated based on the respective local taxable income and local tax rules for the period.
A.5.24 Provisions
Provisions consist of obligations resulting in an expected outflow of economic benefits and were non-current for each of the periods presented. Provisions consist of the following as of June 30, 2025:
| (in € thousands) | Dismantling | Other | Total | |||||||||
| As of June 30, 2023 | 2,646 | - | 2,646 | |||||||||
| Additions | 143 | - | 143 | |||||||||
| Releases | - | - | ||||||||||
| Utilizations | - | - | - | |||||||||
| As of June 30, 2024 | 2,789 | - | 2,789 | |||||||||
| Additions | - | 5,507 | 5,507 | |||||||||
| Additions through | ||||||||||||
| business combination | 7,360 | 7,360 | ||||||||||
| Releases | (484 | ) | (1,119 | ) | (1,603 | ) | ||||||
| Utilizations | - | (661 | ) | (661 | ) | |||||||
| Currency translation | (101 | ) | - | (101 | ) | |||||||
| As of June 30, 2025 | 2,204 | 10,985 | 13,290 | |||||||||
LuxExperience Group leases its Corporate headquarters, central distribution centers and the retail stores in Germany. LuxExperience Group recognizes a provision for expected dismantling costs to be incurred at the end of the respective lease terms for these facilities based on external data sources and internal experience from past dismantling activities. The increase is mainly due to the provisions added as part of YNAP acquisition. Included in other provisions are amounts recognized for penalties payable to suppliers that did not meet agreed utilization levels.
A.5.25 Other Liabilities
Other current liabilities consist of the following:
| As of June 30, | ||||||||
| (in € thousands) | 2024 | 2025 | ||||||
| Personnel-related liabilities | 9,376 | 34,272 | ||||||
| Customer returns | 21,064 | 83,078 | ||||||
| Liabilities from sales tax | 12,632 | 35,758 | ||||||
| Liabilities against brand partners | 13,901 | 14,462 | ||||||
| Accrued expenses & other liabilities | 38,262 | 179,265 | ||||||
| Total | 95,235 | 346,835 | ||||||
A.5.26 Deferred income tax assets and liabilities, net
The following table depicts the changes in deferred tax balances through equity and profit or loss for the periods presented.
| As of June 30, | ||||||||||||
| (in € thousands) | 2023 | 2024 | 2025 | |||||||||
| Deferred tax assets / (liabilities), net | ||||||||||||
| Beginning of fiscal year | 2,429 | (237 | ) | 1,989 | ||||||||
| Recognized through equity / other comprehensive income | - | - | - | |||||||||
| Recognized through profit or loss | (2,666 | ) | 2,226 | (317 | ) | |||||||
| End of fiscal year | (237 | ) | 1,989 | 1,672 | ||||||||
LuxExperience Group’s deferred tax balance for each of the years presented consists of the following as of June 30:
| 2024 | 2025 | |||||||||||||||
| Deferred tax | Deferred tax | |||||||||||||||
| (in € thousands) | Assets | Liabilities | Assets | Liabilities | ||||||||||||
| Intangible assets and goodwill | 214 | (4,323 | ) | 174 | (4,323 | ) | ||||||||||
| Property and equipment | - | (276 | ) | 19,194 | (8,143 | ) | ||||||||||
| Inventory | - | (27 | ) | 8,722 | (99 | ) | ||||||||||
| Receivables | - | (195 | ) | 2,099 | - | |||||||||||
| Right-of-Use asset, contract asset and other assets | - | (12,482 | ) | 289 | (36,080 | ) | ||||||||||
| Lease liabilities, contract liabilities and other liabilities | 14,031 | (56 | ) | 18,852 | (3,852 | ) | ||||||||||
| Provisions | 657 | - | 587 | (20 | ) | |||||||||||
| Tax losses carried forward | 4,447 | - | 4,272 | - | ||||||||||||
| Total Gross | 19,348 | (17,359 | ) | 54,189 | (52,517 | ) | ||||||||||
| Netting | (17,348 | ) | 17,348 | (52,506 | ) | 52,506 | ||||||||||
| Total net | 1,999 | (11 | ) | 1,683 | (11 | ) | ||||||||||
Deferred tax assets and deferred tax liabilities are offset if the deferred tax assets and liabilities relate to income taxes levied by the same taxation authority and if there is the right to set off current tax assets against current tax liabilities. In the presentation of deferred tax assets and liabilities in the Consolidated Statement of Financial Position, no difference is made between current and non-current.
For existing unused tax losses carried forward of €1,519,226 thousand, no deferred tax asset has been recognized in 2025 (2024: €123 thousand; 2023: €119 thousand). The tax loss carryforwards are mainly in UK, Italy, Germany and Hong Kong which do not have an expiring date.
For existing interest carryforwards of €62,983 thousand, no deferred tax asset has been recognized in 2025 (2024: €0, 2023: €0). The interest carryforwards do not have an expiry date.
The total temporary difference for which no deferred tax asset has been recognized amounts to €310,413 thousand (2024: €0, 2023: €0).
A.5.27 Global minimum top-up tax
The Group falls within the scope of the OECD model rules of the second pillar for the national implementation of the global minimum tax (Pillar Two). The implementation into German law took place through the introduction of a minimum tax law in December 2023, which applies to all financial years beginning after December 30, 2023.
LuxExperience Group applies the exemption in accounting standard IAS 12 for the recognition and disclosure of information on deferred tax assets and liabilities in connection with income taxes from global minimum taxation.
For fiscal year 2025 LuxExperience Group is making use of the Transitional CbCR Safe Harbour exemption. In each jurisdiction, at least one CbCR Safe Harbour Test was successfully passed, leading to no tax expenses associated with Pillar Two taxes for the fiscal year 2025. We are supported by tax specialists in the application, implementation and compliance of the Pillar Two legislation.
A.5.28 Related Parties transactions
As of June 30, 2025, LuxExperience Group was a 48.6% owned subsidiary of MYT Holding LLC, USA (2024: 77.9)%. In management’s judgement, the ultimate controlling party of LuxExperience Group as of June 30, 2025, is MYT Ultimate Parent LLC, USA. Richemont Italia Holding S.p.A., Italy, a subsidiary of Compagnie Financière Richemont SA, held a 36.4% ownership interest in LuxExperience Group. Compagnie Financière Richemont SA, together with its subsidiaries and equity-accounted investments, constitutes the Richemont Group.
As of June 30, 2025, LuxExperience Group had a receivable against MYT Ultimate Parent LLC, USA in an amount of €213 thousand (2024: €213 thousand). Further, LuxExperience Group had unsecured liabilities to MYT Ultimate Parent LLC, USA in an amount of €838 thousand (2024: €838 thousand). These balances resulted from various intercompany charges incurred before July 2020.
YNAP maintains a separate €100.0 million revolving credit facility with Compagnie Financière Richemont S.A. (“Richemont”), maturing in 2031. The interest rate on this RCF is based on the 3-month Euribor plus an applicable margin for any utilized portion of the facility. No amounts were drawn under this RCF as of June 30, 2025. Should the facility be drawn in the future, any outstanding amounts would be secured by certain of the Company’s inventories and receivables.
As of June 30, 2025, LuxExperience Group had receivables against Richemont Group totaling €43,652 thousand, mainly comprising a tax credit to the amount of €25,975 thousand and a receivable of €15,332 thousand related to the shortfall on the net financial position in connection with the YNAP acquisition. Note that the receivable of €15,332 thousand is based on a provisional assessment and as at the date of this report is still subject to finalization. Furthermore, LuxExperience Group had unsecured liabilities to Richemont Group amounting to €24,747 thousand. These balances resulted mainly from purchase and sale transactions with Richemont Group brands in fiscal year 2025. During fiscal 2025, LuxExperience Group purchased inventory of €30,982 thousand from Richemont Group brands and generated income of €1,870 thousand, mainly from management and information technology services.
Key Management Personnel Compensation
Key management personnel as defined by IAS 24 are persons who, by virtue of their positions, are responsible for the operations of LuxExperience Group. The managing directors of the Company have the authority and responsibility for planning, directing and controlling LuxExperience Group´s operating activities. The following table shows the personnel expenses for managing directors:
| Year Ended June 30, | ||||||||||||
| (in € thousands) | 2023 | 2024 | 2025 | |||||||||
| Short-term compensation | 3,405 | 4,073 | 6,610 | |||||||||
| Share-based compensation - IPO related compensation for Managing Directors | 21,791 | 10,769 | 3,255 | |||||||||
| Share-based compensation - Long-term incentive program | 881 | 2,640 | 6,005 | |||||||||
| Total Share-based compensation | 22,672 | 13,408 | 9,260 | |||||||||
| Total personnel expenses for Managing Directors | 26,077 | 17,481 | 15,870 | |||||||||
Refer to Note A.5.29 for further details regarding the Share-based compensation. The personnel expenses in fiscal year 2021 accounting for IPO-related share-based compensation awards was based on a share price of 31 USD.
A.5.29 Share-based compensation
| a) | Description of share-based compensation arrangements |
In connection with the Initial Public Offering (“IPO”) of LuxExperience B.V. in January 2021, we adopted the 2020 Plan (MYT Netherlands Parent B.V. 2020 Omnibus Incentive Compensation Plan), under which we granted equity-based awards to selected key management members and Supervisory Board Members on January 20, 2021. Selected key management members were granted an IPO-related award package. This package consists of the “Alignment Grant” and the “Restoration Grant”. Furthermore, restricted shares were granted to Supervisory Board Members as part of the annual plan. Additionally, the Compensation Committee of the Supervisory Board recommends and Supervisory Board approves annually the Long-Term Incentive Plan (LTI). As of July 1, 2021, 2022, 2023 and 2024 the LTI was granted to certain key management members consisting of restricted share units (“RSUs”) with time and performance obligations and for the LTI granted on July 1, 2023 and on July 1, 2024 certain stock options were granted to selected key management members under the new 2023 Omnibus Incentive Compensation Plan adopted on the 8th of November 2023 (the “2023 Plan”). The 2023 Plan was further amended and restated at the extraordinary general meeting of shareholders held on March 6, 2025 (the “Second Amended 2023 Plan”). The changes implemented in the Second Amended 2023 Plan include, inter alia, an adjustment of the pool of reserved shares that may be granted under the 2023 Plan, ratification of any and all grants made under the 2023 Plan from the date it became effective on November 8, 2023, and a further increase of the pool of reserved shares effective as of, and subject to the completion of the YNAP Acquisition. LuxExperience Group established an Employee Share Purchase Plan, with the intent of encouraging long-term relationships with the company and its employees. Pursuant to paragraphs 21(g) and 24 of IAS 33, as certain shares are fully vested and contingently issuable for no consideration, they are treated as outstanding and included in the calculation of both basic and diluted earnings per share.
i) .IPO Related One-Time Award Package
Alignment Grant
Under 2020 Omnibus Incentive Compensation Plan share-based payment program, options were granted to selected key management members. The options vest and become exercisable with respect to 25% on each of the first four anniversaries of the grant date (January 20, 2021). After vesting, each option grants the right to purchase one American Depositary Share (each, an “ADS”) at a predefined exercise price per share. The vested options can be exercised up to 10 years after the grant date. The options granted are divided into three different tranches which have varying exercise prices. Overall, 6,478,761 options were granted to 21 key management members. The amount recognized as share-based compensation expense under this program is based on a weighted average historical share price of 31 USD. Please also refer to the section titled, “b) Measurement of fair values”.
Restoration Grant
Under 2020 Omnibus Incentive Compensation Plan share-based payment program, phantom shares were granted to selected key management members. Each phantom share represents the right of the grantee to receive one ADS in exchange for a phantom share. The granted phantom share vested immediately on the grant date and can be converted into an ADS at any time but are subject to transfer restrictions after conversion. Up to 25% of the granted phantom shares can be transferred after conversion at any time after the second anniversary of the grant date. The remaining 75% of the granted phantom shares can be transferred after conversion if certain conditions are met or at the fourth anniversary of the grant date at latest. The phantom shares can be converted into ADSs up to 10 years after the grant date. Overall, 1,875,677 phantom shares were granted to 21 key management members. The amount recognized as share-based compensation expense under this program is based on a weighted average historical share price of 31 USD. Please also refer to b) Measurement of fair values.
The following table summarizes the main features of the one-time award package:
| Type of arrangement | Alignment Award | Restoration Award | ||
| Type of Award | Share Options | Phantom Shares | ||
| Date of first grant | January 20, 2021 | January 20, 2021 | ||
| Number granted | 6,478,761 | 1,875,677 | ||
| Vesting conditions | 25% graded vesting of the granted share options in each of the next four years of service from grant date | The restoration awards are fully vested on the Grant Date. |
ii) Annual Plan
Supervisory Board Members Plan
On February 9, 2022, 22,880 RSUs were granted to four Supervisory Board Members. Each RSU represents the right to receive an ADS (and the ordinary shares represented thereby) of LuxExperience B.V. upon vesting, based on the deemed value of award on grant date. The total number of RSU’s vested on February 9, 2023. As the restricted share awards are not subject to an exercise price, the grant date fair value amounts to USD 16.02, the closing share price on the grant date.
On July 1, 2022, 11,467 RSUs were granted to one Supervisory Board Member Each RSU represents the right to receive an ADS (and the ordinary shares represented thereby) of LuxExperience B.V. upon vesting, based on the deemed value of award on grant date. The total number of RSU’s vested on June 30, 2023. As the restricted share awards are not subject to an exercise price, the grant date fair value amounts to USD 9.68, the closing share price on the grant date.
On May 8, 2023, 67,264 RSUs were granted to four Supervisory Board Members. Each RSU represents the right to receive an ADS (and the ordinary shares represented thereby) of LuxExperience B.V. upon vesting, based on the deemed value of award on grant date. The total number of RSU’s vested on May 8, 2024. As the RSUs are not subject to an exercise price, the grant date fair value amounts to USD 4.46, the closing share price of the grant date.
On September 5, 2023, 11,478 RSUs were granted to one Supervisory Board Member. Each RSU represents the right to receive an ADS (and the ordinary shares represented thereby) of LuxExperience B.V. upon vesting, based on the deemed value of award on grant date. The total number of RSU’s vested on September 5, 2024. As the RSUs are not subject to an exercise price, the grant date fair value amounts to USD 3.63, the closing share price of the grant date.
On November 8, 2023, 149,147 RSUs were granted to five Supervisory Board Members. Each RSU represents the right to receive an ADS (and the ordinary shares represented thereby) of LuxExperience B.V. upon vesting, based on the deemed value of award on grant date. The total number of RSU’s vested on November 8, 2024. As the RSUs are not subject to an exercise price, the grant date fair value amounts to USD 3.52, the closing share price of the day before the grant date.
On November 12, 2024, 85,502 RSUs were granted to five Supervisory Board Members. Each RSU represents the right to receive an ADS (and the ordinary shares represented thereby) of LuxExperience B.V. upon vesting, based on the deemed value of award on grant date. The total number of RSU’s will vest on November 12, 2025. As the RSUs are not subject to an exercise price, the grant date fair value amounts to USD 6.14, the closing share price of the grant date.
The following table summarizes the main features of the annual plan:
| Type of | ||||||||||||
| arrangement | Supervisory Board Members plan | |||||||||||
| Type of Award | Restricted Shares / Restricted Share Units | |||||||||||
| Date of first grant | February 9, 2022 | July 1, 2022 | May 8, 2023 | September 5, 2023 | November 8, 2023 | November 12, 2024 | ||||||
| Number granted | 22,880 | 11,467 | 67,264 | 11,478 | 149,147 | 85,502 | ||||||
| Vesting conditions | The restricted shares vested in full on February 8, 2023. | The restricted shares vested in full on June 30, 2023 | The restricted shares Units vested in full on May 8, 2024 | The restricted shares Units vested in full on September 5, 2024 | The restricted shares Units vested in full on November 8, 2024 | The restricted share units are scheduled to vest in full on November 12, 2025 | ||||||
Long-Term Incentive Plan
On July 1, 2021, 171,164 restricted share units (“RSUs”) were granted to selected key management members. RSU represents the right to receive an ADS (and the ordinary shares represented thereby) of LuxExperience B.V. upon vesting, based on the deemed value of award on grant date. Out of the granted RSUs, 62,217 RSUs; “time-vesting RSUs” will be subject to a time-based vesting and 108,947 RSUs; “non-market performance RSUs” will be subject to a time and performance-based vesting. One-third (1/3) of the time-vesting RSUs awarded vested in substantially equal installments on each of June 30, 2022, June 30, 2023 and June 30, 2024, subject to continued service on such vesting dates.
The non-market performance RSUs vested after 3 years on June 30, 2024 and contain a performance condition that will determine the number of shares awardable at the end of the performance period pursuant to the respective vested restricted share units. The performance condition is based upon the three-year cumulative gross profit target. Potential award levels range from 25-200% of the grant depending on the achievement of a gross profit target over the three-year period. As the RSUs are not subject to an exercise price, the grant date fair value amounts to USD 30.68 for 170,221 RSUs and USD 22.38 for 943 RSUs, the closing share price of the grant date.
On July 1, 2022, 674,106 RSUs were granted to selected key management members. Each RSU represents the right to receive an ADS (and the ordinary shares represented thereby) of LuxExperience B.V. upon vesting, based on the deemed value of award on grant date. Out of the granted RSUs, 255,754 RSUs; “time-vesting RSUs” will be subject to a time-based vesting and 418,352 RSUs; “non-market performance RSUs” will be subject to a time and performance-based vesting. One-third (1/3) of the time-vesting RSUs awarded will vest in substantially equal installments on each of June 30, 2023, June 30, 2024 and June 30, 2025, subject to continued service on such vesting dates.
The non-market performance RSUs will vest after 3 years on June 30, 2025 and contain a performance condition that will determine the number of shares awardable at the end of the performance period pursuant to the respective vested restricted share units. The performance condition is based upon the three-year cumulative gross profit target. Potential award levels range from 25-200% of the grant depending on the achievement of a gross profit target over the three-year period. As the RSUs are not subject to an exercise price, the grant date fair value amounts to USD 9.68 for 674,106 RSUs.
On July 1, 2023, 3,113,125 RSUs were granted to selected key management members. Each RSU represents the right to receive an ADS (and the ordinary shares represented thereby) of LuxExperience B.V. upon vesting, based on the deemed value of award on grant date. As the LTI awarded on July 1, 2023 was subject to approval by the shareholders, the grant date was the date of the Annual General Meeting (AGM) when approval was obtained on November 8, 2023. Out of the granted RSUs, 1,696,022 RSUs; “time-vesting RSUs” will be subject to a time-based vesting and 1,417,103 RSUs; “non-market performance RSUs” will be subject to a time and performance-based vesting. One-third (1/3) of the time-vesting RSUs awarded will vest in substantially equal installments on each of June 30, 2024, June 30, 2025 and June 30, 2026, subject to continued service on such vesting dates.
The non-market performance RSUs will vest after 3 years on June 30, 2026 and contain a performance condition that will determine the number of shares awardable at the end of the performance period pursuant to the respective vested restricted share units. Potential award levels range from 25-200% of the grant depending on the achievement of a GMV growth and an adjusted EBITDA margin target over the three-year period. As the RSUs are not subject to an exercise price, the grant date fair value amounts to USD 3.41 for 3,113,125 RSUs, which was approved in the AGM on November 8, 2023.
On July 1,2023, 2,923,280 stock options were granted to selected key management members. One third (1/3) of the options vest and become exercisable on each on the first three anniversaries of the service commencement date. After vesting, each option grants the right to purchase one share at a price of USD 4.00. The vested options can be exercised up to 10 years after the service commencement date. The granted options are divided into three different tranches which have varying grant date fair values. As the stock options awarded on July 1, 2023 were subject to approval by the shareholders, the grant date is the date of the AGM when approval was obtained on November 8, 2023.
Additionally, on December 15, 2023, 682,021 stock options were granted, with service commencement date July 1, 2023 on similar terms to same selected key management members. One third (1/3) of the options vest and become exercisable on each on the first three anniversaries of the service commencement date. After vesting, each option grants the right to purchase one share at a price of USD 4.00. The vested options can be exercised up to 10 years after the service commencement date. The granted options are divided into three different tranches which have varying grant date fair values.
On July 1, 2024, 2,295,434 RSUs were granted to selected key management members. Each RSU represents the right to receive an ADS (and the ordinary shares represented thereby) of LuxExperience B.V. upon vesting, based on the deemed value of award on grant date. Out of the granted RSUs, 1,252,241 RSUs; “time-vesting RSUs” will be subject to a time-based vesting and 1,043,193 RSUs; “non-market performance RSUs” will be subject to a time and performance-based vesting. One-third (1/3) of the time-vesting RSUs awarded will vest in substantially equal installments on each of June 30, 2025, June 30, 2026 and June 30, 2027, subject to continued service on such vesting dates.
The non-market performance RSUs will vest after 3 years on June 30, 2027 and contain a performance condition that will determine the number of shares awardable at the end of the performance period pursuant to the respective vested restricted share units. Potential award levels range from 25-200% of the grant depending on the achievement of a GMV growth and an adjusted EBITDA margin target over the three-year period. As the RSUs are not subject to an exercise price, the grant date fair value amounts to USD 5.07 for 2,295,434 RSUs.
On July 1, 2024, 3,277,477 stock options were granted to selected key management members. One third (1/3) of the options vest and become exercisable on each on the first three anniversaries of the service commencement date. After vesting, each option grants the right to purchase one share at a price of USD 5.07. The vested options can be exercised up to 10 years after the service commencement date. The granted options are divided into three different tranches which have varying grant date fair values.
On October 1, 2024, 102,740 time-vesting RSUs were granted to selected key management member. Each RSU represents the right to receive an ADS (and the ordinary shares represented thereby) of LuxExperience B.V. upon vesting, based on the deemed value of award on grant date. The total number of RSU’s will vest on July 1, 2025. As the RSUs are not subject to an exercise price, the grant date fair value amounts to USD 3.65, the closing share price of the day before the grant date.
The following table summarizes the main features of time-vesting RSUs under the annual plan:
| Type of | Key Management Members | |||||||||
| arrangement | Long-Term Incentive Plan | |||||||||
| Type of Award | Time-vesting RSUs | |||||||||
| Service commencement date | July 1, 2021 | July 1, 2022 | July 1, 2023 | July 1, 2024 | Oct. 1, 2024 | |||||
| Grant date | July 1, 2021 | July 1, 2022 | Nov. 8, 2023 | July 1, 2024 | Oct. 1, 2024 | |||||
| Number granted | 62,217 | 255,754 | 1,696,022 | 1,252,241 | 102,740 | |||||
| Vesting conditions | Graded vesting of 1/3 of the time vesting RSUs over the next three years. | Graded vesting of 1/3 of the time vesting RSUs over the next three years. | Graded vesting of 1/3 of the time vesting RSUs over the next three years. | Graded vesting of 1/3 of the time vesting RSUs over the next three years. | Vest in full on July 1, 2025 | |||||
The following table summarizes the main features non-market performance RSUs and stock option awards under the annual plan:
| Type of | Key Management Members | |||||||||||
| arrangement | Long-Term Incentive Plan | |||||||||||
| Type of Award | Non-market performance RSUs | Stock options | ||||||||||
| Service commencement date | July 1, 2021 | July 1, 2022 | July 1, 2023 | July 1, 2024 | July 1, 2023 | July 1, 2024 | ||||||
| Grant date | July 1, 2021 | July 1, 2022 | Nov. 8, 2023 | July 1, 2024 | Various dates1 | July 1, 2024 | ||||||
| Number granted | 108,947 | 418,352 | 1,417,103 | 1,043,193 | 3,605,301 | 3,277,477 | ||||||
| Vesting conditions | 3 year’s services from grant date and achievement of a certain level of cumulative gross profit. | 3 year’s services from grant date and achievement of a certain level of cumulative gross profit. | 3 year’s services from service commencement date and achievement of a certain level of cumulative GMV growth and Adjusted EBITDA margin. | 3 year’s services from service commencement date and achievement of a certain level of cumulative GMV growth and Adjusted EBITDA margin. | Graded vesting of 1/3 of the granted share options in each of the next three years of service from service commencement date. | Graded vesting of 1/3 of the granted share options in each of the next three years of service from service commencement date. | ||||||
Employee Share Purchase Program (ESPP)
On May 29, 2023, the Company commenced its first open enrollment period for its Employee Share Purchase Program (“ESPP”), which was approved by the shareholders on October 27, 2022, at the Company’s annual general meeting. The objective of the ESPP is to allow employees of the Company (or any of its subsidiaries) to participate in the growth of the Company and to promote long- term corporate engagement by offering eligible employees the opportunity to acquire American Depositary Shares representing shares in the capital of the Company, at a discount, subject to the terms of the ESPP. The discount is fixed to one-fourth of the investment by the participant. The discount is implemented by increasing the number of shares with one-third (e.g. a participant receives four ADSs for the price of three ADSs). The expense that was recorded in equity, displaying the contribution of Mytheresa to the employees, amounted to €28 thousand. 29,641 shares were issued in the program. The grant date fair value amounts to USD 4.00.
On May 17, 2024 the Company commenced its second open enrollment period for its Employee Share Purchase Program. The expense that was recorded in equity, displaying the contribution of Mytheresa to the employees, amounted to €18 thousand. 13,149 shares were issued in the program. The grant date fair value amounts to USD 6.00.
On May 13, 2025 the Company commenced its third open enrollment period for its Employee Share Purchase Program. The expense that was recorded in equity, displaying the contribution of LuxExperience to the employees, amounted to €21 thousand. 10,481 shares were issued in the program. The grant date fair value amounts to USD 9.27.
| a) | Measurement of fair values |
Alignment Grant
The fair value of the employee share options has been measured using the Black-Scholes formula. The inputs used in the measurement of the fair values at grant date of the equity-settled share-based payment plans were as follows.
| Black Scholes Model - Weighted Average Values | Tranche I | Tranche II | Tranche III | |||
| Weighted average fair value | $25.42 | $22.93 | $20.68 | |||
| Exercise price | $5.79 | $8.68 | $11.58 | |||
| Weighted average share price | $31.00 | $31.00 | $31.00 | |||
| Expected volatility | 60% | 60% | 60% | |||
| Expected life | 2.32 years | 2.32 years | 2.32 years | |||
| Risk free rate | 0.0% | 0.0% | 0.0% | |||
| Expected dividends | - | - | - |
Expected volatility has been based on an evaluation of the historical volatility of publicly traded peer companies, particularly over the historical period commensurate with the expected term.
Stock Options from Long-Term Incentive Plan
The fair value of the employee share options has been measured using the Black-Scholes formula. The inputs used in the measurement of the fair values at grant date of the equity-settled share-based payment plans were as follows.
| Black Scholes Model - Weighted Average | Grant date | Grant date | Grant date | |||
| Values | November 8, 2023 | December 15, 2023 | July 1, 2024 | |||
| Weighted average fair value | $0.64 | $0.65 | $1.82 | |||
| Exercise price | $4.00 | $4.00 | $5.07 | |||
| Weighted average share price | $3.41 | $3.55 | $5.07 | |||
| Expected volatility | 45.83% | 45.32% | 64.47% | |||
| Expected life | 1.65 years | 1.55 years | 1.97 years | |||
| Risk free rate | 3.00% | 2.37% | 2.88% | |||
| Expected dividends | - | - | - |
For the options granted before June 30, 2024, expected volatility has been based on an evaluation of the historical volatility of publicly traded peer companies, particularly over the historical period commensurate with the expected term.
For the options granted after June 30, 2024, expected volatility has been based on an evaluation of the historical volatility of the Company’s own shares, particularly over the historical period commensurate with the expected term.
Restoration Grant
As the phantom shares granted under the Restoration Award are not subject to an exercise price, the grant date fair value amounts to USD 31, the closing share price on the first trading day.
| b) | Share-based compensation expense recognized |
Amounts recognized for share based payment programs were as follows:
| Year ended June 30, | ||||||||
| (in € thousands) | 2024 | 2025 | ||||||
| Classified within capital reserve (beginning of year) | 158,453 | 175,591 | ||||||
| Expense related to: | 17,137 | 12,441 | ||||||
| Share Options (Alignment Grant) | 13,351 | 4,178 | ||||||
| Restricted Shares | 581 | 495 | ||||||
| Restricted Share Units | 2,292 | 4,074 | ||||||
| Employee Share Purchase Program | 18 | 21 | ||||||
| Share Option (SO Award) | 896 | 3,673 | ||||||
| Classified within capital reserve (end of year) | 175,591 | 188,032 | ||||||
During the year ended June 30, 2025, the Company withheld 276,612 shares (287,511 during fiscal 2024) to cover tax obligations related to the vesting of RSUs. The total value of the shares withheld was €1,846 thousand (€1,370 thousand during fiscal 2024), which was based on the market price of the Company’s shares on the vesting date.
c) Reconciliation of outstanding share options
The number and weighted-average exercise prices of share options under the share option programs described under the Alignment award were as follows.
| Alignment award | ||||||||
| Wtd. Average Exercise | ||||||||
| Options | Price (USD) | |||||||
| June 30, 2023 | 6,197,415 | 8.55 | ||||||
| Forfeited | 134,325 | 7.84 | ||||||
| exercised | - | N/A | ||||||
| June 30, 2024 | 6,063,090 | 8.57 | ||||||
| June 30, 2024 | 6,063,090 | 8.57 | ||||||
| Forfeited | 215,529 | 11.58 | ||||||
| exercised | 1,194,084 | 5.79 | ||||||
| June 30, 2025 | 4,653,477 | 9.09 | ||||||
The range of exercise prices for the share options outstanding as of June 30, 2025 is between 5.79 USD and 11.58 USD. The average remaining contractual life is 5.56 years.
The number and weighted-average exercise prices of share options under the share option programs described in Long-Term Incentive Plan for share options were as follows.
| Share Options under the Long-Term | ||||||||
| Incentive Plan | ||||||||
| Options | Wtd. Average Exercise Price (USD) |
|||||||
| June 30, 2023 | - | - | ||||||
| Forfeited | 296,235 | 4.00 | ||||||
| exercised | 3,605,301 | 4.00 | ||||||
| June 30, 2024 | 3,309,066 | 4.00 | ||||||
| June 30, 2024 | 3,309,066 | 4.00 | ||||||
| Forfeited | 12,997 | 4.53 | ||||||
| Granted | 3,277,477 | 5.07 | ||||||
| exercised | 195,297 | 4.00 | ||||||
| June 30, 2025 | 6,378,249 | 4.55 | ||||||
The range of exercise prices for the share options outstanding as of June 30, 2025 is between 4.00 USD and 5.07 USD. The average remaining contractual life is 8.52 years.
During the year ended June 30, 2025, options exercised by employees resulted in total proceeds of €7,133 thousand, which were recognized as an increase in capital reserve.
A.5.30 Financial instruments and financial risk management
The following table shows the carrying amounts and fair values of financial assets and financial liabilities, including their levels in the fair value hierarchy. Due to their nature, the carrying amounts of cash and cash equivalents, trade and other receivables, and trade and other payables approximate their fair value.
Financial instruments as of June 30, 2024 is as follows:
| Year ended June 30, 2024 | ||||||||||||||||||
| Fair | ||||||||||||||||||
| Categories | Category in | value | ||||||||||||||||
| Carrying | outside of | accordance with | Fair | hierarchy | ||||||||||||||
| (in € thousands) | amount | IFRS 9 | IFRS 9 | value | level | |||||||||||||
| Financial assets | ||||||||||||||||||
| Trade and other receivables | 11,819 | - | Amortized cost | - | - | |||||||||||||
| Cash and cash equivalents | 15,107 | - | Amortized cost | - | - | |||||||||||||
| Other assets | 45,306 | 22,265 | ||||||||||||||||
| thereof deposits | 152 | - | Amortized cost | - | - | |||||||||||||
| thereof other financial assets | 22,889 | - | Amortized cost | - | - | |||||||||||||
| Financial liabilities | - | |||||||||||||||||
| Non-current financial liabilities | ||||||||||||||||||
| Lease liabilities | 40,483 | 40,483 | N/A | - | - | |||||||||||||
| Current financial liabilities | ||||||||||||||||||
| Lease liabilities | 9,282 | 9,282 | N/A | - | - | |||||||||||||
| Trade and other payables | 85,322 | - | Amortized cost | - | - | |||||||||||||
| Other liabilities | 95,235 | 74,171 | ||||||||||||||||
| thereof other financial liabilities | 21,064 | - | Amortized cost | - | - | |||||||||||||
Financial instruments as of June 30, 2025 is as follows:
| Year ended June 30, 2025 | ||||||||||||||||||
| Fair | ||||||||||||||||||
| Category in | value | |||||||||||||||||
| Carrying | Categories | accordance | Fair | hierarchy | ||||||||||||||
| (in € thousands) | amount | outside of IFRS 9 | with IFRS 9 | value | level | |||||||||||||
| Financial assets | ||||||||||||||||||
| Non-current financial assets | ||||||||||||||||||
| Non-current deposits | 5,186 | |||||||||||||||||
| Current financial assets | - | |||||||||||||||||
| Trade and other receivables | 96,676 | Amortized cost | - | - | ||||||||||||||
| - | ||||||||||||||||||
| Cash and cash equivalents | 603,593 | 92,880 | Amortized cost | - | - | |||||||||||||
| Other assets | 134,766 | |||||||||||||||||
| thereof deposits | 28 | - | Amortized cost | - | - | |||||||||||||
| thereof other financial assets | 41,858 | - | Amortized cost | |||||||||||||||
| Financial liabilities | - | - | ||||||||||||||||
| Non-current financial liabilities | ||||||||||||||||||
| Lease liabilities | 176,718 | 176,718 | N/A | - | - | |||||||||||||
| Other liabilities | 364 | 364 | N/A | |||||||||||||||
| Current financial liabilities | ||||||||||||||||||
| Liabilities to banks | 10,000 | Amortized cost | ||||||||||||||||
| Tax liabilities | 2,764 | 2,764 | N/A | |||||||||||||||
| Lease liabilities | 32,085 | 32,085 | N/A | - | - | |||||||||||||
| Trade and other payables | 285,722 | - | Amortized cost | - | - | |||||||||||||
| Other liabilities | 346,835 | 263,757 | ||||||||||||||||
| thereof other financial | 83,078 | - | Amortized cost | - | ||||||||||||||
The carrying amounts of each of the measurement categories listed above and defined by IFRS 9 are as follows:
| Year ended June 30, | ||||||||||||
| 2023 | 2024 | 2025 | ||||||||||
| Carrying | Carrying | Carrying | ||||||||||
| (in € thousands) | amount | amount | amount | |||||||||
| Financial assets measured at Amortized cost (AC) | 60,295 | 49,967 | 747,341 | |||||||||
| Financial liabilities measured at Amortized cost (AC) | 90,665 | 106,385 | 378,800 | |||||||||
Due to their nature, the carrying amounts of cash and cash equivalents, trade and other receivables, and trade and other payables approximate their fair value.
There were no transfers between the different levels of the fair value hierarchy during fiscal year 2024 and fiscal year 2025. LuxExperience Group’s policy is to recognize transfers into and transfers out of fair value hierarchy levels as of the end of the reporting period.
As LuxExperience Group does not meet the criteria for offsetting, no financial instruments are netted.
Foreign exchange derivatives held only during the year were designated as hedging instruments, the effective fair value changes of which were recognized in separate components of equity. The development of the corresponding reserves is shown in the following table:
| (in € thousands) | July 1, 2024 | Additions | Reclassification | June 30, 2025 | ||||||||||||
| OCI 1 | - | 920 | (920 | ) | - | |||||||||||
| OCI 2 | - | 1,595 | (1,595 | ) | - | |||||||||||
Net gains or losses
The table below shows the net gains and losses of financial instruments per measurement categories defined by IFRS 9:
| Year ended June 30, | ||||||||||||
| (in € thousands) | 2023 | 2024 | 2025 | |||||||||
| Financial liabilities measured at Amortized cost (AC) | (401 | ) | (1,861 | ) | (3,113 | ) | ||||||
Net gains and losses on financial liabilities measured at amortized cost include gains and losses from interest expenses. Net gains and losses on financial assets and financial liabilities measured at fair value through profit or loss represent changes in fair value measurement.
Interest income and expenses
Interest expense is calculated by applying the effective interest rate to the gross carrying amount of liabilities measured at amortized cost (See Note A.5.11).
Loss allowance
The movement in the loss allowance for expected credit losses in respect to trade and other receivables during fiscal year 2024 and fiscal year 2025 was as follows:
| Year ended June 30, | ||||||||
| in € thousands | 2024 | 2025 | ||||||
| Beginning of fiscal year | 278 | - | ||||||
| Decrease loss allowance during the period | (278 | ) | ||||||
| Additions through business combinations | 2,627 | |||||||
| Increase loss allowance during the period | - | 1,504 | ||||||
| End of fiscal year | - | 4,131 | ||||||
Default risks from other financial instruments are immaterial.
Financial risk management
LuxExperience Group’s management has the overall responsibility to establish and oversee LuxExperience Group’s financial risk management. LuxExperience Group’s financial risk management policies are established to identify and analyze the risks faced by LuxExperience Group, to set appropriate risk limits and controls and to monitor risks and adherence to limits. Risk management policies and systems are reviewed regularly to reflect changes in market conditions and LuxExperience Group’s activities. LuxExperience Group, through its training and management standards and procedures, aims to maintain a disciplined and constructive control environment in which all employees understand their roles and obligations.
LuxExperience Group has exposure to the following risks arising from financial instruments:
Market risk
Market risk is the risk that changes in market prices, such as foreign exchange rates or interest rates will affect LuxExperience Group’s income or the value of its financial instruments. LuxExperience Group manages its market risk on a centralized basis with the objectives of managing and controlling market risk exposures within acceptable parameters.
Currency risk
Currency risks exist in particular where trade receivables, trade payables, cash and cash equivalents and planned transactions are not or will not be denominated in Euro and based on the financial currency of the subsidiaries. LuxExperience Group generates net sales in several different currencies, mostly denominated in either Euro or U.S. Dollars.
LuxExperience Group economically hedged its net foreign currency exposure at around 50%, by entering into foreign exchange hedging transactions with a maximum duration of one year. LuxExperience Group applied hedge accounting to these transactions during fiscal year 2025. As of June 30, 2025 and 2024, LuxExperience Group has no derivatives outstanding.
The following tables show the impact to profit or loss if the foreign currencies would increase or decrease against the Euro (foreign exchange sensitivity), based on the exposures in GBP, U.S. Dollars and AED as of the reporting date.
|
FX Sensitivity for USD Year ended June 30, |
||||||||||||||||
| 2024 | 2025 | |||||||||||||||
| € appreciation | € depreciation | € appreciation | € depreciation | |||||||||||||
| in € thousands | +10% | -10% | +10% | -10% | ||||||||||||
| € Sensitivity | 275 | (336 | ) | 10,645 | (13,011 | ) | ||||||||||
|
FX Sensitivity for GBP Year ended June 30, |
||||||||||||||||
| 2024 | 2025 | |||||||||||||||
| € appreciation | € depreciation | € appreciation | € depreciation | |||||||||||||
| in € thousands | +10% | -10% | +10% | -10% | ||||||||||||
| € Sensitivity | 414 | (505 | ) | 2,235 | (2,732 | ) | ||||||||||
|
FX Sensitivity for AED Year ended June 30, |
||||||||||||||||
| 2024 | 2025 | |||||||||||||||
| € appreciation | € depreciation | € appreciation | € depreciation | |||||||||||||
| in € thousands | +10% | -10% | +10% | -10% | ||||||||||||
| € Sensitivity | - | - | 2,142 | (2,619 | ) | |||||||||||
Interest rate risk
The fair value of our cash and cash equivalents that were held primarily in cash deposits would not be significantly affected by either an increase or decrease in interest rates due to the short-term nature of these instruments. We do not expect that interest rates will have a material impact on our results of operations as the financing is completely based on EUR interest rates. Interest expense under our Revolving Credit Facilities is historically immaterial.
Liquidity risk
Liquidity risk is the risk that LuxExperience Group will encounter difficulty in meeting the obligations associated with its financial liabilities that are settled by delivering cash or other financial assets. LuxExperience Group monitors the level of expected cash inflows on trade and other receivables together with expected cash outflows on trade and other payables to ensure that it will have sufficient liquidity to meet its liabilities when they are due, under both normal and stressed conditions, without incurring unacceptable losses or creating other risks. Cash inflow from trade receivables are received usually within one week. Mid-to long-term payment terms with suppliers compensate for risks arising from financing of inventories.
LuxExperience Group has revolving credit facilities in place to balance monthly cash flow volatility, including a €100 million syndicated facility with Commerzbank, UniCredit and J.P. Morgan, maturing in September 2027, and a €100 million facility with Richemont International Holding S.A maturing in 2031. As of June 30, 2025, LuxExperience Group had drawn €10.0 million in cash under the €100.0 million Syndicated RCF. In addition, €10.2 million of the credit line was utilized in the form of guarantees issued under the same facility.
The following table details undiscounted contractually agreed future cash outflows from financial liabilities.
Maturity analysis of financial liabilities as of June 30, 2024:
| Year ended June 30, 2024 | ||||||||||||||||||||
| in € thousands | <1 year | 1 - 5 years | > 5 years | Total | Carrying amount | |||||||||||||||
| Trade and other payables | 85,322 | - | - | 85,322 | 85,322 | |||||||||||||||
| Other financial liabilities | 21,064 | - | - | 21,064 | 21,064 | |||||||||||||||
| Lease liabilities | 9,282 | 29,188 | 34,822 | 75,622 | 49,765 | |||||||||||||||
| Total | 115,668 | 29,188 | 34,822 | 182,008 | 156,151 | |||||||||||||||
Maturity analysis of financial liabilities as of June 30, 2025:
| Year ended June 30, 2025 | ||||||||||||||||||||
| in € thousands | <1 year | 1 - 5 years | >5 years | Total | Carrying amount | |||||||||||||||
| Trade and other payables | 285,722 | - | - | 285,722 | 285,722 | |||||||||||||||
| Other financial liabilities | 83,078 | 83,078 | 83,078 | |||||||||||||||||
| Lease liabilities | 42,771 | 142,089 | 69,627 | 254,487 | 208,803 | |||||||||||||||
| Total | 411,571 | 142,089 | 69,627 | 623,287 | 577,603 | |||||||||||||||
Credit risk
Credit risk is the risk of financial loss to LuxExperience Group if a customer or counterparty to a financial instrument fails to meet its contractual obligations. Credit risk includes both the immediate default risk and the danger of a decline in the customer’s credit worthiness.
LuxExperience Group’s exposure to credit risk is limited, as the goods are not delivered until payment by the customer has been confirmed. Trade receivables are only generated via online and in-store sales, where customers pay the invoice amount by credit card or a comparable payment method. Due to these advanced payments, LuxExperience Group does not face significant credit risk related to its customers. LuxExperience Group also has no significant credit risk towards credit card companies, which only act as intermediaries for customer payment transactions. However, credit risk might occur in case of credit card fraud. LuxExperience Group has a team within its finance function, which is in charge of detecting early-stage credit card fraud. Credit card fraud is considered objective evidence of impairment for which LuxExperience Group recognizes lifetime ECL.
LuxExperience Group is exposed to credit risk on cash and cash equivalents, which it monitors centrally. LuxExperience Group maintains its cash deposits at financial institutions with top credit ratings. The creditworthiness of these financial institutions is constantly monitored. LuxExperience Group considers that its cash and cash equivalents have low credit risk based on the external credit ratings of these financial institutions. The loss allowance is immaterial.
The following table provides the gross carrying amounts of cash and cash equivalents by ratings as of June 30, 2024 and 2025:
| Year ended June 30, | ||||||||
| in € thousands | 2024 | 2025 | ||||||
| Rating Class 1 | 9,696 | 40,150 | ||||||
| Rating Class 2 | 2,528 | 1,776 | ||||||
| Rating Class 3 | 2,883 | 561,666 | ||||||
Rating Class 1 reflects financial institutions based in the European Union; Rating Class 2 are financial institutions, with a bank license e.g. PayPal; Class 3 positions with cash held on hand and financial institutions outside the European Union.
The movement in the loss allowance for expected credit losses in respect to trade and other receivables was €0 thousand in fiscal year 2025 and fiscal year 2024. Default risks from other financial instruments are immaterial.
Capital risk management
LuxExperience Group’s objective when managing capital is to safeguard LuxExperience Group’s ability to provide returns for shareholders and benefits for other stakeholders and to maintain an optimal capital structure to reduce the cost of capital. LuxExperience Group is not subject to any externally imposed capital requirements.
| A.5.31 | Notes to the consolidated statement of cash flows |
| Liabilities from financing activities | ||||||||||||
| Liabilities to | ||||||||||||
| (in € thousands) | banks | Lease liabilities | Total | |||||||||
| Interest payments on financial liabilities | (43 | ) | (2,416 | ) | (2,460 | ) | ||||||
| Lease payments | - | (4,059 | ) | (4,059 | ) | |||||||
| Change in Cash Flow | (43 | ) | (6,475 | ) | (6,519 | ) | ||||||
| Net debt as of July 1, 2022 | - | 22,007 | 22,007 | |||||||||
| Additions (Disposals) | (86 | ) | 26,772 | 26,686 | ||||||||
| Interest expenses | 43 | 2,417 | 2,460 | |||||||||
| Total change in liabilities | (43 | ) | 29,189 | 29,146 | ||||||||
| Net debt as of June 30, 2023 | - | 57,672 | 57,672 | |||||||||
| Liabilities from financing activities | ||||||||||||
| Liabilities to | ||||||||||||
| (in € thousands) | banks | Lease liabilities | Total | |||||||||
| Interest payments on financial liabilities | (1,856 | ) | (2,916 | ) | (4,772 | ) | ||||||
| Lease payments | - | (7,925 | ) | (7,925 | ) | |||||||
| Change in Cash Flow | (1,856 | ) | (10,841 | ) | (12,697 | ) | ||||||
| Net debt as of July 1, 2023 | - | 57,672 | 57,672 | |||||||||
| Additions (Disposals) | (3,712 | ) | (21,663 | ) | (25,375 | ) | ||||||
| Interest expenses | 1,856 | 2,916 | 4,772 | |||||||||
| Total change in liabilities | (1,856 | ) | (18,747 | ) | (20,603 | ) | ||||||
| Net debt as of June 30, 2024 | - | 49,765 | 49,765 | |||||||||
| Liabilities from financing activities | ||||||||||||
| Liabilities to | ||||||||||||
| (in € thousands) | banks | Lease liabilities | Total | |||||||||
| Interest payments on financial liabilities | (3,113 | ) | (4,167 | ) | (7,280 | ) | ||||||
| Lease payments | - | (10,057 | ) | (10,057 | ) | |||||||
| Change in Cash Flow | (3,113 | ) | (14,224 | ) | (17,337 | ) | ||||||
| Net debt as of July 1, 2024 | - | 49,765 | 49,765 | |||||||||
| Additions (Disposals) | 10,000 | 169,095 | 179,095 | |||||||||
| Interest expenses | 3,113 | 4,167 | 7,280 | |||||||||
| Total change in liabilities | 13,113 | 173,262 | 186,375 | |||||||||
| Net debt as of June 30, 2025 | 10,000 | 208,803 | 218,803 | |||||||||
As of June 30, 2025, LuxExperience Group cash equivalent balances are available for use.
| A.5.32 | Events after the reporting year |
Updates to the Company’s Transformation Plan
On September 3, 2025, the Company announced that, as part of its transformation plan for YNAP, it is considering efficiency measures that may include a partial reduction of the workforce across several sites in Italy, the United Kingdom, the United States and other jurisdictions. Based on current assessments, these measures could potentially affect up to approximately 700 employees. These contemplated actions remain subject to applicable information and consultation processes with employee representatives in each jurisdiction. No decisions have been finalized, and the ultimate scope, timing and financial impact of any workforce adjustments may differ from the figures currently under discussion.
As the announcement of these potential measures and commencement of consultation processes occurred after the reporting date of 30 June 2025, no provision has been recognized in these financial statements. The Group expects to incur restructuring expenses of between €22 million and €30 million worldwide in connection with the planned reduction of the workforce during fiscal year 2026, including employee termination benefits and other related costs.
Anticipated Disposal of Specific Assets and Liabilities Relating to THE OUTNET
Subsequent to the reporting date of June 30, 2025, we commenced a strategic evaluation of a potential divestiture involving a subsegment of the Off-Price | YOOX & THE OUTNET Segment, THE OUTNET, which was acquired during the 2025 fiscal year. THE OUTNET was identified during the post-acquisition integration process as non-core to our long-term strategic objectives.
On October 31, 2025, LuxExperience announced that it has entered into a binding agreement with The O Group LLC to sell the set of assets powering THE OUTNET platform, which include a real estate right-of use asset and corresponding lease liability, inventory, and current employees, in exchange for exclusively cash consideration of €26.1 million (USD / EUR exchange rate applied was 1.15). At the date of authorization of these financial statements, it is not possible to estimate the financial impact of the transaction.
As of the reporting date, 30 June 2025, the sale was not committed nor was it known to management. Accordingly, the criteria for classification as ‘held for sale’ under IFRS 5 – Non-current Assets Held for Sale and Discontinued Operations were not met at the balance sheet date. The assets were therefore not classified as held for sale as at 30 June 2025.
The sale represents a non-adjusting event after the reporting period under IAS 10 – Events After the Reporting Period, as the decision to sell the assets was made after the end of the reporting period and did not provide evidence of conditions that existed at 30 June 2025. The financial statements for the year ended 30 June 2025 have therefore not been adjusted to reflect this transaction.
Supplier Cash Guarantee
In June 2025, the Group entered into a new agreement that requires a €10 million cash deposit as a guarantee. The deposit was made after June 30, 2025, and represents a material cash outflow disclosed as a non-adjusting subsequent event in accordance with IAS 10.
| 10. | Separate Financial Statements as of June 30, 2025 |
| B.1. | Separate Statement of Financial Position as of June 30, 2025 |
(Before the proposed appropriation of the result and expressed in € thousands)
| (in € thousands) | Note | June 30, 2024 | June 30, 2025 | |||||||||
| Assets | ||||||||||||
| Fixed assets | ||||||||||||
| Financial fixed assets | ||||||||||||
| Participating interest in group companies | B.3.3 | 423,002 | 1,352,118 | |||||||||
| Deferred tax assets | B.3.4 | 4,806 | 4,492 | |||||||||
| Other non-current assets | 14 | 23 | ||||||||||
| Total non-current assets | 427,822 | 1,356,633 | ||||||||||
| Current assets | ||||||||||||
| Receivables from group companies | B.3.5 | 42,721 | 74,925 | |||||||||
| Receivables from participants | B.3.5 | 212 | 15,544 | |||||||||
| Other Current Assets | B.3.6 | 6,053 | 9,334 | |||||||||
| Cash and cash equivalents | B.3.7 | 24 | 18 | |||||||||
| Total current assets | 49,010 | 99,821 | ||||||||||
| Total assets | 476,832 | 1,456,454 | ||||||||||
| Shareholders’ equity and liabilities | ||||||||||||
| Share capital | 1 | 2 | ||||||||||
| Share premium | 546,269 | 911,131 | ||||||||||
| Translation reserves | 1,602 | (4,363 | ||||||||||
| Legal reserves | - | 264 | ||||||||||
| Accumulated deficit | (87,640 | (112,552 | ||||||||||
| Unappropriated result | (24,911 | 569,959 | ||||||||||
| Total shareholders’ equity | B.3.8 | 435,321 | 1,364,441 | |||||||||
| Current liabilities | ||||||||||||
| Debts to group companies | B.3.9 | 33,465 | 77,448 | |||||||||
| Debts to participants | B.3.9 | 838 | 838 | |||||||||
| Trade and other payables | B.3.10 | 255 | 4,171 | |||||||||
| Tax liabilities | B.3.11 | 340 | 353 | |||||||||
| Other Current liabilities | B.3.12 | 6,613 | 9,203 | |||||||||
| Total current liabilities | 41,511 | 92,013 | ||||||||||
| Total liabilities | 41,511 | 92,013 | ||||||||||
| Total shareholders’ equity and liabilities | 476,832 | 1,456,454 | ||||||||||
The notes on pages 186 to 199 are an integral part of these separate financial statements.
| B.2. | Separate Statement of profit and loss for the year ended June 30, 2025 |
| Note | 2024 in € thousands |
2025 in € thousands |
|||||||||
| Share in results from participating interests, after taxation | B.3.15 | (6,990 | ) | (27,452 | ) | ||||||
| Other income and expenses, after taxation | B.3.3.1 | (17,920 | ) | 597,411 | |||||||
| Net result | B.3.17 | (24,911 | ) | 569,959 | |||||||
The notes on pages 186 to 199 are an integral part of these separate financial statements.
| B.3. | Notes to the separate financial statements |
| B.3.1 | General |
These separate financial statements and the consolidated financial statements together constitute the statutory financial statements of LuxExperience B.V. (hereafter: ‘the Company’). The financial information of the Company is included in the Company’s consolidated financial statements, as presented on pages 129 to 132.
| B.3.2 | Basis of preparation |
These separate financial statements have been prepared in accordance with Title 9, Book 2 of the Dutch Civil Code. For setting the principles for the recognition and measurement of assets and liabilities and determination of results for its separate financial statements, the Company makes use of the option provided in section 2:362(8) of the Dutch Civil Code. This means that the principles for the recognition and measurement of assets and liabilities and determination of the result (hereinafter referred to as principles for recognition and measurement) of the separate financial statements of the Company are the same as those applied for the consolidated EU-IFRS financial statements. These principles also include the classification and presentation of financial instruments, being equity instruments or financial liabilities. In case no other principles are mentioned, refer to the accounting principles as described in the consolidated financial statements. For an appropriate interpretation of these statutory financial statements, the separate financial statements should be read in conjunction with the consolidated financial statements. In so far as no further explanation is provided of items in the separate statement of financial position and the separate statement of profit and loss, please refer to the notes to the consolidated statement of financial position and consolidated statement of profit or comprehensive loss on pages 129 to 132.
Information on the use of financial instruments and on related risks for the group is provided in the notes to the consolidated financial statements of the group.
All amounts in the company financial statements are presented in Euro thousands, unless stated otherwise.
| B.3.2.1 | Participating interests in group companies |
Group companies are all entities in which the Company has direct or indirect control. The Company controls an entity when it is exposed, or has rights, to variable returns from its involvement with the group company and has the ability to affect those returns through its power over the group company. Group companies are recognized from the date on which control is obtained by the Company and derecognized from the date that control by the Company over the group company ceases. Participating interests in group companies are accounted for in the separate financial statements according to the equity method, with the principles for the recognition and measurement of assets and liabilities and determination of results as set out in the notes to the consolidated financial statements.
Participating interests with a negative net asset value are valued at nil. This measurement also covers any receivables provided to the participating interests that are, in substance, an extension of the net investment. In particular, this relates to loans for which settlement is neither planned nor likely to occur in the foreseeable future. A share in the profits of the participating interest in subsequent years will only be recognized if and to the extent that the cumulative unrecognized share of loss has been absorbed. If the Company fully or partially guarantees the debts of the relevant participating interest, or if has the constructive obligation to enable the participating interest to pay its debts (for its share therein), then a provision is recognized accordingly to the amount of the estimated payments by the Company on behalf of the participating interest.
| B.3.2.2 | Share of result of participating interests |
The share in the result of participating interests consists of the share of the Company in the result of these participating interests. Results on transactions involving the transfer of assets and liabilities between the Company and its participating interests and mutually between participating interests themselves, are eliminated to the extent that they can be considered as not realized.
The Company makes use of the option to eliminate intragroup expected credit losses against the book value of loans and receivables from the Company to participating interests, instead of elimination against the equity value / net asset value of the participating interests.
| B.3.2.3 | Corporate income tax |
The Company is the head of the fiscal unity, which consists of the legal entities domiciled in Germany within Mytheresa Group GmbH as well as Mytheresa SE. The legal entities and their respective locations which comprise Mytheresa Group GmbH are disclosed in Note A.5.5.1. The Company recognises the portion of corporate income tax that it would owe as an independent taxpayer, taking into account the allocation of the advantages of the fiscal unity.
Settlement within the fiscal unity between the Company and its subsidiaries takes place through current account positions.
In this context, the Company recognises its own deferred tax position only in the separate statement of financial positions.
The Company has assessed the expected impact of the Pillar II - global minimum top -up tax and notes that the separate financial statements are not impacted due to the local effective tax rate being higher than 15 percent and the entity has not paid any Pillar II top-up tax on behalf of other entities in the group. Also, no Pillar II top-up tax has been recharged to the entity.
| B.3.3 | Financial fixed assets |
The following tables shows the participating interests in group companies as of June 30, 2025:
| Percentage | ||||||
| Participating interest in group companies | Location | of ownership | ||||
| Mytheresa Group GmbH | Munich, Germany | 100 | % | |||
| Mytheresa SE | Munich, Germany | 100 | % | |||
| YOOX Net-A-Porter Group S.p.A. | Zola Predosa, Italy | 100 | % | |||
Movements in the participating interests have been as follows:
| Participating | |||||||||||||||||
| interest in | |||||||||||||||||
| YOOX Net-A- | |||||||||||||||||
| Participating interest | Participating | Porter Group | |||||||||||||||
| in Mytheresa Group | interest in | S.p.A. (1) | |||||||||||||||
| GmbH | Mytheresa SE | (in € | |||||||||||||||
| Date | Movement | (in € thousands) | (in € thousands) | thousands) | Total | ||||||||||||
| June 30, 2023 | 451,474 | 17 | - | 451,491 | |||||||||||||
| Profit/loss for the year | (6,986 | ) | (4 | ) | (6,990 | ) | |||||||||||
| Capital contribution to subsidiary related to share-based compensation | 3,782 | - | - | 3,782 | |||||||||||||
| Profit and loss transfer | (25,281 | ) | - | - | (25,281 | ) | |||||||||||
| June 30, 2024 | ’ | 422,988 | 13 | - | 423,002 | ||||||||||||
| Acquisition of participating interest | - | - | 345,553 | (1) | 345,553 | ||||||||||||
| Receivable from participants related to net financial position adjustment | - | - | (15,332 | )(1) | (15,332 | ) | |||||||||||
| Purchase price allocation adjustment | - | - | 623,531 | (1) | 623,531 | ||||||||||||
| Carrying amount | 422,988 | 13 | 953,752 | (1) | 1,376,753 | ||||||||||||
| Profit/loss for the year | 13,431 | (4 | ) | (40,878 | )(1) | (27,452 | ) | ||||||||||
| Capital contribution to subsidiary related to share-based compensation | 4,005 | - | - | 4,005 | |||||||||||||
| Foreign currency translation differences (OCI) | - | (5,965 | ) | ||||||||||||||
| Profit and loss transfer | 4,776 | - | 4,776 | ||||||||||||||
| June 30, 2025 | 445,200 | 9 | 906,909 | 1,352,118 | |||||||||||||
(1) See Note B.3.3.1 Business Combinations for further detail with respect to the acquisition of YNAP. The foreign currency translation differences (OCI) relate to newly acquired participating interests which have a different functional currency. Refer to Note B.3.8 for further detail.
During the period presented, no impairment occurred.
The Company entered into a Profit and Loss Transfer Agreement with certain subsidiaries located in Germany. Under this agreement, the claim of the Company to a transfer of profits becomes effective as of the end of the respective fiscal year of the subsidiaries. Consequently, the Company’s separate financial statements as of June 30, 2025, reflect an increase in participating interests amounting to €4,776 thousand (2024: decrease of €22,847), corresponding to the 2024 statutory results of these subsidiaries.
| B.3.3.1 | Business Combinations |
On April 23, 2025, the Company acquired 100% of the shares of YOOX Net-A-Porter Group S.p.A. (“YNAP” or the “YNAP Group”) from Richemont Italia Holding S.p.A. (“Richemont”) and thereby obtained control of the YNAP Group, as described in Note A.5.7 to the consolidated financial statements included in this annual report.
As is described in Note A.5.7, the total consideration transferred amounts to €330.2 million. This comprises the issuance of 49,741,342 ordinary shares with a fair value of €345.6 million, based on the closing share price of €6.95 ($7.93) as of April 23, 2025, offset by a €15.3 million receivable from Richemont based on a provisional assessment of the net financial position at closing.
The fair value of YNAP’s identifiable net assets amounted to €953.8 million, Consequently, the excess of the fair value of the identifiable net assets over the consideration transferred resulted in a gain on bargain purchase of €623.5 million.
In the consolidated financial statements, the acquisition has been accounted for in accordance with IFRS 3 Business Combinations. The identifiable net assets acquired were initially measured at their fair values as of the acquisition date. As the fair value of the identifiable net assets acquired exceeded the consideration transferred, a gain on bargain purchase was recognized in the statement of profit or loss. The gain on bargain purchase arose primarily because the consideration transferred was based on the market value of the Company’s shares at the acquisition date, which was lower than the fair value of YNAP’s identifiable net assets. In accordance with IFRS 3, the Group performed a comprehensive reassessment of the assets acquired and liabilities assumed to confirm the appropriateness of their recognition and measurement.
In the separate financial statements, the acquisition has been recognized in accordance with RJ 214.302, option 3, under which the Company’s balance in the participating interest in YNAP is measured at the carrying amount of the identifiable net assets determined in accordance with IFRS at the acquisition date. Consistent with the accounting treatment applied under IFRS 3, the gain on bargain purchase of €623.5 million has also been recognized in the statement of profit or loss for the current year.
As of the reporting date, the carrying amount of the Company’s balance in the participating interest in YNAP reflects the identifiable net assets acquired (€953.8 million) adjusted for YNAP’s loss of €40.8 million recognized during the period from the acquisition date to the reporting date. Further details are provided in Note A.5.7.
| B.3.4 | Deferred tax assets |
| As of June 30, | ||||||||
| (in € thousands) | 2024 | 2025 | ||||||
| Deferred tax assets | ||||||||
| Beginning of fiscal year | 2,471 | 4,806 | ||||||
| Recognized through profit or loss | 2,335 | (314 | ) | |||||
| End of fiscal year | 4,806 | 4,492 | ||||||
The Company is the head of the fiscal unity. The Company recognizes the portion of corporate income tax that it would owe as an independent tax payer, taking into account the allocation of the advantages of the fiscal unity. Settlement within the fiscal unity between the Company and its subsidiaries takes place through current account positions. For more details, see Note A.5.25.
| B.3.5 | Receivables from group companies and participants |
| (in € thousands) | June 30, 2024 | June 30, 2025 | ||||||
| MYT Ultimate Parent LLC | 212 | 212 | ||||||
| Richemont Italia Holding S.p.A. | - | 15,332 | ||||||
| Receivables from participants | 212 | 15,544 | ||||||
| Theresa Warenvertrieb GmbH | 6,946 | 10,904 | ||||||
| mytheresa.com GmbH | 29,454 | 44,402 | ||||||
| mytheresa.com Service GmbH | 63 | - | ||||||
| Mytheresa Group GmbH | 5,192 | 11,688 | ||||||
| Mytheresa US Services Inc. | 934 | 1,088 | ||||||
| Mytheresa International Service GmbH | 132 | 98 | ||||||
| YOOX-Net-a-PORTER S.p.a. | - | 6,746 | ||||||
| Receivables from group companies | 42,721 | 74,925 | ||||||
The amounts receivable from group companies relate transfers of profits from subsidiaries, interest free advances, service recharges which are receivable at request and VAT receivables. The nature of receivables from group companies are current. Receivables from participants are non-current and current for MYT Ultimate Parent, LLC and Richemont, respectively.
The increase in receivables from group companies primarily relates to €41.3 million arising from cash pooling agreements within the group.
As disclosed in Note A.5.7 and Note B.3.3.1, the increase in receivables from participants is due to a receivable of €15,332 thousand related to the shortfall on the net financial position in connection with the YNAP acquisition. Note that the receivable of €15,332 thousand is based on a provisional assessment and as at the date of this report is still subject to finalization.
| B.3.6 | Other Current Assets |
| (in € thousands) | June 30, 2024 | June 30, 2025 | ||||||
| Current VAT receivables | 3.528 | 4,232 | ||||||
| Current tax receivables | 1.891 | 3,545 | ||||||
| Current prepaid expenses | 528 | 554 | ||||||
| Other current receivables | 106 | 259 | ||||||
| Advanced payments | - | 744 | ||||||
| Other current assets | 6.053 | 9,334 | ||||||
| B.3.7 | Cash and cash equivalents |
The current accounts with UniCredit Bank AG, JP Morgan and Commerzbank are at free disposal.
| B.3.8 | Shareholders’ equity |
Statement of changes in equity
| Share | Share | Translation | Legal | Accumulated | Unappropriated | |||||||||||||||||||||||
| Capital | Premium | reserves | reserves | Deficit | result | Total | ||||||||||||||||||||||
| Balance as of June 30, 2023 | 1 | 529,131 | 1,602 | - | (70,622 | ) | (17,019 | ) | 443,093 | |||||||||||||||||||
| Reclass of Unappropriated result | - | - | - | - | (17,019 | ) | 17,019 | - | ||||||||||||||||||||
| Share based compensation | - | 17,138 | - | - | - | - | 17,138 | |||||||||||||||||||||
| Result for the year | - | - | - | - | - | (24,911 | ) | (24,911 | ) | |||||||||||||||||||
| Balance as of June 30, 2024 | 1 | 546,269 | 1,602 | - | (87,641 | ) | (24,911 | ) | 435,320 | |||||||||||||||||||
| Reclass of Unappropriated result | - | - | - | - | (24,911 | ) | 24,911 | - | ||||||||||||||||||||
| Issued capital | 1 | 345,552 | - | - | - | - | 345,553 | |||||||||||||||||||||
| Share based compensation | - | 12,441 | - | - | - | - | 12,441 | |||||||||||||||||||||
| Share options exercised | - | 7,133 | - | - | - | - | 7,133 | |||||||||||||||||||||
| Movement in reserves | - | (264 | ) | (5,965 | ) | 264 | - | - | (5,965 | ) | ||||||||||||||||||
| Result for the year | - | - | - | - | - | 569,959 | 569,959 | |||||||||||||||||||||
| Balance as of June 30, 2025 | 2 | 911,131 | (4,363 | ) | 264 | (112,552 | ) | 569,959 | 1,364,441 | |||||||||||||||||||
The differences of the equity of the single statement of LuxExperience B.V. to the consolidated equity of the LuxExperience Group, can be identified through the adjustments of equity that are not part of the single statement, which are described below.
The consolidated equity, amounting to 1,364,764 thousand, includes cancelled Share-based compensation plan from FY20/21 of negative €428 thousand, currency translation differences arising from subsidiaries with a functional currency other than EUR of €74 thousand in FY 2021/22, €19 thousand in FY 2022/23, and €13 thousand in FY 2023/24, which are not reflected in the single statement of LuxExperience B.V.
Share capital
As of June 30, 2024, Subscribed capital is €1 thousand, representing 85,265,962 shares outstanding with a nominal value per share of USD €0.000015.
On April 23, 2025, LuxExperience completed the YNAP acquisition and, pursuant to the Share Purchase Agreement, LuxExperience issued an aggregate 49,741,342 of its Ordinary Shares to Richemont Italia, which represent 33.0% of the post-issuance fully diluted share capital of LuxExperience. Immediately after the issuance of these shares, there were 136,374,256 Ordinary Shares outstanding.
Share premium
On January 21, 2021, the Company completed its initial public offering (“IPO”) of 17,994,117 American Depositary Shares (“ADSs”), representing an equal number of 17,994,117 ordinary shares, including the full exercise by the underwriters of their option to purchase 2,347,058 additional ADSs, representing 2,347,058 ordinary shares, at a public offering price of $26.00 per ADS.
The Company issued 14,233,823 ADSs in its IPO and received proceeds, net of underwriting discounts and before related expenses of $344.2 million.
Its sole shareholder sold 3,760,294 ADSs in the offering, including 586,764 ADSs sold by the Company and 1,760,294 ADSs sold by the sole shareholder pursuant to the exercise in full of the underwriters’ option to purchase additional ADSs.
On April 23, 2025, LuxExperience completed the YNAP acquisition and, pursuant to the Share Purchase Agreement, LuxExperience issued an aggregate 49,741,342 of its Ordinary Shares to Richemont Italia, which represent 33.0% of the post-issuance fully diluted share capital of LuxExperience. Immediately after the issuance of these shares, there were 136,374,256 Ordinary Shares outstanding.
As is described in Note B.3.3.1, the total value of the ordinary shares of LuxExperience issued to Richemont as consideration amounted to €345.6 million, representing 49,741,342 issued to Richemont at the closing share price of €6.95 ($7.93) as of April 23, 2025.
The table below summarizes the movements in the Company’s issued ordinary shares (ADSs) between June 30, 2024 and June 30, 2025, including issuances related to equity awards and the YNAP acquisition.
| As of June 30, | ||||||||
| (ADSs, representing an equal number of ordinary shares) | 2024 | 2025 | ||||||
| Basic shares (post-split) | 70,190,687 | 70,190,687 | ||||||
| IPO shares (post-split) | 14,233,823 | 14,233,823 | ||||||
| Shares issued as consideration for the YNAP acquisition | - | 49,741,342 | ||||||
| Supervisory Board Award (Restricted Shares) | 57,124 | 124,388 | ||||||
| Long-Term Incentive Plan (Restricted Share Units) | 92,931 | 624,449 | ||||||
| Sign-On Award (Restricted Share Units) | 6,269 | 6,269 | ||||||
| Restoration Award (Phantom Shares) - Converted | 398,328 | 847,525 | ||||||
| Alignment Award (Options) - Exercised | 257,159 | 1,451,243 | ||||||
| Employee stock purchase plan (ESPP) | 29,641 | 41,882 | ||||||
| Number of ordinary shares | 85,265,962 | 137,261,608 | ||||||
Legal reserves
Foreign currency translation reserve
Exchange gains and losses arising from the translation of the functional currency of foreign operations to the reporting currency of the parent are accounted for in this legal translation reserve. In the case of the sale of a participating interest, the associated accumulated translation differences are transferred to the profit and loss account and presented therein as part of the result of the sale.
The foreign currency translation reserve of €4,363 thousand primarily relates the YNAP investment in Italy.
Legal reserve for participating interests
In accordance with Article 2:389(8) of the Dutch Civil Code, a legal reserve must be recognized for participating interests to the extent that profits of subsidiaries cannot be freely distributed to the Company.
With the exception of Mytheresa Spain Services S.L.U., the components of equity in the subsidiaries that form Mytheresa Group GmbH and Mytheresa SE are freely distributable to the Company. Accordingly, no legal reserve for these participating interests has been recognized.
For the components of equity in the subsidiaries YOOX Net-A -Porter Group S.p.A and Mytheresa Spain Services S.L.U., certain profits are not freely distributable due to statutory restrictions in Italy and Spain, respectively.
Consequently, an addition to the legal reserve for participating interests of €264 has been recognized in respect of these underlying subsidiaries.
Proposal for appropriation of the net result
At the General Meeting, the following appropriation of the result will be proposed: addition of the net profit of €569,959 thousand to the accumulated deficit. The previous year loss of €24,911 thousand has been appropriated by the board in the general meeting on November 12, 2024.
Dividend
The Company does not anticipate paying a dividend on the ordinary shares in the foreseeable future. The Company currently intends to retain all available funds and any future earnings to support operations and to finance the growth and development of the business.
B.3.9 Debts to group companies and participants
| June 30, 2024 | June 30, 2025 | |||||||
| (in € thousands) | (in € thousands) | |||||||
| MYT Intermediate Holding Co. | 838 | 838 | ||||||
| MYT Ultimate Parent LLC | 1 | 1 | ||||||
| Debts to participants | 839 | 839 | ||||||
| mytheresa.com GmbH | 19,152 | 54,736 | ||||||
| mytheresa.com Service GmbH | 2,911 | 3,164 | ||||||
| Mytheresa International Service GmbH | 8,312 | 12,994 | ||||||
| Mytheresa Group GmbH | 1,228 | 1,228 | ||||||
| Mytheresa SE | 1,862 | 1,862 | ||||||
| Mytheresa Spain Services S.L.U. | - | 386 | ||||||
| Mytheresa UK Services Ltd. | - | 66 | ||||||
| Mytheresa US Services Inc. | - | 3,012 | ||||||
| Debts to group companies | 33,465 | 77,448 | ||||||
All amounts due to affiliated entities relate to interest free advances and VAT liabilities due to the VAT tax structure, where the LuxExperience B.V. acts as head of fiscal unity. The nature of the debts to group companies and participants is current. The primary driver of the increase in debts to group companies is attributable to amounts owed to subsidiaries pursuant to profit and loss transfer agreements entered into with group companies and VAT liabilities owed to group companies as a result of the VAT tax structure.
| B.3.10 | Trade and other payables |
| June 30, 2024 | June 30, 2025 | |||||||
| (in € thousands) | (in € thousands) | |||||||
| Consulting services | 192 | 3,956 | ||||||
| Insurance | 22 | - | ||||||
| Administration fees | 12 | - | ||||||
| Other | 29 | 215 | ||||||
| 255 | 4,171 | |||||||
The primary driver of the increase in trade and other payables is attributable to fees payable for consulting fees in connection with the YNAP acquisition and subsequent business integration activities.
| B.3.11 | Tax liabilities |
| June 30, 2024 | June 30, 2025 | |||||||
| (in € thousands) | (in € thousands) | |||||||
| Corporate income tax payable | 340 | 353 | ||||||
During fiscal year 2025, LuxExperience Group’s primary statutory tax rate for current income taxes was 27.74% (2024: 27.74% and 2023: 27.74%), consisting of the German corporate tax rate of 15%, a 5.5% solidarity surcharge on the German corporate tax rate, and a trade tax rate of 11.92%, being the statutory income tax rate of the German income tax group parent, LuxExperience B.V., located in Aschheim, Germany.
| B.3.12 | Other current liabilities |
| (in € thousands) | June 30, 2024 | June 30, 2025 | ||||||
| Personnel-related liabilities | 3,375 | 1,614 | ||||||
| Accrued expenses | 1,813 | 5,945 | ||||||
| Other current financial liabilities | 1,425 | 1,644 | ||||||
| Other Current liabilities | 6,613 | 9,203 | ||||||
The decrease in personnel-related liabilities relates mostly to the decrease of accruals for bonus, relative to the prior period.
| B.3.13 | Financial Risk Management Objectives and Policies |
General
The Group has exposure to the following risks from its use of financial instruments:
Credit risk.
Liquidity risk.
Market risk.
In the notes to the consolidated financial statements information is included about the Group’s exposure to each of the above risks, the Group’s objectives, policies and processes for measuring and managing risk, and the Group’s management of capital.
These risks, objectives, policies and processes for measuring and managing risk, and the management of capital apply also to the separate financial statements of LuxExperience B.V.
Further quantitative disclosures are included below:
Fair value
The fair values of most of the financial instruments recognized on the statement of financial position, including accounts receivable, cash at bank and in hand and current liabilities, is approximately equal to their carrying amounts.
Financial instruments include receivables, cash items, debt and payables.
The risks the Company runs in relation to financial instruments are exposed to currency risk, market risk, credit risk and liquidity risk.
The Company is exposed to currency risk on the operations that are denominated in a currency other than the respective functional currency (USD) of the Company, primarily the Euro.
| B.3.14 | Employee benefits and number of employees |
| (in € thousands) | June 30, 2024 | June 30, 2025 | ||||||
| Assets | ||||||||
| Wages and salaries | (25,997 | ) | (28,191 | ) | ||||
| Social security contributions | (1,351 | ) | (1,548 | ) | ||||
| Wages and salaries – YNAP | - | 1,021 | ||||||
| Other personnel expenses | (78 | ) | (174 | ) | ||||
| Wages and salaries, social security and pension charges | (27,426 | ) | (28,892 | ) | ||||
Within the wages and salaries €14,286 thousand (2024: €14,747 thousand) are related to Share-based Compensation expenses which are connected partially to the initial public offering and the long-term incentive program.
The Company did have 137 employees in the financial year 2025 of which 4 of them are from Management (2024: 116 employees of which 4 of them are from Management); the total number of employees for both the Mytheresa Group and the YNAP Group as of June 30, 2025 was 4,262; (2024: 1,432 for the Mytheresa Group only). For relevant key management personnel compensation on a group level, please refer to Note A.5.27. None of the employees were located in the Netherlands.
| B.3.15 | Share in results from participating interests after tax |
An amount of negative €27,452 thousand (2024: negative €6,990 thousand) of share in results from participating interests relates to group companies. The decrease in share in results from participating interests after tax primarily relates to the loss for the period from April 23, 2025 to the reporting date which was attributable to YNAP (€40,878 thousand).
| B.3.16 | Auditor’s fees |
The following fees were charged by KPMG Accountants N.V. to the company, its subsidiaries and other consolidated companies, as referred to in Section 2:382a (1) and (2) of the Dutch Civil Code.
| KPMG Accountants N.V. |
Other KPMG Members |
Total | ||||||||||
| 2025 € thousands |
2025 € thousands |
2025 € thousands |
||||||||||
| Audit fees | 295 | 4,364 | 4,659 | |||||||||
| Tax deregistration, application assistance | - | 30 | 30 | |||||||||
| 295 | 4,394 | 4,689 | ||||||||||
| KPMG Accountants N.V. 2024 € thousands |
Other KPMG Members 2024 € thousands |
Total 2024 € thousands |
||||||||||
| Audit fees | 180 | 1,313 | 1,493 | |||||||||
| 180 | 1,313 | 1,493 | ||||||||||
“Audit Fees” are the aggregate fees earned by KPMG for the audit of our consolidated annual financial statements, reviews of interim financial statements and attestation services that are provided in connection with statutory and regulatory filings or engagements and comfort letters.
The Company’s audit committee approves all auditing services and permitted non-audit services performed for the Company by its independent auditor in advance of an engagement. All auditing services and permitted non -audit services to be performed for the Company by its independent auditor must be approved by the Chair of the audit committee in advance to ensure that such engagements do not impair the independence of our independent registered public accounting firm. All audit-related service fees were approved by the Audit Committee.
| B.3.17 | Other income and expenses, after taxation |
Profit attributable to the Company amounted to €597,411 thousand during financial year 2025 relative to a loss of €17,920 thousand during financial year 2024. The increase in current year profit compared to the prior year loss is primarily due to the gain on bargain purchase of €623.5 million recognized in connection with the YNAP acquisition, which is disclosed in Note B.3.3.1 Business Combinations.
| B.3.18 | Remuneration of managing and supervisory directors |
The emoluments, including pension costs as referred to in Section 2:383(1) of the Dutch Civil Code, charged in the financial year to the company, its subsidiaries and consolidated other companies amounted to €6,610 thousand (2024: €4,073 thousand) for managing directors and former managing directors, and €875 thousand (2024: €1,001 thousand) for supervisory directors and former supervisory directors.
The remuneration also includes employee options granted and equity awards (reference is made to note A.5.27) to current and former managing directors amounting to €3,255 thousand (2024: €10,769 thousand), and to current and former supervisory board members amounting to €495 thousand (2024: €581 thousand).
No loans, advances and guarantees were granted by the Company to members of the management board or supervisory board.
An option program was set up for members of the Management Board and Supervisory Boards, which is disclosed in shareholders’ equity.
B.3.19 Transactions with related parties
Transactions with related parties include relationships between the Company’s shareholders, the Company’s subsidiaries, the Company’s group related entities and the Company’s directors and key management personnel. During the period ended June 30, 2025, the Company’s significant transactions were with its shareholders, group companies and its subsidiaries. These transactions include amounts related to interest free advances, service recharges and VAT receivables and liabilities due to the VAT tax structure and receivables and liabilities due to the corporate income tax where LuxExperience B.V. acts as head of fiscal unity. Due to the profit and loss agreement, the net results from Mytheresa Group GmbH, Mytheresa SE and YOOX Net-A-Porter Group S.p.A. are accounted for in the Company’s participating interests. All of the related party transactions were documented in respective transfer pricing documentation. All transactions were under regular market conditions, as far as they can be determined.
B.3.20 Contingencies and commitments
As of June 30, 2025, the Company had no contingencies and commitments. Together with its subsidiaries the Company forms a fiscal unity for corporate income tax purposes. With regards to liabilities relating to group companies, the Company is jointly and severally liable for tax debts of the tax group as a whole.
B.3.21 Subsequent events and other information
Updates to the Company’s Transformation Plan
On September 3, 2025, the Company announced that, as part of its transformation plan for YNAP, it is considering efficiency measures that may include a partial reduction of the workforce across several sites in Italy, the United Kingdom, the United States and other jurisdictions. Based on current assessments, these measures could potentially affect up to approximately 700 employees. These contemplated actions remain subject to applicable information and consultation processes with employee representatives in each jurisdiction. No decisions have been finalized, and the ultimate scope, timing and financial impact of any workforce adjustments may differ from the figures currently under discussion.
As the announcement of these potential measures and commencement of consultation processes occurred after the reporting date of 30 June 2025, no provision has been recognized in these financial statements. The Group expects to incur restructuring expenses of between €22 million and €30 million worldwide in connection with the planned reduction of the workforce during fiscal year 2026, including employee termination benefits and other related costs.
Anticipated Disposal of Specific Assets and Liabilities Relating to THE OUTNET
Subsequent to the reporting date of June 30, 2025, we commenced a strategic evaluation of a potential divestiture involving a subsegment of the Off-Price | YOOX & THE OUTNET Segment, THE OUTNET, which was acquired during the 2025 fiscal year. THE OUTNET was identified during the post-acquisition integration process as non-core to our long-term strategic objectives.
On October 31, 2025, LuxExperience announced that it has entered into a binding agreement with The O Group LLC to sell the set of assets powering THE OUTNET platform, which include a real estate right-of use asset and corresponding lease liability, inventory, and current employees, in exchange for exclusively cash consideration of €26.1 million (USD / EUR exchange rate applied was 1.15). At the date of authorization of these financial statements, it is not possible to estimate the financial impact of the transaction.
As of the reporting date, 30 June 2025, the sale was not committed nor was it known to management. Accordingly, the criteria for classification as ‘held for sale’ under IFRS 5 – Non-current Assets Held for Sale and Discontinued Operations were not met at the balance sheet date. The assets were therefore not classified as held for sale as at 30 June 2025.
The sale represents a non-adjusting event after the reporting period under IAS 10 – Events After the Reporting Period, as the decision to sell the assets was made after the end of the reporting period and did not provide evidence of conditions that existed at 30 June 2025. The financial statements for the year ended 30 June 2025 have therefore not been adjusted to reflect this transaction.
Supplier Cash Guarantee
In June 2025, the Group entered into a new agreement that requires a €10 million cash deposit as a guarantee. The deposit was made after June 30, 2025, and represents a material cash outflow disclosed as a non-adjusting subsequent event in accordance with IAS 10.
Munich, November 4, 2025
The Management Board,
| M. Kliger | M. Beer |
| CEO | CFO |
| [appointed on September 21, 2020] | [appointed on September 21, 2020] |
Supervisory Board,
| M.D. Kaplan | C. Ruggiero |
| [appointed on January 7, 2023] | [appointed on September 17, 2020] |
| M. Lao | S. G. Saidemann | M. Tod |
| [appointed on November 19, 2020] | [appointed on November 19, 2020] | [appointed on January 7, 2023] |
| S. Zahnd | N. Aufreiter | B. Grund |
| [appointed on December 12, 2020] | [appointed on June 30, 2023] | [appointed on April 23, 2025] |
Other Information
11. Other information
11.1. Profit appropriation
Under article 32.1 of the Company’s Articles of Association, the company may make distributions to the extent that the company’s equity exceeds the reserves that the company must maintain pursuant to the law or the Articles of Association.
Under article 32.2 of the Company’s Articles of Association the board of managing directors may resolve to make distributions, provided that the approval of the supervisory board has been obtained.
Under article 32.3 of the Company’s Articles of Association, pursuant to and in accordance with a proposal thereto by the board of managing directors, which proposal has been approved by the supervisory board, the general meeting may also resolve to make distributions.
12. Independent auditor’s report
The report of the independent auditor is included on the next pages.
Independent auditor’s report
To: the General Meeting of Shareholders and the Supervisory Board of LuxExperience B.V.
Report on the audit of the financial statements for the year ended June 30, 2025 included in the annual report
Our opinion
In our opinion:
| · | the accompanying consolidated financial statements give a true and fair view of the financial position of LuxExperience B.V. as at June 30, 2025 and of its result and its cash flows for the year then ended, in accordance with International Financial Reporting Standards as adopted by the European Union (EU-IFRS) and with Part 9 of Book 2 of the Dutch Civil Code. |
| · | the accompanying separate financial statements give a true and fair view of the financial position of LuxExperience B.V. as at June 30, 2025 and of its result for the year then ended in accordance with Part 9 of Book 2 of the Dutch Civil Code. |
What we have audited
We have audited the financial statements for the year ended June 30, 2025 of LuxExperience B.V. (‘the Company’) based in Amsterdam. The financial statements include the consolidated financial statements and the separate financial statements.
The consolidated financial statements comprise:
| 1 | the consolidated statements of financial position as of June 30, 2025; |
| 2 | the following consolidated statements for the year ended June 30, 2025: the statements of profit and loss and comprehensive loss, changes in equity and cash flows; and |
| 3 | the notes comprising material accounting policy information and other explanatory information. |
The separate financial statements comprise:
| 1 | the separate statement of financial position as of June 30, 2025; |
| 2 | the separate statement of profit and loss for the year ended June 30, 2025; and |
| 3 | the notes comprising a summary of the accounting policies and other explanatory information. |
KPMG Accountants N.V., a Dutch limited liability company registered with the trade register in the Netherlands under number 33263683, is a member firm of the global organization of independent member firms affiliated with KPMG International Limited, a private English company limited by guarantee.
Basis for our opinion
We conducted our audit in accordance with Dutch law, including the Dutch Standards on Auditing. Our responsibilities under those standards are further described in the ‘Our responsibilities for the audit of the financial statements’ section of our report.
We are independent of LuxExperience B.V. in accordance with the ‘Verordening inzake de onafhankelijkheid van accountants bij assurance-opdrachten’ (ViO, Code of Ethics for Professional Accountants, a regulation with respect to independence) and other relevant independence regulations in the Netherlands. Furthermore, we have complied with the ‘Verordening gedrags- en beroepsregels accountants’ (VGBA, Dutch Code of Ethics).
We designed our audit procedures in the context of our audit of the financial statements as a whole and in forming our opinion thereon. The information in respect of going concern, fraud and non-compliance with laws and regulations, and the key audit matters was addressed in this context, and we do not provide a separate opinion or conclusion on these matters.
We believe the audit evidence we have obtained is sufficient and appropriate to provide a basis for our opinion.
Information in support of our opinion
Summary
| Materiality | ||
| · | Materiality of EUR 9.2 million | |
| · | 0.75% of net sales | |
| Group audit | ||
| · | Performed substantive procedures for 92% of total assets | |
| · | Performed substantive procedures for 97% of net sales | |
| Risk of material misstatements related to Fraud, NOCLAR, Going concern and risks | ||
| · | Fraud risks: presumed risk of management override of controls and presumed risk of revenue recognition identified and further described in the section ‘Audit response to the risk of fraud and non-compliance with laws and regulations’. | |
| · | Non-compliance with laws and regulations (NOCLAR) risks: no reportable risk of material misstatements related to NOCLAR risks identified. | |
| · | Going concern related risks: no going concern risks identified. | |

| Key audit matters | ||
| · | Cut-off of revenue recognition (inclusion of net sales in the appropriate accounting period) | |
| · | Valuation of goodwill | |
| · | Acquisition of YOOX Net-a-Porter Group S.p.A. (“YNAP”) and bargain purchase gain | |
Materiality
Based on our professional judgement we determined the materiality for the financial statements as a whole at EUR 9.2 million (2024: EUR 4.9 million).The materiality is determined with reference to net sales (0.75%). We consider net sales as the most appropriate benchmark because of the nature of the Company’s business. It represents the strategic focus of the Company, based on our analysis of the financial statements metrics, the most relevant to users of the financial statements, and therefore the metric that has the most influence on their economic decision-making. We have also taken into account misstatements and/or possible misstatements that in our opinion are material for the users of the financial statements for qualitative reasons.
We agreed with the Supervisory Board that misstatements identified during our audit in excess of EUR 455,000 would be reported to them, as well as smaller misstatements that in our view must be reported on qualitative grounds.
Scope of the group audit
LuxExperience B.V. is at the head of a group of components. The financial information of this group is included in the financial statements of LuxExperience B.V.
This year, we applied the revised group auditing standard in our audit of the financial statements. The revised standard emphasizes the role and responsibilities of the group auditor. The revised standard contains new requirements for the identification and classification of components, scoping, and the design and performance of audit procedures across the group. As a result, we determine coverage differently and comparisons to prior period coverage figures are not meaningful.
We performed risk assessment procedures throughout our audit to determine which of the group’s components are likely to include risks of material misstatement to the group financial statements. To appropriately respond to those assessed risks, we planned and performed further audit procedures, either at component level or centrally. We identified 17 components associated with a risk of material misstatement. For 12 out of these 17 components we involved component auditors who covered one or more components. We as group auditor audited the remaining components. We set component performance materiality levels considering the component’s size and risk profile.
We have performed substantive procedures for 97% of Group net sales and 92% of Group total assets. At group level, we assessed the aggregation risk in the remaining financial information and concluded that there is less than reasonable possibility of a material misstatement.
In supervising and directing our component auditors, we:
| · | held risk assessment discussions with the component auditors to obtain their input to identify matters relevant to the group audit. |
| · | issued group audit instructions to component auditors on the scope, nature and timing of their work, and received written communication about the results of the work they performed. |
| · | held meetings with all 3 component auditors in person and/or virtually to discuss relevant developments, understand and evaluate their work and attend meetings with local management. |
| · | inspected the work performed by all 3 component auditors and evaluated the appropriateness of audit procedures performed and conclusions drawn from the audit evidence obtained, and the relation between communicated findings and work performed. In our inspection we mainly focused on key audit matters, significant risks and key judgement areas. |
We consider that the scope of our group audit forms an appropriate basis for our audit opinion. Through performing the procedures mentioned above we obtained sufficient and appropriate audit evidence about the group’s financial information to provide an opinion on the financial statements as a whole.
Audit response to the risk of fraud and non-compliance with laws and regulations
In chapters 4 and 5 of the Dutch Statutory Directors and Supervisory Board Report, the Management Board describes its procedures in respect of the risk of fraud and non-compliance with laws and regulations.
As part of our audit, we have gained insights into the Company and its business environment and the Company’s risk management in relation to fraud and non-compliance. Our procedures included, among other things, assessing the Company’s code of conduct, whistleblowing procedures, incidents register and its procedures to investigate indications of possible fraud and non-compliance. Furthermore, we performed relevant inquiries with management and those charged with governance. We have also incorporated elements of unpredictability in our audit such as selecting items outside customary selection parameters when performing return testing of the refund liability (sales returns) and contract liabilities (undelivered sales) at year-end and involving forensic specialists in our audit procedures.
As a result from our risk assessment, we identified the following laws and regulations as those that may have a material effect on the financial statements in case of non-compliance reflecting the nature of the Company’s operations:
| - | Anti-bribery and corruption; |
| - | Trade and sanctions and export control; |
| - | Data privacy; |
| - | Anti-competition law. |
Our procedures did not result in the identification of a reportable risk of material misstatement in respect of non-compliance with laws and regulations.
Based on the above and on the auditing standards, we identified the following fraud risks that are relevant to our audit, including the relevant presumed risks laid down in the auditing standards, and responded as follows:
Management override of controls (a presumed risk)
Risk:
Management is in a unique position to manipulate accounting records and prepare fraudulent financial statements by overriding controls that otherwise appear to be operating effectively.
Responses:
| - | We evaluated the design and the implementation of internal controls that mitigate fraud risk, such as processes related to journal entries and estimates. |
| - | As part of the fraud risk assessment, we performed a data analysis of journal entries population to determine if high-risk criteria for testing applies and evaluated key estimates and judgements for bias by the Company’s management, including retrospective reviews of prior years’ key estimates with respect to management’s judgments and assumptions. Where we identified instances of unexpected journal entries or other risks through our data analytics, we performed additional audit procedures to address each identified risk, including testing of transactions back to source information. |
| - | We identified and selected journal entries and other adjustments made at the end of the reporting period for testing. |
Revenue recognition (a presumed risk)
Risk:
We refer below to the key audit matter “Cut-off of revenue recognition”.
Responses:
We refer below to the key audit matter “Cut-off of revenue recognition”.
Our procedures to address the identified risks of fraud did result in a key audit matter. We refer to the key audit matter related to “Cut-off of revenue recognition”.
We communicated our risk assessment, audit responses and results to management and to the Supervisory Board.
Our audit procedures did not reveal indications and/or reasonable suspicion of fraud and non-compliance that are considered material for our audit.
Audit response to going concern
The Management Board has performed its going concern assessment and has not identified any significant going concern risks. To evaluate the Management Board’s assessment, we have performed, inter alia, the following procedures:
| · | We considered whether the Management Board’s assessment of the going concern risks includes all relevant information of which we are aware as a result of our audit. |
| · | We analyzed the Company’s financial position as at year-end including the effect arising from the YNAP business combination and compared it to the previous financial year in terms of indicators that could identify significant going concern risks. |
| · | We inspected the financing agreement in terms of conditions that could lead to going concern risks, including the term of the agreement and any covenants. |
| · | We inquired with the Management Board on the key assumptions and principles underlying the Management Board’s assessment of the going concern risks. |
| · | We evaluated the adequacy of the disclosure of management’s going concern assessment as shown in the financial statements and the board report. |
The outcome of our risk assessment procedures did not give reason to perform additional audit procedures on management’s going concern assessment.
Our key audit matters
Key audit matters are those matters that, in our professional judgement, were of most significance in our audit of the financial statements. We have communicated the key audit matters to the Supervisory Board. The key audit matters are not a comprehensive reflection of all matters discussed.
Compared to last year the key audit matter with respect to the YNAP acquisition has been added.
Cut-off of revenue recognition
Description
As described in Note A.5.5.1c to the financial statements, net sales are recognized at the amount of the consideration that the Company expects to receive at the point in time at which it transfers control of the goods to the customer. The determination of whether the control of the goods transferred to the customer requires judgement, taking into account the terms and conditions for returns. A fraud risk is identified in relation to the manual adjustments processed at year-end (cut-off) related to the overstatement of revenue recognition due to the opportunity for management to fraudulently manipulate both the amount of goods effectively delivered and the amount of the sales returns.
Since revenue recognition contains a presumed risk of fraud, the cut-off at year-end was significant to our audit.
Our response
Our audit procedures to verify cut-off for net sales included, amongst others, assessment of the revenue recognition method for the online sales and CPM revenues based on IFRS 15. We evaluated the design and implementation of the controls set up by the Management Board surrounding the correctness of transfer of control of the goods sold in respect of cut-off, including refund liability (sales returns) and contract liability (undelivered sales).
Detailed audit procedures were performed, including testing on a sample basis underlying evidence of net sales recognized closely before year-end, the refund liability (sales returns) and contract liability (undelivered sales) recognized at year-end. Both orders and other documentation (amongst others shipping documents, payment details, refunds issued subsequent to year-end) were assessed to determine whether sales transactions recognized close before year-end were recognized in the appropriate period. Additionally, we have performed a retrospective review of prior period estimates to assess management’s ability to estimate the return rate. In addition, we evaluated the adequacy of the Company’s disclosure as presented in Note A.5.5.1.c and A.5.8 and of the financial statements.
Furthermore, we performed specific audit procedures related to high-risk journal entries identified for online sales transactions, including a combination of inquiry, inspection and other audit procedures deemed relevant.
Our observation
Based on our procedures performed, we have obtained sufficient audit evidence about correctness of the cut-off of net sales for the year ended June 30, 2025. Consequently, we have no findings regarding the cut-off of revenue recognition.
Valuation of goodwill
Description
As described in Note A.5.5.1.d to the financial statements, intangible assets (including goodwill) are carried at cost less any accumulated amortization and accumulated impairment losses, if any. The total carrying value of goodwill, result from the acquisition of the Mytheresa operations by Mytheresa Group GmbH (“MGG”) in 2014, amounted to EUR 139 million as at June 30, 2025. Determining whether goodwill is impaired requires an estimation of the recoverable amount of the cash-generating units (‘CGU’s’) to which goodwill has been allocated. Impairment exists when the carrying value of an asset, Cash generating unit (‘CGU’) or group of CGU’s exceeds its recoverable amount, which is the higher of its fair value less costs of disposal and its value in use. The value in use calculations require management to estimate the future cash flows expected to arise from the cash generating unit and an appropriate discount rate in order to calculate the present value.
The key assumption to estimate the future cash flow arising from the cash generating unit relates to the expected sales growth.
Considering the significance of the carrying value of goodwill, the overall economic trends in macro-economic circumstances during the 2025 fiscal year and the significant judgment around the estimate management is required to make, we consider this a key audit matter.
Our response
Our audit procedures to verify the valuation of goodwill included, amongst others, assessment of the accounting treatment of goodwill impairment based on IAS 36’s requirements. We evaluated the design and implementation of the controls set up by the Management Board surrounding the validation of the key assumption in relation to expected sales growth used to test goodwill.
Detailed procedures were performed with respect to management’s assessment of the value in use calculation, as follows:
| — | We inquired with the management of the Company about their assessment of the key assumptions utilized in management’s annual impairment analysis, considering any potential impact, if any, of the overall economic trends in macro-economic circumstances, and about their evaluation with respect to the discounted value of the future cash flows for the total group and the recoverable amount of the CGUs. |
| — | We have performed a retrospective review by comparing actual results for the financial year ended June 30, 2025 against the forecast made in the impairment analysis carried out as at June 30, 2024. |
| — | We evaluated the methods and data elements used by management of the Company to determine the discounted value of the future cash flows for the total group, the recoverable amount of the CGUs as well as the key assumptions utilized in management’s annual impairment analysis. |
| — | We performed audit procedures over the significant forecast assumptions for the financial year ending June 30, 2026, including sales volumes and sales prices. We analyzed cash flows for the years ending June 30, 2027 and beyond based on the base forecast for the financial year ending June 30, 2026 and market data for the Luxury brand business. |
| — | We performed audit procedures over the other forecast assumptions for June 30, 2026, including cost of sales, shipping and payment cost, marketing expenses, selling, general and administrative expenses and working capital. We analyzed the correlation of these costs and working capital in relation to net sales and other assumptions. We evaluated the appropriateness of management’s analysis and consistency of these cost and working capital with historical trends. |
| — | We have validated that the result and cash flow projections used in the impairment analysis are consistent with the long-range plan approved by the Board of Management. |
| — | We performed our own sensitivity analysis, which included assessing the effect of reasonably possible reductions in growth rates and forecasted cash flows to evaluate the impact on the currently estimated headroom. |
| — | With the assistance of KPMG valuation specialists, we verified the appropriateness of the model, including mathematical accuracy, the terminal growth rate and discount rate (WACC) used to discount the cash flow projections. |
Finally, we evaluated the adequacy of the Company’s disclosure as presented in Note A.5.6 and A.5.15 of the financial statements.
Our observation
Based on our procedures performed, we have obtained sufficient audit evidence around the valuation of goodwill.
Acquisition of YNAP and bargain purchase gain
Description
As discussed in Notes 5 and 6 to the consolidated financial statements, on April 23, 2025, the Company acquired 100% shares of YNAP from Richemont Italia Holding S.p.A. (“Richemont”) and obtained the control of YNAP Group, which is identified as a business under IFRS 3. The purchase accounting for this acquisition resulted in a gain of EUR 623.5 million as the fair value of YNAP’s identifiable net assets (EUR 953.8 million), including a contractually required net financial position of EUR 555 million, exceeded the EUR 330.2 million of consideration transferred. In light of this gain, the Company has performed a reassessment of the assets acquired and liabilities assumed to confirm appropriate recognition and measurement in accordance with IFRS 3.
We identified the valuation and completeness of the identifiable net assets in the acquisition of YNAP, which resulted in a bargain purchase gain, as a key audit matter. Significant auditor judgment was required to assess whether the Company had identified all of the liabilities assumed, as well as to evaluate the Company’s significant assumptions used to measure the fair value for the identified intangible assets and certain inventories acquired at the acquisition date. Specifically, the royalty rates and cash flow projections for identified intangible assets and the estimated selling price for certain inventories were considered to be significant assumptions.
Our response
As part of our audit, we performed procedures to verify the valuation and completeness of the identifiable net assets acquired in the YNAP transaction, which resulted in a bargain purchase gain. This included an assessment of the accounting treatment of the business combination in accordance with IFRS 3. We evaluated the design and implementation of controls established by the Management Board, specifically those related to the validation of key assumptions underpinning the YNAP acquisition process.
The following are the primary procedures we performed to address this key audit matter:
| — | We evaluated the determination of consideration transferred by reviewing the purchase agreement, verifying fair value measurement, assessing provisional amounts for reasonableness, and confirming accuracy of amounts recognized in accordance with IFRS 3. |
| — | We involved valuation professionals with specialized skills and knowledge who assisted in evaluating the Company’s significant assumptions used to measure the fair value for the identified intangible assets and certain inventories as follows: |
| — | evaluated the reasonableness of the significant assumptions used to determine the fair value of trademarks, specifically relating to the royalty rates by performing a qualitative analysis of the specific rates selected to assess whether management’s selection of the assumptions reflects market participant perspectives in consideration of the characteristics of the trademarks acquired. |
| — | performed a qualitative assessment of whether the estimated selling prices applied in the valuation of specific inventories reflects market participant perspectives in consideration of the characteristics of the inventories acquired. |
| — | We evaluated management’s assumptions related to cash flow projections used in the valuation of customer relationship by considering (i) the current and past performance of the acquired business and (ii) performing a qualitative assessment of management’s cash flow projections and their consistency with a market participant’s perspective. |
| — | We assessed the appropriateness of management’s assumptions, specifically the estimated selling price used in the valuation of certain inventories, by (i) inquiring with management to understand and evaluate the appropriateness of the key assumptions selected in developing the estimate, (ii) assessing whether management’s selection of assumptions reflects market participant perspectives for those types of certain inventories acquired and (iii) compared the estimated selling price calculated by management to comparable historical transactions. |
| — | We challenged the Company’s reassessment as to whether all liabilities to be assumed were properly identified by inspecting the meeting minutes of the Supervisory Board and Management Board as well as meeting materials of the Executive Committee meetings for any potential liabilities assumed, and assessing the Company’s analysis of restructuring matters and obtaining supporting documentation such as public announcements and internal documents relating to its restructuring plan. |
In addition, we evaluated the adequacy of the Company’s disclosure as presented in Note A.5.7 of the financial statements.
Our observation
Based on our procedures performed, we have obtained sufficient audit evidence around the the valuation and completeness of the identifiable net assets in the acquisition of YNAP, which resulted in a bargain purchase gain.
Report on the other information included in the annual report
In addition to the financial statements and our auditor’s report thereon, the annual report contains other information.
Based on the following procedures performed, we conclude that the other information:
| · | is consistent with the financial statements and does not contain material misstatements; and |
| · | contains the information as required by Part 9 of Book 2 of the Dutch Civil Code for the management report and other information. |
We have read the other information. Based on our knowledge and understanding obtained through our audit of the financial statements or otherwise, we have considered whether the other information contains material misstatements.
By performing these procedures, we comply with the requirements of Part 9 of Book 2 of the Dutch Civil Code and the Dutch Standard 720. The scope of the procedures performed is less than the scope of those performed in our audit of the financial statements.
The Management Board is responsible for the preparation of the other information, including the information as required by Part 9 of Book 2 of the Dutch Civil Code.
Report on other legal and regulatory requirements
Engagement
We were engaged by the General Meeting of Shareholders as auditor of MYT Netherlands Parents B.V. on 8 November 2023 for the year ended June 30, 2025. We have been appointed as of the audit for the year ended 30 June 2020 and have operated as statutory auditor ever since that financial year.
Description of responsibilities regarding the financial statements
Responsibilities of Management Board and the Supervisory Board for the financial statements
The Management Board is responsible for the preparation and fair presentation of the financial statements in accordance with EU-IFRS and Part 9 of Book 2 of the Dutch Civil Code. Furthermore, the Management Board is responsible for such internal control as the Management Board determines is necessary to enable the preparation of the financial statements that are free from material misstatement, whether due to fraud or error. In that respect the Management Board, under supervision of the Supervisory Board, is responsible for the prevention and detection of fraud and non-compliance with laws and regulations, including determining measures to resolve the consequences of it and to prevent recurrence.
As part of the preparation of the financial statements, the Management Board is responsible for assessing the Company’s ability to continue as a going concern. Based on the financial reporting frameworks mentioned, the Management Board should prepare the financial statements using the going concern basis of accounting unless the Management Board either intends to liquidate the Company or to cease operations, or has no realistic alternative but to do so. The Management Board should disclose events and circumstances that may cast significant doubt on the Company’s ability to continue as a going concern in the financial statements.
The Supervisory Board is responsible for overseeing LuxExperience B.V.’s financial reporting process.
Our responsibilities for the audit of the financial statements
Our objective is to plan and perform the audit engagement in a manner that allows us to obtain sufficient and appropriate audit evidence for our opinion.
Our audit has been performed with a high, but not absolute, level of assurance, which means we may not detect all material errors and fraud during our audit.
Misstatements can arise from fraud or error and are considered material if, individually or in the aggregate, they could reasonably be expected to influence the economic decisions of users taken on the basis of these financial statements. The materiality affects the nature, timing and extent of our audit procedures and the evaluation of the effect of identified misstatements on our opinion.
A further description of our responsibilities for the audit of the financial statements is located at the website of de ‘Koninklijke Nederlandse Beroepsorganisatie van Accountants’ (NBA, Royal Netherlands Institute of Chartered Accountants) at www.nba.nl/eng_ oob_20241203 / www.nba.nl/eng_beursgenoteerd_20241203. This description forms part of our auditor’s report.
Amstelveen, 4 November 2025
KPMG Accountants N.V.
A. Zefferino RA
Exhibit 99.2
CONVENING NOTICE OF THE ANNUAL GENERAL MEETING OF SHAREHOLDERS
Notice is hereby given to the shareholders of LuxExperience BV. (formerly known as MYT Netherlands Parent B.V.) (Company) by the board of managing directors of the Company (the Management Board) that the annual general meeting of shareholders of the Company (the AGM) is convened at 17:00 CET on Wednesday December 17, 2025, to be held at the offices of the Company, Einsteinring 9 85609, Aschheim, Federal Republic of Germany. The AGM shall be held in English.
The AGM is convened to discuss and decide on the following:
Agenda
| 1. | Opening |
| 2. | Dutch statutory annual report for the financial year ended 30 June 2025 (FY 2025) |
| 3. | Explanation of the dividend policy |
| 4. | Proposal to adopt the Dutch statutory annual accounts for FY 2025* |
| 5. | Discharge |
| 5.1 | Proposal to grant discharge to the members of the Management Board in respect of their duties performed during FY 2025* |
| 5.2 | Proposal to grant discharge to the members of the supervisory board of the Company (the Supervisory Board) in respect of their duties performed during FY 2025* |
| 6. | Composition of the Supervisory Board: |
| 6.1 | Proposal to appoint Mr. Ernst Teunissen as member of the Supervisory Board* |
| 6.2 | Proposal for remuneration for Mr. Ernst Teunissen as member of the Supervisory Board* |
| 7. | Proposal to appoint KPMG Accountants N.V. as external auditor for the financial years up to and including 30 June 2028* |
| 8. | Proposal to adopt the amended and restated remuneration policy of the Company* |
| 9. | Closing |
Agenda items marked with an asterisk (*) are voting items.
The agenda with explanatory notes, the Dutch statutory annual report FY 2025, including the Dutch statutory financial statements for FY 2025 and auditor’s opinion, and further AGM documents are available on the Company’s corporate website LuxExperience B.V. - Governance - General Meeting.Hard copies of the AGM documents can be requested to be sent to you by sending an e-mail to agm@luxexperience.com. The AGM documents are also available for inspection at the offices of the Company (Einsteinring 9, Aschheim/Munich, Germany).
Registration
Shareholders who wish to attend the AGM, have to register for the AGM by December 15, 2025 at 18.00 CET at the latest, by sending an email to agm@luxexperience.com. for each shareholder concerned (or person entitled to vote) a statement that it wishes to register for the AGM including the number of shares notified for registration and held by the relevant shareholder. The shareholder will receive an email confirming its registration including the number of shares registered for the AGM.
Voting
Shareholders registered in the Company's register of shareholders may use the proxy from with voting instructions to vote without attending the AGM (form available free of charge on) LuxExperience B.V. - Governance - General Meeting.) The deadline for submitting a proxy form is December 15, 2025, 23.59 CET. It is not possible to vote (electronically) during the AGM.
Holders of American Depositary Shares
Holders of American Depositary Shares will receive a separate notice of the AGM through the Company’s depositary agent (Bank of New York). The option of attendance will not be available to holders of American Depositary Shares.
Aschheim/Munich, November 4, 2025
The Management Board
Contact details:
Einsteinring 9
5609 Aschheim/Munich Germany
agm@luxexperience.com
Exhibit 99.3
Agenda for the Annual General Meeting of Shareholders (AGM) of LuxExperience B.V., (formerly known as MYT Netherlands Parent B.V.) (the Company) to be held at the offices of the Company, Einsteinring 9 85609, Aschheim, Federal Republic of Germany, on Wednesday, December 17, 2025, starting at 17.00 CET
| 1. | Opening |
| 2. | Dutch statutory annual report for the financial year that ended on 30 June 2025 (FY 2025) |
| 3. | Explanation of the dividend policy |
| 4. | Proposal to adopt the Dutch statutory accounts for FY 2025* |
| 5. | Discharge |
| a. | Proposal to discharge the members of the management board of the Company (the Management Board) from liability for their duties performed during FY 2025* |
| b. | Proposal to discharge the members of the supervisory board of the Company (the Supervisory Board) from liability for their duties performed during FY 2025* |
| 6. | Composition of the Supervisory Board: |
| 6.1 | Proposal to appoint Mr Ernst Teunissen as member of the Supervisory Board* |
| 6.2 | Proposal for remuneration for Mr. Ernst Teunissen as member of the Supervisory Board* |
| 7. | Proposal to appoint KPMG Accountants N.V. as external auditor for the financial years up to and including 30 June 2028* |
| 8. | Proposal to adopt the amended and restated remuneration policy of the Company* |
| 9. | Closing |
Agenda items marked with an asterisk (*) are voting items.
Explanatory notes to the agenda for the AGM to be held on December 17, 2025
Re item 2: Dutch statutory annual report for FY 2025
The performance of the Company is described in more detail in the Dutch statutory annual report for FY 2025. For further details, please refer to the Dutch statutory annual report for FY 2025.
Re item 3: Explanation of the dividend policy
The Company’s policy on additions to reserves and dividends as outlined in the Dutch statutory annual report FY 2025 will be discussed.
Re item 4: Proposal to adopt the Dutch statutory accounts for FY 2025*
The Dutch statutory accounts for FY 2025 are included in the Company’s Dutch statutory annual report for FY 2025. These have been drawn up by the Management Board and audited by KPMG Accountants N.V., who have issued an unqualified opinion. A representative of the auditor will be present during the AGM to answer questions. It is proposed to adopt the Dutch statutory accounts for FY 2025.
Re item 5a: Discharge from liability of the members of the Management Board*
It is proposed to discharge the members of the Management Board from liability in relation to the exercise of their duties in FY 2025, in accordance with Dutch law, on the basis of information provided to the General Meeting and other information publicly available when the resolution to discharge is adopted.
Re item 5b: Discharge from liability of the members of the Supervisory Board*
It is proposed to discharge the members of the Supervisory Board from liability in relation to the exercise of their duties in FY 2025, in accordance with Dutch law, on the basis of information provided to the General Meeting and other information publicly available when the resolution to discharge is adopted.
Re item 6.1: Composition of the Supervisory Board of the Company: proposal to appoint Mr. Ernst Teunissen as member of the Supervisory Board*
In view of the increased size and scope of the Company, it is proposed to appoint Mr. Ernst Teunissen as a member of the Supervisory Board. Mr. Teunissen served as CFO of TripAdvisor (listed at Nasdaq) for seven years. At Cimpress, also a Nasdaq listed company, Mr. Teunissen served as a CFO for five years and was crucial in transforming the company from a single-brand to a multi-brand entity.
Mr. Teunissen complies with the requirements of the profile of the Supervisory Board. He brings a wealth of knowledge and financial expertise as well as executive experience in large companies in different industries in the United States, France and the UK. Mr. Teunissen is considered independent within the meaning of the Dutch Corporate Governance Code, the NYSE Listing Company Manual and the SEC audit committee rules. The Supervisory Board is very pleased that Mr. Teunissen is available as member of the Supervisory Board. Following Mr. Teunissen’s appointment as member of the Supervisory Board, Mr. Teunissen will serve on the Audit Committee of the Company.
The Nominations, Governance and Sustainability Committee of the Supervisory Board (the NGSC) recommends the appointment of Mr. Ernst Teunissen as member of the Supervisory Board. Mr. Ernst Teunissen is eligible and has stated his willingness to accept the appointment. In accordance with the recommendation of the NGSC and clause 23.1 of the articles of association of the Company, it is recommended by the Supervisory Board that Mr. Ernst Teunissen is appointed as member of the Supervisory Board for a period of four years, with due regard for clause 23.3 of the articles of association of the Company.
The relevant biographical information concerning Mr. Ernst Teunissen is included in these explanatory notes to the agenda as Annex 1.
Re item 6.2 Proposal for remuneration for Mr. Ernst Teunissen as member of the Supervisory Board *
In accordance with the proposed amended and restated remuneration policy of the Company, a member of the Supervisory Board is entitled to a cash remuneration of EUR 60,000 plus an additional annual remuneration of EUR 10,000 as member of the Audit Committee.
For each fiscal year that Mr. Teunissen serves on the Supervisory Board, Mr Teunissen will be granted a restricted share unit (RSU) award covering that number of American depositary shares representing ordinary shares of the Company having an aggregate grant date fair value of USD 130,000 (the Equity Award).
The initial Equity Award will be granted to Mr. Teunissen on or shortly after the AGM on 17 December 2025 and will vest on 17 December 2026, subject to Mr. Ernst Teunissen being appointed as member of the Supervisory Board on 17 December 2025 and his continued service through 17 December 2026.
Each subsequent annual Equity Award will be granted to Mr. Teunissen on or shortly after the annual general meeting of the Company following the date on which the prior year’s Equity Award vests and will vest on the first anniversary of the date of grant, subject to Mr Teunissen’s continued service through such date.
The terms and conditions applicable to the Equity Award will be determined by the Supervisory
Board in accordance with the terms and conditions of the Company’s second amended and restated 2020 Omnibus Incentive Compensation Plan, as may be amended from time to time, and an award agreement, which the Company will provide to Mr. Teunissen in connection with the issuance of the Equity Award.
Re item 7: Proposal to appoint KPMG Accountants N.V. as external auditor for the financial years up to and including 30 June 2028
The Supervisory Board proposes to instruct KPMG Accountants N.V. to audit the Dutch statutory financial statements of the Company for the financial years up to and including the financial year ending on 30 June 2028. This proposal is based on a thorough evaluation of the functioning of the external auditor, as conducted by the Audit Committee, and after giving due consideration to the observations of the Management Board that supports this proposal
Re item 8: Proposal to adopt the amended and restated remuneration policy of the Company
It is proposed to adopt an amended and restated remuneration policy of the Company. Following a benchmark in respect of the remuneration of the Supervisory Board conducted in May of this year the following changes are proposed: an increase of the fee for the chairperson of the Nominations, Governance and Sustainability Committee, the introduction of a fee for members of aforementioned committee and the amendment of the equity component of the reumeration of the Supervisory Board. Further, the current terms and conditions that apply to the remuneration in equity for the Supervisory Board are described in more detail. The Supervisory Board proposes to the General Meeting to adopt the amended and restated remuneration policy of the Company. The remuneration policy was last amended and approved by the General Meeting of Shareholders in 2023. The remuneration of the Supervisory Board was benchmarked last in 2022, when a new committee of the Supervisory Board was established.
Biographical information concerning a candidate director seeking appointment at the AGM
Supervisory Board (agenda item 6)
Resume
Mr. Ernst Teunissen
Dutch nationality, permanent resident US
Age: 59
Based in Cambridge, MA
Mr. Teunissen served as CFO of TripAdvisor (listed at Nasdaq) for seven years. At Cimpress, a Nasdaq listed company, Mr. Teunissen served as a CFO for five years and was crucial in transforming the company from a single-brand to a multi-brand entity.
Mr. Teunissen is a graduate in Business Administration of Nyenrode Business University, the Netherlands in 1987 and holds a Master of Business Administration from the University of Oregon (1988) and a post graduate diploma in change agent skills and strategies from the University of Surrey, UK (2005).
Mr Teunissen currently serves as member of the Supervisory Board of JustEat Takeaway N.V. (listed on Amsterdam Stock Exchange) and is member of the audit committee. He is also an independent member of the board of CriteoSA. (listed on Nasdaq, USA/France) and is chairperson of the audit committee and member of the compensation committee. From 2021, Mr. Teunissen serves as an independent board member of Printful LLC and is chairperson of the audit committee.
Work experience:
2015 – 2022
TripAdvisor, USA Chief Financial Officer/ Chief Executive Viator, The Fork and CruiseCritic (concurrent with CFO role)
2011 - 2015
Vistaprint, France, Chief Financial Officer 2009 – 2011
Vistaprint, France, Vice President, Corporate Strategy and Mergers & Acquisitions 2003 - 2009
ThreeStone Ventures/ Manifold Partners, UK Founder of a Corporate Finance Advisory Firm and co-founder of an Organizational Strategy and Leadership Consultancy
1999 – 2003
Morgan Stanley, UK, Executive Director, Media & Communications Group, Investment Banking Division
1997 – 1999
Deutsche Bank, Singapore and UK, Senior Associate Director, Global Telecommunications Group, Investment Banking Division
1990 – 1997
Monitor Group, Netherlands and Hong Kong, Senior Consultant, Strategy, Europe, Asia & USA
Exhibit 99.4
|
Copyright © 2025 BetaNXT, Inc. or its affiliates. All Rights Reserved styleIPC NOTES: 1. Please direct the Depositary how to vote by placing an X in the box opposite the resolutions. 2. In accordance with the terms of the Deposit Agreement, the Company has informed the Depositary that it does not wish to receive a discretionary proxy for any matter to be voted at the meeting if no instructions are received. LuxExperience B.V. (formerly known as MYT Netherlands Parent B.V.) Instructions to The Bank of New York Mellon, as Depositary (Must be received by 12:00 PM (New York Time) on December 11, 2025) The undersigned registered holder of one or more American Depositary Receipts (“Receipts”) of LuxExperience B.V. (formerly known as MYT Netherlands Parent B.V.) (the “Company”) hereby requests and instructs The Bank of New York Mellon, as Depositary, to vote or cause to be voted the number of shares represented by such Receipt(s) of the Company, registered in the name of the undersigned on the books of the Depositary as of the close of business November 4, 2025, at the Annual General Meeting of the Company to be held on December 17, 2025, in respect of the resolutions specified on the reverse side. Additional information is available at: https://investors.mytheresa.com/governance/Extraordinary-General-Meeting/default.aspx PLEASE BE SURE TO SIGN AND DATE THIS PROXY CARD AND MARK ON THE REVERSE SIDE LuxExperience B.V. (formerly known as MYT Netherlands Parent B.V.) Annual General Meeting of Shareholders For Shareholders of record as of November 4, 2025 Wednesday, December 17, 2025 5:00 PM, Local Time The offices of the Company, Einsteinring 9 85609, Aschheim, Federal Republic of Germany BNY: PO BOX 505006, Louisville, KY 40233-5006 Internet: www.proxypush.com/LUXE • Cast your vote online • Have your Proxy Card ready • Follow the simple instructions to record your vote Phone: 1-844-992-2974 • Use any touch-tone telephone • Have your Proxy Card ready • Follow the simple recorded instructions Mail: • Mark, sign and date your Proxy Card • Fold and return your Proxy Card in the postage-paid YOUR VOTE IS IMPORTANT! envelope provided PLEASE VOTE BY: 12:00 PM, New York Time, December 11, 2025 Have your ballot ready and please use one of the methods below for easy voting: Your vote matters! Your control number Have the 12 digit control number located in the box above available when you access the website and follow the instructions. |
|
LuxExperience B.V. (formerly known as MYT Netherlands Parent B.V.) Annual General Meeting of Shareholders Please make your marks like this: PROPOSAL YOUR VOTE 1. Opening 2. Dutch statutory annual report for the financial year that ended on 30 June 2025 (FY 2025) 3. Explanation of the dividend policy FOR AGAINST ABSTAIN 4. Proposal to adopt the Dutch statutory accounts for FY 2025* #P5# #P5# #P5# 5. Discharge a. Proposal to discharge the members of the management board of the Company (the Management Board) from liability for their duties performed during FY 2025* #P7# #P7# #P7# b. Proposal to discharge the members of the supervisory board of the Company (the Supervisory Board) from liability for their duties performed during FY 2025* #P8# #P8# #P8# 6. Composition of the Supervisory Board: 6.1 Proposal to appoint Mr Ernst Teunissen as member of the Supervisory Board* #P10# #P10# #P10# 6.2 Proposal for remuneration for Mr. Ernst Teunissen as member of the Supervisory Board* #P11# #P11# #P11# 7. Proposal to appoint KPMG Accountants N.V. as external auditor for the financial years up to and including 30 June 2028* #P12# #P12# #P12# 8. Proposal to adopt the amended and restated remuneration policy of the Company* #P13# #P13# #P13# 9. Closing Agenda items marked with an asterisk (*) are voting items. Proposal_Page - VIFL Authorized Signatures - Must be completed for your instructions to be executed. Please sign exactly as your name(s) appears on your account. If held in joint tenancy, all persons should sign. Trustees, administrators, etc., should include title and authority. Corporations should provide full name of corporation and title of authorized officer signing the Proxy/Vote Form. Signature (and Title if applicable) Date Signature (if held jointly) Date |