UNITED STATES
SECURITIES AND EXCHANGE COMMISSION
Washington, D.C. 20549
FORM 6-K
REPORT OF FOREIGN PRIVATE ISSUER
PURSUANT TO RULE 13a-16 OR 15d-16
UNDER THE SECURITIES EXCHANGE ACT OF 1934
For the month of November 2025
Commission File Number: 001-13184
TECK RESOURCES LIMITED
(Exact name of registrant as specified in its charter)
Suite 3300 – 550 Burrard Street
Vancouver, British Columbia V6C 0B3
(Address of principal executive offices)
Indicate by check mark whether the registrant files or will file annual reports under cover of Form 20-F or Form 40-F.
Form 20-F ¨ Form 40-F x Pursuant to the requirements of the Securities Exchange Act of 1934, the registrant has duly caused this report to be signed on its behalf by the undersigned, thereunto duly authorized.
EXHIBIT INDEX
| Exhibit Number |
Description | |
| 99.1 | Minas Rio NI 43-101 Technical Report; November 3, 2025 |
SIGNATURE
| Teck Resources Limited | ||
| (Registrant) | ||
| Date: November 10, 2025 | By: | /s/ Amanda R. Robinson |
| Amanda R. Robinson | ||
| Corporate Secretary | ||
Exhibit 99.1

| NI 43-101 Technical Report – Minas-Rio Property, State of Minas Gerais, Brazil |
| Prepared
for Anglo American plc by Datamine Australia Pty Ltd (Snowden Optiro) |
| Project Number DA214498 |
Qualified Persons:
Mr. Allan Earl, FAusIMM
Mr. Aaron Radonich, FAusIMM (CP)
Mr. Frank Blanchfield, FAusIMM
Mr. Michael Andrew, FAusIMM
Mr. Leonardo de Souza, MAusIMM (CP)
Mr. Gordon Cunningham, FSAIMM
Mr. Peter Theron, MSAIMM, Pr Eng ECSA
Ms. Gené Main, EAPASA, Pr.Sci.Nat. SACNASP
Effective Date: November 3, 2025

![]() |
Anglo American plc NI 43-101 Technical Report – Minas-Rio Property, State of Minas Gerais, Brazil |
|
This report was prepared as a National Instrument 43-101 Standards of Disclosure for Mineral Projects Technical Report for Anglo American plc (Anglo American) by Datamine Australia Pty Ltd (Snowden Optiro). The quality of information, conclusions, and estimates contained herein are consistent with the quality of effort involved in Snowden Optiro’s services. The information, conclusions, and estimates contained herein are based on: i) information available at the time of preparation, ii) data supplied by outside sources, and iii) the assumptions, conditions, and qualifications set forth in this report. This report is intended for use by Anglo American subject to the terms and conditions of its contract with Snowden Optiro and relevant securities legislation. The contract permits Anglo American to file this report as a Technical Report with Canadian securities regulatory authorities under Teck Resources Limited’s profile pursuant to National Instrument 43-101. Except for the purposes legislated under Canadian securities law, any other uses of this report by any third party are at that party’s sole risk. The responsibility for this disclosure remains with Anglo American. The user of this document should ensure that this is the most recent Technical Report for the property as it is not valid if a new Technical Report has been issued.
Ó 2025
All rights are reserved. No part of this document may be reproduced, stored in a retrieval system, or transmitted in any form or by any means, electronic, mechanical, photocopying, recording or otherwise, without the prior written permission of Snowden Optiro.
|
||
| Issued by: | Perth Office | |
| Doc ref: | DA214498 AA Minas Rio NI 43-101 TR (Final) .docx | |
| Issue date: | November 3, 2025 | |
| Effective date: | November 3, 2025 | |
| OFFICE LOCATIONS | ||
| PERTH | LIMA | www.snowdenoptiro.com |
| BRISBANE | BELO HORIZONTE | comtact@snowdenoptiro.com |
| JOHANNESBURG | DENVER | Snowden Optiro is a business unit of the Datamine Software group |
| LONDON | SANTIAGO | |
| ALMATY CITY | SUDBURY | |
| NEW DELHI | JAKARTA | |
| MOSCOW |
![]() |
Anglo American plc NI 43-101 Technical Report – Minas-Rio Property, State of Minas Gerais, Brazil |
Table of contents
| 1 | Summary | 12 | ||
| 1.1 | Property description, ownership and background | 12 | ||
| 1.2 | History | 14 | ||
| 1.3 | Geological setting, mineralization and deposit type | 14 | ||
| 1.4 | Drilling | 15 | ||
| 1.5 | Sampling, analyses and data verification | 16 | ||
| 1.6 | Mineral processing and metallurgical testwork | 17 | ||
| 1.7 | Mineral Resource estimates | 17 | ||
| 1.8 | Mining and Mineral Reserve estimates | 20 | ||
| 1.9 | Processing methods and infrastructure | 22 | ||
| 1.10 | Permitting, environmental and social | 22 | ||
| 1.11 | Costs and economic analysis | 23 | ||
| 1.12 | Other relevant data and information | 25 | ||
| 1.13 | Conclusions and recommendations | 25 | ||
| 2 | Introduction | 27 | ||
| 2.1 | Terms of reference | 27 | ||
| 2.1.1 | Abbreviations and units | 29 | ||
| 3 | Reliance on other experts | 32 | ||
| 4 | Property description and location | 33 | ||
| 4.1 | Location and area | 33 | ||
| 4.2 | Type of mineral tenure | 33 | ||
| 4.2.1 | Legal framework | 33 | ||
| 4.2.2 | Property mineral titles | 34 | ||
| 4.3 | Issuer’s interest | 40 | ||
| 4.4 | Surface rights | 40 | ||
| 4.5 | Royalties, back-in rights, payments, agreements, encumbrances | 42 | ||
| 4.6 | Environmental liabilities | 42 | ||
| 4.7 | Permits | 42 | ||
| 4.8 | Other significant factors and risks | 42 | ||
| 5 | Accessibility, climate, local resources, infrastructure, and physiography | 43 | ||
| 5.1 | Topography, elevation and vegetation | 43 | ||
| 5.2 | Access | 43 | ||
| 5.3 | Proximity to population centre and transport | 43 | ||
| 5.4 | Climate and length of operating season | 43 | ||
| 5.5 | Infrastructure | 43 | ||
| 5.6 | Workforce | 44 | ||
| FINAL | 3 November 2025 | PAGE |
![]() |
Anglo American plc NI 43-101 Technical Report – Minas-Rio Property, State of Minas Gerais, Brazil |
| 6 | History | 45 | ||
| 6.1 | Previous exploration | 45 | ||
| 6.1.1 | Vale and MMX | 45 | ||
| 6.1.2 | MMX and Anglo American | 45 | ||
| 6.2 | Historical resource estimates | 47 | ||
| 6.3 | Production history | 48 | ||
| 7 | Geological setting and mineralization | 49 | ||
| 7.1 | Regional geology | 49 | ||
| 7.2 | Local geology | 52 | ||
| 7.2.1 | Serra do Sapo | 52 | ||
| 7.2.2 | Itapanhoacanga | 52 | ||
| 7.2.3 | Stratigraphy | 53 | ||
| 7.2.4 | Structural geology | 55 | ||
| 7.3 | Mineralization | 55 | ||
| 7.3.1 | Friable itabirite (IF) | 55 | ||
| 7.3.2 | Semi-friable itabirite (ISF) | 55 | ||
| 7.3.3 | High alumina friable itabirite (IFX) | 56 | ||
| 7.3.4 | Itabirite (IT) | 56 | ||
| 7.3.5 | Hematite (HM) | 56 | ||
| 7.3.6 | Compact itabirite (CI) | 56 | ||
| 7.3.7 | Canga (CG) and mineralized canga (CGM) | 56 | ||
| 8 | Deposit types | 57 | ||
| 9 | Exploration | 58 | ||
| 9.1 | Geological mapping | 58 | ||
| 9.2 | Airborne geophysics | 58 | ||
| 10 | Drilling | 59 | ||
| 10.1 | Type and extent | 59 | ||
| 10.2 | Procedures | 63 | ||
| 10.2.1 | Topographic surveying | 63 | ||
| 10.2.2 | Drillhole surveying | 63 | ||
| 10.2.3 | Logging | 63 | ||
| 10.2.4 | Data management | 64 | ||
| 10.2.5 | Twin drillhole study | 65 | ||
| 10.2.6 | Results | 67 | ||
| 11 | Sample preparation, analyses and security | 68 | ||
| 11.1 | Sampling | 68 | ||
| 11.2 | Sample preparation | 69 | ||
| 11.3 | Analysis | 71 | ||
| 11.4 | QAQC | 71 | ||
| 11.4.1 | Historical QAQC | 71 | ||
| FINAL | 3 November 2025 | PAGE |
![]() |
Anglo American plc NI 43-101 Technical Report – Minas-Rio Property, State of Minas Gerais, Brazil |
| 11.4.2 | Recent (post-2008) QAQC | 72 | ||
| 11.5 | Qualified Person’s opinion on the adequacy of sample preparation, security, and analytical procedures | 77 | ||
| 12 | Data verification | 78 | ||
| 12.1 | Introduction | 78 | ||
| 12.2 | Surveying | 78 | ||
| 12.3 | Drilling and sampling | 79 | ||
| 12.4 | Sample analysis | 81 | ||
| 12.5 | Geology | 82 | ||
| 12.6 | Geological model | 83 | ||
| 12.6.1 | Comparison between block model ore lithology codes and internal waste proportions | 83 | ||
| 12.6.2 | Comparison between block model ore-type codes and drillhole lithology codes (ore and waste) | 84 | ||
| 12.7 | Qualified Person’s opinion on the adequacy of the data for the purposes used in the Technical Report | 84 | ||
| 13 | Mineral processing and metallurgical testing | 85 | ||
| 13.1 | Introduction | 85 | ||
| 13.2 | Historical and recent metallurgical testwork | 85 | ||
| 13.3 | Product sampling | 85 | ||
| 13.3.1 | Product quality | 85 | ||
| 14 | Mineral Resource estimates | 87 | ||
| 14.1 | Introduction | 87 | ||
| 14.2 | Mineral Resource estimation criteria | 87 | ||
| 14.2.1 | Data preparation and analysis | 87 | ||
| 14.2.2 | Geological interpretation | 89 | ||
| 14.2.3 | Block modelling and coding | 92 | ||
| 14.2.4 | Compositing | 94 | ||
| 14.2.5 | Exploratory data analysis | 95 | ||
| 14.2.6 | Cut-off grade | 99 | ||
| 14.2.7 | Domaining and boundary analysis | 100 | ||
| 14.2.8 | Variography and anisotropy | 102 | ||
| 14.2.9 | Grade estimation and validation | 104 | ||
| 14.2.10 | Density determination | 112 | ||
| 14.2.11 | Moisture determination | 115 | ||
| 14.2.12 | Resource classification | 119 | ||
| 14.3 | Mineral Resources | 121 | ||
| 14.3.1 | Reasonable prospects for economic extraction (RPEE) | 124 | ||
| 14.3.2 | Reconciliation | 125 | ||
| 14.3.3 | Independent reviews | 127 | ||
| 14.3.4 | Internal controls | 127 | ||
| FINAL | 3 November 2025 | PAGE |
![]() |
Anglo American plc NI 43-101 Technical Report – Minas-Rio Property, State of Minas Gerais, Brazil |
| 15 | Mineral Reserve estimates | 128 | ||
| 15.1 | Cut-off grade | 128 | ||
| 15.2 | Key parameters and assumptions | 128 | ||
| 15.3 | Dilution and ore loss | 129 | ||
| 15.4 | Pit optimization | 129 | ||
| 15.5 | Pit designs | 130 | ||
| 15.6 | Risks and opportunities | 133 | ||
| 15.7 | Independent reviews | 133 | ||
| 15.8 | Qualified Person’s opinion | 133 | ||
| 16 | Mining methods | 135 | ||
| 16.1 | Geotechnical | 135 | ||
| 16.1.1 | Testwork and data analysis | 135 | ||
| 16.1.2 | Pit design parameters | 136 | ||
| 16.2 | Hydrology | 137 | ||
| 16.2.1 | Studies | 137 | ||
| 16.2.2 | Operational dewatering | 138 | ||
| 16.3 | Mining method | 138 | ||
| 16.4 | Mining and ancillary fleet requirements | 139 | ||
| 16.5 | Life-of-mine production schedule | 139 | ||
| 16.5.1 | Pushbacks and sequencing | 140 | ||
| 16.6 | Qualified Person’s opinion | 140 | ||
| 17 | Recovery methods | 141 | ||
| 17.1 | Process flowsheet design and specifications | 141 | ||
| 17.1.1 | Metallurgical projects | 142 | ||
| 17.2 | Ancillary processing facilities | 142 | ||
| 17.2.1 | Pipeline | 142 | ||
| 17.2.2 | Filter plant | 143 | ||
| 17.3 | Recent performance | 144 | ||
| 17.4 | Analytical laboratory | 145 | ||
| 17.5 | Energy requirements | 145 | ||
| 17.6 | Water requirements | 145 | ||
| 17.7 | Process materials and reagents | 145 | ||
| 17.8 | Qualified Person’s opinion | 146 | ||
| 18 | Project infrastructure | 147 | ||
| 18.1 | Site layout | 147 | ||
| 18.2 | Port facilities | 147 | ||
| 18.3 | Tailings storage facility | 147 | ||
| 18.3.1 | Second TSF raise | 148 | ||
| 18.3.2 | Filtered tailings deposition | 149 | ||
| 18.3.3 | Management and governance | 149 | ||
| 18.3.4 | GISTM conformance | 150 | ||
| FINAL | 3 November 2025 | PAGE |
![]() |
Anglo American plc NI 43-101 Technical Report – Minas-Rio Property, State of Minas Gerais, Brazil |
| 18.3.5 | Risks/considerations | 150 | ||
| 18.4 | Waste rock facilities | 150 | ||
| 18.5 | Water supply | 151 | ||
| 18.6 | Power supply | 151 | ||
| 18.7 | Access and security | 152 | ||
| 18.8 | Ancillary facilities | 152 | ||
| 18.9 | Accommodation | 153 | ||
| 18.10 | Communications | 153 | ||
| 18.11 | Logistics | 154 | ||
| 18.11.1 | Mine and plant logistics | 154 | ||
| 18.11.2 | Port logistics (Port of Açu) | 154 | ||
| 18.11.3 | Inbound logistics and supplies | 154 | ||
| 19 | Market studies and contracts | 155 | ||
| 19.1 | Market overview | 155 | ||
| 19.2 | Products | 155 | ||
| 19.3 | Offtake agreements | 155 | ||
| 19.4 | Markets and distribution | 156 | ||
| 19.5 | Price assumptions and market studies | 156 | ||
| 19.6 | Material contracts | 156 | ||
| 19.7 | Qualified Person’s review | 156 | ||
| 20 | Environmental studies, permitting and social or community impact | 157 | ||
| 20.1 | Environmental and social baseline | 157 | ||
| 20.2 | Environmental studies | 158 | ||
| 20.3 | Waste disposal, site monitoring and water management | 159 | ||
| 20.4 | Approvals and permitting | 160 | ||
| 20.5 | Social and community | 161 | ||
| 20.5.1 | Social management and monitoring | 162 | ||
| 20.5.2 | Stakeholder engagement | 162 | ||
| 20.5.3 | Incident and grievance reporting | 163 | ||
| 20.5.4 | Resettlement | 163 | ||
| 20.5.5 | Community health and safety, and agreement with local communities | 164 | ||
| 20.5.6 | Human rights and security | 164 | ||
| 20.6 | Mine closure | 164 | ||
| 20.7 | Risks | 165 | ||
| 21 | Capital and operating costs | 166 | ||
| 21.1 | Capital costs | 166 | ||
| 21.2 | Operating costs | 166 | ||
| 22 | Economic analysis | 168 | ||
| 23 | Adjacent properties | 169 | ||
| FINAL | 3 November 2025 | PAGE |
![]() |
Anglo American plc NI 43-101 Technical Report – Minas-Rio Property, State of Minas Gerais, Brazil |
| 24 | Other relevant data and information | 170 | ||
| 24.1 | Serra da Serpentina | 170 | ||
| 24.1.1 | Introduction | 170 | ||
| 24.1.2 | Geology | 170 | ||
| 24.1.3 | History | 171 | ||
| 24.1.4 | Drilling | 172 | ||
| 24.1.5 | Sample collection, preparation and analysis | 174 | ||
| 24.1.6 | Density | 174 | ||
| 24.1.7 | Historical resource estimates | 174 | ||
| 25 | Interpretation and conclusions | 175 | ||
| 25.1 | Conclusions | 175 | ||
| 25.2 | Risks | 175 | ||
| 26 | Recommendations | 177 | ||
| 27 | References | 178 | ||
| 28 | Certificates | 179 | ||
| 28.1 | Certificate of Qualified Person | 179 | ||
Figures
| Figure 1.1 | Minas-Rio Property location | 13 |
| Figure 4.1 | Serra do Sapo project mineral titles | 35 |
| Figure 4.2 | Itapanhoacanga project mineral titles | 37 |
| Figure 4.3 | Serra da Serpentina project mineral titles | 39 |
| Figure 4.4 | Minas-Rio surface ownership rights | 41 |
| Figure 5.1 | Site layout plan | 44 |
| Figure 7.1 | Regional geological map showing the Quadrilátero Ferrifero (Iron Quadrangle) and SdEM, and the Serra do Sapo, Itapanhoacanga and Serra da Serpentina deposits | 50 |
| Figure 7.2 | Geological map of the Serra do Sapo, Itapanhoacanga and Serra da Serpentina deposits (left) and stratigraphic column for the Serra da Serpentina Group (right) | 51 |
| Figure 7.3 | Serra do Sapo representative geological cross-section (looking north) | 52 |
| Figure 7.4 | Itapanhoacanga representative geological cross-section | 53 |
| Figure 10.1 | Serra do Sapo drillhole location plan | 60 |
| Figure 10.2 | Itapanhoacanga drillhole location plan | 62 |
| Figure 10.3 | Serra do Sapo twin drillhole plan | 66 |
| Figure 11.1 | Serra do Sapo DD and RC sample preparation flowsheet (Anglo American) | 70 |
| Figure 11.2 | Control chart for MM-CRM AFB-03 (DD = top and RC = bottom) | 74 |
| Figure 11.3 | Control chart for MM-CRM AFB-06 (DD = top and RC = bottom) | 75 |
| Figure 11.4 | Control chart for blank AFB-06 (DD = top and RC = bottom) | 76 |
| Figure 12.1 | Two Geosedna drill rigs conducting RC drilling (taken 7 October 2025 at the Serra do Sapo mine, looking east) | 79 |
| Figure 12.2 | DD site, safety signage and safe work method statement | 80 |
| Figure 12.3 | Serra do Sapo DD core cut and uncut | 80 |
| Figure 12.4 | Serra do Sapo RC chip box (left) and DD core tray (right) storage | 81 |
| Figure 12.5 | Equipment used for sample preparation and assay at the Minas-Rio internal laboratory | 81 |
| Figure 12.6 | Serra do Sapo mine, bench 850, Step 3, central domain; contact between friable itabirite, friable hematite and mineralized canga | 82 |
| FINAL | 3 November 2025 | PAGE |
![]() |
Anglo American plc NI 43-101 Technical Report – Minas-Rio Property, State of Minas Gerais, Brazil |
| Figure 12.7 | Serra do Sapo mine, southern limit of Step 3, looking north along highway MG-10; contacts between compact itabirite, semi-friable itabirite, and friable itabirite | 83 |
| Figure 13.1 | Mass recovery and throughput testwork results | 85 |
| Figure 14.1 | 3D view of the Serra do Sapo geological model divided into four domains | 90 |
| Figure 14.2 | Block model coded by REGION | 91 |
| Figure 14.3 | 2022 Serra do Sapo prototype block model | 93 |
| Figure 14.4 | 2012 Itapanhoacanga prototype block model (green = 2009 model boundary, red = 2012 model boundary, white = Anglo American mineral rights boundary) | 94 |
| Figure 14.5 | Frequency histograms of Serra do Sapo sample length before and after compositing (all assayed data) | 95 |
| Figure 14.6 | Frequency histograms of Itapanhoacanga sample length before and after compositing (all assayed data) | 95 |
| Figure 14.7 | Composite samples histograms of IF, ISF, IFX, IT, HM, and CGM for FE at Serra do Sapo | 99 |
| Figure 14.8 | Cumulative distribution function of FE grades for all iron-bearing lithologies | 100 |
| Figure 14.9 | Spatial distribution of drillholes by domain | 101 |
| Figure 14.10 | Probability plots of IF for all six main variables (Central Domain, Serra do Sapo) | 103 |
| Figure 14.11 | Example QKNA analysis, SofR, and negative weights output (Serra do Sapo) | 105 |
| Figure 14.12 | Histograms of stoichiometric balance for all iron formation lithological units at Serra do Sapo (L = composite samples, R = estimated block model) | 106 |
| Figure 14.13 | Spatial distribution of iron formation lithological units (unconstrained) | 108 |
| Figure 14.14 | Composite sample values of iron formation for FE (left) and estimated block values (right) at Serra do Sapo | 109 |
| Figure 14.15 | West-east cross-sections showing iron formation layers estimated with input 5 m composite sample and estimated block grades (FE variable) at Serra do Sapo | 110 |
| Figure 14.16 | Vertical and horizontal volume slices in three directions showing swath plots (OK vs NN vs declustered sample averages) for the FE variable in the IF lithology at Serra do Sapo | 111 |
| Figure 14.17 | Iron grade behavior along the deposit with depth (IF, IFX, ISF and IT) | 112 |
| Figure 14.18 | Density sample locations for all lithologies | 113 |
| Figure 14.19 | Dry density estimation results for Friable Itabirite (IF), Semi-Friable Itabirite (ISF) and Itabirite (IT) | 114 |
| Figure 14.20 | RPEE constraints | 124 |
| Figure 14.21 | Minas-Rio reconciliation framework | 125 |
| Figure 14.22 | Serra do Sapo 2020–2024 model to beneficiation plant reconciliation (± 10% limits) | 126 |
| Figure 15.1 | Plan view showing final Minas-Rio open pit and waste dump footprint | 131 |
| Figure 16.1 | LoAP mining and beneficiation schedule (5-year increments) | 140 |
| Figure 17.1 | Minas-Rio process plant flowsheet | 141 |
| Figure 17.2 | Minas-Rio filtration plant flowsheet | 143 |
| Figure 17.3 | Minas-Rio production statistics | 144 |
| Figure 17.4 | Minas-Rio concentrate product quality and mass yield | 144 |
| Figure 17.5 | Minas-Rio product split | 145 |
| Figure 24.1 | Serra da Serpentina local geology | 171 |
| Figure 24.2 | Serra da Serpentina drillhole distribution | 173 |
Tables
| Table 1.1 | Serra do Sapo iron ore production (2014 to H1 2025) | 14 |
| Table 1.2 | Serra do Sapo Mineral Resources as of 31 December 2024 reported at a cut-off grade of 25% Fe (100% attributable basis) | 18 |
| Table 1.3 | Itapanhoacanga Mineral Resources as of 31 December 2024 reported at a cut-off grade of 25% Fe (100% attributable basis) | 19 |
| Table 1.4 | Serra do Sapo Mineral Reserve estimate as of December 2024 reported at a cut-off grade of 25% Fe (100% attributable basis) | 20 |
| Table 1.5 | Serra do Sapo concentrate production from Mineral Reserves (100% attributable basis) | 20 |
| Table 1.6 | LoAP SIB capital cost | 24 |
| Table 1.7 | LoAP unit costs | 24 |
| Table 2.1 | Responsibilities of each Qualified Person | 27 |
| FINAL | 3 November 2025 | PAGE |
![]() |
Anglo American plc NI 43-101 Technical Report – Minas-Rio Property, State of Minas Gerais, Brazil |
| Table 2.2 | Anglo American information sources | 28 |
| Table 3.1 | Anglo American subject matter experts | 32 |
| Table 4.1 | Serra do Sapo project mineral titles | 34 |
| Table 4.2 | Itapanhoacanga project mineral titles | 36 |
| Table 4.3 | Serra da Serpentina project mineral titles | 38 |
| Table 6.1 | Serra do Sapo drilling by type and year | 46 |
| Table 6.2 | Itapanhoacanga drilling by type and year | 47 |
| Table 6.3 | Serra do Sapo iron ore production (2015 to H1 2025) | 48 |
| Table 10.1 | Serra do Sapo drilling used for the December 2024 Mineral Resource estimate by type | 61 |
| Table 10.2 | Itapanhoacanga drilling used for the December 2024 Mineral Resource estimate by type | 63 |
| Table 12.1 | Serra do Sapo field verified drillhole collar coordinates | 78 |
| Table 12.2 | Serra do Sapo block model ore lithology codes vs internal waste proportions | 83 |
| Table 12.3 | Serra do Sapo block model ore lithology codes vs drillhole lithology codes | 84 |
| Table 13.1 | Minas-Rio product specification | 86 |
| Table 14.1 | Serra do Sapo drilling used for the December 2024 Mineral Resource estimate by type | 87 |
| Table 14.2 | Itapanhoacanga drilling used for the December 2024 Mineral Resource estimate by type | 88 |
| Table 14.3 | 2022 Serra do Sapo prototype block model parameters | 93 |
| Table 14.4 | 2012 Itapanhoacanga prototype block model parameters | 94 |
| Table 14.5 | Geological model lithologies used for geostatistical evaluation at Serra do Sapo | 96 |
| Table 14.6 | Geological model lithologies used for geostatistical evaluation at Itapanhoacanga | 96 |
| Table 14.7 | Primary parameters applied during estimation with output variables generated (Serra do Sapo) | 107 |
| Table 14.8 | Serra do Sapo dry density values determined for all lithologies | 113 |
| Table 14.9 | Itapanhoacanga wet density values determined for all lithologies | 115 |
| Table 14.10 | Serra do Sapo moisture values determined for all lithologies | 116 |
| Table 14.11 | Itapanhoacanga moisture values determined for IF, ISC and HM | 117 |
| Table 14.12 | Itapanhoacanga moisture values determined for IC | 118 |
| Table 14.13 | Serra do Sapo Mineral Resources as of 31 December 2024 reported at a cut-off grade of 25% Fe (100% attributable basis) | 123 |
| Table 14.14 | Itapanhoacanga Mineral Resources as of 31 December 2024 reported at a cut-off grade of 25% Fe (100% attributable basis) | 123 |
| Table 15.1 | Serra do Sapo initial pit stage physicals | 131 |
| Table 15.2 | Serra do Sapo Mineral Reserve estimate as of December 2024 reported at a cut-off grade of 25% Fe (100% attributable basis) | 132 |
| Table 15.3 | Serra do Sapo concentrate production from Mineral Reserves (100% attributable) | 132 |
| Table 20.1 | Status of permits and schedule for licensing | 160 |
| Table 21.1 | LoAP SIB capital costs (5-year increments) | 167 |
| Table 21.2 | LoAP operating costs (5-year increments) | 167 |
| Table 24.1 | Serra da Serpentina drilling by type and year | 172 |
| FINAL | 3 November 2025 | PAGE |
![]() |
Anglo American plc NI 43-101 Technical Report – Minas-Rio Property, State of Minas Gerais, Brazil |
Forward-looking information
This Technical Report contains “forward-looking information” within the meaning of applicable Canadian securities legislation which involves a number of risks and uncertainties. Forward-looking information includes, but is not limited to: information with respect to strategy, plans, expectations or future financial or operating performance, such as expectations and guidance regarding project development, production outlook, including estimates of production, grades, recoveries and costs; estimates of Mineral Resources and Mineral Reserves; construction plans; mining and recovery methods; mining and mineral processing and rates; tailings disposal design and capacity; mine life; timing and success of exploration programs and project related risks as well as any other information that expresses plans and expectations or estimates of future performance. Often, but not always, forward-looking information can be identified by the use of words such as “plans”, “expects”, or “does not expect”, “is expected”, “budget”, “scheduled”, “estimates”, “forecasts”, “intends”, “anticipates”, or “does not anticipate”, or “believes”, or variations of such words and phrases or state that certain actions, events or results “may”, “could”, “would”, “might” or “will” be taken, occur or be achieved.
Forward-looking information is based on the opinions, estimates and assumptions of contributors to this Technical Report. Certain key assumptions are discussed in more detail. Forward-looking information involves known and unknown risks, uncertainties and other factors which may cause the actual results, performance or achievements to be materially different from any other future results, performance or achievements expressed or implied by the forward-looking information.
Such factors and assumptions underlying the forward-looking information in this Technical Report includes, but are not limited to: risks associated with community relationships; risks related to estimates of production, cash flows and costs; risks inherent to mining operations; shortages of critical supplies; the cost of non-compliance and compliance; volatility in commodity prices; risks related to compliance with environmental laws and liability for environmental contamination; the lack of availability of infrastructure; risks related to the ability to obtain, maintain or renew regulatory approvals, permits and licenses; imprecision of Mineral Reserve and Mineral Resource estimates; deficient or vulnerable title to concessions, easements and surface rights; inherent safety hazards and risk to the health and safety of employees and contractors; risks related to the workforce and its labour relations; key talent recruitment and retention of key personnel; the adequacy of insurance; uncertainty as to reclamation and decommissioning; the uncertainty regarding risks posed by climate change; the potential for litigation; and risks due to conflicts of interest.
There may be other factors than those identified that could cause actual actions, events or results to differ materially from those described in forward-looking information, there may be other factors that cause actions, events or results not to be anticipated, estimated or intended. There can be no assurance that forward-looking information will prove to be accurate, as actual results and future events could differ materially from those anticipated in such information. Accordingly, readers are cautioned not to place undue reliance on forward-looking information. Unless required by Canadian securities legislation, the authors and Snowden Optiro undertake no obligation to update the forward-looking information if circumstances or opinions should change.
| FINAL | 3 November 2025 | PAGE |
![]() |
Anglo American plc NI 43-101 Technical Report – Minas-Rio Property, State of Minas Gerais, Brazil |
| 1 | Summary |
This Technical Report was prepared in accordance with National Instrument 43-101 Standards of Disclosure for Mineral Projects (NI 43-101) for Anglo American plc (Anglo American) to support the disclosure of Mineral Resources and Mineral Reserves for Minas-Rio (the Property or the Project), a production stage property in the State of Minas Gerais, Brazil.
This Technical Report was authored by the following Qualified Persons:
| · | Messrs. Earl, Radonich, Blanchfield, Andrew and de Souza of Snowden Optiro, a business unit of Datamine Australia Pty Ltd. Snowden Optiro was responsible for the preparation of this Technical Report, including the review of the drilling, data, geology, Mineral Resources, Mineral Reserves, mining, market studies and costs. |
| · | Mr. Gordon Cunningham of Turnberry Projects was responsible for the review of the metallurgical testwork, processing and infrastructure. |
| · | Mr. Peter Theron and Ms. Gené Main of Prime Resources were responsible for the review of the tailings, environment and permitting. |
The effective date of this Technical Report is 03 November 2025.
Unless otherwise specified, all units of currency are in United States dollars ($) and all measurements are metric.
| 1.1 | Property description, ownership and background |
Minas-Rio is in the State of Minas Gerais of southeastern Brazil, approximately 190 km by road northeast of the state capital Belo Horizonte and approximately 640 km by road north of Rio de Janeiro (Figure 1.1). The Property comprises the Serra do Sapo iron ore mining and processing operation, and the satellite Itapanhoacanga iron ore project approximately 20 km to the north. The recently acquired Serra da Serpentina iron ore exploration project adjoins Serra do Sapo to the immediate southeast.
The Property is owned by Anglo American Minério de Ferro Brasil S.A. (AAMFB), in which Anglo American holds an 85% interest and Vale S.A. (Vale) a 15% interest including most of the underlying mineral titles. Anglo American maintains a 100% interest in a single mining concession application covering a portion of the Itapanhoacanga deposit. Several mining concessions and exploration permits at Serra da Serpentina are pending transfer to AAMFB from Vale.
The combined area of the Property beneficially owned by AAMFB under granted mining concessions and exploration permits is 26,469.94 ha (264.7 km2)
Access to the Serra do Sapo processing facility is via a paved road approximately 20 km north of the town of Conceição do Mato Dentro, which in turn is 170 km northeast of Belo Horizonte via highway MG-10. The Property covers moderately rugged terrain with elevations ranging from 700 metres above sea level (masl) to 1,200 masl. Vegetation cover is dominated by areas of natural forest, secondary regrowth and land cleared for cattle grazing and agricultural purposes. The climate is classified as tropical savanna, with distinct wet (October to April) and dry (May to September) seasons. The average annual rainfall is approximately 1,400 mm. Mining, processing and exploration operate year-round.
The Serra do Sapo operation is a conventional truck-and-shovel open pit mining operation with an associated beneficiation plant for comminution, desliming, concentration (via flotation) and filtration. The resulting iron ore concentrate is transported through a 529 km slurry pipeline to the handling and shipping facilities at the Port of Açu in the State of Rio de Janeiro, which is 50% owned by Anglo American.
| FINAL | 3 November 2025 | PAGE |
![]() |
Anglo American plc NI 43-101 Technical Report – Minas-Rio Property, State of Minas Gerais, Brazil |
| Figure 1.1 | Minas-Rio Property location |

Source: Anglo American
The 2024 concentrate production total was 25 million wet metric tonnes (Mwmt) at a unit cost of $30/t. Production guidance for 2025 is 23–25 Mwmt at a unit cost of approximately $32/t.
The Life-of-Asset Plan (LoAP) defines the long-term operational and financial strategy for the Minas-Rio operation, reporting mine production, processing, and infrastructure requirements through the remaining life of the asset to 2073. The plan integrates 2022 resource models and pit designs, equipment replacement schedules, and capital forecasts to maintain steady-state, long-term production at approximately 26 - 28 million tonnes per annum (Mt/a) of pellet feed.
The LoAP assumptions incorporate current operating parameters, forecast operating and stay-in-business (SIB) capital costs and closure obligations. The plan serves as the basis for Mineral Reserve reporting and demonstrates that the LoAP is technically and economically achievable without a material expansion of the existing operation. The existing mining concessions, surface rights and operating permits are sufficient to support current operations.
| FINAL | 3 November 2025 | PAGE |
![]() |
Anglo American plc NI 43-101 Technical Report – Minas-Rio Property, State of Minas Gerais, Brazil |
In December 2024, the transaction with Vale for Anglo American to acquire and integrate the Serra da Serpentina iron ore deposit with the Minas-Rio operation was completed. The combined project has the potential to deliver operational and logistical synergies to support a long-term increase in iron ore production.
| 1.2 | History |
Vale (formerly Companhia Vale do Rio Doce or CVRD) controlled the mineral rights over the Serra do Sapo and Itapanhoacanga deposit areas until 2004. MMX Mineração e Metálicos (MMX) subsequently acquired the mineral rights over these areas from private interests in 2006. Anglo American acquired an initial 49% interest in the Property in 2007 and assumed full ownership in August 2008. Open pit mining operations at Serra do Sapo and the first shipment of iron ore concentrate commenced in 2014.
On 22 February 2024, Anglo American entered into an agreement with Vale to acquire and integrate the adjacent Serra da Serpentina iron ore deposit with the Minas-Rio operation. Under the transaction terms, Vale contributed the Serra da Serpentina deposit plus $157.5 million in cash in exchange for a 15% equity interest in the enlarged Minas-Rio property. The transaction was completed in December 2024 with the transfer of the mineral titles in progress. Annualized iron ore production (dry tonnes) and concentrate sales (wet tonnes) from 2015 to June 2025 inclusive, is summarized in Table 1.1.
| Table 1.1 | Serra do Sapo iron ore production (2014 to H1 2025) |
| Year | Crushed (Mt) | Fe (%) | Concentrate (Mwmt) | Unit cost ($/t) |
| 2015 | 27.15 | 39.02 | 9.174 | 60 |
| 2016 | 37.65 | 39.04 | 16.140 | 28 |
| 2017 | 42.04 | 35.62 | 16.787 | 30 |
| 2018 | 9.60 | 32.20 | 3.381 | - ^ |
| 2019 | 44.89 | 41.78 | 23.114 | 21 |
| 2020 | 45.08 | 43.17 | 24.081 | 21 |
| 2021 | 44.23 | 42.48 | 22.949 | 24 |
| 2022 | 43.17 | 41.33 | 22.581 | 35 |
| 2023 | 47.74 | 41.13 | 24.211 | 33 |
| 2024 | 50.36 | 40.69 | 25.037 | 30 |
| H1 2025 | 25.38 | 41.46 | 13.134 | 29 |
Source: Anglo American
^ not available
| 1.3 | Geological setting, mineralization and deposit type |
Minas-Rio is situated in the eastern portion of the southern Serra do Espinhaço Meridional, which is the most extensive continuous orogenic belt in the Proterozoic Brasiliano Orogeny. This north-trending belt extends approximately 1,200 km from Belo Horizonte to the northern limits of Bahia and is subdivided into the Serra do Espinhaço Meridional (SdEM) in the south, and the Serra do Espinhaço Setentrional (SdES) in the north.
The SdEM comprises mainly quartzites, phyllites and metaconglomerates with mafic dike swarms, metagabbros, and greenschists. Metamorphism is generally low-grade, with greenschist facies conditions dominating. The SdEM is recognized for its gold and iron ore endowment mostly associated with metasedimentary rocks of the Espinhaço Supergroup, which is further subdivided into the Serra da Serpentina Group and Serra de São José Group. The iron ore deposits are low- to medium-grade iron formations (classified as itabirite). Grades vary according to the degree of weathering and compaction, with mineralization composed predominantly of hematite and quartz.
The Serra do Sapo and Itapanhoacanga deposits form a multi-kilometre mineralized corridor (12 km and 6 km strike length, respectively) trending north-northwest to south-southeast, with mineralized packages typically tens to a few hundred metres in thickness and locally thicker where folded or repeated. The deposits extend to the east at dips ranging between 20° and 30° from surface outcrop to at least several hundred metres depth, remaining open along strike and at depth in places.
| FINAL | 3 November 2025 | PAGE |
![]() |
Anglo American plc NI 43-101 Technical Report – Minas-Rio Property, State of Minas Gerais, Brazil |
Iron mineralization at the Serra do Sapo deposit occurs primarily within metamorphosed banded iron formation (BIF) or itabirite, which conformably overlays quartz-chlorite-sericite schists and phyllites. The BIF consists mainly of alternating quartz- and hematite-rich bands, with minor magnetite, mica and accessory silicates. Low- to medium-grade metamorphism has overprinted and partially transposed the original sedimentary banding. Structurally, the deposit is influenced by folding and thrust faulting, producing repetitions of strata and local imbrication. The weathering profile has developed both friable and compact itabirite ore types.
The Itapanhoacanga deposit occurs within the same tectono-stratigraphic setting as Serra do Sapo. Iron mineralization is hosted in BIF and hematitic phyllites, with associated quartzites, metaconglomerates and schists. Like Serra do Sapo, the host rocks have undergone low- to medium-grade metamorphism and significant deformation, resulting in folding, thrust repetition and locally intense foliation development. The deposit hosts both friable and compact ore types derived from varying degrees of metamorphism and supergene alteration.
The Serra do Sapo and Itapanhoacanga deposits are classified as BIF-hosted iron deposits, typical of the Lake Superior-type iron formations that characterize the Quadrilátero Ferrífero (Iron Quadrangle) region of Minas Gerais.
| 1.4 | Drilling |
Since 2006, 1,107 diamond drilling (DD) holes for 211,011 m, 7,019 reverse circulation (RC) holes for 348,117 m (inclusive of grade control drilling) and 323 geotechnical (FG) holes for 40,929 m have been completed by MMX and Anglo American at Serra do Sapo. Over the same period, 194 DD holes for 27,164 m have been completed by MMX and Anglo American at Itapanhoacanga.
Standard DD methods with HW core recovery (63.5 mm core diameter) were used at Serra do Sapo and Itapanhoacanga by MMX. Standard DD methods with PQ (85.0 mm core diameter), HQ (63.5 mm core diameter) and NQ (47.6 mm core diameter) core recovery were used at Serra do Sapo and Itapanhoacanga by Anglo American. PQ coring is typically used in weathered material. Most holes were drilled vertically over the flatter portions of the deposit. Where the iron formation dips gently east, inclined drillholes (-75° to -85° toward azimuth 270°) were completed to intersect the mineralization perpendicular to strike. Maxibor and Deviflex downhole survey equipment were used to obtain deviation data for the inclined holes.
For Anglo American’s RC holes, standard drilling methods included 127 mm (5-inch) diameter hammers, tricone bits and face bits with samples collected from a fully enclosed cyclone system. Most holes were drilled at an inclination of approximately -75°. Maxibor and Deviflex downhole survey equipment were used to obtain deviation data for the inclined holes.
Recovered core is placed into core boxes, with the depth interval marked on core blocks at the end of each run as measured by the driller. Geotechnical and geological logging is conducted by company geologists or a contractor under close supervision at the core shed. The core is photographed prior to sampling.
Geologists record lithological units, geological contacts, fault and fracture zones, ferruginous horizons and internal waste zones. All logging information is reviewed and validated by a senior geologist. Digital logging using acQuire™ based tablets was implemented in 2016.
Sample recovery across the database averages approximately 83% (~90% for DD and ~80% for RC).
| FINAL | 3 November 2025 | PAGE |
![]() |
Anglo American plc NI 43-101 Technical Report – Minas-Rio Property, State of Minas Gerais, Brazil |
| 1.5 | Sampling, analyses and data verification |
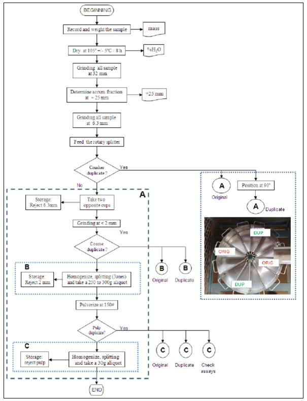
DD core samples (generally 5 m in length but vary from 1–6 m, depending on mineralization and geological characteristics) are collected following geological and geotechnical logging, and core photography. Core sampling is performed by cutting the core lengthwise in half or into quarters. Core was cut with a hydraulic splitter until the beginning of 2017, after which the use of an electric diamond circular saw was implemented. The left side of the cut core is placed into pre-numbered sample bags and dispatched to the laboratory.
RC samples are collected from the drill rig cyclone every 1 m for the entire length of each hole (up to 50 kg of material per sample). The samples are reduced to 8–16 kg of material using a riffle (carousel-type) splitter to maintain representativeness. Archive samples are retained when the sample mass exceeds 16 kg. The standard sample batch generated in acQuire™ consists of 47 samples, 40 of which are primary samples, and 7 are control samples (quality assurance and quality control or QAQC). Sieved reference rock chip samples are collected in chip trays for logging. The trays are photographed and retained in the core shed facility.
Independent laboratories SGS Geosol Laboratorios Ltda (SGS Geosol) Vespasiano and SGS Geosol Belo Horizonte have been, and are, used for sample preparation and analysis of both DD and RC samples. Recent RC sample analysis has been performed at the Minas-Rio Process and Quality Laboratory (Anglo American owned, SGS Geosol managed internal laboratory) with surplus samples submitted to SGS Geosol Vespasiano. Both laboratories follow the same standardized sample preparation and analytical procedures. All analytical work is conducted under strict QAQC protocols to ensure consistency, accuracy and comparability of results between laboratories. The internal laboratory is currently not certified but is undergoing a certification process. As part of Anglo American’s quality assurance process, interlaboratory comparison assays are conducted annually. Results from the latest round (July and August 2025) of interlaboratory comparison assays show that the Minas-Rio Process and Quality Laboratory was deemed to have performed satisfactorily for all 26 assays (Al2O3, CaO, Fe, FeO, K2O, Mg, Mn, loss on ignition (LOI), Na2O, P, SiO2 and TiO2 were analysed).
After drying in a furnace at 105°C ± 5°C for 8 hours in the core shed, followed by a further 2 hours in the laboratory, the sample is passed through a jaw crusher, homogenized and passed through a rotary splitter to produce a 250–300 g subsample for pulverizing to 150 mesh. A 25 g pulp sample is fused and assayed by x-ray fluorescence (XRF) spectroscopy with the remaining coarse reject and pulp archived.
Samples are analysed for Al2O3, Ca, K2O, Mg, Mn, Na2O, P, SiO2, TiO2 and LOI. Original signed assay certificates and Microsoft™ Excel data files are provided to Anglo American.
During the 2006–2007 period, only SGS Geosol’s internal laboratory QAQC was used. SGS Geosol’s internal quality control consisted of quartz blanks and certified reference materials (CRMs) inserted every 40 samples. For every 10 samples analysed in the same batch, a duplicate and a replicate sample was inserted alternately. Since 2007, Anglo American has implemented the following improvements:
| · | Ultra Trace Pty Ltd (Ultra Trace) re-analysis campaign (2007) |
| · | Introduction of coarse duplicates (2008) |
| · | Introduction of first external laboratory CRM (2009) |
| · | Introduction of five new CRMs prepared by Ore Research and Exploration Pty Ltd (OREAS) (2009) |
| · | Application of QAQC procedures (2011) |
| · | Introduction of Anglo American QAQC procedures (current). |
During 2013, a total of 241 samples (pulps) were submitted to an external certified laboratory owned and operated by Intertek Group plc (Intertek), with an additional 100 samples sent during 2014. CRMs and blanks were included in each batch. The results obtained confirmed that SGS Geosol’s results are suitable for the purposes of Mineral Resource estimation. Since 2018, a total of 642 samples were sent to an external certified laboratory (ALS) for independent analysis. These samples represent approximately 5% of the original pulps from drilling campaigns conducted between 2014 and 2020. No additional external check assays have been conducted since 2020.
| FINAL | 3 November 2025 | PAGE |
![]() |
Anglo American plc NI 43-101 Technical Report – Minas-Rio Property, State of Minas Gerais, Brazil |
Mr. Leonardo de Souza, the Qualified Person for Item 12, conducted verification of the drillhole location, drilling and sampling, sample analysis, geological, mineralization and geological modelling aspects of the Serra do Sapo deposit, and concluded that the data management systems quality control protocols, and geological interpretations in place provide a sound and reliable basis for geological modelling and Mineral Resource estimation.
| 1.6 | Mineral processing and metallurgical testwork |
Metallurgical testing has been undertaken to characterize the processing behaviour of the itabirite iron ore at Minas-Rio. The ore comprises banded quartz-hematite and hematite schist units, with weathered and unweathered zones containing 35–40% Fe and 30–32% Fe, respectively. Early laboratory and pilot-scale programs established the beneficiation response of these materials and have been periodically updated to support the process plant’s optimization campaigns.
Historical testwork included laboratory grinding, magnetic separation and flotation tests using drill core composites from across the deposit. Pilot plant trials validated the comminution and beneficiation flowsheet that underpins current operations. In 2019–2020, additional samples were tested to evaluate new processing technologies – most notably high-pressure grinding rolls (HPGR) and improved classification and dewatering circuits – to quantify potential improvements in mass yield, iron recovery and silica rejection.
The testing demonstrated that HPGR-based fine-grinding provides enhanced liberation and energy efficiency relative to conventional ball milling. Results confirmed that Minas-Rio ore consistently produces a high-grade pellet feed concentrate (> 67% Fe, <1% SiO2) at recoveries exceeding 80%. Testwork correlations between iron grade, mass recovery and throughput were used to refine plant operating parameters and predictive geometallurgical models.
Downstream testing covered thickening and filtration of concentrates and tailings to support the dewatering filter plant design. Filtration trials defined achievable cake moistures below 9% for concentrate and confirmed the suitability of tailings for filtered dry stacking, minimizing water losses and enabling safer tailings management.
Overall, the integrated laboratory and pilot programs confirm that Minas-Rio mineralization responds predictably to conventional beneficiation with HPGR-enhanced grinding, delivering a premium pellet-feed product that meets global market specifications and Anglo American’s process design standards.
| 1.7 | Mineral Resource estimates |
The December 2024 Mineral Resource estimate for Serra do Sapo used the December 2022 geological model depleted by mining to December 2024. The estimate is based on the acQuire™/SQL server database, Leapfrog Geo™ geological modelling, and block models generated using Datamine Studio™ software.
The December 2024 Mineral Resource estimate for Itapanhoacanga used the December 2012 geological model. The estimate is based on the acQuire™/SQL server database, and geological and block models generated using Datamine Studio™ software.
Similar methodologies were used for the Serra do Sapo and Itapanhoacanga Mineral Resource estimates:
| · | Database compilation into a useable and verifiable format |
| · | Geological modelling and wireframing |
| · | Interpretation, definition and wireframing of mineralized domains |
| · | Geostatistical analysis and variography by domain |
| · | Block modelling, grade and bulk density estimation |
| · | Model validation. |
| FINAL | 3 November 2025 | PAGE |
![]() |
Anglo American plc NI 43-101 Technical Report – Minas-Rio Property, State of Minas Gerais, Brazil |
Geological modelling of each ore and waste domain was conducted where sufficient and reliable drillhole logging and pit mapping information were available. A minimum downhole sample interval length of 3 m was used.
For Serra do Sapo, statistical analysis and variography were conducted on four separate domains. Each domain represented a single grade population of consistent orientation. Hard and soft boundaries were used for the estimation process. For Itapanhoacanga, statistical analysis and variography were conducted on five separate domains. Each domain represented a single grade population of consistent orientation. Boundary analysis was not conducted.
All drillholes were used for geological interpretation. Only RC and DD holes were used for compositing, geostatistical analysis and resource estimation at Serra do Sapo, and only DD holes at Itapanhoacanga.
Top cuts were applied during variographic analysis but not grade estimation for Serra do Sapo and Itapanhoacanga.
Block ordinary kriging (OK) was selected as the grade interpolation method for Serra do Sapo and Itapanhoacanga, as it uses information directly related to the underlying variability of the data to guide the estimation process. Grade estimation was conducted on each lithology type individually at Serra do Sapo. For Itapanhoacanga, grade estimation was conducted on each lithology type individually, except for Hard Hematite (HD) + Moderate Hematite (HM).
Mineral Resource classifications assigned used a combination of both quantitative and qualitative factors, i.e. geological confidence, ore probability, density/tonnage confidence, data quality and estimation quality.
The December 2024 Exclusive Mineral Resource estimate for Serra do Sapo reported at a cut-off grade of 25% Fe is summarized in Table 1.2.
| Table 1.2 | Serra do Sapo Mineral Resources as of 31 December 2024 reported at a cut-off grade of 25% Fe (100% attributable basis) |
| Mineralization type | Resource category |
Tonnes (Mt) |
Fe (%) |
| Friable itabirite and hematite |
Measured | 148.1 | 32.2 |
| Indicated | 120.0 | 33.9 | |
| Measured + Indicated | 268.1 | 33.0 | |
| Inferred | 41.5 | 36.1 | |
| Itabirite | Measured | 467.0 | 30.7 |
| Indicated | 909.4 | 31.2 | |
| Measured + Indicated | 1,376.4 | 31.0 | |
| Inferred | 362.6 | 31.0 |
Source: Anglo American, 2025
Notes:
| · | Tonnes and grades have been rounded and may result in minor discrepancies in the totals. |
| · | All tonnages are reported on a dry basis. |
| · | Mineral Resources are exclusive of Mineral Reserves. |
| · | Anglo American’s equity interest is 85%. |
| · | Mineral Resources are reported within an optimized Mineral Resource shell and constrained by mineral rights. |
| · | Mineral Resources that are not Mineral Reserves do not have demonstrated economic viability. |
The December 2024 Serra do Sapo Mineral Resource estimate is reported above a 25% Fe cut-off grade for all iron formation types within an optimized Lerchs-Grossmann Mineral Resource shell based on 1.4x Anglo American’s metal price assumption of $94.89/t metal.
| FINAL | 3 November 2025 | PAGE |
![]() |
Anglo American plc NI 43-101 Technical Report – Minas-Rio Property, State of Minas Gerais, Brazil |
The December 2024 Mineral Resource estimate for Itapanhoacanga above a cut-off grade of 25% Fe is summarized in Table 1.3.
| Table 1.3 | Itapanhoacanga Mineral Resources as of 31 December 2024 reported at a cut-off grade of 25% Fe (100% attributable basis) |
| Mineralization type | Resource category | Tonnes (Mt) | Fe (%) |
| Friable itabirite and hematite | Measured | 31.0 | 40.6 |
| Indicated | 117.5 | 41.3 | |
| Measured + Indicated | 148.6 | 41.1 | |
| Inferred | 114.5 | 40.4 | |
| Compact itabirite | Measured | 23.2 | 33.6 |
| Indicated | 73.4 | 34.5 | |
| Measured + Indicated | 96.6 | 34.3 | |
| Inferred | 57.0 | 34.5 |
Source: Anglo American, 2025
Notes:
| · | Tonnes and grades have been rounded and may result in minor discrepancies in the totals. |
| · | All tonnages are reported on a dry basis. |
| · | Anglo American maintains a 100% interest in a single Mining Concession application covering a portion of the Itapanhoacanga deposit, resulting in a weighted average equity interest of 95.1%. |
| · | Mineral Resources are reported within an optimized Mineral Resource shell and constrained by mineral rights. |
| · | Mineral Resources that are not Mineral Reserves and do not have demonstrated economic viability. |
The December 2024 Itapanhoacanga Mineral Resource estimate is reported above a 25% Fe cut-off grade for all iron formation types within an optimized Lerchs-Grossmann Mineral Resource shell based on Anglo American’s 2012 pellet feed price assumption of $133.60/wmt. The Qualified Person recommends an update to the pit optimization to align with the assumptions used for reporting the Serra do Sapo Mineral Resource estimate.
The Qualified Person independently verified the Mineral Resource estimates presented in Table 1.2 and Table 1.3 and was able to reproduce the reported tonnages and grades within ± 1% and ± 3%, respectively.
The Mineral Resources were initially classified in accordance with the guidelines of the JORC Code (2012). The confidence categories assigned under the JORC Code (2012) were reconciled to the confidence categories in the Canadian Institute of Mining, Metallurgy and Petroleum (CIM) Definition Standards for Mineral Resources and Mineral Reserves (the 2014 CIM Definition Standards). As the confidence category definitions are the same, no modifications to the confidence categories were required. Mineral Resources and Mineral Reserves in this Technical Report are reported in accordance with the 2014 CIM Definition Standards.
The Qualified Person, Mr. Michael Andrew, has critically examined the Mineral Resource estimates, made his own enquiries, and applied his general mineral industry competence to conclude that the information is adequate for the purposes of this Technical Report, and complies with the definitions and guidelines of the CIM. The Qualified Person considers the reported Mineral Resource to be a fair reflection of the exploration activity and modelling processes undertaken.
To the best of the Qualified Person’s knowledge, at the time of estimation there were no known environmental, permitting, legal, title, taxation, socio-economic, marketing, political or other relevant issues that could materially impact the eventual extraction of the Mineral Resource.
| FINAL | 3 November 2025 | PAGE |
![]() |
Anglo American plc NI 43-101 Technical Report – Minas-Rio Property, State of Minas Gerais, Brazil |
| 1.8 | Mining and Mineral Reserve estimates |
The Serra do Sapo Mineral Reserve was previously reported by Anglo American in December 2024 in accordance with the JORC Code (2012). The Qualified Person, Mr. Frank Blanchfield, has reviewed the estimation procedures, classification criteria, and modifying factors to ensure consistency with the 2014 CIM Definition Standards. Following this review, the Proved and Probable Ore Reserves under the JORC Code (2012) were restated as Probable Mineral Reserves, reflecting alignment in data density, estimation confidence and modifying factor application between the two reporting codes.
The 2024 Mineral Reserve, based on the 2022 LoAP and adjusted for production depletion to year-end 2024, totals 3,318.6 Mt at 32.9% Fe, reported at a 25% Fe plant cut-off grade as summarized in Table 1.4. Iron ore sales from the Mineral Reserve are reported in Table 1.5.
| Table 1.4 | Serra do Sapo Mineral Reserve estimate as of December 2024 reported at a cut-off grade of 25% Fe (100% attributable basis) |
| Mineralization type | Classification | Tonnes (Mt) | Fe (%) |
| Friable itabirite and hematite | Probable | 1,053.6 | 37.0 |
| Itabirite | Probable | 2,265.0 | 30.9 |
| Total | 3,318.6 | 32.9 | |
Source: Anglo American, 2025
Notes:
| · | Tonnes and grades have been rounded and may result in minor discrepancies in the totals. |
| · | All tonnages reported on a dry basis. |
| · | Point of reference for the Mineral Reserve is delivery to the beneficiation plant. |
| · | Mineral Reserves are derived solely from Measured and Indicated Mineral Resources. |
| · | Anglo American’s equity interest is 85%. |
The estimate incorporates allowances for mining dilution and ore loss and excludes short-term stockpiles. The cut-off grade was derived from economic analysis using product prices, operating and processing costs and metallurgical recoveries, and remains robust under sensitivity testing. The cut-off (plant feed basis) was calculated from an economic analysis incorporating a product price, operating costs and geological constraints reflecting lithological boundaries. Although breakeven cut-off grades were calculated at 16–17% Fe, a higher reporting cut-off of 25% Fe was adopted to align with geological domains and to provide resilience to market fluctuations.
The Mineral Reserve is supported by a 49-year LoAP production schedule containing approximately 1.8% Inferred Mineral Resources within the mine plan. These are excluded from the Mineral Reserve statement and do not materially affect project economics. In the Qualified Person’s opinion, the Serra do Sapo Mineral Reserve represents the economically mineable portion of Measured and Indicated Mineral Resources and is cashflow positive, accounting for all key modifying factors including mining, metallurgical, environmental, social, statutory and financial considerations.
| Table 1.5 | Serra do Sapo concentrate production from Mineral Reserves (100% attributable basis) |
| Mineralization type | Iron ore sales tonnes (Mt) | Iron ore sales Fe (%) |
| Friable itabirite and hematite | 590 | 67 |
| Itabirite | 1,059 | 67 |
| Total | 1,649 | 67 |
Source: Anglo American, 2025
Remaining uncertainties primarily relate to permitting and licensing for future pit expansions, waste and tailings storage, and community and environmental approvals near populated and sensitive areas.
| FINAL | 3 November 2025 | PAGE |
![]() |
Anglo American plc NI 43-101 Technical Report – Minas-Rio Property, State of Minas Gerais, Brazil |
The block model was regularized to 25 m x 25 m x 15 m blocks, incorporating internal waste and contact zones to simulate mining selectivity. Average ore loss and dilution were estimated at 3.7% and 3.2%, respectively, based on reconciliation between the resource model, mine production and plant feed.
The pit optimization completed in 2022 using NPV Scheduler (NPVS) applied standard open pit design and economic parameters. The optimization used a Blast Furnace Pellet Feed (BFPF) price of $98.63/t metal (real 2022 terms), a mining cost of $2.15/t moved and a total operating cost of $31.28/t metal, at an exchange rate of 4.99 BRL/US$. Slope angles ranged from 26° in weathered zones to 55° in compact rock, with exclusion zones established around infrastructure, villages and conservation areas. The selected pit design contains 3.81 billion tonnes (Bt) of ore at a strip ratio of 0.5:1 and is confirmed to be technically and economically viable under sensitivity testing.
Final pit designs, derived from NPVS shells, applied sector-based geotechnical parameters and practical mining geometries. Key design parameters include 15 m benches, 43.2 m wide ramps at a 10% gradient and setbacks of 75 m from infrastructure and 250 m from the tailings storage facility (TSF). Twenty-five staged pushbacks were created to target friable itabirite ore (≥25% Fe) while balancing waste stripping and processing capacity. Final designs resulted in an 8.8% increase in waste and 5–9% reduction in ore, reflecting operational constraints and geotechnical refinements.
The pit slope design is supported by an extensive geotechnical database developed through laboratory testing, field mapping and slope performance analysis. Two main geotechnical domains were defined – friable and compact/semi-compact materials – representing contrasting lithological and weathering conditions. Laboratory tests (2011–2016) included uniaxial/triaxial compression, Brazilian tensile and direct shear testing of itabirite, phyllite, quartzite and gneiss. Results were used to develop Mohr-Coulomb, Hoek-Brown and Barton-Bandis strength envelopes and slope stability models. Berm widths were 8–10 m, and inter-ramp angles ranged from 23° to 42°, depending on rock mass domain. Factors of safety meet Anglo American and international standards (≥1.2 to 1.3).
Hydrogeological studies (2009–2024) have characterized pit inflows, predicting increases from ~360 m3/h initially to ~860–917 m3/h by 2031. Dewatering is managed through pumping wells, horizontal drains, in-pit sumps and groundwater monitoring, with 11 new wells planned through 2027 to maintain drawdown ahead of mining.
Mining is by conventional truck-and-shovel methods, with ore hauled to a primary crushing system comprising twin jaw crushers and overland conveyors to the beneficiation plant. The current fleet includes Komatsu PC5500 and PC4000 excavators and 830E AC haul trucks. Peak production will require up to 116 trucks. The primary crusher (two Metso C-140 jaw crushers, grizzlies, feeders and an overland conveyor) handles an average of 8,440 t/h.
The LoAP to 2073 projects production increasing to 31 Mt/a (wet) by 2026 and remaining stable thereafter. The mine comprises 12 designed pushbacks grouped into two main phases:
| · | Phase I (2023–2038): Focused on friable itabirite with higher iron grades and low strip ratios at 0.5:1 with 66% of the friable rock mass blasted with a powder factor of about 0.15–0.3 kg/t. |
| · | Phase II (2039–2073): Transitioning to denser itabirite with lower grades and higher strip ratios (up to 1.4:1) with 100% of the itabirite rock mass blasted with a powder factor of about 0.30–0.59 kg/t. |
The Qualified Person has examined the Mineral Reserve estimate, made his own enquiries, and applied his general mineral industry competence to conclude that the information is adequate for the purposes of this Technical Report, and complies with the definitions and guidelines of the CIM. The Qualified Person considers the reported Mineral Reserve to be a fair representation of the forecast production.
To the best of the Qualified Person’s knowledge, at the time of estimation there were no known environmental, permitting, legal, title, taxation, socio-economic, marketing, political or other relevant issues that could materially impact the eventual extraction of the Mineral Reserve.
| FINAL | 3 November 2025 | PAGE |
![]() |
Anglo American plc NI 43-101 Technical Report – Minas-Rio Property, State of Minas Gerais, Brazil |
| 1.9 | Processing methods and infrastructure |
The beneficiation plant, commissioned in 2014, has a nominal capacity of 8,440 t/h (about 48 Mt/a) and produces about 2 Mt per month of high-grade concentrate. Ore undergoes crushing, HPGR grinding, desliming, flotation, regrinding, thickening and pipeline transport to the Port of Açu. Product grades average 68.0% Fe for direct reduction pellet feed (DRPF) and 67.1% Fe for BFPF, with moisture controlled below the transportable moisture limit (TML) (about 9.7–9.8%).
At the beneficiation plant, tailings from the desliming and flotation circuits are thickened and partially dewatered prior to disposal in the TSF. Anglo American is currently implementing a tailings filtration project to enhance water recovery and reduce the environmental footprint of the TSF. Phase 1 construction is underway and scheduled for commissioning in early 2026.The system will comprise filter presses to produce a “filtered” or “dry stack” tailings product with moisture of about 15–20%.
A 529 km slurry pipeline transfers concentrate from the mine (700 m elevation) to the Açu Port filter plant (10 m elevation). The pipeline operates at 2,800–3,550 t/h, with two pump stations and cathodic protection for integrity. Routine maintenance includes biannual cleaning and five-year “smart pig” inspections.
At the Açu Port, operated by Ferroport (Anglo American–Prumo Logística Joint Venture), the filtration plant reduces concentrate moisture to ~9% using ceramic filters before stacking on 1.2 Mt stockpiles for shipment. The port handles up to 26.5 Mt/a (wet), with expansion potential to 30 Mt/a, loading Capesize vessels (≤220,000 tonnes) via offshore Terminal T1.
Recent plant performance (2020–2025) indicates an average feed rate of 5,995 t/h and dry concentrate output of 2,887 t/h, with crushing uptime at 65% and beneficiation uptime at 85%. The processing circuit is considered technically sound and suitable for producing high-grade pellet feed for both blast furnace and direct reduction markets.
The TSF lies about 4 km southeast of the plant in a natural valley selected for its containment potential and proximity to water reclaim systems. Tailings water is recycled to the plant, maintaining a closed-loop water balance. Two waste rock dumps north and south of the pit provide 1.26 Bm3 of total capacity.
Industrial water is supplied from the Peixe River via a 40 km pipeline and supplemented by reclaimed process water, dewatering wells, and rainfall catchments. Power is provided through a 138 kV transmission line connected to the CEMIG grid, with substations at Conceição do Mato Dentro and Alvorada de Minas supplying the mine, plant and tailings systems.
The operation is accessible year-round via paved highways, with dedicated access roads and controlled security gates. Ancillary facilities include heavy equipment workshops, reagent and fuel storage, HSE and emergency stations and on-site laboratories. A purpose-built accommodation complex supports rotational personnel, while permanent staff reside in nearby towns.
A fibre-optic communications network parallels the slurry pipeline, linking the mine, beneficiation plant and Port of Açu through the Integrated Operations Centre for Supervisory Control and Data Acquisition (SCADA) based monitoring and control. At the port, concentrate is filtered, stockpiled and loaded onto vessels via Ferroport.
| 1.10 | Permitting, environmental and social |
The Serra do Sapo operation is fully permitted. The mine, beneficiation plant and associated 529 km slurry pipeline to the Port of Açu are all licensed and operating in compliance with Brazilian environmental and mining legislation. Environmental and social management systems are aligned with International Finance Corporation (IFC) Performance Standards, the Equator Principles, International Council on Mining and Metals (ICMM) Good Practice Guidance, and Anglo American’s Social Way 3.0 and Global ESG Framework.
| FINAL | 3 November 2025 | PAGE |
![]() |
Anglo American plc NI 43-101 Technical Report – Minas-Rio Property, State of Minas Gerais, Brazil |
The Property lies within the Espinhaço Range, a transitional zone between the Atlantic Forest and Cerrado biomes, both recognized as global biodiversity hotspots. Anglo American maintains a comprehensive suite of environmental programs covering biodiversity conservation, water and tailings management, air quality and noise control, and mine-closure planning. All activities are conducted under valid operating licences (LOs) and subject to continuous oversight by the State Secretariat for Environment and Sustainable Development (SEMAD), IBAMA and the National Water Agency (ANA).
Waste and water management are implemented through an integrated Environmental Management System and Water Resources Management Plan (PGRH). Tailings are stored in an engineered TSF designed to Global Industry Standard on Tailings Management (GISTM) standards and subject to annual independent audits. Waste rock dumps are constructed with stability and erosion controls, while potentially acid-forming material is encapsulated within inert layers. Process water recycling achieves efficiencies of approximately 80%, and no off-site groundwater contamination or depletion has been detected. Monitoring for air, noise, surface water and groundwater confirms compliance with regulatory thresholds.
The mine’s area of influence includes 13 priority communities in Minas Gerais and 33 municipalities along the pipeline corridor to the port. Anglo American applies the Social Way 3.0 and IFC Performance Standards 1, 2, 4 and 5 to manage stakeholder engagement, labour, community health and safety, and land-access impacts. Structured social performance programs, including workforce training, livelihood restoration, environmental education, and cultural-heritage protection, are implemented through annually audited management plans. The Stakeholder Engagement Plan (PES) guides transparent and inclusive dialogue, while the Safety and Health Integrated Risk Assessment (SHIRA) process systematically identifies and mitigates social and human-rights risks.
The relationship legacy with surrounding communities remains complex, reflecting the cumulative impacts from implementation and operation of Stage 1, 2 and 3, which have been the subject of sustained public discussion. The proximity of Stage 3 to local settlements has heightened community concerns regarding noise, vibration, dust and water supply.
Resettlement and land-access processes follow the Land Access and Displacement Strategy (LADS), updated annually and aligned with IFC Performance Standard 5 and state legislation. The principal ongoing initiative is the 15 km ZAS (Jassém) Collective Resettlement Project, conducted under judicial supervision by the Public Prosecutor’s Office of Minas Gerais (MPMG). Future resettlements associated with the second tailings dam raise and Sapo South expansion are being integrated into forthcoming environmental licensing procedures.
The Mine Closure Plan (2023 update) follows Anglo American’s corporate standards and ICMM/IBRAM good practice, covering physical stability, ecosystem restoration and socio-economic transition. Closure liabilities are fully costed and provisioned under the Asset Retirement Obligation and Life-of-Mine scenarios.
Overall, Minas-Rio operates in full regulatory compliance. The principal forward-looking risks relate to the timing of future licensing for expansion projects, land access negotiations, and potential climate-related impacts on water availability. These are being proactively managed through early technical studies, stakeholder engagement and adaptive environmental design. There are no unresolved environmental, social or permitting issues considered material to the Mineral Resource or Mineral Reserve estimates, and the Project’s licence to operate remains secure.
| 1.11 | Costs and economic analysis |
As no material expansion or production increase is currently planned at Minas-Rio, there are no expansion capital requirements. All forecast capital expenditures are SIB capital required to sustain ongoing operations and LoAP commitments.
LoAP SIB costs listed in Table 1.6 for Minas-Rio are estimated at $4,115 million from 1 January 2025 to 2073, including closure costs of about $126 million. These costs cover the mine fleet refurbishment and replacement, process plant refurbishment, mining equipment, mine footprint expansion, tailings dam lifts, social, closure and rehabilitation activities, and the port.
| FINAL | 3 November 2025 | PAGE |
![]() |
Anglo American plc NI 43-101 Technical Report – Minas-Rio Property, State of Minas Gerais, Brazil |
Capital estimates are prepared using detailed engineering design, vendor quotations and benchmarked unit rates developed during each project phase. About 75% of SIB costs are compiled in Brazilian reais (BRL) and converted to nominal US dollars for reporting. The remaining 25% is compiled directly from US$ costs. Contingencies ranging from 10% to 20% are applied according to design maturity and risk exposure.
| Table 1.6 | LoAP SIB capital cost |
| SIB item | Cost ($ M) |
| Processing | 1,477 |
| Mining equipment | 1,141 |
| Mine continuity | 105 |
| TSF and waste dump | 488 |
| Social | 78 |
| Closure | 126 |
| Port | 486 |
| Other | 213 |
| Total LoAP | 4,115 |
Source: LoAP
Operating unit costs listed in Table 1.7 have been developed from first-principles estimates based on current performance and LoAP schedules. Costs are expressed in US dollars per wet metric tonne (wmt) of iron ore product and include mining, processing, pipeline transport, filtration, port handling and general administrative expenses. The total free-on-board (FOB) LoAP cash cost is estimated at $31.80/wmt and $36.54/wmt including SIB capital and royalties as summarized in Table 1.7. These costs reflect steady-state operations with no expansion project capital.
| Table 1.7 | LoAP unit costs |
| Cost item | Unit | Value |
| Mine | $/wmt | 8.48 |
| Beneficiation | $/wmt | 10.02 |
| Pipeline | $/wmt | 1.41 |
| Filtration | $/wmt | 1.17 |
| Operating support | $/wmt | 5.02 |
| Total C1 | $/wmt | 26.10 |
| Port | $/wmt | 2.96 |
| Other selling | $/wmt | 0.54 |
| Total FOB cash cost | $/wmt | 29.61 |
| SG&A | $/wmt | 1.69 |
| AAML | $/wmt | 0.50 |
| Total operating cash cost | $/wmt | 31.80 |
| SIB | $/wmt | 2.79 |
| Royalty | $/wmt | 1.95 |
| Total cash cost | $/wmt | 36.54 |
Source: LoAP
As no material expansion, production increase or new development phase is currently proposed for the Minas-Rio operation, an economic analysis has not been prepared or disclosed in this Technical Report. The Project remains an operating asset, and its financial performance is governed by Anglo American’s internal budgets and corporate reporting standards rather than a standalone discounted cashflow analysis.
| FINAL | 3 November 2025 | PAGE |
![]() |
Anglo American plc NI 43-101 Technical Report – Minas-Rio Property, State of Minas Gerais, Brazil |
| 1.12 | Other relevant data and information |
On 22 February 2024, Anglo American entered into an agreement with Vale to acquire and integrate adjacent Serra da Serpentina iron ore deposit with the Minas-Rio operation in Brazil. Under the transaction terms, Vale contributed the Serra da Serpentina deposit plus $157.5 million in cash in exchange for a 15% equity interest in the enlarged Minas-Rio property. The transaction was completed in December 2024 with the transfer of the mineral titles to AAMFB in progress.
Serra da Serpentina hosts a large iron ore deposit characterized by softer, friable material with grades exceeding those of the Serra do Sapo deposit. The deposit is contiguous to Serra do Sapo to the southeast and extends over a strike length of approximately 30 km.
The deposit has been evaluated by 386 DD holes for 46,778 m since the 1970s. The drill grid spacing is around 200 m x 200 m, with some 100 m x 100 m coverage over the central portions of the deposit
An internal resource estimate was completed by Vale in 2020. The historical estimate does not meet CIM Definition Standards for Mineral Resources and Mineral Reserves, and the Qualified Person has not done sufficient work to classify the historical estimate as a current Mineral Resource. Anglo American is not treating the historical estimates as a current Mineral Resource and they should not be relied upon.
Anglo American is currently conducting a program of infill verification drilling on a 100 m x 100 m grid and plans to report a future Mineral Resource for Serra da Serpentina using the same parameters as used for Serra do Sapo.
| 1.13 | Conclusions and recommendations |
The Minas-Rio operation is a mature, integrated mine-to-port system producing high-grade iron ore pellet feed through a well-established processing, pipeline and export network. Current operations demonstrate technical robustness, stable metallurgical performance and effective water and tailings management. The LoAP supports continued production of approximately 26–28 Mt/a (dry) of pellet feed over the remaining mine life.
The LoAP financial model demonstrates that the declared Mineral Reserve is economically viable based on current operating parameters, cost assumptions and iron ore pricing, with all capital expenditure categorized as SIB capital. No material expansion or new development phase is currently proposed; therefore, no standalone economic analysis is presented in this Technical Report.
It is recommended that Anglo American:
| · | Maintain periodic reviews of mining, processing and cost assumptions within the LoAP to ensure alignment with operational performance and market conditions. |
| · | Update geotechnical, hydrogeological and metallurgical models as new operational data become available to refine reserve confidence. |
| · | Progressively implement planned TSF raises and filtered tailings technology to sustain long-term storage capacity and environmental compliance. |
| · | Continue exploration and resource definition drilling along the Serra do Sapo – Serra da Serpentina trend to assess potential extensions that may support future life-of-mine optimization. |
| · | Progress the Serra da Serpentina project to feasibility study level through a structured, multidisciplinary work program aimed at enhancing confidence in the geological, mining, metallurgical, infrastructure, social and economic parameters of the deposit. Key actions include: |
| - | Completing infill and step-out drilling to upgrade resource classification, verifying data integrity through QAQC, relogging, and density testing, and developing an updated three-dimensional (3D) geological and resource model aligned with the Minas-Rio estimation framework. |
| FINAL | 3 November 2025 | PAGE |
![]() |
Anglo American plc NI 43-101 Technical Report – Minas-Rio Property, State of Minas Gerais, Brazil |
| - | Focusing technical and engineering studies on metallurgical testwork, geotechnical and hydrogeological assessments, and evaluation of ore integration with existing Minas-Rio infrastructure, including opportunities for haulage fleet reduction and electrification to lower fuel use and emissions. |
| - | A phased economic assessment from pre-feasibility to full feasibility to establish project viability, integrate the new Serra da Serpentina pit into the LoAP, and refine capital and operating cost estimates. Environmental baseline studies and permitting activities should be initiated, supported by regulatory and community engagement to ensure timely approvals and social acceptance. |
Anglo American has established corporate protocols to fund ongoing evaluation programs, ensuring adequate financial and technical support for advancing project development activities in alignment with corporate objectives. The budget for the recommended works, including resource definition drilling, metallurgical testing, technical studies and feasibility study assessments, is incorporated within Anglo American’s corporate recharges and the operation’s approved capital and operating expenditure allocations disclosed in Item 21.
| FINAL | 3 November 2025 | PAGE |
![]() |
Anglo American plc NI 43-101 Technical Report – Minas-Rio Property, State of Minas Gerais, Brazil |
| 2 | Introduction |
| 2.1 | Terms of reference |
This Technical Report was prepared in accordance with NI 43-101 for Anglo American plc (Anglo American) to support the disclosure of Mineral Resources and Mineral Reserves for Minas-Rio (the Property), a production stage property in the State of Minas Gerais, Brazil. The Technical Report was authored by the following Qualified Persons:
| · | Messrs. Earl, Radonich, Blanchfield, Andrew and de Souza of Snowden Optiro, a business unit of Datamine Australia Pty Ltd. Snowden Optiro was responsible for the preparation of this Technical Report including the review of the drilling, data, geology, Mineral Resources, Mineral Reserves, mining, market studies and costs. |
| · | Mr. Gordon Cunningham of Turnberry Projects was responsible for the review of the metallurgical testwork, processing and infrastructure. |
| · | Mr. Peter Theron and Ms. Gené Main of Prime Resources were responsible for the review of the environment and permitting. |
Messrs. Blanchfield and de Souza completed a five-day site inspection of the Property in October 2025. The site inspection included inspecting the mining area, core sheds, drilling, laboratories, pilot plant, mining areas, TSF, waste dumps, beneficiation plant, power and water services, pipeline control room, mining and process control room, geotechnical control room, maintenance facilities, consumables store, diesel dispatch and port facilities, including the laboratory, thickener, water discharge and ship loading. Snowden Optiro has prior familiarity with the Property, with three consultants completing a site inspection in 2022 as part of a Mineral Resource and Ore Reserve audit.
All the Qualified Persons are eligible members in good standing of a recognized professional organization (RPO) within the mining industry and have at least five years of relevant experience in the type of mineralization and type of deposit under consideration and in the specific type of activity that the Qualified Person is undertaking as disclosed in Table 2.1 at the time this Technical Report was prepared.
Table 2.1 Responsibilities of each Qualified Person
| Qualified Person | Employer | Qualifications and affiliation |
Details of site inspection |
Responsibility |
| Mr. Allan Earl | Snowden Optiro | WASM, FAusIMM | - |
Snowden Optiro’s Qualified Person responsible for this report. Items 1 to 6, 18.1, 18.4 to 18.11, 19 to 21 and 23 to 27. |
| Mr. Aaron Radonich | Snowden Optiro | PGradCert (Geostatistics); BSc (Hons) Geology, FAusIMM (CP) | - | Items 7, 8, 9, 10 and 11. |
| Mr. Frank Blanchfield | Snowden Optiro | BE Mining Engineering, FAusIMM | Oct 5 to 10, 2025 | Item 15 and 16. |
| Mr. Michael Andrew | Snowden Optiro | PGradCert (Geostatistics); BSc. (Geology), FAusIMM | - | Item 14. |
| Mr. Leonardo de Souza | Snowden Optiro | BSc (Geology), MAusIMM (CP), Regional Council of Engineering, Architecture and Agronomy Brazil (CREA) | Oct 5 to 10, 2025 | Item 12. |
| Mr. Gordon Cunningham | Turnberry Projects | BE (Chemical), FSAIMM | - | Items 13, 17 and 18.2. |
| Mr. Peter Theron | Prime Resources | B Eng (Civil), MSAIMM, Pr Eng ECSA | - | Item 18.3. |
| Ms. Gené Main | Prime Resources | MSc (Botany), Member EAPASA; Pr.Sci.Nat. SACNASP | - | Item 20. |
| FINAL | 3 November 2025 | PAGE |
![]() |
Anglo American plc NI 43-101 Technical Report – Minas-Rio Property, State of Minas Gerais, Brazil |
Unless otherwise stated, the information and data contained in this Technical Report or used in its preparation was provided by the Property owner Anglo American. The Qualified Persons of this Technical Report reviewed data, information and documents provided by Anglo American. The primary information sources are listed in Item 27.
Further information was received from the Anglo American representatives listed in Table 2.2 in response to queries submitted by Snowden Optiro.
| Table 2.2 | Anglo American information sources |
| Name | Position |
| Mr Alastair Cornah | Vice President Resources and Reserves |
| Mr Frederico Castro | Geology and Mine Planning Manager |
| Mr Wander Machado | Geology and Mineral Resources Coordinator |
| Mr Fernando Rosa Guimarães | Mineral Resources Assessment Consultant / Geosciences |
| Mr Andrew Smith | Vice President Ore Reserves |
The Serra do Sapo and Itapanhoacanga Mineral Resources and Serra do Sapo Mineral Reserves were initially classified under the 2012 Edition of the Australasian Joint Ore Reserves Committee Code (JORC Code, 2012). The confidence categories assigned under the JORC Code (2012) were reconciled and reported to the confidence categories in the CIM Definition Standards for Mineral Resources and Mineral Reserves (the 2014 CIM Definition Standards).
For the Serra do Sapo and Itapanhoacanga Mineral Resources, the confidence category definitions are the same and no modifications to the confidence categories were required. For the Serra do Sapo Mineral Reserve, the Proved and Probable Ore Reserves under the JORC Code (2012) were restated as Probable Mineral Reserves under the 2014 CIM Definition Standards.
The Qualified Persons listed in Table 2.1 were responsible for this Technical Report and declare that they have taken all reasonable care to ensure that the information contained in this report is, to the best of their knowledge, in accordance with the facts and contains no material omissions.
In preparing this report, the Qualified Persons have extensively relied on information collated by other parties. The Qualified Persons have critically examined this information, made their own enquiries, and applied their general mineral industry competence to conclude that the information presented in this Technical Report complies with the definitions and guidelines of the CIM.
The Qualified Persons believe that their opinions must be considered as a whole, and that selection of portions of the analysis or factors considered by them, without considering all factors and analyses together, could create a misleading view of the process underlying the opinions presented in this Technical Report. The preparation of a Technical Report is a complex process and does not lend itself to partial analysis or summary.
Except for the purposes legislated under applicable securities laws, any use of this Technical Report by a third party is at that party’s sole risk.
| FINAL | 3 November 2025 | PAGE |
![]() |
Anglo American plc NI 43-101 Technical Report – Minas-Rio Property, State of Minas Gerais, Brazil |
A draft copy of this Technical Report was provided to Anglo American for review on omission and factual accuracy. The Qualified Persons who have authored this Technical Report do not disclaim responsibility for the contents of this report.
The effective date of this Technical Report is 3 November 2025. As at the effective date of this Technical Report, none of the Qualified Persons had an association with Anglo American or its individual employees, or any interest in the securities of Anglo American or any other interests that could reasonably be regarded as capable of affecting their ability to give an independent unbiased opinion in relation to the Property.
Snowden Optiro will be paid a fee for the preparation by its Qualified Persons of this Technical Report based on a standard schedule of rates for professional services, plus any expenses incurred. This fee is not contingent on the outcome of the Technical Report, and neither Snowden Optiro nor the Qualified Persons will receive any other benefit for the preparation of this report. Unless otherwise specified, all units of currency are in United States dollars ($) and all measurements are metric.
| 2.1.1 | Abbreviations and units |
| Abbreviation/Unit | Description |
| $ | United States dollar(s) |
| % | percent |
| ° | degrees |
| °C | degrees Celsius |
| µm | microns (or micrometres) |
| 3D | three-dimensional |
| a | annum |
| AACE | Association for the Advancement of Cost Engineering |
| AAMFB | Anglo American Minério de Ferro Brasil S.A. |
| AAML | Anglo American Marketing Limited, Singapore Branch |
| Al2O3 | alumina |
| Analytical Solutions | Analytical Solutions Ltd |
| ANC | acid neutralizing capacity |
| ANCOLD | Australian National Committee on Large Dams |
| Anglo American | Anglo American plc |
| ANM | Agência Nacional de Mineração (National Mining Agency) |
| As | arsenic |
| Au | gold |
| BFPF | Blast Furnace Pellet Feed |
| BIF | banded iron formation |
| Bm3 | billion cubic metres |
| BRL | Brazilian reais (real) |
| Bt | billion tonnes |
| Ca | calcium |
| capex | capital expenditure or capital cost |
| CAT | Caterpillar |
| CEMIG | Companhia Energética de Minas Gerais |
| CFEM | Compensação Financeira pela Exploração de Recursos Minerais (Financial Compensation for the Exploitation of Mineral Resources) |
| CIM | Canadian Institute of Mining, Metallurgy and Petroleum |
| CRM | certified reference material |
| CV | coefficient of variation |
| FINAL | 3 November 2025 | PAGE |
![]() |
Anglo American plc NI 43-101 Technical Report – Minas-Rio Property, State of Minas Gerais, Brazil |
| Abbreviation/Unit | Description |
| CVRD | Companhia Vale do Rio Doce |
| DD | diamond (drillholes/drilling) |
| dmt | dry metric tonne(s) |
| DRPF | Direct Reduction Pellet Feed |
| DTM | digital terrain model |
| EDA | exploratory data analysis |
| EIA | environmental impact assessment |
| EoR | Engineer of Record |
| EPCM | engineering, procurement, construction and management |
| Fe | iron |
| FOB | free on board |
| FS | feasibility study |
| g | gram(s) |
| G&A | general and administration |
| g/t | grams per tonne |
| GAAP | Generally Accepted Accounting Principles |
| Geosedna | Geosedna Perfurações Especiais S.A. |
| GISTM | Global Industry Standard on Tailings Management |
| GPS | global positioning system |
| GSA | Governance and Sustainability Assembly |
| h | hour(s) |
| ha | hectare(s) |
| HPGR | high-pressure grinding roll(s) |
| HSE | health, safety and environment |
| IBGE | Institute of Geography and Statistics |
| ICMM | International Council on Mining and Metals |
| IFC | International Finance Corporation |
| IFRS | International Financial Reporting Standards |
| IGAM | Instituto Mineiro de Gestão das Águas |
| Intertek | Intertek Group plc |
| IPCC | in-pit crusher and conveyor |
| IRR | internal rate of return |
| ISO | International Organization for Standardization |
| ITRP | independent technical review panel |
| JORC Code | Australasian Code for Reporting of Exploration Results, Mineral Resources and Ore Reserves (2012 Edition) |
| kg, kg/t | kilogram(s), kilograms per bank cubic metre, kilograms per tonne |
| km, km2 | kilometres, square kilometres |
| kt | thousand tonnes, thousand tonnes per annum |
| kV | kilovolts |
| LADS | Land Access and Displacement Strategy |
| LIMS | Laboratory Information Management System |
| LO | Operating Licence |
| LoAP | Life-of-Asset Plan |
| LOI | loss on ignition |
| M | million(s) |
| FINAL | 3 November 2025 | PAGE |
![]() |
Anglo American plc NI 43-101 Technical Report – Minas-Rio Property, State of Minas Gerais, Brazil |
| Abbreviation/Unit | Description |
| m, m2, m3 | metre(s), square metres, cubic metres |
| masl | metres above sea level |
| Mg | magnesium |
| mm | millimetre(s) |
| Mm3 | million cubic metres |
| MMX | MMX Mineração e Metálicos |
| Mn | manganese |
| MRPF | Minas-Rio Pellet Feed |
| Mt, Mt/a | million tonnes, million tonnes per annum |
| Mwmt | million wet metric tonnes |
| NCR | non-conformance report |
| NI 43-101 | (Canadian Securities Administrator’s) National Instrument 43-101 |
| NN | nearest neighbour |
| NPV | net present value |
| NPVS | NPV Scheduler |
| OK | ordinary kriging |
| OMS | Operation, Maintenance and Surveillance |
| OREAS | Ore Research and Exploration Pty Ltd |
| P | phosphorous |
| Pa, kPa | pascal, kilopascal |
| PAF | potentially acid-forming |
| PFS | pre-feasibility study |
| PGRH | Programa de Gestão de Recursos Hídricos |
| QAQC | quality assurance and quality control |
| QKNA | Quality of Kriging Neighbourhood Analysis |
| RC | reverse circulation |
| RFP | Relatório Final de Pesquisa (Final Exploration Report) |
| RPEE | reasonable prospects for economic extraction |
| s | second(s) |
| SAD69 | South American Datum of 1969 |
| SCADA | Supervisory Control and Data Acquisition |
| SD | standard deviation |
| SdEM | Serra do Espinhaço Meridional |
| SdES | Serra do Espinhaço Setentrional |
| SEMAD | State Secretariat for Environment and Sustainable Development |
| SGB | Brazilian Geodetic System |
| SGS Geosol | SGS Geosol Laboratories Ltda |
| SHIRA | Safety and Health Integrated Risk Assessment |
| SIB | stay-in-business |
| SiO2 | silica (or silicon dioxide) |
| SoR | slope of regression |
| SOP | standard operating procedure |
| Spectrem | Spectrem Air Limited Co. |
| t, t/a, t/h, t/m3 | tonne(s), tonnes per annum, tonnes per hour, tonnes per cubic metre |
| TARP | Trigger Action Response Plan |
| TiO2 | titanium dioxide or titania |
| TML | transportable moisture limit |
| TSF | tailings storage facility |
| Ultra Trace | Ultra Trace Pty Ltd |
| UTM | Universal Transverse Mercator |
| Vale | Vale S.A. |
| VPSHR | Voluntary Principles on Security and Human Rights |
| wmt | wet metric tonne(s) |
| XRF | x-ray fluorescence |
| ZAS | Self-Rescue Zones |
| FINAL | 3 November 2025 | PAGE |
![]() |
Anglo American plc NI 43-101 Technical Report – Minas-Rio Property, State of Minas Gerais, Brazil |
| 3 | Reliance on other experts |
The information, conclusions, opinions and estimates contained in this Technical Report are based on the following parameters:
| · | Information made available to the Qualified Persons by Anglo American as at the effective date of this Technical Report |
| · | Assumptions, conditions and qualifications as set forth in this Technical Report. |
The Qualified Persons have reviewed such information to verify it using their professional judgement and have no reasons to doubt its reliability and have determined it to be adequate for the purposes of this Technical Report. Except as specified below, the authors do not disclaim any responsibility for the information, conclusions and estimates contained in this Technical Report.
The Qualified Persons have not performed an independent verification of the land title and mineral tenure information, as summarized in Item 4 of this Technical Report, nor have they verified the legality of any underlying agreement(s) that may exist concerning the permits or other agreement(s) between third parties, as summarized in Item 4 of this Technical Report. The Qualified Persons have relied on information provided by representatives of Anglo American in this regard.
The Qualified Persons have relied on the Anglo American personnel listed in Table 3.1 for guidance on applicable legal, political and environmental matters in Items 4, 19 and 20.
| Table 3.1 | Anglo American subject matter experts |
| Name | Position |
| Andre Franco | Corporate Finance Specialist • Finance & Administration |
| Alexandre Vidal | Capital Investments and Projects Manager • Finance & Administration |
| Juliana Bedoya | Environmental Manager • Safety |
| Aline Trindade | Licensing Manager • Safety |
| Camila Laudares | Metallurgy and Process Manager • Technology Development |
| Marcelo Batista | Quality and Process Manager • Mining |
| Bruno Santos | Serpentina Director • Projects |
| Euler Piantino | Project Director• Projects |
| Leonardo Queiroz | Technical Director |
Having made enquiries and where possible taken appropriate steps to confirm this information in the public domain, the Qualified Persons consider it reasonable to rely on the information provided by other experts.
This Technical Report includes certain non-GAAP (Generally Accepted Accounting Principles) financial measures which the authors believe, together with measures determined in accordance with International Financial Reporting Standards (IFRS), provide an improved ability to evaluate the underlying performance of Minas-Rio. Non-GAAP financial measures do not have any standardized meaning prescribed under IFRS, and therefore they may not be comparable to similar measures employed by other companies. The data is intended to provide additional information and should not be considered in isolation or as a substitute for measures of performance prepared in accordance with IFRS. The non-GAAP financial measure included in this Technical Report includes cashflows and production costs.
| FINAL | 3 November 2025 | PAGE |
![]() |
Anglo American plc NI 43-101 Technical Report – Minas-Rio Property, State of Minas Gerais, Brazil |
| 4 | Property description and location |
| 4.1 | Location and area |
Minas-Rio is in the State of Minas Gerais of southeastern Brazil, approximately 190 km by road northeast of the state capital Belo Horizonte and approximately 640 km by road north of Rio de Janeiro (Figure 1.1). Minas-Rio comprises the Serra do Sapo mining and processing operation (latitude 18°52’41” S, longitude 43°25’56” W), the Itapanhoacanga project approximately 20 km to the north and the recently acquired Serra da Serpentina iron ore exploration project adjoining Serra do Sapo to the immediate southeast (the Property). The combined area of the Property held under mining concessions and exploration permits is 26,469.94 ha (264.7 km2).
| 4.2 | Type of mineral tenure |
| 4.2.1 | Legal framework |
Pursuant to Article 176 of Brazil’s Federal Constitution, the exploration and exploitation of mineral resources are subject to specific federal authorizations or concessions. Only Brazilian citizens or companies incorporated under Brazilian law, with headquarters and an administrative body located in the country, are eligible to obtain mineral rights.
Mining activities in Brazil are primarily regulated by the Mining Code (Decree-Law No. 227 of 28 February 1967), complemented by Decree No. 9.406 of 12 June 2018 and further rules enacted by the National Mining Agency (Agência Nacional de Mineração – ANM), which operates under the Ministry of Mines and Energy.
Authorization for exploration
ANM grants exploration rights through an Exploration Permit (Alvará de Pesquisa), which authorizes exploration activities in areas of up to 2,000 ha. The permit is valid for a period of up to four years and may be extended once for an equal period, subject to ANM’s review and approval of a Final Exploration Report (Relatório Final de Pesquisa – RFP).
Transition to exploitation
If a deposit is deemed technically and economically viable, the holder of the Exploration Permit may submit a Mine Economic Plan (Plano de Aproveitamento Econômico – PAE) for ANM’s approval. Upon approval of the RFP, the holder has one year to apply for a Mining Concession (Concessão de Lavra), which may be extended for an additional year at ANM’s discretion.
Authorization for exploitation
A Mining Concession is granted by the Ministry of Mines and Energy. The Mining Code does not impose a limit on the number of concessions granted to a single entity, nor does it define a fixed duration for the concession. However, the concession holder must:
| · | Operate the mine in accordance with the approved exploitation plan |
| · | Avoid interruption of mining activities for more than six consecutive months after commencement |
| · | Exploit only the minerals expressly listed in the concession |
| · | Comply with applicable environmental legislation |
| · | Pay the Financial Compensation for the Exploitation of Mineral Resources (Compensação Financeira pela Exploração de Recursos Minerais – CFEM). |
| FINAL | 3 November 2025 | PAGE |
![]() |
Anglo American plc NI 43-101 Technical Report – Minas-Rio Property, State of Minas Gerais, Brazil |
The CFEM is calculated as a percentage of the gross revenue from mineral sales, excluding applicable taxes. The rate varies by mineral type, ranging from 1.0% to 3.5%. For iron ore, the applicable CFEM rate is 2%, with 50% of the amount payable to landowners.
| 4.2.2 | Property mineral titles |
The Serra do Sapo area comprises six granted mining concessions, two mining concession applications pending approval and six granted exploration permits (Table 4.1 and Figure 4.1).
Table 4.1 Serra do Sapo project mineral titles
| ID | Registered holder | Status | Area (ha) |
Grant date | Expiry date |
Comments |
| Mining concessions | ||||||
| 832.978/2002 | Anglo American Minério de Ferro Brasil S.A. | Granted | 641.07 | 30/08/2018 | NA | |
| 832.979/2002 | Anglo American Minério de Ferro Brasil S.A. | Granted | 619.27 | 19/08/2014 | NA | |
| 830.359/2004 | Anglo American Minério de Ferro Brasil S.A. | Granted | 1,529.90 | 17/08/2010 | NA | |
| 830.407/2007 | Anglo American Minério de Ferro Brasil S.A. | Granted | 17.47 | 14/06/2022 | NA | |
| 832.833/2007 | Anglo American Minério de Ferro Brasil S.A. | Granted | 4.17 | 11/11/2021 | NA | |
| 832.651/2008 | Anglo American Minério de Ferro Brasil S.A. | Granted | 0.86 | 25/10/2021 | NA | |
| Mining concession applications | ||||||
| 832.809/2005 | Anglo American Minério de Ferro Brasil S.A. | Application | 56 | Environmental License submitted on 23/09/2025 | ||
| 830.409/2007 | Anglo American Minério de Ferro Brasil S.A. | Application | 2.06 | PAE submitted on 06/06/2016 | ||
| 831.617/2005 | Anglo American Minério de Ferro Brasil S.A. | Application | 471.6 | PAE submitted on 07/10/2025 | ||
| 831.185/2006 | Anglo American Minério de Ferro Brasil S.A. | Application | 9.6 | PAE submitted on 07/10/2025 | ||
| 830.410/2007 | Anglo American Minério de Ferro Brasil S.A. | Application | 2.9 | PAE submitted on 07/10/2025 | ||
| 831.282/2007 | Anglo American Minério de Ferro Brasil S.A. | Application | 11.17 | PAE submitted on 07/10/2025 | ||
| 831.671/2007 | Anglo American Minério de Ferro Brasil S.A. | Application | 9.85 | PAE submitted on 07/10/2025 | ||
| Exploration permit | ||||||
| 830.411/07 | Anglo American Minério de Ferro Brasil S.A. | Granted | 217.09 | 10/02/2010 | NA | Final report submitted on 07/02/2013 |
Source: Anglo American
Note: NA - Not Applicable
| FINAL | 3 November 2025 | PAGE |
![]() |
Anglo American plc NI 43-101 Technical Report – Minas-Rio Property, State of Minas Gerais, Brazil |
| Figure 4.1 | Serra do Sapo project mineral titles |
Source: Anglo American
The Itapanhoacanga project comprises two mining concession applications and three granted exploration permits (Table 4.2 and Figure 4.2). Anglo American holds an 85% interest in mining concession application 830.422/2006 and a 100% interest in mining concession application 830.286/2004, which cover the Itapanhoacanga Mineral Resource.
| FINAL | 3 November 2025 | PAGE |
![]() |
Anglo American plc NI 43-101 Technical Report – Minas-Rio Property, State of Minas Gerais, Brazil |
| Table 4.2 | Itapanhoacanga project mineral titles |
| ID | Registered holder | Status | Area (ha) |
Grant date |
Expiry date |
Comments |
| Mining concessions | ||||||
| 830.286/2004* | Anglo American Minério de Ferro Brasil S.A. | Application | 872.45 | PAE submitted on 11/09/2025 | ||
| 830.422/2006* | Anglo American Minério de Ferro Brasil S.A. | Application | 1,470.72 | PAE submitted on 11/09/2025 | ||
| Exploration permits | ||||||
| 830.226/2006 | Anglo American Minério de Ferro Brasil S.A. | Granted | 628.8 | 30/06/2010 | NA | Final report submitted on 17/06/2013 |
| 830.768/2018 | Anglo American Minério de Ferro Brasil S.A. | Granted | 909.06 | 03/10/2023 | 03/10/2026 | |
| 831.217/2018 | Anglo American Minério de Ferro Brasil S.A. | Granted | 730.32 | 03/04/2023 | 03/04/2026 | |
Source: Anglo American
Note: * Anglo American holds an 85% interest on mining concession application 830.422/2006 and a 100% interest in mining concession application 830.286/2004.
| FINAL | 3 November 2025 | PAGE |
![]() |
Anglo American plc NI 43-101 Technical Report – Minas-Rio Property, State of Minas Gerais, Brazil |
| Figure 4.2 | Itapanhoacanga project mineral titles |

Source: Anglo American
The Serra da Serpentina project comprises 13 mining concession applications pending approval and nine granted exploration permits (Table 4.3 and Figure 4.3).
| FINAL | 3 November 2025 | PAGE |
![]() |
Anglo American plc NI 43-101 Technical Report – Minas-Rio Property, State of Minas Gerais, Brazil |
Table 4.3 Serra da Serpentina project mineral titles
| ID | Registered holder | Status | Area (ha) | Grant date | Expiry date | Comments |
| Mining concessions | ||||||
| 810.565/1976 | Anglo American Minério de Ferro Brasil S.A. | Application | 1,000 | |||
| 810.570/1976 | Anglo American Minério de Ferro Brasil S.A. | Application | 540.31 | |||
| 810.571/1976 | Anglo American Minério de Ferro Brasil S.A. | Application | 1,000 | |||
| 810.572/1976 | Anglo American Minério de Ferro Brasil S.A. | Application | 422.02 | |||
| 810.574/1976 | Anglo American Minério de Ferro Brasil S.A. | Application | 837.52 | |||
| 806.066/1977 | Anglo American Minério de Ferro Brasil S.A. | Application | 352 | |||
| 831.188/1983 | Anglo American Minério de Ferro Brasil S.A. | Application | 568.51 | |||
| 810.564/1976* | Vale S.A. | Application | 1,000 | |||
| 810.573/1976* | Vale S.A. | Application | 793.84 | |||
| 810.575/1976* | Vale S.A. | Application | 1,000 | |||
| 810.576/1976* | Vale S.A. | Application | 996 | |||
| 810.577/1976* | Vale S.A. | Application | 1,000 | |||
| 810.578/1976* | Vale S.A. | Application | 995.5 | |||
| Exploration permits | ||||||
| 830.299/2006 | Anglo American Minério de Ferro Brasil S.A. | Granted | 1,132.22 | 10/02/2010 | NA | |
| 832.301/2007 | Anglo American Minério de Ferro Brasil S.A. | Granted | 13.92 | 08/06/2009 | NA | |
| 832.302/2007 | Anglo American Minério de Ferro Brasil S.A. | Granted | 52.38 | 08/06/2009 | NA | |
| 830.325/2006* | Vale S.A. | Granted | 1,480.67 | 21/01/2010 | NA | Final report submitted on 19/01/2012 |
| 830.675/2006* | Vale S.A. | Granted | 362.52 | 07/03/2012 | NA | Final report submitted on 07/03/2013 |
| 832.693/2006* | Vale S.A. | Granted | 1,550.84 | 17/09/2010 | NA | Final report submitted on 13/09/2013 |
| 832.695/2006* | Vale S.A. | Granted | 1,865.61 | 22/06/2017 | NA | Final report submitted on 18/06/2020 |
| 834.399/2007* | Vale S.A. | Granted | 1,240.82 | 05/07/2011 | NA | Final report submitted on 26/06/2014 |
| 822.030/1971* | Rio Doce Geologia e Mineração S.A. | Granted | 61.03 | 28/01/2025 | 28/01/2028 | |
Source: Anglo American
Note: * Denotes transfer to Anglo American Minério de Ferro Brasil S.A. pending.
| FINAL | 3 November 2025 | PAGE |
![]() |
Anglo American plc NI 43-101 Technical Report – Minas-Rio Property, State of Minas Gerais, Brazil |
| Figure 4.3 | Serra da Serpentina project mineral titles |
Source: Anglo American
| FINAL | 3 November 2025 | PAGE |
![]() |
Anglo American plc NI 43-101 Technical Report – Minas-Rio Property, State of Minas Gerais, Brazil |
| 4.3 | Issuer’s interest |
The Property is owned by Anglo American Minério de Ferro Brasil S.A. (AAMFB), in which Anglo American holds an 85% interest and Vale holds a 15% interest, including most of the underlying mineral titles. Anglo American maintains a 100% interest in a single mining concession application covering a portion of the Itapanhoacanga deposit (Table 4.2). Several mining concession and exploration permits at Serra da Serpentina are pending transfer to AAMFB from Vale (Table 4.3).
Ango American also holds a 50% interest in Ferroport, the operator of a dedicated port facility at the Port of Açu approximately 325 km by road northeast of Rio de Janeiro in the State of Rio de Janeiro.
| 4.4 | Surface rights |
The holder of an exploration permit or mining concession does not own the surface rights and access agreements with the landowners must be reached. Compensation is also payable for any disturbances. Special conditions also apply to exploration or mining activities within Indigenous lands.
AAMFB holds surface ownership rights over the main Mineral Resource and Mineral Reserve areas at Serra do Sapo as shown in Figure 4.4.
| FINAL | 3 November 2025 | PAGE |
![]() |
Anglo American plc NI 43-101 Technical Report – Minas-Rio Property, State of Minas Gerais, Brazil |
| Figure 4.4 | Minas-Rio surface ownership rights |
Source: Anglo American
| FINAL | 3 November 2025 | PAGE |
![]() |
Anglo American plc NI 43-101 Technical Report – Minas-Rio Property, State of Minas Gerais, Brazil |
| 4.5 | Royalties, back-in rights, payments, agreements, encumbrances |
Pursuant to the Serra da Serpentina transaction which completed on 2 December 2024, Vale retains an option to acquire an additional 15% holding in the enlarged Property for cash if or when certain events relating to the future expansion of Minas-Rio occur, with the value determined at the time of option exercise. Relevant events that trigger Vale’s right to purchase an additional 15% interest include the receipt of the requisite environmental licence for an expansion following the completion of a pre-feasibility study (PFS) and feasibility study (FS) at fair value. The PFS must be completed within 36 months of transaction completion and, providing the PFS meets an agreed internal rate of return (IRR) hurdle rate, a FS must be completed within a further 24 months. If the FS meets an agreed IRR hurdle rate, then the preliminary environmental licence for the expansion of Minas-Rio must be applied for.
| 4.6 | Environmental liabilities |
The current closure cost estimate is $126 million based on the Mine Closure Plan (2023 update). Further details on the closure requirements and costs are provided in Item 20.
| 4.7 | Permits |
The mine (Phase I), beneficiation plant and associated 529 km slurry pipeline to the Port of Açu are all licensed and operating in compliance with Brazilian environmental and mining legislation.
Environmental, social and risk analysis studies are underway for the Stage 4 Sapo South Expansion Project with the licence application anticipated for late 2025. The licence to operate Stage 5 (TSF Second Raise) is expected in June 2029. Permitting and other licensing requirements to sustain the operation’s LoAP are disclosed in Item 20.
| 4.8 | Other significant factors and risks |
The most significant medium-term risks relate to land access, resettlement and stakeholder negotiations for the planned Sapo South Expansion and TSF Second Raise projects.
| FINAL | 3 November 2025 | PAGE |
![]() |
Anglo American plc NI 43-101 Technical Report – Minas-Rio Property, State of Minas Gerais, Brazil |
| 5 | Accessibility, climate, local resources, infrastructure, and physiography |
| 5.1 | Topography, elevation and vegetation |
The Property covers a moderately rugged terrain with elevations ranging from 700 masl to 1,200 masl. Vegetation cover is dominated by areas of natural forest, secondary regrowth and land cleared for cattle grazing and agricultural purposes (sugarcane, coffee, beans, bananas, corn and cassava).
| 5.2 | Access |
Access to the Serra do Sapo processing facility is via a paved road approximately 20 km north of the town of Conceição do Mato Dentro, which in turn is 170 km northeast of Belo Horizonte via highway MG-10 (Figure 1.1).
| 5.3 | Proximity to population centre and transport |
Conceição do Mato Dentro has a population of 24,000 and offers a range of essential services, including healthcare, education and accommodation. Belo Horizonte is a large city with a population of 2.4 million accessible by several highways, two airports and a railway. Belo Horizonte is the main administration and service centre for the vast agricultural and mining enterprises of Minas Gerais.
| 5.4 | Climate and length of operating season |
The climate in the region is classified as tropical savanna, with distinct wet (October to April) and dry (May to September) seasons. The average annual rainfall is approximately 1,400 mm. Average daytime temperatures range from 25°C to 30°C. Mining, processing and exploration operate year-round.
| 5.5 | Infrastructure |
The main site infrastructure includes:
| · | Beneficiation plant with comminution, desliming, flotation, magnetic separation and thickener circuits |
| · | Administrative offices and support services buildings |
| · | Accommodation complex |
| · | Maintenance workshops |
| · | Warehouses |
| · | Fuel and reagent storage areas |
| · | TSFs |
| · | Waste dumps |
| · | Internal access roads |
| · | Analytical laboratories |
| · | Water intake and management systems. |
The layout of the site infrastructure is shown in Figure 5.1.
Infrastructure to support the operation includes:
| FINAL | 3 November 2025 | PAGE |
![]() |
Anglo American plc NI 43-101 Technical Report – Minas-Rio Property, State of Minas Gerais, Brazil |
| · | Power supply: The site is connected to the regional transmission grid and distributed via dedicated substations. |
| · | Surry pipeline connecting the mine to the Port of Açu. |
| · | Filter plant, quality control laboratory, conveyers, stockpile yards and two shipping terminals at the Port of Açu. |
The surface infrastructure is sufficient to support the mining operation.
| Figure 5.1 | Site layout plan |

| 5.6 | Workforce |
Minas Rio has approximately 3,500 permanent employees. The area surrounding the Property offers access to a skilled workforce, with residents experienced in mining and related industries. Most permanent employees and senior staff reside in Conceição do Mato Dentro or neighbouring municipalities. The site accommodation complex is used for operational staff and contractors working on rotation.
| FINAL | 3 November 2025 | PAGE |
![]() |
Anglo American plc NI 43-101 Technical Report – Minas-Rio Property, State of Minas Gerais, Brazil |
| 6 | History |
Vale (formerly CVRD) controlled the mineral rights over the Serra do Sapo and Itapanhoacanga deposit areas until 2004. MMX subsequently acquired the mineral rights from private interests in 2006.
Anglo American acquired an initial 49% interest in the Property in 2007 and assumed full ownership in August 2008. Open pit mining operations at Serra do Sapo and the first shipment of iron ore concentrate commenced in 2014.
In December 2024, Vale acquired a 15% interest in the Property substantially through the integration of the adjoining Serra da Serpentina project (refer to Item 24).
| 6.1 | Previous exploration |
| 6.1.1 | Vale and MMX |
CVRD reportedly completed mapping, sampling and drilling in the Serra do Sapo area; however, records of this work are unavailable.
Geological mapping of the Serra do Sapo project area was completed by MMX at a 1:10,000 scale during 2006. Electromagnetic surveys were also carried out along the access route, as well as perpendicular to the predominant north-south strike of the iron formation package.
Exploration drilling completed by MMX to February 2008 included 73 holes totalling 8,150 m at Serra do Sapo and 107 drillholes totalling 13,484 m at Itapanhoacanga.
Standard DD methods with HW core recovery (99.7 mm hole diameter and 63.5 mm core diameter) were used. Core recovery was reported as excellent (typically >90%).
The drillholes completed at Serra do Sapo and Itapanhoacanga were at inclinations of 60–90°; with the deeper vertical drillholes drilled at an inclination of 85° to enable the use of Maxibor™ downhole survey equipment to measure downhole deviation.
| 6.1.2 | MMX and Anglo American |
In 2007, an airborne laser scanning topographic survey covering the Serra do Sapo and Itapanhoacanga project areas was completed. A digital terrain model (DTM) developed from this data was produced to support exploration activities.
An airborne electromagnetic, magnetic and radiometric survey was completed over the Serra do Sapo and Itapanhoacanga project areas in early 2008, with a total of 1,660 line-km surveyed.
In 2009, an airborne laser scanning survey covering an area of approximately 200 km2 was completed over the Serra do Sapo and Itapanhoacanga projects using a Leica ALS-50 II (150 kHz) instrument.
Extensive exploration and resource definition RC and DD core drilling has been completed at the Serra do Sapo and Itapanhoacanga deposits. The Serra do Sapo database used for the December 2024 Mineral Resource estimate comprises 5,216 holes for 399,460 m of drilling. The Itapanhoacanga database used for the December 2024 Mineral Resource estimate comprises 145 holes for 19,463 m of drilling. Drilling at Serra do Sapo has been conducted on a 400 m x 400 m grid and depending on results, further infill drilling has been conducted on a 200 m x 200 m grid. Since 2011, infill drilling has been conducted on 100 m x 100 m and locally on 50 m x 50 m grids to improve geological confidence. From 2013, RC drilling campaigns (on a 25 m x 25 m grid) have been drilled to support mining activities. Drilling at Itapanhoacanga has been conducted on a 400 m x 400 m grid and depending on results, further infill drilling has been carried out on 200 m x 200 m and 100 m x 100 m offset grids. An annual breakdown of drilling conducted by year for Serra do Sapo and Itapanhoacanga is presented in Table 6.1 and Table 6.2.
| FINAL | 3 November 2025 | PAGE |
![]() |
Anglo American plc NI 43-101 Technical Report – Minas-Rio Property, State of Minas Gerais, Brazil |
| Table 6.1 | Serra do Sapo drilling by type and year |
| Year | Drilling company | Metres | Drillholes | ||||||||||
| DD | RC | PZ | FG | CA | Total | DD | RC | PZ | FG | CA | Total | ||
| 2006 | Servitec/Geosol | 2,277 | - | - | - | - | 2,277 | 11 | - | - | 0 | - | 11 |
| 2007 | Servitec/Geosol | 30,507 | - | - | - | - | 30,507 | 148 | - | - | 0 | - | 148 |
| 2008 | Servitec | 17,937 | 2,475 | - | 763 | - | 21,174 | 95 | 31 | - | 5 | - | 131 |
| 2009 | Servitec | 21,329 | - | 1,220 | 2,262 | - | 24,811 | 95 | - | 8 | 14 | - | 117 |
| 2010 | Servitec | 16,112 | - | - | 1,038 | - | 17,150 | 61 | - | - | 3 | - | 64 |
| 2011 | Geosol | 23,888 | - | - | - | - | 23,888 | 107 | - | - | 0 | - | 107 |
| 2012 | Geológica/Servitec/Geosol | 9,854 | 2,061 | - | - | - | 11,915 | 50 | 27 | - | 0 | - | 77 |
| 2013 | Geosol | 7,832 | 7,004 | - | - | - | 14,836 | 45 | 147 | - | 0 | - | 192 |
| 2014 | Geológica/Geosol | 1,414 | 6,125 | - | - | - | 7,539 | 32 | 127 | - | 0 | - | 159 |
| 2015 | Geosol | 5,426 | 20,838 | - | - | 39 | 26,303 | 28 | 347 | - | 0 | 16 | 391 |
| 2016 | Geosol | 11,558 | 20,479 | - | 2,759 | - | 34,796 | 61 | 414 | - | 20 | - | 495 |
| 2017 | Geosol | 3,079 | 22,026 | - | 674 | - | 25,779 | 29 | 483 | - | 10 | - | 522 |
| 2018 | Geosol | 8,810 | 30,093 | - | 4,050 | - | 42,954 | 76 | 607 | - | 36 | - | 719 |
| 2019 | Geosol | 9,357 | 34,092 | - | 6,514 | - | 49,963 | 64 | 704 | - | 35 | - | 803 |
| 2020 | Geosol | 4,801 | 26,888 | - | 2,900 | - | 34,589 | 25 | 586 | - | 28 | - | 639 |
| 2021 | Geosol | 5,462 | 37,737 | - | 4,677 | - | 47,876 | 32 | 765 | - | 40 | - | 837 |
| 2022 | Geosol | 7,439 | 48,054 | - | 5,136 | - | 60,628 | 47 | 964 | - | 62 | - | 1,073 |
| 2023 | Geosol | 13,040 | 49,151 | - | 4,921 | - | 67,113 | 55 | 1012 | - | 39 | - | 1,106 |
| 2024 | Geosol | 10,891 | 41,094 | - | 5,234 | - | 57,219 | 46 | 805 | - | 31 | - | 882 |
| Total | 211,011 | 348,117 | 1,220 | 40,929 | 39 | 660,380 | 1,107 | 7,019 | 8 | 323 | 16 | 8,473 | |
Source: Anglo American
Notes: DD = diamond drilling, RC = reverse circulation, PZ = piezometer, FG = geotechnical drilling and CA = chip channel.
| FINAL | 3 November 2025 | PAGE |
![]() |
Anglo American plc NI 43-101 Technical Report – Minas-Rio Property, State of Minas Gerais, Brazil |
Table 6.2 presents a summary of the drilling completed at Itapanhoacanga by type and year.
| Table 6.2 | Itapanhoacanga drilling by type and year |
| Year | Drilling company | Metres | Drillholes | ||||
| DD | CA | Total | DD | CA | Total | ||
| 2006 | Calamb/Geosol | 10,737 | - | 10,737 | 87 | - | 87 |
| 2007 | Calamb/Geosol | 3,905 | - | 3,905 | 24 | - | 24 |
| 2008 | Calamb | 1,661 | - | 1,661 | 10 | - | 10 |
| 2009 | Calamb/Geosol | 5,618 | - | 5,618 | 44 | - | 44 |
| 2010 | Calamb/Servitec | 1,907 | - | 1,907 | 10 | - | 10 |
| 2011 | Servitec | 416 | - | 416 | 2 | - | 2 |
| 2012 | Servitec | 506 | - | 506 | 2 | - | 2 |
| 2013 | - | - | - | - | - | - | - |
| 2014 | - | - | - | - | - | - | - |
| 2015 | - | - | - | - | - | - | - |
| 2016 | - | - | - | - | - | - | - |
| 2017 | - | - | - | - | - | - | - |
| 2018 | - | - | - | - | - | - | - |
| 2019 | - | - | - | - | - | - | - |
| 2020 | Geosol | 1,134 | - | 1,134 | 8 | - | 8 |
| 2021 | Geosol | 1,282 | 27 | 1,309 | 7 | 10 | 17 |
| 2022 | - | - | 9 | 9 | - | 9 | 9 |
| 2023 | - | - | - | - | - | - | - |
| 2024 | - | - | - | - | - | - | - |
| Total | 27,164 | 36 | 27,200 | 194 | 19 | 213 | |
Source: Anglo American
Notes: DD = diamond drilling and CA = chip channel.
Further details of the drilling programs informing the Mineral Resource estimates are provided in Items 10 and 14.2.1.
| 6.2 | Historical resource estimates |
There have been several historical resource estimates reported for the Serra do Sapo and Itapanhoacanga deposits since 2008. These estimates have been superseded by the Mineral Resource estimates disclosed in Item 14 (after allowance for mining depletion) at Serra do Sapo.
The Qualified Person has not done sufficient work to classify the historical estimates prior to 2024 as current Mineral Resources. Anglo American is not treating the historical estimates as current Mineral Resources as they may not meet the 2014 CIM Definition Standards for Mineral Resources and Mineral Reserves and they should not be relied upon.
| FINAL | 3 November 2025 | PAGE |
![]() |
Anglo American plc NI 43-101 Technical Report – Minas-Rio Property, State of Minas Gerais, Brazil |
| 6.3 | Production history |
Previous mine production at Serra do Sapo is summarized in Table 6.3.
| Table 6.3 | Serra do Sapo iron ore production (2015 to H1 2025) |
| Year | Crushed (Mt) | Fe (%) | Concentrate (Mwmt) | Unit cost ($/t) |
| 2015 | 27.15 | 39.02 | 9.174 | 60 |
| 2016 | 37.65 | 39.04 | 16.140 | 28 |
| 2017 | 42.04 | 35.62 | 16.787 | 30 |
| 2018 | 9.60 | 32.20 | 3.381 | -* |
| 2019 | 44.89 | 41.78 | 23.114 | 21 |
| 2020 | 45.08 | 43.17 | 24.081 | 21 |
| 2021 | 44.23 | 42.48 | 22.949 | 24 |
| 2022 | 43.17 | 41.33 | 22.581 | 35 |
| 2023 | 47.74 | 41.13 | 24.211 | 33 |
| 2024 | 50.36 | 40.69 | 25.037 | 30 |
| H1 2025 | 25.38 | 41.46 | 13.134 | 29 |
Source: Anglo American
^ Not available.
| FINAL | 3 November 2025 | PAGE |
![]() |
Anglo American plc NI 43-101 Technical Report – Minas-Rio Property, State of Minas Gerais, Brazil |
| 7 | Geological setting and mineralization |
| 7.1 | Regional geology |
The Serra do Sapo and Itapanhoacanga iron ore deposits are located within the eastern portion of the southern Serra do Espinhaço Meridional, which is the most extensive continuous orogenic belt in the Proterozoic Brasiliano Orogeny formed from the collision and suturing of cratonic blocks, including the Amazonian, São Francisco, Río de la Plata and Paranapanema cratons. This north-trending belt extends approximately 1,200 km, from Belo Horizonte to the northern limits of Bahia, and is subdivided into the Serra do Espinhaço Meridional (SdEM) in the south, and the Serra do Espinhaço Setentrional (SdES) in the north.
The SdEM is composed mainly of quartzites, phyllites and metaconglomerates with mafic dike swarms, metagabbros and greenschists. Metamorphism is generally low grade, with greenschist facies conditions dominating.
The eastern margin of the SdEM experienced east-west compression and the formation of a thrust fault system. This event reactivated normal faults, causing reverse movements along some thrust planes. The primary fault directions are northeast–southwest and northwest–southeast.
The region is recognized for its gold and iron ore endowment mostly associated with metasedimentary rocks of the Espinhaço Supergroup, which is further subdivided into the Serra da Serpentina Group and Serra de São José Group. The iron ore deposits are low-grade to medium-grade iron formations (classified as itabirite). Grades vary according to the degree of weathering and compaction, with mineralization composed predominantly of hematite and quartz.
Figure 7.1 presents the regional geology, highlighting the Quadrilátero Ferrifero (Iron Quadrangle) and SdEM, and the Serra do Sapo and Itapanhoacanga deposit areas.
| FINAL | 3 November 2025 | PAGE |
![]() |
Anglo American plc NI 43-101 Technical Report – Minas-Rio Property, State of Minas Gerais, Brazil |
| Figure 7.1 | Regional geological map showing the Quadrilátero Ferrifero (Iron Quadrangle) and SdEM, and the Serra do Sapo, Itapanhoacanga and Serra da Serpentina deposits |

Source: Anglo American (modified after Shobbenhaus et al., 1981)
| FINAL | 3 November 2025 | PAGE |
![]() |
Anglo American plc NI 43-101 Technical Report – Minas-Rio Property, State of Minas Gerais, Brazil |
The iron ore deposits within the Property are part of the Serra da Serpentina Group, which is subdivided into the Meloso Formation and Serra do Sapo Formation (Figure 7.2).
| Figure 7.2 | Geological map of the Serra do Sapo, Itapanhoacanga and Serra da Serpentina deposits (left) and stratigraphic column for the Serra da Serpentina Group (right) |
Source: Anglo American (modified after Rolim, 2014)
The Meloso Formation exhibits strong structural deformation and metamorphism under amphibolite-facies conditions, resulting in the development of distinct friable and compact itabirite facies, which are the main ore types exploited. The formation is interpreted as a Paleoproterozoic banded iron deposited in a continental margin or back-arc basin setting, later affected by regional metamorphism and deformation. It comprises interlayered quartzite lenses and quartz-chlorite-sericite schists that grade upward into hematite-bearing schists and finely banded phyllites.
The Serra do Sapo Formation is of economic importance due to its BIFs, which range in thickness from 80 m to 350 m. The iron formations are light to dark grey (locally bluish black) and characterized by alternating millimetre to centimetre thick, quartzose and ferruginous layers rich in specular and granular hematite and locally magnetite. The higher-grade bodies are discontinuous, ranging from 100 m to 300 m in length and 10 m to 30 m in thickness. Black manganese BIF lenses up to several metres in thickness occur at the base of the unit. Lenticular intercalations of white, sericitic quartzites; ferruginous grey quartzites; and hematite-sericite-quartz gray shales/phyllites are found within the BIFs. The contact between the top of the BIF and the base of the São José Group is characterized by intercalations of the two lithologies.
| FINAL | 3 November 2025 | PAGE |
![]() |
Anglo American plc NI 43-101 Technical Report – Minas-Rio Property, State of Minas Gerais, Brazil |
| 7.2 | Local geology |
| 7.2.1 | Serra do Sapo |
The metasedimentary sequence at Serra do Sapo forms a ridge with a general northwest to north-south orientation over a strike length of approximately 12 km. At Itapanhoacanga the sequence forms a ridge with a general north-south orientation over a strike length of approximately 6 km.
Figure 7.2 presents the local geological setting with a representative geological cross-section of the central Serra do Sapo deposit at 7,904,600 mN shown in Figure 7.3. The cross-section location is presented inset and in Figure 10.1.
| Figure 7.3 | Serra do Sapo representative geological cross-section (looking north) |
Source: Anglo American
| 7.2.2 | Itapanhoacanga |
The Itapanhoacanga deposit occurs within a metasedimentary sequence comprising schist, BIF (itabirite), quartzite, amphibolite, and hematite and forming a prominent north-south trending ridge approximately 6 km in length that hosts the main iron ore mineralization.
The structural framework is characterized by a ductile-brittle thrust fault system that has a north-south strike and dips gently to the east. This deformation regime has resulted in local duplication, inversion, and omission of stratigraphic units, producing complex repetition of iron-bearing horizons within the deposit.
Figure 7.2 presents the local geological setting with a representative geological cross-section of the Itapanhoacanga deposit at 7,920,760 mN shown in Figure 7.4. The cross-section location is presented inset and in Figure 10.2
| FINAL | 3 November 2025 | PAGE |
![]() |
Anglo American plc NI 43-101 Technical Report – Minas-Rio Property, State of Minas Gerais, Brazil |
| Figure 7.4 | Itapanhoacanga representative geological cross-section |
Source: Anglo American
| 7.2.3 | Stratigraphy |
Serra do Sapo
Basal Complex
The Basal Complex at Serra do Sapo forms the crystalline foundation of the iron formation bearing sequence and is composed mainly of meta-igneous and high-grade metamorphic rocks, including amphibolite, biotite gneiss, metagabbro and granodioritic orthogneiss, with local occurrences of chlorite-biotite schist and meta-diorite. These rocks represent Paleoproterozoic to Archean igneous protolith that was subsequently metamorphosed to amphibolite facies. Structurally, the Basal Complex forms a competent footwall that controls fold geometry, thrust propagation and fault development within the overlying iron formation. The Basal Complex displays gneissic to schistose textures, with evidence of intense deformation and recrystallization, and serves as a lithological and structural control on the distribution and continuity of mineralization at Serra do Sapo.
Meloso Formation
The Meloso Formation is the basal sedimentary unit of the Paleoproterozoic Serra da Serpentina Group, composed of metre to tens-of-metre thick quartzite lenses interlayered with quartz-chlorite-sericite schists, which evolve upwards into hematite-bearing schists and finely banded hematite- and graphite-bearing phyllites. The formation is interpreted to have formed in a sag-basin setting during early opening stages of the Espinhaço Basin, with the contact into the overlying Serra do Sapo Formation being transitional as phyllosilicate content decreases.
| FINAL | 3 November 2025 | PAGE |
![]() |
Anglo American plc NI 43-101 Technical Report – Minas-Rio Property, State of Minas Gerais, Brazil |
Serra do Sapo Formation
The Serra do Sapo Formation BIFs are classified based on the level of weathering and compactness into Friable Itabirite (IF), Semi-Friable Itabirite (ISF) and Itabirite (IT):
| · | IF: Decomposed rock, ranging in color from grey to dark grey, formed by disaggregated minerals from advanced weathering. IF generally has the highest iron concentration among the itabirites. |
| · | ISF: Moderately weathered rock that can be easily disaggregated and features millimetre to centimetre-scale hematite banding and muscovite between the hematite layers. ISF typically occurs at the base of IF or as lenses interlayered with friable or fresh itabirite. |
| · | IT or compact itabirite (IC): Fresh rock characterized by millimetre to centimetre-scale hematite and quartz banding. |
Other lithologies include:
| · | Ferruginous quartzite (QF): BIF with low-grade iron (15–25%) that transitions to quartzite. |
| · | Quartzite and sericite quartzite: Occurs as continuous layers or lenses interlayered with itabirite and schist. The units are white to pink, medium-grained to coarse-grained and typically sericitic. |
| · | Polymictic conglomerate: Found in the northern part of the Serra do Sapo deposit. The lenses contain clasts of quartz, quartzite and itabirite. |
| · | Dolomites/carbonates: Mostly found in the northern part of the deposit and are pink, fine-grained and occur as large packages or millimetre-scale lenses interlayered with itabirite. |
| · | Basic intrusive rocks: Occur as sills or dykes cutting through all sequences and are typically greenish, medium to fine-grained and foliated, with chloritization and disseminated magnetite. |
| · | Laterite (canga): Unstructured duricrust containing fragments of iron formation and hematite surrounded by limonite developed during the Quaternary period and commonly found in the Serra do Sapo deposit area. |
Itapanhoacanga
Basal Complex
The Basal Complex consists primarily of meta-igneous and high-grade metamorphic rocks dominated by amphibolite, metagabbro and biotite-gneissic units, with minor meta-diorite and tonalitic orthogneiss.
Conceição do Mato Dentro Intrusives
Amphibolite, metagabbro and meta-diorite, representing mafic to intermediate intrusions metamorphosed under amphibolite-facies conditions during the Brasiliano Orogeny. These competent rocks occur at the base of the mineralized sequence, forming structural footwalls and controlling the folding, faulting, and geometry of the overlying iron formations.
Itapanhoacanga Formation
This formation is the principal iron formation-bearing stratigraphic unit of the local geological sequence and consists predominantly of itabirite. The formation lies structurally above the Basal Complex and has been deformed and metamorphosed under amphibolite-facies conditions, producing friable and compact itabirite that host the main high-grade iron deposits.
Basic Intrusives
Mafic intrusive bodies (sills and dikes with variable thicknesses) crosscut all stratigraphic units in the area. In drill core, they appear as greenish, fine-grained to medium-grained, foliated rocks with strong chloritization, sericitization and disseminated octahedral magnetite. In the weathered profile, they transform into brownish clay-rich saprolites that preserve a foliated fabric. The intrusives are interpreted as being emplaced into the host sequence prior to regional deformation and amphibolite-facies metamorphism.
| FINAL | 3 November 2025 | PAGE |
![]() |
Anglo American plc NI 43-101 Technical Report – Minas-Rio Property, State of Minas Gerais, Brazil |
| 7.2.4 | Structural geology |
The structural geology of the Serra do Sapo and Itapanhoacanga areas is dominated by deformation related to east-west compression along the eastern margin of the SdEM. This event produced a thrust fault system with east-west vergence, reactivating earlier normal faults and creating tectonic slices with distinct stratigraphic sequences. The overall structure is defined by a north-northwest trending fold system dipping at approximately 20° to the northeast, accompanied by a pervasive foliation that parallels bedding and forms the main schistosity.
Intense intra-layer shearing generated tight intrafolial folds and localized mylonitic zones with S-C fabrics, while late thrust ramps caused local stratigraphic inversions, especially in the northern part of Serra do Sapo. The deformation is overprinted by sub-vertical northeast-southwest and northwest-southeast fractures, some filled with iron oxides from weathering, which also influence groundwater flow. Overall, the structural framework reflects ductile-brittle deformation under amphibolite-facies conditions, strongly controlling the geometry and continuity of the iron ore bodies within the Minas-Rio system.
| 7.3 | Mineralization |
The Serra do Sapo and Itapanhoacanga deposits host itabirite-type (BIF-derived) iron ore dominated by hematite-magnetite-quartz in friable and compact facies and locally upgraded by supergene enrichment. Mineralization is stratabound within the iron formation sequence and thickened and repeated by thrusting and folding, which controls ore continuity. Together, the Serra do Sapo and Itapanhoacanga deposits form a multi-kilometre mineralized corridor (12 km and 6 km strike length respectively) trending north-northwest to south-southeast, with mineralized packages typically tens to a few hundred metres in thickness (locally thicker where folded or repeated). Mineralization extends from surface outcrop to at least several hundred metres in depth, remaining open along strike and at depth in places.
The main iron ore categories present at Serra do Sapo and Itapanhoacanga are friable itabirite (IF), semi-friable itabirite (ISF), high alumina friable itabirite (IFX), itabirite (IT), hematite (HM), compact itabirite (CI), canga (CG) and mineralized canga (CGM).
The iron oxide phases are represented by magnetite, martite (Mt), microplaty hematite (MpHem), microgranular hematite (MgHem) and anhedral hematite (AHem). Large platy hematite crystals are common in late-stage quartz veins.
| 7.3.1 | Friable itabirite (IF) |
IF is typically found at the top of the sequence near the surface and has undergone significant weathering, resulting in supergene enrichment (increased iron grade). Quartz grains and lamellar/granular hematite are completely disaggregated. Hematite appears in three forms: lamellar, granular and lobular. Specular hematite is predominant due to deformational processes.
Geological surveys and drilling indicate increased thickness in the northern area of the Serra do Sapo deposit, while higher iron grades are observed in the southern area.
| 7.3.2 | Semi-friable itabirite (ISF) |
ISF comprises partially decomposed and disaggregated iron formation between friable and fresh itabirite and typically occurs at the base of IF or with lenses interlayered with friable or fresh itabirite.
| FINAL | 3 November 2025 | PAGE |
![]() |
Anglo American plc NI 43-101 Technical Report – Minas-Rio Property, State of Minas Gerais, Brazil |
| 7.3.3 | High alumina friable itabirite (IFX) |
IFX is interlayered with millimetre to centimetre-scale schist or intrusive lenses. Generally, IFX is totally disaggregated and occurs close to the contact with schist or intrusive rocks. IFX is characterized by alumina grades between 4% and 8%, or phosphorous grades ≥0.07%.
| 7.3.4 | Itabirite (IT) |
IT is unweathered (fresh) rock and presents as dark grey in color, fine grained and banded (rarely massive) with some concentrated hematite. Generally, IT occurs at the bottom of the mine sequence but can appear with interlayered lenses of IF or ISF. Typically, this lithology type has iron grades lower than IF.
| 7.3.5 | Hematite (HM) |
This iron formation has higher grades (>60% Fe, ≤4% Al2O3 and P ≤0.07%) and is classified into hard and soft hematite based on physical properties. At Serra do Sapo, soft hematite is found in smaller quantities, typically near or related to IF at the top of the mine sequence. The hematite has resulted from strong silica leaching during the weathering process, combined with hydrothermal activity in certain areas.
| 7.3.6 | Compact itabirite (CI) |
Fine-grained fresh rock, dark grey in color, banded and rarely massive with concentrated hematite. Generally, occurs at the base of the iron formation package and sometimes within lenses interlayered with IF or ISF.
| 7.3.7 | Canga (CG) and mineralized canga (CGM) |
CG refers to a thin layer of aggregated material close to the topographic surface and developed on itabirite by weathering processes. CG is typically without structure and contains fragments of iron formation and hematite surrounded by limonite. In some cases, fragments preserve their original structure. Transported CG contains itabirite fragments with more advanced alteration and decomposition, along with an increase limonitic/goethitic matrix.
| FINAL | 3 November 2025 | PAGE |
![]() |
Anglo American plc NI 43-101 Technical Report – Minas-Rio Property, State of Minas Gerais, Brazil |
| 8 | Deposit types |
The Serra do Sapo and Itapanhoacanga deposits are classified as BIF-hosted iron deposits, typical of the Lake Superior-type iron formations that characterize the Quadrilátero Ferrífero (Iron Quadrangle) region of Minas Gerais, Brazil. Mineralization occurs within a laterally continuous sequence of metasedimentary BIFs, comprising alternating hematite-rich and quartz-rich bands formed by primary chemical sedimentation which have subsequently been modified by regional metamorphism and deformation. The deposits exhibit local structural repetition due to thrust faulting, which has thickened and upgraded certain zones through remobilization and enrichment.
The deposits represent structurally controlled, metamorphosed BIF deposits, consistent with other high-grade hematite bodies within the Quadrilátero Ferrífero (Iron Quadrangle) iron province. The geological model applied assumes mineralization controlled by a combination of stratigraphy and subsequent deformation, where primary BIF layering and structural repetition define both grade distribution and geometry. Exploration is therefore guided by integrated lithostratigraphic mapping, structural interpretation and geophysical modelling, supported by drill testing along strike and down-dip extensions of known mineralized horizons.
| FINAL | 3 November 2025 | PAGE |
![]() |
Anglo American plc NI 43-101 Technical Report – Minas-Rio Property, State of Minas Gerais, Brazil |
| 9 | Exploration |
Exploration work completed at Serra do Sapo and Itapanhoacanga by MMX and Anglo American since 2006 has included geological mapping and airborne geophysics.
| 9.1 | Geological mapping |
Major structural features mapped in the field are considered during geological modelling. 3D images are generated based on georeferenced photo pairs. Structural features such as foliation, bedding and general discontinuities are recorded. Following mapping, stereograms are generated and used to improve geological understanding of the areas surveyed. The interpreted polygons are extrapolated and used as a reference for 3D geological interpretation.
Additionally, lineaments that cut the regional geology in a northeast-southwest and northwest-southeast orientation are recorded from geophysical data.
The mapped and interpreted lineaments are included in the Property database. The interpreted vertical lineaments have also been useful for deep drilling planning, as high pressure groundwater has been an issue.
| 9.2 | Airborne geophysics |
Aeromagnetic, radiometric and 3D seismic surveys have been undertaken extensively over the Property. Major structural features delineated are confirmed through direct observation in the mine.
Spectrem Air Limited Co. (Spectrem) completed an airborne electromagnetic, magnetic and radiometric survey over the Itapanhoacanga and Serra do Sapo project areas between November 2007 and January 2008. A total of 1,660 line-km was surveyed with the detected anomalies analysed in terms of conductance, dip and depth.
| FINAL | 3 November 2025 | PAGE |
![]() |
Anglo American plc NI 43-101 Technical Report – Minas-Rio Property, State of Minas Gerais, Brazil |
| 10 | Drilling |
Drilling at Serra do Sapo and Itapanhoacanga by MMX commenced in 2006 following acquisition of the Itapanhoacanga mineral rights in February 2006 and Serra do Sapo mineral rights in June 2006. By August 2008 when Anglo American assumed full ownership of the mineral rights, MMX had completed 293 DD holes for 59,319 m at Serra do Sapo and 132 DD holes for 17,589 m at Itapanhoacanga. The MMX and Anglo American drilling were used for the December 2024 Serra do Sapo, and Itapanhoacanga Mineral Resource estimates.
To 31 December 2024, 1,107 DD holes for 211,011 m, 7,019 RC holes for 348,117 m (inclusive of grade control drilling) and 323 geotechnical (FG) holes for 40,929 m have been completed by MMX and Anglo American at Serra do Sapo, and 194 DD holes for 27,164 m have been completed by MMX and Anglo American at Itapanhoacanga.
Table 6.1 and Table 6.2 present the drilling companies that have conducted drilling programs (by year) at Serra do Sapo and Itapanhoacanga respectively.
At Serra do Sapo, the drilling grid has been progressively refined from an initial 400 m x 400 m spacing, to 200 m x 200 m, then 100 m x 100 m, and locally at 50 m x 50 m to improve geological confidence and support short-term modelling. Since 2013, RC drilling on a 25 x 25 m grid has supported mine operations and grade control.
At Itapanhoacanga, drilling has been conducted on a nominal 200 m x 100 m grid, with a 100 m x 100 m grid used in parts of central and northern extents of the deposit.
| 10.1 | Type and extent |
For the MMX DD holes, standard methods with HW (63.5 mm) diameter core were used at Serra do Sapo and Itapanhoacanga. For Anglo American DD holes, standard methods with PQ (85.0 mm), HQ (63.5 mm) and NQ (47.6 mm) diameter core were used at Serra do Sapo and Itapanhoacanga. PQ coring was typically only used in weathered materials.
Most of the holes over the flatter portions of the deposit were drilled vertically. Where the iron formation dips gently east, inclined drillholes (-75° to -85° toward azimuth 270°) were completed to intersect the mineralization perpendicular to strike. Core was recovered in 3 m and 5 m runs. Maxibor and Deviflex downhole survey equipment were used to obtain deviation data for the inclined holes.
For Anglo American’s RC holes, 127 mm (5-inch) diameter hammers, tricone bits and face bits were used. Samples of up to 50 kg were collected at 1 m intervals via a fully enclosed cyclone system. Most holes were drilled at an inclination of approximately -75°. Maxibor and Deviflex downhole survey equipment were used to obtain deviation data for the inclined holes.
Table 6.1 presents a summary of the drilling completed at Serra do Sapo by type and year.
Figure 10.1 presents the distribution of all drilling at Serra do Sapo.
| FINAL | 3 November 2025 | PAGE |
![]() |
Anglo American plc NI 43-101 Technical Report – Minas-Rio Property, State of Minas Gerais, Brazil |
| Figure 10.1 | Serra do Sapo drillhole location plan |
Source: Anglo American
| FINAL | 3 November 2025 | PAGE |
![]() |
Anglo American plc NI 43-101 Technical Report – Minas-Rio Property, State of Minas Gerais, Brazil |
Table 10.1 presents a summary of the drilling used for the Serra do Sapo December 2024 Mineral Resource estimate.
| Table 10.1 | Serra do Sapo drilling used for the December 2024 Mineral Resource estimate by type |
| Hole type | Number | Metres |
| DD | 942 | 176,278 |
| RC | 4,135 | 203,716 |
| PZ | 8 | 1,257 |
| FG | 115 | 18,170 |
| CA | 16 | 39 |
| Total | 5,216 | 399,460 |
Source: Anglo American, 2024
Standard DD drilling methods with HW (63.5 mm) diameter core were used at Itapanhoacanga. Most holes were drilled vertically; however, where the iron formation dips gently east, inclined drillholes (-75° to -85° toward azimuth 270°) were completed to intersect the mineralization perpendicular to strike.
Table 6.2 presents a summary of the drilling completed at Itapanhoacanga by type and year.
Figure 10.2 presents the distribution of all drilling at Itapanhoacanga.
| FINAL | 3 November 2025 | PAGE |
![]() |
Anglo American plc NI 43-101 Technical Report – Minas-Rio Property, State of Minas Gerais, Brazil |
| Figure 10.2 | Itapanhoacanga drillhole location plan |
Source: Anglo American
| FINAL | 3 November 2025 | PAGE |
![]() |
Anglo American plc NI 43-101 Technical Report – Minas-Rio Property, State of Minas Gerais, Brazil |
Table 10.2 presents a summary of the drilling used for the Itapanhoacanga December 2024 Mineral Resource estimate.
| Table 10.2 | Itapanhoacanga drilling used for the December 2024 Mineral Resource estimate by type |
| Hole type | Number | Metres |
| DD | 145 | 19,464 |
Source: Anglo American, 2013
| 10.2 | Procedures |
| 10.2.1 | Topographic surveying |
In 2007, an extensive ALS topographic survey covering the Serra do Sapo and Itapanhoacanga areas was completed. A DTM was developed from this data to support exploration activities.
In 2009, an airborne laser scanning survey covering an area of approximately 200 km2 over the Serra do Sapo and Itapanhoacanga mineral titles was completed using a Leica ALS-50 II (150 kHz).
| 10.2.2 | Drillhole surveying |
Drillhole collar surveying at Serra do Sapo is conducted soon after the drillhole is completed using a Trimble™ R8 Series global positioning system (GPS) RTK receiver with 24 channels of L1/L2 satellite tracking.
Files collected in the field are uploaded and processed using Trimble® Business Center software. The quality of the survey is assessed by way of a collar location report. This report contains the XYZ coordinates and the variation of maximum error for each point measured.
All drillhole collar surveys are compared to the Serra do Sapo DTM using Datamine™ software. All drillhole collars were found to be within 5 m of the topographic surface.
Drillhole collars at Itapanhoacanga are surveyed using four geodetic towers (approved by the Brazilian Institute of Geography and Statistics – IBGE), that are part of the Brazilian Geodetic System (SGB). The tower at Serra do Sapo and Itapanhoacanga are used as base points with their positions recorded using a ProMark™ 3 (L1 technology) differential global positioning system (GPS) instrument. The positioning accuracy was horizontal 5 mm ± 1 mm, vertical 10 mm ± 2 mm, and azimuth <1 arcsecond.
Upon completion of each drillhole, the collar is marked with a permanent tag, and the final collar location is determined using a geodetic GPS. This data is provided in Microsoft™ Excel and as a PDF certificate. For drillholes located in forested areas, collars are surveyed by total station equipment (Nikon DTM 332) using electronic closed polygonal survey.
Downhole surveys are conducted using Maxibor™ and Deviflex™ tools, and drill inclinations are verified by technicians using Brunton clinometers.
All survey work is conducted in UTM Zone 23S using the SAD69 datum.
| 10.2.3 | Logging |
Recovered core is placed into core boxes, with the depth interval marked on core blocks at the end of each run as measured by the driller.
For MMX’s DD holes, core was placed in wooden boxes and transported to the logging area by an MMX technician. Anglo American’s core boxes were transported to one of four core sheds: Serra do Sapo mine site, Conceição do Mato Dentro (two facilities), and Itapanhoacanga village.
| FINAL | 3 November 2025 | PAGE |
![]() |
Anglo American plc NI 43-101 Technical Report – Minas-Rio Property, State of Minas Gerais, Brazil |
MMX’s drill core was photographed before and after sampling to record geological descriptions and sampling intervals. Geological logging recorded lithotypes, geological contacts, zones of fault or fracture, ferruginous levels and zones of internal waste. This information was recorded onto standardized paper log forms and later entered into an electronic database.
Core recovery across the database averages approximately 90%.
For Anglo American’s RC holes, chip boxes and sample bags are transported to the Itapanhoacanga village core shed. Geological logs for lithology, alteration, mineralization, and structure are captured using acQuire™ on tablets and uploaded by the geologist to the database. Recovery values for each interval are also checked by the geologist, with any values >100% corrected. The geological logging interval is 1 m. RC sample recovery across the database averages approximately 80%.
Geotechnical and geological logging is conducted on the drill core by company geologists or a contractor under close supervision at the core shed. The core is photographed prior to sampling. Geologists record lithological units, geological contacts, fault and fracture zones, ferruginous horizons and internal waste zones. All logging information is reviewed and validated by a senior geologist. Digital logging using acQuire™-based tablets was implemented in 2016.
| 10.2.4 | Data management |
For Serra do Sapo, the drilling database is compiled and verified by the geology team and a handover process is conducted for storage and management in an acQuire™/SQL server database. The output database from acQuire™ comprises a series of Microsoft™ Excel spreadsheets containing collar locations, drillhole orientations, assay intervals with analytical results and geological intervals with rock types. Prior to geological modelling, the database is exported to Leapfrog Geo™ modelling software where it is again validated.
For Itapanhoacanga, drilling data was initially managed using four linked Microsoft™ Excel spreadsheets (collar, survey, geology and assay). Since 2009, all data is stored and validated in the acQuire™/SQL server database.
Collar coordinates collected by geodetic GPS or total station are stored and uploaded to the database, while downhole surveys are directly imported following verification by the supervising geologist. Downhole survey data are obtained from electronic files provided by the drilling contractor and verified by the supervising geologist. Core logging and sampling plans are entered manually into acQuire™, which checks for overlapping or missing intervals and generates final sample identifiers, intervals and QAQC sample positions. The assay spreadsheet consolidates the sampling plan, assay results and lithological data, including stoichiometric balance calculations to verify the consistency between lithology and geochemistry (e.g. lagging unexpected assay results in itabirite units).
The system also tracks sample dispatches, ensuring shipment once the target number of samples is reached. When laboratory results and certificates are returned, stoichiometric balance and analytical consistency are re-checked before importing into the database. Geologists review assay results to confirm the lithochemical classification with the validated data in acQuire™.
After validation, the data is imported into Datamine Studio™ software.
Anglo American employs standardized procedures for the management and integrity of analytical and geological data, ensuring full traceability and data security throughout the sampling and analytical workflow as follows:
| · | Sample registration in STARLIMS: Each sample is assigned a unique barcode and tracked from laboratory receipt to final results release. The external laboratory (SGS Geosol) operates a similar tracking system. |
| · | Registration in Super-Q: Samples are linked to the XRF spectrometer via barcode scanning and core tray positioning, ensuring correct analytical sequencing. |
| FINAL | 3 November 2025 | PAGE |
![]() |
Anglo American plc NI 43-101 Technical Report – Minas-Rio Property, State of Minas Gerais, Brazil |
| · | Data export and integration: Analytical results are exported as .txt files and imported into STARLIMS to maintain traceability and controlled release. |
| · | Link to geological database: Chemical assay data are integrated with geological information within the acQuire™ database. |
| · | Unique sample identifiers: Each sample maintains a unique ID that links it to its origin, drilling method, interval, and lithological description. |
| · | Access control: User authentication (login and password) ensures that only authorized personnel can register, edit, or release data within STARLIMS and acQuire™. |
| · | Internal audits: Regular audits of procedures and laboratory equipment verify compliance with internal safety, quality, and data assurance standards. |
| · | Backup and recovery: Structured backup and recovery protocols are implemented to prevent data loss and ensure business continuity. |
| · | End-to-end traceability: All samples are traceable from field collection through to final laboratory analysis. |
| · | QAQC sample management: Duplicates, standards, and blanks are treated as routine samples, ensuring full traceability and consistency. |
| · | Retention of reserve samples: Reference samples are stored until batch approval is confirmed. |
| · | Non-conformance control: Any deviation from established procedures is recorded through a non-conformance report (NCR), which may trigger re-analysis or batch rejection. |
All data management processes comply with Anglo American’s corporate data governance standards.
| 10.2.5 | Twin drillhole study |
During 2012–2013, Anglo American completed a DD and RC twin-hole program at Serra do Sapo to assess the reliability of sampling, potential grade bias and recovery performance within friable iron formation lithologies. A total of 30 DD-RC twin pairs were drilled in the starter pit area, with collars spaced between 2.5 m and 6.9 m to minimize geological variability (Figure 10.3). The drillholes were drilled vertically to a depth of 45 m and sampled on equivalent supports to allow direct comparison of grade, recovery and lithological consistency between the two drilling methods.
| FINAL | 3 November 2025 | PAGE |
![]() |
Anglo American plc NI 43-101 Technical Report – Minas-Rio Property, State of Minas Gerais, Brazil |
| Figure 10.3 | Serra do Sapo twin drillhole plan |
Source: Anglo American
| FINAL | 3 November 2025 | PAGE |
![]() |
Anglo American plc NI 43-101 Technical Report – Minas-Rio Property, State of Minas Gerais, Brazil |
The results demonstrated that RC drilling shows broadly consistent downhole grade trends when compared with DD drilling data; however, systematic but minor biases were identified in iron and silica grades. On average, DD composites returned iron grades approximately 1.2% higher and silica grades around 2.0% lower than the corresponding RC composites, with both differences being statistically significant at the 95% confidence level. No significant differences were observed for alumina and phosphorous grades. In contrast, RC samples from waste intervals tended to report higher iron values than their DD counterparts, suggesting downhole smearing and contamination by iron-rich fines.
Sample recovery from the RC holes was highly variable, ranging from 25% to 133% and averaging 85%. This variability is attributed to the friable nature of the mineralized material and to operational factors such as sidewall collapse, the use of high air pressure and alternating between tricone and downhole hammer bits. These conditions likely contributed to the irregular mass recovery and grade smearing observed. Tests comparing length-weighted and mass-weighted compositing methods confirmed that both yield equivalent results, indicating that the current RC compositing procedure does not introduce significant bias.
Lithological comparison between DD holes and RC holes showed partial agreement. Approximately half of the dataset displayed complete lithological correspondence, while the remainder showed offsets and thickness variations of waste units caused by folding, thrusting or localized alteration. In general, RC logging based on chip samples provided a lower level of lithological resolution than DD core logging. The observed biases are therefore lithology-dependent: RC tends to underestimate iron and overestimate silica within iron-rich lithologies, while overestimating iron in waste units. Given the inconsistent nature of these biases, the study concluded that the application of a universal correction factor to RC data was not supported.
Despite these limitations, RC drilling remains the most practical and cost-effective method for grade control at Minas-Rio, provided that continuous monitoring of sample recovery and regular reconciliation between RC-based grade control models and DD-based resource models are maintained.
| 10.2.6 | Results |
Drilling at Serra do Sapo has largely been limited to the area inside the 2022 resource pit shell. The drilling grid has been progressively refined from an initial 400 m x 400 m spacing, to 100 m x 100 m, and locally at 50 m x 50 m to improve geological confidence and support short-term modelling. Since 2013, RC drilling on a 25 x 25 m grid has supported mine operations and grade control.
No drilling has been conducted at Itapanhoacanga since 2012.
At Serra do Sapo, sample recovery across the entire database averages approximately 83% (~90% for DD and ~80% for RC). At Itapanhoacanga, sample recovery across the ore lithologies (IF, IFX, HM, IC, HD and CG) averages >90%.
| FINAL | 3 November 2025 | PAGE |
![]() |
Anglo American plc NI 43-101 Technical Report – Minas-Rio Property, State of Minas Gerais, Brazil |
| 11 | Sample preparation, analyses and security |
The following section describes the sample preparation, analytical and security protocols undertaken by MMX and Anglo American at Serra do Sapo and Itapanhoacanga.
| 11.1 | Sampling |
MMX’s core sampling was conducted within ferruginous zones with sample interval breaks at changes in ore types. The standard sample interval was 5 m. Once the sample intervals and sample numbers were marked on the core boxes, the core was halved for sampling. A diamond saw was used for competent core intervals and a knife or spatula used for highly weathered zones.
Sample security was supervised by MMX personnel. Drill core was collected from drill sites, logged, sampled and shipped under the direction and control of MMX. Samples were shipped to SGS Geosol (Belo Horizonte) in labelled and sealed bags.
MMX did not conduct any RC drilling.
All sampling activities for Ango American’s DD holes are governed by the Anglo American group standard operating procedures (SOPs). The relevant SOPs are regularly peer reviewed and audited. Upon arrival at the core shed, drill core is checked against the drilling documentation. Depth intervals are verified, recorded in the core trays, and recoveries are measured and uploaded to the acQuire™ database. A sampling plan is then developed by the geologist. Sample intervals are mostly 5 m but can range from 1 m to 6 m based on the mineralized intervals and geological characteristics. A line is drawn along the axis of the core to ensure appropriate splitting in relation to geological structures and vein orientations.
Core is split in half using an automated Corewise Pty Ltd (Corewise™) saw. One half is ticketed and bagged for dispatch to the SGS laboratory in Vespasiano for sample preparation and analysis, and the other half is retained for reference. Since January 2013, approximately 5% of the samples (pulps) assayed SGS are sent to Intertek, an external and internationally certified laboratory. CRMs and blanks are also included with each batch.
Full core samples are selected for specific gravity determinations.
Sampling activities for Anglo American’s RC holes are also governed by the Anglo American group SOPs to ensure sample representativeness, minimize sampling bias and to maintain full chain of custody control. The SOPs are regularly peer reviewed and audited.
RC samples collected are split using a riffle (carousel-type) splitter to reduce sample mass while maintaining representativeness. Samples are reduced to 8–16 kg, with any excess material retained as a reference (archive) sample.
Quality controls include regular cleaning of the splitter, monitoring of rotation speed and verification of sample mass. The variation between duplicate aliquots must not exceed ±10% of the mean sample mass.
At the core shed, chip boxes are checked before being photographed and logged. After validating the geological intervals, the geologist develops a sampling plan. Sample intervals are captured using acQuire™ on tablets and uploaded by the geologists to the database, which generates the Sampling Plan, inclusive of QAQC samples.
Standards (± 50 g) and blanks are placed into sample stream, identified according to the Sampling Plan, and readied for transport to the laboratory for analysis. The standard sample batch generated in acQuire™ consists of 47 samples, 40 of which are primary samples and 7 are control samples (QAQC).
| FINAL | 3 November 2025 | PAGE |
![]() |
Anglo American plc NI 43-101 Technical Report – Minas-Rio Property, State of Minas Gerais, Brazil |
| 11.2 | Sample preparation |
For the preparation of Serra do Sapo and Itapanhoacanga DD samples, MMX contracted independent laboratory SGS Geosol in Belo Horizonte. The sample preparation methodology was:
| · | Checking of samples against documentation |
| · | Drying of samples in a furnace at 105°C ± 5°C for 8 hours in the core shed, followed by a further 2 hours in the laboratory |
| · | Run samples through a jaw crusher – 90% passing 2 mm sieve |
| · | Homogenize samples and reduction of sample mass run to 250–300 g using a Jones splitter |
| · | Pulverize samples – 95% passing 150 mesh sieve |
| · | Split 25 g sample for analysis, with the remaining coarse reject and pulp archived for future use. |
Anglo American contracted independent laboratory SGS Geosol in Vespasiano for the preparation of Serra do Sapo and Itapanhoacanga DD and RC samples. All DD samples are processed at SGS Geosol Vespasiano.
SGS Geosol is certified under ISO 9001 (Quality Management Systems), ISO 14001 (Environment Systems) and ISO 17025 (Competence of Testing and Calibration).
Anglo American conducts some sample preparation and analysis of Serra do Sapo RC samples at the Anglo American owned and SGS Geosol managed Minas-Rio Process and Quality Laboratory (internal laboratory). Samples exceeding the capacity of the internal laboratory are sent to SGS Geosol in Vespasiano. Approximately 45% of RC samples are processed at the internal laboratory, with the remainder processed at SGS Geosol Vespasiano. Both laboratories follow the same standardized sample preparation and analytical procedures. All analytical work is conducted under strict QAQC protocols to ensure consistency, accuracy and comparability of results between laboratories. The internal laboratory is currently not certified but is undergoing a certification process. As part of Anglo American’s quality assurance process, interlaboratory comparison assays are conducted annually. Results from the latest round (July and August 2025) of interlaboratory comparison assays show that the Minas-Rio Process and Quality Laboratory was deemed to have performed satisfactorily for all 26 assays (Al2O3, CaO, FeO, K2O, Mg, Mn, LOI, Na2O, P, SiO2 and TiO2 were analysed).
Figure 11.1 illustrates the sample preparation flowsheet used for Anglo American’s Serra do Sapo DD and RC samples at the SGS Geosol and internal laboratories.
| FINAL | 3 November 2025 | PAGE |
![]() |
Anglo American plc NI 43-101 Technical Report – Minas-Rio Property, State of Minas Gerais, Brazil |
| Figure 11.1 | Serra do Sapo DD and RC sample preparation flowsheet (Anglo American) |
Source: Anglo American, 2024
| FINAL | 3 November 2025 | PAGE |
![]() |
Anglo American plc NI 43-101 Technical Report – Minas-Rio Property, State of Minas Gerais, Brazil |
| 11.3 | Analysis |
DD and RC samples from Serra do Sapo and Itapanhoacanga are assayed using XRF spectroscopy. Samples are dried at 100°C, then 0.5 g of material is placed into a platinum crucible containing lithium tetraborate. The mixture of sample and solvent is homogenized and fused for 15–20 minutes in an automated furnace. The fused material is poured into a mould, forming a disk with a flat surface appropriate for XRF analysis.
Samples are analysed for Al2O3, CaO, Fe, K2O, Mg, Mn, LOI, Na2O, P, SiO2 and TiO2. Analytical data is recorded in the Laboratory Information Management System (LIMS). Original signed assay certificates and Microsoft™ Excel data files were provided.
Assaying of RC samples is primarily performed at the SGS Geosol managed Minas-Rio Process and Quality Laboratory (Anglo American owned and SGS Geosol managed internal laboratory). Samples exceeding the capacity of the internal laboratory are submitted to SGS Geosol in Vespasiano for analysis.
Both laboratories follow the same standardized sample preparation and analytical procedures. All analytical work is conducted under strict QAQC protocols to ensure consistency, accuracy, and comparability of results between laboratories.
| 11.4 | QAQC |
| 11.4.1 | Historical QAQC |
MMX’s laboratory QAQC of DD samples from Serra do Sapo and Itapanhoacanga consisted of sending 51 pulps analysed by SGS Geosol (Belo Horizonte) to Ultra Trace for re-analysis in 2006. Analytical Solutions Ltd (Analytical Solutions) in Toronto, Canada reviewed the QAQC data in 2007. From 2007, a domestic laboratory was used for check analyses.
Both SGS Geosol and Ultra Trace used fused disk (glass bead) XRF for determination of major oxides. Analytical Solutions reported that in general, there was good agreement between the two datasets. Key observations by Analytical Solutions included:
| · | All iron values agreed within 5%. |
| · | 98% of silica values were within 5%. |
| · | Alumina values above 1% agreed well. |
| · | Most phosphorous values were less than 0.1% and close to detection limits for the XRF method. There was a bias equal to approximately 4% of the phosphorous concentration with higher values reported by SGS Geosol. |
| · | There was generally good correlation between titania values greater than 0.1%. Titania values less than 0.1% did not agree well as they were within 10 times detection limit, and precision was expected to be in the order of +100%. |
| · | 73% of the manganese values agreed within ± 10%. Values less than 0.1% did not agree within ±10% but were within 10 times detection limit. |
| · | 92% of the LOI values reported by SGS Geosol were higher than those reported by Ultra Trace. Ultra Trace referred to the analyses as done by “robotic TGA with the furnaces set at 100 and 1000 degrees”. The temperature used for LOI at SGS Geosol should be determined, and the two analytical methods compared. |
| · | Calcium oxide and magnesium oxide values agreed well, with the majority of values less than 0.05% and close to the detection limits. |
| FINAL | 3 November 2025 | PAGE |
![]() |
Anglo American plc NI 43-101 Technical Report – Minas-Rio Property, State of Minas Gerais, Brazil |
Between 2006 and 2007, only SGS Geosol internal laboratory QAQC was used. SGS Geosol internal quality control consisted of quartz blanks and CRMs inserted every 40 samples. For every 10 samples analysed in the same batch, a duplicate and a replicate sample were inserted alternately. Since 2008, Anglo American has implemented several QAQC system improvements.
QAQC monitoring of resource assay data was initially outsourced to an external consultant (D.F. Bongarꞔon) who developed a Microsoft™ Excel spreadsheet based QAQC system. When the mine commenced production, a more conventional QAQC system was introduced and managed in-house, which made full use of acQuire™ to automatically generate QAQC reports.
The original ± 3 standard deviation (SD) control limits provided in the OREAS certificates for the Minas-Rio MM-CRMs are considered by Anglo American to be unrealistically narrow as application of these control limits would result in an unreasonably high rate of apparent failures in the historical SGS Geosol assay data that had previously been validated using the Bongarꞔon QAQC approach. The control gates for the MM-CRMs were re-calculated by including previously excluded “outliers” from the original OREAS round robin certification data. The re-calculated control gates were then used to assess the precision error performance of the historical SGS Geosol data, and a new set of pass/fail criteria were established. The ±3 SD control limits defined for the Minas-Rio MM-CRM standards were also applied to assess the performance of the ACME Vespasiano laboratory, which allowed for a direct comparison of analytical precision and accuracy between ACME Vespasiano and SGS Geosol Vespasiano. Due to the limited number of ACME assay results available, the dataset is not considered sufficient to derive independent, laboratory-specific control limits with statistical confidence.
ACME Vespasiano was only used to process a small number of samples. Very little information is known about the laboratory, and it is now permanently closed.
| 11.4.2 | Recent (post-2008) QAQC |
Anglo American’s QAQC (for DD and RC samples) workflow is as follows:
| · | QAQC results are assessed on a batch-by-batch basis within one week of data received from the laboratory. |
| · | A QAQC report is generated for each batch, and if there are any failures, an NCR is opened. The NCR describes the problem and records all follow-up actions prior to final closure. |
| · | The laboratory is immediately informed of any batch failures and acts on any sample preparation or systematic analytical issue before other batches of samples are processed. |
| · | Elements monitored include Fe%, SiO2%, Al2O3%, P% and LOI%. |
| · | In addition to batch level QAQC, longer-term trends in quality control results should be monitored on an ongoing basis. |
| · | Each batch must meet or exceed the minimum insertion rates for QAQC. If these rates are not met, the QAQC protocol is compromised, and the routine pass/fail criteria cannot be used. A sample batch consists of: |
| - | 40 x primary samples |
| - | 2 x matrix matched (MM)-CRMs |
| - | 2 x coarse crush duplicates |
| - | 2 x pulp duplicates |
| - | 1 x blank. |
| · | Checks for obvious sample or quality control mix-ups (e.g. mislabelling or other switches) are conducted. |
| · | Any affected batch is flagged for further evaluation. |
| FINAL | 3 November 2025 | PAGE |
![]() |
Anglo American plc NI 43-101 Technical Report – Minas-Rio Property, State of Minas Gerais, Brazil |
| · | Any obvious errors are addressed. A batch of 40 samples will fail if any of the following conditions are met: |
| - | Both standards in the batch fail for the same certified element |
| - | Both standards in the batch fail for one or more different certified elements |
| - | One standard fails for one or more certified element |
| - | Two of the four sample/duplicate pairs fail |
| - | The blank fails for one or more of the controlled elements. |
The follow-up investigation and the number of re-analyses required depends on the nature of the failure and is at the discretion of an experienced QAQC geologist or geochemist.
In addition to batch-by-batch QAQC checking, longer-term trends in the QAQC data are monitored. Triggers for follow-up action include, but are not limited to:
| · | Systematic bias in MM-CRM results |
| · | Consistent failures for specific elements or specific CRMs from batch to batch |
| · | Step change in performance (i.e. bias or sudden increase or decrease in level of precision) |
| · | Ongoing average of >10% failures for coarse crush or pulp duplicates |
| · | Non-systematic relationship in levels of precision for core/field/pulp duplicates |
| · | A large number of gross errors. |
For the December 2022 Mineral Resource estimate, QAQC control charts for MM-CRMs (Figure 11.2 and Figure 11.3), blanks (Figure 11.4) and preparation duplicates (assay data generated between September 2014 and December 2021) from both SGS Geosol Vespasiano and ACME Vespasiano were assessed prior to inclusion of the corresponding assay data as part of the Mineral Resource update.
| FINAL | 3 November 2025 | PAGE |
![]() |
Anglo American plc NI 43-101 Technical Report – Minas-Rio Property, State of Minas Gerais, Brazil |
| Figure 11.2 | Control chart for MM-CRM AFB-03 (DD = top and RC = bottom) |

Source: Anglo American, 2024
| FINAL | 3 November 2025 | PAGE |
![]() |
Anglo American plc NI 43-101 Technical Report – Minas-Rio Property, State of Minas Gerais, Brazil |
| Figure 11.3 | Control chart for MM-CRM AFB-06 (DD = top and RC = bottom) |

Source: Anglo American, 2024
| FINAL | 3 November 2025 | PAGE |
![]() |
Anglo American plc NI 43-101 Technical Report – Minas-Rio Property, State of Minas Gerais, Brazil |
| Figure 11.4 | Control chart for blank AFB-06 (DD = top and RC = bottom) |

Source: Anglo American, 2024
Figure 11.2 to Figure 11.4 show good conformance to control limits. A QAQC report is generated for each sample batch, and for any failures, an NCR is created. The NCR describes the problem and records all follow-up actions prior to closure.
The analytical results were reviewed under the revised QAQC protocol incorporating the updated control limits for the standards. A total of 37 batch non-conformances were recorded for both laboratories between September 2014 and December 2021. After the identified corrective actions were implemented, all batches passed the Anglo American QAQC acceptance criteria.
A systematic positive bias in iron assays was observed in the SGS Geosol data, impacting multiple analytical batches. Upon applying the revised QAQC control limits to the Minas-Rio MM-CRMs, numerous non-conformances were identified for the lower-grade iron CRM. The data exhibit a consistent underestimation bias of approximately 0.55% Fe, corresponding to 1.8% relative at the 30% Fe concentration level. The negative bias also affected the medium-grade iron CRM, although with far fewer apparent failures. This represents a systematic issue that influenced 27 analytical batches. While the magnitude of the bias is relatively small, it constitutes a statistically significant shift when compared with the laboratory’s historical performance.
| FINAL | 3 November 2025 | PAGE |
![]() |
Anglo American plc NI 43-101 Technical Report – Minas-Rio Property, State of Minas Gerais, Brazil |
After discussion with SGS Geosol, the same bias was identified in its internal QAQC, with the cause likely due to a shift in XRF calibration. Corrective action was taken by SGS Geosol. A new XRF calibration for iron was developed by the laboratory and tested. This effectively fixed the bias problem. All affected sample batches were re-processed using the new calibration. It was also decided to re-process batches that had originally passed the QAQC to make sure that no overcorrection had been made. The newly re-processed data for a small number of batches failed the QAQC and these were submitted for complete re-analysis.
Anglo American made the decision to verify assay results from the primary laboratory (SGS Geosol) through an external check analysis program. During 2013, a total of 241 samples (pulps) were submitted to Intertek, with an additional 100 samples sent during 2014. CRMs and blanks were included in each batch. The results obtained confirmed that the SGS Geosol results are suitable for the purposes of Mineral Resource estimation. Since 2018, a total of 642 samples has been sent to ALS for independent analysis. These samples represent approximately 5% of the original pulps from drilling campaigns conducted between 2014 and 2020. No additional external check assays have been conducted since 2020.
For Itapanhoacanga, the database used for the 2024 Mineral Resource estimate was frozen as of 15 October 2012. It includes assay information from 2010 (7 batches), and 2012 (18 batches, of which 17 were re-analyses). There are no assay results available for 2011. The re-analysis campaign was an internal initiative undertaken to increase the reliability of assay results used for resource estimation. For the re-analysis campaign, a total of 667 (40 primary samples, 2 pulp duplicates, 2 MM-CRMs and 1 coarse blank each batch) were re-assayed. In total, 77 QAQC samples were submitted to the SGS Geosol laboratory between January 2010 and October 2012 (consisting of 14 x 6.3 mm coarse duplicates for 2010 assays, 17 x pulp duplicates for 2012 assays and 36 standards for 2012 assays).
For the December 2012 Mineral Resource estimate, QAQC control charts for pulp duplicates (including log-log scale) and MM-CRMs (AFB-02 and AFB-05) from SGS Geosol Vespasiano were assessed prior to inclusion of the corresponding assay data as part of the Mineral Resource estimate.
Following the visual inspection of all gross outliers and/or analytical errors, and the 5% extreme difference samples identified for each sample type (flagged for potential batch re-assay), the relevant sample batches were compiled into a Microsoft Excel™ spreadsheet for decision-making purposes.
The primary criterion established for sample batch re-assay was the occurrence of two or more control sample failures within a single sample batch for the same element. Sample batches meeting this condition were classified as non-conforming and selected for further review and potential re-assay.
As a secondary selection criterion, sample batches exhibiting failures in two or more elements were identified for further investigation. To classify a sample batch as failed for a specific element, two individual control sample failures were required. Sample batches meeting this criterion were considered highly suspect and prioritized for re-assay and investigation.
For each confirmed suspect sample batch, an investigation was initiated to determine the root cause of the problem and to implement appropriate corrective measures to prevent recurrence. At the completion of the review, no samples batches were identified as requiring re-assay.
| 11.5 | Qualified Person’s opinion on the adequacy of sample preparation, security, and analytical procedures |
The Qualified Person considers the sampling, preparation, and analytical protocols implemented by Anglo American and previously by MMX to be consistent with industry accepted standards. QAQC results, including the investigation and correction of an identified negative iron bias, demonstrate that analytical performance is well controlled. The data are considered accurate, reliable and adequate for the purposes of Mineral Resource estimation.
| FINAL | 3 November 2025 | PAGE |
![]() |
Anglo American plc NI 43-101 Technical Report – Minas-Rio Property, State of Minas Gerais, Brazil |
| 12 | Data verification |
| 12.1 | Introduction |
Data verification was conducted by the Qualified Person during the site inspection of the Property between 5 October and 10 October 2025. Mr. de Souza interviewed a number of Anglo American staff during the site inspection.
As part of the site inspection, Mr. de Souza completed several verification activities associated with the geology, geological modelling and Mineral Resource estimation aspects at the Property as follows:
| · | Discussion and site inspection to understand the geological setting and mineralization |
| · | Discussion and review of exploration methods |
| · | Visit to the core shed facilities, sample preparation laboratory and in-house analytical laboratory |
| · | Review of drilling, logging, sampling and QAQC procedures |
| · | Assessment of the availability and integrity of DD and RC holes and samples that comprise the Serra do Sapo database |
| · | Drillhole collar survey and assay data verification (i.e. review of an assay data subset against laboratory certificates and re-survey of historical and recent drillhole collars against source documentation) |
| · | Discussions on the geological assumptions used for geological interpretation and 3D geological models |
| · | Discussion and review of Mineral Resources estimation, resource classification and Mineral Resources reporting procedures. |
| 12.2 | Surveying |
During the site inspection, Mr. de Souza undertook field verification on the collar coordinates of seven drillholes to confirm spatial accuracy and consistency with the Serra do Sapo database. The coordinates were field verified using a Trimble DA2 differential GPS.
All drillhole collars observed were fitted with clearly identifiable tags. No material discrepancies were identified between the field verified and database coordinates. Table 12.1 presents the collar coordinate verification results for the selected drillholes to confirm spatial accuracy and consistency with the Serra do Sapo database.
| Table 12.1 | Serra do Sapo field verified drillhole collar coordinates |
| Company | Drillhole | Year
drilled |
Database
X |
Verification X |
Database Y |
Verification
Y |
Database Z |
Verification
Z |
| Anglo American | SEFDSP338 | 2009 | 668,511.93 | 668,512.56 | 7,901,994.43 | 7,901,994.64 | 800.80 | 801.92 |
| SEFDSP341 | 2009 | 668,221.08 | 668,210.60 | 7,902,641.21 | 7,902,641.37 | 819.45 | 820.54 | |
| SEFDSP344 | 2009 | 668,628.89 | 668,629.52 | 7,902,173.57 | 7,902,173.81 | 779.32 | 780.72 | |
| SEFDSP357 | 2010 | 668,500.90 | 668,500.34 | 7,902,601.00 | 7,902,601.30 | 765.92 | 767.22 | |
| MMX | SEFDSP94 | 2007 | 668,199.03 | 668,198.81 | 7,902,601.66 | 7,902,601.62 | 835.81 | 834.97 |
| SEFDSP96 | 2007 | 668,396.52 | 668,396.31 | 7,902,598.81 | 7,902,598.23 | 778.89 | 777.31 | |
| SEFDSP97 | 2007 | 668,593.56 | 668,593.22 | 7,902,604.10 | 7,902,604.37 | 761.66 | 759.71 |
Source: Snowden Optiro
The Qualified Person is satisfied that the drillhole collar surveying methodology employed by Anglo American is consistent with industry best practice and suitable for the purposes of geological modelling and Mineral Resource estimation.
| FINAL | 3 November 2025 | PAGE |
![]() |
Anglo American plc NI 43-101 Technical Report – Minas-Rio Property, State of Minas Gerais, Brazil |
| 12.3 | Drilling and sampling |
During the site inspection four Geosol DD rigs were operating at the Serra do Sapo mine, and one at the Serra da Serpentina project. The four Geosol DD rigs operating at Serra do Sapo were inspected. Two Geosedna Perfurações Especiais S.A. (Geosedna) RC drill rigs were also inspected at the Serra do Sapo mine. Figure 12.1 shows two Geosedna drill rigs conducting RC drilling at the Serra do Sapo mine during the site inspection.
| Figure 12.1 | Two Geosedna drill rigs conducting RC drilling (taken 7 October 2025 at the Serra do Sapo mine, looking east) |

Source: Snowden Optiro
The Qualified Person observed that the drilling and associated field activities were being conducted in a safe, well-managed manner and are consistent with industry accepted standards (Figure 12.2).
| FINAL | 3 November 2025 | PAGE |
![]() |
Anglo American plc NI 43-101 Technical Report – Minas-Rio Property, State of Minas Gerais, Brazil |
| Figure 12.2 | DD site, safety signage and safe work method statement |

Source: Snowden Optiro
Two core sheds (core sheds 1 and 2) at the Serra do Sapo mine were also inspected during the site inspection. DD and RC sample preparation (prior to laboratory dispatch) and sample storage is conducted at these core sheds. Figure 12.3 shows DD core in a cut and uncut state.
| Figure 12.3 | Serra do Sapo DD core cut and uncut |

Source: Snowden Optiro
The core sheds inspected were found to be well organized, with DD core and RC chip samples securely stored and easily accessible (Figure 12.4). Sample preparation equipment appeared to be well maintained and in good working order. Figure 12.5 presents the equipment used for sample preparation and assaying at the Minas-Rio internal laboratory.
| FINAL | 3 November 2025 | PAGE |
![]() |
Anglo American plc NI 43-101 Technical Report – Minas-Rio Property, State of Minas Gerais, Brazil |
| Figure 12.4 | Serra do Sapo RC chip box (left) and DD core tray (right) storage |

Source: Snowden Optiro
| Figure 12.5 | Equipment used for sample preparation and assay at the Minas-Rio internal laboratory |

Source: Snowden Optiro
All work observed was undertaken in accordance with Anglo American’s internal procedures and consistent with industry accepted standards. The Qualified Person considers the equipment, facilities and procedures used by Anglo American to be consistent with industry accepted standards.
| 12.4 | Sample analysis |
The assaying of RC samples is primarily performed at the Minas-Rio Process and Quality Laboratory (an Anglo American owned laboratory managed by SGS Geosol). Samples exceeding the internal laboratory capacity are sent to SGS Geosol in Vespasiano. Both laboratories follow the same standardized sample preparation and analytical procedures. All analytical work is conducted under strict QAQC protocols to ensure consistency, accuracy, and comparability of results between laboratories.
| FINAL | 3 November 2025 | PAGE |
![]() |
Anglo American plc NI 43-101 Technical Report – Minas-Rio Property, State of Minas Gerais, Brazil |
The laboratory inspected was found to be neat, tidy and well organized. The equipment sighted appeared to be well maintained and in good working order. Work being conducted was done so in accordance with the relevant Anglo American procedures. Snowden Optiro considers the equipment, facilities, and procedures being used by Anglo American to be consistent with industry accepted standards.
During the site inspection, Mr. de Souza conducted verification of Anglo American’s data management procedures by reviewing a representative set of assay data against the corresponding original laboratory certificates.
Two laboratory certificates for DD drillholes (GQ2107837 and GQ2105114, including some or all drillholes SEFDSP942, SEFDSP943, SEFDSP945 and SEFDSP946), and two laboratory certificates for RC drillholes (certificates C00098945 and C00099010, including some or all drillholes SECRSP3963, SECRSP3964, SECRSP3965, SECRSP3966, SECRSP3967, SECRSP3968, and SECRSP3969) were selected. All drillholes were completed by Anglo American during 2021.
No inconsistencies were identified between the assays included in the acQuire™ database and the corresponding laboratory certificates, confirming the reliability, accuracy and integrity of the assay data and database management procedures employed.
| 12.5 | Geology |
The Qualified Person completed geological reconnaissance of the Serra do Sapo iron deposit, including verification of the continuity and geometry of the mineralized bodies, the main structural features and contact relationships with non-mineralized host rocks. Several outcrops were visited, both within the mine area and along the southern extension of the current operations, confirming significant continuity of mineralization, and consistency of lithological types adopted by the Anglo American geological team.
Figure 12.6 and Figure 12.7 show some of the exposures inspected.
| Figure 12.6 | Serra do Sapo mine, bench 850, Step 3, central domain; contact between friable itabirite, friable hematite and mineralized canga |

Source: Snowden Optiro
| FINAL | 3 November 2025 | PAGE |
![]() |
Anglo American plc NI 43-101 Technical Report – Minas-Rio Property, State of Minas Gerais, Brazil |
| Figure 12.7 | Serra do Sapo mine, southern limit of Step 3, looking north along highway MG-10; contacts between compact itabirite, semi-friable itabirite, and friable itabirite |

Source: Snowden Optiro
| 12.6 | Geological model |
The Qualified Person conducted a data validation and geological model review by evaluating the consistency of ore-type coding in the block model relative to the original lithological intervals recorded in the Serra do Sapo database. Adherence was verified after considering samples with lengths ≥3 m using the following approaches:
| 12.6.1 | Comparison between block model ore lithology codes and internal waste proportions |
The lithological codes representing ore in the block model were compared against the percentage of waste contained within these domains, with waste defined as material containing <25% Fe. Table 12.2 shows that the proportion of mineralized lithologies in the drillholes (i.e. Fe ≥25%) contained within the ore domains of the block model range from 94% to 99%, with an average of 97%. Consequently, the proportion of lithologies with Fe <25% contained within mineralized blocks average 3%, indicating excellent adherence of the geological model to drillhole ore and waste data. The 3% of waste samples within the ore domains represent internal dilution.
| Table 12.2 | Serra do Sapo block model ore lithology codes vs internal waste proportions |
| Lithology | LITOMODE | LITOMODN | Drill metres | Ore (%) | |
| Ore | Waste | ||||
| Soft hematite | HM | 2 | 7,522 | 117 | 98 |
| Friable itabirite | IF | 3 | 140,396 | 3,395 | 98 |
| Semi-friable itabirite | ISF | 4 | 27,611 | 279 | 99 |
| Itabirite | IT | 5 | 73,421 | 3,424 | 96 |
| High-Al friable itabirite | IFX | 6 | 5,170 | 246 | 95 |
| Mineralized canga | CGM | 7 | 11,284 | 771 | 94 |
| Total | 265,394 | 8,232 | 97 | ||
Source: Snowden Optiro
| FINAL | 3 November 2025 | PAGE |
![]() |
Anglo American plc NI 43-101 Technical Report – Minas-Rio Property, State of Minas Gerais, Brazil |
| 12.6.2 | Comparison between block model ore-type codes and drillhole lithology codes (ore and waste) |
The lithological codes representing ore in the block model were also compared with those defined in the database to verify the adherence of each ore type allocated in the geological model. Table 12.3 shows that the percentage of matching lithologies between ore defined in the block model and lithological intervals defined in the drillholes (including ore and waste) range from 75% to 86%, with an average of 83%. This indicates an average lithological misclassification of approximately 17%, inclusive of 3% waste.
| Table 12.3 | Serra do Sapo block model ore lithology codes vs drillhole lithology codes |
| Lithology | LITOMODE | LITOMODN | Drill metres | Ore (%) | |
| Ore | Other lithologies | ||||
| Soft hematite | HM | 2 | 6,189 | 1,449 | 81 |
| Friable itabirite | IF | 3 | 118.020 | 25,761 | 82 |
| Semi-friable itabirite | ISF | 4 | 23,948 | 3,943 | 86 |
| Itabirite | IT | 5 | 64,993 | 11,853 | 85 |
| High-Al friable itabirite | IFX | 6 | 4,066 | 1,350 | 75 |
| Mineralized canga | CGM | 7 | 10,026 | 2,028 | 83 |
| Total | 227,243 | 46,383 | 83 | ||
Source: Snowden Optiro
The Qualified Person considers that the likely cause of the 17% misclassification between ore defined in the block model and drillhole lithology codes results from the minimum sub-blocking size of 12.5 m x 12.5 m x 5.0 m adopted by Anglo American and recommends reducing the minimum sub-block size to mitigate potential implications for Mineral Resource estimation.
| 12.7 | Qualified Person’s opinion on the adequacy of the data for the purposes used in the Technical Report |
Mr. de Souza conducted a comprehensive verification of geological, drilling, sampling, analytical and database procedures associated with the Serra do Sapo deposit. This included field validation of drillhole collar co-ordinates, inspection of drilling and sampling operations, review of QAQC protocols, examination of laboratory facilities and comparison of assay results against original laboratory certificates.
No material discrepancies or inconsistencies were identified between the data stored in the Serra do Sapo database and the corresponding source documentation. Field verification confirmed the positional accuracy of drillhole collars, and assay checks demonstrated agreement with laboratory certificates. Drilling, sampling, and analytical practices observed at the site were found to be well managed, consistent with Anglo American’s internal procedures, and in line with accepted industry standards.
The Qualified Person conducted verification of the drillhole location, drilling and sampling, sample analysis, geological, mineralization and geological modelling aspects of the Serra do Sapo deposit, and concluded that the data management systems quality control protocols, and geological interpretations in place provide a sound and reliable basis for geological modelling and Mineral Resource estimation.
| FINAL | 3 November 2025 | PAGE |
![]() |
Anglo American plc NI 43-101 Technical Report – Minas-Rio Property, State of Minas Gerais, Brazil |
| 13 | Mineral processing and metallurgical testing |
| 13.1 | Introduction |
The iron formation mined at Serra do Sapo is itabirite, which is a banded-quartz hematite or hematite schist consisting of iron oxides and quartz. The ore lithologies consist of weathered or friable zones and the unweathered itabirite. The weathered zones have a higher iron content and reduced silica content than the unweathered itabirite with 35–40% Fe and 30–32% Fe respectively.
| 13.2 | Historical and recent metallurgical testwork |
The historical mass yield recovery of the operation was based upon a combination of laboratory and pilot testwork programs. The laboratory tests were conducted on samples which were a composite of drill cores from diverse areas of the deposit. Additional samples from 2019 and 2020 were tested to assess new technologies that Anglo American intended to implement. The testwork was evaluated with the iron grade correlated to the average mass recovery and throughput.
Testwork has been completed for implementation projects such as magnetic concentration (November 2022), recleaner and vertimills, tailings filtration and for future projects such as coarse particle recovery.
| Figure 13.1 | Mass recovery and throughput testwork results |

Source: Anglo American, 2025
| 13.3 | Product sampling |
The final quality control and sampling of the concentrate is conducted at the Port of Açú and is measured after filtration and discharged onto the stockpile. The reclamation of the concentrate is sampled whilst being loaded onto the vessel. The filtered concentrate is sampled with a cross-belt sampler with a cut every 3,000 tonnes and composited into a daily sample, representing the daily delivery.
The shipment concentrate is sampled with a cross-belt sampler with a cut every 3,000 tonnes with each sample being analysed for a shipment sample, about 70 samples whilst loading a vessel to capacity. All samples are analysed at the analytical laboratory located at the port.
| 13.3.1 | Product quality |
Based upon historical metallurgical testwork and recent plant performance, the product specification for the two main products is detailed in Table 13.1. The moisture limit is critical and is to be below the TML of the concentrate.
| FINAL | 3 November 2025 | PAGE |
![]() |
Anglo American plc NI 43-101 Technical Report – Minas-Rio Property, State of Minas Gerais, Brazil |
| Table 13.1 | Minas-Rio product specification |
| Product | % Fe | % SiO2 | % Al2O3 | % P | % Moisture |
| DRPF | 68.0 | 1.4 | 0.4 | 0.04 | 9.0 |
| BFPF | 67.1 | 2.8 | 0.6 | 0.03 | 9.0 |
Source: Anglo American
| FINAL | 3 November 2025 | PAGE |
![]() |
Anglo American plc NI 43-101 Technical Report – Minas-Rio Property, State of Minas Gerais, Brazil |
| 14 | Mineral Resource estimates |
| 14.1 | Introduction |
The December 2024 Mineral Resource estimate for Serra do Sapo used the December 2022 geological model depleted by mining activity to end-December 2024. The December 2024 Mineral Resource estimate for Itapanhoacanga used the December 2012 geological model.
| 14.2 | Mineral Resource estimation criteria |
| 14.2.1 | Data preparation and analysis |
Database
Serra do Sapo
The drillhole database was compiled and verified by the Minas-Rio geological team prior to handover (a detailed QAQC report is prepared by the Lead of Geochemistry and the QAQC Geologist for the team responsible for geological modelling and resource estimation). All drillhole information is stored in an acQuire™/SQL server database. The output database from acQuire™ consists of a series of Microsoft Excel™ spreadsheets containing collar locations, orientations, assay intervals with corresponding analytical results and geological intervals with rock types. The database contains all data to December 2021.
The 3D geological model was generated from a database comprising 5,216 drillholes for 399,460 m of drilling. When compared to the previous Mineral Resource estimate, the 2024 Mineral Resource estimate was based on an additional 883 drillholes (33 DD, 785 RC and 65 FG) totalling 51,111 m.
Table 14.1 presents Serra do Sapo drilling used for the December 2024 Mineral Resource estimate by type.
| Table 14.1 | Serra do Sapo drilling used for the December 2024 Mineral Resource estimate by type |
| Hole type | Number | Metres |
| DD | 942 | 176,278 |
| RC | 4,135 | 203,716 |
| PZ | 8 | 1,257 |
| FG | 115 | 18,170 |
| CA | 16 | 39 |
| Total | 5,216 | 399,460 |
Source: Anglo American, 2024
A total of 324,646 m was assayed (all drilling types plus channels) for a total of 78,400 samples. A total of 74,775 m was not sampled, most of which corresponds to waste lithologies.
The minimum drillhole depths are 14 m (DD) and 4 m (RC), the maximum drillhole depths are 624 m (DD) and 120 m (RC), and the mean drillhole depths are 188 m (DD) and 49 m (RC). From the total 5,216 drillholes, 4,376 drillholes were vertical (241 DD and all 4,135 RC). The remaining drillholes (824) were inclined (75° to 85° to the west-southwest), approximately perpendicular to the stratigraphy. Most of the inclined drillholes were surveyed using a Maxibor downhole survey instrument. A total of 16 channels were also included in the database. Samples from these channels were treated with site QAQC protocols and collected along the gap region of the Central Domain.
Approximately 6,676 m of mineralized intervals with no assays are included in the database. These intervals included small unsampled ore lenses from geotechnical and piezometer drillholes which destroy all core during testing, and samples with QAQC issues. This additional information was used for geological interpretation only.
| FINAL | 3 November 2025 | PAGE |
![]() |
Anglo American plc NI 43-101 Technical Report – Minas-Rio Property, State of Minas Gerais, Brazil |
Itapanhoacanga
The drillhole database was compiled and verified by the Minas-Rio geological team prior to handover to the team responsible for geological modelling. All drillhole information is stored in an acQuire™/SQL server database. The output database from acQuire™ consists of a series of Microsoft Excel™ spreadsheets containing collar locations, orientations, assay intervals with corresponding analytical results, and geological intervals with rock types. The database contains all data to October 2012.
The 3D geological model was generated from a database comprising 145 DD holes for 19,464.34 m of drilling. The minimum drillhole length was 27.70 m, the maximum was 379.85 m, and the mean was 134.24 m. A total of 101 drillholes were vertical. Fifteen drillholes had an assumed azimuth of 270° and dip of 85° (no survey data was available for these drillholes), and 29 drillholes that had survey data available had an azimuth of 270° and dip of 76–90° to the west. Most drillholes were surveyed with a Maxibor downhole survey instrument.
Table 14.2 presents Itapanhoacanga drilling used for the December 2024 Mineral Resource estimate by type.
| Table 14.2 | Itapanhoacanga drilling used for the December 2024 Mineral Resource estimate by type |
| Hole type | Number | Metres |
| DD | 145 | 19,464 |
Source: Anglo American, 2013
A total of 7,366.35 m was sampled. Sample intervals ranged from 0.50 m to 7.95 m. The mean sample interval was 3.85 m.
Twin drillhole analysis
Twin drillholes were drilled for the purpose of assessing the variability of grade and lithology across short distances, as well as for comparison between DD and RC drilling methods.
One of the main implications of including twin drillholes in the database is the way this information is used during geological modelling, compositing, resource estimation and classification. Due to the nature of “duplicate” information, a decision was made to exclude one of the drillholes that constituted the identified “twin drillholes”. This decision was made owing to some difficulties faced in geological modelling and the undesirable effects of potential negative weights during kriging.
For the 2022 Mineral Resource estimate, only drillholes separated by distances of <20 m were considered twin drillholes. A total of 108 pairs of twin drillholes were identified, and each pair was analysed, with one drillhole from each pair discarded based on the following criteria:
| · | The longest drillhole |
| · | The drillhole with a complete set of assay data |
| · | The drillhole with a complete set of survey data. |
Based on the above analysis, 108 drillholes were discarded for the purposes of geological modelling compositing, resource estimation and classification.
Twin drillholes have not been drilled for Itapanhoacanga.
| FINAL | 3 November 2025 | PAGE |
![]() |
Anglo American plc NI 43-101 Technical Report – Minas-Rio Property, State of Minas Gerais, Brazil |
Raw data preparation and coding
The following steps were applied to the Serra do Sapo and Itapanhoacanga databases prior to geological modelling:
| · | The original lithological information obtained from drillhole logging was coded and stored in a LITO field. |
| · | An alphanumeric LITOQUIM field was created based on iron and/or phosphorous and alumina grades, and when necessary, a re-classification of the original lithology was conducted only on the LITOQUIM field, preserving the original LITO classification. During this step, the Anglo American IOB Decision Tree tool was applied. The purpose of this tool was to provide a quick analysis of the main elements (iron, phosphorous and alumina) combined with the original visual lithological classification to reach a homogeneous lithological and chemical classification. |
Some important points considered as part of the use of the Anglo American IOB Decision Tree were:
| · | The usage of phosphorous (with a limit of 0.07%) in combination with alumina, to separate “normal itabirites” from High Alumina/Phosphorous Itabirites (IFX) |
| · | An upper limit of 8% for alumina to separate IFX from Ferruginous Waste (XF) |
| · | Canga and soil samples are classified based on their grades but in the final step, the original LITO classification based on the log description took precedence. |
In terms of iron grade, itabirites had a range of 25% to 60%. Samples with higher values (Fe >60%) were classified as hematite, while samples with an iron grade range of 15% to 25% were classified as Ferruginous Quartzite.
| 14.2.2 | Geological interpretation |
Serra do Sapo
In 2020, implicit modelling using Leapfrog Geo™ software was first applied at Serra do Sapo.
The interpolation parameters were set in respect of the anisotropy of the deposit, meaning that the model was divided into four distinct domains, i.e. Northeast, North, Central and South (Figure 14.1).
| FINAL | 3 November 2025 | PAGE |
![]() |
Anglo American plc NI 43-101 Technical Report – Minas-Rio Property, State of Minas Gerais, Brazil |
| Figure 14.1 | 3D view of the Serra do Sapo geological model divided into four domains |

Source: Anglo American, 2024
Geological surfaces and wireframes
For each domain, 6 iron ore lithologies and 12 waste lithologies were modelled individually. The solids model update involved a refinement of the geological interpretation based on the new drilling information added during 2022.
Depending on the nature and shape of the lithological units, lithologies were modelled in Leapfrog Geo™ either as an erosional, deposit or intrusion surface, or vein and vein system. The intrusion interpolator was predominantly used, except for the basal schist where the erosional interpolator was used.
The minimal sample length considered during the modelling process was 3 m. This length was chosen due to the Z dimensions of the final block model, which was 5 m.
Virtual drillholes on a 100 m x 100 m spacing were added to the database only outside of the infill drilling areas. The inclusion of virtual drillholes supported implicit modelling interpolation and ensured continuity of the main lithologies in areas possessing poor raw sample density.
Final solids for each lithology and domain were imported into Datamine Studio™ to build the lithological block model.
All solids produced were consistent with the last explicit model completed in 2019.
A comprehensive validation process was conducted prior to committing to the change in modelling methodology from explicit to implicit. The final model was validated using section by section and visual comparisons between block models generated from Leapfrog Geo™ implicit solids, and those generated from Datamine Studio™ explicit solids.
| FINAL | 3 November 2025 | PAGE |
![]() |
Anglo American plc NI 43-101 Technical Report – Minas-Rio Property, State of Minas Gerais, Brazil |
The final check undertaken was a review of volumes and tonnages between both methodologies. In terms of total ore and total waste, the difference was minimal.
The geological model was divided into different sectors according to their status in terms of reportable resources. These sectors were denominated regions and were represented in the block model by the REGION field, which received a number from 4 to 7.
The main purpose of the REGION field was to delineate the valid area for resource reporting. REGION=4 represents the area limited by mineralized drillholes to an average distance of 250 m from the last eastern mineralized drillhole. The concept was to determine reasonable geological extrapolation with the resources inside this area considered reportable. Blocks previously coded as REGION=5 were in an area to the south of the deposit that had no drilling information (gap). This area was updated to REGION=4 as part of the Mineral Resource estimate. REGION=6 corresponded to the area outside the 250 m drilling information limit and was considered as the extrapolated portion of the model not reportable. Blocks coded REGION=7 corresponded to Serra da Ferrugem protected area and contained resources that were not considered reportable.
In summary, only iron formation resource blocks inside REGION=4 were considered reportable.
Figure 14.2 presents the block model coded by the REGION field.
| Figure 14.2 | Block model coded by REGION |

Source: Anglo American, 2024
Itapanhoacanga
Geological interpretation in section
A group of 56 east-west vertical geological sections spaced 100 m apart were interpreted. The sections were constructed using data from 145 validated diamond drillholes and a complete review of all associated data.
The following factors were considered during geological interpretation:
| · | Lithological continuity along strike and down plunge |
| · | Fe grade continuity in three directions |
| FINAL | 3 November 2025 | PAGE |
![]() |
Anglo American plc NI 43-101 Technical Report – Minas-Rio Property, State of Minas Gerais, Brazil |
| · | Contaminants grades (alumina and phosphorous) were loaded on screen to support interpretation |
| · | A group of surface geological points (outcrops) was used to help define some shallow geological contacts |
| · | The Spectrem aerial geophysical survey assisted the interpretation of itabirite contacts close to surface |
| · | Major structural discontinuities, such as faults observed in the field and present on geological maps |
| · | The stratigraphic sequence was followed |
| · | Indicator block kriging for iron formation was used as a reference to help define hangingwall and footwall contacts |
| · | Internal non-mineralized intervals less than 5 m in thickness within a layer of mineralized rock were considered “internal waste”, thus diluting the grade of the mineralized material. |
The interpretation of sections was done mainly on computer screen. After sections were interpreted, a 3D geological model was constructed.
Geological surfaces and wireframes
Itabirite horizons were interpreted using 3D surfaces. 3D surfaces were generated from the base to the top and correspond to the top of each lithological unit. For example, the top of the gneiss unit was generated first. This unit is equivalent to the iron formation footwall. The other surfaces were created as follows: top of IC, ISC and IF.
A surface and 3D solid of each rock type was generated.
During modelling, a series of points representing the X, Y and Z location of the contacts at the exact drillhole position contact was used.
A top and bottom soil surface was created from the topographic surface and the thickness of drillhole soil intervals. A similar procedure was used for the modelling of Canga.
Waste lithologies positioned stratigraphically above and below the mineralized itabirite horizons were also modeled.
Following the geological model, a “LITOMODE” field was created in the database. The purpose of this field is to store the lithology information from the geological model. This information was later used for composite and estimation procedures.
During geological modelling, there was no distinction made between Canga (CG)/Mineralized Canga (CGM), and Quartzite (QF)/Ferruginous Quartzite (QT). These lithologies, due to their similarities, were modelled together as CG/CGM (LITOMODN 7) and QF/QT (LITOMODN 13).
Intervals of internal waste that had no assay were assigned the mean grade of the corresponding internal waste rock type.
| 14.2.3 | Block modelling and coding |
For both Serra do Sapo and Itapanhoacanga, the block model was constructed by filling the closed wireframes (solids) and coding each partial model with the corresponding rock type. A Datamine™ macro was created to manage and control all input files, including blocking and sub-blocking parameters.
The parent cell block size (X, Y and Z) was 25 m x 25 m x 15 m, and the cell size was divisible by two in the X and Y directions, and by three in the Z direction. Thus, the minimum possible sub-cell size in the final model was 12.5 m x 12.5 m x 5.0 m.
At Serra do Sapo (since 2013), an extended prototype block model has been used to include all drillhole survey data.
| FINAL | 3 November 2025 | PAGE |
![]() |
Anglo American plc NI 43-101 Technical Report – Minas-Rio Property, State of Minas Gerais, Brazil |
Figure 14.3 presents the 2022 Serra do Sapo prototype block model, and Table 14.3 summarizes the 2022 Serra do Sapo prototype block model parameters.
| Figure 14.3 | 2022 Serra do Sapo prototype block model |

Source: Anglo American, 2024
| Table 14.3 | 2022 Serra do Sapo prototype block model parameters |
| Axis | Origin | Maximum | Block size (m) | No. of blocks |
| UTM (X) | 664,250 | 671,050 | 25 | 272 |
| UTM (Y) | 7,898,500 | 7,913,800 | 25 | 612 |
| UTM (Z) | 100 | 1,210 | 15 | 74 |
Source: Anglo American, 2024
At Itapanhoacanga (since 2012), an extended prototype block model has been used to ensure no mineralized material is missed by the optimized pit shell.
Figure 14.4 presents the 2012 Itapanhoacanga prototype block model, and Table 14.4 summarizes the 2012 Itapanhoacanga prototype block model parameters.
| FINAL | 3 November 2025 | PAGE |
![]() |
Anglo American plc NI 43-101 Technical Report – Minas-Rio Property, State of Minas Gerais, Brazil |
| Figure 14.4 | 2012 Itapanhoacanga prototype block model (green = 2009 model boundary, red = 2012 model boundary, white = Anglo American mineral rights boundary) |

Source: Anglo American, 2013
| Table 14.4 | 2012 Itapanhoacanga prototype block model parameters |
| Axis | Origin | Maximum | Block size (m) | No. of blocks |
| UTM (X) | 665,100 | 668,700 | 25 | 144 |
| UTM (Y) | 7,919,300 | 7,925,925 | 25 | 265 |
| UTM (Z) | 200 | 950 | 15 | 50 |
Source: Anglo American, 2013
After generating block models for each lithology, an overprint step was required to ensure all rock types were contained within the final models.
| 14.2.4 | Compositing |
A frequency histogram of raw sample data was plotted to obtain an understanding of the statistical distribution of the original sample length for all assayed data (Figure 14.5 and Figure 14.6). Most samples were around 5 m in length. Composited intervals were generated at 5 m starting at the collar and continuing to the end of the drillhole, breaking at lithological boundaries. Intervals <2.5 m were added to the previous interval if the lithology code was the same, up to a maximum 7.5 m sample length.
| FINAL | 3 November 2025 | PAGE |
![]() |
Anglo American plc NI 43-101 Technical Report – Minas-Rio Property, State of Minas Gerais, Brazil |
| Figure 14.5 | Frequency histograms of Serra do Sapo sample length before and after compositing (all assayed data) |

Source: Anglo American, 2024
| Figure 14.6 | Frequency histograms of Itapanhoacanga sample length before and after compositing (all assayed data) |

Source: Anglo American, 2013
The raw data histogram shows an asymmetric distribution. The composited data histogram demonstrates that the compositing process brought the average sample length closer to 5 m, whilst the other values had a symmetrical distribution.
The compositing process for Serra do Sapo reduced the total number of samples from 73,663 to 66,758 (a decrease of around 9%) and changed mean sample length from 4.16 m to 4.67 m.
The compositing process for Itapanhoacanga reduced the total number of samples from 1,771 to 1,471 (a decrease of around 20%) and changed mean sample length from 4.14 m to 4.98 m.
| 14.2.5 | Exploratory data analysis |
Exploratory data analysis (EDA) was generally conducted in the same way for Serra do Sapo and Itapanhoacanga, with only minor differences.
The combined dataset and geological model, constrained by geological aspects and legal requirements, formed the basis of geostatistical evaluation and resource modelling.
| FINAL | 3 November 2025 | PAGE |
![]() |
Anglo American plc NI 43-101 Technical Report – Minas-Rio Property, State of Minas Gerais, Brazil |
EDA was based on 5 m composites. GSLIB™ and Datamine Studio™ were used for variography, kriging, and resource classification.
Table 14.5 presents the lithology types defined in the geological model for Serra do Sapo, which were used for the coding of composite samples.
| Table 14.5 | Geological model lithologies used for geostatistical evaluation at Serra do Sapo |
| Ore/waste | LITOMODE | LITOMODN | Description |
| Ore | HM | 2 | Soft Hematite |
| IF | 3 | Friable Itabirite | |
| ISF | 4 | Semi-Friable Itabirite | |
| IT | 5 | Itabirite | |
| IFX | 6 | High Alumina Friable Itabirite | |
| CGM | 7 | Mineralized Canga | |
| Waste | CG | 8 | Canga |
| QF | 10 | Ferruginous Quartzite | |
| SO | 12 | Soil | |
| QT | 13 | Quartzite | |
| FC | 14 | Carbonaceous Phyllite | |
| FH | 15 | Hematitic Phyllite | |
| XI | 16 | Hangingwall Schist | |
| VQ | 17 | Quartz Vein | |
| XB | 18 | Footwall Schist | |
| IN | 19 | Intrusive Rock | |
| GN | 21 | Gneiss | |
| CGL | 22 | Conglomerate | |
| DO | 24 | Dolomite | |
| AT | 26 | Fill | |
| FI | 27 | Phyllite | |
| XF | 34 | Ferruginous Schist |
Source: Anglo American, 2024
Notes: LITOMODE = geological model lithology variable, LITOMODN = numerical geological model lithology variable.
Table 14.6 presents the lithology types defined in the geological model for Itapanhoacanga, which were used for the coding of composite samples.
| Table 14.6 | Geological model lithologies used for geostatistical evaluation at Itapanhoacanga |
| Ore/waste | LITOMODE | LITOMODN | Description |
| Ore | HD | 1 | Hard Hematite |
| HM | 2 | Soft Hematite | |
| IF | 3 | Friable Itabirite | |
| ISC | 4 | Semi-Compact Itabirite | |
| IC | 5 | Compact Itabirite | |
| IFX | 6 | High Alumina Friable Itabirite | |
| CGM | 8 | Mineralized Canga | |
| Waste | CG | 7 | Canga |
| QF | 10 | Ferruginous Quartzite | |
| SO | 12 | Soil | |
| QT | 13 | Quartzite | |
| FC | 14 | Carbonaceous Phyllite | |
| FH | 15 | Hematitic Phyllite | |
| XT | 16 | Hangingwall Schist | |
| XB | 18 | Footwall Schist | |
| IN | 19 | Intrusive Rock | |
| GN | 21 | Gneiss | |
| DO | 24 | Dolomite | |
| FI | 27 | Phyllite |
Source: Anglo American, 2013
Notes: LITOMODE = geological model lithology variable, LITOMODN = numerical geological model lithology variable.
| FINAL | 3 November 2025 | PAGE |
![]() |
Anglo American plc NI 43-101 Technical Report – Minas-Rio Property, State of Minas Gerais, Brazil |
All lithology types were treated individually.
It should be noted that the original LITO field presents the lithology logged by the logging geologist. A second field named LITOQUIM was generated to store the lithology type re-classified based on a chemical re-classification (in accordance with alumina and phosphorous contaminant levels) and iron grades. Finally, the LITOMODE field was created. For the LITOMODE field, some changes were made to codes based the final interpretation. For example, some small internal waste samples not modeled during geological interpretation (less than 2.5 m) were converted to ore samples prior to grade estimation.
The six variables evaluated for Serra do Sapo and Itapanhoacanga are as follows:
| · | Fe (FE) |
| · | SiO2 (SI) |
| · | Al2O3 (AL) |
| · | P (P) |
| · | Mn (MN) |
| · | Loss on ignition (LOI). |
In addition, five secondary variables were evaluated, with the aim of improving the quality of the stoichiometric balance after kriging. These variables were as follows:
| · | TiO2 (TI) |
| · | Ca (CA) |
| · | Mg (MG) |
| · | K2O (K) |
| · | Na2O (NA). |
Prior to initiating evaluation of the composite samples, a stoichiometric balance check was conducted by converting the reported elemental percentages into their corresponding oxide percentages. Acceptable range limits of 97–103% (Serra do Sapo) and 97–102% (Itapanhoacanga) were applied. These ranges account for inclusion of additional elements such as titanium, calcium, magnesium, potassium, and sodium, which were incorporated into the calculation.
For Serra do Sapo, a total of 76 samples (RC and DD drilling combined) fell outside of the stoichiometric balance criteria. Of these, 38 samples corresponding to iron formation lithologies were excluded from further evaluation.
| FINAL | 3 November 2025 | PAGE |
![]() |
Anglo American plc NI 43-101 Technical Report – Minas-Rio Property, State of Minas Gerais, Brazil |
Following stoichiometric validation, drilling recovery was also evaluated. A total of 98 DD intervals with a core recovery of less than 60% were excluded from evaluation. A further 4,529 RC samples were identified with a recovery of less than 60%.
In total, 3,992 RC and DD iron formation samples were excluded from the estimation process, representing approximately 6% of the composite sample dataset.
For Itapanhoacanga, a total of 21 DD samples fell outside of the stoichiometric balance criteria. All 21 samples corresponded to iron formation lithologies and were excluded from further evaluation.
Following stoichiometric validation, drilling recovery was also evaluated. A total of 17 DD intervals with a core recovery of less than 60% were excluded from evaluation.
All excluded samples were used for geological interpretation.
The next stage of EDA involved a detailed review of the spatial distribution of key variables, to improve the understanding of the geological controls influencing grade variability.
The following key patterns were identified:
| · | FE enrichment is concentrated in near-surface levels, reflecting weathering processes that preferentially leached silica, and resulted in residual iron enrichment. |
| · | Grade continuity shows a north-south orientation in the southern portion of the drilled deposit. |
| · | A northwest-southeast trend is present in the central area, consistent with the general strike deposit and drilling grid. |
| · | Elevated AL and P values occur primarily in the central-eastern and localized northern portions of the deposit and are closely associated with metadiabase intrusive rocks (Serra do Sapo). For Itapanhoacanga, elevated AL and P values are less confined to certain areas but scattered throughout the deposit. Elevated AL values are concentrated in the north of the deposit. |
| · | A clear negative correlation between Fe and Si was observed at Serra do Sapo. |
Figure 14.7 presents length-weighted histograms of the FE variable for composite samples across all six iron formation lithologies (IF, ISF, IFX, IT, HM, and CGM) and aggregated across the four domains (Serra do Sapo.
| FINAL | 3 November 2025 | PAGE |
![]() |
Anglo American plc NI 43-101 Technical Report – Minas-Rio Property, State of Minas Gerais, Brazil |
| Figure 14.7 | Composite samples histograms of IF, ISF, IFX, IT, HM, and CGM for FE at Serra do Sapo |

Source: Anglo American, 2024
Composite sample histograms of the six iron formation lithologies (IF, ISF, IFX, IT, HM, and CGM) were also generated for SI, AL, P, MN, and LOI (both deposits).
For both deposits, composite sample histograms indicate that FE and SI display slightly asymmetrical distributions with mirrored patterns across all iron formation lithologies.
The inclusion of internal waste intervals introduces isolated and discrepant values, such as FE grades below 25%, and anomalously high AL and P values (both datasets).
For Serra do Sapo, a summary of grade statistics for all iron formation lithologies and the principal variables of the composite samples, including data from mined areas was generated.
Bivariate statistics for FE versus SI and AL vs LOI across all friable iron formation units (IF, IFX, ISF, HM, and CG/CGM) were generated at Serra do Sapo. This analysis confirmed:
| · | A strong negative correlation between FE and SI |
| · | A strong positive correlation between AL and LOI. |
For the December 2024 Mineral Resource estimate, semi-variograms were used.
| 14.2.6 | Cut-off grade |
The cut-off grade used for iron formation samples at Serra do Sapo was based on a study used for the current Mineral Reserve estimate (Item 15.1).
The specific value used to separate the itabirite lithology types (IF, ISF, IFX and IT), and Ferruginous Quartzite (QF) from waste is Fe >=25%. Figure 14.8 illustrates the cumulative distribution function for FE grades for iron-bearing samples (IF, ISF, IFX, IT and QF).
| FINAL | 3 November 2025 | PAGE |
![]() |
Anglo American plc NI 43-101 Technical Report – Minas-Rio Property, State of Minas Gerais, Brazil |
| Figure 14.8 | Cumulative distribution function of FE grades for all iron-bearing lithologies |

Source: Anglo American, 2024
The change in slope curvature near 25% FE indicates the separation of two different iron bearing lithologies from this value. Therefore, the FE cut-off grade selected to separate iron formation (ore) and QF (waste) was 25%.
A processing route for FQ has not yet been determined, so this material remains classified as waste. Some iron formation blocks with iron grades <25% occur within the itabirite and block model due to the inclusion of internal dilution.
The determination of cut-off grade for Itapanhoacanga was not specifically discussed in Anglo American (2012), however, based on the fact the geological modelling and resource estimation methodologies are very similar, it is assumed that the selection methodology is also the same.
| 14.2.7 | Domaining and boundary analysis |
The Serra do Sapo deposit is subdivided into four separate geological/structural domains (Figure 14.9). These domains are primarily defined by lithological layering and strike and dip orientation but are not necessarily bound by major faults, although fault contacts occur locally, particularly along the limits between the South and Central domains. Variations in iron grades and deleterious element distributions between domains reflect the differential behavior of lithologies.
The domains are described as follows:
| · | South Domain: Iron formation layers strike between north-south and N10°W, with an average dip of ~20°E |
| · | Central Domain: Mineralized horizons strike approximately N30°W |
| · | North Domain: Iron formations strike between north-south and N10°W, dipping ~25°E |
| · | Northeast Domain: Defined by a strike orientation of approximately N30°E. |
An integrated study of grade distributions (histograms), spatial continuity in the drilling grid, geological/structural settings and variographic implications supported the definition of the four domains. Each domain corresponds directly to distinct grade behaviours and structural orientations.
| FINAL | 3 November 2025 | PAGE |
![]() |
Anglo American plc NI 43-101 Technical Report – Minas-Rio Property, State of Minas Gerais, Brazil |
Figure 14.9 illustrates drillhole distribution within each domain. The North, Northeast, and part of the Central domains represent the most extensively drilled areas of the model. For the purposes of variographic analysis and grade estimation, transitional boundaries of 250 m were applied between adjacent domains to reduce artificial discontinuities at domain contacts.
| Figure 14.9 | Spatial distribution of drillholes by domain |

Source: Anglo American, 2024
During a 2014 resource audit by Snowden Optiro, it was noted that “hard contacts were considered with transitional boundaries of 250 m for structural domains” and that formal contact analysis had not been conducted for estimation purposes.
Two sets of tests were conducted to evaluate the behavior of the main variables across geological boundaries.
The first test followed the pseudo cross-variogram approach. With this method, data on either side of a domain boundary are treated as separate variables (e.g. iron grades on one side as “Variable 1”, and iron grades on the other side as “Variable 2”). A cross-variogram is then calculated across the boundary. A pronounced nugget effect indicates that data on either side of the boundary are significantly different, supporting the use of a hard boundary. A low nugget effect suggests that the variable is gradational across the boundary, providing justification for a soft boundary.
The variables selected for analysis were Fe, Si, Al and P within Friable Itabirite (IF), which represents the principal iron formation unit. For each structural domain, a separate set of variables was created.
Using the GSLib™ GAMV algorithm, cross-variograms were calculated between variables across adjacent domain boundaries, specifically Fe_S vs Fe_C, SiO2_S vs SiO2_C and P_N vs P_NE, until all neighboring domains in contact had been examined. All pseudo cross-variograms were subsequently plotted and analysed.
The second test involved the development of swath plots along the strike direction of the deposit. The principal iron formation lithologies evaluated were Friable Itabirite (IF), Semi-Friable Itabirite (ISF) and Itabirite (IT), with grades assessed for Fe, Si, Al, and P.
For this analysis, the strike length of the deposit was divided into 100 m wide east-west swaths. Within each swath, the average grades of Fe, Si, Al and P were calculated for the corresponding lithology. The swaths were classified according to the defined domain boundaries, and the results plotted in north-south sections to illustrate grade trends.
| FINAL | 3 November 2025 | PAGE |
![]() |
Anglo American plc NI 43-101 Technical Report – Minas-Rio Property, State of Minas Gerais, Brazil |
Based on the results of both tests, and considering iron grade as the principal variable, the following interpretations were made:
| · | South-Central Domain boundary: This contact should be treated as a hard boundary, supported by the high pseudo cross-variance, distinct head and tail means, and consistent swath plot results. |
| · | Central-North Domain boundary: This contact should be treated as a soft boundary, as indicated by the smooth pseudo cross-variogram structure, similar head and tail means across the boundary, and supporting swath plot characteristics. |
| · | North-Northeast Domain boundary: This contact appears to be a hard boundary, evidenced by the high nugget effect on the pseudo cross-variogram, and an iron grade difference of approximately 8% across the boundary. |
For Itapanhoacanga, during statistical analysis the decision was made to group (domain) IF + IFX, ISC + IC, CG + CGM, and QF + QT for the purposes of variographic analysis.
These domains were also used for grade estimation.
| 14.2.8 | Variography and anisotropy |
Different combinations of variables, lithological groups and domains were analysed through experimental variograms, supported by the EDA previously described. The objective was to improve the understanding of the geological controls influencing spatial variability of the main variables.
The combined geological and statistical information confirmed the previous assumption that the iron formation lithologies were genetically related, representing a single major lithological unit. Accordingly, their spatial behaviour shows strong similarities. In earlier evaluations, individual variograms by lithology produced poorly structured experimental variograms due to limited data. With the increased number of drillholes and samples in the current dataset, experimental variograms were successfully generated for each lithology and for each of the six main variables, while still preserving the previously recognized directional and anisotropic tendencies.
Experimental variograms were calculated and modelled independently for each of the identified geological domains. Multiple trial runs were conducted to define optimal parameters, including lag distance, tolerances and bandwidths. Nugget effects were determined from orthogonal planes approximating the downhole drilling direction and were estimated separately for each domain and lithology.
In addition, a top-cut study was conducted for Serra do Sapo. Extreme and anomalously high values, highlighted in probability plots, were excluded to improve the quality and stability of the variograms. Probability plots were generated individually for each geological domain, lithology and variable.
As an example, Figure 14.10 presents cumulative probability plots for the Friable Itabirite (IF) within the Central Domain, with the top-cut values highlighted in red.
| FINAL | 3 November 2025 | PAGE |
![]() |
Anglo American plc NI 43-101 Technical Report – Minas-Rio Property, State of Minas Gerais, Brazil |
| Figure 14.10 | Probability plots of IF for all six main variables (Central Domain, Serra do Sapo) |

Source: Anglo American, 2024
Following detailed comparative EDA integrated with preliminary variography, it was evident that the geological domaining of Serra do Sapo corresponds directly to at least four distinct variography domains. These domains are consistent with changes in strike direction, and structural controls as follows:
| · | South Domain: Strike of approximately N10°W. |
| · | Central Domain: Strike of approximately N30°W, bounded to the south by a NW-SECGM trending thrust fault that influences both iron formation continuity and variogram behavior. The Central Domain extends from 7,903,500N to 7,908,000N. |
| · | North Domain: Strike inflects back to approximately N10°W, extending to 7,910,500N. |
| · | Northeast Domain: Extends beyond this point, with strike directions around N30°E. |
These structural orientations were further refined through an anisotropy study. Variogram maps were calculated for all iron formation lithologies and variables, providing improved definition of strike and dip directions. The study integrated:
| · | Variogram map analysis |
| · | Geological knowledge gained during the early years of mining operations |
| · | Stereographic projections derived from structural measurements collected at outcrops along the deposit. |
This integrated approach provided a robust framework for defining anisotropy orientations used in experimental variogram calculation.
The strike and dip directions used in previous evaluations were generally confirmed by the variogram fans calculated in this study, with only minor adjustments. For example, in the 2015 evaluation the strike directions of the South and North domains were interpreted as north–south, whereas the current variogram fans refined these orientations to approximately N10°W.
In the Central and Northeast domains, apparent dip values from variogram fans required correction to obtain the true dip angles. To address this, the database was rotated to a north–south orientation, and new variogram maps were calculated for both domains.
| FINAL | 3 November 2025 | PAGE |
![]() |
Anglo American plc NI 43-101 Technical Report – Minas-Rio Property, State of Minas Gerais, Brazil |
Following multiple iterations, the best parameters for experimental variograms (lag distance, tolerances, bandwidth, etc.) were established in accordance with GSLib™ conventions.
The South Domain, with fewer available samples, produced less well-structured experimental variograms than other domains, reflecting data scarcity in this sector.
In certain cases, lithological grouping was required to improve variogram quality. For example, in the South and Northeast domains, Hematite (HM) samples were combined with Canga/Mineralized Canga (CG/CGM) samples for variogram construction, although HM was still estimated separately using this combined model. Similarly, Ferruginous Quartzite (QF) and Quartzite (QT), though considered waste, were grouped together for variography and estimation purposes due to their geological and geostatistical similarities.
Consideration was also given to the impact of supergene enrichment, where weathering has removed soluble components (principally silica) from itabirite, resulting in residual iron enrichment. The enrichment horizon is interpreted to be sub-horizontal. As a result, variograms for Friable Itabirite (IF) were calculated using a 15° dip, as applied in the 2012 evaluation, rather than the bedding dip of ~25°. This adjustment provided a better fit between sample grades and block model estimates in swath plots and is consistent with the current variogram maps.
On review of the adjusted variogram models for IF, ISF, IFX, IT, HM, CG/CGM, and QF/QT lithological units in the Central Domain, a strong anisotropy was evident, with high spatial continuity along strike. Anisotropy diminishes at shorter ranges, with most of the total variance (sill) quickly reached.
The variogram models for the same lithologies in the North Domain generated better structured variograms compared to previous evaluations.
For this evaluation, RC samples were included alongside DD data for both variogram construction and estimation.
| 14.2.9 | Grade estimation and validation |
Grade estimation was performed for Serra do Sapo and Itapanhoacanga using a parent cell size of 25 m x 25 m x 15 m (discretization of X = 5; Y = 5 and Z = 3), with minimum sub-cells of 12.5 m x 12.5 m x 5 m applied for accurate geometry delineation.
Estimation workflow
The first step of the estimation process for Serra do Sapo and Itapanhoacanga was to construct individual block models for each iron formation lithology, containing only the parent and sub-cells associated with that geological unit. All subsequent estimation steps and validations were conducted separately for each lithology. For Itapanhoacanga, HD and HM were estimated together.
The estimation methodology applied was block OK, which has been consistently used in the evaluation of the Minas-Rio system. Variogram models, adjusted from experimental variograms, were combined with the available sample database to estimate grades for the six principal variables (iron, silicon, aluminium, phosphorous, manganese, and LOI).
In addition, secondary variables (titanium, calcium, magnesium, potassium, and sodium) were estimated to provide improved stoichiometric balances in the final block model.
Estimation parameters
A Quantitative Kriging Neighborhood Analysis (QKNA) was performed for Serra do Sapo to evaluate the balance between negative kriging weights and the slope of regression (SofR) generated by OK. This analysis ensured improved estimation quality and informed the definition of search ellipsoid dimensions. The QKNA was completed individually for each domain and iron formation lithology, with iron as the primary reference variable.
| FINAL | 3 November 2025 | PAGE |
![]() |
Anglo American plc NI 43-101 Technical Report – Minas-Rio Property, State of Minas Gerais, Brazil |
Figure 14.11 presents example plots showing regression slopes and negative weight distributions across all domains. As part of the current Mineral Resource estimate, the QKNA was updated using elongated search ellipsoids aligned with the most continuous geological directions, as determined from anisotropy analysis.
| Figure 14.11 | Example QKNA analysis, SofR, and negative weights output (Serra do Sapo) |

Source: Anglo American, 2024
A strategy was adopted, whereby all lithological units were estimated individually, reflecting the distinct behavior of iron grades and associated variables. The dimensions of the search ellipsoids were defined based on the results of the QKNA, with iron considered as the primary variable to maintain the stoichiometric balance in the estimated blocks.
Stoichiometric balance checks were subsequently performed on the final block model. The results indicated only a very small number of outliers, confirming the robustness of the estimation process.
Figure 14.12 presents the histograms of stoichiometry for composite samples (left), and for the estimated block model (right), considering all iron formation lithologies combined.
| FINAL | 3 November 2025 | PAGE |
![]() |
Anglo American plc NI 43-101 Technical Report – Minas-Rio Property, State of Minas Gerais, Brazil |
| Figure 14.12 | Histograms of stoichiometric balance for all iron formation lithological units at Serra do Sapo (L = composite samples, R = estimated block model) |

Source: Anglo American, 2024
Table 14.7 presents the primary parameters applied during estimation at Serra do Sapo, with the output variables generated.
| FINAL | 3 November 2025 | PAGE |
![]() |
Anglo American plc NI 43-101 Technical Report – Minas-Rio Property, State of Minas Gerais, Brazil |
| Table 14.7 | Primary parameters applied during estimation with output variables generated (Serra do Sapo) |
| Variable estimated |
Field
in output file |
OREBODY (zonal control) |
Search reference no. |
Interpolation method |
Variogram model reference no. |
Variable
for no. of samples |
Variable
for search volume |
Variable
for variance of estimation |
Treatment of negative weights |
Set variance to sill |
| FE | FE | Individual by Lithology | 1 | OK | 1 | NRFE | SVFE | KVFE | No | Yes |
| SI | SI | Individual by Lithology | 2 | OK | 2 | NRSI | SVSI | KVSI | No | Yes |
| AL | AL | Individual by Lithology | 3 | OK | 3 | NRAL | SVAL | KVAL | No | Yes |
| P | P | Individual by Lithology | 4 | OK | 4 | NRP | SVP | KVP | No | Yes |
| MN | MN | Individual by Lithology | 5 | OK | 5 | NRMN | SVMN | KVMN | No | Yes |
| LOI | LOI | Individual by Lithology | 6 | OK | 6 | NRLOI | SVLOI | KVLOI | No | Yes |
| FE | FELAG | Individual by Lithology | 7 | 102 | 7 | NRFELAG | SVFELAG | KVFELAG | No | Yes |
| AL | ALLAG | Individual by Lithology | 8 | 102 | 8 | NRALLAG | SVALLAG | KVALLAG | No | Yes |
| FE | FEF | Individual by Lithology | 9 | 101 | 9 | NREFF | SVEFF | KVEFF | No | Yes |
| AL | ALF | Individual by Lithology | 10 | 101 | 10 | NRALF | SVALF | KVALF | No | Yes |
| TI | TI | Individual by Lithology | 11 | 102 | 11 | NRTI | SVTI | KVTI | No | Yes |
| CA | CA | Individual by Lithology | 12 | OK | 12 | NRCA | SVCA | KVCA | No | Yes |
| MG | MG | Individual by Lithology | 13 | OK | 13 | NRMG | SVMG | KVMG | No | Yes |
| K | K | Individual by Lithology | 14 | OK | 14 | NRK | SVK | KVK | No | Yes |
| NA | NA | Individual by Lithology | 15 | OK | 15 | NRNA | SVNA | KVNA | No | Yes |
| P | PLAG | Individual by Lithology | 16 | 102 | 16 | NRPLAG | SVPLAG | KVPLAG | No | Yes |
| P | PF | Individual by Lithology | 17 | 101 | 17 | NRPF | SVPF | KVPF | No | Yes |
Source: Anglo American, 2024
Notes: Interpolation methods 101 and 102 represent calculation of the f-function and Lagrange parameters respectively, used for SofR. Both variables are used in resource classification.
| FINAL | 3 November 2025 | PAGE |
![]() |
Anglo American plc NI 43-101 Technical Report – Minas-Rio Property, State of Minas Gerais, Brazil |
The parameters used for search distances for all four domains were based on the QKNA and variograms, whilst also being guided only the main variable (iron) to minimize eventual problems with stoichiometric balances in estimated blocks.
The spatial distribution of the iron formation lithological units along the Serra do Sapo deposit is shown in Figure 14.13.
| Figure 14.13 | Spatial distribution of iron formation lithological units (unconstrained) |

Source: Anglo American, 2024
Figure 14.14 presents composite sample values for all six lithological units (IF, IFX, ISF, IT, HM and CGM) of estimated block values for the FE variable across the four domains combined. This comparison was also conducted for the SI, AL, and P variables. It should be noted that the color scales have been adjusted to represent the relevant range of grades for each case.
| FINAL | 3 November 2025 | PAGE |
![]() |
Anglo American plc NI 43-101 Technical Report – Minas-Rio Property, State of Minas Gerais, Brazil |
| Figure 14.14 | Composite sample values of iron formation for FE (left) and estimated block values (right) at Serra do Sapo |

Source: Anglo American, 2024
| FINAL | 3 November 2025 | PAGE |
![]() |
Anglo American plc NI 43-101 Technical Report – Minas-Rio Property, State of Minas Gerais, Brazil |
Figure 14.15 presents an example of visual validation of the estimated block grades in cross-section distributed along the length of the deposit, considering the FE and AL variables in the iron formation lithologies (IF, IFX, ISF, IT, HM and CGM).
| Figure 14.15 | West-east cross-sections showing iron formation layers estimated with input 5 m composite sample and estimated block grades (FE variable) at Serra do Sapo |

Source: Anglo American, 2024
Swath plots were generated for all major lithologies and variables to validate the grade estimation process. The results showed good agreement between the block model, nearest-neighbor (NN) and declustered sample data, with no evidence of global bias. As expected, a smoothing effect associated with the use of OK was present, while minor discrepancies were limited to peripheral areas with sparse sampling. Overall, the validation confirmed that the block model reliably reproduced the underlying sample data trends.
This validation was also conducted for the SI, AL and P variables and all iron formation lithology types.
Figure 14.16 presents an example of this validation, i.e. vertical and horizontal volume slices in three directions showing swath plots (OK vs NN vs declustered sample averages) for the FE variable in the IF lithology.
| FINAL | 3 November 2025 | PAGE |
![]() |
Anglo American plc NI 43-101 Technical Report – Minas-Rio Property, State of Minas Gerais, Brazil |
| Figure 14.16 | Vertical and horizontal volume slices in three directions showing swath plots (OK vs NN vs declustered sample averages) for the FE variable in the IF lithology at Serra do Sapo |

Source: Anglo American, 2024
Supergene enrichment is a key control on the high iron grades observed across the top of all domains of the deposit. This process, driven by silica leaching, produces clusters of elevated iron values associated with a sub-horizontal weathering plane dipping 10–15°.
Swath plot validation demonstrates a strong correlation between iron grades and elevation, particularly within the first 300 m of surface, and shows a consistent match with vertical OK validation. On this basis, and supported by the anisotropy study, variograms for Friable Itabirite (IF) were modelled using a dip angle of 15°.
Although iron grades in iron formations (itabirite and hematite) range broadly from 25% to 63% Fe, within the upper 300 m of the deposit, Friable Itabirite (IF) exhibits a near-linear decrease of approximately 10% Fe over this interval. Mean iron grades decline by approximately 1% for every 30 m of depth in IF lithology. While the coefficient of variation for block grades across each 30 m slice is relatively high (9–15%), this trend provides a useful guide for operational mine development and both short-term and planning. Notably, this depth-related decrease is characteristic of IF only and is not observed in other itabirite types.
Figure 14.17 presents mean iron grades for the Friable Itabirite (IF) lithology together with High Alumina Friable Itabirite (IFX), Semi-Friable Itabirite (ISF) and Itabirite (IT).
| FINAL | 3 November 2025 | PAGE |
![]() |
Anglo American plc NI 43-101 Technical Report – Minas-Rio Property, State of Minas Gerais, Brazil |
| Figure 14.17 | Iron grade behavior along the deposit with depth (IF, IFX, ISF and IT) |

Source: Anglo American, 2024
The higher grades seen in IFX is due to the proximity with intrusive rocks. ISF and fresh rock demonstrate different behaviour due to less influence by the weathering process.
In addition, localized occurrences of hematite have been identified at depth, particularly within the Central Domain. This suggests that, alongside the weathering processes responsible for silica leaching, other mechanisms such as hydrothermal alteration or localized thermal effects related to contact metamorphism near intrusive bodies may have contributed to iron enrichment. This observation highlights the potential for multiple mineralizing processes acting in combination and warrants further investigation to better understand the style and genesis of mineralization at Serra do Sapo.
| 14.2.10 | Density determination |
Serra do Sapo
A total of 5,150 valid measurements were incorporated into the 2022 Mineral Resource estimate. The methodology used for each lithological type was based on the physical characteristics of the rocks, e.g. intensity of weathering and hardness. Three different methods were used for dry density determination:
| · | In-situ sand replacement: Determines in-situ density by excavating a small hole and measuring its volume using calibrated sand. |
| · | Water displacement: Measures sample volume by the amount of water displaced when the sample is submerged. |
| · | Drill core (caliper): Calculates the density of intact rock cores by measuring their dimensions with a caliper, and their mass. |
Figure 14.18 presents the density sample locations for all lithologies, and Table 14.8 presents the dry density values determined for all lithologies.
| FINAL | 3 November 2025 | PAGE |
![]() |
Anglo American plc NI 43-101 Technical Report – Minas-Rio Property, State of Minas Gerais, Brazil |
| Figure 14.18 | Density sample locations for all lithologies |

Source: Anglo American, 2024
| Table 14.8 | Serra do Sapo dry density values determined for all lithologies |
| Lithology | No. of samples |
Mean
dry density (g/cm3) |
Lithology | No. of samples |
Mean
dry density (g/cm3) |
|
| IF* | 731 | 2.56 | XB* | 119 | 2.46 | |
| IC* | 1,840 | 3.25 | DO | 34 | 2.62 | |
| ISC* | 500 | 2.99 | QT* | 413 | 2.55 | |
| IFX* | 139 | 2.39 | QF* | 299 | 2.79 | |
| HM* | 70 | 2.97 | IN* | 229 | 2.06 | |
| HD* | 15 | 4.03 | FC | 42 | 1.88 | |
| CG* | 112 | 2.39 | CGL | 4 | 3.17 | |
| SO | 23 | 1.69 | VQ | 27 | 2.66 | |
| FI | 78 | 2.04 | GN* | 261 | 2.20 | |
| XT* | 214 | 1.84 |
Source: Anglo American, 2024
| FINAL | 3 November 2025 | PAGE |
![]() |
Anglo American plc NI 43-101 Technical Report – Minas-Rio Property, State of Minas Gerais, Brazil |
The dry density variable was estimated using simple kriging. Due to the scarcity of samples in some lithological units/groups, only lithologies marked with an asterisk in Table 14.8 were estimated. Other lithologies for which estimation was not possible were assigned mean values, i.e. local mean according to domain (Figure 14.1).
For each domain, a mean value based on declustered samples was calculated.
Figure 14.19 presents the results of dry density estimation for Friable Itabirite (IF). Only blocks inside REGION 4 have been considered. Blocks that were not estimated even in the second search were assigned the mean value of their respective lithological type and domain.
| Figure 14.19 | Dry density estimation results for Friable Itabirite (IF), Semi-Friable Itabirite (ISF) and Itabirite (IT) |

Source: Anglo American, 2024
Itapanhoacanga
A total of 586 valid density measurements has been conducted at Itapanhoacanga. The methodology used for each lithological type was selected based on the physical characteristics of the rock, e.g. degree of weathering, and hardness. The sand replacement, the water displacement, and the drill core methodologies were all used.
Table 14.9 presents the wet density values determined for all lithologies.
| FINAL | 3 November 2025 | PAGE |
![]() |
Anglo American plc NI 43-101 Technical Report – Minas-Rio Property, State of Minas Gerais, Brazil |
| Table 14.9 | Itapanhoacanga wet density values determined for all lithologies |
| Lithology | No. of samples |
Mean
wet density (g/cm3) |
Lithology | No. of samples |
Mean
wet density (g/cm3) |
|
| HD | 26 | 4.51 | SO | 22 | 2.02 | |
| HM | 7 | 2.96 | FC | 1 | 2.85 | |
| IF/IFX | 61 | 2.49 | FH/FI# | 34 | 1.86 | |
| ISC | 2 | 2.89 | XB | 57 | 2.61 | |
| IC | 128 | 3.32 | XT | 72 | 1.94 | |
| CG/CGM# | 145 | 2.61 | IN | 53 | 2.88 | |
| QF | 12 | 2.87 | GN | 101 | 2.55 | |
| QT | 41 | 2.49 | DO | 25 | 2.88 |
Source: Anglo American, 2013
Notes: # Denotes Serra do Sapo results used
Due to the significant number of measurements for some lithology types (IC, XT, GN, and IN), it was possible to estimate wet density using OK.
Only six lithological units presented some structure in experimental variograms.
The variogram for IF + FX was obtained using a combination of wet density measurements from IF + IFX + ISC + IC. The variogram for HD was obtained using a combination of wet density measurements from HD + HM. Other estimated lithologies (IC, XT, GN, and IN) had their variograms obtained without using lithology type combinations. All remaining lithology types were assigned mean wet density values.
| 14.2.11 | Moisture determination |
Serra do Sapo
Until 2012, moisture measurements were conducted mostly on friable material collected in drill core and outcrop based on the sand bottle method (Brazilian Technical Standard NBR 7.185/1986). The sand bottle method determines the in-situ apparent specific mass by excavating a hole of known volume, weighing the excavated soil, and then filling the hole with a calibrated sand of known bulk density. The apparent specific mass is then calculated by dividing the mass of the excavated soil by the volume of the hole.
Since 2013, moisture measurements have been conducted by collecting samples at greater depths using a manual auger.
In 2013, a new methodology was used to determine moisture at depth at different positions in Serra do Sapo, as well as at different levels. This method involves the collection of samples at 0.5 m intervals until a maximum depth is reached. Samples are stored in plastic bags previously identified with hole identifier and sample collection interval, tied so as tied to avoid loss of moisture, and transported to the pilot plant.
Upon arrival at the pilot plant, before being opened the samples are shaken for homogenization with the evaporated moisture that remains in the bag. Subsequently, individual samples are quartered and between 1.5 kg and 2.0 kg is removed for drying, then weighed again to determine the moisture content of each sample to verify behaviour with depth.
Considering that moisture values determined from rock samples are influenced by many factors including wet and dry seasons, programs for moisture content evaluation are in progress to cover a complete measurement cycle. Seasonal measurements for all lithologies are not yet available, as the collection program is still in progress. For this reason, mean values have been assumed.
Table 14.10 summarizes the current mean moisture values by lithology for Serra do Sapo.
| FINAL | 3 November 2025 | PAGE |
![]() |
Anglo American plc NI 43-101 Technical Report – Minas-Rio Property, State of Minas Gerais, Brazil |
| Table 14.10 | Serra do Sapo moisture values determined for all lithologies |
| Lithology | No. of samples | Minimum (%) | Maximum (%) | Mean (%) | Top-cut |
| IF | 269 | 0.2 | 16.26 | 3.97 | 10 |
| XT | 51 | 3.36 | 28.43 | 14.28 | 25 |
| XB | 14 | 0.98 | 21.8 | 12.56 | - |
| SO | 11 | 2.4 | 27.27 | 19.06 | - |
| SM | 2 | 14.14 | 14.91 | 14.52 | - |
| QT | 19 | 2.65 | 15.71 | 6.59 | 15 |
| QF | 23 | 2.19 | 12.56 | 4.99 | 12 |
| ISF | 19 | 0.67 | 7.12 | 2.69 | 7 |
| IN | 32 | 7.19 | 27.59 | 15.34 | 27 |
| IFX | 50 | 0 | 18.13 | 7.22 | 15 |
| HM | 33 | 2.36 | 27.7 | 6.19 | 15 |
| GN | 30 | 0.62 | 26.11 | 12.18 | 20 |
| FI | 4 | 6.74 | 9.55 | 8.18 | - |
| FC | 7 | 8.56 | 18.42 | 14.41 | - |
| CG | 25 | 3.09 | 28.21 | 12.18 | 25 |
| CGM | 32 | 2.8 | 23.47 | 11.08 | 10 |
Source: Anglo American, 2024
Itapanhoacanga
A total of 18 samples (outcrop and drill core) of friable material (IF + ISC + HM) were analysed for a mean value of 3.91% (Table 14.11) using the sand bottle method.
Additionally, a mean value of 0.22% obtained from 17 drill core samples of IC was used for the IC and HD lithologies Table 14.12 using the water displacement method.
| FINAL | 3 November 2025 | PAGE |
![]() |
Anglo American plc NI 43-101 Technical Report – Minas-Rio Property, State of Minas Gerais, Brazil |
| Table 14.11 | Itapanhoacanga moisture values determined for IF, ISC and HM |
| BHID | Method | Sample ID | Lithology | Wet
weight (g) |
Dry
weight (g) |
Wet
density (g/cm3) |
Dry
density (g/cm3) |
Moisture
content (%) |
Date |
| SEFDAL177 | DH | DAL177_124 | IF | 1,824.6 | 1,730.1 | 2.93 | 2.78 | 5.18 | 2/16/2012 |
| Outcrop | SB | DAL209 | IF | 4,600.0 | 4,310.0 | 2.31 | 2.23 | 6.30 | 8/9/2012 |
| SB | DAL210 | IF | 4,270.0 | 4,060.0 | 2.58 | 2.45 | 4.92 | 8/9/2012 | |
| SB | DAL211 | IF | 3,650.0 | 3,470.0 | 2.44 | 2.37 | 2.75 | 8/9/2012 | |
| SB | DAL214 | IF | 3,490.0 | 3,420.0 | 2.31 | 2.27 | 2.01 | 8/9/2012 | |
| SB | DAL215 | IF | 4,900.0 | 4,650.0 | 2.05 | 1.95 | 5.10 | 8/9/2012 | |
| SB | DAL217 | IF | 3,760.0 | 3,670.0 | 2.32 | 2.27 | 2.45 | 8/15/2012 | |
| SB | DAL220 | IF | 4,100.0 | 3,970.0 | 2.49 | 2.42 | 2.96 | 8/15/2012 | |
| SB | DAL222 | IF | 3,940.0 | 3,770.0 | 2.52 | 2.41 | 4.31 | 8/15/2012 | |
| SB | DAL223 | IF | 3,790.0 | 3,710.0 | 2.35 | 2.25 | 2.17 | 8/15/2012 | |
| SB | DAL224 | IF | 3,930.0 | 3,800.0 | 2.46 | 2.38 | 3.28 | 8/15/2012 | |
| SB | DAL227 | IF | 4,040.0 | 3,870.0 | 2.27 | 2.20 | 2.61 | 8/15/2012 | |
| SB | DAL228 | IF | 4,830.0 | 4,260.0 | 2.41 | 2.30 | 5.23 | 8/20/2012 | |
| SB | DAL229 | IF | 3,580.0 | 3,500.0 | 2.80 | 2.74 | 2.93 | 8/20/2012 | |
| SB | DAL230 | IF | 3,890.0 | 3,770.0 | 2.42 | 2.34 | 3.20 | 8/20/2012 | |
| SB | DAL234 | IF | 4,220.0 | 4,080.0 | 2.74 | 2.64 | 3.32 | 8/20/2012 | |
| SEFDAL176 | DH | DAL176_112 | HM | 2,300.6 | 2,118.1 | 3.69 | 3.40 | 7.93 | 2/9/2012 |
| Outcrop | SB | DAL218 | ISC | 4,490.0 | 4,210.0 | 2.64 | 2.48 | 6.24 | 8/13/2012 |
| Mean | 3.91 | ||||||||
Notes: DH = drillhole method and SB = sand bottle method.
Source: Anglo American, 2013
| FINAL | 3 November 2025 | PAGE |
![]() |
Anglo American plc NI 43-101 Technical Report – Minas-Rio Property, State of Minas Gerais, Brazil |
| Table 14.12 | Itapanhoacanga moisture values determined for IC |
| BHID | Method | Sample ID | Lithology | Wet
weight (g) |
Dry
weight (g) |
Wet
density (g/cm3) |
Dry
density (g/cm3) |
Moisture
content (%) |
Date |
| SEFDAL103 | WD | DMDAL103_320 | IC | 836.60 | 834.7 | 3.085 | 3.078 | 0.23 | 8/10/2012 |
| WD | DMDAL103_321 | IC | 854.80 | 852.7 | 3.218 | 3.210 | 0.25 | 8/10/2012 | |
| SEFDAL098 | WD | DMDAL098_326 | IC | 1,089.60 | 1,087.8 | 3.378 | 3.372 | 0.17 | 8/10/2012 |
| WD | DMDAL098_327 | IC | 1,028.30 | 1,087.1 | 3.293 | 3.286 | 0.21 | 8/10/2012 | |
| WD | DMDAL098_328 | IC | 1,372.70 | 1,370.4 | 3.522 | 3.517 | 0.17 | 8/10/2012 | |
| WD | DMDAL098_329 | IC | 883.10 | 861.1 | 3.363 | 3.356 | 0.22 | 8/10/2012 | |
| WD | DMDAL098_330 | IC | 1,146.60 | 1,144.2 | 3.515 | 3.508 | 0.21 | 8/10/2012 | |
| WD | DMDAL098_331 | IC | 828.30 | 826.2 | 3.198 | 3.190 | 0.25 | 8/10/2012 | |
| SEFDAL105 | WD | DMDAL105_338 | IC | 700.90 | 693.6 | 3.269 | 3.263 | 0.20 | 8/15/2012 |
| SEFDAL100 | WD | DMDAL105_339 | IC | 717.70 | 716.1 | 3.107 | 3.100 | 0.22 | 8/15/2012 |
| WD | DMDAL105_340 | IC | 935.60 | 903.5 | 3.428 | 3.421 | 0.21 | 8/15/2012 | |
| WD | DMDAL105_342 | IC | 737.80 | 1,087.7 | 3.457 | 3.449 | 0.24 | 8/15/2012 | |
| SEFDAL041 | WD | DMDAL041_348 | IC | 821.90 | 919.7 | 3.211 | 3.202 | 0.27 | 8/16/2012 |
| WD | DMDAL041_349 | IC | 952.10 | 1,019.6 | 3.265 | 3.258 | 0.23 | 8/16/2012 | |
| SEFDAL033 | WD | DMDAL033_354 | IC | 767.70 | 765.9 | 3.286 | 3.279 | 0.24 | 8/17/2012 |
| WD | DMDAL033_355 | IC | 604.10 | 772.5 | 3.381 | 3.374 | 0.18 | 8/17/2012 | |
| WD | DMDAL033_356 | IC | 755.10 | 753.5 | 3.259 | 3.252 | 0.21 | 8/17/2012 | |
| Mean | 0.22 | ||||||||
Source: Anglo American, 2013
Notes: WD = Water displacement method.
| FINAL | 3 November 2025 | PAGE |
![]() |
Anglo American plc NI 43-101 Technical Report – Minas-Rio Property, State of Minas Gerais, Brazil |
| 14.2.12 | Resource classification |
Resource classification at Serra do Sapo and Itapanhoacanga was conducted using a scorecard-based system, supported by post-processing adjustments to account for geological knowledge and operational considerations. This approach was first implemented in 2009 and has been progressively refined.
Scorecard system
The scorecard system provides a structured framework for incorporating both quantitative and qualitative factors into resource classification. Five principal factors were considered:
| · | Geological confidence – Incorporates geological understanding, deposit complexity, model appropriateness and supporting field information. |
| · | Ore probability – Assessed using indicator kriging, providing a quantitative measure of the likelihood of a block hosting mineralized iron formation. |
| · | Density/tonnage confidence – Evaluated through kriging efficiency (KE) of density estimates, reflecting confidence in tonnage assignments. |
| · | Data quality – Based on QAQC performance across drilling campaigns, including control samples (blanks, duplicates, standards), survey quality and data management integrity. |
| · | Estimation quality – Assessed through variogram reliability and kriging quality, particularly SofR for iron, aluminium, and phosphorous. |
Each factor was scored on a scale of 0 (no confidence) to 5 (very high confidence). Weights were applied to reflect their relative importance, with the final weighted scores ranging from 0 to 500.
Methodology
Classification was conducted in two phases:
| · | Mathematical processing (scorecard system): |
| - | Scores were assigned block-by-block, by domain and lithology. |
| - | Indicator kriging was used to calculate iron formation probability (waste coded as 0, iron formation coded as 1). |
| - | Density confidence was determined by KE from simple kriging of density data. |
| · | Post-processing (knowledge-driven adjustments): |
| - | Manual smoothing of classification boundaries to remove isolated “spotted dogs” and minimize mosaic effects. |
| - | Classification polygons were adjusted in plan view and coded back into the block model. |
| - | Adjustments were conducted separately for Friable + Semi-Friable + High-Alumina Itabirites (IF + ISF + IFX), Itabirite (IT), Soft Hematite (HM) and Mineralized Canga (CGM). |
A Datamine™ macro was developed to apply the scorecard and post-processing steps consistently.
Implementation
| · | Geological confidence was evaluated section-by-section, accounting for structural complexity and drillhole density. |
| · | Ore probability was derived using indicator kriging, with variograms defined separately by domain. |
| · | Density confidence was based on KE values for density estimates, with calibration ranges established for each lithology. |
| FINAL | 3 November 2025 | PAGE |
![]() |
Anglo American plc NI 43-101 Technical Report – Minas-Rio Property, State of Minas Gerais, Brazil |
| · | QAQC confidence incorporated results from all drilling campaigns, including historical data and more recent campaigns drilled under full QAQC protocols. |
| · | Drillholes exceeding 150 m without survey measurements were penalized (−1 score). |
Estimation quality
Estimation quality was evaluated within the scorecard system under two primary themes as follows:
| · | Variogram quality – assessed individually by lithological unit within each domain. Scores were assigned based on the confidence level and robustness of experimental variograms. |
| · | SofR – calculated for the principal variables (iron, aluminium, phosphorous) across all iron formation lithologies, providing a measure of estimation performance. |
Final score and classification
Final classification scores were derived as the arithmetic sum of individual theme scores, with a maximum possible total of 500 points. The cumulative histogram of scores defined thresholds for classification as follows:
| · | >325 points – Measured Resources at Serra do Sapo |
| · | 175 to 325 points – Indicated Resources at Serra do Sapo |
| · | <175 points – Inferred Resources at Serra do Sapo |
| · | >=325 to 500 points – Measured Resources at Itapanhoacanga |
| · | >=225 to 325 points – Indicated Resources at Itapanhoacanga |
| · | >=100 to 225 points – Inferred Resources at Itapanhoacanga. |
Interactive calibration of weights and scores, combined with visual and proportional checks, demonstrated that the scorecard-based classification reliably reflected the lateral and vertical continuity of mineralization across all four domains.
Post-processing adjustments
As the raw scorecard results introduced localized irregularities (“spotted dogs”), post-processing adjustments were applied to smooth classification boundaries. This knowledge-driven intervention included selective reclassification between categories.
In the South and Central Domains at Serra do Sapo, interpolation limits of ~200 m beyond the last mineralized drillhole were maintained. In the North Domain, this limit was extended based on new drilling.
At Serra do Sapo, channel samples (14) and mapped outcrops (33), though not used for estimation, confirmed continuity of mineralization in previously untested areas. Geophysical analytical signal data also demonstrated strong continuity of iron formations along strike. This evidence supported the reporting of Inferred Resources in expanded areas.
Adjustments by lithology included:
| · | Friable (IF), Semi-Friable (ISF) and High-Alumina Itabirite (FX): Post-processing smoothed classification patterns, with Measured Resources and Indicated Resources categories dominating. |
| · | Itabirite (IT): Reclassification refined continuity in poorly drilled zones. Additional geotechnical drilling confirmed depth extensions and converted some Inferred Resources to Indicated Resources. |
| · | Hematite (HM) and Mineralized Canga (CGM): All blocks initially classified as Measured Resources were downgraded to Indicated Resources, reflecting uncertainties in geometry and tonnage. |
| FINAL | 3 November 2025 | PAGE |
![]() |
Anglo American plc NI 43-101 Technical Report – Minas-Rio Property, State of Minas Gerais, Brazil |
The procedures adopted by Anglo American for the estimation and classification of the Serra do Sapo Mineral Resource follow standard mining industry practices and were conducted by Competent Persons (as defined by the JORC Code, 2012). As part of the validation process of the results reported by Anglo American, the Qualified Person verified the consistency of composite grades to the estimated ore blocks, as well as the outcome of the Mineral Resource classification, with a particular focus on those blocks contained within the 2024 Mineral Resource pit shell.
The Qualified Person visually compared estimated iron grades in blocks and the Mineral Resource classification performed by Anglo American for the Serra do Sapo deposit, within the 2024 Mineral Resource pit shell, for each iron ore type present in the deposit.
The Qualified Person observed good consistency between the estimated block iron grades, and the composites for each ore type and considers the Mineral Resource classification to be robust.
| 14.3 | Mineral Resources |
The information in this Technical Report that relates to the Serra do Sapo and Itapanhoacanga Mineral Resource estimates is based on information compiled by Mr. Fernando Rosa Guimarães and fairly represents this information. Mr. Guimarães is a Member of the Australasian Institute of Mining and Metallurgy (MAusIMM). Mr. Guimarães is employed by Anglo American.
Mr. Guimarães has sufficient experience which is relevant to the style of mineralization and type of deposit under consideration, and to the activity which he undertook to qualify as a Competent Person as defined in the JORC Code (2012). Mr. Guimarães consents to the inclusion in this Technical Report of the matters based on this information in the form and context in which it appears.
The Mineral Resources were initially classified in accordance with the guidelines of the JORC Code (2012). The confidence categories assigned under the JORC Code (2012) were reconciled to the confidence categories in the CIM Definition Standards for Mineral Resources and Mineral Reserves (the 2014 CIM Definition Standards). As the confidence category definitions are the same, no modifications to the confidence categories were required. Mineral Resources and Mineral Reserves in this Technical Report are reported in accordance with the 2014 CIM Definition Standards.
The Qualified Person responsible for Item 14 (Mr. Michael Andrew) has critically examined the Mineral Resource estimate, made his own enquiries, and applied his general mineral industry competence to conclude that the information is adequate for the purposes of this Technical Report, and complies with the definitions and guidelines of the CIM. The Qualified Person considers the reported Mineral Resource to be a fair reflection of the exploration activity and modelling processes undertaken.
To the best of the Qualified Person’s knowledge, at the time of estimation there were no known environmental, permitting, legal, title, taxation, socio-economic, marketing, political or other relevant issues that could materially impact the eventual extraction of the Mineral Resource.
The December 2024 Mineral Resource estimate for Serra do Sapo used the December 2022 geological model depleted by mining activity to December 2024. The estimate is based on the acQuire™/SQL server database, Leapfrog Geo™ geological modelling and block models generated using Datamine Studio™ software.
The December 2024 Mineral Resource estimates for Itapanhoacanga used the December 2012 geological model. The estimate is based on the acQuire™/SQL server database, and geological and block models generated using Datamine Studio™ software.
Similar methodologies were used for Serra do Sapo and Itapanhoacanga Mineral Resource estimates:
| · | Database compilation into a useable and verifiable format |
| · | Geological modelling and wireframing |
| FINAL | 3 November 2025 | PAGE |
![]() |
Anglo American plc NI 43-101 Technical Report – Minas-Rio Property, State of Minas Gerais, Brazil |
| · | Interpretation, definition and wireframing of mineralized domains |
| · | Geostatistical analysis and variography by domain |
| · | Block modelling, grade and bulk density estimation |
| · | Model validation. |
Geological modelling of each ore and waste domain was conducted where sufficient and reliable drillhole logging and pit mapping information were available. A minimum downhole sample interval length of 3 m was used.
For Serra do Sapo, statistical analysis and variography were conducted on four separate domains. Each domain represented a single grade population of consistent orientation. Hard and soft boundaries were used for the estimation process. For Itapanhoacanga, statistical analysis and variography were conducted on five separate domains. Each domain represented a single grade population of consistent orientation. Boundary analysis was not conducted.
All drillholes were used for geological interpretation. Only RC and DD holes were used for compositing, geostatistical analysis and resource estimation at Serra do Sapo, and only DD holes at Itapanhoacanga.
Top cuts were applied during variographic analysis but not grade estimation for Serra do Sapo and Itapanhoacanga.
Block OK was selected as the grade interpolation method for Serra do Sapo and Itapanhoacanga, as it uses information directly related to the underlying variability of the data to guide the estimation process. Grade estimation was conducted on each lithology type individually at Serra do Sapo. For Itapanhoacanga, grade estimation was conducted on each lithology type individually, except for Hard Hematite (HD) + Moderate Hematite (HM).
Mineral Resource classifications assigned used a combination of both quantitative and qualitative factors, i.e. geological confidence, ore probability, density/tonnage confidence, data quality and estimation quality.
The December 2024 Exclusive Mineral Resource estimate for Serra do Sapo reported at a cut-off grade of 25% Fe is summarized Table 14.13.
| FINAL | 3 November 2025 | PAGE |
![]() |
Anglo American plc NI 43-101 Technical Report – Minas-Rio Property, State of Minas Gerais, Brazil |
| Table 14.13 | Serra do Sapo Mineral Resources as of 31 December 2024 reported at a cut-off grade of 25% Fe (100% attributable basis) |
| Mineralization type | Resource category | Tonnes (Mt) | Fe (%) |
| Friable itabirite and hematite | Measured | 148.1 | 32.2 |
| Indicated | 120.0 | 33.9 | |
| Measured + Indicated | 268.1 | 33.0 | |
| Inferred | 41.5 | 36.1 | |
| Itabirite | Measured | 467.0 | 30.7 |
| Indicated | 909.4 | 31.2 | |
| Measured + Indicated | 1,376.4 | 31.0 | |
| Inferred | 362.6 | 31.0 |
Source: Anglo American, 2025
Notes:
| · | Tonnes and grades have been rounded and may result in minor discrepancies in the totals. | |
| · | All tonnages are reported on a dry basis. | |
| · | Mineral Resources are exclusive of Mineral Reserves. | |
| · | Anglo American’s equity interest is 85%. | |
| · | Mineral Resources are reported within an optimized Mineral Resource shell and constrained by mineral rights. | |
| · | Mineral Resources that are not Mineral Reserves do not have demonstrated economic viability. |
The December 2024 Serra do Sapo Mineral Resource estimate is reported above a 25% Fe cut-off grade for all iron formation types within an optimized Lerchs-Grossmann Mineral Resource shell based on 1.4x Anglo American’s metal price assumption of $94.89/t metal.
The December 2024 Mineral Resource estimate for Itapanhoacanga above a cut-off grade of 25% Fe is summarized in Table 14.14.
| Table 14.14 | Itapanhoacanga Mineral Resources as of 31 December 2024 reported at a cut-off grade of 25% Fe (100% attributable basis) |
| Mineralization type | Resource category | Tonnes (Mt) | Fe (%) |
| Friable itabirite and hematite | Measured | 31.0 | 40.6 |
| Indicated | 117.5 | 41.3 | |
| Measured + Indicated | 148.6 | 41.1 | |
| Inferred | 114.5 | 40.4 | |
| Compact itabirite | Measured | 23.2 | 33.6 |
| Indicated | 73.4 | 34.5 | |
| Measured + Indicated | 96.6 | 34.3 | |
| Inferred | 57.0 | 34.5 |
Source: Anglo American, 2025
Notes:
| · | Tonnes and grades have been rounded and may result in minor discrepancies in the totals. | |
| · | All tonnages are reported on a dry basis. | |
| · | Anglo American maintains a 100% interest in a single Mining Concession application covering a portion of the Itapanhoacanga deposit, resulting in a weighted average equity interest of 95.1%. | |
| · | Mineral Resources are reported within an optimized Mineral Resource shell and constrained by mineral rights. | |
| · | Mineral Resources that are not Mineral Reserves and do not have demonstrated economic viability. |
The December 2024 Itapanhoacanga Mineral Resource estimate is reported above a 25% Fe cut-off grade for all iron formation types within an optimized Lerchs-Grossmann Mineral Resource shell based on Anglo American’s 2012 pellet feed price assumption of $133.60/wmt.
| FINAL | 3 November 2025 | PAGE |
![]() |
Anglo American plc NI 43-101 Technical Report – Minas-Rio Property, State of Minas Gerais, Brazil |
The Qualified Person independently verified the Mineral Resource estimates presented in Table 14.13 and Table 14.14 and was able to reproduce the reported tonnages and grades within ± 1% and ± 3% respectively.
To the best of the Qualified Person’s knowledge, at the time of estimation there were no known environmental, permitting, legal, title, taxation, socio-economic, marketing, political or other relevant issues that could materially impact the eventual extraction of the Mineral Resource.
| 14.3.1 | Reasonable prospects for economic extraction (RPEE) |
The Serra do Sapo Mineral Resource estimate was constrained using an optimized Mineral Resource shell, and by existing Anglo American mineral rights. A cut-off grade of 25% Fe was applied for all iron formation types.
The operation’s mine planning team developed the optimized Mineral Resource shell using the 2022 resource model and other constraints (Figure 14.20). NPV Scheduler™ software (Lerchs-Grossman algorithm) was used to generate the shell, with the IF, IFX, ISF, HM and CGM mineralization types designated ore.
| Figure 14.20 | RPEE constraints |

Source: Anglo American, 2024
The December 2024 Serra do Sapo Mineral Resource estimate is reported above a 25% Fe cut-off grade for all iron formation types within an optimized Lerchs-Grossmann Mineral Resource shell based on 1.4x Anglo American’s metal price assumption of $94.89/t of metal.
The Itapanhoacanga Mineral Resource estimate was constrained using an optimized Mineral Resource shell, and by existing Anglo American mineral rights. A cut-off grade of 25% Fe was applied for all iron formation types.
| FINAL | 3 November 2025 | PAGE |
![]() |
Anglo American plc NI 43-101 Technical Report – Minas-Rio Property, State of Minas Gerais, Brazil |
The operation’s mine planning team developed the Mineral Resource pit shell using the 2012 resource model and other constraints. NPV Scheduler™ software (Lerchs-Grossman algorithm) was used to generate the shell, with the IF, ISC, IFX, HM and HD mineralization types designated ore.
The December 2024 Itapanhoacanga Mineral Resource estimate is reported above a 25% Fe cut-off grade for all iron formation types within an optimized Lerchs-Grossmann Mineral Resource shell based on Anglo American’s 2012 pellet feed price assumption of $133.60/wmt.
The optimized Mineral Resource shell has not been updated since the December 2012 Mineral Resource estimate was reported. The Qualified Person recommends an update to the pit optimization to align with the assumptions used for reporting the Serra do Sapo Mineral Resource estimate.
| 14.3.2 | Reconciliation |
The reconciliation process for Serra do Sapo has been systematically developed and implemented since late 2014, with official measurements commencing in early 2015. The reconciliation framework was established through the formulation of SOPs, designed in alignment with the preliminary guidelines issued by Anglo American’s Technical and Sustainability (T&S) Mine Geology and Reconciliation Team.
Figure 14.21 presents the Minas-Rio reconciliation framework.
| Figure 14.21 | Minas-Rio reconciliation framework |

The reconciliation framework integrates all stages of the value chain, encompassing resource modelling, mine planning, grade control, production and processing, thus providing a comprehensive view of material flow from geological model to product shipment. The system is structured through a series of defined nodes that establish the relationships between data sources and modelling scales.
Overall, the resource model to grade control model, and grade control model to beneficiation plant reconciliations have shown good alignment (Figure 14.22). The relationship between Mine Delivered and Plant Received data continues to demonstrate a high degree of consistency, both in tonnage and average iron grade. The relationship between Mine Delivered and Plant Received data continues to demonstrate a high degree of consistency, both in tonnage and average iron grade.
| FINAL | 3 November 2025 | PAGE |
![]() |
Anglo American plc NI 43-101 Technical Report – Minas-Rio Property, State of Minas Gerais, Brazil |
| Figure 14.22 | Serra do Sapo 2020–2024 model to beneficiation plant reconciliation (± 10% limits) |

Source: Anglo American
| FINAL | 3 November 2025 | PAGE |
![]() |
Anglo American plc NI 43-101 Technical Report – Minas-Rio Property, State of Minas Gerais, Brazil |
| 14.3.3 | Independent reviews |
In February 2022, Snowden Optiro conducted an audit of the Serra do Sapo Mineral Resource estimate. The audit included a review of the databases used for estimation, including QAQC procedures and results; structural and domain modelling; statistical and geostatistical data analysis; and geological model construction, classification and reporting.
Snowden Optiro confirmed that the Mineral Resource estimation process was consistent with international best practice, and that no critical action items were identified during the process of the audit. Improvement opportunities were identified and recommendations made for implementation during the next reporting cycle.
Snowden Optiro was satisfied that the Mineral Resources reported were compliant with Anglo American’s internal procedures, the JORC Code (2012) and with Section 5 of the Australian Securities Exchange (ASX) Listing Rules.
The Itapanhoacanga Mineral Resource estimate has not been independently audited.
| 14.3.4 | Internal controls |
After the completion of each geological model update and subsequent Mineral Resource estimate, Anglo American’s Mineral Resources and Reserves (MinRes) team conducts an internal peer review to verify the procedures involved in the development of the geological model used to support the Mineral Resource estimate.
| FINAL | 3 November 2025 | PAGE |
![]() |
Anglo American plc NI 43-101 Technical Report – Minas-Rio Property, State of Minas Gerais, Brazil |
| 15 | Mineral Reserve estimates |
The Mineral Reserve estimate for Serra do Sapo was derived from a regularized mining block model prepared by Anglo American in 2022. The pit optimization and designs were prepared as part of the 2022 LoAP.
A depletion surface was applied to the 2022 pit designs. This surface was built from surveyed topography, capturing the as-mined state of the open pits up to the end of 2024. Blocks falling above the depletion surface were removed.
| 15.1 | Cut-off grade |
The cut-off grade applied to the Mineral Reserve estimate was established at 25% Fe on a plant feed basis, after calculating breakeven cut-off grades. This value was determined through economic analysis and is consistent with the geological characteristics of the orebody and the process plant configuration. The calculation of cut-off grade incorporated:
| · | Product price forecasts for BFPF fines ($98.63/t metal, equivalent to about $63/dmt, real 2022 terms) |
| · | Operating costs, including mining, beneficiation, logistics, general and administration (G&A), royalties and sustaining capital, totalling $31.28/t Fe metal |
| · | Processing parameters, including metallurgical mass recovery and metal recovery equations derived from testwork and historical operating performance |
| · | Geological constraints, recognizing the distribution of friable, semi-friable, itabirite, hematite and canga lithologies within the deposit. |
For the economic cut-off calculations, the friable lithology breakeven cut-off grade was calculated as 17% Fe, and for other lithologies, the cut-off grade was 16% Fe. For the Mineral Reserve, the cut-off grade was elevated to 25% Fe and matched the geological cut-off grade while accounting for fluctuations in product prices and/or costs.
Sensitivity analysis confirmed that the 25% Fe cut-off remains robust across a range of price and cost assumptions. If the Fe price drops by 25%, the impact is about 219 Mt less ore, while the net present value (NPV) is about 57% lower.
| 15.2 | Key parameters and assumptions |
The estimation and reporting process followed established industry practice and incorporated the following key steps:
| · | Resource validation – Verification of geological and assay data to confirm suitability for reserve estimation including a formal validation for lithology, density, grade distributions, and prototype overlap checks. The block model was signed off by Anglo American technical specialists as valid and compliant with corporate standards for mine planning. |
| · | Application of technical modifying factors (2022) – Including operating costs, mineral royalties, commodity price assumptions, metallurgical recovery, cut-off grade assessment, topography and mining surfaces and allowances for ore dilution and mining losses. |
| · | Application of non-technical modifying factors – Covering lease boundaries, mining exclusion zones, environmental and social governance considerations, approvals and permitting. |
| · | Pit optimization – Identification of the optimal ultimate pit shell using Lerchs-Grossmann algorithms in Datamine NPVS software. |
| · | Mine design – Development of staged pit and waste dump designs informed by geotechnical assessments and design parameters. |
| FINAL | 3 November 2025 | PAGE |
![]() |
Anglo American plc NI 43-101 Technical Report – Minas-Rio Property, State of Minas Gerais, Brazil |
| · | Scheduling – Preparation of an optimal life-of-mine production schedule based on reasonable cut-off grades, mining recovery factors and mining rates aligned with the expected performance of the mobile equipment fleet. |
| · | Depletion – Adjustment of reserves for mining depletion up to December 2024 using the “sapo_dep_2024” mining surface. |
| 15.3 | Dilution and ore loss |
Dilution and ore loss was applied by regularizing the resource block model to 25 mE x 25 mN x 15 mZ blocks. Waste blocks inside the orebody, narrow low-grade intervals and contact zones were included in the mining model. The dilution and loss modifying factors applied were:
| · | Ore loss: approximately 3.7% |
| · | Dilution: approximately 3.2%. |
Ore loss and dilution factors were derived from historical reconciliation between the resource model, mine production and plant feed. Anglo American reports that bench-scale and production data shows that these levels of ore loss and dilution reflect actual operating conditions at Serra do Sapo.
| 15.4 | Pit optimization |
The pit optimization was completed by Anglo American in 2022 using NPVS optimization software, consistent with standard industry practice for open pit mine design. Relevant financial, operating and marketing assumptions incorporated into the pit optimization included:
| · | Commodity price forecasts and exchange rate assumptions |
| · | Mining, processing and G&A operating costs |
| · | Mineral royalties |
| · | Metallurgical recovery factors and processing constraints |
| · | Geotechnical design criteria, including pit slope angles and berm configurations |
| · | Mining dilution and ore loss assumptions |
| · | Cut-off grade methodology and treatment of stockpiles. |
The resulting inputs formed the basis for the pit optimization process, ensuring that the pit shells generated reflect the technical modifying factors and economic considerations required for reporting Mineral Reserves. The optimization parameters applied are as follows:
| · | Economic parameters: |
| - | Product price (BFPF): $98.63/t metal (real terms, 2022) |
| - | Mining cost: $2.15/dry metric tonne (dmt) moved |
| - | Beneficiation cost: $4.39/dmt |
| - | Selling and logistics costs: $2.36 – $8.40/t metal (pipeline, filtration, port, G&A, royalties) |
| - | Total selling and royalties cost: $31.28/t metal |
| - | A Brazilian reais exchange rate of 4.99 BRL/$. |
| · | Overall slope angles: |
| - | Friable itabirite and hematite sectors: ~33–37° |
| - | Semi-friable itabirite: ~38–42° |
| - | Compact itabirite and quartzite: ~45–55° |
| FINAL | 3 November 2025 | PAGE |
![]() |
Anglo American plc NI 43-101 Technical Report – Minas-Rio Property, State of Minas Gerais, Brazil |
| - | Lateritic duricrust (canga) and weathered zones: ~26–30°. |
| · | Safety setbacks (from pit crest): |
| - | Civil and mechanical infrastructure: 75 m |
| - | Pump station No. 1: 75 m |
| - | TSF: 250 m. |
| · | Cut-off grade: 25% Fe (plant feed basis) |
| · | Economic mineral types: friable itabirite (IF), semi-friable itabirite (ISF), compact itabirite (IC), hematite (HM), high-alumina friable Itabirite (IFX) and mineralized canga (CG) |
| · | Mass recovery equation: 1.37 × Fe – 0.048. |
| · | Metal recovery equation: (67.1 ÷ Fe) × [mass recovery]. |
| · | Discount rate: 10%. |
| · | Depletion surface applied to account for mining completed up to December 2024. |
| · | Exclusion zones applied: |
| - | Serra da Ferrugem conservation area |
| - | Local villages (Sapo, Turco, Cabeceira do Turco, Beco) |
| - | Infrastructure corridors |
| - | TSF and waste dump footprints. |
A series of nested pit shells were generated by the NPVS software. The pit selection was governed by two criteria:
| · | 1st ≥98% of total accumulated NPV. |
| · | 2nd ≥90% of the mineable resources within the pit shell that returned the maximum NPV. |
The selected pit shell (revenue factor 0.6) for final design contained 3.8 Bt of ore and 2.0 Bt of waste. Intermediate shells were selected for a sequence of staged pushbacks.
The final pit and pushback selections were confirmed to be economically robust under sensitivity testing and technically feasible within the defined modifying factors. There was no material change in the open pit ore tonnage at less than a 20% combined change in price and operating costs.
| 15.5 | Pit designs |
The final pit shells selected from the NPVS optimization were converted into detailed mine designs using sectorized geotechnical parameters and standard open pit design practices. Bench configurations of 15 m, ramp widths of 43.2 m at a 10% gradient and minimum pushback dimensions of 115 m x 160 m were applied to ensure operational practicality. Safety setbacks of 75 m from key infrastructure and 250 m from the TSF were incorporated. From the ultimate pit shell, staged pushbacks were developed to optimize ore exposure, manage waste stripping and align with the equipment fleet capacity and processing throughput. The resulting pit designs were validated and scheduled in Hexagon’s mine planning and scheduling optimization software.
A series of 25 staged pushbacks were designed to target friable itabirite to feed the beneficiation plant applying a cut-off grade of 25% Fe, while managing ore exposure and stripping requirements, and aligning with production scheduling requirements. The final pit design was validated against processing capacity, haulage requirements and long-term infrastructure constraints.
The final pit designs shown in Figure 15.1 and listed in Table 15.1 incorporate ramps, pushbacks and operational geometry reported an 8.8% increase in waste and a decrease of 5.3% friable ore and 8.7% itabirite ore compared with the selected final optimization shell.
| FINAL | 3 November 2025 | PAGE |
![]() |
Anglo American plc NI 43-101 Technical Report – Minas-Rio Property, State of Minas Gerais, Brazil |
| Figure 15.1 | Plan view showing final Minas-Rio open pit and waste dump footprint |

Source: Anglo American, 2024a
| Table 15.1 | Serra do Sapo initial pit stage physicals |
| Stage | Ore (Mt) | % | % | % | % | M% | LO% | Waste (Mt) | Strip ratio |
| PB01 | 55.77 | 39.39 | 41.69 | 1.07 | 0.02 | 0.04 | 0.62 | 4.13 | 0.07 |
| PB02 | 56.80 | 39.81 | 40.97 | 1.13 | 0.03 | 0.05 | 0.76 | 3.05 | 0.05 |
| PB03 | 53.18 | 40.64 | 39.92 | 1.08 | 0.03 | 0.04 | 0.59 | 3.80 | 0.07 |
| PB04 | 58.38 | 43.47 | 34.38 | 1.79 | 0.04 | 0.07 | 1.40 | 11.15 | 0.19 |
| PB05 | 54.40 | 39.99 | 40.95 | 1.21 | 0.02 | 0.03 | 0.49 | 8.29 | 0.15 |
| PB06 | 457.44 | 35.71 | 46.85 | 1.37 | 0.03 | 0.05 | 0.55 | 227.13 | 0.50 |
| PB07 | 136.83 | 36.83 | 46.01 | 0.86 | 0.02 | 0.02 | 0.42 | 25.42 | 0.19 |
| PB08 | 92.76 | 41.32 | 39.57 | 0.82 | 0.02 | 0.03 | 0.55 | 4.62 | 0.05 |
| PB09 | 150.05 | 33.74 | 49.33 | 1.45 | 0.02 | 0.07 | 0.55 | 106.67 | 0.71 |
| PB10 | 163.28 | 32.25 | 53.07 | 0.57 | 0.04 | 0.07 | 0.17 | 20.26 | 0.12 |
| PB11 | 27.34 | 30.31 | 54.55 | 1.32 | 0.03 | 0.04 | 0.53 | 27.72 | 1.01 |
| PB12 | 46.84 | 32.38 | 52.52 | 0.74 | 0.02 | 0.03 | 0.17 | 13.90 | 0.30 |
| PB13 | 36.18 | 32.05 | 52.50 | 1.05 | 0.02 | 0.04 | 0.29 | 40.17 | 1.11 |
| PB14 | 333.21 | 31.82 | 53.44 | 0.69 | 0.05 | 0.08 | 0.23 | 156.73 | 0.47 |
| PB15 | 29.42 | 31.53 | 52.99 | 1.18 | 0.02 | 0.06 | 0.39 | 61.40 | 2.09 |
| PB16 | 85.02 | 29.92 | 55.34 | 1.23 | 0.03 | 0.05 | 0.46 | 126.32 | 1.49 |
| FINAL | 3 November 2025 | PAGE |
![]() |
Anglo American plc NI 43-101 Technical Report – Minas-Rio Property, State of Minas Gerais, Brazil |
| Stage | Ore (Mt) | % | % | % | % | M% | LO% | Waste (Mt) | Strip ratio |
| PB17 | 42.77 | 30.93 | 53.33 | 1.38 | 0.04 | 0.08 | 0.65 | 87.71 | 2.05 |
| PB18 | 352.41 | 30.70 | 55.15 | 0.56 | 0.04 | 0.07 | 0.20 | 52.73 | 0.15 |
| PB19 | 15.44 | 32.59 | 48.87 | 2.40 | 0.06 | 0.28 | 1.32 | 91.52 | 5.93 |
| PB20 | 93.55 | 31.15 | 53.76 | 1.01 | 0.03 | 0.05 | 0.35 | 138.85 | 1.48 |
| PB21 | 129.91 | 30.69 | 54.66 | 0.89 | 0.04 | 0.06 | 0.34 | 252.17 | 1.94 |
| PB22 | 49.05 | 30.11 | 54.18 | 1.60 | 0.05 | 0.18 | 0.77 | 193.08 | 3.94 |
| PB23 | 108.30 | 30.79 | 54.55 | 0.72 | 0.04 | 0.06 | 0.26 | 79.83 | 0.74 |
| PB24 | 737.59 | 30.44 | 55.26 | 0.67 | 0.05 | 0.09 | 0.19 | 473.58 | 0.64 |
| PB25 | 190.94 | 30.72 | 54.40 | 0.68 | 0.06 | 0.08 | 0.28 | 91.04 | 0.48 |
| Total | 3,556.87 | 32.93 | 51.37 | 0.91 | 0.04 | 0.07 | 0.37 | 2,301.25 | 0.65 |
Source: LoAP
Reported final open pit volumes were cross-checked by the Qualified Person for volumes, tonnages and grades. The cross checks demonstrated that the Mineral Reserve tonnages and grades reasonably reflect the Anglo American’s reported Mineral Resource estimate, and the depletion surface excluded material already mined.
The Serra do Sapo Probable Mineral Reserve as of 31 December 2024 reported at a 25% Fe cut-off grade, inclusive of dilution, is summarized in Table 15.2. While short-term operating stockpiles are maintained on site for blending and plant feed management, they were not included in the Mineral Reserve estimate.
| Table 15.2 | Serra do Sapo Mineral Reserve estimate as of December 2024 reported at a cut-off grade of 25% Fe (100% attributable basis) |
| Mineralization type | Classification | Tonnes (Mt) | Fe (%) |
| Friable itabirite and hematite | Probable | 1,053.6 | 37.0 |
| Itabirite | Probable | 2,265.0 | 30.9 |
| Total | 3,318.6 | 32.9 | |
Source: Anglo American, 2025
Notes:
| · | Anglo American’s equity interest is 85%. | |
| · | Tonnes and grades have been rounded and may have resulted in minor discrepancies in the totals. | |
| · | All tonnages reported on a dry basis. | |
| · | Point of reference is delivery to the beneficiation plant. | |
| · | Mineral Reserves are derived solely from Measured and Indicated Mineral Resources. |
Iron ore sales from the Mineral Reserve are reported in Table 15.3.
| Table 15.3 | Serra do Sapo concentrate production from Mineral Reserves (100% attributable) |
| Mineralization type | Iron ore sales tonnes (Mt) | Iron ore sales Fe (%) |
| Friable itabirite and hematite | 590 | 67 |
| Itabirite | 1,059 | 67 |
| Total | 1,649 | 67 |
Source: Anglo American, 2025
The 2024 Mineral Reserve is supported by a 49-year LoAP schedule, which incorporates about 2% Inferred Mineral Resource within the mine plan. The inclusion of these Inferred Resources does not have a material impact on the project’s economic viability. In accordance with CIM best practice guidelines, Inferred Mineral Resources have not been converted to Mineral Reserves and are not included in the Mineral Reserve statement.
| FINAL | 3 November 2025 | PAGE |
![]() |
Anglo American plc NI 43-101 Technical Report – Minas-Rio Property, State of Minas Gerais, Brazil |
| 15.6 | Risks and opportunities |
The Minas Rio open pit faces typical large-scale iron ore mining risks, intensified by its steep topography, high rainfall, and geotechnical complexity. Key concerns include slope stability in saprolitic and itabirite formations, groundwater control, and erosion during the wet season.
Operationally, risks centre on equipment reliability, haul road integrity, and ore grade variability affecting feed consistency to the beneficiation plant. Environmental and community sensitivities – particularly dust, noise, water management, and tailings control – are critical to maintaining regulatory compliance and social licence.
Reliance on a large diesel-powered haul and support fleet presents significant operational, environmental, and financial risks. The primary exposure lies in fuel supply and price volatility, which can directly impact operating costs given diesel’s high share of total mining energy consumption and increasing haul distances. Mitigation options include transition planning toward in-pit crushing and conveying, hybrid and/or electric haulage, improved fuel efficiency management, and enhanced condition monitoring and predictive maintenance to reduce unplanned outages.
Overall, Minas Rio’s open pit Mineral Reserves remain robust, but geotechnical monitoring, slope drainage, and adaptive mine planning are required to mitigate physical and environmental risks to the reserve base.
| 15.7 | Independent reviews |
In February 2022, Snowden Optiro undertook an audit of the 2021 Ore Reserve estimate reported in accordance with the JORC Code (2012). The audit focused on the mine planning processes and life-of-mine schedule; operating costs and capital expenditure; economic analysis; process reconciliation; and reporting.
Snowden Optiro confirmed that the classification of the Ore Reserves was consistent with the guidelines of the JORC Code (2012). Snowden Optiro also confirmed the tonnage and grades presented in the Ore Reserve statement and concluded that no critical issues were identified. Snowden Optiro was also satisfied that the Ore Reserves were compliant with Anglo American’s internal procedures, the JORC Code (2012) and with Section 5 of the ASX Listing Rules.
| 15.8 | Qualified Person’s opinion |
The Ore Reserves were reported by Anglo American in December 2024 in accordance with the JORC Code (2012). The Qualified Person, Mr. Blanchfield, conducted an independent validation to confirm the alignment of the Ore Reserve estimation and classification with the CIM Definition Standards (2014) and the reporting requirements of NI 43-101. Accordingly, the JORC Proved Ore Reserves have been restated as Probable Mineral Reserves. In the Qualified Person’s opinion, the Serra do Sapo Mineral Reserves:
| · | Reflect that portion of the Measured and Indicated Mineral Resource which can be economically extracted by open pit methods. |
| · | Incorporate reasonable allowances for mining dilution and ore loss, and the supporting Mineral Resource financial model demonstrates positive cashflow under the adopted economic assumptions. |
| · | Reasonably account for modifying factors, including but not limited to mining, metallurgical, social, environmental, statutory and financial considerations relevant to the project. |
| · | Are classified entirely as a Probable Mineral Reserve, derived from Measured and Indicated Mineral Resources. Approximately 1,500 Mt at 31.7% Fe of Measured Mineral Resource has been reported as a Probable Mineral Reserve, consistent with the level of confidence in the modifying factors applied. |
| FINAL | 3 November 2025 | PAGE |
![]() |
Anglo American plc NI 43-101 Technical Report – Minas-Rio Property, State of Minas Gerais, Brazil |
The Qualified Person notes that the principal uncertainties in the modifying factors relate to the methodology used by Anglo American to deplete the 2022 Mineral Reserve, as well as licensing and permitting requirements, particularly those associated with future pit expansions, waste rock dumps, and TSF. Additional long-term uncertainties are associated with water supply and tailings management, and with social and environmental approvals in areas located near villages and existing infrastructure corridors.
The Qualified Person reviewed the 2024 actual operating costs as reported by Minas-Rio. The 2024 costs are in line with the costs used for the 2022 pit optimization. The Qualified Person reviewed the inputs, analysis and results of Anglo America’s mine production reconciliation processes. In the Qualified Person’s opinion, the processes show good reconciliation of mine plan to mine production.
| FINAL | 3 November 2025 | PAGE |
![]() |
Anglo American plc NI 43-101 Technical Report – Minas-Rio Property, State of Minas Gerais, Brazil |
| 16 | Mining methods |
| 16.1 | Geotechnical |
The slope stability assessment for Serra do Sapo is based on a kinematic assessment of structurally controlled failure mechanisms and a limit-equilibrium stability analysis on design cross-sections. Two distinct parameter sets, friable and compact/semi-compact, were developed to account for contrasting lithological and weathering conditions. The contact surface between friable and compact domains within the ultimate pit design was explicitly used to define slope sectors.
| 16.1.1 | Testwork and data analysis |
The geotechnical characterization of the rock mass at the Serra do Sapo deposit has been undertaken through a combination of laboratory testing, empirical assessment and back-analysis of slope performance. Since the initial studies conducted in 2011, additional datasets and external reviews have been incorporated to progressively improve the reliability of the slope design parameters.
Laboratory test programs
The 2011 program targeted slightly weathered to unweathered lithologies, representative of non-Class V materials. Testing included:
| · | 67 uniaxial compression tests (UCS) yielding intact rock strength distributions for itabirite, phyllite and quartzite | |
| · | 14 triaxial compression tests providing cohesion and friction angle estimates for moderately strong to strong rock | |
| · | 61 Brazilian tensile strength tests quantifying tensile failure strength across the main lithologies. |
These results formed the foundation for intact rock strength parameters used in the slope stability analyses of fresh and slightly weathered rock masses.
In 2016, the database was supplemented to improve coverage of weaker and more weathered materials:
| · | Direct shear tests on moderately to highly weathered itabirite, phyllite and quartzite, enabling derivation of peak and residual shear strength envelopes | |
| · | Triaxial compression tests on highly weathered phyllite and gneiss, extending the dataset to lower strength materials where structural control dominates. |
Data analysis and interpretation
Strength envelopes:
| · | For friable materials, a Mohr-Coulomb criterion was fitted to direct shear and triaxial results, with supplemental parameters derived from back-analyses of slope performance and experience in analogous Brazilian iron ore deposits | |
| · | For compact and semi-compact materials, strength was modelled using the Hoek-Brown criterion, calibrated with UCS and triaxial data, and converted to equivalent Mohr-Coulomb parameters for limit equilibrium modelling | |
| · | Barton-Bandis shear strength models were applied to assess discontinuity-controlled failure modes in jointed, compact rock masses. |
| FINAL | 3 November 2025 | PAGE |
![]() |
Anglo American plc NI 43-101 Technical Report – Minas-Rio Property, State of Minas Gerais, Brazil |
Scaling from intact to rock mass:
| · | Hoek-Brown constants (mi, GSI, D) were calibrated using laboratory results, field mapping of joint conditions and empirical charts | |
| · | Parameters were adjusted for scale effects and the presence of weathered shear zones. |
Data integration:
| · | Laboratory results were validated against field observations and reconciled with empirical ranges reported in the Quadrilátero Ferrífero mining region | |
| · | Back-analysis of slope failures and trial pits were used to constrain lower-bound shear strength parameters, particularly for Class V materials where direct test data was sparse | |
| · | Confidence levels were assigned to each parameter set depending on test density, lithological variability and degree of correlation with field performance. |
Geotechnical design parameters
The adopted parameters for slope stability analysis were grouped into two main domains:
| · | Friable rock mass Mohr-Coulomb criterion: |
| - | Unit weight (γ): 17–22 kN/m3 | |
| - | Cohesion (c): 0–50 kPa (e.g. Itabirite: c = 50 kPa; Quartzite: c = 27 kPa) | |
| - | Friction angle (ϕ): 20–36° depending on lithology | |
| - | Residual parameters adopted for critical shear zones. |
| · | Compact and semi-compact rock mass Hoek-Brown and Barton-Bandis criteria: |
| - | Unit weight (γ): 25–30 kN/m3 | |
| - | UCS: 65–229 MPa (up to 292 MPa for Itabirite IC) | |
| - | GSI: 35–80, depending on lithology and weathering | |
| - | mi (Hoek–Brown constant): 8–20 | |
| - | Equivalent Mohr–Coulomb ϕ: 28–40° | |
| - | Young’s Modulus (Em): 6–15 GPa. |
| · | Tensile strength: |
| - | Brazilian tests: 2–20 MPa (material dependent). |
| 16.1.2 | Pit design parameters |
The pit slope design is underpinned by a comprehensive geotechnical database derived from laboratory testing, field mapping and empirical assessment. The design process integrates intact rock strength, rock mass quality, structural geology and weathering profiles to establish sector-specific slope configurations.
Two principal geotechnical domains were defined:
| · | Friable materials – moderately to highly weathered itabirites, phyllites and quartzites | |
| · | Compact and semi-compact materials – slightly weathered to unweathered itabirites, quartzites, phyllites, and gneisses. |
Distinct strength criteria and slope geometries were developed for each domain.
The adopted pit design parameters represent a balance between achieving optimal economic pit limits and maintaining slope stability within acceptable risk thresholds. Bench geometry, inter-ramp angles and overall slope angles were derived from laboratory strength envelopes (Mohr-Coulomb, Hoek-Brown, Barton-Bandis), supported by back-analysis of slope performance and benchmarking against regional analogues in the Quadrilátero Ferrífero mining region.
| FINAL | 3 November 2025 | PAGE |
![]() |
Anglo American plc NI 43-101 Technical Report – Minas-Rio Property, State of Minas Gerais, Brazil |
Stability acceptance criteria follow Anglo American’s standards and international best practice, requiring a minimum factor of safety of 1.2 to 1.3 for deterministic analyses, with probability of failure thresholds applied to probabilistic assessments.
Key pit geometry parameters are:
| · | Bench height: 15 m | |
| · | Berm width: 8–10 m | |
| · | Bench face angles: 30–60°, depending on lithology and sector | |
| · | Inter-ramp slope angles: 23–42°, varying with rock mass domain. |
This framework established sector-specific slope designs that guided pit optimization and reserve definition, ensuring designs are geotechnically robust and operationally practical.
| 16.2 | Hydrology |
| 16.2.1 | Studies |
A series of hydrogeological and hydrological studies have been undertaken to characterize groundwater conditions, support permitting and design mine dewatering systems were undertaken by MDGEO and Golder. Key programs included:
| · | Baseline and permitting studies, 2009: |
| - | Compilation and synthesis of hydrogeology and hydrology data | |
| - | Identified high hydrogeological potential in the itabirite and canga aquifer systems | |
| - | Supported permit requests for up to 500 m3/h groundwater abstraction for road spraying, irrigation and domestic use. |
| · | Conceptual and numerical models, 2018: |
| - | Regional-scale conceptual and numerical groundwater flow models | |
| - | Defined six hydrogeological units (friable, compact, metapelitic, crystalline, intrusive) | |
| - | Estimated recharge rates ranging from 80 mm/a (compact outcrops) to 440 mm/a (lateritic zones) | |
| - | Predicted dewatering requirements of up to 360 m3/h by 2019 for effective water table lowering. |
| · | Operational numerical models, 2020: |
| - | Updated numerical flow simulations to align with 5-year mine plan | |
| - | Indicated future dewatering needs rising to 860 m3/h by 2031, above the current 500 m3/h permit | |
| - | Forecasted potential reductions of about 20% in nearby river baseflows, requiring monitoring and mitigation. |
| · | Analytical modelling , 2019: |
| - | Applied Marinelli & Niccoli (2000) equations to estimate pit inflows | |
| - | Predicted steady-state inflows of about 917 m3/h under the final pit configuration. |
| · | Well drilling and pumping tests (2023–ongoing): |
| - | Installation of at least 11 new pumping wells between 2023 and 2027 to ensure water table lowering keeps pace with mine sequencing |
| FINAL | 3 November 2025 | PAGE |
![]() |
Anglo American plc NI 43-101 Technical Report – Minas-Rio Property, State of Minas Gerais, Brazil |
| - | Multi-annual planning incorporates maximum dewatering demand and water supply needs for the mine, plant and tailings dams. |
| · | Hydrogeological monitoring: |
| - | Ongoing groundwater level monitoring and numerical model updates tied to the LoAP. |
Hydrology data is used for risk reduction, slope depressurization and compliance with Anglo American’s water management standards.
| 16.2.2 | Operational dewatering |
Predicted pit inflows are expected to increase from about 360 m3/h initially to about 860–917 m3/h by 2031 and at ultimate pit depth. These inflows will be controlled through a combination of perimeter pumping wells, horizontal drains and in-pit pumping, supported by continuous monitoring and model updates to ensure both operational safety and compliance with environmental requirements. The medium-term and long-term values exceed the current water abstraction permit of 500 m3/h, requiring expansion of licensed capacity.
The predicted inflows are:
| · | Initial pumping requirements (2019 to present): about 360 m3/h | |
| · | Medium term (by 2031): up to 860 m3/h (MDGEO model) | |
| · | Analytical modelling of the ultimate pit (Golder, 2019): about 917 m3/h steady-state inflow. |
Pit dewatering is completed by:
| · | Pumping wells: A network of dewatering wells (at least 11 planned between 2023 and 2027) positioned around the pit to progressively lower the water table. | |
| · | Horizontal drains and depressurization systems: Installed in pit walls where required to reduce pore pressures and improve slope stability. | |
| · | Pit sumps and in-pit pumping: Designed to handle direct rainfall, surface runoff and localized seepage, complementing the wellfield system. | |
| · | Adaptive planning: Multi-annual pumping strategies are aligned with the LoAP, ensuring dewatering capacity grows with mine depth. |
Monitoring and risk management include:
| · | Continuous water level monitoring to calibrate models and verify drawdown effectiveness. | |
| · | Adaptive model updates to refine inflow forecasts and optimize pumping well placement. |
| 16.3 | Mining method |
Serra do Sapo uses a conventional truck-and-shovel open pit mining method, with haulage supported by a primary crushing system comprising twin jaw crushers and conveyors feeding the beneficiation plant.
At peak life-of-mine, up to 116 trucks may be required without further efficiency measures. Plans include a future semi-mobile or in-pit crusher and conveyor (IPCC) to optimize haul distances, reduce fleet size and improve efficiency.
The open pit mining method uses conventional truck-and-shovel equipment, including Komatsu PC5500 and PC4000 excavators and Komatsu 830E AC haul trucks. Mining is on 15 m benches with flitches. In some parts of the pits, selective mining is required using backhoes dependent on the dip of the orebody.
| FINAL | 3 November 2025 | PAGE |
![]() |
Anglo American plc NI 43-101 Technical Report – Minas-Rio Property, State of Minas Gerais, Brazil |
Mining progresses north to south, with haul distances increasing over time. To manage truck fleet growth and maintain efficiency, studies are underway on adopting IPCC or semi-mobile crushing systems, especially as Phase II mining moves into compact itabirite.
Blasting is required for 100% of itabirite and waste, and about 66% of friable ore. Waste is taken to the designated waste dumps adjacent to each of the pit stages.
ROM ore (≤850 mm) is hauled by truck and dumped into two dump bins, each with a 550 m3 live capacity. The primary crushing circuit includes:
| · | Two grizzlies (0.8 m aperture) | |
| · | Two apron feeders | |
| · | Two Metso C-140 jaw crushers | |
| · | Two vibrating grizzlies (M-4824) | |
| · | Conveyors (1.8 m wide x 52 m long) and an overland conveyor (1.8 m wide x 1,600 m, 700 CV drive). |
The average feed rate to the overland conveyor is about 8,440 t/h. Oversize retained on the vibrating grizzly (+150 mm) is directed to the jaw crushers; undersize (-150 mm) bypasses to the conveyor. Crushed ore is conveyed to screening and secondary crushing, followed by HPGR grinding and beneficiation.
The current crushers are not optimized for compact/layered ore granulometry, reducing efficiency. Interim improvement measures include installing a mine grizzly, deploying a Lokotrack mobile crusher (1,000 t/h), redesigning the transfer chutes and upgrading belts.
The medium-term strategy is to transition to IPCC with the relocation of crushers deeper into the pit and conveyors linking to the beneficiation plant. This strategy is expected to reduce truck fleet requirements and haulage costs. The engineering studies supporting the IPCC strategy are developed at a conceptual level only and the economic and technical results are preliminary in nature.
| 16.4 | Mining and ancillary fleet requirements |
The primary mining fleet is 100% owned by AAMFB. Development activities in specific areas are performed by a variety of mining contractors. The main fleet in the Serra do Sapo pit is:
| · | Komatsu hydraulic shovel PC4000-6: 22–26 m3 bucket capacity (currently 2 and increasing to 3 in 2027) | |
| · | Komatsu hydraulic shovel PC5500 (currently 3 and increasing to 6 by 2040) | |
| · | Komatsu front-end loader WA1200-3 (currently 2 and increasing to 3 in 2027) | |
| · | Komatsu truck 830 EAC: 252-tonne payload (currently 32 and increasing to 116 units by the end-of-life as haul distances increase north to south but maintained at 60–90 units under the IPCC scenario). |
The current crusher will operate until 2030. A new crusher will start operating in 2031 in the central area of the mine.
| 16.5 | Life-of-mine production schedule |
The LoAP is about 49 years, with operations extending to 2073. Anglo American’s guidance for 2025 is 23 Mt to 25 Mt (wet). Full capacity in the LoAP is forecast to be reached in 2026 (31 Mt/a wet about 28.1 Mt/a dry) with DRPF progressively increased, with targets of 50% in 2028, 60% in 2029, and 70% from 2030. Anglo American’s current guidance for 2026 is 23–25 Mt.
The production schedule is for two phases:
| · | Phase I (2023–2038): Friable itabirite dominates with higher iron grades and relatively low strip ratios. |
| FINAL | 3 November 2025 | PAGE |
![]() |
Anglo American plc NI 43-101 Technical Report – Minas-Rio Property, State of Minas Gerais, Brazil |
| · | Phase II (2039–2073): Compact itabirite, lower iron grades and higher strip ratios reaching a peak of 1.4:1. This phase will require a more selective mining approach to maintain product quality and minimize dilution. The haulage and fleet configurations will need to be revised to accommodate greater material movement and higher stripping ratios. The possible introduction of IPCC or enhanced crusher strategies to handle higher ore hardness will need to be considered (but has not been included in the current LoAP). |
| 16.5.1 | Pushbacks and sequencing |
The LoAP schedule is divided into designed pushbacks with constraints tied to infrastructure, road relocations and crusher demobilization:
| · | Early pushbacks target friable zones | |
| · | Phase II pushbacks shift into central and northern compact ore sectors after 2032–2040. |
The LoAP mining and beneficiation schedule, reported in five-year increments in Figure 16.1, prioritizes higher iron grades, lower strip ratios and postpones capital-intensive projects where possible. The production plan is constrained by pipeline capacity and infrastructure relocations.
A maximum of 1.8% Inferred Mineral Resource is included in the annual mill feed, but this material is excluded from the Mineral Reserve statement in accordance with CIM guidelines.
| Figure 16.1 | LoAP mining and beneficiation schedule (5-year increments) |

Source: LoAP
| 16.6 | Qualified Person’s opinion |
In the Qualified Person’s opinion, the methods and process used to generate the mine planning aspects of the LoAP are good practice and the pit designs and schedules are reasonable and achievable.
| FINAL | 3 November 2025 | PAGE |
![]() |
Anglo American plc NI 43-101 Technical Report – Minas-Rio Property, State of Minas Gerais, Brazil |
| 17 | Recovery methods |
The Minas-Rio iron ore processing plant was commissioned in 2014 with a nominal capacity of 8,440 t/h or 48 Mt/a. The plant is currently treating up to 4.5 Mt/a of ore and producing about 2.0 Mt/a of high-grade iron-rich concentrate for export. The mined ore is treated at mine site with the final concentrate transported 529 km to the Port of Açú by pipeline. At the port, the concentrate slurry is filtered prior to storage on stockpiles awaiting vessels for delivery to international customers.
Four grades of product have been delivered to various customers:
| · | Direct Reduction Pellet Feed (DRPF) – 26.4% | |
| · | Blast Furnace Pellet Feed (BFPF) – 63.4% | |
| · | New Blast Furnace Pellet Feed – 10.1% | |
| · | Special Blast Furnace – 0.1%. |
Only DRPF and BFPF have been produced since 2024.
| 17.1 | Process flowsheet design and specifications |
The processing plant simplified flowsheet is depicted in Figure 17.1.
| Figure 17.1 | Minas-Rio process plant flowsheet |

Source: Anglo American, 2024a
Mined ore is delivered by trucks to one of two dump pockets, each with an 800 mm sizing grizzly on top of the crusher pocket, with an apron feeder and jaw crusher receiving discharge from the dump pocket at a rate of 8,440 t/h. The primary crushed product at about 150 mm is screened with secondary crushing being performed reducing the size to about 25 mm ahead of the crushed ore stockpile. The crushed ore is further reduced in size to about 1 mm through multiple 4.8 MW HPGR crushers discharging the ore into the mill feed bins.
| FINAL | 3 November 2025 | PAGE |
![]() |
Anglo American plc NI 43-101 Technical Report – Minas-Rio Property, State of Minas Gerais, Brazil |
The HPGR product is delivered to the primary grinding circuit consisting of two parallel ball mills, each in closed circuit with eight hydrocyclones. Each mill is 7.9 m diameter and 12.2 m in length with installed power of 15 MW. The hydrocyclone underflow returns to the mill whilst the overflow at P80 120 µm reports to the desliming plant. The slurry is deslimed in two stages, with the primary stage consisting of 8 clusters of 11 cyclones, each with the overflow reporting to a secondary stage consisting of a further 8 clusters of 60 100 mm cyclones each. The overflow from the second stage of desliming reports to the tailings thickener and is discarded to the TSF. The combined underflow products from each desliming stage reports to the flotation plant.
The flotation circuit consists of twin streams, each with two 180 m3 conditioning tanks followed by 160 m3 tank cells configured as rougher, with primary and secondary cleaners followed by primary and secondary scavengers. The rougher tails are delivered to the tailings thickener. This configuration can be reconfigured to suit the metallurgical characteristics of the ore being treated. Reagent addition consists of starch (iron depressant) and amine (collector) being added to the conditioner tanks. The final cleaner concentrate is the final product with the secondary scavenger tails being discarded to the tailing thickener.
The final flotation concentrate reports to the classification cyclones ahead of the 16 vertical regrind mills (in two streams) with the correctly sized cyclone overflow at ~P80 40 µm reporting to the single concentrate thickener. The thickener underflow at between 69.5% and 71.0% solids is pumped to the homogenization tanks, which feed to the concentrate pipeline to the port at the desired solids concentration. The concentrate fine grinding is to reduce the likelihood of settlement within the pipeline to the port.
The desliming cyclone overflow and the flotation tails are delivered to the single tailing thickener with lime (pH control) and flocculant addition. The thickener underflow reports to the TSF and the overflow is recycled as process water.
| 17.1.1 | Metallurgical projects |
Several metallurgical enhancement projects have been implemented since 2022. The magnetic separation project has been commissioned and has improved the yield to final concentrate. The Vertimill project is operational and delivers improved yields with a reduced risk of pipeline settlement. The first phase of the tailings filtration project for water control and improved tailings management is in construction and is to be commissioned in the first quarter of 2026.
| 17.2 | Ancillary processing facilities |
| 17.2.1 | Pipeline |
The 529 km pipeline from the plant to the port is a major component associated with the metallurgical infrastructure along with the filtration plant at the port to produce a satisfactory product for shipping. The stockpiles and the ship loading facilities are described in Item 18.
The beneficiation plant is located at ~700 masl while the filter plant is located at about 10 masl; thus, the pipeline has been designed to withstand significant pressure variations along the route. The highest point is about 1,000 masl. The pipeline is buried along most of the route.
To maintain the integrity of the pipeline, a pipeline “smart pig” is inserted every five years to measure the wall thickness, with a resultant reduction in production during this period. On a six-monthly basis, a “pig” is inserted to clear any buildup of organics or sediment within the pipeline.
To reduce the likelihood of settlement in the pipeline, the contained solution is conditioned to a pH >11 and the pipeline velocity is controlled to about 1.7 m/s.
| FINAL | 3 November 2025 | PAGE |
![]() |
Anglo American plc NI 43-101 Technical Report – Minas-Rio Property, State of Minas Gerais, Brazil |
The pipeline is constructed from suitable quality unlined steel piping with cathodic protection and is designed for a service life of 20 years. The pipeline has 324 km of 26-inch outside diameter (660 mm OD) piping followed by 166 km of 24-inch piping (610 mm OD), with the final 39 km of 26-inch (660 mm OD) piping delivering to the filter plant. There are two pump stations along the pipeline with Pump Station #1 (PS#1) located at the mine site, about 2 km from the treatment plant.
PS#1 has 4 agitated storage tanks, 2 charging pumps and 13 positive displacement piston diaphragm pumps delivering into the head of the pipeline. A second pump station, PS#2 is 247 km (at about 550 masl) from PS#1 and consists of one re-mix agitated tank (normally bypassed), a charge pump and 14 positive displacement piston diaphragm pumps delivering into the pipeline transferring the slurry to the filter plant.
The system is designed to operate continuously at a throughput range of 2,800–3,550 dry t/h of concentrate. The pipeline contains approximately 80 hours of production when full. To ensure that the pipeline remains full, water is injected at the mine site when there is no slurry available.
Following an incident in March 2018, the pipeline monitoring system has been upgraded to include a review of the process parameters of the slurry, the five-yearly “smart pig” inspection, a leak and intrusion detection system, a pump monitoring system plus equipment upgrades.
| 17.2.2 | Filter plant |
The filter plant located at the port facility receives slurry from the pipeline, filters the slurry to the correct moisture (based upon the TML) and discharges the filter cake to the correct stockpile for shipping to customers. The facility consists of two stages of dewatering, namely thickening and filtration using ceramic filters. The target final moisture content is about 9%. The TML for the concentrate is typically 9.7–9.8% moisture and all shipments must be lower than the TML, which is measured quarterly.
Slurry is received from the pipeline at between 68% and 72% solids and is thickened to about 76% solids with the addition of flocculant and coagulants. The recovered water is treated and reused at the facility. The thickened slurry is stored in tanks prior to filtration on 14 ceramic filters, each with a 144 m2 filtration area, with the solids collected and conveyed to the stockpile with the filtrate being recovered. The simplified flowsheet of the filtration plant is depicted in Figure 17.2.
| Figure 17.2 | Minas-Rio filtration plant flowsheet |

Source: Anglo American, 2024a
| FINAL | 3 November 2025 | PAGE |
![]() |
Anglo American plc NI 43-101 Technical Report – Minas-Rio Property, State of Minas Gerais, Brazil |
The filtration plant receives contained water from the mine site through the slurry to be filtered. This means that the site will be water positive and thus water will need to be discarded. The recovered water from the thickener and the filters is clarified and treated for reuse or discarded to the submarine outfall.
| 17.3 | Recent performance |
The beneficiation plant performance from January 2020 to June 2025 is shown in Figure 17.3 and Figure 17.4.
| Figure 17.3 | Minas-Rio production statistics |

Source: Anglo American, 2024a
| Figure 17.4 | Minas-Rio concentrate product quality and mass yield |

Source: Anglo American, 2024a
The crushing plant has an “up time” averaging 65% whilst the beneficiation plant “up time” is 85%. The average plant feed rate is 5,995 t/h, while the average concentrate production is 2,887 t/h (dry).
| FINAL | 3 November 2025 | PAGE |
![]() |
Anglo American plc NI 43-101 Technical Report – Minas-Rio Property, State of Minas Gerais, Brazil |
The magnetic separation plant was commissioned in November 2022 with a feed rate of 737 t/h and a yield of 38% to final concentrate.
| Figure 17.5 | Minas-Rio product split |

Source: Anglo American, 2024a
| 17.4 | Analytical laboratory |
There are separate analytical laboratories at mine site and at the Port of Açú. Each site has sample preparation facilities and suitable instrumentation for measuring the quality of ore or concentrate. The port laboratory also has TML, moisture and environmental capabilities.
At mine site, there are two laboratories, one operated by Minas-Rio for production samples and the second operated by SGS Geosol for exploration.
| 17.5 | Energy requirements |
Power is supplied from the regional Companhia Energética de Minas Gerais (CEMIG) 138 kV transmission network, distributed through dedicated substations. The beneficiation plant and filtering operations consume approximately 160–170 MW, equivalent to an average specific energy consumption of 17–19 kWh/t (dry) of concentrate. The largest consumers are the HPGR grinding units, ball mills, and flotation air systems. The power supply network includes redundancy and on-site standby systems to maintain operational stability.
| 17.6 | Water requirements |
The process water circuit operates on a closed loop recycling system, minimizing freshwater abstraction. Raw water is sourced from the Peixe River system via a 40 km pipeline, supplemented by reclaim water from the TSF and recovered filtrate from the dewatering plant. Approximately 85–90% of total water demand is met by internal recycling, with make-up water used primarily for losses in filtration and tailings deposition.
| 17.7 | Process materials and reagents |
Major consumables include flocculants, dispersants, amines, and starch-based depressants used in magnetic concentration and reverse flotation. Lime and coagulants are used for pH control and water treatment, while filter cloths, grinding media, and mill liners represent key operational consumables. Reagents are stored in bulk tanks within the controlled reagent storage area adjacent to the concentrator.
| FINAL | 3 November 2025 | PAGE |
![]() |
Anglo American plc NI 43-101 Technical Report – Minas-Rio Property, State of Minas Gerais, Brazil |
| 17.8 | Qualified Person’s opinion |
In the Qualified Person’s opinion, the process plant is suitable for treating the Minas-Rio ores and producing a high-grade iron ore product suitable for pelletizing or sintering and feed for conventional blast furnace and direct reduction furnaces.
| FINAL | 3 November 2025 | PAGE |
![]() |
Anglo American plc NI 43-101 Technical Report – Minas-Rio Property, State of Minas Gerais, Brazil |
| 18 | Project infrastructure |
| 18.1 | Site layout |
The Minas-Rio operation integrates the open pit mining areas, beneficiation plant and associated tailings and infrastructure facilities within the Serra do Sapo mining complex (Figure 5.1). The layout has been developed to optimize haulage distances, minimize environmental disturbance and maintain compliance with topographical and permitting constraints.
The open pits – primarily Serra do Sapo North and South – are located along the mineralized itabirite ridge, with waste dumps positioned downslope to reduce haul distances and visual impact. Pit haul roads are oriented toward the beneficiation plant to streamline ore delivery.
Immediately adjacent to the mining area, the beneficiation plant complex houses the primary and secondary crushing circuits, grinding and classification facilities, magnetic concentration and flotation plants. The plant is connected via short, direct haul routes from the pits, supported by a network of service roads and utility corridors.
The TSF is situated in a natural valley approximately 4 km southeast of the plant, selected for its favorable topography, containment potential and proximity to return-water pumping systems. Process water reclaimed from the TSF is piped back to the plant for reuse, forming part of the site’s closed-loop water balance.
Supporting infrastructure – including workshops, reagent storage, laboratories, power substations and administrative buildings – is clustered near the beneficiation plant to centralize maintenance, logistics and workforce movement. The main access road enters the site from the northwest, linking directly to MG-010 and regional highways, while separate secured gates control entry to the industrial and mining areas.
Environmental buffer zones and designated exclusion areas have been incorporated into the layout to protect sensitive habitats, watercourses and community boundaries. The layout also reserves future expansion areas for potential deepening of the Serra do Sapo pit and downstream tailings facility lifts.
| 18.2 | Port facilities |
The port facilities at Açu terminal are operated by Ferroport, a joint venture by Anglo American and Prumo Logística. The design capacity of the terminal is 26.5 Mt/a (wet) or 24 Mt/a (dry) concentrate with potential to uplift this capacity to 30 Mt/a. There are two terminals with T1 being 3 km offshore for shipping iron ore and T2 being onshore for general cargo. The filter cake from the filtration plant is conveyed to two stacker/reclaimer stockpiles, with a stacking capacity of 3,500 t/h and a reclaim capacity of 10,000 t/h. The total stockpile capacity is 1.2 Mt. The port is designed with vessels of a maximum capacity “Cape Size” or 220,000 tonnes.
| 18.3 | Tailings storage facility |
The mineral processing at the Minas-Rio operation produces a tailing comprising a slimes portion (finer fractions) and coarser flotation tailings (tailings). The deposition of all tailings has been carried out on the Minas-Rio TSF, which is developed over multiple raises and consists of a compacted earth-fill dam constructed using the downstream method. The TSF serves multiple purposes, including the storing of water for recirculation in the production process and receiving both flotation and slimes tailings.
The starter embankment of the TSF was completed in 2013 to an elevation of 680 masl. The first raise was built in two stages to its current elevation of 700 masl. It has been projected that the first raise can provide storage capacity until 2029, at the projected deposition rates and assuming the TSF remains the primary deposition facility for both slimes and flotation tailings. This also includes the required storage capacity for water. The current facility has a “very high” consequence classification as per the GISTM.
| FINAL | 3 November 2025 | PAGE |
![]() |
Anglo American plc NI 43-101 Technical Report – Minas-Rio Property, State of Minas Gerais, Brazil |
To ensure continuous operations and tailings disposal beyond 2029, the design and construction of the TSF second raise by 2029 is required. The construction of the second raise would; however, only provide capacity to 2039 if the full slimes and flotation tailings is sent to the TSF. In order to provide adequate tailings deposition capacity for the life of asset to 2073, alternative solutions have been investigated.
Brazil regulations require the designation of Self-Rescue Zones (ZAS) downstream of major tailings facilities and restrict the licensing of new dam raises where people reside within these zones, necessitating the relocation of affected households. Recent legislative changes have already triggered resettlement in the existing ZAS, and further relocation will be required for the second raise as the zone shifts downstream. At present, the most significant constraint to progressing the second raise is the need to relocate communities within the ZAS.
| 18.3.1 | Second TSF raise |
The initial basic design of the TSF was undertaken in 2011 by Geoconsultoria (Geoconsultoria, 2011), which included three stages of construction, i.e. the starter embankment (680 masl), the first raise (700 masl) and the second raise (725 masl).
The LoAP forecasts tailings deposition through to 2073, with an estimated cumulative production of approximately 2.08 Bt over the 2022–2073 period. Under the current dam configuration (first raise to 700 masl), the storage capacity is insufficient to accommodate the full planned tailings production to the end of mine life. This prompted studies (ongoing) to evaluate the disposal plan with consideration of additional tailings management and deposition options to provide adequate tailings disposal for the LoAP.
The detailed design of the second raise was undertaken from 2022 to 2024 by WSP (WSP, 2024). This study also comprised the consideration of multiple tailings processing and management scenarios in which tailings streams are evaluated individually and in combination, including tailings slimes from the pre and post magnetic separation stages, flotation tailings and the combined tailings (proportional to the process plant’s output). The filtration of tailings was also considered as part of the LoAP disposal strategy, with Anglo American’s Board authorizing the implementation of an industrial flotation tailings filtration plant in 2022.
WSP (2024) considered three deposition scenarios, and the utilization of a filtration plant for the filtration and ultimate dry stacking of most of the flotation tailings on a separate dry stacked facility. The scenarios that were evaluated are:
| · | Scenario 1: |
| - | Filtration of the flotation tailings with a 95% filtration plant efficiency, i.e. slimes and 5% filtration tailings deposited on TSF. | |
| - | Filtration tailings deposited on a separate facility. | |
| - | Tailings deposition at a 0.05% beach gradient. | |
| - | Embankment raise to 720 masl. | |
| - | Total storage capacity of 281.84 Mm3, which is sufficient for LoAP. |
| · | Scenario 2: |
| - | Filtration of the flotation tailings with a 90% filtration plant efficiency, i.e. slimes and 10% filtration tailings deposited on TSF. | |
| - | Filtration tailings deposited on a separate facility. | |
| - | Tailings deposition at a 0.05% beach gradient. | |
| - | Embankment raise to 725 masl. | |
| - | Total storage capacity of 335.64 Mm3, which is sufficient for LoAP. |
| FINAL | 3 November 2025 | PAGE |
![]() |
Anglo American plc NI 43-101 Technical Report – Minas-Rio Property, State of Minas Gerais, Brazil |
| · | Scenario 3: |
| - | No filtration of the flotation tailings, with all the tailings deposited on the TSF. | |
| - | Tailings deposition at a 0.6% beach gradient. | |
| - | Embankment raise to 725 m. | |
| - | Capacity of 435.30 Mm3, sufficient until 2039, but the LoAP is 2073. |
Scenario 2 was selected as the preferred disposal alternative and includes the continuation of deposition of slimes onto the existing TSF, with a beach angle of 0.05%, and includes capacity for 10% of the flotation tailings. This implies that 90% of the flotation tailings will be deposited on a separate facility. The WSP study details the second embankment raise for the TSF which will be developed over five lifts each of 5 m in vertical increments to a final elevation of 725 m. This would provide storage capacity for the deposition of slimes tailings and 10% of the flotation tailings for the life of the asset, until 2073. Further measures are being considered to reduce the tonnage of tailings reporting to the TSF (to 10%) by increasing the tonnage reporting to the filtration plant and the dry stack disposal.
| 18.3.2 | Filtered tailings deposition |
The tailings filtration plant will be commissioned and start production in Q1 2026. A portion of the North Waste Dump (Expansion 2) is being developed as a filtered tailings storage and is referred to as the PDER Norte facility. While the site was originally planned for waste rock and overburden disposal, it has now been repurposed to accommodate filtered flotation and magnetic separation tailings as part of the broader operational strategy. A structured alternatives assessment concluded that the existing waste rock dump offered the most viable option compared to other potential greenfield sites, and the facility is now covered under the operation’s environmental permit.
Detailed geotechnical investigations were undertaken, including the construction of a trial embankment to assess the performance of compacted filtered tailings. Numerical modelling and dynamic analyses were used to define the required stability measures for the final design. A stack break assessment completed in 2024 indicated that, under an extreme failure scenario, there would be no impact to downstream communities, although the nearby MG-10 state road could be affected, leading to a “Significant” consequence classification according to GISTM. Additional dry stack storage facilities will be identified to provide storage capacity for the LoAP.
| 18.3.3 | Management and governance |
Tailings management at the site is supported by a well-defined and structured governance framework spanning all phases of the facility lifecycle. The information covers technical, operational, regulatory and risk management aspects, providing a clear basis for both design and ongoing management. Key technical components include dam breach and stability assessments, design basis reports, permitting documentation, and detailed geotechnical and geochemical characterization to support safe facility design and performance evaluation.
Operational management is addressed through an up to date Operation, Maintenance and Surveillance (OMS) manual and Trigger Action Response Plans (TARPs), emergency preparedness and response plans. Risk management and critical control reporting, together with third-party dam safety reviews, independent technical reviews, provide oversight and assurance of the facility performance.
Regulatory compliance and accountability are reflected through deviance reporting, dam safety review documentation, and alignment with permitting requirements.
Governance and management appointments include WSP as the Engineer of Record (EoR), and an independent technical review panel (ITRP), as required by the GISTM for a “Very High” consequence classification as per the GISTM.
| FINAL | 3 November 2025 | PAGE |
![]() |
Anglo American plc NI 43-101 Technical Report – Minas-Rio Property, State of Minas Gerais, Brazil |
| 18.3.4 | GISTM conformance |
A GISTM disclosure report (Anglo American, 2025a) has been published by Anglo American in August 2025 (which includes disclosure of specific details of the TSF in accordance with Requirement 15.1b, and a summary of the current GISTM conformance levels (self-assessed). Anglo American has reported to be fully conformant to GISTM, in line with the requirements for a very high consequence classification facility. Following the 2024 GISTM disclosure report (Anglo American, 2024c), a third-party validation of the GISTM disclosure was undertaken, which confirmed that the 2024 disclosure for the Minas-Rio TSF is fairly presented and materially compliant with GISTM reporting requirements.
The 2025 GISTM disclosure (Anglo American, 2025a) was published in August 2025, reporting full conformance to GISTM, in line with the requirements for a very high consequence classification facility. The 2025 disclosure also introduces the PDER Norte TSF for the disposal of the filtered tailings material. The facility has a “Significant” Consequence classification. This disclosure of the filtered tailings disposal satisfies Requirement 15.1b.
| 18.3.5 | Risks/considerations |
Tailings management is supported by a formal OMS Manual, independent technical oversight, and full conformance with the GISTM. Overall, the system is technically robust and aligned with international best practice.
No material risks were identified. Risks relate primarily to the timely execution of the second raise, the progressive implementation of the filtration and dry-stack facilities, and the long-term geotechnical and operational performance of both the TSF and the PDER Norte facility. Any delay in constructing the second raise or expanding filtered-tailings capacity could constrain processing throughput or necessitate interim deposition measures. While filtered tailings are currently deposited on Expansion 2 of the North Waste Dump at 50% plant capacity (with full capacity expected by 2027), additional dry-stack facilities will be required by 2034 to maintain LoAP compliance.
| 18.4 | Waste rock facilities |
Two waste dumps are located adjacent to the open pit to maintain average haul distance at reasonable levels. Waste Dump North and Waste Dump South have a combined capacity of 1.26 Bm3 sufficient to accommodate the LoAP waste. Contingency waste capacity exists for satellite dumps near the South pit.
Each dump has been designed as a multi-lift, downstream-constructed facility following Anglo American’s global geotechnical and environmental design standards. Dump lifts are constructed in 10–15 m increments, with final heights of up to 250 m above original ground level. Slopes are configured with overall slope angles between 26° and 32°, incorporating 3–5 m berms and drainage benches for stormwater management and erosion control.
Waste rock is divided into two primary categories:
| · | Inert (non potentially acid forming) material, comprising quartzite, itabirite, and hematite schists, which form the bulk of the dump mass | |
| · | Potentially acid-forming (PAF) material, consisting mainly of phyllite and carbonaceous zones. |
Geochemical characterization and ARD/ML testing confirm that less than 5% of total waste is PAF. Such material is encapsulated within inert waste zones following Anglo American’s geochemical management protocol to prevent acid generation and metal leaching. Each facility includes an integrated surface water control system consisting of diversion channels, underdrain filters, and sedimentation ponds designed to separate contact and non-contact water. Contact water is routed to the mine water collection system for reuse in the process plant or dust suppression, maintaining a zero-discharge policy. Non-contact runoff is directed to natural drainage courses via sediment traps in compliance with Brazilian environmental standards (SEMAD and DNPM/ANM).
| FINAL | 3 November 2025 | PAGE |
![]() |
Anglo American plc NI 43-101 Technical Report – Minas-Rio Property, State of Minas Gerais, Brazil |
The waste rock facilities were engineered using site-specific geotechnical and hydrogeological models, incorporating laboratory testing and slope stability analyses. Factors of safety exceed 1.5 (static) and 1.1 (pseudo-static). Continuous stability monitoring includes inclinometers, piezometers, and prism survey networks, linked to the site’s Integrated Operations Centre for real-time data collection.
Progressive rehabilitation is underway on inactive dump slopes, involving reshaping, cover placement, topsoiling, and native vegetation seeding. The design accommodates geomorphic drainage restoration and final landform integration into the surrounding landscape. Closure concepts align with Anglo American’s Global Rehabilitation Standard and the Integrated Mine Closure Plan for Minas-Rio.
A portion of the North Waste Dump (Expansion 2) is being developed as a filtered tailings storage as discussed in Item 18.3.2.
| 18.5 | Water supply |
The main industrial water supply is abstracted from the Peixe River, near Dom Joaquim, under a state-issued water use right managed by the Instituto Mineiro de Gestão das Águas (IGAM).
Water is pumped via a dedicated raw water pipeline (~40 km) to the beneficiation plant, where it is stored in lined reservoirs before distribution. This system provides makeup water for processing, tailings management and dust suppression.
Supplementary water sources include:
| · | Recycled water from the Port of Açu filter plant returned to the mine via the pipeline return loop, reducing freshwater consumption | |
| · | Recycled process water from the TSF recovered and returned to the plant through decant systems and reclaim pumps | |
| · | Groundwater dewatering wells within the pit area contribute to the operational water supply when quality is suitable | |
| · | Rainwater harvesting ponds and stormwater catchments supplement non-potable uses such as dust suppression and construction. |
| 18.6 | Power supply |
Electrical power for the operation is obtained from the regional transmission grid and distributed across the mine, beneficiation plant and pipeline system via dedicated substations. The primary power supply is drawn from CEMIG’s high-voltage transmission network, which connects to Minas-Rio through substations near Conceição do Mato Dentro and Alvorada de Minas. These substations step down voltage for the mine’s processing plant, tailings facilities and associated infrastructure. Power is transmitted along a 138 kV line designed specifically for the project, providing redundancy and capacity for expansion to the 31 Mt/a production target.
The system includes:
| · | Main grid interconnection from CEMIG’s regional network | |
| · | Step-down substations for plant, dewatering and mine operations | |
| · | On-site distribution for crushers, conveyors and processing circuits | |
| · | Uninterruptible power supply units for critical control systems and SCADA networks. |
| FINAL | 3 November 2025 | PAGE |
![]() |
Anglo American plc NI 43-101 Technical Report – Minas-Rio Property, State of Minas Gerais, Brazil |
| 18.7 | Access and security |
The Property is readily accessible year-round via paved federal and state highways (primarily MG-010 and MG-386), followed by a short section of well-maintained mine access roads constructed and maintained by Anglo American. Access to the port facilities at Açu is via the 529 km slurry pipeline corridor, which is paralleled by service and maintenance roads along much of its length.
The site infrastructure, including access roads, bridges and security installations, remain operational year-round, with dedicated maintenance programs ensuring availability during the wet season.
Site access is controlled and secure. The mine and plant perimeter are enclosed by fencing and monitored entry gates, operated under a 24-hour security program managed by Anglo American’s asset protection team. Vehicle and personnel access is recorded and restricted to authorized employees, contractors and approved visitors. Security measures include:
| · | Controlled gatehouses with electronic ID verification and vehicle inspection | |
| · | Closed circuit television (CCTV) surveillance and patrol coverage for critical areas (mine operations, beneficiation plant, TSF, fuel and reagent storage and control rooms) | |
| · | Coordination with local police and municipal authorities for emergency response and community safety. |
Anglo American has implemented global security and human rights standards to ensure compliance with Brazilian regulatory requirements.
| 18.8 | Ancillary facilities |
The Minas-Rio operation includes a range of ancillary facilities that support the continuous operation of the mine, beneficiation plant, pipeline system and port. These facilities are designed to ensure reliable supply of utilities, maintenance capability and environmental compliance across the integrated project.
Key ancillary facilities include:
| · | Workshops and maintenance areas: |
| - | Heavy equipment maintenance workshops located near the mining area and beneficiation plant, equipped for fleet servicing, component rebuilds and fabrication | |
| - | Mobile maintenance bays and lubrication stations positioned strategically within the open pit and haul road network. |
| · | Warehouses and laydown areas: |
| - | Centralized warehousing at the beneficiation plant for spares, consumables and critical components | |
| - | Satellite storage at the port and pipeline pump stations for maintenance parts and reagents. |
| · | Fuel and reagent storage: |
| - | The diesel storage and distribution system comprises bulk aboveground storage tanks, refueling bay, and containment facilities adjacent to the main maintenance area | |
| - | Bulk reagent storage tanks for flocculants, lime and collectors adjacent to the processing plant with spill protection and emergency response systems. |
| · | Water management infrastructure: |
| - | Raw water storage reservoirs, return water ponds and stormwater control ditches around the plant and tailings facilities | |
| - | Reclaim and distribution pump stations for process water recycling and dust suppression. |
| FINAL | 3 November 2025 | PAGE |
![]() |
Anglo American plc NI 43-101 Technical Report – Minas-Rio Property, State of Minas Gerais, Brazil |
| · | Administrative and support buildings: |
| - | The main administrative complex at the beneficiation plant, housing operational offices, engineering, training and control rooms | |
| - | Satellite offices at the mining area and port for supervision, safety and logistics coordination. |
| · | Laboratories and quality control facilities: |
| - | On-site assay laboratory for feed, concentrate and tailings analysis | |
| - | Quality control laboratory at the Port of Açu for product certification prior to shipment. |
| · | Emergency response and health, safety and environment (HSE) facilities: |
| - | Firefighting stations, medical clinics and emergency assembly areas located across major operational zones | |
| - | Centralized HSE coordination office managing risk, training and incident response. |
| 18.9 | Accommodation |
The Minas-Rio operation supports a workforce distributed between the mine and beneficiation plant complex and the pipeline and port operations extending to Rio de Janeiro State.
During construction and ramp-up phases, a dedicated accommodation village was established near the mine site to house the construction and commissioning workforce. This facility has since been repurposed and scaled for operational staff and contractors working on rotation. The accommodation complex includes:
| · | Individual and shared living quarters with catering, recreation and medical facilities | |
| · | Full utility services – potable water, waste treatment, power and telecommunications | |
| · | Bus transport to and from the mine, plant and local communities. |
Most permanent employees and senior staff reside in Conceição do Mato Dentro or neighboring municipalities such as Dom Joaquim and Alvorada de Minas, commuting daily to the mine and plant sites via company-operated shuttle services. Contractor and maintenance crews working on extended shifts utilize the on-site accommodation facilities.
At the pipeline pump stations and Port of Açu, operational and maintenance teams are similarly supported by small accommodation and rest facilities designed for rotational crews and emergency response readiness.
| 18.10 | Communications |
The Minas-Rio operation maintains a comprehensive communications network connecting the mine, beneficiation plant, slurry pipeline and port facilities. The system is designed to support both operational control and corporate communication requirements, ensuring continuous data transfer, voice communication and process monitoring along the 529 km pipeline corridor.
The primary communications backbone is based on fibre optic infrastructure installed parallel to the pipeline and connected to the mine and plant control centers. This high-capacity network provides real-time SCADA data transmission for process control, dewatering and pumping systems. Redundant fibre loops and satellite backup links ensure system reliability in the event of network interruption.
Within the mine and plant areas, digital radio systems (VHF/UHF) and Wi-Fi/LTE coverage enable communication between field operators, maintenance teams and control rooms. Mobile and fixed-line telecommunication services are provided through regional carriers (Oi and Vivo), integrated into Anglo American’s corporate IT network.
The control and communications system is managed from the Integrated Operations Centre located at the beneficiation plant, which monitors production, logistics and environmental parameters across all operational units. Data from the Integrated Operations Centre are relayed to Anglo American’s corporate network for coordination with regional offices and global operations.
| FINAL | 3 November 2025 | PAGE |
![]() |
Anglo American plc NI 43-101 Technical Report – Minas-Rio Property, State of Minas Gerais, Brazil |
| 18.11 | Logistics |
Minas-Rio is a fully integrated mine-to-port operation designed for the production and export of high-grade iron ore pellet feed. The logistics chain connects the Serra do Sapo mine and beneficiation plant to the export Port.
| 18.11.1 | Mine and plant logistics |
Ore is hauled from the open pits to the primary crusher and beneficiation plant via an internal haulage network of paved and graded mine roads. Processed concentrate is thickened, filtered and pumped as a slurry through a pipeline to the port facilities.
The pipeline system includes two intermediate pump stations and multiple pressure monitoring stations, ensuring safe and continuous operation across its 529 km length. A fibre optic communication cable, providing SCADA connectivity, telemetry and remote control capability runs alongside the pipeline.
| 18.11.2 | Port logistics (Port of Açu) |
At the Port of Açu, the slurry is received at the filter plant, where water is removed and recycled, and the concentrate is stockpiled for ship loading. The port is designed with vessels of a maximum capacity “Cape Size” or 220,000 tonnes.
The filter cake from the filtration plant is conveyed to two stacker/reclaimer stockpiles, with a stacking capacity of 3,500 t/h and a reclaim capacity of 10,000 t/h. The total stockpile capacity is 1.2 Mt.
A dedicated berth and ship loader are operated by Ferroport (a 50/50 joint venture between Anglo American and Prumo Logística. The port facility includes conveyor systems, stacker-reclaimers and dust-controlled storage yards with about 1.2 Mt of stockpile capacity.
The design capacity of the terminal is 26.5 Mt/a (wet) or 24 Mt/a (dry) of concentrate with the potential for increased capacity to 30 Mt/a. There are two terminals; T1 is 3 km offshore for loading iron ore, T2 is onshore for general cargo.
| 18.11.3 | Inbound logistics and supplies |
Reagents, fuel, grinding media and spare parts are delivered to the mine site primarily by road transport via MG-010 and regional highways. The logistics corridor includes access points for maintenance and inspection along the pipeline route, supported by service roads and communication nodes.
All inbound and outbound movements are coordinated through the Integrated Operations Centre at the beneficiation plant.
| FINAL | 3 November 2025 | PAGE |
![]() |
Anglo American plc NI 43-101 Technical Report – Minas-Rio Property, State of Minas Gerais, Brazil |
| 19 | Market studies and contracts |
| 19.1 | Market overview |
Steel cycles remain predominantly China-centric in the near term; however, Anglo American’s long-term planning anticipates gradual diversification of steel demand toward India, ASEAN countries and the Middle East, underpinned by infrastructure expansion and energy-transition-related steel needs. Seaborne iron ore demand is expected to remain broadly stable to slightly increasing on a multi-year horizon, with a compositional shift toward higher-grade, lower-impurity iron ore products as steelmakers decarbonise.
High-grade, low-impurity iron ore products continue to attract structural price premia because they:
| · | Improve blast-furnace productivity | |
| · | Reduce coke rate and CO2 emissions per tonne of hot metal | |
| · | Enable direct-reduction (DRI/HBI) steelmaking pathways. |
Low-cost Australian producers dominate the first quartile of the seaborne cost curve, while Brazilian supply growth is constrained by environmental licensing, tailings standards and logistics. Incremental supply is mainly expected from brownfield optimization and debottlenecking projects rather than large new greenfield developments. Weather, regulatory and geotechnical factors remain recurring supply-side risks.
Anglo American’s Minas-Rio operation is positioned to benefit from this structural shift through the production of high-grade pellet feed products and its integrated pipeline-to-port logistics chain, which provides consistent specification and reliable supply.
| 19.2 | Products |
Minas-Rio produces two commercial iron ore products:
| · | Direct Reduction Pellet Feed (DRPF) – with a typical iron content of approximately 68% and combined silica + alumina content of about 1.8% | |
| · | Minas-Rio Pellet Feed (MRPF) – with a typical iron content of approximately 67%, silica content of about 2.85% and alumina content of about 0.65%. |
Both products are high-grade, low impurity pellet feed suitable for pelletizing. DRPF is designed specifically for the direct-reduction steelmaking route, while MRPF serves both direct reduction and blast furnace pellet applications, as well as sinter blend enhancement.
| 19.3 | Offtake agreements |
Production from Minas-Rio is shared between Anglo American and Vale in accordance with their respective ownership interests in AAMFB, with Anglo American receiving 85% and Vale 15% of total output. Anglo American receives all DRPF and its remaining entitlement in the form of MRPF. Vale receives only MRPF. Separate offtake agreements are in place for the two products:
DRPF is sold by AAMFB to Anglo American Marketing Limited, Singapore Branch (AAML), which in turn sells the material to Bahrain Steel BSCC E.C., a merchant pelletizer located in Bahrain.
MRPF is sold by AAMFB to Anglo American Comercializadora e Exportadora Ltda (for onward sale to AAML) and to Vale.
Commercial terms for both DRPF and MRPF are based on prevailing market pricing and are periodically reviewed. Prices reference high-grade iron ore indices published by reputable price reporting agencies, with adjustments for impurity levels (silica, alumina, phosphorus) and ore type (hematite vs magnetite).
| FINAL | 3 November 2025 | PAGE |
![]() |
Anglo American plc NI 43-101 Technical Report – Minas-Rio Property, State of Minas Gerais, Brazil |
| 19.4 | Markets and distribution |
AAML and Vale independently market or utilize the product they receive. DRPF handled by AAML is sold exclusively to Bahrain Steel, whose customers are primarily located across the Gulf region.
MRPF marketed by AAML (through Anglo American Comercializadora e Exportadora Ltda) is sold to the global steel industry. It is used to produce direct reduction grade pellets and blast furnace pellets or blended into sinter feed to improve strength and quality. End-use markets include China, Japan, South Korea, the Middle East and North Africa, Europe and the Americas, with regional allocation varying according to market conditions.
AAML has also partnered with Bahrain Steel to toll up to 2 Mt/a of MRPF into high-quality iron ore pellets for sale into both direct reduction and blast furnace markets.
As demand for lower-carbon steelmaking expands – particularly in Middle East and North Africa, and Europe – the proportion of Minas-Rio MRPF and DRPF supplied into these regions is expected to increase.
| 19.5 | Price assumptions and market studies |
Price assumptions applied in mine planning, pit optimization and project evaluation incorporate consensus market forecasts and internal corporate analyses. The model explicitly includes:
| · | Grade premia for high-grade pellet feed and direct reduction products | |
| · | Penalties for impurities (silica, alumina, phosphorous, moisture) | |
| · | Freight and energy cost inflation | |
| · | Carbon-cost and emissions-related sensitivity scenarios (e.g. EU CBAM). |
| 19.6 | Material contracts |
The material contracts for Minas-Rio are:
| · | Bahrain Steel (DRPF offtake): 20-year contract, expiring 2038. | |
| · | AAML and Vale (MRPF offtake): Rolling 2–3-year agreements, mostly annual or spot. | |
| · | Port/logistics (Ferroport JV – Port of Açu): Take-or-pay agreement for receiving, stockpiling and loading MRPF through to 2039. The terminal is operated by the Ferroport JV: Anglo American + Prumo Logística. |
| 19.7 | Qualified Person’s review |
The Qualified Person has reviewed the internal and external market analyses, product specifications and price assumptions applied by Anglo American. In the Qualified Person’s opinion, these assumptions are reasonable and supportable, and the marketing arrangements and price forecasts provide an appropriate basis for the Mineral Reserve estimates presented in this Technical Report.
| FINAL | 3 November 2025 | PAGE |
![]() |
Anglo American plc NI 43-101 Technical Report – Minas-Rio Property, State of Minas Gerais, Brazil |
| 20 | Environmental studies, permitting and social or community impact |
The Minas-Rio operation consists of an open pit mine and beneficiation plant, which produces a high-grade pellet feed product, with low levels of contaminants. The iron ore is transported through a 529 km pipeline to the iron ore handling and shipping facilities at the Port of Açu. The Serra do Sapo mine plan is scheduled to 2074 with several projects planned or in progress, and incorporated into the LoAP, including:
| · | Tailings Filtration Project – designed to reduce dependence on conventional wet storage, extend the useful life of the existing TSF, and comply with legal and societal expectations for dry-stack tailings technologies. The project also mitigates social risks associated with downstream communities. | |
| · | Flotation Project – aims to reduce energy and water consumption in ore grinding, improve metallurgical recovery and decrease tailings generation. Four vertical mills were installed between 2023 and 2024. | |
| · | West Face Project – during the development of the Stage 3 pit, sedimentation and slope failure resulted in damage to the western flank of the mine, within Atlantic Forest vegetation outside of the authorized area. The Project aims to expand the authorized area to include this affected area. | |
| · | Second raise of TSF – a preliminary license request was filed in 2024. The project also requires the realignment of state highway MG-10, which is currently under negotiation with the relevant road authority. | |
| · | South Expansion Project – will extend the Serra do Sapo pit by approximately 13 km, requiring new support infrastructure. Expansion of the mineral servitude has been recommended, though may be constrained by overlapping third-party mineral rights. | |
| · | North Expansion Project – this is the proposed third expansion of the north waste pile. Project timelines are constrained by uncertainty in final pit design and infrastructure layout. These uncertainties delay key processes such as environmental studies, social diagnostics and land negotiations. Given the low likelihood of amicable agreements with landowners, expansion of the mineral servitude rights is considered crucial to project implementation. |
| 20.1 | Environmental and social baseline |
The Serra do Sapo deposit lies within the Espinhaço Range (Serra do Espinhaço Meridional), a transitional zone between the Atlantic Forest and Cerrado biomes, both recognized by the Ministry of Environment as biodiversity hotspots. The area includes several conservation units and protected sites relevant to the mine’s area of influence, notably the Ferrugem Ridge Natural Monument (Monumento Natural Serra da Ferrugem) which was created in 2007 as part of environmental licensing for Serra do Sapo expansion; and the Salão de Pedras Municipal Park, protecting endemic flora and fauna typical of quartzitic ferruginous fields.
The biophysical environment is characterized by rugged topography, thin ferruginous soils, and perennial headwaters feeding regional watercourses that drain toward the Doce River basin. The area also falls within the upper Santo Antônio River basin, which is considered a priority for fish fauna conservation in Minas Gerais.
The mine’s area of influence includes 13 priority communities across four municipalities in Minas Gerais. The pipeline and port area spans 33 municipalities in the states of Minas Gerais and Rio de Janeiro with Conceição do Mato Dentro serving as the principal economic and administrative hub. Emerging political issues and legal changes are monitored by Anglo American’s Government Relations and legal teams. Environmental impact assessment (EIA) studies to date have identified 74 active institutions (65 in Conceição do Mato Dentro, nine in Alvorada de Minas), mostly community and resident associations.
Minas-Rio has a complex history of stakeholders and surrounding community relations. Communities remain very active in their participation and opposition. Anglo American has a well-established stakeholder engagement framework in place to actively cultivate their social licence to operate.
| FINAL | 3 November 2025 | PAGE |
![]() |
Anglo American plc NI 43-101 Technical Report – Minas-Rio Property, State of Minas Gerais, Brazil |
Population data from the 2010 Census indicate small, largely rural municipalities. Urban populations account for 40–68% of residents, with demographic densities below 12 persons per square kilometre. Population trends show low growth, rural-urban migration, and gradual ageing, consistent with national patterns of declining fertility and increasing life expectancy. Economic activity is dominated by mining, services and public administration. In Conceição do Mato Dentro, 27% of formal employment is linked to mineral extraction, reflecting the economic dependence on Minas-Rio operations. Community perception surveys report no major changes in employment availability or local services, indicating economic stability but sustained dependence on mine-related activities.
The mine is in a region with recognized cultural, historical and natural heritage. Archaeologically, the mine area houses the sites known as “Lapa do Fogão cave” and “Abrigo da Usina,” which together have been preserved as Permanent Heritage Protection Areas. These are significant because they contain cave paintings along archaeological excavation sites that have yielded over 150,000 artefacts dating back over 10,000 years.
In 2018, a Preliminary Cultural Impact Study assessed the Cultural Heritage of the municipalities of Alvorada de Minas, Conceição do Mato Dentro, Dom Joaquim and Serro. A total of 665 cultural assets were identified, 358 of which were cultural assets of a material nature and 29 material/immaterial assets. Anglo American is actively involved in the restoration, conservation and enhancement of the culture and history of the communities where the company operates. Business unit procedures are in place to protect and preserve both material and immaterial cultural heritage.
| 20.2 | Environmental studies |
Extensive environmental studies have been conducted since the conceptual phase to support the various applications for licences. These include meteorology, hydrology, terrestrial ecology (flora and fauna), hydrogeology, surface water quality, stream/river sediment quality, soils, air quality, vibration and noise. The latest environmental studies have been undertaken to support the second TSF raise (September 2024).
Environmental management plans have been developed to eliminate, and where not possible, to mitigate negative environmental impacts associated with mining and processing operations.
Anglo American maintains a Biodiversity Action Plan aligned with IFC Performance Standard 6 and state conservation priorities, focusing on habitat restoration, offset programs, and monitoring of flora, fauna and aquatic ecosystems.
Although the 2016 EIA (for the First TSF Raise) states that all necessary controls are in place, several Environmental Control Plans (PCA) were prepared by Anglo American to minimize impacts during operations. Current environmental control activities include:
| · | Residue management | |
| · | Water resources management (surface water and groundwater quality monitoring, hydrological and climatological monitoring, and effluent monitoring) | |
| · | Vegetation reclamation | |
| · | Noise, air quality and vibration monitoring | |
| · | Mine closure plan | |
| · | Environmental education | |
| · | Protection and monitoring of caves. |
The main environmental and social constraints to the Property are:
| · | Serra da Ferrugem Monument. A conservation area that must be protected and, thus, cannot be mined. |
| FINAL | 3 November 2025 | PAGE |
![]() |
Anglo American plc NI 43-101 Technical Report – Minas-Rio Property, State of Minas Gerais, Brazil |
| · | Historical and Cultural Heritage area at the District of São Sebastião do Bom Sucesso. This sector is permanently protected from mining activities by the State of Minas Gerais. | |
| · | Avoidance of western side of the Serra do Sapo ridge. |
During the EIA study for the Stage 3 Expansion, a maximum relevance cave was identified named CSS-0068. According to national legislation, this type of cave cannot be impacted and cannot be compensated. In 2021, Anglo American requested a change of the relevance status which was eventually approved. The approval involves compensation with the protection and preservation of other areas.
| 20.3 | Waste disposal, site monitoring and water management |
Waste and water management at Minas-Rio are implemented through a comprehensive regulatory and corporate governance framework. All facilities operate under valid licences, and monitoring data confirm ongoing compliance with Brazilian and international standards.
Waste management and water control at Minas-Rio are governed by the integrated Environmental Management System (EMS) under the Operating License and Water Resources Management Plan (PGRH). Anglo American maintains a structured approach covering waste rock handling, tailings storage, monitoring and water balance management to ensure compliance with national requirements and international standards (IFC PS3, ICMM and GISTM).
Mining at Serra do Sapo generates three principal waste streams: waste rock from overburden and pit stripping, tailings from beneficiation plant processing and filtered tailings. Waste rock is stored in designated engineered dumps with stability and erosion controls, including surface drainage, contouring and progressive revegetation. Materials with PAF characteristics are segregated and encapsulated within inert rock layers following the Geochemical Characterization and Management Plan. Ongoing geotechnical inspections confirm the long-term stability of dumps and slopes.
The tailings management system is in the Serra do Sapo valley, comprising the main TSF and return water dam. Tailings are thickened and pumped to the TSF, where water is recovered and recycled to the process plant. The TSF dam raise to 700 m was licensed and completed in 2021; further raises are under environmental review for the 2024–2029 period. The structure meets the National Dam Safety Policy (Law 12.334/2010) and GISTM standards, including a risk classification of “high consequence”. Anglo American maintains an integrated Environmental and Geotechnical Monitoring System, supported by remote sensing for subsidence and dam deformation mapping, piezometers, inclinometers, water-level gauges, real-time data transmission, routine field inspections and quarterly reporting. An independent EoR conducts annual reviews and audits, with findings submitted to the authorities.
Process water and effluent are managed under the Programa de Gestão de Recursos Hídricos (PGRH), which addresses recycling of process water, collection of stormwater for reuse or controlled release, sedimentation ponds and monitoring of discharge water quality. Sewage from operational areas is treated in modular wastewater treatment units, with sludge disposed of at licensed municipal facilities.
Surface water stations upstream and downstream of the mine and TSF are monitored for flow, turbidity and quality. Groundwater piezometers and monitoring wells have been installed around waste dumps, pits and the TSF for level and chemistry control. Monthly laboratory analyses are undertaken for parameters such as iron, manganese, aluminium, pH, turbidity and dissolved solids.
Hydrogeological modelling (updated 2023) confirms that pit dewatering operations remain within the permitted drawdown limits. No off-site groundwater depletion or contamination has been detected. Considering the expansion of the pit area and required dewatering capacity, the surrounding monitoring network will need to be regularly reviewed to verify possible impacts and to have a mitigation plan to guarantee the water supply with the community.
| FINAL | 3 November 2025 | PAGE |
![]() |
Anglo American plc NI 43-101 Technical Report – Minas-Rio Property, State of Minas Gerais, Brazil |
Water use is controlled through water right permits (outorgas de uso da água). Water resources are managed under state water use rights (outorgas), and consumption is minimized through a slurry-pipeline recirculation system and closed-circuit beneficiation process, consistent with IFC Performance Standard 3 (resource efficiency). Water balances are reviewed annually, ensuring compliance with licensing conditions and supporting sustainable resource use. A long-term contract is in place for seasonal makeup water to be obtained from Rio do Peixe (Fish River).
Air quality, noise and effluent parameters are monitored under a comprehensive Environmental Control Program in accordance with World Bank EHS Guidelines for Mining and IFC Performance Standard 3 on resource efficiency and pollution prevention.
The biodiversity monitoring program has proven effective in identifying species richness, abundance and ecological patterns across the study area. The presence of threatened species, such as the cougar and the maned wolf highlights the ecological importance of the region and reinforces the need for continued conservation efforts. Fish monitoring indicates changes in species composition and abundance downstream of mining discharge points. Sedimentation and potential chemical runoff are suspected contributors to altered aquatic habitats.
| 20.4 | Approvals and permitting |
Minas-Rio fully complies with the Brazil environmental requirements for its current operations. The Serra do Sapo mine was scheduled to be mined in six stages. Licences have been granted to operate Stages 1 to 3. The Sapo South Expansion Project is considered Stage 4; environmental, social and risk analysis studies are reported to be underway and licence application is anticipated for end of 2025. The licence to operate Stage 5 (TSF Second Raise) is expected in June 2029.
All water permits required by the project are currently in place. The status of permits and licensing schedule is shown in Table 20.1.
| Table 20.1 | Status of permits and schedule for licensing |
| Stage | Description | Permit | Status |
| Stage 1 | Installation of infrastructure and facilities including earthworks and site preparation, construction of mineral processing units (MTUs), TSF, access roads and support structures | LI1 No. 048/2009 | - |
| Operation of the open pit, ore processing, tailings disposal, water supply and drainage infrastructure, support facilities and access roads | LO2 No. 123/2014 | Current; automatically extended | |
| Pipeline | LO No. 1260/2014 | Current; automatically extended | |
| Stage 2 | Expansion of open pit mining areas, installation of MTUs, construction of TSF, development of access roads and support infrastructure | LP3 + LI No. 142/2015 | - |
| Operation of TSF and MTUs using wet processing | LO No. 156/2016 | Current; automatically extended | |
| Stage 3 | Expansion of open pit mining areas, installation of supporting infrastructure, and environmental control measures and mitigation programs | LP + LI No. 01/2018 (rectified 19/12/2018) | - |
| Open pit iron ore extraction | LO No. 252/2018 | Current; expires December 2028 | |
| Construction and operation of TSF to elevation 689 m (and Northern waste dump) | LO No. 320/2019 | Current; expires December 2029 |
1 Licença de Instalação (Installation Licence): authorization to construct.
2 Licença de Operação (Operating Licence): authorization to operate, with periodic renewal.
3 Licença Prévia (Preliminary Licence): approval of location and design.
| FINAL | 3 November 2025 | PAGE |
![]() |
Anglo American plc NI 43-101 Technical Report – Minas-Rio Property, State of Minas Gerais, Brazil |
| Stage | Description | Permit | Status |
| Sapo Mine Expansion, including TSF to elevation 700 m (First Raise) and production increase to 29.1 Mt | Environmental Licence (LAC2) Certificate No. 3713; LO No. 3713/2021 | Obtained April 2021; expires April 2031 | |
| Filtering | IN No. 052208 | Current; expires July 2026 | |
|
West Face Project (EIA/RIMA completed in 2023; licence application was submitted in 2024) |
- | Pending government decision. | |
| Third expansion to North Waste Dump) | LP/LI/LO expected July 2026 | ||
| Operational improvements and production increase to 31 Mt | LO expected June 2024 | ||
| Stage 4 |
Sapo South Expansion (Studies are underway and licence application is anticipated for end of 2025 for Waste Dump South) |
LP expected September 2025 | |
| LI expected July 2026 | |||
| LO expected June 2029 | |||
| Coarse Particle Rejection | LP/LI expected August 2023 | ||
| LO expected June 2026 | |||
| Stage 5 |
TSF to elevation 725 m (Second raise) (EIA/RIMA has been compiled and submitted) |
LP expected September 2024 | |
| LI expected April 2026 | |||
| LO expected June 20294 | |||
| New TSF | LP expected October 2026 | ||
| LI expected April 2028 | |||
| LO expected August 2032 | |||
| 20.5 | Social and community |
Anglo American implements the Social Way Framework 3.0 (AASW3) to ensure compliance with IFC Performance Standards 1, 2, 4 and 7, covering stakeholder engagement, labour and working conditions, community health and safety, and vulnerable-group inclusion. Social performance at Minas-Rio is guided by the AASW3. A Social Management Plan is in place and as part of this a Stakeholder Engagement Plan is updated annually.
The relationship legacy with surrounding communities remains complex, reflecting the cumulative impacts from implementation and operation of Stage 1, 2, and 3, which have been the subject of sustained public discussion. The proximity of Stage 3 to local settlements has heightened community concerns regarding noise, vibration, dust and water supply.
These social sensitivities present potential risks to the maintenance of the social licence to operate. To mitigate such risks and ensure business continuity, Anglo American has implemented a suite of social performance management and engagement measures, monitored through key performance indicators (KPIs) that are audited annually. The site is periodically assessed under the AASW3 framework, which evaluates the effectiveness of stakeholder engagement, grievance management and overall social performance context.
4 According to a recent capacity study conducted by the Geotechnical and Hydrogeological Management, it will be necessary to start depositing waste above 700 m elevation by 2029.
| FINAL | 3 November 2025 | PAGE |
![]() |
Anglo American plc NI 43-101 Technical Report – Minas-Rio Property, State of Minas Gerais, Brazil |
| 20.5.1 | Social management and monitoring |
In line with the AASW3, a Social and Human Rights Impact and Risk Analysis (SHIRA) is conducted annually. The SHIRA process is Anglo American’s structured framework for identifying, assessing and managing social and human rights risks associated with its operations. The process is embedded within the company’s Operational Risk Management system. SHIRA applies the mitigation hierarchy (avoid, minimise, mitigate, remediate) and integrates inputs from social performance, environmental, security and operational teams.
Although not formally part of the Minas-Rio area of influence, municipalities along the pipeline route are included in the Socio-environmental Liabilities Monitoring Program (PMPS), which tracks residual impacts and promotes trust between landowners and the company. Due to the linear nature of the pipeline, the area of influence is limited to directly impacted properties along its 529 km route, across 33 municipalities.
The following programs and plans are in place to manage and monitor social performance:
| · | Local Workforce Training Program | |
| · | Social Communication Program | |
| · | Livelihood Restoration Program | |
| · | Environmental Education Program | |
| · | Contractor Social Management Program | |
| · | Migrant Guidance Program | |
| · | Local Labour Prioritization Program | |
| · | Productive Restructuring Program | |
| · | Health Program | |
| · | Socio-economic Aspects Monitoring Program (PMAS) | |
| · | Socio-environmental Liabilities Monitoring Program (PMPS) | |
| · | Socio-economic Development Plan | |
| · | Cultural Heritage Management Plan | |
| · | Cultural Heritage Monitoring Plan. |
| 20.5.2 | Stakeholder engagement |
Minas-Rio has a Stakeholder Engagement Plan (PES) (Anglo American, 2024b) in place that is updated annually and aims to provide strategic, objective-based stakeholder engagement planning for the year. The 2025 PES forms part of the AASW3, which guides stakeholder engagement, risk management and social performance improvement across all lifecycle stages. The implementation of the PES falls under the Community Relations (RCC) team.
The plan covers 15 priority communities surrounding the Minas-Rio operation, within the municipalities of Conceição do Mato Dentro, Alvorada de Minas, Dom Joaquim and Serro in Minas Gerais. It sets out updated strategies, actions and responsibilities for 2025, reflecting operational changes (e.g. TSF raising, southern mine expansion and filtration plant commissioning). Engagement mechanisms include community engagement forums, dialogue groups, individual meetings, participatory environmental monitoring, mine visits, digital channels and the “Contact Us” platform. As of 2024, over 800 stakeholders were mapped and georeferenced for improved data management and vulnerability tracking.
The PES aims to strengthen mutually beneficial, transparent and inclusive relationships with all stakeholders. It identifies stakeholder priorities, defines engagement mechanisms, and integrates monitoring indicators for accountability and trust building toward Anglo American’s Sustainable Mining Plan 2030 goals.
| FINAL | 3 November 2025 | PAGE |
![]() |
Anglo American plc NI 43-101 Technical Report – Minas-Rio Property, State of Minas Gerais, Brazil |
Vulnerability is considered in the PES, and engagement intensity and frequency are tailored according to vulnerability level and individual family risk profiles (economic, social, physical, natural and human capital) within the surrounding communities.
| 20.5.3 | Incident and grievance reporting |
Anglo American applies a country-level Social Incident Investigation Standard to ensure consistent management of stakeholder grievances and social incidents. Stakeholder engagement, grievance handling and perception monitoring are conducted through the Integrated Management System, which integrates quality, environmental, social, health and safety processes across operations.
These results are broadly consistent with SHIRA 2023, which recorded 38 water-related grievances, several with moderate social consequences. Anglo American continues to address these issues through its grievance mechanism, community engagement forums, and targeted environmental monitoring and communication actions.
| 20.5.4 | Resettlement |
The Minas-Rio operation has a legacy of resettlement associated with the initial construction and operational stages (Stage 1 to 3) and is now implementing further relocations linked to TSF safety zones and future mine expansions. Resettlement of the community downstream of the TSF is required for the second TSF raise from 2034.
Resettlement and land access are central elements of Anglo American’s Social Performance framework for the Minas-Rio operation. The company’s approach is guided by the AASW3 and is aligned with IFC Performance Standard 5 and Brazilian legal requirements.
Earlier resettlement actions were conducted through the Land Negotiation Plan (PNF) and Optional Negotiation Program (PNO). The 2024 SHIRA review classifies ongoing resettlement expectations and PNO-related conflicts as Level 3 (material), highlighting persistent community sensitivities around land access and compensation.
The Land Access and Displacement Strategy (LADS) is reviewed and updated annually to identify forthcoming land requirements, potential displacement impacts and mitigation measures aligned with the site’s long-term expansion plan. The 2024 revision will be presented to the Governance and Sustainability Assembly (GSA) for validation. The LADS provides the corporate framework for managing resettlement planning and land negotiation in advance of expansion projects such as the second TSF raise and the Sapo South Expansion.
Brazilian regulations require the establishment of Self-Rescue Zones (ZAS) downstream of large tailings structures. These provisions prohibit the issuance of new dam licenses where people reside within the ZAS, thereby mandating relocation of all affected households. In response, Anglo American initiated the 15 km ZAS Resettlement (Jassém) Project, covering the downstream communities of Água Quente, Passa Sete and São José do Jassém, located within the 15 km emergency-planning radius of the Minas-Rio TSF. The ongoing resettlement program is being conducted under judicial determination pursuant to Article 12 of the Minas Gerais State Dam Law and in coordination with the Public Prosecutor’s Office of Minas Gerais (MPMG). A Collective Resettlement Plan (PAR) was developed within the court-mandated timeframe, and the process is mediated by COMPOR – the Self-Composition Centre of MPMG.
Beyond the legal mandate, the program addresses long-standing social tensions and community fears linked to dam safety, concerns intensified by a false emergency alarm in previous years and by heightened public awareness following national TSF failures.
The proposed second TSF raising project will modify the dam break flood zone and therefore trigger additional ZAS-related relocations. Negotiations with affected families are integrated into the licensing process, and updated LADAR (Land Access, Displacement and Resettlement) studies are underway to ensure compliance before license issuance.
| FINAL | 3 November 2025 | PAGE |
![]() |
Anglo American plc NI 43-101 Technical Report – Minas-Rio Property, State of Minas Gerais, Brazil |
| 20.5.5 | Community health and safety, and agreement with local communities |
Anglo American operates a TSF with a 167 Mm3 capacity. It also maintains four sediment containment dykes (dykes 2, 3, 4 and 5), each supported by a Mining Dam Emergency Action Plan (PAEBM) aligned with both national and Minas Gerais state dam safety regulations. Communities downstream of the TSF and dikes 2 to 5 participate in the PAEBM. Anglo American maintains sirens, signage, meeting points and annual simulation drills in self-rescue zones (ZAS ≤12 km) and secondary safety zones (ZSS). The plan supports compliance with the GISTM and Brazilian dam-safety regulations. The ZAS has been extended to 15 km and has necessitated additional resettlement, as discussed above.
| 20.5.6 | Human rights and security |
Human rights management remains a central element of Anglo American’s SHIRA framework and Voluntary Principles Plan. In 2024, Watchman Consulting conducted an independent security and human rights assessment for Minas Gerais, confirming effective risk controls and recommending continued capacity-building and grievance-response monitoring (Anglo American, 2022).
Anglo American ensures high safety standards and responsible social performance through integrated security and human rights practices. Corporate security team initiatives include the implementation of the Voluntary Principles on Security and Human Rights (VPSHR) across operations, a formalized Military Police Protocol, active participation in Security Councils, assessments of security and human rights via the SHIRA process, integration of risk identification methodologies, private security due diligence and training for internal and external stakeholders on VPSHR (Anglo American, 2024a).
Cultural heritage
Cultural heritage is managed at Minas-Rio in line with the AASW3 4H Cultural Heritage and Brazilian legal requirements. Cultural heritage management follows obligations under the Term of Commitment with IEPHA (State Institute of Historical and Artistic Heritage of Minas Gerais) and includes both tangible and intangible heritage protection.
Key actions that are in place include an inventory of intangible heritage and cultural references in affected communities, management of cultural assets in resettlement areas, production and distribution of educational materials on local cultural heritage, and monitoring of protected material assets potentially affected by the TSF raise. Achievements include restoration of the Church of Nossa Senhora da Conceição and Chapel of Senhor dos Passos, completion of 36 façade restorations in Córregos and ongoing restoration of the Church of São José in Itapanhoacanga.
Stakeholder engagement around cultural heritage is guided by the PES. Information is shared with the community through heritage education and cultural awareness initiatives including workshops, recreational activities and lectures. In August 2024, the EIA for the second TSF raise was submitted. The EIA includes a Cultural Heritage Management Program as part of mitigation and control measures for impacts on material and immaterial cultural heritage.
| 20.6 | Mine closure |
The Serra do Sapo mine has a conceptual and preliminary closure plan that is regularly updated to include changes, expansions and management, and socio-environmental conditions. Per Anglo American’s guidelines, the mine closure plan must be adjusted according to the project stage. As part of the plan, Anglo American must comply with the environmental conditions which involve annual reports on reclamation activities. The current mine closure plan is preliminary in nature as expected for a project that has more than 25 years remaining.
The 2023 Mine Closure Plan aligns with both Brazilian and international standards, including Anglo American’s Corporate Standards, ICMM’s Good Practice Guide for Integrated Mine Closure and IBRAM’s Mine Closure Planning Guide. Structures considered for closure include the mine, beneficiation plan, waste rock piles, TSF and dikes, pipeline, filtration system and port.
| FINAL | 3 November 2025 | PAGE |
![]() |
Anglo American plc NI 43-101 Technical Report – Minas-Rio Property, State of Minas Gerais, Brazil |
The closure cost estimates are BRL1.107 billion (approximately $200.5 million) for the Asset Retirement Obligation and BRL1.267 billion (approximately $229.3 million) for the planned life-of-mine closure scenario. These estimates are conceptual (FEL I level) and subject to change due to the long mine life and preliminary nature of the plan. Post-closure monitoring programs will be required to ensure physical and geotechnical stability, revegetation success, sustainable rural development, economic diversification and income generation. A conceptual risk matrix and mitigation strategy have been developed. The plan is currently at a conceptual level (FEL 1), meaning that estimates and assumptions have low confidence (≤ 50%). Future revisions will refine risks and mitigation strategies.
| 20.7 | Risks |
The Minas-Rio operation is fully permitted and compliant with Brazilian environmental legislation. All required licenses and water use rights are valid, and no governmental actions or regulatory uncertainties have been identified that could materially affect ongoing production. Anglo American’s environmental and social-performance systems exceed legal obligations, and independent audits confirm no material social or environmental risks presently affect the mine.
Principal risk domains are:
| · | Environmental and permitting: The regulatory framework for mining in Brazil is mature and well defined. Nevertheless, the complexity of licensing procedures and ongoing expansion projects introduces potential timing risks. Key issues include: |
| - | Completion of environmental, geotechnical, engineering and social studies for the Sapo South Expansion (Stage 4) to obtain the required environmental licences. |
| - | Timely renewal of existing Operating Licences (LO) and acquisition of new licences for infrastructure upgrades such as TSF raises and filtration facilities. |
| - | Mitigation: continuous liaison with SEMAD, IBAMA and municipal authorities; early submission of complete technical documentation; and integrated environmental-management planning. |
| · | Land access and resettlement: The most significant medium-term risks relate to land access and stakeholder negotiations for upcoming expansion projects. |
| - | The ZAS 15 km (Jassém) Resettlement Project, mandated under the State Dam Law, requires coordination with the Public Prosecutor’s Office of Minas Gerais (MPMG) and multiple community groups. |
| - | Resolution of resettlement agreements associated with the second TSF raise may affect the timing of construction and licence issuance. |
| - | The South Expansion area involves complex land ownership and potential overlaps in mineral rights. |
| - | Mitigation: proactive social impact assessment, transparent multi-party engagement (including civil defense and technical advisers), and early legal preparation of access or servitude agreements. |
Although the current operation presents no material environmental or social risks, future challenges could arise from:
| · | Schedule slippage in resettlement implementation |
| · | Legislative changes governing dam safety or water use |
| · | Climate-related impacts on water availability, or |
| · | Market-driven adjustments to expansion sequencing. |
These are tracked within the SHIRA and Environmental Risk Register and reviewed annually.
| FINAL | 3 November 2025 | PAGE |
![]() |
Anglo American plc NI 43-101 Technical Report – Minas-Rio Property, State of Minas Gerais, Brazil |
| 21 | Capital and operating costs |
| 21.1 | Capital costs |
Capital SIB costs reported in five-year increments (Table 21.1) have been developed using Anglo American’s standard project cost methodology, consistent with CIM Estimation Guidelines.
Estimates are derived from detailed engineering quantities, vendor quotations and benchmarked unit rates for comparable iron ore projects in Brazil. Direct costs include mining equipment, the beneficiation and filtration plants, the 529 km pipeline, tailings and dewatering infrastructure and the port facilities. Indirect costs cover EPCM (engineering, procurement, construction and management) services, logistics, temporary works and start-up support, while owner’s costs include permitting, training and corporate overheads.
Contingencies ranging from 10% to 20% are applied according to design maturity and risk exposure. Sustaining or SIB capital is forecast from the life-of-mine plan and covers equipment replacement, filter-plant upgrades and TSF raises, using historical performance and supplier data.
About 75% of SIB costs are compiled in Brazilian reais and converted to nominal US dollars using prevailing exchange and escalation factors. The remaining 25% is compiled directly from US$ costs. Depending on study maturity, accuracy levels range from ±15% at feasibility to ±25% for sustaining capital forecasts.
| 21.2 | Operating costs |
LoAP unit operating costs reported in five-year increments (Table 21.2) are developed from first principles cost models based on the life-of-mine plan, detailed process parameters and historical performance data. Costs are expressed in local currency (BRL) and converted to US dollars. The operation is divided into three cost centres aligned with Anglo American’s structure:
| · | AAMFB – Mine and Beneficiation Plant: Includes open pit mining, ore haulage, crushing, grinding, magnetic concentration, flotation, tailings management and water supply. Unit costs are derived from equipment operating hours, labor, maintenance, fuel, power and reagent consumption. Major cost drivers are energy (kWh/t milled), grinding media and mine haulage distances. |
| · | AAML – Pipeline system: Covers concentrate pumping, intermediate stations, maintenance and control systems along the 529 km slurry pipeline between the beneficiation plant and the Port of Açu. Costs are driven by electrical power for pumping, maintenance materials and labor, as well as SCADA monitoring and corrosion management. |
| · | Ferroport – port operations: Encompasses the filter plant, stockpiling, reclaiming, ship loading and water recovery systems at the Port of Açu. Costs include energy, maintenance, filter media replacement, labor and third-party port service charges. |
Each cost component includes sustaining operating costs for spares, consumables and planned maintenance. G&A costs cover site services, safety, environmental management and corporate overheads, allocated per tonne of concentrate produced.
The combined operating cost model is benchmarked against historical performance and validated through Anglo American’s financial control systems. Overall site operating costs are reported as a consolidated cost per wet tonne of concentrate FOB Açu, integrating AAMFB, AAML and Ferroport.
Brazil’s mining royalty (CFEM) for iron ore reported in Table 21.2 is calculated on the gross sales value minus applicable sales taxes.
| FINAL | 3 November 2025 | PAGE |
![]() |
Anglo American plc NI 43-101 Technical Report – Minas-Rio Property, State of Minas Gerais, Brazil |
| Table 21.1 | LoAP SIB capital costs (5-year increments) |
| Capital cost | Unit | Total | 2025-29 | 2030-34 | 2035-39 | 2040-44 | 2045-49 | 2050-54 | 2055-59 | 2060-64 | 2065-69 | 2070-74 |
| Total | $ M | 4,115 | 1,552 | 868 | 151 | 374 | 397 | 171 | 143 | 117 | 143 | 198 |
Source: LoAP
| Table 21.2 | LoAP operating costs (5-year increments) |
| Area | Unit | LoAP | 2025-29 | 2030-34 | 2035-39 | 2040-44 | 2045-49 | 2050-54 | 2055-59 | 2060-64 | 2065-69 | 2070-74 |
| Mine | $/wmt | 8.48 | 5.88 | 6.36 | 7.04 | 9.42 | 9.28 | 9.41 | 9.52 | 9.44 | 9.01 | 9.83 |
| Beneficiation | $/wmt | 10.02 | 8.57 | 8.77 | 9.58 | 10.22 | 10.50 | 10.52 | 10.51 | 10.52 | 10.50 | 10.68 |
| Pipeline | $/wmt | 1.41 | 1.46 | 1.41 | 1.41 | 1.41 | 1.41 | 1.41 | 1.41 | 1.41 | 1.41 | 1.37 |
| Filtration | $/wmt | 1.17 | 1.18 | 1.17 | 1.17 | 1.17 | 1.17 | 1.17 | 1.17 | 1.17 | 1.17 | 1.16 |
| Operating support | $/wmt | 5.02 | 4.58 | 5.07 | 5.07 | 5.07 | 5.07 | 5.07 | 5.07 | 5.07 | 5.07 | 5.03 |
| Port | $/wmt | 2.96 | 5.51 | 5.30 | 4.78 | 1.92 | 1.96 | 1.92 | 1.96 | 1.92 | 1.96 | 2.23 |
| Other selling | $/wmt | 0.54 | 0.33 | 0.37 | 0.37 | 0.61 | 0.61 | 0.63 | 0.62 | 0.62 | 0.62 | 0.68 |
| G&A | $/wmt | 1.69 | 1.73 | 1.69 | 1.69 | 1.69 | 1.69 | 1.69 | 1.69 | 1.69 | 1.69 | 1.66 |
| AAML | $/wmt | 0.50 | 0.51 | 0.50 | 0.50 | 0.50 | 0.50 | 0.50 | 0.50 | 0.50 | 0.50 | 0.50 |
| Total operating cash cost | $/wmt | 31.80 | 29.76 | 30.64 | 31.60 | 32.01 | 32.19 | 32.31 | 32.45 | 32.34 | 31.93 | 33.14 |
| SIB capital | $/wmt | 2.79 | 10.42 | 5.68 | 0.99 | 2.44 | 2.59 | 1.12 | 0.93 | 0.77 | 0.94 | 1.90 |
| Royalty | $/wmt | 1.95 | 1.97 | 1.91 | 1.96 | 1.95 | 1.95 | 1.95 | 1.95 | 1.95 | 1.95 | 1.95 |
| Total cash cost | $/wmt | 36.54 | 42.14 | 38.23 | 34.55 | 36.40 | 36.73 | 35.38 | 35.34 | 35.06 | 34.82 | 37.00 |
Source: LoAP
| FINAL | 3 November 2025 | PAGE |
![]() |
Anglo American plc NI 43-101 Technical Report – Minas-Rio Property, State of Minas Gerais, Brazil |
| 22 | Economic analysis |
Issuers who are classified as a producing issuer may exclude the information required under Item 22 for technical reports on properties currently in production unless the technical report includes a material expansion of current production. As no material expansion, production increase or new development phase is currently proposed for the Minas-Rio operation, a separate economic analysis has not been prepared or disclosed in this Technical Report. The Project remains an operating asset, and its financial performance is governed by Anglo American’s internal budgets and corporate reporting standards rather than a standalone discounted cashflow analysis.
| FINAL | 3 November 2025 | PAGE |
![]() |
Anglo American plc NI 43-101 Technical Report – Minas-Rio Property, State of Minas Gerais, Brazil |
| 23 | Adjacent properties |
The Qualified Person is unaware of any publicly disclosed technical information regarding adjacent properties that can be disclosed in this Technical Report.
| FINAL | 3 November 2025 | PAGE |
![]() |
Anglo American plc NI 43-101 Technical Report – Minas-Rio Property, State of Minas Gerais, Brazil |
| 24 | Other relevant data and information |
| 24.1 | Serra da Serpentina |
| 24.1.1 | Introduction |
On 22 February 2024, Anglo American entered into an agreement with Vale to acquire and integrate the adjacent Serra da Serpentina iron ore deposit with the Minas-Rio operation. Under the transaction terms, Vale contributed the Serra da Serpentina deposit plus $157.5 million in cash in exchange for a 15% equity interest in the enlarged Minas-Rio property, with price adjustments linked to iron ore benchmark conditions. The transaction was completed in December 2024 with the transfer of the mineral titles to AAMFB in progress (refer to Item 4).
Serra da Serpentina hosts a large iron ore deposit characterized by softer, friable material with grades exceeding those of the Serra do Sapo deposit. The deposit is contiguous to Serra do Sapo to the southeast, and extends over a strike length of approximately 30 km.
Future development studies will assess the potential to expand the current Minas-Rio production capacity, supported by shared mining and processing infrastructure. The expanded operation will retain the option to access Vale’s rail and Tubarão port facilities in the State of Espírito Santo as an alternative export route to the existing Açu Port. Anglo American will continue to manage and operate the combined operation.
The details of the Serra da Serpentina deposit disclosed in this Item have been sourced from a technical report by Vale dated March 2021.
| 24.1.2 | Geology |
The regional geological setting of the Serra da Serpentina deposit is described in Item 7.1. Figure 7.2 illustrates the spatial relationship between the Serra da Serpentina, Serra do Sapo and Itapanhoacanga iron deposits.
The Serra da Serpentina deposit comprises two principal itabirite layers trending approximately N40°W, hosted within an aluminous schist sequence interlayered with quartzites and subordinate phyllites. A third itabirite band occurs further to the west, associated with lithologies similar to those in the central zone, but showing a greater predominance of quartzite. Both the itabirite-bearing and quartzitic sequences are intruded by basic to ultrabasic bodies, while the broader stratigraphic package is crosscut by granitic and gabbroic intrusions.
The tectonic framework is dominated by an east-vergent thrust fault system, which defines the principal lithological contacts and structural geometry of the deposit. Within the project area, units of the Serpentina Hills Group, including itabirite, quartzite and phyllite, outcrop extensively. Granitoids of the Basal Complex are exposed locally and form the basement to the mineralized sequence (Figure 24.1).
The host Serra da Serpentina formation exhibits complex textural intergrowths of iron oxides and gangue minerals, particularly in the coarser grain fractions, reflecting a multi-phase metamorphic and hydrothermal history.
Figure 24.1 presents the local geological setting with a representative geological cross-section of the Serra da Serpentina deposit.
| FINAL | 3 November 2025 | PAGE |
![]() |
Anglo American plc NI 43-101 Technical Report – Minas-Rio Property, State of Minas Gerais, Brazil |
| Figure 24.1 | Serra da Serpentina local geology |
Source: Anglo American
| 24.1.3 | History |
Records of drilling at Serra da Serpentina by Vale (CVRD) date back to the 1950s. The first detailed evaluation program by Vale was conducted between 1977 and 1986 (29 DD holes), with a further five holes drilled during the 1990s. Most of the drilling was carried out between 2006 and 2008 as summarized in Table 24.1.
| FINAL | 3 November 2025 | PAGE |
![]() |
Anglo American plc NI 43-101 Technical Report – Minas-Rio Property, State of Minas Gerais, Brazil |
| Table 24.1 | Serra da Serpentina drilling by type and year |
| Date | Type | No. of holes | Metres |
| Pre-2006 | DD | 34 | 2,985.80 |
| 2006 | DD | 79 | 10,459.30 |
| 2007 | DD | 48 | 7,204.85 |
| 2008 | DD | 220 | 25,088.65 |
| 2013 | DD | 1 | 109.00 |
| Total | DD | 386 | 46,777.60 |
Source: Vale, 2021
| 24.1.4 | Drilling |
The drill grid spacing is mostly 200 m x 200 m, with some 100 m x 100 m coverage over the central portions of the deposit.
Figure 24.2 presents the distribution of all drilling at Serra da Serpentina.
| FINAL | 3 November 2025 | PAGE |
![]() |
Anglo American plc NI 43-101 Technical Report – Minas-Rio Property, State of Minas Gerais, Brazil |
| Figure 24.2 | Serra da Serpentina drillhole distribution |

Source: Anglo American
| FINAL | 3 November 2025 | PAGE |
![]() |
Anglo American plc NI 43-101 Technical Report – Minas-Rio Property, State of Minas Gerais, Brazil |
The acQuire™ database for the project comprises 376 DD holes for 46,099 m and 6,814 samples, of which 3,185 have been collected and analysed from iron formation lithologies. The average length of the samples collected is approximately 7 m.
| 24.1.5 | Sample collection, preparation and analysis |
No details were disclosed on the sample collection, preparation and analytical procedures. QAQC graphs and summary spreadsheets indicated minor discrepancies in certain control results.
| 24.1.6 | Density |
A total of 468 density measurements were collected across the deposit. The average density values for the main lithologies were consistent with those from Serra do Sapo, suggesting comparable rock mass characteristics.
| 24.1.7 | Historical resource estimates |
An internal resource estimate was completed by Vale in 2020. The historical estimate does not meet CIM Definition Standards for Mineral Resources and Mineral Reserves, and the Qualified Person has not done sufficient work to classify the historical estimate as a current Mineral Resource. Anglo American is not treating the historical estimates as a current Mineral Resource and they should not be relied upon.
Anglo American is currently conducting a program of infill verification drilling on a 100 m x 100 m grid and plans to report a future Mineral Resource for Serra da Serpentina using the same parameters as used for Serra do Sapo. A budget of approximately $1.19 million has been approved for this program.
| FINAL | 3 November 2025 | PAGE |
![]() |
Anglo American plc NI 43-101 Technical Report – Minas-Rio Property, State of Minas Gerais, Brazil |
| 25 | Interpretation and conclusions |
| 25.1 | Conclusions |
The Minas-Rio operation is a mature, integrated mine-to-port system producing high-grade iron ore pellet feed through established open pit mining, beneficiation, pipeline and port infrastructure. Current operations demonstrate stable metallurgical performance, effective water and tailings management and continued compliance with environmental and regulatory standards. The LoAP supports sustained production of approximately 26.5 Mt/a of pellet feed over the remaining mine life to 2073.
The recently acquired Serra da Serpentina deposit, located southeast of Serra do Sapo, represents a strategically important addition to the Minas-Rio complex. Preliminary data indicate that the deposit hosts friable, high-grade mineralization suitable for blending with existing ore types and compatible with the current processing flowsheet. Integration of this deposit into the LoAP provides potential for extended mine life and increased operational flexibility.
Further technical work is required to validate the historical data and report the Serra da Serpentina resource in accordance with the 2014 CIM Definition Standards. Key uncertainties relate to geological continuity, metallurgical performance across lithological domains and environmental licensing for potential pit and infrastructure expansions.
| 25.2 | Risks |
Long-term risks remain associated with water balance, tailings management and progressive rehabilitation in compliance with GISTM and Anglo American’s Global Tailings Standard.
The Minas-Rio operation is a large, mature and technically advanced integrated iron ore mine-to-port system. While current operations are stable, several technical, operational and external risks may influence long-term performance and the realization of Mineral Reserve value.
Technical and operational risks:
| · | Processing performance: Variability in ore hardness, clay content and friable/compact itabirite ratios can impact grinding efficiency, throughput and recoveries. |
| · | Tailings management: Long-term stability, water recovery and capacity expansion of the filtered tailings facility must remain aligned with GISTM and Brazilian regulatory standards (ANM/SEMAD). |
| · | Water balance: Sustaining sufficient process water, especially during extended dry periods, is critical. Water reuse efficiency and abstraction limits are key constraints. |
| · | Mining efficiency: Dependence on a large diesel truck-and-shovel fleet exposes the operation to high fuel costs and carbon emissions. |
| · | Geotechnical stability: Ongoing monitoring is required for high pit slopes, waste dumps and infrastructure foundations to ensure compliance with design factors of safety. |
Environmental, permitting, and social risks:
| · | Future pit expansions, waste dumps and TSF lifts require approvals under complex multi-agency environmental regulations in Minas Gerais. Delays could constrain LoAP production scheduling. |
| · | Proximity of operations to local villages (e.g. Conceição do Mato Dentro and Dom Joaquim) necessitates continuous engagement and management of noise, dust and transport impacts. |
| · | Abstraction permits from the Peixe River and other catchments are periodically reviewed by IGAM, creating potential regulatory exposure. |
| FINAL | 3 November 2025 | PAGE |
![]() |
Anglo American plc NI 43-101 Technical Report – Minas-Rio Property, State of Minas Gerais, Brazil |
| · | Achieving long-term landform stability and vegetation restoration in accordance with Anglo American’s Integrated Mine Closure Plan (IMCP) is essential for future license renewals. |
Market and economic risks:
| · | The project’s cashflow is sensitive to global 62% Fe index prices, freight differentials and pellet feed premia. |
| · | The BRL/US$ exchange rate materially affects operating costs and reported revenues. |
| · | Inflation and input costs: Increases in power tariffs, fuel, reagents and maintenance costs could erode margins over the LoAP period. |
Strategic and integration risks:
| · | Serra da Serpentina integration: Geological, metallurgical and permitting uncertainties for the Serra da Serpentina integration remain until new drilling and feasibility work confirm resource continuity and economic viability. |
| · | Sustained high throughput may require debottlenecking of crushing, filtration and pipeline systems to maintain design capacity. |
| FINAL | 3 November 2025 | PAGE |
![]() |
Anglo American plc NI 43-101 Technical Report – Minas-Rio Property, State of Minas Gerais, Brazil |
| 26 | Recommendations |
It is recommended that Anglo American update Itapanhoacanga Mineral Resource estimate to align with Serra do Sapo Mineral Resource reporting parameters and advance the Serra da Serpentina project to FS level through the following structured work program focused on increasing confidence in geological, metallurgical and economic parameters:
| · | Resource definition and confidence upgrade: |
| - | Complete the ongoing infill and step-out drilling program to support Indicated and Measured classification of Mineral Resources. |
| - | Conduct QAQC verification, relogging and density testing to ensure data integrity and comparability with the existing Serra do Sapo database. |
| - | Develop an updated 3D geological and resource model incorporating lithological and geometallurgical domains consistent with the Minas-Rio estimation framework. |
| · | Technical studies and engineering: |
| - | Undertake metallurgical variability and process optimization testwork to confirm beneficiation response, recoveries and product specifications for BFPF and DRPF. |
| - | Conduct geotechnical, hydrogeological and geochemical investigations to support open pit design, slope configuration, dewatering requirements and waste/tailings management. |
| - | Evaluate the integration of Serra da Serpentina ore into the existing Minas-Rio beneficiation plant, pipeline and port facilities, including potential debottlenecking requirements. |
| - | Investigate options to reduce truck fleet numbers, including IPCC systems, semi-mobile crushers and electrification of the haul truck fleet to reduce fuel consumption, emissions and operating costs. |
| · | Economic assessment and LoAP integration: |
| - | Prepare a PFS followed by a FS to determine economic viability and support Mineral Reserve declaration. |
| - | Integrate the Serra da Serpentina pit phases and ore feed into the Minas-Rio LoAP, assessing infrastructure, power, water and logistics constraints. |
| - | Update operating and capital cost estimates, including potential energy and emissions reductions from IPCC and electrified haulage options. |
| · | Environmental and permitting: |
| - | Initiate environmental baseline studies, update the environmental impact assessment (MEIA), and commence licensing applications for pit expansion, waste dump development and TSF capacity increases. |
| - | Engage with regulatory authorities and local communities early in the planning process to support timely permitting, access and social acceptance. |
Anglo American has established corporate protocols to fund exploration programs and mining studies through its corporate overheads and mine budgets, ensuring adequate financial and technical support for advancing project development activities in alignment with corporate governance and reporting standards. The budget for the recommended works, including resource definition drilling, metallurgical testing, technical studies, and the FS assessment program, is incorporated within Anglo American’s corporate overheads as well as the mine’s approved capital and operating cost allocations.
| FINAL | 3 November 2025 | PAGE |
![]() |
Anglo American plc NI 43-101 Technical Report – Minas-Rio Property, State of Minas Gerais, Brazil |
| 27 | References |
| Author | Title |
| Anglo American, 2025 | Anglo American. Ore Reserves and Mineral Resources Report 2024. London: Anglo American plc. Published online 3 March 2025. Available at: https://www.angloamerican.com |
| Anglo American, 2025a | Anglo American. (2025). GISTM Disclosure Report: Iron Ore Brazil – Minas-Rio Tailings Storage Facility (Barragem de Rejeitos). August 2025. Anglo American Services (UK) Ltd. |
| Anglo American, 2024 | Anglo American. Competent Person Report: Mineral Resources, Minas-Rio System Iron Ore, Brazil – Serra do Sapo Deposit 2024. Unpublished internal company report. |
| Anglo American, 2024a | Anglo American. Competent Person Report: Ore Reserves, Minas-Rio System Iron Ore, Brazil December 2024. Unpublished internal company report. |
| Anglo American, 2024b | Anglo American. Engagement Plan with Stakeholders (Plano de engajamento com stakeholders, PES). Iron Ore Brazil S/A Community Relations Business Units (RCC). October 2024. |
| Anglo American, 2024c | Anglo American. (2024). GISTM Disclosure Report: Minas-Rio Tailings Storage Facility – Barragem de Rejeitos. August 2024. Anglo American Services (UK) Ltd. |
| Anglo American, 2022 | Anglo American. Competent Person’s Report (CPR) for Mineral Resources at the Serra do Sapo Iron Ore Deposit for the period ending 31 December 2022. Unpublished internal company report, December 2022. |
| Anglo American, 2013 | Anglo American. Technical Report of Mineral Resources for the Itapanhoacanga Iron Formation Deposit, Minas-Rio Project: Competent Person’s Report (December 2013). Unpublished internal company report. |
| CIM, 2014 | CIM Definition Standards for Mineral Resources & Mineral Reserves. Prepared by the CIM Standing Committee on Reserve Definitions. Adopted by CIM Council on 19 May, 2014 |
| Geoconsultoria, 2011 | Geoconsultoria S/C Ltda. Tailings Dam Project B – Executive Design Report. Unpublished internal company report. |
| JORC Code, 2012 | The Australasian Code for Reporting of Exploration Results, Mineral Resources and Ore Reserves. Prepared by the Joint Ore Reserves Committee of The Australasian Institute of Mining and Metallurgy, Australian Institute of Geoscientists and Minerals Council of Australia (JORC). |
| Rolim, 2014 | Rolim, S.B.A. (2014). As formações ferríferas da região de Conceição do Mato Dentro - MG: posicionamento estratigráfico, evolução tectônica, características geoquímicas e gênese dos minérios. Exame de Qualificação (Doutorado), Instituto de Geociências, Universidade Federal de Minas Gerais (UFMG), Belo Horizonte. |
| Shobbenhaus et al., 1981 | Shobbenhaus, C., Campos, D. de A., Derze, G. R. & Asmus, H. E. (eds.) 1981. Mapa Geológico do Brasil e da Área Oceânica Adjacente incluindo Depósitos Minerais: escala 1:2.500.000. Brasília: Departamento Nacional da Produção Mineral (DNPM). |
| Vale, 2021 | Vale. (2021). Iron Ore Resources Assessment for the Serpentina Hills Project: Internal Report. March 2021. Vale Limited (unpublished internal report, March 2021). |
| WSP, 2024 | WSP. Tailings Dam 2nd raising Basic Design Technical Report Tailings Disposal Plan. Unpublished internal company report. |
| FINAL | 3 November 2025 | PAGE |
![]() |
Anglo American plc NI 43-101 Technical Report – Minas-Rio Property, State of Minas Gerais, Brazil |
| 28 | Certificates |
| 28.1 | Certificate of Qualified Person |
| FINAL | 3 November 2025 | PAGE |
![]() |
Anglo American plc NI 43-101 Technical Report – Minas-Rio Property, State of Minas Gerais, Brazil |
CERTIFICATE OF QUALIFIED PERSON
I, Michael Andrew, Executive Consultant of Snowden Optiro, 216 St Georges Terrace Perth, WA, 6000, Perth Western Australia, do hereby certify that:
| a) | I am the co-author of the technical report titled NI 43-101 Technical Report – Minas-Rio Property, State of Minas Gerais, Brazil with an effective date of November 3, 2025 (the “Technical Report”) prepared for Anglo American plc. |
| b) | I graduated with a BSc. (Geology), Australian National University, 1982; Graduate Diploma (Geostatistics), Edith Cowan University, 2005. |
| c) | I am a Fellow of the AusIMM. |
| d) | I have worked as a geologist with over 30 years of technical and operational experience in the mining industry working in roles in exploration and mining throughout Australia and overseas. I have specific experience in geostatistical resource estimation, optimisation of resources, grade control and risk assessment, technical audits, due diligence studies and mine valuation studies, technical training and mentoring with significant exposure to iron ore, gold, copper and base metal deposits within Australia and overseas. |
| e) | I have read the definition of “qualified person” set out in National Instrument 43-101 – Standards of Disclosure for Mineral Projects (the “Instrument’) and certify that by reason of my education, affiliation with a professional association and past relevant work experience, I fulfil the requirements of a “qualified person” for the purposes of the Instrument. |
| f) | I have not made a site visit to the Minas-Rio Iron Ore Mine. |
| g) | I am responsible for the preparation of Item 14 of the Technical Report. |
| h) | I am independent of Anglo American plc as defined in section 1.5 of the Instrument. |
| i) | I have had no prior involvement with the property that is the subject of the Technical Report. |
| j) | I have read the Instrument and Form 43-101F1, and the Technical Report has been prepared in compliance with that instrument and form. |
| k) | As of the effective date of the Technical Report, to the best of my knowledge, information and belief, the Technical Report contains all the scientific and technical information that is required to be disclosed to make the Technical Report not misleading. |
Dated at Sydney NSW this 3rd November, 2025.
(Signed)
“Michael Andrew”
Michael Andrew
Executive Consultant
| FINAL | 3 November 2025 | PAGE |
![]() |
Anglo American plc NI 43-101 Technical Report – Minas-Rio Property, State of Minas Gerais, Brazil |
CERTIFICATE OF QUALIFIED PERSON
I, Frank Blanchfield, Principal Consultant of Snowden Optiro, 216 St Georges Terrace Perth, WA, 6000, Perth Western Australia, do hereby certify that:
| a) | I am the co-author of the technical report titled NI 43-101 Technical Report – Minas-Rio Property, State of Minas Gerais, Brazil with an effective date of November 3, 2025 (the “Technical Report”) prepared for Anglo American plc. |
| b) | I graduated with a BE (Mining Engineering) in 1990 from the University of New South Wales. |
| c) | I am a Fellow in good standing of the Australasian Institute of Mining and Metallurgy (AusIMM) – Membership No. 210385. |
| d) | I have worked as a mining engineer continuously for 35 years since graduation. I have been involved as a mining and resource evaluation consultant for over 20 years, and my work has included site based roles as a production and mine planning engineer, scoping studies, prefeasibility studies, feasibility studies, and iron ore reserve estimation and reporting for at least five years of these years. |
| e) | I have read the definition of “qualified person” set out in National Instrument 43-101 – Standards of Disclosure for Mineral Projects (the “Instrument”) and certify that by reason of my education, affiliation with a professional association and past relevant work experience, I fulfil the requirements of a “qualified person” for the purposes of the Instrument. |
| f) | I made a current visit to the Minas-Rio Iron Ore Mine between 5 and 10 October 2025. |
| g) | I am responsible for the preparation of Items 15 and 16 of the Technical Report. |
| h) | I am independent of Anglo American plc as defined in Section 1.5 of the Instrument. |
| i) | I previously visited the Serra do Sapo property during 2013 commissioning as an independent auditor. |
| j) | I have read the Instrument and Form 43-101F1, and the Technical Report has been prepared in compliance with that Instrument and Form. |
| k) | As of the effective date of the Technical Report, to the best of my knowledge, information and belief, the Technical Report contains all the scientific and technical information that is required to be disclosed to make the Technical Report not misleading. |
Dated at Perth, Western Australia this 3rd November, 2025.
(signed)
“Frank Blanchfield”
Frank Blanchfield BE, FAusIMM
Principal Consultant
| FINAL | 3 November 2025 | PAGE |
![]() |
Anglo American plc NI 43-101 Technical Report – Minas-Rio Property, State of Minas Gerais, Brazil |
CERTIFICATE OF QUALIFIED PERSON
I, Gordon Cunningham, Associate Principal Consultant of Snowden Optiro, 216 St Georges Terrace, Perth Western Australia, do hereby certify that:
| a) | I am the co-author of the technical report titled NI 43-101 Technical Report – Minas-Rio Property, State of Minas Gerais, Brazil with an effective date of November 3, 2025 (the “Technical Report”) prepared for Anglo American plc. |
| b) | I graduated with a B. Eng. (Chemical) from the University of Queensland in 1975. |
| c) | I am a member in good standing of the Engineering Council of South Africa and am registered as a Professional Engineer – Registration No. 920082. I am a Fellow in good standing of the South African Institute of Mining and Metallurgy (SAIMM) – Membership No. 19584. |
| d) | I have worked as a metallurgist in production for more than 20 years since my graduation. I have worked as a corporate Consulting Metallurgist for 5 years, an independent metallurgical consultant for 2 years and for Turnberry Projects for 21 years as a Project and Principal Engineer and Director, primarily associated with mining and metallurgy projects. |
| e) | I have read the definition of “qualified person” set out in National Instrument 43-101 – Standards of Disclosure for Mineral Projects (the “Instrument”) and certify that by reason of my education, affiliation with a professional association and past relevant work experience, I fulfil the requirements of a “qualified person” for the purposes of the Instrument. |
| f) | I have not made a current visit to the Minas-Rio Iron Ore Mine. |
| g) | I am responsible for the preparation of Items 13, 17 and 18.2 of the Technical Report. |
| h) | I am independent of Anglo American plc as defined in section 1.5 of the Instrument. |
| i) | I have not had prior involvement with the Minas-Rio Iron Ore Mine. |
| j) | I have read the Instrument and Form 43-101F1, and the Technical Report has been prepared in compliance with that instrument and form. |
| k) | As of the effective date of the Technical Report, to the best of my knowledge, information and belief, the Technical Report contains all the scientific and technical information that is required to be disclosed to make the Technical Report not misleading. |
Dated at Johannesburg, South Africa this 3rd November, 2025.
(signed)
“Gordon Cunningham”
Gordon Cunningham B. Eng. (Chemical), Pr. Eng. (ECSA), FSAIMM
Associate Principal Consultant
| FINAL | 3 November 2025 | PAGE |
![]() |
Anglo American plc NI 43-101 Technical Report – Minas-Rio Property, State of Minas Gerais, Brazil |
CERTIFICATE OF QUALIFIED PERSON
I, Allan Earl, Executive Consultant of Snowden Optiro, 216 St Georges Terrace Perth, Western Australia, do hereby certify that:
| a) | I am the co-author of the technical report titled NI 43-101 Technical Report – Minas-Rio Property, State of Minas Gerais, Brazil with an effective date of November 3, 2025 (the “Technical Report”) prepared for Anglo American plc. |
| b) | I graduated with an Associateship in Mining Engineering from the Western Australian School of Mines in 1977. |
| c) | I am a Fellow in good standing of the Australasian Institute of Mining and Metallurgy (AusIMM) – Membership No. 110247. |
| d) | I have worked as a mining engineer continuously for 45 years since graduation. I have been involved as a mining and resource evaluation consultant for over 20 years, and my work has included scoping studies, prefeasibility studies, feasibility studies, and reserve estimation and reporting for open pit and underground mines for at least five of these years. |
| e) | I have read the definition of “qualified person” set out in National Instrument 43-101 – Standards of Disclosure for Mineral Projects (the “Instrument”) and certify that by reason of my education, affiliation with a professional association and past relevant work experience, I fulfil the requirements of a “qualified person” for the purposes of the Instrument. |
| f) | I have not made a current visit to the Minas-Rio Iron Ore Mine. |
| g) | I am responsible for the preparation of Items 1, 2, 3, 4, 5, 6, 18.1, 18.4, 18.5, 18.6, 18.7, 18.8, 18.9, 18.10, 18.11, 19, 21, 23, 24, 25, 26 and 27 of the Technical Report. |
| h) | I am independent of Anglo American plc as defined in section 1.5 of the Instrument. |
| i) | I have had no prior involvement with the property that is the subject of the Technical Report. |
| j) | I have read the Instrument and Form 43-101F1, and the Technical Report has been prepared in compliance with that instrument and form. |
| k) | As of the effective date of the Technical Report, to the best of my knowledge, information and belief, the Technical Report contains all the scientific and technical information that is required to be disclosed to make the Technical Report not misleading. |
Dated at Perth, Western Australia this 3rd November, 2025.
(signed)
“Allan Earl”
Allan Earl AWASM, FAusIMM
Executive Consultant
| FINAL | 3 November 2025 | PAGE |
![]() |
Anglo American plc NI 43-101 Technical Report – Minas-Rio Property, State of Minas Gerais, Brazil |
CERTIFICATE OF QUALIFIED PERSON
I, Gené Main, Principal Environmental Consultant of Prime Resources (Pty) Ltd, The Workshop, 70-7th Avenue, Parktown North, Johannesburg, South Africa, do hereby certify that:
| a) | I am the co-author of the technical report titled NI 43-101 Technical Report – Minas-Rio Property, State of Minas Gerais, Brazil with an effective date of November 3, 2025 (the “Technical Report”) prepared for Anglo American plc. |
| b) | I graduated with a B.Sc. (Hons.) in Environmental Science from Rhodes University (South Africa) in 2003, and with a M.Sc. in Botany from the University of the Western Cape (South Africa) in 2006. |
| c) | I am a member in good standing of the Environmental Assessment Practitioners Association of South Africa (EAPASA), I am registered as a Certified Environmental Assessment Practitioner (Registration No. 2019/1257), and the South African Council for Natural Scientific Professions (SACNASP), registered as a Professional Natural Scientist (Environmental Science) (Registration No. 400370/13). |
| d) | I have worked as an environmental and social consultant for 18 years since graduation. I have worked as a Principal Environmental Consultant for 10 years, primarily in the mining and waste management sectors. |
| e) | I have read the definition of “qualified person” set out in National Instrument 43-101 – Standards of Disclosure for Mineral Projects (the “Instrument”) and certify that by reason of my education, affiliation with a professional association and past relevant work experience, I fulfil the requirements of a “qualified person” for the purposes of the Instrument. |
| f) | I have not made a current visit to the Minas-Rio Iron Ore Mine. |
| g) | I am responsible for the preparation of Item 20 of the Technical Report. |
| h) | I am independent of Anglo American plc as defined in section 1.5 of the Instrument. |
| i) | I have had no prior involvement with the property that is the subject of the Technical Report. |
| j) | I have read the Instrument and Form 43-101F1, and the Technical Report has been prepared in compliance with that instrument and form. |
| k) | As of the effective date of the Technical Report, to the best of my knowledge, information and belief, the Technical Report contains all the scientific and technical information that is required to be disclosed to make the Technical Report not misleading. |
Dated at Johannesburg, South Africa this 3rd November, 2025.
(signed)
“Gené Main”
Gené Main M.Sc. (Botany), Registered EAP (EAPASA), Pr.Sci.Nat. (Environmental Science)
Associate Principal Consultant
| FINAL | 3 November 2025 | PAGE |
![]() |
Anglo American plc NI 43-101 Technical Report – Minas-Rio Property, State of Minas Gerais, Brazil |
CERTIFICATE OF QUALIFIED PERSON
I, Aaron Radonich, Executive Consultant of Snowden Optiro, 216 St Georges Terrace Perth, Western Australia, do hereby certify that:
| a) | I am the co-author of the technical report titled NI 43-101 Technical Report – Minas-Rio Property, State of Minas Gerais, Brazil with an effective date of November 3, 2025 (the “Technical Report”) prepared for Anglo American plc. |
| b) | I graduated with a B.Sc. (Hons) in Geology from the University of Tasmania in 2002, and with a Post Graduate Certificate in Geostatistics (PGradCertGeostats) from Edith Cowan University in 2016. |
| c) | I am a Fellow and Charted Professional (Geology) in good standing of the Australasian Institute of Mining and Metallurgy (AusIMM) – Membership No. 221172. |
| d) | I have worked as a geologist continuously for 23 years since graduation. I have worked in the areas of training, exploration program design and management, technical due diligence, independent technical reviews/audits, geological modelling, and resource estimation and reporting for open pit and underground mines for at least five of these years. I have been involved in various levels of technical studies and have worked on greenfields, brownfields and operational sites in Australia and internationally. |
| e) | I have read the definition of “qualified person” set out in National Instrument 43-101 – Standards of Disclosure for Mineral Projects (the “Instrument”) and certify that by reason of my education, affiliation with a professional association and past relevant work experience, I fulfil the requirements of a “qualified person” for the purposes of the Instrument. |
| f) | I have not made a current visit to the Minas-Rio Iron Ore Mine. |
| g) | I am responsible for the preparation of Items 7, 8, 9, 10 and 11 of the Technical Report. |
| h) | I am independent of Anglo American plc as defined in section 1.5 of the Instrument. |
| i) | I have had no prior involvement with the property that is the subject of the Technical Report. |
| j) | I have read the Instrument and Form 43-101F1, and the Technical Report has been prepared in compliance with that instrument and form. |
| k) | As of the effective date of the Technical Report, to the best of my knowledge, information and belief, the Technical Report contains all the scientific and technical information that is required to be disclosed to make the Technical Report not misleading. |
Dated at Perth, Western Australia this 3rd November, 2025.
(signed)
“Aaron Radonich”
Aaron Radonich B.Sc. (Hons), FAusIMM (CP)
Executive Consultant
| FINAL | 3 November 2025 | PAGE |
![]() |
Anglo American plc NI 43-101 Technical Report – Minas-Rio Property, State of Minas Gerais, Brazil |
CERTIFICATE OF QUALIFIED PERSON
I, Leonardo de Souza, Associate Executive Consultant of Snowden Optiro, Av. Barão Homem de Melo, 4391, 11° andar, Estoril, Belo Horizonte, Minas Gerais, CEP: 30.494-275 Brazil, do hereby certify that:
| a) | I am the co-author of the technical report titled NI 43-101 Technical Report – Minas-Rio Property, State of Minas Gerais, Brazil with an effective date of November 3, 2025 (the “Technical Report”) prepared for Anglo American plc. |
| b) | I graduated with a B.Sc. from Universidade de Brasilia, Brazil in 1982. |
| c) | I am a member and Charted Professional (Geology) in good standing of the Australasian Institute of Mining and Metallurgy (AusIMM) – Membership No. 224827. |
| d) | I have worked as a geologist continuously for 43 years since graduation. I have more than 40 years of experience in mineral exploration and 30 years in resource estimation and reporting. My experience spans a range of commodities, including iron ore, and deposit styles and spans several countries. I have performed exploration and resource evaluations on grassroots, feasibility study level projects, and mining operations. |
| e) | I have read the definition of “qualified person” set out in National Instrument 43-101 – Standards of Disclosure for Mineral Projects (the “Instrument”) and certify that by reason of my education, affiliation with a professional association and past relevant work experience, I fulfil the requirements of a “qualified person” for the purposes of the Instrument. |
| f) | I made a current visit to the Minas-Rio Iron Ore Mine between 5 and 10 October 2025. |
| g) | I am responsible for the preparation of Item 12 of the Technical Report. |
| h) | I am independent of Anglo American plc as defined in section 1.5 of the Instrument. |
| i) | I have had no prior involvement with the property that is the subject of the Technical Report. |
| j) | I have read the Instrument and Form 43-101F1, and the Technical Report has been prepared in compliance with that instrument and form. |
| k) | As of the effective date of the Technical Report, to the best of my knowledge, information and belief, the Technical Report contains all the scientific and technical information that is required to be disclosed to make the Technical Report not misleading. |
Dated at Belo Horizonte, Brazil this 3rd November, 2025.
(signed)
“Leonardo de Souza”
Leonardo de Souza B.Sc., MAusIMM (CP)
Associate Executive Consultant
| FINAL | 3 November 2025 | PAGE |
![]() |
Anglo American plc NI 43-101 Technical Report – Minas-Rio Property, State of Minas Gerais, Brazil |
CERTIFICATE OF QUALIFIED PERSON
I, Peter Jonathan Theron, Director and Principal Consultant of Prime Resources (Pty) Ltd, The Workshop, 70-7th Avenue, Parktown North, Johannesburg, South Africa, do hereby certify that:
| a) | I am the co-author of the technical report titled NI 43-101 Technical Report – Minas-Rio Property, State of Minas Gerais, Brazil with an effective date of November 3, 2025 (the “Technical Report”) prepared for Anglo American plc. |
| b) | I graduated from the University of Pretoria with a B. Eng. (Civil) in 1985 and from the Witwatersrand University with a Graduate Diploma in Engineering (GDE) in 1995. |
| c) | I am a member in good standing of the Engineering Council of South Africa and am registered as a Professional Engineer – Registration No. 950329. I am a Member in good standing of the South African Institute of Mining and Metallurgy (SAIMM) – Membership No. 703496. |
| d) | I have worked as a civil and environmental engineer continuously since graduation. I have more than 35 years of consulting experience in the field of tailings design, waste management and environmental studies. |
| e) | I have read the definition of “qualified person” set out in National Instrument 43-101 – Standards of Disclosure for Mineral Projects (the “Instrument”) and certify that by reason of my education, affiliation with a professional association and past relevant work experience, I fulfil the requirements of a “qualified person” for the purposes of the Instrument. |
| f) | I have not made a current visit to the Minas-Rio Iron Ore Mine. |
| g) | I am responsible for the preparation of Item 18.3 of the Technical Report. |
| h) | I am independent of Anglo American plc as defined in section 1.5 of the Instrument. |
| i) | I have had no prior involvement with the property that is the subject of the Technical Report. |
| j) | I have read the Instrument and Form 43-101F1, and the Technical Report has been prepared in compliance with that instrument and form. |
| k) | As of the effective date of the Technical Report, to the best of my knowledge, information and belief, the Technical Report contains all the scientific and technical information that is required to be disclosed to make the Technical Report not misleading. |
Dated at Hermanus, South Africa this 3rd November, 2025.
(signed)
“Peter J Theron”
Peter J Theron B. Eng. (Civil), GDE, Pr. Eng. (ECSA), MSAIMM
Associate Principal Consultant
| FINAL | 3 November 2025 | PAGE |